ACUERDO número 04/02/22 por el que se emiten las Reglas de Operación del Programa Expansión de la Educación Inicial para el ejercicio fiscal 2022.
Al margen un sello con el Escudo Nacional, que dice: Estados Unidos Mexicanos.- Secretaría de Educación Pública.
DELFINA GÓMEZ ÁLVAREZ, Secretaria de Educación Pública, con fundamento en los artículos 3o. de la Constitución Política de los Estados Unidos Mexicanos; 38 de la Ley Orgánica de la Administración Pública Federal; 75 y 77 de la Ley Federal de Presupuesto y Responsabilidad Hacendaria; 1, 3, fracción XXI y antepenúltimo párrafo, 27, 28, 33, 36, transitorio Vigésimo Primero y Anexos 1, 18 y 25 del Presupuesto de Egresos de la Federación para el ejercicio fiscal 2022; 176 del Reglamento de la Ley Federal de Presupuesto y Responsabilidad Hacendaria; 1, 4 y 5 del Reglamento Interior de la Secretaría de Educación Pública, y
CONSIDERANDO
Que el artículo 77 de la Ley Federal de Presupuesto y Responsabilidad Hacendaria dispone que la Cámara de Diputados en el Presupuesto de Egresos señalará los programas a través de los cuales se otorguen subsidios, que deberán sujetarse a reglas de operación con el objeto de asegurar que la aplicación de los recursos públicos se realice con eficiencia, eficacia, economía, honradez y transparencia, así como los criterios generales aplicables a las mismas;
Que asimismo, el referido precepto prevé que las dependencias y las entidades, a través de sus respectivas dependencias coordinadoras de sector, serán responsables de emitir las reglas de operación respecto de los programas que inicien su operación en el ejercicio fiscal siguiente, previa autorización presupuestaria de la Secretaría de Hacienda y Crédito Público (SHCP) y dictamen de la Comisión Nacional de Mejora Regulatoria (CONAMER);
Que el Presupuesto de Egresos de la Federación para el ejercicio fiscal 2022 (PEF) establece en sus artículos 3, fracción XXI y 27, primer párrafo que los programas que deberán sujetarse a reglas de operación son aquéllos señalados en su Anexo 25;
Que el referido Anexo 25 prevé que el Programa Expansión de la Educación Inicial (PROGRAMA) está sujeto a lo previsto en el transitorio Vigésimo Primero del PEF, mismo que dispone que las reglas de operación del PROGRAMA deberán publicarse en el Diario Oficial de la Federación a más tardar el último día hábil de febrero. Lo anterior sin perjuicio de que el PROGRAMA pueda ejecutarse en tanto se emiten las referidas reglas;
Que las Reglas de Operación a que se refiere el presente Acuerdo cuentan con la autorización presupuestaria de la SHCP y con el dictamen de la CONAMER, y
Que en cumplimiento de lo anterior, he tenido a bien expedir el siguiente:
ACUERDO NÚMERO 04/02/22 POR EL QUE SE EMITEN LAS REGLAS DE OPERACIÓN DEL PROGRAMA
EXPANSIÓN DE LA EDUCACIÓN INICIAL PARA EL EJERCICIO FISCAL 2022
ÚNICO.- Se emiten las Reglas de Operación del Programa Expansión de la Educación Inicial para el ejercicio fiscal 2022, las cuales se detallan en el Anexo del presente Acuerdo.
TRANSITORIO
ÚNICO.- El presente Acuerdo entrará en vigor al día siguiente de su publicación en el Diario Oficial de la Federación.
Ciudad de México, a 21 de febrero de 2022.- Secretaria de Educación Pública, Delfina Gómez Álvarez.- Rúbrica.
REGLAS DE OPERACIÓN DEL PROGRAMA EXPANSIÓN DE LA EDUCACIÓN INICIAL PARA EL
EJERCICIO FISCAL 2022
ÍNDICE
GLOSARIO
1. INTRODUCCIÓN
2. OBJETIVOS
2.1. General
2.2. Específicos
3. LINEAMIENTOS
3.1. Cobertura
3.2. Población objetivo
3.3. Beneficiarios/as
3.3.1. Requisitos
3.3.2. Procedimiento de selección
3.4. Características de los apoyos (tipo y monto)
3.4.1. Devengo, aplicación y reintegro de los recursos
3.4.1.1. Devengos
3.4.1.2. Aplicación
3.4.1.3. Reintegros
3.5. Derechos, obligaciones y causas de suspensión, cancelación o reintegro de los recursos
3.6. Participantes
3.6.1. Instancia(s) ejecutora(s)
3.6.2. Instancia(s) normativa(s)
3.7. Coordinación institucional
4. OPERACIÓN
4.1. Proceso
4.1.1. Descripción y desarrollo de los procesos operativos
4.2. Ejecución
4.2.1. Avance Físico y Financiero
4.2.2. Informe Técnico-Pedagógico
4.2.3. Informe de Seguimiento al PAT
4.2.4. Acta de entrega recepción
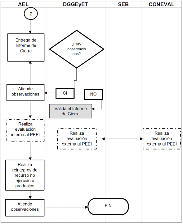
4.2.5. Cierre del ejercicio
5. AUDITORÍA, CONTROL Y SEGUIMIENTO
6. EVALUACIÓN
6.1. Interna
6.2. Externa
6.3. Indicadores
7. TRANSPARENCIA
7.1. Difusión
7.2. Contraloría social
8. QUEJAS Y DENUNCIAS
ANEXOS
Anexo 1 Carta Compromiso Única
Anexo 2 Convenio para la Operación del PEEI
Anexo 3 Lineamientos Internos de Coordinación para la Operación del PEEI
Anexo 4.a Relación de CAI Federalizados y CENDI en proceso de regularización con inmueble federalizado
Anexo 4.b Relación de Agentes Educativos Federalizados y Comunitarios
Anexo 4.c Relación de CCAPI
Anexo 5 Avance Físico y Financiero; Informe de Cierre del Ejercicio
Anexo 6 Informe Técnico-Pedagógico
Anexo 7 Formato para la elaboración y seguimiento del Plan Anual de Trabajo.
Anexo 8 Relación de CENDI en proceso de regularización
Anexo 9 Criterios de gasto y Guía para la Operación del PEEI
Anexo 10 Diagrama de Flujo
GLOSARIO
Para efectos de las presentes Reglas de Operación del Programa Expansión de la Educación Inicial, se entenderá por:
Adecuaciones presupuestarias.- Son las modificaciones a las estructuras funcional programática, administrativa, y económica, a los calendarios de presupuesto y las ampliaciones y reducciones al Presupuesto de Egresos o a los flujos de efectivo correspondientes, siempre que permitan un mejor cumplimiento de los objetivos de los programas a cargo de los ejecutores de gasto.
AEFCM.- Autoridad Educativa Federal en la Ciudad de México,. Órgano Administrativo Desconcentrado de la SEP, con autonomía técnica y de gestión, que tiene por objeto prestar los servicios de educación básica -incluyendo la indígena-, especial, así como la normal y demás para la formación de maestras/os de educación básica en el ámbito de la Ciudad de México y que está adscrito al Ramo 25.
AFF.- Avance Físico y Financiero. Documento que realiza la AEL, para informar de manera trimestral a la Instancia normativa el avance del ejercicio presupuestario detallando la aplicación del recurso ministrado y ejercido, así como el cumplimiento de las acciones comprometidas.
Agenda 2030 para el Desarrollo Sostenible.- Es un plan de acción en favor de las personas, el planeta y la prosperidad. También tiene por objeto fortalecer la paz universal dentro de un concepto más amplio de la libertad. Se reconoce que la erradicación de la pobreza en todas sus formas y dimensiones, incluida la pobreza extrema, es el mayor desafío a que se enfrenta el mundo y constituye un requisito indispensable para el desarrollo sostenible.
Agente Educativo.- Para efectos del PEEI, se considera a la persona responsable del trabajo educativo directo con las niñas y los niños. Garante de derechos, mediador del conocimiento y soporte emocional de las niñas y niños.
Agente Educativo Comunitario.- Para efectos del PEEI, se considera a la persona voluntaria que tiene a su cargo un CCAPI, brindando orientaciones a las familias sobre la crianza de las niñas y niños de 0 días de nacidas(os) a 2 años 11 meses de edad, así como asesoría sobre la alimentación perceptiva, además de desarrollar acciones de gestión comunitaria a favor de la infancia.
Agente Educativo Federalizado.- Agentes educativos de educación inicial con plaza federalizada considerados en el FONE, con Clave FEI, y que brindan atención a familias en condiciones de marginación y cuyos hijos requieren apoyo para su desarrollo, a través de la Estrategia de Visitas a Hogares.
Ahorros.- Los remanentes de recursos de los subsidios otorgados a los Gobiernos de las Entidades Federativas y a la AEFCM, una vez que se hayan cumplido las metas establecidas, así como las acciones comprometidas y convenidas en el marco de las presentes RO.
APF.- Administración Pública Federal.
Apoyo voluntario.- Para efecto del PEEI, se considera a las personas voluntarias que apoyan a los Gobiernos de las Entidades Federativas para brindar atención a las niñas y niños de los CENDI en proceso de regularización.
Asesoría técnica.- Asesoría que la DGGEyET, unidad responsable del Programa ofrece a las Autoridades Educativas Locales para la operación del mismo.
ASF.- Auditoría Superior de la Federación.
Autoridad Educativa Local (AEL).- La persona titular de la Secretaría de Educación o dependencia o entidad homóloga en cada uno de los Estados de la Federación, que cuente con atribuciones para el ejercicio de la función social educativa. Para efectos de las presentes Reglas de Operación, quedará incluida la AEFCM.
CAI-Federalizado.- Centro de Atención Infantil Federalizado que brinda atención a niñas y niños de 0 días de nacidas(os) a 2 años 11 meses de edad, hijas e hijos de madres y padres de familia trabajadores de la SEP, mediante los recursos financieros que recibe de la Federación para su operación, adquisición de mobiliario y equipamiento. Cuenta con una estructura ocupacional asistencial, docente y administrativa con plazas federalizadas que están conciliadas en el FONE.
Carta Compromiso Única.- Documento dirigido a la persona Titular de la SEB, mediante el cual la persona Titular de la AEL, expresa su voluntad de participar en el PEEI, así como el compromiso de formalizar el Convenio o los Lineamientos Internos de Coordinación para la Operación del PEEI, de conformidad con los términos y condiciones establecidos en las presentes RO.
Catálogo de Centros de Trabajo.- Es el directorio que registra los Centros de Trabajo, con sus características básicas relativas a su situación geográfica y administrativa.
CCAPI.- Centros Comunitarios de Atención a la Primera Infancia (Proyecto Piloto). Espacio físico proporcionado por las autoridades locales, ubicado en municipios de alta y muy alta marginación, donde se desarrollan acciones de orientación basadas en los principios rectores y la crianza compartida establecidos en el Programa de Educación Inicial: Un Buen Comienzo.
CCAPI de nueva creación.- Centro Comunitario de Atención a la Primera Infancia que inicia su operación en el 2022.
CCT.- Clave de Centro de Trabajo.- Es la clave de identificación de cada escuela, centro administrativo, biblioteca o centro de apoyo a la educación. Se construye de acuerdo con los atributos que tiene: entidad federativa, sostenimiento, tipo y nivel educativo, es la llave de entrada al Catálogo de Centros de Trabajo.
CFDI.- Comprobante Fiscal Digital por Internet o Factura Electrónica.
CLABE.- Clave Bancaria Estandarizada. Es una norma bancaria para la numeración de las cuentas bancarias en México, se compone por un conjunto de 18 dígitos numéricos para la recepción y envío de transferencias de fondos interbancarios.
Clave CAI DDI.- Centro de Atención Infantil Federalizado, que brinda atención a las niñas y niños de 0 días de nacidas(os) a 2 años 11 meses de edad.
Clave CAI EDI.- Centro de Atención Infantil que brinda atención a las niñas y niños de 0 días de nacidas(os) a 2 años 11 meses de edad, que depende de las AEL, incluye los CENDI en proceso de regularización.
Clave CAI NDI.- Centro de Atención Infantil que brinda atención a las niñas y niños de 0 días de nacidas(os) a 2 años 11 meses de edad, que depende de otra Secretaría distinta a la SEP u Organismo federal.
Clave CAI SDI.- Centro de Atención Infantil de Servicios Subrogados con Recursos Federales que brinda atención a las niñas y niños de 0 días de nacidas(os) a 2 años 11 meses de edad.
Clave FEI.- Agente Educativo Federalizado de Educación Inicial Transferido.
CLC.- Cuenta por Liquidar Certificada. Documento presupuestario mediante el cual se realiza el pago y registro de las operaciones presupuestarias con cargo al Presupuesto de Egresos.
CENDI en proceso de regularización.- Centro de Desarrollo Infantil que actualmente se encuentra en proceso de transición para conseguir su federalización, a través de la homologación con los modelos organizacionales y pedagógicos, así como la aplicación de los principios rectores y objetivos de la educación Inicial, la federalización del inmueble e incorporación al FONE, y que durante dicho proceso recibe apoyos voluntarios en la modalidad mixta a la que se refiere el artículo 39 de la Ley General de Prestación de Servicios para la Atención, Cuidado y Desarrollo Integral Infantil. Los Centros deberán registrarse en el formato Relación de CENDI en proceso de regularización (Anexo 8), debiéndose integrar como parte del PAT.
Comité de Contraloría Social.- Forma de organización social constituida por las/los beneficiarias/os de los programas de desarrollo social a cargo de las dependencias y entidades de la APF, para el seguimiento, supervisión y vigilancia de la ejecución de dichos programas, del cumplimiento de las metas y acciones comprometidas en éstos, así como de la correcta aplicación de los recursos asignados a los mismos. Para el caso de las escuelas públicas de educación básica, podrá ser conformado por integrantes del Consejo de Participación Escolar, con excepción de directivos, docentes, representantes sindicales y funcionarias/os públicas/os que desempeñen actividades en el mismo centro escolar.
CONEVAL.- Consejo Nacional de Evaluación de la Política de Desarrollo Social.
Contraloría Social.- Es el mecanismo de las personas beneficiarias, de manera organizada, para verificar el cumplimiento de las metas y la correcta aplicación de los recursos públicos asignados a los programas de desarrollo social.
Convenio.- Es el instrumento jurídico mediante el cual la SEP por conducto de la SEB, conviene con los Gobiernos de las Entidades Federativas, entre otros aspectos, los derechos y obligaciones a cargo de cada una de las partes, la operación del subsidio del PEEI para el ejercicio fiscal 2022, en el marco de las presentes RO.
Coordinador/a Local de la Modalidad Escolarizada.- Es la persona designada y/o ratificada por el/la Coordinador/a Local del Programa en coordinación con la persona Titular del Nivel de Educación Inicial u homólogo en la Entidad Federativa, como responsable de dar seguimiento y evaluar las acciones de la Modalidad Escolarizada comprometidas en el PAT y de las acciones de los servicios de los CAI Federalizado y CENDI en proceso de regularización, así como de las acciones de capacitación de los Agentes Educativos de esta Modalidad; y, llevar a cabo acciones de asesoría y seguimiento sobre el manejo de los recursos didácticos.
Coordinador/a Local de la Modalidad No Escolarizada.- Es la persona designada y/o ratificada por el/la Coordinador/a Local del Programa en coordinación con la persona Titular del Nivel de Educación Inicial u homólogo en la Entidad Federativa, como responsable de dar seguimiento y evaluar las acciones de la Modalidad No Escolarizada comprometidas en el PAT, así como de las acciones de la Estrategia de Visitas a Hogares dirigida a padres y madres de familia o tutores; ofrecer capacitación y asesoría a los Agentes Educativos de esta Modalidad y dar seguimiento al manejo de los recursos didácticos entregados a cada Agente Educativo Federalizado.
Coordinador/a Local del Programa.- Para efectos del PEEI, es la persona designada formalmente y/o ratificada por la persona Titular de la AEL, como responsable de planear, desarrollar, dar seguimiento, evaluar y garantizar a nivel local que la operación del Programa para el presente ejercicio fiscal, se lleve a cabo en apego a las presentes RO y que asegure que los recursos se utilicen para el cumplimiento de los objetivos del Programa.
Cuenta bancaria productiva específica.- Cuenta bancaria que se apertura única y exclusivamente para la administración y ejercicio de los subsidios del PEEI para el presente ejercicio fiscal.
Cuidadores Primarios.- Para efectos del PEEI, es la persona con el mayor apego y vínculo con la niña o el niño, encargada de brindar atención cotidiana y apoyo a las niñas y los niños de 0 días de nacidas(os) a 2 años 11 meses de edad. Las y los cuidadores primarios comprenden a las madres, los padres, tutores y otras personas directamente responsables de la niña y el niño en casa y las y los cuidadoras(es) fuera del hogar.
DGDC.- Dirección General de Desarrollo Curricular. Unidad administrativa adscrita a la SEB.
DGGEyET.- Dirección General de Gestión Escolar y Enfoque Territorial. Unidad administrativa adscrita a la SEB.
DGPyRF.- Dirección General de Presupuesto y Recursos Financieros adscrita a la Unidad de Administración y Finanzas de la Secretaría de Educación Pública de la APF.
Discriminación.- Toda distinción, exclusión, restricción o preferencia que, por acción u omisión, con intención o sin ella, no sea objetiva, racional ni proporcional y tenga por objeto o resultado obstaculizar, restringir, impedir, menoscabar o anular el reconocimiento, goce o ejercicio de los derechos humanos y libertades, cuando se base en uno o más de los siguientes motivos: el origen étnico o nacional, el color de piel, la cultura, el sexo, el género, la edad, las discapacidades, la condición social, económica, de salud o jurídica, la religión, la apariencia física, las características genéticas, la situación migratoria, el embarazo, la lengua, las opiniones, las preferencias sexuales, la identidad o filiación política, el estado civil, la situación familiar, las responsabilidades familiares, el idioma, los antecedentes penales o cualquier otro motivo.
DOF.- Diario Oficial de la Federación.
Economías.- Los remanentes de recursos no devengados de los subsidios otorgados a los Gobiernos de las Entidades Federativas y a la AEFCM, en el marco de las presentes RO.
Educación Básica.- Tipo educativo compuesto por el nivel de inicial, preescolar, primaria y secundaria.
Educación Inicial.- La educación inicial es un derecho de la niñez, siendo responsabilidad del Estado concientizar sobre su importancia, en términos del artículo 3o., primer párrafo de la Constitución Política de los Estados Unidos Mexicanos y garantizarla conforme a lo dispuesto en la LGE. Asimismo, es un nivel educativo del tipo básico (artículo 37, fracción I de la LGE). Atiende a niñas y niños entre 0 días de nacidas(os) a 2 años 11 meses de edad.
Ejercicio Fiscal.- Período comprendido del 1 de enero al 31 de diciembre de cada año.
Entidades Federativas.- Los 31 Estados de la República Mexicana y la Ciudad de México.
Equidad.- Trato diferenciado a las personas en función de sus características, cualidades y necesidades a fin de que dispongan de iguales oportunidades para hacer efectivos sus derechos, en la vida social.
Equidad Educativa.- Atención con mayores y mejores recursos a grupos sociales o a estudiantes en desventaja -sea esta derivada de su origen étnico, sus condiciones socioeconómicas, capacidades individuales, género, entre otras- con base en el reconocimiento de sus características, cualidades y necesidades particulares, con el fin de que alcancen el máximo desarrollo de sus potencialidades y participen en igualdad de condiciones en la vida social.
Estrategia de Visitas a Hogares.- Proceso de intervención pedagógica no escolarizada, realizado por un Agente Educativo Federalizado, que consiste en visitas a los hogares de las familias con niñas y niños de 0 días de nacidas(os) a 2 años 11 meses de edad que viven en Municipios de Alta y Muy Alta marginación.
Evaluación interna.- Procedimiento que se realiza con el fin de dar seguimiento y monitorear el desempeño del Programa presupuestario, constituyendo para tal efecto indicadores relacionados con su Objetivo General y Objetivos Específicos.
FONE.- Fondo de Aportaciones para la Nómina Educativa y el Gasto Operativo.
Formato 911.- Instrumento que se utiliza para recabar la información sobre matrícula, docentes y características de la población estudiantil, de las escuelas de educación especial, básica, media superior y superior, supervisiones, bibliotecas y formación para el trabajo. Integra la información estadística educativa oficial a nivel nacional con la cual se apoyan los procesos de planeación, programación, presupuesto y asignación de recursos, evaluación y rendición de cuentas del sector.
Gasto Comprometido.- Momento contable del gasto que refleja la aprobación por autoridad competente de un acto administrativo, u otro instrumento jurídico que formaliza una relación legal con terceros para la adquisición de bienes y servicios o ejecución de obras. En el caso de las obras a ejecutar o de bienes y servicios a recibirse durante varios ejercicios, el compromiso será registrado por la parte que ejecutará o recibirá, durante cada ejercicio.
Gasto Devengado.- El momento contable del gasto que refleja el reconocimiento de una obligación de pago a favor de terceros por la recepción de conformidad de bienes, servicios y obras oportunamente contratados; así como de las obligaciones que derivan de tratados, leyes, decretos, resoluciones y sentencias definitivas.
Gobierno de los Estados.- Los Gobiernos de los 31 Estados de la República Mexicana.
Igualdad de Género.- Situación en la cual mujeres y hombres acceden con las mismas posibilidades y oportunidades al uso, control y beneficio de bienes, servicios y recursos de la sociedad, así como a la toma de decisiones en todos los ámbitos de la vida social, económica, política, cultural y familiar.
Informe de Seguimiento al PAT.- Documento que elabora la AEL informando a la DGGEyET sobre la vinculación de las acciones establecidas en el Programa Anual de Trabajo y el gasto de recursos, así como su relación con el alcance de las metas del PEEI y sus evidencias.
lleva a cabo para reportar el desarrollo de acciones pedagógicas que permitan lograr los objetivos del PEEI.
Inmueble Federalizado.- Inmueble utilizado para los servicios educativos impartidos en un CENDI en proceso de regularización, cuyos derechos de propiedad han sido transferidos o restablecidos a las Secretarías de Educación Estatales u homólogas, para su operación y funcionamiento.
Instancia(s) ejecutora(s).- Son los Gobiernos de las Entidades Federativas por conducto de sus AEL, y la AEFCM para el caso de la Ciudad de México.
Instancia normativa.- La DGGEyET.
Inclusión.- Es un valor y una actitud de aprecio y respeto por la diversidad, en la que se busca adaptar el sistema para responder de manera adecuada a las necesidades de todos y cada uno de los educandos. Busca asegurar la equidad y la excelencia en la educación, considerando a todas y todos sin importar sus características, necesidades, intereses, capacidades, habilidades y estilos de aprendizaje. También busca eliminar todas las prácticas de discriminación, exclusión y segregación dentro de la escuela al promover el aprendizaje de todo el educando. Se relaciona con el acceso, permanencia, participación y aprendizaje.
ITP.- Informe Técnico-Pedagógico. Documento que realiza la AEL para informar a la DGGEyET de manera trimestral el estado, avance y cumplimiento de las acciones comprometidas en el PAT; representa la concentración de información que la AEL lleva a cabo para reportar el desarrollo de acciones pedagógicas que permitan lograr los objetivos del PEEI.
LDFEFM.- Ley de Disciplina Financiera de las Entidades Federativas y los Municipios.
LFPRH.- Ley Federal de Presupuesto y Responsabilidad Hacendaria.
LGCG.- Ley General de Contabilidad Gubernamental.
LGE.- Ley General de Educación.
Lineamientos Internos de Coordinación para la Operación del PEEI (Lineamientos).- Es el instrumento jurídico a través del cual la SEP por conducto de la SEB, conviene con la AEFCM, entre otros aspectos, los derechos y obligaciones a cargo de cada una de las partes, para la operación de los subsidios del PEEI para el ejercicio fiscal 2022 en el marco de las presentes RO.
Mantenimiento preventivo y correctivo.- Son las acciones que requieren los inmuebles de los CAI Federalizado y CENDI con inmueble federalizado para dar cumplimiento a la normatividad vigente establecida por la Ley General de Prestación de Servicios para la Atención, Cuidado y Desarrollo Integral Infantil, por las Normas Oficiales Mexicanas (NOM 009 Norma Oficial Mexicana NOM-009-SEGOB-2015, Medidas de previsión, prevención y mitigación de riesgos en centros de atención infantil en la modalidad pública, privada y mixta, y NOM-032-SSA3-2010, Asistencia social. Prestación de servicios de asistencia social para niños, niñas y adolescentes en situación de riesgo y vulnerabilidad.
Mecanismo de Evaluación.- Es el proceso mediante el cual la AEL hace un análisis del estado que guarda el PEEI después de su ejecución; mismo que genera el diagnóstico para el siguiente año. Se basa en los resultados de los mecanismos de seguimiento y supervisión. De manera externa, el PEEI será evaluado por el CONEVAL de acuerdo a lo establecido en el Programa Anual de Evaluación.
Mecanismo de Planeación.- Es el proceso mediante el cual la AEL establece las acciones para alcanzar las metas y objetivos del PEEI, sincronizando actividades con el apoyo financiero y técnico en el marco de los rubros de gastos autorizados en las RO.
Mecanismo de Seguimiento.- Es el proceso mediante el cual la DGGEyET revisa el cumplimiento a las RO, así como a las acciones comprometidas en el PAT validado.
Mecanismo de Supervisión. - Es el proceso mediante el cual se verifica la ejecución y los resultados de las acciones comprometidas en el PAT; para asegurar su eficiencia y eficacia estableciendo contacto con la AEL y beneficiarios indirectos mediante visitas a campo o bien a través de videoconferencias.
MIR.- Matriz de Indicadores para Resultados. Herramienta de planeación estratégica que en forma resumida, sencilla y armónica establece con claridad los objetivos del programa presupuestario y su alineación con aquellos de la planeación nacional y sectorial; incorpora los indicadores que miden los objetivos y resultados esperados; identifica los medios para obtener y verificar la información de los indicadores; describe los bienes y servicios a la sociedad, así como las actividades e insumos para producirlos; e incluye supuestos sobre los riesgos y contingencias que pueden afectar el desempeño del PEEI.
MML.- Metodología de Marco Lógico. Herramienta de planeación estratégica basada en la estructuración y solución de problemas, que permite organizar de manera sistemática y lógica los objetivos de un programa y sus relaciones de causalidad; identificar y definir los factores externos al programa que pueden influir en el cumplimiento de los objetivos; evaluar el avance en la consecución de los mismos, así como examinar el desempeño del programa en todas sus etapas. La MML facilita el proceso de conceptualización y diseño de programas. Permite fortalecer la vinculación de la planeación con la programación.
ODS.- Objetivos de Desarrollo Sostenible.- Son los compromisos adoptados por la Asamblea General de la Organización de las Naciones Unidas, tras más de dos años de un intenso proceso de consultas públicas y negociaciones, para guiar las acciones de la comunidad internacional hasta el 2030. Los ODS están formulados para erradicar la pobreza, promover la prosperidad y el bienestar para todos, proteger el medio ambiente y hacer frente al cambio climático a nivel mundial. En su conjunto, los 17 ODS y sus 169 metas conforman la Agenda 2030 para el Desarrollo Sostenible, son de carácter integrado e indivisible, de alcance mundial y de aplicación universal, tienen en cuenta las diferentes realidades, capacidades y niveles de desarrollo de cada país y respetan sus políticas y prioridades nacionales.
Oficio de validación.- Documento oficial mediante el cual la DGGEyET autoriza las acciones comprometidas en el PAT de la AEL alineadas a lo autorizado en términos de las presentes RO, de conformidad a lo establecido en el numeral 4.1. Proceso.
OIC.- Órgano Interno de Control en la Secretaría de Educación Pública.
PAT.- Plan Anual de Trabajo. Instrumento de planificación que sirve a la AEL para organizar y establecer objetivos, metas, indicadores y acciones a desarrollar en el PEEI en el ejercicio fiscal 2022.
PEEI.- Programa Expansión de la Educación Inicial.
PEF.- Presupuesto de Egresos de la Federación para el ejercicio fiscal 2022.
Perspectiva de género.- Concepto que se refiere a la metodología y los mecanismos que permiten identificar, cuestionar y valorar la discriminación, desigualdad y exclusión de las mujeres, que se pretende justificar con base en las diferencias biológicas entre mujeres y hombres, así como las acciones que deben emprenderse para actuar sobre los factores de género y crear las condiciones de cambio que permitan avanzar en la construcción de la igualdad sustantiva de género.
PND.- Plan Nacional de Desarrollo 2019-2024.
PNEI.- Política Nacional de Educación Inicial.- Instrumento normativo de conformidad con lo dispuesto en los artículos 39 y 40 de la Ley General de Educación; con el objeto de favorecer el desarrollo integral de las niñas y niños de 0 días de nacidas(os) a 2 años 11 meses de edad, a través de la provisión de servicios que sean flexibles y adaptables a distintos contextos, así como a la diversidad cultural y social. Forma parte de la Estrategia Nacional de Atención a la Primera Infancia (ENAPI) respondiendo al Eje de Educación y Cuidados de la Ruta Integral de Atención, siendo un elemento articulador que integra y da coherencia a las acciones, los programas y las modalidades que distintos agentes públicos y privados desarrollan en materia de educación inicial.
Población atendida.- Centros de Atención Infantil que participaran de manera voluntaria en el PEEI de acuerdo a las presentes RO.
Población objetivo.- Niñas y niños de 0 días de nacidas(os) a 2 años 11 meses de edad.
Proceso de Profesionalización.- Proceso de formación continua con el cual se pretende que los agentes educativos federalizados y comunitarios adquieran conocimientos y habilidades que les permitan implementar un servicio de excelencia y calidez en favor de la primera infancia, con un enfoque centrado en las bases teóricas y fundamentos pedagógicos del Programa de Educación Inicial: Un Buen Comienzo.
Programa de Educación Inicial: Un Buen Comienzo.- Acuerdo número 04/01/18 por el que se establece el Programa de Educación Inicial: Un Buen Comienzo, publicado en el DOF el 23 de enero de 2018.
Protección Civil.- Son las acciones que permiten el cumplimiento de los protocolos de seguridad en los Centros de Atención Infantil, eliminando los riesgos con tareas de prevención, organización, capacitación y adecuaciones del inmueble que favorezcan la evacuación de niñas, niños, personal y demás personas que concurran en el plantel escolar, en caso de contingencias y la protección diaria de su vida y bienestar integral; requeridos para la obtención de dictámenes favorables en materia de protección civil descritos en el Anexo 9 Criterios de gasto y Guía para la Operación del PEEI.
PSE.- Programa Sectorial de Educación 2020-2024.
RLFPRH.- Reglamento de la Ley Federal de Presupuesto y Responsabilidad Hacendaria.
RO.- Las presentes Reglas de Operación del Programa Expansión de la Educación Inicial para el ejercicio fiscal 2022.
SEB.- Subsecretaría de Educación Básica de la SEP.
SEP.- Secretaría de Educación Pública de la APF.
SFP.- Secretaría de la Función Pública de la APF.
SHCP.- Secretaría de Hacienda y Crédito Público de la APF.
SIIPP-G.- Sistema Integral de Información de Padrones de Programas Gubernamentales, administrado por la SFP.
Situaciones de vulnerabilidad.- Conjunto de circunstancias o condiciones tales como edad, sexo, estado civil, origen étnico, religioso, situación socioeconómica, discapacidad, aptitudes sobresalientes y/o condición migratoria (nacional y local), que impiden a los educandos, ingresar, permanecer y egresar de las instituciones públicas de educación en igualdad de condiciones respecto al resto de educandos.
Subsidio.- Las asignaciones de recursos federales previstas en el PEF que, a través de las dependencias y entidades, se otorgan a los diferentes sectores de la sociedad, y a las entidades federativas o municipios para fomentar el desarrollo de actividades sociales o económicas prioritarias de interés general.
Supervisor/a Local de CCAPI.- Responsable asignado por la AEL para dar asesoría, acompañamiento y supervisión a los Agentes Educativos Comunitarios que atienden los CCAPI.
TESOFE.- Tesorería de la Federación.
TG.- Tipo de Gasto. Identifica las asignaciones conforme a su naturaleza de gasto, en erogaciones corrientes o de capital, pensiones y jubilaciones, y participaciones.
TG 1.- Tipo de gasto 1. Corresponde a los subsidios corrientes que son otorgados a través del PEEI.
TG 7.- Tipo de gasto 7. Corresponde a los gastos indirectos para la supervisión y operación del PEEI.
Transparencia.- Obligación de los organismos garantes de dar publicidad a las deliberaciones y actos relacionados con sus atribuciones, así como dar acceso a la información que generen de conformidad con lo establecido en el artículo 8, fracción IX de la Ley General de Transparencia y Acceso a la Información Pública.
UR.- Unidad Responsable del PEEI, que para efectos del mismo es la DGGEyET.
XML.- Formato en que se generarán los documentos tributarios.
1. INTRODUCCIÓN
La Constitución Política de los Estados Unidos Mexicanos, en su artículo 3o., primer párrafo, establece que toda persona tiene derecho a la educación. El Estado -Federación, Estados, Ciudad de México y Municipios- impartirá y garantizará la educación inicial, preescolar, primaria, secundaria, media superior y superior. La educación inicial, preescolar, primaria y secundaria, conforman la educación básica; ésta y la media superior serán obligatorias. También establece que la educación inicial es un derecho de la niñez y será responsabilidad del Estado concientizar sobre su importancia.
En congruencia con lo anterior, la LGE, en sus artículos 2, 6, tercer párrafo y 38 dispone que: i) el Estado priorizará el interés superior de niñas, niños, adolescentes y jóvenes en el ejercicio de su derecho a la educación. Para tal efecto, garantizará el desarrollo de programas y políticas públicas que hagan efectivo ese principio constitucional; ii) la educación inicial es un derecho de la niñez. Es responsabilidad del Estado concientizar sobre su importancia y garantizarla conforme a lo dispuesto en dicha ley, y iii) en educación inicial, el Estado, de manera progresiva, generará las condiciones para la prestación universal de ese servicio. Las autoridades educativas fomentarán una cultura a favor de la educación inicial con base en programas, campañas, estrategias y acciones de difusión y orientación, con el apoyo de los sectores social y privado, organizaciones de la sociedad civil y organismos internacionales. Para tal efecto promoverán diversas opciones educativas para ser impartidas, como las desarrolladas en el seno de las familias y a nivel comunitario, en las cuales se proporcionará orientación psicopedagógica y serán apoyadas por las instituciones encargadas de la protección y defensa de la niñez.
El Plan Nacional de Desarrollo 2019-2024, en su Eje II. "Política Social", apartado "Derecho a la Educación" establece el compromiso del Gobierno Federal para mejorar las condiciones materiales de las escuelas del país, así como a garantizar el acceso de todos los jóvenes a la educación.
El Programa Sectorial de Educación 2020-2024 establece Objetivos prioritarios y estrategias prioritarias, que se consideran como bases del PEEI:
Objetivo prioritario 1.- Garantizar el derecho de la población en México a una educación equitativa, inclusiva, intercultural e integral, que tenga como eje principal el interés superior de las niñas, niños, adolescentes y jóvenes.
Estrategia prioritaria 1.2.- Impulsar medidas para favorecer el ingreso y la permanencia en el sistema educativo de las niñas, niños, adolescentes y jóvenes provenientes de grupos históricamente discriminados, que alienten la conclusión oportuna de sus estudios y permitan el desarrollo de trayectorias educativas completas.
Estrategia prioritaria 1.4.- Garantizar condiciones de equidad para todos, con énfasis particular en los grupos y poblaciones históricamente discriminados.
Asimismo, en el numeral 6.1.- Relevancia del Objetivo prioritario 1: Garantizar el derecho de la población en México a una educación equitativa, inclusiva, intercultural e integral, que tenga como eje principal el interés superior de las niñas, niños, adolescentes y jóvenes, cuarto párrafo, se señala que en el caso de la educación inicial nivel educativo integrado al tipo básico a partir de la Reforma Constitucional en materia educativa, a pesar del amplio reconocimiento de su efecto favorable en el desarrollo cognitivo, físico, afectivo y social, así como en la adquisición de aprendizajes ulteriores, la población menor de tres años de edad beneficiada en los servicios de atención infantil registrados por la SEP, apenas sobrepasa los 570 mil menores, lo que representa una cobertura de 8.7%. La oferta de este nivel educativo es fragmentada e inequitativa, lo que se explica, en parte, por la concepción histórica que asociaba la atención en esta etapa a un derecho de las madres trabajadoras, que resulta en la prestación de servicios por parte de instituciones de muy variada vocación y naturaleza.
De los ODS de la Agenda 2030 para el Desarrollo Sostenible, el PEEI atiende las metas de los siguientes objetivos:
Objetivo 4 Educación de Calidad: Garantizar una educación inclusiva, equitativa y de calidad y promover oportunidades de aprendizaje durante toda la vida para todos.
Meta 4.2. Para 2030, asegurar que todas las niñas y todos los niños tengan acceso a servicios de atención y desarrollo en la primera infancia y a una enseñanza preescolar de calidad, a fin de que estén preparados para la enseñanza primaria.
Meta 4.5. Para 2030, eliminar las disparidades de género en la educación y garantizar el acceso en condiciones de igualdad de las personas vulnerables, incluidas las personas con discapacidad, los pueblos indígenas y los niños en situaciones de vulnerabilidad, a todos los niveles de la enseñanza y la formación profesional.
Objetivo 10 Reducción de las Desigualdades: Reducir la desigualdad en y entre los países.
Meta 10.2. Para 2030, potenciar y promover la inclusión social, económica y política de todas las personas, independientemente de su edad, sexo, discapacidad, raza, etnia, origen, religión o situación económica u otra condición.
La Estrategia Nacional de Atención a la Primera Infancia (ENAPI), provee de orientaciones estratégicas a las intervenciones públicas dirigidas a las madres gestantes, así como a las niñas y niños desde su nacimiento y hasta su incorporación a la educación básica. Para ser efectiva su atención se necesita un trabajo intersectorial que, desde la perspectiva de derechos, articule el desarrollo de planes, programas y acciones para la atención integral que debe asegurarse a cada niña y niño, de acuerdo con su edad, contexto y condición. La ENAPI, propone cinco estrategias para llevar a cabo políticas integrales de atención a la primera infancia: 1) invertir sostenidamente y diseñar estrategias intersectoriales; 2) enriquecer las prácticas de crianza de las familias; 3) fortalecer los servicios clave de atención, optimizando los mecanismos y el personal ya existentes; 4) contar con un sistema de medición y rendición de cuentas; y 5) usar la evidencia para corregir e innovar.
Con la Estrategia Nacional de Atención a la Primera Infancia se busca garantizar a niñas y niños menores de 6 años, el ejercicio efectivo de sus derechos a la supervivencia, desarrollo integral y prosperidad, educación, protección, participación y vida libre de violencia, atendiendo las brechas de desigualdad existentes entre estratos sociales, regiones geográficas y géneros, así como a la diversidad inherente a cada persona.
Las investigaciones más recientes en torno al desarrollo infantil dan cuenta de la relevancia de un cuidado sensible y cariñoso en los primeros años de la vida de las personas, "Una sociedad vital y productiva, con un futuro próspero y sustentable se construye sobre los cimientos de un desarrollo infantil saludable. Las experiencias tempranas positivas proporcionan los cimientos para una arquitectura cerebral sólida y para una amplia gama de destrezas y capacidades de aprendizaje. La salud en los primeros años comenzando con el bienestar de la futura madre- fortalece los sistemas biológicos en desarrollo que permite a los niños crecer sanos para ser adultos saludables. La Educación Inicial requiere impulsar un trabajo coordinado entre los diversos agentes educativos de los servicios de Educación Inicial en el país, con el propósito de unificar los principios y las metodologías de trabajo, para lograr que se vea al niño como sujeto de derechos y aprendiz competente, actuando en consecuencia con una intervención pedagógica que atienda, siga las iniciativas y el deseo de investigar de los niños. La formación de los agentes educativos es relevante para los cambios de fondo y para desarrollar una mirada integral en el ámbito familiar, orientando las prácticas de crianza y proponiendo a los niños una atención centrada en su potencial, donde cada niño reciba lo que necesita y le interesa, mediado por un sostenimiento afectivo acorde a sus necesidades vinculares y un impulso al desarrollo de la creatividad.
La Secretaria de Educación Pública (SEP) dentro de sus atribuciones establece los principios rectores y objetivos de la educación inicial, entendiéndose como el servicio educativo que se brinda a niñas y niños menores de seis años de edad, con el propósito de potencializar su desarrollo integral y armónico en un ambiente rico en experiencias formativas, educativas y afectivas, lo que les permitirá adquirir habilidades, hábitos, valores, así como desarrollar su autonomía, creatividad y actitudes necesarias en su desempeño personal y social. Asimismo, se establece la obligatoriedad, su gradualidad y el financiamiento necesario para hacerla efectiva. Del mismo modo da prioridad a la apertura de servicios educativos dirigidos a la Primera Infancia y sobre todo a las poblaciones más vulnerables ubicadas en zonas urbano marginadas de mayor rezago social y educativo, y con ello brindar las oportunidades de aprendizaje a las niñas y los niños, siendo la educación un derecho habilitante de otros derechos, por lo cual tiene especial relevancia.
Investigaciones recientes en torno al desarrollo infantil dan cuenta de la relevancia de un cuidado sensible y cariñoso en los primeros años de la vida de las personas. Las experiencias tempranas positivas proporcionan los cimientos para una arquitectura cerebral sólida y para una amplia gama de destrezas y capacidades de aprendizaje. La salud en los primeros años comenzando con el bienestar de la futura madre- fortalece los sistemas biológicos en desarrollo que permite a los niños crecer sanos para ser adultos saludables.
La SEP requiere impulsar un trabajo coordinado entre las Autoridades Educativas de los tres órdenes de Gobierno con el propósito de unificar los principios y las metodologías de trabajo, para lograr que se reconozca a las niñas y los niños como sujetos de derechos y aprendiz competente, actuando en consecuencia, con una intervención pedagógica adecuada para cubrir sus necesidades.
La profesionalización de los agentes educativos que atienden directamente a las niñas y niños, es eje transversal para lograr cambios de fondo desde el ámbito familiar, orientando las prácticas de crianza y proponiendo a los niños una atención centrada en su potencial, donde cada niño reciba lo que necesita y le interesa, mediado por un sostenimiento afectivo acorde a sus necesidades vinculares y un impulso al desarrollo de la creatividad.
Una educación inicial de excelencia puede compensar las desventajas de las niñas y los niños en situación de marginación y ser beneficiosa para el conjunto, sentando las bases de un trayecto académico consistente, a partir de un aprendizaje colaborativo que trascienda el espacio del aula y visualice a un ciudadano con identidad pluricultural.
El objetivo general de la Política Nacional de Educación Inicial, es favorecer el desarrollo integral de las niñas y los niños de 0 días de nacidas(os) a 2 años 11 meses de edad, a través de la provisión de servicios de calidad y atención integral, la SEP a través del Programa Expansión de la Educación Inicial (PEEI) propone tres estrategias para atender de manera integral a las niñas y niños de 0 días de nacidas(os) hasta los 2 años 11 meses de edad (primer ciclo de la Primera Infancia).
1. Extender la cobertura de la educación inicial, favoreciendo aquellos niños que se encuentren en situación de desventaja social.
2. Mejorar la calidad de los servicios que se ofrecen en las diferentes modalidades de atención.
3. Promover e impulsar en las familias el desarrollo de prácticas de crianza enriquecidas y vínculos afectivos sólidos.
Adicional a lo anterior, se debe alentar el suministro de los servicios sociales de apoyo necesarios para permitir que los padres combinen las obligaciones para con la familia con las responsabilidades del trabajo y la participación en la vida pública, especialmente mediante el fomento de la creación y desarrollo de una red de servicios destinados al cuidado de las niñas y los niños.
De conformidad con lo dispuesto en el artículo 179 del RLFPRH, se verificó que el PEEI objeto de las presentes RO no se contrapone, afecta o presenta duplicidad con otros programas y acciones del Gobierno Federal, en cuanto a su diseño, beneficios, apoyos otorgados y población objetivo, así como que se cumplen las disposiciones aplicables.
2. OBJETIVOS
2.1. General
Contribuir a que las niñas y los niños de 0 días de nacidas(os) a 2 años 11 meses de edad accedan a los servicios públicos de educación inicial mediante la ampliación de la cobertura a través de Modalidades Escolarizadas y No Escolarizadas.
2.2. Específicos
1. Fortalecer el mantenimiento de los inmuebles en materia de seguridad y bienestar de niñas y niños para la operación de los CAI-Federalizados y CENDI en proceso de regularización con inmueble federalizado.
2. Implementar por conducto de Agentes Educativos Federalizados, la Estrategia de Visitas a Hogares para brindar orientación a madres y padres de familia o tutoras(es), sobre prácticas de crianza (Modalidad No Escolarizada).
3. Operar los CCAPI, en coordinación con las autoridades educativas locales y municipales, así como con organizaciones de la sociedad civil, en Municipios con mayor demanda de Educación Inicial.
4. Capacitar a los Agentes Educativos de los Centros de Atención Infantil con Clave DDI, EDI, NDI y CENDI en proceso de regularización con clave SDI de la Modalidad Escolarizada, Agentes Educativos con clave FEI de la Estrategia Visitas a Hogares y Agentes Educativos Comunitarios de los CCAPI de la Modalidad No Escolarizada; así como a los Agentes Educativos de los servicios públicos y privados que atienden la Educación Inicial, que implementan el Programa de Educación Inicial: Un Buen Comienzo, a través de acciones presenciales y/o en línea.
5. Apoyar a los CENDI en proceso de regularización con apoyo voluntario, con el pago al personal voluntario, los servicios básicos e insumos necesarios para su operación.
6. Favorecer la educación en los primeros años de vida de niñas y niños, mediante la difusión de la Política Nacional de Educación Inicial.
3. LINEAMIENTOS
3.1. Cobertura
El PEEI tiene cobertura nacional, podrán participar las AEL que cumplan con lo establecido en el numeral 3.3.2 Requisitos de participación de las presentes RO.
3.2. Población objetivo
Niñas y niños de 0 días de nacidas(os) a 2 años y 11 meses de edad.
3.3. Beneficiarios/as
Los beneficiarios directos del PEEI son los Gobiernos de las Entidades Federativas que decidan participar voluntariamente y para el caso de la Ciudad de México, será la AEFCM.
Los beneficiarios indirectos son:
· CAI-Federalizados
· Agentes Educativos Federalizados
· Agentes Educativos Comunitarios
· CENDI en proceso de regularización con inmueble federalizado
· CENDI en proceso de regularización con apoyo voluntario
La AEL deberá de identificar a los beneficiarios indirectos que participarán en el PEEI de manera precisa, clara, objetiva y cuantificable, de conformidad con el numeral 3.3.2. Procedimiento de selección, de las presentes RO.
3.3.1. Requisitos
Generales
Los Gobiernos de las Entidades Federativas y para el caso de la Ciudad de México la AEFCM, que decidan participar voluntariamente en el PEEI, deberán:
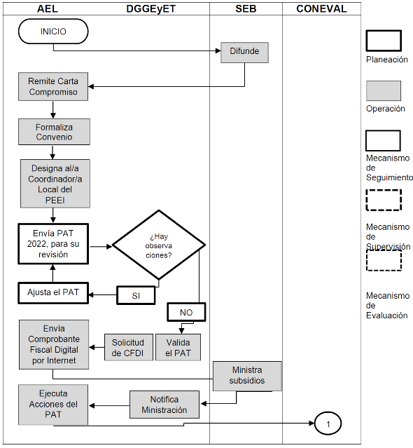
a) Entregar a la SEB la Carta Compromiso Única (Anexo 1) durante los primeros 5 días hábiles posteriores a la fecha de publicación de las presentes RO en el DOF;
b) Contar con una cuenta bancaria productiva específica, a través de la Secretaría de Finanzas o equivalente del Gobierno del Estado, para la administración y ejercicio de los subsidios del PEEI, en apego a lo establecido en el artículo 69 de la LGCG. La AEL deberá comunicar mediante oficio a la DGGEyET los datos de dicha cuenta, anexando una copia simple del contrato de apertura, dentro de los 10 días naturales posteriores a la publicación de las RO del PEEI en el DOF. Para el caso de la AEFCM operará un acuerdo de traspaso de ramo a ramo;
c) Formalizar a más tardar el último día hábil del mes de marzo de 2022 el Convenio (Anexo 2) y para el caso de la AEFCM los Lineamientos Internos de Coordinación (Anexo 3);
d) Nombrar a la Coordinadora o Coordinador Local de PEEI, así como al Coordinador/a Local de la Modalidad Escolarizada y Coordinador/a Local de la Modalidad No Escolarizada, durante los 10 días hábiles posteriores a la formalización del Convenio o Lineamientos Internos de Coordinación y notificar mediante oficio a la DGGEyET los datos institucionales de cada uno/a de ellos/as, dentro del mismo periodo;
e) Establecer durante los 10 días hábiles posteriores a la firma del Convenio o Lineamientos Internos de Coordinación, un equipo de trabajo pedagógico y administrativo de al menos 5 personas para la planeación, seguimiento y evaluación de los apoyos en la implementación y operación del PEEI durante el ejercicio fiscal 2022.
3.3.2. Procedimiento de selección
| Procedimiento para la selección de la población beneficiaria |
| Etapa | Actividad | Responsable |
| 1. Difusión del Programa | Difundir en la página de la SEB http://normateca.basica.sep.gob.mx/core/page/ROP_index.html las RO del PEEI dentro de los primeros 5 días hábiles posteriores a la publicación de las RO en el DOF. | SEB |
| 2. Carta Compromiso Única | Entregar a la SEB la Carta Compromiso Única (Anexo 1), dentro los primeros 5 días hábiles posteriores a la fecha de publicación de las RO en el DOF. | AEL |
| 3. Formalización de Convenio y Lineamientos Internos de Coordinación | Los Gobiernos de las Entidades Federativas deberán formalizar el correspondiente Convenio (Anexo 2), y para la AEFCM los correspondientes Lineamientos Internos de Coordinación. (Anexo 3), a más tardar el último día hábil del mes de marzo de 2022. | SEB/AEL |
Con apego a las presentes RO y a las disposiciones jurídicas aplicables, las AEL deberán de atender los siguientes criterios para la selección de los participantes en el PEEI.
Apoyo 1. Los CAI-Federalizados deberán:
1. Estar en operación.
2. Contar con la documentación que acredite la propiedad del inmueble.
3. Contar con el oficio de formalización de la propiedad del inmueble reconocida por las instancias autorizadas de la AEL.
4. Contar con clave DDI.
5. Contar con una construcción ex profeso para la atención de niñas y niños en edad de recibir educación inicial.
6. Contar con un dictamen de riesgo emitido por tercer acreditado y validado por Protección Civil Estatal.
7. Ampliar la cobertura efectiva, abriendo únicamente grupos de Educación Inicial.
8. Listado de Necesidades.
Los CENDI en proceso de regularización con inmueble federalizado deberán:
1. Estar en operación.
2. Contar con clave SDI.
3. Contar con una construcción ex profeso para la atención de niñas y niños en edad de recibir educación inicial.
4. Contar con un dictamen de riesgo emitido por tercer acreditado y validado por Protección Civil Estatal, que avale las acciones correctivas a implementar.
5. Ampliar la cobertura efectiva.
6. Listado de Necesidades.
Apoyo 2. Para la selección de los Agentes Educativos Federalizados, la AEL deberá de:
1. Contar con la solicitud por escrito de participación de cada Agente Educativo con clave FEI.
2. Establecer un listado de los Agentes Educativos con clave FEI de la Modalidad No Escolarizada que participan en la Estrategia de Visitas a Hogares.
3. Contar con copia simple del pago adscrito a FONE de los Agentes Educativos FEI descritos en el
listado.
4. Establecer una focalización de los Municipios donde estará operando la Estrategia de Visitas a Hogares considerando el índice de marginación por Entidad Federativa 2020 establecido por el INEGI (https://www.gob.mx/conapo/documentos/indices-de-marginacion-2020-284372).
5. Nombrar a una/un Coordinadora/or Local de la Modalidad No Escolarizada que apoyará a la/al Coordinadora/or Local del PEEI en la operación del Apoyo 2.
Apoyo 3. Para el establecimiento y operación de los CCAPI, la AEL deberá de:
1. En el caso de los CCAPI en operación.
· Elaborar un listado de CCAPI que hayan iniciado operación en 2020 y 2021.
· Asegurar que los CCAPI cuenten con equipamiento completo para brindar el servicio, conforme a lo descrito en el Anexo 9 Criterios de gasto y Guía para la Operación del PEEI.
· Efectuar un diagnóstico de necesidades operativas y pedagógicas.
· Contar con el Dictamen de Protección Civil Municipal vigente por tercero acreditado para cada CCAPI.
· Actualizar el acuerdo que de manera local se establece con el Municipio y la AEL para otorgar un inmueble en el que se ubique el CCAPI.
2. Para el caso de los CCAPI de nueva creación, la AEL deberán:
· Contar con la descripción del inmueble, con ubicación física geo-referenciada, describiendo los servicios públicos con los que cuenta y las características de los servicios de vigilancia de cada CCAPI.
· Contar con copia simple del Título de propiedad del inmueble a nombre del Gobierno del Estado o Municipio y/o contrato / convenio que garantice el funcionamiento del CCAPI por lo menos durante dos años (donación, arrendamiento, comodato, permuta, usufructo, etc.). Establecer, en caso de que no pueda seguir usando ese inmueble, que el Estado proveerá un inmueble similar para garantizar la ejecución del CCAPI.
· Contar con copia simple del levantamiento de acta de uso del suelo y aviso de funcionamiento del inmueble en que se encuentre ubicado cada CCAPI.
· Contar con el Dictamen de Protección Civil Municipal o Estatal que garantice la seguridad del inmueble en el que se encuentre ubicado cada CCAPI.
· Integrar un listado de las/los Agentes Educativos Comunitarios que atenderán los CCAPI y del/la Supervisor/a Local de cada CCAPI.
· Integrar la estadística de la población a atender.
· Verificar que los CCAPI de nueva creación, no cuenten con otro servicio de atención educativa a la primera infancia y que atiendan a madres/padres de familia o tutoras(es) de niñas y niños de hasta 2 años y 11 meses de edad.
· Generar oficio de nombramiento de la/el Supervisora/or Local de CCAPI que apoyará a la/al Coordinadora/or de la Modalidad No Escolarizada.
Apoyo 4. La AEL deberá de:
1. Integrar un listado de las/los Agentes Educativos que participarán en el proceso de profesionalización durante el ejercicio fiscal 2022.
2. Establecer una estrategia de capacitación, considerando a las instituciones que brindan cualquier modalidad de educación inicial para atender los preceptos del artículo 3o. Constitucional y de la LGE, que establecen la necesidad de capacitar a las/los Agentes Educativos en materia de atención a la primera infancia.
3. Contar con un listado de las/los Agentes Educativos federalizados de los Centros de Atención Infantil
con Clave CAI SDI, Clave CAI DDI, Clave CAI EDI y Clave CAI NDI y agentes educativos con Clave FEI de las Modalidades Escolarizada y No Escolarizada que serán capacitados.
Apoyo 5. Los CENDI en proceso de regularización con apoyo voluntario deberán cumplir con los siguientes requisitos:
1. Contar con cédula de verificación del estándar de competencia laboral ECO0435 del Sistema Nacional para el Desarrollo Integral de la Familia (SNDIF).
2. Estar en operación.
3. Contar con CCT tipo SDI o DDI.
4. Sujetarse a los montos de apoyo para el pago de los servicios básicos (luz, agua y gas) y alimentación conforme se establece para un CAI- Federalizado.
5. Acreditar la atención presencial brindada a niñas y niños en las instalaciones de los CENDI, con base en los criterios de supervisión que determine la AEL, para la implementación del rubro de alimentación.
6. Acreditar los Criterios de Regularización conforme al Anexo 9 Criterios de gasto y Guía para la Operación del PEEI.
Apoyo 6. La AEL deberán de:
1. Diseñar y establecer una estrategia para la difusión de los objetivos y principios rectores de la Educación Inicial.
La participación de mujeres y hombres en la solicitud y elegibilidad de los apoyos que proporciona el presente Programa será en igualdad de condiciones y oportunidades, por lo que, ser mujer u hombre no será motivo de restricción para la participación y elegibilidad en la obtención de los apoyos; asimismo, buscará fomentar la igualdad de oportunidades entre mujeres y hombres; y, el respeto a los derechos humanos.
Solo podrán exigirse los datos y documentos anexos estrictamente necesarios para tramitar la solicitud y acreditar si el potencial beneficiario/a cumple con los criterios de elegibilidad.
El PEEI adoptará, en lo procedente, el modelo de estructura de datos del domicilio geográfico establecido en el "Acuerdo por el que se aprueba la Norma Técnica sobre Domicilios Geográficos", emitido por el Instituto Nacional de Estadística y Geografía, publicado en el DOF el 12 de noviembre de 2010. Lo anterior en estricta observancia al Acuerdo antes referido y al oficio circular números 801.1.-279 y SSFP/400/124/2010 emitidos por la SHCP y la SFP, respectivamente.
Los componentes que integran el modelo de estructura de datos del Domicilio Geográfico son:
| COMPONENTES |
| ESPACIALES | DE REFERENCIA | GEO ESTADÍSTICOS |
| Vialidad | No. Exterior | Área Geo-estadística Estatal o de la Ciudad de México |
| Carretera | No. Interior | Área Geo-estadística Municipal o Demarcación territorial de la Ciudad de México |
| Camino | Asentamiento Humano | Localidad |
| | Código Postal | |
| | Descripción de Ubicación | |
3.4. Características de los apoyos (tipo y monto)
Los subsidios son las asignaciones de recursos federales previstas en el Presupuesto de Egresos de la Federación que, a través de las dependencias y entidades, se otorgan a los diferentes sectores de la sociedad, los Gobiernos de las Entidades Federativas y, en su caso, los municipios para fomentar el desarrollo de actividades sociales o económicas prioritarias de interés general.
El otorgamiento de los subsidios deberá sujetarse a lo dispuesto en los artículos 74 al 79 de la LFPRH; y 174 al 181 de su Reglamento y en las presentes RO.
Los convenios que se suscriban con las Entidades Federativas con el propósito de formalizar el otorgamiento de subsidios a cargo del PEEI, no tienen carácter de convenio de coordinación para transferir recursos del presupuesto de la SEP a los Gobiernos de las Entidades Federativas o, en su caso, Municipios con el propósito de descentralizar o reasignar la ejecución de funciones, programas o proyectos federales o, en su caso, recursos humanos y materiales a que hace referencia el artículos 82 y 83 de la LFPRH, en correlación con los artículos 223 y 224 del RLFPRH.
Los subsidios que se otorguen tendrán la temporalidad y características que se autoricen en el marco de las presentes RO. Los subsidios se considerarán devengados de acuerdo a los criterios señalados en el numeral 3.4.1.1. "Devengos".
La DGGEyET, como unidad responsable de la asignación de los recursos, deberá verificar que se cuenta con la disponibilidad presupuestaria, así como obtener la opinión del área jurídica y financiera previamente a la firma de los Convenios y Lineamientos Internos de Coordinación.
Respecto al subsidio directo TG 1, en ningún caso, estos recursos se podrán utilizar para el pago de prestaciones de carácter económico, sobresueldos, compensaciones, sueldos o sobresueldos a personal directivo, docente o empleadas/os, que laboren en la SEP, en las Secretarías de Educación Estatales o en la AEFCM, así como tampoco para pasajes y viáticos internacionales, arrendamiento para oficinas y equipo, ni becas, tratamientos médicos o apoyos económicos directos a los educandos.
Para el TG 7, las UR podrán utilizar los recursos en cualquier partida de gasto específica prevista en el Clasificador por Objeto del Gasto, de conformidad con el numeral 18 del Manual de Programación y Presupuesto 2022, respetando el porcentaje autorizado a cada UR para dar atención a los gastos indirectos de operación de las RO. En ningún caso, estos recursos se podrán utilizar para el pago de prestaciones de carácter económico, sobresueldos, compensaciones, así como tampoco para pasajes y viáticos internacionales, arrendamiento para oficinas y equipo, ni becas, tratamientos médicos o apoyos económicos directos a las alumnas y los alumnos. Del mismo modo, las AEL o la AEFCM, adicional a lo anterior, en ningún caso podrán utilizar los gastos de operación local para la adquisición de equipo de cómputo, celulares, equipo administrativo, línea blanca, material de oficina, papelería o vehículos.
Para la operación de programas de subsidios que requieren gastos indirectos, éstos podrán ser asignados en una proporción respecto al gasto total del Programa o con un monto fijo determinado, con base en las necesidades y requerimientos específicos del programa de que se trate.
En el transcurso del ejercicio fiscal, los recursos asignados a los gastos indirectos no deberán rebasar el monto contemplado en el PEF 2022 aprobado, salvo los casos en que se determine por parte de la SHCP.
Durante la operación del PEEI, la DGGEyET como responsable del ejercicio de su presupuesto autorizado, las AEL como instancias ejecutoras de los apoyos otorgados y la población beneficiaria, deberán observar que la administración de los recursos públicos se realice bajo los criterios de legalidad, honestidad, eficiencia, eficacia, economía, racionalidad, austeridad, transparencia, control de rendición de cuentas y equidad de género, establecidos en los artículos 1, 75 y 77 de la LFPRH, en el Título Cuarto, Capítulo XII, sección IV del RLFPRH, así como en las demás disposiciones que para tal efecto emita la SHCP, y disponga el PEF para el ejercicio fiscal 2022.
La DGGEyET y las AEL como instancias ejecutoras del PEEI deberán promover ante los beneficiarios de los subsidios que se otorgan, en los casos que aplique, el reintegro a la TESOFE de los recursos que no se destinen a los fines autorizados y aquéllos que al cierre del ejercicio fiscal 2022, no se hayan devengado, o que no se encuentren vinculados formalmente a compromisos y obligaciones de pago, en términos de lo dispuesto en los artículos 54 de la LFPRH; 176, primer párrafo del RLFPRH, y en caso de que aplique, el artículo 17 de la LDFEFM.
Las erogaciones previstas en el PEF que no se encuentren devengadas al 31 de diciembre de 2022, no podrán ejercerse.
El PEEI operará con pleno respeto al federalismo educativo establecido en la LGE y se implementará a través de un Convenio (Anexo 2) celebrado entre la SEP y los Gobiernos de los Estados; en lo que respecta a la AEFCM, se llevará a cabo en el marco de los Lineamientos (Anexo 3).
La DGGEyET podrá destinar hasta el 3% del presupuesto total original autorizado al PEEI en el PEF 2022, para gastos de operación central del Programa, mismos que podrán ser utilizados para el pago de acciones de supervisión, seguimiento a la operación y evaluación del PEEI, los cuales se desagregarán en las partidas específicas de gasto de acuerdo con las necesidades de la DGGEyET.
La DGGEyET podrá destinar hasta el 97% del presupuesto total autorizado al PEEI para el ejercicio fiscal 2022, para la operación e implementación del PEEI en las Entidades Federativas por conducto de las AEL, y en el caso de la Ciudad de México, por conducto de la AEFCM.
Los apoyos considerados en el PEEI son los siguientes:
| Apoyos Técnicos | La DGGEyET proporcionará a la AEL asesoría, acompañamiento y, en su caso, visitas de supervisión y seguimiento, con referencia a la normatividad para operar el PEEI y la ejecución de acciones para el logro de sus objetivos. |
| Apoyos Financieros | La DGGEyET podrá destinar, al menos, el 92% del presupuesto autorizado al PEEI en el ejercicio fiscal 2022, para otorgar apoyos financieros a los Gobiernos de los Estados y en el caso de la Ciudad de México, por conducto de la AEFCM mediante traspaso de recursos presupuestarios de ramo a ramo, para la operación e implementación del PEEI durante el presente ejercicio fiscal. En ningún caso, los Gobiernos de las Entidades Federativas o la AEFCM, podrán destinar los apoyos financieros que se otorgan, para el pago de prestaciones de carácter económico, compensaciones, sueldos o sobresueldos al personal directivo, docente o empleadas/os que laboren en la SEP, en las Secretarías de Educación Estatales o en la AEFCM, ni becas, tratamientos médicos o apoyos económicos directos a los beneficiarios. Adicional a lo anterior, en ningún caso, los Gobiernos de las Entidades Federativas o la AEFCM, podrán utilizar los apoyos financieros que destinen para la operación local del Programa, para la adquisición de equipo de cómputo, celulares, equipo administrativo, línea blanca, material de oficina o vehículos. Para el logro de los objetivos específicos del PEEI, los Gobiernos de las Entidades Federativas y la AEFCM, del total de los apoyos financieros recibidos podrán ejercer hasta 1.5% para gastos de operación local, con lo que deberán asegurar el seguimiento y participación activa de las y los responsables de la operación del PEEI en las acciones y actividades que implementen las AEL, como: planeación, seguimiento, evaluación, operación de la Contraloría Social y asistencia a reuniones convocadas por la DGGEyET, de conformidad con la normatividad aplicable a fin de garantizar el buen funcionamiento y monitorear la implementación y operación del PEEI, para lo cual podrán aperturar las partidas de gasto específicas, de acuerdo a las necesidades de cada AEL. |
| Apoyos en especie | La DGGEyET podrá destinar hasta el 5% del monto total del presupuesto original autorizado al PEEI en el PEF 2022, para dotar a las AEL de una biblioteca escolar con títulos seleccionados y autorizados por la DGDC, así como de materiales impresos dirigidos a madres y padres de familia, o tutoras/es con niñas y niños de 0 días de nacidas(os) a 2 años 11 meses de edad, y Agentes Educativos Federalizados y Comunitarios, que se entregarán al menos al 90% de los Centros de Atención Infantil con Clave CAI DDI, Clave CAI EDI y Clave CAI NDI y CENDI en proceso de regularización con Clave SDI que seleccione la AEL; al menos el 80% de los Agentes Educativos Federalizados de la Estrategia de Visitas a Hogares; y, al menos el 80% de los CCAPI. |
Apoyo 1. Dentro del fortalecimiento de los CAI Federalizado y los CENDI en proceso de regularización con inmueble federalizado, se encuentran los siguientes componentes:
· Mantenimiento preventivo y correctivo.
· Garantizar la seguridad de los inmuebles con base en los dictámenes de Protección Civil.
· Seguros de responsabilidad civil.
Apoyo 2. Estratégia de Visitas a Hogares:
· Apoyo para gasto de traslados de los Agentes Educativos Federalizados de la Estrategia de Visitas a Hogares (Modalidad No Escolarizada).
· Unidad Didáctica. Materiales descritos en el Anexo 9 Criterios de gasto y Guía para la Operación del PEEI.
Apoyo 3. Implementación y operación de los CCAPI:
· Pago de un Agente Educativo Comunitario.
· Insumos para la alimentación de niñas y niños que asisten a este servicio.
· Equipamiento y mobiliario.
· Recursos Didácticos.
Apoyo 4. Capacitación de Agentes Educativos Federalizados y Comunitarios:
· Capacitación a nivel Estatal
· Diplomado de Profesionalización, presencial y/o virtual
· Acceso a plataformas tecnológicas para capacitación virtual.
Apoyo 5. CENDI en proceso de regularización con apoyo voluntario:
· Apoyo a las personas que brindan el Apoyo voluntario para la atención de niñas y niños matriculados. En el Anexo 9 de las presentes RO, se describe la Estructura Ocupacional de los CENDI que puede tomar como referencia la AEL.
· Insumos para la alimentación de niñas y niños matriculados.
· Servicios básicos (luz, agua y gas).
Apoyo 6. Difusión de los objetivos y principios rectores de la Educación Inicial:
· Desarrollo de materiales de apoyo para la difusión (infografías, dípticos, trípticos, videos, medios electrónicos, plataformas, etc.) y reuniones o foros para su análisis.
Los criterios de gasto correspondientes a cada tipo de Apoyo y su distribución están descritos en el Anexo 9 Criterios de gasto y Guía para la Operación del PEEI.
Monto del apoyo
El monto de los apoyos a los beneficiarios directos se establecerá a través del Convenio (Anexo 2) o los Lineamientos Internos de Coordinación (Anexo 3), según corresponda, considerando lo siguiente:
a) Número de CAI Federalizado.
b) Número de servicios incorporados con clave DDI, EDI y NDI.
c) Número de Agentes Educativos Federalizados.
d) Número de Agentes Educativos Comunitarios.
e) Número de CCAPI.
f) Número de CENDI federalizados y en proceso de regularización.
g) Matrícula de niñas y niños atendidos en los CENDI en proceso de regularización de acuerdo a estructura ocupacional vigente.
h) Número de Apoyos Voluntarios por CENDI en proceso de regularización.
En caso de que el PEEI reciba recursos adicionales para apoyar su operación, éstos serán aplicados conforme a los criterios de distribución y uso que determine la DGGEyET en el marco de las RO y de conformidad con las disposiciones jurídicas aplicables. Por ningún motivo, podrán destinarse recursos del PEEI para fines ajenos a lo establecido en las presentes RO.
Los subsidios del PEEI entregados a los Gobiernos de los Estados y a la AEFCM, se distribuirán de la siguiente manera:
Cuando el Gobierno Federal decrete un motivo de fuerza mayor, cuyas afectaciones involucren de manera parcial o total por un lapso de tiempo determinado la realización del servicio educativo, la operación del PEEI y ponga en riesgo la participación de los Agentes Educativos Federalizados y Comunitarios, y de niñas y niños; y ello haga necesaria la reorganización, reorientación o focalización de los recursos del Programa en los tipos de apoyos que son sujetos de la ministración de los recursos del PEEI, los porcentajes podrán ser ajustados previa valoración e interpretación de las presentes RO por la DGGEyET que es la instancia normativa para dichos efectos, con base en las atribuciones y facultades que le son establecidas en las presentes RO.
Ahorros o remanentes
Para el caso de los subsidios radicados a los Gobiernos de las Entidades Federativas y a la AEFCM, los ahorros serán los recursos económicos remanente, una vez que la AEL ha logrado cubrir la totalidad de las acciones comprometidas en PAT y su uso deberá ser revisado y, en su caso, autorizado por la DGGEyET; los porcentajes podrán ser ajustados previa valoración e interpretación de las presentes RO por la DGGEyET que es la instancia normativa para dichos efectos, con base en las atribuciones y facultades que le son establecidas en las presentes RO.
3.4.1. Devengo, aplicación y reintegro de los recursos
3.4.1.1. Devengos
Cuando el beneficiario del PEEI sean los Gobiernos de las Entidades Federativas y, en su caso, los Municipios, los recursos se considerarán devengados a partir de su entrega a dichos órdenes de gobierno. La DGGEyET será responsable de gestionar la entrega del apoyo a más tardar el 31 de diciembre de 2022.
Cuando el beneficiario del PEEI sean personas físicas o morales distintas a los Gobiernos de las Entidades Federativas, o en su caso, Municipios (beneficiarios indirectos), los recursos se considerarán devengados una vez que se haya constituido la obligación de entregar el recurso al/los beneficiario/s indirecto(s) por haberse acreditado su elegibilidad antes del 31 de diciembre del ejercicio fiscal 2022, independientemente de la fecha en la que dichos recursos se pongan a disposición para el cobro correspondiente a través de los mecanismos previstos en estas RO y en las demás disposiciones aplicables. La instancia ejecutora será responsable de gestionar la entrega del apoyo a más tardar el 31 de diciembre de 2022.
Los recursos se consideran devengados para efecto de los/las beneficiarios/as, cuando en sus registros contables, presupuestarios o a través de instrumentos legales, reconozcan obligaciones de pago a favor de terceros.
Los recursos se considerarán vinculados formalmente a compromisos y obligaciones de pago cuando a través de un instrumento legal se haya asumido la obligación o compromiso de realizar una erogación en favor de un tercero, en términos de la LDFEFM y la LGCG, y demás disposiciones que resulten aplicables.
Los Gobiernos de los Estados, la AEFCM y, cuando aplique, los beneficiarios indirectos por conducto de las Entidades Federativas que correspondan, están obligados a reintegrar a la TESOFE los recursos que no se destinen a los fines autorizados y aquellos que al cierre del ejercicio fiscal 2022 no se haya devengado o que no se encuentren vinculados formalmente a compromisos y obligaciones de pago, en términos de lo dispuesto en los artículos 54 de la LFPRH; y, 176, primer párrafo del RLFPRH; y, en caso de que aplique, el artículo 17 de la LDFEFM.
3.4.1.2. Aplicación
La DGGEyET, en su carácter de ejecutor del gasto y responsable del otorgamiento de los apoyos en términos de las presentes RO, tendrá la obligación de aplicar los recursos para el objeto y fines autorizados.
Los Gobiernos de las Entidades Federativas beneficiarias de los apoyos tendrán la obligación de aplicar los recursos recibidos para el objeto y los fines que les fueron otorgados.
Los beneficiarios indirectos de los apoyos tendrán la obligación de aplicar los recursos recibidos para el objeto y los fines que les fueron otorgados a los Gobiernos de las Entidades Federativas por conducto de las AEL, y en el caso de la Ciudad de México, por conducto de la AEFCM.
Para la entrega de los recursos a los Gobiernos de las Entidades Federativas, y, en su caso, a los Municipios, dichos órdenes de gobierno deberán contar, previo a la entrega de los mismos, con una cuenta bancaria productiva, específica y exclusiva para la administración y ejercicio de los recursos federales otorgados, que distinga contablemente su origen e identifique que las erogaciones correspondan al fin autorizado, conforme a lo establecido en las presentes RO.
En el caso de la AEFCM, la entrega de los apoyos se deberá realizar mediante el traspaso de recursos presupuestarios de ramo a ramo, conforme a lo señalado en los Lineamientos Internos de Coordinación y disposiciones normativas aplicables para tales efectos.
Los Gobiernos de las Entidades Federativas, en su caso, los Municipios, serán responsables de no incorporar en esa cuenta recursos locales, ni aportaciones o ningún otro tipo de recursos distintos al apoyo recibido, aun cuando pudieran tener el mismo propósito.
Los recursos que se otorgan mediante el PEEI, no pierden su carácter Federal por lo que en su asignación y ejecución deberán observarse en todo momento las disposiciones jurídicas federales aplicables.
Los Gobiernos de las Entidades Federativas, en su caso, los Municipios y la AEFCM, serán los responsables de mantener la documentación original que justifique y compruebe el gasto en que incurran, con cargo a los recursos que reciban por concepto de los subsidios otorgados mediante el PEEI, así como de presentarla a los órganos competentes de control y fiscalización que la soliciten.
En caso de que los apoyos otorgados no se encuentren formalmente comprometidos o debidamente devengados, al 31 de diciembre de 2022 en los términos de las disposiciones aplicables, los recursos que correspondan junto con los rendimientos financieros que se hubieran generado, deberán ser reintegrados a la TESOFE, a más tardar el 15 de enero del 2023.
Los recursos del PEEI que hayan sido comprometidos por los Gobiernos de las Entidades Federativas, en su caso por los Municipios, y aquellos que hayan sido devengados pero que no hayan sido pagados al 31 de diciembre de 2022, dichos órdenes de gobierno deberán cubrir los pagos respectivos a más tardar durante el primer trimestre de 2023; o bien, de conformidad con el calendario de ejecución establecido en el Convenio correspondiente. Una vez cumplido el plazo referido, los recursos remanentes, junto con los rendimientos financieros que se hubieran generado, deberán reintegrarse a la TESOFE a más tardar dentro de los 15 días naturales siguientes.
Los recursos se considerarán comprometidos cuando exista un instrumento jurídico que formalice una relación jurídica con terceros por la adquisición de bienes y servicios o ejecución de obras; y devengados, cuando se reconozca una obligación de pago a favor de terceros por la recepción de conformidad de bienes, servicios y obras oportunamente contratados, así como de las obligaciones que deriven de tratados, leyes, decretos, resoluciones y sentencias definitivas.
3.4.1.3. Reintegros
Los recursos a reintegrar a la TESOFE, en términos de lo dispuesto en el artículo 176 del RLFPRH, se realizarán mediante línea de captura, para lo cual los Gobiernos de las Entidades Federativas beneficiaria de los apoyos o, de ser el caso, el/la beneficiario/a indirecto/a por conducto del Gobierno de la Entidad Federativa que corresponda, deberá solicitar a la DGGEyET la(s) línea(s) de captura respectiva(s) e informar de la realización del reintegro a la misma, adjuntando el comprobante del depósito correspondiente, en un plazo no mayor a tres días hábiles contados a partir de que haya sido realizado el reintegro.
Con fundamento en lo establecido en el artículo 54, párrafo tercero de la LFPRH, la DGGEyET como instancia normativa y responsable del ejercicio del presupuesto autorizado ejecutora del PEEI, y el beneficiario que, al 31 de diciembre de 2022, conserven recursos federales deberán reintegrarlos a la TESOFE, conjuntamente con los rendimientos financieros obtenidos, dentro de los 15 días naturales siguientes al cierre del ejercicio fiscal 2022.
Los Gobiernos de las Entidades Federativas o, en su caso, los Municipios por conducto de las Autoridades Estatales competentes, deberán reintegrar a la TESOFE a más tardar el 15 de enero de 2023, los subsidios (transferencias federales etiquetadas, en términos del artículo 17 de la LDFEFM) que no hayan sido devengados al 31 de diciembre de 2022.
Los subsidios federales otorgados (transferencias federales etiquetadas, en términos del artículo 17 de la LDFEFM) que al 31 de diciembre de 2022 se hayan comprometido y aquéllos devengados pero que no hayan sido pagados, deberán cubrir los pagos respectivos, a más tardar durante el primer trimestre del ejercicio 2023; o bien, de conformidad con el calendario de ejecución establecido en el convenio correspondiente; una vez cumplido el plazo referido, los recursos remanentes, junto con los rendimientos financieros generados, deberán reintegrarse a la TESOFE, a más tardar dentro de los 15 días naturales siguientes.
En el caso de la AEFCM, ésta deberá sujetarse a lo previsto en el segundo y cuarto párrafo del artículo 54 de la LFPRH y demás disposiciones normativas aplicables en la materia.
En los casos en que los Gobiernos de las Entidades Federativas beneficiarias de los apoyos o, de ser el caso, el/la beneficiario/a indirecto/a por conducto del Gobierno de la Entidad Federativa, estén obligada/o a reintegrar los recursos federales objeto de los apoyos otorgados, éstos no podrán deducir las comisiones bancarias que por manejo de cuenta y operaciones que haya cobrado la institución financiera. Los Gobiernos de las Entidades Federativas beneficiarias de los apoyos o, de ser el caso, el/la beneficiario/a indirecto/a por conducto del Gobierno de la Entidad Federativa, deberá cubrir dichas comisiones con cargo a sus propios recursos.
Los rendimientos que la o el beneficiaria/o deba enterar a la TESOFE, por habérsele requerido el reintegro parcial o total de los recursos objeto de los apoyos otorgados, serán aquellos que puedan verificarse a través de los estados de cuenta bancarios, descontando el Impuesto Sobre la Renta (ISR).
Cuando en las actividades de seguimiento o supervisión que defina la DGGEyET, identifique que los recursos fueron destinados a fines distintos a los autorizados, o bien existan remanentes en su aplicación, solicitará a los Gobiernos de las Entidades Federativas beneficiarias de los apoyos a realizar el reintegro de los recursos que correspondan, junto con los rendimientos financieros obtenidos, a la TESOFE, quien estará obligado a realizarlo en un plazo no mayor a 15 días hábiles contados a partir de la fecha en que reciba por parte de la DGGEyET la notificación formal con las instrucciones para efectuar dicho reintegro.
En caso de que los Gobiernos de las Entidades Federativas beneficiarias de los apoyos o, de ser el caso, el/la beneficiario/a indirecto/a por conducto del Gobierno de la Entidad Federativa, no reintegre los recursos en el plazo establecido en las presentes RO, será sujeto de las sanciones y penas correspondientes, conforme a las disposiciones aplicables en la materia.
La DGGEyET está obligada a reintegrar los recursos que al cierre del ejercicio fiscal 2022 no se hayan devengado o que no se encuentren vinculados formalmente a compromisos y obligaciones de pago, en términos de lo dispuesto en los artículos 54 de la LFPRH; y 176, primer párrafo del RLFPRH.
En caso de que la DGGEyET no reintegre los recursos en el plazo establecido en las presentes RO o conforme las disposiciones normativas aplicables en la materia, será sujeto de las sanciones y penas correspondientes previstas por estas últimas.
En caso de que los Gobiernos de las Entidades Federativas beneficiarias de los apoyos, o de ser el caso, el/la beneficiario/a indirecto/a por conducto del Gobierno de la Entidad Federativa, no reintegre los recursos en el plazo establecido en las presentes RO, será sujeto de las sanciones y penas correspondientes, conforme a las disposiciones aplicables en la materia.
Será de la total, única y absoluta responsabilidad de las Entidades Federativas beneficiarias de los apoyos por conducto de las autoridades competentes, calcular y pagar las cargas financieras que, en su caso corresponda, cuando los reintegros y/o enteros no se realicen dentro de los plazos señalados.
Penas por atraso en reintegros
El cálculo de la pena por atraso en el reintegro deberá realizarse de conformidad a lo señalado en la Ley de Tesorería de la Federación y conforme la tasa que se establezca en la Ley de Ingresos de la Federación para el ejercicio fiscal 2022, conforme a lo siguiente:
Cuando los Gobiernos de las Entidades Federativas beneficiarias de los apoyos no reintegren los recursos en el plazo establecido en las presentes RO, deberá pagar una pena por atraso multiplicando el importe no reintegrado oportunamente, por el número de días naturales de retraso y la tasa diaria, conforme a la siguiente fórmula:
| Variable | Concepto |
| Importe | Monto no reintegrado en el plazo establecido |
| Días | Número de días naturales de atraso en reintegros contados a partir del día siguiente en que el plazo establecido venció |
| Tasa | Tasa establecida en la Ley de Ingresos de la Federación para el ejercicio fiscal 2022 |
Nota: Para el ejercicio fiscal 2022 la tasa establecida en la Ley de Ingresos de la Federación se encuentra determinada en su artículo 8º fracción I y corresponde a 0.98 por ciento mensual sobre los saldos insolutos.
Estas penas por atraso deberán estar indicadas en los convenios que se suscriban con los Gobiernos de las Entidades Federativas beneficiarias de los apoyos y serán pagadas, conforme al procedimiento que establezca la Secretaría de Hacienda y Crédito Público por conducto de la TESOFE.
3.5. Derechos, obligaciones y causas de suspensión, cancelación o reintegro de los recursos
Derechos de las AEL
a) Recibir los apoyos conforme lo establecido en el numeral "3.4. Características de los apoyos (tipo y monto)" de las presentes RO, lo que les permitirá contar con recursos para la operación y coordinación del PEEI; salvo que incidan en causas de incumplimiento que den lugar a su suspensión, cancelación o reintegro, conforme a lo señalado en el presente numeral.
b) Recibir de la DGGEyET asesoría y apoyo sobre la operación del PEEI sin costo y a petición de la Instancia ejecutora.
c) Tener acceso a la información necesaria, de manera clara y oportuna, para resolver sus dudas respecto de los apoyos que otorga el PEEI.
d) Recibir el comunicado por parte de la DGGEyET sobre la asignación del subsidio, por medio de un oficio en los términos establecidos en las presentes RO.
e) Tener la reserva, protección y confidencialidad de sus datos personales en los términos de lo establecido en normativa jurídica aplicable en la materia.
f) Presentar cualquier tipo de denuncia, queja o sugerencia cuando considere haber sido objeto de algún trato discriminatorio o de mala atención por parte de las/os servidoras/es públicos durante el proceso para obtener el apoyo, conforme lo previsto en el numeral 8 de las presentes RO.
g) Recibir en los casos de suspensión o cancelación o reintegro, la resolución fundada y motivada por parte de la DGGEyET.
Obligaciones de las AEL
a) Cumplir en tiempo y forma con los requisitos señalados en el numeral 3.3.2 de las presentes RO.
b) Designar y/o ratificar a el/la Coordinador/a Local del PEEI, Coordinador/a de la Modalidad Escolarizada y Coordinador/a de la Modalidad No Escolarizada y Supervisor/a de CCAPI.
c) Notificar de manera oficial, mediante oficio a la DGGEyET, los datos del/la Coordinador/a Local del PEEI, Coordinador/a de la Modalidad escolarizada y Coordinador/a de la Modalidad No Escolarizada, dentro de los 5 días hábiles posteriores a la formalización del Convenio o de los Lineamientos Internos de Coordinación. Cuando exista un cambio del/la Coordinador/a Local del PEEI, Coordinador/a de la Modalidad Escolarizada y/o Coordinador/a de la Modalidad No Escolarizada, se deberá notificar a la DGGEyET por oficio dentro de los 15 días naturales a la nueva designación formal.
d) Aplicar los subsidios del PEEI de forma transparente, única y exclusivamente para los objetivos previstos en las RO, conforme a las disposiciones jurídicas aplicables; sujetándose a las medidas de austeridad emitidas por la SHCP y/o por instancias Federales competentes en la materia.
e) Enviar en formato electrónico editable a la DGGEyET, dentro de los 15 días hábiles posteriores a la firma del Convenio o de los Lineamientos Internos de Coordinación, el PAT para su revisión y validación (Anexo 7).
f) Enviar a la DGGEyET las relaciones de los beneficiarios indirectos, conforme a los Anexos 4.a, 4.b y 4.c, dentro de los 10 días hábiles posteriores a la firma del Convenio o Lineamientos Internos de Coordinación;
g) Informar trimestralmente a la DGGEyET, previo a la entrega del AFF, los datos del responsable del manejo de la cuenta bancaria productiva específica.
h) Elaborar y entregar trimestralmente a la DGGEyET, físicamente y por correo electrónico, el AFF del PEEI conforme al Anexo 5, el cual deberá estar alineado al PAT validado, debiendo anexar los estados de cuenta correspondiente a la cuenta bancaria productiva específica, durante los 10 días hábiles posteriores a la terminación del trimestre que se reporta. Dicho informe deberá estar firmado por la o el responsable autorizado para el manejo de la cuenta bancaria productiva específica del PEEI. Para el caso de la AEFCM, no se deberán anexar los estados de cuenta bancarios antes mencionados; teniendo un plazo máximo de 5 días hábiles para atender los cometarios que emita la DGGEyET derivado de la revisión.
i) Elaborar y entregar trimestralmente a la DGGEyET, físicamente y por correo electrónico, el ITP del PEEI, conforme al Anexo 6, el cual deberá estar alineado al PAT validado, durante los 10 días hábiles posteriores a la terminación del trimestre que se reporta; teniendo un plazo máximo de 5 días hábiles para atender los cometarios que emita la DGGEyET derivado de la revisión.
j) Elaborar y entregar trimestralmente a la DGGEyET, físicamente y por correo electrónico, el Informe de Seguimiento al PAT, conforme al Anexo 7, el cual deberá estar alineado al PAT validado, durante los 10 días hábiles posteriores a la terminación del trimestre que reporta, teniendo un plazo máximo de 5 días hábiles para atender los comentarios que emita la DGGEyET derivado de la revisión.
k) Comprobar el ejercicio de los recursos conforme a las disposiciones jurídicas aplicables y, en su caso, de acuerdo a lo establecido en el artículo 17 de la LDFEFM, deberán realizar los reintegros que correspondan al erario federal, 15 días naturales posteriores al cierre del ejercicio fiscal 2022, de aquellos recursos que no se hayan comprometido o devengado.
l) Resguardar de conformidad con las disposiciones legales aplicables, la documentación original justificativa y comprobatoria del ejercicio y aplicación de los recursos financieros para efectos de rendición de cuentas, transparencia y futuras revisiones o auditorías, misma que podrá ser requerida por las instancias fiscalizadoras conforme a la normativa jurídica aplicable.
m) Elaborar y presentar el Informe de Cierre del Ejercicio, debidamente requisitado y remitirlo a la DGGEyET, conforme al Anexo 5 de las RO, a más tardar 10 días hábiles siguientes al cierre del 4° trimestre 2022 de acuerdo con lo establecido en las presentes RO y, en su caso, de acuerdo a lo establecido en el artículo 17 de la LDFEFM; así como en las disposiciones establecidas por la SHCP para el cierre del ejercicio fiscal.
n) Colaborar con las evaluaciones internas y externas efectuadas por instancias locales, nacionales e internacionales referidas en el apartado 6. "Evaluación" de las presentes RO.
o) Enviar a la DGGEyET, con excepción de la AEFCM, los archivos electrónicos de los CFDI y XML, antes de cada ministración de los recursos; lo anterior de conformidad con lo establecido en el artículo 66, fracción III del RLFPRH.
p) Facilitar la fiscalización de los recursos federales que reciba, en términos de lo establecido en la Ley de Fiscalización y Rendición de Cuentas de la Federación, así como rendir cuentas sobre su ejercicio en los términos de las disposiciones aplicables.
q) Responder a las solicitudes de información y documentación de las instancias fiscalizadoras, así como atender y solventar las observaciones emitidas por dichas instancias y enviar copia de las respuestas emitidas a la DGGEyET, cuando así se le requiera.
r) Promover la contraloría social, y designar al Enlace Local de Contraloría Social; notificando mediante oficio a la DGGEyET; incluyendo a la AEFCM.
s) Utilizar los ahorros que se generen de los recursos transferidos, para atender los objetivos del PEEI, previa solicitud por oficio a la DGGEyET y autorización de la misma.
t) Gestionar ante la Secretaría de Finanzas Estatal o equivalente la disposición de los recursos para la operación del PEEI, que deberá ser efectuada en un plazo máximo de diez días hábiles posteriores a la recepción de la notificación por DGGEyET de la ministración de los recursos, a excepción de la AEFCM que recibe el traspaso de recursos presupuestarios de ramo a ramo mediante afectación presupuestaria.
u) Contar con una cuenta bancaria productiva específica del PEEI para la recepción de los subsidios. Para el caso de la AEFCM el traspaso de recursos presupuestarios de ramo a ramo, se sujetará a lo establecido en los Lineamientos Internos de Coordinación.
v) En los casos que la operación del PEEI en apego a la normativa estatal, requiera de la apertura de una cuenta bancaria adicional para la administración y aplicación de los recursos con el propósito de alcanzar los objetivos y metas del PEEI, ésta deberá ser productiva, específica y exclusiva, y deberá ser notificada por oficio a la DGGEyET durante los 10 días naturales posteriores a la recepción de la primera ministración, en apego al artículo 69 de la LGCG, a excepción de la AEFCM en donde se deberá realizar el traspaso de recursos presupuestarios de ramo a ramo, señalado en los Lineamientos Internos de Coordinación.
w) Establecer una contabilidad independiente para el PEEI a fin de registrar presupuestal y contablemente, los apoyos financieros y en especie recibidos.
x) Atender de manera oportuna y expedita toda solicitud de información relacionada con la operación del PEEI que realice la DGGEyET para la atención de informes y requerimientos por parte de las instancias fiscalizadoras.
y) Apoyar con las acciones que establezca la DGGEyET, orientadas a dar transparencia a la operación y uso de los recursos del PEEI.
z) Establecer en el ámbito de su competencia, los mecanismos de planeación, supervisión, seguimiento y evaluación que garanticen el destino, la aplicación, la transparencia y el seguimiento de los subsidios otorgados para la operación del PEEI.
aa) Colaborar con las evaluaciones internas y externas efectuadas por instancias locales, nacionales de acuerdo a lo señalado en el numeral 6 "Evaluación" de las RO.
bb) Desarrollar procesos de evaluación interna del PEEI, así como acciones de seguimiento de avances en el cumplimiento de metas del Programa.
Causas de suspensión, cancelación o reintegro de los recursos
Con fundamento en lo establecido en el tercer párrafo del artículo 74 de la LFPRH, la SEB determinará la suspensión de entrega de los subsidios a los Gobiernos de las Entidades Federativas, así como a la AEFCM, con base a los incumplimientos, informando a la DGPyRF para los efectos procedentes.
La suspensión y cancelación de los recursos a las AEL se realizarán conforme a los siguientes criterios de incumplimiento
| Incumplimiento | Consecuencia |
| a) La no entrega oportuna en tiempo y forma de los AFF e ITP señalados en los numerales 4.2.1 y 4.2.2 de las RO. | Suspensión de las ministraciones de subsidios presupuestarios en el ejercicio fiscal 2022. |
| b) La no aplicación de subsidios conforme a los objetivos del PEEI. | Suspensión de las ministraciones de subsidios presupuestarios en el ejercicio fiscal 2022. En caso de continuar con la irregularidad se procederá a la cancelación definitiva, la AEL estará obligada a realizar el reintegro de los recursos mal aplicados a la TESOFE; así como, en su caso, el entero de los rendimientos que se hubieren generado, conforme a la normatividad aplicable. Sin menoscabo de aquéllas que se deriven de los organismos de control y auditoría. |
| c) No reintegrar a la TESOFE los subsidios que no hayan sido devengados al 31 de diciembre de 2022, o que hayan sido aplicados a fines distintos a los establecidos en las RO. | La DGGEyET solicitará a la AEL y/o al beneficiario el reintegro de los recursos no devengados y mal aplicados, en caso de no obtener respuesta se dará parte a los Órganos Fiscalizadores competentes. Se aplicarán las medidas establecidas en el numeral 3.4.1.3 de las RO. |
Cabe señalar que las autoridades fiscalizadoras podrán, en el marco de sus atribuciones, fijar otro tipo de consecuencias que las mismas consideren en el marco del Sistema Nacional de Anticorrupción.
3.6. Participantes
3.6.1. Instancia(s) ejecutora(s)
Los Gobiernos de las Entidades Federativas por conducto de sus AEL y la AEFCM para el caso de la Ciudad de México, observarán en todo momento la aplicación de las presentes RO.
AEL
1. Establecer en el ámbito de su competencia, los mecanismos que aseguren el destino, la aplicación, la transparencia y el seguimiento de los recursos otorgados para la operación del PEEI.
2. Programar el ejercicio, la aplicación, el seguimiento y la administración oportuna de los recursos financieros del PEEI, con apego a la normativa aplicable; sujetándose a las medidas de austeridad emitidas por la SHCP;
3. Realizar el ejercicio y aplicación de los recursos financieros del PEEI, hasta que el PAT haya sido validado por la DGGEyET.
4. Realizar la planeación y coordinación de acciones de participación y Contraloría Social;
5. Asegurar que la Coordinación Local del PEEI cuente con el personal suficiente y las condiciones materiales para la operación, control, seguimiento, evaluación y rendición de cuentas del Programa, y
6. Desarrollar acciones de seguimiento de avances en el cumplimiento de metas del PEEI y en caso de existir la cancelación o incumplimiento de acciones comprometidas en el PAT, hacerlas del conocimiento de la DGGEyET, explicando la causa y la estrategia que se realizará para reducir el impacto negativo que ocasiona.
7. Enviar a la DGGEyET el PAT en formato electrónico editable para su revisión, dentro de los 10 días hábiles posteriores a la firma del Convenio o Lineamientos Internos de Coordinación.
8. Enviar a la DGGEyET los avances trimestrales físicos y financieros del PEEI y adjuntar los estados de cuenta bancarios correspondientes durante los diez días hábiles posteriores a la terminación del trimestre que reporta. Dichos informes deberán estar firmados por la o el responsable autorizado para el manejo de la cuenta bancaria productiva específica del PEEI. Para el caso de la AEFCM, no se deberán anexar los estados de cuenta bancarios antes mencionados;
9. Elaborar y enviar de manera física y electrónica a la DGGEyET los informes de avance Técnico-Pedagógico y de Seguimiento al PAT del PEEI durante los diez días hábiles posteriores a la terminación del trimestre que reporta;
10. Solventar los comentarios emitidos por la DGGEyET sobre los Avances Físico y Financiero; así como los técnico-pedagógico y de Seguimiento al PAT, durante los 5 días hábiles posteriores a la recepción de los comentarios realizados por la DGGEyET y remitir dichos informes validados a través de oficio y correo electrónico;
11. Elaborar las bases de datos de los beneficiarios indirectos conforme a los anexos 4.a, 4.b y 4.c y entregarlos a la DGGEyET, dentro de los 10 días hábiles posteriores a la firma del Convenio o Lineamientos Internos de Coordinación.
12. Procedimiento de selección; estas bases de datos deberán estar disponibles para cualquier requerimiento por parte de las instancias fiscalizadoras;
13. Atender las solicitudes de la DGGEyET en las acciones inherentes a la operación, desarrollo y seguimiento del PEEI;
14. Realizar la planeación y coordinación de acciones de participación y contraloría social;
15. Utilizar los ahorros que se generen de los recursos transferidos, para atender los objetivos del PEEI, previa solicitud de manera oficial y autorización de la DGGEyET;
16. Designar y/o ratificar a la persona Responsable en su calidad de Coordinador/a Local del Programa Expansión de la Educación Inicial.
17. Establecer las estrategias y acciones necesarias para la coordinación de los asuntos de las áreas académica, administrativa y de seguimiento operativo, en cumplimiento de las directrices que la Coordinación Nacional determine para el cumplimiento de los objetivos del PEEI.
18. Integrar y verificar a través del área de seguimiento y operación la base de datos inicial de los servicios focalizados del PEEI para su envío a la DGGEyET.
19. Cancelar las cuentas bancarias receptora y operativa al cierre del ejercicio fiscal 2022, a más tardar el último día hábil del mes de enero de 2023, anexando copia del estado de cuenta en el que se aprecie que se encuentra sin disponibilidad presupuestaria. Las AEL que conserven recursos presupuestarios en apego al artículo 17 de la LDFEM, deberán cancelar las cuentas bancarias a más tardar 10 días naturales posteriores al cierre del primer trimestre 2023.
SEB
1. Concentrar las Cartas Compromiso Únicas y enviar copia a la DGGEyET, dentro de los 10 días hábiles posteriores a la conclusión del término para su recepción, conforme lo previsto en el numeral 3.3.1. Requisitos de las presentes RO.
2. Suscribir el Convenio (Anexo 2) con los Gobiernos de los Entidades Federativas y para el caso de la AEFCM, los Lineamientos Internos de Coordinación (Anexo 3).
3. Gestionar ante la DGPyRF el registro ante el SIAFF de las cuentas bancarias productivas específicas que la Secretaría de Finanzas de los Gobiernos de las Entidades Federativas o su equivalente, a excepción de la AEFCM, apertura para el manejo de los recursos financieros del PEEI.
4. Ministrar los subsidios a los Gobiernos de las Entidades Federativas para el desarrollo del PEEI, previa entrega de los CFDI y XML por parte de las AEL a la DGGEyET, de conformidad al calendario de ministraciones establecido en el Convenio; así como a la disponibilidad y suficiencia presupuestaria. Para el caso de la AEFCM realizar el traspaso de recursos presupuestarios de ramo a ramo, conforme al calendario establecido en los Lineamientos Internos de Coordinación.
5. Notificar a la DGGEyET, dentro de los dos días hábiles siguientes a la ministración de recursos presupuestarios realizada a los Gobiernos de las Entidades Federativas, anexando la respectiva CLC cuyo estatus sea pagada.
6. Determinar e informar a la DGGEyET si se suspenden o cancelan los subsidios otorgados a los Gobiernos de las Entidades Federativas, así como a la AEFCM, con base en los elementos que provea de acuerdo a lo establecido en las presentes RO;
7. Gestionar, previa solicitud de la DGGEyET, las líneas de captura de recurso no ejercido ante la DGPyRF.
8. Para las solicitudes que correspondan al informe de cierre de ciclo fiscal 2022 deberá proporcionar las líneas de captura a más tardar el último día hábil de febrero de 2023.
9. Para las solicitudes que correspondan a productos financieros deberán proporcionar las líneas de captura hasta la cancelación de las cuentas bancarias.
DGGEyET
1. Contar con recursos para la operación y coordinación del PEEI.
2. Asistir a la SEB en la formalización del Convenio y de los Lineamientos Internos de Coordinación.
3. Elaborar el calendario de ministraciones del Programa para los Gobiernos de las Entidades Federativas y la AEFCM.
4. Implementar y operar los Convenios con los Gobiernos de las Entidades Federativas y Lineamientos con la AEFCM con pleno respeto al federalismo educativo; con base en la asignación del PEF.
5. Revisar y, en su caso, emitir comentarios al PAT del PEEI enviado por la AEL para el ejercicio fiscal 2022, a más tardar 5 días hábiles posteriores a la recepción del PAT por parte de la AEL.
6. Enviar a la SEB, de conformidad al calendario de ministraciones vigente, los CFDI y XML de cada uno de los Estados, previa entrega por parte de la AEL a la DGGEyET; a excepción de la AEFCM la cual, se sujetará a lo dispuesto en los Lineamientos.
7. Solicitar a las AEL la información que considere necesaria para conocer la situación que guarda la operación y la aplicación de los subsidios del PEEI.
8. Integrar la Base de Datos Nacional de los CAI Federalizados, CENDI en proceso de regularización con inmueble federalizado y los CCAPI participantes en el PEEI, con la información que remiten las AEL, y comunicarlas a la SEB para su publicación en la página http://basica.sep.gob.mx/.
9. Revisar al término de cada trimestre que los Informes de los avances físicos y financieros se encuentren alineados a los informes técnico-pedagógicos y de Seguimiento al PAT presentados por las AEL, en concordancia con las acciones establecidas en el PAT y remitir a las AEL los comentarios y observaciones a través de correo electrónico.
10. Otorgar asistencia técnica y apoyo pedagógico a los equipos técnicos de las Coordinaciones Locales del PEEI para su implementación.
11. Remitir, en su caso, a la AEL correspondiente los comentarios, quejas, sugerencias o informes de situaciones inherentes a la operación del PEEI para su atención y resolución.
12. Informar a la SEB sobre los casos de incumplimiento señalados en el numeral 3.5 de estas RO, así como entregar las justificaciones correspondientes sobre los casos identificados.
13. Notificar a la AEL la suspensión o cancelación que, en su caso, determine la SEB, de la entrega de los subsidios a los Gobiernos de las Entidades Federativas participantes y a la AEFCM, previa notificación de la SEB.
14. Dar seguimiento al ejercicio y ejecución del gasto programado por las AEL y, en su caso, reportar a la SEB algún incumplimiento.
15. Solicitar las líneas de captura a la SEB, de conformidad con la función 7 de este mismo apartado correspondiente a la SEB.
La DGGEyET tendrá el carácter de instancia ejecutora respecto al ejercicio de los gastos de operación central a que refiere el numeral 3.4. "Características de los apoyos (tipo y monto)" y su distribución de las presentes RO.
La DGGEyET podrá adquirir los materiales impresos y títulos seleccionados (libros) para conformar la biblioteca escolar, conforme a lo establecido en el numeral 3.4. Características de los apoyos (tipo y monto) de las presentes RO.
3.6.2. Instancia(s) normativa(s)
La DGGEyET será la encargada de interpretar las RO, resolver las dudas y los aspectos no contemplados en las mismas, lo cual se realizará conforme a la normativa aplicable.
3.7. Coordinación institucional
La DGGEyET podrá establecer acciones de coordinación con las autoridades federales, locales y municipales, las cuales tendrán que darse en el marco de las disposiciones de las presentes RO y de la normativa aplicable a fin de evitar duplicidades con otros programas del Gobierno Federal.
Para el mejor cumplimiento de las acciones que se ejecutan a través del PEEI, se podrán realizar los ajustes necesarios en su planeación y alcances, estableciendo los acuerdos, la coordinación y vinculación interinstitucional correspondientes, en el marco de lo dispuesto en las disposiciones jurídicas aplicables en la materia, lo establecido por las presentes RO y de las metas establecidas, así como en función de la disponibilidad presupuestaria autorizada
4. OPERACIÓN
4.1. Proceso
4.1.1. Descripción y desarrollo de los procesos operativos
| | Etapa | Actividad | Responsable |
| | Difusión | Publicar en la página electrónica http://normateca.basica.sep.gob.mx/core/page/ROP_index.html las presentes RO del PEEI dentro de los 5 días hábiles posteriores a su publicación en el DOF. | SEB |
| Mecanismo de Planeación | Remitir Carta Compromiso Única | Enviar a la SEB la Carta Compromiso Única, con copia a la DGGEyET durante los primeros 5 días hábiles posteriores a la fecha de publicación de las RO en el DOF (Anexo 1) | AEL |
| Formalización del Convenio / Lineamientos | Formalizar a más tardar el último día hábil del mes de marzo de 2022 el Convenio (Anexo 2) o, en su caso, los Lineamientos Internos de Coordinación (Anexo 3), de acuerdo a lo establecido en las presentes RO. | Gobiernos de las Entidades Federativas/ AEFCM/SEB |
| Designación y/o ratificación de Coordinadores Locales del PEEI | Designar y/o ratificar a la Coordinadora/or Local de PEEI, Coordinadora/or Local de la Modalidad Escolarizada, Coordinadora/or Local de la Modalidad No Escolarizada durante los 5 días hábiles posteriores a la formalización del Convenio o Lineamientos Internos de Coordinación y notificar mediante oficio dicha designación a la persona Titular de la DGGEyET. | AEL |
| | Elaboración y envío del PAT 2022 para su revisión | Elaborar el PAT (Anexo 7) y enviarlo al correo electrónico dggeyet.educacioninicial@nube.sep.gob.mx de la DGGEyET para su revisión, a más tardar en 10 días hábiles posteriores a la formalización del Convenio o Lineamientos Internos de Coordinación. | AEL |
| | Ajustar el PAT y enviar la versión final | Revisar el PAT, lo valida o, en su caso, emitir observaciones por correo electrónico, a más tardar 5 días hábiles posteriores a su recepción. Las AEL deberán enviar la atención a las observaciones al correo electrónico dggeyet.educacioninicial@nube.sep.gob.mx de la DGGEyET, a más tardar 5 días hábiles a partir de la recepción. | DGGEyET /AEL |
| | Validación del PAT | Emitir el oficio de validación para la implementación del PAT. Esto permitirá dar inicio al ejercicio del recurso por parte de las AEL | DGGEyET/AEL |
| | Solicitud del CFDI y XML | Solicitar a la AEL el CFDI y XML, en formato electrónico a excepción de la AEFCM. | DGGEyET |
| | Envío del CFDI y XML | Remitir el CFDI y XML en formato electrónico a la DGGEyET, a excepción de la AEFCM | AEL |
| | Ministración de recursos | Ministrar los recursos a los Gobiernos de las Entidades Federativas para el desarrollo del PEEI, previo envío de los CFDI y XML por parte de las AEL a la DGGEyET, de conformidad al calendario de ministraciones vigente, y para el caso de la AEFCM, el traspaso de recursos presupuestarios de ramo a ramo, sujeto a lo dispuesto en las presentes RO. Notificar a la DGGEyET, dentro de los 2 días hábiles siguientes, sobre la ministración de los recursos a los Gobiernos de las Entidades Federativas, anexando la CLC respectiva. | SEB |
| | Notificación de ministración | Notificar mediante oficio a la AEL la ministración de los recursos anexando la CLC respectiva dentro de los 5 días hábiles posteriores a la radicación de los subsidios, a excepción de la AEFCM. | DGGEyET |
| | Ejecución de los subsidios | Las Secretarías de Finanzas Estatales u homólogas deberán radicar a más tardar en 10 días hábiles posteriores a la ministración de los subsidios, los recursos a las AEL para la implementación y operación del PEEI. Lo anterior, no aplica para la AEFCM. Ejercer los subsidios entregados por el PEEI de conformidad a las RO. | Gobierno del Estado / AEL |
| Mecanismo de Seguimiento | Avance Físico y Financiero e Informe Técnico-Pedagógico | Elaborar y enviar trimestralmente a la DGGEyET el AFF conforme al Anexo 5 y el ITP conforme al Anexo 6, durante los 10 días hábiles posteriores al término del trimestre que se reporta, así como, los estados de cuenta bancarios correspondientes, esto último a excepción de la AEFCM. | AEL |
| Revisión del Avance Físico y Financiero e Informe Técnico-Pedagógico conforme a lo previsto en el PAT | Revisar el AFF e ITP para dar seguimiento al cumplimiento de las actividades del PAT y emitir según sea el caso, las observaciones correspondientes a las AEL. | DGGEyET/ AEL |
| | Revisión del Informe de Seguimiento al PAT | Revisar los avances de las acciones comprometidas y las evidencias generadas en el instrumento Informe de Seguimiento al PAT (Anexo 7) y emitir, según sea el caso, las observaciones correspondientes a las AEL. | DGGEyET AEL |
| | Entrega de la base de datos de los beneficiarios Indirectos | Elaborar las relaciones de los beneficiarios indirectos conforme a los anexos 4.a, 4.b y 4.c y los entrega a la DGGEyET, dentro de los 10 días hábiles posteriores a la firma del Convenio o Lineamientos Internos de Coordinación. Las AEL deberán verificar que la información sea confiable. | AEL |
| | Entrega del informe final de cierre 2022 | Enviar a la DGGEyET el informe de cierre del PEEI, a más tardar dentro de los 10 días hábiles posteriores al cierre del ejercicio fiscal 2022. | AEL |
| | Reintegros | Reintegrar a la TESOFE de acuerdo a la normatividad aplicable | AEL |
| Mecanismo de Supervisión | Seguimiento, supervisión y asesoría técnico pedagógica | Visitar los servicios de educación inicial que reciben algún apoyo del PEEI; supervisar la operación del Programa; identificar áreas de mejora; y; asesorar de forma diferenciada por equipo de trabajo. | Coordinador Local |
| Supervisión general | Realizar visitas de campo o videoconferencias con las AEL que presenten inconsistencias en las acciones comprometidas en el PAT o en la entrega de los AFF e ITP. Esta actividad está sujeta a la suficiencia presupuestaria. | DGGEyET |
| Mecanismo de Evaluación | Evaluación interna | Analizar el estado que guarda el Programa después de su ejecución; mismo que genera el Diagnóstico para el siguiente año. Se basa en los resultados del proceso de seguimiento, conforme al numeral 6.2 de las presentes RO:. | AEL |
| Evaluación Externa | El PEEI será evaluado por el CONEVAL de acuerdo a lo establecido en el Programa Anual de Evaluación. | CONEVAL |
4.2. Ejecución
4.2.1. Avance Físico y Financiero
Las AEL formularán trimestralmente el informe sobre la aplicación de los recursos y/o acciones que se ejecuten bajo su responsabilidad con cargo a los recursos otorgados mediante el PEEI, debiendo remitir a la DGGEyET el informe respectivo, durante los primeros 10 días hábiles posteriores a la terminación del trimestre que se reporta. Invariablemente, la AEL deberá acompañar a dicho avance la explicación de las variaciones entre el presupuesto autorizado, el modificado y, el ejercido y entre las metas programadas y las alcanzadas, así como, los estados de cuenta bancarios correspondientes al trimestre que reporta, esto último a excepción de la AEFCM.
Dichos reportes, deberán identificar y registrar a la población atendida diferenciada por sexo, grupo de edad, región del país, Entidad Federativa, Municipio o Demarcación Territorial de la Ciudad de México.
Los reportes permitirán dar a conocer los avances de la operación del PEEI en el periodo que se reporta, y la información contenida en los mismos será utilizada para integrar los informes institucionales correspondientes.
Será responsabilidad de la DGGEyET, concentrar y analizar dicha información, para la toma oportuna de decisiones.
Asimismo, en el caso de las Entidades Federativas sean las beneficiarias de los apoyos del Programa, estas, por conducto de la Secretaría de Finanzas, o equivalente de la Entidad Federativa que corresponda, deberán remitir de manera trimestral a la SHCP a través del Sistema de Recursos Federales transferidos (https://www.mstwls.hacienda.gob.mx), el informe sobre el destino y los resultados obtenidos de la aplicación de los recursos en el marco de los convenios suscritos con la SEP por los apoyos otorgados.
4.2.2. Informe Técnico-Pedagógico
Los Informes Técnicos Pedagógicos elaborados por la AEL, permitirán dar a conocer los progresos de la operación del PEEI, así como la atención que se da a la población desde una perspectiva de género, en el periodo que se reporta, y la información contenida en los mismos será utilizada para integrar los informes institucionales correspondientes.
La AEL deberá entregar el ITP durante los primeros 10 días hábiles posteriores a la terminación del trimestre que se reporta. En este sentido, este informe permitirá vincular la información entre el PAT y los AFF que se refieren en el numeral que antecede para observar la implementación pedagógica de las acciones que se llevan a cabo y el adecuado uso de los recursos.
Los informes serán remitidos por el/la Coordinador/a Local del PEEI (Anexo 6) a la DGGEyET.
4.2.3. Informe de Seguimiento al PAT
El informe de Seguimiento al PAT representa la vinculación de las acciones establecidas en el PAT para la implementación del PEEI, el gasto de recursos financieros y las evidencias que permitan verificar la realización de lo reportado en los AFF e ITP para dar seguimiento, transparencia y rendición de cuentas respecto del ejercicio y aplicación de los recursos y/o apoyos otorgados conforme a las presentes RO.
El seguimiento al PAT permitirá asegurar que las acciones que se ejecuten, están validadas y acordes a los objetivos y metas del PEEI.
La AEL deberá entregar a la DGGEyET el Informe del Seguimiento al PAT durante los primeros 10 días hábiles posteriores a la terminación del trimestre que se reporta.
Los informes serán remitidos por el Coordinador Local del PEEI con visto bueno de la persona Titular del Nivel de Educación Inicial u homólogo en la Entidad Federativa (Anexo 7) de las presentes RO.
4.2.4. Acta de entrega-recepción
NO APLICA
4.2.5Cierre del ejercicio
Las AEL estarán obligadas a presentar a la DGGEyET, como parte de su informe correspondiente al cuarto trimestre del año fiscal 2022, una estimación de cierre (objetivos, metas y gasto) conforme a lo establecido por la SHCP, en los respectivos Lineamientos de Cierre de ejercicio fiscal; misma que se consolidará con los informes de cierre anual de Avance Físico y Financiero y/o físico presupuestario entregados por los beneficiarios, a más tardar 10 días hábiles posteriores al cierre del ejercicio fiscal 2022.
Por su parte, la DGGEyET remitirá a la SEB el informe consolidado, mismo que se integrará con los informes trimestrales de Avance Físico y Financiero entregados por los beneficiarios, a más tardar 10 días hábiles posteriores al cierre de la cuenta pública del ejercicio fiscal 2022.
Cuando la AEL se sujete al artículo 17 de la LDFEFM, deberá entregar a la DGGEyET un alcance de cierre anual.
Adicionalmente, la DGGEyET remitirá a la SEB el alcance al informe consolidado de las AEL que se sujetaron al artículo 17 de la LDFEFM.
5. AUDITORÍA, CONTROL Y SEGUIMIENTO
Los subsidios mantienen su naturaleza jurídica de recursos públicos federales para efectos de su aplicación, ejecución, fiscalización, transparencia y rendición de cuentas, por lo tanto podrán ser revisados y auditados por la SFP o instancia fiscalizadora correspondiente que se determine; por el Órgano Interno de Control en la SEP y/o auditores independientes contratados para dicho fin, en coordinación con los Órganos Internos de Control Locales; por la SHCP; por la Auditoría Superior de la Federación y demás instancias que en el ámbito de sus respectivas atribuciones resulten competentes.
Como resultado de las acciones de auditoría que se lleven a cabo, la instancia de control que las realice mantendrá un seguimiento interno que permita emitir informes de las revisiones efectuadas, dando principal importancia a la atención en tiempo y forma de las anomalías detectadas hasta su total solventación.
6. EVALUACIÓN
6.1. Interna
La DGGEyET podrá instrumentar un procedimiento de evaluación interna con el fin de monitorear el desempeño del PEEI construyendo, para tal efecto, indicadores relacionados con sus objetivos específicos, de acuerdo con lo que establece la Metodología de Marco Lógico. El procedimiento se operará considerando la disponibilidad de los recursos humanos y presupuestarios de las instancias que intervienen.
Asimismo, se deberán incorporar indicadores específicos que permitan evaluar la incidencia de los programas presupuestarios el abatimiento de las brechas entre mujeres y hombres, la prevención de la violencia de género y de cualquier forma de discriminación basada en el género, discapacidad, origen étnico, u otras formas.
6.2 Externa
La Dirección General de Análisis y Diagnóstico del Aprovechamiento Educativo es la unidad administrativa ajena a la operación de del PEEI que, en coordinación con la DGGEyET instrumentarán lo establecido para la evaluación externa de programas federales, de acuerdo con la Ley General de Desarrollo Social, el PEF para el ejercicio fiscal 2022, los Lineamientos Generales para la Evaluación de los Programas Federales de la Administración Pública Federal y el Programa Anual de Evaluación. Dicha evaluación deberá incorporar la perspectiva de género.
Asimismo, es responsabilidad de la DGGEyET, cubrir el costo de las evaluaciones externas, continuar y, en su caso, concluir con lo establecido en los programas anuales de evaluación de años anteriores. En tal sentido y una vez concluidas las evaluaciones del PEEI, éste habrá de dar atención y seguimiento a los aspectos susceptibles de mejora.
Las presentes RO fueron elaboradas bajo el enfoque de la Metodología de Marco Lógico, conforme a los criterios emitidos conjuntamente por el Consejo Nacional de la Evaluación de la Política de Desarrollo Social y la SHCP mediante oficio números 419-A-19-00598 y VQZ.SE.123/19, respectivamente, de fecha 27 de junio de 2019.
6.3 Indicadores
Los indicadores del PEEI a nivel de propósito, componente y actividades de la MIR 2022, cuyo nivel de desagregación es nacional, serán reportados por la DGGEyET en el Módulo PbR del Portal Aplicativo de la SHCP (PbR PASH).
La MIR es pública y se encuentra disponible en las siguientes ligas:
· Portal de la Secretaría de Hacienda y Crédito Público:
https://www.transparenciapresupuestaria.gob.mx/es/PTP/programas#inicio
La consulta puede realizarse de la siguiente manera:
· En la pestaña Ramo, seleccionar "11-Educación Pública".
· En la pestaña Modalidad, seleccionar "U-Otros Subsidios".
· En la pestaña Clave, seleccionar "U031".
· Dar clic en el nombre del Programa Presupuestario "Expansión de la Educación Inicial"
· Posteriormente, aparecerá en la pantalla "Ficha del Programa"; para acceder a la MIR, es necesario en la pantalla de la "Ficha del Programa" dar clic en la opción "Resultados" y en esa pantalla, seleccionar la opción "Descarga los Objetivos, Indicadores y Metas". Portal de la Dirección General de Planeación, Programación y Estadística Educativa, de la SEP:
http://planeacion.sep.gob.mx/cortoplazo.aspx
La consulta puede realizarse de la siguiente manera:
· Seleccionar el año a consultar
· Descargar la Matriz de Indicadores del Programa
7. TRANSPARENCIA
7.1. Difusión
En la operación del PEEI, se deberán atender las disposiciones aplicables en materia de transparencia y protección de datos personales establecidas por la Ley General de Transparencia y Acceso a la Información Pública, Ley Federal de Transparencia y Acceso a la Información Pública, así como la Ley General de Protección de Datos personales en Posesión de Sujetos Obligados y la normatividad que de éstas derivan.
Para garantizar la transparencia en el ejercicio de los recursos públicos, se dará amplia difusión al Programa a nivel nacional, y se promoverán acciones similares por parte de las autoridades locales y municipales. La papelería, documentación oficial, así como la publicidad y promoción de este Programa, deberán incluir la siguiente leyenda: "Este programa es público ajeno a cualquier partido político. Queda prohibido el uso para fines distintos a los establecidos en el programa". Quien haga uso indebido de los recursos de este Programa deberá ser denunciada/o y sancionada/o de acuerdo con la ley aplicable y ante la autoridad competente.
Asimismo, se deberán difundir todas aquellas medidas que contribuyen a promover el acceso igualitario entre mujeres y hombres a los beneficios del PEEI.
De acuerdo a lo establecido en el artículo 70, fracción XV de la Ley General de Transparencia y Acceso a la Información Pública, la DGGEyET tendrá la obligación de publicar y mantener actualizada la información relativa a los programas de subsidios.
El padrón de beneficiarios directos será reportado en el SIIPP-G y la base de datos de beneficiarios indirectos del PEEI será publicada en la página de internet http://basica.sep.gob.mx. La AEL deberá remitir a la DGGEyET las bases de datos de beneficiarios indirectos, conforme a los Anexos 4 de las presentes RO. Esta información deberá ser consistente con la información reportada en el Formato 911.
7.2. Contraloría social
La Contraloría Social implica actividades de monitoreo y vigilancia sobre el cumplimiento de los objetivos y metas del Programa, así como de la correcta aplicación de los recursos públicos asignados.
Con la finalidad de fortalecer los mecanismos de participación ciudadana que contribuyan con la prevención y combate a la corrupción, las personas beneficiarias de programas federales de desarrollo social, de manera libre y voluntaria, podrán llevar a cabo actividades de contraloría social de manera individual o colectiva.
Se reconoce y fomenta la participación de las comunidades indígenas y afromexicanas, a través de sus autoridades tradicionales, para llevar a cabo acciones de contraloría social en los programas que impactan en su territorio.
Para registrar un Comité de Contraloría Social, se presentará un escrito libre ante la unidad responsable o entidad de la Administración Pública Federal a cargo del Programa, donde como mínimo, se especificará el Programa a vigilar, el nombre y datos de contacto de la(s) persona(s) que lo integrarán y la ubicación geográfica de las mismas (localidad, código postal y entidad federativa).
La Secretaría de la Función Pública asistirá y orientará a las personas interesadas en conformar Comités a través de la cuenta: contraloriasocial@funcionpublica.gob.mx.
La Unidad Responsable del Programa otorgará el registro de Contraloría Social en un plazo no mayor a 15 días hábiles y, junto con las instancias ejecutoras respectivas, brindarán la información pública necesaria para llevar a cabo sus actividades, así como asesoría, capacitación, y orientación sobre los medios para presentar quejas y denuncias.
La Unidad Responsable deberá sujetarse a los lineamientos vigentes emitidos por la Secretaría de la Función Pública y a los documentos normativos validados por la misma.
La Secretaría de la Función Pública dará seguimiento a los procedimientos anteriormente descritos, asesorará y resolverá cualquier duda o situación imprevista para garantizar el derecho de las personas beneficiarias a llevar a cabo actividades de Contraloría Social en los programas federales de desarrollo social.
8. QUEJAS Y DENUNCIAS
La o el beneficiario y la ciudadanía en general, podrán presentar sus quejas o denuncias con respecto a la ejecución de las presentes RO de manera personal, escrita o por internet, ante el área que establezcan las AEL por medio de las Contralorías o equivalentes Locales; asimismo, a nivel central, a través del OIC comunicarse a los teléfonos: 55 36 01 86 50 (en la Ciudad de México) extensiones 66232, 66224, 66227, 66229, 66242 y 66243, del interior de la República al 800 22 88 368 lada sin costo, en un horario de 09:00 a 15:00 y de 16:00 a 18:00 horas, de lunes a viernes. Acudir de manera personal dentro del referido horario, a las oficinas que ocupa el Área de Quejas de este Órgano Fiscalizador, ubicado en: Avenida Universidad 1074, Colonia Xoco, C.P. 03330, Demarcación Territorial Benito Juárez, Ciudad de México, a través de un escrito entregado en la Oficialía de Partes Común, localizada en el referido domicilio de las 09:00 a 15:00 horas o enviar al correo electrónico a quejas@nube.sep.gob.mx.
También en la página http://www.oic.sep.gob.mx/portal3/estados.php; en TELSEP en la Ciudad de México y área metropolitana al 55 36 01 75 99, o en el interior de la República al 800 288 66 88 (lada sin costo), en horario de atención de lunes a viernes de 08:00 a 20:00 horas (tiempo del centro de México). De igual forma, podrá realizarse en el Centro de Contacto Ciudadano de la SFP, ubicado en Avenida Insurgentes Sur número. 1735, PB Módulo 3 Colonia Guadalupe Inn, Demarcación Álvaro Obregón, C.P. 01020, CDMX; vía telefónica: en el interior de la República al 800 11 28 700 y en la Ciudad de México al 55 20 00 20 00 y 55 20 00 30 00, extensión 2164, en un horario de 09:00 a 18:00 horas, de lunes a viernes; vía correspondencia: enviar escrito libre a la Dirección General de Denuncias e Investigaciones de la SFP con domicilio en Avenida Insurgentes Sur número. 1735, Piso 2 Ala Norte, Colonia Guadalupe Inn, Demarcación Territorial Álvaro Obregón, C.P. 01020.
ANEXOS
Anexo 1 Carta Compromiso Única
CARTA COMPROMISO ÚNICA
(Entidad federativa), (día) de (mes) de 2022
(NOMBRE)
SUBSECRETARIA/O DE EDUCACIÓN BÁSICA
DE LA SECRETARÍA DE EDUCACIÓN PÚBLICA
DE LA ADMINISTRACIÓN PÚBLICA FEDERAL
P R E S E N T E
De conformidad con las Reglas de Operación del Programa Expansión de la Educación Inicial para el ejercicio fiscal 2022, publicadas en el Diario de la Federación el __ de _______ de 2022, me permito informa a usted que [el Gobierno del Estado de (nombre del estado) o la Autoridad Educativa Federal en la Ciudad de México (AEFCM)], expresa su voluntad, interés y compromiso de participar en la gestión y ejecución del siguiente Programa:
| U031 | Programa Expansión de la Educación Inicial |
Asimismo, [el Gobierno del Estado por conducto de la Autoridad Educativa Local legalmente facultada, se compromete a firmar el Convenio (Anexo 2) o los respectivos Lineamientos Internos de Coordinación para la Operación de PEEI (Anexo 3), para el caso de la AEFCM] y realizar las acciones correspondientes sujetándose a los términos y condiciones establecidos en las Reglas de Operación.
ATENTAMENTE
(NOMBRE)
TITULAR DE LA AUTORIDAD EDUCATIVA LOCAL
DE [NOMBRE DEL ESTADO O AEFCM]
C.c.p. Dirección General de Gestión Escolar y Enfoque Territorial. SEB. SEP
Anexo 2. Convenio para la Operación del PEEI
CONVENIO PARA LA OPERACIÓN DEL
PROGRAMA EXPANSIÓN DE LA EDUCACIÓN INICIAL
CONVENIO PARA LA OPERACIÓN DEL PROGRAMA EXPANSIÓN DE LA EDUCACIÓN INICIAL PARA EL EJERCICIO FISCAL 2022, EN LO SUCESIVO "EL PROGRAMA": QUE CELEBRAN POR UNA PARTE, EL GOBIERNO FEDERAL POR CONDUCTO DE LA SECRETARÍA DE EDUCACIÓN PÚBLICA, EN LO SUCESIVO "LA SEP", REPRESENTADA POR EL/LA (nombre y apellidos), SUBSECRETARIO/A DE EDUCACIÓN BÁSICA, ASISTIDA/O POR (nombre y apellidos), DIRECTOR/A GENERAL DE DESARROLLO DE LA GESTIÓN ESCOLAR Y ENFOQUE TERRITORIAL Y, POR LA OTRA PARTE, EL GOBIERNO DEL ESTADO LIBRE Y SOBERANO DE (nombre del Estado), EN LO SUCESIVO "EL GOBIERNO DEL ESTADO", REPRESENTADO POR SU GOBERNADOR/A CONSTITUCIONAL, (nombre y apellidos); ASISTIDO/A POR (EL/LA) SECRETARIO/A) DE (GOBIERNO o equivalente), (nombre y apellidos); POR (EL/LA) SECRETARIO(A) DE (FINANZAS o equivalente), (nombre y apellidos); POR (EL/LA) SECRETARIO(A) DE (EDUCACIÓN o equivalente), nombre y apellidos), Y POR (EL/LA) SUBSECRETARIO(A) DE (EDUCACIÓN BÁSICA o equivalente), (nombre y apellidos); A QUIENES DE FORMA CONJUNTA SE LES DENOMINARÁ "LAS PARTES", DE CONFORMIDAD CON EL ANTECEDENTE, DECLARACIONES Y CLÁUSULAS SIGUIENTES:
ANTECEDENTES
Como estrategia para la implementación del "Acuerdo número 04/01/18", publicado en el Diario Oficial de la Federación el día 23 de enero del año 2018 y por el cual se establece el Programa de Educación Inicial: Un Buen Comienzo; "LA SEP" suscribió las "Reglas de Operación del Programa Expansión de la Educación Inicial para el ejercicio fiscal 2022", publicadas en el Diario Oficial el día (día) de (mes) de 202_, las cuales contienen un Glosario que será aplicable para efectos de interpretación de los conceptos establecidos en el presente instrumento, en lo sucesivo las "Reglas de Operación", que tienen por objetivo general de "EL PROGRAMA", Contribuir a que las niñas y niños de 0 días de nacidas(os) a 2 años 11 meses de edad, accedan a los servicios de educación inicial mediante la ampliación de la cobertura a través de Modalidades Escolarizadas y No Escolarizadas, y como objetivos específicos:
1. Fortalecer el mantenimiento de los inmuebles en materia de seguridad y bienestar de niñas y niños para la operación de los CAI-Federalizados y CENDI en proceso de regularización con inmueble federalizado.
2. Implementar por conducto de Agentes Educativos Federalizados, la Estrategia de Visitas a Hogares para brindar orientación a madres y padres de familia o tutoras(es), sobre prácticas de crianza (Modalidad No Escolarizada).
3. Operar los CCAPI, en coordinación con las autoridades educativas locales y municipales, así como con organizaciones de la sociedad civil, en Municipios con mayor demanda de Educación Inicial.
4. Capacitar a los Agentes Educativos de los Centros de Atención Infantil con Clave DDI, EDI, NDI y CENDI en proceso de regularización con clave SDI de la Modalidad Escolarizada, Agentes Educativos con clave FEI de la Estrategia Visitas a Hogares y Agentes Educativos Comunitarios de los CCAPI de la Modalidad No Escolarizada; así como a los Agentes Educativos de los servicios públicos y privados que atienden la Educación Inicial, que implementan el Programa de Educación Inicial: Un Buen Comienzo, a través de acciones presenciales y/o en línea.
5. Apoyar a los CENDI en proceso de regularización con apoyo voluntario, con el pago al personal voluntario, los servicios básicos e insumos necesarios para su operación.
6. Favorecer la educación en los primeros años de vida de niñas y niños, mediante la difusión de la Política Nacional de Educación Inicial.
El otorgamiento de los subsidios deberá sujetarse a lo dispuesto en los artículos ___ de la Ley Federal de Presupuesto y Responsabilidad Hacendaria y ___ de su Reglamento, así como en las "Reglas de Operación", por lo que "LA SEP" radicará los recursos federales a la cuenta bancaria productiva específica, que la Secretaría de Finanzas o equivalente en "EL GOBIERNO DEL ESTADO" haya aperturado exclusivamente para la administración y ejercicio de los subsidios asignados a "EL PROGRAMA".
DECLARACIONES
I.- De "LA SEP":
I.1.- Que de conformidad con los artículos 2o, fracción I, 26 y 38 de la Ley Orgánica de la Administración Pública Federal, es una dependencia de la Administración Pública Centralizada que tiene a su cargo la función social educativa, sin perjuicio de la concurrencia de las Entidades Federativas y los Municipios.
I.2.- Que el/la (nombre y apellidos), Subsecretario/a de Educación Básica, suscribe el presente Instrumento, de conformidad con lo dispuesto en el artículo 8, fracción IX del Reglamento Interior de la Secretaría de Educación Pública, publicado en el Diario Oficial de la Federación el día 15 de septiembre de 2020 y el "Acuerdo número 01/01/2017 por el que se delegan facultades a los subsecretarios de la Secretaría de Educación Pública", publicado en el mismo órgano informativo el día 25 de enero de 2017.
I.3.- Que (nombre y apellidos), Director/a General de Gestión Escolar y Enfoque Territorial, participa en el presente Convenio, de conformidad con lo dispuesto en el artículo 21 del Reglamento Interior de la Secretaría de Educación Pública.
I.4.- Que cuenta con los recursos financieros suficientes y con la autorización para su erogación, para llevar a cabo la celebración del presente Instrumento con cargo a los subsidios asignados a "EL PROGRAMA" en el Presupuesto de Egresos de la Federación para el Ejercicio Fiscal 2022.
I.5.- Que para los efectos del presente Convenio, señala como su domicilio el ubicado en la calle de República de Argentina No. 28, primer piso, oficina 2005, Colonia Centro Histórico, Alcaldía Cuauhtémoc, C.P. 06020, en la Ciudad de México.
II.- De "EL GOBIERNO DEL ESTADO":
II.1.- Que el Estado de (nombre del Estado), es una entidad libre y soberana que forma parte integrante de la Federación, de conformidad con lo establecido en los artículos 40 y 43 de la Constitución Política de los Estados Unidos Mexicanos, y (número de artículos) de la Constitución Política del Estado de (nombre del Estado).
II.2.- Que (nombre y apellidos), en su carácter de Gobernador/a Constitucional del Estado de (nombre del Estado), se encuentra facultado/a y comparece a la celebración del presente instrumento, de conformidad con lo establecido por el artículo (número del artículo) de la Constitución Política del Estado de (nombre del Estado), y los artículos (número de los artículos) de la (nombre de la Ley Orgánica del Estado o equivalente) del Estado de (nombre del Estado).
II.3.- Que las personas titulares de las (nombres de la Secretaría de Gobierno o equivalente, Secretaría de Finanzas o equivalente, Secretaría de Educación o equivalente y del Subsecretario/a de Educación Básica o equivalente), suscriben el presente instrumento de conformidad con lo dispuesto en los artículos (número de los artículos) de la Constitución Política del Estado de (nombre del Estado) y (número de los artículos) de la (nombre de la Ley Orgánica de la Administración Pública del Estado o equivalente).
II.4.- Que le resulta de alta prioridad continuar participando activamente en el desarrollo de "EL PROGRAMA", ya que promueve el mejoramiento de la excelencia educativa en Educación Inicial en las Modalidades Escolarizada y No Escolarizada, por lo que es de su interés suscribir y dar cabal cumplimiento al objeto de este Convenio, con el fin de continuar participando en el desarrollo y operación de "EL PROGRAMA" ajustándose a lo establecido por sus "Reglas de Operación".
II.5.- Que cuenta con los recursos humanos, materiales y financieros para dar cumplimiento en el ejercicio fiscal 2022, a los compromisos que adquiere mediante el presente Convenio.
II.6.- Que para los efectos del presente Convenio, señala como su domicilio, el ubicado en la calle (nombre de la calle y número), Colonia (nombre de la colonia), C.P. (número del código postal), en la Ciudad o Municipio de (nombre de la ciudad o municipio), Estado de (nombre del Estado).
En cumplimiento a sus atribuciones y con el objeto de llevar a cabo la operación y desarrollo de "EL PROGRAMA", de conformidad con lo establecido en las "Reglas de Operación", "LAS PARTES" suscriben este Convenio de conformidad con las siguientes:
CLÁUSULAS
PRIMERA.- Objeto: Es objeto del presente Convenio establecer las bases entre "LA SEP" y "EL GOBIERNO DEL ESTADO", mediante las cuales unirán su experiencia, esfuerzos y recursos para llevar a cabo la operación de "EL PROGRAMA" en la Entidad Federativa, de conformidad con las "Reglas de Operación" y realizar las acciones correspondientes que permitan el cumplimiento de los objetivos para los cuales fue creado "EL PROGRAMA".
SEGUNDA.- Obligaciones de "LA SEP": En cumplimiento al objeto del presente Convenio, "LA SEP" se obliga a:
A).- Dar a conocer "EL PROGRAMA" a "EL GOBIERNO DEL ESTADO", proporcionándole el apoyo técnico que requiera respecto del contenido del mismo, así como de sus alcances, metas y requerimientos para su implementación, desarrollo, operación, seguimiento y evaluación;
B).- Con base en la disponibilidad presupuestaria en el ejercicio fiscal 2022, "LA SEP" por conducto de la Dirección General de Gestión Escolar y Enfoque Territorial a través de la Subsecretaría de Educación Básica, otorgará a "EL GOBIERNO DEL ESTADO" por conducto de la Autoridad Educativa Local, hasta la cantidad total de $(cantidad con número) (cantidad con letra Pesos /100 M.N.), para que la destine y aplique única y exclusivamente para la operación e implementación de "EL PROGRAMA" en el ejercicio fiscal 2022, de conformidad con las disposiciones normativas aplicables, misma que se distribuirá de acuerdo con lo establecido en las "Reglas de Operación"; conforme a lo siguiente:
1.- La cantidad de $(cantidad con número) (cantidad con letra Pesos_____________________/100 M.N.), para el desarrollo del Apoyo 1.
2.- La cantidad de $(cantidad con número) (cantidad con letra Pesos_____________________/100 M.N.), para el desarrollo del Apoyo 2.
3.- La cantidad de $(cantidad con número) (cantidad con letra Pesos_____________________/100 M.N.), para el desarrollo del Apoyo 3.
4.- La cantidad de $(cantidad con número) (cantidad con letra Pesos_____________________100 M.N.), para el desarrollo del Apoyo 4.
5.- La cantidad de $(cantidad con número) (cantidad con letra Pesos_____________________/100 M.N.), para el desarrollo del Apoyo 5.
6.- La cantidad de $(cantidad con número) (cantidad con letra Pesos_____________________/100 M.N.), para el desarrollo del Apoyo 6.
Dicha cantidad total será radicada a la cuenta bancaria productiva específica que para tal efecto le comunique por escrito "EL GOBIERNO DEL ESTADO" a "LA SEP", de conformidad con lo establecido en las "Reglas de Operación" y el artículo ___ de la Ley General de Contabilidad Gubernamental;
C).- Entregar a "EL GOBIERNO DEL ESTADO" apoyos en especie, de conformidad con lo establecido en las "Reglas de Operación", mismos que consisten en proporcionar por cuenta y orden a "EL GOBIERNO DEL ESTADO" por conducto de la AEL, a través de compras consolidadas, como una biblioteca escolar con títulos seleccionados por la DGDC y materiales impresos dirigidos a madres y padres de familia y Agentes Educativos, que se entregarán al menos al 90% de los Centros de Atención Infantil con Clave CAI DDI, Clave CAI EDI y Clave CAI NDI y CENDI en proceso de regularización con Clave SDI o DDI que seleccione la AEL; al menos el 80% de los Agentes Educativos de la Estrategia de Visitas a Hogares; y, al menos el 80% de los CCAPI, se destinará hasta el 5% del monto total del presupuesto original autorizado al PEEI en el PEF.
D).- Las demás obligaciones a su cargo establecidas en las "Reglas de Operación".
TERCERA. - Obligaciones de "EL GOBIERNO DEL ESTADO": Por su parte, "EL GOBIERNO DEL ESTADO" se obliga a:
A).- En el caso del objetivo específico número 3 señalado en los ANTECEDENTES del presente Convenio, consistente en operar Centros Comunitarios de Atención a la Primera Infancia, deberá proveer un inmueble determinado para efecto de garantizar la ejecución del presente objetivo, y garantizar la vigencia del mismo en el período señalado. En el caso de que las condiciones del inmueble cambien, y no permitan la ejecución del objetivo, "EL GOBIERNO DEL ESTADO", deberá dar aviso a la SEP, dentro de los 10 días hábiles siguientes a que se conozcan las causas que determinaron el cambio de las condiciones, y se comprometerá a proporcionar otro inmueble que cumpla con las características que permitan el cumplimiento del objetivo en comento;
B) Abrir por conducto de la Secretaría de Finanzas o equivalente de "EL GOBIERNO DEL ESTADO", una cuenta bancaria productiva específica para la recepción, administración, ejercicio y aplicación de los recursos financieros que le otorgue "LA SEP" y los productos que generen, estableciendo una contabilidad independiente para "EL PROGRAMA" manteniendo registros específicos identificados y controlados, así como resguardar la documentación original que justifique y compruebe el gasto. Dicha documentación deberá presentarse a los órganos competentes de control y fiscalización que lo soliciten;
Es responsabilidad de la Secretaría de Finanzas o equivalente de "EL GOBIERNO DE ESTADO", no incorporar en la cuenta bancaria productiva específica, que ésta establezca para el objeto y fines del presente Convenio, recursos locales, ni las aportaciones que realicen, en su caso, los beneficiarios de las acciones o ningún otro tipo de recursos distintos del apoyo recibido, aun cuando pudieran tener el mismo propósito.
C).- Enviar a "LA SEP", el Comprobante Fiscal Digital (CFDI) en formato PDF y XML correspondiente al subsidio, que emita la Tesorería Estatal, de conformidad a las "Reglas de Operación";
D).- Elaborar el Plan Anual de Trabajo (PAT), en términos de lo establecido en las "Reglas de Operación";
E).- Radicar los subsidios al área responsable de operar "EL PROGRAMA" en la Entidad Federativa, a más tardar dentro de los 10 (diez) días hábiles posteriores a que los reciba de "LA SEP";
F).- Destinar los recursos financieros que reciba de "LA SEP" y los productos que genere, única y exclusivamente para el desarrollo de "EL PROGRAMA", de acuerdo a lo establecido en las "Reglas de Operación" y en el presente Convenio;
G).- Establecer una contabilidad independiente para "EL PROGRAMA", a fin de registrar presupuestal y contablemente los apoyos financieros otorgados, incluidos los que se entreguen en especie;
H).- Reintegrar a la Tesorería de la Federación los recursos financieros que reciba de la "LA SEP" que no hayan sido destinados a los fines autorizados, así como reintegrar a más tardar el 13 de enero de 2023 a la Tesorería de la Federación, los recursos remanentes junto con los rendimientos financieros que se hayan obtenido objeto de este Convenio, que al 31 de diciembre de 2022 no hayan sido devengados. En caso de que los recursos otorgados que al 31 de diciembre de 2022 se encuentren debida y legalmente comprometidos con obligaciones de pago y aquellos devengados pero que no hayan sido pagados al cierre del presente ejercicio fiscal, deberán cubrirse los pagos a más tardar el 31 de marzo de 2023; o bien, cubrir las erogaciones que correspondan de conformidad con el calendario de ejecución que, en su caso, se haya establecido. Una vez cumplido el plazo referido, "EL GOBIERNO DEL ESTADO" se obliga a reintegrar los recursos remanentes junto con los rendimientos financieros obtenidos a la Tesorería de la Federación a más tardar dentro de los 15 (quince) días naturales siguientes, de conformidad con el Artículo 17 de la Ley de Disciplina Financiera de las Entidades Federativas y los Municipios, y demás disposiciones legales aplicables;
I).- Elaborar y entregar trimestralmente los informes de Avances Físico y Financieros y Técnico Pedagógico, así como un informe final del cierre del ejercicio fiscal 2022, de conformidad con las "Reglas de Operación";
J).- Proporcionar y cubrir los costos de personal directivo y administrativo que requiera para la operación de "EL PROGRAMA", y
K).- Las demás obligaciones a su cargo, establecidas en las "Reglas de Operación".
CUARTA.- Coordinación y Seguimiento: Para la coordinación de las acciones acordadas en este Convenio, "LA SEP" designa a la persona titular de la Dirección General de Gestión Escolar y Enfoque Territorial, quien en el ámbito de su competencia será responsable de la implementación, acompañamiento, operación, seguimiento y evaluación de "EL PROGRAMA", quien podrá apoyarse de las personas servidoras públicas que para dichos efectos designe.
Por su parte, "EL GOBIERNO DEL ESTADO" será responsable de llevar a cabo las acciones necesarias para el correcto desarrollo y operación de "EL PROGRAMA", por conducto de la persona titular de la AEL, o la persona servidora pública que designe para ello, cuyo nombre y cargo lo hará del conocimiento por escrito a la Dirección General de Gestión Escolar y Enfoque Territorial de "LA SEP", dentro de los 10 (diez) días hábiles siguientes a la fecha de firma de este Convenio, comprometiéndose a designar los equipos estatales que estarán a cargo de su desarrollo, los cuales deberán ser los idóneos para la realización de las actividades de "EL PROGRAMA", buscando siempre optimizar en lo posible los recursos públicos federales que se asignen.
QUINTA.- Cancelación del subsidio: El subsidio materia de este Convenio, podrá ser cancelado por "LA SEP", en el caso de que "EL GOBIERNO DEL ESTADO" destine los subsidios recibidos para fines distintos a los establecidos en este Convenio y en las "Reglas de Operación"; así como, por la falta de documentación comprobatoria de su ejercicio y aplicación.
SEXTA.- Fiscalización: "LAS PARTES" acuerdan que una vez que "EL GOBIERNO DEL ESTADO" reciba los recursos federales a que se refiere el presente Instrumento, será de su única, exclusiva y absoluta responsabilidad responder a toda reclamación y observación que, ante cualquier instancia, se derive directa o indirectamente con motivo de su aplicación y ejercicio; atendiendo en todo momento el estricto cumplimiento de la normatividad federal y, en su caso, con la estatal, en tanto no contravenga a la misma, lo anterior aplicable en materia presupuestaria, tributaria, de disciplina financiera, transparencia y fiscalización. Igualmente, es responsable único, exclusivo y absoluto ante las acciones conducentes que, en ejercicio de sus atribuciones y facultades, realicen los órganos de fiscalización y control de carácter federal y estatal; así como los de carácter judicial, ya sea fuero común y/o federal.
SÉPTIMA.- Transparencia: "LAS PARTES" acuerdan que para fomentar la transparencia de "EL PROGRAMA", en la papelería y documentación oficial, así como en la publicidad y promoción del mismo, deberá incluirse de forma clara, visible y audible según el caso, la siguiente leyenda:
"Este programa es público, ajeno a cualquier partido político. Queda prohibido el uso para fines distintos a los establecidos en el programa".
Asimismo, "LAS PARTES" acuerdan realizar la publicación de manera proactiva de la información de "EL PROGRAMA", que sea de interés público, por los medios de comunicación de los que dispongan.
OCTAVA.- Protección de datos personales: "LAS PARTES" acuerdan salvaguardar la confidencialidad de los datos personales de los que tengan conocimiento con motivo de la ejecución del presente Convenio y de la operación de "EL PROGRAMA", comprometiéndose a: Elaborar los avisos de privacidad a que se refieren los artículos 27 y 28 de la Ley General de Protección de Datos Personales en Posesión de Sujetos Obligados.
A) Abstenerse de tratar los datos personales para fines distintos a los establecidos en "EL PROGRAMA".
B) Implementar medidas de seguridad para salvaguardar la confidencialidad de los datos personales.
C) Las demás estipuladas en las disposiciones normativas vigentes.
NOVENA.- Propiedad Intelectual: "LAS PARTES" acuerdan que la titularidad de los derechos patrimoniales de autor, propiedad industrial, o cualesquiera otros derechos que se originen con motivo del presente Convenio, corresponderán a ambas, y podrán ser usados únicamente en beneficio de la educación a su cargo.
DÉCIMA.- Relación Laboral: "LAS PARTES" acuerdan expresamente que el personal designado por cada una de ellas para la organización, ejecución, supervisión y cualquier otra actividad que se lleve a cabo con motivo de este Convenio, continuará en forma absoluta bajo la dirección y dependencia de la parte que lo designó, sin que se entienda en forma alguna, que en la realización de los trabajos desarrollados se pudiesen generar, o haber generado, derechos laborales o de otra naturaleza, con respecto a la otra parte.
Por lo anterior, "LAS PARTES" asumen plenamente la responsabilidad laboral del personal designado por cada una de ellas para la realización de las actividades materia de este Convenio y de "EL PROGRAMA", por lo que, en consecuencia, no existirá sustitución, subrogación ni solidaridad patronal entre "LAS PARTES" o con el personal adscrito a la otra parte.
DÉCIMA PRIMERA.- Contraloría Social: "LAS PARTES" acuerdan promover la participación de los/las beneficiarios/as de "EL PROGRAMA", a fin de verificar el cumplimiento de las metas y la correcta aplicación de los recursos públicos asignados a los mismos, así como, contribuir a que el manejo de los recursos públicos se realicen en términos de transparencia, eficacia, legalidad y honradez, por medio de la integración de Comités de Contraloría Social que coadyuven a transparentar el ejercicio de dichos recursos.
La constitución de los Comités de Contraloría Social podrá realizarse al interior de los Consejos Escolares de Participación Social o sus equivalentes ya establecidos en las escuelas, para fortalecer las formas organizativas de las comunidades educativas y fomentar la participación ciudadana en la gestión y vigilancia de la ejecución de "EL PROGRAMA".
Asimismo, "LAS PARTES" promoverán el establecimiento de las acciones de Contraloría Social, de conformidad a lo que disponen en la materia la Ley General de Desarrollo Social, los "Lineamientos para la promoción y operación de la Contraloría Social en los programas federales de desarrollo social", publicados en el DOF el 28 de octubre de 2016, para que se promuevan y realicen las acciones necesarias para la integración y operación de la Contraloría Social, bajo el esquema validado por la Secretaría de la Función Pública.
Los gastos generados en la promoción y operación de la Contraloría Social de "EL PROGRAMA" se obtendrán de los gastos de operación local determinados en las "Reglas de Operación", en caso de que los mismos sean insuficientes, "EL GOBIERNO DEL ESTADO" proporcionará los insumos necesarios, de conformidad a lo pactado en el presente Convenio y a su disponibilidad presupuestaria.
DÉCIMA SEGUNDA.- Modificación: "LAS PARTES" convienen que los términos y condiciones establecidos en el presente Convenio, podrán ser objeto de modificación o adición, previo acuerdo por escrito entre ellas.
DÉCIMA TERCERA.- Vigencia: La vigencia del presente Convenio iniciará a partir de la fecha de su firma y hasta el total cumplimiento de las acciones objeto del mismo, en el entendido de que sólo se refiere a la aplicación de los recursos públicos federales del ejercicio fiscal 2022 para la operación e implementación de "EL PROGRAMA", conforme lo previsto en las "Reglas de Operación" para el presente ejercicio fiscal, por lo que no compromete recursos de los subsecuentes ejercicios fiscales. Podrá darse por terminado con anticipación, previa notificación que por escrito realice cualquiera de "LAS PARTES" con 30 (treinta) días hábiles de anticipación a efecto de que las acciones que se hayan iniciado en el marco de este Convenio, se desarrollen hasta su total conclusión.
Para el caso de los subsidios radicados a las Entidades Federativas, los ahorros serán los recursos económicos remanentes una vez que la AEL ha logrado cubrir las acciones comprometidas en PAT y su uso deberá ser revisado y autorizado por la DGGEyET.
DÉCIMA CUARTA.- Interpretación y Cumplimiento: "LAS PARTES" acuerdan que los asuntos que no estén expresamente previstos en este Convenio, así como las dudas que pudieran surgir con motivo de su interpretación y cumplimiento, se resolverán de común acuerdo y por escrito entre las mismas, acorde con los propósitos de "EL PROGRAMA" y las "Reglas de Operación".
DÉCIMA QUINTA.- Jurisdicción y Competencia: Para la interpretación y cumplimiento de este Convenio, "LAS PARTES" expresamente se someten a la jurisdicción y competencia de los Tribunales Federales con sede en la Ciudad de México, renunciando al fuero que en razón de su domicilio presente o futuro pudiera corresponderles.
Leído que fue el presente Convenio por "LAS PARTES" y enteradas de su contenido y al calce, lo firman en cuatro tantos en la Ciudad de México, el (día) de (mes) de 2022.
| Por: "LA SEP" | | Por: "EL GOBIERNO DEL ESTADO" |
| (nombre y apellidos) Subsecretario/a de Educación Básica | | (nombre y apellidos) Gobernador/a |
| (nombre y apellidos) Director/a General de ________ | | (nombre y apellidos) (Secretario/a de Gobierno o equivalente) |
| (nombre y apellidos) Director/a General de _______ | | (nombre y apellidos) (Secretario/a de Finanzas o equivalente) |
| (nombre y apellidos) Director/a General de _______ ______ | | (nombre y apellidos) (Secretario/a de Educación o equivalente) |
| | | (nombre y apellidos) (Subsecretario/a de Educación Básica o equivalente) |
ULTIMA HOJA DEL CONVENIO PARA LA OPERACIÓN DEL PROGRAMA EXPANSIÓN DE LA EDUCACIÓN INICIAL PARA EL EJERCICIO FISCAL 2022, CELEBRADO ENTRE EL GOBIERNO FEDERAL POR CONDUCTO DE LA SECRETARÍA DE EDUCACIÓN PÚBLICA Y EL GOBIERNO DEL ESTADO LIBRE Y SOBERANO DE (nombre del Estado), DE FECHA (DÍA) DE (MES) DE 2022.
Anexo 3 Lineamientos Internos de Coordinación para la Operación del PEEI (para el caso de la AEFCM)
LINEAMIENTOS INTERNOS DE COORDINACIÓN PARA LA OPERACIÓN DEL PROGRAMA EXPANSIÓN DE LA EDUCACIÓN INICIAL PARA EL EJERCICIO FISCAL 2022, EN LO SUCESIVO EL "PROGRAMA"; QUE ESTABLECEN LA SUBSECRETARÍA DE EDUCACIÓN BÁSICA, EN LO SUCESIVO "LA SEB" REPRESENTADA POR SU TITULAR EL/LA (nombre y apellidos); ASISTIDO/A POR EL/LA (nombre y apellidos) DIRECTOR/A GENERAL DE DESARROLLO DE LA GESTIÓN ESCOLAR Y ENFOQUE TERRITORIAL Y LA AUTORIDAD EDUCATIVA FEDERAL EN LA CIUDAD DE MÉXICO, EN LO SUCESIVO "LA AEFCM", REPRESENTADA POR SU TITULAR, EL/LA (nombre y apellidos), ASISTIDO/A POR EL/LA (nombre y apellidos) TITULAR DE (indicar denominación del cargo del/de la funcionario/a que asista), DE CONFORMIDAD CON LOS SIGUIENTES ANTECEDENTES, DECLARACIONES Y LINEAMIENTOS:
ANTECEDENTES
Como estrategia para la implementación del "Acuerdo número 04/01/18", publicado en el Diario Oficial de la Federación el día 23 de enero del año 2018 y por el cual se establece el Programa de Educación Inicial: Un Buen Comienzo; "LA SEP" suscribió las "Reglas de Operación del Programa Expansión de la Educación Inicial para el ejercicio fiscal 2022", publicadas en el Diario Oficial el día (día) de (mes) de 202_, las cuales contienen un Glosario que será aplicable para efectos de interpretación de los conceptos establecidos en el presente instrumento, en lo sucesivo las "Reglas de Operación", que tienen por objetivo general de "EL PROGRAMA", Contribuir a que las niñas y niños de 0 días de nacidas(os) a 2 años 11 meses de edad accedan a los servicios de educación inicial mediante la ampliación de la cobertura a través de Modalidades Escolarizadas y No Escolarizadas, y como objetivos específicos:
1. Fortalecer el mantenimiento de los inmuebles en materia de seguridad y bienestar de niñas y niños para la operación de los CAI-Federalizados y CENDI en proceso de regularización con inmueble federalizado.
2. Implementar por conducto de Agentes Educativos Federalizados, la Estrategia de Visitas a Hogares para brindar orientación a madres y padres de familia o tutoras(es), sobre prácticas de crianza (Modalidad No Escolarizada).
3. Operar los CCAPI, en coordinación con las autoridades educativas locales y municipales, así como con organizaciones de la sociedad civil, en Municipios con mayor demanda de Educación Inicial.
4. Capacitar a los Agentes Educativos de los Centros de Atención Infantil con Clave DDI, EDI, NDI y
CENDI en proceso de regularización con clave SDI de la Modalidad Escolarizada, Agentes Educativos con clave FEI de la Estrategia Visitas a Hogares y Agentes Educativos Comunitarios de los CCAPI de la Modalidad No Escolarizada; así como a los Agentes Educativos de los servicios públicos y privados que atienden la Educación Inicial, que implementan el Programa de Educación Inicial: Un Buen Comienzo, a través de acciones presenciales y/o en línea.
5. Apoyar a los CENDI en proceso de regularización con apoyo voluntario, con el pago al personal voluntario, los servicios básicos e insumos necesarios para su operación.
6. Favorecer la educación en los primeros años de vida de niñas y niños, mediante la difusión de la Política Nacional de Educación Inicial.
El otorgamiento de los subsidios deberá sujetarse a lo dispuesto en los artículos ___ de la Ley Federal de Presupuesto y Responsabilidad Hacendaria y ___ de su Reglamento, así como en las "Reglas de Operación", por lo que "LA SEP" transferirá los recursos a "LA AEFCM" por medio de un acuerdo de traspaso de recursos de ramo a ramo.
DECLARACIONES
I.- De "LA SEB":
I.1.- Que es una unidad administrativa de la Secretaría de Educación Pública, a la que le corresponde, entre otras atribuciones: planear, programar, organizar, dirigir y evaluar las actividades de las unidades administrativas adscritas a la misma, y proponer en el ámbito de su competencia, lineamientos y normas para el mejor funcionamiento de los órganos desconcentrados de la dependencia.
I.2.- Que el/la (nombre y apellidos), Subsecretario/a de Educación Básica, suscribe el presente Instrumento, de conformidad con lo dispuesto en el artículo 8, fracción IX del Reglamento Interior de la Secretaría de Educación Pública, publicado en el Diario Oficial de la Federación el día 15 de septiembre de 2020 y el "Acuerdo número 01/01/2017 por el que se delegan facultades a los subsecretarios de la Secretaría de Educación Pública", publicado en el mismo órgano informativo el día 25 de enero de 2017.
I.3.- Que (nombre y apellidos), Director/a General de Gestión Escolar y Enfoque Territorial, participa en los presentes Lineamientos, de conformidad con lo dispuesto en el artículo ___ del Reglamento Interior de la Secretaría de Educación Pública.
I.4.- Que cuenta con los recursos financieros suficientes y con la autorización para su erogación, para llevar a cabo la celebración del presente Instrumento con cargo a los subsidios asignados a "EL PROGRAMA" en el Presupuesto de Egresos de la Federación para el ejercicio fiscal 2022.
I.5.- Que para los efectos de los presentes Lineamientos señala como su domicilio el ubicado en la calle de República de Argentina No. 28, primer piso, oficina 2005, Colonia Centro Histórico, Alcaldía Cuauhtémoc, C.P. 06020, en la Ciudad de México.
II.- De "LA AEFCM":
II.1.- Que de conformidad con los artículos 1° y 2° del "Decreto por el que se reforma el diverso por el que se crea la Administración Federal de Servicios Educativos en el Distrito Federal, como un órgano administrativo desconcentrado de la Secretaría de Educación Pública, publicado el 21 de enero de 2005" (DECRETO), 2 inciso B), fracción I, 46 y 47, fracción I del Reglamento Interior de la Secretaría de Educación Pública, que tiene a su cargo la prestación de los servicios de educación inicial, básica, incluyendo la indígena, especial, así como la normal y demás para la formación de maestros de educación básica en ámbito de la Ciudad de México.
II.2.- Que el/la (nombre y apellidos), Titular de la Autoridad Educativa Federal en la Ciudad de México, suscribe los presentes lineamientos de conformidad con lo dispuesto en el artículo 5o, fracción IX del "DECRETO".
II.3.- Que el/la (nombre y apellidos), Director/a General de Innovación y Fortalecimiento Académico, de la Autoridad Educativa Federal en la Ciudad de México asiste en este acto a la persona Titular de la Autoridad Educativa Federal en la Ciudad de México y suscribe el presente instrumento, de conformidad con lo dispuesto en el apartado VII Funciones de la Dirección General de Innovación y Fortalecimiento Académico, numerales 5, 6 y 8 del "Manual General de Organización de la Administración Federal de Servicios Educativos en el Distrito Federal", publicado en el Diario Oficial de la Federación el 23 de agosto de 2005.
II.4.- Que es su interés suscribir y dar cabal cumplimiento al objeto de este instrumento, con el fin de continuar participando en el desarrollo y operación del "PROGRAMA" ajustándose a lo establecido por sus "Reglas de Operación".
II.5.- Que cuenta con los recursos humanos, materiales y financieros para dar cumplimiento en el ejercicio fiscal de 2022, a los compromisos que adquiere mediante el presente instrumento.
II.6.- Que para los efectos del presente instrumento señala como su domicilio el ubicado en la Calle República de Brasil No.31, oficina 208, Colonia Centro, Demarcación Territorial Cuauhtémoc, C.P. 06020, en la Ciudad de México.
"LA SEB" y "LA AEFCM", en cumplimiento a sus atribuciones y con el objeto de llevar a cabo la operación del "PROGRAMA" en la Ciudad de México, de conformidad con lo establecido en las "Reglas de Operación", suscriben el presente instrumento de conformidad con los siguientes:
LINEAMIENTOS
Primero.- Objeto: Es objeto de estos Lineamientos, establecer las bases de coordinación entre "LA SEB" y "LA AEFCM", con el fin de que en el ámbito de sus respectivas competencias y atribuciones, unan su experiencia, esfuerzos y recursos para llevar a cabo la operación del "PROGRAMA" en la Ciudad de México, de conformidad con las "Reglas de Operación" y con la finalidad de realizar las acciones que permitan el cumplimiento de los objetivos para los cuales fueron creados y documentarlas.
Segundo.- Obligaciones de "LA SEP": En cumplimiento al objeto de los presentes Lineamientos, "LA SEB" se obliga a:
A).- Dar a conocer "EL PROGRAMA" a "LA AEFCM", proporcionándole el apoyo técnico que requiera respecto del contenido del mismo, así como de sus alcances, metas y requerimientos para su implementación, desarrollo, operación, seguimiento y evaluación;
B).- Con base en la disponibilidad presupuestaria en el ejercicio fiscal 2022, "LA SEB" otorgará a "LA AEFCM" hasta la cantidad total de $(cantidad con número) (cantidad con letra Pesos /100 M.N.), para que la destine y aplique exclusivamente para la operación de "EL PROGRAMA", misma que se distribuirá de acuerdo con lo establecido en las "Reglas de Operación" conforme a lo siguiente:
1.- La cantidad de $(cantidad con número) (cantidad con letra Pesos____________________/100 M.N.), para el desarrollo del Apoyo 1.
2.- La cantidad de $(cantidad con número) (cantidad con letra Pesos____________________/100 M.N.), para el desarrollo del Apoyo 2.
3.- La cantidad de $(cantidad con número) (cantidad con letra Pesos____________________/100 M.N.), para el desarrollo del Apoyo 3.
4.- La cantidad de $(cantidad con número) (cantidad con letra Pesos____________________100 M.N.), para el desarrollo del Apoyo 4.
5.- La cantidad de $(cantidad con número) (cantidad con letra Pesos____________________/100 M.N.), para el desarrollo del Apoyo 5.
6.- La cantidad de $(cantidad con número) (cantidad con letra Pesos____________________/100 M.N.), para el desarrollo del Apoyo 6.
Dicha cantidad total será transferida a "LA AEFCM", previo Acuerdo de Traspaso de Recursos Presupuestario del ramo 11 al ramo 25, mismo que se llevará a cabo de conformidad con las disposiciones aplicables;
C).- Entregar a "LA AEFCM" apoyos en especie, de conformidad con lo establecido en las "Reglas de Operación", mismos que consisten en proporcionar por cuenta y orden a "LA AEFCM" , a través de compras consolidadas, como una biblioteca escolar con títulos seleccionados por la DGDC y materiales impresos dirigidos a padres de familia y agentes educativos, que se entregarán al menos al 90% de los Centros de Atención Infantil con Clave CAI DDI, Clave CAI EDI y Clave CAI NDI y CENDI en proceso de regularización con Clave SDI o DDI que seleccione la AEL, al menos el 80% de los agentes educativos de la Estrategia de Visitas a Hogares y al menos el 80% de los CCAPI, se destinará hasta el 5% del monto total del presupuesto original autorizado al PEEI en el PEF.
D).- Las demás obligaciones a su cargo establecidas en las "Reglas de Operación".
Tercero. - Obligaciones de "LA AEFCM":
Por su parte, "LA AEFCM" se obliga a:
A).- Elaborar el Plan Anual de Trabajo (PAT) o su equivalente en términos de lo establecido en las "Reglas de Operación";
B) En el caso del objetivo específico número 3 señalado en los antecedentes de los presentes lineamientos, consistente en operar Centros Comunitarios de Atención a la Primera Infancia, deberá proveer un inmueble determinado para efecto de garantizar la ejecución del presente objetivo, y garantizar la vigencia del mismo en el período señalado. En el caso de que las condiciones del inmueble cambien, y no permitan la
ejecución del objetivo, "LA AEFCM", deberá dar aviso dentro de los 10 días siguientes a que se conozcan las causas que determinaron el cambio de las condiciones, y se comprometerá a proporcionar otro inmueble que cumpla con las características que permitan el cumplimiento del objetivo en comento;
C).- Destinar los recursos financieros que reciba de "LA SEB" y los productos que genere, exclusivamente para el desarrollo de "EL PROGRAMA" de acuerdo a lo establecido en las "Reglas de Operación" y en los presentes lineamientos;
D).- Establecer una contabilidad independiente para "EL PROGRAMA", a fin de registrar presupuestal y contablemente los apoyos financieros otorgados, incluidos los que se entreguen en especie;"
E).- "LA AEFCM" deberá resguardar la documentación original que justifique y compruebe el gasto. Dicha documentación deberá presentarse a los órganos competentes de control y fiscalización que lo soliciten.
F).- Elaborar y entregar trimestralmente los informes de Avances Físico y Financieros y Técnicos Pedagógicos, así como un informe final del cierre del ejercicio fiscal 2022, de conformidad con las "Reglas de Operación";
G).- Proporcionar y cubrir los costos de personal directivo y administrativo que requiera para la operación de "EL PROGRAMA", y
H).- Reintegrar a la Tesorería de la Federación los recursos financieros que reciba de la "LA SEB" que no hayan sido destinados a los fines autorizados, así como reintegrar a más tardar el 13 de enero de 2023 a la Tesorería de la Federación, los recursos remanentes junto con los rendimientos financieros que se hayan obtenido objeto de los presentes lineamientos, que al 31 de diciembre de 2022 no hayan sido devengados. En caso de que los recursos otorgados que al 31 de diciembre de 2022 se encuentren debida y legalmente comprometidos con obligaciones de pago y aquellos devengados pero que no hayan sido pagados al cierre del presente ejercicio fiscal, deberán cubrirse los pagos a más tardar el 31 de marzo de 2023 o bien cubrir las erogaciones que correspondan de conformidad con el calendario de ejecución que en su caso se haya establecido. Una vez cumplido el plazo referido "LA AEFCM" se obliga a reintegrar los recursos remanentes junto con los rendimientos financieros obtenidos a la Tesorería de la Federación a más tardar dentro de los 15 (quince) días naturales siguientes, de conformidad con el Artículo 17 de la Ley de Disciplina Financiera de las Entidades Federativas y los Municipios y demás disposiciones legales aplicables;
I).- Las demás obligaciones a su cargo establecidas en las "Reglas de Operación".
Cuarto.- Coordinación y Seguimiento: Para la coordinación de las acciones acordadas en los presentes lineamientos, "LA SEB" designa a la persona Titular de la Dirección General de Gestión Escolar y Enfoque Territorial, quien en el ámbito de su competencia será responsable de la implementación, acompañamiento, operación, seguimiento y evaluación de "EL PROGRAMA", quien podrá apoyarse de las personas servidoras públicas que para dichos efectos designe.
Por su parte, "LA AEFCM" será responsable de llevar a cabo las acciones necesarias para el correcto desarrollo y operación de "EL PROGRAMA", por conducto de la persona titular de la AEL, o la persona servidora pública que designe para ello, cuyo nombre y cargo lo hará del conocimiento por escrito a la Dirección General de Gestión Escolar y Enfoque Territorial de "LA SEB", dentro de los 10 (diez) días hábiles siguientes a la fecha de firma de los lineamientos, comprometiéndose a designar los equipos estatales que estarán a cargo de su desarrollo, los cuales deberán ser los idóneos para la realización de las actividades de "EL PROGRAMA", buscando siempre optimizar en lo posible los recursos públicos federales que se asignen.
Quinto.- Cancelación del subsidio: El subsidio materia de estos lineamientos, podrá ser cancelado por "LA SEB", en el caso de que "LA AEFCM" destine los subsidios recibidos para fines distintos a los establecidos en estos lineamientos y en las "Reglas de Operación", así como, por la falta de documentación comprobatoria de su ejercicio y aplicación.
Sexto.- Fiscalización: "LAS PARTES" acuerdan que una vez que "LA AEFCM" reciba los recursos federales a que se refiere el presente instrumento, será de su única, exclusiva y absoluta responsabilidad responder a toda reclamación y observación que, ante cualquier instancia, se derive directa o indirectamente con motivo de su aplicación y ejercicio; atendiendo en todo momento el estricto cumplimiento de la normatividad federal y, en su caso, con la estatal, en tanto no contravenga a la misma, lo anterior aplicable en materia presupuestaria, tributaria, de disciplina financiera, transparencia y fiscalización. Igualmente, es responsable único, exclusivo y absoluto ante las acciones conducentes que, en ejercicio de sus atribuciones y facultades, realicen los órganos de fiscalización y control de carácter federal y estatal; así como los de carácter judicial, ya sea fuero común y/o federal.
Séptimo.- Transparencia: "LAS PARTES" acuerdan que para fomentar la transparencia de "EL PROGRAMA", en la papelería y documentación oficial, así como en la publicidad y promoción del mismo,
deberá incluirse de forma clara, visible y audible según el caso, la siguiente leyenda:
"Este programa es público, ajeno a cualquier partido político. Queda prohibido el uso para fines
distintos a los establecidos en el programa".
Asimismo, "LAS PARTES" acuerdan realizar la publicación de manera proactiva de la información de "EL PROGRAMA", que sea de interés público, por los medios de comunicación de los que dispongan.
Octavo.- Protección de datos personales: "LAS PARTES" acuerdan salvaguardar la confidencialidad de los datos personales de los que tengan conocimiento con motivo de la ejecución del presente convenio y de la operación de "EL PROGRAMA", comprometiéndose a: Elaborar los avisos de privacidad a que se refieren los artículos 27 y 28 de la Ley General de Protección de Datos Personales en Posesión de Sujetos Obligados.
A) Abstenerse de tratar los datos personales para fines distintos a los establecidos en "EL PROGRAMA".
B) Implementar medidas de seguridad para salvaguardar la confidencialidad de los datos personales.
C) Las demás estipuladas en las disposiciones normativas vigentes.
Noveno.- Propiedad Intelectual: "LAS PARTES" acuerdan que la titularidad de los derechos patrimoniales de autor, propiedad industrial, o cualesquiera otros derechos que se originen con motivo de los presentes lineamientos, corresponderán a ambas, y podrán ser usados únicamente en beneficio de la educación a su cargo.
Décimo.- Relación Laboral: "LAS PARTES" acuerdan expresamente que el personal designado por cada una de ellas para la organización, ejecución, supervisión y cualquier otra actividad que se lleve a cabo con motivo de estos lineamientos, continuará en forma absoluta bajo la dirección y dependencia de la parte que lo designó, sin que se entienda en forma alguna, que en la realización de los trabajos desarrollados se pudiesen generar, o haber generado, derechos laborales o de otra naturaleza, con respecto a la otra parte.
Por lo anterior, "LAS PARTES" asumen plenamente la responsabilidad laboral del personal designado por cada una de ellas para la realización de las actividades materia de este convenio y de "EL PROGRAMA", por lo que, en consecuencia, no existirá sustitución, subrogación ni solidaridad patronal entre "LAS PARTES" o con el personal adscrito a la otra parte.
Décimo primero.- Contraloría Social: "LAS PARTES" acuerdan promover la participación de los/las beneficiarios/as de "EL PROGRAMA", a fin de verificar el cumplimiento de las metas y la correcta aplicación de los recursos públicos asignados a los mismos, así como, contribuir a que el manejo de los recursos públicos se realicen en términos de transparencia, eficacia, legalidad y honradez, por medio de la integración de Comités de Contraloría Social que coadyuven a transparentar el ejercicio de dichos recursos.
La constitución de los Comités de Contraloría Social podrá realizarse al interior de los Consejos Escolares de Participación Social o sus equivalentes ya establecidos en las escuelas, para fortalecer las formas organizativas de las comunidades educativas y fomentar la participación ciudadana en la gestión y vigilancia de la ejecución de "EL PROGRAMA".
Asimismo, "LAS PARTES" promoverán el establecimiento de las acciones de Contraloría Social, de conformidad a lo que disponen en la materia la Ley General de Desarrollo Social, los "Lineamientos para la promoción y operación de la Contraloría Social en los programas federales de desarrollo social", publicados en el DOF el 28 de octubre de 2016, para que se promuevan y realicen las acciones necesarias para la integración y operación de la Contraloría Social, bajo el esquema validado por la Secretaría de la Función Pública.
Los gastos generados en la promoción y operación de la Contraloría Social de "EL PROGRAMA" se obtendrán de los gastos de operación local determinados en las "Reglas de Operación", en caso de que los mismos sean insuficientes, "LA AEFCM" proporcionará los insumos necesarios de conformidad a lo pactado en los presentes lineamientos y a su disponibilidad presupuestaria.
Décimo segundo.- Modificación: "LAS PARTES" convienen que los términos y condiciones establecidos en los presentes lineamientos, podrán ser objeto de modificación o adición, previo acuerdo por escrito entre ellas.
Décimo tercero.- Vigencia: La vigencia de los presentes lineamientos iniciará a partir de la fecha de su firma y hasta el total cumplimiento de las acciones objeto del mismo, en el entendido de que sólo se refiere a la aplicación de los recursos públicos federales del ejercicio fiscal 2022, por lo que no compromete recursos de los subsecuentes ejercicios fiscales. Podrá darse por terminado con anticipación, previa notificación que por escrito realice cualquiera de "LAS PARTES" con 30 (treinta) días de anticipación a efecto de que las acciones que se hayan iniciado en el marco de estos lineamientos, se desarrollen hasta su total
conclusión.
Para el caso de los subsidios radicados a las entidades federativas, los ahorros serán los recursos económicos sobrantes una vez que la AEL ha logrado cubrir las acciones comprometidas en el PAT y su uso deberá ser revisado y autorizado por la DGGEyET.
Décimo cuarto.- Interpretación y Cumplimiento: "LAS PARTES" acuerdan que los asuntos que no estén expresamente previstos en estos lineamientos, así como las dudas que pudieran surgir con motivo de su interpretación y cumplimiento, se resolverán de común acuerdo y por escrito entre las mismas, acorde con los propósitos de "EL PROGRAMA" y las "Reglas de Operación".
Décimo quinto.- Jurisdicción y Competencia: Para la interpretación y cumplimiento de estos lineamientos, "LAS PARTES" expresamente se someten a la jurisdicción y competencia de los Tribunales Federales con sede en la Ciudad de México, renunciando al fuero que en razón de su domicilio presente o futuro pudiera corresponderles.
Leído que fue el presente Instrumento por "LAS PARTES" y enteradas de su contenido, lo firman en cuatro tantos en la Ciudad de México, el (día) de (mes) de 2022.
| Por: "LA SEB" | | Por: "AEFCM" |
| (nombre y apellidos) Subsecretario/a de Educación Básica | | (nombre y apellidos) Titular de la Autoridad Educativa Federal en la Ciudad de México |
| (nombre y apellidos) Director/a General de ________ | | (nombre y apellidos) (Director/a General de) |
| | | |
ULTIMA HOJA DE LOS LINEAMIENTOS INTERNOS DE COORDINACIÓN PARA LA OPERACIÓN DEL PROGRAMA EXPANSIÓN DE LA EDUCACIÓN INICIAL PARA EL EJERCICIO FISCAL 2022, CELEBRADO ENTRE LA SUBSECRETARÍA DE EDUCACIÓN BÁSICA Y LA AUTORIDAD EDUCATIVA FEDERAL EN LA CIUDAD DE MÉXICO, DE FECHA (DÍA) DE (MES) DE 2022.
Anexo 4.a Relación de CAI Federalizados y CENDI en proceso de regularización con inmueble federalizado.
| | | Logo de la Entidad Federativa |
PROGRAMA EXPANSIÓN DE LA EDUCACIÓN INICIAL (PEEI)
| Fecha de elaboración: | Día [a] ___ | Mes [b] ___________ | Año [c] _____ |
| No. | Entidad Federativa | C.C.T. | Nombre del CAI/CENDI | Domicilio completo |
| [d] | [e] | [f] | [g] | [h] |
| | | | | |
| [i] ____________________ Nombre y firma | [j] ____________________ Nombre y Firma | [k] ____________________ Nombre y Firma |
Instrucciones para el llenado:
| [a] Anote el número del día | [b] Anote el nombre del mes | [c] Anote el año |
| [d] Anote el número progresivo | [e] Anote el nombre completo de la Entidad Federativa | [f] Anote la Clave del Centro de Trabajo (10 caracteres) |
| [g] Anote el nombre oficial del plantel (CAI o CENDI) | [h] Anote el domicilio completo (calle, número, colonia, localidad, municipio/demarcación territorial, C.P.) | [i] Anote el nombre completo de la persona que elaboró el documento |
| [j] Anote el nombre completo de la persona que revisó la información | [k] Anote el nombre completo de la persona que autorizó la información | Nota: Puede agregar tantas filas como sea necesario. |
Anexo 4.b Relación de Agentes Educativos
| | | Logo de la Entidad Federativa |
PROGRAMA EXPANSIÓN DE LA EDUCACIÓN INICIAL (PEEI)
| Fecha de elaboración: | Día [a] ___ | Mes [b] ___________ | Año [c] _____ |
| No. | Entidad Federativa | Agente Educativo (Nombres / Primer Apellido / Segundo Apellido) | CURP | Estrategia Visitas a los Hogares Marque X | Proyecto CCAPI Marque X | C.C.T. |
| [d] | [e] | [f] | [g] | [h] | [i] | [j] |
| | | | | | | |
| Elaboró | Revisó | Autorizó |
| [k] __________________ Nombre y firma | [l] __________________ Nombre y Firma | [m] __________________ Nombre y Firma |
Instrucciones para el llenado:
| [a] Anote el número del día | [b] Anote el nombre del mes | [c] Anote el año |
| [d] Anote el número progresivo | [e] Anote el nombre completo de la Entidad Federativa | [f] Anote empezando por el nombre (s), primer apellido y segundo apellido |
| [g] Anote la CURP completa (18 caracteres) | [h] Anote una "X" si participa en la estrategia Visitas a los Hogares | [i] Anote una "X" si participa en el proyecto CCAPI |
| [j] Anote la Clave del Centro de Trabajo (10 caracteres) | [k] Anote el nombre completo de la persona que elaboró la información | [l] Anote el nombre completo de la persona que revisó la información |
| [m] Anote el nombre completo de la persona que autorizó la información | Nota: Puede agregar tantas filas como sea necesario. | |
Anexo 4.c Relación de CCAPI
| | | Logo de la Entidad Federativa |
PROGRAMA EXPANSIÓN DE LA EDUCACIÓN INICIAL (PEEI)
| Fecha de elaboración: | Día [a] ___ | Mes [b] ___________ | Año [c] _____ |
| No. | Entidad Federativa | C.C.T. | Domicilio completo | Observaciones |
| [d] | [e] | [f] | [g] | [h] |
| | | | | |
| Elaboró | Revisó | Autorizó |
| [i] ______________________ Nombre y firma | [j] ______________________ Nombre y Firma | [k] ______________________ Nombre y Firma |
Instrucciones para el llenado:
| [a] Anote el número del día | [b] Anote el nombre del mes | [c] Anote el año |
| [d] Anote el número progresivo | [e] Anote el nombre completo de la Entidad Federativa | [f] Anote la Clave del Centro de Trabajo |
| [g] Anote el domicilio completo (calle, número, colonia, municipio/alcaldía, C.P.) | [h] Anote las observaciones correspondientes | [i] Anote el nombre completo de la persona que elaboró el documento |
| [j] Anote el nombre completo de la persona que revisó la información | [k] Anote el nombre completo de la persona que autorizó la información | Nota: Puede agregar tantas filas como sea necesario. |
Anexo 5. Avance Físico y Financiero; Informe de Cierre
| | PROGRAMA EXPANSIÓN DE LA EDUCACIÓN INICIAL | Logo de la Entidad Federativa |
| AVANCE FÍSICO Y FINANCIERO EJERCICIO FISCAL 2022 | FECHA DE ELABORACIÓN |
| DÍA | MES | AÑO |
| [1] | [1] | [1] |
| CLAVE DE LA UR | NOMBRE DE LA UNIDAD RESPONSABLE |
| [2] | [3] |
| NOMBRE DE LA ENTIDAD FEDERATIVA |
| [4] |
| DATOS GENERALES |
| PROGRAMA PRESUPUESTARIO | [5] |
| EJERCICIO FISCAL | [6] |
| CLAVE PRESUPUESTAL | [7] |
| TRIMESTRE REPORTADO | [8] |
| INSTITUCIÓN BANCARIA | [9] |
| No. DE CUENTA BANCARIA | [10] |
| FECHA DE LIBERACIÓN DE RECURSOS A LA SECRETARÍA DE EDUCACIÓN ESTATAL | DÍA | MES | AÑO |
| [11] | [11] | [11] |
| ÁREA FINANCIERA DE LA ENTIDAD FEDERATIVA |
| NOMBRE DE LA UNIDAD | [12] |
| NOMBRE DEL RESPONSABLE | [13] |
| CARGO | [14] |
| REPORTE DEL ESTADO DEL PRESUPUESTO |
| Tipo de apoyo | Aprobado | Modificado | Comprometido | Devengado | Ejercido | Pagado | Por ejercer o reintegrar |
| [15] | [16] | [17] | [18] | [19] | [20] | [21] | [22] |
| Subtotal (suma de los tipos de apoyo) [23] | | | | | | | |
| |
| Productos financieros (Cuenta receptora operativa + inversión) [24] | | | | | | | |
| |
| Total general (Tipo de apoyo + gastos de operación + productos financieros) [25] | | | | | | | |
| Bajo protesta de decir verdad manifestamos que las cifras expresadas en el presente informe físico y financiero son reales y que concuerdan con la documentación comprobatoria que las soporta conforme a las disposiciones jurídicas aplicables, la cual se encuentra bajo resguardo y responsabilidad de esta Entidad Federativa. |
| FUNCIONARIOS RESPONSABLES DE LA ENTIDAD FEDERATIVA |
| RESPONSABLE FINANCIERO | TITULAR DEL ÁREA FINANCIERA | COORDINADORA/OR LOCAL DEL PROGRAMA |
| [26] | [27] | [28] |
| NOMBRE Y FIRMA | NOMBRE Y FIRMA | NOMBRE Y FIRMA |
INSTRUCTIVO DE LLENADO DEL FORMATO DENOMINADO "AVANCE FÍSICO Y FINANCIERO"
[1] Día mes y año en que se elabora este avance.
[2] Clave de la Unidad Responsable (UR) a la que va dirigido este avance.
[3] DENOMINACIÓN Nombre completo y oficial de la UR a la que va dirigido este Informe.
[4] GOBIERNO DEL ESTADO Nombre oficial y completo de la Entidad Federativa que informa.
[5] PROGRAMA PRESUPUESTARIO Nombre completo del Programa Presupuestario objeto de este Informe.
[6] EJERCICIO FISCAL Año al que corresponde la información del Informe.
[7] CLAVE PRESUPUESTARIA: Anotar los dígitos que componen la clave del programa objeto de este avance definida en la Cuenta por Liquidar Certificada (CLC) para la operación de Programas Federales
[8] Trimestre al que corresponden los datos del avance (enero-marzo), (abril-junio), (julio-septiembre), (octubre- diciembre).
[9] INSTITUCIONES BANCARIAS
[9.1] Nombre oficial y completo de la institución bancaria en la UR de la Secretaría de Educación Pública Federal realiza la radicación (ministración) de los recursos del Programa Presupuestario. (Receptora/Finanzas)
[9.2] Nombre oficial y completo de la institución bancaria en la que se realiza la administración y ejercicio de los recursos del Programa Presupuestario. (SEP Estatal/Operativa)
[10] CUENTAS BANCARIAS
[10.1] Número de cuenta (10 dígitos) de la institución bancaria en la UR de la Secretaría de Educación Pública Federal realiza la radicación (ministración) de los recursos del Programa Presupuestario. (Receptora/Finanzas)
[10.2] Número de cuenta (10 dígitos) de la institución bancaria en la que se realiza la administración y ejercicio de los recursos del Programa Presupuestario. (SEP Estatal/Operativa)
[10.3] Contrato y número de cuenta (10 dígitos) de la institución bancaria en la que se invierten los recursos del Programa Presupuestario. (Inversión)
[11] FECHA LIBERACIÓN DE RECURSOS A SECRETARIA DE EDUCACIÓN ESTATAL Fecha en la que la Secretaria de Finanzas o su equivalente transfieren los recursos a la Secretaria de Educación Estatal o su equivalente.
[12] NOMBRE DE LA UNIDAD Nombre completo de la unidad o área financiera responsable de administrar los recursos del Programa en la Secretaría de Educación o su equivalente de la Entidad Federativa que reporta.
[13] NOMBRE DEL RESPONSABLE: Nombre completo del (de la) funcionario (a) público(a) titular del área financiera responsable autorizado para el manejo de la cuenta bancaria productiva en la Secretaría de Educación o su equivalente de la Entidad Federativa que reporta.
[14] Cargo oficial del (de la) funcionario (a) público(a) titular del área financiera en la Secretaría de Educación o su equivalente de la Entidad Federativa que reporta.
[15] TIPO DE APOYO Y/O COMPONENTES Asentar la descripción completa del tipo de apoyo y/ componente que se reporta, de acuerdo a la denominación que se indica en las Reglas de Operación 2022 del Programa.
[16] APROBRADO: Es el presupuesto original que se establece en el Convenio para la operación de PEEI.
[17] MODIFICADO: Es el presupuesto aprobado más ampliaciones presupuestarias menos reducciones presupuestarias.
[18] COMPROMETIDO: Momento contable que refleja la aprobación por autoridad competente de un acto administrativo, u otro instrumento jurídico que formaliza una relación jurídica con terceros para la adquisición de bienes y servicios.
[19] DEVENGADO: Momento contable que refleja el reconocimiento de una obligación de pago a favor de terceros por la recepción de conformidad de bienes y servicios oportunamente contratados.
[20] EJERCIDO: Momento contable que refleja la emisión de una cuenta por liquidar certificada o documento equivalente debidamente aprobado por la autoridad competente.
[21] PAGADO: Momento contable que refleja la cancelación total o parcial de las obligaciones de pago y se concreta mediante la emisión de un cheque o transferencia bancaria.
[22] POR EJERCER/REINTEGRAR: Campo con fórmula predeterminada mediante la cual se calculará de la diferencia entre el presupuesto modificado menos comprometido, menos devengado, menos ejercido menos pagado.
[23] SUBTOTAL (SUMA DE LOS TIPOS DE APOYO): Campo con fórmula predeterminada mediante la cual se calculará cada uno de los momentos contables de los tipos de apoyo del Programa.
[24] PRODUCTOS FINANCIEROS Rendimientos financieros generados al término de cada trimestre en las cuentas bancarias productivas (Receptora, Operativa e Inversión).
[25] TOTAL GENERAL (SUBTOTAL + PRODUCTOS FINANCIEROS) Campo con fórmula predeterminada mediante la cual se calculará cada uno de los momentos contables de los tipos de apoyo más gastos de operación más productos financieros.
[26] RESPONSABLE FINANCIERO DE LA ELABORACIÓN DEL INFORME Nombre completo, cargo y firma del (de la) funcionario (a) público(a) responsable de la elaboración de este informe.
[27] TITULAR DEL ÁREA FINANCIERA Nombre completo, cargo y firma del (de la) funcionario (a) público(a) titular del área financiera en la Secretaría de Educación o su equivalente de la Entidad Federativa que reporta
[28] COORDINADORA/OR LOCAL DEL PROGRAMA Nombre completo, cargo y firma de (de la) funcionario (a) público(a) responsable de la coordinación operativa del Programa en la Entidad Federativa que reporta.
| COMPLEMENTARIO AL AVANCE FÍSICO Y FINANCIERO 2022 |
| FECHA |
| Día | Mes | Año |
| [1] | [1] | [1] |
| TIPO DE APOYO: [2] |
| "Este documento es complementario al Avance Físico Financiero, ya que reporta las metas alineadas al Ejercicio del gasto por tipo de apoyo y/o componente reportado en el trimestre." |
| PROGRAMA |
| [3] |
| ENTIDAD FEDERATIVA |
| [4] |
| Tipo de Apoyo | Presupuesto aprobado | Presupuesto Modificado | Variaciones |
| [5] | [6] | [7] | [8] |
| Trimestre | [9] |
| EXPLICACIÓN DE LAS VARIACIONES PRESUPUESTALES |
| [10] |
| No. | Acciones desarrolladas | Presupuesto pagado | Meta programada | Unidad de medida | Avance |
| [11] | [12] | [13] | [14] | [15] | [16] |
| | | | | | |
| | | | | | |
| | | | | | |
| Total | [17] | | | | |
| FUNCIONARIOS RESPONSABLES DE LA ENTIDAD FEDERATIVA |
| RESPONSABLE FINANCIERO | TITULAR DEL ÁREA FINANCIERA | COORDINADORA/OR LOCAL DEL PEEI |
| [18] | [19] | [20] |
| Nombre y firma | Nombre y firma | Nombre y firma |
INSTRUCTIVO DE LLENADO
| [1] Día, mes y año en el que se elabora este Informe | [2] Anote el número del tipo de apoyo | [3] Nombre completo del Programa Presupuestal objeto de este Informe |
| [4] Nombre de la Entidad Federativa | [5] Asentar la descripción completa del tipo de apoyo que se reporta, de acuerdo a la denominación que aparece en las Reglas de Operación del PEEI | [6] Es el presupuesto original que se establece en el Convenio |
| [7] Es el presupuesto aprobado más ampliaciones presupuestarias menos reducciones presupuestarias | [8] Variación entre el presupuesto aprobado menos el presupuesto modificado | [9] Trimestre al que corresponden los datos del Informe (enero- marzo), (abril-junio), (julio-septiembre), (octubre diciembre) |
| [10] Breve descripción de las razones que expliquen la variación entre el presupuesto aprobado y el modificado y/o variaciones en acciones por tipo de apoyo | [11] Número progresivo de las acciones que se reportan | [12] Nombre de la acción específica desarrollada por tipo de apoyo conforme al PAT |
| [13] Monto del presupuesto total que se pagó para llevar a cabo la acción específica desarrollada de acuerdo al tipo de apoyo que se reporta. Deberá coincidir con el Avance Físico y Financiero | [14] Asentar la meta que se pretendió alcanzar con cada una de las acciones específicas desarrolladas de acuerdo al tipo de apoyo que se reporta | [15] Asentar el nombre del tipo de meta que reporta. (escuelas, docentes, alumnos etc.) |
| [16] Meta alcanzada con cada una de las acciones específicas que se reportan (expresión porcentual) | [17] Suma total del presupuesto Pagado | [18] Nombre completo, cargo y firma del (de la) funcionario (a) público(a) responsable de la elaboración de este informe |
| [19] Nombre completo, cargo y firma del (de la) funcionario (a) público(a) titular del área financiera en la Secretaría de Educación o su equivalente de la entidad federativa que reporta | [20] Nombre completo, cargo y firma de (de la) funcionario (a) público(a) responsable de la coordinación operativa del Programa en la entidad federativa que reporta | |
| | PROGRAMA EXPANSIÓN DE LA EDUCACIÓN INICIAL | Logo de la Entidad Federativa |
| INFORME DE CIERRE ANUAL EJERCICIO FISCAL 2022 | FECHA DE ELABORACIÓN |
| DÍA | MES | AÑO |
| [1] | [1] | [1] |
| CLAVE DE LA UR | NOMBRE DE LA UNIDAD RESPONSABLE |
| [2] | [3] |
| NOMBRE DE LA ENTIDAD FEDERATIVA |
| [4] |
| DATOS GENERALES |
| PROGRAMA PRESUPUESTARIO | [5] |
| EJERCICIO FISCAL | [6] |
| CLAVE PRESUPUESTAL | [7] |
| INSTITUCIÓN BANCARIA | [8] |
| No. DE CUENTA BANCARIA | [9] |
| FECHA DE LIBERACIÓN DE RECURSOS A LA SECRETARÍA DE EDUCACIÓN ESTATAL | DÍA | MES | AÑO |
| [10] | [10] | [10] |
| ÁREA FINANCIERA DE LA ENTIDAD FEDERATIVA |
| NOMBRE DE LA UNIDAD | [11] |
| NOMBRE DEL RESPONSABLE | [12] |
| CARGO | [13] |
| REPORTE DEL ESTADO DEL PRESUPUESTO |
| Tipo de apoyo | Aprobado | Modificado | Comprometido | Devengado | Ejercido | Pagado | Por ejercer o reintegrar |
| [14] | [15] | [16] | [17] | [18] | [19] | [20] | [21] |
| Subtotal (suma de los tipo de apoyo) [22] | | | | | | | |
| |
| Productos financieros (Cuenta receptora operativa + inversión) [23] | | | | | | | |
| |
| Total general (Tipo de apoyo + gastos de operación + productos financieros) [24] | | | | | | | |
| Bajo protesta de decir verdad manifestamos que las cifras expresadas en el presente informe físico-financiero son reales y que concuerdan con la documentación comprobatoria que las soporta conforme a las disposiciones jurídicas aplicables, la cual se encuentra bajo resguardo y responsabilidad de esta Entidad Federativa. |
| FUNCIONARIOS RESPONSABLES DE LA ENTIDAD FEDERATIVA |
| RESPONSABLE FINANCIERO | TITULAR DEL ÁREA FINANCIERA | COORDINADORA/OR LOCAL DEL PROGRAMA |
| [25] | [26] | [27] |
| NOMBRE Y FIRMA | NOMBRE Y FIRMA | NOMBRE Y FIRMA |
INSTRUCTIVO DE LLENADO DEL FORMATO DENOMINADO "INFORME DE CIERRE ANUAL"
[1] Día mes y año en que se elabora este avance.
[2] Clave de la Unidad Responsable (UR) a la que va dirigido este avance.
[3] DENOMINACIÓN Nombre completo y oficial de la UR a la que va dirigido este Informe.
[4] GOBIERNO DEL ESTADO Nombre oficial y completo de la Entidad Federativa que informa.
[5] PROGRAMA PRESUPUESTARIO Nombre completo del Programa Presupuestario objeto de este Informe.
[6] EJERCICIO FISCAL Año al que corresponde la información del Informe.
[7] CLAVE PRESUPUESTARIA Anotar los dígitos que componen la clave del programa objeto de este avance definida en la Cuenta por Liquidar Certificada (CLC) para la operación de Programas Federales
[8] INSTITUCIONES BANCARIAS
[8.1] Nombre oficial y completo de la institución bancaria en la que la UR de la Secretaría de Educación Federal realiza la radicación (ministración) de los recursos del Programa Presupuestario. (Receptora/Finanzas)
[8.2] Nombre oficial y completo de la institución bancaria en la que se realiza la administración y ejercicio de los recursos del Programa Presupuestario. (SEP Estatal/Operativa)
[8.3] Nombre oficial y completo de la institución bancaria en la que se invierten los recursos del Programa Presupuestario. (Inversión)
[9] CUENTAS BANCARIAS
[9.1] Número de cuenta (10 dígitos) de la institución bancaria en la que la UR de la Secretaría de Educación Pública realiza la radicación (ministración) de los recursos del Programa Presupuestario. (Receptora/Finanzas)
[9.2] Número de cuenta (10 dígitos) de la institución bancaria en la que se realiza la administración y ejercicio de los recursos del Programa Presupuestario. (SEP Estatal/Operativa)
[9.3] Contrato y número de cuenta (10 dígitos) de la institución bancaria en la que se invierten los recursos del Programa Presupuestario. (Inversión)
[10] FECHA LIBERACIÓN DE RECURSOS A SECRETARIA DE EDUCACIÓN ESTATAL: Fecha en la que la Secretaria de Finanzas o su similar transfieren los recursos a la Secretaria de Educación Estatal o su equivalente.
[11] NOMBRE DE LA UNIDAD: Nombre completo de la unidad o área financiera responsable de administrar los recursos del Programa en la Secretaría de Educación o su equivalente de la Entidad Federativa que reporta
[12] NOMBRE DEL RESPONSABLE: Nombre completo del (de la) funcionario (a) público(a) titular del área financiera responsable autorizado para el manejo de la cuenta bancaria productiva en la Secretaría de Educación o su equivalente de la Entidad Federativa que reporta.
[13] Cargo oficial del (de la) funcionario (a) público(a) titular del área financiera en la Secretaría de Educación o su equivalen te de la Entidad Federativa que reporta.
[14] TIPO DE APOYO Y/O COMPONENTES: Asentar la descripción completa del tipo de apoyo y/ componente que se reporta, de acuerdo a la denominación que se indica en las Reglas de Operación 2022 del Programa.
[15] APROBRADO: Es el presupuesto original que se establece en el Convenio -
[16] MODIFICADO: Es el presupuesto aprobado más ampliaciones presupuestarias menos reducciones presupuestarias.
[17] COMPROMETIDO: Momento contable que refleja la aprobación por autoridad competente de un acto administrativo, u otro instrumento jurídico que formaliza una relación jurídica con terceros para la adquisición de bienes y servicios.
[18] DEVENGADO: Momento contable que refleja el reconocimiento de una obligación de pago a favor de terceros por la recepción de conformidad de bienes y servicios oportunamente contratados.
[19] EJERCIDO: Momento contable que refleja la emisión de una cuenta por liquidar certificada o documento equivalente debidamente aprobado por la autoridad competente.
[20] PAGADO Momento contable que refleja la cancelación total o parcial de las obligaciones de pago y se concreta mediante la emisión de un cheque o transferencia bancaria.
[21] POR EJERCER/REINTEGRAR: Campo con fórmula predeterminada mediante la cual se calculará de la diferencia entre el presupuesto modificado menos comprometido menos devengado menos ejercido menos pagado
[22] SUBTOTAL (SUMA DE LOS TIPOS DE APOYO Y/O COMPONENTES Y DE LOS GASTOS DE OPERACIÓN: Campo con fórmula predeterminada mediante la cual se calculará cada uno de los momentos contables de los tipos de apoyo del Programa.
[23] PRODUCTOS FINANCIEROS: Rendimientos financieros generados al término de cada trimestre en las cuentas bancarias productivas (Receptora, Operativa e Inversión).
[24] TOTAL GENERAL: (SUBTOTAL + PRODUCTOS FINANCIEROS) Campo con fórmula predeterminada mediante la cual se calculará cada uno de los momentos contables de los tipos de apoyo más gastos de operación, más productos financieros.
[25] RESPONSABLE FINANCIERO DE LA ELABORACIÓN DEL INFORME: Nombre completo, cargo y firma del (de la) funcionario (a) público(a) responsable de la elaboración de este informe.
[26] TITULAR DEL ÁREA FINANCIERA Nombre completo, cargo y firma del (de la) funcionario (a) público(a) titular del área financiera en la Secretaría de Educación o su equivalente de la Entidad Federativa que reporta.
[27] COORDINADORA/OR LOCAL DEL PROGRAMA: Nombre completo, cargo y firma de (de la) funcionario (a) público(a) responsable de la coordinación operativa del Programa en la Entidad Federativa que reporta.
| | PROGRAMA EXPANSIÓN DE LA EDUCACIÓN INICIAL | Logo de la Entidad Federativa |
| COMPLEMENTARIO AL INFORME DE CIERRE ANUAL 2022 |
| FECHA |
| Día | Mes | Año |
| [1] | [1] | [1] |
| TIPO DE APOYO: [2] |
| "Este documento es complementario al Avance Físico Financiero, ya que reporta las metas alineadas al Ejercicio del gasto por tipo de apoyo y/o componente reportado en el trimestre." |
| PROGRAMA |
| [3] |
| ENTIDAD FEDERATIVA |
| [4] |
| Tipo de Apoyo | Presupuesto aprobado | Presupuesto Modificado | Variaciones |
| [5] | [6] | [7] | [8] |
| EXPLICACIÓN DE LAS VARIACIONES PRESUPUESTALES |
| [9] |
| No. | Acciones desarrolladas | Presupuesto pagado | Meta programada | Unidad de medida | Avance |
| [10] | [11] | [12] | [13] | [14] | [15] |
| | | | | | |
| | | | | | |
| | | | | | |
| Total | [16] | | | | |
| FUNCIONARIOS RESPONSABLES DE LA ENTIDAD FEDERATIVA |
| RESPONSABLE FINANCIERO | TITULAR DEL ÁREA FINANCIERA | COORDINADORA/OR LOCAL DEL PEEI |
| [17] | [18] | [19] |
| Nombre y firma | Nombre y firma | Nombre y firma |
INSTRUCTIVO DE LLENADO
| [1] Día, mes y año en el que se elabora este Informe | [2] Anote el número del tipo de apoyo | [3] Nombre completo del Programa Presupuestal objeto de este Informe |
| [4] Nombre de la Entidad Federativa | [5] Asentar la descripción completa del tipo de apoyo que se reporta, de acuerdo a la denominación que aparece en las Reglas de Operación del PEEI | [6] Es el presupuesto original que se establece en el Convenio |
| [7] Es el presupuesto aprobado más ampliaciones presupuestarias menos reducciones presupuestarias | [8] Variación entre el presupuesto aprobado menos el presupuesto modificado | [9] Breve descripción de las razones que expliquen la variación entre el presupuesto aprobado y el modificado y/o variaciones en acciones por tipo de apoyo |
| [10] Número progresivo de las acciones que se reportan | [11] Nombre de la acción específica desarrollada por tipo de apoyo conforme al PAT | [12] Monto del presupuesto total que se pagó para llevar a cabo la acción específica desarrollada de acuerdo al tipo de apoyo que se reporta. Deberá coincidir con el Avance Físico y Financiero |
| [13] Asentar la meta que se pretendió alcanzar con cada una de las acciones específicas desarrolladas de acuerdo al tipo de apoyo que se reporta | [14] Asentar el nombre del tipo de meta que reporta. (escuelas, docentes, alumnos etc.) | [15] Meta alcanzada con cada una de las acciones específicas que se reportan (expresión porcentual) |
| [16] Suma total del presupuesto Pagado | [17] Nombre completo, cargo y firma del (de la) funcionario (a) público(a) responsable de la elaboración de este informe | [18] Nombre completo, cargo y firma del (de la) funcionario (a) público(a) titular del área financiera en la Secretaría de Educación o su equivalente de la entidad federativa que reporta |
| [19] Nombre completo, cargo y firma de (de la) funcionario (a) público(a) responsable de la coordinación operativa del Programa en la entidad federativa que reporta | | |
Anexo 6. Formato: Informe Técnico-Pedagógico
| | | Logo de la Entidad Federativa |
PROGRAMA EXPANSIÓN DE LA EDUCACIÓN INICIAL
Entidad Federativa: [Anote el nombre de la Entidad Federativa]
Señale con una "X" el trimestre que se reporta.
| 1º trimestre (enero a marzo) | 2º trimestre (abril a junio) | 3º trimestre (julio a septiembre) | 4º trimestre (octubre a diciembre) |
| | | | |
1.- Servicios de Educación Inicial
Señale los CAI-Federalizados beneficiados durante este trimestre por tipo de apoyo. (Puede agregar las filas que considere necesarias)
| Nombre del CAI Federalizado | CCT | Mantenimiento preventivo | Protección civil y seguridad |
| | | | |
| | | | |
| Total | | | |
| CAI Federalizados Beneficiados |
| Nombre del CAI | Matrícula inicial | Matrícula al final del trimestre | % de incremento |
| | M | H | M | H | |
| | | | | | |
| Total | | | | | |
Señale los CENDI en proceso de regularización con inmueble federalizado beneficiados durante este trimestre por tipo de apoyo.
| Nombre del CENDI en proceso de regularización con inmueble federalizado | Mantenimiento correctivo | Protección civil y seguridad |
| | | |
| | | |
| | | |
| Total | | |
| CENDI en proceso de regularización con inmueble federalizado |
| Nombre del CENDI en proceso de regularización | Matrícula inicial | Matrícula al final del trimestre | % de incremento |
| M | H | M | H |
| | | | | | |
| | | | | | |
| | | | | | |
| Total | | | | | |
2.- Criterios generales de gasto
En la siguiente tabla, indique las acciones específicas establecidas en el Plan Anual de Trabajo 2022 y que se realizaron durante este trimestre de acuerdo con los criterios generales de gasto.
APOYO 1
Modalidad escolarizada
| 1.1 Mantenimiento Preventivo |
| Indique las acciones específicas establecidas en el PAT, de acuerdo con el criterio general de gasto. | Nivel de avance (Especifique si se realizó, si se modificó, si se canceló o está en proceso) | Especifique las razones |
| | | |
| 1.2 Protección civil y seguridad |
| Indique las acciones específicas establecidas en el PAT, de acuerdo con el criterio general de gasto. | Nivel de avance (Especifique si se realizó, si se modificó, si se canceló o está en proceso) | Especifique las razones |
| | | |
APOYO 2
MODALIDAD NO ESCOLARIZADA (Entidades Federativas que implementan la estrategia de visitas a hogares).
Indique el número que se solicita en cada columna
| Número de AE con clave FEI | Número de agentes pagados por el Estado | Número de familias inscritas | Número de visitas realizadas en el trimestre | Número de niñas/ os beneficiados | Número de mujeres embarazadas beneficiadas |
| M | H |
| | | | | | | |
Número de visitas de seguimiento realizadas por el equipo estatal:
Número de Unidades didácticas (mochilas) entregadas:
Número de Bibliotecas entregadas:
Capacitación para los Agentes Educativos Federalizados la Estrategia de Visitas a los Hogares
| Nombre de la capacitación | Número de AE beneficiados |
| | |
| | |
| | |
APOYO 3
Centros Comunitarios de Atención a la Primera Infancia
| Número de CCAPI | Número de familias atendidas | Número de usuarias de la sala de lactancia | Número de niñas/os beneficiados | Número de mujeres embarazadas beneficiadas |
| M | H |
| | | | | | |
| | | | | | |
| | | | | | |
| Nombre del CCAPI | Nombre del Agente Educativo Federalizado | Personal de apoyo adicional *Personal otorgado por el municipio o la Entidad Federativa |
| | | |
| | | |
| | | |
Capacitación para los Agentes Educativos Federalizados de los Centros de Atención a la Primera Infancia
| Nombre de la capacitación | Número de AE beneficiados. |
| | |
| | |
Número de visitas de seguimiento y supervisión realizadas por el equipo estatal:
Número de recursos didácticos (baúles) entregados:
Número de dietas otorgadas:
Número de Bibliotecas entregadas:
Número de apoyos intersectoriales alineados a la caja de herramientas de la ENAPI (describa cuáles):
APOYO 4
Capacitación a Agentes Educativos Federalizados
| Estrategia estatal de capacitación para Agentes Educativos |
| Indique las acciones específicas establecidas en el PAT, de acuerdo con el criterio general de gastos | Nivel de avance (Especifique si se realizó, si se modificó, si se canceló o está en proceso) | Especifique las razones | Nombre del o los ponentes | Monto del gasto |
Número de personas que cursan el Diplomado interinstitucional en educación inicial y gestión de instituciones:
Plataformas digitales utilizadas:
Gastos de operación local, seguimiento y asesoría
Señale la cantidad de acciones de gastos de operación local, seguimiento y asesoría que fueron realizadas por los coordinadores de proyecto escolarizado y no escolarizado durante el trimestre que reporta.
| Apoyo 1 |
| Acciones de planeación |
| Numeral comprometido en PAT | Número de reuniones realizadas | Número de AE | Observaciones |
| | | | |
| Acciones de seguimiento |
| Numeral Comprometido en PAT | Número de Visitas realizadas | Número de AE | Observaciones |
| | | | |
| Apoyo 2 |
| Acciones de planeación |
| Numeral comprometido en el PAT | Número de reuniones realizadas | Número de AE | Observaciones |
| | | | |
| Acciones de seguimiento |
| Numeral comprometido en el PAT | Número de visitas realizadas | Número de AE | Observaciones |
| | | | |
| Apoyo 3 |
| Acciones de planeación |
| Numeral comprometido en PAT | Número de reuniones realizadas | Número de AE | Observaciones |
| | | | |
| Acciones de seguimiento |
| Numeral comprometido en PAT | Número de visitas realizadas | Número de AE | Observaciones |
| | | | |
Describe los avances obtenidos a partir de las capacitaciones brindadas, en los siguientes aspectos:
| Apoyo 4 |
| Principales lecciones aprendidas por el equipo estatal en las acciones de capacitación y nudos críticos identificados de este proceso. | |
| Cambios en los ambientes de aprendizaje derivados de las acciones de capacitación. | |
| Logros de las acciones de capacitación realizadas por externos. Anexar informe por cada ponente participante o minuta de reunión de evaluación | |
Anexo 7. Formato para la elaboración y seguimiento del Plan Anual de Trabajo (PAT) del PEEI
SECRETARÍA DE EDUCACIÓN PÚBLICA
SBSECRETARÍA DE EDUCACIÓN BÁSICA
PROGRAMA EXPANSIÓN DE LA EDUCACIÓN INICIAL 2022
PLAN ANUAL DE TRABAJO
Entidad Federativa: _________________________________________________
Fecha: _______________ Monto del Subsidio $________________ [a]
| APOYO | DESCRIPCIÓN DEL APOYO | RUBRO DE GASTO | DESCRIPCIÓN DE LA ACTIVIDAD DESARROLLADA B) | FECHA O PERIODO DE REALIZACIÓN DE LA ACCIÓN D) | PRESUPUESTO E) | OBSERVACIONES |
| CAI Federalizado | 1.1 Apoyo a para la mejora de la Infraestructura y mejoramiento de las condiciones de protección civil | 1.1.1 Mantenimiento Preventivo | 1.1.1.1 | | $ | |
| 1.1.1.2 | | $ | |
| 1.2.1 Protección Civil | 1.2.1.1 | | $ | |
| 1.2.1.2 | | $ | |
| CENDI con inmueble Federalizado | 1.2 Apoyo para la mejora de la infraestructura, y mejoramiento de las condiciones de Protección Civil | 1.3.1 Mantenimiento Correctivo | 1.3.1.1 | | $ | |
| 1.3.1.2 | | $ | |
| 1.4.1 Protección Civil | 1.4.1.1 | | $ | |
| 1.4.1.2 | | $ | |
| TOTAL POR TIPO DE APOYO | $ | |
| 2 Agente Educativo Federalizado de la Estrategia Visitas a Hogares | 2.1 Desarrollo de la "Estrategia de Visitas a Hogares" | 2.1 Pago de apoyo para traslado de los Agentes Educativos Federalizados FEI que participan en la Estrategia de Visitas a los Hogares 2.1.1 | | $ | |
| TOTAL POR TIPO DE APOYO | $ | |
| 3 CCAPI Centros Comunitarios de Atención a la Primera Infancia | 3.1 Atención en los CCAPI | 3.1 Contratación de Agentes Educativos Voluntarios | 3.1.1 | | $ | |
| 3.2 Pago de la Alimentación que se brinda en el CCAPI | 3.2.1.1 | | $ | |
| 3.2.1.2 | | $ | |
| 3.3 Mobiliario y Equipamiento de CCAPI | 3.3.1.1 | | $ | |
| 3.3.1.2 | | $ | |
| 3.4 Recursos Didácticos para CCAPI | 3.4.1.1 | | $ | |
| 3.4.1.2 | | $ | |
| TOTAL POR TIPO DE APOYO | | | | $ | |
| 4 CAI claves DDI, EDI y NDI Agentes Educativos con Clave FEI Agentes Educativos Proyecto CCAPI | 4.1 Capacitación | 4.1.1 Capacitación Estatal | 4.1.1.1 | | $ | |
| 4.1.1.2 | | $ | |
| 4.2.1 Diplomado de Profesionalizació n, presencial y virtual | 4.2.1.1 | | $ | |
| 4.2.1.2 | | $ | |
| 4.2.1.3 | | $ | |
| 4.2.1.4 | | $ | |
| 4.3.1 Acceso a plataformas tecnológicas para capacitación virtual | 4.3.1.1 | | $ | |
| 4.3.1.2 | | $ | |
| 4.3.1.3 | | $ | |
| 4.3.1.4 | | $ | |
| TOTAL POR TIPO DE APOYO | $ | |
| 5 CENDI en proceso de regularización | 5.1 Apoyos para la operación de CENDI en proceso de regularización | 5.1.1 Pago de Apoyos voluntarios | 5.1.1.1. | | $ | |
| 5.1.1.2 | | $ | |
| 5.2.1 Apoyo para pago de servicios básicos | 5.2.1.1 | | $ | |
| 5.2.1.2 | | $ | |
| 5.3.1 Apoyo para pago de insumos para la alimentación de niñas y niños | 5.3.1.1 | | $ | |
| 5.3.1.2 | | $ | |
| 5.3.1.3 | | $ | |
| 5.3.1.4 | | $ | |
| TOTAL POR TIPO DE APOYO | $ | |
| 6 Gastos de operación Local | 6.1 Acciones para garantizar el funcionamiento e implementación del Programa | 6.1.1 Planeación | 6.1.1.1. | | $ | |
| 6.2.1 Seguimiento y supervisión | 6.1.2.1 | | $ | |
| 6.1.2.2 | | $ | |
| 6.3.1 Evaluación | 6.1.3.1 | | $ | |
| 6.4.1 Acciones de contraloría social | 6.1.4.1 | | $ | |
| 6.1.4.2 | | $ | |
| 6.5.1 Reuniones Nacional convocadas por la DGGEyET | 6.1.5.1 | | $ | |
| 6.1.5.2 | | $ | |
| TOTAL POR TIPO DE APOYO | | | | $ | |
| GRAN TOTAL | | | | $ | |
| Elaboró (Área Financiera) | Revisó | Autorizó |
| Nombre y firma | Nombre y Firma | Nombre y Firma |
Anexo 8 Relación de CENDI en proceso de regularización
| | PROGRAMA EXPANSIÓN DE LA EDUCACIÓN INICIAL | Logo de la Entidad Federativa |
| Relación de CENDI en proceso de regularización 2022 |
| No. | Entidad Federativa | C.C:T. | Nombre del plantel | Domicilio |
| [1] | [2] | [3] | [4] | [5] |
| | | | | |
| | | | | |
| Elaboró | Revisó | Autorizó |
| Nombre y firma [6] | Nombre y Firma [7] | Nombre y Firma [8] |
Instructivo del llenado del formato Relación de CENDI en proceso de regularización
[1] Anote el número progresivo. Puede agregar las filas que hagan falta.
[2] Anote el nombre de la Entidad Federativa (Utilice mayúsculas y minúsculas).
[3] Anote la clave del Centro de Trabajo (10 caracteres).
[4] Anote el nombre oficial del plantel educativo (Utilice mayúsculas y minúsculas).
[5] Anote el domicilio del plantel empezando por la calle y número, localidad o colonia, municipio o alcaldía y Código Postal (Utilice mayúsculas y minúsculas).
[6] Nombre completo y firma del servidor público que elaboró el documento.
[7] Nombre completo y firma del servidor público que revisó el documento.
[8] Nombre completo y firma del servidor público que autorizó el documento.
Anexo 9 Criterios de gasto y Guía para la Operación del PEEI
I. Conceptos aplicables para la ejecución de los recursos asignados en el PEEI por tipo de apoyo.
Apoyo 1 CAI Federalizado y CENDI en proceso de regularización con inmueble federalizado
Se asignarán hasta $ 400,000.00 (conforme a la disponibilidad presupuestaria) para cada CAI Federalizado y CENDI en proceso de regularización con inmueble federalizado participantes en el PEEI durante el 2022, que podrán ser utilizados en los siguientes conceptos aplicables.
| Tipo de mantenimiento | Conceptos aplicables |
| Mantenimiento Preventivo | · Revisión del funcionamiento y reparación menor del boiler de paso. · Revisión de la instalación de tanque de gas LP estacionario y reparaciones menores. · Revisión y mantenimiento de bomba hidroneumática. · Revisión y cambio de instalaciones hidráulicas. · Revisión de instalaciones eléctricas (tapas, registros y cableado) y reparaciones menores. · Revisión y mantenimiento de salidas de emergencia y sistemas de seguridad. |
| Mantenimiento Correctivo | · Cambio de instalación eléctrica. · Cambios de tanques de gas (apegándose a la normatividad correspondiente) · Cambio o mantenimiento de transformador. · Reparación de puertas, ventanas y pasamanos. · Reparación de grietas y cuarteaduras en paredes y muros. · Impermeabilización. · Cambio de tazas de baño para niñas y niños, mingitorio de cerámica, lavabos, herrajes y llaves. · Mantenimiento y desazolve de drenajes y alcantarillas. · Cambio de lámparas arbotantes. · Cambio de lámparas LED. · Cambio de poste octagonal de concreto. · Cambio de losetas en pisos y muros de las salas educativas. · Cambio de puerta por puerta abatible. · Rehabilitación para área de juego. · Rehabilitación de domos y techos de policarbonato. · Cambio de interruptor termo magnético. · Cambio de centro de carga. · Cambio de vertederos de acero inoxidable. · Rehabilitación y lavado de cisterna. · Rehabilitación hidro-sanitaria. · Revisión y cambio de las condiciones de lámparas y focos. · Allanar pisos de patio que presentes baches. |
| Protección Civil y Seguridad | · Sistema de alarmas de emergencia. · Puertas de salida de emergencia con barra antipánico. · Adquisición, habilitación y mantenimiento de circuito cerrado con cámaras en las salas educativas. · Película anti estallante para ventanas, puertas y espejos. · Contactos de seguridad y de protección infantil. · Contactos con protección a tierra resistente al agua. · Punta pararrayos. · Extintores tipo K. · Unidades móviles para tipo de fuego ABC. · Mantenimiento o cambio de extintores de CO2. · Soporte para cada extintor. · Sistemas fijos contra incendios. · Detectores de fuego y humo fotoeléctricos. · Colores y señales de seguridad e higiene para identificación de riesgos por fluidos conducidos en tuberías. · Dictamen de seguridad estructural. · Dictamen eléctrico. · Dictamen de gas. · Póliza de seguro para bebés, niñas y niños. · Mascarilla infantil para oxígeno. · Chalecos con reflejantes. · Brazalete de emergencia. · Brazalete pediátrico (baumanómetro). · Botiquín de emergencia |
| | · Restitución de material del botiquín que se haya agotado. · Camillas rígidas para primeros auxilios (contar con al menos 3). · Cascos de seguridad (contar con al menos 5. · Botas de hule sanitarias (contar con al menos 5 pares). · Guantes de carnaza (contar con al menos 5 pares). · Señalética de protección civil. · Señalamientos contra incendio. · Protectores de columna y muros de contención. · Walkie talkie (4). · Conos de plástico. · Megáfono (2). · Toboganes de evacuación. · Detectores de gases. · Manguera de bombero. · Lámparas de emergencia automáticas. · Material retardante de fuego para mobiliario, cortinas y plafones entre otros. · Controles de acceso a zonas de riesgo. · Sistema de bombeo de emergencia. · Rociadores. · Detectores de calor. · Sensores de movimiento. · Compra y colocación de cinta antiderrapante. · Programa Interno de Protección Civil. · Seguros de responsabilidad Civil. · Dictamen de certificación integral por tercer acreditado. |
Apoyo 2 Estrategia de Visitas a Hogares
a) Se asignarán hasta $ 1,400.00 mensuales como apoyo para traslados para cada Agente Educativo participante en el PEEI conforme a las RO.
La AEL será responsable de establecer el mecanismo de entrega de los recursos a los Agentes Educativos participantes y verificar el uso correcto de los mismos.
En caso de declaración de emergencia (sanitaria, desastres naturales u otras) por parte de las autoridades federales competentes, se implementarán los apoyos de la Estrategia de Visitas a los Hogares conforme a lo siguiente:
1. Pago de tiempo aire para llamadas y mensajes a las familias hasta por $400.00 mensuales.
2. Impresión de fichas educativas para entrega a las familias hasta por $300.00 mensuales.
3. Distribución de libros y materiales educativos a las familias hasta por $700.00 mensuales.
b) Adquisición de la Unidad didáctica por un monto de hasta $ 12,000.00 considerando los siguientes materiales:
· Serie de barriles que se meten uno dentro del otro, Presentación: 1 juego con 10 piezas de 10, 8, 6.5, 5.5 y 4.5 cm.
· Memoria de sonidos 6 Piezas.
· Pintura digital.
· Juego de 4 platos extendidos, 4 platos hondos y 4 vasos, así como 4 cucharas, 4 tenedores y 4 cuchillos sin filo en colores, hechos de plástico rígido no tóxico y sin rebabas ni asperezas.
· Arena Moldeable no toxica.
· Rastrillo para arena moldeable.
· 2 gorras de gabardina en color arena con bordado en color blanco.
· Bolsa ecológica reforzada en color guinda con logo de las playeras.
· 2 Playeras tipo polo premium en sublimación color arena y botones, con Serigrafía en color blanco.
· Crayones de cera / Tamaño extra jumbo.
· Altavoz Bluetooth inalámbrico portátil, reproductor de MP3.
· Muñeca de niña morena en tela suave didáctica, relleno de algodón, con medidas no menor a 30 centímetros y no mayor a 40 centímetros, con tres cambios de ropa y huaraches.
· 3 dados grandes, varios colores, medidas: 5.5x5.5x5.5 cm.
· 1 Tela polar en colores vivos, con bies. Medida: 70 x 70 cm.
· Kit de manualidades
· Set de instrumentos musicales.
· 1 mochila de poliéster de alta resistencia color negro con serigrafía color blanco.
Las sublimaciones, estampados y serigrafías deberán de apegarse a lo establecido en el Manual de Identidad Gráfica 2018-2024 del Gobierno de México (https://www.gob.mx/wikiguias/articulos/manual-de-identidad-grafica-2018-2024).
La AEL deberá asegurar que los materiales adquiridos no pongan en riesgo la salud e integridad física de las niñas y los niños.
Apoyo 3 Implementación y operación de los CCAPI
Los recursos para este apoyo se asignarán conforme a la disponibilidad presupuestaria de la siguiente manera:
a) Apoyo de $12,000.00 mensuales para cada Agente Educativo Comunitario
b) $35.00 para apoyo de alimentación de cada niña/o, con un promedio de atención máxima de 20 niñas/os diariamente de lunes a viernes en cada CCAPI.
c) Hasta $200,000.00 para mobiliario y equipamiento de cada CCAPI.
d) Hasta $20,000.00 para la conformación de un baúl con materiales didácticos para cada CCAPI.
Los recursos podrán utilizarse conforme a los siguientes conceptos:
| Mobiliario y equipamiento | · 10 Colchonetas con relleno de hule espuma y cubierta cerrada. · 2 Estantes metálicos de 3 entrepaños. · 1 Estufa de gas de 4 hornillas. · 1 tanque estacionario de gas LP con capacidad de100 lts y su instalación. · 1 Campana grande para cocina. · 1 Refrigerador. · 4 Mini Split. · 3 Baterías de cocina de acero quirúrgico. · 2 Colchones cambiadores antirreflujo memory foam 1.40 x 0.80 m. · 30 Paquetes de foami (etil vinil acetato) para tapete. · 2 Termómetros infrarrojos, intrauriculares y frontales. · 3 Ollas exprés. · 3 Sartenes de cerámica o titanio. Labio 35 cm. · 3 Sartenes de cerámica o titanio 30 cm. · 5 Botes Herméticos con tapa 9 L. · 100 Cucharas soperas Barcelona. · 5 Coladores doble malla alambre de 32 cm. · 10 Tablas de picar de colores para uso rudo. · 1 Vaporera para lactario. · 1 Horno de microondas. · 1 Extractor de leche eléctrico. · 2 Licuadoras. |
| | · 10 Toallas de cocina. · 1 Mesa grande para preparar alimentos. · 2 Organizadores de madera. · 10 Cestos para basura. · 5 Dispensadores de jabón líquido. · 2 Escurridores de trastes de acero inoxidable. · 5 Donas o herradura de tela para bebé. · 1 Pintarrón. · 1 Tarja de acero inoxidable con mueble para sala de lactancia. · 1 Sillón para sala de lactancia (tipo reposet). · 1 Esterilizador para sala de lactancia. · 1 Frigobar para sala de lactancia. · 2 Cambiadores de pañales para sala de lactancia. · 20 Sillas para adultos. · 20 Sillas tamaño infantil. · 5 Mesas tamaño infantil. · 40 Vasos de melamina. · 40 Platos de melamina. · 6 Charolas de melamina. · 5 Cuchillos de acero inoxidable para picar. · 40 juegos de cucharas, cuchillos y tenedores de acero inoxidable. |
| Recursos didácticos | · 5 Tramos de tela polar en colores vivos, con bies. Medida: 70 x 70 cm. · 6 Sonajas de plástico rígido no tóxico, de colores, sin rebabas ni asperezas. · 6 Manoplas de tela, en ambas caras una textura diferente, de franela y jerga, tela tipo aborregada y toalla; con puño elástico. Medida; 20 cm de largo (mano adulta). · 10 Sacos de semillas relleno de arroz o linaza, de tela. Medidas: 15 x 15 cm. · 3 Juegos de 8 animalitos de madera distintas especies, con acabado en pintura no tóxica. Medidas variadas entre 5 y 8 cm. · 3 Bebés en tela suave didáctico, relleno de algodón, con medidas no menor a 30 cm y no mayor a 40 cm; se considera ropa para vestir niña y niño: ejemplo: 1 sudadera, chaleco a proporción con cierre ancho de cremallera y 2 botones didácticos con velcro, y pantalones a proporción con ajuste en resorte, zapatos con agujeta. · 8 Títeres de mano (tamaño de mano adulta) hechos de tela suave, diseño único animales diferentes. Decorado relieve. Medidas: 30 cm de alto por 20 cm de ancho. · 7 Títeres de mano (mano adulta) hechos de tela suave, con diseño de miembros de familia: papá, mamá, abuelos, hermanos, en tercera dimensión: (ojos movibles, cabello estambre). Medidas: 30 cm de alto por 20 cm de ancho. · 5 panderos de plástico no tóxico y sin rebabas, ni asperezas de color. Medidas: 13 x 11 cm. · 10 Juegos de resaque en plástico no tóxico con 6 piezas de animales variados sin rebabas, de piezas gruesas, en base de plástico no tóxico, con impresión de figuras y colores vivos, con silueta forjada para facilitar la ubicación de las piezas. Medidas: 18 x 15 cm. · 10 Juegos de moldes de plástico decreciente con 10 piezas. Moldes circulares de plástico rígido apilables no tóxico, sin rebabas ni asperezas y de colores vivos y diferente cada uno. Medidas: la pieza más grande de 8 cm de diámetro y a partir de esta, las piezas restantes tendrán un diámetro decreciente. · 4 Juegos de oruga de plástico no tóxico, con 8 aros de colores vivos para distintas combinaciones. · 8 Juegos de 4 platos extendidos, 4 platos hondos, 4 vasos, así como 4 cucharas, 4 tenedores y 4 cuchillos sin filo en amarillo, azul, rojo y verde, hecho de plástico rígido no tóxico y sin rebabas ni asperezas. Medidas: el plato extendido tendrá un diámetro mínimo de 15 cm y a partir de este, las piezas restantes tendrán un tamaño a proporción. · 10 Juegos de plástico para armar con 6 cuadrados ensamblables y piezas para introducir una vez que se arma el cubo. Un cubo armable de plástico rígido de colores vivos, no tóxico, sin rebabas ni asperezas, con 16 piezas en forma de figuras geométricas para introducir en cada una de sus caras. En cada cara del cubo se podrán introducir hasta 4 figuras geométricas. |
| | · 20 Paquetes de crayolas, una tamaño jumbo y otra extra jumbo. · 10 tramos de tela suave tipo cambaya con bies, de 1.20 x 1.10 m. · 6 Juegos de 16 cubos de plástico cada uno, de colores, sin rebabas ni asperezas, de material no tóxico en colores vivos, sin rebabas ni asperezas. Medidas: 3 x 3 x 3 cm cada pieza. · 100 block de 100 hojas. · 10 Juegos de ensarte con figuras de madera mayor a 4 cm con agujeta para ensartar. Figuras de plástico rígido no tóxico, sin rebabas ni asperezas, y una agujeta para ensartar (gruesa). Medidas: aproximadamente 3 cm, varía según la figura. (30 piezas, 5 juegos). · 1 memoria USB con colección de canciones infantiles. · 6 paquetes de aros de plástico para ensartar. · Contenedor de uso rudo, capacidad 125 litros, medidas: 91 x 40 cm. con tapa. · Tapete lúdico de seguridad. · 2 Playeras tipo polo Premium en sublimación color arena y botones, con Serigrafía en color blanco. · Estanque de colores. · Caja con objetos varios (tornillos, tuercas de plástico sin rebabas). · Aros rítmicos 6 piezas. · 200 cofias desechables. · Casita didáctica teepe (1.90 x 1 metro). · Gises Jumbo. · Guantes de texturas (kit de dos pares). · Altavoz Bluetooth inalámbrico portátil, reproductor de MP3. · Gusano de gateo. · Juego de equilibrio con piezas de figura de animales (juego de mesa). · Pelota sensorial. · Cubo con impresión de emociones. · 2 gorras de gabardina en color arena con bordado en color blanco. · Bolsa ecológica reforzada en color guinda con logo de las playeras. · Kit de manualidades. · Set de instrumentos musicales. · Kit de manualidades. |
En caso de emergencias (sanitaria, por desastres naturales u otras) se implementará la entrega de dietas balanceadas a las familias, considerando el costo correspondiente por cada niña/o conservando las medidas sanitarias indicadas por las autoridades de salud. Para la entrega de dietas balanceadas se deberá utilizar la leyenda "Este programa es público ajeno a cualquier partido político. Queda prohibido el uso para fines distintos a los establecidos en el programa".
Cada CCAPI deberá de contar con un inventario de mobiliario, equpamiento y recursos didácticos con los que cuenta.
La AEL deberá asegurar que los materiales adquiridos no pongan en riesgo la salud e integridad física de las personas, niñas y niños.
Apoyo 4 Capacitación de Agentes Educativos Federalizados y Comunitarios
Para el desarrollo de las capacitaciones presenciales o a distancia, se podrán utilizar conforme a la disponibilidad presupuestaria:
a) Hasta $3,800.00 por cada Agente Educativo, considerando la continuidad en el proceso de capacitación de cada uno de ellos.
b) Hasta $70,000.00 para el pago de plataformas digitales.
c) Hasta $130,000.00 para el pago de ponentes (expertos en Primera Infancia, Educación Inicial o Programa Un buen comienzo).
Apoyo 5 CENDI en proceso de regularización con apoyo voluntario
Los recursos podrán utilizarse para los siguientes conceptos:
a) Hasta $400,000.00 para servicios básicos.
b) $35.00 para apoyo de alimentación para cada niña/o, diarios de lunes a viernes.
c) Contratación por los Gobiernos de las Entidades Federativas de personal voluntario (Capítulo 4000), para apoyar la operación en los CENDI en proceso de regularización, debiendo cumplir lo dispuesto en al artículo 75 de la LFPyRH, sin que el objeto de subsidio esté sujeto a algún tipo de intermediación, por lo que deberá ser entregado de manera directa a los beneficiarios por parte de las AEL participantes.
d) Apoyo para servicios básicos de agua, energía eléctrica y gas.
e) Insumos para la alimentación de niñas y niños matriculados en los CENDI en proceso de regularización.
Para el pago de los distintos rubros de este apoyo se deberá atender lo establecido en las RO, así como en el apartado III. Criterios para el proceso de regularización de los CENDI.
Apoyo 6 Difusión de los objetivos y principios rectores de la Educación Inicial
Podrán utilizarse hasta $15,000.00 por cada plantel de Educación Básica para los siguientes conceptos:
a) Desarrollo de materiales de apoyo para la difusión de los objetivos y principios rectores de la Educación Inicial.
b) Elaboración de videos explicativos sobre los objetivos y principios rectores de la Educación Inicial.
c) Plataformas en Internet como Sitios Web, Páginas Electrónicas, Aplicaciones Electrónicas, etc.
d) Realización de reuniones o foros presenciales y virtuales para el análisis de los objetivos y principios rectores de la Educación Inicial.
II. Gastos de Operación Local
Los recursos para la Operación Local del PEEI, podrá ser utilizados conforme a la siguiente sugerencia de conceptos y distribución.
| Concepto | Descripción | Porcentaje |
| Planeación | Acciones para definir estrategias para la operación, el seguimiento y la evaluación del PEEI, para identificación de necesidades a atender en los centros y focalización de las familias a beneficiar con la Estrategia de Visita a Hogares. | Hasta un 5 % |
| Seguimiento | Acciones para verificar el avance del Programa y detectar áreas de mejora. | Hasta un 20% |
| Evaluación | Evaluación interna de desempeño del Programa realizada por un externo. | Hasta un 35% |
| Acciones de Contraloría Social | Impresión y distribución de formatos, materiales de capacitación y materiales de difusión para la Contraloría Social. Viáticos para asistir a reuniones nacionales de capacitación de Contraloría Social, que convoque la SEB. Viáticos para visitas de capacitación y seguimiento a los Comités de Contraloría Social en los servicios beneficiados. | Hasta un 10% |
| Reuniones nacionales convocadas por la DGGEyET | Viáticos para asistir a reuniones nacionales que convoque la DGGEyET. | Hasta un 30% |
III. Criterios para el proceso de regularización de los CENDI
En el marco del proceso de regularización de los CENDI, con la finalidad de garantizar el derecho a la educación de las niñas y los niños, establecido en el Artículo 3ro. Constitucional y considerando la importancia de atender lo establecido en el mismo artículo sobre que:
"El Estado priorizará el interés superior de niñas, niños, adolescentes y jóvenes en el acceso, permanencia y participación en los servicios educativos".
Los CENDI que cuenten con clave SDI y DDI, podrán seguir atendiendo con recursos del Apoyo 5 durante su proceso de regularización, a la población infantil de 45 días de nacida a 2 años 11 meses de edad, así como a la correspondiente de 3 a 5 años 11 meses de edad con que cuente cada plantel.
Adicional a lo anterior, se deberán de observar los siguientes criterios:
| Tipo de Clave de Centro de Trabajo | Apoyos voluntarios sin plaza en el FONE, ni plaza en el Gobierno Estatal | Apoyos voluntarios con Plaza en el FONE |
| Sin clave de centro de trabajo SDI o DDI | Pago de apoyo al personal voluntario: No aplica de conformidad a los apoyos descritos en el numeral 3.2. Procedimiento de Selección de las RO 2022 del PEEI. Alimentación: No aplica de conformidad a los apoyos descritos en el numeral 3.2. Procedimiento de Selección de las RO 2022 del PEEI. Pago de servicios básicos: No aplica de conformidad a los apoyos descritos en el numeral 3.2. Procedimiento de Selección de las RO 2022 del PEEI. | Pago de apoyo al personal voluntario: No aplica de conformidad a los apoyos descritos en el numeral 3.2. Procedimiento de Selección de las RO 2022 del PEEI. Alimentación: No aplica de conformidad a los apoyos descritos en el numeral 3.2. Procedimiento de Selección de las RO 2022 del PEEI. Pago de servicios básicos: No aplica de conformidad a los apoyos descritos en el numeral 3.2. Procedimiento de Selección de las RO 2022 del PEEI. |
| Con Clave de Centro de trabajo SDI, DDI | Pago de apoyo voluntario: Aplica para la atención regular de la población infantil. Alimentación: Aplica para la atención de la población infantil. Pago de servicios básicos: Aplica para conceptos de luz, agua y gas. | Pago de apoyo voluntario: No aplica conforme al numeral 3.4 Características de los apoyos (tipo y monto) de las RO. Alimentación: Aplica para la atención de la población infantil. Pago de servicios básicos: Aplica para conceptos de luz, agua y gas. |
IV. Estructura ocupacional vigente de las funciones del manual para la organización y funcionamiento
de los CAI
| Estructura ocupacional Centro de Atención Infantil |
| Figura | Hasta 50 niñas y niños | Hasta 100 niñas y niños |
| Número de figuras | Número de figuras |
| Director | 1 | 1 |
| Secretarias | 2 | 2 |
| Médico pediatra | 1 | 1 |
| Enfermera | 1 | 1 |
| Psicólogo | 1 | 1 |
| Trabajadora social | 1 | 1 |
| Jefe de área pedagógica | 1 | 1 |
| Puericultista por cada grupo de lactantes | 2 | 4 |
| Educadora por cada grupo de maternales | 3 | 6 |
| Asistente educativo por cada 5 niños lactantes | 4 | 8 |
| Asistente educativo por cada 10 niños maternales | 3 | 6 |
| Profesor de música (HSM) | 5 | 10 |
| Profesor de Educación Física (HSM) | 5 | 10 |
| Profesor de Inglés, si se ofrece educación preescolar (HSM) | 1 | 1 |
| Dietista, nutricionista o ecónoma | 1 | 1 |
| Cocinera especializada en alimentación infantil | 1 | 1 |
| Auxiliar de cocina por cada 50 niños | 1 | 2 |
| Encargado del banco de leche o lactario | 1 | 1 |
| Auxiliar de mantenimiento | 1 | 1 |
| Auxiliar de lavandería | 1 | 1 |
| Auxiliar de intendencia por cada 50 niños | 1 | 2 |
| Conserje | 1 | 1 |
| Vigilante | 1 | 1 |
| TOTAL | 40 | 64 |
Anexo 10 Diagrama de Flujo
____________________________________