ACUERDO que establece los lineamientos del Programa para la Atención de Emergencias por Amenazas Naturales.
Al margen un sello con el Escudo Nacional, que dice: Estados Unidos Mexicanos.- SEGURIDAD.- Secretaría de Seguridad y Protección Ciudadana.
LIC. ROSA ICELA RODRÍGUEZ VELÁZQUEZ, Secretaria de Seguridad y Protección Ciudadana con fundamento en los artículos 19, fracciones I, XI y 21 de la Ley General de Protección Civil y 30 Bis, fracción XX de la Ley Orgánica de la Administración Pública Federal; 3, apartado B, fracción IX, 5, 6, fracciones XII y XVII, 22, 23 y 24 del Reglamento Interior de la Secretaría de Seguridad y Protección Ciudadana, y
CONSIDERANDO
Que el Plan Nacional de Desarrollo 20192024 establece que el objetivo más importante del gobierno de la Cuarta Transformación es que en 2024 la población de México viva en un entorno de bienestar.
Que resulta necesario establecer y regular las disposiciones en materia de gestión integral del riesgo, para enfrentar los efectos adversos de las amenazas naturales, acorde a los instrumentos internacionales firmados por los Estados Unidos Mexicanos, incluido el Marco de Sendai para la Reducción del Riesgo de Desastres 2015-2030 y la Agenda 2030 para el Desarrollo Sostenible.
Que es necesario continuar el fortalecimiento de las medidas en materia de atención a las consecuencias de las amenazas naturales para dar cumplimiento a lo establecido en el Plan Nacional de Desarrollo 2019-2024 y en el Sistema Nacional de Protección Civil.
Que el Programa Sectorial de Seguridad y Protección Ciudadana 2020-2024 establece en su Objetivo Prioritario 5: Fortalecer la Gestión Integral de Riesgos para construir un país sostenible, seguro y resiliente.
Que el 6 de noviembre de 2020 se publicó en el Diario Oficial de la Federación el Decreto por el que se reforman y derogan diversas disposiciones de Ley para la Protección de Personas Defensoras de Derechos Humanos y Periodistas; de la Ley de Cooperación Internacional para el Desarrollo; de la Ley de Hidrocarburos; de la Ley de la Industria Eléctrica; de la Ley Federal de Presupuesto y Responsabilidad Hacendaria; de la Ley General de Protección Civil; de la Ley Orgánica de la Financiera Nacional de Desarrollo Agropecuario, Rural, Forestal y Pesquero; de la Ley de Ciencia y Tecnología; de la Ley Aduanera; de la Ley Reglamentaria del Servicio Ferroviario; de la Ley General de Cultura Física y Deporte; de la Ley Federal de Cinematografía; de la Ley Federal de Derechos; de la Ley del Fondo Mexicano del Petróleo para la Estabilización y el Desarrollo; de la Ley de Bioseguridad de Organismos Genéticamente Modificados; de la Ley General de Cambio Climático; de la Ley General de Víctimas y se abroga la Ley que crea el Fideicomiso que administrará el Fondo de Apoyo Social para Ex Trabajadores Migratorios Mexicanos, el cual en su Artículo Quinto, señala que se reforman los artículos 19, fracción I, primer párrafo, y 37, de la Ley Federal de Presupuesto y Responsabilidad Hacendaria.
Que así mismo, el Decreto señalado en el Considerando anterior, establece en su Décimo Noveno Transitorio que a partir del 1o. de enero de 2021, el Fideicomiso Fondo de Desastres Naturales no asumirá compromisos adicionales a los adquiridos previamente, salvo los relativos a los gastos de operación, y únicamente podrán llevarse a cabo los actos tendientes a su extinción.
Asimismo, este Decreto señala en su Décimo Noveno Transitorio que a partir del 1o. de enero de 2021, el Fideicomiso Fondo de Desastres Naturales no asumirá compromisos adicionales a los adquiridos previamente, salvo los relativos a los gastos de operación, y únicamente podrán llevarse a cabo los actos tendientes a su extinción.
Que el Programa para la Atención de Emergencias por Amenazas Naturales se desprende de los Artículos 7, fracciones III, IV y V; 19, fracción XI; 21, 59, 61, 62, 64 y 74 de la Ley General de Protección Civil, que tiene a su cargo la Secretaría de Seguridad y Protección Ciudadana.
Que el Reglamento Interior de la Secretaría de Seguridad y Protección Ciudadana señala, en su Capítulo VI, Sección II, Artículos 22 al 25, las atribuciones que tienen la Coordinación Nacional de Protección Civil, y sus Unidades Administrativas adscritas.
Por lo antes expuesto, he tenido a bien expedir el siguiente:
ACUERDO QUE ESTABLECE LOS LINEAMIENTOS DEL PROGRAMA PARA LA ATENCIÓN DE
EMERGENCIAS POR AMENAZAS NATURALES
Capítulo I
Disposiciones generales
Artículo 1. El Programa para la Atención de Emergencias por Amenazas Naturales es un programa presupuestario cuya Unidad Responsable es la Coordinación Nacional de Protección Civil de la Secretaría de Seguridad y Protección Ciudadana. Tiene como objetivo general asegurar que la población afectada por amenazas naturales reciba atención suficiente por parte del gobierno estatal y municipal ante emergencias.
Artículo 2. Los objetivos específicos del Programa son los siguientes:
1. Apoyar a las entidades federativas cuyas capacidades operativas y financieras se encuentran rebasadas, para brindar suministros de auxilio a la población afectada por una amenaza natural;
2. Fortalecer el marco normativo para la atención de emergencias por amenazas naturales;
3. Desarrollar el conocimiento del personal de Protección Civil de las entidades federativas en el acceso al programa presupuestario para la atención de emergencias.
4. Desarrollar materiales y contenidos para capacitar al personal de las Unidades Estatales de Protección Civil.
Artículo 3. Los lineamientos de este Programa tienen por objeto establecer los criterios y la mecánica para proporcionar los suministros de auxilio y asistencia ante situaciones de emergencia a las entidades federativas cuyas capacidades operativas y financieras se encuentran rebasadas para responder de manera inmediata y oportuna a las necesidades urgentes para la protección de la vida y la salud de la población, generadas ante la inminencia, la alta probabilidad u ocurrencia de una amenaza natural en el marco del Sistema Nacional de Protección Civil.
El procedimiento para el acceso a los recursos del Programa por parte de las entidades federativas que solicitan una Declaratoria de Emergencia se describe en el diagrama de flujo que se anexa en los presentes Lineamientos.
El acceso a los recursos del Programa debe realizarse de acuerdo con los principios de legalidad, control, derechos humanos, perspectiva de género, eficacia, racionalidad, equidad, complementariedad, oportunidad, necesidad, transparencia en la administración de los recursos públicos y respeto irrestricto de la ley, de conformidad con los parámetros y procesos definidos en los presentes lineamientos.
Los procesos de acceso, autorización y seguimiento del ejercicio de los recursos previstos en los presentes lineamientos, entre otros, podrán realizarse con el apoyo de los medios, tecnologías y sistemas disponibles, para efecto de coadyuvar en la atención oportuna de la población y la mitigación de los efectos de las amenazas naturales, en los términos de las disposiciones aplicables.
Artículo 4. Para efectos de estos lineamientos se considerarán las siguientes definiciones:
I. Alcaldías: a los órganos político-administrativos en cada una de las demarcaciones territoriales en que se divide la Ciudad de México;
II. Amenaza Natural: es aquella producida por la naturaleza. Está asociada a sucesos y procesos naturales y puede desencadenar una situación de emergencia y/o desastre. Es el Fenómeno Natural Perturbador definido en el numeral XXII del Artículo 2 de la Ley General de Protección Civil;
III. Antrópica: producida por la actividad humana;
IV. Aviso de Término de la Emergencia: al aviso por medio del cual la Coordinación Nacional de Protección Civil da por concluida la vigencia de una Declaratoria de Emergencia.
V. Catálogo: al "Catálogo de Insumos y Acceso a Servicios", Anexo I de los Lineamientos del Programa para la Atención de Emergencias por Amenazas Naturales, el cual deberá estar disponible en la página Web establecida para tales efectos por la Coordinación Nacional de Protección Civil, la cual comunicará lo conducente a las entidades federativas a través de los Medios Digitales Acreditados;
VI. CENACOM: al Centro Nacional de Comunicación y Operación de Protección Civil;
VII. CENAPRECE: al Centro Nacional de Programas Preventivos y Control de Enfermedades de la Secretaría de Salud;
VIII. CENAPRED: al Centro Nacional de Prevención de Desastres, adscrito a la Secretaría de Seguridad y Protección Ciudadana;
IX. CNPC: a la Coordinación Nacional de Protección Civil de la Secretaría de Seguridad y Protección Ciudadana;
X. Comité Estatal para la Seguridad en Salud: al que se refiere el fracción XVII del Artículo Tercero del Acuerdo por el que se crea el Comité Nacional para la Seguridad en Salud (DOF 22/09/2003);
XI. CONAFOR: a la Comisión Nacional Forestal;
XII. CONAGUA: a la Comisión Nacional del Agua;
XIII. CONEVAL: al Consejo Nacional de Evaluación de la Política de Desarrollo Social;
XIV. Consejo Estatal de Protección Civil: al que se refiere el Artículo 17 de la Ley General de Protección Civil;
XV. Declaratoria de Emergencia: al acto mediante el cual la Secretaría de Seguridad y Protección Ciudadana, por conducto de la CNPC, reconoce que uno o varios municipios o demarcaciones territoriales de una o más entidades federativas se encuentran ante la inminencia, alta probabilidad o presencia de una situación anormal generada por una amenaza natural, y por ello se requiere prestar auxilio inmediato a la población cuya seguridad e integridad están en riesgo;
XVI. Declaratoria de Emergencia Extraordinaria: a la Declaratoria de Emergencia que emite la CNPC cuando ésta tiene conocimiento de una situación extraordinaria de Emergencia, en ejercicio de las facultades que le concede la Ley General de protección Civil, atendiendo el principio de inmediatez y cuando así lo considere necesario o cuando la entidad federativa no lo solicite;
XVII. Demarcación territorial: es la base de la división territorial y de la organización político administrativa de la Ciudad de México;
XVIII. Dependencias Federales: a las que se refiere el artículo 2, fracción VIII, de la Ley Federal de Presupuesto y Responsabilidad Hacendaria;
XIX. Despensa de mantenimiento: a la despensa integrada con productos alimenticios de mantenimiento regionalizados que se entregan para la atención de la emergencia, descrita en el Anexo I. "Catálogo de Insumos y Acceso a Servicios";
XX. Despensa de sobrevivencia: a la despensa integrada con productos de consumo inmediato que se entrega para la atención de la emergencia, descrita en el Anexo I, "Catálogo de Insumos y Acceso a Servicios";
XXI. DGGR: a la Dirección General para la Gestión de Riesgos de la CNPC;
XXII. DGPC: a la Dirección General de Protección Civil de la CNPC;
XXIII. DGPPR: a la Dirección General de Programación y Presupuesto de la SSPC;
XXIV. DGRMSOP: a la Dirección General de Recursos Materiales, Servicios y Obra Pública de la SSPC;
XXV. DOF: al Diario Oficial de la Federación;
XXVI. ECONOMÍA: la Secretaría de Economía;
XXVII. Emergencia: situación anormal que puede causar un daño a la sociedad y propiciar un riesgo excesivo para la seguridad e integridad de la población en general, generada o asociada con la inminencia, alta probabilidad o presencia de una amenaza natural;
XXVIII. Entidades Federales: a las entidades paraestatales a que se refiere el artículo 2, fracción XVI, de la Ley Federal de Presupuesto y Responsabilidad Hacendaria;
XXIX. Entidades Federativas: a los estados de la República Mexicana y a la Ciudad de México;
XXX. GN: a la Guardia Nacional;
XXXI. INEGI: al Instituto Nacional de Estadística y Geografía;
XXXII. Insumos: a los productos y servicios, o también denominados suministros de auxilio y asistencia, enumerados en el Anexo I "Catálogo de Insumos y Acceso a Servicios";
XXXIII. Insumos relacionados con la salud: a los insumos enumerados en el "Catálogo de Medicamentos e Insumos para la Salud en Situaciones de Emergencias" o también denominados suministros de auxilio y asistencia;
XXXIV. Instancia Canalizadora: a la instancia responsable de distribuir insumos: Secretaría de la Defensa Nacional, Secretaría de Marina, Guardia Nacional y otras Entidades Federales;
XXXV. Instancia Técnica Facultada: a las instituciones facultadas para corroborar la ocurrencia de una amenaza natural en una fecha y lugar determinado siendo éstas la CONAFOR, para el caso de incendios forestales; la CONAGUA, para el caso de las amenazas hidrometeorológicas; el CENAPRED, para el caso de amenazas geológicas; y toda aquella instancia federal que coadyuve en la corroboración de una amenaza natural en el ámbito de sus atribuciones;
XXXVI. Ley: a la Ley General de Protección Civil;
XXXVII. Libro Blanco: el documento público gubernamental en el que se hacen constar las acciones y resultados obtenidos más destacados de un programa, proyecto o asunto relevante y trascendente de la Administración Pública Federal;
XXXVIII. Lineamientos: a los Lineamientos del Programa para la Atención de Emergencias por Amenazas Naturales;
XXXIX. MARINA: a la Secretaría de Marina;
XL. Medios Digitales Acreditados: a los correos electrónicos de las entidades federativas informados a la DGGR mediante oficio suscrito por la persona titular del Ejecutivo de éstas o por la persona titular de Protección Civil estatal facultada para tal fin;
XLI. Nota de Remisión: al documento que entregan los proveedores y que describe las características de los insumos y servicios que se entregan en el lugar señalado;
XLII. OIC: al Órgano Interno de Control;
XLIII. Paquete de Apoyo Básico para emergencias: al paquete de insumos conformado por despensas de sobrevivencia y agua para consumo humano;
XLIV. Población objetivo: Población en pobreza extrema que habita los municipios del territorio nacional declarados en emergencia;
XLV. Población en situación de pobreza extrema: a la población que padece tres o más carencias de seis posibles, dentro del Índice de Privación Social y que, además, se encuentre por debajo de la línea de bienestar mínimo, de conformidad con la definición y estimación del CONEVAL;
XLVI. Programa: al Programa para la Atención de Emergencias por Amenazas Naturales;
XLVII. Recursos: a los productos y servicios enumerados en el Anexo I Catálogo de Insumos y Acceso a Servicios, de los Lineamientos, cuando se haga referencia a los recursos que solicitan las entidades federativas y/o los que distribuyen las instancias canalizadoras;
XLVIII. SALUD: a la Secretaria de Salud del Gobierno Federal;
XLIX. SEDENA: a la Secretaría de la Defensa Nacional;
L. SHCP: a la Secretaría de Hacienda y Crédito Público;
LI. SINAPROC: al Sistema Nacional de Protección Civil;
LII. SNDIF: al Sistema Nacional para el Desarrollo Integral de la Familia;
LIII. SSPC: a la Secretaría de Seguridad y Protección Ciudadana;
LIV. UPCP: a la Unidad de Política y Control Presupuestario de la SHCP;
LV. Unidad Estatal de Protección Civil: a la institución encargada de la Protección Civil de la entidad federativa.
Artículo 5. Los recursos de este Programa se proporcionan, de manera complementaria y coordinada con las Entidades Federativas, Entidades y Dependencias Federales que intervengan en los procesos de atención de las emergencias, cuando haya mediado una Declaratoria de Emergencia. Con ella la DGGR podrá autorizar la adquisición de insumos e insumos relacionados con la salud, conforme a la normatividad aplicable, con el fin de responder de forma inmediata a las necesidades urgentes para la protección de la vida y la salud de las personas.
Los insumos y servicios proporcionados dependerán del presupuesto asignado para cada Ejercicio Fiscal.
Corresponderá a la DGGR establecer y ejecutar un programa de capacitación, así como la elaboración de materiales de capacitación, para las entidades federativas en el acceso a los recursos para la atención de emergencias por amenazas naturales.
Artículo 6. La población objetivo del Programa es la población afectada por amenazas naturales de todos los municipios y demarcaciones territoriales del país, incluidos en la Declaratoria de Emergencia que para tal efecto emita la CNPC, que se encuentren en una situación de vulnerabilidad y que requieran apoyo para cubrir sus necesidades alimenticias, de abrigo y salud para contribuir a salvaguardar el bienestar y cumplimiento de los derechos sociales con base en la disponibilidad presupuestal y de las condiciones de operatividad.
Artículo 7. Las amenazas naturales contempladas para que las entidades federativas soliciten a la CNPC una Declaratoria de Emergencia y así accedan a los insumos y servicios proporcionados por el Programa, se enlistan a continuación:
I. Geológicas:
a) Alud;
b) Erupción volcánica;
c) Caída de ceniza volcánica;
d) Hundimiento;
e) Maremoto;
f) Movimiento de ladera;
g) Lahar;
h) Ola extrema;
i) Sismo;
j) Subsidencia, y
k) Tsunami.
Para efectos de los incisos "d", "f", "i" y "j", no se consideran aquéllas producidas por actividad antrópica, de manera enunciativa más no limitativa, tales como el llenado o la falla de presas, minería, explosiones, extracción de materiales, extracción de agua del subsuelo, túneles, obras de ingeniería, líneas vitales en malas condiciones, disposición inadecuada de aguas residuales en laderas, taludes improvisados, tránsito de vehículos con peso excesivo, vibración por maquinaria pesada, obras hidráulicas mal construidas o con falta de mantenimiento, canalizaciones obstruidas o no terminadas, cortes o excavaciones mal ejecutadas, deforestación, actos vandálicos, derrames químicos, actividades relacionadas con hidrocarburos o pirotecnia, entre otras.
II. Hidrometeorológicas:
a) Tormenta tropical;
b) Huracán;
c) Vientos fuertes;
d) Lluvia severa;
e) Mar de fondo;
f) Marea de Tormenta;
g) Nevada severa;
h) Granizada severa;
i) Inundación fluvial;
j) Inundación pluvial;
k) Onda de calor; y
l) Tornado.
III. Otras: Incendio Forestal
Artículo 8. Conforme a los requisitos y al procedimiento previsto en estos Lineamientos, se podrán iniciar los trámites para la emisión de una Declaratoria de Emergencia por la presencia de cualquier otra amenaza natural, con características similares a las amenazas naturales antes señaladas, en términos de su origen, periodicidad, atipicidad y severidad, según lo determine la Instancia Técnica Facultada.
Artículo 9. La interpretación de los aspectos jurídicos de los presentes Lineamientos corresponderá a la Unidad General de Asuntos Jurídicos y Transparencia de la SSPC. La interpretación de los aspectos técnico-operativos en materia de protección civil, corresponderá a la CNPC.
Corresponderá a la DGGR y a la Secretaría de Salud, a través del CENAPRECE, elaborar y actualizar los formatos y catálogos en el ámbito de sus respectivas competencias, para que sean puestos a disposición en las páginas Web establecidas para tales efectos, para su consulta, llenado y desahogo de cada una de las partes del procedimiento, de acuerdo con lo dispuesto en los presentes Lineamientos.
Artículo 10. Las acciones relativas a la planeación, programación, presupuesto, contratación, ejercicio del gasto, control y evaluación de las adquisiciones, arrendamientos y servicios que se realicen con cargo al Programa, se ajustarán a lo dispuesto por los Lineamientos y en los términos de lo establecido por los Artículos 5, 6, 21, 62, 63 y 74 de la Ley y demás normatividad aplicable.
Capítulo II
De la Declaratoria de Emergencia
Sección I
De la Solicitud de Declaratoria de Emergencia
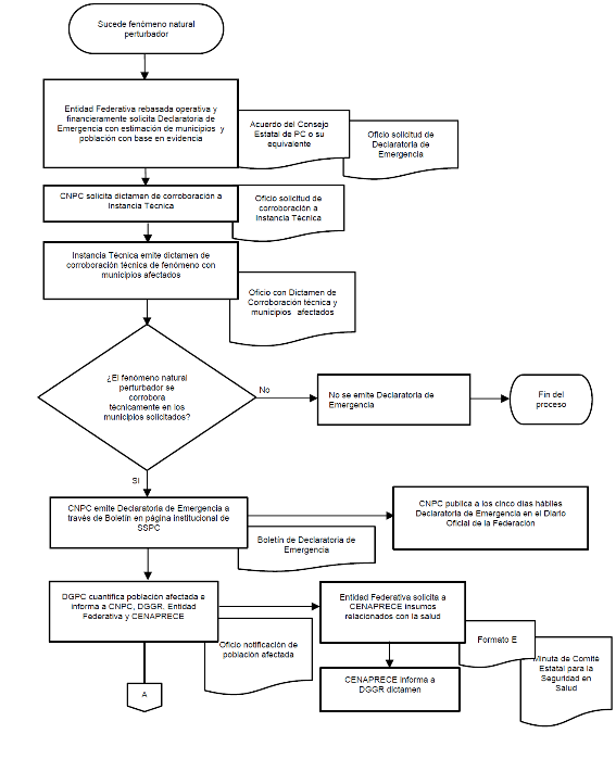
Artículo 11. La Declaratoria de Emergencia es el acto mediante el cual la SSPC, por conducto de la CNPC, reconoce que uno o varios municipios o demarcaciones territoriales de una o más entidades federativas, se encuentran ante la inminencia, alta probabilidad o presencia de una situación anormal generada por una amenaza natural, y por ello se requiere prestar auxilio a la población cuya seguridad e integridad están en riesgo. Los municipios o las demarcaciones territoriales deberán establecer los mecanismos de coordinación necesarios con las autoridades de las entidades federativas, según sea el caso, a fin de ser considerados en una solicitud.
Al emitirse la Declaratoria, la CNPC podrá gestionar e implementar las acciones de colaboración necesarias para que las dependencias y entidades, en el ámbito de sus respectivas competencias, coadyuven a atenuar los efectos de la Emergencia, así como para responder a las necesidades urgentes generadas por la misma; para ello podrá requerirles información sobre cada una de las afectaciones, acciones y en su caso erogaciones realizadas, a fin de monitorear y evaluar la situación.
Artículo 12. Cuando una entidad federativa se encuentre afectada por una amenaza natural y, con base en el Acuerdo del Consejo Estatal de Protección Civil o su equivalente a nivel estatal, en el que se sustente plenamente que las capacidades operativas y financieras de la entidad federativa han sido rebasadas, la persona titular del Ejecutivo de ésta o la persona titular de Protección Civil estatal, facultada para tal fin, deberá enviar la solicitud de Declaratoria de Emergencia a la CNPC.
Esta solicitud de Declaratoria de Emergencia deberá estar suscrita mediante firma electrónica o bien autógrafa por la persona titular del Ejecutivo de ésta o por el servidor público del nivel jerárquico inmediato inferior con facultades expresas para ello, debiendo incluir en el documento esa mención, refiriéndose concretamente a la ley, reglamento o norma correspondiente. La Solicitud de Declaratoria de Emergencia puede ser enviada por los Medios Digitales Acreditados, debiendo hacerse llegar en alcance el documento original. En todas las solicitudes deberá marcarse copia a la DGGR y DGPC.
La solicitud de Declaratoria de Emergencia deberá contener al menos la siguiente información:
I. La descripción de la amenaza natural, conforme al Artículo 7 de los presentes Lineamientos, así como su período de ocurrencia, con excepción de una situación de inminencia. En tratándose de incendios forestales solo aplicará para los que se encuentren activos al momento de la solicitud;
II. Las denominaciones de los municipios o demarcaciones territoriales involucradas. En este rubro se deberán incluir todos aquellos municipios o demarcaciones territoriales que se considera sufrieron o pudieron haber sufrido afectaciones a causa de la amenaza natural de la que se trate y que se encuentren ubicados dentro del área de influencia de la amenaza en cuestión. Dichas denominaciones deberán coincidir con el registro del INEGI;
III. Nombre, localización, número telefónico y correo electrónico de la persona servidora pública con quien la Instancia Técnica Facultada y la CNPC puedan establecer comunicación para atender cualquier duda o requerimiento específico;
IV. Evidencias fotográficas georreferenciadas de los efectos producidos por la amenaza natural, así como información relevante para que la DGPC realice las estimaciones de población afectada y para facilitar la implementación de acciones de colaboración necesarias para atenuar los efectos de la emergencia;
V. Constancia del acuerdo tomado en el pleno del Consejo Estatal de Protección Civil o su equivalente a nivel estatal, señalando expresamente que la entidad federativa ha sido rebasada en su capacidad operativa y financiera. Es responsabilidad de la entidad federativa sustentar ante las instancias fiscalizadoras que su capacidad operativa y financiera ha sido rebasada para el evento de que se trate;
VI. Manifestar su compromiso para observar y cumplir con lo dispuesto en estos Lineamientos y demás disposiciones aplicables;
Para tal fin, la CNPC pondrá a disposición el Formato A Solicitud de Declaratoria de Emergencia, en la página Web establecida para tales efectos y comunicada a través de los Medios Digitales Acreditados.
Asimismo, la CNPC será la responsable de establecer los mecanismos de control y supervisión que aseguren que en la Solicitud de Declaratoria de Emergencia, Formato A, se requisiten cada uno de los rubros y apartados establecidos. La CNPC tendrá un plazo de 24 horas para prevenir a la entidad federativa de alguna observación a su solicitud de Declaratoria de Emergencia y esta tendrá hasta 24 horas máximo para subsanar.
Sección II
Del proceso de corroboración y emisión de la Declaratoria de Emergencia
Artículo 13. Atendiendo al principio de inmediatez establecido en la Ley, la CNPC en un plazo de 24 horas de ocurrida la amenaza natural podrá solicitar a la Instancia Técnica Facultada correspondiente, la corroboración de la ocurrencia y de los alcances de dicha amenaza natural, aún sin haber recibido la solicitud de Declaratoria de Emergencia por parte de la entidad federativa. La Instancia Técnica Facultada tendrá un plazo señalado en el Artículo 14 para la emisión del dictamen correspondiente; lo anterior, sin menoscabo de que dicha solicitud deberá ser remitida a la CNPC de conformidad con el Artículo 12 de estos Lineamientos. De no emitir la entidad federativa la solicitud de Declaratoria de Emergencia, la CNPC, atendiendo al principio de brindar prioridad en la protección a la vida, la salud y la integridad de las personas, así como al resultado de la corroboración, podrá optar por emitir o no una Declaratoria de Emergencia Extraordinaria.
La CNPC, dentro de las 24 horas siguientes de haber recibido la solicitud de Declaratoria de Emergencia de la entidad federativa, la remitirá a la Instancia Técnica Facultada que corresponda, adjuntando la documentación soporte a la que se refiere el Artículo que antecede, a efecto de que ésta corrobore o no la inminencia, alta probabilidad o existencia de una amenaza natural que puede generar una situación de Emergencia en los municipios o demarcaciones territoriales incluidas en la solicitud.
La CNPC será la responsable de establecer los mecanismos de control para remitir la solicitud de Declaratoria de Emergencia a la instancia técnica, de conformidad con los plazos establecidos en el presente Artículo.
Artículo 14. La Instancia Técnica Facultada tendrá hasta 2 días hábiles, contados a partir del día siguiente a la recepción de la solicitud de corroboración, para notificar a la CNPC el dictamen de corroboración de la amenaza natural, marcando copia del mismo a la DGGR y DGPC.
La Instancia Técnica Facultada deberá emitir preferentemente un dictamen único de corroboración o no corroboración por cada solicitud recibida, con la finalidad de facilitar los procesos de atención y la optimización de recursos. En dicho dictamen se deberá precisar los municipios o demarcaciones territoriales considerados.
La presencia de una amenaza natural no implica necesariamente una emergencia que afecte a la población, en cuyo caso la corroboración de la amenaza no obliga a la emisión de una Declaratoria de Emergencia.
En tratándose de incendios forestales, el dictamen técnico se deberá corroborar conforme al Anexo II de los Lineamientos.
Artículo 15. En caso de que el dictamen técnico corrobore la presencia de la amenaza natural, la CNPC a más tardar las 24 horas siguientes de recibido el mismo, podrá emitir la Declaratoria de Emergencia que se difundirá a través de un boletín de prensa, que se podrá consultar en la página de la SSPC o por cualquier medio de comunicación disponible e informará a la entidad federativa del contenido del mismo y aquellas instancias canalizadoras que deban activar protocolos de acompañamiento al Programa.
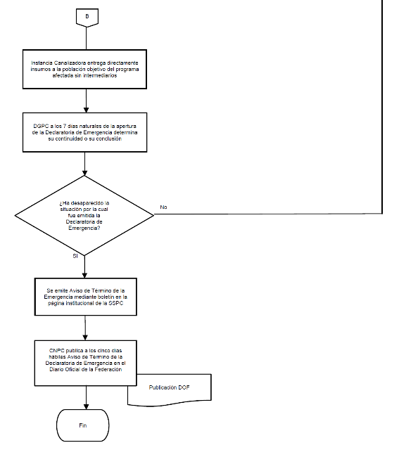
La Declaratoria de Emergencia tendrá una duración de 7 días naturales, prorrogables por la CNPC en caso de considerarse necesario, hasta que, con la opinión de la DGPC, la CNPC determine el término de la emergencia.
Dicha Declaratoria de Emergencia emitida deberá contener:
I. La descripción de la amenaza natural, así como el período de su ocurrencia;
II. Las denominaciones de los municipios o demarcaciones territoriales involucradas. En este rubro se deberán incluir todos aquellos municipios o demarcaciones territoriales que se considera sufrieron o pudieron haber sufrido afectaciones a causa de la amenaza de que se trate y que se encuentren ubicados dentro del área de influencia de la amenaza en cuestión.
En un plazo de 5 días hábiles, contados a partir de emitida la Declaratoria de Emergencia en la página de la SSPC, la CNPC deberá publicarla en el DOF.
Artículo 16. Una vez corroborada la ocurrencia y los alcances de la amenaza natural, la DGPC remitirá a la DGGR, con copia a la persona titular de Protección Civil estatal y al CENAPRECE, a través del Medio Digital Acreditado dentro de las 24 horas a partir de recibida la corroboración, un reporte que contenga la cantidad estimada de población en situación de pobreza extrema afectada o susceptible de ser afectada por la amenaza natural, en los municipios o demarcaciones territoriales incluidos en el dictamen de corroboración; lo anterior sin menoscabo de considerar a la población vulnerable a la amenaza natural al momento de hacer entrega de los apoyos necesarios para la atención de la emergencia. En el mismo documento la DGPC podrá agregar la demás información que en su caso considere relevante para la valoración del envío de insumos y acceso a servicios para atender la emergencia.
La población en situación de pobreza extrema será la que estime el CONEVAL en su último reporte disponible sobre la situación de pobreza extrema en los municipios y demarcaciones territoriales de México.
La información contenida en el reporte de la DGPC tendrá una vigencia de 7 días naturales, razón por la que deberá actualizarla al menos cada 7 días mientras permanezca abierta la Emergencia.
Tratándose de incendios forestales, la Instancia Técnica Facultada para corroborar podrá agregar al dictamen una estimación de la cantidad de población afectada o susceptible de serlo.
Sección III
De la conclusión de la Declaratoria Emergencia
Artículo 17. El procedimiento para dar por concluida la vigencia de la Declaratoria de Emergencia se sujetará a las siguientes previsiones:
I. La CNPC, para emitir el Aviso de Término de la Emergencia y dar por concluida la vigencia de una Declaratoria de Emergencia, deberá tomar en cuenta al menos una de las causas siguientes:
a) Que en opinión de la DGPC, comunicada a la CNPC, se determine que ha desaparecido la situación por la cual fue emitida la Declaratoria de Emergencia;
b) Que en opinión de la DGGR, con base en la no viabilidad y procedencia de autorizar insumos o acceso a servicios y considerando el principio de subsidiariedad establecido en la Ley, no se justifique la continuidad de la Emergencia;
c) Que la entidad federativa notifique a la CNPC que su capacidad operativa y financiera se ha restablecido;
d) Que la entidad federativa no solicite a la CNPC la continuidad de la vigencia de la Declaratoria de Emergencia, tal y como lo establece el Artículo 21 de los presentes Lineamientos.
II. La DGPC de acuerdo con el seguimiento que realice de las Emergencias, opinará por intervalos de 7 días naturales si se ha actualizado alguna de las causas descritas en la fracción anterior y lo informará a la CNPC, la que valorará la emisión del Aviso de Término de la Emergencia.
III. Si durante la vigencia de una Emergencia no se hubiesen autorizado insumos por parte de la DGGR, la CNPC podrá incluir en una misma publicación del DOF tanto la Declaratoria de Emergencia como el Aviso de Término de la Emergencia de que se trate, siempre y cuando al difundir el Aviso de Término de la Emergencia vía boletín de prensa, todavía no se haya publicado en el DOF la emisión de la Declaratoria de Emergencia respectiva.
Artículo 18. La CNPC difundirá mediante boletín de prensa o a través de cualquier medio de comunicación disponible, el Aviso de Término de la Emergencia, debiendo publicarlo en el DOF a más tardar en los 5 días hábiles siguientes.
Una vez emitido el Aviso de Término de la Emergencia mediante un boletín de prensa, no se podrán autorizar insumos adicionales, independientemente de que los que hubieren sido previamente autorizados se encuentren en proceso de entrega por parte de los proveedores, sin que dichas entregas puedan exceder la fecha de publicación en el DOF del Aviso de Término de la Emergencia.
Se exceptúa de la condición señalada en el párrafo anterior la entrega de los insumos contenidos en el "Catálogo de Medicamentos e Insumos para la Salud en Situaciones de Emergencias" que publicará la Secretaría de Salud, a través del CENAPRECE, en la página Web establecida para tales efectos y que hayan sido comprometidos en el marco de una declaratoria vigente.
Capítulo III
De la Atención de la Declaratoria de Emergencia
Sección I
De la solicitud de insumos
Artículo 19. La CNPC, a través de la DGGR, con base en el principio de inmediatez establecido en la Ley, en la estimación de población afectada por la DGPC y en los enfoques de género, de grupos etarios, interculturalidad y atención a personas con discapacidad y con apego a criterios de calidad nutricia, si así lo considera necesario y una vez emitida la Declaratoria de Emergencia, podrá enviar previo a la solicitud de insumos de la entidad federativa, un Paquete de Apoyo Básico para emergencias a los municipios y/o demarcaciones territoriales declaradas en Emergencia para 7 días naturales.
En caso de que sea necesaria la instalación de cocinas comunitarias, la CNPC, a través de la DGGR, podrá autorizar insumos en términos de los Artículos 28 y 29 de los presentes lineamientos.
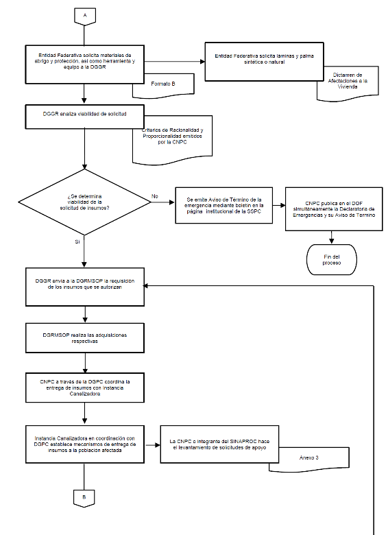
Artículo 20. Una vez emitida una Declaratoria de Emergencia, la entidad federativa tendrá hasta 24 horas para presentar a la DGGR una solicitud de materiales de abrigo y protección por única vez.
Se exceptúan de este tiempo las láminas, la palma sintética y palma natural para techar, indicados en el Anexo I. Catálogo de Insumos y Acceso a Servicios, los cuales podrán ser solicitados dentro del periodo de vigencia de la Declaratoria de Emergencia una vez que la instancia estatal responsable de la atención a la vivienda en la entidad hubiera emitido un dictamen de afectaciones directamente atribuibles a la amenaza natural, de acuerdo al Formato I Dictamen de Viviendas Afectadas, el cual deberá ser enviado a la DGGR como parte de la solicitud de ese insumo.
También podrá solicitar, en un plazo máximo de 5 días, herramientas y equipo, los cuales serán entregados a la instancia facultada por la entidad federativa. Debiendo mantenerlas, al término de la Emergencia, bajo su custodia en lugares óptimos para su almacenamiento y conservación.
La DGGR llevará un registro del inventario de las herramientas autorizadas, así como de la vida útil de las mismas.
Las solicitudes de insumos y servicios podrán ser suscritas por los titulares de protección civil de las entidades federativas o por el servidor público que haya sido facultado por el titular de la entidad federativa durante la vigencia de la Declaratoria para llevar a cabo el desahogo de dichos trámites, debiendo señalar la cantidad de personas a las que se apoyará, tomando como referencia la población afectada determinada por la DGPC, de conformidad con lo establecido en el Artículo 16 de los presentes lineamientos.
Los insumos y servicios que podrán ser solicitados y suministrados serán exclusivamente aquellos que estén establecidos en el Anexo I Catálogo de Insumos y Acceso a Servicios, de los Lineamientos.
Esta solicitud de insumos y de acceso a servicios deberá estar suscrita mediante firma electrónica o bien autógrafa, y deberá ajustarse a lo establecido en el Formato B Solicitud de insumos y servicios, el cual deberá estar disponible en la página Web establecida para tales efectos por la CNPC quien comunicará lo conducente a las entidades federativas a través de los Medios Digitales Acreditados.
Una vez suscrita, la solicitud deberá de ser enviada a través de los Medios Digitales Acreditados y la original deberá permanecer en el expediente de la entidad federativa para efectos de auditoría.
Tratándose de incendios forestales la CONAFOR podrá realizar solicitudes de herramientas y equipo durante la vigencia de la Declaratoria de Emergencia, conforme al número de combatientes voluntarios debidamente registrados. También podrá solicitar arrendamiento de retroexcavadoras para la realización de brechas corta fuego. Una vez emitido el Aviso de Término de la Declaratoria de Emergencia, las herramientas y equipos autorizados a la CONAFOR quedarán a su resguardo. Estas solicitudes deberán ser suscritas por el titular de dicha dependencia federal.
Tomando en consideración lo dispuesto por el Artículo 16 de los Lineamientos y los Criterios de Racionalidad y Proporcionalidad emitidos por la Coordinación, la DGGR analizará la viabilidad de cada solicitud de insumos y acceso a servicios y, en caso de determinarse procedente, bajo los principios del Artículo 5 de la LGPC, enviará a la DGRMSOP la requisición de los insumos que se autorizan, para que en el ámbito de su competencia realice las adquisiciones respectivas.
La DGGR tendrá un plazo de 24 horas para prevenir a la entidad federativa o a la dependencia de alguna observación a su solicitud de insumos y esta tendrá hasta 24 horas máximo para subsanar.
Artículo 21. En caso de que la entidad federativa declarada en Emergencia estime indispensable seguir recibiendo insumos, por periodos adicionales de 7 días naturales posteriores a la emisión de la Declaratoria de Emergencia, deberá solicitar por escrito a la CNPC la continuidad de la Emergencia a más tardar 48 horas antes de cumplirse su período de vigencia, justificando dicha solicitud con información respecto de la necesidad de la continuidad de la ayuda y a su incapacidad operativa y financiera para retomar el proceso de atención de la Emergencia. Para cada periodo adicional se requerirá de una nueva solicitud por parte de la entidad federativa.
La CNPC, en su caso, notificará a la DGGR, con copia a la DGPC y a la entidad federativa de la permanencia de la vigencia de una Emergencia las veces que se justifique por la persistencia de sus efectos, lo que hará por intervalos de 7 días naturales. Esto, sin perjuicio de que, si en un plazo inferior se considera que han cesado los efectos de la Emergencia, ésta pueda darse por concluida de inmediato conforme a lo previsto en el Artículo 17 de los presentes Lineamientos.
Artículo 22. Una vez aprobada la continuidad de la Declaratoria de Emergencia la entidad federativa podrá enviar a la DGGR la solicitud de insumos y servicios, los cuales podrán ser:
a) Despensas de sobrevivencia o de mantenimiento;
b) Agua para consumo humano, y
c) Acceso a servicios.
Para los incisos a) y b), serán los suficientes para atender sus necesidades urgentes por un periodo de hasta 7 días. Para el caso del inciso c) las veces que sea estrictamente necesario y con plena justificación de la necesidad por atender, pudiendo solicitarse incluso desde el inicio de la Declaratoria de Emergencia.
La entidad federativa podrá presentar nuevas solicitudes de insumos y acceso a servicios por el mismo periodo las veces que resulte indispensable, siempre y cuando permanezca abierta la Emergencia, de conformidad con el artículo anterior.
Sección II
De la entrega de insumos a la población
Artículo 23. La CNPC, por conducto de la DGPC, coordinará la entrega de insumos hasta por 7 días con la persona designada por MARINA, SEDENA o la GN.
La Instancia Canalizadora responsable de recibir los insumos en la entidad federativa declarada en Emergencia está obligada a verificar, previo a su formal recepción, que los productos registrados en la nota de remisión coinciden con las especificaciones registradas en el Catálogo. La recepción de insumos deberá realizarse dentro del plazo establecido en el pedido.
En caso de no existir coincidencia en las características de los insumos autorizados y entregados, éstos no deberán de ser recibidos por la Instancia Canalizadora, la cual deberá notificarlo de manera inmediata a la DGGR.
A más tardar a los 30 días hábiles posteriores a la conclusión de la vigencia de la Emergencia, las instancias canalizadoras responsables de la recepción de insumos deberán entregar un informe sobre la utilización de los mismos a la DGGR de conformidad con el Formato D Informe de utilización de insumos y servicios, el cual estará disponible en la página Web establecida para tales efectos por la CNPC y comunicada a través de los Medios Digitales Acreditados, en donde será publicado dicho informe.
La CNPC, a través de la DGGR, establecerá los mecanismos de control que considere necesarios para garantizar el cumplimiento de la entrega de informes por parte de las instancias canalizadoras.
Artículo 24. La Instancia Canalizadora responsable de recibir los insumos, en coordinación con la DGPC, deberá establecer los mecanismos eficaces que permitan su entrega inmediata a la población afectada en un marco de transparencia e instaurando los controles y soportes que permitan el seguimiento y comprobación de la entrega de insumos a la población afectada, pudiendo contar con el acompañamiento de quien designe la Unidad Estatal de Protección Civil.
La CNPC, por sí o a través de alguna entidad o dependencia integrante del SINAPROC, llevará a cabo los procesos de levantamiento de solicitudes de apoyo, conforme al Anexo III, las cuales serán remitidas a la DGGR. Dicho Anexo estará disponible en la página Web establecida para tales efectos por la CNPC y comunicada a través de los Medios Digitales Acreditados.
En materia de acceso a servicios será la Unidad Estatal de Protección Civil la que los reciba, en coordinación con la DGPC.
Artículo 25. En caso de que derivado del informe se desprenda la existencia de remanentes de insumos, la Instancia Canalizadora inventariará cada uno de dichos remanentes detallando género, especie y cantidad, y será responsable de su resguardo en condiciones óptimas, notificando de ello a la DGGR, a efecto de que, en el marco del SINAPROC, la CNPC disponga de éstos conforme a las siguientes reglas:
I. En los productos que sean perecederos, la Instancia Canalizadora responsable de recibir los insumos deberá indicar en ese informe las fechas de caducidad de cada uno de éstos. En los casos que la caducidad sea inminente y que no sea posible esperar a la ocurrencia de otras Emergencias, deberá solicitar por escrito a la DGGR su autorización para el destino final de los mismos, buscando en todo momento que sean utilizados con fines sociales y en beneficio de población en situación de pobreza extrema;
II. Podrán utilizarse en Emergencias diversas que requieran de un tipo de insumo similar o con fines parecidos a los requeridos en éstas, siempre y cuando su utilización garantice un beneficio en los costos y tiempos de entrega.
Sección III
De la solicitud de insumos relacionados con la salud
Artículo 26. Las solicitudes de medicamentos, materiales de curación e insumos para el control de vectores y otros relacionados con la atención y protección de la salud de la población afectada o susceptible de ser afectada, se harán por conducto de la Secretaría de Salud, a través del CENAPRECE, conforme a lo siguiente:
I. La solicitud deberá ser dirigida al titular del CENAPRECE y estar suscrita por el Secretario de Salud o su equivalente en la entidad federativa, debiendo presentarse conforme al Formato E Solicitud de insumos relacionados con la salud, el cual deberá estar disponible en la página Web establecida para tales efectos por la CNPC y comunicada a través de los Medios Digitales Acreditados. En éste deberán señalarse los servidores públicos responsables para la recepción de los medicamentos y otros insumos relacionados con la salud, sus cargos y datos de contacto (número de teléfono fijo, móvil y correo electrónico), así como el o los domicilios para su entrega;
II. Se deberá establecer expresamente la cantidad, clave (cuadro básico y catálogo de medicamentos, de material de curación y de auxiliares de diagnóstico) y tipo de insumos relacionados, de acuerdo a las características de la Emergencia y la magnitud de la amenaza natural que acaeció en la entidad federativa y sólo podrán solicitarse aquellos establecidos en el catálogo correspondiente;
III. Se deberá anexar minuta de la sesión extraordinaria del Comité Estatal para la Seguridad en Salud que se lleve a cabo con motivo de la amenaza natural, en la que se sustente plenamente que las capacidades operativas y financieras de la Secretaría de Salud Estatal han sido rebasadas para la atención de la emergencia y se exprese la necesidad de realizar una solicitud de insumos, señalando el número del boletín de la Declaratoria de Emergencia;
IV. Los medicamentos y otros insumos que se soliciten deberán calcularse de acuerdo a la población afectada o susceptible de ser afectada determinada por la DGPC de la CNPC, así como a los padecimientos que se espera se incrementen después de la situación de Emergencia, por consecuencia inmediata de ésta y de acuerdo a un análisis realizado por la Secretaría de Salud a través del CENAPRECE. En el "Catálogo de Medicamentos e Insumos para la Salud en Situaciones de Emergencias" que publicará la Secretaría de Salud, a través del CENAPRECE, en su página institucional la página Web establecida para tales efectos, se establecen los medicamentos susceptibles de ser autorizados, la guía para el cálculo de los principales medicamentos, materiales de curación, insumos para el control de vectores y otros relacionados con la atención y protección de la salud;
V. La solicitud de insumos para el diagnóstico por laboratorio de enfermedades de interés epidemiológico y las de detección e identificación de microorganismos involucrados en enfermedades transmitidas por alimentos de interés epidemiológico y asociadas con la emergencia, se realizará con base en el Catálogo mencionado;
Los reactivos adquiridos deberán cumplir con las características de sensibilidad y especificidad requeridas para la vigilancia epidemiológica y la vigilancia sanitaria por ello deberán contar con evaluación y aval previo del Instituto de Diagnóstico y Referencia Epidemiológicos y la Comisión Federal para la Protección contra Riesgos Sanitarios a través de la Comisión de Control Analítico y Ampliación de Cobertura y la Comisión de Operación Sanitaria;
VI. Los insecticidas utilizados para el control de vectores deberán ser seleccionados de acuerdo con la Norma Oficial Mexicana para la vigilancia epidemiológica, prevención y control de enfermedades transmitidas por vector, vigente a la fecha de la Declaratoria de Emergencia correspondiente, y de conformidad al Catálogo vigente.
VII. Los insumos requeridos para el control de riesgos sanitarios, se realizará en sujeción al Catálogo mencionado.
VIII. Los medicamentos deberán adquirirse con, por lo menos, 6 meses de vida antes de su caducidad.
Para que se consideren procedentes las solicitudes de insecticidas y vacunas, la población afectada por la amenaza natural, en los municipios o demarcaciones territoriales declarados en emergencia, deberá ser superior al 50% del total de su población, con base en lo establecido en el Artículo 16 de estos Lineamientos.
Artículo 27. Una vez recibida la solicitud, el CENAPRECE verificará que cumpla con todos los requisitos y revisará la relación de los productos y las cantidades requeridas por la entidad federativa, considerando para ello el reporte de la DGPC sobre la población afectada o susceptible de serlo, señalado en el Artículo 16 de estos Lineamientos, comprobando que sean congruentes con las necesidades de atención y con las características de la Emergencia. Cualquier omisión o inexactitud a lo requerido en el Formato E, bastará para pedir al solicitante la corrección de la solicitud, en un plazo no mayor a 24 horas.
Una vez que la solicitud se encuentre completa y bien formulada por la entidad federativa en los términos señalados por el Artículo 26 de los presentes Lineamientos, el CENAPRECE emitirá, en un plazo no mayor a 48 horas a partir de la recepción de la solicitud y conforme a los criterios establecidos en el Catálogo señalado en esta Sección, un dictamen que enviará a la DGGR, manifestando los insumos y cantidades necesarios para la atención de la Emergencia y enunciando los datos previstos en la fracción I del Artículo 26 de los presentes Lineamientos, anexando la solicitud presentada por la entidad federativa.
El dictamen técnico deberá ser turnado por parte del CENAPRECE a la DGGR a más tardar 48 horas antes de que se publique el Aviso de Término de la Emergencia.
Las personas del servicio público responsables de la recepción de los productos deberán estar físicamente en el domicilio señalado, con la finalidad de que firmen y sellen las notas de remisión que avalen la entrega de los insumos. Tales personas serán responsables de verificar, previo a su formal recepción que los productos que se les están entregando, cumplen con todas y cada una de las especificaciones previstas en el Catálogo de Medicamentos e Insumos para la Salud en Situaciones de Emergencias.
La entrega de medicamentos, materiales de curación e insumos para el control de vectores y otros relacionados con la atención y protección de la salud de la población afectada o susceptible de ser afectada se hará siempre a través de las autoridades de salud de la entidad federativa.
La recepción, utilización y prescripción de los medicamentos e insumos autorizados y entregados a los Servicios Estatales de Salud a través del Programa, quedan bajo responsabilidad de las autoridades de salud de la entidad federativa que solicita el apoyo.
Las autoridades de salud de la entidad federativa deberán informar al CENAPRECE respecto de la utilización de los medicamentos, materiales de curación e insumos para el control de vectores, así como los remanentes de la totalidad de medicamentos, materiales de curación e insumos para el control de vectores y otros relacionados con la atención y protección de la salud de la población afectada o susceptible de serlo que no hubieran sido utilizados. Para ese efecto se empleará el Formato F Informe de utilización de insumos relacionados con la salud, el cual deberá estar disponible en la página Web establecida para tales efectos por la CNPC y comunicada a través de los Medios Digitales Acreditados.
En un plazo que no deberá exceder de 60 días naturales contados a partir del Aviso de Término de la Emergencia, el CENAPRECE notificará la validación de ese informe a la DGGR, señalando cómo fueron distribuidos los insumos en los municipios o demarcaciones territoriales que estuvieron declarados en Emergencia.
Los remanentes notificados, en tanto fueron adquiridos con recursos del Programa, quedarán a resguardo de los Servicios Estatales de Salud que los solicitó y estarán a disposición del CENAPRECE para ser utilizados con fines sociales y en beneficio de la población en situación de pobreza extrema, mediante donaciones que serán reportadas a la CNPC, con copia a la DGGR y al OIC de la Secretaría de Salud, o para otras Declaratorias de Emergencia y de esta forma se evite que los medicamentos caduquen. La utilización de estos remanentes será previa validación por las áreas técnicas correspondientes de la Secretaría de Salud, a través del CENAPRECE.
Así mismo la DGGR y/o el CENAPRECE podrán hacer visitas de verificación a las entidades federativas para supervisar la aplicación de medicamentos a la población o verificar inventarios o remanentes.
Será responsabilidad de los Servicios Estatales de Salud, garantizar que los insumos adquiridos con cargo al Programa sean requeridos exclusivamente para la atención de la emergencia de la que se trate.
Sección IV
Del procedimiento para la solicitud de insumos de apoyo complementario para alimentación
Artículo 28. Con la finalidad de atender de manera inmediata las necesidades de alimentación de la población afectada la CNPC podrá:
I. Solicitar a la SEDENA, MARINA, GN, así como al SNDIF en la entidad federativa la instalación de cocinas o comedores comunitarios, quienes asignarán al personal requerido para su atención y la DGGR podrá autorizar solicitudes de insumos de apoyo complementario para la preparación de comida caliente.
II. Para efectos del párrafo inmediato anterior, el tipo de insumos que puede autorizar la DGGR son exclusivamente alimentos a granel o perecederos.
III. Las solicitudes y autorizaciones de estos insumos se suspenderán al término de los primeros siete días de vigencia de la Declaratoria de Emergencia o cuando la SEDENA o la MARINA implementen el Plan de Auxilio a la Población Civil en caso de Desastres y/o el Plan General de Auxilio a la Población Civil, respectivamente, a efecto de evitar duplicidad de apoyos.
Las solicitudes de insumos de apoyo complementario deberán presentarse ante la DGGR suscrita mediante firma electrónica o bien autógrafa por la persona titular de la dependencia o facultada para ello, una vez que haya sido emitida la Declaratoria de Emergencia a través del boletín de prensa respectivo, de conformidad al Formato G Solicitud de insumos de apoyo complementario, el cual deberá estar disponible en la página Web establecida para tales efectos por la CNPC.
La solicitud deberá ser enviada a través de los Medios Digitales Acreditados y la original deberá permanecer en el expediente de SEDENA, MARINA, GN o el SNDIF, según sea el caso, para efectos de fiscalización.
Artículo 29. Para el caso de las solicitudes para atender necesidades de alimentación en las cocinas comunitarias de SEDENA, MARINA, GN o SNDIF, la DGGR, bajo los Criterios de Racionalidad y Proporcionalidad emitidos por la CNPC, analizará su viabilidad y, en caso de determinarse procedente, enviará una requisición de insumos autorizados a la DGRMSOP, con copia a la DGPPR, en un plazo no mayor a 24 horas, conforme a lo dispuesto en el Artículo 28 de los presentes Lineamientos para proceder con la adquisición y entrega de insumos a las instancias canalizadoras.
La SEDENA, MARINA, GN y SNDIF, cuando se les hayan autorizado solicitudes de insumos de apoyo complementario, presentarán a la DGGR, a más tardar a los 30 días hábiles posteriores a la conclusión de la vigencia de la Emergencia el informe de utilización de insumos de apoyo complementario, de acuerdo con el Formato H Informe de utilización de insumos de apoyo complementario, el cual deberá estar disponible en la página Web establecida para tales efectos por la CNPC y comunicada a través de los Medios Digitales Acreditados.
Capítulo IV
Del proceso administrativo
Sección I
Del proceso presupuestario
Artículo 30. La DGGR, en su calidad de área requirente, deberá gestionar a través de la DGPPR, y esta a su vez ante la SHCP, la disponibilidad o suficiencia presupuestal, misma que deberá ir actualizando durante el ejercicio para poder garantizar el suministro de insumos y acceso a servicios que se requieran ante las Declaratorias de Emergencia.
Asimismo, la DGGR, por cada contrato o pedido, será la responsable de tramitar ante la DGPPR la solicitud de compromiso.
Cuando los recursos del Programa se encuentren ejercidos o devengados en su totalidad o cuando resulten insuficientes para la atención de las Declaratorias de Emergencia, la DGGR deberá gestionar a través de la DGPPR y a su vez ante la SHCP las ampliaciones presupuestarias.
Aunado a lo anterior, se deberá observar lo establecido en las Políticas, Bases y Lineamientos en Materia de Adquisiciones, Arrendamiento de Bienes Muebles y Servicios de la Secretaría de Seguridad y Protección Ciudadana.
Sección II
De la autorización, abastecimiento y adquisición de insumos
Artículo 31. La DGGR, tomando en consideración lo dispuesto en los Criterios de Racionalidad y Proporcionalidad emitidos por la CNPC y con base en el principio de inmediatez, enviará una requisición de insumos y/o acceso a servicios autorizados a la DGRMSOP, con copia a la DGPPR, suscrita mediante firma electrónica o bien autógrafa mediante los Medios Digitales Acreditados, para que en el ámbito de su competencia la DGRMSOP realice las adquisiciones respectivas.
El envío de la requisición será mediante el correo electrónico institucional que se utilizará preferentemente como medio de notificación de la información oficial entre los servidores públicos de las dependencias y entidades de la Administración Pública Federal, para su debida formalización en los tres días hábiles siguientes.
El acto administrativo señalado en el párrafo anterior podrá ser suscrito mediante el uso de la firma electrónica avanzada del funcionario competente, amparada por un certificado vigente a la fecha de su elaboración; y que será válido de conformidad con lo dispuesto en los artículos 7 y 10 de la Ley de Firma Electrónica Avanzada y el Artículo 12 de su Reglamento.
En los términos de los presentes Lineamientos, la DGGR será la encargada de administrar los contratos o pedidos.
Para efectos de lo previsto en el párrafo anterior, el nombre, cargo y firma de recepción de los insumos por parte del o de las personas del servicio público designadas en la nota de remisión se considerará como documento suficiente para la comprobación de la entrega de los insumos o acceso a servicios de parte del proveedor, documento que deberá entregar a la DGGR para que ésta lo valide.
La requisición de la DGGR a la DGRMSOP deberá contener:
I. Los productos y las cantidades a adquirir;
II. Copia del boletín de prensa de la Declaratoria de Emergencia que se trate;
III. El nombre y puesto de las personas facultadas para recibir los insumos autorizados para la entidad federativa declarada en Emergencia, con el propósito de que la DGRMSOP instrumente las acciones necesarias para que el encargado de realizar la entrega de los productos se cerciore de que la identidad del que recibe coincida con la indicada por la DGGR;
IV. El domicilio o domicilios de entrega de los insumos y
V. La justificación para efectuar el procedimiento de adjudicación, conforme a la normatividad aplicable.
Con el fin de garantizar el cumplimiento en los tiempos de entrega, cantidades y características de los productos, la DGRMSOP deberá establecer los mecanismos necesarios para dar seguimiento a cada uno de los procesos de adquisición.
Sección III
Del proceso de adquisición de insumos
Artículo 32. La DGRMSOP deberá realizar los procedimientos de adquisición oportuna conforme a la normativa aplicable, atendiendo el principio de inmediatez, en términos de lo establecido por los Artículos 5, 21, 63 y 74 de la Ley.
En los pedidos y/o contratos respectivos celebrados por la DGRMSOP, se establecerá la condición para que los proveedores entreguen la facturación y demás documentación comprobatoria correspondiente a la DGGR en un plazo máximo de 30 días hábiles a partir de entregados los insumos.
La DGRMSOP adquirirá los insumos autorizados por la DGGR conforme a la normatividad aplicable, en concordancia con lo señalado en los Artículos 7, fracción V y 64 primer y segundo párrafos de la Ley, apegándose a las especificaciones indicadas por la DGGR en la requisición.
La DGRMSOP deberá enviar el contrato o pedido para su formalización (firma) de la DGGR en calidad de administrador de contrato y para que ésta se coordine con las instancias canalizadoras responsables de la recepción de los insumos para las entidades federativas declaradas en Emergencia, sobre las condiciones establecidas con los proveedores, de acuerdo al Catálogo, los tiempos de entrega y la recepción de los insumos o acceso a servicios.
Artículo 33. La DGGR publicará en Internet de manera periódica, en la página Web establecida para tales efectos, la información de los insumos autorizados por cada Emergencia.
Artículo 34. Los responsables de recibir los insumos para la entidad federativa declarada en Emergencia están obligados a verificar, previo a su formal recepción, que los productos que se les están entregando cumplen con todas y cada una de las especificaciones previstas en el Catálogo.
En caso de que los insumos no cumplan con las especificaciones, no deberán recibirse, debiendo informarle de inmediato a la DGGR, con copia a la DGRMSOP, anexando la encuesta de satisfacción a que se refiere el siguiente párrafo.
A más tardar a los cinco días hábiles siguientes de haber recibido la totalidad de los insumos previstos en el pedido fincado por la DGRMSG, la instancia responsable de su recepción en la entidad federativa deberá contestar y enviar a la DGGR la encuesta de satisfacción conforme al Formato C Encuesta de Satisfacción, previsto en la página Web establecida para tales efectos por la CNPC y comunicada a través de los Medios Digitales Acreditados.
Sección IV
Del procedimiento para pago a proveedores
Artículo 35. El procedimiento para llevar a cabo la validación de los documentos que amparan los insumos y/o servicios adquiridos y entregados para atender una Declaratoria de Emergencia y realizar los pagos conducentes, se sujetará a las disposiciones siguientes:
I. A partir de la entrega de la documentación, completa y debidamente requisitada, por parte del proveedor a la DGGR, ésta tendrá 10 días hábiles para validar la factura y notas de remisión, conforme a lo siguiente:
a) Por cada pedido o contrato, el proveedor deberá expedir la factura correspondiente que deberá contener desglosada la cantidad total de los productos solicitados y entregados, así como estar expedida a nombre de la Secretaría de Seguridad y Protección Ciudadana, RFC: SSP190501626, con domicilio fiscal en Av. Constituyentes No. 947, No. Interior Edificio B, Planta Alta. Col. Belém de las Flores, C.P. 01110, Alcaldía Álvaro Obregón, Ciudad de México, México, y contener los requisitos fiscales establecidos en los Artículos 29 y 29 A del Código Fiscal de la Federación vigente.
b) Las notas de remisiones que amparen la totalidad del pedido y de lo entregado, las cuales invariablemente deberán estar emitidas en papelería membretada del proveedor que emite la factura respectiva, contener la fecha, el nombre, cargo y firma de recibido del servidor o servidores públicos facultados para ello, sello de recepción de la Instancia Canalizadora, domicilio de entrega de insumos, boletín de prensa, número de pedido, oficio de autorización de la DGGR, así como el desglose de todos y cada uno de los productos recibidos con sus respectivas cantidades, y
c) Original del pedido o contrato respectivo, el cual deberá establecer como mínimo: I) desglose detallado de los productos solicitados y sus cantidades, relacionados con el Catálogo; II) fecha máxima de entrega de los productos; III) la referencia al oficio de la DGGR por el cual se solicitaron los productos; IV) número de boletín de prensa de la Declaratoria de Emergencia de que se trate, V) las penalizaciones a que se hará acreedor el proveedor por incumplimiento
II. La DGGR remitirá a la DGPPR, con copia a la DGRMSOP, la documentación señalada en el numeral I de este artículo, junto con la solicitud de pago, para que realice el trámite de pago correspondiente.
III. Una vez realizado lo anterior, la DGPPR realizará el trámite de pago ante la Tesorería de la Federación en los tiempos establecidos en la Ley de Adquisiciones.
IV. La documentación que justifique y compruebe el ejercicio de los recursos citados, quedará a resguardo de la instancia competente de la DGPPR, quien cumplirá con las disposiciones aplicables sobre rendición de cuentas y transparencia aplicadas.
V. Con la finalidad de transparentar el uso de los recursos con cargo al Programa, la DGPPR remitirá trimestralmente a la UPCP un informe pormenorizado de las adquisiciones de insumos y servicios, identificando la fuente de recursos con cargo a este Programa, dentro de los 30 días naturales posteriores a la finalización del trimestre del que se trate, el cual deberá contener, siempre y cuando esta información se encuentre disponible, los siguientes rubros:
a) Estado y municipios afectados;
b) Número de boletín que ampara la Declaratoria de Emergencia;
c) Listado de bienes y servicios adquiridos y contratados;
d) Fuente de los recursos con los que se adquirieron los bienes y servicios;
e) Número de unidades y/o servicios adquiridos;
f) Costos unitarios;
g) Fechas de adquisición y/o contratación;
h) Nombre o razón social de las empresas y/o personas físicas proveedoras, y
i) Monto total ejercido.
Lo anterior, sin menoscabo de las acciones de transparencia y rendición de cuentas que correspondan a los programas presupuestarios en términos de la normatividad aplicable.
Capítulo V
De la Declaratoria de Emergencia Extraordinaria
Artículo 36. Cuando a través de los reportes informativos del CENACOM, de las instancias técnicas facultadas o cualquier otra fuente oficial de información, se tenga noticia de una situación extraordinaria de Emergencia derivada de la inminencia u ocurrencia de una amenaza natural en determinada región geográfica o en determinados municipios o demarcaciones territoriales, que pudiera alterar las condiciones de vida normales y poner en riesgo la integridad y la vida de la población, la CNPC, en ejercicio de las facultades que le concede la Ley atendiendo el principio de inmediatez y cuando así lo considere necesario o cuando la entidad federativa no lo solicite, podrá emitir una Declaratoria de Emergencia Extraordinaria, en cuyo caso la CNPC se arrogará la facultad de solicitar a las instancias técnicas facultadas la corroboración de la amenaza natural en términos del Artículo 13 de estos Lineamientos.
Dicha Declaratoria de Emergencia Extraordinaria tendrá como finalidad realizar las acciones indispensables para dar atención a las necesidades prioritarias de la población, particularmente en materia de protección a la vida.
Artículo 37. La Declaratoria de Emergencia Extraordinaria respectiva se difundirá de conformidad con lo establecido en el Artículo 15 de estos Lineamientos y deberá publicarse en el DOF.
La CNPC podrá emitir el Aviso de Término de la Emergencia y dar por concluida la vigencia de una emergencia extraordinaria, en los términos del Artículo 17 de los presentes Lineamientos.
Artículo 38. Atendiendo al principio de inmediatez, en una condición de emergencia extraordinaria, la CNPC actuará conforme a lo dispuesto en el Artículo 19 de los presentes Lineamientos.
Una vez autorizado el Paquete de Apoyo Básico, en caso de requerirse apoyos adicionales y atendiendo al principio de subsidiariedad, será responsabilidad de la entidad federativa declarada en Emergencia, solicitarlos formalmente conforme lo disponen los Artículos 20, 21 y demás aplicables de los presentes Lineamientos.
Artículo 39. La DGGR enviará a la DGRMSOP la requisición de los insumos para que por su conducto se realice lo conducente para asegurar la entrega de los mismos.
Los requisitos que debe contener la requisición de insumos de la DGGR a la DGRMSOP y a su vez su adquisición y entrega, se apegarán a lo dispuesto en el Artículo 31 y demás aplicables de los Lineamientos.
Artículo 40. Todo aquello no previsto en este capítulo, se regulará por lo establecido en los demás capítulos de los presentes Lineamientos.
Capítulo VI
Transparencia y Rendición de Cuentas
Artículo 41. Con el propósito de conformar la evidencia documental de los trámites y operaciones que se realizan con motivo de la autorización, transferencia y aplicación de recursos federales del Programa, la DGGR deberá integrar un libro blanco del 1 de enero al 31 de diciembre de cada ejercicio fiscal.
La integración del libro blanco deberá realizarse dentro de los primeros sesenta días hábiles del ejercicio fiscal siguiente al que corresponda, el cual reflejará el exacto comportamiento del Programa durante dicho ejercicio fiscal.
Artículo 42. El libro blanco se integrará en un medio magnético o digital, debiendo contener en lo conducente, lo siguiente:
I. Informe ejecutivo de las acciones realizadas con cargo al Programa en el ejercicio respectivo;
II. En relación con las Declaratorias de Emergencia y sus avisos de término señalar:
a) Entidad federativa;
b) Amenaza natural que dio origen a la Emergencia;
c) Fecha de los boletines de prensa de la Declaratoria de Emergencia y Aviso de Término de la Declaratoria de Emergencia;
d) Municipios o demarcaciones territoriales declaradas, y
e) Fecha de las publicaciones en el DOF de las Declaratorias de Emergencia y su correspondiente Aviso de Término durante el ejercicio fiscal correspondiente;
III. Informes y aplicación de recursos:
a) Relación de los insumos autorizados con cargo al Programa por Declaratoria de Emergencia;
b) Copia de los informes enviados por las entidades federativas, las dependencias o entidades, sobre el uso de los insumos proporcionados con cargo al Programa;
c) Copia de estados del ejercicio del presupuesto, lo cuales la DGPPR enviará en los primeros 10 días posteriores al cierre de mes, donde se refleja el presupuesto ejercido con cargo al citado Programa, para su validación y visto bueno de la DGGR, y
IV. Avance de los indicadores del desempeño del Programa, conforme a lo reportado en los instrumentos de seguimiento.
Artículo 43. La DGGR deberá enviar dentro del plazo previsto en el Artículo 41 de los Lineamientos, un ejemplar del libro blanco al OIC en la SSPC con el objeto de contar con su visto bueno respecto a la forma en que debe integrarse el mismo; y de haber observaciones, la DGGR tendrá 30 días naturales para solventarlas y enviarlas al OIC y así sucesivamente hasta obtener el visto bueno de dicha instancia.
Desahogado lo anterior, la DGGR deberá enviar sendos ejemplares a la Unidad de Administración y Finanzas de la SSPC y con copia a la DGPPR.
El original del libro blanco se mantendrá bajo el resguardo de la DGGR debiendo tenerlo disponible para cualquier consulta, en términos de la normatividad aplicable en materia de transparencia.
La DGGR brindará las facilidades necesarias al OIC, a la Secretaría de la Función Pública y a la Auditoría Superior de la Federación para que practiquen las visitas que procedan conforme a derecho, para cotejar o corroborar con la documentación original, los contenidos del libro blanco que tenga con motivo de estos Lineamientos bajo su custodia, en los tiempos y formas que dispongan las normas aplicables.
Dicha obligación también deberá ser observada y cumplida por las entidades federativas, dependencias o entidades, respecto de la documentación que tengan bajo su custodia.
La DGGR informará en las sesiones del Comité de Control y Desempeño Institucional de la SSPC respecto del desempeño y ejercicio de los recursos del Programa.
Artículo 44. Tanto las entidades federativas, las dependencias y entidades, así como la SSPC, suministrarán la información que resulte necesaria para la realización de revisiones o auditorías por parte de la Función Pública, por sí o a través del OIC, o la Auditoría Superior de la Federación, en los términos de las normas aplicables.
Capítulo VII
De la Coordinación Interinstitucional para la Recuperación Posterior a la Emergencia
Artículo 45. La CNPC, en el ámbito de sus atribuciones, podrá celebrar convenios con otras entidades o dependencias integrantes del SINAPROC, con el propósito de implementar y operar el Programa para el cumplimiento de sus objetivos.
Artículo 46. Con el objetivo de fortalecer el principio de complementariedad descrito en los objetivos del Programa y en un ámbito de coordinación interinstitucional hacia la consecución del Marco de Sendai para la Reducción del Riesgo de Desastres 2015-2030 y la Agenda 2030 para el Desarrollo Sostenible en torno a la aplicación de mecanismos de protección social reactivos ante emergencias, con el objetivo de centrar los esfuerzos en la recuperación a posteriori de la emergencia a la que estuvieron expuestas las personas afectadas por amenazas naturales, una vez emitido el Aviso de Término de la Emergencia por la CNPC y agotados los procedimientos descritos en el Artículo 18 de los presentes Lineamientos, la CNPC, a través de los Medios Electrónicos Acreditados, pondrá a disposición de los integrantes del SINAPROC con facultades para articular programas, acciones y estrategias propias a éste, los documentos que sustentaron la Declaratoria de Emergencia, en términos del instrumento jurídico que al efecto se suscriba en el ámbito de sus respectivas atribuciones, con el propósito de aportar información de apoyo susceptible de ser utilizada con base en su normatividad.
Artículo 47. De igual forma, con el propósito de favorecer la reactivación económica de los municipios o demarcaciones territoriales declaradas en emergencia, la CNPC enviará a ECONOMÍA los documentos que sustentaron la Declaratoria de Emergencia en términos del instrumento jurídico que al efecto se suscriba entre la SSPC y ECONOMÍA, y en el ámbito de sus respectivas atribuciones, con el propósito de aportar información de apoyo susceptible de ser, en su caso, utilizada para determinar población objetivo en los programas a cargo de ECONOMÍA de acuerdo con la disponibilidad presupuestaria en el ámbito de sus atribuciones y facultades.
La información que la CNPC remitirá a ECONOMÍA será enviada a través de los Medios Electrónicos Acreditados en el instrumento jurídico que se suscriba entre la SSPC y ECONOMÍA.
Capítulo VIII
Enfoque Transversales
Artículo 48. En el ámbito de su competencia, el Programa atenderá la línea de acción 6.5.8 del Programa Institucional 2020-2024 del Instituto Nacional de las Mujeres PROIGUALDAD, para promover la inclusión de la perspectiva de género en el Catálogo del Programa y deberá incorporar acciones de carácter temporal (acciones afirmativas) que permitan a las mujeres el pleno ejercicio de los derechos sociales de manera igualitaria como parte de la mejora continua del Programa.
Artículo 49. En la aplicación del Programa, se harán valer los derechos de las personas en situación de emergencia tomando en consideración los factores de desigualdad que pudieran poner en riesgo de vulnerabilidad a personas que pertenecen a grupos históricamente discriminados.
Todas las personas servidoras públicas involucradas en la operación del Programa deben promover, respetar, proteger y garantizar el ejercicio efectivo de los derechos humanos de las personas en situación de emergencia, con base en los principios de universalidad, interdependencia, indivisibilidad y progresividad, brindando en todo momento un trato digno y de respeto a la población objetivo, con apego a los criterios de igualdad y no discriminación.
En la aplicación del programa, se harán valer los derechos de las personas en emergencia tomando en consideración los factores de desigualdad que pudieran poner en riesgo de vulnerabilidad a personas que pertenecen a grupos históricamente discriminados, como lo son niñas y niños, jóvenes, personas con discapacidad, personas en situación de calle, en situación de desplazamiento interno, mujeres, personas migrantes, afrodescendientes, y a aquellas pertenecientes a pueblos y comunidades indígenas, entre otros, tomando en consideración sus circunstancias y necesidades, a fin de contribuir a generar conocimiento y acciones que potencien su desarrollo integral e inclusión plena.
El Programa fomentará la vigencia efectiva y respeto irrestricto de los derechos de las niñas y niños hijos de madres trabajadoras y niñas, niños, adolescentes y jóvenes en orfandad materna.
TRANSITORIOS
PRIMERO. Los presentes Lineamientos entrarán en vigor al día siguiente de su publicación en el Diario Oficial de la Federación.
SEGUNDO. Todas las herramientas autorizadas para la atención de Emergencias ocurridas en 2015 y anteriores, en virtud de que han cumplido ya con un ciclo promedio de vida, pasarán a propiedad y administración de las entidades federativas, quienes podrán darles el uso que proceda conforme a la normatividad aplicable, para lo cual la DGGR las dará de baja del registro que para tal efecto se tiene.
Dado en la Ciudad de México, a 29 del mes de julio de 2021.- La Secretaria de Seguridad y Protección Ciudadana, Lic. Rosa Icela Rodríguez Velázquez.- Rúbrica.
ANEXOS DEL ACUERDO QUE ESTABLECE LOS LINEAMIENTOS DEL PROGRAMA PARA LA ATENCIÓN
DE EMERGENCIAS POR AMENAZAS NATURALES
Anexo I Catálogo de Insumos y Acceso a Servicios
Productos consumibles
| Categoría de productos | Productos sugeridos | Especificación |
| Despensa de sobrevivencia Tipo A | Guisado listo para comer (pollo, res o cerdo) | 15 envases pouch 250 g |
| Atún en agua | 13 latas abre fácil de 100g de masa drenada |
| Ensalada de verduras | 12 latas abre fácil de 246 g masa drenada |
| Mix de fruta deshidratada con oleaginosas | 1 bolsa de 1.3 Kg |
| Frijol cocido | 7 envases pouch 500g |
| Leche descremada líquida | 7 envases de 1 litro |
| Tortilla de maíz | 1.6 Kg |
| Amaranto | 1 bolsa de 200 g |
| Despensa de mantenimiento Tipo B Región Centro | Arroz crudo pulido | 1 bolsa de 1 Kg |
| Atún en agua | 13 latas abre fácil de 100g de masa drenada |
| Avena en hojuelas | 1 bolsa de 560 g |
| Frijol promedio crudo | 3 bolsas de 500g |
| Sardina | 4 latas abre fácil de 280g de masa drenada |
| Amaranto | 1 bolsa de 448 g |
| Tortilla de maíz | 3.3 Kg |
| Leche descremada líquida | 7 envases de 1 litro |
| Ensalada de verduras | 12 latas abre fácil de 246 g masa drenada |
| Mix de fruta deshidratada con oleaginosas | 1 bolsa de 1.3 Kg |
| Despensa de mantenimiento Tipo B Región Norte | Harina de trigo integral fortificada o Tortilla de harina integral | 3 paquetes de 1 Kg |
| Leche descremada líquida | 7 envases de 1 litro |
| Atún en agua | 13 latas abre fácil de 100g de masa drenada |
| Frijol promedio crudo | 3 bolsas de 500 g |
| Sardina en salsa de tomate | 4 latas abre fácil de 280g de masa drenada |
| Carne de pollo deshebrada | 3 envases pouch, de 1 Kg |
| Avena en hojuelas | 1 bolsa de 560 g |
| Arroz crudo pulido | 1 bolsa de 560 g |
| Ensalada de verduras | 12 latas abre fácil de 246 g masa drenada |
| Mix de fruta deshidratada con oleaginosas | 1 bolsa de 1.3 Kg |
| Despensa de mantenimiento Tipo B Región Sur | Guisado listo para comer (pollo, res o cerdo) | 15 envases pouch 250 g |
| Arroz crudo pulido | 1 bolsa de 560 g |
| Atún en agua | 13 latas abre fácil de 100g de masa drenada |
| Avena en hojuelas | 1 bolsa de 560 g |
| Frijol promedio crudo | 3 bolsas de 500 g |
| Tortilla de maíz | 3.3 kg |
| Leche descremada líquida | 7 envases de 1 litro |
| Ensalada de verduras | 12 latas abre fácil de 246 g masa drenada |
| Mix de fruta deshidratada con oleaginosas | 1 bolsa de 1.3 Kg |
| Amaranto | 1 bolsa de 448 g |
| Despensa de mantenimiento Tipo B Región Sureste | Ensalada de verduras | 12 latas abre fácil de 246 g masa drenada |
| Lenteja | 2 bolsas de 500 g |
| Frijol promedio crudo | 3 bolsas de 500 g |
| Carne de pollo deshebrada | 3 envases pouch, de 1 Kg |
| Tortilla de maíz | 3.3 kg |
| Arroz crudo pulido | 1 bolsa de 560g |
| Avena en hojuelas | 1 bolsa de 560 g |
| Mix de fruta deshidratada con oleaginosas | 1 bolsa de 1.3 Kg |
| Leche descremada líquida | 7 envases de 1 litro |
| Sardina en salsa de tomate | 4 latas abre fácil de 280g de masa drenada |
| Agua para beber | Agua embotellada | Botellas de 2 litros. |
Alimentos a granel o perecederos
| 1 | Aceite de cocina | 61 | Crema de leche | 121 | Néctar de mango o durazno |
| 2 | Aceite de olivo | 62 | Crema para batir | 122 | Nopales |
| 3 | Achiote | 63 | Ejotes | 123 | Pan de caja de harina de trigo integral |
| 4 | Aderezo | 64 | Elote | 124 | Pan molido |
| 5 | Agua purificada | 65 | Epazote | 125 | Papas |
| 6 | Aguacate | 66 | Espinacas | 126 | Papaya |
| 7 | Ajo | 67 | Falda de res | 127 | Pechuga aplanada |
| 8 | Ajonjolí | 68 | Frijol negro crudo | 128 | Pechuga de pollo |
| 9 | Almendra | 69 | Frijol pinto crudo | 129 | Pepino |
| 10 | Apio | 70 | Fruta en almíbar (lata) | 130 | Pescado sierra |
| 11 | Arroz blanco grano largo | 71 | Galletas fortificadas | 131 | Pierna |
| 12 | Arroz super extra | 72 | Galletas saladas | 132 | Pimienta |
| 13 | Atole | 73 | Galletas saladas redondas | 133 | Pimiento morrón |
| 14 | Atún (lata) | 74 | Garbanzo | 134 | Piña en almíbar |
| 15 | Azúcar estándar | 75 | Gelatina sobre | 135 | Piña natural |
| 16 | Azúcar sobre | 76 | Granos de elote (lata) | 136 | Plátano |
| 17 | Barra de chocolate con leche | 77 | Grenetina | 137 | Plátano macho |
| 18 | Barra multigrano | 78 | Guayaba | 138 | Pollo (piezas) |
| 19 | Barras de salvado de trigo | 79 | Habas | 139 | Poro |
| 20 | Bebida de pulpa de mango o guayaba | 80 | Harina de maíz nixtamalizado | 140 | Producto a base de leche fermentada con lactobacilus |
| 21 | Betabel | 81 | Harina de trigo | 141 | Producto lácteo combinado con grasa vegetal |
| 22 | Bistec de res | 82 | Harina hot cakes | 142 | Puré de tomate |
| 23 | Brócoli | 83 | Hierba buena | 143 | Queso manchego |
| 24 | Cacahuate | 84 | Hierbas de olor | 144 | Queso Oaxaca |
| 25 | Café soluble | 85 | Hoja de plátano | 145 | Queso panela |
| 26 | Café tostado y molido | 86 | Hoja santa | 146 | Queso rayado |
| 27 | Calabacitas | 87 | Huevo | 147 | Rábanos |
| 28 | Canela en rama | 88 | Jamón rebanado | 148 | Sal |
| 29 | Canela molida | 89 | Jarabe de maíz | 149 | Sal con ajo |
| 30 | Carbonato | 90 | Jarabe sabor chocolate | 150 | Sal de grano |
| 31 | Carne de cerdo | 91 | Jitomate | 151 | Salchicha |
| 32 | Carne de cerdo al pastor | 92 | Jugo sazonador de soya | 152 | Salsa bruja |
| 33 | Carne de res | 93 | Leche condensada | 153 | Salsa catsup (sobre y botella) |
| 34 | Carne molida de cerdo | 94 | Leche deslactosada | 154 | Salsa inglesa |
| 35 | Carne molida de res | 95 | Leche en polvo | 155 | Salsa picante para botanas (sobre y botella) |
| 36 | Cebolla | 96 | Leche entera | 156 | Sandia |
| 37 | Champiñones | 97 | Leche evaporada | 157 | Sardina (lata) |
| 38 | Chayote | 98 | Lechuga | 158 | Sazonador de carne |
| 39 | Chícharo | 99 | Levadura | 159 | Sopa de espagueti (paquete) |
| 40 | Chícharo (lata) | 100 | Limón | 160 | Sopa de pasta (paquete) |
| 41 | Chile ancho | 101 | Longaniza | 161 | Soya natural |
| 42 | Chile cascabel | 102 | Machaca | 162 | Suadero |
| 43 | Chile de árbol | 103 | Maciza de cerdo | 163 | Sustituto de crema |
| 44 | Chile en rajas | 104 | Maíz pozolero | 164 | Tomate verde |
| 45 | Chile guajillo | 105 | Mango | 165 | Tostadas |
| 46 | Chile habanero | 106 | Manteca | 166 | Vainilla saborizante liquido artificial |
| 47 | Chile morita | 107 | Mantequilla (individual y barra) | 167 | Verdolagas |
| 48 | Chile pasilla | 108 | Manzana | 168 | Verdura (lata) |
| 49 | Chile poblano | 109 | Margarina pasteurizada sin sal | 169 | Vinagre |
| 50 | Chiles (lata) | 110 | Mayonesa | 170 | Xoconostle |
| 51 | Chiles verdes | 111 | Mazapán | 171 | Yoghurt bebible con fruta |
| 52 | Chocolate en polvo | 112 | Mejorante para pan | 172 | Yoghurt bebible deslactosado con fruta |
| 53 | Chocolate para mesa (tablillas) | 113 | Melón | 173 | Yogurt con fruta |
| 54 | Chorizo | 114 | Menudencias | 174 | Yogurt griego |
| 55 | Cilantro | 115 | Mermelada (individual y frasco) | 175 | Yogurt natural |
| 56 | Col | 116 | Miel de abeja | 176 | Zanahoria |
| 57 | Coliflor | 117 | Milanesa de cerdo | | |
| 58 | Consomé de camarón | 118 | Milanesa de pollo | | |
| 59 | Consomé de pollo | 119 | Mole | | |
| 60 | Crema chantillí | 120 | Mole verde | | |
Notas:
1. Para el caso de las Despensas deberán estar empacadas en su interior con bolsa de plástico en caja de cartón corrugado, con impresión en la caja o con etiqueta adherida del logotipo de la Secretaria de Seguridad y Protección Ciudadana, de la Coordinación Nacional de Protección Civil y del Sistema Nacional de Protección Civil, con la leyenda, con letra tipo Arial, "Prohibida su Venta" lista de contenido de productos, fecha de caducidad de la despensa, fecha de empaque.
2. Los alimentos enlatados (atún, sardina, ensalada de verduras) así como los pouch (guisado listo para comer) pollo, res, cerdo no deben exceder los 350mg de sodio en 100g de producto.
3. Los cereales (avena, amaranto) deben contener 1.8g de fibra en 30g de producto.
4. Todas las despensas y agua deben entregarse por los proveedores debidamente emplayados y entarimados.
5. Despensa de sobrevivencia. Se integrarán por los productos de consumo inmediato, especificaciones y características que consideren los enfoques de género, de grupos etarios, interculturalidad y atención a personas con discapacidad, con apego a criterios de calidad nutricia y teniendo como referencia un contenido calórico de 960 Kcal, equivalente al 60% del requerimiento diario para un núcleo familiar compuesto por 2 adultos y 2 escolares.
6. Despensa de sostenimiento. Se integrarán de manera regional, al menos cuatro regiones, con productos de consumo, especificaciones y características que consideren los enfoques de género, de grupos etarios, interculturalidad y atención a personas con discapacidad, con apego a criterios de calidad nutricia y teniendo como referencia un contenido calórico de 1200 Kcal, equivalente al 60% del requerimiento diario para un núcleo familiar compuesto por 2 adultos y 2 escolares.
7. Se podrá autorizar agua embotellada en los casos que por consecuencia de la amenaza natural, esta presentación sea la única forma de dotar del vital líquido a la población, por lo cual la entidad federativa la requerirá por litros y ésta sólo podrá abastecerse por periodos de cada 7 días.
8. Los alimentos a granel se podrán autorizar a la SEDENA, MARINA y al SNDIF como apoyo complementario para la atención de las Declaratorias de Emergencia.
9. Para alimentos a granel o perecederos cada solicitud deberá especificar claramente la cantidad, presentación y/o porciones requeridas SIN ESPECIFICAR MARCAS.
Productos duraderos
| Categoría de productos | Productos sugeridos | Especificación |
| Artículos de abrigo y protección | Colchonetas | Pieza de hule espuma de 7 cm. mínimo de espesor en funda de tela 100 % poliéster |
| Hamacas | Material: Algodón Peso máximo soportado: 170 kg LARGO 2 metros de largo en el cuerpo de la hamaca 2 brazos de 90 cm de cada lado TOTAL a lo largo de 3 metros con 80 cm ANCHO 1 metro con 50 cm |
| | Cobertor Tipo A | Para clima frio. Pieza de 2 metros de largo por 1.60 metros de ancho, adecuado para clima frio en 3 tipos: 50% poliéster y 50% acrílico, o, 60% poliéster y 40% acrílico, o, 75% poliéster y 25% acrílico. |
| Cobertor Tipo B | Para clima cálido. Pieza de 1.90 metros de largo por 1.40 metros de ancho, adecuado para clima cálido en 3 tipos: 50% poliéster y 50% acrílico, o, 60% poliéster y 40% acrílico, o, 75% poliéster y 25% acrílico. |
| Lámina | Lámina galvanizada con acanalado y canal anti-sifón, mínimo calibre 28, mínimo 0.80 metros de ancho por mínimo 2.44 metros de largo. |
| Palma sintética para techar | Hecho con polietileno, mínimo 100 cm largo x 60 cm ancho x 0.7 mm grosor, 100 % impermeable, retardante al fuego, resistente al viento de hasta 106 mph / 170 kph. |
| Palma natural para techar | Hecha con materiales de origen natural. |
| Costales | Pieza de polipropileno con capacidad mínima 50 x 80 cm. |
| Hule | Rollo de 6 mts., de ancho doblado a la mitad, calibre 600, presentado en rollos de 75 KG. Aprox. |
| Impermeable | De PVC con refuerzo de tela. Tipo gabardina con capucha integrada, botones plásticos y manga larga. Envuelto en bolsa de plástico individual. |
| Guantes | De carnaza de res. Refuerzo en palmas. Par de guantes izquierdo y derecho |
| Botas | De hule o PVC. Altura mayor a 14". Suela antiderrapante. |
| Mascarilla a | De plástico/hule. Media cara tipo concha. Mascarilla con filtro para vapores orgánicos. |
| Mascarilla b | De plástico/ hule. Media cara tipo concha. Mascarilla con filtro para polvo |
| Mascarilla c | Respirador de tela no tejida de polipropileno, con bandas elásticas, desechable. Protector respiratorio con nivel n95 contra polvo y partículas liquidas sin aceite |
| Envases para agua | Garrafón pet para agua, con y sin asa, 49 cm. de altura, diámetro inferior 27 cm, boca del garrafón 5.5 cm, perímetro del cuerpo 88 cm, 3 arillos de refuerzo y tapa con rosca 19 lts |
Notas:
1. Las colchonetas deberán llevar la etiqueta cosida o impresión en el cuerpo de la colchoneta. Al frente: logo del Sistema Nacional de Protección Civil y leyenda, con letra tipo Arial, Apoyo del Sistema Nacional de Protección Civil "Prohibida su Venta". Al reverso: deberá llevar la composición, las instrucciones de cuidado, las letras y el dibujo en color rojo.
2. Las hamacas deberán llevar la etiqueta cosida. Al frente: logo del Sistema Nacional de Protección Civil y leyenda, con letra tipo Arial, Apoyo del Sistema Nacional de Protección Civil "Prohibida su Venta". Al reverso: deberá llevar la composición, las instrucciones de cuidado, las letras y el dibujo en color rojo.
3. Para el caso de los cobertores las medidas no incluyen flecos, resistencia al rasgado NMX-A-109-INNTEX-2005 longitudinal y transversal 89 Newton +/-3%. Atados con cinta canela. Impresión de leyenda, con letra tipo Arial: etiqueta cosida, ribete cocido al extremo, o impresión en el cuerpo del cobertor. Al frente el logo del Sistema Nacional de Protección Civil y leyenda, con letra tipo Arial: Apoyo del sistema nacional de protección civil "Prohibida su Venta" Deberá llevar la composición, las instrucciones de cuidado de la cobija, las letras y el logo en color rojo, según dibujo.
4. En el tema de atención a las viviendas de la población afectada, la DGGR podrá autorizar láminas, palma sintética o palma natural para techar u otro insumo de acuerdo al requerimiento de la entidad federativa, y tomando en cuenta las características de las viviendas, el clima, la ubicación, el tipo de daño y las costumbres del lugar.
5. En el caso de las láminas, sólo podrán autorizarse previa opinión técnica de la instancia estatal responsable del tema de vivienda. Para ello la Dependencia o Unidad Estatal de Protección Civil responsable de la atención de la Emergencia presentará por escrito la solicitud ante la DGGR, acompañada del aval y visto bueno de la citada instancia.
Las láminas deberán llevar el siguiente etiquetado: impresión de etiqueta en un costado, con leyenda, con letra tipo Arial, "Apoyo del Sistema Nacional de Protección Civil", "Prohibida su Venta", pegada en cada lamina, e instructivo para su correcta colocación.
6. Por lo que respecta a las botas de hule, guantes, impermeables y mascarillas, por tratarse de productos de uso personal se deberán especificar las tallas o medidas.
7. Para envases para agua. Etiqueta adhesiva, con letra tipo Arial, con el logo del Sistema Nacional de Protección Civil. Leyenda: Apoyo del Sistema Nacional de Protección Civil "Prohibida su Venta"
Herramientas y equipo
| Categoría de productos | Productos sugeridos | Especificación |
| Herramientas | Pala redonda | Lámina de acero. Mango "Y" en madera. 29.5 pulg. Largo mínimo. |
| Zapapico | Forjado de acero con mango de madera. 5 lb., mínimo |
| Marro | Forjado de acero. Madera de 35 pulg. de largo mínimo 6 lb. |
| Carretilla | Metálica con una llanta, Capacidad 4.5 FT3 O 5 FT3 |
| Casco | De polietileno. Casco de seguridad con suspensión ajustable. |
| Machete | Forjado de acero, pieza estándar de 20 pulg. |
| Azadón | Forjado de acero, tipo lane, mango de 54 pulg., y hoja de 8 pulg. |
| McLeod (rastrillo y azada) | Mango de madera de 1.3 metros, ajustado con tuerca o similar por el rastrillo. Material de acero al carbono. Acabado con esmalte negro. |
| Pulaski (hacha y azada) | Mango de madera de aproximadamente 103 cm de largo. Material de acero carbonado. El vástago debes estar girado hacia adelante. |
| Equipo | Mochilas aspersoras | De plástico y bronce o latón. Capacidad de 15 lts, mochila plástica, Peso seco mínimo incluyendo equipo completo de 3.18 kg. |
| Manguera de extinción | Manguera de 1 pulgada de 30 metros de longitud, con terminal tipo rosca americana, para combate de incendios forestal hecho de tejido poliéster de una sola capa, liviana y compacta, para uso con la bomba portátil, con reductor para la salida de la motobomba (de 50 mm a 25mm) |
| Goggles | Lentes de policarbonato de alto impacto Intercambiables de 2,8 mm09. Óptica sin distorsión Protección 100% UVA / UVB10 Rendimiento de equipos contra incendios forestales 11.NFPA 1500 (350 ° F para prueba de horno de 5 minutos) Antiempañante. Armazón flexible, Correa de sujeción ajustable |
Notas:
1. La instancia facultada por la Entidad Federativa y la CONAFOR, al requerir herramienta y equipo deberán manifestar por escrito, el compromiso de tener debidamente identificada y de manera pormenorizada las herramientas que se le proporcionen para la atención de una Emergencia, debiendo mantenerlas bajo su custodia en lugares óptimos para su almacenamiento y conservación.
2. Por lo consecuente, durante el periodo de vida útil de las herramientas y equipo, a partir de la entrega de las mismas no se podrán otorgar herramientas adicionales para la atención de otras Declaratorias de Emergencia, salvo que se trate de una Emergencia en la que la población afectada sea mayor, caso en el que se podrá cubrir la diferencia que resulte necesaria para atender la población adicional.
3. Mochilas aspersoras: al igual que lo previsto para las herramientas, este artículo deberá estar debidamente identificado por la instancia facultada por la entidad federativa, debiendo mantenerlas bajo su custodia en lugares óptimos para su almacenamiento y conservación durante su vida útil. Por vida útil deberá entenderse como el periodo que al efecto determine el fabricante en los manuales de uso, garantía u otros documentos, por lo que durante dicho periodo no se podrán otorgar mochilas aspersoras adicionales para la atención de otras Declaratorias de Emergencia, salvo que se trate de una Emergencia en la que la población afectada sea mayor, caso en el que se podrá cubrir la diferencia que resulte necesaria para atender la población adicional.
Limpieza y aseo personal
| Categoría de productos | Productos sugeridos | Especificación |
| Kit de limpieza | Liquido sanitizante o equivalente | 500 ml. |
| Detergente en polvo | Bolsa de 500 gr. |
| Escoba | Plástica tipo cepillo |
| Jalador para piso | 40 cm., con mango |
| Cubeta | Plástica de capacidad mínima 19 lts. |
| Jerga | 1 m. |
| Kit de aseo personal | Jabón de tocador | 200 GR. |
| Pasta dental | 100 ML/CM3 |
| Cepillos dentales | 4 cepillos |
| Papel higiénico | 4 rollos |
| Otros productos de aseo personal | Toallas sanitarias femeninas | Toalla desechable, regular, pieza. |
| Tampones | De fibras naturales, biodegradables. |
| Paño o tela menstrual | De algodón y colores claros. |
| Pañal 1 | Pañal desechable unisex, primera etapa |
| | Pañal 2 | Pañal desechable unisex, segunda etapa |
| Pañal 3 | Pañal desechable unisex, tercera etapa |
| Pañal 4 | Pañal desechable unisex, cuarta etapa |
| Pañal 5 | Pañal desechable unisex, quinta etapa |
| Pañal para adulto | Pañal desechable unisex, unitalla tipo predoblado y/o por escasez tipo calzón |
Nota.
1. El kit de limpieza y el kit de aseo personal deben entregarse en bolsa con etiqueta adherible con el logo del Sistema Nacional de Protección Civil y leyenda, con letra tipo Arial, "Apoyo del Sistema Nacional de Protección Civil" "Prohibida su Venta" (25 cm por 25 cm).
2. Los productos del kit de aseo personal y otros productos de aseo personal se podrán autorizar a la SEDENA, MARINA y al SNDIF como apoyo complementario para la atención de las Declaratorias de Emergencia.
Servicios
| Acceso a servicios | Condiciones para solicitar el servicio |
| Arrendamiento de Potabilizadoras de Agua | Se podrá solicitar el arrendamiento de plantas potabilizadoras de agua en los casos donde la población vulnerable afectada se encuentre en zonas de fácil acceso, adicionalmente, podrá autorizarse garrafones a efecto de evitar la contaminación del vital líquido y para su fácil transportación. |
| Arrendamiento de bombas de extracción de agua | Se podrán autorizar arrendamiento de bombas de extracción de agua en aquellas emergencias donde sea necesario drenar el agua para reducir inundaciones u otras afectaciones derivadas de fenómenos hidrometeorológicos. |
| Arrendamiento de Vactors | Se podrán autorizar arrendamiento de Vactors para lavado y succión para el mantenimiento de las redes de alcantarillado, el destape de cañerías, limpieza de pozos, sumideros, pasacalles y cualquier elemento del sistema de alcantarillado que se encuentre obstruido durante las emergencias. |
| Arrendamiento de montacargas | Podrán autorizarse a las fuerzas armadas (MARINA, SEDENA o GN), para la recepción y operación logística de los insumos, durante la vigencia de la emergencia y hasta por 30 días naturales posteriores a su término. |
| Arrendamiento de retroexcavadoras | Se podrán autorizar arrendamientos de retroexcavadoras para remoción de escombros y la realización de brechas cortafuego. Incluye el modelo conocido como "mano de chango" |
| Arrendamiento de letrinas | Podrán autorizarse durante el periodo de la Emergencia, cuando el Estado manifieste problemas con su servicio de drenaje, o cuando vayan a ser destinados a la habilitación de refugios temporales. Para tal efecto será necesario que la entidad federativa indique la población total que requiere del servicio, clasificada por género para efectos del cálculo de los servicios necesarios y señalar el periodo de tiempo que necesita que se contraten. |
| Arrendamiento de Regaderas | Únicamente destinadas a la habilitación de refugios temporales. La entidad federativa deberá indicar la población total albergada en los refugios temporales, clasificada por género para efectos del cálculo de los servicios necesarios y el tiempo que se requiere. |
| Fletes o Transportes | Exclusivamente para el traslado de insumos de atención a la población y equipo indispensable en la Emergencia, así como el traslado de población damnificada. Para que sea procedente el pago de dichos servicios se deberá solicitar autorización previa a la DGGR anexando al momento de la solicitud una propuesta de bitácora que contenga origen y destino del flete, kilómetros a recorrer, población o recursos a trasladar. Para que sea procedente el pago de dichos servicios se deberá solicitar autorización previa a la DGGR anexando al momento de la solicitud una propuesta de bitácora que contenga origen y destino del flete, kilómetros a recorrer, población o recursos a trasladar. Una vez realizado el servicio, se deberá enviar junto con la facturación la bitácora definitiva, incluyendo además nombre, cargo y firma del funcionario que avala el servicio, así como el sello de la instancia responsable de la entidad federativa. |
Notas.
1. Los arrendamientos de potabilizadoras de agua, bombas de extracción, vactors y retroexcavadoras se podrán autorizar, para amenazas naturales de tipo geológico e hidrometeorológico, sólo a partir de determinarse una población afectada superior a las 20,000 personas en una Declaratoria de Emergencia.
2. Para el caso de incendios forestales sólo se podrán arrendar retroexcavadoras para la realización de brechas corta fuego.
3. Estos arrendamientos no podrán ser autorizados posteriormente como Apoyos Parciales Inmediatos (APIs) en una Declaratoria de Desastre por el mismo fenómeno y en mismos municipios declarados en emergencia.
4. En el caso de los equipos de montacargas se privilegiará la utilización de estos servicios que pueda proporcionar la entidad federativa y en caso de ser autorizados el arrendamiento podrá ser para el periodo que dure la vigencia de la Declaratoria de Emergencia y hasta por 30 días naturales posteriores a su cierre.
5. Cuando así se requiera los arrendamientos incluirán al operador de la maquinaria, equipo o servicio que se arriende, así como del combustible y mantenimiento para su óptimo funcionamiento.
Anexo II. Soporte Técnico para el Dictamen de Corroboración de Incendios Forestales
| 01.- REGIÓN: | | 02.- ESTADO: | |
| 03.- MUNICIPIO (S): | |
| 04.- LOCALIDAD (ES): | |
| PARA LA SELECCIÓN DE LA PONDERACIÓN DEBERÁ CONSIDERAR LA CARACTERÍSTICA QUE PREDOMINE EN EL INCENDIO AL MOMENTO DE LA EVALUACIÓN. |
| Concepto | Variable | Unidad de medida | Característica | Ponderación | Puntuación |
| Riesgo | Distancia de la población en riesgo al frente del avance principal del incendio. | Kilómetros en línea recta (km) | Mayor a 30 | 1 | |
| 21 a 30 | 3 |
| 10 a 20 | 5 |
| 0 a 9 | 10 |
| Evacuaciones de la población. | Si o no | No | 0 | |
| Si | 10 |
| Afectación al tráfico terrestre en vías principales de transito | Si o no | No | 0 | |
| Si | 5 |
| Afectación al tráfico aéreo | Si o no | No | 0 | |
| Si | 5 |
| Afectación de la población por el humo y/o cenizas | Si o no | No | 0 | |
| Si | 5 |
| Valor | Se encuentra en Área Natural Protegida (Federal o Estatal) | Si o no | No | 0 | |
| Si | 5 |
| Especies en peligro de extinción. | Si o no | No | 0 | |
| Si | 5 |
| Distancia de Zona Arqueológica en riesgo al frente del avance principal del incendio | Kilómetros en línea recta (km) | Mayor a 30 | 1 | |
| 21 a 30 | 2 |
| 10 a 20 | 3 |
| 0 a 9 | 5 |
| Distancia de infraestructura pública en riesgo al frente del avance principal del incendio | Kilómetros en línea recta (km) | Mayor a 30 | 1 | |
| 21 a 30 | 3 |
| 10 a 20 | 5 |
| 0 a 9 | 10 |
| Comportamiento del Fuego | Velocidad de propagación | Metros por minuto (m/m) | 0 a 9 | 0 | |
| 10 a 30 | 1 |
| 31 a 80 | 2 |
| Mayor a 80 | 3 |
| Focos secundarios | Cantidad | 0 a 5 | 1 | |
| 6 a 10 | 2 |
| Mayor a 10 | 3 |
| Comportamiento del Fuego | Tipo de Incendio | Ubicación | Superficial | 1 | |
| Subterráneo | 2 |
| Copa | 3 |
| Mixto | 3 |
| Superficie afectada | Área | Hectáreas (ha) | 0 a 50 | 0 | |
| 51 a 500 | 1 |
| 501 a 1000 | 2 |
| Mayor a 1000 | 3 |
| Condiciones atmosféricas | Temperatura | Grados Celsius (°C) | 0 a 20 | 0 | |
| 21 a 30 | 1 |
| 31 a 35 | 2 |
| Mayor a 35 | 3 |
| Humedad relativa | Porcentaje (%) | Mayor a 35 | 0 | |
| 26 a 35 | 1 |
| 16 a 25 | 2 |
| 0 a 15 | 3 |
| Velocidad del viento | Kilómetros por hora (km/hr) | 0 a 6 | 0 | |
| 7 a 18 | 1 |
| 19 a 30 | 2 |
| Mayor a 30 | 3 |
| Combustible | Carga | Tipo | Finos (0 -0.06 cm) | 0 | |
| Regular (0.06 - 2.5 cm) | 1 |
| Medianos (2.6 7.6 cm) | 2 |
| Gruesos (Mayor a 7.6 cm) | 3 |
| Continuidad | Dirección del avance del fuego | Horizontal | 1 | |
| Horizontal y vertical | 2 |
| Respuesta del ecosistema al fuego | Respuesta al fuego | Independiente | 0 | |
| Adaptado | 1 |
| Otro | 2 |
| Sensible | 3 |
| Topografía | Relieve | Configuración de la superficie | Plano y ondulado | 1 | |
| Ondulado y escarpado | 2 |
| Escarpado | 3 |
| Pendiente | Porcentaje (%) | 0 a 20 | 1 | |
| 21 a 50 | 2 |
| Mayor a 50 | 3 |
| Duración | Tiempo desde su detección | Días | 0 a 2 | 0 | |
| 3 a 5 | 1 |
| 6 a 10 | 2 |
| Mayor a 10 | 3 |
| Tiempo de respuesta | Duración de llegada vía terrestre del camino más cercano al lugar del incendio | Horas | 0 a 1 | 0 | |
| 2 a 5 | 1 |
| Mayor a 5 | 2 |
| TOTAL DE PUNTOS OBTENIDOS | |
| (Se corroborará la emergencia si el total de puntos obtenidos es igual o mayor a 72). |
CONSIDERACIONES GENERALES:
- Para determinar la variable denominada "Respuesta del ecosistema al fuego", se recomienda utilizar el Sistema de Predicción de Peligro para Incendios Forestales en México (Página web: http://forestales.ujed.mx/incendios2/).
- Para determinar la variable denominada "Especies en peligro de extinción" deberá observar la NOM-059-SEMARNAT-2010 o en su defecto la que se encuentre vigente al momento de la evaluación. Enlistar las especies que se encuentren en dicho rubro en el apartado de COMENTARIOS GENERALES.
Anexo III. Solicitud de apoyo
(Se llena una por cada responsable de familia)
1. Datos del Programa (lo llena el personal que elabora la solicitud)
| Dependencia | Institución | Clave del Programa |
| | | |
| Boletín de Declaratoria de Emergencia | Tipo de beneficio (apoyo) |
| Clave de la Entidad Federativa | Clave del Municipio | Clave de la Localidad |
| | | |
Dirección y datos de contacto del beneficiario (Opcional)
| Colonia o Barrio: |
| Calle: |
| Número exterior o manzana | Número interior o lote | Código Postal |
| | | |
| Teléfono fijo (diez dígitos) | Teléfono móvil (diez dígitos) | |
| | |
2. Identificación del beneficiario
| Primer Apellido | Segundo Apellido | Nombre (s) |
| | | |
| CURP (Opcional) | Tipo de beneficiario (a) |
| | | 0 | 1 | (Beneficiario Directo) | |
| Fecha de Nacimiento | Entidad Federativa de Nacimiento | Sexo |
| | (Ver claves en última página) | | H. Hombre | | | M Mujer | | | 9. Otro | | |
| Discapacidad | Pertenece a un pueblo indígena | Estado Civil |
| | | | 1. Soltero (a) | | | 2. Casado (a) | | | 3. Viudo (a) | | | 4. Divorciado (a) | | | 5. Unión libre | | | 6. Separado (a) | | | 9. Se ignora | | |
3. Número de Insumos Entregados
| Insumo | Número de insumos | Otro número (anotar) |
| 1. Despensa | 1 | 2 | 3 | 4 | 5 | 6 | 7 | 8 | 9 | 10 | |
| 2. Agua (litros) | 1 | 2 | 3 | 4 | 5 | 6 | 7 | 8 | 9 | 10 | |
| 3. Colchoneta | 1 | 2 | 3 | 4 | 5 | 6 | 7 | 8 | 9 | 10 | |
| 4. Hamaca | 1 | 2 | 3 | 4 | 5 | 6 | 7 | 8 | 9 | 10 | |
| 5. Cobertor | 1 | 2 | 3 | 4 | 5 | 6 | 7 | 8 | 9 | 10 | |
| 6. Lámina | 1 | 2 | 3 | 4 | 5 | 6 | 7 | 8 | 9 | 10 | |
| 7. Palma sintética o natural | 1 | 2 | 3 | 4 | 5 | 6 | 7 | 8 | 9 | 10 | |
| 8. Hule (metros) | 1 | 2 | 3 | 4 | 5 | 6 | 7 | 8 | 9 | 10 | |
| 9. Impermeable | 1 | 2 | 3 | 4 | 5 | 6 | 7 | 8 | 9 | 10 | |
| 10. Guantes (par) | 1 | 2 | 3 | 4 | 5 | 6 | 7 | 8 | 9 | 10 | |
| 11. Botas (par) | 1 | 2 | 3 | 4 | 5 | 6 | 7 | 8 | 9 | 10 | |
| 12. Mascarilla | 1 | 2 | 3 | 4 | 5 | 6 | 7 | 8 | 9 | 10 | |
| 13. Envases para agua | 1 | 2 | 3 | 4 | 5 | 6 | 7 | 8 | 9 | 10 | |
| 14. Kit de limpieza | 1 | 2 | 3 | 4 | 5 | 6 | 7 | 8 | 9 | 10 | |
| 15. Kit de aseo | 1 | 2 | 3 | 4 | 5 | 6 | 7 | 8 | 9 | 10 | |
| 16. Toalla sanitaria | 1 | 2 | 3 | 4 | 5 | 6 | 7 | 8 | 9 | 10 | |
| 17. Tampones | 1 | 2 | 3 | 4 | 5 | 6 | 7 | 8 | 9 | 10 | |
| 18. Paño o tela menstrual | 1 | 2 | 3 | 4 | 5 | 6 | 7 | 8 | 9 | 10 | |
| 19. Pañal | 1 | 2 | 3 | 4 | 5 | 6 | 7 | 8 | 9 | 10 | |
| 20. Otros (especificar en siguiente línea) | 1 | 2 | 3 | 4 | 5 | 6 | 7 | 8 | 9 | 10 | |
| |
4. Servicios proporcionados a la localidad o municipio (Señalar si su localidad o municipio ha sido beneficiado con los siguientes productos o servicios durante la emergencia).
| Productos o servicios | 1. Si | 2. No | 9. No sabe |
| 1. Comida caliente en albergues o cocinas comunitarias. | | | |
| 2. Insumos para la salud o medicamentos. | | | |
| 3. Campañas de fumigación con insecticidas. | | | |
| 4. Costales para bordos o para barricadas. | | | |
| 5. Herramientas y equipo para personal de protección civil, rescatistas o voluntarios. | | | |
| 6. Maquinaria para remoción de escombros, para brechas corta fuego o para rehabilitación de servicios. | | | |
| 7. Plantas potabilizadoras de agua. | | | |
| 8. Bombas de extracción de agua. | | | |
| 9. Letrinas o regaderas en albergues o refugios. | | | |
| 10. Transporte para traslado de insumos, de equipo o para traslado de población afectada. | | | |
5. Solicitud
Por medio de la presente manifiesto de manera personal y directa que mis datos son correctos, por lo que solicito y recibo el apoyo del Programa antes señalado, ya que cumplo con ser parte de la población objetivo del Programa. Asimismo, manifiesto de manera libre e informada mi consentimiento para el tratamiento de mis datos personales, autorizando expresamente su inclusión en el Padrón que determine la Dependencia Federal.
| Firma del beneficiario (a) |
Fecha de entrega del apoyo
6. Datos de quien elaboró
| Nombre de la entidad o dependencia del SINAPROC que elabora: |
| |
| Primer Apellido | Segundo Apellido | Nombre (s) |
| | | |
| Teléfono fijo (diez dígitos) | Teléfono celular (diez dígitos) | Correo electrónico |
| | | |
7. Aviso Simplificado de Privacidad
<<Aviso de Privacidad de la Dirección General para la Gestión de Riesgos>>
8. Catálogo de Entidades Federativas de nacimiento
| Clave | Descripción |
| 01 | Aguascalientes |
| 02 | Baja California |
| 03 | Baja California Sur |
| 04 | Campeche |
| 05 | Coahuila de Zaragoza |
| 06 | Colima |
| 07 | Chiapas |
| 08 | Chihuahua |
| 09 | Ciudad de México |
| 10 | Durango |
| 11 | Guanajuato |
| 12 | Guerrero |
| 13 | Hidalgo |
| 14 | Jalisco |
| 15 | México |
| 16 | Michoacán de Ocampo |
| 17 | Morelos |
| 18 | Nayarit |
| 19 | Nuevo León |
| 20 | Oaxaca |
| 21 | Puebla |
| 22 | Querétaro |
| 23 | Quintana Roo |
| 24 | San Luis Potosí |
| 25 | Sinaloa |
| 26 | Sonora |
| 27 | Tabasco |
| 28 | Tamaulipas |
| 29 | Tlaxcala |
| 30 | Veracruz de Ignacio de la Llave |
| 31 | Yucatán |
| 32 | Zacatecas |
| NE | Nacido en el Extranjero |
Catálogo de Insumos relacionados con la Salud para la atención de Emergencias
MEDICAMENTOS, MATERIALES DE CURACIÓN, INSUMOS PARA EL CONTROL DE VECTORES Y
OTROS INSUMOS RELACIONADOS CON LA ATENCIÓN Y PROTECCIÓN DE LA SALUD DE LA
POBLACIÓN AFECTADA POR DESASTRES NATURALES
En este anexo se describen los grupos de medicamentos, materiales de curación y otros insumos que pueden ser solicitados para la atención de la población en caso de Emergencia, los que se solicitarán de acuerdo con necesidades reales para superar esta fase. Dichos insumos pueden ser sujetos de auditoría por lo que deberán ser calculados con base en las necesidades reales de la población afectada, y no a las necesidades de abasto de las unidades médicas, previas al desastre.
Previo a la emisión de la validación, la Secretaría de Salud analizará los productos autorizados y en caso de detectar o conocer de algún cambio en la descripción de los productos con respecto a la del Cuadro Básico y a las existentes en el mercado, dará aviso en la misma y realizará la conversión necesaria para que se otorgue la cantidad de producto necesario para la atención de la Declaratoria de Emergencia para beneficio de la población afectada.
En caso de detectar algún cambio en la descripción de algún producto, posterior a la emisión de la validación por parte de la Secretaría de Salud se le hará la consulta por correo electrónico al CENAPRECE como integrador de los comentarios finales de las distintas áreas técnicas facultadas para validar las solicitudes, a fin de atender con la debida oportunidad y bajo el principio de inmediatez la Declaratoria de Emergencia siendo este sustento necesario para proceder a su adquisición.
GUÍA GENERAL PARA EL CÁLCULO DE TODOS LOS INSUMOS
Para realizar el cálculo de medicamentos e insumos se requiere identificar las localidades y la población afectadas de acuerdo con la proyección de población de CONAPO correspondiente al año de ocurrencia del evento. Para facilitar el cálculo se requiere contar con los datos de población (total y dividido por sexo) en los siguientes grupos de edad: I) menores de un año; II) de 1 a 4 años; III) de 5 a 14 años; IV) de 15 a 24 años; V) de 25 a 64 años y VI) mayores de 65 años. En caso de contar con datos reales, confiables (no proyecciones) sobre la población localmente afectada emitida por las autoridades de Protección Civil de las entidades federativas solicitantes, se recomienda emplear esta información para el cálculo de medicamentos e insumos.
Con base en la experiencia generada en los Operativos para la Seguridad en Salud para atender a la población en situaciones de desastre, así como la incidencia y prevalencia de algunos padecimientos, los medicamentos e insumos que a continuación se mencionan son los más frecuentemente utilizados después de las contingencia y las cifras de cálculo son referencia considerando que la solicitud de las necesidades estará, además, basado en el diagnóstico realizado después de la contingencia y los riesgos originados posteriormente, por lo que se espera que la demanda sea de acuerdo a las siguientes secciones.
SECCIÓN I. MEDICAMENTOS E INSUMOS PARA LA ATENCIÓN DE ENFERMEDADES DE IMPORTANCIA EPIDEMIOLÓGICA EN LOS DESASTRES NATURALES
Se podrán solicitar medicamentos incluidos en el cuadro básico de medicamentos, siempre y cuando se justifique la cantidad y el tipo de medicamento con respecto al evento en cuestión, y a las necesidades de atención médica y riesgos epidemiológicos que presente la población afectada.
CUADRO I. Medicamentos para el tratamiento de infecciones respiratorias agudas.
| INFECCIONES RESPIRATORIAS AGUDAS | -Se espera que el 20% de la población afectada presente infección respiratoria aguda. -Aproximadamente el 80% de las infecciones respiratorias altas son de etiología viral y sólo en casos que presenten odinofagia, exudado faríngeo, adenopatía cervical anterior, temperatura >38.5ºC se sospechará etiología bacteriana. -Del total de infecciones respiratorias agudas alrededor del 70% de los casos corresponderá a menores de quince años de edad (emplear medicamentos señalados en presentaciones de suspensión). Según el caso y los criterios clínicos, si es un menor de 5 años se podrá tratar con penicilina de 400,000 UI y si son mayores de 5 años con penicilina de 800,000 UI, o con Penicilina G benzatínica 600.000 Ul IM dosis única en niños con peso menor de 30 kg o de 1.200.000 Ul IM dosis única en niños con peso mayor a 30 kg (para la aplicación de la penicilina es necesario calcular compra de jeringas con aguja). -Para el resto de los casos (mayores de 15 años) se podrán tratar con antibióticos en tableta o con penicilina inyectable (sólo en los casos sospechosos de IRA por estreptococo beta hemolítico). Se deberá calcular una caja de medicamento por caso esperado, excepto en penicilina que se otorgarán 8 frascos por caso. |
| | Medicamento | Presentación | Clave |
| Amoxicilina/ Ácido Clavulánico. | Suspensión | 2129 |
| Amoxicilina/ Ácido Clavulánico. | Tabletas | 2230 |
| Eritromicina. | Tabletas | 1971 |
| Eritromicina. | Suspensión | 1972 |
| Trimetoprima- Sulfametoxazol. | Tabletas | 1903 |
| Trimetoprima- Sulfametoxazol. | Suspensión | 1904 |
| Bencilpenicilina procaínica - bencilpenicilina cristalina. | Suspensión Inyectable | 1923 |
| Bencilpenicilina procaínica bencilpenicilina. | Suspensión Inyectable | 1924 |
| Bencilpenicilina benzatínica compuesta: Benzatínica. | Suspensión Inyectable | 1938 |
| -Se deberá agregar antigripales dependiendo de la edad del paciente, en el 50% de los casos esperados. |
| Clorfenamina. | Tabletas | 402 |
| Clorfenamina. | Jarabe | 408 |
| Difenhidramina. | Jarabe | 405 |
| -El 10% de los casos requerirán fluidificantes. |
| Ambroxol. | Suspensión | 2463 |
| -El 5% requerirán broncodilatador (aerosol para los mayores de 10 años y en jarabe para los menores de 10). |
| Salbutamol. | Jarabe | 431 |
| Salbutamol. | Suspensión en aerosol | 429 |
CUADRO II. Medicamentos e insumos para el tratamiento de Enfermedades diarreicas agudas (EDA's)
| ENFERMEDAD DIARREICA | -Se espera que el 8% de la población afectada presente Enfermedad Diarreica Aguda. -Todas las personas con enfermedad diarreica deben recibir Vida Suero Oral (VSO) por lo que se multiplica el 8% de la población total afectada por tres sobres. -También el VSO se usa en la vigilancia epidemiológica, proporcionando un sobre en cada vivienda en la que se realicen actividades de promoción de la salud. Asumiendo que el promedio de miembros por familia es de 4 y que cada familia habita una vivienda, se divide la población total afectada entre 4. Este número corresponde al número de sobres de VSO y frascos de plata coloidal que se requerirán. -Por lo tanto la suma de sobres de VSO para enfermedad diarreica y los sobres de vigilancia epidemiológica dará el total de sobres de Vida Suero Oral a solicitar. |
| Medicamento / insumo | Presentación | Clave |
| Electrolitos orales (Fórmula de osmolaridad baja). | Polvo | 3623 |
| Plata Coloidal. | Frasco gotero | s/c |
| Para calcular la cantidad de medios de transporte de Cary Blair (hisopo rectal) a utilizar se multiplica el número de casos esperados de EDA´s por 4 (contactos en promedio a estudiar). |
| Medio de Transporte de Cary Blair. | Hisopo rectal y tubo con medio de transporte | 080.610.2398 |
| El número de medios de transporte de Cary Blair, multiplicado por tres y después dividido entre 10 es el número de cajas de Doxiciclina que serán solicitadas para realizar los tratamientos profilácticos contra V cholerae. |
| | Doxiciclina. | Cápsulas o tabletas | 1940 |
| El 2% de las diarreas requerirán tratamiento con antibiótico. |
| Trimetoprima-Sulfametoxazol. | Tabletas | 1903 |
| Trimetoprima-Sulfametoxazol. | Suspensión | 1904 |
| Ampicilina. | Cápsulas o tabletas | 1929 |
| Ampicilina. | Suspensión | 1930 |
| Metronidazol. | Tabletas | 1308 |
| Metronidazol. | Suspensión | 1310 |
| El 2% de las diarreas pueden ameritar atención hospitalaria, éste es el número de frascos de solución que se solicita. |
| Solución Hartmann. | Solución inyectable | 3615 |
| Cloruro de Sodio. | Solución inyectable | 3609 |
CUADRO III. Vacunas, toxoides, inmunoglobulinas y antitoxinas.
| ENFERMEDADES PREVENIBLES POR VACUNACIÓN | Se emplearán para la población afectada por Emergencias dos escenarios: 1) Población en refugios temporales y 2) población en riesgo de adquirir agentes patógenos que pueda ocasionar enfermedad prevenible por vacunación. La población en riesgo son los menores de 5 años (con énfasis en menores de 1 año, adultos mayores de 65 años de edad y mujeres embarazadas que por sus características físicas y fisiológicas son más vulnerables. Las acciones en vacunación: a) Completar esquemas de vacunación con énfasis en poblaciones de riesgo; b) Vacunación contra SR en niños adolescentes y adultos; c) Vacunación contra tétanos a personas que sufran heridas contaminadas, a todas las mujeres embarazadas y aquellos que no tengan refuerzo en los últimos 10 años; d) Vacunación contra Hepatitis A: en brotes a niños entre 1 y 5 años; e) Vacuna contra Varicela: en brotes a niños menores de 10 años en quienes no hayan padecido la enfermedad, y f) En caso de coincidir el siniestro con la temporada invernal, se deberá aplicar la vacuna Anti influenza de manera universal a partir de los 6 meses de edad. |
| Vacuna, toxoides, inmunoglobulinas y antitoxinas | Presentación | Clave |
| Vacuna contra Hepatitis "A". | Solución inyectable, ampolleta de 0.5 ml con una dosis o Suspensión inyectable, envase con una jeringa prellenada con una dosis (0.5ml) o frasco ámpula con 10 dosis (5ml). | 3825 |
| Anti varicela. | Frasco ámpula con liofilizado (una dosis) y una jeringa o ampolleta con 0.5 o 0.7 ml de diluyente. | 3819 |
| Toxoides tetánico y diftérico (Td). | Suspensión inyectable Toxoide diftérico (no más de 5 Lf Toxoide tetánico, no más de 25 Lf, frasco ámpula con 5 ml (10 dosis), o con 10 jeringas prellenadas, cada una con una dosis (0.5 ml). | 3810 |
| Vacuna Doble viral (SR). | Solución inyectable. Cada 0.5ml con virus atenuados de sarampión de las cepas Edmonston-Zagreb o Enders o Schwarz 3.0 log10 a 4.5 log10 DICC50 0 1000 a 32000DICC50 0 103 a 3.2 x 104 DICC50, virus atenuados de rubéola cepa Wistar RA 27/3 >3.0 log10 DICC50 o >1000 DICC50 o >103 DICC50. Envase liofilizado para 10 dosis y diluyente. | 3800 |
| | Vacuna Antiinfluenza. | Suspensión inyectable. Cada dosis de 0.5 ml contiene: Fracciones antigénicas purificadas de virus de influenza inactivados. Envase con frasco ámpula o jeringa prellenada con una dosis o envase con 1 o 10 frascos ámpula con 5 ml cada uno (10 dosis). | 3822 |
| | Jeringa desechable para aplicar Vacuna contra Hepatitis A ámpula con 10 dosis. | En caso de usar la presentación de frasco ámpula, se deberá aplicar la vacuna con jeringa de 0.5 ml. Con agujas de 20 G x 32 mm para cargar la jeringa y de 23 G x25 mm para aplicar la vacuna infantil, para aplicar la vacuna en adolescentes o adultos se utiliza la aguja de calibre 22 G x 32 mm. Presentación: Caja con 50 o 100 jeringas contenidas en dos bolsas de polietileno con cierre de presión. En el interior de la caja se incluye una bolsa con 50 0 100 almohadillas con alcohol isopropílico al 70%. | 060.550.2715 |
| | Jeringa desechable para aplicar vacuna Doble Viral (SR). | Capacidad 0.5 ó 1.0 ml. Por cada jeringa se deben incluir dos agujas una de calibre 20G x 32 mm para reconstruir y cargar la jeringa con la vacuna y otra de calibre 27 G x 13 mm para aplicar la vacuna. Presentación: Caja con 50 o 100 jeringas contenidas en dos bolsas de polietileno con cierre de presión. En el interior de la caja se incluye una bolsa con 50 0 100 almohadillas con alcohol isopropílico al 70%. | 060.550.2657 |
| | Jeringa desechable para la reconstrucción de vacuna SR en presentación 10 dosis. | Capacidad 5ml. Por cada jeringa se debe incluir una aguja de calibre 20G x 32mm para la reconstrucción de la vacuna. Presentación: Caja con 50 o 100 jeringas contenidas en dos bolsas de polietileno con cierre de presión. En el interior de la caja se incluye una bolsa con 50 0 100 almohadillas con alcohol isopropílico al 70%. | 060.550.2657 |
| Jeringa desechable para la aplicación de toxoide tetánico diftérico (Td). | Capacidad 0.5 ó 1ml. Por cada jeringa se deben incluir dos agujas. Una de calibre 20G x 32mm para cargar la jeringa y otra de calibre 22G x 32mm para aplicar el biológico. Presentación: Caja con 50 o 100 jeringas contenidas en dos bolsas de polietileno con cierre de presión. En el interior de la caja se incluye una bolsa con 50 0 100 almohadillas con alcohol isopropílico al 70%. | 060.550.2640 |
| Jeringa desechable para aplicar vacuna Antiinfluenza. | Capacidad 0.25, 0.5 ó 1ml. Por cada jeringa se deben incluir dos agujas una de calibre 20G x 32mm para cargar la jeringa y otra de calibre 23G x 25mm para aplicar la vacuna. Presentación: Caja con 50 o 100 jeringas contenidas en dos bolsas de polietileno con cierre de presión. En el interior de la caja se incluye una bolsa con 50 0 100 almohadillas con alcohol isopropílico al 70%. | 060.550.2707 |
| Faboterápico polivalente antialacrán. | Solución inyectable, frasco ámpula con liofilizado y ampolleta con diluyente de 5 ml. | 3847 |
| Faboterápico polivalente Antiarácnido. | Solución inyectable, frasco ámpula con liofilizado y ampolleta con diluyente de 5 ml. | 3848 |
| Faboterápico polivalente anticoralillo. | Solución inyectable, frasco ámpula con liofilizado y ampolleta con diluyente de 5 ml. | 3850 |
| | Faboterápico polivalente antiviperino. | Solución inyectable, frasco ámpula con liofilizado y ampolleta con diluyente de 10 ml. | 3849 |
CUADRO IV. Insumos para la prevención de tétanos, otras enfermedades infecciosas y la picadura de animales ponzoñosos
| INSUMOS PARA LA PREVENCION DE TETANOS, OTRAS ENFERMEDADES INFECCIOSAS Y LA PICADURA DE ANIMALES PONZOÑOSOS | Para la protección del personal de salud y de los habitantes de la comunidad cuando se realizan labores de limpieza y desinfección de las viviendas y las unidades de salud afectadas por desastres de origen natural |
| Insumos | Presentación | Clave |
| Guantes de Carnaza | Guantes de uso rudo, confeccionados con carnaza de res. Guantes cortos | S/C |
| Alcohol para sanitación de manos | Alcohol en gel, spray, líquido o toallitas para la higiene de manos en campo, en empaque individual (personal). | S/C |
| Para la elaboración de kit de limpieza para el retorno a hogares en situación de desastres (un kit por familia afectada) |
| Insumos | Presentación | Clave | Cantidad por Kit de limpieza |
| Guantes de Carnaza | Guantes de uso rudo, confeccionados con carnaza de res. Guantes cortos | S/C | 1 par |
| Guante de látex para aseo | Par | S/C | 1 par |
| Jabón para lavado de manos | Líquido, polvo o barra en presentación individual | S/C | 2 piezas |
| Alcohol para sanitación de manos | Alcohol en gel, spray, líquido o toallitas para la higiene de manos en campo, en empaque individual (personal). | S/C | 1 pza. |
| Electrolitos orales (Glucosa 20 g, KCl 1.5 g, NaCl 3.5 g, citrato) | Polvo (Envase con 27.9 g) | 3623 | 2 sobres |
| Plata coloidal al 0.36 % de principio activo. | Frasco de 30 ml. | S/C | 1 frasco |
| Miconazol crema 20 mg/ 1 g | Envase con 20 g | 891 | 1 tubo |
| Cubrebocas | De dos capas de tela no tejida, resistente a fluidos, antiestático, hipoalergénico, con bandas o ajuste elástico a la cabeza. Desechable. | 060.621.0524 | |
| Cloro en tableta (Hipoclorito de calcio al 65% en tabletas de 7 g.) | Cuñete de 45 kg. | S/C | 1 tableta |
CUADRO V. Medicamentos para el tratamiento de otros padecimientos de ocurrencia frecuente en casos de desastre.
| DIABETES E HIPERTENSIÓN | Se espera que el 12% de la población mayor de 25 años, pueda requerir hipoglucemiantes o antihipertensivos, por lo que éste porcentaje será dividido entre los siguientes medicamentos. |
| Medicamento | Presentación | Clave |
| Captopril. | Tabletas | 574 |
| Metoprolol. | Tabletas | 572 |
| Nifedipino. | Cápsula de gelatina blanda | 597 |
| Glibenclamida. | Tabletas | 1042 |
| Metformina. | Tabletas | 5165 |
| ANTIESPASMODICOS | Calcular el 1% de la población de 15 a 50 años. |
| Butilhioscina. | Grageas | 1206 |
| ANALGESICOS Y ANTIPIRETICOS | Se calcula que el 50% de los casos de IRAs en menores de cinco años puede requerir el uso de solución de paracetamol, y el 50% de los mayores podrían requerir el uso de tabletas de paracetamol o metamizol. |
| Paracetamol. | Tabletas | 104 |
| Paracetamol. | Sol. Oral | 106 |
| Metamizol Sódico. | Tabletas | 108 |
| Naproxeno. | Tabletas | 3407 |
| Diclofenaco. | Cápsula o gragea de liberación prolongada | 3417 |
| GASTROINTESTINALES | El 25% de la población mayor de 25 años podrá requerir tratamiento para enfermedad ácido péptica. |
| Ranitidina. | Gragea o Tableta | 1233 |
| Aluminio- Magnesio. | Suspensión | 1224 |
| Metoclopramida. | Tabletas | 1242 |
| OFTALMOLOGICOS | Se solicitarán soluciones oftálmicas para atender al 5% de la población total afectada. |
| Cloranfenicol. | Solución oftálmica | 2821 |
| Zinc y fenilefrina. | Solución oftálmica | 2801 |
| Nafazolina. | Solución oftálmica | 2804 |
| DERMATOLOGICOS | Para infecciones micóticas se deberán utilizar el clioquinol o miconazol, calculando que se requiere otorgar tratamiento para el 5% del total de la población afectada. |
| Miconazol. | Crema | 891 |
| Clioquinol. | Crema | 872 |
| Para atender a la infestación por piojos, calcular una loción por persona afectada. |
| Permetrina al 1% | Shampoo o solución | s/c |
| Fenotrina al 2% | Shampoo o spray repelente | s/c |
El resto de medicamentos e insumos se solicitarán tomando en cuenta la población en riesgo por grupo de edad y el comportamiento epidemiológico de cada uno de los padecimientos en la región, siempre y cuando el medicamento solicitado se encuentre en el Cuadro Básico de Medicamentos emitido por el Consejo de Salubridad General.
A continuación se enlistan los medicamentos de uso más frecuente en situación de desastre.
CUADRO VI. Catálogo integral de medicamentos e insumos para la atención de enfermedades de importancia epidemiológica en los desastres naturales.
| Clave | Nombre genérico | Descripción | Cantidad | Presentación |
| 101 | Acido acetilsalicílico | Tableta | 500 mg | 20 Tabletas |
| 1344 | Albendazol | Tableta | 200 mg | 2 tabletas |
| 1345 | Albendazol | Suspensión | 400 mg/20 ml | Envase con 20 ml |
| 1224 | Aluminio- Magnesio | Suspensión | Al 3.7 mg, 4 g o 8.9 g/100 ml | Envase con 240 ml |
| 2462 | Ambroxol | Comprimido | 30 mg | 20 comprimidos |
| 2463 | Ambroxol | Suspensión | 300 mg/ 100 ml | Envase con 120 ml |
| 1956 | Amikacina | Solución inyectable | 500 mg/ 2 ml | 1 o 2 ampolletas o frasco ámpula |
| 1957 | Amikacina | Solución inyectable | 100 mg/ 2 ml | 1 o 2 ampolletas o frasco ámpula |
| 2129 | Amoxicilina- Acido Clavulánico | Suspensión | 125 mg/31.5 mg/ 5ml | Envase con 60 ml |
| 2230 | Amoxicilina- Acido Clavulánico | Tableta | 500mg/ 125 mg | 12 o 16 tabletas |
| 2128 | Amoxicilina | Cápsula | 500 mg | 12 o 15 cápsulas |
| 2127 | Amoxicilina | Suspensión | 500 mg/5 ml | Envase para 75 ml |
| 1929 | Ampicilina | Cápsula o tableta | 500 mg | 20 tabletas o cápsulas |
| 1930 | Ampicilina | Suspensión | 250 mg/ 5 ml | Envase para 60 ml |
| 1938 | Bencilpenicilina benzatínica compuesta | Suspensión inyectable | Benzatínica 600,000 UI; Procaínica 300,000 UI; Cristalina 300,000 UI | Frasco ámpula y diluyente con 3 ml |
| 1923 | Bencilpenicilina procaínica - bencilpenicilina cristalina | Suspensión inyectable | 300 000 UI /100 000 UI | Frasco ámpula y diluyente con 2 ml |
| 1924 | Bencilpenicilina procaínica - bencilpenicilina cristalina | Suspensión inyectable | 600 000 UI /200 000 UI | Frasco ámpula y diluyente con 2 ml |
| 1206 | Butilhioscina | Gragea | 10 mg | 10 grageas |
| 1207 | Butilhioscina | Solución inyectable | 20 mg/ ml | 3 Ampolletas con 1.0 ml |
| 574 | Captopril | Tableta | 25 mg | 30 tabletas |
| 1937 | Ceftriaxona | Solución inyectable | 1 g/10 ml | Frasco ámpula y 10 ml de diluyente |
| 872 | Clioquinol | Crema | 30 mg/g | Envase con 20 g |
| 2822 | Cloranfenicol | Ungüento oftálmico | 5 mg/g | Envase con 5 g |
| 2821 | Cloranfenicol | Solución oftálmica | 5 mg/g | Gotero integral con 15 ml |
| 402 | Clorfenamina | Tableta | 4 mg | 20 tabletas |
| 408 | Clorfenamina | Jarabe | 0.5 mg / ml | Envase con 60 ml |
| 262 | Clorhidrato de lidocaína | Solución inyectable al 2 % | 1 g/50 ml | 5 frascos ámpula con 50 ml |
| 261 | Clorhidrato de lidocaína | Solución inyectable al 1 % | 500 mg/50 ml | 5 frascos ámpula con 50 ml |
| 2030 | Cloroquina | Tableta | 150 mg | 1,000 tabletas |
| 3609 | Cloruro de Sodio | Solución inyectable al 0.9 % | 0.9 g/100 ml | Envase colapsable con 500 ml |
| 3417 | Diclofenaco | Cápsula o gragea de liberación prolongada | 100 mg | 20 cápsulas o grageas |
| 5501 | Diclofenaco | Solución inyectable | 75 mg/ 3 ml | 2 ampolletas con 3 ml |
| 1926 | Dicloxacilina | Cápsula o comprimido | 500 mg | 20 cápsulas o comprimidos |
| 1927 | Dicloxacilina | Suspensión | 250 mg/ 5 ml | Envase para 60 ml |
| 405 | Difenhidramina | Jarabe | 12.5 mg/ 5 ml | Envase con 60 ml |
| 3112 | Difenidol | Solución inyectable | 40 mg/ 2 ml | 2 ampolletas con 2 ml |
| 1940 | Doxiciclina | Cápsula o tableta | 100 mg | 10 cápsulas o tabletas |
| 3623 | Electrolitos orales | Polvo | Glucosa 20 g, KCl 1.5 g, NaCl 3.5 g, citrato trisódico 2.9 g. | Envase con 27.9 g |
| 1971 | Eritromicina | Tableta o cápsula | 500 mg | 20 cápsulas o tabletas |
| 1972 | Eritromicina | Suspensión | 250 mg/ 5 ml | Envase para 100 ml |
| s/c | Fenotrina | Shapoo o spray repelente | Concentración al 2% | Envase de 60 o 120 ml |
| 811 | Fluocinolona acetónido de | Crema | 0.1 mg/g | Envase con 20 g. |
| 1701 | Fumarato Ferroso | Tableta | 200 mg | 50 tabletas |
| 2308 | Furosemida | Solución inyectable | 20 mg/ 2 ml | 5 ampolletas con 2 ml |
| 1954 | Gentamicina | Solución inyectable | 80 mg | Ampolleta con 2 ml |
| 1955 | Gentamicina | Solución inyectable | 20 mg | Ampolleta con 2 ml |
| 1042 | Glibenclamida | Tableta | 5 mg | 50 tabletas |
| 3630 | Glucosa | Solución inyectable al 5% | 5 g/100 ml | Envase colapsable de 500 ml |
| 3601 | Glucosa | Solución inyectable al 5% | 5 g/100 ml | Envase colapsable o de vidrio o plástico semirrígido con 250 ml |
| 570 | Hidralazina | Tableta | 10 mg | 20 tabletas |
| 4201 | Hidralazina | Solución inyectable | 20 mg | 5 ampolletas con 1.0 ml |
| 474 | Hidrocortisona | Sol. Inyectable | 100 mg/2 ml | 50 Frascos ámpula y 50 ampolletas con 2 ml de diluyente |
| 2018 | Itraconazol | Cápsula | 100 mg | 15 cápsulas |
| 2016 | Ketoconazol | Tableta | 200 mg | 10 tabletas |
| 3422 | Ketorolaco | Solución inyectable | 30 mg | 3 frascos ámpula o 3 ampolletas 1 ml |
| 2144 | Loratadina | Tableta o gragea | 10 mg | 20 tabletas o grageas |
| 2145 | Loratadina | Envase con 60 ml | 5 mg /5ml | Envase con 60 ml |
| 080.610.2398 | Medio de Transporte de Cary Blair | Hisopo rectal y tubo con medio de transporte | Pieza | Tubos preparados con hisopo |
| 109 | Metamizol sódico | Solución inyectable | 1 g/ 2 ml | Caja con 3 ampolletas de 2 ml |
| 108 | Metamizol Sódico | Comprimido | 500 mg | 10 comprimidos |
| 5165 | Metformina | Tableta | 850 mg | 30 tabletas |
| 1242 | Metoclopramida | Tabletas | 10 mg | 20 tabletas |
| 572 | Metoprolol | Tableta | 100 mg | 20 tabletas |
| 1308 | Metronidazol | Tableta | 500 mg | 20 o 30 tabletas |
| 1310 | Metronidazol | Suspensión | 250 mg/ 5 ml | Envase con 120 ml |
| 891 | Miconazol | Crema | 20 mg/ 1 g | Envase con 20 g |
| 2804 | Nafazolina | Solución oftálmica | 1 mg/ml | Gotero integral c / 15 ml |
| 3407 | Naproxeno | Tableta | 250 mg | 30 tabletas |
| 2823 | Neomicina, polimixina B y gramicidina | Solución oftálmica | Neomicina 1.75 mg/ml, Polimixina B 5 000 U/ ml, Gramicidina 25 µg/ ml. | Gotero integral con 15 ml |
| 597 | Nifedipino | Cápsula de gelatina blanda | 10 mg | 20 cápsulas |
| 4260 | Nistatina | Suspensión oral | 100,000 UI/ml | Envase para 24 ml |
| 804 | Oxido de zinc | Pasta | 25 g/100 g | Envase con 30 g |
| 104 | Paracetamol | Tableta | 500 mg | 10 tabletas |
| 106 | Paracetamol | Solución oral | 100 mg/ml | Envase con gotero 15 ml |
| 105 | Paracetamol | Supositorio | 300 mg | 3 supositorios |
| s/c | Permetrina | Shampoo o solución | Concentración al 1% | Frasco de 60 o 120 ml |
| s/c | Plata coloidal | Solución | Al 0.36 % de principio activo. | Frasco de 30 ml. |
| 472 | Prednisona | Tableta | 5 mg | 20 tabletas |
| 2032 | Primaquina | Tableta | 15 mg | 20 tabletas |
| 1233 | Ranitidina | Gragea o tableta | 150 mg | 20 grageas o tabletas |
| 431 | Salbutamol | Jarabe | 2 mg/ 5 ml | Envase con 60 ml |
| 429 | Salbutamol | Suspensión en aerosol | 20 mg | Envase con inhalador con 200 dosis de 100 µg |
| 3615 | Solución Hartmann | Solución inyectable | Na 1500 mg, K 78.5 mg, Ca 27.25 mg, Cl 1940mg, lactato 1230 mg, agua 500 ml | Envase colapsable con 500 ml |
| 3616 | Solución Hartmann | Solución inyectable | Na 3000 mg, K 157 mg, Ca 54.5 mg, Cl 3880 mg, lactato 2460 mg, agua 1000 ml | Envase colapsable con 1000 ml |
| 2829 | Sulfacetamida | Solución oftálmica | 0.1 g/ml | Gotero integral con 15 ml |
| 1903 | Trimetoprima- Sulfametoxazol | Tableta o comprimido | 80 mg y 400 mg | 20 tabletas o comprimidos |
| 1904 | Trimetoprima- Sulfametoxazol | Suspensión | 40 mg/200 mg/ 5 ml | Envase con 120 ml |
| 2801 | Zinc y fenilefrina | Solución oftálmica | 2.5 mg/1.2 mg/ ml | Gotero integral con 15 ml |
SECCIÓN II. INSUMOS PARA EL DIAGNÓSTICO POR LABORATORIO DE ENFERMEDADES DE INTERÉS EPIDEMIOLÓGICO ASOCIADAS CON DESASTRES NATURALES.
Cuadro VII. Reactivos, insumos y estuches para el diagnóstico de las principales enfermedades asociadas a la ocurrencia de desastres naturales y que ponen en riesgo la Seguridad en Salud.
| No. | Reactivo (descripción del insumo) | Presentación | Clave |
| 1 | Aceite de inmersión de baja viscosidad para microscopía. Índice de refracción a n20ºC/1.515-1.517. TA. | Frasco con 100 ml. | 080.830.3143 |
| 2 | Ácido clorhídrico fumante (mínimo 37%).RA. ACS. TA. | Frasco con 1000 ml. | 080.830.3473 |
| 3 | Agar base sangre, para aislar e investigar la actividad hemolítica de microorganismos. TA. | Frasco con 450 g. | 080.610.1200 |
| 4 | Agar Hierro y triple azúcar. Para la identificación de enterobacterias. TA. | Frasco con 450 g. | 080.610.2364 |
| 5 | Agar lisina y hierro (LIA). TA. | Frasco con 450 g. | 080.610.0269 |
| 6 | Agar Mac Conkey. Medio selectivo para el aislamiento de coliformes.TA. | Frasco con 450 g. | 080.610.1531 |
| 7 | Agar Simmons con citrato. Para diferenciar las enterobacterias en la utilización del citrato. TA. | Frasco con 450 g. | 080.610.7454 |
| 8 | Agar Sulfito de bismuto. Aislamiento de Salmonella typhi. TA. | Frasco con 450 g. | 080.610.0574 |
| 9 | Agar verde brillante. Medio selectivo y diferencial de enterobacterias patógenas y principalmente Salmonella. TA. | Frasco con 450 g. | 080.610.2497 |
| 10 | Agar-Urea Christensen (base). TA. | Frasco con 500 g. | 080.610.1432 |
| 11 | Agua bidestilada conductancia específica a 25°C 0.6 MHOS, pH 6.8, contenido total de sales de 0.5 ppm. Debe contar con certificado de calidad. | Garrafón de 19 ó 20 L.* | Sin clave |
| 12 | Agujas, para toma y recolección de sangre, sencilla y/o múltiple, estériles, desechables. 21G. x 38 mm. | Caja con 100. | 080.025.0052 |
| 13 | Alcohol etílico con 96º GL. Técnico. TA. | Envase con 18 L. | 080.829.4342 |
| 14 | Algodón en láminas. Enrollado o plisado. | Envase con 300 g. | 060.058.0153 |
| 15 | Antisuero Vibrio cholerae monovalente Inaba. RTC. | Frasco con 3 ml. | 080.081.4808 |
| 16 | Antisuero Vibrio cholerae monovalente Ogawa. RTC. | Frasco con 3 ml. | 080.081.4816 |
| 17 | Antisuero Vibrio cholerae, polivalente. RTC. | Frasco con 3 ml. | 080.081.4824 |
| 18 | Asas, para siembra de medios de cultivo en estudios bacteriológicos. De alambre de nicromel. Diámetro del asa: 3 mm. Longitud del mango: 20 cm. | Paquete con 12. | 537.085.0018 |
| 19 | Bata quirúrgica para cirujano, puños ajustables, refuerzo en mangas y pecho. Tela no tejida de polipropileno, impermeable a la penetración de líquidos y fluidos, color antirreflejante, no transparente, antiestática y resistente a la tensión en uso normal. Estéril y desechable. Tamaño grande. | Pieza. | 060.231.0641 |
| 20 | Caja de Petri, de plástico, estéril, desechable, en medidas de: 100 x 15 mm. Con cubierta de repuesto para las cajas de las medidas mencionadas. | Pieza. | 080.148.0138 |
| 21 | Caja portapreparaciones de poliestireno de alto impacto, con capacidad para 100 preparaciones, con broche niquelado de seguridad y fondo suave. | Pieza. | Sin clave |
| 22 | Cajas de cristal, para tinción con canastilla metálica, para 50 preparaciones. (portaobjetos). | Juego con 22 piezas. | 080.148.0062 |
| 23 | Caldo base de Muller, descarboxilasa. TA. | Frasco con 450 g. | 080.610.2455 |
| 24 | Caldo base rojo de fenol. | Frasco con 500 g. | Sin clave |
| 25 | Caldo tetrationato. Medio enriquecido, principalmente útil para enterobacterias del género Salmonella. TA. | Frasco con 450 g. | 080.610.2265 |
| 26 | Canastilla de alambre para transportar material, de plástico esterilizable. Dimensiones: 15 x 30 x 15 cm. | Pieza. | 533.203.0112 |
| 27 | Cinta para esterilización en vapor a presión. Tamaño: 18 mm x 50 M. | Rollo. | 060.203.0207 |
| 28 | Cloruro de benzalconio. Tintura 1 x 400 (0.25%). Con colorante. | Envase con 3.750 a 4 L. | 060.066.0609 |
| 29 | Cloruro de sodio. RA. ACS. Cristales. TA. | Frasco con 500 g. | 080.830.0677 |
| 30 | Criotubos estériles con tapa de polipropileno de 2 ml para temperaturas inferiores a menos 120°C. | Envase con mínimo 500 piezas. | 080.909.6480 |
| 31 | Cubreobjetos de vidrio No. 1. Con un espesor de 0.13 a 0.16 mm. Con dimensiones 24 x 50 mm. | Caja con 150. | 080.265.0523 |
| 32 | Tubos de polipropileno tipo Eppendorff, con capacidad de 1,500 microlitros, con tapa y sello de seguridad, fondo redondeado, resiste 16,000 G se esterilizan en autoclave. Libre de RNAasa. | Bolsa con 1000 piezas. | 080.909.1671 |
| 33 | Cubreobjetos de vidrio No. 1. Con un espesor de 0.13 a 0.16 mm. En dos dimensiones: 22 x 22 mm. | Caja con 150. | 080.265.0515 |
| 34 | Dengue. IgG. Para determinar por técnica inmunoenzimática anticuerpos contra dengue: IgG e IgM, Antígeno inactivado con los cuatro serotipos (1, 2, 3 y 4). Para mínimo 96 pruebas. RTC. La técnica debe estar validada por el InDRE, según el dictamen de evaluación técnica emitido por esta Institución, para cumplir con una sensibilidad y especificidad por arriba del 90%, necesarias en vigilancia epidemiológica. La determinación debe ser para IgG de captura. Con fecha de caducidad mínima de seis meses a la fecha de entrega. | Estuche para 96 pruebas. | Sin clave |
| 35 | Dengue. IgM. Para determinar por técnica inmunoenzimática anticuerpos contra dengue: IgG e IgM, Antígeno inactivado con los cuatro serotipos (1, 2, 3 y 4). Para mínimo 96 pruebas. RTC. La técnica debe estar validada por el InDRE, según el dictamen de evaluación técnica emitido por esta Institución, para cumplir con una sensibilidad y especificidad por arriba del 90%, necesarias en vigilancia epidemiológica. La determinación debe ser para IgM de captura. Con fecha de caducidad mínima de seis meses a la fecha de entrega. | Estuche para 96 pruebas. | Sin clave |
| 36 | Detergente para lavado de material de vidrio, plástico y porcelana con eliminación completa de trazas y residuos, biodegradable, neutro. | Envase con 4 L. | 080.592.0014 |
| 37 | D-sorbitol para uso en la preparación de medios de cultivo microbiológico. | Frasco con 500 g. | Sin clave |
| 38 | Enriquecimiento para Leptospira EMJH o suero de conejo de sexo indistinto libres de infección y de Leptospiras (se puede adquirir directamente el suero o en su defecto la sangre). | Caja con 6 Frascos de 100 ml., cada uno. | Sin clave |
| 39 | Escobillón de cerdas para lavar tubos de ensaye y frascos, con longitud de 12.5 cm y Longitud total 27.5 cm. y Diámetro 1.9 cm. | Pieza. | 080.382.0281 |
| 40 | Escobillón de cerdas para lavar tubos de ensaye y frascos, con longitud de 12.5 cm y Longitud total 20 cm. y Diámetro 1.9 cm. | Pieza. | 080.382.0273 |
| 41 | Escobillones de cerdas para lavar tubos de ensaye y frascos, con longitud de 27.5 cm. ancho de 5.0 cm. | Pieza. | 080.382.0109 |
| 42 | Espátula con hoja de acero inoxidable y mango de madera. Longitudes de la hoja: 15.0 cm. | Pieza | 537.370.0110 |
| 43 | Estuche para la detección cualitativa y semicuantitativa de antígeno (NS1) del virus del Dengue en suero o plasma humano mediante ensayo inmunoenzimático tipo sándwich, para 96 pruebas. Evaluado por el InDRE (Certificado de evaluación vigente, Sensibilidad 80% y Especificidad 90%). Con fecha de caducidad mínima de seis meses a la fecha de entrega. | Estuche para 96 pruebas | Sin clave |
| 44 | Estuche de reactivos para el diagnóstico rápido para la determinación de IGM antiLeptospira. Evaluado por el InDRE. | Estuche con 25 pruebas | Sin clave |
| 45 | Estuche para detección de antígeno viral de Adenovirus Entéricos en heces por ensayo inmunoenzimático tipo sándwich, tiempo de reacción 165 minutos, especificidad y sensibilidad del 99%. Con certificado de calidad. Con fecha de caducidad mínima de seis meses a la fecha de entrega. | Estuche para 96 pruebas | Sin clave |
| 46 | Estuche para detección de antígeno viral de Astrovirus en heces por ensayo inmunoenzimático tipo sándwich, tiempo de reacción 165 minutos, especificidad y sensibilidad del 99%. Con certificado de calidad. Con fecha de caducidad mínima de seis meses a la fecha de entrega. | Estuche para 96 pruebas | Sin clave |
| 47 | Estuche para detección de antígeno viral de Norovirus en heces por ensayo inmunoenzimático tipo sándwich, tiempo de reacción 165 minutos, especificidad y sensibilidad del 99%. Con certificado de calidad. Con fecha de caducidad mínima de seis meses a la fecha de entrega. | Estuche para 96 pruebas | Sin clave |
| 48 | Estuche para detección de antígeno viral de Rotavirus en heces por ensayo inmunoenzimatico tipo sándwich, tiempo de reacción 165 minutos, especificidad y sensibilidad del 99%. Con certificado de calidad. Con fecha de caducidad mínima de seis meses a la fecha de entrega. | Estuche para 96 pruebas | Sin clave |
| 49 | Estuche para la detección y análisis semicuantitativo de anticuerpos humanos IgG contra antígenos de Rickettsia por ensayo Inmunofluorescente indirecto (IFA). Con una sensibilidad y especificidad por arriba del 90%, necesarias en vigilancia epidemiológica. Con fecha de caducidad mínima de seis meses a la fecha de entrega. | Para 80 determinaciones. | Sin clave |
| 50 | Estuche para la detección y análisis semicuantitativo de anticuerpos humanos IgM contra antígenos de Rickettsia por ensayo Inmunofluorescente indirecto (IFA). Con una sensibilidad y especificidad por arriba del 90%, necesarias en vigilancia epidemiológica. Con fecha de caducidad mínima de seis meses a la fecha de entrega. | Para 80 determinaciones | Sin clave |
| 51 | Filtros de acetato de celulosa, tamaño del poro 0.22 micras para sistema de filtración. Frasco con 500 ml. | Caja con 12 piezas. | Sin clave |
| 52 | Filtros de acetato de celulosa, tamaño del poro 0.45 micras para sistema de filtración. Frasco con 500 ml. | Caja con 12 piezas. | 080.421.0599 |
| 53 | Focos de 12 volts y 35 watts, cacahuate chico. | Pieza. | Sin clave |
| 54 | Focos de 6 volts y 35 watts, cacahuate chico. | Pieza. | Sin clave |
| 55 | Fosfato dibásico de sodio anhidro (Na2 H2 PO4). RA. ACS. Granulado. TA. | Frasco con 500 g. | 080.830.1279 |
| 56 | Fosfato monobásico de potasio anhidro. RA. ACS. Cristales. Polvo. TA. | Frasco con 500 g. | 080.830.1261 |
| 57 | Fosfato monobásico de sodio. H2O. RA. ACS. Cristales. TA. | Frasco con 500 g. | 080.830.1287 |
| 58 | Frascos de polietileno, con tubo lateral, pizeta. Para expulsar líquidos a presión, aforar, lavar, teñir, etc. Para volúmenes de: 500 ml. | Pieza. | 080.431.0233 |
| 59 | Gasa simple, seca. De algodón, tipo hospital. Rollo tejido plano (doblada). Largo: 91 M y Ancho: 91 cm. | Rollo. | 060.436.0206 |
| 60 | Giemsa polvo. QP. TA. | Frasco con 25 g. | 080.830.8209 |
| 61 | Glicerina. Grado farmacopeico. TA. | Frasco con 1000 ml. | 080.829.2692 |
| 62 | Gradilla de alambre recubierta de cadmio o plástico esterilizable para 72 tubos hasta 16 mm de diámetro. | Pieza. | 533.461.0507 |
| 63 | Guante de nitrilo para exploración, no estéril, desechable, ambidiestro, talla chica (6-7). | Caja con 100 piezas. | Sin clave |
| 64 | Guantes de carnaza, de manga larga, unitalla para manejo de materiales calientes. | Par | Sin clave |
| 65 | Guantes de hule látex rojo, manga de por lo menos 15 cm, No. 7 ½. | Caja con 10 piezas. | Sin clave |
| 66 | Guantes para exploración, ambidiestro, estériles, de látex, desechables, tamaño chico. | Envase con 100 piezas. | 060.456.0383 |
| 67 | Guantes para exploración, ambidiestro, estériles, de látex, desechables, tamaño grande. | Envase con 100 piezas. | 060.456.0409 |
| 68 | Guantes para exploración, ambidiestro, estériles, de látex, desechables, tamaño mediano. | Envase con 100 piezas. | 060.456.0391 |
| 69 | Hidróxido de sodio. RA. ACS. Lentejas. TA. | Frasco con 1000 g. | 080.830.5890 |
| 70 | Hipoclorito de sodio, solución al 13%. | Porrón con 19 L. | Sin clave |
| 71 | Jeringas de plástico, sin aguja con pivote tipo luer lock, estériles y desechables. Capacidad: 10 ml y Escala graduada en ml. Divisiones de 1.0 y subdivisiones de 0.2. | Envase con 100 piezas. | 060.550.0446 |
| 72 | Jeringas de vidrio, sin aguja, con pivote metálico. Reutilizables. Capacidad: 50 ml y Escala graduada en ml Divisiones de 10.0 y subdivisiones de 5.0. | Pieza. | 060.550.0651 |
| 73 | Jeringas para tuberculina, con aguja. Plástico grado médico, capacidad 1 ml, escala graduada en ml, con divisiones de 0.05 ml y subdivisiones de 0.01 ml con aguja longitud 16 mm, calibre 25 G. Estériles y desechables. | Envase con 200 piezas. | 060.550.1147 |
| 74 | Lancetas, metálicas, estériles, desechables, con envoltura individual: punta de 3 mm, de longitud. Para punción que mide el tiempo de sangrado. | Caja con 250 piezas. | 080.574.0164 |
| 75 | L-arginina. RA. RTC. | Frasco con 100 g. | 080.832.4107 |
| 76 | Mascarilla quirúrgica con visor; visera Splash Guard. | Caja con 25 piezas. | Sin clave |
| 77 | Mascarilla quirúrgica sin visor, color azul The Lite One, filters 0.1 micras >=95%. | Caja con 50 piezas. | Sin clave |
| 78 | Matraces de vidrio refractario, con graduación aproximada y con labio tipo Erlenmeyer. Para volúmenes de: 1000 ml. | Pieza. | 080.602.0541 |
| 79 | Matraz: Especial para medición exacta, volumétrico. De vidrio refractario, cuello largo, boca angosta con tapón esmerilado. Para volúmenes de 1000 ml. | Pieza. | 080.602.0939 |
| 80 | Mechero de metal inoxidable con quemador tipo bunsen. Con regulador de flama, punta estabilizadora. Con manguera adecuada de hule látex de 2 a 3 metros de longitud. Altura 14 cm. | Pieza. | 533.604.0042 |
| 81 | Medio base EMJH para leptospiras. | Frasco de 500 g. | Sin clave |
| 82 | Medio de transporte Cary y Blair. Tubos preparados con hisopo. RTC. | Pieza. | 080.610.2398 |
| 83 | Medio MIO. Para diferenciar enterobacterias. TA. | Frasco con 450 g. | 080.610.1770 |
| 84 | Medio TCBS (Tiosulfato, Citrato, Sales biliares, Sacarosa). TA. | Frasco con 450 g. | 080.610.2448 |
| 85 | Microtubos diluctores de polipropileno, con capacidad de 1.2 ml., para autoclave. | Caja con 10 racks con 96 tubos cada uno. | Sin clave |
| 86 | Papel aluminio rollo de 45 cm de ancho X 150 m de largo. | Pieza. | Sin clave |
| 87 | Papel para envoltura. Kraft de 70 Kg y 45 cm de ancho. | Rollo. | 311.685.5119 |
| 88 | Papel Parafinado, para tapar tubos a prueba de humedad, semitransparente, estirable e inerte. Rollo de 50 cm de ancho y 760 cm de longitud. | Pieza. | 080.681.1105 |
| 89 | Peptona de caseína. Para cultivar microorganismos exigentes, demostrar indol y probar la potencia de antimicrobianos. TA. | Frasco con 450 g. | 080.610.1879 |
| 90 | Peróxido de hidrógeno (solución al 30%). RA. TA. | Frasco con 500 ml. | 080.830.2707 |
| 91 | Pipeta de vidrio, lineal terminal, para medir volúmenes, con subdivisiones de 0.01 ml. de: 2.0 ml. | Pieza. | 080.705.0141 |
| 92 | Pipeta desechable de poliestireno de 1 ml. Graduada 1/100, estéril con envoltura individual. | Caja con 500 piezas. | 080.709.0311 |
| 93 | Pipeta desechable de poliestireno de 2 ml. Graduada 1/100, estéril, con envoltura individual. | Caja con 200 piezas. | 080.709.0329 |
| 94 | Pipeta desechable de poliestireno de 5 ml. graduada 1/10, estéril, con envoltura individual. | Caja con 200 piezas. | 080.709.0337 |
| 95 | Placa de poliestireno para cultivo celular (CC96P) con 96 pozos de fondo plano, con tapa, estériles. | Caja con 100 piezas. | Sin clave |
| 96 | Porta objetos de vidrio para inmunofluorescencia, con 8 pozos de 6 milímetros de diámetro. | Caja con 72 Piezas. | Sin clave |
| 97 | Portaobjetos de vidrio para inmunofluorescencia, con cubierta de teflón blanco y 12 pozos con 5 mm de diámetro. | Caja con 72 piezas. | Sin clave |
| 98 | Portaobjetos de vidrio, rectangulares, de grosor uniforme, de 75 x 25 x 0.8 a 1.1 mm: Con esquinas y un extremo esmerilado. | Caja con 50 piezas. | 080.729.0051 |
| 99 | Probeta de borosilicato duro de 500 ml de capacidad, con base de vidrio. | Pieza. | Sin clave |
| 100 | Probeta de vidrio borosilicato duro de 100 ml de capacidad, con base de vidrio. | Pieza. | Sin clave |
| 101 | Probeta de vidrio borosilicato duro de 2000 ml de capacidad, con base de vidrio. | Pieza. | Sin clave |
| 102 | Propipeta (bulbo de seguridad) "Bulbo de tres vías". | Pieza. | Sin clave |
| 103 | Puntas desechables de plástico. Pieza. Según el tipo y marca de pipetas. | Pieza. | 080.735.0129 |
| 104 | Puntas para Micropipeta. Translúcidas libres de RNAasa, DNAasa y pirógenos. Resisten la esterilización en autoclave, colocadas en caja con 96 o 100 puntas. Señalar la marca y modelo de pipeta que se va a emplear. | Caja. | 080.735.1317 |
| 105 | Reactivo de Kovac. Para investigar indol. RTC. | Frasco con 50 ml. | 080.783.1557 |
| 106 | Solución amortiguadora de referencia, pH 10. | Frasco con 500 ml. | Sin clave |
| 107 | Solución amortiguadora pH 4.0 para calibración de potenciómetros. TA. | Frasco con 500 ml. | 080.823.1658 |
| 108 | Solución amortiguadora pH 7.0 para calibración de potenciómetros. TA. | Frasco con 500 ml. | 080.823.0288 |
| 109 | Tapones de hule. Tamaño 00, Solicitar Especificando tamaño y cantidad en K. | Kg. | 080.853.0208 |
| 110 | Tira reactiva para medir pH. Estuche con escala de matices y 100 tiras de papel con límites de pH de 0 a 14. TA. | Estuche con 100 tiras. | 080.889.0024 |
| 111 | Tiras para la prueba de oxidasa bacteriana. RTC. | Envase con 50. | 080.889.0172 |
| 112 | Tubo de ensaye de vidrio borosilicato duro, con tapón de rosca de baquelita, de 16 x 150 mm. | Pieza ó en caja con 1,000 piezas. | Sin clave |
| 113 | Tubo de hule para la conexión de gas al mechero: de látex, color ámbar, diámetro interior de 7 mm (1/4 de pulgada), espesor de la pared 3 mm. | Metro. | 080.909.5383 |
| 114 | Tubo de hule para ligar a los pacientes en el momento de puncionarlos, de látex, color ámbar, diámetro de 5 mm. | Metro. | 080.909.5391 |
| 115 | Tubos de ensaye; vidrio refractario sin labio, en dimensiones de: 13 x 100 mm. | Pieza. | 080.909.0541 |
| 116 | Tubos de polipropileno tipo Eppendorff, con capacidad de 500 microlitros, con tapa y sello de seguridad, fondo redondeado, resiste 16,000 G. se esterilizan en autoclave. Calidad PCR. | Bolsa con 500 piezas. | 080.909.1663 |
| 117 | Tubos para cultivo, de vidrio, con tapón de rosca, en dimensiones de: 13 x 100 mm. | Pieza. | 080.909.0343 |
| 118 | Unidad de filtración tipo perinola, para jeringa, desechable, consiste de un portafiltros de 25 mm de diámetro que incluye membrana de acetato de celulosa con poro de 0.45 micras. Estériles en empaque individual. | Caja con 100 piezas. | 080.421.0748 |
| 119 | Unidades de filtración tipo perinola para jeringa, desechable, consiste de un portafiltros de 25 mm de diámetro que incluye membrana de acetato de celulosa con poro de 0.22 micras. Estériles en empaque individual. | Caja con 100 piezas. | 080.421.0730 |
| 120 | Vaselina líquida. | Frasco de 1,000 ml. | Sin clave |
| 121 | Vaso de precipitados de vidrio borosilicato duro (V0010), con capacidad de 10 ml. | Pieza. | Sin clave |
| 122 | Vaso de precipitados, de polipropileno. Con graduación para volúmenes aproximados. En capacidades de: 1000 ml. | Pieza. | 080.951.0522 |
| 123 | Yodo. QP. Cristales. TA. | Frasco con 100 g. | 080.830.5304 |
| 124 | Yoduro de potasio. RA. ACS. Cristales o granulado. | Frasco con 100 g. | 080.830.5312 |
*El garrafón de agua bidestilada puede ser de 19 o de 20 litros siempre y cuando cumpla con las especificaciones
técnicas solicitadas.
SECCIÓN III. NORMAS GENERALES PARA EL CÁLCULO DE MEDICAMENTOS E INSUMOS UTILIZADOS EN EL CONTROL DE DENGUE Y OTRAS ENFERMEDADES TRANSMITIDAS POR VECTOR.
Los Lineamientos del Fondo para la Atención de Emergencias FONDEN consideran que en el caso del Programa de Prevención de Enfermedades Transmitidas por Vectores, desastres como huracanes, fuertes lluvias e inundaciones, tienen repercusiones inmediatas en las áreas afectadas directamente por esos eventos y de manera mediata en áreas de influencia derivadas del desplazamiento repentino de poblaciones humanas, vectores y en algunos casos de reservorios de enfermedades. Este es el principal justificante para que las solicitudes de apoyo con cargo al Fondo para la Atención de Emergencias FONDEN tengan una cobertura mayor a los municipios o localidades directamente dañadas.
El segundo aspecto es que la atención de los efectos inmediatos de desastres naturales incluye sólo la atención a la urgencia; sin embargo, en el caso de las enfermedades transmitidas por vectores, las condiciones inmediatas generadas por los desastres predisponen al incremento en la transmisión de algunos padecimientos en semanas y meses subsecuentes y es por ello, que aun cuando se declare el levantamiento del estado de Emergencia, el control de las enfermedades transmitidas por vector debe prolongarse hasta que pase la época de mayor riesgo de transmisión en la región afectada y sus alrededores. Lo anterior justifica que las solicitudes de insumos con cargo al Fondo para la Atención de Emergencias FONDEN se multipliquen por el número de ciclos de trabajo necesarios, más allá del periodo de vigencia de la Emergencia declarado por la Secretaría de Gobernación, contando con la validación correspondiente emitida por el Programa Nacional de Enfermedades Transmitidas por Vector, del CENAPRECE.
Los principales padecimientos transmitidos por vector son paludismo y dengue, por lo que se requiere para su tratamiento:
· Cloroquina 150 mg, caja c/1,000 comprimidos: 10 mg por Kg. de peso por dosis. Se administrará tratamiento mensual por tres meses al 100% de la población del área de riesgo para paludismo, misma que deberá estar incluida en las localidades definidas por la declaración de desastre y sus áreas de influencia. Clave 2030.
· Primaquina de 5 mg, caja c/20 comprimidos: 0.75 mg por kg de peso por dosis. Se administrará tratamiento mensual por tres meses al 100% de la población del área de riesgo para paludismo, misma que deberá estar incluida en las localidades definidas por la declaración de desastre y sus áreas de influencia. Clave 2031.
· Primaquina de 15 mg, caja c/20 comprimidos: 0.75 mg por kg de peso por dosis. Se administrará tratamiento mensual por tres meses al 100% de la población del área de riesgo para paludismo, misma que deberá estar incluida en las localidades definidas por la declaración de desastre y sus áreas de influencia. Clave 2032.
· Paracetamol de 500 mg, caja c/20 tabletas: 10 a 15 mg por kg de peso. Se considerará una caja por persona para el 10% de la población mayor de cinco años del área de riesgo para dengue, misma que deberá estar incluida en las localidades definidas por la declaración de desastre y sus áreas de influencia. Clave 104.
· Paracetamol solución, frasco con 120 mililitros: 10 a 15 mg por kg de peso. Se considerará un frasco por persona para el 10% de la población menor de cinco años del área de riesgo para dengue, misma que deberá estar incluida en las localidades definidas por la declaración de desastre y sus áreas de influencia. Clave 106.
· Insumos para toma de muestras de sangre y diagnóstico por laboratorios de paludismo y LESP en situaciones de emergencias epidemiológicas por desastres e inundaciones: Se consideran diferentes insumos para la toma de muestras de sangre entre otros laminillas, lancetas, solución madre Giemsa, aceite inmersión de alta viscosidad, Xilol, alcohol metílico, mismos que el INDRE ya lo considero y validará según sea el caso, el módulo de consumo es: Del Total de la población de las áreas afectadas se considera tomar el 6% de la misma muestras de sangre en zonas de alta transmisión, en las de mediana transmisión solo el 3% y en la áreas de baja transmisión solo el 1%.
Insecticidas. Podrán ser considerados aquellos productos o insecticidas útiles para prevenir o contener brotes de enfermedades transmitidas por vector. Se solicitarán de acuerdo a la enfermedad o enfermedades que representen un riesgo en el área afectada y a las características del desastre. El número de veces que se traten las áreas siniestradas dependerá de las características y magnitud del desastre, de la enfermedad que se considere como riesgo a prevenir o controlar y de la capacidad de respuesta estatal, y podrán considerarse diferentes métodos de aplicación como: residuales, de bajo volumen, de volumen ultra-reducido terrestre y aéreo, éste último método se considerará como prioritario en caso de desastres. Los principales padecimientos relacionados con desastres de origen naturales son paludismo, dengue, rickettsiosis y VON, además de incrementarse la presencia de intoxicados por picaduras de alacranes y arañas; para ello se podrán emplear:
Cuadro VIII. Productos insecticidas*
| No. | Producto |
| 1 | Larvicidas |
| 2 | Adulticidas (pabellones de tela mosquitera impregnados con insecticida de larga duración) |
| 3 | Adulticidas de nebulización en exteriores |
| 4 | Adulticidas (rociado en barrera) |
| 5 | Insecticidas de acción residual |
*Estos productos deberán ser los contemplados en la lista vigente de Insecticidas recomendados por el CENAPRECE para el combate de insectos vectores de enfermedades, publicada en la página de internet https://www.gob.mx/salud/cenaprece
SECCIÓN IV. INSUMOS PARA LA PROTECCIÓN CONTRA RIESGOS SANITARIOS
Cuadro IX. Productos para el control de riesgos sanitarios.
| No. | Producto | Unidad | Clave |
| 1 | Frasco de 100 ml. estéril, transparente, no fluorescente, con tiosulfato de sodio. Para pruebas rápidas de detección de coliformes y E. coli en agua. | Caja con 200 frascos | s/c |
| 2 | Reactivo para pruebas rápidas de detección de coliformes y E. coli en agua (24 horas, presencia/ausencia). Tecnología de sustratos definidos. | Caja con 200 | s/c |
| 3 | Hipoclorito de calcio al 65% en tabletas de 7 g. Cubetas con tapa lacrada sin evidencias de fugas e información sobre concentraciones y modo de empleo en español. Cada lote de hipoclorito de calcio que se adquiera deberá venir acompañado de certificado de calidad que incluya especificaciones químicas y de su hoja de datos de seguridad en español. | Cuñete de 45 kg. | s/c |
| 4 | Plata coloidal al 0.36 % de principio activo. Frasco de plástico de color oscuro con gotero integrado, tapa de rosca e instructivo de uso. Cada lote deberá estar acompañado de un certificado de calidad que incluye inocuidad del producto y eficiencia bactericida (tipo antibiograma). | Caja con 500. Frasco de 30 ml. | s/c |
| 5 | Hidróxido de calcio (cal hidratada). | Bulto de 25 kg. | s/c |
Cuadro X. Insumos de laboratorio para el control de riesgos sanitarios.
| No. | Reactivo | Presentación | Clave |
| 1 | 1-2 test para Salmonella sp. | Kit de prueba | Sin clave |
| 2 | Antisuero polivalente O1 de V. cholerae | Frasco con 1 ml | 080.081.4824 |
| 3 | Antisuero Salmonella. Polivalente A, hasta I más Vi. | Frasco con 1 ml. RTC | 080.081.0962 |
| 4 | Caja de Petri, de plástico, estériles, desechables, en medidas de: 100 x 15 mm. Con cubierta de repuesto para las cajas de las medidas mencionadas. | Pieza. | 080.148.0138 |
| 5 | Caldo infusion cerebro corazón (BHI). | Frasco de 500 g. | Sin clave |
| 6 | Caldo lauril sulfato de sodio. Usado para el análisis microbiológico de aguas y alimentos. | Frasco con 450 g. TA. | 080.610.2562 |
| 7 | Charolas Quanti-try 2000. Trae 97 celdas. Caja con 100 piezas. | Pieza. | Sin clave |
| 8 | Detección de Escherichia coli EHEC**c O157:H7. Ensayos basados en anticuerpos comercialmente disponibles para la detección de bacterias patógenas y toxinas. | Kit de prueba basado en ELISA. | Sin clave |
| 9 | Detección de Shigella sp. Ensayos basados en anticuerpos comercialmente disponibles para la detección de bacterias patógenas y toxinas. | Kit de prueba. | Sin clave |
| 10 | Detección de toxina de Vibrio cholera. Ensayos basados en anticuerpos comercialmente disponibles para la detección de bacterias patógenas y toxinas. El kit debe identificar de manera independiente las toxinas A, B, C, D, E y F. | Kit de prueba. | Sin clave |
| 11 | Detección de Vibrio cholera. Ensayos basados en anticuerpos comercialmente disponibles para la detección de bacterias patógenas y toxinas. Kit de prueba basado en Aglutinación. | Kit de prueba. | Sin clave |
| 12 | Detección de toxina de Vibrio cholera. Ensayos basados en anticuerpos comercialmente disponibles para la detección de bacterias patógenas y toxinas. Kit de prueba basado en Aglutinación. | Kit de prueba | Sin clave |
| 13 | Enterolert. Método rápido para determinar enterococos en agua de mar. Kit con accesorios. | Kit de prueba. | Sin clave |
| 14 | Filtro bacteriológico de membrana. Para esterilizar soluciones que se alteran por el calor. De polipropileno, de policarbonato o de acero inoxidable de 45 mm de diámetro. | Pieza. | 531.385.0298 |
| 15 | Guantes para exploración, ambidiestro, estériles, de látex, desechables, tamaño mediano. | Caja con 100. | 060.456.0391 |
| 16 | Inmunoensayo para toxina estafilococcica polivalente. | Kit para 96 pruebas. | Sin clave |
| 17 | Para la identificación de 125 microorganismos en género y especie de la familia Enterobacteriacea y otros microorganismos Gram negativos no fermentadores. | Tira reactiva con 20 microburetas. Envase con 25. RTC. | 080.889.0198 |
| 18 | Placas petrifilm Staph express. 3M. Para la determinación de Staphylococcus aureus en muestras de alimentos. | Caja con 50 pruebas. | Sin clave |
| 19 | Sustrato cromogénico definido para la determinación de organismos E. coli por NMP, ampolleta de polvo liofilizado para 100 ml. | Unidad. | Sin clave |
| 20 | Tiras de bioquímicas miniaturizadas API para identificar Listeria monocytogenes. Caja con 10 tiras. | Caja con 10 tiras. | Sin clave |
| 21 | Medio de cultivo deshidratado con sustrato cromogénico para detección y diferenciación de Listeria monocytogenes. | Bote con medio para 1000 ml. | Sin clave |
| 22 | Medio de cultivo con sustrato cromogénico definido para la determinación de E. coli. | Bote con medio para 1000 ml. | Sin clave |
| 23 | Kit de Placas con sustrato cromogénico definido para la determinación de organismo patógenos, Salmonella spp. Con medio de cultivo y accesorios y bolsas demuestreo. | Kit para 20 pruebas. | Sin clave |
"La utilización, prescripción y comprobación de los medicamentos e insumos autorizados y entregados a los Servicios de Salud a través del Fondo para la Atención de Emergencias FONDEN, quedan bajo responsabilidad de las autoridades de salud de la Entidad Federativa que solicita el apoyo."
| DIAGRAMA DE FLUJO |
| PROCEDIMIENTO: PROGRAMA PARA LA ATENCIÓN DE EMERGENCIAS POR AMENAZAS NATURALES |
FORMATO "A"
SOLICITUD DE DECLARATORIA DE EMERGENCIA
Gobierno del Estado: ______________________
Fecha: ______________________
Oficio No.: ______________________
C. _____________________________________
COORDINADOR (A) NACIONAL DE PROTECCIÓN CIVIL
SECRETARIA DE SEGURIDAD Y PROTECCIÓN CIUDADANA
PRESENTE.
En términos de lo dispuesto por los Artículos 11 y 12 del "Acuerdo que establece los Lineamientos del Programa para la Atención de Emergencias por Amenazas Naturales", me permito solicitar su intervención a efecto de que se emita una Declaratoria de Emergencia para el (los) Municipio (s) ______ (denominaciones de acuerdo con el registro del INEGI) del estado de ________, por la presencia de (indicar la amenaza natural que está ocasionando la situación de emergencia conforme al Artículo 7 de los Lineamientos y el periodo específico de ocurrencia), con el propósito de poder acceder a los recursos del "Programa para la Atención de Emergencias por Amenazas Naturales" a cargo de la Coordinación Nacional de Protección Civil.
En ese sentido, le manifiesto el compromiso de este Gobierno a mi cargo para observar y cumplir con lo dispuesto en los Lineamientos y demás disposiciones aplicables; así mismo, se adjunta copia del acuerdo emitido por Consejo Estatal de Protección Civil, a través del cual se hace constar que la capacidad operativa y financiera de la entidad federativa ha sido rebasada por esta amenaza natural.
Con el propósito de que la Coordinación a su cargo cuente con los elementos necesarios para la emisión de la Declaratoria de Emergencia respectiva, me permito aportar la siguiente información:
a) Evidencia fotográfica georreferenciada de los efectos producidos por la amenaza natural.
b) Información sobre la población afectada.
c) Información relevante para facilitar la implementación de acciones de colaboración para atenuar los efectos de la emergencia.
Dicha información ha sido registrada debidamente en el formulario electrónico:
https://forms.gle/c6eEXXvjPyoCjEB3A
Finalmente, hago de su conocimiento que he designado al C. __________, como responsable para aclarar cualquier duda al respecto y en caso necesario, proporcionar la información adicional que se requiera para la emisión de la Declaratoria de Emergencia.
| Nombre: | |
| Cargo: | |
| Teléfono fijo y celular: | |
| Correo electrónico: | |
| Domicilio de oficina: | |
A t e n t a m e n t e,
NOMBRE, CARGO Y FIRMA DEL TITULAR DE LA ENTIDAD FEDERATIVA
O DEL FUNCIONARIO (CON FACULTADES EXPRESAS)
C.c.p. C. _______________________________.- Director General para la Gestión de Riesgos en la CNPC.- Para su conocimiento.
C._____________________________________.- Director General de Protección Civil en la CNPC.- Para su conocimiento.
Nota.- A fin de dar seguimiento a este documento, favor de enviar copia al correo electrónico:
dggr.emergencias@sspc.gob.mx
FORMATO "B"
SOLICITUD DE INSUMOS Y SERVICIOS
Gobierno del Estado: ______________________
Fecha: ______________________
Oficio No.: ______________________
C.____________________________________
DIRECTOR GENERAL PARA LA GESTIÓN DE RIESGOS
COORDINACIÓN NACIONAL DE PROTECCIÓN CIVIL
SECRETARÍA DE SEGURIDAD Y PROTECCIÓN CIUDADANA
PRESENTE
Como es de su conocimiento el (día) de (mes) del (año) la Coordinación Nacional de Protección Civil
emitió la Declaratoria de Emergencia a través de Boletín de Prensa No._____, con el cual se activan los recursos del "Programa para la Atención de Emergencias por Amenazas Naturales", a fin de prestar auxilio inmediato a la población cuya seguridad e integridad están en riesgo.
En razón de lo anterior y con fundamento a lo dispuesto en los Artículos 20, 21 Y 22 de los "Lineamientos del Programa para la Atención de Emergencias por Amenazas Naturales", se presenta la siguiente solicitud de insumos y/o acceso a servicios, con base en el Anexo 1 Catálogo de Insumos y Acceso a Servicios, con el fin de atender las necesidades urgentes para la salvaguarda la vida y la salud de la población afectada.
Para tal efecto, se proporciona la siguiente información:
a) Municipios declarados en emergencia. (Presentar la población determinada por la DGPC)
| Municipio | Población bajo los efectos de la emergencia |
| | |
| | |
| | |
| Total | |
b) Propuesta de insumos o servicios requeridos, con base en el Catálogo:
| Insumo o servicio | Especificación | Cantidad requerida |
| | | |
| | | |
| | | |
| | | |
| | | |
Con el propósito de colaborar con las instancias federales en la recepción y entrega de los insumos autorizados al beneficiario final, me permito designar a los siguientes funcionarios de esta Coordinación Estatal de Protección Civil para el acompañamiento en dichas acciones:
| Nombre y cargo del Funcionario facultado | Teléfonos de contacto fijo y móvil |
| | |
| | |
| | |
Finalmente, en caso de haber recibidos servicios para la atención de la Emergencia, el Gobierno del Estado se compromete a informar a la Dirección General para la Gestión de Riesgos respecto de la utilización de los mismos, en un plazo que no deberá exceder de 30 días naturales contados a partir de la notificación del aviso de término de la Emergencia.
Sin más por el momento, le envío un cordial saludo.
ATENTAMENTE
NOMBRE Y FIRMA DEL TITULAR DE
LA ENTIDAD FEDERATIVA O DEL
FUNCIONARIO FACULTADO PARA ELLO
Nota.- A fin de dar seguimiento a este documento, favor de enviar copia al correo electrónico:
dggr.emergencias@sspc.gob.mx
FORMATO "C"
ENCUESTA DE SATISFACCION
DE LOS PRODUCTOS RECIBIDOS DE ACUERDO A LA AUTORIZACIÓN CORRESPONDIENTE
| Entidad Federativa | |
| Boletín de Prensa | |
| Autorización de insumos No. | |
| No. de Oficio de Notificación | |
Por favor conteste cada una de las preguntas de las siguientes columnas:
| Insumos | Número de Insumos autorizados | Proveedor | Fecha de recepción | Posee las características descritas en el catálogo | El producto contiene la leyenda que le corresponde conforme al catálogo | El producto es adecuado para la atención de la Emergencia | Llegan en tiempo para la atención de la Emergencia |
| | | | | SI | NO | SI | NO | SI | NO | SI | NO |
| | | | | | | | | | | | |
| | | | | | | | | | | | |
| | | | | | | | | | | | |
| | | | | | | | | | | | |
| | | | | | | | | | | | |
| | | | | | | | | | | | |
| | | | | | | | | | | | |
| | | | | | | | | | | | |
A la Dirección General para la Gestión de Riesgos es muy importante su opinión, por lo que agradeceremos sus comentarios con respecto a los insumos autorizados:
Datos del Servidor Público designado en la solicitud de insumos para la recepción de los productos o en su caso, del superior jerárquico.
| Nombre:________________________________ Cargo:__________________________________ Firma:__________________________________ Fecha de elaboración:____________________ | |
Nota.- Con el propósito de optimizar la recepción de este documento, enviar a este correo electrónico:
dggr.emergencias@sspc.gob.mx
FORMATO "D"
Informe de utilización de insumos y servicios
Instancia responsable de la elaboración: ______________________
Fecha: ______________________
Oficio No.: ______________________
C._____________________________________
DIRECTOR GENERAL PARA LA GESTIÓN DE RIESGOS
COORDINACIÓN NACIONAL DE PROTECCIÓN CIVIL
SECRETARÍA DE SEGURIDAD Y PROTECCIÓN CIUDADANA
PRESENTE
Como es de su conocimiento el (día) de (mes) del (año) la Coordinación Nacional de Protección Civil, emitió el aviso de término de la Declaratoria de Emergencia mediante el Boletín de Prensa No.______, derivado de que la situación anormal generada por la (amenaza natural que ocasionó la emergencia) y que afectó a diversos municipios del (nombre de la entidad federativa), ha disminuido por los apoyos proporcionados con recursos del "Programa para la Atención de Emergencias por Amenazas Naturales" (Programa), mismos que fueron activados con la Declaratoria de Emergencia difundida a través del Boletín de Prensa No. _________.
En razón de lo anterior y atento a lo dispuesto por el artículo 23 de los "Lineamientos del Programa para la Atención de Emergencias por Amenazas Naturales" (Lineamientos), se presenta el siguiente informe:
a) La población que resultó apoyada con cargo al Programa:
| Municipios declarados en emergencia | Población afectada | Población atendida |
| | | |
| | | |
| | | |
| Suma: | | |
b) Cantidad de insumos o servicios recibidos con cargo al Programa:
| Insumos o servicios autorizados | Cantidad autorizada | Cantidad recibida | Cantidad entregada a la población | Cantidad remanente |
| | | | | |
| | | | | |
| | | | | |
(En caso de existir remanente de insumos reportar el siguiente párrafo)
De conformidad con el artículo 24 de los Lineamientos, el cual establece que derivado de este informe se desprenda la existencia de remanente de insumos, éstos deberán ponerse de inmediato bajo la disposición de la Dirección General para la Gestión de Riesgos, por lo que me permito informar que el C. (nombre, cargo, teléfono y correo electrónico del servidor público), es el responsable del resguardo y entrega de los productos, mismos que se encuentran ubicados en (dirección del almacén donde se encuentra el remanente de los productos).
c) Cantidad de insumos o acceso a servicios distribuidos a la población por cada municipio declarado en emergencia:
| Municipio declarado en emergencia | <<Nombre del insumo o del servicio>> | <<Nombre del insumo o del servicio>> | <<Nombre del insumo o del servicio>> |
| ______________________ | ____________________ | ____________________ | __________________ |
| ______________________ | ____________________ | ____________________ | __________________ |
| ______________________ | ____________________ | ____________________ | __________________ |
| Suma | ____________________ | ____________________ | __________________ |
d) El no distribuir apoyos en algunos de los municipios declarados en emergencia, fue por los siguientes motivos:
| (Justificación o aclaración) |
e) Los mecanismos utilizados para la distribución de los productos a la población vulnerable afectada, así como los controles de entrega al beneficiario final fueron:
Es importante señalar que las constancias de entrega-recepción de los insumos distribuidos entre la población afectada se encuentran en (área donde están los expedientes de entrega de los productos) para su consulta y análisis respectivo.
Sin más por el momento, quedo de Usted.
ATENTAMENTE
NOMBRE Y FIRMA DEL FUNCIONARIO
FACULTADO PARA ELLO
Nota.- A fin de dar seguimiento a este documento, favor de enviar copia al correo electrónico:
dggr.emergencias@sspc.gob.mx
FORMATO "E"
SOLICITUD DE INSUMOS RELACIONADOS CON LA SALUD
Oficio No.:_____________
Fecha:________________
C.___________________________
DIRECTOR GENERAL DEL
CENTRO NACIONAL DE PROGRAMAS PREVENTIVOS Y
CONTROL DE ENFERMEDADES
PRESENTE
Por este conducto me permito informarle que el ____de _____del año ____ la Coordinación Nacional de Protección Civil, emitió Boletín de Prensa No. _____a través del cual expidió Declaratoria de Emergencia con motivo de (incluir fenómeno natural que ocasiona la emergencia) ocurrido los días _______________ de ese mismo año y que afectaron diversos municipios del Estado de ________________.
En razón de lo anterior, atento a lo dispuesto por el Artículo 26 de los Lineamientos del Programa para la Atención de Emergencias por Amenazas Naturales (Lineamientos), me permito hacerle la siguiente requisición
de medicamentos y otros insumos para la atención de las necesidades urgentes para la salvaguarda de la vida y la salud de la población afectada por la emergencia que nos ocupa.
Para los efectos anteriores, me permito proporcionarle la siguiente información:
Municipios objeto de la Declaratoria de Emergencia. (Identificando la población afectada por la emergencia).
| | Municipio | Población afectada* |
| | | |
| | | |
| TOTAL | | |
*Población definida como afectada y emitida por la DGPC, Art. 16 de los Lineamientos vigentes.
Propuesta de insumos requeridos.
SECCIÓN I.- MEDICAMENTOS E INSUMOS PARA LA ATENCIÓN DE ENFERMEDADES DE IMPORTANCIA EPIDEMIOLÓGICA EN LOS DESASTRES NATURALES.
| No. | Descripción | Presentación | Clave | Cantidad a solicitar | Población a beneficiar |
| | | | | | |
| | | | | | |
| | | | | | |
Cálculo realizado por:
Nombre.- ________________________________________________________________
Cargo.- _________________________________________________________________
Teléfono(s)- ______________________________________________________________
SECCIÓN II.- INSUMOS PARA EL DIAGNÓSTICO POR LABORATORIO DE ENFERMEDADES DE INTERÉS EPIDEMIOLÓGICO ASOCIADAS CON DESASTRES NATURALES.
Cuadro.
Reactivos, insumos y estuches para el diagnóstico de las principales enfermedades asociadas a la
ocurrencia de desastres naturales y que ponen en riesgo la Seguridad en Salud.
| No. | Descripción | Presentación | Clave | Cantidad a solicitar | Población a beneficiar |
| | | | | | |
| | | | | | |
Cálculo realizado por:
Nombre.- ________________________________________________________________
Cargo.- _________________________________________________________________
Teléfono(s)- ______________________________________________________________
SECCIÓN III.- MEDICAMENTOS E INSUMOS UTILIZADOS EN EL CONTROL DE DENGUE Y OTRAS ENFERMEDADES TRANSMITIDAS POR VECTOR.
Cuadro.
Productos insecticidas.
| No. | Descripción | Presentación | Clave | Cantidad a solicitar | Población a beneficiar |
| | | | | | |
| | | | | | |
Cálculo realizado por:
Nombre.- ________________________________________________________________
Cargo.- _________________________________________________________________
Teléfono(s)- ______________________________________________________________
SECCIÓN IV.- INSUMOS PARA LA PROTECCIÓN CONTRA RIESGOS SANITARIOS.
Cuadro.
Productos para el control de riesgos sanitarios.
| No. | Descripción | Presentación | Clave | Cantidad a solicitar | Población a beneficiar |
| | | | | | |
| | | | | | |
Cálculo realizado por:
Nombre.- ________________________________________________________________
Cargo.- _________________________________________________________________
Teléfono(s)- ______________________________________________________________
PERSONAL AUTORIZADO PARA LA RECEPCIÓN DE INSUMOS.
| Nombre y cargo del funcionario | Dirección del almacén para la entrega de los productos | Teléfonos de contacto fijo y móvil |
| | | |
| | | |
| | | |
*Señalar como mínimo a 3 funcionarios facultados para recibir los insumos.
Una vez recibidos los insumos, el Gobierno del Estado se compromete a informar a esa Dirección General respecto de la utilización de los mismos, en un plazo que no deberá exceder de 60 días naturales contados a partir de la notificación del Cierre de la Emergencia, conforme a lo referido en el Art. 27 de los Lineamientos vigentes.
"La utilización y prescripción de los medicamentos e insumos autorizados y entregados a los Servicios Estatales de Salud a través del Programa para la Atención de Emergencias por Amenazas Naturales, quedan bajo responsabilidad de las autoridades de salud de la entidad federativa que solicita el apoyo."
Sin más por el momento, le envío un cordial saludo.
ATENTAMENTE
NOMBRE Y FIRMA DEL
SECRETARIO DE SALUD DE LA ENTIDAD FEDERATIVA
C.c.p. C._____________________________________.- DIRECTOR GENERAL PARA LA GESTIÓN DE RIESGOS, CNPC.
FORMATO "F"
INFORME DE UTILIZACIÓN DE INSUMOS RELACIONADOS CON LA SALUD
Oficio No. _________
Fecha: ___________
C.________________________________
DIRECTOR GENERAL DEL
CENTRO NACIONAL DE PROGRAMAS PREVENTIVOS Y
CONTROL DE ENFERMEDADES
PRESENTE
Por este conducto me permito informarle que el (fecha de Boletín de Prensa) la Coordinación Nacional de Protección Civil, emitió el Boletín de Prensa (número de boletín de prensa) a través del cual expidió el aviso de término de la Declaratoria de Emergencia con motivo de que la situación anormal generada por (fenómeno que ocasionó la emergencia) y que afectó a diversos municipios del Estado de (nombre del estado) ha disminuido por los apoyos proporcionados con recursos del Programa para la Atención de Emergencias por Amenazas Naturales, los cuales fueron activados con la Declaratoria de Emergencia difundida a través del boletín de prensa No. ________.
En razón de lo anterior, y atento a lo dispuesto por el artículo 27 de los Lineamientos del Programa para la Atención de Emergencias por Amenazas Naturales, que establece:
"Las autoridades de salud de la entidad federativa deberán informar al CENAPRECE respecto de la utilización de los medicamentos, materiales de curación e insumos para el control de vectores, así como los remanentes de la totalidad de medicamentos, materiales de curación e insumos para el control de vectores y otros relacionados con la atención y protección de la salud de la población afectada o susceptible de serlo que no hubieran sido utilizados. Para ese efecto se empleará el Formato F, el cual deberá estar disponible en la página Web establecida para tales efectos por la CNPC y comunicada a través de los Medios Digitales Acreditados.
(...)
En un plazo que no deberá exceder de 60 días naturales contados a partir del aviso de término de la Emergencia, el CENAPRECE notificará la validación de ese informe a la DGGR, señalando cómo fueron distribuidos los insumos en los municipios o demarcaciones territoriales que estuvieron declarados en Emergencia".
Me permito presentar el siguiente informe:
a) La población objetivo que resultó finalmente apoyada con cargo al Programa para la Atención de Emergencias por Amenazas Naturales.
| Municipio | Población afectada | Población atendida |
| | | |
| | | |
| TOTAL | | |
b) Insumos que se distribuyeron entre la población objetivo
SECCIÓN I.- MEDICAMENTOS E INSUMOS PARA LA ATENCIÓN DE ENFERMEDADES DE IMPORTANCIA EPIDEMIOLÓGICA EN LOS DESASTRES NATURALES
| No. | Descripción y presentación | Clave | Cantidad solicitada | Cantidad autorizada | Cantidad entregada | Población beneficiada |
| | | | | | | |
| | | | | | | |
| | | | | | | |
Informe entregado por:
Nombre: __________________________________________________________
Cargo: ____________________________________________________________
Teléfonos: _________________________________________________________
SECCIÓN II. INSUMOS PARA EL DIAGNÓSTICO POR LABORATORIO DE ENFERMEDADES DE INTERÉS EPIDEMIOLÓGICO ASOCIADAS CON DESASTRES NATURALES.
Cuadro VII.
Reactivos, insumos y estuches para el diagnóstico de las principales enfermedades asociadas a la
ocurrencia de desastres naturales y que ponen en riesgo la Seguridad en Salud.
| No. | Descripción y presentación | Clave | Cantidad solicitada | Cantidad autorizada | Cantidad entregada | Población beneficiada |
| | | | | | | |
| | | | | | | |
| | | | | | | |
Informe entregado por:
Nombre: __________________________________________________________
Cargo: ____________________________________________________________
Teléfonos: _________________________________________________________
SECCIÓN III. NORMAS GENERALES PARA EL CÁLCULO DE MEDICAMENTOS E INSUMOS UTILIZADOS EN EL CONTROL DE DENGUE Y OTRAS ENFERMEDADES TRANSMITIDAS POR VECTOR.
| No. | Descripción y presentación | Clave | Cantidad solicitada | Cantidad autorizada | Cantidad entregada | Población beneficiada |
| | | | | | | |
| | | | | | | |
| | | | | | | |
Informe entregado por:
Nombre: __________________________________________________________
Cargo: ____________________________________________________________
Teléfonos: _________________________________________________________
SECCIÓN IV. INSUMOS PARA LA PROTECCIÓN CONTRA RIESGOS SANITARIOS.
| No. | Descripción y presentación | Clave | Cantidad solicitada | Cantidad autorizada | Cantidad entregada | Población beneficiada |
| | | | | | | |
| | | | | | | |
| | | | | | | |
Informe entregado por:
Nombre: __________________________________________________________
Cargo: ____________________________________________________________
Teléfonos: _________________________________________________________
(Párrafo opcional en caso de existir remanentes)
De conformidad con lo establecido en el artículo 27 de los Lineamientos que señala que los remanentes notificados, en tanto fueron adquiridos con recursos del Programa, quedarán a resguardo de los Servicios Estatales de Salud que los solicitó y estarán a disposición del CENAPRECE. Por lo anteriormente mencionado, dispongo al (nombre, cargo y teléfono de la persona responsable del resguardo de los remanentes de los productos), como responsable del resguardo y entrega de los productos, mismos que se encuentran ubicados en el (dirección del almacén o almacenes donde se encuentran ubicados los productos).
El motivo por el cual se registraron remanentes es el siguiente: (SE DEBERÁ REALIZAR UNA JUSTIFICACIÓN TÉCNICA DEL PORQUÉ SE REGISTRAN REMANENTES POSTERIOR AL USO DE LOS INSUMOS).
| No. | Descripción y presentación | Clave | Cantidad solicitada | Cantidad autorizada | Cantidad entregada | Cantidad remanente |
| | | | | | | |
| | | | | | | |
c) Distribución de Insumos por municipio.
| No. | Municipio | Población afectada | Insumos utilizados | Cantidad de insumo | Población atendida |
| Descripción y presentación | Clave |
| | | | | | | |
| | | | | | | |
| | | | | | | |
Es importante señalar que las constancias de entrega recepción de los insumos se encuentran en esta (área donde se encuentran los expedientes de entrega de los productos) para su consulta y análisis respectivo.
Sin más por el momento, quedo de Usted.
ATENTAMENTE
NOMBRE Y FIRMA DEL SECRETARIO DE SALUD
DE LA ENTIDAD FEDERATIVA
C.c.p. C._________________________________________.- DIRECTOR GENERAL PARA LA GESTIÓN DE RIESGOS.
Nota.- A fin de dar seguimiento a este documento, favor de enviar copia al correo electrónico:
dggr.emergencias@sspc.gob.mx
FORMATO "G"
SOLICITUD DE INSUMOS DE APOYO COMPLEMENTARIO
SECRETARÍA DE_____________________
Oficio No. _____________________
Fecha _____________ ________
C.__________________________________________________
DIRECTOR GENERAL PARA LA GESTIÓN DE RIESGOS
COORDINACIÓN NACIONAL DE PROTECCIÓN CIVIL
SECRETARÍA DE SEGURIDAD Y PROTECCIÓN CIUDADANA
PRESENTE
Por este conducto me permito informarle que el (día) de (mes) de (año) la Coordinación Nacional de Protección Civil, emitió la Declaratoria de Emergencia que fue comunicada a través de Boletín de prensa No._____, con el cual se activan los recursos del Programa para la Atención de Emergencias por Amenazas Naturales, a fin de brindar la atención inmediata de la población vulnerable afectada en (número de municipios) en el Estado de ____________
En razón de lo anterior y atento a lo dispuesto en el Artículo 28 de los Lineamientos del Programa para la Atención de Emergencias por Amenazas Naturales, me permito hacerle la siguiente requisición de apoyos para atender las necesidades de alimentación y aseo personal de las personas que se encuentran en albergues, refugios temporales o uso de cocinas comunitarias que se encuentren bajo nuestra administración para la salvaguarda de la vida y la salud de la población afectada con la emergencia que nos ocupa.
Para los efectos anteriores, me permito proporcionarle la siguiente información:
a) La población objetivo por apoyar con cargo al Programa para la Atención de Emergencias por Amenazas Naturales
| Ubicación del albergue, refugio temporal o cocina comunitaria | No. de personas por apoyar |
| | |
| | |
b) Productos solicitados para la atención de la población afectada
| Producto | Cantidad solicitada |
| | |
| | |
| | |
| | |
De determinarse procedente esta solicitud y con el fin de que pueda llevarse a cabo la diligencia de entrega y recepción física de los productos antes requeridos, me permito designar domicilio y responsables de la recepción de tales productos, a los siguientes funcionarios:
| Domicilio del lugar a entregar los productos | Nombre del Funcionario | Teléfonos de contacto fijo y móvil |
| | | |
| | | |
| | | |
La Secretaría de ___________ se compromete a informar a esa Dirección General para la Gestión de Riesgos respecto de la utilización de los recursos autorizados, en un plazo que no deberá exceder de 30 días naturales contados a partir de la notificación del término de la Declaratoria de Emergencia mediante boletín de prensa.
Sin más por el momento, le envío un cordial saludo.
ATENTAMENTE
NOMBRE Y FIRMA DEL FUNCIONARIO
FACULTADO PARA ELLO
Nota.- A fin de dar seguimiento a este documento, favor de enviar copia al correo electrónico:
dggr.emergencias@sspc.gob.mx
FORMATO "H"
INFORME DE UTILIZACIÓN DE INSUMOS DE APOYO COMPLEMENTARIO
Secretaría de _______________
Oficio No. _______________
Fecha _______________
C.____________________________________________________
DIRECTOR GENERAL PARA LA GESTIÓN DE RIESGOS
COORDINACIÓN NACIONAL DE PROTECCIÓN CIVIL
SECRETARÍA DE SEGURIDAD Y PROTECCIÓN CIUDADANA
PRESENTE
Como es de su conocimiento, el (día) de (mes) de (año), la Coordinación Nacional de Protección Civil, emitió el aviso de término de la Declaratoria de Emergencia mediante el Boletín de Prensa No.______, derivado de que la situación anormal generada por la (amenaza natural que ocasionó la emergencia) y que afectó a diversos municipios del (nombre de la entidad federativa), ha disminuido por los apoyos proporcionados con recursos del "Programa para la Atención de Emergencias por Amenazas Naturales", los cuales fueron activados con la Declaratoria de Emergencia difundida a través del Boletín de Prensa No. _________.
En razón de lo anterior y atento a lo dispuesto por el artículo 29 de los Lineamientos del Programa para la Atención de Emergencias por Amenazas Naturales, me permito presentar el siguiente informe:
a) La población objetivo que resultó apoyada con cargo al Programa para la Atención de Emergencias por Amenazas Naturales
| Ubicación del albergue, refugio temporal o cocina comunitaria | Población afectada | Población atendida |
| | | |
| | | |
b) Apoyos otorgados para la atención de la población afectada
| Producto | Cantidad autorizada | Cantidad entregada |
| | | |
| | | |
| | | |
| Total | | |
| | | |
Es importante señalar que la bitácora de las personas atendidas se encuentra en (señalar el área donde está la documentación) para su consulta y análisis respectivo.
Sin más por el momento, quedo de Usted.
ATENTAMENTE
NOMBRE Y FIRMA DEL
FUNCIONARIO FACULTADO PARA ELLO
Nota.- A fin de dar seguimiento a este documento, favor de enviar copia al correo electrónico:
dggr.emergencias@sspc.gob.mx
FORMATO "I"
DICTAMEN DE VIVIENDAS AFECTADAS
Instancia de Vivienda Estatal: ______________________
Fecha: ______________________
Oficio No.: ______________________
C.___________________________________________________
COORDINADOR (A) ESTATAL DE PROTECCIÓN CIVIL
GOBIERNO DEL ESTADO DE
PRESENTE.
Derivado de los efectos provocados por la presencia de -amenaza natural- ocurrida fecha de ocurrencia-, en los municipios XXXXXXXXX, Estado de XXXXX, señalados en la Declaratoria de Emergencia emitida por la Coordinación Nacional de Protección Civil a través del boletín de prensa No. XXXXXXXXX, del XX de XXXXXX de 20XX, para la atención de las necesidades alimenticias, de abrigo y salud a la población afectada; se iniciaron de manera inmediata los recorridos por las zonas afectadas, detectándose viviendas que sufrieron daños en la estructura de los techos, cuantificándose necesidades de (lámina, palma sintética o natural) como se describe a continuación:
Núm. de municipios:
Núm. de viviendas:
Material solicitado:
| Municipio | No. de Viviendas | (Lámina, palma sintética o natural requerida) |
| | | |
| | | |
Cabe señalar que dichas acciones se realizaron en coordinación con el personal de la Dependencia a su digno cargo e instancias Municipales.
Sin más por el momento, quedo a sus órdenes para cualquier duda o aclaración
A t e n t a m e n t e,
NOMBRE, CARGO Y FIRMA DEL TITULAR
DE LA INSTANCIA DE VIVIENDA
C.c.p.
FORMATO DE CONVENIO DE COLABORACIÓN
CONVENIO DE COLABORACIÓN QUE CELEBRAN, POR UNA PARTE, LA SECRETARÍA DE SEGURIDAD Y PROTECCIÓN CIUDADANA, REPRESENTADA EN ESTE ACTO POR, LA COORDINADORA NACIONAL DE PROTECCIÓN CIVIL, __________, ASISTIDA POR __________, __________, A QUIEN EN LO SUCESIVO SE LE DENOMINARÁ "LA COORDINACIÓN", Y POR LA OTRA, __________, REPRESENTADA EN ESTE ACTO POR __________, ASISTIDO/A POR __________, A QUIEN EN LO SUCESIVO SE LE DENOMINARÁ "(La contraparte)__, QUIENES CUANDO ACTÚEN EN FORMA CONJUNTA SE DENOMINARÁN "LAS PARTES", CONFORME A LAS DECLARACIONES Y CLÁUSULAS SIGUIENTES.
DECLARACIONES
1. "LA COORDINACIÓN" declara por conducto de su representante:
1.1. Que es una Unidad Administrativa adscrita a la Secretaría de Seguridad y Protección Ciudadana, de conformidad con lo dispuesto en los artículos 19, fracciones X y XXIII, de la Ley General de Protección Civil; artículos 3, apartado B, fracción IX, 8, 9 fracción V y 22 del Reglamento Interior de la Secretaría de Seguridad y Protección Ciudadana.
1.2. Que la Secretaría de Seguridad y Protección Ciudadana es una dependencia de la Administración Pública Federal Centralizada, en los términos de los artículos 90 de la Constitución Política de los Estados Unidos Mexicanos; 1, 2 fracción I, 26 y 30 Bis de la Ley Orgánica de la Administración Pública Federal; y, 1 del Reglamento Interior de la Secretaría de Seguridad y Protección Ciudadana.
1.3. Que la __________, en su carácter de __________, de la Coordinación Nacional de Protección Civil, cuenta con facultades necesarias para suscribir este instrumento, de conformidad con lo que establece el artículo 19, fracciones X y XXIII, de la Ley General de Protección Civil; artículo 9, fracción V, 22, fracción XVII, del Reglamento Interior de la Secretaría de Seguridad y Protección Ciudadana.
1.4. Que para efectos derivados de este Instrumento, señala como su domicilio legal, el ubicado en Av. Fuerza Aérea Mexicana No. 235, Colonia Federal, Alcaldía Venustiano Carranza, C.P. 15700, Ciudad de México.
2. "(La contraparte)" declara por conducto de su representante:
2.1. Que es __________.
2.2. Que tiene como objetivo __________.
2.3. Que el __________, en su carácter de __________, cuenta con las facultades necesarias para suscribir el presente instrumento, tal como lo acredita con __________.
2.4. Que señala como su domicilio legal el ubicado en __________.
III. Expuesto lo anterior, "LAS PARTES" declaran:
ÚNICO. Que expuesto lo anterior, están conformes en sujetar su compromiso a los términos y condiciones insertos en las siguientes:
CLÁUSULAS
PRIMERA. OBJETO.
El presente Convenio tiene por objeto ______________________________________.
Opciones / Sugerencias:
a) la colaboración entre "LAS PARTES" con el fin de realizar _______.
b) el desarrollo de los servicios de ___________, consistentes en ___________.
c) colaborar en ___________, realizando conjuntamente actividades ___________, en áreas de interés común.
SEGUNDA. ALCANCES.
(Incluir cuando el objeto se encuentre pactado en términos conjuntos)
Para la ejecución del objeto del presente Convenio, "LAS PARTES" convienen llevar a cabo las actividades que a continuación se enuncian:
a) _________
b) _________
c) _________
(Incluir cuando el objeto se encuentre pactado en términos separados)
I. Para el cumplimiento del objeto señalado, "(La contraparte)" conviene llevar a cabo las actividades que a continuación se enuncian:
a) _________
b) _________
c) _________
II. Para el cumplimiento del objeto señalado, "LA COORDINACIÓN" conviene llevar a cabo las actividades que a continuación se enuncian:
d) _________
e) _________
f) _________
TERCERA. COMPROMISOS DE "(La contraparte)":
Para la ejecución del objeto de este Convenio, "(La contraparte)", a través de (indicar entidad o dependencia), se compromete a:
a) _________
b) _________
c) _________
CUARTA. COMPROMISOS DE "LA COORDINACIÓN".
Para la ejecución del objeto de este Convenio, "LA COORDINACIÓN", a través de (indicar Unidad Administrativa), se compromete a:
d) _________
e) _________
f) _________
QUINTA. COMPROMISOS DE "LAS PARTES".
Para el debido desarrollo del objeto del presente Convenio, "LAS PARTES" se comprometen a:
1. _________
2. _________
3. _________
SEXTA. COMISIÓN TÉCNICA.
Para el adecuado desarrollo de las actividades a que se refiere el presente Convenio, "LAS PARTES" integrarán una Comisión Técnica, dentro de los 30 (treinta) días hábiles posteriores a la firma de este documento, (puede ser formada por los responsables designados en la siguiente Cláusula), cuyas atribuciones serán:
a) Determinar y aprobar las acciones factibles de ejecución.
b) Dar seguimiento a las actividades previstas en este instrumento.
c) Resolver toda controversia e interpretación que se derive del presente Convenio, respecto de su operación, formalización y cumplimiento.
d) Las demás que acuerden "LAS PARTES".
SÉPTIMA. RESPONSABLES.
Para la ejecución de las actividades del presente Convenio, "LAS PARTES" designan como responsables:
1. Por parte de "LA COORDINACIÓN", a ___(Nombre)___, ___(Cargo)___. Cuyas oficinas se encuentran ubicadas en:
Av. Fuerza Aérea Mexicana No. 235, Col. Federal, Alcaldía Venustiano Carranza, Ciudad de México, C.P. 15700. Conmutador (55)1103 6000 extensiones 71597, y 71601.
2. Por parte de "(La Contraparte)", a ___(Nombre)___, ___(Cargo)___. Cuyas oficinas se encuentran ubicadas en:
__________________________________________________________________________________________________________________________________________________________________________.
OCTAVA. RELACIÓN LABORAL.
"LAS PARTES" convienen que el personal aportado por cada una para la realización del presente Convenio, se entenderá relacionado exclusivamente con aquella que lo empleó; por ende, cada una de ellas asumirá su responsabilidad por este concepto, y en ningún caso serán consideradas como patrones solidarios o sustitutos.
NOVENA. DE LA PROPIEDAD INTELECTUAL.
"LAS PARTES" tendrán la propiedad compartida de los productos derivados de las actividades que se lleven a cabo en cumplimiento al objeto del presente Convenio y de los programas de trabajo que deriven del mismo, por lo que podrán usar dichos productos de acuerdo con sus respectivas necesidades, y sin fines de lucro, sujetos únicamente a la previa notificación por escrito entre las mismas.
Cada una de "LAS PARTES" responderá, en su caso, por las violaciones a la legislación aplicable en materia de Derechos de Autor que se llegaran a causar con motivo del desarrollo de los trabajos o actividades objeto del presente Convenio.
DÉCIMA. USO DE LOGOTIPOS.
Cada una de "LAS PARTES" tendrá permitido utilizar el nombre, el logotipo y el emblema de la otra, con relación a la implementación del presente Convenio. En cualquier otro caso, ninguna de "LAS PARTES" podrá utilizar el nombre, el logotipo, ni el emblema de la otra sin la correspondiente autorización previa por escrito.
El nombre, el logotipo y el emblema de cada una de "LAS PARTES" podrán reproducirse de las maneras que se estipulan en el Manual de Identidad Gráfica 2018-2024 del Gobierno de México, así como por parte de "LA COORDINACIÓN", corresponde el Manual para la Reproducción de la Imagen Institucional del Emblema Distintivo del Sistema Nacional de Protección Civil, por parte de "(La Contraparte)", corresponde el Manual de Identidad Gráfica de "(La Contraparte)".
DÉCIMA PRIMERA. DISPONIBILIDAD PRESUPUESTAL.
La naturaleza del presente Convenio es gratuita, por lo que no implica la erogación de cantidad alguna, por ninguna de "LAS PARTES", si alguna actividad desarrollada al amparo de este instrumento jurídico requiere la erogación de recursos presupuestarios, los mismos estarán siempre sujetos a la disponibilidad presupuestal correspondiente.
DÉCIMA SEGUNDA. RESPONSABILIDAD CIVIL.
Queda expresamente pactado que "LAS PARTES" no tendrán responsabilidad civil por los daños y perjuicios que pudieran causarse como consecuencia del caso fortuito o fuerza mayor, en la inteligencia de que, una vez superados estos eventos, se reanudarán las actividades en la forma y términos que así determinen.
DÉCIMO TERCERA. DE LA VIGENCIA.
El presente instrumento surtirá efectos a partir de la fecha de su firma y tendrá vigencia hasta ____________________. Este Convenio podrá darse por terminado cuando así lo determinen "LAS PARTES", por mutuo acuerdo o cuando una de ellas comunique por escrito a la otra, con al menos veinte días hábiles de anticipación, su deseo de darlo por concluido. En caso de que existan acciones o actividades en desarrollo, deberán tomarse las previsiones necesarias para finalizarlas, salvo pacto escrito en contrario.
DÉCIMA CUARTA. DE LAS MODIFICACIONES.
El presente instrumento podrá ser modificado por mutuo consentimiento de "LAS PARTES", siempre y cuando conste por escrito, 20 días hábiles de anticipación a la fecha en que vayan a surtir efectos, obligando a los signatarios a partir de la fecha de la firma.
Dichas modificaciones deberán agregarse a este instrumento como parte integral del mismo para los efectos legales conducentes.
DÉCIMA QUINTA. DE LA TERMINACIÓN ANTICIPADA.
"LAS PARTES" acuerdan que el presente Instrumento se podrá dar por terminado anticipadamente, sin que medie resolución judicial alguna, por mutuo acuerdo o cuando una de ellas comunique por escrito a la otra mediante aviso por escrito con 20 días hábiles de anticipación o antes si las circunstancias extraordinarias así lo requirieran.
Asimismo, si llegase a presentarse la terminación anticipada, "LAS PARTES" deberán de concluir las acciones que se encuentren en proceso y que por su naturaleza así lo requieran, por lo que el Convenio quedará vigente solo para estos efectos.
DÉCIMA SEXTA. TRANSPARENCIA Y CONFIDENCIALIDAD.
(Cláusula Optativa, en la que, en su caso, se deberá incluir la normativa que le resulte aplicable a la contraparte, además de la que se enuncia)
Opción 1 "LAS PARTES" manifiestan que el presente Convenio es público, de acuerdo con lo señalado en el artículo 3 de la Ley Federal de Transparencia y Acceso a la Información Pública.
Opción 2 "LAS PARTES" manifiestan que, en términos del numeral 113 de la Ley Federal de Transparencia y Acceso a la Información Pública, se clasifica como información confidencial y por lo tanto se deberá manejar con estricto apego a la Ley y se conducirán de acuerdo con lo señalado en el Título Cuarto, Capítulo III, así que se guardará confidencialidad estricta, respecto de la información que mutuamente se proporcionen o por aquella a la que tengan acceso con motivo de la ejecución del presente Convenio, de manera especial la clasificada como confidencial o reservada en términos de lo estipulado en los artículos anteriores de Ley Federal de Transparencia y Acceso a la Información Pública y demás normatividad aplicable en la materia, así como de los resultados que arrojen las actividades, informes, evaluación y cualquier producto resultante, obligándose a utilizar dicha información exclusivamente para los fines del presente Convenio, por lo que no podrá divulgarse en provecho propio o de terceros, salvo que se cuente con la previa autorización escrita de quien sea responsable de dicha información, debiendo asegurarse que la que se proporcione por el personal que cada parte designe sea manejada bajo estricta confidencialidad. Las obligaciones previstas en esta cláusula permanecerán vigentes y serán exigibles aún en el caso de que "LAS PARTES" dieran por terminado de manera anticipada el presente Convenio o éste termine su vigencia.
DÉCIMA SÉPTIMA.- DIVULGACIÓN DE RESULTADOS.
"LAS PARTES" acuerdan difundir, por los medios institucionales de comunicación que consideren pertinentes, las acciones tendientes a dar cumplimiento al presente Convenio, cuando así sea requerido.
Cualquier presentación, difusión o divulgación de resultados se realizará previa aprobación de la Comisión Técnica, siendo exclusiva responsabilidad de las "LAS PARTES", la publicación de cualquier documento, producto de la validación de la metodología usada para el levantamiento de la información, la coordinación, planeación y capacitación, la cual llevará los logotipos de ambas instituciones y el señalamiento de la debida participación que cada una de ellas hubiera tenido en la elaboración de los documentos a publicar.
La metodología, todos los estudios, informes de trabajo, estudios de campo, bases de datos y gráficos u otros materiales preparados por "LAS PARTES" en virtud de este Convenio, son propiedad de "LAS PARTES" y serán responsables del resguardo de dicha información conforme a las disposiciones que para dichos efectos establece la Ley General de Transparencia y Acceso a la Información Pública, la Ley Federal de Transparencia y Acceso a la Información Pública y la normatividad vigente en el marco del manejo de datos personales.
DÉCIMA OCTAVA. DE LAS RESPONSABILIDADES.
"LAS PARTES" manifiestan que no incurrirán en responsabilidad por el incumplimiento o suspensión de las obligaciones contraídas conforme a este Convenio cuando se vean materialmente impedidas para ello por caso fortuito o causa de fuerza mayor, en la inteligencia de que, una vez superados estos eventos, se reanudarán las actividades en la forma y términos que determinen de común acuerdo. En este supuesto, la parte que se encuentre imposibilitada para cumplir con las obligaciones que se adquieren a través del presente Instrumento Jurídico, deberá notificarlo por escrito a la otra tan pronto como le sea posible, así como tomar las previsiones que se requieran para remediar la situación de que se trate.
DÉCIMA NOVENA. CESIÓN DE DERECHOS.
Ninguna de "LAS PARTES" podrá ceder o transferir los derechos y obligaciones que emanen del presente Convenio.
VIGÉSIMA. INTERPRETACIÓN Y CUMPLIMIENTO.
"LAS PARTES" acuerdan que el presente Instrumento Jurídico es producto de la buena fe, por lo que realizarán todas las acciones necesarias para su debido cumplimiento. En caso de presentarse alguna duda o discrepancia sobre su interpretación, operación o cumplimiento, ésta se resolverá de común acuerdo, mediante la amigable composición a través de la comisión a la que se refiere la cláusula Sexta del presente Convenio.
Leído el presente Convenio por "LAS PARTES" y enteradas de su contenido y alcance legal, lo firman en cuatro tantos, de conformidad y para debida constancia en la Ciudad de México, a los ___(día)___, días del mes de ___(mes)___, de ___(año)___,.
| POR "LA COORDINACIÓN" ____________________ COORDINADORA NACIONAL DE PROTECCIÓN CIVIL | POR "(La contraparte)" ____________________ (cargo e institución) |
| ASISTEN ____________________ DIRECCIÓN GENERAL DE | ASISTEN ____________________ (cargo e institución) |
LA PRESENTE HOJA DE FIRMAS FORMA PARTE INTEGRANTE DEL CONVENIO DE COLABORACIÓN QUE CELEBRAN LA COORDINACIÓN NACIONAL DE PROTECCIÓN CIVIL Y LA "(La contraparte)" DE FECHA ___(día)___, DE ___(mes)___, de ___(año)___,. ------------------------------------------------------------------------------------------------------------------------------------------------------------------------------------------------------------------------------------------------------------------------------------------------------------
______________________________