PROYECTO de Norma Oficial Mexicana PROY-NOM-251-SE-2020, Industria de la construcción-Productos de hierro y acero-Especificaciones, métodos de prueba e información comercial.

Al margen un sello con el Escudo Nacional, que dice: Estados Unidos Mexicanos.- ECONOMÍA.- Secretaría de Economía.- Unidad de Normatividad, Competitividad y Competencia.- Dirección General de Normas.

PROYECTO DE NORMA OFICIAL MEXICANA PROY-NOM-251-SE-2020, "INDUSTRIA DE LA CONSTRUCCIÓN-PRODUCTOS DE HIERRO Y ACERO-ESPECIFICACIONES, MÉTODOS DE PRUEBA E INFORMACIÓN COMERCIAL"
ALFONSO GUATI ROJO SÁNCHEZ, Director General de Normas y Presidente del Comité Consultivo Nacional de Normalización de la Secretaría de Economía (CCONNSE), con fundamento en los artículos 34, fracciones II, XIII y XXXIII, de la Ley Orgánica de la Administración Pública Federal; 4, de la Ley Federal de Procedimiento Administrativo; 3, fracción XI, 39, fracciones V y XII, 40, fracción I, 41 y 47, fracción I de la Ley Federal sobre Metrología y Normalización; Tercero y Cuarto Transitorios del Decreto por el que se expide la Ley de Infraestructura de la Calidad y se abroga la Ley Federal sobre Metrología y Normalización; 28 y 33 del Reglamento de la Ley Federal sobre Metrología y Normalización; y 36 fracciones I, IV, IX y X del Reglamento Interior de esta Secretaría, expide para consulta pública el Proyecto de Norma Oficial Mexicana PROY-NOM-251-SE-2020 "INDUSTRIA DE LA CONSTRUCCIÓN-PRODUCTOS DE HIERRO Y ACERO-ESPECIFICACIONES, MÉTODOS DE PRUEBA E INFORMACIÓN COMERCIAL", aprobado en la Séptima Sesión Ordinaria de 2020 del CCONNSE celebrada el 23 de octubre de 2020, a efecto de que dentro de los siguientes 60 días naturales los interesados presenten sus comentarios ante el CCONNSE, ubicado en Calle Pachuca número 189, Colonia Condesa, Demarcación Territorial Cuauhtémoc, Código Postal 06140, Ciudad de México o bien al correo electrónico: dgn.industriapesada@economia.gob.mx, para que en los términos de la Ley de la materia se consideren en el seno del Comité que lo propuso. Número SINEC-20201023153446781.
Ciudad de México, a 21 de junio de 2021.- El Director General de Normas y Presidente del Comité Consultivo Nacional de Normalización de la Secretaría de Economía, Lic. Alfonso Guati Rojo Sánchez.- Rúbrica.
PROYECTO DE NORMA OFICIAL MEXICANA PROY-NOM-251-SE-2020, "INDUSTRIA DE LA
CONSTRUCCIÓN-PRODUCTOS DE HIERRO Y ACERO-ESPECIFICACIONES, MÉTODOS DE PRUEBA E
INFORMACIÓN COMERCIAL"
PREFACIO
La elaboración de la presente Norma Oficial Mexicana es competencia del Comité Consultivo Nacional de Normalización de la Secretaría de Economía (CCONNSE) integrado por:
      Secretaría de Economía.
      Secretaría de Salud.
      Secretaría del Trabajo y Previsión Social.
      Secretaría de Medio Ambiente y Recursos Naturales.
      Secretaría de Agricultura y Desarrollo Rural.
      Secretaría de Comunicaciones y Transportes.
      Secretaría de Turismo.
      Secretaría de Bienestar
      Secretaría de Gobernación.
      Secretaría de Energía.
      Centro Nacional de Metrología.
      Comisión Federal de Competencia Económica.
      Procuraduría Federal del Consumidor.
      Instituto Mexicano del Transporte.
      Cámara Nacional de la Industria de Transformación.
      Confederación de Cámaras Nacionales de Comercio, Servicios y Turismo.
 
      Confederación de Cámaras Industriales de los Estados Unidos Mexicanos.
      Asociación Nacional de Tiendas de Autoservicio y Departamentales.
      Asociación Nacional de Importadores y Exportadores de la República Mexicana.
      Cámara Nacional de Comercio, Servicios y Turismo de la Ciudad de México.
      Consejo Nacional Agropecuario.
      Universidad Nacional Autónoma de México.
      Instituto Politécnico Nacional.
Con objeto de elaborar la presente propuesta de Norma Oficial Mexicana, se constituyó un Grupo de Trabajo con la participación voluntaria de los siguientes actores:
      Tubos de Acero de México, S.A (TenarisTamsa)
      Ternium México, S.A. de C.V.
      TA 2000, S.A. de C.V. (TYASA)
      Grupo Forza Steel, S.A. de C.V.
      Petróleos Mexicanos
      GERDAU CORSA, S.A.P.I. de C.V.
      Cámara Nacional de la Industria del Hierro y del Acero
      Aceros Turía, S.A. de C.V.
      Tubacero S. de R.L. de C.V.
      Instituto Mexicano del Transporte
      Centro Nacional de Metrología
      Centro de Normalización y Certificación de Productos, A.C.
      Secretaría del Bienestar
      Organismo Nacional de Normalización y Certificación de la Construcción y Edificación, S.C.
      ArcelorMittal México, S.A. de C.V.
      Procuraduría Federal del Consumidor
ÍNDICE DEL CONTENIDO
1.    Objetivo y campo de aplicación
2.    Referencias normativas
3.    Términos y definiciones
4.    Productos, especificaciones y métodos de prueba
5.    Información comercial
6.    Procedimiento de evaluación de la conformidad
7.    Vigilancia
8.    Concordancia con normas internacionales
       Apéndice A (Normativo) Documentos requeridos para certificación de producto
       Apéndice B (Normativo) Muestreo del procedimiento para la evaluación de la conformidad
       Apéndice C (Informativo) Diagramas de muestreo
9.    Bibliografía
1. Objetivo y campo de aplicación
 
1.1 Objetivo
El presente proyecto de norma oficial mexicana establece las especificaciones, métodos de prueba, la información comercial y evaluación de la conformidad, de los productos de hierro y acero para el sector de la construcción que se fabriquen, importen y/o comercialicen en territorio nacional para proporcionar seguridad al usuario de estos productos.
1.2 Campo de aplicación
El presente proyecto de norma oficial mexicana aplica a los productos de hierro y acero, enlistados en el capítulo 4, en la Tabla 1, sujetos a una obra en construcción o edificación que se fabriquen, importen y/o comercialicen en territorio nacional.
Este Proyecto de NOM no aplica a edificaciones o construcciones que empleen productos de acero que no estén considerados en las normas de la Tabla 1.
2. Referencias Normativas
Los siguientes documentos referidos, son indispensables para la aplicación de esta norma.
2.1    NOM-106-SCFI-2017
Características de diseño y condiciones de uso de la Contraseña Oficial. Publicada en el Diario Oficial de la Federación el 8 de septiembre de 2017.
2.2    NOM-008-SCFI-2002
Sistema General de Unidades de Medida. Publicada en el Diario Oficial de la Federación el 27 de noviembre de 2002.
2.3    NMX-B-019-CANACERO-2009
Industria siderúrgica-Definiciones y expresiones empleadas en la industria siderúrgica. Declaratoria de vigencia, publicada en el Diario Oficial de la Federación el 20 de enero de 2010.
2.4    NMX-B-060-1990
Lámina de acero al carbono galvanizado por el proceso de inmersión en caliente, acanalada. Declaratoria de vigencia, publicada en el Diario Oficial de la Federación el 03 de agosto de 1990.
2.5    NMX-B-066-1988
Lámina de acero al carbono, galvanizada por el proceso de inmersión en caliente para uso estructural. Declaratoria de vigencia, publicada en el Diario Oficial de la Federación el 08 de agosto de 1988.
2.6    NMX-B-072-CANACERO-2017
Industria Siderúrgica-Varilla corrugada de acero, grado 60, laminada en frío para refuerzo de concreto.-Especificaciones y métodos de prueba. Declaratoria de vigencia, publicada en el Diario Oficial de la Federación el 27 de febrero de 2017.
2.7    NMX-B-085-CANACERO-2005
Industria Siderúrgica-Gaviones y colchones para revestimiento hechos con malla hexagonal triple Torsión-Especificaciones. Declaratoria de vigencia, publicada en el Diario Oficial de la Federación el 27 de abril de 2006.
2.8    NMX-B-099-1966
Acero estructural con límite de fluencia mínimo de 290 MPa (29 kgf/mm2) y con espesor máximo de 127 mm. Declaratoria de vigencia, publicada en el Diario Oficial de la Federación el 05 de diciembre de 1986.
2.9    NMX-B-198-1991
Tubos de acero con o sin costura para pilotes. Declaratoria de vigencia, publicada en el Diario Oficial de la Federación el 03 de enero de 1992.
2.10  NMX-B-199-1986
Industria Siderúrgica.-Tubos sin costura o soldados de acero al carbono, formados en frío, para usos estructurales. Declaratoria de vigencia, publicada en el Diario Oficial de la Federación el 10 de noviembre de 1986.
 
2.11 NMX-B-200-1990
Tubos de acero al carbono, sin costura o soldados, conformados en caliente para usos estructurales. Declaratoria de vigencia, publicada en el Diario Oficial de la Federación el 09 de enero de 1991.
2.12 NMX-B-248-CANACERO-2006
Industria Siderúrgica-Acero al Carbono, Alta Resistencia Baja Aleación y Alta Resistencia Baja Aleación con Formabilidad Mejorada Laminado en Caliente, en Calidad Comercial, Troquelado y Estructural, en Rollo-Especificaciones y Métodos de Prueba. Declaratoria de vigencia, publicada en el Diario Oficial de la Federación el 02 de abril de 2007.
2.13 NMX-B-253-CANACERO-2013
Industria Siderúrgica- Alambre de acero liso o corrugado para refuerzo de concreto- Especificaciones y métodos de prueba. Declaratoria de vigencia, publicada en el Diario Oficial de la Federación el 22 de mayo de 2014.
2.14 NMX-B-254-CANACERO-2008
Industria Siderúrgica-Acero Estructural-Especificaciones y Métodos de Prueba. Declaratoria de vigencia, publicada en el Diario Oficial de la Federación el 07 de noviembre de 2008.
2.15 NMX-B-284-CANACERO-2017
Industria Siderúrgica-Acero estructural de alta resistencia baja aleación al Manganeso-Niobio-Vanadio-Especificaciones y métodos de prueba. Declaratoria de vigencia, publicada en el Diario Oficial de la Federación el 27 de junio de 2017.
2.16 NMX-B-286-1991
Perfiles I y H de tres planchas soldadas de acero. Declaratoria de vigencia, publicada en el Diario Oficial de la Federación el 18 de diciembre de 1991.
2.17 NMX-B-290-CANACERO-2013
Industria Siderúrgica-Malla Electrosoldada de Acero Liso o Corrugado para Refuerzo de Concreto-Especificaciones y Métodos de Prueba. Declaratoria de vigencia, publicada en el Diario Oficial de la Federación el 22 de mayo de 2014.
2.18 NMX-B-292-CANACERO-2018
Industria Siderúrgica-Torón de Siete Alambres sin Recubrimiento con Relevado de Esfuerzos para Concreto Presforzado-Especificaciones y Métodos de Prueba. Declaratoria de vigencia, publicada en el Diario Oficial de la Federación el 13 de marzo de 2019.
2.19 NMX-B-293-CANACERO-2019
Industria Siderúrgica-Alambre de Acero, sin Recubrimiento con Relevado de Esfuerzos para Usarse en Concreto Presforzado-Especificaciones y Métodos de Prueba. Declaratoria de vigencia, publicada en el Diario Oficial de la Federación el 06 de agosto de 2019.
2.20 NMX-B-348-1989
Lámina de acero al carbono laminada en frío para uso estructural. Declaratoria de vigencia, publicada en el Diario Oficial de la Federación el 13 de diciembre de 1989.
2.21 NMX-B-455-CANACERO-2015
Industria Siderúrgica-Armaduras Electrosoldadas de Sección Triangular, de Alambre de Acero Corrugado o Liso para Refuerzo a Flexión de Elementos Estructurales de Concreto-Especificaciones y Métodos de Prueba. Declaratoria de vigencia, publicada en el Diario Oficial de la Federación el 21 de mayo de 2015.
2.22  NMX-B-456-CANACERO-2017
Industria Siderúrgica-Armaduras electrosoldadas de alambre de acero para castillos y Dalas-Especificaciones y métodos de prueba. Declaratoria de vigencia, publicada en el Diario Oficial de la Federación el 06 de marzo de 2017.
 
2.23  NMX-B-457-CANACERO-2019
Industria Siderúrgica-Varilla Corrugada de Acero Baja Aleación para Refuerzo de Concreto-Especificaciones y Métodos de Prueba. Declaratoria de vigencia, publicada en el Diario Oficial de la Federación el 07 de octubre 2019.
2.24 NMX-B-461-1996
Industria Siderúrgica-Tubos de Acero de Bajo Carbono, Troncoconicos, para Uso EstructuralEspecificaciones. Declaratoria de vigencia, publicada en el Diario Oficial de la Federación el 06 de marzo de 1997.
2.25 NMX-B-471-1990
Lámina acanalada de acero al carbono con recubrimiento de aleación, aluminio-cinc, para muros y techos. Declaratoria de vigencia, publicada en el Diario Oficial de la Federación el 11 de octubre de 1990.
2.26 NMX-B-480-CANACERO-2011
Industria Siderúrgica-Perfiles y Planchas de Acero de Baja Aleación y Alta Resistencia al Manganeso-Niobio-Vanadio para Uso Estructural-Especificaciones y Métodos de Prueba. Declaratoria de vigencia, publicada en el Diario Oficial de la Federación el 03 de junio de 2011.
2.27 NMX-B-500-CANACERO-2015
Industria Siderúrgica-Escalerilla de Acero para Refuerzo Horizontal de Muros de Mampostería-Especificaciones y Métodos de Prueba. Declaratoria de vigencia, publicada en el Diario Oficial de la Federación el 21 de mayo de 2015.
2.28 NMX-B-506-CANACERO-2019
Industria Siderúrgica-Varilla Corrugada de Acero para Refuerzo de Concreto- Especificaciones y Métodos de Prueba. Declaratoria de vigencia, publicada en el Diario Oficial de la Federación el 07 de octubre de 2019.
2.29 NMX-H-084-1983
Productos Siderúrgicos-Torones y cables de acero. Declaratoria de vigencia, publicada en el Diario Oficial de la Federación el 17 de agosto de 1983.
2.30 NMX-Z-012/2-1987
Muestreo para la inspección por atributos-Parte 2: Métodos de muestreo, tablas y gráficas. Declaratoria de vigencia, publicada en el Diario Oficial de la Federación el 28 de octubre de 1987.
2.31 NMX-CC-9001-IMNC-2015
Sistemas de gestión de calidad-Requisitos. Declaratoria de vigencia, publicada en el Diario Oficial de la Federación el 03 de mayo de 2016.
 
3. Términos y definiciones
Para los propósitos de este Proyecto de Norma Oficial Mexicana, se aplican los términos y definiciones contenidos en la Ley Federal sobre Metrología y Normalización, en lo que no se oponga a lo previsto en la Ley de Infraestructura de la Calidad de conformidad con los artículos transitorios Segundo y Cuarto del Decreto por el que se expide la Ley de Infraestructura de la Calidad y se abroga la Ley Federal sobre Metrología y Normalización; la NMX-B-019-CANACERO-2009, ver 2.3, las Normas Mexicanas de producto enlistadas en el capítulo 2, además de los siguientes.
3.1 certificado de conformidad de producto
(CCP)
documento mediante el cual un organismo de certificación para producto (OCP) acreditado y en su caso aprobado, en los términos de la LFMN, hace constar que un producto cumple con las especificaciones establecidas en la presente Norma, cuya validez del certificado está sujeta a la visita de vigilancia por parte de la autoridad respectiva.
3.2 certificado de conformidad de sistema de gestión de la calidad
documento mediante el cual, un organismo de certificación de sistemas de gestión de la calidad acreditado en términos de la LFMN y su Reglamento, que da constancia que un fabricante determinado, cumple con los requerimientos establecidos en la norma NMX-CC-9001-IMNC-2015, ver 2.31, o la que la sustituya y que incluye en su alcance las líneas de producción del producto que se requiera.
 
3.3 etiqueta
rótulo, marbete, inscripción, imagen u otra materia descriptiva o gráfica, escrita, impresa, estarcida, marcada, grabada, adherida o sobrepuesta al producto, cuando no sea posible por las características del producto en su envase o embalaje.
3.4 familia de productos
grupo de productos del mismo tipo, en los que las variantes son únicamente de carácter decorativo o estético, pero que conservan las mismas características de desempeño y propiedades mecánicas y físicas, ver apéndice B (Normativo).
3.5 informe de evaluación del sistema de gestión de la calidad
documento en el que se hace constar ante el OCP, que el Sistema de Gestión de Calidad (SGC) de una empresa respecto a la línea de producción del producto certificado, contempla procedimientos documentados y registros que aseguran el cumplimiento del producto certificado con la NMX.
3.6 informe de resultado de pruebas
(IRP)
documento que emite un Laboratorio de Pruebas (Ensayo) acreditado en los términos de la LFMN, que contiene los resultados obtenidos en las pruebas realizadas respecto de las especificaciones establecidas en esta NOM aplicables a productos de acero.
3.7 LFMN
Ley Federal sobre Metrología y Normalización
3.8 lote
conjunto de unidades de producto, a partir del cual se toma la muestra para su inspección y se determina la conformidad con el criterio de aceptación.
3.9 muestreo
procedimiento mediante el cual, se seleccionan diversas unidades de producto de un lote, conforme a la Norma Mexicana NMX-Z-012/2-1987, ver 2.30.
3.10 visita de vigilancia
visitas programadas o extraordinarias que realiza el OCP, con el fin de constatar que el producto sigue siendo conforme con la norma bajo la cual fue otorgado el certificado de conformidad de producto.
3.11 país de origen
lugar de manufactura, fabricación o ensamble del producto.
4. Productos, especificaciones y métodos de prueba
Los productos objeto de este proyecto de norma oficial mexicana deben cumplir las especificaciones y los métodos de prueba referenciados en las normas conforme a lo siguiente, además de lo especificado en el capítulo 7.
Tabla 1. Productos de acero-Normas
No.
PRODUCTO
NORMA APLICABLE
1
Lámina de acero al carbono galvanizado por el proceso de inmersión en caliente, acanalada.
NMX-B-060-1990, ver 2.4.
2
Lámina de acero al carbono, galvanizada por el proceso de inmersión en caliente para uso estructural.
NMX-B-066-1988, ver 2.5.
3
Varilla corrugada de acero, grado 60, laminada en frío para refuerzo de concreto.
NMX-B-072-CANACERO-
2017, ver 2.6.
4
Gaviones y colchones para revestimiento hechos con malla hexagonal triple Torsión.
NMX-B-085-CANACERO-
2005, ver 2.7.
5
Acero estructural con límite de fluencia mínimo de 290 MPa (29 kgf/mm2) y con espesor máximo de 127 mm.
NMX-B-099-1966, ver 2.8.
6
Tubos de acero con o sin costura para pilotes.
NMX-B-198-1991, ver 2.9
7
Tubos sin costura o soldados de acero al carbono, formados en frío, para usos estructurales.
NMX-B-199-1986, ver 2.10.
 
8
Tubos de acero al carbono, sin costura o soldados, conformados en caliente para usos estructurales.
NMX-B-200-1990, ver 2.11.
9
Acero al carbono, alta resistencia baja aleación y alta resistencia baja aleación con formabilidad mejorada laminado en caliente, en calidad comercial, troquelado y estructural, en rollo.
NMX-B-248-CANACERO-
2006, ver 2.12.
10
Alambre de acero liso o corrugado para refuerzo de concreto.
NMX-B-253-CANACERO-
2013, ver 2.13.
11
Acero Estructural.
NMX-B-254-CANACERO-
2008, ver 2.14.
12
Acero estructural de alta resistencia baja aleación al Manganeso-Niobio-Vanadio.
NMX-B-284-CANACERO-
2017, ver 2.15.
13
Perfiles I y H de tres planchas soldadas de acero.
NMX-B-286-1991, ver 2.16.
14
Malla electrosoldada de acero liso o corrugado para refuerzo de concreto.
NMX-B-290-CANACERO-
2013, ver 2.17.
15
Torón de siete alambres sin recubrimiento con relevado de esfuerzos para concreto presforzado.
NMX-B-292-CANACERO-
2018, ver 2.18.
16
Alambre de acero, sin recubrimiento con relevado de esfuerzos para usarse en concreto presforzado.
NMX-B-293-CANACERO-
2019, ver 2.19.
17
Lámina de acero al carbono laminada en frío para uso estructural.
NMX-B-348-1989, ver 2.20.
18
Armaduras electrosoldadas de sección triangular, de alambre de acero corrugado o liso para refuerzo a flexión de elementos estructurales de concreto.
NMX-B-455-CANACERO-
2015, ver 2.21.
19
Perfiles y planchas de acero de baja aleación y alta resistencia al manganeso-niobio-vanadio para uso estructural.
NMX-B-480-CANACERO-
2011, ver 2.22.
20
Armaduras electrosoldadas de alambre de acero para castillos y Dalas.
NMX-B-456-CANACERO-
2017, ver 2.23.
21
Varilla corrugada de acero baja aleación para refuerzo de concreto.
NMX-B-457-CANACERO-
2019, ver 2.24.
22
Tubos de acero de bajo carbono, troncocónicos, para uso estructural.
NMX-B-461-1996, ver 2.25.
23
Lámina acanalada de acero al carbono con recubrimiento de aleación, aluminio - cinc, para muros y techos.
NMX-B-471-1990, ver 2.26.
24
Escalerilla de acero para refuerzo horizontal de muros de mampostería.
NMX-B-500-CANACERO-
2015, ver 2.27.
25
Varilla corrugada de acero para refuerzo de concreto.
NMX-B-506-CANACERO-
2019, ver 2.28.
26
Torones y cables de acero.
NMX-H-084-1983, ver 2.29.
 
5. Información comercial
Los productos sujetos al presente proyecto de norma oficial mexicana deben ostentar una etiqueta y/o identificación legible en idioma español, la cual debe contener información veraz y no inducir al error al consumidor con respecto a la naturaleza y características del producto, conforme se indica en este capítulo.
5.1 Etiquetado-Requisitos obligatorios
Los productos sujetos al presente proyecto de norma oficial mexicana deben contener en sus etiquetas la información contenida en la Norma Mexicana del producto y la siguiente como mínimo:
a)    Nombre o denominación genérica del producto.
b)    Nombre, denominación, marca o razón social del productor o bien del importador.
c)    Contraseña oficial conforme a la NOM-106-SCFI-2017, ver 2.1, cuando se cumpla con la Evaluación de la Conformidad con el presente Proyecto de Norma.
5.2 Idiomas y términos
La información que se ostente en las etiquetas de los productos y/o información que acompañe a los mismos no debe inducir al error al consumidor y debe:
a)    Expresarse en idioma español, sin perjuicio que se exprese también en otros idiomas.
b)    Las unidades de medida empleadas deben cumplir con lo establecido en la NOM-008-SCFI-2002, ver 2.2.
c)    Cuando se empleen etiquetas, deben estar fijadas de manera tal que permanezca disponible hasta el momento de su venta o adquisición en condiciones normales.
 
6. Procedimiento de evaluación de la conformidad
6.1 Disposiciones generales
a)    La evaluación de la conformidad para este Proyecto de Norma Oficial Mexicana debe realizarse por laboratorios de prueba y OCP, acreditados y aprobados de conformidad con lo dispuesto en la LFMN.
b)    Los gastos que se originen por los servicios de evaluación de la conformidad serán a cargo del interesado conforme a lo establecido en el artículo 91 de la LFMN.
c)    Cuando no existan laboratorios de pruebas acreditados y en su caso aprobados, para efectuar alguna prueba conforme a las especificaciones establecidas en la presente NOM, el OCP podrá aceptar los informes de resultados de laboratorios de pruebas acreditados conforme a lo indicado en el artículo 91 de la LFMN segundo párrafo, o en su defecto, de laboratorios de pruebas no acreditados, siempre que demuestren, previa evaluación por parte del OCP, tener la infraestructura y capacidad técnica necesaria para aplicar los métodos de prueba especificados en la NMX de que se trate, de conformidad con las normas mexicanas o internacionales que evalúan la competencia técnica aplicable.
d)    Los certificados con el presente Proyecto de Norma Oficial Mexicana se expiden por producto o familia y se otorgan a importadores, fabricantes y comercializadores.
e)    Para efectos de la certificación de los productos, los informes de resultados de pruebas tendrán una vigencia de noventa (90) días naturales contados a partir de la fecha de su emisión, con plena validez para que en este plazo el interesado presente la solicitud de certificación al OCP.
f)     El responsable de la emisión del certificado, bajo las opciones b), c) en el inciso 6.3 del presente proyecto de Norma Oficial Mexicana, debe asegurarse de que el sistema de control de calidad o el sistema de gestión de la calidad del fabricante o el importador, sigue siendo válido durante el periodo de la vigencia del certificado de producto.
g)    Los OCP deben realizar visitas de seguimiento programadas o extraordinarias, con objeto de evaluar que se siguen cumpliendo con los requisitos de la NOM, bajo los cuales se certificó el producto originalmente.
h)    El interesado podrá seleccionar al OCP y al laboratorio de pruebas de su conveniencia, para llevar a cabo la evaluación de la conformidad, para obtener ya sea su certificado de conformidad de producto o el informe de resultado, para ello el OCP debe tener disponible el listado de laboratorios de ensayo.
i)     La certificación otorgada es intransferible y el uso indebido se sancionará de acuerdo con lo establecido en la LFMN.
j)     La evaluación de la conformidad que se realice al producto debe cumplir con lo establecido en el presente Proyecto de Norma Oficial Mexicana.
6.2 Procedimiento para obtener el certificado NOM
a)    El interesado solicita al OCP los requisitos o la información necesaria para iniciar con el trámite de certificación.
b)    El OCP entrega al interesado el paquete informativo que contiene al menos:
i.    Formato de solicitud de servicios de certificación.
ii.   Contrato de prestación de servicios de certificación.
iii.   Relación de documentos requeridos para la certificación, ver Apéndice A (Normativo).
iv.   Listado de los laboratorios de pruebas acreditados y aprobados en el presente Proyecto de Norma Oficial Mexicana.
c)    El interesado entrega toda la información al OCP, quien revisará la documentación presentada y, en caso de detectar alguna deficiencia o ausencia en la misma, informará al interesado por escrito sobre qué documentación hace falta o qué modificaciones pertinentes requiere la documentación presentada, otorgando un plazo máximo de quince (15) días hábiles contados a partir de que haya surtido efecto la notificación, con el fin de que el interesado subsane o complemente lo pertinente.
d)    La respuesta a las solicitudes de certificación se debe emitir en un plazo máximo de siete (7) días hábiles, contados a partir del día hábil siguiente a la fecha de ingreso del formato de solicitud con todos sus anexos respectivos, y en su caso se hayan subsanado las deficiencias manifestadas al solicitante del servicio.
 
e)    Cuando el interesado cuente con la certificación del producto y los resultados de la evaluación para la renovación no cumplan con alguna especificación de la NOM correspondiente o con el sistema de control de calidad o el sistema de gestión de la calidad, no se otorgará la renovación solicitada y se cancelará el certificado.
f)     En caso de que el producto no cumpla con las especificaciones de la NOM correspondiente o salga del mercado o durante la evaluación se observe que se hace mal uso de la certificación violando lo establecido por la LFMN, se procederá la cancelación del certificado, asimismo a la realización de las acciones previstas en su artículo 57. El uso indebido de la información referente al certificado otorgado dará como resultado la suspensión, y en su caso la cancelación de éste. En caso de que el producto siga cumpliendo se mantendrá la vigencia del certificado.
6.3 Esquemas de certificación de producto
Para obtener el certificado con esta Norma Oficial Mexicana, el solicitante puede optar por cualquiera de los siguientes esquemas de certificación:
a)    Certificación con evaluaciones al sistema de control de calidad (SCC) y al producto, vigencia de dos (2) años;
Se debe presentar la información indicada en el Apéndice A (Normativo) y demostrar ante el OCP que se ha implementado un sistema de control de calidad (SCC) de la línea de producción del producto a evaluar, además, cumplir con lo establecido en la presente NOM.
El SCC debe estar desarrollado de conformidad con la Norma Mexicana NMX-CC-9001-IMNC-2015, ver 2.31, o la que la sustituya y debe considerar como mínimo el cumplimiento de los siguientes requisitos:
i.     Información documentada
ii.    Infraestructura
iii.    Ambiente para la operación de los procesos
iv.    Recursos de seguimiento y medición
v.    Competencia
vi.    Toma de conciencia
vii.   Planificación y control operacional
viii.  Control de los productos y servicios suministrados externamente
ix.    Control de la producción y de la prestación del servicio
x.    Identificación y trazabilidad
xi.    Liberación de los productos y servicios
xii.   Control de los elementos de salida del proceso, los productos y los servicios
xiii.  Análisis y evaluación
xiv.  No conformidad y acción correctiva
Todo lo anterior es en relación con los procesos involucrados con la fabricación del producto que se pretende certificar.
La evaluación del SCC, se realiza por un organismo de certificación de sistemas de gestión de la calidad o del organismo de certificación de producto acreditado por una entidad de acreditación nacional.
El cumplimiento del SCC se valida mediante el informe de auditoría en el cual se debe demostrar el cumplimiento de los requisitos indicados anteriormente o en caso contrario se podrá validar por medio del certificado de SCC. Para el caso de los informes de auditoría éstos no deberán tener una vigencia mayor a doce (12) meses a partir de su fecha de emisión.
Los auditores del SCC deben estar calificados conforme a la normatividad vigente.
El muestreo del producto será conforme a lo establecido en 6.4 y el Apéndice B (Normativo). Las muestras deben ser enviadas a un laboratorio de pruebas para su evaluación.
El interesado recibirá cinco (5) visitas de vigilancia durante la vigencia del certificado por el OCP como máximo a los cuatro (4) meses más veinte (20) días naturales, contados a partir de haber otorgado la certificación, la cual será programada con una antelación no menor a quince (15) días hábiles.
 
El muestreo de la visita de vigilancia y de renovación se extraerá de un lote de productos conforme a lo indicado en el Apéndice B (Normativo).
De los resultados de las pruebas y el SCC, el OCP dictaminará en su caso otorgar, mantener, suspender o cancelar el certificado del producto.
El interesado deberá solicitar con anticipación la renovación de la certificación, cuando así lo requiera.
b)    Certificación con evaluaciones al sistema de gestión de calidad (SGC) y al producto, vigencia de tres (3) años
El interesado debe presentar la información indicada en el Apéndice A (Normativo) y demostrar ante el OCP que se ha implementado o se tiene certificado un sistema de gestión de la calidad (SGC), que incluya en su alcance el producto a evaluar, además de cumplir con lo establecido en la presente NOM.
Cuando el interesado no cuente con un SGC certificado o tenga su certificación vencida, queda sujeto a la evaluación de dicho sistema que realice un organismo de certificación de sistemas de gestión de la calidad o por el organismo de certificación, acreditados por una entidad de acreditación, basándose en los requisitos que se establecen en la norma mexicana NMX-CC-9001-IMNC-2015, ver 2.31, o la que la sustituya por un organismo de certificación de sistemas de gestión de la calidad o del OCP acreditado por una entidad de acreditación.
El cumplimiento del SGC se podrá validar mediante el informe de la auditoría el cual no deberá tener una vigencia mayor a doce (12) meses a partir de su fecha de emisión.
Los auditores del SGC deben estar calificados conforme a la normatividad vigente.
El OCP corrobora que el SGC incluya la(s) línea(s) de producción del producto a certificar.
El interesado, recibirá anualmente una (1) visita de vigilancia por el OCP con una tolerancia de más veinte (20) días naturales, contados a partir de haber otorgado la certificación durante la vigencia del certificado, la cual será programada con una antelación no menor a quince (15) días hábiles.
El muestreo de la visita de vigilancia se extraerá de un lote de productos conforme a lo indicado en 6.4 y el Apéndice B (Normativo).
De los resultados de las pruebas y el SGC, el OCP dictaminará en su caso otorgar, mantener, suspender o cancelar el certificado del producto según corresponda.
El interesado deberá solicitar con anticipación la renovación de la certificación.
La vigencia de los certificados bajo esta opción quedará sujeta al cumplimiento con lo establecido en la presente NOM durante la vigilancia correspondiente a la vigencia del certificado, del sistema de gestión de la calidad de la línea de producción y a la evaluación del producto en caso de que se le hagan modificaciones. Para este último caso, el titular del certificado NOM deberá manifestar bajo protesta de decir verdad al OCP, que no existen cambios significativos en el funcionamiento, diseño o proceso de fabricación de su producto.
c)    Con evaluaciones al sistema de gestión de calidad (SGC) y al producto, por tiempo indefinido
Se debe presentar ante el OCP la información indicada en el Apéndice A (Normativo), además el interesado debe contar con un SGC vigente y certificado por un organismo de certificación de sistemas de gestión de la calidad debidamente acreditado. El OCP corrobora que el certificado incluya la(s) línea(s) de producción del producto a certificar.
El muestreo del producto será conforme a lo establecido en 6.4 y el Apéndice B (Normativo) de este instrumento. Las muestras deben ser enviadas a un laboratorio de pruebas, para su evaluación.
El interesado, recibirá visitas de vigilancia por el OCP, como máximo cada doce (12) meses más veinte (20) días naturales, la cual será programada con una antelación no menor a quince (15) días hábiles.
Durante la visita de vigilancia, el muestreo se realizará tomando muestras de un lote de productos conforme a lo indicado en 6.4 y el Apéndice B (Normativo), y en su caso, éstos serán enviados al laboratorio de pruebas para su evaluación.
La vigencia de los certificados quedará sujeta al cumplimiento con lo establecido a continuación:
i.     El sistema de gestión de la calidad (SGC) certificado y vigente. El OCP corrobora que el certificado incluya la(s) línea(s) de producción del producto a certificar;
ii.     Cumplimiento del producto con base en lo establecido por la NOM.
 
En caso de no presentar cumplimiento en cualquiera de las fracciones mencionadas, el interesado podrá elegir otra opción de certificación de este documento normativo.
La vigencia de los certificados quedará sujeta al cumplimiento con lo establecido en la NOM durante la vigilancia correspondiente, de la vigencia del certificado del sistema de gestión de la calidad de la línea de producción y a la evaluación del producto en caso de que se le hagan modificaciones.
En caso de que se hagan modificaciones al producto, el titular del certificado deberá manifestar bajo protesta de decir verdad al OCP, que no existen cambios significativos en el funcionamiento, diseño o proceso de fabricación de su producto. El OCP durante la vigilancia constatará la veracidad de lo dicho por el titular del certificado.
De los resultados de las pruebas, el OCP dictaminará en su caso otorgar, mantener, suspender o cancelar el certificado del producto.
En caso de cancelación de la certificación por cualquiera de los motivos señalados en 6.7.2 el interesado deberá solicitar la certificación inicial de su producto.
d)    Certificación por lote, con vigencia sólo durante la existencia del producto
El interesado debe presentar ante el OCP la información indicada en el Apéndice A (Normativo).
Los certificados por lote sólo amparan la cantidad de productos que se fabriquen, importen o comercialicen. Los certificados deben indicar la cantidad de piezas del lote y su fecha(s) de fabricación.
La certificación por lote será posible, siempre y cuando, las piezas cuenten con una identificación única por cada colada o tipo de producto que conforme dicho lote.
Para la certificación por lote, es necesario realizar un muestreo previo para seleccionar la muestra de producto que será enviada a pruebas de laboratorio.
El muestreo de los productos bajo esta opción debe sujetarse a lo indicado en la Norma Mexicana NMX-Z-012/2-1987, ver 2.30, de la cual se tomará como base el Plan de muestreo sencillo para inspección normal, con un nivel de Inspección especial S-1 y un nivel de calidad aceptable (NCA) de 2,5 para defectos críticos y 10 para defectos mayores y menores.
El certificado debe identificar cada uno de los números de serie, colada o datos de identificación de los productos del lote certificado (según aplique).
En esta opción no se considera la realización de visitas de vigilancia (seguimiento) a menos que haya una queja que evidencie incumplimiento, o que la autoridad solicite que se lleve a cabo una verificación al producto.
Para esta opción se deberá constatar que el lote provenga del mismo país de origen, marca y misma planta de producción.
6.4 Muestreo
El muestreo de los productos debe sujetarse a lo siguiente:
a)    Debe efectuarse por personal del OCP y cuando es programado debe realizarse en una fecha establecida de común acuerdo con el solicitante, el muestreo será conforme a lo indicado en el Apéndice B (Normativo) de este instrumento.
b)    Las muestras deben ser presentadas al laboratorio seleccionado por el interesado o, en su caso, por la persona designada que corresponda, a efecto de que se realicen las pruebas aplicables.
c)    Una vez que el laboratorio emite el informe de resultados, el interesado o el laboratorio lo remitirá al OCP correspondiente.
El muestreo en todos los casos (certificación inicial, vigilancia o renovación) se realiza por duplicado, si la primera muestra no llegara a cumplir con las especificaciones aplicables, se tomará la segunda muestra testigo y si ésta no llegara a cumplir, se dará por terminado el proceso de certificación.
Las muestras pueden recabarse directamente de los establecimientos en que se realice la fabricación, proceso o alguna fase de este. Los especímenes se guardan o aseguran por parte del solicitante, en forma tal que no sea posible su violación.
Si las muestras se recabasen en puntos de venta, se notificará a los fabricantes, productores o importadores para que, si lo desean, participen en el muestreo y en las pruebas que se efectúen.
 
En los casos de vigilancia (seguimiento) o renovación de la certificación, si la primera muestra no llegara a cumplir con las especificaciones de la NOM, se tomará la segunda muestra testigo y si ésta no llegara a cumplir, se procederá conforme a lo establecido en el artículo 93 de la LFMN.
El interesado debe solicitar el uso y evaluación de la segunda muestra dentro del término de cinco (5) días hábiles siguientes a aquel en que se tuvo conocimiento del resultado total de la primera muestra. Si no se solicitase queda firme el resultado de la primera evaluación.
Pueden efectuarse estas segundas pruebas, bajo la autorización del OCP, en el mismo laboratorio o en otro acreditado y aprobado. Si en estas segundas pruebas se demostrase que el producto cumple satisfactoriamente con la norma, se tendrá por descartado el primer resultado. Si no las cumple, por confirmado.
6.5 Visitas de vigilancia (seguimiento)
Los certificados otorgados están sujetos a visitas de vigilancia por parte del OCP de acuerdo con las opciones de certificación establecidas en 6.3 del presente instrumento y dentro del periodo de vigencia del certificado.
Las visitas de vigilancia que lleve a cabo el OCP, se realizarán por personal del propio OCP.
El muestreo en la(s) visita(s) de vigilancia (seguimiento) se efectúa en las bodegas o almacenes del fabricante, importador o comercializador o en los puntos de venta.
6.6 Renovación del certificado
Para solicitar la renovación de un Certificado que está a punto de llegar al vencimiento y que el titular del Certificado requiera obtener nuevamente la certificación, es indispensable que haya cumplido satisfactoriamente en tiempo y forma con la verificación (seguimiento) y que el informe de los resultados de prueba cumpla con lo que especifica el presente Proyecto de Norma Oficial Mexicana, esto es, que se haya realizado el muestreo y que se haya presentado al Organismo de certificación para productos, el informe de pruebas aprobatorio derivado de la evaluación.
En caso de que no haya cambiado la información técnica, el interesado puede solicitar la renovación de la certificación de su producto, simplemente con ingresar sólo la solicitud de certificación. En caso de que, al momento de solicitar la renovación del Certificado, requiera que se amplíe o reduzca el alcance de la certificación, debe presentar junto con la solicitud de certificación aquella documentación técnica que respalde la información que se pretenda actualizar en el certificado a renovar.
Debe considerar la totalidad de los documentos que se le hayan requerido para obtener la certificación inicial. En este caso la vigencia del certificado es la misma que indica el esquema de certificación correspondiente.
6.7 Suspensión y cancelación del certificado
Sin perjuicio de las condiciones contractuales de la prestación del servicio de certificación, el OCP debe aplicar los supuestos siguientes para suspender o cancelar el certificado de conformidad de acuerdo con los supuestos siguientes.
6.7.1 Suspensión del certificado
Se procede a la suspensión del certificado:
a)    Por incumplimiento con la NOM aplicable en aspectos de marcado o información comercial requerida.
b)    Cuando la visita de vigilancia no puede llevarse a cabo por causas imputables al titular del certificado.
c)    Cuando el titular del certificado no presente al OCP el informe de pruebas, derivado de las visitas de vigilancia treinta (30) días naturales a partir de la fecha de emisión del informe de pruebas.
d)    Por cambios o modificaciones a las especificaciones o diseño de los productos certificados que no hayan sido evaluados por causas imputables al titular del certificado.
e)    Cuando la dependencia lo determine con base en el artículo 112, fracción V de la LFMN y 102 de su Reglamento.
La suspensión debe ser notificada al titular del certificado, otorgando un plazo de treinta (30) días naturales para hacer las aclaraciones pertinentes o subsanar las deficiencias del producto o del proceso de certificación. Pasado el plazo otorgado y en caso de que no se hayan subsanado los incumplimientos, el OCP procede a la cancelación inmediata del certificado de cumplimiento.
 
6.7.2 Cancelación del certificado
Se procede a la cancelación del certificado:
a)    Cuando el producto no cumple satisfactoriamente con las especificaciones establecidas en la NOM.
b)    Se han efectuado modificaciones al producto sin haber solicitado previamente el visto bueno del organismo de certificación correspondiente.
c)    Cuando no se cumpla con las características y condiciones establecidas en el certificado.
d)    Cuando se detecte falsificación o alteración de documentos relativos a la certificación.
e)    En su caso, por cancelación del certificado del sistema de gestión de la calidad de la línea de producción.
f)     Una vez notificada la suspensión y no se subsane el motivo de suspensión en el plazo establecido.
g)    El Certificado pierda su utilidad o se modifiquen o dejen de existir las circunstancias que dieron origen al mismo, previa petición de parte.
h)    Cuando la dependencia lo determine con base en el artículo 112, fracción V de la LFMN y 102 de su Reglamento.
En todos los casos de cancelación, el OCP mantendrá el expediente de los productos con certificados de la conformidad de producto cancelados por incumplimiento con la presente NOM.
El OCP debe informar permanentemente a la DGN sobre los certificados de la conformidad que hayan otorgado, suspendido y/o cancelado.
6.8 Del certificado
Los certificados que emitan los OCP, deben contener al menos la siguiente información:
a)    Nombre y dirección del organismo de certificación.
b)    Fecha y lugar de expedición (esta fecha no debe ser anterior a la fecha en la cual se tomó la decisión sobre la certificación).
c)    Número de certificado.
d)    Número del informe de prueba que se toma como base para otorgar la certificación.
e)    Nombre del solicitante (fabricante, importador o comercializador).
f)     El alcance de la certificación, incluyendo:
i.    Domicilio fiscal del titular del certificado.
ii.   Nombre y domicilio de la fábrica o planta de producción.
iii.   Nombre y tipo del producto certificado.
iv.   La norma del producto.
v.   Grado y/o clase del producto.
vi.   Esquema de certificación.
vii.  Cualquier otra información requerida por el esquema de certificación.
g)    País de origen.
h)    Vigencia del certificado y términos de la misma.
i)     Firma del personal autorizado por el organismo.
7. Vigilancia
La vigilancia del presente proyecto de Norma Oficial Mexicana está a cargo de la Secretaría de Economía y la Procuraduría Federal del Consumidor conforme a sus respectivas atribuciones.
8. Concordancia con normas internacionales
Este Proyecto de Norma Oficial Mexicana no es equivalente (NEQ) con ninguna Norma Internacional, por no existir esta última al momento de elaborar la Norma.
 
Apéndice A
(Normativo)
Documentos requeridos para certificación de producto
A.0 Para la certificación inicial
a)    Formato de solicitud, establecido por el OCP.
b)    Contrato de prestación de servicios de certificación (en original y por duplicado).
c)    Copia de la cédula de Registro Federal de Contribuyentes (RFC).
d)    Copia del acta constitutiva de la empresa, cuando el interesado sea una persona moral.
e)    Copia de la acreditación de personalidad en el caso de ser representante legal junto con la copia del instrumento público donde se le nombra como tal.
f)     En caso de producto de importación, la fracción arancelaria(s) correspondiente(s).
g)    En caso de requerirse, instructivo en español, etiqueta, garantía y centros de servicio.
h)    Copia y original para cotejo, de la acreditación de personalidad en el caso de ser una persona diferente al interesado, además deberá presentar carta poder firmada por el representante legal que autoriza el trámite ante el OCP.
i)     Información técnica del producto, características de acuerdo a la norma del producto, grados, usos, fotografías o catálogos.
j)     En el caso de la opción I y II, el Informe de evaluación del SCC o SGC según corresponda, que compruebe el cumplimiento con la norma mexicana NMX-CC-9001-IMNC-2015, ver 2.31, o la que la sustituya, de acuerdo con alguna de las opciones indicadas en la presente NOM. La evaluación al SGC o SCC puede realizarse de forma paralela a la evaluación al producto.
k)    En el caso de la opción II y III, copia del Certificado de Conformidad del Sistema de Gestión de la Calidad emitido por un Organismo de certificación de sistemas de gestión debidamente acreditado en términos de la LFMN, en donde se compruebe el cumplimiento con la Norma Mexicana NMX-CC-9001-IMNC-2015, ver 2.31, o la que la sustituya.
A.1 Para la renovación del certificado
a)    Formato de solicitud, establecido por el OCP.
b)    Información técnica del producto, características, grados, usos, fotografías o catálogos del producto.
c)    En caso de requerirse, instructivo en español, etiqueta, garantía y centros de servicio.
d)    En el caso de 6.3, a) y b), el Informe de evaluación del SCC o SGC según corresponda, que compruebe el cumplimiento con la Norma Mexicana NMX-CC-9001-IMNC-2015, ver 2.31, o la que la sustituya, de acuerdo con alguna de las opciones indicadas en el presente instrumento normativo. La evaluación al SGC o SCC puede realizarse de forma paralela a la evaluación al producto.
e)    En el caso de 6.3, b), el Certificado de Conformidad del Sistema de Gestión de la Calidad emitido por un Organismo de certificación de sistemas de gestión debidamente acreditado en términos de la LFMN, en donde se compruebe el cumplimiento con la norma mexicana NMX-CC-9001-IMNC-2015, ver 2.31, o la que la sustituya.
 
Apéndice B
(Normativo)
Muestreo del procedimiento para la evaluación de la conformidad
B.0 Procedimiento
Para efectos de muestreo, se considera como familia al grupo de productos del:
a)    mismo tipo de producto.
b)    mismo grado y/o clase de acero conforme a la norma del producto.
c)    misma marca.
d)    mismo país de origen.
lo se permiten variantes de carácter decorativo o estético.
Tabla B1. - Tamaño de muestra para fines de evaluación de la conformidad
PRODUCTO
NORMAS MEXICANAS APLICABLES
NÚMERO DE MUESTRAS PARA EVALUACIÓN DE LA CONFORMIDAD (1)
Lámina de acero al carbono galvanizado por el proceso de inmersión en caliente, acanalada.
NMX-B-060-1990, ver 2.4.
3 piezas.
Lámina de acero al carbono, galvanizada por el proceso de inmersión en caliente para uso estructural.
NMX-B-066-1988, ver 2.5.
3 piezas.
Varilla corrugada de acero, grado 60, laminada en frío para refuerzo de concreto.
NMX-B-072-CANACERO-2017, ver 2.6.
3 piezas por designación y grado.
Gaviones y colchones para revestimiento hechos con malla hexagonal triple torsión.
NMX-B-085-CANACERO-2005, ver 2.7.
3 piezas de acuerdo con su Clasificación.
Acero estructural con límite de fluencia mínimo de 290 MPa (29 kgf/mm2) y con espesor máximo de 127 mm.
NMX-B-099-1966, ver 2.8.
 
3 piezas.
Tubos de acero con o sin costura para pilotes.
NMX-B-198-1991, ver 2.9.
15/30(2)
Tubos sin costura o soldados de acero al carbono, formados en frío, para usos estructurales.
NMX-B-199-1986, ver 2.10.
15/30(2)
Tubos de acero al carbono, sin costura o soldados, conformados en caliente para usos estructurales
NMX-B-200-1990, ver 2.11.
15/30(2)
Acero al carbono, alta resistencia baja aleación y alta resistencia baja aleación con formabilidad mejorada laminado en caliente, en calidad comercial, troquelado y estructural, en rollo.
NMX-B-248-CANACERO-2006, ver 2.12.
3 piezas.
Alambre de acero liso o corrugado para refuerzo de concreto.
NMX-B-253-CANACERO-2013, ver 2.13.
3 piezas.
Acero estructural.
NMX-B-254-CANACERO-2008, ver 2.14.
3 piezas.
 
Acero estructural de alta resistencia baja aleación al Manganeso-Niobio-Vanadio.
NMX-B-284-CANACERO-2017, ver 2.15.
3 piezas.
Perfiles I y H de tres planchas soldadas de acero.
NMX-B-286-1991, ver 2.16.
3 piezas.
Malla electrosoldada de acero liso o corrugado para refuerzo de concreto.
NMX-B-290-CANACERO-2013, ver 2.17.
3 piezas por medida.
Torón de siete alambres sin recubrimiento con relevado de esfuerzos para concreto presforzado.
NMX-B-292-CANACERO-2018, ver 2.18.
3 piezas o rollos por medida.
Alambre de acero, sin recubrimiento con relevado de esfuerzos para usarse en concreto presforzado.
NMX-B-293-CANACERO-2019, ver 2.19.
3 piezas o rollos por medida.
Lámina de acero al carbono laminada en frío para uso estructural.
NMX-B-348-1989, ver 2.20.
3 piezas o rollos por medida.
Armaduras electrosoldadas de sección triangular, de alambre de acero corrugado o liso para refuerzo a flexión de elementos estructurales de concreto.
NMX-B-455-CANACERO-2015, ver 2.21.
3 piezas o rollos por medida.
Perfiles y planchas de acero de baja aleación y alta resistencia al manganeso-niobio-vanadio para uso estructural.
NMX-B-480-CANACERO-2011, ver 2.22.
3 piezas.
Armaduras electrosoldadas de alambre de acero para castillos y dalas.
NMX-B-456-CANACERO-2017, ver 2.23.
3 piezas o rollos por medida.
Varilla corrugada de acero de baja aleación para refuerzo de concreto.
NMX-B-457-CANACERO-2019, ver 2.24.
3 piezas por diámetro (grado 56).
Tubos de acero de bajo carbono, troncocónicos, para uso estructural.
NMX-B-461-1996, ver 2.25.
3 piezas.
Lámina acanalada de acero al carbono con recubrimiento de aleación, aluminio-cinc, para muros y techos.
NMX-B-471-1990, ver 2.26.
3 piezas por medida.
Escalerilla de acero para refuerzo horizontal de muros mampostería.
NMX-B-500-CANACERO-2015, ver 2.27.
3 piezas por medida.
Varilla corrugada de acero para refuerzo de concreto.
NMX-B-506-CANACERO-2019, ver 2.28.
3 piezas por medida y grado.
Torones y cables de acero.
NMX-H-084-1983, ver 2.29.
3 piezas.
1)    El muestreo es por duplicado, por lo que se tomará una muestra para ensayo y otra como testigo, de acuerdo con los tamaños de muestra ya indicados.
2)    Para fines de evaluación de la conformidad, se podrá elegir para procesos de certificación inicial o de renovación, evaluar una muestra tipo (para cuando el producto sea del mismo diámetro, espesor y grado) o emplear un muestreo (15/30) para el cual se aplicará el diagrama de muestreo establecidos en el Anexo C.
3)    En el caso de varillas, armaduras, mallas y el nivel de calidad aceptable (NCA) es de 4% para defectos críticos y de 10% para defectos mayores y menores, considerando un muestreo normal sencillo y un nivel de inspección especial S-1.
4)    Para realizar la vigilancia del producto (seguimiento), se seleccionará una muestra tipo (3 piezas) o se aplicará el diagrama de muestreo establecidos en el Anexo C, según corresponda.
 
 
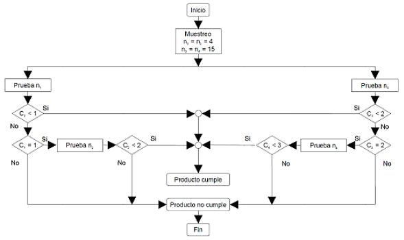
Apéndice C
(Informativo)
Diagramas de muestreo
C.0  Certificación inicial y/o renovación
 
Muestras
Números de aceptación
Defectos
n1 = n2 = 4
C2 es el acumulado para n1 + n2
1 crítico = 1.25 mayor
n3 = n4 = 15
C4 es el acumulado para n3 + n4
1 mayor = 8 menor
 
C.1 Vigilancia
 
 
Muestras
Números de aceptación
Defectos
n1 = n2 = 2
C2 es el acumulado para n1 + n2
1 crítico = 1.25 mayor
n3 = n4 = 5
C4 es el acumulado para n3 + n4
1 mayor = 8 menor
 
9. Bibliografía
-      Ley Federal sobre Metrología y Normalización. Publicada en el Diario Oficial de la Federación el 1 de julio de 1992 y sus reformas.
-      Reglamento de la Ley Federal sobre Metrología y Normalización. Publicada en el Diario Oficial de la Federación el 14 de enero de 1999 y sus reformas.
-      NMX-Z-013-SCFI-2015, "Guía para la Estructuración y Redacción de Normas". Declaratoria de vigencia publicada en el Diario Oficial de la Federación el 18 de noviembre de 2015, así como su aclaración publicada en el Diario Oficial de la Federación el 16 de junio 2016.
-      NOM-050-SCFI-2004, Información comercial- Etiquetado general de productos. Publicada en el Diario Oficial de la Federación el 1 de junio de 2004.
-      NMX-B-019-CANACERO-2009, Industria siderúrgica- Definiciones y expresiones empleadas en la industria siderúrgica. Declaratoria de vigencia publicada en el Diario Oficial de la Federación el 20 de enero de 2010.
-      NMX-B-252-1988. Requisitos generales para planchas, perfiles, tablaestacas y barras de acero laminado, para uso estructural. Declaratoria de vigencia, publicada en el Diario Oficial de la Federación el 08 de diciembre de 1988.
Ciudad de México, a 21 de junio de 2021.- El Director General de Normas y Presidente del Comité Consultivo Nacional de Normalización de la Secretaría de Economía, Lic. Alfonso Guati Rojo Sánchez.- Rúbrica.