MANUAL de Organización General de la Secretaría de Desarrollo Agrario, Territorial y Urbano.

Al margen un sello con el Escudo Nacional, que dice: Estados Unidos Mexicanos.- DESARROLLO TERRITORIAL.- Secretaría de Desarrollo Agrario, Territorial y Urbano.

ROMÁN GUILLERMO MEYER FALCÓN, Secretario de Desarrollo Agrario, Territorial y Urbano, con fundamento en lo dispuesto por los artículos 14, 19 y 41 de la Ley Orgánica de la Administración Pública Federal; 1, 2, 5 y 6 fracción XXIII del Reglamento Interior de la Secretaría, y
CONSIDERANDO
Que el artículo 19 de la Ley Orgánica de la Administración Pública Federal, establece que la persona Titular de cada Secretaría de Estado deberá expedir los manuales de organización, conteniendo la información sobre la estructura orgánica de la dependencia y las funciones de sus unidades administrativas, debiendo mantenerlos permanentemente actualizados.
Que la Ley General de Responsabilidades Administrativas, en su artículo 7, determina que los servidores públicos observarán en el desempeño de su empleo, cargo o comisión, los principios de disciplina, legalidad, objetividad, profesionalismo, honradez, lealtad, imparcialidad, integridad, rendición de cuentas, eficacia y eficiencia que rigen el servicio público.
Que, para la efectiva aplicación y cumplimiento de dichos principios, los servidores públicos deberán de contar con directrices y la certeza de las funciones que deben de desempeñar como parte de la Administración Pública Federal, que garantice el mejor desempeño de sus funciones a fin de alcanzar las metas institucionales según sus responsabilidades.
Que con el fin de que las unidades administrativas de la Secretaría de Desarrollo Agrario, Territorial y Urbano, cuenten con un instrumento rector para llevar a cabo de una manera eficaz y eficiente su quehacer sustantivo, en congruencia con su Reglamento Interior y de conformidad con lo previsto en su artículo 12 fracciones XXIII y XXIV del citado Reglamento; la persona Titular de la Unidad de Administración y Finanzas, con la participación de las unidades administrativas que integran la Secretaría, formuló el Proyecto de Manual de Organización General, el cual fue sometido a la aprobación de la persona Titular de la Secretaría de Desarrollo Agrario, Territorial y Urbano, SEDATU.
Que el Manual de Organización General muestra la visión, misión y estructura orgánica básica autorizada para la SEDATU, señalando los objetivos y las funciones de las unidades administrativas que la conforman, las cuales son presentadas hasta el nivel de Dirección General.
Que en congruencia en lo establecido en el Plan Nacional de Desarrollo 2019 2024, que considera la responsabilidad de construir una propuesta posneoliberal y de convertirla en un modelo viable de desarrollo económico, ordenamiento político y convivencia entre los sectores sociales, demostrando que sin autoritarismo es posible imprimir un rumbo nacional; que la modernidad puede ser forjada desde abajo y sin excluir a nadie y que el desarrollo no tiene por qué ser contrario a la justicia social. Así, la ruta que el Gobierno de la República se ha trazado a través de los principios rectores de su propuesta es entre otras, la regeneración ética de las instituciones a través de un ejercicio de gobierno austero, honesto, transparente, incluyente, respetuoso de las libertades, apegado a derecho, sensible a las necesidades de los más débiles y vulnerables y pendiente en todo momento del interés superior.
Que esta Secretaría ha asumido el compromiso de contribuir activamente desde su naturaleza jurídica como auxiliar del Ejecutivo Federal, a la mejora continua del servicio público gubernamental y atención de asuntos que le han sido encomendados, a fortalecer la ética y prevención de conflictos de intereses, en el servicio público que propicie el cumplimiento de las disposiciones legales, el manejo transparente de los recursos, la consolidación y evaluación de un servicio profesional de carrera y la rendición puntual de cuentas, y
 
Que el artículo 6, fracción XXIII del citado Reglamento, establece que es facultad indelegable de la persona Titular de esta Dependencia expedir el Manual de Organización General y disponer su publicación en el Diario Oficial de la Federación, por lo que he tenido a bien expedir el siguiente:
MANUAL DE ORGANIZACIÓN GENERAL DE LA SECRETARÍA DE DESARROLLO AGRARIO,
TERRITORIAL Y URBANO
Contenido
I.       Introducción
II.      Visión
III.     Misión
IV.     Objetivos Generales
V.     Antecedentes
VI.     Marco legal
VII.    Atribuciones
VIII.   Estructura Orgánica Básica y organigramas
IX.     Objetivos y funciones
        1. Secretario de Desarrollo Agrario, Territorial y Urbano
1.1    Unidad de Asuntos Jurídicos
1.1.1.1    Dirección General de Amparos y Ejecutorias
1.1.1.2    Dirección General de Litigio Estratégico y Cumplimiento Normativo
1.1.1.3    Dirección General de Legislación, Consulta y Pago de Predios
1.2    Unidad de Planeación y Desarrollo Institucional
1.3    Dirección General de Coordinación de Oficinas de Representación
        2. Subsecretaría de Ordenamiento Territorial y Agrario
2.1    Dirección General de Ordenamiento de la Propiedad Rural
2.2    Dirección General de Concertación Agraria y Mediación
2.3    Dirección General de Inventarios y Modernización Registral y Catastral
2.4    Dirección General de Ordenamiento Territorial
2.5    Coordinación General de Gestión Integral de Riesgos de Desastres
        3. Subsecretaría de Desarrollo Urbano y Vivienda
3.1    Unidad de Proyectos Estratégicos para el Desarrollo Urbano
3.2    Unidad de Apoyo a Programas de Infraestructura y Espacios Públicos
3.3    Coordinación General de Desarrollo Metropolitano y Movilidad
3.4    Dirección General de Desarrollo Urbano, Suelo y Vivienda
3.5    Dirección General de Desarrollo Regional
        4. Unidad de Administración y Finanzas
4.1    Dirección General de Programación y Presupuesto
4.2    Dirección General de Tecnologías de la Información y Comunicaciones
4.3    Dirección General de Recursos Materiales y Servicios Generales
 
4.4    Dirección General de Capital Humano y Desarrollo Organizacional
X.     Transitorios
XI.     Anexo.
I. Introducción
El Manual de Organización General de la Secretaría de Desarrollo Agrario, Territorial y Urbano tiene como propósito exponer la estructura administrativa, así como su misión, visión, objetivo y funciones de las áreas administrativas y el órgano desconcentrado de esta Secretaría.
Su contenido fue elaborado con fundamento en los artículos 14 y 19 de la Ley Orgánica de la Administración Pública Federal; 2, 6 fracción XXIII, 12 fracción XXVIII y 27 fracción XX del Reglamento Interior de la Secretaría de Desarrollo Agrario, Territorial y Urbano.
Los antecedentes de la historia orgánica-funcional de la Secretaría de Desarrollo Agrario, Territorial y Urbano, así como su marco jurídico y las atribuciones que le han sido conferidas en diversos ordenamientos legales y administrativos, se precisan en los términos siguientes.
El presente instrumento administrativo, cuya integración y formulación estuvo a cargo de la Unidad de Administración y Finanzas, siendo integrado por conducto de su Dirección General de Capital Humano y Desarrollo Organizacional y contando con la opinión de la Unidad de Asuntos Jurídicos, se expide con el propósito de servir como referencia y consulta para orientar a los servidores públicos de la Secretaría y a la ciudadanía, respecto de la organización y funcionamiento general de la Secretaría de Desarrollo Agrario, Territorial y Urbano.
II. Misión
La Secretaría de Desarrollo Agrario, Territorial y Urbano (SEDATU) tiene como misión contribuir al desarrollo nacional y sectorial, mediante el diseño, elaboración, instrumentación y difusión de políticas públicas y estrategias que consideren criterios de innovación, calidad de vida, sustentabilidad y certeza jurídica, a través de procesos de coordinación y concertación que garanticen y detonen el aprovechamiento de la vocación y potencial productivos del territorio, la generación de vivienda digna y decorosa, con una visión transversal y articulada con el Plan Nacional de Desarrollo y los programas sectoriales, regionales, institucionales y especiales de su competencia.
III. Visión
Ser una dependencia estratégica del Gobierno de México que, bajo los principios de honradez, honestidad y no dejar a nadie atrás ni a nadie fuera, implementa políticas, programas y estrategias de ordenamiento territorial, desarrollo agrario, desarrollo urbano y vivienda adecuada, a partir de un enfoque de derechos humanos y colectivos que detonan el desarrollo territorial del país.
IV. Objetivos Generales
·  Establecer un sistema territorial integrado, ordenado, incluyente, sostenible y seguro centrado en los derechos humanos y colectivos de las personas, pueblos y comunidades, con énfasis en aquellas que, por su identidad, género, condición de edad, discapacidad y situación de vulnerabilidad han sido excluidas del desarrollo territorial.
·  Reconocer el papel de los sujetos agrarios, población rural, pueblos indígenas y afromexicanos en el desarrollo territorial incluyente y sostenible para garantizar el pleno ejercicio de sus derechos, así como para impulsar acciones que coadyuven con el sector energético mediante el diálogo y los procedimientos de mediación para el adecuado uso y aprovechamiento del suelo.
·  Impulsar un hábitat asequible, resiliente y sostenible, para avanzar en la construcción de espacios de vida para que todas las personas puedan vivir seguras y en condiciones de igualdad.
·  Garantizar el derecho a una vivienda adecuada para todas las personas, a partir de un enfoque de derechos humanos con pertinencia cultural y regional.
V. Antecedentes Históricos
El 2 de enero de 2013, fue publicado en el Diario Oficial de la Federación (D.O.F.), el Decreto por el que se reforman, adicionan y derogan diversas disposiciones de la Ley Orgánica de la Administración Pública
Federal, creando la Secretaría de Desarrollo Agrario, Territorial y Urbano (SEDATU), la cual en términos del artículo Décimo Transitorio de dicho Decreto, será la dependencia que continuaría atendiendo los asuntos pendientes en materia agraria, en relación con el artículo Tercero transitorio del Decreto por el que se reforma el artículo 27 de la Constitución Política de los Estados Unidos Mexicanos, publicado en el D.O.F. el 6 de febrero de 1992.
Es por lo que, a partir del Decreto de creación del 2 de enero de 2013, formaban parte de la SEDATU: La Subsecretaría de Desarrollo Urbano y Ordenación del Territorio, la Dirección General de Equipamiento e Infraestructura en Zonas Urbano-Marginadas, la Dirección General de Desarrollo Urbano y Suelo, la Unidad de Programas de Atención a la Pobreza Urbana, la Dirección General de Desarrollo Territorial y la Coordinación General de Modernización y Vinculación de los Registros Públicos de la Propiedad y Catastros.
En consecuencia, el 2 de abril de 2013 se publicó en el D.O.F. un primer Reglamento Interior de la Secretaría de Desarrollo Agrario, Territorial y Urbano, en el que se establecieron las atribuciones y funciones de las unidades administrativas que integraban la SEDATU quedando al frente un Secretario, quien para el despacho de los asuntos de su competencia se auxiliaría por: tres Subsecretarías, una Oficialía Mayor, una Unidad de Asuntos Jurídicos, una Unidad de Programas de Apoyo a la Infraestructura y Servicios, una Unidad de Políticas, Planeación y Enlace Institucional, una Coordinación General de Modernización y Vinculación Registral y Catastral, quince Direcciones Generales, treinta y dos Delegaciones Estatales, un Órgano Administrativo Desconcentrado, el Registro Agrario Nacional y un Órgano Interno de Control que se regirá conforme a las disposiciones legales reglamentarias aplicables.
En virtud de la Reforma energética y de conformidad con las leyes de Hidrocarburos y de la Industria Eléctrica publicadas en el Diario Oficial de la Federación el 11 de agosto de 2014, a la SEDATU se le otorgan diversas y nuevas atribuciones como coadyuvar con la Secretaría de Energía y la Secretaría de Gobernación en el marco de la Reforma Energética; en la formulación de los estudios de impacto social; intervenir en las negociaciones que se lleven a cabo entre los asignatarios, contratistas, generadores, transportistas o distribuidores de energéticos y los propietarios o titulares de terrenos; constituir servidumbres legales de hidrocarburos y de distribución a solicitud de la Secretaría de Energía; así como de Administrar el Fondo para el Desarrollo Regional Sustentable de Estados y Municipios Mineros.
El 31 de octubre de 2014, se publicó en el Diario Oficial de la Federación el Decreto por el que se reforman y adicionan diversas disposiciones del Reglamento Interior de la Secretaría de Desarrollo Agrario, Territorial y Urbano, creándose la Unidad de Utilización del Suelo para Proyectos de Energía e Inversiones Físicas de los Fondos Mineros, así como la Dirección General de Contratos y Negociaciones y la Dirección General de Organización y Evaluación del Fondo para el Desarrollo Regional Sustentable de Estados y Municipios Mineros.
El 30 de noviembre de 2018, se publicó en el Diario Oficial de la Federación el Decreto por el que se reforman, adicionan y derogan diversas disposiciones de la Ley Orgánica de la Administración Pública Federal, reformándose el artículo 14 en el que se suprimen las Oficialías Mayores de las Secretarías de Estado, estableciéndose la figura del Titular de la Unidad de Administración y Finanzas, en el artículo Transitorio Tercero se señala que todas las referencias que hagan mención al oficial Mayor de las Secretarías de Estado se entenderán hechas al Titular de la Unidad de Administración y Finanzas de las respectivas entidades o dependencias, o su equivalente, salvo en el caso de las Secretarías de la Defensa Nacional, de Marina y de Crédito Público.
El 03 de mayo de 2019, el Ejecutivo Federal emitió un memorándum estableciendo como medidas adicionales de la Ley Federal de Austeridad Republicana las siguientes:
·  Ámbito de aplicación: Observancia obligatoria para toda la Administración Pública Federal, que incluye a las dependencias, órganos administrativos desconcentrados, organismos descentralizados, instituciones públicas del sector financiero, empresas productivas del Estado, al Instituto Mexicano del Seguro Social, al Instituto de Seguridad y Servicios Sociales de los Trabajadores del Estado y demás entidades
·  Medidas en materia de nómina y servicios personales para mandos y enlaces: Entre las que se encuentran la eliminación de las plazas con nivel de Dirección General Adjunta creadas injustificadamente en el gobierno inmediato anterior, no habrá personal de confianza ni altos mandos en las delegaciones federales de las dependencias y entidades,
 
·  Medidas relacionadas con el gasto operativo de las Dependencias y Entidades: Comprende la reducción de gastos como viáticos, alimentación, vehículos y comunicación social entre otros.
·  Reestructuración pendiente: Se exhortó a revisar programas de poco beneficio para la población y eliminar gastos superfluos para concentrarse en garantizar las prioridades definidas.
Con fecha 7 de noviembre de 2019, se publicó en el D.O.F. el nuevo Reglamento Interior de la Secretaría de Desarrollo Agrario, Territorial y Urbano, en el cual en atención a lo instruido por el Ejecutivo Federal, se suprimen de la estructura de la SEDATU las Direcciones Generales Adjuntas, así como una Subsecretaría, por lo que queda conformada con: la persona Titular de la Secretaría quien estará al frente de ella; la Subsecretaría de Ordenamiento Territorial y Agrario, con cuatro Direcciones Generales y una Coordinación General; la Subsecretaría de Desarrollo Urbano y Vivienda con dos Unidades Administrativas, una Coordinación General y dos Direcciones Generales; la Unidad de Administración y Finanzas con cuatro Direcciones Generales; la Unidad de Asuntos Jurídicos con tres Direcciones Generales; la Unidad de Planeación y Desarrollo Institucional y la Dirección General de Coordinación de Oficinas de Representación con lo que desaparece la figura de Delegaciones, dando lugar a las Oficinas de Representación en las Entidades Federativas o Regiones, de esta Secretaría.
Así, la Secretaría de Desarrollo Agrario, Territorial y Urbano ajustó su estructura a una más funcional, lo cual representa una nueva SEDATU y obliga a realizar una reestructura y/o redistribución administrativa extraordinaria, pocas veces vista en la Administración Pública Federal, en la cual se tiene como objetivo hacer más con menos, en congruencia con la política de austeridad adoptada por el Ejecutivo Federal actual.
VI. Marco legal
Constitución Política de los Estados Unidos Mexicanos, publicada en el Diario Oficial de la Federación el 5 de febrero de 1917. Última Reforma publicada en el Diario Oficial de la Federación el 11-III-2021.
Tratados Internacionales
·  Convenio 169 sobre Pueblos Indígenas y rivales en Países Independientes. Decreto Promulgatorio publicado en el Diario Oficial de la Federación el 24 de enero de 1991.
·  Decreto Promulgatorio del Protocolo por el que se Sustituye el Tratado de Libre Comercio de América del Norte por el Tratado entre lo Estados Unidos Mexicanos, los Estados Unidos de América y Canadá, hecho en Buenos Aires, el treinta de noviembre de dos mil dieciocho; del Protocolo Modificatorio al Tratado entre los Estados Unidos Mexicanos, los Estados Unidos de América y Canadá, hecho en la Ciudad de México el diez de diciembre de dos mil diecinueve; de seis acuerdos paralelos entre el Gobierno de los Estados Unidos Mexicanos y el Gobierno de los Estados Unidos de América, celebrados por intercambio de cartas fechadas en Buenos Aires, el treinta de noviembre de dos mil dieciocho, y de dos acuerdos paralelos entre el Gobierno de los Estados Unidos Mexicanos, y el Gobierno de los Estados Unidos de América, celebrados en la Ciudad de México, el diez de diciembre de dos mil diecinueve, publicado en el D.O.F. el 29-VI-2020.
·  Tratados Internacionales aplicables.
Leyes
·  Ley General de Títulos y Operaciones de Crédito, publicada en el D.O.F. 27-VIII-1932. Última Reforma D.O.F. 22-VI-2018.
·  Ley General de Sociedades Mercantiles, publicado en el D.O.F. 04-VIII-1934. Última Reforma D.O.F. 14-VI-2018.
·  Ley de Amparo Reglamentaria de los artículos 103 y 107 de la Constitución Política de los Estados Unidos Mexicanos, publicada en el D.O.F. 02-IV-2013. Última Reforma D.O.F. 15-VI-2018.
·  Ley de Expropiación, publicada en el D.O.F. 25-XI-1936. Última Reforma D.O.F. 27-I-2012.
·  Ley de Vías Generales de Comunicación, publicada en el D.O.F. 19-II-1940. Última Reforma D.O.F. 15-VI-2018.
·  Ley Reglamentaria del Artículo 5o. Constitucional, Relativo al Ejercicio de las Profesiones en la Ciudad de México, publicada en el D.O.F. 26-V-1945. Última Reforma D.O.F. 19-I-2018.
 
·  Ley Federal de Telecomunicaciones y Radiodifusión, publicada en el D.O.F. 14-VII-2014. Última Reforma D.O.F. 24-I-2020.
·  Ley Federal de los Trabajadores al Servicio del Estado, Reglamentaria del Apartado "B" del Artículo 123 Constitucional, publicada en el D.O.F. 28-XII-1963. Última Reforma D.O.F. 01-V-2019.
·  Ley Federal del Trabajo, publicada en el D.O.F. 01-1V-1970. Última Reforma D.O.F. 02-VII-2019.
·  Ley Agraria, publicada en el D.O.F. 26-II-1992. Última Reforma D.O.F. 25-VI-2018.
·  "Por virtud del Decreto de Reformas al Artículo 27 Constitucional, Publicado en el Diario Oficial de la Federación el 6 de febrero de 1992 y la expedición de la Ley Agraria, fue derogada, sin embargo, en términos de su Artículo Tercero Transitorio sigue aplicándose respecto de los asuntos que se encuentran en trámite en materia de ampliación o dotación de tierras, bosques y aguas, creación de nuevos centros de población, restitución, reconocimiento y titulación de bienes comunales".
·  Ley Federal sobre Monumentos y Zonas Arqueológicas, Artísticos e Históricos, publicada en el D.O.F. 06-V-1972. Última Reforma D.O.F. 16-II-2018.
·  Ley General de Población, publicada en el D.O.F. 07-I-1974. Última Reforma D.O.F. 17-VII-2018.
·  Ley de Premios, Estímulos y Recompensas Civiles, publicada en el D.O.F. 31-XII-1975. Última Reforma 06-0I-2020.
·  Ley de Sociedades de Solidaridad Social, publicada en el D.O.F. 27-V-1976. Última Reforma 24-IV-2018.
·  Ley de Coordinación Fiscal, publicada en el D.O.F. 27-XII-1978. Última Reforma D.O.F. 30-I-2018.
·  Ley del Impuesto al Valor Agregado, publicada en el D.O.F. 29-XII-1978. Última Reforma D.O.F. 09-XII-2019.
·  Ley Orgánica de la Financiera Nacional de Desarrollo Agropecuario, Rural, Forestal y Pesquero, publicada en el D.O.F. 26-XII-2002. Última Reforma D.O.F. 10-I-2014.
·  Ley General de Desarrollo Forestal Sustentable, publicada en el D.O.F. 13-IV-2020.
·  Ley del Servicio Profesional de Carrera en la Administración Pública Federal, publicada en el D.O.F. 10-IV-2003. Última Reforma D.O.F. 09-I-2006.
·  Ley Federal para Prevenir y Eliminar la Discriminación, publicada en el D.O.F. 11-VI-2003. Última Reforma D.O.F. 21-VI-2018.
·  Ley General de Bienes Nacionales, publicada en el D.O.F. 20-V-2004. Última Reforma D.O.F. 19-I-2018.
·  Ley Federal de Responsabilidad Patrimonial del Estado, publicada en el D.O.F. 31-XII-2004. Última Reforma D.O.F. 12-VI-2009.
·  Ley Federal de Procedimiento Contencioso Administrativo, publicada en el D.O.F. 01-XII-2005. Última Reforma D.O.F. 27-I-2017.
·  Ley General para la Igualdad entre Mujeres y Hombres, publicada en el D.O.F. 02-VIII-2006. Última Reforma D.O.F. 14-VI-2018.
·  Ley General de Acceso de las Mujeres a una Vida Libre de Violencia, publicada en el D.O.F. 01-II-2007. Última Reforma D.O.F. 13-IV-2020.
·  Ley de Vivienda, publicada en el D.O.F. 27-VI-2006. Última Reforma 14-V-2019.
·  Ley del Instituto del Fondo Nacional de la Vivienda para los Trabajadores, publicada en el D.O.F. 24-IV-1972. Última Reforma 01-V-2019.
·  Ley del Instituto de Seguridad y Servicios Sociales de los Trabajadores del Estado, publicada en el D.O.F. 31-III-2007. Última Reforma 04-VI-2019.
·  Ley Orgánica del Tribunal Federal de Justicia Administrativa, publicada en el D.O.F. 18-VII-2016.
 
·  Ley del Sistema Nacional de Información Estadística y Geográfica, publicada en el D.O.F. 16-04-2008. Última Reforma D.O.F. 25-VI-2018.
·  Ley General de Contabilidad Gubernamental, publicada en el D.O.F. 31-12-2008. Última Reforma 30-I-2018.
·  Ley de Fiscalización y Rendición de Cuentas de la Federación, publicada en el D.O.F. 18-VII-2016.
·  Ley Federal de Protección de Datos Personales en Posesión de los Particulares, publicada en el D.O.F. 05-VII-2010.
·  Ley de Ingresos de la Federación del Ejercicio Fiscal correspondiente.
·  Leyes de Desarrollo Urbano y Vivienda aplicables en las Entidades Federativas.
·  Ley Federal de Derechos, publicada en el D.O.F. 31-XII-1981. Última Reforma D.O.F. 29-XII-2018.
·  Ley Federal de Presupuesto y Responsabilidad Hacendaria, publicada en el D.O.F. 30-III-2006. Última Reforma D.O.F. 19-XI-2019.
·  Ley Federal de Deuda Pública (antes Ley General de Deuda Pública), publicada en el D.O.F. 31-XII-1976. Última Reforma D.O.F. 30-I-2018.
·  Ley de la Industria Eléctrica, publicada en el D.O.F. 11-VIII-2014.
·  Ley de Aguas Nacionales, publicada en el D.O.F. 01-XII-1992. Última Reforma D.O.F. 06-I-2020.
·  Ley Orgánica de la Administración Pública Federal, publicada en el D.O.F. 29-XII-1976. Última Reforma D.O.F. 22-I-2020.
·  Ley de la Agencia Nacional de Seguridad Industrial y de Protección al Medio Ambiente del Sector Hidrocarburos, publicada en el D.O.F. 11-VIII-2014.
·  Ley de Hidrocarburos, publicada en el D.O.F. 11-VIII-2014. Última Reforma D.O.F. 15-II-2016.
·  Ley de Inversión Extranjera, publicada en el D.O.F. 27-XII-1993. Última Reforma D.O.F. 15-VI-2018.
·  Ley Minera, publicada en el D.O.F. 26-VI-1992. Última Reforma D.O.F. 11-VIII-2014.
·  Ley de Asociaciones Público Privadas, publicada en el D.O.F. 16-01-2012. Última Reforma D.O.F. 15-VI-2018.
·  Ley Federal de las Entidades Paraestatales, publicada en el D.O.F. 14-05-1986. Última Reforma D.O.F. 01-III-2019.
·  Ley de Adquisiciones, Arrendamientos y Servicios del Sector Público, publicada en el D.O.F. 04-01-2000. Última Reforma D.O.F. 11-VIII-2020.
·  Ley de Obras Públicas y Servicios Relacionados con las Mismas, publicada en el D.O.F. 04-01-2000. Última Reforma D.O.F. 13-I-2016.
·  Ley General de Protección Civil, publicada en el D.O.F. 06-VI-2012. Última Reforma D.O.F. 19-I-2018.
·  Ley General de Transparencia y Acceso a la Información Pública, publicada en el D. O. F. el 04-V-2015, última reforma 13-VIII-2020.
Códigos
·  Código de Comercio, publicado en el D.O.F. 07-X-1889. Última reforma D.O.F. 30-XII-2019.
·  Código Civil Federal, publicado en el D.O.F. 26-V-1928. Última reforma D.O.F. 27-III-2020.
·  Código Civil para el Distrito Federal, publicado 26-V-1926. Última Reforma G.O.D.F. 18-VII-2018.
·  Código Nacional de Procedimientos Penales, publicado en el D.O.F. 05-III-2014. Última reforma D.O.F 22-I-2020.
·  Código de Procedimientos Civiles para el Distrito Federal, publicado el 26-VII-1994. Última Reforma
G.O.D.F. 18-VII-2018.
·  Código Penal Federal, publicado en el D.O.F. 14-VIII-1931. Última Reforma D.O.F. 01-VII-2020.
·  Código Federal de Procedimientos Civiles, publicado en el D.O.F. 24-II-1943. Última Reforma D.O.F 09-IV-2012.
·  Código Fiscal de la Federación, publicado en el D.O.F. 31-XII-1981. Última Reforma D.O.F. 09-I-2020.
·  Constitución Política de la Ciudad de México, publicada en la G.O.C.M. 30-VII-2018.
·  Códigos Civiles de los Estados de la República Mexicana.
·  Código de Ética de los Servidores Públicos del Gobierno Federal. D.O.F. 05-II-2019.
·  Códigos de Procedimientos Civiles de los Estados de la República Mexicana.
Reglamentos
·  Reglamento de la Ley Federal Sobre Monumentos y Zonas Arqueológicas, Artísticos e Históricos, publicado en el D.O.F. 08-XII-1975. Última Reforma D.O.F. 08-VII-2015.
·  Reglamento para la Determinación de Coeficientes de Agostadero, publicado en el D.O.F. 29-V-1979.
·  Reglamento de la Ley de Fomento Agropecuario, publicado en el D.O.F. 23-XI-1981. Fe de erratas D.O.F 25-II-1982. (se derogó la Ley de Fomento Agropecuario, salvo lo relativo a las disposiciones que rigen el Fideicomiso de Riesgo Compartido).
·  Reglamento de la Ley General del Equilibrio Ecológico y Protección al Ambiente en Materia de Prevención y Control de la Contaminación de la Atmósfera, publicado en el D.O.F. 25-XI-1988. Última Reforma D.O.F. 31-X-2014.
·  Reglamento en Materia de Construcciones o Similares, de acuerdo al sitio donde se realizan los trabajos, publicado en el D.O.F. 02-VIII-1993.
·  Reglamento del Código Fiscal de la Federación, publicado en el D.O.F. 02-IV-2014.
·  Reglamento de la Ley Federal de las Entidades Paraestatales, publicado en el D.O.F. 26-I-1990. Última Reforma D.O.F. 23-XI-2010.
·  Reglamento Interior de los Tribunales Agrarios, publicado en el D.O.F. 08-I-2019. Aclaración D.O.F. 11-I-2019.
·  Reglamento de la Ley Agraria en Materia de Certificación de Derechos Ejidales y Titulación de Solares, publicado en el D.O.F. 6-I-1993.
·  Reglamento de la Ley de Aguas Nacionales, publicado en el D.O.F. 12-I-1994. Última Reforma D.O.F. 25-VIII-2014.
·  Reglamento de la Ley Agraria en Materia de Ordenamiento de la Propiedad Rural, publicado en el D.O.F. 28-XI-2012.
·  Reglamento de Operación del Comité Técnico de Valuación de la Secretaría de la Reforma Agraria, publicado en el D.O.F. 1-VIII-2012.
·  Reglamento Interior de la Procuraduría Agraria, publicado en el D.O.F. 28-XII-1996. Última Reforma D.O.F. 18-I-2012.
·  Reglamento Interior del Registro Agrario Nacional, publicado en el D.O.F. 9-IV-1997. Última Reforma D.O.F. 11-X-2012.
·  Reglamento de la Seguridad Social para el Campo, publicado en el D.O.F. 30-VI-1997. Última Reforma D.O.F. 29-XI-2000.
·  Reglamento de la Ley Agraria para fomentar la Organización y Desarrollo de la Mujer Campesina,
publicado en el D.O.F. 8-V-1998.
·  Reglamento de la Ley Minera, publicado en el D.O.F. 12-X-2012. Última Reforma D.O.F. 31-X-2014.Reglamento de la Ley del Servicio de Tesorería de la Federación, publicado en el D.O.F. 15-III-1999. Última Reforma D.O.F. 07-V-2004.
·  Reglamento del Registro Público de la Propiedad Federal, publicado en el D.O.F. 4-X-1999.
·  Reglamento de la Ley General de Población, publicado en el D.O.F. 14-IV-2000. Última Reforma D.O.F. 28-IX-2012.
·  Reglamento de la Ley General del Equilibrio Ecológico y la Protección al Ambiente en Materia de Evaluación de Impacto Ambiental, publicado en el D.O.F. 30-V-2000. Última reforma 31-X-2014.
·  Reglamento de Escalafón de los Trabajadores de la Secretaría de la Reforma Agraria, expedido el 07-VIII-2002.
·  Reglamento de la Ley General del Equilibrio Ecológico y la Protección al Ambiente en Materia de Áreas Naturales Protegidas, publicado en el D.O.F. 30-XI-2000. Última Reforma D.O.F. 21-V-2014.
·  Reglamento de la Ley General del Equilibrio Ecológico y la Protección al Ambiente en Materia de Registro de Emisiones y Transferencia de Contaminantes, publicado en el D.O.F. 03-VI-2004. Última Reforma D.O.F. 31-X-2014.
·  Reglamento de la Ley de Adquisiciones, Arrendamiento y Servicios del Sector Público, publicado en el D.O.F. 28-VII-2010.
·  Reglamento de la Ley de Obras Públicas y Servicios Relacionados con las Mismas, publicado en el D.O.F. 28-VII-2010.
·  Reglamento de la Comisión Nacional Mixta de Capacitación y Adiestramiento de la Secretaría de la Reforma Agraria. SRA-NIARU-RRHH-001, publicado en el D.O.F. 30-VIII-2002.
·  Reglamento de la Ley Federal de Transparencia y Acceso a la Información Pública Gubernamental, publicado en el D.O.F. 11-VI-2003.
·  Reglamento de la Ley Federal para la Administración y Enajenación de Bienes del Sector Público, publicado en el D.O.F. 17-VI-2003. Última Reforma D.O.F. 29-XI-2006.
·  Reglamento de los Tribunales Agrarios para la Transparencia y Acceso a la Información, publicado en el D.O.F. 20-VI-2003.
·  Reglamento de la Ley General del Equilibrio Ecológico y la Protección al Ambiente en Materia de Ordenamiento Ecológico, publicado en el D.O.F. 08-VIII-2003. Última Reforma D.O.F. 31-X-2014.
·  Reglamento de la Ley del Impuesto sobre la Renta, publicado en el D.O.F. 08-X-2015. Última Reforma D.O.F.06-V-2016
·  Reglamento de la Ley de los Sistemas de Ahorro para el Retiro, publicado en el D.O.F. 24-VIII-2009.
·  Reglamento del Instituto de Administración y Avalúos de Bienes Nacionales, publicado en el D.O.F. 14-V-2012. Última Reforma D.O.F. 12-I-2017.
·  Reglamento de la Ley de Desarrollo Rural Sustentable en Materia de Organismos, Instancias de Representación, Sistemas y Servicios Especializados, publicado en el D.O.F. 05-X-2004.
·  Reglamento de la Ley Federal de Fomento a las Actividades Realizadas por Organizaciones de la Sociedad Civil, publicado en el D.O.F. 07-VI-2005.
·  Reglamento de la Ley Federal de Presupuesto y Responsabilidad Hacendaria, publicado en el D.O.F. 28-VI-2006. Última Reforma D.O.F. 30-III-2016.
 
·  Reglamento de Seguridad, Higiene y Medio Ambiente en el Trabajo del Sector Público Federal, publicado en el D.O.F. 29-XI-2006.
·  Reglamento de la Ley del Impuesto al Valor Agregado, publicado en el D.O.F. 04-XII-2006. Última Reforma D.O.F. 25-IX-2014.
·  Reglamento de la Ley del Servicio Profesional de Carrera en la Administración Pública Federal, publicado en el D.O.F. 06-IX-2007.
·  Reglamento para el Ejercicio del Derecho de Opción que Tienen los Trabajadores de Conformidad con los artículos quinto y séptimo transitorios del Decreto por el que se expide la Ley del Instituto de Seguridad y Servicios Sociales de los Trabajadores del Estado, publicado en el D.O.F. 14-XII-2007. Última Reforma D.O.F. 30-VI-2008.
·  Reglamento de la Ley General del Equilibrio Ecológico y la Protección al Ambiente en Materia de Autorregulación y Auditorías Ambientales, publicado en el D.O.F. 29-IV-2010. Última Reforma D.O.F. 31-X-2014.
·  Reglamento Interior de la Secretaría de Desarrollo Agrario, Territorial y Urbano, publicado en el D.O.F. 07-XI-2019.
·  Reglamentos de construcción Estatales y Municipales aplicables.
·  Reglamento de la Ley Federal de Archivos, publicado en el D.O.F. 13-V-2014.
·  Reglamento de la Ley General de Protección Civil, publicado en el D.O.F. 13-V-2014. Última Reforma D.O.F. 05-XII-2015.
Decretos
·  Decreto por el que se establece que en el territorio nacional habrá cuatro zonas de husos horarios y se abrogan los diversos relativos a los horarios estacionales en los Estados Unidos Mexicanos, publicados el 4 de FEBRERO de 1996, 13 de agosto de 1997, 31 de julio de 1998 y 29 de marzo de 1999, respectivamente. D.O.F. 13-VIII-1968. Fe de erratas D.O.F. 2-II-2001.
·  Decreto por el que se establece el Calendario Oficial, publicado en el D.O.F. 6-X-1993. Última Reforma D.O.F. 10-IX-2010.
·  Decreto del Instituto Federal de Acceso a la Información Pública, publicado en el D.O.F. 24-XII-2002.
·  Decreto por el que se crea el Sistema Integral de Información de Padrones de Programas Gubernamentales, publicado en el D.O.F. 12-I-2006.
·  Decreto por el que se establecen diversas medidas en materia de adquisiciones, uso de papel y de la certificación de manejo sustentable de bosques por la Administración Pública Federal, publicado en el D.O.F. 05-IX-2007.
·  Decreto por el que las dependencias y entidades de la Administración Pública Federal, la Procuraduría General de la República, las Unidades Administrativas de la Presidencia de la República y los Órganos Desconcentrados donarán a título gratuito a la Comisión Nacional de Libros de Texto Gratuitos, el desecho de papel y cartón a su servicio cuando ya no les sean útiles, publicado en el D.O.F. 21-II-2006.
·  Decreto por el que se reforman y adicionan diversas disposiciones de la Ley de la Vivienda, publicado en el D.O.F. 14-V-2019.
Acuerdos, Circulares, Oficios y Otras disposiciones aplicables al presente Manual de Organización General, véase Anexo.
VII. Atribuciones
Las atribuciones de la Secretaría de Desarrollo Agrario, Territorial y Urbano, se establecen en las siguientes disposiciones:
 
Constitución Política de los Estados Unidos Mexicanos
"Artículo 4o...
[...]
"Toda familia tiene derecho a disfrutar de vivienda digna y decorosa. La Ley establecerá los instrumentos y apoyos necesarios a fin de alcanzar tal objetivo."
"Artículo 27. La propiedad de las tierras y aguas comprendidas dentro de los límites del territorio nacional, corresponde originariamente a la Nación, la cual ha tenido y tiene el derecho de transmitir el dominio de ellas a los particulares, constituyendo la propiedad privada.
"Las expropiaciones sólo podrán hacerse por causa de utilidad pública y mediante indemnización.
La nación tendrá en todo tiempo el derecho de imponer a la propiedad privada las modalidades que dicte el interés público, así como el de regular, en beneficio social, el aprovechamiento de los elementos naturales susceptibles de apropiación, con objeto de hacer una distribución equitativa de la riqueza pública, cuidar de su conservación, lograr el desarrollo equilibrado del país y el mejoramiento de las condiciones de vida de la población rural y urbana.
En consecuencia, se dictarán las medidas necesarias para ordenar los asentamientos humanos y establecer adecuadas provisiones, usos, reservas y destinos de tierras, aguas y bosques, a efecto de ejecutar obras públicas y de planear y regular la fundación, conservación, mejoramiento y crecimiento de los centros de población; para preservar y restaurar el equilibrio ecológico; para el fraccionamiento de los latifundios; para disponer, en los términos de la ley reglamentaria, la organización y explotación colectiva de los ejidos y comunidades; para el desarrollo de la pequeña propiedad rural; para el fomento de la agricultura, de la ganadería, de la silvicultura y de las demás actividades económicas en el medio rural, y para evitar la destrucción de los elementos naturales y los daños que la propiedad pueda sufrir en perjuicio de la sociedad
"La capacidad para adquirir el dominio de las tierras y aguas de la Nación, se regirá por las siguientes prescripciones:
[... ]
"IV. Las sociedades mercantiles por acciones podrán ser propietarias de terrenos rústicos, pero únicamente en la extensión que sea necesaria para el cumplimiento de su objeto.
"En ningún caso las sociedades de esta clase podrán tener en propiedad tierras dedicadas a actividades agrícolas, ganaderas o forestales en mayor extensión que la respectiva, equivalente a veinticinco veces los limites señalados en la fracción XV de este artículo. La ley reglamentaria regulará la estructura de capital y el número mínimo de socios de estas sociedades, a efecto de que las tierras propiedad de la sociedad no excedan en relación con cada socio los límites de la pequeña propiedad. En este caso, toda propiedad accionaria individual, correspondiente a terrenos rústicos, será acumulable para efectos de cómputo. Asimismo, la ley señalará las condiciones para la participación extranjera en dichas sociedades.
"La propia ley establecerá los medios de registro y control necesarios para el cumplimiento de lo dispuesto por esta fracción;
[...]
"VII. Se reconoce la personalidad jurídica de los núcleos de población ejidales y comunales y se protege su propiedad sobre la tierra, tanto para el asentamiento humano como para actividades productivas.
"La ley protegerá la integridad de las tierras de los grupos indígenas.
"La ley, considerando el respeto y fortalecimiento de la vida comunitaria de los ejidos y comunidades, protegerá la tierra para el asentamiento humano y regulará el aprovechamiento de tierras, bosques y aguas de uso común y la provisión de acciones de fomento necesarias para elevar el nivel de vida de sus pobladores.
"La ley, con respeto a la voluntad de los ejidatarios y comuneros para adoptar las condiciones que más les convengan en el aprovechamiento de sus recursos productivos, regulará el ejercicio de los derechos de los comuneros sobre la tierra y de cada ejidatario sobre su parcela. Asimismo, establecerá los procedimientos por los cuales ejidatarios y comuneros podrán asociarse entre sí, con el Estado o con terceros y otorgar el uso de sus tierras; y, tratándose de ejidatarios, transmitir sus derechos parcelarios entre los miembros del núcleo de población; igualmente fijará los requisitos y procedimientos conforme a los cuales la asamblea ejidal otorgará al ejidatario el dominio sobre su parcela. En caso de enajenación de parcelas se respetará el derecho de preferencia que prevea la ley.
 
"Dentro de un mismo núcleo de población, ningún ejidatario podrá ser titular de más tierra que la equivalente al 5% del total de las tierras ejidales. En todo caso, la titularidad de tierras en favor de un solo ejidatario deberá ajustarse a los límites señalados en la fracción XV.
"La asamblea general es el órgano supremo del núcleo de población ejidal o comunal, con la organización y funciones que la ley señale. El comisariado ejidal o de bienes comunales, electo democráticamente en los términos de la ley, es el órgano de representación del núcleo y el responsable de ejecutar las resoluciones de la asamblea.
"La restitución de tierras, bosques y aguas a los núcleos de población se hará en los términos de la ley reglamentaria;
"VIII. Se declaran nulas:
a)    "Todas las enajenaciones de tierras, aguas y montes pertenecientes a los pueblos, rancherías, congregaciones o comunidades, hechas por los jefes políticos, Gobernadores de los Estados, o cualquiera otra autoridad local en contravención a lo dispuesto en la Ley de 25 de junio de 1856 y demás leyes y disposiciones relativas;
b)    "Todas las concesiones: composiciones o ventas de tierras, aguas y montes, hechas por las Secretarías de Fomento, Hacienda o cualquiera otra autoridad federal, desde el día primero de diciembre de 1876, hasta la fecha, con las cuales se hayan invadido y ocupado ilegalmente los ejidos, terrenos de común repartimiento o cualquiera otra clase, pertenecientes a los pueblos, rancherías, congregaciones o comunidades, y núcleos de población.
c)    "Todas las diligencias de apeo o deslinde, transacciones, enajenaciones o remates practicados durante el periodo de tiempo a que se refiere la fracción anterior, por compañías, jueces u otras autoridades de los Estados o de la Federación, con los cuales se hayan invadido u ocupado ilegalmente tierras, aguas y montes de los ejidos, terrenos de común repartimiento, o de cualquiera otra clase, pertenecientes a núcleos de población.
d)    "Quedan exceptuadas de la nulidad anterior, únicamente las tierras que hubieren sido tituladas en los repartimientos hechos con apego a la Ley de 25 de junio de 1856 y poseídas en nombre propio a título de dominio por más de diez años cuando su superficie no exceda de cincuenta hectáreas.
[... ]
"XIX. Con base en esta Constitución, el Estado dispondrá las medidas para la expedita y honesta impartición de la justicia agraria, con objeto de garantizar la seguridad jurídica en la tenencia de le (sic D.O.F. 03-02-1983) tierra ejidal, comunal y de la pequeña propiedad, y apoyará la asesoría legal de los campesinos.
"Son de jurisdicción federal todas las cuestiones que, por límites de terrenos ejidales y comunales, cualquiera que sea el origen de éstos, se hallen pendientes o se susciten entre dos o más núcleos de población; así como las relacionadas con la tenencia de la tierra de los ejidos y comunidades. Para estos efectos y, en general, para la administración de justicia agraria, la ley instituirá tribunales dotados de autonomía y plena jurisdicción, integrados por magistrados propuestos por el Ejecutivo Federal y designados por la Cámara de Senadores o, en los recesos de ésta, por la Comisión Permanente.
"La ley establecerá un órgano para la procuración de justicia agraria, y..."
Ley Orgánica de la Administración Pública Federal
"Artículo 41. A la Secretaría de Desarrollo Agrario, Territorial y Urbano, corresponde el despacho de los siguientes asuntos:
"I. Elaborar y conducir las políticas de vivienda, ordenamiento territorial, desarrollo agrario y urbano, así como promover y coordinar con las entidades federativas, municipios y en su caso las alcaldías de la Ciudad de México, la elaboración de lineamientos para regular:
a)    "El crecimiento o surgimiento de asentamientos humanos y centros de población;
b)    "La regularización de la propiedad agraria y sus diversas figuras que la ley respectiva reconoce en los ejidos, las parcelas, las tierras ejidales y comunales, la pequeña propiedad agrícola, ganadera y forestal, los terrenos baldíos y nacionales, y los terrenos que sean propiedad de asociaciones de
usuarios y de otras figuras asociativas con fines productivos;
c)    "La elaboración y aplicación territorial de criterios respecto al desarrollo urbano, la planeación, control y crecimiento de las ciudades y zonas metropolitanas del país, además de los centros de población en general, así como su respectiva infraestructura de comunicaciones, movilidad y de servicios, para incidir en la calidad de vida de las personas;
d)    "Los procesos de planeación de los asentamientos humanos y el desarrollo urbano, los relacionados a la conservación y aprovechamiento sustentable de los ecosistemas, recursos naturales y sus elementos;
e)    "La planeación habitacional y del desarrollo de vivienda, y
f)     "El aprovechamiento de las ventajas productivas de las diversas regiones del país;
"II. Aplicar los preceptos agrarios del artículo 27 constitucional, así como las leyes agrarias y sus reglamentos, en lo que no corresponda a otras dependencias, entidades u otras autoridades en la materia;
"III. Administrar el Registro Agrario Nacional;
"IV. Conducir los mecanismos de concertación con las organizaciones campesinas;
"V. Conocer de las cuestiones relativas a límites y deslinde de tierras ejidales y comunales;
"VI. Resolver las cuestiones relacionadas con los problemas de los núcleos de población ejidal y de bienes comunales, en lo que no corresponda a otras dependencias o entidades, con la participación de las autoridades estatales y municipales;
"VII. Cooperar con las autoridades competentes a la eficaz realización de los programas de conservación de tierras y aguas en los ejidos y comunidades;
"VIII. Ejecutar las resoluciones y acuerdos que dicte el Presidente de la República en materia agraria, en términos de la legislación aplicable;
"IX. Administrar los terrenos baldíos y nacionales y las demasías, así como establecer los planes y programas para su óptimo aprovechamiento;
"X. Planear y proyectar la adecuada distribución de la población y la ordenación territorial de los centros de población, ciudades y zonas metropolitanas, bajo criterios de desarrollo sustentable, conjuntamente con las dependencias y entidades de la Administración Pública Federal competentes, y coordinar las acciones que el Ejecutivo Federal convenga con los gobiernos de las entidades federativas y municipales para la realización de acciones en esta materia, con la participación de los sectores social y privado;
"XI. Prever a nivel nacional las necesidades de tierra para desarrollo urbano y vivienda, considerando la disponibilidad de agua determinada por la Secretaría de Medio Ambiente y Recursos Naturales y regular, en coordinación con los gobiernos de las entidades federativas y municipales, los mecanismos para satisfacer dichas necesidades;
"XII. Elaborar, apoyar y ejecutar programas para satisfacer las necesidades de suelo urbano y el establecimiento de provisiones y reservas territoriales para el adecuado desarrollo de los centros de población, en coordinación con las dependencias y entidades de la Administración Pública Federal correspondientes y los gobiernos de las entidades federativas y municipales, y con la participación de los diversos grupos sociales;
"XII Bis. Establecer mecanismos para el ejercicio del derecho de preferencia a que se refiere el artículo 84 de la Ley General de Asentamientos Humanos, Ordenamiento Territorial y Desarrollo Urbano;
"XIII. Promover y concertar programas de vivienda y de desarrollo urbano y metropolitano, y apoyar su ejecución, con la participación de los gobiernos de las entidades federativas y municipales, así como de los sectores social y privado, a efecto de que el desarrollo nacional en la materia se oriente hacia una planeación sustentable y de integración;
"XIV. Fomentar la organización de sociedades cooperativas de vivienda y materiales de construcción, en coordinación con las Secretarías del Trabajo y Previsión Social y de Economía;
 
"XV. Planear, diseñar, promover, apoyar y evaluar mecanismos de financiamiento para el desarrollo regional y urbano, así como para la vivienda, con la participación de las dependencias y entidades de la Administración Pública Federal correspondientes, de los gobiernos de las entidades federativas y municipales, de las instituciones de crédito y de los diversos grupos sociales;
"XVI. Apoyar los programas de modernización de los registros públicos de propiedad;
"XVII. Facilitar las acciones de coordinación de los entes públicos responsables de la planeación urbana y metropolitana en las entidades federativas y municipios cuando así lo convengan;
"XVIII. Proyectar y coordinar, con la participación que corresponda a los gobiernos de las entidades federativas y municipales, la planeación regional del desarrollo;
"XIX. Elaborar los programas regionales y especiales que le señale el Ejecutivo Federal, tomando en cuenta las propuestas que para el efecto realicen las dependencias y entidades de la Administración Pública Federal y los gobiernos de las entidades federativas y municipales, así como autorizar las acciones e inversiones convenidas en el marco de lo dispuesto en la fracción que antecede, en coordinación con la Secretaría de Hacienda y Crédito Público;
"XX. Promover y ejecutar la construcción de obras de infraestructura y equipamiento para el desarrollo regional y urbano, en coordinación con los gobiernos estatales y municipales y con la participación de los sectores social y privado;
"XXI. Aportar diagnósticos y estudios al Consejo Nacional de Población en materia de crecimiento demográfico y su impacto en el ámbito territorial;
"XXII. Participar en la definición de la política inmobiliaria de la Administración Pública Federal;
"XXIII. Promover y propiciar el adecuado cumplimiento de la normatividad en materia de ordenamiento del territorio, desarrollo urbano y vivienda;
"XXIV. Ejercitar el derecho de expropiación por causa de utilidad pública en aquellos casos no encomendados a otra dependencia;
"XXV. Participar en la elaboración de los métodos e instrumentos para identificar zonas de alto riesgo ante fenómenos naturales, para su prevención y mitigación;
"XXVI. Emitir opinión ante la Secretaría de Hacienda y Crédito Público en los proyectos de inversión pública con impacto territorial, regional y urbano;
"XXVII. Diseñar los programas de modernización de los registros públicos inmobiliarios, así como los catastros, a través de la administración de la plataforma nacional de información a que se refiere la Ley General de Asentamientos Humanos, Ordenamiento Territorial y Desarrollo Urbano, y
"XXVIII. Los demás que le fijen expresamente las leyes y reglamentos."
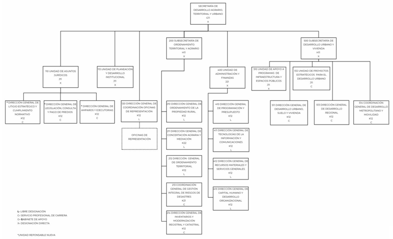
VIII. Estructura orgánica básica y organigramas
1. Secretario de Desarrollo Agrario, Territorial y Urbano
1.1       Unidad de Asuntos Jurídicos
1.1.1     Dirección General de Amparos y Ejecutorias
1.1.2     Dirección General de Litigio Estratégico y Cumplimiento Normativo
1.1.3     Dirección General de Legislación, Consulta y Pago de Predios
1.2       Unidad de Planeación y Desarrollo Institucional
1.3       Dirección General de Coordinación de Oficinas de Representación
2. Subsecretaría de Ordenamiento Territorial y Agrario
2.1       Dirección General de Ordenamiento de la Propiedad Rural
2.2       Dirección General de Concertación Agraria y Mediación
2.3       Dirección General de Inventarios y Modernización Registral y Catastral
2.4       Dirección General de Ordenamiento Territorial
 
2.5       Coordinación General de Gestión Integral de Riesgos de Desastres
3. Subsecretaría de Desarrollo Urbano y Vivienda
3.1       Unidad de Proyectos Estratégicos para el Desarrollo Urbano
3.2       Unidad de Apoyo a Programas de Infraestructura y Espacios Públicos
3.3       Coordinación General de Desarrollo Metropolitano y Movilidad
3.4       Dirección General de Desarrollo Urbano, Suelo y Vivienda
3.5       Dirección General de Desarrollo Regional
4. Unidad de Administración y Finanzas
4.1        Dirección General de Programación y Presupuesto
4.2        Dirección General de Tecnologías de la Información y Comunicaciones
4.3        Dirección General de Recursos Materiales y Servicios Generales
4.4        Dirección General de Capital Humano y Desarrollo Organizacional
 
Organigramas
ESTRUCTURA ORGÁNICA BÁSICA DE LA SECRETARÍA DE DESARROLLO AGRARIO, TERRITORIAL Y URBANO
UNIDAD DE ADMINISTRACIÓN Y FINANZAS
DIRECCIÓN GENERAL DE CAPITAL HUMANO
Y DESARROLLO ORGANIZACIONAL

 
UNIDAD DE ADMINISTRACIÓN Y FINANZAS
DIRECCIÓN GENERAL DE CAPITAL HUMANO
Y DESARROLLO ORGANIZACIONAL

 
UNIDAD DE ADMINISTRACIÓN Y FINANZAS
DIRECCIÓN GENERAL DE CAPITAL HUMANO
Y DESARROLLO ORGANIZACIONAL
 

 
UNIDAD DE ADMINISTRACIÓN Y FINANZAS
DIRECCIÓN GENERAL DE CAPITAL HUMANO
Y DESARROLLO ORGANIZACIONAL

UNIDAD DE ADMINISTRACIÓN Y FINANZAS
DIRECCIÓN GENERAL DE CAPITAL HUMANO
Y DESARROLLO ORGANIZACIONAL
 

 
IX. Objetivos y funciones
1. SECRETARIO DE DESARROLLO AGRARIO, TERRITORIAL Y URBANO
OBJETIVO
Auxiliar al Ejecutivo Federal en el despacho de los negocios del orden administrativo encomendados al Poder Ejecutivo de la Unión, en ejercicio de las funciones de su competencia por acuerdo del Presidente de la República y las atribuciones conferidas por la Ley Orgánica de la Administración Pública Federal, atender y despachar los asuntos que son competencia de la Secretaría de Desarrollo Agrario, Territorial y Urbano, en observancia y cumplimiento del marco legal aplicable; planear y realizar sus actividades de conformidad con lo previsto en el Plan Nacional de Desarrollo.
FUNCIONES
·  Fijar la política nacional de ordenamiento territorial de los asentamientos humanos y del desarrollo urbano y metropolitano de los centros de población, la política de vivienda, la planeación del desarrollo regional, urbano y agrario, la promoción y fomento de la infraestructura urbana en cuanto a la movilidad y vivienda, así como de la propiedad rural, de conformidad con los objetivos y estrategias del Plan Nacional de Desarrollo.
·  Acordar con la persona titular del Ejecutivo Federal, los asuntos relevantes de la Secretaría y de las entidades paraestatales sectorizadas a esta.
·  Desempeñar las comisiones y funciones específicas que la persona titular del Ejecutivo Federal le confiera.
·  Proponer a la persona titular del Ejecutivo Federal, por conducto de la Consejería Jurídica del Ejecutivo Federal, los proyectos de iniciativas de leyes y decretos legislativos, así como de reglamentos, decretos, acuerdos y demás ordenamientos jurídicos que deba suscribir aquella, cuando las disposiciones de dichos ordenamientos incidan en la competencia de la Secretaría o del sector paraestatal coordinado por esta.
·  Dar cuenta al Congreso de la Unión, sobre el estado que guarda la Secretaría y el sector paraestatal coordinado por esta e informar, siempre que sea requerido para ello, a las Cámaras que lo integran, cuando se discuta un instrumento normativo o se estudie un asunto relacionado con su ámbito de competencia.
 
·  Refrendar, para su validez y observancia, los reglamentos, decretos y acuerdos que expida la persona titular del Ejecutivo Federal, y se relacionen con los asuntos de su competencia.
·  Representar a la persona titular del Ejecutivo Federal en las controversias y acciones de inconstitucionalidad, en los términos previstos en la Ley Reglamentaria de las Fracciones I y II del Artículo 105 de la Constitución Política de los Estados Unidos Mexicanos, en los casos que determine la persona titular del Ejecutivo Federal, sin perjuicio de ser suplido en sus ausencias de conformidad con lo dispuesto en el artículo 37 del Reglamento Interior de la SEDATU.
·  Aprobar el anteproyecto de presupuesto anual de egresos de la Secretaría, así como ordenar la integración del diverso anteproyecto que elaboren las entidades paraestatales del sector coordinado por esta, para la remisión de ambos anteproyectos a la Secretaría de Hacienda y Crédito Público en términos de las disposiciones jurídicas aplicables.
·  Coordinar la programación y el presupuesto de la Secretaría, conocer de la operación y evaluar a las entidades paraestatales sectorizadas, de conformidad con las disposiciones jurídicas aplicables.
·  Someter a la consideración y, en su caso, aprobación de la persona titular del Ejecutivo Federal, previo dictamen de la Secretaría de Hacienda y Crédito Público, los programas sectoriales, cuya elaboración le corresponde a la Secretaría.
·  Presentar ante la Secretaría de Hacienda y Crédito Público los proyectos de programas regionales y especiales, cuya elaboración le corresponde a esta Secretaría, para que aquella Dependencia los someta a consideración y, en su caso, aprobación de la persona titular del Ejecutivo Federal.
·  Resolver las solicitudes de indemnización por afectación agraria.
·  Emitir la resolución que declare una superficie geográfica como terreno nacional y, cuando proceda su enajenación, suscribir los títulos de propiedad correspondientes, en los términos previstos en la Ley Agraria, en los reglamentos que derivan de esta y demás disposiciones jurídicas aplicables.
·  Expedir los lineamientos para la operación del Comité Técnico de Valuación de la Secretaría, así como los lineamientos y reglas de operación de los programas a su cargo, que así lo requieran.
·  Autorizar la suscripción de contratos, acuerdos y convenios de colaboración, coordinación y concertación con las dependencias y entidades de la Administración Pública Federal, con las entidades federativas, con los municipios, con las alcaldías y con las organizaciones de los sectores social y privado, respectivamente, para la atención y solución de problemas relacionados con el ordenamiento territorial de los asentamientos humanos, el desarrollo regional, el desarrollo agrario, el desarrollo urbano y metropolitano, así como con la promoción de infraestructura urbana y vivienda, en el ámbito de su competencia.
·  Emitir acuerdos para la constitución de comités, consejos, comisiones internas, transitorias o permanentes y demás órganos colegiados que se requieran para el mejor despacho de los asuntos a su cargo.
·  Modificar o suprimir las oficinas de servicio al público o cualquier otra unidad de la Secretaría, de asistencia, asesoría, apoyo técnico o coordinación en la circunscripción territorial que juzgue conveniente, previa autorización de las instancias competentes, mediante acuerdos que serán publicados en el Diario Oficial de la Federación y dictar las políticas de adscripción del personal, conforme a las necesidades del servicio, la disponibilidad de recursos presupuestarios autorizados y la legislación aplicable.
·  Proponer a la persona titular del Ejecutivo Federal el nombramiento y, en su caso, la remoción de las personas titulares de las subsecretarías de esta Dependencia y la del Registro Agrario Nacional, así como:
a)   De la Procuraduría Agraria, los correspondientes a las personas titulares de la Procuraduría, de la Subprocuraduría General y de la Secretaría General;
b)   Del Fideicomiso Fondo Nacional de Fomento Ejidal, el correspondiente a la persona titular de la Dirección General;
 
c)   Del Director en Jefe del Registro Agrario Nacional;
d)   Del Director General de la Comisión Nacional de Vivienda, e
e)   Del Director General del Instituto Nacional del Suelo Sustentable.
·  Designar a los servidores públicos del nivel jerárquico inmediato inferior a él, salvo los nombramientos que corresponden directamente al Presidente de la República o a otra autoridad por disposición expresa en la ley, y resolver las propuestas que se le hagan para la designación del personal de confianza y de libre designación conforme a la Ley del Servicio Profesional de Carrera en la Administración Pública Federal, así como ordenar al titular de la Unidad de Administración y Finanzas expedir los nombramientos correspondientes.
·  Aprobar y expedir, de conformidad con las disposiciones jurídicas aplicables, las Condiciones Generales de Trabajo de la Secretaría.
·  Designar a quienes deban representar a la Secretaría ante las comisiones, congresos, consejos, comités, organizaciones, entidades e instituciones nacionales e internacionales donde participe esta Dependencia, salvo en los casos en que, la legislación aplicable, señale al servidor público que representa a la Secretaría.
·  Designar a los servidores públicos de la Secretaría que auxiliarán en el desarrollo de los procedimientos de mediación contemplados en la Ley de Hidrocarburos y en la Ley de la Industria Eléctrica.
·  Expedir, para su publicación en el Diario Oficial de la Federación, los acuerdos de adscripción, de delegación de facultades y el Manual de Organización General de la Secretaría, así como autorizar los manuales de organización, de procedimientos y de servicios al público para sus unidades administrativas y órgano administrativo desconcentrado.
·  Designar provisionalmente a los servidores públicos encargados del despacho de las áreas administrativas referidas en la fracción XVIII de este artículo, en tanto la persona titular del Ejecutivo Federal realiza los nombramientos correspondientes.
·  Resolver las dudas que se presenten con motivo de la interpretación o aplicación de este Reglamento y los casos no previstos en el mismo.
·  Establecer los mecanismos de supervisión regional en las Oficinas de Representación de la Secretaría.
·  Proponer a la persona titular del Ejecutivo Federal, el Programa Nacional de Ordenamiento Territorial y Desarrollo Urbano, el Programa Nacional de Vivienda y el Programa Sectorial de Desarrollo Agrario, Territorial y Urbano, con las formalidades que establecen la Ley General de Asentamientos Humanos, Ordenamiento Territorial y Desarrollo Urbano, la Ley Agraria, la Ley de Vivienda y la Ley de Planeación.
·  Emitir los lineamientos a través de los cuales se establecerán los métodos y procedimientos para medir y asegurar que los proyectos y acciones vinculados con políticas, directrices y acciones de interés metropolitano, cumplan con su objetivo de cobertura y guarden congruencia con los distintos niveles y ámbitos de planeación
·  Participar en el Consejo Nacional de Vivienda.
·  Opinar y avalar los programas de trabajo que emitan las distintas unidades administrativas de la Secretaría.
·  Instruir a las unidades administrativas en los casos de falta de definición reglamentaria.
·  Aprobar los distintos procedimientos o procesos administrativos que elaboren las diferentes unidades responsables de la Secretaría.
·  Coordinar con la Oficina de la Presidencia de la República las solicitudes e instrucciones que realice la persona titular del Ejecutivo Federal, incluyendo las visitas de trabajo o giras institucionales.
·  Las demás que le correspondan conforme a las disposiciones jurídicas aplicables.
 
1.1 UNIDAD DE ASUNTOS JURÍDICOS
OBJETIVO
Conducir las políticas, estrategias y directrices que regulen e impulsen la relación jurídica, la representación, asesoría y defensa legal de la Dependencia, así como la actualización y sistematización de las disposiciones legales y certeza, para promover el cumplimiento de los preceptos constitucionales y observancia del orden jurídico nacional en el ámbito de competencia de la Secretaría de Desarrollo Agrario, Territorial y Urbano
FUNCIONES
·  Conducir los asuntos jurídicos de la Secretaría de Desarrollo Agrario, Territorial y Urbano en representación de la persona titular del Ejecutivo Federal, en la sustanciación de los juicios de Amparo que determina la normatividad aplicable, así como participar en otros procedimientos constitucionales, en los que el titular de la Secretaría cuente con la representación del Presidente de la República, a efecto de salvaguardar los intereses de esta Secretaría de Estado.
·  Opinar y en su caso, determinar para atención de las Unidades Administrativas de la Secretaría de Estado el alcance y la implementación de acciones para el acatamiento y cumplimiento de las resoluciones jurisdiccionales dictadas por los órganos competentes, a fin de dar sustento y orientación y determinación sobre los procesos administrativos a seguir derivados de las mismas.
·  Diagnosticar y emitir criterios en la resolución de recursos administrativos de su competencia y en aquellos que correspondan a otras unidades administrativas de la Secretaría, para ofrecer elementos de sustento sobre los asuntos y acciones a emprender.
·  Establecer criterios de conducción con base en las políticas que en materia de litigio estratégico convengan a los intereses de la Secretaría, para proveer de instrumentos de regulación sobre los procesos y recursos administrativos de su competencia.
·  Establecer directrices sobre los mecanismos de seguimiento al cumplimiento de la normatividad en materia de ordenamiento del territorio, desarrollo urbano y vivienda, para definir los conductos de atención e implementación normativa.
·  Definir y coordinar los mecanismos de gestión relativos a la publicación de leyes, reglamentos, decretos, acuerdos, circulares, resoluciones y tesis jurisprudenciales, disposiciones jurídicas relacionadas con la esfera de competencia de la Secretaría, así como los instrumentos normativos que expidan las unidades administrativas que la integran, para contribuir en la consolidación de dichos instrumentos legales, así como en su difusión e implementación.
·  Establecer líneas generales de acción sobre los procesos de análisis y formulación de los anteproyectos de iniciativas de leyes, reglamentos, decretos, acuerdos y, en general, de instrumentos jurídicos que deban someterse a la consideración del titular del Ejecutivo Federal, por conducto de su Consejería Jurídica, a efecto de que éstos se encuentren armonizados con las legislaciones aplicables para el logro de sus objetivos.
·  Intervenir en representación de la Secretaría y de sus servidores públicos en los asuntos de su competencia frente a las áreas correspondientes de la Administración Pública Federal, para asegurar la atención y gestión jurídica de los mismos.
·  Promover la creación de instancias interinstitucionales encargadas del análisis y perfeccionamiento del marco jurídico de las materias competencia de la Secretaría y proponer el programa anual de trabajo en materia de actualización legislativa y reglamentaria que corresponda, para contribuir en la atención de las necesidades de la secretaría con base en las áreas de oportunidad identificadas.
·  Establecer directrices sobre los mecanismos de funcionamiento que la Unidad de Asuntos Jurídicos disponga en relación al Comité Jurídico de la Secretaría, para convocar reuniones y emitir los criterios generales y específicos que correspondan.
·  Definir acciones y criterios de atención sobre los asuntos en materia de transparencia y acceso a la información, protección de datos personales, derechos humanos, blindaje electoral y pago de predios conforme a la normatividad aplicable vigente, para contribuir en la consolidación de los mecanismos de respuesta.
 
1.1.1 DIRECCIÓN GENERAL DE AMPAROS Y EJECUTORIAS
OBJETIVO
Asegurar la representación jurídica de la Secretaría de Desarrollo Agrario, Territorial y Urbano ante los órganos judiciales federales de amparo y la aplicación de políticas en la sustanciación de los procedimientos constitucionales, coadyuvando en el cumplimiento de las sentencias de amparo y agrarias por parte de las Unidades Administrativas de la Dependencia.
FUNCIONES
·  Coordinar aquellos asuntos en que la persona Titular del Ejecutivo Federal, de la Secretaría, y demás servidores públicos sean señalados como autoridades responsables, en la secuela procesal y de cumplimiento en el juicio de amparo, para la defensa de sus competencias y de los intereses del Gobierno Federal.
·  Asumir la representación del Titular del Ramo en aquellos asuntos en que la Consejería Jurídica del Ejecutivo Federal lo designe como representante del Presidente de la República en las controversias constitucionales y acciones de inconstitucionalidad, en términos de lo dispuesto en la Ley Reglamentaria de las fracciones I y II del artículo 105 de la Constitución Política de los Estados Unidos Mexicanos, para la defensa de la constitucionalidad de normas o actos del Presidente de los Estados Unidos Mexicanos.
·  Determinar la implementación de criterios en la resolución de los recursos administrativos de su competencia y aquellos que correspondan a otras unidades administrativas de la Secretaría y su órgano administrativo desconcentrado.
·  Emitir opinión sobre cualquier resolución judicial o jurisdiccional firme, señalando a las unidades administrativas de la Secretaría el alcance y formas de cumplimiento de las ejecutorias pronunciadas por la autoridad competente, para su cumplimiento conforme a la normatividad aplicable en la materia.
·  Establecer directrices sobre el impulso y conducción de los incidentes relacionados con la ejecución de sentencias, salvaguardando los intereses de la Secretaría.
·  Establecer líneas generales de acción sobre el seguimiento del cumplimiento de todas las ejecutorias de amparo y agrarias, exhibiendo ante los órganos judiciales o jurisdiccionales el total cumplimiento de las mismas, hasta obtener el acuerdo de archivo correspondiente.
·  Definir las estrategias para presentar, previo acuerdo con el Titular de la Unidad, las quejas administrativas que (de conformidad con lo dispuesto en la Ley Orgánica del Poder Judicial de la Federación o en el Reglamento Interior de los Tribunales Agrarios), deban presentarse ante el Consejo de la Judicatura Federal o ante el órgano Interno de Control en el Tribunal Superior Agrario, que deriven de actos u omisiones de los órganos judiciales o jurisdiccionales, en que sea parte la Secretaría para salvaguardar sus intereses.
·  Definir los criterios para denunciar ante la Suprema Corte de Justicia de la Nación sobre las ejecutorias en las que se detecte la existencia de tesis contradictorias, así como los casos en que proceda solicitar la sustitución de jurisprudencia, para corregir errores o defectos y proveer su cumplimiento.
·  Expedir copias certificadas de documentos cuyos originales obren en los archivos de la Unidad de Asuntos Jurídicos, para atender los requerimientos inherentes a los asuntos y documentación responsabilidad de la Dirección General.
1.1.2 DIRECCIÓN GENERAL DE LITIGIO ESTRATÉGICO Y CUMPLIMIENTO NORMATIVO.
OBJETIVO
Asegurar la atención de juicios sobre nulidad, controversias y procedimientos de carácter administrativo y la tramitación de las denuncias o querellas que se requieran con la finalidad de proteger los intereses de la Secretaría, logrando el cumplimiento de la normatividad en materia de Ordenamiento territorial, Desarrollo Agrario y Vivienda.
FUNCIONES
·  Asumir la representación de la Secretaría y de las personas servidoras públicas en los juicios en que
sean parte, y en todos los procesos o procedimientos que pudieran afectar los intereses de la Dependencia.
·  Iniciar y dar seguimiento legal a los juicios que se interpongan para impugnar las resoluciones, así como recursos administrativos de su competencia.
·  Vigilar que los criterios que se emitan en la resolución de los recursos administrativos a cargo de la Secretaría y de su órgano desconcentrado estén coordinados.
·  Emitir opiniones que le soliciten las áreas administrativas en los recursos de revisión que atiendan, así como su órgano administrativo desconcentrado; así como elaborar y presentar para autorización y formalización de la persona titular de la Unidad de Asuntos Jurídicos, los proyectos de resolución de los recursos de revisión que, conforme a la normatividad aplicable, sean competencia de la persona titular de la dependencia.
·  Vigilar que se cumpla con las opiniones, recomendaciones y observaciones de cumplimiento normativo que se emitan en las peticiones y denuncias que se sometan a su consideración en materia de ordenamiento del territorio, desarrollo urbano y vivienda.
·  Establecer e implementar estrategias de litigio que impacten en juzgadores y resulten a favor de la Secretaría.
·  Colaborar con la Dirección General de Concertación Agraria y Mediación en los procesos jurídicos en materia energética.
1.1.3 DIRECCIÓN GENERAL DE LEGISLACIÓN, CONSULTA Y PAGO DE PREDIOS.
OBJETIVO
Establecer y dirigir las políticas, estrategias, programas y mecanismos respecto de la gestión legislativa y reglamentaria en materia de Desarrollo Agrario y territorial, así como la adquisición de predios y pago de indemnizaciones, derivados de ejecutorias, incidentes de inejecución o pago de daños y perjuicios, emitidos por autoridad, cumpliendo con los objetivos institucionales de la Secretaría.
FUNCIONES
·  Brindar la asesoría de carácter jurídico a los servidores públicos de la Secretaría sobre los asuntos oficiales dentro del ámbito de su competencia, para dar certeza en el planteamiento de sus requerimientos.
·  Emitir opinión sobre las propuestas presentadas sobre el perfeccionamiento del marco jurídico en las materias competencia de la Secretaría, así como en la formulación de los instrumentos normativos de las diferentes áreas de las unidades administrativas.
·  Establecer líneas generales de acción sobre el pronunciamiento y formulación de los anteproyectos de iniciativas de leyes, reglamentos, decretos, acuerdos e instrumentos jurídicos que deban someterse a la consideración del Presidente de la República por conducto de su Consejería Jurídica, para asegurar la conformación de herramientas de carácter legal requeridas en la secretaría dentro del ámbito de su competencia.
·  Establecer directrices sobre los procesos de revisión y opinión relativa a las disposiciones administrativas de carácter general e instrumentos jurídicos en las materias competencia de la Secretaría, para da certeza sobre el carácter interpretativo y conformación de las mismas.
·  Determinar líneas generales sobre los procesos de compilación y divulgación de las leyes, reglamentos, decretos, acuerdos, circulares, resoluciones y tesis jurisprudenciales, así como otras disposiciones jurídicas relacionadas con la esfera de competencia de la Secretaría, y en aquellos instrumentos normativos que expidan las unidades administrativas que la integran, para asegurar la actualización y difusión de los mismos dentro de la esfera de competencia de la institución.
·  Actuar como enlace jurídico en representación de la Secretaría, ante las áreas correspondientes de la Administración Pública Federal, para atender y solventar los requerimientos y gestiones dentro del ámbito de su competencia.
 
·  Establecer los mecanismos de registro relativos a los contratos e instrumentos jurídicos de cualquier índole, sobre derechos y obligaciones patrimoniales de la Secretaría, para contribuir a los procesos de control requeridos en la materia.
·  Emitir opinión técnica sobre los contratos, convenios, concesiones, autorizaciones y permisos que le compete celebrar, otorgar o aprobar a la Secretaría, para proveer elementos de sustento en la consolidación de los mismos.
·  Promover la creación de instancias interinstitucionales orientadas al análisis y perfeccionamiento del marco jurídico de las materias competencia de la Secretaría, y proponer el programa anual de trabajo en materia de actualización legislativa y reglamentaria que corresponda, para proveer las alternativas requeridas dentro del ámbito de su competencia.
·  Determinar las acciones y tareas que la Unidad de Asuntos Jurídicos disponga en relación al Comité Jurídico de la Secretaría, así como convocar a reuniones y emitir los criterios generales y específicos que correspondan, para asegurar el establecimiento de los procesos e insumos normativos requeridos en el rubro.
·  Participar en los términos de la Ley de Obras Públicas y Servicios Relacionados con las Mismas y en la Ley de Adquisiciones, Arrendamientos y Servicios del Sector Público, en los comités de obras y de adquisiciones, respectivamente, para contribuir al funcionamiento de los mecanismos de control sobre dichos procesos.
·  Establecer líneas generales de acción sobre los mecanismos de Vigilancia, promoción, para propiciar el adecuado cumplimiento de la normatividad en materia de ordenamiento del territorio, desarrollo urbano y vivienda.
·  Definir los procesos de vigilancia, supervisión y coordinación para la atención y solución de los temas relacionados en materia de Transparencia y Datos Personales, para dar cumplimiento a los requerimientos que reciba la Secretaría de conformidad con la normatividad aplicable en la materia.
·  Establecer directrices para los procedimientos de atención, cumplimiento, capacitación y solución de los temas y solicitudes en materia de Derechos Humanos, para dar cumplimiento a las obligaciones competentes a la Secretaría en la materia.
·  Dictar los procesos de atención y cumplimiento de ejecutorias, incidentes de inejecución o de pago de daños y perjuicios, emitidos por autoridad jurisdiccional, que impliquen una condena de pago o cumplimiento sustituto, con recursos de la Secretaría, para asegurar la aplicación de los mismos conforme a lo dispuesto en las resoluciones correspondientes.
·  Determinar las fases y mecanismos de Integración y sustanciación de los expedientes relacionados con la compra de predios y pago de indemnizaciones, derivados de ejecutorias, incidentes de inejecución o de pago de daños y perjuicios, emitidos por autoridad jurisdiccional, para contar con el soporte documental bajo los estándares y requerimientos necesarios en el rubro.
·  Participar en los procesos de revisión jurídica de expedientes derivados de convenios de concertación que celebre la Secretaría, sobre la solución de conflictos agrarios cuando las unidades administrativas así lo requieran, para contribuir en las resoluciones de los pagos correspondientes cuando sea procedente, haciéndolo del conocimiento de su superior jerárquico.
1.2 UNIDAD DE PLANEACIÓN Y DESARROLLO INSTITUCIONAL.
OBJETIVO
Dirigir las actividades de planeación, evaluación, cooperación internacional, la transversalización de la política de género y la estandarización y homogenización de datos geoespaciales del Ramo 15 "Desarrollo Agrario, Territorial y Urbano", a través de instrumentos de vinculación institucional e interinstitucional que aseguren la continuidad de metas y objetivos del Plan Nacional de Desarrollo y sus programas derivados, contribuyendo al ordenamiento territorial, desarrollo regional, urbano y metropolitano, propiedad rural y desarrollo agrario.
FUNCIONES
·  Colaborar con las áreas internas y externas de la Secretaría en la elaboración y seguimiento de los programas sectoriales, regionales y especiales de conformidad con el Plan Nacional de Desarrollo, aplicando las políticas en materia de ordenamiento territorial, desarrollo regional, urbano, metropolitano, propiedad rural y desarrollo agrario.
·  Impulsar con las Subsecretarías modelos de participación de la ciudadanía en la configuración del ordenamiento territorial, desarrollo urbano y metropolitano.
·  Estimular de manera coordinada la participación nacional e internacional en la ejecución de programas y proyectos de inversión sobre ordenamiento territorial, desarrollo urbano, metropolitano y vivienda; así como contribuir en los compromisos de las agendas internacionales.
·  Establecer los procedimientos para la integración, acceso, uso y forma de compartir información geográfica generada por las unidades administrativas de la Secretaría y su órgano desconcentrado, así como el intercambio de información y construcción de desarrollos geoestadísticos.
·  Coordinar la elaboración de los informes de los programas relacionados con el Plan Nacional de Desarrollo; y coordinar las comparecencias del Titular de la Secretaría ante el Congreso de la Unión.
·  Informar oportunamente al Titular de la Secretaría y de las Subsecretarías sobre los convenios establecidos por el Ejecutivo federal y las entidades federativas para la planeación sectorial.
·  Diseñar de manera coordinada con la Unidad de Administración y Finanzas la elaboración y control de los programas presupuestarios; así como su actualización, diagnóstico, reglas de operación y lineamientos.
·  Integrar y actualizar los padrones de las personas beneficiarias de los programas a cargo de la Secretaría.
·  En conjunto con la Unidad de Administración y Finanzas, llevar a cabo la evaluación integral del sector paraestatal coordinado, las unidades administrativas y el órgano desconcentrado de la Secretaría, con la participación de las entidades sectorizadas.
·  Formular recomendaciones sobre el diseño, aplicación y evaluación de los indicadores de competencia y de los procesos del desempeño de las unidades administrativas de la Secretaría, de conformidad con la normatividad aplicable.
·  En acuerdo con el Titular de la Secretaría, coordinar las evaluaciones externas y elaborar las evaluaciones internas de los programas a cargo de la Dependencia, y supervisar la calidad y cumplimiento legal.
·  Difundir y dar seguimiento a los resultados y recomendaciones que se desprendan de las evaluaciones externar a los programas a cargo de la Secretaría, proponiendo acciones de mejora a las unidades administrativas responsables de los programas y proyectos de conformidad con la normatividad aplicable.
·  Coordinar, participar y promover foros, talleres y seminarios, nacionales e internacionales sobre planeación y evaluación en temas competencia de la Secretaría.
·  Impulsar el intercambio entre las unidades administrativas de la Secretaría y organismos internacionales.
·  Cooperar con la Unidad de Asuntos Jurídicos en lo relacionado al acceso a la información, la transparencia proactiva y los datos abiertos.
·  Sentar la política sobre igualdad sustantiva y la aplicación transversal de la perspectiva de género en la Secretaría y las políticas públicas, proyectos y programas a cargo de la Dependencia.
·  Colaborar en la implementación de la estrategia nacional de ordenamiento territorial, estimulando la participación de la administración pública federal, las entidades federativas, municipios y alcaldías.
 
·  Participar en la planeación y promoción en materia de financiamiento para el desarrollo territorial, regional, urbano y agrario con la administración pública federal, las entidades federativas, municipios y alcaldías.
·  Por instrucción del Titular de la Secretaría, participar en la evaluación de proyectos de inversión de la Dependencia, así como emitir opinión ante la Secretaría de Hacienda y Crédito Público sobre proyectos de inversión con impacto territorial, regional y urbano.
·  Intervenir en la planeación de la infraestructura, equipamiento y servicios metropolitanos.
1.3 DIRECCIÓN GENERAL DE COORDINACIÓN DE OFICINAS DE REPRESENTACIÓN.
OBJETIVO
Dirigir, supervisar y evaluar el funcionamiento de las Oficinas de Representación, a través de mecanismos de comunicación y seguimiento que faciliten la coordinación con las Unidades Administrativas, de conformidad con las instrucciones de la persona Titular de la Secretaría de Desarrollo Agrario, Territorial y Urbano.
FUNCIONES
·  Dirigir la Implementación de lineamientos, directrices, reglas de organización y funcionamiento de las Oficinas de Representación.
·  Evaluar el desempeño de las Oficinas de Representación, para que su operación y funcionamiento se apegue a las disposiciones jurídicas, técnicas y administrativas aplicables.
·  Definir mecanismos de comunicación institucional que garanticen la coordinación entre las Oficinas de Representación y las demás Instancias para el adecuado ejercicio de sus funciones, así como el cumplimiento de metas y objetivos de los programas sociales que instrumente la Secretaría.
·  Establecer y operar de manera coordinada un sistema de información que facilite la comunicación entre las Oficinas de Representación, las Unidades Administrativas de la Secretaría y demás Instancias que se requiera para el desarrollo de sus funciones.
·  Supervisar que los manuales de organización, de procedimientos y de servicios al público, de las Unidades Administrativas a su cargo, se encuentren actualizados.
·  Coordinar y dirigir las acciones de las Oficinas de Representación para la atención de asuntos en materia de recursos financieros, materiales (bienes muebles y archivo) tecnológicos y humanos.
·  Supervisar y promover el uso eficiente y racional de los recursos públicos, así como implementar acciones de disciplina presupuestaria.
·  Instruir a las Oficinas de Representación sobre las políticas de difusión de los programas que opera la Secretaría.
·  Coordinar a las Oficinas de Representación para dar seguimiento a los convenios, acuerdos y demás instrumentos que suscriba la Secretaría.
·  Proponer, coordinar y apoyar las visitas de trabajo, giras y eventos que realice la persona titular de la Secretaría a las entidades federativas.
·  Supervisar la actualización e integración de los informes de las actividades de las áreas a su cargo.
·  Representar a la Secretaría en los actos o comisiones que le sean encomendados por el Titular de la misma.
·  Compilar y sistematizar la información proporcionada por las Oficinas de Representación y hacerla de conocimiento de las demás Unidades Administrativas de la Secretaría.
·  Contribuir en la elaboración de los lineamientos generales sobre los que se realizarán los programas integrales para el desarrollo.
·  Participar en los comités y otras instancias colegiadas de las que forme parte o que instruya la persona titular de la Secretaría.
2. SUBSECRETARÍA DE ORDENAMIENTO TERRITORIAL Y AGRARIO.
 
OBJETIVO
Formular y proponer a la persona Titular de la Secretaría la política nacional de asentamientos humanos y ordenamiento territorial, así como los programas nacional, sectoriales, especiales y presupuestarios en materia de ordenamiento territorial, desarrollo regional, tenencia de la tierra en el ámbito rural, registral y catastral, gestión integral de riesgos, prevención y solución de conflictos sociales en el medio rural, fortalecimiento jurídico de la organización y ordenamiento del territorio de los núcleos agrarios, así como en la revisión de contratos y procedimientos de mediación en controversias derivadas de contratos que tienen como objeto la utilización de suelo para proyectos de energía, debiendo participar en la ejecución, seguimiento y evaluación de los mismos.
FUNCIONES
·  Aportar, recomendar, dirigir y aprobar la formulación e implementación de lineamientos, procesos y acciones para el cumplimiento de la política nacional en materia de asentamientos humanos, ordenamiento territorial y desarrollo regional.
·  Instruir sobre el desarrollo de actividades para la formulación, consulta, aprobación e implementación de la Estrategia Nacional de Ordenamiento Territorial.
·  Analizar, asesorar y dirigir las actividades para la conformación del Consejo Nacional de Ordenamiento Territorial y Desarrollo Urbano, y para fomentar la organización e integración de los Consejos Locales y Municipales de Ordenamiento Territorial, Desarrollo Urbano y Metropolitano.
·  Suscribir, con previa aprobación del Titular de la Secretaría, los convenios, contratos y demás actos jurídicos en representación de la Secretaría, cuando éstos impliquen actos de dominio como consecuencia de la solución de conflictos en materia agraria.
·  Dirigir, asesorar y supervisar la formulación e implementación de lineamientos, procesos y acciones para atender de manera integral y en el marco de la política nacional de ordenamiento territorial, el ordenamiento de la propiedad rural, de manera que se mejoren los procesos para la regularización y certeza de la propiedad, así como la de todos los procesos en materia de expropiaciones, reservas, terrenos baldíos, demasías y terrenos nacionales.
·  Dirigir, coordinar y coparticipar en la formulación y seguimiento de los procesos y acciones para el cumplimiento del Programa de Nacional de Reconstrucción, así como en los trabajos encaminados a brindar atención a los grupos y sectores que planteen solicitudes en materia de reconstrucción por desastres.
·  Dirigir, asesorar y participar en los procesos de interlocución con ejidos, comunidades, organizaciones sociales y campesinas vinculadas al sector agrario, así como en la formulación de alternativas de atención para las solicitudes que planteen y todas aquellas que ayuden al ordenamiento de la propiedad rural, de acuerdo a la legislación aplicable.
·  Examinar y aprobar las acciones para el desarrollo de estudios, investigaciones, estadísticas, informes y normas oficiales mexicanas en materias que competen a la Secretaría, así como para la capacitación de especialistas en gestión territorial y para la integración, el desarrollo, y para la integración y actualización permanente del Sistema de Información Territorial y Urbano.
·  Promover y participar en la coordinación intrainstitucional para el desarrollo de la política de ordenamiento territorial, de los programas nacionales, sectoriales, especiales, y presupuestarios desde la visión de territorio y desarrollo sostenible, la inclusión social, la perspectiva de género, la especificidad indígena, y la gestión integral de riesgos.
·  Promover la coordinación interinstitucional con instituciones, dependencias y órganos de los diferentes órdenes de gobierno, para lograr el ordenamiento territorial en los ámbitos nacional, regional y local, desde la visión de territorio y desarrollo sostenible, la inclusión social, la perspectiva de género, la especificidad indígena, y la gestión integral de riesgos.
·  Instruir, dirigir y participar en la conformación de instancias de coordinación interinstitucional e intersecretarial para que, desde la perspectiva del ordenamiento territorial, se instrumenten acciones para el desarrollo de los núcleos agrarios y de los propietarios rurales.
 
·  Examinar y aprobar las acciones para el desarrollo de estudios, investigaciones, estadísticas e informes sobre los impactos que las obras de infraestructura pública que se realizan con recursos públicos federales, tienen en el desarrollo regional.
·  Dirigir, asesorar y supervisar la formulación y desarrollo de acciones para atender las atribuciones que la Ley de Hidrocarburos, la Ley de la Industria Eléctrica y sus reglamentos le confieren a la Secretaría.
·  Dirigir, asesorar y supervisar el desarrollo e implementación de mecanismos, procesos y acciones para la integración, modernización, actualización y vinculación permanente del registro de la propiedad rural, del catastro rural nacional, de los catastros de las entidades federativas y de los municipios y de los registros públicos de la propiedad.
2.1 DIRECCIÓN GENERAL DE ORDENAMIENTO DE LA PROPIEDAD RURAL.
OBJETIVO
Proponer y coordinar políticas públicas y programas encaminados a la regularización de la propiedad rural, a efecto de dar seguridad y certeza jurídica a dicho régimen de pertenencia.
FUNCIONES
·  Coordinar la implementación de programas y campañas permanentes sobre la promoción y fomento de la regularización de la propiedad rural, para contribuir al establecimiento de las bases del ordenamiento de la propiedad rural.
·  Diseñar políticas y programas a nivel nacional, orientados a brindar certeza y seguridad jurídica sobre la propiedad rural.
·  Diseñar estrategias para fomentar la participación de los tres órdenes de gobierno, de los sectores social, privado y académico, así como de cooperación técnica internacional, para la realización de proyectos de ordenamiento de la propiedad rural, para fortalecer el desarrollo de investigaciones y proyectos en beneficio de los ciudadanos, mediante la vinculación y coordinación interinstitucional.
·  Definir estrategias de coordinación y colaboración con la Unidad de Asuntos Jurídicos, en la definición de criterios de atención, defensa y seguimiento de los asuntos jurisdiccionales de su competencia, que faciliten la actuación y aplicación del marco legal establecido.
·  Establecer lineamientos generales y criterios de atención y seguimiento a los procedimientos administrativos en materia de terrenos nacionales, colonias y expropiaciones, excedencias y ejecución de resoluciones presidenciales, para proveer el sustento necesario en la atención, curso y seguimiento a los procesos de los asuntos de su competencia.
·  Llevar a cabo la aplicación de los planes y programas especiales que contribuyan a la regularización de la propiedad rural, con base en las políticas y directrices trazadas por la persona Titular de la secretaría y establecer las bases de acción para su ejecución.
·  Coordinar la implementación de los procesos de revisión y análisis de los contratos y concesiones realizados con personas físicas o morales, así como los criterios necesarios para determinar la validación o nulidad de los contratos señalados, así como el cumplimiento de los objetivos de las políticas en el rubro en pro del interés nacional.
·  Coordinar la debida integración de los expedientes en cumplimiento de las resoluciones administrativas y jurisdiccionales, para su remisión al Tribunal Superior Agrario y/o Poder Judicial de la Federación.
·  Autorizar la emisión de los acuerdos de inejecutabilidad en los casos de imposibilidad legal o material, así como vigilar y ordenar las acciones necesarias al efecto, para informar a las autoridades judiciales correspondientes.
·  Coordinar las acciones necesarias para el cumplimiento oportuno de las resoluciones judiciales que se dicten en las diversas acciones de su competencia.
·  Coordinar la elaboración, reposición, revisión y autorización de trabajos técnicos de los expedientes en materia de resoluciones presidenciales.
 
·  Ordenar el cumplimiento de las resoluciones judiciales y administrativas que dicten los Órganos Jurisdiccionales, en materia de ejecución de Resoluciones Presidenciales.
·  Coordinar las acciones que permitan conocer el estado de las colonias agrícolas o ganaderas y coordinar el proceso de regularización.
·  Vigilar que la elaboración del reglamento interno de cada colonia y su proceso de elección del órgano de representación se lleve a cabo bajo la normatividad aplicable, para que se inicie el proceso de regularización.
·  Autorizar dictámenes sobre recisión de contratos y vigilar que se dé cumplimiento al mandato jurisdiccional.
·  Instruir que se realicen las anotaciones de las declaraciones de nulidad en los folios agrarios, en cumplimiento a mandatos de la autoridad jurisdiccional.
·  Autorizar la elaboración del título, garantizando que se cumpla con la normatividad aplicable.
·  Autorizar las peticiones a las colonias para que manifiesten si continúan bajo el régimen.
·  Autorizar y firmar la procedencia del cambio de régimen de las colonias agrícolas y ganaderas.
·  Planificar los procedimientos de regularización de las colonias agrícolas y ganaderas, para su titulación correspondiente.
·  Autorizar las colonias agrícolas y ganaderas que cumplieron con la documentación y su situación jurídica, para su regularización y emisión de los Títulos correspondientes.
·  Verificar el cumplimiento del procedimiento establecido en el artículo 47 de la Ley Agraria, para determinar la existencia de excedentes de tierras.
·  Establecer la coordinación con las Representaciones Estatales en la substanciación del procedimiento de presuntos excedentes en sociedades civiles y/o mercantiles.
·  Establecer la coordinación con las Representaciones Estatales para llevar a cabo la notificación de las resoluciones emitidas en materia de excedentes a los límites de la propiedad rural.
·  Vigilar que se lleve a cabo el procedimiento establecido en el Artículo 124 de la Ley Agraria, a fin de asegurar que no exista el acaparamiento de tierras.
·  Ordenar la realización de trabajos y diligencias necesarias para dar cumplimiento a las resoluciones que emitan los Órganos Jurisdiccionales en los asuntos de su competencia.
·  Coordinar la instauración del procedimiento expropiatorio, y en su caso, la emisión del acuerdo para dar inicio al procedimiento administrativo en la materia.
·  Coordinar las actividades necesarias que lleven a la debida integración del expediente de expropiación y la solicitud del avalúo correspondiente ante el INDAABIN.
·  Coordinar la elaboración del dictamen y proyecto de Decreto expropiatorio, para su publicación en el Diario Oficial de la Federación.
·  Coordinar la ejecución del decreto expropiatorio y autorizar la elaboración del plano definitivo e integración de la carpeta básica, para su registro ante el RAN.
·  Establecer mecanismos de organización que permitan asegurar ordenamiento de la propiedad rural.
·  Coordinar los procedimientos orientados a la identificación de terrenos baldíos dentro de la república mexicana, para proveer de casos concretos y susceptibles de ser sometidos a los procedimientos administrativos de declaratoria de terrenos nacionales y determinar el uso, vocación y destino de éstos.
·  Coordinar las actividades necesarias para la emisión del proyecto de resolución declaratoria de terreno nacional, así como su publicación en el Diario Oficial de la Federación.
·  Coordinar los procedimientos de puesta a disposición de los terrenos nacionales, previa solicitud por parte de las dependencias y entidades de la Administración Pública Federal, de las entidades
federativas o de los municipios, para llevar a cabo las acciones necesarias de cumplimiento con lo previsto en los artículos 161 de la Ley Agraria y 112 del Reglamento de la Ley Agraria en materia de Ordenamiento de la Propiedad Rural.
·  Coordinar los procedimientos administrativos de terrenos nacionales determinando los bienes que constituyen el patrimonio de la nación a efecto de emitir la declaratoria como inmuebles patrimonio de la Federación para dar cumplimiento a lo previsto en la Ley General de Bienes Nacionales.
·  Coordinar los procedimientos administrativos de enajenación de terrenos nacionales priorizando aquellos concernientes a las comunidades originarias que los poseen para la constitución de la propiedad social, así como de regularización de asentamientos humanos.
·  Coordinar el desarrollo de los procedimientos administrativos de terrenos nacionales en los que se determine su enajenación por subasta pública, asegurándose que ésta se lleve a cabo en las mejores condiciones de venta.
·  Proponer el establecimiento de acciones y atribuciones claras que detonen cambios reales en los asentamientos humanos de nuestro país, hacia modelos competitivos, conectados, coordinados y equitativos.
·  Instrumentar los mecanismos necesarios para la creación de un sistema de inventario documental, físico y digital, de terrenos nacionales.
·  Coordinar la implementación de mecanismos de registro, control y salvaguarda de los expedientes que conforman el acervo documental de la Dirección General, para dar certeza y seguridad jurídica sobre los actos jurídicos y administrativos que realice.
·  Coordinar la implementación de programas de cartografía, investigación y deslinde de terrenos y peritajes técnicos que se requiera para el desarrollo de las funciones de las diversas áreas la Dirección General.
·  Determinar los procesos de atención y cobertura de las necesidades de apoyo administrativo y operativo requerido por las diferentes áreas a su cargo, para proveer de los recursos requeridos en el desempeño de las funciones y continuidad operativa de la Dirección General.
·  Verificar que se lleven a cabo los estudios técnicos necesarios para la determinación de la línea de referencia con base en la vocación del suelo, así como el costo por hectárea, para posibilitar el proceso inherente a la generación de los avalúos correspondientes.
·  Validar el cumplimiento de los estándares y especificaciones de los dictámenes técnico-topográficos solicitados al área, para ofrecer el sustento documental requerido por la instancia superior.
·  Establecer los mecanismos de coordinación con el Registro Agrario Nacional y las entidades paraestatales sectorizadas, para la solicitud de apoyo en la realización de los trabajos técnicos, topográficos y cartográficos requeridos en el área, conforme a lo dispuesto en la normatividad aplicable.
·  Las demás que le atribuyan otras leyes o le asigne la persona Titular de la Secretaría en las materias de su competencia.
2.2 DIRECCIÓN GENERAL DE CONCERTACIÓN AGRARIA Y MEDIACIÓN
OBJETIVO
Coadyuvar en la atención de conflictos agrarios por la tenencia de la tierra y de ocupación superficial para proyectos en energía, con la ayuda de medios alternativos para la construcción de acuerdos justos y equitativos, que brinde certeza jurídica y documental entre las partes, de modo que se contribuya a la construcción de la paz social, el bienestar, el desarrollo agrario y territorial.
FUNCIONES
·  Dirigir la ejecución de los programas y acciones encaminadas a solucionar conflictos agrarios, que por su trascendencia representan un riesgo a la estabilidad, seguridad y paz social, de conformidad con los lineamientos y reglas de operación aplicables en la materia.
 
·  Vigilar los mecanismos de orientación, atención y seguimiento a los planteamientos formulados en audiencia por los sujetos agrarios, con relación al desarrollo regional y agrario.
·  Dirigir la atención a los requerimientos que formulen las instancias fiscalizadoras internas y externas competentes, así como las que le formulen en términos de la Ley Federal de Transparencia y Acceso a la Información Pública y demás disposiciones jurídicas aplicables.
·  Proponer el anteproyecto de presupuesto anual de la unidad administrativa y una vez aprobado, autorizar las acciones estratégicas, operativas, presupuestales y administrativas para su ejecución y seguimiento.
·  Dirigir e instrumentar acciones que permitan emitir el registro de las solicitudes de inicio de negociación y acuerdo alcanzado, que realicen las empresas desarrolladoras de proyectos en el territorio nacional, así como coordinar las acciones de impulso a la negociación, mediación y, en su caso, constitución de servidumbre legal por la vía administrativa, con apego a las atribuciones que le confieren la ley de hidrocarburos, ley de la industria eléctrica y sus reglamentos, a la Secretaría.
·  Dirigir el diseño de las estrategias institucionales en materia energética contenidas en la Ley de Hidrocarburos, Ley de la Industria Eléctrica y sus reglamentos que se relacionen con la Secretaría, así como el análisis de los estudios técnicos y económicos que correspondan a los procesos de impulso a las negociaciones y de mediación.
·  Administrar los asuntos propuestos por los núcleos agrarios, comunidades, organizaciones campesinas y sociales vinculadas con el desarrollo regional, urbano y agrario, canalizándolos con las áreas que correspondan para su atención, así como dar seguimiento a los compromisos establecidos por el Ejecutivo Federal frente a ciudadanos y grupos sociales, que sean competencia de la Secretaría y sus entidades sectorizadas, con estricto apego a la legalidad de los actos.
·  Dar seguimiento a los acuerdos que, en conjunto con las unidades administrativas de la Secretaría dan solución a los planteamientos de los núcleos agrarios, comunidades, organizaciones campesinas y sociales, así como asegurar el cumplimiento de los compromisos establecidos con las partes solicitantes.
2.3 DIRECCIÓN GENERAL DE INVENTARIOS Y MODERNIZACIÓN REGISTRAL Y CATASTRAL
OBJETIVO
Establecer mecanismos para la modernización de los Registros Públicos de la Propiedad y los Catastros del país, y la vinculación entre los mismos, así como coordinar, supervisar y administrar con las diversas unidades administrativas la información proporcionada a través de la Plataforma Nacional de Información Registral y Catastral.
FUNCIONES
·  Dictaminar proyectos de modernización de registros públicos de la propiedad y catastros para tener instituciones registrales y catastrales modernizadas para el ordenamiento y planeación territorial.
·  Coordinar la administración del Sistema de Información Territorial y Urbano (SITU) así como la Plataforma Nacional de Información Registral y Catastral con el fin de garantizar la interoperabilidad e intercambio de información.
·  Promover la elaboración de programas, estrategias, lineamientos y normas técnicas en materia registral y/o catastral para contribuir a dar certeza jurídica patrimonial y utilidad pública.
·  Proponer y celebrar convenios de coordinación en materia de modernización y vinculación registral y catastral, con asociaciones civiles e instituciones académicas, nacionales e internacionales para el intercambio de mejores prácticas.
·  Coordinar la integración de información registral y catastral que produzcan las autoridades de los tres órdenes de gobierno, para la interconexión e interoperabilidad a través de la Plataforma Nacional de Información Registral y Catastral; y realizar acciones de mejora.
·  Autorizar apoyos a los proyectos de modernización de registros públicos de la propiedad y los catastros en las entidades federativas y municipios.
 
·  Dirigir las acciones relacionadas con la ejecución de los programas de modernización y vinculación registral y catastral apoyados con recursos federales.
·  Atender las evaluaciones internas y externas de los programas de modernización y vinculación registral y catastral.
·  Promover la realización de encuentros, foros, investigaciones, estudios e intercambio de mejores prácticas en materia de modernización y vinculación registral y catastral, así como de Sistemas de Información Geográficos, para la planeación territorial de los tres órdenes de gobierno.
·  Coordinar acciones de asistencia técnica y capacitación para las instituciones registrales y catastrales, con el objetivo de que contribuyan a su modernización y vinculación; así como para el desarrollo de capacidades respecto al uso y análisis de los sistemas de información geográficos para la planeación territorial.
·  Coordinar con las diversas unidades administrativas el intercambio de información estratégica a través de la Plataforma Nacional de información Registral y Catastral.
·  Coordinar con las diversas unidades administrativas el intercambio de información estratégica a través del Sistema Integral para la Gestión de Información Registral y Catastral.
·  Gestionar ante los tres órdenes de gobierno la integración de los inventarios de la propiedad pública para su incorporación a la Plataforma Nacional Registral y Catastral.
·  Proponer acciones de mejora respecto a la conformación de los inventarios inmobiliarios de los tres niveles de gobierno, a través de la implementación de lineamientos y normas técnicas que contribuyan a garantizar la seguridad jurídica del patrimonio.
·  Coordinar la integración y actualización de la información del patrimonio público, para su incorporación al Sistema de Información Territorial y Urbano (SITU) y de la Plataforma Nacional de Información Registral y Catastral.
2.4 DIRECCIÓN GENERAL DE ORDENAMIENTO TERRITORIAL
OBJETIVO
Promover y coordinar ante los gobiernos estatales y municipales, programas, proyectos y acciones en materia de ordenamiento territorial y desarrollo urbano.
FUNCIONES
·  Colaborar y promover la elaboración del Programa Nacional de Ordenamiento Territorial y Desarrollo Urbano, Programa Sectorial y demás Programas Institucionales, Regionales y Especiales, para cumplir con la política nacional en materia de ordenamiento del territorio.
·  Vigilar la congruencia entre los planes y programas en materia de ordenamiento territorial y gestión integral de riesgos con el Programa Nacional de Ordenamiento Territorial y Desarrollo Urbano, el Programa Sectorial, y demás Programas Institucionales, Regionales y Especiales, para el logro de un mejor aprovechamiento del territorio.
·  Impulsar los Sistemas Urbano Rurales y las regiones que estructuran al país, promoviendo las políticas y estrategias para su ordenamiento y desarrollo.
·  Promover el proceso de formulación, actualización y modificación de las Normas Oficiales Mexicanas y Estándares en materia de ordenamiento territorial, desarrollando mecanismos de vigilancia y las medidas adecuadas para el ordenamiento territorial.
·  Impulsar la participación activa en grupos de trabajo relacionados con la elaboración, creación o modificación de Normas Oficiales Mexicanas y Estándares, estableciendo lineamientos, criterios, especificaciones técnicas y procedimientos para su conformación con la finalidad de que se aprueben las mismas.
·  Coordinar la operación del Comité Consultivo Nacional de Normalización de Ordenamiento Territorial y Desarrollo Urbano, relativo a las Normas Oficiales Mexicanas para su aprobación.
 
·  Coordinar la elaboración de los lineamientos, criterios, especificaciones técnicas y procedimientos de evaluación, certificación y actualización, para emitir y en su caso, mantener la certificación de los Especialistas en Gestión Territorial.
·  Proveer de información generada, para que se integre al Sistema de Información Territorial y Urbano (SITU), con la finalidad de contar con datos, tablas y demás documentos actualizados, en materia de ordenamiento territorial.
·  Promover que los criterios, objetivos, estrategias e indicadores en materia de Resiliencia, estén integrados en los programas en materia de ordenamiento territorial de los tres órdenes de gobierno.
·  Promover los criterios, lineamientos y acciones, para la reducción de Gases de Efecto Invernadero, que deben observar los tres órdenes de gobierno, estén incluidos en los Programas en materia de Ordenamiento Territorial y Desarrollo Urbano, de conformidad con el marco legal vigente.
·  Propiciar la coordinación de los tres órdenes de gobierno con los sectores público, social y privado, mediante la celebración de convenios y acuerdos, para el cumplimiento de la Política Nacional de Ordenamiento Territorial.
·  Promover la formulación del proyecto de Estrategia Nacional de Ordenamiento Territorial, facilitando las acciones necesarias, para que el Consejo Nacional de Ordenamiento Territorial y Desarrollo Urbano conozca, analice y formule propuestas a la misma, para su aprobación.
·  Coordinar la participación de los Consejos Estatales de Ordenamiento Territorial y Desarrollo Urbano y, el Congreso de la Unión, en el proceso de consulta de la Estrategia Nacional de Ordenamiento Territorial, para recibir sus opiniones sobre el proyecto y, ponerlo a consideración y aprobación del Ejecutivo Federal.
·  Formular y promover la metodología y lineamientos para que los programas de ordenamiento territorial armonicen la planeación de los asentamientos humanos y el desarrollo urbano, con la conservación y aprovechamiento sustentable de los ecosistemas y recursos naturales; ante los tres órdenes de gobierno.
·  Promover el seguimiento a las estrategias planteadas en las políticas nacionales de ordenamiento territorial y de asentamientos humanos, de la instrumentación de la Estrategia Nacional de Ordenamiento Territorial y proponer a las áreas dependientes de la Subsecretaría de Ordenamiento Territorial y Agrario, y a las entidades paraestatales sectorizadas a la Secretaría, los instrumentos de vigilancia para su cumplimiento.
·  Implementar un sistema de indicadores, para el seguimiento y evaluación de los Programas de Ordenamiento Territorial, promoviendo el ejercicio de los derechos humanos, relacionados con el ordenamiento territorial
·  Emitir las opiniones técnicas en materia de ordenamiento territorial que le sean solicitadas en el ámbito de su competencia, para dar cumplimiento a la política nacional de ordenamiento territorial.
·  Promover y coordinar la capacitación y asistencia técnica a las entidades federativas y municipios, para que elaboren sus Programas de Ordenamiento Territorial.
·  Promover y coordinar con la Unidad de Asuntos Jurídicos, la adecuación de disposiciones legales y reglamentarias con la finalidad de que sean acordes con la Ley General de Asentamientos Humanos, Ordenamiento Territorial y Desarrollo Urbano.
·  Proponer y promover ante los sectores público, social, académico y privado, el desarrollo de estudios e investigaciones en materia de ordenamiento territorial, para implementar acciones que contribuyan a la política nacional de ordenamiento territorial
·  Coadyuvar con la Subsecretaría de Desarrollo Urbano y Vivienda, para la implementación de programas y acciones que favorezcan el ordenamiento territorial y el desarrollo urbano.
2.5 COORDINACIÓN GENERAL DE GESTIÓN INTEGRAL DE RIESGOS DE DESASTRES
OBJETIVO
Diseñar, implementar, coordinar y supervisar con los gobiernos estatales, municipales y alcaldías proyectos y acciones de reconstrucción y de prevención de riesgos de desastres, para impulsar el aprovechamiento sustentable de los espacios geográficos y reducir los riesgos, difundiendo entre la población las acciones programas de reconstrucción, evaluación y atención de daños de viviendas e infraestructura.
FUNCIONES
·  Coordinar, dar seguimiento y verificar los programas, acciones y proyectos de reconstrucción, evaluación y atención de daños en viviendas e infraestructura urbana, acorde a la normatividad aplicable, y en coordinación con los tres órdenes de gobierno, sectores social y privado, instituciones académicas y la cooperación técnica internacional.
·  Proponer, contribuir y participar en la estrategia nacional de gestión integral del riesgo de desastre, para conducir y orientar la política pública mediante la elaboración, revisión y publicación de instrumentos de planeación, normas, lineamientos, guías, estudios y proyectos para la prevención de riesgos y atención de daños, así como identificar y delimitar zonas de alto riesgo y de prevención en los asentamientos humanos, en coordinación con las autoridades competentes de los tres órdenes de gobierno.
·  Contribuir y participar en la definición de estrategias de la política nacional de prevención de riesgos y atención de desastres, para la formulación de lineamientos, reglas de operación de programas y fondos emergentes del gobierno federal, dirigidos a la prevención, atención y remediación de daños ocasionados por fenómenos naturales en vivienda e infraestructura urbana, con la participación que corresponda de los gobiernos de las entidades federativas y de los municipios.
·  Participar y fomentar el intercambio y difusión de información, estudios e investigaciones y mejores prácticas en los instrumentos de planeación y de gestión integral de riesgos de desastre, para mejorar los programas de reconstrucción y evaluación de daños de viviendas e infraestructura urbana, y fortalecer las capacidades y resiliencia entre la población, las autoridades estatales y locales.
·  Contribuir y proponer la definición de contenidos de los sistemas de información que contribuyan a la prevención de riesgos en los asentamientos humanos, incorporando formatos de datos abiertos, que permitan la interoperabilidad nacional, estatales y municipales, así como el intercambio de información oportuna entre las instancias correspondientes y órdenes de gobierno.
·  Conducir, orientar y establecer un enfoque de gestión integral del riesgo de desastre, en los programas y acciones de reconstrucción, atención de daños en vivienda e infraestructura urbana de conformidad con la normatividad aplicable, con el fin de reducir la vulnerabilidad de los asentamientos humanos, y en coordinación con los tres órdenes de gobierno.
·  Promover, coordinar y contribuir en la capacitación, asistencia técnica y difusión de instrumentos de planeación y gestión integral de riesgos, para reducir la vulnerabilidad y aumentar la resiliencia de los asentamientos humanos; con las instancias competentes, entidades federativas, municipios y alcaldías y coadyuvar en la generación de capacidades locales y nacionales de prevención y gestión de riesgos, con la participación de los sectores social, privado y académico. Promover la participación y coordinación con los tres órdenes de gobierno, los sectores social y privado, instituciones académicas, así como la cooperación técnica internacional, en acciones y proyectos para la gestión integral de riesgo de desastre que propicie el desarrollo territorial sostenible.
3. SUBSECRETARÍA DE DESARROLLO URBANO Y VIVIENDA
OBJETIVO
Conducir la política nacional urbana y de vivienda mediante la formulación de políticas, programas y acciones encaminadas a cumplir con lo establecido en la Ley General de Asentamientos humanos, ordenamiento territorial y desarrollo urbano; la Ley de vivienda; Ley Orgánica de la Administración Pública Federal y el Reglamento Interior de la Secretaría de Desarrollo Agrario, Territorial y Urbano, y los Objetivos establecidos en la Agenda 2030 que permita la implementación del desarrollo regional y urbano sustentable, ordenado, incluyente, sostenible; así como, una vivienda adecuada, en busca de garantizar calidad de vida a todas las personas de México.
FUNCIONES
·  Acordar con el Secretario de Desarrollo Agrario, Territorial y Urbano los asuntos en materia de desarrollo urbano, suelo, vivienda y desarrollo metropolitano, para asegurar estrategias y mecanismos que permitan dar cumplimiento al mandato constitucional.
·  Dictar políticas sobre la generación de proyectos relativos la estrategia nacional de ordenamiento territorial, el programa nacional de ordenamiento territorial y desarrollo urbano, del programa nacional de vivienda y en los demás programas sectoriales, regionales y especiales, para garantizar el cumplimiento de los preceptos constitucionales en la esfera de competencia de la Secretaría de Desarrollo Agrario, Territorial y Urbano.
·  Determinar en su ámbito de competencia, estrategias de formulación del programa nacional de vivienda, con la participación de la Subsecretaría de Ordenamiento Territorial y Agrario y de la Unidad de Planeación y Desarrollo Institucional, para garantizar el cumplimiento a lo establecido en la Ley de Vivienda, así como en la normatividad aplicable en la materia.
·  Definir políticas en materia de desarrollo metropolitano, urbano, suelo y vivienda, con la finalidad de asegurar la difusión de las mismas para su debida observación y aplicación.
·  Establecer directrices en materia de desarrollo urbano y metropolitano, así como para la vivienda adecuada en los Tres Órdenes de Gobierno, con la finalidad de garantizar la participación de las Dependencias y Entidades de la Administración Pública Federal, los Gobiernos de las Entidades Federativas, los Municipios y las Alcaldías, así como de las instituciones de crédito y de los diversos grupos sociales y sector privado.
·  Definir estrategias de colaboración entre la Subsecretaría de Ordenamiento Territorial y Agrario y las Dependencias y Entidades de la Administración Pública Federal correspondientes, los Gobiernos de las Entidades Federativas, los Municipios y las Alcaldías, así como con la participación de los sectores social y privado, para establecer acciones en materia de provisiones y reservas territoriales.
·  Evaluar el impacto de los proyectos, planes, estrategias y acciones en materia de promoción y desarrollo de vivienda y suelo, para promover el impulso de los mismos y garantizar el derecho de los mexicanos a una vivienda.
·  Establecer políticas y estrategias relativas al diseño de propuestas sobre programas y acciones que contribuyan a dar acceso a una vivienda adecuada, para asegurar la disminución del déficit de vivienda, así como mejorar los espacios, infraestructuras, equipamientos y servicios urbanos existentes en condiciones de igualdad.
·  Determinar políticas y mecanismos para la incorporación de propiedad de origen rural al desarrollo urbano, para facilitar el seguimiento relativo a los compromisos establecidos en la materia.
·  Instituir líneas generales de acción sobre la constitución de Instancias de coordinación con los Gobiernos de las Entidades Federativas, de los Municipios y las Alcaldías, sectores privado y social, para promover la constitución de dichas Instancias encargadas del fomento a la vivienda.
·  Planificar estrategias de coordinación y organización en la constitución de obras de infraestructura, vivienda, espacios públicos y equipamiento, para el adecuado desarrollo de los Centros de población en coordinación con las Dependencias y Entidades de la Administración Pública Federal correspondientes y los Gobiernos de las Entidades Federativas, los Municipios y las Alcaldías y con la participación de los sectores social y privado.
·  Determinar estrategias de coordinación entre Dependencias y Entidades de la Administración Pública Federal correspondientes y los Gobiernos de las Entidades Federativas, los Municipios y las Alcaldías y con la participación de los sectores social y privado, para planear y proponer programas y acciones referentes al desarrollo urbano, suelo y vivienda de los centros de población para el adecuado uso y aprovechamiento del suelo.
·  Dictar lineamientos generales en materia de formulación, coordinación y evaluación de las políticas en
materia de infraestructura y equipamiento urbano, a fin de planificar la construcción de acuerdos y la realización del modelo estratégico sobre la demanda social de los mismos.
·  Dirigir la promoción de acciones y programas orientados al desarrollo de las zonas metropolitanas o de conurbación en la Entidad, para contribuir al fortalecimiento y rehabilitación de espacios públicos de calidad, seguros y en condiciones de igualdad, y mejoramiento de zonas urbanas subutilizadas o abandonadas.
·  Determinar políticas y estrategias de seguimiento en materia de planeación, programación, organización, control y evaluación de los programas y compromisos a cargo de la Subsecretaría, para contar con reportes ejecutivos que mantengan informado al Secretario de Desarrollo Agrario, Territorial y Urbano.
·  Establecer directrices en los procesos relativos al establecimiento de la normativa técnica y operativa, con la finalidad de ejecutar los programas a cargo y la realización de acciones de capacitación, orientación y asistencia sobre los mismos.
·  Fijar los mecanismos generales en la asesoría a Gobiernos Estatales y Municipales, así como de los sectores social y privado, para proporcionar los elementos técnicos en el establecimiento de una propuesta integral y sistemática que cumpla con los requisitos en materia de construcción de obras de infraestructura y equipamiento.
·  Fijar políticas en el desarrollo de estudios, proyectos, propuestas e iniciativas en materia de desarrollo metropolitano, para contribuir en el diseño y aprobar de esquemas innovadores y sustentables de gestión metropolitana.
·  Dictar criterios generales en la formulación de estudios y proyectos en materia de movilidad, saludable, segura, sustentable y solidaria en las zonas urbanas, para presentar propuestas de mejora de los servicios de transporte público y el uso de modos activos y no motorizados, así como su implementación en apego a las políticas establecidas en el rubro.
·  Definir y emitir políticas, programas, lineamientos, cursos y esquemas de participación social relativos a los servicios públicos, para garantizar el derecho a la movilidad y que elimine los altísimos costos sociales y ambientales que genera un sistema de movilidad ineficiente.
·  Determinar lineamientos, normas y mecanismos de recopilación, sistematización, análisis y construcción de escenarios prospectivos de la información de los Centros de Población ubicados en el territorio de dos o más Entidades Federativas, Municipios o Alcaldías, para contar con un sistema que contribuya a la planificación urbana y territorial en el ordenamiento y regulación de zonas conurbadas.
·  Establecer normas, criterios, sistemas y procedimientos que deban regir en las unidades administrativas adscritas en la subsecretaría, para dar cumplimiento a las políticas que defina el titular del ramo.
·  Emitir lineamientos y criterios de carácter general dentro de su ámbito de competencia, conforme a los dispuestos en la Ley General de Asentamientos Humanos, Ordenamiento Territorial y Desarrollo Urbano, para proveer de herramientas normativas de aplicación sobre las materias competentes a las unidades administrativas a su cargo.
·  Establecer directrices sobre el diseño de políticas e instrumentos normativos orientados a la promoción y estímulo sobre el aprovechamiento de los recursos locales, para contribuir al desarrollo regional y urbano sustentable, ordenado, incluyente y sostenible conforme a las condiciones y características de las potencialidades locales.
·  Determinar líneas generales de acción sobre los procesos de análisis y valoración inherentes a la identificación de factores con motivo de la realización de obras e infraestructura pública con impacto en el desarrollo regional mediante el ejercicio de recursos públicos federales, para contar con indicadores orientados a la sustentabilidad de los proyectos a impulsar en el rubro.
·  Definir criterios de incorporación de las áreas geográficas o territoriales con prospección de desarrollo regional, que cuenten con suelo de origen ejidal o comunal, previa intervención del Instituto Nacional del Suelo Sustentable, para ofrecer instrumentos de validación sobre los territorios a contemplar dentro de los programas a realizar en la materia.
·  Establecer los mecanismos de coordinación con los gobiernos de las entidades federativas, de los
municipios y las alcaldías, sectores privado y social, con motivo de la promoción del desarrollo regional y urbano sustentable, ordenado, incluyente y sostenible, así como de la conformación de las instancias abocadas al fomento de la vivienda adecuada, para contribuir al impulso de acciones conjuntas conforme a las políticas establecidas en el sector dentro de su ámbito de competencia.
·  Diseñar planes y programas de promoción y aplicación con efecto en la construcción de obras y equipamiento, en coordinación con los tres órdenes de gobierno y con la participación de los sectores social y privado, para fortalecer al desarrollo regional conforme a las políticas sectoriales establecidas en la materia.
·  Determinar directrices sobre la aplicación, coordinación, seguimiento y evaluación de la política nacional de vivienda y el programa nacional en la materia, para atender las prioridades establecidas en los objetivos del Plan Nacional de Desarrollo, así como en el caso de las adecuaciones resultantes de su ejecución.
3.1 UNIDAD DE PROYECTOS ESTRATÉGICOS PARA EL DESARROLLO URBANO
OBJETIVO
Establecer, dirigir y coordinar las actividades que permitan llevar a cabo la planeación, contratación, ejecución, supervisión y administración de las obras públicas de Equipamiento Urbano, Infraestructura Básica y Espacio Público que mejoren las condiciones de habitabilidad urbana de la población objetivo y reduzca el déficit de infraestructura.
FUNCIONES
·  Promover y contribuir a la planeación, ejecución, evaluación y vigilancia de los proyectos de desarrollo y equipamiento urbano a ejecutar y se encuentren considerados dentro del Programa Obras a cargo de la Secretaría.
·  Opinar sobre los proyectos de desarrollo urbano y vivienda, equipamiento y espacios públicos e infraestructura, para que sean incorporadas en los programas e instrumentos de planeación de desarrollo urbano y territorial.
·  Determinar la ejecución de los estudios, proyectos, supervisión y obras públicas correspondiente al desarrollo y equipamiento urbano, que se ejecuten directa o indirectamente en coordinación con entidades Públicas Federales y organizaciones sociales y privadas.
·  Contribuir y determinar los procesos de contratación, ejecución y supervisión de los proyectos de obra, así como en el desarrollo de proyectos arquitectónicos y ejecutivos en materia de desarrollo urbano y espacio público, observando la Ley General de Obras Públicas y Servicios Relacionados con las mismas.
·  Asegurar el cumplimiento de los lineamientos normativos aplicables a proyectos de obra, de conformidad con la Ley de Obras Públicas y Servicios Relacionados con las mismas.
·  Coadyuvar en el diseño y planeación de obras de desarrollo urbano, en coordinación con los titulares de las Áreas involucradas de la Secretaría.
·  Apoyar y determinar las acciones que permitan una eficiente planeación, ejecución, supervisión y contratación de estudios técnicos requeridos para la realización de los proyectos de obra de desarrollo urbano.
·  Participar en la planeación de proyectos de desarrollo urbano y espacio público encaminadas a obras de transporte y movilidad en coordinación con las Áreas involucradas de los distintos órdenes de gobierno.
·  Opinar y establecer las tareas de mantenimiento y operación de las obras públicas que se ejecuten y se encuentren considerados dentro del Programa Obras a cargo de la Secretaría.
·  Proponer la conservación de los bienes históricos, arqueológicos y artísticos relacionados con los proyectos de desarrollo urbano, en coordinación con las autoridades competentes de los distintos órdenes de gobierno.
·  Apoyar la creación, uso y aprovechamiento de los centros y espacios culturales, que forman parte de
los centros urbanos y del espacio público.
·  Implementar y formular las normas técnicas en materia de equipamiento, mobiliario urbano, espacio público y vivienda que será de observación general en todo el país.
·  Definir y establecer las características y lineamientos que deberán observar en todo momento los proyectos de desarrollo urbano en materia de medio ambiente.
·  Definir y establecer las normas que regulen todas las actividades de las obras públicas y servicios relacionados con las mismas, de conformidad con la legislación vigente.
·  Participar como integrante con voz y voto en el comité de obras de la Secretaría, así como los diversos subcomités que por normatividad se conformen en observación a la Ley General de Obras Públicas y Servicios Relacionados con las mismas.
·  Vigilar que los procedimientos de adjudicación de contratos de obra pública y servicios relacionados con la misma se realicen conforme a la Ley General de Obras Públicas y Servicios Relacionados con las mismas.
·  Emitir opinión respecto a los procedimientos de contratación en el caso de excepciones a la licitación pública nacional, haciendo observaciones y recomendaciones pertinentes conforme a la Ley General de Obras Públicas y Servicios Relacionados con las mismas.
·  Asegurar el cumplimiento de los lineamientos para el desarrollo y ejecución de la supervisión de las obras públicas conforme a la Ley General de Obras Públicas y Servicios Relacionados con las mismas.
·  Asegurar el cumplimiento del avance programado en la calendarización físico y financiero de los proyectos de desarrollo y equipamiento urbano a ejecutar, considerados dentro del Programa Obras a cargo de la Secretaría.
·  Opinar en materia de proyectos y obras especiales o estratégicos a efecto de que la Secretaría, incorpore dicha perspectiva en la formulación de la planeación, desarrollo y/o modificaciones.
·  Determinar la planeación, diseño, ejecución y supervisión de los proyectos y obras especiales o estratégicos encomendados a la Secretaría, en coordinación con las autoridades competentes de los distintos órdenes de gobierno y de conformidad con la legislación vigente.
·  Suscribir los documentos relativos al ejercicio de sus atribuciones, así como contratos, convenios y demás actos jurídicos de carácter administrativo dentro del ámbito de su competencia; lo anterior, sin perjuicio de su ejecución directa por parte de la Secretaría.
·  Promover y asegurar la eficiencia, eficacia, economía y transparencia en la administración de los recursos financieros destinados a la planeación, ejecución, contratación y supervisión de los proyectos de obra de equipamiento urbano, infraestructura y espacio público.
3.2 UNIDAD DE APOYO A PROGRAMAS DE INFRAESTRUCTURA Y ESPACIOS PÚBLICOS
Proponer las orientaciones generales, estrategias, programas, normatividad y acciones de la política de atención para el desarrollo urbano, con la participación que corresponda a los gobiernos estatales y municipales.
FUNCIONES
·  Definir y coordinar la implementación de mecanismos de articulación con diferentes instituciones y niveles de gobierno, para verificar que las acciones de los programas a cargo de la Unidad, no se contrapongan, afecten o presenten duplicidades con otros programas o acciones del Gobierno de la República.
·  Supervisar y fomentar en convenios y acuerdos de coordinación con las entidades federativas, municipios y alcaldías, para la asignación de recursos y operación de los programas que apoyen en materia de mejoramiento urbano, en coordinación con las Oficinas de Representación.
·  Colaborar con la Dirección General de Tecnologías de la Información y Comunicaciones (DGTIC), en coordinación con las Áreas Responsables, para el diseño, modificación e instrumentación del Sistema de Información para la debida operación de los programas a cargo de la Unidad.
 
·  Instruir y verificar la integración de la información sobre las características, objetivos, avances y resultados de los programas a cargo de la Unidad, así como dirigir la elaboración de los informes solicitados y los sistemas informáticos institucionales.
·  Instruir a las direcciones a su cargo la elaboración del inventario nacional de obras y acciones de los programas a cargo de la Unidad, para tener un inventario de espacios públicos que requieren intervención, así como de los apoyados por la Secretaría.
·  Supervisar la elaboración de los análisis e investigaciones aplicadas necesarias, que incluyan información de diagnóstico, prospectiva y estadística en el ámbito de su competencia, que considere la información sobre las áreas y personas susceptibles de ser atendidas, generando recomendaciones puntuales para que fortalezcan el diseño, implementación y evaluación de los mismos.
·  Difundir y promover los procesos de formación y diseñar e instrumentar programas de capacitación para el personal, organismos operadores, entidades de la Administración Pública Federal y gobiernos estatales, municipales y alcaldías, con el fin de apoyar y facilitar la operación de los programas a cargo de la Unidad.
·  Participar en las negociaciones de los convenios y acuerdos de coordinación con las instituciones, entidades federativas, municipios y alcaldías, para la asignación de recursos y operación de los programas que apoyen en materia de mejoramiento urbano, en coordinación con las Oficinas de Representación.
·  Establecer en coordinación con la Unidad de Proyectos Estratégicos para el Desarrollo Urbano, estrategias de concertación para que los proyectos de mejoramiento urbano, contribuyan al desarrollo comunitario y se garantice la integralidad, la participación comunitaria y la viabilidad social y comunitaria desde el diseño hasta la ejecución y entrega de las intervenciones.
·  Participar en la formulación del proyecto del Programa Nacional que corresponde al ámbito de competencia de la Subsecretaría de Desarrollo Urbano y Vivienda, así como en su ejecución, seguimiento y evaluación.
·  Difundir y promover los procesos de formación y diseñar e instrumentar programas de capacitación para el personal, organismos operadores, entidades de la Administración Pública Federal y gobiernos estatales, municipales y alcaldías, con el fin de apoyar y facilitar la operación de los programas a cargo de la Unidad.
·  Supervisar la incorporación en los programas a cargo de la unidad el derecho a la ciudad, la perspectiva de género y la igualdad sustantiva, así como los compromisos internacionales de la Nueva Agenda Urbana aprobada en la Conferencia de las Naciones Unidas sobre la Vivienda y el Desarrollo Urbano Sostenible.
·  Supervisar y participar en las actividades vinculadas con el proceso de evaluación y seguimiento de los programas a su cargo en términos de lo establecido en la normatividad aplicable, para garantizar su transparencia.
·  Establecer en coordinación con la Unidad de Proyectos Estratégicos para el Desarrollo Urbano, estrategias de concertación para que los proyectos de mejoramiento urbano, contribuyan al desarrollo comunitario y se garantice la integralidad, la participación comunitaria y la viabilidad social y comunitaria desde el diseño hasta la ejecución y entrega de las intervenciones.
·  Evaluar y elaborar propuestas de fortalecimiento para la operación de programas a su cargo, con el objetivo de alinearlos a los compromisos internacionales de México en la materia y a la agenda internacional de desarrollo.
3.3 COORDINACIÓN GENERAL DE DESARROLLO METROPOLITANO Y MOVILIDAD
Fomentar el funcionamiento de la Red Metropolitana del país, el desarrollo integral y sostenible de las zonas metropolitanas y conurbadas implementando mecanismos de colaboración entre las dependencias del sector público estatal y municipal, incluyendo los sectores privado y social.
FUNCIONES
 
·  Impulsar la formalización de mecanismos de colaboración, coordinación y concertación entre las Dependencias y entidades de la Administración Pública Federal, o entre estas y las entidades federativas, los municipios y las alcaldías; así como entre aquellas y los sectores público, privado y social, para el desarrollo integral y sostenible de las zonas metropolitanas y conurbadas del país.
·  Verificar que la Red Metropolitana, conformada como un espacio de participación integral, que promueva la transferencia de metodologías, buenas prácticas y la profesionalización e intercambio de información entre las zonas metropolitanas y conurbadas del país, se encuentre debidamente integrada y en funcionamiento.
·  Intervenir en coordinación con las dependencias y entidades de la Administración Pública Federal, en el proceso de identificación, delimitación, planeación y caracterización de las zonas metropolitanas y conurbadas del país.
·  Compartir al Consejo Nacional de Población, el resultado de los diagnósticos y estudios en materia de crecimiento demográfico de las zonas metropolitanas y conurbadas del país, que deriven de los grupos de trabajo que se integren con los representantes de las dependencias y entidades de la Administración Pública Federal.
·  Aprobar los lineamientos y criterios, así como la metodología específica y los procedimientos, que permitan evaluar el diseño, implementación, procesos o resultados de los proyectos y acciones de carácter metropolitano, con la finalidad medir y evaluar el cumplimiento de sus objetivos.
·  Aprobar los lineamientos y criterios técnicos, metodologías para la certificación y capacitación, así como para el diseño, implementación ejecución y evaluación de obras, políticas, programas y proyectos que contribuyan al desarrollo de sistemas de movilidad eficiente y sustentable en las entidades federativas, los municipios y las alcaldías, para garantizar el principio de Accesibilidad Universal.
·  Aprobar las opiniones relativas al contenido de los lineamientos, criterios y reglas, que determinen la operación, gestión y seguimiento de los proyectos de impacto metropolitano, cuya aprobación y ejecución, favorezca el desarrollo de las zonas metropolitanas del país.
·  Conducir las relaciones interinstitucionales con las Dependencias e instancias de la Administración Pública Federal, de las entidades federativas, los municipios y las alcaldías, con objeto de favorecer la coordinación, concertación y colaboración entre éstas.
·  Supervisar la organización de los eventos que se realicen a través de la Red Metropolitana, con el fin de conformar un espacio de participación integral.
·  Verificar la celebración de los eventos de capacitación en sus diferentes modalidades, dirigidos a los representantes de las entidades federativas, los municipios y las alcaldías que integran las zonas metropolitanas del país, para la mejora continua de los proyectos de impacto metropolitano.
·  Fomentar la participación de las entidades federativas, los municipios y las alcaldías que integran las zonas metropolitanas del país, en la ejecución de proyectos metropolitanos.
·  Participar en las instancias vinculadas con el financiamiento de proyectos, con la finalidad de participar en los procesos de deliberación para la aprobación de los proyectos de impacto metropolitano.
·  Consolidar la coordinación de acciones entre las entidades federativas, los municipios y las alcaldías, que permitan diseñar esquemas de gestión eficaz, para la prestación de los servicios en las zonas metropolitanas y conurbadas del país.
·  Aprobar, las opiniones técnicas, dictámenes e informes, relacionados con las leyes, normas, acuerdos, criterios, lineamientos, reglas y convenios aplicables a las zonas metropolitanas y conurbadas del país, para su actualización, homologación o adecuación correspondiente.
·  Consolidar la celebración de mecanismos e instrumentos de gobernanza metropolitana, que aseguren la acción coordinada de los tres órdenes de gobierno y la participación de la sociedad, en las zonas metropolitanas y conurbadas del país.
 
·  Intervenir para que, en las entidades federativas, los municipios y las alcaldías que integran las zonas metropolitanas y conurbadas del país, se integren y funcionen debidamente las instancias encargadas de la formulación, aprobación, gestión, evaluación y cumplimiento de las acciones, planes y programas, con la finalidad de lograr una eficaz gobernanza metropolitana.
·  Colaborar con las instancias de participación ciudadana, en la promoción, desarrollo y difusión de investigaciones, estudios, diagnósticos, consultas y propuestas en materia de desarrollo metropolitano.
·  Impulsar entre las entidades federativas, los municipios y las alcaldías que integran las zonas metropolitanas y conurbadas del país, alternativas de solución a los problemas que requieran la acción coordinada de dos o más autoridades locales.
·  Supervisar el cumplimiento de los acuerdos derivados de los eventos que se organicen a través de las instancias locales responsables del desarrollo y la gestión metropolitana, así como de la Red Metropolitana, con el fin de garantizar que se promueva la transferencia de metodologías, buenas prácticas y la profesionalización e intercambio de información.
·  Aprobar el diseño de políticas y programas de movilidad eficiente, como parte de los procesos de planeación de los asentamientos humanos.
·  Supervisar los eventos de capacitación en sus diferentes modalidades y brindar acompañamiento a las entidades federativas, los municipios y las demarcaciones territoriales, para la integración del concepto de movilidad eficiente y sustentable a los planes, programas, acciones y proyectos que lleven a cabo.
·  Aprobar los lineamientos técnicos para el diseño e implementación de proyectos y normas de movilidad, bajo un proceso participativo integral, con la finalidad de mejorar la capacidad, facilidad, eficiencia y sustentabilidad de los sistemas de movilidad de las Dependencias y entidades de la Administración Pública Federal, las entidades federativas, los municipios y las alcaldías.
·  Conducir las acciones y mecanismos que permitan a las entidades federativas, los municipios y las alcaldías, la implementación de sistemas integrados de transporte, calles y redes de vialidades, movilidad no motorizada, desarrollo orientado al transporte y proyectos para la reducción del uso del automóvil, a fin de garantizar niveles de calidad, servicio y operación adecuados en las entidades federativas, los municipios y las alcaldías.
·  Promover las estrategias para la difusión y promoción de la cultura de la movilidad entre las Dependencias de la Administración Pública Federal, las entidades federativas, los municipios y las alcaldías; las organizaciones de la sociedad civil y la academia.
·  Consolidar la implementación de esquemas integrales para el mejoramiento, operación, financiamiento, diseño, servicio, interconexión y seguridad del transporte urbano en las entidades federativas, las demarcaciones territoriales y los municipios del país.
·  Participar en las investigaciones que actualicen y documenten el estado que guarda el desarrollo de las zonas metropolitanas y conurbadas del país, que contengan las recomendaciones a las instancias federales y locales competentes.
·  Asegurar que los instrumentos de planeación en materia de ordenamiento territorial y desarrollo urbano metropolitano que remitan las entidades federativas, los municipios, las alcaldías y los organismos encargados de la planeación metropolitana, guarden congruencia con el Plan Nacional de Desarrollo, la Estrategia Nacional de Ordenamiento Territorial, los instrumentos del Sistema General de Planeación Territorial aplicables, así como con los programas sectoriales en la materia.
·  Intervenir en el proceso de planeación del ordenamiento territorial y desarrollo urbano metropolitano, de las zonas metropolitanas y conurbadas del país, considerando en todo momento, la participación social y ciudadana, en coordinación con las dependencias y entidades de la Administración Pública Federal, las entidades federativas, los municipios, las alcaldías y los organismos encargados de la planeación metropolitana.
·  Verificar la gestión y el seguimiento de los proyectos de carácter metropolitano, que presenten las
entidades federativas, los municipios y las alcaldías, ante las instancias encargadas del financiamiento.
·  Participar en la integración de un sistema de información, análisis, prospectivas y estadísticas, relativas al ordenamiento territorial y desarrollo urbano metropolitano, en coordinación con las dependencias y entidades de la Administración Pública Federal, las entidades federativas, los municipios, las alcaldías y los organismos encargados de la planeación metropolitana.
3.4 DIRECCIÓN GENERAL DE DESARROLLO URBANO, SUELO Y VIVIENDA
OBJETIVO
Proponer los lineamientos y estrategias sobre políticas de desarrollo urbano, además de emitir Normas Oficiales Mexicanas en materia de desarrollo urbano; expedir lineamientos para el equipamiento, infraestructura, medio ambiente y vinculación con el entorno.
FUNCIONES
·  Presentar a la Subsecretaria, estrategias de la política de desarrollo urbano, suelo y vivienda, con la participación de las entidades competentes, los gobiernos de las entidades federativas y municipios y de los sectores social y privado.
·  Girar instrucciones a las Direcciones de Área para la realización de los diferentes documentos derivados de la Ley General de Asentamientos Humanos, Ordenamiento Territorial y Desarrollo Urbano.
·  Instruir a las Direcciones de Área, para facilitar las acciones de coordinación de los entes públicos responsables de la planeación urbana en las entidades y municipios que así lo convengan.
·  Coordinar con la Dirección de Operación Urbana el desarrollo normas oficiales mexicanas que establece la Ley General de Asentamientos Humanos, Ordenamiento Territorial y Desarrollo Urbano, entre las instituciones involucradas, para la estructuración de las mismas.
·  Instruir e impulsar instrumentos para el fortalecimiento institucional de las instancias responsables de la planeación, gestión urbanística y de vivienda.
·  Coordinar con la Dirección de Operación Urbana, y en su caso brindar asistencia técnica a las autoridades locales y municipales, en apego a los Programas Nacionales de Ordenamiento Territorial y Desarrollo Urbano y de Vivienda, para eficientar y evaluar la implementación y desarrollo de los referidos Programas, en apego a las disposiciones normativas vigentes.
·  Con participación con las Direcciones de Área, Dirigir y en su caso, actualizar la normativa y guías técnicas y operativas en materia de equipamiento e infraestructura urbana y servicios públicos.
·  Proponer a la Subsecretaria los lineamientos que consideren el entorno urbano para la realización de cualquier acción de Desarrollo Urbano Suelo y Vivienda.
·  Coordinar con las Direcciones de Área, el diseño de mecanismos de financiamiento suscribiendo para tales efectos convenios de coordinación.
·  Brindar con la participación de las Direcciones de Área, la asistencia a los servidores públicos de los gobiernos estatales y municipales, para la formulación e implementación de sistemas o dispositivos de alta eficiencia energética en las obras públicas de infraestructura y equipamiento urbano.
·  Organizar y coordinar con la DPAIU, la elaboración y/o actualización de los programas locales de vivienda de las ciudades que integran el sistema urbano nacional, para que crezcan de manera ordenada y regulada y en congruencia con los programas nacionales de desarrollo urbano y vivienda.
·  Proponer a la Subsecretaría, el diseño y ejecución de programas y acciones para incrementar las oportunidades de acceso a la vivienda.
·  Organizar en coordinación con la Subsecretaría, la promoción de encuentros, foros, investigaciones y estudios, para el intercambio de mejores prácticas en materia de desarrollo urbano, suelo y vivienda.
·  Coordinar con las Direcciones de Área acciones de coordinación para la planificación, instrumentación
y regulación de los procesos urbanísticos en los centros de población del país, incluyendo zonas fronterizas y costeras.
·  Coordinar las acciones de obras e inversiones de las dependencias y entidades de la Administración Pública Federal en materia de desarrollo urbano para efectos de que se cumpla con la legislación de los planes o programas en congruencia con los atlas de riesgo.
·  Promover con la Dirección de Operación Urbana, y los gobiernos de las entidades federativas, la implementación de sistemas o dispositivos de alta eficiencia energética en las obras públicas de infraestructura y equipamiento urbano, para garantizar el desarrollo urbano sostenible.
·  Asesorar a los gobiernos de las entidades federativas, municipios y demarcaciones territoriales, en la planeación e instrumentación de acciones en materia de suelo y reservas territoriales.
·  Proponer las orientaciones generales y estrategias de las políticas de suelo y reservas territoriales, para su instrumentación por parte del Gobierno Federal.
·  Coordinar con las Direcciones de Área el diseño y administración del sistema de información territorial y urbano, para la difusión de información de estudios y proyectos del desarrollo urbano, suelo y vivienda.
·  Dirigir ante la Subsecretaría, las recomendaciones sobre el cumplimiento de la política nacional de ordenamiento territorial de los asentamientos humanos en materia de desarrollo urbano.
·  Fomentar ante la Subsecretaría la realización de programas y acciones a favor del cambio climático, en el ámbito del desarrollo urbano.
·  Conducir las opiniones para la transferencia, enajenación o destino de terrenos de propiedad federal o la incorporación de terrenos ejidales para el desarrollo urbano y vivienda.
·  Promover la participación ciudadana en la formulación, para el seguimiento y evaluación del cumplimiento de los planes o programas de Desarrollo Urbano y sus modificaciones.
·  Conducir el avance de los planes y programas de desarrollo urbano, así como en la ejecución de los proyectos, obras, inversiones y servicios.
·  En coordinación con Subsecretaria apoyar y conducir las opiniones ante los órganos fiscalizadores sobre los proyectos de inversión con impacto urbano.
·  Organizar las opiniones en materia de desarrollo urbano ante las instancias involucradas en el desarrollo urbano, de acuerdo a las disposiciones aplicables.
·  Con la participación de la subsecretaría y de los tres órdenes de gobierno coadyuvar la ejecución de los proyectos, obras, inversiones y servicios, para el cumplimiento de lo contemplado en la política nacional de vivienda y al programa nacional en la materia.
·  Coordinar con la oficina del Secretario, de la Subsecretaria y con la participación de los tres órdenes de gobierno la ejecución de acciones para que el desarrollo de la política nacional de vivienda, se lleve a cabo acorde a las disposiciones normativas que rigen en esta materia.
·  Integrar y administrar el sistema de información de acuerdo a la Ley del Sistema Nacional de Información Estadística y Geográfica, para el establecimiento de indicadores.
·  Verificar el funcionamiento del Sistema Nacional de Información e Indicadores de Vivienda, con la participación que corresponda a los gobiernos de las entidades federativas, a los municipios y a los sectores social y privado, para mantener informado a la Subsecretaria.
·  Dirigir, con la participación de las unidades administrativas que corresponda, normas oficiales mexicanas en materia de desarrollo urbano, Suelo y Vivienda.
·  Promover e impulsar las acciones de las diferentes instituciones de los sectores público, social y privado, en sus respectivos ámbitos de competencia, para el desarrollo de la vivienda.
·  Coordinar con las entidades sectorizadas y gobiernos de las entidades federativas y municipales, la formulación de políticas y ejecución de programas en materia de construcción, adquisición y alquiler
de vivienda.
·  Instruir la implementación de las normas mexicanas que correspondan de acuerdo a su competencia en materia de vivienda.
·  Promover la constitución y operación de organismos de certificación y normalización, unidades de verificación y laboratorios de prueba, para contar con las normas y mecanismos de desarrollos de habitabilidad.
·  Con la participación de los tres órdenes de gobierno, coordinar acciones que fomenten la vivienda digna para todos.
·  Instruir las medidas necesarias, para que se promueva la calidad de la vivienda.
·  Dirigir el fomento de los programas y acciones de vivienda y suelo con la participación de los sectores público, social y privado.
·  Establecer entre las Direcciones Generales de la secretaría y en ámbito de competencia de cada una de estas, los mecanismos jurídicos sobre tenencia del suelo y de la vivienda considerando los distintos actores involucrados y modalidades.
·  Presentar a la Subsecretaría las acciones de coordinación para el Sistema Nacional de Vivienda con los entes involucrados.
·  Realizar estudios e investigaciones, así como la capacitación y asistencia técnica en materia de desarrollo urbano.
3.5 DIRECCIÓN GENERAL DE DESARROLLO REGIONAL
OBJETIVO
Asegurar las políticas y estrategias en materia de desarrollo, seguimiento y evaluación, sobre el Programa Nacional de Ordenamiento Territorial y Desarrollo Urbano, así como el programa sectorial, con la finalidad de cumplir con las políticas competentes al sector dentro del ámbito de su competencia.
FUNCIONES
·  Establecer los mecanismos que permitan ejecutar y evaluar en su ámbito de competencia el Programa Nacional de Ordenamiento Territorial y Desarrollo Urbano; el Programa Sectorial, los Institucionales, Regionales y Especiales.
·  Coparticipar en la orientación general y estrategias de la política nacional de desarrollo regional en el ordenamiento territorial, en coordinación con las autoridades de las entidades federativas, de los municipios, y de las alcaldías, con la participación de los sectores social y privado.
·  Determinar los criterios operativos necesarios para la promoción del Desarrollo Regional competitivo, equilibrado y sostenible de las regiones a nivel nacional, para contribuir al impulso, desarrollo y aprovechamiento productivo en el rubro.
·  Propiciar y articular acciones de coordinación intersecretarial e interinstitucional, así como con las entidades federativas, los municipios, las alcaldías y las organizaciones de los sectores social y privado para impulsar el desarrollo socioterritorial.
·  Coadyuvar con las autoridades competentes de la Administración Pública Federal, en la formulación de políticas, programas y acciones de desarrollo regional sustentable, en coordinación con las entidades sectorizadas a la Secretaría y con los gobiernos de las entidades federativas y de los municipios.
·  Apoyar y asesorar a las entidades federativas y municipios en el diseño de mecanismos para establecer criterios de priorización de inversiones derivados de la detección de necesidades sociales a una escala barrial, para promover acciones al interior de las comunidades susceptibles de apoyos de subsidios en donde pueda intervenir la Secretaría.
·  Proponer los instrumentos oficiales de concertación de acciones y participación de los tres órdenes de gobierno, los sectores públicos, privado, académico nacional e internacionales en materia de cooperación técnica en acciones de planeación y programación del Desarrollo Regional, para contar con el respaldo y aportación de los diversos actores contemplados dentro de la política del sector.
·  Definir procesos de gestión, orientados al logro de la coordinación con otras dependencias de la
administración pública federal, para fomentar las acciones de Desarrollo Regional.
·  Coparticipar en la promoción y realización de estudios de impacto regional que derivan de la realización de obras de infraestructura, promoviendo y proponiendo los programas y acciones que procedan.
·  Coparticipar en el diseño, integración y operación de información regional como insumo para los sistemas de información territorial y urbano.
·  Participar en el desarrollo, promoción, evaluación y ejecución de esquemas y alternativas de financiamiento con las dependencias y entidades de la Administración Pública Federal, gobiernos de las entidades federativas, los municipios, las alcaldías, organismos financieros nacionales e internacionales, así como con el sector privado y grupos sociales, con el propósito de garantizar la participación comunitaria en las etapas de planeación, gestión, seguimiento, evaluación y activación de las acciones implementadas por la Secretaría.
·  Gestionar la aplicación de fondos y programas de inversión para obras de infraestructura y equipamiento de amplia cobertura, mediante criterios de priorización de inversiones para el Desarrollo Regional.
·  Coadyuvar en el establecimiento de indicadores que permitan evaluar, cuantitativa y cualitativamente, las acciones en materia de desarrollo comunitario, así como difundir los resultados y formular recomendaciones.
·  Coadyuvar y participar en los foros, talleres, seminarios e intercambios de experiencias para la mejor planeación, ejecución y evaluación de los programas para fortalecer las estrategias orientadas al desarrollo comunitario.
·  Coadyuvar en coordinación con la Dirección General de Desarrollo Urbano, Suelo y Vivienda, la fundación de nuevos centros de población.
·  Coparticipar en vigilar la congruencia de las acciones, obras e inversiones de las dependencias y entidades de la Administración Pública Federal en materia de desarrollo regional con la legislación y planes o programas en la materia.
·  Colaborar en la formulación de recomendaciones para el cumplimiento de la política nacional de ordenamiento territorial de los asentamientos humanos en materia de desarrollo regional.
·  Promover con las dependencias de la Administración Pública Federal la aplicación de programas y acciones, para reducir emisiones de gases de efecto invernadero y preservar las condiciones socialmente favorables en el medio ambiente.
·  Fomentar la participación social en la aplicación de planes, programas y proyectos de mejoramiento urbano a cargo de esta secretaría.
·  Participar en la autorización de las acciones e inversiones de carácter regional, en coordinación con la Secretaría de Hacienda y Crédito Público.
·  Coparticipar, en el ámbito de su competencia, en la formulación de la estrategia nacional de ordenamiento territorial, del Programa Nacional de Ordenamiento Territorial y Desarrollo Urbano, del Programa Nacional de Vivienda y de los demás programas sectorial, regionales y especiales que procedan, así como coadyuvar en la promoción, control y evaluación del cumplimiento de dichos programas.
·  Intervenir y proponer elementos de actualización y difusión de la información e indicadores de desarrollo regional, para la conformación y consolidación del Sistema de Información Territorial y Urbana.
·  Participar en el ámbito de su competencia, los anteproyectos de normas oficiales mexicanas, en las materias a que se refiere este artículo y someterlos a consideración del Comité de Normalización correspondiente.
·  Coparticipar en la planeación, diseño, promoción y evaluación, en el ámbito de su competencia, los
mecanismos de financiamiento para el desarrollo regional en el ordenamiento territorial
·  Coparticipar en las propuestas que se realicen al superior jerárquico la designación de un representante de desarrollo regional de la Secretaría, ante las comisiones de ordenamiento de las zonas metropolitanas y conurbaciones interestatales.
·  Participar, con las áreas correspondientes para la formulación, seguimiento y evaluación con otras dependencias y entidades de la Administración Pública Federal, así como con las autoridades de las entidades federativas y de los municipios correspondientes, programas territoriales operativos municipales, que tendrán como objetivo impulsar acciones de mejoramiento urbano.
·  Participar y dar seguimiento en las acciones derivadas de los instrumentos de planeación estratégica para el mejoramiento urbano.
·  Impulsar la aplicación de las estrategias de desarrollo comunitario y concertación social en los proyectos institucionales en coordinación con los distintos órdenes de gobierno.
·  Emitir indicadores para la planeación socioterritorial y la instrumentación de proyectos y programas de fomento.
·  Promover y participar en la coordinación institucional, nacional e internacional, para el logro de los objetivos de desarrollo comunitario y concertación social.
·  Participar en la operación de las referencias de información que se requieran para la planeación, proyección, promoción y fomento de desarrollo regional.
·  Promover y participar durante el proceso de planeación, gestión, construcción y activación de las obras de equipamiento urbano, espacio público, así como de infraestructura que corresponda a la Secretaría, para el desarrollo urbano, en coordinación con los gobiernos estatales, municipales y de las alcaldías, y con la participación de los sectores social y privado.
·  Coparticipar en las acciones necesarias para que la política y programas de vivienda observen las disposiciones jurídicas aplicables en materia de desarrollo regional.
·  Coadyuvar a la disposición y aprovechamiento de terrenos ejidales o comunales, con la participación que corresponda a las autoridades agrarias y de conformidad con las disposiciones jurídicas aplicables, a efecto de promover la vivienda que el desarrollo regional requiera.
·  Coparticipar en la elaboración, revisión y aprobación de las normas oficiales mexicanas y de las normas mexicanas, de impacto regional que correspondan de acuerdo a su competencia y conforme a las disposiciones jurídicas aplicables.
·  Coparticipar en la emisión de opiniones ante la Secretaría de Hacienda y Crédito Público en los proyectos de inversión pública con impacto territorial, regional y urbano.
4. UNIDAD DE ADMINISTRACIÓN Y FINANZAS
OBJETIVO
Auxiliar a la persona titular de la Secretaría de Desarrollo Agrario, Territorial y Urbano en la administración de los recursos humanos, materiales, informáticos, financieros y presupuestarios con las que cuenta la Secretaría para la atención de los asuntos de su competencia.
FUNCIONES
·  Ejecutar, en los términos de las disposiciones aplicables, los servicios de apoyo administrativo en la Secretaría en materia de, planeación, programación, presupuesto, tecnologías de la información, recursos humanos, recursos materiales, contabilidad, archivos, y los demás que sean necesarios.
·  Acordar con la persona Titular de la Secretaría los asuntos de su competencia para su atención, de conformidad con las disposiciones legales aplicables,
·  Instruir la implementación de las políticas, normas, lineamentos, criterios, sistemas y procedimientos para la administración de los recursos humanos, financieros, presupuestarios, informáticos, materiales de servicios generales y de movimientos, dentro del marco de igualdad laboral y no discriminación.
·  Expedir por escrito y de conformidad con las disposiciones legales aplicables, los nombramientos de:
 
a)   Las personas titulares de las Subsecretarías de esta Secretaría y la persona titular del Registro Agrario Nacional.
b)   Las personas titulares de la Procuraduría Agraria, de su Subprocuraduría General y de su Secretaría General;
c)   Del Fideicomiso Fondo Nacional de Fomento Ejidal, el correspondiente a la persona titular de la Dirección General;
d)   Del Director en Jefe del Registro Agrario Nacional;
e)   Del Director General de la Comisión Nacional de Vivienda, y
f)    Del Director General del Instituto Nacional del Suelo Sustentable;
      Así como, instruir a la Dirección General de Capital Humano y Desarrollo Organizacional de la Secretaría, expida los nombramientos de los demás servidores públicos, tramitar y realizar remociones, cambios de adscripción, licencias, bajas y jubilaciones del personal de la Secretaría, según corresponda, conforme a las disposiciones jurídicas aplicables.
·  Supervisar la actualización del escalafón de las y los trabajadores de base de la Secretaría e instruir a la Dirección General de Capital Humano y Desarrollo Organizacional su difusión, así como vigilar la vigencia del Reglamento de Escalafón y de ser necesario instruir su actualización, conforme a las disposiciones jurídicas aplicables.
·  Conducir y participar en la atención de las relaciones laborales de la Secretaría, de conformidad con las disposiciones jurídicas aplicables.
·  Previo Acuerdo con la persona Titular de la Secretaría, designar por escrito a los representantes de la Secretaría ante las Comisiones Mixtas de las y los trabajadores de base al servicio de la Secretaría.
·  Propone a la persona Titular de la Secretaría, las Condiciones Generales de Trabajo, una vez que cuenten con la validación de la Secretaría de Hacienda y Crédito Público, dar seguimiento a su cumplimiento por parte de la Secretaría, procurando su difusión, de conformidad con las disposiciones legales aplicables.
·  Realizar, con acuerdo de la persona Titular de la Secretaría, las acciones conducentes para el adecuado funcionamiento del Sistema del Servicio Profesional de Carrera, en los términos de la legislación aplicables.
·  Establecer e instituir la aplicación de las normas y criterios internos sobre capacitación y desarrollo integral de las personas servidoras públicas de la Secretaría, proponiendo convenios con instituciones públicas, de conformidad con las disposiciones administrativas y jurídicas aplicables.
·  Instruir a la Dirección General de Programación y Presupuesto de la Secretaría, la integración del anteproyecto de presupuesto anual de la Secretaría y ponerlo a consideración del Titular de la misma, coordinando las gestiones correspondientes ante la Secretaría de Hacienda y Crédito Público para su autorización y las modificaciones que en su caso sean necesarias.
·  Autorizar las erogaciones con cargo al presupuesto de la Secretaría para la contratación de consultorías, asesorías, estudios e investigaciones, las erogaciones por concepto de gastos de orden social, congresos, convenciones, exposiciones, seminarios, espectáculos culturales o cualquier otro tipo de foro o evento análogo, en los términos de las disposiciones jurídicas aplicables, cuando la autorización de ello sea delegada por acuerdo de la persona Titular de la Secretaría; así como someter a la autorización de este último aquellas que deban ser aprobadas por el mismo, de conformidad con las disposiciones legales aplicables.
·  Autorizar por conducto de su Dirección General de Programación y Presupuesto, las suficiencias presupuestarias, conforme a las instrucciones que le dicte la persona Titular de la Secretaría.
·  Orientar a las entidades paraestatales del sector bajo la coordinación de la Secretaría en el uso, control y evaluación del gasto público.
·  Instruir a las Direcciones Generales de: Programación y Presupuesto; Capital Humano y Desarrollo
Organizacional; Recursos Materiales y Servicios Generales y de Tecnologías de la Información y Comunicaciones, la implementación y cumplimiento normativo en los asuntos de sus competencias, de conformidad con las disposiciones administrativas y jurídicas vigentes.
·  Presentar a la consideración de la persona Titular de la Secretaría, los programas de gasto público que deriven de Presupuesto de Egresos de la Federación y demás disposiciones jurídicas aplicables, supervisar la ejecución de aquellos de su competencia y evaluar el cumplimiento de éstos.
·  Dirigir, regular y evaluar, de conformidad con las disposiciones jurídicas aplicables y de acuerdo con el modelo organizacional básico establecido por la Secretaría de Hacienda y Crédito Público, las políticas, normas, criterios, lineamientos, sistemas y procesos para la administración de los recursos humanos, materiales, servicios generales, financieros y de tecnologías de la información y comunicaciones de las unidades administrativas y del órgano administrativo desconcentrado de la Secretaría.
·  Someter a aprobación de la persona Titular de la Secretaría, la estructura orgánica y ocupacional de la Secretaría, así como las modificaciones a ésta y en su caso, gestionar o instruir el trámite correspondiente ante las autoridades competentes.
·  Coadyuvar y, en su caso, participar en el proceso para la entrega y recepción de las unidades administrativas de la Secretaría, cuando así se lo soliciten.
·  Instruir a la Dirección General de Recursos Materiales y Servicios Generales la integración de los Programas anuales de adquisiciones, arrendamientos y servicios y de obras públicas y servicios relacionados con las mismas, con la participación de las unidades requirentes de la Secretaría, utilizando en ello los sistemas administrativos e informáticos establecidos por la autoridad rectora en estas materias, de conformidad con las disposiciones legales y administrativas aplicables.
·  Instruir a las Direcciones Generales a su cargo y conforme a su competencia, la atención de los requerimientos de las unidades administrativas en materia de diseño de sistemas y equipamiento informático, comunicaciones y archivo, así como los demás que sean necesarios para el mejor despacho de sus asuntos.
·  Coordinar, vigilar y evaluar el cumplimiento del programa interno de protección civil de la Secretaría.
·  Suscribir o rescindir los convenios, contratos y demás actos jurídicos en representación de la Secretaría cuando dichos instrumentos afecten el presupuesto de la Secretaría o impliquen actos de administración, observando las disposiciones jurídicas aplicables y las instrucciones que dicte la persona Titular de la Secretaría.
·  Promover a través de su Dirección General de Capital Humano y Desarrollo Organizacional, al interior de la Secretaría una cultura laboral con respeto al ambiente, la equidad de género, inclusión social y mejora continua.
·  Coordinar e instruir las acciones necesarias para impulsar la modernización y mejora continua de los procesos operativos y la administración de recursos de las unidades administrativas de la Secretaría y orientar a solicitud del Registro Agrario Nacional como órgano administrativo desconcentrado de la Secretaría en estas materias, instruir y coordinar la formulación de los proyectos de manuales de organización, de procedimientos y de servicios al público de la Secretaría.
·  Establecer y ejecutar lineamientos, programas y actividades para aprovechar el desarrollo científico y tecnológico en la mejora de los servicios competencia de la Secretaría.
·  Coordinar acciones que permitan el fortalecimiento del uso de los medios electrónicos para el ejercicio de las funciones de las unidades administrativas, así como para la prestación de servicios en línea.
·  Evaluar periódicamente el funcionamiento del control interno y el programa de administración de riesgo de la Secretaría.
·  Expedir, de conformidad con las disposiciones jurídicas aplicables, con la opinión de la Unidad de
Asuntos Jurídicos de la Secretaría y previo acuerdo con la persona titular de la Secretaría, los lineamientos, los criterios, los sistemas, los manuales de operación y demás procedimientos internos, necesarios a fin de aplicar o ejecutar al interior de la Secretaría las políticas en materia de administración del personal, de los recursos financieros, informáticos y materiales, de servicios generales y de movimientos.
·  Autorizar los programas y proyectos de inversión que pretenda ejecutar la Secretaría y emitir opiniones sobre los del sector coordinado.
·  Coordinar e instruir la aplicación de las disposiciones normativas en materia de organización, conservación, concentración y digitalización de los archivos de la Secretaría.
·  Autorizar la donación de bienes muebles por medio del comité que constituya la Secretaría en términos de la Ley General de Bienes Nacionales y demás disposiciones jurídicas aplicables; así como recibirlos en nombre de la Secretaría.
4.1 DIRECCIÓN GENERAL DE PROGRAMACIÓN Y PRESUPUESTO
OBJETIVO
Llevar a cabo la administración, ejercicio y control de los recursos presupuestarios de las unidades administrativas de la Secretaría de Desarrollo Agrario, Territorial y Urbano, de su órgano administrativo desconcentrado y Entidades del Sector, mediante mecanismos que permitan operar el proceso de planeación, programación, presupuestación, control y ejercicio de los recursos públicos; así como operar el sistema de contabilidad con base en la normatividad presupuestaria, contable y administrativa aplicable.
FUNCIONES
·  Coordinar las acciones para la instrumentación, ejecución y evaluación del proceso de planeación, programación; presupuestación y control de los recursos presupuestarios de la Secretaría de Desarrollo Agrario, Territorial y Urbano, para el adecuado control y ejercicio de los recursos públicos.
·  Elaborar los lineamientos, políticas y procedimientos para la correcta administración de los recursos financieros de la Secretaría de acuerdo a la normatividad de la materia.
·  Coordinar la elaboración del anteproyecto de presupuesto de egresos de la Secretaría, con base en las disposiciones que para tal efecto determine la Secretaría de Hacienda y Crédito Público, de acuerdo con los criterios de racionalidad y austeridad presupuestaria, para el adecuado control y ejercicio de los recursos públicos.
·  Definir las líneas de acción para el análisis y evaluación de los planteamientos que formulen las Unidades Responsables de la Secretaría, Órgano Administrativo Desconcentrado y Entidades del Sector relativas a las modificaciones programático presupuestarias para determinar su procedencia y en su caso la correspondiente autorización.
·  Informar a las Unidades Responsables de la Secretaría, Órgano Administrativo Desconcentrado y Entidades del Sector, la programación y presupuestación acerca de los recursos financieros aprobados, haciendo énfasis en las disposiciones normativas sobre el ejercicio programático presupuestal, para su adecuado ejercicio.
·  Dar seguimiento al ejercicio del presupuesto autorizado a cada una de las Unidades Responsables de la Secretaría y al cumplimiento de metas comprometidas en la programación y presupuestación anual de la Secretaría.
·  Realiza la correspondiente solicitud de información a cada Unidad Responsable para la integración del Informe de Ejecución del Plan Nacional de Desarrollo.
·  Establecer las políticas, lineamientos y criterios de acuerdo la normatividad que emita la Unidad de contabilidad Gubernamental para el registro contable de las operaciones en el sistema de contabilidad y presupuesto (SICOP).
·  Coordinar el proceso de guarda y custodia de la documentación comprobatoria y justificativa que respaldan las cuentas por liquidar certificadas emitidas por la Dirección General de Programación y
Presupuesto.
·  Coordinar la integración de la documentación financiera y presupuestal para formular la cuenta de la Hacienda Pública Federal y el Informe de Avance de Gestión Financiera, a fin de consolidarla y enviarla a la Secretaría de Hacienda y Crédito Público, a través del sistema electrónico autorizado por la Unidad de Contabilidad Gubernamental.11.-
·  Asistir como representante de la Secretaría de Desarrollo Agrario, Territorial y Urbano ante la Secretaría de Hacienda y Crédito Público y la autoridad fiscal correspondiente.
·  Proponer al Titular de la Unidad de Administración y Finanzas de la Secretaría los programas y proyectos de inversión que pretenda llevar a cabo la Secretaría, de acuerdo a los criterios de racionalidad y Austeridad Presupuestaria, para contribuir al adecuado ejercicio de los recursos públicos.
·  Promover el cumplimiento, seguimiento y evaluación de las disposiciones presupuestarias aplicables a los fideicomisos, mandatos y contratos análogos de la Secretaría, así como gestionar ante las instancias competentes el registro y renovación de claves y demás trámites presupuestarios que se vinculen con dichos instrumentos jurídicos, para el adecuado ejercicio de los recursos públicos.
·  Proporcionar la asesoría requerida en los temas programáticos, presupuestarios a las Unidades Responsables de la Secretaría, Órgano Administrativo Desconcentrado y Entidades del Sector relacionada con los programas y proyectos financiados con recursos de Organismos financieros internacionales.
·  Gestionar ante las instancias correspondientes las autorizaciones presupuestarias necesarias de los programas presupuestarios sujetos a reglas de operación de la Secretaría, así como promover que se realice el seguimiento, evaluación y cumplimiento de las disposiciones presupuestarias aplicables a dichos programas, para contribuir al adecuado ejercicio de los recursos públicos.
·  Coordinar la tramitación de las solicitudes de gestión de pagos de los compromisos contraídos por la Secretaría, instruyendo a las áreas de recepción y revisión de documentación, autorización, archivo y resguardo.
·  Coordinar y realizar las gestiones ante las Tesorería de la Federación y las Instituciones Bancarias, la apertura, modificación y cancelación de las cuentas bancarias para el ejercicio presupuestario Secretaría de Desarrollo Agrario, Territorial y Urbano.
·  Coordinar las gestiones necesarias ante la Secretaría de Hacienda y Crédito Público para la constitución del Fondo Rotatorio de la Secretaría de Desarrollo Agrario, Territorial y Urbano, vigilando el proceso de asignación de recursos, entero de rendimientos financieros e integración y devolución del Fondo de acuerdo a la normativa y a las fechas establecidas.
·  Gestionar la asignación de claves de acceso a los sistemas de administración de la Secretaría de Hacienda y Crédito Público, de la Tesorería de la Federación y de la Secretaría de la Función Pública, a solicitud de las Unidades Responsables de la Secretaría de Desarrollo Agrario, Territorial y Urbano, Órgano Administrativo Desconcentrado y Entidades del Sector.
·  Asesorar y prestar apoyo técnico en materia financiera, programática, presupuestal y contable a las Unidades Responsables de la Secretaría de Desarrollo Agrario, Territorial y Urbano, Órgano Administrativo Desconcentrado y Entidades del Sector, para contribuir al adecuado ejercicio de los recursos públicos de acuerdo a los criterios de racionalidad y austeridad presupuestaria.
·  Coordinar la vigilancia y supervisión para que las unidades administrativas y el órgano administrativo desconcentrado de la Secretaría, así como las entidades paraestatales del sector reintegren a la Tesorería de la Federación los recursos presupuestales al fin de cada ejercicio, así como el reintegro de los recursos no ejercidos para los fines asignados, de acuerdo a los criterios de racionalidad y austeridad presupuestaria para el adecuado ejercicio de los recursos públicos.
·  Proporcionar la asesoría requerida en los temas programáticos, presupuestarios a las Unidades Responsables de la Secretaría, Órgano Administrativo Desconcentrado y Entidades del Sector relacionada con los programas y proyectos financiados con recursos de Organismos financieros
internacionales.
·  Gestionar ante las instancias correspondientes las autorizaciones presupuestarias necesarias de los programas presupuestarios sujetos a reglas de operación de la Secretaría, así como promover que se realice el seguimiento, evaluación y cumplimiento de las disposiciones presupuestarias aplicables a dichos programas, para contribuir al adecuado ejercicio de los recursos públicos.
·  Coordinar la tramitación de las solicitudes de gestión de pagos de los compromisos contraídos por la Secretaría, instruyendo a las áreas de recepción y revisión de documentación, autorización, archivo y resguardo.
·  Coordinar y realizar las gestiones ante las Tesorería de la Federación y las Instituciones Bancarias, la apertura, modificación y cancelación de las cuentas bancarias para el ejercicio presupuestario Secretaría de Desarrollo Agrario, Territorial y Urbano. Coordinar las gestiones necesarias ante la Secretaría de Hacienda y Crédito Público para la constitución del Fondo Rotatorio de la Secretaría de Desarrollo Agrario, Territorial y Urbano, vigilando el proceso de asignación de recursos, entero de rendimientos financieros e integración y devolución del Fondo de acuerdo a la normativa y a las fechas establecidas.
·  Gestionar la asignación de claves de acceso a los sistemas de administración de la Secretaría de Hacienda y Crédito Público, de la Tesorería de la Federación y de la Secretaría de la Función Pública, a solicitud de las Unidades Responsables de la Secretaría de Desarrollo Agrario, Territorial y Urbano, Órgano Administrativo Desconcentrado y Entidades del Sector.
·  Coordinar y realizar las gestiones ante las Tesorería de la Federación y las Instituciones Bancarias, la apertura, modificación y cancelación de las cuentas bancarias para el ejercicio presupuestario Secretaría de Desarrollo Agrario, Territorial y Urbano.
·  Coordinar las gestiones necesarias ante la Secretaría de Hacienda y Crédito Público para la constitución del Fondo Rotatorio de la Secretaría de Desarrollo Agrario, Territorial y Urbano, vigilando el proceso de asignación de recursos, entero de rendimientos financieros e integración y devolución del Fondo de acuerdo a la normativa y a las fechas establecidas.
·  Gestionar la asignación de claves de acceso a los sistemas de administración de la Secretaría de Hacienda y Crédito Público, de la Tesorería de la Federación y de la Secretaría de la Función Pública, a solicitud de las Unidades Responsables de la Secretaría de Desarrollo Agrario, Territorial y Urbano, Órgano Administrativo Desconcentrado y Entidades del Sector.
·  Asesorar y prestar apoyo técnico en materia financiera, programática, presupuestal y contable a las Unidades Responsables de la Secretaría de Desarrollo Agrario, Territorial y Urbano, Órgano Administrativo Desconcentrado y Entidades del Sector, para contribuir al adecuado ejercicio de los recursos públicos de acuerdo a los criterios de racionalidad y austeridad presupuestaria.
·  Coordinar la vigilancia y supervisión para que las unidades administrativas y el órgano administrativo desconcentrado de la Secretaría, así como las entidades paraestatales del sector reintegren a la Tesorería de la Federación los recursos presupuestales al fin de cada ejercicio, así como el reintegro de los recursos no ejercidos para los fines asignados, de acuerdo a los criterios de racionalidad y austeridad presupuestaria para el adecuado ejercicio de los recursos públicos.
4.2 DIRECCIÓN GENERAL DE TECNOLOGÍAS DE LA INFORMACIÓN Y COMUNICACIONES
OBJETIVO
Administrar los servicios de las tecnologías de la información y comunicaciones, en apego a la normatividad establecida en la materia, para coadyuvar en la funcionalidad y cumplimiento de las atribuciones de las unidades administrativas y órganos desconcentrados de la Secretaría de Desarrollo Agrario, Territorial y Urbano.
FUNCIONES
 
·  Vigilar que se brinde la continuidad de la operación de los sistemas de cómputo, almacenamiento, procesamientos y seguridad de la información, así como en la transmisión de voz y datos, para garantizar la prestación de estos servicios en las unidades administrativas y apoyar en la coordinación de estas actividades a los órganos desconcentrados.
·  Definir líneas generales de acción en la conformación y evaluación de proyectos relacionados con las tecnologías de la información y comunicaciones, para contar con herramientas y soluciones tecnológicas en la atención de las responsabilidades asignadas.
·  Emitir las directrices, políticas, criterios y mecanismos internos en materia de tecnologías de la información y comunicaciones de la Secretaría, para regular la utilización de estos servicios dentro del marco de normativo.
·  Establecer los mecanismos y políticas en materia de tecnologías de información y comunicaciones de la Secretaría, para asegurar que los objetivos y proyectos de la dependencia se realicen en estricto apego a las disposiciones aplicables en el ámbito jurídico.
·  Determinar las estrategias en materia de adquisición de bienes y servicios tecnológicos y de telecomunicaciones, así como asegurar el cumplimiento de las condiciones técnicas establecidas en los contratos y convenios relacionados con tecnologías de la información y comunicaciones.
·  Determinar mecanismos de asesoría a diferentes unidades administrativas de la Secretaría y demás entidades paraestatales sectorizadas sobre proyectos estratégicos, análisis de riesgos, seguridad de la información y sistemas de gestión de los servicios de tecnologías de la información, para garantizar que las propuestas, solicitudes y/o trámites cumplan con los criterios técnicos-jurídicos y de acuerdo a los objetivos y metas.
·  Establecer líneas generales de control, seguimiento, evaluación y dirección de los centros de datos de tecnologías de la información y comunicaciones, para asegurar la operatividad y funcionamiento continuo en el procesamiento de información requerido en la Secretaría.
·  Establecer líneas generales en los procesos de soporte y mantenimiento de la infraestructura de comunicaciones, almacenamiento, procesamiento y respaldo de información, para garantizar la continuidad operativa de los usuarios en la Secretaría.
·  Definir líneas generales de acción en la conformación de proyectos orientados a la interoperabilidad, intercambio y consulta de información de la Secretaría, para contar con herramientas sistemáticas de confiabilidad en la atención de las responsabilidades asignadas.
·  Diseñar planes y programas de seguridad de la información sobre los procesos y servicios de la Dirección General de Tecnologías de la Información y Comunicaciones, para contar con los controles que permitan brindar la capacidad de respuesta ante contingencias o afectaciones, así como la detección de áreas de oportunidad.
·  Dirigir los mecanismos y acciones en el diseño e implementación de sistemas de información, para optimizar y eficientar los procesos sustantivos y administrativos de la dependencia, y a petición apoyar a las entidades paraestatales sectorizadas.
·  Instrumentar los mecanismos que permitan la interoperabilidad y consulta de la información generada en la Secretaría, para fomentar las mejores prácticas en materia de tecnologías de la información y comunicaciones mediante el manejo de formatos y estándares abiertos.
·  Vigilar la continua evaluación de las nuevas tecnologías de la información y comunicaciones, para determinar el rumbo tecnológico de la Secretaría con base en el uso de tecnologías abiertas, sustentables y escalables.
·  Implementar lineamientos generales para la gestión y monitoreo de la infraestructura que soporta los bienes y servicios tecnológicos, para asegurar que los procesos se desarrollen de conformidad con las disposiciones normativas vigentes.
 
·  Diseñar y expedir el programa de digitalización anual de archivos de la Secretaría, para someter a valoración de la instancia superior y dar cumplimiento con la normatividad jurídica emitida en la materia.
4.3 DIRECCIÓN GENERAL DE RECURSOS MATERIALES Y SERVICIOS GENERALES
OBJETIVO
Proveer a las áreas que integran la Secretaría, de los Servicios Generales y el suministro de Bienes, de manera eficiente y eficaz, considerando las medidas de austeridad, con apego a la Ley, así como desarrollar e Implementar mecanismos que coadyuven a dar respuesta de manera eficiente y oportuna a los requerimientos sobre la materia de las distintas áreas que integran esta Secretaría.
FUNCIONES
·  Verificar la aplicación de las políticas, lineamientos de los programas de adquisiciones, arrendamientos y servicios de conformidad con las disposiciones jurídicas aplicables.
·  Vigilar la administración de los recursos materiales de las unidades administrativas de la SEDATU.
·  Presentar al Titular de la Unidad de Administración y Finanzas el programa de seguros patrimoniales para los bienes muebles e inmuebles de la Secretaría.
·  Dirigir los sistemas de control de los inventarios.
·  Controlar el inventario de bajas y su asignación de acuerdo con la normatividad vigente.
·  Coordinar los servicios de vigilancia y seguridad en los inmuebles de la Secretaría.
·  Dirigir la prestación de los servicios de la administración y distribución de los documentos oficiales.
·  Establecer mecanismos para el Sistema Nacional de Protección Civil.
·  Coordinar la elaboración del Programa Interno de Protección Civil con relación al personal, instalaciones y documentación de la dependencia.
·  Coordinar el destino recepción y entrega de documentación de los registros de inventarios de bienes inmuebles al servicio de la dependencia.
·  Representar a la Secretaría en materia inmobiliaria y proponer las acciones en esta materia a las entidades sectorizadas a ésta.
·  Coordinar los programas anuales de adquisiciones, arrendamientos y servicios obra pública y de servicios relacionados con la DGPP.
·  Elaborar y administrar los programas de servicios generales, seguros y mantenimiento para su uso eficiente y eficaz con base en la normatividad vigente.
·  Vigilar que el proceso de las licitaciones públicas y directas, arrendamientos, servicios y de obra pública en conformidad con las disposiciones jurídicas aplicables.
·  Vigilar que se cumplan las disposiciones jurídicas y administrativas en los procesos de licitaciones públicas.
·  Controlar que se dé seguimiento a las penas convencionales establecidas en los contratos correspondientes.
·  Proponer al Titular de la Unidad de Administración y Finanzas los contratos, convenios, asignación y disposición final de bienes muebles, y cualquier otro acto jurídico relacionado a los mismos.
·  Verificar los documentos antes mencionados para suscribirlos con el carácter de supervisor, en conjunto con el área responsable de la administración de los mismos.
·  Establecer los mecanismos para gestionar el pago oportuno a los proveedores de los bienes y servicios.
 
·  Vigilar el cumplimiento del pago a los proveedores.
·  Presentar al titular de la Unidad de Administración y Finanzas los criterios desarrollados para su autorización e implementación.
·  Autorizar los criterios de austeridad y disciplina del gasto y ahorro de recursos materiales de conformidad con la normatividad vigente.
·  Autorizar y custodiar la cancelación de las garantías otorgadas por proveedores y contratistas para el cumplimiento de los compromisos contraídos con la Secretaría.
·  Coordinar la integración y el funcionamiento de los Comités de Adquisiciones, Arrendamientos y Servicios; de Obras Públicas y Servicios Relacionados con las Mismas; de Bienes Muebles, y de los subcomités respectivos.
·  Dar seguimiento a los acuerdos que estos tomen.
4.4 DIRECCIÓN GENERAL DE CAPITAL HUMANO Y DESARROLLO ORGANIZACIONAL
OBJETIVO
Organizar, coordinar y supervisar el capital humano adscrito a las áreas de la Secretaría con apego a la normatividad aplicable, optimizando su desempeño, así como asesorar a su Sector Coordinado; además de elaborar los documentos que sirvan de sustento en el equilibrio de las relaciones laborales, organizacionales y de procedimientos internos de trabajo.
FUNCIONES
·  Implementar y vigilar la correcta aplicación de las remuneraciones al personal de la Secretaría.
·  Aplicar en el ámbito de su competencia, las medidas disciplinarias y sanciones administrativas previstas en la legislación laboral aplicable, en la Ley del Servicio Profesional de Carrera en la Administración Pública Federal y en los ordenamientos reglamentarios que derivan de ésta.
·  Vigilar la correcta aplicación de las Condiciones Generales de Trabajo al personal de la SEDATU.
·  Establecer y ejecutar programas y acciones en materia de reclutamiento, selección, contratación, inducción, movimientos de personal, remuneraciones, capacitación, desarrollo, evaluación y separación, de acuerdo con la normativa aplicable para la planificación de los recursos humanos.
·  Coordinar la formulación, integración y, en su caso, modificación del presupuesto en materia de servicios personales de las unidades administrativas de la Secretaría, así como intervenir en los trámites para su ejercicio y supervisar su aplicación.
·  Someter a consideración de las personas titulares de la Unidad de Administración y Finanzas los nombramientos que deban ser suscritos por éstos y expedir los nombramientos de los demás servidores públicos de la secretaría, de conformidad con las disposiciones jurídicas aplicables.
·  Emitir las credenciales de identificación de los trabajadores de la Secretaría.
·  Efectuar los pagos por concepto de retenciones, descuentos y aportaciones inherentes a impuestos, seguros y cuotas sindicales entre otros.
·  Elaborar y ejecutar los planes, programas para el otorgamiento de las prestaciones sociales, económicas, culturales, deportivas, y recreativas que favorezcan el desempeño laboral, así como aquellas que favorezcan la salud de los trabajadores.
·  Vigilar el funcionamiento de los centros que prestan servicios para la atención cuidado y desarrollo integral infantil a los hijos de los trabajadores de la dependencia.
·  Coordinar con la Unidad de Asuntos Jurídicos la elaboración del proyecto de las condiciones generales de trabajo, y su debida aplicación.
·  Dirigir las acciones necesarias para la adecuada implementación y funcionamiento del Sistema de Servicio Profesional de Carrera en la dependencia.
·  Dar atención a las relaciones laborales y sindicales que competan a la Secretaría; así como ser el
conducto con organismos competentes en materia de derechos y prestaciones del personal de la Secretaría.
·  Trabajar en coordinación con la Unidad de Asuntos Jurídicos en la atención de los conflictos laborales que se susciten entre la Secretaría y sus trabajadores.
·  Administrar la entrega de los estímulos y recompensas que deban otorgarse al personal de la Secretaría de conformidad con las disposiciones jurídicas aplicables.
·  Efectuar los estudios y propuestas relacionadas con los movimientos organizacionales y ocupacionales de las unidades administrativas de la Secretaría; así como coordinar ante las autoridades correspondientes, los cambios a la estructura organizacional y a los puestos que se requieran para la operación y administración de la Secretaría.
·  Administrar y vigilar que la ocupación de las plazas presupuestarias, así como la contratación de personal bajo el régimen de honorarios u otras modalidades previstas por las disposiciones jurídicas aplicables, se adecuen a la suficiencia presupuestaria y a las necesidades de la Secretaría.
·  Dirigir y, en su caso, implementar medidas y procesos de mejora continua que favorezcan el clima laboral y las condiciones de calidad en el desempeño en el trabajo, en las unidades administrativas y órganos administrativos desconcentrados de la Secretaría.
·  Proponer a la persona Titular de la Unidad de Administración y Finanzas los proyectos de políticas, normas, lineamientos, sistemas y procedimientos para la administración de los recursos humanos, así como llevar a cabo su operación, difusión, y verificar su funcionamiento.
·  Instrumentar las políticas y acciones de capacitación para mejorar el desempeño laboral, así como impulsar el desarrollo y mejoramiento de los recursos humanos, conforme a las disposiciones jurídicas aplicables.
·  Contribuir al funcionamiento de las comisiones mixtas, de acuerdo con las disposiciones jurídicas aplicables.
·  Integrar el proyecto del Manual de Organización General de la SEDATU, con el visto bueno de la Unidad de Asuntos Jurídicos, y proponerlo al titular de la UAF.
·  Diseñar y difundir la metodología para la elaboración de los Manuales de Organización Específicos, de Procedimientos, de servicios al público, y demás documentos administrativos que resulten necesarios para el mejor funcionamiento de la Secretaría; supervisar su actualización y registro; previo a la validación de la Unidad de Asuntos Jurídicos.
·  Elaborar y vigilar el cumplimiento del Código de Conducta dentro de la Secretaría.
X. Transitorios
Primero.- El presente Manual de Organización General de la Secretaría de Desarrollo Agrario, Territorial y Urbano entrará en vigor al día siguiente de su publicación en el Diario Oficial de la Federación.
Segundo.- Se abroga el Manual de Organización General de la Secretaría de Desarrollo Agrario, Territorial y Urbano, publicado en el Diario Oficial de la Federación el 21 de diciembre de 2015.
Tercero.- En los casos que no aparezcan señalados expresamente en el Manual de Organización General la Clave asignada por la Secretaría de Hacienda y Crédito Público para las Unidades Responsables, ésta se incluirá en cada Manual Específico una vez que sea asignado por la autoridad mencionada.
Cuarto.- Para la interpretación, aplicación y en lo no previsto por el Manual de Organización General, corresponde a la Unidad de Administración y Finanzas y a la Dirección General de Capital Humano y Desarrollo Organizacional, en sus respectivas esferas, tomar las medidas conducentes de conformidad con lo establecido en el Reglamento Interior de esta Secretaría.
Con fundamento en lo dispuesto por los artículos 14, 19 y 41 de la Ley Orgánica de la Administración Pública Federal, 2 y 6, fracción XXIII, del Reglamento Interior de la Secretaría de Desarrollo Agrario, Territorial y Urbano se expide el Manual de Organización General de esta dependencia.
 
Ciudad de México, a 31 de mayo de 2021.- El Secretario de Desarrollo Agrario, Territorial y Urbano, Román Guillermo Meyer Falcón.- Rúbrica.
XI. ANEXO
CONTINUACIÓN MARCO JURÍDICO ADMINISTRATIVO
Acuerdos
·  Acuerdo por el que se desconocen los títulos sobre terrenos nacionales y colonias que se hayan expedido entre el 1 de FEBRERO y el 30 de noviembre de 1964, publicado en el D.O.F. 13-VIII-1968.
·  Acuerdo que establece el 6 de FEBRERO de cada año, como fecha para conmemorar el Día del Servidor Agrario, publicado en el D.O.F. 5-I-1978.
·  Acuerdo por el que las entidades de la Administración Pública Federal, se agruparán por Sectores a efecto de que sus relaciones con el Ejecutivo Federal, se realicen a través de las Secretarías de Estado o Departamentos Administrativos, publicado en el D.O.F. 3-IX-1982.
·  Acuerdo que establece las normas para autorizar la adquisición o arrendamiento de bienes muebles, que realicen las dependencias y entidades de la Administración Pública Federal, publicado en el D.O.F. 10-VIII-1993.
·  Acuerdo por el que se establecen reglas generales sobre el Sistema de Ahorro para el Retiro de los trabajadores sujetos a la Ley del Instituto de Seguridad y Servicios Sociales de los Trabajadores del Estado, publicado en el D.O.F. 22-IX-1994.
·  Acuerdo para la adopción y uso por la Administración Pública Federal de la Clave Única de Registro de Población, publicado en el D.O.F. 23-X-1996.
·  Acuerdo por el que se constituye el Consejo Nacional Consultivo del Sector Agrario, publicado en el D.O.F. 23-XII-1996.
·  Acuerdo por el que se establecen los lineamientos a que se sujetará la guarda, custodia y plazo de conservación del Archivo Contable Gubernamental, publicado en el D.O.F.25-VIII-1998.
·  Acuerdo que establece los lineamientos generales para la aplicación del Programa de Ahorro de Energía en Inmuebles de la Administración Pública Federal, publicado en el D.O.F. 16-III-1999.
·  Acuerdo por el que se reestructura el Comité Jurídico del Sector Agrario y se expiden los lineamientos para su operación, emitido el 28-II-2008.
·  Acuerdo que establece los lineamientos y estrategias generales para fomentar el manejo ambiental de los recursos en las oficinas administrativas de las dependencias y entidades de la Administración Pública Federal, publicado en el D.O.F. 20-III-2000.
·  Acuerdo por el que se establecen las disposiciones para el uso de medios remotos de comunicación electrónica, en el envío de propuestas dentro de las licitaciones públicas que celebren las dependencias y entidades de la Administración Pública Federal, así como en la presentación de las inconformidades por la misma vía, publicado en el D.O.F. 09-VIII-2000.
·  Acuerdo por el que se dan a conocer las Reglas para la aplicación de las reservas de compras del sector público establecidas en el Tratado de Libre Comercio de América del Norte y para la determinación del contenido nacional en los procedimientos de contratación de obras públicas, publicado en el D.O.F. 06-X-2000.
·  Acuerdo por el que se establece la Norma del Padrón de sujetos obligados a presentar declaraciones de situación patrimonial en las instituciones del Gobierno Federal, publicado en el D.O.F. 14-XII-2010.
·  Acuerdo por el que se crea la Comisión para la Transparencia y el Combate a la Corrupción en la Administración Pública Federal, como una comisión intersecretarial de carácter permanente, publicado en el D.O.F. 19-XII-2011.
·  Acuerdo que establece las Bases Generales de Operación del Comité de Administración del Fondo
para el Ordenamiento de la Propiedad Rural y los lineamientos y prioridades para la asignación de los recursos, publicado en el D.O.F. 10-XII-2014.
·  Acuerdo que establece la creación de la comisión dictaminadora para la aplicación de factores socioeconómicos a los valores comerciales en los dictámenes valuatorios emitidos por el Comité Técnico de Valuación, publicado en el D.O.F. 14-VIII-2012.
·  Acuerdo por el que se establecen los lineamientos para enajenar terrenos nacionales a través de subasta pública, publicado en el D.O.F. 20-II-2012.
·  Acuerdo para la difusión y transparencia del marco normativo interno de la gestión gubernamental, publicado en el D.O.F. 06-XII-2002.
·  Acuerdo por el que se establecen las reglas para la celebración de licitaciones públicas internacionales bajo la cobertura de tratados de libre comercio suscritos por los Estados Unidos Mexicanos, publicado en el D.O.F. 28-XII-2010.
·  Acuerdo por el que se establecen las reglas para la aplicación de las reservas contenidas en los capítulos o títulos de compras del sector público de los tratados de libre comercio suscritos por los Estados Unidos Mexicanos, publicado en el D.O.F. 28-XII-2010.
·  Acuerdo Nacional para el Campo, emitido el 28-IV-2003.
·  Acuerdo por el que se dan a conocer todos los trámites y servicios inscritos en el Registro Federal de Trámites y Servicios, así como los formatos que aplica la Secretaría de la Reforma Agraria, y se establecen diversas medidas de mejora regulatoria, publicado en el D.O.F. 27-V-2003.
·  Acuerdo por el que se expide el Manual de Aplicación General en Materia de Adquisiciones, Arrendamientos y Servicios del Sector Público, publicado en el D.O.F. 09-VIII-2010. Última Reforma 19-IX-2014.
·  Acuerdo por el que se emiten las Disposiciones en Materia de Control Interno y se expide el Manual Administrativo de Aplicación General en Materia de Control Interno, publicado en el D.O.F. 12-VII-2010. Última Reforma 02-V-2014.
·  Acuerdo por el que se expide el Manual Administrativo de Aplicación General en Materia de Obras Públicas y Servicios Relacionados con las Mismas, publicado en el D.O.F. 09-VIII-2010. Última Reforma 19-IX-2014.
·  Acuerdo por el que se expide el Manual Administrativo de Aplicación General en Materia de Tecnologías de la Información y Comunicaciones y de Seguridad de la Información, publicado en el D.O.F. 13-VII-2010. Última Reforma 8-V-2014.
·  Acuerdo por el que se expide el Manual Administrativo de Aplicación General en Materia de Recursos Financieros, publicado en el D.O.F. 15-VII-2010. Última Reforma 15-VII-2011.
·  Acuerdo por el que se expide el Manual Administrativo de Aplicación General en Materia de Transparencia, publicado en el D.O.F. 12-VII-2010. Última Reforma 23-XI-2012.
·  Acuerdo por el que se emiten las Disposiciones en las materias de Recursos Humanos y del Servicio Profesional de Carrera, así como el Manual Administrativo de Aplicación General en materia de Recursos Humanos y Organización y el Manual del Servicio Profesional de Carrera, publicado en el D.O.F. 12-VII-2010. Última Reforma 23-VIII-2013.
·  Acuerdo por el que se establecen las disposiciones en Materia de Recursos Materiales y Servicios Generales, publicado en el D.O.F. 16-VII-2010. Última Reforma 14-I-2015.
·  Acuerdo por el que se emiten diversos lineamientos en materia de adquisiciones, arrendamientos y servicios y de obras públicas y servicios relacionados con las mismas, publicado en el D.O.F. 09-IX-2010.
·  Acuerdo por el que se establece el procedimiento de calidad regulatoria de la Secretaría de Desarrollo
Agrario, Territorial y Urbano, publicado en el D.O.F. 17-VII-2013.
·  Acuerdo por el que se delega en el Titular de la Dirección General de la Propiedad Rural como la facultad de emitir acuerdos de improcedencia a las solicitudes de enajenación de terrenos nacionales que se presenten ante esta Secretaría de Desarrollo Agrario, Territorial y Urbano, publicado en el D.O.F. 1-VIII-2013.
·  Acuerdo por el que se autoriza la emisión de títulos de propiedad sobre terrenos nacionales, con firmas digitalizadas del Titular de la Secretaría de la Reforma Agraria y del Subsecretario de Ordenamiento de la Propiedad Rural, publicado en el D.O.F. 08-III-2004.
·  Acuerdo por el que se establece el área de Coordinación de Control de Gestión de la Secretaría de la Reforma Agraria, publicado en el D.O.F. 01-IV-2004.
·  Acuerdo por el que se instituye la Sala Dr. Arturo Warman Gryj en la Secretaría de la Reforma Agraria, publicado en el D.O.F. 23-IV-2004.
·  Acuerdo que tiene por objeto establecer los lineamientos que deberán observar las Dependencias de la Administración Pública Federal Centralizada y sus órganos desconcentrados en la operación del Subsistema de Ingreso; así como en la elaboración y aplicación de mecanismos y herramientas de evaluación para los procesos de selección, publicado en el D.O.F. 04-VI-2004.
·  Acuerdo por el que se establecen las reglas para la aplicación del margen de preferencia en el precio de los bienes de origen nacional, respecto del precio de los bienes de importación, en los procedimientos de contratación de carácter internacional abierto que realizan las dependencias y entidades de la Administración Pública Federal, publicado en el D.O.F. 28-XII-2010.
·  Acuerdo por el que se establece el instructivo para la realización de trabajos técnicos y diligencias para la ejecución de resoluciones presidenciales de acciones agrarias e integración de expedientes en cumplimiento de ejecutorias del Poder Judicial de la Federación y/o sentencias y/o acuerdos de los tribunales agrarios, publicado en el D.O.F. 14-VII-2004.
·  Acuerdo número A/011/14, por el que se crea la Fiscalía Especializada en materia de delitos relacionados con Hechos de Corrupción y se establecen sus atribuciones, publicado en el D.O.F. 12-III-2014.
·  Acuerdo que adiciona y modifica el Reglamento de Operación del Comité Técnico de Valuación de la Secretaría de la Reforma Agraria, publicado en el D.O.F. 12-X-2004.
·  Acuerdo por el que se crea el Comité para Reestructurar los Programas de Apoyos y Financiamientos a las Actividades Productivas de la Población de Bajos Ingresos y a los Intermediarios de la Banca Social, publicado en el D.O.F. 24-XI-2004.
·  Acuerdo por el que se emiten los Lineamientos para la elaboración, revisión y trámite de Reglamentos del Ejecutivo Federal, publicado en el D.O.F. 14-IV-2005.
·  Acuerdo que tiene por objeto establecer los criterios que las dependencias de la Administración Pública Federal y los órganos desconcentrados de las mismas, deberán observar al autorizar la ocupación temporal de un puesto vacante o de nueva creación dentro del Sistema de Servicio Profesional de Carrera, en los casos excepcionales a que se refiere el artículo 34 de la Ley del Servicio Profesional de Carrera en la Administración Pública Federal, publicado en el D.O.F. 11-IV-2005.
·  Acuerdo mediante el cual se expiden los Lineamientos para la evaluación del desempeño de los servidores públicos de la Administración Pública Federal, así como su Anexo, publicado en el D.O.F. 02-V-2005.
·  Acuerdo que establece las disposiciones que deberán observar los servidores públicos al separarse de su empleo, cargo o comisión, para realizar la entrega-recepción del informe de los asuntos a su cargo y de los recursos que tengan asignados, publicado en el D.O.F. 13-X-2005.
·  Acuerdo que tiene por objeto crear en forma permanente la Comisión Intersecretarial para el
Desarrollo del Gobierno Electrónico, publicado en el D.O.F. 09-XII-2005.
·  Acuerdo por el que se expiden los Lineamientos que se deberán observar para el otorgamiento del seguro de responsabilidad civil y asistencia legal a los servidores públicos de las dependencias de la Administración Pública Federal, publicado en el D.O.F. 13-XII-2005.
·  Acuerdo por el que se reforman las normas segunda, cuarta, quinta primer párrafo, séptima y décima del diverso que establece las normas que determinan como obligatoria la presentación de las declaraciones de situación patrimonial de los servidores públicos a través de medios de comunicación electrónica, publicado el 19 de abril de 2002, publicado en el D.O.F. 28-IV-2006.
·  Acuerdo que tiene por objeto modificar el cuadro de nivel jerárquico máximo previsto en el numeral 3.2 de los Lineamientos Generales para integrar y autorizar los gabinetes de apoyo en las dependencias de la Administración Pública Federal y sus órganos desconcentrados, publicados el 31 de marzo de 2005 y modificados mediante Diverso publicado el 18 de octubre de 2005, publicado en el D.O.F. 14-VII-2006.
·  Acuerdo por el que se modifica el Cuadragésimo de los Lineamientos de Protección de Datos Personales, publicado en el D.O.F. 17-VII-2006.
·  Acuerdo Interinstitucional por el que se establecen los Lineamientos para la homologación, implantación y uso de la firma electrónica avanzada en la Administración Pública Federal, publicado en el D.O.F. 24-VIII-2006.
·  Acuerdo que establece la constitución y operación del Consejo Consultivo Permanente de Prevención de Desastres y Protección Civil, como Órgano Asesor de la Secretaría de Gobernación, en su calidad de Coordinadora Ejecutiva del Sistema Nacional de Protección Civil, publicado en el D.O.F. 10-XI-2006.
·  Acuerdo que tiene por objeto establecer criterios y definir el procedimiento para la ocupación de los puestos de los rangos de enlace a director general que resulten de la transferencia de los recursos destinados a los contratos por honorarios, en los términos de las disposiciones presupuestarias aplicables, publicado en el D.O.F. 30-XI-2006.
·  Acuerdo por el que se establece el procedimiento para la recepción y disposición de obsequios, donativos o beneficios en general que reciban los servidores públicos de la Administración Pública Federal, publicado en el D.O.F. 28-VI-2013.
·  Acuerdo que tiene por objeto fijar los medios y la forma con los que la Secretaría de Gobernación solicitará y, en su caso, recibirá de las dependencias y entidades de la Administración Pública Federal información, datos y cooperación técnica que requiera para el funcionamiento del sistema de compilación de las disposiciones jurídicas aplicables al Poder Ejecutivo Federal para su difusión a través de la red electrónica de datos, publicado en el D.O.F. 14-XII-2006.
·  Acuerdo por el que se abrogan los Lineamientos para la profesionalización de los servidores públicos de los Órganos de Vigilancia y Control de la Secretaría de la Función Pública, publicado en el D.O.F. 22-XII-2006.
·  Acuerdo que tiene por objeto fijar los criterios para la correcta aplicación de la Ley Federal de Responsabilidades Administrativas de los Servidores Públicos en lo relativo a la intervención o participación de cualquier servidor público en la selección, nombramiento, designación, contratación, promoción, suspensión, remoción, cese, rescisión de contrato o sanción de cualquier servidor público, cuando tenga interés personal, familiar o de negocios o que pueda derivar alguna ventaja o beneficio para él o para sus parientes consanguíneos o por afinidad o civiles a que se refiere esa Ley, publicado en el D.O.F. 22-XII-2006.
·  Acuerdo que establece los lineamientos para la determinación de los índices para efectuar el ajuste de costos de asfalto y de los insumos considerados en los contratos a precios unitarios y mixtos en la parte de la misma naturaleza, formalizados al amparo de la Ley de Obras Públicas y Servicios Relacionados con las Mismas, publicado en el D.O.F. 02-I-2007.
·  Acuerdo por el que se modifican los lineamientos generales para la evaluación de los Programas
Federales de la Administración Pública Federal, publicados el 30 de marzo de 2007, publicado en el D.O.F. 09-X-2007.
·  Acuerdo por el que se delegan en el Oficial Mayor de la Secretaría de la Reforma Agraria, las facultades de dictaminar previamente a la iniciación de los procedimientos de invitación a cuando menos tres personas o adjudicación directa la procedencia de no celebrar licitaciones públicas por encontrarse en alguno de los supuestos de excepción previstos en el artículo 41 de la Ley de Adquisiciones, Arrendamientos y Servicios del Sector Público, salvo en los casos de las fracciones I, II y XII del propio precepto legal, así como la de fijar un porcentaje mayor al indicado para las operaciones previstas en el artículo 42 del mismo ordenamiento, publicado en el D.O.F. 09-X-2007.
·  Acuerdo por el que se delegan diversas facultades a los abogados de la Unidad de Asuntos Jurídicos, así como a los abogados adscritos a las Delegaciones Estatales de la Secretaría de Desarrollo Agrario, Territorial y Urbano, publicado en el D.O.F. 02-V-2013.
·  Acuerdo del Director General del Instituto de Seguridad y Servicios Sociales de los Trabajadores del Estado, por el que se da a conocer el formato del documento de elección a que se refieren los artículos 2, fracción VII, 4 fracción III inciso G, 26, 31, 32, 33, 35, 40, 43 y tercero transitorio del Reglamento para el Ejercicio del Derecho de Opción que tienen los trabajadores de conformidad con los artículos quinto y séptimo transitorios del Decreto por el que se expide la Ley del Instituto de Seguridad y Servicios Sociales de los Trabajadores del Estado, así como el formato del documento de revisión a que se refieren los artículos 2, fracción VIII, y 8 del citado Reglamento, publicado en el D.O.F. 21-XII-2007.
·  Acuerdo por el que se establecen los criterios para la determinación de los porcentajes y montos de incremento o reducción a los valores comerciales determinados en los dictámenes valuatorios emitidos por el Instituto de Administración y Avalúos de Bienes Nacionales, publicado en el D.O.F. 18-I-2008.
·  Acuerdo por el que se crea con carácter permanente la comisión intersecretarial de compras y obras de la Administración Pública Federal a la Micro, Pequeña y Mediana Empresa, publicado en el D.O.F. 15-I-2009.
·  Acuerdo por el que se establece la estratificación de las micro, pequeñas y medianas empresas, publicado en el D.O.F. 30-VI-2009.
·  Acuerdo por el que se emiten las Normas y metodología para la determinación de los momentos contables de los egresos, publicado en el D.O.F. 20-VIII-2009.
·  Acuerdo mediante el cual se expide el Manual de Percepciones de los Servidores Públicos de las Dependencias y Entidades de la Administración Pública Federal, publicado en el D.O.F. 31-V-2013.
·  Acuerdo por el que se modifica el proceso de Calidad Regulatoria en la Secretaría de Desarrollo Agrario, Territorial y Urbano, publicado en el D.O.F. 17-VII-2013.
·  Acuerdo por el que se establece la Norma del Padrón de sujetos obligados a presentar declaraciones de situación patrimonial en las instituciones del Gobierno Federal, publicado en el D.O.F. 14-XII-2010.
·  Acuerdo que establece los montos máximos de renta que las instituciones públicas federales podrán pactar durante el ejercicio fiscal 2011, en los contratos de arrendamiento de inmuebles que celebren, publicado en el D.O.F. 27-XII-2010.
·  Acuerdo por el que se emite el Clasificador por Objeto del Gasto, publicado en el D.O.F. 28-XII-2010.
·  Acuerdo por el que se establecen los Lineamientos generales para las campañas de comunicación social de las dependencias y entidades de la Administración Pública Federal para el ejercicio fiscal 2014, publicado en el D.O.F. 30-XII-2013.
·  Acuerdo por el que se actualizan las tarifas y tabla de aranceles para los trabajos de avalúo de terrenos nacionales dedicados a la actividad agropecuaria, excedentes de tierras ejidales y lotes de colonias agrícolas y ganaderas, publicado en el D.O.F. 23-X-2013.
·  Acuerdo por el que se autoriza la creación del Fideicomiso Fondo de Habitaciones Populares,
publicado en el D.O.F. 2-IV-1981. Última Modificación 23-I-1985.
·  Acuerdo que tiene por objeto emitir las políticas y disposiciones para la Estrategia Digital Nacional, en materia de tecnologías de la información y comunicaciones, y en la de seguridad de la información, así como establecer el Manual Administrativo de Aplicación General en dichas materias, publicado en el D.O.F. 08-V-2014.
·  Acuerdo por el que se emiten los Lineamientos para el procedimiento de cumplimiento y seguimiento de las recomendaciones emitidas a las dependencias y entidades de la Administración Pública Federal, por la Comisión Nacional de los Derechos Humanos, publicado en el D.O.F. 19-VIII-2014.
·  Acuerdo del Pleno del Instituto Federal de Acceso a la Información y Protección de Datos, mediante el cual se aprueba el padrón de sujetos obligados que conforman el Poder Ejecutivo Federal, en términos de la Ley Federal de Transparencia y Acceso a la Información Pública Gubernamental, publicado en el D.O.F. 29-VIII-2014.
·  Acuerdo por el que se modifica el Manual Administrativo de Aplicación General en Materia de Adquisiciones, Arrendamientos y Servicios del Sector Público, publicado en el D.O.F. 19-IX-2014.
·  Acuerdo por el que se modifica el Manual Administrativo de Aplicación General en Materia de Obras Públicas y Servicios relacionados con las mismas, publicado en el D.O.F. 19-IX-2014.
·  Acuerdo por el que se emiten los Lineamientos para la aplicación de los recursos del Fondo para el Desarrollo Regional Sustentable de Estados y Municipios Mineros, publicado en el D.O.F. 25-IX-2014.
·  Acuerdo de la Junta de Gobierno por el que se modifican las Reglas de Operación del Programa Vivienda Social para el ejercicio fiscal 2019, publicado en el D.O.F. 28-II-2019.
·  Acuerdo por el que se emiten las Reglas de Operación del Programa Vivienda Social, publicado en el D.O.F. 04-II-2020.
·  Acuerdo por el que se dan a conocer las Reglas de Operación del Programa de Mejoramiento Urbano, para el ejercicio fiscal 2020.
·  Acuerdo por el que se modifican las reglas de operación del Programa de Apoyo a la Educación a cargo del Instituto Nacional de Pueblos Indígenas para el ejercicio 2020, publicado en el D.O.F. 28-XII-2019.
·  Acuerdo por el que se emiten las Reglas de Operación del Programa para el Fortalecimiento de los Pueblos y Comunidades Indígenas a cargo del Instituto Nacional de Pueblos Indígenas para el ejercicio fiscal 2020, publicado en el D.O.F. 31-XII-2019.
·  Acuerdo por el que se emiten los Lineamientos del Programa de los Derechos Indígenas para el ejercicio fiscal 2020, a cargo del Instituto Nacional de los Pueblos Indígenas, publicado en el D.O.F. 23-I-2020.
·  Acuerdo por el que se modifican las Reglas de Operación del Programa de Infraestructura Indígena a cargo del Instituto Nacional de los Pueblos Indígenas para el ejercicio fiscal 2020, publicado en el D.O.F. 06-II-2020.
·  Acuerdo Interestatal para la creación de una Ley de Desarrollo Metropolitano del Valle de México, suscrito el 09-I-2019, con los representantes de los gobiernos de la Ciudad de México, Estado de México y Estado de Hidalgo.
·  Acuerdo por el que se emiten los Lineamientos del Programa de Modernización de los Registros Públicos de la Propiedad y Catastros, publicado en el D.O.F. 27-III-2019.
·  Lineamientos para la descripción, evaluación y certificación de capacidades, publicados en el D.O.F. 16-XII-2005.
·  Acuerdo por el que se reforman. Adicionan y derogan diversas disposiciones del diverso por el que se emiten las Disposiciones en las materias de Recursos Humanos y del Servicio Profesional de Carrera, así como el Manual Administrativo de Aplicación General en materia de Recursos Humanos y Organización y el Manual del Servicio Profesional de Carrera, publicado en el D.O.F. 17-V-2019.
 
·  Acuerdo por el que se establecen los Lineamientos generales para el registro y autorización de las Estrategias y Programas de Comunicación Social y de Promoción y Publicidad de las dependencias y entidades de la Administración Pública Federal para el Ejercicio Fiscal 2020, publicado en el D.O.F. 02-I-2020.
Circulares y oficios
·  Circular CONSAR 51-5, Reglas Prudenciales en materia de administración integral de riesgos a las que deberán sujetarse las Administradoras de Fondos para el Retiro con respecto a las Sociedades de Inversión Especializadas de Fondos para el Retiro que operen, publicada en el D.O.F. 9-XII-2005.
·  Circular CONSAR 55-4, Reglas Prudenciales en materia de inversiones a las que deberán sujetarse las Administradoras de Fondos para el Retiro y las Sociedades de Inversión Especializadas de Fondos para el Retiro, publicada en el D.O.F. 2-VI-2010.
·  Circular CONSAR 45-6, Reglas para la recomposición de cartera de las sociedades de inversión especializadas de fondos para el retiro, publicada en el D.O.F. 28-IV-2009.
·  Circular CONSAR 56-4, Reglas generales para la operación de notas y otros valores adquiridos por las sociedades de inversión especializadas de fondos para el retiro, publicada en el D.O.F. 09-XII-2005.
·  Circular CONSAR 28-11, Modificaciones y Adiciones a las Reglas Generales a las que deberán sujetarse las administradoras de fondos para el retiro y las empresas operadoras de la Base de Datos Nacional SAR para el traspaso de cuentas individuales de los trabajadores, publicada en el D.O.F. 19-VII-2005.
·  Oficio por el que se da a conocer el mecanismo para que las dependencias y entidades capturen en la página de Internet, que el Instituto de Administración y Avalúos de Bienes Nacionales destine para tal efecto, los datos relativos a los contratos de arrendamiento que suscriban con el carácter de arrendatarias, publicado en el D.O.F. 9-V-2005.
·  Oficio número SP/100/0328/2006, por el que se determinan los servidores públicos de la Secretaría de la Función Pública, del Instituto de Administración y Avalúos de Bienes Nacionales y de los Órganos Internos de Control, que se encuentran sujetos a las disposiciones contenidas en el Decreto para realizar la entrega-recepción del informe de los asuntos a cargo de los servidores públicos y de los recursos que tengan asignados al momento de separarse de su empleo, cargo o comisión y el Acuerdo que establece las disposiciones que deberán observar los servidores públicos al separarse de su empleo, cargo o comisión, para realizar la entrega-recepción del informe de los asuntos a su cargo y de los recursos que tengan asignados, publicados el 14 de septiembre y el 13 de octubre de 2005, respectivamente, publicado en el D.O.F. 15-VI-2006.
·  Circular CONSAR 31-11, Modificaciones y adiciones a las Reglas generales a las que deberán sujetarse las administradoras de fondos para el retiro las Instituciones Públicas que realicen funciones similares y las empresas operadoras de la Base de Datos Nacional SAR, para la disposición y transferencia de los recursos depositados en las cuentas individuales de los trabajadores, publicada en el D.O.F. 12-V-2009.
·  Circular CONSAR 61-4, modificaciones y adiciones a las reglas generales sobre la administración de cuentas individuales de los trabajadores ISSSTE a las que deberán de sujetarse el PENSIONISSSTE, administradoras de fondos para el retiro y las empresas operadoras de la base de Datos Nacional SAR, publicada en el D.O.F. 28-I-2008.
·  Oficio Circular SP/100/0244/2007, por el que el C. Secretario de la Función Pública gira instrucciones a los titulares de los órganos internos de control de las dependencias y entidades de la Administración Pública Federal, en materia de atracción de procedimientos administrativos derivados de denuncias formuladas por el Instituto Federal de Acceso a la Información Pública en contra de servidores públicos federales, publicado en el D.O.F. 01-II-2007.
·  Circular CONSAR 28-21, Modificaciones y adiciones a las Reglas Generales a las que deberán sujetarse las administradoras de fondos para el retiro y las empresas operadoras de la Base de Datos
Nacional SAR para el traspaso de cuentas individuales de los trabajadores, publicada en el D.O.F. 03-IX-2009.
·  Oficio circular de la Secretaría de la Función Pública, dirigido a los Oficiales Mayores, homólogos y equivalentes de las dependencias y entidades en que opera el Sistema de Evaluación del Desempeño para el personal de nivel operativo en la Administración Pública Federal, por el que se comunica el monto de la recompensa para el ejercicio fiscal correspondiente. SFP. Emisión anual.
·  Oficio SSFP 408 022 07, referente a la ocupación temporal de puestos vacantes o plazas de nueva creación por Art. 34 de la Ley del Servicio Profesional de Carrera en la Administración Pública Federal, emitido el 20-IX-2007.
·  Oficio Circular por el que la Unidad de Contabilidad Gubernamental e Informes sobre la Gestión Pública comunica a los oficiales mayores o equivalentes de las dependencias de la Administración Pública Federal, que ha actualizado las disposiciones normativas del Sistema de Contabilidad Gubernamental, publicado en el D.O.F. 28-XII-2007.
·  Circular que contiene los Lineamientos generales relativos a los aspectos de sustentabilidad ambiental para las adquisiciones, arrendamientos y servicios del sector público, publicada en el D.O.F. 31-X-2007.
·  Oficio Circular No. UNAOPSPF/309/0743/2008 por el que se establece el procedimiento que deberán observar las dependencias y entidades de la Administración Pública Federal y las entidades federativas que realicen contrataciones con recursos federales, previo a la formalización de los contratos o pedidos que sean celebrados bajo el ámbito de las Leyes de Adquisiciones, Arrendamientos y Servicios del Sector Público, y de Obras Públicas y Servicios Relacionados con las Mismas, para verificar que los proveedores o contratistas están al corriente en sus obligaciones fiscales, publicado en el D.O.F. 19-IX-2008.
·  Oficio Circular UPCP/308/0323/2009 Procedimiento de Captura y Envío de los Programas Anuales a la Secretaría de la Función Pública, emitido el 03-XII-2009.
·  Oficio Circular Número 309-A-0752/2009 de la SHCP, por el que se da a conocer a los oficiales mayores de las dependencias de la Administración Pública Federal, de la Procuraduría General de la República, los Ramos Generales y al Instituto Nacional de Estadística y Geografía, los Lineamientos aplicables a los momentos contables de los Egresos, emitido el 08-XII-2009.
·  Oficio Circular 307-A.-0917 que da a conocer el Programa Nacional de Reducción de Gasto Público, emitido el 12-III-2010.
·  Oficio por el que se da a conocer el mecanismo para que las dependencias y entidades capturen en la página de Internet, que el Instituto de Administración y Avalúos de Bienes Nacionales destine para tal efecto, los datos relativos a los contratos de arrendamiento que suscriban con el carácter de arrendatarias, publicado en el D.O.F. 09-V-2005.
Otras disposiciones
·  Bando Solemne para dar a conocer en toda la República la Declaración de Presidente Electo, publicado en el D.O.F. 07-IX-2018.
·  Comunicación oficial del PEF y Calendarios para el ejercicio fiscal 2020, emitida mediante Oficio 307-A.-3510, 26-XII-2019.
·  Condiciones Generales de Trabajo de la Secretaría de Desarrollo Agrario, Territorial y Urbano, expedidas el 21-VII-2017.
·  Disposiciones Generales a las que deberán sujetarse las dependencias y entidades de la Administración Pública Federal para su incorporación al Programa de Cadenas Productivas de Nacional Financiera, S.N.C. Institución de Banca de Desarrollo, publicados en el D.O.F. 28-II-2007. Modificaciones D.O.F. 6-IV-2009 y 25-VI-2010.
·  Estatuto Orgánico del Consejo Nacional para Prevenir la Discriminación, publicado en el D.O.F. 21-VIII-2015.
 
·  Disposiciones Generales en Materia de Funciones de Tesorería, publicadas en el D.O.F. 30-XI-2018.
·  Reglas de Operación del Programa para la Regularización Asentamientos Humanos (PRAH) publicado en el D.O.F. 31-XII-2019.
·  Lineamientos generales para la administración de almacenes de las dependencias y entidades de la Administración Pública Federal, publicados en el D.O.F. 11-XI-2004.
·  Lineamientos Generales para la clasificación y desclasificación de la información de las dependencias y entidades de la Administración Pública Federal, publicados en el D.O.F. 18-VIII-2003.
·  Lineamientos generales para la elaboración y presentación de los informes y reportes del Sistema de Información Periódica, publicados en el D.O.F. 21-XI-2006.
·  Lineamientos generales para la evaluación de los Programas Federales de la Administración Pública Federal, publicados en el D.O.F. 30-III-2007.
·  Lineamientos generales y normas técnicas para el funcionamiento del Sistema de Compilación de las Disposiciones Jurídicas aplicables al Poder Ejecutivo Federal para su difusión a través de la red electrónica de datos, publicados en el D.O.F. 26-IV-2007.
·  Lineamientos para el ejercicio eficaz, transparente, ágil y eficiente de los recursos que transfieren las dependencias y entidades de la Administración Pública Federal a las entidades federativas mediante convenios de coordinación en materia de reasignación de recursos, publicados en el D.O.F. 28-III-2007.
·  Lineamientos relativos a los dictámenes de los programas y proyectos de inversión a cargo de las dependencias y entidades de la Administración Pública Federal, publicados en el D.O.F. 02-XI-2018.
·  Lineamientos para el Seguimiento del Ejercicio de los programas y proyectos de inversión, proyectos de infraestructura productiva de largo plazo y proyectos de asociaciones público privadas, de la Administración Pública Federal, publicados en el D.O.F. 20-II-2015.
·  Lineamientos para informar sobre el ejercicio, destino y resultados obtenidos con recursos presupuestarios federales transferidos a las entidades federativas, a los municipios y a las demarcaciones territoriales del Distrito Federal, publicados en el D.O.F. 25-IV-2013.
·  Lineamientos para la determinación de la información que deberá contener el mecanismo de planeación de programas y proyectos de inversión, publicados en el D.O.F. 16-I-2015.
·  Lineamientos en materia de clasificación y desclasificación de la información, así como para la elaboración de versiones públicas, publicados en el D.O.F. 15-IV-2016.
·  Lineamientos Generales para la Clasificación y Desclasificación de la Información de las Dependencias y Entidades de la Administración Pública Federal, publicados en el D.O.F. 18-VIII-2003.
·  Lineamientos para la elaboración del análisis costo y beneficio de los proyectos para prestación de servicios a cargo de las dependencias y entidades de la Administración Pública Federal, publicados en el D.O.F. 29-X-2015.
·  Lineamientos para la elaboración y presentación de los análisis costo y beneficio de los programas y proyectos de inversión, publicados en el D.O.F. 30-XII-2013.
·  Lineamientos para la operación del Sistema Informático RH Net, publicados en el D.O.F. 15-XII-2005.
·  Acuerdo que establece las Bases Generales de operación del Comité de Administración del Fondo para el Ordenamiento de la Propiedad Rural y los lineamientos y prioridades para la asignación de los recursos, publicado en el D.O.F. 05-VIII-2019.
·  Lineamientos que deberán observar las dependencias y entidades de la Administración Pública Federal en la recepción, procesamiento y trámite de las solicitudes de acceso a la información gubernamental que formulen los particulares, así como en su resolución y notificación, y la entrega de la información en su caso, con exclusión de las solicitudes de acceso a datos personales y su corrección, publicados en el D.O.F. 12-VI-2003. Última Reforma D.O.F. 12-VI-2003.
·  Lineamientos que deberán observar las dependencias y entidades de la Administración Pública
Federal en la recepción, procesamiento, trámite, resolución y notificación de las solicitudes de acceso a datos personales que formulen los particulares, con exclusión de las solicitudes de corrección de dichos datos, publicados en el D.O.F. 25-VIII-2003.
·  Lineamientos que deberán observar las dependencias y entidades de la Administración Pública Federal para notificar al Instituto Federal de Acceso a la Información Pública los índices de expedientes reservados, publicados en el D.O.F. 09-XII-2003.
·  Lineamientos que deberán observar las dependencias y entidades de la Administración Pública Federal, en la recepción, procesamiento, trámite, resolución y notificación de las solicitudes de corrección de datos personales que formulen los particulares, publicados en el D.O.F. 06-IV-2004. Última Reforma D.O.F. 18-VIII-2015.
·  Lineamientos que deberán observar las dependencias y entidades de la Administración Pública Federal en el envío, recepción y trámite de las consultas, informes, resoluciones, criterios, notificaciones y cualquier otra comunicación que establezcan con el Instituto Federal de Acceso a la Información Pública, publicados en el D.O.F. 29-VI-2007.
·  Lineamientos que habrán de observar las dependencias y entidades de la Administración Pública Federal para la publicación de las obligaciones de transparencia señaladas en el artículo 7 de la Ley Federal de Transparencia y Acceso a la Información Pública, publicados en el D.O.F. 01-XI-2006.
·  Lineamientos que regulan la aplicación de las medidas administrativas y de reparación del daño en casos de discriminación, publicado en el D.O.F. 13-VI-2014.
·  Lineamientos que tienen por objeto regular el Sistema de Cuenta Única de Tesorería, así como establecer las excepciones procedentes, publicados en el D.O.F. 24-XII-2009.
·  Resolución que reforma los Lineamientos que tienen por objeto regular el Sistema de Cuenta Única de Tesorería, así como establecer las excepciones procedentes, publicados el 24 de diciembre de 2009. Publicado en el D.O.F. 30-XI-2012.
·  Lineamientos relativos a los dictámenes de los programas y proyectos de inversión a cargo de las dependencias y entidades de la Administración Pública Federal, publicados en el D.O.F. 29-VIII-2019.
·  Lista de valores mínimos para desechos de bienes muebles que generen las dependencias y entidades de la Administración Pública Federal, publicada en el D.O.F. 03-IX-2019.
·  Norma Oficial Mexicana NOM-001-STPS-2008, Edificios, locales, instalaciones y áreas en los centros de trabajo-Condiciones de seguridad, publicada en el D.O.F. 24-XI-2008.
·  Norma para la capacitación de los servidores públicos, así como su Anexo, publicada en el D.O.F. 2-V-2005.
·  Normas conforme a las cuales se llevarán a cabo los avalúos y justipreciaciones de rentas a que se refiere la Ley General de Bienes Nacionales, publicadas en el D.O.F. 17-V-2012.
·  Normas de organización y funcionamiento del Comité del Patrimonio Inmobiliario Federal y Paraestatal, publicadas en el D.O.F. 09-XI-2010.
·  Normas de Organización y Funcionamiento Interno de la Comisión Intersecretarial para la Instrumentación de la Cruzada contra el Hambre, publicadas en el D.O.F. 12-VIII-2013.
·  Normas Generales para el Registro, Afectación, Disposición Final y Baja de Bienes Muebles de la Administración Pública Federal Centralizada, publicadas en el D.O.F. 30-XII-2004.
·  Normas que regulan los viáticos y pasajes para las comisiones en el desempeño de funciones en la Administración Pública Federal, publicadas en el D.O.F. 28-XII-2007.
·  Normas técnicas para la delimitación de las tierras al interior de los núcleos agrarios, publicadas en el D.O.F. 05-IX-1992. Última Reforma D.O.F. 26-V-2011.
·  Oficio Circular por el que se establecen los procedimientos para el informe, dictamen, notificación o constancia de registro de los ingresos excedentes obtenidos durante el ejercicio por las dependencias y entidades de la Administración Pública Federal, así como por los poderes Legislativo y Judicial y los órganos constitucionalmente autónomos, publicado en el D.O.F. 30-V-2013. Última reforma D.O.F. 29-V-2019.
 
·  Presupuesto de Egresos de la Federación para el Ejercicio Fiscal que corresponda.
·  Procedimiento administrativo que regula la emisión de avalúos y justipreciaciones de rentas a que se refieren los artículos 143 y 144 de la Ley General de Bienes Nacionales, publicado en el D.O.F. 28-X-2008.
·  Procedimiento Técnico PT-TC para la obtención de tasas de capitalización para la valuación de bienes inmuebles, publicado en el D.O.F. 12-I-2009.
·  Programa Nacional de Combate a la Corrupción y a la Impunidad, y de Mejora de la Gestión Pública 2019-2024, publicado en el D.O.F. 30-VIII-2019.
·  Programa Nacional de Vivienda 2019-2024, publicado 21-XI-2019.
·  Recomendaciones para la organización y conservación de correos electrónicos institucionales de las Dependencias y Entidades de la Administración Pública Federal, publicadas en el D.O.F. 10-II-2009.
·  Recomendaciones para la organización y conservación de correos electrónicos institucionales de las Dependencias y Entidades de la Administración Pública Federal emitidas mediante Oficio IFAI/SA-DGCV/0658/09, 12-VIII-2009.
·  Reglas de Operación del Programa de Fomento a la Planeación Urbana, Metropolitana y Ordenamiento Territorial (PUMOT), publicado en el D.O.F. 28-II-2019.
·  Reglas de Operación del Programa para Regularizar Asentamientos Humanos (PRAH), para el ejercicio fiscal correspondiente.
·  Reglas Generales a las que deberán sujetarse las administradoras de fondos para el retiro y las empresas operadoras de la Base de Datos Nacional SAR para el registro de trabajadores, publicadas en el D.O.F. 24-III-2006. Última Reforma D.O.F. 16-V-2016.
·  Reglas Generales a las que deberán sujetarse las instituciones de crédito o entidades financieras autorizadas para el retiro de fondos de las cuentas individuales del Sistema de Ahorro para el Retiro de los trabajadores sujetos a la Ley del Instituto de Seguridad y Servicios Sociales de los Trabajadores del Estado, publicadas en el D.O.F. 28-III-2005.
·  Relación de entidades paraestatales de la Administración Pública Federal sujetas a la Ley Federal de las Entidades Paraestatales y su Reglamento, publicado en el D.O.F. 15-VIII-2019.
·  Resolución del H. Consejo de Representantes de la Comisión Nacional de los Salarios Mínimos que fija los salarios mínimos generales y profesionales vigentes a partir del 1 de FEBRERO de 2020, publicada en el D.O.F. 23-XII-2019.
·  Reglas de Operación del Programa de Fomento a la Planeación Urbana, Metropolitana y Ordenamiento Territorial (PUMOT), publicadas en el D.O.F. 28-II-2019.
·  Instructivo para realizar Trabajos Técnicos e Informativos de Expropiación y la Ejecución de Decretos Presidenciales de Expropiación de terrenos ejidales y/comunales, publicado en el D.O.F. el 01VIII-2012.
·  Acuerdo por el que se dan a conocer las nuevas Políticas, Bases y Lineamientos en Materia de Adquisiciones, Arrendamientos y Servicios (POBALINES) del Instituto Nacional del Suelo Sustentable, publicado en el D.O.F. 03-X-2019.
·  Modificación de las Reglas de Operación del Programa de Mejoramiento Urbano, para el ejercicio fiscal 2019, publicado en el D.O.F. 07-VI-2019.
·  Reglas de Operación del Programa de Mejoramiento Urbano, para el ejercicio fiscal 2019, publicado en el D.O.F. 28-II-2019
·  Plan Nacional de Desarrollo 2019-2024, publicado en el D.O.F. 20-III-2019.
·  Disposición expedida por el Presidente Constitucional de los Estados Unidos Mexicanos, de fecha 03 de mayo de 2019, en la que se establece la desaparición de las Direcciones Generales Adjuntas.
·  Reglas de Operación del Programa de Vivienda Social, publicado en el D.O.F. 04-II-2020.
Estatutos
 
·  Estatuto Orgánico de la Comisión de Vivienda, publicado en el D.O.F. 10-II-2014.
·  Estatuto Orgánico de la Comisión para la Regularización de la Tenencia de la Tierra, publicado en el D.O.F. 12-VI-2000.
_________________________________