ACUERDO número 06/03/21 por el que se emiten las Reglas de Operación del Programa Educación para Adultos (INEA) para el ejercicio fiscal 2021.
Al margen un sello con el Escudo Nacional, que dice: Estados Unidos Mexicanos.- Secretaría de Educación Pública.
DELFINA GÓMEZ ÁLVAREZ, Secretaria de Educación Pública, con fundamento en los artículos 3o. de la Constitución Política de los Estados Unidos Mexicanos; 38 y 45 de la Ley Orgánica de la Administración Pública Federal; 75 y 77 de la Ley Federal de Presupuesto y Responsabilidad Hacendaria; 1, 3, fracción XI y penúltimo párrafo, 23, 27, 28, 33 y Anexos 10, 14, 17, 18 y 19 del Presupuesto de Egresos de la Federación para el ejercicio fiscal 2021; 176 del Reglamento de la Ley Federal Presupuesto y Responsabilidad Hacendaria; 1, 4 y 5 del Reglamento Interior de la Secretaría de Educación Pública, y
CONSIDERANDO
Que el artículo 77 de la Ley Federal de Presupuesto y Responsabilidad Hacendaria dispone que la Cámara de Diputados en el Presupuesto de Egresos, podrá señalar los programas a través de los cuales se otorguen subsidios, que deberán sujetarse a reglas de operación con el objeto de asegurar que la aplicación de los recursos públicos se realice con eficiencia, eficacia, economía, honradez y transparencia, así como los criterios generales aplicables a las mismas;
Que, asimismo, el referido precepto prevé que las dependencias y las entidades, a través de sus respectivas dependencias coordinadoras de sector, serán responsables de emitir las reglas de operación de los programas que inicien su operación en el ejercicio fiscal siguiente, previa autorización presupuestaria de la Secretaría de Hacienda y Crédito Público (SHCP) y dictamen de la Comisión Nacional de Mejora Regulatoria (CONAMER);
Que el artículo 27, primer párrafo del Presupuesto de Egresos de la Federación para el ejercicio fiscal 2021 (PEF) establece que los programas que deberán sujetarse a reglas de operación son aquéllos señalados en su Anexo 25, además de que el Ejecutivo Federal, por conducto de la SHCP, podrá incluir otros programas que, por razones de su impacto social, deban sujetarse a reglas de operación;
Que mediante oficio número 315-A-4273 de fecha 30 de diciembre de 2020 la SHCP comunicó a esta dependencia que el Programa Educación para Adultos (INEA) se encuentra sujeto a reglas de operación;
Que las Reglas de Operación a que se refiere el presente Acuerdo cuentan con la autorización presupuestaria de la SHCP y con el dictamen de la CONAMER, y
Que en cumplimiento de lo anterior, he tenido a bien expedir el siguiente:
ACUERDO NÚMERO 06/03/21 POR EL QUE SE EMITEN LAS REGLAS DE OPERACIÓN DEL
PROGRAMA EDUCACIÓN PARA ADULTOS (INEA) PARA EL EJERCICIO FISCAL 2021
ARTÍCULO ÚNICO.- Se emiten las Reglas de Operación del Programa Educación para Adultos (INEA) para el ejercicio fiscal 2021, las cuales se detallan en el Anexo del presente Acuerdo.
TRANSITORIO
ÚNICO.- El presente Acuerdo entrará en vigor al día siguiente de su publicación en el Diario Oficial de la Federación.
Ciudad de México, 12 de marzo de 2021.- La Secretaria de Educación Pública, Delfina Gómez Álvarez.- Rúbrica.
REGLAS DE OPERACIÓN DEL PROGRAMA EDUCACIÓN PARA ADULTOS (INEA) PARA EL EJERCICIO
FISCAL 2021
ÍNDICE
GLOSARIO
1. INTRODUCCIÓN
2. OBJETIVOS
2.1. General
2.2. Específicos
3. LINEAMIENTOS
3.1. Cobertura
3.2. Población objetivo
3.3. Beneficiarios/as
3.3.1. Requisitos
3.3.2. Procedimiento de selección
3.4. Características de los apoyos (tipo y monto)
3.4.1 Devengos, aplicación y reintegro de los recursos
3.4.1.1 Devengos
3.4.1.2 Aplicación
3.4.1.3 Reintegros
3.5. Derechos, obligaciones y causas de incumplimiento, suspensión, cancelación o reintegro de los recursos
3.6. Participantes
3.6.1. Instancia(s) ejecutora(s)
3.6.2. Instancia(s) normativa(s)
3.7. Coordinación institucional
4. OPERACIÓN
4.1. Proceso
4.2. Ejecución
4.2.1. Avance físico y financiero
4.2.2. Acta de entrega-recepción
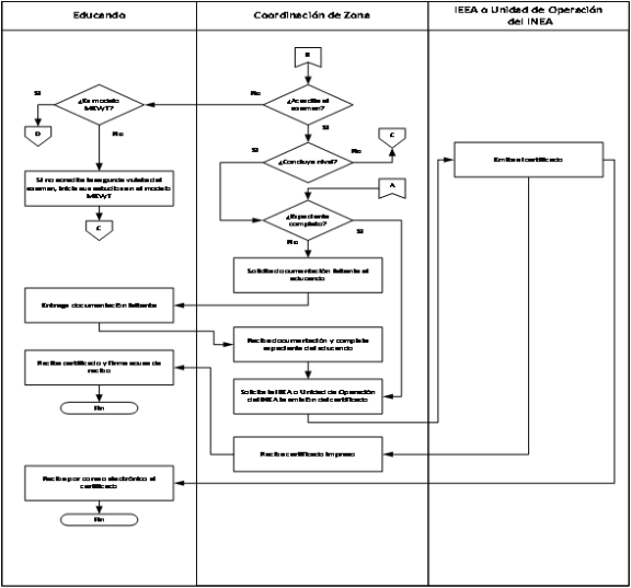
4.2.3. Cierre de ejercicio
5. AUDITORÍA, CONTROL Y SEGUIMIENTO
6. EVALUACIÓN
6.1. Interna
6.2. Externa
6.3 Indicadores
7. TRANSPARENCIA
7.1. Difusión
7.2. Contraloría Social
8. QUEJAS Y DENUNCIAS
ANEXOS
Anexo 1 Apoyos económicos a figuras solidarias por incorporación, atención y avance
Anexo 2 Convenio de Colaboración para el Desarrollo del Programa Educación para Adultos
Anexo 3 Convenio Específico de Colaboración con los Institutos Estatales de Educación para Adultos (IEEA)
Anexo 4 Convenio Modificatorio de Colaboración con los Institutos Estatales de Educación para Adultos (IEEA)
Anexo 5 Costo promedio material educativo
Anexo 6 Diagrama de Flujo
Anexo 7 Registro de la persona beneficiaria.
Anexo 8 Tablas de Equivalencia
GLOSARIO
Para efectos de las presentes Reglas de Operación, se entenderá por:
Acreditación.- Acción y efecto de dar cumplimiento a los requisitos establecidos en las disposiciones correspondientes para el reconocimiento oficial de la aprobación de un módulo o nivel educativo, en los términos de los Lineamientos.
Agenda 2030 para el Desarrollo Sostenible.- Es un plan de acción en favor de las personas, el planeta y la prosperidad. También tiene por objeto fortalecer la paz universal dentro de un concepto más amplio de la libertad. Se reconoce que la erradicación de la pobreza en todas sus formas y dimensiones, incluida la pobreza extrema, es el mayor desafío a que se enfrenta el mundo y constituye un requisito indispensable para el desarrollo sostenible.
APF.- Administración Pública Federal.
Asesor/a educativo/a.- Denominación genérica para referirse a las figuras solidarias que facilitan el aprendizaje, conforme lo establecido en el Anexo 4 Apoyos económicos a figuras solidarias por incorporación, atención y avance, de las presentes Reglas de Operación.
Asesoría educativa.- Proceso de facilitación y acompañamiento del aprendizaje de las/os educandas/os, desde que se incorporan hasta que completan sus estudios de alfabetización, en educación primaria o educación secundaria, mediante el cual se procura que las personas discutan, reflexionen, resuelvan dudas y reciban retroalimentación. Puede darse en las diferentes Unidades Operativas del INEA, a través de los IEEA y Unidades de Operación del INEA, así como en las Plazas Comunitarias en el Exterior.
Avance físico financiero.- Documento que realiza la Autoridad Educativa Local, para informar de manera trimestral a la Instancia normativa el avance del ejercicio presupuestario detallando la aplicación del recurso ministrado y ejercido, así como el cumplimiento de las acciones comprometidas.
Atención educativa.- Proceso mediante el cual se dota de material didáctico a las/los beneficiarias/os y se les brindan asesorías en las modalidades grupales (participación en círculo de estudio), atención individualizada o como educando/a que realiza su proceso educativo por cuenta propia, en alguna vertiente del MEVyT y se verifica la calidad del mismo.
Beneficiario/a.- El/La educando/a que recibe los servicios educativos, de acreditación y certificación que brinda el INEA a través de las Unidades de Operación del INEA y se apoya en los servicios que prestan los IEEA.
Campaña de Difusión.- Planeación, producción y difusión de un conjunto de mensajes derivados de la Estrategia Anual de Comunicación Social, a través de medios de comunicación con una vigencia determinada.
Cartilla de estudiante migrante binacional.- Documento que otorga reconocimiento oficial a los estudios de Educación Básica que realiza la población migrante que viaja con frecuencia entre México y Estados Unidos y viceversa, facilitándoles su ubicación en la escuela receptora, de acuerdo con su edad y con el grado que le corresponde.
Certificación.- Proceso mediante el cual se otorga reconocimiento oficial a la acreditación y conclusión de los estudios realizados por los/as educandos/as en algún nivel educativo, conforme al Plan y Programas de Estudio de Educación para Adultos.
Certificado de estudios.- Documento oficial válido en los Estados Unidos Mexicanos que no requiere trámites adicionales de legalización, diseñado por la Dirección General de Acreditación, Incorporación y Revalidación de la SEP y que el INEA, así como los IEEA y Unidades de Operación del INEA, expiden a aquellos jóvenes o adultos que acreditaron y concluyeron los estudios correspondientes en primaria o secundaria conforme al MEVyT.
Círculo de estudio.- Grupo de educandos/as que se reúnen para recibir los servicios educativos que coordina el INEA, con los IEEA y las Unidades de Operación del INEA.
Círculo de estudio independiente.- Unidad operativa conformada por un grupo mínimo de 10 personas jóvenes y adultas, que se reúnen en un lugar convenido para recibir los servicios educativos que coordina el INEA, con los IEEA y las Unidades de Operación del INEA.
Constancia de alfabetización y de nivel inicial.- Documento expedido por los IEEA o las Unidades de Operación del INEA, a través de las áreas de acreditación en el cual se reconoce que la/el educanda/o está alfabetizada/o o que acreditó los módulos necesarios del nivel inicial de acuerdo al MEVyT.
Constancia de Recepción de Mexicanos Repatriados.- Constancia expedida por el Instituto Nacional de Migración de conformidad con los artículos 62, fracción VII y 63 del "Acuerdo por el que se emiten los Lineamentos en materia de Protección a Migrantes del Instituto Nacional de Migración" publicados en el DOF el 29 de noviembre de 2012 y que sirve a los migrantes repatriados mexicanos como identificación en caso de no contar con alguna identificación oficial.
Contraloría Social.- Es el mecanismo de las personas beneficiarias, de manera organizada, para verificar el cumplimiento de las metas y la correcta aplicación de los recursos públicos asignados a los programas de desarrollo social.
Coordinación de zona.- Unidad Administrativa Institucional de los IEEA o las Unidades de Operación del INEA, responsables dentro de un ámbito territorial específico de: la promoción, incorporación y atención a las/los educandas/os y figuras solidarias; la prestación de los servicios educativos, de acreditación y certificación; la dotación de los apoyos y materiales para que funcionen dichos servicios y la información y documentación derivada de los mismos.
Coordinación regional.- Instancia de los IEEA o Unidades de Operación del INEA encargada de coordinar y organizar la operación de varias coordinaciones de zona, para el eficiente desarrollo de la planeación, organización, atención y seguimiento de los servicios educativos para las personas adultas.
Credencial.- Documento de identificación expedido por el INEA, a través de sus coordinaciones de zona, a las/los beneficiarias/os del Programa.
CURP.- Clave Única de Registro de Población. Instrumento que permite registrar en forma individual a todas las personas que residen en el territorio nacional, así como a los mexicanos que radican en el extranjero. El trámite se realiza ante la Dirección General del Registro Nacional de Población e Identificación Personal de la SEGOB.
DOF.- Diario Oficial de la Federación.
Educación para Adultos.- Considerada una educación a lo largo de la vida y está destinada a la población de quince años o más que no esté alfabetizada o no haya cursado o concluido su educación primaria y/o secundaria; además de fomentar su inclusión a la educación media superior y superior. Se presta a través de servicios de alfabetización (nivel inicial), educación primaria (nivel intermedio) y secundaria (nivel avanzado), así como de formación para el trabajo, con las particularidades adecuadas a dicha población. Esta educación se apoya en la participación y la solidaridad social de conformidad con lo establecido en el artículo 70 de la Ley General de Educación.
Educación sin Fronteras.- Estrategia del INEA, que orienta y asesora a connacionales en retorno, migrantes, refugiados, beneficiarios/as de protección complementaria y extranjeros viviendo en México sobre las opciones educativas para iniciar, continuar, concluir y certificar la educación primaria y secundaria.
Educando/a(s).- Niñas, niños y adolescentes de 10 a 14 años que no tengan concluida la primaria y que, por su condición de extra edad, geográfica, migratoria o que, al estar en una condición de vulnerabilidad de carácter socioeconómico, físico, de identidad cultural, origen étnico o nacional no son atendidos en el sistema regular y personas de 15 años o más en condición de rezago educativo que reciben algún servicio educativo del INEA, de los IEEA o de las Unidades de Operación del INEA; estos pueden ser:
- Educando/a(s) activo/a(s), es el/la que demuestra, mediante frecuente presentación de exámenes con calificaciones reflejadas en el sistema informático de control escolar, que está llevando un
proceso de acreditación.
- Educando/a(s) dado/a(s)baja, es aquel/aquella que estando en situación de inactivo no se reactiva en un periodo de 12 meses.
- Educando/a(s) incorporado/a(s) y/o inscrito/a(s), es el/la que, a través de la entrevista, manifiesta su voluntad de recibir los servicios del INEA, a través de los IEEA y las Unidades de Operación del INEA, en sus unidades operativas, donde el educando llena el Registro del Beneficiario o de la Beneficiaria, entrega los documentos requeridos (establecidos en el numeral 3.3.1 Requisitos de las presentes RO, y es registrado en el sistema de control escolar.
- Educando/a(s) inactivo/a(s), es el/la que no presenta al menos un examen en un periodo de 12 meses en el nivel inicial y 9 meses en la primaria o secundaria.
- Educando/a(s) reactivado/a(s), Usuario/a que en algún momento fue educando/a del INEA pero que pasó a situación de inactivo, derivado de la falta de movimientos en su proceso de acreditación y que solicita nuevamente los servicios educativos del INEA y es activado en el sistema de control escolar, en los términos de los Lineamientos
- Educando/a(s) reincorporado/a(s), Usuario/a que en algún momento fue educando/a del INEA y que se encuentra en situación de baja, así mismo solicita nuevamente los servicios educativos del INEA y es activado en el sistema de control escolar, en los términos de los Lineamientos de control escolar relativos a la inscripción, reincorporación, acreditación y certificación de alfabetización, primaria y secundaria del INEA.
Ejercicio diagnóstico.- Instrumento que aplica el/la entrevistador/a a las/los educandas/os que expresan no saber leer o escribir, cuando inician su proceso de alfabetización. Permite detectar los saberes y conocimientos que tienen sobre lectura, escritura y números, así como delinear su ruta de aprendizaje.
Entidades Federativas.- Los 31 Estados de la República Mexicana y la Ciudad de México.
Entrevista inicial para su aplicación en regiones o comunidades con presencia indígena.- Instrumento que permite identificar las características lingüísticas, antecedentes educativos, intereses de aprendizajes, habilidades de lectura y escritura de cada persona, para recomendarle la vertiente y las opciones educativas más pertinentes. Se cuenta con un instrumento para la población indígena que se encuentra en sus lugares de origen y otro para la que ha migrado a localidades urbanas.
Estrategia Anual de Comunicación Social.- Instrumento de planeación que expresa los temas gubernamentales prioritarios a ser difundidos durante el ejercicio fiscal por el INEA.
Evaluación diagnóstica.- Proceso de reconocimiento de las habilidades y conocimientos que ha adquirido una persona a lo largo de la vida, con la finalidad de acreditar y ubicarlo en el nivel educativo que le corresponde, este puede ser a través de un examen diagnóstico y/o la aplicación de la tabla de equivalencia.
Evaluación final.- Evaluación que permite reconocer si las personas han alcanzado los propósitos educativos correspondientes a un módulo o a un nivel educativo y asignar la calificación alcanzada al concluir el estudio de un módulo mediante la validación de evidencias y la presentación de exámenes finales estandarizados, elaborados por el NEA, que se aplican a nivel nacional por los IEEA y las Unidades de Operación del INEA.
Excelencia.- Criterio de la educación que se orienta al mejoramiento permanente de los procesos formativos que propicien el máximo logro de aprendizaje de los educandos, para el desarrollo de su pensamiento crítico, así como el fortalecimiento de los lazos entre escuela y comunidad.
Evaluación formativa.- Proceso que permite conocer el avance educativo del/ de la educando/a durante el estudio de los módulos "La palabra", "La palabra de la experiencia" o de los módulos del MEVyT Indígena Bilingüe MIB (MIBES 1, MIBES 3, MIBES 4 y MIBES 5); la aplica la/el asesora/or para orientar el proceso de cada educando/a y favorecer la permanencia; además es el proceso de evaluación que se desarrolla durante el estudio de los módulos del MEVyT, que por medio de diversas actividades, permite a la persona reconocer sus avances y dificultades y orientar su aprendizaje.
Ficha Signalética.- Documento de identificación en la que se reúnen los datos de las personas que se encuentran en proceso judicial, búsqueda, o sentencia.
Figura institucional.- Persona que tiene una relación laboral con el INEA, los IEEA o de las Unidades de Operación del INEA y que forma parte de su estructura orgánica.
Figura solidaria.- Persona que voluntariamente apoya las tareas de incorporación de adultos, atención educativa, procesos de formación y gestión educativa, acreditación y de certificación de las/los educandos/as.
Participa a través de los patronatos sin fines de lucro y sin establecer ninguna relación laboral con el INEA, los IEEA o de las Unidades de Operación del INEA. Los tipos de figuras que apoyan la labor del INEA, así como sus definiciones y apoyos se encuentran contenidos en el Anexo 4 de las presentes.
Figuras operativas.- Son las figuras institucionales o figuras solidarias que apoyan la operación de los servicios educativos que ofrecen el INEA, los IEEA o de las Unidades de Operación del INEA.
Gasto comprometido.- Momento contable del gasto que refleja la aprobación por la autoridad competente de un acto administrativo, u otro instrumento jurídico que formaliza una relación jurídica con terceros para la adquisición de bienes y servicios o ejecución de obras. En el caso de las obras a ejecutarse o de bienes y servicios a recibirse durante varios ejercicios, el compromiso será registrado por la parte que se ejecutará o recibirá, durante cada ejercicio fiscal.
Gasto devengado.- Momento contable del gasto que refleja el reconocimiento de una obligación de pago a favor de terceros por la recepción de conformidad de bienes, servicios y obras oportunamente contratados; así como de las obligaciones que derivan de tratados, leyes, decretos, resoluciones y sentencias definitivas.
Grupos en situación de vulnerabilidad.- Son aquellos núcleos de población y personas que por diferentes factores o la combinación de ellos, enfrentan situaciones de riesgo o discriminación que les impiden alcanzar mejores niveles de vida y, por lo tanto, requieren de la atención e inversión del Gobierno para lograr su bienestar. El INEA atiende a los siguientes: Niñas, niños y adolescentes de 10 a 14 años que no tengan concluida la primaria y que, por su condición de extra edad, geográfica, migratoria o que, al estar en una condición de vulnerabilidad de carácter socioeconómico, físico, de identidad cultural, origen étnico o nacional (no son atendidos en el sistema regular), madres jóvenes o jóvenes embarazadas, jornaleros /as agrícolas migrantes y personas con discapacidad, entre otros.
IEEA.- Institutos Estatales de Educación para Adultos. Son los organismos públicos descentralizados de los gobiernos de los Estados y ejecutores del Programa, con personalidad jurídica y patrimonio propio, responsables de la educación de personas jóvenes y adultas en las 26 Entidades Federativas que suscribieron el Convenio de Coordinación para la descentralización de los servicios educativos disponibles en: https://www.gob.mx/inea/documentos/convenios-de-coordinacion-para-la-descentralizacion-de-los-servicios-de-educacion-para-adultos
Igualdad de género.- Situación en la cual mujeres y hombres acceden con las mismas posibilidades y oportunidades al uso, control y beneficio de bienes, servicios y recursos de la sociedad, así como a la toma de decisiones en todos los ámbitos de la vida social, económica, política, cultural y familiar.
Informe de calificaciones.- Es el documento que avala oficialmente la acreditación de módulos o de conclusión de nivel.
IME.- Instituto de los Mexicanos en el Exterior. Es un órgano administrativo desconcentrado de la SRE que tiene por objeto promover estrategias, integrar programas, recoger propuestas y recomendaciones de las comunidades, sus miembros, sus organizaciones y órganos consultivos, tendientes a fortalecer sus vínculos con México y fomentar su integración en las sociedades en las que residen y se desenvuelven, así como ejecutar las directrices que emanen del Consejo Nacional para las Comunidades Mexicanas en el Exterior.
INEA.- Instituto Nacional para la Educación de los Adultos. Es un organismo público descentralizado de la APF, agrupado en sector coordinado por la SEP, con personalidad jurídica y patrimonio propio, con domicilio en la Ciudad de México, que tiene por objeto promover y realizar acciones para organizar e impartir la educación para adultos, a través de la prestación de los servicios de alfabetización, educación primaria, secundaria, la formación para el trabajo y los demás que determinen las disposiciones jurídicas y los programas aplicables apoyándose en la participación y solidaridad social.
Incorporación.- Proceso que consiste en la localización física, entrevista, convencimiento y llenado del formato Registro del Beneficiario o de la Beneficiaria, establecido en el Anexo 1 de las presentes RO, de las niñas, niños y adolescentes de 10 a 14 años que no tengan concluida la primaria y que, por su condición de extra edad, geográfica, migratoria o que, al estar en una condición de vulnerabilidad de carácter socioeconómico, físico, de identidad cultural, origen étnico o nacional no son atendidos en el sistema regular y personas de 15 años o más en condición de rezago educativo que aceptaron recibir los servicios del INEA.
Inscripción.- Proceso que consiste en el cotejo y recepción de documentos que presenta el educando/a (numeral 3.3.1 requisitos), verificación de requisitos, revisión del formato Registro del Beneficiario o de la Beneficiaria (ver Anexo1) y alta a la/el beneficiaria/o.
Jornaleros agrícolas migrantes.- Trabajadores/as eventuales del campo que se emplean, a cambio de un salario, en labores que van desde la preparación del terreno, hasta el cuidado y cosecha de los cultivos.
LDFEFM.- Ley de Disciplina Financiera de las Entidades Federativas y los Municipios.
LFPRH.- Ley Federal de Presupuesto y Responsabilidad Hacendaria.
Lineamientos.- Lineamientos de control escolar relativos a la inscripción, reincorporación, acreditación y certificación de alfabetización, primaria y secundaria del Instituto Nacional para la Educación de los Adultos (INEA).- Marco normativo para la operación de la inscripción, reincorporación, acreditación y certificación de la educación de los adultos que establece el INEA, este marco normativo puede ser consultado en: https://www.gob.mx/cms/uploads/attachment/file/351770/LINEAMIENTOS_INSCRIPCI_N_REINCORPORACION_ACREDITACI_N_Y_CERTIFICACI_N_2018-_FINAL.pdf
MEVyT (Modelo Educación para la Vida y el Trabajo).- Propuesta educativa con metodología, contenidos y estrategias pertinentes para cubrir intereses y necesidades de aprendizaje de las niñas, niños y adolescentes de 10 a 14 años que no tengan concluida la primaria y que, por su condición de extra edad, geográfica, migratoria o que, al estar en una condición de vulnerabilidad de carácter socioeconómico, físico, de identidad cultural, origen étnico o nacional no son atendidos en el sistema regular y personas de 15 años o más que permite que éstas estudien y certifiquen la primaria o la secundaria.
Es flexible, modular y diversificado que actualmente norma y concreta la oferta de servicios educativos a las personas en situación de rezago educativo. El MEVyT está constituido por módulos temáticos, entre los que se encuentran los básicos y diversificado, elaborados con contenidos y actividades didácticas que integran paquetes modulares con materiales variados, orientados en vertientes dirigidos a los diferentes sectores de la población para atender sus necesidades. Se establece mediante el Acuerdo número 363 publicado en el DOF el 25 de julio de 2005. Su operación se sustenta en la documentación disponible en: https://www.gob.mx/inea/documentos/direccion-academica
MEVyT para Ciegos o Débiles Visuales.- Vertiente del MEVyT dirigida a personas ciegas o débiles visuales que no han iniciado o concluido su educación primaria o educación secundaria. Se trata de personas que no distinguen la forma, el color o el tamaño de un objeto aun usando lentes, y que por su circunstancia no podrán distinguir las palabras escritas o impresas en tinta. Es una vertiente educativa con materiales educativos y estrategias didácticas de apoyo adaptadas a las características de este grupo de la población que requiere asesoría educativa para que las personas puedan iniciar, continuar o concluir sus estudios de educación primaria o educación secundaria.
MEVyT Hispanohablante.- Vertiente del MEVyT dirigida a la población de habla hispana, es la oferta más amplia y concentra la mayor parte de la atención en el país. Con esta vertiente se atiende también a la población connacional que radica en el extranjero y que se encuentra en rezago educativo.
MEVyT Indígena Bilingüe (MIB).- Vertiente del MEVyT dirigida a las poblaciones hablantes de las diferentes lenguas indígenas, toma en cuenta las características lingüísticas de los/as educandos/as, sobre todo para su alfabetización, aprendizaje de segunda lengua o nivel inicial. El MIB se caracteriza por realizar la alfabetización en la lengua materna indígena, a fin de que sea más fácil transferir esa capacidad de aprendizaje del español como segunda lengua para fomentar un aprendizaje bilingüe. Por ello, la atención educativa debe ser realizada por asesores/as bilingües, desde la alfabetización hasta la secundaria.
MEVyT Indígena Bilingüe Urbano (MIBU).- Vertiente del MEVyT dirigida a las personas procedentes de las poblaciones indígenas del país, que viven y están asentadas en zonas urbanas diferentes a las de su origen o el de sus padres o madres. Estas personas pueden ser monolingües en lengua indígena o bilingüe en diferentes grados, y encontrarse organizados en el lugar de asentamiento o de atención. Para su incorporación en esta vertiente se toman en cuenta sus características lingüísticas y culturales, sobre todo para la alfabetización o nivel inicial. Ofrece el español para el desenvolvimiento de las personas en las zonas urbanas, con metodología de segunda lengua, y el acceso a la escritura en la lengua indígena cuando hablan poco español, o en español cuando tienen un mayor dominio de la lengua.
MEVyT para la Atención de Personas Adultas Mayores.- Vertiente del MEVyT orientada a las personas adultas mayores de 60 años o más que no saben leer y escribir o no han iniciado o concluido su educación primaria o secundaria. Cuenta con materiales y estrategias didácticas específicas para atender las necesidades e intereses de esta población.
MEVyT Primaria 10-14.- Vertiente del MEVyT para niñas, niños y adolescentes de 10 a 14 años que no tengan concluida la primaria y que, por su condición de extra edad, geográfica, migratoria o que, al estar en una condición de vulnerabilidad de carácter socioeconómico, físico, de identidad cultural, origen étnico o nacional no son atendidos en el sistema regular.
Es una oferta específica del MEVyT hispanohablante que se centra en las características y necesidades educativas de ese grupo de población.
MIR.- Matriz de Indicadores para Resultados. Herramienta de planeación estratégica que en forma resumida, sencilla y armónica establece con claridad los objetivos del programa presupuestario y su alineación con aquellos de la planeación nacional y sectorial; incorpora los indicadores que miden los objetivos y resultados esperados; identifica los medios para obtener y verificar la información de los indicadores; describe los bienes y servicios a la sociedad, así como las actividades e insumos para producirlos; e incluye supuestos sobre los riesgos y contingencias que pueden afectar el desempeño del programa.
MML.- Metodología de Marco Lógico. Herramienta de planeación estratégica basada en la estructuración y solución de problemas, que permite organizar de manera sistémica y lógica los objetivos de un programa y sus relaciones de causalidad; identificar y definir los factores externos al programa que pueden influir en el cumplimiento de los objetivos; evaluar el avance en la consecución de los mismos, así como examinar el desempeño del programa en todas sus etapas. La MML facilita el proceso de conceptualización y diseño de programas. Permite fortalecer la vinculación de la planeación con la programación.
Modalidad.- Forma diferenciada de presentar los módulos del MEVyT para su atención y estudio. Pueden ser impresos o electrónicos (cursos de libre acceso en internet, cursos electrónicos descargables, MEVyT Virtual 1.8, http://www.cursosinea.conevyt.org.mx/index.php?option=com_k2&view=item&layout=item&id=350&Itemid=160,MEVyT en línea automatizado http://mevytenlinea.inea.gob.mx/inicio/index.html, estos últimos requieren impresión de la hoja de avances foliada para presentar examen. El requisito para presentar examen en el MEVyT en línea automatizado, es la constancia que emite la plataforma (MEVyT en Línea).
Módulo.- Conjunto de materiales con contenidos y actividades trabajados dentro de temas de interés relacionados significativamente con la vida de las personas y se orienta al desarrollo de competencias se puede presentar en formato impreso, electrónico o en línea.
Nivel inicial.- Es el primer tramo de la primaria y se pretende el desarrollo y uso, con sentido y continuidad, de las habilidades básicas de lectura, escritura y las nociones de matemáticas, como herramienta para poder enfrentar situaciones elementales de su vida cotidiana y para contar con los elementos básicos que les permitan seguir aprendiendo. Como parte inicial de este nivel se ubica la alfabetización como proceso educativo concreto que busca el desarrollo de las características generales del sistema de lectura y escritura, así como la representación numérica.
Para el caso de las personas hablantes de lengua indígena, se pretende además que puedan aplicar las habilidades de lectura y escritura en su lengua materna y en el español como segunda lengua.
Nivel intermedio.- Es el segundo tramo de educación primaria con el cual esta se concluye; involucra procesos de adquisición y desarrollo creciente de competencias básicas de lectura y escritura, de formación matemática elemental, así como herramientas y lenguajes que facilitan a las personas su ingreso al conocimiento formal, la organización y aplicación de saberes de diverso orden y complejidad para seguir aprendiendo. Coadyuva en la solución de las situaciones prácticas de la vida cotidiana y estimula la participación activa, reflexiva y del ejercicio de los derechos en la vida personal y comunitaria.
Nivel avanzado.- Constituye propiamente la educación secundaria, implica la ampliación, profundización, y consolidación de competencias básicas para resolver problemas, comunicar ideas e información de manera efectiva, con alto grado de independencia, facilita la continuidad educativa, así como la incorporación productiva y flexible al mundo del trabajo, coadyuva en la solución de las situaciones prácticas de la vida cotidiana y estimula la participación activa, reflexiva y del ejercicio de los derechos en la vida personal y comunitaria.
ODS.- Objetivos de Desarrollo Sostenible. Son los compromisos adoptados por la Asamblea General de la Organización de las Naciones Unidas, tras más de dos años de un intenso proceso de consultas públicas y negociaciones, para guiar las acciones de la comunidad internacional hasta el 2030. Los ODS están formulados para erradicar la pobreza, promover la prosperidad y el bienestar para todos, proteger el medio ambiente y hacer frente al cambio climático a nivel mundial. En su conjunto, los 17 ODS y sus 169 metas conforman la Agenda 2030 para el Desarrollo Sostenible, son de carácter integrado e indivisible, de alcance mundial y de aplicación universal, tienen en cuenta las diferentes realidades, capacidades y niveles de desarrollo de cada país y respetan sus políticas y prioridades nacionales.
Patronato.- Asociación Civil legalmente constituida, inscrita en el Registro Público de la Propiedad y el Comercio que tiene entre sus fines sociales apoyar la política que oriente a la educación de las personas jóvenes y personas adultas como parte del Sistema Educativo Nacional y coadyuvar en la realización de sus programas; gestionar oportunamente la obtención de recursos entre la Federación, el estado y los municipios, así como de los sectores social y privado; realizar actos y celebrar los convenios que se requieran para el debido cumplimiento de dichos objetivos.
Plaza comunitaria.- Unidad operativa reconocida por el INEA ubicada en un lugar establecido o itinerante dentro del territorio nacional, destinada a brindar los servicios educativos del INEA. Además, es un espacio de impulso al uso de las tecnologías de la información y de convergencia de círculos de estudio, también brinda apoyo a la formación de figuras institucionales y solidarias. En los términos del Manual de Procedimientos Plazas Comunitarias, disponibles en la siguiente liga: https://www.gob.mx/cms/uploads/attachment/file/410539/Manual_de_Procedimientos_Plazas_Comunitarias_MP-DDC-SCP-01.pdf
Plaza Comunitaria en el Exterior.- Espacio educativo donde instituciones del sector público, instancias privadas u organismos no gubernamentales brindan con recursos propios fuera del territorio nacional, servicios educativos de alfabetización, educación primaria y educación secundaria a personas de 15 años o más en situación de rezago educativo mediante el MEVyT bajo la supervisión del INEA en coordinación con el IME y de la SRE.
PEF.- Presupuesto de Egresos de la Federación para el ejercicio fiscal 2021.
Población adulto mayor.- Personas de 60 años o más.
Programa.- Al presente Programa Educación para Adultos (INEA).
Programa Anual de Comunicación Social.- Conjunto de campañas derivadas de la Estrategia Anual de Comunicación Social, conforme a lo que se establece en el artículo 15 del PEF y de conformidad a los Lineamientos generales para el Registro y Autorización de los Programas de Comunicación Social y de Promoción y Publicidad de las dependencias y entidades del Gobierno de México (antes la Administración Pública Federal) para el ejercicio fiscal 2021, Ley General de Comunicación Social, Política de Comunicación Social del Gobierno Federal.
Punto de encuentro.- Unidad operativa conformada por un mínimo de dos o más círculos de estudio, reunidos en un lugar establecido, reconocido y avalado por los IEEA o las Unidades de Operación del INEA.
Reconocimiento de saberes.- Opción de acreditación para jóvenes y adultos, mediante un examen único y/o un portafolio de evidencias con el que demuestran que tienen conocimientos equivalentes a primaria y/o secundaria.
RENAPO.- Registro Nacional de Población e Identificación Personal.
Repatriado.- De conformidad con el artículo 81 de la Ley General de Población son los emigrantes nacionales que regresan al país.
Responsable de Plaza Comunitaria en el Exterior.- Persona que se encarga de coordinar los procesos administrativos, educativos y técnicos para la operación de la Plaza Comunitaria en el Exterior. Es responsable del uso y manejo del SASA, de la vinculación de asesores/as, así como del cumplimiento de la normatividad para la acreditación y certificación de los estudios.
Rezago educativo.- Población de 15 años o más que no sabe leer ni escribir o que no ha iniciado o concluido su educación primaria o educación secundaria.
RLFPRH.- Reglamento de la Ley Federal de Presupuesto y Responsabilidad Hacendaria.
RO.- Las presentes Reglas de Operación.
SASA.- Sistema Automatizado de Seguimiento y Acreditación. Es el sistema de control escolar de misión crítica del IEEA y las Unidades de Operación del INEA y actualmente funciona en todo el país en su versión en línea.
Controla los registros de incorporación, atención, acreditación y certificación de los jóvenes y adultos que son atendidos en promedio mensual por el INEA; además genera la productividad de figuras solidarias, responsables de la atención educativa al ciudadano, y permite llevar un seguimiento puntual de los logros institucionales.
Sin primaria terminada.- Niñas, niños y adolescentes de 10 a 14 años que no tengan concluida la
primaria y que, por su condición de extra edad, geográfica, migratoria o que, al estar en una condición de vulnerabilidad de carácter socioeconómico, físico, de identidad cultural, origen étnico o nacional no son atendidos en el sistema regular y personas de 15 años o más alfabeta que, sabiendo leer y escribir, no inició o no concluyó la educación primaria y no es atendida por el sistema escolarizado.
Sin secundaria terminada.- Población de 15 años o más que tiene la educación primaria concluida y no inició o no concluyó la educación secundaria y no es atendida por el sistema escolarizado.
Sistema de control escolar.- Sistema informático cuyo objetivo es llevar a cabo el control de la inscripción, reincorporación, acreditación, avance académico y certificación de las/los educandas/os de todas las vertientes del MEVyT, además del registro de las figuras operativas, la generación y control de apoyos económicos de las figuras solidarias.
Servicios educativos.- Son las actividades que coordina el INEA con los IEEA e instruye a las Unidades de Operación del INEA para atender a quienes abandonan el sistema regular y se encuentran en rezago educativo, que tienen el propósito de mejorar los conocimientos y aptitudes de los/as educandos/as a lo largo del proceso educativo (información, incorporación, evaluación diagnóstica, asignación de material educativo impreso, electrónico o en línea, asesorías, evaluaciones formativas, evaluaciones finales o certificación).
SEP.- Secretaría de Educación Pública de la APF.
SEGOB.- Secretaría de Gobernación de la APF.
SFP.- Secretaría de la Función Pública de la APF.
SHCP.- Secretaría de Hacienda y Crédito Público de la APF.
SRE.- Secretaría de Relaciones Exteriores de la APF.
Subproyecto.- Nombre con el que se identifica en el sistema de control escolar del INEA, a los aliados de los sectores públicos, privados y sociales para proporcionar los servicios educativos del INEA.
Técnico/a Docente.- Trabajador/a del IEEA o Unidades de Operación del INEA, responsable de planear, organizar, coordinar, instrumentar, vincular, implementar, supervisar, promover, difundir, ejecutar y dar seguimiento a los servicios educativos que ofrece el INEA y los IEEA en las áreas geográficas que le son asignadas.
Trabajadoras/es del hogar.- Personas que prestan sus servicios para la realización de los quehaceres domésticos del hogar a cambio de una remuneración, y que pueden o no realizar actividades de cuidado a personas, como actividad complementaria a la que fue contratada.
Unidades operativas.- Espacio de atención educativa para la población objetivo registrado en el SASA bajo la clasificación de Círculo de Estudio Independiente, Punto de Encuentro o Plaza Comunitaria.
Unidades de Operación del INEA.- Son las representaciones del INEA que, de manera desconcentrada, son los ejecutores del Programa y responsables de la operación de los servicios de educación que presta el INEA en Baja California, Ciudad de México, Estado de México, Michoacán, Nuevo León y Querétaro que no han suscrito en el Convenio de Coordinación para la Descentralización de los servicios educativos.
UR.- Unidad Responsable del Programa.
Usuario/a que Concluye Etapa (UCE).- Es el/la educando/a que se alfabetiza (acredita el módulo "La palabra"); que concluye el nivel inicial (acredita los módulos "Para empezar" y "Matemáticas para empezar"), en la vertiente MEVyT Hispanohablante. El educando/a que se alfabetiza, acredita los módulos "Empiezo a leer y escribir en mi lengua" MIBES 1, "Hablemos español" MIBES 2, "Empiezo a leer y escribir en español", MIBES 4 "); que concluye el nivel inicial (acredita "Leo y escribo en mi lengua" MIBES 3, "uso la lengua escrita" MIBES 5), en la Vertiente Indígena Bilingüe (MIB).
Usuario/a que Concluye Nivel (UCN).- Es el educando/a que acredita los módulos básicos y diversificados requeridos para acreditar que concluyó el nivel intermedio o el nivel avanzado en cualquier vertiente del MEVyT de conformidad con el esquema curricular vigente; en el Reconocimiento de Saberes son los participantes que aprueban el examen de nivel primaria o secundaria.
TESOFE.- Tesorería de la Federación.
TIC.- Tecnologías de Información y Comunicación.
Vertiente.- Oferta o programa de estudio del MEVyT con diferencias pedagógicas o curriculares, para que la alfabetización, la educación primaria o la educación secundaria que se ofrece a las/los educandas/os, se adecúe a las diversas características lingüísticas, de edad o de condición de discapacidad, a saber:
- MEVyT Primaria 10-14.
- MEVyT Hispanohablante.- MEVyT Indígena Bilingüe (MIB).
- MEVyT Indígena Bilingüe Urbano (MIBU).
- MEVyT para Ciegos o Débiles Visuales.
- MEVyT para la Atención de Personas Adultas Mayores
1. INTRODUCCIÓN
El artículo 3o. de la Constitución Política de los Estados Unidos Mexicanos establece que toda persona tiene derecho a la educación. La Ley General de Educación en su artículo 14 fracción II reconoce a las niñas, niños, adolescentes, jóvenes y adultos como sujetos de la educación, prioridad del Sistema Educativo Nacional. Asimismo, en sus artículos 70 y 71, señala que la educación para personas adultas será considerada una educación a lo largo de la vida y está destinada a la población de 15 años o más que no hayan cursado o concluido la educación primaria y secundaria. Se presta a través de servicios de alfabetización, educación primaria y secundaria, así como de formación para el trabajo, con las particularidades adecuadas a dicha población. Esta educación se apoyará en la participación y la solidaridad social y que, las personas beneficiarias de esta educación podrán acreditar los conocimientos adquiridos, mediante evaluaciones parciales o globales, conforme a los procedimientos a que aluden los artículos 83 y 145 de dicha Ley. Cuando al presentar una evaluación no acrediten los conocimientos, habilidades, capacidades y destrezas, recibirán un informe que indique las asignaturas y unidades de aprendizaje en las que deban profundizar y tendrán derecho a presentar nuevas evaluaciones hasta lograr la acreditación respectiva.
El Programa se encuentra alineado al Plan Nacional de Desarrollo 2019-2024 al Eje 2 "Política Social", en el apartado "Derecho a la Educación", en el cual se establece que "El gobierno federal se comprometió desde un inicio a mejorar las condiciones materiales de las escuelas del país, a garantizar el acceso de todos los jóvenes a la educación y a revertir la mal llamada reforma educativa. La Secretaría de Educación Pública tiene la tarea de dignificar los centros escolares y el Ejecutivo federal, el Congreso de la Unión y el magisterio nacional se encuentran en un proceso de diálogo para construir un nuevo marco legal para la enseñanza", así como, en el apartado "Construir un país con bienestar" del Plan Nacional de Desarrollo 2019-2024, señala que la población en México viva en un ambiente de bienestar, razón por la que el INEA a través de la educación, apoya al bienestar de los individuos.
Así mismo, al Programa Sectorial de Educación 2019 2024 a los Objetivos Prioritarios 1 "Garantizar el derecho de la población en México a una educación equitativa, inclusiva, intercultural e integral, que tenga como eje principal el interés superior de las niñas, niños, adolescentes y jóvenes", 2 "Garantizar el derecho de la población en México a una educación de excelencia, pertinente y relevante en los diferentes tipos, niveles y modalidades del Sistema Educativo Nacional" y 6 "Fortalecer la rectoría del Estado y la participación de todos los sectores y grupos de la sociedad para concretar la transformación del Sistema Educativo Nacional, centrada en el aprendizaje de las niñas, niños, adolescentes, jóvenes y adultos".
Con el propósito de contar con un marco de referencia que permita identificar las acciones que coadyuven al cumplimiento de los ODS de la Agenda 2030 para el Desarrollo Sostenible, el Programa se vincula al Objetivo 4 "Garantizar una educación inclusiva, equitativa y de calidad y promover oportunidades de aprendizaje durante toda la vida para todas y todos", en específico a las siguientes metas: 4.5 "Eliminar las disparidades de género en la educación y garantizar el acceso igualitario de las personas vulnerables, incluidas las personas con discapacidad, los pueblos indígenas y los niños en situaciones de vulnerabilidad, a todos los niveles de la enseñanza y la formación profesional" y 4.6 "Asegurar que todos los jóvenes y una proporción considerable de los adultos, tanto hombres como mujeres, estén alfabetizados y tengan nociones elementales de aritmética". Igualmente, se vincula al Objetivo 10 "Reducir la desigualdad en y entre ellos", en específico a la meta 10.2 "Potenciar y promover la inclusión social, económica y política de todos, independientemente de su edad, sexo, discapacidad, raza, etnia, origen, religión o situación económica u otra condición."
Al 31 de diciembre de 2019, el porcentaje de mujeres en situación de rezago educativo es superior (54%), al estimado para la población masculina (46%); se estiman 15.4 millones de mujeres y 13.2 millones de hombres en rezago educativo. La condición de analfabetismo, es el nivel con mayor diferencia por sexo ya que, del total de analfabetas del país, 6 de cada 10 son mujeres, esto es, 2.2 millones de mujeres y 1.4 millones de hombres en situación de analfabetismo. Del rezago de la población sin primaria terminada, 4.7 millones son mujeres (52%) y 4.3 millones son hombres (48%). En el caso del rezago en secundaria, también predominan las mujeres con 8.5 millones (53%) respecto a los 7.6 millones de hombres (47%).
Estas cifras se estiman a finales de cada año de acuerdo con la Metodología para el cálculo de la estimación del rezago educativo anual del INEA y se encuentran publicadas en la página de INEA números
(https://www.gob.mx/inea/documentos/rezago-educativo)
El INEA dentro de sus actividades prevé asegurar que las personas adultas que lo requieran tengan la oportunidad de alfabetizarse o concluir la educación primaria o secundaria; desarrollar e impulsar modelos de atención que resulten apropiados para los diversos requerimientos de la población adulta; desarrollar el uso de tecnologías para favorecer el acceso a la educación de las personas jóvenes y personas adultas y la adquisición de competencias digitales y fortalecer la formación de los agentes educativos que otorgan asesorías, conforman Círculos de Estudio y, en general, apoyan la educación de las personas jóvenes y personas adultas en condición de analfabetismo y rezago educativo.
El "Decreto por el que se reforma el diverso por el que se crea el Instituto Nacional para la Educación de los Adultos", publicado en el DOF el 23 de agosto de 2012, determina como objetivo del INEA, en su artículo 2o., promover y realizar acciones para organizar e impartir la educación para adultos, a través de la prestación de los servicios de alfabetización, educación primaria, secundaria, la formación para el trabajo y los demás que determinen las disposiciones jurídicas y los programas aplicables, apoyándose en la participación y la solidaridad social; asimismo, en su artículo 3o., fracción XV, dispone que para el cumplimiento de su objeto, el INEA tiene entre sus funciones promover en coordinación con la SEP y la SR E, la prestación de educación para adultos mexicanos que residan en el extranjero, así como la cooperación técnica, docente y económica de organismos, agencias, instituciones y gobiernos de otros países, en la misma materia.
Con el fin de cumplir los objetivos mencionados, el INEA, los IEEA o las Unidades de Operación del INEA podrán establecer alianzas con personas físicas o morales para colaborar con el objeto del INEA y así potenciar el alcance de los servicios educativos ofrecidos por este último enfatizando en la atención de las necesidades actuales y de largo plazo de la población en rezago educativo, resaltando la corresponsabilidad social con la educación de excelencia para con este sector de la población.
Para brindar atención educativa a las personas jóvenes y adultas se debe considerar la diversidad de sus contextos y condiciones, bajo principio deseables de equidad, excelencia, mejora continua en la educación e inclusión, tomando en cuenta sus necesidades formativas y educativas específicas. Estas premisas están basadas en la Nueva Escuela Mexicana, que busca situar a la educación como un medio esencial para alcanzar el bienestar, que facilite a las personas estar en posibilidad de desarrollar sus habilidades, más allá de su condición socioeconómica, género, origen cultural o edad. Así como, el desarrollo humano integral del educando.
El MEVyT señala que el aprendizaje a lo largo de la vida será la base para el desarrollo humano, de esta manera y tomando como ejes rectores los pilares de la Nueva Escuela Mexicana, inclusión, equidad, calidad, integralidad, mejora continua, y el enfoque de derechos humanos, para lograr los nuevos compromisos institucionales y la definición de las competencias que aseguren el adecuado desempeño de los educandos en sus contextos, el MEVyT se redimensiona y estructura en las siguientes áreas:
1) Aprendizaje y competencias básicas. En esta estrategia se consideran los niveles de educación inicial, intermedio y avanzado del MEVyT e incluye:
i) Ampliar el concepto de alfabetización para favorecer el desarrollo de la cultura escrita, nociones de matemáticas, de competencias para mejorar la salud, la participación ciudadana, el cuidado del ambiente y la introducción a la cultura digital.
iii) Favorecer el aprendizaje mediante el uso de las tecnologías de la información y comunicación en todos los niveles educativos, iniciando en la alfabetización.
2) Desarrollo de competencias básicas para el empleo y la vinculación con otras instituciones educativas para impulsar la formación para el futuro. Que considera realizar acciones para vincular el aprendizaje de la educación básica con la formación para el trabajo en colaboración con los centros de formación laboral y otras instituciones que ofrecen cursos en este rubro.
3) Acciones diversificadas para regiones y grupos específicos de la población. Oferta educativa para dar respuesta a necesidades específicas de diversos grupos de la población; mismas que podrán considerarse como opciones intermedias de la educación básica.
Por su parte, el Reconocimiento de saberes es una opción de acreditación en el Marco normativo para la operación de la inscripción, reincorporación, acreditación y certificación de la educación de los adultos que establece el INEA, mediante el cual se reconocen y, en su caso, se acreditan y certifican los conocimientos adquiridos de manera autodidacta o por experiencia laboral, de las personas mayores de 15 años en situación de rezago educativo en primaria o secundaria.
Con el Reconocimiento de saberes, el INEA fortalece los servicios que presta en los procesos de acreditación y certificación de conocimientos adquiridos correspondientes a los niveles educativos de primaria y secundaria, de conformidad con el MEVyT, al dar prioridad al aprendizaje más que a la enseñanza al reconocer que las personas a lo largo de su vida desarrollan la capacidad de aprender y que cada persona
vive esa experiencia de distinta manera.
Las presentes RO se encuentran en el marco de lo establecido en el Acuerdo por el que se emiten los Lineamientos para Incorporar la Perspectiva de Género en las RO de los Programas Presupuestarios Federales, publicado en el DOF el 29 de junio de 2016.
De conformidad con lo dispuesto en el artículo 179 del RLFPRH, se verificó que el Programa objeto de las presentes RO no se contrapone, afecta ni presenta duplicidades con otros programas y acciones del Gobierno Federal, en cuanto a su diseño, beneficios, apoyos otorgados y población objetivo, así como que se cumplen las disposiciones aplicables.
2. OBJETIVOS
2.1. General
Promover y realizar acciones para organizar e impartir la educación para personas jóvenes y adultas de 15 años o más, así como niñas, niños y adolescentes de 10 a 14 años, a través de la prestación de servicios de alfabetización, educación primaria y secundaria y coordinación para la formación para el trabajo, apoyándose en la participación y la solidaridad social.
2.2. Específicos
a) Dar respuesta a las necesidades e intereses de la población y cumplir con los principios de inclusión, equidad, excelencia, integralidad y mejora continua, acorde con de la nueva legislación educativa y la Nueva Escuela Mexicana.
b) Promover el aprendizaje de las niñas, niños, adolescentes de 10 a 14 años, y personas jóvenes y adultas mediante el uso de las tecnologías de la información y comunicación en todos los niveles educativos.
c) Impulsar que las personas jóvenes y adultas que no saben leer y escribir concluyan el nivel inicial en una versión ampliada para la mejora de su vida.
d) Diversificar el modelo educativo para ofrecer opciones intermedias a la población que requiere respuesta a necesidades específicas de aprendizaje.
e) Favorecer la educación a las personas con discapacidad visual, auditiva, motriz, intelectual y psicosocial.
f) Brindar servicios de educación a grupos en situación de vulnerabilidad (población indígena, población adulta mayor, repatriada, retornada, ciega o personas con discapacidad, entre otros) que se encuentren en situación de rezago educativo.
3. LINEAMIENTOS
3.1. Cobertura
El Programa tiene cobertura en las Entidades Federativas y en el extranjero donde resida población mexicana en situación de rezago educativo y estén identificados por el INEA. Los servicios educativos se otorgan a través de las distintas unidades operativas en los 26 IEEA y en las 6 Unidades de Operación del lNEA.
Para la atención en el exterior los servicios se brindan a través de las Plazas Comunitarias en el Exterior.
3.2. Población objetivo
En apego al artículo 75, fracción I de la LFPRH, la caracterización del ámbito geográfico de aplicación del Programa (región del país, entidad federativa, municipio y alcaldías de la Ciudad de México) de la población potencial del programa se encuentra disponible en: https://www.gob.mx/inea/documentos/rezago-educativo
La población objetivo está conformada por personas que vivan en los Estados Unidos Mexicanos, la población mexicana que radique en el extranjero y que se encuentren en situación de vulnerabilidad y rezago educativo que cumplan con alguna de las siguientes características:
Tener 15 años o más, no saber leer o escribir, que no haya iniciado o concluido la educación primaria o la educación secundaria.
Tener 15 años o más y aún cuando se tenga el conocimiento requerido para acreditar la primaria o secundaria no se pueda demostrar con documentos oficiales.
Tener entre 10 y 14 años de edad (que no tengan concluida la primaria y que por su condición de extra edad, geográfica, migratoria o que al estar en una condición de vulnerabilidad de carácter socioeconómico, físico, de identidad cultural, origen étnico o nacional no son atendidos en el sistema regular.
Se estima que con los servicios educativos que ofrece el INEA en el país para el año 2021, alrededor de 1.3 millones de personas serán atendidas y de 500 mil personas lograrán salir de su situación de rezago educativo, de las cuales 244,459 hombres y 284,698 mujeres.
3.3. Beneficiarios/as
3.3.1. Requisitos
Los documentos generales que deberán ser presentados por las/los interesadas/os en ser beneficiarias/os del Programa ante los IEEA o Unidades de Operación del lNEA sin ningún tipo de discriminación son:
Formato de Registro de la persona beneficiaria debidamente requisitado por ambos lados (Anexo 1).
Fotografía digital.
En caso de que las personas jóvenes o adultas deseen acreditar la educación secundaria se requerirá el certificado de educación primaria expedido por la SEP, el INEA o alguna autoridad educativa local (Secretarías de educación estatales o entidades que, en su caso, se establezcan para el ejercicio de la función social educativa).
Al momento de la incorporación al INEA, para verificar la identidad de la persona beneficiaria, el sistema de control escolar, realizará la consulta con el sistema informático de RENAPO, para obtener la CURP. En caso de que no la tenga se le orientará a la persona beneficiaria para que la obtenga.
Para las personas beneficiarias que elijan la opción de acreditación del Reconocimiento de saberes, adicional a lo anterior, deberán presentar un portafolio de evidencias con el que demuestran que tienen conocimientos equivalentes a primaria y/o secundaria.
Además de los documentos anteriores, se deberá contar con los siguientes requisitos dependiendo del tipo de población como se describe a continuación:
- Las niñas, niños y adolescentes de 10 a 14 años no deberán estar siendo atendidas/os en la educación primaria escolarizada al momento en que realizan la incorporación, los/as padres/madres o tutores/as deberán firmar el formato de registro del Beneficiario o de la Beneficiaria para poder ser inscritos.
- Los repatriados y las personas que estén en situación de rezago educativo que se encuentren en territorio nacional deberán de contar con su registro en RENAPO.
- Las personas repatriadas podrán firmar una carta bajo protesta de decir verdad que cuentan con certificado de primaria y les interesa estudiar la secundaria.
- La población que busca acreditar sus saberes adquiridos mediante el Reconocimiento de Saberes de educación primaria o educación secundaria deberán presentar adicionalmente:
Antecedentes del sistema escolarizado o del INEA. Para el sistema escolarizado podrá firmar bajo protesta de decir verdad, en el Registro del Beneficiario o de la Beneficiaria (Anexo 1), que cuenta con antecedentes escolares.
De forma opcional, se podrán presentar constancias de los cursos de capacitación que hayan recibido, o bien, documento que acredite el antecedente académico en algún programa social.
En caso de que las personas jóvenes o adultas deseen acreditar la educación secundaria se requerirá el certificado de educación primaria expedido por la SEP o INEA o alguna autoridad educativa local (Secretarías de educación estatales o entidades que, en su caso, se establezcan para el ejercicio de la función social educativa).
Si la persona interesada manifiesta que no tiene la CURPy/o de antecedentes escolares, podrá recibir los servicios educativos únicamente requisitando el Registro del Beneficiario o de la Beneficiaria (Anexo 1), sin embargo, para poder obtener: certificado o certificación de estudios; o el apoyo económico de conformidad con lo establecido en las presentes RO, deberá de contar con la CURP o en el caso de secundaria, el
certificado de primaria.
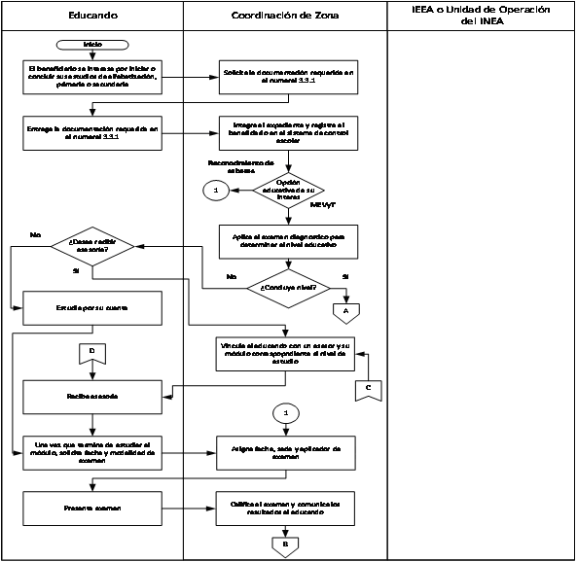
3.3.2. Procedimiento de selección
Sin distinción alguna por motivo de su origen nacional, situación migratoria, lengua, sexo, género, edad, discapacidad, condición social, condición económica, identidad indígena, identidad de género, apariencia física, condiciones de salud, religión, forma de pensar, orientación o preferencia sexual, se atiende a todas las personas de 15 años o más en situación de rezago educativo que estén interesadas o motivadas por las figuras operativas y/o solidarias, con la finalidad de fomentar la incorporación de la población objetivo a los servicios educativos ofrecidos por el INEA, a través de los IEEA y Unidades de Operación del INEA.
La participación de mujeres y hombres en la solicitud y elegibilidad de los apoyos que proporciona el presente Programa, será en igualdad de oportunidades, por lo que, la condición de mujer u hombre no será motivo de restricción para la participación y elegibilidad en la obtención de los apoyos; asimismo, buscará fomentar la igualdad de oportunidades entre mujeres y hombres y el respeto a los derechos humanos.
Solo podrán exigirse los datos y documentos anexos estrictamente necesarios para tramitar la solicitud y acreditar si el potencial beneficiario/a cumple con los criterios de elegibilidad los cuales deberán puntualmente en el cuerpo de las RO.
| Procedimiento para la selección de la población beneficiaria |
| Etapa | Actividad | Responsable |
| 1. Promoción y difusión de servicios educativos. | Difundir a través de los medios de comunicación disponibles los servicios educativos, programas o estrategias que ofrece el INEA a su población objetivo, a través de las Estrategias de Comunicación Social y las estrategias de los IEEA y Unidades de Operación del lNEA. | Los IEEA, Unidades de Operación del lNEA, así como las Plazas Comunitarias en el Exterior. |
| 2. Visita domiciliaria. | Acudir al domicilio de personas que se identifiquen en situación de rezago educativo, para explicarles la manera de cómo se imparten los servicios educativos y motivarlas para que sean beneficiarias del Programa. | Los IEEA o Unidades de Operación del lNEA. |
| 3. Localización en padrones de Programas Sociales. | Identificar a la población objetivo que no se acerca por iniciativa propia, a través de la consulta de padrones de Programas Sociales. | Los IEEA o Unidades de Operación del lNEA. |
| 4. Alianzas. | Invitar a personas físicas o morales a contribuir con el INEA, a través de los IEEA y Unidades de Operación del lNEA, mediante la suscripción de instrumentos jurídicos para ampliar la cobertura de los servicios educativos ofrecidos por el INEA. | El INEA a través de la Dirección de Concertación y Alianzas Estratégicas, los IEEA o las Unidades de Operación del lNEA. |
| 5. Registro del beneficiario/a. | En el caso de que la persona acepte incorporarse o reincorporarse, requisita el formato Registro del Beneficiario o de la Beneficiaria (Anexo 1) y podrá presentar el examen diagnóstico como parte de la incorporación a los servicios del INEA, según el tipo de población de que se trate. | Los IEEA o Unidades de Operación del lNEA y Patronatos. |
| 6. Incorporación al SASA. | Recabar los documentos establecidos en el numeral 3.3.1 de las presentes RO para dar a la persona de alta en el SASA, en caso de no contar o no presentar con los documentos, firmar en el Registro del Beneficiario o de la Beneficiaria, bajo protesta de decir verdad, que cuenta con los documentos, con esto último queda formalmente registrado como beneficiaria/o del Programa. | Los IEEA o Unidades de Operación del lNEA. |
El Programa adoptará, en lo procedente, el modelo de estructura de datos del domicilio geográfico establecido en el "Acuerdo por el que se aprueba la Norma Técnica sobre Domicilios Geográficos, emitido por el Instituto Nacional de Estadística y Geografía, publicado en el DOF el 12 de noviembre de 2010. Lo anterior en estricta observancia al Acuerdo antes referido y al oficio circular números 801.1.-279 y SSFP/400/124/2010 emitidos por la SHCP y la SFP, respectivamente.
La participación de mujeres y hombres en la solicitud y elegibilidad de los apoyos que proporciona el presente Programa, será en igualdad de condiciones y oportunidades, por lo que, ser mujer u hombre no será motivo de restricción para la participación y elegibilidad en la obtención de los apoyos; asimismo, buscará fomentar la igualdad de oportunidades entre mujeres y hombres y el respeto a los derechos humanos.
Sólo podrán exigirse los datos y documentos anexos estrictamente necesarios para tramitar la solicitud y acreditar si el potencial beneficiario/a cumple con los criterios de elegibilidad los cuales deberán puntualmente en el cuerpo de las RO.
Los componentes que integran el modelo de estructura de datos del Domicilio Geográfico son:
| COMPONENTES |
| ESPACIALES | DE REFERENCIA | GEOESTADÍSTICOS |
| Vialidad | No. Exterior | Área Geoestadística Estatal o de la Ciudad de México |
| Carretera | No. Interior | Área Geoestadística Municipal o Demarcación Territorial de la Ciudad de México |
| Camino | Asentamiento Humano | Localidad |
| | Código Postal | |
| | Descripción de Ubicación | |
Para los/as beneficiarios/beneficiarias en el extranjero, el modelo de estructura de los datos del Domicilio Geográfico se ajustará a la normatividad aplicable en la materia.
El padrón total de beneficiarios, será publicado en la página de internet: https://www.gob.mx/inea
3.4. Características de los apoyos (tipo y monto)
Todos los apoyos especificados en el presente numeral son máximos, y están sujetos a suficiencia presupuestaria. Los apoyos que ofrece el INEA, son los que se enlistan a continuación:
Educando/a(s) inscrito/a(s) en el Programa:
| Tipo | Población objetivo | Monto o porcentaje | Periodicidad |
| En especie (materiales educativos y de acreditación impresos, electrónicos o en línea, espacios para la atención educativa y acreditación) necesarios para la inscripción, atención, evaluación, acreditación y certificación. | Población de 15 años o más que no sabe leer ni escribir o que no ha iniciado o concluido su educación primaria o educación secundaria y de 10 a 14 años de edad que no tengan concluida la primaria y que por situación de extra edad no son atendidos en el sistema escolarizado, que vivan en los Estados Unidos Mexicanos, la población mexicana que radique en el extranjero y que se encuentren en situación de vulnerabilidad y rezago educativo. | Este apoyo es variable y se ajusta a la demanda del servicio y de cada uno de los niveles educativos (ver Anexo 6 de las presentes RO). | Cada vez que se inicia un módulo de aprendizaje. |
Figuras solidarias del Programa:
| Tipo | Población objetivo | Monto o porcentaje | Periodicidad |
| Económico | Persona que voluntariamente apoya las tareas de incorporación de adultos, atención educativa, procesos de formación y gestión educativa, acreditación y de certificación de las/los educandas/os. | Este apoyo es variable y se detalla en el Anexo 4 de las presentes RO. | Variable y se detalla en el Anexo 4 de las presentes RO. |
Los subsidios son las asignaciones de recursos federales previstas en el Presupuesto de Egresos de la Federación que, a través de las dependencias y entidades, se otorgan a los diferentes sectores de la sociedad, los gobiernos de las entidades federativas y, en su caso, los municipios para fomentar el desarrollo de actividades sociales o económicas prioritarias de interés general.
El otorgamiento de los subsidios deberá sujetarse a lo dispuesto en los artículos 74 al 79 de la LFPRH y 174 al 181 de su Reglamento y en las presentes RO. En los casos que los subsidios se transfieran a las instituciones educativas, a través de las Entidades Federativas, se deberá integrar en la firma del convenio al estado, y señalar un plazo no mayor a 10 días hábiles para entregar el recurso a la institución educativa para el cumplimiento del objeto del convenio.
Los convenios que se suscriban con las entidades federativas con el propósito de formalizar el otorgamiento de subsidios a cargo de este Programa no tienen carácter de convenio de coordinación para transferir recursos del presupuesto de la Secretaria de Educación Pública a los gobiernos de las entidades federativas; o en su caso, municipios con el propósito de descentralizar o reasignar la ejecución de funciones, programas o proyectos federales o en su caso, recursos humanos y materiales a que hace referencia los artículos 82 y 83 de la LFPRH, en correlación con los artículos 223 y 224 del RLPRF.
El INEA deberá verificar que se cuenta con la disponibilidad presupuestaria, así como obtener la opinión del área jurídica y financiera previamente a la firma de los convenios.
Los subsidios que se otorguen tendrán temporalidad y características que se autoricen en el marco de las presentes RO. Los subsidios se considerarán devengados de acuerdo a los criterios señalados en el numeral 3.4.1.1 "Devengos".
En ningún caso, los subsidios se podrán utilizar los recursos financieros para el pago de prestaciones de carácter económico, compensaciones, sueldos o sobresueldos a personal directivo, docente o empleados que laboren en: la SEP, las Secretarías de Educación Estatales, Institutos Estatales de Educación para Adultos (IEEA) y las Unidades de Operación del INEA o la Autoridad Educativa Federal en la Ciudad de México (AEFCM), así como los gastos de operación del INEA no podrán ser utilizados para el pago de electricidad, celulares, agua, internet, gasolina, peajes, becas, viáticos internacionales, tratamientos médicos o apoyos económicos directos, vehículos, entre otros.
Del mismo modo, los apoyos a la implementación local no se podrán utilizar para la adquisición de equipo de cómputo, celulares, viáticos internacionales, equipo administrativo, línea blanca, material de oficina, vehículos entre otros.
Durante la operación del Programa, el INEA como responsable del ejercicio de su presupuesto autorizado, la instancia ejecutora del apoyo otorgado y la población beneficiaria, deberán observar que la administración de los recursos se realice bajo los criterios de legalidad, honestidad, eficiencia, eficacia, economía, racionalidad, austeridad, transparencia, control, rendición de cuentas y equidad de género, establecidos en los artículos 1, 75 y 77 de la LFPRH, en el Título Cuarto, Capítulo XII, sección IV del RLFPRH, así como con las demás disposiciones que para tal efecto emita la SHCP, y disponga el PEF para el ejercicio fiscal 2021.
La(s) instancia(s) ejecutora(s) del Programa está(n) obligada(s) a reintegrar a la Tesorería de la Federación los recursos que no se destinen a los fines autorizados y aquéllos que al cierre del ejercicio fiscal 2021 no se hayan devengado o que no se encuentren vinculados formalmente a compromisos y obligaciones de pago, en términos de lo dispuesto en los artículos 54 de la LFPRH; y, 176, primer párrafo del RLFPRH.
Las erogaciones previstas en el PEF que no se encuentren devengadas al 31 de diciembre de 2021, no podrán ejercerse, por lo que el INEA está obligado a reintegrar a la Tesorería de la Federación los recursos que no se destinen a los fines autorizados y aquéllos que al cierre del ejercicio fiscal 2021, no se hayan devengado o que no se encuentren vinculados formalmente a compromisos y obligaciones de pago, en términos de lo dispuesto en el artículo 54 de la LFPRH; y, 176, primer párrafo del RLFPRH.
3.4.1 Devengos, aplicación y reintegro de los recursos
3.4.1.1 Devengos
Cuando el/la beneficiario/a del presente Programa sea una persona física o, en su caso, personas morales distintas a los gobiernos de las Entidades Federativas; o, en su caso, municipios, los recursos se considerarán devengados una vez que se haya constituido la obligación de entregar el recurso al/la beneficiario/a por haberse acreditado su elegibilidad antes del 31 de diciembre del ejercicio fiscal 2021, con independencia de la fecha en la que dichos recursos se pongan a disposición para el cobro correspondiente a través de los mecanismos previstos en estas RO y en las demás disposiciones aplicables.
Cuando el/la beneficiario/a del presente Programa sean los gobiernos de las entidades federativas y, en su caso, los municipios, los recursos se considerarán devengados a partir de su entrega a dichos órdenes de gobierno, la instancia ejecutora será la responsable de gestionar la entrega del apoyo a más tardar el 31 de diciembre de 2021.
Los recursos se considerarán devengados para efecto del/los beneficiario/s cuando en sus registros contables, presupuestarios o a través de instrumentos legales, reconozcan obligaciones de pago a favor de terceros.
Los recursos se considerarán vinculados formalmente a compromisos y obligaciones de pago cuando a través de un instrumento legal se haya asumido la obligación o compromiso de realizar una erogación en favor de un tercero.
Los recursos transferidos a los gobiernos de las Entidades Federativas para sufragar las acciones previstas en el Programa se considerarán devengados en los términos que disponga el artículo 75 fracciones VII y X de la LFPRH, y atenderán lo dispuesto en los artículos 175 y 176 del RLFPRH y la LGCG.
3.4.1.2 Aplicación
El/la beneficiario/a de los apoyos tendrán la obligación de aplicar los recursos recibidos para el objeto y los fines que les fueron otorgados.
Para la entrega de los recursos a los gobiernos de las Entidades Federativas, éstas deberán contar con una cuenta bancaria productiva específica para la administración y ejercicio de los recursos, que distinga contablemente su origen e identifique que las erogaciones correspondan al fin autorizado, conforme a lo establecido en las presentes RO. Para la recepción de estos recursos deberán cumplir con las disposiciones en materia fiscal emitidas por el Servicio de Administración Tributaria (SAT), referente a la expedición de comprobantes fiscales digitales por Internet (CFDI) - "Recibos Timbrados".
Los Gobiernos de las Entidades Federativas, y en su caso, los municipios serán los responsables de mantener la documentación original que justifique y compruebe el gasto en que incurran, con cargo a los recursos que reciban por concepto de los subsidios otorgados mediante el Programa, así como de presentarla a los órganos competentes de control y fiscalización que la soliciten.
Los recursos se considerarán comprometidos cuando exista un instrumento jurídico que formalice una relación jurídica con terceros por la adquisición de bienes y servicios o ejecución de obras; y devengados cuando se reconozca una obligación de pago a favor de terceros por la recepción de conformidad de bienes, servicios y obras oportunamente contratados, así como las obligaciones que deriven de tratados, leyes, decretos, resoluciones y sentencias definitivas.
Los recursos objeto del presente Programa que hayan sido comprometidos por los gobiernos de las entidades federativas y, en su caso los municipios, y aquellos que hayan sido devengados pero que no hayan sido pagados al 31 de diciembre de 2021, deberán cubrir los pagos respectivos a más tardar durante el primer trimestre de 2022, o bien, de conformidad con el calendario de ejecución establecido en el Convenio Específico de Colaboración correspondiente (Anexo 3). Una vez cumplido el plazo referido, los recursos remanentes deberán reintegrarse a la TESOFE a más tardar dentro de los 15 días naturales siguientes y en el caso de los recursos del Ramo 11 aplicarán el Art. 54 de la LFPRH, así como el Art. 85 de su Reglamento.
Si los recursos no se comprometen o devengan al 31 de diciembre de 2021 en los términos de las disposiciones aplicables, deberán ser reintegrados a la TESOFE a más tardar el 15 de enero de 2022.
En los casos en que el/la beneficiario/a no haya podido aplicar los recursos debido a causas ajenas o de fuerza mayor, éste/a lo deberá informar a la instancia ejecutora del Programa y reintegrarlos a la TESOFE, así como, en su caso, realizar el entero de los rendimientos que se hubieren generado, en un plazo no mayor a 15 días hábiles contados a partir de la fecha en que reciba la notificación formal con las instrucciones para efectuar el reintegro.
Para la entrega de los recursos a los gobiernos de las entidades federativas y, en su caso, los municipios, deberán contar, previo a la entrega de los mismos, con una cuenta bancaria productiva, específica y exclusiva para la administración y ejercicio de los recursos federales otorgados, que distinga contablemente su origen e identifique que las erogaciones correspondan al fin autorizado, conforme a lo establecido en las presentes RO.
Los gobiernos de las entidades federativas y, en su caso, los municipios serán responsable de no incorporar en esa cuenta recursos locales, ni aportaciones o ningún otro tipo de recursos distintos al apoyo recibido, aun cuando pudieran tener el mismo propósito.
Los recursos que se otorgan mediante este Programa, no pierden su carácter Federal por lo que en su asignación y ejecución deberán observarse en todo momento las disposiciones jurídicas federales aplicables.
Los gobiernos de las entidades federativas y, en su caso, los municipios serán los responsables de mantener la documentación original que justifique y compruebe el gasto en que incurran, con cargo a los recursos que reciban por concepto de los subsidios otorgados mediante este Programa, así como de presentarla a los órganos competentes de control y fiscalización que la soliciten.
3.4.1.3 Reintegros
Los recursos a reintegrar a la TESOFE, en términos de lo dispuesto en el artículo 176 del RLFPRH, se realizarán mediante línea de captura, para lo cual el/la beneficiario/a deberá solicitar al INEA e informar de la realización del reintegro al mismo, adjuntando el comprobante del depósito correspondiente en un plazo no mayor a tres días hábiles contados a partir de que haya sido realizado el reintegro.
Con fundamento en lo establecido en el artículo 54 párrafo tercero de la LFPRH, las Unidades de Operación del lNEA, los IEEA, y los gobiernos de las Entidades Federativas o en su caso los municipios que, al 31 de diciembre de 2021, conserven recursos federales deberán reintegrarlos a la TESOFE, conjuntamente con los rendimientos financieros obtenidos, dentro de los 15 días naturales siguientes al cierre del ejercicio fiscal 2021.
Los gobiernos de las entidades federativas, o en su caso, los municipios, deberán reintegrar a la TESOFE a más tardar el 15 de enero de 2022, los recursos que no hayan sido devengados al 31 de diciembre de 2021, a fin de dar cumplimiento a lo establecido en el primer párrafo del artículo 17 de la LDFEFM.
Para el caso de los gobiernos de las entidades federativas; o, en su caso, los municipios y sus entes públicos que cuenten con transferencias federales etiquetadas y que al 31 de diciembre del 2021 se hayan comprometido y aquellas devengadas pero que no hayan sido pagadas, deberán cubrir los pagos respectivos a más tardar el 31 de marzo del 2021, o bien, de conformidad con el calendario de ejecución establecido en el convenio correspondiente; una vez cumplido dicho plazo, los recursos remanentes deberán reintegrarse a la TESOFE a más tardar dentro de los 15 días naturales siguientes, conforme a lo dispuesto en el segundo párrafo del artículo 17 de la LDFEFM.
En los casos en que la o el beneficiaria/o esté obligada/o a reintegrar los recursos federales objeto de los apoyos otorgados, éstos no podrán deducir las comisiones bancarias que por manejo de cuenta y operaciones haya cobrado la institución financiera. El/la beneficiario/a deberá cubrir dichas comisiones con cargo a sus propios recursos.
Los rendimientos que la o el beneficiaria/o deba enterar a la TESOFE, por habérsele requerido el reintegro parcial o total de los recursos objeto de los apoyos otorgados, serán aquellos que puedan verificarse a través de los estados de cuenta bancarios, descontando el Impuesto Sobre la Renta (ISR).
Cuando en las actividades de seguimiento o supervisión que defina la instancia ejecutora del Programa (INEA, IEEA y Unidades de Operación del INEA), identifique que los recursos fueron destinados a fines distintos a los autorizados, o bien existan remanentes en su aplicación, solicitará a la persona beneficiaria realizar su reintegro a la TESOFE, quien estará obligado a realizarlo en un plazo no mayor a 15 días hábiles contados a partir de la fecha en que reciba de dicha instancia ejecutora la notificación formal con las instrucciones para efectuar dicho reintegro.
En caso de que la o el beneficiaria/o no reintegre los recursos en el plazo establecido en las presentes RO, será sujeto de las sanciones y penas correspondientes, conforme a las disposiciones aplicables en la materia. En caso de que las Instancias ejecutoras (IEEA y Unidades de Operación del INEA) y/o gobiernos de las Entidades Federativas, no reintegren los recursos en el plazo establecido en las presentes RO; será sujeto de las sanciones y penas correspondientes, conforme a las disposiciones aplicables en la materia.
Penas por atraso en reintegros
El cálculo de la pena por atraso en el reintegro deberá realizarse conforme a lo señalado en la Ley de Tesorería de la Federación y conforme la tasa que se establezca en la Ley de Ingresos de la Federación para el ejercicio fiscal 2021, conforme a lo siguiente:
La/s persona/s beneficiaria/s que no reintegren los recursos en el plazo establecido en las presentes RO, deberá pagar una pena por atraso multiplicando el importe no reintegrado oportunamente por el número de
días naturales de retraso y la tasa diaria, conforme a la siguiente fórmula:
| Variable | Concepto |
| Importe | Monto no reintegrado en el plazo establecido. |
| Días | Número de días naturales de atraso en reintegros contados a partir del día siguiente en que el plazo establecido venció. |
| Tasa | Tasa establecida en la Ley de Ingresos de la Federación para el ejercicio fiscal 2021. |
Nota: Para el ejercicio fiscal 2020 la tasa establecida en la Ley de Ingresos de la Federación se encuentra determinada en su artículo 8° fracción I y corresponde a 0.98 por ciento mensual.
Estas penas por atraso deberán estar indicadas en los convenios que se suscriban con los gobiernos de los estados y serán pagadas conforme al procedimiento que establezca la Secretaría de Hacienda y Crédito Público, por conducto de la TESOFE.
3.5. Derechos, obligaciones y causas de incumplimiento, suspensión, cancelación o reintegro de los recursos
Los IEEA o Unidades de Operación del lNEA como instancias ejecutoras del Programa garantizarán el respeto a los derechos humanos, la igualdad de género y salvaguardarán los derechos civiles, políticos, económicos, sociales, culturales, así como los ambientales de las/los beneficiarias/os proporcionando los servicios a que se refiere el numeral 4.1. Proceso, de las presentes RO.
Derechos
Las/os beneficiarias/os que sean registrados en el sistema de control escolar por los IEEA o Unidades de Operación del lNEA, tendrán los siguientes:
- Recibir los servicios educativos gratuitos que coordina el INEA, los cuales son prestados por los IEEA o Unidades de Operación del lNEA.
- Recibir un trato respetuoso y sin discriminación.
- Solicitar una credencial, la cual se deberá entregar en un plazo no mayor a 30 días hábiles a partir de su solicitud, siempre y cuando cuente con la verificación de identidad en el sistema de control escolar.
- Recibir en formato impreso o digital, el material educativo correspondiente al nivel que está cursando.
- Recibir exámenes y los resultados de éstas.
- Obtener su historial académico.
- Obtener un informe de contenidos a reforzar.
- Recibir un Certificado de estudios impreso o en formato electrónico de primaria o secundaria, una vez que se hayan acreditado y concluido los estudios, conforme al Plan y Programas de Estudio vigentes de Educación para Adultos.
- Recibir una Constancia de estudio en la cual se informa las calificaciones obtenidas en los exámenes presentados y el promedio general de la/el educanda/o en el nivel intermedio o el nivel avanzado, en cualquier vertiente del MEVyT de conformidad con el esquema curricular vigente
- Acceder al portal del INEA (www.gob.mx/inea) para consultar su avance académico.
- Acceder al portal del INEA para descargar en línea su certificado de estudios de primaria o secundaria.
- Acceder a los servicios y espacios que ofrecen las Plazas Comunitarias.
- Renunciar a la calificación de tres módulos acreditados por examen final, para poder mejorar su promedio, previo a la recepción, impreso o por correo electrónico, de su certificado.
- Recibir una cuenta de correo electrónico institucional.
Obligaciones
Los IEEA o Unidades de Operación del lNEA como instancias ejecutoras del Programa, deberán observar los siguientes aspectos:
- Cumplir con los requisitos para la incorporación, reincorporación, acreditación y certificación de
acuerdo con lo establecido en los Lineamientos.
- Observar la normatividad que se establece en los lineamientos.
- Mantener una conducta apegada a los valores de respeto a los derechos humanos, tolerancia e igualdad de género.
- No falsear información respecto a sus antecedentes escolares o respecto a su persona.
- Conservar los espacios y no dañar el mobiliario y equipo donde se ofrece el servicio educativo.
- Estudiar y realizar las actividades educativas.
- Asistir puntualmente a las sedes de aplicación a presentar sus exámenes.
- Descargar el certificado que se envía por correo electrónico, a los beneficiarios que tienen cuenta de correo electrónico institucional.
- Tratar con respeto al personal del INEA, los IEEA o Unidades de Operación del lNEA, o figuras solidarias que les proporcionen algún servicio educativo.
Causas de cancelación de los recursos para IEEA y Unidades de Operación del lNEA
Las causas de cancelación (cuando se confirmen las irregularidades), de los apoyos económicos señalados en el numeral 3.4. "Características de los apoyos (tipo y monto)" de las presentes RO, son los siguientes:
- Que la persona se identifique con documentación apócrifa.
- Que el IEEA o Unidad de Operación de lNEA detecte que la persona no era analfabeta.
- Que se identifique que la persona tuvo ayuda de un tercero al momento de realizar sus exámenes para acreditarlos. (Se excluye a las personas que tengan alguna limitación física que le impida responder él mismo el examen)
Estos casos deberán ser reportados a las áreas de acreditación del INEA para el seguimiento que corresponda.
3.6. Participantes
3.6.1. Instancia(s) ejecutora(s)
Los IEEA y Unidades de Operación del lNEA, así como, los participantes en el proceso educativo (Coordinación Regional, Coordinación de Zona, Técnico Docente y Patronatos).
| Instancia (s) | Funciones y/o responsabilidades |
| Los IEEA y Unidades de Operación del lNEA. | - Ejecutar el gasto, organizar, proporcionar, brindar y operar los servicios educativos, donde se concentre la población en rezago educativo y donde se tenga presencia del INEA y se puedan cumplir las metas encomendadas. - Operar y dar seguimiento a los servicios educativos dirigidos a la población objetivo, de conformidad con el Acuerdo número 363 por el que se establece el MEVyT disponible en: https://www.gob.mx/cms/uploads/attachment/file/390441/002_ACUERDO_363_PRIMERA_PARTE.pdf y https://www.gob.mx/cms/uploads/attachment/file/390442/002_ACUERDO_363_SEGUNDA_PARTE.pdf, además de la normatividad aplicable para el Reconocimiento de saberes. - Planear y definir metas de los servicios educativos según las necesidades locales y de la política nacional. - Concertar acciones a nivel estatal para promover y brindar los servicios educativos. - Dar seguimiento a las acciones derivadas de las presentes RO. - Coordinar con los patronatos la participación voluntaria de los sectores público, privado o social para la atención de la población en situación de rezago educativo. - Celebrar alianzas con personas físicas o morales para ampliar la cobertura de los servicios educativos ofrecidos por el INEA. |
| - Administrar y ejercer con transparencia el presupuesto asignado conforme a los criterios establecidos por el INEA de acuerdo con los Anexos 2 y 4 de las presentes RO. - Desarrollar los procesos de inscripción, reincorporación, acreditación y certificación, de acuerdo con estas RO y a los Lineamientos. - Expedir en papel membretado con base en lo establecido en los Lineamientos, a través de las áreas de acreditación Constancias de estudio en las que se informa las calificaciones obtenidas en los exámenes presentados y el promedio general de la/el educanda/o en el nivel intermedio o el nivel avanzado, en cualquier vertiente del MEVyT de conformidad con el esquema curricular vigente. - Garantizar la custodia y el buen uso de los cuadernillos de examen. - Desarrollar procesos de formación para las figuras institucionales o solidarias. - Elaborar contenidos y materiales regionales de acuerdo con la normatividad establecida por el INEA. - Integrar y operar con transparencia los sistemas institucionales que dan apoyo a la operación de los servicios del INEA, los IEEA y las Unidades de Operación del lNEA. - Llevar a cabo el esquema de supervisión de los procesos de inscripción, acreditación y certificación. |
| Coordinación Regional. | - Conocer y analizar las demandas específicas de la prestación de servicios educativos de alfabetización (nivel inicial), primaria y secundaria para la población objetivo. - Diseñar estrategias para la promoción de los servicios de educación para adultos e instrumentar acciones para su aplicación. - Respaldar la operación de las coordinaciones de zona a partir de programas de trabajo que diseñan con base en el conocimiento de los requerimientos específicos de la población y sus necesidades de desarrollo futuro. - Integrar equipos de trabajo interdisciplinarios a fin de atender integralmente los requerimientos de las coordinaciones de zona respecto a la aplicación del Programa. - Evaluar, periódica y sistemáticamente el avance operativo en relación con las metas y proponer medidas al IEEA o a las Unidades de Operación del lNEA para hacer más eficiente la operación de los servicios educativos que ofrecen las Plazas Comunitarias del INEA, los IEEA y las Unidades de Operación del lNEA. - Gestionar los recursos y apoyos necesarios con el sector público y privado durante el ejercicio fiscal, para el mejor funcionamiento de los servicios educativos que ofrece el INEA, los IEEA y las Unidades de Operación del lNEA. - Desarrollar escenarios, estrategias e instrumentos para la atención de las coordinaciones de zona. - Asegurar el oportuno y adecuado abastecimiento de recursos materiales y didácticos requeridos por las coordinaciones de zona para ofrecer los servicios educativos que ofrece el INEA, los IEEA y las Unidades de Operación del lNEA. |
| - Promover acuerdos y apoyos de los sectores público, privado y social para apoyar la prestación de los servicios educativos que ofrece el INEA, los IEEA y las Unidades de Operación del lNEA. - Planear y coordinar la operación de plazas comunitarias y asegurar la atención de requerimientos técnicos y administrativos a fin de respaldar los servicios de atención a la población joven y personas adultas apoyadas en el uso de tecnologías de la información. - Asistir a las reuniones de trabajo y eventos oficiales a los que sean convocados los IEEA y las Unidades de Operación del lNEA, según sea el caso. - Incorporar y acreditar a los/as educandos/as. - Apoyar la supervisión de los procesos relacionados con la inscripción, atención, acreditación y certificación. |
| Coordinación de Zona. | - Organizar y supervisar la prestación de los servicios educativos y de acreditación. - Supervisar, resguardar y optimizar la dotación de los apoyos y materiales (impresos, electrónicos o en línea) para que funcionen los servicios educativos y la información y documentación derivada de los mismos. - Supervisar, resguardar y optimizar la dotación de los cuadernillos de examen para el buen desempeño del proceso de acreditación en las sedes de aplicación. - Garantizar el resguardo, buen uso y devolución después de la aplicación de exámenes a las oficinas estatales de los cuadernillos de examen. - Seleccionar y vincular figuras institucionales o solidarias que apoyan los servicios educativos que presta la unidad operativa. - Garantizar que las figuras institucionales y solidarias que colaboran en la coordinación de zona, reciban la formación correspondiente al rol en el que están participando, bajo un esquema de formación permanente. - Coordinar, organizar y apoyar las acciones de promoción y difusión de los servicios educativos. - Planear la localización, registro y organización de población en rezago educativo. - Visitar en forma regular a las unidades operativas donde se brindan los servicios educativos. - Solicitar la emisión de las Constancias de alfabetización, Certificados de primaria y secundaria. |
| | - Dar seguimiento en coordinación con los Técnicos Docentes, a la descarga de los certificados enviados por correo electrónico. - Planear y apoyar la detección de la población objetivo del INEA, mediante los padrones provenientes de las diversas instancias públicas y privadas. - Coordinar, supervisar, organizar y promover eventos de formación de las figuras operativas a nivel local, municipal o regional. - Llevar el control y seguimiento de los eventos de formación y verificar el correcto registro de eventos de formación en el Registro Automatizado de Formación (RAF). - Coordinar el registro del beneficiario o de la beneficiaria en el SASA. - Realizar la rotación de aplicadores que transparente el proceso de aplicador de exámenes. - Operar y dar seguimiento a las diferentes alianzas establecidas. - Coordinar y organizar la formación de las figuras educativas en las Coordinaciones de Zona. - Entregar las Constancias de alfabetización y nivel inicial, y verificar el correcto registro de eventos de formación en el Registro Automatizado de Formación (RAF). - Integrar un banco de aplicadores debidamente capacitados. - Garantizar y supervisar en los sistemas de control escolar, el registro de la información relacionada con los servicios que ofrecen los IEEA y Unidades de Operación del INEA. - Coordinar la operación de los procesos de Inscripción, Atención, Acreditación y Certificación. - Concertar espacios para que funjan como sedes de aplicación de exámenes. |
| Técnico/a docente. | - Planear, organizar, coordinar, instrumentar, vincular, supervisar, promover, difundir y dar seguimiento a los servicios educativos que ofrece el INEA y los IEEA o las Unidades de Operación del lNEA, en las microrregiones que les son asignadas. - Efectuar el registro, ubicación y focalización de los servicios educativos. - Contribuir o colaborar con las estrategias y talleres de formación de figuras educativas, diseñando y ejecutando estrategias de formación y en el acompañamiento pedagógico. - Ejecutar los procesos de Inscripción, Atención, Acreditación y Certificación. |
| Patronatos. | - Suscribir con los IEEA o Unidades de Operación del lNEA el instrumento jurídico denominado "Convenio de Colaboración para el Desarrollo del Programa Educación para Adultos" (ver Anexo 2). - Gestionar las acciones necesarias que permitan entregar los apoyos económicos a las figuras solidarias de acuerdo con lo establecido en el Anexo 4. - Llevar un registro con documentación comprobable de la entrega de los apoyos a las figuras solidarias de acuerdo con lo establecido en el Anexo 4. - Promover la participación de la sociedad en la educación para adultos y niñas, niños y adolescentes de 10 a 14 años en los términos establecidos en el Convenio de Colaboración para el Desarrollo del Programa Educación para Adultos (ver Anexo 2). - Observar lo dispuesto en la Ley Federal de Fomento a las Actividades Realizadas por Organizaciones de la Sociedad Civil y lo establecido en la normatividad vigente aplicable en la materia de educación para adultos. - Permitir que los IEEA y las Unidades de Operación del lNEA verifiquen con los mecanismos que determinen necesarios y de manera mensual o trimestral, la correcta ejecución de los servicios educativos para la población objetivo que se ofrecen por parte del patronato. - Gestionar en los sectores público, social y privado la obtención de donativos en dinero y/o en especie a favor de los servicios educativos. - Validar y supervisar la generación y dispersión de los apoyos económicos que establezcan estas reglas. |
3.6.2. Instancia(s) normativa(s)
El INEA a través de un Comité Interno de Contingencia", integrado por la Dirección General y las Unidades Administrativas del INEA, es la instancia normativa del Programa, así como la responsable de interpretar las presentes RO y resolver las dudas y aspectos no contemplados en las mismas conforme a la normativa aplicable.
3.7. Coordinación institucional
El INEA de conformidad con lo dispuesto en el artículo 179 del RLFPRH, verificó que el Programa objeto de las presentes RO no se contrapone, afecta ni presenta duplicidades con otros Programas y acciones del Gobierno de México, en cuanto a su diseño, beneficios, apoyos otorgados y población objetivo, cumpliendo así con las disposiciones aplicables.
Con este mismo propósito, el INEA podrá establecer acciones de coordinación con las autoridades federales, estatales y municipales, las cuales tendrán que darse en el marco de las disposiciones de las disposiciones de las presentes RO y de la normativa aplicable, a fin de evitar duplicidades con otros programas del Gobierno Federal.
Para el mejor cumplimiento de las acciones que se ejecutan a través del presente Programa, se podrán realizar los ajustes necesarios en su planeación y alcances, estableciendo los acuerdos, la coordinación y vinculación interinstitucional correspondientes, en el marco de lo dispuesto en las disposiciones jurídicas aplicables en la materia, lo establecido por las presentes RO y de las metas establecidas, así como en función de la disponibilidad presupuestaria autorizada.
Las Instancias ejecutoras del Programa, deberán informar las acciones implementadas, el presupuesto y los avances en las metas e indicadores de las acciones que se desarrollen para dar cumplimiento a lo señalado en el párrafo que antecede.
4. OPERACIÓN
4.1. Proceso
(Anexo 5 Diagrama de Flujo)
Este proceso aplica para el MEVyT.
1.- Proceso de Formación de figuras solidarias
| Proceso |
| Etapa | Actividad | Responsable |
| Formación de figuras solidarias. | Seleccionar a las figuras solidarias de nuevo ingreso y registrarlas en el SASA, realizar el diagnóstico de necesidades y de acreditación, diseñar y ejecutar estrategias de formación, organizar y realizar talleres de formación de figuras solidarias, dar seguimiento cuantitativo a las acciones de formación y gestionar y realizar en su caso, el desarrollo de la formación de organizadores de servicios educativos, formadores especializados y enlaces educativos y aplicadores tanto de la modalidad hispanohablante como de indígena. Vincular a figuras solidarias para facilitar los procesos de enseñanza aprendizaje con las personas jóvenes y adultas y los procesos de formación de asesores/as educativos y de acreditación en la entidad. | IEEA o Unidades de Operación del lNEA. |
2.- Proceso de Incorporación de educandos/as:
| Etapa | Actividad | Responsable |
| Inscripción. | La inscripción de toda persona perteneciente a la población objetivo del INEA es continua, puede realizarse en cualquier momento del año a solicitud del interesado, quien deberá entregar la documentación requerida en el numeral 3.3.1 "requisitos" de las presentes RO como la opción de presentar el examen diagnóstico. | Interesado/a. |
| | Se integra el expediente digital y se registra al/la beneficiario/a en el sistema de Control Escolar. En caso de que el beneficiario/a vaya a presentar examen de primaria, aplica el ejercicio diagnóstico. En caso de no responder conforme a las habilidades cognitivas, se incorpora al proceso de alfabetización del MEVyT. Se pueden inscribir quienes saben leer y escribir y han adquirido conocimientos por experiencia laboral o antecedentes escolares. En caso de no contar con documentos que den evidencia de los antecedentes escolares, se puede firmar el Registro del beneficiario o de la beneficiaria bajo protesta de decir verdad que se cuenta con algún grado del sistema escolarizado en primaria o secundaria. Los/as educandos/as que iniciaron su proceso en el MEVyT y estén en situación de activos, inactivos, bajas, reactivados y reincorporados pueden incorporarse al Reconocimiento de Saberes, siempre y cuando tengan avances en su proceso de acreditación. | Los IEEA o Unidades de Operación del lNEA por medio de la Coordinación de Zona. |
| Diagnóstico y Vinculación. | El examen diagnóstico para el/la beneficiario/a, el tiempo para su programación y realización será en acuerdo entre el beneficiario/a y la Coordinación de zona. Este examen permite ubicarlo en el nivel educativo que le corresponde. El examen diagnóstico del MEVyT está compuesto por seis sesiones y evalúa las competencias de los módulos necesarios para certificar la primaria o la secundaria. ver Anexo 8. Cabe mencionar que la sexta sesión permite acreditar la secundaria, está dirigida a jóvenes y adultos que presentan antecedentes escolares de primero y segundo de secundaria. Todos los/as beneficiarios/as que se incorporen a primaria o secundaria deberán presentar el examen diagnóstico, con el fin de reconocer y acreditar las habilidades y los conocimientos adquiridos a lo largo de la vida. También podrán presentar examen diagnóstico los/las educando/a(s) reincorporados/as en primaria o secundaria. | Los IEEA o Unidades de Operación del lNEA por medio de la Coordinación de zona. |
| Atención Educativa. | El/La educando/a acude a la unidad operativa donde se le vinculan los módulos correspondientes (virtuales, en línea o impresos). Los módulos a cursar se determinan de acuerdo con el esquema curricular de la vertiente del MEVyT, disponible en http://www.inea.gob.mx/images/imagenes_diarios/Normateca_Nueva/doctos_normas/n_academica/Acuerdo_MEVyT_1a_parte.pdf y http://www.inea.gob.mx/images/imagenes_diarios/Normateca_Nueva/doctos_normas/n_academica/Acuerdo_MEVyT_2a_parte.pdf Se le proporciona asesoría en caso de que así lo solicite. Una vez concluido el módulo, se le programa el examen final. En el caso de alfabetización, durante el proceso, se aplican dos evaluaciones formativas a los/as educando/as que cursan el MEVyT hispanohablante y 2 a los/as educandos/as que cursan el MIB, en este caso también se aplican 3 más para concluir el nivel inicial. | Educando/a. |
3.- Proceso de Acreditación y certificación de educandos/as:
Este proceso aplica para el Reconocimiento de Saberes.
| Etapa | Actividad | Responsable |
| Registro. | La persona interesada que cuenta con los antecedentes escolares y/o constancias de capacitación establecidos, entrega la documentación requerida en el numeral 3.3.1 "Requisitos" de las presentes RO; el registro es continuo y puede realizarse en cualquier momento del año a solicitud del interesado. | Interesado/a. |
| Inscripción. | Se integra el expediente, se registra al participante en el Sistema de Control Escolar. En caso de que el beneficiario/a vaya a presentar examen de primaria, aplica el ejercicio diagnóstico. En caso de no responder conforme a las habilidades cognitivas, el ejercicio diagnóstico, se incorpora al MEVyT. | Los IEEA o Unidades de Operación del lNEA por medio de la Coordinación de zona. |
| Evaluación. | El/La participante podrá solicitar el examen en dos formas, en línea o impresa. Se le asigna lugar, fecha y hora de aplicación de la evaluación. | Los IEEA o Unidades de Operación del lNEA por medio de la Coordinación de zona. |
| El/La participante acude al lugar de aplicación de la evaluación en la fecha y hora asignada. Presenta la evaluación en la modalidad de su elección (en línea o impreso). | Participante. |
| Acreditación. | Para los exámenes realizados en línea, el resultado será entregado de manera inmediata, para el caso de las evaluaciones realizadas en forma impresa, la revisión y calificación es continua y depende de la demanda del servicio por parte del beneficiario o de la beneficiaria. En caso de no haber acreditado, el/la participante podrá, si así lo desea, presentarla nuevamente. | Los IEEA o Unidades de Operación del lNEA por medio de la Coordinación de zona. |
| Certificación. | Al acreditar la primaria o la secundaria, se cuenta con 30 días naturales para la emisión del Certificado correspondiente. | Los IEEA o Unidades de Operación del lNEA. |
| El proceso finaliza con la entrega del documento al beneficiario/a (hasta 30 días naturales posteriores a la emisión del Certificado) y el registro de la fecha de entrega del Certificado en los sistemas de control escolar. Si el Certificado corresponde a la educación primaria, el/la participante podrá iniciar el proceso para acreditar la educación secundaria y obtener el Certificado correspondiente. | Participante. |
4.2. Ejecución
4.2.1. Avance físico y financiero
La Dirección de Prospectiva, Acreditación y Evaluación (DPAyE) del INEA formulará trimestralmente el reporte de los avances sobre la aplicación de los recursos y/o de las acciones que se ejecuten bajo su responsabilidad con cargo a los recursos otorgados mediante este Programa, mismos que deberán remitir a la Dirección General de Presupuesto y Recursos Financieros de la SEP, durante los 10 días hábiles posteriores a la terminación del trimestre que se reporta. Invariablemente el INEA, los IEEA o Unidades de Operación del lNEA deberán acompañar a dicho reporte, la explicación de las variaciones entre el presupuesto autorizado, el modificado y el ejercido, así como las diferencias entre las metas programadas y las alcanzadas.
Dichos reportes, deberán identificar y registrar a la población atendida diferenciada por sexo, grupo de edad, región del país, entidad federativa, municipio o demarcación territorial de la Ciudad de México.
Los reportes permitirán dar a conocer los avances de la operación del Programa en el periodo que se reporta, y la información contenida en los mismos será utilizada para integrar los informes institucionales correspondientes.
Será responsabilidad de la DPAyE del INEA concentrar y analizar dicha información, para la toma oportuna de decisiones.
Asimismo, de manera trimestral, las Entidades Federativas beneficiarias de los apoyos del Programa, deberán remitir a la SHCP, a través del Sistema de Recursos Federales transferidos (https://www.mstwls.hacienda.gob.mx), el informe sobre el destino y los resultados obtenidos de la aplicación de los recursos en el marco de los convenios suscritos con la SEP por los apoyos otorgados.
Asimismo, los IEEA y Unidades de Operación del lNEA como instancias ejecutoras locales, informarán sobre el ejercicio, destino y resultados obtenidos de los recursos federales, de acuerdo con los Lineamientos para Informar sobre los recursos federales transferidos a las Entidades Federativas, municipios y demarcaciones territoriales de la Ciudad de México, y de operación de los recursos del Ramo General 33, publicados el 25 de abril de 2013 en el DOF, y mediante el sistema de información establecido para tal fin por la SHCP. Esta obligación deberá estar señalada en los convenios específicos de colaboración que el INEA suscriba con las Entidades Federativas.
La Secretaría de Finanzas del Gobierno Estatal o similar establecerán una cuenta bancaria específica para el manejo y aplicación de los recursos y, en su caso, por la estipulada en la firma del Convenio Específico de Colaboración con los IEEA (ver Anexo 3); asimismo, señalarán de la cuenta: banco, número de cuenta CLABE, sucursal y titular.
Por lo que respecta a los recursos presupuestarios del Ramo 11 "Educación Pública" que reciben los IEEA derivado de los Convenios específicos de colaboración suscritos (Anexo 3), y las Unidades de Operación del INEA, éstos deberán ser depositados para su operación en una cuenta bancaria concentradora, autorizada y registrada ante la TESOFE, cumpliendo con lo establecido en la Ley de Tesorería de la Federación y los Lineamientos que tienen por objeto regular el Sistema de Cuenta Única de Tesorería, así como establecer las excepciones procedentes.
4.2.2. Acta de entrega-recepción
NO APLICA.
4.2.3. Cierre de ejercicio
Las instancias ejecutoras y los IEEA y Unidades de Operación del INEA) del Programa estarán obligadas a presentar, como parte de su informe correspondiente al cuarto trimestre del año fiscal 2021, una estimación de cierre (objetivos, metas y gasto) conforme a lo establecido por la SHCP en los respectivos Lineamientos de Cierre de Ejercicio Fiscal; mismo que se consolidarán con los informes trimestrales de avance físico financiero y/o físico presupuestario entregados por los/as beneficiarios/as, a más tardar 10 días hábiles posteriores al cierre del ejercicio fiscal 2021.Será responsabilidad del INEA, como instancia normativa, concentrar y analizar dicha información, así como solicitar a los IEEA y a las Unidades de Operación del lNEA las aclaraciones a que haya lugar. En caso de incumplimiento de este informe, notificará a la SFP o instancia correspondiente que para tal efecto se determine, a más tardar el último día hábil de febrero del siguiente ejercicio fiscal.
5. AUDITORÍA, CONTROL Y SEGUIMIENTO
Los subsidios mantienen su naturaleza jurídica de recursos públicos federales para efectos de aplicación, ejecución, fiscalización y transparencia, por lo tanto podrán ser revisados y auditados por la SFP o instancia fiscalizadora correspondiente que se determine; por el Órgano Interno de Control en la SEP y/o auditores independientes contratados para dicho fin, en coordinación con los Órganos Locales de Control; por la SHCP; por la Auditoría Superior de la Federación y demás instancias que en el ámbito de sus respectivas atribuciones resulten competentes.
Como resultado de las acciones de auditoría que se lleven a cabo, la instancia de control que las realice mantendrá un seguimiento interno que permita emitir informes de las revisiones efectuadas, dando principal importancia a la atención en tiempo y forma de las anomalías detectadas hasta su total solventación.
6. EVALUACIÓN
6.1. Interna
El INEA en uso de las atribuciones que le confiere su Estatuto Orgánico, designa a la Subdirección de Evaluación Institucional de la DPAyE del INEA como la unidad administrativa ajena a la operación del Programa, con el fin de monitorear el desempeño del mismo, construyendo, para tal efecto, indicadores relacionados con sus objetivos específicos y vinculados con los indicadores y metas establecidas en los niveles de propósito, componentes y actividad de la Matriz de Indicadores para Resultados (MIR).
En relación con los criterios considerados para la evaluación interna, el INEA cuenta con un Modelo de Evaluación Institucional (MEI), cuyo objetivo es evaluar los resultados cuantitativos alcanzados por los IEEA y las Unidades de Operación del lNEA, así mismo se podrán aplicar los instrumentos de monitoreo y evaluación que se consideren pertinentes con el objetivo de garantizar la correcta operación del programa.
El INEA podrá instrumentar un procedimiento de evaluación interna con el fin de monitorear el desempeño del Programa, construyendo para tal efecto, indicadores relacionados con sus objetivos específicos, de acuerdo con lo que establece la Metodología de Marco Lógico. El procedimiento se operará considerando la disponibilidad de los recursos humanos y presupuestarios de las instancias que intervienen.
Asimismo, se deberán incorporar indicadores específicos que permitan evaluar la incidencia de los programas presupuestarios en el abatimiento de las brechas entre mujeres y hombres, la prevención de la violencia de género y de cualquier forma de discriminación basada en el género, discapacidad, origen étnico, u otras formas. Con base en el artículo 75, fracción I de la LFPRH, los resultados de las evaluaciones señaladas en párrafos anteriores deberán ser publicados por los IEEA y Unidades de Operación del lNEA en sus respectivos portales web en los plazos determinados por la DPAyE.
6.2. Externa
La Dirección General de Análisis y Diagnóstico del Aprovechamiento Educativo es la unidad administrativa ajena a la operación del Programa que, en coordinación con el INEA, instrumentarán lo establecido para la evaluación externa de Programas Federales, de acuerdo con la Ley General de Desarrollo Social, el PEF para el ejercicio fiscal 2021, los Lineamientos Generales para la Evaluación de los Programas Federales de la Administración Pública Federal y el Programa Anual de Evaluación. Dicha evaluación deberá incorporar la perspectiva de género.
Asimismo, es responsabilidad del INEA cubrir el costo de las evaluaciones externas, continuar y, en su caso, concluir con lo establecido en los programas anuales de evaluación de años anteriores. En tal sentido y una vez concluidas las evaluaciones del Programa, éste habrá de dar atención y seguimiento a los aspectos susceptibles de mejora.
Las presentes RO fueron elaboradas bajo el enfoque de la Metodología del Marco Lógico, conforme a los
criterios emitidos conjuntamente por el Consejo Nacional de Evaluación de la Política de Desarrollo Social (CONEVAL) y la SHCP mediante oficios números 419-A-19-00598 y VQZ.SE.123/19 respectivamente de fecha 27 de junio de 2019.
6.3 Indicadores
Los indicadores del Programa a nivel de propósito, componente y actividades de la Matriz de Indicadores para Resultados (MIR) 2021, cuyo nivel de desagregación es nacional, serán reportados por el INEA en el Módulo PbR del Portal Aplicativo de la SHCP (PbR PASH).
La MIR es pública y se encuentra disponible en las siguientes ligas:
· Portal de la Secretaría de Hacienda y Crédito Público:
https://www.transparenciapresupuestaria.gob.mx/es/PTP/programas#inicio
La consulta puede realizarse de la siguiente manera:
o En la pestaña Ramo, seleccionar "11-Educación Pública".
o En la pestaña Modalidad, seleccionar "E-Prestación de Servicios Públicos".
o En la pestaña Clave, seleccionar "064".
o Dar clic en el nombre del Programa Presupuestario "Educación para Adultos (INEA)"
Posteriormente, aparecerá en la pantalla la "Ficha del Programa"; para acceder a la MIR, es necesario en la pantalla de la "Ficha del Programa" dar clic en la opción "Resultados" y en esa pantalla, seleccionar la opción "Descarga los Objetivos, Indicadores y Metas".
· Portal de la Dirección General de Planeación, Programación y Estadística Educativa, de la SEP:
http://planeacion.sep.gob.mx/cortoplazo.aspx
La consulta puede realizarse de la siguiente manera:
o Seleccionar el año a consultar
o Descargar la MIR del Programa
7. TRANSPARENCIA
7.1. Difusión
En la operación del programa, se deberán atender las disposiciones aplicables en materia de transparencia y protección de datos personales establecidas por la Ley General de Transparencia y Acceso a la Información Pública, Ley Federal de Transparencia y Acceso a la Información Pública, así como la Ley General de Protección de Datos personales en Posesión de Sujetos Obligados y la normatividad que éstas deriva.
Para garantizar la transparencia en el ejercicio de los recursos públicos, se dará amplia difusión al Programa a nivel nacional, y se promoverán acciones similares por parte de las autoridades locales y municipales. La papelería, documentación oficial, así como la publicidad y promoción de este Programa, deberán incluir la siguiente leyenda: "Este Programa es público ajeno a cualquier partido político. Queda prohibido el uso para fines distintos a los establecidos en el programa". Quien haga uso indebido de los recursos de este Programa deberá ser denunciada/o y sancionada/o de acuerdo con la ley aplicable y ante la autoridad competente.
Además, se deberán difundir todas aquellas medidas que contribuyen a promover el acceso igualitario entre mujeres y hombres a los beneficios del Programa.
De acuerdo a lo establecido en el artículo 72, fracción XV de la Ley General de Transparencia y Acceso a la información Pública, el INEA tendrá la obligación de publicar y mantener actualizada la información relativa a los programas de subsidios.
La Campaña de Difusión de los servicios del INEA, se autoriza en la denominada Estrategia y el Programa Anual de Comunicación Social y se configura en el rubro de "Campañas de Comunicación Social", La Campaña de Difusión comunica propiamente el quehacer gubernamental, acciones o logros del gobierno o estimulan acciones de los ciudadanos para acceder a algún beneficio o servicio público, previa autorización de la Dirección General de Normatividad de Comunicación de la SEGOB.
Las Campañas de Difusión de los servicios del INEA, por Tiempos Oficiales se realizan a través del uso de Tiempos Fiscales y/o Tiempos de Estado de conformidad con el ACUERDO por el que se establecen los Lineamientos para el registro y autorización de los programas de comunicación social y de promoción y publicidad de las dependencias y entidades del Gobierno de México (antes la Administración Pública Federal)
para el ejercicio fiscal 2021. Como parte de la estrategia de la Subdirección de Comunicación Social, de manera orgánica se realizan materiales para difundirse en distintos medios de comunicación e informar sobre los servicios que ofrece el INEA a través de medios Electrónicos, Digitales, Impresos y Complementarios.
La Difusión de las Campañas del INEA está dirigida a población objetivo del Instituto: personas de 15 años o más que no saben leer ni escribir, o que no hayan iniciado o concluido su primaria o secundaria. También se da cobertura a un sector de la población que desee ser asesor o asesora voluntaria, y a quienes conozcan a alguien en condición de rezago educativo para acercarlo al INEA.
En la página de Internet www.gob.mx/inea se encuentra información de los servicios educativos en todo el país, de igual forma se pone a disposición el teléfono 800 00 60 300 para recibir orientación, de lunes a viernes en un horario de 9:00 a 18:00 hrs.
El padrón de beneficiarios/as correspondiente a este Programa no es excluyente de otros Programas Federales.
Con relación a la legislación aplicable en materia de transparencia y protección de datos personales que se recaben con motivo de la operación del presente Programa, estos serán protegidos, incorporados y tratados en el sistema de datos personales ante el Instituto Nacional de Transparencia, Acceso a la Información y Protección de Datos Personales (www.inai.org.mx) con la finalidad de dar cumplimiento al Decreto Presidencial por el que se crea el Sistema Integral de Información de Padrones de Programas Gubernamentales, publicado en el DOF el 12 de enero de 2006. Asimismo, y de conformidad con lo establecido en el Acuerdo mediante el cual se da a conocer el Manual de Operación del Sistema Integral de Información de Padrones de Programas Gubernamentales, publicado en el DOF el13 de septiembre de 2018.
Lo anterior, respetando la normatividad vigente en materia de Transparencia y Protección de Datos Personales.
Para garantizar la transparencia del Programa, las RO estarán disponibles en la página de internet del INEA (www.gob.mx/inea) en formatos accesibles.
7.2. Contraloría social
Con la finalidad de fortalecer los mecanismos de participación ciudadana que contribuyan con la prevención y combate a la corrupción, las personas beneficiarias de programas federales de desarrollo social, de manera libre y voluntaria, podrán llevar a cabo actividades de contraloría social de manera individual o colectiva.
La Contraloría Social implica actividades de monitoreo y vigilancia sobre el cumplimiento de los objetivos y metas del Programa, así como de la correcta aplicación de los recursos públicos asignados.
Se reconoce y fomenta la participación de las comunidades indígenas y afromexicanas, a través de sus autoridades tradicionales, para llevar a cabo acciones de contraloría social en los programas que impactan en su territorio.
Para registrar un Comité de Contraloría Social, se presentará un escrito libre ante la unidad responsable o entidad de la Administración Pública Federal a cargo del Programa, donde como mínimo, se especificará el Programa a vigilar, el nombre y datos de contacto de la(s) persona(s) que lo integrarán y la ubicación geográfica de las mismas (localidad, código postal y entidad federativa). La Secretaría de la Función Pública asistirá y orientará a las personas interesadas en conformar Comités a través de la cuenta: contraloriasocial@funcionpublica.gob.mx.
La Unidad Responsable del Programa otorgará el registro de Contraloría Social en un plazo no mayor a 15 días hábiles, y, junto con las instancias ejecutoras respectivas, brindarán la información pública necesaria para llevar a cabo sus actividades, así como asesoría, capacitación, y orientación sobre los medios para presentar quejas y denuncias.
La Unidad Responsable deberá sujetarse a los lineamientos vigentes emitidos por la Secretaría de la Función Pública (SFP) y a los documentos normativos validados por la misma.
La Secretaría de la Función Pública dará seguimiento a los procedimientos anteriormente descritos, asesorará y resolverá cualquier duda o situación imprevista para garantizar el derecho de las personas beneficiarias a llevar a cabo actividades de Contraloría Social en los programas federales de desarrollo social.
El programa se sujetará a los lineamientos vigentes emitidos por la Secretaría de la Función Pública, para promover las acciones necesarias que permitan la efectividad de la contraloría social, bajo el esquema o esquemas validados por la Secretaría de la Función Pública.
Para lograr lo anterior, el INEA coordina a los IEEA e instruye a las Unidades de Operación del INEA para la promoción y operación de la Contraloría Social (CS).
Para la integración de los Comités de Contraloría Social se promoverá la participación paritaria de mujeres y hombres.
El contacto de Contraloría Social en las Oficinas Centrales del Instituto, será el Departamento de Planeación y de Seguimiento, a través de la cuenta de correo electrónico contraloriasocial@inea.gob.mx o en los teléfonos 5552412700, 5552412800 y 5552412900, ext. 22546 y 22450.
8. QUEJAS Y DENUNCIAS
La o el beneficiario y la ciudadanía en general podrán presentar sus quejas o denuncias con respecto a la ejecución de las presentes RO de manera personal, escrita o por internet:
- Vía personal: En la Jefatura del Departamento de Planeación ubicada en Francisco Márquez 160, Col. Condesa, Alcaldía Cuauhtémoc, C.P. 06140, en la Ciudad de México, en un horario de atención de 9:00 a 18:00 horas, de lunes a viernes (días hábiles)
- Por escrito: mediante buzones instalados en el INEA, así como en los IEEA, Unidades de Operación del lNEA y Coordinaciones de Zona.
- Vía correo electrónico: en la siguiente cuenta quejas@inea.gob.mx .
- Vía telefónica en los siguientes números: 5552412700, 5552412800, 55 52412900, ext. 22546 y 22450, en un horario de atención de 9:00 a 18:00 horas de lunes a viernes.
- En redes sociales: a través Facebook en la siguiente cuenta https://www.facebook.com/IneaNacional
- Vía Web: a través de un formulario con los datos generales de la/el quejosa/o y los hechos a denunciar, el cual se encuentra disponible en la siguiente dirección electrónica: http://www.inea.gob.mx/quejas_sistema_2010/for_quejas.php
- Para los asuntos relacionados con las/los servidoras/es públicos de los IEEA, las quejas y denuncias se deben canalizar a la Contraloría Estatal correspondiente y se captarán a través de los medios implementados por sus respectivas Contralorías Estatales.
- Para los asuntos relacionados con las/los servidoras/es públicos de las Unidades de Operación del INEA, las quejas y denuncias se deberán canalizar al Órgano Interno de Control y se captarán a través de los medios ya definidos en este mismo apartado de Quejas y Denuncias. La respuesta a las quejas y denuncias que se reciban serán atendidas de conformidad con la normatividad aplicable en la materia.
ANEXOS
Anexo 1 Apoyos económicos a figuras solidarias por incorporación, atención y avance
GLOSARIO DE FIGURAS SOLIDARIAS
Alfabetizador/a.- Figura solidaria que facilita el aprendizaje de la lectura, escritura con el módulo "La palabra" para la vertiente Hispanohablante y los MIBES 1, 2 y 4 para la vertiente Indígena. Aplica el ejercicio diagnóstico y las evaluaciones formativas, en cualquiera de sus diferentes variantes que son:
- Alfabetizador/a urbano. Alfabetizador/a rural.
- Alfabetizador/a bilingüe MIB urbano.
- Alfabetizador/a de personas adultas mayores.
Alfabetizador/a bilingüe.- Figura solidaria que habla, lee y escribe tanto el español como su lengua materna; y que facilita el aprendizaje de la lectura y escritura en el nivel inicial. Aplica el ejercicio diagnóstico y las evaluaciones formativas.
Aliado/Alianza.- Se considera a toda instancia de los sectores públicos, privados y sociales, nacionales e internacionales, como subproyecto con los que el Instituto Nacional para la Educación de los Adultos establece una alianza a través de un convenio de colaboración, entre el INEA y otras dependencias, instituciones y/o organizaciones del sector público, privado o social con la intensión de brindar la alfabetización y educación básica a la población que ha sido excluida en su derecho a la educación.
Auxiliar Intérprete.- Figura solidaria que colabora como intérprete y traductora/or hacia un grupo de personas que hablan su misma lengua indígena, para que puedan estudiar los niveles inicial e intermedio con asesores/as hispanohablantes. Participa cuando no hay asesor bilingüe en la lengua requerida.
Aplicador/a de exámenes.- Figura solidaria que en la sede de aplicación se asegura de garantizar la confiabilidad y cumplimiento de los Lineamientos, y de recoger las evidencias de producto durante la aplicación de exámenes a los/as educandos/as.
Apoyos.- Figura Solidaria que participa en procesos de acreditación e informáticos, principalmente en apoyo a los procesos de inscripción, acreditación, certificación y ejecución de todos los servicios para que funcionen los IEEA y Unidades de Operación del lNEA y/o Coordinaciones de Zona, estas figuras pueden llamarse:
- Apoyo de Acreditación.
- Apoyo Informático.
Apoyo técnico de las UDAM.- Figura solidaria encargada de facilitar el aprendizaje de contenidos de los siguientes ejes: Lengua y Comunicación, Ciencias, Matemáticas, Contenidos diversificados, a través de las Unidades de Aprendizaje Móviles.
Estos/as asesores/as ofrecerán los servicios educativos de acuerdo al programa de actividades que establezca el Coordinador de Zona.
Apoyo técnico de Plaza Comunitaria.- Figura solidaria que apoya en la verificación del funcionamiento de equipos de cómputo, audiovisuales y de datos, así como la instalación de software y mantenimiento preventivo básico de los equipos de cómputo, también verifica la conectividad, instalación eléctrica y reportes de incidencias, además funge como aplicador de exámenes en línea.
Asesor/a educativo/a.- Denominación genérica para referirse a las figuras solidarias que facilitan el aprendizaje, tales como: alfabetizadores/as, asesores/as educativos/as, asesores/as educativos/as que apoya modalidades digitales, asesores/as educativos/as bilingües, orientadores/as educativos/as de grupo, orientadores/as educativos/as para personas con discapacidad, conforme lo establecido en el anexo 4: "Apoyos económicos a figuras solidarias por atención y avance" de las presentes RO.
Asesor/a especializado/a en unidad operativa (Plazas Comunitarias o círculos de estudio) (5 ejes).- Denominación para referirse a las figuras solidarias especializadas, que facilitan el aprendizaje y favorecen la permanencia de los educandos/as en unidades operativas establecidas, en un solo eje: Lengua y comunicación, Matemáticas, Ciencias, Diversificados y Alfabetización; en un horario específico.
Asesoría especializada.- Iniciativa centrada en el dominio de contenidos, así como la metodología del MEVyT, por parte de las figuras educativas en los ejes de: Lengua y comunicación, Matemáticas, Ciencias, Diversificados y Alfabetización, con la finalidad de mejorar la práctica y atención educativa.
Esta iniciativa se desarrolla en Unidades operativas determinadas, con horarios de atención particular, metodología e instrumentos específicos.
Asesor/a para el aprendizaje del español.- Figura solidaria que facilita el aprendizaje del español con las personas jóvenes y adultas que retornan a México y que tienen pérdidas lingüísticas en este idioma o extranjeros que se han integrado al país y que no dominan el español, así como mantener su participación en el estudio y concluir su formación básica; fomentar la participación colaborativa en la Estrategia de Educación sin Fronteras.
Asesor/a del Programa Jóvenes construyendo el futuro.- Jóvenes de 18 a 29 años con beca para recibir formación teórica- práctica que les permita mejorar su desempeño en la práctica educativa en un círculo de estudio, con un mínimo de 6 educandos/as, con duración de 22 horas semanales durante 10 meses.
Calificador/a de exámenes.- Figura solidaria que califica las preguntas abiertas de los exámenes del nivel inicial.
Elaborador/a de exámenes MIB.- Figura solidaria que elabora los diferentes reactivos para los exámenes formativos y finales, para población indígena.
Elaborador/a de materiales educativos MIB.- Figura solidaria que habla, lee y escribe tanto en español como en su lengua indígena materna, con conocimiento de la cultura de la población destinataria, encargada de elaborar los módulos educativos, evaluaciones formativas y exámenes finales de los módulos del MIB.
Enlace de acreditación.- Contribuir en la Coordinación de Zona en los procesos de inscripción, acreditación y certificación sujeto a su registro en el SASA.
Enlace Regional de Educación Sin Fronteras (EREF).- Figura solidaria que colabora con la Coordinación de zona, en actividades de vinculación, búsqueda, detección, atención, orientación, incorporación, UCN y seguimiento de educandos/as en condición de connacionales retornados, migrantes, refugiados, beneficiarios/as de protección complementaria y extranjeros viviendo en México.
Enlace informático.- Figura solidaria que apoya en la coordinación de zona para el correcto funcionamiento técnico y operativo de los sistemas institucionales, así como del equipo de cómputo, impresión y digitalización.
Enlace regional.- Figura solidaria que apoya a la Coordinación de zona en actividades de planeación incorporación de jóvenes y personas adultas, y seguimiento de los servicios educativos, logísticos, de formación y de acreditación en áreas específicas que requieran atención especial, participa en programas de formación y cuenta con inscripción en el Registro Automatizado de Formación, además de participar en todos los procesos del Reconocimiento de Saberes.
Enlace regional bilingüe.- Figura solidaria que habla al menos una lengua indígena de la región y que apoya a la Coordinación de Zona en actividades de planeación, gestión, seguimiento e instrumentación de los servicios educativos, logísticos, de formación y de acreditación para la operación del MEVyT Indígena Bilingüe (MIB), en área específica que requiere atención especial. Recibe formación y cuenta con inscripción en el Registro Automatizado de Formación.
Enlace regional de vinculación (ERV).- Figura solidaria que apoya en las actividades de vinculación con las alianzas nacionales y ejecuta los acuerdos de la alianza.
Enlace regional para Apoyo a la Calidad (ERAC).- Figura solidaria que apoya a la Unidad de Calidad en los Institutos Estatales y Unidades de Operación del INEA, en la verificación de los procesos de inscripción, acreditación y certificación para que se lleven a cabo de acuerdo con lo establecido en los lineamientos vigentes; opera tanto en las coordinaciones de zona, como a nivel estatal.
Enlace regional de plaza.- Figura solidaria que funge como enlace y apoya a la Coordinación de Zona y Plazas Comunitarias en actividades de planeación, promoción, incorporación de personas jóvenes y adultas y funcionamiento de las TIC.
- Enlace Regional de Registro en Plaza.
- Enlace Regional de Apoyo a Plaza.
- Enlace Regional Técnico de Plaza.
Enlace regional para la evaluación del programa (EREP).- Figura solidaria que apoya a las Unidades Institucionales del INEA, realizando el seguimiento y monitoreo del Programa aplicando a nivel de coordinación de zona los indicadores y metas específicas, establecidas por la instancia normativa y en apego al numeral 6 "Evaluación" de las Reglas de Operación vigentes.
Evaluador de competencias laborales.- Figura solidaria que colabora en las actividades de evaluación de estándares de competencias laborales.
Formador/a de zona MIB.- Figura institucional o solidaria que habla, lee y escribe tanto el español como su lengua indígena de origen. Colabora en la Coordinación de zona con la formación y el acompañamiento pedagógico de los enlaces educativos bilingües y de los/as asesores/as educativos bilingües de los niveles iniciales, intermedio y avanzado, así como en el seguimiento de las acciones formación. Se incorpora un/a formador/a especializado/a en educación indígena por cada etnia/lengua en atención.
Formador/a de zona hispanohablante.- Figura institucional o solidaria especializada en ejes de Lengua y Comunicación, Matemáticas, Ciencias, alfabetización y Habilidades pedagógicas y ejes diversificados, apoya al área de Servicios educativos, en la Coordinación de zona, para la detección de necesidades de formación de asesores/as, la planeación, organización, desarrollo y seguimiento a programas de formación de figuras educativas. Proporciona acompañamiento pedagógico a los asesores/as de los tres niveles (inicial, intermedio y avanzado).
Formador/a especializado.- Figura solidaria responsable de la formación de un eje (Lengua y Comunicación, Matemáticas, Ciencias, Alfabetización, Habilidades pedagógicas y ejes diversificados) para los asesores especializados con adscripción en las plazas comunitarias, que impulsan la excelencia académica de los asesores especializados y acompaña en su proceso educativo, de los tres niveles (inicial, intermedio y avanzado) para favorecer la atención y fortalecer la práctica educativa de las personas jóvenes y adultas.
Organizador/a de servicios educativos.- Figura institucional o solidaria que realiza tareas de programación, organización, registro y seguimiento de las acciones del Programa de formación y acompañamiento pedagógico de los asesores/as, así como otras tareas relacionadas con la práctica educativa en la coordinación de zona. En las coordinaciones en las que la atención a población indígena
alcanza el 60% o más, el Organizador de servicios educativos debe ser bilingüe.
Orientador/a educativo/a.- Figura solidaria que facilita el aprendizaje de personas con características similares (estudiantes de la primaria 10-14, jornaleros agrícolas migrantes o educandos/as con discapacidad). Estimula la motivación, la orientación académica, la retroalimentación continua para mantener su participación, permanencia y conclusión. Participa en programas de formación y cuenta con inscripción en el RAF de formaciones recibidas.
Plaza Comunitaria de Atención Educativa (PCAE).- Son unidades operativas destinadas a brindar servicios educativos a una microrregión asignada a un Técnico Docente. Los trámites administrativos se llevan a cabo en la Coordinación de Zona y la atención educativa está vinculada con los Asesores/as y Educandos/as que atiende el Técnico Docente. Pueden tener dos o más salas (Cómputo, Usos múltiples, presencial, entre otras). Cuentan con equipo de cómputo, algunas pueden carecer de Internet, tienen dos figuras solidarias: Apoyo Técnico y Promotor.
Plaza Comunitaria en Colaboración (PCCO).- Son unidades operativas destinadas a brindar servicios educativos a una microrregión asignada a un Técnico Docente. Su característica principal es que el equipamiento, mobiliario, y conectividad los aporta la institución con la que se realiza el convenio. Los trámites administrativos se llevan a cabo en la Coordinación de Zona y la atención educativa está vinculada con los Asesores/as y Educandos que atiende el Técnico Docente. Pueden tener dos o más salas (Cómputo, Usos múltiples, presencial, entre otras). Cuentan con equipo de cómputo, algunas pueden carecer de Internet, tienen dos figuras solidarias: Apoyo Técnico y Promotor.
Plaza Comunitaria de Servicios Integrales (PCSI).- Son unidades operativas destinadas a brindar los servicios educativos a más de una microrregión, brindan servicios a diferentes Técnicos Docentes con sus respetivos Asesores/as y Educandos/as. Tienen autonomía para realizar todos los trámites administrativos. Pueden tener dos o más salas (Cómputo, Usos múltiples, presencial, entre otras). Cuentan con equipo de cómputo, e Internet, tienen tres figuras solidarias: Enlace Regional de Registro en Plaza, Apoyo Técnico y Promotor.
Plaza Comunitaria Móvil (PCMO).- Son unidades itinerantes con la capacidad de transportar la infraestructura tecnológica y recursos de aprendizaje. Se distingue por tener la posibilidad de acercarse a la población objetivo para atender a más comunidades con rezago educativo y promover la cultura digital. Cuentan con una figura solidaria: Apoyo Técnico.
Plaza Comunitaria Instalada en Sistemas de Seguridad Pública (CERESOS, CEFERESOS) (PCSSP).- Son unidades operativas destinadas a brindar servicios educativos en los Sistemas de Seguridad Pública. Los trámites administrativos se llevan a cabo en la Coordinación de Zona y la atención educativa está vinculada a los Asesores/as y Educandos/as que atiende el Técnico Docente. Cuentan con la figura solidaria: Apoyo Técnico.
Plaza Comunitaria en Desarrollo (PCDE).- Son unidades operativas destinadas a brindar servicios educativos a una microrregión asignada a un Técnico Docente. Se caracterizan por estar instaladas en pequeñas comunidades. Los trámites administrativos se llevan a cabo en la Coordinación de Zona y la atención educativa está vinculada con los Asesores/as y Educandos/as que atiende el Técnico Docente. Tienen una o dos salas, con equipo de cómputo, e Internet. Cuentan con las figuras solidarias: Apoyo Técnico y Promotor.
Promotor/a de plaza comunitaria. Figura solidaria que apoya en la promoción, organización y difusión de los servicios educativos de la Plaza Comunitaria en su ámbito de influencia, para incorporar educandos/as y asesores/as.
SASA.- Sistema Automatizado de Seguimiento y Acreditación. Es el sistema de control escolar de misión crítica del Instituto y actualmente funciona en todo el país en su versión en línea.
Controla los registros de incorporación, atención, acreditación y certificación de los jóvenes y adultos que son atendidos en promedio mensual por el INEA; además genera la productividad de figuras solidarias, responsables de la atención educativa al ciudadano, y permite llevar un seguimiento puntual de los logros institucionales.
Tutor/a.- Figura solidaria que imparte cursos a distancia de formación a participantes en diplomados a distancia, en una temática específica, que incluye atención focalizada para que los participantes logren los propósitos establecidos. Orienta procesos de formación inicial y continua, debe estar registrado en SASA y en RAF como Tutor. Participa en actividades de tipo educativo.
Unidad de Aprendizaje Móvil (UDAM).- Son unidades itinerantes que constan de una mochila con dispositivos móviles para acercarse a la población objetivo, atender a más comunidades con rezago educativo y promover la cultura digital. Cuentan con una figura solidaria: Apoyo Técnico.
Introducción
Los apoyos económicos por incorporación, atención, traslado, apoyo de reproducción de materiales y avance; constituyen el mecanismo de cálculo para estimular la participación de las figuras solidarias en los procesos de incorporación, atención, retención, acreditación y certificación de los jóvenes y personas adultas, cuyo objetivo es reconocer los resultados exitosos que obtengan las figuras solidarias. Los apoyos económicos se asignan y calculan de acuerdo con el tipo de figura solidaria y con los criterios que se especifican para cada una de ellas en los siguientes apartados; siempre y cuando se cuente con la suficiencia presupuestaria. En la tabla se indican los tipos y montos de los apoyos económicos los cuales sirven de marco para que cada Instituto Estatal de Educación para Adultos (IEEA) o Unidad de Operación de lNEA proponga su propio esquema que, previo a su aplicación, debe contar con una recomendación técnica favorable de la Dirección de Prospectiva, Acreditación y Evaluación (DPAyE) del INEA para el caso de las figuras solidarias relacionadas con los procesos de inscripción, acreditación y certificación, y la aprobación de la Junta de Gobierno Estatal, en el caso de los IEEA. Es obligatoria la utilización del módulo informático denominado "SASA pagos" como herramienta tecnológica que permite tener un manejo sistemático y confiable en la Ciudad de México y en los Estados de los apoyos económicos que se generen de conformidad con las disposiciones establecidas en estas Reglas de Operación y que contribuyen a las mejores prácticas de transparencia y rendición de cuentas para brindar algún tipo de apoyo económico a una figura solidaria con recursos del Ramo 11 o Ramo 33, la figura se registrará en el SASA bajo alguno de los roles previstos en este apartado.
Casos de contingencia En municipios que sean declarados por autoridad competente como zonas de desastre o cualquier tipo de emergencia sanitaria o ambiental, en los cuales se vean interrumpidas las condiciones para brindar los servicios educativos para personas adultas, se podrá continuar otorgando gratificaciones a figuras solidarias aun y cuando no se reporten acciones de atención, hasta que se restablezcan las condiciones para la prestación del servicio. Las medidas adoptadas deberán ser informadas a la Junta Directiva de los IEEA y del INEA y siempre será responsabilidad de cada Instituto y/o Unidad de Operación del INEA la ejecución del recurso presupuestario.
Consideraciones Generales.
Como resultado de las líneas de trabajo en política social, los montos de apoyos económicos que reciben las figuras solidarias podrán re direccionarse en su mayor parte hacia la alfabetización.
El INEA podrá realizar, coordinado por la DPAyE, estudios y pruebas pilotos para evaluar, eficientar o mejorar los esquemas de gratificación y/u operación con el objetivo de estimular la permanencia, la formación permanente o incrementar los resultados de las figuras solidarias.
La entrega de las gratificaciones deberá promover la inclusión financiera mediante el uso de cuentas bancarias personales, a través de instituciones de banca de desarrollo o de intermediarios financieros, de conformidad con lo previsto en el artículo 67 de la Ley General de Contabilidad Gubernamental.
Todos los apoyos especificados en el presente anexo son máximos, y están sujetos a suficiencia presupuestaria proyectada para cada tipo de figura. Específicamente para los/as alfabetizadores/as y los/as asesores/as educativos/as la entrega de los apoyos está sujeta a la productividad mensual de Usuario que Concluye Etapa (UCE) o Usuarios que Concluyen Nivel (UCN), mismos que se publican mensualmente en la página de INEA en números: http://200.77.230.29:8084/INEANumeros/
A las figuras de gratificación fija no se le puede asignar dos o más roles y recibir remuneración por cada uno de ellos. Sin embargo, en caso de ser necesario, podrán realizar otras tareas ajenas a las especificadas en su rol sin que ello signifique que recibirán alguna gratificación adicional. La gratificación a estas figuras aplica para el ejercicio fiscal en curso (de enero a diciembre 2021) y estará sujeto a la disponibilidad presupuestal.
El INEA como instancia normativa podrá coordinarse con los IEEA o Unidades de Operación del lNEA para establecer los mecanismos necesarios para verificar la correcta aplicación, y en su caso, cancelación de los apoyos contenidos en el presente anexo.
1. Apoyo económico a Alfabetizadores/as y Asesores/as por avance
1.1 Vertiente MEVyT Hispanohablante
Alfabetización
| Figura | Concepto | Monto | Condicionado a: |
| Alfabetizador/a. | Evaluación formativa 1. | $200.00 | Presentada. |
| Evaluación formativa 2. | $200.00 | Presentada. |
| Examen del módulo "La Palabra". | $500.00 | Acreditado. |
| Continuidad a nivel Inicial. | $150.00 | Siempre y cuando no se inactive el educando/a y hasta que acredite un módulo en el nivel Inicial. |
Nivel Inicial
| Figura | Concepto | Monto | Condicionado a: |
| Asesor/a Educativo/a para nivel inicial. | Examen del módulo "Para empezar". | $250.00 | Acreditado. |
| Examen del módulo "Matemáticas para empezar". | $250.00 | Acreditado. |
| Continuidad a nivel Intermedio. | $100.00 | Siempre y cuando concluya nivel inicial, no se inactive el educando y hasta que acredite un módulo básico en el Nivel Intermedio. |
Nivel Intermedio y Avanzado
| Figura | Concepto | Monto | Condicionado a: |
| Asesor/a Educativo/a para nivel Intermedio y Avanzado. | Examen impreso o en línea acreditado de módulo básico o diversificado. | $95.00 | Acreditado. |
| Examen impreso o en línea acreditado de módulo básico o diversificado. | $120.00 | Que el módulo del cual se está acreditando el examen, haya sido estudiado en línea (MEVyT virtual o MEVyT en línea). |
| Conclusión de Nivel. | $120.00 | Validado con el SASA y liberado con el registro de la entrega del certificado. |
2. Gastos de Formación por Figura Solidaria
Los IEEA y las Unidades de Operación del lNEA son los responsables de garantizar la formación permanente de las figuras solidarias en sus diferentes fases (inducción, básica, inicial y específica), diseñando las estrategias más adecuadas para que puedan cubrirse en tiempo y forma. Además, podrán garantizar que las acciones se realicen de manera óptima, en cuanto a su desarrollo, resultados, impacto y la aplicación de los recursos financieros, para lo cual deben llevar un registro de las acciones de formación en las que cada figura solidaria ha participado en el RAF.
Para el caso de que las figuras solidarias que participen en reuniones regionales, se podrán cubrir los gastos de dichas reuniones, consistentes en: traslados, alimentos, papelería y hospedaje, según sea el caso, de conformidad con la disponibilidad presupuestaria y autorizada para tales efectos y validada por la Dirección Académica. Para realizar la formación de figuras solidarias, los IEEA y las Unidades de Operación del lNEA se deberán apegar a los montos máximos por figura solidaria que aparecen en las siguientes tablas.
2.1 Gastos de formación por Figura Solidaria con hospedaje
| Figuras | No. de sesiones | No. de horas | Concepto | Monto | Condicionado |
| Alfabetizador hispano. | 2 | 16 | Sede Local | | El número de eventos está sujeto a la programación de la formación autorizada por la Dirección Académica y sujeta a la asignación presupuestaria. Aplica para las reuniones establecidas en el esquema de formación. |
| Hospedaje por día | $250.00 |
| Alimentación por día | $108.00 |
| Traslado a sede | $60.00 |
| Papelería. | $30.00 |
| Asesor/a rural. | 3 | 24 | | |
| Asesor/a MIB. | 5 | 40 | | |
| Alfabetizadores o asesores. | Variable | N/A | Sede Estatal | $300.00 |
| Formador especializado hispanohablante. | 5 | 40 | Hospedaje por día | $320.00 |
| Enlace regional de apoyo a la calidad. | Alimentación por día | $240.00 |
| Elaborador/a de exámenes MIB. | Traslado a sede | $30.00 |
| Formador especializado MIB. | Papelería. | |
| Organizador de servicios educativos. | 3 | 24 | | |
| Figuras autorizadas. | Variable | N/A | Sede Regional/nacional Hospedaje por día | $400.00 | Que la Dirección Académica organice o autorice el evento. |
| Alimentación por día | $400.00 |
| Traslado | $800.00 |
| Papelería. | $30.00 |
2.2 Gastos de formación por Figura Solidaria sin hospedaje
Reuniones mínimo de 8 horas
| Figuras | No. de sesiones | No. de horas | Concepto | Monto | Condicionado |
| Alfabetizador/a hispano. | 2 | 16 | Alimentación por día Traslado por día Papelería. | $100.00 $40.00 $30.00 | El número de eventos está sujeto a la programación de la formación autorizada por la Dirección Académica y sujeta a la asignación presupuestaria. Aplica para las reuniones establecidas en el esquema de formación. |
| Asesor/a urbano. | 3 | 24 |
| Orientador de grupo. |
| Figuras Solidarias: | Variable | N/A |
| Apoyo de Acreditación. |
| Apoyo Informático. |
| Enlace de Acreditación. |
| Enlace Regional para Apoyo a la Calidad (ERAC). | | | | | |
| Elaborador de exámenes MIB. | | | | |
| Apoyo Técnico. | | | | |
| Enlace Regional de Registro en Plaza. | | | | |
| Enlace Regional. | | | | |
| Aplicador/a Hispano Urbano. | | | | |
| Aplicador/a Hispano Rural. | | | | |
| Aplicador/a Bilingüe. | | | | |
| Promotor. | | | | |
2.3 Gastos de formación por Figura Solidaria sin hospedaje
Reuniones mínimo de 6 horas
| Figuras | No. de sesiones | No. de horas | Concepto | Monto | Condicionado |
| Todas las figuras educativas | 1 | N/A | Alimentación por día Traslado por día. | $70.00 $40.00 | El número de eventos está sujeto a la programación de la formación autorizada por la Dirección Académica y sujeta a la asignación presupuestaria. Aplica para las reuniones establecidas en el esquema de formación. |
| Figuras Solidarias: |
| Apoyo de Acreditación. |
| Apoyo Informático. |
| Enlace de Acreditación. |
| Enlace Regional para Apoyo a la Calidad (ERAC). |
| Elaborador de exámenes MIB. |
| Apoyo Técnico. |
| Enlace Regional de Registro en Plaza. |
| Enlace Regional. |
| Aplicador/a Hispano Urbano. |
| Aplicador/a Hispano Rural. |
| Aplicador/a Bilingüe. |
| Promotor. |
Para los eventos de formación a figuras solidarias que se realicen en Regiones o Microrregiones, se utilizará de manera preferente la partida 43801 "Subsidios a Entidades Federativas y Municipios" para el caso de los Institutos Estatales o la partida 44105 "Apoyo a figuras solidarias" para las Unidades de Operación del INEA, para cubrir el apoyo de los traslados, alimentos, papelería y hospedajes en su caso, con previa validación de las áreas responsables y que se cuente con la asignación presupuestaria correspondiente.
3. Apoyo económico a Asesores Educativos y Orientadores/as Educativos/as por avance.
3.1 Vertiente MEVyT Hispanohablante para grupos en situación de vulnerabilidad
Alfabetización para personas adultas mayores
| Figura | Concepto | Monto | Condicionado a: |
| Alfabetizador/a de personas adultas mayores. | Evaluación formativa 1. | $200.00 | Presentada. |
| Evaluación formativa 2. | $200.00 | Presentada. |
| Examen del módulo "La Palabra de la experiencia". | $500.00 | Acreditado. |
| Continuidad a nivel inicial. | $150.00 | Siempre y cuando no se inactive el educando/a y hasta que acredite un módulo en el nivel inicial. |
Nivel Inicial para personas adultas mayores
| Figura | Concepto | Monto | Condicionado a: |
| Asesor/a Educativo/ a para nivel inicial. | Examen del módulo "Para ser grandes. Leer y escribir en la vida". | $270.00 | Acreditado. |
| Examen del módulo "Para empezar las matemáticas de la experiencia. Cuento, mido y calculo". | $270.00 | Acreditado. |
| Continuidad a nivel Intermedio. | $100.00 | Siempre y cuando concluya nivel inicial, no se inactive el educando/a y hasta que acredite un módulo básico en el Nivel Intermedio. |
Alfabetización para Jornaleros/as Agrícolas Migrantes y para personas ciegas y débiles visuales
| Figura | Concepto | Monto | Condicionado a: |
| Alfabetizador/a que atiende Jornaleros/as Agrícolas Migrantes y para personas ciegas y débiles visuales. | Evaluación formativa 1. | $250.00 | Presentada. |
| Evaluación formativa 2. | $250.00 | Presentada. |
| Examen del módulo "La Palabra". | $500.00 | Acreditado. |
| Gratificación fija por educando/a en atención. | $100.00 | Gratificación por educando/a en atención siempre y cuando acredite un examen cada seis meses. |
Nivel Inicial para Jornaleros/as Agrícolas Migrantes y para personas ciegas y débiles visuales
| Figura | Concepto | Monto | Condicionado a: |
| Asesor/a Educativo que Atiende Jornaleros/as Agrícolas Migrantes y para personas ciegas y débiles visuales. | Examen del módulo "Para empezar". | $250.00 | Acreditado. |
| Examen del módulo "Matemáticas para empezar". | $250.00 | Acreditado. |
| Continuidad a nivel Intermedio. | $150.00 | Siempre y cuando no se inactive el educando/a y hasta que acredite un módulo en el Nivel Intermedio. |
| Gratificación fija por educando/a en atención. | $100.00 | Gratificación por educando/a en atención siempre y cuando acredite un examen cada seis meses. |
Nivel Intermedio y Avanzado para MEVyT Primaria 10-14 y Asesor/a Educativo que atiende Jornaleros/
as Agrícolas Migrantes y para personas ciegas y débiles visuales
| Figura | Concepto | Monto | Condicionado a: |
| Orientador/a Educativo/a de Grupo para la Atención de MEVyT Primaria 10-14 y Asesor/a Educativo que atiende Jornaleros/as Agrícolas Migrantes y para personas ciegas y débiles visuales. | Examen del módulo básico en papel o en línea. | $250.00 | Acreditado. |
| Examen del módulo diversificado en papel o en línea. | $150.00 | Acreditado. |
| Conclusión de Nivel. | $200.00 | Validado con el SASA. |
| Gratificación fija por educando/a en atención. | $100.00 | Gratificación por educando/a en atención siempre y cuando acredite un examen cada seis meses. |
4. Apoyos Económicos a Alfabetizadores/as Bilingüe y Asesores/as Bilingüe por Avance
4.1 Vertiente MEVyT Indígena Bilingüe (MIB)
Alfabetización
| Figura | Concepto | Monto | Condicionado a: |
| Alfabetizador/a Bilingüe | Evaluación formativa 1 (MIBES 1). | $200.00 | Presentada. |
| Evaluación formativa 2 (MIBES 1). | $200.00 | Presentada. |
| Evaluación formativa 1 (MIBES 3). | $200.00 | Presentada. |
| Evaluación formativa 1 (MIBES 4). | $200.00 | Presentada. |
| Evaluación formativa 1 (MIBES 5). | $200.00 | Presentada. |
| Evaluación final de los módulos MIBES 1, 2, 3, 4, y 5 | $200.00 | Presentada. |
| Examen del módulo MIBES. | $400.00 | Acreditado. |
| Examen del módulo MIBES 2. | $350.00 | Acreditado. |
| Examen del módulo MIBES 4. | $350.00 | Acreditado. |
| Constancia de alfabetización. | $120.00 | Entregada. |
| Continuidad de nivel. | $200.00 | Siempre y cuando acredite el módulo en el siguiente nivel. |
Nivel Inicial
| Figura | Concepto | Monto | Condicionado a: |
| Asesor/a Educativo Bilingüe para Nivel Inicial. | Evaluación formativa 1 (MIBES 3). | $200.00 | Presentada. |
| Evaluación Formativa 1 (MIBES 5). | $200.00 | Presentada. |
| Examen del módulo MIBES 3. | $350.00 | Acreditado. |
| Examen del módulo MIBES 5. | $350.00 | Acreditado. |
| Constancia de nivel inicial. | $120.00 | Entregada. |
| Continuidad de nivel. | $200.00 | Siempre y cuando acredite el módulo en el siguiente nivel. |
Nivel Intermedio
| Figura | Concepto | Monto | Condicionado a: |
| Asesor/a Educativo Bilingüe para Nivel Intermedio. | Examen de módulo básico. | $100.00 | Acreditado en papel o en línea. |
| Examen de módulo diversificado. | $100.00 | Acreditado en papel o en línea. |
| Examen del módulo MIBES 6. | $150.00 | Acreditado en papel. |
| Examen del módulo MIBES 8. | $150.00 | Acreditado en papel. |
| Conclusión de Nivel. | $300.00 | Validado con el SASA. |
Nivel Avanzado
| Figura | Concepto | Monto | Condicionado a: |
| Asesor/a Educativo Bilingüe para Nivel Avanzado. | Examen del módulo básico. | $150.00 | Acreditado en papel o en línea. |
| Examen del módulo diversificado. | $100.00 | Acreditado en papel o en línea. |
| Examen del módulo diversificado MIBES 7. | $100.00 | Acreditado en papel. |
| Conclusión de Nivel. | $300.00 | Validado con el SASA. |
En el MIB se requiere la acreditación de los MIBES 1,2 y 4 para acreditar la alfabetización y los MIBES 3 y 5 para la conclusión del nivel inicial. Para acreditar el nivel intermedio se requieren además del MIBES 6 y de los módulos 8 y 5 de la vertiente MEVyT Hispanohablante, los cuales se gratificarán con los montos de la vertiente Hispanohablante.
4.2 Vertiente MEVyT Indígena Bilingüe Urbano (MIBU) Ruta 1
Alfabetización
| Figura | Concepto | Monto | Condicionado a: |
| Alfabetizador/a Bilingüe Urbano. | Evaluación formativa 1 (MIBES1). | $200.00 | Presentada. |
| Evaluación formativa 2 (MIBES1). | $200.00 | Presentada. |
| Evaluación formativa 1 del módulo La palabra. | $200.00 | Presentada. |
| | Evaluación formativa 2 del módulo La palabra. | $200.00 | Presentada. |
| Examen del módulo MIBES. 1. | $350.00 | Acreditado. |
| Examen del módulo MIBES 2. | $350.00 | Acreditado. |
| Examen del módulo La palabra. | $400.00 | Acreditado. |
| Constancia de alfabetización. | $120.00 | Entregada. |
Nivel Inicial
Ruta 1
| Figura | Concepto | Monto | Condicionado a: |
| Alfabetizador/a Bilingüe Urbano. | Evaluación Formativa 1 (MIBES 5). | $200.00 | Presentada. |
| Examen del módulo MIBES 5. | $350.00 | Acreditado. |
| Constancia de nivel inicial. | $120.00 | Entregada. |
Ruta 2
| Figura | Concepto | Monto | Condicionado a: |
| Alfabetizador/a Bilingüe Urbano. | Examen del módulo Para empezar | $250.00 | Acreditado. |
| Constancia de nivel inicial. | $120.00 | Entregada. |
Ruta 1 y 2
Nivel Intermedio
| Figura | Concepto | Monto | Condicionado a: |
| Asesor/a Educativo Bilingüe Urbano para nivel Intermedio. | Examen de módulo básico. | $100.00 | Acreditado en papel o en línea. |
| Examen de módulo diversificado. | $100.00 | Acreditado en papel o en línea. |
| Examen del módulo MIBES 6. | $150.00 | Acreditado en papel. |
| Conclusión de Nivel. | $250.00 | Validado con el SASA. |
Nivel Avanzado
| Figura | Concepto | Monto | Condicionado a: |
| Asesor/a Educativo Bilingüe Urbano para Nivel Avanzado. | Examen del módulo básico. | $150.00 | Acreditado en papel o en línea. |
| Examen del módulo diversificado. | $100.00 | Acreditado en papel o en línea. |
| Examen del módulo MIBES 6. | $150.00 | Acreditado en papel. |
| Examen del módulo diversificado MIBES 7. | $100.00 | Acreditado en papel. |
| Conclusión de Nivel. | $180.00 | Validado con el SASA. |
En el MIBU ruta 1, se requiere la acreditación por examen final de los módulos MIBES 1 y 2 y del módulo La palabra para acreditar la conclusión de alfabetización.
En el MIBU ruta 2, se requiere la acreditación por examen final del MIBES 2 y del módulo "La palabra" para acreditar la conclusión de la alfabetización.
Para acreditar el nivel intermedio en la ruta 1, se requieren 6 módulos básicos (Leer y escribir, Saber leer, Matemáticas para empezar, Vamos a conocernos, Vivamos mejor, Figuras y Medidas) y un módulo diversificado de la vertiente hispanohablante, y el MIBES 6.
Para acreditar el nivel intermedio en la ruta 2 se requieren 6 módulos básicos (Leer y escribir, Saber leer, Matemáticas para empezar, Vamos a conocernos, Vivamos mejor, Figuras y medidas) y dos módulos diversificados de la vertiente hispanohablante, y el MIBES 6.
En ambas rutas se incorpora el módulo Matemáticas para empezar del nivel inicial de la vertiente hispanohablante al nivel intermedio.
5. Apoyos Económicos a Aplicadores/as.
5.1 Sede de Aplicación Vertiente MEVyT Hispanohablante.
| Figura | Conceptos de apoyo económico | Traslado | Condicionado a: |
| Aplicador/a de Exámenes. | Zona Urbana. | $240.00 | El apoyo de traslado por evento se realizará cuando se haya aplicado cuando menos un examen por día de aplicación en una sede. Para programar las sedes de aplicación de exámenes es responsabilidad del coordinador de zona dar prioridad a las sedes que hayan cumplido con el 75% de la presentación en aplicaciones anteriores. |
| Zona Rural. | $280.00 | El apoyo de traslado por evento se realizará cuando se haya aplicado cuando menos un examen por día de aplicación en una sede. Para programar las sedes de aplicación de exámenes es responsabilidad del coordinador de zona dar prioridad a las sedes que hayan cumplido con el 75% de la presentación en aplicaciones anteriores. |
Nota: Se entiende por zona rural, aquellas localidades de 2,500 habitantes o menos, en conformidad con la clasificación del INEGI.
| Concepto | Aplicación | Monto | Condicionado a: |
| 1 a 9 exámenes aplicados. | Por examen. | $10.00 | No aplica. |
| 10 exámenes aplicados en adelante. | Por evento. | $100.00 | No aplica. |
5.2 Sede de Aplicación Vertiente MEVyT Indígena Bilingüe (MIB) y MEVyT Indígena Bilingüe Urbano
(MIBU)
| Figura | Concepto | Monto | Condicionado a: |
| Aplicador/a de Exámenes Hispano Hablante. | Zona Urbana. | $300.00 | El apoyo de traslado por evento se realizará cuando se haya aplicado cuando menos un examen por día de aplicación en una sede. Para programar las sedes de aplicación de exámenes es responsabilidad del coordinador de zona dar prioridad a las sedes que hayan cumplido con el 75% de la presentación en aplicaciones anteriores. |
| Zona Rural. | $400.00 |
Nota: Se entiende por zona rural, aquellas localidades con 2,500 habitantes o menos, en conformidad con la clasificación del INEGI.
| Concepto | Aplicación | Monto | Condicionado a: |
| 1 a 9 exámenes aplicados. | Por examen. | $10.00 | No aplica. |
| 10 exámenes aplicados en adelante. | Por evento. | $100.00 | No aplica. |
6. Apoyos a Figuras Solidarias
6.1 Figuras de Apoyo Fijo
| Figura | Concepto | Gratificación | Traslado | Apoyo para la operación del Programa | Condicionado a: |
| Asesor/a Especializado/a. | Asesoría especializada en los ejes de: | $5,800.00 | No aplica | No aplica | El número de figuras y su asignación en las Unidades Operativas estará sujeto a la aprobación de la DPAyE. El pago de la gratificación se realizará con la entrega de evidencias de sus actividades, previa validación de la Dirección Académica y/o de servicios educativos estatal |
| ·Lengua y comunicación |
| ·Ciencias. |
| · Matemáticas. |
| · Alfabetización ·Contenidos diversificados |
| Formador/a de zona Hispanohablante | Formación, acompañamiento y apoyo académico de asesores/as y enlaces educativos. para: mejorar la atención educativa de los/as educandos/as en coordinaciones de zona. | $4,500.00 | $500.00 | No aplica. | No recibir gratificación por otro concepto. |
| Formador/a de zona MIB. | Formación, acompañamiento y apoyo académico de asesores/as y enlaces educativos bilingües para: mejorar la atención educativa de los/as educandos/as en coordinaciones de zona. | $4,500.00 | $500.00 | No aplica. | No recibir gratificación por otro concepto. |
| Formador/a especializado | Formación en ejes y acompañamiento pedagógico de los asesores/as especializados para: lograr atención educativa de excelencia. | $5,500.00 | $500.00 | No aplica. | El número de figuras y su asignación a las Unidades Operativas estará sujeto a la autorización de la de la DPAyE. El pago de la gratificación se realizará con la entrega de evidencias de sus actividades, previa validación de la Dirección Académica y/o de Servicios Educativos Estatal. |
| Organizador/a de Servicios Educativos en Coordinaciones de Zona. | Organización de las actividades de formación, acompañamiento pedagógico y registro de la misma en la coordinación de zona. | $4,500.00 | No aplica. | $500.00 | Mantener la programación mensual de las acciones de formación y acompañamiento pedagógico de zona, reporte RAF y seguimiento de las acciones de formación; con evidencias de las actividades realizadas. |
| Elaborador/a de Materiales Educativos MIB. | Colaboración en el IEEA o en la Unidad de Operación del lNEA en el desarrollo de materiales educativos y evaluaciones formativas y exámenes finales de los módulos. | $4,000.00 | $500.00 | No aplica. | Que en diez meses concluya la elaboración de todos los materiales de un módulo. Que en dos meses concluyan las evaluaciones formativas y exámenes de un módulo. |
| Elaborador/a de exámenes MIB. | Examen final elaborado. | $750.00 | No aplica. | No aplica. | Por cada examen final concluido y aprobado por el área de acreditación central. Considera el/la elaborador/a de exámenes finales de 3 versiones de exámenes finales para cada uno de los siguientes módulos: MIBES 1, MIBES 3, MIBES 5 y MIBES 7) |
| Enlace Regional. | Contribuir en la Coordinación de Zona en la gestión y seguimiento de la operación de los servicios integrales en un área específica. | $4,000.00 | $500.00 | $500.00 | No recibir gratificación por otro concepto. |
| Enlace Regional de Educación sin Fronteras (EREF). | Apoyar en las actividades de vinculación y seguimiento de la población de connacionales retornados, migrantes, refugiados, beneficiarios/as de protección complementaria y extranjeros viviendo en México; incorporar asesores y educandos/as a dichos círculos de estudios en casa de acogida, fundaciones, refugios, dar seguimiento a los servicios educativos | $4,000.00 | $500.00 | $500.00 | No recibir gratificación por otro concepto. |
| Enlace Regional de Vinculación (ERV). | Apoyar en las actividades de vinculación y seguimiento de las alianzas nacionales; gestionar unidades operativas en los centros de trabajo, incorporar asesores y educandos/as a dichos unidades, dar seguimiento a los servicios educativos relacionados con las alianzas con base en los acuerdos tomados con el aliado. | $4,500.00 | $500.00 | No aplica | No recibir gratificación por otro concepto. |
| Enlace regional para la evaluación del programa (EREP). | Apoyo a las Unidades Institucionales del INEA, realizando el seguimiento y monitoreo del Programa aplicando a nivel de coordinación de zona los indicadores y metas específicas, establecidas por la instancia normativa y en apego al numeral 6 "Evaluación" de las RO. | $4,500.00 | $500.00 | No aplica | No recibir gratificación por otro concepto. |
| Tutora/or. | Colaborar como tutor/a en apoyo a la oferta de formación a distancia de figuras solidarias e institucionales. | $5,000.00 | No aplica. | No aplica. | Módulo tutorado concluido y que cuenta con las evidencias que emita el área central. |
| Enlace de Acreditación. | Apoya en la coordinación de zona para el correcto funcionamiento técnico y operativo de los sistemas institucionales. | $4,500.00 | $500.00 | No aplica. | Gratificación por su participación en los procesos de inscripción, acreditación y certificación dentro del Programa Regular. El apoyo por traslado podrá ser distintivo, dependiendo de las condiciones de la microrregión en la que opera, respetando el techo presupuestal asignado a este apoyo. |
| Enlace Regional de Apoyo a la Calidad (ERAC). | Figura solidaria que apoya a la Unidad de Calidad en los Institutos Estatales y Unidades de Operación del INEA, así como sus Coordinaciones de Zona en la verificación de los procesos de inscripción, acreditación y certificación para que se lleven a cabo de acuerdo con lo establecido en los lineamientos vigentes; opera tanto en las coordinaciones de zona, como a nivel estatal. | $4,500.00 | $500.00 | No aplica | No recibir gratificación por otro concepto. |
| Apoyos: |
| Apoyo de Acreditación. | Contribuir en la Coordinación de Zona en los procesos definidos para cada caso, en el glosario, sujeto a su registro en el SASA. | $2,800.00 | Gratificación por su participación en los procesos definidos en el glosario según el tipo de figura. Para el caso de los Apoyos de acreditación e informático, aplica para el Programa Regular. |
| Apoyo Informático. | $2,800.00 |
NOTA: * La comprobación de los apoyos otorgados a las figuras solidarias debe de estar validado por medio de los patronatos pro- educación.
No se otorgarán apoyos económicos a personas que cobran por los servicios de asesoría educativa a jóvenes o personas adultas beneficiarias del INEA, en otra institución o en centros que cobran por dicho servicio. Tampoco se otorgarán apoyos económicos cuando la asesoría educativa derive de convenios en los que se establezca que el INEA no otorgará gratificación alguna.
Adicionalmente, no podrán ser sujetos de estas gratificaciones asesores/as que sean beneficiarios/as de otros programas sociales del Gobierno de México, Estatal o Municipal.
Los Institutos y/o Unidades de Operación del INEA podrán destinar las disponibilidades presupuestarias en su calidad de ejecutores estatales de gasto, para la dignificación de los espacios educativos donde se brinde la atención a los/as beneficiarios/as, siempre y cuando, el caso lo amerite y no generen presiones de gasto en ningún rubro.
Asimismo, la erogación y comprobación de estos recursos queda bajo responsabilidad de cada Instituto y/o Unidad de Operación del INEA.
7. Apoyos económicos a figuras de Plazas Comunitarias
Para las plazas de servicios integrales, la fuente para generar el apoyo económico será la información registrada en la base de datos del Sistema Bitácora de Plazas Comunitarias (SIBIPLAC).
Para las plazas de atención educativa que cuenten con conectividad Asymmetric Digital Subscriber Line (ADSL), los apoyos económicos para las figuras serán generados siempre y cuando: registren actividades en SIBIPLAC y cuenten con correo electrónico capturado en el SASA. Se exceptúan de registro en el SIBIPLAC, a los Centros Federales de Readaptación Social (CEFERESOS) y los Centros de Reinserción Social (CERESOS).
Las Plazas Comunitarias que operen en los diferentes sistemas de seguridad pública (CEFERESOS, CERESOS, etc.) y Plazas móviles contarán solo con la figura de apoyo técnico, además las plazas móviles tipo camión y tipo remolque deberán contar con una figura institucional que se desempeñe como un chofer con la licencia correspondiente.
7.1 Apoyos Figuras de Apoyo Fijo
| Figura | Se puede otorgar el apoyo económico por: | Gratificación | Traslado | Apoyo para la operación del programa | Condicionado a: |
| Enlace Regional de Registro en Plaza. | Apoyar la operación de una Plaza Comunitaria de Servicios Integrales y fungir como enlace con la Coordinación de Zona. | $4,500.00 | No aplica | $500.00 | Las necesidades de operación, la suficiencia presupuestal y la autorización de la Dirección de Prospectiva, Acreditación y Evaluación. |
| Enlace Regional de Apoyo a Plaza. | Formación, acompañamiento y apoyo académico de asesores/as y enlaces educativos bilingües para: mejorar la atención educativa de los/as educandos/as en coordinaciones de zona. | $4,500.00 | No aplica. | $500.00 | Las necesidades de operación, la suficiencia presupuestal y la autorización de la Dirección de Prospectiva, Acreditación y Evaluación. |
| Enlace Regional Técnico de Plaza. | Organización de las actividades de formación, acompañamiento pedagógico y registro de la misma en la coordinación de zona | $4,500.00 | No aplica. | $500.00 | Las necesidades de operación, la suficiencia presupuestal y la autorización de la Dirección de Prospectiva, Acreditación y Evaluación. |
| Promotor y Apoyo Técnico (Roles 21 y 22) | Modalidad/Criterio s para gratificar | PCAE/PCCO | PCSI | PCDE | PCMO | UDAM | SSP |
| ADSL | R23-S/C | ADSL | R23-S/C |
| Gratificación fija. | De 0 a 24 educandos/as atendidos en el mes | 0 | 0 | | | | | | |
| De 25 a 50 educandos/as atendidos en el mes | 1,500 | 1,500 | | | | | | |
| Con 51 o más de educandos/as atendidos en el mes. | 2,000 | 2,000 | | | | | | |
| De 0 a 24 educandos/as con servicios de MEVyT de en el mes. | | | 0 | 0 | | | | |
| De 25 a 50 educandos/as con servicios de MEVyT en el mes. | | | 1,500 | 1,500 | | | | |
| Con 51 o más de educandos/as con servicios de MEVyT en el mes. | | | 2,000 | 2,000 | | | | |
| Con 25 o más adultos atendidos en el mes. | | | | | 1,500 | | | |
| Gratificación directa. | | | | | | 4,500 | 6,000 | 4,500 |
| Incorporación de adultos. | En línea (al acreditar el examen). | 40 | 15 | 40 | 15 | 40 | | | |
| Modalidad distinta a línea (al acreditar el examen). | 15 | 40 | 15 | 40 | 15 | | | |
| Atención de Educandos/as. | En línea (al acreditar examen). | 40 | 10 | 40 | 10 | 40 | | | |
| Modalidad distinta a línea (al acreditar examen). | 10 | 40 | 10 | 40 | 10 | | | |
| Examen acreditado. | En línea. | 40 | 10 | 40 | 10 | 40 | | | |
| Modalidad distinta a línea. | 10 | 40 | 10 | 40 | 10 | | | |
| Certificado entregado. | Certificado entregado de educando/a atendido en la Plaza Comunitaria. | 40 | 40 | 40 | 40 | 40 | | | |
PCAE: Plaza Comunitaria de Atención Educativa
PCSI: Plaza Comunitaria de Servicios Integrales
PCCO: Plaza Comunitaria en Colaboración
PCDE: Plaza Comunitaria en desarrollo
PCMO: Plaza Comunitaria Móvil
UDAM: Unidad de Aprendizaje Móvil
SSP: Plaza Comunitaria Instalada en Sistemas de Seguridad Pública: CERESOS, CEFERESOS
NOTAS:
1. El apoyo máximo a otorgar tanto al Apoyo Técnico como al Promotor en una Plaza Comunitaria de Atención Educativa es $6,500.00. Validado y controlado desde el SASA.
2. El apoyo máximo a otorgar tanto al Apoyo Técnico como al Promotor en una Plaza Comunitaria de Servicios Integrales es $7,500.00. Validado y controlado desde el SASA.
3. El Apoyo Técnico de las plazas comunitarias que operan en los diferentes sistemas de Seguridad Pública (CEFERESOS, CERESOS, entre otros), plazas móviles tipo camión y tipo remolque, contaran con una aportación económica fija de $4,500.00 mensuales.
4. El Apoyo Técnico de las Unidades de Aprendizaje Móvil contará con un apoyo fijo de $6,000.00 mensuales, la autorización de esta figura estará sujeta a la aprobación de la DPAyE.
Anexo 2 Convenio de Colaboración para el Desarrollo del Programa Educación para Adultos
CONVENIO DE COLABORACIÓN PARA EL DESARROLLO DEL PROGRAMA EDUCACIÓN PARA ADULTOS, QUE CELEBRAN POR UNA PARTE LA UNIDAD DE OPERACIÓN DEL INSTITUTO NACIONAL PARA LA EDUCACIÓN DE LOS ADULTOS EN EL ESTADO DE (1) O EL INSTITUTO ESTATAL DE EDUCACIÓN PARA ADULTOS EN EL ESTADO DE (1), EN LO SUCESIVO ("EL INEA" O "EL IEEA"), REPRESENTADO POR LA/EL (2),EN SU CARÁCTER DE (TITULAR DE UNIDAD DE OPERACIÓN O DIRECTOR/A GENERAL), Y POR LA OTRA PARTE, EL (3), EN LO SUCESIVO "EL PATRONATO", REPRESENTADO POR LA/EL (4), EN SU CARÁCTER DE (PRESIDENTA/E EJECUTIVO), A QUIENES CUANDO ACTÚEN DE MANERA CONJUNTA SE LES DENOMINARÁ "LAS PARTES" DE CONFORMIDAD CON LOS ANTECEDENTES, DECLARACIONES Y CLÁUSULAS SIGUIENTES:
ANTECEDENTES
1.- De conformidad con lo dispuesto por los artículos 3o., de la Constitución Política de los Estados Unidos Mexicanos, 2o. y 32 de la Ley General de Educación, todo individuo tiene derecho a recibir educación de calidad en condiciones de equidad, y que la educación primaria y secundaria son obligatorias, mismas que la Federación, los estados y los municipios están obligados a impartir.
2.- "El INEA" tiene como objetivo mejorar los niveles de educación y bienestar de los mexicanos, acrecentar la equidad y la igualdad de oportunidades, impulsar la educación para el desarrollo de las capacidades personales y de iniciativa individual y colectiva, fortalecer la cohesión del capital social, lograr un desarrollo social y humano en armonía con la naturaleza y ampliar la capacidad de respuesta gubernamental para fomentar la confianza ciudadana en las instituciones.
3.- En el marco de los servicios que brinda "El INEA" se ofrece a los jóvenes y adultos que no están inscritos en el sistema de educación formal. Es la que les proporciona una continuidad en su formación a lo largo de toda la vida para así dar respuesta a las exigencias del conocimiento, habilidades, actitudes, competencias laborales y valores, ante una sociedad en un proceso continuo y dinámico de transformación.
4.- Siendo una condición esencial para el desarrollo con bienestar y equidad, contar con una población mayoritariamente alfabetizada y con un nivel de educación secundaria, se deberá dar una atención especial a la educación para adultos, con el propósito de abatir significativamente el analfabetismo, ampliar la cobertura y mejorar la calidad de los servicios de educación para adultos, así como impulsar las acciones de formación y capacitación para el trabajo y la educación comunitaria, en atención al programa Educación para Adultos.
5.- Para alcanzar los objetivos en materia de educación para adultos, "El INEA" considera indispensable la participación activa de los sectores público, social y privado, en particular de las instituciones educativas y especialmente de aquellas que, como "El INEA" y "EL IEEA", tienen la responsabilidad de atender esta modalidad educativa y ofrecer a la población adulta una educación permanente y de buena calidad, que responda a sus aspiraciones y requerimientos, tanto individuales como sociales.
DECLARACIONES
I.- Declara ("EL INEA" o "EL IEEA"):
I.1.- Que es un organismo público descentralizado de la Administración Pública Federal o del Estado de (1), con personalidad jurídica y patrimonio propio, creado por Decreto del Ejecutivo (Federal o Estatal) (o Ley del Congreso de la Unión o Estatal), publicado el (5) en el (Diario Oficial de la Federación o Periódico Oficial del Estado de (1).
I.2.- Que tiene por objeto prestar los servicios de educación para adultos en el Estado, que comprenden la alfabetización, la educación primaria y la secundaria, así como la formación para el trabajo, con los contenidos particulares para atender las necesidades educativas destinadas a individuos de 15 (quince) años o más y se apoyará en la solidaridad social.
I.3.- Que para el cumplimiento de su objeto y conforme a lo establecido por el artículo (6) de su (Decreto o Ley de Creación), tiene atribuciones para (7).
I.4.- Que en los términos previstos por el/los artículo(s) (8) de su referido (Decreto o Ley de Creación), la representación legal de este (órgano desconcentrado u organismo descentralizado) recae en su (Titular de Unidad de Operación del INEA o Director/a General), como apoderado/a general para actos de administración con todas las facultades que de conformidad con las leyes (federales o estatales) se requieran para celebrar y suscribir convenios como el presente.
I.5.- Que para los efectos de este convenio, señala como su domicilio legal, el ubicado en (9).
II.- Declara "EL PATRONATO":
II.1.- Que es una Asociación Civil legalmente constituida conforme a las leyes mexicanas, según consta en la Escritura Pública Número (10) otorgada ante la fe del Lic. (11), Notario Público Número (12) de la Ciudad de (13) e inscrita en el Registro Público de la Propiedad y el Comercio bajo el número de folio (14), de fecha (15).
II.2.- Que tiene entre sus fines/objeto (16).
II.3.- Que se encuentra inscrito en el Registro Federal de Contribuyentes, con la clave (17) y en el Registro Federal de las Organizaciones de la Sociedad Civil con la clave única de inscripción (18).
II.4.- Que la/el C. (4) en su carácter de Presidente/a Ejecutivo/a del Consejo de Administración, tiene la representación legal y cuenta con facultades para celebrar el presente instrumento, según consta en la Escritura Pública No. (10), otorgada ante la fe del Lic. (11) Notario Público Número (12) de la Ciudad de (13), facultades que, bajo protesta de decir verdad, manifiesta no le han sido revocadas, modificadas ni limitadas en forma alguna a la fecha de suscripción del presente convenio.
II.5.- Para los efectos del presente convenio, señala como su domicilio legal el ubicado en (19).
III.- De "LAS PARTES":
III.1.- Que han acordado apoyar de manera conjunta los Programas de Educación para Adultos.
III.2.- Que reconocen y aceptan la personalidad jurídica y la capacidad legal con la que se ostentan sus representantes para suscribir el presente instrumento.
En virtud de lo anterior y con fundamento en los artículos 6, 11, 62 y 66 de la Ley General de Desarrollo Social; 6, fracciones V, VIII y XI de la Ley Federal de Fomento a las Actividades realizadas por las Organizaciones de la Sociedad Civil; 43 y 44 de la Ley General de Educación; 16 del Reglamento de la Ley Federal de Fomento a las Actividades Realizadas por Organizaciones de la Sociedad Civil; 176 del Reglamento de la Ley Federal de Presupuesto y Responsabilidad Hacendaria; el Decreto o Ley por el que se crea el Instituto (Nacional o Estatal) para la Educación de los Adultos, y las Reglas de Operación del Programa Educación para Adultos (INEA) para el Ejercicio Fiscal 2021, publicadas en el Diario Oficial de la Federación el (20), en adelante "LAS REGLAS".
Expuesto lo anterior, "LAS PARTES", convienen en suscribir el presente instrumento al tenor de las siguientes:
CLÁUSULAS
Primera.- Objeto.
Es objeto del presente convenio cumplir con las bases y mecanismos necesarios para que la población de 15 (quince) años o más y los menores de 10 (diez) a 14(catorce) años, no matriculados en el sistema escolarizado, que radican en el ámbito territorial del Estado de (1) se alfabeticen, inicien, continúen o concluyan su educación primaria y secundaria a través del Programa Educación para Adultos, en lo sucesivo "EL PROGRAMA", de conformidad con "LAS REGLAS", y consecuentemente, tengan acceso a servicios educativos que les permitan participar en forma responsable y positiva en las tareas productivas del país y hagan de la educación una actividad de superación permanente y/o continua.
Asimismo, sentar las bases para la aplicación que se dé a los recursos que aporte ("EL INEA" o "EL IEEA") a "EL PATRONATO", precisando los compromisos que sobre el particular asumen y establecer los mecanismos para la evaluación y control de su ejercicio.
Segunda.- Compromisos de ("EL INEA" o "EL IEEA").
I.- Proporcionar a "EL PATRONATO" los apoyos técnicos, administrativos y económicos para el logro de los fines que constituyen el objeto de este convenio y supervisar la debida aplicación de los mismos.
II.- Auxiliar a "EL PATRONATO" en la selección y formación de los interesados en contribuir en el desarrollo de las actividades de los programas de educación para adultos.
III.- Ministrar a "EL PATRONATO" la cantidad total de $(cantidad con número) (cantidad con letra Pesos 00/10 M.N.), de conformidad con lo establecido en el presente Convenio y su Anexo Técnico___ tomando en cuenta su disponibilidad presupuestaria en el Ejercicio Fiscal 2021, con el fin de cubrir las erogaciones inherentes al objeto del presente instrumento. Como requisito previo para cada ministración de dichos recursos, será necesario que la documentación para la comprobación de las erogaciones efectuadas por "EL PATRONATO" en el mes inmediato anterior, se entregue previamente a ("EL INEA" o "EL IEEA") para el análisis respectivo, durante los primeros 10 (diez) días naturales de cada mes, tomando en consideración los rendimientos financieros.
IV.- Los recursos financieros se radicarán en la cuenta bancaria productiva especifica que previamente se apertura para tal efecto, con la finalidad de que dichos recursos y los rendimientos financieros que generen estén debidamente identificados.
V.- Evaluar y efectuar la acreditación de los conocimientos adquiridos por los usuarios de los servicios educativos y proporcionar los correspondientes certificados de estudio.
VI.- Dar oportunidad a los estudiantes de cumplir con su servicio social mediante su participación en los programas de educación para adultos.
VII.- Integrará a "EL PATRONATO" las listas de gratificaciones de figuras solidarias.
VIII.- Las Coordinaciones de Zona, integrarán la documentación comprobatoria, la cual se presentará a "EL PATRONATO" durante la última semana del mes siguiente que se gratifique.
IX.- Colaborar con "EL PATRONATO" para convocar, seleccionar y, en su caso, aceptar a las personas físicas o morales interesadas en participar en la promoción, asesoría, financiamiento y en general, en las actividades de educación para adultos.
X.- Ajustarse para el cumplimiento del objeto del presente convenio a lo previsto en "LAS REGLAS".
Tercera.- Compromisos de "EL PATRONATO".
I.- Observar las normas y lineamientos a que se sujetarán los apoyos técnicos, administrativos y económicos que le proporcione ("EL INEA" o "EL IEEA").
II.- Convocar, seleccionar y, en su caso, aceptar la colaboración de personas físicas o morales interesadas en participar en la promoción, asesoría, financiamiento, y en general, en las actividades de educación para adultos, ya sea en forma voluntaria como un acto de solidaridad social, para el cumplimiento del servicio social o para la prestación de servicios profesionales independientes por honorarios, conforme a lo dispuesto en la Ley General de Educación, en la Ley del Impuesto Sobre la Renta y demás ordenamientos legales aplicables.
III.- Procurar ante quien corresponda obtener en comodato o donación los locales que se requieran para la prestación de los servicios educativos.
IV.- Gestionar ante ("EL INEA" o "EL IEEA"), con oportunidad, la entrega de los recursos económicos necesarios para el cumplimiento de las obligaciones establecidas en este convenio. Dicha entrega estará sujeta a la disponibilidad presupuestaria de ("EL INEA" o "EL IEEA"), así como al cumplimiento de establecido en el Anexo Técnico, mismo que formará parte integrante de este instrumento.
V.- Aplicar oportunamente y para los fines específicos que se asignen, los recursos financieros y materiales que reciba de ("EL INEA" o "EL IEEA"), a efecto de cubrir los gastos y apoyar económicamente a los interesados en contribuir solidariamente con el desarrollo de las actividades de educación para adultos.
VI.- Abstenerse de aplicar los recursos otorgados en los siguientes gastos:
a) Pagos de salarios.
b) Adquisición de bienes muebles.
c) Adquisición de consumibles.
d) Compraventa o arrendamiento de inmuebles.
e) Los que no sean acordes al objeto del presente convenio.
Asimismo, los recursos financieros federales una vez devengados y conforme avance el ejercicio fiscal, deberá registrarlos en su contabilidad de acuerdo con las disposiciones jurídicas y financieras aplicables.
VII.- Gestionar en los sectores público, social y privado la obtención de donativos en dinero y/o en especie, a favor de los servicios educativos.
VIII.- Mantener constantemente informado a ("EL INEA" o "EL IEEA"), de sus actividades en materia de educación para adultos, de acuerdo con las normas técnicas y Lineamientos establecidos para tal efecto, así como recabar la relación de las gratificaciones otorgadas a las/os asesoras/es debidamente firmadas, que amparen la aplicación de los recursos financieros que le sean ministrados por ("EL INEA" o "EL IEEA").
IX.- Rendir directamente a la Unidad de Operación del "EL INEA" o "EL IEEA" dentro de los primeros 5 (cinco) días naturales de cada trimestre del año, un informe pormenorizado de las erogaciones realizadas con cargo a los recursos ministrados por ("EL INEA" o "EL IEEA") en el trimestre inmediato anterior, conteniendo como mínimo:
a) Destino del gasto.
b) Monto de los recursos presupuestarios.
c) Rendimientos financieros acumulados al trimestre.
d) Relación de las gratificaciones otorgadas a las/os asesoras/es debidamente firmadas, que amparen la aplicación de los recursos financieros que le sean ministrados por ("EL INEA" o "EL IEEA").
e) La información complementaria.
X.- Otorgar las facilidades necesarias para que ("EL INEA" o "EL IEEA") supervise el cumplimiento de las normas y Lineamientos a los que se sujetarán los apoyos económicos materia de este convenio, para comprobar su correcta aplicación y la debida administración de lo convenido en este instrumento.
XI.- Celebrar convenios de financiamiento con los sectores público, social y privado, con la finalidad de obtener recursos suficientes para cubrir a satisfacción las necesidades derivadas de la operación y funciones a su cargo, sin menoscabo de los recursos que reciba de ("EL INEA" o "EL IEEA").
XII.- Ajustarse para el cumplimiento del objeto del presente convenio a lo previsto en "LAS REGLAS".
Cuarta.- Compromisos de "LAS PARTES":
I.- Realizar las acciones procedentes para la consecución de los objetivos y metas previstas en este convenio y su Anexo Técnico.
II.- Adoptar las medidas necesarias para mantener la permanencia de los usuarios y figuras solidarias en los programas educativos destinados a los adultos.
III.- Llevar a cabo ceremonias públicas para la entrega de constancias de alfabetización y certificados de estudio a los/as educandos/as que acrediten.
IV.- Difundir en forma permanente los avances y resultados de las acciones derivadas del cumplimiento de este convenio.
V.- Apegarse a las normas y políticas establecidas para los servicios educativos destinados a los adultos.
VI.- Realizar evaluaciones periódicas a través de sus estados financieros y la aplicación de los recursos económicos en dinero y/o en especie, que "EL PATRONATO" reciba de ("EL INEA" o "EL IEEA").
Quinta.- Responsabilidades de "EL PATRONATO".
"LAS PARTES" convienen que "EL PATRONATO" será el responsable de celebrar y conservar las solicitudes de participación y documentos de las figuras solidarias que se vinculen para el cumplimiento de "LAS REGLAS". Asimismo, de supervisar y verificar las actividades y gratificaciones otorgadas. En ningún momento se considerará a "EL PATRONATO" como intermediario de ("EL INEA" o "EL IEEA") respecto de dichas figuras operativas, razón por la cual libera a ("EL INEA" o "EL IEEA") de cualquier responsabilidad que en lo futuro pudiera surgir.
Sexta.- Naturaleza Federal de los Recursos Presupuestales Aportados.
Los recursos que aporte ("EL INEA" o "EL IEEA") para la ejecución de "EL PROGRAMA", serán considerados en todo momento como federales en los términos de las disposiciones presupuestales y fiscales correspondientes; en consecuencia, no perderán el carácter federal al ser canalizados a "EL PATRONATO".
Los recursos destinados a "EL PROGRAMA" que reciba "EL PATRONATO", con cargo al Presupuesto de Egresos de la Federación, invariablemente se sujetarán a "LAS REGLAS" y demás disposiciones aplicables en la materia y, en ningún caso, dichos recursos podrán ser destinados para cubrir el gasto corriente de "EL PATRONATO".
Séptima.- Requisitos para la Entrega de los Recursos Presupuestales.
Para efectos de la entrega de los recursos financieros a cargo de ("EL INEA" o "EL IEEA") referidos en la cláusula Segunda de este convenio, "EL PATRONATO" se compromete a tener una cuenta bancaria productiva específica para la administración y ejercicio de los recursos federales, que identifique las erogaciones cuyo destino se sujete a lo establecido en este convenio. "EL PATRONATO", acepta expresamente que hasta en tanto no cumpla con dichos requisitos ("EL INEA" o "EL IEEA") no realizará la entrega de los recursos señalados en este convenio, sin responsabilidad alguna. Asimismo, ("EL INEA" o "EL IEEA") realizará el depósito de los recursos federales previa entrega del recibo correspondiente por parte de "EL PATRONATO" que ampare la recepción de los mismos.
"EL PATRONATO" se compromete de manera expresa a proporcionar toda la información que ("EL INEA" o "EL IEEA") le solicite respecto de cualquier movimiento que se opere en la cuenta bancaria productiva específica en la que se depositen los recursos que le otorgue; asimismo se compromete a que, en caso de no aplicar los recursos en el cumplimiento del objeto del presente convenio, asumirá las consecuencias jurídicas que se deriven por la inobservancia de lo pactado.
Octava.- Recursos no Devengados.
De conformidad con lo establecido en el artículo 176 del Reglamento de la Ley Federal de Presupuesto y Responsabilidad Hacendaria, los recursos económicos que reciba "EL PATRONATO" por parte de ("EL INEA" o "EL IEEA") y los productos que generen, que no se destinen a los fines autorizados en términos de "LAS REGLAS" y aquellos que al cierre del Ejercicio Fiscal 2021 no se hayan devengado o que no se encuentren vinculados formalmente a compromisos y obligaciones de pago, deberán reintegrarse a ("EL INEA" o "EL IEEA"), para su entero a la Tesorería de la Federación, antes del 31 de diciembre de dicho Ejercicio Fiscal.
En esta virtud se deja sin efecto cualquier disposición que autorice a "EL PATRONATO" a disponer de los recursos no devengados en la adquisición de bienes muebles, inmuebles y consumibles, así como para la aplicación de estímulos.
Novena.- Prohibición del uso de los Recursos en Fines Distintos a los del Objeto del Convenio.
"LAS PARTES" se obligan a canalizar los recursos objeto del presente convenio en los términos de "EL PROGRAMA" y "LAS REGLAS", en consideración a que es un programa de carácter público, que no es
patrocinado ni promovido por partido político alguno y sus recursos provienen de los impuestos que pagan todos los contribuyentes, por lo tanto en la papelería, documentación oficial, así como en la publicidad, promoción y difusión de "EL PROGRAMA" y "LAS PARTES" deberán incluir claramente visible y audible la siguiente leyenda: "Este programa es público ajeno a cualquier partido político. Queda prohibido el uso para fines distintos a los establecidos en el programa". Quien haga uso indebido de los recursos de este programa deberá ser denunciado y sancionado de acuerdo con la ley aplicable y ante la autoridad competente.
Décima.- Conservación de la Documentación Justificatoria.
"EL PATRONATO", recabará y conservará en custodia la documentación original justificativa y comprobatoria de la entrega y aplicación del total de los recursos que reciba con motivo del presente convenio, en términos de las disposiciones fiscales y demás aplicables, por su parte ("EL INEA" o "EL IEEA") podrá verificar en cualquier momento la documentación a que se refiere esta cláusula.
Asimismo "EL PATRONATO" deberá proporcionar la información y documentación que en relación con los recursos objeto del presente instrumento, requieran los órganos de control y fiscalización federales y estatales competentes y permitir a éstos las visitas de inspección que en ejercicio de sus atribuciones lleve a cabo.
Décima Primera.- Término del Ejercicio Presupuestal.
"LAS PARTES" se comprometen a ejecutar las actividades que impliquen erogaciones con cargo al Presupuesto de Egresos de la Federación, a más tardar el último día de diciembre de 2021.
Décima Segunda.- Relación Laboral.
El personal de cada una de "LAS PARTES" que sea designado para la realización de cualquier actividad relacionada con este convenio, permanecerá en forma absoluta bajo la dirección y dependencia de la parte con la cual tiene establecida su relación laboral, mercantil, civil, administrativa o cualquier otra, por lo que no se creará subordinación de ninguna especie con la otra parte, ni operará la figura jurídica de patrón sustituto o solidario; lo anterior, con independencia de estar prestando sus servicios o colaboración fuera de las instalaciones de la parte a la que apoya o por la que fue contratada o para la cual realice las actividades que se requieran.
Décima Tercera.- Revisión y Modificación.
("EL INEA" o "EL IEEA") y "EL PATRONATO" revisarán periódicamente el contenido y aplicación del presente instrumento adoptando las medidas para establecer el enlace y comunicación para el seguimiento de los compromisos asumidos, por tanto, el presente convenio podrá ser modificado o adicionado durante su vigencia previo consentimiento por escrito de "LAS PARTES". Las modificaciones o adiciones obligarán a "LAS PARTES" a partir de la fecha de firma del instrumento que se firme.
Décima Cuarta.- Manifestación de ausencia de vicios del consentimiento.
"LAS PARTES" manifiestan que, en la celebración del presente convenio, no existe error, dolo, mala fe, violencia, intimidación, lesión o cualquier otro vicio del consentimiento.
Décima Quinta.- Responsables de "EL PROGRAMA".
("EL INEA" o "EL IEEA") designa a la/el C. (21), para atender y dar seguimiento a los compromisos contraídos por la institución, así como para recibir los informes que presente "EL PATRONATO" y ser enlace para procurar y resolver los asuntos relacionados con este convenio y aquellos que se deriven del cumplimiento de "EL PROGRAMA". "EL PATRONATO" designa a la/el C. (22), para atender y dar seguimiento a los compromisos a que se obliga acordados en el presente convenio y ser enlace para procurar y resolver los asuntos que se deriven del cumplimiento de "EL PROGRAMA".
Décima Sexta.- Control y Vigilancia.
El control, vigilancia, seguimiento y evaluación de los recursos presupuestarios federales corresponderá a ("EL INEA" o "EL IEEA"), a la instancia federal fiscalizadora, a la Auditoría Superior de la Federación y a la Comisión de Fomento de las Actividades de las Organizaciones de la Sociedad Civil, sin perjuicio de las acciones de vigilancia, control, seguimiento y evaluación que, realice el Órgano Interno de Control en ("EL INEA" o en su caso de "EL IEEA"), con la Contraloría del Estado.
Décima Séptima.- Acciones de Transparencia.
"EL PATRONATO" publicará el origen y aplicación de los recursos federales que le sean ministrados vía ramos 11 y 33, en los portales de transparencia de las Unidades de Operación del INEA de ("EL INEA" o "EL IEEA"), dentro del apartado de obligaciones presupuestales.
Toda la información derivada del presente instrumento es considerada de carácter pública, salvo aquella que sea considerada confidencial en términos de la Ley Federal y la Ley General de Transparencia y Acceso a la información Pública y a las disposiciones jurídicas aplicables en la materia.
Por lo que se refiere al tratamiento, resguardo y transmisión de datos personales, "LAS PARTES" se comprometen a observar la Ley General de Protección de Datos Personales en Posesión de Sujetos Obligados y la normativa aplicable en dicha materia.
Décima Octava.- Causas de Terminación.
Será causa de terminación del presente convenio, el incumplimiento o violación por alguna de "LAS PARTES" de cualquiera de las obligaciones consignadas a su cargo en las cláusulas de este convenio, la cual operará de pleno derecho y sin necesidad de declaración judicial, previo aviso por escrito de la parte afectada a su contraparte con 30 (treinta) días de anticipación.
Décima Novena.- Vigencia.
El presente convenio tendrá una vigencia de la fecha de su firma y hasta el 31 de diciembre de 2021.
Vigésima.- Asuntos no Previstos.
Las dudas que se susciten con motivo de la aplicación de este convenio y los asuntos relacionados con su objeto que no se encuentren expresamente previstos en sus cláusulas, serán resueltos de común acuerdo con base en lo previsto en "LAS REGLAS" y demás disposiciones administrativas, jurídicas y presupuestarias aplicables. Las decisiones que se tomen deberán hacerse constar por escrito y pasarán a formar parte integrante del presente instrumento.
Para cualquier controversia que se suscite por la interpretación o cumplimiento del presente convenio, "LAS PARTES" están de acuerdo en someterse a los tribunales competentes.
Previa lectura y con pleno conocimiento de su contenido, alcance y fuerza legal, "LAS PARTES" suscriben el presente convenio en (23) ejemplares, constante de ______ fojas cada uno, en la Ciudad de (24) a los (25) días del mes de (25) del año dos mil (25).
| Por: "EL INEA" o "EL IEEA" (nombre y apellidos) C. Titular de Unidad de Operación del INEA o Directora/or General | Por: "EL PATRONATO" (nombre y apellidos) C. Presidenta/e Ejecutivo |
| Testigos y/o Asistentes _______________________ (nombres y apellidos) (cargo) | Testigos y/o Asistentes _______________________ (nombres y apellidos) (cargo) |
ANEXO TÉCNICO INTEGRANTE DEL CONVENIO DE COLABORACIÓN DE FECHA ____, SUSCRITO ENTRE "EL INEA" O "EL IEEA"), Y "EL PATRONATO" (NOMBRE COMPLETO DEL PATRONATO).
ENTIDAD
Anexo Técnico del Convenio de Colaboración con el Patronato
| Presupuesto Ramo 11. Educación Pública |
| Proyecto | Monto |
| Atención a la Demanda | |
| Formación Solidaria | |
| Acreditación | |
| Plazas Comunitarias | |
| Total asignado en la partida 43801 "Subsidios otorgados a entidades federativas y municipios" / 44105 "Apoyo a voluntarios que participan en diversos programas federales" (según corresponda) | |
| Por: "EL INEA" o "EL IEEA" C. Titular de la Unidad de Operación del INEA o Directora/or General | Por: "EL PATRONATO" C. Presidenta/e Ejecutivo |
| Testigos y/o Asistentes (nombre y apellido) (cargo) | Testigos y/o Asistentes (nombre y apellido) (cargo) |
INSTRUCTIVO PARA EL LLENADO DEL CONVENIO DE COLABORACIÓN A SUSCRIBIR CON EL
PATRONATO
(1) Entidad Federativa donde se ubique el Instituto Estatal o Unidad de Operación de lNEA.
(2) Nombre de la/del Titular del Instituto Estatal o Unidad de Operación de lNEA.
(3) Nombre del Patronato con el que vaya a suscribir el convenio.
(4) Nombre de la/del Presidenta/e Ejecutivo del Patronato.
(5) Para el caso de Instituto Estatal, señalar la fecha de publicación en el periódico estatal del Decreto o Ley de creación.
(6) Para el caso de Institutos Estatales, señalar el artículo de su Decreto o Ley de creación en el que se establezcan las atribuciones del organismo.
(7) Señalar las atribuciones del Instituto Estatal o Unidad de Operación de lNEA conforme a lo establecido en su Decreto o Ley de Creación.
(8) Para el caso de Institutos Estatales, señalar el artículo de su Decreto o Ley de creación relativo a la representación legal.
Para el caso de Unidades de Operación del lNEA, el número de Escritura Pública en el que conste el
poder otorgado por el INEA a su favor.
(9) Domicilio del Instituto Estatal o Unidad de Operación de lNEA: Calle, Colonia, Alcaldía o Municipio, Código Postal y Localidad o Ciudad.
(10) Número de Escritura Pública en la que conste la constitución del Patronato como Asociación Civil y/o Poder.
(11) Nombre del Notario Público ante el cual se protocolizó el Acta Constitutiva del Patronato y/o Poder.
(12) Número de Notario Público.
(13) Ciudad de circunscripción del Notario Público.
(14) Número de Registro Público de la Propiedad y el Comercio con el que quedó registrado el Patronato.
(15) Fecha de inscripción ante el Registro Público de la Propiedad y el Comercio.
(16) Señalar el objeto del Patronato.
(17) Registro Federal de Contribuyentes del Patronato.
(18) Clave Única de Inscripción (CLUNI) del Patronato.
(19) Domicilio del Patronato. Calle, Colonia, Alcaldía o Municipio, Código Postal y Localidad o Ciudad.
(20) Día, mes y año de publicación de las Reglas de Operación del Programa Educación para Adultos (INEA).
(21) Nombre de la persona designada por el Instituto Estatal o Unidad de Operación de lNEA para dar seguimiento al convenio respectivo.
(22) Nombre de la persona designada por el Patronato para dar seguimiento al convenio respectivo.
(23) Número de ejemplares a suscribir del convenio.
(24) Lugar de suscripción del convenio.
(25) Con letra el día, mes y año de la suscripción del convenio.
Anexo 3 Convenio Específico de Colaboración con los Institutos Estatales de Educación para Adultos (IEEA)
CONVENIO ESPECÍFICO DE COLABORACIÓN PARA OPERAR EL PROGRAMA DENOMINADO (1) QUE CELEBRAN EL INSTITUTO NACIONAL PARA LA EDUCACIÓN DE LOS ADULTOS, EN LO SUCESIVO "EL INEA", REPRESENTADO POR LA/EL (NOMBRE Y APELLIDOS) EN SU CALIDAD DE DIRECTOR(A) GENERAL, ASISTIDO(A) POR LA/EL (NOMBRE Y APELLIDOS), DIRECTOR(A) DE PROSPECTIVA, ACREDITACIÓN Y EVALUACIÓN Y POR LA/EL (GRADO ACADÉMICO, NOMBRE Y APELLIDOS), TITULAR DE LA UNIDAD DE ADMINISTRACIÓN Y FINANZAS; EL GOBIERNO DEL ESTADO DE (2), EN LO SUCESIVO "EL GOBIERNO DEL ESTADO" A TRAVÉS DE LA (3), EN LO SUCESIVO "LA SECRETARÍA", REPRESENTADA POR SU TITULAR, LA/EL (NOMBRE Y APELLIDOS), (CARGO DEL SECRETARIO DE EDUCACIÓN O EQUIVALENTE O FINANZAS O EQUIVALENTE), ASISTIDO(A) POR LA/EL (NOMBRE Y APELLIDOS), (CARGO DE QUIEN ASISTE); Y EL (4), EN LO SUCESIVO "EL INSTITUTO", REPRESENTADO POR LA/EL (NOMBRE Y APELLIDOS); EN SU CALIDAD DE DIRECTOR (A) GENERAL; A QUIENES DE MANERA CONJUNTA SE LES DENOMINARÁ "LAS PARTES", AL TENOR DE LOS ANTECEDENTES, DECLARACIONES Y CLÁUSULAS SIGUIENTES:
ANTECEDENTES
I. Con fecha (5) de (5) de (5) el Ejecutivo Federal, a través de diversas dependencias, Instituto Nacional para la Educación de los Adultos y el Ejecutivo del Estado de (2), con la participación de la Federación de Sindicatos de Trabajadores al Servicio del Estado y el ahora Sindicato Nacional de Trabajadores de la Educación para Adultos, suscribieron un Convenio de Coordinación para la descentralización de los servicios de educación para adultos en el Estado de (2).
En el citado convenio se estableció dentro de los compromisos fundamentales, el que se podrán celebrar los convenios específicos que en materia de servicios educativos se requieran para el debido cumplimento de dicho instrumento.
II. El programa educativo que opera "EL INEA" denominado "Programa Educación para Adultos (INEA), en lo sucesivo "EL PROGRAMA", está sujeto a las Reglas de Operación del Programa Educación para Adultos (INEA) para el Ejercicio Fiscal 2021, en lo sucesivo "LAS REGLAS", publicadas en el Diario Oficial de la Federación el día (6) de (6) de (6).
De "EL PROGRAMA" se derivan diferentes estrategias que están dirigidas a atender a la población de 15 (quince) años o más, analfabeta o que se encuentra en condiciones de rezago educativo al no haber cursado o concluido la educación primaria y/o secundaria.
III. En el numeral (7) de "LAS REGLAS", se consigna que los Institutos Estatales de Educación para Adultos podrán recibir recursos mediante la firma de convenios específicos de colaboración con "EL INEA", con objeto de que apoyen diferentes estrategias educativas.
DECLARACIONES
I.- "EL INEA", a través de su representante declara que:
I.1.- Es un organismo público descentralizado de la Administración Pública Federal, con personalidad jurídica y patrimonio propio, creado por Decreto Presidencial publicado en el Diario Oficial de la Federación el 31 de agosto de 1981, y su última reforma publicada en el mismo órgano informativo el 23 de agosto de 2012.
I.2.- Tiene como objeto promover y realizar acciones para organizar e impartir la educación para adultos, a través de la prestación de los servicios de alfabetización, educación primaria, secundaria, la formación para el trabajo y las demás que determinen las disposiciones jurídicas y los programas aplicables, apoyándose en la participación y la solidaridad social.
I.3.- Cuenta con facultades legales para suscribir el presente convenio, en términos de lo dispuesto en los artículos 22, fracción I y 59, fracción I de la Ley Federal de las Entidades Paraestatales; 16, fracción I de su referido Decreto de Creación y su modificatorio de fecha 23 de agosto de 2012 y 15, fracción XIV de su Estatuto Orgánico publicado en el Diario Oficial de la Federación el 18 de octubre de 2019.
I.4.- Para cubrir las erogaciones derivadas del presente convenio, cuenta con disponibilidad de recursos del ejercicio fiscal 2021 autorizados por la Secretaría de Hacienda y Crédito Público (SHCP) y comunicado por la Secretaría de Educación Pública (SEP) mediante oficio (8) de fecha (9) en consecuencia, se trata de recursos presupuestales federales provenientes del ramo administrativo 11 "Educación Pública".
I.5.- Para los efectos del presente convenio, señala como su domicilio legal el edificio ubicado en la Calle Francisco Márquez No. 160, Colonia Condesa, Alcaldía Cuauhtémoc, Código Postal 06140, en la Ciudad de México.
II.- "EL GOBIERNO DEL ESTADO", a través de "LA SECRETARÍA", declara que:
II.1.- Es una entidad libre y soberana que forma parte integrante de la Federación, de conformidad con lo establecido en los artículos 40 y 43 de la Constitución Política de los Estados Unidos Mexicanos y artículo (s) _______ de la Constitución Política del Estado de (2).
II.2.- Tiene entre sus atribuciones suscribir todos los instrumentos y actos jurídicos relativos a sus atribuciones y representar al Titular del Ejecutivo en la celebración de negociaciones y convenios que involucren transferencias de fondos ante la Federación, los estados y entidades u organismos de los sectores paraestatal y privado, conforme a lo dispuesto por el artículo(s) (11) de la (Ley Orgánica de la Administración Pública Estatal o equivalente).
II.3.- Su titular cuenta con las facultades legales necesarias para celebrar el presente convenio, en término de lo dispuesto por el/los artículo(s) (12) de la referida Ley (Orgánica o equivalente).
II.4.- Para los efectos del presente convenio, señala como su domicilio legal el ubicado en (13).
III.- "EL INSTITUTO", a través de su representante declara que:
III.1.- Es un organismo público descentralizado de la Administración Pública del Estado de (2), con personalidad jurídica y patrimonio propio, creado por (Ley, Decreto o Acuerdo), publicado en periódico oficial del Estado de (2) de fecha (14), que tiene por objeto ________________.
III.2.- Para el cumplimiento de su objeto y conforme a lo establecido por el artículo (15) de su (Ley, Decreto o Acuerdo), tiene atribuciones para____________________.
III.3.- Cuenta con facultades legales para suscribir el presente instrumento, en términos de lo previsto por_el/los artículo/s (16) de su referido (Ley, Decreto o Acuerdo).
III.4.- Para los efectos de este convenio, señala como su domicilio legal el ubicado en (17).
Conforme a lo anterior, "LAS PARTES" convienen en suscribir el presente instrumento al tenor de las siguientes:
CLÁUSULAS
Primera.- Objeto.
Es objeto del presente convenio que "EL INEA" proporcione recursos financieros a "EL INSTITUTO", a fin de que éste los destine a la aplicación del programa educativo denominado "(1)", en adelante "EL PROGRAMA", que opera en el Estado de (2), mediante el cual se proporcionarán servicios de alfabetización y de educación primaria y secundaria para adultos, a fin de cubrir las metas especificadas en su Anexo Técnico___, el cual firmado por "LAS PARTES" se agrega al presente instrumento como parte integrante del mismo.
En la ejecución del objeto del presente convenio, "LAS PARTES" deberán observar puntualmente el contenido del mismo, sus anexos y "LAS REGLAS".
Segunda.- Compromisos de "EL INEA".
Para el cumplimiento del objeto de este instrumento, "EL INEA" se obliga a:
a) Ministrar la cantidad de $(18) (18) Pesos __/100 M.N.), que tiene el carácter de recurso presupuestal federal proveniente del ramo administrativo 11 "Educación Pública", con cargo a su presupuesto del ejercicio fiscal 2021, a efecto de que "EL INSTITUTO" la aplique al cumplimiento del presente convenio de acuerdo con el desglose programático presupuestal que se precisa en el Anexo Técnico __, el cual firmado por "LAS PARTES" se integra al mismo.
Dichos recursos se radicarán en la cuenta bancaria productiva específica aperturada a nombre de "LA SECRETARÍA" que a continuación se indica:
Cuenta:(19)
Banco: (19)
Clabe: (19)
Sucursal: (19)
Titular: (19)
Los rendimientos que genere dicha cuenta se enterarán a la Tesorería de la Federación (TESOFE) dentro de los 10 (diez) primeros días hábiles del mes siguiente al que correspondan, conforme a las disposiciones aplicables.
b) Asignar al personal especializado con amplia experiencia para cubrir las necesidades que surjan en cumplimiento del objeto del presente convenio, a través de las diversas áreas que conforman "EL INEA", en el caso de que el "PROGRAMA" lo requiera.
Los recursos financieros que se otorguen, se suministrarán considerando los oficios de afectación presupuestaria emitidos por la Dirección de Prospectiva, Acreditación y Evaluación (DPAyE) de "EL INEA", y en virtud de que conservan su carácter federal se sujetarán a las disposiciones legales que rigen en materia presupuestal federal, así como lo establecido en "LAS REGLAS".
c) Reclasificar partidas con el propósito de adecuarlas a las necesidades propias de este convenio y "EL PROGRAMA" que surjan en "EL INSTITUTO", siempre y cuando dichas adecuaciones no alteren el cumplimiento del instrumento ni el monto especificado en el mismo. Lo anterior de conformidad con el Reglamento de la Ley Federal de Presupuesto y Responsabilidad Hacendaria.
d) Las adecuaciones que "EL INEA" realice, no propiciarán una modificación del presente convenio en tanto se mantengan los conceptos y partidas de gasto originales.
Tercera. - Compromisos de "EL INSTITUTO".
En cumplimiento al objeto de este instrumento, "EL INSTITUTO" se obliga a:
a) Utilizar los recursos financieros que le ministre "EL INEA" exclusivamente para el cumplimiento del objeto del presente convenio, observando lo dispuesto en el Decreto de Presupuesto de Egresos de la Federación vigente; la Ley Federal de Presupuesto y Responsabilidad Hacendaria y su Reglamento; la Ley de Adquisiciones, Arrendamientos y Servicios del Sector Público y su Reglamento, y demás legislación y normatividad aplicable. Dichos recursos no podrán ser destinados bajo ninguna forma o circunstancia para fines distintos de los expresamente estipulados en este convenio.
b) Observar las políticas y Lineamientos de supervisión y apoyo administrativo que reciba de "EL INEA", para la consecución del objeto del presente convenio.
c) Llevar a cabo la planeación y, en su caso, la realización de los eventos de formación necesarios para el cumplimiento del objeto de este convenio, apegándose a lo establecido en el Presupuesto de Egresos de la Federación para el Ejercicio Fiscal 2021, así como en las disposiciones legales en materia de ejercicio y comprobación del gasto público federal.
d) Administrar y manejar los recursos que le sean ministrados en una cuenta bancaria productiva específica que permita su identificación para efectos de comprobación de su ejercicio y fiscalización, y la emisión de Recibos Fiscales, debidamente timbrados (CFDI), tanto por la Secretaria de Finanzas del Gobierno Estatal, como por el Instituto Estatal), así como aplicarlos en las partidas presupuestarias acordadas en el Anexo Técnico___, de acuerdo con el formato que conforme el Anexo Técnico___ de este convenio y que será reportado a la Subdirección de Recursos Financieros de "EL INEA", donde la Secretaria de Finanzas del Gobierno Estatal deberá emitir el CFDI a nombre del INEA, y los Institutos, deberán hacerlo a nombre de la Secretaria de Finanzas (Proporcionando copia al INEA).
e) Recabar a su nombre y mantener bajo su custodia la documentación comprobatoria de las erogaciones realizadas, así como identificarla, con un sello que indique los nombres de "EL PROGRAMA" y de los proyectos referidos en el Anexo Técnico, el origen de los recursos y el ejercicio fiscal respectivo.
f) Comprobar los gastos que realice mediante un seguimiento presupuestal de los recursos recibidos y los erogados, en términos del Anexo Técnico___ mismo que firmado por "LAS PARTES" forma parte del presente convenio, debiendo cumplir los comprobantes con los requisitos fiscales establecidos en las disposiciones legales federales aplicables.
g) Remitir al titular del área de "EL INEA" que coordine centralmente "EL PROGRAMA", los informes de seguimiento de las actividades que realice en cumplimiento al presente convenio, así como en su caso y de proceder, los avances mensuales del material educativo derivado de los proyectos referidos en el Anexo Técnico.
Asimismo, deberá informar sobre el ejercicio, destino y resultados obtenidos de los recursos financieros federales que reciba en el marco del presente convenio, y que le fueron suministrados para ser ejercidos conforme a los conceptos, actividades, proyectos y programas autorizados, acciones, metas e indicadores, e informar los resultados de las evaluaciones que se lleven a cabo al respecto.
Lo anterior, de acuerdo con los "LINEAMIENTOS para informar sobre los recursos federales transferidos a las Entidades Federativas y municipios la operación de los Recursos del Ramo General 33", publicados el 25 de abril de 2013 en el Diario Oficial de la Federación.
h) Evaluar trimestralmente, en coordinación con "EL INEA", el avance en el cumplimiento de las metas previstas en el presente convenio.
i) Proporcionar la información y documentación que en relación con los recursos a que se refiere el inciso a) de la cláusula Segunda de este instrumento, le requieran "EL INEA" y los órganos de control y fiscalización federales y/o estatales, competentes, para lo cual deberá:
I. Proporcionarles todas las facilidades para realizar, en el momento en que lo juzguen pertinente, las revisiones y auditorías que consideren necesarias.
II. Permitirles las visitas de inspección que en ejercicio de sus respectivas atribuciones lleven a cabo.
III. Atender en tiempo y forma, los requerimientos que les soliciten de "EL INEA" y de los Órganos de Control (federales, estatales), así como dar seguimiento y solventar las observaciones que le comuniquen.
Cuarta.- Compromisos de "LA SECRETARÍA".
Para el cumplimiento del objetivo de este instrumento, "LA SECRETARÍA", se obliga a: Responsabilizarse y enterar los rendimientos que genere la cuenta bancaria, misma que está suscrita a nombre de la Secretaría ante la Tesorería de la Federación, dentro de los 10 (diez) primero días hábiles del mes siguiente al que correspondan, conforme a las disposiciones aplicables, toda vez que las cuentas se encuentran aperturadas con firmantes y apoderados legales de dichas Secretarías de Finanzas.
a) Emisión y envío a "EL INEA" de los recibos timbrados por concepto de los recursos financieros recibidos.
b) Entrega de documentación actualizada de la cuenta bancaria durante los primeros 15 días del año.
Quinta.- Cumplimiento de metas por parte de "EL INSTITUTO".
A fin de cumplir con la ministración de los recursos financieros federales provenientes del ramo administrativo 11 "Educación Pública", con cargo al presupuesto de "EL INEA" y "EL INSTITUTO" deberá cumplir con las metas establecidas se precisan en el Anexo Técnico__ del presente instrumento jurídico.
Dichas metas serán medibles y monitoreables, y su seguimiento se complementará con los instrumentos de evaluación que la DPAyE considere pertinentes.
En el supuesto de que "EL INSTITUTO" no cumpla en tiempo y forma con las metas establecidas en el Anexo Técnico__, o alguna otra disposición emitida por "EL INEA", éste podrá dejar de ministrar los recursos financieros presupuestarios a que se refiere la cláusula Segunda del presente convenio.
Sexta.- Responsabilidad de "LA SECRETARÍA".
"LA SECRETARÍA" y "EL INEA", deberán en todo momento verificar que la administración, ejercicio y comprobación del gasto de los recursos financieros federales que se ministrarán a "EL INSTITUTO", quien los recibirá de "EL INEA" mediante "LA SECRETARÍA" para el cumplimiento del objeto de este instrumento, se realice de conformidad con los términos estipulados en el mismo.
Informar y documentar la aplicación y evaluación de los recursos federales que le fueron ministrados.
Los rendimientos que genere dicha cuenta, se enterarán a la Tesorería de la Federación (TESOFE) dentro de los 10 (diez) primeros días hábiles del mes siguiente al que correspondan, conforme a las disposiciones aplicables.
Séptima.- Responsabilidad de "EL INSTITUTO".
"EL INSTITUTO" se compromete a verificar que las asociaciones civiles que participen en la operación de los proyectos autorizados al amparo del presente instrumento, estén debidamente constituidas conforme al Código Civil, la Ley Federal de Fomento a las Actividades Realizadas por Organizaciones de la Sociedad Civil y su Reglamento, y lo dispuesto por el Servicio de Administración Tributaria para ser objeto de donaciones deducibles de impuestos.
Octava.- Incumplimiento.
"LAS PARTES" convienen que si "EL INSTITUTO" no cumple con los compromisos contraídos en el presente convenio, y en lo estipulado en la cláusula Quinta, esto dará lugar a que devuelva los recursos presupuestarios no ejercidos correctamente para el cumplimiento del objeto de este instrumento a la TESOFE; independientemente de que las autoridades señaladas en la cláusula Décima Tercera determinen las responsabilidades administrativas, civiles y penales en que hayan incurrido los servidores públicos federales o locales responsables de los recursos federales, indicados en la cláusula Novena, para que sean sancionados en los términos de la legislación aplicable.
Novena.- Responsables.
"LAS PARTES" designan como responsables de las acciones derivadas del presente convenio a:
I. Por "EL INEA":
a) Al titular de la DPAyE, quien coordinará centralmente el convenio y firma las hojas correspondientes de los Anexos Técnicos __ y ___, y será responsable de realizar el seguimiento del cumplimiento del objeto del convenio en relación con la operación de los proyectos.
Asimismo, será responsable de llevar a cabo las siguientes acciones:
- Realizar la programación de los recursos.
- Revisar los reportes de gastos, identificando que los recursos se apliquen exclusivamente para el cumplimiento de lo estipulado en el convenio.
- Realizar evaluaciones parciales y una final a la conclusión del convenio, así como de impacto de "EL PROGRAMA".
II. Por "EL INSTITUTO":
a) Al titular de la (cargo que ocupa el responsable designado), como responsable para realizar las siguientes acciones:
- Efectuar el seguimiento del cumplimiento del objeto del convenio.
- Evaluar el avance en el cumplimiento de las metas previstas en el Anexo Técnico ___ de este convenio.
b) Al titular de la (cargo que ocupa el responsable designado), como responsable para la programación de los recursos presupuestarios.
c) Al titular de la (cargo que ocupa el responsable designado), como responsable para efectuar las siguientes acciones:
- Llevar a cabo el seguimiento del ejercicio de los recursos presupuestarios.
- Realizar la validación de los documentos que comprueban y justifican el gasto ejercido en cumplimiento a este convenio.
III. Por "LA SECRETARÍA":
a) Al titular de (cargo que ocupa el responsable designado), como responsable para realizar las siguientes acciones:
-Verificar que la administración, ejercicio y comprobación del gasto de los recursos presupuestarios federales que se suministrarán a "EL INSTITUTO" para el cumplimiento del objeto de este instrumento, se realice de conformidad con los términos estipulados en el mismo.
Décima.- Verificación.
"LAS PARTES" convienen que "EL INEA", por conducto del titular de la Unidad de Administración y Finanzas, así como la DPAyE, quien coordinará centralmente "EL PROGRAMA", podrán verificar, en cualquier momento durante la vigencia del mismo, el cumplimiento de los compromisos contraídos por "EL INSTITUTO".
Décima Primera.- Prohibición del Uso de los Recursos en Fines Distintos a los del Objeto del Convenio.
"LAS PARTES" se obligan a canalizar los recursos objeto del presente convenio en los términos de "EL PROGRAMA" y "LAS REGLAS", en consideración a que es un programa de carácter público, que no es patrocinado ni promovido por partido político alguno y sus recursos provienen de los impuestos que pagan todos los contribuyentes, por lo tanto en la papelería, documentación oficial, así como en la publicidad, promoción y difusión de "EL PROGRAMA" y "LAS PARTES" deberán incluir claramente visible y audible la siguiente leyenda:
"Este programa es público ajeno a cualquier partido político. Queda prohibido el uso para fines distintos a los establecidos en el programa". Quien haga uso indebido de los recursos de este programa deberá ser denunciado y sancionado de acuerdo con la ley aplicable y ante la autoridad competente.
Décima Segunda.- Relación Laboral.
Queda expresamente estipulado que el personal técnico y administrativo que participe por parte de "EL INSTITUTO" en la realización del objeto de este convenio, continuará bajo su dependencia directa y, por lo tanto, dicho personal no tendrá relación alguna de carácter laboral con "EL INEA", quedando éste liberado de cualquier responsabilidad que pudiere presentarse en materia de trabajo y seguridad social. En consecuencia, "EL INSTITUTO" cubrirá, en su caso, los gastos de transportación y viáticos de su personal que intervenga en el desarrollo de los servicios y proyectos de trabajo que se deriven del cumplimiento del convenio.
Décima Tercera.- Control y Vigilancia.
"LAS PARTES" reconocen que el control y vigilancia de los recursos federales, que se ministren mediante este convenio, corresponde a SHCP, la SFP, la ASF, así como al Órgano de Control de la entidad federativa y a su Órgano Técnico de Fiscalización Local, conforme a las atribuciones que les confiere la Ley Orgánica de la Administración Pública Federal, la Ley de Fiscalización y Rendición de Cuentas de la Federación y demás disposiciones aplicables.
La SFP, con base en el Acuerdo de Coordinación y en el Programa Anual de Trabajo que suscriba a través de la Unidad de Operación Regional y Contraloría Social con la entidad federativa, realizará en coordinación con el Órgano Estatal de Control, las acciones señaladas en el párrafo anterior. Dicho órgano, podrá realizar directamente las revisiones acordadas con los recursos, y deberá:
I. Informar a la SFP del resultado de sus revisiones y, en su caso, el fincamiento de responsabilidades y aplicación de sanciones a las que haya lugar contra servidores públicos estatales.
II. Presentar las denuncias penales que deriven del resultado de las auditorías practicadas y, en su caso, apoyar a la SFP en el caso de que ésta las presente.
Las responsabilidades administrativas, civiles y penales que deriven de las afectaciones a la Hacienda Pública Federal en las que, en su caso, incurran los servidores públicos federales o locales, así como los particulares, serán sancionados en los términos de la legislación aplicable.
Décima Cuarta.- Transparencia.
"EL INEA", observando lo dispuesto en el artículo (20) del Presupuesto de Egresos de la Federación para el Ejercicio Fiscal 2021, así como en la Ley Federal de Transparencia y Acceso a la Información Pública, hará públicas las acciones que se ejecuten con los recursos presupuestarios a que se refiere la cláusula Segunda, inciso a) del presente convenio, a través de su portal de transparencia incluyendo los avances físico-financieros. "EL INSTITUTO" se compromete por su parte a difundir dicha información al interior de la entidad federativa a través de su portal de transparencia.
"LAS PARTES" acuerdan en tratar como confidencial toda la información intercambiada o acordada con motivo del presente instrumento, excepto aquella que deba considerarse pública en términos de las disposiciones jurídicas aplicables en materia de transparencia y acceso a la información pública.
Por lo que se refiere al tratamiento, resguardo y transmisión de datos personales, "LAS PARTES" se comprometen a observar la normativa aplicable en dicha materia.
Décima Quinta.- Aviso de Privacidad.
Para efectos de lo dispuesto en los artículos 68 y 116 de la Ley General de Transparencia y Acceso a la Información Pública y 16 y 113 de la Ley Federal de Transparencia y Acceso a la Información Pública, la Ley Federal de Protección de Datos Personales en Posesión de los Sujetos Obligados y las disposiciones que de ellas emanen, "LAS PARTES" reconocen y aceptan expresamente que la forma y términos en que cualquier información que se considere como datos de los usuarios serán protegidos y tratados conforme a lo establecido en las referidas leyes.
Décima Sexta.- Interpretación y Asuntos no Previstos.
"LAS PARTES" manifiestan su conformidad para interpretar y resolver, de común acuerdo, las dudas que surjan respecto de la ejecución y cumplimiento del presente convenio, así como a sujetar lo no previsto en el mismo a lo estipulado en "LAS REGLAS", el presente convenio, las disposiciones aplicables del Presupuesto de Egresos de la Federación para el Ejercicio Fiscal 2021 y demás disposiciones legales que resulten aplicables. Las decisiones que se tomen deberán hacerse constar por escrito y formarán parte integrante de este documento.
Décima Séptima.- Terminación Anticipada.
"LAS PARTES" acuerdan que el presente convenio podrá darse por terminado de manera anticipada, cuando se presente alguna de las causas siguientes:
I. Por estar satisfecho el objeto para el que fue celebrado.
II. Por acuerdo de "LAS PARTES".
III. Por caso fortuito o fuerza mayor, debidamente acreditado por la parte que la invoque.
IV. Por presentarse razones de austeridad de orden público.
En el caso consignado en la fracción IV, "EL INEA" se compromete a notificar a "EL INSTITUTO" con 10 (diez) días hábiles de anticipación a la fecha que surta efectos la terminación, sin que se requiera declaración judicial previa para su procedencia.
La terminación anticipada se hará constar por escrito debidamente firmado por los representantes legales de "LAS PARTES" facultados para ello.
Décima Octava.- Causas de Rescisión.
"LAS PARTES" acuerdan que el presente instrumento podrá rescindirse, entre otras causas, cuando se presente alguna de las siguientes:
I. Por destinar "EL INSTITUTO" los recursos presupuestarios a fines distintos a los establecidos en el convenio.
II. Por incumplimiento de las obligaciones contraídas en el presente instrumento.
Décima Novena.- Modificación del Convenio.
El presente convenio podrá modificarse de común acuerdo por "LAS PARTES" durante su vigencia mediante el instrumento modificatorio que ambas determinen, el cual una vez firmado pasará a formar parte integrante del presente convenio.
Vigésima.- Recursos no Devengados.
"EL INSTITUTO" se obliga a gestionar la línea de captura a través de la Dirección General de "EL INEA", para realizar los reintegros de los recursos presupuestarios no devengados al 31 de diciembre del ejercicio fiscal 2021, en su totalidad incluyendo los rendimientos financieros que generen, dentro de los 15 (quince) días naturales siguientes al cierre del ejercicio fiscal correspondiente conforme a las disposiciones normativas aplicables. De no cumplir en tiempo con esa obligación, "EL INSTITUTO" cubrirá las cargas financieras que establezca la Tesorería de la Federación (TESOFE) por devolución extemporánea de recursos no devengados. Además, el servidor público de "EL INSTITUTO" que tenga a su cargo dicha obligación incurrirá en responsabilidad administrativa de conformidad con las disposiciones legales aplicables, por lo que podrá hacerse acreedor a la sanción correspondiente, lo anterior, conforme a lo dispuesto en los artículos 54 de la LFPyRH y el 85 de su Reglamento.
Vigésima Primera.- Vigencia.
El presente convenio surtirá sus efectos legales a partir de la fecha de su firma y concluirá el 31 de diciembre de 2021, con excepción de:
I. Los plazos correspondientes a las obligaciones de "LA SECRETARÍA" en cuanto a informar y documentar la aplicación y evaluación de los recursos federales que le fueron ministrados.
II. Lo establecido en los instrumentos modificatorios, con estricto apego a las disposiciones jurídicas aplicables.
Vigésima Segunda.- Avisos y Notificaciones.
Los avisos que conforme al presente convenio deban comunicarse "LAS PARTES", así como cualquier otra notificación y/o comunicación entre ellas, sólo serán válidas cuando se realicen por escrito con acuse de recibo en los domicilios señalados en las declaraciones de este instrumento.
En caso de que cualquiera de "LAS PARTES" cambie de domicilio deberá de notificarlo a la otra, dentro de los 5 (cinco) días hábiles a que tenga verificativo dicho cambio; de no ser así, cualquier notificación realizada en los domicilios señalados en las declaraciones de este convenio, será considerada como efectivamente realizada.
Vigésima Tercera.- Contraloría Social.
"LAS PARTES" reconocen a la Contraloría Social como un mecanismo de participación social cuya finalidad es la transparencia y control de rendición de cuentas, conforme a lo dispuesto en el numeral 7.2 de "LAS REGLAS".
Vigésima Cuarta.- Jurisdicción.
Para la interpretación, ejecución y cumplimiento del presente convenio, que no pueda resolverse en los términos estipulados en el mismo, "LAS PARTES" se someterán a las leyes vigentes y tribunales federales competentes con sede en la Ciudad de México, renunciando, desde ahora, a cualquier otro fuero que les pudiera corresponder en razón de sus respectivos domicilios presentes o futuros.
Previa lectura de "LAS PARTES" y con pleno conocimiento del contenido y alcance legal del presente convenio, lo firman de conformidad, constante de ___ fojas, en tres ejemplares en la Ciudad de México, el día (21) de (21) de 20(21).
| Por: "EL INEA" | Por: "LA SECRETARÍA" |
| (nombre y apellidos) | (nombre y apellidos) |
| Directora/or General | (cargo) |
| Asistido por: "EL INEA" | Por: "EL INSTITUTO" |
| (nombre y apellidos) | (nombre y apellidos) |
| Titular de la Unidad de Administración y Finanzas | (cargo de quien asiste) |
| Asistido por: "EL INEA" |
| (nombre y apellidos) |
| Director de Prospectiva, Acreditación y Evaluación |
Anexo Técnico 1 integrante del Convenio Específico de Colaboración, celebrado entre "EL INEA", "LA SECRETARÍA" y "El INSTITUTO", con fecha _________de 2021.
| Nivel | Total de UCNs | Incorporados | Atendidos |
| Alfabetización | | | |
| Inicial* | | | |
| Primaria | | | |
| Secundaria | | | |
| Meta total anual | | | |
| Nota: * Estas metas se programan, más no se acumulan. | |
Leído que fue el presente Anexo Técnico 1 por "LAS PARTES" lo firman de conformidad en tres ejemplares, en la Ciudad de México, el día (21) de (21) de 20(21).
| Por: "EL INEA" | Por: "LA SECRETARÍA" |
| | |
| (nombre y apellidos) | (nombre y apellidos) |
| Titular de la Unidad de Administración y Finanzas | (cargo) |
| Por: "EL INEA" | Por: "EL INSTITUTO" |
| | |
| (nombre y apellidos) | (nombre y apellidos) |
| Director de Prospectiva, Acreditación y Evaluación | (cargo de quien asiste) |
Anexo Técnico 2 integrante del Convenio Específico de Colaboración, celebrado entre "EL INEA", "LA SECRETARÍA" y "EL INSTITUTO" con fecha _________de_______2021.
ENTIDAD
Anexo Técnico 2 del Convenio Específico de Colaboración
PRESUPUESTO
| Presupuesto Ramo 11. Educación Pública |
| Proyecto | Monto Anual |
| Atención a la Demanda | |
| Formación Solidaria | |
| Acreditación | |
| Plazas Comunitarias | |
| Total asignado en la partida 43801 "Subsidios otorgados a entidades federativas y municipios" | |
Leído que fue el presente Anexo Técnico 2 por "LAS PARTES" lo firman de conformidad en tres ejemplares, en la Ciudad de México, el día (21) de (21) de 20(21).
| Por: "EL INEA" | Por: "LA SECRETARÍA" |
| (nombre y apellidos) | (nombre y apellidos) |
| Titular de la Unidad de Administración y Finanzas | (cargo) |
| Por: "EL INEA" | Por: "EL INSTITUTO" |
| (nombre y apellidos) | (nombre y apellidos) |
| Director de Prospectiva, Acreditación y Evaluación | (cargo de quien asiste) |
Anexo Técnico 3 integrante del Convenio Específico de Colaboración, celebrado entre "El INEA", "LA SECRETARÍA" "EL INSTITUTO" con fecha ____________de________2021.
Instituto Nacional para la Educación de los Adultos
Unidad de Administración y Finanzas
Anexo Técnico 3 del Convenio Específico de Colaboración, Recibo de los Recursos
Ø Para emitir un Recibo Timbrado o un Comprobante Fiscal Digital por Internet (CFDI), no existe un formato único, ya que depende de la empresa contratada para el timbrado.
Ø Es necesario, que cada Recibo Timbrado (CFDI), cumpla con los requisitos establecidos en el artículo 29-A del Código Fiscal de la Federación (CFF) El Artículo 29-A. del CFF nos pide que los CFDI contengan:
(Resumen y aplicación para este fin).
I. RFC del Contribuyente emisor.
II. El número de folio y el sello digital del Servicio de Administración Tributaria, así como el sello digital del contribuyente que lo expide.
III. El lugar y fecha de expedición.
IV. RFC del Contribuyente a quien se expida.
V. La cantidad, unidad de medida y clase de los bienes o mercancías o descripción del servicio o del uso o goce que amparen.
VI. El valor unitario consignado en número.
VII. El importe total consignado en número o letra, conforme a lo siguiente:
a) Cuando la contraprestación se pague en una sola exhibición, en el momento en que se expida el comprobante fiscal digital por Internet correspondiente a la operación de que se trate, se señalará expresamente dicha situación, además se indicará el importe total de la operación.
b) Cuando la contraprestación no se pague en una sola exhibición se emitirá un comprobante fiscal digital por Internet por el valor total de la operación en el momento en que ésta se realice y se expedirá un comprobante fiscal digital por Internet por cada uno de los pagos que se reciban posteriormente, en los términos que establezca el Servicio de Administración Tributaria mediante reglas de carácter general.
c) Señalar la forma en la que se realizó el pago.
VIII. Los contenidos en las disposiciones fiscales, que sean requeridos y dé a conocer el Servicio de Administración Tributaria, mediante reglas de carácter general.
INSTRUCTIVO PARA REQUISITAR EL CONVENIO ESPECÍFICO DE COLABORACIÓN CON LOS INSTITUTOS ESTATALES
(1) Educación para Adultos (INEA)".
(2) Entidad Federativa.
(3) Nombre de la Secretaría de Finanzas o similar del Estado que corresponda.
(4) Nombre del Instituto Estatal que corresponda.
(5) Día, mes y año de suscripción del convenio de coordinación correspondiente.
(6) Día, mes y año de publicación de las Reglas de Operación del Programa Educación para Adultos (INEA).
(7) Señalar el numeral que corresponda de las Reglas de Operación respecto de la celebración del convenio específico de colaboración con los Institutos Estatales.
(8) Número de oficio mediante el cual la Secretaría de Hacienda y Crédito Público (SHCP) comunica la disponibilidad de recursos autorizados al INEA.
(9) Fecha del oficio de autorización de la SHCP.
(10) Señalar algunas de las atribuciones de la Secretaría de Finanzas o similar del Estado que corresponda.
(11) Señalar los artículos de la Ley Orgánica de la Administración Pública del estado que consigne las facultades de la Secretaría de Finanzas o su similar.
(12) Señalar los artículos de la Ley Orgánica de la Administración Pública del Estado que faculte al titular de la Secretaría de Finanzas o similar la suscripción de convenios de colaboración.
(13) Domicilio de la Secretaría de Finanzas o similar: Calle, Colonia, Alcaldía o Municipio, Código Postal y Ciudad o Localidad.
(14) Fecha de publicación en el periódico oficial del Decreto o Ley de Creación del Instituto Estatal.
(15) Indicar el artículo del Decreto o Ley que crea al Instituto Estatal que establece las facultades del organismo.
(16) Indicar el artículo del Decreto o Ley que crea al Instituto Estatal, relativo a la representación legal del organismo.
(17) Domicilio del Instituto Estatal: Calle, Colonia, Alcaldía o Municipio, Código Postal y Ciudad o Localidad.
(18) Señalar con número y letra el monto que se va a suministrar de acuerdo al objeto del convenio.
(19) Señalar los datos de la cuenta bancaria que será aperturada a nombre del Instituto Estatal (número de cuenta, banco, CLABE, sucursal).
(20) Señalar artículos y fracción del Presupuesto de Egresos de la Federación para el ejercicio fiscal correspondiente.
(21) Día, mes y año de suscripción del convenio.
Anexo 4 Convenio Modificatorio de Colaboración con los Institutos Estatales de Educación para Adultos (IEEA)
(1)
(2)
CONVENIO MODIFICATORIO AL SIMILAR ESPECÍFICO DE COLABORACIÓN PARA OPERAR EL PROGRAMA DENOMINADO"(2)", DE FECHA (3) QUE CELEBRAN EL INSTITUTO NACIONAL PARA LA EDUCACIÓN DE LOS ADULTOS, EN LO SUCESIVO "EL INEA", REPRESENTADO POR LA/EL (GRADO ACADÉMICO, NOMBRE Y APELLIDOS) EN SU CALIDAD DE DIRECTOR/A GENERAL, ASISTIDO/A POR LA/EL (GRADO ACADÉMICO, NOMBRE Y APELLIDOS), DIRECTOR/A DE PROSPECTIVA, ACREDITACIÓN Y EVALUACIÓN Y POR LA/EL TITULAR DE LA UNIDAD DE ADMINISTRACIÓN Y FINANZAS; EL GOBIERNO DEL ESTADO DE (1), REPRESENTADO POR (4), EN LO SUCESIVO "EL GOBIERNO DEL ESTADO" , A TRAVÉS DE LA (4) EN LO SUCESIVO "LA SECRETARÍA", REPRESENTADA POR SU TITULAR, LA/EL (GRADO ACADÉMICO, NOMBRE Y APELLIDOS), (CARGO DEL SECRETARIO DE EDUCACIÓN O EQUIVALENTE O FINANZAS O EQUIVALENTE), ASISTIDO(A) POR LA/EL (GRADO ACADÉMICO, NOMBRE Y APELLIDOS), (CARGO DE QUIEN ASISTE); Y EL (5), EN LO SUCESIVO "EL INSTITUTO", REPRESENTADO POR LA/EL (GRADO ACADÉMICO, NOMBRE Y APELLIDOS), DIRECTOR/A GENERAL; A QUIENES DE MANERA CONJUNTA SE LES DENOMINARÁ "LAS PARTES", AL TENOR DE LOS ANTECEDENTES, DECLARACIONES Y CLÁUSULAS SIGUIENTES:
ANTECEDENTES
1. Con fecha (3), "LAS PARTES" suscribieron un Convenio Específico de Colaboración para Operar el Programa denominado "(2)", en adelante "EL CONVENIO", con objeto de que "EL INEA" proporcionará recursos presupuestarios a "EL INSTITUTO", para que éste los aplique al programa mencionado, que opera en el Estado de (1), mediante el cual proporciona los servicios de alfabetización, de educación primaria y secundaria para adultos a fin de cubrir las metas especificadas en el Anexo Técnico___de "EL CONVENIO".
2. En la cláusula segunda de "EL CONVENIO", se estableció entre otros compromisos de "EL INEA" la ministración de la cantidad de $(6) (6), a efecto de que "EL INSTITUTO" la aplicara al cumplimiento del objeto de "EL CONVENIO".
3. El artículo 22, fracción XX del Estatuto Orgánico del Instituto Nacional para la Educación de los Adultos, publicado en el Diario Oficial de la Federación el 5 de enero del 2016, establece, entre otras facultades de la Dirección de Prospectiva, Acreditación y Evaluación, la de coordinar la gestión del presupuesto en materia de gastos de operación del Ramo 11 Educación Pública, (Oficinas Centrales y sus Unidades de Operación de lNEA) y del Ramo 33 Fondo de Aportaciones para la Educación Tecnológica y de Adultos (FAETA) de los Institutos Estatales de Educación para Adultos, a fin de contar con la aprobación de las dependencias globalizadoras para su inclusión en el Presupuesto de Egresos de la Federación.
4. En la cláusula __________ de "EL CONVENIO" se estableció que su vigencia iniciaría a partir de la fecha de su firma y concluiría el día (7).
5. En virtud de que "EL INEA" ha sido objeto de diversos ajustes presupuestales, se ha llevado a cabo una adecuación a su presupuesto autorizado vía ramo 11 para operar los diferentes proyectos estratégicos, a través de la partida 43801 "Subsidios otorgados a entidades federativas y municipios"
DECLARACIONES
De "LAS PARTES":
Única.- Las modificaciones a "EL CONVENIO" se ajustan a lo establecido en los antecedentes y a lo estipulado en su cláusula _____________.
De conformidad con los referidos antecedentes y declaraciones, "EL INEA", "EL INSTITUTO" y "LA SECRETARÍA", otorgan las siguientes:
CLÁUSULAS
Primera.- Es objeto del presente convenio modificatorio la (reducción y/o ampliación) de los recursos en virtud de los ajustes presupuestales de que ha sido sujeto "EL INEA" y con la finalidad de dar continuidad a los servicios de alfabetización, educación primaria y secundaria para adultos dentro del programa denominado "(2)", consecuentemente "LAS PARTES" acuerdan modificar la meta y la asignación presupuestal a nivel proyecto y partida establecidos en los Anexos Técnicos __ y __ de "EL CONVENIO", respectivamente.
Segunda.- Se modifica el párrafo primero del inciso a) de la cláusula Segunda de "EL CONVENIO", para quedar como sigue:
a) Ministrar la cantidad de $(8) (8) Pesos --/100 M.N.), que tiene el carácter de recurso presupuestal federal proveniente del ramo administrativo 11 "Educación Pública", con cargo a su presupuesto del ejercicio fiscal 2021, a efecto de que "EL INSTITUTO" la aplique al cumplimiento del objeto de "EL CONVENIO", de acuerdo con el desglose programático presupuestal que se precisa en el Anexo Técnico__, el cual firmado por "LAS PARTES" se integra al mismo.
Tercera.- Se modifican los Anexos Técnicos __ y __ de "EL CONVENIO", para quedar como los que se adjuntan al presente instrumento.
Cuarta.- Con excepción de las modificaciones referidas en las cláusulas Segunda y Tercera antes señaladas, "LAS PARTES" ratifican los términos todas y cada una de las cláusulas de "EL CONVENIO".
Quinta.- El presente convenio modificatorio, surtirá sus efectos a partir del día de su firma y hasta el día (9)
Previa lectura y con pleno conocimiento de su contenido y valor legal, "LAS PARTES" suscriben el presente convenio por duplicado, en la Ciudad de México, el día (10) de (10) de (10).
| Por: "EL INEA" | Por: "LA SECRETARÍA" |
| (nombre y apellidos) | (nombre y apellidos) |
| Directora/or General | (cargo) |
| Asistido por: "EL INEA" | Asistido por: |
| (nombre y apellidos) | (nombre y apellidos) |
| (cargo de quien asiste) | (cargo de quien asiste) |
| Asistido por: "EL INEA" | Por: "EL INSTITUTO" |
| (nombre y apellidos) Director de Prospectiva, Acreditación y Evaluación | (nombre y apellidos) (cargo de quien asiste) |
Anexo Técnico 1 que forma parte integrante del Convenio Modificatorio, celebrado entre "EL INEA", "LA SECRETARÍA" y "El INSTITUTO" con fecha _________________de_______ 2021.
| Nivel | Total de UCNs | Incorporados | Atendidos |
| Alfabetización | | | |
| Inicial* | | | |
| Primaria | | | |
| Secundaria | | | |
| Meta total Anual | | | |
| Nota: * Estas metas se programan, más no se acumulan. | |
Leído que fue el presente Anexo Técnico 1 por "LAS PARTES" lo firman por duplicado, en la Ciudad de México, el día (9) de (9) de (9).
| Por: "EL INEA" | Por: "LA SECRETARÍA" |
| (nombre y apellidos) Titular de la Unidad de Administración y Finanzas | (nombre y apellidos) (cargo) |
| | Asistido por: |
| (nombre y apellidos) Director de Prospectiva, Acreditación y Evaluación | (nombre y apellidos) (cargo de quien asiste) |
| | |
| Por: "EL INSTITUTO" |
| (nombre y apellidos) (cargo de quien asiste) |
Anexo Técnico 2 que forma parte integrante del Convenio Modificatorio, celebrado entre "EL INEA", "LA SECRETARÍA" y "El INSTITUTO" con fecha _________________de_____2021. ENTIDAD
Anexo Técnico 2 del Convenio Modificatorio
PRESUPUESTO
| Presupuesto Ramo 11. Educación Pública |
| Proyecto | Monto Anual |
| Atención a la Demanda | |
| Formación Solidaria | |
| Acreditación | |
| Plazas Comunitarias | |
| Total de la partida 43801 "Subsidios otorgados a entidades federativas y municipios" | |
Leído que fue el presente Anexo Técnico 2 por "LAS PARTES" lo firman por duplicado, en la Ciudad de México, el día (9) de (9) de (9).
| Por: "EL INEA" | Por: "LA SECRETARÍA" |
| (nombre y apellidos) Titular de la Unidad de Administración y Finanzas | (nombre y apellidos) (cargo) |
| | Asistido por: |
| (nombre y apellidos) Director de Prospectiva, Acreditación y Evaluación | (nombre y apellidos) (cargo de quien asiste) |
| Por: "EL INSTITUTO" |
| (nombre y apellidos) (cargo de quien asiste) |
INSTRUCTIVO PARA REQUISITAR EL CONVENIO MODIFICATORIO DE COLABORACIÓN CON LOS IEEA
1) Entidad Federativa.
2) Nombre de "EL PROGRAMA".
3) Fecha de firma del Convenio Específico de Colaboración de "EL INSTITUTO".
4) Secretaría de Finanzas o similar de cada entidad federativa.
5) Nombre completo de "EL INSTITUTO".
6) Monto y cantidad del Convenio Original.
7) Fecha de vigencia del Convenio Específico de Colaboración.
8) Monto y cantidad del Convenio Modificatorio.
9) Fecha de terminación del Convenio Modificatorio.
10) Fecha de firma del Convenio Modificatorio.
Anexo 5 Costo promedio material educativo
Se presenta la estimación del costo promedio de la impresión e integración de los módulos educativos del MEVyT tanto Hispanohablante como Indígena Bilingüe.
Esquema Curricular MEVyT Hispanohablante
Se debe de mencionar que este monto es una estimación variable que se ajusta a la demanda, a los costos de impresión e integración del ejercicio fiscal en curso y se determina de acuerdo al esquema curricular estructurado en los Lineamientos del MEVyT.
| 3.4. Características de los apoyos (tipo y monto) |
| Esquema Curricular MEVyT Hispanohablante |
| NIVEL | TÍTULO DEL MÓDULO | COSTO PROMEDIO DE IMPRESIÓN E INTEGRACIÓN | AÑO DE IMPRESIÓN |
| INICIAL | La Palabra. | $98.62 | 2014 |
| Para Empezar. | $147.91 | 2017 |
| Matemáticas para Empezar. | $123.28 | 2017 |
| La Palabra de la Experiencia. | $316.17 | 2017 |
| Costo promedio Nivel Inicial. | $685.98 | |
| Esquema Curricular MEVyT Hispanohablante |
| NIVEL | TÍTULO DEL MÓDULO | COSTO PROMEDIO DE IMPRESIÓN E INTEGRACIÓN | AÑO DE IMPRESIÓN |
| INTERMEDIO | Leer y Escribir. | $262.77 | 2017 |
| Saber Leer. | $173.08 | 2017 |
| Los Números. | $127.24 | 2017 |
| Cuentas Útiles. | $157.19 | 2017 |
| Figuras y Medidas. | $171.53 | 2017 |
| Vamos a Conocernos. | $250.87 | 2017 |
| Vivamos Mejor. | $204.61 | 2017 |
| Vida y Salud. | $198.14 | 2016 |
| Hágalo por su Salud Sexual y Reproductiva. | $131.29 | 2017 |
| Por un Mejor Ambiente. | $147.89 | 2017 |
| Las Riquezas de Nuestra Tierra. | $183.93 | 2014 |
| Costo promedio Nivel Intermedio. | $2,008.55 | |
| Esquema Curricular MEVyT Hispanohablante |
| NIVEL | TÍTULO DEL MÓDULO | COSTO PROMEDIO DE IMPRESIÓN E INTEGRACIÓN | AÑO DE IMPRESIÓN |
| AVANZADO | ¡Vamos a Escribir! | $216.70 | 2017 |
| "Hablando se Entiende la Gente" | $206.56 | 2017 |
| Para Seguir Aprendiendo. | $151.21 | 2017 |
| Fracciones y Porcentajes. | $177.50 | 2017 |
| Información y Gráficas. | $133.79 | 2017 |
| Operaciones Avanzadas. | $134.62 | 2017 |
| México, Nuestro Hogar. | $141.78 | 2017 |
| Nuestro Planeta, la Tierra. | $169.50 | 2017 |
| Mi Negocio. | $114.45 | 2014 |
| Para Ganarle a la Competencia. | $124.63 | 2014 |
| Crédito para mi Negocio. | $144.27 | 2014 |
| Tu Casa, mi Empleo. | $144.72 | 2014 |
| Ser Mejor en el Trabajo. | $124.14 | 2017 |
| Costo promedio Nivel Avanzado. | $1,983.87 | |
Esquema Curricular MEVyT Indígena Bilingüe (MIB)
Se debe de mencionar que este monto es una estimación variable que se ajusta a la demanda, a los costos de impresión e integración del ejercicio fiscal en curso y se determina de acuerdo con el esquema curricular estructurado en los Lineamientos del MEVyT.
El costo promedio se determina con los costos de producir una sola lengua indígena (náhuatl) para fines de comparación debido a que los importes de producción varían dependiendo la lengua. Actualmente la oferta del MIB está en 18 estados y cubre 63 etnias/lengua y 107 variantes lingüísticas.
| Esquema Curricular MEVyT Indígena Bilingüe |
| NIVEL | TÍTULO DEL MÓDULO | COSTO PROMEDIO DE IMPRESIÓN E INTEGRACIÓN | AÑO DE IMPRESIÓN |
| INICIAL | Náhuatl de Guerrero. Módulo MIBES 1. | $309.85 | 2016 |
| Nacional. Módulo MIBES 2. | $8.63 | 2014 |
| Náhuatl de Guerrero. Módulo MIBES 3. | $231.22 | 2014 |
| Nacional Módulo MIBES 4 | $84.78 | 2014 |
| Náhuatl de Guerrero. Módulo MIBES 5. | $388.00 | 2014 |
| Náhuatl de Guerrero. Módulo MIBES 7. | $632.85 | 2016 |
| Costo promedio Nivel Inicial. | $1,655.33 | |
| Esquema Curricular MEVyT Indígena Bilingüe |
| NIVEL | TÍTULO DEL MÓDULO | COSTO PROMEDIO DE IMPRESIÓN E INTEGRACIÓN | AÑO DE IMPRESIÓN |
| INTERMEDIO | Leer y Escribir. | $161.02 | 2014 |
| Saber Leer. | $83.01 | 2014 |
| Cuentas Útiles. | $82.55 | 2014 |
| Figuras y Medidas. | $66.96 | 2014 |
| Vamos a Conocernos. | $206.41 | 2014 |
| Vida y Salud. | $139.77 | 2014 |
| Hágalo por su Salud Sexual y Reproductiva. | $152.81 | 2014 |
| Número y Cuentas. Módulo MIBES 6. | $633.29 | 2016 |
| Vivamos Mejor MIBES 8*. | - | - |
| Costo promedio Nivel Intermedio. | $1,525.82 | |
| *A la fecha de corte no se ha realizado producción de este módulo |
| Esquema Curricular MEVyT Indígena Bilingüe |
| NIVEL | TÍTULO DEL MÓDULO | COSTO PROMEDIO DE IMPRESIÓN E INTEGRACIÓN | AÑO DE IMPRESIÓN |
| AVANZADO | ¡Vamos a Escribir! | $124.13 | 2014 |
| Hablando se Entiende la Gente. | $150.29 | 2014 |
| Para Seguir Aprendiendo. | $183.63 | 2014 |
| Fracciones y Porcentajes. | $138.39 | 2014 |
| Información y Gráficas. | $73.47 | 2014 |
| Operaciones Avanzadas. | $84.07 | 2014 |
| México, nuestro Hogar. | $135.78 | 2014 |
| Nuestro Planeta, la Tierra. | $117.12 | 2014 |
| MIBES 1. | $117.18 | 2014 |
| Náhuatl de Guerrero. Módulo MIBES 3. | $231.22 | 2014 |
| Náhuatl de Guerrero Módulo MIBES 5. | $388.00 | 2014 |
| Náhuatl de Guerrero. Módulo MIBES 7. | $179.25 | 2014 |
| Costo promedio Nivel Avanzado. | $1,922.53 | |
Anexo 6. Diagrama de Flujo
Anexo 7 Registro de la Persona Beneficiaria
Anexo 8 Tablas de Equivalencia
Las tablas de equivalencia son instrumentos que contienen los criterios de validación de los antecedentes escolares comprobados mediante boletas de grados aprobados, lo que permite realizar equivalencias entre éstos y los módulos del MEVyT requeridos para certificar. Así mismo, especifican los módulos que faltan para acreditar el nivel correspondiente.
Los antecedentes se reconocen cuando la persona entrega las boletas de grado aprobado de primaria o secundaria. Se le reconocerá como acreditado un grado de educación primaria o secundaria cuando adeude alguna de las áreas o asignaturas que no formen parte del Plan de Estudios por Asignaturas vigente o si adeuda las consideradas como actividades de desarrollo personal y social en el Plan de Estudios 2021: Educación socioemocional y. Educación Física, también Educación tecnológica e inglés, para estos casos se les acreditarán el nivel respectivo.
En el caso de que los jóvenes o adultos presenten boleta de 3º de secundaria y adeuden alguna de las áreas por asignaturas consideradas de desarrollo académico o básicas pueden optar por lo siguiente:
Presentar sus antecedentes de primero y segundo de secundaria y llevar el proceso educativo de:
- Operaciones avanzadas.
- México nuestro hogar.
- Nuestro planeta la tierra.
- Para seguir aprendiendo.
- Presentar la sexta sesión del diagnóstico.
a) La tabla de equivalencia para primaria (nivel intermedio) en las vertientes MEVyT Hispanohablante y MEVyT para Ciegos y Débiles Visuales es:
| Si presenta boletas de grado de primaria | Sustituye en MEVYT | Los módulos por estudiar en el MEVYT para certificar la primaria |
| 1º. y 2º. | Nada | Todos |
| 3º. | La palabra Para empezar Matemáticas para empezar | Leer y escribir Vamos a conocernos Los números Saber leer Cuentas útiles Figuras y medidas Vivamos mejor Dos Diversificados |
| 4º. | La palabra Para empezar Leer y escribir Matemáticas para empezar Los números Vamos a conocernos Un Diversificado | Saber leer Cuentas útiles Figuras y medidas Vivamos mejor Un Diversificado |
| 5º. | La palabra Para empezar Leer y escribir Matemáticas para empezar Los números Cuentas útiles Vamos a conocernos Saber leer Un Diversificado | Figuras y medidas Vivamos mejor Un Diversificado |
b) La tabla de equivalencia para primaria (nivel intermedio) de la Vertiente MEVyT Indígena Bilingüe (MIB) es:
| Si presenta boletas de grado de primaria | Sustituye en MEVYT | Los módulos por estudiar en el MEVYT para certificar la primaria |
| 1º. y 2º. | Nada | Todos |
| 3º. | MIBES 1 MIBES 2 MIBES 3 MIBES 4 | MIBES 5 Uso la lengua escrita MIBES 6 Números y cuentas Matemáticas para empezar Leer y escribir Saber leer Vamos a conocernos Figuras y medidas MIBES 8 Vivamos mejor o Vivamos mejor hispanohablante |
| 4º. | MIBES 1 MIBES 2 MIBES 3 MIBES 4 MIBES 5 Uso la lengua escrita Matemáticas para empezar | Leer y escribir Saber leer MIBES 6 Números y cuentas Figuras y medidas Vamos a conocernos MIBES 8 Vivamos mejor o Vivamos mejor hispanohablante |
| 5º. | MIBES 1 MIBES 2 MIBES 3 MIBES 4 MIBES 5 Uso la lengua escrita Matemáticas para empezar Vamos a conocernos MIBES 6 Números y cuentas | Leer y escribir Saber leer Figuras y medidas MIBES 8 Vivamos mejor o Vivamos mejor hispanohablante |
c) La tabla de equivalencia para la vertiente MEVyT Primaria 10-14. (nivel intermedio) es:
| Si presenta boletas de grado de primaria | Sustituye en MEVYT | Se ubica en |
| 1º. | Nada | Fase 1 |
| 2º. | Nada | Fase 1 |
| 3º. | Fase 1 | Fase 2 |
| 4º. | Fase 2 | Fase 3 |
| 5º. | Fase 2 | Fase 3 |
d) La tabla de equivalencia para el MEVyT Indígena Bilingüe Urbano (MIBU) es:
Ruta 1. No aplica tabla de equivalencia en esta ruta, en virtud de que está dirigida a la población monolingüe.
Ruta 2. La siguiente tabla:
| Si presenta boletas de grado de primaria | Sustituye en MEVYT | Los módulos por estudiar en el MEVYT para certificar la primaria |
| 1º y 2º | Nada | Todos |
| 3º | La palabra Para empezar MIBES 2 Hablemos español | Matemáticas para empezar Leer y escribir Vamos a conocernos MIBES 6 Números y cuentas Saber leer Figuras y medidas Vivamos mejor Dos Diversificados |
| 4º | La palabra Para empezar MIBES 2 Hablemos español Matemáticas para empezar Vamos a conocernos | Leer y escribir Saber leer MIBES 6 Números y cuentas Figuras y medidas Vivamos mejor Dos Diversificados |
| 5º | La palabra Para empezar MIBES 2 Hablemos español Matemáticas para empezar Leer y escribir MIBES 6 Números y cuentas Vamos a conocernos | Saber leer Figuras y medidas Vivamos mejor Dos Diversificados |
e) La Tabla de equivalencia para secundaria en el MEVyT, para todas las vertientes, es:
| Si presenta boletas de grado de primaria | Sustituye en MEVYT | Los módulos por estudiar en el MEVYT para certificar la secundaria |
| 1º. | Hablando se entiende la gente Información y gráficas Dos Diversificados | Vamos a escribir Para seguir aprendiendo Fracciones y porcentajes Operaciones avanzadas Nuestro planeta, la Tierra México, nuestro hogar Dos Diversificados |
| 1º. y 2º. | Hablando se entiende la gente Información y gráficas Vamos a escribir Fracciones y porcentajes Cuatro Diversificados | Para seguir aprendiendo Operaciones avanzadas Nuestro planeta, la Tierra México, nuestro hogar |
Examen diagnóstico
El examen diagnóstico del MEVyT está compuesto por seis sesiones y evalúa las competencias de los módulos necesarios para certificar la primaria o la secundaria, conforme a la siguiente tabla:
| SESIONES | MÓDULOS DEL MEVyT | NIVEL EDUCATIVO QUE EVALÚA |
| PRIMERA (ED1) | La Palabra Para empezar Matemáticas para empezar | INICIAL DE LA PRIMARIA: Lengua y comunicación Matemáticas |
| SEGUNDA (ED2) | Leer y escribir Saber leer Vivamos mejor Diversificado 1 (DIV1) | INTERMEDIO DE LA PRIMARIA en: Lengua y comunicación Ciencias |
| TERCERA (ED3) | Los números Cuentas útiles Figuras y medidas Vamos a conocernos Diversificado 2 (DIV2) | INTERMEDIO DE LA PRIMARIA en: Matemáticas Ciencias |
| CUARTA (ED4) | Para seguir aprendiendo. Vamos a escribir Hablando se entiende la gente Nuestro planeta, la Tierra Diversificados 1 y 2 (DIV1 y DIV2) | SECUNDARIA en: Lengua y comunicación Ciencias |
| QUINTA (ED5) | Fracciones y porcentajes Información y gráficas Operaciones avanzadas México, nuestro hogar Diversificados 3 y 4 (DIV3 y DIV4) | SECUNDARIA en: Matemáticas Ciencias |
| SEXTA (ED6) | Para Seguir Aprendiendo Operaciones Avanzadas México Nuestro Hogar Nuestro Planeta la Tierra. | TERCERO DE SECUNDARIA |
Es la Estrategia de Evaluación del Aprendizaje que tiene como objeto reconocer los conocimientos y habilidades de las personas jóvenes y adultas que se incorporan al INEA.
El Examen Diagnóstico: este instrumento se compone de 6 sesiones de examen, pueden presentarlo las personas jóvenes y adultas que cuenten con antecedentes escolares y se aplica con los criterios que se presentan a continuación:
| ANTECEDENTES ESCOLARES PRESENTADOS | SESIÓN DEL DIAGNÓSTICO A PRESENTAR |
| Sin antecedentes | Primera Sesión ED1 |
| 3°, 4° o 5° de Primaria | Segunda ED2 y ED3 |
| Certificado de Primaria | Cuarta ED4 y Quinta ED5 |
| 1° y 2° secundaria | Sexta ED6 |
f) Examen diagnóstico.
Sexta sesión (ED6) del examen diagnóstico. Evalúa el último nivel de secundaria equivalente al 3º grado, considera los módulos: Operaciones avanzadas; Para seguir aprendiendo; México nuestro hogar; Nuestro planeta la tierra. La calificación se realiza por módulo, se puede acreditar de uno a cuatro módulos. Este examen se presenta una sola vez, si el educando/a no acredita algún módulo, deberá de incorporarse a la atención educativa y presentar su examen final.
g) Evaluación Diagnóstica para Ciegos y Débiles Visuales
Entrevista
La entrevista al educando nos permitirá conocer el tipo de exámenes que se ajustan más a las necesidades de los adultos, así como conocer al adulto en aspectos importantes: el tipo de discapacidad que tiene, si es ciego, débil visual, si su condición fue desde nacimiento o por accidente o enfermedad, si además de la falta de visión sufre de alguna otra discapacidad.
Presentación de antecedentes escolares
Primaria
| ANTECEDENTES ESCOLARES PRESENTADOS | MÓDULOS ACREDITADOS | MÓDULOS POR ESTUDIAR |
| 1° y 2° | NINGUNO | Para empezar |
| | Matemáticas para Empezar |
| | Leer y Escribir |
| | Saber Leer |
| | Vamos a Conocernos |
| | Vivamos Mejor |
| | Los números |
| | Figuras y Medidas |
| | Cuentas Útiles |
| | 2 diversificados |
| 3° | La Palabra | Los Números |
| Para Empezar | Vivamos Mejor |
| Matemáticas para empezar | Saber Leer |
| Vamos a Conocernos | Figuras y Medidas |
| Leer y Escribir | Cuentas útiles |
| | 2 diversificados |
| 4° | La Palabra | Los números |
| Para Empezar | Saber Leer |
| Leer y Escribir | Vivamos Mejor |
| Vamos a Conocernos | Figuras y Medidas |
| Matemáticas para empezar | 2 diversificado |
| Cuentas Útiles | |
| 5° | La Palabra | Vivamos Mejor |
| Para Empezar | Figuras y Medidas |
| Leer y Escribir | |
| Saber Leer | |
| Vamos a Conocernos | |
| Vivamos Mejor | |
| Matemáticas para empezar | |
| Los números | |
| Cuentas Útiles | |
| 2 diversificados | |
Secundaria
| ANTECEDENTES ESCOLARES PRESENTADOS | MÓDULOS ACREDITADOS | MÓDULOS POR ESTUDIAR |
| 1° | Hablando se Entiende la Gente | Vamos a Escribir |
| Información y Gráficas | Para Seguir Aprendiendo |
| 2 diversificados | Fracciones y Porcentajes |
| | Operaciones avanzadas |
| | Nuestro Planeta la Tierra |
| | México Nuestro Hogar |
| | 2 diversificados |
| 1° y 2° | Hablando se Entiende la Gente | Para Seguir Aprendiendo |
| Información y Gráficas | Operaciones avanzadas |
| Fracciones y Porcentajes | Nuestro Planeta la Tierra |
| Vamos a Escribir | México Nuestro Hogar |
| 4 diversificados | |
Examen Diagnóstico Primaria
Primera Sesión
Para Empezar
Matemáticas para Empezar
Segunda Sesión
Leer y Escribir
Saber Leer
Vivamos Mejor
Diversificado 1
Tercera Sesión
Cuentas útiles
Los números
Figuras y Medidas
Vamos a Conocernos
Diversificado 2
Examen Diagnóstico Secundaria
Cuarta Sesión
Vamos a Escribir
Hablando se Entiende la Gente
Para Seguir Aprendiendo
Nuestro Planeta la Tierra
Diversificado 1
Diversificado 2
Quinta Sesión
Fracciones y Porcentajes
Información y Gráficas
Operaciones Avanzadas
México Nuestro Hogar
Diversificado 3
Diversificado 4
Sexta Sesión tercero de secundaria
· Para Seguir Aprendiendo
· Operaciones Avanzadas
· México Nuestro Hogar
· Nuestro Planeta la Tierra.
Presentación de antecedentes escolares y examen diagnóstico
| ANTECEDENTES ESCOLARES PRESENTADOS | SESIÓN DEL DIAGNÓSTICO A PRESENTAR |
| 1º y 2º de primaria | Primera Sesión |
| 3º, 4º ó 5º de primaria | Segunda y tercera sesiones |
| Certificado de primaria y/o boletas de primero y segundo de secundaria | Cuarta y quinta sesiones |
| Boletas de 1° y 2° de secundaria | Sexta Sesión |
___________________________