ACUERDO por el que se emiten las Reglas de Operación del Programa Nacional de Becas Artísticas y Culturales para el ejercicio fiscal 2021.

Al margen un sello con el Escudo Nacional, que dice: Estados Unidos Mexicanos.- CULTURA.- Secretaría de Cultura.

ALBERTO FEDERICO LYNN, Director General de Administración de la Secretaría de Cultura, con fundamento en los artículos 1o., último párrafo, 3o., 4o., penúltimo párrafo de la Constitución Política de los Estados Unidos Mexicanos; 41 Bis de la Ley Orgánica de la Administración Pública Federal; 9o, fracción I y 72, fracción VIII de la Ley General de Educación; 12, fracción V de la Ley General para la Igualdad entre Mujeres y Hombres; 5, fracciones V y XIII, 6, fracción V y 7 de la Ley Federal de Fomento a las Actividades Realizadas por Organizaciones de la Sociedad Civil; 1 y 77 de la Ley Federal de Presupuesto y Responsabilidad Hacendaria; 1, 4, fracción XXI, 24, 25, 26, 27, 28, 29, 30 y Anexos 13, 17 y 25 del Presupuesto de Egresos de la Federación para el ejercicio fiscal 2021; 176 del Reglamento de la Ley Federal de Presupuesto y Responsabilidad Hacendaria; 1, 2, Apartado "A", fracción XV, 3 y 24, fracción I del Reglamento Interior de la Secretaría de Cultura y
CONSIDERANDO
Que el artículo 77 de la Ley Federal de Presupuesto y Responsabilidad Hacendaria establece las disposiciones a las que se sujetan los programas presupuestarios y sus reglas de operación de acuerdo con los criterios de legalidad, honestidad, eficiencia, eficacia, economía, racionalidad, austeridad, transparencia, control, rendición de cuentas e igualdad de género. La Cámara de Diputados en el Presupuesto de egresos 2021, señala los programas a través de los cuales se otorgarán los subsidios, mismos que deberán estar sujetos a reglas de operación;
Que de acuerdo con el artículo enunciado, las entidades a través de sus respectivas dependencias coordinadoras de sector serán responsables de emitir las reglas de operación de los programas que inicien su operación, previa autorización presupuestaria de la Secretaría de Hacienda y Crédito Público y dictamen de la Comisión Nacional de Mejora Regulatoria;
Que de acuerdo con el artículo 27 del Presupuesto de Egresos de la Federación para el ejercicio fiscal 2021, los programas sujetos a Reglas de Operación se encuentran descritos en su Anexo 25;
Que las Reglas de Operación del Programa Nacional de Becas Artísticas y Culturales para el ejercicio fiscal 2021, se encuentran en el citado Anexo 25, y cuentan con la autorización presupuestaria y el dictamen que emitió la Comisión Nacional de Mejora Regulatoria mediante oficio número CONAMER/21/0025 de fecha 6-de enero;
Que en cumplimiento de lo anterior he tenido a bien expedir el siguiente:
ACUERDO POR EL QUE SE EMITEN LAS REGLAS DE OPERACIÓN DEL PROGRAMA NACIONAL DE
BECAS ARTÍSTICAS Y CULTURALES PARA EL EJERCICIO FISCAL 2021.
ÚNICO.- Se emiten las Reglas de Operación del Programa del Programa Nacional de Becas Artísticas y Culturales para el ejercicio fiscal 2021, las cuales se detallan en el anexo de presente Acuerdo.
TRANSITORIO
ÚNICO.- El presente Acuerdo entrará en vigor al día siguiente de su publicación.
Ciudad de México, a 25 de enero de 2021.- El Director General de Administración, Alberto Federico Lynn.- Rúbrica.
 
REGLAS DE OPERACIÓN DEL PROGRAMA NACIONAL DE BECAS ARTÍSTICAS Y CULTURALES
PARA EL EJERCICIO FISCAL 2021
ÍNDICE
Glosario
1.      INTRODUCCIÓN
2.      OBJETIVOS
2.1.    General
2.2.    Específicos
3.      LINEAMIENTOS
3.1.    Cobertura
3.2.    Poblaciones potenciales
3.3.    Poblaciones objetivo por institución y modalidad
3.4.    Características de los apoyos (tipo y monto)
3.4.1. Generales
3.4.2. Específicas
3.4.3. Modalidades
3.5.    Beneficiarias/os
3.5.1. Requisitos
3.5.2. Procedimiento de selección
3.6.    Derechos, obligaciones, causales de cancelación y reintegro de los recursos
3.7.    Participantes
3.7.1. Instancias Ejecutoras
3.7.2. Instancias Normativas
3.7.3. Coordinación Institucional
4.      OPERACIÓN
4.1.    Procesos
        Conformación del Comité de Becas
        Responsabilidades generales y específicas del Comité de Becas
        Responsabilidades generales
        De las sesiones
        De la dictaminación
        De los criterios de priorización
4.2.    Ejecución
4.2.1. Avances físicos y financieros
4.2.2. Cierre de ejercicio
4.2.3. Recursos no devengados
5.      AUDITORÍA, CONTROL Y SEGUIMIENTO
6.      EVALUACIÓN
6.1.    Interna
6.2.    Externa
7.      TRANSPARENCIA
7.1.    Difusión
7.2.    Contraloría Social
 
8.      QUEJAS Y DENUNCIAS
ANEXOS
1.      Formato de convocatoria (INAH)
1.1    Ejemplo de convocatoria "Apoyo al Estudio"
1.2    Ejemplo de convocatoria "Apoyo Académico"
1.3    Ejemplo de convocatoria "Desempeño Académico Sobresaliente"
1,4    Ejemplo de convocatoria "Apoyo a la Titulación"
2.      Formato de solicitud de beca (INAH)
3.      Formato de renuncia (INAH)
4.      Formato de convocatoria (INBAL)
4.1    Ejemplo de convocatoria (Estímulo para la Educación, Aprovechamiento Académico destacado, Apoyo a las/os Estudiantes Mexicanos Foráneas/os y Apoyo para la Titulación)
5.      Formato de solicitud (INBAL)
6.      Formato de estudio socioeconómico (INBAL)
7.      Formato de validación de documentos (INBAL)
8.      Formato de transparencia (INBAL)
9.      Carta bajo protesta de decir verdad sobre los ingresos (INBAL)
10.    Carta de seguimiento de proyecto de titulación (INBAL)
11.    Carta Renuncia (INBAL)
GLOSARIO
Acta de dictaminación: Documento que emite el Comité de Becas, mediante el cual asigna la beca a un aspirante.
Asesoría: Proceso de ayuda basado en la interacción profesional, en tres niveles: intervención, facilitación y colaboración, orientado a la resolución de dudas y/o problemas de las/os estudiantes.
Aspirante: Estudiante y/o recién egresado/a del Instituto Nacional de Antropología e Historia o del Instituto Nacional de Bellas Artes y Literatura que solicita una beca.
Beca: Apoyo económico en beneficio de los/as estudiantes y/o recién egresados/as que cubren los requisitos de elegibilidad.
Beneficiaria/o: La o el estudiante y/o recién egresada/o que cumplió con los requisitos de elegibilidad establecidos en las Reglas de Operación del programa, que fue seleccionada/o por el Comité de Becas y que recibe una beca.
Cancelación de la beca: Cuando la Instancia Ejecutora anula la entrega del estímulo y/o apoyo a la/el beneficiaria/o porque incumple con lo establecido en las presentes Reglas de Operación.
Ciclo Escolar: Fechas establecidas para el desarrollo de actividades académicas, conformado por dos periodos escolares.
CNRF: Coordinación Nacional de Recursos Financieros del Instituto Nacional de Antropología e Historia.
Comité de Becas: Órgano colegiado encargado de validar, analizar, dictaminar y realizar todas las acciones necesarias para la asignación de las becas.
Confronta: Procedimiento a través del cual se verifica que las/los estudiantes beneficiarias/os no cuenten con otros apoyos federales que compartan el mismo fin u objetivos.
Contingencia Sanitaria: Se refiere a aquella declaratoria de emergencia que, por parte de las autoridades, donde la ciudadanía está obligada a resguardarse ante un peligro inminente en la sociedad.
Contraloría Social: Es la participación ciudadana organizada en acciones de observación y vigilancia, que permiten garantizar que el programa de Becas se realiza con honestidad, transparencia y legalidad.
Convocatoria: Documento emitido por la Instancia Normativa correspondiente mediante el cual se dan a conocer los requisitos, bases y fechas para participar en el Programa de Becas, conforme a lo establecido en las Reglas de Operación.
 
CURP: Clave Única de Registro de Población.
Datos personales: Información relativa a una persona física, en este caso de la/os aspirantes y beneficiarios.
Derechos Humanos: Inherentes a los seres humanos, sin distinción alguna de nacionalidad, lugar de residencia, género, origen nacional o étnico, color, religión, lengua o cualquier otra condición.
Desempeño académico sobresaliente: Aquel que presenta la/el estudiante que destaca significativamente del grupo educativo al que pertenece.
DGA: Dirección General de Administración de la Secretaría de Cultura.
DOF: Diario Oficial de la Federación.
DPE: Dirección de Planeación Educativa de la Subdirección General de Educación e Investigación Artísticas del Instituto Nacional de Bellas Artes y Literatura.
DSE: Dirección de Servicios Educativos del Instituto Nacional de Bellas Artes y Literatura.
EAHNM: Escuela de Antropología e Historia del Norte de México.
Educación superior: Tipo educativo que comprende la formación que se imparte después del bachillerato o de sus equivalentes. Está compuesto por la licenciatura (como técnico superior universitario o profesional asociado), la especialidad, la maestría y el doctorado, así como por opciones terminales previas a la conclusión de la licenciatura. Comprende la educación normal en todos sus niveles y especialidades.
ENAH: Escuela Nacional de Antropología e Historia.
ENCRYM: Escuela Nacional de Conservación, Restauración y Museografía.
Estudiante mexicana/o foránea/o: Estudiante que no es residente oriundo de la ciudad en que se encuentra cursando sus estudios (no se considera a la zona conurbada de la Ciudad de México).
Estudiante regular: Es la/el estudiante que aprobó las asignaturas sin importar el tipo de acreditación, y cuyo avance académico es equivalente al previsto en el plan de estudios en el que se encuentra inscrito.
Formación de iniciación: Educación Artística no formal, sistematizada, de carácter terminal.
Género: Conjunto de características sociales, culturales, políticas, psicológicas, jurídicas y económicas, asignadas según el momento histórico, así como a las diferencias biológicas entre mujeres y hombres.
Igualdad de género: Situación en la cual mujeres y hombres acceden con las mismas posibilidades y oportunidades al uso, control y beneficio de bienes, servicios y recursos de la sociedad, así como a la toma de decisiones en todos los ámbitos de la vida social, económica, política, cultural y familiar.
INAH: Instituto Nacional de Antropología e Historia.
INBAL: Instituto Nacional de Bellas Artes y Literatura.
INEGI: Instituto Nacional de Estadística y Geografía.
Instancia Ejecutora: Área responsable de la recepción, revisión y seguimiento de las solicitudes y los trámites vinculados al Programa en cada escuela.
Instancia Normativa: Área responsable de diseñar y generar todos los documentos normativos, así como dar seguimiento de las diferentes etapas inherentes al programa para su correcto funcionamiento.
LFPRH: Ley Federal de Presupuesto y Responsabilidad Hacendaria.
LFTAIP: Ley Federal de Transparencia y Acceso a la Información Pública.
Licenciatura: Primer grado académico de la educación superior, cuyo antecedente obligatorio es el bachillerato o equivalente, y que capacita para el ejercicio de una profesión.
Modalidad: Tipo de apoyo otorgado por cada una de las instancias.
OIC: Órgano Interno de Control en la Secretaría de Cultura.
Órgano Colegiado: Constituido por una pluralidad de personas que forman parte de la Administración Pública, estableciendo mecanismos colectivos para deliberar y acordar decisiones democráticamente, por consenso, unanimidad o mayoría.
PEF: Presupuesto de Egresos de la Federación para el ejercicio fiscal 2021.
Perspectiva de Género: Es una visión científica, analítica y política sobre las mujeres y los hombres. Se propone eliminar las causas de la opresión de género como la desigualdad, la injusticia y la jerarquización de las personas basada en el género. Promueve la igualdad entre los géneros a través de la equidad, el adelanto y el bienestar de las mujeres; contribuye a construir una sociedad en donde las mujeres y los hombres tengan
el mismo valor, la igualdad de derechos y oportunidades para acceder a los recursos económicos y a la representación política y social en los ámbitos de toma de decisiones.
Población Potencial: Las/os estudiantes reinscritos susceptibles para participar por la obtención de una beca. En el caso específico del INAH incluye a las/os estudiantes inscritos.
Población objetivo: Las y los las/os estudiantes y egresadas/os que ingresen solicitud de beca que cumplan con los requisitos señalados en las RO, así como lo establecido en la convocatoria correspondiente, ponderando en todo momento la igualdad de género y evitando la discriminación en todas sus formas de expresión.
Población atendida: Población beneficiada por el programa en un ejercicio fiscal.
Programa: Programa Presupuestario S303 denominado Programa Nacional de Becas Artísticas y Culturales.
Recién egresado: Estudiante que ha concluido con el 100% de los créditos (hace no más de dos años) de acuerdo con el plan de estudio vigente.
Reintegro: Devolución de recursos de los Entes Públicos ante la Tesorería de la Federación.
RLFPRH: Reglamento de la Ley Federal de Presupuesto y Responsabilidad Hacendaria.
RO: Las presentes Reglas de Operación.
SC: Secretaría de Cultura.
SFP: Secretaría de la Función Pública.
SGA: Subdirección General de Administración del INBAL.
SGEIA: Subdirección General de Educación e Investigación Artística del INBAL.
SHCP: Secretaría de Hacienda y Crédito Público.
SIIPP-G: Sistema Integral de Información de Padrones de Programas Gubernamentales.
Subsidio: Asignación de recursos federales previstas en el PEF que, en el caso del Programa Nacional de Becas Artísticas y Culturales se otorgan a través de la SC a las/os beneficiarias/os del mismo.
UR: Unidad administrativa responsable, órgano administrativo desconcentrado y entidades paraestatales del sector cultura o institución responsable del Programa respectivo encargada de elaborar, revisar, autorizar y, en su caso, modificar los proyectos de RO.
Vulnerabilidad: Es el resultado de la acumulación de desventajas y una mayor posibilidad de presentar un daño, derivado de un conjunto de causas sociales y de algunas características personales y/o culturales. La vulnerabilidad de las personas y las familias ante situaciones adversas es intrínseca a la pobreza, "cuando los recursos del hogar no alcanzan para adquirir el valor de la canasta alimentaria más una estimación de los gastos necesarios de salud, vestido, calzado, vivienda, transporte y educación".
1. INTRODUCCIÓN
El Plan Nacional de Desarrollo 2019-2024 (PND), publicado el 12 de julio de 2019 en el Diario Oficial de la Federación, es el principal instrumento de planeación de la presente administración y se articula con 12 principios rectores y tres ejes generales, los cuales promueven la transformación de la vida pública de México y propugnan por un nuevo modelo de desarrollo económico y de ordenamiento político, institucional y de convivencia entre los sectores sociales, mismo, o que pretende acaba con la desigualdad y garantizar la educación a la juventud mexicana.
La Secretaría de Cultura, de conformidad con los artículos 16, fracción III, y 23 de la Ley de Planeación, establece los objetivos, estrategias y líneas de acción en el Programa Sectorial de Cultura 2020-2024, armonizándolos con el Eje 2. POLÍTICA SOCIAL del Plan Nacional de Desarrollo respondiendo al principio rector de la política pública número 7, "No dejar a nadie atrás, no dejar a nadie fuera".
Entre los instrumentos de cooperación y coordinación internacionales firmados por México se encuentra la Agenda 2030 para el desarrollo sostenible del Programa de las Naciones Unidas para el Desarrollo. Como hoja de ruta para erradicar la pobreza, proteger al planeta y asegurar la prosperidad para todas/os sin comprometer los recursos para las futuras generaciones, en ésta se estipulan los objetivos de desarrollo sostenible, adoptados por todos los Estados Miembros de la ONU en 2015. El objetivo cuatro, Educación de calidad, refiere, entre otras, la problemática mundial del acceso a la educación de calidad y presenta diez metas. Entre éstas se encuentran asegurar el acceso igualitario a una formación técnica, profesional y superior de calidad, incluida la enseñanza universitaria; aumentar considerablemente el número de jóvenes y adultos que tienen las competencias necesarias para acceder al trabajo decente y el emprendimiento; eliminar las disparidades de género entre mujeres y hombres en la educación y asegurar el acceso igualitario a todos los niveles de la enseñanza y la formación profesional para las personas vulnerables, incluidas las personas
con discapacidad, los pueblos indígenas y las/os niñas/os en situaciones de vulnerabilidad, así como promover una cultura de paz y no violencia, la ciudadanía mundial y la valoración de la diversidad cultural y la contribución de la cultura al desarrollo sostenible.
El presente documento procede en estricta observancia a la Ley General de Educación, publicada en el Diario Oficial de la Federación, el 30 de septiembre del 2019, específicamente en el Capítulo III, donde señala: Artículo 8.- El Estado está obligado a prestar servicios educativos con equidad y excelencia. Las medidas que adopte para tal efecto estarán dirigidas, de manera prioritaria, a quienes pertenezcan a grupos y regiones con mayor rezago educativo, dispersos o que enfrentan situaciones de vulnerabilidad por circunstancias específicas de carácter socioeconómico, físico, mental, de identidad cultural, origen étnico o nacional, situación migratoria o bien, relacionadas con aspectos de género, preferencia sexual o prácticas culturales. Artículo 9. Las autoridades educativas, en el ámbito de sus respectivas competencias y con la finalidad de establecer condiciones que permitan el ejercicio pleno del derecho a la educación de cada persona, con equidad y excelencia, realizarán entre otras, las siguientes acciones: I. Establecer políticas incluyentes, transversales y con perspectiva de género, para otorgar becas y demás apoyos económicos que prioricen a los educandos que enfrenten condiciones socioeconómicas que les impidan ejercer su derecho a la educación.(1)
En lo que respecta al Programa Nacional de Becas Artísticas y Culturales, destaca la meta 4.b en la que se establece el compromiso de aumentar considerablemente a nivel mundial el número de becas disponibles a fin de que las/os estudiantes puedan matricularse en programas de enseñanza superior, incluidos programas de formación profesional. Este programa contribuye a la meta 4.3 que establece asegurar el acceso igualitario de todos los hombres y las mujeres a una formación técnica, profesional y superior de calidad, incluida la enseñanza universitaria. Así como también contribuye a lograr el objetivo de la meta 4.5 que establece eliminar las disparidades de género en la educación y asegurar el acceso igualitario a todos los niveles de la enseñanza y la formación profesional para las personas vulnerables.
Asimismo, se alinea con el marco internacional de los derechos de las Mujeres como son la Convención Sobre la Eliminación de Todas las Formas de Discriminación Contra las Mujeres (CEDAW), en su artículo 10, inciso d. La Plataforma de Acción de Beijing, objetivo estratégico B.1. Asegurar la igualdad de acceso a la educación y la Convención de Belem do Pará.
Los Institutos de Antropología e Historia y de Bellas Artes y Literatura de la Secretaría de Cultura cuentan con las facultades y las capacidades para ofrecer programas educativos de formación y profesionalización en distintas disciplinas artísticas y culturales. Formar a profesionales de las artes y la cultura es esencial para que la Secretaría de Cultura cumplimiento a su compromiso de brindar acceso a las artes y la cultura a toda la población.
A su vez, a través del Programa Nacional de Becas Artísticas y Culturales el Gobierno de México ofrece distintas modalidades de apoyos que permiten impulsar la educación y la investigación artística y cultural mediante el otorgamiento de becas para las/os estudiantes y/o recién egresadas/os de las escuelas del INAH e INBAL.
El objetivo de las reglas de operación que norman algunos programas presupuestarios es asegurar la aplicación eficiente, eficaz, oportuna y equitativa de los recursos públicos asignados a los mismos y el acceso de la población objetivo a dichos recursos en igualdad de condiciones. Permiten también transparentar y rendir cuentas de los procesos de solicitud, selección, otorgamiento y cierre.
A través de las Reglas de Operación del Programa Nacional de Becas Artísticas y Culturales para el ejercicio fiscal 2021 se establecen los objetivos, la población objetivo, los criterios de selección y priorización de beneficiarias/os y el proceso de solicitud, así como las obligaciones que adquieren los beneficiarias/os. Las presentes Reglas de Operación permiten al Gobierno de México atender a la población objetivo de acuerdo con lo establecido en la Ley Federal de Presupuesto y Responsabilidad Hacendaria y su Reglamento y en el Presupuesto de Egresos de la Federación para el ejercicio fiscal 2021; esto es, priorizando los principios de igualdad, no discriminación, integridad, igualdad de género, inclusión social de las personas con discapacidad, incluyendo el fomento a las condiciones necesarias para que la libertad e igualdad sustantiva de las personas sean reales y efectivas.
De conformidad con lo dispuesto en el artículo 179 del Reglamento de la Ley Federal de Presupuesto y Responsabilidad Hacendaria (RLFPRH), se verificó que el Programa objeto de las RO no se contrapone, afecta o presenta duplicidad con otros Programas y acciones del Gobierno Federal, en cuanto a su diseño, beneficios, apoyos otorgados y población objetivo, así como que se cumplen las disposiciones aplicables.
 
2. OBJETIVOS
2.1.  General
Contribuir a la educación y la investigación artística y cultural, así como fortalecer la permanencia, impulsar el egreso y promover la titulación de las/los estudiantes y/o recién egresadas/os de las escuelas del INAH y del INBAL mediante el otorgamiento de becas.
2.2.  Específicos
Del INAH
-      Otorgar becas a las/os estudiantes de las escuelas del INAH para fomentar el aprovechamiento escolar de la población estudiantil.
-      Otorgar becas a las/os estudiantes de educación superior y recién egresadas/os de las escuelas del INAH para fomentar la obtención del grado profesional.
Del INBAL
-      Atender a la población vulnerable que estudia educación artística en la formación de iniciación y en los niveles técnico y superior (Licenciatura).
-      Reconocer la trayectoria académica y/o artística de las/os estudiantes de las Escuelas Técnicas y Superiores (Licenciatura) del Instituto.
-      Apoyar a las/os estudiantes de niveles técnico y superior que desean realizar estudios fuera de sus lugares de origen.
-      Fomentar la culminación de los proyectos autorizados para incrementar los procesos de titulación de las/os estudiantes y recién egresadas/os de las Escuelas Técnicas y Profesionales (Licenciatura) del Instituto.
3. LINEAMIENTOS
3.1.  Cobertura
Estudiantes y recién egresadas/os de las escuelas del INAH y del INBAL, sin distinción de condición física, social, cultural o étnica, procurando en todo momento la igualdad de género y tomando en consideración las desigualdades económicas, culturales y sociales entre mujeres y hombres, en condiciones paritarias y con perspectiva de género.
Del INAH
       Escuela Nacional de Antropología e Historia.
       Escuela Nacional de Conservación, Restauración y Museografía.
       Escuela de Antropología e Historia del Norte de México.
Del INBAL
       Escuela de Iniciación Artística 1
       Escuela de Iniciación Artística 2
       Escuela de Iniciación Artística 3
       Escuela de Iniciación Artística 4
       Academia de la Danza Mexicana
       Conservatorio Nacional de Música
       Centro de Educación Artística "José Clemente Orozco"
       Centro de Educación Artística "Alfonso Reyes"
       Centro de Investigación Coreográfica
       Escuela de Artesanías
       Escuela de Diseño
       Escuela de Laudería
       Escuela Nacional de Danza Clásica y Contemporánea
       Escuela Nacional de Danza "Nellie y Gloria Campobello"
       Escuela Nacional de Arte Teatral
 
       Escuela de Danza Folklórica
       Escuela Superior de Música
       Escuela Superior de Música y Danza de Monterrey
       Escuela Nacional de Pintura, Escultura y Grabado "La Esmeralda"
3.2.  Población potencial
INAH
Las/os estudiantes inscritos y reinscritos, en condición académica regular, así como las/os recién egresadas/os que soliciten alguna modalidad de beca y que cumplan con los requisitos señalados en las RO, así como lo establecido en la convocatoria correspondiente.
INBAL
Las/os estudiantes inscritos* y reinscritos, en condición académica regular, así como las/os recién egresadas/os que soliciten alguna modalidad de beca y que cumplan con los requisitos señalados en las RO, así como lo establecido en la convocatoria correspondiente. * Aplicalo para la modalidad de beca de apoyo a las/los Estudiantes Mexicanos Foráneos.
3.3.  Población objetivo por institución y modalidad
INAH
Beca de Apoyo para la Titulación
Las/os estudiantes que hayan concluido o estén por concluir estudios de educación superior, cuando el plan de estudios así lo permita; que deban realizar un trabajo de titulación que los lleve a la obtención del grado correspondiente, y que cumplan con promedio mínimo de 8.5 (ocho punto cinco).
Beca de Apoyo para el Estudio
Las/os estudiantes regulares cuya trayectoria académica presente un promedio mínimo de 8.0 (ocho punto cero).
Beca de Apoyo Académico
Las/os estudiantes de segundo semestre en adelante y pasantes (de acuerdo con la normatividad de cada escuela que indique el periodo máximo para obtener el grado profesional) regulares que cuenten con un promedio mínimo de 8.5 (ocho punto cinco) y que se comprometan a colaborar en los diferentes espacios docentes y de investigación, así como en los proyectos de las Escuelas del INAH (preferentemente aquellos registrados en el Sistema Institucional de Proyectos) que cuenten con un programa de inserción de las/os estudiantes.
Beca de Desempeño Académico Sobresaliente
Las/os estudiantes regulares de cualquiera de las escuelas del INAH con un promedio mínimo de 9.0 (nueve punto cero).
INBAL
Beca de Estímulo para la Educación Artística
Las/os estudiantes reinscritos regulares con un promedio mínimo de 8.5 (ocho punto cinco) que estudian Educación Artística en las Escuelas de Iniciación Artística o en los Niveles Técnico o Superior (Licenciatura) que demuestren vulnerabilidad económica (mediante comprobante de ingresos o carta bajo protesta de decir verdad).
Beca de Aprovechamiento Académico Destacado
Las/os estudiantes reinscritos regulares con un promedio mínimo de 9.0 (nueve punto cero), que estudian Educación Artística en las escuelas de los Niveles Técnico o Superior (Licenciatura) que demuestren una trayectoria académica y/o artística sobresaliente y/o destacada.
Beca de Apoyo a las/os Estudiantes Mexicanos Foráneos
Las/os estudiantes inscritos o reinscritos regulares con un promedio mínimo de 8.5 (ocho punto cinco) que estudian Educación Artística a Niveles Técnico o Superior (Licenciatura) que demuestren estar realizando estudios fuera de sus lugares de origen.
 
Beca de Apoyo para la Titulación
Las/os estudiantes reinscritos o recién egresadas/os regulares con un promedio mínimo de 9.0 (nueve punto cero) que estudian Educación Artística a Niveles Técnico o Superior (Licenciatura) que demuestren contar con un proyecto académico autorizado por el órgano colegiado que corresponda en cada una de las escuelas.
3.4.  Características de los apoyos (tipo y monto)
3.4.1. Generales
Los recursos federales que se transfieren a las Entidades Federativas y a la Ciudad de México para la implementación del Programa son considerados subsidios y por lo tanto se deben sujetar a lo dispuesto en el artículo 75 de la LFPRH y demás disposiciones aplicables en la materia, pudiendo constituirse en apoyos técnicos o financieros. Éstos serán de carácter no regularizable y se entregarán a la población beneficiaria por única ocasión.
Los recursos para la operación e implementación de las becas corresponderán al presupuesto autorizado para el ejercicio fiscal 2021.
Durante la operación del Programa, quien ejecuta el gasto y la población beneficiaria deberán observar que la administración de los recursos se realice bajo los criterios de legalidad, honestidad, eficiencia, eficacia, economía, racionalidad, austeridad, transparencia, control, rendición de cuentas y equidad de género, establecidos en los Artículos 1, 75 y 77 de la LFPRH, en el Título Cuarto, Capítulo XII, Sección IV de su Reglamento, así como con las demás disposiciones que para tal efecto emita la SHCP y se establezcan en el PEF para el Ejercicio Fiscal 2021.
Las Instancias Ejecutoras del Programa están obligadas a reintegrar a la TESOFE los recursos que no se destinen a los fines autorizados, y aquellos que al cierre del ejercicio no se hayan devengado y que no se encuentren vinculados formalmente a compromisos y obligaciones de pago, en términos de lo dispuesto en el Artículo 176 del RLFPRH.
El INAH y el INBAL no destinan porcentaje alguno, del presupuesto asignado, para gastos de operación. El recurso presupuestal se ejerce íntegro para el otorgamiento de apoyos, no se podrán utilizar para la adquisición de equipo de cómputo, celulares, equipo administrativo, línea blanca, material de oficina o vehículos.
Dichos subsidios, deben sujetarse a lo dispuesto en el Artículo 75 de la LFPRH y demás disposiciones aplicables en la materia, pudiendo constituirse en apoyos técnicos o financieros. Éstos serán de carácter no regularizable y se entregarán a la población beneficiaria por única ocasión.
El otorgamiento de los subsidios deberá sujetarse a lo dispuesto en los Artículos 74 al 79 de la LFPRH y 174 al 181 del RLFPRH y en las RO.
3.4.2. Específicas
INAH
Tipos de beca, montos y periodicidad
Instancia
Ejecutora
Tipo de beca
Nivel
Monto en pesos
mexicanos
Periodicidad
INAH
Beca para la Titulación
Superior
3,000.00
Mensual hasta por un año
Beca de apoyo académico
2,000.00
Mensual hasta por seis meses
Beca de apoyo al estudio
1,200.00
Mensual hasta por seis meses
Beca al desempeño académico sobresaliente
2,500.00
Mensual hasta por seis meses
 
INBAL
Tipos de beca, montos y periodicidad
Instancia
Ejecutora
Tipo de beca
Nivel
Monto en pesos
mexicanos
Periodicidad
INBAL
Estímulo para la Educación Artística
Formación de Iniciación
2,000.00
Pago en una exhibición por un año
Técnico
y
Superior
6,880.00
Apoyo a las/os estudiantes mexicanas/os foráneas/os
Técnico y Superior
11,000.00
Aprovechamiento académico destacado
Técnico y
Superior
 
8,262.00
Beca de Apoyo para la Titulación
Técnico y
Superior
9,925.00
Dos pagos (uno por semestre) de 4,962.50 por un año
 
3.4.3. Modalidades
Beca de Apoyo para la Titulación (INAH)
Tipo educativo: Superior
Beca de Apoyo al Estudio (INAH)
Tipo educativo: Superior
Beca de Apoyo Académico (INAH)
Tipo educativo: Superior
Beca al Desempeño Académico Sobresaliente (INAH)
Tipo educativo: Superior
Estímulo para la Educación Artística (INBAL)
Tipo educativo: Iniciación artística, Técnico y Superior
Aprovechamiento Académico Destacado (INBAL)
Tipo educativo: Técnico y Superior
Apoyo a las/os Estudiantes Mexicanos Foráneos (INBAL)
Tipo educativo: Técnico y Superior
Apoyo para la Titulación (INBAL)
Tipo educativo: Técnico y Superior
3.5.  Beneficiarias/os
3.5.1. Requisitos
Para todos los aspirantes
-      La documentación e información solicitada deberá ser entregada a la Instancia Ejecutora en los plazos y términos establecidos en la convocatoria, misma que deberá ser veraz, estar completa y ser legible.
BECAS INAH
Generales
-      Postularse como aspirante llenando el formato de solicitud y entregando la documentación requerida. Por ningún motivo se recibirá documentación incompleta.
 
Documentación general
-      Copia del certificado de estudios, boleta global (ENAH) o historial académico (ENCRyM), de acuerdo al promedio establecido en cada modalidad.
-      Copia del acta de nacimiento.
-      Copia de una identificación oficial con fotografía.
-      CURP.
-      Copia del comprobante de domicilio con una vigencia no mayor a dos meses.
Beca de Apoyo para la Titulación
Requisitos específicos:
-      Ser estudiante regular de un programa académico de las escuelas del INAH o haber egresado del mismo en un periodo no mayor a dos años.
-      Contar con un promedio mínimo general de 8.5 (ocho punto cinco).
-      Contar con el registro del Trabajo de Titulación en cualquiera de las modalidades aprobadas para el programa académico en curso, expedido en un plazo no mayor a un año (aplicable sólo para el primer periodo de la beca).
-      Para el segundo periodo de la beca, la o el estudiante estará obligada/o a entregar los avances de acuerdo con lo estipulado en las Causales de Cancelación.
-      No contar con el grado académico que se busca obtener con el apoyo de esta beca.
Documentación específica
-      Formato de solicitud de beca avalado por el Director de Titulación y la instancia académica designada para tales fines en cada Escuela.
-      Copia del registro del Trabajo de Titulación.
-      Copia de protocolo o avances de investigación según corresponda.
-      Programa de trabajo calendarizado con el visto bueno del o la Director(a) del Trabajo de Titulación. Cada escuela podrá definir el formato para la entrega de éste.
Beca de Apoyo al Estudio
Requisitos específicos:
-      Ser estudiante inscrita/o y regular de alguna de las licenciaturas de las escuelas del INAH conforme al plan de estudios vigente para cada licenciatura de las Escuelas del INAH.
-      Contar con un promedio mínimo general de 8.0 (ocho punto cinco).
Documentación específica
-      Formato de solicitud debidamente requisitado.
Beca de Apoyo Académico
Requisitos específicos:
-      Ser estudiante o pasante regular inscrito en algún programa académico de educación superior de las escuelas del INAH.
-      Contar con un promedio mínimo general de 8.5 (ocho punto cinco).
Documentación específica
-      Registro avalado por el espacio académico al que busca insertarse.
Beca al Desempeño Académico Sobresaliente
Requisitos específicos:
-      Ser estudiante regular de algún programa académico de educación superior de las Escuelas del INAH.
-      Contar con un promedio mínimo general de 9.0 (nueve punto cero).
Contactos para entrega de documentación, mayores informes, aclaraciones y asesorías
 
ENAH
Teléfono: (55) 5556 6634, ext. 412022
Dirección de correo electrónico: becas.enah@inah.gob.mx
ENCRYM
Teléfono: (55) 5550 2234, ext. 412159
Dirección de correo electrónico: becas_estudiantes@encrym.edu.mx
EAHNM
Teléfono: 614 433 10 40, ext. 178163
Dirección de correo electrónico: becaservicio_eahnm@inah.gob.mx
BECAS INBAL
Generales
-      Ser estudiante regular, inscrita/o (aplica únicamente para la Modalidad de Apoyo a las/os Estudiantes Mexicanas/os Foráneas/os) o reinscrito a partir del segundo grado o semestre (según el plan de estudios que se encuentre cursando) en alguna escuela de iniciación artística, o de los Niveles Técnico o Superior (Licenciatura) del INBAL.
-      Cumplir los requisitos específicos establecidos para cada modalidad.
-      No contar con apoyos económicos otorgados por otra dependencia pública que compartan el mismo propósito.
-      Registrar la solicitud de beca en formato digital en las fechas que se establezcan para cada modalidad.
-      Contar con una cuenta de correo electrónico activa.
-      En caso de ser beneficiaria/o deberá contar con una cuenta de ahorros o bancaria activa, estado de cuenta emitido por la Institución bancaria, con las siguientes características: nombre completo del beneficiario tal y como aparece en la identificación, número de cuenta, CLABE interbancaria, número de sucursal en la que se apertura la cuenta, el saldo deberá ser testado, por protección de datos.
Documentación general
-      Formato de solicitud de beca debidamente llenado y firmado de manera física o por medio electrónico dependiendo de las condiciones del semáforo epidemiológico).
-      Formato de estudio socioeconómico debidamente llenado y firmado de manera física o por medio electrónico dependiendo de las condiciones del semáforo epidemiológico).
-      Historial académico vigente que avale los estudios realizados (sellado y firmado).
-      Certificado de estudios, para los casos en que aplique.
-      En caso de que la/el estudiante sea menor de edad se requiere presentar acta de nacimiento e INE o IFE del padre o tutor para acreditar la patria potestad.
-      Copia fotostática de la credencial escolar (en caso de no contar con ésta, entregar una constancia con fotografía vigente expedida por el área correspondiente del plantel con o sin fotografía dependiendo de las condiciones del semáforo epidemiológico)
-      CURP y
-      Comprobante de domicilio con una vigencia no mayor a dos meses tomando como referencia la fecha límite de pago.
Beca de Estímulo para la Educación Artística
Requisitos específicos
-      Promedio de aprovechamiento escolar mínimo de 8.5 (ocho punto cinco) comprobable con el Historial Académico.
-      Comprobante de ingresos o escrito libre bajo protesta de decir verdad respecto a los ingresos familiares mensuales con una vigencia no mayor a dos meses.
 
Beca de Aprovechamiento Académico Destacado
Requisitos específicos
-      Promedio de aprovechamiento escolar mínimo de 9.0 (nueve punto cero) comprobable con el Historial Académico.
-      Currículum Vítae.
-      Demostrar una trayectoria académica y/o artística sobresaliente, presentando documentación nacional e internacional que avale lo expuesto en el Currículumtae presentado.
-      Las/os aspirantes que hayan sido beneficiadas/os en el ciclo escolar anterior interesadas/os en obtener nuevamente esta modalidad de beca deberán acreditar actividades destacadas y recientes no contempladas en el proceso de solicitud anterior.
Beca de Apoyo a las/os Estudiantes Mexicanas/os Foráneas/os
Requisitos específicos
-      Promedio de aprovechamiento escolar mínimo de 8.5 (ocho punto cinco) comprobable con el Historial Académico o Certificado de Estudios.
-      Boleta de calificaciones, Constancia o Certificado de Estudios emitido por el plantel educativo de una entidad federativa distinta a aquella en la que se encuentre realizando los estudios. Este documento no podrá exceder a más de dos ciclos escolares con relación al último cursado (2019-2020 y 2020-2021).
       Por única ocasión se recibirán documentos emitidos en el ciclo escolar 2018-2019, esto derivado a la contingencia sanitaria en la que se encuentra el país.
-      Comprobante de pago de arrendamiento o escrito libre del familiar o de la persona con quien radica en la actualidad.
       Por única ocasión se recibirán comprobantes de domicilio de aquellos estudiantes que regresaron a su lugar de origen, debido a la contingencia sanitaria en la que se encuentra el país.
Beca de Apoyo para la Titulación
Requisitos específicos
-      Ser estudiante del último grado o semestre o recién egresado durante los últimos dos ciclos escolares (2019-2020 y 2020-2021).
-      Identificación oficial o constancia de estudios con o sin fotografía dependiendo de las condiciones del semáforo epidemiológico.
-      Contar con un promedio de aprovechamiento general mínimo de 9.0 (nueve punto cero) comprobable con el Historial Académico o con el Certificado total de estudios.
-      Contar con el documento que certifique la aprobación del proyecto de Titulación avalado por el Órgano Colegiado que corresponda.
-      A los cinco meses de haber sido otorgada la beca, las/os estudiantes o recién egresadas/os deberán presentar carta firmada por el asesor titular que avale por lo menos el 50% de avance, esto para recibir el segundo pago semestral de apoyo a la titulación.
Nota: Esta modalidad de beca considera exclusivamente titulaciones cuyo proceso implica el desarrollo de un proyecto académico, artístico o de investigación y que como resultado de dicho proceso se incluya la disertación entre el postulante y los sinodales. (Las titulaciones por aprovechamiento escolar y por créditos de grado no aplican para esta modalidad de beca)
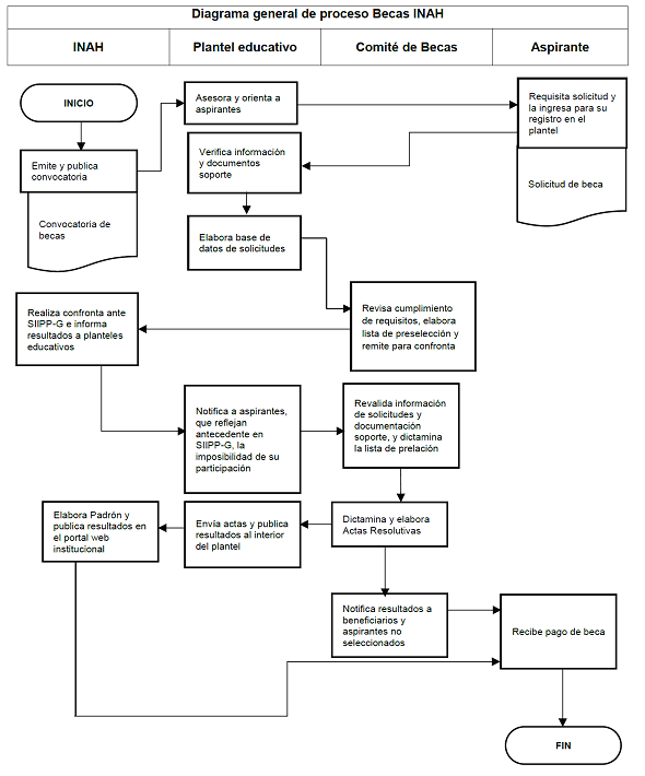
3.5.2. Procedimiento de Selección
ETAPA
ACTIVIDAD
RESPONSABLE
PERIODO
Convocatoria
Publicación y difusión de la Convocatoria de Becas
INAH
INBAL/DSE
INAH
FEBRERO
JULIO
INBAL
MARZO
JUNIO-JULIO
Conformación de Comité
Integración del Comité de Becas
INAH
INBAL/DSE/Directores(as) de las Escuelas
INAH
FEBRERO
JULIO
INBAL
MARZO
JUNIO-JULIO
Recepción, revisión y selección de solicitudes
Entrega de solicitudes y documentación soporte
Estudiantes
INAH
MARZO
AGOSTO
INBAL
MARZO
AGOSTO-SEPTIEMBRE
Recepción de solicitudes de Becas y documentación soporte según corresponda para cada modalidad
INAH
INBAL/ Escuelas
INAH
MARZO
AGOSTO
INBAL
MARZO
SEPTIEMBRE
Revisión de solicitudes y documentación soporte para verificar el cumplimiento de requisitos en la modalidad solicitada
Comités de Becas de las escuelas
INAH
MARZO
AGOSTO
INBAL
ABRIL
SEPTIEMBRE
Selección de beneficiarios
(Base de datos, Lista de prelación y Acta de Dictaminación)
Comité de Becas
INAH
ABRIL
SEPTIEMBRE
INBAL
ABRIL
OCTUBRE
 
Confronta
Enviar, mediante oficio a las a correspondientes, la base de datos de padrones de solicitudes a fin de evitar la duplicad en la entrega de apoyos.
En el caso de que un/a beneficiario/a se encuentre duplicado/a posterior a la publicación de resultados, derivado de una confronta de padrones, éste/a será dado/a de baja de la beca de menor beneficio económico y será notificado a través del medio que la Instancia Ejecutora de la beca determine.
INAH
INBAL
Se realizará al concluir la revisión de solicitudes, y los resultados de esta confronta no depende de estas instituciones.
Se realizará al concluir la revisión de solicitudes, y los resultados de esta confronta no depende de estas instituciones.
Notificación, publicación de resultados y pago de becas
Publicar y difundir los resultados, mediante los mecanismos que determine la Instancia Normativa.
INAH
INBAL/DSE
INAH
ABRIL
SEPTIEMBRE
INBAL
ABRIL
OCTUBRE
Pago de Becas
INAH
INBAL/DSE/DPE
INAH
QUINCE DIAS DESPUES DE LA FECHA DE PUBLICACIÓN, MENSUALMENTE
INBAL
ABRIL-MAYO
OCTUBRE-NOVIEMBRE
Conformación del Padrón
Se integra por aquellas/os aspirantes que han sido seleccionadas/os para obtener una beca
Comité de Becas
INAH
INBAL/DSE
Se realiza al concluir la selección de becarios, al contar con las Actas de Dictaminación.
 
El Programa adoptará, en lo procedente, el Modelo de Estructura de Datos del Domicilio Geográfico establecido en el Acuerdo por el que aprueba la Norma Técnica sobre Domicilios Geográficos, emitido por el INEGI, publicado en el DOF el 12 de noviembre de 2010. Lo anterior en estricta observancia al Acuerdo antes referido y al oficio circular con números 801.1.-279 y SSFP/400/124/2010 emitidos por la SHCP y la SFP, respectivamente.
Los Componentes que integran el modelo de estructura de datos del Domicilio Geográfico son:
COMPONENTES
Especiales
De referencia
Geoestadísticos
Vialidad
No. Exterior
Área Geoestadística o de la Ciudad de México
Carretera
No. Interior
Área Geoestadística Municipal o Delegacional
Camino
Asentamiento Humano
Localidad
 
Código Postal
 
 
Descripción de la Ubicación
 
 
 
 
 
 
En todos los casos se deberán contemplar modificaciones a las formas de entrega de la documentación considerando escenarios en los que resulte imposible entregarlos en físico en persona como lo son contingencia ambiental, sanitaria o de cualquier otra índole. Las UR se encargarán de hacerlas públicas en los sitios en Internet de las instituciones correspondientes.
3.6.  Derechos, obligaciones, causales de cancelación y reintegro de los recursos
Derechos de todas/os las/os beneficiarias/os
I.     Recibir un trato atento, digno y respetuoso, sin discriminación alguna por parte de las autoridades educativas y del plantel.
II.     Recibir de las Instancias Ejecutoras del Programa asesoría y apoyo sobre la operación de éste.
III.    Tener acceso a la información necesaria, de manera clara y oportuna, para resolver sus dudas respecto de las becas del Programa.
IV.   Recibir la beca en los términos establecidos en las RO sin costo alguno, conforme a lo establecido en
la(s) convocatoria(s) que al efecto se emitan, salvo que por causas de fuerza mayor o caso fortuito se deba reprogramar su entrega.
V.    Recibir la beca sin que sea obligatorio realizar actividades extraordinarias a su condición como beneficiaria/o, o bien realizar alguna contribución o donación al plantel o a otras/os. Excepto las becas de apoyo académico para el INAH, ya que implican la realización de actividades académicas.
VI.   Tener la reserva y privacidad de sus datos personales en los términos de lo establecido en la Ley General de Protección de Datos Personales en Posesión de Sujetos Obligado y demás normativa jurídica aplicable.
VII.   Interponer los recursos administrativos conforme a las disposiciones jurídicas aplicables que para cada caso en particular procedan, cuando se vulnere su derecho a recibir la beca.
VIII.  Presentar cualquier tipo de denuncia, queja o sugerencia cuando considere haber sido objeto de algún trato discriminatorio o de mala atención por parte de las/os servidores públicos responsables del Programa durante el proceso para obtener la beca.
IX.   Solicitar y recibir en los casos de suspensión o cancelación de la beca la resolución fundada y motivada de la Instancia Ejecutora correspondiente del Programa.
X.    Firmar la documentación que formalice el otorgamiento de la beca.
XI.   Cuando alguna beneficiaria del presente Programa se encuentre embarazada, en parto o puerperio no le será cancelada la beca.
Obligaciones de todas/os las/os beneficiarias/os de las becas
I.     Cumplir, conforme a la beca que se solicite, con lo señalado en las RO, los anexos y documentos adicionales correspondientes (Convocatoria y Lineamientos) que emitan las Instancias Ejecutoras.
II.     La documentación e información solicitada deberá ser entregada a la Instancia Ejecutora en los plazos y términos establecidos en la convocatoria, misma que deberá ser veraz, estar completa y ser legible.
III.    La/El beneficiario se obliga a tener un trato digno, atento y respetuoso a las autoridades educativas, a las del plantel y al personal de la Instancia Ejecutora correspondiente.
IV.   Completar las encuestas, cuestionarios y demás documentación que, a través de la escuela y/o por correo electrónico u otro medio de comunicación les canalicen el INAH o INBAL.
V.    Acudir y asistir con puntualidad a las clases asignadas y observar buena conducta en el aula de clase, así como dentro y fuera de la institución educativa.
VI.   Cumplir puntualmente con las obligaciones derivadas del presente documento y consultar permanentemente la sección en la que se publiquen consuetudinariamente las noticias y avisos relativos al Programa en las páginas oficiales en Internet del INAH e INBAL (En caso del INAH www.portalbecas.inah.gob.mx; en el caso del INBAL sgeia.inba.gob.mx), a fin de conocer toda notificación dirigida a las/os becarias/os.
VII.   Participar en las actividades de Contraloría Social que determine la Secretaría de la Función Pública.
Causales de cancelación de las becas aplicables a todas/os las/os beneficiarias/os
I.     Incumplimiento de los requisitos para ser beneficiaria/o de una beca establecidos en las RO (los Lineamientos Generales Becas INBAL, aplicalo para el INBAL) y en las convocatorias que emitan las Instancias Ejecutoras.
II.     Haber presentado o entregado documentación falsa a la Instancia Ejecutora o al Comité de Becas, quienes darán conocimiento a las autoridades escolares y/o a las autoridades competentes para que intervengan.
III.    Cuando la/el beneficiaria/o renuncie a la beca y lo manifieste mediante escrito dirigido a la Instancia Ejecutora correspondiente.
IV.    Fallecimiento de la/el beneficiaria/o la beca será intransferible.
V.    El incumplimiento de las obligaciones establecidas por la normatividad aplicable a las escuelas del INAH y del INBAL tales como incurrir en faltas que atenten contra el prestigio de la escuela, el desarrollo de las actividades académicas y de convivencia, ser sorprendidos al interior de la escuela en actividades ilícitas o consumiendo algún tipo de drogas o estupefacientes, así como realizando alguna actividad que ponga en riesgo la integridad personal y la de los miembros de los Centros Educativos.
 
VI.    Incapacidad física de la o el beneficiaria/o diagnosticada por alguna institución pública de salud que le impida la continuación de sus estudios artísticos o culturales o la conclusión de su proyecto de titulación.
VII.   En el caso de la Beca de Apoyo para la Titulación (INAH), en caso de que los beneficiarios incumplan con el avance comprometido. Dichos avances deberán ser entregados con los siguientes soportes de acuerdo con los porcentajes siguientes.
o    Primer entregable será con el 35% de avance del capitulado (primer semestre), más la carta del director y el registro de proyecto de tesis.
o    Segundo entregable será con el 35% de avance del capitulado (segundo semestre, más la carta del director).
o    Tercer entregable será con el 30% de avance restante del trabajo de tesis, más la carta de liberación del director y la entrega del borrador de tesis en la Subdirección de Investigación.
VIII.  En caso de causar baja temporal o definitiva, con excepción de las modalidades Estímulo para la educación artística y Aprovechamiento académico destacado.
IX.   En caso de que las/os beneficiarias/os incumplan con algún requisito establecido en la convocatoria correspondiente se cancelarán los pagos subsecuentes (en su caso).
X.    No podrán otorgarse becas a las/los estudiantes que cuenten con otra beca que se duplique con las modalidades establecidas en estas RO.
Casos específicos en los que los beneficiarios deberán reintegrar los recursos
En el caso de la Beca de Apoyo para la Titulación las/os beneficiaras/os que no completen su proceso de Titulación académica (Acta de Examen Profesional) a los dieciocho meses de haber registrado el proyecto de tesis deberán reintegrar la totalidad del apoyo otorgado a la Tesorería de la Federación. En dicho caso, la Instancia Normativa a través de la Instancia Ejecutora notificará por escrito al beneficiario solicitando el reintegro de los recursos e informando el procedimiento que deberá seguir.
Asimismo, deberán reintegrar la totalidad del apoyo otorgado a la Tesorería de la Federación las/los estudiantes que cuenten con otra beca que se duplique con las modalidades establecidas en estas RO.
3.7.  Participantes
3.7.1. Instancias Ejecutoras
El INAH y el INBAL a través de las respectivas áreas en cada escuela.
3.7.2. Instancias Normativas
INAH: La Secretaría Técnica.
INBAL: La SGEIA.
3.7.3. Coordinación Institucional
Las instancias ejecutoras del Programa establecerán los mecanismos de coordinación para garantizar se cumpla con los principios de igualdad de género y de derechos humanos.
Para el logro de los objetivos las Instancias Normativas podrán establecer acciones de coordinación con las autoridades federales, locales y municipales, las cuales tendrán que darse en el marco de las disposiciones de las RO y de la normatividad jurídica aplicable.
Las Instancias Ejecutoras del Programa deberán informar las acciones implementadas, el presupuesto y los avances en las metas e indicadores de las acciones que se desarrollen para dar cumplimiento a lo señalado en el párrafo que antecede.
El Programa realizará los ajustes necesarios en su planeación y operación, estableciendo los acuerdos, la coordinación y vinculación interinstitucional correspondientes, en el marco de lo dispuesto en las disposiciones jurídicas aplicables en la materia, lo establecido por las RO y de las metas establecidas, así como en función de la capacidad operativa y la disponibilidad presupuestal.
El INBAL a través de la DPE y el CNRF del INAH, a través de su enlace operativo designado, atenderán el cumplimiento a lo previsto en el Decreto Presidencial por el que se crea el SIIPP-G, publicado en el DOF el 12
de enero de 2006.
De igual manera, se dará cumplimiento anual a las acciones de Contraloría Social de forma que se realicen en apego al Programa Anual de Trabajo (PATCS) registrado ante la SFP.
4. OPERACIÓN
4.1.  Proceso
ETAPA
ACTIVIDAD
RESPONSABLE
Entrega, recepción, revisión de solicitudes
Brindar capacitación a las escuelas a fin de que éstos repliquen la información a sus comunidades estudiantiles.
INAH/ST e INBAL/DSE
Ingresar la solicitud por el medio o vía que determine la institución, en las fechas establecidas para ello, misma que deberá contener toda la información solicitada, así como entregar la documentación soporte en tiempo y forma.
Estudiantes
Recepción de solicitudes de Becas y documentación soporte según corresponda para cada modalidad
INAH
INBAL/ Escuelas
Revisión de solicitudes y documentación que soporten el cumplimiento del total de requisitos en la modalidad solicitada
Comité de Becas
Generar la base de datos de las solicitudes aceptadas y elaboración de los listados de solicitudes recibidas.
INAH/ Instancias Ejecutoras
INBAL/ Comité de Becas
Confronta
Enviar mediante oficio a las instancias correspondientes, la base de datos de padrones de solicitudes a fin de evitar la duplicidad en la entrega de apoyos.
En el caso de que un/a beneficiario/a se encuentre duplicado/a posterior a la publicación de resultados, derivado de una confronta de padrones adicional, éste/a será dado/a de baja de la beca. de menor beneficio económico y será notificado a través del medio que la Instancia Ejecutora de la beca determine.
INAH
INBAL
Se realizará al concluir la revisión de solicitudes, y los resultados de esta confronta no depende de estas instituciones.
Dictaminación
Seleccionar a los estudiantes beneficiarios y generar el documento oficial que formaliza dicho proceso, mediante la emisión de la Lista de prelación y el Acta de Dictaminación.
Comité de Becas
Notificación, publicación de resultados de becas
Publicar y difundir los resultados, mediante los mecanismos que determine la Instancia Normativa.
Escuelas del INAH e INBAL/DSE
Entrega de apoyos
Elaborar el listado de pago de becas, que será entregado al área correspondiente para que gestione la dispersión de los recursos.
Escuelas del INAH
INBAL/DPE
Realizar la dispersión de los pagos.
CNRF
DPE
Recibir el pago correspondiente.
Beneficiario
 
Con el fin de garantizar la transparencia, imparcialidad, objetividad, igualdad de oportunidades, así como, prevenir la discriminación de género, origen étnico, preferencia sexual o por discapacidad, en los procesos de selección y de asignación de las becas, las Instancias Ejecutoras cuentan con Comités de Becas.
Los Comités de Becas, en colaboración con la Instancia Normativa, sesionarán a fin de analizar las solicitudes registradas y dar cumplimiento a los requisitos, aplicando los criterios de selección para la dictaminación de aprobación o negación de las becas.
La/el aspirante sólo podrá registrar una solicitud de beca, y por una única modalidad, aun cuando llegue a
estar inscrito en dos planteles educativos dependientes del mismo instituto.
Todos los cargos de los integrantes del Comité de Becas serán de carácter honorifico, por lo cual no recibirán retribución alguna.
Conformación del Comité de Becas
Presidente           Director/a del Plantel Educativo
Secretaria/o         Secretaria/o Académica/o
Primer/a Vocal     Jefa/e de Servicios Escolares, Docente en activo o, para el caso específico del INAH, Subdirector/a de la División de Licenciaturas, que será algún/a funcionario/a de la misma, que el/la director/a designe.
Segunda/o Vocal  Docente en activo
Tercer/a Vocal      Docente en activo
La conformación del Comité puede variar de acuerdo con las necesidades de cada unidad académica, siempre y cuando no sea alterada la estructura básica del Comité.
Responsabilidades generales y específicas del Comité de Becas
-      Convocar a Sesiones del Comité, preparar las actas de sesión, recabar firmas correspondientes y en general, velar por la correcta constitución y operación del Comité.
-      Dar seguimiento al proceso de dispersión de pagos correspondientes a las becas otorgadas.
La/el Secretaria/o asistirá a la/el Presidenta/e en sus funciones y podrá suplirla/o en casos excepcionales.
Las/os Vocales, llevarán a cabo la revisión y validación de la documentación recibida.
Responsabilidades Generales
-      Analizar las solicitudes de las/os estudiantes, vigilar el cumplimiento de los requisitos, validar la información registrada en cada formato establecido, así como seleccionar a las/os candidatas/os a becarias/os.
-      Elaborar las actas de selección de candidatas/os.
·   Vigilar que los expedientes de las/os candidatas/os a becarias/os sean debidamente integrados con solicitudes completas, legibles y firmadas, así como con la documentación solicitada.
-      Preparar y suscribir el acta del proceso de selección de becarias/os.
-      Difundir entre la comunidad escolar los resultados definitivos del proceso de selección conforme al procedimiento establecido para tal efecto.
-      Conocer las quejas e inconformidades y canalizarlas a través de las instancias establecidas en las RO, para su atención y seguimiento.
De las Sesiones
Las Sesiones del Comité de Becas deberán ser públicas y podrán ser invitadas/os como observadoras/es, la/el presidenta/e de la sociedad de alumnas/os o representante de la comunidad estudiantil.
La/el Presidenta/e del Comité de Becas será responsable de convocar a sesiones del Comité, preparar las actas de sesión, recabar firmas correspondientes y en general, velar por la correcta constitución y operación del Comité.
La/el Secretaria/o asistirá a el/la Presidente/a en sus funciones y podrá suplirlo/a en casos excepcionales.
La Sesión del Comité de Becas deberá formalizarse en actas suscritas por los integrantes. En caso de que un integrante se niegue a firmar el acta correspondiente, se asentará en el acta la razón que así lo explique y justifique. En el caso específico del INBAL, será necesario remitir el original de dichas actas, debidamente elaboradas, a la SGEIA, quedando una copia de estas en la escuela para su resguardo para casos de auditoría o visita de supervisión. Para el caso del INAH, en las unidades ejecutoras.
De la Dictaminación
Los Comités de Becas verificarán la veracidad de los documentos y realizarán la selección de becarios de acuerdo con el número de becas otorgadas por modalidad y obtendrán una lista de prelación para cada una de ellas, con base a los requisitos generales y específicos establecidos en las RO y en los criterios de priorización.
De los Criterios de Priorización
En caso de empate entre dos o más aspirantes, o cuando los recursos disponibles sean insuficientes para otorgar una beca a todas/os las/os estudiantes, el Comité de Becas, sin perder sus facultades establecidas seleccionarán a las/os beneficiarias/os de acuerdo con los siguientes criterios.
 
1.     Grupos vulnerables.
2.     Desempeño académico comprobable con los documentos que conforman los requisitos específicos para cada modalidad.

 

4.2.  Ejecución
4.2.1. Avances físicos y financieros
El INAH y el INBAL formularán trimestralmente el reporte de los avances físicos y financieros de las obras y/o acciones bajo su responsabilidad; éste se deberá remitir al área correspondiente de cada dependencia durante los 15 días hábiles posteriores a la terminación del trimestre que se reporta. Invariablemente, la instancia deberá acompañar a dicho reporte la explicación de las variaciones entre el presupuesto autorizado, el modificado, el ejercido y el de metas.
Dichos reportes deberán identificar y registrar a la población atendida diferenciada por género, grupo de edad, región del país, entidad federativa, municipio o demarcación territorial a nivel nacional.
Los reportes permitirán dar a conocer los avances de la operación del Programa en el periodo que se reporta, y la información contenida en los mismos será utilizada para integrar los informes institucionales correspondientes.
Será responsabilidad de las Instancias Normativas concentrar y analizar dicha información, para la toma oportuna de decisiones.
4.2.2. Cierre de ejercicio
En cumplimiento de la normatividad que establezca la SC, las Instancias Ejecutoras deberán remitir en tiempo y forma a la DGA, la información de los avances físicos-financieros conforme al numeral 4.2.1. de las
RO y al cierre del ejercicio fiscal para su consolidación.
4.2.3. Recursos no devengados
Los recursos presupuestarios no devengados por las Instancias Normativas al cierre del Ejercicio Fiscal 2021, es decir al 31 de diciembre de 2021, así como los no destinados por éstas para los fines autorizados, deberán ser reintegrados a la Tesorería de la Federación en términos de lo dispuesto en el Artículo 176 del RLFPRH.
5. AUDITORÍA, CONTROL Y SEGUIMIENTO
Los subsidios mantienen su naturaleza jurídica de recursos públicos federales para efectos de su fiscalización y transparencia; por lo tanto podrán ser revisados por la SFP o instancia correspondiente que para tal efecto se determine; por el OIC en la SC o en cada Instancia Ejecutora y/o auditores independientes contratados para tal efecto, en coordinación con los Órganos Locales de Control; por la SHCP; por la Auditoría Superior de la Federación y demás instancias que en el ámbito de sus respectivas atribuciones resulten competentes.
Como resultado de las acciones de auditoría que se lleven a cabo, la instancia de control que las realice mantendrá un seguimiento interno que permita emitir informes de las revisiones efectuadas, dando principal importancia a la atención en tiempo y forma de las anomalías detectadas hasta su total solventación.
6. EVALUACIÓN
6.1.  Interna
La Secretaría de Cultura instrumentará un procedimiento de evaluación interno, mismo que será monitoreado a través de indicadores de cumplimiento utilizando la Metodología de Marco Lógico. El procedimiento se operará considerando la disponibilidad de los recursos humanos y presupuestarios de las instancias que intervienen.
6.2.  Externa
La DGA es la Unidad Administrativa que se encargará de verificar que la Unidad Responsable haya dado inicio a la evaluación de los programas de conformidad con la Ley General de Desarrollo Social, el Decreto de Presupuesto de Egresos de la Federación, para el Ejercicio Fiscal 2021, los Lineamientos Generales para la Evaluación de los Programas Federales de la Administración Pública Federal y el Programa Anual de Evaluación.
Asimismo, es responsabilidad de las Instancias Ejecutoras cubrir el costo de las evaluaciones externas, continuar y, en su caso, concluir con lo establecido en los programas anuales de evaluación de años anteriores. En tal sentido y una vez concluidas las evaluaciones del programa, éste habrá de dar atención y seguimiento a los aspectos susceptibles de mejora.
Las presentes RO fueron elaboradas bajo el enfoque de la Metodología del Marco Lógico, conforme a los criterios emitidos conjuntamente por el Consejo Nacional de Evaluación de la Política de Desarrollo Social y la Secretaría de Hacienda y Crédito Público, mediante oficio números 419-A-19-00598 y VQZ.SE.129/19 respectivamente de fecha 29 de junio de 2019.
La Matriz de Indicadores para Resultados y las metas autorizadas conforme al Presupuesto de Egresos de la Federación para el Ejercicio Fiscal 2021, una vez que se publique, se encontrarán disponibles en el Portal de Transparencia Presupuestaria, en el apartado del Sistema de Evaluación del Desempeño, en la siguiente dirección electrónica:
https://www.transparenciapresupuestaria.gob.mx/es/Portal/TP/evaluaciones
7. TRANSPARENCIA
7.1.  Difusión
Para garantizar la transparencia en el ejercicio de los recursos, se dará amplia difusión al Programa a nivel nacional, y se promoverán acciones similares por parte de las autoridades locales y municipales. La papelería, documentación oficial, así como la publicidad y promoción de este Programa, deberán incluir la siguiente leyenda: "Este Programa es público ajeno a cualquier partido político. Queda prohibido el uso para fines distintos a los establecidos en el Programa". Quien haga uso indebido de los recursos de este Programa deberá ser denunciado y sancionado de acuerdo con la ley aplicable y ante la autoridad competente.
Además, se deberán difundir todas aquellas medidas para garantizar los derechos humanos y la igualdad entre mujeres y hombres en la aplicación del Programa.
La información se dará a conocer en la página de internet de la Secretaría de Cultura http://www.cultura.gob.mx.
7.2.  Contraloría Social
Con la finalidad de fortalecer los mecanismos de participación ciudadana que contribuyan con la prevención y combate a la corrupción, las personas beneficiarias de programas federales de desarrollo social,
de manera libre y voluntaria, podrán llevar a cabo actividades de contraloría social de manera individual o colectiva. La Contraloría Social implica actividades de monitoreo y vigilancia sobre el cumplimiento de los objetivos y metas del Programa, así como de la correcta aplicación de los recursos públicos asignados. Se reconoce y fomenta la participación de las comunidades indígenas y afromexicanas, a través de sus autoridades tradicionales, para llevar a cabo acciones de contraloría social en los programas que impactan en su territorio. Para registrar un Comité de Contraloría Social, se presentará un escrito libre ante la Unidad Responsable o entidad de la Administración Pública Federal a cargo del Programa, donde como mínimo, se especificará el Programa a vigilar, el nombre y datos de contacto de la(s) persona(s) que lo integrarán y la ubicación geográfica de las mismas (localidad, código postal y entidad federativa). La Secretaría de la Función Pública asistirá y orientará a las personas interesadas en conformar Comités a través de la cuenta: contraloriasocial@funcionpublica.gob.mx. La Unidad Responsable del Programa otorgará el registro de Contraloría Social en un plazo no mayor a 15 días hábiles, y, junto con las Instancias Ejecutoras respectivas, brindarán la información pública necesaria para llevar a cabo sus actividades, así como asesoría, capacitación, y orientación sobre los medios para presentar quejas y denuncias. La Unidad Responsable deberá sujetarse a los lineamientos vigentes emitidos por la Secretaría de la Función Pública y a los documentos normativos validados por la misma. La Secretaría de la Función Pública dará seguimiento a los procedimientos anteriormente descritos, asesorará y resolverá cualquier duda o situación imprevista para garantizar el derecho de las personas beneficiarias a llevar a cabo actividades de Contraloría Social en los programas federales de desarrollo social. Para la conformación del Comité de Contraloría Social se considerará y fomentará la igualdad de género en la participación de sus integrantes o se promoverá la participación mayoritaria de las Mujeres.
8. QUEJAS Y DENUNCIAS
Las quejas y denuncias de la ciudadanía en general se captarán vía personal, escrita, telefónica o por internet. Se podrá presentar quejas y denuncias sobre cualquier hecho, acto u omisión que se produzca en torno a la operación y manejo del programa, además de aquellas que puedan producir discriminación contra las mujeres y cuando se contravenga la normativa en materia de igualdad entre Mujeres y Hombres.
-      Órgano Interno de Control de la Secretaría de Cultura
       Avenida Paseo de la Reforma 175, piso 15, Colonia y Alcaldía Cuauhtémoc, CP 06500, Cuauhtémoc, Ciudad de México
       Teléfono (55) 4155 0200, Ext. 9983
       Dirección de correo electrónico jreynosoa@cultura.gob.mx
-      Órgano Interno de Control del Instituto Nacional de Antropología e Historia
       Hamburgo 135, Colonia Juárez, CP 06600, Alcaldía Cuauhtémoc, Ciudad de México
       Teléfono (55) 4040 4300, Ext. 415929
       Dirección de correo electrónico quejasydenuncias@inah.gob.mx
-      Órgano Interno de Control del Instituto Nacional de Bellas Artes y Literatura
       Nueva York 224, Colonia Nápoles, CP 03810, Alcaldía Benito Juárez, Ciudad de México
       Teléfono (55) 5682 3831
       Direcciones de correo electrónico unidadenlace@inba.gob.mx;
ANEXOS
1.    Formato de convocatoria (INAH)
Convocatoria de Beca
Secretaría de Cultura
Instituto Nacional de Antropología e Historia (INAH)
Con base en el Acuerdo_______ por el que se emiten las RO del Programa Nacional de Becas Artísticas y Culturales para el ejercicio fiscal _____, publicado en el Diario Oficial de la Federación, el Comité Técnico del Programa de Becas de las Escuelas del Instituto Nacional de Antropología e Historia y la Secretaría de Cultura,
CONVOCAN
A las/os estudiantes de las Escuelas del INAH a participar en el concurso de selección para obtener una Beca de ________, cuyo objetivo es _______. Para obtener dicho beneficio las/los aspirantes se someterán a las siguientes:
 
BASES
PRIMERA.-    TENDRÁN DERECHO A PARTICIPAR LAS/OS ESTUDIANTES DE EDUCACIÓN SUPERIOR DE LAS ESCUELAS DEL INAH QUE CUMPLAN CON LOS SIGUIENTES REQUISITOS:
SEGUNDA.-  PARA PARTICIPAR EN EL CONCURSO DE SELECCIÓN SE DEBERÁ ENTREGAR LA DOCUMENTACIÓN QUE SE ENLISTA A CONTINUACIÓN:
TERCERA.-   LAS CARACTERÍSTICAS DE LA BECA SON LAS SIGUIENTES:
CUARTA.-     LOS CRITERIOS DE PRIORIZACIÓN PARA EL OTORGAMIENTO DE BECAS SON LOS SIGUIENTES:
QUINTA.-      LOS CRITERIOS DE COMPATIBILIDAD Y RESTRICCIONES DE ESTAS BECAS SON LOS SIGUIENTES:
SEXTA.-       LAS/OS ASPIRANTES QUE SEAN SELECCIONADAS/OS COMO BECARIAS/OS:
SÉPTIMA.-    PUBLICACIÓN DE RESULTADOS
El Comité Técnico del Programa publicará los folios de la solicitud de beca de la/os aspirantes que resulten beneficiados en el portal de becas del INAH https://portalbecas.inah.gob.mx o por el medio que cada escuela determine en la convocatoria.
Calendario
ACTIVIDAD
FECHAS
Publicación de Convocatoria
____ de ______ de 2021
Recepción de documentos
Del ____ de ______ de 2021
Publicación de resultados finales en
____ de ______ de 2021
 
Comité Técnico de Becas de ______
Ciudad de México, ______ 20___
Mayores informes:
ENAH
Teléfono: (55) 5666 3454, Ext. 412022
e-mail: becas.enah@inah.gob.mx
ENCRYM
Teléfono: (55)-5022 3400, Ext. 412159
e-mail: becas_estudiantes@encrym.edu.mx
EAHNM
Teléfono: 614 433 10 40, Ext. 178163
e-mail: becaservicio_eahnm@inah.gob.mx
"Este programa es público, ajeno a cualquier partido político y queda prohibido su uso para fines distintos a los establecidos en el programa."
1.1   EJEMPLO DE CONVOCATORIA APOYO AL ESTUDIO
PROGRAMA NACIONAL DE BECAS ARTÍSTICAS Y CULTURALES 2021
SECRETARÍA DE CULTURA
INSTITUTO NACIONAL DE ANTROPOLOGÍA E HISTORIA
BECAS DE APOYO AL ESTUDIO
CICLO ESCOLAR 2021
Con base en el Acuerdo por el que se emiten las Reglas de Operación del Programa Nacional de Becas Artísticas y Culturales para el ejercicio fiscal 2021, publicado en el Diario Oficial de la Federación el día-XXX de mes-XXX) de 2021, los Comités Técnicos del Programa de Becas de las Escuelas del Instituto Nacional de Antropología e Historia (INAH) y la Secretaría de Cultura,
CONVOCAN
A las/los estudiantes de las Escuelas del INAH a participar en el concurso de selección para obtener una
Beca de Apoyo al Estudio, cuyo objetivo es otorgar becas a las/os estudiantes de las escuelas del INAH para fomentar el aprovechamiento escolar de la población estudiantil. Para obtener dicho apoyo las/los solicitantes se someterán a las siguientes:
BASES
PRIMERA.- TENDRÁN DERECHO A PARTICIPAR LAS/LOS ESTUDIANTES DE LAS ESCUELAS DEL INAH, QUE CUMPLAN CON LOS SIGUIENTES REQUISITOS:
-      Postularse como aspirante llenando el formato de solicitud y entregando la documentación requerida. Por ningún motivo se recibirá documentación incompleta.
-      Ser estudiante inscrito en alguna de las licenciaturas de las escuelas del INAH conforme al plan de estudios vigente para cada licenciatura de las Escuelas del INAH.
-      Contar con un promedio mínimo general de 8.5 (ocho punto cinco).
-      Estar inscrito al Programa de Tutorías en caso de ser Irregular, sostener el trabajo con sus tutores durante el periodo que se otorgue la beca.
SEGUNDA.- PARA PARTICIPAR EN EL CONCURSO DE SELECCIÓN SE DEBERÁ REGISTRAR EN EL PORTAL DE BECAS http://www.portalbecas.inah.gob.mx, SUBIENDO LA DOCUMENTACIÓN QUE SE ENLISTA A CONTINUACIÓN:
-      Formato de solicitud
-      Copia del certificado de estudios, boleta global (para el caso de la ENAH y de la EAHNM) o historial académico (en el caso de la ENCRyM) con un promedio mínimo de 8.0 (ocho punto cero).
-      Hoja de reinscripción al semestre en el que está solicitando la beca.
-      Copia del acta de nacimiento.
-      Copia de una identificación oficial con fotografía.
-      Copia de la Clave Única de Registro de Población (CURP) actualizada.
-      Copia del comprobante de domicilio con una vigencia no mayor a dos meses.
TERCERA.- LAS CARACTERÍSTICAS DE LA BECA SON LAS SIGUIENTES:
-      Las Becas de Apoyo al Estudio de las Escuelas del INAH consisten en un importe mensual de $1,200.00 (MIL DOSCIENTOS PESOS 00/100 M.N.) del mes de (mes X) al mes (mes XX) de 2021.
-      En caso de que los beneficiarios/as incumplan con algún requisito establecido en la presente convocatoria, se cancelarán los pagos subsecuentes.
-      Los recursos para la operación e implementación de esta beca corresponderán al presupuesto autorizado para cada ejercicio fiscal.
CUARTA.- LOS CRITERIOS Y RESTRICCIONES PARA EL OTORGAMIENTO DE BECAS SON LOS SIGUIENTES:
-      Ninguna persona podrá beneficiarse con más de una beca simultáneamente para el mismo fin al amparo de las otorgadas por las dependencias de la administración pública.
-      Los/las solicitantes no deben haber concluido otros estudios del grado académico en curso.
QUINTA.- LAS/LOS ASPIRANTES QUE SEAN SELECCIONADAS/OS COMO BECARIAS/OS:
-      Adquieren los derechos y las obligaciones especificados en las Reglas de Operación del Programa Nacional de Becas Artísticas y Culturales para el ejercicio fiscal 2021, publicado en el Diario Oficial de la Federación el XX de (mes X) de 2021.
-      Deberán entregar información relativa a su trayectoria cuando les sea solicitada por el Comité Técnico del Programa de Becas.
-      Deberán sostener el trabajo con sus tutores a lo largo de todo el semestre que se otorgue la beca.
-      Deberán atender de manera expedita y eficiente los requerimientos académicos administrativos solicitados por el Comité Técnico del Programa de Becas.
SEXTA.- PUBLICACIÓN DE RESULTADOS:
El Comité Técnico del Programa de Becas publicará los resultados de las solicitudes de beca de quienes resulten beneficiarios/as el día xx del mes de XXX de 2021 en la página electrónica y/o mediante los medios
que indique la escuela.
PROCEDIMIENTO
El trámite de la beca es gratuito y los aspirantes deberán realizarlo personalmente.
-      El área encargada del Programa de Becas de cada Escuela del INAH recibirá, por parte de los solicitantes, los documentos especificados en las BASES de esta convocatoria, del XX de (mes X) al XX de (mes XX) de 2021 2020.
-      El área encargada del Programa de Becas de cada Escuela del INAH integrará las solicitudes de beca que hayan sido finalizadas y que cumplan con los requisitos y documentos solicitados en la convocatoria y las turnará al Comité Técnico del Programa de Becas Artística y Culturales.
-      El Comité Técnico del Programa de Becas llevará a cabo el proceso de selección de los beneficiarios/as con base en los criterios de priorización y la disponibilidad presupuestal. Los resultados serán inapelables.
-      Cualquier situación no prevista en la presente convocatoria será resuelta por el Comité Técnico del Programa de Becas, de conformidad con la normatividad aplicable.
CALENDARIO
Actividad
Fechas
Fechas
Publicación de convocatoria
Febrero
Julio
Recepción de documentos
En marzo, treinta días después de la publicación de la convocatoria, se tienen diez días para el registro de documentos
En agosto, treinta días después de la publicación de la convocatoria, se tienen diez días para el registro de documentos
Publicación de beneficiaros
Primera semana de abril
Primera semana de septiembre
 
Comité Técnico de Becas de las Escuelas del INAH
Cd. de México, XX de (mes X) de 2021.
Mayores informes:
ENAH
e-mail: becas.enah@inah.gob.mx Teléfono: (55) 5666 3454, Ext.412022
EAHNM
e-mail: becaservicio_eahnm@inah.gob.mx
Teléfono: 614 433 10 40
ENCRYM
e-mail: becas_estudiantes@encrym.edu.mx
"Este programa es público, ajeno a cualquier partido político y queda prohibido su uso para fines distintos a los establecidos en el programa".
1.2. Ejemplo de Convocatoria "Apoyo Académico"
PROGRAMA NACIONAL DE BECAS ARTÍSTICAS Y CULTURALES 2021
SECRETARÍA DE CULTURA
INSTITUTO NACIONAL DE ANTROPOLOGÍA E HISTORIA
BECAS DE APOYO ACADÉMICO
CICLO ESCOLAR 2021
Con base en el Acuerdo por el que se emiten las Reglas de Operación del Programa Nacional de Becas Artísticas y Culturales para el ejercicio fiscal 2021, publicado en el Diario Oficial de la Federación el (día-XXX de mes-XXX) de 2021, los Comités Técnicos del Programa de Becas de las Escuelas del Instituto Nacional de Antropología e Historia (INAH) y la Secretaría de Cultura,
CONVOCAN
 
A las/los estudiantes de las Escuelas del INAH a participar en el concurso de selección para obtener una Beca de Apoyo Académico, cuyo objetivo es otorgar becas a las/os estudiantes de las escuelas del INAH para fomentar el aprovechamiento escolar de la población estudiantil. Para obtener dicho apoyo las/los solicitantes se someterán a las siguientes:
BASES
PRIMERA.- TENDRÁN DERECHO A PARTICIPAR LAS/LOS ESTUDIANTES DE LAS ESCUELAS DEL INAH, QUE CUMPLAN CON LOS SIGUIENTES REQUISITOS:
-      Postularse como aspirante llenando el formato de solicitud correspondiente y entregando la documentación requerida. Por ningún motivo se recibirá documentación incompleta.
-      Ser estudiante regular inscrito en algún programa académico de educación superior de las escuelas del INAH.
-      Contar con un promedio mínimo general de 8.5 (ocho punto cinco).
SEGUNDA.- PARA PARTICIPAR EN EL CONCURSO DE SELECCIÓN SE DEBERÁ REGISTRAR EN EL PORTAL DE BECAS http://www.portalbecas.inah.gob.mx, SUBIENDO LA DOCUMENTACIÓN QUE SE ENLISTA A CONTINUACIÓN:
-      Formato de solicitud con registro avalado por el espacio académico al que busca insertarse.
-      Comprobante de Inscripción/reinscripción al periodo actual.
-      Copia del certificado de estudios, boleta global (para los casos de la ENAH y de la EAHNM) o historial académico (en el caso de la ENCRyM) con un promedio mínimo de 8.5 (ocho punto cinco).
-      Copia del acta de nacimiento.
-      Copia de una identificación oficial con fotografía.
-      Copia de la Clave Única de Registro de Población (CURP) actualizada.
-      Copia del comprobante de domicilio con una vigencia no mayor a dos meses.
TERCERA.- LAS CARACTERÍSTICAS DE LA BECA SON LAS SIGUIENTES:
-      Las Becas de Apoyo Académico de las Escuelas del INAH consisten en un importe mensual de $2,000.00 (DOS MIL PESOS 00/100 M.N.) durante el periodo del mes de (mes X) al mes (mes XX) del 2021.
-      Las/os estudiantes adquieren el compromiso de apoyar al área académica, correspondiente a 10 horas semanales. El calendario, horario y las actividades a realizar serán definidas por cada área según sus necesidades, en común acuerdo con el estudiante. Se priorizarán actividades a distancia (en este semestre).
-      En caso de que los beneficiados/as incumplan con algún requisito establecido en la presente convocatoria, se cancelarán los pagos subsecuentes.
-      Los recursos para la operación e implementación de esta beca corresponderán al presupuesto autorizado para cada ejercicio fiscal.
-      El apoyo académico de los becarios/as en las áreas de adscripción deberá realizarse en horarios que no interfieran en sus actividades como estudiantes.
CUARTA.- LOS CRITERIOS Y RESTRICCIONES PARA EL OTORGAMIENTO DE BECAS SON LOS SIGUIENTES:
-      Ninguna persona podrá beneficiarse con más de una beca simultáneamente para el mismo fin al amparo de las otorgadas por las dependencias de la administración pública.
-      Las/os solicitantes no deben haber concluido otros estudios del grado académico en curso.
QUINTA.- LAS/LOS ASPIRANTES QUE SEAN SELECCIONADAS/OS COMO BECARIAS/OS:
-      Adquieren los derechos y las obligaciones especificados en las Reglas de Operación del Programa Nacional de Becas Artísticas y Culturales para el ejercicio fiscal 2021, publicado en el Diario Oficial de la Federación el XX de (mes X) de 2021.
-      Deberán entregar información relativa a su trayectoria cuando les sea solicitada por el Comité Técnico del Programa de Becas.
-      Deberán atender de manera expedita y eficiente los requerimientos académicos administrativos
solicitados por el Comité Técnico del Programa de Becas.
SEXTA.- PUBLICACIÓN DE RESULTADOS:
El Comité Técnico del Programa de Becas publicará los resultados de las solicitudes de beca de quienes resulten beneficiarios/as, el día XX de mes XX 2021 en la página electrónica y/o mediante los medios que indique la escuela.
PROCEDIMIENTO
El trámite de la beca es gratuito y los/as aspirantes deberán realizarlo personalmente.
-      El área encargada del Programa de Becas de cada Escuela del INAH recibirá, por parte de los solicitantes, los documentos especificados en las BASES de esta convocatoria, del XX de (mes X) al XX de (mes XX) de 2021.
-      El área encargada del Programa de Becas de cada Escuela del INAH integrará las solicitudes de beca que hayan sido finalizadas y que cumplan con los requisitos y documentos solicitados en la convocatoria y las turnará al Comité Técnico del Programa de Becas Artística y Culturales.
-      El Comité Técnico del Programa de Becas llevará a cabo el proceso de selección de los beneficiarios con base en los criterios de priorización y la disponibilidad presupuestal. Los resultados serán inapelables.
-      Cualquier situación no prevista en la presente convocatoria será resuelta por el Comité Técnico del Programa de Becas, de conformidad con la normatividad aplicable.
CALENDARIO
Actividad
Fechas
Fechas
Publicación de convocatoria
Febrero
julio
Recepción de documentos
En marzo, treinta días después de la publicación de la convocatoria, se tienen diez días para el registro de documentos
En agosto, treinta días después de la publicación de la convocatoria, se tienen diez días para el registro de documentos
Publicación de beneficiaros
Primera semana de abril
Primera semana de septiembre
 
Comité Técnico de Becas de las Escuelas del INAH
Cd. de México, XX de (mes X) de 2021.
Mayores informes:
ENAH
e-mail: becas.enah@inah.gob.mx Teléfono: (55) 5666 3454, Ext.412022
EAHNM
e-mail: becaservicio_eahnm@inah.gob.mx
Teléfono: 614 433 10 40
ENCRYM
e-mail: becas_estudiantes@encrym.edu.mx
"Este programa es público, ajeno a cualquier partido político y queda prohibido su uso para fines distintos a los establecidos en el programa".
1.3 Ejemplo de Convocatoria "Desempeño Académico Sobresaliente"
PROGRAMA NACIONAL DE BECAS ARTÍSTICAS Y CULTURALES 2021
SECRETARÍA DE CULTURA
INSTITUTO NACIONAL DE ANTROPOLOGÍA E HISTORIA
BECAS DE DESEMPEÑO ACADÉMICO SOBRESALIENTE
CICLO ESCOLAR 2021
Con base en el Acuerdo por el que se emiten las Reglas de Operación del Programa Nacional de Becas Artísticas y Culturales para el ejercicio fiscal 2021, publicado en el Diario Oficial de la Federación el día-XXX de mes-XXX) de 2021, los Comités Técnicos del Programa de Becas de las Escuelas del Instituto Nacional de Antropología e Historia (INAH) y la Secretaría de Cultura,
 
CONVOCAN
A las/los estudiantes de las Escuelas del INAH a participar en el concurso de selección para obtener una Beca de Desempeño Académico Sobresaliente, cuyo objetivo es otorgar becas a las/os estudiantes de las escuelas del INAH para fomentar el aprovechamiento escolar de la población estudiantil. Para obtener dicho apoyo las/los solicitantes se someterán a las siguientes:
BASES
PRIMERA.- TENDRÁN DERECHO A PARTICIPAR LAS/LOS ESTUDIANTES DE LAS ESCUELAS DEL INAH, QUE CUMPLAN CON LOS SIGUIENTES REQUISITOS:
-      Postularse como aspirante llenando el formato de solicitud correspondiente y entregando la documentación requerida. Por ningún motivo se recibirá documentación incompleta.
-      Ser estudiante regular inscrito en algún programa académico de educación superior de las escuelas del INAH.
-      Contar con un promedio mínimo general de 9.0 (nueve punto cero).
SEGUNDA.- PARA PARTICIPAR EN EL CONCURSO DE SELECCIÓN SE DEBERÁ REGISTRAR EN EL PORTAL DE BECAS http://www.portalbecas.inah.gob.mx, SUBIENDO LA DOCUMENTACIÓN QUE SE ENLISTA A CONTINUACIÓN:
-      Formato de solicitud.
-      Comprobante de Inscripción/reinscripción al periodo actual.
-      Copia del certificado de estudios, boleta global (para el caso de la ENAH y de la EAHNM) o historial académico (en el caso de la ENCRyM) con un promedio mínimo de 9.0 (nueve punto cero).
-      Copia del acta de nacimiento.
-      Copia de una identificación oficial con fotografía.
-      Copia de la Clave Única de Registro de Población (CURP) actualizada.
-      Copia del comprobante de domicilio con una vigencia no mayor a dos meses.
TERCERA.- LAS CARACTERÍSTICAS DE LA BECA SON LAS SIGUIENTES:
-      Las Becas de Desempeño Académico Sobresaliente de las Escuelas del INAH consisten en un importe mensual de $2,500.00 (DOS MIL QUINIENTOS PESOS 00/100 M.N.) durante el periodo del mes de (mes X) al mes (mes XX) del 2021.
-      El otorgamiento de esta beca estará sujeta a la evaluación del desempeño académico del estudiante y será determinada por el Comité Técnico del Programa de Becas.
-      Los recursos para la operación e implementación de esta beca corresponderán al presupuesto autorizado para cada ejercicio fiscal.
-      En caso de que los beneficiados/as incumplan con algún requisito establecido en la presente convocatoria, se cancelarán los pagos subsecuentes.
CUARTA.- LOS CRITERIOS Y RESTRICCIONES PARA EL OTORGAMIENTO DE BECAS SON LOS SIGUIENTES:
-      Ninguna persona podrá beneficiarse con más de una beca simultáneamente para el mismo fin al amparo de las otorgadas por las dependencias de la administración pública.
-      Las/os solicitantes no deben haber concluido otros estudios del grado académico en curso.
QUINTA.- LAS/LOS ASPIRANTES QUE SEAN SELECCIONADAS/OS COMO BECARIAS/OS:
-      Adquieren los derechos y las obligaciones especificados en las Reglas de Operación del Programa Nacional de Becas Artísticas y Culturales para el ejercicio fiscal 2021, publicado en el Diario Oficial de la Federación el XX de (mes X) de 2021.
-      Deberán entregar información relativa a su trayectoria cuando les sea solicitada por el Comité Técnico del Programa de Becas.
-      Deberán atender de manera expedita y eficiente los requerimientos académicos administrativos solicitados por el Comité Técnico del Programa de Becas.
SEXTA.- PUBLICACIÓN DE RESULTADOS:
 
El Comité Técnico del Programa de Becas publicará los resultados de las solicitudes de beca de quienes resulten beneficiarios/as el día xx del mes de XXX de 2021 en la página electrónica y/o mediante los medios que indique la escuela.
PROCEDIMIENTO
El trámite de la beca es gratuito y los/as aspirantes deberán realizarlo personalmente.
-      El área encargada del Programa de Becas de cada Escuela del INAH recibirá, por parte de los solicitantes, los documentos especificados en las BASES de esta convocatoria, del XX de (mes X) al XX de (mes XX) de 2021.
-      El área encargada del Programa de Becas de cada Escuela del INAH integrará las solicitudes de beca que hayan sido finalizadas y que cumplan con los requisitos y documentos solicitados en la convocatoria y las turnará al Comité Técnico del Programa de Becas Artística y Culturales.
-      El Comité Técnico del Programa de Becas llevará a cabo el proceso de selección de los beneficiarios con base en los criterios de priorización y la disponibilidad presupuestal. Los resultados serán inapelables.
-      Cualquier situación no prevista en la presente convocatoria será resuelta por el Comité Técnico del Programa de Becas, de conformidad con la normatividad aplicable.
CALENDARIO
Actividad
Fechas
Fechas
Publicación de convocatoria
Febrero
julio
Recepción de documentos
En marzo, treinta días después de la publicación de la convocatoria, se tienen diez días para el registro de documentos
En agosto, treinta días después de la publicación de la convocatoria, se tienen diez días para el registro de documentos
Publicación de beneficiaros
Primera semana de abril
Primera semana de septiembre
 
Comité Técnico de Becas de las Escuelas del INAH
Cd. de México, XX de (mes X) de 2021.
Mayores informes:
ENAH
e-mail: becas.enah@inah.gob.mx Teléfono: (55) 5666 3454, Ext.412022
EAHNM
e-mail: becaservicio_eahnm@inah.gob.mx
Teléfono: 614 433 10 40
ENCRYM
e-mail: becas_estudiantes@encrym.edu.mx
"Este programa es público, ajeno a cualquier partido político y queda prohibido su uso para fines distintos a los establecidos en el programa"."
1.4 Ejemplo de Convocatoria "Apoyo a la Titulación"
PROGRAMA NACIONAL DE BECAS ARTÍSTICAS Y CULTURALES 2021
SECRETARÍA DE CULTURA
INSTITUTO NACIONAL DE ANTROPOLOGÍA E HISTORIA
BECAS DE APOYO A LA TITULACIÓN
CICLO ESCOLAR 2021
Con base en el Acuerdo por el que se emiten las Reglas de Operación del Programa Nacional de Becas Artísticas y Culturales para el ejercicio fiscal 2021, publicado en el Diario Oficial de la Federación el (día-XXX de mes-XXX) de 2021, los Comités Técnicos del Programa de Becas de las Escuelas del Instituto Nacional de Antropología e Historia (INAH) y la Secretaría de Cultura,
 
CONVOCAN
A las/los estudiantes de las Escuelas del INAH a participar en el concurso de selección para obtener una Beca de Apoyo a la Titulación, cuyo objetivo es otorgar becas a las/os estudiantes de educación superior y recién egresados para fomentar la obtención del grado Profesional de las/os estudiantes de las escuelas del INAH. Para obtener dicho apoyo las/los solicitantes se someterán a las siguientes:
BASES
PRIMERA.- TENDRÁN DERECHO A PARTICIPAR LAS/LOS ESTUDIANTES DE LAS ESCUELAS DEL INAH, QUE CUMPLAN CON LOS SIGUIENTES REQUISITOS:
-      Postularse como aspirante llenando el formato de solicitud y entregando la documentación requerida. Por ningún motivo se recibirá documentación incompleta.
-      Ser estudiante regular de un programa académico de las escuelas del INAH o haber egresado del mismo en un periodo no mayor a dos años.
-      Contar con un promedio mínimo general de 8.5 (ocho punto cinco).
-      Contar con el registro del Trabajo de Titulación en cualquiera de las modalidades aprobadas para el programa académico en curso, expedido en un plazo no mayor a un año.
-      No contar con el grado académico que se busca obtener con el apoyo de esta beca.
SEGUNDA.- PARA PARTICIPAR EN EL CONCURSO DE SELECCIÓN SE DEBERÁ REGISTRAR EN EL PORTAL DE BECAS http://www.portalbecas.inah.gob.mx, SUBIENDO LA DOCUMENTACIÓN QUE SE ENLISTA A CONTINUACIÓN, COMPROBANTE DE REGISTRO, EN EL ÁREA DE BECAS DE CADA ESCUELA:
-      Formato de solicitud de beca avalado por el director de titulación y la instancia académica designada para tales fines en cada Escuela.
-      Copia del registro del Trabajo de Titulación.
-      Protocolo de investigación (nuevos solicitantes) o avances de tesis (renovación), con visto bueno del director de Tesis.
-      Programa de trabajo calendarizado con el visto bueno del director del trabajo de titulación. Cada escuela podrá definir el formato para la entrega del mismo.
-      Copia del certificado de estudios, boleta global (para el caso de la ENAH y de la EAHNM) o historial académico (en el caso de la ENCRyM) con un promedio mínimo de 8.5 (ocho punto cinco).
-      Comprobante de Inscripción/reinscripción al periodo actual o Historial académico (pasantes)
-      Copia del acta de nacimiento.
-      Copia de una identificación oficial con fotografía.
-      Copia de la Clave Única de Registro de Población (CURP) actualizada.
-      Copia del comprobante de domicilio con una vigencia no mayor a dos meses.
TERCERA.- LAS CARACTERÍSTICAS DE LA BECA SON LAS SIGUIENTES:
-      Las Becas de Apoyo a la Titulación de las Escuelas del INAH consisten en un importe mensual de $3,000.00 (TRES MIL PESOS 00/100 M.N.) durante el periodo del mes de (mes X) al mes (mes XX) del 2021.
-      A los seis meses de haber sido otorgada la beca, la continuidad de la misma por hasta seis meses más, estará sujeta a la evaluación de los avances del Trabajo de titulación y será determinada por el Comité Técnico del Programa de Becas.
-      En caso de que los/as beneficiados/as incumplan con algún requisito establecido en la presente convocatoria, se cancelarán los pagos subsecuentes.
-      Los recursos para la operación e implementación de esta beca corresponderán al presupuesto autorizado para cada ejercicio fiscal.
CUARTA.- LOS CRITERIOS Y RESTRICCIONES PARA EL OTORGAMIENTO DE BECAS SON LOS SIGUIENTES:
-      Ninguna persona podrá beneficiarse con más de una beca simultáneamente para el mismo fin al amparo de las otorgadas por las dependencias de la administración pública.
-      Los solicitantes no deben haber concluido otros estudios del grado académico en curso.
QUINTA.- LAS/LOS ASPIRANTES QUE SEAN SELECCIONADAS/OS COMO BECARIAS/OS:
-      Adquieren los derechos y las obligaciones especificados en las Reglas de Operación del Programa Nacional de Becas Artísticas y Culturales para el ejercicio fiscal 2021, publicado en el Diario Oficial de la Federación el XX de (mes X) de 2021.
-      Deberán entregar información relativa a su trayectoria cuando les sea solicitada por el Comité
Técnico del Programa de Becas.
-      Deberán atender de manera expedita y eficiente los requerimientos académicos administrativos solicitados por el Comité Técnico del Programa de Becas.
SEXTA.- PUBLICACIÓN DE RESULTADOS:
El Comité Técnico del Programa de Becas publicará los resultados de las solicitudes de beca de quienes resulten beneficiarios el xx de (mes X) de 2021 en la página electrónica y/o mediante los medios que indique la escuela.
PROCEDIMIENTO
El trámite de la beca es gratuito y los aspirantes deberán realizarlo personalmente.
-      El área encargada del Programa de Becas de cada Escuela del INAH recibirá, por parte de los solicitantes, los documentos especificados en las BASES de esta convocatoria, del XX de (mes X) al XX de (mes XX) de 2021.
-      El área encargada del Programa de Becas de cada Escuela del INAH integrará las solicitudes de beca que hayan sido finalizadas y que cumplan con los requisitos y documentos solicitados en la convocatoria y las turnará al Comité Técnico del Programa de Becas Artística y Culturales.
-      El Comité Técnico del Programa de Becas llevará a cabo el proceso de selección de los beneficiarias/os con base en los criterios de priorización y la disponibilidad presupuestal. Los resultados serán inapelables.
-      Cualquier situación no prevista en la presente convocatoria será resuelta por el Comité Técnico del Programa de Becas, de conformidad con la normatividad aplicable.
CALENDARIO
Actividad
Fechas
Fechas
Publicación de convocatoria
Febrero
julio
Recepción de documentos
En marzo, treinta días después de la publicación de la convocatoria, se tienen diez días para el registro de documentos
En agosto, treinta días después de la publicación de la convocatoria, se tienen diez días para el registro de documentos
Publicación de beneficiaros
Primera semana de abril
Primera semana de septiembre
 
Comité Técnico de Becas de las Escuelas del INAH
Cd. de México, XX de (mes X) de 2021.
Mayores informes:
ENAH
e-mail: becas.enah@inah.gob.mx
Teléfono: (55) 5666 3454, Ext. 412022
EAHNM
e-mail: becaservicio_eahnm@inah.gob.mx
Teléfono: 614 433 10 40
ENCRYM
e-mail: becas_estudiantes@encrym.edu.mx
"Este programa es público, ajeno a cualquier partido político y queda prohibido su uso para fines distintos a los establecidos en el programa".
2. Formato de Solicitud de Beca INAH
Formato de Solicitud de Beca de (modalidad)
Semestre (periodo)
Fecha:
Indique la Fecha de solicitud.
 
 
Datos Personales:
Nombres:
Indique sus nombres con altas y bajas
Apellido Paterno:
Indique su A. Paterno con altas y bajas
Apellidos Materno:
Indique su A.
Materno con altas
y bajas
CURP:
CURP en mayúsculas.
Sexo:
Elija un elemento.
Fecha de Nacimiento
dd/mm/aaaa
Entidad de Nacimiento
Elija una entidad.
Edad:
Edad
Estado civil:
Discapacidad:

Origen Indígena:

 
Teléfono (casa):
Teléfono
Celular:
Celular
Correo Electrónico
Correo con mayúsculas y minúsculas si es el caso
Matrícula escolar
120....
Promedio general
Indicar con número
 
Datos de Domicilio:
Nombre de vialidad:
Indique calle o avenida donde vive
Número exterior
Núm.
Número Interior
Núm.
Código Postal
Cinco dígitos
Colonia o asentamiento:
Indique colonia o asentamiento donde vive
Alcaldía o Municipio
Haga clic o pulse aquí para escribir texto.
Entidad Federativa
Escriba entidad donde vive
Motivos por el que solicita la beca:
Indique sus motivos de solicitud de la beca
 
Declaro bajo protesta de decir verdad que todos los datos proporcionados en el presente documento son reales y acepto que de encontrarse falsedad en ellos se me retire el apoyo.
 
Manifiesto que en caso de ser beneficiaria/o de esta beca adquiero el compromiso de:
Nombre de proyecto de tesis
 
Haga clic o pulse aquí para escribir texto.
______________________________________
Nombre completo y firma de la o el Aspirante
Haga clic o pulse aquí para escribir texto.
_______________________________________
Nombre completo validador
 
AVISO DE PRIVACIDAD CORTO
El Instituto Nacional de Antropología e Historia (INAH) es el responsable del tratamiento de los datos personales que nos proporcione. Sus datos personales serán recabados exclusivamente para integrar expedientes para el procedimiento de selección de beneficiarios al Programa Nacional de Becas en el ejercicio fiscal de que se trate, elaborar y publicar el Padrón de Beneficiarios de Becas, a las/os beneficiarias/os depositar el monto de la beca, una vez que esta ha sido otorgada, entregar reportes y evaluaciones a la Secretaría de la Función Pública, Secretaría de Hacienda y Crédito Público; Secretaría de Educación Pública; Secretaría de Cultura; Auditoría Superior de la Federación, Instituto Nacional de Transparencia, Acceso a la Información y Protección de Datos Personales; Órgano Interno de Control del Instituto Nacional de Antropología e Historia y realizar estadísticas e informes internos. Si usted no desea que sus datos sean tratados para la finalidad antes señalada, podrá manifestarlo mediante el aviso de privacidad integral, o mediante la frase: "No consiento que mis datos personales se utilicen para tales fines" al momento de su registro.
Si desea conocer nuestro aviso de privacidad integral, lo podrá consultar en nuestro portal de Internet en la siguiente dirección electrónica:
Fecha de elaboración:
3.     Formato de renuncia (INAH)
Fecha De entrega: (DD/MM/AAAA)
CARTA RENUNCIA
A QUIEN CORRESPONDA
PRESENTE
Con Base en el Acuerdo por el que se emiten las Reglas de Operación del Programa Nacional de Becas Artísticas y Culturales para el ejercicio fiscal 2021, en su apartado 3.6. Derechos, obligaciones, causales de cancelación y reintegro de los recursos. Numeral III de las Causales de Cancelación de las becas aplicables a todas/os las/os beneficiarias/os, que a la letra indica: "Cuando la/él beneficiaria/o renuncie a la beca y lo manifieste mediante escrito dirigido a la Instancia Ejecutora correspondiente". Comunico que mediante
el presente formato renuncio formalmente a la beca de la que fui beneficiario en el periodo escolar __________________________.
Datos personales.
Nombre:
 
 
 
Apellido Paterno
Apellido Materno
Nombres
 
Datos académicos:
 
 
 
Licenciatura
Semestre
Matrícula
 
Datos de beca:
(Asienta en la columna derecha la palabra RENUNCIO a la modalidad de beca correspondiente).
NOMBRE DEL PROGRAMA O INSTITUCION QUE BECA
Marca con una x
Renuncia Expresa (escribir la
palabra "Renuncio")
Apoyo al Estudio
Apoyo Académico
Desempeño Académico Sobresaliente
Apoyo a la Titulación
Manutención
Otra (especificar)
 
Motivo de la Renuncia (Selecciona una opción)
1.     Duplicidad de beca ____
2.     Baja temporal ____
3.     Baja definitiva ____
4.     Otro (especificar) ____
Aplicable sólo en casos de duplicidad de becas
1.     Informo que por decisión propia elijo continuar con el programa de beca: _____________
2.     Me doy por enterado/a que en caso que omita renunciar a otro programa de beca en los que me encuentro registrado (a), el Comité de Becas de la Unidad Académica, revisará mi documentación y emitirá la cancelación correspondiente.
Atentamente
__________________
Nombre Completo y firma del alumno (a)
Anexar la siguiente documentación.
1)    Copia simple de la identificación del alumno.
2)    Boleta global.
4. Formato de Convocatoria (INBAL)
La Secretaría de Cultura a través del Instituto Nacional de Bellas Artes y Literatura invita a la población estudiantil de sus escuelas a participar en el Programa de Becas Artísticas y Culturales INBAL 2021.
PARTICIPANTES
Podrán participar las/os estudiantes inscritos* y reinscritos, en condición académica regular así como las/os recién egresadas/os que soliciten alguna modalidad de beca y que cumplan con los requisitos señalados en las RO.
*Aplica sólo para la modalidad de Beca de Apoyo a las/os Estudiantes Mexicanos Foráneos
MODALIDADES
 
-      Beca de Estímulo para la Educación Artística
Las/os estudiantes reinscritos regulares con un promedio mínimo de 8.5 (ocho punto cinco) que estudian educación Artística en las Escuelas de Iniciación Artística o en los niveles Técnico o Superior (Licenciatura) que demuestren vulnerabilidad económica (mediante comprobante de ingresos o carta bajo protesta de decir verdad).
-      Beca de Aprovechamiento Académico Destacado
Las/os estudiantes reinscritos regulares con un promedio mínimo de 9.0 (nueve), que estudian educación Artística en las escuelas de los niveles Técnico o Superior (Licenciatura) que demuestren una trayectoria académica y/o artística sobresaliente y/o destacada.
-      Beca de Apoyo a las/os Estudiantes Mexicanos Foráneos
Las/os estudiantes inscritos o reinscritos regulares con un promedio mínimo de 8.5 (ocho punto cinco) que estudian educación Artística a niveles Técnico o Superior (Licenciatura) que demuestren estar realizando estudios fuera de sus lugares de origen.
-      Beca de Apoyo para la Titulación.
Las/os estudiantes reinscritos o recién egresadas/os regulares con un promedio mínimo de 9.0 (nueve) que estudian educación Artística a niveles Técnico o Superior (Licenciatura) que demuestren contar con un proyecto académico autorizado por el órgano colegiado que corresponda en cada una de las escuelas.
REQUISITOS GENERALES
-      Ser estudiante regular, inscrita/o (aplica únicamente para la Modalidad de Apoyo a las/os Estudiantes Mexicanas/os Foráneas/os) o reinscrito a partir del segundo grado o semestre (según el plan de estudios que se encuentre cursando) en alguna escuela de iniciación artística, o de los niveles Técnico o Superior (Licenciatura) del INBAL.
-      Cumplir los requisitos específicos establecidos para cada modalidad.
-      No contar con apoyos económicos otorgados por otra dependencia pública que compartan el mismo propósito.
-      Registrar la solicitud de beca en formato digital en las fechas que se establezcan para cada modalidad.
-      Contar con una cuenta de correo electrónico activa.
-      En caso de ser beneficiaria/o deberá contar con una cuenta de ahorros o bancaria activa, estado de cuenta emitido por la Institución bancaria, con las siguientes características: nombre completo del beneficiario tal y como aparece en la identificación, número de cuenta, CLABE interbancaria, número de sucursal en la que se apertura la cuenta, el saldo deberá ser testado, por protección de datos.
Documentación general
-      Formato de solicitud de beca debidamente llenado.
-      Formato de estudio socioeconómico debidamente llenado.
-      Historial académico vigente que avale los estudios realizados (sellado y firmado).
-      Certificado de estudios, para los casos en que aplique.
-      En caso de que la/el estudiante sea menor de edad se requiere presentar acta de nacimiento e INE o IFE del padre o tutor para acreditar la patria potestad.
-      Copia fotostática de la credencial escolar (en caso de no contar con ésta, entregar una constancia vigente expedida por el área correspondiente del plantel con o sin fotografía dependiendo de las condiciones del semáforo epidemiológico).
-      CURP.
-      Comprobante de domicilio con una vigencia no mayor a dos meses tomando como referencia la fecha límite de pago.
Requisitos específicos por modalidades
Beca de Estímulo para la Educación Artística
-      Promedio de aprovechamiento escolar mínimo de 8.5 (ocho punto cinco) comprobable con el
Historial Académico.
·   Comprobante de ingresos o escrito libre bajo protesta de decir verdad respecto a los ingresos familiares mensuales con una vigencia no mayor a dos meses.
Beca de Aprovechamiento Académico Destacado
-      Promedio de aprovechamiento escolar mínimo de 9.0 (nueve) comprobable con el Historial Académico.
-      Currículum Vitae.
-      Demostrar una trayectoria académica y/o artística sobresaliente, presentando documentación nacional e internacional que avale lo expuesto en el Currículum Vitae presentado.
-      Las/os aspirantes que hayan sido beneficiadas/os en el ciclo escolar anterior interesadas/os en obtener nuevamente esta modalidad de beca deberán acreditar actividades destacadas y recientes no contempladas en el proceso de solicitud anterior.
Beca de Apoyo a las/os Estudiantes Mexicanas/os Foráneas/os
-      Promedio de aprovechamiento escolar mínimo de 8.5 (ocho punto cinco) comprobable con el Historial Académico o Certificado de Estudios.
-      Boleta de calificaciones, Constancia o Certificado de Estudios emitido por el plantel educativo de una entidad federativa distinta a aquella en la que se encuentre realizando los estudios. Este documento no podrá exceder a más de dos ciclos escolares con relación al último cursado (2018-2019* al 2020-2021).
       *Por única ocasión se recibirán documentos emitidos en el ciclo escolar 2018-2019, esto derivado a la contingencia sanitaria en la que se encuentra el país.
-      Comprobante de pago de arrendamiento o escrito libre del familiar o de la persona con quien radica en la actualidad no mayor a dos meses.
       Por única ocasión se recibirán comprobantes de domicilio de aquellos estudiantes que regresaron a su lugar de origen, debido a la contingencia sanitaria en la que se encuentra el país.
Beca de Apoyo para la Titulación
-      Ser estudiante del último grado o semestre o recién egresado durante los últimos dos ciclos escolares (2019-2020 y 2020-2021).
-      Identificación oficial o constancia de estudios con o sin fotografía dependiendo de las condiciones del semáforo epidemiológico.
-      Contar con un promedio de aprovechamiento general mínimo de 9.0 (nueve) comprobable con el Historial Académico o con el Certificado total de estudios
-      Contar con el documento que certifiqué la aprobación del proyecto de Titulación avalado por el Órgano Colegiado que corresponda.
-      A los cinco meses de haber sido otorgada la beca, las/os estudiantes o recién egresadas/os deberán presentar carta firmada por el asesor titular que avale por lo menos el 50% de avance, esto para recibir el segundo pago semestral de apoyo a la titulación.
Nota: Esta modalidad de beca considera exclusivamente titulaciones cuyo proceso implica el desarrollo de un proyecto académico, artístico o de investigación y que como resultado de dicho proceso se incluya la disertación entre el postulante y los sinodales. (Las titulaciones por aprovechamiento escolar y por créditos de grado no aplican para esta modalidad de beca)
Montos y periodicidad
Instancia
Ejecutora
Tipo de beca
Nivel
Monto en pesos
mexicanos
Periodicidad
INBAL
Estímulo para la Educación Artística
Formación de
Iniciación
2,000.00
Pago en una exhibición por un año
Técnico y
Superior
6,880.00
Apoyo a las/os estudiantes mexicanas/os foráneas/os
Técnico y
Superior
11,000.00
Aprovechamiento académico destacado
8,262.00
Beca de Apoyo para la Titulación
9,925.00
Dos pagos (uno por semestre) de 4,962.50 por un año
 
Proceso de selección
Se realizará conforme al siguiente procedimiento:
-      Registro
-      Selección de solicitudes que cumplan los requisitos
-      Confronta
-      Dictaminación
-      Publicación de resultados
-      Conformación del padrón
Entrega de apoyos
El pago de las becas se realizará en los periodos establecidos para cada modalidad en los meses _______________________________.
Cabe destacar que la entrega de apoyos es supervisada por el Comité de Contraloría Social que está conformado por los beneficiarios del programa de Becas. Con ellos se garantiza la transparencia, honestidad y legalidad para la entrega de los recursos.
Derechos, obligaciones, causales de cancelación y reintegro de los recursos
Derechos de todas/os las/os beneficiarias/os
I.      Recibir un trato atento, digno y respetuoso, sin discriminación alguna por parte de las autoridades educativas y del plantel.
II.     Recibir de las instancias ejecutoras del Programa asesoría y apoyo sobre la operación de éste.
III.    Tener acceso a la información necesaria, de manera clara y oportuna, para resolver sus dudas respecto de las becas del Programa.
IV.   Recibir la beca en los términos establecidos en las RO sin costo alguno, conforme a lo establecido en la(s) convocatoria(s) que al efecto se emitan, salvo que por causas de fuerza mayor o caso fortuito se deba reprogramar su entrega.
V.    Recibir la beca sin que sea obligatorio realizar actividades extraordinarias a su condición como beneficiaria/o, o bien realizar alguna contribución o donación al plantel o a otras/os. Excepto las
becas de apoyo académico para el INAH, ya que implican la realización de actividades académicas.
VI.    Tener la reserva y privacidad de sus datos personales en los términos de lo establecido en la Ley General de Protección de Datos Personales en Posesión de Sujetos Obligado y demás normativa jurídica aplicable.
VII.   Interponer los recursos administrativos conforme a las disposiciones jurídicas aplicables que para cada caso en particular procedan, cuando se vulnere su derecho a recibir la beca.
VIII.  Presentar cualquier tipo de denuncia, queja o sugerencia cuando considere haber sido objeto de algún trato discriminatorio o de mala atención por parte de las/os servidores públicos responsables del Programa y servidores públicos durante el proceso para obtener la beca.
IX.    Solicitar y recibir en los casos de suspensión o cancelación de la beca la resolución fundada y motivada de la Instancia Ejecutora correspondiente del Programa.
X.    Firmar la documentación que formalice el otorgamiento de la beca.
XI.    Cuando alguna beneficiaria del presente Programa se encuentre embarazada, en parto o puerperio no le será cancelada la beca.
Obligaciones de todas/os las/os beneficiarias/os de las becas
I.      Cumplir, conforme a la beca que se solicite, con lo señalado en las RO, los anexos y documentos adicionales correspondientes (Convocatoria y Lineamientos que emitan las instancias ejecutoras.
II.     La documentación e información solicitada deberá ser entregada a la Instancia Ejecutora en los plazos y términos establecidos en la convocatoria, misma que deberá ser veraz, estar completa y ser legible.
III.    La/El beneficiario se obliga a tener un trato digno, atento y respetuoso a las autoridades educativas, a las del plantel y al personal de la Instancia Ejecutora correspondiente.
IV.    Completar las encuestas, cuestionarios y demás documentación que, a través de la escuela y/o por correo electrónico u otro medio de comunicación les canalicen el INBAL.
V.    Acudir y asistir con puntualidad a las clases asignadas y observar buena conducta en el aula de clase, así como dentro y fuera de la institución educativa.
VI.    Cumplir puntualmente con las obligaciones derivadas del presente documento y consultar permanentemente la sección en la que se publiquen consuetudinariamente las noticias y avisos relativos al Programa en la página oficial en Internet del INBAL sgeia.inba.gob.mx, a fin de conocer toda notificación dirigida a las/os becarias/os.
VII.   Participar en las actividades de Contraloría Social que determine la Secretaría de la Función Pública.
Causales de cancelación de las becas aplicables a todas/os las/os beneficiarias/os
I.      Incumplimiento de los requisitos para ser beneficiario de una beca establecidos en las RO, Lineamientos y en las convocatorias que emitan las instancias ejecutoras.
II.     Haber presentado o entregado documentación falsa a la Instancia Ejecutora o al Comité de Becas, quienes darán conocimiento a las autoridades escolares y/o a las autoridades competentes para que intervengan.
 
III.    Cuando la/el beneficiaria/o renuncie a la beca y lo manifieste mediante escrito dirigido a la Instancia Ejecutora correspondiente.
IV.    Fallecimiento de la/el beneficiario/o, la beca será intransferible.
V.    El incumplimiento de las obligaciones establecidas por la normatividad aplicable a las escuelas del INBAL tales como incurrir en faltas que atenten contra el prestigio de la escuela, el desarrollo de las actividades académicas y de convivencia, ser sorprendidos al interior de la escuela en actividades ilícitas o consumiendo algún tipo de drogas o estupefacientes, así como realizando alguna actividad que ponga en riesgo la integridad personal y la de los miembros de los Centros Educativos.
VI.    Incapacidad física de la o el beneficiaria/o diagnosticada por alguna institución pública de salud que le impida la continuación de sus estudios artísticos o culturales o la conclusión de su proyecto de titulación.
VII.   En caso de causar baja temporal o definitiva, con excepción de las modalidades Estímulo para la educación artística y Aprovechamiento académico destacado.
VIII.  En caso de que las/os beneficiarias/os incumplan con algún requisito establecido en la convocatoria correspondiente se cancelarán los pagos subsecuentes (en su caso).
IX.    No podrán otorgarse becas a las/los estudiantes que cuenten con otra beca que se duplique con las modalidades establecidas en estas RO.
Casos específicos en los que los beneficiarios deberán reintegrar los recursos
En el caso de la Beca de Apoyo para la Titulación las/os beneficiarias/os que no completen su proceso de Titulación académica (Acta de Examen Profesional) a los dieciocho meses de haber registrado el proyecto de tesis, deberán reintegrar la totalidad del apoyo otorgado a la Tesorería de la Federación. En dicho caso, la Instancia Normativa a través de la Instancia Ejecutora notificará por escrito al beneficiario solicitando el reintegro de los recursos e informando el procedimiento que deberá seguir.
CONTACTO
Para mayor información de las becas, derechos y obligaciones, podrá consultar las RO del Programa Nacional de Becas Artísticas y Culturales de la Secretaría de Cultura, disponibles en el sitio web: http://_______________, o llamar al teléfono (55) 1000 4622, extensión 3091, o a través del correo electrónico: sgeia.becas@inba.gob.mx.
Ciudad de México, __ de ______ de _____.
Esta Convocatoria puede ser consultada e impresa en: http:__________________.
AVISO DE PRIVACIDAD INTEGRAL en http://________________________.
 
 

 

7. Formato de validación de documentos (INBAL)
______________________, a ____ de _______________ de 2021.
FOLIO DE REGISTRO _________________
FORMATO DE VALIDACIÓN DE DOCUMENTOS
PROGRAMA DE BECAS INBAL 2021
1.    Escuela: ____________________________________________________________________
 
2.    Nombre del/la Aspirante:
       ____________________________________________________________________
3.     Semestre/Grado: ________________                  Egresado Ciclo Escolar: _____________
4.    Correo electrónico (en caso de minoría de edad, del padre, madre o tutor):
       ______________________________________________________________________
5.     Formato de Solicitud:                  Si ( )              No ( )
6.    Modalidad:
 
Estímulo para la Educación Artística             ( )
Aprovechamiento Académico Destacado   ( )
 
Apoyo a Estudiantes Mexicanos Foráneos      ( )
Apoyo a la Titulación                          ( )
 
7.    Documentos de Trayectoria Sobresaliente aplica sólo a Aprovechamiento Académico Destacado:
 
Currículum                     ( )
Reconocimientos              ( )
Notas Periodísticas           ( )
Programas de Mano          ( )
 
Otros _____________________________________
No Aplica ( )
 
 
8.    Constancia de trámite de proyecto, (aplica sólo a Apoyo a la Titulación):           ( )
9.    Identificación Escolar: Credencial Vigente ( ) Constancia de Estudios ( )
10.   Clave Única de Registro de Población (CURP): ( )                   
11.   Credencial para Votar:     INE ( )           IFE ( )           No Aplica ( )
12.   Comprobante de Domicilio Vigente (No mayor a dos meses):
       Teléfono ( )     Predial ( )       Agua ( ) Luz ( )
       Otro_______________________
13.   Comprobante de Ingresos Laborales mensual:
       Talones de Pago ( )     Constancia Laboral ( )         Carta Bajo Protesta de decir Verdad ( )
14.   Comprobante de Estudios:
       Historial Académico ( )
       Certificado de Estudios Nivel Medio Superior ( ) Licenciatura ( )
15.   Comprobante de reinscripción:
       Copia del recibo bancario de pago ( )
       Copia del Acta de autorización de exención de pago ( )
En caso de que la/el aspirante sea menor de edad, se requiere el documento que acredite al padre, madre o tutor mediante la presentación del Acta de Nacimiento para validar el parentesco).
 
De conformidad con la Ley General de Responsabilidades Administrativas Capitulo II Artículo en sus Incisos I, III, IV, V, VI, VIII y X, se establece lo siguiente:
Responsable de la Revisión de documentos
_______________________ ________________________ ____________________
             Nombre                                 Cargo                                 Firma
Comité de Becas
Validación
Nombre
 
Cargo
Firma
 
 
 
 
 
 
 
 
 
 
 
 
 
 
 
 
 
 
 
 
 
Por parte de la Dirección de Servicios Educativos
Nombre
 
Cargo
Firma
 
 
 
 
 
 
 
 
8.    Carta de transparencia (INBAL)
BECAS INBAL 2021
No. De Folio: ________________
Carta / Transparencia
Nombre del estudiante_____________________________________________________________
Apellido Paterno Apellido Materno Nombre(s)
Nacionalidad: ________________________ Clave Única de Registro Población: ____________________
 
Domicilio: ____________________________________________________________________________
Calle        No. Exterior              No. Interior          
_____________________________________________________________________________________
Colonia          Alcaldía o Municipio           C.P.
Teléfono fijo: _________________ Celular: ________________ Correo Electrónico: ________________
Plantel ________________________________________ Matrícula ___________________.
En mi calidad de estudiante Manifiesto que
Recibí una beca en la modalidad de: ________________________________________, por un monto de $_________________ y haber recibido la información necesaria sobre los derechos y obligaciones como beneficiario de la Beca INBAL 2021, en este sentido corroboro que:
1. Recibí, del Instituto Nacional de Bellas Artes y Literatura, la asesoría, e información necesaria sobre la operación del Programa, de manera clara, oportuna y sin costo.
2. Recibí la beca en los términos establecidos en las Reglas de Operación, Lineamientos Generales y Convocatoria correspondiente.
3. Recibí información sobre los medios a través de los cuales puedo presentar cualquier tipo de denuncia, queja o sugerencia cuando considere haber sido objeto de algún trato discriminatorio o mala atención por parte de los servidores públicos, durante el proceso de obtención de la beca.
4. En caso de cancelación de la beca, el Instituto Nacional de Bellas Artes y Literatura, estará obligado a notificarme por escrito las razones que fundaron dicha cancelación.
5. En caso de formar parte del Comité de Contraloría Social, estaré obligada (o) a participar en todas aquellas actividades que determine la Secretaría de la Función Pública.
6. Atenderé las encuestas, cuestionarios o cualquier otro documento que me requiera el Instituto Nacional de Bellas Artes y Literatura.
8. En caso de detectarse duplicidad en el otorgamiento de becas con el mismo fin, me comprometo a hacer la devolución correspondiente, una vez demostrado el resultado de la confronta.
Bajo Protesta de decir verdad, manifiesto que la información proporcionada en la presente Carta / Transparencia, es verídica y actualizada.
Ciudad de México, a ____ de _____________________________ de 2021
Becaria/o
 
Director/a del plantel
Nombre y firma
Nombre y firma
9.    Carta Bajo protesta de decir verdad sobre los ingresos (INBAL)
Carta Bajo protesta de decir verdad
Comprobante de Ingresos Mensuales
Nombre: ___________________________________________________________
 
Matrícula: __________________________
Escuela____________________________________________________________
A quien corresponda
Dirección de Servicios Educativos
Declaro bajo protesta de decir verdad, que no tengo manera de comprobar los ingresos que percibo por lo que mediante la presente "Carta", manifiesto que mensualmente percibo los ingresos netos que ascienden a la cantidad de $__________________. Desempeñando actividades relacionadas con:
__________________________________________________________________________________________________________________________________________________________________________________________________________________________________________________________________________________.
Lo anterior para cumplir con el requisito de Comprobante de Ingresos, para el Programa Nacional de Becas Artísticas y Culturales en su emisión 2021.
Atentamente
____________________________
Nombre y firma del estudiante
10.   Carta de seguimiento de proyecto de titulación (INBAL)
Subdirección General de Educación e
Investigación Artística
Dirección de Servicios Educativos
Subdirección de Evaluación del Seguimiento Escolar
 
Ciudad de _______, a ____ de __________ de 2021
Carta de seguimiento
Proyecto de Titulación
 
Estudiante o
egresado:
 
 
 
 
Primer Apellido
Segundo Apellido
Nombre (s)
 
 
 
 
 
 
Matrícula:
 
 
 
Escuela:
 
 
 
Fecha de
aprobación:
 
 
202_
 
día
mes
año
 
Fecha de
expiración:
 
 
202_
 
día
mes
año
 
 
Modalidad de Titulación:
 
Título del Proyecto:
 
 
Porcentaje de avance del proyecto registrado: ____________________________
Lo anterior para recibir el segundo pago para la Beca en su modalidad de Apoyo para la Titulación.
 
 
 
Nombre y Firma del Tutor
 
11.   Carta Renuncia INBAL
Subdirección General de Educación e
Investigación Artística
Dirección de Servicios Educativos
Subdirección de Evaluación del Seguimiento Escolar
 
Ciudad de _______, a ____ de __________ de 2021
Carta Renuncia a la Beca otorgada
Nombre: ___________________________________________________________
Matrícula: __________________________
Escuela_____________________________________________________________
A quien corresponda
Comité de Becas
Programa Nacional de Becas
Artísticas y Culturales
INBAL
 
Por medio del presente me dirijo al Comité de Becas de la Escuela_____________________________, a fin de solicitar de su amable intervención para cancelar la beca que me fue otorgada con el número de Folio__________, en la modalidad de____________________, lo anterior por los siguientes motivos: ______________________________________________________________________________
____________________________________________________________________________________
________________________________________________________________________________________
________________________________________________________________________________________
________________________________________________________________________.
Atentamente
____________________________
Nombre y firma del estudiante
_____________________
 
1     LEY GENERAL DE EDUCACIÓN TEXTO VIGENTE Nueva Ley publicada en el Diario Oficial de la Federación el 30 de septiembre de 2019, Capítulo III, página 4.