ACUERDO por el que se dan a conocer las Reglas de Operación del Programa de Fomento a la Agricultura, Ganadería, Pesca y Acuicultura para el ejercicio 2021.

Al margen un sello con el Escudo Nacional, que dice: Estados Unidos Mexicanos.- AGRICULTURA.- Secretaría de Agricultura y Desarrollo Rural.

VÍCTOR MANUEL VILLALOBOS ARÁMBULA, Secretario de Agricultura y Desarrollo Rural, con fundamento en los artículos 25, 26 apartado A, 27, fracción XX y 28, párrafo decimotercero de la Constitución Política de los Estados Unidos Mexicanos; 9, 12, 17, 23, 26 y 35 de la Ley Orgánica de la Administración Pública Federal; 4 de la Ley Federal de Procedimiento Administrativo; 1, 9, 12, 13, 33, 34, 35, 37, 38 y 39 de la Ley de Planeación; 75 y 77 de la Ley Federal de Presupuesto y Responsabilidad Hacendaria y 176 de su Reglamento; 1, 7, 8, 32, 53, 54, 55, 56, 58, 59, 60, 61, 72, 79 primer párrafo, 80, 86, 87, 89, 90, 104, 140, 143, 164, 178, 190 fracción I y 191 de la Ley de Desarrollo Rural Sustentable; 2, 6, 7, 8 y 17 de la Ley General de Pesca y Acuacultura Sustentables; 1, 2, 3, fracciones II, III, IV, VII, X, XII, y XIII, 5 y 7 de la Ley para Impulsar el Incremento Sostenido de la Productividad y la Competitividad de la Economía Nacional; 1, 68, 69 fracción IX inciso a) y 70 fracciones I, XV, XIX, XX, XXVI y XXXVIII de la Ley General de Transparencia y Acceso a la Información Pública; 68 y 69 fracción IX inciso a) de la Ley Federal de Transparencia y Accesos a la Información Pública; 3, fracciones XII y XXI, 21, 27, 28 y 31 y los Anexos 10, 11, 13, 16 y 25 del Decreto de Presupuesto de Egresos de la Federación para el Ejercicio Fiscal 2021; y, 1o., 2o., inciso A, fracción I, inciso B, fracciones VI, VII, VIII y XII e inciso C; 3, 5, fracción XXII, 7, 16, 17, 18, 19, 20 y 25 del Reglamento Interior de la Secretaría de Agricultura, Ganadería, Desarrollo Rural, Pesca y Alimentación, ahora Secretaría de Agricultura y Desarrollo Rural
CONSIDERANDO
Que el Artículo 25 de la Constitución Política de los Estados Unidos Mexicanos establece que corresponde al Estado la rectoría del desarrollo nacional para garantizar que éste sea integral y sustentable, que fortalezca la Soberanía de la Nación y su régimen democrático y que, mediante la competitividad, el fomento del crecimiento económico y el empleo y una más justa distribución del ingreso y la riqueza, permita el pleno ejercicio de la libertad y la dignidad de los individuos, grupos y clases sociales.
Que el Artículo 26 en su apartado "A" de la referida Constitución, establece que el Estado organizará un sistema de planeación democrática del desarrollo nacional que imprima solidez, dinamismo, competitividad, permanencia y equidad al crecimiento de la economía para la independencia y la democratización política, social y cultural de la nación.
En el mismo sentido, el artículo 27, fracción XX del citado ordenamiento, hace mención a que el Estado promoverá las condiciones para el desarrollo rural integral, con el propósito de generar empleo y garantizar a la población campesina el bienestar y su participación en el desarrollo nacional, y fomentará la actividad agropecuaria para el óptimo uso de la tierra con insumos, créditos, servicios de capacitación y asistencia técnica.
Que la Ley de Desarrollo Rural Sustentable establece que el Estado, a través del Gobierno Federal impulsará políticas, acciones y programas en el medio rural que serán considerados prioritarios para el desarrollo del país y que estarán orientados a corregir disparidades de desarrollo regional a través de la atención diferenciada a las regiones de mayor rezago, mediante una acción integral que impulse su transformación y la reconversión productiva y económica, con un enfoque productivo de desarrollo rural sustentable; además de contribuir a la soberanía y seguridad alimentaria de la nación mediante el impulso de la producción agropecuaria del país.
El artículo 17 de la Ley General de Pesca y Acuacultura Sustentables establece los principios para la formulación y conducción de la Política Nacional de Pesca y Acuacultura Sustentables; entre ellos, que el Estado Mexicano reconoce que la pesca y la acuacultura son actividades que fortalecen la soberanía alimentaria y territorial de la nación, que son asuntos de seguridad nacional y son prioridad para la planeación nacional del desarrollo y la gestión integral de los recursos pesqueros y acuícolas;
Que el Plan Nacional de Desarrollo 2019-2024 (PND), en el Eje III Economía, establece como una de sus prioridades la Autosuficiencia Alimentaria y el Rescate al Campo, a efecto de que la producción agropecuaria y acuícola pesquera en general alcance niveles históricos y la balanza comercial del sector agroalimentario sea superavitaria.
 
Que el Programa Sectorial de Agricultura y Desarrollo Rural 2020-2024, estable tres estrategias congruentes al PND, orientadas a la nueva política agroalimentaria y que están relacionada con lograr la autosuficiencia alimentaria, a través del aumento de la producción y la productividad agropecuaria y acuícola pesquera, contribuir al bienestar de la población rural mediante la inclusión de los productores históricamente e incrementar las prácticas de producción sostenible en el sector agropecuario y acuícola pesquero frente a los riesgos agroclimáticos.
Que para poner fin al hambre, lograr la seguridad alimentaria, la mejora de la nutrición y promover la agricultura sostenible, conforme al Objetivo 2 de los Objetivos de Desarrollo Sostenible de la Agenda 2030 aprobada por la Organización de la Naciones Unidas, el Programa establece el apoyo a los productores agrícolas, ganaderos, pesqueros y acuicultores quienes estarán en condiciones de incrementar su productividad.
Este programa estará orientado a mejorar las condiciones de igualdad para el desarrollo agropecuario, pesquero y acuícola del país y principalmente en el Sur Sureste, tal como se establece en el capítulo III. Economía, donde se plantea detonar el crecimiento de esa región que ha quedado rezagada con respecto al Norte del País, impulsando preferentemente los productos estratégicos para la alimentación y autosuficiencia alimentaria del país, maíz, frijol, arroz, trigo panificable y leche, y así como otros importantes para el país por su relevancia social, contribución al medio ambiente como café y caña y por otro lado el grupo de oleaginosas por su optimización del recurso agua y ciclos agrícolas cortos como el caso de oleaginosas y forrajes.
Que para dar cumplimiento y en apoyo al DECRETO por el que se declaran acciones extraordinarias en las regiones afectadas de todo el territorio nacional en materia de salubridad general para combatir la enfermedad grave de atención prioritaria generada por el virus SARS-CoV2 (COVID-19), todos los apoyos otorgados por el presente Programa se otorgarán de manera directa a los beneficiarios, con todas las facilidades necesarias para evitar aglomeraciones y resguardando en todo momento su salud y bienestar.
Por lo antes expuesto, he tenido a bien expedir el siguiente:
ACUERDO POR EL QUE SE DAN A CONOCER LAS REGLAS DE OPERACIÓN DEL PROGRAMA DE
FOMENTO A LA AGRICULTURA, GANADERÍA, PESCA Y ACUICULTURA PARA EL EJERCICIO 2021
CONTENIDO
Título I. Disposiciones generales del Programa
1.1. Objeto del Acuerdo
1.2. Objetivos
1.3. Cobertura y Población objetivo
Título II. Disposiciones del Componente de Fomento a la Agricultura y Ganadería
2.1. Cobertura
2.2. Población objetivo
2.3. Criterios de elegibilidad y requisitos
Título III. Operación del Componente de Fomento a la Agricultura y Ganadería
3.1. Instancias participantes
3.2. Mecanismo de selección
3.3. Mecánica operativa
Título IV. De los Subcomponentes del Componente Fomento a la Agricultura y Ganadería
4.1 Subcomponente de Producción y Productividad Agroecológica para la Alimentación y Autosuficiencia Alimentaria
4.2. Subcomponente de Valor Agregado y Mercados
4.3   Subcomponente de Suelo, Agua y Biodiversidad
 
4.4 Subcomponente de cadenas agroalimentarias
4.5. Subcomponente de Fomento a la Ganadería
Título V. Del Componente Bienpesca
Título VI. Del Componente de Recursos Genéticos Acuícolas
Título VII. Seguimiento, supervisión y evaluación
3.1. Seguimiento
3.2. Supervisión
3.3. Evaluación
Título VIII. Disposiciones complementarias
4.1. Derechos y obligaciones de los ciudadanos, solicitantes y beneficiarios
4.2. Control y auditoría
4.3. Transparencia, acceso a la información pública y rendición de cuentas
4.4. Quejas, denuncias y solicitudes de información
Anexos
Anexo 1.      Glosario de Términos
Anexo 2.      Solicitud de Incentivos del Programa
Anexo 3.      Guion para la Elaboración del Proyecto colectivo
Anexo 4.      Listado de Productores del Proyecto colectivo
Anexo 5       Cédula de Calificación
Anexo 6.      Declaratoria en Materia de Seguridad Social
Anexo 7.      Modelo de Excusa para los Servidores Públicos
Anexo 8.      Cédula de Pertinencia
Anexo 9.      Diagrama de la Mecánica Operativa del Componente de Fomento a la Agricultura y Ganadería
Anexo 10.    Diagrama de la Mecánica Operativa del Componente de Recursos genéticos acuícolas
Anexo 11     Carta bajo protesta de decir verdad: Cosecha del año anterior
Anexo 12     Diagrama de la Mecánica Operativa del Componente Apoyo para el Bienestar de Pescadores y Acuicultores
Anexo 13     Propuesta técnica económica
Anexo 14     Proyecto de Investigación
Anexo 15     Carta de Capacidades Técnicas para el Subcomponente de Líneas Genéticas Mejoradas
Anexo 16     Declaratoria del solicitante
Anexo 17     Guía rápida para el beneficiario
Anexo 18     Modelo de convocatoria
Anexo 19     Modelo de instrumento jurídico, Convenio de Concertación
TÍTULO I
Disposiciones Generales del Programa
Artículo 1.- Del Objeto del Acuerdo. El presente Acuerdo tiene por objeto establecer las Reglas de Operación para la aplicación del Programa de Fomento a la Agricultura, Ganadería, Pesca y Acuicultura.
El programa se sumará a la perspectiva transversal del Programa Especial Concurrente para el Desarrollo
Rural Sustentable, con el fin de impulsar la productividad en el sector agroalimentario.
Se deberá observar conjuntamente con lo dispuesto en el presente Acuerdo, lo previsto en el Acuerdo por el que se dan a conocer las Disposiciones Generales Aplicables a las Reglas y Lineamientos de Operación de los Programas de la Secretaría de Agricultura y Desarrollo Rural, para el ejercicio 2021.
La interpretación técnica y operativa de las disposiciones contenidas en el presente Acuerdo, así como la resolución de los asuntos no previstos en estas Reglas de Operación, serán facultad de la Secretaría a través de las Unidades Responsables correspondientes, en los términos de las disposiciones aplicables en la materia, sin perjuicio de las facultades de la Oficina del Abogado General.
Artículo 2. Objetivo General del Programa: Contribuir a la autosuficiencia y seguridad alimentaria mediante el incremento de la productividad de la agricultura, la ganadería, la pesca y la acuicultura, a través de prácticas sustentables, del desarrollo de cadenas de valor regionales y generando las condiciones de igualdad necesarias para un desarrollo territorial con inclusión y justicia social.
Artículo 3. Cobertura y Población objetivo. La cobertura del programa será Nacional, conforme a los diferentes componentes y subcomponentes. La Población objetivo del programa son los Productores Agrícolas, Ganaderos, Pesqueros y Acuícolas en todo el territorio nacional, que requieran incrementar la productividad de sus unidades de producción para su autoconsumo y venta de excedentes.
Artículo 4. Condiciones de exclusión: No se otorgarán incentivos para lo siguiente:
I.       Solicitudes que consideren los mismos conceptos de apoyo de otros programas federales;
II.      Compra de tierras;
III.     Pago de impuestos;
IV.     Las personas morales solicitantes y sus asociados, sólo podrán ser beneficiarios en una ocasión por año fiscal.
V.      Herencias;
VI.     Gastos legales;
VII.    Atenciones a funcionarios o de otro tipo;
VIII.   Comidas y viáticos;
IX.     Compra de equipo y maquinaria usada nacionalizado;
X.      Reparaciones, refacciones y compra de llantas;
XI.     Compra de cualquier tipo de vehículo utilitario;
XII.    Materias primas, insumos o capital de trabajo, con excepción de paquetes tecnológicos autorizados por la Secretaría, o de otros previstos en las presentes Reglas de Operación;
XIII.   Edificación de uso habitacional;
XIV.   Compra de remolques para el traslado de especies de competencia deportiva o de eventos de gala;
XV.    A quien haya recibido incentivos o subsidios de otros programas federales para los mismos conceptos aprobados;
XVI.   Desarrollo de proyectos en zonas deforestadas fuera de la frontera agrícola;
XVII.  No se otorgarán apoyos a solicitantes que cuenten con terrenos que estén bajo alguno de los siguientes esquemas: Pago por Servicios Ambientales (PSA), sitios Ramsar (tratado intergubernamental que sirve de marco para la acción nacional y la cooperación internacional en pro de la conservación y el uso racional de los humedales y sus recursos), Programa de Manejo Forestal Maderable y Bosques Certificados; salvo aquellas actividades que no impliquen cambio de uso de suelo, siempre y cuando el mecanismo de consulta esté disponible, validado por la instancia competente y conforme a la Ley, y
XVIII. No se otorgarán apoyos para el desarrollo de proyectos en Áreas Naturales Protegidas que cambien el uso de suelo. Para aquellas que cuenten con programa de manejo, no se otorgarán apoyos para la zona núcleo y para las subzonas de: a) preservación, b) aprovechamiento especial, c) uso público
y d) recuperación.
TITULO II
Disposiciones del Componente de Fomento a la Agricultura y Ganadería
Artículo 5. Población objetivo:
I.       Productores agrícolas que posean hasta cinco hectáreas para incentivos individuales y productores agrícolas con hasta cincuenta hectáreas para incentivos que requieran proyectos colectivos, así como los Comités Nacionales Sistemas Producto Agrícolas.
II.      Productores pecuarios del sur sureste del país que posean de 5 a 30 unidades animales bovinos y requieran apoyo directo para la recuperación de su hato ganadero en los territorios prioritarios.
Artículo 6. Criterios y requisitos generales de elegibilidad:
I.       Las Unidades Responsables podrán emitir las convocatorias (Anexo 18) para el acceso a los incentivos descritos en estas Reglas de Operación de acuerdo con la suficiencia presupuestal y de acuerdo con las prioridades marcadas en el PND y en el Programa Sectorial de Agricultura y Desarrollo Rural vigentes.
II.      Los territorios prioritarios serán determinados por las Unidades Responsables donde se relacionarán los municipios que contienen a los pequeños productores agrícolas o pecuarios que podrían ser sujetos de los incentivos de las presentes Reglas de Operación.
III.     Los solicitantes solo podrán participar en un subcomponente de su elección.
IV.     Los productores solicitantes para apoyos como persona moral, deberán estar organizados para fines productivos.
V.      Todos los productores que de manera individual o colectiva soliciten un concepto de apoyo, deberán estar registrados en el Padrón de Productores de la Secretaría, en caso de no estarlo, se deberá presentar en la ventanilla para su registro en dicho padrón con copia sencilla y original para el cotejo de los siguientes documentos:
i.    Identificación oficial vigente (credencial para votar, pasaporte, cartilla del servicio militar nacional o cédula profesional);
ii.    Clave Única de Registro de Población (CURP), en los casos en que al presentar la identificación oficial contenga la CURP, no será necesario presentar ésta;
iii.   Comprobante de domicilio del solicitante (luz, teléfono, predial, agua, constancia de residencia expedida por el ayuntamiento), con una vigencia no mayor a tres meses anteriores a la fecha de solicitud;
II.      Los requisitos para solicitantes de incentivos individuales son:
i.    Solicitud del Programa de Fomento a la Agricultura, Ganadería, Pesca y Acuicultura (Anexo 2); especificando el incentivo al que aplica; y
ii.    Acreditar la propiedad o la legal posesión del predio mediante el documento jurídico fehaciente que corresponda, dependiendo de la naturaleza del subcomponente. con las formalidades que exija el marco legal aplicable en la materia
III.     Los requisitos para solicitantes de proyectos colectivos son:
a.   Solicitud del Programa de Fomento a la Agricultura, Ganadería, Pesca y Acuicultura (Anexo 2);
b.   Proyecto colectivo conforme al Guion para la Elaboración del Proyecto (Anexo 2);
c.    Acta constitutiva con un mínimo de 12 meses de antigüedad a la fecha de emisión de la convocatoria, las modificaciones a ésta y a sus estatutos, que en su caso haya tenido a la fecha de la solicitud, debidamente protocolizada ante Fedatario Público. El Acta deberá comprender en su objeto social su vinculación con la producción agropecuaria y pesquera, conservación, transferencia tecnológica y desarrollo del sector agroalimentario.
d.   Listado de productores asociados en el Proyecto colectivo (Anexo 4 en Excel), los cuales
deberán estar protocolizados con una antigüedad mínima de tres años en el acta de la Persona Moral;
e.   Identificación oficial vigente del representante legal de la persona moral (credencial para votar, pasaporte, cartilla del servicio militar nacional o cédula profesional);
f.    CURP del representante legal de la persona moral, en los casos en que al presentar la identificación oficial contenga la CURP, no será necesario presentar ésta;
g.   RFC o constancia de situación fiscal actualizada.
h.   Comprobante de domicilio del solicitante (luz, teléfono, predial, agua, constancia de residencia expedida por el ayuntamiento), con una vigencia no mayor a tres meses anteriores a la fecha de solicitud;
i.    Acreditar la propiedad o la legal posesión del predio mediante el documento jurídico fehaciente que corresponda, dependiendo de la naturaleza del subcomponente. con las formalidades que exija el marco legal aplicable en la materia;
A todos los subcomponentes materia de las presentes Reglas de Operación, en su caso, que les sea aplicable el Anexo 6, Declaratoria en materia de seguridad social deberán tomar en consideración los siguientes supuestos:
i.       Cuando el monto total de incentivo sea de $30,000.00 pesos o inferior, no es necesario que el beneficiario acredite encontrarse al corriente con el cumplimiento de sus obligaciones en materia de seguridad social, ni el Anexo 6. Declaratoria en materia de Seguridad Social.
ii.      Cuando el monto total de incentivo sea superior a los $30,000.00 pesos, pero el beneficiario no se encuentra obligado a inscribirse ante el Instituto Mexicano del Seguro Social por no tener trabajadores a su cargo, deberá de manifestarlo bajo protesta de decir verdad, mediante el Anexo 6. Declaratoria en materia de Seguridad Social
iii.      Cuando el monto total de incentivo sea superior a los $30,000.00 pesos, y el beneficiario se encuentre obligado a inscribirse ante el Instituto Mexicano del Seguro Social por tener trabajadores a su cargo, deberá de presentar la opinión de cumplimiento de obligaciones fiscales en materia de seguridad social, realizando el procedimiento señalado en la Regla Quinta del ACUERDO ACDO.SA1.HCT.101214/281.P.DIR., en el entendido que dicha opinión deberá de ser positiva para poder acceder al incentivo solicitado.
Para el caso de proyectos que contemplen el uso del agua, se deberá presentar el documento vigente debidamente expedido por la CONAGUA, que acredite la concesión, el volumen de agua a utilizar en el proyecto, pudiendo ser:
i.       Título de concesión completo con hoja de registro en el Registro Público de Derechos de Agua (REPDA) o resolución título; en caso de cesión a terceros, se requiere solicitar la autorización a la CONAGUA, y presentar la constancia de dicho trámite. Para el caso de que el solicitante acredite el agua formando parte de una persona moral, ejido, Unidades de Riego y Distritos de Riego deberá presentar constancia del año en curso, emitida por la autoridad correspondiente indicando el volumen y superficie, acompañada por la concesión vigente.
ii.      Constancia de registro de volumen para pozos agrícolas ubicados en zonas de libre alumbramiento, deberá tener dictamen positivo, no se aceptan solicitudes de trámites de perforaciones nuevas;
iii.      Acuse, constancia o resolución favorable de trámite de prórroga de título de concesión; no se aceptan constancias de trámite de prorroga extemporánea, en su caso de haberse adherido al Decreto de facilidades administrativas de la CONAGUA deberá contar con el dictamen positivo;
iv.      Aviso para usar aguas residuales por un tercero distinto al concesionario o asignatario;
v.      Constancia de autorización electrónica;
vi.      Cuando se trate de usuarios en Distritos de Riego deberán presentar constancia emitida por la asociación de usuarios, sellada por la Jefatura del Distrito de riego correspondiente;
vii.     En caso de uso de cosecha de agua se verificará la pertinencia técnica y jurídica por parte de la
Unidad Responsable.
Además de acatar los requisitos generales de las presentes reglas, el solicitante dependiendo de su actividad productiva, deberá cumplir con los permisos, validaciones y certificaciones aplicables conforme a la legislación vigente en la materia.
Artículo 7. Apertura y cierre de ventanillas. Se realizará la apertura de ventanillas diez días hábiles posteriores a la entrada en vigor del presente Acuerdo y podrá permanecer abierta hasta por 45 días naturales. La Unidad Responsable podrá modificar estas fechas o establecer nuevos periodos de acuerdo con las necesidades del componente, los ciclos productivos o casos de excepción que considere pertinentes o en su defecto por falta de suficiencia presupuestal.
TÍTULO III
Operación del Componente de Fomento a la Agricultura y Ganadería
Capítulo I
De las Instancias Participantes
Artículo 8. Las instancias que participan en el Componente son:
I.       Unidad Responsable: La Dirección General responsable del subcomponente.
II.      Instancia Ejecutora: La(s) que la Unidad Responsable designe, siempre y cuando se encuentren relacionadas con el Sector Agroalimentario y cumplan con la normatividad aplicable vigente;
III.     Comité Técnico Dictaminador: Será Integrado por invitación de la Unidad Responsable a diferentes áreas de la SADER, y en su caso, especialistas relacionados con el tema;
IV.     Representaciones de la Secretaría en las Entidades Federativas, o sus representaciones Regionales: con las responsabilidades y atribuciones que la Unidad Responsable le designe, a través de la mecánica operativa y oficios o circulares;
V.      Ventanilla: La(s) que la Unidad Responsable e Instancias Ejecutoras designen, siempre y cuando se encuentren relacionadas con el Sector Agroalimentario y cumplan con la normatividad aplicable vigente;
VI.     Instancia Dispersora de Recursos: La que la Unidad Responsable designe, siempre y cuando se encuentren relacionadas con el Sector Agroalimentario y cumplan con la normatividad aplicable vigente;
VII.    Instancia Ejecutora de Gastos Asociados a la Operación: La Unidad Responsable y la que esta designe, siempre y cuando se encuentren relacionadas con el Sector Agroalimentario y cumplan con la normatividad aplicable vigente.
VIII.   Unidad Técnica Operativa: La(s) que la Unidad Responsable e Instancias Ejecutoras designen, siempre y cuando se encuentren relacionadas con el Sector Agroalimentario y cumplan con la normatividad aplicable vigente;
Capítulo II
De la Mecánica Operativa del Componente de Fomento a la Agricultura y Ganadería
Artículo 9. La Mecánica Operativa contendrá las siguientes etapas que a continuación se describen:
I.       Convocatoria.
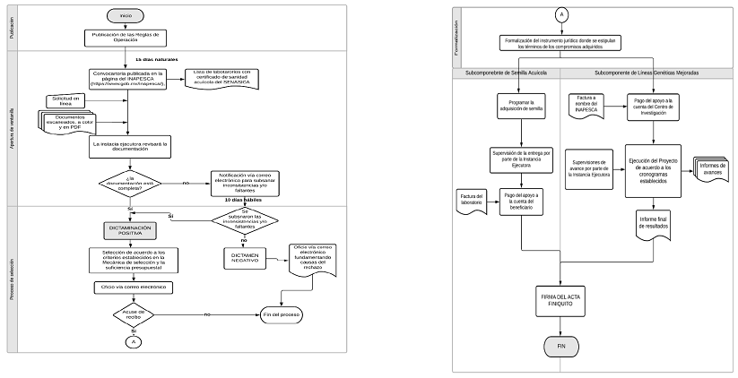
Una vez definidos los territorios y cultivos o especie pecuaria prioritarios, la Unidad Responsable emite la convocatoria y junto con las Instancias Ejecutoras publicarán la convocatoria en sus respectivas páginas electrónicas y, en su caso en sus oficinas, en la que se indicarán la dirección electrónica de las ventanillas, fecha de apertura y cierre de las mismas, así como la información sobre el objetivo del Programa, población objetivo, cobertura, requisitos generales y específicos, además de los conceptos, montos de apoyo y criterios técnicos de selección.
II.      Registro y recepción de solicitudes.
A.   El solicitante realizará el registro de solicitud en línea en la página www.gob.mx/agricultura, y en caso de requerir apoyo para la captura de su solicitud electrónica, podrá acudir físicamente
a la ventanilla. Al concluir el registro el sistema emitirá un comprobante de captura exitosa con su respectivo número de registro, siempre y cuando se hayan llenado todos los campos solicitados.
B.   Posterior a la captura, deberá acudir a la Ventanilla, antes del cierre definido en la convocatoria, para entregar los documentos que acrediten los requisitos generales y específicos que correspondan, para su respectivo cotejo contra documentos originales, y en caso de estar completo el expediente requerido, se le entregará al solicitante un acuse de recibo de expediente completo.
C.   El solicitante debe conservar el número de registro recibido hasta la conclusión de su trámite.
D.   En caso de que no se cumplan los requisitos aplicables o algún documento resulte ilegible, no se le emitirá acuse de recibido hasta haber entregado de manera completa y a cabalidad su expediente. El solicitante debe subsanar la deficiencia en un plazo no mayor de diez días hábiles, contados a partir de la fecha de la presentación de documentos en la ventanilla. Una vez que el solicitante entregue en ventanilla de manera completa los requisitos, se continuará con el trámite. Transcurrido este plazo sin que se desahogue la prevención, se tendrá dicha solicitud por cancelada.
E.   La ventanilla, revisará que los documentos presentados acrediten los requisitos generales y específicos que correspondan, en caso de validarlos, notificará a la Unidad Responsable o Instancia Ejecutora y se le tendrá como solicitud válida para dictaminar.
III.     Revisión, análisis y dictamen.
Una vez que la ventanilla cuente con toda la información completa por cada solicitud aceptada y con acuse de recibida completamente, deberá integrar, como parte de sus responsabilidades, un expediente completo electrónico en formato PDF, incluido el Anexo 2 firmado por el solicitante, el archivo de remisión deberá nombrarse con número de registro y deberá incluir en forma numerada los documentos indicados en estas Reglas de Operación, el cual es remitido al área correspondiente para revisión de los requisitos generales y específicos del Incentivo (Instancia Ejecutora o Unidad Responsable), haciendo un análisis del proyecto presentado y los conceptos de apoyo requeridos, generando un pre-dictamen, el cual se remite a la Unidad Responsable o Instancia Ejecutora, para convocar al CTD, y este a su vez revisará los análisis de los pre-dictámenes presentado en cada sesión, y emitirá su fallo, sea dictamen positivo o dictamen negativo.
IV.     Resolución y notificación.
La Unidad Responsable o en su caso, las Instancias Ejecutoras serán las encargadas de generar la resolución positiva o negativa de la solicitud para su publicación correspondiente en la página de la Secretaría www.gob.mx/agricultura y en su caso, en las páginas electrónicas de las Instancias Ejecutoras
Posteriormente se dará vista a cada solicitante, pudiendo auxiliarse de las Representaciones de la Secretaría, las Instancias Ejecutoras o las ventanillas correspondientes en las entidades federativas.
Se considerará como realizada la notificación de la resolución mediante la publicación respectiva del listado de dictámenes positivos y negativos en la página de la Secretaría www.gob.mx/agricultura y en su caso, en las páginas electrónicas de las Instancias Ejecutoras. Se iniciará con la publicación hasta 45 días posteriores al cierre de la ventanilla.
V.      Suscripción del Instrumento Jurídico (Convenio de Concertación).
Para el caso de los apoyos hasta $5,000 (Cinco mil pesos 00/100 M.N.) no será necesario la suscripción del instrumento jurídico (Convenio de Concertación), únicamente un acta de entrega-recepción del apoyo donde se comprometa al uso del recurso recibido para los fines autorizados.
Para el caso de los apoyos mayores a $5,000 (Cinco mil pesos 00/100 M.N.) será necesaria la suscripción de un instrumento jurídico (Convenio de Concertación) entre el beneficiario y la Secretaría (Anexo 19), por conducto de las Representaciones de la Secretaría en las entidades federativas o por la Instancia Ejecutora, donde se indicarán los incentivos de las solicitudes, compromisos de las partes, metas de los proyectos autorizados y otras obligaciones.
Una vez notificada la resolución positiva a los beneficiarios, la Instancia Ejecutora verificará en sitio la viabilidad positiva o negativa de la ejecución del proyecto y llenará la cédula de pertinencia (Anexo 8)
correspondiente. El porcentaje de verificación será determinado por la Unidad Responsable y realizado por la Instancia Ejecutora.
Una vez hecha la notificación, se les otorgará un plazo de 10 días hábiles para que se presenten a suscribir el instrumento jurídico correspondiente (Convenio de Concertación); el plazo comenzará a contar a partir del día siguiente a la recepción de la notificación.
En caso de que el beneficiario no lleve a cabo la suscripción del instrumento jurídico dentro del plazo establecido en la notificación respectiva, se considerará por desistido del incentivo autorizado, sin que para tal efecto se requiera desistimiento expreso por escrito y la Instancia Ejecutora elaborará y remitirá a la Unidad Responsable el Acta Circunstanciada de Hechos. En el supuesto anterior, la Unidad Responsable reasignará los recursos a las solicitudes que cuenten con pre-dictamen positivo y que por falta de disponibilidad presupuestaria no hubieran sido consideradas.
La Instancia Ejecutora a petición del beneficiario podrá solicitar a la Unidad Responsable, prórrogas del instrumento jurídico (Convenio de Concertación) para el cumplimiento de la aplicación de los incentivos, cuya solicitud deberá ser acompañada de una justificación,
VI.     Entrega de incentivos.
Para hacer constar la entrega recepción del incentivo autorizado cuando los apoyos sean mayores a $5,000 (Cinco mil pesos 00/100 M.N.), se suscribirá un Acta Entrega-Recepción de recursos financieros, previo cumplimiento de los requisitos establecidos para el pago, siendo éstos:
1.   Resolución con fecha y firma de aceptación del Incentivo;
2.   El instrumento jurídico (Convenio de Concertación) debidamente firmado, en su caso, respetando las particularidades establecidas para cada incentivo.;
3.   Comprobante de la aportación del beneficiario, pudiendo ser estado de cuenta bancario, contrato de crédito con Institución Financiera, comprobante de depósito bancario a proveedor, o recibo de efectivo emitido por el proveedor.
4.   Estado de cuenta con vigencia no mayor a 3 meses, que incluya CLABE Interbancaria de la Cuenta donde se depositará el incentivo;
5.   Estar al corriente de las obligaciones fiscales (32-D);
6.   Visitas de verificación cuyo porcentaje será determinado por la Unidad Responsable, y ejecutado por la Instancia Ejecutora que permitan determinar lo siguiente:
a.   La existencia de los solicitantes y que subsiste el interés del solicitante para ejecutar el proyecto;
b.   La existencia de la propiedad;
c.    Las condiciones necesarias para la ejecución del proyecto.
Una vez entregada la documentación, las Instancias Ejecutoras remitirán a la Unidad Responsable quien procederá a la elaboración de las plantillas de pagos (layouts) remitiéndolos a la Instancia Dispersora para la entrega del recurso correspondiente.
Como aportación del beneficiario se podrá considerar inversiones fijas realizadas a partir del 1° de enero y hasta el 31 de diciembre del ejercicio fiscal en curso, siempre que se trate de conceptos de inversión considerados en el proyecto, y deberá notificarse el inicio de esta obra a la Instancia Ejecutora.
El incentivo será entregado en su totalidad, con base en la disponibilidad presupuestaria, una vez que haya sido dictaminada positiva la solicitud y en su caso, firmado el instrumento jurídico (Convenio de Concertación).
VII.    Seguimiento operativo.
La Unidad Responsable a través de la (s) Instancia (s) Ejecutora (s) llevará a cabo el control, seguimiento, supervisión, ejecución y desarrollo de las acciones y correcta aplicación de los recursos del Incentivo, asimismo deberán contar con evidencia fotográfica de dichas acciones.
VIII.   Verificación.
Esta etapa estará a cargo de la (s) Instancia (s) Ejecutora (s) y tiene por objeto realizar la verificación física
y financiera del avance y conclusión de la obra.
IX.     Finiquito.
Una vez que se haya dado cumplimiento a las obligaciones contraídas en el instrumento jurídico (Convenio de Concertación, Anexo 19), dentro de la vigencia estipulada para efectos del cierre de las acciones del mismo y que se haya verificado la conclusión de los proyectos y la ejecución de los recursos, se debe suscribir el documento que ampare el cierre finiquito del instrumento jurídico, entre el beneficiario y de las Representaciones de la Secretaría en las entidades federativas o sus representaciones Regionales, o la Instancia Ejecutora.
El beneficiario en todos los casos presentará los comprobantes fiscales conforme a la normatividad aplicable.
X.      Reasignación de recursos.
Se considerarán recursos disponibles para reasignar a otros proyectos/beneficiarios a aquellos asignados a proyectos autorizados y con instrumento jurídico suscrito en los que se cuente con la cancelación o desistimiento documentado, por decisión del solicitante o cualquiera de las causales señaladas en las presentes Reglas de Operación, así como aquellos en los que se presente debidamente documentada alguna disminución de precios o costos de los conceptos a pagar con los incentivos aprobados.
TÍTULO IV
De los Subcomponentes del Componente Fomento a la Agricultura y Ganadería
Capítulo I
Del Subcomponente de Producción y Productividad Agroecológica para la Alimentación y
Autosuficiencia Alimentaria
Artículo 10. El objetivo específico de este componente es incrementar la producción y productividad y reducir las pérdidas de alimentos, mediante incentivos que provean material genético e insumos básicos, diversificación de cultivos, siembras multi-especies y agricultura protegida, así como, apoyo a la adquisición de maquinaria e implementos para agricultura familiar y producción de bioinsumos, además de obras para el almacenaje, selección y empacado de producción primaria.
Artículo 11. La Unidad Responsable de este subcomponente será la Dirección General de Fomento a la Agricultura.
Artículo 12. Los incentivos que se incluyen en este Subcomponente se describen a continuación:
 
Concepto de
Incentivo
Características Específicas
del Incentivo
Población Objetivo
Monto de Incentivo
I. Adquisición de material genético e insumos.
Adquisición de semilla e insumos de nutrición y manejo fitosanitario.
Productores agrícolas con hasta 5 hectáreas en territorios prioritarios
Hasta $1,000.00/hectárea (Mil pesos 00/100 M.N.).
 
II. Atención a zonas vulnerables por riesgos climatológicos
Cambio de cultivo o siembra de multicultivos (material genético e insumos.
Productores agrícolas con hasta 5 hectáreas en territorios prioritarios
Hasta $1,000.00/hectárea (Mil pesos 00/100 M.N.).
Agricultura protegida (mallas antigranizo y malla sombra)
Productores agrícolas organizados con hasta 1 hectárea por productor y 50 hectáreas por grupo organizado
Hasta $2,500,000.00 (Dos millones quinientos mil pesos 00/100 M.N.) por proyecto sin rebasar el 50% del costo del proyecto y un apoyo de hasta $50,000.00 (Cincuenta mil pesos 00/100 M.N.) por productor de un grupo organizado.
III. Mecanización de pequeños productores y producción de bioinsumos
Maquinaria e implementos para la agricultura familiar
Productores agrícolas con hasta 5 hectáreas en territorios prioritarios
Hasta $50,000.00 (Cincuenta mil pesos 00/100 M.N.) por productor
Producción de bioinsumos
Productores agrícolas con al menos 50 hectáreas como grupo organizado para producir bioinsumos.
Hasta $2,500,000.00 (Dos millones quinientos mil pesos 00/100 M.N.) por proyecto sin rebasar el 50% del costo del proyecto y un apoyo hasta $50,000.00 (Cincuenta mil pesos 00/100 M.N.) por productor de un grupo organizado
IV. Reducción de pérdidas de alimentos
Almacenaje, selección y empaque de producción primaria
Productores agrícolas con hasta 1 hectárea por productor y al menos 50 hectáreas por grupo organizado.
Hasta $2,500,000.00 (Dos millones quinientos mil pesos 00/100 M.N.) por proyecto sin rebasar el 50% del costo del proyecto y un apoyo hasta $50,000.00 (Cincuenta mil pesos 00/100 M.N.) por productor de un grupo organizado
Nota: La semilla deberá cumplir con lo establecido en la Ley Federal de Producción, Certificación y Comercio de Semillas. Los insumos de nutrición y manejo fitosanitario deberán contar con el permiso de COFEPRIS.
Capítulo II
Del Subcomponente de Valor Agregado y Mercados
Artículo 13. El objetivo específico de este componente es fomentar la agregación de valor de la producción de pequeños productores y su vinculación a los mercados a través del mejoramiento de la calidad, fortalecimiento de las cadenas y proyectos que les permitan integrarse verticalmente a las cadenas productivas.
Artículo 14. La Unidad Responsable de este subcomponente será la Dirección General de Fibras Naturales y Biocombustibles.
Artículo 15. Los incentivos que se incluyen en este Subcomponente se describen a continuación:
Concepto de
Incentivo
Características Específicas del Incentivo
Población
Objetivo
Monto de Incentivo
I. Agregación del valor a la producción primaria
Apoyos para incrementar el valor intrínseco de los productos agrícolas de pequeños productores atendiendo la demanda de los consumidores mediante proyectos de agroindustrias rurales, agroturismo, generación de bio-productos.
Productores agrícolas organizados con al menos 50 hectáreas.
Hasta $2,500,000.00 (Dos millones quinientos mil pesos 00/100 M.N.) por proyecto sin rebasar el 50% del costo del proyecto y un apoyo hasta $50,000.00 (Cincuenta mil pesos 00/100M.N.) por productor de un grupo organizado
II. Vinculación a mercados
Apoyos que promuevan la diversificación de mercados, la asociatividad de los productores y canales de comercialización alternos e innovadores.
 
Capítulo III
Del Subcomponente de Suelo, Agua y Biodiversidad
Artículo 16. El objetivo específico de este subcomponente es impulsar las bases para la transformación de una agricultura sostenible y su adaptación al cambio climático, mediante incentivos para la recuperación y protección de suelos y agua de uso agrícola, así como, la conservación y uso de la biodiversidad.
Artículo 17. La Unidad Responsable de este subcomponente será la Dirección General de Atención al Cambio Climático en el Sector Agropecuario.
 
Artículo 18. Los incentivos que se incluyen en este Subcomponente se describen a continuación:
Concepto de
Incentivo
Características Específicas del
Incentivo
Población Objetivo
Monto de Incentivo
I. Recuperación y protección de suelos agrícolas
Mejoradores y conservadores de suelo para:
Modificación de la salinidad y acidificación de los suelos agrícolas (aplicación de cal agrícola, yeso agrícola y compostas)
Incremento de los niveles de materia orgánica y fertilidad de suelos degradados (aplicación de abonos verdes a nivel de subsuelo)
Reducción de pérdida de suelos (líneas de nivel, terrazas, cercos vivos, barreras rompe-vientos).
Productores agrícolas con hasta 5 hectáreas en territorios prioritarios
Hasta $1,000.00/hectárea. (Mil pesos 00/100 M.N.)
Adquisición de maquinaria e implementos para producir con labranza cero o mínima labranza.(1)
Productores agrícolas organizados con al menos 50 hectáreas.
Hasta $125,000.00 (Ciento veinticinco mil pesos 00/100 M.N.) por proyecto sin rebasar el 50% del costo del proyecto y un apoyo hasta $50,000.00 (Cincuenta mil pesos 00/100M.N.) por productor de un grupo organizado.
 
II. Reducción de la huella hídrica de la agricultura
Eficiencia en el uso de agua de riego.
Productores agrícolas con hasta 5 hectáreas en territorios prioritarios.
Hasta $20,000.00 (Veinte mil pesos 00/100 M.N.) por hectárea
Captación y utilización de agua pluvial
Productores agrícolas organizados con al menos 50 hectáreas.
Hasta $2,500,000.00 (Dos millones quinientos mil pesos 00/100 M.N.) por proyecto sin rebasar el 50% del costo del proyecto y un apoyo hasta $50,000.00 (Cincuenta mil pesos 00/100M.N.) por productor de un grupo organizado
Prácticas agrícolas para el desarrollo de polinizadores y organismos benéficos. (corredores y cercos de plantas nativas, bebederos, estanques)
Productores agrícolas con hasta 5 hectáreas en territorios prioritarios.
Hasta $1,000.00/hectárea (Mil pesos 00/100 M.N.)
Conservación de recursos genéticos en bancos de semillas comunitarios.
Productores agrícolas organizados con al menos 50 hectáreas en conjunto.
Hasta $1,000,000.00 (Un millón de pesos 00/00 M.N.) por proyecto sin rebasar el 50% del costo del proyecto y un apoyo hasta $50,000.00 (Cincuenta mil pesos 00/100M.N.) por productor de un grupo organizado
Capítulo IV
Subcomponente de Fortalecimiento a las Cadenas Agroalimentarias
Artículo 19. El objetivo específico de este subcomponente es incentivar el fortalecimiento de las cadenas agroalimentarias, a través de los Comités Nacionales de Sistemas Producto Agrícolas.
Artículo 20. La Unidad Responsable de este subcomponente es la Dirección General de Fomento a la Agricultura.
Artículo 21. La población objetivo y los incentivos que se incluyen en este Subcomponente se describen a continuación:
Concepto de Incentivo
Características Específicas del Incentivo
Población
Objetivo
Monto de Incentivo
I. Administración.
Pago de servicios profesionales, principalmente para el facilitador o gerente, asistente y servicios contables.
Figura moral que represente a los diferentes Comités Nacionales de Sistemas Producto Agrícolas.
Hasta $2'000,000.00 (dos millones de pesos 00/100 M.N.) por Comité Nacional Sistema de Producto Agrícola.
II. Servicios Empresariales.
Contratación de servicios de estudios, diagnósticos, análisis de información de mercado, oportunidades de comercialización y financiamiento, entre otros, a implementar durante el año, para fortalecer la cadena agroalimentaria.
III. Profesionalización y comunicación.
Gastos destinados a la contratación de servicios para la realización de congresos, foros, convenciones, asambleas, simposio, mesas de trabajo y talleres, con objeto de comunicar a los eslabones de la cadena, avances o decisiones de diverso orden que la favorezcan; y transmitir nuevos conocimientos, o bien, para discutir problemas específicos.
 
Se destinará hasta el 15 % para acompañamiento, gestión y coordinación técnica de los Sistemas Producto bajo los criterios emitidos por la Dirección General de Fomento a la Agricultura.
Además de los Criterios y requisitos de elegibilidad Generales que le apliquen, los solicitantes deberán cumplir con los requisitos específicos siguientes:
1.   Informe de resultados obtenidos de su gestión.
2.   Plan Rector
3.   Directorio actualizado de los miembros del Comité Nacional Sistema Producto Agrícola por cada eslabón de la cadena representado y en caso de tenerlo, el padrón georreferenciado;
4.   Propuesta de Plan Anual de Fortalecimiento alineado al último Plan Rector, que incluya el Ejercicio participativo de planeación, que será sometido a la opinión y validación del Comité
Técnico Dictaminador; y
5.   Acta de la última asamblea celebrada en el año inmediato anterior, donde acredite los nombramientos y poderes otorgados de la nueva directiva y la vigencia de sus funciones, con la firma de asistencia del representante de la Secretaría.
Capítulo V
Subcomponente de Fomento a la Ganadería
Artículo 22. El objetivo específico de este subcomponente es recuperar la autosuficiencia alimentaria en leche y carne bovina y dar certidumbre a los productores pecuarios de la región sur sureste del país ante eventos adversos, mediante incentivos directos en aparcería para recuperación del hato ganadero.
Artículo 23. La Unidad Responsable de este subcomponente será la Coordinación General de Ganadería.
Artículo 24. Los incentivos que se incluyen en este Subcomponente se describen a continuación:
Concepto de
Incentivo
Características Específicas
del Incentivo
Población Objetivo
Monto de Incentivo
Impulso a territorios ganaderos del sur sureste para la autosuficiencia en leche y carne
Apoyo directo en aparcería para recuperación del hato
Productores pecuarios con mínimo cinco y hasta 30 unidades animal de la región sur sureste del país.
Hasta $500.00 (Quinientos pesos 00/100 M.N.) por animal sin rebasar $15,000.00 (Quince mil pesos 00/100 M.N.) por año
 
Artículo 25. Criterios de elegibilidad y requisitos específicos
Criterio de elegibilidad
Requisito específicos
Los animales deben con la identificación del Sistema Nacional de Identificación Individual de Ganado (SINIIGA).
1. Cédula de identificación del SINIIGA.
Haber contratado un seguro ganadero bovino.
2. Póliza del seguro contratado.
 
TÍTULO V
DEL COMPONENTE BIENPESCA
Capítulo I
Disposiciones del Componente BIENPESCA
Artículo 26. El objetivo específico de este componente es fomentar la actividad pesquera y acuícola en los pequeños productores pesqueros y acuícolas con el fin de incrementar su producción, mejorar sus condiciones de bienestar y coadyuvar con la autosuficiencia alimentaria.
Este componente tendrá cobertura nacional, y priorizará a los pescadores y acuicultores que se encuentren ubicados en las zonas rurales previstas en el DECRETO por el que se formula la Declaratoria de las Zonas de Atención Prioritaria para el año 2021, publicado en el Diario Oficial de la Federación el 30 de noviembre de 2020, o sea parte de los municipios comprendidos en el Corredor Interoceánico del Istmo de Tehuantepec, de etnias o pueblos indígenas, conforme a lo que disponga la Ley del Instituto Nacional de los Pueblos Indígenas
Artículo 27. Población objetivo: Pequeños productores pesqueros y/o acuícolas inscritos en el Padrón de Productores de Pesca y Acuacultura.
 
Artículo 28. Criterios de elegibilidad y requisitos específicos: para que los pescadores y acuacultores sean elegibles como beneficiarios(as) y reciban el apoyo directo deberán cumplir con lo siguiente: ´
a) Ser personas físicas, y
b) Estar registrados en el Padrón de Productores de Pesca y Acuacultura o, que realicen su actividad al amparo de un título de concesión o permiso de pesca o acuacultura vigente, o que se encuentre en trámite de prórroga, o que hayan registrado producción mediante avisos de arribo o de cosecha, o que hayan sido registrados en algún programa de regularización jurídica del esfuerzo pesquero y/o programa de ordenamiento pesquero o acuícola de la CONAPESCA.
Artículo 29. Características de los apoyos: El monto de apoyo para el componente BIENPESCA será de $7,200.00 (Siete mil doscientos pesos 00/100 M.N.) por beneficiario(a) de manera única y de forma anual, mismo que será entregado en una o más ministraciones, y sujeto a disponibilidad presupuestal.
Artículo 30. Exclusiones: Toda persona física que sea ajena a las actividades primarias de pesca y acuacultura, será excluida de los beneficios, para el Componente BIENPESCA.
Artículo 31. Unidad Responsable e Instancia Ejecutora: La Dirección General de Organización y Fomento de la CONAPESCA, quien podrá suscribir los Convenios de Colaboración necesarios con otras dependencias de la Administración Pública Federal o estatal, y será la encargada de implementar la estrategia general del componente BIENPESCA.
Artículo 32. Instancia Dispersora de Recursos: La que la CONAPESCA acuerde, a través de la Unidad Responsable, para que sea la encargada de realizar la dispersión de los incentivos del Componente BIENPESCA.
Artículo 33. Mecánica operativa:
I. La Unidad Responsable:
a) Integrará expediente electrónico con la documentación y evidencia en formato de imagen, recopilada electrónicamente por el personal de campo que se determine, con lo cual la persona elegible acreditará el cumplimiento de los criterios y requisitos de elegibilidad establecidos en el presente Acuerdo, para acceder a los beneficios del Componente BIENPESCA;
b) Verificará y validará los datos de las personas físicas que resultarán beneficiarios(as), y
c) Publicará en la página electrónica de la CONAPESCA, el enlace donde se podrá consultar, el estatus de los beneficiarios(as);
d) Publicará en la página electrónica de la CONAPESCA, las fechas de entrega del apoyo.
Las Delegaciones de Programas para el Desarrollo, a través del personal de campo, apoyarán en la verificación de los requisitos que deberán cumplir las personas elegibles para el Componente BIENPESCA, bajo las especificaciones que establezca la Unidad Responsable.
II. La Instancia Dispersora de Recursos:
a) Entregará al beneficiario(a) el apoyo económico, mediante orden de pago personal intransferible, tarjeta bancaria o cualquier otro medio de pago directo, sin intermediarios.
TÍTULO VI
DEL COMPONENTE DE RECURSOS GENÉTICOS ACUÍCOLAS
Capítulo I
Disposiciones del Componente de Recursos Genéticos Acuícolas
Objetivos:
Artículo 34. Objetivo General: Fomentar la actividades primarias de pequeña escala que contribuyan a la autosuficiencia alimentaria y rescate del campo, con énfasis en la pesca y la acuacultura.
Artículo 35. Objetivo Específicos: Impulsar el bienestar de pequeños productores acuícolas de especies
de interés comercial para la alimentación mediante la utilización a través del aumento de su productividad mediante el uso organismos de calidad genética mejorada, provenientes de laboratorios de producción certificados e investigación en mejora genética
Artículo 36 Cobertura: El presente Componente es de cobertura nacional
Población objetivo:
Artículo 37. Subcomponente de Semilla Acuícola: Personas físicas que sean pequeños productores acuícolas, inscritos en el Registro Nacional de Pesca y Acuacultura (RNPA), o que sean miembros de una Unidad de Producción Acuícola (UPA) que cuente con él.
Artículo 38. Subcomponente de Líneas Genéticas Mejoradas: Centros de Investigación que cuenten con RNPA y que están inscritos en la Red Nacional de Información en Pesca y Acuacultura (RNIIPA).
Criterios y requisitos de elegibilidad. Serán elegibles los solicitantes que cumplan con lo siguiente:
Artículo 39. (21) Subcomponente de Semilla Acuícola:
a).-   Personas físicas que cuenten con un RNPA a su nombre. Exclusivamente pequeños productores: Se refiere a UPAs con producción anual, para el caso de ostión de hasta 500,000 piezas de ostión, y de trucha, tilapia o camarón de hasta 10 toneladas:
Criterio
Requisito
Aceptar cumplir con todas las disposiciones legales aplicables y específicamente con las contenidas en estas Reglas.
Completar la Solicitud de Apoyo al Programa Fomento a la Agricultura, Ganadería, Pesca y Acuacultura, elaborada debidamente, mediante el formato proporcionado en la convocatoria, que podrá ser una solicitud en línea, y adjuntando los documentos para cumplir los requisitos de las presentes Reglas de Operación.
Contar con una identificación oficial vigente.
Identificación oficial de la persona física solicitante, los documentos aceptables son: Credencial para Votar vigente, Pasaporte, u otras Identificaciones oficiales vigentes, con fotografía y firma, expedidas por el gobierno federal, estatal o municipal;
Contar con la Clave Única de Registro de Población
Clave Única de Registro de Población (CURP) actualizada
Estar registrado en el Padrón Único de Beneficiarios y Solicitantes de la Secretaría de Agricultura
Presentar el folio de registro en el Padrón Único de Beneficiarios
Estar inscritos en el Registro Nacional de Pesca y Acuacultura (RNPA)
Registro Nacional de Pesca y Acuacultura vigente, a nombre de la persona física solicitante que contenga el RNPA de la Unidad Económica y de la Instalación acuícola, emitido por la Comisión Nacional de Acuacultura y Pesca (CONAPESCA).
a).-Acreditar la legal propiedad o posesión del predio o bien mueble o inmueble, en el que se realizarán las acciones del proyecto solicitado.
b).-En el caso de actividades acuícolas en aguas de jurisdicción federal: título de concesión, o permiso de pesca o acuacultura vigente
a).-Documento jurídico fehaciente que corresponda, con las formalidades que exija el marco legal aplicable en la materia, los documentos aceptables podrán ser: título de propiedad (factura o contrato de compra venta), contrato de arrendamiento, de comodato, de usufructo, de donación, adjudicación por herencia, certificado parcelario. Para el caso de los productores de comunidades indígenas, con el documento expedido por la autoridad competente y en su caso, conforme a usos y costumbres.
b).-En el caso de actividades acuícolas en aguas de jurisdicción Federal, deberán presentar el permiso de Fomento o Concesión Acuícola vigente correspondiente para el polígono en el que se realizarán las actividades.
 
Comprobante de domicilio a nombre de la persona física solicitante
Recibo de luz, teléfono, predial, agua, constancia de residencia expedida por el Ayuntamiento, Comisariado Ejidal o de Bienes Comunales, con la cual se hace constar que la persona física habita en el núcleo agrario, localidad o municipio donde se desarrollará el proyecto productivo o en donde tiene su domicilio legal; el comprobante deberá presentar una vigencia no mayor a tres meses anteriores a la fecha de recepción de la Solicitud de Apoyo.
Haber registrado producción por lo menos dentro de los 3 meses anteriores a la apertura de ventanilla
Se aceptan cualquiera de los siguientes documentos:
a)    Últimos tres avisos de cosecha, legibles, completos, sin taches ni enmendaduras, o,
b)    Carta bajo protesta de decir verdad, de producción del año inmediato anterior, firmada por el solicitante
Contar con una cuenta bancaria a nombre de la persona física solicitante, para depósito del apoyo.
Presentar un estado de cuenta con antigüedad no mayor a tres meses que cuenta con nombre, número de cuenta, y CLABE INTERBANCARIA
Cumplan con las obligaciones fiscales que les correspondan, conforme a la normatividad aplicable.
Presentar Constancia de Situación Fiscal de la persona física solicitante, descargada del portal de la Servicio de Administración Tributaria (SAT).
Escrito bajo protesta de decir verdad, por el cual manifiesten que cuentan con la infraestructura necesaria en sus domicilios fiscales y/o sedes específicas de operación, que les permita utilizar el apoyo para los fines autorizados y no estar incluidos en el "Directorio de personas físicas y/o morales que pierden su derecho de recibir apoyos", a cargo de la SADER.(Anexo XVI).
Declaratoria del Solicitante (Anexo XVI) impresa, debidamente llenada y firmada por el solicitante en tinta azul, escaneada en PDF a color, completa, sin tachones ni enmendaduras.
Propuesta técnica económica. (Anexo XIII) en la que presente los siguientes datos:
 
1.    Proporcionar los datos generales del solicitante y de la Unidad de Producción (UPA),
2.    Proporcionar la localización exacta de la Unidad de Producción, o para el caso de repoblamiento, el sitio de siembra, conforme a la Norma Técnica del INEGI
3.    Describir la semilla requerida, cantidad, especie y variedad.
a)    En el caso de acuacultura, Estipular la capacidad instalada, superficie inundada, densidad de siembra, descripción y número de artes de cultivo (número y tamaño de estanques, jaulas, u otras artes de cultivo). En el caso de cultivo ostrícola deberá de indicar el arte de cultivo (sacos, canastas, líneas, sartas, etc.) con que cuenta.
b)    En el caso de repoblamiento para pesca, especificar el cuerpo de agua.
 
 
4.    Anexar fotografías, donde se pueda observar claramente la infraestructura, o para el caso de repoblamiento, el sitio de siembra
5.    Propuesta económica del laboratorio proveedor elegido, que deberá contener:
a.    Currículo del laboratorio del que pretende adquirir la semilla acuícola según los montos indicados en estas Reglas de Operación. El currículo debe incluir:
i.     Acta Constitutiva del Laboratorio debidamente certificada ante fedatario público, y en su caso, Actas de Asamblea debidamente protocolizadas.
ii.    Datos del representante legal (Identificación oficial y CURP).
iii.   Comprobante de domicilio del Laboratorio.
iv.   RNPA del Laboratorio
v.    Experiencia de la empresa: Años de producción de semilla acuícola, alcance de distribución, volúmenes de producción;
vi.   Certificaciones (Buenas Prácticas Acuícolas, Certificaciones ISO, Certificaciones nacionales e internacionales, etc.)
vii.   Capacidad instalada,
viii.  Currículo del Técnico responsable del laboratorio,
ix.   Certificado de Sanidad Acuícola vigente del laboratorio, emitido por SENASICA,
x.    Programa de manejo genético del laboratorio en el que se acredite la procedencia de los reproductores, Género, especie y variedad, certificaciones, si las tiene. Programa de cruces. Número de reproductores (hembras y machos).
b.    Cotización emitida por el laboratorio, en papel membretado, dirigida al beneficiario y firmada por el representante legal, en el que se indique el precio por unidad, unidades cotizadas y condiciones de entrega (no se aceptarán correos electrónicos).
c.    Programa de entrega emitido por el laboratorio en el que se especifique:
i.     Fecha de entrega pactada.
ii.    Método de envío, empaque, controles.
iii.   Lugar pactado de entrega.
iv.   Detalles como apoyo en aclimatación, características físico-químicas del agua, temperatura, etc.
b).-   Personas Físicas, amparadas por el RNPA de una Unidad de Producción Acuícola Exclusivamente MYPIMES y Pequeños productores: Se refiere a UPAs con producción anual dividida entre el número de integrantes sea, para el caso de ostión de hasta 500,000 piezas de ostión, y de trucha, tilapia o camarón de hasta 10 toneladas:
Criterio
Requisito
Aceptar cumplir con todas las disposiciones legales aplicables y específicamente con las contenidas en estas Reglas.
Completar la Solicitud de Apoyo al Programa Fomento a la Agricultura, Ganadería, Pesca y Acuacultura, elaborada debidamente, mediante el formato proporcionado en la convocatoria, que podrá ser una solicitud en línea, y adjuntando los documentos . para cumplir los requisitos de las presentes Reglas de Operación.
Contar con una identificación oficial vigente.
Identificación oficial de la persona física solicitante, los documentos aceptables son: Credencial para Votar vigente, Pasaporte, u otras Identificaciones oficiales vigentes, con fotografía y firma, expedidas por el gobierno federal, estatal o municipal;
Contar con la Clave Única de Registro de Población
Clave Única de Registro de Población (CURP) actualizada
Estar registrado en el Padrón Único de Beneficiarios y Solicitantes de la Secretaría de Agricultura
Presentar el folio de registro en el Padrón Único de Beneficiarios
Estar inscritos en el Registro Nacional de Pesca y Acuacultura (RNPA), o ser miembros de una UPA que cuente con él.
Registro Nacional Pesquero y Acuícola de Unidad Económica e Instalación Acuícola, vigente, a nombre de la UPA que ampare al solicitante, emitido por la Comisión Nacional de Acuacultura y Pesca (CONAPESCA).
Acreditar que la persona física solicitante es miembro de la UPA que cuente con RNPA.
Acta Constitutiva o de Asamblea, debidamente protocolizada ante fedatario público, que avale que la persona física solicitante es miembro de una UPA que cuente con RNPA, con el nombre del solicitante remarcado o subrayado. Este último documento no debe tener fecha posterior a la apertura de ventanilla.
a).-Acreditar la legal propiedad o posesión del predio o bien mueble o inmueble, en el que se realizarán las acciones del proyecto solicitado.
b).-En el caso de actividades acuícolas en aguas de jurisdicción federal: título de concesión, o permiso de pesca o acuacultura vigente
 
a).-Documento jurídico fehaciente que corresponda, con las formalidades que exija el marco legal aplicable en la materia, los documentos aceptables podrán ser: título de propiedad (factura o contrato de compra venta), contrato de arrendamiento, de comodato, de usufructo, de donación, adjudicación por herencia, certificado parcelario. Para el caso de los productores de comunidades indígenas, con el documento expedido por la autoridad competente y en su caso, conforme a usos y costumbres.
b).-En el caso de actividades acuícolas en aguas de jurisdicción Federal, deberán presentar el permiso de Fomento o Concesión Acuícola vigente correspondiente para el polígono en el que se realizarán las actividades.
Comprobante de domicilio a nombre de la persona física solicitante
Recibo de luz, teléfono, predial, agua, constancia de residencia expedida por el Ayuntamiento, Comisariado Ejidal o de Bienes Comunales, con la cual se hace constar que la persona física habita en el núcleo agrario, localidad o municipio donde se desarrollará el proyecto productivo o en donde tiene su domicilio legal; el comprobante deberá presentar una vigencia no mayor a tres meses anteriores a la fecha de recepción de la Solicitud de Apoyo.
 
Haber registrado producción por lo menos dentro de los 3 meses anteriores a la apertura de ventanilla
Se aceptan cualquiera de los siguientes documentos:
a)   Últimos tres avisos de cosecha, legibles, completos, sin taches ni enmendaduras, o,
b)   Carta bajo protesta de decir verdad, de producción del año inmediato anterior, firmada por el solicitante.
Contar con una cuenta bancaria a nombre de la persona física solicitante, para depósito del apoyo.
Presentar un estado de cuenta con antigüedad no mayor a tres meses que cuenta con nombre, número de cuenta, y CLABE INTERBANCARIA
Cumplan con las obligaciones fiscales que les correspondan, conforme a la normatividad aplicable.
Presentar Constancia de Situación Fiscal de la persona física solicitante, descargada del portal de la Servicio de Administración Tributaria (SAT).
Escrito bajo protesta de decir verdad, por el cual manifiesten que cuentan con la infraestructura necesaria en sus domicilios fiscales y/o sedes específicas de operación, que les permita utilizar el apoyo para los fines autorizados y no estar incluidos en el "Directorio de personas físicas y/o morales que pierden su derecho de recibir apoyos", a cargo de la SADER.(Anexo XVI).
Declaratoria del Solicitante (Anexo XVI) impresa, debidamente llenada y firmada por el solicitante en tinta azul, escaneada en PDF a color, completa, sin tachones ni enmendaduras.
Propuesta técnica económica. (Anexo XIII) en la que presente los siguientes datos:
 
1.   Proporcionar los datos generales del solicitante y de la Unidad de Producción (UPA),
2.   Proporcionar la localización exacta de la Unidad de Producción, o para el caso de repoblamiento, el sitio de siembra, conforme a la Norma Técnica del INEGI.
3.   Describir la semilla requerida, cantidad, especie y variedad.
c)    En el caso de acuacultura, Estipular la capacidad instalada, superficie inundada, densidad de siembra, descripción y número de artes de cultivo (número y tamaño de estanques, jaulas, u otras artes de cultivo). En el caso de cultivo ostrícola deberá de indicar el arte de cultivo (sacos, canastas, líneas, sartas, etc.) con que cuenta.
d)    En el caso de repoblamiento para pesca, especificar el cuerpo de agua.
 
 
4.   Anexar fotografías, donde se pueda observar claramente la infraestructura, o para el caso de repoblamiento, el sitio de siembra
5.   Propuesta económica del laboratorio proveedor elegido, que deberá contener:
d.    Currículo del laboratorio del que pretende adquirir la semilla acuícola según los montos indicados en estas Reglas de Operación. El currículo debe incluir:
xi.   Acta Constitutiva del Laboratorio debidamente certificada ante fedatario público, y en su caso, Actas de Asamblea debidamente protocolizadas.
xii.   Datos del representante legal (Identificación oficial y CURP).
xiii.  Comprobante de domicilio del Laboratorio.
xiv.  RNPA del Laboratorio
xv.   Experiencia de la empresa: Años de producción de semilla acuícola, alcance de distribución, volúmenes de producción;
xvi.  Certificaciones (Buenas Prácticas Acuícolas, Certificaciones ISO, Certificaciones nacionales e internacionales, etc.)
xvii. Capacidad instalada,
xviii. Currículo del Técnico responsable del laboratorio,
xix.  Certificado de Sanidad Acuícola vigente del laboratorio, emitido por SENASICA,
xx.   Programa de manejo genético del laboratorio en el que se acredite la procedencia de los reproductores, Género, especie y variedad, certificaciones, si las tiene. Programa de cruces. Número de reproductores (hembras y machos).
e.    Cotización emitida por el laboratorio, en papel membretado, dirigida al beneficiario y firmada por el representante legal, en el que se indique el precio por unidad, unidades cotizadas y condiciones de entrega (no se aceptarán correos electrónicos).
f.    Programa de entrega emitido por el laboratorio en el que se especifique:
v.    Fecha de entrega pactada.
vi.   Método de envío, empaque, controles.
vii.   Lugar pactado de entrega.
Detalles como apoyo en aclimatación, características físico-químicas del agua, temperatura, etc.
Los requisitos generales y específicos requeridos en las presentes Reglas de Operación, deberán cargarse en la solicitud electrónica, escaneados en PDF, a color, completos, sin tachones ni enmendaduras, en archivos no mayores de 10 MB cada uno, nombrados en letras mayúsculas, sin espacios, sin acentos y sin caracteres especiales, con el número de trámite, nombre del trámite, y el nombre del beneficiario, separados por un guion bajo, ejemplo:
Identificación oficial:
                  1_IDENTIFICACION_NOMBREYAPELLIDOS.pdf
CURP:                                                         2_CURP_NOMBREYAPELLIDOS.pdf
Folio del padrón único
 
                  3_PADRONUNICOBENEFICIARIOS_NOMBREYAPELLIDOS.pdf
RNPA                      4_RNPA_NOMBREYAPELLIDOS.pdf
Acta constitutiva
                  5_ACTACONSTITUTIVA_NOMBREYAPELLIDOS.pdf
Legal propiedad o posesión
                  6.A_LEGALPOSESION_NOMBREYAPELLIDOS.pdf, o bien:
Permiso de pesca o acuacultura
                  6.B_PERMISOPESCAOACUICULTURA_NOMBREYAPELLIDOS.pdf
Comprobante de domicilio vigente:
                  7_COMPROBANTEDOMICILIO_NOMBREYAPELLIDOS.pdf
Avisos de cosecha o carta
                  8_COSECHA_NOMBREYAPELLIDOS.pdf
Cuenta bancaria:
                  9_CUENTABANCARIA_NOMBREYAPELLIDOS.pdf
Obligaciones fiscales:     
                  10.A_CONSTANCIASITUACIONFISCAL_NOMBREYAPELLIDOS.pdf
Declaratoria del solicitante:                  11_DECLARATORIA SOLICITANTE_NOMBREYAPELLIDOS.pdf
Propuesta-técnica económica:              12_PROPUESTATECNICAECONOMICA_ NOMBREYAPELLIDOS.pdf
Artículo 40.- Subcomponente de Líneas Genéticas Mejoradas:
Criterio
Requisito
Aceptar cumplir con todas las disposiciones legales aplicables y específicamente con las contenidas en estas Reglas.
Completar la Solicitud de Apoyo al Programa Fomento a la Agricultura, Ganadería, Pesca y Acuacultura, elaborada debidamente, mediante el formato proporcionado en la convocatoria, que podrá ser una solicitud en línea, y adjuntando los documentos. para cumplir los requisitos de las presentes Reglas de Operación.
Acreditar la personalidad jurídica del Centro de Investigación.
Acta Constitutiva, debidamente protocolizada ante fedatario público, o Decreto de Creación publicado en el Diario Oficial de la Federación, y Actas de Asamblea debidamente protocolizadas, del Centro de Investigación solicitante.
Identificación oficial del representante legal del Centro de Investigación solicitante
Credencial para Votar vigente, Pasaporte, u otras Identificaciones oficiales vigentes, con fotografía y firma, expedidas por el gobierno federal, estatal o municipal
 
Comprobante de domicilio a nombre del Centro de Investigación solicitante,
Recibo de luz, teléfono, predial, agua; el comprobante deberá presentar una vigencia no mayor a tres meses anteriores a la fecha de recepción de la Solicitud de Apoyo;
Estar al corriente con las obligaciones fiscales que les correspondan, conforme a la normatividad aplicable.
Presentar Constancia de Situación del Centro de Investigación solicitante, descargada del portal de la Sistema de Administración Tributara (SAT),
Estar inscritos en el Registro Nacional de Pesca y Acuacultura (RNPA)
Registro Nacional de Pesca y Acuacultura de Unidad Económica y de Instalación Acuícola, vigente, a nombre del Centro de Investigación solicitante, emitido por la Comisión Nacional de Acuacultura y Pesca (CONAPESCA).
Tener proyectos de investigación, en mejoramiento genético, reproducción y/o cultivo de especies acuícolas de interés comercial para la alimentación.
Presentar Currículum o el Programa Operativo Anual que avale proyectos de investigación relevantes realizados, en mejoramiento genético, reproducción y/o cultivo de especies acuícolas de interés comercial para la alimentación.
a).-Acreditar la legal propiedad o posesión del predio o bien mueble o inmueble, en el que se realizarán las acciones del proyecto solicitado.
b).-En el caso de actividades acuícolas en aguas de jurisdicción federal: título de concesión, o permiso de pesca o acuacultura vigente
a).-Documento jurídico fehaciente que corresponda, con las formalidades que exija el marco legal aplicable en la materia, los documentos aceptables podrán ser: título de propiedad (factura o contrato de compra venta), contrato de arrendamiento, de comodato, de usufructo, de donación
b).-En el caso de actividades acuícolas en aguas de jurisdicción Federal, deberán presentar el permiso de Fomento o Concesión Acuícola vigente correspondiente para el polígono en el que se realizarán las actividades.
Contar con una cuenta bancaria productiva a nombre de la institución solicitante, para depósito y ejercicio del apoyo.
Presentar un estado de cuenta con antigüedad no mayor a tres meses, o contrato de apertura de cuenta con nombre, número de cuenta, y CLABE INTERBANCARIA
Estar al corriente con las obligaciones ante el IMSS o el ISSSTE, según sea el caso.
Presentar el Estado de Adeudo ante el IMSS, o en su caso, un documento que compruebe la afiliación de los trabajadores al ISSSTE.
Proyecto realizado de acuerdo con el Anexo XIV
Completar proporcionado, elaborado debidamente, mediante el formato proporcionado en la convocatoria, y adjuntando los documentos para cumplir los requisitos de las presentes Reglas de Operación.
Carta de Capacidades Técnicas para el Subcomponente Líneas Genéticas mejoradas (Anexo XV).
1.   Proporcional los datos generales del Centro de Investigación solicitante y de la Unidad de Producción (UPA),
2.   Proporcionar el Nombre del Proyecto.
3.   Plano o "Layout" de las instalaciones y descripción de la infraestructura y equipamiento con que se realizará la investigación.
4.   Currículos de los investigadores que ejecutarán el proyecto.
5.   Anexar fotografías, donde se pueda observar claramente la infraestructura con la que se cuenta, para realizar el proyecto.
 
Los requisitos generales y específicos requeridos en las presentes Reglas de Operación, deberán cargarse en la solicitud electrónica, escaneados en PDF, a color, completos, sin tachones ni enmendaduras, en archivos no mayores de 10 MB cada uno, nombrados en letras mayúsculas, sin espacios, sin acentos y sin caracteres especiales, con el número de trámite, nombre del trámite, y el nombre de Centro de Investigación solicitante, separados por un guion bajo, ejemplo:
1_SOLICITUDDEAPOYO_CENTRODEINVESTIGACIÓN.pdf
 
2_ACTACONSTITUTIVA_CENTRODEINVESTIGACIÓN.pdf
3_IDENTIFICACION_CENTRODEINVESTIGACIÓN.pdf
4_COMPROBANTEDOMICILIO_CENTRODEINVESTIGACIÓN.pdf
5.A_CONSTANCIASITUACIONFISCAL_CENTRODEINVESTIGACIÓN.pdf
6_RNPA_CENTRODEINVESTIGACIÓN.pdf
7_COMPROBANTEDEINVESTIGACIÓN_CENTRODEINVESTIGACIÓN.pdf
8.A_LEGALPROPIEDAD_CENTRODEINVESTIGACIÓN.pdf
8.B_PERMISOPESCAOACUICULTURA_CENTRODEINVESTIGACIÓN.pdf
9_CUENTABANCARIA_CENTRODEINVESTIGACIÓN.pdf
10_IMSSOISSSTE_CENTRODEINVESTIGACIÓN.pdf
11_PROYECTO_CENTRODEINVESTIGACIÓN.pdf
12_CAPACIDADESTECNICAS_CENTRODEINVESTIGACIÓN.pdf
El trámite para la obtención de los apoyos del Programa y componentes contemplados en estas Reglas de Operación, será gratuito para los solicitantes.
La presentación de la Solicitud de Apoyo ante las ventanillas, no crea derecho a obtener el apoyo solicitado.
Características de los apoyos
Artículo 41. Subcomponente de Semilla Acuícola: Para la adquisición de Semilla acuícola, definida como semilla individual de ostión, semilla fijada de ostión, post larva de camarón, alevines de trucha, tilapia, bagre o carpa:
Hasta $90,000.00 (Noventa mil pesos 0/00 M.N.), una sola especie por solicitante, en una sola exhibición, en una sola instalación acuícola.
Artículo 42. Subcomponente de Líneas Genéticas Mejoradas: El Subcomponente de Líneas Genéticas mejoradas contará con un fondo total de hasta $5,000,000.00 M.N. (cinco millones de pesos 0/00 M.N.):
El máximo de apoyo por proyecto es de hasta $1,000,000.00 M.N. (un millón de pesos 0/00 M.N.), en una sola exhibición, para los siguientes conceptos:
a)    Adquisición de líneas genéticas mejoradas de especies acuícolas de interés comercial para la alimentación.
b)    Proyecto de Desarrollo de líneas genéticas mejoradas de especies acuícolas de interés comercial para la alimentación.
c)     Proyecto de Desarrollo de dietas y/o alimentos balanceados, para la mejora en el rendimiento de especies acuícolas de interés comercial para la alimentación.
CAPÍTULO II
Operación del componente de Recursos Genéticos Acuícolas:
Instancias participantes
Artículo 43. Unidad Responsable: Instituto Nacional de Pesca y Acuacultura (INAPESCA).
Artículo 44. Instancia Ejecutora: Dirección General Adjunta de Investigación en Acuacultura del Instituto Nacional de Pesca y Acuacultura (INAPESCA).
Mecanismo de selección:
Artículo 45. Subcomponente de Semilla Acuícola: El Subcomponente de Semilla Acuícola estableció los siguientes criterios de priorización, además de los requisitos:
 
a)    Contar con un dictamen POSITIVO del Componente de Recursos Genéticos Acuícolas 2020, y no haber recibido el recurso debido a la suficiencia presupuestaria, y que cumplan con los requisitos de las presentes Reglas de Operación.
b)    Población de nivel socioeconómico muy bajo o bajo.
c)     Población solicitante que resida en un municipio con muy alta o alta marginación, de conformidad al Decreto por el que se formula la Declaratoria de las Zonas de Atención Prioritaria para el año 2020, publicado en el Diario Oficial de la Federación el 30 de noviembre de 2020.
d)    Población solicitante que pertenezca a localidades indígena.
e)    Población solicitante de mujeres.
Aquellos solicitantes que se encuentren en más de uno de los supuestos mencionados, se considerará un solicitante con mayor prioridad.
Criterio
Ponderación
Unidad de
medida
Nivel de
Respuesta
Valor
Puntaje
Calificación
Nivel socioeconómico
2
Grado
Muy bajo
100
 
0
Bajo
75
Medio
50
Alto
0
Zona geográfica
2
Nivel de
marginación
Muy alto
100
 
0
Alto
75
Media
50
Bajo
25
Muy bajo
25
N/D
0
Población
2
Tipo de
comunidad
Indígena
100
 
0
No Indígena
50
Género
1.5
Género
Mujer
100
 
0
Hombre
50
Producción del año
anterior
1.5
Producción en
toneladas
Más de 10 t
anuales (peces y
crustáceos), más
de 500,000
unidades de
ostión
100
 
0
Menos de 10 t
anuales (peces y
crustáceos),
menos de
500,000
unidades de
ostión
0
Apoyo solicitado
1
Porcentaje
Hasta 50%
100
 
0
Más del 50%
75
Total
10
 
 
Puntaje
0
 
Artículo 46.- Subcomponente de Líneas Genéticas Mejoradas: El Subcomponente Líneas Genéticas Mejoradas estableció los siguientes criterios de priorización, además de los requisitos:
 
a)    Tener un proyecto en ejecución para el cual, los conceptos de apoyo incrementen de manera tangible los resultados en materia de desarrollo de líneas genéticas de especies de interés comercial interés comercial para la alimentación.
b)    Poseer la infraestructura y equipamiento necesarios, sin necesidad de adquisición a excepción de insumos para la ejecución del Proyecto.
c)     Que el Proyecto culmine en una transferencia de tecnología o impacto directo en las necesidades del pequeños productores acuícolas.
Se evaluarán los criterios de pertinencia, la naturaleza del proyecto, y el alcance y viabilidad técnica de la siguiente manera:
Criterios de Pertinencia
Criterio
Ponderación
Nivel de Respuesta
Valor
Puntaje
Calificación
Mejoramiento de
Líneas Genéticas
5
Desarrollo de líneas genéticas mejoradas
100
 
 
Desarrollo de dietas
50
Adquisición de líneas genéticas mejoradas
25
Impacto
5
Que el proyecto culmine en una transferencia tecnológica en pequeños productores acuícolas
100
 
 
Proveeduría de crías/semillas de calidad genética mejorada
75
Creación de líneas genéticas mejoradas
50
Dieta
25
 
0
Puntaje
 
 
Naturaleza y alcance de Proyecto
Objetivo del Proyecto
3
 Obtener líneas genéticas mejoradas
100
 
 
 Dietas o alimentos balanceados
75
Alcance
5
Acuacultura rural, pequeños productores
100
Acuacultura comercial
50
Infraestructura
2
Tiene todas las instalaciones y equipamiento necesario
100
Requiere de subcontratar o adquirir equipos y/o instalaciones
50
Puntaje
 
 
Viabilidad Técnica
Objetivos Generales
Claros y Bien Definidos
 
Proyecto
El Proyecto cuenta con todos los elementos descritos en el Anexo VIII, y en el caso de determinar que No Aplica alguno, lo justifica de manera satisfactoria
 
Justificación
Problemática real y definida
 
Metas
Las metas son realistas y se encuentran bien definidas
 
Indicadores
Tiene indicadores a corto, mediano y largo plazo claros y adecuados
 
Metodología
La descripción técnica describe de forma clara y detallada el tipo de maquinaria, infraestructura, equipo, procesos, tecnologías a emplear, asistencia técnica, consultoría y/o capacitación, monto de cada concepto a solicitar, capacidad de procesos, programas de producción y mantenimiento entre otros a utilizar para cumplir con el objetivo del proyecto
 
Capacidades Técnicas
El Personal técnico o los investigadores que realizarán el proyecto tienen las capacidades específicas para la ejecución del proyecto y operación(en su caso) de los equipos solicitados, de acuerdo a la carta de capacidades técnicas presentada
 
Tecnología
El Proponente cuenta con la Biotecnología necesaria para el alcance de los objetivos del proyecto
 
Impactos
Describe claramente los impactos esperados, y son congruentes con el objetivo del proyecto
 
Situación ambiental
El proyecto cuenta con una ponderación positiva en cuanto al impacto ambiental-social-económico, acorde a sus actividades, medidas de mitigación, beneficios y, en su caso, utilización de fuentes de energía alternativas.
 
Puntaje
 
 
Artículo 47. Mecánica operativa
1) Una vez publicadas las presentes reglas de operación en el Diario Oficial de la Federación, se emitirá una convocatoria la cual será publicada en la página del INAPESCA (https://www.gob.mx/inapesca/), en un plazo no mayor de 15 días naturales, describiendo características, requisitos, fechas de apertura y cierre de ventanilla para la recepción de Solicitudes de Apoyo, documentación y proyectos. En dicha publicación se adjuntará la lista de laboratorios de producción de crías, y semilla con Certificado de Sanidad Acuícola emitido por el SENASICA hasta la fecha en que las reglas de operación sean enviadas a publicación.
2) Una vez recibida la Solicitud de Apoyo, proyecto y documentos requeridos el solicitante recibirá una constancia que contendrá su nombre, datos generales y número de folio.
3) En caso de que el solicitante registre más de una solicitud de Apoyo, sólo se aceptará la primera solicitud y las demás serán desechadas de manera automática, sin obligación para la Instancia Ejecutora de notificar al solicitante.
4) La Instancia Ejecutora revisará dicha documentación y notificará al solicitante vía correo electrónico para que en el término de 10 días hábiles subsane inconsistencias y/o documentación faltante, según sea el caso. De no subsanarse alguna inconsistencia en el término señalado, dicha solicitud y proyecto se tendrán como rechazados de manera automática, sin obligación para la Instancia Ejecutora de notificar al solicitante.
5) La Instancia Ejecutora revisarán las solicitudes y emitirán un dictamen; en un plazo no mayor de 60 días hábiles posteriores al cierre de ventanilla. La Instancia Ejecutora publicará la relación de todos los folios apoyados y no apoyados de forma impresa en las ventanillas de atención y en la página del INAPESCA (https://www.gob.mx/inapesca/), que en el caso de los beneficiarios incluirá el nombre o razón social del beneficiario, municipio, entidad federativa, y monto del apoyo otorgado o bien entregado, de conformidad con el Título Cuarto De la Operación de los Programas del Decreto del Presupuesto de Egresos de la Federación. En cumplimiento a dicha disposición, en todo caso los rechazos deberán estar fundados y motivados.
6) Dictamen y Notificación:
 
a)    Para el caso del Subcomponente de Semilla Acuícola, la Instancia Ejecutora, con base al resultado de las dictaminaciones positivas y a los criterios de pertinencia, ordenará las solicitudes positivas de mayor a menor calificación y de acuerdo con la suficiencia presupuestal, notificarán al solicitante mediante oficio vía correo electrónico, del cual el solicitante deberá confirmar de recibido mediante el mismo medio. De no confirmarse la recepción, el solicitante se dará por notificado con la fecha de envío del oficio de dictamen.
b)    Para el caso del subcomponente de Líneas Genéticas Mejoradas, los proyectos se dictaminarán mediante evaluación ciega por pares, es decir, cada Proyecto será revisado por tres especialistas de manera independiente de acuerdo con los criterios de pertinencia, naturaleza y alcance y viabilidad técnica. El promedio de las dos calificaciones más altas de los tres investigadores deberá de ser superior a 8. Los proyectos con mayor calificación serán seleccionados hasta agotar la suficiencia presupuestal. De no adjudicarse los $5,000,000, los remanentes serán de integrados al Subcomponente de Semilla Acuícola.
7) La Instancia Ejecutora formalizará entonces con el solicitante el instrumento jurídico en el que se estipulen los términos de los compromisos adquiridos por las partes en la ejecución del apoyo al proyecto, una vez completado este paso, el Solicitante será considerado Beneficiario en adelante.
II.- Mecánica Operativa específica del Subcomponente de Semilla Acuícola.
1)    Una vez formalizado el instrumento jurídico, el beneficiario deberá programar la adquisición de la semilla, alevines o post larva autorizados en los tiempos y términos estipulados en dicho instrumento.
2)    La Instancia Ejecutora deberá supervisar la salida del producto de los laboratorios proveedores, ajustándose al programa de entrega, y la entrega misma de estos insumos y, dar fe de la cantidad, características y estado de la entrega. El supervisor emitirá un Visto Bueno al Beneficiario, que deberá llevar la firma del solicitante y del supervisor. Este comprobante será usado para continuar con el trámite y deberá conservar una copia. Una vez realizada la entrega, y mediando el comprobante de visto bueno con las firmas correspondientes, la Instancia Ejecutora solicitará a la Unidad Responsable que se realice el pago del apoyo comprometido al beneficiario en un plazo no mayor a 20 días hábiles, por transferencia bancaria, realizada a la cuenta proporcionada por el solicitante.
3)    El Beneficiario deberá entonces presentar la factura del laboratorio contratado por el concepto de la semilla acuícola autorizada, sellada de pagado, con la validación correspondiente ante el Servicio de Administración Tributaria (SAT), y el comprobante de pago que podrá ser una transferencia interbancaria, depósito, o cheque certificado , a nombre del laboratorio, proveniente de la cuenta del Beneficiario, y
4)    Al término de las acciones, se formalizará entre la Instancia Ejecutora y el beneficiario un Acta Finiquito. De no verificarse el cumplimiento en los términos de lo estipulado en el convenio del instrumento jurídico firmado, se procederá de acuerdo con las cláusulas y penalizaciones del mismo.
III.- Mecánica Operativa específica del Subcomponente de Líneas Genéticas Mejoradas.
1)    Una vez formalizado el instrumento jurídico, el beneficiario deberá emitir una factura a nombre del Instituto Nacional de Pesca y Acuacultura por concepto de Ministración única para el desarrollo del proyecto "Nombre del proyecto", conforme al Convenio de Concertación firmado con fecha "fecha de firma del instrumento jurídico", con la validación correspondiente ante el Servicio de Administración Tributaria (SAT);
2)    El beneficiario deberá de ejecutar el proyecto aprobado de acuerdo con los cronogramas establecidos en el proyecto y someterá un informe de avances bimestrales que serán sometidos a revisión de la Instancia Ejecutora. La ejecución del apoyo deberá de realizarse antes del 31 de diciembre del año.
3)    La Instancia Ejecutora podrá realizar supervisiones de avance (según los lineamientos de ejecución de programas presupuestales).
4)    Al término del proyecto según lo establecido en el cronograma aprobado, el beneficiario deberá de someter un informe de resultados final, así como los entregables acordados en el instrumento jurídico formalizado.
 
5)    Al término de las acciones, se formalizará entre la Instancia Ejecutora y el beneficiario un Acta Finiquito. De no verificarse el cumplimiento en los términos de lo estipulado en el convenio del instrumento jurídico firmado, se procederá de acuerdo con las cláusulas y penalizaciones del mismo.
Artículo 48. Gastos de Operación:
De conformidad a los Lineamientos para el Ejercicio de los Gastos de Operación de los Programas de la Secretaría de Agricultura vigentes, y a lo dispuesto en la Ley Federal de Austeridad Republicana, publicada en el DOF el 19 de noviembre del 2019, los gastos definidos a cargo de la Unidad Responsable para el Componente de Recursos Acuícolas y los Subcomponentes de Semilla Acuícola y Líneas Genéticas mejoras corresponderán a los conceptos:
a.   Supervisión del Componente de Recursos Acuícolas y Subcomponentes de Semilla Acuícola y Líneas Genéticas Mejoradas.
b.   Capacitación en materia del Componente de Recursos Genéticos Acuícolas y los Subcomponentes de Semilla Acuícola y Líneas Genéticas Mejoradas de conformidad con las necesidades detectadas por la Unidad Responsable, sin contravenir con lo previsto en el artículo noveno Transitorio de la LFAR.
c.    Prestadores de servicios integrales o profesionales que realicen actividades de carácter técnico, operativo y administrativo, como apoyo a la operación del Componente de Recursos Genéticos Acuícolas y los Subcomponentes de Semilla Acuícola y Líneas Genéticas Mejoradas.
d.   Otros gastos asociados a la ejecución del Componente de Recursos Genéticos Acuícolas y los Subcomponentes de Semilla Acuícola y Líneas Genéticas Mejoradas.
Capítulo III
Coordinación institucional
Artículo 49. La Unidad Responsable tendrá la facultad de suscribir convenios e instrumentos jurídicos para la realización de acciones del Programa, con dependencias y entidades de la Administración Pública Federal, así como con los centros o instituciones de investigación y/o enseñanza superior, organismos nacionales e internacionales, así como asociaciones civiles, entre otros.
La Unidad Responsable establecerá los mecanismos de coordinación necesarios para evitar el apoyo a productores que hayan incurrido en incumplimiento o falta a la normativa de este Programa en el ejercicio anterior.
Estrategias Específicas
Artículo 50. Se destinará hasta el 7% del presupuesto del Programa, una vez descontados los gastos de operación, para llevar a cabo estudios de mercado, la promoción del consumo de productos agroalimentarios; para campañas de promoción para el mejoramiento de la calidad; para sistemas de información y prospección, el desarrollo de sistemas de comercialización y de precios, así como foros regionales para la adaptación de la agricultura al cambio climático, a través de instituciones definidas por las Unidades Responsables y que coadyuve a lograr los objetivos del programa.
TÍTULO VII
Seguimiento, supervisión, evaluación y proyectos estratégicos
Capítulo I
Del Seguimiento
Artículo 51. Las Instancias Ejecutoras serán responsables de dar seguimiento y verificar el avance, la correcta terminación y entrega de las obras, proyectos y acciones, así como de la comprobación documental del gasto ejercido, debidamente certificada en los plazos establecidos.
El seguimiento operativo de los programas se visualizará través del MONITOR SADER a cargo de la Dirección General de Planeación y Evaluación, por lo que es obligación de la Unidad Responsable satisfacer las necesidades de información con el fin de generar, alimentar y mantener actualizada la información relativa a la operación y avance del programa en el Monitor SADER mediante los mecanismos que para tales efectos
se establezcan.
Capítulo II
De la Supervisión
Artículo 52. De acuerdo con el segundo párrafo del artículo 74 de la Ley Federal de Presupuesto y Responsabilidad Hacendaria los titulares de las dependencias y entidades, con cargo a cuyos presupuestos se autorice la ministración de subsidios y transferencias, serán responsables, en el ámbito de sus competencias, de que éstos se otorguen y ejerzan conforme a las disposiciones generales aplicables. De acuerdo a lo establecido en el artículo 75 de la misma Ley los subsidios deben sujetarse a los criterios de objetividad, equidad, transparencia, publicidad, selectividad y temporalidad.
La Dirección General de Planeación y Evaluación será la Unidad Administrativa responsable de coordinar la supervisión de los Programas. La misma se llevará a cabo conforme a lo dispuesto en el Procedimiento para la Supervisión de los Programas a Cargo de la Secretaría expedido por dicha Dirección.
La supervisión se refiere al procedimiento a través del cual se constata mediante revisión física, documental de gabinete, satelital y de campo, el cumplimiento de las disposiciones para la operación del Programa.
Capítulo III
De la Evaluación
Artículo 53. Conforme a lo establecido en el artículo 78 de la Ley Federal de Presupuesto y Responsabilidad Hacendaria, y con la finalidad de identificar y atender posibles áreas de mejora en el diseño, gestión y resultados del Programa, y de esta forma fortalecer su mecanismo de intervención, se deberán realizar las evaluaciones externas consideradas en el Programa Anual de Evaluación (PAE), que emitan la Secretaría de Hacienda y Crédito Público, y el Consejo Nacional de Evaluación de la Política de Desarrollo Social por conducto de la Dirección General de Planeación y Evaluación.
Adicionalmente, la Dirección General de Planeación y Evaluación será la encargada de diseñar e implementar los mecanismos necesarios para evaluar el desempeño del Programa, con el fin de detectar y proponer oportunidades de mejora en la operación del Programa, en cumplimiento con la normatividad aplicable.
La Dirección General de Planeación y Evaluación podrá instrumentar un procedimiento de evaluación interna con el fin de evaluar el desempeño del Programa. El procedimiento se operará considerando la disponibilidad de los recursos humanos y presupuestarios de las instancias que intervienen.
Las evaluaciones externas que se realicen al Programa serán coordinadas por la Dirección General de Planeación y Evaluación de la SADER o la que designe el Secretario, conforme a lo señalado en los "Lineamientos generales para la evaluación de los Programas Federales de la Administración Pública Federal" (Lineamientos) publicados en el Diario Oficial de la Federación el 30 de marzo de 2007 y deberán realizarse de acuerdo con lo establecido en el PAE.
La Secretaría publicará los resultados de las evaluaciones externas de acuerdo con los plazos y términos previstos en la normatividad vigente a través del portal de Internet.
Capítulo IV
De los Proyectos Estratégicos
Artículo 54. La Secretaría podrá en casos excepcionales y a fin de facilitar la aplicación de los recursos provenientes del programa establecido en las presentes Reglas de Operación, llevar a cabo Proyectos Estratégicos en apego al Acuerdo por el que se dan a conocer las Disposiciones Generales aplicables a las Reglas y Lineamientos de Operación de los Programas de la Secretaría de Agricultura y Desarrollo Rural y lineamientos específicos de proyectos estratégicos que emita la oficina del Abogado General, mismos que se regirán conforme a lo siguiente:
 
I.     Proyectos de prioridad nacional, impacto nacional, estatal, regional o municipal propuestos por las Unidades Responsables.
II.     Atender necesidades específicas detectadas en materia de: desarrollo de cuencas lecheras en el sureste del país, específicamente en Tabasco, Chiapas y Veracruz e impulso a la producción sustentable de productos originarios de México, atención a la sequía, entre otros.
III.    Atender las necesidades específicas detectadas en el Plan de Justicia del Pueblo Yaqui y, el Plan de Ordenamiento y Desarrollo Territorial de la Región del Tren Maya, conforme al Decreto por el que se crea la Comisión Presidencial de Justicia para el Pueblo Yaqui, del Estado de Sonora, publicado en el Diario Oficial de la Federación el 27 de octubre de 2020.
TÍTULO VIII
Disposiciones complementarias
Capítulo I
De los derechos y obligaciones de los ciudadanos, solicitantes y beneficiarios
Artículo 55. Derechos, obligaciones y sanciones:
I. Son derechos de los beneficiarios:
a.     Recibir atención digna, respetuosa, equitativa y no discriminatoria, en estricto apego a los derechos humanos.
b.     Recibir asesoría por parte de las Unidades Responsables, Representaciones de la Secretaría en las Entidades Federativas o Instancias Ejecutoras que funjan como ventanillas, respecto de los rubros de intervención contenidas en estas Reglas de Operación;
c.     Adquirir en su caso, el bien o servicio con características de utilidad, calidad, precio con el proveedor que libremente elija, y en su caso, la capacitación respectiva;
d.     Interponer las quejas y denuncias en los términos de las presentes Reglas de Operación;
e.     Ejercer los medios de defensa contra los actos y resoluciones emitidos por las Unidades Responsables y/o Instancias Ejecutoras en los términos de la Ley Federal de Procedimiento Administrativo;
II. Son obligaciones de los beneficiarios:
a.     Cumplir con lo establecido en estas Reglas de Operación;
b.     Aplicar a los fines autorizados los incentivos recibidos y conservar los comprobantes fiscales en los términos de la legislación aplicable;
c.     Aceptar, facilitar y atender en cualquier etapa del proceso para la entrega del incentivo, verificaciones, auditorías, inspecciones y solicitudes de información por parte de las unidades responsables, las instancias ejecutoras, instancias fiscalizadoras o de cualquier otra autoridad competente, con el fin de verificar la correcta aplicación de los recursos otorgados; así como la supervisión de parte de las instancias de la Secretaría y las que ésta determine;
d.     Solicitar autorización previa por escrito de la Unidad Responsable y/o Instancia Ejecutora de cualquier cambio que implique modificaciones al proyecto autorizado o a las condiciones de los incentivos directos o indirectos, quien lo resolverá dentro de los diez días hábiles siguientes a la presentación de la solicitud, en caso contrario se informará que fue resuelto en sentido negativo;
e.     Manifestar por escrito bajo protesta de decir verdad que la información y documentación que presenta, entrega e informa es verdadera y fidedigna durante el proceso y comprobación del apoyo;
f.     Para el pago de los incentivos vía depósito bancario el beneficiario deberá proporcionar copia del contrato de apertura de la cuenta bancaria productiva y/o estado de cuenta bancaria a su nombre, en la que se especifique la CLABE interbancaria donde se depositará el incentivo; así mismo, mantener vigente la cuenta correspondiente.
 
g.     En su caso, devolver en un plazo no mayor a diez días hábiles, los depósitos bancarios derivados de los programas de Secretaría efectuados por error en la cuenta del beneficiario, así como los que no le correspondan o los que excedan el incentivo al que tiene derecho; una vez notificado por escrito por la Unidad Responsable o las Instancias Ejecutoras;
h.     Suscribir los documentos jurídicos (Convenio de concertación y/o Finiquito) que determine la Unidad Responsable; el beneficiario que se abstenga de firmar el Convenio de Concertación en la fecha o dentro del plazo establecido en la notificación respectiva, se tendrá, por cancelado el incentivo autorizado, sin que para tal efecto se requiera su consentimiento expreso mediante escrito;
i.      Manifestar por escrito, en su caso, no haber recibido o estar recibiendo incentivos de manera individual u organizada para el mismo concepto de otros programas de la Secretaría, que implique que se dupliquen incentivos a la solicitud;
j.      En su caso, mantener actualizados los datos en el Padrón de Productores de la SADER;
k.     Presentar los documentos que avalan la recepción de los incentivos, mediante recibos o comprobantes que cumplan con los requisitos fiscales;
l.      Para el caso de proyectos autorizados, donde se apoyen activos productivos que impulsen el valor agregado a la producción primaria, el Beneficiario deberá mantener y operar dichos activos en su unidad de producción al menos cinco años posteriores a la entrega del subsidio, de lo contrario deberá reintegrar el total de los recursos recibidos con los productos financieros generados y no podrá ser apoyado en los años subsecuentes;
m.    El beneficiario deberá exhibir los documentos que demuestren que realizó su aportación del recurso al que se obligó en su proyecto y conforme se acordó en el Convenio al momento de su firma. De abstenerse, se le tendrá por cancelado el apoyo autorizado, sin que para tal efecto se requiera su consentimiento expreso mediante escrito;
n.     Del mismo modo, la firma de la solicitud de apoyo respectiva implica que acepta expresamente y se obliga a proporcionar a la Secretaría, a través del Servicio de Información Agroalimentaria y Pesquera (SIAP), información en materia agroalimentaria con fines estadísticos.
Capítulo II
Control y auditoría
Artículo 56. El ejercicio de los recursos de este Programa está sujeto a las disposiciones federales aplicables y podrán ser auditados en el marco del Sistema Nacional de Fiscalización por las siguientes instancias, conforme a la legislación vigente y en el ámbito de sus respectivas competencias: por la Auditoría Superior de la Federación; por el Órgano Interno de Control en la SADER y por la Secretaría de la Función Pública.
En caso de incumplimiento por parte del beneficiario, se le instaurará el Procedimiento Administrativo conforme a la normatividad aplicable.
Capítulo III
Quejas, denuncias y solicitudes de información
Artículo 57. Los (las) beneficiarios (as) y los (las) ciudadanos (as) en general podrán presentar por escrito sus peticiones y denuncias, con respecto a la ejecución de las Reglas de Operación de los diversos Programas a cargo de la Dependencia, directamente ante el Órgano Interno de Control en la Secretaría, en las Representaciones Estatales, en las oficinas de los Órganos Internos de Control de los Órganos Administrativos Desconcentrados y de las Entidades Coordinadas por la Secretaría, el Órgano Estatal de Control y, en su caso, el Órgano Municipal de Control, así como en los Módulos de Peticiones y Denuncias correspondientes.
Las peticiones y denuncias podrán realizarse por escrito, vía Internet (https://sidec.funcionpublica.gob.mx y https://alertadores.funcionpublica.gob.mx), aplicación móvil https://www.gob.mx/apps/7, vía correo electrónico (atencionoic@agricultura.gob.mx) o vía telefónica al 800 90 61 900, 55 38 71 10 00, extensiones 29137 y 29105 (Área de Quejas del Órgano Interno de Control en la Secretaría: Avenida Guillermo Pérez Valenzuela
número 127, edificio "A", piso 1, Colonia del Carmen, Alcaldía Coyoacán, C.P. 04100, Ciudad de México).
En caso de duda podrá consultar en las Oficinas de Representación Estatal de la SADER y/o CONAPESCA, Oficinas de Representación Locales de CONAPESCA, DDR o CADER correspondiente.
Capítulo IV
Transparencia, acceso a la información pública y rendición de cuentas
Artículo 58. Estas Reglas de Operación, además de su publicación en el Diario Oficial de la Federación, están disponibles para su consulta en las Representaciones Estatales de la Secretaría y en la página electrónica oficial en el sitio web: https://www.gob.mx/agricultura
I. La difusión y promoción de los componentes del programa se hará a través de la página electrónica de la Secretaría (https://www.gob.mx/agricultura) y de manera impresa en las Oficinas de Representación Estatales ubicadas en las entidades federativas, de manera conjunta con los gobiernos estatales y/o municipales.
De conformidad con lo estipulado en el inciso a), fracción II del Artículo 27 del Decreto de Presupuesto de Egresos de la Federación para el ejercicio fiscal 2021, se debe incluir la siguiente leyenda "Este programa es público, ajeno a cualquier partido político. Queda prohibido el uso para fines distintos a los establecidos en el programa".
El listado de beneficiarios de este programa se considera información pública, en términos de lo dispuesto por el inciso q), fracción XV del Artículo 70 de la Ley General de Transparencia y Acceso a la Información Pública.
Artículo 59. La transparencia, difusión y rendición de cuentas se dará en el marco de la Ley Federal de Transparencia y Acceso a la Información Pública y la Ley General de Transparencia y Acceso a la Información Pública.
Todos los programas de la Secretaría de Agricultura y Desarrollo Rural deberán registrar su listado de beneficiarios (as), en el Padrón de Solicitantes y Beneficiarios de esta Secretaría, el cual deberá estar desagregado por género, grupo de edad, Entidad Federativa y Municipio, así como los conceptos de apoyo Dicha información deberá actualizarse permanentemente y publicarse en la página electrónica oficial de la Secretaría, www.gob.mx/agricultura y de cada Instancia Ejecutora conforme a lo establecido en los Lineamientos que para tal efecto emita la Unidad de Administración y Finanzas.
Los datos personales recabados podrán ser transmitidos a otros entes públicos de los tres niveles de gobierno en el ejercicio de facultades propias, compatibles o análogas, para la realización de compulsas y la integración del Padrón Único de Beneficiarios. Se garantiza la protección de los datos personales que sean recabados, en cumplimiento con las disposiciones en la materia de protección de datos personales y de transparencia y acceso a la información pública aplicables.
El ejercicio de los derechos ARCO (acceso, rectificación, cancelación y oposición de los datos personales recabados), se podrá realizar a través de la Unidad de Transparencia de la Secretaría de Agricultura y Desarrollo Rural con domicilio en Av. Cuauhtémoc 1230, PB. Col. Santa Cruz Atoyac, Alcaldía Benito Juárez, Ciudad de México, C.P. 03310, en un horario de atención de 9:00 a 14:00 horas o bien por medio de la Plataforma Nacional de Transparencia en http://www.plataformadetransparencia.org.mx.
El aviso de privacidad integral se puede consultar en el portal de internet de la SADER en: www.gob.mx/agricultura. Lo anterior se informa en cumplimiento de los artículos 26 y 27 de la Ley General de Protección de Datos Personales en Posesión de Sujetos Obligados.
La Secretaría continuará con el Sistema de Rendición de Cuentas sobre el destino de los recursos fiscales a que se refiera el Artículo conducente del Decreto de Presupuesto de Egresos de la Federación para el Ejercicio Fiscal del año que corresponda, a efecto de integrar el Padrón de Beneficiarios (as). Este Sistema deberá incorporar como mínimo los siguientes elementos: región geográfica, entidad federativa, municipio y localidad, actividad productiva, eslabón de la cadena de valor, concepto de apoyo, monto fiscal y fecha de
otorgamiento, y la estratificación correspondiente.
La actualización de la información contenida en este Sistema es responsabilidad de las Unidades Responsables e Instancias Ejecutoras de los Componentes, incluyendo a las Entidades Federativas. Dicho Sistema mantendrá un módulo específico en el cual se detallen los recursos fiscales destinados a los productos básicos y estratégicos señalados en el Artículo 179 de la Ley de Desarrollo Rural Sustentable; y a más tardar el 31 de diciembre del año del ejercicio fiscal que corresponda, tendrá disponibles los datos que permitan la identificación del beneficiario.
Capítulo IV
Contraloría Social
Artículo 60. Con la finalidad de fortalecer los mecanismos de participación ciudadana que contribuyan con la prevención y combate a la corrupción, las personas beneficiarias del Programa, de manera libre y voluntaria podrán llevar a cabo actividades de contraloría social de manera individual o colectiva.
Para registrar un Comité de Contraloría Social se presentará un escrito libre ante la Unidad Responsable a cargo del Programa, donde como mínimo se especificará el programa a vigilar, los nombres y datos de contacto y ubicación geográfica de los integrantes del Comité. La Secretaría de la Función Pública asistirá y orientará a las personas interesadas en conformar Comités a través de la cuenta contraloriasocia@funcionpublica.gob.mx.
La Unidad Responsable deberá sujetarse a los lineamientos vigentes emitidos por la Secretaría de la Función Pública, a los tiempos y documentos normativos validados por la misma.
Cabe hacer mención que la implementación de la Contraloría Social será normada por la Ley General de Desarrollo Social, su Reglamento y lineamientos vigentes, así como los lineamientos emitidos por la Secretaría de la Función Pública.
Transitorios
PRIMERO.- Las presentes Reglas de Operación entrarán en vigor el día de su publicación en el Diario Oficial de la Federación.
SEGUNDO.- La operación del programa que aplica a las presentes Reglas de Operación, se sujetará al cumplimiento a la Ley Federal de Austeridad Republicana, publicada en el Diario Oficial de la Federación el 19 de noviembre de 2019.
TERCERO.- Para la operación del Programa será aplicable lo señalado en el "Acuerdo por el que se dan a conocer las Disposiciones Generales aplicables a las Reglas y Lineamientos de Operación de los Programas de la Secretaría de Agricultura y Desarrollo Rural", que para tales efectos emita la oficina del Abogado General de la SADER para el ejercicio fiscal 2021.
CUARTO.- De los recursos aprobados al Programa de Fomento a la Agricultura, Ganadería, Pesca y Acuicultura en el Presupuesto de Egresos de la Federación para el ejercicio fiscal 2021, los gastos de operación corresponden al monto previsto en el presupuesto asignado para el propio programa. Estos gastos están sujetos a los Lineamientos para el ejercicio de los gastos de operación 2021 que para tales efectos emita la Unidad de Administración y Finanzas de la SADER.
QUINTO.- Conforme a lo establecido en el artículo 31 fracción IX del Decreto de Presupuesto de Egresos de la Federación para el Ejercicio Fiscal 2021, esta Secretaría realizará la consulta sobre el cumplimiento al artículo 32-D del Código Fiscal de la Federación en la herramienta que para tal efecto pongan a disposición las autoridades fiscales.
Ciudad de México, a 17 de diciembre de 2020.- El Secretario de Agricultura y Desarrollo Rural, Víctor Manuel Villalobos Arámbula.- Rúbrica.
ANEXO 1
Glosario de Términos
 
I.           Agroecología (agroecológico).- Conjunto de prácticas agropecuarias basadas en principios, procedimientos y técnicas ecológicas, y por ende, amigables con el medio ambiente, que fomenten la producción y productividad integral de los sistemas productivos, para la transición de la agricultura mexicana hacia la sostenibilidad.
II.          Acta Constitutiva.- Documento jurídico fehaciente que establece de forma legal la formación de una organización o sociedad, en el cual se estipulan los aspectos generales de la misma.
III.          Acta de Asamblea.- Documento mediante el cual los integrantes de una persona moral expresan la voluntad colectiva de la organización y formalizan los acuerdos de su interés bajo los mecanismos legales que los rigen;
IV.         Acta Finiquito.- Instrumento elaborado por la Unidad Responsable y/o Instancia Ejecutora con el Beneficiario en la que se dan por concluidas las acciones del proyecto apoyado en el ejercicio fiscal de que se trate, que avala el cierre físico-financiero, y se establecen de manera enunciativa mas no limitativa lo siguiente: objeto de la misma; circunstancias de tiempo, modo y lugar de su elaboración, nombre completo, cargo y firma de los participantes en su elaboración y, documentación que soporte el cierre de las actividades técnicas, operativas y financieras;
V.          Actividades Acuícolas.- Aquellas dirigidas a la reproducción controlada, pre engorda y engorda de especies de la fauna y flora realizadas en aguas dulces, marinas o salobres, por medio de técnicas de cría o cultivo, que sean susceptibles de explotación comercial, ornamental, recreativa, de fomento o didáctica;
VI.         Actividad Primaria.- La actividad que aprovecha los recursos naturales de manera directa, que no han sufrido ningún proceso de transformación previo; puede considerarse el mejoramiento de las razas y la cría de peces en medios controlados.
VII.        Aviso de Arribo.- Es el documento en el que se reporta a la autoridad competente los volúmenes de captura obtenidos por especie durante una jornada o viaje de pesca;
VIII.        Aviso de Cosecha.- Es el documento en el que se reporta a la autoridad competente la producción obtenida en unidades de producción acuícolas;
IX.         Beneficiario.- Persona física o moral que recibe el subsidio o incentivo previsto en las presentes Reglas de Operación. Tratándose de los incentivos a que se refieren los bienes públicos, para efectos del Sistema de Rendición de Cuentas, se considerará como beneficiario a aquellas personas físicas o morales con las que se acuerda la realización de acciones para alcanzar los fines de los Componentes;
X.          BIENPESCA.- Componente Apoyo para el Bienestar de Pescadores y Acuicultores, el cual forma parte del Programa de Fomento a la Agricultura, Ganadería, Pesca y Acuacultura.
XI.         Cadena de Valor.- Todas aquellas actividades agrícolas y ganaderas que de forma coordinada y en una región determinada, producen, benefician, transforman y comercializan para añadir valor a la producción primaria
XII.        Calidad Genética.- Organismos acuáticos cuya producción es superior a la media y su aportación será para mejorar la productividad de los animales en la unidad de producción de la especie que se trate;
XIII.        Cambio de cultivo.- Conversión o reconversión de un cultivo actual a otro(s), basada en la vocación productiva de la tierra, rotación de cultivos para evitar el agotamiento del suelo, tolerancia a heladas, sequías y fenómenos naturales derivados del cambio climático, ventanas
comerciales de oportunidad, entre otros.
XIV.       Certificación.- Procedimiento por el cual se asegura que un producto, proceso, sistema o servicio se apega a las normas, lineamientos o recomendaciones de organismos dedicados a la normalización, ya sean nacionales o internacionales;
XV.        CLABE Interbancaria: Clave Bancaria Estandarizada;
XVI.       Comité Técnico Dictaminador.- Órgano Colegiado encargado de dictaminar las solicitudes o en su caso validar los pre-dictámenes de la UTO.;
XVII.      Comprobante de domicilio: Documento con el cual se hace constar que una persona física o moral, habita en el núcleo agrario, localidad o municipio donde se desarrollará el proyecto productivo o en donde tiene su domicilio legal. Serán comprobantes de domicilio válidos para una persona física: recibo de luz, teléfono, predial, agua, constancia de residencia expedida por el Ayuntamiento, Comisariado Ejidal o de Bienes Comunales. Las personas morales podrán usar como comprobante de domicilio: recibo de luz, teléfono, predial y agua;
XVIII.      CONAGUA: Comisión Nacional del Agua;
XIX.       CONAPESCA: Comisión Nacional de Acuacultura y Pesca;
XX.        Convenio de Concertación.- Acuerdo de voluntades que suscribe la Unidad Responsable o, en su caso, la Instancia Ejecutora del Programa o Componente, con El/La Beneficiaria/o, para establecer los derechos y obligaciones a cargo Del/De la Beneficiario/a en torno al uso y aplicación del incentivo que se le otorga;
XXI.       Cultivos prioritarios.- Los que establezcan las Unidades Responsables, basados en la planeación agrícola y el Plan Sectorial de Agricultura y Desarrollo Rural.
XXII.      Constancia de Residencia: Documento expedido por el Ayuntamiento, Comisariado Ejidal o de Bienes Comunales, con el cual se hace constar que la persona física o moral habita en el núcleo agrario, localidad o municipio donde se desarrollará el proyecto productivo o en donde tiene su domicilio legal;
XXIII.      Constancia de situación fiscal: Documento emitido por el Servicio de Administración Tributaria (SAT) contiene información del Registro Federal de Contribuyentes y la Cédula de Identificación Fiscal.
XXIV.     CURP: Clave Única de Registro de Población, documento expedido por la Secretaría de Gobernación;
XXV.      Decreto de creación.- Instrumento jurídico de creación de los Centros Públicos de Investigación que tengan como objeto realizar las actividades de investigación científica y tecnológica.
XXVI.     Documento que acredite la propiedad o legal posesión.- Para este efecto se considerará aquel documento jurídico fehaciente que corresponda, dependiendo de la naturaleza del subcomponente, que cumpla con los requisitos exigidos por el marco legal aplicable en la materia en cada entidad federativa, tales como los que a continuación se enlistan de manera enunciativa más no limitativa: escritura pública debidamente protocolizada ante fedatario público e inscrita en el Registro Público de la Propiedad; contrato de compraventa pasado ante fe de fedatario público; contrato de arrendamiento, comodato, usufructo, donación, permuta, o cesión de derechos, entre otros, los cuales atiendan las formalidades de la legislación civil de la entidad federativa de que se trate; original y/o copia certificada de la adjudicación emitida por autoridad judicial o fedatario público; así como los instrumentos jurídicos reconocidos por la legislación agraria;
XXVII.     Folio.- Número de registro que se otorga a cada una de las Solicitudes de Apoyo recibidas en las ventanillas de atención y registradas en Padrón Único de Beneficiarios de la SADER.
 
XXVIII.    Identificación Oficial.- Documento oficial vigente, con el que una persona física puede acreditar su identidad; los documentos aceptables son la Credencial para Votar o Pasaporte emitido por la Secretaría de Relaciones Exteriores, u otras Identificaciones Oficiales vigentes con fotografía y firma, expedidas por el gobierno federal, estatal, municipal o de la Ciudad de México;
XXIX.     Instrumento Jurídico.- Se refiere a los convenios celebrados, en los que se precisen los compromisos, objetivos y acciones específicas a realizar por las partes involucradas;
XXX.      Grupo vulnerable.- Persona o grupo que por sus características de desventaja por edad, sexo, estado civil; nivel educativo, origen étnico, situación o condición física y/o mental; requieren de un esfuerzo adicional para incorporarse al desarrollo y a la convivencia;
XXXI.     Incentivo.- Asignaciones de recursos federales previstas en el Presupuesto de Egresos de la Federación que, a través de las dependencias y entidades, se otorgan a los diferentes sectores de la sociedad, a las entidades federativas o municipios para fomentar el desarrollo de actividades sociales o económicas prioritarias de interés general;
XXXII.     Instancia Ejecutora de Gastos Asociados a la Operación.- Representación Estatal de la SADER o la que la Unidad Responsable designe, siempre y cuando se encuentren relacionadas con el Sector Agroalimentario y cumplan con la normatividad aplicable vigente;
XXXIII.    Instancia Dispersora de Recursos.- Instancia encargada de realizar el pago de los incentivos de los Componentes del Programa que así lo dispongan, la cual puede ser el Banco del Bienestar, una Unidad Administrativa de la estructura de la Secretaría, un órgano administrativo desconcentrado de la SADER, organismos descentralizados sectorizados a la SADER o de la Administración Pública o la que la Unidad Responsable designe, siempre y cuando se encuentren relacionadas con el Sector Agroalimentario y cumplan con la normatividad aplicable vigente.
XXXIV.   Instrumento Jurídico.- Los convenios celebrados, en los que se precisen los compromisos, objetivos y acciones específicas a realizar por las partes involucradas;
XXXV.    Padrón Ganadero Nacional (PGN).- Base de datos de las Unidades Económicas Pecuarias a nivel nacional;
XXXVI.   Padrón de Productores de la Secretaría de Agricultura y Desarrollo Rural.- Registro que contiene los datos de identificación de las personas físicas y morales que solicitan alguno de los incentivos previstos en los diferentes programas a cargo de la Secretaría;
XXXVII.   Padrón de Productores de Pesca y Acuacultura.- Registro a cargo de la CONAPESCA que contiene datos de identificación de las personas físicas dedicadas a la pesca y acuicultura.
XXXVIII.  Pequeños productores pesqueros / acuícolas.- Persona física que desarrolle la actividad pesquera y/o acuícola a micro o pequeña escala y los trabajadores de unidades económicas pesqueras y/o acuícolas, dentro de la actividad primaria;
XXXIX.   Población objetivo.- Es aquella a la que será dirigido el apoyo del presente Programa;
XL.        Programa.- El Programa de Fomento a la Agricultura, Ganadería, Pesca y Acuicultura;
XLI.        Región.- Territorio o conjunto de territorios, no limitados a un solo Estado, que se caracterizan por producir o realizar una actividad específica.
XLII.       RFC.- Registro Federal de Contribuyentes;
XLIII.      RNPA.- Registro Nacional de Pesca y Acuacultura;
XLIV.      Secretaría/ SADER.- Secretaría de Agricultura y Desarrollo Rural;
XLV.      SENASICA.- Servicio Nacional de Sanidad, Inocuidad y Calidad Agroalimentaria;
 
XLVI.      SIGAP.- Sistema Informático de Gestión y Administración de Programas el cual es una herramienta informática (antes SURI) operada por las Unidades Responsables para la ejecución de los Programas a cargo de la SADER y que es administrada tecnológicamente por la Dirección General de Tecnologías de la Información y Comunicaciones.
XLVII.     SHCP.- Secretaría de Hacienda y Crédito Público;
XLVIII.    Solicitante.- Persona física o, moral que presenta una Solicitud de Apoyo en las ventanillas receptoras conforme al marco normativo;
XLIX.      Solicitud de Apoyo.- Solicitud de Apoyo del Programa de Fomento a la Productividad Pesquera y Acuícola presentada ante la Ventanilla correspondiente;
L.          Supervisión.- Se refiere al procedimiento a través del cual se constata mediante revisión física, documental de gabinete, satelital y de campo, el cumplimiento de las disposiciones para la operación del Programa.
LI.          SURI.- Sistema Único de Registro de Información de la SADER;
LII.         Sustentable.- Característica o condición que se adquiere a partir del aprovechamiento racional y manejo apropiado de los recursos naturales utilizados en la producción, de manera que no se comprometan;
LIII.        Territorios Prioritarios.- Entidades, regiones, microrregiones o municipios que establezcan las Unidades Responsables, basados en el Plan Nacional de Desarrollo 2020-2024, el Plan Sectorial de Agricultura y Desarrollo Rural, y la planeación agrícola, donde se identifiquen las áreas que contienen a los pequeños productores agrícolas y pecuarios que podrían ser sujetos de los incentivos de las presentes Reglas de Operación; mismos que serán especificados en las Convocatorias respectivas.
LIV.        Unidad Responsable.- Es aquella Unidad Administrativa del sector central de la Secretaría, Órgano Administrativo Desconcentrado u Organismo Descentralizado sectorizado a la SADER, que tiene a su cargo la operación y ejecución de alguno de los rubros de intervención que integran el Programa, conforme se establezca en los diversos Acuerdos por los que se dan a conocer las Reglas de Operación de los Programas de la SADER para el ejercicio fiscal 2021.
LV.        Unidad Económica Pesquera y/o acuícola.- Persona física o moral que desarrolla la actividad pesquera y/o acuícola, ligada a la unidad de producción o al amparo del permiso o concesión de pesca y/o acuacultura vigentes;
LVI.        Unidades Económicas Rurales (UER).- Personas físicas o morales que desarrollan su actividad en el medio rural;
LVII.       Unidad Técnico Operativa (UTO).- Es aquella persona moral designada por la Unidad Responsable para apoyar en la operación del Componente, mediante la emisión de opiniones técnicas a las solicitudes de incentivos, lo que permitirá pre-dictaminarlas y priorizarla:, así como darles seguimiento físico-financiero.
LVIII.      Uso de prácticas que ayuden a mejorar la capacidad de adaptación al cambio climático.- iniciativas y medidas encaminadas a reducir la vulnerabilidad de los sistemas productivos ante los efectos reales o esperados del cambio climático. Algunos ejemplos de prácticas se enuncian a continuación: reconversión productiva, diversificación de la producción, desazolve de presas y abrevaderos, conservación y aprovechamiento sostenible de recursos genéticos nativos, uso de semillas resistentes a factores bióticos y abióticos adversos, tecnificación del riego, sistemas de captación, almacenamiento y aprovechamiento de agua de lluvia, implementación de mecanismos de alerta de eventos meteorológicos, entre otros.
 
LIX.        Uso sostenible de los recursos naturales.- aprovechamiento racional del agua, el suelo y la biodiversidad en los sistemas de producción agrícola, pecuario, pesquero y acuícola. Algunos ejemplos de prácticas se enuncian a continuación: optimización de sistemas de riego, recuperación de suelos degradados, conservación de suelos, uso de sistema de labranza de conservación, uso de abonos verdes, de inoculantes y otros bioinsumos para la nutrición vegetal y control fitosanitario, disminución en el uso de fertilizantes inorgánicos, uso de sistemas silvopastoriles, artes de pesca sostenibles, entre otros.
LX.        Uso de prácticas que promuevan la mitigación y captura de carbono.- iniciativas y medidas encaminadas a reducir las emisiones de gases de efecto invernadero resultado de la actividad agrícola, pecuaria, acuícola y pesquera. Algunos ejemplos de prácticas se enuncian a continuación: uso de energías renovables, optimización en el uso de combustibles fósiles, recuperación de suelos degradados, incremento de materia orgánica en suelo, uso de biofertilizantes y bioinsumos, incorporación de esquilmos agrícolas en suelos, prácticas alternativas a quemas agropecuarias, manejo de estiércol en biodigestores, uso de dietas que reducen emisiones provenientes de fermentación entérica, entre otros.
LXI.        Ventanillas.- Lugar físico establecido por la Secretaría donde se recibe la documentación para acceder al programa.
LXII.       Ventanilla electrónica.- Sitio web donde se registran las solicitudes para acceder al programa, operado por el SIGAP.
 
ANEXO 2
Solicitud del Componente de Fomento a la Agricultura y
Ganadería
 
1.    DATOS DE VENTANILLA
 
Nombre del
Solicitante:
 
 
 
 
 
 
 
 
 
Dirección (Calle y
número):
 
 
 
 
 
 
 
 
 
Colonia/Localidad:
 
Municipio:
 
 
 
 
 
 
 
 
 
Estado:
 
Código Postal:
 
 
 
 
 
 
 
 
 
Correo electrónico:
 
 
 
 
 
 
 
 
 
Teléfono fijo:
 
Número de celular:
 
 
2.    DATOS DEL PROYECTO, UNIDAD ECONÓMICA O PREDIO
 
2.1 Nombre del Subcomponente e Incentivo (conceptos de apoyo) solicitado (Se desplegará la opción en la solicitud electrónica):___________________________________________________________________
Nombre del proyecto: ________________________________________________________________
___________________________________________________________________________________
Tipo de proyecto:
 
Agrícola
 
Ganadero
 
 
Objetivo del proyecto: _______________________________________________________________
__________________________________________________________________________________
2.2 Ubicación del predio:
Tipo de domicilio: Urbano __________________ Rural __________________
*Estado: _________________ *Municipio: _______________________ *Localidad: _______________
*Nombre de vialidad: _________________________________________________________________
*Número exterior: ____________ Número interior: __________________ *Código Postal: __________
*Tipo de asentamiento humano: Colonia ( ) Ejido ( ) Pueblo ( ) Otro ( ): ___________________
*Localidad: _____________ *Nombre del asentamiento humano: ______________________________
*Tipo de vialidad: Avenida ( ) Calle ( ) Carretera ( ) Otro ( ): ______________________________
Referencia 1 (entre vialidades): ________________________________________________________
Referencia 2 (vialidad posterior): _______________________________________________________
Referencia 3* (Descripción de ubicación): ________________________________________________
Superficie ha (total de predio): ______________ Superficie ha (a sembrar): _____________________
Ganado:
Bovino: ______________ Vientres:________________. Sementales:__________. Crías:___________
*/.- La información marcada con asterisco deberá ser llenada de manera obligatoria por el solicitante del subcomponente.
I.     DECLARACIONES DEL SOLICITANTE
Declaro bajo protesta de decir verdad:
a)   Que no realizo actividades productivas ni comerciales ilícitas.
b)   Que estoy al corriente con las obligaciones requeridas por la SADER en las presentes Reglas de Operación.
c)   Que aplicaré los apoyos únicamente para los fines autorizados, y que, en caso de incumplimiento por nuestra parte, la consecuencia será la devolución del recurso y los productos financieros; así como la pérdida permanente del derecho a la obtención de apoyos de la SADER.
d)   Que estoy al corriente en mis obligaciones fiscales. Sí ( ) No ( )
e)   Que estoy exento de obligaciones fiscales. Sí ( ) No ( )
f)    Con fundamento en el artículo 35 de la Ley Federal de Procedimiento Administrativo acepto la recepción de notificaciones relacionadas con la presente solicitud a través de la página electrónica de la Secretaría (www.gob.mx/agricultura) y/o de la página electrónica de la Instancia Ejecutora, la cual me comprometo a revisar periódicamente.
 
g)   Conforme a lo establecido en las presentes Reglas de Operación de la Secretaría de Agricultura, y Desarrollo Rural, manifiesto bajo protesta de decir verdad que no he recibido o estoy recibiendo apoyos de manera individual u organizada para el mismo concepto del Programa u otros programas del Gobierno Federal u otro orden de Gobierno, que impliquen que se dupliquen los apoyos para el mismo concepto de este programa.
h)   Manifiesto que los datos son verídicos y me comprometo a cumplir con los ordenamientos establecidos en las Reglas de Operación y Lineamientos correspondientes, así como de toda la legislación aplicable. En caso de que se identifique algún documento adulterado o información no fidedigna, acepto que mi solicitud sea cancelada.
i)    Expreso mi total y cabal compromiso, para realizar las inversiones y/o trabajos que me correspondan, para ejecutar las acciones del proyecto aludido hasta la conclusión.
j)    Eximo a la SADER de toda responsabilidad derivada del depósito del importe del apoyo que se me otorgue, [en la cuenta bancaria que se precisa con antelación], toda vez que los datos que de ella he proporcionado son totalmente correctos y vigentes, en cuanto SADER efectúe los depósitos del importe que me corresponda, me doy por pagado. En caso de reclamación del depósito, para comprobar que el pago no se ha efectuado, me comprometo a proporcionar los estados de cuenta emitidos por el banco que la SADER requiera; con este documento me hago sabedor de que SADER se reserva el derecho de emitir el apoyo mediante otra forma de pago; cuando así lo determine autorizo al banco para que se retiren los depósitos derivados de los programas de SADER efectuados por error en mi cuenta, así como los que no me correspondan o los que excedan al apoyo al que tengo derecho y sean reintegrados a la cuenta bancaria del Programa correspondiente.
k)   La entrega de la presente solicitud, así como de la documentación solicitada, no implica aceptación u obligación del pago de los apoyos por parte de la SADER, los órganos sectorizados y las instancias ejecutoras.
_____________________________________
Nombre completo y firma del solicitante
II.    OBSERVACIONES (en su caso)
 
 
 
 
 
III. NOMBRE COMPLETO Y FIRMA O HUELLA DIGITAL DEL SOLICITANTE
_________________________________
Nombre completo y firma
IV. NOMBRE COMPLETO Y FIRMA DEL REPRESENTANTE LEGAL
 
___________________________________
Nombre completo y firma
V.    NOMBRE COMPLETO, FIRMA Y CARGO DEL FUNCIONARIO RECEPTOR
(INDICAR INSTANCIA EJECUTORA A LA QUE PERTENECE)
___________________________________
Nombre completo y firma
 
 
 
 
 
 
 
 
                   Sello de la ventanilla                                                      Lugar y Fecha
"Los datos personales recabados serán protegidos e incorporados y tratados en el sistema de datos personales "base de datos de beneficiarios de programas de apoyo" con fundamento en la Ley Federal de Transparencia y Acceso a la Información Pública, así como la Ley Federal de Protección de Datos Personales en Posesión de Sujetos Obligados y cuya finalidad es proporcionar información sobre los beneficiarios de los diversos programas de incentivo, a efecto de dar protección a los datos de los beneficiarios de los apoyos de los programas y componentes
 

ANEXO 3
Guion para la Elaboración del Proyecto colectivo
 
Nombre del Proyecto Colectivo
I.     Resumen Ejecutivo
II.    Datos Generales del Proyecto
a.   Nombre y datos del técnico que elaboró el proyecto
b.   Objetivo general y específicos, los cuales deben estar alineados a los objetivos del Programa establecidos en las presentes Reglas de Operación.
c.    Cuadro resumen de: sector productivo (Agrícola o Ganadero), Subcomponente e incentivos solicitados, inversión total, desglose de incentivos solicitados y de aportación del solicitante, de créditos, de otros programas e instituciones, entre otros.
III.    Descripción del Proyecto
d.   Localización geográfica del proyecto (Entidad Federativa, Municipio y localidad, ejido o predio y referencias para localización en su caso, núcleo agrario, coordenadas geo-referenciadas).
e.   Actividad productiva, eslabón de la cadena de valor, y en su caso, ciclo productivo, productos involucrados, así como impacto de las inversiones en la cadena de valor o territorio atendido.
 
f.    Análisis de viabilidad financiera. Se deberá incluir flujo de efectivo, el cálculo de la Tasa Interna de Rendimiento (TIR) con y sin subsidio, Punto de equilibrio (PE) y el Valor Actual Neto (VAN) desglosando todos sus componentes y anexando documentación que soporte dicho cálculo (incluir el archivo Excel considerado para los cálculos efectuados). Así mismo deberá incluir el análisis de sensibilidad, relación utilidad o beneficio costo. Nota: La hoja de cálculo no debe de estar protegida. Debe permitir verificar los cálculos y fórmulas que se presentan dentro del horizonte del análisis financiero.
g.   Cotizaciones de al menos dos proveedores y/o prestadores de servicios distintos que sustenten los costos reales y actuales al momento de la presentación del proyecto, presupuestos de las inversiones. El proveedor elegido deberá garantizarle al beneficiario mediante carta compromiso que cuenta la capacidad para, cumplir con lo ofertado y está al corriente de los requisitos fiscales vigentes.
h.   Infraestructura y equipo actual (disponibles para el proyecto), de ser el caso, así como condiciones de uso y valoración de activos que aporta la sociedad.
i.    Descripción de características y análisis de costos de producción, antes y después del proyecto.
IV.   Descripción y análisis de Impactos esperados
j.    Incremento porcentual esperado en el volumen de producción, especificando unidades de medida producidas actualmente y por producir.
k.    Número esperado de empleos a generar con el proyecto (directos e indirectos, permanentes y temporales por género) o en el caso de Promoción Comercial los que ya se generan, así como el número y tipo de empleos generados.
l.    Incremento en los rendimientos de cosechas (en su caso).
m.   Reducción estimada de costos.
n.   Recuperación de los recursos naturales de la unidad de producción.
V.    Análisis y aspectos de Mercados (Solo para el Subcomponente de Valor Agregado y Mercados)
o.   Disponibilidad, accesibilidad, condiciones y mecanismos de abasto de insumos, materias primas y servicios.
p.   Mercado objetivo.
q.   Canales de distribución y venta.
r.    Plan y estrategia de comercialización.
s.    En su caso, cartas de intención de compra o contrato(s) de compra-venta recientes y referidas al producto ofrecido, o de abasto de materias primas y cotizaciones para el aseguramiento de las inversiones, que contengan nombre y domicilio de los clientes, volumen estimado de producto, precio estimado, lugares y periodos de entrega recepción, forma y plazo de pago para los productos a generar con el proyecto.
t.    Identificación de interrelaciones, de debilidades y potencialidades, de procesos de agregación de valor, de mercados meta y sus actores, así como de indicadores de competitividad.
VI.   Análisis y acciones de sustentabilidad (Solo para el Subcomponente de Suelo, Agua y Biodiversidad)
u.   Descripción y análisis de la situación actual del uso de los recursos naturales, manejo de los subproductos y desechos, e impacto ambiental de la empresa (en su caso).
v.    Prácticas sustentables para implementar.
Anexos del Proyecto, en su caso.
 
 
ANEXO 4
Listado de Productores Integrantes del Proyecto
No. de Folio SIGAP o Consecutivo
 
 
 
 
 
 
 
 
DATOS DE LA VENTANILLA (Para ser llenado por el responsable de la Ventanilla)
EDO
MUNICIPIO (S)
DIA
MES
AÑO
 
 
 
 
 
 
 
NOMBRE DE LA PERSONA MORAL: _______________________________________________________________________________________________________________________
NOMBRE DEL PROYECTO: _______________________________________________________________________________________________________________________
 
 
Nombre del productor solicitante
 
 
Número
Apellido
Paterno
Apellido
Materno
Nombre(s)
Sexo
(H/M)
CURP
Entidad
Federativa
Municipio
donde se
ubica el
predio
Localidad
donde se
ubica el
predio
Coordenadas [Geográficas*]
Superficie a
apoyar
(hectáreas)
máximo 1
decimal
Subcomponent
e solicitado
Monto
solicitado
Firma o huella digital del productor
Latitud
Longitud
Altitud
1
 
 
 
 
 
 
 
 
 
 
 
 
 
 
 
2
 
 
 
 
 
 
 
 
 
 
 
 
 
 
 
3
 
 
 
 
 
 
 
 
 
 
 
 
 
 
 
4
 
 
 
 
 
 
 
 
 
 
 
 
 
 
 
5
 
 
 
 
 
 
 
 
 
 
 
 
 
 
 
6
 
 
 
 
 
 
 
 
 
 
 
 
 
 
 
7
 
 
 
 
 
 
 
 
 
 
 
 
 
 
 
8
 
 
 
 
 
 
 
 
 
 
 
 
 
 
 
9
 
 
 
 
 
 
 
 
 
 
 
 
 
 
 
10
 
 
 
 
 
 
 
 
 
 
 
 
 
 
 
*Ubicar punto al interior del predio
Este formato está disponible en la página electrónica de la Secretaría (https://www.gob.mx/agricultura) y
deberá entregarse en medio magnético acompañado de la solicitud correspondiente.
ANEXO 5
Cédula de Calificación
 
INDICADOR
PONDERADOR
UNIDAD DE MEDIDA
NIVELES DE
RESPUESTA
PUNTAJE
Validación Técnica
Obligatoria
 
Positiva/
Negativa
 
Reducción estimada de
costos o aumento de ingresos
10
Porcentaje de reducción
de costos o porcentaje
de aumento de
ingresos.
Más del 10%
100
Hasta 10%
50
Tasa Interna de Retorno (TIR)
SIN subsidio
15
Porcentaje
< 10 o no
especificada
0
10 a 20
100
20 a 25
50
> 25
0
Incremento porcentual
esperado en el volumen de
producción
15
Porcentaje
> 10
100
5 a 10
75
3 a 5
50
1 a 3
25
< 1 o no
especificado
0
Aportación adicional al
proyecto del total requerido
por los montos de apoyo
10
Porcentaje de
aportación
> 50%
100
40 a 50%
75
25 a 40%
50
10 a 25%
25
< 10%
0
Promoción de la asociatividad
10
Número de productores
beneficiados
directamente
> 100
100
50 a 100
50
< 50
25
Inclusión a productores de
pequeña escala/ jóvenes /
mujeres/ indígenas y
afromexicanos
15
Porcentaje de
productores de
pequeña escala
71-100
100
31-70
50
< 30
0
Uso de prácticas sustentables
10
Número de prácticas a
implementar
2 o más
100
1
50
0
0
 
85
 
 
 
 
 
ANEXO 6
Declaratoria en Materia de Seguridad Social
 
(Lugar)         , a        de        de 2021
SECRETARÍA DE AGRICULTURA Y DESARROLLO RURAL
PRESENTE.
El que suscribe (nombre del productor, empresa, organización o del representante legal de los mismos) con CURP / R.F.C. (Física/Moral)   , como beneficiario del                           (nombre del        Componente o          Programa),        con       domicilio en        ; mismo que señalo para oír y recibir toda clase de notificaciones, por medio de la presente, DECLARO BAJO PROTESTA DE DECIR VERDAD que:
No estoy obligado a inscribirme ante el Instituto Mexicano del Seguro Social por no tener trabajadores a mi cargo, conforme a la Ley del Seguro Social.
Lo anterior conforme a lo señalado en las "Reglas para la obtención de la opinión de cumplimiento de obligaciones fiscales en materia de seguridad social", aprobadas por el Consejo Técnico del Instituto Mexicano del Seguro Social (IMSS) mediante Acuerdo ACDO.SA1.HCT.101214/281.P.DIR, del 10 de diciembre de 2014, publicadas en el Diario Oficial de la Federación el 27 de febrero de 2015 y modificadas a través del ACUERDO ACDO.SA1.HCT.250315/62.P.DJ dictado por el H. Consejo Técnico del IMSS, relativo a la autorización para modificar la Primera de las Reglas para la obtención de la opinión de cumplimiento de obligaciones fiscales en materia de seguridad social.
PROTESTO LO NECESARIO
(NOMBRE Y FIRMA O HUELLA DIGITAL DEL PRODUCTOR O REPRESENTANTE LEGAL)
 
 

Anexo 7
Modelo de Excusa para los Servidores Públicos
 
(Lugar)_____________________, a _____ de ________________ de 202____
(Nombre, cargo y adscripción del superior jerárquico)
PRESENTE.
El que suscribe (Nombre y cargo del servidor público) con Registro Federal de Contribuyentes: ___________________, adscrito a la ______________________ (Nombre de la Unidad Administrativa) con
domicilio en ___________________________ (calle, número, colonia, localidad, municipio, entidad y código postal), con número telefónico: _______________________ (con clave de larga distancia) y correo electrónico: ______________________________.
Con fundamento en el artículo 58 de la Ley General de Responsabilidades Administrativas y artículo 14, del Acuerdo por el que se da a conocer el Programa de Fomento a la Agricultura, Ganadería, Pesca y Acuicultura de las Reglas de Operación para el ejercicio 2021, de la Secretaría de Agricultura y Desarrollo Rural, publicadas en el Diario Oficial de la Federación el ___ de ____________ del año 2021, ME EXCUSO de intervenir de cualquier forma en la atención, tramitación o resolución del _____________________________________________________ (Asunto o asuntos), en razón de mi encargo o comisión, por motivos de _____________________________________________________ (Señalar si tiene interés personal, familiar o de negocios, incluyendo aquéllos de los que pueda resultar algún beneficio para mí, mi cónyuge o parientes consanguíneos o por afinidad hasta el cuarto grado, o parientes civiles, o para terceros con los que tenga relaciones profesionales, laborales o de negocios, o para socios o sociedades de las que yo o las personas antes referidas formen o hayan formado parte).
PROTESTO LO NECESARIO
____________________________________________________________
(Nombre, cargo y firma o huella digital del servidor público)
C.c.p. Nombre del Titular del Órgano Interno de Control en la SADER u Órgano Administrativo Desconcentrado.

Anexo 8
Cédula de Pertinencia
 
FECHA: ________________________
FOLIO INTERNO: ________________________
FOLIO         SIGAP: ________________________
ESTADO: ________________________
Nombre o Razón Social:
_____________________________________________________________________________________
Nombre del Proyecto:
_____________________________________________________________________________________
Dirección del Beneficiario:
_____________________________________________________________________________________
I.     Predio
Ubicación del Proyecto
Municipio:
 
Localidad:
 
Nombre del Predio:
 
Coordenadas:
 
Servicios con los que cuenta
Agua ( )      Energía Eléctrica ( )      Teléfono ( )
Acceso:        Pavimento ( )        Terracería ( )
Datos del predio
Tipo de tenencia: Ejidal ( )          Comunal ( )            Pequeña Propiedad ( )              Otro:
Documento que acredita la posesión:
 
Nombre del propietario:
Superficie Total: __________Ha
Superficie para proyecto: __________Ha
Uso Actual:
Descripción del predio y la zona:
 
II.    Infraestructura y bienes existentes para la ejecución del proyecto
Infraestructura con la que se cuenta en el predio y/o proyecto
Activos, descripción
Cantidad
Valor ($)
Activos, descripción
Cantidad
Valor ($)
 
 
 
 
 
 
 
 
 
 
 
 
 
 
 
 
 
 
 
 
 
 
 
 
 
¿La solicitud de incentivos corresponde a las necesidades e iniciativa del productor? Si ( ) No ( )
¿Existen los activos necesarios para la correcta ejecución del proyecto?
Si ( ) No ( )
 
Observaciones:
 
Con base a lo anterior, la Representación Estatal de la SADER o Instancia Ejecutora en el estado de:________________________ considera:
 
PERTINENTE EL
APOYO
 
 
NO PERTINENTE
EL APOYO
 
 
Por la SADER (Nombre y firma)
 
 
Por el Beneficiario (Nombre y firma)
 
 
 

Anexo 9
Diagrama de la Mecánica Operativa del Componente de Fomento a la Agricultura
y Ganadería
 
 

 

Anexo 10
Diagrama de la Mecánica Operativa del Componente de Recursos genéticos
acuícolas
 
 

 
 
 
 

Anexo 11
Carta bajo protesta de decir verdad: Cosecha del año
anterior
 
En                         a                      de       de 2021
Ocean. Juan Carlos Lapuente Landero
Director General Adjunto de Investigación en Acuacultura.
PRESENTE
Por medio de la presente, bajo protesta de decir verdad, el que suscribe ______________, hago de su conocimiento que la producción anual total del año 2020, fue de _________________________________
Sin más por el momento y agradeciendo de antemano su atención, quedo a su disposición para cualquier duda o aclaración.
Atentamente
________________________________
 
(Nombre y firma del solicitante)
 
ANEXO 12
Diagrama de la Mecánica Operativa
del Componente Apoyo para el
Bienestar de Pescadores y
Acuicultores
 

 
 

Anexo 13
Propuesta técnica económica
 
1.     Objetivo(s) general(es) y específico(s), los cuales deben estar alineados a los objetivos del
Programa y Componente y Subcomponente correspondiente, establecidos en las presentes Reglas de Operación.
2.     Justificación
a.   Antecedentes.
b.   Descripción de la situación actual de la Unidad de Producción Acuícola, en su caso características y experiencias del grupo o participantes.
c.    Descripción de la problemática u oportunidad identificada.
d.   Forma en la que el proyecto, de concretarse, ayudará a resolver la problemática que tienen.
e.   Metas, de concretarse el proyecto, que corresponden con la problemática identificada e indicadores que permitirán verificar el cumplimiento del(los) objetivo(s) general(es) y específico(s).
f.    Efectos esperados de no concretarse el proyecto.
g.   Responsable del Proyecto.
h.   Información detallada sobre los resultados obtenidos en la ejecución de apoyos recibidos en años anteriores, exclusivamente recursos del Programa de Fomento a la Productividad Pesquera y Acuícola. En los casos que solicite la continuidad de apoyos otorgados en años anteriores deberán justificar la continuidad y el nuevo alcance de impacto de los resultados esperados.
3.     Datos generales del solicitante y de la Unidad de Producción (UPA): Datos generales del solicitante (persona física, moral, grupo, comité, asociación civil, Institución, en su caso), aspectos organizativos, antecedentes, tipo de organización y relación de socios, miembros, integrantes y/o de representantes del comité; estructura,
4.     Localización exacta de la Unidad de Producción, o para el caso de repoblamiento, el sitio de siembra (Entidad Federativa, Municipio y localidad, ejido o predio y referencias para localización en su caso, núcleo agrario, coordenadas georreferenciadas, así como la localización específica del proyecto o micro localización de acuerdo con la norma técnica del INEGI).
5.     Describir la semilla requerida, cantidad, especie y variedad
a.   En el caso de acuacultura, Estipular la capacidad instalada, superficie inundada, densidad de siembra, descripción y número de artes de cultivo (número y tamaño de estanques, jaulas, u otras artes de cultivo). En el caso de cultivo ostrícola deberá de indicar el arte de cultivo (sacos, canastas, líneas, sartas, etc.) con que cuenta.
b.   En el caso de repoblamiento para pesca, especificar el cuerpo de agua
6.     Anexar fotografías, donde se pueda observar claramente la infraestructura, o para el caso de repoblamiento, el sitio de siembra.
7.     Propuesta económica del laboratorio proveedor elegido, que deberá de contener:
 
a.   Currículo del laboratorio del que pretende adquirir la semilla acuícola según los montos indicados en estas Reglas de Operación. El currículo debe incluir:
i.    Acta Constitutiva del Laboratorio debidamente certificada ante fedatario público, y en su caso, Actas de Asamblea debidamente protocolizadas.
ii.    Datos del representante legal (Identificación oficial y CURP).
iii.   Comprobante de domicilio del Laboratorio.
iv.   RNPA del Laboratorio
v.    Experiencia de la empresa: Años de producción de semilla acuícola, alcance de distribución, volúmenes de producción;
vi.   Certificaciones (Buenas Prácticas Acuícolas, Certificaciones ISO, Certificaciones nacionales e internacionales, etc.)
vii.  Capacidad instalada,
viii.  Currículo del Técnico responsable del laboratorio,
ix.   Certificado de Sanidad Acuícola vigente del laboratorio, emitido por SENASICA,
x.    Programa de manejo genético del laboratorio en el que se acredite la procedencia de los reproductores, Genero, especie y variedad, certificaciones, si las tiene. Programa de cruces. Número de reproductores (hembras y machos).
b.   Cotización emitida por el laboratorio, en papel membretado, dirigida al beneficiario y firmada por el representante legal, en el que se indique el precio por unidad, unidades cotizadas y condiciones de entrega (no se aceptarán correos electrónicos).
c.    Programa de entrega emitido por el laboratorio en el que se especifique:
d.   Fecha de entrega pactada.
xi.   Método de envío, empaque, controles.
xii.  Lugar pactado de entrega.
xiii.  Detalles como apoyo en aclimatación, características físico-químicas del agua, temperatura, etc.
En el caso de que no les aplique algún punto, se deberá señalar con las siglas N/A.
 

Anexo 14
Proyecto de Investigación.
 
 
TÍTULO DEL PROYECTO DE INVESTIGACIÓN
INSTITUCIÓN
XXXXXXXXXXXXXXXXXXX
RESPONSABLE
XXXX. XXXXXXXXXXXXXXXXXXX
LUGAR Y FECHA
FICHA TÉCNICA DEL PROYECTO DE INVESTIGACIÓN
Nombre del Proyecto: XXXXXXXXXXXXXXXXXXXXXXXXXXXXXXXXXXXXXXXXXXXXXXXXX
Problema a resolver: XXXXXXXXXXXXX
Línea de investigación:
A [ ] Adquisición de líneas genéticas de interés
comercial para la alimentación.
B [ ] Desarrollo de líneas genéticas mejoradas de
especies acuícolas de interés comercial para la
alimentación.
C [ ] Desarrollo de dietas y/o alimentos
balanceados, para la mejora en el rendimiento de
especies acuícolas de interés comercial para la
alimentación.
D [ ] Otro, especifique________________
 
 
 
Modalidad de investigación:
A [] Investigación científica.
B [ ] Desarrollo tecnológico.
C [ ] Innovación tecnológica.
Ámbito de aplicación:
A [] Nacional
B [ ] Regional
C [ ] Local
Sector usuario:
A [] Social
B [ ] Privado
 
Innovación tecnológica:
A [ ] Prueba de dietas.
C [ ] Nutrición
E [ ] Mejoramiento en reproducción de organismos
en cautiverio.
K [ ] Otro, especifique________________
 
 
 
Recomendación en materia de sustentabilidad:
A [] Ambiental
B [ ] Económica
C [ ] Social
 
 
 
 
Resultados esperados:
Estatus de la calidad de agua del sistema,
capacidad de carga para producción de peces
e identificación de los sitios idóneos con
potencial para proyectos acuícolas.
Impacto potencial:
XXXXXXXXXX
 
 
 
Soluciones:
A [] Aprovechamiento sustentable
B [ ] Ordenamiento pesquero
C [ ] Recuperación de recursos deteriorados
D [ ] Desempeño de organismos en cautiverio
E [ ] Técnicas de restauración
F [ ] Nueva tecnología de cultivo
 
 
ELABORÓ
(Responsable del proyecto)
_____________________________________
M.C. XXXXXXXXXXXX
Autorizó
(DGAIA)
_____________________________________________
Nombre y Firma
 
Nombre:
XXXXXXXXXXX
Programa de investigación:
 
XXXXXXXXX
Zona y lugar de trabajo:
 
XXXXXXXX
Localidad (es):
 
XXXXXXXX
Responsable:
 
XXXXX. XXXXXXXXXXXXXXXXXX
Modalidad de proyecto:
[ ] Investigación científica
[ ] Desarrollo Tecnológico
[ ] Innovación tecnológica
[ ] Transferencia tecnológica
 
COLABORADORES:
<ÚNICAMENTE PERSONAL DEL INAPESCA>
NOMBRE
CARGO
RESPONSABILIDAD EN EL PROYECTO
 
 
 
 
 
 
 
 
 
 
INSTITUCIONES PARTICIPANTES:
<ÚNICAMENTE PERSONAL DE OTRAS INSTITUCIONES>
INSTITUCIÓN
NOMBRE DEL
INVESTIGADOR
AREA DE
CONOCIMIENTO
RESPONSABILIDAD
 
 
 
 
 
 
 
 
 
 
 
 
 
 
 
 
 
PRESUPUESTO SOLICITADO:
TOTAL
$XX,XXX.00
 
CONTENIDO
CONTENIDO
 
1     INTRODUCCIÓN 5
2     ANTECEDENTES 6
3     JUSTIFICACIÓN  8
4     OBJETIVO 8
       4.1 OBJETIVOS PARTICULARES  8
5     METAS 8
6     METODO 9
7     IMPACTO, RESULTADOS ESPERADOS Y ESTRATEGIA DE COMUNICACIÓN 12
8     MATERIALES Y EQUIPO 12
9     PROGRAMA DE ACTIVIDADES 13
10    CALENDARIO DE ELABORACION DE PRODUCTOS INSTITUCIONALES 14
11    LITERATURA CITADA 15
12    RESUMEN DE PRESUPUESTO 18
1.    INTRODUCCIÓN
2.    ANTECEDENTES
3.    JUSTIFICACIÓN
4.    OBJETIVO GENERAL
5.    4.1 OBJETIVOS PARTICULARES
6.    METAS
7.    METODO
8.    IMPACTO, RESULTADOS ESPERADOS Y ESTRATEGIA DE COMUNICACIÓN
9.    MATERIALES Y EQUIPO
10.   PROGRAMA DE ACTIVIDADES
Actividad
Unidad de
medida
Cantidad
anual
E
F
M
A
M
J
J
A
S
O
N
D
 
 
 
 
 
 
 
 
 
 
 
 
 
 
 
 
 
 
 
 
 
 
 
 
 
 
 
 
 
 
 
 
 
 
 
 
 
 
 
 
 
 
 
 
 
 
 
 
 
 
 
 
 
 
 
 
 
 
 
 
 
 
 
 
 
 
 
 
 
 
 
 
 
 
 
 
 
 
 
 
 
 
 
 
 
 
 
 
 
 
 
 
 
 
 
 
 
 
 
 
 
 
 
 
 
 
 
 
 
 
 
 
 
 
 
 
 
 
 
 
 
 
 
 
 
 
 
 
 
 
 
 
 
 
 
 
 
 
 
 
 
 
 
 
 
 
 
 
 
 
 
11.   LITERATURA CITADA
12.   RESUMEN DE PRESUPUESTO
<Solo las partidas solicitadas>
Capitulo
Ene
Feb
Mar
Abr
May
Jun
Jul
Ago
Sep
Oct
Nov
Dic
Total
2000
 
 
 
 
 
 
 
 
 
 
 
 
 
3000
 
 
 
 
 
 
 
 
 
 
 
 
 
Total
 
 
 
 
 
 
 
 
 
 
 
 
$XX,XXX.00
 

Anexo 15
Carta de Capacidades Técnicas para el Subcomponente
de Líneas Genéticas Mejoradas
 
1.    DATOS DEL CENTRO DE INVESTIGACIÓN SOLICITANTE
No. De folio: 
*Razón Social:
RFC:
Nombre del Representante Legal:
CURP:
Teléfono:
Correo Electrónico:
DOMICILIO DEL CENTRO DE INVESTIGACIÓN SOLICITANTE
*Tipo de asentamiento humano: ( ) Colonia ( ) Ejido ( ) Fraccionamiento
( ) Hacienda ( ) Manzana ( ) Ranchería ( ) Otro (especifique):
*Nombre del asentamiento Humano:
*Tipo de Vialidad: ( ) Avenida ( ) Boulevard ( ) Calle ( ) Callejón ( ) Calzada ( ) Periférico ( ) Privada ( )
Otro
(especifique):
*Nombre de Vialidad:             Número exterior:            Número interior:          Código Postal:
Referencia 1 (Entre localidades):           Referencia 2 (Vialidad posterior):
Referencia 3 (Descripción de ubicación):
Localidad:                                 Municipio:                                       Estado:
2.     NOMBRE DEL PROYECTO:
3.     LOCALIZACIÓN DEL SITIO DONDE SE LLEVARÁ A CABO EL PROYECTO:
4.     BREVE EXPLICACIÓN DE LAS CAPACIDADES TÉCNICAS PARA LLEVAR A CABO EL
PROYECTO (ANEXAR DOCUMENTOS COMPROBATORIOS)
RELACIÓN DE DOCUMENTOS ANEXADOS:
( ) DOCUMENTOS Y/O FOTOGRAFÍAS QUE AVALEN LA PERTENENCIA
DE LAS INSTALACIONES.
( ) CONVENIO CON INSTITUCIÓN INTERNACIONAL
( ) CONVENIO CON INSTITUCIÓN NACIONAL ( ) CURRICULUM DEL RESPONSABLE TÉCNICO Y/O
PERSONAS QUE PARTICIPAN EN EL PROYECTO (TÉCNICOS O PROFESIONALES)
 
5.     FOTOGRAFÍAS, DONDE SE PUEDA OBSERVAR CLARAMENTE LA INFRAESTRUCTURA CON
LA QUE SE CUENTA, PARA REALIZAR EL PROYECTO.
Declaro bajo protesta de decir verdad:
Que no realizo actividades productivas ni comerciales ilícitas.
Que no he recibido apoyos para la adquisición de activos en los conceptos que solicitamos, en los últimos
dos años.
Que estoy al corriente en mis obligaciones fiscales.
Con fundamento en el artículo 35 de la Ley Federal de Procedimiento Administrativo, autorizo la recepción
de notificaciones relacionadas con la presente Solicitud de Apoyo a través del correo proporcionado en la
Solicitud de Apoyo, la página electrónica de la SADER https://www.gob.mx/sader; y/o de la página
electrónica de la Instancia Ejecutora. Que no he recibido apoyos ni subsidios que impliquen duplicidad
para el mismo concepto de este programa.
Que proporciono la información y documentos requeridos, y manifiesto que los datos son verídicos y me
comprometo a cumplir con las Reglas de Operación del Programa y demás legislación aplicable.
Atentamente
Nombre y firma del Representante Legal

Anexo 16
Declaratoria del solicitante
 
En ____________________ a _____ de ____________ de 2021
Con referencia al ACUERDO por el que se dan a conocer las Reglas de Operación del Programa de Fomento a la Agricultura, Ganadería, Pesca y Acuicultura de la Secretaría de Agricultura y Desarrollo Rural para el ejercicio 2021, en su Componente Recursos Genéticos Acuícolas, declaro bajo protesta de decir verdad lo siguiente:
Manifiesto por derecho propio y haciendo constar bajo protesta de decir verdad que los datos y/o documentos que presento son auténticos y copia fiel de los originales que obran en mi poder, y que cuento con la infraestructura para engordar la semilla acuícola que pretendo adquirir con el apoyo, específicamente semilla de la especie ____________________ en la cantidad de _____________ piezas/Unidades.
Que en el caso de presentar información falsa, comprendo que mi solicitud será improcedente,
Manifiesto bajo protesta de decir verdad que no he recibido o estoy recibiendo incentivos de manera individual u organizada para el mismo concepto de apoyo del Programa, componente u otros programas de la SADER, que impliquen duplicidad (salvo que se trate de proyectos por etapas).
Que utilizaré el apoyo exclusivamente para adquisición de semilla acuícola, únicamente para los fines autorizados, y que, en caso de incumplimiento por mi parte, la consecuencia será la devolución del recurso; así como la pérdida permanente del derecho a la obtención de incentivos de la SADER.
Que conservaré los comprobantes fiscales correspondientes al apoyo en los términos de lo dispuesto por el artículo 30 del Código Fiscal de la Federación y la demás legislación aplicable;
Que cuento con la infraestructura necesaria para la ejecución del apoyo solicitado.
Con fundamento en el artículo 35 de la Ley Federal de Procedimiento Administrativo acepto la recepción de notificaciones relacionadas con la presente Solicitud de Apoyo a través del correo electrónico proporcionado en la misma, así como en la página electrónica https://www.gob.mx/sader; y/o de la página
electrónica de la Instancia Ejecutora https://www.gob.mx/inapesca, la cual me comprometo a revisar periódicamente.
Expreso mi total y cabal compromiso, para realizar los trabajos que me correspondan, para ejecutar las acciones que conlleven recibir el recurso.
A T E N T A M E N T E
_________________________________
Nombre y firma del solicitante
Anexo 17
Guía rápida para el beneficiario
 
Estimado Solicitante, el Programa de Fomento a la Agricultura, Ganadería, Pesca y Acuicultura, es de carácter federal y pueden participar todos los productores del país que por voluntad propia soliciten los apoyos. Sin embargo, y para atender a las personas que más lo requieren, se atenderán preferentemente las regiones geográficas estratégicas con mayor necesidad, con alto potencial productivo y en función de la naturaleza de cada Componente.
Queremos que las mujeres rurales, los jóvenes, indígenas y los grupos vulnerables tengan más oportunidades de trabajo en el campo, por lo cual, ellos tendrán un puntaje adicional al momento de evaluar las solicitudes.
Con esto, vamos a contribuir a un campo más justo para todos.
En estas Reglas de Operación, encontrarás apoyos para agricultores, ganaderos, pescadores y acuicultores.
Para que conozcas los tipos de apoyo que tenemos para ti, lee detenidamente el siguiente Cuadro, en el que identificarás tu necesidad, si puedes ingresar como persona física o moral, y si además de tu solicitud será necesario que elabores un proyecto.
Cuadro. Resumen de los Componentes de apoyo y sus características.
Componente
Subcomponente
Incentivo
Tipo de
persona
Requiere
Proyecto
Fomento a la Agricultura y Ganadería
Producción y Productividad Agroecológica para la Alimentación y Autosuficiencia Alimentaria
Adquisición de material genético e insumos
Física
No
Atención a zonas vulnerables por riesgos climatológicos: cambio de cultivos y multicultivos.
Física
No
Atención a zonas vulnerables por riesgos climatológicos: agricultura protegida
Moral
Mecanización de pequeños productores y producción de bioinsumos: agricultura familiar
Física
No
Mecanización de pequeños productores y producción de bioinsumos: producción de bioinsumos
Moral
Reducción de pérdidas de alimentos
Moral
Valor Agregado y Mercados
Agregación del valor a la producción primaria
Moral
Vinculación a mercados
Moral
Suelo, Agua y Biodiversidad
Recuperación y protección de suelos agrícolas: mejoradores y conservadores de suelo
Física
No
Recuperación y protección de suelos agrícolas: maquinaria e implemento de labranza mínima y cero.
Moral
Reducción de la huella hídrica de la agricultura: eficiencia en el uso del agua de riego.
Física
No
 
 
 
Reducción de la huella hídrica de la agricultura: captación y utilización de agua pluvial.
Moral
Conservación y uso de la biodiversidad: polinizadores
Física
No
Conservación y uso de la biodiversidad: bancos de semillas comunitarios
Moral
Cadenas agroalimentarias(2)
Administración, servicios Empresariales, profesionalización y comunicación, Gastos inherentes a la operación
Moral
No
Fomento a la Ganadería(3)
Seguro Ganadero
Física
No
Bienpesca
n/a
n/a
Física
No
Recursos Genéticos Acuícolas
Semilla Acuícola
n/a
Física
(4)
Líneas Genéticas Mejoradas
n/a
Moral(5)
n/a: no aplica.
Una vez publicadas estas Reglas de Operación en el Diario Oficial de la Federación y en las páginas respectivas de AGRICULTURA, CONAPESCA e INAPESCA, deberás estar a atento a la emisión de las Convocatorias para los Componentes de tu interés en las mismas páginas de internet, además de las Representaciones Estatales, DDRs, CADERs y demás oficinas de las tres Dependencias mencionadas anteriormente.
En dichas convocatorias se te indicarán los periodos para ingresar tu solicitud, los requisitos necesarios, así como la ubicación de las ventanillas físicas. Cabe mencionar que independientemente de las ventanillas físicas que se abran, deberás hacer tu solicitud en línea en una sección especial de la página www.gob.mx/agricultura, donde se te va a generar un folio de solicitud que te servirá para avanzar en todo el proceso.
Si cumples con todos los requisitos, tu solicitud será procesada y analizada por un Comité Técnico Dictaminador, quien determinará si puedes ser sujeto de apoyo. La listas de solicitudes aprobadas serán publicadas en las páginas que ye hemos indicado y otros canales oficiales para que te puedas enterar en tiempo y forma del resultado. Es importante que sepas que se pueden publicar varias listas de solicitudes positivas a lo largo del año, por lo que deberás estar atento en todo momento. Al final de año se publicarán las solicitudes con dictamen negativo.
Una vez aprobada tu solicitud, la Instancia Ejecutora del Componente en el que participas se pondrá en contacto contigo para verificar que cuentas con lo necesario para aplicar tu incentivo, y se acordarán los términos para que recibas el apoyo, ya sea económico o en especie.
En todo momento debes tener presente tus derechos y obligaciones, mismos que se encuentran en la "Sección De los derechos y obligaciones de los ciudadanos, solicitantes y beneficiarios" de estas Reglas, porque de incumplir con alguno, el apoyo te puede ser retirado. No olvides que tus obligaciones se extienden aún después de recibir el apoyo, y deberás usarlo solo para el fin establecido, de otro modo, podrías ser acreedor a sanciones administrativas, tales como la devolución del recurso, quedar en el listado de personas sin derecho a recibir apoyos de la Secretaría, entre otros.
Finalmente, te recordamos que todos los trámites para este programa SON TOTALMENTE GRATUITOS, Y NO ESTNÁN CONDICIONADOS A NADA QUE NO ESTÉ ESTABLECIDO EN ESTAS REGLAS. Si tienes alguna queja, denuncia o solicitud de información, no dudes en comunicarte con nosotros por las siguientes vías:
 
-      vía internet (https://sidec.funcionpublica.gob.mx y https://alertadores.funcionpublica.gob.mx),
-      Vía aplicación móvil https://www.gob.mx/apps/7
-      Vía correo electrónico (atencionoic@agricultura.gob.mx)
-      Vía telefónica al 800 90 61 900, 55 38 71 10 00, extensiones 29137 y 29105 (Área de Quejas del Órgano Interno de Control en la Secretaría: Avenida Guillermo Pérez Valenzuela número 127, edificio "A", piso 1, Colonia del Carmen, Alcaldía Coyoacán, C.P. 04100, Ciudad de México).

Anexo 18
Modelo de Convocatoria
 
PROGRAMA DE FOMENTO A LA AGRICULTURA, GANADERÍA, PESCA Y ACUICULTURA
Componente ______________________________________
Subcomponente_______________________________________
CONVOCATORIA 2021
Ciudad de México, a XX de marzo de 2021
Conforme a lo establecido en los <<ARTÍCULOS DE LOS "ACUERDO DE DISPOSICIONES GENERALES" >>, del ACUERDO por el que se dan a conocer las Disposiciones Generales aplicables a las Reglas de Operación y Lineamientos de los Programas de la Secretaría de Agricultura y Desarrollo Rural, para el ejercicio 2021, publicado en el Diario Oficial de la Federación el XX de XX de 2021; así como en los <<ARTÍCULOS DE LAS REGLAS EN LOS QUE SE HAGA REFERENCIA AL COMPONENTE Y SUBCOMPONENTE>> del Acuerdo por el que se dan a conocer las Reglas de Operación del Programa de Fomento a la Agricultura, Ganadería, Pesca y Acuicultura de la Secretaría de Agricultura y Desarrollo Rural para el ejercicio 2019, publicado en el Diario Oficial de la Federación el día XX de XX de 2021, se convoca a todas las personas físicas y personas morales interesados en participar en el Componente _____________________ en el Subcomponente ____________________.
BASES
OBJETIVO GENERAL DEL PROGRAMA
Contribuir a la autosuficiencia y seguridad alimentaria mediante el incremento de la productividad de la agricultura, la ganadería, la pesca y la acuicultura, a través de prácticas sustentables, del desarrollo de cadenas de valor regionales y generando las condiciones de igualdad necesarias para un desarrollo territorial con inclusión y justicia social.
POBLACIÓN OBJETIVO
Productores Agrícolas, Ganaderos, Pesqueros y Acuícolas en todo el territorio nacional, que requieran incrementar la productividad de sus unidades de producción para su autoconsumo y venta de excedentes.
OBJETIVO DEL SUBCOMPONENTE
EL que corresponda____________________________________________________________________
POBLACIÓN OBJETIVO DEL SUBCOMPONENTE
La que corresponda____________________________________________________________________
COBERTURA
La que corresponda____________________________________________________________________
CRITERIOS DE ELEGIBILIDAD
Los que establezca el subcomponente_________________________________
REQUISITOS DE ELEGIBILIDAD
Requisitos generales
Los que establezca el Componente___________________________________
Requisitos específicos
Los que establezca el Subcomponente________________________________
CARACTERÍSTICAS DE LOS APOYOS
Los conceptos de apoyo y montos se indican en el cuadro siguiente:
Concepto de Incentivo
Características específicas del incentivo
Monto de Incentivo
 
 
 
 
UBICACIONES DE LAS VENTANILLAS
Las que se designen ______________________
LAS FECHAS DE APERTURA Y CIERRE DE VENTANILLAS SERÁN LAS SIGUIENTES
 
Las ventanillas electrónicas y físicas para el registro y recepción de solicitudes de apoyo del Sub Componente quedarán abiertas del XX de XX y hasta el XX de XX de 2021, el horario estará sujeto a la determinación de cada una de las representaciones estatales de la SADER.
En la SADER no hay gestores de los programas que ejecuta y los trámites para participar en los mismos, son personales y no tienen costo alguno para los solicitantes.
ATENTAMENTE
LA UNIDAD RESPONSABLE DEL SUBCOMPONENTE

Anexo 19
Modelo de instrumento jurídico
Convenio de Concertación
 
CONVENIO DE CONCERTACIÓN, QUE CELEBRAN POR UNA PARTE, EL EJECUTIVO FEDERAL, A TRAVÉS DE LA SECRETARÍA DE AGRICULTURA Y DESARROLLO RURAL EN LO SUCESIVO LA "SECRETARÍA", REPRESENTADA EN ESTE ACTO POR EL <<NOMBRE Y CARGO DEL SERVIDOR PÚBLICO>> EN SU CARÁCTER DE ENCARGADO DEL DESPACHO DE LA REPRESENTACIÓN DE LA "SECRETARÍA" EN EL ESTADO DE <<_____________________>> Y POR LA OTRA PARTE LA PERSONA MORAL DENOMINADA <<_______________>>, REFERIDA EN LO SUBSECUENTE COMO EL "BENEFICIARIO", REPRESENTADA EN ESTE ACTO POR EL/LA C. <<_____________________>>, EN SU CARÁCTER DE <<_________________>>, Y QUIENES DE MANERA CONJUNTA SERÁN REFERIDAS COMO LAS "PARTES", CON EL OBJETO DE ESTABLECER LAS BASES DE CONCERTACIÓN EN LA IMPLEMENTACIÓN DE ACCIONES Y ENTREGA DE RECURSOS AL AMPARO DEL SUBCOMPONENTE <<_________________>>, DEL COMPONENTE <<_________________>> DEL PROGRAMA DE FOMENTO A LA AGRICULTURA, GANADERÍA, PESCA Y ACUICULTURA PARA EL EJERCICIO 2021, AL TENOR DE LOS ANTECEDENTES, DECLARACIONES Y CLÁUSULAS SIGUIENTES.
A N T E C E D E N T E S
I. La Constitución Política de los Estados Unidos Mexicanos, en adelante referida como la "CONSTITUCIÓN", establece en su artículo 4º, párrafo quinto, que toda persona tiene derecho a un medio adecuado para su desarrollo y bienestar, aspiración que el Estado debe materializar y garantizar en beneficio de todos los mexicanos.
En el mismo ordenamiento en su artículo 25 establece la obligación del Estado Mexicano para garantizar que el desarrollo nacional sea integral y sustentable, y en el artículo 26 se establece el deber del Estado de organizar un sistema de planeación democrática del desarrollo nacional que imprima solidez, dinamismo, permanencia y equidad al crecimiento de la economía para la independencia y la democratización política, social y cultural de la Nación.
En el mismo sentido, el artículo 27, fracción XX de la "CONSTITUCIÓN", hace mención a que el Estado promoverá las condiciones para el desarrollo rural integral, con el propósito de generar empleo, garantizar a la población campesina el bienestar así como su participación e incorporación en el desarrollo nacional. También establece la obligación de fomentar la actividad agropecuaria y forestal para el óptimo uso de la tierra, con obras de infraestructura, insumos, créditos, servicios de capacitación y asistencia técnica.
Y el artículo 28, párrafo decimotercero de la "CONSTITUCIÓN", confiere la facultad al Estado mexicano de otorgar subsidios a actividades prioritarias, cuando sean generales, de carácter temporal y no afecten sustancialmente las finanzas de la Nación, para lo cual el Estado vigilará su aplicación y evaluará los resultados.
II. El artículo 5º de la Ley de Desarrollo Rural Sustentable, establece que el Estado, a través del Gobierno Federal y en coordinación con los gobiernos de las entidades federativas, impulsará políticas, acciones y programas en el medio rural que son considerados prioritarios en el desarrollo del país y tienen entre otros objetivos promover el bienestar social y económico de los productores, de sus comunidades, de los trabajadores del campo y en general, de los agentes de la sociedad rural, mediante la diversificación y la generación de empleo agropecuario y no agropecuario en el medio rural, así como el incremento del ingreso y, corregir disparidades de desarrollo regional a través de la atención diferenciada a las regiones de mayor rezago, mediante una acción integral del Estado que impulse su transformación y la reconversión productiva y económica, con un enfoque productivo de desarrollo sustentable; y, contribuir a la soberanía y seguridad alimentaria de la nación, mediante el impulso de la producción agropecuaria del país.
III. De conformidad con los artículos 32 y 37 de la Ley de Planeación, para la ejecución del plan y los programas, el Ejecutivo Federal, por sí o a través de sus Dependencias, y las Entidades Paraestatales,
podrán concertar con las representaciones de los grupos sociales o con los particulares interesados, a través de convenios de concertación de acciones, en todos aquellos asuntos que se consideren pertinentes de conformidad con lo establecido en las leyes que rijan en la materia de que se trate.
IV. El XX de febrero del XX se publicó en el Diario Oficial de la Federación (DOF) el Acuerdo por el que se dan a conocer las disposiciones generales aplicables a las Reglas de Operación y Lineamientos de los Programas de la "SECRETARÍA" para el ejercicio 2021, en lo sucesivo denominado como el "ACUERDO DE DISPOSICIONES GENERALES".
V. El XX de XX de XX se publicó en el "DOF" el Acuerdo por el que se dan a conocer las Reglas de Operación del Programa de Fomento a la Agricultura, Ganadería, Pesca y Acuicultura de la "SECRETARÍA" para el ejercicio 2021, en lo sucesivo denominado como "REGLAS".
VI. +El Programa de Fomento a la Agricultura, Ganadería, Pesca y Acuicultura contempla entre sus componentes el de <<_________________>> dentro del cual se encuentra el Subcomponente <<_________________>>, en lo sucesivo el "PROGRAMA", el "COMPONENTE", y el "SUBCOMPONENTE" respectivamente.
En ese sentido, es que de conformidad con lo dispuesto en los artículos XX, fracción XX y XX numeral XX del Acuerdo por el que se dan a conocer las "REGLAS" de la "SECRETARÍA" para el ejercicio 2021, publicado en el DOF el día XX de XX del XX, referido en lo subsecuente como las "REGLAS".
VII. Que de conformidad con el artículo 1 de las "REGLAS", el objetivo general del "PROGRAMA" es Contribuir a la autosuficiencia y seguridad alimentaria mediante el incremento de la productividad de la agricultura, la ganadería, la pesca y la acuicultura, a través de prácticas sustentables, del desarrollo de cadenas de valor regionales y generando las condiciones de igualdad necesarias para un desarrollo territorial con inclusión y justicia social.
Asimismo, en el artículo X de las "REGLAS", se contempla como objetivo específico del "SUBCOMPONENTE", el ______________________.
VIII.  Entre los conceptos de apoyo del "SUBCOMPONENTE", que se encuentran enlistados en el artículo XX de las "REGLAS" destacan los siguientes:
1.    XX
2.    XX
3.    XX
IX. Que en el Anexo 11 del Decreto del Presupuesto de Egresos de la Federación para el Ejercicio Fiscal 2021, publicado en el DOF el 30 de noviembre de 2020, en adelante citado como el "DPEF", se asignó al "PROGRAMA" un monto de $.00 (DOS MIL SETECIENTOS CUARENTA Y UN MILLONES SETECIENTOS MIL PESOS 00/100 M.N.), destinándose al "COMPONENTE" un monto de $1,548,000,000.00 (MIL QUINIENTOS CUARENTA Y OCHO MILLONES DE PESOS 00/100 M.N.).
X. Para la ejecución del "COMPONENTE", de conformidad con lo establecido en el artículo XX de las "REGLAS", la DIRECCIÓN XX de la "SECRETARÍA" funge con el carácter de UNIDAD RESPONSABLE, en adelante referida como la "UR".
XI. A través del oficio ________ de fecha ____ de _______ de 2021, la "UR" designó a la Representación de la SADER en el Estado de ___________ para intervenir en el presente instrumento con el carácter de INSTANCIA EJECUTORA, en adelante señalada como la "REPRESENTACIÓN DE LA SECRETARÍA", en términos de los artículos ____, fracción ____ de las "REGLAS", _____, fracción __, inciso _, _, __ y __ del "ACUERDO DE DISPOSICIONES GENERALES".
XII. Que el "BENEFICIARIO" presentó en ventanilla la Solicitud Única de Apoyo para el concepto de apoyo <<INDICAR CONCEPTO(S) DE APOYO>> del "SUBCOMPONENTE", establecido en la(s) fracción(es) <<indicar fracción(es)>>del cuadro único del artículo 21 de las "REGLAS".
Por lo que de conformidad con la mecánica operativa del "PROGRAMA", establecida en el artículo 10 de las "REGLAS", se emitió a la citada solicitud, resolución de dictamen positivo, resultando procedente otorgar el concepto de apoyo del "SUBCOMPONENTE" al "BENEFICIARIO".
XIII. En virtud de lo anterior, las "PARTES" expresan su conformidad en celebrar el presente Convenio de Concertación, al que en lo sucesivo se le denominará como el "CONVENIO", mediante el cual la "SECRETARÍA" transferirá al "BENEFICIARIO", los recursos señalados en la Cláusula Tercera del mismo, con el objeto de conjuntar acciones y esfuerzos para ejecutar las políticas públicas contenidas en el "SUBCOMPONENTE".
 
D E C L A R A C I O N E S
I. DECLARA LA "SECRETARÍA":
I.1. Que es una Dependencia del Ejecutivo Federal de conformidad con lo dispuesto en los artículos 90 de la "CONSTITUCIÓN", 2o. fracción I, 26 y 35 de la Ley Orgánica de la Administración Pública Federal;
I.2. Que de conformidad con el artículo 35 de la Ley Orgánica de la Administración Pública Federal, tiene entre sus atribuciones: formular, conducir y evaluar la política general de desarrollo rural, administrar y fomentar las actividades agrícolas, pecuarias, pesqueras y acuícolas, a fin de elevar el nivel de vida de las familias que habitan en el campo, en coordinación con las dependencias competentes; promover la generación de empleos en el medio rural, así como el establecer programas y acciones que tiendan a fomentar la productividad y la rentabilidad de las actividades económicas rurales, agrícolas y pesqueras e integrar e impulsar proyectos de inversión que permitan canalizar productivamente recursos públicos y privados al gasto social en el sector rural y pesquero, además de coordinar y ejecutar la política nacional para crear y apoyar empresas que asocien a grupos de productores rurales, agrícolas, acuícolas y pesqueros a través de las acciones de planeación, programación, concertación, coordinación, de aplicación, recuperación y solvencia de los recursos, para ser destinados a los mismos fines, así como de asistencia técnica y de otros medios que se requieran para este propósito, con la intervención de las dependencias y entidades de la Administración Pública Federal correspondientes y de los gobiernos estatales y municipales y con la participación de las organizaciones sociales y de productores del sector agroalimentario.
I.3 Que el/la <<NOMBRE Y CARGO DEL SERVIDOR PÚBLICO>> en su carácter de Encargado del Despacho de la Representación de la "SECRETARÍA" en el Estado de _________________, se encuentra facultado(a) para suscribir el presente instrumento, en términos de los artículos 2°, Apartado C, 17, 35, 36, primer párrafo, 37 y 43 del Reglamento Interior de Secretaría de Agricultura, Ganadería, Desarrollo Rural, Pesca y Alimentación, hoy "SECRETARÍA", así como de los artículos __, __ y __ del "ACUERDO DE DISPOSICIONES GENERALES" y __, fracción __ de las "REGLAS".
I.4 Que la "SECRETARÍA" cuenta con los recursos presupuestales necesarios para cumplir con las erogaciones que se deriven del presente "CONVENIO".
I.5 Que señala como domicilio legal para todos los efectos de este "CONVENIO", el ubicado en ____________________________, Colonia_______, Código Postal_________, Ciudad de ______________, del Estado de ________.
II. DECLARA EL "BENEFICIARIO":
II.1. Que es una ____________, con personalidad jurídica y patrimonio propio, según consta en la escritura pública número _____________, de fecha ____________, protocolizada ante la fe del Lic. ________________, Notario Público No. ___________, con domicilio en ________________________.
II.2. Que es una Sociedad por Acciones Simplificada con personalidad jurídica y patrimonio propio, según consta en el contrato social <<REFERIR DATOS DE IDENTIFICACIÓN DEL CONTRATO SOCIAL>>, y la boleta de inscripción en el Registro Público de Comercio (RPC) <<REFERIR DATOS DE IDENTIFICACIÓN DE LA BOLETA>> emitido por el sistema electrónico de la Secretaría de Economía (SE).
II.3. Que de acuerdo a sus estatutos sociales, tiene entre otros, como objeto social predominante el de: ____________________________________________________________________________________________________________________________________
Lo que acredita con la escritura pública número _______________, de fecha _______________, protocolizada ante la fe del Lic. ____________________, Notario Público No. ___________, con domicilio en____________________.
II.4. Que de acuerdo a su Contrato Social, tiene entre otros, como objeto social predominante el de: <<OBJETO SOCIAL Y DESCRIPCIÓN DE LAS 3 PRINCIPALES ACTIVIDADES PREPONDERANTES>>.
Lo que se acredita con en el Contrato Social <<REFERIR DATOS DE IDENTIFICACIÓN DEL CONTRATO SOCIAL>>, y la boleta de inscripción en el Registro Público de Comercio (RPC) <<REFERIR DATOS DE IDENTIFICACIÓN DE LA BOLETA>> emitido por el sistema electrónico de la Secretaría de Economía (SE).
II.5. Que tiene interés en suscribir el presente instrumento jurídico y apegarse estrictamente a las "REGLAS", con el propósito de recibir los apoyos del "COMPONENTE", que le permitan llevar a cabo las acciones que mediante el presente "CONVENIO" se obliga incondicionalmente a realizar.
II.6. Que el/la C. ________________, en su carácter de <<COLOCAR CARGO>>, cuenta con facultades suficientes para suscribir el presente "CONVENIO", de conformidad con la escritura pública número ___________, de fecha ______________, protocolizada ante la fe del Lic. _________, Notario Público No.
___________, con domicilio en ________________, manifestando bajo protesta de decir verdad, que a la fecha sus facultades no le han sido limitadas, revocadas, modificadas o canceladas en forma alguna.
II.7. Que el/la C. <<NOMBRE DEL REPRESENTANTE LEGAL>>, en su carácter de <<CARGO>>, cuenta con facultades suficientes para suscribir el presente "CONVENIO", de conformidad con el Contrato Social <<REFERIR DATOS DE IDENTIFICACIÓN DEL CONTRATO SOCIAL>>, y la boleta de inscripción en el RPC <<REFERIR DATOS DE IDENTIFICACIÓN DE LA BOLETA>>, emitido por el sistema electrónico de la SE, manifestando bajo protesta de decir verdad, que a la fecha sus facultades no le han sido limitadas, revocadas, modificadas, o canceladas en forma alguna.
II.8. Que su Registro Federal de Contribuyentes es: _________________ y manifiesta que se encuentra al corriente en sus obligaciones fiscales, por lo que para la firma del presente "CONVENIO", anexa opinión positiva vigente de cumplimiento de obligaciones fiscales emitida por el Servicio de Administración Tributaria (forma 32D).
II.9. Que manifiesta bajo protesta de decir verdad, que a la fecha de suscripción del presente instrumento, no se encuentran suspendidos sus derechos para ser sujeto de apoyo y que no ha recibido o está recibiendo apoyo para el mismo concepto del "PROGRAMA" y/o "COMPONENTE" u otros programas de la Administración Pública Federal que impliquen una duplicidad en apoyos o subsidios.
II.10. El "BENEFICIARIO" es la persona moral que agrupa como socios a los pequeños productores que fueron autorizados como beneficiarios directos del proyecto, y que avala que todos y cada uno de sus socios cuentan con la posesión legal de los terrenos o predios donde se llevará a cabo las acciones de XX, aprobados en el proyecto denominado _________________________________, para el caso de aquellos proyectos en donde fue autorizado el concepto de apoyo de infraestructura, equipamiento e insumos (semillero y vivero), deberán de anexar el documento jurídico con que se acredita la propiedad y la legal posesión del predio donde instalará la infraestructura para el vivero de café.
II.11. Qué asimismo, manifiesta bajo protesta de decir verdad, no haber recibido o estar recibiendo apoyo para el mismo concepto del "PROGRAMA" y/o "COMPONENTE" u otros programas de la Administración Pública Federal que impliquen una duplicidad en apoyos o subsidios.
II.12. Que señala como su domicilio fiscal para todos los efectos derivados del presente "CONVENIO", el ubicado en ___________________, Colonia_______, Código Postal________, Ciudad de ____________, Estado de ___________.
III. DE LAS "PARTES":
III.1. Que es su voluntad el celebrar el presente "CONVENIO" a fin de llevar a cabo el objeto del mismo.
III.2. Que se reconocen recíprocamente la personalidad con que se ostentan y manifiestan que en el presente "CONVENIO", no existe vicio del consentimiento que pudiera invalidarlo.
F U N D A M E N T O
En virtud de lo anterior y con fundamento en lo establecido por los artículos 4º, 25, 26 apartado A, 27 fracción XX, 28 y 90 de la "CONSTITUCION"; 2º, fracción I, 3° 9º, 14, 16, 17, 26 y 35 de la Ley Orgánica de la Administración Pública Federal; 3º, 4º, 9º, 10, 12, 16, 22, 23, 27, 37, 38, 39 y 40 de la Ley de Planeación; 1º, 2º, 4º, 7º, 10, 23, 24, 25, 45, 51, 54, 74, 75, 77, 112, 114, 115 y demás aplicables de la Ley Federal de Presupuesto y Responsabilidad Hacendaria; 1º, 65, 66, 85, 118, 170, 171, 172, 174, 175, 176, 178, 179, 213 y demás relativos de su Reglamento; 2° apartado C, 17, 35, 36, 37 y 43 del Reglamento Interior de la "SECRETARÍA"; <<INDICAR LOS ARTÍCULOS EN LOS QUE SE HACE REFERENCIA AL COMPONENTE Y SUBCOMPONENTE EN LAS REGLAS>> y demás relativos aplicables a las "REGLAS"; <<INDICAR LOS ARTÍCULOS y demás relativos aplicables del "ACUERDO DE DISPOSICIONES GENERALES">> las "PARTES" están de acuerdo en sujetarse al tenor de las siguientes.
C L Á U S U L A S
OBJETO
PRIMERA.- El presente "CONVENIO" tiene por objeto fijar las bases de concertación para conjuntar acciones y recursos, para el cumplimiento a cabalidad de las acciones previstas en el "PROYECTO" denominado __________________, el cual se ejecutará al amparo del concepto de apoyo <<INDICAR
NOMBRE DEL CONCEPTO(S) DE APOYO>> del "SUBCOMPONENTE" previsto en la(s) fracción(es) <<indicar fracción(es)>> del cuadro único del artículo XX de las "REGLAS", en el entendido de que el "BENEFICIARIO" realizará bajo su más estricta responsabilidad las acciones que garanticen la correcta implementación y puesta en marcha del "PROYECTO".
ACCIONES
SEGUNDA.- Las acciones para el cumplimiento del "PROYECTO" se realizarán en la localidad de ______________________________, previéndose una inversión total de $___________________(____________________).
Por tanto, los recursos señalados serán utilizados por el "BENEFICIARIO" única y exclusivamente para desarrollar las acciones y trabajos que refiere el "PROYECTO" conforme a lo siguiente:
a)    Apoyos:
CONCEPTO DE APOYO
MENCIONAR PROGRAMA
TOTAL DE INVERSIÓN ($)
 
 
 
 
 
 
 
 
 
 
b) Calendario de ejecución de acciones:
CONCEPTO-ACTIVIDAD/ DESCRIPCIÓN
2021
Marzo
Abril
Mayo
Junio
Julio
Agosto
Sept
Oct
Nov
Dic
 
 
 
 
 
 
 
 
 
 
 
 
 
 
 
 
 
 
 
 
 
 
 
 
 
 
 
 
 
 
 
 
 
 
c) Entregables:
1. Informe físico y financiero bimestral;
2. Evidencias testimoniales y fotográficas del cumplimiento de las acciones;
3. Documento(s) que ampare(n) el correcto uso de los recursos, emitido por cada uno de los agremiados del "BENEFICIARIO" que se señalaron en el ANEXO ____ de las "REGLAS";
4. Informe Físico y Financiero Final de las acciones realizadas.
APORTACIÓN DE LOS RECURSOS
TERCERA.- Para la realización del objeto mencionado en la Cláusula Primera del presente instrumento, la "SECRETARÍA" aportará en una sola ministración la cantidad de hasta $______________ (_______________________________00/100 M.N.), provenientes de los recursos federales autorizados en el ANEXO 11 del "DPEF", recursos presupuestales que serán ministrados conforme a la normatividad aplicable, previa autorización presupuestal y sujeto a la disponibilidad y suficiencia respectiva.
Conforme a lo anterior, previo a que la "SECRETARÍA" transfiera los recursos al "BENEFICIARIO", éste deberá entregar a la "REPRESENTACIÓN DE LA SECRETARÍA" un recibo y/o factura por el importe que ampare la cantidad que le será depositada, el cual deberá de contar con los requisitos legales que la propia legislación exige para tal efecto.
Los recursos que aporta la "SECRETARÍA" para el cumplimiento del objeto del presente "CONVENIO", serán considerados en todo momento como subsidios federales en los términos de las disposiciones presupuestales y fiscales correspondientes; en consecuencia, no perderán el carácter federal al ser canalizados al "BENEFICIARIO" para la realización del "PROYECTO", en beneficio de la localidad de _____________ y estarán sujetos en todo momento a las disposiciones federales que regulan su aplicación, control y ejercicio.
Por tanto, a la conclusión del "PROYECTO", el "BENEFICIARIO" deberá comprobar al 100% (cien por ciento) la aplicación de la totalidad de los recursos federales que le fueron entregados en los conceptos de
apoyo y montos autorizados en el proyecto presentado.
CUENTA BANCARIA
CUARTA.- Para efectos de la entrega de los recursos a cargo de la "SECRETARÍA" citados en la Cláusula Tercera de este "CONVENIO", el "BENEFICIARIO" se compromete a contar con una cuenta bancaria de tipo productivo específica y exclusiva para la administración y ejercicio de los recursos, que identifiquen las erogaciones cuyo destino se sujete a lo establecido en este instrumento jurídico, misma que deberá registrarse ante la Tesorería de la Federación, en lo subsecuente la "TESOFE" y contar con un sistema de protección de cheques y transferencias electrónicas.
En ningún caso, se retirarán o se dispondrá de los recursos presupuestales señalados en la Cláusula Tercera del presente instrumento, para fines distintos al cumplimiento del "PROYECTO".
Para efecto de lo anterior, el "BENEFICIARIO" informará por escrito a la "SECRETARÍA" el número de cuenta CLABE y el nombre de la Institución Financiera en la que ésta se aperture, para que se lleve a cabo la transferencia electrónica, la cual estará sujeta a la disponibilidad presupuestal respectiva.
El "BENEFICIARIO" acepta expresamente que hasta en tanto no cumpla con los procedimientos y normas señalados, la "SECRETARÍA" no realizará la entrega de los recursos indicados en este "CONVENIO", eximiéndola de cualquier responsabilidad generada ante el incumplimiento del "BENEFICIARIO".
OBLIGACIONES DEL "BENEFICIARIO"
QUINTA.- Para la debida ejecución del objeto materia del presente "CONVENIO", el "BENEFICIARIO" se obliga a:
I. Cumplir en lo conducente con todas y cada uno de las obligaciones establecidas en las "REGLAS";
II. Recibir y ejercer los recursos señalados en la Cláusula Tercera del presente instrumento para la ejecución del "PROYECTO" conforme a los fines autorizados;
III. Vigilar que el desarrollo de las actividades para la ejecución del "PROYECTO" se lleven a cabo conforme a lo previsto en el presente "CONVENIO";
IV. Suscribir, con las personas físicas o morales, los instrumentos jurídicos necesarios para la ejecución del "PROYECTO", debiendo en tal caso establecer la responsabilidad de aquéllas.
V. Desarrollar las acciones para la ejecución del "PROYECTO", en los términos y condiciones estipuladas en el presente "CONVENIO" y en las "REGLAS";
VI. Cumplir lo establecido en la Cláusula Cuarta del presente "CONVENIO", referente a la cuenta bancaria de tipo productivo específica y exclusiva para la administración y ejercicio de los recursos, para efectos de que la "SECRETARÍA" pueda efectuar su transferencia.
VII. Reintegrar y/o enterar a la "TESOFE", sin excepción, los recursos federales y productos financieros generados materia del presente "CONVENIO", que al 31 de diciembre del 2021 no se encuentren ejercidos y/o devengados; en términos del artículo 54 de la Ley Federal de Presupuesto y Responsabilidad Hacendaria, 175 y 176 de su Reglamento.
VIII. El "BENEFICIARIO" deberá enviar los informes bimestrales y el final a través de medios electrónicos, para lo cual se compromete a dar a conocer a la "UR" su nombre y dirección de correo electrónico; no obstante, previo al cierre del presente "CONVENIO", deberá ratificar dichos informes, por lo que deberá entregar su versión impresa con la firma autógrafa correspondiente, ante la "UR" y/o la "REPRESENTACIÓN DE LA SECRETARÍA".
IX. Entregar la información y/o documentación requerida, respecto de los recursos presupuestales federales a que se refiere el presente "CONVENIO", con base en los formatos y lineamientos de la Cuenta Pública, que en su oportunidad, le solicite oficialmente la "SECRETARÍA"; a efecto de que esta última rinda el Informe de la Cuenta Pública.
X. Responder por escrito, a las observaciones formuladas por la "SECRETARÍA", respecto a los documentos preliminares y los trabajos finales, que no hubieran sido consideradas en la emisión de los informes, documentos y trabajos finales;
XI. Presentar a la "UR" a través de la "REPRESENTACIÓN DE LA SECRETARÍA", la documentación que sea requerida para la integración de los expedientes de transparencia y rendición de cuentas del ejercicio, y resguardar en perfecto orden y estado por el tiempo que establece la normatividad aplicable, para entregar a la "SECRETARÍA" o a las autoridades que ésta indique y cuando se le requiera, la documentación original comprobatoria del gasto de la aportación, por un periodo no menor de cinco años, contados a partir de la fecha de terminación del presente "CONVENIO";
 
XII. Brindar las facilidades y apoyos que sean necesarios, en el marco de las acciones pactadas en el presente "CONVENIO", al personal de Auditoría de la Secretaría de la Función Pública, de la Auditoría Superior de la Federación y del Órgano Interno de Control de la "SECRETARÍA", para efectuar las revisiones que, de acuerdo a sus programas de trabajo, consideren conveniente realizar, así como, cumplir los requerimientos de información relativos al presente "CONVENIO";
XIII. Resguardar y conservar la documentación original comprobatoria del gasto, que cubra los requisitos fiscales que prevé la legislación aplicable en vigor, por un periodo no menor de cinco años conjuntamente con un ejemplar original o copia certificada del presente instrumento, de conformidad con lo estipulado en la Ley General de Transparencia y Acceso a la Información Pública, la Ley Federal de Transparencia y Acceso a la Información Pública y la Ley Federal de Presupuesto y Responsabilidad Hacendaria.
XIV. En caso de que el "BENEFICIARIO" no ejerza los incentivos para los propósitos autorizados, o bien que derivado de que en alguna revisión se detectare el pago indebido de algún comprobante fiscal apócrifo o alterado, éste deberá devolver los recursos presupuestales señalados en la Cláusula Tercera del presente instrumento, a la "TESOFE";
En dicho supuesto, se generará la obligación del "BENEFICIARIO" de devolver también los productos financieros que se hubieran generado desde la fecha en que la "SECRETARÍA" le entregó el recurso al "BENEFICIARIO", hasta la fecha en que éstos sean reintegrados a la "TESOFE";
XV. Entregar a la "UR", a través de la "REPRESENTACIÓN DE LA SECRETARÍA", un informe final detallado sobre los resultados y alcances obtenidos en la ejecución de las acciones materia de este "CONVENIO" y del ejercicio de los recursos otorgados, anexando los documentos que acrediten fehacientemente su correcta aplicación;
XVI. Suscribir con la "REPRESENTACIÓN DE LA SECRETARÍA", al término de la vigencia de las acciones del presente "CONVENIO", un documento de cierre o de conclusión de éste (acta entrega-finiquito), en el que se deberá establecer el estatus de las obligaciones, las condiciones y efectos de la terminación del instrumento jurídico que le dio origen;
XVII. En caso de que el "BENEFICIARIO" incumpla las obligaciones y exclusiones señaladas en el artículo __, fracción __ de las "REGLAS" o cualquiera de las cláusulas del presente "CONVENIO", previa instrumentación del procedimiento administrativo correspondiente, de conformidad con lo establecido en el artículo ___ del "ACUERDO DE DISPOSICIONES GENERALES", le será requerido la devolución de los recursos señalados en la Cláusula Tercera, así como los productos financieros generados; las responsabilidades administrativas que afecten a la Hacienda Pública Federal, podrán ser civiles o penales, derivadas de las revisiones, seguimiento y/o auditorías realizadas por la "SECRETARÍA" y las instancias fiscalizadoras;
XVIII. Entregar a la "SECRETARÍA", a través de la "REPRESENTACIÓN DE LA SECRETARÍA", los informes físicos y financieros del avance de la ejecución de las acciones materia del presente instrumento de forma bimestral o cuando sea requerido por la "SECRETARÍA"; y
XIX. En general, cumplir y observar en todo momento la legislación y normatividad aplicable y las disposiciones emitidas por la "SECRETARÍA".
OBLIGACIONES DE LA "SECRETARÍA"
SEXTA.- Para la debida ejecución del objeto materia del presente "CONVENIO" la "SECRETARÍA" se obliga a:
I. Ejercer en su calidad de Instancia Ejecutora sus facultades, así como cumplir, en lo conducente con todas y cada una de las obligaciones establecidas en los <<ARTÍCULOS DE LOS "ACUERDO DE DISPOSICIONES GENERALES" >> y <<ARTÍCULOS DE LAS REGLAS EN LOS QUE SE HAGA REFERENCIA AL COMPONENTE Y SUBCOMPONENTE>> y demás relativos y aplicables de las "REGLAS", que en obvio de repeticiones se tienen, para los efectos de este instrumento, por íntegramente transcritas;
II. Asignar y aportar los recursos económicos previstos en la Cláusula Tercera, previo cumplimiento por parte del "BENEFICIARIO" de la obligación a su cargo referida en la Cláusula Tercera referente a la cuenta bancaria de tipo productivo específica y exclusiva para la administración y ejercicio de los recursos;
III. Realizar la supervisión y dar seguimiento a la ejecución del "PROYECTO" a cargo del "BENEFICIARIO", cuando menos de forma trimestral;
IV. Brindar las facilidades, en el marco de las acciones pactadas en el presente "CONVENIO" al "BENEFICIARIO", para que éste efectúe las acciones necesarias para el cumplimiento del "PROYECTO";
V. Procurar asistencia y orientación al "BENEFICIARIO" cuando éste lo solicite, respecto del "PROGRAMA" y/o "SUBCOMPONENTE";
VI. La "REPRESENTACIÓN DE LA SECRETARÍA", vigilará la ejecución del "PROYECTO" autorizado al "BENEFICIARIO" e informará a la "UR" sobre el avance que esté presente al __ de ___ de 2021, de manera
que cuente con los elementos necesarios para aprobar, cuando así lo solicite el "BENEFICIARIO", la prórroga del plazo para la realización del proyecto autorizado, lo que deberá constar en el instrumento que para tal efecto se suscriba, y con ello evitar el incumplimiento por parte del "BENEFICIARIO";
VII. Suspender durante el tiempo que comprendan las campañas electorales y hasta la conclusión de la respectiva jornada comicial, la difusión en los medios de comunicación social de toda propaganda gubernamental que emita o corresponda a su competencia, salvo por los casos de excepción que expresamente establece la "CONSTITUCIÓN";
VIII. Que la propaganda, en términos del contenido del artículo 134 de la "CONSTITUCIÓN", bajo cualquier modalidad de comunicación social, que difunda deberá tener carácter institucional y fines informativos, educativos o de orientación social. En ningún caso ésta incluirá nombres, imágenes, voces o símbolos que impliquen su promoción;
IX. Suscribir con el "BENEFICIARIO" al término de la vigencia de las acciones del presente "CONVENIO", un documento de cierre o de conclusión de éste, en el que se deberá establecer el estatus de las obligaciones, las condiciones y efectos de la terminación del instrumento jurídico que le dio origen; es decir, un informe final detallado sobre los resultados y alcances obtenidos en la ejecución de las acciones materia de este instrumento y del ejercicio de los recursos otorgados, anexando los documentos que acrediten fehacientemente su correcta aplicación, incluyendo el acta de entrega-recepción del apoyo y una memoria fotográfica;
X. En caso de incumplimiento a las obligaciones contraídas por parte del "BENEFICIARIO", la "SECRETARÍA", instaurará el procedimiento administrativo que en derecho corresponda, de conformidad con lo estipulado en los artículos XX y XX del "ACUERDO DE DISPOSICIONES GENERALES", así como de la normatividad que sea aplicable;
XI. En general, vigilar y supervisar que en todo momento se cumpla con lo dispuesto en el presente instrumento, en las "REGLAS" y en el "ACUERDO DE DISPOSICIONES GENERALES", así como la demás normatividad aplicable.
SUSPENSIÓN Y DEVOLUCIÓN DE LOS RECURSOS
SÉPTIMA.- El "BENEFICIARIO" acepta deberá devolver a la "SECRETARÍA", sin necesidad de resolución judicial, la devolución total o parcial, de los recursos asignados al "PROYECTO", señalados en la Cláusula Tercera del presente instrumento o bien, cancelar su entrega, cuando:
I. El "BENEFICIARIO" no aplique los recursos señalados en la Cláusula Tercera para el cumplimiento del objeto del presente "CONVENIO", los aplique inadecuadamente o que notoriamente advierta ineficiencia o deshonestidad, en cuyo caso, el "BENEFICIARIO" deberá reintegrar y/o enterar la totalidad de los recursos otorgados más los productos financieros generados;
II. Realice retiros de la cuenta bancaria señalada en la Cláusula Cuarta para conceptos distintos a los autorizados;
III. El "BENEFICIARIO" no acepte la realización de visitas de supervisión e inspección, cuando así lo solicite la "SECRETARÍA", la Secretaría de la Función Pública o cualquier otra autoridad competente autorizada, con el fin de verificar la correcta aplicación de los recursos otorgados;
IV. El "BENEFICIARIO" no entregue a la "UR" a través de la "REPRESENTACIÓN DE LA SECRETARÍA" , los informes bimestrales y final o bien aquéllos que la "UR" requiera; así como la documentación que acredite los avances y la conclusión de los compromisos y conceptos establecidos en el presente instrumento jurídico, lo anterior en relación con la Cláusula Quinta del presente instrumento;
V. Ocurra extinción, disolución, liquidación o cualquier otra figura similar que implique la desaparición del "BENEFICIARIO";
VI. El "BENEFICIARIO" presente información o documentación que resulte falsa o contraria al objeto del presente "CONVENIO", los conceptos de aplicación, y los finiquitos de los conceptos apoyados;
VII. En general exista incumplimiento de los compromisos establecidos en el presente "CONVENIO" y de las demás disposiciones jurídicas aplicables.
Consecuentemente, el "BENEFICIARIO" acepta que ante la cancelación total o parcial de la entrega de los recursos señalados en la Cláusula Tercera del presente instrumento, por alguno de los supuestos antes numerados, quedará obligado en el término que establezca la "SECRETARÍA" a través de la "UR" y/o la "REPRESENTACIÓN DE LA SECRETARÍA" , a su devolución total o parcial, así como los productos financieros que se hayan generado; asimismo, cuando no se encuentre devengado o comprometido conforme a la normatividad aplicable.
CONTROL Y VIGILANCIA DE LOS RECURSOS
OCTAVA.- El control, vigilancia y evaluación de los recursos públicos federales a que se refiere el presente
"CONVENIO", corresponderá indistintamente a las Secretarías de Hacienda y Crédito Público; de la Función Pública; a la Auditoría Superior de la Federación y demás autoridades, conforme al ámbito material de competencia otorgado en las disposiciones jurídicas aplicables.
No obstante, lo anterior, la "SECRETARÍA" por conducto de la "REPRESENTACIÓN DE LA SECRETARÍA", sin menoscabo de los mecanismos establecidos en este "CONVENIO", podrá supervisar y vigilar la ejecución y desarrollo de las acciones y la correcta aplicación de los recursos materia del mismo.
RESPONSABLE DEL CONTROL, SUPERVISIÓN Y SEGUIMIENTO
NOVENA.- La "SECRETARÍA" sin menoscabo de los mecanismos establecidos en este "CONVENIO", será la responsable del control, seguimiento y supervisión de la debida ejecución del "SUBCOMPONENTE" y del presente instrumento, así como de la ejecución y desarrollo de las acciones y correcta aplicación de los recursos materia del mismo.
RESPONSABILIDAD LABORAL
DÉCIMA.- El personal que cada una de las "PARTES" contrate o que sea ocupado para dar cumplimiento a este "CONVENIO" y/o a la realización de cualquier actividad relacionada con el mismo, permanecerá en forma absoluta bajo la dirección y dependencia de la entidad y patrón con la que tiene establecida su relación laboral, mercantil, civil, administrativa o de cualquier otra índole, por lo que serán los únicos responsables de las obligaciones derivadas de las disposiciones legales y demás ordenamientos en materia de trabajo y seguridad social para con sus trabajadores, los de sus subcontratistas y, en su caso, de los beneficiarios de cualquiera de éstos, incluyendo, en su caso, la obligación de afiliación y pago de cuotas obrero patronales ante el Instituto Mexicano del Seguro Social, así como de inscribir y efectuar las aportaciones al Instituto del Fondo Nacional de Vivienda para los trabajadores de todo el personal y de los empleados que ocupen o llegaren a ocupar para la realización de los servicios.
Las partes reconocen y aceptan que con relación al "CONVENIO" disponen de los elementos propios y suficientes para cumplir con las obligaciones que deriven de las relaciones con sus trabajadores, por lo que nada de lo contenido en este "CONVENIO" creará una relación laboral entre una de las partes, incluyendo sus trabajadores, o los de sus subcontratistas, beneficiarios o causahabientes, y la otra parte.
COMPETENCIA
DECIMOPRIMERA.- Las "PARTES" manifiestan que las obligaciones y derechos contenidos en este "CONVENIO", son producto de la buena fe, por lo que realizarán todas las acciones necesarias para su debido cumplimiento; en caso de que se suscitase algún conflicto o controversia en la interpretación y/o cumplimiento del presente "CONVENIO", las "PARTES" lo resolverán de común acuerdo y, en su caso, se someterán expresamente a la jurisdicción de los Tribunales Federales competentes en el Estado de ______________, renunciando desde este momento a la competencia y jurisdicción que pudiera corresponderles en razón de su domicilio, presente o futuro, o por cualquier otra causa.
CONFIDENCIALIDAD Y PROPIEDAD INTELECTUAL
DECIMOSEGUNDA.- El "BENEFICIARIO" se obliga a guardar, a través de sus directivos, empleados, apoderados y en general cualquier agente o empleado que tenga acceso a la información, considerar y mantener como confidencial la información proporcionada por la otra parte con tal carácter en la ejecución de este "CONVENIO", y no podrán usarla o reproducirla total ni parcialmente para fines diversos de los estipulados en el presente "CONVENIO", de acuerdo con lo establecido en la Ley General de Transparencia y Acceso a la Información Pública y la Ley Federal de Transparencia y Acceso a la Información Pública.
Igualmente, el "BENEFICIARIO" se obliga a no hacer anuncio alguno o proveer información alguna a cualquier persona que no esté relacionada con el "CONVENIO", incluyendo sin limitar a la prensa, entidades privadas o públicas, o cualquier cuerpo oficial a menos que haya obtenido el previo consentimiento por escrito de la otra parte.
Acuerdan las "PARTES" deberán tomar todas las medidas necesarias para asegurar que su personal mantenga dicha información en la más estricta confidencialidad, incluyendo sin limitar, el establecimiento de procedimientos y la suscripción de contratos o convenios, para asegurar la confidencialidad de dicha información, la toma de todas las medidas necesarias para prevenir su revelación a cualquier parte no autorizada, así como remediar las consecuencias derivadas del incumplimiento.
Las "PARTES" reconocen y aceptan considerar como confidencial toda aquella información técnica, legal, administrativa, contable, jurídica, financiera, documentada en cualquier soporte material que se haya desarrollado y esté relacionado directa o indirectamente con el Contrato.
Las obligaciones de confidencialidad contenidas en esta Cláusula continuarán en efecto por un periodo de 5 (cinco) años contados a partir de la fecha de terminación del "CONVENIO".
Las tecnologías y métodos, puestos a disposición del "BENEFICIARIO", relacionadas con el "COMPONENTE", continuarán siendo propiedad de la "SECRETARÍA" y se sujetarán a las disposiciones jurídicas y derechos de protección de propiedad intelectual.
 
Las "PARTES" respetarán los derechos de la propiedad intelectual, patentes, tecnología o cualquier tipo de autoría que se considere nueva, queda abierta la posibilidad de transmitir, ceder o utilizar la titularidad de las mismas que se indicarán en cada uno de los resultados de los proyectos, previo acuerdo con todas las partes participantes en el presente "CONVENIO".
TRANSPARENCIA
DECIMOTERCERA.- Las "PARTES" convienen en fomentar y promover la transparencia en el ejercicio de los recursos a que se refiere la Cláusula Tercera de este "CONVENIO", de acuerdo con lo establecido en la Ley General de Transparencia y Acceso a la Información Pública y la Ley Federal de Transparencia y Acceso a la Información Pública, para tal efecto promoverán la publicación del padrón de beneficiarios y de sus avances físico-financieros, en las páginas del Sistema Internet que tengan disponibles, así como en los medios y con la frecuencia que al efecto determinen, lo anterior de conformidad con los artículos XX y XX del "ACUERDO DE DISPOSICIONES GENERALES".
CASO FORTUITO O FUERZA MAYOR
DECIMOCUARTA.- Salvo por disposición en contrario contenida en este "CONVENIO", ninguna de las "PARTES" será responsable por el incumplimiento de cualquiera de sus obligaciones conforme al presente "CONVENIO", cuando existan causas de caso fortuito o fuerza mayor, incluyendo órdenes de autoridades civiles y militares, inundaciones contingencias climatológicas, epidemias, guerras disturbios y otras causas, o en la medida y por el plazo en que la imposibilidad de cumplimiento se deba por dichos motivos de caso fortuito o fuerza mayor.
La parte que alegue caso fortuito o fuerza mayor deberá utilizar sus esfuerzos razonables, para mitigar o remediar los efectos producidos, debiendo comunicar a la otra parte: (i) que ha ocurrido el evento de caso fortuito o fuerza mayor, y (ii) el momento en que el evento de caso fortuito o fuerza mayor imposibilite a dicha parte el cumplimiento del presente "CONVENIO".
La comunicación que se menciona en el numeral (i) se hará por vía telefónica o correo electrónico a la brevedad que sea razonablemente posible después de tener conocimiento del caso fortuito y fuerza mayor, y por escrito se hará a más tardar dentro de los 10 (diez) días naturales siguientes a la fecha en que se hubiera tenido conocimiento del evento.
La comunicación por escrito deberá contener la descripción del evento, sus efectos sobre el cumplimiento de las obligaciones, los elementos que acrediten su procedencia y su duración estimada.
La parte afectada deberá dar avisos periódicos a la otra parte al menos una vez cada 15 (quince) días naturales durante el periodo en que continúe el evento de caso fortuito o fuerza mayor, para efectos de mantenerla informada de cualquier cambio, desarrollo, progreso u otra información relevante respecto al evento de caso fortuito o fuerza mayor.
Asimismo, la comunicación mencionada en el numeral (ii) se hará dentro de las 24 (veinticuatro) horas siguientes al momento en que el evento de caso fortuito o fuerza mayor imposibilite a dicha parte el cumplimiento del presente "CONVENIO".
Cuando alguna de las "PARTES" no acepte que ha ocurrido un caso fortuito o fuerza mayor, la parte que alegue su existencia tendrá la carga de la prueba, sujetándose a lo establecido en la Cláusula Decimoprimera denominada "DE LA COMPETENCIA".
MODIFICACIONES
DECIMOQUINTA.- Las situaciones no previstas en el presente "CONVENIO" y, en su caso, las modificaciones o adiciones que se realicen, serán pactadas de común acuerdo entre las "PARTES", que por escrito se harán constar mediante Convenio Modificatorio, mismo que formará parte del presente instrumento y surtirá sus efectos a partir del momento de su suscripción.
INTERPRETACIÓN
DECIMOSEXTA.- La interpretación de las disposiciones contenidas en el presente "CONVENIO" será facultad de las "PARTES", en sus respectivos ámbitos de competencia y los términos de la normatividad aplicable.
DE LA VIGENCIA
DECIMOSÉPTIMA.- El presente instrumento entrará en vigor el día de su firma y su vigencia estará sujeta al cumplimiento de las obligaciones y compromisos asumidos por las "PARTES" será hasta el 31 de diciembre de 2021, lo que será determinado por la suscripción del documento que dé por concluidas las obligaciones emanadas del mismo.
Lo anterior sin perjuicio de lo dispuesto por los artículos 54 de la Ley Federal de Presupuesto y Responsabilidad Hacendaria, 175 y 176 de su Reglamento, en cuanto al devengo de los recursos, mismo que deberá realizarse a más tardar el día 31 de diciembre de 2021.
Leído que fue y debidamente enterados del contenido, alcance y fuerza legal de este instrumento, en
virtud de que se ajusta a la expresión de su libre voluntad y que su consentimiento no se encuentra afectado por dolo, error, mala fe ni otros vicios, de la voluntad, las "PARTES" lo firman y ratifican en todas sus partes, en cinco tantos originales en la Ciudad de _________________, el día _____ del mes de _____________ del año 2021.
POR LA "SECRETARÍA"
EL/LA ENCARGADO DEL DESPACHO DE LA REPRESENTACIÓN DE LA "SECRETARÍA" EN EL ESTADO DE << >>         POR EL "BENEFICIARIO"
EL/LA <<INDICAR CARGO DEL REPRESENTANTE LEGAL>>
   __________________________________                     ______________________________
     C. <<NOMBRE DEL FUNCIONARIO>>                       C. <<NOMBRE DEL FUNCIONARIO>>
___________________________
 
1          La maquinaria e implementos deberán ser evaluados por el Comité Técnico Dictaminador.
2          Disponible solo para los Sistemas Producto Agrícolas Nacionales.
3          Con cobertura solo en la región sur sureste del país.
4          Se requiere una propuesta técnica económica.
5          Se refiere a Centros de Investigación.