ACUERDO por el que se dan a conocer las Reglas de Operación del Programa Producción para el Bienestar de la Secretaría de Agricultura y Desarrollo Rural para el ejercicio fiscal 2021.
Al margen un sello con el Escudo Nacional, que dice: Estados Unidos Mexicanos.- AGRICULTURA.- Secretaría de Agricultura y Desarrollo Rural.
VÍCTOR MANUEL VILLALOBOS ARÁMBULA, Secretario de Agricultura y Desarrollo Rural, con fundamento en los artículos 25, 27, fracción XX y 28, párrafo decimotercero de la Constitución Política de los Estados Unidos Mexicanos; 9o., 12, 26 y 35 de la Ley Orgánica de la Administración Pública Federal; 4 de la Ley Federal de Procedimiento Administrativo; 9, 12, 34 y 35 de la Ley de Planeación; 75 y 77 de la Ley Federal de Presupuesto y Responsabilidad Hacendaria y 176 de su Reglamento; 7, 8, 32, 53, 54, 55, 56, 58, 59, 60, 61, 72, 79 primer párrafo, 80, 87, 104, 140, 143, 164, 178, 183, 190, fracciones I y III, y 191 de la Ley de Desarrollo Rural Sustentable; 68, 69 y 70, fracciones I, XV y XXVI de la Ley General de Transparencia y Acceso a la Información; 27, 28 y 31, así como anexos 11, 25 y 26, del Decreto por el que se expide el Presupuesto de Egresos de la Federación para el Ejercicio Fiscal 2021; numerales segundo, cuarto, quinto, noveno y décimo del Acuerdo por el que se emiten los Lineamientos para incorporar la perspectiva de género en las Reglas de Operación de los Programas Presupuestarios Federales; y 1, 2, 3 y 5, fracción XXII del Reglamento Interior de la Secretaría de Agricultura, Ganadería, Desarrollo Rural, Pesca y Alimentación, hoy Secretaría de Agricultura y Desarrollo Rural; y
CONSIDERANDO
Que la Constitución Política de los Estados Unidos Mexicanos, estable en el artículo 25 que corresponde al Estado la rectoría del desarrollo nacional para garantizar que éste sea integral y sustentable, que fortalezca la Soberanía de la Nación y su régimen democrático y que, mediante la competitividad, el fomento del crecimiento económico y el empleo y una más justa distribución del ingreso y la riqueza, permita el pleno ejercicio de la libertad y la dignidad de los individuos, grupos y clases sociales.
En el mismo sentido, el artículo 27, fracción XX del citado ordenamiento, establece que el Estado promoverá las condiciones para el desarrollo rural integral, con el propósito de generar empleo y garantizar a la población campesina el bienestar y su participación en el desarrollo nacional, y fomentará la actividad agropecuaria para el óptimo uso de la tierra con insumos, créditos, servicios de capacitación y asistencia técnica.
Que la Ley de Planeación establece que las dependencias y entidades de la Administración Pública Federal deberán planear y conducir sus actividades con perspectiva intercultural y de género y con sujeción a los objetivos y prioridades de la planeación nacional de desarrollo, a fin de cumplir con la obligación del Estado de garantizar que éste sea equitativo, incluyente, integral, sustentable y sostenible.
Que la atención al sector rural es una prioridad claramente señalada por la política pública de Estado, diseñada e instrumentada por la actual administración del Ejecutivo Federal, asimismo, la igualdad de oportunidades es fundamental para impulsar al país, por lo que, es necesario elevar su productividad como medio para incrementar el crecimiento potencial de la economía y así; el bienestar de las familias, y que uno de los propósitos del Gobierno de la República es generar una sociedad de derechos que logre la inclusión de todos los sectores sociales y reducir así, los altos niveles de desigualdad.
Que la Ley de Desarrollo Rural Sustentable en su artículo 5, establece como uno de sus objetivos "Corregir disparidades de desarrollo regional a través de la atención diferenciada a las regiones de mayor rezago, mediante una acción integral del Estado que impulse su transformación y la reconversión productiva y económica, con un enfoque productivo de desarrollo rural sustentable"; en el mismo ordenamiento, en los artículos 1o. y 6o., se considera de interés público el desarrollo rural sustentable, que incluye la planeación y organización de la producción agropecuaria, su industrialización y comercialización, y de los demás bienes y servicios, y todas aquellas acciones tendientes al mejoramiento de la calidad de vida de la población rural. Las acciones que el Estado realiza en el medio rural tienen carácter prioritario, bajo criterios de equidad social, de género, integralidad, productividad y sustentabilidad.
Que en el Plan Nacional de Desarrollo (PND) 2019-2024, publicado en el Diario Oficial de la Federación (en adelante DOF) el 12 de julio de 2019, se establece que su principal objetivo es lograr el Bienestar de la población. Asimismo, establece tres Ejes Generales: I. Política y Gobierno, II. Política Social y III. Economía. Y prevé como sus principios rectores: "Honradez y honestidad"; "No al gobierno rico con pueblo pobre"; "Al margen de la ley nada; por encima de la ley, nadie"; "Economía para el bienestar"; "El mercado no sustituye al Estado"; "Por el bien de todos, primero los pobres"; "No dejar a nadie atrás, no dejar a nadie fuera"; "No puede haber paz sin justicia"; "El respeto al derecho ajeno es la paz"; No más migración por hambre o por violencia";
"Democracia significa el poder del pueblo", y "Ética, libertad, confianza".
El Eje III del PND mencionado, establece como una de sus estrategias la Autosuficiencia Alimentaria y el Rescate al Campo, a efecto de lograr la autosuficiencia en los alimentos básicos que consume la población, así como la mayor parte de los insumos, maquinaria, equipo y combustibles para la agricultura, lo anterior, con sustentabilidad, equidad, bienestar y respeto a los derechos de los ejidatarios, comuneros, pequeños propietarios y pueblos indígenas.
Que dicha disposición señala que deberá cumplirse la meta de alcanzar la autosuficiencia en maíz y frijol y tres años más tarde, en arroz, carne de res, cerdo, aves y huevos; las importaciones de leche habrán disminuido considerablemente, la producción agropecuaria en general habrá alcanzado niveles históricos y la balanza comercial del sector dejará de ser deficitaria. Se habrá garantizado la preservación integral de la flora y de la fauna, se habrá reforestado buena parte del territorio nacional y ríos, arroyos y lagunas estarán recuperados y saneados; el tratamiento de aguas negras y el manejo adecuado de los desechos serán prácticas generalizadas en el territorio nacional y se habrá expandido en la sociedad la conciencia ambiental y la convicción del cuidado del entorno.
Que el Programa Sectorial de Agricultura y Desarrollo Rural 2020- 2024, establece que la política agroalimentaria de la cuarta transformación, sentará las bases para lograr la autosuficiencia alimentaria y rescatar los sectores agrícola, pecuario, pesquero y acuícola de la situación en que se encuentran. El sector se consolidará como uno de los principales motores de la economía nacional, como fuente de bienestar para las personas que habitan en los territorios rurales, periurbanos y costeros del país y como promotor de una transición hacia sistemas productivos que consideran la protección y la conservación de los recursos para las generaciones futuras.
En este sentido, se señala que la autosuficiencia alimentaria debe verse en una triple dimensión: producir los alimentos que se consumen; generar los insumos y los elementos que se requieren para la producción de alimentos, y desarrollar el conocimiento necesario para elevar la producción y responder efectivamente a las necesidades alimentarias de la población actual y futura.
Dicha disposición destaca la visión y el compromiso de construir un nuevo sistema agroalimentario mexicano productivo, justo, saludable, incluyente y sustentable, el cual se logrará a través de la articulación, armonización y visión sistémica e integral de las políticas públicas, mediante la confluencia de las acciones de desarrollo rural de las entidades y dependencias del Ejecutivo Federal , entre las que destacan las emprendidas por la Secretaría de Agricultura y Desarrollo Rural, para el incremento de la producción de alimentos.
El citado ordenamiento estable 3 objetivos prioritarios, estrechamente vinculados al Programa Producción para el Bienestar, a saber: 1.- Lograr la autosuficiencia alimentaria vía el aumento de la producción y la productividad agropecuaria y acuícola pesquera.; 2.- Contribuir al bienestar de la población rural mediante la inclusión de los productores históricamente excluidos en las actividades productivas rurales y costeras, aprovechando el potencial de los territorios y los mercados locales; y 3.- Incrementar las prácticas de producción sostenible en el sector agropecuario y acuícola-pesquero frente a los riesgos agroclimáticos
Que el Programa Nacional de Combate a la Corrupción y a la Impunidad, y de Mejora de la Gestión Pública 2019-2024 (publicado en el DOF el 30 de agosto de 2019), prevé como sus objetivos prioritarios los siguientes; 1.- Combatir frontalmente las causas y efectos de la corrupción; 2.- Combatir los niveles de impunidad administrativa en el Gobierno Federal; 3.- Promover la eficiencia y eficacia en la gestión pública; 4.- Promover la profesionalización y la gestión eficiente de los recursos humanos de la Administración Pública Federal, y 5.- Promover el uso eficiente y responsable de los Bienes del Estado Mexicano.
Que el Programa de las Naciones Unidas para el Desarrollo, dentro de sus Objetivos de Desarrollo Sostenible, establece como objetivo dos Hambre Cero, a través de estrategias como asegurar la sostenibilidad de los sistemas de producción de alimentos y aplicar prácticas agrícolas resilientes que aumenten la producción y productividad, así como duplicar para 2030 la productividad agrícola y los ingresos de los productores de pequeña escala.
Que dentro de las principales medidas para atender el compromiso de México en el Acuerdo de Paris sobre Cambio Climático (COP21; diciembre de 2016) destacan el uso de energías renovables y eficiencia energética; la protección de los bosques y el uso de buenas prácticas agrícolas; comprometiéndose a alcanzar para el periodo de 2020-2030 los siguientes objetivos: 1). Una tasa cero de deforestación; 2). Mejorar la capacidad adaptativa de los 160 municipios más vulnerables; 3). Proteger a la población de los fenómenos hidrometeorológicos extremos; 4). Aumentar la resiliencia de la infraestructura estratégica del país y de los ecosistemas; 5). Desacoplar el crecimiento económico de la emisión de contaminantes de efecto invernadero.
Que la Declaración de las Naciones Unidas sobre los Derechos de los Campesinos y de Otras Personas que Trabajan en las Zonas Rurales, plantea que "Los campesinos tienen derecho a la soberanía alimentaria,
que comprende el derecho a una alimentación saludable y culturalmente apropiada, producida mediante métodos ecológicamente racionales y sostenibles, y el derecho a definir sus propios sistemas de alimentación y agricultura." Plantea, además, que "los campesinos tienen derecho al agua potable, el saneamiento, [...] a "vivir una vida saludable y no ser afectados por la contaminación de productos agroquímicos como los pesticidas y fertilizantes químicos."
Que el Convenio sobre la Diversidad Biológica (CDB), ubica su intervención de cara a tres objetivos principales: la conservación de la diversidad biológica, la utilización sostenible de sus componentes y la participación justa y equitativa en los beneficios que se deriven de la utilización de los recursos genéticos. En su Artículo 8, inciso j, establece que, con arreglo a la legislación nacional que corresponda, "respetará, preservará y mantendrá los conocimientos, las innovaciones y las prácticas de las comunidades indígenas y locales que entrañen estilos tradicionales de vida pertinentes para la conservación y la utilización sostenible de la diversidad biológica y promoverá su aplicación más amplia..."
Que el artículo 35 de la Ley Orgánica de la Administración Pública Federal faculta a la Secretaría de Agricultura y Desarrollo Rural para formular, conducir la política de desarrollo rural; vigilar el cumplimiento y aplicar la normatividad en materia de sanidad animal y vegetal; fomentar los programas y elaborar las normas oficiales de sanidad animal y vegetal y fomentar la actividad pesquera y contribuir a la seguridad alimentaria garantizando el abasto de productos básicos.
Que, en el marco de la coordinación interinstitucional, se podrán suscribir instrumentos jurídicos para la realización de acciones del Programa, con dependencias y entidades de la Administración Pública Federal, así como, con los centros o instituciones de investigación y/o enseñanza superior, organismos nacionales e internacionales, y asociaciones civiles, entre otros,
Que en cumplimiento a la Ley General para la Igualdad entre Mujeres y Hombres, y la Ley General de Acceso de las Mujeres a una Vida Libre de Violencia, los programas de la Administración Pública Federal impulsarán, de manera transversal, la igualdad sustantiva entre mujeres y hombres a través de la incorporación de la perspectiva de género en su diseño, elaboración, aplicación, seguimiento y evaluación.
Que la Ley Federal de Austeridad Republicana (publicada en el DOF el 19 de noviembre de 2019, establece que los entes públicos sujetarán su gasto corriente a los principios establecidos el artículo 134 Constitucional, de eficacia, eficiencia, economía, transparencia y honradez, conforme lo establece
Que la Ley Federal de Presupuesto y Responsabilidad Hacendaria en su artículo 77 dispone que la Cámara de Diputados en el Presupuesto de Egresos, podrá señalar los Programas, a través de los cuales se otorguen subsidios, y que deberán sujetarse a Reglas de Operación, con el objeto de asegurar que la aplicación de los recursos públicos se realice con eficiencia, eficacia, economía, honradez y transparencia.
Que en el segundo párrafo del mencionado artículo 77, establece que las dependencias, las entidades a través de sus respectivas dependencias coordinadoras de sector o, en su caso, las entidades no coordinadas serán responsables de emitir las Reglas de Operación de los Programas que inicien su operación en el ejercicio fiscal que corresponda o, en su caso, las modificaciones a aquellas que continúen vigentes, previa autorización presupuestaria de la Secretaría de Hacienda y Crédito Público, y dictamen de la Comisión Nacional de Mejora Regulatoria.
Que el Decreto de Presupuesto de Egresos de la Federación (PEF) para el Ejercicio Fiscal 2021, publicado en el DOF el 30 de noviembre de 2020, incluye en los Anexos 10, 11, 13, 17, 25 y 26 el Programa de Producción para el Bienestar (en adelante Programa) como uno de los principales programas de la Secretaría Agricultura y Desarrollo Rural, el cual tiene asignado un monto de $13,500,000,000.00 (trece mil quinientos millones de pesos 00/100 M.N.) con el propósito de contribuir al incremento del grado de autosuficiencia alimentaria, dotando de liquidez y fomentando el acceso a servicios de vinculación productiva a productores de pequeña y mediana escala, para colaborar en el aumento de la productividad sustentable de sus predios o unidades de producción.
Que el referido PEF, establece los criterios generales a que deberán sujetarse las Reglas de Operación para su elaboración, así como los criterios específicos para la operación de los Programas sujetos a Reglas de Operación. Para el caso de la Secretaría de Agricultura y Desarrollo Rural, en la estructura programática, se incluye el Programa Producción para el Bienestar, el cual está sujeto a Reglas de Operación.
Que las Reglas de Operación de los Programas de la Secretaría, atendiendo lo dispuesto por el PEF, deberán ser simples, precisas, transparentes, de fácil acceso y claras, de tal manera que faciliten la comprensión por parte de los ciudadanos; tomarán en cuenta las características de las diferentes regiones socioeconómicas del país; y priorizará los principios de igualdad, no discriminación, igualdad de género, inclusión social de las personas con discapacidad, libre determinación de las comunidades indígenas, protección al medio ambiente, salud e integridad de las personas.
Que el subsector agrícola enfrenta como problema central la baja productividad en predios de productores, principalmente de pequeña y mediana escala de granos, de café y de caña de azúcar, el cual se agudizan en cultivos relevantes para la alimentación de la población como son: maíz, frijol, arroz y trigo, lo que repercute
en un bajo grado de autosuficiencia alimentaria.
Por lo anterior, he tenido a bien emitir el siguiente:
ACUERDO POR EL QUE SE DAN A CONOCER LAS REGLAS DE OPERACIÓN DEL PROGRAMA
PRODUCCIÓN PARA EL BIENESTAR DE LA SECRETARÍA DE AGRICULTURA Y DESARROLLO RURAL
PARA EL EJERCICIO FISCAL 2021
Contenido
Artículo 1. Objeto del Acuerdo;
TÍTULO 1. DISPOSICIONES GENERALES DEL PROGRAMA
Artículo 2. Glosario de términos;
Artículo 3. Interpretación;
Artículo 4. Objetivo general del Programa;
Artículo 5. Cobertura;
Artículo 6. Población objetivo;
TÍTULO 2. DE LOS APOYOS DEL PROGRAMA
Capítulo I. De los Apoyos Directos a Productores
Artículo 7. Objetivo específico;
Artículo 8. Características de los apoyos;
Artículo 9. Otros conceptos de gasto;
Artículo 10. Criterios y requisitos de elegibilidad;
Artículo 11. Apertura y cierre de ventanillas;
Artículo 12. Instancias que participan en la operación de los Apoyos Directos;
Artículo 13. Mecánica operativa;
Artículo 14. Anexos que aplican a los Apoyos Directos;
Capítulo II. De las Estrategias Focalizadas de Inducción a la Productividad
Acompañamiento Técnico
Artículo 15. Objetivo específico;
Artículo 16. Características de la estrategia y presupuesto;
Artículo 17. Instancias participantes en la operación de la estrategia;
Fomento al Acceso al Financiamiento
Artículo 18. Objetivo específico;
Artículo 19. Características de la estrategia y presupuesto;
Artículo 20. Instancias participantes en la operación de la estrategia;
TÍTULO 3. SEGUIMIENTO, SUPERVISIÓN Y EVALUACIÓN
Artículo 21 Seguimiento
Artículo 22. Supervisión;
Artículo 23. Evaluación;
TÍTULO 4. DISPOSICIONES COMPLEMENTARIAS
Artículo 24. Gastos de operación;
Artículo 25. Derechos y obligaciones de los beneficiarios;
Artículo 26. Coordinación institucional;
Artículo 27. Exclusiones;
Artículo 28. Incumplimiento de los beneficiarios;
Artículo 29. Quejas, denuncias y solicitudes de información;
Artículo 30. Auditorías;
Artículo 31. Transparencia, acceso a la información pública y rendición de cuentas, y
Artículo 32. Contraloría Social.
Transitorios
Anexos
Artículo 1. Objeto del acuerdo.
El presente Acuerdo tiene por objeto establecer las Reglas de Operación del Programa Producción para el Bienestar para el Ejercicio Fiscal 2021.
TÍTULO 1. DISPOSICIONES GENERALES DEL PROGRAMA
Artículo 2. Glosario de términos.
Para efectos y aplicación de las presentes Reglas de Operación, se entenderá por:
I. Apoyo: Subsidio (o incentivo), que se otorga a los beneficiarios del Programa;
II. Beneficiario: Persona física que recibe el apoyo previsto en las presentes Reglas de Operación;
III. Ciclo agrícola: División del año agrícola en periodos vegetativos de los cultivos, considerando características climáticas: otoño-invierno y primavera-verano;
IV. CURP: Clave Única de Registro de Población, asignada por el Registro Nacional de Población de la Secretaría de Gobernación;
V. Georreferencia: Característica que permite la ubicación espacial de los predios de productores beneficiados para evitar que el apoyo pueda ser aplicado dos veces en el mismo territorio físico;
VI. Incorporación: Proceso definido por la Unidad Responsable para la inscripción de nuevos predios o unidades de producción al Padrón del Programa Producción para el Bienestar;
VII. Liquidez: Dinero en efectivo y/o en documentos de fácil cambio bancario: cheque, transferencia bancaria, depósito en efectivo, órdenes de pago y/o giro telegráfico;
VIII. Medio de Pago: Instrumento mediante el cual se le hace llegar el apoyo al beneficiario del Programa, preferentemente cuenta bancaria o el que emita la instancia designada por la Unidad Responsable;
IX. Milpa: Sistema de producción agrícola de temporal que incluye diferentes cultivos de manera simultánea en una misma superficie, en donde la especie principal es el maíz asociado con frijol, calabazas, chiles, tomates, entre otras, dependiendo de la región;
X. Monitor SADER: Herramienta informática mediante la cual se visualiza con detalle el seguimiento estratégico de los programas y acciones de la dependencia federal.
XI. Padrón: Listado de predios de productores y de unidades de producción registradas en el Programa Producción para el Bienestar, así como los que se incorporen en 2021;
XII. Padrón de Productores de la Secretaría de Agricultura y Desarrollo Rural: Registro que contiene los datos de identificación de las personas físicas y morales que soliciten alguno de los incentivos, previstos en los diferentes Programas a cargo de la Secretaría, o sean candidatos del apoyo para el caso del Programa Producción para el Bienestar;
XIII. Predio: Espacio de terreno delimitado que, medido en hectáreas, tiene derechos de posesión o propiedad para un productor;
XIV. Productividad: Relación de la producción total de un cierto producto, por hectárea cosechada o, unidad animal o colmena en producción, medida en toneladas por hectárea, litros por unidad animal y toneladas por colmena, respectivamente;
XV. Productor: Persona dedicada a las actividades agropecuarias, con predios y/o unidades de producción;
XVI. Productores de Mediana Escala: Productores con hasta 5 hectáreas de riego o más de 5 y hasta 20 hectáreas de temporal, en los cuales predomina el trabajo contratado, el acceso a recursos y la producción orientada tanto al autoconsumo como a los mercados;
XVII. Productores de Pequeña Escala: Productores con hasta 5 hectáreas de temporal, en los cuales predomina el trabajo familiar, el acceso limitado a recursos y la producción orientada preponderantemente al autoconsumo;
XVIII. Ratificación: Acto de autoridad realizado a través del sistema informático correspondiente, mediante el cual el personal de la Secretaría (Jefe del DDR, Jefe de Programa), o Responsable designado para tal efecto, verifica que se haya cumplido con los requisitos normativos y dictamina la procedencia del pago del apoyo;
XIX. Secretaría: Secretaría de Agricultura y Desarrollo Rural;
XX. Servicios de vinculación productiva: Acciones que impulsan la autosuficiencia alimentaria, como: precios de garantía, fertilizantes, crédito ganadero a la palabra, acompañamiento técnico-organizativo, servicios de financiamiento, entre otros;
XXI. Superficie elegible del predio: La registrada en el Programa Producción para el Bienestar 2020, susceptible del apoyo, así como la que se incorpore en el año 2021;
XXII. Unidad de producción: Espacio de terreno delimitado que tiene derechos de posesión o propiedad para un productor pecuario, incluido el productor de miel, y
XXIII. Ventanilla de atención: Lugar físico o virtual donde los productores pueden realizar la actualización de datos, o cualquier otra acción que requieran llevar a cabo para recibir el apoyo (no aplica para las estrategias focalizadas de inducción a la productividad).
Artículo 3. Interpretación.
La interpretación técnica y operativa de las disposiciones contenidas en el presente Acuerdo, así como la resolución de los asuntos no previstos en estas Reglas de Operación, serán facultad de la Unidad Responsable, según corresponda, en los términos de las disposiciones aplicables en la materia, sin perjuicio de las facultades de la Oficina del Abogado General.
Artículo 4. Objetivo General del Programa.
Incrementar la productividad de granos (maíz, frijol, trigo harinero y/o arroz, entre otros), amaranto, chía, caña de azúcar, café, cacao, miel y leche, de productores de pequeña y mediana escala.
Artículo 5. Cobertura.
Las presentes Reglas de Operación son de aplicación nacional y de observancia obligatoria para las instancias participantes en el Programa, conforme a lo establecido en el presente Acuerdo, así como para los predios y unidades de producción registrados en el Padrón, o que pretendan pertenecer al mismo, cuando la normatividad lo permita.
Artículo 6. Población objetivo.
Productores de pequeña y de mediana escala con predios y unidades de producción registrados en el Padrón, preferentemente de granos (maíz, frijol, trigo harinero y/o arroz, entre otros), amaranto, chía, caña de azúcar, café, cacao, miel o leche.
Los cultivos y productos elegibles del Programa se incluyen en el Anexo I - Catálogo de cultivos y productos elegibles para el Programa Producción para el Bienestar 2021.
TÍTULO 2. DE LOS APOYOS DEL PROGRAMA
Capítulo I. De los Apoyos Directos a Productores
Artículo 7. Objetivo específico.
Dotar de liquidez a productores de pequeña y mediana escala de granos (maíz, frijol, trigo harinero y/o arroz, entre otros), amaranto o chía, caña de azúcar, café, cacao y miel, mediante apoyos directos para su inversión en actividades productivas.
Artículo 8. Características de los apoyos.
Los apoyos directos se otorgarán tomando en consideración lo siguiente:
I. Estratos:
Cuadro 1. Estratos de productores de granos, amaranto, chía, caña, café o cacao.
| Estratos | Superficie objeto del apoyo |
| Régimen hídrico |
| Temporal | Riego |
| Productor de pequeña escala | Hasta 5 hectáreas. | No aplica |
| Productor de mediana escala | Mayor de 5 y hasta 20 hectáreas. | Hasta 5 hectáreas. |
| Productor de gran escala | Más de 20 hectáreas | Más de 5 hectáreas |
Cuadro 2. Estratos de productores de miel.
| Estratos | Número de colmenas |
| Productor de pequeña escala | Hasta 35 colmenas |
| Productor de mediana escala | Mayor de 35 y hasta 100 colmenas |
II. Cuotas:
Los apoyos para granos, amaranto o chía serán por productor, independientemente del número de predios que tengan, cuyo cálculo se realizará considerando las cuotas por hectárea siguientes:
Cuadro 3. Cuotas de granos, amaranto y chía
| Estratos | Cuota por hectárea |
| Productor de pequeña escala | $2,000.00 (Dos mil pesos 00/100 M.N.) |
| Productor de mediana escala | $1,200.00 (Mil doscientos pesos 00/100 M.N.) |
| Productores de pequeña o de mediana escala de chía y amaranto | $3,000.00 (Tres mil pesos 00/100 M.N.) |
Se podrán apoyar a productores de más de 20 y hasta de 30 hectáreas de granos de temporal, el monto máximo de apoyo será equivalente a 20 hectáreas, conforme lo establezca la Unidad Responsable y de acuerdo a suficiencia presupuestaria. Para dichos productores aplicará, en su caso, la cuota de $1,200.00 (Mil doscientos pesos 00/100 M.N.) por hectárea.
Los apoyos para café, caña de azúcar, cacao o miel serán por productor, con base en las cuotas siguientes:
Cuadro 4. Cuotas para productores de café, caña de azúcar, cacao o miel.
| Estrato | Cuota por productor |
| Productor de café, cacao o miel de pequeña o mediana escala | $6,200.00 (Seis mil doscientos pesos 00/100 M.N.) |
| Productor de caña de azúcar de pequeña o mediana escala | $7,300.00 (Siete mil trescientos pesos 00/100 M.N.) |
III.- Otras consideraciones:
a) Un productor sólo podrá recibir un apoyo directo: para granos, amaranto, chía, café, caña de azúcar, cacao o miel.
b) En caso de condiciones climatológicas adversas o de desastre natural, se podrá otorgar el apoyo directo, sujeto a suficiencia presupuestaria, a:
i. Productores afectados con predios o unidades de producción registrados en el Padrón, prioritariamente, cuando la instancia ejecutora correspondiente realice la solicitud por escrito a la Unidad Responsable y la acompañe del documento emitido por la autoridad competente del Gobierno Federal, como el dictamen técnico o la declaratoria de emergencia que avale tales condiciones en las áreas afectadas;
ii. Otros productores afectados, conforme lo determine la Unidad Responsable.
c) Que de los productores beneficiarios de los Apoyos Directos, al menos el 25% sean mujeres, y
d) Para el caso de los productores de granos, chía o amaranto:
i. El monto máximo del apoyo será el correspondiente a 20 hectáreas y se calculará con base en la suma de la superficie elegible de sus predios. Dicho cálculo se realizará por hectárea o fracción, considerando únicamente los predios que tenga inscritos en un ciclo agrícola
(Otoño-Invierno o Primavera-Verano);
ii. Algunos productores podrán recibir apoyos equivalentes a más de 20 hectáreas de temporal o más de 5 hectáreas de riego, siempre y cuando el excedente sea por albaceazgo, tutela, patria potestad o cualquier otra figura de representación legal;
iii. Los productores con predios cuya suma de superficie sea menor a una hectárea recibirán por redondeo el apoyo equivalente a una hectárea, y
iv. Que los productores beneficiarios siembren los predios al menos con la superficie apoyada.
Artículo 9. Otros conceptos de gasto.
I. La incorporación de predios de cacao y de unidades de producción de miel y leche se realizará tomando en cuenta la base de datos y/o información que, en su caso, el Instituto Nacional de Investigaciones Forestales, Agrícolas y Pecuarias (INIFAP) y la Coordinación General de Ganadería, respectivamente, proporcionen a la Unidad Responsable.
II. Mantenimiento al Padrón, para la actualización de datos y georreferencia.
Para dichos conceptos de gasto, la Unidad Responsable podrá destinar hasta el 0.5 por ciento del presupuesto total del Programa, los cuales formarán parte del concepto de gastos de operación.
Artículo 10. Criterios y requisitos de elegibilidad.
I. El productor podrá recibir el apoyo cuando cumpla con los siguientes criterios de elegibilidad:
a) Sea el propietario o posesionario del predio o unidad de producción;
b) Cuente con un expediente (físico o electrónico) del predio o de la unidad de producción, integrado y resguardado por la ventanilla de atención;
c) Esté registrado en el Padrón de Productores de la Secretaría de Agricultura y Desarrollo Rural;
d) Cuente con una CURP válida, y
e) Además que cumpla con lo siguiente:
i. Para granos, amaranto, chía, caña de azúcar, café o cacao: que siembre dichos cultivos en los predios sujetos del apoyo y al menos en la superficie apoyada de éstos, y en su caso, se actualice en el sistema informático específico para la operación del Programa, el cultivo sembrado, acudiendo a la ventanilla de atención o a través de los medios electrónicos que defina la Unidad Responsable, y
ii. Para productores de miel: que tenga en explotación una unidad de producción.
II. Los requisitos para la integración y/o resguardo del expediente son:
a) De los predios o de las unidades de producción:
i. Ubicación (georreferencia),
ii. Documentación que acredite la propiedad o posesión.
b) Del productor:
i. Identificación oficial vigente (preferentemente IFE/INE), y
ii. Comprobante de domicilio.
Los criterios y requisitos anteriores no aplican para productores con predios de incorporación al Padrón en 2019, 2020 o 2021. En el presente ejercicio fiscal, dichos productores se podrán apoyar con la información proporcionada o que proporcione la Secretaría de Bienestar a la Secretaría, según corresponda.
Por tanto, para productores con predios o unidades de producción incorporados al Padrón del Programa, la ratificación de la procedencia de los apoyos se podrá realizar con base en la información proporcionada por la Secretaría de Bienestar a la Secretaría.
Artículo 11. Apertura y cierre de ventanillas.
El periodo de apertura y cierre de ventanillas será del 18 de enero al 29 de octubre de 2021.
La Unidad Responsable podrá modificar estas fechas o establecer nuevos periodos de acuerdo con las necesidades del Programa, los ciclos productivos o casos de excepción que considere pertinentes, mismos que publicará en la página de la Secretaría.
Artículo 12. Instancias que participan en la operación de los Apoyos Directos.
I. Unidad Responsable: La Dirección General de Operación y Explotación de Padrones;
II. Instancia Ejecutora: Las Representaciones de la Secretaría en los estados u homólogos del Gobierno Federal, o las que la Unidad Responsable designe;
III. Instancia Dispersora de Recursos: Las que la Unidad Responsable designe;
IV. Instancia Ejecutora de Gastos Asociados a la Operación: Las que la Unidad Responsable designe, y
V. Instancia de Supervisión Externa: El Servicio de Información Agroalimentaria o Pesquera y/o la que la Unidad Responsable designe.
Todas las designaciones de instancias participantes deberán llevarse a cabo de conformidad a los lineamientos que al efecto emita la Unidad de Administración y Finanzas.
Artículo 13. Mecánica operativa.
I. La Unidad Responsable publicará en la página de la Secretaría las disposiciones específicas y/o complementarias entre otras, el documento denominado Procedimiento Operativo, en donde se establecerán las obligaciones y funciones a cargo de las instancias participantes en la operación;
II. Al productor con predios de granos, amaranto, chía, caña de azúcar o café se le podrá otorgar el apoyo de manera automática, sujeto a suficiencia presupuestaria, si se cumple con lo siguiente:
a) Que haya recibido el apoyo u operado en el año anterior;
b) Que tenga expediente integrado, conforme se indica en el artículo 10, y
c) Las demás disposiciones que establezca la Unidad Responsable.
El inciso b) no aplica para productores con predios incorporados al Padrón del Programa en 2019 ni 2020.
III. El productor de los predios o unidades de producción sujetos del apoyo podrá acudir a la ventanilla de atención correspondiente a:
a) Actualizar los datos del expediente de sus predios o unidades de producción;
b) Presentar una carta bajo protesta de decir verdad que utilizó el apoyo en conceptos y/o actividades productivas (Anexo II.- Carta de Declaración del Productor Bajo Protesta de decir Verdad que utilizó el Apoyo en Conceptos y/o Actividades Productivas);
El productor podrá destinar el apoyo en los conceptos y/o actividades productivas, que se establecen en el Anexo III.- Catálogo de Conceptos y/o Actividades Productivas para el Uso del Apoyo del Programa Producción para el Bienestar (Apoyos Directos), y
c) Atender asuntos que le solicite la Secretaría a través de la Instancia Ejecutora.
Dichas acciones las podrá realizar el productor, en la ventanilla de atención que defina la Unidad Responsable.
IV. La ratificación se realizará para los predios o unidades de producción que cumplan los requisitos normativos.
V. El productor podrá presentar, en sustitución de la carta bajo protesta de decir verdad (Anexo II), uno o más de los documentos siguientes: factura; ticket; recibo de compra; contrato de arrendamiento de maquinaria y equipo; documento que avale el pago de jornales, sueldos o salarios (incluida la lista de raya); nota de venta; recibo de pago de servicios (agua, electricidad), y recibo de honorarios. O bien pagaré, contrato o cesión de derechos para depósito de recursos en instrumentos que las instituciones bancarias o la Banca de Desarrollo establezcan para administrar garantías de crédito (cuando el productor utiliza el apoyo como garantía líquida para obtener algún crédito).
El productor que no presente la carta bajo protesta de decir verdad, o al menos uno de los documentos referidos en el párrafo anterior, se suspenderá del Padrón, junto con sus predios, por lo que no podrá recibir apoyos del Programa en años subsecuentes, hasta su cumplimiento. Dicha actividad la puede realizar el productor anticipadamente a la entrega del apoyo y vía sistema informático, conforme lo establezca la Unidad Responsable.
Asimismo, el productor que destine el apoyo como garantía líquida para la obtención de crédito con alguna institución bancaria, deberá pagarlo para poder continuar recibiendo los Apoyos Directos del Programa en años subsecuentes.
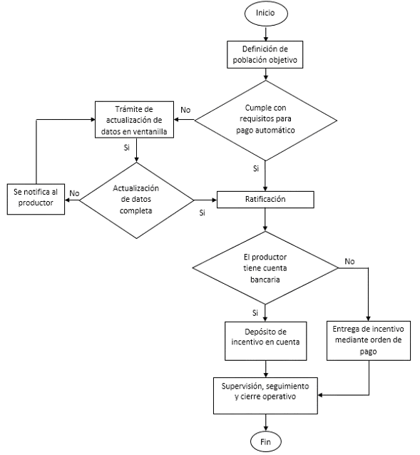
VI. El diagrama de flujo del Programa Producción para el Bienestar (Apoyos Directos) se especifica en el Anexo IV. Diagrama de Flujo del Programa Producción para el Bienestar (Apoyos Directos).
Artículo 14. Anexos que aplican a los Apoyos Directos.
Anexo I. Catálogo de cultivos y productos elegibles para el Programa Producción para el Bienestar 2021;
Anexo II. Carta de Declaración del Productor Bajo Protesta de decir Verdad que utilizó el Apoyo en Conceptos y/o Actividades Productivas;
Anexo III. Catálogo de Conceptos para el Uso del Apoyo del Programa Producción para el Bienestar (Apoyos Directos), y
Anexo IV. Diagrama de Flujo del Programa Producción para el Bienestar (Apoyos Directos).
Capítulo II. De las Estrategias Focalizadas de Inducción a la Productividad
Se destinarán recursos para implementar estrategias focalizadas de inducción a la productividad, a través de las vertientes de capacitación y/o acompañamiento técnico-organizativo, así como de fomento al acceso al financiamiento formal, las cuales podrán ser complementarias a los apoyos directos del Programa, con la finalidad de incrementar la productividad en cultivos, actividades, regiones, entidades o localidades específicas y previamente definidas por las Unidades Responsables, por lo que no estarán sujetas a libre demanda, conforme a lo siguiente:
Acompañamiento Técnico
Artículo 15. Objetivo específico.
Brindar capacitación y/o acompañamiento técnico-organizativo, para facilitar la adopción de prácticas agroecológicas y sustentables e incrementar los rendimientos en predios y unidades de producción de productores, principalmente de maíz, frijol, café, caña de azúcar, cacao, miel o leche, así como para fortalecer la instrumentación de servicios de vinculación productiva.
El esquema de acompañamiento técnico para cacao, así como los correspondientes para miel y para leche, se determinarán en conjunto con el INIFAP y la Coordinación General de Ganadería, respectivamente.
Artículo 16. Características de la estrategia y presupuesto.
Las estrategias de capacitación y/o acompañamiento técnico-organizativo están dirigidas a la Población Objetivo del Programa, para facilitarles la adopción de prácticas agroecológicas y sustentables e incrementar sus rendimientos, así como para fortalecer la instrumentación de servicios de vinculación productiva.
Para dichas estrategias se destinará hasta el 4 por ciento del presupuesto asignado al Programa, conforme a lo establecido en los criterios que para tal efecto emita la Unidad Responsable.
Los productores que reciban el presente acompañamiento técnico deberán tener sus predios o Unidades de Producción registrados en el Padrón del Programa, por lo que los productores con unidades de producción de leche se podrán integrar al padrón referido con la información que proporcione la Secretaría de Bienestar a la Secretaría, o conforme lo establezca la Unidad Responsable.
Artículo 17. Instancias participantes en la operación de la estrategia.
I. Unidad Responsable: La Dirección General de Logística y Alimentación, e
II. Instancia de Acompañamiento Técnico: Las que la Unidad Responsable designe. El esquema de acompañamiento técnico para cacao, así como los correspondientes para miel y para leche, se determinarán en conjunto con el INIFAP y la Coordinación General de Ganadería, respectivamente.
El mecanismo de operación se establecerá en el documento que la Unidad Responsable establezca con la Instancia de Acompañamiento Técnico.
Fomento al Acceso al Financiamiento
Artículo 18. Objetivo específico.
Fomentar el acceso al financiamiento formal a los productores beneficiarios del Programa, prioritariamente a los que reciban capacitación y/o acompañamiento técnico-organizativo, para complementar los apoyos directos con recursos crediticios para la producción, adquisición de bienes de capital productivo, cosecha, poscosecha, valor agregado o comercialización que respalden o mejoren las operaciones crediticias, sin costo a los productores.
Artículo 19. Características de la estrategia y presupuesto.
Fomentar el acceso al financiamiento formal a los productores beneficiarios del Programa, que reciban capacitación y/o acompañamiento técnico-organizativo, en el marco del Acompañamiento Técnico a que se refiere el presente Capítulo, a fin de que puedan obtener recursos crediticios para la producción, adquisición
de bienes de capital productivo, cosecha, poscosecha, valor agregado o comercialización, a través de esquemas que respalden o mejoren las operaciones crediticias, incluyendo la reducción de costos de financiamiento.
Para dichas estrategias se destinará hasta el 1.0 por ciento del presupuesto asignado al Programa, conforme a lo establecido en los criterios que para tal efecto emita la Unidad Responsable.
Los esquemas que se definan para respaldar o mejorar las operaciones crediticias, derivado de la estrategia que fomente el acceso al financiamiento pueden complementarse con el apoyo directo del programa el cual, a solicitud del beneficiario, se constituirá como garantía líquida para la obtención de créditos, a través de los instrumentos que las instituciones financieras tengan disponibles, sin que el productor pierda la titularidad de los recursos, salvo en los casos en que éstos sean aplicados en cumplimiento al objeto para el cual se constituyeron
Asimismo, el productor que destine el apoyo como garantía líquida para la obtención de crédito con alguna institución financiera, y/o sea o haya sido beneficiado de los esquemas señalados en el párrafo anterior (aplicable para esquemas del ejercicio 2020), deberá pagarlo para poder continuar recibiendo los apoyos del Programa, tanto en el ejercicio 2021, como en años subsecuentes.
Artículo 20. Instancias participantes en la operación de la estrategia.
I. Unidad Responsable: La Dirección General de Zonas Tropicales, e
II. Instancia de Fomento al Acceso al Financiamiento: Las que la Unidad Responsable designe.
El mecanismo de operación se establecerá en el documento que la Unidad Responsable establezca con las Instancias de Fomento al Acceso al Financiamiento.
TÍTULO 3. SEGUIMIENTO, SUPERVISIÓN Y EVALUACIÓN
Artículo 21. Seguimiento.
El seguimiento operativo de los programas se visualizará través del Monitor SADER a cargo de la Dirección General de Planeación y Evaluación, el cual se alimentará con la información que le proporcione la Unidad Responsable con el fin de generar, alimentar y mantener actualizada la información relativa a la operación y avance del programa en el Monitor SADER mediante los mecanismos que para tales efectos se establezcan.
Lo anterior, independientemente del seguimiento que lleve a cabo por su parte la Unidad Responsable.
Artículo 22. Supervisión.
De acuerdo al segundo párrafo del artículo 74 de la Ley Federal de Presupuesto y Responsabilidad Hacendaria los titulares de las dependencias y entidades, con cargo a cuyos presupuestos se autorice la ministración de subsidios y transferencias, serán responsables, en el ámbito de sus competencias, de que éstos se otorguen y ejerzan conforme a las disposiciones generales aplicables; asimismo, conforme a lo establecido en el artículo 75 de la misma Ley los subsidios deben sujetarse a los criterios de objetividad, equidad, transparencia, publicidad, selectividad y temporalidad.
Para lo anterior, la Dirección General de Planeación y Evaluación, será el área responsable de coordinar la supervisión de los Programas. La misma se llevará a cabo conforme a lo dispuesto en el Procedimiento para la Supervisión de los Programas a Cargo de la Secretaría expedido por la Dirección General de Planeación y Evaluación.
Dicha supervisión deberá generar información sobre la ejecución de los programas y servir de insumo para los procesos de planeación y evaluación del Programa.
Artículo 23. Evaluación.
Conforme a lo establecido en el artículo 78 de la Ley Federal de Presupuesto y Responsabilidad Hacendaria se deberán realizar las evaluaciones externas consideradas en el Programa Anual de Evaluación (PAE), que emitan la Secretaría de Hacienda y Crédito Público (SHCP) y el Consejo Nacional de Evaluación de la Política de Desarrollo Social (CONEVAL), por conducto de la Dirección General de Planeación y Evaluación.
Adicionalmente, la Dirección General de Planeación y Evaluación será la encargada de diseñar e implementar los mecanismos necesarios para evaluar el desempeño del Programa, con el fin de detectar y proponer oportunidades de mejora en la operación del Programa, en cumplimiento con la normatividad aplicable.
La Dirección General de Planeación y Evaluación podrá instrumentar un procedimiento de evaluación interna con el fin de evaluar el desempeño del Programa. El procedimiento se operará considerando la disponibilidad de los recursos humanos y presupuestarios de las instancias que intervienen.
TÍTULO 4. DISPOSICIONES COMPLEMENTARIAS
Artículo 24. Gastos de operación.
De los recursos aprobados al Programa Producción para el Bienestar en el Presupuesto de Egresos de la Federación para el ejercicio fiscal 2021, los gastos de operación corresponden al monto previsto para gastos indirectos aprobados para el propio programa.
Artículo 25. Derechos y obligaciones de los beneficiarios.
I. Son derechos de los beneficiarios:
a) Recibir asesoría por parte de las Unidades Responsables y las Instancias Ejecutoras, respecto del contenido de estas Reglas de Operación;
b) Adquirir, en su caso, el bien o servicio con características de utilidad, calidad, precio con el proveedor que libremente elija;
c) Interponer quejas, denuncias y solicitudes de información respecto a la ejecución de las presentes Reglas de Operación y lineamientos directamente ante el Órgano Interno de Control en la Secretaría, en las Representaciones Estatales, en las Oficinas del Órgano Interno de Control de los órganos Administrativos Desconcentrados y de las Entidades Coordinadas por la Secretaría, el Órgano Estatal de Control y, en su caso, el órgano Municipal de Control, así como de los Módulos de Peticiones y Denuncias correspondientes;
d) Ejercer los medios de defensa contra los actos y resoluciones emitidos por las Unidades Responsables y/o Instancias Ejecutoras en los términos de la Ley Federal de Procedimiento Administrativo;
e) Ejercer los derechos establecidos específicamente en el Programa de las presentes Reglas de Operación, y
f) En su caso, posterior al trámite de actualización de datos, el productor con los datos de su CURP, podrá conocer el estado en que se encuentra su trámite, vía correo electrónico: (atención.ppb@agricultura.gob.mx) o en el buscador de beneficiarios Producción para el Bienestar.
II. Son obligaciones de los beneficiarios:
a) Cumplir con los requisitos y las obligaciones establecidas en estas Reglas de Operación;
b) Aceptar, facilitar y atender, en cualquier etapa del proceso para la entrega del apoyo y posterior a ésta, verificaciones, auditorías, inspecciones y solicitudes de información por parte de las unidades responsables, las instancias ejecutoras, instancias fiscalizadoras o de cualquier otra autoridad competente, con el fin de verificar la correcta aplicación de los recursos otorgados; así como la supervisión de parte de las instancias de la Secretaría y las que ésta determine, e
c) Informar si en el presente año sembró o sembrará un cultivo distinto al registrado en el Sistema informático o si la superficie sembrada es menor a la registrada en dicho sistema.
Artículo 26. Coordinación institucional.
Las Unidades Responsables tendrán la facultad de suscribir instrumentos jurídicos para la realización de acciones del Programa, con dependencias y entidades de la Administración Pública Federal, así como, con los centros o instituciones de investigación y/o enseñanza superior, organismos nacionales e internacionales, y asociaciones civiles, entre otros.
La Secretaría se podrá apoyar de la Secretaría del Bienestar para la operación del Programa, en términos de lo dispuesto en el artículo 17 Ter y 32 de la Ley Orgánica de la Administración Pública Federal, el Acuerdo por el que se emiten los Lineamientos que regulan las funciones de las Delegaciones de Programas para el Desarrollo publicado en el Diario Oficial de la Federación el 18 de julio de 2019, así como en lo establecido en los Convenios de Colaboración suscritos entre la Secretaría y dicha dependencia que para tal efecto se firmen.
Artículo 27. Exclusiones.
No se destinarán apoyos para los siguientes conceptos:
I. Compra o renta de tierras;
II. Compra de equipo y maquinaria usada;
III. Compra de cualquier tipo de vehículo;
IV. Edificación de uso habitacional;
V. Compra de remolques para uso distinto a las labores agrícolas, ni
VI. Adquisición de tractores o motocultores que no cuenten con la certificación emitida por el Organismo de Certificación de Implementos y Maquinaria Agrícola (OCIMA).
Los Apoyos Directos serán excluyentes de los apoyos del Programa Sembrando Vida de la Secretaría de Bienestar.
No se otorgarán apoyos del Programa en Áreas Naturales Protegidas, o terrenos que su cambio de uso de suelo no haya sido autorizado por la Secretaría de Medio Ambiente y Recursos Naturales (SEMARNAT). Para aquellas que cuenten con programa de manejo, no se otorgarán apoyos para la zona núcleo y para las subzonas de: a) preservación, b) aprovechamiento especial, c) uso público y d) recuperación.
Artículo 28. Incumplimiento de los beneficiarios.
En caso de incumplimiento de las presentes Reglas de Operación por parte de los beneficiarios, aplicará lo establecido en los "Lineamientos por los que se establece el procedimiento administrativo de cancelación del registro de predios en el Directorio del Componente PROAGRO Productivo, del Programa de Fomento a la Agricultura, que deberán observar los servidores públicos de la Secretaría de Agricultura, Ganadería, Desarrollo Rural, Pesca y Alimentación", publicados en el DOF el 17 de noviembre de 2017.
Artículo 29. Quejas, denuncias y solicitudes de información.
Los beneficiarios y los ciudadanos en general podrán presentar por escrito sus peticiones y denuncias, con respecto a la ejecución de las Reglas de Operación de los diversos Programas a cargo de la Dependencia, directamente ante el Órgano Interno de Control en la Secretaría, en las Representaciones Estatales, en las oficinas de los Órganos Internos de Control de los Órganos Administrativos Desconcentrados y de las Entidades Coordinadas por la Secretaría, el Órgano Estatal de Control y, en su caso, el Órgano Municipal de Control, así como en los Módulos de Peticiones y Denuncias correspondientes.
Las peticiones y denuncias podrán realizarse por escrito, vía Internet (https://sidec.funcionpublica.gob.mx y https://alertadores.funcionpublica.gob.mx), aplicación móvil https://www.gob.mx/apps/7, vía correo electrónico (atencionoic@agricultura.gob.mx) o vía telefónica al 800 90 61 900, 55 38 71 10 00, extensiones 29137 y 29105 (Área de Quejas del Órgano Interno de Control en la Secretaría: Avenida Guillermo Pérez Valenzuela número 127, edificio "A", piso 1, Colonia del Carmen, Alcaldía Coyoacán, C.P. 04100, Ciudad de México).
Artículo 30. Auditorías.
Los recursos del Programa podrán ser fiscalizados por Órganos de Fiscalización, como la Secretaría de la Función Pública, el Órgano Interno de Control en la Secretaría, la Secretaría de Hacienda y Crédito Público, la Auditoría Superior de la Federación, y demás en el ámbito de sus respectivas atribuciones resulten competentes.
Artículo 31. Transparencia, acceso a la información pública y rendición de cuentas.
La transparencia, difusión y rendición de cuentas se dará en el marco de la Ley Federal de Transparencia y Acceso a la Información Pública y la Ley General de Transparencia y Acceso a la Información Pública.
Todos los programas de la Secretaría deberán registrar su listado de beneficiarios (as), en el Padrón de Solicitantes y Beneficiarios de esta Secretaría, el cual deberá estar desagregado por género, grupo de edad, Entidad Federativa y Municipio, así como los conceptos de apoyo. Dicha información deberá actualizarse permanentemente y publicarse en la página electrónica oficial de la Secretaría, www.gob.mx/agricultura y de cada Instancia Ejecutora conforme a lo establecido en los Lineamientos que para tal efecto emita la Unidad de Administración y Finanzas.
Los datos personales recabados podrán ser transmitidos a otros entes públicos de los tres niveles de gobierno en el ejercicio de facultades propias, compatibles o análogas, para la realización de compulsas y la integración del Padrón Único de Beneficiarios. Se garantiza la protección de los datos personales que sean recabados, en cumplimiento con las disposiciones en la materia de protección de datos personales y de transparencia y acceso a la información pública aplicables.
El ejercicio de los derechos ARCO (acceso, rectificación, cancelación y oposición de los datos personales recabados), se podrá realizar a través de la Unidad de Transparencia de la Secretaría con domicilio en Av. Cuauhtémoc 1230, PB. Col. Santa Cruz Atoyac, Alcaldía Benito Juárez, Ciudad de México, C.P. 03310, en un horario de atención de 9:00 a 14:00 horas o bien por medio de la Plataforma Nacional de Transparencia en http://www.plataformadetransparencia.org.mx.
El aviso de privacidad integral se puede consultar en el portal de internet de la SADER en: www.gob.mx/agricultura. Lo anterior se informa en cumplimiento de los artículos 26 y 27 de la Ley General de Protección de Datos Personales en Posesión de Sujetos Obligados.
La Secretaría continuará con el Sistema de Rendición de Cuentas sobre el destino de los recursos fiscales a que se refiera el artículo conducente del Decreto de Presupuesto de Egresos de la Federación para el Ejercicio Fiscal del año que corresponda, a efecto de integrar el Padrón de Beneficiarios (as). Este Sistema deberá incorporar como mínimo los siguientes elementos: región geográfica, entidad federativa, municipio y localidad, actividad productiva, eslabón de la cadena de valor, concepto de apoyo, monto fiscal y fecha de otorgamiento, y la estratificación correspondiente; la actualización de la información contenida en este Sistema es responsabilidad de las Unidades Responsables e Instancias Ejecutoras, incluyendo a las Entidades Federativas. Dicho Sistema mantendrá un módulo específico en el cual se detallen los recursos fiscales destinados a los productos básicos y estratégicos señalados en el artículo 179 de la Ley de Desarrollo Rural Sustentable; y a más tardar el 31 de diciembre del año del ejercicio fiscal que corresponda, tendrá disponibles los datos que permitan la identificación del beneficiario.
Artículo 32. Contraloría Social
Con la finalidad de fortalecer los mecanismos de participación ciudadana que contribuyan con la prevención y combate a la corrupción, las personas beneficiarias del Programa, de manera libre y voluntaria podrán llevar a cabo actividades de contraloría social de manera individual o colectiva.
Para registrar un Comité de Contraloría Social se presentará un escrito libre ante la Unidad Responsable a cargo del Programa, donde como mínimo se especificará el programa a vigilar, los nombres y datos de contacto y ubicación geográfica de los integrantes del Comité. La Secretaría de la Función Pública asistirá y orientará a las personas interesadas en conformar Comités a través de la cuenta contraloriasocial@funcionpublica.gob.mx
La Unidad Responsable deberá sujetarse a los lineamientos vigentes emitidos por la Secretaría de la Función Pública, a los tiempos y documentos normativos validados por la misma.
TRANSITORIOS
PRIMERO.- Las presentes Reglas de Operación entrarán en vigor al día siguiente de su publicación en el Diario Oficial de la Federación.
SEGUNDO.- Continuará vigente lo dispuesto en los "Lineamientos por los que se establece el procedimiento administrativo de cancelación del registro de predios en el Directorio del Componente PROAGRO Productivo, del Programa de Fomento a la Agricultura, que deberán observar los servidores públicos de la Secretaría de Agricultura, Ganadería, Desarrollo Rural, Pesca y Alimentación", publicados en el DOF el 17 de noviembre de 2017, hasta en tanto no se emitan unos nuevos. En este caso por Secretaría de Agricultura, Ganadería, Desarrollo Rural, Pesca y Alimentación se entenderá Secretaría de Agricultura y Desarrollo Rural, y asimismo por PROAGRO Productivo se referirá al Programa Producción para el Bienestar.
TERCERO.- Las disposiciones específicas que se establezcan en el documento denominado Procedimiento Operativo, a que se refiere el artículo 13, fracción I del presente Acuerdo, entrarán en vigor a partir de su publicación en la página electrónica de la Secretaría (www.gob.mx/agricultura) y estarán vigentes hasta en tanto se difundan unas nuevas disposiciones.
CUARTO.- Para 2021 se podrá exentar de la acreditación del uso del incentivo a los productores, en caso de que continúen las restricciones derivadas de las medidas de emergencia sanitaria establecidas por las autoridades de salud del País, por causas originadas por la pandemia provocada del SARS COV-2 (COVID 19). Superada la emergencia sanitaria, el productor deberá acreditar la totalidad del uso del incentivo (acreditación de la vinculación del incentivo).
Independientemente de lo anterior, la dispersión de los apoyos a los beneficiarios del Programa se llevará a cabo tomando en cuenta las medidas de emergencia sanitaria referidas en el párrafo anterior.
QUINTO.- Conforme a lo establecido en el artículo 31, fracción IX, del Decreto de Presupuestos de Egresos de la Federación para el ejercicio fiscal 2021, esta Secretaría realizará la consulta sobre el cumplimiento al artículo 32-D del Código Fiscal de la Federación en la herramienta que para tal efecto pongan a disposición las autoridades fiscales.
SEXTO.- La Secretaría realizará acciones para incrementar la entrega de los apoyos de manera directa, a través de la Tesorería de la Federación, mediante transferencia electrónica en cuentas bancarias de los productores beneficiarios del Programa.
SÉPTIMO.- Para la operación del Programa será aplicable lo señalado en el "Acuerdo por el que se dan a conocer las Disposiciones Generales aplicables a las Reglas y Lineamientos de Operación de los Programas de la Secretaría de Agricultura y Desarrollo Rural", publicado en el Diario Oficial de la Federación el 14 de
febrero de 2020, hasta en tanto no se modifique o se emita un nuevo Acuerdo.
Ciudad de México, a 17 de diciembre de 2020.- El Secretario de Agricultura y Desarrollo Rural, Víctor Manuel Villalobos Arámbula.- Rúbrica.
ANEXO I. CATÁLOGO DE CULTIVOS Y PRODUCTOS ELEGIBLES PARA EL PROGRAMA PRODUCCIÓN PARA EL BIENESTAR 2021
| Clave | Producto / Cultivo | Tipo | | Clave | Producto / Cultivo | Tipo |
| 1 | Maíz grano | Blanco | | 5 | Caña de azúcar | Industrial |
| Amarillo | | | Etanol |
| De Color | | | Piloncillo |
| Pozolero | | | Alcohol |
| 2 | Frijol | Azufrado | | | | Fruta |
| Bayo | | 6 | Café | Robusta * |
| Cacahuate | | | Arábiga * |
| Canario | | 7 | Avena grano | No aplica |
| Flor de junio | | 8 | Cebada grano | No aplica |
| Flor de mayo | | 9 | Milpa** | Maíz / Cualquier otro cultivo anual |
| Flor de mayo sol | | 10 | Soya grano | No aplica |
| Garbancillo | | 11 | Ajonjolí grano | No aplica |
| Junio marcela | | 12 | Cacahuate | No aplica |
| Manzano | | 13 | Garbanzo grano | Blanco |
| Mayocoba | | 14 | Haba grano | No aplica |
| Negro Jamapa | | 15 | Cártamo grano | No aplica |
| Negro Querétaro | | 16 | Calabaza chihua (pipián) | Pipián |
| Negro San Luis | | 17 | Amaranto | No aplica |
| Negro t39 | | 18 | Lenteja | No aplica |
| Negro Veracruz | | 19 | Chía | No aplica |
| Negro Zacatecas | | 20 | Girasol grano | No aplica |
| Peruano | | 21 | Arvejón grano | No aplica |
| Pinto nacional | | 22 | Linaza | No aplica |
| Pinto americano | | 23 | Colza o canola | Colza o Canola |
| Pinto saltillo | | 24 | Sorgo grano | No aplica |
| 3 | Trigo grano | Harinero (panificable) | | 25 | Cacao * | No aplica |
| Cristalino | | 26 | Miel | No aplica |
| 4 | Arroz | Milagro filipino | | 27 | Leche*** | No aplica |
| Morelos | | | | |
*Preferentemente bajo sombra
**Se refiere al Sistema Milpa, definido como: producción agrícola tradicional de temporal que incluye diferentes cultivos de manera simultánea en una misma superficie, en donde la especie principal es el maíz asociado con frijol, calabazas, chiles, tomates, entre otras, dependiendo de la región. El objetivo principal del sistema milpa es producir para la alimentación familiar.
***Sólo aplica para la estrategia de acompañamiento técnico.
"Este Programa es público, ajeno a cualquier partido político. Queda prohibido su uso para fines distintos a los
establecidos en el Programa"
ANEXO II. CARTA DE DECLARACIÓN DEL PRODUCTOR BAJO PROTESTA DE DECIR VERDAD QUE UTILIZÓ EL APOYO EN CONCEPTOS Y/O ACTIVIDADES PRODUCTIVAS.
PROGRAMA PRODUCCIÓN PARA EL BIENESTAR
(Lugar)_____________________________, a ______ de _______________ 20____
SECRETARÍA DE AGRICULTURA Y DESARROLLO RURAL (AGRICULTURA)
PRESENTE
El que suscribe (nombre del productor o del representante legal) ____________________________ con CURP _______________________, como productor del predio denominado _________________ (nombre del predio), registrado en el Padrón del PROGRAMA PRODUCCIÓN PARA EL BIENESTAR con el folio de predio No. _______________________ (el técnico de la ventanilla lo asentará), con domicilio en __________________________________________________________________________________________________________________________________________________________________________________________________________________________________________________________________________________________________________; mismo que señalo para oír y recibir toda clase de notificaciones, por medio de la presente, DECLARO BAJO PROTESTA DE DECIR VERDAD que he utilizado el apoyo del PROGRAMA PRODUCCIÓN PARA EL BIENESTAR en conceptos y/o actividades productivas, consistentes en:
Concepto: _________________________________________________________________________
Subconcepto: ______________________________________________________________________
Actividades productivas: _____________________________________________________________
___________________________________________________________________________________
___________________________________________________________________________________
___________________________________________________________________________________
Fecha de las actividades productivas (dd/mm/aaaa): _ _ / _ _ / _ _ _ _
Importe: $ __________________
Correspondiente al ciclo agrícola y/o año Otoño-Invierno ( ) Primavera-Verano ( ) (señalar con una "x" el campo del ciclo en comento) del año ____________ (indicar período) y que fueran comprometidas, en cumplimiento a lo señalado por las Reglas de Operación aplicables al PROGRAMA PRODUCCIÓN PARA EL BIENESTAR, a su Procedimiento Operativo y en las disposiciones emanadas para dicho Programa.
PROTESTO LO NECESARIO
_____________________________________
(NOMBRE Y FIRMA O HUELLA DIGITAL DEL PRODUCTOR O REPRESENTANTE LEGAL)
"Este Programa es público, ajeno a cualquier partido político. Queda prohibido su uso para fines distintos a los
establecidos en el Programa."
ANEXO III. CATÁLOGO DE CONCEPTOS PARA EL USO DEL APOYO DEL PROGRAMA PRODUCCIÓN PARA EL BIENESTAR (APOYOS DIRECTOS)
| No. | Conceptos | Clave | Subconcepto |
| 1 | Producción | 1 | Capacitación y asistencia técnica. |
| 2 | Insumos agropecuarios. |
| 3 | Adquisición y/o establecimiento de colmena. |
| 4 | Mejoradores de suelo. |
| 5 | Semilla de caña para siembra (Renovación de cepas). |
| 6 | Productos de control sanitario (incluye productos biológicos). |
| 7 | Mano de obra. |
| 8 | Yunta, maquinaria, equipo e implementos agropecuarios. |
| 9 | Pago de servicios y adquisición de combustibles. |
| 10 | Adquisición o producción de planta con material genético certificado. |
| 11 | Actividades relacionadas con la rotación de cultivos o establecimiento de cobertura de suelo |
| 2 | Poscosecha | 12 | Comercialización. |
| 13 | Almacenamiento. |
| 14 | Empaquetado. |
| 15 | Pago de transporte. |
| 16 | Garantía para el acceso al crédito y financiamiento.* |
| 17 | Inversión asociada a la apertura de un agronegocio. |
| 18 | Despulpadoras (café). |
| 3 | Alimentación | 19 | Promoción de campañas de nutrición. |
La Unidad Responsable podrá definir otros conceptos o subconceptos para la acreditación del apoyo.
*Los productores a los que se les autorice algún crédito a través de la Banca de Desarrollo, utilizando los apoyos del Programa Producción para el Bienestar.
"Este programa es público, ajeno a cualquier partido político. Queda prohibido el uso para fines distintos a los
establecidos en el programa."
ANEXO IV. DIAGRAMA DE FLUJO DEL PROGRAMA PRODUCCIÓN PARA EL BIENESTAR (APOYOS DIRECTOS)
"Este Programa es público, ajeno a cualquier partido político. Queda prohibido su uso para fines distintos a los
establecidos en el Programa."
________________________________