REGLAS de Operación para el Programa de Apoyo a la Infraestructura Hidroagrícola, a cargo de la Comisión Nacional del Agua, aplicables a partir de 2021.

Al margen un sello con el Escudo Nacional, que dice: Estados Unidos Mexicanos.- Secretaría de Medio Ambiente y Recursos Naturales.

BLANCA ELENA JIMÉNEZ CISNEROS Directora General de la Comisión Nacional del Agua, Órgano Administrativo Desconcentrado de la Secretaría de Medio Ambiente y Recursos Naturales, de conformidad con lo dispuesto en los artículos 17 y 32 Bis de la Ley Orgánica de la Administración Pública Federal; 4, 9 párrafos primero, segundo, tercero apartado "a" y quinto fracciones I, VI, XXXIII, XXXV, XXXVI, XXXVII y LIV, y 12 fracciones I, VIII, XI y XII de la Ley de Aguas Nacionales; 4 de la Ley Federal de Procedimiento Administrativo; 5 fracción III inciso b), 74, 75 y 77 de la Ley Federal de Presupuesto y Responsabilidad Hacendaria; 64, 65 fracciones I, II y III, 176, 178 y 179 del Reglamento de la Ley Federal de Presupuesto y Responsabilidad Hacendaria; 23 fracciones IV, V y VI; 26, 27 y Anexos 25 y 30 del Presupuesto de Egresos de la Federación para el Ejercicio Fiscal 2021; 6 primer párrafo, 8 primer párrafo y 13 fracciones VI y XII del Reglamento Interior de la Comisión Nacional del Agua, he tenido a bien expedir las siguientes:
REGLAS DE OPERACIÓN PARA EL PROGRAMA DE APOYO A LA INFRAESTRUCTURA
HIDROAGRÍCOLA, A CARGO DE LA COMISIÓN NACIONAL DEL AGUA, APLICABLES A PARTIR DE
2021
CONTENIDO:
Artículo 1. Presentación.
Artículo 2. Glosario de términos y acrónimos.
Artículo 3. Descripción del programa.
3.1. Objetivo general.
3.2. Área de Enfoque.
3.3. Cobertura.
3.4. Requisitos generales.
Artículo 4. Programa de Apoyo a la Infraestructura Hidroagrícola.
A. Subprograma de rehabilitación, tecnificación y equipamiento de distritos de riego.
4.1. Componente para la rehabilitación y tecnificación de distritos de riego.
4.1.1. Objetivo específico.
4.1.2. Acceso a los apoyos.
4.1.3. Características de los apoyos.
4.2. Componente para el equipamiento de distritos de riego.
4.2.1. Objetivo específico.
4.2.2. Acceso a los apoyos.
4.2.3. Características de los apoyos.
4.3. Componente para la devolución de pagos por el suministro de agua en bloque en distritos de riego.
4.3.1. Objetivo específico.
 
4.3.2. Acceso a los apoyos.
4.3.3. Características de los apoyos.
B. Subprograma de rehabilitación, tecnificación y equipamiento de distritos de temporal tecnificado.
4.4. Componente para la infraestructura de riego suplementario.
4.4.1. Objetivo específico.
4.4.2. Acceso a los apoyos.
4.4.3. Características de los apoyos.
4.5. Componente para la rehabilitación, tecnificación y equipamiento de distritos de temporal tecnificado.
4.5.1. Objetivo específico.
4.5.2. Acceso a los apoyos.
4.5.3. Características de los apoyos.
C. Subprograma de rehabilitación, tecnificación y equipamiento de unidades de riego.
4.6. Componente para la rehabilitación, tecnificación y equipamiento de unidades de riego.
4.6.1. Objetivo específico.
4.6.2. Acceso a los apoyos.
4.6.3. Características de los apoyos.
4.7. Componente para la organización y fortalecimiento de unidades de riego.
4.7.1. Objetivo específico.
4.7.2. Acceso a los apoyos.
4.7.3. Características de los apoyos.
D. Subprograma de apoyos especiales y estratégicos.
4.8. Componente apoyos especiales y estratégicos.
4.8.1. Objetivo específico.
4.8.2. Acceso a los apoyos.
4.8.3. Características de los apoyos.
Artículo 5. Instancias participantes.
5.1. Ejecutores.
5.2. Normativa.
Artículo 6. Operación.
6.1. Actividades y plazos.
6.1.1. Suspensión y reasignación de recursos.
6.1.2. Relación de iniciativas de inversión.
6.2. Derechos, obligaciones y sanciones.
 
6.2.1. Derechos.
6.2.2. Obligaciones.
6.2.3. Sanciones.
6.2.4. Consideraciones especiales.
6.3. Coordinación institucional.
6.4. Conclusión de proyectos.
6.4.1. Acta de entrega-recepción.
6.4.2. Cierre de ejercicio.
6.4.3. Recursos no devengados.
Artículo 7. Auditoría, control y seguimiento.
7.1. Contraloría Social.
Artículo 8. Gastos de operación.
Artículo 9. Evaluación.
9.1. Interna.
9.2. Externa.
Artículo 10. Transparencia.
Artículo 11. Quejas y denuncias.
TRANSITORIOS.
ANEXO I. Atribuciones y responsabilidades de las instancias participantes en el Programa de Apoyo a la Infraestructura Hidroagricola.
ANEXO II. Indicadores del Programa.
ANEXO III. Diagramas de flujo de las componentes del Programa de Apoyo a la Infraestructura Hidroagricola.
Artículo 1. Presentación.
El propósito del presente instrumento es asegurar que los recursos públicos asignados al Programa de Apoyo a la Infraestructura Hidroagrícola se apliquen con estricto apego a los principios de igualdad, no discriminación, eficiencia, eficacia, economía, honradez y transparencia, señalados en los artículos 1 y 134 de la Constitución Política de los Estados Unidos Mexicanos. De esta manera se establecen las bases para aportar recursos a los usuarios con el fin de que ejecuten acciones e inversiones para preservar y mejorar la infraestructura preferentemente federal en el ámbito de distritos de riego, unidades de riego y distritos de temporal.
Lo anterior, considerando los rubros de igualdad de género, agua para las poblaciones rurales, arraigo al campo, acceso a las comunidades e infraestructura del medio rural y bajo el principio de que la infraestructura hidroagrícola es esencial para alcanzar los objetivos y metas nacionales:
-      Plan Nacional de Desarrollo 2019 2024 (PND):
       Propósito 3: Económico.
       Objetivo: Impulsar la reactivación económica, el mercado interno y el empleo. Estrategia: El sector
público fomentará la creación de empleos mediante programas sectoriales, proyectos regionales y obras de infraestructura.
-      Programa Sectorial de Medio Ambiente y Recursos Naturales (PROMARNAT) 2019 2024:
       Objetivo prioritario 3. Promover al agua como pilar de bienestar, manejada por instituciones transparentes, confiables, eficientes y eficaces que velen por un medio ambiente sano y donde una sociedad participativa se involucre en su gestión.
       Estrategia prioritaria 3.2. Aprovechar eficientemente el agua para contribuir al desarrollo sustentable de los sectores productivos.
-      Objetivos de Desarrollo Sostenible:
       Objetivo 2: Hambre cero,
       Meta 2.3: Duplicar la productividad agrícola y los ingresos de los productores de alimentos en pequeña escala, respetando el medio ambiente y la biodiversidad de cada región.
       Meta 2.4: Asegurar la sostenibilidad de los sistemas de producción de alimentos y aplicar prácticas agrícolas resilientes que aumenten la productividad y la producción, contribuyan al mantenimiento de los ecosistemas, fortalezcan la capacidad de adaptación al cambio climático, los fenómenos meteorológicos extremos, las sequías, las inundaciones y otros desastres, y mejoren progresivamente la calidad del suelo y la tierra
Artículo 2. Glosario de términos y acrónimos.
Para efectos de estas reglas de operación se entenderá por:
Asociación Civil de Usuarios (ACU). - Organización de productores de un distrito de riego, unidad de riego o distrito de temporal tecnificado, a quien se le ha otorgado una concesión para la explotación, uso o aprovechamiento de aguas nacionales o para el uso de infraestructura hidroagrícola.
Asistencia técnica. - Prestación de servicios profesionales en apoyo a las asociaciones civiles de usuarios para mejorar sus capacidades en el uso, manejo y aprovechamiento del agua y la infraestructura hidroagrícola.
Balance de maquinaria y equipo. - Análisis técnico para diagnosticar y determinar el tipo, la cantidad, el estado físico y los requerimientos de maquinaria y equipo.
Beneficiario hidroagrícola. - Persona física, moral, grupo de productores hidroagrícolas o ente público apoyado con recursos del presente Programa.
Capacitación estratégica. - Acciones a través de las cuales los usuarios adquieren, actualizan y desarrollan conocimientos, habilidades y aptitudes para mejorar su desempeño técnico y administrativo.
Comisión. - Comisión Nacional del Agua.
Comité hidráulico. - Órgano colegiado de concertación para el manejo adecuado del agua e infraestructura en un distrito de riego o distrito de temporal tecnificado, conformado en términos de lo que establece el Artículo 66 de la Ley de Aguas Nacionales y el 99 de su Reglamento.
Comité hidroagrícola. - Instancia que autoriza los apoyos y pagos a los usuarios hidroagrícolas que optaron por operar y administrar directamente los recursos federales y estatales.
Comité técnico del fideicomiso del Fondo de Fomento Agropecuario Estatal (FOFAE) o equivalente. -
Instancia ejecutiva facultada para autorizar los apoyos y pagos vinculados al programa.
Conservación normal (CN). - Conjunto de acciones periódicas tendientes a sostener en condiciones óptimas de servicio y operación la infraestructura hidroagrícola, así como los equipos, instalaciones y maquinaria.
Diagnóstico de necesidades. - Análisis para determinar las acciones de conservación y rehabilitación que se requieren implementar en la infraestructura hidroagrícola.
Devolución de pagos por el suministro de agua en bloque (DPSAB). - Reintegro de recursos a las ACU o SRL en los distritos de riego, cuyo importe se establece en función de las aportaciones por el suministro de agua en bloque que realicen estas organizaciones a la Tesorería de la Federación (TESOFE).
Dirección de la Comisión. - Dirección General de Organismo de Cuenca o Dirección Local de la Comisión, según corresponda.
Emergencia. - Situación extraordinaria que puede causar daño a la sociedad e infraestructura hidroagrícola y propiciar riesgos para la seguridad e integridad de la población en general.
Especificaciones técnicas generales. - Documento con los términos de referencia y características de los estudios, proyectos, obras y supervisión, así como para el suministro e instalación de bienes (medidores volumétricos, maquinaria y equipo) en distritos de riego, unidades de riego y distritos de temporal tecnificado.
Estudios. - Actividades técnicas de planeación e ingeniería necesarias para la conservación, rehabilitación, tecnificación, construcción y operación de la infraestructura hidroagrícola.
Fondo de Fomento Agropecuario Estatal (FOFAE). - Fideicomiso de administración e inversión, integrado por un comité técnico que tiene facultades en lo relacionado con este programa.
Infraestructura hidroagrícola. - Conjunto de obras hidráulicas, equipos e instalaciones para proporcionar los servicios de riego y drenaje, en los distritos de riego, unidades de riego y distritos de temporal tecnificado.
Ley. - Ley de Aguas Nacionales.
Manual de operación. - Instrumento normativo que contiene en forma explícita y ordenada la información sobre las generalidades, requisitos, instrucciones, características de los apoyos, instancias participantes, procedimiento de selección y operativo de las componentes del programa.
Organismos fiscalizadores. - Órganos de control de las dependencias y entidades federales, estatales y municipales, con la facultad de auditar y evaluar el uso de los recursos gubernamentales autorizados al programa, sus resultados y avances.
Padrón de usuarios. - Registro que contiene los principales datos de los usuarios que integran a las ACU.
PEF. - Presupuesto de Egresos de la Federación.
Plan de riegos. - Documento que establece el programa de riego de un año agrícola y los volúmenes de agua a utilizar.
Plan director. - Documento rector que reúne el costo e información básica sobre las acciones estructurales y no estructurales necesarias de realizar, para lograr un mejor uso del agua en una unidad de riego, distrito de riego o distrito de temporal tecnificado.
Proyecto ejecutivo. - Conjunto de documentos técnicos, para llevar a cabo una obra de ingeniería, conformado al menos por: memoria descriptiva, memoria de cálculo, especificaciones técnicas, planos constructivos, catálogo de conceptos, presupuesto, programa de ejecución y cuando aplique, licencias y permisos.
Pagos por suministro de agua en bloque (PSAB). - Cuotas que entregan las ACU o SRL a la TESOFE por volúmenes de agua para riego y otros usos.
Presupuesto base. - Monto máximo que autoriza la Dirección de la Comisión para un apoyo específico del Programa.
Rehabilitación de infraestructura hidroagrícola. - Conjunto de acciones que tienen por objeto restablecer las condiciones originales de funcionamiento.
Rehabilitación integral de maquinaria y equipo. - Conjunto de acciones que tienen por objeto ampliar la vida útil de una máquina o equipo en mal estado.
SHCP. - Secretaría de Hacienda y Crédito Público.
 
Sociedad de Responsabilidad Limitada (SRL). - Persona moral integrada por las asociaciones civiles de usuarios de distritos de riego, unidades de riego o de distritos de temporal tecnificado.
Sistema Integral de Información de Padrones de Beneficiarios de Programas Gubernamentales (SIIPP-G). - Herramienta informática que permite integrar los padrones de beneficiarios de los programas de subsidios de la Administración Pública Federal y, en su caso, de las entidades federativas y municipios.
Subcomité hidroagrícola. - Órgano de apoyo del comité técnico del FOFAE.
Subsidios. - Recursos federales previstos en el PEF que se otorgan a los diferentes sectores de la sociedad y a las entidades federativas para fomentar el desarrollo de actividades sociales o económicas prioritarias de interés general.
Tecnificación. - Conjunto de acciones tendientes a incorporar tecnología para mejorar o modernizar la infraestructura hidroagrícola y sistemas de riego.
TESOFE. - Tesorería de la Federación.
Usuarios hidroagrícolas. - Personas físicas o morales (organizadas a través de una ACU o SRL) que forman parte de un distrito de riego, unidad de riego o distrito de temporal tecnificado.
Zonas de atención prioritaria. Áreas o regiones donde la población registra índices de pobreza o marginación indicativos de la existencia de marcadas insuficiencias y rezagos de los derechos para el desarrollo social, y para 2021 se encuentren establecidas en Decreto vigente.
Artículo 3. Descripción del programa.
3.1. Objetivo general.
Fomentar, mantener e incrementar la producción y superficie agrícola en distritos de riego, unidades de riego y distritos de temporal tecnificado mediante la preservación, rehabilitación, mejoramiento y ampliación de la infraestructura hidroagrícola.
De esta manera se pretende que la infraestructura hidroagrícola constituya un motor de desarrollo para cubrir y alcanzar los grandes retos y metas nacionales en materia alimentaria.
3.2. Área de Enfoque.
Infraestructura administrada por usuarios hidroagrícolas que cumplan con los requisitos establecidos en las presentes reglas y sus manuales de operación.
3.3. Cobertura.
Áreas agrícolas de los distritos de riego, unidades de riego y distritos de temporal tecnificado.
3.4. Requisitos generales.
a) Acreditación de la personalidad jurídica.
-      Personas físicas: Identificación oficial vigente (credencial de elector, pasaporte o cartilla militar) o acta de nacimiento.
-      Personas morales: Escrituras o documentos que acrediten su constitución así como la personalidad del representante legal.
-      Productores hidroagrícolas no constituidos formalmente: Nombramiento de representación e identificación oficial vigente de cada productor (credencial de elector, pasaporte o cartilla militar).
b) En caso de que los usuarios hidroagrícolas operen a través de un FOFAE, deberán acreditar:
-      Que se haya suscrito un convenio o acuerdo de coordinación(1) entre el gobierno federal y el gobierno estatal para la conjunción de acciones y recursos y, de ser el caso, los anexos de ejecución y técnico(2) en donde se comprometan los recursos y acciones a realizar.
c) Para el caso de que los usuarios agrícolas decidan operar y administrar los recursos a través de comité hidroagrícola, deberán acreditar:
-      Que se haya suscrito un convenio de concertación(3) entre el gobierno federal y el representante de los usuarios a beneficiar y, cuando aporte recursos, del gobierno estatal.
d) Las ACU y SRL de los distritos de riego deben:
-      Presentar constancia emitida por la Comisión de estar al corriente en el pago de la cuota por suministro de agua en bloque.
-      Demostrar estar al corriente de sus obligaciones fiscales a través del formato 32-D que emite el Servicio de Administración Tributaria.
 
-      Presentar, debidamente formalizado, el informe de cierre de distribución de agua del año agrícola inmediato anterior al que se está solicitando el apoyo.
-      Hacer constar, de acuerdo con lo establecido en la Ley, que se cuenta con los equipos e infraestructura de medición en los puntos de control para la entrega y recepción volumétrica del agua o entregar carta compromiso en la que especifiquen las acciones que realizarán para implementar dicha medición.
Artículo 4. Programa de Apoyo a la Infraestructura Hidroagrícola.
Se compone de cuatro subprogramas y ocho componentes, que a continuación se describen:
A. Subprograma de rehabilitación, tecnificación y equipamiento de distritos de riego.
4.1. Componente para la rehabilitación y tecnificación de distritos de riego.
4.1.1. Objetivo específico.
Mejorar las condiciones de la infraestructura hidroagrícola de los distritos de riego mediante acciones de rehabilitación o tecnificación.
4.1.2. Acceso a los apoyos.
4.1.2.1. Requisitos específicos.
Podrán participar las ACU y SRL que presenten, en las oficinas(4) de la jefatura del distrito de riego correspondiente, la documentación siguiente:
1. Solicitud de incorporación a la componente para la rehabilitación y tecnificación de distritos de riego.
2. Carta compromiso especificando el monto de los recursos que deben aportar y destinar para realizar las acciones solicitadas.
3. Proyecto ejecutivo de las obras a realizar, integrado con la documentación que se especifica en el manual de operación de esta componente.
4. Cuando corresponda, la autorización de la Comisión para la relocalización o reposición de pozos.
4.1.2.2. Criterios de selección.
La priorización y elección de los proyectos y obras se realizará conforme a los criterios siguientes:
Concepto
Puntos
Tipo de apoyo.
0 a 60
Rentabilidad.
0 a 30
Número de beneficiarios.
0 a 10
 
4.1.3. Características de los apoyos.
4.1.3.1. Tipos.
Los apoyos pueden aplicarse en las acciones que se describen a continuación:
a)    Infraestructura.
-      Rehabilitar o tecnificar infraestructura hidroagrícola, incluyendo automatización y telemetría.
-      Relocalizar y reponer pozos de propiedad federal o particular ubicados en un distrito de riego.
-      Controlar maleza acuática en presas, canales y cuerpos de agua de los distritos de riego.
-      Instalar drenaje superficial o subterráneo.
-      Tecnificación del riego, priorizando sistemas colectivos, en alta y baja presión.
-      Riego por gravedad tecnificado.
-      Sustituir fuentes de energía convencional por renovables.
b)    Capacitación.
-      Proporcionar cursos, talleres y asistencia técnica.
 
c)    Equipo.
-      Adquirir e instalar estructuras, equipo, mecanismos y sistemas automatizados para el control, distribución, aforo y medición volumétrica del agua en canales, conductos presurizados, plantas de bombeo y pozos.
d)    Estudios, proyectos ejecutivos y supervisión.
-      Elaborar estudios inherentes a esta componente.
-      Elaborar proyectos ejecutivos de las obras correspondientes.
-      Supervisar acciones de esta componente conforme al manual de operación.
4.1.3.2. Montos máximos y mínimos.
Para ejecutar las acciones a que se refiere la fracción anterior, la Comisión podrá aportar hasta el 50% del presupuesto base.
En proyectos y acciones que se desarrollen en las zonas de atención prioritaria y localizadas en municipios con muy alto grado de marginación previamente justificados por las ACU y verificados por la Dirección de la Comisión, La Comisión podrá aportar hasta el 90% del presupuesto base.
Para generar el presupuesto base de cada una de las acciones de esta componente deberán utilizarse como referencia el catálogo general de precios unitarios del Programa de Apoyo a la Infraestructura Hidroagrícola.
Las aportaciones de la Comisión se ajustarán a los criterios siguientes:
-      Hasta $23,170.16 por hectárea para acciones de rehabilitación y tecnificación de infraestructura hidroagrícola, relocalización y reposición de pozos, tecnificación del riego, control de maleza acuática, drenaje parcelario, adquisición e instalación de equipo y mecanismos para estructuras de control, automatización y medición volumétrica del agua en canales, conductos presurizados, plantas de bombeo y pozos; así como el almacenamiento, procesamiento y envío de datos, derivados de la medición, manejo, control y uso del agua para riego.
-      Hasta $86,885.00 por hectárea para acciones de tecnificación de redes de riego preferentemente colectivas hasta nivel parcelario, que incluyan conceptos de automatización y telemetría.
-      Con la finalidad de dar prioridad a las acciones para mitigar los efectos del cambio climático, se apoyará hasta con el 50% del costo total del proyecto autorizado para el cambio a fuentes de energía renovable en equipos de bombeo y de operación y control.
-      Para las acciones de rehabilitación de caminos de operación y drenes, se podrá destinar hasta el 30% del apoyo federal asignado a cada distrito de riego y de manera excepcional hasta el 50% en los distritos de riego por bombeo, previo dictamen de la Dirección de la Comisión.
-      Para la elaboración de proyectos ejecutivos la Comisión podrá aportar hasta el 100%, y se podrá destinar hasta el 10% del apoyo federal asignado al distrito de riego correspondiente.
-      Para la elaboración de estudios y supervisión, la Comisión podrá aportar hasta el 50%, y se podrá destinar hasta el 10% del apoyo federal asignado al distrito de riego correspondiente.
-      Para la adquisición e instalación de estructuras, equipos y sistemas de medición en puntos de entrega de agua en bloque, la Comisión podrá aportar hasta el 100% del presupuesto base.
En el manual de operación de esta componente se indica el procedimiento de selección para la jerarquización de las solicitudes; los lineamientos, criterios, especificaciones y consideraciones técnicas generales para la ejecución de las acciones, así como los procesos de contratación y la mecánica operativa a la que se deberán apegar los beneficiarios y se encuentra disponible para su consulta en la página electrónica https://www.gob.mx/conagua/documentos/manuales-de-operacion-y-especificaciones-tecnicas?state=published.
4.2. Componente para el equipamiento de distritos de riego.
4.2.1. Objetivo específico.
Mantener en condiciones óptimas de servicio y operación la infraestructura hidroagrícola mediante apoyos a las ACU y SRL para la adquisición de maquinaria o equipo nuevo y seminuevo, así como para su rehabilitación y el equipamiento de taller.
4.2.2. Acceso a los apoyos.
 
4.2.2.1. Requisitos específicos.
Podrán participar las ACU y SRL que presenten, en las oficinas(5) de la jefatura de distrito de riego correspondiente, la documentación siguiente:
1. Solicitud de inscripción a la componente para el equipamiento de distritos de riego.
2. Carta compromiso, especificando que se garantiza la aportación de los recursos que les corresponde para llevar a cabo las acciones a desarrollar.
3. Para rehabilitar o adquirir unidades se deberá presentar el programa de trabajo durante la vida útil de la unidad. Este programa deberá estar previamente, autorizado por la Dirección de la Comisión conforme al diagnóstico de necesidades y al balance de maquinaria.
4. Para el equipamiento de talleres, presentar la relación de equipo/herramienta, con base en los lineamientos determinados por la Dirección de la Comisión.
5. Carta-compromiso de solvencia económica de la ACU o SRL para la operación, mantenimiento y aseguramiento de la unidad a adquirir o rehabilitar, lo que se deberá mantener durante su vida útil.
4.2.2.2. Criterios de selección.
La maquinaria y equipo susceptible de adquirir en esta componente se seleccionará tomando en cuenta el diagnóstico de necesidades de cada ACU o SRL y su respectivo balance e inventario de maquinaria y equipo.
Por orden de prioridad en la toma de decisiones, siempre deberá beneficiarse a las ACU y SRL que cuenten con el menor número de unidades con respecto de su parque de maquinaria óptimo.
Cuando las solicitudes excedan el monto anual asignado a esta componente se priorizarán las ACU y SRL bajo el orden siguiente:
a)    Faltante: no existe la unidad.
Dando preferencia al uso que se destinará en la infraestructura, esto es, para trabajar en:
-      Canales y fuentes de abastecimiento.
-      Drenes.
-      Caminos.
-      Nivelación de tierras.
-      Transporte.
-      Otros.
b)    Sustitución: baja de la unidad por mal estado u obsolescencia.
c)    Modernización: mejora de características por innovaciones tecnológicas.
4.2.3. Características de los apoyos.
4.2.3.1. Tipos.
Los apoyos se otorgarán hasta completar el parque de maquinaria óptimo, así como equipos estrictamente necesarios, o en su caso, para reponer aquellos que hayan concluido su vida útil, lo que estará sujeto al dictamen técnico que emita la Dirección de la Comisión para las acciones siguientes:
a) Adquisición de maquinaria y equipo de conservación, nuevo o seminuevo, del siguiente tipo:
- Maquinaria y equipo de conservación: tractor de orugas, excavadora hidráulica de largo, mediano y corto alcance, draga de arrastre, excavadora anfibia, retroexcavadora/cargadora, motoconformadora, minicargador, cargador frontal, camión de volteo, grúa hidráulica sobre camión; camión con cama baja, cama baja, equipo ligero de conservación de canales y drenes con o sin tractor agrícola; camión para mantenimiento de pozos profundos; camión para mantenimiento de infraestructura con sección cerrada; camión para servicio de maquinaria; camión para mantenimiento de maquinaria (orquesta); camión pipa; trituradora de piedra para mantenimiento de caminos; equipo ligero tipo mariposa y compactador de suelos. Al respecto, la maquinaria seminueva que se adquiera deberá contar con un máximo de 2,000 horas efectivas de uso.
b) Maquinaria y equipo para nivelación de tierras: tractor agrícola con escrepas y transmisor receptor láser o GPS; GPS para nivelación; y escrepas con transmisor-receptor láser o GPS.
c) Equipo especializado de medición y control para las obras de conservación, de medición especializado (GPS, estación total, etc.), equipo de medición aéreo no tripulado y equipo de inspección para pozo profundo.
d) Dispositivos de localización satelital, así como elementos para la sistematización que permitan el control
y seguimiento de la maquinaria y equipo de conservación, y dispositivos para ahorro de combustible para maquinaria.
e) Rehabilitación integral de maquinaria y equipo de conservación concesionado y subsidiado con más de 10,000 horas efectivas de uso.
f) Equipamiento de talleres para servicio y mantenimiento tanto de maquinaria como equipo de conservación consistente en elementos y herramienta apropiada y exclusiva para ser usada en el taller, lo cual incluye, sujeto a justificación, obra civil.
g) Capacitación a través de instituciones, organizaciones, personas físicas o morales calificadas y acreditadas en el campo de la enseñanza relacionada con los temas y aspectos inherentes a la infraestructura, maquinaria y equipo a tratar. Para este apoyo, en casos especiales, desde el punto de vista integral del manejo del recurso agua, se podrán realizar cursos de capacitación dirigidos a las ACU y SRL, con cargo a los gastos de operación de esta componente, el cual será autorizado por las áreas facultadas de la Comisión, a través de la Subdirección General de Infraestructura Hidroagrícola.
4.2.3.2. Montos máximos y mínimos.
Para los apoyos contemplados en esta componente:
- La Comisión podrá aportar hasta el 50% del costo del equipo, conforme a lo señalado en el manual de operación correspondiente.
- La suma de la aportación federal no podrá ser mayor que $4'499,040.00 por año para cada ACU o SRL.
En el manual de operación de esta componente se establecen los lineamientos, criterios, especificaciones y consideraciones técnicas generales para la ejecución de las acciones, así como los procesos de contratación y mecánica operativa a la que deberán apegarse los beneficiarios y se encuentra disponible para su consulta en la página electrónica https://www.gob.mx/conagua/documentos/manuales-de-operacion-y-especificaciones-tecnicas?state=published.
4.3. Componente para la devolución de pagos por el suministro de agua en bloque en distritos de riego.
4.3.1. Objetivo específico.
Mejorar las condiciones de la infraestructura hidroagrícola concesionada a los distritos de riego mediante acciones de conservación.
4.3.2. Acceso a los apoyos.
4.3.2.1. Requisitos específicos.
Podrán participar las ACU y SRL que presenten, en las oficinas(6) de la jefatura de distrito de riego correspondiente, los documentos siguientes:
1.     Solicitud de inscripción para la devolución de pagos por el suministro de agua en bloque en distritos de riego.
2.     Comprobante de pagos (Declar@gua) por suministro de agua en bloque del año agrícola en el que se presenta la solicitud.
3.     Programa de trabajo para la conservación de la infraestructura concesionada autorizado por la Dirección de la Comisión.
4.3.2.2. Criterios de selección.
Participarán todas las ACU o SRL que conformen el distrito de riego, siempre y cuando estén al corriente en sus respectivos pagos por suministro de agua en bloque.
Para ser susceptible de apoyo, el programa de acciones para el ejercicio de estos recursos deberá contemplar la distribución siguiente: 65% en conservación y mantenimiento de los canales y drenes menores; 25% en conservación de la red mayor de canales y drenes principales; 8% en mantenimiento de obras de cabeza y 2% en supervisión y gastos de operación. De conformidad con lo señalado en el PEF en su apartado DPSAB.
4.3.3. Características de los apoyos.
4.3.3.1. Tipos.
Los recursos de la DPSAB se aplicarán anualmente en conceptos de conservación y mantenimiento en canales y drenes con la prioridad siguiente:
a) Estructuras de control, medición y regulación (compuertas, medidores, represas, etc.).
 
b) Mantenimiento de equipos mecánicos y electromecánicos en obras de abastecimiento y medición.
c) Conservación de secciones hidráulicas en canales abiertos y cerrados (sellos, tapones, reposición de losas de revestimiento, tubería, etc.).
d) Trabajos de conservación en tramos críticos y tapones en la red de drenaje.
e) Reposición o reforzamiento de bordos en canales y drenes.
f) Excepcionalmente, se podrán aplicar recursos en la superficie de rodamiento (caminos de operación) vinculados a canales y drenes.
g) Para los distritos de riego con bombeo y mixtos: equipo de medición y equipo electromecánico, de protección y monitoreo.
h) Ante casos de emergencia operativa o climática, plenamente justificada, el recurso podrá ser excepcionalmente utilizado en la adquisición de insumos para que la ACU o la SRL realicen obra de conservación por administración.
4.3.3.2. Montos máximos y mínimos.
La aportación del gobierno federal para las acciones contempladas en esta componente tendrá las consideraciones siguientes:
- El monto máximo que podrá otorgarse a cada ACU o SRL corresponderá a la recaudación total esperada en función del plan de riegos autorizado a nivel ACU o SRL. De ser el caso, se podrán considerar adicionalmente los pagos de adeudos de ejercicios fiscales anteriores, siempre y cuando cuenten con dictamen favorable de la SHCP.
- Única y exclusivamente se tramitará la devolución de pagos que hayan sido realizados del 1° enero al 30 de septiembre del año fiscal correspondiente.
- El recurso producto de la DPSAB es 100% federal, por lo que no está sujeta a la aportación de los usuarios.
- Para acciones de supervisión de esta componente se podrá destinar hasta el 2% asignado a cada distrito de riego.
La devolución pendiente al 31 de diciembre de 2020, por concepto de suministro de agua en bloque, se cubrirá con parte de los recursos aprobados en el PEF 2021, siempre y cuando exista resolución favorable emitida en 2020, por la Unidad de Política de Ingresos de la Subsecretaria de Ingresos de la SHCP, por haber acreditado la recaudación y entero a la TESOFE por el suministro de agua en bloque.
La ejecución de las acciones de esta componente podrá durar como máximo 120 días naturales a partir de que el recurso se encuentre en las cuentas de los beneficiarios, quienes deberán informar a la Dirección de la Comisión para su seguimiento.
En el manual de operación de esta componente se establecen los lineamientos, criterios generales para su implementación, así como los aspectos relativos a los procesos de contratación y mecánica operativa y se encuentra disponible para su consulta en la página electrónica https://www.gob.mx/conagua/documentos/manuales-de-operacion-y-especificaciones-tecnicas?state=published.
B. Subprograma de rehabilitación, tecnificación y equipamiento de distritos de temporal tecnificado.
4.4. Componente para la infraestructura de riego suplementario.
4.4.1. Objetivo específico.
Mejorar y asegurar la producción agrícola en los distritos de temporal tecnificado mediante obras para complementar los requerimientos de agua de los cultivos.
4.4.2. Acceso a los apoyos.
4.4.2.1. Requisitos específicos.
Para participar en la componente del programa, los usuarios hidroagrícolas deberán cumplir con los requisitos siguientes:
1. Formar parte de un distrito de temporal tecnificado.
 
2. Entregar solicitud de inscripción a la componente para la infraestructura de riego suplementario, en las oficinas(7) de la Dirección de la Comisión.
3. Acreditar la propiedad o posesión de los terrenos beneficiados.
4. Copia del título de concesión vigente o resolución favorable o constancia del trámite de prórroga de título ingresada dentro de los plazos establecidos en la Ley; o constancia de registro de volumen para pozos agrícolas ubicados en zonas de libre alumbramiento, o aviso para usar aguas residuales por un tercero distinto al concesionario o asignatario.
5. Proyecto ejecutivo de la obra a ejecutar.
6. Carta bajo protesta de decir verdad, que no ha recibido o solicitado apoyos de otros programas federales para las mismas acciones.
7. Carta compromiso de aportación de recursos del beneficiario o carta bancaria que respalde el depósito de su aportación en firme o de intención del crédito para garantizar los recursos.
8. Visto bueno de la ACU.
9. No haber recibido previamente apoyo similar.
4.4.2.2. Criterios de selección.
Las solicitudes que cumplan con los requisitos de elegibilidad se jerarquizarán en función del puntaje acumulado conforme a los factores de ponderación siguientes:
Concepto
Puntos
Ubicación del proyecto en zonas de atención prioritaria.
0 a 45
Género del productor hidroagrícola.(8)
0 a 10
Número de usuarios beneficiados.
0 a 45
 
4.4.3. Características de los apoyos.
4.4.3.1. Tipos.
Para la ejecución de las obras de riego suplementario se podrán otorgar los apoyos siguientes:
a) Infraestructura de captación de agua y sus instalaciones, que incluyen pozos y equipamiento para extracción de agua subterránea, plantas de bombeo en ríos y lagunas, tomas directas y derivaciones de corrientes de agua; construcción de obras de conducción a las zonas regables, que pueden consistir en tuberías de alta y baja presión; construcción e instalación de sistemas de riego presurizados; construcción de ramales de energía eléctrica a las obras de captación o conducción, con una longitud no mayor a 500 metros o sistemas con fuentes de energías renovables; adquirir e instalar equipo de medición y automatización en plantas de bombeo, pozos profundos, tomas directas y derivación; construcción y equipamiento de caseta de control y protección para las obras señaladas.
b) Proyectos ejecutivos y supervisión de las obras de riego suplementario.
4.4.3.2. Montos máximos y mínimos.
- La Comisión podrá aportar hasta el 50% del costo del proyecto, monto que no deberá ser mayor que $60,320.00 por hectárea.
- El apoyo federal por productor hidroagrícola será de hasta $754,000.00 beneficiando un máximo de 25 hectáreas.
- Cuando se trate de sociedades mercantiles o civiles, conformadas con al menos cuatro propietarios, el apoyo federal será de hasta $3,016.000.00 beneficiando un máximo de 100 hectáreas.
- Para proyectos ejecutivos la Comisión aportará hasta el 75% del costo y destinará hasta un 10% del monto federal asignado a la entidad federativa en esta componente.
- Para las acciones de supervisión la Comisión aportará hasta el 50% del costo y podrá destinar hasta el 5% del apoyo federal asignado a la entidad federativa en esta componente.
- Para el caso de las obras específicas:
Concepto
Tipo de apoyo
Montos máximos de
apoyo federal
Obra de cabeza y red
de conducción.
Construcción,
suministro e
instalación de obra
de cabeza, red de
conducción de alta y
baja presión y
sistemas de riego
presurizados.
Hasta el 50% del
costo total de la obra.
Con un máximo de
$30,160.00 por
hectárea.
 
De manera excepcional, se podrá autorizar hasta el 100% del presupuesto base a los usuarios que se ubiquen en municipios del listado de zonas de atención prioritaria con muy alto grado de marginación o cuando el proyecto se ubique en comunidades o localidades con 40% y más de población indígena acorde al catálogo de localidades indígenas que publique la autoridad competente.
En el manual de operación de esta componente se establecen los lineamientos, criterios generales para su implementación, así como los aspectos relativos a los procesos de contratación y la mecánica operativa y se encuentra disponible para su consulta en la página electrónica https://www.gob.mx/conagua/documentos/manuales-de-operacion-y-especificaciones-tecnicas?state=published.
4.5. Componente para la rehabilitación, tecnificación y equipamiento de distritos de temporal tecnificado.
4.5.1. Objetivo específico.
Mejorar las condiciones de la infraestructura hidroagrícola de los distritos de temporal tecnificado mediante acciones de rehabilitación o tecnificación.
4.5.2. Acceso a los apoyos.
4.5.2.1. Requisitos específicos.
Podrán participar las ACU que presenten en las oficinas (9) de la Dirección de la Comisión la documentación siguiente:
1. Entregar solicitud de inscripción a la componente para la rehabilitación, tecnificación y equipamiento de distritos de temporal tecnificado.
2. Proyecto ejecutivo de la obra a realizar.
3. Carta compromiso de aportación de recursos para la realización de las acciones solicitadas.
4. Programa de conservación normal de la infraestructura.
4.5.2.2. Criterios de selección.
Concepto
Puntos
Tipo de apoyo.
0 a 30
Ubicación del proyecto en zonas de atención prioritaria.
0 a 30
Superficie beneficiada.
0 a 20
Número de usuarios beneficiados.
0 a 20
 
4.5.3. Características de los apoyos.
4.5.3.1. Tipos.
Los apoyos de esta componente que se otorgarán a las ACU serán los siguientes:
a)    Rehabilitación y tecnificación de infraestructura.
-      Obras de infraestructura que formen parte del inventario de distritos de temporal tecnificado: drenes, caminos, bordos, bordos-caminos y estructuras.
-      Estructuras de medición, automatización, control y manejo del agua.
-      Sistemas de drenaje superficial y subterráneo.
 
b)    Maquinaria y equipo.
-      Adquisición para la conservación y tecnificación de drenes, caminos, bordos, bordos-camino y estructuras.
-      Rehabilitación integral de maquinaria y equipo transferidos a las ACU.
c)     Asesoría técnica especializada.
-      Apoyo técnico para la administración, operación y conservación de la infraestructura hidroagrícola, así como de la maquinaria y equipo a cargo de las ACU y capacitación.
-      Elaboración de planes directores.
d)    Proyectos y supervisión.
-      Elaboración de proyectos ejecutivos de las obras de rehabilitación y tecnificación.
-      Supervisión de las acciones.
4.5.3.2. Montos máximos y mínimos.
La Comisión podrá aportar hasta el 50% del costo del proyecto. La aportación de las ACU podrá ser en efectivo o en especie, mano de obra, materiales de construcción, maquinaria o equipo relacionado con las acciones.
La aportación de la Comisión para acciones de esta componente será de la manera siguiente:
-      Hasta 50% del presupuesto base para acciones de rehabilitación y tecnificación de obras de infraestructura hidroagrícola, con excepción de los drenes que podrá ser de hasta el 75% de aportación federal.
-      Hasta el 50% del presupuesto base, que no deberá ser mayor que $39,520.00 y $14,560.00 por hectárea para drenaje subterráneo y superficial respectivamente.
-      Hasta el 50% del presupuesto base para la adquisición de maquinaria y equipo sin exceder un máximo de $2,839,200.00.
-      Hasta el 50% del presupuesto base de la rehabilitación mayor de la maquinaria y equipo.
-      Hasta el 80% del presupuesto base para acciones de asesoría técnica especializada.
-      Hasta el 100% del presupuesto base de los proyectos ejecutivos para la rehabilitación y tecnificación, sin exceder un máximo del 10% de la asignación autorizada por entidad federativa.
-      Hasta el 50% del presupuesto base de acciones de supervisión, sin exceder el 5% del monto total autorizado por entidad federativa para obras de rehabilitación y tecnificación de infraestructura.
De manera excepcional, se podrá autorizar hasta el 100% del presupuesto base a los usuarios que se ubiquen en municipios del listado de zonas de atención prioritaria con muy alto grado de marginación o cuando el proyecto se ubique en comunidades o localidades con 40% y más de población indígena acorde al catálogo de localidades indígenas que publique la autoridad competente.
En el manual de operación de esta componente se indica el procedimiento para la jerarquización de las solicitudes, así como los lineamientos, criterios, mecánica operativa, proceso de contratación, especificaciones y consideraciones técnicas generales para la aprobación y ejecución de las acciones y se encuentra disponible para su consulta en la página electrónica https://www.gob.mx/conagua/documentos/manuales-de-operacion-y-especificaciones-tecnicas?state=published.
C. Subprograma de rehabilitación, tecnificación y equipamiento de unidades de riego.
4.6. Componente para la rehabilitación, tecnificación y equipamiento de unidades de riego.
4.6.1. Objetivo específico.
Mejorar las condiciones de la infraestructura hidroagrícola de las unidades de riego mediante acciones de rehabilitación o tecnificación.
4.6.2. Acceso a los apoyos.
4.6.2.1. Requisitos específicos.
 
Para participar en el programa los usuarios hidroagrícolas deberán presentar ante la Dirección de la Comisión(10) lo siguiente:
1.     Entregar solicitud de inscripción a la componente para la rehabilitación, tecnificación y equipamiento de unidades de riego.
2.     Para el caso de personas físicas, sólo serán susceptibles de apoyo aquellas solicitudes que beneficien hasta 5 hectáreas en apoyos de tecnificación parcelaria y hasta 20 hectáreas en apoyos de rehabilitación o tecnificación de la infraestructura.
3.     Copia del título de concesión de aguas nacionales vigente o resolución favorable, o bien constancia del trámite de prórroga de título ingresada dentro de los plazos establecidos en la Ley, constancia de registro de volumen para pozos agrícolas ubicados en zonas de libre alumbramiento, o aviso para usar aguas residuales por un tercero distinto al concesionario o asignatario.
4.     Copia de identificación oficial vigente del solicitante o representante legal. Cuando se trate de personas morales deberá presentar el RFC y cuando sean personas físicas el CURP del solicitante o representante de los usuarios.
5.     Comprobante de domicilio.
6.     Carta en la que declare bajo protesta de decir verdad, que no ha recibido o solicitado apoyos de otros programas federales para las mismas acciones.
7.     Carta compromiso de aportación de recursos.
8.     Para la rehabilitación de pozos agrícolas y/o sustitución del equipo de bombeo, se deberá contar con el reporte de prueba en campo del sistema de bombeo (inspección previa) que justifique la necesidad de incrementar la eficiencia electromecánica.
9.     Para apoyos a infraestructura eléctrica se deberá presentar el resolutivo de factibilidad emitido por la Comisión Federal de Electricidad.
10.   Proyecto ejecutivo de las obras.
11.   Listado de usuarios de la unidad de riego (para personas morales o grupos de usuarios).
12.   Ficha técnica de la unidad de riego.
4.6.2.2. Criterios de selección.
Los criterios de selección para jerarquizar los proyectos, obras y servicios que son elegibles de participar y recibir los beneficios de esta componente, son los siguientes:
Concepto
Puntos
Ubicación del proyecto.
0 a 25
Tipo de cultivo
0 a 20
Tipo de apoyo.
0 a 15
Número de usuarios hidroagrícolas.
0 a 20
Inclusión de mejora e instalación de dispositivos de medición volumétrica de agua.
0 a 10
Género del productor hidroagrícola.(11)
0 a 10
 
4.6.3. Características de los apoyos.
4.6.3.1. Tipos.
Los apoyos se pueden aplicar a las acciones siguientes:
a)    Elaboración de proyectos ejecutivos y estudios para infraestructura hidroagrícola y acciones de supervisión.
 
b)    Rehabilitación de infraestructura hidroagrícola.
c)    Tecnificación de infraestructura hidroagrícola y del riego.
d)    Adquisición de maquinaria y equipo para conservación y operación de infraestructura hidroagrícola.
e)    Control de maleza acuática.
4.6.3.2. Montos máximos y mínimos.
La Comisión podrá aportar hasta el 50% del presupuesto base para las acciones siguientes:
-      Rehabilitación de infraestructura hidroagrícola.
-      Tecnificación de infraestructura hidroagrícola y del riego priorizando sistemas colectivos.
-      Construcción de ramales de energía eléctrica para aprovechamientos subterráneos y superficiales con una longitud no mayor a 500 m.
-      Sustitución de fuentes convencionales de energía por fuentes de energía renovable en los equipos de bombeo, sin exceder un monto máximo de $42,848.00 por hectárea.
-      Control de maleza acuática.
-      Por única vez y con excepción de las personas físicas, para la adquisición de maquinaria y equipo sin exceder un máximo de $2'839,200.00, previo dictamen de la Comisión.
-      Para la elaboración de estudios y acciones de supervisión de las obras para la rehabilitación y tecnificación, sin exceder un máximo del 10% de la asignación autorizada por entidad federativa.
La Comisión podrá aportar hasta el 100% del presupuesto base para las acciones siguientes:
-      Adquisición e instalación de medidores.
-      Elaboración de proyectos ejecutivos, sin rebasar el 10% del monto federal autorizado en la componente para la entidad federativa.
De manera excepcional, se podrá autorizar hasta el 90% del presupuesto base a las unidades de riego que se ubiquen en municipios del listado de zonas de atención prioritaria o cuando el proyecto se ubique en comunidades o localidades con 40% y más de población indígena acorde al catálogo de localidades indígenas que publique la autoridad competente.
Los presupuestos base deberán ser elaborados tomando como referencia el catálogo general de precios unitarios del Programa de Apoyo a la Infraestructura Hidroagrícola.
En el manual de operación se establecen los lineamientos y consideraciones técnicas generales para su ejecución, así como los aspectos relativos a los procesos de contratación y mecánica operativa y se encuentra disponible para su consulta en la página electrónica https://www.gob.mx/conagua/documentos/manuales-de-operacion-y-especificaciones-tecnicas?state=published.
4.7. Componente para la organización y fortalecimiento de unidades de riego.
4.7.1. Objetivo específico.
Mejorar la capacidad de gestión y de producción de los grupos de productores sociales mediante acciones de organización y fortalecimiento de las unidades de riego.
4.7.2. Acceso a los apoyos.
4.7.2.1. Requisitos específicos.
Para participar en la componente los usuarios hidroagrícolas deberán presentar ante la Dirección de la Comisión(12) lo siguiente:
1.     Entregar solicitud de inscripción a la componente para la organización y fortalecimiento de unidades de riego.
2.     Copia del título de concesión de aguas nacionales vigente o resolución favorable, o bien constancia del trámite de prórroga de título ingresada dentro de los plazos establecidos en la Ley, constancia de registro de volumen para pozos agrícolas ubicados en zonas de libre alumbramiento, o aviso para usar aguas residuales por un tercero distinto al concesionario o asignatario.
3.     Copia de identificación oficial vigente del solicitante o representante legal.
4.     Comprobante de domicilio.
5.     Carta compromiso de aportación de recursos.
 
6.     Listado del grupo de usuarios solicitantes.
7.     Ficha técnica de la unidad de riego.
4.7.2.2. Criterios de selección.
Los criterios de selección para jerarquizar los proyectos, obras y servicios que son elegibles de participar y recibir los beneficios de esta componente, son los siguientes:
Concepto
Puntos
Ubicación del proyecto
0 a 10
Tipo de cultivo
0 a 25
Superficie a beneficiar.
0 a 20
Tipo de apoyo.
0 a 15
Número de usuarios hidroagrícolas.
0 a 25
Género del productor hidroagrícola representante.(13)
0 a 5
 
4.7.3. Características de los apoyos.
4.7.3.1. Tipos.
Los apoyos se pueden aplicar a las acciones siguientes:
a)    Organización de unidades de riego.
b)    Elaboración de planes directores.
c)    Capacitación y asesoría técnica para el fortalecimiento de las unidades de riego.
4.7.3.2. Montos máximos y mínimos.
La Comisión aportará hasta el 80% del presupuesto base en los casos siguientes:
-      Para la organización de unidades de riego con un monto máximo de $393,666.00.
       De manera excepcional, se podrá autorizar hasta el 90% del presupuesto base para la organización de unidades de riego que se ubiquen en municipios del listado de zonas de atención prioritaria o cuando el proyecto se ubique en comunidades o localidades con 40% y más de población indígena acorde al catálogo de localidades indígenas que publique la autoridad competente
-      Para la elaboración de planes directores con un monto máximo de $731,094.00.
-      Para la capacitación y asesoría técnica para el fortalecimiento hasta un monto máximo de $579,814.00 por unidad de riego.
En el manual de operación se establecen los lineamientos y consideraciones técnicas generales para su ejecución, así como los aspectos relativos a los procesos de contratación y mecánica operativa y se encuentra disponible para su consulta en la página electrónica https://www.gob.mx/conagua/documentos/manuales-de-operacion-y-especificaciones-tecnicas?state=published.
D. Subprograma de apoyos especiales y estratégicos.
4.8. Componente apoyos especiales y estratégicos.
4.8.1. Objetivo específico.
Contrarrestar eventos y circunstancias físicas y sociales que estén afectando o puedan afectar la infraestructura hidroagrícola y su operación, pongan en riesgo a seres humanos, generen pérdidas materiales, alteren el orden social, económico o limiten los servicios de riego y drenaje, mediante acciones de capacitación o de mejora en la operación, conservación, rehabilitación, tecnificación y administración de la infraestructura hidroagrícola.
Asimismo, mediante la restitución de la cuota pagada por el servicio de riego a usuarios, cuyas parcelas se encuentren ubicadas en zonas de atención prioritaria; o vinculadas a compromisos del gobierno federal formalmente establecidos, en especial los presidenciales en atención de la pobreza, la marginación y el desarrollo de los pueblos originarios e indígenas. Se busca implementar acciones de capacitación o de mejora en la operación, conservación, rehabilitación y administración de la infraestructura hidroagrícola.
4.8.2. Acceso a los apoyos.
4.8.2.1. Requisitos específicos.
 
Los usuarios hidroagrícolas y entes públicos interesados podrán participar en el proceso de selección siempre y cuando cumplan con los requisitos establecidos en el manual de operación de este subprograma.
4.8.2.2. Criterios de selección.
La prelación para la asignación de recursos será la siguiente:
i.      Acciones que reduzcan el riesgo de pérdidas humanas o materiales y que mitiguen daños o efectos negativos a la infraestructura.
ii.     Acciones que coadyuven a mantener el orden social motivado por conflictos hidroagrícolas.
iii.    Acciones que mejoren los servicios de riego y drenaje agrícola y aquellas que permitan acelerar la atención de compromisos del gobierno federal, en especial los presidenciales, en atención de la pobreza, la marginación y el desarrollo de los pueblos originarios e indígenas.
iv.    Atención a usuarios ubicados en las zonas de atención prioritaria, a fin de fortalecer a las asociaciones civiles de usuarios de las que forman parte.
v.     Cursos de capacitación orientados a la atención de emergencias, para funcionarios (de los tres órdenes de gobierno), así como para directivos y técnicos de las organizaciones de usuarios.
4.8.3. Características de los apoyos.
4.8.3.1. Tipos.
Se otorgarán a los usuarios hidroagrícolas, así como entes públicos, previo dictamen de la Comisión, mismos que consistirán en:
a)    Infraestructura hidroagrícola: conservación, rehabilitación, tecnificación, construcción, operación y mantenimiento.
b)    Capacitación: en operación, conservación, administración, así como en rehabilitación y tecnificación de la infraestructura hidroagrícola.
c)     Equipos y maquinaria: operación, administración y mantenimiento.
d)    Estudios y proyectos ejecutivos relacionados con la infraestructura hidroagrícola tanto para la atención de emergencias como de los casos especiales que se citan en este apartado.
e)    Apoyo económico mediante el reintegro de sus cuotas por servicio de riego a usuarios que se ubiquen en zonas de atención prioritaria (que se encuentren al corriente de sus pagos ante la ACU a la que pertenezcan) o en regiones en las que se desarrolle un proyecto especial, en atención a la pobreza y la marginación por parte del gobierno federal.
f)     Otras acciones que permitan atender necesidades emergentes o apremiantes no previstas en el programa, previo dictamen la Dirección de la Comisión y autorización de la Subdirección General de Infraestructura Hidroagrícola.
4.8.3.2. Montos máximos.
-      Para las acciones señaladas en los incisos anteriores el apoyo federal podrá ser hasta de 100%.
En el manual de operación de esta componente se indican las consideraciones técnicas generales para la ejecución de las acciones; así como los procesos de contratación y las responsabilidades de las instancias participantes y se encuentra disponible para su consulta en la página electrónica https://www.gob.mx/conagua/documentos/manuales-de-operacion-y-especificaciones-tecnicas?state=published.
Artículo 5. Instancias participantes.
5.1. Ejecutores.
Este programa es ejecutado por los propios usuarios hidroagrícolas beneficiados, quienes llevarán a cabo los procesos de contratación, ejecución, supervisión, control, seguimiento, entrega-recepción, pagos, finiquito, integración del expediente técnico y en general del ejercicio de los recursos, con apego a estas reglas y a los manuales de operación de cada componente. Lo anterior, con recursos federales previstos en el Presupuesto de Egresos de la Federación para el Ejercicio Fiscal correspondiente, como subsidios, que se otorgan a fondo perdido, y no están sujetos a la Ley de Obras Públicas y Servicios Relacionados con las Mismas y ni a la Ley de Adquisiciones, Arrendamientos y Servicios del Sector Público, ni a sus Reglamentos correspondientes.
Los usuarios hidroagrícolas podrán elegir la modalidad para la radicación y ejecución de los recursos entre las opciones siguientes:
-      A través de las tesorerías de los gobiernos de los estados y éstas a su vez del FOFAE.
-      A través de usuarios hidroagrícolas.
 
Cuando opten por FOFAE, los recursos se ejercerán de conformidad con los convenios de coordinación vigentes entre la Comisión y las entidades federativas. Para ello, entre otros aspectos, debe atenderse lo siguiente:
-      Formalizar anexos de ejecución y técnico por subprograma o componente, en los que se deben especificar los compromisos presupuestarios y metas inherentes, así como las responsabilidades de las partes sin contravenir las presentes reglas.
-      Las tesorerías de los gobiernos de los estados y del FOFAE deben contar con cuentas bancarias exclusivas y productivas por componente.
-      Los recursos federales, estatales y de los usuarios hidroagrícolas se ejercerán con apego a estas reglas y a sus manuales de operación.
-      El FOFAE llevará su contabilidad y en su caso, distinguiendo los recursos federales, del gobierno estatal y de los usuarios hidroagrícolas, así como los intereses generados por cada uno de estos depósitos.
-      Los productos financieros que se obtengan de los recursos depositados a las tesorerías de los gobiernos de los estados se enterarán a la TESOFE.
-      Los productos financieros que se obtengan de los recursos depositados en el FOFAE y ahorros de contratación podrán destinarse a la ampliación de metas, estudios, adquisición de instrumentos de medición y asistencia técnica en apoyo para la operación, para este último, sin rebasar el 3% del monto federal radicado, así como para el pago de los honorarios fiduciarios, previa validación de la Dirección de la Comisión.
-      Los productos financieros y ahorros de contratación deberán ser devengados antes del 31 de diciembre del ejercicio correspondiente. En caso contrario, deberán ser reintegrados a la TESOFE dentro de los primeros quince días naturales del siguiente ejercicio fiscal. El reintegro de estos recursos es responsabilidad del FOFAE.
-      Los productos financieros que se generen posteriores al 31 de diciembre deberán ser enterados a la TESOFE junto con las cargas financieras. El reintegro de estos recursos es responsabilidad del FOFAE, en la forma y términos que disponga la Ley Federal de Presupuesto y Responsabilidad Hacendaria y su Reglamento.
Para las componentes de devolución de pagos por suministro de agua en bloque y de apoyos especiales y estratégicos se formalizarán convenios de concertación entre la Comisión y los representantes de los usuarios hidroagrícolas. Cuando los recursos sean asignados a entes públicos, éstos formalizarán un convenio con la Comisión.
En caso de que los recursos se radiquen y ejerzan a través de los usuarios hidroagrícolas se deberá cumplir con lo siguiente:
- Formalizar a nivel subprograma o componente, un convenio de concertación entre la Dirección de la Comisión y los representantes de los usuarios hidroagrícolas, en el cual se establezcan derechos y obligaciones de las partes. En caso de que el gobierno estatal aporte recursos económicos, este participará en la formalización del instrumento en comento.
- Contar con una cuenta bancaria exclusiva y productiva para cada componente y por cada usuario hidroagrícola beneficiado, para distinguir los productos financieros que se generen por los depósitos que se realicen. Para el caso de las ACU o SRL deberá ser con firma mancomunada.
- Los productos financieros y ahorros de contratación podrán destinarse a la ampliación de metas, estudios, adquisición de instrumentos de medición y asistencia técnica en apoyo para la operación, previa validación de la Dirección de la Comisión, así como para el pago de los cargos por manejo de cuenta bancaria.
- Los productos financieros y ahorros de contratación deberán ser devengados antes del 31 de diciembre del ejercicio correspondiente. En caso contrario, deberán ser reintegrados a la TESOFE dentro de los primeros quince días naturales del siguiente ejercicio fiscal. El reintegro de estos recursos es responsabilidad de los usuarios hidroagrícolas.
- Los productos financieros que se generen posteriores al 31 de diciembre deberán ser enterados a la TESOFE junto con las cargas. El reintegro de estos recursos es responsabilidad de los usuarios hidroagrícolas en la forma y términos que disponga la Ley Federal de Presupuesto y Responsabilidad Hacendaria y su Reglamento.
- Para la generación de las estimaciones, los usuarios hidroagrícolas contarán con el apoyo de la
supervisora. El pago de éstas requerirá la autorización del Comité Hidroagrícola.
En el Anexo I se establecen las atribuciones y responsabilidades para cada una de las partes.
5.2. Normativa.
La Subdirección General de Infraestructura Hidroagrícola de la Comisión está facultada para interpretar técnica y administrativamente las disposiciones contenidas en estas reglas de operación y, de conformidad con éstas, establecer las medidas conducentes para la mejor operación del programa y sus subprogramas y componentes. Asimismo, analizará los casos especiales y publicará lo procedente en la página oficial www.gob.mx/conagua.
Los manuales de operación que se indican en las componentes de las presentes reglas de operación podrán consultarse en la página de internet www.gob.mx/conagua.
Artículo 6. Operación.
6.1. Actividades y plazos.
Para este Programa las actividades y plazos son los siguientes:
Actividad
Plazos
Inicio de recepción de solicitudes.
Primer día hábil a partir de la fecha en que entran en vigor las Reglas.
Cierre de recepción de solicitudes.
Sesenta días hábiles a partir de la fecha en que entren en vigor las Reglas, y en caso de reasignación de recursos 20 días hábiles a partir de la notificación.
Notificación en caso de observaciones o documentos faltantes.
Diez días hábiles a partir de la recepción de la solicitud.
Plazo de respuesta a las observaciones o complemento de documentos faltantes.
Diez días hábiles posteriores a la notificación de observaciones o documentos faltantes.
Dictamen de procedencia.
Diez días hábiles una vez que el expediente esté debidamente integrado.
Formalización de anexos técnicos, ejecución y convenios de concertación.
Último día hábil de abril para los recursos autorizados de manera original.
15 días hábiles a partir de la notificación de la reasignación de recursos.
Publicación del listado de beneficiarios a los que se les otorgó el apoyo en el SIIPP-G y en la plataforma nacional de transparencia.
Acorde al calendario de integración que apruebe el área competente y 15 días hábiles posteriores al cierre de Cuenta Pública del ejercicio fiscal, respectivamente.
Gestionar la transferencia de recursos federales a las cuentas bancarias de los usuarios hidroagrícolas o de las tesorerías de los gobiernos de los estados.
Sujeto a la disponibilidad presupuestal.
Informe de cierre del ejercicio.
Último día hábil de enero del 2022.
 
 
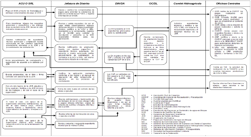
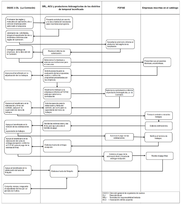
El diagrama de flujo de las diversas actividades involucradas para obtener los apoyos de las componentes se presenta en el Anexo III de estas reglas.
6.1.1. Suspensión y reasignación de recursos.
Los usuarios hidroagrícolas podrán ser sujetos de la suspensión de hasta el 100% de los recursos y la Comisión podrá reasignarlos en los casos siguientes:
-      No haber presentado el cierre del ejercicio anterior.
-      No formalizar al último día hábil de abril, los anexos de ejecución y técnico, los convenios de concertación o los programas de acciones.
-      Retrasarse en la contratación de las acciones convenidas.
-      Retrasarse en el programa de ejecución y no ejercer los recursos por causas imputables a los ejecutores.
-      No depositar la contraparte en las cuentas bancarias dentro de los plazos especificados en los manuales de las componentes.
Asimismo, una vez vencido el plazo de recepción de solicitudes, podrán reasignarse los recursos federales que no fueron comprometidos.
Estos recursos de suspensión y los que ponga a disposición la Dirección de la Comisión acorde al párrafo anterior o por incumplir requisitos indicados en las presentes reglas, serán concentrados a nivel central y podrán ser utilizados para llevar a cabo acciones prioritarias, o para reasignarlos a otras localidades o entidades federativas que lo soliciten.
Podrán suscribirse anexos de ejecución y técnicos, convenios de concertación, convenios de coordinación o programas de acciones para la reasignación, cuyas fechas de formalización serán acorde a lo señalado en el numeral 6.1.
6.1.2. Relación de solicitudes de apoyo.
La Dirección de la Comisión, con base en las solicitudes recibidas, generará y actualizará periódicamente una base de datos.
6.2. Derechos, obligaciones y sanciones.
6.2.1. Derechos.
Será un derecho de los usuarios hidroagrícolas recibir los recursos de cada componente, siempre y cuando cumplan con los requisitos establecidos en estas reglas y en el manual de operación correspondiente.
Los gobiernos federal y estatal convendrán suspender las aportaciones cuando se presenten condiciones económicas extraordinarias o por causas de fuerza mayor.
Los usuarios hidroagrícolas tienen derecho a que la Dirección de la Comisión reciba y dictamine su solicitud de apoyo y podrán acudir ante las autoridades señaladas en el Artículo 11 de las presentes reglas de operación en caso de incumplimiento.
En ningún caso se adquiere el derecho al apoyo solicitado por el simple hecho de demostrar haber presentado una solicitud.
6.2.2. Obligaciones.
- Cumplir con los requisitos y obligaciones que han sido establecidos en estas reglas y en los manuales de operación.
6.2.3. Sanciones.
La Comisión suspenderá o cancelará la ministración de los recursos federales convenidos cuando no se cumpla con las disposiciones establecidas en las presentes reglas y manuales de operación.
En caso de incumplimiento los usuarios hidroagrícolas no podrán volver a participar en este programa hasta regularizar el cumplimiento de sus compromisos y se obligan a responder por los daños y perjuicios que ocasionen.
La Comisión podrá dar de baja de su catálogo de empresas/instituciones a aquellas que no hayan cumplido a satisfacción con lo establecido en los contratos por causas imputables a ellas.
6.3. Coordinación institucional.
La ejecución del Programa de Apoyo a la Infraestructura Hidroagrícola vincula a los tres órdenes de gobierno para que las inversiones sean redituables desde el punto de vista técnico, económico y social.
 
El comité técnico del FOFAE y el comité hidroagrícola, deberán establecer la coordinación interinstitucional con la Comisión y la Secretaría de Agricultura y Desarrollo Rural para evitar duplicidad en los apoyos.
6.4. Conclusión de proyectos.
6.4.1. Acta de entrega-recepción.
Los usuarios hidroagrícolas informarán la conclusión de las acciones al comité técnico del FOFAE o al comité hidroagrícola, según corresponda.
La Dirección de la Comisión verificará la conclusión de las acciones y firmará como testigo el acta de entrega-recepción formulada por los usuarios hidroagrícolas.
6.4.2. Cierre de ejercicio.
I.     Cuando los recursos sean operados y administrados por el FOFAE.
El comité técnico del FOFAE será responsable de integrar el informe de cierre del ejercicio de cada componente y lo entregará firmado a la Dirección de la Comisión y esta, a su vez, lo entregará al área normativa del nivel central para la integración de la Cuenta Pública.
II.    Cuando los recursos sean operados y administrados por los usuarios hidroagrícolas.
El comité hidroagrícola será responsable de integrar el informe de cierre del ejercicio de cada componente y lo entregará firmado a la Dirección de la Comisión y esta, a su vez, lo entregará al área normativa del nivel central para la integración de la Cuenta Pública.
En ambos casos se integrará el informe de cierre del ejercicio presupuestal, contando con el listado de beneficiarios y monto federal apoyado, así como aquellos que al 31 de diciembre se encuentran devengados conforme al artículo 175 del Reglamento de la Ley Federal de Presupuesto y Responsabilidad Hacendaria.
Adicionalmente, el comité técnico del FOFAE y el comité hidroagrícola, a través de la Dirección de la Comisión, estarán obligados a seguir informando mensualmente al área normativa del nivel central los avances en la aplicación de los recursos, tanto reportados como devengados y contabilizados hasta su total aplicación o su devolución a la TESOFE, lo anterior en términos de los Artículos 85 y 176 del Reglamento de la Ley Federal de Presupuesto y Responsabilidad Hacendaria.
En ambas modalidades, se deberá elaborar un informe definitivo de cierre por cada componente.
6.4.3. Recursos no devengados.
Los recursos no devengados al 31 de diciembre de ejercicio fiscal correspondiente, conforme al artículo 54 de la Ley Federal de Presupuesto y Responsabilidad Hacendaria y 10, 83 fracción VII 85, 175 y 176 de su Reglamento, deberán ser reintegrados a la TESOFE, dentro de los primeros 15 días naturales del siguiente ejercicio fiscal. En caso de extemporaneidad del reintegro, se deberá cubrir cargas financieras a la TESOFE, las cuales serán determinadas por esta o por el área competente. Asimismo, deberán reintegrarse a la TESOFE los intereses, no devengados o no ejercidos, generados por los recursos federales depositados en las cuentas bancarias establecidas para las componentes respectivas.
Artículo 7. Auditoría, control y seguimiento.
De acuerdo con los artículos 75 y 78 de la Ley Federal de Presupuesto y Responsabilidad Hacendaria, en estas reglas de operación se incorporan mecanismos de seguimiento y evaluación de los subprogramas, incluyendo los indicadores de desempeño denominados de gestión y estratégicos o de evaluación.
Los indicadores definidos en la matriz de marco lógico se muestran en el Portal Aplicativo de la Secretaría de Hacienda y Crédito Público (PASH) y en el Anexo II de las presentes reglas, y son los parámetros utilizados para medir el logro de los objetivos de los subprogramas o componentes.
De conformidad con las disposiciones aplicables en materia del Sistema Integral de Información de los Ingresos y Gasto Público, se utilizará el PASH para informar mensual y trimestralmente, a la SHCP los avances de los indicadores de los subprogramas o componentes definidos en el Anexo II, identificando y justificando en su caso las variaciones registradas.
Los recursos que la federación otorga a través de la Comisión para este Programa podrán ser revisados por la Secretaría de la Función Pública en coordinación con la SHCP; la Auditoría Superior de la Federación y demás instancias que en el ámbito de sus respectivas atribuciones resulten competentes.
El ejecutor ante la intervención de un ente auditor deberá:
-      Dar las facilidades a dichas instancias para realizar las auditorías.
-      Atender en tiempo y forma los requerimientos de auditoría, así como dar seguimiento y solventar las observaciones y recomendaciones planteadas por los órganos fiscalizadores
 
Los comités técnicos del FOFAE y los comités hidroagrícolas, según corresponda, informarán mensual y trimestralmente sobre el ejercicio, destino y resultados obtenidos con los recursos federales transferidos. Deberán también observar los Lineamientos para informar sobre el ejercicio, destino y resultados obtenidos con recursos federales, publicados en el Diario Oficial de la Federación el 25 de abril de 2013.
7.1. Contraloría social.
Con la finalidad de fortalecer los mecanismos de participación ciudadana que contribuyan con la prevención y combate a la corrupción, las personas beneficiarias de programas federales de desarrollo social, de manera libre y voluntaria, podrán llevar a cabo actividades de contraloría social de manera individual o colectiva. La contraloría social implica actividades de monitoreo y vigilancia sobre el cumplimiento de los objetivos y metas del Programa, así como de la correcta aplicación de los recursos públicos asignados. Se reconoce y fomenta la participación de las comunidades indígenas y afromexicanas, a través de sus autoridades tradicionales, para llevar a cabo acciones de contraloría social en los programas que impactan en su territorio.
Para integrar un Comité de contraloría social, las personas beneficiarias interesadas, presentarán un escrito libre ante la Dirección de la Comisión, donde especificarán:
-     El nombre del Programa a vigilar.
-     Nombre y datos de contacto de la(s) persona(s) que lo integrarán.
-     Ubicación geográfica (localidad, código postal y entidad federativa).
La Secretaria de la Función Pública dará asistencia y orientación para la conformación de Comités a través de la cuenta contraloriasocial@funcionpublica.gob.mx.
La Dirección de la Comisión otorgará el registro de contraloría social en un plazo no mayor a 15 días hábiles y junto con las instancias ejecutoras respectivas, brindarán la información pública necesaria para llevar a cabo sus actividades, así como asesoría, capacitación y orientación sobre los medios para presentar quejas y denuncias, conforme los lineamientos vigentes emitidos por la Secretaria de la Función Pública y a los documentos normativos validados por la misma.
La Secretaria de la Función Pública dará seguimiento a los procedimientos anteriormente descritos, asesorará y resolverá cualquier duda o situación imprevista para garantizar el derecho de las personas beneficiarias a llevar a cabo actividades de contraloría social en el Programa de Apoyo a la Infraestructura Hidroagrícola, a cargo de la Conagua, aplicable al ejercicio fiscal vigente.
Artículo 8. Gastos de operación.
De los recursos aprobados al Programa en el Presupuesto de Egresos de la Federación para el ejercicio fiscal 2021, lo correspondiente a los gastos de operación estará previsto en el presupuesto asignado para el propio programa. Entre estos gastos la Conagua, podrá disponer de recursos presupuestarios para las actividades de seguimiento normativo, evaluación, control, verificación de acciones y evaluación interna de los apoyos otorgados
Asimismo, dentro de los gastos de operación, la Comisión podrá considerar recursos para:
-      Promoción, administración, seguimiento y control del programa.
-      Sistemas informáticos para el procesamiento, manejo y análisis de información del programa.
-      Publicación de manuales, estadísticas y convocatorias vinculadas al programa.
Artículo 9. Evaluación.
9.1. Interna.
La Dirección de la Comisión verificará el cumplimiento de las acciones e indicadores y lo reportará a través del documento cierre de ejercicio.
9.2. Externa.
Los subprogramas o componentes a que se refieren estas reglas de operación serán sometidos a una evaluación de resultados, beneficios económicos y sociales, conforme a los lineamientos generales que emitan la SHCP, la Secretaria de la Función Pública y el Consejo Nacional de Evaluación de la Política de Desarrollo Social.
Para apoyar la citada evaluación de resultados, se dará el seguimiento a los indicadores considerados en el marco lógico (Matriz de Indicadores de Resultados) para el Programa de Apoyo a la Infraestructura Hidroagrícola.
 
Artículo 10. Transparencia.
Para fomentar la transparencia en el ejercicio y asignación de los apoyos, la Comisión instrumentará las acciones siguientes:
Difusión y promoción de las presentes reglas publicándolas en el Diario Oficial de la Federación y en el sitio de Internet www.gob.mx/conagua.
Para las obras consideradas de mayor relevancia, desde el punto de vista económico y social, el ejecutor deberá instalar durante el proceso constructivo en un lugar público de amplia concurrencia de las localidades beneficiadas, un anuncio visible que deberá apegarse a la normatividad aplicable en materia de imagen institucional, así como de la normatividad correspondiente de los organismos e instituciones participantes, con el contenido siguiente:
- Nombre del programa, descripción de la obra y logotipos de la Comisión y de las dependencias del gobierno de la entidad federativa participante, los cuales deberán tener las mismas dimensiones.
- Incluir la siguiente leyenda: "Este programa es público, ajeno a cualquier partido político. Queda prohibido el uso para fines distintos a los establecidos en el programa".
- Quien haga uso indebido de los recursos de este programa deberá ser denunciado ante la autoridad competente y sancionado de acuerdo con la ley aplicable.
La papelería y documentación oficial de difusión, así como la publicidad y promoción de los apoyos de la Comisión y de los ejecutores, deberán incluir la leyenda antes señalada.
Toda la publicidad y promoción que adquiera la Comisión y en su caso los ejecutores, tales como anuncios en medios electrónicos, escritos, gráficos y de cualquier otra índole deberán incluir invariablemente la siguiente leyenda: "Estos apoyos están financiados con recursos públicos aprobados por la Cámara de Diputados y queda prohibido su uso para fines partidistas, electorales o de promoción personal de los funcionarios". Para el caso en que el ejecutor adquiera publicidad sobre obras en particular, ésta deberá incluir la leyenda previamente establecida y mencionar, si es el caso, a todas las instancias participantes. En la difusión de estas obras deberá siempre incluirse el logo de la Comisión.
En la infraestructura construida con recursos del programa deberán rotularse los logos de las instituciones o dependencias que financiaron las obras, bajo criterios de equidad, proporcionalidad y cantidad.
Se debe publicar la información de los padrones de beneficiarios conforme a lo previsto en la Ley General de Transparencia y Acceso a la Información Pública y Ley Federal de Transparencia y Acceso a la Información Pública.
Con fundamento en los artículos 106 y 109 de la Ley Federal de Presupuesto y Responsabilidad Hacendaria, la información relativa a los programas y proyectos aprobados para el año que corresponda, será difundida periódicamente entre la población por medios remotos o locales de comunicación electrónica, incluyendo el avance en el cumplimiento de sus objetivos y metas.
Los anexos de ejecución y técnicos que se formalicen con las entidades federativas, municipios y, en su caso, los convenios de concertación con usuarios hidroagrícolas, serán difundidos por la Comisión y en su caso por el Gobierno del Estado que corresponda en su página electrónica o en cualquier otro medio de difusión.
Se deberán atender las medidas para la comprobación y transparencia en los términos de las disposiciones aplicables, sin que ello implique limitaciones o restricciones a la administración y erogación de los recursos entregados a las instancias ejecutoras. Para tal efecto se deberá cancelar la documentación comprobatoria del gasto en forma trimestral con un sello que contenga: "Operado" y el año fiscal de que se trate; nombre del programa y nombre de la fuente de financiamiento.
Artículo 11. Quejas y denuncias.
Cualquier persona podrá presentar quejas y denuncias con respecto a la indebida aplicación de estas reglas ante cualquiera de las siguientes instancias:
-      Órgano Interno de Control en la Dirección de la Comisión y oficinas centrales de la Comisión.
-      Órgano Estatal de Control de la entidad federativa.
TRANSITORIOS
PRIMERO.- Las presentes reglas entrarán en vigor al día siguiente de su publicación en el Diario Oficial de la Federación.
 
SEGUNDO.- La Comisión, de manera excepcional, para la atención de proyectos presidenciales o para restituir la operatividad de la infraestructura en municipios que tengan declaratoria de desastre natural emitida por la instancia correspondiente y publicada en el Diario Oficial de la Federación, podrá autorizar hasta el 100% de los recursos federales sin necesidad de concurrencia de contraparte.
TERCERO.- La Comisión promoverá que el pago a los prestadores de bienes y servicios se realice de forma electrónica, mediante depósito en cuentas bancarias. La forma de pago prevista en este artículo, estará exceptuada en aquellos casos en que no se cuente con servicios bancarios en la localidad correspondiente.
CUARTO.- La participación y elegibilidad de los apoyos que proporciona el programa priorizarán siempre las acciones que contribuyan en la reducción de la desigualdad entre hombres y mujeres.
QUINTO.- En cumplimiento con el Plan Nacional de Desarrollo 2019-2024 que establece como uno de sus proyectos prioritarios al Programa para el Desarrollo del Istmo de Tehuantepec, cuyo objetivo es impulsar el crecimiento de la economía regional con pleno respeto a la historia, la cultura y las tradiciones del Istmo oaxaqueño, y veracruzano, dentro del ámbito de sus atribuciones y de conformidad con lo establecido en las presentes Reglas de Operación podrá focalizar acciones que contribuyan al logro de los objetivos del Programa para el Desarrollo del Istmo de Tehuantepec 2020-2024.
Con el objetivo de desarrollar correctamente las citadas acciones, el Programa de Apoyo a la Infraestructura Hidroagrícola podrá realizar los ajustes necesarios en su planeación y operación para la atención prioritaria de los 79 municipios que integran el Istmo de Tehuantepec, vinculándose y coordinándose con el organismo público descentralizado, no sectorizado denominado "Corredor Interoceánico del Istmo de Tehuantepec", creado mediante decreto presidencial publicado en el diario oficial de la federación el 14 de junio de 2019."
SEXTO. - Hasta en tanto se llega a la transferencia total de los distritos de riego, para efecto de otorgamiento de apoyos de este Programa, en aquella superficie cuya infraestructura no ha sido trasferida, los usuarios hidroagrícolas inscritos en el padrón de usuarios, de común acuerdo deberán designar a un representante común.
Ciudad de México, a los 22 días del mes de diciembre de 2020.- La Directora General, Blanca Elena Jiménez Cisneros.- Rúbrica.
ANEXO I.
Atribuciones y responsabilidades de las instancias participantes en el Programa de Apoyo a la
Infraestructura Hidroagrícola.
a)    Del Gobierno Federal a través de la Comisión Nacional del Agua.
o     La Subdirección General de Infraestructura Hidroagrícola en coordinación con la Subdirección General Jurídica:
-      Definir el modelo de convenio de concertación y su modificatorio para la formalización de los compromisos, recursos y metas.
-      Definir los modelos de anexos de ejecución y técnico y sus modificatorios para la formalización de los compromisos, recursos y metas.
o     La Subdirección General de Infraestructura Hidroagrícola en coordinación con la Subdirección General de Administración:
-      Gestionar la transferencia de los recursos presupuestarios convenidos conforme a la disponibilidad presupuestal autorizada por la SHCP, en las cuentas bancarias de los usuarios hidroagrícolas o tesorería de los gobiernos de los estados.
o     La Subdirección General de Infraestructura Hidroagrícola:
-      Publicar en la página web de la Comisión los montos base y especificaciones técnicas para la adquisición de maquinaria y equipo de conservación de infraestructura hidroagrícola, así como de la rehabilitación integral de maquinaria y equipamiento de talleres.
-      Integrar y publicar en la página web(14) de la Comisión el catálogo general de precios unitarios del Programa de Apoyo a la infraestructura hidroagrícola.
-      Convocar, seleccionar y contratar instituciones académicas, de investigación, empresas o profesionales que cuenten con el perfil requerido para que realicen, en su caso, los estudios técnico-económicos para el seguimiento a nivel nacional de las componentes.
 
-      Otorgar el visto bueno, en caso de ser procedente, a las solicitudes de apoyo de los usuarios hidroagrícolas que deberá enviar la Dirección de la Comisión.
-      Integrar y registrar en el SIIPP-G el padrón de beneficiarios.
-      Informar a la SHCP, con base entre otras, de la información que formalmente le proporcionen la
Dirección de la Comisión, el avance de los indicadores del programa de conformidad con los artículos
107, 110 y 111 de la Ley Federal de Presupuesto y Responsabilidad Hacendaria y 283, 285 y 287 de
su Reglamento.
b)    Del Gobierno del Estado.
o     Cuando los recursos sean operados y administrados por los usuarios hidroagrícolas y el gobierno del estado aporte recursos:
-      Podrá participar en el Comité Hidroagrícola.
-      Promover la participación de los organismos financieros locales y regionales, bancos y organizaciones auxiliares de crédito, mediante el establecimiento de esquemas de financiamiento.
-      Cuando sea el caso, radicar a las cuentas de los usuarios hidroagrícolas los recursos presupuestarios que aporte a cada componente, conforme a los compromisos señalados en los convenios de concertación.
o     Cuando los recursos sean operados y administrados por el FOFAE:
-      Acordar los montos y suscribir los respectivos anexos de ejecución y técnicos conjuntamente con la Dirección de la Comisión.
-      Recibir recursos del gobierno federal, a través de la tesorería del gobierno del estado, en cuentas bancarias exclusivas y productivas por componente y transferirlo al FOFAE en un periodo no mayor a diez días hábiles.
-      Radicar al FOFAE, los recursos que aporte el gobierno estatal a cada componente, conforme a los compromisos señalados en los anexos de ejecución y técnicos, así como apoyar al Subcomité Hidroagrícola en la aplicación de la normatividad y mecánica operativa de los subprogramas o componentes.
-      Informar a los usuarios hidroagrícolas, los beneficios, alcances, requisitos y procedimientos de selección para ser elegibles a estos apoyos y solicitarles que los promuevan y difundan entre sus agremiados.
-      Difundir conjuntamente con la Dirección de la Comisión, los sitios de atención y recepción de la documentación de los interesados en participar en las componentes.
-      Promover la participación de los organismos financieros locales y regionales, bancos y organizaciones auxiliares de crédito, mediante el establecimiento de esquemas de financiamiento.
-      Presidir el Subcomité Hidroagrícola, órgano auxiliar del Comité Técnico del FOFAE, con las funciones que le correspondan.
-      En su carácter de fideicomitente llevar a cabo las acciones necesarias para que se cumpla lo señalado en reglas y manuales de operación y demás disposiciones aplicables que emita la Comisión para tal efecto.
-      Remitir a la Dirección de la Comisión, dentro de los primeros diez días de cada mes, la información correspondiente sobre las aportaciones que realicen, así como el avance programático presupuestario y físico-financiero de las componentes previstas en estas reglas.
-      Entregar a la Dirección de la Comisión el informe de cierre del ejercicio presupuestal anual, a más tardar el día 31 de enero de 2021, considerando el listado de beneficiarios y montos apoyados durante el ejercicio fiscal.
-      Convocar al Comité Técnico a sesionar al menos una vez al mes y a sesiones extraordinarias cuando se requieran.
-      Revisar y resguardar una copia simple del expediente técnico por al menos cinco años.
o     Cuando los recursos son operados y administrados por el gobierno estatal:
-      Acordar los montos conjuntamente con la Dirección de la Comisión y suscribir los respectivos
convenios.
-      Contratar las obras o acciones en apego a las leyes federales y normatividad aplicable.
-      Realizar el pago del avance de los trabajos realizados conforme a las estimaciones que presenten las instancias ejecutoras.
-      Informar el ejercicio de los recursos a la Dirección de la Comisión para su visto bueno.
c)     De la Dirección de la Comisión.
o     Cuando los recursos sean operados y administrados por los usuarios hidroagrícolas:
-      Integrar, revisar y resguardar el expediente técnico, de acuerdo con el Manual correspondiente, de cada proyecto autorizado por el comité hidroagrícola al menos cinco años.
-      Formular, en el ámbito de su competencia, el presupuesto anual de cada una de las componentes de este programa. Actividad que deberán realizar y respaldar con base en el conocimiento del estado de la infraestructura, las prioridades asociadas que tienen detectadas y las solicitudes de los usuarios hidroagrícolas.
-      Revisar y otorgar el visto bueno a las estimaciones presentadas por los usuarios hidroagrícolas, avaladas, en caso de haberse contratado, por la instancia o la empresa supervisora.
-      Notificar a los usuarios hidroagrícolas la autorización del comité hidroagrícola para el pago de las
estimaciones.
o     Cuando los recursos sean operados y administrados por el FOFAE:
-      Integrar, revisar y resguardar el expediente técnico, de acuerdo con el Manual correspondiente, por al menos cinco años, proporcionando una copia simple al Gobierno del Estado.
-      Participar con el Gobierno del Estado en la promoción de las componentes.
-      Participar como vocal en el comité técnico del FOFAE y como secretario técnico en el subcomité hidroagrícola.
-      Solicitar al comité técnico del FOFAE sesionar para la deliberación de los asuntos de las componentes.
o     En ambos casos:
-      Notificar a los usuarios hidroagrícolas la autorización del comité técnico del FOFAE o del comité hidroagrícola para recibir los apoyos y para realizar la contratación de los trabajos de las componentes.
-      Definir y asesorar a los usuarios hidroagrícolas sobre el procedimiento de contratación y vigilar que cumplan con la normatividad aplicable.
-      Validar y autorizar el proyecto ejecutivo.
-      Otorgar el registro de contraloría social a las personas beneficiarias interesadas, conforme los lineamientos para la promoción y operación de la Contraloría Social en los programas federales de desarrollo social, según el ámbito de competencia.
-      Elaborar el dictamen técnico para determinar la procedencia o no de la acción, e integrar el expediente para su seguimiento.
-      Coordinarse con los organismos federales del sector en el estado, para proporcionar asistencia técnica y capacitación a los usuarios hidroagrícolas.
-      Recibir las solicitudes de los usuarios hidroagrícolas para participar en las componentes.
-      Dar seguimiento al ejercicio de los recursos presupuestarios para que éstos se ejerzan conforme a lo establecido en reglas y manuales de operación, anexos de ejecución y técnico, convenios de concertación.
-      Solicitar la aprobación de la Subdirección General de Infraestructura Hidroagrícola de la Comisión sobre las propuestas de modificación de metas o recursos presupuestarios entre componentes.
-      Informar a la Subdirección General de Infraestructura Hidroagrícola los avances físicos, financieros y de metas por componente, a más tardar el día 25 o día hábil posterior del mes en curso.
 
-      Durante el mes de septiembre deberán informar a la Subdirección General de Infraestructura Hidroagrícola de los recursos a ejercer y metas a alcanzar, así como de los recursos que no cuentan con contraparte.
-      Integrar y actualizar anualmente un catálogo de empresas/instituciones, mediante convocatoria publicada en la página web de la Comisión.
-      Publicar en la página web de la Comisión el catálogo de empresas/instituciones de la Dirección de la Comisión y notificar los motivos a las personas físicas y morales por los que no fueron seleccionadas.
-      Poner a disposición de los usuarios hidroagrícolas el catálogo de conceptos, especificaciones técnicas y precios unitarios de referencia para la infraestructura hidroagrícola.
-      Poner a disposición de los usuarios hidroagrícolas el catálogo y las especificaciones técnicas para la maquinaria y equipo de conservación, y asimismo los precios base de la maquinaria y equipo.
-      Dar seguimiento a los avances de las componentes.
-      Otorgar el apoyo técnico que soliciten los usuarios hidroagrícolas elegibles para la ejecución de las componentes.
-      Gestionar la radicación de los recursos federales conforme a estas reglas y manual de operación de cada componente.
-      Realizar visitas de inspección previas y finales, con la finalidad de verificar los avances y la ejecución de las acciones autorizadas conforme a estas reglas y manual de operación de cada componente.
-      Al término de la ejecución de la acción y cierre administrativo y en un plazo no mayor a 15 días
hábiles, recibir de manera oficial el expediente técnico y revisar cualitativamente que cumpla con lo
señalado en la guía de integración del expediente de cada componente. De lo contrario informar de
manera oficial a los beneficiarios, otorgando un plazo de prevención de cinco días hábiles para que
procedan a su solventación.
d)    Del comité hidroagrícola.
-      Definir el calendario de sesiones a que estará sujeto el comité hidroagrícola.
-      Realizar la promoción de los componentes sujetos a estas reglas.
-      Comunicar a los usuarios hidroagrícolas el monto autorizado para cada componente del subprograma para su difusión en el comité hidráulico.
-      Autorizar, previa validación de la Dirección de la Comisión, las obras o acciones que se ejecutarán con los recursos autorizados.
-      Autorizar a los usuarios hidroagrícolas el pago de estimaciones.
-      Solicitar a los usuarios hidroagrícolas el informe desglosado de los saldos de los recursos depositados por el Gobierno Federal y por el Gobierno del Estado de la componente correspondiente, a más tardar los primeros cinco días hábiles posteriores de cada trimestre.
-      Presentar informes mensuales a la Comisión sobre el avance financiero de cada componente.
-      Elaborar el informe de cierre del ejercicio de cada componente.
-      Verificar que no exista duplicidad en el otorgamiento de apoyos con otros programas.
e)    Del comité hidráulico.
-      Jerarquizar los expedientes técnicos de conformidad con los mecanismos y criterios de elección de cada componente.
-      Distribuir para cada ACU y SRL, por componente, la asignación federal autorizada al distrito, tomando en cuenta el procedimiento establecido en el manual de operación correspondiente.
-      Presentar al comité hidroagrícola, a través de la Dirección de la Comisión, los expedientes técnicos
jerarquizados para su aprobación y autorización, conforme a los recursos autorizados.
f)     Del comité técnico del FOFAE.
 
-      Definir el calendario de sesiones para comité técnico del fideicomiso.
-      Autorizar los apoyos solicitados por los usuarios hidroagrícolas aprobados por el subcomité hidroagrícola, conforme a lo establecido en estas reglas y manuales de operación.
-      Autorizar el pago de los apoyos con cargo al FOFAE, mismo que debe hacerse vía transferencia electrónica o cheques nominales, con base en los procedimientos operativos de cada componente.
-      Solicitar a la fiduciaria e informar a la Dirección de la Comisión el desglose de los saldos e intereses generados, diferenciando los recursos depositados por el Gobierno Federal, Gobierno del Estatal y los usuarios hidroagrícolas, de cada componente, a más tardar los primeros cinco días hábiles posteriores al término de cada trimestre.
-      Presentar informes mensuales sobre el avance financiero y el informe de cierre del ejercicio presupuestal anual a la Dirección de la Comisión de cada componente.
-      Autorizar los reintegros a la TESOFE de los recursos no devengados.
g)    De subcomité hidroagrícola.
-      Aprobar con base en el dictamen técnico de la Comisión y disponibilidad presupuestal, los apoyos solicitados y presentarlos al comité técnico del FOFAE para su autorización.
-      Integrar la información sobre los avances físicos y financieros, y presentar reportes mensuales al comité técnico del FOFAE.
-      Conjuntar, revisar y resguardar (por al menos cinco años) la documentación soporte de la
autorización de los pagos del comité técnico y remitir copia a la Dirección de la Comisión.
h)    De los usuarios hidroagrícolas.
-      Presentar solicitudes de apoyo de conformidad con los requisitos establecidos en cada componente.
-      Llevar a cabo los procesos de contratación, ejecución, supervisión, control, seguimiento, entrega-recepción, pago, finiquito, integración del expediente técnico conforme a la guía de integración de cada componente y en general del ejercicio de los recursos destinados a las acciones autorizadas por el comité técnico del FOFAE o por el comité hidroagrícola, en estricto apego a la normatividad y lineamientos establecidos en las presentes reglas de operación y manual de operación de cada componente.
-      Cuando hayan decidido operar y administrar los recursos de manera directa, contar con cuentas bancarias exclusivas para cada componente, que permitan identificar los recursos depositados y los intereses generados.
-      Aportar la contraparte que les corresponda, para lo cual dispondrán de 15 días hábiles, contados a partir de la notificación de la autorización por parte del subcomité hidroagrícola del comité técnico del FOFAE o del comité hidroagrícola.
-      Otorgar las facilidades y proporcionar la información necesaria a las instancias de coordinación, supervisión y control de los niveles de gobierno facultados, para realizar visitas de inspección.
-      Llevar a cabo la contratación de la supervisión, para asegurar la correcta ejecución de los trabajos autorizados, en los términos del manual de operación.
-      Cubrir con sus propios recursos los costos de administración, operación y conservación de la infraestructura hidroagrícola y el aseguramiento de la maquinaria y equipo durante su vida útil.
-      Para las componentes del Subprograma de rehabilitación, tecnificación y equipamiento de distritos de riego haber cumplido con el programa anual de conservación normal del año agrícola inmediato anterior al que se solicita el apoyo.
-      Aplicar los recursos autorizados por el comité técnico del FOFAE o del comité hidroagrícola, única y exclusivamente en la realización de la acción o proyecto autorizado.
-      Generar las estimaciones de pago en función del avance de las acciones, con el apoyo, en su caso,
de la supervisora que hayan contratado, la cual requerirá el visto bueno de la Dirección de la Comisión.
-      Solicitar la autorización de pago de las estimaciones conforme al avance de las acciones contratadas, previo visto bueno de la Dirección de la Comisión.
-      Realizar los pagos vía transferencia electrónica o cheques nominales.
-      Informar a la Dirección de la Comisión el desglose de los saldos e intereses generados, diferenciando los recursos depositados por el Gobierno Federal, Gobierno del Estatal y los usuarios hidroagrícolas, de cada componente, a más tardar los primeros cinco días hábiles posteriores al término de cada trimestre.
-      Informar a la Jefatura del distrito de riego o distrito de temporal tecnificado correspondiente, los avances físicos, financieros y de metas por componente, a más tardar el día 25 o día hábil posterior del mes en curso.
-      Elegir al representante estatal que participará como vocal en el subcomité hidroagrícola o en el comité hidroagrícola para desempeñar las funciones que le correspondan.
-      No otorgar en garantía prendaria las facturas correspondientes a la maquinaria y equipo adquiridos con apoyos del programa.
-      En caso de operar directamente los recursos, a través del comité hidroagrícola, deberán realizar los reintegros de los recursos no devengados.
-      En el caso de reintegro extemporáneo a la TESOFE, deberá mostrar comprobante del trámite efectuado por los productos financieros generados y las cargas financieras correspondientes.
-      Una vez concluida la acción, en un plazo no mayor de 15 días hábiles, deberán hacer entrega del expediente técnico a la Dirección de la Comisión.
ANEXO II
Indicadores del Programa
Para evaluar el Programa de Apoyo a la Infraestructura Hidroagrícola se usarán los siguientes indicadores:
De propósito:
Objetivo: Infraestructura hidroagrícola de distritos de riego, unidades de riego y distritos de temporal tecnificado mejorada con acciones en rehabilitación y tecnificación.
1. Porcentaje de canales mejorados

Descripción del indicador: Señala el porcentaje de canales mejorados respecto del total por rehabilitar y tecnificar
Medio de verificación: Informes de avance físico financiero y de metas de los distritos de riego y unidades de riego.
Frecuencia de medición: anual.
2.    Porcentaje de drenes mejorados
 
Descripción del indicador: Señala el porcentaje de drenes mejorados respecto del total por rehabilitar
Medio de verificación: Informes de avance físico financiero y de metas de los distritos de riego, unidades de riego y distritos de temporal tecnificado.
Frecuencia de medición: anual.
3.    Porcentaje de pozos mejorados
Descripción del indicador: Señala el porcentaje de pozos mejorados respecto del total por rehabilitar y tecnificar
Medio de verificación: Informes de avance físico financiero y de metas de los distritos de riego y unidades de riego.
Frecuencia de medición: anual.
De componentes:
Objetivo: Obras apoyadas para rehabilitación, tecnificación y conservación de infraestructura en distritos de riego, unidades de riego y distritos de temporal tecnificado.
4.    Porcentaje de obras ejecutadas para rehabilitación, tecnificación y conservación de infraestructura
Donde:
t = trimestre 1, 2, 3, 4
Descripción del indicador: Señala el porcentaje de obras para rehabilitación, tecnificación y conservación de infraestructura ejecutadas respecto del total programado.
Medio de verificación: Informes de avance físico financiero y de metas de los distritos de riego, unidades de riego y distritos de temporal tecnificado.
Frecuencia de medición: trimestral.
Objetivo: Maquinaria y equipo adquirido o rehabilitado en distritos de riego, unidades de riego y distritos de temporal tecnificado.
5.     Porcentaje de maquinaria y equipo adquirido y/o maquinaria rehabilitada y/o equipamiento de talleres en distritos y unidades de riego y distritos de temporal tecnificado.
Método de cálculo:
 

Donde:
t = trimestre 1, 2, 3, 4
Descripción del indicador: Señala el porcentaje maquinaria y equipo adquirido y/o maquinaria rehabilitada y/o equipamiento de talleres en distritos y unidades de riego y distritos de temporal tecnificado respecto del total programado.
Medio de verificación: Informes de avance físico financiero y de metas de los distritos de riego, unidades de riego y distritos de temporal tecnificado.
Frecuencia de medición: trimestral
Objetivo: Capacitación a personal técnico, directivo y usuarios
6.    Porcentaje de personas capacitadas en temas técnicos y de gestión administrativa.

Donde:
t = trimestre 1, 2, 3, 4
Descripción del indicador: El porcentaje de personas capacitadas en temas técnicos y de gestión administrativa en distritos y unidades de riego y distritos de temporal tecnificado respecto del total programado.
Medio de verificación: Informes de avance físico financiero y de metas de los distritos de riego, unidades de riego y Distritos de temporal Tecnificado.
Frecuencia de medición: trimestral.
Objetivo: Estudios técnicos y servicios realizados.
7.     Porcentaje de estudios técnicos y servicios realizados en distritos y unidades de riego y distritos de temporal tecnificado.
Método de cálculo:
Donde:
t = trimestre 1, 2, 3, 4
Descripción del indicador: El porcentaje que representa el número de estudios técnicos y servicios acumulados, en distritos y unidades de riego y distritos de temporal tecnificado, respecto del total programado.
Medio de verificación: Informes de avance físico financiero y de metas de los distritos de riego, unidades de riego y distritos de temporal tecnificado.
 
Frecuencia de medición: trimestral.
Objetivo: Apoyos para solucionar emergencias en infraestructura de riego y drenaje agrícola otorgados.
8.     Porcentaje de emergencias atendidas en infraestructura de riego y drenaje
Método de cálculo:

Donde:
t = trimestre 1, 2, 3, 4
Descripción del indicador: Porcentaje que representa el número de emergencias en infraestructura de riego y drenaje atendidas hasta el periodo t respecto del número de emergencias en infraestructura de riego y drenaje ocurridas en el año.
Medio de verificación: Informes de avance físico financiero y de metas de los distritos de riego, unidades de riego y Distritos de temporal Tecnificado.
Frecuencia de medición: trimestral.
ANEXO III.
Diagramas de flujo de las componentes del Programa de Apoyo a la Infraestructura Hidroagrícola.
Componente para la rehabilitación y tecnificación de distritos de riego modalidad FOFAE
 

Componente para la rehabilitación y tecnificación de distritos de riego modalidad Comité
Hidroagrícola.
 

Componente para el equipamiento de distritos de riego modalidad FOFAE.
 

Componente para el equipamiento de distritos de riego modalidad Comité Hidroagrícola.
 

Componente para la de devolución de pagos por el suministro de agua en bloque en distritos de riego.
 
 

 
 
 
Componente para la infraestructura de riego suplementario modalidad FOFAE.
 

Componente para la infraestructura de riego suplementario modalidad Comité Hidroagrícola.
 

Componente para la rehabilitación, tecnificación y equipamiento de distritos de temporal tecnificado
modalidad FOFAE.

 
Componente para la rehabilitación, tecnificación y equipamiento de distritos de temporal tecnificado
modalidad Comité Hidroagrícola.
 
 

 
Componente para la rehabilitación, tecnificación y equipamiento de unidades de riego modalidad
FOFAE.
 

Componente para la rehabilitación, tecnificación y equipamiento de unidades de riego modalidad
Comité Hidroagrícola.
 

Componente para la organización y fortalecimiento de unidades de riego modalidad FOFAE.
 

Componente para la organización y fortalecimiento de unidades de riego modalidad Comité
Hidroagrícola.
 
 

 
Componente apoyos especiales y estratégicos.
(Infraestructura hidroagrícola, capacitación estratégica, estudios, asesorías, proyectos ejecutivos,
apoyo económico a beneficiarios por acuerdos con la COMISIÓN y acciones emergentes).
 

Componente apoyos especiales y estratégicos.
Apoyo en compensación por el cumplimiento del pago de la cuota por servicio de riego a usuarios
ubicados en Zonas de Atención Prioritaria registrados en el padrón de usuarios correspondiente.
 

___________________________

 
1          Los convenios o acuerdos de coordinación se pueden consultar en la siguiente liga https://app.conagua.gob.mx/
ConsultaAnexos.aspx?n0=AC
2          Los modelos de anexos de ejecución y técnico se pueden consultar en la siguiente liga: https://www.gob.mx/
conagua/documentos/manuales-de-operacion-y-especificaciones-tecnicas?state=published
3          Los modelos de convenio de concertación se pueden consultar en la siguiente liga: https://www.gob.mx/conagua/
documentos/manuales-de-operacion-y-especificaciones-tecnicas?state=published
4          La ubicación de las oficinas de los distritos de riego se encuentra en la siguiente liga: http://pnt.conagua.gob.mx/
pnt/sgih-gdr/RO/Directorio_DR.pdf
5          La ubicación de las oficinas de los distritos de riego se encuentra en la siguiente liga: http://pnt.conagua.gob.mx/
pnt/sgih-gdr/RO/Directorio_DR.pdf
6          La ubicación de las oficinas de los distritos de riego se encuentra en la siguiente liga: http://pnt.conagua.gob.mx/
pnt/sgih-gdr/RO/Directorio_DR.pdf
7          La ubicación de las oficinas de los distritos de temporal tecnificado se encuentra en la siguiente liga: http://
pnt.conagua.gob.mx/pnt/sgih-gdr/RO/Directorio_DTT.pdf
8          Medida de carácter temporal encaminada a reducir la desigualdad entre mujeres y hombres, conforme a la Ley
General para la Igualdad entre Mujeres y Hombres, artículo 5 fracción I, que a la letra dice: Acciones afirmativas. Es el
conjunto de medidas de carácter temporal correctivo, compensatorio o de promoción, encaminadas a acelerar la igualdad
sustantiva entre mujeres y hombres.
9          La ubicación de las oficinas de los distritos de temporal tecnificado se encuentra en la siguiente liga: http://
pnt.conagua.gob.mx/pnt/sgih-gdr/RO/Directorio_DTT.pdf
10         La ubicación de las oficinas de la Dirección de la Comisión se encuentra en la siguiente liga: http://
pnt.conagua.gob.mx/pnt/sgih-gdr/RO/Directorio_UR.pdf
11         Medida de carácter temporal encaminada a reducir la desigualdad entre mujeres y hombres, conforme a la Ley
General para la Igualdad entre Mujeres y Hombres, artículo 5 fracción I, que a la letra dice: Acciones afirmativas. Es el
conjunto de medidas de carácter temporal correctivo, compensatorio o de promoción, encaminadas a acelerar la igualdad
sustantiva entre mujeres y hombres.
 
12         La ubicación de las oficinas de la Dirección de la Comisión se encuentra en la siguiente liga: http://
pnt.conagua.gob.mx/pnt/sgih-gdr/RO/Directorio_UR.pdf
13         Medida de carácter temporal encaminada a reducir la desigualdad entre mujeres y hombres, conforme a la Ley
General para la Igualdad entre Mujeres y Hombres, artículo 5 fracción I, que a la letra dice: Acciones afirmativas. Es el
conjunto de medidas de carácter temporal correctivo, compensatorio o de promoción, encaminadas a acelerar la igualdad
sustantiva entre mujeres y hombres.
14         El catálogo se puede consultar en la siguiente liga: https://www.gob.mx/conagua/documentos/manuales-de-
operacion-y-especificaciones-tecnicas?state=published