MANUAL General de Organización de la Financiera Nacional de Desarrollo Agropecuario, Rural, Forestal y Pesquero.

Al margen un sello con el Escudo Nacional, que dice: Estados Unidos Mexicanos.- HACIENDA.- Secretaría de Hacienda y Crédito Público.- Financiera Nacional de Desarrollo Agropecuario, Rural, Forestal y Pesquero.

MANUAL GENERAL DE ORGANIZACIÓN
Con fundamento por lo dispuesto en los artículos 19 de la Ley Orgánica de la Administración Pública Federal, 4 de la Ley Federal de Procedimiento Administrativo y 23, fracciónes III, XI y XV del Estatuto Orgánico de la Financiera Nacional de Desarrollo Agropecuario, Rural, Forestal y Pesquero se expide el:
Manual General de Organización de la Financiera Nacional de Desarrollo Agropecuario, Rural, Forestal y
Pesquero.
CONTENIDO
I -     ANTECEDENTES HISTÓRICOS
II -    INTRODUCCIÓN
III -   PRINCIPIOS ESTRATÉGICOS
MISIÓN
VISIÓN
OBJETIVO DEL MANUAL
IV -   FUNDAMENTO LEGAL
V -   ATRIBUCIONES
VI -   ORGANIGRAMAS
ORGANIGRAMA GENERAL
ORGANIGRAMAS POR ÁREAS
VII -  ESTRUCTURA ORGÁNICA
VIII - OBJETIVO Y FUNCIONES
DIRECCIÓN GENERAL
UNIDAD PARA LA ADMINISTRACIÓN INTEGRAL DE RIESGOS
AUDITORÍA INTERNA
DIRECCIÓN EJECUTIVA DE CONTRALORÍA INTERNA
DIRECCIÓN GENERAL ADJUNTA JURÍDICA Y FIDUCIARIA
COORDINACIÓN GENERAL DE ANÁLISIS SECTORIAL, PLANEACIÓN ESTRATÉGICA Y COMUNICACIÓN SOCIAL
DIRECCIÓN GENERAL ADJUNTA DE CRÉDITO
DIRECCIÓN GENERAL ADJUNTA DE PROMOCIÓN DE NEGOCIOS Y COORDINACIÓN REGIONAL
DIRECCIÓN GENERAL ADJUNTA DE ADMINISTRACIÓN
DIRECCIÓN GENERAL ADJUNTA DE FINANZAS, OPERACIONES Y SISTEMAS
COORDINACIÓN REGIONAL
IX -   ACRÓNIMOS
I - ANTECEDENTES HISTÓRICOS
En 1926 se crea el Banco Nacional de Crédito Agrícola, S. A., y nueve Bancos Regionales, con el cual inicia la historia de los Bancos de gobierno destinados a impulsar el crédito rural; su propósito fundamental era canalizar el crédito rural a sociedades cooperativas agrícolas y, posteriormente, a productores individuales; después en 1935 a fin de cubrir la necesidad de crédito de los pequeños productores de bajos ingresos, se
crea el Banco Nacional de Crédito Ejidal S. A. de C. V., cuyo objeto fue otorgar préstamos individuales y directamente de las Sociedades Locales de Crédito Ejidal; en 1965 como un esfuerzo por reforzar la coordinación de los Bancos ya existentes, se crea el Banco Nacional Agropecuario, S. A. de C. V.
En 1975 la fusión de los Bancos Agrícola, Ejidal y Agropecuario, se plantea para lograr una simplificación de la política crediticia y, nace el Banco Nacional de Crédito Rural (BANRURAL) integrado por un Banco Central y 12 Bancos Regionales; su misión principal consistió en financiar la producción primaria agropecuaria y forestal, así como sus actividades complementarias, cumpliendo con la trascendente tarea de otorgar créditos a productores de bajos ingresos y apoyar, adicionalmente, al resto de los productores, posteriormente en 2002 el desequilibrio financiero del Banco, fundamentalmente ocasionado por el alto gasto operativo, llevó a la liquidación de las Sociedades Nacionales de Crédito que integraban el sistema BANRURAL.
En tal virtud, con fecha 26 de diciembre de 2002, fue publicado en el Diario Oficial de la Federación (DOF) el decreto mediante el cual entró en vigor la Ley Orgánica de la Financiera Rural, previamente aprobada por el H. Congreso de la Unión, misma que en su artículo primero, establece que la Financiera Rural es un Organismo Descentralizado de la Administración Pública Federal, sectorizado en la Secretaría de Hacienda y Crédito Público (SHCP), con responsabilidad jurídica y patrimonio propio.
Con la constitución de Financiera Rural se cumple el objetivo del Estado Mexicano de crear un sistema financiero rural eficiente que facilite el acceso al crédito y que contribuya al fortalecimiento de la agricultura, ganadería, así como de las diversas actividades vinculadas con el medio rural.
Así, en cumplimiento a lo dispuesto en su propia Ley, la Financiera Rural inició operaciones el 1 de julio de 2003, teniendo como objeto primordial el coadyuvar a realizar la actividad prioritaria del Estado de impulsar el desarrollo de las actividades agropecuarias, forestales, pesqueras y todas las demás actividades económicas vinculadas al medio rural, con la finalidad de elevar la productividad y mejorar el nivel de vida de su población.
Para dar cumplimiento a dicho objeto, la Entidad, durante el mismo año, aprobó su Programa Institucional 2003-2006, en el cual se establecieron los elementos de planeación estratégica para encausar las actividades de la Institución.
El 10 de enero de 2014 se publicó en el DOF la modificación a la Ley Orgánica de la Financiera Nacional de Desarrollo Agropecuario, Rural, Forestal y Pesquero (Ley) (antes "Ley Orgánica de la Financiera Rural"), lo anterior derivado de la reforma financiera en la que se establece en uno de sus rubros un nuevo mandato para que la Banca de Desarrollo propicie el crecimiento del sector financiero.
Derivado de lo anterior, el 14 de febrero de 2014 se publica en el DOF "Las Reglas de Operación que tienen por objeto establecer el destino y la forma en que se canalizaran los recursos de los siguientes programas: Programa Integral de Formación, Capacitación y Consultoría para Productores e Intermediarios Financieros Rurales, Programa para la Constitución y Operación de Unidades de Promoción de Crédito, Programa para la Constitución de Garantías Liquidas y Programa para la Reducción de Costos de Acceso al Crédito; los cuales tienen la finalidad de contribuir a fortalecer e impulsar la inclusión financiera de Productores y sus unidades de producción, Organizaciones de Productores, Empresas Rurales y Empresas de Intermediación Financiera, que desarrollan actividades agropecuarias, forestales, pesqueras y todas las demás actividades económicas vinculadas al Medio Rural, mediante el otorgamiento de Apoyos y Servicios que promuevan el desarrollo de sus capacidades productivas, permitan la administración de riesgos crediticios, faciliten el acceso al crédito y fomenten la integración económica de cadenas productivas en el Medio Rural".
La Financiera Nacional de Desarrollo Agropecuario, Rural, Forestal y Pesquero (FND, Financiera o Institución), como coadyuvante de la Banca de Desarrollo, apoya al cumplimiento de las Metas del Plan Nacional de Desarrollo 2019 - 2024 y en específico en el apartado de Economía.
II - INTRODUCCIÓN
El presente Manual General de Organización de la Financiera Nacional de Desarrollo Agropecuario, Rural, Forestal y Pesquero (Manual) constituye un instrumento de trabajo y consulta para el personal de la Institución, en el que se registra y actualiza la información detallada de las funciones que realizan los servidores públicos que integran cada unidad administrativa, los niveles jerárquicos, los grados de autoridad, responsabilidad, así como las líneas de comunicación y coordinación existentes.
Así mismo, es un instrumento administrativo que contiene información referente a antecedentes, legislación, atribuciones, estructuras y organigramas que describen en forma gráfica la estructura de la Institución; su consulta permitirá al personal adscrito a la Financiera identificar con claridad sus funciones y responsabilidades, por lo que se constituye como una herramienta que coadyuvará con la Financiera a conseguir su objetivo y cumplir con su propósito fundamental, descrito en la Misión y el contexto deseado de la Visión.
Por ser un documento de consulta frecuente, el Manual deberá ser actualizado cada año o en su caso, cuando exista algún cambio orgánico funcional al interior de la FND, por lo que cada una de las áreas que la integran, deberán aportar la información necesaria para este propósito.
III - PRINCIPIOS ESTRATÉGICOS
MISIÓN
Impulsar el desarrollo del medio rural y de las actividades del sector primario, a través del crédito y servicios financieros accesibles a productores, Intermediarios Financieros Rurales y otros agentes económicos, con la finalidad de elevar la productividad y contribuir a mejorar el nivel de vida de la población.
VISIÓN
Ser la mejor opción de financiamiento para el medio rural y actividades vinculadas con el sector primario del país, reconocidos por la alta calidad en el servicio y comprometidos con el éxito de cada proyecto, que resulta en la generación de valor en la comunidad y la sustentabilidad de la institución.
OBJETIVO DEL MANUAL
Proporcionar la información necesaria a las áreas que conforman la FND, con el fin de dar a conocer la forma de organización, objetivos, funciones y niveles de responsabilidad de cada unidad administrativa, que coadyuve al logro eficaz y eficiente de las metas de la Institución, obteniendo los resultados deseados.
IV - FUNDAMENTO LEGAL
Constitución
¾  Constitución Política de los Estados Unidos Mexicanos.
Leyes
¾  Ley General de Títulos y Operaciones de Crédito.
¾  Ley General de Responsabilidades Administrativas.
¾  Ley General de Contabilidad Gubernamental.
¾  Ley General de Desarrollo Forestal Sustentable.
¾  Ley General de Transparencia y Acceso a la Información Pública.
¾  Ley General de Protección de Datos Personales en Posesión de Sujetos Obligados.
¾  Ley General de Archivos.
¾  Ley de Instituciones de Crédito.
¾  Ley Agraria.
¾  Ley de Protección y Defensa al Usuario de Servicios Financieros.
¾  Ley de Adquisiciones, Arrendamientos y Servicios del Sector Público.
 
¾  Ley de Obras Públicas y Servicios relacionados con las mismas.
¾  Ley de Planeación.
¾  Ley de Desarrollo Rural Sustentable.
¾  Ley para la Transparencia y Ordenamiento de los Servicios Financieros.
¾  Ley del Mercado de Valores.
¾  Ley de Sistema de Pagos.
¾  Ley del Instituto del Fondo Nacional de la Vivienda para los Trabajadores.
¾  Ley de Tesorería de la Federación.
¾  Ley del Seguro Social.
¾  Ley Federal del Trabajo.
¾  Ley Federal de las Entidades Paraestatales.
¾  Ley Federal de Presupuesto y Responsabilidad Hacendaria.
¾  Ley Federal de Transparencia y Acceso a la Información Pública.
¾  Ley Orgánica de la Administración Pública Federal.
¾  Ley Orgánica de la Financiera Nacional de Desarrollo Agropecuario, Rural, Forestal y Pesquero.
Códigos
¾  Código Fiscal de la Federación.
¾  Código de Comercio.
¾  Código de Ética de las personas servidoras públicas del Gobierno Federal.
Reglamentos
¾  Reglamento de la Ley de Adquisiciones, Arrendamientos y Servicios del Sector Público.
¾  Reglamento de la Ley de Obras Públicas y Servicios relacionados con las mismas.
¾  Reglamento de la Ley General de Transparencia y Acceso a la Información Pública.
¾  Reglamento de la Ley Federal de Presupuesto y Responsabilidad Hacendaria.
¾  Reglamento de la Ley Federal de las Entidades Paraestatales.
¾  Reglamento de la Ley General de Archivos.
¾  Reglamento de la Ley de Tesorería de la Federación.
¾  Reglamento del Código Fiscal de la Federación.
Decretos
¾  Decreto de Presupuesto de Egresos de la Federación, para el Ejercicio Fiscal correspondiente.
¾  Decreto que establece las medidas para el uso eficiente, transparente y eficaz de los Recursos Públicos y las acciones de disciplina presupuestaria en el ejercicio del Gasto Público, así como para la modernización de la Administración Pública Federal.
Acuerdos
 
¾  Acuerdo por el que se expide el clasificador por objeto del gasto para la Administración Pública Federal.
¾  Acuerdo por el que se expide el Manual Administrativo de Aplicación General en materia de Adquisiciones, Arrendamientos y Servicios del Sector Público.
¾  Acuerdo que tiene por objeto emitir las Disposiciones Generales en las materias de Archivos y de Gobierno Abierto para la Administración Pública Federal y su Anexo Único. Acuerdo por el que se establecen las disposiciones en Materia de Recursos Materiales y Servicios Generales.
¾  Acuerdo por el que se expide el Manual Administrativo de Aplicación General en materia de Recursos Financieros.
¾  Acuerdo por el que se emiten las Disposiciones en las materias de Recursos Humanos y del Servicio Profesional de Carrera, así como el Manual Administrativo de Aplicación General en materia de Recursos Humanos y Organización y el Manual del Servicio Profesional de Carrera.
¾  Acuerdo que tiene por objeto emitir las políticas y disposiciones para la estrategia digital Nacional, en materia de tecnologías de la Información, así como establecer el Manual Administrativo de Aplicación General en dichas materias.
Estatuto
¾  Estatuto Orgánico de la Financiera Nacional de Desarrollo Agropecuario, Rural, Forestal y Pesquero.
Reglas
¾  Reglas para el ordenamiento y simplificación de los requerimientos de información adicional a las Instituciones de Crédito.
¾  Políticas, Bases y Lineamientos de Adquisiciones, Arrendamientos y Servicios de la Financiera Nacional de Desarrollo Agropecuario, Rural, Forestal y Pesquero (POBALINES). .
Manuales
¾  Lineamientos y Manual de Crédito de la Financiera Nacional de Desarrollo Agropecuario, Rural, Forestal y Pesquero.
¾  Manual de Normas y Políticas de Reporto de la Financiera Nacional de Desarrollo Agropecuario, Rural, Forestal y Pesquero.
Otras disposiciones
¾  Disposiciones de carácter general en materia prudencial, contable y para el requerimiento de información aplicables a la Financiera Nacional de Desarrollo Agropecuario, Rural, Forestal y Pesquero.
¾  Disposiciones aplicables a las operaciones de las Instituciones de Crédito y de la Financiera Nacional de Desarrollo Agropecuario, Rural, Forestal y Pesquero.
¾  Disposiciones de carácter general aplicables a las Instituciones de Crédito. (Circular Única de Bancos).
¾  Normas generales y específicas de información financiera gubernamental emitidas por la Secretaría de Hacienda y Crédito Público.
¾  Código de Conducta de la Financiera Nacional de Desarrollo Agropecuario, Rural, Forestal y Pesquero.
 
Las demás Leyes, Reglamentos, Reglas, Disposiciones de Carácter General, Acuerdos, Decretos, Circulares, Oficios-Circulares, Metodologías, Instructivos, Directivas o de cualquier naturaleza análoga a las anteriores que emita el Congreso de la Unión, la Secretaría de Hacienda y Crédito Público, la Comisión Nacional Bancaria y de Valores y demás autoridades y órganos competentes, aplicables a la Financiera.
Del Marco Legal antes referido, se deberán considerar todas y cada una de las reformas a las mismas que vayan siendo publicadas en el Diario Oficial de la Federación (DOF).
V - ATRIBUCIONES
La FND se rige por su Ley Orgánica, publicada en el Diario Oficial de la Federación el 26 de diciembre de 2002 y su última reforma publicada en el DOF el 10 de enero de 2014.
Con la finalidad de que la Financiera de cumplimiento a su objeto y operación, se rige a través de lo establecido en los artículos y de la Ley Orgánica de la Financiera Nacional de Desarrollo Agropecuario, Rural, Forestal y Pesquero (Ley).
El ordenamiento jurídico mencionado anteriormente en su artículo hace referencia a la razón de ser de la Institución, que en resumen tiene como prioridad impulsar el desarrollo de las actividades vinculadas al medio rural con la finalidad de elevar la productividad, así como de mejorar el nivel de vida de su población.
En el artículo de la Ley se hace referencia a las operaciones que la Financiera podrá realizar para el cumplimiento de su objeto.
El artículo 44 de la citada Ley, hace referencia a las facultades y funciones del Director General y establece que éste tendrá a su cargo la administración y representación legal de la Financiera, sin perjuicio de las atribuciones que correspondan al Consejo.
 
VI - ORGANIGRAMAS
ORGÁNIGRAMA GENERAL
 

 
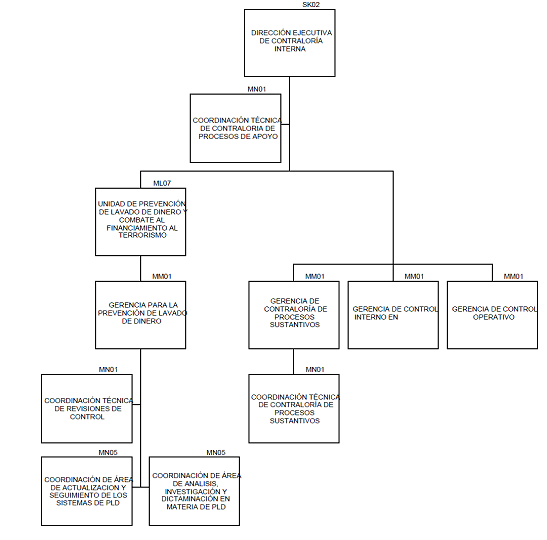
De conformidad con lo establecido en el Artículo 76 del Estatuto Orgánico de la FND, la Financiera tendrá un Órgano Interno de Control que contará con las áreas que las disposiciones aplicables determinen y ejercerán sus atribuciones conforme a la normatividad que las regule.
ORGANIGRAMAS POR ÁREAS
DIRECCIÓN GENERAL

UNIDAD PARA LA ADMINISTRACIÓN INTEGRAL DE RIESGOS
 

AUDITORÍA INTERNA
 

DIRECCIÓN EJECUTIVA DE CONTRALORÍA INTERNA
 

DIRECCIÓN GENERAL ADJUNTA JURÍDICA Y FIDUCIARIA
 

DIRECCIÓN GENERAL ADJUNTA JURÍDICA Y FIDUCIARIA
DIRECCIÓN EJECUTIVA DE DESARROLLO Y VINCULACIÓN DEL NEGOCIO
 

DIRECCIÓN GENERAL ADJUNTA JURÍDICA Y FIDUCIARIA
DIRECCIÓN EJECUTIVA JURÍDICA
 

DIRECCIÓN GENERAL ADJUNTA JURÍDICA Y FIDUCIARIA
SUBDIRECCIÓN CORPORATIVA JURÍDICA DE NORMATIVIDAD Y CONSULTA
 

DIRECCIÓN GENERAL ADJUNTA JURÍDICA Y FIDUCIARIA
SUBDIRECCIÓN CORPORATIVA FIDUCIARIA
 

COORDINACIÓN GENERAL DE ANÁLISIS SECTORIAL, PLANEACIÓN ESTRATÉGICA Y
COMUNICACIÓN SOCIAL
 

DIRECCIÓN GENERAL ADJUNTA DE CRÉDITO
 

DIRECCIÓN GENERAL ADJUNTA DE PROMOCIÓN DE NEGOCIOS Y COORDINACIÓN REGIONAL
 

DIRECCIÓN GENERAL ADJUNTA DE PROMOCIÓN DE NEGOCIOS Y COORDINACIÓN REGIONAL
DIRECCIÓN EJECUTIVA DE ATENCIÓN Y FOMENTO A PRODUCTORES, ORGANIZACIONES Y
EMPRESAS RURALES
 

DIRECCIÓN GENERAL ADJUNTA DE PROMOCIÓN DE NEGOCIOS Y COORDINACIÓN REGIONAL
DIRECCIÓN EJECUTIVA DE PROMOCIÓN DE NEGOCIOS CON INTERMEDIARIOS FINANCIEROS
RURALES
 

DIRECCIÓN GENERAL ADJUNTA DE PROMOCIÓN DE NEGOCIOS Y COORDINACIÓN REGIONAL
DIRECCIÓN EJECUTIVA DE PROGRAMAS Y PRODUCTOS
 

DIRECCIÓN GENERAL ADJUNTA DE PROMOCIÓN DE NEGOCIOS Y COORDINACIÓN REGIONAL
DIRECCIÓN EJECUTIVA DE ENLACE Y EVALUACIÓN DE COORDINACIONES REGIONALES
 

DIRECCIÓN GENERAL ADJUNTA DE ADMINISTRACIÓN
 

DIRECCIÓN GENERAL ADJUNTA DE ADMINISTRACIÓN
DIRECCIÓN EJECUTIVA DE RECURSOS HUMANOS
 

DIRECCIÓN GENERAL ADJUNTA DE ADMINISTRACIÓN
DIRECCIÓN EJECUTIVA DE RECURSOS MATERIALES Y SERVICIOS
 

DIRECCIÓN GENERAL ADJUNTA DE FINANZAS, OPERACIONES Y SISTEMAS
 

DIRECCIÓN GENERAL ADJUNTA DE FINANZAS, OPERACIONES Y SISTEMAS
SUBDIRECCIÓN CORPORATIVA DE TESORERÍA
 

DIRECCIÓN GENERAL ADJUNTA DE FINANZAS, OPERACIONES Y SISTEMAS
DIRECCIÓN EJECUTIVA DE OPERACIÓN
 

DIRECCIÓN GENERAL ADJUNTA DE FINANZAS, OPERACIONES Y SISTEMAS
DIRECCIÓN EJECUTIVA DE FINANZAS
 

DIRECCIÓN GENERAL ADJUNTA DE FINANZAS, OPERACIONES Y SISTEMAS
DIRECCIÓN EJECUTIVA DE TECNOLOGÍAS DE LA INFORMACIÓN
 

COORDINACIÓN REGIONAL
 

 
VII - ESTRUCTURA ORGÁNICA
Para dar cumplimiento al Objeto de la Financiera, las Unidades Administrativas de la Entidad (FND) plantearon una estructura orgánica que respondiera a las exigencias y a los retos trazados tanto en su Ley Orgánica como en el Programa Institucional.
Sin embargo, por la propia naturaleza de las funciones que la Financiera lleva a cabo, su estructura ha tenido algunas modificaciones, mismas que han sido reflejadas en el Estatuto Orgánico y en el propio Manual General de Organización, en el que se establecen los objetivos y funciones de cada uno de los puestos que integran las diversas Unidades Administrativas de la Entidad (FND).
Así, el presente Manual refleja las modificaciones aprobadas por el Consejo Directivo en el Estatuto Orgánico, publicado en el DOF el 30 de julio de 2018 y las reformas al mismo, publicadas en el DOF el 5 de julio de 2019, además de haber sido sometido de forma integral a un proceso de revisión por todas las Unidades Administrativas de la Entidad (FND).
Además, a fin de hacer más ágil en lo sucesivo el proceso de actualización del presente Manual, y atendiendo al acuerdo del Consejo Directivo en su Novena Sesión Ordinaria celebrada con fecha 1 de julio de 2004, mediante el cual delega en el Director General Adjunto de Administración la facultad de aprobar las modificaciones al Manual General de Organización, la estructura del Manual General de Organización de la Financiera se encuentra establecida de la forma siguiente:
 
1     Dirección General
2     Unidad para la Administración Integral de Riesgos
3     Auditoría Interna
4     Dirección Ejecutiva de Contraloría Interna
5     Dirección General Adjunta Jurídica y Fiduciaria
6     Coordinación General de Análisis Sectorial, Planeación Estratégica y Comunicación Social
7     Dirección General Adjunta de Crédito
8     Dirección General Adjunta Promoción de Negocios y Coordinación Regional
9     Dirección General Adjunta de Administración
10    Dirección General Adjunta de Finanzas, Operaciones y Sistemas
11    Coordinación Regional
12    Con fundamento en el Artículo 76 del Estatuto Orgánico de la Financiera Nacional de Desarrollo, la Institución tendrá un Órgano Interno de Control que contará con las áreas que las disposiciones aplicables determinen y ejercerán sus atribuciones conforme a la normatividad que las regule.
VIII - OBJETIVO Y FUNCIONES
DIRECCIÓN GENERAL
OBJETIVO
Planear y dirigir el funcionamiento de la Financiera, mediante el establecimiento de las estrategias de administración, promoción y financiamiento que impulsen el desarrollo de las actividades agropecuarias, forestales, pesqueras y todas las demás actividades económicas vinculadas al medio rural, con la finalidad de elevar su productividad y rentabilidad.
FUNCIONES
1.     En el ejercicio de sus atribuciones de representante legal, podrá celebrar u otorgar toda clase de actos y documentos inherentes al objeto de la Financiera. Contará para ello con las más amplias facultades para realizar actos de dominio, administración, pleitos y cobranzas, aun de aquellas que requieran autorización especial según otras disposiciones legales o reglamentarias. En tal virtud y de manera enunciativa y no limitativa, podrá emitir, avalar y negociar títulos de crédito, querellarse y otorgar perdón, ejercitar y desistirse de acciones judiciales, inclusive en el juicio de amparo, comprometer en árbitros y transigir, otorgar poderes generales y especiales con todas las facultades que le competan, aun las que requieran cláusula especial, sustituirlos y revocarlos, y otorgar facultades de sustitución a los apoderados, previa autorización expresa del Consejo cuando se trate de otorgar poderes generales para actos de dominio.
2.     Informar a la Secretaría, previo a la autorización de las instancias correspondientes, las operaciones que pudiesen estar vinculadas con el objeto de las Instituciones de Banca de Desarrollo.
3.     Ejecutar los acuerdos del Consejo.
4.     Actuar como delegado fiduciario general.
5.     Presentar al Consejo las propuestas que, conforme a la Ley, correspondan efectuar a los Comités de la Financiera.
6.     Proponer al Consejo el nombramiento de los servidores públicos de la Financiera que ocupen cargos con las dos jerarquías administrativas inmediatas inferiores a la de aquél.
7.     Someter a la autorización del Consejo el establecimiento, reubicación y cierre de Coordinaciones Regionales y Agencias en el territorio nacional.
8.     Autorizar el establecimiento, reubicación y cierre de Módulos en territorio nacional.
9.     Someter a consideración y aprobación del Consejo las Reglas de Operación del fondo a que se
refiere el último párrafo del artículo 22 de la Ley.
10.   Presentar anualmente al Consejo los programas operativo y financiero, las estimaciones de ingresos anuales y el presupuesto de gastos e inversión para el ejercicio siguiente, en el que se deberán incorporar los requerimientos presupuestarios para la Financiera, los cuales deberán contemplarse en el Presupuesto de Egresos de la Federación.
11.   Decidir la designación y contratación de los servidores públicos de la Financiera, distintos de los señalados en la fracción VI anterior, así como la designación y remoción de los delegados fiduciarios y administrar el personal en su conjunto.
12.   Remover a los servidores públicos y empleados de la Financiera.
13.   Designar el domicilio de la Financiera en la Ciudad de México y ordenar su publicación en el Diario Oficial de la Federación.
14.   Instruir la constitución de Comités Internos de trabajo distintos a los contemplados por los artículos 37 y 38 de la Ley, integrados por servidores públicos de la Financiera, a efecto de que lleven a cabo tareas definidas por el propio Director General en materias específicas, de conformidad con las necesidades operativas y sustantivas de la propia Institución.
15.   Rendir al Consejo informes semestrales, con la intervención que corresponda a los comisarios.
16.   Realizar toda clase de actos jurídicos necesarios para cumplir con los fines de la Financiera.
17.   Coordinar el funcionamiento del área que desempeñe las funciones de Contraloría Interna, en cuanto a los asuntos que competan a la Dirección General.
18.   Las demás que le atribuya el Consejo y la Ley.
COORDINACIÓN DE ÁREA
OBJETIVO
Apoyar en las gestiones técnico-administrativas, a fin de coadyuvar en el desarrollo del área.
FUNCIONES
1.     Planear y coordinar proyectos asignados por el Director General, así como recopilar información para el desarrollo de estos.
2.     Realizar gestiones ante las diversas Unidades Administrativas de la Financiera, para obtener los datos, recursos o información necesarios para apoyar al Director General.
3.     Verificar, integrar y controlar el archivo de gestión de correspondencia.
4.     Elaborar los documentos relativos al ejercicio de sus funciones y los que por delegación o suplencia le correspondan.
5.     Realizar las demás funciones y/o responsabilidades dentro del ámbito de su competencia que se deriven de las disposiciones aplicables, así como aquellas que le encomiende su jefe inmediato superior.
JEFATURA DE DEPARTAMENTO DE ANÁLISIS
OBJETIVO
Apoyar el desarrollo de las funciones de la Dirección General mediante la elaboración, recopilación e integración de información sectorial.
FUNCIONES
1.     Solicitar a las diversas áreas de la Institución información sectorial para elaborar e integrar informes periódicos para la Dirección General.
2.     Integrar y actualizar bases de datos con la información sectorial obtenida de las áreas respectivas, con el fin de generar reportes para la Dirección General.
3.     Recabar e integrar información sobre las organizaciones que visitan la Institución para hacerla del
conocimiento de la Dirección General.
4.     Integrar bases de datos con información de las diferentes instituciones y organizaciones que acuden a reuniones con la Dirección General.
5.     Realizar las demás funciones y/o responsabilidades dentro del ámbito de su competencia que se deriven de las disposiciones aplicables, así como aquellas que le encomiende su jefe inmediato superior.
COORDINACIÓN DE EVALUACIÓN
OBJETIVO
Apoyar el desarrollo de las funciones de la Dirección General, mediante la logística interna para las reuniones e integración de la información relativa a los temas a tratar.
FUNCIONES
1.     Coordinar la logística de las reuniones de la Dirección General al interior de la Institución, a fin de contar con los espacios y suministros necesarios.
2.     Generar información para las reuniones de la Dirección General, con objeto de que tengan un antecedente de las personas que lo visitan.
3.     Apoyar al Gerente de Enlace Técnico en cuestiones de agenda de la Dirección General al interior de la Institución, para calendarización de los compromisos.
4.     Recopilar, revisar e integrar información sobre temas específicos requerida por la Dirección General.
5.     Realizar las demás funciones y/o responsabilidades dentro del ámbito de su competencia que se deriven de las disposiciones aplicables, así como aquellas que le encomiende su jefe inmediato superior.
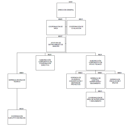
GERENCIA DE ENLACE TÉCNICO
OBJETIVO
Coordinar y supervisar las acciones necesarias para la gestión y atención de los asuntos y documentación de la Dirección General mediante el seguimiento de las instrucciones de la Dirección General.
FUNCIONES
1.     Transmitir y dar seguimiento a las instrucciones de la Dirección General, a efecto de darles cumplimiento en tiempo y forma.
2.     Coordinar a los directivos de las Direcciones Generales Adjuntas, a fin de llevar un seguimiento de los asuntos encargados por la Dirección General.
3.     Organizar y atender la agenda del Director General con el fin de tener una calendarización de las actividades oficiales para su atención.
4.     Definir y supervisar la ejecución de las actividades del personal adscrito a la Dirección General a efecto de validar su cumplimiento.
5.     Supervisar la gestión de documentos recibidos para la atención de la Dirección General, así como las notificaciones de respuesta en su caso, para opinión o firma del Director General.
6.     Supervisar la elaboración de notas, informes y reportes sobre los asuntos en trámite con las diferentes áreas para conocimiento de la Dirección General.
7.     Validar los reportes e información estadística y supervisar la actualización de las bases de datos, a fin de contar con información oportuna para la toma de decisiones de la Dirección General.
8.     Realizar las demás funciones y/o responsabilidades dentro del ámbito de su competencia que se deriven de las disposiciones aplicables, así como aquellas que le encomiende su jefe inmediato superior.
COORDINACIÓN EJECUTIVA DE ENLACE
 
OBJETIVO
Apoyar el desarrollo de las funciones de la Dirección General, mediante la elaboración de documentos estratégicos necesarios para la Dirección General.
FUNCIONES
1.     Solicitar a las diversas áreas de la Institución información estratégica para elaborar e integrar informes periódicos para la Dirección General.
2.     Elaborar bases de datos con la información estadística de las entidades y municipios sobre los principales indicadores socioeconómicos, con el fin de generar reportes para la Dirección General.
3.     Elaborar investigaciones sobre los distintos mercados rurales a nivel nacional e internacional y análisis estadísticos sobre las principales variables macroeconómicas a nivel nacional, con el fin de generar reportes para la Dirección General.
4.     Elaborar guías o documentos no normativos para proponerle a la Dirección General se implementen y sirvan de apoyo a las distintas áreas de la Institución.
5.     Realizar las demás funciones y/o responsabilidades dentro del ámbito de su competencia que se deriven de las disposiciones aplicables, así como aquellas que le encomiende su jefe inmediato superior.
SUBDIRECCIÓN CORPORATIVA DE COORDINACIÓN DIRECTIVA
OBJETIVO
Establecer mecanismos de coordinación con las diferentes Unidades Administrativas, Dependencias y Entidades de la Administración Pública Federal, Gobiernos Estatales y Municipales, con el Poder Legislativo Federal y Estatal, Organismos Autónomos y Organizaciones Civiles; la atención y seguimiento de las gestiones y asuntos del Director General, para garantizar su atención y cumplimiento de manera efectiva, eficaz y alineada a las demás disposiciones legales y normatividad relativas a la implementación de los diversos programas.
FUNCIONES
1.     Apoyar en el establecimiento de mecanismos de integración para la atención y seguimiento peticiones y requerimientos.
2.     Verificar que los asuntos sean atendidos en tiempo y forma, en apego a las disposiciones jurídicas y a la normativa aplicables.
3.     Apoyar en la solución de conflictos tanto externos como internos, que afecten el desarrollo de los objetivos de la Financiera.
4.     Coadyuvar en la integración de los requerimientos de información, para dar respuesta a las solicitudes de la Administración Pública Federal, Entidades Federativas y del Poder Legislativo.
5.     Implementar mecanismos de control de atención sobre información y/o documentación que se solicite.
6.     Apoyar en el desarrollo de los compromisos de la Dirección General a fin de dar cumplimiento.
7.     Integrar información de las Unidades Administrativas, a fin de contribuir al proceso de toma de decisiones del Director General.
8.     Dar seguimiento al desarrollo de la implementación de los diversos programas de la Financiera.
9.     Apoyar en emisión de información técnica que impacte la viabilidad de los programas y proyectos en la Financiera.
 
10.   Llevar a cabo las demás actividades que dentro del ámbito de su competencia deriven de las disposiciones legales y administrativas aplicables, así como aquellas que por instrucción expresa le encomiende el Director General.
SUBDIRECCIÓN CORPORATIVA DE APOYO TÉCNICO
OBJETIVO
Coordinar los procesos de comunicación y concertación de acciones con las organizaciones del sector rural en materia de apoyos focalizados que fomenten e impulsen el desarrollo de los productores a través de las actividades agropecuarias, rurales, forestales y pesqueras y todas las demás actividades económicas vinculadas; así como la operación de los canales de comunicación y diálogo con legisladores, organizaciones de productores y agentes vinculados, a través de la atención personalizada, reuniones y otros eventos que permitan conocer la problemática, necesidades y demandas del Sector planteadas a través de las organizaciones sociales, a fin de proporcionar la atención y orientación respectiva.
FUNCIONES
1.     Dirigir el análisis de la información que requiera la Dirección General sobre los temas del sector de la Financiera.
2.     Coordinar la operación de enlace institucional con organizaciones relacionadas con el sector de atención de la Financiera.
3.     Generar opiniones técnicas para la oportuna toma de decisiones de la Dirección General.
4.     Fomentar la coordinación interinstitucional en materia de organizaciones de productores con las distintas Dependencia y Entidades de la Administración Pública de los distintos órdenes de gobierno.
5.     Llevar a cabo las demás actividades que dentro del ámbito de su competencia deriven de las disposiciones legales y administrativas aplicables, así como aquellas que por instrucción expresa le encomiende el Director General.
GERENCIA DE ACUERDOS, CONCERTACIÓN Y GESTIÓN DE PROYECTOS
OBJETIVO
Coordinar los acuerdos de concertación y coordinación institucional con las distintas Dependencias y Entidades de la Administración Pública de los distintos órdenes de gobierno, así como analizar la información y elementos técnicos jurídicos que brinden soporte legal a las opiniones técnicas que emita la Subdirección Corporativa de Apoyo Técnico.
FUNCIONES
1.     Generar y supervisar los acuerdos de concertación y coordinación institucional con las distintas Entidades y Dependencias de la Administración Pública de los distintos órdenes de gobierno, dentro del ámbito de competencia de la Subdirección Corporativa de Apoyo Técnico.
2.     Supervisar los acuerdos de concertación para la gestión de proyectos con organizaciones relacionadas con el sector de atención de la Financiera, dentro del ámbito de competencia de la Subdirección Corporativa de Apoyo Técnico.
3.     Llevar a cabo el análisis de la información legal, normativa y regulatoria, que requiera la Subdirección Corporativa de Apoyo Técnico para la emisión de opiniones técnicas.
4.     Otorgar los elementos técnicos de tipo legal, normativo y/o regulatorio para la oportuna toma de decisiones en la vertiente del ámbito de competencia de la Subdirección Corporativa de Apoyo Técnico.
5.     Realizar las demás funciones y/o responsabilidades dentro del ámbito de su competencia, relacionadas con las disposiciones aplicables, así como de aquellas que le encomiende su jefe inmediato superior.
GERENCIA DE CONTROL, SUPERVISIÓN Y SEGUIMIENTO
 
OBJETIVO
Coordinar los procesos de análisis de información técnico - operativa en materia financiera, de control, supervisión y seguimiento, que permitan brindar elementos para la toma de decisiones de la Subdirección Corporativa de Apoyo Técnico.
FUNCIONES
1.     Supervisar el análisis de la información operativa y financiera que se requiera en la vertiente del ámbito de competencia de la Subdirección Corporativa de Apoyo Técnico, para presentar informes sobre temas del sector de la Financiera.
2.     Supervisar la identificación y análisis de procedimientos operativos y financieros sobre temas del sector de la Financiera, en la vertiente del ámbito de competencia de la Subdirección Corporativa de Apoyo Técnico.
3.     Otorgar elementos técnicos en materia operativa y financiera para la oportuna toma de decisiones en la vertiente del ámbito de competencia de la Subdirección Corporativa de Apoyo Técnico.
4.     Supervisar el seguimiento de los acuerdos de coordinación interinstitucional en materia de organizaciones relacionadas con el sector de atención de la Financiera, así como con las distintas Entidades y Dependencias de la Administración Pública de los distintos órdenes de gobierno, en la vertiente del ámbito de competencia de la Subdirección Corporativa de Apoyo Técnico.
5.     Realizar las demás funciones y/o responsabilidades dentro del ámbito de su competencia, relacionadas con las disposiciones aplicables, así como de aquellas que le encomiende su jefe inmediato superior.
COORDINACIÓN DE ÁREA DE SUPERVISIÓN Y SEGUIMIENTO
OBJETIVO
Ejecutar los procesos de análisis de información técnico - operativa en materia financiera, de control, supervisión y seguimiento, que permitan brindar elementos para la toma de decisiones de la Gerencia de Control, Supervisión y Seguimiento.
FUNCIONES
1.     Realizar el análisis de la información operativa y financiera que se requiera en la vertiente del ámbito de competencia de la Gerencia de Control, Supervisión y Seguimiento para presentar informes sobre temas del sector de la Financiera a la Subdirección Corporativa de Apoyo Técnico.
2.     Ejecutar la identificación y análisis de procedimientos operativos y financieros sobre temas del sector de la Financiera, en la vertiente del ámbito de competencia de la Subdirección Corporativa de Apoyo Técnico.
3.     Brindar a la Gerencia de Control, Supervisión y Seguimiento, los elementos técnicos en materia operativa y financiera para la oportuna toma de decisiones en la vertiente del ámbito de competencia de la Subdirección Corporativa de Apoyo Técnico.
4.     Dar seguimiento a los acuerdos de coordinación interinstitucional en materia de organizaciones relacionadas con el sector de atención de la Financiera, así como con las distintas Dependencias y Entidades de la Administración Pública de los distintos órdenes de gobierno, en la vertiente del ámbito de competencia de la Gerencia de Control, Supervisión y Seguimiento.
5.     Realizar las demás funciones y/o responsabilidades dentro del ámbito de su competencia, relacionadas con las disposiciones aplicables, así como de aquellas que le encomiende su jefe inmediato superior.
GERENCIA DE VINCULACIÓN Y ENLACE
OBJETIVO
Generar canales de vinculación y enlace con las distintas organizaciones relacionadas con el sector de atención de la Financiera, así como las instituciones vinculadas con el Sector Rural, a efecto de coadyuvar en el impulso y promoción de los asuntos relacionados con los diferentes actores del sector en la vertiente del ámbito de competencia de la Subdirección Corporativa de Apoyo Técnico.
FUNCIONES
1.     Generar canales de vinculación y enlace enfocados a la obtención de la información técnica que se necesite para llevar acabo el análisis de la información que requiera la Dirección General sobre los temas del sector de la Financiera, en la vertiente del ámbito de competencia de la Subdirección Corporativa de Apoyo Técnico.
2.     Supervisar y dar seguimiento a la vinculación de la operación del enlace institucional con organizaciones relacionadas con el sector de atención de la Financiera, en la vertiente del ámbito de competencia de la Subdirección Corporativa de Apoyo Técnico.
3.     Otorgar los contactos de vinculación y enlace relativos a las opiniones técnicas que se generen, para la oportuna toma de decisiones en la vertiente del ámbito de competencia de la Subdirección Corporativa de Apoyo Técnico.
4.     Generar enlaces de coordinación interinstitucional en materia de organizaciones de productores con las distintas Dependencias y Entidades de la Administración Pública de los distintos órdenes de gobierno.
5.     Realizar las demás funciones y/o responsabilidades dentro del ámbito de su competencia, relacionadas con las disposiciones aplicables, así como de aquellas que le encomiende su jefe inmediato superior.
UNIDAD PARA LA ADMINISTRACIÓN INTEGRAL DE RIESGOS
OBJETIVO
Dirigir las actividades, y los procesos para identificar, medir, vigilar, limitar, controlar, informar y revelar los riesgos discrecionales y no discrecionales a los que está expuesta la institución, tales como riesgo de crédito, mercado, liquidez, operativo, tecnológico y legal, y que de esta forma se pueda prevenir y controlar la materialización del riesgo para asegurar la sostenibilidad del patrimonio de la Institución.
FUNCIONES
1.     Dirigir el proceso de administración de riesgos para que considere todos los riesgos en que incurre la Financiera dentro de sus diversas unidades de negocio.
2.     Asegurar que la Unidad realice las acciones necesarias para responder en tiempo y forma a las supervisiones y/o auditorías en materia de riesgos realizadas a la Financiera.
3.     Proponer las metodologías, modelos y parámetros necesarios para identificar, medir, vigilar, limitar, controlar, informar y revelar los distintos tipos de riesgos a que se encuentra expuesta la Financiera, incluyendo los asociados a nuevas operaciones, productos y servicios, así como sus modificaciones.
4.     Dirigir la verificación de la observación de los límites globales y específicos, así como los niveles de tolerancia aceptables por tipo de riesgo cuantificables, desglosados por unidad de negocio o factor de riesgo, causa u origen de éstos, utilizando, para tal efecto, los modelos, parámetros y escenarios para la medición y control del riesgo establecidos por el Comité de Administración Integral de Riesgos.
5.     Presentar para autorización del Consejo el apetito de riesgo de la Financiera con la finalidad de cumplir con los objetivos financieros establecidos para la Institución.
6.     Dirigir la evaluación de los riesgos no cuantificables para determinar el impacto que dichos riesgos pudieran tener en la adecuada operación de la Financiera.
7.     Proporcionar al Consejo y demás instancias aplicables, la información relativa a la exposición tratándose de riesgos discrecionales, así como la incidencia e impacto en el caso de los riesgos no discrecionales de la Financiera, por unidad de negocio o factor de riesgo, causa u origen de éstos. Del mismo modo, las desviaciones que, en su caso, se presenten con respecto a los límites de
exposición y los niveles de tolerancia al riesgo establecidos y las propuestas de acciones correctivas necesarias como resultado de una desviación observada respecto a los límites de exposición y niveles de tolerancia al riesgo autorizados.
8.     Dirigir la verificación de la suficiencia, integridad, consistencia y grado de integración de los sistemas de procesamiento de información utilizados para el análisis de riesgos, a efecto de asegurar que se cuenta con métodos de medición de riesgos adecuados.
9.     Dirigir la verificación de la consistencia, precisión, integridad, oportunidad y validez de las fuentes de información utilizadas en los modelos de medición.
10.   Dirigir la investigación y documentación de las causas que originan desviaciones a los límites establecidos de exposición al riesgo, identificar si dichas desviaciones se presentan en forma reiterada e informar de manera oportuna sus resultados al Comité de Administración Integral de Riesgos, a la Dirección General y al responsable de las funciones de Auditoría Interna.
11.   Recomendar a la Dirección General y al Consejo, disminuciones a las exposiciones observadas y/o modificaciones a los límites globales y específicos de exposición al riesgo y niveles de tolerancia según sea el caso.
12.   Evaluar los riesgos implícitos asociados que presentan nuevos programas, productos o servicios y apoyar a las áreas correspondientes a determinar los mitigantes, para que la exposición esté contenida dentro de los límites de riesgo autorizado.
13.   Presentar para la autorización de la Comisión Nacional Bancaria y de Valores, con el visto bueno del Consejo, las metodologías, modelos y parámetros relacionados a los procesos de calificación de la cartera crediticia de la Financiera.
14.   Determinar los criterios para la evaluación paramétrica de los créditos, el cálculo del componente de riesgo de la tasa de interés y los porcentajes necesarios para la constitución de reservas de fondos mutuales, de acuerdo con lo aprobado por el Consejo.
15.   Llevar a cabo las demás actividades que dentro del ámbito de su competencia deriven de las disposiciones legales y administrativas aplicables, así como aquellas que por instrucción expresa le encomiende el Director General.
GERENCIA DE RIESGO DE CRÉDITO
OBJETIVO
Coordinar las actividades y los procesos para identificar, medir, vigilar, limitar, controlar, informar y revelar los riesgos discrecionales a los que está expuesta la Institución, principalmente riesgo de crédito, y que de esta forma se pueda prevenir y controlar la materialización del riesgo para procurar la sostenibilidad del patrimonio de la Institución, en apego a la Ley y Normativa, aplicables.
FUNCIONES
1.     Coordinar el análisis para el desarrollo e implementación de las metodologías, modelos y parámetros para identificar, medir, vigilar, limitar, controlar, informar y relevar los distintos tipos de riesgos discrecionales a que se encuentra expuesta la Financiera, incluyendo los asociados a nuevas operaciones, productos y servicios, así como sus modificaciones.
2.     Coordinar las actividades para verificar el cumplimiento de los límites globales y específicos aplicables a riesgos discrecionales, utilizando, para tal efecto, los modelos, parámetros y escenarios para la medición y control del riesgo establecido por el Comité de Administración Integral de Riesgos.
3.     Coordinar las actividades y procesos para la verificación de la suficiencia, integridad, consistencia y grado de integración de los sistemas de procesamiento de información utilizados para el análisis de los riesgos discrecionales, a efecto de asegurar que se cuenta con métodos de medición de riesgos adecuados.
4.     Coordinar las actividades y procesos para la verificación de la consistencia, precisión, integridad, oportunidad y validez de las fuentes de información utilizadas en los modelos de medición de riesgos
discrecionales.
5.     Coordinar el análisis y actividades para el desarrollo e implementación de metodologías, modelos y/o parámetros vinculados a la metodología de calificación de cartera crediticia acorde a la normativa aplicable a la Institución.
6.     Coordinar las actividades para llevar a cabo la evaluación paramétrica de los créditos, el cálculo del componente de riesgo de la tasa de interés y los porcentajes necesarios para la constitución de reservas de fondos mutuales, de acuerdo con los aprobados por el Consejo.
7.     Apoyar en la revisión y análisis de los Asuntos a Sancionar por los distintos Comités en los que el Titular de la Unidad para la Administración Integral de Riesgos participe como vocal o invitado.
8.     Realizar las demás funciones y/o responsabilidades dentro del ámbito de su competencia que se deriven de las disposiciones aplicables, así como aquellas que le encomiende su jefe inmediato superior.
COORDINACIÓN TÉCNICA DE RIESGOS
OBJETIVO
Ejecutar las actividades y procesos para identificar, medir, vigilar, limitar, controlar, informar y revelar el riesgo de crédito a que está expuesta la Institución, y que de esta forma se pueda prevenir y controlar la materialización de dicho riesgo para procurar la sostenibilidad del patrimonio de la Institución, en apego a la Ley y Norma, aplicables a la propia Financiera.
FUNCIONES
1.     Ejecutar los procesos y actividades definidas en las políticas, metodologías, modelos y procedimientos autorizados por el Comité de Administración Integral de Riesgos para identificar, medir, limitar, vigilar, controlar, informar y revelar el riesgo de crédito (VaR de crédito).
2.     Participar en el análisis para el desarrollo e implementación de las metodologías, modelos y parámetros para identificar, medir, vigilar, limitar, controlar, informar y revelar el riesgo de crédito al que se encuentra expuesta la Financiera, incluyendo los asociados a nuevas operaciones, productos y servicios, así como sus modificaciones.
3.     Ejecutar los procesos y actividades vinculadas al desarrollo e implementación de metodologías, modelos y/o parámetros para la metodología de calificación de cartera crediticia acorde a la normatividad aplicable a la Institución.
4.     Realizar las actividades y los procesos para determinar el componente de riesgo de la tasa de interés y los porcentajes necesarios para la constitución de reservas de fondos mutuales, conforme a las políticas, metodologías y/o modelos autorizados por las instancias correspondientes.
5.     Levar a cabo las actividades y procesos para la verificación de la suficiencia, integridad, consistencia y grado de integración de los sistemas de procesamiento de información utilizados para el análisis del riesgo de crédito, a efecto de asegurar que se cuenta con métodos de medición de riesgos adecuados.
6.     Realizar las actividades y procesos para la verificación de la consistencia, precisión, integridad, oportunidad y validez de las fuentes de información utilizadas en los modelos de medición de riesgo de crédito.
7.     Elaborar los reportes e informes de riesgo de crédito, rentabilidad de la cartera y suficiencia de fondos de garantías que se presentan a Comités u otras instancias, con el objeto de mantenerlas informadas sobre el estatus y tendencias de los riesgos y de cumplimiento de la normatividad existente.
8.     Realizar las demás funciones y/o responsabilidades dentro del ámbito de su competencia que se deriven de las disposiciones aplicables, así como aquellas que le encomiende su jefe inmediato superior.
 
COORDINACIÓN DE ÁREA DE MODELOS DE RIESGO
OBJETIVO
Desarrollar modelos para identificar, medir, vigilar, limitar, controlar, informar y revelar el riesgo de crédito a los que está expuesta la Institución, y que de esta forma se puedan establecer procesos para minimizar la exposición a este riesgo con el fin de procurar la sostenibilidad del patrimonio de la Institución, en apego a la Ley y Normativa, aplicables a la propia Financiera.
FUNCIONES
1.     Ejecutar las actividades y procesos para el desarrollo, validación e implementación de los modelos estadísticos y modelos de score con la finalidad de contar con una evaluación paramétrica de las solicitudes de crédito.
2.     Llevar a cabo las actividades y procesos para la verificación de la suficiencia, integridad, consistencia y grado de integración de los sistemas de procesamiento de información utilizados para el desarrollo de modelos de riesgo de crédito, a efecto de asegurar que se cuenta con métodos de medición de riesgos adecuados.
3.     Elaborar los reportes e informes de riesgo de crédito y modelos de score para Comités u otras instancias, con el objeto de mantenerlas informadas sobre el estatus y tendencias de los riesgos y de cumplir con la normatividad existente.
4.     Realizar las demás funciones y/o responsabilidades dentro del ámbito de su competencia que se deriven de las disposiciones aplicables, así como aquellas que le encomiende su jefe inmediato superior.
COORDINACIÓN DE ÁREA DE RIESGOS
OBJETIVO
Ejecutar las actividades y los procesos para identificar, medir, vigilar, limitar, controlar, informar y revelar los riesgos de mercado y liquidez a los que está expuesta la Institución, y que de esta forma se pueda prevenir y controlar la materialización del riesgo para procurar la sostenibilidad del patrimonio de la Institución, en apego a la Ley y Normativa, aplicables a la propia Financiera.
FUNCIONES
1.     Ejecutar los procesos y actividades definidas en las políticas, metodologías, modelos y procedimientos autorizados por el Comité de Administración Integral de Riesgos para identificar, medir, limitar, vigilar, controlar, informar y revelar el riesgo de mercado y liquidez.
2.     Ejecutar las actividades para verificar el cumplimiento de los límites globales y específicos aplicables al riesgo de mercado y liquidez.
3.     Llevar a cabo las actividades y los procesos para la verificación de la suficiencia, integridad, consistencia y grado de integración de los sistemas de procesamiento de información utilizados para el análisis de los riesgos de mercado y liquidez, a efecto de asegurar que se cuenta con métodos de medición de riesgos adecuados.
4.     Realizar las actividades y los procesos para la verificación de la consistencia, precisión, integridad, oportunidad y validez de las fuentes de información utilizadas en los modelos de medición de riesgos de mercado y liquidez.
5.     Elaborar los reportes e informes de riesgos de mercado y liquidez a la Unidad para la Administración Integral de Riesgos, los Comités u otras instancias respectivas, con el objeto de mantenerlas informadas sobre el estatus y tendencias de los riesgos y de cumplir con la normatividad existente.
6.     Realizar las demás funciones y/o responsabilidades dentro del ámbito de su competencia que se deriven de las disposiciones aplicables, así como aquellas que le encomiende su jefe inmediato superior.
GERENCIA DE RIESGOS DE MERCADO, LIQUIDEZ Y OPERATIVO
 
OBJETIVO
Coordinar y llevar a cabo las actividades y los procesos, para identificar, medir, vigilar, limitar, controlar, informar y revelar los riesgos no discrecionales, principalmente riesgo operativo, así como aquellos riesgos relacionados a las operaciones con subyacentes o mercancías a los que está expuesta la Institución, y que de esta forma se pueda prevenir y controlar la materialización del riesgo para procurar la sostenibilidad del patrimonio de la Institución, en apego a la Ley y Normativa, aplicables.
FUNCIONES
1.     Coordinar el análisis para el desarrollo e implementación de las metodologías, modelos y parámetros para identificar, medir, vigilar, limitar, controlar, informar y revelar los distintos tipos de riesgo no discrecionales a los que se encuentra expuesta la Financiera, incluyendo los asociados a nuevas operaciones, productos y servicios, así como sus modificaciones.
2.     Llevar a cabo el análisis para el desarrollo e implementación de las metodologías, modelos y parámetros para determinar niveles de aceptación e impacto de los distintos tipos de riesgo relacionados a las operaciones con subyacentes o mercancías, incluyendo los asociados a nuevas operaciones, productos y servicios, así como sus modificaciones.
3.     Coordinar las actividades para verificar el cumplimiento de los niveles y límites globales aplicables a riesgos no discrecionales, utilizando, para tal efecto, los modelos, parámetros y escenarios para la medición y control del riesgo establecidos por el Comité de Administración Integral de Riesgos.
4.     Llevar a cabo las actividades para verificar el cumplimiento de los niveles y límites globales aplicables a los distintos tipos de riesgos relacionados a las operaciones con subyacentes o mercancías, utilizando, para tal efecto los modelos, parámetros y escenarios para la medición y control del riesgo establecidos por el Comité de Administración Integral de Riesgos.
5.     Coordinar la evaluación de los riesgos no cuantificables para determinar el impacto que dichos riesgos pudieran tener en la adecuada operación de la Financiera.
6.     Coordinar las actividades y procesos para la verificación de la suficiencia, integridad, consistencia, contenido y grado de integración de los sistemas de procesamiento de información y/o de las fuentes de información utilizadas para el análisis de riesgos no discrecionales.
7.     Coordinar la comunicación, contratación y relación con los proveedores que prestan servicios a la Unidad para la Administración Integral de Riesgos.
8.     Apoyar en la revisión y análisis de los asuntos a sancionar por los distintos Comités en los que el Titular de la Unidad para la Administración Integral de Riesgos participe como Vocal o Invitado.
9.     Realizar las demás funciones y/o responsabilidades dentro del ámbito de su competencia que se deriven de las disposiciones aplicables, así como aquellas que le encomiende su jefe inmediato superior.
COORDINACIÓN DE ÁREA DE RIESGO OPERATIVO
OBJETIVO
Ejecutar las actividades y los procesos para identificar, medir, vigilar, limitar, informar y revelar riesgos no discrecionales a los que está expuesta la Institución, y que de esta forma se puedan establecer procesos para minimizar la exposición a este riesgo con el fin de procurar la sostenibilidad del patrimonio de la Institución, en apego a la Ley y Normativa, aplicables a la propia Financiera.
FUNCIONES
1.     Llevar a cabo el análisis para el desarrollo e implementación de las metodologías, modelos y parámetros para identificar, medir, vigilar, limitar, controlar, informar y revelar los distintos tipos de riesgos no discrecionales a los que se encuentra expuesta la Financiera, incluyendo los asociados a nuevas operaciones, productos y servicios, así como sus modificaciones.
2.     Llevar a cabo las actividades para verificar el cumplimiento de los niveles de tolerancia y límites globales aplicables a riesgos no discrecionales, utilizando, para tal efecto, los modelos, parámetros y escenarios para la medición y control del riesgo establecidos por el Comité de Administración Integral de Riesgos.
 
3.     Llevar a cabo la evaluación de los riesgos no cuantificables para determinar el impacto que dichos riesgos pudieran tener en la adecuada operación de la Financiera.
4.     Llevar a cabo las actividades y procesos para la verificación de la suficiencia, integridad, consistencia, contenido y grado de integración de los sistemas de procesamiento de información y/o de las fuentes de información utilizadas para el análisis de riesgos no discrecionales.
5.     Realizar las demás actividades y procesos para la verificación de la consistencia, precisión, integridad, oportunidad y validez de las fuentes de información utilizadas en el desarrollo de modelos de medición de riesgo no discrecionales.
6.     Documentar los eventos de pérdida e incidencias no discrecionales y elaborar la base de datos histórica que contenga el registro sistemático de los diferentes tipos de evento de pérdida y su costo, así como la materialización de los riesgos identificados.
7.     Apoyar en la identificación y documentación de los riesgos no discrecionales implícitos en la actualización o en los nuevos procesos que se desarrollan de la financiera, conforme a las metodologías aprobadas por el Comité de Administración Integral de Riesgos.
8.     Realizar las demás funciones y/o responsabilidades dentro del ámbito de su competencia que se deriven de las disposiciones aplicables, así como aquellas que le encomiende su jefe inmediato superior.
AUDITORÍA INTERNA
OBJETIVO
Dirigir y vigilar, mediante la práctica de auditorías, que las distintas unidades que integran la Financiera, apliquen con estricto apego las políticas, procedimientos, metodologías y modelos establecidos por el Consejo Directivo y la normatividad aplicable; así como, establecer y dar seguimiento a procedimientos y controles relativos a las operaciones que impliquen algún riesgo y a la observancia de los Límites de Exposición al Riesgo; así como, verificar en la misma forma, el funcionamiento correcto del Sistema de Control Interno y su consistencia con los objetivos y lineamientos aplicables en dicha materia.
FUNCIONES
1.     Dirigir y evaluar con base en el programa anual de trabajo a que se refiere la fracción XI del artículo 160 de las Disposiciones de Carácter General Aplicables a las Instituciones de Crédito, mediante pruebas sustantivas, procedimentales y de cumplimiento, el funcionamiento operativo de las distintas unidades de la Financiera, así como su apego al Sistema de Control Interno, incluyendo la observancia del Código de Conducta.
2.     Revisar que los mecanismos de control implementados conlleven la adecuada protección de los activos de la Financiera.
3.     Verificar que los sistemas informáticos, incluyendo los contables, operacionales de cartera crediticia, con valores o de cualquier otro tipo, cuenten con mecanismos para preservar la integridad, confidencialidad y disponibilidad de la información, que eviten su alteración y cumplan con los objetivos para los cuales fueron implementados o diseñados. Asimismo, vigilar dichos sistemas a fin de identificar fallas potenciales y verificar que éstos generen información suficiente, consistente y que fluya adecuadamente.
       En todo caso, deberá revisarse que la Financiera cuente con planes de contingencia y medidas necesarias para evitar pérdidas de información, así como para, en su caso, su recuperación o rescate.
4.     Cerciorarse de la calidad, suficiencia y oportunidad de la información financiera, así como que sea confiable para la adecuada toma de decisiones, y que tal información se proporcione en forma correcta y oportuna a las autoridades competentes.
5.     Valorar la eficacia de los procedimientos de control interno para prevenir y detectar actos u operaciones con recursos, derechos o bienes, que procedan o representen el producto de un probable delito, así como comunicar los resultados a las instancias competentes dentro de la Financiera.
 
6.     Facilitar a las autoridades financieras competentes, así como a los auditores externos, la información necesaria de que disponga con motivo de sus funciones, a fin de que éstos determinen la oportunidad y alcance de los procedimientos seguidos por la propia área de Auditoría Interna y puedan efectuar su análisis para los efectos que correspondan.
7.     Verificar la estructura organizacional autorizada por el Consejo, en relación con la independencia de las distintas funciones que lo requieran, así como la efectiva segregación de funciones y ejercicio de facultades atribuidas a cada unidad administrativa de la Financiera.
8.     Verificar el procedimiento mediante el cual la Unidad para la Administración Integral de Riesgos, seguimiento al cumplimiento de los límites en la asunción de riesgos al celebrar operaciones, así como a los niveles de tolerancia definidos, en el caso de los riesgos no discrecionales, acorde con las disposiciones legales aplicables, así como con las políticas establecidas por la Financiera.
9.     Proporcionar al Comité de Auditoría los elementos que le permitan cumplir con lo establecido en la fracción VI del Artículo 156 de las Disposiciones de Carácter General Aplicables a las Instituciones de Crédito, a las Instituciones de Crédito emitidas por la Comisión Nacional Bancaria y de Valores.
10.   Dar seguimiento a las deficiencias o desviaciones relevantes detectadas en relación con la operación de la Financiera, con el fin de que sean subsanadas oportunamente, informando al respecto al Comité de Auditoría, para lo cual deberán elaborar un informe específico.
11.   Presentar para aprobación del Comité de Auditoría, el programa anual de trabajo correspondiente a lo establecido por las Disposiciones de Carácter General Aplicables a las Instituciones de Crédito, emitidas por la Comisión Nacional Bancaria y de Valores.
12.   Proporcionar, en su caso, al Comité de Auditoría los informes de gestión elaborados por el o los responsables de las funciones de Contraloría Interna, conforme al último párrafo del artículo 167 de las Disposiciones de Carácter General Aplicables a las Instituciones de Crédito, emitidas por la Comisión.
13.   Las demás que las disposiciones legales y administrativas le confieran y las que le encomiende su superior jerárquico.
GERENCIA DE AUDITORÍA DE CRÉDITO Y ANÁLISIS FINANCIERO
OBJETIVO
Coordinar la práctica de auditorías en materia de crédito, mediante procedimientos y técnicas de auditoría, a fin de verificar que las distintas unidades que integran la Financiera, apliquen con estricto apego las políticas, procedimientos, metodologías y modelos establecidos en el manual de crédito y la normatividad aplicable; en relación con los objetivos y metas institucionales.
FUNCIONES
1.     Coordinar y evaluar con base en el programa anual de trabajo a que se refiere la fracción XI del artículo 160 de las Disposiciones de carácter general aplicables a las Instituciones de Crédito, mediante pruebas sustantivas, procedimentales y de cumplimiento, la revisión del funcionamiento operativo de las distintas unidades de la Financiera, con la finalidad de que se apeguen a la normatividad en materia de Crédito.
2.     Coordinar y evaluar la revisión de los sistemas informáticos, incluyendo los contables, operacionales de cartera crediticia, con valores o de cualquier otro tipo, constatando que estos cuenten con mecanismos para preservar la integridad, confidencialidad y disponibilidad de la información, que eviten su alteración y cumplan con los objetivos para los cuales fueron implementados o diseñados. Asimismo, vigilar dichos sistemas a fin de identificar fallas potenciales y verificar que éstos generen información suficiente, consistente y que fluya adecuadamente.
3.     Validar y supervisar la existencia y aplicación de los planes de contingencia y medidas necesarias a fin de evitar pérdidas de información en materia de Crédito, así como para, en su caso, definir acciones para su recuperación o rescate.
4.     Coordinar la calidad, suficiencia y oportunidad de la información financiera, así como su confiabilidad para la adecuada toma de decisiones, con el objeto de que la información se proporcione en forma
correcta y oportuna a las autoridades competentes.
5.     Coordinar y validar la eficacia de los procedimientos de crédito para prevenir y detectar actos u operaciones con recursos, derechos o bienes, que procedan o representen el producto de un probable delito; con la finalidad de validar y presentar al Auditor Interno los informes respectivos.
6.     Coordinar y validar la información necesaria de que disponga con motivo de sus funciones, para su entrega a las autoridades financieras y auditores externos, a fin de que éstos determinen la oportunidad y alcance de los procedimientos seguidos por la propia Área de Auditoría Interna y puedan efectuar su análisis para los efectos que correspondan.
7.     Coordinar y proporcionar al Auditor Interno, la opinión de los informes para el Comité de Auditoría y los elementos que le permitan cumplir con lo establecido en la fracción VI del Artículo 156 de las Disposiciones de carácter general aplicables a las Instituciones de Crédito.
8.     Coordinar el seguimiento y cumplimiento de las recomendaciones y acciones para la atención de las deficiencias o desviaciones relevantes detectadas en relación con la operación de la Financiera, con el fin de que sean subsanadas oportunamente, informando al respecto al Auditor Interno, para lo cual deberán elaborar un informe específico.
9.     Evaluar y presentar para autorización del Auditor Interno, el programa anual de trabajo correspondiente a lo establecido por las Disposiciones de carácter general aplicables a las Instituciones de Crédito.
10.   Coordinar y proporcionar, en su caso, al Auditor Interno la opinión de los informes de gestión elaborados por el o los responsables de las funciones de Contraloría Interna a que hace referencia el último párrafo del artículo 167 de las Disposiciones de carácter general aplicables a las Instituciones de Crédito, con objeto de dar cumplimiento en tiempo y forma.
11.   Las demás que las disposiciones legales y administrativas le confieran y las que le encomiende su jefe inmediato superior.
COORDINACIÓN DE ÁREA DE AUDITORÍA DE CRÉDITO
OBJETIVO
Supervisar y participar en la práctica de auditorías en materia de crédito, mediante procedimientos y técnicas de auditoría, a fin de verificar que las distintas Unidades Administrativas que integran la Financiera, apliquen con estricto apego a las políticas, procedimientos, metodologías y modelos establecidos en el manual de crédito y la normatividad aplicable; en relación con los objetivos y metas institucionales.
FUNCIONES
1.     Supervisar con base en el programa anual de trabajo a que se refiere la fracción XI del artículo 160 de las Disposiciones de Carácter General Aplicables a las Instituciones de Crédito, mediante pruebas sustantivas, procedimentales y de cumplimiento, la revisión del funcionamiento operativo de las distintas unidades de la Financiera, con la finalidad que se apeguen a la normatividad en materia de crédito.
2.     Supervisar la revisión de los sistemas informáticos incluyendo los contables, operacionales de cartera crediticia, con valores o de cualquier otro tipo, constatando que estos cuenten con mecanismos para preservar la integridad, confidencialidad y disponibilidad de la información, que eviten su alteración y cumplan con los objetivos para los cuales fueron implementados o diseñados. Asimismo, vigilar dichos sistemas a fin de identificar fallas potenciales y verificar que éstos generen información suficiente, consistente y que fluya adecuadamente.
3.     Validar y supervisar la existencia y aplicación de los planes de contingencia y medidas necesarias, a fin de evitar pérdidas de información en materia de Crédito, así como para, en su caso, definir acciones para su recuperación o rescate.
4.     Supervisar la calidad, suficiencia y oportunidad de la información financiera, así como su confiabilidad para la adecuada toma de decisiones, con el objeto de que la información se proporcione en forma correcta y oportuna a las autoridades competentes.
 
5.     Supervisar la revisión de los procedimientos de crédito para prevenir y detectar actos u operaciones con recursos, derechos o bienes, que procedan o representen el producto de un probable delito, a fin de revisar y presentar al Gerente de Auditoria de Crédito y Análisis Financiero los informes respectivos.
6.     Supervisar, preparar e integrar la información necesaria de que dispongan con motivo de sus funciones, para su entrega a las autoridades financieras y auditores externos, a fin de que éstos determinen la oportunidad y alcance de los procedimientos seguidos por la propia área de Auditoría Interna y puedan efectuar su análisis para los efectos que correspondan.
7.     Supervisar y proporcionar al Gerente de Auditoria de Crédito y Análisis Financiero, la opinión de los informes para el Comité de Auditoría y los elementos que le permitan cumplir con lo establecido en la fracción VI del Artículo 156 de las Disposiciones de Carácter General Aplicables a las Instituciones de Crédito.
8.     Supervisar el seguimiento y el cumplimiento de las recomendaciones y acciones para la atención de las deficiencias o desviaciones relevantes detectadas en relación con la operación de la Financiera, con el fin de que sean subsanadas oportunamente, informando al respecto al Gerente de Auditoria de Crédito y Análisis Financiero, para lo cual deberán elaborar un informe específico.
9.     Supervisar y presentar para autorización del Gerente de Auditoria de Crédito y Análisis Financiero, el programa anual de trabajo correspondiente a lo establecido por las Disposiciones de Carácter General Aplicables a las Instituciones de Crédito.
10.   Supervisar y proporcionar, en su caso, al Gerente de Auditoria de Crédito y Análisis Financiero la opinión de los informes de gestión elaborados por el o los responsables de las Funciones de Contraloría Interna a que hace referencia el último párrafo del Artículo 167 de las Disposiciones de Carácter General Aplicables a las Instituciones de Crédito.
11.   Las demás que las disposiciones legales y administrativas le confieran y las que le encomiende su jefe inmediato superior.
AUDITORÍA
OBJETIVO
Llevar a cabo, mediante la práctica de auditorías en materia de crédito, a fin de que las distintas unidades que integran la FND, apliquen con estricto apego las metodologías, modelos y procedimientos establecidos en el manual de crédito y en la normatividad aplicable; así como, verificar en la misma forma, el funcionamiento correcto del Sistema de Control Interno y su consistencia con los objetivos y lineamientos aplicables en dichas materias.
FUNCIONES
1.     Elaborar con base en el programa anual de trabajo (a que se refiere la fracción XI del artículo 160 de las Disposiciones de Carácter General Aplicables a las Instituciones de Crédito), mediante pruebas sustantivas, procedimentales y de cumplimiento, el funcionamiento operativo de las distintas unidades de la Institución, así como su apego al Sistema de Control Interno, incluyendo la observancia del código de conducta.
2.     Verificar que los mecanismos de control implementados conlleven la adecuada protección de los activos de la Institución.
3.     Verificar que los sistemas informáticos, incluyendo los contables, operacionales de cartera crediticia, con valores o de cualquier otro tipo, cuenten con mecanismos para preservar la integridad, confidencialidad y disponibilidad de la información, que eviten su alteración y cumplan con los objetivos para los cuales fueron implementados o diseñados. Asimismo, vigilar dichos sistemas, a fin de identificar fallas potenciales y verificar que éstos generen información suficiente, consistente y que fluya adecuadamente.
4.     Verificar la existencia y aplicación de los planes de contingencia y medidas necesarias a fin de evitar pérdidas de información, así como para, en su caso, su recuperación o rescate.
5.     Recopilar e integrar la información financiera, así como revisar la calidad, suficiencia y oportunidad, a fin de verificar su confiabilidad para la adecuada toma de decisiones, y tal información se proporcione
en forma correcta y oportuna a las autoridades competentes.
6.     Verificar la eficacia de los procedimientos de control interno para prevenir y detectar actos u operaciones con recursos, derechos o bienes, que procedan o representen el producto de un probable delito, así como comunicar los resultados a las instancias competentes dentro de la Institución.
7.     Recopilar e integrar la información necesaria de que dispongan con motivo de sus funciones, para su entrega a las autoridades financieras competentes, así como a los auditores externos, a fin de que éstos determinen la oportunidad y alcance de los procedimientos seguidos por la propia área de Auditoría Interna y puedan efectuar su análisis para los efectos que correspondan.
8.     Verificar la estructura organizacional autorizada por el Consejo, en relación con la independencia de las distintas funciones que lo requieran, así como la efectiva segregación de funciones y ejercicio de facultades atribuidas a cada unidad de la Institución.
9.     Desarrollar y proporcionar al Gerente de Auditoría de Crédito y Análisis Financiero; Gerente de Auditoría de Control Interno y atención a Órganos Colegiados; la opinión de los informes que proporcionen al Comité de Auditoría y los elementos que le permitan cumplir con lo establecido en la fracción VI del Artículo 156 de las Disposiciones de Carácter General Aplicables a las Instituciones de Crédito.
10.   Llevar a cabo el seguimiento y cumplimiento de las acciones para la atención de las deficiencias o desviaciones relevantes detectadas en relación con la operación de la Institución, con el fin de que sean subsanadas oportunamente, informando al respecto al Comité de Auditoría, para lo cual deberán elaborar un informe específico.
11.   Desarrollar y presentar para autorización del Gerente de Auditoría de Crédito y Análisis Financiero; Gerente de Auditoría de Control Interno y atención a Órganos Colegiados; y, Gerente de Auditoría de Riesgos y TIC, el programa anual de trabajo correspondiente a lo establecido por las Disposiciones de Carácter General Aplicables a las Instituciones de Crédito.
12.   Elaborar e integrar, en su caso, al Gerente de Auditoría de Crédito y Análisis Financiero; Gerente de Auditoría de Control Interno y atención a Órganos Colegiados; la opinión de los informes de gestión elaborados por el o los responsables de las Funciones de Contraloría Interna a que hace referencia el último párrafo del Artículo 167 de las Disposiciones de Carácter General Aplicables a las Instituciones de Crédito.
13.   Formular, recabar y proporcionar, en su caso, al Gerente de Auditoría de Crédito y Análisis Financiero y Gerente de Auditoría de Control Interno y atención a Órganos Colegiados los asuntos que considere necesarios y aquellos que a petición de terceros, con atribuciones para ello, deban ser tratados en las Sesiones del Comité de Auditoría, previa autorización del Presidente del Comité; asimismo, asistirlo en el aseguramiento continuo en materia de Crédito, Control Interno y Financiero, para el cumplimiento de los objetivos y metas institucionales.
14.   Las demás que las disposiciones legales y administrativas le confieran y las que le encomiende su jefe inmediato superior.
GERENCIA DE CONTROL INTERNO Y ATENCIÓN A ÓRGANOS COLEGIADOS
OBJETIVO
Coordinar la práctica de auditorías al Control Interno, mediante procedimientos y técnicas de auditoría, a fin de verificar que las distintas unidades que integran la Financiera, apliquen con estricto apego las políticas, procedimientos, metodologías y modelos establecidos en la normatividad aplicable, permitiendo verificar y dar seguimiento al funcionamiento correcto del Sistema de Control Interno y su consistencia con los objetivos y metas institucionales; así como, dar atención a los Órganos Colegiados.
FUNCIONES
1.     Coordinar, con base en el programa anual de trabajo a que se refiere la fracción XI del artículo 160 de las Disposiciones de carácter general aplicables a las Instituciones de Crédito, mediante pruebas
sustantivas, procedimentales y de cumplimiento, el funcionamiento correcto del Sistema de Control Interno de las distintas unidades de la Financiera, incluyendo la observancia del Código de Conducta.
2.     Coordinar las auditorías de Control Interno con el objeto de verificar que los mecanismos de control implementados conlleven la adecuada protección de los activos de la Financiera.
3.     Coordinar y evaluar la revisión de los sistemas informáticos, incluyendo los contables, operacionales de cartera crediticia, con valores o de cualquier otro tipo, constatando que estos cuenten con mecanismos para preservar la integridad, confidencialidad y disponibilidad de la información, que eviten su alteración y cumplan con los objetivos para los cuales fueron implementados o diseñados. Asimismo, vigilar dichos sistemas a fin de identificar fallas potenciales y verificar que éstos generen información suficiente, consistente y que fluya adecuadamente.
4.     Validar y supervisar la existencia y aplicación de los planes de contingencia y medidas necesarias a fin de evitar pérdidas de información, así como para, en su caso, definir acciones para su recuperación o rescate.
5.     Coordinar y validar la eficacia de los procedimientos de Control Interno para prevenir y detectar actos u operaciones con recursos, derechos o bienes, que procedan o representen el producto de un probable delito, con la finalidad de validar y presentar al Auditor Interno los informes respectivos.
6.     Coordinar y validar la información necesaria de que disponga con motivo de sus funciones, para su entrega a la autoridades financieras y auditores externos, a fin de que éstos determinen la oportunidad y alcance de los procedimientos seguidos por la propia Área de Auditoría Interna y puedan efectuar su análisis para los efectos que correspondan.
7.     Coordinar la revisión de la estructura organizacional autorizada por el Consejo Directivo, en relación con la independencia de las distintas funciones que lo requieran; así como, la efectiva segregación de funciones y ejercicio de facultades atribuidas a cada unidad de la Financiera.
8.     Coordinar y proporcionar al Auditor Interno, la opinión de los informes para el Comité de Auditoría y los elementos que le permitan cumplir con lo establecido en la fracción VI del artículo 156 de las Disposiciones de carácter general aplicables a las Instituciones de Crédito.
9.     Coordinar el seguimiento y cumplimiento de las recomendaciones y acciones para la atención de las deficiencias o desviaciones relevantes detectadas en relación con la operación de la Financiera, con el fin de que sean subsanadas oportunamente, informando al respecto al Auditor Interno, para lo cual deberán elaborar un informe específico.
10.   Evaluar y presentar para autorización del Auditor Interno, el programa anual de trabajo correspondiente a lo establecido por las Disposiciones de carácter general aplicables a las Instituciones de Crédito.
11.   Coordinar y proporcionar, en su caso, al Auditor Interno la opinión de los informes de gestión elaborados por el o los responsables de las funciones de Contraloría Interna a que hace referencia el último párrafo del artículo 167 de las Disposiciones de carácter general aplicables a las Instituciones de Crédito, con objeto de dar cumplimiento en tiempo y forma.
12.   Coordinar, validar y proporcionar, en su caso, al Auditor Interno, los asuntos que considere necesarios y aquellos que, a petición de terceros, con atribuciones para ello, deban ser tratados en las Sesiones del Comité de Auditoría, previa autorización del Presidente del Comité; asimismo, asistirlo en el aseguramiento continuo de sus atribuciones establecidas en las Disposiciones de carácter general aplicables a las Instituciones de Crédito.
13.   Las demás que las disposiciones legales y administrativas le confieran y las que le encomiende su jefe inmediato superior.
COORDINACIÓN DE ÁREA DE AUDITORÍA DE CONTROL INTERNO
OBJETIVO
Supervisar la práctica de auditorías al control interno, mediante procedimientos y técnicas de auditoría, a fin de verificar que las distintas Unidades Administrativas que integran la Financiera, apliquen con estricto apego a las políticas, procedimientos, metodologías y modelos establecidos en la normatividad aplicable, permitiendo verificar y dar seguimiento al funcionamiento correcto del Sistema de Control Interno y su consistencia con los objetivos y metas institucionales.
FUNCIONES
1.     Supervisar con base en el programa anual de trabajo a que se refiere la fracción XI del artículo 160 de las Disposiciones de carácter general aplicables a las Instituciones de Crédito, mediante pruebas sustantivas, procedimentales y de cumplimiento, el funcionamiento correcto del Sistema de Control Interno de las distintas unidades de la Financiera, incluyendo la observancia del Código de Conducta.
2.     Supervisar las auditorías de Control Interno con el objeto de verificar que los mecanismos de control implementados conlleven la adecuada protección de los activos de la Financiera.
3.     Supervisar la revisión de los sistemas informáticos, incluyendo los contables, operacionales de cartera crediticia, con valores o de cualquier otro tipo, constatando que estos cuenten con mecanismos para preservar la integridad, confidencialidad y disponibilidad de la información, que eviten su alteración y cumplan con los objetivos para los cuales fueron implementados o diseñados. Asimismo, vigilar dichos sistemas a fin de identificar fallas potenciales y verificar que éstos generen información suficiente, consistente y que fluya adecuadamente.
4.     Validar y supervisar la existencia y aplicación de los planes de contingencia y medidas necesarias a fin de evitar pérdidas de información, así como para, en su caso, definir acciones para su recuperación o rescate.
5.     Supervisar la revisión de los procedimientos de crédito para prevenir y detectar actos u operaciones con recursos, derechos o bienes, que procedan o representen el producto de un probable delito, a fin de revisar y presentar al Gerente de Control Interno y Atención a Órganos Colegiados los informes respectivos.
6.     Supervisar, preparar e integrar la información necesaria de que dispongan con motivo de sus funciones, para su entrega a las autoridades financieras y auditores externos, a fin de que éstos determinen la oportunidad y alcance de los procedimientos seguidos por la propia área de Auditoría Interna y puedan efectuar su análisis para los efectos que correspondan.
7.     Supervisar la revisión de la estructura organizacional autorizada por el Consejo, en relación con la independencia de las distintas funciones que lo requieran, así como la efectiva segregación de funciones y ejercicio de facultades atribuidas a cada unidad de la Financiera.
8.     Supervisar y proporcionar al Gerente de Control Interno y atención a Órganos Colegiados, la opinión de los informes para el Comité de Auditoría y los elementos que le permitan cumplir con lo establecido en la fracción VI del artículo 156 de las Disposiciones de carácter general aplicables a las Instituciones de Crédito.
9.     Supervisar el seguimiento y el cumplimiento de las recomendaciones y acciones para la atención de las deficiencias o desviaciones relevantes detectadas en relación con la operación de la Financiera, con el fin de que sean subsanadas oportunamente, informando al respecto al Gerente de Control Interno y atención a Órganos Colegiados, para lo cual deberán elaborar un informe específico.
10.   Supervisar y presentar para autorización del Gerente de Control Interno y Atención a Órganos Colegiados, el programa anual de trabajo correspondiente a lo establecido por las Disposiciones de carácter general aplicables a las Instituciones de Crédito.
11.   Supervisar y proporcionar, en su caso, al Gerente de Auditoría de Control Interno y atención a Órganos Colegiados, la opinión de los informes de gestión elaborados por el o los responsables de las Funciones de Contraloría Interna a que hace referencia el último párrafo del Artículo 167 de las Disposiciones de Carácter General Aplicables a las Instituciones de Crédito.
12.   Revisar, compilar y proporcionar, en su caso, al Gerente de Control Interno y Atención a Órganos Colegiados los asuntos que considere necesarios y aquellos que, a petición de terceros, con atribuciones para ello, deban ser tratados en las Sesiones del Comité de Auditoría, previa autorización del Presidente del Comité; asimismo, asistirlo en el aseguramiento continuo de sus atribuciones establecidas en las Disposiciones de carácter general aplicables a las Instituciones de
Crédito.
13.   Las demás que las disposiciones legales y administrativas le confieran y las que le encomiende su jefe inmediato superior.
DIRECCIÓN EJECUTIVA DE CONTRALORÍA INTERNA
OBJETIVO
Planear, dirigir y coordinar las acciones inherentes a la implementación de un sistema de control interno que permitan asegurar el cumplimiento de la normatividad aplicable en el desarrollo de sus funciones y alcanzar eficaz y eficientemente las metas y objetivos generales de la Institución. Así mismo, llevar a cabo las funciones inherentes a la auditoría interna en materia de administración integral de riesgos.
FUNCIONES
1.     Desempeñar las funciones de contraloría interna en la Financiera, en cumplimiento a lo establecido en las disposiciones legales aplicables.
2.     Coadyuvar con el Director General en el cumplimiento de sus obligaciones relacionadas con la implementación y desarrollo del sistema de control interno de la Financiera.
3.     Planear y dirigir acciones para llevar a cabo permanentemente las funciones de Contraloría Interna en materia de administración integral de riesgos.
4.     Coadyuvar con el Comité de Auditoría y con el Comité de Administración Integral de Riesgos en el cumplimiento de las disposiciones aplicables a la administración del riesgo operativo, tecnológico, de mercado, liquidez, crédito, legal, de corrupción y en función a las necesidades de la Financiera.
5.     Dirigir las actividades de administración y control de la Normateca Institucional de la Financiera.
6.     Expedir copias certificadas de los documentos originales que obren en los archivos de la Dirección Ejecutiva de Contraloría Interna.
7.     Preparar los asuntos relacionados con el ámbito de su competencia, que el Director General deba someter a consideración del Consejo.
8.     Fungir como enlace y coordinador ante los Órganos Fiscalizadores en las Auditorías Internas y Externas aplicadas en la Institución, así como coadyuvar con las Unidades Administrativas responsables de los procesos sustantivos en la coordinación y seguimiento de los trabajos inherentes a la solventación de las observaciones y/o señalamientos que hayan realizado las instancias fiscalizadoras.
9.     Dirigir y coordinar las acciones y procedimientos necesarios para dar cumplimiento a las normativas y a las mejores prácticas financieras en materia de prevención, detección y reporte de operaciones con recursos de procedencia ilícita y financiamiento al terrorismo.
10.   Las demás que las disposiciones legales y administrativas le confieran y las que le encomiende su superior jerárquico.
COORDINACIÓN TÉCNICA DE CONTRALORÍA DE PROCESOS DE APOYO
OBJETIVO
Realizar análisis, estudios, presentaciones y gestiones técnico-administrativas, a fin de coadyuvar en el desarrollo del Área, así como al desempeño de las funciones que competen al Contralor Interno.
FUNCIONES
1.     Coordinar y dar seguimiento al funcionamiento administrativo de los Recursos Humanos, Materiales y Técnicos para el desarrollo estratégico sustantivo del Área.
2.     Controlar, analizar, evaluar y llevar el seguimiento de la gestión de asuntos que se turnen al Área, y de ésta a sus Unidades Administrativas, así como con otras Áreas de la Financiera, a fin de dar respuesta en tiempo y forma a todo tipo de requerimiento, ya sea de alguna otra Área administrativa de la Financiera y/o de las diversas instancias fiscalizadoras.
3.     Elaborar proyectos de comunicación oficial, a fin de atender los asuntos turnados al Área que
requieren de su intervención.
4.     Desarrollar y coordinar los programas, estudios y proyectos asignados por el titular del Área, con objeto de fortalecer el Sistema de Control Interno.
5.     Realizar gestiones ante las diversas Unidades Administrativas de la Financiera, para obtener los datos, recursos o información necesarios para apoyar al Contralor Interno.
6.     Verificar que los asuntos, acuerdos e instrucciones que emita el Contralor Interno, se hagan llegar a las Unidades Administrativas de la Institución, así como llevar su seguimiento, a fin de dar cumplimiento a lo establecido en las disposiciones legales aplicables.
7.     Solicitar, analizar e integrar Información, a fin de elaborar los reportes de los resultados generados en el Área.
8.     Realizar las demás funciones y/o responsabilidades dentro del ámbito de su competencia que se deriven de las disposiciones aplicables, así como aquellas que le encomiende su jefe inmediato superior.
UNIDAD DE PREVENCIÓN DE LAVADO DE DINERO Y COMBATE AL FINANCIAMIENTO AL TERRORISMO
OBJETIVO
Coordinar las acciones y procedimientos necesarios en materia de prevención, detección y reporte de operaciones con recursos de procedencia ilícita y combate al financiamiento al terrorismo, en apego a las normativas y a las mejores prácticas financieras, con objeto de propiciar una operación sana en la Financiera.
FUNCIONES
1.     Elaborar y someter a consideración del Comité de Comunicación y Control las políticas, medidas, criterios y procedimientos de identificación y conocimiento del cliente y criterios, medidas y procedimientos que deberán adoptar para dar cumplimiento a lo previsto en la normativa y mejores prácticas financieras en materia de prevención de operaciones con recursos de procedencia ilícita y combate al financiamiento al terrorismo.
2.     Verificar la correcta ejecución de las medidas del Comité de Comunicación y Control.
3.     Informar al Comité de Comunicación y Control sobre aquellos casos en los que se detecten en la Financiera conductas, actividades o comportamientos realizados por los empleados o apoderados que provoquen que la Institución incurra en infracción a lo dispuesto en materia prevención de operaciones con recursos de procedencia ilícita y combate al financiamiento al terrorismo, así como aquellos casos de celebración de contratos cuyas características pudieran generar un alto riesgo para la Institución.
4.     Coordinar las actividades de seguimiento de operaciones; así como las investigaciones que deban llevarse a cabo a nivel institucional respecto de aquéllas que deban ser sometidas a consideración del Comité de Comunicación y Control, para efectos de que éste las dictamine, en su caso, como inusuales y/o internas preocupantes.
5.     Fungir como enlace entre el Comité de Comunicación y Control y la Secretaría, así como con la Comisión en relación con los temas de prevención de operaciones con recursos de procedencia ilícita y combate al financiamiento al terrorismo.
6.     Enviar a la Secretaría, por conducto de la Comisión, los reportes de operaciones relevantes, inusuales e internas preocupantes.
7.     Fungir como órgano interno de consulta respecto a la aplicación de las políticas de identificación y conocimiento de clientes.
8.     Definir las características, contenido y alcance de los programas institucionales de capacitación para el personal en dicha materia.
9.     Recibir, dar seguimiento al interior de la Financiera y respuesta a los requerimientos y órdenes que formulen las autoridades en materia de prevención de operaciones con recursos de procedencia
ilícita y combate al financiamiento al terrorismo.
10.   Dar seguimiento a los avisos emitidos por personal de la Financiera en materia de prevención de operaciones con recursos de procedencia ilícita y combate al financiamiento al terrorismo.
11.   Realizar las demás funciones y/o responsabilidades que dentro del ámbito de su competencia se deriven de las normativas y disposiciones aplicables, así como aquellas que en la materia le instruya el Director Ejecutivo de Contraloría Interna.
GERENCIA PARA LA PREVENCIÓN DE LAVADO DE DINERO
OBJETIVO
Participar en las actividades asignadas y procedimientos necesarios en materia de prevención, detección y reporte de operaciones con recursos de procedencia ilícita y combate al financiamiento al terrorismo, en apego a las normativas y a las mejores prácticas financieras, con objeto de propiciar una operación sana en la Financiera.
FUNCIONES
1.     Colaborar en la realización del Manual de Prevención de Lavado de Dinero aplicable a la Financiera, así como proponer sus posibles modificaciones acordes a la normatividad aplicable o en las mejores prácticas financieras.
2.     Elaborar, integrar y revisar con el Oficial de Cumplimiento el informe de las operaciones relevantes y preocupantes detectadas, con el fin de reportarlas al Comité de Comunicación y Control, así como a otras autoridades.
3.     Participar en el análisis de las operaciones relevantes, inusuales y preocupantes detectadas o que le sean reportadas al Oficial de Cumplimiento para determinar las acciones a seguir para su atención.
4.     Colaborar en la verificación de aplicación de las medidas adoptadas por el Comité, en ejercicio de sus facultades, a fin de que se apeguen a la normatividad establecida.
5.     Colaborar con el Oficial de Cumplimiento en la función de órgano interno de consulta en materia de Prevención de Lavado de Dinero, con objeto de proporcionar la asesoría y apoyo necesario.
6.     Coordinar las investigaciones que deban llevarse a cabo a nivel institucional respecto de aquellas operaciones relevantes, inusuales y preocupantes, que deban ser sometidas a consideración del Comité de Comunicación y Control, para efectos de su dictaminación.
7.     Colaborar con el Oficial de Cumplimiento en la comunicación y coordinación con el Comité de Comunicación y Control, la Secretaría de Hacienda y Crédito Público y la Comisión Nacional Bancaria y de Valores, respecto a los temas de prevención de operaciones con recursos de procedencia ilícita y combate al financiamiento al terrorismo.
8.     Elaborar, revisar e integrar, en coordinación con el Oficial de Cumplimiento, el material de capacitación para el personal de la Financiera en materia de prevención de lavado de dinero y combate al financiamiento al terrorismo, así como participar en su impartición, a fin de difundir una cultura de prevención en la materia.
9.     Dar seguimiento a los requerimientos e instrucciones que formulen las autoridades en materia de operaciones con recursos de procedencia ilícita y combate al financiamiento al terrorismo, con la finalidad de establecer y desarrollar acciones para su atención.
10.   Realizar las demás funciones y/o responsabilidades que dentro del ámbito de su competencia se deriven de la normatividad y disposiciones aplicables, así como aquellas que en la materia le instruya el Oficial de Cumplimiento o el Director Ejecutivo de Contraloría Interna.
COORDINACIÓN TÉCNICA DE REVISIONES DE CONTROL
OBJETIVO
Gestionar, administrar, coordinar las funciones del sistema en materia de prevención de lavado de dinero y financiamiento al terrorismo de la institución con base a las actividades señaladas en las disposiciones a las que se refiere el artículo 60 de la ley orgánica e la financiera nacional de desarrollo agropecuario, rural, forestal y pesquero, así como a lo señalado en el compendio de políticas y procedimientos para prevenir y detectar y reportar operaciones con recursos de procedencia ilícita y financiamiento al terrorismo, con base al seguimiento y monitoreo transaccional de los clientes.
FUNCIONES
1.     Llevar a cabo el análisis, verificación e investigación sobre inusualidades alertadas en el sistema de monitoreo, aplicando políticas y procedimientos en materia de Prevención de Lavado de Dinero (PLD), con el objeto de advertir en tiempo y forma sobre algún riesgo o amenaza en la materia. Una vez identificado el riesgo o amenaza en base al análisis integral informar a la Gerencia de Prevención de Lavado si existen o no elementos suficientes para determinar su inusualidad.
2.     Realizar el análisis transaccional para todos los clientes y una debida diligencia reforzada para clientes de alto riesgo y personas políticamente expuestas, revisión de datos y documentos que comprenden el expediente básico del cliente (KYC), con el fin de proporcionar información transaccional en tiempo y forma al Gerente de Prevención de Lavado de Dinero, para llevar a cabo la elaboración de dictámenes.
3.     Elaborar, una vez dictaminada la inusualidad, los reportes sobre actividades inusuales de clientes o cualquier entidad ligada a la institución en la que se presuma una relación con lavado de dinero, financiamiento a terroristas o algún otro ilícito que ponga en riesgo a la Financiera Nacional, con el objeto de reportar a la Secretaria de Hacienda y Crédito Público, a través de la Comisión Nacional Bancaria y de Valores.
4.     Proporcionar información detallada sobre las alertas generadas por el sistema de prevención de Lavado de Dinero y Financiamiento al Terrorismo a través del análisis de datos dentro del sistema de PLD, así como documentar los alertamientos con el fin de mantener integrada la información en el sistema de monitoreo.
5.     Realizar las demás funciones y/o responsabilidades dentro del ámbito de su competencia, que se deriven de las disposiciones aplicables, así como de aquellas que le encomiende su jefe inmediato superior.
COORDINACIÓN DE ÁREA DE ACTUALIZACIÓN Y SEGUIMIENTO DE LOS SISTEMAS DE PREVENCIÓN DE LAVADO DE DINERO
OBJETIVO
Dar seguimiento y asegurar el cumplimiento de las tareas que se deben desempeñar como parte de la implementación, actualización y mantenimiento del sistema de Prevención de Lavado de Dinero (PLD) y los sistemas operativos relacionados con éste, así como llevar el seguimiento y control sobre los avances y riesgos que se van presentando en los procesos y actividades.
FUNCIONES
1.     Verificar los requerimientos para proyectos de mantenimiento y actualización del sistema de PLD y evaluar el posible impacto y riesgos a los procedimientos de la Unidad de Prevención de Lavado de Dinero y Combate al Financiamiento al Terrorismo, con el fin de informar de manera oportuna, periódica y eficaz de los mismos al Gerente de Prevención de Lavado de Dinero.
2.     Proporcionar todo el apoyo necesario en la planeación y puesta en marcha de las actualizaciones o modificaciones que inciden en la Unidad de Prevención de Lavado de Dinero y Combate al Financiamiento al Terrorismo, o a los sistemas operativos que afectan al sistema de PLD, con el objeto mantener al día los requerimientos conforme a la normatividad aplicable.
3.     Revisar y emitir comentarios pertinentes, sobre todos los documentos que se generan como parte del mantenimiento del sistema PLD y modificaciones a los sistemas operativos que afecten al sistema PLD (Planes de trabajo, formatos de actualización, cambios de versiones, entre otros), con el fin de tener un control y seguimiento sobre las modificaciones pertinentes.
 
4.     Participar en las reuniones, que se establezcan con las diversas áreas de la Financiera Nacional y con proveedores externos, mediante las cuales se garantice la continuidad de los sistemas de PLD, para estar en aptitud de dar cumplimiento a la normatividad aplicable y evitar sanciones.
5.     Realizar las actividades que competan a la Unidad de Prevención de Lavado de Dinero y Combate al Financiamiento al Terrorismo, durante las distintas fases de los proyectos de mantenimiento y cambios al sistema de PLD o sistemas operativos que afecten al sistema de Prevención de Lavado de Dinero, para poder informar de las mismas al Gerente de Prevención de Lavado, con el fin de poder tomar las decisiones necesarias para cumplimento de la normativa aplicable.
6.     Otorgar la información que requieran otras áreas para tomar decisiones relacionadas con las modificaciones a sus sistemas operativos que afectan al sistema de PLD, para que éstas estén en aptitud de hacer las modificaciones necesarias para el debido funcionamiento de los sistemas de PLD.
7.     Realizar las demás funciones y/o responsabilidades dentro del ámbito de su competencia que se deriven de las disposiciones aplicables, así como aquellas que le encomiende su jefe inmediato superior.
COORDINACIÓN DE ÁREA DE ANÁLISIS, INVESTIGACIÓN Y DICTAMINACIÓN EN MATERIA DE PREVENCIÓN DE LAVADO DE DINERO
OBJETIVO
Realizar las actividades señaladas en las Disposiciones a las que se refiere el artículo 60 de la Ley Orgánica de la Financiera Nacional de Desarrollo Agropecuario, Rural, Forestal y Pesquero, así como a lo señalado en el Compendio de Políticas y Procedimientos para Prevenir y Detectar y Reportar Operaciones con Recursos de Procedencia Ilícita y Financiamiento al Terrorismo, con base al seguimiento y monitoreo transaccional de los clientes y la verificación de Políticas de identificación y conocimiento del cliente en la Financiera Nacional.
FUNCIONES
1.     Realizar el análisis transaccional, actualización del perfil transaccional, revisión de datos y documentos que comprenden el expediente básico del cliente (KYC), así como el monitoreo transaccional para clientes considerados de Alto Riesgo y Personas Políticamente Expuestas, con el fin de proporcionar información transaccional en tiempo y forma al Gerente de Prevención de Lavado de Dinero, para poder, realizar los reportes correspondientes a la Secretaria de Hacienda y Crédito Público, a través de la Comisión Nacional Bancaria y de Valores.
2.     Realizar investigaciones, analizando transacciones dentro del sistema de Prevención de Lavado de Dinero (PLD), sobre riesgos alertados previamente, aplicando políticas y procedimientos en materia de Prevención de Lavado de Dinero, con el objeto de advertir en tiempo sobre algún riesgo en la materia, informando de tal situación a la Gerencia de Prevención de Lavado de Dinero.
3.     Elaborar, una vez identificado el riesgo en base al análisis integral, y en caso de identificar inusualidad en algún cliente, los reportes sobre actividades inusuales clientes o cualquier entidad ligada a la institución en la que se presuma una relación con lavado de dinero, financiamiento a terroristas o algún otro ilícito que ponga en riesgo a la Financiera Nacional, con el objeto de informar a la Gerencia de Prevención de Lavado y reportar a las autoridades correspondientes.
4.     Corroborar información que se desprende de las alertas de operaciones inusuales del sistema de PLD, a través de analizar datos y documentos que proporcione el cliente a la institución de la operación realizada, con el fin de proponer a la Gerencia de Prevención de Lavado de Dinero si existen o no elementos para determinar su inusualidad y ejercer las acciones correspondientes.
5.     Elaborar los documentos necesarios para atender los requerimientos e instrucciones que formulen las autoridades en materia de operaciones con recursos de procedencia ilícita y combate al financiamiento al terrorismo, con la finalidad de cumplir en tiempo y forma los mismos, evitando así posibles sanciones por parte de la autoridad.
 
6.     Realizar las demás funciones y/o responsabilidades dentro del ámbito de su competencia que se deriven de las disposiciones aplicables, así como aquellas que le encomiende su jefe inmediato superior.
GERENCIA DE CONTRALORÍA DE PROCESOS SUSTANTIVOS
OBJETIVO
Participar en la implementación del Sistema de Control Interno, a través del establecimiento de medidas y controles que permitan vigilar que los procesos sustantivos de la Entidad se realicen de conformidad con la normativa aplicable y los mejores usos y prácticas del sector.
FUNCIONES
1.     Coordinar y supervisar las funciones del Sistema de Control Interno, en los procesos sustantivos de la Financiera, en cumplimiento a lo establecido en las disposiciones legales aplicables.
2.     Integrar los informes de su competencia para aprobación del Contralor Interno, a fin de apoyar en el cumplimiento de la implementación y desarrollo del Sistema de Control Interno de la Financiera.
3.     Apoyar como enlace operativo de los Órganos Fiscalizadores: Auditoría Superior de la Federación de la Cámara de Diputados, Secretaría de la Función Pública (SFP), como extensión del Órgano Interno de Control (OIC), Comisión Nacional Bancaria y de Valores, Banco de México y despachos externos designados por la SFP de las auditorías internas y externas aplicadas en la institución y de los Programas Federales (SFP y Secretaría de Economía).
4.     Coadyuvar con las Unidades Administrativas responsables de los procesos sustantivos, en la coordinación y seguimiento de los trabajos inherentes a la solventación de las observaciones y/o señalamientos que hayan realizado las instancias fiscalizadoras.
5.     Conocer, desahogar y resolver requerimientos de información u oficios de autoridades, en cumplimiento a lo establecido en las disposiciones legales aplicables.
6.     Supervisar el proceso continuo de revisión de controles, a fin de fortalecer el Sistema de Control Interno.
7.     Registrar, controlar, publicar y difundir la normatividad, a través de la Normateca Institucional, verificando que se apegue a los lineamientos establecidos, a fin de mantener un adecuado control de la Normatividad aplicable.
8.     Realizar las demás funciones y/o responsabilidades dentro del ámbito de su competencia que se deriven de las disposiciones aplicables, así como aquellas que le encomiende su jefe inmediato superior.
COORDINACIÓN TÉCNICA DE CONTRALORÍA DE PROCESOS SUSTANTIVOS
OBJETIVO
Llevar a cabo la implementación del Sistema de Control Interno, estableciendo medidas y controles que permitan vigilar que los procesos sustantivos de la Entidad se realicen de forma eficaz, eficiente y de conformidad con la normatividad aplicable.
FUNCIONES
1.     Participar en la coordinación y realizar con las Unidades Administrativas responsables de los procesos sustantivos, acciones para la solventación de las recomendaciones y observaciones de los órganos fiscalizadores, a efecto de dar cumplimiento en tiempo y forma.
2.     Verificar que las Áreas en el Corporativo y en las Coordinaciones Regionales cumplan con las recomendaciones y acciones derivadas de las observaciones de los órganos fiscalizadores y despachos externos, a fin de que las actividades se realicen en apego a la normativa aplicable (Corporativo y Coordinación Regional).
3.     Recopilar y analizar la información necesaria para integrar los informes que serán entregados a los Órganos Fiscalizadores, a fin de desahogar y resolver requerimientos de información.
 
4.     Dar seguimiento y validar la entrega de información de las Unidades Administrativas que se encuentran en proceso de auditoría.
5.     Llevar el seguimiento y validación de las actividades establecidas en los Programas Federales, a fin de dar cumplimiento a lo establecido en las disposiciones legales aplicables (Corporativo y Coordinación Regional).
6.     Realizar las demás funciones y/o responsabilidades dentro del ámbito de su competencia que se deriven de las disposiciones aplicables, así como aquellas que le encomiende su jefe inmediato superior.
GERENCIA DE CONTROL INTERNO EN SISTEMAS
OBJETIVO
Coordinar y supervisar la implementación y el diseño de las medidas y controles que permitan vigilar que los procesos que se efectúan en todas las Unidades Administrativas de la Financiera a través del Área de sistemas de la Entidad, se realicen en forma eficaz y eficiente y de conformidad con la normatividad aplicable y los mejores usos y prácticas del sector.
FUNCIONES
1.     Formular propuestas y proporcionar sugerencias, derivadas de las revisiones aplicadas para propiciar el cumplimiento de la normatividad interna y externa aplicable a las tecnologías de la información y la comunicación de la Financiera en la realización de sus operaciones.
2.     Integrar los informes de su competencia, para ser entregados a la Dirección Ejecutiva, a fin de apoyar en el cumplimiento de la implementación y desarrollo del Sistema de Control Interno de la Financiera.
3.     Colaborar con las Unidades Administrativas responsables de las tecnologías de la información y la comunicación en la coordinación de los trabajos inherentes a la solventación de las observaciones y/o señalamientos realizados por las Instancias fiscalizadoras externas o internas.
4.     Analizar y evaluar los resultados obtenidos en las revisiones efectuadas al riesgo tecnológico existente en los equipos de cómputo, sistemas, seguridad informática y telecomunicaciones, proponiendo a su vez, recomendaciones de soluciones tecnológicas e informáticas que optimicen los recursos y procesos operativos, propiciando el incremento permanente de la productividad y eficiencia.
5.     Verificar que la operación, desarrollo y mantenimiento, de los sistemas y equipos de cómputo estén apegados a las normas y procedimientos establecidos para la seguridad de la información.
6.     Realizar las demás funciones y/o responsabilidades dentro del ámbito de su competencia que se deriven de las disposiciones aplicables, así como aquellas que le encomiende su jefe inmediato superior.
GERENCIA DE CONTROL OPERATIVO
OBJETIVO
Supervisar la implementación, desarrollo y funcionamiento del Sistema de Control Interno Institucional y asegurar el funcionamiento de los controles operativos conforme a la normatividad interna y externa aplicable, con la finalidad de mitigar los riesgos Institucionales.
FUNCIONES
1.     Apoyar a todas las Áreas de la Financiera en el fortalecimiento del Sistema de Control Interno Institucional a fin de dar cumplimiento a las Disposiciones de carácter general en materia prudencial contable y para el requerimiento de información aplicables a la Financiera y al Acuerdo por el que se emiten las Disposiciones en Materia de Control Interno y se expide el Manual Administrativo de Aplicación General en Materia de Control Interno.
2.     Promover e impulsar la capacitación y sensibilización de la cultura de autocontrol a nivel Institucional
permitiendo reforzar la calidad y efectividad de las actividades cotidianas que ejecutan los servidores públicos, a fin de mitigar los riesgos a los que se encuentra expuesta la Institución (Corporativo y Coordinaciones Regionales).
3.     Asegurar el adecuado diseño de los controles operativos que permitan mitigar los riesgos a los que se encuentra expuesta la Institución, así como supervisar la efectividad de los controles operativos.
4.     Supervisar e implementar que los controles operativos implementados por las áreas responsables, apoyen a la mitigación de los riesgos Institucionales (Corporativo y Coordinaciones Regionales).
5.     Planear y coordinar la Auditoría externa para dar cumplimiento a lo establecido en el Anexo 8 del Artículo 86 de las Disposiciones de carácter general en materia prudencial contable y para el requerimiento de información aplicables a la Financiera.
6.     Supervisar la implementación de los planes de remediación que apoyen al fortalecimiento de los controles operativos y a la mitigación de los riesgos a los que se encuentra expuesta la Institución (Corporativo y Coordinaciones Regionales).
7.     Realizar las demás funciones y/o responsabilidades dentro del ámbito de su competencia que se deriven de las disposiciones aplicables, así como aquellas que le encomiende su jefe inmediato superior.
DIRECCIÓN GENERAL ADJUNTA JURÍDICA Y FIDUCIARIA
OBJETIVO
Planear, proponer y emitir las políticas y lineamientos que garanticen jurídicamente el otorgamiento del crédito, las estrategias y acciones contenciosas para la recuperación de cartera vencida y en general las estrategias y acciones que permitan la defensa de los intereses de la Institución para salvaguardar su patrimonio, así como fungir como un área facilitadora entre la Dirección General de la Financiera y sus Unidades Administrativas y órganos colegiados hacia el interior, y hacia el exterior con los sectores público, privado y las diversas organizaciones sociales, industriales, de comercio y de productores, las instancias Judiciales y Administrativas, así mismo coordinar la generación de nuevos negocios fiduciarios y de avalúos y la administración de los ya existentes.
FUNCIONES
1.     Dictar las políticas y estrategias tendientes a que los procesos jurídicos de la Financiera se apeguen a la legalidad.
2.     Emitir estrategias y políticas para la representación y defensa en materia contenciosa de la Institución ante instancias judiciales y administrativas, a fin de proteger sus intereses jurídicos y patrimoniales.
3.     Definir estrategias para la compilación y divulgación de la legislación relacionada al funcionamiento de la Financiera.
4.     Definir estrategias para la protocolización de actas, así como para el otorgamiento y revocación de poderes de los servidores públicos de la Institución.
5.     Emitir políticas para la prevención de riesgos en materia legal para la Financiera.
6.     Dentro de su esfera de atribuciones, suplir al Director General de la Financiera en el cumplimiento de las obligaciones que tengan término.
7.     Instruir estrategias de coordinación técnica dirigidas a las Gerencias de Coordinación Regional Jurídica, así como de apoyo corporativo jurídico a las Unidades Administrativas de la Financiera, para tales efectos, las Gerencias de Coordinación Regional Jurídica dependerán en materia técnica y decisoria de la Dirección General Adjunta Jurídica y Fiduciaria, cuyas resoluciones vincularán en todo momento a dichas Gerencias.
8.     Proponer al Director General el nombramiento, remoción, cambio de adscripción y promoción, de conformidad con la normatividad institucional, de los Gerentes de Coordinación Regional Jurídica de
la Financiera, de los servidores públicos adscritos a dichas Gerencias Jurídicas, así como de los Ejecutivos Jurídicos de las Agencias de Crédito Rural.
9.     Atraer los asuntos en materia jurídica, que a su consideración deban ser atendidos por los servidores públicos adscritos a la Dirección General Adjunta Jurídica y Fiduciaria.
10.   Diseñar y coordinar la política de relaciones interinstitucionales con las dependencias y entidades de la administración pública federal, los poderes legislativo y judicial, los representantes de los diversos órganos de gobierno, así como con los sectores privado y social.
11.   Representar al Director General en los asuntos que le encomiende.
12.   Preparar los asuntos relacionados con el ámbito de su competencia, que el Director General deba someter a consideración del Consejo.
13.   Presentar al Consejo políticas y dirigir las acciones relacionadas con la selección, aceptación y administración de negocios fiduciarios, de la prestación de la actividad valuatoria, así como de la administración de fondos que deriven de las disposiciones aplicables.
14.   Dirigir las actividades que propicien la generación de vínculos estratégicos, de cooperación e intercambio de información, experiencias y tecnología con entidades nacionales e internacionales.
15.   Coordinar las acciones necesarias para la recuperación de la cartera extrajudicial y judicial de la Financiera.
16.   Llevar a cabo las demás actividades que dentro del ámbito de su competencia deriven de las disposiciones legales y administrativas aplicables, así como aquellas que por instrucción expresa le encomienden el Director General o el Consejo.
COORDINACIÓN TÉCNICA
OBJETIVO
Apoyar en el área de análisis y gestiones técnico-administrativas a fin de que se cuente con los recursos humanos, materiales, financieros y de información para el desempeño óptimo de las funciones sustantivas de la Dirección General Adjunta.
FUNCIONES
1.     Atender y realizar las gestiones relativas a los asuntos y trámites administrativos (recursos humanos, materiales y servicios) concernientes a la Dirección General Adjunta Jurídica y Fiduciaria.
2.     Coordinar el sistema de control documental de la Dirección General Adjunta de tal forma que se atiendan puntualmente todos los trámites, asuntos y/o requerimientos de la información.
3.     Dar seguimiento a los asuntos que se turnen a las Unidades Administrativas que integran la Dirección General Adjunta, a fin de cumplir con los tiempos de los requerimientos que realice el titular del área.
4.     Elaborar proyectos de comunicación oficial requeridos para la atención de asuntos concernientes a la Dirección General Adjunta
5.     Realizar las gestiones ante las diversas áreas de la Institución para obtener los recursos e información necesaria para el desarrollo sustantivo del área.
6.     Brindar el apoyo logístico en el desarrollo de las actividades que se realicen dentro del área de competencia de la Dirección General Adjunta.
7.     Dar seguimiento a las instrucciones que gire el Director General Adjunto a los titulares de las áreas adscritas para su observancia y cumplimiento
DIRECCIÓN EJECUTIVA DE DESARROLLO Y VINCULACIÓN DEL NEGOCIO
OBJETIVO
Establecer y coordinar las relaciones interinstitucionales, acercamientos con instituciones del Gobierno Federal, estatal y municipal, instituciones, organismos y empresas, orientadas a la inversión y al financiamiento de proyectos productivos a efecto de definir, conjuntamente con las Direcciones Generales
Adjuntas o áreas competentes, estrategias de promoción que impulsen el desarrollo del sector rural nacional.
FUNCIONES
1.     Proponer la política de relaciones interinstitucionales con las dependencias y entidades de la Administración Pública Federal, Estatal y Municipal, así como el sector privado y social para operar los programas que se celebren con instituciones orientadas a la inversión y financiamiento.
2.     Coordinar al interior de la Financiera la implementación de acciones para atender las iniciativas legislativas y puntos de acuerdo de las cámaras con temas relacionados al sector agropecuario, rural, forestal y pesquero, así como proponer las estrategias de vinculación interinstitucional de las mismas.
3.     Coordinar y facilitar reuniones de los directivos de la Financiera con las autoridades de los gobiernos estatales y municipales, con los representantes de las distintas organizaciones vinculadas a los sectores agropecuario, rural, forestal y, pesquero, instituciones académicas, empresas y organismos, con el propósito de establecer acuerdos o convenios que impulsen el desarrollo de dichos sectores nacionales.
4.     Proponer actividades que propicien la generación de vínculos estratégicos, de cooperación, intercambio de información, experiencias y tecnología con entidades nacionales e internacionales relacionadas con el financiamiento agropecuario, rural, forestal y pesquero.
5.     Establecer comunicación con organismos e instituciones orientadas a la inversión y financiamiento de proyectos productivos del sector agropecuario, rural, forestal y pesquero para identificar tendencias y perspectivas de los mismos, en cuanto a demanda de productos de dichos sectores nacionales, así como la aplicación de las mejores prácticas en el tema en coordinación con las Direcciones Generales Adjuntas o áreas competentes.
6.     Diseñar y proponer estrategias de participación de la Financiera en foros, eventos, convenios e iniciativas de cooperación para promover la participación de instituciones y organismos en proyectos productivos que fortalezcan el desarrollo del sector agropecuario, rural, forestal y pesquero mexicano, así como dar seguimiento al cumplimiento de las obligaciones que de ellos se derive.
7.     Llevar a cabo las demás actividades que dentro del ámbito de su competencia deriven de las disposiciones legales y administrativas aplicables, así como aquellas que le encomiende el Director General Adjunto Jurídico y Fiduciario.
COORDINACIÓN DE ÁREA DE VINCULACIÓN Y DESARROLLO
OBJETIVO
Contribuir con el titular de esta área a mantener un estrecho contacto (personal, telefónico y escrito) con los secretarios técnicos de los titulares del Poder Ejecutivo Estatal en cada una de las entidades federativas, con los respectivos equipos de trabajo de los secretarios de Desarrollo Rural o agropecuario, y con los principales líderes de las organizaciones de productores agropecuarios, a fin de lograr en una comunicación fluida.
FUNCIONES
1.     Integrar la documentación que corresponda a los acuerdos con los poderes Ejecutivo, Legislativo y Judicial, así como con los Gobiernos de los Estados, cuya finalidad es dar seguimiento de las acciones derivadas de los mismos.
2.     Dar atención de audiencias y entrevistas en gestiones y trámites a los dirigentes de las distintas organizaciones del sector rural, para recibir el apoyo de Financiera.
3.     Programar reuniones sistemáticas con dirigentes de organizaciones campesinas y productores rurales, a efecto de conocer sus necesidades y conducirlos a las áreas respectivas.
4.     Preparar entrevistas con secretarios de Desarrollo Rural, Gobiernos Estatales y organizaciones
vinculadas con el sector rural, así como con centros de estudios y fundaciones.
5.     Llevar una agenda de entrevistas con dirigentes de los partidos políticos nacionales, a efecto de proponer acciones de apoyo al sector agropecuario.
6.     Realizar visitas de campo al sector rural, con objeto de conocer el desarrollo de las diversas actividades productivas de diferentes empresas que solicitan apoyos para evaluar sus necesidades.
7.     Preparar y coadyuvar con el titular del área, en sus entrevistas, gestiones, seminarios y conferencias donde se solicita vincular a la Financiera con las distintas organizaciones que tienen que ver con el sector rural de México.
8.     Realizar las demás funciones y/o responsabilidades dentro del ámbito de su competencia, relacionadas con las disposiciones aplicables, así como de aquellas que le encomiende su jefe inmediato superior.
DIRECCIÓN EJECUTIVA JURÍDICA
OBJETIVO
Dirigir la implementación y desarrollo de las políticas y lineamientos que garanticen que los procesos jurídicos se apeguen a la legalidad, las estrategias y acciones contenciosas para la recuperación de cartera vencida y en general las estrategias y acciones que permitan la defensa de los intereses de la Institución para salvaguardar su patrimonio.
FUNCIONES
1.     Dirigir la ejecución de las políticas y estrategias tendientes a que los procesos jurídicos se apeguen a la legalidad.
2.     Participar en los diversos órganos colegiados de la Financiera conforme lo dispongan sus respectivas Reglas de Operación o las disposiciones jurídicas que rijan su conformación.
3.     Coadyuvar en la coordinación técnica dirigida a las Gerencias Jurídicas de las Coordinaciones Regionales, así como el apoyo jurídico a las Unidades Administrativas de la Financiera.
4.     Coadyuvar con la Dirección General Adjunta Jurídica y Fiduciaria en las funciones derivadas de la fracción VIII del artículo 23 del Estatuto Orgánico de la FND.
5.     Supervisar la implementación de acciones para la administración del riesgo legal de la Financiera.
6.     Supervisar la elaboración y revisión y, en su caso, validar los contratos, convenios e instrumentos jurídicos análogos que presenten las diferentes áreas de la Financiera en materia de crédito, fiduciaria, mandatos y comisiones, así como en los que se establezca la coordinación con dependencias y entidades de la administración pública y bases de licitación y demás actos jurídicos que celebre la Financiera y, en su caso, las Coordinaciones Regionales, verificando que se apeguen a los lineamientos y políticas establecidas
7.     Dirigir las acciones jurídico-corporativas tendientes a la rendición de los informes que en materia corporativa sean requeridos por las autoridades competentes con domicilio en la Ciudad de México.
8.     Dirigir los trabajos de verificación de antecedentes registrales en los registros públicos que correspondan, tanto de los bienes muebles e inmuebles objeto de las garantías que se constituyan a favor de la Financiera, como de las personas morales que participen en el crédito, a través de la contratación de despachos verificadores.
9.     Las demás que, dentro del área de su competencia, se deriven de las disposiciones aplicables, así como aquellas que le encomiende el titular de la Dirección General Adjunta Jurídica y Fiduciaria.
SUBDIRECCIÓN CORPORATIVA JURÍDICA DE CRÉDITO Y APOYO A LOS ÓRGANOS COLEGIADOS
OBJETIVO
Dirigir y participar desde el ámbito jurídico en las actividades de materia de crédito de la Financiera, así como coordinar las acciones de apoyo al Prosecretariado en sus funciones.
FUNCIONES
1.     Coordinar la opinión, y dictaminación sobre la procedencia de convenios, contratos y demás actos jurídicos que celebre la Financiera en materia de crédito, fiduciaria y, en su caso, emitir la validación correspondiente a dichos actos.
2.     Validar y supervisar la elaboración de los modelos de convenios y contratos en materia de crédito, verificando que los mismos se apeguen a los lineamientos y políticas establecidas.
3.     Coordinar en el ámbito de su competencia las acciones para la administración del riesgo legal, promoviendo que los contratos y convenios en los que participe la Institución prevengan vicios en la celebración de operaciones.
4.     Proporcionar el apoyo jurídico a las diversas Unidades Administrativas de la Financiera, así como a los Comités y Grupos de Trabajo que incidan en el ámbito de su competencia, así como aquellos que le instruya la Dirección Ejecutiva Jurídica.
5.     Coadyuvar con el Prosecretario en el control de la información, integración de la documentación de aquellos asuntos que se someterán a la consideración del Consejo Directivo, así como en el seguimiento de los acuerdos que adopte dicho Órgano Directivo.
6.     Coadyuvar con la Secretaría de los distintos Órganos Colegiados en los que la Dirección General Adjunta Jurídica y Fiduciaria participe con tal carácter, así como aquellos que le instruya la Dirección Ejecutiva Jurídica, en el control de la información e integración de la documentación de aquellos asuntos que se someterán a la consideración de los Cuerpos Colegiados, así como en el seguimiento de los acuerdos que adopten.
7.     Llevar a cabo las demás actividades dentro del área de su competencia, que se deriven de las disposiciones aplicables, de los poderes de representación otorgados, así como aquellas que le encomiende el Director General Adjunto Jurídico y Fiduciario y/o el Director Ejecutivo Jurídico.
COORDINACIÓN TÉCNICA DE APOYO AL PROSECRETARIADO Y CUERPOS COLEGIADOS
OBJETIVO
Coordinar y participar auxiliando a la Subdirección Corporativa Jurídica de Crédito y Apoyo a Cuerpos Colegiados en el apoyo a las Secretarías de órganos colegiados en los que participe el Área Jurídica, apoyando en la definición de lo que debe ser sancionado por cada uno de los cuerpos colegiados, a fin de procurar que las sesiones se conduzcan adecuadamente y conforme a la normativa aplicable, dando certeza y seguridad jurídica en su desarrollo.
FUNCIONES
1.     Auxiliar en la organización y depuración de los asuntos o planteamientos que formulen los Consejeros ante las distintas instancias de la Financiera, así como los que realicen las propias Unidades Administrativas de la Financiera, para propiciar su respuesta oportuna o la integración pertinente de asuntos a la orden del día de las sesiones del Consejo Directivo.
2.     Auxiliar en la organización y depuración de los planteamientos que formulen las Unidades Administrativas de la Financiera, para propiciar la integración pertinente de asuntos a la orden del día de las sesiones de los demás Cuerpos Colegiados.
3.     Proponer los procedimientos de seguimiento de acuerdos y coadyuvar con la Subdirección Corporativa Jurídica de Crédito y Apoyo a Órganos Colegiados en la coordinación del seguimiento y cumplimiento de los acuerdos adoptados o compromisos asumidos en las sesiones de los Cuerpos Colegiados.
4.     Proponer medidas de apoyo para los Cuerpos Colegiados, a fin de facilitar la gestión de asuntos a presentar a los mismos.
5.     Difundir y proponer actualización o modificación a los calendarios aprobados por los Cuerpos
Colegiados para la celebración de las sesiones, con objeto de agendarlas o reprogramarlas, así como proponer las medidas y acciones necesarias para su celebración.
6.     Integrar el acervo de información y documentación necesaria para el cumplimiento de sus funciones en relación con las sesiones que se realicen.
7.     Analizar y coordinar el armado de carpetas, expedientes y la integración de información y documentación, así como solicitar a las distintas Unidades Administrativas o áreas de la Financiera lo conducente, en preparación de los asuntos que deban ser sometidos a la consideración y/o aprobación de los Cuerpos Colegiados en los que el Secretario y/o Prosecretario del Consejo intervengan.
8.     Resguardar en orden los expedientes o documentación donde consten las actas de sesiones, listas de asistencia, convocatorias y demás información relacionada con los asuntos desahogados en las sesiones de los Cuerpo Colegiados en los que participe o tenga injerencia la Subdirección Corporativa Jurídica de Crédito y Apoyo a Órganos Colegiados.
9.     Coadyuvar y asesorar en el apoyo técnico-administrativo que se requiera a fin de propiciar un adecuado desarrollo de las sesiones de los Cuerpos Colegiados.
10.   Revisar, coordinar y proponer a su superior jerárquico inmediato los proyectos de actas, listas de asistencia, convocatorias y demás documentación requerida o relacionada con el desarrollo de sesiones de Cuerpo Colegiados, así como sus modificaciones.
11.   Coordinar la elaboración de las versiones estenográficas de cada sesión que servirán de base para la elaboración de los proyectos de acta de cada sesión, así como realizar y presentar, a su superior jerárquico inmediato, los informes, notas y/o aclaraciones, relacionadas con las intervenciones de integrantes, miembros o invitados en cada sesión.
12.   Proponer, a su superior jerárquico inmediato, ajustes a las políticas, lineamientos o reglas establecidas para la operación de los cuerpos colegiados de la Institución, en los que el Secretario y/o Prosecretario del Consejo intervenga, a fin de promover el apego a la normatividad o su mayor eficiencia.
13.   Llevar a cabo las tareas asignadas por el Subdirector Corporativo Jurídico de Crédito y Apoyo a Órganos Colegiados, conforme a sus atribuciones previstas en este Manual o en las disposiciones aplicables.
COORDINACIÓN DE ÁREA DE APOYO A CUERPOS COLEGIADOS
OBJETIVO
Auxiliar en las labores de revisión, análisis y armado e integración de asuntos, carpetas, expedientes e información complementaria de los casos que se presenten en los diversos Comités, distintos del Consejo Directivo y del Comité de Recuperación de Cartera (en lo sucesivo los "Comités"), en los que participe la Dirección General Adjunta Jurídica y Fiduciaria y/o la Dirección Ejecutiva Jurídica, coordinándose al efecto con las Unidades Administrativas de la Financiera para compilar la información y documentación necesaria.
FUNCIONES
1.     Apoyar en la revisión y análisis de las propuestas de asuntos que se vayan a presentar a los diversos Comités, conforme a la normatividad jurídica aplicable, verificando que la misma esté completa.
2.     Apoyar en la atención a las consultas que se planteen en materia de jurídica, así como en el análisis, interpretación y aplicación de la normatividad aplicable a la Financiera, para los casos que se presenten o vayan a presentarse en los diversos Comités.
3.     Asistir y apoyar al Subdirector Corporativo Jurídico de Crédito y Apoyo en Órganos Colegiados, en todos los asuntos relacionados con los diversos Comités.
4.     Auxiliar en el resguardo de los expedientes o documentación donde consten las actas de sesiones, listas de asistencia, convocatorias y demás información relacionada con los asuntos desahogados en
las sesiones de los diversos Comités.
5.     Apoyar en la elaboración de informes, notas y/o aclaraciones, relacionadas con las actividades llevadas a cabo en ejercicio de sus funciones, así como apoyar en la atención de las observaciones y/o comentarios realizados en las sesiones de los Comités.
6.     Revisar, compilar, preparar y auxiliar en el envío de la información relativa a los Comités solicitada por los Órganos Fiscalizadores o Reguladores, tanto internos como externos.
7.     Elaborar y proponer a sus superiores jerárquicos los proyectos, así como auxiliar en el envío correspondiente, de las certificaciones de los acuerdos adoptados por los distintos Comités a las Unidades Administrativas Regionales y Corporativas de la institución que corresponda.
8.     Auxiliar en el seguimiento de los acuerdos e informar a sus superiores jerárquicos; así como coordinar al personal encargado de la elaboración de las versiones estenográficas y de los proyectos definitivos de las actas de las sesiones, revisar y sancionar el contenido de las mismas, previo a proponer dichas versiones a sus superiores jerárquicos.
9.     Auxiliar en el análisis y coordinación para el armado de carpetas, expedientes y la integración de información y documentación, así como solicitar a las distintas Unidades Administrativas o áreas de la Financiera lo conducente, en preparación de los asuntos que deban ser sometidos a la consideración y/o aprobación de los distintos Comités.
10.   Llevar a cabo las tareas asignadas por el Subdirector Corporativo Jurídico de Crédito y Apoyo a Órganos Colegiados conforme a sus atribuciones previstas en este Manual o en las disposiciones aplicables.
GERENCIA JURÍDICA DE CRÉDITO
OBJETIVO
Coordinar y participar desde el ámbito jurídico en las actividades en materia de crédito de la Financiera, proporcionando el apoyo y asesoría a las áreas que lo soliciten, con objeto de colaborar en el desarrollo de las actividades jurídicas dentro del proceso de crédito.
FUNCIONES
1.     Proporcionar apoyo jurídico a las diversas Unidades Administrativas de la Financiera en materia de crédito, así como participar, en su caso, colaborando con o apoyando al Subdirector Corporativo Jurídico de Crédito y Apoyo a Órganos Colegiados, en los Órganos Colegiados que éste le instruya, con objeto de que los actos jurídicos que, en materia de su competencia, se lleven a cabo en la Financiera en cumplimiento de las disposiciones aplicables.
2.     Proponer opiniones a su superior inmediato y llevar a cabo la dictaminación sobre la procedencia de Convenios, Contratos y demás actos jurídicos que celebre la Financiera en materia de crédito, a fin de que las operaciones se formalicen en cumplimiento de las disposiciones aplicables, salvaguardando el interés jurídico institucional.
3.     Coordinar, para su aprobación, la elaboración de los modelos de convenios y contratos en materia de crédito, a fin de verificar que los mismos se apeguen a los lineamientos y políticas establecidos.
4.     Resolver la atención a las consultas que se planteen en materia de jurídica de crédito por parte de los Ejecutivos Jurídicos y Agencias de Crédito Rural, así como realizar el análisis y proponer la interpretación y aplicación de Leyes, Reglamentos, Decretos y demás disposiciones legales y de los Proyectos de Ley que se sometan a su consideración, en el ámbito de su competencia, a fin de que el otorgamiento de crédito que realiza el Organismo sea eficiente y oportuno. Con relación a consultas jurídicas en materia de crédito, incluyendo su instrumentación, formuladas por las Gerencias de Coordinación Regional Jurídicas o de servidores públicos de mayor nivel, deberá proponer a su superior jerárquico inmediato la propuesta de solución o alternativas de solución a las mismas en apego a la normatividad aplicable.
5.     Apoyar en la coordinación y proponer, en el ámbito de su competencia, las acciones para la administración del riesgo legal, con el objeto de promover que los contratos y convenios en los que participe la Institución, prevengan vicios en la celebración de operaciones.
 
6.     Coordinar y participar en la asesoría y atención de las consultas jurídicas que en materia de contratos y convenios planteen las distintas Unidades Administrativas y Coordinaciones Regionales de la Financiera, a fin de establecer el marco normativo aplicable a su formalización.
7.     Dar atención a la Agencia Corporativa de Crédito Rural en asesoría jurídica y la elaboración del dictamen legal para determinar la viabilidad de los asuntos presentados por la misma.
8.     Apoyar, según lo instruya el Subdirector Corporativo Jurídico de Crédito y Apoyo a Órganos Colegiados, en las funciones de las Secretarías o Prosecretarías de cuerpos colegiados.
9.     Realizar y presentar a su superior jerárquico inmediato las propuestas de modificación a la normatividad en materia jurídica de crédito, a fin de que la misma esté actualizada y sea acorde con las operaciones que realiza la Institución en el cumplimiento de su objeto.
10.   Coordinar la administración y operación del Módulo de Automatización de Contratos y de Pagarés, en caso de así instruirlo el Subdirector Corporativo Jurídico de Crédito y Apoyo a Órganos Colegiados.
11.   Llevar a cabo las tareas asignadas por el Subdirector Corporativo Jurídico de Crédito y Apoyo a Órganos Colegiados, conforme a sus atribuciones previstas en este Manual o en las disposiciones aplicables.
COORDINACIÓN DE ÁREA JURÍDICO DE CONVENIOS Y CONTRATOS DE CRÉDITO
OBJETIVO
Apoyar en la atención y resolución de las consultas jurídicas en materia de contratación de créditos y elaboración de convenios, así como en el análisis y opinión sobre las propuestas de modificación a los instrumentos jurídicos de crédito; supervisar el funcionamiento y operación de los sistemas de automatización de contratos y pagarés.
FUNCIONES
1.     Auxiliar en la asesoría jurídica a las Unidades Administrativas de la Financiera en materia de contratación de crédito o celebración de convenios modificatorios a los ya celebrados.
2.     Apoyar a las Gerencias de Coordinación Regional Jurídica, en los casos que así proceda o se le instruya, en la elaboración, celebración e instrumentación de Contratos y Convenios de Crédito, con el objeto de salvaguardar el interés jurídico institucional respecto de las operaciones que se realicen y en apego a los modelos previamente autorizados o publicados en Normateca.
3.     Participar en la verificación de las modificaciones a la Normatividad Interna en materia de crédito, a fin de proponer, en su caso, la elaboración o modificación de los instrumentos jurídicos correspondientes.
4.     Brindar soporte a los promotores y asesorar desde el punto de vista jurídico a los revisores de Mesa de Control respecto a asuntos que se encuentran observados.
5.     Supervisar el funcionamiento y operación del Módulo de Automatización de Contratos y de Pagarés, evaluar su funcionamiento, brindar soporte vía telefónica para dudas respecto a su utilización y funcionamiento y proponer a la Gerencia de Desarrollo Informático los requerimientos de mejora a los mismos, informando periódicamente a sus superiores.
6.     Llevar a cabo las tareas asignadas por el Subdirector Corporativo Jurídico de Crédito y Apoyo a Órganos Colegiados y/o por el Gerente Jurídico de Crédito, conforme a sus atribuciones previstas en este Manual o en las disposiciones aplicables.
COORDINACIÓN DE ÁREA JURÍDICA DE CRÉDITO
OBJETIVO
Apoyar en la atención y resolución de las consultas jurídicas en materia de crédito, así como en el análisis y opinión sobre las propuestas de modificación a la normatividad aplicable para los instrumentos jurídicos de crédito; coordinar y ejecutar el programa de auditoría y verificación de Empresas de Intermediación Financiera. Auxiliar en las labores de revisión, análisis y armado e integración de asuntos, carpetas, expedientes e información complementaria de los casos que se presenten para el Comité de Recuperación de Cartera de la Financiera, coordinándose al efecto con las Gerencias de Coordinación Regional Jurídicas (Ejecutivos Jurídicos y demás personal jurídico adscrito a dichas Gerencias), las Gerencias Regionales de Análisis y demás Unidades Administrativas de la Financiera que se requiera, para compilar la información y documentación necesaria.
FUNCIONES
1.     Auxiliar en la revisión y análisis de las propuestas de modificación a la normatividad interna de la Financiera en materia jurídica de crédito, a fin de que la misma esté actualizada y sea acorde con las operaciones que realiza la Institución en el cumplimiento de su objeto.
2.     Auxiliar en la atención de las consultas que se planteen en materia de jurídica de crédito por parte de los Ejecutivos Jurídicos y Agencias de Crédito Rural, así como realizar el análisis y auxiliar en la propuesta de interpretación y aplicación de Leyes, Reglamentos, Decretos y demás disposiciones legales y de los Proyectos de Ley que se sometan a consideración, en el ámbito de su competencia, a fin de que el otorgamiento de crédito que realiza el Organismo sea eficiente y oportuno.
3.     Apoyar en la atención las consultas jurídicas que, en materia de Contratos y Convenios de crédito, le planteen las distintas Unidades Administrativas y Coordinaciones Regionales de la Financiera, conforme al marco normativo aplicable para su formalización, informando de casos relevantes a sus superiores jerárquicos.
4.     Apoyar en la revisión, análisis, elaboración o complemento de notas informativas de los asuntos que sean sometidos a consideración de los diversos órganos colegiados, previa instrucción de su superior jerárquico.
5.     Realizar y, en algunos casos coordinar, los trabajos de revisión y auditoría en el cumplimiento legal y contractual de las Empresas de Intermediación Financiera.
6.     Apoyar en la revisión y análisis de las propuestas de asuntos que se vayan a presentar al Comité de Recuperación de Cartera, conforme a la normatividad jurídica aplicable, verificando que la misma esté completa.
7.     Apoyar en la atención a las consultas que se planteen en materia de jurídica para esquemas de recuperación de cartera o tratamientos, así como en el análisis, interpretación y aplicación de la normatividad aplicable a la Financiera, para los casos que se presenten o vayan a presentarse al Comité de Recuperación de Cartera.
8.     Asistir y apoyar al Subdirector Corporativo Jurídico de Crédito y Apoyo en Órganos Colegiados, en todos los asuntos relacionados con el Comité de Recuperación de Cartera.
9.     Auxiliar en el resguardo de los expedientes o documentación donde consten las actas de sesiones, listas de asistencia, convocatorias y demás información relacionada con los asuntos desahogados en las sesiones del Comité de Recuperación de Cartera.
10.   Apoyar en la elaboración de informes, notas y/o aclaraciones, relacionadas con las actividades llevadas a cabo en ejercicio de sus funciones, así como apoyar en la atención de las observaciones y/o comentarios realizados en las sesiones del Comité de Recuperación de Cartera.
11.   Auxiliar en el seguimiento de los acuerdos e informar a sus superiores jerárquicos; así como coordinar al personal encargado de la elaboración de las versiones estenográficas y de los proyectos definitivos de las actas de las sesiones, revisar y sancionar el contenido de las mismas, previo a proponer dichas versiones a sus superiores jerárquicos.
12.   Elaborar y proponer a sus superiores jerárquicos los proyectos, así como auxiliar en el envío correspondiente, de las certificaciones de los acuerdos adoptados por el Comité de Recuperación de Cartera a las Unidades Administrativas Regionales y Corporativas de la institución que corresponda.
13.   Revisar, compilar, preparar y auxiliar en el envío de la información relativa al Comité de Recuperación de Cartera solicitada por los Órganos Fiscalizadores o Reguladores, tanto internos como externos.
14.   Auxiliar en el análisis y coordinación para el armado de carpetas, expedientes y la integración de información y documentación, así como solicitar a las distintas Unidades Administrativas o áreas de la Financiera lo conducente, en preparación de los asuntos que deban ser sometidos a la
consideración y/o aprobación del Comité de Recuperación de Cartera.
15.   Llevar a cabo las tareas asignadas por el Subdirector Corporativo Jurídico de Crédito y Apoyo a Órganos Colegiados, conforme a sus atribuciones previstas en este Manual o en las disposiciones aplicables.
COORDINACIÓN DE ENLACE
OBJETIVO
Auxiliar en las labores de revisión, análisis y armado e integración de asuntos, carpetas, expedientes e información complementaria de los casos que se presenten en las sesiones o juntas de trabajo del Consejo Directivo, coordinándose al efecto con las Unidades Administrativas de la Financiera para compilar la información y documentación necesaria.
FUNCIONES
1.     Apoyar en la revisión y análisis de las propuestas de asuntos que se vayan a presentar en las sesiones o juntas de trabajo del Consejo Directivo, conforme a la normatividad aplicable, verificando que la misma esté completa.
2.     Apoyar en la atención a las consultas que se planteen en materia de jurídica, así como en el análisis, interpretación y aplicación de la normatividad aplicable a la Financiera, para los casos que se presenten o vayan a presentarse ante el Consejo Directivo.
3.     Asistir y apoyar al Subdirector Corporativo Jurídico de Crédito y Apoyo en Órganos Colegiados, en todos los asuntos relacionados con el Consejo Directivo.
4.     Auxiliar en el resguardo de los expedientes o documentación donde consten las actas de sesiones, listas de asistencia, convocatorias y demás información relacionada con los asuntos desahogados en las sesiones del Consejo Directivo, así como auxiliar y participar en la obtención de firmas de los integrantes y demás invitados a las sesiones o reuniones y vigilar se lleve a cabo el empastado o encuadernación de los libros corporativos de las actas y demás documentación que se requiera conservar de esta manera.
5.     Apoyar en la elaboración de informes, notas y/o aclaraciones, relacionadas con las actividades llevadas a cabo en ejercicio de sus funciones, así como apoyar en la atención de las observaciones y/o comentarios realizados en las sesiones o juntas de trabajo del Consejo Directivo.
6.     Revisar, compilar, preparar y auxiliar en el envío de la información relativa al Consejo Directivo solicitada por los Órganos Fiscalizadores o Reguladores, tanto internos como externos.
7.     Elaborar y proponer a sus superiores jerárquicos los proyectos, así como auxiliar en el envío correspondiente, de las certificaciones de los acuerdos adoptados por el Consejo Directivo a las Unidades Administrativas que corresponda de la institución.
8.     Auxiliar en el seguimiento de los acuerdos e informar a sus superiores jerárquicos; así como coordinar al personal encargado de la elaboración de las versiones estenográficas y de los proyectos definitivos de las actas de las sesiones, revisar y sancionar el contenido de las mismas, previo a proponer dichas versiones a sus superiores jerárquicos.
9.     Auxiliar en el análisis y coordinación para el armado de carpetas, expedientes y la integración de información y documentación, así como solicitar a las distintas Unidades Administrativas o áreas de la Financiera lo conducente, en preparación de los asuntos que deban ser sometidos a la consideración y/o aprobación del Consejo Directivo.
10.   Llevar a cabo las tareas asignadas por el Subdirector Corporativo Jurídico de Crédito y Apoyo a Órganos Colegiados conforme a sus atribuciones previstas en este Manual o en las disposiciones aplicables.
SUBDIRECCIÓN CORPORATIVA JURÍDICA CONTENCIOSA
OBJETIVO
 
Definir, coordinar, instrumentar, dar seguimiento y evaluar la defensa de los intereses de la Institución en todo tipo de controversia administrativa y judicial, en defensa de los intereses de la Financiera.
FUNCIONES
1.     Definir las estrategias para la defensa de los intereses de la Financiera, así como defender los intereses de la misma en todo tipo de controversia administrativa y judicial.
2.     Coordinar el apoyo técnico jurídico que se brinde a las Unidades Administrativas de la Financiera para la defensa de sus intereses en asuntos de naturaleza contenciosa, así como autorizar, en cualquier etapa procesal, la conclusión de los juicios interpuestos en su contra, fundamentándose para ello en el dictamen jurídico que justifique su conveniencia.
3.     Supervisar las labores de defensa de los intereses de la Financiera en todo tipo de controversia judicial.
4.     Fungir como titular de la unidad de consultas y reclamaciones de usuarios de la Financiera.
5.     Proponer modificaciones a los lineamientos para la contratación de servicios de abogados externos para la defensa de los intereses de la Financiera, que contemplen entre otras cosas, la autorización del pago de honorarios por servicios brindados por despachos externos y la aprobación de los gastos judiciales de la Financiera.
6.     Coadyuvar con la Dirección General Adjunta Jurídica y Fiduciaria en la gestión de la cartera judicial.
7.     Llevar a cabo las demás actividades dentro del área de su competencia, que se deriven de las disposiciones aplicables, así como aquellas que le encomiende el Director General Adjunto Jurídico y Fiduciario.
GERENCIA JURÍDICA CONTENCIOSA ADMINISTRATIVA, FISCAL, PENAL Y LABORAL
OBJETIVO
Representar los intereses jurídicos de la Institución mediante el ejercicio de las acciones legales que le corresponden en materias Contenciosa Administrativa, Fiscal, Penal, Laboral y Amparo, así como otorgar asistencia legal y asesoría jurídica a las Unidades Administrativas de la Institución en las mismas materias.
FUNCIONES
1.     Proporcionar asistencia legal y asesoría en materias Contenciosa Administrativa, Fiscal, Penal, Laboral, a las Unidades Administrativas de la Financiera, con la finalidad de prevenir conflictos futuros, así como para la interpretación de Leyes y Normatividad relacionada con las materias de su competencia y salvaguardar los intereses y patrimonio de la Institución.
2.     Coordinar la instrumentación de la defensa de los intereses de la Institución en materias Contenciosa Administrativa, Fiscal, Penal y Laboral, así como de Amparo que deriven de las materias indicadas, con el fin de proteger los intereses y patrimonio de la Institución.
3.     Representar a la Financiera en la firma de convenios de terminación de relaciones laborales fuera y dentro de juicio, previa solicitud del Área de Recursos Humanos, con el objeto de salvaguardar los intereses y patrimonio de la Institución.
4.     Supervisar, requerir informes, formular sugerencias y recomendaciones a los Gerentes Jurídicos de las Coordinaciones Regionales, respecto al desarrollo de las acciones en las materias Contenciosa Administrativa, Fiscal, Penal, Laboral y de amparo que deriven de estas, en donde la Financiera es parte.
5.     Supervisar y requerir informes a los abogados externos a quienes se les asignen los casos por parte de la Institución, en materias Contenciosa Administrativa, Fiscal, Penal y Laboral, con objeto de salvaguardar los intereses y patrimonio de la Institución.
6.     Asesorar jurídicamente al área de recursos humanos con relación al Reglamento Interior de Trabajo y Contrato Colectivo de Trabajo, a fin de salvaguardar los intereses y patrimonio de la Institución.
7.     Coordinar, verificar y atender las solicitudes realizadas a la Subdirección Corporativa Jurídica Contenciosa, en términos de la Ley Federal y la Ley General de Transparencia y Acceso a la Información Pública, relacionadas con las materias Administrativa, Fiscal, Penal y Laboral.
8.     Elaborar los documentos mediante los cuales se realice la clasificación de información conforme a la
Ley Federal y la Ley General de Transparencia y Acceso a la Información Pública, a las solicitudes realizadas a la Subdirección Corporativa Jurídica Contenciosa relacionadas con las materias Administrativa, Fiscal, Penal y Laboral. Así como administrar y proporcionar la información que se presenta en el SIPOT de conformidad con lo señalado por la normatividad en materia de Transparencia y Acceso a la Información Pública.
9.     Realizar las demás funciones y/o responsabilidades dentro del ámbito de su competencia, relacionadas con las disposiciones aplicables, así como de aquellas que le encomiende su jefe inmediato superior.
COORDINACIÓN DE ÁREA JURÍDICA CONTENCIOSA LABORAL
OBJETIVO
Coordinar la defensa y representación de los intereses jurídicos de la Institución mediante el ejercicio de las acciones legales que le corresponden en la materia Contenciosa Laboral.
FUNCIONES
1.     Diseñar y participar en la defensa y representación de los intereses de la Institución en materia Laboral.
2.     Representar a la Financiera en la firma de convenios de terminación de relaciones laborales fuera y dentro de juicio, previa solicitud del área de Recursos Humanos, a fin de salvaguardar los intereses y patrimonio de la Institución.
3.     Asesorar, en materia de recursos humanos para movimientos y contratación de personal, con el objeto de salvaguardar los intereses y patrimonio de la Institución.
4.     Asesorar a las Gerencias Jurídicas de las Coordinaciones Regionales y Jefaturas de Departamento adscritas a ellas, en materia Contenciosa Laboral, a fin de apoyarlas en la defensa de los intereses de la Institución.
5.     Verificar la realización de las acciones legales que en materia Contenciosa Laboral reporten las Gerencias Jurídicas de las Coordinaciones Regionales, a efecto de que se apeguen a la normatividad aplicable.
6.     Administrar las bases de datos y coordinar la comunicación con los abogados externos contratados para la defensa de los intereses de la Institución en materia Contenciosa Laboral, con objeto de llevar un control de los asuntos asignados a los mismos.
7.     Dar seguimiento al desarrollo de los asuntos jurídico-contenciosos en materia Laboral y al desempeño de los abogados externos a quienes se les asignen los casos por parte de la Institución, a fin de conocer el estatus en que se encuentran.
8.     Realizar las demás funciones y/o responsabilidades dentro del ámbito de su competencia que se deriven de las disposiciones aplicables, así como aquellas que le encomiende su jefe inmediato superior.
COORDINACIÓN DE ÁREA JURÍDICA CONTENCIOSA PENAL
OBJETIVO
Coordinar la defensa y representación de los intereses jurídicos de la Institución mediante el ejercicio de las acciones legales que le corresponden en la materia Contenciosa Penal.
FUNCIONES
1.     Diseñar y participar en la defensa y representación de los intereses de la Institución en materia Penal.
2.     Asesorar, en materia Penal a las diversas áreas de la Financiera, así como a las Coordinaciones Regionales, para determinar la existencia de posibles conductas delictivas
3.     Asesorar a las Gerencias Jurídicas de las Coordinaciones Regionales y Jefaturas de Departamento adscritas a ellas, en materia Penal, a fin de apoyarlas en la defensa de los intereses de la Institución,
dictaminando los asuntos encomendados y/o elaborando las denuncias respectivas.
4.     Verificar la realización de las acciones legales que en materia Penal reporten las Gerencias Jurídicas de las Coordinaciones Regionales, a efecto de que se apeguen a la normatividad aplicable.
5.     Administrar las bases de datos y coordinar la comunicación con los abogados externos contratados para la defensa de los intereses de la Institución en materia Penal, con objeto de llevar un control de los asuntos asignados a los mismos
6.     Dar seguimiento al desarrollo de los asuntos jurídico-contenciosos en materia Penal y al desempeño de los abogados externos a quienes se les asignen los casos por parte de la Institución, a fin de conocer el estatus en que se encuentran.
7.     Realizar las demás funciones y/o responsabilidades dentro del ámbito de su competencia que se deriven de las disposiciones aplicables, así como aquellas que le encomiende su jefe inmediato superior.
COORDINACIÓN DE ÁREA JURÍDICA
OBJETIVO
Participar en la defensa y representación de los intereses jurídicos de la Institución, mediante el ejercicio de las acciones legales que le corresponden en materias Contenciosa Administrativa, Fiscal, Penal y Laboral, a efecto de salvaguardar los intereses de la Institución.
FUNCIONES
1.     Participar en la defensa y representación de los intereses de la Institución en las materias Contenciosa, Administrativa, Fiscal, Penal y Laboral.
2.     Coadyuvar en la asesoría otorgada, en materia de recursos humanos para movimiento y contratación de personal, Reglamento Interior de Trabajo y Contrato Colectivo de Trabajo, con el objeto de salvaguardar los intereses y patrimonio de la Institución.
3.     Supervisar en el ámbito de la competencia de la Gerencia Jurídica Contenciosa Administrativa, Fiscal, Penal y Laboral, los asuntos en esas materias, a fin de proponer, en su caso, las acciones que considere convenientes.
4.     Realizar las demás funciones y/o responsabilidades dentro del ámbito de su competencia que se deriven de las disposiciones aplicables, así como aquellas que le encomiende su jefe inmediato superior
GERENCIA JURÍDICA CONTENCIOSA, CIVIL Y MERCANTIL
OBJETIVO
Representar los intereses jurídicos de la Institución mediante el ejercicio de las acciones legales que le corresponden en materias Civil y Mercantil, a efecto de proteger el patrimonio de la Financiera.
FUNCIONES
1.     Proporcionar asistencia en materia Civil y Mercantil, a las Unidades Administrativas de la Financiera que la soliciten, con el fin de otorgar asesoría legal en temas de actos jurídicos relacionados con el tren de crédito.
2.     Coordinar la instrumentación de la defensa jurídica los intereses de la Institución, en materia Civil y Mercantil, incluido el Juicio de Amparo, a fin de establecer la estrategia procesal que corresponda en juicio.
3.     Coordinar y otorgar la asesoría que requieran las Gerencias de Coordinación Regional Jurídica (GCRJ) para la defensa de los intereses de la Institución en materia Civil y Mercantil, con el objeto de atender cualquier contingencia jurídica procesal.
4.     Requerir informes y formular sugerencias y recomendaciones a las Gerencias de Coordinación Regional Jurídica, en el desarrollo de los asuntos jurídico-contenciosos en materia Civil y Mercantil,
con el objeto de verificar su desahogo y conclusión.
5.     Supervisar actividades contenciosas que desarrollen las GCRJ a través de abogados o despachos externos contratados para la recuperación de cartera vencida judicial; así como recibir y consolidar el informe de cartera vencida judicial de cada una de las GCRJ, y con ello elaborar los reportes que requieran las distintas áreas de la Institución en materia de recuperación de cartera vencida judicial.
6.     Coordinar y atender solicitudes que presentan las Gerencias de Coordinación Regional Jurídica, en temas relacionados con la cartera vencida judicial como los son: solicitud de visto bueno para la contratación de abogados externos, solicitud para la dispersión de gastos de juicio, solicitud para asignación de cartera vencida a despachos externos, y demás temas relacionados, lo anterior en seguimiento de las acciones que se realizan en esta etapa de recuperación judicial.
7.     Realizar las demás funciones y/o responsabilidades dentro del ámbito de su competencia que se deriven de las disposiciones aplicables, así como aquellas que le encomiende su jefe inmediato superior.
COORDINACIÓN DE ÁREA JURÍDICA CONTENCIOSA, CIVIL Y MERCANTIL
OBJETIVO
Coadyuvar en la representación de los intereses jurídicos de la Financiera a través de las respectivas acciones legales en materia Civil y Mercantil, a efecto de salvaguardar el patrimonio de la Institución.
FUNCIONES
1.     Otorgar asistencia legal en materias Contenciosa, Civil y Mercantil, a las Unidades Administrativas de la Institución, a fin de prever controversias futuras.
2.     Ejecutar la instrumentación de la defensa jurídica de los intereses de Financiera en las materias Contenciosa Civil y Mercantil y Juicios de Amparo, en coordinación con el Gerente Jurídico Contencioso, Civil y Mercantil, con el objeto de establecer la estrategia procesal que corresponda en juicio junto con los abogados externos contratados para proteger el patrimonio de la Institución.
3.     Proporcionar asesoría a las Gerencias de Coordinaciones Regionales Jurídicas sobre la defensa de los intereses de la Institución en materia Contenciosa Civil y Mercantil con el objeto de atender cualquier contingencia jurídica procesal.
4.     Analizar y evaluar los informes de las Gerencias de Coordinación Regional Jurídica sobre sus actividades en materia Contenciosa, Civil y Mercantil, con la finalidad de verificar su desahogo y conclusión y así presentar los reportes a los órganos de supervisión.
5.     Analizar las solicitudes de las Gerencias de Coordinación Regional Jurídica relacionadas con la autorización del desistimiento de la acción procesal en los juicios que se siguen para la recuperación del crédito y con el visto bueno del Gerente Jurídico Contencioso, Civil y Mercantil, se somete a la consideración del Subdirector Corporativo Jurídico Contencioso para su aprobación, con la finalidad de que cada solicitud cumpla con los requisitos establecidos en la normatividad.
6.     Realizar las demás funciones y/o responsabilidades dentro del ámbito de su competencia que se deriven de las disposiciones aplicables, así como aquellas que le encomiende su jefe inmediato superior.
COORDINACIÓN DE ÁREA JURÍDICA CONTENCIOSA, ADMINISTRATIVA, CIVIL Y MERCANTIL
OBJETIVO
Coadyuvar en la representación de los intereses jurídicos de la Financiera, a través de las respectivas acciones legales en materia Civil y Mercantil, a efecto de salvaguardar el patrimonio de la Financiera.
FUNCIONES
1.     Apoyar en asistencia legal en materias Contenciosa Administrativa, Civil y Mercantil a las Unidades
Administrativas de la Institución, a fin de prever controversias futuras.
2.     Apoyar en la ejecución de la defensa de los intereses de la Financiera en las materias Contenciosa Administrativa, Civil y Mercantil y Juicios de Amparo, en coordinación con el Gerente Jurídico Contencioso, Civil y Mercantil, a fin de salvaguardar los intereses de la Institución.
3.     Apoyar en la evaluación de las propuestas de las Gerencias Jurídicas de las Coordinaciones Regionales respecto a la contratación de abogados externos a fin de recuperar la cartera vencida judicial, de conformidad con los Lineamientos para la Contratación y Supervisión de Abogados Externos de la Financiera, presentándolas a consideración del Subdirector Corporativo Jurídico Contencioso para su aprobación.
4.     Analizar las solicitudes de las Gerencias Jurídicas de las Coordinaciones Regionales relacionadas con los gastos de juicio y pago de honorarios a abogados externos, de conformidad con los Lineamientos para la Contratación y Supervisión de Abogados Externos de la Financiera.
5.     Apoyar en los trámites de contabilidad de gastos erogados por la institución en los juicios instaurados para la recuperación de cartera vencida judicial, con el visto bueno del Gerente Jurídico Contencioso, Civil y Mercantil, a fin de vigilar la correcta aplicación del patrimonio de la Institución.
6.     Apoyar con las Gerencias Jurídicas de las Coordinaciones Regionales, para el buen funcionamiento del Sistema Jurídico Contencioso, en el que se da seguimiento a los juicios desde que se transfiere a jurídico hasta su conclusión.
7.     Realizar las demás funciones y/o responsabilidades dentro del ámbito de su competencia, relacionadas con las disposiciones aplicables, así como de aquellas que le encomiende su jefe inmediato superior.
SUBDIRECCIÓN CORPORATIVA JURÍDICA DE COORDINACIÓN Y APOYO LEGAL
OBJETIVO
Coadyuvar técnica y decisoriamente a las Gerencias de Coordinación Regional Jurídica, a fin de que, a través de esta, el Corporativo pueda tener mayor control en la atención de los principales procesos administrativos, jurídicos, así como en la resolución de conflictos jurídicos que de forma cotidiana se presentan en las Coordinaciones y Agencias. Asimismo, esta área será recopiladora de la información que aquellas generan, para la toma de decisiones y diseño de estrategias de mejora, y será encargada de comunicar y supervisar las estrategias que la Dirección General Adjunta Jurídica y Fiduciaria instruya.
FUNCIONES
1.     Definir estrategias de coordinación técnica y decisoria dirigidas a las Gerencias Jurídicas de las Coordinaciones Regionales con el propósito de tener mayor participación en la atención de los principales procesos jurídicos y resolución de conflictos jurídicos que se dan a nivel de las coordinaciones regionales y agencias.
2.     Dirigir acciones orientadas a evaluar y verificar el cumplimiento de las facultades atribuidas a las Gerencias Jurídicas de las Coordinaciones Regionales con el objeto de implementar las acciones de mejora que sean necesarias.
3.     Evaluar, para una adecuada toma de decisiones, la información estratégica generada en las Gerencias Jurídicas de las Coordinaciones Regionales, basada en los programas o criterios que emita la Dirección General Adjunta Jurídica y Fiduciaria, para el desarrollo y la mejora continua de los procesos que operen dichas Gerencias Jurídicas.
4.     Diseñar programas de trabajo que permitan evaluar los procedimientos de otorgamiento de crédito, recuperación de cartera, negocio fiduciario, avalúos y demás procesos jurídicos que se llevan a cabo en las Gerencias Jurídicas de las Coordinaciones Regionales, cuyos resultados permitan la estandarización y homologación de procesos y criterios.
5.     Diseñar y establecer criterios, indicadores, y parámetros de medición de resultados que permita
generar información estadística de los procesos jurídicos que se lleven a cabo en las Gerencias Jurídicas de las Coordinaciones Regionales para la adecuada toma de decisiones.
6.     Proponer las remociones, reubicaciones, reasignaciones y cambios de radicaciones de los Gerentes Jurídicos de las Coordinaciones Regionales, de los servidores públicos adscritos a las Gerencias Jurídicas, así como de los Ejecutivos Jurídicos de las Agencias de Crédito Rural.
7.     Llevar a cabo las demás actividades dentro del área de su competencia, que se deriven de las disposiciones aplicables, de los poderes de representación otorgados, así como aquellas que le encomiende el Director General Adjunto Jurídico y Fiduciario y/o el Director Ejecutivo Jurídico.
COORDINACIÓN DE APOYO LEGAL Y SUPERVISIÓN
OBJETIVO
Brindar apoyo a la Subdirección Corporativa Jurídica de Coordinación y Apoyo Legal en la coordinación técnica dirigida a las Gerencias Jurídicas de las Coordinaciones Regionales.
FUNCIONES
1.     Apoyar a la Subdirección Corporativa Jurídica de Coordinación y Apoyo Legal en la coordinación técnica y decisoria dirigida a las Gerencias Jurídicas de las Coordinaciones Regionales con el propósito de tener mayor participación en la atención de los principales procesos jurídicos y resolución de conflictos jurídicos que se dan a nivel Coordinaciones Regionales y Agencias.
2.     Realizar las acciones orientadas a evaluar y verificar el cumplimiento de las facultades atribuidas a las Gerencias Jurídicas de las Coordinaciones Regionales que le instruya la Subdirección Corporativa Jurídica de Coordinación y Apoyo Legal que le permitan a esta dirigir acciones orientadas a evaluar y verificar el cumplimiento de las facultades atribuidas a las gerencias jurídicas de las coordinaciones regionales con el objeto de implementar las acciones de mejora que sean necesarias.
3.     Obtener y consolidar la información generada en las Gerencias Jurídicas de las Coordinaciones Regionales, basada en los programas o criterios que emita la Dirección General Adjunta Jurídica y Fiduciaria, que permitan a la Subdirección Corporativa Jurídica de Coordinación y Apoyo Legal determinar acciones para el desarrollo y la mejora continua de los procesos que operen las Gerencias Jurídicas de las Coordinaciones Regionales.
4.     Apoyar en la ejecución y operación de los programas de trabajo que determine la Subdirección Corporativa Jurídica de Coordinación y Apoyo Legal que permitan evaluar los procedimientos de otorgamiento de crédito, recuperación de cartera, negocio fiduciario, avalúos y demás procesos jurídicos que se llevan a cabo en las Gerencias Jurídicas de las Coordinaciones Regionales.
5.     Apoyar y dar seguimiento a los trabajos de verificación de antecedentes registrales en los registros públicos que correspondan, tanto de los bienes muebles e inmuebles objeto de las garantías que se constituyan a favor de la institución, como de las personas morales que le indique la Subdirección Corporativa Jurídica de Coordinación y Apoyo Legal.
6.     Llevar a cabo las demás actividades dentro del área de su competencia, que se deriven de las disposiciones aplicables, así como aquellas que le encomiende el Subdirector Corporativo Jurídico de Coordinación y Apoyo Legal.
SUBDIRECCIÓN CORPORATIVA JURÍDICA DE NORMATIVIDAD Y CONSULTA
OBJETIVO
Dirigir y participar en la elaboración y difusión de la normatividad y disposiciones legales o reglamentarias aplicables y coordinar la asesoría en su interpretación, asegurando su aplicación en la asesoría que se otorga a los Cuerpos Colegiados, en los convenios, contratos y demás actos jurídicos que lleve a cabo la Institución.
FUNCIONES
1.     Supervisar y evaluar el desarrollo del análisis, interpretación y consulta de leyes, reglamentos, decretos y demás disposiciones legales y administrativas aplicables.
2.     Supervisar la revisión, opinión y dictaminación de contratos y convenios típicos y atípicos que
presenten las diferentes áreas de la Financiera, en los que se establezca la coordinación con dependencias y entidades de la administración pública y organismos de los sectores social y privado; así como bases de licitación y demás actos jurídicos que celebre la Financiera y, en su caso, las Coordinaciones Regionales, verificando que se apeguen a los lineamientos y políticas establecidas.
3.     Contemplar estrategias para la función jurídica de la Financiera.
4.     Validar y supervisar la elaboración de los contratos y convenios típicos y atípicos que presenten las diferentes áreas de la Financiera, así como aquellos en los que se establezca la coordinación con dependencias y entidades de la administración pública y organismos de los sectores social y privado.
5.     Supervisar las actividades de compilación, y divulgación de la legislación relacionada al funcionamiento de la Financiera.
6.     Supervisar la ejecución de los trámites ante fedatario público para la protocolización, cotejo y certificación de documentos, formalización y revocación de poderes que otorga la Financiera.
7.     Proporcionar el apoyo jurídico a las diversas Unidades Administrativas de la Financiera, así como a los Comités y grupos de trabajos que incidan en el ámbito de su competencia, así como aquellos que le instruya la Dirección General Adjunta Jurídica y Fiduciaria.
8.     Coordinar las acciones jurídicas corporativas y ser el conducto de la Financiera para rendir los informes que en materia corporativa sean requeridos por las autoridades competentes con domicilio en la Ciudad de México.
9.     Llevar a cabo las demás actividades dentro del área de su competencia, que se deriven de las disposiciones aplicables, de los poderes de representación otorgados, así como aquellas que le encomiende el Director General Adjunto Jurídico y Fiduciario y/o el Director Ejecutivo Jurídico.
GERENCIA JURÍDICA NORMATIVA Y DE APOYO A LA ADMINISTRACIÓN
OBJETIVO
Analizar y participar junto con las áreas interesadas, en la elaboración de la normatividad interna de la Institución y apoyar en la interpretación y aplicación de las disposiciones legales o reglamentarias, así mismo coordinar la difusión de los ordenamientos jurídicos al interior de la Financiera, igualmente apoyar a las áreas involucradas en los procesos de adquisiciones de bienes o servicios, arrendamiento y obra pública de la Entidad.
FUNCIONES
1.     Coordinar la revisión de la información y analizar la viabilidad jurídica de convenios, contratos, convocatorias y bases de licitación y demás actos jurídicos que celebre la Financiera y, en su caso, los de las Coordinaciones Regionales, así como aquellos en los que se establezca la coordinación con dependencias y entidades de la Administración Pública y organismos de los sectores social y privado, a fin de verificar la legalidad de sus términos y condiciones.
2.     Participar en el análisis, interpretación y aplicación de leyes, reglamentos, decretos y demás disposiciones legales y administrativas, así como de los Proyectos de Ley que se sometan a su consideración en el ámbito de su competencia, con objeto de opinar sobre su impacto en la operación de la Financiera.
3.     Participar en la asesoría a los Comités y Unidades Administrativas de la Financiera en los procedimientos de licitación y adjudicación de contratos, procesos de adquisiciones de bienes o servicios, arrendamiento y obra pública en los que participe la Entidad y en general, en temas de su competencia que conlleven el estricto apego a la legalidad de los mencionados procesos.
4.     Coordinar con las demás unidades de la Financiera la asesoría respecto a los asuntos de carácter jurídico que le encomiende la Subdirección Corporativa Jurídica de Normatividad y Consulta, así como participar en la asesoría a los comités y grupos de trabajo que se instituyen en la Financiera, con el objeto de que se apeguen a la norma que los regula.
5.     Coordinar la compilación y divulgación de las publicaciones relevantes del Diario Oficial de la Federación que sean aplicables a la Financiera, con la finalidad de que todas las áreas tengan conocimiento de toda la norma que regula los actos que llevan a cabo.
 
6.     Coordinar cualquier tipo de gestión que requiera la Financiera ante Fedatario Público y llevar una debida administración y actualización de los apoderados en la Financiera, con la finalidad de tener un control de los mismos.
7.     Brindar asesoría y apoyo jurídico en el ámbito de sus atribuciones, que le requieran las diversas Unidades Administrativas de la Financiera y de las Coordinaciones Regionales, con el objeto de que se apeguen a lo que establece la normatividad en la materia.
8.     Coordinar las demás actividades dentro del área de su competencia, que se deriven de las disposiciones aplicables, de los poderes de representación otorgados, así como aquellas que le encomiende el Director General Adjunto Jurídico y Fiduciario y/o el Director Ejecutivo Jurídico.
9.     Realizar las demás funciones y/o responsabilidades dentro del ámbito de su competencia que se deriven de las disposiciones aplicables, así como aquellas que le encomiende su jefe inmediato superior.
COORDINACIÓN DE ÁREA JURÍDICA DE APOYO A LA ADMINISTRACIÓN
OBJETIVO
Participar en el ámbito de su competencia, en los procesos administrativos derivados de las adquisiciones, arrendamientos, servicios, obra pública y servicios relacionados con las mismas que lleva a cabo la Financiera, con objeto de verificar su apego a la normatividad establecida.
FUNCIONES
1.     Llevar a cabo la revisión y opinión sobre la viabilidad jurídica de convenios y contratos en materia de adquisiciones, arrendamientos, servicios, obra pública y servicios relacionados con las mismas, con la finalidad de verificar la legalidad de los mismos.
2.     Coadyuvar con el Gerente Jurídico Normativo y de Apoyo a la Administración en el análisis, interpretación y aplicación de leyes, reglamentos, decretos y demás disposiciones legales y administrativas, así como de los proyectos de Ley que se sometan a su consideración en el ámbito de su competencia, a efecto de evaluar su impacto en la Financiera.
3.     Coadyuvar con el Gerente Jurídico Normativo y de Apoyo a la Administración en la asesoría a los Comités y Unidades Administrativas de la Financiera, en los procedimientos de licitación y adjudicación de contratos, procesos de adquisiciones de bienes o servicios, arrendamiento y obra pública en los que participe la Entidad y en general en temas de su competencia que genere el estricto apego a la legalidad.
4.     Coadyuvar en la asesoría de los Comités y Grupos de Trabajo que se instituyan en la Financiera, en el ámbito de sus atribuciones, a fin de que se apeguen a la legalidad en sus actos.
5.     Coadyuvar junto con las áreas interesadas, en la elaboración de la normatividad interna de la Institución y apoyar en la interpretación de las disposiciones legales o reglamentarias, con el objeto de que estas se encuentren apegadas a estricto derecho.
6.     Realizar las demás funciones y/o responsabilidades dentro del ámbito de su competencia que se deriven de las disposiciones aplicables, así como aquellas que le encomiende su jefe inmediato superior.
GERENCIA JURÍDICA FINANCIERA, FIDUCIARIA Y DE PROMOCIÓN
OBJETIVO
Participar en la revisión y análisis de los convenios de coordinación, colaboración, concertación y demás actos jurídicos vinculados a los programas de apoyo que opere la Financiera, que los mismos cumplan con las disposiciones legales y normativas, convenios de confidencialidad y similares, así como de los asuntos que en el ámbito de su competencia se presenten a los diferentes Cuerpos Colegiados.
FUNCIONES
1.     Participar en la opinión y análisis sobre la viabilidad jurídica de convenios, contratos y demás actos
jurídicos que celebre la Financiera y, en su caso, los de las Coordinaciones Regionales, así como aquellos en los que se establezca la coordinación con dependencias y entidades de la Administración Pública, Gobiernos de los Estados y organismos de los sectores social y privado, a fin de verificar que los mismos se ajusten a la legislación y normatividad aplicable.
2.     Coordinar la revisión y análisis de los convenios, contratos y demás actos jurídicos que celebre la Institución vinculados al otorgamiento de apoyos, confidencialidad, en materia de fideicomiso, mandatos, comisiones y servicios financieros, con el propósito de que se apeguen a la legislación y normatividad vigente para coadyuvar en la validación de los mismos.
3.     Apoyar a las demás unidades de la Financiera en los asuntos de carácter jurídico de su competencia y en aquellos que le encomiende el Subdirector Corporativo Jurídico de Normatividad y Consulta, con el objeto de que los mismos se ajusten a la legislación y normatividad aplicable.
4.     Formular los proyectos de respuesta a las consultas que planteen las distintas Unidades Administrativas en materia jurídica en el ámbito de su competencia, en cumplimiento de la legislación y normatividad aplicable.
5.     Participar en el análisis, interpretación y aplicación de leyes, reglamentos, decretos y demás disposiciones jurídicas, así como de los proyectos de Ley que en el ámbito de su competencia se sometan a su consideración.
6.     Analizar y opinar en el ámbito de su competencia los asuntos que se presentan a consideración en los diversos Comités en los que la Subdirección Corporativa Jurídica de Normatividad y Consulta tiene participación, con el propósito de verificar que los mismos cumplan con la legislación y normatividad aplicable.
7.     Elaborar los modelos de convenios, contratos y demás actos jurídicos que en el ámbito de su competencia sean necesarios y le sean solicitados por las demás Unidades Administrativas.
8.     Controlar la revisión, opinión y dictaminación de contratos y convenios típicos y atípicos que presenten las diferentes áreas de la Financiera, en los que se establezca la coordinación con dependencias y entidades de la administración pública y organismos de los sectores social y privado; así como bases de licitación y demás actos jurídicos que celebre la Financiera y, en su caso, las Coordinaciones Regionales, verificando que se apeguen a los lineamientos y políticas establecidas.
9.     Coordinar las demás actividades dentro del área de su competencia, que se deriven de las disposiciones aplicables, de los poderes de representación otorgados, así como aquellas que le encomiende el Director General Adjunto Jurídico y Fiduciario y/o el Director Ejecutivo Jurídico.
10.   Realizar las demás funciones y/o responsabilidades dentro del ámbito de su competencia que se deriven de las disposiciones aplicables, así como aquellas que le encomiende su jefe inmediato superior.
COORDINACIÓN DE ÁREA JURÍDICA FINANCIERA Y FIDUCIARIA
OBJETIVO
Analizar y revisar contratos, convenios y demás actos jurídicos que celebre la Financiera en materia financiera y fiduciaria, a fin de coadyuvar a su sanción jurídica, así como de las consultas y asuntos que en el ámbito de sus atribuciones presenten las distintas Unidades Administrativas, así como los que se sometan a la consideración de los diferentes cuerpos colegiados, con el propósito de que se encuentren ajustados a la legislación y normatividad vigentes aplicables.
FUNCIONES
1.     Revisar, analizar y dictaminar sobre la viabilidad jurídica de los convenios y contratos que vaya a celebrar la Institución en materia de fideicomiso, mandatos, comisiones y servicios financieros, cuidando que éstos se apeguen a la legislación y normatividad aplicables, para coadyuvar en la
sanción de los mismos.
2.     Apoyar a las demás unidades de la Financiera en los asuntos de carácter jurídico en materia financiera y fiduciaria, con objeto de verificar que se apeguen a la legislación y normatividad aplicable.
3.     Formular los proyectos para atender las consultas que se planteen en materia financiera y fiduciaria, así como en el análisis, interpretación y aplicación de leyes, reglamentos, decretos, demás disposiciones legales y normativas, así como de los proyectos de Ley que en el ámbito de su competencia se sometan a su consideración.
4.     Revisar y analizar en apoyo a la Gerencia Jurídica Financiera, Fiduciaria y de Promoción en el ámbito de su competencia, los asuntos que se presentan a la consideración de los diversos Comités en los que tiene participación la Subdirección Corporativa Jurídica de Normatividad y Consulta, con la finalidad de que los asuntos se apeguen a la normatividad que los regula.
5.     Analizar y opinar en apoyo de la Gerencia Jurídica Financiera, Fiduciaria y de Promoción respecto de los asuntos que se planteen, legislación y normatividad aplicable en materia financiera, fiduciaria, mandatos y comisiones, a fin de que las operaciones que realiza la Financiera cumplan con las mismas.
6.     Analizar y revisar jurídicamente los modelos de Contratos de Fideicomisos, Mandatos o Comisiones, necesarios para la operación de la Financiera, a fin de ser validados jurídicamente.
7.     Apoyar en la revisión, opinión y dictaminación de contratos y convenios típicos y atípicos que presenten las diferentes áreas de la Financiera, en los que se establezca la coordinación con dependencias y entidades de la administración pública y organismos de los sectores social y privado; así como bases de licitación y demás actos jurídicos que celebre la Financiera y, en su caso, las Coordinaciones Regionales, verificando que se apeguen a los lineamientos y políticas establecidas.
8.     Realizar las demás actividades y/o funciones que, dentro del ámbito de su competencia, se deriven de las disposiciones aplicables, así como de aquellas que le encomiende la Gerencia Jurídica Financiera, Fiduciaria y de Promoción.
COORDINACIÓN DE ÁREA JURÍDICA DE PROMOCIÓN
OBJETIVO
Apoyar en la revisión de los convenios de coordinación, colaboración y concertación vinculados a los programas de apoyo que opere la Institución, así como de los asuntos que se presenten a los diferentes comités en el ámbito de sus atribuciones, a efecto de validar su apego a la normatividad en la materia.
FUNCIONES
1.     Revisar, analizar y dictaminar sobre la viabilidad jurídica de convenios, contratos y demás actos jurídicos vinculados al otorgamiento de apoyos que vaya a celebrar la Financiera, así como aquellos en los que se establezca la coordinación con dependencias y entidades de la Administración Pública, Gobiernos de las Entidades Federativas y organismos de los sectores social y privado, a fin de verificar que los mismos se encuentren ajustados a la legislación y la normatividad aplicable.
2.     Apoyar a las demás unidades de la Financiera en los asuntos vinculados al otorgamiento de apoyos, con el objeto de revisar y analizar que los actos jurídicos realizados por las mismas se apeguen a la legislación y normatividad aplicable.
3.     Formular los proyectos para atender las consultas que se planteen en materia de convenios de concertación, colaboración y coordinación, así como el análisis, interpretación y aplicación de leyes, reglamentos, decretos y demás disposiciones legales y de los proyectos de Ley que se sometan a su consideración en el ámbito de su competencia.
4.     Apoyar a la Gerencia Jurídica Financiera, Fiduciaria y de Promoción en el ámbito de su competencia, en el análisis de los asuntos que se sometan a la consideración de los diversos Comités en los que la Subdirección Corporativa Jurídica de Normatividad y Consulta tiene participación, a fin de que se
encuentren ajustados a la legislación y normatividad aplicables.
5.     Llevar a cabo la supervisión y organización del archivo de trámite como funcionario Responsable del Archivo de Trámite (RAT) designado por la Dirección Ejecutiva Jurídica y la Subdirección Corporativa Jurídica de Normatividad y Consulta.
6.     Elaborar los modelos de convenios y contratos en el ámbito de su competencia necesarios para la operación de la Financiera.
7.     Apoyar en la revisión, opinión y dictaminación de contratos y convenios típicos y atípicos que presenten las diferentes áreas de la Financiera, en los que se establezca la coordinación con dependencias y entidades de la administración pública y organismos de los sectores social y privado; así como bases de licitación y demás actos jurídicos que celebre la Financiera y, en su caso, las Coordinaciones Regionales, verificando que se apeguen a los lineamientos y políticas establecidas.
8.     Realizar las demás funciones y/o responsabilidades dentro del ámbito de su competencia que se deriven de las disposiciones aplicables, así como aquellas que le encomiende su jefe inmediato superior.
SUBDIRECCIÓN CORPORATIVA FIDUCIARIA
OBJETIVO
Desarrollar, promover, administrar y evaluar los servicios y negocios fiduciarios y de avalúos como productos estratégicos que coadyuven al financiamiento del sector agropecuario, rural, forestal y pesquero a través de instrumentos de alto valor y rentabilidad para la Financiera.
FUNCIONES
1.     Proponer lineamientos para el desarrollo de la actividad relacionada con fideicomisos, mandatos, comisiones y avalúos en la Financiera.
2.     Proponer lineamientos para la contratación, administración y operación del servicio fiduciario, mandatos y comisiones y de avalúos.
3.     Supervisar la atención que se proporcione a los usuarios de los servicios fiduciarios, de avalúos, mandatos y comisiones.
4.     Emitir procedimientos de supervisión en el desarrollo de las actividades en materia fiduciaria, de avalúos, mandatos y comisiones.
5.     Supervisar el cumplimiento de los fines de los negocios fiduciarios a cargo de la Financiera.
6.     Supervisar la ejecución de las disposiciones de la Comisión Nacional Bancaria y de Valores en materia de fideicomisos, mandatos, comisiones y avalúos.
7.     Realizar la administración de los bienes y derechos que se vinculen con fideicomisos, mandatos y comisiones que le sean encomendadas.
8.     Supervisar el cumplimiento de los lineamientos y procedimientos aplicables en materia de negocios fiduciarios, avalúos, mandatos y comisiones.
9.     Desarrollar procedimientos de supervisión en el desarrollo de las actividades en materia fiduciaria, de mandatos, comisiones y avalúos.
10.   Desarrollar procesos, metodologías y procedimientos que reduzcan los riesgos operativos de los negocios fiduciarios, mandatos, comisiones y avalúos.
11.   Generar y proponer políticas y estrategias para el desarrollo de los negocios fiduciario y de avalúos.
12.   Llevar a cabo las demás actividades dentro del área de su competencia, que se deriven de las disposiciones aplicables, de los poderes de representación otorgados, así como aquellas que le encomiende el Director General Adjunto Jurídico y Fiduciario.
 
GERENCIA DE OPERACIÓN FIDUCIARIA
OBJETIVO
Coordinar y supervisar las actividades derivadas de la operación de los negocios fiduciarios contratados por la Financiera como Institución Fiduciaria, a fin de que se formalicen conforme a la legislación vigente y normatividad institucional; así mismo, supervisar la afectación contable en la contabilidad individual de cada negocio y en la contabilidad de la Financiera.
FUNCIONES
1.     Coordinar las operaciones y afectación contable derivadas de la administración de los negocios fiduciarios (retiros, depósitos de patrimonios, entre otros), así como, supervisar la ejecución del cierre contable diario, mensual y anual.
2.     Elaborar los procesos operativos que faciliten el cumplimiento de la actividad de los negocios fiduciarios en su administración y operación.
3.     Supervisar que las operaciones de los fideicomisos, mandatos y comisiones se efectúen, en el tiempo y forma establecido y de conformidad con las normas que los sustentan, así como el cumplimiento del procedimiento para la aplicación de honorarios fiduciarios y registro en la contabilidad institucional.
4.     Coordinar el diseño y la aplicación de sistemas de supervisión integral de las actividades inherentes a la operación de los negocios fiduciarios, para el mejor cumplimiento de los fines establecidos en los contratos que formalizan los negocios fiduciarios.
5.     Establecer y coordinar mejoras continuas en el Sistema Informático Fiduciario, en la operación y en el registro contable de los negocios fiduciarios en apego a lineamientos contables, a las Normas de Información Financiera y a las disposiciones que emita la Comisión Nacional Bancaria y de Valores.
6.     Coordinar la aplicación de los criterios para los registros contables de los negocios fiduciarios administrados por la Financiera, supervisar la afectación de la contabilidad individual de cada negocio y autorizar los registros en la contabilidad institucional de los negocios fiduciarios.
7.     Coordinar la elaboración de los estados financieros de los negocios fiduciarios, a fin de obtener y entregar la información veraz y oportuna a cada uno de los clientes.
8.     Coordinar la elaboración y aprobar la entrega de los informes y reportes inherentes a la actividad fiduciaria, que requieran tanto los clientes como autoridades internas o externas de la Institución, así como los auditores internos y externos, participando además de forma activa en el Comité Fiduciario y de Avalúos.
9.     Apoyar a las áreas fiduciarias de las Coordinaciones Regionales en materia de promoción, contratación y desahogo de consultas sobre el servicio fiduciario y su normatividad, a fin de homologar los criterios de operación.
10.   Participar en las propuestas de políticas y mecanismos de control de los negocios fiduciarios, conforme a la legislación vigente y la normatividad institucional, a fin de proponer alternativas de mejoras.
11.   Representar a la Subdirección Corporativa Fiduciaria en los asuntos que se le encomienden.
12.   Desarrollar las demás funciones y/o responsabilidades dentro del ámbito de su competencia que deriven de las disposiciones aplicables, de los poderes de representación otorgados, así como aquellas que le encomiende su jefe inmediato superior.
COORDINACIÓN DE ÁREA TÉCNICA FIDUCIARIA
OBJETIVO
Coordinar y supervisar la formalización de contratos y convenios derivados de negocios fiduciarios en coordinación con las áreas fiduciarias en las Coordinaciones Regionales, a fin de que se formalicen conforme a los lineamientos institucionales y la legislación vigente; así como analizar la normatividad aplicable a los negocios fiduciarios, a fin de detectar los aspectos que repercutan en los mismos para que se tomen las medidas necesarias y pertinentes.
FUNCIONES
1.     Elaborar los contratos y convenios de los negocios fiduciarios en coordinación con las Jefaturas de Departamento Fiduciario Regionales y obtener la autorización y validación por parte de las instancias y áreas autorizadas para ello.
2.     Asesorar a las Jefaturas de Departamento Fiduciario Regionales, en materia de promoción, contratación y desahogo de consultas sobre el servicio fiduciario y su normatividad, a fin de participar en la homologación de los criterios para su administración.
3.     Elaborar contratos y convenios preautorizados que sirvan de base para las Jefaturas de Departamento Fiduciario Regionales para la contratación de los negocios fiduciarios, cuya difusión se realiza a través de la normatividad institucional.
4.     Revisar, asesorar y recomendar propuestas de esquemas fiduciarios a contratar en las Coordinaciones Regionales y formular las opiniones, observaciones y recomendaciones pertinentes, a fin de verificar la aplicación de normas y políticas de operaciones.
5.     Participar en la coordinación, seguimiento, integración y análisis de la normatividad inherente a los Programas institucionales, así como de aquellos correspondientes a Dependencias y Entidades vinculados, así como cualquier otra relacionada a la administración de negocios fiduciarios de la Financiera, para conocer el impacto y su aplicación dentro de la Institución.
6.     Apoyar las Sesiones del Comité Fiduciario y de Avalúos, mediante la revisión e integración de la Orden del Día y sus anexos, elaboración de las respectivas Actas, seguimiento y control de los Acuerdos emitidos.
7.     Integrar y dar seguimiento a los expedientes del Comité Fiduciario y de Avalúos y expedientes de los Informes Corporativos y/o institucionales.
8.     Dar atención y apoyo a las Coordinaciones Regionales, respecto de los asuntos que éstas pretendan someter a la consideración del Comité Fiduciario y de Avalúos.
9.     Llevar a cabo la revisión y actualización de la normatividad inherente al ámbito fiduciario, a fin de identificar los aspectos que pudieran aplicarse en la administración y operación de los negocios fiduciarios.
10.   Estudiar los prospectos de negocios fiduciarios y elaborar los proyectos de contratos y/o convenios que pretendan formalizar las Jefaturas de Departamento Fiduciario Regionales.
11.   Desarrollar las demás funciones y/o responsabilidades dentro del ámbito de su competencia que se deriven de las disposiciones aplicables, así como aquellas que le encomiende su jefe inmediato superior.
COORDINACIÓN DE ÁREA DE OPERACIÓN FIDUCIARIA- "1"
OBJETIVO
Controlar las actividades sistematizadas relacionadas con la operación de los encargos fiduciarios contratados por la Financiera como Institución Fiduciaria, vinculadas con el funcionamiento del Sistema Informático Fiduciario, a efecto de apoyar la operación.
FUNCIONES
1.     Revisar desde el punto de vista informático los movimientos y saldos que suministra la Banca Comercial, para cumplir con las especificaciones del Sistema Informático Fiduciario, registrar los movimientos y saldos en el sistema, para que con ello se lleve a cabo la operación fiduciaria.
2.     Operar la información que acompañan las instrucciones para dispersar liquidaciones, a través de Web Services y de Host to Host y que se usa para el intercambio con Banca Comercial y en su caso, generar y obtener los archivos que se envían a la misma cuando la operación se realiza en contingencia.
3.     Realizar la carga de rechazos sistematizados de dispersiones de liquidaciones no pagadas, en el Sistema Informático Fiduciario cuando la Banca Comercial suministre dicha información.
 
4.     Realizar la carga de la información de movimientos y saldos en el Sistema Informático Fiduciario, que suministra la Banca Comercial a fin de actualizar la información del mismo.
5.     Realizar los registros y/o actualizaciones necesarias en el Sistema Informático Fiduciario en caso de reversiones de movimientos identificados y calificados previamente por los Coordinadores de Área de Operación Fiduciaria 2 y 3.
6.     Generar y distribuir diariamente a las Coordinaciones de Área de Operación Fiduciaria, el reporte comparativo de saldos contables del Sistema Informático Fiduciario contra los saldos emitidos por la Banca Comercial, para identificar diferencias y el origen de las mismas.
7.     Generar y obtener mensualmente del Sistema Informático Fiduciario los reportes de Estados Financieros y distribuirlos a los Coordinadores de Área de Operación Fiduciaria 2 y 3, así como dar seguimiento a los cierres diarios, mensuales y anuales del Sistema Informático Fiduciario.
8.     Resguardar la información digitalizada correspondiente a reportes de Estados Financieros y cortes de pantalla generados tanto por el Sistema Informático Fiduciario, como por la Banca Comercial.
9.     Notificar cada que ocurran fallas en el Sistema Informático Fiduciario, al Área de Sistemas de la Financiera, así como del resultado de las pruebas a soluciones propuestas por esa Área y apoyar a su implementación una vez que resulten satisfactorias
10.   Apoyar cada que se requiera, en la generación de las soluciones tecnológicas que se necesiten para la operación de los negocios fiduciarios respectivos.
11.   Sugerir cada que se identifiquen actividades susceptibles de automatizar en el Sistema Informático Fiduciario para su solicitud al área de Sistemas de la Financiera, a fin de contribuir al fortalecimiento institucional.
12.   Apoyar en la elaboración de informes inherentes a la Actividad Fiduciaria de forma mensual, trimestral, semestral o anual, según se requiera, a fin de que se presenten a las instancias internas y/o instituciones externas.
13.   Desarrollar las funciones y/o responsabilidades dentro del ámbito de su competencia, que deriven de las disposiciones aplicables; así como, de aquellas que le encomiende su jefe inmediato.
COORDINACIÓN DE ÁREA DE OPERACIÓN FIDUCIARIA - "2 y 3"
OBJETIVO
Llevar a cabo el control y coordinación de las actividades derivadas de la operación de los encargos fiduciarios contratados por la Financiera como Institución Fiduciaria, registrando las operaciones efectuadas tanto en la contabilidad especial de cada negocio como en la Institucional; así como realizar el seguimiento y aplicación de honorarios de los fideicomisos que, por la prestación del servicio fiduciario la Financiera deba percibir, en los términos establecidos en los contratos.
FUNCIONES
1.     Realizar las operaciones derivadas de los negocios fiduciarios, en el tiempo establecido en seguimiento a las instrucciones y de conformidad con las normas que los sustentan a fin de entregar información veraz y oportuna.
2.     Realizar las actividades de coordinación con la banca comercial, para llevar a cabo la operación fiduciaria e inversión de los recursos fideicomitidos; así como, cumplir con las especificaciones del Sistema Informático Fiduciario.
3.     Revisar la documentación soporte de las aportaciones enviadas por las Jefaturas de Departamento Fiduciario Regional y/o el Coordinador de Área de Administración Fiduciaria, aprobar y elaborar el recibo de las aportaciones correspondientes a recursos provenientes del Gobierno Federal, o en su caso, rechazar y notificar a las mismas los motivos del rechazo.
4.     Verificar que el soporte documental de las instrucciones de dispersión esté completo, iniciar el proceso de las liquidaciones en el Sistema Informático Fiduciario para la generación de información para su envío a la Banca Comercial junto con la instrucción para dispersar las liquidaciones.
5.     Iniciar la gestión de la reversión de las dispersiones de liquidaciones no pagadas e informar a las
Jefaturas de Departamento Fiduciario Regionales y/o Coordinador de Área de Administración Fiduciaria, con el fin de que notifiquen al cliente.
6.     Revisar los archivos de aprovechamientos de las operaciones reportadas por la Banca Comercial y cargarlos, a través de la funcionalidad correspondiente del Sistema Informático Fiduciario para la actualización de la información contable.
7.     Revisar los movimientos diarios tanto en la contabilidad institucional, como en la especial de cada uno de los negocios fiduciarios a través de la funcionalidad de los sistemas utilizados, de las operaciones realizadas, a fin de cumplir con las características de la información financiera establecidas en las Normas de Información Financiera.
8.     Revisar diariamente el reporte comparativo de saldos contables del Sistema Informático Fiduciario contra los saldos emitidos por la Banca Comercial, para identificar diferencias, el origen de las mismas y realizar pólizas contables manuales para su corrección.
9.     Revisar y suscribir los estados financieros mensuales con el fin de contar con la información en tiempo y forma para ser entregada al cliente, coordinando actividades para la ejecución de los cierres correspondientes en el Sistema Informático Fiduciario para la actualización del mismo.
10.   Elaborar los informes o reportes inherentes a la operación fiduciaria, que requieran tanto los clientes, como las autoridades internas o externas de la Institución; a fin de cumplir con sus requerimientos.
11.   Integrar la documentación del expediente operativo - contable y así cumplir con el resguardo de la misma, conforme a normatividad interna aplicable.
12.   Supervisar la correcta aplicación contable en el Sistema Informático Fiduciario de las operaciones de los negocios fiduciarios.
13.   Aplicar procedimientos que faciliten la operación y registro contable de los negocios fiduciarios, a fin de tener mayor eficiencia al obtener la información financiera.
14.   Sugerir a la Gerencia de Operación Fiduciaria las actividades Identificadas, susceptibles de automatizar en el Sistema Informático Fiduciario para su solicitud al área de Sistemas de la Financiera, a fin de contribuir a la seguridad de las operaciones y al fortalecimiento institucional.
15.   Realizar el cálculo y la aplicación de los honorarios fiduciarios de los Fideicomisos cuyos parámetros son de forma "manual", y registrarlos en el Sistema Informático Fiduciario; en caso de insuficiencia de recursos para aplicar los honorarios, informar a las Jefaturas de Departamento Fiduciario Regionales o al Coordinador de Área de Administración Fiduciaria en el Corporativo, en su carácter de administradores de los negocios fiduciarios, para que gestionen su pago directo.
16.   Realizar el seguimiento de la aplicación de los honorarios fiduciarios de los Fideicomisos cuyos parámetros son de forma "automática"; en caso de insuficiencia de recursos para aplicar los honorarios, informar a las Jefaturas de Departamento Fiduciario Regionales o al Coordinador de Área de Administración Fiduciaria en el Corporativo, en su carácter de administradores de los negocios fiduciarios, para que gestionen su pago directo.
17.   Coordinar con las Jefaturas de Departamento Fiduciario Regionales la identificación del ingreso de los honorarios de fideicomisos y mandatos, a la Financiera, con el fin de dar el seguimiento y control para que se apliquen y se registren, tanto en la contabilidad institucional, como en la contabilidad especial de cada negocio fiduciario, a través del Sistema Informático Fiduciario.
18.   Elaborar y conciliar los reportes de tipo administrativo y operativo inherentes a los honorarios fiduciarios de forma mensual, trimestral, semestral y anual; a fin de que se presenten a las Instancias internas y Dependencias Externas.
19.   Apoyar a las Jefaturas de Departamento Fiduciario Regionales y/o Coordinador de Área de Administración Fiduciaria, respecto de los asuntos inherentes a la operación de honorarios fiduciarios.
20.   Desarrollar las funciones y/o responsabilidades dentro del ámbito de su competencia, que deriven de las disposiciones aplicables; así como, de aquellas que le encomiende su jefe inmediato.
 
COORDINACIÓN DE ÁREA DE ADMINISTRACIÓN FIDUCIARIA
OBJETIVO
Administrar los negocios fiduciarios contratados por la Financiera en el Corporativo a efecto de cumplir con el objeto de cada negocio, así como elaborar sus contratos y convenios a fin de que se formalicen conforme a los lineamientos institucionales y la legislación vigente.
FUNCIONES
1.     Analizar y elaborar los contratos o convenios de los negocios fiduciarios en el Corporativo, y obtener la autorización y validación por parte de las instancias y áreas autorizadas para ello.
2.     Administrar los negocios Fiduciarios en el Corporativo, a fin de cumplir con el objeto de cada negocio fiduciario; así como, autorizar las dispersiones, previa revisión legal y contractual en apego a las disposiciones vigentes, de dichos negocios fiduciarios y proporcionar la atención necesaria a los fideicomitentes y fideicomisarios, a efecto de atender sus consultas y solicitudes de información, en apego al secreto Fiduciario.
3.     Integrar los expedientes de los negocios fiduciarios administrados en el corporativo, conforme a la legislación vigente y normatividad institucional, a fin de mantener la documentación actualizada.
4.     Registrar y notificar los números asignados a los negocios Fiduciarios, a fin de llevar un control de los mismos, así como asignar las cuentas de cheques y contratos de inversión de los negocios fiduciarios.
5.     Realizar los trámites administrativos derivados de la extinción de los negocios fiduciarios en el Sistema Informático Fiduciario y tramitar la cancelación de cuentas de cheques y contratos de inversión; así como, la baja en el Sistema Informático Fiduciario.
6.     Participar en la coordinación y seguimiento de los programas institucionales que involucren la actividad fiduciaria.
7.     Asesorar a las Jefaturas de Departamento Fiduciario de las Coordinaciones Regionales sobre la carga de los datos de los clientes en el Sistema Informático Fiduciario; para la debida asignación del negocio en el sistema.
8.     Estudiar los prospectos de negocios fiduciarios y elaborar los proyectos de los contratos que se pretendan formalizar en el Corporativo.
9.     Revisar y analizar la documentación soporte para la constitución, administración y operación de los negocios fiduciarios administrados en el Corporativo, conforme a la normatividad aplicable en materia de Prevención de Lavado de Dinero y Financiamiento al Terrorismo.
10.   Verificar la actualización de la información en el Sistema Informático Fiduciario, para mejorar la administración de los negocios fiduciarios.
11.   Desarrollar las demás funciones y/o responsabilidades dentro del ámbito de su competencia que se deriven de las disposiciones aplicables, así como aquellas que le encomiende su jefe inmediato superior.
COORDINACIÓN EJECUTIVA DE ADMINISTRACIÓN FIDUCIARIA
OBJETIVO
Analizar la normatividad interna y externa relacionada con la administración y operación de negocios fiduciarios, a fin de detectar las incidencias o impacto en dichos negocios; así como, atender los requerimientos de información derivados de los mismos.
FUNCIONES
1.     Apoyar en la atención a diversas solicitudes de información de áreas internas, de tipo administrativo, derivado de la actividad de los negocios fiduciarios.
2.     Apoyar en la asignación de números de contrato a los negocios fiduciarios a efecto de llevar un control.
 
3.     Apoyar en la asignación de las cuentas de cheques y contratos de inversión de los negocios fiduciarios.
4.     Depurar la base de datos de los números de contratos y cuentas bancarias de los diversos tipos de negocios fiduciarios para mantenerla actualizada.
5.     Apoyar a las Jefaturas de Departamento Fiduciario Regional sobre consultas relacionadas con la carga de nuevos negocios fiduciarios en el Sistema Informático Fiduciario.
6.     Apoyar en las actividades administrativas necesarias para la extinción de negocios en el Sistema Informático Fiduciario y dar seguimiento a la cancelación de sus respectivas cuentas de cheques y contratos de inversión, a fin de suscribir el Convenio de Extinción.
7.     Coadyuvar a la elaboración de la información de los negocios fiduciarios que se proporciona a los auditores, a fin de cumplir con los objetivos establecidos.
8.     Realizar la carga de liquidación en el Sistema Informático Fiduciario de los negocios que se constituyen y administran en el Corporativo, previa revisión legal y contractual de las solicitudes de pago.
9.     Atender a los fideicomitentes y fideicomisarios de los negocios fiduciarios que se administran en el Corporativo, a fin de solucionar sus solicitudes de información o consulta.
10.   Desglosar e identificar en el Sistema Informático Fiduciario las aportaciones que se reciben en los negocios fiduciarios que se administran en el Corporativo, con la finalidad de registrarlas en la contabilidad.
11.   Desarrollar las demás funciones y/o responsabilidades dentro del ámbito de su competencia que se deriven de las disposiciones aplicables, así como aquellas que le encomiende su jefe inmediato.
GERENCIA DE AVALÚOS
OBJETIVO
Organizar, coordinar y reglamentar los procedimientos y el funcionamiento de la prestación del servicio de avalúos de conformidad con los ordenamientos legales y administrativos aplicables en la materia y los lineamientos institucionales de la Financiera.
FUNCIONES
1.     Establecer y promover procedimientos para el desarrollo y fortalecimiento de la prestación del servicio de Avalúos en la Financiera.
2.     Proponer las políticas y normatividad para la supervisión, contratación y administración del servicio de Avalúos; así como, de los peritos valuadores externos.
3.     Proponer los procedimientos de supervisión en el desarrollo de las actividades en materia valuatoria, a fin de que se apegue a la normatividad.
4.     Promover el cumplimiento de las disposiciones de la Comisión Nacional Bancaria y de Valores en materia de avalúos y supervisar que la actividad valuatoria se desarrolle conforme a los ordenamientos legales y administrativos respectivos.
5.     Proponer mejoras al tren operativo del Sistema Informático de Avalúos, de acuerdo con las necesidades operativas de las Jefaturas de Departamento de Gestión de Avalúos de las Coordinaciones Regionales.
6.     Organizar registros con valores de referencia obtenidos en los diferentes tipos de avalúos en las especialidades en Inmuebles, agropecuarios, maquinaria y equipo.
7.     Establecer mecanismos de control interno para revisar los avalúos practicados, a fin de cumplir con la normatividad que para estos efectos dicta la Financiera, en materia de prácticas y procedimientos de valuación.
8.     Apoyar a las Coordinaciones Regionales en el establecimiento de procesos administrativos para la prestación del servicio de avalúos, a fin de homologar esquemas de trabajo.
9.     Coordinar la aplicación de los criterios para los registros contables, supervisar y autorizar la
afectación de la contabilidad institucional generada por la prestación del servicio de avalúos.
10.   Integrar todo tipo de información y reportes internos y externos inherentes a la Gerencia, a fin de proporcionar elementos para la toma de decisiones; así como, atender los requerimientos o auditorías internas y externas.
11.   Supervisar y autorizar el trámite de pago de honorarios a peritos valuadores y devoluciones a usuarios del servicio a solicitud de los Jefes de Departamento de Coordinación Regional de Gestión de Avalúos.
12.   Revisar y autorizar el Formato Único de Requisición de Recursos a Tesorería para la dispersión de recursos por concepto de peritos valuadores y devoluciones a usuarios del servicio de avalúos.
13.   Aplicar el otorgamiento de descuentos de honorarios solicitados por la clientela de la Financiera, de conformidad a la normatividad aplicable.
14.   Coordinar el apoyo a las Jefaturas de Departamento de Gestión de Avalúos de las Coordinaciones Regionales, en el desahogo de consultas sobre el servicio de avalúos, a fin de propiciar o promover la homologación de los criterios de administración.
15.   Asignar avalúos y designar a un Perito Valuador de otra localidad, cuando así se requiera por la urgencia del servicio o especialidad; así como, la asignación de servicios valuatorios sobre bienes muebles e inmuebles, cuyo valor de manera individual o conjunta supere el equivalente en moneda nacional a 10'000,000 de UDI's.
16.   Establecer los mecanismos de control interno para revisar que el trámite de los pagos, descuentos, cancelaciones y reactivaciones de servicios valuatorios, se realicen en estricto cumplimiento a la normatividad vigente; así como, con precisión y oportunidad.
17.   Verificar que el registro contable y reporte de impuestos de los servicios valuatorios, se realicen correctamente.
18.   Otorga las claves de registro y alta como peritos valuadores de la Financiera, que emite el Sistema Informático de Avalúos.
19.   Autoriza el formato de "Cédula de Identificación de Funcionamiento" que se utiliza para la integración del catálogo de funcionarios autorizados para revisar y certificar avalúos.
20.   Realizar las demás funciones y/o responsabilidades dentro del ámbito de su competencia que se deriven de las disposiciones aplicables, así como aquellas que le encomiende su jefe inmediato superior.
COORDINACIÓN DE ÁREA TÉCNICA DE AVALÚOS
OBJETIVOS
Coadyuvar con la organización y supervisión del servicio de avalúos, a fin de que se apeguen a los ordenamientos legales y administrativos aplicables en la materia.
FUNCIONES
1.     Determinar, proponer y establecer acciones de promoción y capacitación dentro del servicio de avalúos de la Financiera para mejorar su operación.
2.     Implementar controles administrativos para la supervisión del servicio de avalúos en las Coordinaciones Regionales, a fin de llevar su seguimiento.
3.     Llevar el registro y actualización del Padrón Nacional de Valuadores de la Financiera, a efecto de contar con información actual y validada.
4.     Llevar el registro y actualización del Catálogo de Funcionarios autorizados por la Financiera para revisar y certificar avalúos.
5.     Llevar a cabo procedimientos de revisión para la certificación de avalúos, con la finalidad de emitir opiniones técnicas en la revisión de avalúos de la Financiera y realizar su actualización constante para otorgar certeza en la realización del servicio.
6.     Recibir y realizar la revisión de los elementos fiscales que contienen los recibos de honorarios, a fin
de elaborar los oficios de autorización de pago a peritos valuadores externos.
7.     Recibir y realizar la revisión de la documentación enviada por las Coordinaciones Regionales por concepto de Devoluciones a usuarios de la Financiera.
8.     Elaborar bases de datos, archivos Lay Out y el Formato Único de Requisición de Recursos ante la Tesorería, llevando a cabo los trámites correspondientes para la solicitud y dispersión de recursos para el Pago de Honorarios a peritos valuadores y Devoluciones a usuarios de la Financiera.
9.     Realizar las demás funciones y/o responsabilidades dentro del ámbito de su competencia que se deriven de las disposiciones aplicables, así como aquellas que le encomiende su jefe inmediato superior.
COORDINACIÓN DE OPERACIÓN DE AVALÚOS
OBJETIVOS
Coadyuvar, organizar, y supervisar el funcionamiento de la prestación del servicio de avalúos que permita practicar avalúos de alta calidad, confiabilidad e imparcialidad para la protección de la clientela, y de conformidad con los ordenamientos legales y administrativos aplicables en la materia.
FUNCIONES
1.     Preparar y organizar la base de datos de valores de referencia por ingresos del servicio de avalúos para su identificación y registro en la contabilidad de la Financiera.
2.     Emitir reportes e informes contables y operativos para la generación y elaboración de estadísticas, análisis y estudios del servicio de avalúos de la Financiera (paquetes y conciliaciones contables).
3.     Colaborar en la propuesta de lineamientos de registros contables sobre el pago del servicio y de honorarios de los peritos del Padrón Nacional de Valuadores de la Financiera.
4.     Llevar a cabo la actualización, operación y participar en el mejoramiento del Sistema Informático de Avalúos a fin de optimizar la operación de los procesos.
5.     Revisar los movimientos contables por concepto de egresos e ingresos, del Servicio de Avalúos, con el fin de realizar reportes mensuales, trimestrales y anuales.
6.     Preparar y organizar la base de datos del IVA y retenciones por concepto de pago a peritos Valuadores.
7.     Captura en el "Sistema Aplicativo SAT-IVA" los impuestos retenidos.
8.     Atender las solicitudes de aclaración de las Coordinaciones Regionales, referentes al Servicio de Avalúos y realizar las afectaciones contables en el Sistema de Contabilidad que correspondan, en conjunto con las áreas involucradas.
9.     Fungir de enlace con el área de sistemas para que realice la actualización y/o mejora en el Sistema Informático de Avalúos y dar seguimiento a las mismas.
10.   Atender incidencias de los usuarios en el Sistema Informático de Avalúos.
11.   Realizar las demás funciones y/o responsabilidades dentro del ámbito de su competencia que se deriven de las disposiciones aplicables, así como aquellas que le encomiende su jefe inmediato superior.
COORDINACIÓN GENERAL DE ANÁLISIS SECTORIAL, PLANEACIÓN ESTRATÉGICA Y COMUNICACIÓN SOCIAL
OBJETIVO
Coordinar el análisis de los sectores agropecuarios, forestal y pesquero que permita la identificación de oportunidades de negocios que impulsen el desarrollo rural, dirigir los procesos de elaboración, seguimiento y evaluación de la planeación estratégica de la institución y orientar los esfuerzos en materia de comunicación
social para generar una imagen institucional hacia el interior y exterior con base en los logros alcanzados.
FUNCIONES
1.     Determinar las actividades de análisis del mercado objetivo de la Financiera y análisis de las tendencias nacionales e internacionales de los mercados vinculados al medio agropecuario, rural, forestal y pesquero que permitan identificar oportunidades de negocio y con ello enfocar los esfuerzos de promoción del crédito.
2.     Dirigir la generación y difusión de la información sectorial de manera oportuna, enriqueciendo el conocimiento disponible en la Financiera, particularmente en las áreas encargadas de analizar y autorizar las solicitudes de crédito, y brindando información relevante a los clientes de la Institución a través de la página web.
3.     Establecer las directrices para realizar la planeación estratégica institucional, incluyendo su seguimiento y evaluación con el fin de asegurar el cumplimiento de los objetivos y metas institucionales.
4.     Vigilar que el desarrollo del programa operativo anual realizado por las Unidades Administrativas correspondientes, mantenga una alineación pertinente con la planeación estratégica institucional.
5.     Definir las políticas de comunicación social de la Financiera con la finalidad de unificar criterios en la información divulgada cumpliendo la normatividad establecida en esta materia.
6.     Dirigir la elaboración del programa institucional, su seguimiento y evaluación en coordinación con las demás Unidades Administrativas para lograr una adecuada apropiación del mismo en todos los niveles de la Institución y conseguir una implementación exitosa que se refleje en el cumplimiento de los objetivos y metas institucionales.
7.     Administrar los trabajos de evaluación interna y externa de los programas de apoyo sujetos a reglas de operación que se determinen en el Presupuesto de Egresos de la Federación y dar seguimiento a las recomendaciones que de dicha evaluación emanen, así como a la normatividad que en materia de evaluación de estos programas resulte aplicable.
8.     Establecer los mecanismos que permitan la generación de informes y retroalimentación de resultados operativos de las agencias, con las Coordinaciones Regionales y con las áreas corporativas para sustentar los procesos de planeación estratégica y operativa, así como su seguimiento y evaluación.
9.     Desarrollar los parámetros de gestión, tendientes a evaluar el desempeño institucional y satisfacer requerimientos de información internos y externos al respecto.
10.   Establecer coordinación y comunicación con dependencias y entidades públicas en los tres órdenes de gobierno, organismos agroempresariales y de representación del sector agropecuario, rural, forestal y pesquero para identificar oportunidades, necesidades y expectativas que sirvan de fundamento en el diseño de los programas y productos de crédito.
11.   Asegurar en el ámbito de la planeación estratégica, la preparación de la información que por Ley y disposiciones normativas debe ser entregada a entidades reguladoras para cumplir con las disposiciones establecidas en esta materia.
12.   Administrar el intercambio de información con Agencias y Coordinaciones Regionales para fortalecer la inteligencia de negocios en la toma de decisiones, a través de diagnósticos sectoriales actualizados y la identificación de oportunidades de mercado.
13.   Realizar las demás funciones y/o responsabilidades dentro del ámbito de su competencia que se deriven de las disposiciones aplicables, así como de aquellas que le encomiende el Director General.
COORDINACIÓN TÉCNICA
OBJETIVO
Apoyar a la Coordinación General de Análisis Sectorial, Planeación Estratégica y Comunicación Social, en todos los análisis y gestiones técnico-administrativas que requiera a efecto de que se cuente oportunamente con los Recursos Humanos, Materiales, Financieros y de Información para el desarrollo estratégico de las funciones de la misma.
FUNCIONES
 
1.     Apoyar en la coordinación y seguimiento del funcionamiento administrativo de los Recursos Humanos, Materiales, Técnicos y Financieros para el desarrollo estratégico-sustantivo del Área.
2.     Realizar el análisis, control, evaluación y seguimiento a la gestión de asuntos que se turnen al Área y de ésta a sus Unidades Administrativas.
3.     Elaborar proyectos de comunicación oficial, a fin de atender los asuntos turnados al Área que requieren de su intervención.
4.     Desarrollar y coordinar los programas, estudios y proyectos asignados por el Área.
5.     Realizar gestiones ante las diversas Unidades Administrativas de la Financiera para obtener datos, recursos o información, para el desarrollo e integración de diversos informes y reportes.
6.     Fomentar y organizar eventos de participación y colaboración en los trabajos de investigación y desarrollo que involucren al Área.
7.     Controlar y dar seguimiento a la plantilla de personal asignada al área de adscripción.
8.     Solicitar, revisar e integrar información, a fin de elaborar los reportes de los resultados generados en el Área.
9.     Brindar apoyo logístico en actividades especiales.
10.   Realizar las demás funciones y/o responsabilidades dentro del ámbito de su competencia que se deriven de las disposiciones aplicables, así como aquellas que le encomiende su jefe inmediato superior.
SUBDIRECCIÓN CORPORATIVA DE PLANEACIÓN ESTRATÉGICA Y ANÁLISIS SECTORIAL
OBJETIVO
Planear y dirigir las actividades de análisis del mercado objetivo de la Financiera, así como coadyuvar en la definición de la planeación estratégica de la Institución, a fin de contribuir al desarrollo del sector rural.
FUNCIONES
1.     Coordinar el análisis de las tendencias nacionales e internacionales de los mercados agropecuarios, forestales, pesqueros y todos los demás sectores vinculados al medio rural a fin de contribuir en la identificación de nuevas oportunidades de negocio, así como al mejoramiento de los programas y productos de crédito y los programas de apoyo de la Financiera.
2.     Generar y difundir información sectorial de manera oportuna, enriqueciendo la información disponible en la Institución, particularmente en las áreas encargadas de analizar y autorizar las solicitudes de crédito; brindando además información relevante a los clientes de la Institución a través de la página web.
3.     Coordinar los trabajos de investigación que le sean encomendados en su ámbito de competencia, cuya información sirva de fundamento en el análisis y la autorización de solicitudes de crédito.
4.     Coordinar los trabajos de evaluación interna y externa de los programas de apoyo sujetos a reglas de operación que se determinen en el Presupuesto de Egresos de la Federación y dar seguimiento a las recomendaciones que de dicha evaluación emanen, así como a la normatividad que en materia de evaluación de estos programas resulte aplicable.
5.     Coadyuvar en las actividades vinculadas a la planeación estratégica de la Financiera incluyendo su seguimiento y evaluación con la finalidad de asegurar el cumplimiento de los objetivos y metas institucionales.
6.     Informar en el ámbito de su competencia, a las instancias superiores de los resultados de la operación crediticia de la Financiera para cumplir con las disposiciones establecidas en esta materia.
7.     Participar en el ámbito de su competencia, en la preparación de la información que por Ley y disposiciones normativas debe ser entregada a entidades reguladoras de la Financiera, para cumplir con las disposiciones establecidas en esta materia.
 
8.     Llevar a cabo las demás actividades dentro del área de su competencia, que se deriven de las disposiciones aplicables, así como aquellas que le encomiende el Coordinador General de Análisis Sectorial, Planeación Estratégica y Comunicación Social.
COORDINACIÓN TÉCNICA DE ANÁLISIS AGRÍCOLA
OBJETIVO
Analizar la situación y tendencias del sector agrícola, así como coordinar el desarrollo de sistemas de información centralizados relativos a la administración de la cartera crediticia de la Institución (colocación, saldos y recuperación), mediante el análisis de la Información que faciliten a diferentes áreas del Corporativo, así como a las Coordinaciones Regionales y Agencias la obtención de informes para el análisis y toma de decisiones.
FUNCIONES
1.     Participar en el desarrollo y seguimiento del modelo de Planeación Estratégica de la Institución.
2.     Apoyar en el control y seguimiento de la Planeación Estratégica con la finalidad de aprovechar las facilidades que brindan las herramientas informáticas institucionales.
3.     Elaborar reportes de indicadores de eficiencia, eficacia y atención al cliente, en base a la información contenida en el sistema central de crédito, con la finalidad de analizar el avance en el cumplimiento de los objetivos Institucionales.
4.     Elaborar información estadística sobre los resultados de la operación crediticia de la Institución para la toma de decisiones de la Alta Dirección.
5.     Elaborar informes y reportes de sobre los resultados de la operación para su presentación a las diversas instancias internas y externas que lo soliciten.
6.     Apoyar en la generación y suministro de información sectorial a las diferentes áreas de la Dirección para su análisis y soporte en la toma de decisiones.
7.     Recabar y analizar la información de los sectores agropecuario y agrícola, a fin de conocer la situación y tendencias de los mismos.
8.     Elaborar diversos informes y reportes de los sectores agropecuario y agrícola, a efecto de proporcionar información relevante a los directivos del área.
9.     Preparar y proponer adecuaciones a los programas de la Financiera, con objeto de adecuarlos a las necesidades y tendencias del sector agrícola.
10.   Realizar las demás funciones y/o responsabilidades dentro del ámbito de su competencia que se deriven de las disposiciones aplicables, así como aquellas que le encomiende su jefe inmediato superior.
COORDINACIÓN DE ANÁLISIS FORESTAL, PESQUERO Y OTROS
OBJETIVO
Elaborar los reportes sobre las tendencias nacionales e internacionales de los mercados del sector rural, a fin de proporcionar información para la toma de decisiones, así como apoyar los procesos relativos a la planeación estratégica de la institución.
FUNCIONES
1.     Apoyar en los procesos y actividades relativas a la planeación estratégica, así como en la elaboración, seguimiento y evaluación del programa institucional.
2.     Generar informes sobre sectores específicos y entidades federativas que apoyen el proceso de planeación estratégica institucional.
3.     Realizar las actividades relacionadas con los procesos administrativos derivados de las funciones de la planeación estratégica de la Institución.
4.     Elaborar informes y presentaciones, para dar a conocer los avances en materia de gestión crediticia
a nivel nacional, con objeto de mostrar su comportamiento y tendencias a nivel institucional.
5.     Recabar y analizar la información de productos del sector agroalimentario a fin de generar reportes que permitan comprender la situación del mercado que contribuya al proceso de toma de decisiones.
6.     Elaborar reportes de información gerencial sobre resultados de la planeación estratégica de la Institución, que sirva de base para la toma de decisiones.
7.     Realizar las demás funciones y/o responsabilidades dentro del ámbito de su competencia, que se deriven de las disposiciones aplicables, así como de aquellas que le encomiende su jefe inmediato superior.
GERENCIA DE PLANEACIÓN ESTRATÉGICA
OBJETIVO
Participar en el establecimiento de los instrumentos, objetivos y planes estratégicos de la Institución y en el seguimiento a dichos planes para evaluar el cumplimiento de los objetivos, asimismo, coordinar la evaluación externa de programas sujetos a reglas de operación y dar seguimiento a los aspectos susceptibles de mejora, así como coadyuvar en el seguimiento de planes que inciden en la Institución.    
FUNCIONES
1.     Coordinar la elaboración del esquema de Planeación Estratégica y su seguimiento, estableciendo puntos de control y métricas de calidad que permitan dar seguimiento a cada uno de sus componentes para su atención oportuna.
2.     Administrar la evaluación externa de los programas estratégicos, mediante la contratación de consultores externos, así como su seguimiento, con objeto de ampliar el conocimiento sobre el impacto de las actividades de la Financiera en el sector rural.
3.     Elaborar informes y presentaciones con el objeto de informar los avances en materia de planeación estratégica y programas especiales.
4.     Generar informes y proporcionar retroalimentación a las Coordinaciones Regionales y áreas del Corporativo sobre la operación de las Agencias, a fin de dar a conocer los resultados de las mismas.
5.     Analizar y proporcionar información, en el ámbito de su competencia, a las instancias superiores y Órganos de control, de los resultados de la operación crediticia de la Institución, para la toma de decisiones.
6.     Realizar las demás funciones y/o responsabilidades dentro del ámbito de su competencia que se deriven de las disposiciones aplicables, así como aquellas que le encomiende su jefe inmediato superior.
GERENCIA DE INVESTIGACIÓN
OBJETIVO
Coordinar y participar en la investigación y análisis del sector agropecuario, pesquero y forestal en México y en otros países, así como proporcionar información para ayudar a identificar el mercado objetivo de la Financiera, con objeto de proveer un diagnóstico de la situación.
FUNCIONES
1.     Coordinar y apoyar la elaboración de estudios, presentaciones y notas sobre el sector rural y las actividades primarias a nivel nacional e internacional, a efecto de identificar oportunidades de mercado para los programas de financiamiento y productos de crédito de la Institución.
2.     Monitorear y analizar los mercados agropecuarios, pesqueros y forestales, a fin de proporcionar la información que le requieran las áreas sustantivas de la Institución.
3.     Dar seguimiento a la información de precios y productos agropecuarios, a fin de contar con información para la elaboración e integración de reportes y estadísticas de los mismos.    
4.     Realizar las demás funciones y/o responsabilidades dentro del ámbito de su competencia que se deriven de las disposiciones aplicables, así como aquellas que le encomiende su jefe inmediato
superior.
COORDINACIÓN DE ÁREA DE INVESTIGACIÓN
OBJETIVO
Coadyuvar en la elaboración de los análisis e investigaciones respecto al sector rural, tales como investigación de mercado, seguimiento a variables macroeconómicas, investigación sectorial de crédito, a fin de proporcionar informes y reportes sobre su situación y perspectiva.
FUNCIONES
1.     Recabar información de precios de productos agropecuarios y elaborar reportes comparativos sobre su evolución con la finalidad de brindar soporte en la toma de decisiones de crédito.
2.     Coordinar y coadyuvar en la elaboración de estudios, monografías y fichas técnicas de las actividades económicas y productos de interés correspondientes al mercado objetivo de la Financiera.
3.     Coadyuvar en la elaboración de presentaciones y notas solicitadas por la Gerencia de Investigación, respecto a los mercados agropecuarios y otras actividades económicas.
4.     Recabar estadísticas referentes al financiamiento realizado por la banca pública y privada al sector rural, a fin de contar con elementos de comparación con respecto a los productos de la Financiera.
5.     Recopilar, sistematizar y brindar información sectorial a las Agencias y Coordinaciones Regionales, así como tomar parte en reuniones de trabajo en las entidades, según se le requiera.
6.     Realizar las demás funciones y/o responsabilidades dentro del ámbito de su competencia que se deriven de las disposiciones aplicables, así como aquellas que le encomiende su jefe inmediato superior.
SUBDIRECCIÓN CORPORATIVA DE COMUNICACIÓN SOCIAL Y ENLACE INSTITUCIONAL
OBJETIVO
Proponer, diseñar e implementar estrategias de comunicación social, así como ser el enlace oficial con los medios de comunicación, con el fin de difundir, interna y externamente las labores que realiza la Financiera.
FUNCIONES
1.     Dirigir estrategias de comunicación externa e interna que promuevan los productos y servicios de la Financiera.
2.     Establecer políticas de comunicación interna.
3.     Dirigir el diseño y producción de los materiales gráficos que se requieran para los eventos en los que participe la Financiera.
4.     Dirigir el diseño de aplicaciones gráficas que requieran las distintas direcciones de la Financiera.
5.     Dirigir la elaboración de campañas de comunicación en las que se promuevan los servicios y productos de la Financiera.
6.     Informar al personal de Financiera sobre las campañas internas y externas.
7.     Coordinar la elaboración y emisión de boletines y comunicados para medios de comunicación.
8.     Dirigir la relación con medios de comunicación para proveerles de información sobre los eventos, programas y servicios de la Financiera.
9.     Coordinar la contratación de medios de comunicación para la difusión de campañas.
10.   Dar seguimiento a la información publicada en los medios de comunicación referente a la Financiera, así como al sector agropecuario, rural, forestal y pesquero.
11.   Elaborar un análisis diario que seguimiento a las notas informativas que se refieran a la Financiera en medios de comunicación.
12.   Coordinar el seguimiento de la atención de las peticiones de información y aclaraciones solicitadas a la Financiera, por parte de los medios de comunicación sobre sus actividades.
 
13.   Dirigir la administración de los contenidos de las redes sociales, la página de Internet e intranet de la Institución, y coordinar su actualización con todas las áreas responsables de la información.
14.   Dirigir y supervisar la labor del Call Center Institucional.
15.   Las demás que le encomiende el Coordinador General de Análisis Sectorial, Planeación Estratégica y Comunicación Social en el ámbito de su competencia.
COORDINACIÓN TÉCNICA EN COMUNICACIÓN "A"
OBJETIVO
Contribuir en la creación información útil para la Institución, en materia de comunicación, así mismo, apoyar en el enlace con las diferentes instancias con las que tiene contacto la Coordinación General de Análisis Sectorial, Planeación Estratégica y Comunicación Social para la difusión e intercambio de información de importancia para la Institución.
FUNCIONES
1.     Realizar insumos informativos sobre las actividades de la Financiera, a efecto de llevar a cabo su difusión en los medios de comunicación.
2.     Recopilar información generada en los medios de comunicación de las actividades y noticias relacionadas con la Institución y con el sector, para llevar un seguimiento de las publicaciones sobre la Financiera.
3.     Elaborar comunicados de prensa, para su difusión en Internet, Intranet y medios masivos de comunicación.
4.     Recopilar información generada en los medios de comunicación sobre los movimientos de los diversos grupos de poder vinculados a las actividades de la Financiera (Radio, Televisión, Prensa y Nuevas Tecnologías).
5.     Elaborar documentos en seguimiento a las actividades de instituciones y actores relevantes que sean reflejadas en los medios de comunicación (Radio, Televisión, Prensa y Nuevas Tecnologías) con objeto de apoyar la estrategia de comunicación de la Financiera.
6.     Coadyuvar en la cobertura de las giras del Director General, proporcionando la información que deberá comunicarse.
7.     Coadyuvar con la elaboración de la estrategia mediática.
8.     Realizar las demás funciones y/o responsabilidades dentro del ámbito de su competencia que se deriven de las disposiciones aplicables, así como aquellas que le encomiende su jefe inmediato superior.
COORDINACIÓN TÉCNICA EN COMUNICACIÓN "B"
OBJETIVO
Participar en la generación de información útil para la Institución, en materia de comunicación, así mismo, apoyar en el enlace con las diferentes instancias con quien tiene contacto la Coordinación General de Análisis Sectorial, Planeación Estratégica y Comunicación Social, para el intercambio y difusión de información de importancia para la Institución.
FUNCIONES
1.     Coadyuvar en la participación de la Institución en exposiciones y eventos relacionados con el sector, con la finalidad de cumplir en tiempo y forma con los eventos a realizarse.
2.     Coordinar la imagen y diseño de los materiales internos y externos de la Institución, tanto con los proveedores como con el personal de la Subdirección Corporativa de Comunicación Social y Enlace institucional de la Financiera, con objeto de medir la homologación de la imagen institucional.
3.     Coadyuvar en la planeación y ejecución de las campañas institucionales internas y externas, así como la producción y publicación de los materiales publicitarios correspondientes, para que se desarrollen de acuerdo con lo programado.
 
4.     Administrar el presupuesto del área, a efecto de dar seguimiento al presupuesto asignado y al presupuesto disponible.
5.     Planear la pauta de medios, es decir, las publicaciones de anuncios publicitarios de la Financiera que se efectuarán en medios electrónicos e impresos de comunicación.
6.     Coadyuvar en las relaciones comerciales con los medios de comunicación.
7.     Coadyuvar con los procesos administrativos del área.
8.     Realizar las demás funciones y/o responsabilidades dentro del ámbito de su competencia que se deriven de las disposiciones aplicables, así como aquellas que le encomiende su jefe inmediato superior.
COORDINACIÓN EJECUTIVA DE DIFUSIÓN
OBJETIVO
Diseñar material gráfico, banners y presentaciones, para apoyar la difusión de programas, actividades, servicios de la Financiera en eventos, campañas de comunicación y stands donde participe la Institución.
FUNCIONES
1.     Diseñar material gráfico necesario para las campañas de comunicación interna y externa de la Financiera.
2.     Elaborar el diseño y selección de imágenes que se utilizarán en los stands institucionales, vigilando su apego a la imagen corporativa autorizada.
3.     Generar banners institucionales para la página web e intranet para la difusión de programas, actividades y demás información de interés para los clientes y para el personal de la Financiera, respectivamente.
4.     Elaborar el diseño del material gráfico sobre temas de la Financiera.
5.     Diseñar, producir y editar las infografías, para la difusión de mensajes institucionales (audiovisuales).
6.     Elaborar el diseño y montaje de presentaciones del área para la atención de medios de comunicación.
7.     Colaborar en la difusión de la comunicación interna, elaborar el diseño digital de mailing y folletos, a efecto de colaborar en la difusión de comunicados internos.
8.     Generar y administrar la carpeta electrónica de diseño, es decir, generar el respaldo electrónico de los materiales gráficos realizados por el Área de Comunicación Social de la Financiera, con la finalidad de contar con una base de datos de la información generada por el área.
9.     Realizar las demás funciones y/o responsabilidades dentro del ámbito de su competencia que se deriven de las disposiciones aplicables, así como aquellas que le encomiende su jefe inmediato superior.
DIRECCIÓN GENERAL ADJUNTA DE CRÉDITO
OBJETIVO
Dictar, difundir, dirigir y vigilar los procesos de análisis, otorgamiento, supervisión y cobranza extrajudicial de las operaciones de crédito, de reporto y de otros financiamientos, así como instrumentar las acciones para la calificación de cartera crediticia con el fin de contribuir al logro de los objetivos institucionales en materia de financiamiento y recuperación de recursos, estableciendo las directrices de la normatividad interna en materia de operación de crédito.
FUNCIONES
1.     Dictar y difundir las políticas, lineamientos, normas, reglas y procedimientos de crédito, de reporto y de otros financiamientos, así como sus modificaciones.
2.     Dictar, difundir y vigilar los criterios y herramientas con los que se analicen, resuelvan y otorguen los financiamientos solicitados.
 
3.     Dirigir el análisis, resolución y otorgamiento de los créditos presentados al Comité de Crédito y al Comité de Créditos Menores.
4.     Emitir las disposiciones normativas que complementen y/o interpreten las políticas, lineamientos, normas y procedimientos de crédito, de reporto y de otros financiamientos.
5.     Coadyuvar en la dirección de la relación de la Financiera con las sociedades de información crediticia, y/o con las Instituciones de Banca de Desarrollo en lo relacionado a este tema, en el ámbito de su competencia.
6.     Coadyuvar la generación de los mecanismos de venta, subasta, concesión y bursatilización de la cartera vencida.
7.     Proponer al Director General el nombramiento, remoción, cambio de adscripción y promoción, de conformidad con la normatividad institucional, de los Gerentes de Coordinación Regional de Análisis de Crédito y de los Gerentes Regionales de Supervisión y Cobranza de la Financiera, así como de los servidores públicos adscritos a dichas gerencias.
       Las Gerencias mencionadas en el párrafo anterior, dependerán en materia técnica y decisoria de la Dirección General Adjunta de Crédito, cuyas resoluciones vincularán en todo momento a dichas Gerencias.
8.     Atraer los asuntos en materia crediticia, que a consideración del Director General deban ser atendidos directamente por dicho servidor público.
9.     Dictar mecanismos para la supervisión y la cobranza extrajudicial de la cartera crediticia de la Financiera.
10.   Dictar lineamientos, políticas y procedimientos para la cobranza administrativa y extrajudicial de la cartera crediticia de la Financiera.
11.   Instrumentar las acciones para verificar que las operaciones de financiamiento se apeguen a la normatividad vigente y a los términos y condiciones aprobados por los órganos e instancias facultadas.
12.   Instrumentar la supervisión del cumplimiento de los procesos normativos en materia de expedientes de crédito, reporto, apoyos y de otros financiamientos; así como de guarda valores.
13.   Instrumentar las acciones para el seguimiento al proceso de crédito.
14.   Dirigir las acciones de capacitación en materia de normatividad, procesos y análisis de crédito, de reporto y de otros financiamientos.
15.   Dictar las estrategias de recuperación, de casos particulares, en coordinación con la Dirección General Adjunta Jurídica y Fiduciaria.
16.   Instrumentar las acciones para la calificación de la cartera crediticia.
17.   Llevar a cabo las demás actividades dentro del área de su competencia, que se deriven de las disposiciones aplicables, así como aquellas que le encomiende el Director General en el ámbito de su competencia.
COORDINACIÓN TÉCNICA
OBJETIVO
Fungir como enlace entre la Dirección General Adjunta de Crédito y las áreas internas de la Institución, así como aquellas Áreas, Dependencias, Entidades o Unidades Administrativas o personas externas, con el objetivo de atender los asuntos competencia de esa Dirección General Adjunta.
FUNCIONES
1.     Realizar la gestión de trámites administrativos para satisfacer oportunamente los requerimientos de recursos humanos, materiales, financieros, técnicos y de información de la Dirección General Adjunta de Crédito, necesarios para llevar a cabo el desarrollo de sus funciones.
2.     Coordinar el control de la gestión de los asuntos turnados, competencia de la Dirección General
Adjunta de Crédito, para su atención procedente.
3.     Elaborar, integrar y/o revisar los documentos y comunicaciones oficiales de la Dirección General Adjunta de Crédito.
4.     Dar seguimiento a la agenda de compromisos de la Dirección General Adjunta de Crédito.
5.     Dar seguimiento a las instrucciones que emita la Dirección General Adjunta de Crédito a los titulares de las Áreas adscritas, para su observancia y cumplimiento.
6.     Realizar gestiones ante las diversas Unidades Administrativas de la Financiera para obtener datos, recursos o información, para el desarrollo e integración de diversos informes y reportes de la Dirección General Adjunta.
7.     Dar seguimiento a los acuerdos y resoluciones que dicte la Dirección General Adjunta de Crédito, para su cumplimiento oportuno.
8.     Brindar apoyo logístico en actividades encomendadas por la Dirección General Adjunta de Crédito.
9.     Realizar las demás funciones y/o responsabilidades dentro del ámbito de su competencia que se deriven de las disposiciones aplicables, así como aquellas que le encomiende su jefe inmediato superior.
DIRECCIÓN EJECUTIVA DE ANÁLISIS Y NORMATIVIDAD DE CRÉDITO
OBJETIVO
Participar en la planeación y organización del proceso de crédito, así como dirigir las etapas de otorgamiento, supervisión y cobranza de las operaciones de financiamiento y del proceso de calificación de la cartera crediticia, dirigiendo y vigilando las directrices de la normatividad interna en materia de operación de crédito para contribuir al logro de los objetivos institucionales en materia de financiamiento y recuperación de recursos.
FUNCIONES
1.     Dirigir y vigilar la correcta aplicación de las políticas, lineamientos, normas, reglas y procedimientos de las operaciones de financiamiento, así como sus modificaciones.
2.     Vigilar la correcta aplicación de las disposiciones normativas que complementen y/o interpreten las políticas, lineamientos, normas y procedimientos de crédito, de reporto y de otros financiamientos.
3.     Vigilar y asegurar la correcta aplicación de los criterios y herramientas con los que se analicen, resuelvan y otorguen los financiamientos solicitados.
4.     Vigilar el análisis, resolución y otorgamiento de los créditos presentados al Comité de Crédito y al Comité de Créditos Menores.
5.     Vigilar y mantener la relación de la Financiera con las sociedades de información crediticia y/o con las Instituciones de Banca de Desarrollo en lo relacionado a este tema.
6.     Atender los asuntos en materia crediticia, que a consideración del Director General Adjunto de Crédito deban ser tratados directamente por la Dirección Ejecutiva.
7.     Dirigir y vigilar los mecanismos para la supervisión y cobranza extrajudicial de la cartera crediticia de la Financiera.
8.     Dirigir y vigilar la correcta aplicación de los lineamientos, políticas y procedimientos para la cobranza administrativa y extrajudicial de la cartera crediticia de la Financiera.
9.     Dirigir la supervisión del cumplimiento de los procesos normativos en materia de expedientes de crédito, de reporto y de otros financiamientos, así como de guardavalores.
10.   Dirigir el seguimiento al proceso de crédito.
11.   Establecer la capacitación en materia de normatividad, procesos y análisis de crédito, de reporto y de otros financiamientos.
12.   Vigilar la implementación de las estrategias de recuperación, de casos particulares, en coordinación con la Dirección General Adjunta Jurídica y Fiduciaria.
 
13.   Dirigir el proceso de la calificación de la cartera crediticia.
14.   Llevar a cabo las actividades dentro del área de su competencia que le encomiende el Director General Adjunto de Crédito.
SUBDIRECCIÓN CORPORATIVA DE SUPERVISIÓN Y COBRANZA
OBJETIVO
Dirigir y vigilar el cumplimiento de las estrategias de supervisión, seguimiento y recuperación de los financiamientos otorgados, para el mejor desempeño de las acciones de cobro preventivo, administrativo y extrajudicial en las Coordinaciones Regionales, así como para la integración y administración de los expedientes de los financiamientos otorgados.
FUNCIONES
1.     Coordinar las acciones de supervisión y seguimiento de los financiamientos que realicen las Coordinaciones Regionales.
2.     Coordinar la evaluación del desempeño en la recuperación y cobranza que efectúen las Coordinaciones Regionales, y en su caso, realizar en forma directa las acciones de cobranza extrajudicial que considere pertinentes.
3.     Implementar las propuestas de los mecanismos de supervisión y cobranza administrativa y extrajudicial de la cartera de la Financiera, para su seguimiento y vigilancia a fin de identificar, evaluar y corregir el desempeño de las acciones realizadas por las Coordinaciones Regionales.
4.     Coordinar la implementación con la Dirección General Adjunta Jurídica y Fiduciaria, de las estrategias de recuperación en casos particulares.
5.     Coordinar la evaluación de la calidad de los reportes de supervisión y seguimiento al acreditado, durante la vigencia del financiamiento.
6.     Coordinar la correcta administración e integración de los expedientes de financiamiento.
7.     Supervisar periódicamente que las Agencias cuenten en el guardavalores con la documentación original que respalde las operaciones de crédito.
8.     Coordinar el seguimiento y supervisión de la cartera crediticia de la Financiera.
9.     Coordinar las actividades de las Gerencias Regionales de Supervisión y Cobranza.
10.   Llevar a cabo las actividades dentro del área de su competencia, que le encomiende el Director General Adjunto de Crédito y el Director Ejecutivo de Análisis y Normatividad de Crédito.
GERENCIA DE SUPERVISIÓN Y COBRANZA
OBJETIVO
Supervisar, verificar y participar en la implementación de las estrategias de supervisión, seguimiento y recuperación de los financiamientos otorgados, vigilando las tareas realizadas por las Coordinaciones Regionales y/o por los terceros especializados contratados para el logro de dicho fin; asimismo, supervisar la integración, custodia y manejo de los expedientes relacionados con los financiamientos de las Coordinaciones Regionales.
FUNCIONES
1.     Monitorear las acciones de supervisión y seguimiento de los financiamientos que realicen las Coordinaciones Regionales, a efecto de que se apeguen a los lineamientos establecidos.
2.     Verificar y evaluar el desempeño en la recuperación y cobranza que efectúen las Coordinaciones Regionales, y en su caso, realizar en conjunto las acciones de cobranza extrajudicial, con el objeto de contribuir a la recuperación de los financiamientos y al cumplimiento de la normatividad vigente.
3.     Participar en la definición e implementación de mecanismos de supervisión y seguimiento que permitan identificar, evaluar y corregir el desempeño de las acciones de supervisión y cobranza extrajudicial que realicen las Coordinaciones Regionales, a efecto de proponer y establecer las acciones de mejora o adecuación de las mismas.
4.     Supervisar que las Coordinaciones Regionales turnen los asuntos para la cobranza judicial de
acuerdo con lo establecido en la normatividad respectiva, a efecto de dar continuidad a las acciones para la recuperación de la cartera.
5.     Supervisar la evaluación de la calidad de los reportes de supervisión y seguimiento al acreditado, durante la vigencia del financiamiento, para verificar que estos se apeguen a las condiciones y fines establecidos en la normatividad aplicable.
6.     Supervisar que la administración, integración, custodia y manejo de los expedientes de crédito, reporto y otros financiamientos, cumplan con los procesos normativos, con el objeto de evitar situaciones que puedan generar problemas en la recuperación de los financiamientos.
7.     Supervisar el seguimiento y supervisión de la cartera crediticia de la Institución, a efecto de contribuir al cumplimiento de lo establecido en la normatividad.
8.     Supervisar las actividades de las Gerencias de Coordinación Regional de Supervisión y Cobranza, con el objeto de contribuir al cumplimiento de lo establecido en la normatividad y a la recuperación de los financiamientos.
9.     Realizar las demás funciones y/o responsabilidades dentro del ámbito de su competencia que se deriven de las disposiciones aplicables, así como aquellas que le encomiende su jefe inmediato superior.
COORDINACIÓN DE ÁREA DE SUPERVISIÓN Y COBRANZA
OBJETIVO
Verificar el cumplimiento de las acciones de supervisión y seguimiento de crédito, así como de las gestiones de la cobranza extrajudicial que realicen las Coordinaciones Regionales; así como el seguimiento de las acciones que lleven a cabo en materia de integración y actualización de los expedientes de los financiamientos otorgados.
FUNCIONES
1.     Verificar que la administración, integración, custodia y manejo de los expedientes de crédito, reporto y otros financiamientos, cumplan con los procesos normativos, con el objeto de evitar situaciones que puedan generar problemas en la recuperación de los financiamientos.
2.     Apoyar en las acciones de supervisión y seguimiento de los financiamientos que realicen las Coordinaciones Regionales, a efecto de que se apeguen a los lineamientos normativos establecidos y contribuir al cumplimiento de la normatividad.
3.     Integrar y enviar la información referente a los créditos en impago y cartera vencida a las Coordinaciones Regionales, con el objeto de contribuir al adecuado seguimiento de la cartera.
4.     Verificar la elaboración de los reportes de seguimiento al acreditado, durante la vigencia del crédito, con el objeto de contribuir al cumplimiento de la normatividad y al adecuado seguimiento de la cartera.
5.     Dar seguimiento a la solventación de documentación faltante, detectada en las supervisiones realizadas, con el objeto de integrar en su totalidad, los expedientes de crédito, reporto y otros financiamientos, y con ello coadyuvar al cumplimiento de la normatividad, evitando así situaciones que puedan generar problemas en la recuperación de los financiamientos.
6.     Integrar y enviar la información referente a los créditos en impago y cartera vencida con garantía del Fondo Nacional de Garantías de los Sectores Agrario, Forestal, Pesquero y Rural (FONAGA) a las Coordinaciones Regionales, con el objeto de contribuir a que se realice la solicitud del pago de garantía dentro de los tiempos establecidos.
7.     Realizar las demás funciones y/o responsabilidades dentro del ámbito de su competencia que se deriven de las disposiciones aplicables, así como aquellas que le encomiende su jefe inmediato superior.
EJECUTIVA DE SUPERVISIÓN Y COBRANZA
OBJETIVO
Realizar acciones de supervisión, seguimiento y cobranza de los financiamientos otorgados, así como de los expedientes y documentos valor de dichos financiamientos, con el objeto de fortalecer dichos procesos en aras de mejorar los índices de recuperación de la Institución.
 
FUNCIONES
1.     Supervisar el cumplimiento de los procedimientos y normatividad establecida para el registro, custodia y administración de documentos valor en las Agencias, así como verificar la realización periódica de arqueos de cartera física y documentos que soportan las garantías otorgadas por los acreditados.
2.     Supervisar la integración, control y custodia de los expedientes de los financiamientos otorgados conforme a la norma vigente, con la finalidad de contar con información ordenada, actualizada y suficiente de los acreditados.
3.     Apoyar en la coordinación con las Agencias y/o proveedores del servicio de supervisión, las acciones de seguimiento crediticio de las muestras enviadas por la Subdirección Corporativa de Supervisión y Cobranza, a fin de verificar el cumplimiento de las obligaciones contractuales y aplicación del financiamiento por parte del acreditado.
4.     Programar y realizar acciones de supervisión a los acreditados a fin de verificar la puesta en marcha de los proyectos financiados, el desarrollo de la actividad o giro, conforme a lo establecido en los proyectos, la aplicación de los recursos crediticios y la factibilidad de la recuperación del crédito y se apeguen a lo establecido en los proyectos.
5.     Evaluar la integración de reportes e informes de supervisión, a fin de fortalecer y mantener informadas a las instancias involucradas en el proceso crediticio, así como proporcionar elementos que permitan la toma de decisiones.
6.     Supervisar y evaluar periódicamente las medidas de seguridad que deben existir en las áreas de expedientes y de guarda valores, para garantizar la integridad y manejo de los documentos que soportan la operación crediticia en las Agencias.
7.     Realizar labores de Cobranza Preventiva y Administrativa en apoyo a las que debe de realizar el personal de las Agencias, así como las de Cobranza Extrajudicial en apoyo a la Gerencia Regional de Supervisión y Cobranza.
8.     Realizar las demás funciones y/o responsabilidades dentro del ámbito de su competencia que se deriven de las disposiciones aplicables, así como aquellas que le encomiende su jefe inmediato superior.
SUBDIRECCIÓN CORPORATIVA DE NORMATIVIDAD DE CRÉDITO
OBJETIVO
Coordinar las propuestas de normas y políticas de crédito y de reporto, su actualización, difusión y capacitación, así como coordinar el seguimiento al proceso de crédito.
FUNCIONES
1.     Coordinar las propuestas del Manual de Normas y Políticas de Crédito y del Manual de Normas y Políticas de Reporto, así como sus modificaciones o ajustes.
2.     Coordinar las propuestas de circulares normativas e interpretaciones respecto al Manual de Normas y Políticas de Crédito y al Manual de Normas y Políticas de Reporto y demás políticas, lineamientos, normas y procedimientos.
3.     Coordinar la actualización de las normas, políticas y procedimientos aplicables al proceso de crédito y de reporto y actuar como área consultiva en dichas materias.
4.     Coordinar las propuestas de procedimientos de crédito y de reporto, así como sus modificaciones.
5.     Coordinar el seguimiento al proceso de crédito.
6.     Coordinar las propuestas de capacitación en materia de normatividad y procesos de crédito y de reporto.
7.     Llevar a cabo las actividades dentro del área de su competencia, que le encomiende el Director General Adjunto de Crédito y/o el Director Ejecutivo de Análisis y Normatividad de Crédito.
 
GERENCIA DE NORMATIVIDAD
OBJETIVO
Proponer las normas y políticas de crédito y de reporto, su actualización, difusión y capacitación, así como validar la elaboración de los procedimientos de crédito y de reporto, con el fin de proporcionar y mantener actualizado el marco normativo en el que se deben desarrollar las actividades de las diferentes etapas de los procesos de crédito y de reporto.
FUNCIONES
1.     Proponer la actualización del Manual de Normas y Políticas de Crédito y del Manual de Normas y Políticas de Reporto y otros financiamientos, para su autorización y realizar su difusión, con el fin de que el personal involucrado cuente con los documentos normativos de consulta para su aplicación.
2.     Proponer y supervisar el desarrollo de las circulares normativas e interpretaciones respecto al Manual de Normas y Políticas de Crédito y al Manual de Normas y Políticas de Reporto y demás políticas, lineamientos, normas, reglas y procedimientos, y realizar su difusión entre el personal involucrado en las operaciones de crédito, de reporto y otros financiamientos.
3.     Supervisar y validar la elaboración de los procedimientos de crédito y de reporto, así como su actualización, y realizar su difusión.
4.     Atender las respuestas a las consultas en materia de normatividad de crédito y de reporto y otros financiamientos, a las diferentes Áreas de la Financiera, con el fin de responder a las dudas o precisiones que se requieran.
5.     Proporcionar capacitación en materia de normatividad y procesos de crédito, de reporto y otros financiamientos, al personal de la Institución, con el fin de fortalecer la difusión de las normas y políticas aplicables en la materia.
6.     Realizar las demás funciones y/o responsabilidades dentro del ámbito de su competencia que se deriven de las disposiciones aplicables, así como aquellas que le encomiende su jefe inmediato superior.
COORDINACIÓN DE ÁREA DE NORMATIVIDAD DE REPORTO
OBJETIVO
Participar en la definición, desarrollo, actualización, capacitación y difusión en materia de normas, políticas y procedimientos de reporto y otros financiamientos que se realicen en la Financiera, con el fin de proporcionar y mantener actualizado el marco normativo en el que se deben desarrollar las actividades relacionadas a dichos procesos.
FUNCIONES
1.     Desarrollar y actualizar el Manual de Normas y Políticas de Reporto en el que se sustentan las operaciones de reporto, y realizar su difusión, con el fin de que el personal involucrado en las actividades de dicho proceso cuente con los documentos normativos de consulta para su aplicación.
2.     Desarrollar las circulares normativas e interpretaciones respecto al Manual de Normas y Políticas de Reporto, demás políticas, lineamientos, normas, reglas y procedimientos, y de otros financiamientos, así como su actualización, y realizar su difusión entre el personal involucrado.
3.     Desarrollar los procedimientos de reporto, así como llevar a cabo su actualización, y realizar su difusión, a fin de fortalecer el desempeño de la actividad crediticia en la Institución.
4.     Analizar y proponer respuestas a las consultas de las diferentes Áreas de la Financiera en materia de normatividad de reporto y otros financiamientos, con el fin de responder a las dudas o precisiones que se requieran.
5.     Desarrollar las propuestas para la capacitación en materia de normatividad y procesos de reporto y otros financiamientos, dirigida al personal de la Institución, con el fin de fortalecer la difusión de las
normas y políticas aplicables en la materia.
6.     Realizar las demás funciones y/o responsabilidades dentro del ámbito de su competencia que se deriven de las disposiciones aplicables, así como aquellas que le encomiende su jefe inmediato superior.
COORDINACIÓN DE ÁREA DE NORMATIVIDAD DE CRÉDITO
OBJETIVO
Participar en la definición, desarrollo, actualización, capacitación y difusión en materia de normas, políticas y procedimientos de crédito y de otras operaciones de financiamiento que se realicen en la Financiera, con el fin de proporcionar y mantener actualizado el marco normativo en el que se deben desarrollar las actividades relacionadas a dichos procesos.
FUNCIONES
1.     Desarrollar y actualizar el Manual de Normas y Políticas de Crédito en el que se sustentan las operaciones de crédito, y realizar su difusión, con el fin de que el personal involucrado en las actividades de dicho proceso cuente con los documentos normativos de consulta para su aplicación.
2.     Desarrollar las circulares normativas e interpretaciones respecto al Manual de Normas y Políticas de Crédito y demás políticas, lineamientos, normas, reglas y procedimientos, y de otros financiamientos, así como su actualización, y realizar su difusión entre el personal involucrado en el Proceso de Crédito.
3.     Desarrollar los procedimientos de crédito, así como llevar a cabo su actualización, y realizar su difusión, a fin de fortalecer el buen desempeño de la actividad crediticia en la Institución.
4.     Analizar las consultas de las diferentes Áreas de la Financiera en materia de normatividad de crédito y otros financiamientos, y proponer respuestas con el fin de aclarar las dudas o de efectuar precisiones que se requieran.
5.     Desarrollar las propuestas para la capacitación en materia de normatividad y procesos de crédito, dirigida al personal de la Institución, con el fin de fortalecer la difusión de las normas y políticas aplicables en la materia.
6.     Realizar las demás funciones y/o responsabilidades dentro del ámbito de su competencia que se deriven de las disposiciones aplicables, así como aquellas que le encomiende su jefe inmediato superior.
GERENCIA DE PROCESOS DE CRÉDITO
OBJETIVO
Realizar las funciones de supervisión y seguimiento normativo al proceso de crédito y de reporto, al proceso de calificación de cartera crediticia, en apego a la normatividad y lineamientos establecidos.
FUNCIONES
1.     Realizar la supervisión al proceso de crédito conforme al Procedimiento para Supervisión y Seguimiento al Proceso de Crédito de la Financiera, así como de calificación de la cartera crediticia, a fin de verificar que se realicen conforme a la normatividad aplicable.
2.     Identificar y proponer las actividades de capacitación para la ejecución de los procesos de crédito, de reporto y otros financiamientos, con el fin de apoyar en el fortalecimiento de las actividades del personal involucrado en los mismos.
3.     Revisar y validar los reportes correspondientes a las actividades de capacitación de los procesos de crédito, de reporto y otros financiamientos, con el fin de hacerlos del conocimiento del personal directivo de la Dirección General Adjunta e identificar Áreas de mejora o aspectos a fortalecer.
4.     Realizar las demás funciones y/o responsabilidades dentro del ámbito de su competencia que se deriven de las disposiciones aplicables, así como aquellas que le encomiende su jefe inmediato superior.
 
COORDINACIÓN DE ÁREA DE INFORMACIÓN Y SEGUIMIENTO
OBJETIVO
Realizar el seguimiento a los procesos de crédito, de reporto y otros financiamientos, así como apoyar la supervisión al proceso de calificación de la cartera crediticia.
FUNCIONES
1.     Apoyar en la supervisión al proceso de crédito conforme al Procedimiento para Supervisión y Seguimiento al Proceso de Crédito de la Financiera, así como de calificación de la cartera crediticia a fin de verificar que se realicen conforme a la normatividad vigente.
2.     Realizar las actividades necesarias para la capacitación del personal que participa en los procesos de crédito, de reporto y otros financiamientos, a fin de cumplir con los objetivos de dicha capacitación.
3.     Elaborar los reportes correspondientes a las actividades de capacitación en materia de normatividad, procesos de crédito, de reporto y otros financiamientos, con el fin de hacerlos del conocimiento del personal directivo de la Dirección General Adjunta e identificar Áreas de mejora o aspectos a fortalecer.
4.     Realizar las demás funciones y/o responsabilidades dentro del ámbito de su competencia que se deriven de las disposiciones aplicables, así como aquellas que le encomiende su jefe inmediato superior.
SUBDIRECCIÓN CORPORATIVA DE ANÁLISIS DE CRÉDITO
OBJETIVO
Verificar que los Estudios de Crédito de los proyectos de crédito que se presenten al Comité de Créditos Menores, tengan viabilidad técnica y financiera y se elaboren de acuerdo con la normatividad establecida.
FUNCIONES
1.     Coordinar la integración de las carpetas con los asuntos que deban ser sometidos a consideración del Comité de Créditos Menores con la información que envíen los subcomités de crédito y demás instancias o Unidades Administrativas competentes.
2.     Coordinar las actividades de las Gerencias de Coordinación Regional de Análisis de Crédito.
3.     Coordinar las propuestas de capacitación en materia de análisis de crédito.
4.     Desarrollar y proponer a las instancias que corresponda herramientas y elementos de apoyo para el análisis de crédito.
5.     Realizar el análisis para la resolución y otorgamiento de los créditos presentados al Comité de Crédito y Comité de Créditos Menores.
6.     Coordinar la agenda de asuntos sometidos a consideración del Comité de Créditos Menores que deban ser turnados al Comité de Crédito, Comité de Operación o Consejo Directivo, en materia de crédito, de reporto y de otros financiamientos.
7.     Coordinar las actividades internas y externas relacionadas con las Sociedades de Información Crediticia, y/o con las Instituciones de Banca de Desarrollo en lo relacionado a este tema.
8.     Coordinar los trabajos de calificación de cartera e integración de la información para su presentación y autorización por parte de las instancias correspondientes.
9.     Llevar a cabo las actividades dentro del área de su competencia, que le encomiende el Director General Adjunto de Crédito y/o el Director Ejecutivo de Análisis y Normatividad de Crédito.
GERENCIA DE ANÁLISIS DE CRÉDITO
OBJETIVO
Coordinar y supervisar la evaluación del riesgo de las operaciones de créditos y proyectos especializados mediante la aplicación de técnicas de análisis y evaluación de proyectos, implementando las medidas necesarias para la adecuada integración de los Estudios de Crédito; así mismo brindar apoyo técnico a las Gerencias de Coordinación Regional de Análisis de Crédito.
FUNCIONES
1.     Fungir como Secretario Suplente del Comité de Créditos Menores.
2.     Realizar las visitas de campo que considere pertinentes, a efecto de obtener elementos para fortalecer el análisis de los proyectos.
3.     Proporcionar apoyo técnico a las Gerencias de Coordinación Regional de Análisis de Crédito en materia de análisis de crédito, de información sobre paquetes tecnológicos, metodologías de evaluación y control, aplicación de normatividad, así como detección y manejo de riesgos crediticios, a fin de mantener un análisis de crédito adecuado.
4.     Proponer y/o participar en el Plan de los Cursos de Capacitación en materia de análisis de crédito, con el fin de actualizar y reforzar los conocimientos del personal involucrado.
5.     Generar y dirigir una cultura de control interno de valores y de conducta del personal a su cargo, apegado al código de conducta de los servidores públicos.
6.     Realizar las demás funciones y/o responsabilidades dentro del ámbito de su competencia, que se deriven de las disposiciones aplicables, así como de aquellas que le encomiende su jefe inmediato superior.
COORDINACIÓN DE ÁREA DE ANÁLISIS DE CRÉDITO "A Y B"
OBJETIVO
Analizar y verificar que los Estudios de Crédito de los proyectos que se presenten al Comité de Créditos Menores, se elaboren de acuerdo con la normatividad establecida.
FUNCIONES
1.     Apoyar a la Subdirección Corporativa de Análisis de Crédito con el análisis previo de los asuntos que se someterán al Comité de Créditos Menores a fin de detectar riesgos de las solicitudes de crédito y verificar que cumplan con la normatividad y lineamientos vigentes.
2.     Participar en la elaboración de propuestas de mejora de las labores que desempeñan las Gerencias de Coordinación Regional de Análisis de Crédito.
3.     Realizar las demás funciones y/o responsabilidades dentro del ámbito de su competencia que se deriven de las disposiciones aplicables, así como aquellas que le encomiende su jefe inmediato superior.
COORDINACIÓN DE ÁREA DE COMITÉS DE CRÉDITO
OBJETIVO
Analizar e integrar la información de los casos que se presentarán al Comité de Crédito Menores y Comité de Crédito y en su caso, Consejo Directivo y participar en las acciones que permitan la mejora continua de la función de análisis y decisión en materia crediticia.
FUNCIONES
1.     Apoyar a la Subdirección Corporativa de Análisis de Crédito con el análisis previo de los asuntos que se someterán al Comité de Créditos Menores a fin de detectar riesgos de las solicitudes de crédito y verificar que cumplan con la normatividad y lineamientos vigentes.
2.     Determinar y solicitar a las Gerencias de Coordinación Regional de Análisis de Crédito, en caso de requerirse, información complementaria de los asuntos a presentarse al Comité de Créditos Menores, así como adecuaciones a los mismos, con el fin de que se presenten con la información necesaria a
la instancia de autorización.
3.     Verificar que la documentación presentada al Comité de Créditos Menores, y en su caso Comité de Crédito y Consejo Directivo, reúna los requisitos mínimos establecidos, para cumplir con la normatividad vigente.
4.     Revisar las propuestas de los acuerdos de cada uno de los asuntos que serán sancionados por el Comité de Créditos Menores, con el objeto de cumplir con la normatividad vigente.
5.     Elaborar las presentaciones de los asuntos que previa opinión favorable del Comité de Créditos Menores se sancionaran en el Comité de Crédito o el Consejo Directivo, con el fin de presentar a los integrantes de las instancias de autorización los elementos necesarios para la sanción de los asuntos.
6.     Apoyar en la revisión de propuestas de herramientas y elementos de apoyo para el análisis de crédito, con el fin de mejorar y actualizar las herramientas para el análisis.
7.     Apoyar al Secretario del Comité de Créditos Menores en la elaboración del acta correspondiente a cada sesión; remitirla a los miembros de dicho cuerpo colegiado para su revisión y en su caso, impactar los cambios en la misma, que sean procedentes.
8.     Realizar las demás funciones y/o responsabilidades dentro del ámbito de su competencia, que se deriven de las disposiciones aplicables, así como de aquellas que le encomiende su jefe inmediato superior.
COORDINACIÓN DE ÁREA DE ANÁLISIS E INFORMACIÓN DE COMITÉS DE CRÉDITO
OBJETIVO
Verificar que los Estudios de Crédito de los proyectos de crédito que se presenten al Comité de Créditos Menores, tengan viabilidad técnica y financiera y se elaboren de acuerdo con la normatividad establecida.
FUNCIONES
1.     Atender a los usuarios de todas las Coordinaciones Regionales respecto al uso de herramientas informáticas desarrolladas o en desarrollo, que estén vinculadas a las solicitudes de financiamiento, con el fin de que cuenten con los elementos necesarios para su correcta utilización.
2.     Apoyar a la Subdirección Corporativa de Análisis de Crédito con el análisis previo de los asuntos que se someterán al Comité de Créditos Menores a fin de detectar riesgos de las solicitudes de crédito y verificar que cumplan con la normatividad y lineamientos vigentes.
3.     Recabar, consolidar y analizar periódicamente la información de gestión referente a los casos sancionados, autorizados y rechazados por los Subcomités de Crédito de las Coordinaciones Regionales.
4.     Elaborar informes y estadísticas de los casos presentados, autorizados o rechazados por el Comité de Créditos Menores que le requieran las Áreas internas y externas de la Institución, así como los informes de seguimiento, para informar a las instancias correspondientes.
5.     Administrar el sitio electrónico donde se encuentran los asuntos a presentarse en cada sesión del Comité de Créditos Menores, así como los movimientos y permisos de usuarios.
6.     Elaborar y/o participar en el desarrollo de los cursos de capacitación en materia de análisis de crédito, con el fin de actualizar y reforzar los conocimientos del personal involucrado y proponer el Plan para los Cursos de Capacitación respecto del análisis de crédito.
7.     Realizar las demás funciones y/o responsabilidades dentro del ámbito de su competencia que se deriven de las disposiciones aplicables, así como aquellas que le encomiende su jefe inmediato superior.
COORDINACIÓN EJECUTIVA DE ANÁLISIS DE CRÉDITO
 
OBJETIVO
Administrar y controlar la información documental y estadística de los asuntos para Agenda y los presentados ante el Comité de Créditos Menores.
FUNCIONES
1.     Desarrollar y actualizar la base de datos que contiene la información de las líneas paramétricas que opera la Institución, con el fin de contar con un registro de esta información.
2.     Apoyar en la revisión y análisis de líneas paramétricas y asuntos que serán presentados ante el Comité de Créditos Menores, a fin de detectar riesgos de las solicitudes de crédito y verificar que cumplan con la normatividad y lineamientos vigentes.
3.     Integrar la documentación con los casos que serán sancionados ante el Comité de Créditos Menores en cada una de sus sesiones, a fin de proporcionar la documentación necesaria para la toma de decisión de los integrantes de dicha instancia de autorización.
4.     Realizar el análisis, mantenimiento y diseño de herramientas de análisis de crédito.
5.     Asesorar a los usuarios de las Coordinaciones Regionales respecto al uso de herramientas de análisis de crédito.
6.     Realizar las demás funciones y/o responsabilidades dentro del ámbito de su competencia que se deriven de las disposiciones aplicables, así como aquellas que le encomiende su jefe inmediato superior.
GERENCIA TÉCNICA DE CRÉDITO
OBJETIVO
Coordinar y supervisar las funciones y actividades relacionadas con los trabajos de calificación de cartera e integración de la información para su presentación y autorización por parte de las instancias correspondientes.
FUNCIONES
1.     Coadyuvar en la contratación de los servicios que prestan las Sociedades de Información Crediticia, a efecto de que la Financiera esté en posibilidad de consultar el historial crediticio de las personas como parte del proceso de crédito.
2.     Coadyuvar en la elaboración y/o actualización del proceso de consulta al historial crediticio, a fin de proponer alternativas para llevarlo a cabo de acuerdo con la operación de la Financiera.
3.     Coordinar y asesorar el análisis de Financiamientos con Estructuración para su sanción ante las distintas Instancias de Decisión.
4.     Coordinar los trabajos de calificación de cartera e integración de la información para su presentación y autorización por parte de las instancias correspondientes.
5.     Coordinar el desarrollo y mejora del Sistema de Monitoreo de Clientes.
6.     Coordinar el análisis de casos que se sancionan en el Subcomité de Crédito de manera remota desde el Corporativo, de los asuntos que sea instancia de autorización el propio Subcomité de Crédito, esto de manera aleatoria.
7.     Realizar las demás funciones y/o responsabilidades dentro del ámbito de su competencia que se deriven de las disposiciones aplicables, así como aquellas que le encomiende su jefe inmediato superior.
SUBDIRECCIÓN CORPORATIVA DE MESA DE CONTROL
OBJETIVO
Planear y dirigir el Proceso de Revisión de los Créditos y Operaciones de Reporto a fin de dar cumplimiento con lo estipulado en el Contrato, para minimizar el riesgo de incobrabilidad con base en los términos y condiciones de autorización del órgano facultado. Así como dirigir y supervisar las acciones de registro y administración de los documentos valor de los financiamientos otorgados por las Coordinaciones Regionales.
FUNCIONES
1.     Asegurar el cumplimiento de los términos y condiciones que se establecen en los acuerdos de las instancias de autorización, vigilando la correcta aplicación conforme a la normatividad de la Financiera.
2.     Vigilar el procesamiento de las operaciones de crédito, de reporto y de otros financiamientos en la mesa de control.
3.     Almacenar la documentación original que respalde las operaciones de financiamiento en el guarda valores.
4.     Llevar a cabo las actividades dentro del área de su competencia, que le encomiende el Director General Adjunto de Crédito y/o el Director Ejecutivo de Análisis y Normatividad de Crédito.
GERENCIA DE MESA DE CONTROL
OBJETIVO
Coordinar el proceso de revisión de las operaciones de crédito, de reporto y de otros financiamientos presentados por las Agencias, así como establecer la estrategia a seguir para el análisis de la documentación, a fin de dar cumplimiento con lo autorizado en los términos y condiciones y que se encuentran estipulados en el Contrato y por los órganos facultados, con el objeto de minimizar el riesgo de incobrabilidad.
FUNCIONES
1.     Coordinar el proceso de revisión de las solicitudes de crédito, de reporto y de otros financiamientos de las Agencias, conforme a lo estipulado en el Manual de Normas y Políticas de Crédito, y Manual de Normas y Políticas de Reporto autorizado para la operación de éstas, con la finalidad de atenderlas oportunamente.
2.     Coordinar e implementar las acciones de control para que la revisión de las operaciones de crédito, de reporto y de otros financiamientos, se apeguen a los términos y condiciones establecidos por las instancias de autorización, conforme a la normatividad de la Institución, a fin de minimizar el riesgo en el otorgamiento y fortalecer su recuperación.
3.     Definir y proponer estrategias y acciones de control para la revisión de las operaciones de crédito, de reporto y de otros financiamientos, con el objeto de reducir los tiempos de atención a las Agencias y a su vez a los acreditados.
4.     Revisar el registro y la existencia de los documentos valor, en guarda valores, los cuales respaldan los financiamientos otorgados, a fin de corroborar mediante dicho registro, que las garantías necesarias que amparan los créditos otorgados, se hayan ingresado.
5.     Realizar las demás funciones y/o responsabilidades dentro del ámbito de su competencia que se deriven de las disposiciones aplicables, así como aquellas que le encomiende su jefe inmediato superior.
COORDINACIÓN DE ÁREA DE MESA DE CONTROL "A y B"
OBJETIVO
Llevar a cabo el proceso de revisión y liberación de solicitudes de operación de crédito, de reporto y de otros financiamientos, enviadas por las Agencias, conforme a lo estipulado en la autorización de los órganos facultados y normatividad aplicable.
FUNCIONES
1.     Supervisar y asesorar al personal a su cargo, en la aplicación de criterios en el proceso de revisión de las operaciones de crédito, de reporto y de otros financiamientos que les sean asignados, a fin de
procurar la uniformidad en el proceso de revisión.
2.     Revisar que las operaciones de crédito, de reporto y de otros financiamientos, previo a su liberación, cumplan estrictamente con los términos y condiciones consignados por las instancias de autorización y la normatividad aplicable, a fin de verificar su correcta instrumentación.
3.     Liberar las operaciones de crédito, de reporto y de otros financiamientos que hayan cumplido con los términos de autorización y normatividad aplicable, a fin de instruir la liberación de recursos a los acreditados.
4.     Observar las operaciones que no den cumplimiento a los términos de autorización y normatividad aplicable, a fin de procurar una operación segura.
5.     Atender a las Agencias de las Coordinaciones Regionales, respecto al resultado de la revisión de las operaciones observadas y rechazadas, con objeto de aclarar las dudas que puedan surgir o bien, se realicen los ajustes necesarios.
6.     Realizar las demás funciones y/o responsabilidades dentro del ámbito de su competencia que se deriven de las disposiciones aplicables, así como aquellas que le encomiende su jefe inmediato superior.
DIRECCIÓN GENERAL ADJUNTA DE PROMOCIÓN DE NEGOCIOS Y COORDINACIÓN REGIONAL
OBJETIVO
Planear, dirigir y coordinar el diseño y promoción de programas y productos, en un entorno que fomente el fortalecimiento de proyectos productivos, programas y productos de crédito que permitan la penetración crediticia en el sector rural para las Empresas, Microfinancieras, Entidades Dispersoras de Crédito e Intermediarios Financieros, así como dirigir y coordinar el seguimiento, análisis y evaluación de la Operación Crediticia y de Reportos de las Coordinaciones Regionales y Agencias.
FUNCIONES
1.     Establecer y dirigir los programas, planes, proyectos, acciones, políticas y compromisos en materia de promoción, capacitación, asesoría, consultoría, organización y otras modalidades, destinados al diseño, incubación y fortalecimiento de proyectos productivos, empresas agropecuarias, rurales, forestales y pesqueras, entidades dispersoras de crédito e Intermediarios Financieros Rurales.
2.     Establecer y dirigir estrategias para simplificar la atención de los usuarios de los servicios crediticios de la Financiera, mediante la asociación de los Productores y el desarrollo de proyectos productivos, empresas agropecuarias, rurales, forestales y pesqueras, entidades dispersoras de crédito e Intermediarios Financieros Rurales.
3.     Proporcionar apoyos y servicios de promoción, capacitación, asesoría, organización y otras modalidades que contribuyan al desarrollo sustentable de los proyectos productivos, empresas agropecuarias, rurales, forestales y pesqueras y, del fortalecimiento técnico de las organizaciones de Productores para la mejor utilización de sus recursos crediticios, con excepción de los apoyos del componente para el Fortalecimiento de las Organizaciones de Productores
4.     Proporcionar apoyos y servicios de promoción, capacitación, consultoría y otras modalidades que contribuyan al diseño, incubación y fortalecimiento de entidades dispersoras de crédito e Intermediarios Financieros Rurales.
5.     Coadyuvar con la Dirección General Adjunta de Finanzas, Operaciones y Sistemas en el uso los recursos asignados a las actividades de promoción, capacitación, asesoría, consultoría y organización, en el Presupuesto de la Financiera;
6.     Establecer y dirigir el desarrollo de programas de detección de oportunidades de negocio en las zonas agropecuarias, rurales, forestales y pesqueras con el propósito de definir estrategias de promoción ante instituciones nacionales e internacionales orientadas a la inversión y al financiamiento de proyectos productivos que impulsen el desarrollo rural.
7.     Establecer y dirigir vínculos estratégicos con instituciones nacionales e internacionales con posibilidades de invertir en proyectos productivos que impulsen el desarrollo del campo.
 
8.     Fomentar el desarrollo de esquemas y programas de detección de necesidades de financiamiento e inversión a nivel estatal y municipal, con objeto de vincularlos a los programas de instituciones nacionales e internacionales.
9.     Solicitar información relacionada con el ejercicio de sus atribuciones a los particulares.
10.   Dirigir, coordinar y dar seguimiento a las funciones inherentes de promoción de negocios, operación crediticia y atención a los segmentos de los sectores agropecuario, rural, forestal y pesquero, en apego a los objetivos y metas asignadas a las Coordinaciones Regionales;
11.   Coadyuvar en la promoción de las líneas de negocio de la Financiera, por medio de los programas de financiamiento y productos de crédito y de los programas de apoyo que se determinen en el Presupuesto de Egresos de la Federación
12.   Establecer, dirigir y supervisar la función de promoción a través de técnicas de mercadeo, la venta de productos y servicios crediticios, así como la detección de zonas y clientes potenciales para el desarrollo.
13.   Dirigir la instrumentación de productos y programas de atención a los segmentos del mercado objetivo de la Financiera.
14.   Evaluar el cumplimiento de las metas y objetivos asignados a las Coordinaciones Regionales conforme a las prioridades establecidas en función 11 del presente documento.
15.   Coadyuvar con la Dirección General Adjunta de Finanzas, Operaciones y Sistemas, en la negociación en materia de financiamiento y en el diseño de programas y productos específicos, con las Instituciones de Banca de Desarrollo, Fideicomisos Públicos de Fomento, Fideicomisos Instituidos en Relación con la Agricultura constituidos en el Banco de México y Organismos Financieros Internacionales, para contratar líneas de crédito y demás financiamientos que tengan como finalidad financiar programas o proyectos relacionados con el cumplimiento del objeto de la Financiera;
16.   Informar al Director General, previo a la autorización de las instancias correspondientes, aquellas operaciones que pudiesen estar vinculadas con el objeto de las Instituciones de Banca de Desarrollo.
17.   Asegurar en el ámbito de su competencia, la preparación de la información que por Ley y disposiciones normativas debe ser entregada a las entidades reguladoras de la Institución para cumplir con las disposiciones establecidas en esta materia.
18.   Proponer al Director General de la Financiera, las medidas de ajuste que sean requeridas para asegurar el cumplimiento de los objetivos, metas y prioridades establecidas.
19.   Llevar a cabo las demás actividades dentro del área de su competencia, que se deriven de las disposiciones aplicables, así como aquellas que les encomiende el Director General.
COORDINACIÓN TÉCNICA
OBJETIVO
Apoyar a la Dirección General Adjnta de Promoción de Negocios y Coordinación Regional, en todos los análisis y gestiones técnico-administrativas que requiera a efecto de que se cuente oportunamente con los Recursos Humanos, Materiales, Financieros y de Información para el desarrollo estratégico de las funciones de la misma.
FUNCIONES
1.     Apoyar en la coordinación y seguimiento del funcionamiento administrativo de los Recursos Humanos, Materiales, Técnicos y Financieros para el desarrollo estratégico-sustantivo del Área.
2.     Realizar el análisis, control, evaluación y seguimiento a la gestión de asuntos que se turnen al Área y de ésta a sus unidades administrativas.
3.     Elaborar proyectos de comunicación oficial, a fin de atender los asuntos turnados al Área que requieren de su intervención.
 
4.     Desarrollar y coordinar los programas, estudios y proyectos asignados por el Área.
5.     Realizar gestiones ante las diversas Unidades administrativas de la Financiera para obtener datos, recursos o información, para el desarrollo e integración de diversos informes y reportes.
6.     Fomentar y organizar eventos de participación y colaboración en los trabajos de investigación y desarrollo que involucren al Área.
7.     Controlar y dar seguimiento a la plantilla de personal asignada al área de adscripción.
8.     Solicitar, revisar e integrar información, a fin de elaborar los reportes de los resultados generados en el Área.
9.     Brindar apoyo logístico en actividades especiales.
10.   Realizar las demás funciones y/o responsabilidades dentro del ámbito de su competencia que se deriven de las disposiciones aplicables, así como aquellas que le encomiende su jefe inmediato superior.
DIRECCIÓN EJECUTIVA DE ATENCIÓN Y FOMENTO A PRODUCTORES, ORGANIZACIONES Y EMPRESAS RURALES
OBJETIVO
Coordinar el diseño y la ejecución de esquemas de atención y fomento de negocios, en materia de promoción y colocación crediticia, capacitación, asesoría y consultoría, dirigidos a empresas rurales, organizaciones de productores, entidades dispersoras de crédito e Intermediarios Financieros Rurales, asimismo fomentar la creación y/o el desarrollo de las empresas rurales de los productores y de sus organizaciones, que permitan la integración económica de las cadenas productivas, así como la agregación y retención de valor agregado, promoviendo el diseño y aplicación de soluciones financieras y crediticias que permitan el funcionamiento y capitalización de las empresas rurales y las organizaciones económicas de los productores.
FUNCIONES
1.     Diseñar los programas, planes, proyectos, y acciones destinadas al diseño, incubación y fortalecimiento de proyectos productivos y empresas agropecuarias, rurales, forestales y pesqueras.
2.     Diseñar estrategias para simplificar la atención de los usuarios de los servicios crediticios de la Financiera, mediante la asociación de los productores y el desarrollo de proyectos productivos y empresas agropecuarias, rurales, forestales y pesqueras.
3.     Solicitar información relacionada con el ejercicio de sus atribuciones a los particulares.
4.     Coordinar los convenios celebrados con los sectores público, social y privado destinados a ampliar, mejorar y realizar las actividades de promoción, diseño, incubación y fortalecimiento de proyectos productivos, con excepción de los que tengan por objeto la entrega de recursos presupuestales relacionados con los apoyos del componente para el Fortalecimiento de las Organizaciones de Productores.
5.     Coadyuvar en la aprobación para la asignación de los recursos destinados a los apoyos y servicios para los proyectos productivos, empresas agropecuarias, rurales, forestales y pesqueras y organizaciones de Productores.
6.     Coadyuvar al establecimiento y dirección de las actividades de seguimiento y evaluación de la promoción del crédito en primer piso de las Coordinaciones Regionales y Agencias.
7.     Apoyar a la Dirección General Adjunta de Promoción de Negocios y Coordinación Regional en la promoción de las líneas de negocio de la Financiera por medio de los programas de financiamiento, productos de crédito y operaciones de reporto o garantía, y de los programas de apoyo en operaciones de primer piso que determine el Presupuesto de Egresos de la Federación, con excepción de los relacionados con los apoyos presupuestales del componente para el Fortalecimiento de las Organizaciones de Productores.
8.     Coordinar en el ámbito de su competencia la operación en el otorgamiento de apoyos específicamente encomendados.
 
9.     Coadyuvar en el establecimiento, dirección y supervisión de la promoción crediticia en primer piso a través de técnicas de mercadeo, la venta de productos y servicios crediticios, así como la detección de zonas y clientes potenciales para el desarrollo.
10.   Realizar las demás funciones y/o responsabilidades dentro del ámbito de su competencia, que se deriven de las disposiciones aplicables, así como de aquellas que le encomiende el Director General Adjunto de Promoción de Negocios y Coordinación Regional.
SUBDIRECCIÓN CORPORATIVA DE ATENCIÓN A PRODUCTORES, ORGANIZACIONES Y EMPRESAS RURALES
OBJETIVO
Dirigir la implementación y desarrollo de programas, planes, proyectos y acciones destinadas al diseño, incubación y fortalecimiento de proyectos productivos para productores, organizaciones y empresas rurales, así como la coordinación de los recursos asociados a dichos proyectos.
FUNCIONES
1.     Coordinar los programas, planes, proyectos para proporcionar los apoyos y servicios de promoción, organización, capacitación, asesoría y otras modalidades que contribuyan al diseño, incubación y fortalecimiento de los proyectos productivos, empresas agropecuarias, rurales, forestales y pesqueras y, organizaciones de Productores para el mejor uso de los recursos crediticios, con excepción de los relacionados con los apoyos del componente para el Fortalecimiento de las Organizaciones de Productores.
2.     Coordinar las estrategias para simplificar la atención de los usuarios de los servicios crediticios de la Financiera, mediante el fomento de la asociación de los productores, el fortalecimiento técnico de sus organizaciones y el desarrollo de proyectos productivos y de empresas agropecuarias, rurales, forestales y pesqueras.
3.     Coadyuvar en la aprobación y la asignación de los recursos destinados a los apoyos y servicios para los proyectos productivos, empresas agropecuarias, rurales, forestales y pesqueras y organizaciones de Productores.
4.     Solicitar información relacionada con el ejercicio de sus atribuciones a los particulares.
5.     Coordinar las acciones previstas en los programas para la inscripción de prestadores de servicios en la Red de Prestadores de Servicios de la Financiera.
6.     Realizar las demás funciones y/o responsabilidades dentro del ámbito de su competencia, que se deriven de las disposiciones aplicables, así como de aquellas que le encomiende el Director General Adjunto de Promoción de Negocios y Coordinación Regional y/o el Director Ejecutivo de Atención y Fomento a Productores, Organizaciones y Empresas Rurales.
GERENCIA DE PROMOCIÓN DE NEGOCIOS CON ORGANIZACIONES
OBJETIVO
Llevar a cabo las acciones para el otorgamiento de los apoyos y servicios para fortalecer proyectos estratégicos y necesidades de crédito, así como para su seguimiento, a fin de promover y fortalecer a los productores y sus organizaciones.
FUNCIONES
1.     Generar procesos de integración económica en las cadenas productivas de los proyectos impulsados por la Financiera, a través de apoyos y servicios a las organizaciones de productores que cuentan con convenio con la Financiera.
2.     Recibir y atender a las organizaciones de productores, así como su seguimiento a los proyectos estratégicos y necesidades de crédito, a fin de cumplir con el objetivo estratégico de promover y fortalecer a los productores y las organizaciones sociales.
3.     Facilitar el acceso y la óptima utilización de los recursos crediticios, mediante el otorgamiento de apoyos para productores.
 
4.     Proponer el uso de garantías líquidas de otras dependencias, a esquemas de financiamiento específicos, con objeto de identificar y asegurar la disponibilidad de financiamiento para todos los eslabones de la cadena productiva.
5.     Solucionar las necesidades de capacitación de las Organizaciones de Productores, a fin de apoyarlas en el cumplimiento de sus actividades productivas en el Sector Rural y que desarrollen proyectos rentables susceptibles de financiamiento.
6.     Coordinar y apoyar los eventos de promoción de las Organizaciones de Productores.
7.     Dar seguimiento a la promoción del crédito en las ramas de producción, con el objeto de promover el desarrollo rural integral.
8.     Dar seguimiento a la promoción de recursos de coinversión, con los programas de otras Dependencias Federales.
9.     Coordinar y dar seguimiento a los proyectos estratégicos, en los sectores que atiende la Institución, con la finalidad de difundir y otorgar los productos y servicios de la Financiera.
10.   Realizar las demás funciones y/o responsabilidades dentro del ámbito de su competencia que se deriven de las disposiciones aplicables, así como aquellas que le encomiende su jefe inmediato superior.
GERENCIA DE FOMENTO A PRODUCTORES Y EMPRESAS RURALES
OBJETIVO
Impulsar el desarrollo de proyectos de inversión a Productores y Empresas Rurales, mediante el otorgamiento de incentivos y servicios de crédito, con objeto de promover la integración económica para el fortalecimiento del Sector Rural.
FUNCIONES
1.     Promover procesos de integración económica en las cadenas productivas, para contribuir al desarrollo del Sector Rural.
2.     Identificar Proyectos de Inversión de Productores y Empresas Rurales, para otorgarles crédito y subsidio complementario a las aportaciones de los beneficiarios.
3.     Coordinar y proponer la firma de Convenios de Colaboración con otras dependencias del Gobierno Federal, que permitan ampliar la oferta de Proyectos de Inversión, para su canalización al financiamiento y otorgamiento de subsidios.
4.     Coordinar la operación de Programas de Apoyos de otras Dependencias y Entidades de la Administración Pública Federal, para contribuir al desarrollo de Proyectos de Inversión.
5.     Dar seguimiento a la promoción del crédito con los Programas de otras Dependencias y Entidades de la Administración Pública Federal.
6.     Diseñar el procedimiento operativo de los programas del Gobierno Federal, en los que participa la Financiera como instancia ejecutora.
7.     Realizar las demás funciones y/o responsabilidades dentro del ámbito de su competencia que se deriven de las disposiciones aplicables, así como aquellas que le encomiende su jefe inmediato superior.
GERENCIA DE ENLACE, COORDINACIÓN Y SEGUIMIENTO
OBJETIVO
Coordinar el seguimiento de los acuerdos y convenios con Dependencias Federales y con los Organismos de Desarrollo Agropecuario de las diferentes entidades federativas que establezca la Financiera para identificar, desarrollar y fortalecer, mediante la coinversión de recursos la viabilidad de los proyectos en el medio rural.
 
FUNCIONES
1.     Establecer la logística de las giras del Director General y del Director General Adjunto de Promoción de Negocios y Coordinación Regional, así como llevar su seguimiento, con objeto de que se realicen de acuerdo con lo programado.
2.     Llevar el control y seguimiento sobre el desarrollo de los Convenios y Programas de trabajo que celebra la Financiera con Gobiernos Estatales, en materia de apoyo al Sector Rural, a fin de conocer el estado en que se encuentran.
3.     Llevar el control y seguimiento de la gestión y estado en que se encuentran las diferentes solicitudes de apoyo y de información recibidas en la Dirección General Adjunta, incluyendo la atención a Proyectos y Solicitudes de Productores y empresas rurales, con la finalidad de darles cumplimiento en tiempo y forma.
4.     Representar a la Financiera o Dirección General Adjunta en todo tipo de eventos y ferias relacionadas con el objeto de la misma, con la finalidad de que tenga presencia en los eventos en los que sea requerida.
5.     Llevar un seguimiento puntual a temas específicos de la Dirección General con la Dirección General Adjunta, en relación con los asuntos y funciones de la Dirección General Adjunta, a fin de cumplir en tiempo y forma con cada tema.
6.     Realizar las demás funciones y/o responsabilidades dentro del ámbito de su competencia que se deriven de las disposiciones aplicables, así como aquellas que le encomiende su jefe inmediato superior.
DIRECCIÓN EJECUTIVA DE PROMOCIÓN DE NEGOCIOS CON INTERMEDIARIOS FINANCIEROS RURALES
OBJETIVOS
Diseñar y coordinar la implementación de esquemas de atención, fomento y promoción que coadyuven a la constitución y fortalecimiento de Entidades Dispersoras de crédito e Intermediarios Financieros Rurales que operen conforme a la Legislación vigente, así como para la promoción de las líneas de negocios de la Financiera, para segundo piso.
FUNCIONES
1.     Coordinar los programas, planes, proyectos para proporcionar los apoyos y servicios de promoción, capacitación, consultoría y otras modalidades que contribuyan al diseño, incubación y fortalecimiento de entidades dispersoras de crédito e Intermediarios Financieros.
2.     Coadyuvar en las estrategias para simplificar la atención a los usuarios de los servicios crediticios de la Financiera, mediante la constitución, operación y desarrollo de las entidades dispersoras de crédito e Intermediarios Financieros Rurales.
3.     Coordinar las acciones previstas en los convenios celebrados con los sectores público, social y privado destinadas a ampliar, mejorar y realizar las actividades de promoción, diseño, incubación y fortalecimiento de entidades dispersoras de crédito e Intermediarios Financieros Rurales.
4.     Coadyuvar con la asignación de los recursos destinados a los apoyos y servicios para las entidades dispersoras de crédito e Intermediarios Financieros Rurales.
5.     Solicitar información relacionada con el ejercicio de sus atribuciones a los particulares.
6.     Coadyuvar en el establecimiento y dirección de las actividades de seguimiento y evaluación de promoción del crédito con Intermediarios Financieros Rurales
7.     Apoyar a la Dirección General Adjunta de Promoción de Negocios y Coordinación Regional en la promoción de las líneas de negocio de la Financiera por medio de los programas de financiamiento, productos de crédito y operaciones de reporto o garantía, y de los programas de apoyo con Intermediarios Financieros Rurales que determine el Presupuesto de Egresos de la Federación.
 
8.     Coadyuvar con las Coordinaciones Regionales en las actividades de promoción con Intermediarios Financieros Rurales.
9.     Coordinar en el ámbito de su competencia la operación en el otorgamiento de apoyos específicamente encomendados.
10.   Ser el enlace de comunicación con las asociaciones de Intermediarios Financieros, con el propósito de establecer mecanismos de colaboración orientados a fortalecer a los acreditados, fomentar las sanas prácticas y llevar a cabo una promoción dirigida.
11.   Coordinar el seguimiento normativo y proponer las acciones de mejora de los procesos de entrega, supervisión y comprobación de los recursos de los programas de apoyo internos y externos.
12.   Coadyuvar, en coordinación con las áreas responsables y/u operativas de los programas de apoyo, en la atención de los requerimientos de información y seguimiento a las observaciones y recomendaciones que formulen las diferentes instancias fiscalizadoras a la Dirección General Adjunta de Promoción de Negocios y Coordinación Regional.
13.   Coadyuvar en la coordinación de la preparación de los reportes de seguimiento de las agencias en materia de fomento y promoción del crédito.
14.   Realizar las demás funciones y/o responsabilidades dentro del ámbito de su competencia, que se deriven de las disposiciones aplicables, así como de aquellas que le encomiende el Director General Adjunto de Promoción de Negocios y Coordinación Regional.
GERENCIA DE FOMENTO
OBJETIVO
Implementar y promover y coordinar estrategias de promoción y difusión, que impulsen la creación de nuevas empresas de intermediación financiera entidades que operen acordes a la legislación vigente, así como fomentar alianzas estratégicas entre productores, a fin de crear sinergias organizacionales. Dar seguimiento a los créditos de segundo piso desde el inicio del tren de crédito hasta su autorización, así mismo, dar seguimiento permanente a las líneas de Segundo Piso autorizadas, con el propósito de agilizar sus revisiones.
FUNCIONES
1.     Diseñar y establecer esquemas de acercamiento a los clientes y clientes potenciales, a fin de identificar a las empresas de intermediación financiera que cumplan con los criterios de elegibilidad para ser clientes de la Financiera.
2.     Proponer estrategias de promoción de programas y productos, así como de los apoyos y servicios a los que pueden tener acceso las empresas de intermediación financiera.
3.     Atender a empresas de intermediación financiera que sean clientes potenciales y coordinar su asesoramiento y acompañamiento durante el proceso de crédito.
4.     Promover y generar alianzas con Asociaciones que integren Intermediarios Financieros Rurales.
5.     Impulsar esquemas de acompañamiento que lleve al desarrollo de empresas de intermediación financiera que sean clientes de la financiera, fortaleciendo sus capacidades administrativas.
6.     Proponer estrategias para incrementar el número de empresas de intermediación financiera y recuperar aquellas que dejaron de operar con Financiera.
7.     Realizar las demás funciones y/o responsabilidades dentro del ámbito de su competencia que se deriven de las disposiciones aplicables, así como aquellas que le encomiende su jefe inmediato superior.
COORDINACIÓN DE ÁREA DE GESTIÓN Y ADMINISTRACIÓN DE INFORMACIÓN
OBJETIVO
Brindar atención, orientación y apoyo necesario a las empresas que desean convertirse en empresas de intermediación financiera. Gestionar, recopilar y analizar la información histórica de las empresas de intermediación financiera para proveer a los usuarios internos. Coadyuvar para dar seguimiento a los créditos de Segundo Piso desde el inicio del tren de crédito hasta su autorización, así mismo, dar seguimiento permanente a las líneas de Segundo Piso autorizadas. Participar en eventos de promoción de los Programas de Crédito y los Programas de Apoyo de la FND.
FUNCIONES
1.     Gestionar, recopilar y analizar la información histórica de las empresas de intermediación financiera para proveer de la información a los usuarios internos.
2.     Participar en el seguimiento y retroalimentación a las Coordinaciones Regionales de los Programas de difusión, para la constitución de Intermediarios Financieros Rurales, a fin de lograr que estos operen bajo esquemas crediticios rentables.
3.     Participar en la promoción de productos y programas de apoyo a Instituciones Financieras Rurales con la finalidad de dar a conocer las ventajas de trabajar con la Financiera.
4.     Atender a clientes potenciales para identificar si forman parte de la población objetivo para convertirse en empresas de intermediación financiera. Realizar acciones para contactar a clientes potenciales, a fin de identificar población objetivo para incrementar el número de empresas de intermediación financiera.
5.     Analizar la información de los clientes para realizar propuestas que apoyen el desarrollo de la estrategia de fomento para la constitución de Intermediarios Financieros Rurales, con el objeto de ampliar el número de clientes de Intermediación Financiera.
6.     Realizar y actualizar las bases de datos de los apoyos que opera la Dirección General Adjunta de Promoción de Negocios y Coordinación Regional, así como las de colocación de Crédito, con la finalidad de validar la vinculación de los apoyos con la colocación de créditos.
7.     Realizar las demás funciones y/o responsabilidades dentro del ámbito de su competencia que se deriven de las disposiciones aplicables, así como aquellas que le encomiende su jefe inmediato superior.
GERENCIA DE ADMINISTRACIÓN DE RECURSOS
OBJETIVO
Coordinar y controlar el Presupuesto asignado en el Decreto de Presupuestos de Egresos de la Federación (DPEF) para la operación de Programas sujetos a Reglas de Operación, así como de los recursos convenidos con otras Dependencias con que opera la Financiera como Agente Técnico; así mismo coordinar el seguimiento de metas e indicadores de gestión para la aplicación de recursos.
FUNCIONES
1.     Coordinar y controlar el Presupuesto asignado a la FND mediante el Presupuesto de Egresos de la Federación para la operación de Programas, con el objeto de dar seguimiento al ejercicio del mismo.
2.     Coordinar y controlar el ejercicio del Presupuesto convenido con las diferentes Dependencias (SADER, Economía, CONAFOR, Etc.) en la operación de los Programas, que como Agente Técnico opera la FND, con objeto de dar seguimiento al ejercicio de los mismos.
3.     Proporcionar a las diferentes áreas de la Institución, a la Secretaría de Hacienda y Crédito Público y a la Secretaría de la Función Pública, los informes del resultado del ejercicio presupuestario, así como el resultado de la operación de los mismos, con la finalidad de dar a conocer el avance y resultado de la operación de los programas de la FND.
4.     Proporcionar a las diferentes Dependencias la información correspondiente al manejo y resultado de los Programas que opera la FND como Agente Técnico de cada una de éstas, para dar a conocer el avance y resultado de la operación de dichos Programas.
5.     Coordinar la correcta aplicación en la dispersión de recursos de los programas internos y externos conforme al presupuesto asignado, para llevar a cabo el control en la aplicación de los recursos, así como la parte contable y conciliación con presupuestos y tesorería.
 
6.     Dar seguimiento e informar sobre el avance en las metas establecidas en las Coordinaciones Regionales y Agencias, así como en los indicadores de gestión establecidos tanto en las propias Reglas de Operación, en el Presupuesto de Egresos de la Federación, como el Presupuesto basado en Resultados (PASH), con la finalidad de proporcionar a las diferentes instancias el avance y resultado en los tiempos establecidos para cada efecto.
7.     Coordinar la recepción, análisis y en su caso la autorización de las solicitudes de apoyo y/o servicios que requieren los beneficiarios de los Programas de Apoyo de la FND, basado en la normatividad aplicable a fin de apoyarlos en tiempo y forma.
8.     Dar seguimiento a la operación del otorgamiento de Garantías Líquidas de los diferentes Fondos de la FND, así como los Fondos de otras Dependencias, para coadyuvar en el proceso crediticio.
9.     Participar en la elaboración de los Convenios de Colaboración, Criterios Técnicos, Mecánicas Operativas y Propuesta de gastos de los Programas de otras dependencias donde la FND es Agente Técnico, para la correcta aplicación de recursos.
10.   Coordinar y participar en la atención de las diferentes instancias de fiscalización en revisiones efectuadas a los diferentes Programas de Apoyo de la FND, así como de otras Dependencias, a fin de dar cumplimiento en tiempo y forma.
11.   Coordinar los procesos y sistemas informáticos de la DGAPNCR (SIPRONET, SIA, y Aplicativo SIIPP-G), a fin de mantenerlos actualizados en apoyo a la operación de la Institución.
12.   Participar en la elaboración de los proyectos de Reglas de Operación de los Programas de Apoyo, con objeto de proponer adecuaciones que satisfagan las necesidades de los clientes.
13.   Realizar las demás funciones dentro del ámbito de su competencia que le encomiende su jefe inmediato superior.
COORDINACIÓN TÉCNICA EN CONTROL Y RADICACIÓN DE RECURSOS
OBJETIVO
Verificar y llevar el control de los pagos y registros contables, así como la generación de informes del ejercicio de los recursos destinados a los apoyos y servicios, conforme la normatividad establecida en los procesos de selección, aprobación y autorización de los mismos que se otorgan de los diferentes programas a cargo de la Dirección General Adjunta de Promoción de Negocios y Coordinación Regional y coadyuvar en la coordinación de los procesos y sistemas informáticos de la misma.
FUNCIONES
1.     Revisar el proceso de radicación de recursos, verificando la correcta aprobación y autorización, en tiempo y forma con el fin de entregar resultados confiables.
2.     Verificar la continuidad de las ministraciones de recursos, en cuanto a prestadores de servicio, tipo de apoyo y beneficiarios, a fin de llevar un control transparente de los recursos entregados.
3.     Coadyuvar en la coordinación de las mejoras en el Sistema Padrón (SIIPP-G), Sistema Integral de Promoción y Sistema Integral de Apoyos, así como la solicitud de usuarios para el acceso de los sistemas con la Gerencia de Sistemas, en los procesos relacionados con la contabilidad, informes estadísticos, proceso de radicación de recursos e indicadores financieros, autorización, dispersión, guías de auditoría, con el fin de llevar el control y la seguridad de las solicitudes de apoyo dentro de un sistema informático.
4.     Verificar los tiempos de recepción, atención y registro en el Sistema Integral de Promoción y de Apoyos, conforme a Lineamientos y Reglas de Operación del Programa con objeto de realizar la entrega de apoyos a los beneficiarios en tiempo y forma.
5.     Revisar la conciliación operativo-contable de cada uno de los Programas de apoyo que se encuentran a cargo de la Dirección General Adjunta, así como las conciliaciones con las Gerencias de Presupuesto y Tesorería, con el objeto de entregar resultados confiables del ejercicio del presupuesto.
 
6.     Revisar informes e indicadores de resultados a las diferentes instituciones reguladoras del Presupuesto que se asigna a la Institución, con el objeto de rendir cuentas del presupuesto recibido.
7.     Generar informes del ejercicio del presupuesto de las diferentes Dependencias con las que suscriben Convenios de colaboración para operar Programas de apoyos, con el objeto de informarles sobre desarrollo de los Programas.
8.     Coordinar la atención de incidencias o solicitudes de usuario para acceder al Sistema de Consulta de Quebrantos para la Banca de Desarrollo, con el objeto de atender a las diferentes Agencias de la Financiera para el otorgamiento de apoyos.
9.     Realizar las demás funciones y/o responsabilidades dentro del ámbito de su competencia que se deriven de las disposiciones aplicables, así como aquellas que le encomiende su jefe inmediato superior.
COORDINACIÓN EJECUTIVA DE ANÁLISIS
OBJETIVO
Brindar la atención, orientación y apoyo necesario a los Intermediarios Financieros interesados en recibir los apoyos durante las distintas fases de diseño, incubación y fortalecimiento.
FUNCIONES
1.     Atender a las Coordinaciones Regionales y Agencias respecto a la operación del Programa Integral de Formación, Capacitación y Consultoría, a fin de agilizar sus procesos.
2.     Verificar que las solicitudes de apoyos tengan su fundamento en las Reglas de Operación, con el objeto de que los apoyos estén encaminados a cumplir con los objetivos de las mismas.
3.     Cumplir con las gestiones necesarias para el otorgamiento de los apoyos por parte de la Gerencia de Evaluación, con la finalidad de que sean atendidos en tiempo y forma.
4.     Dar a conocer la correcta integración y resguardo de expedientes de los apoyos y servicios de e los Programas de la FND.
5.     Participar en la actualización o modificación de manuales para la integración y resguardo de expedientes.
6.     Coadyuvar en la clasificación y el resguardo de los expedientes de apoyos y servicios a cargo de la Dirección Ejecutiva de Promoción de Negocios con Intermediarios Financieros Rurales.
7.     Orientar al personal de Agencias y Coordinaciones regionales acerca de las actividades y tareas operativas de los involucrados en los programas de apoyos.
8.     Tramitar de pago de los apoyos autorizados de acuerdo con el Manual de procedimientos Respectivo.
9.     Participar en la revisión para la elaboración de las Reglas de Operación de los Programas de Apoyo.
10.   Realizar las demás funciones y/o responsabilidades dentro del ámbito de su competencia que se deriven de las disposiciones aplicables, así como aquellas que le encomiende su jefe inmediato superior.
COORDINACIÓN EJECUTIVA DE CONTROL DE RECURSOS
OBJETIVO
Brindar atención, orientación y apoyo necesario a las diferentes Gerencias de la Dirección General Adjunta, para continuar con el trámite de otorgamiento de los apoyos, a través de los procesos establecidos por la Institución para registrar y brindar la información de los recursos de una manera confiable.
FUNCIONES
1.     Analizar y revisar la información de solicitudes de dispersión de apoyos de Programas de la FND y los Programas que como agente técnico opera la Financiera.
2.     Verificar la correcta aplicación en la dispersión de recursos de los programas de apoyo a cargo de la
Dirección General Adjunta, para llevar a cabo el control en la aplicación de los recursos.
3.     Colaborar en la Elaboración y tramite del Formato Único de Requisición de Recursos a Tesorería (FURRT) mediante el "Sistema de Flujos" de Tesorería.
4.     Coordinar la dispersión, así como verificar los reintegros e identificación de los depósitos no referenciados por Programa, así como, en su caso, el reintegro a la TESOFE al cierre, conforme a las fechas establecidas.
5.     Elaborar los informes del resultado del ejercicio presupuestario, de los Programas que opera la FND.
6.     Elaborar bases de datos, así como la información requerida para la atención de las revisiones y auditorías internas y externas.
7.     Elaborar la información para la atención a las solicitudes presentadas por los particulares al Módulo de Transparencia de la Institución, correspondientes a los apoyos otorgados.
8.     Realizar las demás funciones y/o responsabilidades dentro del ámbito de su competencia que se deriven de las disposiciones aplicables, así como aquellas que le encomiende su jefe inmediato superior.
COORDINACIÓN EJECUTIVA DE REGISTRO CONTABLE Y OPERACIÓN DE PROGRAMAS
OBJETIVO
Coordinar la dispersión y el registro contable de los movimientos generados por la administración de recursos de los Programas que opera la Dirección General Adjunta, a través de los sistemas informáticos de la Institución, para transparencia de la información financiera.
FUNCIONES
1.     Solicitar al Área de Contabilidad las estructuras, guías y niveles contables, conforme la operación de los Programas.
2.     Efectuar el registro contable en los sistemas informáticos de la Institución, de las operaciones originadas por la administración de los Programas que opera la Financiera, tanto como entidad como agente técnico.
3.     Realizar y entregar al Área de Contabilidad, la conciliación Operativa-Contable, correspondiente a los Programas que opera la Financiera como entidad y agente técnico.
4.     Expedir y entregar al Área de Contabilidad, el Cuadernillo Contable, correspondiente.
5.     Efectuar y entregar al Área de Contabilidad, las Notas a los Estado Financieros correspondientes a la operación de los Programas de Apoyos que opera la Dirección General Adjunta de Promoción de Negocios y Coordinación Regional.
6.     Analizar y revisar la información de solicitudes de dispersión de apoyos de los Programas que como Agente Técnico opera la Financiera.
7.     Apoyar en la verificación de la información de solicitudes de dispersión manuales, gastos de operación, ejecución de fondos externos, etc.
8.     Colaborar en la elaboración y tramite del Formato Único de Requisición de Recursos a Tesorería (FURRT) mediante el "Sistema de Flujos" de Tesorería.
9.     Colaborar en el proceso de dispersiones, reintegros e identificación de los depósitos no referenciados por Programa, así como, en su caso, el reintegro a la TESOFE al cierre, conforme a las fechas establecidas.
10.   Participar en la elaboración de los informes físico-financieros mensuales y trimestrales del ejercicio presupuestario, que como Agente Técnico opera la Financiera.
11.   Colaborar en la elaboración de bases de datos, así como la información requerida para la atención de las revisiones y auditorías internas y externas.
12.   Expedir la información para la atención a las solicitudes presentadas por los particulares al Módulo de Transparencia de la Institución, correspondientes a los apoyos otorgados.
 
13.   Realizar las demás funciones y/o responsabilidades dentro del ámbito de su competencia que se deriven de las disposiciones aplicables, así como aquellas que le encomiende su jefe inmediato superior.
GERENCIA DE SEGUIMIENTO NORMATIVO Y DE LOS PROGRAMAS DE APOYO
OBJETIVO
Coordinar el seguimiento normativo y proponer las acciones de mejora de los procesos de entrega, supervisión y comprobación de los recursos de los programas de apoyo internos y externos, que se deriven de los convenios de colaboración suscritos con otras dependencias y entidades de la Administración Pública Federal; así como coordinar la atención de los requerimientos de información y seguimiento a las observaciones y recomendaciones que, en su caso, formulen las diferentes instancias fiscalizadoras en relación a dichos programas, cuya ejecución esté a cargo de la Dirección General Adjunta de Promoción de Negocios y Coordinación Regional.
FUNCIONES
1.     Dirigir y coordinar la elaboración y seguimiento de la revisión de la integración de expedientes de las solicitudes de apoyo en trámite para su liberación previo al pago con cargo a los Programas de Apoyo Internos, Así como coordinar la supervisión de eventos financieros que hayan recibido apoyo al amparo de los Programas de Apoyo de la FND, de acuerdo a lo establecido en la normatividad aplicable, que le sean asignados cuya ejecución esté a cargo de la Dirección General Adjunta de Promoción de Negocios y Coordinación Regional y en su caso las que se designen para su revisión.
2.     Verificar los procesos establecidos para llevar a cabo la revisión de expedientes de las solicitudes de apoyo que hubieran recibido recursos para su realización, correspondientes a los Programas de Apoyo Internos y Externos, a cargo de la Dirección General Adjunta de Promoción de Negocios y Coordinación Regional; así como coordinar la elaboración de las acciones de mejora que fortalezcan el control interno de los procesos de entrega, supervisión y comprobación de los recursos de los Programas antes mencionados.
3.     Coordinar la implementación de acciones de mejora de los procesos de entrega, supervisión y comprobación de los recursos de los Programas de Apoyo, Internos y Externos, a cargo de la Dirección General Adjunta de Promoción de Negocios y Coordinación Regional, conjuntamente con las áreas operativas, a fin de validar su cumplimiento, conjuntamente con las áreas operativas, a fin de validar su cumplimiento.
4.     Coordinar el seguimiento a la atención de los requerimientos de información y seguimiento a las observaciones y recomendaciones que formulen los diferentes Órganos Fiscalizadores en relación con los Programas de Apoyo, a cargo de la Dirección General Adjunta de Promoción de Negocios y Coordinación Regional, conjuntamente con las áreas operativas involucradas en la ejecución de los Programas Presupuestales de Apoyo Internos y Externos, a fin de verificar su cumplimiento en tiempo y forma.
5.     Recomendar adecuaciones/adiciones a la normatividad y manuales aplicables para la operación de los Programas de Apoyos de la Financiera Nacional de Desarrollo Agropecuario, Rural, Forestal y Pesquero (FND) y de los Programas Externos que se deriven el convenio de colaboración suscritos con otras dependencias y entidades de la Administración Pública Federal, con el propósito de fortalecer el control interno y eficientar la operación.
6.     Coadyuvar en la elaboración de las Reglas de Operación de los Programas de Apoyo Internos a cargo de la Dirección General Adjunta de Promoción de Negocios y Coordinación Regional, con el objeto de eficientar la entrega, supervisión y comprobación de los recursos de los Programas antes mencionados.
7.     Establecer acciones de mejora, que permitan dar cumplimiento a los términos y condiciones de la documentación requerida para la entrega, supervisión y comprobación de los recursos de los Programas de Apoyo, Internos y Externos, a cargo de la Dirección General Adjunta de Promoción de Negocios y Coordinación Regional, con la finalidad de apegarse a la Normatividad aplicable.
8.     Realizar las demás funciones y/o responsabilidades dentro del ámbito de su competencia que le encomiende su jefe inmediato superior.
 
COORDINACIÓN DE ÁREA DE SEGUIMIENTO NORMATIVO
OBJETIVO
Supervisar el seguimiento normativo aplicable, mediante la logística e integración de las acciones de mejora en los procesos de la entrega, supervisión y comprobación de los recursos de los Programas Internos y Externos, con la finalidad de contar con los procesos adecuados que agilicen y contribuyan a incrementar la eficiencia, certeza y cumplimiento de la normativa correspondiente.
FUNCIONES
1.     Coordinar el análisis de las solicitudes de los apoyos de los Programas Internos previo a su autorización, así como la supervisión de eventos financieros que hayan recibido apoyo de los Programas Internos de la FND de acuerdo con lo establecido en la Normatividad aplicable, cuya ejecución está a cargo de la Dirección General Adjunta de Promoción de Negocios y Coordinación Regional y en su caso las que designe para su revisión.
2.     Coordinar y dar seguimiento normativo a la integración de la documentación requerida en las solicitudes de apoyo de los Programas Internos y Externos, que le sean asignados; con el fin de coadyuvar en la determinación de acciones de mejora para fortalecer el Control Interno.
3.     Coordinar y proponer procedimientos sustantivos para la integración de expedientes de los Programas Internos y Externos, con el fin diseñar y desarrollar acciones de mejora en el seguimiento normativo para la entrega, supervisión y comprobación de los recursos de los Programas antes mencionados, derivadas de las revisiones realizadas y/o encomendadas, así como de la documentación requerida para las solicitudes de apoyo de los referidos Programas para propiciar el cumplimiento a la Normatividad aplicable.
4.     Proponer acciones de mejora en los sistemas y/o herramientas electrónicas para llevar a cabo un proceso más eficaz y eficiente con la finalidad de dar cumplimiento a la Normatividad aplicable.
5.     Apoyar en la elaboración del Programa de Trabajo de la Gerencia de Seguimiento Normativo de los Programas de Apoyo.
6.     Coadyuvar y comunicar al área responsable las dudas de las áreas operativas en la interpretación y determinación de las Reglas de Operación de los Programas de Apoyos Internos y Externos, con la finalidad de homologar criterios de interpretación de dichas Reglas, así como dar seguimiento a lo establecido en la Normatividad aplicable
7.     Realizar las demás funciones y/o responsabilidades dentro del ámbito de su competencia que se deriven de las disposiciones aplicables, así como aquellas que le encomiende su jefe inmediato superior.
DIRECCIÓN EJECUTIVA DE PROGRAMAS Y PRODUCTOS
OBJETIVO
Diseñar los programas y productos de crédito de la Institución y promoverlos a través de las Coordinaciones Regionales, así como de manera directa con usuarios de los mismos, y realizar el seguimiento respectivo para garantizar su adecuado funcionamiento, tanto en el mercado de Primer Piso, como en el de Segundo Piso.
FUNCIONES
1.     Proponer la creación y adecuación de programas de financiamiento, productos de crédito y operaciones de reporto o garantía, de acuerdo con las necesidades del mercado y objetivos de la Institución y participar activamente en el desarrollo e implementación de los mismos.
2.     Coordinar la implantación de los programas de financiamiento diseñados en conjunto con el Gobierno Federal, Estatal y/o Municipal, así como los programas de financiamiento para microcrédito, a través de los distintos procesos y productos de crédito que ofrece la Financiera.
3.     Coordinar la investigación de campo a fin de conocer los movimientos y tendencias del sector en la oferta de productos y servicios; coordinar la investigación de campo que permita un continuo
monitoreo de los programas de financiamiento, productos de crédito y operaciones de reporto o garantía, que ofrece la institución a su clientela.
4.     Elaborar en coordinación con otras áreas de la Institución, en su caso, estudios que propicien mejores condiciones de mercado y la conveniencia de operar nuevos programas de financiamiento, productos de crédito y operaciones de reporto o garantía, y servicios, que permitan a la Institución ofrecer un servicio integral y competitivo.
5.     Instrumentar los programas de financiamiento específicos que en materia de financiamiento agropecuario, rural, forestal y pesquero se determinen en el Presupuesto de Egresos de la Federación, en los que se podrán incluir programas de tasa preferenciales, así como coordinarse con instancias que aporten capital de riesgo para el apoyo de diversos proyectos vinculados con el objeto de la Financiera.
6.     Coordinar el desarrollo de programas de detección de oportunidades de negocio en las zonas agropecuarias, rurales, forestales y pesqueras tanto para operaciones directas como a través de Entidades Dispersoras e Intermediarios Financieros Rurales, con el propósito de definir estrategias de promoción orientadas a la inversión y al financiamiento de proyectos productivos que impulsen el desarrollo rural.
7.     Coordinar el desarrollo de esquemas y programas de financiamiento para la detección de necesidades de financiamiento e inversión a nivel estatal y municipal, con objeto de vincularlos a los programas institucionales.
8.     Identificar proyectos productivos potenciales en el medio agropecuario, rural, forestal y pesquero que requieran de financiamientos especializados para su viabilidad.
9.     Coadyuvar en la estructura de financiamientos y cofinanciamientos acorde con las necesidades de mercado, tomando en cuenta los instrumentos financieros existentes tanto en mercado nacional como internacional.
10.   Identificar a los actores involucrados en los financiamientos y cofinanciamientos estructurados (otras entidades gubernamentales, otras instituciones financieras, fondos de inversión privados, etc.) y fungir como enlace entre éstos y los productores y emprendedores agropecuarios, rurales, forestales y pesqueros involucrados en los proyectos a financiarse.
11.   Fomentar la inserción de los productores y emprendedores agropecuarios, rurales, forestales y pesqueros mexicanos en las cadenas productivas nacionales e internacionales.
12.   Fomentar la participación de la Financiera en foros internacionales y buscar la participación de instituciones extranjeras en proyectos productivos del medio agropecuario, rural, forestal y pesquero mexicano.
13.   Apoyar a la Dirección General Adjunta de Promoción de Negocios y Coordinación Regional, en el diseño de las condiciones que deben ser consideradas por la Dirección General Adjunta de Finanzas, Operaciones y Sistemas, en la negociación en materia de financiamiento y en el diseño de programas y productos específicos, con las instituciones de banca de desarrollo, fideicomisos públicos de fomento, fideicomisos instituidos en relación con la agricultura constituidos en el Banco de México y Organismos Financieros Internacionales, para contratar líneas de crédito y demás financiamientos que tengan como finalidad financiar programas o proyectos relacionados con el cumplimiento del objeto de la Financiera.
14.   Coordinar la relación y contratación de los proveedores de precio de mercado para las operaciones de los productos de crédito y operaciones de reporto, en estricto apego a los lineamientos de administración de riesgos de la Financiera.
15.   Llevar a cabo las demás actividades dentro del área de su competencia, que se deriven de las disposiciones aplicables, así como aquellas que por instrucción expresa le encomiende el Director General Adjunto de Promoción de Negocios y Coordinación Regional.
 
GERENCIA DE PROGRAMAS Y PRODUCTOS DE CRÉDITO AGROPECUARIO
OBJETIVO
Coordinar, diseñar, desarrollar, implementar y dar seguimiento a los programas y productos de crédito agropecuario que contribuyan al desarrollo rural, así como su actualización, a efecto de que se apeguen a las necesidades de la comunidad rural.
FUNCIONES
1.     Diseñar los Programas y Productos de Crédito del Sector Rural, así como estructurar esquemas especiales de financiamiento para resolver necesidades coyunturales.
2.     Investigar y analizar las características y necesidades del mercado objetivo, con el propósito de generar la información suficiente y necesaria para el diseño de los programas y productos.
3.     Capacitar al personal de las Coordinaciones Regionales en materia de implementación de los programas y productos de crédito diseñados por la Gerencia, a efecto de que proporcionen la asesoría necesaria a los productores agropecuarios.
4.     Promover los Programas y Productos de Crédito de la Financiera, a los acreditados potenciales o acreditados actuales con nuevos requisitos o necesidades, a fin de cumplir con los objetivos institucionales.
5.     Asistir a diferentes foros y eventos relacionados con el mercado objetivo, a fin de conocer sus necesidades en materia crediticia.
6.     Promover los programas de apoyo relacionados con el crédito, con el propósito de acompañar y fortalecer el financiamiento.
7.     Coadyuvar en la promoción de los apoyos derivados de Programas que se encuentran en el Presupuesto de Egresos de la Federación, a fin de cumplir con los objetivos institucionales.
8.     Coordinar con las diferentes áreas de la Financiera las acciones necesarias para la implementación de los Programas y Productos.
9.     Proponer a la Dirección Ejecutiva de Programas y Productos la creación o adecuación de programas y productos de crédito para el mercado objetivo, con base en sus necesidades.
10.   Coordinar acciones con diversos organismos del sector, a fin de contribuir a la consecución de los objetivos de la política gubernamental del sector.
11.   Detectar nuevas oportunidades de negocio para el otorgamiento de los Programas y Productos del mercado objetivo.
12.   Realizar las demás funciones y/o responsabilidades dentro del ámbito de su competencia que se deriven de las disposiciones aplicables, así como aquellas que le encomiende su jefe inmediato superior.
COORDINACIÓN DE ÁREA DE PROGRAMAS Y PRODUCTOS DE CRÉDITO AGROPECUARIO
OBJETIVO
Participar en el diseño, modificación, desarrollo, supervisión y seguimiento de Programas y Productos de Crédito que contribuyan al desarrollo del sector, en apego a las necesidades de los clientes actuales y potenciales de la Financiera.
FUNCIONES
1.     Colaborar en la adecuación y la elaboración de nuevos Programas y Productos de Crédito y Programas Especiales, a fin de atender las necesidades del sector rural.
2.     Colaborar en la coordinación del seguimiento a los Programas y Productos de Crédito y Programas Especiales de la Institución, a efecto que se apliquen al sector para el cual se creó y así atender sus necesidades crediticias.
 
3.     Colaborar en la implementación de los Programas y Productos de Crédito y aquellos que se determinen en el Presupuesto de Egresos de la Federación, a efecto de que se cumpla el objetivo de la Institución.
4.     Participar en el análisis del mercado objetivo de la Institución en materia de financiamiento mediante Programas y Productos, a fin de crear productos de acuerdo con sus necesidades.
5.     Participar en la coordinación para la elaboración de normas que enmarquen la función de los Programas y Productos de Crédito creados o modificados, a fin de que se una adecuada aplicación de los mismos.
6.     Realizar las demás funciones y/o responsabilidades dentro del ámbito de su competencia que se deriven de las disposiciones aplicables, así como aquellas que le encomiende su jefe inmediato superior.
GERENCIA DE PROGRAMAS DE CRÉDITO A INTERMEDIARIOS FINANCIEROS RURALES
OBJETIVO
Coordinar el diseño, desarrollo e implementación de los Programas de Financiamiento dirigidos a Intermediarios Financieros Rurales y a otras figuras jurídicas, así como otros Programas Especiales para el financiamiento rural que impulsen el desarrollo del sector.
FUNCIONES
1.     Diseñar los criterios y políticas aplicables a los Intermediarios Financieros, y otras figuras que dispersan crédito para ser sujetos de crédito.
2.     Diseñar programas y esquemas especiales de financiamiento y otras figuras, dirigidos a productores u organizaciones con requerimientos particulares de algún sector, a fin de que puedan acceder al crédito.
3.     Conocer las características y necesidades de los Intermediarios Financieros, con el propósito de generar la información suficiente y necesaria para el diseño de los programas y productos.
4.     Capacitar al personal de las Coordinaciones Regionales en materia de implementación de los Programas y Productos de crédito diseñados por la Gerencia, a efecto de que proporcionen la asesoría necesaria a los Intermediarios Financieros y otras figuras.
5.     Dar a conocer los programas y productos de crédito de la Financiera, a los acreditados potenciales o acreditados actuales, con nuevos requisitos o necesidades, a efecto de que acceden a nuevas líneas de crédito.
6.     Asistir a diferentes foros y eventos relacionados con el mercado objetivo, a fin de conocer sus necesidades en materia de crédito.
7.     Colaborar en el diseño de los Programas de Apoyo relacionados con el crédito, a fin de que se apeguen a las necesidades del sector.
8.     Coordinar con las diferentes áreas de la Financiera lo necesario para que la implementación de los programas y productos sea factible, a fin de cumplir con los objetivos institucionales.
9.     Elaborar herramientas de Evaluación e Instrumentos de Seguimiento con el fin de identificar las fortalezas y debilidades de los Intermediarios Financieros y otras figuras que dispersan crédito.
10.   Realizar las demás funciones y/o responsabilidades dentro del ámbito de su competencia que se deriven de las disposiciones aplicables, así como aquellas que le encomiende su jefe inmediato superior.
COORDINACIÓN TÉCNICA DE PROGRAMAS DE CRÉDITO A INTERMEDIARIOS FINANCIEROS RURALES
OBJETIVO
Participar en el diseño, desarrollo y supervisión de los programas de financiamiento dirigidos a Intermediarios Financieros Rurales y a otras figuras jurídicas que impulsen el desarrollo rural, así como otros programas especiales de financiamiento rural.
 
FUNCIONES
1.     Coordinar la adecuación y la elaboración de nuevos Programas de Crédito para atender a Intermediarios Financieros Rurales y otras figuras jurídicas que intermedien crédito, u otros programas para financiamiento rural. Lo anterior con la finalidad de que la Financiera mantenga una oferta crediticia competitiva y acorde con las necesidades de los Intermediarios Financieros Rurales, formales y no formales.
2.     Coordinar el seguimiento a los Programas de Crédito específicos diseñados para Intermediarios Financieros Rurales y otras figuras jurídicas que intermedien crédito, así como a otros programas especiales para financiamiento rural, a fin detectar oportunamente los cambios en condiciones y diseño necesarios para una mejor operación.
3.     Colaborar en la supervisión de la implementación de los Programas de Crédito para atender Intermediarios Financieros Rurales y a otras figuras jurídicas que intermedien crédito, así como de otros programas para financiamiento rural.
4.     Coordinar estrategias de promoción con diversas áreas de la Financiera a fin de dar a conocer, al interior y exterior de la Financiera, las características particulares de los Programas de Crédito a Intermediarios Financieros y los requerimientos para su operación.
5.     Efectuar presentaciones a grupos u organizaciones de productores para dar a conocer la oferta de la Financiera.
6.     Realizar las demás funciones y/o responsabilidades dentro del ámbito de su competencia que se deriven de las disposiciones aplicables, así como aquellas que le encomiende su jefe inmediato superior.
COORDINACIÓN DE ÁREA DE PROGRAMAS DE CRÉDITO A INTERMEDIARIOS FINANCIEROS RURALES
OBJETIVO
Participar en el diseño, desarrollo, adecuación y supervisión de los Programas de Crédito de la Financiera, a fin de ofrecer productos y servicios adecuados a las necesidades del medio rural.
FUNCIONES
1.     Colaborar en la adecuación y la elaboración de nuevos Programas de Crédito y programas especiales, a fin de atender las necesidades del sector rural.
2.     Colaborar en la coordinación del seguimiento a los Programas de Crédito y programas especiales de la Institución, a efecto de verificar que se apliquen al sector para el cual se creó y sean atendidas sus necesidades crediticias.
3.     Colaborar en la supervisión de la implementación de los Programas de Crédito y aquellos que se determinen en el Presupuesto de Egresos de la Federación, a efecto de que se cumpla el objetivo de la Institución.
4.     Participar en el análisis del mercado objetivo de la Institución en materia de financiamiento mediante programas y productos, a fin de crear productos de acuerdo con sus necesidades.
5.     Participar en la coordinación para la elaboración de normas que enmarquen la función de los programas y productos de crédito creados o modificados a fin de que se una adecuada aplicación de los mismos.
6.     Realizar las demás funciones y/o responsabilidades dentro del ámbito de su competencia que se deriven de las disposiciones aplicables, así como aquellas que le encomiende su jefe inmediato superior.
GERENCIA DE REPORTOS
OBJETIVO
Coadyuvar en la creación, adecuación e implementación de la estructura de financiamientos y cofinanciamientos de las operaciones de reporto y créditos prendarios, así como el seguimiento a su operación, a fin de permitir a la Institución ofrecer un servicio integral y competitivo.
FUNCIONES
1.     Coadyuvar en la estructura de financiamientos y cofinanciamientos acorde con las necesidades de mercado, tomando en cuenta los instrumentos financieros existentes tanto en el mercado nacional como internacional. La Gerencia de Reportos tendrá atribuciones únicamente relacionadas con las operaciones de reporto y crédito prendario.
2.     Coordinar la integración de programas de capacitación en temas relacionados con operaciones de reporto y créditos prendarios.
3.     Dar seguimiento a las gestiones y desarrollo de las áreas de negocio en las Coordinaciones Regionales, verificando la atención en el cumplimiento de las funciones, actividades y comisiones asignadas.
4.     Realizar investigaciones de mercado con relación a las operaciones de reporto, créditos prendarios y nuevos productos subyacentes, a fin de incursionar en nuevos mercados y potencializar la colocación de la Financiera, para buscar atender a todos los segmentos.
5.     Analizar el comportamiento de los precios y las posibles causas que afectan la operación de un producto subyacente en particular con la finalidad de identificar y anticipar las posibles contingencias en la operación de subyacentes.
6.     Coordinar la relación y contratación de los proveedores de precio de mercado para las operaciones de los productos de crédito y operaciones de reporto, en estricto apego a los lineamientos de Administración de Riesgos de la Financiera.
7.     Realizar las demás funciones y/o responsabilidades dentro del ámbito de su competencia que se deriven de las disposiciones aplicables, así como aquellas que le encomiende su jefe inmediato superior.
DIRECCIÓN EJECUTIVA DE ENLACE Y EVALUACIÓN DE COORDINACIONES REGIONALES
OBJETIVO
Planear, coordinar y dirigir las actividades de evaluación del cumplimiento de las metas y objetivos crediticios de las Coordinaciones Regionales y Agencias de la Financiera, establecer esquemas de enlace entre las Coordinaciones Regionales y Agencias con el Corporativo de la Financiera, a fin de optimizar los procesos dirigidos a la atención del acreditado.
FUNCIONES
1.     Coadyuvar en la dirección, coordinación y seguimiento a las funciones inherentes de promoción de negocios, operación crediticia y atención a los segmentos del Sector Rural en apego a los objetivos y metas asignadas a las Coordinaciones Regionales.
2.     Coadyuvar en la evaluación del cumplimiento de las metas y objetivos asignados a las Coordinaciones Regionales conforme a las prioridades establecidas en la fracción anterior.
3.     Proponer a la Dirección General Adjunta de Promoción de Negocios y Coordinación Regional, las medidas de ajuste que sean requeridas para asegurar el cumplimiento de los objetivos, metas y prioridades establecidas de las Coordinaciones Regionales.
4.     Promover acciones para la mejora continua e innovación de los programas de financiamiento, productos de crédito y procesos sustantivos de la Financiera.
5.     Establecer esquemas de coordinación para la evaluación y seguimiento de la operación de las Coordinaciones Regionales.
6.     Participar en el ámbito de su competencia, en la preparación de la información que por Ley y disposiciones normativas debe ser entregada a entidades reguladoras de la Financiera para cumplir con las disposiciones establecidas en esta materia.
7.     Las demás que le encomiende el Director General Adjunto de Promoción de Negocios y
Coordinación Regional en el ámbito de su competencia.
SUBDIRECCIÓN CORPORATIVA DE COORDINACIÓN Y EVALUACIÓN REGIONAL
OBJETIVO
Evaluar y coordinar las actividades que realicen las Coordinaciones Regionales como resultado de las actividades de promoción de negocios, operación crediticia y atención a los segmentos del sector rural y administración de cartera de crédito de la Institución, con base a las metas y objetivos establecidos, así como administrar y generar la información de la operación de crédito y reporto de la Institución.
FUNCIONES
1.     Participar en la coordinación y seguimiento a las funciones inherentes de promoción de negocios, operación crediticia y atención a los segmentos del sector agropecuario, rural, forestal y pesquero en apego a los objetivos y metas asignadas a las Coordinaciones Regionales.
2.     Participar en la promoción de acciones para la mejora continua e innovación de los programas, productos y procesos de la Financiera.
3.     Participar en la evaluación del cumplimiento de las metas y objetivos asignados a las Coordinaciones Regionales conforme a las prioridades establecidas en la fracción I del artículo 42 del Estatuto Orgánico de la FND.
4.     Generar recomendaciones de mejora operativa para las Coordinaciones Regionales y Agencias de Crédito Rural a fin de lograr las metas planteadas.
5.     Aplicar los esquemas de coordinación para la planeación, evaluación y seguimiento de la operación de las Coordinaciones Regionales y Agencias de Crédito Rural.
6.     Brindar la asesoría necesaria a las Coordinaciones Regionales y Agencias de Crédito Rural sobre la metodología de evaluación aplicada.
7.     Las demás que le encomiende el Director General Adjunto de Promoción de Negocios y Coordinación Regional y/o el Director Ejecutivo de Enlace y Evaluación de Coordinaciones Regionales en el ámbito de su competencia.
GERENCIA DE COORDINACIÓN Y EVALUACIÓN REGIONAL
OBJETIVO
Coordinar el seguimiento a la operación y evaluar los resultados de las Coordinaciones Regionales y Agencias de Crédito Rural, a efecto de definir indicadores de desempeño y generar análisis e informes que permitan apoyar la toma de decisiones en materia crediticia.
FUNCIONES
1.     Establecer esquemas de coordinación con las Coordinaciones Regionales y Agencias de Crédito Rural, con la finalidad de generar y obtener información crediticia de manera oportuna para la toma de decisiones.
2.     Definir indicadores y estrategias de evaluación que permitan cuantificar el desempeño operativo de las Coordinaciones Regionales y Agencias de Crédito Rural.
3.     Evaluar resultados de la operación, a fin de detectar fortalezas y debilidades que permitan actuar de forma preventiva y establecer esquemas y acciones para la mejora de resultados.
4.     Coordinar y participar en el seguimiento y evaluación de los avances en materia de colocación y recuperación crediticia de las Coordinaciones Regionales y Agencias de Crédito Rural, respecto de los programas de trabajo establecidos, a fin de verificar el logro de las metas.
5.     Contribuir en el desarrollo de esquemas de evaluación del desempeño a la mejora continua de los programas y procesos en materia crediticia de la Institución, con la finalidad de detectar fortalezas y debilidades para un mejor desempeño.
6.     Analizar y proporcionar la información institucional disponible en los sistemas para su publicación en
el portal de Internet de la Institución, de tal forma que se cuente con información actualizada, que permita dar a conocer el trabajo y los logros de la misma.
7.     Contribuir al conocimiento institucional de aspectos relevantes de la operación crediticia, de tal forma que se cuente con información necesaria para el análisis y la toma de decisiones.
8.     Realizar las demás funciones y/o responsabilidades dentro del ámbito de su competencia que se deriven de las disposiciones aplicables, así como aquellas que le encomiende su jefe inmediato superior.
COORDINACIÓN TÉCNICA DE COORDINACIÓN Y EVALUACIÓN
OBJETIVO
Participar en la coordinación y evaluación de los avances de las áreas operativas y Coordinaciones Regionales, respecto de las metas establecidas, así mismo, coordinar la elaboración de reportes estadísticos de la gestión crediticia de la Institución y difundirlos en las Coordinaciones Regionales y Agencias de Crédito Rural.
FUNCIONES
1.     Participar en el establecimiento y estandarización de los criterios para el seguimiento de los avances en la colocación crediticia de las Coordinaciones Regionales que permitan establecer estrategias de evaluación.
2.     Elaborar informes periódicos para apoyar la toma de decisiones en el Corporativo, Coordinaciones Regionales y Agencias de Crédito Rural.
3.     Proponer los criterios y líneas de acción sobre las cuales las Coordinaciones Regionales deberán elaborar el Plan de Colocación, que permitan cumplir con las metas institucionales.
4.     Elaborar diagnósticos de la operación en colaboración con las Coordinaciones Regionales y Agencias de Crédito Rural, que permitan actuar de forma preventiva y establecer esquemas y acciones para la mejora de resultados.
5.     Generar reportes de resultados con base en la información del Sistema Central de Crédito con relación a la Cartera de Crédito, con la finalidad de proporcionar los elementos necesarios para la toma de decisiones.
6.     Contribuir permanentemente a la mejora de información de los esquemas que faciliten el análisis de la cartera crediticia.
7.     Realizar las demás funciones y/o responsabilidades dentro del ámbito de su competencia que se deriven de las disposiciones aplicables, así como aquellas que le encomiende su jefe inmediato superior.
COORDINACIÓN DE ÁREA DE COORDINACIONES REGIONALES
OBJETIVO
Coadyuvar en el seguimiento a la operación de las Agencias y administrar la información de la operación de la Financiera; así mismo, participar en la elaboración e integración de reportes estadísticos de la gestión crediticia de la Institución y su difusión a las Coordinaciones Regionales y Agencias de Crédito Rural.
FUNCIONES
1.     Elaborar informes de la operación, con la finalidad de apoyar la toma de decisiones en los niveles Central, Regional y Agencias de Crédito Rural.
2.     Coadyuvar en la planeación operativa anual de las Coordinaciones Regionales y Agencias, con la finalidad de llevar el seguimiento operativo de las mismas, mediante la generación y administración de la información derivada de la operación.
3.     Verificar que las Coordinaciones Regionales y Agencias cuenten con la información necesaria relativa al comportamiento de la cartera de crédito, con la finalidad de mantener seguimiento en el avance de metas, para la toma de decisiones.
4.     Participar en la consolidación de la información de gestión del portafolio de crédito, estadísticas,
históricos, para evaluar el desempeño y desarrollo de las Coordinaciones Regionales y las Agencias de Crédito Rural.
5.     Participar en proyectos de mejora continua, con objeto de garantizar a las Coordinaciones Regionales y Agencias, reportes de calidad que les permita analizar adecuadamente la cartera crediticia.
6.     Participar en la mejora de los esquemas de generación de información, para el seguimiento de indicadores y evaluación del cumplimiento de metas y objetivos.
7.     Realizar las demás funciones y/o responsabilidades dentro del ámbito de su competencia que se deriven de las disposiciones aplicables, así como aquellas que le encomiende su jefe inmediato superior.
COORDINACIÓN DE ÁREA DE CARTERA
OBJETIVO
Elaborar y controlar información relativa a la Cartera (colocación y recuperación) de la Financiera que sirve como base para la integración de reportes, informes y análisis, para la evaluación de la operación y toma de decisiones.
FUNCIONES
1.     Elaborar reportes de la cartera crediticia, con el objeto de informar a las Coordinaciones Regionales su avance en la colocación y recuperación.
2.     Elaborar, administrar y controlar reportes de la Cartera cancelada, con el objeto de describir e informar a las áreas involucradas su comportamiento para su análisis.
3.     Contribuir permanentemente a la mejora continua del proceso para la generación de información, con la finalidad de proporcionar a las Coordinaciones Regionales información oportuna que les permita tomar decisiones para cumplir con el objeto Institucional.
4.     Realizar reportes de los principales indicadores de cartera vigente y vencida, con el objeto de mantener informadas a diferentes áreas sobre el comportamiento de la Cartera.
5.     Participar en la integración de información para enviar a Entidades reguladoras de la Institución.
6.     Realizar las demás funciones y/o responsabilidades dentro del ámbito de su competencia que se deriven de las disposiciones aplicables, así como aquellas que le encomiende su jefe inmediato superior.
COORDINACIÓN DE ÁREA DE ANÁLISIS DE INFORMACIÓN
OBJETIVO
Integrar reportes estadísticos de la gestión crediticia y desempeño de la Institución, y coadyuvar en la difusión de dicha información en las Coordinaciones Regionales y Agencias de Crédito Rural.
FUNCIONES
1.     Participar en el diseño y establecimiento de metas de colocación, y demás indicadores pertinentes, con la finalidad de alcanzar los objetivos institucionales establecidos.
2.     Participar en la elaboración del Índice de Desempeño, con el objetivo de medir y dar seguimiento al desempeño de las Coordinaciones Regionales y Agencias de Crédito Rural.
3.     Apoyar en la realización de la evaluación de desempeño de los Ejecutivos de Financiamiento de las Agencias de Crédito Rural, con la finalidad de conocer el desempeño de cada uno de ellos.
4.     Elaborar informes de la operación, con la finalidad de apoyar la toma de decisiones en los niveles central, regional y Agencias de Crédito Rural.
5.     Verificar que las Coordinaciones Regionales cuenten con la información necesaria relativa al comportamiento de la Cartera de crédito, con la finalidad de garantizar las herramientas para la toma
de decisiones.
6.     Generar, con base en datos del Sistema Central de Crédito, información de gestión del portafolio de crédito, estadísticas, históricos, y proyecciones, para evaluar el desempeño y desarrollo de las Coordinaciones Regionales y las Agencias de Crédito Rural.
7.     Participar en proyectos de mejora continua para la generación y análisis de información, con objeto de garantizar a las Coordinaciones Regionales y Agencias de Crédito Rural, reportes de calidad que les permita analizar adecuadamente la cartera crediticia.
8.     Realizar las demás funciones y/o responsabilidades dentro del ámbito de su competencia que se deriven de las disposiciones aplicables, así como aquellas que le encomiende su jefe inmediato superior.
COORDINACIÓN DE INFORMACIÓN
OBJETIVO
Analizar e integrar información derivada de la operación crediticia de la Institución, a fin de generar informes periódicos de avance y monitoreo de seguimiento a la operación realizada en las Coordinaciones Regionales y Agencias de Crédito Rural.
FUNCIONES
1.     Explotar la información de colocación crediticia y saldos de la cartera administrada, para la elaboración de informes de avance y seguimiento a la operación de las Agencias.
2.     Analizar la información de colocación crediticia y saldos de la cartera administrada, para determinar distintos escenarios y prospectivas para la toma de decisiones.
3.     Coadyuvar en la elaboración de informes de seguimiento y control de las operaciones crediticias de las Coordinaciones Regionales y Agencias.
4.     Coadyuvar en el resguardo de los archivos de información de la operación de las Coordinaciones Regionales y Agencias, existente en la Subdirección Corporativa de Coordinación y Evaluación Regional, a efecto de contar con información histórica para la elaboración de estadísticas.
5.     Participar en la aplicación de esquemas de coordinación para la planeación, evaluación y seguimiento de la operación de las Coordinaciones Regionales y Agencias de Crédito Rural, para evaluar su desempeño.
6.     Realizar las demás funciones o responsabilidades dentro del ámbito de competencia, que deriven de las disposiciones aplicables, así como de aquéllas que le encomiende el Subdirector Corporativo de Coordinación y Evaluación Regional.
COORDINACIÓN DE ANÁLISIS DE INFORMACIÓN DE IMPACTO
OBJETIVO
Realizar el análisis, proyección e integración de información que permita evaluar el impacto de la operación crediticia de la Institución, a través de las Coordinaciones Regionales, a fin de proporcionar elementos para la toma de decisiones.
FUNCIONES
1.     Procesar datos y generar estadísticas con relación a la operación crediticia y al cumplimiento de metas de colocación, con el fin de dar seguimiento al cumplimiento de los objetivos institucionales por parte de las Coordinaciones Regionales.
2.     Participar en la evaluación de la operación de nuevas estrategias, programas o mecánicas de operación crediticia de las Coordinaciones Regionales, con el fin de estimar su impacto sobre la población objetivo de la Institución.
 
3.     Asesorar al personal de las Coordinaciones Regionales y Agencias de Crédito Rural en la construcción de indicadores operativos y de desarrollo económico y social, con el propósito de mejorar la interpretación de los datos relacionados con el desempeño de la actividad crediticia, así como de la metodología de evaluación aplicada.
4.     Analizar datos oficiales de las condiciones socioeconómicas, laborales y demográficas de la población rural, con la finalidad de proponer y proporcionar elementos o información para la generación de nuevas estrategias o programas de crédito.
5.     Colaborar y proponer recomendaciones de mejora operativa para las Coordinaciones Regionales y Agencias de Crédito Rural a fin de lograr las metas de colocación planteadas.
6.     Realizar las demás funciones o responsabilidades dentro del ámbito de competencia, que deriven de las disposiciones aplicables, así como de aquéllas que le encomiende el Subdirector Corporativo de Coordinación y Evaluación Regional.
COORDINACIÓN TÉCNICA DE INFORMACIÓN
OBJETIVO
Analizar e integrar la información relativa a la Cartera de crédito (saldos, colocación y recuperación) de la Financiera que sirve como base para la generación de reportes, informes y análisis.
FUNCIONES
1.     Participar en la elaboración de proyectos relativos a la calidad en la información de la Cartera, con la finalidad de conservar la integridad de las bases de datos y mantener descripciones homogéneas con dependencias relacionadas con la Institución.
2.     Desarrollar propuestas de modelos de información para alcanzar objetivos de calidad de la Cartera con la finalidad de cubrir necesidades de administración de datos.
3.     Diseñar, analizar y operar sistemas de información que generan bases de datos y archivos de cartera, colocación, recuperación y cobranza, con objeto de coadyuvar a la identificación de los resultados de la Cartera de la Institución.
4.     Analizar y coordinar la generación semanal de información de Cartera (saldos, colocación, cobranza) por Coordinación Regional, Estados y Agencias de Crédito Rural, con objeto de coadyuvar a la identificación de los resultados de Cartera de la Institución.
5.     Coadyuvar en el análisis y entrega de información institucional disponible en los sistemas para su publicación en el portal de Internet de la Institución, de tal forma que se cuente con información actualizada, que permita dar a conocer el trabajo y los logros de la Institución.
6.     Resguardar los archivos de información de la operación de las Coordinaciones Regionales y Agencias existente en la Subdirección Corporativa de Coordinación y Evaluación Regional, a efecto de contar con información histórica para la elaboración de estadísticas.
7.     Elaborar e integrar información que por Ley y disposiciones normativas debe ser entregada a entidades regulatorias de la Institución.
8.     Realizar las demás funciones y/o responsabilidades dentro del ámbito de su competencia que se deriven de las disposiciones aplicables, así como aquellas que le encomiende su jefe inmediato superior.
GERENCIA DE ENLACE REGIONAL E INTERINSTITUCIONAL
OBJETIVO
Coordinar el seguimiento a la operación y evaluar los resultados de las Coordinaciones Regionales y Agencias de Crédito Rural, a efecto de generar análisis e informes que permitan apoyar la toma de decisiones en materia crediticia.
FUNCIONES
 
1.     Coordinar y participar en el seguimiento de las Coordinaciones Regionales y Agencias de Crédito Rural a través del intercambio de información relacionada con la actividad crediticia.
2.     Establecer vínculos de coordinación interna e interinstitucional para contribuir al desarrollo de proyectos productivos.
3.     Consolidar la información proporcionada por las Coordinaciones Regionales y Agencias de Crédito Rural de indicadores y estrategias de evaluación que permitan cuantificar su desempeño operativo.
4.     Evaluar resultados de la operación, a fin de establecer planes de acción, en conjunto con las Coordinaciones Regionales y Agencias de Crédito Rural, para la mejora de resultados.
5.     Coordinar y supervisar la implementación de los planes de acción.
6.     Comunicar a la Dirección Ejecutiva Enlace y Evaluación de Coordinaciones Regionales y al área sustantiva de la Institución el resultado del seguimiento de indicadores y en su caso, de los planes de acción implementados.
7.     Asegurar el correcto funcionamiento de las plataformas institucionales utilizadas para el seguimiento de indicadores y estrategias de evaluación.
8.     Contribuir al conocimiento institucional de aspectos relevantes de la operación crediticia, de tal forma que se cuente con información necesaria para el análisis y la toma de decisiones.
9.     Realizar las demás funciones y/o responsabilidades dentro del ámbito de su competencia que se deriven de las disposiciones aplicables, así como aquellas que le encomiende su jefe inmediato superior.
COORDINACIÓN DE ÁREA DE ENLACE REGIONAL E INTERINSTITUCIONAL
OBJETIVO
Elaborar y controlar información relativa a la Cartera (colocación y recuperación) de la Financiera que sirve como base para la integración de reportes, informes y análisis, para la evaluación de la operación y toma de decisiones.
FUNCIONES
1.     Facilitar la comunicación y el intercambio de información entre la Dirección Ejecutiva de Enlace y Evaluación de Coordinaciones Regionales y las Coordinaciones Regionales.
2.     Supervisar los vínculos de coordinación interna e interinstitucional para contribuir al desarrollo de proyectos productivos.
3.     Contribuir permanentemente a la mejora continua del proceso para la generación de información, con la finalidad de proporcionar a la Dirección Ejecutiva de Enlace y Evaluación de Coordinaciones Regionales y las distintas áreas de la Institución reportes oportunos que les permita tomar decisiones para cumplir con el objeto institucional.
4.     Participar en la integración de información para enviar a los superiores jerárquicos y las áreas sustantivas de la Institución.
5.     Realizar reportes de seguimiento de indicadores de desempeño y estrategias de evaluación por Coordinación Regional y sus respectivas Agencias de Crédito Rural, con el objeto de mantener informadas a diferentes áreas.
6.     Realizar las demás funciones y/o responsabilidades dentro del ámbito de su competencia que se deriven de las disposiciones aplicables, así como aquellas que le encomiende su jefe inmediato superior.
EJECUTIVA DE GESTIÓN DE ENLACE REGIONAL
OBJETIVO
 
Coordinar la comunicación entre las Coordinaciones Regionales, Agencias de Crédito Rural y la Gerencia de Enlace Regional e interinstitucional, con la finalidad de que se lleven a cabo las acciones de evaluación y seguimiento.
FUNCIONES
1.     Asegurar que se lleve a cabo el seguimiento de las Coordinaciones Regionales y Agencias de Crédito Rural a través del intercambio de información relacionada con la actividad crediticia.
2.     Analizar los resultados de la operación, a fin de apoyar en la definición de los planes de acción, en conjunto con las Coordinaciones Regionales y Agencias de Crédito Rural, para la mejora de resultados.
3.     Apoyar en la implementación de los planes de acción para la mejora de resultados de las Coordinaciones Regionales y Agencias de Crédito Rural.
4.     Colaborar en la revisión de la información obtenida de las Coordinaciones Regionales y Agencias de Crédito Rural, así como en la elaboración de presentaciones y documentos de trabajo para contribuir en la toma de decisiones.
5.     Realizar trámites administrativos con otras áreas de la Institución, así como entregar y recopilar documentación.
6.     Realizar las demás funciones o responsabilidades dentro del ámbito de su competencia, que deriven de las disposiciones aplicables, así como de aquellas que le encomiende el Gerente de Enlace Regional e interinstitucional.
EJECUTIVA DE ENLACE REGIONAL
OBJETIVO
Realizar el seguimiento de la operación y evaluar los resultados de las Coordinaciones Regionales y Agencias de Crédito Rural, con la finalidad de ejecutar los planes de acción para la mejora de resultados.
FUNCIONES
1.     Realizar el seguimiento de las Coordinaciones Regionales y Agencias de Crédito Rural a través del intercambio de información relacionada con la actividad crediticia.
2.     Analizar el contenido de las plataformas institucionales utilizadas para el seguimiento de indicadores y estrategias de evaluación.
3.     Recabar información de las Coordinaciones Regionales y Agencias de Crédito Rural acerca de los indicadores y estrategias de evaluación que permitan cuantificar su desempeño operativo.
4.     Ejecutar los planes de acción, en conjunto con las Coordinaciones Regionales y Agencias de Crédito Rural, para la mejora de resultados.
5.     Realizar las demás funciones o responsabilidades dentro del ámbito de su competencia, que deriven de las disposiciones aplicables, así como de aquellas que le encomiende el Gerente de Enlace Regional e Institucional.
DIRECCIÓN GENERAL ADJUNTA DE ADMINISTRACIÓN
OBJETIVO
Planear, dirigir y controlar la administración de los recursos humanos, materiales y servicios de la Financiera, para contribuir con la adecuada operación de la Institución, para el logro de su misión de coadyuvar con la actividad prioritaria del Estado de desarrollar el medio rural.
FUNCIONES
1.     Proponer al Director General las políticas relativas a la administración, organización y desarrollo del personal, así como los lineamientos en materia de recursos materiales y servicios generales de la Financiera.
 
2.     Dictaminar la estructura orgánica de la Financiera, y solicitar su registro, una vez aprobada, ante las autoridades correspondientes.
3.     Validar y presentar al Director General la estructura orgánica básica de la Financiera, los niveles de puestos, las bases para la elaboración de tabuladores, política salarial y para el otorgamiento de incentivos; las políticas de ascensos, promociones; lineamientos de selección, reclutamiento y capacitación, criterios de separación; indicadores de evaluación de desempeño para la determinación de compensaciones, y demás prestaciones económicas establecidas en beneficio de los trabajadores, para la autorización del Consejo.
4.     Representar a la Financiera ante las autoridades laborales, así como ante diversas instituciones de seguridad social y empresas que permitan mejorar los beneficios y prestaciones del personal.
5.     Autorizar las actualizaciones al Manual General de Organización, derivadas de las modificaciones a la estructura orgánica autorizadas por el Consejo Directivo que sean necesarias para la adecuada segregación de funciones de la Financiera.
6.     Proponer las políticas, bases, lineamientos y programas anuales sobre adquisición, arrendamiento y enajenación de bienes muebles e inmuebles, de realización de obras y prestación de servicios, para la aprobación de las instancias correspondientes.
7.     Proponer las políticas, bases y programas generales que regulen los convenios, contratos, pedidos o acuerdos sobre adquisición, arrendamiento y enajenación de bienes muebles e inmuebles, de realización de obras y prestación de servicios que la Financiera deba celebrar con terceros en estas materias, de conformidad con las normas aplicables, para la aprobación de las instancias correspondientes.
8.     Aprobar políticas sobre la utilización, conservación, salvaguarda y aseguramiento de los bienes muebles e inmuebles que sean patrimonio de la Financiera.
9.     Dictar las normas en materia de almacenes y supervisar los sistemas de control de inventarios de bienes, dictaminando, controlando y vigilando su afectación, baja y destino final.
10.   Aprobar políticas de seguridad, vigilancia y protección civil que resguarden la integridad del personal, y salvaguarden los bienes muebles e inmuebles patrimonio de la Financiera.
11.   Instrumentar, resolver y ejecutar los procedimientos de rescisión administrativa, terminación anticipada y suspensión que se implementen en la Financiera, derivados de la Ley de Adquisiciones, Arrendamientos y Servicios del Sector Público, y de la Ley de Obras Públicas y Servicios Relacionados con las Mismas y sus respectivos reglamentos.
12.   Llevar a cabo las demás actividades dentro del área de su competencia, que se deriven de las disposiciones aplicables, así como aquellas que les encomiende el Director General.
COORDINACIÓN TÉCNICA
OBJETIVO
Apoyar al área, en los análisis y gestiones técnico-administrativas que requiera, a efecto de que se cuente oportunamente con los recursos humanos, materiales, financieros y de información para el desarrollo estratégico de las funciones de la Dirección General Adjunta de Administración.
FUNCIONES
1.     Apoyar al Director General Adjunto en la organización y realización de sus funciones ejecutivas, así como mantenerlo informado sobre los compromisos contraídos.
2.     Analizar y gestionar los oficios y documentos dirigidos a la Dirección General Adjunta de Administración a través del control de gestión y presentar ante el Director General Adjunto los asuntos que por su importancia requieran de atención inmediata.
3.     Elaborar y/o revisar los documentos y comunicaciones oficiales de la Dirección General Adjunta de Administración, para que se respuesta oportuna a los temas de competencia del área.
 
4.     Dar seguimiento a las instrucciones que gire el Director General Adjunto de Administración a los titulares de las áreas adscritas, para su observancia y cumplimiento.
5.     Realizar gestiones ante las diversas Unidades Administrativas de la Financiera para obtener datos, recursos o información, para el desarrollo e integración de diversos informes y reportes de la Dirección General Adjunta de Administración.
6.     Dar seguimiento a los acuerdos y resoluciones del Director General Adjunto de Administración, para su cumplimiento oportuno.
7.     Brindar apoyo logístico en actividades especiales que sean encomendadas por el Director General Adjunto de Administración.
8.     Realizar las demás funciones y/o responsabilidades dentro del ámbito de su competencia que se deriven de las disposiciones aplicables, así como aquellas que le encomiende su jefe inmediato superior.
COORDINACIÓN DE ÁREA
OBJETIVO
Apoyar al área, en los análisis y gestiones técnico-administrativas que requiera, a efecto de que se cuente oportunamente con los recursos humanos, materiales, financieros y de información para el desarrollo estratégico de las funciones de la Dirección General Adjunta de Administración.
FUNCIONES
1.     Apoyar al Director General Adjunto en la organización y realización de sus funciones ejecutivas, así como mantenerlo informado sobre los compromisos contraídos.
2.     Analizar y gestionar los oficios y documentos dirigidos a la Dirección General Adjunta de Administración a través del control de gestión y presentar ante el Director General Adjunto los asuntos que por su importancia requieran de atención inmediata.
3.     Elaborar y/o revisar los documentos y comunicaciones oficiales de la Dirección General Adjunta de Administración, para que se respuesta oportuna a los temas de competencia del área.
4.     Dar seguimiento a las instrucciones que gire el Director General Adjunto de Administración a los titulares de las áreas adscritas, para su observancia y cumplimiento.
5.     Realizar gestiones ante las diversas Unidades Administrativas de la Financiera para obtener datos, recursos o información, para el desarrollo e integración de diversos informes y reportes de la Dirección General Adjunta de Administración.
6.     Dar seguimiento a los acuerdos y resoluciones del Director General Adjunto de Administración, para su cumplimiento oportuno.
7.     Brindar apoyo logístico en actividades especiales que sean encomendadas por el Director General Adjunto de Administración.
8.     Realizar las demás funciones y/o responsabilidades dentro del ámbito de su competencia que se deriven de las disposiciones aplicables, así como aquellas que le encomiende su jefe inmediato superior.
DIRECCIÓN EJECUTIVA DE RECURSOS HUMANOS
OBJETIVO
Planear y dirigir la administración de los recursos humanos de la Institución mediante la aplicación de normas, políticas, sistemas y procedimientos que apoyen al desarrollo de las actividades, la armonía laboral y el incremento de la eficiencia y productividad de los empleados en la Financiera.
FUNCIONES
1.     Coordinar la elaboración de políticas en materia de administración, organización y desarrollo del personal, para la aprobación del Director General Adjunto de Administración.
2.     Prever, integrar y controlar los recursos humanos de la Financiera con el propósito de homologar criterios de actuación en incidencias de personal.
 
3.     Evaluar y establecer políticas y procedimientos que permitan una relación laboral formal e informal sana del personal en los centros de trabajo de la Financiera.
4.     Dirigir la instrumentación de las políticas en materia de administración, organización y desarrollo del personal.
5.     Gestionar el registro de la estructura orgánica de la Financiera.
6.     Coordinar la elaboración de la estructura organizacional de la Financiera, los niveles de puestos, las bases para la elaboración de tabuladores, política salarial y para el otorgamiento de incentivos; las políticas de ascensos, promociones; lineamientos de selección, reclutamiento y capacitación, criterios de separación; indicadores de evaluación de desempeño para la determinación de compensaciones, y demás prestaciones económicas establecidas en beneficio de los trabajadores, para la presentación y validación de la Dirección General Adjunta de Administración.
       La administración de los recursos financieros de las diversas prestaciones se llevará a cabo por la Dirección General Adjunta de Finanzas, Operaciones y Sistemas.
7.     Coordinar la instrumentación de las políticas salariales y para el otorgamiento de incentivos, prestaciones, ascensos y promociones, y de evaluación del desempeño para la determinación de compensaciones.
8.     Dirigir la aplicación de las políticas de selección, reclutamiento, capacitación, movimientos y baja de personal.
9.     Establecer mecanismos de descripción y valuación de puestos de la Financiera.
10.   Revisar las modificaciones al Manual General de Organización que sean requeridas para el adecuado desempeño de sus funciones de los diferentes puestos que integran la Financiera.
11.   Coordinar el pago de remuneraciones y el otorgamiento de prestaciones en beneficio de funcionarios y personal. La administración de los recursos financieros de las diversas prestaciones se llevará a cabo por la Dirección General Adjunta de Finanzas, Operaciones y Sistemas.
12.   Vigilar el cumplimiento del contrato colectivo de trabajo y de otros instrumentos normativos internos que rigen las relaciones laborales.
13.   Vigilar que las Unidades Administrativas de la Financiera se ajusten a las estructuras orgánicas ocupacionales y salariales.
14.   Representar a la Financiera ante autoridades laborales, así como ante las instituciones de seguridad social y empresas que permitan mejorar los beneficios y prestaciones del personal, así como ante las organizaciones sindicales de la Institución, interviniendo en las negociaciones de las condiciones laborales, con la participación correspondiente de la Dirección General Adjunta Jurídica y Fiduciaria.
15.   Formular el anteproyecto de presupuesto del Capítulo 1000 de Servicios Personales, con base al comportamiento del gasto, programas específicos de Recursos Humanos, necesidades estructurales y factores económicos y político laboral con el fin de que la Institución cuente con la suficiencia presupuestal para su operación.
16.   Llevar a cabo las demás actividades dentro del área de su competencia, que se deriven de las disposiciones aplicables, así como aquellas que les encomiende el Director General Adjunto de Administración.
COORDINACIÓN TÉCNICA DE GESTIÓN
OBJETIVO
Apoyar el desarrollo de las funciones de el o la director/ora ejecutivo/a de recursos humanos, mediante la integración del sistema de información estratégica para la toma de decisiones propias de la Dirección Ejecutiva de Recursos Humanos.
FUNCIONES
1.     Coordinar y generar información estratégica para la Dirección Ejecutiva de Recursos Humanos.
2.     Supervisar la elaboración e integración de documentación sobre los temas a tratar en las comisiones
de trabajo de la Dirección Ejecutiva de Recursos Humanos.
3.     Coordinar agenda de trabajo del Director Ejecutivo de Recursos Humanos, a efecto de dar seguimiento y preparar información.
4.     Supervisar la comprobación de viáticos del personal de la Dirección Ejecutiva de Recursos Humanos, para hacer las notificaciones al área correspondiente.
5.     Dar seguimiento a las instrucciones que gire el Director Ejecutivo de Recursos Humanos a los titulares de las Gerencias a su cargo, para su observancia y cumplimiento.
6.     Realizar las demás funciones y/o responsabilidades dentro del ámbito de su competencia que se deriven de las disposiciones aplicables, así como aquellas que encomiende el Director Ejecutivo de Recursos Humanos.
COORDINACIÓN TÉCNICA DE SEGUIMIENTO DE PROGRAMAS GUBERNAMENTALES Y REQUERIMIENTOS DE INSTANCIAS FISCALIZADORAS
OBJETIVO
Apoyar el desarrollo de las funciones del Director Ejecutivo de Recursos Humanos a través de la integración de información del sistema de Recursos Humanos, la relativa a la atención de requerimientos de instancias fiscalizadoras, al cumplimiento de obligaciones en materia de transparencia, así como para el cumplimiento de programas gubernamentales para la eficacia y eficiencia de la gestión pública. .
FUNCIONES
1.     Coadyuvar en la integración de información de los procesos de Recursos Humanos para análisis y toma de decisiones de la Dirección Ejecutiva.
2.     Integrar reportes e informes para el seguimiento adecuado en las tareas asignadas a la Dirección Ejecutiva de Recursos Humanos.
3.     Coordinar e integrar la información necesaria para la atención oportuna por parte de la Dirección Ejecutiva de Recursos Humanos a requerimientos de información de las diferentes instancias de fiscalización internas y externas.
4.     Consolidar la información necesaria para el cumplimiento de las obligaciones de Transparencia por parte de la Dirección Ejecutiva de Recursos Humanos.
5.     Coordinar e integrar la información para el cumplimiento por parte de la Dirección Ejecutiva de Recursos Humanos de compromisos e indicadores de programas gubernamentales para la promoción del uso eficiente de los recursos humanos, de la eficiencia y eficacia en la gestión pública y de la productividad en el desempeño de las funciones.
6.     Realizar las demás funciones y/o responsabilidades dentro del ámbito de su competencia, así como de aquellas que le encomienden la Dirección Ejecutiva de Recursos Humanos, a fin de cumplir con las disposiciones aplicables y las necesidades del área.
COORDINACIÓN DE ÁREA
OBJETIVO
Administrar, coordinar y supervisar que las descripciones de puesto y perfiles estén alineadas con la estructura organizacional y cumplan con las condiciones de forma y fondo para que estas soporten adecuadamente la operación, así como revisar y analizar las valuaciones de puestos, tabuladores salariales y modelo de competencias institucional, asegurando que cumplan con las políticas centrales emanadas de la Secretaría de la Función Pública.
FUNCIONES
1.     Llevar a cabo la revisión y actualización temporal de descripciones y perfiles de puestos, así como asesorar en el proceso a todo el cliente interno.
 
2.     Proponer y administrar el modelo de especificación de perfiles por nivel, así como el Modelo de Competencias para estandarizar el modelo en las actividades que impactan, los procesos de Reclutamiento, Selección de Personal, Capacitación y Evaluación de Desempeño.
3.     Apoyar en el control de cambios y movimientos derivados de nivelaciones, recategorizaciones, promociones y asignaciones, junto con el respaldo de la actualización de las valuaciones.
4.     Valuar y determinar el nivel y asignación de cada uno de los puestos dentro de los tabuladores de la Institución.
5.     Analizar los resultados de las valuaciones, y proponer los cambios o ajustes a los tabuladores y a la política de compensaciones institucional.
6.     Participar en los procesos de modificación o actualización de las estructuras organizativas, derivados de los planes estratégicos de la institución o de instrucciones emanadas de la SHCP en lo referente a perfiles y descripciones o ajustes en los tabuladores.
7.     Proponer y coordinar el diseño e implementación de la estrategia de desarrollo de personal junto con la Gerencia de Organización y Administración de Personal, a fin de fortalecer los procesos de promociones y sucesiones.
8.     Atender y desarrollar proyectos para la mejora de los procesos organizacionales, a fin de proponer acciones de mejora, simplificación y homogenización.
9.     Realizar las demás funciones y/o responsabilidades dentro del ámbito de su competencia, que se deriven de las disposiciones aplicables, así como de aquellas que le encomiende su jefe inmediato superior.
SUBDIRECCIÓN CORPORATIVA DE RECURSOS HUMANOS
OBJETIVO
Coadyuvar en la coordinación de estrategias para asegurar la ejecución y cumplimiento de las diversas políticas y directrices marcadas por la Dirección Ejecutiva de Recursos Humanos, para el funcionamiento administrativo de los recursos humanos, financieros y técnicos para el desarrollo estratégico de la Financiera.
FUNCIONES
1.     Coadyuvar con la Dirección Ejecutiva de Recursos Humanos en la planeación de estrategias para la implementación de procesos referentes a movimientos, desarrollo, compensaciones y prestaciones del personal.
2.     Asesorar al Secretario Técnico del Comité de Recursos Humanos y Desarrollo Institucional para someter a autorización del Consejo Directivo de la Financiera la aplicación de políticas salariales y sistemas de compensaciones.
3.     Formular acciones de logística para la implementación de estrategias para sistematizar los procesos de Recursos Humanos y atender a los requerimientos de eficiencia y eficacia establecidos por la Dirección Ejecutiva de Recursos Humanos.
4.     Fortalecer las acciones para el seguimiento a los programas y solicitudes establecidos por la Dirección Ejecutiva de Recursos Humanos en atención al Plan Nacional de Desarrollo, y demás programas de la Secretaría, para asegurar su correcta ejecución e implementación.
5.     Elaborar el anteproyecto de gasto corriente y los proyectos de inversión de la Dirección Ejecutiva de Recursos Humanos, para la adecuada utilización de los recursos.
6.     Brindar asesoría a las Coordinaciones Regionales en materia de prestaciones y remuneraciones, para la correcta erogación del gasto corriente.
7.     Coadyuvar en la implementación de programas que fomenten la calidad en los servicios al personal, asegurando la calidad y bienestar de los trabajadores.
 
8.     Colaborar en la optimización de los procedimientos de contribuciones a terceros en materia de previsión social y prestaciones económicas que otorgue la Financiera, para el pago oportuno de estos.
9.     Contribuir en el desarrollo de las acciones correspondientes para el registro de estructura orgánica e inventario de plazas de conformidad con la normatividad aplicable.
10.   Llevar a cabo las demás actividades dentro del área de su competencia, que se deriven de las disposiciones aplicables, así como aquellas que les encomiende el Director General Adjunto de Administración y/o el Director Ejecutivo de Recursos Humanos.
COORDINACIÓN DE APOYO A LA DIRECCIÓN EJECUTIVA DE RECURSOS HUMANOS
OBJETIVO
Contribuir con la Subdirección Corporativa de Recursos Humanos en la correcta administración y supervisión del cumplimiento a las disposiciones establecidas en los contratos para la prestación del Servicio Integral Especializado en Régimen de Subcontratación de Personal para la Institución. Adicionalmente, colaborar en la relación del factor humano, a fin de lograr una corresponsabilidad entre la Institución y sus trabajadores.
FUNCIONES
1.     Coadyuvar con la Subdirección Corporativa de Recursos Humanos en las gestiones administrativas y operativas para atención de asuntos concernientes a las Unidades Administrativas de la Institución, a fin de contribuir con la funcionalidad integral del área,
2.     Contribuir con la Subdirección Corporativa de Recursos Humanos, con el propósito de vigilar el cumplimiento y aplicación del Contrato Colectivo de Trabajo y demás normas en materia laboral, en el ámbito de su competencia.
3.     Participar en la promoción de relaciones laborales y sindicales sanas, que propicien la armonía laboral en la Institución, así como en la difusión del Contrato Colectivo de Trabajo.
4.     Colaborar en la programación, coordinación y supervisión del otorgamiento de las prestaciones para actividades sociales, culturales, deportivas y recreativas, de acuerdo con la normatividad aplicable.
5.     Apoyar en la integración de las comisiones mixtas, con el propósito de lograr la participación de los trabajadores de base; así como cooperar en la programación y coordinación de las sesiones de la comisión de escalafón.
6.     Coadyuvar con la Subdirección Corporativa de Recursos Humanos en los procesos y procedimientos para la correcta administración y verificación del cumplimiento del Contrato Plurianual Abierto para la Prestación del Servicio Integral Especializado en Régimen de Subcontratación de Personal para la Institución, así como de la validación y aceptación del servicio, de conformidad con los términos, condiciones, metodologías y plazos establecidos en el instrumento jurídico respectivo y sus anexos.
7.     Elaborar informes relativos al control de los recursos presupuestales asignados al contrato para la prestación del Servicio Integral Especializado en Régimen de Subcontratación de Personal; en función del monto del presupuesto disponible, para la correcta aplicación de afectaciones a la partida presupuestal respectiva.
8.     Efectuar los cálculos del costo del Servicio Integral Especializado en Régimen de Subcontratación de Personal, por conceptos de nómina, viáticos y pasajes, infraestructura y equipo de cómputo, de conformidad con el contrato respectivo; para validar y consolidar los montos exigidos para pago por parte del proveedor del servicio y validar que éstos sean solicitados en apego a los tiempos y lineamientos establecidos.
9.     Verificar el cumplimiento de obligaciones fiscales por parte de la empresa prestadora del Servicio de Subcontratación de Personal, a fin de validar el cumplimiento de las disposiciones establecidas en el instrumento jurídico respectivo.
10.   Colaborar en la atención de requerimientos de información y documentación concernientes a
procesos de la Subdirección Corporativa de Recursos Humanos, para auditorias y/o revisiones llevadas a cabo por diversas instancias fiscalizadoras internas y externas, a fin de dar cumplimiento oportuno.
11.   Realizar las demás funciones y/o responsabilidades dentro del ámbito de su competencia, así como de aquellas que encomiende la Dirección Ejecutiva de Recursos Humanos, a través de la Subdirección Corporativa de Recursos Humanos, para la aplicación de disposiciones y requerimientos, a fin de contribuir con el cumplimiento de metas y objetivos del área.
GERENCIA DE ORGANIZACIÓN Y ADMINISTRACIÓN DE PERSONAL
OBJETIVO
Coordinar y supervisar los procesos de cobertura de vacantes y movimientos de personal, formación y desarrollo de competencias del personal, así como los procesos organizacionales, con el fin de mantener actualizada la estructura orgánica y ocupacional, el Manual General de Organización y otros programas de control interno en la materia, que permitan alinear, calificar y orientar los recursos humanos hacia el cumplimiento de la misión de la Financiera.
FUNCIONES
1.     Desarrollar y coordinar acciones para analizar, evaluar, proponer e implementar la estructura orgánica y ocupacional de la Financiera, así como las gestiones para solicitar la aprobación y registro de la misma ante la Secretaría de Hacienda y Crédito Público (SHCP) y la Secretaría de la Función Pública (SFP), a fin de mantener alineada y congruente la fuerza laboral a las necesidades de operación y objetivos estratégicos de la Institución.
2.     Coordinar el proceso de selección, reclutamiento y contratación, con el propósito de proveer candidatos calificados y con los perfiles adecuados para cubrir las plazas vacantes en las diferentes áreas de la Institución.
3.     Coordinar y supervisar la elaboración y actualización de las Descripciones y Perfiles de Puesto de la Institución, derivadas de los cambios a la estructura orgánica y ocupacional, a fin de integrarlas y formalizarlas para su difusión en el Manual General de Organización de la Financiera.
4.     Coordinar acciones de captación, diagnóstico y análisis de necesidades de capacitación en las áreas de la Financiera, así como evaluar y seleccionar a los proveedores de desarrollo humano, para la impartición de cursos que fortalezcan los conocimientos y las competencias del personal en el desempeño de sus funciones.
5.     Coordinar y supervisar la aplicación y seguimiento del proceso del Sistema de Evaluación de Desempeño, a fin de medir el cumplimiento de las metas del personal de la Financiera.
6.     Coordinar y supervisar las actividades de relaciones laborales y eventos sociales de la Financiera, que propicien la integración y bienestar del personal de la Institución, tales como campañas de salud integral día del trabajador, día de las madres, participación en juegos deportivos, etc.
7.     Coordinar y supervisar el cumplimiento de los compromisos con el Instituto Nacional de las Mujeres (INMUJERES) y la SFP, referentes a la equidad de género, medición del clima y cultura organizacional, así como el desarrollo de acciones de mejora derivadas de dichos compromisos, con el propósito de impulsar la igualdad de género y un ambiente propicio en la Financiera.
8.     Evaluar y coordinar el desarrollo de proyectos viables de capital humano y de organización, aplicando la base normativa emitida por las coordinaciones sectoriales de la Financiera, así como establecer acciones para proporcionar información requerida conforme a norma y programas oficiales, a efecto de determinar acciones de transparencia, simplificación y mejora de procesos en la materia, reflejados a través de indicadores de medición y evaluación institucional.
9.     Coordinar y supervisar las acciones para atender los requerimientos de información de las áreas normativas internas y externas, en materia de recursos humanos, a efecto de cumplir en tiempo y forma con las mismas.
10.   Coordinar el desarrollo del Programa de Servicio Social y Prácticas Profesionales, promoviendo a
estudiantes de universidades e instituciones de educación media superior y superior el conocimiento del campo laboral, con el propósito de consolidar la formación profesional de estos.
11.   Coordinar la integración, guarda y custodia de los expedientes del personal contratado por la Financiera, así como su actualización, con base en la documentación que proporcionen los empleados.
12.   Apoyar en la coordinación y seguimiento de los acuerdos que se tomen en los Cuerpos Colegiados en los que participe la Dirección Ejecutiva de Recursos humanos.
13.   Realizar las demás funciones y/o responsabilidades dentro del ámbito de su competencia que se deriven de las disposiciones aplicables, así como aquellas que le encomiende su jefe inmediato superior.
COORDINACIÓN TÉCNICA DE SEGUIMIENTO ORGANIZACIONAL
OBJETIVO
Participar en las acciones encaminadas a analizar, definir y establecer la estructura orgánica y ocupacional de la Financiera, así como llevar el control de los movimientos de personal (altas, promociones, reubicaciones, recategorizaciones, bajas etc.) y servicio social, a fin de contar con información veraz y oportuna de la plantilla organizacional y ocupacional de la Institución.
FUNCIONES
1.     Participar en el análisis y evaluación de las propuestas de ajustes a la estructura orgánica y ocupacional de las diferentes Unidades Administrativas de la Institución, así como dar seguimiento a su implantación, a fin de obtener una estructura funcional congruente con la misión institucional y de acorde a la operación, metas y objetivos establecidos.
2.     Preparar, validar e integrar la documentación requerida para gestionar y solicitar el registro de la estructura orgánica institucional ante los Órganos Colegiados correspondientes, así como la carga de información en los aplicativos informáticos establecidos para tal efecto, ante la Secretaría de la Función Pública.
3.     Coordinar las acciones de control de plazas, derivadas de altas y movimientos del personal, así como de los cambios a la estructura organizacional para mantener actualizada la plantilla institucional sobre plazas ocupadas, vacantes, niveles, etc., como fuente veraz para tomar decisiones en materia de recursos humanos.
4.     Coordinar y supervisar la elaboración y distribución de la documentación derivada de los movimientos de personal como son nombramientos, contrato individual de trabajo, notificaciones de cambio y credenciales, entre otros, a fin de dar cumplimiento a la normatividad aplicable.
5.     Coordinar y supervisar la integración y actualización de los expedientes de personal, así como su custodia, a fin de contar con la información actualizada de los empleados de la Financiera para consulta y referencia.
6.     Participar en la integración de la carpeta de Comité de Recursos Humanos y Desarrollo Institucional, así como coordinar la entregar de información correspondiente para la celebración de sesiones ordinarias y extraordinarias.
7.     Supervisar y coordinar las acciones para los programas de Servicio Social y Prácticas Profesionales, mediante la aplicación de la normatividad correspondiente y convenios con instituciones académicas de de nivel medio y superior, con el propósito de consolidar la formación profesional de los estudiantes mediante la práctica de conocimientos adquiridos, así como administrar el presupuesto asignado anualmente para este fin.
8.     Fungir como responsable del Archivo de Trámite, así como llevar el control de los expedientes de los Comités en los que participa la Dirección Ejecutiva de Recursos Humanos que se encuentran en proceso de Transferencia Primaria al Archivo de Concentración debido a que cumplieros con la vigencia documental necesaria de acuerdo con la normatividad en materia de Archivos.
9.     Realizar las demás funciones y/o responsabilidades dentro del ámbito de su competencia, que se
deriven de las disposiciones aplicables, así como de aquellas que le encomiende su jefe inmediato superior.
COORDINACIÓN DE ÁREA DE DESARROLLO DE PERSONAL
OBJETIVO
Verificar que los procesos de capacitación y desarrollo profesional del personal contribuyan al fortalecimiento de sus capacidades, habilidades y competencias que permita optimizar el desempeño de las funciones que les sean asignadas.
FUNCIONES
1.     Coordinar la integración del Programa Anual de Capacitación de la Institución mediante el análisis del resultado de la Detección de las Necesidades de Capacitación y la Encuesta de Clima y Cultura Organizacional, a fin de establecer las acciones de capacitación para el personal.
2.     Coordinar la implementación del Programa Anual de Capacitación a través de la contratación de cursos, integración del anexo técnico y evaluación de las propuestas técnicas, a fin de establecer la logística para la impartición de capacitación al personal en el Corporativo y Coordinaciones Regionales.
3.     Coordinar el seguimiento de los acuerdos de sesión de la Comisión Mixta de Capacitación y Adiestramiento a fin de atender los requerimientos de becas del personal sindicalizado para su desarrollo profesional.
4.     Coordinar el proceso de contratación, integración del anexo técnico, evaluación de propuestas técnicas y establecimiento de la logística para la distribución de uniformes institucionales para el personal operativo en el Corporativo y Coordinaciones Regionales, asi como verificar que la entrega se realice en tiempo y forma..
5.     Coordinar el otorgamiento de prestaciones al personal correspondiente a la adquisición de uniformes, equipo deportivo e inscripciones de los juegos bancarios, así como la implementación del curso de verano para los hijos de los trabajadores, a fin de dar cumplimiento al Contrato Colectivo de Trabajo respectivo.
6.     Verificar la implementación de la evaluación del desempeño del personal operativo a fin de identificar acciones de mejora y necesidades de capacitación.
7.     Verificar conjuntamente con la Secretaría Ejecutiva el desarrollo de las sesiones del Comité de Ética y de Prevención de Conflictos de Interés, el seguimiento de acuerdos, el cumplimiento del Programa Anual de Trabajo y atención de quejas y denuncias, a fin de establecer las condiciones para el cumplimiento de los compromisos y evaluación de su desempeño ante la Secretaría de la Función Pública.
8.     Coordinar la aplicación de la encuesta de clima y cultura organizacional para todo el personal, así como el análisis de los resultados que permita identificar áreas de oportunidad, la integración del programa de trabajo y cumplimiento de compromisos que mejoren el clima laboral.
9.     Coordinar el desarrollo de acciones requeridas por la Secretaría de la Función Pública, Instituto Nacional de las Mujeres y el Consejo Nacional para Prevenir la Discriminación, a fin dar atención en los tiempos establecidos.
10.   Realizar las demás funciones y/o responsabilidades dentro del ámbito de su competencia, que se deriven de las disposiciones aplicables, así como de aquellas que le encomiende su jefe inmediato superior.
COORDINACIÓN EJECUTIVA DE APOYO DE RECURSOS HUMANOS
OBJETIVO
Proponer y desarrollar diversas acciones que para el cumplimiento de las prestaciones establecidas por contrato colectivo de trabajo y el reglamento interior de la FND.
 
FUNCIONES
1.     Operar el proceso de Evaluación del Desempeño para el personal operativo e integrar los resultados de las diversas Unidades Administrativas a fin de contribuir en la identificación de acciones de mejora y de capacitación.
2.     Proponer la programación y logística de las actividades relacionadas con el curso de verano, juegos bancarios, desayuno del día de la madre, y reconocimiento a medallistas, a fin de contribuir en el cumplimiento del Contrato Colectivo de Trabajo y el Reglamento Interior de Trabajo de la FND.
3.     Elaborar la propuesta del Anexo Técnico y contribuir en las evaluaciones del proceso de adquisición de uniformes institucionales para el personal operativo, así como uniformes y accesorios deportivos para el personal de la FND, que participe en los Juegos Bancarios, a fin de dar cumplimiento al Colectivo de Trabajo y Reglamento Interior de Trabajo de la FND.
4.     Elaborar los pagos a diversos proveedores de servicios de la Gerencia de Organización y Administración de Personal, a fin de contribuir en el cumplimiento de los diversos compromisos contraídos.
5.     Administrar los correos de Administración y Difusión de la Dirección General Adjunta de Administración, actualizando los diversos grupos de correos existentes a fin de estar en posibilidades de difundir de forma oportuna comunicados oficiales, infografías, invitaciones a cursos y eventos.
6.     Actualizar la información contenida en el directorio telefónico institucional de la página de Intranet de la FND, de conformidad con los movimientos de personal que se generen.
7.     Actualizar los convenios de descuentos empresariales y hoteleros con la finalidad de permitir al personal de la institución disfrutar de los beneficios otorgados.
8.     Proponer la logística para la entrega de los uniformes institucionales al personal operativo, así como de uniformes y artículos deportivos e institucionales de los participantes en los Juegos Bancarios, a fin de que el personal reciba de forma oportuna las prestaciones establecidas en el Contrato Colectivo de Trabajo.
9.     Realizar las demás funciones y/o responsabilidades dentro del ámbito de su competencia que se deriven de las disposiciones aplicables, así como aquellas que le encomiende su jefe inmediato superior.
GERENCIA DE REMUNERACIONES, PRESTACIONES Y CONTROL DEL GASTO
OBJETIVO
Coordinar y supervisar los procesos de pago de remuneraciones, otorgamiento de prestaciones al personal y control del gasto de servicios personales, en apego a los diferentes ordenamientos y disposiciones de ley establecidas en la materia.
FUNCIONES
1.     Verificar y controlar el ejercicio del presupuesto de servicios personales, así como supervisar el proceso de elaboración y aplicación de la nómina del personal, a fin de dar cumplimiento a las obligaciones de la Financiera en la materia.
2.     Coordinar y supervisar la aplicación contable de los movimientos que se realicen por el pago de los diferentes conceptos derivados de las remuneraciones, prestaciones y las que se generen por servicios al personal, conforme a las normas establecidas por el Gobierno Federal.
3.     Verificar y autorizar la aplicación contable/presupuestal de los recursos que se solicitan a tesorería, con el fin de realizar las ministraciones y afectaciones correspondientes.
4.     Asegurar la procedencia y coordinar la elaboración de los finiquitos y liquidaciones del personal que deja de prestar sus servicios en la Financiera, así como mantener la base normativa para su cálculo, en apego a las disposiciones internas y las establecidas en la Ley Federal del Trabajo y Ley del Impuesto Sobre la Renta.
5.     Coordinar y supervisar las conciliaciones del Capítulo 1000 Servicios Personales, con el propósito de controlar y dar seguimiento al ejercicio presupuestal.
 
6.     Aprobar y programar el pago a terceros, derivado de las retenciones en nómina tales como impuestos, cuotas del IMSS, aseguradoras, entre otras, y demás prestaciones económicas que otorgue la Financiera, con objeto de cumplir con las obligaciones que la Financiera tiene con terceros Institucionales.
7.     Coordinar el desarrollo y operación del sistema de Recursos Humanos en los módulos y submódulos relativos al proceso de nómina, a fin de simplificar, centralizar, automatizar y comunicar los programas de trabajo y sistemas de operación.
8.     Aprobar y coordinar la elaboración de informes y estadísticas en materia de remuneraciones y prestaciones al personal y demás que deriven de servicios personales y que son requeridos por los diferentes órganos del Gobierno Federal.
9.     Mantener comunicación permanente con los Coordinadores Regionales Administrativos, a fin de orientarlos sobre interpretación y ejecución de las políticas y procedimientos en materia de remuneraciones y prestaciones del personal de la Financiera.
10.   Realizar las demás funciones y/o responsabilidades dentro del ámbito de su competencia que se deriven de las disposiciones aplicables, así como aquellas que le encomiende su jefe inmediato.
COORDINACIÓN TÉCNICA DE OBLIGACIONES FISCALES Y REGISTROS CONTABLES
OBJETIVO
Coordinar y supervisar la operación y aplicación contable de los movimientos por pagos derivados por concepto de remuneraciones y prestaciones, así como coordinar el presupuesto correspondiente al gasto de servicios personales y demás capítulos del área de recursos humanos, en apego a los lineamientos y normatividad establecida.
FUNCIONES
1.     Gestionar conjuntamente con la Gerencia Fiscal y Cuentas por Pagar, el pago de las obligaciones fiscales derivadas de la relación laboral de la Financiera con sus empleados, como son el ISR, ISN, IMSS, SAR e INFONAVIT.
2.     Elaborar y registrar los movimientos e incidencias del personal ante el Instituto Mexicano del Seguro Social.
3.     Verificar y supervisar que los pagos realizados por el área de Recursos Humanos se realicen en apego a las disposiciones emitidas por el Gobierno Federal, se operen oportunamente y elaborar los registros contables de los mismos.
4.     Programar y generar informes derivados de solicitudes internas y externas.
5.     Elaborar y coordinar acciones para la elaboración del anteproyecto de presupuestos correspondiente a la Dirección Ejecutiva de Recursos Humanos, así como supervisar su aplicación.
6.     Asesorar a las Coordinaciones Regionales Administrativas en materia de pago de sueldos y prestaciones, así como conciliar la documentación y registros contables.
7.     Elaborar el cálculo del ajuste anual de los trabajadores a efecto de dar cumplimiento a lo establecido en la Ley del Impuesto Sobre la Renta.
8.     Coordinar y revisar la integración de la información que se otorga para el cumplimiento con las instancias fiscalizadoras, auditorías internas y externas.
9.     Realizar las demás funciones y/o responsabilidades dentro del ámbito de competencia encomendadas por el jefe inmediato superior.
COORDINACIÓN DE GESTIÓN DE VIÁTICOS Y PASAJES
OBJETIVO
Coordinar y gestionar el otorgamiento de las solicitudes de viáticos y pasajes a nivel nacional del personal de la Financiera.
 
FUNCIONES
1.     Revisar y validar las solicitudes de viáticos y pasajes del personal de la Financiera.
2.     Gestionar la dispersión de recursos por concepto de viáticos para el personal de la Financiera por comisiones de trabajo.
3.     Coordinar con el prestador del servicio las reservaciones, compra, reembolsos o cambios de pasajes aéreos requeridos para las comisiones de trabajo del personal de la FND.
4.     Validar reporte mensual, así como las facturas presentadas por el prestador del servicio, que los mismos coincidan con los servicios solicitados y que los montos se apeguen a los establecidos en el contrato celebrado con el prestador, para gestionar el pago correspondiente.
5.     Analizar los reportes de pasajes aéreos a fin de evaluar las necesidades de la Institución y colaborar con el proyecto del Anexo Técnico que se elabora para la contratación del servicio.
6.     Analizar la documentación comprobatoria de gastos de viáticos y pasajes del personal corporativo comisionado en función a la normatividad aplicada para la entrega formal.
7.     Validar y programar el pago de Fondo Revolvente solicitado por las Coordinaciones Regionales.
8.     Realizar las demás funciones y/o responsabilidades dentro del ámbito de competencia encomendadas por el jefe inmediato superior.
COORDINACIÓN TÉCNICA DE REMUNERACIONES
OBJETIVO
Coordinar el proceso de nómina quincenal, verificando la aplicación de todas las incidencias del personal que afecta la nómina, así como coordinar diversos pagos que se generen en el capítulo 1000 (servicios personales) y los relacionados con el personal.
FUNCIONES
1.     Coordinar y supervisar la captura en el sistema de nómina, las incidencias y movimientos de situación laboral del personal, a fin de generar en tiempo y forma el pago de nómina de los empleados y funcionarios de la Institución.
2.     Realizar e instrumentar los diversos pagos a proveedores, personas e instancias gubernamentales, derivados del proceso de nómina, para dar cumplimiento a las obligaciones generadas de la Institución.
3.     Programar acciones para realizar los pagos de las prestaciones asignadas a los empleados y funcionarios de la Institución, para dar cumplimiento a lo establecido en la Ley Federal del Trabajo, Contrato Colectivo de Trabajo de la Financiera y Manual de Percepciones de los Servidores Públicos.
4.     Coordinar y supervisar reportes correspondientes a la operación de nómina para complementar los reportes generados en el Sistema Integral de Información, en sus modalidades mensual y trimestral, con objeto de enterar la información en tiempo y forma.
5.     Controlar y gestionar la apertura, cambios y registro de cuentas bancarias operadas en la Institución para el pago de sueldos y prestaciones; previa solicitud del personal.
6.     Coordinar la gestión de prestaciones al personal, validar y enviar los reportes derivados de la operación de los seguros de gastos médicos mayores, seguro de vida y seguro de responsabilidad civil, vales de despensa.
7.     Asesorar y atender aclaraciones de empleados y Coordinadores Regionales Administrativos en cuestiones relativas al pago de nómina y elementos informativos y organizacionales que la conforman.
8.     Realizar las demás funciones y/o responsabilidades dentro del ámbito de su competencia que se deriven de las disposiciones aplicables, así como aquellas que le encomiende su jefe inmediato superior.
COORDINACIÓN DE PRESTACIONES
 
OBJETIVO
Coordinar la gestión para el otorgamiento y comprobación de viáticos y pasajes del personal subcontratado, para el cumplimiento de sus actividades en campo.
FUNCIONES
1.     Revisar y validar en el sistema del proveedor, las solicitudes de viáticos y pasajes para el personal subcontratado de acuerdo con las disposiciones generales que regulan el otorgamiento, establecidas en la guía para otorgar y comprobar viáticos y pasajes del personal subcontratado.
2.     Verificar las comprobaciones de los montos otorgados para llevar a cabo las comisiones, de acuerdo con las disposiciones generales establecidas en la guía para otorgar y comprobar viáticos y pasajes del personal subcontratado.
3.     Analizar y autorizar las solicitudes de reembolso, por conceptos de viáticos y pasajes para el personal subcontratado.
4.     Controlar y registrar el estatus de cada una de las solicitudes de viáticos y pasajes.
5.     Asesorar al personal subcontratado con respecto a dudas y aclaración derivadas de las solicitudes de viáticos y pasajes, así como de las comprobaciones respectivas.
6.     Consolidar las observaciones derivadas de las revisiones correspondientes a las comprobaciones de los montos otorgados para viaticar, del personal subcontratado.
7.     Revisar y validar el soporte de los montos a facturar por parte del proveedor, por concepto de viáticos y pasajes del personal subcontratado.
8.     Verificar las facturas por concepto de viáticos y pasajes del personal subcontratado, con la finalidad de proceder con las gestiones correspondientes al pago.
9.     Supervisar la correcta atención y trámite de requerimientos de viáticos y pasajes, solicitado por las Unidades Administrativas para del personal subcontratado, por parte del proveedor del servicio.
10.   Realizar las demás funciones y/o responsabilidades dentro del ámbito de su competencia que se deriven de las disposiciones aplicables, así como aquellas que le encomiende su jefe inmediato superior.
DIRECCIÓN EJECUTIVA DE RECURSOS MATERIALES Y SERVICIOS
OBJETIVO
Dirigir, coordinar, planear y supervisar que los recursos materiales, servicios generales y de obra pública que se requieran en la Financiera, se atiendan en apego a las disposiciones normativas en la materia y conforme a las necesidades de la Institución para su óptimo funcionamiento.
FUNCIONES
1.     Coordinar la formulación de políticas en materia de recursos materiales y servicios generales, para la aprobación de las instancias correspondientes.
2.     Dirigir la instrumentación de las políticas relativas a los recursos materiales, suministros y servicios generales en la Financiera.
3.     Coordinar la elaboración de las bases, lineamientos y programas anuales sobre adquisición, arrendamiento y enajenación de bienes muebles e inmuebles, de realización de obras y prestación de servicios, para aprobación de las instancias correspondientes.
4.     Coordinar la elaboración de las políticas, bases y lineamientos generales que regulen los convenios, contratos, pedidos o acuerdos sobre adquisición, arrendamiento y enajenación de bienes muebles e inmuebles, de realización de obras y prestación de servicios que la Financiera deba celebrar con terceros en estas materias, de conformidad con las normas aplicables, para aprobación de las instancias correspondientes.
5.     Dirigir la instrumentación de las bases, lineamientos y programas anuales sobre adquisición, arrendamiento y enajenación de bienes muebles e inmuebles que sean patrimonio de la Financiera,
de realización de obras y prestación de servicios.
6.     Dirigir la instrumentación de las políticas, bases y programas generales que regulen los convenios, contratos, pedidos o acuerdos que la Financiera celebre con terceros.
7.     Dirigir las estrategias para la licitación, adquisición de bienes, contratación de servicios, arrendamientos, obra pública, mantenimiento y enajenación de bienes, conforme a la normatividad vigente.
8.     Dirigir la ejecución de las políticas sobre utilización, conservación y salvaguarda y aseguramiento de los bienes muebles e inmuebles al servicio de la Financiera.
9.     Dirigir el sistema de control de inventarios de bienes muebles e inmuebles, así como supervisar su operación en la Financiera.
10.   Dirigir el uso y conservación de los equipos de transporte de la Financiera con el fin de otorgar el servicio con márgenes de seguridad y funcionalidad.
11.   Dirigir la instrumentación de las políticas de seguridad y protección civil emitidas para proteger la integridad del personal, y salvaguardar bienes muebles e inmuebles patrimonio de la Financiera.
12.   Coordinar el funcionamiento de los Comités de Adquisiciones, Arrendamientos y Servicios; de Obras Públicas y Servicios Relacionados con las Mismas, el de Bienes, el Interno de Ahorro de Energía y aquellos que se instalen, competencia de su área.
13.   Dirigir la instrumentación de las políticas para la conformación de archivos de la Financiera en términos de la normatividad aplicable para tal fin.
14.   Instrumentar, resolver y ejecutar los procedimientos de rescisión administrativa, terminación anticipada y suspensión que se implementen en la Financiera, derivados de la Ley de Adquisiciones, Arrendamientos y Servicios del Sector Público, y de la Ley de Obras Públicas y Servicios Relacionados con las Mismas y sus respectivos reglamentos.
15.   Llevar a cabo las demás actividades dentro del área de su competencia, que se deriven de las disposiciones aplicables, así como aquellas que le encomiende el Director General Adjunto de Administración.
COORDINACIÓN DE ÁREA DE PAGOS A PROVEEDORES Y CONTROL PRESUPUESTAL
OBJETIVO
Participar y coadyuvar en las actividades que en materia de control de presupuesto y pago tiene a cargo la Dirección Ejecutiva de Recursos Materiales y Servicios derivado de la contratación de bienes, arrendamientos y servicios, a fin de verificar que se cumplan con las disposiciones normativas en la materia.
FUNCIONES
1.     Coadyuvar en la integración del anteproyecto de presupuesto anual de la Dirección Ejecutiva de Recursos Materiales y Servicios, a fin de presentarlo en oportunidad ante las autoridades correspondientes para su aprobación.
2.     Tramitar ante la Dirección Ejecutiva de Finanzas el pago de los diversos bienes y servicios de la Dirección Ejecutiva de Recursos Materiales y Servicios, a fin de cumplir en tiempo con las obligaciones establecidas en los instrumentos contractuales.
3.     Integrar los informes que en materia del ejercicio de gasto requiera la Dirección Ejecutiva de Recursos Materiales y Servicios, a fin de presentarlos ante las diversas autoridades.
4.     Mantener el control de los expedientes que se generan en el área conforme a las disposiciones normativas en materia de archivos.
5.     Realizar las demás funciones y/o responsabilidades dentro del ámbito de su competencia, que se deriven de las disposiciones aplicables, así como de aquellas que le encomiende su jefe inmediato superior.
COORDINACIÓN DE ÁREA DE INFORMACIÓN Y TRANSPARENCIA
 
OBJETIVO
Coordinar el funcionamiento del sistema institucional de archivos de la FND, para que en el marco de la normatividad aplicable, se tenga por implementado el sistema a nivel nacional; apoyar al responsable del área coordinadora de archivos en las actividades relacionadas con la designación y en la atención de solicitudes de transparencia efectuadas a la Dirección Ejecutiva de Recursos Materiales y Servicios Generales; asimismo, dar seguimiento de los asuntos asignados por el Gerente de Control de Bienes y Aseguramiento.
FUNCIONES
1.     Coordinar la integración de la información y documentación generada en forma periódica por la Gerencia de Control de Bienes y Aseguramiento, con la finalidad de presentarla ante las instancias internas y externas correspondientes que lo soliciten.
2.     Coordinar la implementación de las acciones que deriven del funcionamiento del Sistema Institucional de Archivos de la Financiera, así como la actualización de los instrumentos de control archivísticos.
3.     Supervisar la elaboración del Plan Anual de Desarrollo Archivístico PADA, así como los programas anuales que contemplen las acciones institucionales para la modernización y mejoramiento continuo de la cultura archivística y presentarlos al Gerente de Control de Bienes y Aseguramiento.
4.     Proponer al Gerente de Control de Bienes y Aseguramiento para su aprobación, el programa anual de transferencias documentales primarias al archivo de concentración y supervisar que se integre el inventario de las transferencias documentales primarias de expedientes al archivo de concentración.
5.     Revisar y controlar la documentación e información que sea necesaria para atender las solicitudes de información formuladas por el ciudadano, realizadas a través de la Unidad de Transparencia, y que sean competencia de la Gerencia de Control de Bienes y Aseguramiento.
6.     Establecer los controles necesarios para registrar y actualizar en el periodo que corresponda, las fracciones competencia de la Gerencia de Control de Bienes y Aseguramiento, en los Sistemas de Portales de Obligaciones de Transparencia (SIPOT) del Instituto Nacional de Transparencia, Acceso a la Información y Protección de Datos Personales (INAI).
7.     Representar como suplente al Gerente de Control de Bienes y Aseguramiento, en los diversos Órganos Colegiados en que sea designado, en cumplimiento a sus atribuciones y en los que tiene participación, en apego y observancia a la norma aplicable.
8.     Atender las demás funciones y/o responsabilidades dentro del ámbito de su competencia, que se deriven de las disposiciones aplicables, así como de aquellas que le encomiende el Gerente de Control de Bienes y Aseguramiento.
GERENCIA DE ADQUISICIONES
OBJETIVO
Dirigir, planear, organizar, coordinar y ejecutar las acciones para la instrumentación de procedimientos de contratación de bienes, arrendamientos y servicios a cargo de la Dirección Ejecutiva de Recursos Materiales y Servicios, a fin de realizar los mismos conforme a la normatividad establecida.
FUNCIONES
1.     Llevar a cabo las acciones correspondientes para la oportuna integración, determinación, aprobación, publicación y modificación del Programa Anual de Adquisiciones, Arrendamientos y Servicios, con base en el Presupuesto Anual autorizado a la Institución y las necesidades establecidas por las diversas Unidades Administrativas que conforman la Financiera.
2.     Integrar la información relativa a la determinación y aprobación de los montos de actuación de los procedimientos de adjudicación directa e invitación a cuando menos tres personas del ejercicio fiscal que corresponda, a fin de que los mismos se lleven en apego a las disposiciones establecidas en la materia.
3.     Revisar que las solicitudes de contratación que presenten las diversas Unidades Administrativas de la Financiera se apeguen a las disposiciones normativas en materia de contrataciones públicas, a fin de asegurar la procedencia de las mismas.
 
4.     Dirigir las acciones relativas a la ejecución de los procedimientos de licitación pública, invitación a cuando menos tres personas y adjudicaciones directas, en base a las disposiciones normativas en materia de contrataciones públicas, a fin de que las Unidades Administrativas obtengan los bienes, arrendamientos y servicios necesarios para el cumplimiento de sus actividades sustantivas o adjetivas.
5.     Supervisar la debida integración de las carpetas para la presentación de asuntos ante el Subcomité Revisor de Convocatorias, a fin de que estas cumplan con las disposiciones en materia de contrataciones públicas y las que regulan al Subcomité.
6.     Supervisar la integración de las carpetas para la presentación de asuntos ante el Comité de Adquisiciones, Arrendamientos y Servicios de la Financiera, a fin de que las mismas cumplan con las disposiciones normativas en la materia.
7.     Supervisar que los instrumentos contractuales se elaboren conforme a la normatividad en la materia; las propuestas presentadas por los proveedores y demás documentos, a fin de enviarlos a validación jurídica y llevar a cabo su formalización.
8.     Coadyuvar con la Dirección Ejecutiva de Recursos Materiales y Servicios u otras Unidades Administrativas de la Institución para atender los requerimientos de información que realicen las diversas Autoridades y los Órganos de Fiscalización en materia de contrataciones públicas, transparencia y acceso a la información pública.
9.     Observar las disposiciones normativas en materia de archivos para la guarda, custodia y conservación del acervo documental de los procedimientos de contratación.
10.   Proporcionar a las Unidades Administrativas la orientación y asesoría necesaria para que, la integración documental de las solicitudes de contratación que presente, cumpla con las disposiciones normativas en materia de contrataciones públicas.
11.   Realizar las demás funciones y/o responsabilidades dentro del ámbito de su competencia que se deriven de las disposiciones aplicables, así como aquellas que le encomiende su jefe inmediato superior y/o el Director General Adjunto de Administración.
COORDINACIÓN DE ÁREA DE ADQUISICIONES
OBJETIVO
Supervisar, coordinar y realizar las acciones tendientes para la contratación de bienes, arrendamientos y servicios a cargo de la Gerencia de Adquisiciones, a fin de que los mismos cumplan con las disposiciones normativas en la materia.
FUNCIONES
1.     Realizar la integración del Programa Anual de Adquisiciones, Arrendamientos y Servicios de la Institución, así como coordinar la publicación del Programa inicial y sus respectivas modificaciones a través del Sistema Compra Net y página institucional de la Financiera, a fin de dar cumplimiento a las disposiciones normativas en materia de contrataciones públicas.
2.     Verificar que la documentación que integra las solicitudes de contratación cumpla con los requisitos de procedencia y calidad en su información en base a las disposiciones normativas en la materia, a efecto de proceder a la ejecución del procedimiento de contratación que corresponda.
3.     Integrar las carpetas para la presentación de asuntos ante el Comité de Adquisiciones, Arrendamientos y Servicios y el Subcomité Revisor de Convocatoria en apego a las disposiciones normativas en la materia y las propias del Comité y Subcomité.
4.     Orientar a las áreas usuarias en la integración de los documentos que deben contener las solicitudes de contratación, en base a las disposiciones normativas en materia de contrataciones públicas, a fin de que estas cuenten con información que les facilite iniciar su procedimiento de contratación.
5.     Coordinar la ejecución de los procedimientos de contratación de bienes, arrendamientos y servicios, a fin de que estos se lleven en cumplimiento a las disposiciones normativas en materia de contrataciones públicas.
 
6.     Integrar la documentación e informes periódicos que sean necesarios para atender los requerimientos que realicen las diversas Autoridades y los Órganos de Fiscalización en materia de contrataciones públicas, transparencia y acceso a la información pública.
7.     Revisar que los instrumentos contractuales se elaboren en apego a las disposiciones normativas en la materia, a fin de realizar las acciones tendientes a la validación jurídica y formalización de los mismos.
8.     Supervisar que los expedientes de los procedimientos de contratación e instrumentos contractuales se archiven, guarden y custodien en apego a las disposiciones normativas en la materia, a fin de mantener un control interno del acervo documental.
9.     Realizar las demás funciones y/o responsabilidades dentro del ámbito de su competencia que se deriven de las disposiciones aplicables, así como aquellas que le encomiende su jefe inmediato superior y el Director Ejecutivo de Recursos Materiales y Servicios.
COORDINACIÓN DE ÁREA DE PROCESOS LICITATORIOS
OBJETIVO
Participar en la integración y revisión documental de los expedientes derivados de los procedimientos de contratación de bienes, arrendamientos y servicios, y demás actividades vinculadas, a fin de que se cumpla con las disposiciones normativas en la materia.
FUNCIONES
1.     Apoyar en las actividades relacionadas con la operación del Sistema CompraNet, a fin de que se cumplimiento a las disposiciones normativas en la materia.
2.     Elaborar las listas de verificación del contenido documental de las solicitudes que se presenten para la ejecución de licitaciones públicas, invitación a cuando menos tres personas y adjudicaciones directas, a fin de que las mismas cuenten con los requisitos necesarios establecidos en las disposiciones en materia de contrataciones públicas.
3.     Revisar que las bases de convocatoria para la ejecución de licitación pública e invitación a cuando menos tres personas contengan los requisitos previstos en la materia, a fin de verificar que estas atienden los principios de igualdad, concurrencia, publicidad, así como los previstos en el artículo 134 de la Constitución Política de los Estados Unidos Mexicanos.
4.     Elaborar las carpetas de los asuntos que son sometidos al Subcomité Revisor de Convocatorias en base a las disposiciones normativas aplicables, a fin de coadyuvar en el cumplimiento de las actividades encomendadas a la Gerencia de Adquisiciones.
5.     Apoyar en la elaboración de los instrumentos contractuales derivados del fallo o adjudicación de procesos de contratación, para que se realicen los trámites necesarios para su formalización.
6.     Participar en todos los trabajos o actividades relativas a la ejecución de procedimientos de contratación, integración de informes y atención de solicitudes que realicen las diversas Autoridades y Órganos de Fiscalización, para la oportuna ejecución y presentación de los mismos.
7.     Apoyar en las actividades de archivo, guardia y custodia de los expedientes que se generen en la Gerencia de Adquisiciones, a fin de mantener controlado el acervo documental.
8.     Realizar las demás funciones y/o responsabilidades dentro del ámbito de su competencia que se deriven de las disposiciones aplicables, así como aquellas que le encomiendo el Coordinador Técnico, el Gerente de Adquisiciones y el Director Ejecutivo de Recursos Materiales y Servicios.
GERENCIA DE SERVICIOS GENERALES, MANTENIMIENTO Y OBRA PÚBLICA
OBJETIVO
Dirigir, planear, organizar, coordinar y ejecutar las acciones para la prestación de los servicios generales, mantenimiento y obra pública de manera oportuna y eficiente a fin de atender las necesidades Institucionales en apego a la normatividad establecida.
FUNCIONES
1.     Dirigir las acciones correspondientes para la oportuna integración, determinación, aprobación, publicación y modificación del Programa Anual de Obra Pública y Servicios Relacionados con las Mismas, con base en el Presupuesto Anual autorizado a la Institución y las necesidades establecidas por las diversas Unidades Administrativas que conforman la Financiera Nacional de Desarrollo Agropecuario, Rural, Forestal y Pesquero.
2.     Efectuar diagnósticos de las condiciones de la infraestructura de la Institución para elaborar un plan de mantenimiento preventivo y correctivo y así presupuestar los recursos necesarios, para la atención de los servicios generales, mantenimiento y obra pública de la Financiera Nacional de Desarrollo, Agropecuario, Rural, Forestal y Pesquero.
3.     Dirigir las acciones y procedimientos necesarios para contar con el programa de Protección Civil a nivel Nacional, con la finalidad de orientar a la Institución a responder efectivamente ante la presencia de riesgos que puedan generarse.
4.     Integrar la información relativa a la determinación y aprobación de los montos de actuación de los procedimientos de adjudicación directa e invitación a cuando menos tres personas del ejercicio fiscal que corresponda, a fin de que los mismos se lleven en apego a las disposiciones establecidas en la materia.
5.     Supervisar que la documentación derivada de la prestación de servicios generales, mantenimiento y obra pública cumplan con las disposiciones normativas en la materia, a fin de asegurar el cumplimiento de las obligaciones establecidas en los instrumentos contractuales.
6.     Supervisar la debida integración de las carpetas para la presentación de asuntos ante el Comité de Obra Pública, el Subcomité Revisor de Convocatorias de Obra Pública y Servicios relacionados con las Mismas y el Comité de Uso Eficiente de la Energía, a fin de que las mismas cumplan con las disposiciones normativas en la materia.
7.     Administrar y supervisar los contratos que deriven de los servicios generales, mantenimiento y obra pública.
8.     Coadyuvar con la Dirección Ejecutiva de Recursos Materiales y Servicios u otras Unidades Administrativas de la Institución para atender los requerimientos de información que realicen las diversas Autoridades y los Órganos de Fiscalización en materia de servicios generales, mantenimiento, obra pública, transparencia y acceso a la información pública.
9.     Observar las disposiciones normativas en materia de archivos para la guarda, custodia y conservación del acervo documental de los procedimientos de contratación y expedientes que se generan en el área, a fin de dar cumplimiento a las disposiciones normativas en la materia.
10.   Proporcionar a las Coordinaciones Regionales Administrativas el apoyo necesario para la integración documental de las solicitudes de contratación en materia de mantenimiento y conservación de su infraestructura inmobiliaria.
11.   Realizar las demás funciones y/o responsabilidades dentro del ámbito de su competencia que se deriven de las disposiciones aplicables, así como aquellas que le encomiende su jefe inmediato superior y/o el Director General Adjunto de Administración.
COORDINACIÓN TÉCNICA DE OBRA PÚBLICA Y SERVICIOS GENERALES
OBJETIVO
Supervisar, coordinar y realizar las acciones tendientes para la contratación de servicios generales, mantenimiento, obra pública y servicios relacionados con las mismas, a fin de que cumplan con las disposiciones normativas en cada materia.
FUNCIONES
 
1.     Integrar el Programa Anual de Obra Pública y Servicios relacionados con las mismas, así como coordinar la publicación del Programa inicial y sus respectivas modificaciones a través del Sistema CompraNet y página institucional de la Financiera, a fin de dar cumplimiento a las disposiciones normativas.
2.     Apoyar a la Gerencia de Servicios Generales, Mantenimiento y Obra Pública, para elaborar diagnósticos de las condiciones de la infraestructura de la Institución para presupuestar los recursos necesarios, para la atención de los servicios generales, mantenimiento y obra pública de la Financiera Nacional de Desarrollo, Agropecuario, Rural, Forestal y Pesquero.
3.     Implementar acciones para ejecutar el programa de Protección Civil a nivel Nacional, con la finalidad de orientar a la Institución a responder efectivamente ante la presencia de riesgos que puedan generarse.
4.     Elaborar e integrar las carpetas para la presentación de asuntos ante el Comité de Obra Pública, el Subcomité Revisor de Convocatorias de Obra Pública y Servicios relacionados con las mismas y el Comité de uso eficiente de la energía en apego a las disposiciones normativas en la materia.
5.     Coordinar las acciones en materia de mantenimiento y obra pública requeridas en la infraestructura de la institución conforme a las disposiciones normativas en la materia
6.     Integrar los informes que se deban emitir en materia de obra pública y servicios relacionados con las mismas, para su oportuna presentación conforme a las disposiciones normativas en la materia.
7.     Coadyuvar en la evaluación de proposiciones que se deriven de los procedimientos de contratación en materia de servicios generales, mantenimiento, obra pública y servicios relacionadas con las mismas, a fin de verificar que las mismas cumplen con los requisitos establecidos en las bases de convocatoria y disposiciones normativas en la materia.
8.     Integrar la documentación soporte a diversas auditorías realizadas por órganos fiscalizadores con la finalidad de dar respuesta en los tiempos establecidos.
9.     Realizar las demás funciones y/o responsabilidades dentro del ámbito de su competencia que se deriven de las disposiciones aplicables, así como aquellas que le encomiende su jefe inmediato superior y/o el Director Ejecutivo de Recursos Materiales y Servicios.
GERENCIA DE CONTROL DE BIENES Y ASEGURAMIENTO
OBJETIVO
Supervisar el control de inventarios de los bienes muebles e inmuebles propiedad de la Financiera, patrimoniales y adjudicados; así como los almacenes y la provisión de bienes, materiales y útiles de oficina, así como coordinar la elaboración y ejecución del Programa Anual de Destino Final de Bienes, del Programa Anual de Aseguramiento Integral de Bienes Patrimoniales, del Programa de Adquisición de Bienes Muebles, y el Programa Anual de Desarrollo Archivístico, en apego a la normatividad vigente aplicable.
FUNCIONES
1.     Verificar los procedimientos para el control y levantamiento de inventarios de bienes muebles e inmuebles propiedad de la Financiera, así como de su conciliación con los registros contables.
2.     Supervisar el cumplimiento de los procedimientos de registro de los movimientos de entradas y salidas de bienes al almacén de la Financiera, así como de la existencia de condiciones físicas adecuadas para su resguardo.
3.     Supervisar los procedimientos para la provisión de materiales y útiles de oficina, solicitados por las áreas del corporativo y coordinaciones regionales.
4.     Instrumentar las directrices para administrar las acciones para la integración, elaboración y ejecución del Programa Anual de disposición final de bienes, con base en las propuestas de las diferentes áreas del corporativo y coordinaciones regionales
5.     Proponer a la Dirección Ejecutiva de Recursos Materiales y Servicios el Programa Anual de disposición final de Bienes para su presentación a la Dirección General Adjunta de Administración y posterior autorización del Consejo Directivo, y al Comité de Bienes para su conocimiento y
seguimiento; así como coordinar la gestión para su publicación en la página de internet de la Financiera.
6.     Coordinar el proceso de transferencia de bienes al Instituto para Devolver al Pueblo lo Robado (INDEP) cuando para su destino final así se determine por las instancias correspondientes; así como dar seguimiento a los procesos que dicho organismo realice respecto a los mismos.
7.     Supervisar que se encuentre actualizado el registro de datos de ocupación de los inmuebles propiedad de la Financiera, y apoyar las acciones de contratación cuando se otorguen espacios en arrendamiento a terceros proporcionando la asistencia necesaria a las coordinaciones regionales.
8.     Coordinar el análisis y elaboración de proyectos de oficios de respuesta a las solicitudes de las coordinaciones regionales para suscribir la determinación correspondiente a la contratación de inmuebles en arrendamiento.
9.     Verificar la coordinación en la integración y/o actualización de expedientes con la documentación de los inmuebles propiedad de la institución, con la finalidad de contar con certeza jurídica sobre su propiedad y el resguardo de la misma, así como su registro en el inventario de bienes patrimoniales del Instituto de Administración y Avalúos de Bienes Nacionales (INDAABIN).
10.   Coordinar las acciones para la integración, elaboración y ejecución del Programa anual de aseguramiento integral de bienes patrimoniales, apoyando al responsable interno de seguros y/o en coordinación con el asesor externo de seguros.
11.   Proponer a la Dirección Ejecutiva de Recursos Materiales y Servicios el Programa anual de aseguramiento integral de bienes patrimoniales para su aprobación cuando proceda.
12.   Asegurar el pago oportuno del impuesto predial y los derechos por los servicios de agua potable y energía eléctrica de los inmuebles en la Ciudad de México, y verificar el ejercicio de los recursos contra lo presupuestado en las partidas correspondientes.
13.   Formular la solicitud para que se realicen los registros contables relacionados con el alta, baja y modificación de los bienes patrimonio de la Financiera, conforme a la guía contable de la institución.
14.   Coordinar la integración del Programa de Adquisición de Bienes Muebles, con base en los requerimientos de las diferentes áreas de la Financiera en el corporativo y coordinaciones regionales, así como la realización de las gestiones de adquisición, incluyendo el registro del programa en la cartera de inversión de la SHCP.
15.   Coordinar las acciones para gestionar la adquisición de los materiales y útiles de oficina y consumibles de cómputo, así como de papelería personalizada, requeridos por las áreas del corporativo y de las coordinaciones regionales.
16.   Supervisar la preparación de las carpetas, convocatoria y desarrollo de las sesiones del Comité de Bienes de la Financiera.
17.   Revisar la integración de bases de licitación y coadyuvar en los procesos de venta directa de bienes adjudicados.
18.   Coordinar las acciones para la integración, elaboración, ejecución y seguimiento del Plan Anual de Desarrollo Archivístico (PADA) de la Financiera.
19.   Supervisar la operación de los archivos de concentración de la Financiera, así como los procesos de recepción de expedientes enviados para su guarda precautoria por las áreas del corporativo y de las coordinaciones regionales.
20.   Coordinar las acciones derivadas de la implantación del Sistema Institucional de Archivos.
21.   Desarrollar las demás funciones y/o responsabilidades dentro del ámbito de su competencia que se deriven de las disposiciones aplicables, así como aquellas que le encomiende su jefe inmediato superior.
COORDINACIÓN TÉCNICA DE ADMINISTRACIÓN PATRIMONIAL Y ASEGURAMIENTO
OBJETIVO
 
Supervisar los procesos de transferencia a otras Instituciones, públicas o privadas, de bienes adjudicados a favor de la FND para su enajenación, y/o los procesos de enajenación de dichos bienes por cuenta de la propia FND que le permita darles destino final, al igual que revisar el correcto cumplimiento normativo en materia de contratación de arrendamiento inmobiliario facilitando la atención de las instancias superiores en dicha materia; coordinar el desarrollo de las sesiones del Comité de Bienes de la FND; así como coordinar las actividades necesarias, tanto para que la FND cuente con las pólizas de aseguramiento sobre bienes, que sean suficientes para proteger su patrimonio, como para que se efectúen los pagos por impuesto predial, consumo de energía eléctrica y consumo de energía eléctrica de los inmuebles propiedad de FND en la Ciudad de México.
FUNCIONES
1.     Coordinar el registro de información y de documentación relativa a la adquisición de bienes muebles e inmuebles por parte de FND, mediante dación en pago o por adjudicación judicial con motivo de las acciones de recuperación de cartera crediticia que realiza, a fin de contar con certeza jurídica sobre su propiedad e incorporación a su patrimonio.
2.     Verificar la correcta integración de expedientes electrónicos y físicos que contengan los elementos necesarios y suficientes que le permita a la FND estar en posibilidad de darle destino final a los bienes adjudicados a su favor y desincorporarlos de su patrimonio.
3.     Controlar el proceso de transferencia de bienes adjudicados propiedad de FND a instancias públicas o privadas para su enajenación, así como dar seguimiento a los procesos que realicen dichas instancias, asimismo validar y confirmar el ingreso de recursos económicos recibidos por la FND por concepto de las ventas de bienes.
4.     Supervisar la elaboración de informes y reportes sobre bienes adjudicados para atender requerimientos de instancias fiscalizadoras o de Cuerpos Colegiados, así como para brindar elementos para la toma de decisiones.
5.     Asegurar que se realice el seguimiento de los procesos que efectúan instancias públicas o privadas sobre bienes adjudicados propiedad de FND que les fueron transferidos para su enajenación, facilitando el dar destino final a dichos bienes.
6.     Supervisar la comprobación del cumplimiento normativo de las determinaciones de las Coordinaciones Regionales para suscribir contratos de arrendamiento para someterlas a la consideración de las instancias superiores.
7.     Coordinar la integración de información necesaria para los programas anuales de aseguramiento integral y de los listados de bienes patrimoniales, para que estos sean incluidos en las respectivas pólizas de seguros.
8.     Facilitar la administración de las pólizas de aseguramiento de bienes patrimoniales y el seguimiento a los siniestros ocurridos a nivel Corporativo y, de forma conjunta con las Coordinaciones Regionales Administrativas, a los ocurridos a nivel nacional, a fin de coadyuvar a proteger el patrimonio de la Institución.
9.     Asegurar el cumplimiento normativo en materia de registro y actualización de información de aseguramiento sobre bienes patrimoniales y de información inmobiliaria, requerida por la SHCP y el INDAABIN, respectivamente.
10.   Coordinar el cumplimiento del pago oportuno de los consumos de energía eléctrica, y de agua potable, así como el pago del impuesto predial, de los inmuebles propiedad de la Institución que se localizan en la Ciudad de México.
11.   Resguardar los expedientes de los bienes adjudicados recibidos de las coordinaciones regionales, así como de los inmuebles patrimoniales, hasta en tanto se destino final a los mismos y se transfieran los expedientes a los archivos de concentración.
 
12.   Las demás que se encuentren dentro del ámbito de su competencia derivadas de disposiciones normativas, así como aquellas que le encomiende su jefe inmediato superior.
COORDINACIÓN DE ÁREA DE CONTROL DE BIENES E INVENTARIO
OBJETIVO
Administrar y supervisar el sistema de control de bienes SICOB (inventarios) de la Financiera, para dar seguimiento al registro y control de los bienes muebles y equipo que forman parte del activo fijo. Apoyar en la gestión y administración de los contratos de papelería de escritorio y personalizada, compra de mobiliario y equipo de administración cuando se autorice, con la finalidad de proveer a las áreas de los insumos y mobiliario necesarios para el desempeño de sus funciones.
FUNCIONES
1.     Coordinar, desarrollar e inspeccionar el levantamiento de inventario físico anual y muestreos trimestrales de bienes muebles y equipo propiedad de la institución, a nivel nacional, con el fin de corroborar la existencia física de los mismos, y en su caso actualizar la información de la base de datos en el sistema de control de bienes.
2.     Elaborar el Programa Anual de Inversión, capítulo 5000 (bienes muebles), a nivel nacional, en base a los requerimientos de las diferentes áreas de la Financiera o a la detección de necesidades, con el objeto de dotarles de los instrumentos indispensables en apoyo a sus funciones.
3.     Elaborar el Programa Anual de Disposición Final de los Bienes Muebles, con base en las propuestas de baja de las diferentes áreas del corporativo y coordinaciones regionales con sus respectivas agencias, y apoyar en los trámites correspondientes para el destino final y la baja de bienes del activo fijo.
4.     Consolidar y transferir información del activo fijo a la Secretaría de Hacienda y Crédito Público, a través del Sistema Institucional de Administración de Riesgos (SIAR), con el objeto de notificar las actualizaciones del inventario de los bienes considerados maquinaria, equipo especializado, equipo electrónico y equipo de transporte.
5.     Coordinar la transferencia y entrega de los bienes a los terceros especializados, para su comercialización conforme programa anual de disposición final de los bienes muebles, así como dar seguimiento al cumplimiento del mismo.
6.     Administrar y controlar el presupuesto del contrato de papelería personalizada y la generación de pagos generados del servicio del contrato.
7.     Supervisar y autorizar el manejo del sistema de control de salidas y entradas de los bienes al edificio corporativo y almacén central propiedad de la Financiera, así como de los bienes personales que requieren entrada o salida a las instalaciones.
8.     Verificar y supervisar los trabajos archivísticos de la información derivada de la operación de las actividades de la coordinación, para su transferencia al archivo de concentración de la FND.
9.     Coordinar y supervisar la distribución de los bienes muebles y equipo de administración que se haya adquirido, derivado de las necesidades de las coordinaciones regionales, para su buena operación.
10.   Desarrollar las demás funciones y/o responsabilidades dentro del ámbito de su competencia que se deriven de las disposiciones aplicables, así como aquellas que le encomiende el Gerente de Control de Bienes y Aseguramiento.
COORDINACIÓN DE ARCHIVO DE CONCENTRACIÓN
OBJETIVO
Coordinar la recepción y revisión de todas las transferencias documentales primarias realizadas al archivo de concentración de Guasave, Sinaloa de las Coordinaciones Regionales Norte, Noroeste y Centro-Occidente, y sus respectivas agencias de la FND, para garantizar contar con un inventario y registro confiable de las transferencias realizadas al archivo de concentración y de todas las cajas que obran bajo resguardo precautorio, conforme a la Ley General de Archivos y demás normas aplicables en la materia.
 
FUNCIONES
1.     Coordinar la revisión conforme a los dispuesto en la normatividad archivística, los expedientes de transferencias documentales primarias de las coordinaciones regionales y agencias de la FND, señalando en su caso, los elementos a corregir como el foliado de hojas de expedientes, requisitado de caratulas, conformación de inventarios, elaboración de hoja de cierre y que el expediente cumpla en su integración de acuerdo a su inventario, a fin de que ingrese al archivo de concentración ubicado en Guasave, Sinaloa.
2.     Supervisar las revisiones de las transferencias documentales primarias de las coordinaciones regionales y agencias de la FND, en conjunto con el responsable del Archivo de Trámite (RAT), para consolidar y verificar el acervo documental a transferir al archivo de concentración; procurando apoyar si fuera el caso, en la corrección de las inconsistencias encontradas en sus inventarios previo al ingreso al archivo de concentración.
3.     Verificar la aplicación de la norma interna (criterios específicos para la realización de transferencias documentales primarias), para los expedientes documentales que se enviarán al archivo de concentración de la FND, y en su caso, señalar las inconsistencias identificadas a los RAT de las coordinaciones regionales y las agencias.
4.     Coordinar la inspección de manera trimestral de las transferencias documentales primarias realizadas por las Unidades Administrativas, coordinaciones regionales y agencias de la FND, con la finalidad de inventariar el número de cajas, modelo y peso para trasladadas desde el almacén general al archivo concentración de Guasave, Sinaloa a fin de asegurar su adecuado control y registro.
5.     Controlar el acervo documental que obra en el archivo de concentración de Guasave, Sinaloa el cual se encuentra clasificado de acuerdo con los criterios específicos de ordenación topográfica, adicional a ello, se debe acomodar por agencias y coordinaciones regionales, a fin de asegurar el perfecto estado de la documentación.
6.     Coordinar el traslado de las transferencias documentales primarias de las coordinaciones regionales y las agencias, con los RAT de cada área, a fin de establecer el calendario de recepción de transferencias, el orden y acomodo de las cajas recibidas en el archivo de concentración de Guasave, Sinaloa.
7.     Realizar el seguimiento a las solicitudes de préstamo de expedientes documentales, por parte de las coordinaciones regionales y agencias, derivado de los requerimientos específicos de expedientes que se vayan presentando.
8.     Impartir el contenido del programa de capacitación en materia de archivos que implemente en cada ejercicio fiscal, la Gerencia de Control de Bienes y Aseguramiento, a fin de dar cumplimiento a su Plan Anual de Desarrollo Archivístico (PADA), en apego a la normativa aplicable.
9.     Proponer para generación, modificación y actualización de la norma interna aplicable en materia de archivos, así como todas aquellas actividades que le sean encomendadas por el Gerente de Control de Bienes y Aseguramiento.
10.   Las demás que se encuentren dentro del ámbito de su competencia derivadas de disposiciones normativas, así como aquellas que le encomiende su jefe inmediato superior.
EJECUTIVA DE ARCHIVOS
OBJETIVO
Llevar a cabo la recepción y revisión de todas las transferencias documentales primarias realizadas al archivo de concentración de Ciudad Serdán, Puebla, de las unidades administrativas del Corporativo, Coordinaciones Regionales Sur y Sureste, y sus respectivas agencias de la FND, para asegurar contar con un inventario y registro confiable de las transferencias realizadas al archivo de concentración y de todas las cajas que obran bajo resguardo precautorio, conforme a la Ley General de Archivos y demás normas aplicables en la materia.
 
FUNCIONES
1.     Revisar conforme a los dispuesto en la normatividad archivística, los expedientes de transferencias documentales primarias de las Unidades Administrativas y coordinaciones regionales de la FND, señalando en su caso, los elementos a corregir como el foliado de hojas de expedientes, requisitado de caratulas, conformación de inventarios, elaboración de hoja de cierre y que el expediente cumpla en su integración de acuerdo a su inventario, a fin de que ingrese al archivo de concentración ubicado en Ciudad Serdán, Puebla.
2.     Examinar las revisiones de las transferencias documentales primarias de las Unidades Administrativas, coordinaciones regionales y agencias de la FND, en conjunto con el responsable del Archivo de Trámite (RAT), para consolidar y verificar el acervo documental a transferir al archivo de concentración; procurando apoyar si fuera el caso, en la corrección de las inconsistencias encontradas en sus inventarios previo al ingreso al archivo de concentración.
3.     Inspeccionar de manera trimestral las transferencias documentales primarias realizadas por las Unidades Administrativas, coordinaciones regionales y agencias de la FND, con la finalidad de inventariar el número de cajas, modelo y peso para trasladadas desde el almacén general al archivo concentración de Ciudad Serdán, Puebla, a fin de asegurar su adecuado control y registro.
4.     Coordinar y controlar el traslado y acomodo de las cajas que se reciben de las Unidades Administrativas, coordinaciones regionales y agencias de la FND, como parte de las transferencias documentales primarias al almacén general y enviar al archivo de concentración en donde se tendrán bajo resguardo precautorio durante el tiempo que establezca el Catálogo de Disposición Documental (CADIDO) de la FND que se encuentre vigente.
5.     Controlar el acervo documental que obra en el archivo de concentración de Cd. Serdán Puebla, el cual se encuentra clasificado de acuerdo con los criterios específicos de ordenación topográfica, adicional a ello, se debe acomodar por agencias, Coordinaciones Regionales y Unidades Administrativas del Corporativo, a fin de asegurar el perfecto estado de la documentación.
6.     Determinar el traslado y acomodo de todas las cajas recibidas de las Unidades Administrativas, coordinaciones regionales y agencias de la FND, como parte de las transferencias documentales primarias al almacén general y enviar al archivo de concentración, efectuando el acomodo conforme a la normativa interna aplicable.
DIRECCIÓN GENERAL ADJUNTA DE FINANZAS, OPERACIONES Y SISTEMAS
OBJETIVO
Dirigir la Administración de los Recursos Financieros de la Institución con apego a la normatividad en materia de operación contable, información financiera, gestión presupuestal, operación de tesorería y cumplimiento fiscal; negociar con instituciones de Banca de Desarrollo y Organismos Financieros, para la contratación de líneas de crédito; así como diseñar estrategias y políticas en materia o para la administración, control y operación de los procesos relacionados con las operaciones de financiamiento; así como planear, coordinar y gestionar la plataforma tecnológica y el soporte a los procesos automatizados de la Institución.
FUNCIONES
1.     Dictar estrategias y políticas en materia contable y fiscal, encaminadas al cumplimiento de las obligaciones que al respecto tiene la institución de acuerdo con las leyes y normas vigentes.
2.     Procurar por la salud financiera de la Institución; dictar estrategias y políticas relativas a la planeación financiera y administración de la tesorería de la Financiera.
3.     Dictar políticas y estrategias en materia presupuestal.
4.     Dictar estrategias y políticas en materia operativa, encaminadas al cumplimiento de la supervisión y control de la dispersión, aplicación de la concentración de recursos, conciliación operativo-contable de las operaciones y administración de las Bases de Datos Institucionales.
5.     Dictar estrategias y políticas en materia operativa asociadas a las diversas fuentes de fondeo disponibles en el mercado, encaminadas al cumplimiento de la supervisión y control operativo,
contable o de tesorería que requieran dichos esquemas.
6.     Realizar las gestiones de autorización ante las instancias competentes, para la contratación de créditos de las instituciones de banca de desarrollo, de los fideicomisos públicos de fomento, de los fideicomisos instituidos en relación con la agricultura constituidos en el Banco de México y de los organismos financieros internacionales, en términos de las disposiciones aplicables, cuyos recursos se destinen al sector de atención de la Financiera, registrando en su caso y vigilando el comportamiento de la deuda.
7.     Dirigir las negociaciones con instituciones de banca de desarrollo, fideicomisos públicos de fomento, fideicomisos instituidos en relación con la agricultura constituidos en el Banco de México y organismos financieros internacionales, para la contratación de líneas de crédito y demás financiamientos que tengan como finalidad financiar programas o proyectos relacionados con el cumplimiento del objeto de la Financiera y, en su caso, suscribir los contratos previa autorización del Consejo y demás instancias competentes.
8.     Dirigir el análisis, diseño, construcción e implementación de los sistemas de información.
9.     Dirigir la operación, administración y crecimiento de la plataforma informática de la Financiera.
10.   Dictar estrategias y políticas para la planeación y administración de la plataforma informática institucional.
11.   Aprobar políticas sobre el ejercicio del gasto en las Unidades Administrativas de la Financiera.
12.   Aprobar políticas, programas y medidas en materia de austeridad y racionalidad en el ejercicio del gasto.
13.   Definir estrategias y políticas encaminadas al desarrollo e implementación del sistema de gestión de calidad y el programa de certificación y mejora continua, así como la administración de las Bases de Datos de la Financiera.
14.   Coordinar la administración de los recursos financieros que se vinculen con fideicomisos, mandatos y comisiones que le sean encomendadas;
15.   Administrar los recursos asignados a las actividades de promoción, capacitación, asesoría, consultoría y organización, en el Presupuesto de la Financiera;
16.   Definir y diseñar las condiciones que deben ser consideradas, en la negociación en materia de financiamiento y en el diseño de programas y productos específicos, con las Instituciones de Banca de Desarrollo, Fideicomisos Públicos de Fomento, Fideicomisos Instituidos en Relación con la Agricultura constituidos en el Banco de México y Organismos Financieros Internacionales, para contratar líneas de crédito y demás financiamientos que tengan como finalidad financiar programas o proyectos relacionados con el cumplimiento del objeto de la Financiera.
17.   Coordinar y asegurar, la preparación de la información financiera que por Ley y disposiciones normativas debe ser entregada a las entidades reguladoras de la Institución para cumplir con las disposiciones establecidas en esta materia;
18.   Aprobar la asignación de los recursos destinados a los apoyos y servicios para los proyectos productivos, empresas agropecuarias, rurales, forestales y pesqueras y organizaciones de Productores.
19.   Coordinar, con el apoyo de la Dirección General Adjunta Jurídica y Fiduciaria y la Dirección General Adjunta de Crédito, los mecanismos de venta, subasta, concesión y bursatilización de la de cartera vencida.
20.   Proponer al Director General el nombramiento, remoción y cambio de adscripción y promoción, de conformidad con la normatividad institucional, de los Gerentes Regionales de Informática de la Financiera, así como de los servidores públicos adscritos a dichas gerencias.
21.   Dirigir el establecimiento de sistemas de costeo.
22.   Suscribir los estados financieros y demás información financiera y presupuestaria, para dar cumplimiento a las obligaciones de las entidades regulatorias y normativas.
 
23.   Someter a la autorización de los comités correspondientes las políticas y estrategias para la administración del balance institucional de conformidad con los límites de riesgo y rentabilidad autorizados y, en coordinación con las Unidades Administrativas respectivas, someter la propuesta de nuevos productos y servicios financieros, así como metodologías de evaluación de costos que permitan determinar el precio de los productos y servicios.
24.   Llevar a cabo las demás actividades dentro del área de su competencia, que se deriven de las disposiciones aplicables, así como aquellas que les encomiende el Director General.
COORDINACIÓN TÉCNICA
OBJETIVO
Apoyar a la Dirección General Adjunta en los análisis y gestiones técnico-administrativas que se requiera, a efecto de que se cuente oportunamente con la información para el desarrollo estratégico de las funciones.
FUNCIONES
1.     Apoyar al Director General Adjunto en la organización y realización de sus funciones ejecutivas, manteniéndolo informado sobre los compromisos contraídos.
2.     Analizar y gestionar los oficios y documentos dirigidos a la Dirección General Adjunta a través del control de gestión y presentar ante el Director General Adjunto los asuntos que por su importancia requieran de atención inmediata.
3.     Elaborar y/o revisar los documentos y comunicaciones oficiales de la Dirección General Adjunta, para que se respuesta oportuna a los temas de su competencia.
4.     Dar seguimiento a las instrucciones que gire el Director General Adjunto a los titulares de las áreas adscritas, para su observancia y cumplimiento.
5.     Realizar gestiones ante las diversas Unidades Administrativas de la Financiera para obtener datos, recursos o información, para el desarrollo e integración de diversos informes y reportes de la Dirección General Adjunta.
6.     Dar seguimiento a los acuerdos y resoluciones del Director General Adjunto, para su cumplimiento oportuno.
7.     Brindar apoyo logístico en actividades especiales que sean encomendadas por el Director General Adjunto.
8.     Realizar las demás funciones y/o responsabilidades dentro del ámbito de su competencia, que se deriven de las disposiciones aplicables, así como de aquellas que le encomiende su jefe inmediato superior.
SUBDIRECCIÓN CORPORATIVA DE TESORERÍA
OBJETIVO
Administrar, coordinar, controlar y supervisar el fondo de Financiera para cubrir las necesidades de recursos, así como las inversiones y la nivelación de la posición de los flujos de la tesorería, en apego al régimen de inversión y dentro de los límites de exposición al riesgo.
FUNCIONES
1.     Emitir lineamientos y procedimientos para la administración de la posición y flujo de efectivo en moneda nacional y extranjera de la tesorería en apego a la normatividad establecida.
2.     Supervisar y evaluar la ejecución de los procesos básicos de la tesorería: dispersión, concentración, inversión, valuación, cierre y conciliación operativa contable, de acuerdo con la normatividad vigente.
3.     Administrar las necesidades de recursos en moneda nacional y extranjera de la Financiera.
4.     Administrar, supervisar y evaluar el Portafolio de Inversión de la Financiera en apego al régimen de inversión y estrategia, aprobados por el Comité Interno de Administración de Activos y Pasivos Financieros y dentro de los parámetros de exposición al riesgo establecidos por el Comité de Administración Integral de Riesgos.
 
5.     Participar en el ámbito de su competencia, en las negociaciones con Instituciones de Banca de Desarrollo, Fideicomisos Públicos de Fomento, Fideicomisos Instituidos en Relación con la Agricultura constituidos en el Banco de México y Organismos Financieros Internacionales, para la contratación de líneas de crédito y demás financiamientos que tengan la finalidad de financiar programas o proyectos relacionados con el cumplimiento del objeto de la Financiera.
6.     Gestionar las contrataciones de deuda con Instituciones de Banca de Desarrollo, Fideicomisos Públicos de Fomento, Fideicomisos Instituidos en Relación con la Agricultura constituidos en el Banco de México y Organismos Financieros Internacionales.
7.     Realizar la actividad de administración de recursos financieros, que se vinculen con fideicomisos, mandatos y comisiones que le sean encomendadas.
8.     Implementar los mecanismos de venta, subasta, concesión y bursatilización de la de cartera vencida.
9.     Llevar a cabo las demás actividades dentro del área de su competencia, que se deriven de las disposiciones aplicables, así como aquellas que por instrucción expresa le encomiende el Director General Adjunto de Finanzas, Operaciones y Sistemas y/o el Director Ejecutivo de Finanzas.
GERENCIA DE OPERACIÓN
OBJETIVO
Coordinar y controlar los Flujos de Efectivo de la FND para cubrir los compromisos de la Institución y verificar que se lleven a cabo las inversiones autorizadas por el Comité Interno de Administración de Activos y Pasivos Financieros; así mismo, participar en la definición de estrategias de inversión, en coordinación con el Subdirector de Tesorería, con el objeto de optimizar los recursos.
FUNCIONES
1.     Controlar los recursos financieros (balance y orden) conforme a las proyecciones de necesidades que presenten las áreas ejecutoras del gasto, a fin de contar con la disponibilidad de los recursos, para llevar a cabo oportunamente la dispersión de los mismos, en estricto apego a los lineamientos y normatividad establecida.
2.     Operar los sistemas y/o portales de la banca electrónica, llevando a cabo la dispersión y concentración de recursos en estricto apego a la normatividad y procesos establecidos.
3.     Determinar y establecer las estrategias de inversión, en coordinación con el Subdirector Corporativo de Tesorería, a fin de presentarlas a consideración del Comité Interno de Administración de Activos y Pasivos Financieros para su aprobación, en su caso.
4.     Evaluar y proponer productos financieros para las inversiones de disponibilidades, así como analizar, supervisar y distribuir el flujo de efectivo, a fin de mantener un adecuado ejercicio y control del mismo, optimizando así las inversiones en la FND.
5.     Controlar y autorizar diariamente la concertación de recursos, a fin de equilibrar la posición financiera de la Institución.
6.     Coordinar, controlar y vigilar el cumplimiento de las obligaciones contraídas por las inversiones efectuadas en el mercado de dinero.
7.     Validar y supervisar el envío de información de las operaciones de mercado de dinero a las autoridades financieras (BANXICO).
8.     Realizar las demás funciones y/o responsabilidades dentro del ámbito de su competencia que se deriven de las disposiciones aplicables, así como aquellas que le encomiende su jefe inmediato superior.
COORDINACIÓN DE ÁREA DE OPERACIÓN
OBJETIVO
Realizar las inversiones en mesa de dinero de los recursos disponibles de la Financiera Nacional de Desarrollo, buscando siempre obtener los mejores rendimientos en consistencia con la estrategia y régimen de inversión autorizado.
 
FUNCIONES
1.     Consultar los vencimientos de inversión en el sistema de portafolio y elaborar el flujo de efectivo para determinar los montos y plazos de reinversión.
2.     Cotizar y cerrar operaciones con las contrapartes, especificando monto, tasa, plazo e instrumento de acuerdo con el régimen de inversión autorizado.
3.     Administrar el portafolio de inversión.
4.     Coadyuvar en la operación de los portales de la banca electrónica para la ejecución de las dispersiones y concentración de recursos financieros y actualizar los registros, para llevar un control de flujo de los mismos.
5.     Coordinar y actualizar el registro de las operaciones del área en el Sistema de Flujos de Tesorería, a fin de generar la información para el cierre de operaciones diario.
6.     Elaborar y enviar reportes de BANXICO de las inversiones realizadas.
7.     Actualizar diariamente de las tasas de referencia, unidades de inversión y tipos de cambio en el módulo integral de crédito.
8.     Realizar las demás funciones y/o responsabilidades dentro del ámbito de su competencia que se deriven de las disposiciones aplicables, así como aquellas que le encomiende su jefe inmediato superior.
COORDINACIÓN EJECUTIVA DE OPERACIÓN
OBJETIVO
Participar en la concentración y cierre de operaciones de inversión, así como en las operaciones de los portales de la Banca Electrónica para la ejecución de los procesos de dispersión y concentración; asimismo preparar los reportes necesarios para el cierre diario de las operaciones y registro en el sistema de flujos de tesorería.
FUNCIONES
1.     Coadyuvar en la estimación del Flujo de Efectivo diario en moneda nacional y extranjera, a fin de mantener la liquidez necesaria conforme a las necesidades de la Institución.
2.     Coadyuvar en la operación de los portales de la Banca Electrónica para la ejecución de los procesos de dispersión y concentración de los recursos financieros y actualizar los registros en el esquema de Control de Tesorería, para llevar un control de Flujo de los mismos.
3.     Captar las tasas de referencia, unidades de inversión y tipos de cambio, para su actualización diaria y aplicación en el Módulo Integral de Crédito.
4.     Llevar el seguimiento y registro de los rendimientos concertados con las Instituciones Bancarias para las cuentas de inversión, a fin de verificar el cobro correcto y oportuno de los intereses pactados.
5.     Preparar información sobre los precios de instrumentos de inversión para la valuación del portafolio de inversión de la Financiera.
6.     Efectuar el cierre de operación diaria y elaborar los reportes correspondientes, con la finalidad de optimizar los recursos.
7.     Realizar las demás funciones y/o responsabilidades dentro del ámbito de su competencia que se deriven de las disposiciones aplicables, así como aquellas que le encomiende su jefe inmediato superior.
GERENCIA DE CONTROL
OBJETIVO
Programar los requerimientos de recursos financieros, en función de las necesidades de las áreas requirentes y confirmar el resultado del proceso de dispersión a las mismas; así como coordinar, controlar y dar seguimiento al registro de las operaciones de tesorería, vigilando se aplique conforme a las guías contables y normatividad establecidos y verificar el cumplimiento oportuno de información a autoridades internas y externas.
FUNCIONES
1.     Coordinar y supervisar la recepción de las requisiciones de recursos a la Tesorería, observando que cumplan con los lineamientos establecidos, a fin de integrar el informe de dispersión a efectuarse.
2.     Verificar y aprobar la integración del informe de dispersión de recursos a efectuarse, conforme a las requisiciones de recursos presentadas por las áreas requirentes, para su envío a Operación de Tesorería.
3.     Confirmar a las áreas ejecutoras el resultado de los procesos de dispersión, concentración, depósitos después del cierre y salvo buen cobro, así como de la afectación a su cuenta 7000 correspondiente, a efecto de consolidar el cierre contable.
4.     Supervisar el registro contable de las operaciones generadas por los procesos de tesorería, conforme a los lineamientos y guías contables establecidos.
5.     Controlar y vigilar que las Conciliaciones Bancarias y de inversión se elaboren conforme a procedimientos y normatividad establecidos, a efecto de evitar partidas atípicas en conciliación y en su caso establecer las acciones respectivas para su depuración.
6.     Coordinar la integración y entrega de la información necesaria, para la atención de las auditorías y otros requerimientos de información de las áreas internas.
7.     Verificar los movimientos de altas y bajas del catálogo de firmas, así como de los usuarios del Sistema de Flujos de Tesorería, a fin de observar la a tención oportuna a las áreas requirentes.
8.     Proponer, dentro del ámbito de competencia de la Gerencia, modificaciones a los procesos de tesorería, derivado de cambios en las disposiciones oficiales, a fin de actualizarlos.
9.     Realizar las demás funciones y/o responsabilidades dentro del ámbito de su competencia que se deriven de las disposiciones aplicables, así como aquellas que le encomiende su jefe inmediato superior.
COORDINACIÓN DE ÁREA DE CONTROL
OBJETIVO
Coordinar el registro electrónico de las operaciones de Tesorería, vigilando que las herramientas funcionen conforme a la normatividad y procedimientos establecidos, tanto en las de flujo de ejecutivo como las de inversiones en valores.
FUNCIONES
1.     Coordinar la disponibilidad para registro y aplicación diaria de las órdenes de pago en el sistema donde se capturan y administran dichas órdenes, para asegurar la conectividad y posterior incorporación en el Sistema de Contabilidad Institucional.
2.     Coadyuvar a la integración de las conciliaciones bancarias y de inversión mensualmente, a fin de asegurar que no existan partidas atípicas en conciliación.
3.     Coadyuvar a que el sistema externo de flujos de portafolio funcione para el mantenimiento de las inversiones en valores y sus vencimientos, así como la correspondiente a la valuación de dichas inversiones, a fin de evitar observaciones por auditoría.
4.     Coordinar con proveedores externos la implementación de cambios en los sistemas externos donde se registren órdenes de pago que se utilicen en la Subdirección Corporativa de Tesorería.
5.     Gestionar la conectividad de los sistemas externos de FND, así como de prestadores de servicios bancarios de las Subdirección Corporativa de Tesorería.
6.     Actualizar los controles de cambios que se requieran a proveedores externos de sistemas que se utilicen en la Subdirección Corporativa de Tesorería, en los servicios que para su efecto se hayan dispuesto.
 
7.     Realizar las demás funciones y/o responsabilidades dentro del ámbito de su competencia que se deriven de las disposiciones aplicables, así como aquellas que le encomiende su jefe inmediato superior.
COORDINACIÓN EJECUTIVA DE CONTROL
OBJETIVO
Elaborar, validar y llevar a cabo el registro y distribución contable de las transacciones de Tesorería, conforme a las Guías Contables, dando el cumplimiento a la normatividad, políticas y procedimientos establecidos por la Institución para tales efectos.
FUNCIONES
1.     Llevar a cabo la recepción y validación de las requisiciones (FURRT´S) de recursos en el Sistema de Flujos de Tesorería, presentadas por las áreas requirentes, a fin de atenderlas oportunamente.
2.     Verificar y realizar el registro contable en el Sistema de Contabilidad, de las operaciones efectuadas diariamente en el área de Tesorería, así como la integración del paquete contable correspondiente, con el fin de proporcionar información contable y oportuna, conforme a los lineamientos contables establecidos.
3.     Controlar, archivar y clasificar, para su incorporación al archivo diario, los soportes documentales, conciliaciones y estados de cuenta de la Gerencia de Control, conforme a la normatividad en materia de archivos, a efecto de contar con evidencias de la operación.
4.     Efectuar el registro de IVA derivado de las comisiones bancarias en el módulo del sistema de la Institución, al cierre de mes para su envío a la Gerencia de Fiscal y Cuentas por Pagar.
5.     Llevar un registro de cheques emitidos por la tesorería de la Financiera para el pago a terceros, derivado de la solicitud de las áreas requirentes, a efecto de controlar su consecutivo y estatus.
6.     Preparar documentación necesaria que sea requerida por autoridades para efectos de auditorías y cierres contables trimestrales, a fin cumplir con los requerimientos en tiempo y forma.
7.     Coadyuvar en la solicitud de requerimientos al área de sistemas y en el seguimiento para su atención, respecto de las mejoras al Sistema de Flujos de Tesorería aplicables a la Gerencia de Control.
8.     Realizar las demás funciones y/o responsabilidades dentro del ámbito de su competencia que se deriven de las disposiciones aplicables, así como aquellas que le encomiende su jefe inmediato superior.
DIRECCIÓN EJECUTIVA DE OPERACIÓN
OBJETIVO
Dirigir y coordinar los procesos operativos relativos a la concentración, dispersión, administración de la cartera, fuentes de fondeo, servicio de garantía de Fideicomisos Instituidos en Relación con la Agricultura (FIRA) y cualquier esquema de operaciones especiales implementados por la Institución; así como la funcionalidad de los sistemas acorde a las necesidades de la operación.
FUNCIONES
1.     Establecer mecanismos de supervisión sobre la dispersión de los recursos.
2.     Establecer los mecanismos de registro y conciliación de las operaciones de financiamiento.
3.     Establecer los mecanismos para la administración, control y operación de los procesos relacionados con las operaciones de financiamiento.
4.     Establecer los lineamientos y mecanismos por los cuales optimice, con base en las necesidades de operación de la Financiera, la funcionalidad de los sistemas, relativos a la operación de financiamientos.
5.     Establecer mecanismos de supervisión sobre la aplicación de la concentración de los recursos recibidos.
 
6.     Ser el enlace Institucional con fuentes de fondeo en temas operativos.
7.     Establecer los mecanismos para la coordinación general del proceso, la administración y el control de las garantías y las fuentes de fondeo.
8.     Establecer los mecanismos para la administración, supervisión y control de las conciliaciones con la fuente de Fondeo, así como el registro contable, de pagos y recuperaciones de los recursos fondeados.
9.     Establecer los lineamientos para la administración del sitio web a través del cual los acreditados pueden conocer el saldo de los créditos y operaciones contratadas con la Financiera.
10.   Coadyuvar en la preparación de la información financiera que por Ley y disposiciones normativas debe ser entregada a las entidades reguladoras de la Institución para cumplir con las disposiciones establecidas en esta materia.
11.   Llevar a cabo las demás actividades dentro del área de su competencia, que se deriven de las disposiciones aplicables, así como aquellas que le encomiende el Director General Adjunto de Finanzas, Operaciones y Sistemas.
SUBDIRECCIÓN CORPORATIVA DE OPERACIÓN CREDITICIA
OBJETIVO
Dirigir, coordinar y controlar que se lleven a cabo los procesos de dispersión y concentración de recursos crediticios, así como el registro operativo y administración de la Cartera, a fin de establecer los lineamientos operativos para dar el soporte a la operación para las Agencias de la Financiera.
FUNCIONES
1.     Coordinar la dispersión de recursos.
2.     Coordinar la aplicación de la concentración de los recursos recibidos.
3.     Coordinar que se lleve a cabo la conciliación de las cifras de cartera con la contabilidad institucional, así como la definición de los perfiles de usuarios para la operación.
4.     Coordinar el procesamiento de las operaciones de crédito que le envíe la Mesa de Control.
5.     Coordinar la definición, administración y operación de la base de datos de cartera institucional.
6.     Llevar a cabo las demás actividades dentro del área de su competencia, que se deriven de las disposiciones aplicables, así como aquellas que le encomiende el Director General Adjunto de Finanzas, Operaciones y Sistemas y/o el Director Ejecutivo de Operación.
GERENCIA DE OPERACIÓN TRANSACCIONAL
OBJETIVO
Coordinar el registro operativo-contable de la operación crediticia de la Institución, así como la elaboración de estados de cuenta certificados y/o virtuales para los procesos de recuperación judicial, y coordinar y supervisar la atención de las Solicitudes de Aclaraciones de Aperturas de Créditos no ministrados y créditos ministrados.
FUNCIONES
1.     Coordinar, supervisar y administrar la operación de la Cartera de Crédito de la Financiera y atender las aclaraciones y certificaciones, a fin de contribuir eficientemente en el funcionamiento de la Institución.
2.     Coordinar y supervisar el registro operativo de la Cartera de Crédito, así como la conciliación de las cifras operativas y contables de la misma, con el propósito de informar oportunamente su situación.
3.     Verificar la correcta emisión de los Estados de Cuenta Certificados, a efecto de que se apeguen a las operaciones realizadas.
4.     Proporcionar información correspondiente a la Cartera de Crédito a las áreas de la Financiera, con objeto de mantener actualizados los datos de la operación crediticia de la Institución.
 
5.     Proporcionar en el ámbito de su competencia, soporte operativo a las diversas áreas de la Financiera, a fin de atender su problemática de operación.
6.     Vigilar que los saldos del Sistema Integral de Crédito, los Sistemas de Cartera y Contabilidad sean los correctos, mediante conciliaciones diarias y periódicas.
7.     Verificar diariamente las pólizas generadas por el Sistema Central de Operación, a efecto de autorizarlas, en su caso.
8.     Verificar y validar las cifras del Sistema contra la aplicación contable, para verificar los resultados obtenidos.
9.     Supervisar que se realicen las pólizas de corrección necesarias, para que en su caso se eliminen las desviaciones de registro contable detectadas.
10.   Coadyuvar con la Gerencia de Concentración y Dispersión de Recursos Crediticios en la aclaración de créditos, a efecto de que se apliquen las operaciones respectivas.
11.   Verificar la aplicación de las políticas de estimaciones preventivas, reclasificación de resultados, y demás que sean autorizadas por los Órganos Colegiados correspondientes.
12.   Realizar las demás funciones y/o responsabilidades dentro del ámbito de su competencia que se deriven de las disposiciones aplicables, así como aquellas que le encomiende su jefe inmediato superior.
COORDINACIÓN DE ÁREA DE CONCILIACIÓN OPERATIVA
OBJETIVO
Llevar el seguimiento del registro operativo de la Cartera de Créditos, las conciliaciones asociadas al registro de las operaciones de la Institución, así como el resguardo a la información correspondiente, con objeto de llevar un control de la operación de la Financiera.
FUNCIONES
1.     Participar en la coordinación de las actividades de registro y control de las operaciones crediticias, con el propósito de asegurar que el cierre diario se realice correctamente.
2.     Controlar y administrar la cartera crediticia, revisar pólizas contables, corrección de movimientos y estatus de los créditos, con la finalidad de corregir aquellas incidencias generadas en el cierre diario.
3.     Verificar que se lleve a cabo la conciliación contable-operativa de la cartera crediticia, a efecto de validar su congruencia.
4.     Revisar la información que se registra en el Sistema de Crédito, con el objeto de mantener actualizadas las bases de datos.
5.     Supervisar el registro y operaciones de crédito, a fin de cumplir con la normatividad aplicable en la materia.
6.     Coordinar y validar los procesos iniciales y de cierre operativo diario y mensual, a fin de generar información sobre la operación de la Financiera.
7.     Revisar el registro contable de la Cartera de Créditos asociada a los programas, así como la conciliación de las cifras operativas y contables (acreedores diversos) de la misma.
8.     Proporcionar información de cartera a las distintas áreas solicitantes tanto de la Financiera como externas, con objeto de cumplir con sus requerimientos de información.
9.     Dar de alta los parámetros para que los productos se puedan operar en el sistema, coadyuvando a su correcto registro tanto operativo como contable.
10.   Operar y supervisar la aplicación de las políticas de estimaciones preventivas, determinar que cumple con la normatividad autorizada por los Órganos Colegiados correspondientes.
 
11.   Realizar y documentar las pruebas de las modificaciones y/o adecuaciones de la funcionalidad del sistema de operación central de Cartera asociada a la Cartera de Crédito Tradicional.
12.   Realizar las demás funciones y/o responsabilidades dentro del ámbito de su competencia que se deriven de las disposiciones aplicables, así como aquellas que le encomiende su jefe inmediato superior.
COORDINACIÓN DE ÁREA DE OPERACIÓN Y ACLARACIÓN DE CARTERA
OBJETIVO
Coordinar y supervisar que las solicitudes de aclaraciones de aperturas de créditos no ministrados y créditos ministrados sean atendidas en tiempo y forma por el personal del área en apego a los lineamientos establecidos.
FUNCIONES
1.     Vigilar que las aclaraciones realizadas de créditos no ministrados y de créditos ministrados, solicitadas tanto de las Agencias como de las áreas internas de la Financiera, sean atendidas conforme al requerimiento de cada una, con la finalidad de revisar la modificación de los datos cualitativos y cuantitativos en el Sistema Integral de Crédito.
2.     Supervisar el trámite de las solicitudes de alta, modificación, cambio de contraseña, reubicación y activación de usuarios del sistema de crédito TERFIN, con la finalidad de verificar que se asigne el perfil de usuario correcto.
3.     Administrar en el Módulo de Gestión (Bitácora) todas las solicitudes de soporte operativo y aclaraciones de cartera, para dar cumplimiento a los procedimientos establecidos y contar con el historial de las modificaciones de los créditos, realizadas en el área.
4.     Asesorar al personal de las Agencias, referente a los procesos de aclaraciones y del Sistema TERFIN, con el fin de coadyuvar en sus actividades y apoyarlos en la operación del sistema, así como atender sus dudas.
5.     Verificar que las incidencias reportadas por las Agencias de la Financiera, se documenten para agilizar el análisis y solución por parte del Área de Sistemas y por ende una respuesta oportuna al solicitante.
6.     Verificar el registro oportuno de los Convenios Judiciales y Reestructuras, una vez que el área de mesa de control instruyó la operación, con la finalidad de que el personal que administre el crédito cuente con los elementos para el seguimiento correspondiente.
7.     Vigilar que los tratamientos de cartera instruidos por el área de mesa de control queden registrados conforme las nuevas condiciones pactadas, con el objeto de asegurar la operación de los mismos.
8.     Realizar las demás funciones y/o responsabilidades dentro del ámbito de su competencia que se deriven de las disposiciones aplicables, así como aquellas que le encomiende su jefe inmediato superior.
GERENCIA DE CONCENTRACIÓN Y DISPERSIÓN DE RECURSOS CREDITICIOS
OBJETIVO
Coordinar los procesos de dispersión y concentración de recursos crediticios, identificando las cuentas a las que corresponde su registro, con el propósito de contribuir al adecuado funcionamiento y eficiente operación de la Institución.
FUNCIONES
1.     Coordinar y vigilar que se realicen oportunamente las actividades en los procesos de concentración y dispersión de recursos crediticios de la Financiera, a fin de garantizar la ejecución y aplicación de los mismos.
2.     Promover que se lleven a cabo las medidas de control que garanticen el oportuno registro y aplicación de recursos crediticios por ministraciones y cobranza.
 
3.     Verificar y autorizar diariamente las pólizas contables generadas por el Sistema de Operación Central; así como supervisar la conciliación de los movimientos contables de las cuentas de acreedores que administra la Gerencia, para su notificación a la Gerencia de Contabilidad.
4.     Validar y autorizar los Formatos Únicos de Requisición de Recursos (FURRT´S), para las solicitudes de recursos; así como autorizar el envío de los archivos bancarios para su dispersión por el área de tesorería, a través del módulo de dispersión del Sistema de Operación Central.
5.     Proveer información, a solicitud expresa, sobre el resultado de las operaciones que corresponden a su ámbito de competencia, a otras áreas de la Financiera, con el fin de contribuir en el proceso de toma de decisiones.
6.     Coadyuvar con la Gerencia de Operación Transaccional en la aclaración de créditos, a efecto de que las operaciones se realicen oportunamente.
7.     Coordinar y supervisar el seguimiento a los casos de cheques "salvo buen cobro" devueltos por la Banca Comercial, error en cuentas, excedentes de pago, depósitos mal referenciados, así como llevar a cabo las acciones conducentes.
8.     Solicitar a la Tesorería de la Financiera, que lleve a cabo las aclaraciones que correspondan con la Banca Comercial, en cuanto a los depósitos y dispersiones realizadas en las cuentas concentradoras, a efecto de eficientar la operación de la Institución.
9.     Elaborar, en conjunto con la Gerencia de Administración y Control Operativo los requerimientos que sean necesarios al Área de Sistemas, a efecto de garantizar el funcionamiento de los módulos de dispersión y concentración de recursos.
10.   Supervisar la aplicación de la política de reclasificación de resultados, previa autorización por el Órgano Colegiado correspondiente.
11.   Realizar las demás funciones y/o responsabilidades dentro del ámbito de su competencia que se deriven de las disposiciones aplicables, así como aquellas que le encomiende su jefe inmediato superior.
SUBDIRECCIÓN CORPORATIVA DE OPERACIONES ESPECIALES
OBJETIVO
Coordinar los procesos de registro operativo y contable de los recursos provenientes de fuentes de fondeo, de servicios de garantías y de esquemas de operaciones especiales implementados por la Institución; así como también el adecuado funcionamiento del Sistema Integral de Crédito, de acuerdo con las necesidades de la operación y con base en las disposiciones normativas aplicables.
FUNCIONES
1.     Coordinar la administración y operación del descuento de cartera, con las diferentes fuentes de fondeo.
2.     Coordinar la definición de los lineamientos y procedimientos operativos en materia de descuento de cartera.
3.     Coordinar la capacitación y asesoría técnica en la operación crediticia hacia las diferentes áreas de la Financiera.
4.     Coordinar la difusión de las mecánicas operativas relativas al descuento de cartera y servicio de Garantía FIRA.
5.     Coordinar la automatización de nuevas funcionalidades en el Sistema Integral de Crédito, así como la implementación y adecuación a las funcionalidades existentes.
6.     Coordinar la administración y operación del servicio de Garantías FIRA, así como la definición de los lineamientos y procedimientos aplicables.
7.     Coordinar la administración, supervisión y control de las Conciliaciones con las fuentes de fondeo y del Servicio de Garantías FIRA.
8.     Coordinar el proceso de validaciones operativas de crédito.
 
9.     Coordinar la administración del sitio web a través del cual los acreditados pueden conocer el saldo de los créditos y operaciones contratadas con la Institución, así como realizar proyecciones de pagos y emisión de facturas electrónicas.
10.   Llevar a cabo las demás actividades dentro del área de su competencia, que se deriven de las disposiciones aplicables, así como aquellas que le encomiende el Director General Adjunto de Finanzas, Operaciones y Sistemas y/o el Director Ejecutivo de Operaciones.
GERENCIA DE ADMINISTRACIÓN Y CONTROL OPERATIVO
OBJETIVO
Coordinar y verificar que los desarrollos de Sistemas de los Procesos Operativos cumplan con los requerimientos y necesidades específicas de operación, así como con la normatividad aplicable, a través del análisis y evaluación de los procesos, programas y productos de la Institución, a fin de agilizar el registro y control de las operaciones crediticias.
FUNCIONES
1.     Establecer las Reglas de Negocio, validaciones, modificaciones y aplicaciones necesarias para la operación, con base a la normatividad aplicable, así como solicitar su desarrollo al Área de Sistemas para apoyar la operación crediticia de la Institución.
2.     Establecer formas de operar para nuevas aplicaciones (Diagramas de Procesos, Automatizaciones y Manuales Operativos), para aumentar la productividad de la Dirección Ejecutiva de Operación y usuarios de la misma.
3.     Coordinar y supervisar la atención de incidencias, y la realización de las adecuaciones correspondientes para eficientar la operación, a fin de aumentar la confiabilidad de los sistemas actuales.
4.     Verificar y establecer los parámetros normativos en el Sistema Integral de Crédito de la Institución, para asegurar el establecimiento de las condiciones crediticias establecidas en la Financiera.
5.     Elaborar pruebas de control de la operación para validar la generación de la información que se maneja en Cartera.
6.     Coordinar y supervisar las pruebas de las funcionalidades asociadas al Sistema Integral de Crédito de la Institución, para validar el funcionamiento de los desarrollos solicitados
7.     Liberar productos, programas, desarrollos y modificaciones a producción, a fin de agilizar el registro y control de las operaciones crediticias en la Institución.
8.     Coadyuvar en la relación con el Área de Sistemas y la Dirección Ejecutiva de Operación para facilitar la atención e implementación de los requerimientos de desarrollo.
9.     Gestionar la contratación de los servicios que prestan las Sociedades de Información Crediticia a efecto de que la Financiera esté en posibilidad de consultar el historial crediticio de las personas como parte del proceso de crédito.
10.   Fungir como área de enlace entre las áreas de la Financiera y las Sociedades de Información Crediticia con el fin de facilitar la interacción y comunicación entre las instituciones.
11.   Administrar los contratos de prestación de servicios con las Sociedades de Información Crediticia, a fin de contar con el historial crediticio de las personas físicas o morales.
12.   Supervisar que se lleve a cabo el proceso establecido para la administración de las consultas y registros del historial crediticio.
13.   Coordinar la elaboración y/o actualización del proceso de consulta al historial crediticio, a fin de proponer alternativas para llevarlo a cabo de acuerdo con la operación de la Financiera.
14.   Coordinar el envío de la información de la cartera de la Financiera a las Sociedades de Información Crediticia, en coordinación con las áreas competentes.
15.   Realizar las demás funciones y/o responsabilidades dentro del ámbito de su competencia que se deriven de las disposiciones aplicables, así como aquellas que le encomiende su jefe inmediato
superior.
COORDINACIÓN DE ÁREA DE INFORMACIÓN CREDITICIA
OBJETIVO
Ejecutar las actividades relacionadas con la contratación de los servicios de recopilación, manejo y envío de información relativa al historial crediticio de las personas con las Sociedades de Información Crediticia y/o las Instituciones de Banca de Desarrollo.
FUNCIONES
1.     Realizar las contrataciones de los servicios que presentan las Sociedades de Información Crediticia, a efecto de que la Financiera esté en posibilidad de consultar el historial crediticio de las personas como parte del proceso de crédito.
2.     Operar como área de enlace entre la Financiera y las Sociedades de Información Crediticia, con el fin de facilitar la interacción y la comunicación entre las instituciones.
3.     Ejecutar las actividades que deriven de lo establecido en los contratos de prestación de servicios con las Sociedades de Información Crediticia, a fin de contar con el historial crediticio de las personas físicas o morales.
4.     Ejecutar el proceso establecido para la administración de las consultas y registro del historial crediticio, con la finalidad de supervisar la correcta aplicación de los recursos.
5.     Atender las consultas que realizan las instituciones de Banca de Desarrollo a través del Sistema de Consulta de Quebrantos y Castigos de la Banca de Desarrollo (SCQCBD) para atenderlas en tiempo y forma.
6.     Elaborar y/o actualizar el proceso de consulta al historial crediticio, y proponer mejoras de acuerdo con la operación de la Financiera.
7.     Atender el envío de la información de la cartera de la Financiera a las Sociedades de Información Crediticia, en coordinación con las áreas competentes.
8.     Apoyar en los trabajos de calificación de cartera e integración de la información para su presentación y autorización por parte de las instancias correspondientes.
9.     Apoyar en la coordinación de análisis de casos que se sancionan en el Subcomité de Crédito de manera remota desde el Corporativo, de los asuntos que sea instancia de autorización el propio Subcomité de Crédito.
10.   Realizar las demás funciones y/o responsabilidades dentro del ámbito de su competencia, que se deriven de las disposiciones aplicables, así como aquellas que le encomiende su jefe inmediato superior.
COORDINACIÓN DE ÁREA DE ADMINISTRACIÓN, CONTROL OPERATIVO Y ATENCIÓN A SISTEMAS
OBJETIVO
Diseñar e implementar las nuevas funcionalidades en el Sistema Integral de Crédito, así como los mantenimientos preventivos y correctivos correspondientes a las necesidades operativas de la Financiera y evaluar a través de mecanismos de control interno el registro de la Cartera de Crédito, a fin de cumplir con las normas y criterios establecidos.
FUNCIONES
1.     Analizar los nuevos programas y productos y sus actualizaciones, a fin de implementar en el Sistema Integral de Crédito su funcionalidad correspondiente.
2.     Redactar las definiciones de las nuevas funcionalidades, así como aquellas inherentes a incidencias en el Sistema Integral de Crédito, a fin de facilitar la interpretación para su desarrollo y/o corrección por parte del Área de Sistemas.
3.     Apoyar en la coordinación de pruebas de funcionalidad asociadas a los nuevos requerimientos
solicitados al Área de Sistemas, a fin de validar el funcionamiento, previo a su incorporación a Producción.
4.     Asesorar al personal de las Agencias de la Financiera, respecto a la captura de solicitudes de crédito, a fin de atender sus dudas e incidencias presentadas.
5.     Coordinar la capacitación a los usuarios del Sistema Integral de Crédito, a fin de dar a conocer las nuevas funcionalidades incorporadas en el sistema.
6.     Verificar los resultados de las validaciones operativas de la Cartera de Crédito, a fin de validar que los créditos se encuentran registrados en el sistema de manera consistente.
7.     Analizar las pruebas, validaciones e incidencias registradas en la funcionalidad de los sistemas, para proponer y/o desarrollar soluciones para el mantenimiento de las aplicaciones.
8.     Realizar las demás funciones y/o responsabilidades dentro del ámbito de su competencia que se deriven de las disposiciones aplicables, así como aquellas que le encomiende su jefe inmediato superior.
GERENCIA DE FONDOS DE FOMENTO Y GARANTÍA
OBJETIVO
Coordinar, supervisar y controlar el registro operativo de las garantías y el fondeo con otras Instituciones, así como, analizar y difundir su normatividad, con la finalidad de asegurar el registro correcto de estas operaciones.
FUNCIONES
1.     Coordinar y supervisar el registro operativo de la cartera de créditos fondeada y/o con garantías, a fin de dar cumplimiento de la normatividad aplicable a estas operaciones y evitar sanciones a la Institución.
2.     Coordinar la operación del Sistema Central de Operaciones y módulos operativos alineados con el fondeo y/o garantías, así como verifica su funcionamiento en el ámbito de su competencia, para validar el registro de las operaciones, en los sistemas de Financiera.
3.     Coordinar la elaboración e integración de información referente a la cartera de créditos fondeada y/o con garantías, para proporcionar los elementos necesarios en la toma de decisiones.
4.     Llevar a cabo las operaciones de aclaración con las Instituciones de fondeo, a fin de corregir en tiempo y forma aquellos registros que representen un riesgo de sanción para la Institución.
5.     Coordinar y controlar la ejecución de las políticas de aplicación de garantías, con la finalidad de cumplir con las instrucciones de los órganos colegiados correspondientes.
6.     Proporcionar, en el ámbito de su competencia, soporte técnico y operativo a las áreas de la Financiera involucradas en el proceso de fondeo y/o garantías, a fin de facilitar su registro en la Institución.
7.     Analizar y verificar la congruencia de los saldos en el Sistema Integral de Crédito, y los Sistemas de Cartera y Contabilidad, con relación al registro de operaciones con fondeo y/o garantía, para evitar diferencias que impliquen sanciones a la Institución.
8.     Coordinar la elaboración de las pólizas de corrección, a fin de eliminar las desviaciones de registros contables detectadas.
9.     Coordinar entre el Centro de Cómputo Bancario (CECOBAN) y la Financiera, el alta de las firmas electrónicas certificadas del personal designado a fin de cumplir con la normatividad aplicable a estas operaciones y evitar sanciones a la Institución.
10.   Analizar y verificar las solicitudes de garantía y dar seguimiento al reporte de pagos, por la recuperación de garantías por parte de los acreditados, a fin de cumplir con la normatividad relativa a estas operaciones y evitar la generación de sanciones a la Institución.
11.   Llevar a cabo las demás actividades dentro del área de su competencia, que se deriven de las disposiciones aplicables, así como aquellas que le encomienden sus superiores jerárquicos.
 
COORDINACIÓN DE ÁREA DE FONDOS DE FOMENTO Y GARANTÍA
OBJETIVO
Realizar las actividades relacionadas con el registro operativo y contable de los programas Fondo Nacional de Garantías de los Sectores Agrarios, Forestal, Pesquero y Rural (FONAGA), con la finalidad de implementar medidas que disminuyan incidencias que afecten los créditos garantizados.
FUNCIONES
1.     Apoyar e informar a las Agencias sobre la operación de los programas de Garantías, a fin de facilitar el registro de sus operaciones.
2.     Analizar las solicitudes de garantías a Fideicomisos Instituidos en Relación con la Agricultura (FIRA), a fin de cumplir con la normatividad relativa a estas operaciones y evitar sanciones a la Institución.
3.     Realizar en el Sistema Informático Integral de las Operaciones de FIRA (SIIOF) y consolidar los pagos que han realizado los clientes de aquellos créditos con garantía solicitada a FIRA, a fin de cumplir con la normatividad relativa a estas operaciones.
4.     Realizar la conciliación de los créditos garantizados con garantías provenientes de FIRA, para validar el registro de la operación en Financiera y FIRA.
5.     Informar sobre la ejecución de medidas que permitan controlar y responder, dentro del ámbito de su competencia, de las operaciones a su cargo.
6.     Realizar las demás funciones y/o responsabilidades dentro del ámbito de su competencia que se deriven de las disposiciones aplicables, así como aquellas que le encomiende su jefe inmediato superior.
DIRECCIÓN EJECUTIVA DE FINANZAS
OBJETIVO
Planear y dirigir la operación de la Institución en materia contable, fiscal y presupuestal en apego a la normativa aplicable, así como establecer el marco de referencia para la planeación financiera institucional.
FUNCIONES
1.     Establecer directrices para la planeación financiera.
2.     Supervisar la conformación de los informes de autoevaluación.
3.     Dictar lineamientos en materia contable y fiscal, encaminados al cumplimiento de las obligaciones que al respecto tiene la institución de acuerdo con las leyes y normas vigentes.
4.     Dictar lineamientos para el cumplimiento de las normas y políticas para el registro contable, control y reportes a las autoridades de acuerdo con las distintas directrices establecidas por las autoridades financieras.
5.     Emitir lineamientos para el control de pagos relacionados con los servicios administrados por el área de recursos materiales y servicios.
6.     Proponer estrategias y proyectos encaminados a mejorar los resultados financieros institucionales.
7.     Supervisar y dirigir el proceso de programación, presupuestación, control y seguimiento presupuestal, en apego a la normatividad establecida.
8.     Establecer los lineamientos para generar la información presupuestal, para responder a los requerimientos internos y externos de las autoridades.
9.     Proponer políticas sobre el ejercicio del gasto en las Unidades Administrativas de la Financiera.
10.   Proponer políticas, programas y medidas en materia de austeridad y racionalidad en el ejercicio del gasto.
11.   Dirigir proyectos para la implementación y/o mantenimiento de sistemas de información financiera, fiscal, contable y presupuestal, así como satisfacer requerimientos internos y externos de dicha información.
 
12.   Negociar con Instituciones de Banca de Desarrollo, Fideicomisos Públicos de Fomento, Fideicomisos Instituidos en Relación con la Agricultura constituidos en el Banco de México y Organismos Financieros Internacionales, para la contratación de líneas de crédito y demás financiamientos que tengan como finalidad financiar programas o proyectos relacionados con el cumplimiento del objeto de la Financiera.
13.   Coordinar la administración financiera de los recursos asignados a las actividades de promoción, capacitación, asesoría, consultoría y organización, en el Presupuesto de la Financiera.
14.   Coordinar la preparación de la información financiera que, por Ley y disposiciones normativas, deba ser entregada a las entidades reguladoras de la Institución para cumplir con las disposiciones establecidas en esta materia.
15.   Coordinar el establecimiento de sistemas de costeo.
16.   Coordinar y proponer el diseño de las condiciones que deben ser consideradas en la negociación en materia de financiamiento y en el diseño de programas y productos específicos, con las Instituciones de Banca de Desarrollo, Fideicomisos Públicos de Fomento, Fideicomisos Instituidos en Relación con la Agricultura constituidos en el Banco de México y Organismos Financieros Internacionales para contratar líneas de crédito y demás financiamientos que tengan como finalidad financiar programas o proyectos relacionados con el cumplimiento del objeto de la Financiera.
17.   Suscribir los estados financieros, demás información financiera y presupuestaria, para dar cumplimiento a las obligaciones de las entidades regulatorias y normativas.
18.   Someter a la autorización de los comités correspondientes las políticas y estrategias para la administración del balance institucional de conformidad con los límites de riesgo y rentabilidad autorizados y, en coordinación con las Unidades Administrativas respectivas, someter la propuesta de nuevos productos y servicios financieros, así como metodologías de evaluación de costos que permitan determinar el precio de los productos y servicios.
19.   Realizar las demás funciones y/o responsabilidades dentro del ámbito de su competencia que se deriven de las disposiciones aplicables, así como de aquellas que le encomiende el Director General Adjunto de Finanzas, Operaciones y Sistemas.
SUBDIRECCIÓN CORPORATIVA DE FINANZAS
OBJETIVO
Supervisar la operación de la Institución en materia contable, fiscal, presupuestal y de planeación financiera, así como coordinar la elaboración de reportes e información, en apego a la normativa aplicable.
FUNCIONES
1.     Supervisar y coordinar la conformación de los informes de autoevaluación.
2.     Coordinar la integridad y oportunidad de la información económica y financiera que se genera para la toma de decisiones.
3.     Supervisar que la información contable se registre y emita conforme a los lineamientos, políticas, normas y criterios establecidos en las disposiciones aplicables para tal efecto.
4.     Supervisar la correcta aplicación de lineamientos y políticas para el cumplimiento de obligaciones en el ámbito fiscal, y que los trámites administrativos en la materia se realicen en tiempo y forma.
5.     Supervisar la correcta aplicación de los lineamientos y políticas para el cumplimiento de las obligaciones que tiene la Financiera por concepto de pago a proveedores en oficinas corporativas.
6.     Supervisar que el proceso de programación y presupuestación de la Financiera, se realice con apego a la normatividad vigente.
7.     Coadyuvar en las negociaciones con Instituciones de Banca de Desarrollo, Fideicomisos Públicos de Fomento, Fideicomisos Instituidos en Relación con la Agricultura constituidos en el Banco de México y Organismos Financieros Internacionales para la contratación de líneas de crédito y demás financiamientos que tengan la finalidad de financiar programas o proyectos relacionados con el
cumplimiento del objeto de la Financiera.
8.     Implementar la coordinación de la administración de los recursos financieros asignados a las actividades de promoción, capacitación, asesoría, consultoría y organización en el Presupuesto de la Financiera.
9.     Implementar la coordinación para la preparación de la información financiera que por Ley y disposiciones normativas debe ser entregada a las entidades reguladoras de la Institución para cumplir con las disposiciones establecidas en esta materia.
10.   Suscribir los estados financieros y demás información financiera y presupuestaria, para dar cumplimiento a las obligaciones de las entidades regulatorias y normativas.
11.   Realizar las demás funciones y/o responsabilidades dentro del ámbito de su competencia que se deriven de las disposiciones aplicables, así como de aquellas que le encomiende el Director General Adjunto de Finanzas, Operaciones y Sistemas y/o el Director Ejecutivo de Finanzas.
GERENCIA DE PLANEACIÓN FINANCIERA
OBJETIVO
Coordinar y supervisar la integración de información económica y financiera para la toma de decisiones, así como para la elaboración de reportes.
FUNCIONES
1.     Elaborar Estados Financieros proformados para la toma de decisiones.
2.     Elaborar los informes de auto-evaluación de gestión de la Institución para dar cumplimiento a la normativa aplicable.
3.     Calcular los componentes técnicos: i) Promedio Ponderado del Costo de Capital y ii) Costo de Administración y Operación, que sirven como referencia para el cálculo de la Tasa Activa.
4.     Coordinar la elaboración del análisis de rentabilidad por Agencias y Coordinación Regional para la toma de decisiones, a fin de mejorar la gestión de las mismas.
5.     Validar y supervisar la integración del reporte de información por segmentos que se presenta en el Comité de Auditoría, con el fin de informar acerca de la situación financiera de la Institución.
6.     Dirigir el desarrollo de modelos financieros para apoyar la planeación prospectiva a mediano y largo plazo.
7.     Generar la información que se presenta en el Comité Interno y Grupo de Trabajo de Administración de Activos y Pasivos Financieros.
8.     Coordinar la elaboración e integración de información económica y financiera para la toma de decisiones.
9.     Realizar las demás funciones y/o responsabilidades dentro del ámbito de su competencia que se deriven de las disposiciones aplicables, así como aquellas que le encomiende el Director General Adjunto de Finanzas, Operaciones y Sistemas; el Director Ejecutivo de Finanzas y/o el Subdirector Corporativo de Finanzas.
GERENCIA DE CONTABILIDAD
OBJETIVO
Coordinar y supervisar la operación contable, así como la elaboración de reportes e información financiera, en particular de los estados financieros, en apego a la normativa aplicable.
FUNCIONES
1.     Coordinar la implementación de lineamientos, políticas y criterios para el registro y control contable, para garantizar la entrega oportuna de información financiera en apego a la normativa aplicable.
2.     Revisar los lineamientos, políticas y criterios en materia de información financiera, a fin de proponer actualizaciones o modificaciones a la Subdirección de Finanzas conforme a la normativa emitida por las autoridades.
 
3.     Supervisar y coordinar la atención de los requerimientos de información financiera para asegurar el cumplimiento de la normativa aplicable.
4.     Establecer los mecanismos de control a efecto de garantizar la integridad de la información financiera.
5.     Coordinar el mantenimiento y supervisar el adecuado funcionamiento del Sistema de Información Contable, a efecto de proveer información financiera consistente, suficiente, oportuna y confiable para la toma de decisiones.
6.     Asignar los centros de responsabilidad de la Institución para atender los requerimientos de las distintas áreas de la Financiera.
7.     Realizar las demás funciones y/o responsabilidades dentro del ámbito de su competencia que se deriven de las disposiciones aplicables, así como aquellas que le encomiende el Director General Adjunto de Finanzas, Operaciones y Sistemas; el Director Ejecutivo de Finanzas y/o el Subdirector Corporativo de Finanzas.
COORDINACIÓN DE ÁREA DE NORMATIVIDAD CONTABLE E INFORMACIÓN FINANCIERA
OBJETIVO
Implementar y supervisar la aplicación de las normas y políticas para el registro contable, de acuerdo con las directrices establecidas por las autoridades Financieras, a efecto de que las operaciones se registren en tiempo y forma.
FUNCIONES
1.     Recopilar y analizar la normativa contable emitida por diversas autoridades, a efecto de mantener actualizada su aplicación en la operación diaria de la Financiera.
2.     Aplicar políticas contables para los registros de las operaciones, a fin de dar cabal cumplimiento al objetivo de la Financiera.
3.     Formular Procedimientos y Guías Contables para la correcta aplicación en los procesos operativos de la Institución.
4.     Elaborar y mantener actualizado el Manual de Contabilidad que permita registrar las operaciones financieras que se realizan en la Financiera, aplicando en forma adecuada los procedimientos de registro en las cuentas contables correspondientes, en apego a los criterios contables establecidos en las Disposiciones emitidas por la Comisión Nacional Bancaria y de Valores (CNBV) y las Normas de Información Financiera (NIF).
5.     Controlar y actualizar el Catálogo de Cuentas de acuerdo con los niveles contables requeridos para el registro de las operaciones contables que requieran los procesos operativos.
6.     Administrar el Sistema Integral de Contabilidad, en lo correspondiente a los parámetros contables que permitan registrar las operaciones en función de los Centros de Responsabilidad autorizados para tal fin, así como participar con el Área de Sistemas para optimizar su operación.
7.     Participar con el Área de Sistemas en el desarrollo y mantenimiento del Sistema de Información Finaniera (SIF), con el objeto de obtener los Estados Financieros automatizados, interactuando con el Sistema Integral de Contabilidad.
8.     Coordinar el control del Fondo de la Financiera y supervisar su registro contable, para determinar la posición del fondo.
9.     Coordinar la Integración de la información contable contra los resultados del Fondo.
10.   Elaborar carpeta mensual de información financiera del Fondo de la Institución, así como su respaldo magnético para efecto de consulta.
11.   Coordinar con las áreas de la Institución la preparación de información requerida para auditorías, con la finalidad de dar cumplimiento a lo requerido en tiempo y forma.
12.   Revisar y analizar la elaboración de las notas a los Estados Financieros (semestral y anual), para dar
cumplimiento a las disposiciones de la Comisión Bancaria y de Valores (CNBV).
13.   Asesorar a las distintas áreas de la Institución para el registro contable, de acuerdo con las disposiciones, políticas y lineamientos establecidos.
14.   Administrar y controlar los centros de responsabilidad de la Institución, así como supervisar el registro y control de las cuentas centralizadas en la contabilidad.
15.   Realizar las demás funciones y/o responsabilidades dentro del ámbito de su competencia que se deriven de las disposiciones aplicables, así como aquellas que le encomiende su jefe inmediato superior.
COORDINACIÓN EJECUTIVA DE NORMATIVIDAD CONTABLE
OBJETIVO
Recopilar y difundir los lineamientos de normatividad para el registro de las operaciones contables y financieras de la Institución, de acuerdo con las disposiciones emitidas por la Comisión Nacional Bancaria y de Valores (CNBV), la Secretaría de Hacienda y Crédito Público (SHCP), la Secretaría de la Función Pública (SFP) y las Normas de Información Financiera (NIF).
FUNCIONES
1.     Participar en la administración del Catálogo de Cuentas Institucional, ayudando a la clasificación contable de las operaciones de acuerdo con la Normatividad establecida, a fin de que las áreas operativas cuenten con los niveles contables necesarios para el registro de las operaciones.
2.     Realizar la actualización del Manual de Contabilidad para la unificación de criterios en el registro y clasificación de las operaciones, con objeto de que el registro de las operaciones se realice en apego a los criterios contables establecidos en las disposiciones emitidas por la CNBV y las NIF.
3.     Realizar y dar seguimiento a los lineamientos para el control operativo y registro contable de Centros de Responsabilidad (CR´S) en la Financiera, con la finalidad de obtener información financiera por CR´S, para su control, seguimiento, depuración y conciliación por parte de cada área operativa.
4.     Elaborar y difundir las guías contables para el registro de las operaciones contables de la Financiera, de acuerdo con los lineamientos y disposiciones de la CNBV y a las NIF, con la finalidad de que las áreas operativas cuenten con apoyos de consulta normativos en el registro de sus operaciones.
5.     Analizar y revisar las notas de los Estados Financieros y la información que se emite de los diversos dictámenes de la Financiera, para dar cumplimento a las "Reglas de Revelación de Información" que se señalan en las Disposiciones de la CNBV y NIF.
6.     Analizar la información contable requerida para auditorías, en coordinación con las áreas involucradas, para dar cumplimiento oportuno y veraz a los requerimientos de las diversas auditorías que se realicen a la Institución.
7.     Identificar los flujos de efectivo del periodo en la operación de la Financiera, obteniendo el monto de los recursos disponibles y las erogaciones por componente del fondo, para determinar su posición y realizar su registro contable; así como la Integración del archivo impreso y electrónico del fondo.
8.     Realizar las demás funciones y/o responsabilidades dentro del ámbito de su competencia que se deriven de las disposiciones aplicables, así como de aquellas que le encomiende su jefe inmediato superior.
COORDINACIÓN DE ÁREA DE OPERACIÓN CONTABLE E INFORMACIÓN A AUTORIDADES
OBJETIVO
Coordinar y vigilar que el registro diario de las operaciones contables se integre al Sistema de Contabilidad, a fin de emitir la Balanza de Comprobación; validar la elaboración de la información contable que se presenta a autoridades internas y externas de la Institución, así como coadyuvar en tiempo y forma, en la atención de requerimientos de información de la Dirección General Adjunta de Finanzas, Operaciones y Sistemas.
 
FUNCIONES
1.     Supervisar y validar la elaboración de los Estados Financieros de la Institución para su análisis, revisión, autorización y posterior publicación por los medios requeridos por la autoridad, con objeto de dar cumplimiento a las disposiciones de la Comisión Nacional Bancaria y de Valores (CNBV).
2.     Supervisar la validación del cuadre diario de la balanza, cuidando que no existan sobregiros en cuentas contables, a fin de emitir la balanza para su distribución a todos los usuarios del sistema de contabilidad.
3.     Controlar y dar seguimiento a la contabilización de operaciones de las distintas áreas de la Institución en tiempo y forma, a fin de que se integren al Sistema de Contabilidad.
4.     Supervisar el seguimiento diario a cuentas de enlace, promoviendo su correspondencia diaria con las áreas de la Institución, con el objeto de que al cierre de mes hayan sido eliminadas o reclasificadas a las cuentas que corresponda.
5.     Coordinar y evaluar el cálculo del reconocimiento de los efectos de la inflación en la información financiera y su registro contable, de acuerdo con las normas y lineamientos contables, a fin de dar cumplimiento a las disposiciones emitidas por la CNBV.
6.     Participar con el Área de Sistemas en la administración y optimización del Sistema Contable a nivel nacional, así como elaborar y dar mantenimiento al Manual de Procedimientos en el manejo y uso del Módulo de Contabilidad, a fin de proporcionar una herramienta de consulta a los usuarios del sistema para el registro de sus operaciones.
7.     Brindar asesoría y capacitación en la operación contable y en el manejo del Módulo de Contabilidad a los usuarios de la Institución, a fin de brindar una herramienta de apoyo en el registro de las operaciones.
8.     Controlar altas, bajas y cambios de usuarios y definir los perfiles para el uso del Sistema Contable, a fin de llevar el control de la administración del Sistema de Contabilidad.
9.     Revisar el funcionamiento adecuado del Sistema de Contabilidad y Control de Parámetros y reportar al Área de Sistemas anomalías para su corrección, a fin de dar un óptimo servicio a los usuarios del Sistema de Contabilidad.
10.   Coordinar los cierres contables diarios y mensuales en estricto apego a los lineamientos y normatividad establecidos para este fin.
11.   Supervisar la liberación, control y seguimiento de los procesos contables diarios en el Sistema de Contabilidad y sus interfaces, a fin de emitir la Balanza de Comprobación.
12.   Coordinar acciones de revisión de conciliaciones operativo-contable que generen las áreas operativas y controlar los registros contables con fechas valor, a fin de obtener información preliminar para las auditorías contables.
13.   Coordinar la elaboración de reportes contables, financieros y regulatorios, a fin de cumplir con los requerimientos de diversas autoridades internas y externas.
14.   Coordinar acciones para la guarda y custodia de los registros contables en el archivo contable central, de acuerdo con los lineamientos del Archivo General de la Nación.
15.   Realizar las demás funciones y/o responsabilidades dentro del ámbito de su competencia, así como aquellas que le encomiende su jefe inmediato superior y/o el Director General Adjunto de Finanzas, Operaciones y Sistemas.
COORDINACIÓN EJECUTIVA DE OPERACIÓN CONTABLE
OBJETIVO
Participar en la actualización del Sistema de Contabilidad y/o sus interfaces conforme a las normas y políticas institucionales, así como a las directrices establecidas por las autoridades Financieras. para el registro e información contable.
 
FUNCIONES
1.     Participar en la Administración y Control del Sistema Contable, así como en la revisión y actualización del Manual de Procedimientos del Manejo del Módulo de Contabilidad, colaborando en la capacitación y asesoría del mismo y del registro contable a los usuarios de la Institución, con la finalidad de que los registros contables se apeguen a las normas y políticas Institucionales, obteniendo como resultado la información financiera del día a través de reportes contables.
2.     Participar en la definición de proyectos que involucren interfaces y/o cambios en el Sistema Contable, controlando las adecuaciones, así como participar en las pruebas de Instalación, con la finalidad de que se cumplan las normas y políticas institucionales con las que se administra el sistema.
3.     Gestionar y tramitar las altas, bajas y cambios de usuario, así como definir los perfiles en el Módulo de Contabilidad, con la finalidad de determinar los privilegios, de acuerdo con los perfiles definidos para los usuarios para el manejo y uso del sistema.
4.     Dar seguimiento de los procesos contables diarios en el Sistema de Contabilidad y sus interfaces, realizando los cierres contables diarios y mensuales, con la finalidad de actualizar los registros contables del día, los saldos contables para la obtención de la información diaria y mensual.
5.     Apoyar en el seguimiento a la contabilización de operaciones de las distintas áreas de la Institución en tiempo y forma, con la finalidad de efectuar el registro y control de las cuentas centralizadas en contabilidad y de que se apliquen los registros contables de acuerdo con las normas y políticas institucionales.
6.     Realizar la validación del cuadre diario y mensual de la balanza y en el seguimiento diario a cuentas de enlace, promoviendo su correspondencia diaria con las áreas de la Institución, con la finalidad de que se cuente con la información contable correcta y actualizada.
7.     Realizar la revisión de conciliaciones operativo-contable que generen las áreas operativas mensualmente, con la finalidad de que se cumplan las normas y políticas institucionales y de las autoridades financieras, obteniendo como resultado la validación del Control Interno.
8.     Tramitar y administrar el control de los registros contables con fechas valor, de acuerdo con las normas y políticas institucionales que realizan las áreas internas de la Institución.
9.     Realizar los registros contables generados por las operaciones de la Coordinación de Área, cuando es requerido por el registro de operaciones derivadas de operaciones especiales.
10.   Participar en la administración del Archivo Contable Central.
11.   Generar consultas de saldos y movimientos requeridos por áreas internas y para auditoría externa.
12.   Apoyar a las áreas internas en la investigación y eliminación de sobregiros en sus cuentas contables.
13.   Realizar las demás funciones y/o responsabilidades dentro del ámbito de su competencia que se deriven de las disposiciones aplicables, así como aquellas que le encomiende su jefe inmediato superior.
GERENCIA DE FISCAL Y CUENTAS POR PAGAR
OBJETIVO
Coordinar y verificar el cumplimiento de las obligaciones fiscales de la Institución por concepto de Retenciones de Impuesto Sobre la Renta (ISR), Impuesto al Valor Agregado (IVA) e IVA por pagar, Impuesto Sobre Nóminas Estatal, así como realizar los diversos trámites administrativos, conforme a las leyes y normas tributarias vigentes.
Proponer y verificar la aplicación de lineamientos y políticas relativas al Pago a Proveedores en el Corporativo; el cumplimiento de los requisitos legales de los comprobantes fiscales que recibe la Institución, y el cumplimiento de la emisión de comprobantes fiscales por los ingresos que recibe la Institución.
FUNCIONES
1.     Coordinar y supervisar la elaboración y actualización de los procedimientos relativos a las funciones y obligaciones dentro de su ámbito de competencia, a fin de contar con una herramienta de consulta
y apoyo para las áreas administrativas.
2.     Proporcionar asesoría a las Unidades Administrativas en cuanto a las obligaciones fiscales que generen.
3.     Representar legalmente a la Institución en el ámbito de su competencia, ante el Sistema de Administración Tributaria, a efecto de dar atención a los actos administrativos a que haya lugar.
4.     Coordinar la elaboración, integración y presentación de información y/o documentación para atender los compromisos y obligaciones ante el Sistema de Administración Tributaria en apego a la normativa aplicable.
5.     Coordinar las acciones para la elaboración, integración y presentación ante el Sistema de Administración Tributaria del informe sobre la situación fiscal de la Institución, a fin de cumplir en tiempo y forma con la normativa establecida.
6.     Resguardar los documentos originales de las declaraciones y enteros de las obligaciones fiscales, así como la documentación derivada de su cumplimiento, a fin de contar con las evidencias y soportes documentales establecidos por la normativa aplicable.
7.     Coordinar, evaluar y verificar la aplicación de los lineamientos y políticas para el cumplimiento de las obligaciones que tiene la institución por concepto de pago a Proveedores en el Corporativo, así como verificar el cumplimiento de los requisitos que marca la normatividad aplicable en los comprobantes fiscales que recibe la Institución por la adquisición de bienes, disfrute del uso o goce temporal y los servicios.
8.     Realizar las demás funciones y/o responsabilidades dentro del ámbito de su competencia que se deriven de las disposiciones aplicables, así como aquellas que le encomienden el Director General Adjunto de Finanzas, Operaciones y Sistemas; el Director Ejecutivo de Finanzas y/o el Subdirector Corporativo de Finanzas.
COORDINACIÓN DE ÁREA DE FISCAL Y CUENTAS POR PAGAR CORPORATIVO
OBJETIVO
Controlar, validar y tramitar los procesos de pagos en el Corporativo y en forma centralizada, de proveedores, arrendamiento, servicios y pago a almacenadoras, actividades administrativas y contables, así como controlar y registrar las provisiones de fin de año, así como apoyar en el trámite del Formato Único para Requisición de Recursos a Tesorería (FURRT) para su pago.
FUNCIONES
1.     Elaborar y actualizar los controles necesarios para el Pago Central a Proveedores de Bienes y Servicios y Otros.
2.     Coordinar la recepción y revisión del FURRT.
3.     Verificar el registro contable, en términos de las cuentas indicadas en los FURRT.
4.     Incorporar en el Plan de Actividades para el Cierre de Operaciones del Ejercicio, que administra la Gerencia de Contabilidad, las fechas en que las áreas administrativas requirentes deberán solicitar el registro contable de las cuentas por pagar al 31 de diciembre.
5.     Coordinar el registro de las provisiones de fin de año solicitadas por las áreas, así como su cancelación gradual, en apego a los lineamientos para regular el pago del pasivo circulante correspondiente que emita la SHCP.
6.     Integrar y verificar la carpeta con la información y documentación derivada de la creación, abatimiento y cancelación del pasivo, a fin de contar con información actualizada para las autoridades que en su caso la requiera.
7.     Verificar la captura de los comprobantes fiscales en el Sistema Control SAT-IVA.
8.     Controlar las actualizaciones de la normatividad aplicable que a conocer al Servicio de
Administración Tributaria (SAT) en materia de comprobantes fiscales.
9.     Verificar que se elabore y entregue a la Gerencia de Contabilidad de forma mensual, trimestral y anual, la Conciliación Contable y Cuaderno Contable.
10.   Atender a las Gerencias de las Coordinaciones Regionales Jurídicas, tramitando los FURRT que envían para el pago de gastos legales por concepto de adjudicaciones y/o daciones en pago de bienes muebles e inmuebles.
11.   Apoyar a las Gerencias Jurídicas de las Coordinaciones Regionales que soliciten mediante oficio a la Gerencia de Fiscal y Cuentas por Pagar, a realizar el registro contable de los comprobantes fiscales de gasto.
12.   Coordinar y verificar que se actualice el Plan de Continuidad de Negocio / Verificación de repositorio de Cuentas por Pagar y Fiscal.
13.   Realizar las demás funciones y/o responsabilidades dentro del ámbito de su competencia que se deriven de las disposiciones aplicables, así como aquellas que le encomiende su jefe inmediato superior.
COORDINACIÓN EJECUTIVA DE FISCAL
OBJETIVO
Aplicar los lineamientos y políticas para el cumplimiento oportuno de las obligaciones que en materia fiscal opera la Institución, de acuerdo con las leyes y normas vigentes.
FUNCIONES
1.     Elaborar papel de trabajo que integra y sirve como soporte documental para el entero mensual de los impuestos federales por pagar retenidos y trasladados en materia del Impuestos sobre la Renta (ISR) e Impuesto al Valor Agregado (IVA), registrados contablemente por cada Área Administrativa Requirente.
2.     Calcular el Impuesto Sobre Nóminas Estatal, así como realizar el envío de los cálculos y los recursos a las Jefaturas de Departamento de Recursos Humanos de las Coordinaciones Regionales (CR´S).
3.     Registrar contablemente la operación relacionada con el Impuesto Sobre Nóminas Estatal, con copia simple de los comprobantes sellados de pagado que le son enviados vía correo electrónico por las jefaturas de departamento de las CR´S.
4.     Conciliar las cuentas del gasto y del pasivo de los impuestos registrados contablemente por las áreas requirentes, contra las Bases de datos de honorarios y arrendamientos que las mismas le envían, con objeto de elaborar una base de datos que sirve de soporte para elaborar y presentar mediante el uso de Mi Portal en la página web del Servicio de Administración Tributaria (SAT), la Declaración Informativa Múltiple de manera anual.
5.     Generar las Constancias de Retenciones de impuestos retenidos.
6.     Elaborar los FURRT para la autorización del pago del Impuesto sobre Nóminas y los impuestos federales, así como recibir y tramitar los correspondientes a las Áreas requirentes que por sus operaciones hayan registrado contablemente impuestos trasladados de IVA.
7.     Administrar la herramienta denominada "Aplicativo SAT-IVA", con la que genera la Declaración Informativa de Operaciones de Terceros, para presentar mensualmente mediante el uso de Mi Portal en la página electrónica del SAT.
8.     Elaborar y actualizar los procedimientos que establecen los controles de:
·  Sistema Aplicativo SAT-IVA.
·  Aplicación del Artículo 32-D del Código Fiscal de la Federación.
·  Pago de Impuestos Estatales, Cierre y Apertura de Establecimientos y Conciliación Operativa Contable.
 
9.     Realizar en la sección Mi portal en la página web del SAT, las modificaciones al Registro Federal de Contribuyentes (RFC) relacionadas con la apertura y/o cierre de los establecimientos utilizados por la Institución para realizar sus operaciones en las CR´S y Agencias, al interior de la República Mexicana.
10.   Realizar las demás funciones y/o responsabilidades dentro del ámbito de su competencia que se deriven de las disposiciones aplicables, así como aquellas que le encomiende su jefe inmediato superior.
COORDINACIÓN DE ÁREA DE FACTURACIÓN Y PAGO A COORDINACIONES REGIONALES
OBJETIVO
Asegurar la actualización de la base normativa para establecer un control sobre los pagos a proveedores de bienes, arrendamientos y servicios que efectúa la Institución a través de las Coordinaciones Regionales, así como implementar, dar mantenimiento y verificar el proceso de generación de Comprobantes Fiscales Digitales por Internet (CFDI) conforme a las leyes fiscales y normatividad vigente, por los ingresos que perciba la Financiera.
FUNCIONES
1.     Elaborar y actualizar los procedimientos que establecen los controles y secuencia de actividades para la dotación de recursos derivados de la operación de las Coordinaciones Regionales(CR), así como del pago y registro contable de los arrendamientos de inmuebles de las CR's, a fin de coordinar, la operación de los recursos asignados al Fondo Rotatorio de Recursos Materiales y Servicios, Gastos Etiquetados, Gastos de Oficina y Gastos de Cafetería, así como verificar la aplicación contable y fiscal de las erogaciones realizadas, validando los requisitos fiscales del soporte documental, conforme a las disposiciones fiscales y la normatividad vigente.
2.     Administrar y proponer soluciones de mejora al Sistema de Facturación II, a fin de que la emisión de los CFDI, sea de forma automática a partir de su registro contable, así como controlar las actualizaciones de la normatividad aplicable que a conocer el Servicio de Administración Tributaria (SAT) en materia de comprobantes fiscales.
3.     Apoyar y asesorar a las Agencias en la operación del Sistema de Facturación II, así como proporcionar la atención a las incidencias que le reporten, a efecto de dar atención oportuna a las mismas y facilitar su operación.
4.     Atender los requerimientos que las Áreas Administrativas requieran de forma tácita por concepto de cancelación, sustitución, aclaración, reclasificación, derivadas por la emisión de comprobantes fiscales que genera la Institución, incluyendo la emisión de notas de crédito por devoluciones autorizadas por dichas áreas.
5.     Controlar las actualizaciones de la normatividad aplicable que a conocer el SAT en materia de comprobantes fiscales.
6.     Realizar mensualmente la conciliación operativa - contable de los ingresos afectos al IVA del Sistema de Facturación II, contra los ingresos registrados contablemente en las cuentas de resultados acreedoras respectivas; así como validar mensualmente la conciliación operativa-contable de los ingresos exentos del Sistema de Facturación II, contra los ingresos registrados contablemente en las cuentas de resultados acreedoras respectivas.
7.     Coordinar que se realice la validación de los requisitos fiscales de los comprobantes adjuntos a los Formatos Únicos de Requisición de Recursos (FURRT´S) para dar continuidad con el proceso de pago de los avalúos.
8.     Verificar que, en el proceso de cierre diario, los ingresos que recibe la Institución hayan sido aplicados correctamente en el Sistema de Facturación II, con la finalidad de procesar la emisión diaria de los CFDI.
9.     Realizar las demás funciones y/o responsabilidades dentro del ámbito de su competencia que se deriven de las disposiciones aplicables, así como aquellas que le encomiende su jefe inmediato superior.
GERENCIA DE PRESUPUESTO
 
OBJETIVO
Integrar, coordinar y controlar el proceso de programación y presupuestación de la Financiera, con el objeto de que se realice con apego a la normativa vigente.
FUNCIONES
1.     Coordinar el proceso de programación y presupuestación de la Institución con el objeto de que se realice en apego a la normativa vigente.
2.     Analizar el cumplimiento del ejercicio presupuestal autorizado por la Secretaría de Hacienda y Crédito Público (SHCP) para dar cumplimiento a las disposiciones en materia de control de gasto.
3.     Consolidar mensual y trimestralmente el avance del ejercicio presupuestal del gasto corriente y de inversión física de las áreas responsables de ejecutar el gasto, para que sea presentado a las instancias facultadas.
4.     Coordinar la conciliación entre el presupuesto y el área contable, así como la elaboración de las cedulas y registro del ejercicio presupuestal del gasto corriente y de inversión.
5.     Coordinar la información de previsiones presupuestarias y el Pasivo Circulante para su informe a las autoridades.
6.     Tramitar el cobro de los Recursos Fiscales para su incorporación al patrimonio de la Institución.
7.     Tramitar y registrar los programas de inversión física ante las autoridades correspondientes a efecto de llevar a cabo la autorización de inversión.
8.     Realizar las demás funciones y/o responsabilidades dentro del ámbito de su competencia que se deriven de las disposiciones aplicables, así como aquellas que le encomiende el Director General Adjunto de Finanzas, Operaciones y Sistemas; el Director Ejecutivo de Finanzas y/o el Subdirector Corporativo de Finanzas.
COORDINACIÓN DE ÁREA DE PROGRAMACIÓN, PRESUPUESTACIÓN E INFORMES
OBJETIVO
Controlar y analizar el comportamiento de la ejecución del gasto, con el objeto de que se realice con apego a la normativa vigente.
FUNCIONES
1.     Participar en la concertación de la estructura programática del presupuesto de la Entidad.
2.     Apoya en el proceso de autorización de los programas y proyectos de inversión que forman parte del presupuesto de la entidad.
3.     Cargar en los portales electrónicos de la Secretaría de Hacienda y Crédito Público (SHCP), los anteproyectos, proyecto de presupuesto y calendarios de presupuesto de la Entidad.
4.     Realizar el trámite de cobro de los recursos fiscales en los sistemas electrónicos correspondientes de la SHCP.
5.     Opera en los sistemas electrónicos de la SHCP las gestiones presupuestarias a que haya lugar.
6.     Apoyar en el otorgamiento del Visto Bueno Presupuestal del ejercicio del presupuesto de inversión física.
7.     Realizar las demás funciones y/o responsabilidades dentro del ámbito de su competencia que se deriven de las disposiciones aplicables, así como aquellas que le encomiende(n) su(s) superior(es).
COORDINACIÓN DE ÁREA DE PRESUPUESTO
OBJETIVO
Controlar y analizar el comportamiento de la ejecución del gasto, con el objeto de que se realice con apego a la normativa vigente.
FUNCIONES
1.     Supervisar el proceso de control y registro del gasto, de otros egresos y de dispersión de crédito.
2.     Proponer a los ejecutores del gasto las medidas preventivas y/o correctivas procedentes, a fin de
garantizar el cumplimiento del presupuesto autorizado.
3.     Participar en la Coordinación del proceso de integración de información presupuestal para atender los requerimientos de las autoridades que se envían a través del Sistema Integral de Información (SII), Procesos Integral de Programación y Presupuesto (PIPP), Informes Trimestrales y la Cuenta Pública.
4.     Supervisar el registro adecuado y oportuno de otros conceptos de egreso, tales como otros egresos, dispersión de crédito y dispersión de otros programas presupuestales y de convenios de colaboración que tiene la FND.
5.     Realizar las demás funciones y/o responsabilidades dentro del ámbito de su competencia que se deriven de las disposiciones aplicables, así como aquellas que le encomiende el Director General Adjunto de Finanzas, Operaciones y Sistemas; el Director Ejecutivo de Finanzas; el Subdirector Corporativo de Finanzas y/o el Gerente de Presupuesto.
COORDINACIÓN EJECUTIVA DE PRESUPUESTO
OBJETIVO
Coadyuvar en el registro del Ejercicio Presupuestal del gasto corriente y de inversión física, con el objeto de garantizar el cumplimiento del presupuesto autorizado.
FUNCIONES
1.     Participar en la concertación de la estructura programática ante la SHCP, para la utilización del presupuesto de la FND.
2.     Colaborar en la elaboración y emisión de la guía para la integración del proyecto de presupuesto, a fin de contar con el anteproyecto de Presupuesto Anual de la Financiera, en tiempo y forma.
3.     Participar en el registro del ejercicio del presupuesto mediante el Formato Único para Requisición de Recursos a Tesorería (FURRT) para su registro y control.
4.     Supervisar el registro adecuado y oportuno de otros conceptos de egreso, tales como otros egresos, dispersión de crédito y dispersión de otros programas presupuestales y de convenios de colaboración que tiene la Institución.
5.     Participar en la elaboración y entrega de reportes a través de los aplicativos de Proceso Integral de Programación y Presupuesto (PIPP), Módulo de Seguridad de Soluciones de Negocios (MSSN), Sistema de Información Contable y Presupuestaria (SICOP), Sistema Integral de Administración Financiera Federal (SIAFF) y Sistema Integral de Información (SIIWEB) para cumplir en tiempo y forma con la normativa aplicable.
6.     Participar en la gestión y cobro de los recursos fiscales asignados por la SHCP, a fin de contar con el Recurso Presupuestal en tiempo y forma.
7.     Coadyuvar en la actualización y mejora del Sistema de Gestión de Calidad.
8.     Participar en la integración y gestión de los formatos de rendición de cuentas (Cuenta Pública) a fin de dar cumplimiento a un proceso presupuestal y a los preceptos legales que lo sustentan.
9.     Participar en el trámite de la presentación de las adecuaciones presupuestales ante la SHCP, a fin de dar cumplimiento a la etapa del presupuestal y regularización del presupuesto modificado.
10.   Realizar las demás funciones y/o responsabilidades dentro del ámbito de su competencia que se deriven de las disposiciones aplicables, así como aquellas que le encomiende el Director General Adjunto de Finanzas, Operaciones y Sistemas; el Director Ejecutivo de Finanzas; el Subdirector Corporativo de Finanzas y/o el Gerente de Presupuesto.
DIRECCIÓN EJECUTIVA DE TECNOLOGÍAS DE LA INFORMACIÓN
OBJETIVO
Planear, dirigir y controlar la función de Tecnologías de la Información (TI), así como administrar los servicios que la función provee a la organización; promover una visión de tecnología en la Institución, así como dirigir y coordinar el desarrollo e implantación de soluciones integrales de negocio y tecnológicas,
vigilando que se cumpla con los lineamientos operativos de la Institución, a fin de optimizar los procesos estratégicos de la Institución con las herramientas tecnológicas.
FUNCIONES
1.     Supervisar y administrar los servicios que la función de Tecnologías de la Información provee a las diferentes áreas de Financiera.
2.     Diseñar e impulsar cambios dentro de la organización funcional y sus diversos procesos de cualquier índole de la función de Tecnologías de la Información para mantener la alineación con la estrategia de ésta, los cuales deben soportar con calidad y oportunidad a los objetivos de la Financiera.
3.     Establecer y mantener las relaciones del negocio e internamente en la función de Tecnologías de la Información.
4.     Dirigir y supervisar las estrategias para la mejora continua y la optimización de los procesos definidos dentro de la función de Tecnologías de la Información bajo la aplicación de marcos referenciales, estándares y mejores prácticas de la industria, donde dichas tareas deberán cumplir con las regulaciones que el gobierno central dicte relativas a Tecnologías de la Información.
5.     Administrar, controlar y dar seguimiento al portafolio de los proyectos de la Financiera.
6.     Definir los procesos de operación de Tecnologías de la Información, para la optimización de los niveles de servicio existente y/o adquirido con los clientes internos, así como impulsar y liderar cambios de infraestructura y aplicaciones tecnológicas que redunden en mejoras en la calidad del servicio.
7.     Participar en la planeación, desarrollo y mantenimiento del sistema de información gerencial, que permita generar y administrar la información de la operación crediticia de la Institución.
8.     Dirigir la definición, administración, operación y control de la base de datos de la cartera de crédito Institucional, así como de los apoyos administrados y cualquier otra operación de financiamiento.
9.     Gestionar de forma exclusiva el diseño, creación, implementación y administración de sistemas de información, bases de datos y demás elementos tecnológicos de la Financiera.
10.   Coadyuvar en la coordinación a las Gerencias de Informática adscritas a las Coordinaciones Regionales, así como el apoyo tecnológico a las Unidades Administrativas de la Financiera.
11.   Coadyuvar en la preparación de la información materia de su competencia que por Ley y disposiciones normativas debe ser entregada a las entidades reguladoras de la Institución para cumplir con las disposiciones establecidas en esta materia.
12.   Llevar a cabo las demás actividades dentro del área de su competencia que se deriven de las disposiciones aplicables, así como aquellas que le encomiende el Director General Adjunto de Finanzas, Operaciones y Sistemas en el ámbito de su competencia.
SUBDIRECCIÓN CORPORATIVA DE DISEÑO Y CONSTRUCCIÓN
OBJETIVO
Dirigir y coordinar los requerimientos, diseño y construcción de los sistemas de información, requeridos por las áreas de la Institución, a efecto de que cumplan con los requerimientos de los procesos que soportan a la Financiera. Asimismo, coordinar los servicios de mantenimiento y soporte a la producción, que permitan dar continuidad a la operación de la FND. De la misma forma verificar que las soluciones tecnológicas desarrolladas o adquiridas cumplan con los niveles de calidad establecidos.
FUNCIONES
1.     Proponer y participar en la definición, desarrollo y mantenimiento de la arquitectura de sistemas e integrar aplicaciones de flexibilidad en la construcción de productos y servicios financieros, permitiendo la reducción en costos por transacción.
2.     Proponer e implementar las metodologías tecnológicas que coadyuven en reducir los costos de desarrollo de sistemas, acelerar los tiempos de entrega de proyectos, productos, servicio y apoyar la arquitectura de sistemas.
3.     Proponer e implementar metodologías que coadyuven a realizar evaluaciones, selección y procesos
de negociación para la tecnología de información adecuada para el logro de los objetivos de negocio, mejora continua de los procesos y alineado al plan estratégico de tecnología de la Financiera.
4.     Participar en la alineación de los planes estratégicos y operativos de sistemas que soportan la misión y estrategia de la Financiera.
5.     Participar y contribuir en el desarrollo del Plan Estratégico de la Institución en lo referente a tecnología.
6.     Participar y contribuir en el diseño de soluciones tecnológicas acorde a los requerimientos de negocio para cumplir con los requerimientos del usuario a través de análisis de las oportunidades y alternativas comparadas contra los requerimientos de los usuarios, considerando, definiciones de requerimientos de información, estudios de factibilidad, arquitectura de información, seguridad, pistas de auditoría, contratación de terceros, aceptación de instalaciones y tecnología.
7.     Investigar e identificar los mecanismos o técnicas más adecuados para los procesos de liberación de sistemas o módulos adicionales de los sistemas actuales.
8.     Llevar a cabo las demás actividades dentro del área de su competencia que se deriven de las disposiciones aplicables, así como aquellas que le encomiende el Director General Adjunto de Finanzas, Operaciones y Sistemas y/o el Director Ejecutivo de Tecnologías de la Información en el ámbito de su competencia.
GERENCIA DE DESARROLLO INFORMÁTICO
OBJETIVO
Coordinar los requerimientos, diseño y construcción de los sistemas de información requeridos por las áreas de la Financiera, a efecto de que cumplan con los requerimientos de los procesos que soportan a la Institución.
FUNCIONES
1.     Coordinar el desarrollo del software requerido por las áreas de la Financiera, mediante el análisis, diseño e implementación de nuevos sistemas, a fin de que se cumpla con la calidad de servicios informáticos en tiempo y forma.
2.     Coordinar y supervisar la reutilización y contratación de componentes y productos, para determinar cuáles de ellos será necesario desarrollar, reutilizar o bien, de ser necesario, cuáles se requerirá contratar, a fin de dar un servicio óptimo a los usuarios.
3.     Coordinar la generación de la documentación de las soluciones tecnológicas desarrolladas, con la finalidad de que los usuarios puedan operar la solución de manera eficiente.
4.     Coordinar la definición y administración de los estándares y lineamientos para el desarrollo de sistemas de información, a fin de que cumplan con las necesidades operativas.
5.     Coordinar la entrega de la solución tecnológica desarrollada a las áreas solicitantes correspondientes, a efecto de cumplir con sus requerimientos.
6.     Realizar las demás funciones y/o responsabilidades dentro del ámbito de su competencia que se deriven de las disposiciones aplicables, así como aquellas que le encomiende su jefe inmediato superior.
COORDINACIÓN DE ÁREA DE DESARROLLO
OBJETIVO
Coordinar, supervisar y participar en el diseño de las funcionalidades establecidas por las áreas de negocio, soporte y operaciones, así como de nuevos requerimientos, a fin de mantener una estructura de arquitectura tecnológica alineada a la estrategia de la Visión de la Financiera.
FUNCIONES
1.     Revisar y validar los requerimientos de cada una de las áreas de la Financiera, para determinar y seleccionar la mejor alternativa de solución tecnológica.
 
2.     Analizar y verificar la reutilización o contratación de algún componente, para así poder obtener la mejor solución tecnológica.
3.     Apoyar en la coordinación y supervisar el desarrollo de las soluciones tecnológicas propuestas, acorde a las necesidades y reglas de negocio definidas por el área usuaria.
4.     Revisar y validar que cada uno de los documentos propuestos por la solución tecnológica se mantengan actualizados, conforme a los cambios que se vayan realizando en el transcurso del desarrollo.
5.     Revisar, administrar y actualizar cada una de las especificaciones en cada interfaz, a fin de que el proyecto cumpla con los estándares necesarios durante su ciclo de vida.
6.     Integrar la solución tecnológica verificando que cumpla con la configuración necesaria para su funcionamiento, dentro de la plataforma tecnológica de la Financiera.
7.     Efectuar la revisión de cada uno de los requerimientos, a fin de identificar los aspectos técnicos que pudieran afectar la integración de la solución tecnológica.
8.     Realizar las demás funciones y/o responsabilidades dentro del ámbito de su competencia que se deriven de las disposiciones aplicables, así como aquellas que le encomiende su jefe inmediato superior.
COORDINACIÓN DE ÁREA DE SOPORTE A LA OPERACIÓN
OBJETIVO
Coordinar el servicio de atención y resolución de incidencias a la operación, para mantener en condiciones óptimas los Sistemas de Información de la Financiera.
FUNCIONES
1.     Coordinar y llevar el seguimiento de las incidencias reportadas por las diferentes áreas operativas de la Institución, a fin de darles atención oportuna.
2.     Establecer y supervisar las acciones necesarias para la atención y solución de incidencias, con el fin de mantener en operación las diferentes aplicaciones de la Institución.
3.     Definir las estrategias necesarias para identificar y registrar las incidencias presentadas en la operación diaria conforme a las incidencias establecidas, para su atención y resolución.
4.     Evaluar la resolución de incidencias de operación, con la finalidad de identificar mejoras en los niveles de atención a las áreas.
5.     Identificar mediante la información diaria las incidencias repetitivas en las aplicaciones, a fin de levantar requerimientos de mantenimiento y/o desarrollo para mitigar o disminuir las incidencias reportadas.
6.     Generar informes por aplicación y atender las incidencias reportadas por las áreas operativas de la Institución, a fin de identificar las aplicaciones con mayores incidencias y generar acciones correctivas.
7.     Generar el soporte documental de la atención de incidencias diarias, con el fin de generar la base de conocimientos para la atención de incidencias.
8.     Proporcionar la información solicitada por las diferentes áreas de la Institución, sobre sus procesos operativos, con la finalidad de que puedan atender sus necesidades o requerimientos y/o presentación a otras áreas y/o instituciones externas.
9.     Controlar la ejecución y terminación de los procesos principales de la Institución (cierre de crédito, cierre contable, proceso de concentración y dispersión, carga de tasas diarias, procesos de tesorería) los cuales son prioritarios en su ejecución, con el fin de que las áreas puedan operar de manera normal.
10.   Realizar las demás funciones y/o responsabilidades dentro del ámbito de su competencia que se
deriven de las disposiciones aplicables, así como aquellas que le encomiende su jefe inmediato superior.
GERENCIA DE SOLUCIONES TECNOLÓGICAS
OBJETIVO
Coordinar los servicios de mantenimiento y soporte a la producción, que permitan dar continuidad a la operación de la Financiera. Asimismo, verificar que las soluciones tecnológicas desarrolladas o adquiridas cumplan con los niveles de calidad establecidos.
FUNCIONES
1.     Proponer y establecer criterios técnicos de verificación y validación para las revisiones de calidad, que se efectúen a componentes y productos de las soluciones tecnológicas.
2.     Definir e incluir en el documento de planeación de calidad, que deberá formar parte del correspondiente documento del proyecto, la forma para llevar a cabo las revisiones de calidad a componentes o productos de las soluciones tecnológicas, así como su calendarización.
3.     Establecer escenarios previos que permitan que las soluciones tecnológicas adquiridas o en desarrollo se implanten en el ambiente operativo definido.
4.     Evaluar que las soluciones tecnológicas cuenten con la calidad requerida para satisfacer los servicios previstos o requeridos por las áreas.
5.     Verificar que los paquetes de liberación de las soluciones tecnológicas o servicios de TIC sea construidos, instalados, probados y desplegados eficientemente en el ambiente operativo.
6.     Instrumentar acciones para el seguimiento, verificación, retiro o respaldo de los paquetes de liberación de las soluciones tecnológicas o servicios de Tecnologías de la Información y Comunicaciones (TIC), con la finalidad de responder oportunamente a las necesidades de la institución.
7.     Supervisar que se registren en el repositorio de configuraciones los paquetes de liberación de las soluciones tecnológicas o servicios de TIC y de sus componentes, a fin de facilitar el acceso a los datos requeridos para el mantenimiento, continuidad y disponibilidad de los servicios que soporten.
8.     Coordinar el mantenimiento y soporte a la producción para mantener en un nivel óptimo de operación los Sistemas de Información, a fin apoyar las funciones de la Financiera.
9.     Realizar las demás funciones y/o responsabilidades dentro del ámbito de su competencia que deriven de las disposiciones aplicables, así como de aquellas que le encomiende su jefe inmediato superior.
COORDINACIÓN DE ÁREA DE SOLUCIONES TECNOLÓGICAS
OBJETIVO
Dar seguimiento a los requerimientos de soluciones tecnológicas de Tecnologías de la Información y Comunicaciones (TIC) presentadas por las áreas solicitantes de la Financiera y así como al desarrollo de las mismas, verificando que dichas soluciones cumplan con los niveles de calidad establecidos.
FUNCIONES
1.     Dar seguimiento a la verificación y validación para que los requerimientos de las soluciones tecnológicas cumplan con las especificaciones solicitadas por el usuario.
2.     Dar seguimiento a la verificación y validación de los documentos del área, a fin de que se cumplan con los estándares definidos.
3.     Dar seguimiento a las actividades de los cronogramas de calidad, a fin de que se cumplan en tiempo y forma con las fechas y compromisos establecidos.
4.     Dar seguimiento y verificar que se lleven a cabo las pruebas de calidad de cada uno de los proyectos
de desarrollo y mantenimiento de soluciones tecnológicas de TIC, con el propósito de asegurar su funcionamiento en el ambiente productivo, así como el cumplimiento de las necesidades del área solicitante.
5.     Dar seguimiento a la verificación para que se cumplan con los estándares de calidad definidos en los desarrollos, mantenimientos y soporte a la producción de soluciones tecnológicas de TIC.
6.     Dar seguimiento, apoyar y verificar que los documentos de desarrollo, calidad, liberación y entrega, sean turnados oportunamente, a fin de mantener actualizado el repositorio del conocimiento.
7.     Participar en las reuniones del grupo de trabajo de calidad conforme a lo establecido en el Manual Administrativo de Aplicación General en Materia de Tecnologías de la Información y Comunicaciones y de Seguridad de la Información (MAAGTICSI).
8.     Apoyar en las especificaciones para la contratación del servicio de calidad de soluciones tecnológicas.
9.     Realizar las demás funciones y/o responsabilidades dentro del ámbito de su competencia que deriven de las disposiciones aplicables, así como de aquellas que le encomiende su jefe inmediato superior.
SUBDIRECCIÓN CORPORATIVA DE SISTEMAS
OBJETIVO
Administrar y controlar el desarrollo e implantación de soluciones tecnológicas integrales en la Financiera, mediante el uso eficiente de los equipos de cómputo y herramientas de productividad disponibles, el desarrollo de sistemas propios, la reingeniería y actualización tecnológica, asegurando el soporte técnico y la operación de la red de comunicaciones adecuados para soportar eficientemente los servicios que presta la Institución, coadyuvando al cumplimiento de los objetivos institucionales.
FUNCIONES
1.     Ejecutar los lineamientos en relación con planeación y administración de la plataforma informática y sus actualizaciones tecnológicas.
2.     Ejecutar proyectos relativos a los servicios de soporte técnico y telecomunicaciones.
3.     Ejecutar los proyectos en relación con las adecuaciones, actualizaciones y nuevos desarrollos de sistemas aplicativos que la institución requiera o utilice.
4.     Ejecutar proyectos relativos a la operación y seguridad informática de la Financiera tendientes a preservar la integridad de los sistemas de cómputo y telecomunicaciones, así como la salvaguarda de la información Institucional.
5.     Definir lineamientos para la identificación y evaluación de los requerimientos de bienes y servicios informáticos.
6.     Proponer y desarrollar estrategias para la mejora continua y optimización de los procesos definidos dentro de la función de Tecnologías de Información bajo la aplicación de marcos referenciales, estándares y mejores prácticas de la industria.
7.     Vigilar el cabal cumplimiento del plan estratégico en lo referente a Tecnología de la Institución, para las tareas de producción, desarrollo y de nuevos productos.
8.     Coordinar y colaborar en la implementación de los cambios dentro de la organización y procesos de la función de Tecnologías de Información para mantener la alineación con la estrategia de la Financiera.
9.     Coordinar y colaborar en la definición de los lineamientos y procesos que permitan mantener la función de Tecnologías de Información.
10.   Controlar y vigilar que los lineamientos existentes relativos a la operación y seguridad informática, tendientes a preservar la integridad de los sistemas de cómputo y telecomunicaciones, así como la salvaguarda de la información Institucional sean de prioridad absoluta.
11.   Coadyuvar en la supervisión del cumplimiento de las disposiciones jurídicas y administrativas referentes a Tecnologías de Información y Comunicaciones, Gobierno Electrónico, Agenda Digital,
entre otras, materia de su competencia.
12.   Supervisar la elaboración de los dictámenes para la firma del Director Ejecutivo de Tecnologías de la Información.
13.   Llevar a cabo las demás actividades dentro del área de su competencia, que se deriven de las disposiciones aplicables, así como aquellas que le encomiende el Director General Adjunto de Finanzas, Operaciones y Sistemas y/o el Director Ejecutivo de Tecnologías de la Información.
GERENCIA DE INFRAESTRUCTURA TECNOLÓGICA Y TELECOMUNICACIONES
OBJETIVO
Controlar y vigilar que se apliquen las políticas y procedimientos que den como resultado una sólida infraestructura tecnológica y de telecomunicaciones, alineada a la estrategia tecnológica de la Financiera, logrando con esto que se minimicen y se controlen los riesgos de Tecnologías de la Información, cumpliendo con las disposiciones regulatorias existentes.
FUNCIONES
1.     Administrar proyectos relacionados con la implantación y el mantenimiento de componentes de infraestructura, con objeto de tener control de los cambios de la infraestructura tecnológica.
2.     Administrar y vigilar la aplicación de los cambios en la arquitectura, planes, diseños y configuraciones, a fin de garantizar la operación de los servicios de telecomunicaciones, las bases de datos y los servidores de aplicaciones.
3.     Coordinar y supervisar la aplicación de las políticas y procedimientos de seguridad física y lógica de los sistemas y de los procesos automatizados a fin de garantizar la seguridad de todos los componentes de la infraestructura tecnológica.
4.     Vigilar y proponer técnicas y procedimientos a implementar para minimizar riesgos o huecos en la infraestructura tecnológica de la Institución, con el objeto de establecer acciones para garantizar la operación de los servicios de telecomunicaciones, las bases de datos y los servidores de aplicaciones.
5.     Coordinar y supervisar a los proveedores externos, con el objeto de que la operación de la infraestructura y telecomunicaciones cumpla con los niveles de servicio acordados en los Contratos establecidos.
6.     Supervisar que la infraestructura tecnológica cumpla con las políticas, procedimientos y estándares de seguridad definidos, a fin de garantizar su operación.
7.     Coordinar y evaluar la implementación de los nuevos controles de seguridad de la información en la Institución, a fin de que la misma sea oportuna y confiable.
8.     Realizar las demás funciones y/o responsabilidades dentro del ámbito de su competencia que se deriven de las disposiciones aplicables, así como aquellas que le encomiende su jefe inmediato superior.
COORDINACIÓN DE ÁREA DE TELECOMUNICACIONES Y SEGURIDAD
OBJETIVO
Coordinar y supervisar que los bienes informáticos corran en ambientes seguros, vigilando el resguardo de la información y que las telecomunicaciones operen eficazmente a nivel nacional.
FUNCIONES
1.     Mantener un monitoreo continuo del desempeño de las telecomunicaciones a nivel nacional, a fin de mantener el nivel de servicio adecuado y en condiciones seguras.
2.     Proporcionar información, métricas de estatus y niveles de servicio para una correcta toma de decisiones de los directivos, con respecto a posibles desviaciones y/o mejoras sustanciales de la arquitectura informática, con objeto de medir los niveles de servicio de los proveedores y el cumplimiento de los Contratos.
3.     Coordinar el servicio proporcionado por prestadores de telecomunicaciones, a efecto de llevar un
seguimiento de los mismos.
4.     Proponer la normatividad en materia de seguridad informática, para su implementación a nivel nacional.
5.     Coordinar los programas de mantenimiento y de seguridad en informática y telecomunicaciones, a fin de que garanticen la operación óptima de los servicios de cómputo y comunicación.
6.     Mantener en condiciones óptimas de operación los equipos y canales de comunicación de las redes locales y área amplia Institucional.
7.     Participar en los programas de seguridad informática, con el objeto de identificar o prever el grado de vulnerabilidad de la Financiera.
8.     Mantener dentro de niveles de eficiencia y calidad los canales de transmisión de información de la Institución, a efecto de prever problemas en su operación.
9.     Participar en los programas de Disaster Recovery Plan (DRP en español Plan de Recuperación de Desastres), a fin de probar y garantizar que se cuente con los medios informáticos de seguridad, respaldo y disponibilidad.
10.   Realizar las demás funciones y/o responsabilidades dentro del ámbito de su competencia que se deriven de las disposiciones aplicables, así como aquellas que le encomiende su jefe inmediato superior.
COORDINACIÓN EJECUTIVA DE REDES
OBJETIVO
Llevar a cabo el cumplimiento de contrato de infraestructura y la administración del mismo en servicios de red MPLS, Internet y videoconferencia, Verificar y mantener el funcionamiento de los equipos de datos de Red de Área Local (LAN) y Red de Área Amplia (WAN) enlaces de Internet (ISP) servicio de videoconferencias de la Financiera, con la finalidad de prever posibles fallas que dificulten la operación.
FUNCIONES
1.     Dar seguimiento al mantenimiento de equipos de comunicaciones, router y switches de la Financiera, a través de proveedores externos, a fin de verificar los niveles de servicio de los equipos.
2.     Llevar el seguimiento de fallas de Video Conferencia, para verificar la operación del servicio.
3.     Atender reportes de fallas en equipos de redes inalámbricas, así como solicitar al proveedor su revisión y/o cambio, para garantizar la operación de las Redes en la Financiera.
4.     Atender y dar seguimiento de fallas a enlaces entre los diferentes puntos de comunicación que tiene la Financiera, con el fin de garantizar la continuidad del servicio.
5.     Realizar las demás funciones y/o responsabilidades dentro del ámbito de su competencia que se deriven de las disposiciones aplicables, así como aquellas que le encomiende su jefe inmediato superior.
COORDINACIÓN EJECUTIVA DE TELECOMUNICACIONES Y TELEFONÍA
OBJETIVO
Llevar el seguimiento a los cambios de equipos de comunicaciones en todos los sitios de la Financiera, a efecto de validar su funcionamiento.
FUNCIONES
1.     Verificar los equipos servidores de grabación asignados a tesorería, buró de crédito, tarificación y monitoreo, a fin de garantizar la continuidad de la operación.
2.     Atender reportes de fallas en equipos telefónicos, con el fin de garantizar la operación del servicio.
3.     Atender y dar seguimiento de fallas a enlaces entre los diferentes puntos de comunicación que tiene la Financiera, a efecto de reactivar su operación.
 
4.     Realizar las gestiones necesarias para el cambio de ubicación física de los sistemas de comunicación de las Agencias.
5.     Realizar las demás funciones y/o responsabilidades dentro del ámbito de su competencia que se deriven de las disposiciones aplicables, así como aquellas que le encomiende su jefe inmediato superior.
COORDINACIÓN DE ÁREA DE ADMINISTRACIÓN DE BASE DE DATOS
OBJETIVO
Administrar la información contenida en las Bases de datos de la Institución, a través de las herramientas tecnológicas existentes, con apego a los estándares institucionales, con la finalidad de mantener la integridad y seguridad de la información.
FUNCIONES
1.     Coordinar y supervisar los cambios que se realizan en los diferentes ambientes de producción, capacitación, implantación, desarrollo, preproducción y soporte a la producción que maneja la Institución, con objeto de garantizar la continuidad de la operación de las Bases de datos.
2.     Monitorear el desempeño de las Bases de datos contenidos en las aplicaciones de la Institución, a fin de garantizar los niveles de servicio.
3.     Proporcionar y monitorear el uso y aplicación de los accesos permitidos a las aplicaciones productivas y no productivas de la Institución, verificando que se cumplan los lineamientos de seguridad correspondientes.
4.     Monitorear y controlar los espacios en dispositivos magnéticos, ocupados por la información de la Institución, generando acciones que optimicen su funcionamiento, como el respaldo, depuración y crecimiento de la información.
5.     Proponer los estándares y políticas para el manejo de las Bases de datos, verificando su cumplimiento, para garantizar que las Bases de Datos de la Financiera sean seguras y confiables.
6.     Buscar el balance adecuado respecto a los parámetros y capacidades de los ambientes de Bases de datos de la Institución.
7.     Coordinar las actividades entre el personal de la Financiera y los proveedores externos que apoyan el funcionamiento de las Bases de datos.
8.     Realizar las demás funciones y/o responsabilidades dentro del ámbito de su competencia que se deriven de las disposiciones aplicables, así como aquellas que le encomiende su jefe inmediato superior.
COORDINACIÓN EJECUTIVA DE BASE DE DATOS
OBJETIVO
Dar seguimiento a los requerimientos y controles de cambios de Bases de datos del área de desarrollo, atendiendo las incidencias que se presentan en el ambiente productivo y no productivo de la Financiera.
FUNCIONES
1.     Obtener información de la base de datos, solicitada por las diferentes áreas de la Financiera.
2.     Apoyar en el monitoreo y control de los espacios en dispositivos magnéticos, ocupados por la información de la Institución, generando acciones que optimicen su funcionamiento, como el respaldo, depuración y crecimiento de la información.
3.     Implementar los estándares y políticas para el manejo de las Bases de datos, verificando su cumplimiento, con el fin de garantizar la continuidad de la operación.
4.     Validar y revisar controles de cambios de base de datos de los diferentes ambientes, con el fin de asegurar la calidad de los mismos.
5.     Realizar las demás funciones y/o responsabilidades dentro del ámbito de su competencia que se
deriven de las disposiciones aplicables, así como aquellas que le encomiende su jefe inmediato superior.
GERENCIA DE OPERACIÓN DE SERVICIOS
OBJETIVO
Controlar y vigilar que se apliquen las políticas, lineamientos y procedimientos que, de acuerdo con las necesidades operativas y la estrategia tecnológica de Financiera, se han establecido para proveer servicios de tecnología de la información y comunicaciones de alta calidad, cumpliendo con las disposiciones regulatorias existentes.
FUNCIONES
1.     Integrar el portafolio de servicios de Tecnologías de la Información y Comunicaciones (TIC), así como identificar iniciativas de creación de servicios susceptibles de aportar beneficios importantes en el cumplimiento de los objetivos estratégicos de la Institución.
2.     Establecer los mecanismos para que la Dirección Ejecutiva de Tecnologías de la Información, en el ámbito de su competencia, pueda definir, comunicar, cumplir y hacer cumplir los acuerdos de niveles de servicio de TIC comprometidos y los acuerdos de nivel operativo vigentes.
3.     Establecer, operar y supervisar la operación de la mesa de servicios para que los usuarios de los servicios de TIC tramiten sus solicitudes de servicio y cuenten con herramientas de apoyo, que permitan verificar el cumplimiento de los niveles de servicio.
4.     Coordinar la integración y administrar el acervo de procedimientos operativos de TIC, a efecto de garantizar a los usuarios que los servicios se operan de acuerdo con procedimientos documentados y autorizados.
5.     Coordinar la integración eficiente, segura y oportuna de los cambios que modifican el ambiente técnico-operativo mediante la definición y establecimiento de métodos, procedimientos y estándares necesarios para garantizar la continuidad operativa, con los niveles de servicio acordados.
6.     Realizar las demás funciones y/o responsabilidades dentro del ámbito de su competencia, que deriven de las disposiciones aplicables, así como de aquellas que le encomiende su jefe inmediato superior.
COORDINACIÓN DE ÁREA DE SERVICIOS ADMINISTRADOS DE EQUIPO DE CÓMPUTO
OBJETIVO
Coordinar y supervisar que los servicios relacionados con la administración y operación de los equipos de cómputo se otorguen de acuerdo con las políticas, normas y procedimientos establecidos.
FUNCIONES
1.     Recibir y atender los requerimientos de los usuarios de la Financiera de soporte técnico y administración de equipo de cómputo, a fin de simplificar y eficientar la operación.
2.     Coordinar el plan de mantenimiento a los equipos de cómputo de la Institución, a fin de proporcionar un servicio adecuado de los mismos.
3.     Coadyuvar con todas las áreas de la Dirección Ejecutiva de Tecnologías de la Información en el desarrollo de sus funciones, en lo referente al uso de equipo de cómputo, para favorecer el uso eficiente del mismo.
4.     Supervisar que el soporte técnico de hardware, software, servicios de cableado y videoconferencia se otorguen de acuerdo con los estándares de calidad establecidos, a fin de apoyar el logro de los objetivos de los usuarios.
5.     Diseñar y elaborar procedimientos y formatos para el control de las actividades relacionadas con la administración del equipo de cómputo, a fin de supervisar adecuadamente la prestación de los servicios.
6.     Gestionar los trámites relacionados al inventario de equipo de cómputo rentado o prestado a la
Financiera, con el objeto de controlar la asignación del mismo.
7.     Atender las solicitudes de equipamiento del personal de nuevo ingreso, a fin de dotarlo de las herramientas necesarias para realizar sus funciones.
8.     Realizar las demás funciones y/o responsabilidades dentro del ámbito de su competencia, que se deriven de las disposiciones aplicables, así como de aquellas que le encomiende su jefe inmediato superior.
COORDINACIÓN DE ÁREA DE ADMINISTRACIÓN DE AMBIENTE OPERATIVO Y ASEGURAMIENTO DE CALIDAD
OBJETIVO
Coordinar y supervisar la implementación de las funcionalidades establecidas por las áreas de negocio, soporte y operaciones; administración de portales Web y dar mantenimiento a la plataforma de arquitectura sobre la que operan las soluciones tecnológicas de la Financiera.
FUNCIONES
1.     Coordinar operaciones para resolución de problemas de aplicaciones Web, Core Bancario, portales de información compartida y portales de contenido.
2.     Controlar la disponibilidad de infraestructura tecnológica y aplicar los ajustes que se requieran para la configuración de los recursos de infraestructura tecnológica, así como efectuar pruebas de factibilidad a componentes de infraestructura y de soluciones tecnológicas.
3.     Diseñar y generar portales web, para la difusión de la información del área.
4.     Recibir y evaluar las solicitudes de diseño de la página web, por parte de las áreas de la Financiera, a fin de proponer el diseño.
5.     Realizar las demás funciones y/o responsabilidades dentro del ámbito de su competencia que se deriven de las disposiciones aplicables, así como aquellas que le encomiende su jefe inmediato superior.
SUBDIRECCIÓN CORPORATIVA DE REINGENIERÍA DE PROCESOS
OBJETIVO
Administrar y coordinar el análisis, diseño y las propuestas de mejora de los procesos y métodos de trabajo de tecnologías de la información de la Financiera, sustentadas en áreas de oportunidad detectadas, así como dirigir y evaluar su implementación, desarrollo e impacto, con la finalidad de que las áreas operen bajo un esquema eficiente de trabajo por procesos, que garantice la optimización en términos de rendimiento, como son costos, calidad, servicio y rapidez, sin perder de vista la alineación a los objetivos estratégicos de la Institución.
FUNCIONES
1.     Diseñar y proponer estrategias para asegurar una operación eficiente y de calidad de los servicios.
2.     Proponer, administrar y dirigir las estrategias para la mejora continua de la gestión y optimización de los procesos.
3.     Proponer y sustentar las mejoras a los procesos, mediante la definición de procesos automatizados en función a las necesidades de los usuarios, sin perder de vista que estén alineados a la estrategia funcional de la Financiera.
4.     Diseñar y proponer los métodos y procedimientos derivados de las mejoras detectadas a los procesos, que faciliten el cumplimiento de los objetivos del negocio.
5.     Validar que las propuestas y la aplicación de las mejoras sean bajo la aplicación de marcos referenciales, estándares y mejores prácticas de la industria en tecnologías de la información y comunicaciones.
6.     Proponer, dirigir e implementar procesos estadísticos y de referencia, que permitan realizar evaluaciones de forma permanente, mediante indicadores de gestión en las diferentes áreas de la
Financiera.
7.     Dirigir y coordinar las acciones de corrección o perfeccionamiento a los procesos implementados, para lograr la mejora continua de los procesos.
8.     Proponer los cambios factibles tecnológicos y de sistemas, derivados del análisis y evaluación de los procesos, que se consideren factibles de su automatización.
9.     Vigilar el cabal cumplimiento del plan estratégico de la Financiera en lo referente a tecnología, para las tareas de planeación, control y mejora de los procesos de la Institución.
10.   Participar y contribuir en el desarrollo de técnicas que aseguren la calidad de los sistemas para reducir los errores de operación en productos y servicios de la Financiera.
11.   Fungir como Representante del Sistema de Gestión de Calidad ante la Alta Dirección con la responsabilidad y la autoridad para coordinar el desarrollo, implantación y mantenimiento del Sistema de Gestión de la Calidad de Financiera, así como de promover su adecuación a los requisitos de la norma.
12.   Llevar a cabo las demás actividades dentro del área de su competencia, que se deriven de las disposiciones aplicables, así como aquellas que le encomiende el Director General Adjunto de Finanzas, Operaciones y Sistemas y/o el Director Ejecutivo de Tecnologías de la Información.
COORDINACIÓN DE ÁREA DE ADMINISTRACIÓN DE PROYECTOS
OBJETIVO
Realizar las actividades inherentes al control del ejercicio del presupuesto, contratación de bienes y servicios, así como seguimiento al desempeño de proveedores, todo ello relacionado con proyectos de Tecnologías de la Información y Comunicaciones (TIC).
FUNCIONES
1.     Consolidar los requerimientos de recursos financieros de los proyectos y servicios de TIC a implementarse en la Financiera, a fin de tener un control eficiente de los mismos.
2.     Llevar el control del presupuesto para las contrataciones de bienes y servicios en materia de TIC, a fin de identificar los recursos dispuestos y disponibles.
3.     Llevar a cabo la integración de la información relacionada con los procedimientos de contratación de bienes y servicios de TIC, a fin llevar un seguimiento de los mismos.
4.     Apoyar en la coordinación del personal técnico de la Dirección Ejecutiva de Tecnologías de la Información en su participación en los procedimientos de contratación de bienes y servicios de Tecnologías de la Información y Comunicaciones, con el fin de obtener las mejores condiciones técnicas de las adquisiciones para la Financiera.
5.     Verificar el cumplimiento de los compromisos asumidos por los proveedores de los contratos celebrados en materia de TIC, a fin de que los mismos presten los servicios pactados en tiempo y forma.
6.     Dar seguimiento a las acciones preventivas y correctivas sugeridas por los diferentes órganos fiscalizadores internos y/o externos para garantizar el cumplimiento de los compromisos contraídos con la Financiera.
7.     Dar seguimiento al trámite de pago a los proveedores, a fin de dar cabal cumplimiento de los compromisos contractuales.
8.     Realizar las demás funciones y/o responsabilidades dentro del ámbito de su competencia, que deriven de las disposiciones aplicables, así como de aquellas que le encomiende su jefe inmediato superior.
COORDINACIÓN REGIONAL
OBJETIVO
Dirigir y coordinar acciones en sus diferentes instancias geográficas y globales de negocio, así como administrar la operación regional de la Financiera en materia de promoción, análisis, otorgamiento, supervisión, desarrollo y recuperación de créditos de personas físicas y morales e Intermediarios Financieros Rurales motivando el desarrollo de la Financiera para lograr los objetivos estratégicos de la Institución.
FUNCIONES
1.     Coordinar la promoción y ejecución de los productos y programas de crédito y promoción con apego a los lineamientos establecidos, a fin de lograr las metas de negocios y los objetivos de atención a usuarios en apoyo a las decisiones de la Dirección General y Direcciones Generales Adjuntas.
2.     Coordinar las acciones y resultados de las Agencias de Crédito Rural en los aspectos de portafolio de negocios, calidad de cartera, expedientes, promoción de negocios y recuperación de cartera.
3.     Coordinar los diferentes programas con los gobiernos estatales y municipales.
4.     Representar a la Financiera en las comisiones que se le asignen.
5.     Proponer al Director General la apertura, reubicación y clausura de Agencias y Módulos en la región.
6.     Apoyar las gestiones específicas que realicen las Agencias y Módulos en el ámbito de su competencia.
7.     Administrar los recursos humanos que tengan asignados, así como disponer que las Gerencias a su cargo se ubiquen en la sede de la Coordinación Regional o de manera indistinta, en los estados que correspondan a su circunscripción.
8.     Administrar las estructuras orgánicas y ocupacionales, así como los recursos materiales y servicios generales de las instancias de su adscripción regional.
9.     Coordinar e integrar los informes que le sean requeridos.
10.   Representar legalmente a la Financiera en el ámbito de su competencia.
11.   Determinar el domicilio de las propias Coordinaciones Regionales, Agencias y Módulos en el ámbito de sus respectivas competencias.
12.   Coordinar la vigilancia, evaluación y control necesario para asegurar la adecuada operación con apego a la normatividad vigente.
13.   Coordinar las actividades para dar seguimiento a la cobranza administrativa y extrajudicial de la cartera crediticia.
       Para el ejercicio de dichas atribuciones, contarán con las Gerencias Regionales de Supervisión y Cobranza, las cuales dependerán orgánicamente de éstas.
14.   Informar a la Dirección General Adjunta de Promoción de Negocios y Coordinación Regional, previo a la autorización de la instancia correspondiente, las operaciones que pudiesen estar vinculadas con el objeto de las Instituciones de Banca de Desarrollo.
15.   Proponer al Director General el nombramiento y remoción, de conformidad con la normatividad institucional, de los servidores públicos con nivel de Gerente, con excepción de las Gerencias referidas en las fracciones VIII, del artículo 23, y VI, del artículo 34, del Estatuto.
16.   Expedir copias certificadas de los documentos originales que obren en los archivos de sus respectivas Coordinaciones Regionales.
17.   Llevar a cabo las demás actividades dentro del área de su competencia que se deriven de las disposiciones aplicables, así como aquéllas que le encomienden el Director General y/o el Director General Adjunto de Promoción de Negocios y Coordinación Regional.
COORDINACIÓN REGIONAL ADMINISTRATIVA
OBJETIVO
Coordinar los procesos administrativos de recursos humanos, materiales, financieros y servicios generales, a través de la aplicación de normas y procedimientos que complementen y faciliten el logro de los objetivos encomendados.
FUNCIONES
1.     Difundir, operar y verificar la aplicación de las normas y disposiciones en materia de desarrollo organizacional, financiera, presupuestal, en la administración de recursos humanos, materiales, capacitación y servicios generales, a fin de contar con una administración confiable, así como un clima laboral que propicie el desarrollo de capacidades del personal para el logro de las metas establecidas.
2.     Administrar los recursos financieros que se reciben para cumplir con los requerimientos de los programas autorizados y cubrir las obligaciones, fiscales y otras, contraídas con terceros, para dar atención oportuna a las necesidades de operación.
3.     Analizar y presentar elementos para la elaboración del programa anual de inversiones físicas, así como promover y supervisar el programa de adquisición y consumo de insumos en la Coordinación Regional, en rubros como bienes muebles e inmuebles, obras, adaptaciones, instalaciones y adquisiciones, con la finalidad de que las Agencias y Áreas cuenten oportunamente con la infraestructura necesaria para el desarrollo de sus funciones.
4.     Promover y supervisar acciones y/o procesos para la conservación, construcción, adaptación, remodelación, adquisición y arrendamientos de bienes muebles e inmuebles, así como controlar, custodiar y actualizar los expedientes de bienes generados para facilitar y eficientar la operación y nivel de uso en la Coordinación Regional.
5.     Administrar, conforme a lineamientos vigentes, el Almacén, archivos de transferencia e inventario de la Coordinación Regional, coordinando y evaluando el abastecimiento y almacenamiento de los artículos adquiridos y requeridos para la operación; así mismo, coordinar y establecer la logística de justo a tiempo para su distribución, a fin de optimizar uso de espacios y garantizar y facilitar la operación en las Agencias y Áreas de la Coordinación.
6.     Promover y vigilar que el registro contable de las operaciones se realice de conformidad a las reglas y lineamientos establecidos, a fin de garantizar oportunidad, veracidad y transparencia en la toma de decisiones.
7.     Promover y supervisar el cumplimiento de las disposiciones oficiales de protección civil y proponer el programa interno de seguridad, a fin de que las Agencias y Áreas se encuentren preparadas para prevenir o hacer frente a cualquier eventualidad potencial o real.
8.     Promover y coordinar con la Gerencia Informática el otorgamiento de infraestructura informática, de telecomunicaciones y soporte técnico a fin de que las Agencias y Áreas adscritas al Regional cuenten con las herramientas de comunicación, registro y control de sus operaciones.
9.     Promover y supervisar que las observaciones y recomendaciones que efectúen las instancias fiscalizadoras y normativas sean atendidas con prontitud y eficacia, a fin de evitar recurrencias o exposición a riesgos en procesos.
10.   Generar y dirigir una cultura de control interno de valores y buenas prácticas apegado al código de conducta de los servidores públicos, a fin de propiciar y mantener un clima laboral respetuoso y amigable.
11.   Realizar las demás funciones y/o responsabilidades dentro del ámbito de su competencia que se deriven de las disposiciones aplicables, así como aquellas que le encomiende su jefe inmediato superior.
JEFATURA DE DEPARTAMENTO (RECURSOS MATERIALES)
OBJETIVO
Participar en la organización y realizar las actividades para la atención y supervisión de los requerimientos de recursos materiales y de servicios de la Coordinación Regional, a efecto de contar con la infraestructura adecuada para el desarrollo de las funciones del personal.
FUNCIONES
1.     Participar en la planeación, coordinación, control y evaluación de las actividades relacionadas con la administración de los recursos materiales, así como la prestación de los servicios generales.
2.     Atender las necesidades de recursos materiales y servicios generales y dar seguimiento a su cumplimiento, así como observar y aplicar la base normativa para su operación, a fin de que las áreas de la Coordinación Regional cuenten con la infraestructura para el desarrollo de sus funciones.
3.     Participar en la coordinación de los procesos relacionados con la programación, requisición y adquisición de los bienes y servicios en tiempo, calidad y forma, con la finalidad de contar con los recursos e insumos en la Coordinación Regional.
4.     Supervisar el abastecimiento y almacenamiento de los artículos adquiridos, conforme al programa de operación y preparar la logística para su distribución, así como controlar almacenes y bodegas de la Coordinación con la finalidad de dotar de materiales y equipo a la Coordinación Regional y Agencias adscritas.
5.     Integrar y dar seguimiento al programa de mantenimiento de las instalaciones, mobiliario y equipo, a efecto de mantenerlos en condiciones seguras y adecuadas de uso.
6.     Participar en la coordinación de procesos para la conservación, construcción, adaptación, remodelación, adquisición y arrendamientos necesarios para la operación de la Coordinación Regional, a efecto de que los inmuebles mantengan un nivel óptimo de funcionalidad y apego a la imagen institucional.
7.     Registrar y asegurar los bienes muebles e inmuebles de la Coordinación Regional, a fin de llevar un control de los mismos.
8.     Dar seguimiento al comportamiento del ejercicio presupuestal del gasto corriente; registrar los movimientos de la cuenta Gastos Generales, en el Sistema Central de Contabilidad, así como archivar y custodiar las pólizas contables y respaldos originales correspondientes.
9.     Supervisar el levantamiento del inventario en base a la normatividad establecida, así como llevar a cabo la entrega del archivo de transferencia de la Coordinación Regional, a efecto de validar la cantidad y el estado físico que guardan los bienes y la optimización de espacios físicos.
10.   Supervisar el cumplimiento de las disposiciones oficiales de protección civil y participar en la elaboración del programa interno de seguridad, a fin de que la Coordinación Regional y Agencias cuenten con mecanismos preventivos y correctivos para hacer frente a siniestros.
11.   Verificar que la adquisición, asignación, control y pago de los recursos materiales y de servicios se realicen en estricto apego a la normatividad establecida, así como recibir y pagar las facturas presentadas por proveedores.
12.   Programar con la Gerencia de Informática, el otorgamiento, supervisión y mantenimiento de los servicios de telecomunicación e informática, así como los de soporte técnico requeridos o programados, a efecto de contar con sistemas de registro y comunicación eficaces en la Coordinación Regional.
13.   Realizar las demás funciones y/o responsabilidades dentro del ámbito de su competencia que se deriven de las disposiciones aplicables, así como aquellas que le encomiende su jefe inmediato superior.
JEFATURA DE DEPARTAMENTO (RECURSOS HUMANOS)
OBJETIVO
Participar en la organización y realizar las actividades para la atención y seguimiento de los requerimientos de contratación de los recursos humanos, dotación de recursos financieros y de capacitación del personal de la Coordinación Regional, a efecto de contar con el personal necesario y preparado para el cumplimiento de los objetivos de la Coordinación Regional.
FUNCIONES
 
1.     Atender y dar seguimiento a los requerimientos en materia de recursos humanos de las áreas de la Coordinación Regional, mediante el reclutamiento, evaluación y selección de los candidatos, a fin de contar con el personal necesario para atender las necesidades funcionales.
2.     Tramitar y dar seguimiento a los nombramientos, promociones, cambios de adscripción, licencias, bajas y cualquier otro tipo de movimiento que repercuta en la nómina de la Coordinación Regional y llevar el control de los mismos; así como integrar, actualizar y salvaguardar los expedientes de personal.
3.     Participar en la elaboración de estudios para la planeación y administración de los recursos humanos de la Coordinación Regional, así como en los referentes a la evaluación de su desempeño.
4.     Promover y propiciar condiciones de trabajo para crear un ambiente laboral favorable para el desempeño de las funciones del personal.
5.     Reportar y conciliar con las áreas corporativas la plantilla de personal de la Coordinación Regional, a efecto de que la nómina refleje la estructura ocupacional vigente.
6.     Aplicar y gestionar los procesos administrativos para el registro e incorporación de prestadores de servicio social y/o prácticas profesionales, a fin de contar con personal de apoyo en el desarrollo de las funciones de la Coordinación Regional.
7.     Identificar y proponer esquemas para la detección de necesidades de capacitación y gestionar su autorización, así como colaborar en la coordinación e impartición de la capacitación, con la finalidad de que el personal cuente con mayores conocimientos para su desempeño laboral y proponer acciones y adecuaciones a los programas.
8.     Participar en la coordinación para apoyar, fomentar y desarrollar programas de cultura institucional, clima laboral, evaluación del desempeño, rezago educativo, entre otros, así como medir sus logros y resultados en la Coordinación Regional, con el propósito de contar con elementos que faciliten y complementen un desarrollo organizacional y favorezcan la productividad.
9.     Registrar, tramitar e informar sobre solicitudes y otorgamiento de pasajes y viáticos en la Coordinación Regional, así como evaluar costo/beneficio y congruencia de las comisiones, validar su comprobación y gestión ante la Dirección Ejecutiva de Recursos Humanos.
10.   Registrar y notificar los impuestos y otros gastos administrativos en el sistema central de contabilidad, realizar conciliaciones bancarias y clasificar, archivar y custodiar las pólizas contables y respaldos documentales originales.
11.   Dar seguimiento al comportamiento del ejercicio presupuestal del gasto corriente, con el fin de mantener actualizados los registros contables y evitar sobregiros presupuestales.
12.   Atender las obligaciones fiscales y financieras de la Coordinación Regional, así como supervisar el pago y control del impuesto del 2% Sobre Nóminas, con la finalidad de cumplir con los compromisos ante las diferentes instancias fiscalizadoras.
13.   Llevar el seguimiento del programa anual de vacaciones del personal de la Coordinación Regional, a efecto de llevar un registro sobre su cumplimiento y de cumplir con lo establecido en el Contrato Individual de Trabajo.
14.   Realizar las demás funciones y/o responsabilidades dentro del ámbito de su competencia que se deriven de las disposiciones aplicables, así como aquellas que le encomiende su jefe inmediato superior.
GERENCIA DE COORDINACIÓN REGIONAL DE ANÁLISIS DE CRÉDITO
OBJETIVO
Dirigir y coordinar las actividades de supervisión, recuperación y cobranza de los financiamientos otorgados en la Coordinación Regional, así como la integración, actualización y custodia de los expedientes de dichos financiamientos y documentos valor asociados, en apego a los lineamientos y normatividad establecida.
FUNCIONES
1.     Coordinar e implementar mecanismos de revisión y elaboración oportuna de las solicitudes de
crédito, tratamientos de cartera y asuntos generales, verificando que la información y documentación soporte, reúna conforme al Manual de Normas y Políticas de Crédito, los requisitos y condiciones para la toma de decisiones por los órganos facultados, a fin de agilizar y minimizar el riesgo en el proceso crediticio y en su recuperación.
2.     Programar y coordinar actividades relacionadas con la definición, organización, realización y seguimiento de las sesiones y resoluciones del Subcomité de Crédito Regional, con el propósito de llevar, conforme a norma, un seguimiento, control y gestión de los resultados emitidos por ese órgano colegiado.
3.     Coadyuvar con la Gerencia Regional de Fomento y Promoción de Negocios en la elaboración, evaluación y actualización de los paquetes tecnológicos de las líneas consideradas a operarse en el Programa de Crédito Preautorizado y los programas de atención masiva, así como participar en la evaluación de su viabilidad y rentabilidad, con el objeto de contar con elementos que avalen que la información presentada y autorizada sea confiable y veraz en su proceso de certificación y gestión.
4.     Coordinar y evaluar la interrelación funcional con las Sociedades de Información Crediticia en el ámbito de su área de influencia y competencia, así como brindar soporte técnico-operativo y de gestión a las Agencias en las actividades relacionadas con estas Sociedades, para identificar y contar con herramientas crediticias de gestión que permita una mejor y eficaz toma de decisiones.
5.     Proporcionar, valorar y coordinar apoyo técnico y de gestión a las Agencias en materia de análisis de crédito, paquetes tecnológicos, metodologías de evaluación y control crediticio, aplicación de normatividad y detección y manejo de riesgos crediticios, obteniendo con ello respuestas oportunas, confiables y claras al acreditado.
6.     Coadyuvar con la Unidad para la Administración Integral de Riesgos en la instrumentación y operación de herramientas y metodologías para la prevención, detección, tratamiento y control de riesgos crediticios, a fin de reforzar los procesos crediticios y salvaguardar los intereses de la Institución.
7.     Revisar, analizar y asegurar la congruencia de los planteamientos presentados a las instancias de autorización, así como el contenido de los estudios de crédito, con objeto de brindar información objetiva en apoyo a dichas instancias para que se tome una mejor decisión.
8.     Participar en el proceso para la calificación de la cartera crediticia de acuerdo con la normatividad aplicable, a fin de dar cumplimiento a las requisiciones de la Comisión Nacional Bancaria y de Valores.
9.     Realizar las demás funciones y/o responsabilidades dentro del ámbito de su competencia que se deriven de las disposiciones aplicables, así como de aquellas que le encomiende su jefe inmediato superior.
JEFATURA DE DEPARTAMENTO (ANÁLISIS DE CRÉDITO)
OBJETIVO
Coadyuvar y complementar apoyos en la elaboración, revisión y asesoramiento en el proceso de estudios de crédito, tratamientos de cartera, paquetes tecnológicos y expedientes de crédito involucrados en el proceso de otorgamiento de crédito, así como en el tratamiento del riesgo en las operaciones de financiamiento, mediante la aplicación de técnicas de análisis y evaluación de proyectos de inversión y crédito, con el propósito de optimizar y asegurar procesos para el tratamiento y otorgamiento de crédito.
FUNCIONES
1.     Verificar la aplicación de la normatividad vigente en los procesos crediticios y tratamientos de cartera, a fin de validar su cumplimiento.
2.     Supervisar la integración y actualización de los expedientes de crédito, para facilitar los procesos de operación y gestión que deriven en otorgamientos de crédito.
3.     Evaluar y coordinar los estudios de crédito y tratamientos de cartera que presenten las Agencias, a través de la revisión de las solicitudes de crédito, a efecto de validar que se apeguen a los
lineamientos.
4.     Coordinar y participar en la asistencia técnica y financiera a las Agencias en materia de análisis de crédito, paquetes tecnológicos, metodologías de evaluación, aplicación de normatividad y detección y manejo de riesgos crediticios.
5.     Coordinar y participar en la verificación de la viabilidad y rentabilidad de los paquetes tecnológicos a operarse en el Programa de Crédito Preautorizado y en los programas de atención masiva, a fin de que los recursos provenientes del financiamiento y la aportación del solicitante sean suficientes para el desarrollo de los proyectos.
6.     Participar en el proceso de calificación de cartera crediticia de acuerdo con lineamientos emitidos por la Unidad para la Administración Integral de Riesgo y la Dirección Ejecutiva de Análisis y Normatividad de Crédito.
7.     Participar en el seguimiento de las solicitudes de crédito a proyectos estratégicos y en aquellas operaciones relevantes que por su importe o complejidad requieran de apoyo, así como de los casos sujetos al proceso de calificación individual de cartera.
8.     Realizar las demás funciones y/o responsabilidades dentro del ámbito de su competencia que se deriven de las disposiciones aplicables, así como aquellas que le encomiende su jefe inmediato superior.
GERENCIA DE COORDINACIÓN REGIONAL OPERATIVA
OBJETIVO
Proporcionar a los agentes, promotores y operadores de crédito, criterios y lineamientos de operación; así como apoyar las estrategias de seguimiento, colocación, operación y recuperación de crédito, a fin de que el proceso operativo de los créditos se desarrolle en apego a la normatividad establecida.
FUNCIONES
1.     Desarrollar mecanismos de vigilancia y seguridad del proceso operativo de crédito y reporto, a fin de que se lleve a cabo con fluidez.
2.     Definir las acciones para verificar la correcta dispersión y concentración de los recursos, así como su identificación, mediante la consolidación y resumen de la información de la colocación diaria y análisis de cumplimiento del Programa Operativo Anual (POA), así mismo, informar a las agencias de los depósitos sin referencias o referencias inexistentes, a fin de que puedan ser identificados y se proceda a su aclaración y correcta aplicación.
3.     Establecer y supervisar los registros de información periódica dirigidos al Titular de la Coordinación Regional sobre el comportamiento y operación de los programas de crédito, con la finalidad de proporcionar elementos para la toma de decisiones.
4.     Representar a la Institución como Fideicomisario en primer lugar, con el objeto de verificar, autorizar y llevar un control de las operaciones que necesiten la aprobación de Financiera como Fideicomisario ya sea en gestión, liberación y ejecución de garantías.
5.     Coordinar con el personal de las Agencias de Crédito Rural la aplicación de los Programas para la obtención de la Garantía Fondo Nacional de Garantías de los Sectores Agropecuario, Forestal, Pesquero y Rural (FONAGA), Fondo Especial de Asistencia Técnica y Garantía para Créditos Agropecuarios (FEGA) y, en su caso, la administración en caso de fondeo.
6.     Coordinar conjuntamente con la Dirección Ejecutiva de Operación, las acciones necesarias para la implementación de actividades con las Agencias de Crédito Rural para nuevos esquemas operativos o adecuaciones derivados de los Programas de Crédito, Reporto y/o fondeo, con el propósito de coordinar las acciones a implementar.
7.     Coordinar con las diferentes dependencias con las que tiene relación crediticia la Financiera, las conciliaciones de los Programas, así como el seguimiento de pagos realizados por terceros.
8.     Coordinar con las áreas Corporativas y Gerencias Regionales involucradas en tratamientos de
cartera para una eficiente y correcta implementación orientando a las Agencias de Crédito Rural para su instrumentación.
9.     Colaborar y coordinar la capacitación operativa de los programas y productos de las Agencias de Crédito Rural, con el personal involucrado en el tren de crédito, para la eficaz y oportuna operación de los programas y créditos.
10.   Participar en las sesiones y resoluciones del Subcomité de Crédito Regional y Comité de Crédito.
11.   Coordinar a las Agencias para disminuir las observaciones de la Mesa de Control, así como para atender oportunamente aquellas operaciones observadas.
12.   Coadyuvar con la Coordinación Regional al seguimiento y análisis mensual de los resultados de los Índices de Desempeño implementados por la Dirección Ejecutiva de Enlace y Evaluación de Coordinaciones Regionales, con la finalidad de que las agencias estén orientadas a las políticas institucionales en lo referente a los Objetivos Operativos y de Desarrollo.
13.   Interactuar con las Agencias y las Empresas de Intermediación Financiera para que se capturen las operaciones descontadas en el programa Sistema de Información de Colocación Indirecta (SICI) que provee de información para fines estadísticos a nuestra institución referente a la colocación.
14.   Colaborar y coordinar con las agencias los trámites de devolución de excedentes de pago de los clientes, ya sea para la aplicación a créditos vigentes o para la aplicación a cuenta del cliente, remitiendo la documentación necesaria a la Gerencia de Concentración y Dispersión de Recursos Crediticias.
15.   Realizar las demás funciones y/o responsabilidades dentro del ámbito de su competencia que se deriven de las disposiciones aplicables, así como de aquellas que le encomiende su jefe inmediato superior.
EJECUTIVA DE OPERACIÓN DE CRÉDITO
OBJETIVO
Supervisar la aplicación de los criterios y lineamientos de operación, así como llevar el seguimiento y registro de la colocación y operación crediticia, a efecto de que se lleven a cabo con base a la normatividad establecida.
FUNCIONES
1.     Dar seguimiento, al proceso operativo de crédito a fin de que se registren conforme a la norma vigente.
2.     Supervisar las acciones que llevan a cabo las Agencias en materia de dispersión y concentración de los recursos, así como su clasificación e identificación.
3.     Elaborar los registros de las operaciones de crédito, llevar y dar seguimiento a la información generada por las Agencias y la Gerencia de Coordinación Regional Operativa sobre el comportamiento y operación de los programas especiales correspondientes.
4.     Apoyar en la coordinación y supervisar con el personal de las Agencias, la aplicación y registro de los créditos para la formalización de la Garantía Fondo Nacional de Garantías de los Sectores Agropecuario, Forestal, Pesquero y Rural (FONAGA), y Fondo Especial de Asistencia Técnica y Garantía para Créditos Agropecuarios (FEGA) y, en su caso, el fondeo de recursos, informando a las Agencias de la dispersión analítica de los financiamientos e instruyendo sobre aquellos que puedan ser susceptibles de incorporarse a la Garantía FONAGA.
5.     Conciliar con las dependencias con las que tiene relación la Financiera, los resultados de los diferentes programas, así como el seguimiento de los pagos realizados por terceros, con la finalidad de verificar los resultados obtenidos entre las mismas.
6.     Proporcionar asesoría en las Agencias sobre la forma de solventar las observaciones emitidas por la Subdirección Corporativa de Mesa de Control, con la finalidad de disminuirlas y/o atenderlas oportunamente.
 
7.     Capacitar al personal de las Agencias para que realice la captura en los sistemas internos, de las operaciones que son susceptibles de registrar con Garantías FONAGA, FEGA y/o fondeo.
8.     Apoyar en la capacitación al personal de las Agencias, de manera directa, en los nuevos programas, productos, programas especiales y esquemas de tasas.
9.     Verificar y autorizar de manera electrónica los Certificados de Depósito de Títulos de Crédito de acuerdo con las capturas de las Agencias de las operaciones de Garantía FONAGA y/o fondeo, en cuanto a los datos registrados en los sistemas internos y externos y que se encuentren apegados a la normatividad de FIRA y Financiera.
10.   Participar en la asesoría al personal de las Agencias respecto del tipo de operaciones que son susceptibles de registrar ante el Registro Único de Garantías Inmobiliarias (RUG), con el fin de tener certeza respecto de las garantías otorgadas por parte de los acreditados.
11.   Colaborar en la asesoría y supervisar al personal de las Agencias respecto a la captura de los datos de los beneficiarios finales de los créditos otorgados a través de los Intermediarios Financieros Rurales o Entidades Dispersoras de Crédito, dentro del Sistema de Información de Colocación Indirecta (SICI) con el propósito de contar con información estadística confiable para el análisis y toma de decisiones.
12.   Realizar las afectaciones correspondientes dentro de la Cobranza Administrativa y Extrajudicial de las operaciones con Garantía FONAGA y/o fondeo de FIRA, y aplicación de garantías liquidas al amparo del PROFIN o en su caso si se cuenta con acciones de Recuperación de Cartera realizar el registro de los tratamientos de cartera coordinándose con la Agencia de Crédito para la captura dentro del Sistema Fideicomisos Instituidos en Relación con la Agricultura (FIRA).
13.   Supervisar y validar mensualmente coordinándose con la Agencia de Crédito que los nuevos clientes se encuentres registrados correctamente de acuerdo con la documentación que se encuentra en el expediente de crédito, en los sistemas institucionales internos, así como aquellos que sean presentados al Órgano Colegiado.
14.   Realiza las demás funciones y/o responsabilidades dentro del ámbito de su competencia, que se deriven de las disposiciones aplicables, así como de aquellas que le encomiende su jefe inmediato superior, a fin de apoyar en la operación de la Coordinación Regional.
GERENCIA REGIONAL DE FOMENTO Y PROMOCIÓN DE NEGOCIOS
OBJETIVO
Establecer esquemas rentables de promoción de los programas y productos de crédito, ante Intermediarios Financieros y empresas rurales, enfocados hacia el financiamiento de las actividades productivas del medio rural.
FUNCIONES
1.     Participar en la definición e identificación del mercado objetivo de la actividad crediticia de la Coordinación Regional, identificando los posibles Intermediarios Financieros, a fin de que coadyuven en la dispersión de recursos al medio rural y de esta manera poder llegar a un mayor número de productores.
2.     Coadyuvar con las Agencias de Crédito Rural en la elaboración del plan de negocios, así como con la Gerencia de Coordinación Regional Operativa en el establecimiento del Programa Operativo Anual, a fin de cumplir en tiempo y forma con las metas de colocación de la Regional.
3.     Identificar e impulsar el desarrollo de prospectos para proyectos de alto impacto social y productivo, vinculados con el medio rural.
4.     Diseñar y definir, conforme a los planes operativos y normativos de la Dirección General Adjunta de Fomento y Promoción de Negocios y Coordinaciones Regionales, el programa de promoción a ejecutarse en la Coordinación Regional, así como apoyar en la difusión, operación y control de los diversos Productos y Programas de Crédito y Reporto.
5.     Definir, coordinar y apoyar la difusión, promoción y ejecución de programas de capacitación y
asesoría a los Intermediarios Financieros Rurales y a las Empresas Rurales.
6.     Dar atención y seguimiento de los programas de apoyo, con objeto de que la población objetivo-beneficiaria de éstos cumpla con los lineamientos de acuerdo con las reglas de operación.
7.     Coadyuvar en el cumplimiento del Programa Operativo Anual con la Gerencia de Coordinación Regional Operativo para definir e implementar acciones para alcanzar las metas propuestas, informando periódicamente al Coordinador Regional sobre el comportamiento del Programa.
8.     Coordinar la elaboración y actualización de los paquetes tecnológicos de las líneas consideradas a operarse en los programas de atención masiva propuestos por las Agencias de Crédito Rural, así como evaluar su comportamiento.
9.     Participar en las sesiones y resoluciones del Subcomité de Crédito Regional.
10.   Coadyuvar con las Agencias en las gestiones necesarias ante las instancias correspondientes para el logro de sus objetivos.
11.   Coadyuvar en las acciones de coordinación para la operación de los Productos y Programas, verificando su operatividad.
12.   Difundir y orientar sobre las estrategias de atención y operación con los clientes.
13.   Realizar las demás funciones y/o responsabilidades dentro del ámbito de su competencia que se deriven de las disposiciones aplicables, así como aquellas que le encomiende su jefe inmediato superior.
COORDINACIÓN REGIONAL DE REPORTOS
OBJETIVO
Coadyuvar en la definición de prospectos, promoción, instrumentación, seguimiento, consultas y dudas de las operaciones de reportos y créditos prendarios, así como de programas especiales de la Financiera, para la implementación exitosa de los mismos.
FUNCIONES
1.     Coadyuvar en la definición e identificación del mercado objetivo específico de la Coordinación Regional para la promoción de operaciones de reporto y créditos prendarios y de programas y productos especiales que se lleven a cabo en la Financiera, a fin de incrementar la colocación de recursos a través de éstos programas especiales.
2.     Identificar e impulsar el desarrollo de prospectos para proyectos asociados con operaciones de reportos y créditos prendarios y con los programas y productos especiales que se lleven a cabo en la Financiera, a fin de aumentar la cartera de clientes que estén integrados en la cadena productiva del sector agropecuario.
3.     Implementar acciones para alcanzar las metas establecidas en el programa de crédito del Programa Operativo Anual, con objeto de incrementar la aportación de los reportos y créditos prendarios, así como de programas especiales al Programa Operativo Anual de la Institución.
4.     Coadyuvar en la promoción, instrumentación, control y supervisión y generar reportes de seguimiento a las operaciones de reportos y créditos prendarios y de los programas y productos especiales, que se lleven a cabo en la Financiera, para llevar estadísticas que permitan conocer el comportamiento y resultados que sirvan de herramientas para la medición de resultados del producto.
5.     Colaborar con las Agencias de Crédito Rural en las gestiones necesarias ante las instancias correspondientes, para el logro de sus objetivos, así como fungir como enlace con las demás áreas de la estructura corporativa.
6.     Realizar las demás funciones y/o responsabilidades dentro del ámbito de su competencia, que se deriven de las disposiciones aplicables, así como de aquellas que le encomiende su jefe inmediato superior.
JEFATURA DE DEPARTAMENTO (PROGRAMAS, PRODUCTOS Y PROMOCIÓN DE NEGOCIOS)
OBJETIVO
 
Identificar los nichos de mercado, sus necesidades y tipos de financiamiento requeridos, promoviendo los productos y programas adecuados a cada sector; así mismo proporcionar herramientas para acceder a los financiamientos, brindando apoyo técnico y operativo permanente a las Agencias, así como información y retroalimentación para la mejora de los programas y productos.
FUNCIONES
1.     Participar en la definición e identificación del mercado objetivo, contribuyendo al establecimiento de metas de colocación y plan de negocio de las Agencias, a fin de atender oportunamente a los clientes y prospectos que requiera de apoyo y financiamiento en el medio rural.
2.     Difundir y aplicar las normas, políticas y procedimientos relativos a los programas y productos de la Financiera, así como supervisar y verificar su aplicación en la operación.
3.     Estudiar y fomentar los programas y productos crediticios de la Financiera, con el fin de incrementar su colocación y el número de productores rurales apoyados.
4.     Identificar y estudiar las amenazas y oportunidades actuales y futuras del entorno rural, con el fin de proponer acciones y adecuaciones a los programas y productos de la Financiera que permitan atender las áreas críticas del negocio y fortalecer las estrategias para el otorgamiento de créditos y el logro de metas y objetivos de colocación.
5.     Supervisar y apoyar el proceso de promoción, difusión, operación, seguimiento y recuperación de los financiamientos que se otorgan a través de las Agencias.
6.     Identificar y promover el desarrollo de nuevos programas y productos que tengan un impacto social y económico en los clientes actuales y potenciales de la región, con el fin de satisfacer sus necesidades y propiciar la generación de nuevos negocios.
7.     Identificar las redes productivas, oportunidades de negocio y de organización para los productores y sus necesidades crediticias, con objeto de enfocarlos en las actividades prioritarias de las zonas de influencia de la Coordinación Regional.
8.     Supervisar parámetros de operación para verificar el avance en el cumplimiento de metas de negocio, incluyendo la atención a los clientes, colocación, recuperación y seguimiento, a efecto de procurar la homologación en las operaciones de créditos y retroalimentar el proceso crediticio.
9.     Revisar e integrar informes sobre avance y cumplimiento de metas de negocio por cada Agencia y proponer las herramientas que apoyen el proceso en la Coordinación Regional, con el propósito de emitir información derivada de las operaciones de la Institución.
10.   Atender a las organizaciones de productores del medio rural, para colaborar en el proceso de otorgamiento de crédito y lograr un mayor número de productores atendidos.
11.   Promover los productos y servicios financieros ante los Intermediarios Financieros Rurales (IFR) y empresas rurales, a fin de expandir y diversificar el mercado objetivo de la Financiera.
12.   Identificar nuevos nichos de mercado para los productos y servicios de la Financiera, con objeto de favorecer a un número mayor de productores rurales con apoyos y financiamientos.
13.   Detectar las necesidades de capacitación de los IFR y Empresas Rurales, así como apoyar en la coordinación del proceso de capacitación en aspectos financieros, organizativos, técnicos y de mercado, a fin de conformar y fortalecer proyectos estratégicos rentables en el mercado rural de la Coordinación Regional.
14.   Colaborar en la asesoría y apoyo a los IFR y Empresas Rurales en la definición e implementación de nuevos mecanismos para fortalecer sus procesos en la colocación y recuperación de créditos.
15.   Identificar y fomentar proyectos de integración y alianzas entre los productores para constituirse como IFR formales, conforme a la normatividad aplicable.
16.   Asistir en la capacitación a los IFR en la selección de clientes, socios o acreditados en sus diversos proyectos, con el propósito de disminuir riesgos en la asignación y recuperación del crédito.
 
17.   Impulsar y asesorar a las Agencias, sobre la definición y desarrollo de nuevos proyectos estratégicos para sus IFR y/o empresas rurales, que estén encaminados a la identificación de nuevos nichos de mercado.
18.   Elaborar, con base en el presupuesto asignado, propuesta del plan anual y distribución de los apoyos y servicios a Empresas Rurales (primer piso), entidades dispersoras e IFR'S (segundo piso), así como su control y seguimiento operativo.
19.   Realizar las demás funciones y/o responsabilidades dentro del ámbito de su competencia que se deriven de las disposiciones aplicables, así como aquellas que le encomiende su jefe inmediato superior.
GERENCIA DE COORDINACIÓN REGIONAL JURÍDICA
OBJETIVO
Coordinar la difusión de las normas, políticas y lineamientos en materia legal, así como vigilar y asesorar sobre su aplicación en los asuntos de carácter legal y contencioso a las diversas áreas de la Coordinación Regional, a fin de proteger los intereses jurídicos y patrimoniales de la Institución.
FUNCIONES
1.     Difundir y supervisar en la Coordinación Regional, la aplicación de políticas y lineamientos en materia jurídica, a fin de homologar criterios de aplicación de la normativa.
2.     Intervenir en todo tipo de asuntos de carácter legal y contencioso en que la Financiera sea parte o tenga interés jurídico, a fin de salvaguardar los intereses de la Institución.
3.     Asesorar y supervisar en materia legal a las distintas Áreas de la Coordinación Regional, con objeto de que los actos y actividades que se desarrollan se ajusten a la normativa establecida.
4.     Proporcionar asesoría y apoyo para la correcta aplicación de los lineamientos para la formalización y registros de los contratos y convenios que celebre la Coordinación Regional.
5.     Coordinar y vigilar las acciones procesales en forma completa, oportuna y expedita.
6.     Proporcionar asesoría y apoyo para la dictaminación de la documentación legal que se integra a los estudios de crédito, a efecto de que se apegue a la normatividad establecida.
7.     Coordinar y supervisar los despachos de abogados externos contratados, con la finalidad de dar seguimiento a la labor de recuperación por la vía judicial.
8.     Participar en las sesiones y resoluciones del Subcomité de Crédito Regional y Comité de Crédito.
9.     Intervenir en los procedimientos civiles, penales, mercantiles o administrativos, a fin de coadyuvar en la recuperación de los asuntos por la vía judicial.
10.   Realizar las demás funciones y/o responsabilidades dentro del ámbito de su competencia, que se deriven de las disposiciones aplicables, así como de aquellas que le encomiende su jefe inmediato superior.
JEFATURA DE DEPARTAMENTO (JURÍDICO DE DICTAMINACIÓN Y CONTRATOS)
OBJETIVO
Supervisar la información legal que se genere en la Coordinación Regional validando la aplicación de la normatividad respectiva, previniendo riesgos jurídicos en el proceso de otorgamiento y de recuperación de los créditos otorgados, mediante el análisis de la documentación legal aportada por el acreditado en su solicitud de crédito, a fin proteger los intereses de la Institución.
FUNCIONES
1.     Supervisar la aplicación de los lineamientos en la dictaminación de solicitudes de crédito, así como la formulación, revisión y registro de los contratos y convenios que celebra la Coordinación Regional, para la formalización de los créditos y garantías, en apego a los acuerdos emitidos por el Órgano Facultado.
 
2.     Emitir dictámenes de la documentación jurídica soporte de la solicitud de crédito, conforme a la normatividad y disposiciones vigentes.
3.     Supervisar los dictámenes de las Agencias, a fin de que las propuestas de crédito se sustenten en la legislación aplicable y con el Manual de Normas y Políticas de Crédito.
4.     Validar los contratos y convenios que celebre la Coordinación Regional, para verificar que sean elaborados en apego a la normatividad aplicable.
5.     Proteger los intereses jurídicos y patrimoniales de la Institución, mediante la formalización del crédito a través de los instrumentos jurídicos aplicables.
6.     Validar el contrato tipo de apertura de crédito y pagarés que celebran las Uniones de Crédito y Entidades Dispersoras con sus socios o clientes, a fin de asegurar que cumplan con los criterios aplicables.
7.     Validar oficios de liberación de garantías, cuando sea cubierta la totalidad del crédito por parte del acreditado.
8.     Revisar los contratos y convenios fiduciarios, a fin de que las operaciones que se realicen se encuentren dentro del marco normativo interno y la legislación aplicable.
9.     Validar la formalización de las operaciones y sus garantías, mismas que son utilizadas para la calificación de cartera, a fin de optimizar los procesos de otorgamiento de crédito.
10.   Apoyar a las Agencias en la elaboración de Dictámenes Legales y Contratos de Apertura de Crédito.
11.   Realizar las demás funciones y/o responsabilidades dentro del ámbito de su competencia que se deriven de las disposiciones aplicables, así como aquellas que le encomiende su jefe inmediato superior.
JEFATURA DE DEPARTAMENTO (FIDUCIARIO)
OBJETIVO
Coordinar la promoción, asesoría, contratación y administración de los negocios fiduciarios y mandatos, incrementando la participación de la Coordinación Regional en el mercado fiduciario nacional.
FUNCIONES
1.     Fomentar la operación fiduciaria en la Coordinación Regional, promoviendo la constitución de fideicomisos y mandatos, cuyos fines sean acordes al objeto de la Financiera, a fin de contribuir en la operación crediticia.
2.     Realizar los trámites legales y administrativos necesarios para la contratación, modificación y extinción de los negocios fiduciarios y verificar que cumplan con la normatividad vigente y los criterios establecidos.
3.     Dar seguimiento a instrucciones y acuerdos de los Comités Técnicos de los encargos fiduciarios, a fin de verificar su cumplimiento e incorporarlos en los objetos, motivo o fin de los Contratos de Fideicomisos.
4.     Supervisar el manejo financiero y administrativo de los encargos fiduciarios de conformidad a las normas y políticas de la Institución, a fin de propiciar su cumplimiento en apego a los objetos y condiciones de los encargos.
5.     Integrar los expedientes fiduciarios con la documentación legal, operativa y administrativa, con apego a la normatividad aplicable, a efecto de contar con la información sobre la operación de los fideicomisos.
6.     Participar en la asesoría y apoyo a las Agencias para la gestión, recuperación y trámites ante fideicomisos externos, a fin de contribuir en la debida implementación de los mismos y salvaguardar los intereses institucionales.
 
7.     Verificar la actualización de la información en el sistema informático fiduciario, para mejorar la operación y administración de los negocios fiduciarios.
8.     Realizar las demás funciones y/o responsabilidades dentro del ámbito de su competencia que se deriven de las disposiciones aplicables, así como aquellas que le encomiende su jefe inmediato superior.
JEFATURA DE DEPARTAMENTO (GESTIÓN DE AVALÚOS)
OBJETIVO
Coordinar la actividad valuadora en la Coordinación Regional, verificando el cumplimiento de las disposiciones y lineamientos establecidos, así como realizar la supervisión y seguimiento de los valuadores externos, a fin de verificar que los avalúos se apeguen a los criterios y lineamientos establecidos.
FUNCIONES
1.     Brindar la atención a las solicitudes de avalúos de los clientes que se tramitan a través de las Agencias, así como solicitar la realización de los mismos que determinan el valor de las garantías que respaldan los créditos tramitados.
2.     Verificar que los avalúos presentados por los peritos valuadores estén realizados de acuerdo con el Manual de Avalúos y lineamientos de la Financiera, así como verificar la razonabilidad de los valores concluidos.
3.     Dar seguimiento a las etapas del proceso de avalúos, así como mantener actualizando el sistema denominado Modulo de Avalúos para la carga y generación de información, a efecto de generar reportes e informes de la actividad valuatoria.
4.     Integrar los avances de operación e ingresos por el servicio de avalúos y revisar las tendencias con relación a años anteriores, a fin de emitir información confiable sobre el avance de la actividad valuatoria.
5.     Promover y supervisar las acciones para la contratación de valuadores externos y la supervisión de los mismos, a fin de llevar su control y seguimiento.
6.     Colaborar en la asesoraría a las Agencias en la realización de los Reportes de Valor que son utilizados en los tratamientos de cartera y participar en la estimación de valores en estas herramientas de acuerdo con el procedimiento señalado en el Manual de Avalúos.
7.     Verificar el proceso administrativo y operativo de la actividad valuatoria, con estricto apego al Manual de Avalúos y lineamientos vigente.
8.     Realizar las demás funciones y/o responsabilidades dentro del ámbito de su competencia que se deriven de las disposiciones aplicables, así como aquellas que le encomiende su jefe inmediato superior.
JEFATURA DE DEPARTAMENTO (JURÍDICO CONTENCIOSO)
OBJETIVO
Supervisar la información los asuntos jurídicos contenciosos que se genere en la Coordinación Regional validando la aplicación de la normatividad respectiva, previniendo riesgos legales en el proceso de recuperación de los créditos otorgados, a fin proteger los intereses de la Institución.
FUNCIONES
1.     Participar en la coordinación de las acciones procesales, a fin de lograr la recuperación de los créditos por la vía judicial.
2.     Verificar que la documentación de los asuntos jurídicos contenciosos de la Coordinación Regional cumpla con los requerimientos establecidos para la recuperación por la vía judicial, a fin de evitar riesgos legales en los procesos judiciales.
3.     Supervisar las actividades que lleven a cabo abogados externos para la recuperación judicial de créditos, así como los trámites y acciones derivados de su apoyo, con el objeto de establecer
mecanismos de control sobre los asuntos asignados y del ejercicio del presupuesto destinado para tal efecto.
4.     Supervisar la integración de los expedientes judiciales y proponer las medidas de seguimiento, para lograr el avance de los procesos judiciales.
5.     Integrar los informes de seguimiento de los asuntos jurídico-contenciosos que sean requeridos.
6.     Integrar y presentar las fichas que se someten al Subcomité de Crédito respecto de las solicitudes de tratamientos para liquidación de los adeudos en proceso judicial.
7.     Tramitar el cobro de fianzas otorgadas ante las compañías afianzadoras que se generen por incumplimiento, a fin de garantizar la recuperación de los adeudos.
8.     Requerir los pagos realizados por los acreditados en proceso judicial, con la finalidad evitar riesgos dentro de los procedimientos.
9.     Emitir dictamen de incosteabilidad o irrecuperabilidad de los casos propuestos para el cobro por la vía judicial, con la finalidad de determinar la no recuperación de los créditos por la vía legal.
10.   Colaborar en la asesoría y apoyo a las diversas áreas de la Coordinación Regional en los asuntos de naturaleza contenciosa, a efecto de que se atienda de acuerdo con los lineamientos establecidos.
11.   Realizar las demás funciones y/o responsabilidades dentro del ámbito de su competencia que se deriven de las disposiciones aplicables, así como aquellas que le encomiende su jefe inmediato superior.
EJECUTIVA JURÍDICA
OBJETIVO
Aplicar las normas, políticas y lineamientos en materia legal, a fin prevenir riesgos jurídicos, ante la eventualidad de incumplimiento por parte del acreditado; asimismo, proporcionar la asesoría e información en materia jurídica para la correcta formalización de las operaciones que celebra la Financiera con sus clientes, a fin de proteger y salvaguardar los intereses jurídicos y patrimoniales de la Institución.
FUNCIONES
1.     Atender las solicitudes de dictámenes jurídicos de las Agencias para solicitudes de crédito al amparo de facultades mancomunadas o del Subcomité de Crédito.
2.     Analizar los documentos que integran los expedientes de crédito, previa solicitud de dictamen de las Agencias para solicitudes de crédito, y emitir el dictamen jurídico correspondiente conforme a la normatividad, políticas, lineamientos y disposiciones legales vigentes.
3.     Asesorar a las Agencias en la correcta formalización de las operaciones crediticias.
4.     Emitir la validación de la correcta formalización de las operaciones crediticias y sus garantías, conforme a los formatos tipo liberados para tal efecto.
5.     Apoyar a las Agencias y demás áreas en las estrategias para el seguimiento y atención de la cartera con incumplimiento, así como de la cartera vencida, que requieran cobranza extrajudicial y para traspaso en su momento a cobranza judicial.
6.     Apoyar en el seguimiento a los procesos judiciales que promueven los despachos externos para lograr la recuperación de la cartera vencida de la Institución, así como en los demás donde ésta sea parte o tenga interés jurídico.
7.     Apoyar en el llenado de contratos de crédito y elaboración de convenios modificatorios en apego a las autorizaciones y normatividad establecida.
8.     Apoyar a las Agencias en la revisión de instrumentos jurídicos relativos a personalidad jurídica, objeto social, poderes y facultades, capital social de diversos tipos de sociedades, garantías, necesidad y vigencia de permisos, concesiones, licencias y/o cualquier otra autorización necesaria para la realización de los proyectos a financiar.
9.     Formular proyectos de liberaciones de gravámenes, una vez que los créditos han sido cubiertos, con
la finalidad de cancelar las inscripciones y/o anotaciones en los Registros Públicos correspondientes.
10.   Realizar las demás funciones y/o responsabilidades dentro del ámbito de su competencia, que se deriven de las disposiciones aplicables, así como de aquellas que le encomiende su jefe inmediato superior.
GERENCIA REGIONAL DE SUPERVISIÓN Y COBRANZA
OBJETIVO
Dirigir y coordinar los procesos para el seguimiento de los financiamientos otorgados en la Coordinación Regional y su aplicación por parte del acreditado, hasta la recuperación de los mismos, así como supervisar la integración, actualización y custodia de los expedientes de dichos financiamientos y documentos valor asociados, en apego a los lineamientos y normatividad establecida.
FUNCIONES
1.     Coordinar las actividades de supervisión y cobranza de la Coordinación Regional de los créditos autorizados por el Consejo Directivo, Comité de Crédito, y Subcomité de Crédito, a fin de constatar que se cumplan las condiciones normativas, se desarrollen los proyectos de acuerdo a su diseño y se generen las condiciones que permitan la recuperación de los recursos comprometidos, detectando en forma oportuna las situaciones de riesgo para la adopción de las medidas procedentes para protección del patrimonio institucional.
2.     Coordinar el resguardo, registro y actualización de los expedientes de crédito y documentos valor de los financiamientos otorgados; asimismo, coordinar y realizar los arqueos periódicos, a fin de tomar las acciones necesarias y garantizar la existencia y correcto control de los elementos documentales que soportan la operación crediticia, de acuerdo con las disposiciones normativas en la materia.
3.     Coordinar y supervisar las actividades para llevar a cabo la supervisión de los créditos de intermediación, para verificar que las operaciones de segundo piso se lleven a cabo de acuerdo con la normatividad específica, se genera la documentación soporte y el crédito que llega a acreditados finales, se aplique en los proyectos específicos y éstos a su vez se ajusten a las especificaciones normativas.
4.     Coordinar y supervisar las actividades de cobranza preventiva de la Coordinación Regional, para una recuperación oportuna de los financiamientos, procurando evitar la generación de cartera vencida.
5.     Vigilar que se ejecuten en tiempo las actividades de cobranza y recuperación en la etapa extrajudicial, incrementando los índices de recuperación en esta fase y los créditos con 91 días de vencidos o por razones justificadas, sean traspasados al área jurídica, cumpliendo con los plazos normativos para agilizar el inicio del proceso de recuperación judicial.
6.     Informar a las instancias superiores los avances de la supervisión, cobranza e integración de los expedientes de crédito y documentos valores de los financiamientos otorgados, proporcionando elementos que permitan la toma de decisiones adecuadas y oportunas para fortalecer el proceso crediticio.
7.     Integrar y presentar a las instancias de decisión los tratamientos de cartera, con la finalidad de ofrecer a los acreditados que lo requieran y justifiquen, condiciones para el cumplimiento de sus compromisos con la Institución.
8.     Atender y apoyar a las diferentes instancias de supervisión en el ámbito de su competencia, proporcionando información y coordinando la solventación de observaciones, lo que coadyuve a mejorar la calidad de los procesos de crédito.
9.     Establecer coordinación con el Área Jurídica para efectuar acciones conjuntas que lleven a la recuperación de los créditos vencidos, o su tratamiento oportuno, ya sea en etapa extrajudicial o mediante el turno oportuno de los casos en esta situación, así como proporcionar apoyo logístico para el perfeccionamiento de los expedientes.
10.   Coordinar las actividades de cobranza y recuperación de cartera en la etapa extrajudicial de los
créditos vencidos con montos superiores a 200 mil UDIS, e instruir las acciones que se deban realizar en apoyo de las notificaciones de vencimiento anticipado de los créditos en general, buscando elevar los niveles de recuperación de cartera en la fase extrajudicial.
11.   Realizar las demás funciones y/o responsabilidades dentro del ámbito de su competencia, que se deriven de las disposiciones aplicables, así como de aquellas que le encomiende su jefe inmediato superior.
JEFATURA DE DEPARTAMENTO (SUPERVISIÓN DE CRÉDITO)
OBJETIVO
Participar en la coordinación y realizar acciones de supervisión, seguimiento y cobranza de los financiamientos otorgados, así como de los expedientes y documentos valor de dichos financiamientos, con el objeto de fortalecer dichos procesos en aras de mejorar los índices de recuperación de la Institución.
FUNCIONES
1.     Supervisar el cumplimiento de los procedimientos y normatividad establecida para el registro, custodia y administración de documentos valor, así como la realización periódica de arqueos de cartera física y documentos soporte de las garantías.
2.     Supervisar y verificar que la integración, control y custodia de los expedientes de los financiamientos otorgados sea conforme a normatividad vigente, con la finalidad de contar con información ordenada, actualizada y suficiente de los acreditados.
3.     Llevar a cabo las acciones de seguimiento crediticio para Empresas de Intermediación Financiera (EIF´s) de las muestras enviadas por la Subdirección Corporativa de Supervisión y Cobranza (SCSC) mediante la supervisión y/o aplicación de Herramientas de Supervisión Diferenciada (HSD), a fin de verificar el cumplimiento de los compromisos contractuales y demás obligaciones normativas.
4.     Realizar acciones de supervisión de acompañamiento a los acreditados de primer piso que integran la muestra determinada por la Subdirección Corporativa de Supervisión y Cobranza (SCSC), a fin de verificar la correcta operación de los proyectos financiados y el desarrollo de la actividad o giro conforme a lo establecido en la normatividad vigente con la finalidad de detectar riesgos y/o alertas que impidan la recuperación del crédito.
5.     Evaluar la integración de reportes e informes de supervisión con la finalidad de fortalecer y mantener informadas a las instancias involucradas en el proceso crediticio, así como proporcionar elementos que permitan la toma de decisiones.
6.     Supervisar y evaluar periódicamente las medidas de seguridad que deben existir en las áreas de expedientes y de guarda valores, para garantizar la integridad y manejo de los documentos que soportan la operación crediticia en las Agencias.
7.     Realizar las demás funciones y/o responsabilidades que se deriven de las disposiciones aplicables dentro del ámbito de su competencia, así como aquellas que le encomiende su jefe inmediato superior.
JEFATURA DE DEPARTAMENTO (COBRANZA)
OBJETIVO
Coordinar y brindar apoyo a las acciones de cobranza efectuadas por la Agencia y las que sean del ámbito de su competencia en sus diferentes etapas de cobranza, con el objeto de llevar un seguimiento y controles adecuados de los créditos en Cartera Vencida e implementar estrategias de seguimientos y recuperación en coordinación con las Agencias de Crédito y personal externo.
FUNCIONES
1.     Valorar y efectuar en coordinación con el Área Jurídica la cobranza de aquellos asuntos con saldos superiores a 200 mil UDIS, en etapa extrajudicial, así como los casos en que se tengan que llevar a cabo notificaciones de vencimiento anticipados de los créditos.
 
2.     Operar mecanismos de colaboración con las Agencias, en acciones de cobranza administrativa de aquellos asuntos considerados viables a ser recuperados o bien, identificar razones del no pago en etapas tempranas de cobranza y replantear estrategias al proceso para evitar el deterioro de la cartera.
3.     Supervisar y verificar que las Agencias turnen para su recuperación a la Gerencia de Coordinación Regional Jurídica, los asuntos o créditos con más de 90 días vencidos o aquellos que se determine demandar anticipadamente, a fin de programar en tiempo las gestiones correspondientes.
4.     Integrar y revisar los informes y reportes de los créditos vencidos, con objeto de notificar acciones de cobranza realizadas.
5.     Implementar acciones para operar estrategias de recuperación de los financiamientos, así como reportar las incidencias que permitan lograr los objetivos de recuperación y reducción de la Cartera Vencida.
6.     Programar acciones de supervisión y seguimiento, con la finalidad de evaluar la efectividad de la recuperación de las Áreas involucradas en el proceso de cobranza.
7.     Apoyar a las Agencias en el envío y recepción de la información de los próximos vencimientos crediticios, la cobranza preventiva, administrativa, extrajudicial y en algunos casos judiciales, para detectar oportunamente los casos que pueden presentar cartera vencida.
8.     Realizar las demás funciones y/o responsabilidades dentro del ámbito de su competencia que se deriven de las disposiciones aplicables, así como aquellas que le encomiende su jefe inmediato superior.
EJECUTIVA DE SUPERVISIÓN Y COBRANZA
OBJETIVO
Realizar acciones de supervisión, seguimiento y cobranza de los financiamientos otorgados, así como de los expedientes y documentos valor de dichos financiamientos, con el objeto de fortalecer dichos procesos en aras de mejorar los índices de recuperación de la Institución.
FUNCIONES
1.     Coordinar, verificar y realizar arqueos de cartera física y documentos que soportan las garantías otorgadas por los acreditados en las Agencias en apego a los procedimientos y normatividad establecida.
2.     Participación en la supervisión y verificación de una total y adecuada integración, control y custodia de los expedientes de los financiamientos otorgados conforme a la normatividad vigente.
3.     Desarrollar actividades en coordinación con las Agencias y/o proveedores de servicios de supervisión y participar en las acciones de seguimiento crediticio para Empresas de Intermediación Financiera (EIF´s) de las muestras enviadas por la Subdirección Corporativa de Supervisión y Cobranza (SCSC).
4.     Programar y participar en la supervisión de acompañamiento de los acreditados de primer piso que integran la muestra determinada por la Subdirección Corporativa de Supervisión y Cobranza (SCSC) y llevar a cabo el control y seguimiento de las observaciones y resultados de las supervisiones en apego a la Normatividad vigente.
5.     Integrar los reportes e informes de supervisión, así como los elementos necesarios para informar a las instancias involucradas en el proceso crediticio los resultados negativos y con área de oportunidad obtenidos durante el proceso de supervisión.
6.     Verificar periódicamente las condiciones de las instalaciones y las medidas de seguridad implementadas por la Agencia, respecto a las áreas de expedientes y de guarda valores, para garantizar la seguridad, integridad y adecuado manejo de los documentos que soportan la operación crediticia.
 
7.     Realizar labores de Cobranza Preventiva y Administrativa en apoyo a las que debe de realizar el personal de las Agencias, así como las de Cobranza Extrajudicial en apoyo a la Gerencia Regional de Supervisión y Cobranza (GRSC).
8.     Realizar las demás funciones y/o responsabilidades que se deriven de las disposiciones aplicables dentro del ámbito de su competencia, así como aquellas que le encomiende su jefe inmediato superior.
GERENCIA INFORMÁTICA
OBJETIVO
Coordinar, implementar y supervisar los procesos de informática y telecomunicaciones y brindar soporte técnico programado y/o requerido, conforme a normas y procedimientos establecidos, así como ofrecer al usuario opciones y soluciones integrales de tecnologías de información que permitan y complementen el apoyo hacia una operación continua en la Coordinación Regional y Agencias adscritas.
FUNCIONES
1.     Administrar la instalación, configuración, operación de los equipos de cómputo, infraestructura y servicios de telecomunicaciones, a fin de mantenerlos en operatividad, asegurando en la Coordinación Regional una generación y gestión eficaz de la información requerida para el seguimiento y control documental del negocio.
2.     Implementar los procesos para proporcionar, en tiempo y forma, el mantenimiento preventivo y correctivo a la infraestructura informática, soporte técnico en materia de servicios, instalación, configuración, operación de equipo de cómputo, telecomunicaciones, aplicaciones institucionales y de escritorio, con objeto de mantener en funciones óptimas la infraestructura informática asignada y requerida en la Coordinación Regional.
3.     Evaluar y mantener activa y operando la red de voz y datos en la Coordinación Regional y Agencias, así como evaluar e implantar, conforme a norma, procesos alternos para contingencias, con la finalidad de mantener intercomunicación abierta y continua para no obstaculizar las actividades de comunicación propias de la Institución y del servicio al cliente.
4.     Implementar y administrar los esquemas vigentes de seguridad física y lógica que sean emitidos por autoridades internas y externas en la materia, así como salvaguardar la integridad de la información, aplicaciones, equipo de cómputo y telecomunicaciones, para asegurar la trasmisión y registro de la información evitando y disminuir el riesgo por pérdida o mal uso de ésta.
5.     Participar con el área de Recursos Materiales en el control del inventario y resguardo de la infraestructura informática y licencias de software, así mismo solicitar, conjuntamente con la Coordinación Regional Administrativa, la renovación o dotación del parque informático, con la finalidad de controlar y mantener de manera óptima los recursos informáticos solicitados y para cumplir con las políticas y normas relacionadas a derechos de autor, piratería y en materia de propiedad de los sistemas y paquetes instalados.
6.     Definir y proporcionar herramientas para la explotación y aprovechamiento de la información institucional y contribuir a eficientar y simplificar el desempeño de las funciones del personal de las diferentes áreas de la Coordinación Regional y Agencias.
7.     Asesorar a las áreas en materia de capacitación sobre los sistemas informáticos en operación y apoyarlas en la implantación de nuevos sistemas, con el fin de facilitar y asegurar su operación.
8.     Colaborar con las Agencias de la Coordinación Regional en las interacciones y gestiones sobre generación, registro y distribución de información, así como en la coordinación de los apoyos tanto de operación de los sistemas como en la definición de perfiles y accesos de usuarios, para que cuenten con la infraestructura sistémica suficiente para cumplir en tiempo y forma con sus procesos de comunicación.
9.     Realizar las demás funciones y/o responsabilidades dentro del ámbito de su competencia que se deriven de las disposiciones aplicables, así como aquellas que le encomiende su jefe inmediato
superior.
AGENCIA ESTATAL DE CREDITO RURAL "A" y "B"
OBJETIVO
Coordinar y concertar con los sectores público, social y privado, de su ámbito de competencia y conforme a las directrices que defina la Coordinación Regional, el desarrollo de programas y proyectos, técnico, económico y financieramente viables, que impliquen el otorgamiento de crédito rural de manera sostenible; así mismo, fomentar y promover los negocios ligados al objetivo de Financiera y los programas de apoyo.
FUNCIONES
1.     Coordinar y llevar a cabo la aplicación de los productos, programas y apoyos de crédito con apego a los lineamientos establecidos, a fin de lograr las metas de negocios y los objetivos de atención a usuarios en apoyo a los objetivos de negocio establecidos.
2.     Verificar que el proceso de originación, autorización, contratación, disposición y supervisión se realice con oportunidad, a fin de asegurar la calidad en el proceso crediticio.
3.     Coordinar, en su caso, las acciones y resultados de las Agencias de Crédito Rural, en los aspectos de portafolio de negocios, calidad de cartera, expedientes, promoción de negocios y recuperación de cartera.
4.     Coordinar y vincular los diferentes programas con los gobiernos estatales y municipales de su adscripción.
5.     Representar a la Financiera en las comisiones que se le asignen, así como legalmente en el ámbito de su competencia.
6.     Analizar y proponer al Coordinador Regional la apertura, reubicación y clausura de Agencias y Módulos en su adscripción estatal.
7.     Apoyar las gestiones específicas que realicen las Agencias de Crédito Rural y Módulos en el ámbito de su competencia.
8.     Atender de manera directa las solicitudes de financiamiento, asesoría y capacitación que presenten los Productores y los Intermediarios Financieros Rurales.
9.     Asegurar que la presencia de la Financiera llegue a los Productores e Intermediarios Financieros Rurales directamente a sus unidades de producción, a través de la promoción en sitio.
10.   Vincular las necesidades de los Productores y los Intermediarios Financieros Rurales, a fin de que las mismas sean atendidas por la Financiera.
11.   Identificar proyectos productivos que impulsen el desarrollo agropecuario, rural, forestal y pesquero a fin de promoverlos ante instituciones nacionales o extranjeras dedicadas a la inversión y al financiamiento.
12.   Supervisar y coordinar las gestiones y desarrollo de sus áreas, así mismo los módulos que llegaran a establecerse en su zona de influencia, verificando la atención a las funciones, actividades y comisiones asignadas.
13.   Realizar las actividades de guarda y custodia de documentos valor conforme a la normativa establecida.
14.   Informar al Coordinador Regional, previo a la autorización de la instancia correspondiente, las operaciones que pudiesen estar vinculadas con el objeto de las Instituciones de Banca de Desarrollo.
15.   Definir acciones de coordinación para la operación de los productos y modelos de atención de crédito en las Agencias.
16.   Realizar las demás funciones y/o responsabilidades dentro del ámbito de su competencia que se deriven de las disposiciones aplicables, así como de aquellas que le encomiende su superior jerárquico.
 
AGENCIA DE CRÉDITO RURAL
OBJETIVO
Coordinar y concertar con los sectores público, social y privado de su ámbito de competencia y conforme a las directrices que defina la Coordinación Regional el desarrollo de programas y proyectos, técnico, económico y financieramente viables que impliquen el otorgamiento de crédito rural de manera sostenible; así mismo, fomentar y promover los negocios ligados al objetivo de la Financiera y los programas de apoyo.
FUNCIONES
1.     Atender de manera directa las solicitudes de financiamiento, asesoría y capacitación que presenten los Productores y los Intermediarios Financieros Rurales.
2.     Asegurar que la presencia de la Financiera llegue a los Productores e Intermediarios Financieros Rurales directamente a sus unidades de producción, a través de la promoción en sitio.;
3.     Vincular las necesidades de los Productores y los Intermediarios Financieros Rurales, a fin de que las mismas sean atendidas por la Financiera.
4.     Identificar proyectos productivos que impulsen el desarrollo agropecuario, rural, forestal y pesquero a fin de promoverlos ante instituciones nacionales o extranjeras dedicadas a la inversión y al financiamiento.
5.     Realizar las demás funciones y/o responsabilidades dentro del ámbito de su competencia que se deriven de las disposiciones aplicables, así como de aquellas que le encomiende su jefe inmediato superior, a fin de apoyar en la operación de la Coordinación Regional.
EJECUTIVA DE RECURSOS HUMANOS Y MATERIALES
OBJETIVO
Participar en la coordinación y desarrollar los procesos para dotar de los apoyos y recursos humanos, financieros, materiales y servicios generales que se requieran para la operación e infraestructura física de las Agencias.
FUNCIONES
1.     Realizar y registrar los trámites y procedimientos de recursos humanos, materiales y servicios generales, a fin de facilitar la operación de las Agencias.
2.     Revisar y dar seguimiento a los ingresos y gastos administrativos realizados en las Agencias y elaborar el informe sobre la situación financiera que guardan, para apoyar la toma de decisiones presupuestales.
3.     Verificar los pagos de las obligaciones fiscales y de las contribuciones y servicios administrativos, así como apoyar en la revisión y pago de los servicios de las Agencias y tramitar la documentación relacionada con el proceso de nómina.
4.     Atender las necesidades de recursos materiales y servicios generales requeridos para la operación e infraestructura física de las Agencias, así como supervisar su conservación y mantenimiento.
5.     Supervisar el cumplimiento de las disposiciones de protección civil establecidas en las Agencias para brindar al personal las medidas de seguridad.
6.     Realizar las demás funciones y/o responsabilidades dentro del ámbito de su competencia que se deriven de las disposiciones aplicables, así como aquellas que le encomiende su jefe inmediato superior.
EJECUTIVA DE COBRANZA
OBJETIVO
Llevar a cabo acciones para recuperar los recursos financieros otorgados por la Institución a través de los programas y productos de crédito y servicios, mediante la cobranza preventiva, administrativa y extrajudicial, así como asesorar al personal en cuanto a tratamientos y recuperación de cartera.
 
FUNCIONES
1.     Tramitar y llevar el seguimiento de la cobranza preventiva, administrativa y extrajudicial, mediante el envío de cartas y telegramas, así como llamadas telefónicas y visitas domiciliarias, con objeto de recuperar los créditos otorgados por la Financiera.
2.     Llevar a cabo la recuperación crediticia y la cobranza de la cartera vencida, para que se realice en los plazos convenidos.
3.     Brindar asesoría a los acreditados respecto a los tratamientos de cartera y colaborar en la integración de la información relacionada al tratamiento, a fin de agilizar el proceso de recuperación.
4.     Realizar las labores de cobranza preventiva para disminuir el riesgo de impagos.
5.     Integrar y analizar información sobre los temas de recuperación de recursos, con la finalidad de notificar a las áreas involucradas.
6.     Asesorar al personal de las Coordinaciones Regionales y Agencias en la materia de recuperación de cartera.
7.     Elaborar los reportes e informes sobre el estado que guarda la gestión de cobranza preventiva, administrativa, judicial y extrajudicial, a efecto de informar a los funcionarios participantes.
8.     Realizar las demás funciones y/o responsabilidades dentro del ámbito de su competencia que se deriven de las disposiciones aplicables, así como aquellas que le encomiende su jefe inmediato superior.
EJECUTIVA DE FINANCIAMIENTO RURAL
OBJETIVO
Identificar mercados potenciales, promover, colocar, supervisar la correcta aplicación de los recursos financieros, apoyos y servicios que ofrece y otorga la Financiera, así como brindar la asesoría necesaria en todo el proceso de crédito, a fin de incrementar la participación de la Financiera en el sector rural, así mismo instrumentar los mecanismos técnicos-normativos y administrativos para su operación, contratación, dispersión y liberación.
FUNCIONES
1.     Promover proyectos con mezcla de recursos, que sean rentables y productivos para la Institución y para el cliente.
2.     Promover a través de técnicas de mercadeo la venta de productos, servicios crediticios y los programas de apoyo de la Financiera, así como detectar zonas y clientes potenciales de desarrollo crediticio, mediante visitas de campo en el ámbito de la Coordinación Regional.
3.     Ofrecer al productor y a los Intermediarios Financieros Rurales, los servicios y productos que ponga a disposición la Financiera en cumplimiento de su objeto; así como, implementar los programas que en materia de financiamiento rural se determinen.
4.     Asesorar y brindar información a los clientes, respecto a las modalidades, requisitos, trámite y condiciones que debe cumplir para tener acceso a los productos y servicios de la Institución, a fin de facilitarles el proceso.
5.     Promover los servicios fiduciarios y de avalúos de la Coordinación Regional.
6.     Capacitar y asesorar de manera directa o a través de terceros, a los productores o a aquellos que decidan constituirse como Intermediarios Financieros Rurales, a fin de atender sus necesidades para la mejor utilización de sus recursos crediticios.
7.     Participar en la integración de los expedientes de crédito y apoyar en la supervisión de los mismos, a efecto de que sea conforme a las normas vigentes emitidas en el Manual de Crédito; así mismo, coordinar acciones de seguimiento al expediente en el proceso de crédito.
8.     Informar al cliente sobre la aceptación o rechazo de sus solicitudes y, en su caso, solicitarle la documentación complementaria para su otorgamiento.
 
9.     Comprobar las inversiones de los créditos otorgados, a efecto de validar que se apliquen de acuerdo con lo establecido en el contrato de crédito y lineamientos establecidos.
10.   Realizar las demás funciones y/o responsabilidades dentro del ámbito de su competencia que se deriven de las disposiciones aplicables, así como aquellas que le encomiende su jefe inmediato superior.
EJECUTIVA DE ANÁLISIS DE CRÉDITO
OBJETIVO
Participar con las Jefaturas de Departamento de Análisis de Crédito en la revisión y aceptación del riesgo de las operaciones de financiamiento, mediante la aplicación de técnicas de análisis y evaluación de proyectos de inversión y crédito, vigilando que la integración de los documentos soporte de las solicitudes de crédito en los expedientes de crédito sea conforme a normatividad; así mismo colaborar en el apoyo técnico y operativo en materia de análisis de crédito a las Agencias.
FUNCIONES
1.     Revisar y analizar que las solicitudes de crédito se apeguen a la normatividad vigente, así como verificar que la información en materia técnica, económica y financiera reúna las condiciones para facilitar los procesos de gestión y operación que deriven en su caso, en el otorgamiento de créditos.
2.     Elaborar los estudios de crédito y tratamientos de cartera que presenten las Agencias, mediante la evaluación de las solicitudes de crédito, de acuerdo con la normatividad vigente, a efecto de identificar y proponer mecanismos de mitigación y control de los riesgos crediticios.
3.     Asistir técnica y financieramente a las Agencias en materia de análisis de crédito, paquetes tecnológicos, metodologías de evaluación, aplicación de normatividad y detección y manejo de riesgos crediticios, a fin de proponer y programar las ministraciones y amortizaciones de los créditos, conforme a los flujos de efectivo del solicitante y de acuerdo con los programas y productos de la Financiera.
4.     Verificar la viabilidad y rentabilidad de los paquetes tecnológicos a operarse en el Programa de Crédito Preautorizado y en los programas de atención masiva, a fin de que los recursos provenientes del financiamiento y la aportación del solicitante sean suficientes para el desarrollo del proyecto y cubra los costos de producción o venta, así como los gastos de operación y financieros generados.
5.     Apoyar en el proceso de calificación de cartera crediticia de acuerdo con la normatividad vigente, a efecto de contar con las calificaciones de los acreditados.
6.     Participar con las Agencias en el seguimiento de las solicitudes de crédito a proyectos estratégicos y en aquellas operaciones relevantes por su importe o complejidad, así como de los casos sujetos al proceso de calificación individual de cartera, a fin de fortalecer el desarrollo integral de entidades productivas.
7.     Realizar las demás funciones y/o responsabilidades dentro del ámbito de su competencia que se deriven de las disposiciones aplicables, así como aquellas que le encomiende su jefe inmediato superior.
IX - ACRÓNIMOS
 
Centro de Cómputo Bancario
CECOBAN
Comisión Nacional Bancaria y de Valores
CNBV
Comité de Administración Integral de Riesgos
CAIR
Dirección Ejecutiva de Recursos Materiales y Servicios
DERMS
Fideicomisos Instituidos en Relación con la Agricultura
FIRA
Financiera Nacional de Desarrollo Agropecuario, Rural, Forestal y Pesquero
FND
 
Fondo Especial de Asistencia Técnica y Garantía para Créditos Agropecuarios
FEGA
 
Fondo Nacional de Garantías de los Sectores Agropecuario, Forestal, Pesquero y Rural
FONAGA
Formato Único de Requisición de Recursos de la Tesorería
FURRT
Impuesto Sobre la Renta
ISR
Instituto de Administración y Avalúos de Bienes Nacionales
INDAABIN
Instituto del Fondo Nacional de la Vivienda para los Trabajadores
INFONAVIT
Instituto Nacional de Transparencia, Acceso a la Información y Protección de Datos Personales
INAI
Instituto Mexicano del Seguro Social
IMSS
Instituto Nacional de las Mujeres
INMUJERES
Ley Orgánica de la Financiera Nacional de Desarrollo Agropecuario, Rural, Forestal y Pesquero
Ley
Manual Administrativo de Aplicación General en Materia de Tecnologías de la Información y Comunicaciones y de Seguridad de la Información
MAAGTICSI
Normas de Información Financiera
NIF
Órgano Interno de Control
OIC
Proceso Integral de Programación y Presupuesto
PIPP
Prevención de Lavado de Dinero
PLD
Red de Área Amplia
WAN
Red de Área Local
LAN
Registro Único de Garantías Inmobiliarias
RUG
Secretaria de Hacienda y Crédito Público
SHCP
Secretaria de la Función Pública
SFP
Servicio de Administración Tributaria
SAT
Servicio de Administración y Enajenación de Bienes
SAE
Sistema de Portales de Obligaciones de Transparencia
SIPOT
Sistema de Consulta de Quebrantos y Castigos de la Banca de Desarrollo
SCQCBD
Sistema de Crédito TERFIN
TERFIN
Sistema de Información Contable y Presupuestario
SICOP
Sistema de Información de Colocación Indirecta
SICI
Sistema de Información Financiera
SIF
Sistema Electrónico de Compras del Gobierno
COMPRANET
Sistema Informático Integral de las Operaciones de FIRA
SIIOF
Sistema Integral de Administración de Riesgos
SIAR
Sistema Integral de Información de los Ingresos y Gasto Público
SIIWEB
Tecnologías de la Información y Comunicaciones
TIC
Unidades de Inversión
UDIS
 
 
Disposiciones Transitorias
PRIMERA. - El presente Manual entrará en vigor el día hábil siguiente de su publicación en el Diario Oficial de la Federación.
Ciudad de México, a 21 de octubre de 2020.- El Director General Adjunto Jurídico y Fiduciario Financiera Nacional de Desarrollo Agropecuario, Rural, Forestal y Pesquero, Carlos Gerardo Pedraza Balboa.- Rúbrica.