ACUERDO en el que se establecen las Reglas de Operación del Programa Nacional de Reconstrucción para el ejercicio fiscal 2020.

Al margen un sello con el Escudo Nacional, que dice: Estados Unidos Mexicanos.- DESARROLLO TERRITORIAL.- Secretaría de Desarrollo Agrario, Territorial y Urbano.

ROMÁN GUILLERMO MEYER FALCÓN, Secretario de Desarrollo Agrario, Territorial y Urbano, con fundamento en los artículos 14, 16, 17 bis, fracción III; 26 y 41 de la Ley Orgánica de la Administración Pública Federal; 1, 4 último párrafo del Decreto de Presupuesto de Egresos de la Federación para el Ejercicio Fiscal 2020, 74, 75 y 77 de la Ley Federal de Presupuesto y Responsabilidad Hacendaria; 176, 178 y 179 del Reglamento de la Ley Federal de Presupuesto y Responsabilidad Hacendaria; 4 de la Ley Federal de Procedimiento Administrativo; y 1, 3,4, 5 y 6, fracción XIV, del Reglamento Interior de la Secretaría de Desarrollo Agrario, Territorial y Urbano.
CONSIDERANDO
Que en el Decreto de Presupuesto de Egresos de la Federación para el Ejercicio Fiscal 2020, publicado en el Diario Oficial de la Federación el 11 de diciembre de 2019, está contemplado nuevamente dentro de los "Principales Programas" del gobierno federal (anexo 26 del citado Decreto) el Programa Nacional de Reconstrucción, el cual "tendrá por objeto atender a la población afectada por los sismos de septiembre de 2017 y febrero de 2018, con un enfoque de derechos humanos, de conformidad con las declaratorias correspondientes conforme a lo previsto en la Ley General de Protección Civil."
Que de conformidad con lo establecido en dicho Decreto: "La aplicación y erogación de los recursos que se otorgarán a través de este Programa, así como su seguimiento, control, rendición de cuentas y transparencia, se sujetarán a las reglas de operación que emita la Secretaría de Desarrollo Agrario, Territorial y Urbano."
Que en su anexo 27 se establece el monto de los recursos asignados a este Programa, así como la asignación correspondiente a los sectores que en él participan.
Que en su anexo 25 está considerado el Programa Nacional de Reconstrucción como uno de los programas sujetos a Reglas de Operación.
Que el Programa Nacional de Reconstrucción será coordinado por la Secretaría de Desarrollo Agrario, Territorial y Urbano y ejecutado en colaboración con las Secretarías de Educación, Salud y Cultura; con fundamento en los artículos 3, 5, 8, 99, 100, 102, 103, 104, 105, 106 de la Ley General de Educación; 1o., 3o., fracción I, 6o. y 7o. de la Ley General de Salud; 29, 30 y 31 del Decreto de Presupuesto de Egresos de la Federación para el Ejercicio Fiscal 2020; Artículos 3 y 5 del Decreto por el que se Crea la Comisión Intersecretarial para la Reconstrucción.
Emito el presente Acuerdo en el que se establecen las REGLAS DE OPERACIÓN DEL PROGRAMA NACIONAL DE RECONSTRUCCIÓN para el ejercicio fiscal 2020.
Contenido
CONSIDERANDO
Capítulo 1. Introducción
Capítulo 2. Objetivos
2.1 General
2.2 Específicos
Capítulo 3. Lineamientos Generales
3.1 Cobertura
3.2 Población potencial
3.3 Población objetivo
3.4 Requisitos
 
3.5 Criterios y Procedimiento de elegibilidad
3.6 Características generales de los apoyos para las acciones y proyectos del Programa
3.7 Derechos, obligaciones y causas de suspensión o cancelación de los apoyos
3.7.1 Derechos de las personas beneficiarias:
3.7.2 Obligaciones de las personas beneficiarias:
3.7.3 Causas de suspensión o cancelación de los apoyos:
Capítulo 4. Instancias Participantes en el Programa y sus responsabilidades
4.1 De la Coordinación Interinstitucional
4.2 Instancias Responsables
4.3 Instancias ejecutoras:
4.4 Otros participantes
Capítulo 5. Disposiciones de Observancia General
5.1 Evaluación y monitoreo
5.1.1 Monitoreo
5.1.2 Evaluación Externa
5.2 Transparencia
5.3 Difusión
5.4 Contraloría social
5.5 Auditorias
5.6 Padrón de beneficiarios
5.7 Datos personales
5.8 Quejas y denuncias
5.9 Derechos Humanos
5.10 Protección de Recursos en Época Electoral y Combate a la Corrupción
Capítulo 6. De la Ejecución del Programa
6.1 Asignación de los recursos
6.1.1 De los recursos asignados a Gastos de Operación
6.2 Proceso
6.2.1 Vivienda
6.2.2 Educación
6.2.3 Salud
6.2.4 Cultura
6.3 Ejecución
6.3.1. Planeación, control y supervisión
6.3.2. Avances físico-financieros
6.3.3 Matriz de Indicadores para Resultados (MIR)
6.3.4 Verificación
6.3.5 Cierre de Ejercicio
Capítulo 7. Proceso de Operación de los Sectores
7.1. Procesos de Operación del Sector Vivienda
 
7.1.1 Requisitos
7.1.2 Procedimiento de elegibilidad
7.1.3 Características de los apoyos
7.1.4 Derechos, obligaciones y causas de cancelación de los apoyos
7.1.5 Participantes
7.1.6. Operación
7.2 Procesos de Operación del Sector Educación
7.2.1 Requisitos
7.2.2 Procedimiento de elegibilidad
7.2.3 Características de los apoyos
7.2.4 Derechos, obligaciones y causas de suspensión o cancelación de los recursos.
7.2.5 Participantes
7.2.6. Operación
7.3 Proceso de Operación del Sector Salud
7.3.1 Requisitos
7.3.2 Procedimiento de elegibilidad
7.3.3 Características de los apoyos
7.3.4 Derechos, obligaciones y causas de incumplimiento o cancelación de los recursos.
7.3.5 Participantes
7.3.6. Operación
7.4 Proceso de Operación del Sector Cultura
7.4.1 Requisitos
7.4.2 Procedimiento de elegibilidad
7.4.3 Características de los apoyos
7.4.4 Derechos, obligaciones y causas de suspensión o cancelación de los recursos
7.4.5 Participantes
7.4.6. Operación
TRANSITORIOS
ANEXOS
Anexo I. Glosario de Términos
Anexo II. Vivienda
Anexo III. Educación
Anexo IV. Salud
Anexo V. Cultura
 
Capítulo 1. Introducción
El Gobierno de México, asumiendo su responsabilidad en la protección y garantía de los derechos humanos, impulsa a partir de 2019 el Programa Nacional de Reconstrucción, en adelante el PROGRAMA, a fin de abatir el rezago de atención a las personas y comunidades afectadas por los sismos ocurridos el 07 y 19 de septiembre de 2017, y el 16 de febrero de 2018, en la región centro-sur del país, en adelante los SISMOS.
Con base en el trabajo de campo y en la revisión documental que se realizó por los equipos del Nuevo Gobierno durante el período de la transición, se logró contar con un diagnóstico aproximado de necesidades, el cual arrojó evidencias claras de que aún faltaba mucho por hacer en el proceso de reconstrucción iniciado por la administración anterior.
Los resultados de ese diagnóstico preliminar se resumen en los siguientes cuadros:
Resumen de daños
 
ENTIDAD
VIVIENDA
EDUCACIÓN
SALUD
PATRIMONIO
HISTÓRICO Y
CULTURAL
Oaxaca
80,310*
3,011
60
587
Chiapas
46,546
3,070
21
114
Puebla
28,343
2,273
8
621
Morelos
15,800
1,343
24
259
Estado de México
6,059
4,913
40
279
Ciudad de México
5,974
1,990
109
197
Guerrero
3,487
550
20
95
Hidalgo
0
413
0
13
Michoacán
0
570
0
0
Tlaxcala
0**
1,013
0
134
Veracruz
7
52
15
14
Tabasco
0
0
0
27
Total
186,526
19,198
297
2,340
*Incluye daños del sismo del 16 de febrero de 2018.
**Las viviendas fueron atendidas por el gobierno del Estado.
NOTA: Los datos corresponden a las cifras oficiales recabadas de notas informativas, páginas institucionales, y documentos de las dependencias a los que se tuvo acceso.
Resumen de avances por sector
 
VIVIENDA
 
EDUCACIÓN
Concluido
21,467       (12%)
 
Concluido
9,323         (49%)
En proceso
32,328       (17%)
 
En proceso
5,768         (30%)
Pendiente
132,731      (71%)
 
Pendiente
4,107         (21%)
 
 
 
 
 
SALUD
 
PATRIMONIO CULTURAL E HISTÓRICO
Concluido (Daños graves en IMSS e ISSSTE)
21             (7%)
 
Concluido
568           (24%)
 
En proceso
632           (27%)
Pendiente
276           (93%)
 
Pendiente
1,140         (49%)
NOTA: Las cifras corresponden a los datos oficiales que en su momento se pudieron obtener por diversos medios, excepto en lo que corresponde al sector vivienda, en este sector las cifras son el resultado de un muestreo realizado por los equipos de transición durante los meses de agosto y septiembre de 2018.
A ello hay que agregar que, a partir del trabajo de campo realizado por los equipos de las dependencias y entidades que han participado en el PROGRAMA, se han identificado daños en algunos inmuebles de los estados de Hidalgo y Tabasco, entidades no consideradas en las Declaratorias de Desastre que se emitieron con motivo de los SISMOS, así como afectaciones en un número mayor de municipios que los contemplados en dichas declaratorias, llegando a sumar más de 1,300.
El hecho de no haberse elaborado en su momento un diagnóstico preciso de los daños, y el no haberse registrado de manera adecuada los avances en la reconstrucción durante el período anterior, ha obligado a que, a partir del desarrollo del PROGRAMA en esta nueva etapa, se actualice continuamente el diagnóstico de daños, particularmente en lo que se refiere a la vivienda, y se registren con precisión los avances, a la par que se realizan las acciones para atender el rezago.
Es así que, se ha llegado a estimar que el número de familias que vieron afectadas sus viviendas es superior a 200 mil, y que el número de inmuebles destinados a la infraestructura educativa y de salud, así como aquellos que tienen valor como patrimonio cultural, es superior, hasta ahora, en un 10% a lo estimado originalmente.
Considerando los escasos avances alcanzados en la administración anterior y que, a lo largo de 2019, con la aplicación del PROGRAMA se realizaron 37 mil acciones distribuidas por sector en: 36495 acciones de vivienda, 206 acciones en educación, 81 acciones en salud, y 209 acciones en cultura(1); es evidente que aún existen daños en viviendas, infraestructura física educativa, infraestructura de salud, así como en bienes culturales y, por ende, un número importante de familias y comunidades que requieren la protección y garantía de sus derechos humanos por parte del Estado.
Sobre la base de los recursos asignados en el Presupuesto de Egresos de la Federación PEF 2020 y de conformidad con lo dispuesto en las presentes Reglas de Operación, en adelante las REGLAS, se determinarán los alcances específicos del PROGRAMA para el ejercicio fiscal 2020.
Capítulo 2. Objetivos
2.1 General
Atender los municipios afectados por los SISMOS, en beneficio de su población, mediante un conjunto de instrumentos presupuestarios para el impulso de proyectos y acciones de reconstrucción de viviendas, infraestructura física educativa, infraestructura de salud, así como la restauración, rehabilitación, mantenimiento y capacitación para la prevención y conservación de bienes culturales, históricos, arqueológicos y artísticos.
2.2 Específicos
a)    Contribuir a proteger y garantizar la realización del derecho a disfrutar de una vivienda adecuada
para las personas y comunidades afectadas por los SISMOS, que aún no han sido atendidas o lo fueron parcialmente, mediante acciones de reconstrucción, rehabilitación y reubicación de vivienda;
b)    Contribuir a garantizar el derecho de la población escolar a ocupar la infraestructura educativa en condiciones de seguridad a través de la reconstrucción y rehabilitación de planteles educativos públicos y su equipamiento, en los municipios afectados por los SISMOS, que a la fecha no se encuentren atendidos con algún otro programa o recurso, o que hayan resultado insuficientes..
c)     Contribuir a garantizar el ejercicio del derecho a la protección de la salud mediante la ejecución de proyectos para la reconstrucción, rehabilitación, sustitución, reubicación o demolición de la infraestructura de salud o unidades médicas en los municipios afectados, que a la fecha no se encuentren atendidas con algún otro programa o recurso, o que hayan resultado insuficientes.
d)    Contribuir a proteger y garantizar la realización del derecho de acceso a la cultura y al disfrute de los bienes y servicios culturales mediante acciones de restauración, rehabilitación y mantenimiento de inmuebles que aún no han sido atendidas o lo fueron parcialmente, así como por medio de capacitación para la prevención y la conservación de bienes culturales, históricos, arqueológicos y artísticos que dan identidad y son parte del patrimonio de las comunidades afectadas por los SISMOS.
Capítulo 3. Lineamientos Generales
3.1 Cobertura
El PROGRAMA se implementará en los municipios con localidades afectadas por los SISMOS, para el beneficio de su población, ubicados en las entidades federativas de Chiapas, México, Guerrero, Hidalgo, Michoacán, Morelos, Oaxaca, Puebla, Tabasco, Tlaxcala, Veracruz y Ciudad de México. Las acciones y proyectos específicos serán los que se definan por cada Instancia Responsable, de acuerdo con los criterios de las presentes REGLAS.
3.2 Población potencial
La población potencial está conformada por los municipios que sufrieron daños por los SISMOS, para la atención de los habitantes y comunidades que fueron afectados en los estados de Chiapas, México, Guerrero, Hidalgo, Michoacán, Morelos, Oaxaca, Puebla, Tabasco, Tlaxcala, Veracruz y Ciudad de México.
3.3 Población objetivo
La población objetivo son los municipios afectados por los SISMOS, para atender la reconstrucción de viviendas e inmuebles de infraestructura de salud, educación y bienes culturales, en beneficio de los habitantes y comunidades que no hayan sido atendidos en su totalidad, o no dispongan de recursos asignados, incluidos los que no estén contemplados en las declaratorias de desastre natural, siempre y cuando cumplan con los requisitos de elegibilidad previstos en las presentes REGLAS.
3.4 Requisitos
Los apoyos del PROGRAMA se asignarán acorde a los requisitos establecidos por los Sectores, señalados en el Capítulo 7 de las presentes REGLAS, así como en sus respectivos Anexos, tomando en cuenta la disponibilidad programática y presupuestaria por Sector, por Modalidad de apoyo y por Entidad Federativa.
3.5 Criterios y Procedimiento de elegibilidad
Las acciones y proyectos del PROGRAMA, están dirigidos a los municipios afectados por los SISMOS, en beneficio de la población y comunidades que aún no han sido atendidos o lo fueron parcialmente.
Se mantendrán como criterios de prioridad: atender a quienes habiten en zonas con mayor grado de marginación, con población mayoritariamente indígena o con altos índices de violencia, considerando las localidades con mayor concentración de daños materiales, la proporcionalidad de la afectación por el número de inmuebles en la localidad, y el mayor daño en la infraestructura y las viviendas.
La aplicación de los criterios de elegibilidad corresponderá a cada Instancia Responsable conforme a lo previsto en el Capítulo 7 y los Anexos de las presentes REGLAS, determinando la población que será beneficiada por el PROGRAMA en su respectivo ámbito de responsabilidad.
3.6 Características generales de los apoyos para las acciones y proyectos del Programa
Las acciones y proyectos se clasifican por sectores: vivienda, educación, salud y cultura. La ejecución de estas acciones y proyectos, mantendrá un enfoque de derechos humanos, con énfasis en la gestión integral de riesgos, no únicamente para la reparación o reconstrucción de los inmuebles, sino para desarrollar en las comunidades una cultura de la prevención del riesgo, la mitigación y la recuperación que permita disminuir la vulnerabilidad de las personas y las comunidades.
Todos los recursos destinados a los apoyos para las acciones y proyectos del PROGRAMA están clasificados como subsidios, por lo que no podrá existir cobro alguno de recuperación. Asimismo, todos los trámites o gestiones que se realicen para acceder a dichos apoyos, serán gratuitos.
Para garantizar una mayor transparencia en la aplicación de los recursos, así como una mayor agilidad en los procesos de ejecución de las acciones y proyectos, los apoyos se otorgarán, preferentemente, y de acuerdo con las condiciones específicas establecidas por cada sector (Capítulo 7), de manera directa a la población beneficiaria.
Conforme a los criterios generales de elegibilidad, en los que se otorguen de manera directa a la población se dará preferencia, en la titularidad de los mismos, a las mujeres. De igual modo, cuando se trate de la conformación de alguna instancia de participación ciudadana relacionada con la administración, vigilancia, seguimiento o toma de decisiones en el otorgamiento y aplicación de los apoyos, deberá considerarse la paridad de género y, dar preferencia a la participación de las mujeres.
Las Instancias Responsables, a través de las medidas contempladas para la operación del PROGRAMA (Capítulos 6 y 7 de las presentes REGLAS) garantizarán que las acciones y proyectos que lleven a cabo no se contrapongan, afecten o presenten duplicidad con otros Programas o Acciones del Gobierno Federal, de los gobiernos locales, o de alguna otra instancia, organismo público o privado que realice acciones que tengan fines similares a los de este PROGRAMA.
3.7 Derechos, obligaciones y causas de suspensión o cancelación de los apoyos
En todos los procedimientos para el otorgamiento de los apoyos, las personas beneficiarias tendrán en general los siguientes derechos y obligaciones:
3.7.1 Derechos de las personas beneficiarias:
a)    Recibir un trato digno, respetuoso, equitativo y sin discriminación alguna.
b)    Recibir orientación sobre los trámites necesarios para el otorgamiento del subsidio del PROGRAMA.
c)     Solicitar y recibir asesoría e información sobre el proceso y avance en el trámite de la solicitud de subsidio.
d)    Recibir el subsidio siempre y cuando cumpla con los requisitos establecidos en las presentes REGLAS y de conformidad con las modalidades y mecánica de distribución precisadas en las mismas,
e)    Formar parte de los Comités de Contraloría Social
f)     Hacer valer su derecho sobre el tratamiento de sus datos personales.
g)    Interponer quejas y denuncias en los términos establecidos en las presentes REGLAS.
h)    Garantía de debido proceso, así como ejercer los medios de defensa contra los actos y resoluciones emitidos por alguna autoridad participante en el PROGRAMA.
3.7.2 Obligaciones de las personas beneficiarias:
a)    Cumplir con lo dispuesto en las presentes REGLAS.
b)    Proporcionar información veraz y bajo protesta de decir verdad relativa a los datos personales e información que se les requiera.
c)     Destinar el subsidio para los fines que les fue otorgado.
d)    Permitir las acciones de supervisión y seguimiento que se requiera por las Instancias Responsables.
 
e)    Permitir la verificación por la Instancia Coordinadora.
f)     Efectuar la devolución de los recursos del subsidio en los casos que así proceda.
Los derechos y obligaciones de las personas beneficiarias se ajustarán a la normatividad aplicable según corresponda a personas físicas o morales.
3.7.3 Causas de suspensión o cancelación de los apoyos:
En general, el incumplimiento de las obligaciones, condiciones y requisitos establecidos en las presentes REGLAS por parte de los beneficiarios podrán ser causales de la suspensión o cancelación de los apoyos según lo dispuesto por los sectores, para cada caso, en el Capítulo 7 de las presentes REGLAS.
Cuando las instancias responsables adviertan causas de incumplimiento que conlleven la cancelación de los apoyos, éstas deberán promover las medidas administrativas o penales en su caso, de conformidad con la normativa aplicable.
Capítulo 4. Instancias Participantes en el Programa y sus responsabilidades
4.1 De la Coordinación Interinstitucional
La Comisión Intersecretarial para la Reconstrucción (CIR) tiene por objeto fungir como instancia de coordinación y decisión de las acciones necesarias que lleven a cabo las dependencias y entidades de la Administración Pública Federal (Instancias Responsables), en el ámbito de sus respectivas competencias, para el cumplimiento de los objetivos y metas del PROGRAMA. Su decreto de creación se puede consultar en: https://dof.gob.mx/nota_detalle.php?codigo=5551623&fecha=01/03/2019
De acuerdo con sus atribuciones, establecerá mecanismos de coordinación y colaboración con otras Dependencias y Entidades de la Administración Pública Federal, así como con los Gobiernos Locales, según corresponda, los cuales se darán en el marco de las disposiciones de las presentes REGLAS y de la normativa aplicable.
En general, la Coordinación interinstitucional, así como los acuerdos y convenios de colaboración tendrán como propósito:
-      Contribuir al fortalecimiento de la capacidad del Estado en la protección y garantía de los derechos humanos de las personas y de las comunidades afectadas por los SISMOS.
-      Potenciar el impacto de los recursos federales, así como ampliar la cobertura de las acciones del PROGRAMA, y detonar su complementariedad con otras acciones del gobierno federal o de los gobiernos locales.
-      Facilitar la realización de las acciones y proyectos del PROGRAMA, además de establecer medidas orientadas a brindar los apoyos que requieran las personas y comunidades para restablecerse en condiciones de seguridad y tranquilidad.
-      Reducir gastos administrativos, y fortalecer las acciones de seguimiento y supervisión.
-      Evitar que las acciones y proyectos del PROGRAMA se contrapongan, afecten o presenten duplicidad con otros Programas o Acciones de gobierno o de otros organismos sociales o privados que han decidido apoyar el PROGRAMA.
-      Conocer y observar los procedimientos para la suscripción de los Convenios requeridos por los sectores para la implementación del PROGRAMA.
En particular, se deberá establecer un mecanismo de coordinación y colaboración con la Coordinación General de Programas para el Desarrollo, con objeto de contar con la información necesaria para orientar adecuadamente a las personas interesadas sobre las características y formas de acceder al PROGRAMA, así como para el desarrollo de sus funciones específicas y fortalecer las acciones en el territorio, de acuerdo con las REGLAS.
Los convenios de colaboración se establecerán de acuerdo con la normativa que aplica para las dependencias y entidades de la administración pública en sus respectivos niveles, y serán publicados en la plataforma abierta https://reconstruyendoesperanza.gob.mx/. Asimismo, los mecanismos de coordinación entre las dependencias y entidades de la administración pública federal sólo tendrán la limitación de las atribuciones que tienen conferidas legalmente, y buscarán en todos los casos lograr los propósitos antes mencionados.|
 
4.2 Instancias Responsables
La Secretaría de Desarrollo Agrario, Territorial y Urbano, en adelante la COORDINACIÓN, llevará a cabo la coordinación, el seguimiento, y verificación de la operación del PROGRAMA, por medio de su Subsecretaría de Ordenamiento Territorial y Agrario (SOTA), de conformidad con las determinaciones de la CIR y lo dispuesto en las presentes REGLAS.
La SOTA llevará a cabo esta función con el apoyo permanente de la Coordinación General de Gestión Integral de Riesgos de Desastres de la SEDATU.
La Comisión Nacional de Vivienda (CONAVI), la Secretaría de Educación Pública a través del Instituto Nacional de Infraestructura Física Educativa (INIFED); la Secretaría de Salud a través de la Dirección General de Planeación y Desarrollo en Salud y la Dirección General de Desarrollo de la Infraestructura Física DGDIF; y la Secretaría de Cultura (SC), a través de la Dirección General de Sitios y Monumentos del Patrimonio Cultural, son Instancias Responsables del PROGRAMA, a las cuales corresponderán las siguientes funciones:
-      Llevar a cabo la planeación, control, supervisión, rendición de cuentas y transparencia, dictaminación, aprobación, ejecución y cierre de los proyectos y acciones, relacionados con la reconstrucción, reparación, reubicación, acondicionamiento, equipamiento, restauración, rehabilitación, mantenimiento y capacitación para la prevención y la conservación de los bienes afectados por los SISMOS en los sectores de vivienda, educación, salud y cultura, en los términos que al efecto se especifican para cada sector en el Capítulo 7 de las presentes REGLAS.
-      Realizar puntualmente el registro y actualización de las acciones programadas y autorizadas conforme a sus procedimientos internos, así como los avances físicos y financieros de cada una de ellas, en el Sistema de Información para la Reconstrucción (SIR).
-      Desarrollar el proceso operativo y presupuestal que corresponda a cada sector, verificando el cumplimiento de lo dispuesto en estas REGLAS y en la normativa aplicable, e informarán periódicamente a la CIR sobre sus avances, resultados y problemáticas específicas, y en su caso, de las irregularidades en los procesos por parte de las Instancias Ejecutoras.
4.3 Instancias ejecutoras:
Podrán ser Instancias Ejecutoras del PROGRAMA:
a.     Las propias Instancias Responsables, cuando así proceda.
b.     Las figuras asociativas integradas por ciudadanos, contempladas en el Capítulo 7 de las presentes REGLAS.
c.     Los gobiernos de las entidades federativas, a través de sus organismos o instancias administrativas que para los efectos designen;
d.     Los gobiernos municipales o alcaldías de la Ciudad de México; y
e.     Organismos públicos desconcentrados o descentralizados de la administración pública federal.
La determinación de la participación de las Instancias Ejecutoras en el PROGRAMA se sujetará, en cada caso, a los requisitos, las modalidades y las formas de ejecución que se establecen por cada sector en el Capítulo 7 de las presentes REGLAS.
4.4 Otros participantes
Con la finalidad de cumplir con los objetivos del PROGRAMA, y en particular con los propósitos de la Coordinación interinstitucional, podrán establecerse convenios de colaboración con otros actores de los sectores social y privado observando, en todos los casos, las disposiciones legales y lo establecido en estas REGLAS.
Podrán incorporarse, como colaboradores del PROGRAMA: empresas, fundaciones, organizaciones de la sociedad civil, profesionistas, entre otros, que manifiesten su disposición para contribuir, mediante prestación de servicios, realización de acciones de reconstrucción, medidas que fortalezcan la transparencia en la aplicación de los recursos, etcétera, con aportaciones propias. En ningún caso podrán establecerse acuerdos, convenios u otros mecanismos de colaboración en los que dichos actores funjan como intermediarios para la entrega de los apoyos a las personas beneficiarias.
 
La forma específica en la que se podrá dar este tipo de colaboración será definida por la CIR, o por cada Instancia Responsable en sus procesos de operación, según sea el caso.
Los convenios sobre este tipo de colaboración deberán ser presentados y validados ante la CIR, y se sujetarán también a las medidas de transparencia que correspondan de acuerdo con la normativa en la materia. Estos se publicarán en la plataforma abierta https://reconstruyendoesperanza.gob.mx/.
Capítulo 5. Disposiciones de Observancia General
5.1 Evaluación y monitoreo
5.1.1 Monitoreo
La COORDINACIÓN reportará en el Portal Aplicativo de la Secretaría de Hacienda y Crédito Público (PASH), según corresponda, los avances respecto a las metas establecidas en la Matriz de Indicadores para Resultados del PROGRAMA.
Para ello, recabará los reportes de avances de cada uno de los sectores, quienes resguardarán la información utilizada para la medición de avances y ajustes de metas, así como sus memorias y procedimientos de cálculo con la finalidad de contar con el respaldo de la información registrada, y tenerlo a disposición cuando así se requiera.
5.1.2 Evaluación Externa
Conforme a lo establecido en el artículo 78 de la Ley Federal de Presupuesto y Responsabilidad Hacendaria (LFPRH), y con el objeto de orientar la gestión del PROGRAMA al logro de resultados para mejorar las condiciones de vida de la población beneficiaria, así como para fortalecer la rendición de cuentas y la transparencia en el ejercicio de los recursos, se realizarán evaluaciones externas a los programas presupuestarios de acuerdo con la consistencia de su trayectoria y el horizonte de su operación. Lo anterior, con base en los "Lineamientos generales para la evaluación de los Programas Federales de la Administración Pública Federal", publicados en el Diario Oficial de la Federación el 30 de marzo de 2007, y en atención a lo establecido en el Programa Anual de Evaluación (PAE) que emita el Consejo Nacional de Evaluación de la Política de Desarrollo Social (CONEVAL), y la Secretaría de Hacienda y Crédito Público (SHCP).
Para las evaluaciones externas que se realicen al PROGRAMA, la Unidad de Planeación y Desarrollo Institucional (UPDI) en su carácter de Área de Evaluación de la SEDATU, dará seguimiento en coordinación con las Instancias Responsables, conforme a sus atribuciones. Asimismo, se coordinará con el CONEVAL y la SHCP, en el ámbito de su competencia, para el buen desarrollo de todas las etapas del proceso de evaluación.
Adicionalmente a las evaluaciones establecidas en el Programa Anual de Evaluaciones (PAE), se podrán llevar a cabo las evaluaciones que considere pertinentes algún sector, o propuesta de la CIR, conforme a las necesidades del programa presupuestario y los recursos disponibles, a las cuales dará seguimiento la UPDI así como las Instancias Responsables.
La UPDI publicará los resultados de las evaluaciones externas a través de la página electrónica DESARROLLO TERRITORIAL: //www.gob.mx/sedatu y facilitará las gestiones a la COORDINACIÓN, para la clasificación y seguimiento de los aspectos susceptibles de mejora.
5.2 Transparencia
Las Instancias Responsables y las Instancias Ejecutoras deberán cumplir con las obligaciones de transparencia establecidas en la ley. Adicionalmente, con el propósito de dar mayor transparencia al desarrollo del PROGRAMA, se brindará información detallada de las acciones y de la aplicación de los recursos a través de la plataforma abierta reconstruyendoesperanza.gob.mx/ la cual será administrada por la COORDINACIÓN, y en las páginas institucionales de las propias Instancias Responsables.
La CIR definirá otros mecanismos de Transparencia Proactiva promoviendo acciones institucionales en el ámbito federal, y podrá impulsar, adicionalmente, acciones con autoridades estatales y municipales, o con organismos de la sociedad civil.
Las Instancias Responsables publicarán la información, sujeta a la normativa establecida para el manejo de Datos Abiertos, mediante los mecanismos de Transparencia Proactiva, o a través de la Plataforma Nacional de Transparencia (SIPOT).
 
5.3 Difusión
La papelería, documentación oficial, publicidad y promoción deberán incluir la siguiente leyenda: "Este programa es público, ajeno a cualquier partido político. Queda prohibido el uso para fines distintos a los establecidos en el programa".
La CIR definirá los mecanismos para promover y difundir el Programa con la finalidad de darlo a conocer a la población en general, así como para informar sobre los resultados del mismo. Las Instancias Responsables serán las encargadas de las actividades de difusión.
Con el propósito de ampliar la difusión y para garantizar que en las localidades en las que se lleven a cabo las acciones del PROGRAMA, la población cuente con mayor información, se buscará el apoyo de los Delegados Estatales de la Coordinación General de Programas para el Desarrollo, y sus áreas operativas, en el marco de los mecanismos de coordinación y colaboración que se establezca con dicha Coordinación General.
Así también, se podrá contemplar, mediante los convenios de colaboración o acuerdos específicos con los gobiernos locales, la promoción y difusión del PROGRAMA a nivel local, conforme a sus ámbitos de competencia.
5.4 Contraloría social
La integración, operación y vinculación de contralorías sociales o figuras análogas, según le aplique a la Instancia Responsable, para el seguimiento, supervisión y vigilancia del cumplimiento de los proyectos y acciones descritos en las REGLAS, así como de la adecuada aplicación de los recursos federales asignados, se sujetará a los lineamientos emitidos por la Secretaría de la Función Pública (SFP), para garantizar la efectividad de la vigilancia ciudadana bajo el esquema o esquemas validados por la SFP. La participación ciudadana deberá ser voluntaria y honorífica.
En los casos en que se aplique un esquema de Contraloría Social o figuras análogas, dicho esquema, así como sus documentos, deberán ser difundidos por medio de la página de Internet de la Instancia Responsable y por los medios idóneos y de mayor alcance para las personas beneficiarias y la sociedad en general.
Las funciones de Contraloría Social o figuras análogas en ningún caso sustituirán las atribuciones que, de conformidad con las disposiciones aplicables, correspondan a las autoridades en materia de control, evaluación, fiscalización, seguimiento, investigación y sanción respecto de la aplicación y ejercicio de recursos federales destinados al PROGRAMA.
5.5 Auditorias
Considerando que los recursos federales de este PROGRAMA no pierden su carácter federal al ser transferidos, ministrados y entregados a gobiernos locales o instancias ejecutoras, su ejercicio está sujeto a las disposiciones federales aplicables y podrán ser auditados por los Órganos Internos de Control correspondientes, por la Secretaría de la Función Pública, los Órganos Estatales de Control, la Secretaría de Hacienda y Crédito Público, la Auditoría Superior de la Federación y demás instancias que en el ámbito de sus respectivas atribuciones resulten competentes.
Las personas servidoras públicas federales o locales, así como las personas físicas o morales beneficiadas con acciones y proyectos del PROGRAMA que, en su caso, incurran en responsabilidades administrativas, civiles o penales que afecten a la Hacienda Pública Federal, derivadas de las revisiones, seguimiento y/o auditorías realizadas por las instancias de control o fiscalización a que se refiere el párrafo anterior, serán sancionadas en los términos de la legislación aplicable.
Para todos los efectos legales, todas aquellas personas que manejen o apliquen recursos públicos federales son considerados sujetos a la Ley General de Responsabilidades Administrativas, conforme al artículo 2 de la misma; por lo que la administración y el ejercicio de los recursos federales asignados a los sectores del PROGRAMA deberán realizarse conforme a la legislación federal aplicable.
5.6 Padrón de beneficiarios
Las Instancias Responsables deberán integrar y mantener actualizado el padrón de beneficiarios del PROGRAMA, de acuerdo con su respectivo ámbito de competencia.
El padrón de beneficiarios será revisado por la SFP de manera continua para su debida validación, actualización y auditoría.
 
Las claves y nombres geográficos de las entidades federativas, municipios y localidades registrados en los padrones deberán corresponder a las establecidas en el Catálogo Único de Claves de Áreas Geoestadísticas Estatales, Municipales y Localidades publicado por el Instituto Nacional de Estadística y Geografía (INEGI), para lo cual se utilizará la versión que dicho Instituto publique en el mes de enero de 2020 en la página de internet: https://www.inegi.org.mx/app/ageeml/.
Para realizar aclaraciones de las localidades que in situ no existan o difieran en la ubicación geográfica, claves o nombres geográficos a los registrados en el Catálogo, las personas interesadas deberán considerar el procedimiento de actualización permanente del Catálogo, mismo que podrá consultarse en el portal del INEGI.
El domicilio geográfico para la integración de los padrones, deberá registrarse por el modelo de estructura de datos establecido en la Norma Técnica sobre Domicilios Geográficos vigente emitida por el INEGI, misma que podrá ser consultada a través de la página de internet:
https://www.inegi.org.mx/inegi/spc/doc/INTERNET/MANUAL_NORMA_TECNICA_DOMS.pdf
En el caso del Sector Vivienda, los beneficiarios del PROGRAMA serán incorporados al Padrón Único de Beneficiarios, conformado por la Secretaría de Bienestar (Bienestar), esto permitirá la implementación de acciones transversales de las distintas dependencias de la Administración Pública Federal que faciliten la planeación, coordinación y ejecución de los Programas.
Asimismo, la CONAVI se apegará a lo establecido en materia de padrones de beneficiarios establecido por la SFP, así como los Lineamientos para la Integración del Registro Universal de Participantes Agrarios, Territoriales y Urbanos (RUPATU) a cargo de la UPDI.
Las Instancias Responsables deberán prever en la operación del PROGRAMA, los periodos y mecanismos para complementar los registros y la desagregación de la información, así como la recolección, captura, procesamiento, resguardo y análisis de la información que se recabe de los beneficiarios del PROGRAMA.
5.7 Datos personales
Las Instancias Responsables emitirán las medidas y procedimientos institucionales para garantizar la seguridad de los datos personales en la gestión, soporte y revisión de la información. Asimismo habrán de realizar acciones orientadas a la sensibilización y capacitación del personal, en materia de protección de datos personales, atendiendo a lo establecido en la Ley General de Protección de Datos Personales en Posesión de Sujetos Obligados, y a las disposiciones del Instituto Nacional de Transparencia, Acceso a la Información y Protección de Datos Personales.
5.8 Quejas y denuncias
Cualquier persona podrá presentar quejas y denuncias ante las instancias correspondientes sobre cualquier hecho, acto u omisión que produzca o pueda producir daños al ejercicio de sus derechos establecidos en las presentes REGLAS o que contravengan las disposiciones aplicables.
Las quejas y denuncias derivadas de alguna irregularidad en la operación del PROGRAMA, podrán realizarse por escrito y/o vía telefónica, a través de:
a) El Órgano Interno de Control en la SEDATU, en el domicilio ubicado en Donato Guerra número 3, piso 5, Colonia Juárez, Alcaldía Cuauhtémoc Código Postal 06600, en la Ciudad de México;
b) La Secretaría de la Función Pública, en el domicilio ubicado en Avenida Insurgentes Sur número 1735, Colonia Guadalupe Inn, Código Postal 01020, Alcaldía Álvaro Obregón, en la Ciudad de México, o vía telefónica al número 552000-3000 y a la página electrónica http://www.gob.mx/sfp;
c) La CONAVI, en el domicilio ubicado en Avenida Heroica Escuela Naval Militar número 669, segundo y tercer pisos, colonia Presidentes Ejidales 1ra Sección, Código Postal 04470, Alcaldía Coyoacán, Ciudad de México; o al correo electrónico: atencionciudadana@conavi.gob.mx.
d) El INIFED, en el domicilio ubicado en calle Vito Alessio Robles, número 380, Colonia Florida, Alcaldía Álvaro Obregón, Código Postal 10030, en la Ciudad de México o al correo: atencionciudadana@inifed.gob.mx.
e) La Secretaría de Salud, en las oficinas de la Dirección General de Planeación y Desarrollo en Salud ubicadas en Marina Nacional No. 60, Piso 1, Colonia Tacuba, C.P. 11410, Alcaldía Miguel Hidalgo en la Ciudad de México, o al correo electrónico: salud.pnr2019@salud.gob.mx
f) La Secretaría de Cultura, en las oficinas de la Dirección General de Sitios y Monumentos del Patrimonio Cultural, ubicadas en Insurgentes Sur número 1822, Piso 9, Col. Florida, Alcaldía Álvaro Obregón, Código Postal 01030, Ciudad de México, o al correo electrónico: pnr@cultura.gob.mx o al Órgano Interno de Control de la Secretaría de Cultura, ubicado en: Avenida Paseo de la Reforma número 175, Piso 15, Col. Cuauhtémoc, Alcaldía Cuauhtémoc, Código Postal 06500, Ciudad de México.
g) El Sistema de Denuncia Ciudadana, en la Dirección General de Denuncias e Investigaciones de la Secretaría de la Función Pública, ubicada en Av. Insurgentes Sur No. 1735, Piso 2 Ala Norte, Guadalupe Inn, Álvaro Obregón, Ciudad de México, C.P. 01020.
5.9 Derechos Humanos
Se garantizará que todas las personas y comunidades afectadas sean consideradas con criterios de inclusión, igualdad y no discriminación, definiendo mecanismos que faciliten el acceso a los beneficios del PROGRAMA y se simplifiquen los trámites técnicos y administrativos que permitan agilizar la reconstrucción, reparación, restauración, rehabilitación, recuperación, reubicación, acondicionamiento, equipamiento y conservación de los bienes afectados por los SISMOS en condiciones de seguridad y tranquilidad, especialmente de aquellas que se encuentren en situación de vulnerabilidad, de conformidad con los principios de universalidad, interdependencia, indivisibilidad y progresividad.
Las presentes REGLAS deberán interpretarse de conformidad con la legislación aplicable, favoreciendo en todo tiempo la perspectiva de género y la protección más amplia para las personas, en armonía con la cobertura, disposición presupuestal, requisitos de elegibilidad, objetivos y metas del PROGRAMA.
5.10 Protección de Recursos en Época Electoral y Combate a la Corrupción
En la operación y ejecución de los recursos públicos federales sujetos a las presentes REGLAS, se deberán observar y atender las disposiciones establecidas en la normativa vigente en materia de combate a la corrupción y de protección de recursos en época electoral.
Capítulo 6. De la Ejecución del Programa
6.1 Asignación de los recursos
De conformidad con lo dispuesto en el Anexo 27 del PEF para el ejercicio fiscal 2020, los recursos asignados al PROGRAMA se distribuyen de la siguiente forma:
 
Programa Nacional de Reconstrucción (millones de pesos)
 
Monto
Vivienda
2,168.2
Educación
9.0
Salud
333.3
Cultura
333.3
Total
2,843.8
 
6.1.1 De los recursos asignados a Gastos de Operación
De los recursos asignados al PROGRAMA en el Presupuesto de Egresos de la Federación para el ejercicio fiscal 2020, se destinará hasta 5% (cinco por ciento) del total para gastos de operación.
Para tal efecto, la distribución del recurso destinado a Gastos de Operación será de la siguiente manera:
 
Coordinación
1.5%
Instancias Responsables
3.5%
Total
5%
 
Los gastos de operación se destinarán para el desarrollo de diversas acciones asociadas con la planeación, operación, supervisión, verificación, seguimiento y evaluación. Dichas erogaciones serán congruentes con las partidas presupuestales dispuestas en el Clasificador por Objeto del Gasto en vigor principalmente para materiales, suministros y servicios generales que coadyuven a la operación y cumplimiento de las metas del PROGRAMA.
Lo anterior, atendiendo lo establecido en los términos del Título Tercero, Capítulo IV, de la Ley Federal de Presupuesto y Responsabilidad Hacendaria, a las disposiciones de austeridad y disciplina presupuestaria emitidas por el Ejecutivo Federal, así como lo previsto en el artículo 14 del Decreto del Presupuesto de Egresos de la Federación para el Ejercicio Fiscal 2020, y demás normatividad aplicable. Las Instancias Responsables en cualquier momento podrán revisar las asignaciones de los subsidios, para determinar las ampliaciones o reasignaciones de recursos para la operación del Programa.
6.2 Proceso
6.2.1 Vivienda
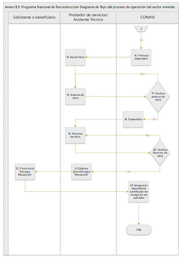
El proceso del Sector Vivienda se compone de las siguientes etapas:
a) Integración de la Demanda, que consiste en las visitas técnicas para verificar información de los censos, el cumplimiento de los criterios de elegibilidad y la integración de los requisitos documentales, con base en ello se realiza la asignación de asistentes técnicos por tipo de acciones identificadas; b) Aprobación de subsidio y asistentes técnicos por el Comité de Financiamiento de la CONAVI; c) Ejecución de acciones, consiste en la Apertura de Cuentas Bancarias de los beneficiarios aprobados y la suscripción de Convenios de Adhesión con la CONAVI; la firma de Contrato Privado del beneficiario con los prestadores de servicios, para proceder a la Primera Ministración de Recursos y conforme al Avance Físico-Financiero y Supervisión de las acciones se realizan las Subsecuentes Ministraciones; d) Cierre de acciones, se evidencia con el Acta de Término y el Certificado de Recepción del Subsidio, así como con la integración del Registro de Beneficiarios; e) Seguimiento del Programa, se realiza a través de la presentación de informes a diversas instancias evaluadoras y fiscalizadoras.
 
6.2.2 Educación
El proceso del sector educación está compuesto por 6 etapas: Dictaminación, mediante la integración del listado inicial planteles con daños causados por los SISMOS no atendidos, acorde a los criterios de elegibilidad; aprobación, se verifican mediante inspecciones físicas los daños causados por los SISMOS, se determina el monto a otorgar y se celebra el convenio de concertación; ejecución, se realizan los trabajos de reconstrucción mediante plan de trabajo por los Comités Escolares de Administración Participativa CEAP o contrato a través del INIFED; y se dará seguimiento a las reconstrucción a través de bitácoras y la supervisión se contrata o designa al supervisor de trabajos, conforme a la normatividad aplicable; finalmente se procede al cierre, mediante un acta de conclusión de los trabajos realizados.
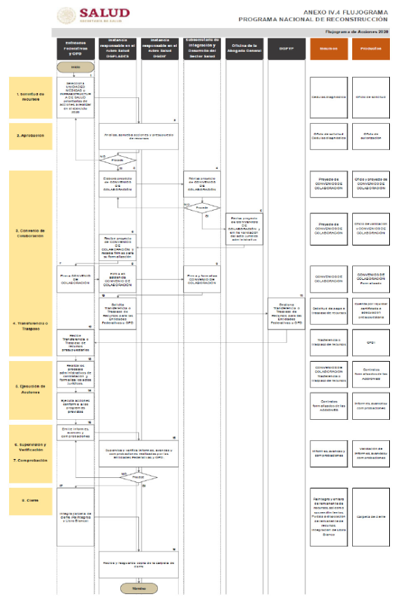
6.2.3 Salud
El proceso del sector salud está compuesto por 9 etapas: (1) Dictaminación mediante cédulas de diagnóstico; (2) Solicitud de Recursos, que realizarán las Entidades Federativas u Organismo Público Descentralizado OPD que requieran el apoyo del PROGRAMA; (3) la Aprobación, en las que se revisarán las cedulas de diagnóstico, los criterios de elegibilidad y el presupuesto a otorgar; se elaborará y suscribirá (4) el Convenio de Colaboración, en el que se establecerán las bases y mecanismos para la transferencia o traspaso de los recursos presupuestarios federales; hecho lo anterior, se realizará (5) la Transferencia o Traspaso de los recursos presupuestarios federales asignados para la ejecución del PNR; una vez recibidos, la Entidad Federativa u OPD podrá proceder a (6) la Ejecución de las acciones señaladas en el Convenio respectivo para el cumplimento del objeto del Programa; las Instancias Responsables en el Sector Salud, establecerán los mecanismos para llevar a cabo (7) la Supervisión y Verificación del ejercicio del recurso y cumplimiento del Programa; las Entidades Federativas u OPD deberán realizar (8) la Comprobación del recurso asignado cumpliendo con la normatividad aplicable; una vez cumplido el objeto del Convenio y comprobados los recursos, se procederá al (9) Cierre del Programa, mediante el Acta Entrega-Recepción de cada una de las acciones, los libros blancos y el reintegro o puesta a disposición de los recursos remanentes y en su caso los rendimientos financieros.
6.2.4 Cultura
El proceso del Sector Cultura está compuesto por las siguientes etapas: Validar y autorizar Acciones 2019, Convocatoria, Recepción de Solicitudes de Apoyo, Dictaminación de las Solicitudes de Apoyo mediante un órgano colegiado de especialistas que conforman la Comisión Dictaminadora, corroborando que cumplan con los criterios de elegibilidad, Validación y Autorización de lo propuesto por la Comisión Dictaminadora por parte del Comité Ejecutivo, Publicación de Resultados, Elaboración y Firma de convenio de colaboración, Transferencia de recursos a las entidades beneficiarias, Ejecución de los trabajos mismos que serán reportados a través de informes trimestrales, Seguimiento y Comprobación de recursos conforme a la normatividad aplicable, y finalmente Conclusión de los trabajos mediante un acta de entrega - recepción.
6.3 Ejecución
6.3.1. Planeación, control y supervisión
El PROGRAMA, en todos sus sectores, iniciará la planeación de la aplicación del presupuesto asignado a partir de lo dispuesto en el PEF, contando con los mecanismos de seguimiento, control y verificación en todos los procesos, de conformidad con lo previsto en el Capítulo 7.
Una vez definidas las acciones y proyectos que llevará a cabo cada Instancia Responsable durante el ejercicio 2020, éstas deberán presentarse ante la CIR, para su conocimiento, y deberán registrarse en el Sistema de Información para la Reconstrucción (SIR), conforme a los procedimientos que defina dicha Comisión.
6.3.2. Avances físico-financieros
Los reportes de los avances físico-financieros deberán ser presentados por las Instancias Responsables a través del mecanismo que determine su respectiva área de control presupuestal y demás normativa de la SHCP, la Secretaría de la Función Pública (SFP), y de conformidad con lo que establezca la LFPRH. Además deberán incorporarse en el SIR, y presentarse en los informes que se definan para ese efecto de conformidad con los lineamientos que determine la CIR.
6.3.3 Matriz de Indicadores para Resultados (MIR)
La COORDINACIÓN, conjuntamente con las Instancias Responsables, definirá los indicadores del PROGRAMA en el marco del Sistema de Evaluación del Desempeño y con base en la metodología y
normativa vigente en la materia que emitan la SHCP, la SFP y el CONEVAL.
Se reportarán en el PASH los avances respecto a las metas establecidas en la MIR del PROGRAMA, con base en las disposiciones de estas REGLAS, así como en los criterios y demás normativa que emitan la SHCP, la SFP y el CONEVAL.
6.3.4 Verificación
Cada Instancia Responsable supervisará la ejecución de los proyectos y acciones, conforme a la asignación de los recursos públicos que para tal efecto se realizó, así como para garantizar su cumplimiento conforme a las presentes REGLAS.
Las Instancias Ejecutoras, deberán proporcionar todas las facilidades al personal de las Instancias Responsables, órganos competentes y contraloría social, para llevar a cabo la fiscalización y verificación de los proyectos y acciones apoyados por el PROGRAMA.
Además, con el propósito de lograr una adecuada ejecución del PROGRAMA, la COORDINACIÓN y las Instancias Responsables implementarán mecanismos de verificación física y operativa de los avances del ejercicio de los recursos del PROGRAMA, y de los proyectos y acciones programadas.
6.3.5 Cierre de Ejercicio
Los recursos federales del PROGRAMA son subsidios y se regirán en los términos establecidos en el Artículo 175 del Reglamento de la Ley Federal de Presupuesto y Responsabilidad Hacendaria, para lo cual, las Instancias Responsables, se sujetarán a las siguientes acciones:
·   Recursos no devengados
Las Instancias Responsables deberán reintegrar a la TESOFE, los recursos que no hubiesen destinado a los fines autorizados y aquellos que por cualquier motivo no estuviesen devengados al 31 de diciembre.
·   Cierre de ejercicio
Las Instancias Responsables generarán el documento de Reporte de Cierre del Ejercicio, mismo que deberá ser remitido a la Instancia Coordinadora, en un plazo no mayor a treinta días hábiles posteriores a la publicación de la Cuenta de la Hacienda Pública Federal.
Capítulo 7. Proceso de Operación de los Sectores
7.1. Procesos de Operación del Sector Vivienda
7.1.1 Requisitos
Para la asignación de los apoyos del sector vivienda los solicitantes deberán cumplir, además de lo contenido en el Apartado 3.5 Criterios y procedimiento de elegibilidad de estas REGLAS, con los siguientes requisitos documentales, dependiendo de la modalidad del apoyo que corresponda:
 
 
DOCUMENTOS
APOYOS
RECONSTRUCCIÓN
REUBICACIÓN
1
CURP
o
o
2
Identificación oficial vigente
o
o
3
Acta de nacimiento
o
o
4
Comprobante de domicilio
o
o
5
Escritura Pública o Comprobante de posesión o titularidad del lote o terreno, en ubicaciones fuera de zonas de riesgo y con uso de suelo habitacional o mixto. En caso de arrendatarios, el consentimiento por escrito del propietario y el compromiso de continuar rentando la vivienda al menos durante los siguientes 5 años, sin incrementar el pago más allá del porcentaje de actualización de la Unidad de Medida y Actualización UMA
o
o
6
Solicitud del Subsidio Federal
o
o
7
Cédula de Identificación Socioeconómca (CIS)
o
o
8
Opinión técnica derivada de la inspección física que realice el asesor técnico, previamente registrado ante la CONAVI, que dé cuenta del daño parcial o total de la vivienda y en su caso de la situación de riesgo del asentamiento donde se ubica contenida en la CIS.
o
o
9
Firma de la carta compromiso para la integración al PROGRAMA de atención de afectados.
o
o
 
La "Solicitud de Subsidio" (Anexo II.1), junto con la evidencia de las afectaciones, y los requisitos documentales señalados, deberán presentarse individualmente en la Oficialía de Partes de la CONAVI, o en los Centros Integradores del Bienestar; o a través del correo electrónico atenciónciudadana@conavi.gob.mx.
7.1.2 Procedimiento de elegibilidad
El PROGRAMA está dirigido a la reconstrucción de las viviendas de las personas y comunidades de los municipios afectados por los SISMOS, que no han sido atendidas o que no fueron adecuadamente atendidas. No es impedimento para ser Persona Beneficiaria de este PROGRAMA el hecho de no haber sido registrada en algún padrón de personas afectadas, aplicado por alguna autoridad federal, estatal o municipal.
Para la integración de las solicitudes de apoyo para la reconstrucción de vivienda, la CONAVI, podrá recibir las solicitudes para otorgar los apoyos a las viviendas que no han sido atendidas o que fueron parcialmente atendidas, así como aquellas que hayan sido identificadas durante los recorridos de los equipos de trabajo, y que cumplen los criterios de prioridad definidos en el Capítulo 3 de las presentes REGLAS.
7.1.3 Características de los apoyos
Estos son otorgados directamente al beneficiario, no asociados a crédito o a subsidio de otra entidad, y serán utilizados para cubrir las necesidades de reconstrucción de vivienda de acuerdo a los criterios de priorización establecidos en estas REGLAS.
Para la operación del Programa se consideran las siguientes modalidades y líneas de apoyo:
A) RECONSTRUCCIÓN DE VIVIENDA
Se refiere a los apoyos destinados para la reconstrucción de viviendas, que presenten daños parciales o totales, en las comunidades rurales y urbanas de los municipios afectados por los SISMOS, se consideran las siguientes líneas de apoyo:
Reconstrucción Total de Vivienda. Corresponde al apoyo que se otorga para intervenir una vivienda, que ha sufrido daños estructurales por efecto de los SISMOS y que requiere su demolición para ser sustituida por una nueva, en la misma localización y con las características de habitabilidad que establezca la CONAVI.
En estos casos, la demolición de la vivienda afectada se realizará por profesionales prestadores de servicios previamente acreditados ante la CONAVI, o bien, con el apoyo de las autoridades municipales o estatales; también podrán ser ejecutadas por las personas beneficiarias del PROGRAMA, con recursos propios o de voluntarios.
La reconstrucción de la vivienda se llevará a cabo por procesos de producción social mediante asistencia técnica o con la contratación de un Organismo Ejecutor de Obra (OEO) previamente acreditados ante la CONAVI.
Reconstrucción Parcial de Vivienda. Corresponde al apoyo que se otorga para intervenir una vivienda con daño ocasionado por efecto de los SISMOS que, de acuerdo con la opinión o dictamen de un especialista técnico, es susceptible de reparar sin poner en riesgo la estabilidad estructural del inmueble, se intervienen techumbres, instalaciones, acabados, obras exteriores o cualquier elemento que mejore la habitabilidad de la vivienda. También puede aplicarse para complementar obras de reconstrucción iniciadas por los beneficiarios, que no pudieron concluir por falta de recursos.
Esta línea de apoyo cubre los conceptos referidos a: muros, techos, pisos, escaleras, instalaciones sanitarias, hidráulicas, eléctricas, cubiertas, entre otras.
Las obras de reparación de la vivienda se llevarán a cabo por procesos de producción social mediante asistencia técnica o con la contratación de un OEO previamente acreditados ante la CONAVI.
Reforzamiento Estructural de la Vivienda. La CONAVI podrá otorgar apoyo complementario con el propósito de la mejora de la vivienda edificada con anterioridad, que podrá responder a la rehabilitación de vivienda en la intervención de sus elementos estructurales (losas, columnas, trabes, cimentación, entre otros)
Rehabilitación de Vivienda con Valor Patrimonial. Corresponde a las viviendas afectadas por los SISMOS que, por sus características arquitectónicas o históricas, tienen valor patrimonial y están ubicadas en alguno de los perímetros de zonas patrimoniales determinados por el Instituto Nacional de Antropología e Historia (INAH), o incluidas en el catálogo de monumentos históricos INAH o del Instituto Nacional de Bellas Artes y Literatura (INBAL), o bien, que en consideración de los cronistas locales oficiales representen importancia cultural o histórica para el municipio o la entidad federativa; las cuales podrán ser rehabilitadas de acuerdo con las especificaciones determinadas por las instituciones normativas correspondientes.
Para esta línea de apoyo, se suscribirá un Convenio de Coordinación con la Secretaría de Cultura para que a través de la CONAVI se atiendan las viviendas con estas características.
En dicho convenio se establecerá la forma en la que se aplicarán los recursos del Programa, tanto del sector Vivienda como de Cultura, ajustándose en todos los casos a lo dispuesto en las presentes REGLAS.
Espacio Auxiliar Comunitario. Con la finalidad de contribuir al desarrollo de actividades culturales o productivas, de las comunidades y como parte integral de la construcción de vivienda en conjunto habitacional, la CONAVI podrá otorgar apoyo comunitario complementario.
Sustentabilidad. Sustentabilidad. La CONAVI podrá otorgar apoyo complementario para la compra e instalación de ecotecnologías siempre que exista una carencia de servicios en el territorio, que permitan mejorar las condiciones de la vivienda, así como, la disminución de emisiones de bióxido de carbono, el ahorro de energía y el ahorro y manejo adecuado del agua en la vivienda, así como la protección y cuidado del medio ambiente.
Accesibilidad. La CONAVI podrá otorgar apoyo complementario para la adecuación de los espacios habitables que mejoren las condiciones de desplazamiento y seguridad para personas con capacidades diferentes.
Esta línea de apoyo sólo aplicará en reconstrucción de vivienda de acuerdo a la condición de la familia, desde el diseño.
B) REUBICACIÓN DE VIVIENDA
Corresponde a los apoyos que se otorgan para reubicar una vivienda que, de acuerdo con la opinión de un especialista técnico, ha sufrido daños y se localiza en un asentamiento en situación de riesgo, y cuya mitigación no es procedente, por lo que es necesaria su reubicación, se consideran las siguientes líneas de apoyo:
Adquisición de suelo. La CONAVI podrá otorgar un apoyo complementario para adquisición de predios para reubicación, para aquellas viviendas que por sus características de riesgo así lo requieran en suelo urbano o rural; a través de la compra a un tercero.
La adquisición de suelo para reubicación deberá garantizar las condiciones de seguridad de acuerdo con la normatividad respectiva, para la construcción de una vivienda nueva o Conjunto Habitacional, acorde a las características de habitabilidad que establezca la CONAVI.
Los predios para adquisición deberán encontrarse regularizados, libre de gravamen, en el ámbito rural o urbano, y contar con los servicios de agua potable, drenaje sanitario o equivalente y energía eléctrica, así como con accesibilidad a los centros de empleo, equipamiento y servicios urbanos.
En los casos en los que el o los predios para reubicación sean aportados por el gobierno estatal o municipal o por algún otro actor de los sectores social o privado, deberán cumplir con las condiciones que se señalan en el párrafo anterior.
Vivienda Nueva. La CONAVI podrá otorgar el apoyo para la construcción de vivienda nueva, por reubicación, en un predio que se pueda comprobar la propiedad o posesión legal, o titularidad del espacio edificable donde se desarrollará la intervención de vivienda, la cual se llevará a cabo por procesos de producción social mediante asistencia técnica o con la contratación de un OEO previamente acreditados ante la CONAVI.
Adquisición de Vivienda Nueva para Reubicación. La CONAVI podrá otorgar apoyos con el propósito de adquirir vivienda nueva terminada, individual o en conjunto, ubicada fuera de zonas de riesgo, que nunca
ha sido ocupada, realizada por terceros, en un proceso único de edificación, que cumpla con las necesidades de densidad, superficie construida, seguridad estructural, instalaciones, servicios, áreas de uso común, entre otros, establecidos por la reglamentación local correspondiente.
Adquisición de Vivienda Usada para Reubicación. La CONAVI podrá otorgar apoyos con el propósito de adquirir vivienda usada terminada, en segunda o posterior transmisión, individual o en conjunto, ubicada fuera de zonas de riesgo, realizada por terceros, que cumpla con las necesidades de densidad, superficie construida, seguridad estructural, instalaciones, servicios, áreas de uso común, entre otros, establecidos por la reglamentación local correspondiente.
Edificación para Conjunto Habitacional. La CONAVI podrá otorgar apoyos para los trabajos de construcción de vivienda nueva mediante la contratación de organismos ejecutores de obra, previamente registradas ante la CONAVI, que apliquen procesos industrializados o a través de procesos de autoadministración, en los que participan directamente las personas beneficiarias y su equipo técnico validado por la propia CONAVI.
Espacio Auxiliar Comunitario. Con la finalidad de contribuir al desarrollo de actividades culturales o productivas, de las comunidades y como parte integral de la construcción de vivienda en conjunto habitacional, la CONAVI podrá otorgar apoyo complementario para un espacio auxiliar comunitario.
Sustentabilidad. La CONAVI podrá otorgar apoyo complementario para la compra e instalación de ecotecnologías, que permitan mejorar las condiciones de la vivienda, así como, la disminución de emisiones de bióxido de carbono, el ahorro de energía y el ahorro y manejo adecuado del agua en la vivienda, así como la protección y cuidado del medio ambiente.
7.1.3.1 Monto de los Apoyos
El beneficiario del apoyo podrá disponer de los recursos de manera directa, mediante instrumento bancario; o bien, otorgando un mandato a la CONAVI para que por su conducto los transfiera como pago.
El apoyo se otorgará en pesos, haciendo referencia a las veces la Unidad de Medida y Actualización (UMA) mensual vigente.
 
MODALIDAD
LÍNEA DE APOYO
MONTO EN UNIDAD
DE MEDIDA Y
ACTUALIZACIÓN
(UMA) MENSUAL
VIGENTE
RECONSTRUCCIÓN DE VIVIENDA
Reconstrucción Total de Vivienda
100
Reconstrucción Parcial de Vivienda
41
Reforzamiento estructural de la vivienda
25
Rehabilitación de Vivienda con valor patrimonial
125
 
 
Sustentabilidad
13
 
Accesibilidad
10
REUBICACIÓN
Adquisición de suelo
45
Vivienda Nueva
100
Adquisición de Vivienda Nueva
172
Adquisición de Vivienda Usada
143
Edificación de Conjunto Habitacional
160
Espacio Auxiliar Comunitario
172
Sustentabilidad
13
Nota: Las cantidades señaladas son topes máximos del apoyo que puede ser otorgado.
1. Los montos de los apoyos incluyen 7% del pago por concepto de asistencia técnica. En los casos donde intervienen los OEO, el porcentaje de 7% se desagrega: 4% está destinado para el proyecto y 3% para el pago de supervisión. En ambos casos el porcentaje deberá ser calculado en referencia al costo total de la intervención y será aplicado como parte del apoyo aprobado.
2. En todos los casos, el monto total del apoyo considera el pago por concepto de la generación de la Clave Única de Vivienda (CUV) y la verificación técnica.
3. Con la finalidad de evitar retrasos y dar continuidad al proceso general del PROGRAMA, se podrá efectuar un pago inicial de hasta el 2% del monto total del apoyo, para la elaboración de estudios y proyectos, al Asistente Técnico u OEO, con cargo al apoyo aprobado. Dicho pago es parte del 7% de asistencia técnica y se podrá aplicar inmediatamente después de la realización del Comité de Financiamiento, a través de los mecanismos e instrumentos jurídicos correspondientes.
4. En la Modalidad de Reconstrucción de Vivienda, cuando se integren las líneas de apoyo Reconstrucción Parcial de Vivienda, Reforzamiento Estructural de la Vivienda, Accesibilidad y Sustentabilidad el monto máximo del apoyo será hasta 89 veces el valor de la UMA mensual vigente por vivienda. Cuando se integren Reconstrucción Total de Vivienda, Sustentabilidad y accesibilidad el monto máximo del apoyo será hasta 123 veces el valor de la UMA mensual vigente por vivienda.
5. Para la Modalidad de Reubicación, cuando se integran las líneas de apoyo Adquisición de suelo y Edificación conjunto habitacional, el monto máximo del apoyo será de hasta 205 veces el valor de la UMA mensual vigente por vivienda; cuando se integren las líneas de apoyo Vivienda Nueva y Sustentabilidad el monto máximo del apoyo será de hasta 113 veces el valor de la UMA mensual vigente por vivienda.
7.1.4 Derechos, obligaciones y causas de cancelación de los apoyos
Además de lo previsto en el numeral 3.7 de las presentes REGLAS, para el sector vivienda se deberá de considerar lo siguiente:
Las personas beneficiarias del programa que contravengan las obligaciones y requisitos, establecidos en las presentes REGLAS, quedarán obligados a reembolsar el monto del subsidio recibido a través de la CONAVI, bajo los mecanismos que ésta determine, independientemente de las responsabilidades jurídicas o de cualquier otra índole en que incurrieren.
Se entenderán como causas de cancelación de los apoyos a las personas beneficiarias, las siguientes:
·   Aplicar el apoyo para fines distintos a los establecidos en el PROGRAMA, así como en el Convenio de Adhesión respectivo.
·   Impedir los trabajos de supervisión y seguimiento que requiera el prestador de servicios para la Asistencia Técnica, o la CONAVI.
·   Negarse a suscribir instrumentos jurídicos necesarios para llevar a cabo la acción de vivienda.
Las demás que señale la CONAVI, que deriven de las presentes REGLAS y del Convenio de Adhesión respectivo.
7.1.5 Participantes
a)    Comité de Financiamiento: Órgano colegiado que autoriza los apoyos para realizar las obras o acciones con base en la evaluación de la viabilidad técnica, financiera, jurídica y social acorde a las modalidades, las líneas y los montos de apoyo establecidos en estas REGLAS.
b)    Comité de Evaluación Técnica: Órgano colegiado que tiene la facultad de integrar, evaluar y aprobar el padrón de los Asistentes Técnicos y Organismos Ejecutores de Obra que participan en las obras y proyectos de la CONAVI.
       Ambos Comités se rigen por los lineamientos normativos, aprobados por la Junta de Gobierno de la CONAVI.
 
c)    Organismos Ejecutores de Obra OEOs. Personas físicas responsables de otorgar asistencia técnica para desarrollar, acompañar y ejecutar el proceso de diseño y construcción, y se incorporan al padrón de la CONAVI, cumpliendo los requisitos establecidos para ello en la página electrónica: http://www.gob.mx/conavi.
d)    Asistente Técnico. Persona física o moral encargada de otorgar asistencia técnica en todo el proceso de intervención de la vivienda de acuerdo a la Modalidad y líneas de apoyo. Dentro de sus funciones está de manera enunciativa más no limitativa, el desarrollo de la obra o acción a través del diseño participativo que considera los elementos de la vivienda adecuada, elaboración de presupuesto, entrega de proyecto, seguimiento, elaboración y entrega de reportes de avance de obra, conforme lo establezca la CONAVI.
       Los asistentes técnicos deberán incorporarse al padrón de la CONAVI cumpliendo los requisitos establecidos para ello en la página electrónica: http://www.gob.mx/conavi.
e)    Supervisor de obra. Persona física o moral encargada del seguimiento y aplicación del programa de obra para la ejecución de los trabajos establecidos, deberá inspeccionar la obra y vigilar el cumplimiento en el proceso de la intervención de vivienda, en la Modalidad de reubicación y en la línea de apoyo edificación del conjunto habitacional, conforme a criterios técnicos y administrativos establecidos por la CONAVI.
       En todos los casos, los supervisores de obra deberán incorporarse al padrón de la CONAVI, cumpliendo los requisitos establecidos para ello en la página electrónica: http://www.gob.mx/conavi
f)     Verificador de edificación de vivienda (verificador). Persona física o moral que comprueba que las reconstrucciones en la vivienda que ejecuta el asistente técnico o el OEOs, cumple con las especificaciones y la calidad de las viviendas del proyecto autorizado. Los verificadores son contratados para llevar a cabo trabajo documental y de campo en el lugar mismo donde se construyen las viviendas.
g)    Laboratorio de Control de Calidad de Materiales. Persona física o moral especializada que se encarga de verificar y comprobar mediante pruebas específicas a los materiales con los que se llevan a cabo los procesos constructivos, de acuerdo a las características de la obra y calidad especificada en el proyecto.
       En todos los casos, los laboratorios de control de calidad deberán incorporarse al padrón de la CONAVI, cumpliendo los requisitos establecidos en la página electrónica: http://www.gob.mx/conavi.
Otros Participantes:
h)    Asociación Civil. Se le denomina a aquella entidad sin fines de lucro y con personalidad jurídica plena, integrada por personas físicas, las cuales podrán apoyar las actividades de reconstrucción a través de asesoría técnica, donaciones en especie y materiales principalmente. Cuya participación en el PROGRAMA estará sujeta a la normativa que determine la CONAVI.
i)     Fundaciones. son organizaciones constituidas sin fines de lucro que por voluntad propia podrán apoyar las actividades de reconstrucción, a través de asesoría técnica, donaciones en especie y materiales principalmente. Cuya participación en el PROGRAMA estará sujeta a la normativa que determine la CONAVI.
7.1.6. Operación
7.1.6.1 Aprobación de los apoyos
a) Visita social y técnica
La CONAVI definirá rutas para realizar las visitas con la finalidad de priorizar por municipio la atención de los posibles beneficiarios, las cuales deberán ser registradas y mapeadas y entregadas a los asistentes técnicos y/u OEO´S debidamente registrados en el padrón de CONAVI, para el levantamiento de la Cedula de Información Socioeconómica (Anexo II.2) y la Solicitud del Subsidio (Anexo II.1) disponibles en www.conavi.gob.mx, con la finalidad de proponer la modalidad y monto de los apoyo a otorgar. Para tal efecto contara con el apoyo de los Delegados del Bienestar, autoridades municipales, estatales y/u los prestadores de servicios.
El posible beneficiario deberá cumplir con los criterios de elegibilidad, para ser susceptible del apoyo, de
acuerdo a los requisitos establecidos en el punto 7.1.1 de estas REGLAS.
Una vez que la CONAVI reciba la solicitud junto con la documentación correspondiente, dentro de 20 días hábiles se dará respuesta a dicha solicitud (los cuales serán contados a partir de la visita domiciliaria); en caso de no presentar alguno de los requisitos establecidos en el punto 7.1.1 de estas REGLAS, se le podrá prevenir al solicitante del apoyo, para que dentro del término de 10 días hábiles exhiba la documentación ante la CONAVI y, de ser procedente, se le considere como posible beneficiario dentro del término de 15 días hábiles.
La CONAVI está sujeta a la Ley de Datos Personales en cuento a la captura, procesamiento, resguardo y análisis de la información socioeconómica de las personas beneficiarias.
Con la información recabada en la visita y la propuesta preliminar de asignación de asistentes técnicos y/u OEO, se preparan los casos para la aprobación de los apoyos de las personas beneficiarias del PROGRAMA ante el Comité de Financiamiento, así como, para la toma de conocimiento de la asignación de los asistentes técnicos y/u OEO, de acuerdo con lo establecido en estas REGLAS por los que se establece el funcionamiento del Comité de Financiamiento de la CONAVI, disponibles en el enlace electrónico: https://www.conavi.gob.mx/gobmx/normateca/.
b) Integración de casos para Comité de Financiamiento
Una vez que a la persona solicitante le fue acreditada su elegibilidad, con la información recabada en campo, se prepararán los casos para aprobación de los apoyos ante el Comité de Financiamiento de la CONAVI, de acuerdo con estas Reglas de Operación.
Una vez aprobado por el Comité de Financiamiento, la CONAVI lo informará a la persona beneficiaria y a los asistentes técnicos y/u OEO´S, en un plazo máximo de veinte días hábiles.
El Comité de Evaluación Técnica tiene la facultad de integrar un padrón confiable de prestadores de servicios que deban participar en todas las formas de intervención y líneas de apoyo del Programa; conforme a las disposiciones establecidas en los Lineamientos por los que se establece el funcionamiento del Comité de Evaluación Técnica de la CONAVI, https://www.conavi.gob.mx/gobmx/normateca/.
7.1.6.2 Ejecución
a) Entrega de apoyos y apertura de cuentas con instituciones bancarias
Una vez aprobados los apoyos, la CONAVI realizará las gestiones pertinentes para iniciar la apertura de cuentas bancarias de las personas beneficiarias ante la instancia financiera que se designe.
Para el caso de los Asistentes Técnicos y/u OEOs, y proveedores de materiales o de servicios, la dispersión de los recursos aprobados, se realizará en las cuentas bancarias que éstos hayan proporcionado a la CONAVI para tal efecto.
b) Firma de Convenio de Adhesión entre la Persona Beneficiaria y la CONAVI.
Se formaliza la operación de los apoyos a través de la firma del Convenio de Adhesión entre la CONAVI y la persona beneficiaria, conforme a los formatos Convenio Asistente Técnico (Anexo II.8A) y Convenio OEO y Supervisor de Obra (Anexo II.8B) disponibles en www.conavi.gob.mx
c) Firma de Contrato Privado entre la Persona Beneficiaria-Asesor técnico y/u Supervisión Externa y/u OEOs
Se formaliza el contrato privado de asistencia técnica y/u ejecución de obra entre el prestador de servicios asignado y la persona beneficiaria del apoyo, debiendo el prestador de servicios presentar el proyecto y presupuesto avalado por la persona beneficiaria ante la Subdirección de Subsidios y Desarrollo Institucional, disponibles en www.conavi.gob.mx.
d) Pago primera ministración.
I. Reconstrucción Total con Asistencia Técnica
Será autorizado una vez que el proyecto de intervención sea registrado y validado a través del medio que la CONAVI determine. Una vez aprobado el proyecto y su presupuesto, se otorgara al beneficiario el 40% del apoyo total, de manera similar se procederá en el caso del asistente técnico y/u OEO.
II. Reconstrucción Parcial con Asistencia Técnica.
 
Será autorizado una vez que el proyecto de intervención sea registrado y validado a través del medio que la CONAVI determine. Una vez aprobado el proyecto y su presupuesto, se otorgara al beneficiario el 50% del apoyo total, de manera similar se procederá en el caso del asistente técnico y/u OEO.
e) Pago de subsecuentes ministraciones.
I. Reconstrucción Total con Asistencia Técnica
Verificada la correcta aplicación de los recursos de la primera ministración en la obra, se otorgara al beneficiario la segunda ministración correspondiente al 40% del apoyo otorgado, de manera similar se procederá en el caso del asistente técnico y/u OEO´S.
Para para la conclusión de la obra, se realiza al beneficiario una tercera ministración correspondiente al 20% del apoyo otorgado, de manera similar se procederá en el caso del asistente técnico y/u OEO´S
II. Reconstrucción Parcial con Asistencia Técnica.
Verificada la correcta aplicación de los recursos de la primera ministración en la obra y la conclusión, se otorgara al beneficiario la segunda ministración correspondiente al 50% del apoyo otorgado, en el caso del asistente técnico y/u OEO, esta ministración es del 30% y una última ministración del 20%.
7.1.6.3 Terminación de la acción de vivienda
Tanto en daño parcial como en daño total, se da por concluida la acción de vivienda con la firma del Acta de Término (Anexo II.4) y el Certificado de Recepción del Subsidio (Anexo II.3) disponibles en www.conavi.gob.mx.
a)    Acta de Entrega Recepción
En el caso de que las obras sean realizadas por Entidades Ejecutoras presentarán a la CONAVI la solicitud de subsidio (Anexo II.1) y el Certificado de recepción del subsidio (Anexo II.3) de cada una de las aplicaciones del apoyo federal y un reporte mensual de comprobación, entre otros. La CONAVI validará los documentos citados y la información recibida. En caso de atención directa por parte de la CONAVI, ésta recabará la solicitud y el contrato o certificado por la entrega del apoyo correspondiente.
b)    Registro de Beneficiarios
Además de los señalado en el inciso 5.6 al concluir el ejercicio fiscal, o máximo dentro de los treinta días siguientes, la CONAVI deberá contar con un expediente disponible para fiscalización e integrado por lo menos con: el padrón de beneficiarias en materia de vivienda y comprobación del gasto ejercido. Dicha documentación deberá ser integrada y conservada de acuerdo con la normativa federal aplicable.
7.1.6.4 Avances Físicos - Financieros
La CONAVI durante los primeros cinco días hábiles del mes inmediato al trimestre a reportar, debe elaborar los avances físico-financieros de las obras y acciones autorizadas, de acuerdo con el Reporte de inicio de obra (Anexo II.5), Reporte de seguimiento de obra (Anexo II.6), así como al diagrama de flujo de la operación (Anexo II.9), disponibles en www.conavi.gob.mx
7.1.6.5 Cierre
La CONAVI reintegrará a la Tesorería de la Federación TESOFE, los recursos no devengados al 31 de diciembre del ejercicio fiscal correspondiente, dentro del plazo establecido en el Presupuesto de Egresos de la Federación y en la LFPRH.
La CONAVI integrará el cierre del ejercicio anual, elaborando comparaciones anuales entre cierre y metas programadas.
La Instancia Ejecutora generará el documento Cierre de Ejercicio conforme al Reporte terminación de obra (Anexo II.7), disponibles en www.conavi.gob.mx
7.2 Procesos de Operación del Sector Educación
7.2.1 Requisitos
Conforme a los numerales 3.4 y 3.5 de las presentes REGLAS, el sector educativo atenderá la afectación de la Infraestructura Física Educativa (INFE) en las comunidades de los municipios afectados por los SISMOS, en planteles públicos de los niveles básico, medio superior y superior, y que no hayan sido atendidas, o no cuenten con recursos asignados, o suficientes, para su reconstrucción, rehabilitación o equipamiento.
Se tomarán en cuenta en principio, aquellos planteles educativos que se encuentren en el ámbito de responsabilidad del Gobierno Federal. La ejecución de acciones del PROGRAMA en planteles educativos que no se encuentren en el ámbito de responsabilidad del Gobierno Federal, se podrán considerar cuando sean incluidos dentro de los convenios específicos que se celebren con los gobiernos de las Entidades Federativas.
En la atención de los planteles educativos será considerada las necesidades detectadas para la atención de los daños ocasionados por los SISMOS con base en la evaluación que realice el INIFED y la categorización del daño causado.
Para la definición de la modalidad por la cual se ejecutarán las acciones, así como para el otorgamiento de los apoyos y la aplicación de los mismos, será indispensable, en todos los casos, la integración de los Comités Escolares de Administración Participativa (CEAP), de acuerdo con los procedimientos establecidos en los siguientes incisos.
A.    Subsidio y ejecución directa. El CEAP del plantel educativo que cumpla con los requisitos de elegibilidad, solicitará el subsidio del PROGRAMA, bajo esta modalidad, comprometiéndose a dar cumplimiento a las obligaciones previstas en las presentes REGLAS.
B.    Subsidio y ejecución indirecta. El CEAP del plantel educativo que cumpla con los requisitos de elegibilidad, solicitará el subsidio del PROGRAMA, bajo esta modalidad, consintiendo la aplicación de recursos por el INIFED, de conformidad con el convenio de concertación que suscriba para tal efecto.
En ambos casos el INIFED será el responsable de corroborar el cumplimiento de los requisitos de elegibilidad, para lo cual hará del conocimiento de los beneficiarios de su inclusión en el PROGRAMA conforme a lo anterior.
7.2.2 Procedimiento de elegibilidad
Para determinar los planteles susceptibles de ser beneficiados se realizará lo siguiente:
I.     El INIFED elaborará un listado inicial de planteles educativos que fueron dañados por los SISMOS y no han sido atendidos o no contaron con los recursos suficientes para su reconstrucción y/o para su equipamiento, y son susceptibles de la aplicación de los apoyos conforme a lo señalado en el Capítulo 3 de las presentes REGLAS.
       La información para conformar este listado podrá provenir de la identificación de planteles que ha realizado el propio INIFED; de las solicitudes de atención de alguna autoridad del sector educativo estatal o municipal; o de las solicitudes de las comunidades educativas.
       El INIFED compilará la información básica de la situación de cada inmueble, que le permita hacer una clasificación preliminar por tipo de daño, condiciones en las que realiza sus actividades la comunidad educativa, así como una estimación del monto de los apoyos requeridos para las acciones de reconstrucción y/o equipamiento.
II.     Con base en esta clasificación, el INIFED determinará la prioridad de atención aplicando los criterios establecidos en el inciso 3.5 del Capítulo 3 de las presentes REGLAS, y considerando la disponibilidad de recursos.
III.    Realizado lo anterior, y una vez que se hayan constituido los CEAP en cada uno de los planteles susceptibles de la aplicación de los apoyos, se seguirá el procedimiento para la aprobación de los mismos de acuerdo con las reglas de cada modalidad que en los siguientes incisos se establecen.
IV.   En caso de que, en la operación del PROGRAMA, se advierta que algún plantel ya no cumple con algún criterio de elegibilidad, se hará constar la razón, procediéndose a sustituir la prioridad de atención correspondiente por el plantel que le suceda en la lista de atención.
V.    En el caso de que sea necesario agregar planteles no identificados inicialmente, se podrá hacer su inclusión en cualquier momento, siempre y cuando se cumpla con los criterios de elegibilidad.
El INIFED suscribirá los Convenios Específicos con los gobiernos de las entidades federativas a través de la Autoridad Educativa Local correspondiente, a efecto de elaborar el listado inicial de los planteles afectados, y establecer los mecanismos operativos entre ambos y con los Organismos Responsables de la Infraestructura Física Educativa competente en cada una de ellas.
 
Los gobiernos de los estados llevarán a cabo todas las gestiones que resulten necesarias para garantizar el acceso al plantel conforme sea requerido para la evaluación de daños y la ejecución de las acciones.
7.2.3 Características de los apoyos
Como se señala en el Capítulo 3 de estas REGLAS, todos los recursos destinados a los apoyos del PROGRAMA están considerados como subsidios, en su componente educativo. Las gestiones que sean necesarias por parte de los CEAPs para llevar a cabo las acciones de reconstrucción estarán consideradas dentro del monto de los apoyos otorgados. El seguimiento, verificación, asesoramiento técnico y demás actividades para su debida implementación del PROGRAMA que lleve a cabo el INIFED, se considerarán como parte de los gastos de operación.
Los apoyos serán entregados de manera directa a los CEAPs cuando así lo determinen, y para hacer uso de los mismos se utilizará preferentemente algún instrumento bancario que de seguridad y facilidades al manejo de los recursos por parte de los comités.
Cuando los CEAP determinen que el INIFED sea el ejecutor de las acciones, los apoyos se aplicarán de manera directa por el INIFED, siguiendo las disposiciones establecidas en las presentes REGLAS.
Con la finalidad de lograr mayores alcances en la reconstrucción y rehabilitación de los planteles, los apoyos que se asignen para las acciones podrán utilizarse en combinación con otras fuentes de financiamiento permitidas por la ley y las presentes REGLAS, contando con la autorización del INIFED.
El apoyo otorgado mediante el componente educativo se encuentra orientado para ser empleado en los inmuebles educativos afectados por los SISMOS para:
a). Reconstrucción, entendida como la rehabilitación parcial o total de un inmueble o elemento estructural dañado por la ocurrencia de los SISMOS, donde se deben contemplar los recursos necesarios para la supervisión de conformidad con lo previsto en las presente REGLAS.
El monto máximo del apoyo económico para el sector Educación podrá será hasta por la cantidad de 8 (ocho) millones de pesos.
Podrán otorgarse montos mayores, siempre y cuando la reconstrucción se justifique y se autorice por parte del Titular de la Dirección de Infraestructura.
b). Acciones de equipamiento de la INFE.
Los montos máximos que podrán otorgarse en el caso de equipamiento podrá será hasta por la cantidad de 1 (un) millón de pesos. En todos los casos deberá ser justificado, para posteriormente ser aprobado por la Dirección de Infraestructura y cumplir con los requisitos que se establecen en la presentes Reglas.
7.2.4 Derechos, obligaciones y causas de suspensión o cancelación de los recursos.
Además de lo previsto en el numeral 3.7 de las presentes REGLAS, para el sector educativo deberán de considerarse los siguientes:
A. Derechos específicos de las personas beneficiarias:
Las comunidades educativas en los municipios beneficiados con el componente educativo del PROGRAMA tendrán los derechos específicos siguientes:
a)     Recibir los apoyos del presente componente, bajo la modalidad que seleccionen, siempre que, cumplan con los requisitos establecidos en las presentes REGLAS.
b)     Recibir orientación y asesoría técnica por parte del INIFED, respecto de los daños en la infraestructura educativa, así como de la forma en que deben ser atendidos a fin de contar con las condiciones de seguridad y operatividad escolar adecuadas.
c)     Las comunidades escolares tendrán derecho a recibir asesoría para realizar la convocatoria y organización de la asamblea, la constitución del CEAP y el envío de las actas respectivas mediante la plataforma informática diseñada para tal fin.
d)     Para el desarrollo y ejecución de las acciones de rehabilitación, equipamiento y en su caso construcción de espacios educativos, se pondrán a disposición de los CEAP, las guías y manuales técnicos para su consideración y aplicación.
e)     En estas guías y manuales se incluirá la obligación de contar con la participación de profesionales certificados y acreditados responsables de la supervisión técnica que garanticen la seguridad estructural de las obras mayores a realizar, en los términos de las presentes REGLAS.
 
B. Obligaciones específicas de las personas beneficiarias:
Las comunidades educativas beneficiadas con el componente educativo del PROGRAMA tendrán las obligaciones específicas siguientes:
a)     Proporcionar información veraz en los trámites y gestiones necesarias para el otorgamiento y aplicación de los apoyos.
b)    Constituir el CEAP en el plantel respectivo, a fin de que se realice la gestión los apoyos.
c)     Determinar a través del CEAP, la modalidad en la cual habrá de llevarse las acciones de reconstrucción con el subsidio otorgado.
d)     Realizar las acciones que deriven del otorgamiento del apoyo en estricto apego a las presentes REGLAS y para los fines del PROGRAMA.
e)     Llevar a cabo las acciones de seguimiento y en su caso de comprobación, en los términos establecidos en el presente instrumento.
f)     Presentar toda la documentación requerida por el INIFED para el otorgamiento y seguimiento de las acciones que se deriven del PROGRAMA de conformidad con lo previsto en las presentes REGLAS.
g)    Llevar a cabo las acciones de reconstrucción, rehabilitación o equipamiento en observancia a la normatividad técnica aplicable
C. Causas de Incumplimiento, suspensión o cancelación de los apoyos:
Son causas específicas de suspensión o cancelación de los apoyos del sector educativo cuando los beneficiarios:
a)     Apliquen los apoyos otorgados para fines distintos a los establecidos en el PROGRAMA o sin seguir las reglas contenidas en el presente apartado, y
b)     Apliquen el subsidio otorgado sin seguir la asesoría técnica
7.2.5 Participantes
Instancias Responsables
El desarrollo de las acciones de este sector, estarán a cargo de la Secretaría de Educación Pública a través del Instituto Nacional de la Infraestructura Física Educativa (INIFED) que tendrá, como Instancia Responsable, las funciones descritas en el inciso 4.2 de estas REGLAS, además de actuar como Instancia Ejecutora cuando así sea decidido por un CEAP.
En el desarrollo de las acciones de reconstrucción y/o equipamiento del PROGRAMA a través de los CEAP, el INIFED trabajará de manera conjunta con la Coordinación General de Programas para el Desarrollo, de conformidad con lo que se establece en el Acuerdo por el que se emiten los lineamientos que regulan las funciones de las Delegaciones de Programas para el Desarrollo en cuanto a la coordinación, así como la supervisión del Programa y servicios respectivos.
Para lo anterior, la Secretaría de Educación Pública suscribirá Convenio de Colaboración con la Secretaría del Bienestar, respecto al levantamiento, registro, verificación y validación de información relativa a las asambleas y los CEAP, con el fin de contar con esquemas de colaboración que permitan fortalecer la capacidad operativa y la eficacia del Programa, así como el apoyo que se pueda brindar para el seguimiento y cierre de las acciones que lleven a cabo, entre otros.
El INIFED contará, además, con el apoyo de los Facilitadores Autorizados (FA).
Instancias Ejecutoras
Las Instancias Ejecutoras serán, los CEAPs, salvo en los casos en los que éstos determinen que funja como tal el INIFED.
Los CEAPs o el INIFED, en su caso, podrán contratar servicios, así como contar con apoyos gratuitos de autoridades estatales o municipales, para la asesoría o supervisión técnica, de conformidad con lo dispuesto en las presentes REGLAS.
Otros participantes
Con base en lo establecido en el inciso 4.4 de estas REGLAS, podrán participar actores de los sectores social y privado que decidan contribuir en la realización de las acciones de este sector, de acuerdo con los convenios específicos que el INIFED establezca con ellos.
7.2.6. Operación
7.2.6.1 Integración de los CEAP.
La operación del PROGRAMA y la ejecución de las acciones en este sector se basa fundamentalmente en la participación de los CEAP conforme a lo previsto en el presente Capítulo. El procedimiento para su integración e instalación será el siguiente:
A. Convocatoria e integración de la Asamblea.
Inicialmente el Facilitador Autorizado, asistido por la Autoridad Escolar, apoyará la convocatoria a una Asamblea, en la cual se llevará a cabo la designación de los integrantes del CEAP.
Las Asambleas estarán integradas por madres, padres de familia y/o tutores, docentes, directivos y alumnos a partir de 4to. grado de primaria. Cualquier persona de la comunidad interesada en aportar al desarrollo del Plantel, podrá asistir como invitado.
Para el caso de los Planteles donde existan dos o más Centros de Trabajo, los Directores o quienes ejerzan la función directiva de cada Centro de Trabajo, deberán coordinarse para emitir una Convocatoria única por Plantel para la Asamblea.
La Convocatoria a la Asamblea deberá ser colocada en lugares visibles y de fácil y libre acceso del Plantel, como puerta de entrada, dirección o periódico mural. La Convocatoria deberá señalar el día, hora y lugar específico del Plantel en que se celebrará la Asamblea, así como el orden del día de los asuntos a tratar. La Asamblea deberá ser convocada cuando menos con tres días hábiles de anticipación.
En la emisión de dicha Convocatoria se debe procurar utilizar los medios necesarios para la mayor difusión posible en las diferentes comunidades donde actualmente se encuentran ubicados los Centros de Trabajo, así como una ubicación accesible a los asistentes potenciales.
B. Instalación de la Asamblea
La Asamblea donde se elijan a los miembros del CEAP será moderada por el FA o la Autoridad Escolar respectiva, indistintamente, quien explicará a los presentes la importancia y funciones del CEAP, los diferentes cargos que existen y el compromiso que cada uno adquiere al formar parte del mismo.
Será responsabilidad del FA levantar una lista de asistentes a la Asamblea, misma que deberá anexar al Acta. El Acta deberá hacer constar los hechos sucedidos en la reunión de la Asamblea, incluyendo de manera clara la elección de los miembros del CEAP, conforme al formato establecido para tal efecto. Dicha Acta deberá de publicarse en los mismos lugares estratégicos que la Convocatoria para dicha reunión.
El quórum mínimo para que la Asamblea se pueda instalar será con la asistencia de cuando menos el veinte por ciento de la comunidad escolar.
C. Desarrollo de Asamblea para constituir el CEAP será el siguiente:
·   La Asamblea dará inicio en el día, hora y lugar publicados en la Convocatoria.
·   Enseguida, el Facilitador Autorizado explicará a la Asamblea el PROGRAMA.
·   Posteriormente, se permitirá a los miembros de la Asamblea presentar sus candidaturas a cada uno de los puestos del CEAP. Cada miembro deberá ser elegido por una mayoría de votos de entre los registrados en la lista de asistentes de la Asamblea. Cada asistente a la Asamblea podrá votar solo una vez por cada una de las posiciones del Comité.
·   Se someterá a votación a mano alzada la integración del CEAP:
-      Presidente
-      Secretario
-      Tesorera
-      Dos vocales
 
-      Un estudiante invitado de 4º grado en adelante (alumna o alumno con autorización de los padres o tutor).
·   De estos hechos, se integrará el Acta de Asamblea, la cual deberá contener fecha, hora y sede de realización, los centros de trabajo que se integraron a la asamblea, la información personal del Facilitador Autorizado, el número de participantes alumnos, madres, padres, tutores, docentes, directivos, figuras educativas y miembros de la comunidad, la información de dos testigos que pueden ser directivos, docentes o personal de apoyo, el resultado de la votación, el registro de las personas que resultaron electas en cada cargo, mismas que harán constar su firma aceptando su designación.
·   Finalmente, el Facilitador Autorizado en el mismo acto dará de alta al CEAP en la plataforma, con la información que éste recabe de los asistentes a la asamblea incluyendo fotografía del acta firmada y listas de asistencia, de las personas que integran el CEAP y de sus identificaciones.
Para tal efecto, los integrantes del CEAP en el acto de celebración de asamblea, deberán identificarse plena y fehacientemente mediante identificación oficial vigente (IFE/INE, pasaporte, cédula profesional, cartilla militar, identificación postal u otra identificación oficial).
Los integrantes de la Asamblea y del CEAP no tendrán ninguna retribución por su participación, ésta será a título honorífico.
En caso de los planteles del Consejo Nacional de Fomento Educativo (CONAFE) que se integren en un Centro Integrado de Atención Comunitaria CIAC se realizará una sola Asamblea para constituir al CEAP.
D. Integración
Cada CEAP estará integrado por:
a)    Un Presidente, que deberá ser una madre, padre de familia o tutor, con hijo(s) inscrito(s) en alguno de los Centros de Trabajo del Plantel.
b)    Un Secretario Técnico que deberá ser madre, padre de familia o tutor, docente o directivo de la comunidad escolar.
c)     Una Tesorera, que será una madre de familia o tutora, cuando el contexto lo permita. Esta designación podrá llevarse a cabo de acuerdo por autoridades municipales con régimen de usos y costumbres.
d)    Dos Vocales, que podrán ser madres, padres de familia o tutores, docentes o directivos.
e)    Un alumno de 4º grado en adelante, inscrito en el mismo Plantel, podrá ser electo para participar como invitado permanente con voz, pero sin derecho a voto.
En todos los casos, una misma persona no puede ocupar más de una posición en el CEAP. En general, en la elección de los integrantes del CEAP se procurará propiciar la equidad de género.
La Autoridad Escolar deberá formar parte del CEAP en algunas de las figuras previstas para ello (Secretario Técnico y/o Vocal).
En caso de que algún miembro se separe del CEAP, o que deje de tener hijos inscritos en el Plantel, la vacante será cubierta mediante el procedimiento de elección. Los sustitutos solamente podrán ocupar el cargo por el tiempo que estaba nombrado quien pretenden sustituir.
Atendiendo a las características de la comunidad escolar, cuando no existan suficientes personas para integrar el CEAP, podrán constituirlo con al menos tres personas; el Presidente, el Secretario Técnico y la Tesorera.
Cada Plantel contará solamente con un CEAP, independientemente de la cantidad de Centros de Trabajo que existan en el mismo.
Los miembros del CEAP durarán en su encargo un ciclo escolar, con la posibilidad de reelegirse por un período adicional. El método de reelección será el mismo por el que fueron electos originalmente.
E. Funciones
Los CEAPs actuando en Asamblea por mayoría de sus miembros determinarán si ejecutan directamente las acciones del PROGRAMA, o bien, si lo realizan por conducto del INIFED, lo cual harán constar el acta que levanten para tal efecto.
I. Las funciones de los integrantes de los CEAPs respecto de acciones de reconstrucción, rehabilitación o
equipamiento realizadas directamente por éstos, serán las siguientes:
a) Presidente:
·   Asistir a las reuniones con voz y voto.
·   Dirigir las asambleas escolares que se lleven a cabo.
·   Abrir con la Tesorera una cuenta bancaria específica para la administración de los recursos.
·   Coordinar la elaboración del Plan de Trabajo y presentarlo a la Asamblea Escolar para su aprobación.
·   Coordinar el seguimiento a los trabajos de ejecución de acciones.
·   Gestionar o contratar la supervisión técnica certificada que garantice la realización de las acciones de reconstrucción.
·   Representar legalmente a la comunidad en la firma de contratos, solicitud de fianzas y otros trámites.
·   Asegurar con la asistencia de la Tesorera, la integración del expediente de comprobación de gasto.
·   Coordinar la atención de los requerimientos de información.
b) Secretario Técnico:
·   Asistir a las reuniones con voz y voto.
·   Registrar las listas de los asistentes a las reuniones y de los acuerdos tomados.
·   Dar seguimiento a los acuerdos tomados durante la Asamblea Escolar.
·   Integrar el programa de trabajo que llevará a cabo el CEAP.
·   Resguardar los expedientes de las acciones realizadas por el Comité hasta la conclusión del período de gestión.
·   Requisitar y subir a la plataforma los documentos que se generen de la operación del PROGRAMA, ya sea directamente o con el apoyo del Facilitador Autorizado (FA).
·   Entregar a la autoridad educativa del plantel el expediente completo de las acciones realizadas una vez concluidas.
·   Publicar en el periódico mural las actas de constitución del CEAP, el Plan de Trabajo y de conclusión del mismo.
·   Atender los requerimientos de información.
c) Tesorera:
·   Asistir a las reuniones con voz y voto.
·   Abrir conjuntamente con el Presidente, una cuenta bancaria específica para la administración de los recursos.
·   Ejercer de manera conjunta con el presidente los recursos que determine el Comité.
·   Efectuar los pagos a terceros por concepto de las acciones de rehabilitación, mantenimiento, adquisiciones, contratación de servicios y en su caso construcción que se lleve a cabo, recabar las facturas, recibos simples y listas de raya, que se generen por estos conceptos.
·   Informar periódicamente al CEAP sobre el ejercicio de los recursos y entregar la comprobación de gasto al Secretario Técnico para la integración al expediente y la publicación en el periódico mural.
·   Atender los requerimientos de información cuando se le requieran.
d) Vocales:
·   Asistir a las reuniones del CEAP con voz y voto.
·   Apoyar en el seguimiento a las acciones de rehabilitación, mantenimiento, y en su caso construcción y opinar sobre su desarrollo y ejecución para el mejor cumplimiento de los objetivos del PROGRAMA.
 
·   Apoyar al Presidente y al Secretario Técnico en las tareas específicas que determine el CEAP.
e) Facilitador Autorizado:
·   Promover y difundir el PROGRAMA en la comunidad, así como apoyar en la organización de la asamblea escolar donde se constituya el CEAP.
·   Dar de alta al CEAP en la plataforma que lleve BIENESTAR, incluyendo fotografía del acta firmada y listas de asistencia, de las personas que integran el comité y de sus identificaciones.
·   Las demás establecidas en las REGLAS.
Las personas que tengan el encargo de Facilitador Autorizado deberán ser designadas por los superiores jerárquicos de la dependencia de la que forman parte, en términos de las presentes REGLAS.
II. Las acciones de los CEAPs respecto de acciones llevadas a través del INIFED, será la de realizar el acompañamiento y seguimiento a que se refiere el numeral 7.2.6.3 de las presentes REGLAS.
7.2.6.2 Acciones ejecutadas por CEAP.
Las acciones de reconstrucción ejecutadas directamente por los CEAP`S, se regirán por las siguientes disposiciones:
a) Dictaminación:
Conforme a la fracción I del Capítulo 7.2.2 de las presentes REGLAS, el INIFED integrará el listado inicial de planteles educativos susceptibles de ser beneficiados con el PROGRAMA.
b) Aprobación:
·   Los CEAPs constituidos en cada comunidad educativa susceptible de ser beneficiaria, determinarán si solicitan el subsidio para ejecutar los trabajos directamente o a través del INIFED.
·   Posteriormente, los CEAPs solicitarán el subsidio en base a la modalidad elegida conforme al párrafo anterior, conforme a los formatos establecidos en los anexos III.1 y III.2 de las presentes REGLAS, disponible en los enlaces electrónicos: https://www.gob.mx/inifed y https://reconstruyendoesperanza.gob.mx/, que será presentado al INIFED en la oficialía de partes ubicada en Calle Vito Alessio Robles número 380, Colonia Florida, Alcaldía Álvaro Obregón, en la Ciudad de México, Código Postal 01030, o bien en la dirección de correo electrónico pnr2020@inifed.gob.mx
·   Hecho lo anterior, eI INIFED realiza la evaluación en sitio de los daños ocasionados por los SISMOS, y de corroborarlos, determinará el monto del apoyo a otorgar para su atención, lo cual será realizado a través de: a) La Cédula de evaluación de daños y b) Determinación de monto de subsidio (determinación de conceptos necesarios).
·   Esto será realizado considerando los recursos necesarios para cubrir las necesidades de reconstrucción, rehabilitación o equipamiento atendiendo al levantamiento y dictamen de daños realizado, corroborado con las comunidades educativas.
·   El levantamiento de daños y la determinación del monto deberá realizarse conforme a las normas técnicas del INIFED, así como a la normatividad aplicable en materia de infraestructura educativa.
·   Corroborado lo anterior y cubiertos los requisitos de elegibilidad el INIFED a través de la Dirección de Infraestructura aprobará el otorgamiento del apoyo, lo cual deberá resolverse a más tardar dentro de los 15 días hábiles siguientes a la presentación de la solicitud de subsidio respectiva. En el caso de que el INIFED determine que existe información faltante, podrá prevenir al solicitante para que dentro de un término máximo de 5 días hábiles subsane la omisión que corresponda, lo cual a su vez, el INIFED resolverá lo conducente en un término de 10 días hábiles, contados a la fecha de su recepción
·   Aprobado el apoyo el INIFED deberá celebrar el Convenio de Concertación con el CEAP en un término máximo de diez días hábiles posteriores al otorgamiento del subsidio, de conformidad con el anexo III.3 de las presentes reglas, disponible en los enlaces electrónicos: https://www.gob.mx/inifed y https://reconstruyendoesperanza.gob.mx/, o será proporcionado por el INIFED en el plantel educativo, instrumento que se limita a establecer el derecho de los beneficiarios a recibir el apoyo directo por conducto de los CEAP, y su obligación de éste a realizar los trabajos en base en el apoyo otorgado, aplicándolo única y exclusivamente para los fines de la reconstrucción, rehabilitación o
equipamiento, con la intervención del INIFED, para otorgar la guía técnica para su realización, así como para el acompañamiento técnico de los trabajos a realizarse.
c) Ejecución
·   Una vez suscrito el convenio de concertación a comunidad educativa, a través del CEAP, determinará bajo su responsabilidad, la persona o personas a través de las que se llevará la ejecución de las acciones; los trabajos y acciones correspondientes comenzarán a partir del plan de trabajo que elaboren las comunidades educativas. Estos aspectos serán determinados por las propias comunidades educativas a través de asambleas.
·   El apoyo autorizado será puesto a disposición de las comunidades educativas por el INIFED, en una sola exhibición, a través del Presidente y Tesorero del CEAP, una vez que se cuente con los documentos relativos a: i) La constitución del CEAP, ii) Determinación del monto del subsidio iii) El Plan de Trabajo del CEAP, y iv) se encuentre habilitado el medio de pago.
Los recursos se harán llegar de manera directa a los CEAP, sin costo alguno para los beneficiarios. El monto autorizado a cada CEAP se entregará conforme a la disponibilidad presupuestaria.
·   El CEAP, llevará a cabo las acciones de reconstrucción, rehabilitación o equipamiento según corresponda, en base al monto del otorgamiento del subsidio, bajo el acompañamiento técnico del INIFED.
d) Supervisión.
·   El seguimiento de las acciones a realizarse directamente por la comunidad educativa, será llevado por los CEAP, a través de bitácoras de seguimiento, mismas que deben ser llevadas de forma diaria de ser posible.
·   El CEAP a través de su Presidente deberá contar con la supervisión técnica del proyecto, su ejecución y recepción de los trabajos. Para estos efectos deberá recurrir a organismos públicos estatales de infraestructura física educativa, municipios, cámaras de la construcción, o con profesionales habilitados para tal efecto, siempre y cuando no se destine más del 2.5 % del total del proyecto para este fin.
e) Cierre.
·   Una vez concluidas las acciones realizadas en esta modalidad por parte de los CEAPs, sus integrantes deben de llenar el acta de conclusión de los trabajos realizados con los recursos que le han sido otorgados con el programa, conforme al anexo III.9 de las presentes REGLAS, disponible en los enlaces electrónicos: https://www.gob.mx/inifed y https://reconstruyendoesperanza.gob.mx/ que contendrán evidencia fotográfica, del antes, durante y después de las acciones realizadas y de las bitácoras elaboradas, lo cual formará parte del expediente que se entregará al plantel educativo de conformidad con lo previsto en el último párrafo del inciso f) siguiente.
Para el mejor cumplimiento de las acciones en esta modalidad, se podrán establecer los acuerdos y convenios para la coordinación y vinculación interinstitucional necesarias entre las dependencias y entidades federativas participantes y competentes, en el marco de lo estipulado en las disposiciones jurídicas aplicables en la materia, en lo establecido por las presentes REGLAS y en función de la capacidad operativa y la disponibilidad presupuestal.
f) Comprobación, aplicación del recurso y rendición de cuentas de acciones por CEAP.
I. Comprobación
Para los casos de acciones directas realizadas por los CEAPs, respecto de la construcción, adquisición de bienes y contratación de servicios, los recursos deberán ser comprobados a través de facturas que cumplan con la normatividad aplicable.
Los CEAPs serán responsables de:
·   Publicar en lugar visible del Plantel el plan de trabajo, los informes de aplicación de los recursos, y en su caso recibir comentarios y sugerencias de la comunidad escolar.
 
·   Resguardar los expedientes de las acciones realizadas por el Comité hasta la conclusión del período de gestión.
·   Enviar los documentos generados a través de la plataforma informática establecida para tal efecto por BIENESTAR, en forma directa o con el apoyo y asesoría del FA.
·   Dar seguimiento a la realización de las acciones materia del presente PROGRAMA.
·   Rendir cuentas ante la asamblea de la comunidad escolar.
II. Comprobación simplificada
Cuando el CEAP, por la ubicación geográfica del Plantel, tenga la necesidad de realizar adquisiciones de bienes y contratación de servicios, en comercios, negocios o personas que no cumplan con los elementos de comprobación fiscal, el recurso podrá ser comprobado con recibo simple, el cual deberá contar con, al menos, los siguientes elementos:
·   Número y fecha del recibo;
·   Nombre y domicilio del prestador del servicio, comercio, negocio o almacén;
·   Concepto prestado o detalle de los bienes adquiridos;
·   Monto total pagado en número y con letra;
·   Firma del prestador del servicio, comercio, negocio o almacén;
·   Firma del Presidente y del Tesorero del Comité, y al menos dos Vocales, validando que el servicio o adquisición se efectuó con el objeto de contribuir al cumplimiento del PROGRAMA.
En el caso de pagos en efectivo, así como el pago de jornales o listas de raya, el gasto será comprobado con recibo simple conforme a lo señalado en el párrafo anterior. La lista de raya deberá contener, por lo menos, lo siguiente:
·   Acción realizada.
·   Actividades llevadas a cabo.
·   Período.
·   Trabajadores a quienes se paga, importe, identificación oficial, firma y fecha.
·   Total, de recurso aplicado.
·   III. Aplicación del recurso y Rendición de Cuentas
El CEAP deberá llevará el registro de los ingresos y egresos que generen las acciones de mantenimiento, rehabilitación, equipamiento y construcción llevadas a cabo a través del formato definido.
El CEAP mediante convocatoria pública deberá informar trimestralmente a la asamblea escolar sobre el avance de la aplicación de los recursos y rendir cuentas ante la mayor cantidad posible de integrantes de la comunidad. Para ello deberán observar las siguientes reglas: i) registrar los egresos que generen las acciones en el formato definido y conservar un expediente con la documentación comprobatoria; ii) informar el uso de los recursos y los resultados a la comunidad a través del periódico mural; y iii) comprobar el ejercicio del recurso mediante el esquema que corresponda. De estas reuniones se levantarán actas para la rendición de cuentas.
Los informes con el Control de aplicación de los recursos ejercidos, así como las acciones llevadas a cabo, se darán a conocer en el periódico mural de los Planteles. A su vez, la Secretaría gestionará su publicación en la página de Transparencia Presupuestaria de la Secretaría de Hacienda y Crédito Público. De igual forma el CEAP deberá registrar la información de recursos ejercidos conforme a sus actas de rendición de cuentas, en términos del párrafo anterior, en la Plataforma informática de BIENESTAR, , por si o con apoyo y asesoría del FA.
Por último, y una vez concluidos los trabajos realizados por el CEAP respectivo, y a más tardar dentro de los 15 días hábiles siguientes a la conclusión de trabajos, el Presidente del CEAP entregará de forma física al Director del Plantel intervenido, en las instalaciones del propio plantel, el expediente integrado con la totalidad de la documentación original relacionada con la ejecución de los recursos del PROGRAMA, así como un informe final con una memoria fotográfica de los trabajos realizados, con el fin de que éste sea resguardado en el Plantel por un plazo de cinco años. Así también, junto con el Tesorero, serán responsables por el ejercicio de los recursos en términos del artículo 79 de la Constitución Política de los Estados Unidos Mexicanos y la Ley General de Responsabilidades Administrativas.
IV. Contraloría Social.
Las acciones de contraloría social respecto de acciones directamente realizadas por los CEAPs estarán a cargo de los miembros de la comunidad escolar de los planteles beneficiados por el PROGRAMA.
Las Asambleas Escolares se constituirán en acciones de contraloría social, asimismo podrán designar a miembros de la comunidad escolar para realizar las funciones establecidas en el párrafo anterior, y presentarán un informe final con su opinión sobre la realización de acciones y el correcto ejercicio de los recursos, mismo que formará parte del expediente que se integre.
En todo caso los CEAPs observarán las reglas de comprobación, aplicación del recurso y rendición de cuentas previstas en el presente apartado.
7.2.6.3 Acciones ejecutadas por el INIFED.
Para el caso de que la comunidad educativa determine que las acciones de reconstrucción, rehabilitación o equipamiento se realicen por conducto del INIFED, se procederá de la forma siguiente:
a) Dictaminación:
Conforme a la fracción I del Capítulo 7.2.2 de las presentes REGLAS, el INIFED integrará el listado inicial de planteles educativos susceptibles de ser beneficiados con el PROGRAMA.
b) Aprobación:
·   Los CEAPs constituidos en cada comunidad educativa susceptible de ser beneficiaria, determinarán si solicitan el subsidio para ejecutar los trabajos directamente o a través del INIFED.
·   Posteriormente, los CEAPs solicitarán el subsidio con base en la modalidad elegida conforme al párrafo anterior.
·   Hecho lo anterior, eI INIFED realizará la evaluación en sitio de los daños ocasionados por los SISMOS, y de corroborarlos, determina el monto del apoyo a otorgar para su atención, lo cual será realizado a través de: a) La Cédula de evaluación de daños y b) La determinación de monto de subsidio.
Esto será realizado considerando los recursos necesarios para cubrir las necesidades de reconstrucción, rehabilitación o equipamiento atendiendo al levantamiento y dictamen de daños realizado, corroborado con las comunidades educativas.
El levantamiento de daños y la determinación del monto deberá realizarse conforme a las normas técnicas del INIFED, así como a la normatividad aplicable en materia de infraestructura educativa.
·   Corroborado lo anterior y cubiertos los requisitos de elegibilidad previstos en las presentes REGLAS, el INIFED a través de la Dirección de Infraestructura aprueba el apoyo.
·   Aprobado el apoyo, se celebrará el Convenio de Concertación con el CEAP, el cual facultará al INIFED para administrar los recursos correspondientes al apoyo determinado, para que actúe como su asesor técnico, para que designe a la Persona física o moral responsable de la ejecución de la Acción y para que valide técnicamente los reportes de supervisión y la calidad de los trabajos de reconstrucción, rehabilitación o equipamiento.
c) Ejecución
·   El INIFED designará bajo su responsabilidad a la Persona física o moral que ejecutará la acción, celebrando con ésta el contrato correspondiente conforme a los procedimientos adjudicatorios previstos por la Ley de Obras Públicas y Servicios Relacionados con las Mismas LOPSRM y en la Ley de Adquisiciones, Arrendamientos y Servicios al Sector Público LAASSP y en las demás leyes
establecidas en lo que resultaren aplicables. Es responsabilidad del INIFED que la Persona física o moral cumpla con los requerimientos técnicos y obligaciones derivadas del procedimiento de contratación correspondiente.
·   El esquema de pagos a Personas Físicas o Morales para la realización de las acciones de reconstrucción que corresponda en cada caso será el que se describe a continuación:
a)    El INIFED efectuará los pagos a las Personas Físicas o Morales para la realización de las acciones de reconstrucción o rehabilitación correspondientes, mediante estimaciones las cuales se presentarán por obra o trabajo ejecutado, y hasta llegar a un 80% del monto total del contrato.
       La estimación correspondiente al 20% restante o la cantidad que resulte para concluir con las obligaciones de pago, será pagada al finiquito del contrato, debiendo constar el Acta-Entrega recepción.
b)    Tratándose de equipamiento u otros servicios, los pagos serán efectuados al momento de su recepción a satisfacción del INIFED.
·   El inicio de la ejecución de las acciones se efectuará posterior a la firma de la contratación correspondiente, debiendo hacerse constar por el INIFED el Acta de Inicio de Ejecución de la Acción, la cual deberá ser firmada por un representante del contratista respectivo y por el personal asignado por el INIFED, pudiendo participar en ella el Director (a) del plantel educativo en calidad de testigo, así como los representantes del CEAP.
d) Supervisión
·   El INIFED bajo su responsabilidad, llevará a cabo desde el inicio la supervisión, seguimiento y verificación de la ejecución de las acciones que se realicen bajo esta modalidad. debiendo cuidar en todo momento que los trabajos se lleven a cabo en los términos y de acuerdo con las especificaciones correspondientes. Para ello el INIFED deberá designar personal competente y calificado responsable de llevar a cabo físicamente la supervisión, seguimiento y verificación de cada acción que se realice bajo esta modalidad.
·   Asimismo, el INIFED llevará a cabo el Registro de Control y Seguimiento de la Ejecución de la Acción que dará a conocer mediante la plataforma de información instrumentada para tal efecto. Para ello, el INIFED a través del personal que para tal efecto designe deberá reportar los avances que se presentan en la ejecución de cada acción a través del Reporte de Supervisión que será mensual, desde el inicio de la acción y hasta su conclusión.
e) Cierre
·   Una vez que la acción de reconstrucción correspondiente alcance el 100% de avance físico, deberá llevarse a cabo la Entrega-Recepción respectiva.
·   El contratista deberá levantar la Cédula de Información Técnica (CIT) en el formato entregado por el INIFED, así como su correspondiente registro en el sistema de información instrumentado para tal efecto, con fines de actualizar el estatus del plantel en el padrón de inmuebles educativos.
·   El INIFED deberá llevar a cabo la revisión completa y deberá verificar que se cumplió con la calidad, especificaciones técnicas y alcances del Contrato y sus anexos.
·   En el caso de que el INIFED durante o a la conclusión de la obra advirtiera algún incumplimiento, en la calidad de los materiales utilizados, mano de obra, mal funcionamiento de los equipos o vicios ocultos procederá a ejercitar las acciones legales correspondientes en términos del Contrato.
·   El INIFED a través del profesional facultado que designe, verificará que se documente que el plantel atendido cumple las condiciones necesarias para su operación, así como que las acciones fueron realizadas conforme al Contrato y sus anexos.
·   Asimismo, deberá recabar del contratista las cartas garantía de materiales, equipamiento, mobiliario, pruebas de laboratorio (en caso de aplicar) y las que correspondan a la ejecución de la Acción, los cuales quedarán bajo su resguardo y formarán parte del Expediente Único de la Acción.
 
·   El INIFED levantará un acta para la entrega-recepción de las acciones realizadas bajo esta modalidad, que se llevará a cabo en el domicilio del plantel educativo con la presencia del representante del CEAP, el contratista, y como testigo el director(a) del plantel.
·   El INIFED a través del personal que designe deberá verificar la actualización de la información del plantel educativo en sus bases de datos y sistemas de información una vez concluidas las acciones respectivas.
·   El INIFED deberá integrar el expediente único de la Acción que se llevó a cabo en el plantel educativo respectivo. Cada expediente deberá ser resguardado por un periodo mínimo de 5 (cinco) años; mismo que por lo menos contendrá los siguientes documentos:
-      Solicitud de subsidio.
-      Cédula de evaluación de daños
-      Determinación de monto de subsidio,
-      Convenio de Concertación.
-      Contrato y sus anexos.
-      Garantías.
-      Acta de inicio y bitácoras.
-      Soporte documental de la solicitud y pago de las ministraciones.
-      Reportes de las supervisiones realizadas durante la ejecución de la obra.
-      Acta de Entrega-Recepción de la obra.
-      CIT Cédula de Información Técnica.
-      Liquidación.
7.3 Proceso de Operación del Sector Salud
7.3.1 Requisitos
En el PROGRAMA, se atenderá a las Unidades Médicas o Infraestructura de Salud que hayan sido afectadas por los SISMOS y que no hayan sido totalmente atendidas o no dispongan de recursos asignados para su rehabilitación, sustitución, reubicación o demolición, considerando solo aquellas que cuenten con Cédula de Diagnóstico (Anexo IV.1 Formato de Cédula de Diagnóstico) en la que obre constancia de la afectación con motivo de los SISMOS, de conformidad con las modalidades apoyo del numeral 7.3.3.
Se priorizará el apoyo del PROGRAMA de acuerdo con la disponibilidad presupuestal en el ejercicio fiscal 2020, y considerando además de los mencionados en el capítulo 3.5 de estas REGLAS, los siguientes criterios:
1.     Unidades Médicas o Infraestructura de Salud con mayor demanda y que no cuenten con alguna otra alternativa de atención en salud.
2.     Mayor grado de afectación en el inmueble.
7.3.2 Procedimiento de elegibilidad
Durante el año 2019, la Secretaría de Salud, en coordinación con las Entidades Federativas u Organismo Público Descentralizado de la Administración Pública Federal (OPDAPF), emitió las Cédulas de Diagnóstico (Anexo IV.1 Formato de Cédula de Diagnóstico) que contienen, entre otros datos, la detección de daños y las acciones a ejecutar, que serán utilizadas para determinar la Modalidad de Apoyo a que podrán acceder.
La Cédula de Diagnóstico (Anexo IV.1 Formato de Cédula de Diagnóstico) será utilizada para priorizar las Unidades Médicas o Infraestructura de Salud, de las solicitudes enviadas por las Instancias Ejecutoras, a las Instancias Responsables en el Sector Salud, misma que deberá ir acompañada del costo estimado para la intervención de las acciones por ejecutar, los cuales serán sometidos a la revisión y aprobación, en su caso, de las Instancias Responsables en el Sector Salud, para determinar el listado definitivo de las Unidades Médicas o Infraestructura de Salud que serán incluidas en el PNR 2020, de acuerdo con los Criterios de Elegibilidad y Priorización y obtener un costo total aproximado.
 
Con los costos estimados aprobados se procederá a la formalización del Convenio de Colaboración (Anexo IV.2 Convenio Específico de Colaboración en Materia de Transferencia de Recursos, Anexo IV.2.1 Anexos del Convenio Específico de Colaboración en Materia de Transferencia de Recursos, Anexo IV.3 Convenio de Colaboración en Materia de Traspaso de Recursos y Anexo IV.3.1 Anexos del Convenio de Colaboración en Materia de Traspaso de Recursos) para la ejecución de las acciones con las que se dé cumplimiento al PROGRAMA; así como el registro en el SIR, en el cual se podrá visualizar el avance físico financiero del PROGRAMA.
7.3.3 Características de los apoyos
Las acciones generales de los apoyos estarán orientadas de conformidad con las siguientes modalidades:
7.3.3.1. Estudios y proyectos (servicios relacionados con la obra pública)
Esta modalidad comprende la realización de trabajos que tengan por objeto diseñar y calcular los elementos que integran un proyecto de obra pública, y que el resultado de los mismos, determine el tipo de apoyo subsecuente que requiera.
7.3.3.2. Rehabilitación
Consistirá en la ejecución de las acciones necesarias para reparar los daños, que podrán, en su caso, incluir la realización de estudios técnicos y proyectos ejecutivos y estructurales, en caso de resultar necesario, así como de su ejecución, y demás servicios relacionados con las obras públicas en los términos de la normativa aplicable. Estas acciones serán por daño menor, moderado y severo.
7.3.3.3. Sustitución
Aplicará en caso de presentar daños en la estructura del inmueble. Considera la demolición de la unidad existente y la construcción de un nuevo inmueble en el mismo terreno, de acuerdo con los modelos que la Secretaría de Salud tenga establecidos, mejorando los criterios constructivos de seguridad, mantenimiento, durabilidad y tecnología, siguiendo la normativa aplicable para espacios y funcionamiento.
Los recursos del PROGRAMA se destinarán a la ejecución de acciones relacionadas con:
1.     Acciones de demolición de inmuebles, y
2.     Acciones de construcción de obra nueva por sustitución, que, en caso de ser necesario, podrán incluir la realización de estudios técnicos y proyectos ejecutivos y estructurales, así como de su ejecución y demás servicios relacionados con las obras públicas en los términos de la normativa aplicable. Estas acciones serán por daño grave.
7.3.3.4. Reubicación
Aplicará en los casos en que las condiciones de seguridad del terreno sean inestables y/o la capacidad del servicio de la Unidad Médica o Infraestructura de Salud cambie.
Considera la construcción de un inmueble en otra ubicación y en un terreno propiedad de la Entidad Federativa u OPDAPF, de acuerdo con los modelos que la Secretaría de Salud tiene definidos, considerando la mejora de los criterios constructivos de seguridad, mantenimiento, durabilidad y tecnología, con base en la normativa aplicable para espacios y funcionamiento.
Los recursos del PROGRAMA se destinarán a la ejecución de acciones relacionadas con:
1. Acciones de demolición de inmuebles, en su caso, y
2. Acciones de construcción de obra nueva por reubicación, que en caso de ser necesario podrán incluir la realización de estudios técnicos y proyectos ejecutivos y estructurales, así como de la ejecución de la obra nueva por reubicación y demás servicios relacionados con las obras públicas en los términos de la normatividad aplicable. Estas acciones serán por daño grave.
7.3.3.5. Demolición
Aplicará en el caso de presentar daños graves que justifiquen la demolición del inmueble, sin necesidad de la construcción de uno nuevo, siempre y cuando se cuente con el dictamen técnico expreso por un perito y/o autoridad competente.
7.3.3.6 Montos de apoyo del Sector Salud
Los montos máximos de apoyo en el Sector Salud podrán ser hasta por la cantidad de 75 millones de
pesos, para ejecutar de manera individual o integral acciones referentes a la rehabilitación, sustitución, reubicación, demolición y proyectos y estudios por unidad de infraestructura en salud.
7.3.3.7. De las aportaciones locales
Podrán hacerse a través de recursos monetarios directos o aportaciones en especie, como la provisión de materiales, uso de maquinaria y equipo o terrenos, siempre y cuando sean acordadas previamente con las Instancias Responsables en el Sector Salud.
Las aportaciones locales y del PROGRAMA se llevarán a cabo de acuerdo con lo señalado en la normativa aplicable. Cada instancia será responsable de mantener un registro de sus aportaciones conforme proceda.
En el caso de que los gobiernos locales acuerden con Organizaciones de la Sociedad Civil, personas beneficiarias u otras instancias reconocidas, aportaciones en mano de obra o en especie, la Instancia Ejecutora será la responsable de su registro y cuantificación, con el objeto de que no haya duplicidad del apoyo económico.
Los gastos administrativos de cada acción deberá realizarlos la Instancia Ejecutora con cargo a sus recursos propios.
7.3.4 Derechos, obligaciones y causas de incumplimiento o cancelación de los recursos.
7.3.4.1 Derechos y obligaciones de los beneficiarios
Adicional a lo señalado en el inciso 3.7, los beneficiarios del PROGRAMA son la Infraestructura de Salud o Unidades Médicas ubicados en los municipios afectados por los SISMOS, por lo que los derechos y obligaciones corresponden a las Entidades Federativas u OPDAPF de conformidad con lo siguiente:
Derechos
1. Recibir, a través de la DGPLADES, los recursos presupuestarios federales a que se refiere el presente PROGRAMA.
2. En el caso de las Entidades Federativas, podrán ejercer los rendimientos financieros que generen los recursos presupuestarios federales transferidos de conformidad con el Convenio de Colaboración (Anexo IV.2 Convenio Específico de Colaboración en Materia de Transferencia de Recursos, Anexo IV.2.1 Anexos del Convenio Específico de Colaboración en Materia de Transferencia de Recursos, Anexo IV.3 Convenio de Colaboración en Materia de Traspaso de Recursos y Anexo IV.3.1 Anexos del Convenio de Colaboración en Materia de Traspaso de Recursos), siempre y cuando el objeto del mismo no se haya concluido.
Obligaciones
1.     Aplicar los recursos y los rendimientos financieros, en su caso, a que se refiere el presente PROGRAMA exclusivamente al cumplimiento del objeto del mismo y a lo establecido en el Convenio de Colaboración (Anexo IV.2 Convenio Específico de Colaboración en Materia de Transferencia de Recursos, Anexo IV.2.1 Anexos del Convenio Específico de Colaboración en Materia de Transferencia de Recursos, Anexo IV.3 Convenio de Colaboración en Materia de Traspaso de Recursos y Anexo IV.3.1 Anexos del Convenio de Colaboración en Materia de Traspaso de Recursos).
2.     Vigilar el cumplimiento estricto de las disposiciones legales aplicables en el ejercicio del gasto público federal, dando aviso ante las instancias respectivas por cualquier anomalía detectada al respecto y conforme a lo establecido en las presentes REGLAS.
3.     Responder por la integración y veracidad de la información técnica y financiera que presenten para el cumplimiento de las REGLAS y mantener bajo su custodia la documentación comprobatoria original de los recursos presupuestarios federales erogados.
4.     Para el caso de las Entidades Federativas, a través de su Secretaría de Finanzas o su equivalente, para poder recibir la transferencia de los recursos del PROGRAMA, deberá abrir, de forma previa, una cuenta bancaria productiva, única y específica para recibir exclusivamente los recursos, en la institución de crédito bancaria que determine, con la finalidad de que dichos recursos y sus rendimientos financieros estén debidamente identificados; misma obligación
corresponderá a la Instancia Ejecutora en dicha entidad para la recepción de los recursos presupuestarios por parte de la Secretaría de Finanzas o su equivalente.
5.     Para el caso de los OPDAPF, deberán aperturar las partidas presupuestales en su estructura programática correspondiente al Programa Presupuestal U281, necesarias para poder realizar los traspasos correspondientes para la operación del PROGRAMA, mismas que deberán quedar precisadas en el Convenio de Colaboración (Anexo IV.3 Convenio de Colaboración en Materia de Traspaso de Recursos y Anexo IV.3.1 Anexos del Convenio de Colaboración en Materia de Traspaso de Recursos).
6.     Para el caso de las Entidades Federativas, remitir, a la Secretaría de Salud, a través de la DGPLADES, en un plazo no mayor a treinta días hábiles posteriores a la recepción de la transferencia de los recursos que corresponda, los comprobantes que acrediten la recepción conforme a la normativa aplicable. La documentación comprobatoria a que se refiere este párrafo deberá remitirse en archivo electrónico con el Comprobante Fiscal Digital por Internet (CFDI).
7.     Verificar que la documentación comprobatoria del gasto, en términos del Convenio de Colaboración (Anexo IV.2 Convenio Específico de Colaboración en Materia de Transferencia de Recursos, Anexo IV.2.1 Anexos del Convenio Específico de Colaboración en Materia de Transferencia de Recursos, Anexo IV.3 Convenio de Colaboración en Materia de Traspaso de Recursos y Anexo IV.3.1 Anexos del Convenio de Colaboración en Materia de Traspaso de Recursos), de los recursos federales objeto del PROGRAMA cumpla con los requisitos fiscales establecidos en las disposiciones federales aplicables, entre otros, aquéllos que determinan los artículos 29 y 29-A del Código Fiscal de la Federación, los que deberán expedirse a nombre de la Entidad Federativa u OPD. Para lo cual, se deberá remitir archivo electrónico CFDI, salvo los casos de excepción establecidos en la legislación y normativa aplicable a la materia, en cuyo caso se deberán atender las disposiciones especiales para su comprobación. Asimismo, deberá remitir, a la Secretaría de Salud, a través de la DGPLADES, el archivo electrónico con la Verificación de Comprobantes Fiscales Digitales por Internet, emitido por el Servicio de Administración Tributaria (SAT).
8.     En el caso de las Entidades Federativas, queda bajo su responsabilidad reintegrar a la TESOFE, de conformidad con el numeral 7.3.6.3.
9.     En el caso de los OPDAPF, deberán cumplir con los términos y condiciones que se emitan para poner a disposición de la Dirección General de Programación y Presupuesto DGPYP los recursos remanentes no devengados.
10.   Proporcionar la información y documentación que la Secretaría de Salud le solicite en las visitas de supervisión y verificación.
11.   Informar sobre la suscripción del Convenio de Colaboración (Anexo IV.2 Convenio Específico de Colaboración en Materia de Transferencia de Recursos, Anexo IV.2.1 Anexos del Convenio Específico de Colaboración en Materia de Transferencia de Recursos, Anexo IV.3 Convenio de Colaboración en Materia de Traspaso de Recursos y Anexo IV.3.1 Anexos del Convenio de Colaboración en Materia de Traspaso de Recursos) respectivo a los órganos de control y de fiscalización que correspondan; difundirlo, en la página oficial de Internet, y, para el caso de las Entidades Federativas, gestionar la publicación en el órgano de difusión oficial correspondiente.
7.3.4.2 Causas de terminación anticipada y rescisión
Serán causas de terminación anticipada las siguientes:
I.      Acuerdo entre la Secretaría de Salud y las Instancias Ejecutoras.
II.     Falta de disponibilidad presupuestaria para hacer frente a los compromisos que adquiere la Secretaría de Salud.
III.    Caso fortuito o fuerza mayor.
Será causa de rescisión:
I.     El incumplimiento de las obligaciones contraídas en el Convenio de Colaboración (Anexo IV.2
Convenio Específico de Colaboración en Materia de Transferencia de Recursos, Anexo IV.2.1 Anexos del Convenio Específico de Colaboración en Materia de Transferencia de Recursos, Anexo IV.3 Convenio de Colaboración en Materia de Traspaso de Recursos y Anexo IV.3.1 Anexos del Convenio de Colaboración en Materia de Traspaso de Recursos) y las establecidas en las presentes REGLAS.
7.3.5 Participantes
7.3.5.1 Instancias Responsables en el Sector Salud
La DGPLADES será la Unidad Responsable del Presupuesto del Programa UR y contará con las atribuciones siguientes:
1.     Transferir a las Entidades Federativas o realizar traspaso a los OPDAPF de los recursos presupuestarios federales.
2.     Verificar que los recursos presupuestarios federales que se transfieran o traspasen sean aplicados únicamente para la realización del objeto del PROGRAMA y de conformidad con el Convenio de Colaboración (Anexo IV.2 Convenio Específico de Colaboración en Materia de Transferencia de Recursos, Anexo IV.2.1 Anexos del Convenio Específico de Colaboración en Materia de Transferencia de Recursos, Anexo IV.3 Convenio de Colaboración en Materia de Traspaso de Recursos y Anexo IV.3.1 Anexos del Convenio de Colaboración en Materia de Traspaso de Recursos).
3.     Solicitar a las Instancias Ejecutoras, dentro de los primeros quince días del mes de enero del siguiente año, la entrega del informe del cumplimiento de los objetivos, metas e indicadores.
4.     Dar seguimiento al ejercicio de los recursos presupuestarios federales otorgados a las Entidades Federativas u OPDAPF, así como de los rendimientos financieros generados, en su caso.
5.     Solicitar la documentación justificativa y comprobatoria del gasto de los recursos presupuestarios federales que las Instancias Ejecutoras deben presentar.
6.     Verificar que las Instancias Ejecutoras efectúen el reintegro, a la TESOFE, en el caso procedente.
7.     Presentar el Informe de la Cuenta de la Hacienda Pública Federal y los demás informes que sean requeridos, sobre la aplicación de los recursos transferidos o traspasados.
8.     Realizar, en el ámbito de su competencia, la verificación, seguimiento y evaluación de los recursos presupuestarios federales que sean ministrados a las Instancias Ejecutoras, de conformidad con las disposiciones jurídicas aplicables en materia del ejercicio del gasto público federal.
9.     Realizar las gestiones necesarias para la publicación de cada Convenio de Colaboración (Anexo IV.2 Convenio Específico de Colaboración en Materia de Transferencia de Recursos, Anexo IV.2.1 Anexos del Convenio Específico de Colaboración en Materia de Transferencia de Recursos, Anexo IV.3 Convenio de Colaboración en Materia de Traspaso de Recursos y Anexo IV.3.1 Anexos del Convenio de Colaboración en Materia de Traspaso de Recursos) en el DOF, así como difundirlos en la página oficial de internet de la DGPLADES.
10.   Aplicar las medidas que procedan de acuerdo con la legislación correspondiente y hacer del conocimiento de la Auditoría Superior de la Federación, de la Secretaría de la Función Pública y del Órgano Interno de Control de la Secretaría de Salud, así como de la DGPYP de la Secretaría de Salud, para que ésta, a su vez, informe a la SHCP, el o los casos en que los recursos presupuestarios federales permanezcan ociosos o que hayan sido aplicados para fines distintos al objeto del presente PROGRAMA, y, para el caso de las Entidades Federativas, que los recursos presupuestarios no hayan sido ministrados, en el plazo establecido, por parte de la Secretaría de Finanzas, o su equivalente, a la Instancia Ejecutora.
La DGDIF será la Unidad Administrativa responsable de la supervisión física y técnica de la ejecución de las acciones del PROGRAMA, y contará con las atribuciones siguientes:
 
1.     Emitir o actualizar, en coordinación con las Instancias Ejecutoras, la Cédula de Diagnóstico (en caso de ser necesario). Anexo IV.1 Formato de Cédula de Diagnóstico.
3.     Dar seguimiento mensual, en coordinación con las Instancias Ejecutoras, sobre el avance en el cumplimiento de la realización de las acciones objeto del PROGRAMA.
4.     Considerando la disponibilidad de personal y presupuestaria de los gastos de operación del PROGRAMA, practicar visitas de supervisión y verificación, a efecto de observar que los recursos sean aplicados únicamente para la realización de las acciones del PROGRAMA.
5.     Informar, de manera mensual, a la DGPLADES el avance y resultado en el cumplimiento de las acciones del PROGRAMA.
7.3.5.2. Instancias Ejecutoras
Podrán ser Instancias Ejecutoras del PROGRAMA las siguientes:
a)     Los OPDAPF que prestan servicios de salud, y
b)    Las Entidades Federativas, a través de los Servicios Estatales de Salud o su equivalente.
Las Instancias Ejecutoras tendrán, entre otros, los derechos y obligaciones referidos en la Regla 7.3.4.1, y deberán estar precisados en cada Convenio de Colaboración (Anexo IV.2 Convenio Específico de Colaboración en Materia de Transferencia de Recursos, Anexo IV.2.1 Anexos del Convenio Específico de Colaboración en Materia de Transferencia de Recursos, Anexo IV.3 Convenio de Colaboración en Materia de Traspaso de Recursos y Anexo IV.3.1 Anexos del Convenio de Colaboración en Materia de Traspaso de Recursos).
7.3.5.3. Instancias Auxiliares
Las Dependencias y Entidades del Ejecutivo Federal, organizaciones de la sociedad civil u otras instancias legalmente reconocidas y registradas en los términos de la Ley Federal de Fomento a las Actividades Realizadas por Organizaciones de la Sociedad Civil podrán participar en la ejecución de las acciones del PROGRAMA, mediante la suscripción del instrumento contractual respectivo.
7.3.6. Operación
Las acciones que se implementen con estos recursos, podrán ser concurrentes con otras fuentes de financiamiento tanto públicas como privadas. Los recursos serán aplicados para el objetivo del PROGRAMA, atendiendo a lo establecido en las presentes REGLAS, así como el Convenio de Colaboración respectivo (Anexo IV.2 Convenio Específico de Colaboración en Materia de Transferencia de Recursos, Anexo IV.2.1 Anexos del Convenio Específico de Colaboración en Materia de Transferencia de Recursos, Anexo IV.3 Convenio de Colaboración en Materia de Traspaso de Recursos y Anexo IV.3.1 Anexos del Convenio de Colaboración en Materia de Traspaso de Recursos).
Los recursos destinados para gastos de operación serán traspasados por la UR a la DGDIF, mediante Adecuación Presupuestaria, a través de un Convenio de Colaboración de Traspaso de Recursos (Anexo IV.3 Convenio de Colaboración en Materia de Traspaso de Recursos y Anexo IV.3.1 Anexos del Convenio de Colaboración en Materia de Traspaso de Recursos).
Los recursos que correspondan a la DGDIF serán determinados de conformidad con el Calendario de Supervisión y Trabajo que ésta envíe a la DGPLADES, incluyendo el importe por cada partida a ser utilizada.
7.3.6.2. De la solicitud y aprobación de los recursos
7.3.6.2.1. De la solicitud de recursos
La Instancia Ejecutora enviará, a la DGDIF, el listado de Unidades Médicas dañadas por los SISMOS, a efecto de integrarlas a la lista de inmuebles susceptibles al apoyo del PROGRAMA, con base en las Cédulas de Diagnóstico (Anexo IV.1 Formato de Cédula de Diagnóstico) emitidas con antelación, para considerar su inclusión.
7.3.6.2.2. Aprobación
Las Instancias Responsables en el Sector Salud determinarán el listado definitivo del PROGRAMA, de acuerdo a los Criterios de Elegibilidad y Priorización, así como los montos totales del presupuesto por asignar.
Con los presupuestos definitivos aprobados procederá a la formalización del Convenio de Colaboración (Anexo IV.2 Convenio Específico de Colaboración en Materia de Transferencia de Recursos, Anexo IV.2.1 Anexos del Convenio Específico de Colaboración en Materia de Transferencia de Recursos, Anexo IV.3 Convenio de Colaboración en Materia de Traspaso de Recursos y Anexo IV.3.1 Anexos del Convenio de Colaboración en Materia de Traspaso de Recursos) para la ejecución de las acciones con las que se dé cumplimiento al PROGRAMA; así como el registro en el SIR, en el cual se podrá registrar y visualizar el avance físico financiero del PROGRAMA.
Dicho SIR deberá contener, entre otros, los siguientes datos:
a)     Entidad Federativa;
b)     Municipio;
c)     Localidad;
d)    Nombre y tipo de Unidad Médica o Infraestructura de Salud;
e)     Clave Única de Establecimientos de Salud CLUES;
f)     Georreferenciación;
g)     Tipo de acciones;
h)     Descripción del Tipo de Acción;
i)      Monto estimado de apoyo,
j)      Instrumento contractual;
k)     Nombre, Registro Federal de Contribuyentes y domicilio fiscal de la empresa contratada;
l)      Periodo de ejecución;
m)    Avances Físico-Financiero por obra con reporte fotográfico; y
n)     En su caso, otras fuentes de financiamiento.
La Secretaría de Salud se sujetará a lo que establezca la SHCP con respecto a la calendarización para la autorización de los recursos, así como los requerimientos y demás acciones que deben realizarse para la justificación del gasto, de conformidad con la legislación aplicable.
Las Instancias Responsables en el Sector Salud y las Instancias Ejecutoras se sujetarán a lo que la LFPRH dispone en sus artículos 74 y 75, en el sentido de que el Ejecutivo Federal, por conducto de la SHCP autorizará la ministración de las transferencias y traspasos que con cargo al presupuesto de la Dependencia se aprueben en el Presupuesto de Egresos de la Federación, mismos que se otorgarán y ejercerán conforme a las disposiciones generales aplicables, y que dichas transferencias y traspasos deberán sujetarse a los criterios de objetividad, equidad, transparencia, publicidad, selectividad y temporalidad, así como los requerimientos y demás acciones que deben realizarse para la justificación del gasto.
7.3.6.2.3. Transferencia o Traspaso
Para poder acceder a los recursos del PROGRAMA, las Entidades Federativas u OPDAPF deberán celebrar con la Secretaría de Salud, a través de la Subsecretaría de Integración y Desarrollo del Sector Salud, un Convenio de Colaboración (Anexo IV.2 Convenio Específico de Colaboración en Materia de Transferencia de Recursos, Anexo IV.2.1 Anexos del Convenio Específico de Colaboración en Materia de Transferencia de Recursos, Anexo IV.3 Convenio de Colaboración en Materia de Traspaso de Recursos y Anexo IV.3.1 Anexos del Convenio de Colaboración en Materia de Traspaso de Recursos) en el cual se establecerán las bases y mecanismos para la transferencia o traspaso de los recursos presupuestarios federales.
Para garantizar la entrega oportuna de las ministraciones a las Entidades Federativas, a través de su Secretaría de Finanzas o su equivalente en el Estado, procederán a abrir en forma previa a su radicación, una cuenta bancaria productiva, única y específica para el PROGRAMA en el Sector Salud, en la institución de crédito bancaria que determine, con la finalidad de que dichos recursos y sus rendimientos financieros estén debidamente identificados.
La Secretaría de Salud transferirá los recursos a las Entidades Federativas, a través de la Secretaría de Finanzas o su equivalente, para la operación y funcionamiento del PROGRAMA en el Sector Salud, el cual será radicado de acuerdo al calendario.
En el caso de los OPDAPF, la Secretaría de Salud traspasará los recursos presupuestarios, para la operación y funcionamiento del PROGRAMA en el Sector Salud, que será realizado de acuerdo al calendario, para lo cual deberán aperturar las partidas presupuestales, en su estructura programática del Programa Presupuestal U281, necesarias para poder realizar los traspasos.
Las Entidades Federativas remitirán los CFDI y demás documentación conforme lo determine la Secretaría de Salud, de acuerdo con las disposiciones normativas aplicables, para efectos de la comprobación de la recepción de los recursos transferidos.
Una vez radicados los recursos federales a la Secretaría de Finanzas o su equivalente de las Entidades Federativas, éstas se obligan a ministrarlos íntegramente en los siguientes cinco días hábiles, junto con los rendimientos financieros que se generen, a la Instancia Ejecutora, la no ministración de estos recursos por la Secretaría de Finanzas o su equivalente a la Instancia Ejecutora en el plazo establecido se considerará incumplimiento y será causa para solicitar el reintegro de los recursos transferidos, así como el de los rendimientos financieros obtenidos, a la TESOFE.
7.3.6.2.4. Convenio de Colaboración
Los Convenios de Colaboración (Anexo IV.2 Convenio Específico de Colaboración en Materia de Transferencia de Recursos, Anexo IV.2.1 Anexos del Convenio Específico de Colaboración en Materia de Transferencia de Recursos, Anexo IV.3 Convenio de Colaboración en Materia de Traspaso de Recursos y Anexo IV.3.1 Anexos del Convenio de Colaboración en Materia de Traspaso de Recursos) deberán contener, en forma enunciativa más no limitativa, los aspectos siguientes:
a) Monto de transferencia o traspaso y objeto para el que serán aplicados los recursos;
b) Para efectos de lo anterior, deberán estipularse los objetivos, indicadores de desempeño y metas a que se sujetará el ejercicio y aplicación de dichos recursos;
c) Mecanismo de transferencia o traspaso;
d) Mecanismos de seguimiento, verificación y evaluación, que permitan observar la correcta aplicación de los recursos, hasta su total erogación y comprobación o reintegro a la TESOFE;
e) Los términos y condiciones en los que las Entidades Federativas tendrán que reintegrar a la TESOFE, los recursos federales remanentes junto con los rendimientos financieros generados, en su caso, los cuales deberán ser congruentes con lo establecido en el artículo 17 de la Ley de Disciplina Financiera de las Entidades Federativas y los Municipios y demás disposiciones jurídicas que resulten aplicables;
f) Señalar, para el caso de los OPDAPF, que deberán poner a disposición de la DGPYP los recursos remanentes no devengados, conforme a las disposiciones que se emitan para tal efecto;
g) Los términos y condiciones en que la Instancia Ejecutora deberá presentar los informes periódicos sobre el ejercicio, destino y resultados obtenidos con los recursos presupuestarios que establecen las disposiciones aplicables;
h) Los términos y condiciones en que la Instancia Ejecutora deberá comprobar y justificar el ejercicio de los recursos presupuestarios;
i) La manifestación expresa de que los recursos a transferirse no pierden el carácter de federal, por lo que, en su asignación y ejecución, deberán observarse las disposiciones jurídicas federales aplicables a la consecución del objeto que se establezca;
j) Obligaciones que asume la Secretaría de Salud y las Entidades Federativas u OPDAPF;
 
k) Calendario de transferencia de recursos;
l) Actividades específicas que desarrollará la Instancia Ejecutora para el cumplimiento del objeto del Convenio de Colaboración de que se trate;
m) Actividades de difusión y transparencia;
n) Las causas específicas de terminación anticipada y rescisión, y
o) Para el adecuado desarrollo del objeto de PROGRAMA, se constituirá, por cada uno de los Convenios de Colaboración, una Comisión de Evaluación y Seguimiento integrada por dos representantes de la Secretaría de Salud y uno de la Instancia Ejecutora, que deberán ser designados en el mismo, cuyas funciones serán las siguientes:
I.     Dar seguimiento al cumplimiento del PROGRAMA;
II.     Solucionar cualquier circunstancia no prevista o que impida el cumplimiento del objeto;
III.    Resolver las controversias o conflictos que se susciten con motivo de la interpretación o cumplimiento del mismo, y
IV.   Las demás que acuerden la Secretaría de Salud y las Instancias Ejecutoras.
7.3.6.2.5. De la Ejecución de los proyectos
La Instancia Ejecutora podrá iniciar los procesos para la ejecución de las obras o acciones, una vez firmado el Convenio de Colaboración respectivo (Anexo IV.2 Convenio Específico de Colaboración en Materia de Transferencia de Recursos, Anexo IV.2.1 Anexos del Convenio Específico de Colaboración en Materia de Transferencia de Recursos, Anexo IV.3 Convenio de Colaboración en Materia de Traspaso de Recursos y Anexo IV.3.1 Anexos del Convenio de Colaboración en Materia de Traspaso de Recursos).
Corresponderá a las Instancias Ejecutoras llevar a cabo los procesos administrativos para la realización de las acciones relacionadas con la reconstrucción, informando previamente a las Instancias Responsables en el Sector Salud de la designación de las Personas Morales y/o Físicas adjudicadas para la realización de las acciones.
Las Instancias Ejecutoras adjudicarán bajo su responsabilidad a la Personas Morales y/o Físicas que ejecutará las acciones, celebrando con ésta el Contrato correspondiente, de conformidad con los procedimientos previstos por la LOPSRM y en la LAASSP y en las demás leyes establecidas en las REGLAS en lo que resultaren aplicables. Es responsabilidad de las mismas, que las Personas Morales o Físicas cumplan con los requerimientos técnicos y obligaciones derivadas del Contrato.
Las Instancias Ejecutoras verificarán bajo su estricta responsabilidad que las Personas Morales y/o Físicas cumplan con los aspectos técnicos, financieros y jurídicos relativos a experiencia, capacidad e infraestructura, solvencia económica, capital contable, personalidad jurídica para participar en el PROGRAMA y contar con la documentación soporte que compruebe estos aspectos, informando de ello a las Instancias Responsables en el Sector Salud.
Las Instancias Ejecutoras, para el desarrollo del PROGRAMA, también podrán auxiliarse con las Dependencias o Entidades del Ejecutivo Federal que puedan llevar a cabo acciones de reconstrucción, con cargo a los recursos asignados al PROGRAMA, a través de la suscripción del instrumento contractual respectivo.
Las estimaciones de obra serán revisadas y autorizadas por las Instancias Ejecutoras, mismas que se remitirán impresas y/o en archivo electrónico a las Instancias Responsables en el Sector Salud, para su conocimiento y registro, anexando las facturas en archivo electrónico XML y PDF, cuerpo de la estimación, comprobante de pago a la cuenta bancaria señalada en el Contrato, así como un reporte fotográfico de las acciones ejecutadas.
7.3.6.2.6. Comprobación.
7.3.6.2.6.1 Comprobación de la transferencia o traspaso de recursos del Programa
Para el caso de las Entidades Federativas, en un plazo no mayor a treinta días hábiles posteriores a la recepción de la transferencia de los recursos, por parte de la Secretaría de Finanzas o su equivalente, deberán remitir a la DGPLADES, la documentación comprobatoria que acredite la recepción de los mismos, en archivo electrónico con el CFDI, así como la demás documentación que determine la Secretaría de Salud, de acuerdo con las disposiciones normativas aplicables.
En el caso de los OPDAPF, la comprobación de la recepción de los mismos quedará a cargo de la DGPLADES, conforme a los reportes emitidos en el Sistema de Contabilidad y Presupuesto (SICOP).
7.3.6.2.6.2 Comprobación del ejercicio del recurso del PROGRAMA
Las Instancias Ejecutoras deberán integrar la información financiera relativa a los recursos presupuestarios federales para la ejecución del objeto del PROGRAMA, en los términos previstos en la Ley General de Contabilidad Gubernamental (LGCG), y en el caso de las Entidades Federativas, acatar lo previsto en el artículo 70 de la misma Ley.
La DGPLADES deberá verificar que la documentación comprobatoria del gasto, en términos del Convenio de Colaboración (Anexo IV.2 Convenio Específico de Colaboración en Materia de Transferencia de Recursos, Anexo IV.2.1 Anexos del Convenio Específico de Colaboración en Materia de Transferencia de Recursos, Anexo IV.3 Convenio de Colaboración en Materia de Traspaso de Recursos y Anexo IV.3.1 Anexos del Convenio de Colaboración en Materia de Traspaso de Recursos), de los recursos federales objeto del PROGRAMA cumpla con los requisitos fiscales establecidos en las disposiciones federales aplicables, los que deberán expedirse a nombre de la Entidad Federativa u OPDAPF.
Para lo cual, las Instancias Ejecutoras deberán remitir archivo electrónico CFDI, salvo los casos de excepción establecidos en la legislación y normativa aplicable a la materia, en cuyo caso, atenderán las disposiciones especiales para su comprobación, así como estampar en la documentación comprobatoria, el sello con la leyenda "Operado con Recursos del Programa Nacional de Reconstrucción para Ejercicio Fiscal 2020".
Asimismo, remitir, a la Secretaría de Salud, a través de la DGPLADES, el archivo electrónico con la Verificación de Comprobantes Fiscales Digitales por Internet, emitido por el SAT, por lo que la autenticidad de la documentación justificativa y comprobatoria de los recursos federales erogados, será responsabilidad de la Instancia Ejecutora.
En ningún caso se podrán utilizar los recursos etiquetados para la operación del PROGRAMA en el pago de conceptos ajenos a éste, tales como prestaciones de carácter económico, compensaciones, sueldos o sobresueldos de personal que esté devengando plaza en activo.
7.3.6.2.7 Reasignación de recursos
Para lograr un mejor nivel de ejercicio y aprovechamiento de los recursos, la Secretaría de Salud podrá realizar una evaluación del avance de las acciones y ejercicio de los recursos en cada Instancia Ejecutora.
De presentarse alguna circunstancia de caso fortuito o fuerza mayor que impida la ejecución de las acciones, la Secretaría de Salud, a través de las Instancias Responsables, podrá realizar la redistribución de las asignaciones originales a otras acciones, entre diferentes modalidades de apoyo, con base en las Cédulas de Diagnóstico (Anexo IV.1 Formato de Cédula de Diagnóstico) previamente emitidas, así como en los criterios de elegibilidad establecidos en las presentes REGLAS, en los términos del convenio modificatorio al Convenio de Colaboración que se suscriba para tal efecto (Anexo IV.2 Convenio Específico de Colaboración en Materia de Transferencia de Recursos, Anexo IV.2.1 Anexos del Convenio Específico de Colaboración en Materia de Transferencia de Recursos, Anexo IV.3 Convenio de Colaboración en Materia de Traspaso de Recursos y Anexo IV.3.1 Anexos del Convenio de Colaboración en Materia de Traspaso de Recursos).
Cuando se solicite la reasignación de recursos, la Instancia Ejecutora podrá presentar una nueva propuesta, sin que se vean afectados los montos establecidos y previa valoración del tiempo, las circunstancias para su ejecución y se cumpla con los criterios de elegibilidad establecidos por las presentes REGLAS, lo cual estará sujeto a la autorización de las Instancias Responsables en el Sector Salud, y será formalizado mediante convenio modificatorio.
Las economías generadas podrán utilizarse, exclusivamente, en acciones relacionadas con el PNR, previa notificación y autorización de las Instancias Responsables en el Sector Salud, las cuales deberán ser el resultado de las verificaciones llevadas a cabo.
7.3.6.3. Reintegro de los recursos
Para el caso de las Entidades Federativas, los remanentes de los recursos presupuestarios federales transferidos, junto con los rendimientos financieros generados, deberán ser reintegrados a la TESOFE, al cierre del ejercicio fiscal, en los términos del artículo 17 de la Ley de Disciplina Financiera de las Entidades Federativas y los Municipios, debiendo informarlo a las Instancias Responsables en el Sector Salud, de manera escrita y con los documentos soportes correspondientes.
Para las Entidades Federativas, en los casos en que los recursos presupuestarios federales permanezcan ociosos o que se aplicaran para fines distintos al objeto del presente PROGRAMA, o que los recursos presupuestarios no se ministraran por parte de la Secretaría de Finanzas o su equivalente a la Instancia Ejecutora en el plazo establecido, deberá procederse al reintegro de los recursos presupuestarios federales transferidos, así como de los rendimientos financieros generados, a la TESOFE dentro de los quince días naturales siguientes a aquel en que los requiera la DGPLADES.
Para el reintegro de los recursos, la Instancia Ejecutora, de ser el caso, deberá obtener una línea de captura a través de la DGPLADES.
Las Entidades Federativas u OPDAPF, de ser el caso, deberán reintegrar, a la TESOFE, los recursos presupuestarios otorgados de las acciones cuando éstas no cuenten con la documentación comprobatoria, estén sin ejecutar, no se hayan concluido, presenten vicios ocultos o no correspondan con lo establecido en el Convenio de Colaboración (Anexo IV.2 Convenio Específico de Colaboración en Materia de Transferencia de Recursos, Anexo IV.2.1 Anexos del Convenio Específico de Colaboración en Materia de Transferencia de Recursos, Anexo IV.3 Convenio de Colaboración en Materia de Traspaso de Recursos y Anexo IV.3.1 Anexos del Convenio de Colaboración en Materia de Traspaso de Recursos).
Una vez realizado el depósito, deberá enviarse a la DGPLADES copia del comprobante del reintegro o pago para su registro y verificación.
7.3.6.4. Supervisión y verificación
Las Instancias Ejecutoras remitirán de forma mensual, un reporte de avance físico-financiero a las Instancias Responsables en el Sector Salud, que contenga información relativa a cada una de las acciones que conforman los Contratos y/o Convenios de Colaboración para el Desarrollo de los Trabajos, los cuales serán integrados al SIR para llevar un control de la ejecución de las acciones, conforme a la asignación de los recursos públicos que para ese fin fueron determinados.
Las Instancias Responsables en el Sector Salud podrán realizar, en todo momento, visitas de supervisión a las acciones, con el objeto de verificar la información proporcionada por las Instancias Ejecutoras, para constatar el cumplimiento del PROGRAMA, el avance físico-financiero, la ejecución de las acciones convenidas y la aplicación correcta de los recursos.
Las Instancias Responsables en el Sector Salud podrán en todo momento pedir información concerniente a la ejecución del PROGRAMA a las Instancias Ejecutoras.
Con el propósito de mejorar la operación del PROGRAMA, la Secretaría de Salud implementará mecanismos de verificación física y operativa de los avances del ejercicio de recursos presupuestarios y acciones financiadas por el PROGRAMA.
La Instancia Ejecutora proporcionará todas las facilidades al personal de la Secretaría de Salud, a los órganos competentes y contraloría social, para llevar a cabo la fiscalización, supervisión y verificación de las acciones apoyadas por el PROGRAMA. La Instancia Ejecutora, en coordinación con la DGDIF, será responsable de supervisar y verificar la ejecución de las acciones, así como de garantizar su cumplimiento conforme a las presentes REGLAS y de conformidad con el Convenio de Colaboración respectivo (Anexo IV.2 Convenio Específico de Colaboración en Materia de Transferencia de Recursos, Anexo IV.2.1 Anexos del Convenio Específico de Colaboración en Materia de Transferencia de Recursos, Anexo IV.3 Convenio de Colaboración en Materia de Traspaso de Recursos y Anexo IV.3.1 Anexos del Convenio de Colaboración en Materia de Traspaso de Recursos).
Durante el proceso de ejecución, la Instancia Ejecutora verificará, en campo, el avance de las acciones apoyadas por el PROGRAMA e integrará el libro blanco, de conformidad con la regla 7.3.6.7., así como la normativa aplicable.
7.3.6.5. Control del ejercicio presupuestario
La Instancia Ejecutora será responsable de llevar la administración, registro y control de los recursos ejercidos y tendrá bajo su resguardo:
a)     Solicitud de apoyo;
b)    Convenio de Colaboración (Anexo IV.2 Convenio Específico de Colaboración en Materia de Transferencia de Recursos, Anexo IV.2.1 Anexos del Convenio Específico de Colaboración en Materia de Transferencia de Recursos, Anexo IV.3 Convenio de Colaboración en Materia de Traspaso de Recursos y Anexo IV.3.1 Anexos del Convenio de Colaboración en Materia de Traspaso de Recursos);
c)     Contratos y/o Convenios de Colaboración para el Desarrollo de los Trabajos;
d)    Copia de las Cuenta por Liquidar Certificada CLC que ampara la entrega de los recursos;
e)    Facturas que amparen el ejercicio del gasto;
f)     Recibos originales o CFDI que amparan la entrega de los recursos;
g)    Acta de entrega-recepción (Anexo IV.5 Acta entrega-recepción), informe de resultados;
h)    Libros blancos, y
i)     Reintegros, cuando sea el caso.
La Instancia Ejecutora deberá mantener bajo su custodia la documentación comprobatoria original de los recursos presupuestarios federales erogados por un plazo de 12 años o hasta en tanto la misma le sea requerida por las Instancias Responsables en el Sector Salud y, en su caso, por la SHCP y/o los órganos fiscalizadores federales, así como la información adicional que estas últimas le requieran.
7.3.6.6. Cierre de Ejercicio
Para la recepción de los trabajos, las Instancias Ejecutoras, harán del conocimiento a las Instancias Responsables en el Sector Salud, la fecha en que se llevará a cabo la firma del Acta de Entrega-Recepción (Anexo IV.5 Acta entrega-recepción) de las acciones.
Hecho lo anterior, se procederá a elaborar y formalizar el Acta de Entrega-Recepción (Anexo IV.5 Acta entrega-recepción). De presentarse alguna irregularidad en la ejecución de los trabajos, éstos se recibirán de manera condicionada y se anotarán las inconformidades, observaciones y/o irregularidades detectadas, indicando los plazos acordados para su respectiva solventación.
Se considerará como el cierre, cuando las Instancias Responsables en el Sector Salud cuenten con el Acta de Entrega-Recepción (Anexo IV.5 Acta entrega-recepción) y la documentación comprobatoria de las acciones.
Las Instancias Ejecutoras deberán enviar a las Instancias Responsables en el Sector Salud, la información y documentación idónea y suficiente que acredite la correcta ejecución de las acciones y aplicación de los recursos.
Formará parte del cierre, el reintegro o puesta a disposición de los recursos, según sea el caso, de conformidad con las REGLAS.
7.3.6.7. Del Libro Blanco
La Instancia Ejecutora, posterior a la firma del Acta de Entrega-Recepción (Anexo IV.5 Acta entrega-recepción), deberá enviar a la Instancia Responsable en el Sector Salud, copia del libro blanco en el que integre todas las acciones, mismo que deberá de contar como mínimo con lo siguiente:
a)    Una síntesis ejecutiva del proceso;
b)    Autorización de recursos;
c)     Entrega recepción y aplicación de recursos;
 
d)    Informes, y
e)    Reporte fotográfico del proceso de ejecución.
El Libro Blanco deberá ser entregado en un plazo que no exceda los términos previstos en la normativa aplicable para el cierre del ejercicio fiscal 2020, y deberá estar disponible para su revisión por parte de las instancias correspondientes y para consulta con base en los términos que establece la Ley General de Transparencia y Acceso a la Información Pública y la Ley Federal de Transparencia y Acceso a la Información Pública.
7.4 Proceso de Operación del Sector Cultura
7.4.1 Requisitos
Generales
Solicitud de Apoyo debidamente llenada (Anexo V.4)
Específicos
a) Para Proyecto.
1.     Alcances y términos de referencia del proyecto a elaborar.
-      Escrito libre que señale los estudios y los documentos que se elaborarán.
2.     Reporte fotográfico:
-      Mínimo cinco fotografías generales del bien cultural desde distintas perspectivas, a color, que permitan valorar los daños; una de éstas debe presentar el bien cultural con la fachada completa.
3. Presupuesto.
4. Cronograma por actividad y tiempos.
b) Para Obra
1.     Diagnóstico de daños.
a)    Documento técnico o escrito libre que describa las afectaciones por sismo al bien cultural.
2.     Reporte fotográfico
a)    Mínimo cinco fotografías generales del bien cultural desde distintas perspectivas a color que permitan valorar los daños; una de estas debe presentar el bien cultural con la fachada completa.
3.     Propuesta de restauración
a)    Escrito libre en el que se describan los trabajos a realizar.
b)    Planimetría.
c)     Estudios adicionales que se requieran.
4. Presupuesto
5. Cronograma
c) Para Capacitación (Anexo V.3)
1.     Escrito libre que incluya datos generales del curso.
a)    Nombre del curso.
b)     Duración.
c)     Modalidad.
d)     Objetivos.
e)     Público a quien está dirigido.
 
f)     Temario.
g)     Localidades en las que se pretende impartir.
2.     Datos generales del capacitador
a)    Nombre.
b)    Domicilio.
c)     Teléfono y/o dirección de correo electrónico.
d)    Experiencia.
e)    Especialidad.
3.     Materiales, herramientas y equipo que se utilizarán para la impartición del curso
4.     Presupuesto
El solicitante si requiere apoyo o asesoría remitirse a los datos de contacto referidos en el capítulo 5.8.
7.4.2 Procedimiento de elegibilidad
a) Dictaminados y validados
Las acciones para la recuperación de bienes culturales que hayan sido publicadas en la lista de beneficiarios en el ejercicio fiscal 2019 y que no recibieron los recursos en ese año, o las que recibieron los recursos pero no fue posible llevar a cabo la ejecución de los trabajos y las aportaciones federales fueron reintegrados a la TESOFE, quedarán exentas de una nueva dictaminación en el presente ejercicio fiscal y bastará con una validación y autorización en sesión del Comité Ejecutivo para que reciban el subsidio económico a través del Convenio de Colaboración correspondiente.
Únicamente se deberán actualizar los documentos:
·   Comprobante de domicilio
·   Identificación oficial vigente
·   Opinión Positiva de Cumplimiento de Obligaciones Fiscales del SAT.
·   Cronograma
·   Constancia de mayoría o nombramiento de quienes suscribirán el convenio de colaboración.
·   Carta de apertura de cuenta bancaria productiva.
·   Catálogo de beneficiarios proporcionada por la Dirección General de Sitios y Monumentos del Patrimonio Cultural de la Secretaría de Cultura DGSMPC.
b) Por Convocatoria
·   Envío de Solicitud de Apoyo (Anexo V.4) vía correo electrónico y/o entrega física
·   Dictamen de la Comisión Dictaminadora
·   Validación del Comité Ejecutivo
La Comisión Dictaminadora considerará los siguientes criterios de priorización:
1.     Bienes culturales que recibieron apoyo del PROGRAMA y que requieren una etapa subsecuente para continuar con el proceso de conservación, siempre y cuando hubiesen concluido el proceso de acuerdo con los Lineamientos Específicos del PROGRAMA.
2.     Bienes culturales que por su vocación de uso o servicio pongan en riesgo la seguridad de los usuarios.
3.     Bienes culturales en riesgo que requieran acciones urgentes e inmediatas, de consolidación, apuntalamiento o estabilización, para evitar su colapso.
4.     Bienes culturales en estado grave de deterioro cuya falta de atención implique la pérdida total, parcial e irreversible del mismo.
5.     Bienes culturales cuya pérdida, dado su sentido de pertenencia comunitaria, implique un quebranto o afectación en el desarrollo de la dinámica social.
 
6.     En los cursos de capacitación se dará prioridad a las propuestas técnicas que se apeguen al Protocolo de Capacitación establecido en el Anexo V.3 y que se lleven a cabo en las comunidades con mayor número de afectaciones.
7.4.3 Características de los apoyos
Subsidios para atender la restauración, conservación, consolidación mantenimiento y prevención de bienes culturales que dan identidad y son parte del patrimonio cultural de las comunidades afectadas por los SISMOS en las modalidades siguientes:
1.     Proyecto Ejecutivo de Restauración y Estudios Complementarios, con un monto de hasta $2'000,000.00 (Dos millones de pesos)
2.     Obra, con un monto de hasta $20,000,000.00 (Veinte millones de pesos)
3.     Apoyo Económico para capacitar y actualizar a los miembros de comunidades afectadas por los SISMOS y sociedad interesada, en técnicas de construcción tradicionales para la recuperación de edificaciones patrimoniales afectadas por los SISMOS; promover la recuperación del paisaje urbano, histórico, artístico y natural, la calidad de la arquitectura vernácula, los acabados arquitectónicos y las tradiciones en torno a estas construcciones, de hasta $200,000.00 por curso.
Los montos estarán sujetos a la aprobación del Comité de Dictaminación. La periodicidad será en una sola ministración.
7.4.4 Derechos, obligaciones y causas de suspensión o cancelación de los recursos
Derechos
Adicional a lo señalado en numeral 5.8
1. Recibir el apoyo asignado conforme a los criterios de elegibilidad.
2. Solicitar asesoría técnica a las instancias normativas correspondientes.
3. Contratar a la empresa o contratista especializado en materia de restauración sujetándose a lo establecido en la LOPSRM y su reglamento.
3. Suscribir los instrumentos jurídicos necesarios para llevar a cabo la acción.
4. Hacer valer su derecho sobre el tratamiento de sus datos personales.
Obligaciones
1.     Cumplir con lo dispuesto en las presentes REGLAS.
2.     Proporcionar información veraz y bajo protesta de decir verdad relativa a los datos personales e información que se le requiera.
3.     Destinar el subsidio proporcionado por la DGSMPC para cumplir las acciones convenidas.
4.     Permitir la supervisión y seguimiento que requiera la DGSMPC, el Comité Ejecutivo o cualquier otra instancia normativa.
5.     Ejecutar el desarrollo de los proyectos y cursos atendiendo los criterios generales de restauración de las instancias normativas (INAH, DGSMPC, INBAL), de acuerdo con lo establecido en la LOPSRM y su reglamento.
6.     Proporcionar los informes periódicos que le sean requeridos en el rubro técnico y administrativo del avance físico-financiero de las acciones a la DGSMPC. (Anexo V.8)
7.     Constituir el Comité de Control y Seguimiento correspondiente.
8.-    Elaborar el Acta Entrega Recepción. (Anexo V.9)
Causas de suspensión o cancelación de los recursos
1.     En el caso de que los beneficiarios incumplan en cualquiera de las obligaciones pactadas en los instrumentos jurídicos de los ejercicios fiscales anteriores no podrán suscribir otro convenio que ampare la ejecución de proyectos nuevos, persistiendo únicamente la posibilidad de suscribir convenios modificatorios para aquellos que se encuentren en ejecución. Dicha suspensión persistirá hasta en tanto se regularice la omisión.
2.     Quedarán cancelados los proyectos o instrumentos jurídicos que al 31 de diciembre de 2020 no
hubiesen sido formalizados jurídica y administrativamente, por causas imputables a la instancia beneficiaria.
3.     Quedarán cancelados los proyectos a solicitud del beneficiario mediante escrito dirigido a la DGSMPC.
4.     La Instancia Ejecutora no podrá participar para recibir un segundo apoyo relativo a las Acciones. Asimismo, las Instancias Ejecutoras están obligadas a reintegrar aquellos recursos que al cierre del Ejercicio Fiscal no se hayan devengado y que no se encuentren vinculados formalmente a compromisos y obligaciones de pago.
7.4.5 Participantes
Adicional a los señalados en el numeral 4.3 Instancias Ejecutoras, participan las siguientes:
a)    Instituciones Académicas
b)    Grupos legalmente constituidos
c)    Organismos de la Sociedad Civil OSC
d)    Otros participantes validados por el Comité Ejecutivo
7.4.6. Operación
7.4.6.1 Validar y autorizar
a) Dictaminados y validados
El Comité Ejecutivo sesionará previo a la publicación de la convocatoria para validar y autorizar la lista de beneficiarios del ejercicio fiscal 2019 que no recibieron los recursos, o los que recibieron los recursos y no fue posible ejercerlos y fueron reintegrados a la TESOFE.
Dichas acciones validadas y autorizadas serán formalizadas mediante el Convenio de Colaboración anexo V.6
b) Por Convocatoria
Publicación de la convocatoria. La convocatoria se publicará en el sitio de Internet de la SC https://www.cultura.gob.mx, por la DGSMPC.
Asesoría. Los interesados podrán solicitar asesoría en los datos de contacto establecidos en el numeral 5.8.
Plazo de presentación de la Solicitud de Apoyo. Los solicitantes entregarán la Solicitud de Apoyo (Anexo V.4) y los anexos correspondientes vía electrónica redactando y dirigiendo un correo a pnr@cultura.gob.mx o presencialmente en las oficinas de la Dirección General de Sitios y Monumentos del Patrimonio Cultural ubicadas en Av. Insurgentes Sur 1822, Col. Florida, C.P. 01030, Álvaro Obregón, Ciudad de México en horario corrido de 9:00 a 16:00 durante el tiempo que establezca la convocatoria.
Revisión documental. La DGSMPC revisará las Solicitudes de Apoyo a fin de determinar el estado en el que se encuentran durante los diez días hábiles posteriores al cierre de la convocatoria.
Plazo de prevención. Diez días hábiles posteriores al cierre de la convocatoria y tras la revisión documental correspondiente, la DGSMPC, a través de los datos de contacto señalados en la Solicitudes de Apoyo, realizará la prevención a los solicitantes de la documentación faltante y/o aquellas que deban ser remplazadas. El solicitante contará con un plazo de cinco días hábiles para su solventación.
Dictaminación
El Secretario Ejecutivo del Comité Ejecutivo distribuirá en un solo evento dentro de los 5 días naturales siguientes al cierre del plazo de prevención los expedientes correspondientes a las Solicitudes de Apoyo completas a los miembros de la Comisión Dictaminadora, para que, en un plazo máximo de 20 días naturales tras la entrega, las revisen. Posteriormente y en forma colegiada la Comisión Dictaminadora sesionará las veces que considere necesarias dentro de los 10 días naturales posteriores para evaluar las solicitudes a fin de emitir el acta con carácter de dictamen correspondiente.
La Comisión Dictaminadora evaluará las Solicitudes de Apoyo en función de los valores arqueológico, artístico e histórico, así como el grado de deterioro, el riesgo de pérdida y los impactos cultural, social y
económico en la comunidad del Bien Cultural del que se trate.
Asimismo, la Comisión Dictaminadora elaborará la lista de priorización de los proyectos aprobados considerando lo establecido en el numeral 7.4.2.
El acta con carácter de dictamen que elabore la Comisión Dictaminadora será firmada por cada uno de sus integrantes y posteriormente validada, en su caso, por el Comité Ejecutivo.
La DGSMPC publicará la lista de bienes culturales aprobados para recibir recursos del PROGRAMA en la página institucional de la SC a más tardar dentro de los 7 días hábiles siguientes a la validación del Comité Ejecutivo.
Notificación. La DGSMPC notificará vía correo electrónico a todos los solicitantes el resultado de su participación en un plazo no mayor a 7 días hábiles tras la publicación de los bienes culturales beneficiados.
El plazo máximo de respuesta específico a los solicitantes será de 50 días hábiles a partir de que venza el plazo de prevención.
Comité Ejecutivo
Es el órgano superior de decisión de las acciones a realizarse.
1.     Integración
Estará integrado por los Titulares de la SC, Subsecretaría de Diversidad Cultural y Fomento a la Lectura SDCFL, Dirección General de Administración DGA, Unidad de Asuntos Jurídicos UAJ, DGSMPC, INBAL e INAH. Fungirá como Presidente el/la Titular de la SC y como Secretario Ejecutivo, el/la Titular de la DGSMPC; pudiéndose designar suplentes investidos de las facultades necesarias para la toma de decisiones pertinentes según sea el caso, Reservándose el derecho a integrar el Comité con otras personalidades en carácter de invitados especiales, los cuales tendrán voz, pero no voto.
2.    . Funcionamiento
El Comité Ejecutivo tendrá las siguientes facultades:
a)   Validar el Acta con Carácter de Dictamen emitida por la Comisión Dictaminadora.
b)   Emitir criterios y establecer compromisos adicionales para la mejor aplicación y funcionamiento de las acciones.
c)   Solicitar a las Instancias Beneficiarias la documentación e información que en su caso requiera.
d)   Resolver respecto de las controversias o lagunas que se susciten con relación a las acciones y las presentes REGLAS.
El Comité Ejecutivo sesionará al menos 2 veces durante el presente Ejercicio Fiscal de forma ordinaria, previa convocatoria del Secretario Ejecutivo con al menos 5 días naturales de anticipación a la fecha en que se llevará a cabo la sesión y remitiendo a todos los integrantes la carpeta correspondiente; y de forma extraordinaria, las veces que sea necesario, previa convocatoria, con cuarenta y ocho horas de anticipación.
Todos los integrantes contarán con voz y voto.
Se requerirá como mínimo la presencia de la mitad más uno de los integrantes para sesionar.
De cada sesión se levantará el acta respectiva que contenga su desarrollo y los acuerdos correspondientes.
a.2. Comisión Dictaminadora
Órgano Colegiado encargado de evaluar las Solicitudes de Apoyo; estará integrado por al menos 5 miembros designados por el Presidente del Comité Ejecutivo.
1. Integración
La Comisión Dictaminadora estará integrada por al menos 5 miembros designados por el Presidente del Comité Ejecutivo, especialistas en restauración, rehabilitación, conservación, mantenimiento y prevención de Bienes Culturales, que dan identidad y son parte del patrimonio cultural de las comunidades, quienes permanecerán en el encargo de manera honorífica hasta en tanto no se les revoque, o bien, se haya cumplido con el objeto de su encargo.
 
2. Funcionamiento
La Comisión Dictaminadora analizará las solicitudes de apoyo en lo individual y posteriormente, en forma colegiada sesionará las veces que considere necesarias para su evaluación y dictaminación, emitiendo al efecto el Acta con Carácter de Dictamen correspondiente.
La Comisión Dictaminadora evaluará las Solicitudes de Apoyo en función de los valores arqueológico, artístico e histórico, así como del grado de daño registrado por los SISMOS, el riesgo de pérdida y los impactos cultural, social y económico en la comunidad del Bien Cultural del que se trate. Asimismo, la Comisión Dictaminadora elaborará la lista de priorización de los proyectos aprobados considerando lo siguiente:
i.      Bienes culturales que recibieron apoyo del PROGRAMA y que requieren una etapa subsecuente para continuar con el proceso de conservación, siempre y cuando hubiesen concluido el proceso de acuerdo con los Lineamientos Específicos del PROGRAMA.
ii.     Bienes culturales que fueron aprobados para el PROGRAMA, pero a los cuales no pudieron destinarse los recursos o no pudieron ejercer los recursos recibidos.
iii.    Bienes culturales que por su vocación de uso o servicio pongan en riesgo la seguridad de los usuarios.
iv.    Bienes culturales en riesgo que requieran acciones urgentes e inmediatas, de consolidación, apuntalamiento o estabilización, para evitar su colapso.
v.     Bienes culturales en estado grave de deterioro cuya falta de atención implique la pérdida total, parcial e irreversible del mismo.
vi.    Bienes culturales cuya pérdida, dado su sentido de pertenencia comunitaria, implique un quebranto o afectación en el desarrollo de la dinámica social
El Acta con Carácter de Dictamen que elabore la Comisión Dictaminadora será firmada por cada uno de sus integrantes y posteriormente validada, en su caso, por el Comité Ejecutivo.
La DGSMPC publicará la lista de bienes culturales aprobados para recibir recursos del PNR en la página institucional de la SC a más tardar dentro de los 7 días hábiles siguientes a la validación del Comité Ejecutivo.
7.4.6.2 Formalización
Una vez que el Participante tenga conocimiento de que su Solicitud de Apoyo fue dictaminada como favorable, se pondrá en contacto dentro de los 15 días naturales posteriores a la Publicación de los Resultados a través del correo electrónico a pnr@cultura.gob.mx, o bien, presentarse en las oficinas de la DGSMPC ubicadas en Insurgentes Sur número 1822, Piso 9, Col. Florida, Alcaldía Álvaro Obregón, Código Postal 01030, Ciudad de México, teléfono 5541550880, extensión 7802.
Para continuar el procedimiento se deberá remitir por correo o entregar en las oficinas de la DGSMPC el estado de la Cuenta Bancaria Productiva Específica que deberá dar apertura (por cada proyecto aprobado) para la transferencia de los recursos económicos, que contenga la cuenta CLABE a 18 dígitos, comprobante de domicilio (no mayor de tres meses), identificación oficial del solicitante, nombramiento o constancia de mayoría (que los acredite en su cargo), opinión positiva de cumplimiento de obligaciones fiscales emitida por el SAT y catálogo de beneficiario (Anexo V.5). (El catálogo de beneficiario será proporcionado por la DGSMPC en su momento para ser llenado, firmado y sellado por el representante legal del beneficiario).
Para formalizar la recepción del apoyo, se deberá de suscribir el Convenio de Colaboración respectivo (Anexo V.6), por lo que se deberá entregar la documentación señalada en el inciso anterior en el domicilio ya indicado con anterioridad de la DGSMPC. La recepción de la documentación será en un horario corrido de 9:00 a 16:00 horas.
La DGSMPC gestionará ante la Unidad de Asuntos Jurídicos, la suscripción de los Convenios de Colaboración respectivos, los cuales deberán de estar elaborados dentro de los 10 días naturales posteriores, dicho plazo empezará a correr desde la presentación de la documentación correctamente integrada. En los citados Convenios de Colaboración se establecerá: el objeto, los derechos y obligaciones de las partes, la vigencia y demás particularidades que rijan dicho acuerdo de voluntades conforme a la normatividad aplicable. Los Convenios de Colaboración deberán ser suscritos por la Instancia Beneficiaria por sí o mediante su Representante Legal debidamente acreditado.
7.4.6.3 Transferencia de recursos
Una vez que se encuentre debidamente formalizado el Instrumento Jurídico, la Instancia Beneficiaria
entregará a la DGSMPC el CFDI o su equivalente para que se realice la transferencia de los recursos públicos federales. Por lo que la DGSMPC deberá hacer la gestión correspondiente ante la Dirección de Recursos Financieros de la SC. Cuando la Instancia Beneficiaria sea un Ente Gubernamental, el CFDI deberá ser emitido por la Tesorería de la Entidad Federativa correspondiente, quien podrá participar en la suscripción del Convenio de Colaboración (Anexo V.6.).
7.4.6.4 Supervisión
La supervisión para verificar el cumplimiento de los objetivos del Programa dará inicio desde la recepción de solicitudes de apoyo, hasta la transferencia del recurso a los beneficiarios y consistirá en el monitoreo y seguimiento de la integración de expedientes, resguardo de la documentación emitida por la Comisión Dictaminadora y el Comité Ejecutivo, publicación de beneficiarios hasta que se formalicen las contrataciones, y la transferencia de los recursos económicos.
Cierre
El cierre del proceso culmina con la transferencia de los recursos económicos a los beneficiarios, luego de que la DGSMPC realice las gestiones administrativas correspondientes.
7.4.6.5 Ejecución
Los procesos de reconstrucción, restauración, rehabilitación, proyectos y capacitación derivados de la publicación de los beneficiarios iniciarán conforme a los cronogramas convenidos entre las partes (contratos que firmarán los sujetos obligados, descritos en el convenio de colaboración) Anexo V.6, debiendo dar aviso de ello a la DGSMPC mediante un ejemplar del contrato entre los sujetos obligados hasta 60 días después de haberse transferido el recurso, caso contrario deberán notificar a la DGSMPC las causas del retraso del inicio de la contratación, señalando la fecha en que iniciará.
La Instancia Ejecutora deberá realizar las acciones totales que cumplan el objeto del convenio hasta su conclusión conforme a lo previsto en la normatividad aplicable, y rendir los informes trimestrales, acompañados de evidencia documental idónea.
El seguimiento de los trabajos derivados de las acciones estará a cargo de la Comisión de Control y Seguimiento. Lo anterior, Independientemente de la verificación externa correspondiente.
La Comisión de Control y Seguimiento estará integrada de la siguiente manera.
1.     Titular de la DGSMPC o un representante, quien será el Presidente de la Comisión.
2.     Un representante de la DGA.
3.     Un representante del Centro INAH en la Entidad Federativa en que se encuentre el Bien Cultural a intervenir.
4.     El Representante Legal de la Instancia Beneficiaria.
5.     Responsable del Proyecto de la Instancia Beneficiaria.
6.     Un representante del Órgano Interno de Control en la SC y en su defecto de las dependencias estatales participantes, quienes actuarán como observadores.
7.-    Un representante de la Secretaría de Finanzas Estatal o su equivalente.
La Comisión de Control y Seguimiento tendrá las siguientes facultades, se remite a los Anexos V.7, V.7.1 y V.7.2 para su consideración.
1.     Verificar la correcta ejecución de los trabajos y aplicación de los recursos, aportados para la realización de las Acciones.
2.     Constatar la realización, en tiempo y forma del Proyecto Ejecutivo.
3.     Comunicar al Comité Ejecutivo de los avances o problemas detectados en la instrumentación de las Acciones.
4.     Fomentar la participación de la sociedad civil en el mantenimiento y conservación del Bien Cultural intervenido.
La Instancia Ejecutora deberá enviar a la DGSMPC el formato de seguimiento y comprobación de recursos (Anexo V.8) acompañado de la documentación e información idónea y suficiente para la SC con la que acredite la correcta ejecución de los trabajos y aplicación de los recursos. En caso de que la DGSMPC detecte causas de incumplimiento se remite a lo dispuesto 7.4.4.
Toda la documentación e información que se genere derivada de la aplicación de las Acciones (legal, administrativa y técnica) se integrará en un expediente, quedando bajo resguardo de la DGSMPC, con los siguientes documentos:
 
1      Solicitud de apoyo y sus anexos
2     Documentos legales que acreditan el compromiso adquirido por parte del beneficiario (contratos, informes de avances físicos-financieros)
3     Formato de seguimiento comprobación de recursos (incluyendo los documentos que se generen de las verificaciones y supervisión externa) (Anexo V.8)
c) Verificación
La DGSMPC será responsable de verificar la ejecución del cumplimiento de las acciones convenidas. En caso de incumplimiento se dará aviso a la UAJ a fin de determinar las acciones que procedan.
7.4.6.6 Acta Entrega Recepción
Concluidos los trabajos se elaborará el Acta de Entrega Recepción (Anexo V.9). Tratándose de apoyo en capacitación la DGSMPC recibirá de la instancia ejecutora el entregable correspondiente.
De presentarse alguna irregularidad en la ejecución de los trabajos, estos se recibirán de manera condicionada y se anotaran las inconformidades, observaciones y/o irregularidades detectadas, indicando los plazos acordados para su solventación. En caso contrario la DGSMPC notificará a la UAJ a efecto de que esta ejerza las acciones administrativas y/o judiciales correspondientes para que los recursos públicos federales otorgados sean reintegrados a la TESOFE junto con los rendimientos que se hayan generado conforme a la normatividad aplicable. Aunado a lo anterior, la Instancia Ejecutora no podrá participar de un segundo apoyo del PROGRAMA.
TRANSITORIOS
Primero.- Las presentes Reglas de Operación entrarán en vigor el día hábil siguiente al de su publicación en el Diario Oficial de la Federación.
Segundo.- Cuando se haga referencia a las Unidades Administrativas que modificaron su denominación con motivo de la expedición del Reglamento Interior de la Secretaría de Desarrollo Agrario, Territorial y Urbano, publicado en el Diario Oficial de la Federación el día 7 de noviembre de 2019, se entenderán referidas a la Unidades Administrativas previstas en el Reglamento Interior de esta Secretaría publicado en ese órgano de difusión el 02 de abril de 2013.
Tercero.- La Comisión Intersecretarial para la Reconstrucción, tendrá las facultades para interpretar y resolver los casos no contemplados en estas Reglas de Operación.
Ciudad de México, a los 30 días del mes de marzo de 2020.- El Secretario de Desarrollo Agrario, Territorial y Urbano, Román Guillermo Meyer Falcón.- Rúbrica.
ANEXOS
Anexo I. Glosario de Términos
Para los efectos de estas Reglas de Operación, se entiende por:
Acciones de Cultura: Acciones de Restauración, Rehabilitación, Rehabilitación, Conservación, Mantenimiento y Prevención en Bienes Culturales que dan identidad y son parte del patrimonio cultural de las comunidades afectadas por los SISMOS.
Acta de Asamblea: documento mediante el cual se registran los acuerdos que tome la Asamblea.
Acta de Entrega-Recepción: Documento que hace constar la recepción a entera satisfacción de los trabajos relativos a las acciones llevadas a cabo en la reconstrucción. (Anexo IV.5 Acta entrega-recepción).
Asamblea(s): Es el mecanismo de participación de la comunidad escolar por el cual los padres de familia, tutores, alumnos a partir del cuarto grado, docentes, directivos figuras educativas de un Plantel, se organizan, discuten y deciden sobre la designación de los integrantes del CEAP, sobre las necesidades del Plantel y las acciones a realizar, así como vigilar su cumplimiento. Para concretar estos fines podrá haber tantas asambleas como se considere necesario.
Asesoría técnica: Dictamen u opinión calificada, proporcionada por dependencias especializadas, organismos ejecutores de obra y/o prestadores de servicios para el diseño, presupuesto, construcción, materiales y sistemas constructivos, así como para la inspección técnica de la construcción, reconstrucción, remodelación, restauración, rehabilitación, mantenimiento y capacitación para la prevención y la conservación, con el objeto de elevar la calidad y optimizar los costos.
Asistencia técnica: Podrá comprender aspectos técnicos en diseño y construcción, financieros, organizativos, legales y de gestión, adecuados a las características de las familias beneficiarias del programa y atendiendo las condiciones de habitabilidad y seguridad estructural, con el objeto de garantizar una vivienda adecuada a través del diseño participativo; la asistencia técnica es proporcionada a la población beneficiaria por prestadores de servicios registrados ante la CONAVI
Autoconstrucción de vivienda: El proceso de construcción o edificación de la vivienda realizada directamente por sus propios usuarios, en forma individual, familiar o colectiva.
Autoproducción de vivienda: el proceso de gestión de suelo, construcción y distribución de vivienda bajo el control directo de las personas usuarias de forma individual o colectiva, la cual puede desarrollarse mediante la contratación de terceras personas o por medio de procesos de autoconstrucción y preferentemente incluirá atributos de uso eficiente de los recursos naturales.
Beneficiarios: Personas físicas o morales, públicas o privadas y, en general, quien reciba subsidios y apoyos presupuestales, por haber cumplido con los criterios de elegibilidad y con los requerimientos establecidos en las disposiciones aplicables relativas a los programas de la Administración Pública Federal.
Bienes Culturales: Los monumentos arqueológicos, históricos y artísticos; construcciones vinculadas al interés histórico y artístico de cada Entidad; los inmuebles cuyo destino sea el de conservar, difundir o exponer dichos bienes y a la cultura que da identidad a la comunidad, tales como casas de cultura, museos y bibliotecas; arquitectura histórica, artística, vernácula y tradicional, además de los bienes muebles de carácter histórico, artístico y arqueológico, así como bienes muebles asociados a los inmuebles, tales como retablos, pintura mural, vitrales, portones, entre otros.
Bienestar: Secretaría de Bienestar.
Capacitación: Instrucción a los ciudadanos para obtener capacidades o habilidades para el desarrollo de acciones encaminadas a la recuperación de los Bienes Culturales.
Carta Compromiso: Documento mediante el cual el beneficiario se compromete a cumplir las disposiciones establecidas en las presentes reglas de operación para la aplicación del subsidio destinado a una intervención de vivienda.
CEAP(s): al (los) Comité(s) Escolar(es) de Administración Participativa, mismos que reciben el subsidio en el componente educativo para realizar de forma directa las acciones de atención de daños causados por los SISMOS, o bien, determinan la ejecución de acciones por parte del organismo responsable del sector educativo.
Cédula de Diagnóstico: Documento que contiene las acciones que se llevarán a cabo en la Infraestructura de Salud o en las Unidades Médicas afectadas por los SISMOS, elaborada por la DGDIF en coordinación con la Entidad Federativa u OPD. (Anexo IV.1 Formato de Cédula de Diagnóstico)
Cédula de Información Socioeconómica (CIS): formato en el que se recopilan los datos socioeconómicos de la persona solicitante del subsidio, y las características de la vivienda.
Censo del Bienestar: Lo realiza personal del gobierno Federal debidamente acreditado, con la finalidad de identificar a la población susceptible de ser beneficiaria de los diversos programas sociales.
Centros Integradores de Bienestar: Oficinas y servicios a través de las cuales la ciudadanía accede a los beneficios de los programas integrales de Bienestar cerca de su comunidad.
CFDI: Comprobante Fiscal Digital por Internet.
CIAC: Centro Integrado de Atención Comunitaria.
CLUES: Clave Única de Establecimientos de Salud.
Comisión Dictaminadora: Órgano Colegiado encargado de evaluar las Solicitudes de Apoyo recibidas para el Programa del Sector Cultura, integrado por al menos 5 miembros designados por el Presidente del Comité
Ejecutivo.
CIR: Comisión Intersecretarial de Reconstrucción;
Comité de Contraloría Social: grupo de personas pertenecientes a la comunidad escolar para llevar a cabo acciones de vigilancia ciudadana en la aplicación de los recursos que les fueron asignados en el Programa
Comité de Evaluación Técnica: Instancia colegiada que tiene la facultad de integrar el padrón de profesionales y empresas que participan en todas las obras y proyectos en materia de vivienda que sean subsidiados con recursos del Programa: evaluación y acreditación de la asistencia técnica, empresas constructoras; de supervisión; diseñadores; y, laboratorios de control de calidad de materiales.
Comité de Financiamiento: Instancia colegiada que tiene como función autorizar los montos y tipos de apoyo, establecidos en el apartado Procesos de operación del sector vivienda, con base en la evaluación de la viabilidad técnica, financiera, jurídica y social de cada intervención para la operación del Programa.
Comité Ejecutivo: Órgano Superior de decisión de las acciones del Sector Cultura, integrado por los Titulares de la SC, SDCFL, DGA, UAJ, DGSMPC, INAH e INBAL.
Comunidad Educativa: La integrada por el conjunto de actores involucrados en el plantel educativo: alumnos, padres de familia y/o tutores, personal docente, directores y supervisores.
CONAFE: Consejo Nacional de Fomento Educativo.
CONAVI: Comisión Nacional de Vivienda;
CONEVAL: Consejo Nacional de Evaluación de la Política de Desarrollo Social.
Condiciones de habitabilidad: Son los elementos que contribuyen al ejercicio efectivo del derecho a la ciudad y a mejorar la calidad de vida de la población, fomentando la apropiación del espacio y la participación ciudadana desde los siguientes niveles básicos: 1. Vivienda: Se refiere a la certeza jurídica y a las características del material y los espacios de la vivienda, así como la infraestructura para acceder a los servicios básicos, definido por el CONEVAL, y 2. Urbano: Que considera la relación entre las viviendas con el entorno físico inmediato, cuyos componentes son infraestructura básica, complementaria, equipamiento urbano, espacios públicos, elementos ambientales y ordenamiento del paisaje urbano, conectividad y movilidad.
Conjunto Habitacional: Grupo de viviendas planificado y dispuesto en forma integral, con la dotación e instalación necesarias y adecuadas de los servicios urbanos: vialidad, infraestructura, espacios verdes o abiertos, educación, comercio, servicios asistenciales y de salud.
Conservación: Acciones realizadas para salvaguardar el patrimonio cultural, respetando sus valores y significados, garantizando su acceso y disfrute para generaciones presentes y futuras.
Contrato: Instrumento legal que suscribe la Instancia Ejecutora con la PERSONA FÍSICA o MORAL adjudicada para la ejecución de las acciones para el cumplimiento del PNR en el rubro salud.
Convenio de Adhesión: Acuerdo de voluntades suscrito entre la Conavi con la persona beneficiaria cuya finalidad es establecer los compromisos y procedimientos que defina la Conavi, cuyo cumplimiento por los segundos será condición indispensable para la aplicación de recursos federales destinados al otorgamiento del subsidio.
Convenio de Colaboración: Instrumento Jurídico mediante el que se manifiesta el acuerdo de voluntades celebrado entre la SC y las Instancias Beneficiarias para la aplicación de las acciones, y que hace constar los derechos y obligaciones.
Convenios de Colaboración: Instrumento jurídico que suscribe el Ejecutivo Federal a través de la Secretaría de Salud, por conducto de la Subsecretaría de Integración y Desarrollo del Sector Salud, y el Ejecutivo Estatal (Anexo IV.2 Convenio Específico de Colaboración en Materia de Transferencia de Recursos y Anexo IV.2.1 Anexos del Convenio Específico de Colaboración en Materia de Transferencia de Recursos) o los OPDAPF (Anexo IV.3 Convenio de Colaboración en Materia de Traspaso de Recursos y Anexo V.3.1 Anexos del Convenio de Colaboración en Materia de Traspaso de Recursos), mediante el cual se establecen las bases y mecanismos necesarios para la transferencia o traspaso de recursos presupuestarios federales, en su caso, para llevar a cabo el objetivo del PROGRAMA.
 
Convenio de Coordinación: Acuerdo de voluntades suscrito entre la Conavi y las entidades gubernamentales federales, estatales o municipales que tiene por objeto establecer los compromisos y procedimientos para la aplicación de recursos en materia habitacional.
Convocatoria: el documento que emitirá la autoridad del plantel, con el apoyo del Facilitador Autorizado, para llevar a cabo la Asamblea en la que se constituya el CEAP, y para las asambleas subsecuentes, aquellas que emita el Presidente del CEAP.
Coordinación: La Secretaría de Desarrollo Agrario, Territorial y Urbano a través de la Coordinación General de Gestión Integral de Riesgos de Desastres, quien llevará a cabo la coordinación, supervisión, seguimiento, control, rendición de cuentas y transparencia de los proyectos y acciones del PROGRAMA.
DGA: Dirección General de Administración de la Secretaría de Cultura.
DGDIF: Dirección General de Desarrollo de la Infraestructura Física.
DGPLADES: Dirección General de Planeación y Desarrollo en Salud.
DGPYP: Dirección General de Programación y Presupuesto, con el carácter de Área de Control Presupuestal de la Secretaría de Salud.
DGSMPC: Dirección General de Sitios y Monumentos del Patrimonio Cultural de la Secretaría de Cultura.
DOF: Diario Oficial de la Federación.
DRF: Dirección de Recursos Financieros de la DGA de la Secretaría de Cultura.
Ecotecnologías: Conjunto de medios tecnológicos y técnicas que permiten el aprovechamiento de los recursos renovables y optimización del consumo de agua, gas y energía en un contexto socio-ecológico específico, para minimizar el impacto al medio ambiente.
Empresa: Persona moral legalmente constituida que realizará las acciones, en términos del CONTRATO.
Entidad Federativa: Se refiere a los 31 estados y la Ciudad de México, previstos en el artículo 43 de la Constitución Política de los Estados Unidos Mexicanos.
Espacio auxiliar comunitario: Superficie edificable que forma parte integral de la vivienda en conjunto habitacional, cuyo objetivo es fortalecer la participación, inclusión y cohesión social a través del desarrollo de actividades culturales o productivas de las comunidades.
Espacio Edificable: Suelo apto para el uso y aprovechamiento de sus propietarios o poseedores en los términos de la legislación correspondiente.
Espacios Habitables: El lugar de la vivienda donde se desarrollan actividades de reunión o descanso, que cuenten con las dimensiones mínimas de superficie, altura, ventilación e iluminación natural, además de contar como mínimo con un baño, cocina, estancia-comedor y dos recamaras, de conformidad con las características y condiciones mínimas necesarias que establezcan las leyes y las Normas Oficiales Mexicanas.
Fábrica: Es el término en restauración que se refiere al sistema constructivo de un edificio y materiales utilizados originalmente en un bien inmueble.
Facilitador Autorizado o FA: es la persona designada por alguna dependencia participante en la implementación del Programa (SEP, Bienestar, CONAFE, Autoridades Educativas Federales) para llevar a cabo las tareas de difusión y organización de la asamblea en la que se constituirá el CEAP, así como orientar en las acciones que se requieran en la implementación del Programa.
FONDEN: Fondo de Desastres Naturales.
Habitabilidad: se refiere a las características del material y los espacios de la vivienda, así como a la infraestructura para acceder a los servicios básicos, definidos por el CONEVAL. Además, la vivienda cumple con esta cualidad si garantiza la seguridad física y proporciona espacio suficiente, si brinda protección contra peligros estructurales, el frío, la humedad, el calor, la lluvia, el viento y otros riesgos para la salud.
INAH: Instituto Nacional de Antropología e Historia.
 
INBAL: Instituto Nacional de Bellas Artes y Literatura.
INEGI: Instituto Nacional de Estadística y Geografía.
INFE o Infraestructura Física Educativa: Los muebles e inmuebles destinados a la educación impartida por el Estado, en el marco del sistema educativo nacional, así como a los servicios e instalaciones necesarios para su correcta operación.
Infraestructura de Salud: Establecimientos para la prestación, atención y de apoyo a los servicios de salud.
INIFED: Instituto Nacional de la Infraestructura Física Educativa.
Instancia(s) Ejecutora(s): Dependencias u OPD encargada(s) de llevar a cabo los proyectos y acciones apoyados con recursos del PROGRAMA que determine el Gobierno de las Entidades Federativas o la Secretaría de Salud, a través de sus Unidades Administrativas adscritas de conformidad con su Reglamento Interior.
Instancia(s) Responsable(s): Secretaría de Educación Pública, Secretaría de Cultura, Secretaría de Salud y la Comisión Nacional de Vivienda, quienes llevarán a cabo la planeación, operación, control, verificación y seguimiento por sector o componente del Programa, de acuerdo al ámbito de su competencia.
Instancias Responsables en el Sector Salud: La Secretaría de Salud, por conducto de la DGPLADES y de la DGDIF.
LAASSP: Ley de Adquisiciones, Arrendamientos y Servicios del Sector Público
LFPRH: Ley Federal de Presupuesto y Responsabilidad Hacendaria.
LFSMZAAH: Ley Federal Sobre Monumentos y Zonas Arqueológicos, Artísticos e Históricos.
LFTAIP: Ley Federal de Transparencia y Acceso a la Información Pública.
LGCDC: Ley General de Cultura y Derechos Culturales
LGCG: Ley General de Contabilidad Gubernamental.
LGE: Ley General de Educación
LGTAIP: Ley General de Transparencia y Acceso a la Información Pública.
Líneas de apoyo: Son los tipos de apoyo que integran cada una de las modalidades para la aplicación del subsidio.
LOPSRM: Ley de Obras Públicas y Servicios Relacionados con las Mismas
Mantenimiento: Conjunto de operaciones permanentes que permiten conservar la consistencia física de los Bienes Culturales, evitando que las agresiones antropogénicas, físicas, químicas y/o biológicas, aumenten su magnitud en demérito del patrimonio cultural.
MIR: Matriz de Indicadores para Resultados
Normas Oficiales Mexicanas: son regulaciones técnicas de observancia obligatoria expedidas por las dependencias competentes en los diferentes ámbitos como son educación, salud, etc.
OPD: Organismo Público Descentralizado de la Administración Pública, tanto federal como local, que presten servicios de salud.
OPDAPF: Organismo Público Descentralizado de la Administración Pública Federal
Organismo Ejecutor de Obra (OEO): Personas físicas o morales registradas ante la CONAVI, responsables de otorgar asistencia técnica para desarrollar, acompañar y ejecutar el proceso de diseño y construcción, así como fomentar la cohesión social durante el proceso de intervención de vivienda.
Organismo Responsable de la INFE: Instancias encargadas de la infraestructura física educativa en las entidades federativas.
PAE: Programa Anual de Evaluación de CONEVAL
 
PASH: Portal Aplicativo de la Secretaria de Hacienda y Crédito Público.
Patrimonio Cultural: Conjunto de obras de la humanidad en las cuales una sociedad reconoce sus valores específicos y particulares, con que se identifica.
PEF 2020: Presupuesto de Egresos de la Federación para el Ejercicio Fiscal 2020.
Persona Física: Todo individuo con capacidad de adquirir derechos y contraer obligaciones para la realización de las acciones del Programa.
Persona Moral: Todo ente constituido conforme a la legislación aplicable con capacidad jurídica para contraer derechos y obligaciones, para la realización de las acciones del Programa.
Personas Beneficiarias: Personas que forman parte de la población atendida por la CONAVI, que cumple con los requisitos establecidos en las Reglas de Operación del Programa Nacional de Reconstrucción.
Perspectiva de Género: Concepto que se refiere a la metodología y los mecanismos que cuestionan los estereotipos con que se nos educa y permiten identificar, cuestionar y valorar la discriminación, desigualdad y exclusión que las relaciones de poder desiguales ejercen en las mujeres y que se pretenden justificar con base en las diferencias biológicas entre mujeres y hombres. La PEG permite la posibilidad de elaborar nuevos contenidos de socialización y relación entre los seres humanos, así como modelar estrategias y acciones para actuar sobre las desigualdades de género y crear las condiciones de cambio que permitan el adelanto y el bienestar de las mujeres, hasta alcanzar una igualdad sustantiva.
Plan de Trabajo: formato físico o electrónico para que el CEAP registre las acciones a realizar en un Plantel seleccionado con los recursos del Programa.
Plantel educativo: Cualquier instalación o establecimiento de naturaleza pública destinado a la impartición de servicios educativos.
Prevención: Es la disposición que se realiza de manera anticipada para minimizar un riesgo o prever un daño; el objetivo de prevenir es lograr que un perjuicio eventual no se concrete.
PROGRAMA: Programa Nacional de Reconstrucción.
Proyecto Ejecutivo: Conjunto de planos, documentos e información complementaria (ingeniería de obra, presupuesto, costos unitarios, catálogo de conceptos, cronograma de ejecución, memoria, cálculos, entre otros) emitidos por profesionales y especialistas en la materia, que determinan y describen los trabajos a realizarse y cómo éstos serán ejecutados, previa autorización del Instituto correspondiente y en observancia de la normatividad aplicable.
Reconstrucción de planteles educativos: Reposición parcial o total de una edificación dañada por la ocurrencia de los sismos de septiembre de 2017 y febrero 2018.
Reconstrucción: Se refiere a la forma de intervención con acciones de vivienda en las zonas afectadas por los sismos de septiembre de 2017 y febrero de 2018, tanto en el ámbito urbano como rural, que puede incluir líneas de apoyo aplicable para Reforzamiento Estructural, Reparación Parcial de Vivienda, Reparación Total de Vivienda, rehabilitación de vivienda con valor patrimonial y/o sustentabilidad.
Recursos Ociosos: Los recursos que, una vez ministrados a la Instancia Ejecutora, ésta no hubiere llevado a cabo las acciones necesarias para su ejercicio o que no se hubiere dado seguimiento y continuidad a éstas en un plazo mayor a 45 días.
REGLAS: Reglas de Operación del Programa Nacional de Reconstrucción para el ejercicio fiscal 2020.
Rehabilitación del Bien Cultural: rehabilitación del inmueble que se encontraba temporalmente abandonado, degradado o privado de su funcionalidad.
Rehabilitación: Trabajos necesarios para reestablecer las condiciones y características de resistencia o funcionamiento de un inmueble educativo.
Restauración: Acciones aplicadas de manera directa a un Bien Cultural que tengan como objetivo recuperar el significado o características originales para facilitar su preservación, apreciación, comprensión y uso.
SAT: Servicio de Administración Tributaria.
 
SC: Secretaría de Cultura.
SDCFL: Subsecretaría de Diversidad Cultural y Fomento a la Lectura.
Secretaría(s) de Salud Estatal(Es): corresponde cada una de las Entidades Federativas apoyadas por el PROGRAMA
SEDATU: Secretaría de Desarrollo Agrario, Territorial y Urbano.
SFP: Secretaría de la Función Pública.
SHCP: Secretaría de Hacienda y Crédito Público.
SICOP: Sistema de Contabilidad y Presupuesto.
SISMOS: Los sismos ocurridos en la región centro-sur del país el 07 y 19 de septiembre de 2017 y el 16 de febrero de 2018.
Sistema de Información de Reconstrucción (SIR): Registro sistematizado de datos de todo el proceso del Programa Nacional de Reconstrucción, que permitirá obtener reportes de avances a nivel Nacional, por Entidades Federativas, o tipo de acción de reconstrucción, para efectos de instrumentar la toma de decisiones que contribuyan a optimizar las metas y objetivos del Programa.
Solicitud de Apoyo: Documento presentado por los Participantes para ser evaluado por la Comisión Dictaminadora para el Sector Cultura.
Solicitud de Subsidio: Documento inicial mediante el cual la comunidad educativa por conducto del comité constituido en cada plantel educativo, solicita recursos federales para ser aplicados en la acción al plantel educativo elegible, para que sea beneficiado por el Programa.
Subsidios: Las asignaciones de recursos federales previstas en el Presupuesto de Egresos de la Federación que, a través de las dependencias y entidades, se otorgan a los diferentes sectores de la sociedad, a las entidades federativas o municipios para fomentar el desarrollo de actividades sociales o económicas prioritarias de interés general.
Suelo: Los terrenos física y legalmente susceptibles de ser destinados predominantemente al uso habitacional conforme a las disposiciones aplicables.
Supervisor de obra: Persona física o moral inscrita en el padrón de Prestadores de Servicios de la CONAVI, que tiene como funciones principales; observar, orientar, vigilar el cumplimiento de los procesos previstos en las diferentes intervenciones del Programa, así como emitir los reportes preventivos y de seguimiento establecidos con el fin de incidir en la mayor eficiencia de los resultados programados.
TESOFE: Tesorería de la Federación.
UMA: Es la Unidad de Medida y Actualización que constituye la referencia económica mensual en pesos para determinar la cuantía del pago de las obligaciones y supuestos previstos en las leyes federales, de las entidades federativas, así como en las disposiciones jurídicas que emanen de todas las anteriores.
Unidad Médica: Establecimiento para la atención médica y servicios de salud de las Entidades Federativas u OPDAPF.
UR: Unidad Responsable del presupuesto del Programa; en el Sector Salud, la DGPLADES.
Uso de suelo: Los fines particulares a que podrán dedicarse determinadas zonas o predios de un Centro de Población o Asentamiento Humano.
Vivienda adecuada: La vivienda adecuada fue reconocida como parte del derecho a un nivel de vida adecuado en la Declaración Universal de Derechos Humanos de 1948 y en el Pacto Internacional de Derechos Económicos, Sociales y Culturales de 1966. Debe considerarse como el derecho a vivir en seguridad, paz y dignidad en alguna parte. Las características del derecho a una vivienda adecuada están definidas principalmente en la Observación general No 4 del Comité (1991) sobre el derecho a una vivienda adecuada y en la Observación general No. 7 (1997) sobre desalojos forzosos. Para que la vivienda sea adecuada, debe reunir como mínimo los siguientes criterios: la seguridad de la tenencia, disponibilidad de servicios, materiales, instalaciones e infraestructura, asequibilidad, habitabilidad, accesibilidad, ubicación y adecuación cultural.
Vivienda en Conjunto Habitacional: Edificaciones construidas, en desarrollos horizontales o verticales, en las que habitan tres o más hogares, previstas a constituir en régimen de propiedad en condominio o
copropiedad y que cumplen con los lineamientos, criterios y parámetros de sustentabilidad, establecidos por la CONAVI.
Vivienda nueva: Es la vivienda por iniciar, en proceso o terminada que nunca ha sido habitada y que cumple con los criterios de vivienda adecuada establecidos por la CONAVI.
Vivienda usada: Vivienda terminada, adquirida en segunda o posterior transmisión, individual o en conjunto, ubicada fuera de zonas de riesgo, realizada por terceros, que cumpla con las necesidades de densidad, superficie construida, seguridad estructural, instalaciones, servicios, áreas de uso común, entre otros, establecidos por la reglamentación local correspondiente.
Vivienda: Es el ámbito físico espacial construido para ser habitado, es decir, que presta el servicio para que las personas desarrollen sus funciones vitales básicas.
Anexo II. Vivienda
Anexo II.1 Solicitud de Subsidio /1
Anexo II.2 Cedula de información Socioeconómica (CIS) 1/
Anexo II.3 Certificado de recepción de subsidio 1/
Anexo II.4 Acta de término /2
Anexo II.5 Reporte de inicio de obra /2
Anexo II.6 Reporte seguimiento de obra /2
Anexo II.7 Reporte de terminación de obra /2
Anexo II.8A Convenio Asistente Técnico /2
Anexo II.8B Convenio OEO y Supervisor de Obra /2
Anexo II.9 Diagrama de flujo /1
/1 anexo a las presentes Reglas y en https://www.gob.mx/conavi y https://reconstruyendoesperanza.gob.mx/.
/2 Disponibles solo en: https://www.gob.mx/conavi y https://reconstruyendoesperanza.gob.mx/
Anexo III. Educación
Anexo III.1 Solicitud de Subsidio INIFED /3
Anexo III.2 Solicitud de Subsidio CEAP /3
Anexo III.3 Convenio Concertación /4
Anexo III.4 Acta Constitución CEAP´s /4
Anexo III.5 Flujograma CEAPS /4
Anexo III.6 Flujograma INIFED /4
Anexo III.7 Modelo de Plan de Trabajo de los CEAPs /4
Anexo III.8 Modelo de Contrato de INIFED /4
Anexo III.9 Modelo de Acta de Conclusión /4
Anexo III.10 Modelo de Convocatoria de Asamblea de CEAPs /4
Anexo III.11 Modelo de Cédula de Evaluación de Daños /4
/3 Anexo a las presentes Reglas y en https://www.gob.mx/inifed y https://reconstruyendoesperanza.gob.mx/
/4 Disponibles solo en: https://www.gob.mx/inifed y https://reconstruyendoesperanza.gob.mx/
Anexo IV. Salud
Anexo IV.1 Formato de Cédula de Diagnóstico /6
Anexo IV.2 Convenio Específico de Colaboración en Materia de Transferencia de Recursos. /6
Anexo IV.2.1 Anexos del Convenio Específico de Colaboración en Materia de Transferencia de Recursos. /6
Anexo IV.3 Convenio de Colaboración en Materia de Traspaso de Recursos. /6
Anexo IV.3.1 Anexos del Convenio de Colaboración en Materia de Traspaso de Recursos. /6
Anexo IV.4 Flujograma. /5
Anexo IV.5 Acta entrega-recepción. /6
/5 Anexo a las presentes Reglas y en https://www.gob.mx/salud y https://reconstruyendoesperanza.gob.mx/
/6 Disponibles solo en: https://www.gob.mx/salud y https://reconstruyendoesperanza.gob.mx/
 
Anexo V. Cultura
Anexo V.1 Diagrama de flujo /7
Anexo V.2 Modelo de convocatoria PNR 2020 /8
Anexo V.3 Protocolo de capacitación /8
Anexo V.4 Solicitud de apoyo /8
Anexo V.5 Modelo de Catálogo de Beneficiario /8
Anexo V.6 Modelo de convenio de colaboración /8
Anexo V.7 Convocatoria conformación CCS /8
Anexo V.7.1 Acta de Sesión /8
Anexo V.7.2 Lista de asistencia de la sesión /8
Anexo V.8 Formato de seguimiento comprobación /8
Anexo V.9 Acta entrega recepción /8
/7 Anexo a las presentes Reglas y en https://www.gob.mx/cultura y https://reconstruyendoesperanza.gob.mx/
/8 Disponibles solo en: https://www.gob.mx/cultura y https://reconstruyendoesperanza.gob.mx/
 

 
ANEXO II.2
CÉDULA DE INFORMACIÓN SOCIOECONÓMICA (CIS)
PROGRAMA NACIONAL DE RECONSTRUCCIÓN

 

 

 

 

 
 
 

 

 


 

 

 

 

 

 
 

___________________________________
 
1     Cifras preliminares al 31 de diciembre de 2019, correspondientes al 4º. Informe Trimestral del Programa Nacional de Reconstrucción 2019.