ACUERDO número 04/03/20 por el que se emiten las Reglas de Operación del Programa Jóvenes Escribiendo el Futuro para el ejercicio fiscal 2020.

Al margen un sello con el Escudo Nacional, que dice: Estados Unidos Mexicanos.- Secretaría de Educación Pública.

ESTEBAN MOCTEZUMA BARRAGÁN, Secretario de Educación Pública, con fundamento en los artículos 3o. de la Constitución Política de los Estados Unidos Mexicanos; 17 y 38 de la Ley Orgánica de la Administración Pública Federal; 75 y 77 de la Ley Federal de Presupuesto y Responsabilidad Hacendaria; 1, 4, fracciones XI, XIV, XXI, XXII y penúltimo párrafo, 23, 25, 29, 30, 36, 37, transitorio Vigésimo Tercero y Anexos 10, 13, 14, 17, 19, 25 y 26 del Presupuesto de Egresos de la Federación para el ejercicio fiscal 2020; 176 del Reglamento de la Ley Federal de Presupuesto y Responsabilidad Hacendaria; 1, 4 y 5 del Reglamento Interior de la Secretaría de Educación Pública, y
CONSIDERANDO
Que el artículo 77 de la Ley Federal de Presupuesto y Responsabilidad Hacendaria dispone que la Cámara de Diputados en el Presupuesto de Egresos señalará los programas a través de los cuales se otorguen subsidios, que deberán sujetarse a reglas de operación con el objeto de asegurar que la aplicación de los recursos públicos se realice con eficiencia, eficacia, economía, honradez y transparencia, así como los criterios generales aplicables a las mismas;
Que asimismo, el referido precepto prevé que las dependencias y las entidades, a través de sus respectivas dependencias coordinadoras de sector, serán responsables de emitir las reglas de operación respecto de los programas que inicien su operación en el ejercicio fiscal siguiente, previa autorización presupuestaria de la Secretaría de Hacienda y Crédito Público y dictamen de la Comisión Nacional de Mejora Regulatoria;
Que el Presupuesto de Egresos de la Federación para el ejercicio fiscal 2020 (PEF) establece en sus artículos 4, fracción XXI y 29, primer párrafo que los programas que deberán sujetarse a reglas de operación son aquéllos señalados en su Anexo 25;
Que el referido Anexo 25 prevé que el Programa Jóvenes Escribiendo el Futuro (PROGRAMA) está sujeto a lo previsto en el transitorio Vigésimo Tercero del PEF, mismo que dispone que las reglas de operación del PROGRAMA deberán publicarse en el Diario Oficial de la Federación a más tardar el último día de febrero, y que en casos debidamente justificados, se podrá ampliar por única ocasión dicho plazo, hasta por 30 días naturales, contando con la opinión favorable de la Secretaría de Hacienda y Crédito Público. Lo anterior sin perjuicio de que el PROGRAMA pueda ejecutarse en tanto se emiten las referidas reglas;
Que la Secretaría de Hacienda y Crédito Público, mediante oficio número 315-A-0644 de fecha 28 de febrero de 2020, emitió la opinión favorable a la que hace mención el párrafo que antecede;
Que las Reglas de Operación a que se refiere el presente Acuerdo cuentan con la autorización presupuestaria de la Secretaría de Hacienda y Crédito Público y con el dictamen de la Comisión Nacional de Mejora Regulatoria, y
Que en cumplimiento de lo anterior, he tenido a bien expedir el siguiente:
ACUERDO NÚMERO 04/03/20 POR EL QUE SE EMITEN LAS REGLAS DE OPERACIÓN DEL PROGRAMA
JÓVENES ESCRIBIENDO EL FUTURO PARA EL EJERCICIO FISCAL 2020
ÚNICO.- Se emiten las Reglas de Operación del Programa Jóvenes Escribiendo el Futuro para el ejercicio fiscal 2020, las cuales se detallan en el Anexo del presente Acuerdo.
TRANSITORIO
ÚNICO.- El presente Acuerdo entrará en vigor al día siguiente de su publicación en el Diario Oficial de la Federación.
Ciudad de México, 20 de marzo de 2020.- El Secretario de Educación Pública, Esteban Moctezuma Barragán.- Rúbrica.
 
REGLAS DE OPERACIÓN DEL PROGRAMA JÓVENES ESCRIBIENDO EL FUTURO PARA EL
EJERCICIO FISCAL 2020
ÍNDICE
GLOSARIO
1.     INTRODUCCIÓN
2.     OBJETIVOS
2.1.    General
2.2.    Específicos
3.     LINEAMIENTOS
3.1.    Cobertura
3.2.    Población objetivo
3.3.    Beneficiarios/as
3.3.1.  Requisitos
3.3.2.  Procedimiento de selección
3.4.    Características de los apoyos (tipo y monto)
3.4.1.  Devengos, aplicación y reintegro de los recursos
3.4.1.1.  Devengos
3.4.1.2.  Aplicación
3.4.1.3.  Reintegros
3.5.    Derechos, obligaciones y causas de baja
3.6.    Participantes
3.6.1.  Instancia(s) ejecutora(s)
3.6.2.  Instancia(s) normativa(s)
3.7.    Coordinación institucional
4.     OPERACIÓN
4.1.    Proceso
4.2.    Ejecución
4.2.1.  Avances físico y financiero
4.2.2.  Acta de entregarecepción
4.2.3.  Cierre de ejercicio
5.     AUDITORÍA, CONTROL Y SEGUIMIENTO
6.     EVALUACIÓN
6.1.    Interna
6.2.    Externa
6.3.    Indicadores
7.     TRANSPARENCIA
7.1.    Difusión
7.2.    Contraloría Social
8.     QUEJAS Y DENUNCIAS
ANEXOS
Anexo 1 Flujograma del procedimiento para la selección de la población beneficiaria.
Anexo 2 Comunicado de inicio.
Anexo 3 Plantilla Información de la Matrícula de las Escuelas.
Anexo 4 Modelo de convocatoria.
Anexo 5 Modelo de convenio.
Anexo 6 Formato de llenado.
 
Anexo 7 Formato de Atención a Becarios/as.
GLOSARIO
Para efectos de las presentes Reglas de Operación, se entenderá por:
Afromexicano/a.- Mexicanos/as de ascendencia africana subsahariana, también son llamados afrodescendientes.
Agenda 2030 para el Desarrollo Sostenible.- Es un plan de acción en favor de las personas, el planeta y la prosperidad. También tiene por objeto fortalecer la paz universal dentro de un concepto más amplio de la libertad. Se reconoce que la erradicación de la pobreza en todas sus formas y dimensiones, incluida la pobreza extrema, es el mayor desafío a que se enfrenta el mundo y constituye un requisito indispensable para el desarrollo sostenible.
Alumno/a.- Es la persona matriculada en cualquier grado de los diversos tipos, niveles, modalidades y opciones educativas del Sistema Educativo Nacional.
APF.- Administración Pública Federal.
Baja.- La extinción de los compromisos y beneficios de los/as becarios/as por encontrarse en alguno de los supuestos descritos en el numeral 3.5 de las presentes Reglas de Operación.
Beca.- Apoyo monetario o estímulo económico en beneficio de los/as alumnos/as de Educación Superior que cubren los requisitos de elegibilidad establecidos en las presentes Reglas de Operación.
Becarios/as.- Alumnos/as que cumplen con los requisitos de elegibilidad establecidos en las presentes Reglas de Operación, fueron seleccionados/as, reciben una beca y, por lo tanto, son considerados/as beneficiarios/as del Programa.
BIENESTAR.- Secretaría de Bienestar de la APF.
CCT.- Clave de Centro de Trabajo. Es la clave de identificación de cada escuela, centro administrativo, biblioteca o centro de apoyo a la educación. Se construye de acuerdo con los atributos que tiene: entidad federativa, sostenimiento, tipo y nivel educativo, es la llave de entrada al Catálogo de Centros de Trabajo.
Cobertura total.- Se refiere a aquellas Instituciones de Educación Superior a cuyos alumnos/as no se les solicita como requisito ni la edad ni la condición socioeconómica y, por lo tanto, la totalidad de los alumnos/as inscritos son elegibles para incorporarse al Programa U280 Jóvenes Escribiendo el Futuro.
Comité Técnico.- Comité Técnico de la Coordinación Nacional de Becas para el Bienestar Benito Juárez. Conforme al artículo octavo del Decreto por el que se crea la Coordinación Nacional de Becas para el Bienestar Benito Juárez, publicado en el Diario Oficial de la Federación el 31 de mayo de 2019, es un órgano de apoyo de la Coordinación Nacional.
CONEVAL.- Consejo Nacional de Evaluación de la Política de Desarrollo Social.
Contraloría Social.- Es el mecanismo de las personas beneficiarias, para que de manera organizada verifiquen el cumplimiento de las metas y la correcta aplicación de los recursos públicos asignados a los programas de desarrollo social.
Coordinación Nacional.- Coordinación Nacional de Becas para el Bienestar Benito Juárez.
CPEUM.- Constitución Política de los Estados Unidos Mexicanos.
CURP.- Clave Única de Registro de Población. Clave que cuenta con dieciocho caracteres la cual se asigna a todas las personas físicas domiciliadas en el territorio nacional, así como a los nacionales domiciliados en el extranjero.
Datos personales.- Cualquier información concerniente a una persona física identificada o identificable. Se considera que una persona es identificable cuando su identidad pueda determinarse directa o indirectamente a través de cualquier información.
Demanda ciudadana.- Son las solicitudes, consultas, reconocimientos e inconformidades, quejas y denuncias vinculadas a la operación del Programa, planteadas por la población beneficiaria y la ciudadanía en general, directamente en las oficinas de la Coordinación Nacional, sus Oficinas de Representación, sede(s) auxiliar(es), a través de alguno de los medios de atención (escritos, teléfonos, presencial o medios electrónicos) señalados en el numeral 8 de las presentes Reglas de Operación.
Denuncia.- Manifestación de hechos u omisiones presuntamente irregulares, presentadas por los/as becarios/as o un tercero, respecto de la aplicación y ejecución del Programa o donde se encuentren involucrados servidores públicos en ejercicio de sus funciones, y en su caso en contra de personas que manejen o apliquen recursos públicos federales.
Derechos humanos.- Conjunto de prerrogativas inherentes a la naturaleza de la persona, cuya realización efectiva resulta indispensable para el desarrollo integral del individuo que vive en una sociedad jurídicamente organizada. Estos derechos, establecidos en la Constitución Política de los Estados Unidos Mexicanos y demás leyes, deben ser promovidos, respetados, protegidos y garantizados por el Estado, atendiendo a los principios de universalidad, interdependencia, indivisibilidad y progresividad.
Desastre.- El resultado de la ocurrencia de uno o más agentes perturbadores severos y/o extremos, concatenados o no, de origen natural, de la actividad humana o aquellos provenientes del espacio exterior, que cuando acontecen en un tiempo y en una zona determinada, causan daños y que por su magnitud exceden la capacidad de respuesta de la comunidad afectada.
Desplazamiento forzado interno.- Es la condición en la que se encuentran aquellas personas que se han visto forzadas u obligadas a escapar o huir de su hogar o de su lugar de residencia habitual, en particular como resultado o para evitar los efectos de un conflicto armado, de situaciones de violencia generalizada, de violaciones de los derechos humanos o de catástrofes naturales o provocadas por el ser humano, y que no han cruzado una frontera estatal internacionalmente reconocida.
DGPyRF.- Dirección General de Presupuesto y Recursos Financieros adscrita a la Unidad de Administración y Finanzas de la Secretaría de Educación Pública de la APF.
Documentos migratorios.- Los documentos expedidos por la autoridad migratoria competente que permiten a la persona extranjera acreditar una condición de estancia en el territorio nacional los cuales podrán ser presentados a la Coordinación Nacional para acreditar la identidad y datos personales de los/as becarios/as.
DOF.- Diario Oficial de la Federación.
DUDH.- Declaración Universal de Derechos Humanos.
Ejercicio fiscal.- Periodo comprendido del primero de enero al 31 de diciembre de cada año.
Entidades federativas.- Los 31 estados de la República Mexicana y la Ciudad de México.
ES.- Educación Superior. Es el servicio que se imparte en sus distintos niveles, después del tipo medio superior. Está compuesta por la licenciatura, la especialidad, la maestría y el doctorado, así como por opciones terminales previas a la conclusión de la licenciatura. Comprende, también, la educación normal en todos sus niveles y especialidades. Para los efectos de las presentes Reglas de Operación, la Educación Superior se considera la Licenciatura, la educación normal en todos sus niveles y especialidades y los estudios de Técnico Superior Universitario.
Escuela.- Es el espacio educativo donde se imparte el servicio público de educación y se construye el proceso de enseñanza aprendizaje comunitario entre alumnos y docentes, que cuenta con una estructura ocupacional autorizada por la autoridad educativa u organismo descentralizado. Es la base orgánica del Sistema Educativo Nacional. Para los efectos de las presentes Reglas de Operación en sus apartados 3.3.2., 3.6. y 4.1., las Escuelas incluyen a aquellas Instituciones que brindan el servicio de Licenciatura y Técnico Superior Universitario.
Grado.- Cada una de las etapas en que se divide un nivel educativo. A cada grado le corresponde un conjunto de conocimientos.
Grupos sociales en situación de vulnerabilidad.- La Ley General de Desarrollo Social, en su artículo 5, fracción VI los define como aquellos núcleos de población y personas que por diferentes factores o la combinación de ello, enfrentan situaciones de riesgo o discriminación que les impiden alcanzar mejores niveles de vida y, por lo tanto, requieren de la atención e inversión del Gobierno para lograr su bienestar.
Identidad.- Conjunto de atributos que diferencian a una persona de otra. Para efectos del Programa la identidad incluye los datos personales: nombre, fecha de nacimiento, sexo, lugar de nacimiento, principalmente.
IES.- Instituciones de Educación Superior.
Igualdad de género.- Situación en la cual mujeres y hombres acceden con las mismas posibilidades y oportunidades al uso, control y beneficio de bienes, servicios y recursos de la sociedad, así como a la toma de decisiones en todos los ámbitos de la vida social, económica, política, cultural y familiar.
 
Inconformidad.- Manifestación de hechos, situaciones u omisiones que generan descontento por parte de los/as becarios/as o de la ciudadanía en general derivado de la operación del Programa y que no implican un señalamiento directo hacia algún servidor público.
Indígena.- Miembro de un pueblo o comunidad indígena, independientemente si tiene su domicilio dentro o fuera de un territorio indígena.
INEGI.- Instituto Nacional de Estadística y Geografía. Organismo con autonomía técnica y de gestión, personalidad jurídica y patrimonio propios, responsable de normar y coordinar el Sistema Nacional de Información Estadística y Geográfica.
Institución liquidadora.- Institución financiera o pagadora contratada por la Coordinación Nacional para la entrega de las becas del Programa a los/as becarios/as.
Institución Solicitante.- Instituciones de la Administración Pública y Organismos Autónomos, facultados para solicitar la incorporación de personas víctimas de delitos de alto impacto y/o violaciones graves a Derechos Humanos al programa.
IPES.- Instituciones Públicas de Educación Superior.
LFPRH.- Ley Federal de Presupuesto y Responsabilidad Hacendaria.
LGE.- Ley General de Educación.
Localidad indígena.- Aquella en la cual la población indígena representa el 40 por ciento o más del total de la población de la localidad.
LPI.- Línea de Pobreza por Ingresos. Línea para cuantificar a la población que no cuenta con los recursos suficientes para adquirir los bienes y servicios que requiere para satisfacer sus necesidades (alimentarias y no alimentarias).
Matrícula.- Conjunto de alumnos/as inscritos/as durante un periodo escolar en una Institución de Educación Superior o escuela.
Medio de pago.- Instrumento que se otorga al/a la becario/a para recibir las becas del Programa, pudiendo ser alguno de los siguientes: tarjeta bancaria, dispersión a cuenta bancaria u otros que defina la Coordinación Nacional.
Mesa(s) de Atención.- Punto temporal de atención a los/as becarios/as del Programa en las cuales se les orienta, facilita y agiliza la gestión y resolución de trámites y entrega de medios de pago, relacionados con el mismo.
Migrante.- Persona que sale, transita o llega al territorio de un Estado distinto al de su residencia por cualquier tipo de motivación.
MIR.- Matriz de Indicadores para Resultados. Herramienta de planeación estratégica que en forma resumida, sencilla y armónica establece con claridad los objetivos del programa presupuestario y su alineación con aquellos de la planeación nacional y sectorial; incorpora los indicadores que miden los objetivos y resultados esperados; identifica los medios para obtener y verificar la información de los indicadores; describe los bienes y servicios a la sociedad, así como las actividades e insumos para producirlos; e incluye supuestos sobre los riesgos y contingencias que pueden afectar el desempeño del programa.
MML.- Metodología de Marco Lógico. Herramienta de planeación estratégica basada en la estructuración y solución de problemas, que permite organizar de manera sistémica y lógica los objetivos de un programa y sus relaciones de causalidad; identificar y definir los factores externos al programa que pueden influir en el cumplimiento de los objetivos; evaluar el avance en la consecución de los mismos, así como examinar el desempeño del programa en todas sus etapas. La MML facilita el proceso de conceptualización y diseño de programas. Permite fortalecer la vinculación de la planeación con la programación.
Modalidad educativa.- Es la primera gran división del Sistema Educativo Nacional que indica de qué manera se imparte la educación; para ello, ésta se divide en tres: modalidad escolarizada y modalidad no escolarizada, y hay una tercera en que se conjuntan las dos anteriores, a la cual se denomina modalidad mixta.
Modalidad escolarizada.- Es el conjunto de servicios educativos que se imparten en las instituciones educativas, lo cual implica proporcionar un espacio físico para recibir formación académica de manera sistemática y requiere de instalaciones que cubran las características que la autoridad educativa señala en el acuerdo específico de que se trate. Tiene las opciones presencial e intensiva.
Municipio indígena.- Aquel en el cual la población indígena representa el 40 por ciento o más del total de la población municipal.
Nivel educativo.- Cada uno de los que forman un tipo educativo conforme a lo establecido en el artículo 35, fracción II de la Ley General de Educación.
OCDE.- Organización para la Cooperación y el Desarrollo Económicos.
ODS.- Objetivos de Desarrollo Sostenible. Son los compromisos adoptados por la Asamblea General de la Organización de las Naciones Unidas para guiar las acciones de la comunidad internacional hasta el 2030. Los ODS están formulados para erradicar la pobreza, promover la prosperidad y el bienestar para todos, proteger el medio ambiente y hacer frente al cambio climático a nivel mundial. En su conjunto, los 17 ODS y sus 169 metas conforman la Agenda 2030 para el Desarrollo Sostenible, son de carácter integrado e indivisible, de alcance mundial y de aplicación universal, tienen en cuenta las diferentes realidades, capacidades y niveles de desarrollo de cada país y respetan sus políticas y prioridades nacionales.
Oficinas de Representación.- Unidades de apoyo de la Coordinación Nacional para la atención y operación del Programa en las entidades federativas.
OIC.- Órgano Interno de Control en la Coordinación Nacional.
ONU.- Organización de las Naciones Unidas.
Padrón.- Relación oficial de personas beneficiarias que incluye a aquellas atendidas por el Programa cuyos requisitos y criterios de selección y/o priorización se establecen en las presentes Reglas de Operación y se apegan a la normatividad aplicable.
PAE.- Programa Anual de Evaluación. Documento normativo emitido conjuntamente por el Consejo Nacional de Evaluación de la Política de Desarrollo Social y la Secretaría de Hacienda y Crédito Público de la APF que tiene por objeto dar a conocer las evaluaciones que se llevarán a cabo o iniciarán en el ejercicio fiscal, así como las políticas, programas presupuestarios y acciones a los que se aplicarán.
PASH.- Portal Aplicativo de la Secretaría de Hacienda. Portal de la SHCP con información sobre el ejercicio de recursos federales aplicados a los programas presupuestarios e indicadores sobre su desempeño, principalmente.
PEF.- Presupuesto de Egresos de la Federación para el ejercicio fiscal 2020.
Periodo escolar.- Lapso oficial en que se realizan las actividades escolares de un grado en el Sistema Educativo Nacional.
Permanencia escolar.- Indica que el/la alumno/a continúa activo/a e inscrito/a en el siguiente grado escolar, de acuerdo con el reglamento del servicio educativo en el que está inscrito/a.
Persona víctima.- Se denominarán víctimas directas a aquellas personas físicas que hayan sufrido algún daño o menoscabo económico, físico, mental, emocional, o en general cualquiera puesta en peligro o lesión a sus bienes jurídicos o derechos como consecuencia de la comisión de un delito o violaciones a sus derechos humanos reconocidos en la Constitución y en los Tratados Internacionales de los que el Estado Mexicano sea Parte. Son víctimas indirectas los familiares o aquellas personas físicas a cargo de la víctima directa que tengan una relación inmediata con ella. Para efecto de las presentes reglas de operación se entenderá como víctima a las personas en condición de víctima, migrantes, refugiados y/o desplazados cuya incorporación al programa ha sido solicitada por alguna Institución Solicitante.
Perspectiva de género.- Se refiere a la metodología y los mecanismos que permiten identificar, cuestionar y valorar la discriminación, desigualdad y exclusión de las mujeres, que se pretende justificar con base en las diferencias biológicas entre mujeres y hombres, así como las acciones que deben emprenderse para actuar sobre los factores de género y crear las condiciones de cambio que permitan avanzar en la construcción de la igualdad de género.
PND.- Plan Nacional de Desarrollo 2019-2024.
Programa.- Programa Jóvenes Escribiendo el Futuro.
Queja.- A la expresión de hechos probablemente irregulares de quien resiente o dice resentir una afectación en sus derechos, atribuidos a servidores públicos en ejercicio de sus funciones, o en contra de personas que manejen o apliquen recursos públicos federales, que se hacen del conocimiento de la autoridad competente para investigarlos.
Refugiado/a.- Todo extranjero que se encuentre en territorio nacional y que sea reconocido como refugiado por parte de las autoridades competentes, conforme a los tratados y convenios internacionales de que es parte el Estado Mexicano y a la legislación vigente.
RENAPO.- Registro Nacional de Población.
RENAVI.- Registro Nacional de Víctimas.
RLFPRH.- Reglamento de la Ley Federal de Presupuesto y Responsabilidad Hacendaria.
RO.- Las presentes Reglas de Operación.
Sector educativo.- Dependencias, órganos administrativos desconcentrados y/o organismos descentralizados que tienen a su cargo la prestación de servicios educativos.
Sede auxiliar.- Unidad de apoyo de las Oficinas de Representación para la atención del Programa en las entidades federativas.
Seguimiento.- Observación y recolección sistemática de datos realizada por la Coordinación Nacional sobre la ejecución de acciones operativas, logro de objetivos y metas del Programa.
SEN.- Sistema Educativo Nacional.
SEP.- Secretaría de Educación Pública de la APF.
SES.- Subsecretaría de Educación Superior de la SEP de la APF.
Sexo.- Diferencias y características biológicas, anatómicas, fisiológicas y cromosómicas de los seres humanos que los definen como hombres o mujeres.
SFP.- Secretaría de la Función Pública de la APF.
SHCP.- Secretaría de Hacienda y Crédito Público de la APF.
SIGED.- Sistema de Información y Gestión Educativa. Es un conjunto orgánico y articulado de procesos, lineamientos, normas, instrumentos, acciones y sistemas tecnológicos que permiten recabar, administrar, procesar y distribuir la información del Sistema Educativo Nacional, generada por los sujetos y autoridades del mismo, con la integridad, consistencia y oportunidad necesarias para apoyar a los procesos de operación, administración y evaluación del Sistema Educativo Nacional.
Solicitud.- Peticiones de Instituciones de Educación Superior, ciudadanía, alumnos/as, becarios/as que hacen a la Coordinación Nacional para obtener algún beneficio, información o algún movimiento al Padrón.
Subsidios.- Las asignaciones de recursos federales previstas en el PEF, a través de las dependencias y entidades, se otorgan a los diferentes sectores de la sociedad, a las entidades federativas o municipios para fomentar el desarrollo de actividades sociales o económicas prioritarias de interés general.
Suspensión.- Interrupción de la entrega de la beca por incurrir en las causales establecidas en el numeral 3.5. de las presentes Reglas de Operación.
TESOFE.- Tesorería de la Federación.
TG.- Tipo de Gasto. Identifica las asignaciones conforme a su naturaleza de gasto, en erogaciones corrientes o de capital, pensiones y jubilaciones, y participaciones.
TG1.- Tipo de gasto 1. Para efectos de estas Reglas de Operación corresponde a los subsidios corrientes que son otorgados a través del Programa.
TG7.- Tipo de gasto 7. Para efectos de estas Reglas de Operación corresponde a los gastos indirectos para la supervisión y operación del Programa.
Tipo educativo.- Etapa general de educación sistemática cuyo programa completo proporciona a los alumnos determinada preparación formativa e informativa. El Sistema Educativo Nacional comprende tres tipos educativos: básico, medio superior y superior, en las modalidades escolarizada, no escolarizada y mixta; cada tipo cuenta con uno o más niveles educativos y, en algunos de estos, dos o más servicios.
Zonas de Atención Prioritaria (ZAP).- Áreas o regiones, sean de carácter predominantemente rural o urbano, cuya población registra índices de pobreza, marginación indicativos de la existencia de marcadas insuficiencias y rezagos en el ejercicio de los derechos para el desarrollo social. El listado de estas áreas o regiones para el ejercicio fiscal corriente lo publica la Secretaría de Bienestar de la APF en el Diario Oficial de la Federación, que podrá ser consultado en el siguiente enlace http://dof.gob.mx/nota_detalle.php?codigo=5581631&fecha=11/12/2019
1. INTRODUCCIÓN
La educación es un derecho social y humano fundamental que debe ser accesible para todos, bajo criterios de calidad y equidad(1). El derecho a la educación es un derecho humano de segunda generación y diversos tratados internacionales "afirman que la finalidad de la educación es promover la realización personal, robustecer el respeto de los derechos humanos y las libertades, habilitar a las personas para que participen eficazmente en una sociedad libre y promover el entendimiento, la amistad y la tolerancia"(2). La educación es un derecho irrenunciable porque contribuye al desarrollo completo de la personalidad humana y ayuda a grupos sociales en situación de vulnerabilidad a superar problemas como la pobreza y mejora la movilidad social.
El derecho a la educación tiene un papel transcendental para el despliegue del potencial de las personas, así como para la promoción del bienestar individual y colectivo. En particular, la ES tiene diversas contribuciones como la formación de la ciudadanía para integrarse en las distintas dimensiones de la sociedad: la transmisión, creación y difusión del conocimiento, la promoción de los valores de convivencia democrática, la inserción laboral y profesional, entre otras. La ES tiene una importancia estratégica para las sociedades locales, regionales y nacionales y sus sistemas educativos, para hacer frente a los desafíos del mundo globalizado y la compleja realidad que cada una de ellas afronta.
Diversos instrumentos jurídicos nacionales e internacionales admiten la relevancia de la ES y la necesidad de que el Estado garantice su accesibilidad para la población en condiciones de igualdad de oportunidades.
La DUDH aprobada en 1948, establece en su artículo 26, numeral 1, que todas las personas tienen derecho a la educación. La instrucción técnica y profesional habrá de ser generalizada; el acceso a los estudios superiores será igual para todos, en función de los méritos respectivos.
Con el propósito de contar con un marco de referencia que permita identificar las acciones que coadyuven al cumplimiento de los ODS, el programa se vincula al Objetivo 4 "Garantizar una educación inclusiva y equitativa de calidad y promover oportunidades de aprendizaje permanente para todos" de los ODS, en específico a las siguientes metas: "4.3 De aquí a 2030, asegurar el acceso igualitario de todos los hombres y las mujeres a una formación técnica, profesional y superior de calidad, incluida la enseñanza universitaria"; "4.5 De aquí a 2030, eliminar las disparidades de género en la educación y asegurar el acceso igualitario a todos los niveles de enseñanza y la formación profesional para las personas vulnerables, incluidas las personas con discapacidad, los pueblos indígenas y los niños en situaciones de vulnerabilidad, a todos los niveles de la enseñanza y la formación profesional"; y 4.9 "Para 2020, aumentar sustancialmente a nivel mundial el número de becas disponibles para los países en desarrollo, en particular los países menos adelantados, los pequeños Estados insulares en desarrollo y los países de África, para que sus estudiantes puedan matricularse en programas de estudios superiores, incluidos programas de formación profesional y programas técnicos, científicos, de ingeniería y de tecnología de la información y las comunicaciones, en países desarrollados y otros países en desarrollo.
Asimismo, el Estado mexicano forma parte de instrumentos internacionales en materia de Derechos Humanos de las mujeres y niñas como es la Convención para la Eliminación de Todas las Formas de Discriminación contra la Mujeres (CEDAW). En consecuencia, el Gobierno Federal busca priorizar recursos humanos y financieros para la aplicación plena de la Estrategia Nacional para la Prevención del Embarazo en Adolescentes, así como para impulsar la lucha contra los estereotipos discriminatorios y barreras estructurales que puedan impedir que las niñas prosigan estudios después de la enseñanza secundaria y mejore las iniciativas que alienten la matriculación de niñas en disciplinas en las que tradicionalmente han predominado los hombres, como la ciencia, la tecnología, la ingeniería y las matemáticas.
El Decreto por el que se reforman, adicionan y derogan diversas disposiciones de los artículos 3o., 31 y 73 de la Constitución Política de los Estados Unidos Mexicanos, en materia educativa, publicado en el DOF el 15 de mayo de 2019, en el párrafo primero del artículo 3o., dispone que toda persona tiene derecho a la educación, la ES será obligatoria en términos de su fracción X, misma que prevé que la obligatoriedad de la educación superior corresponde al Estado. Las autoridades federal y locales establecerán políticas para fomentar la inclusión, permanencia y continuidad, en términos que la ley señale. Asimismo, proporcionarán medios de acceso a este tipo educativo para las personas que cumplan con los requisitos dispuestos por las instituciones públicas.
La LGE, en su artículo 47, segundo párrafo, dispone que las autoridades educativas, en el ámbito de sus competencias, establecerán políticas para fomentar la inclusión, continuidad y egreso oportuno de estudiantes inscritos en educación superior, poniendo énfasis en los jóvenes, y determinarán medidas que amplíen el ingreso y permanencia a toda aquella persona que, en los términos que señale la ley en la materia, decida cursar este tipo de estudios, tales como el establecimiento de mecanismos de apoyo académico y económico que responda a las necesidades de la población estudiantil.
Por otra parte, el PND en su Eje II "Política Social", apartado "Derecho a la Educación", establece el compromiso del Gobierno Federal para mejorar las condiciones materiales de las escuelas del país, así como a garantizar el acceso de todos los jóvenes a la educación.
El Programa presupuestario U280 "Jóvenes Escribiendo el Futuro" se encuentra alineado al mencionado Eje II del PND 2019 2024, así como a los Principios Rectores del mismo, a fin de lograr una educación superior que responda a los objetivos y estrategias de la Cuarta Transformación del país.
Acorde con lo señalado, y en el marco de un conjunto más amplio de acciones de política educativa, el 31 de mayo de 2019, se publicó en el DOF el Decreto por el que se crea la Coordinación Nacional de Becas para el Bienestar Benito Juárez, la cual tiene por objeto formular, articular, coordinar, dar seguimiento, supervisar, ejecutar y evaluar los programas de becas en materia educativa a su cargo. Asimismo, la Coordinación propondrá estrategias y acciones para mejorar el acceso a los derechos sociales establecidos en la CPEUM y en la LGE en materia educativa. El objetivo de Becas para el Bienestar Benito Juárez es fortalecer una educación inclusiva y equitativa, dirigida a la población que se encuentre en situación de pobreza o condiciones de vulnerabilidad.
En el caso de la ES, a pesar de la implementación de políticas de descentralización de la oferta educativa desde hace varias décadas, aún persiste una tendencia centralizadora; principalmente en las capitales de los estados y las áreas metropolitanas. En contraste, es insuficiente el número de IPES en los municipios rurales, en las ciudades pequeñas, en las zonas fronterizas del país, así como en la región costera.(3)
Además, la ampliación de la oferta de IPES no ha resuelto el problema de exclusión o la falta de atención educativa adecuada de los grupos de jóvenes que tiene desventajas sociales; como es el caso de las personas en condición de pobreza, indígenas, afromexicanos, personas con discapacidad y de las mujeres. Por ejemplo, en varios de los subsistemas de más reciente creación y que tienen mayor precariedad en sus recursos humanos y materiales, han accedido, fundamentalmente, la población joven rural e indígena, perteneciente a los sectores de menor nivel socioeconómico. De manera que el incremento de cobertura no se da en igualdad de oportunidades y hace que el cursar la ES en el país sea un privilegio y no un derecho.
Un reto adicional se relaciona con la continuidad escolar, puesto que actualmente en México el 23% de las personas de 25 a 34 años de edad cursaron o concluyeron algún nivel de ES (licenciatura o posgrado), muy por debajo del 44% promedio de los países de la OCDE.(4) Aunque la información de los subsistemas que conforman a la ES se encuentra dispersa, se plantea la existencia de un problema importante de abandono escolar ya que, en promedio, a principios de este siglo sólo 21 de cada 100 estudiantes ingresaban a una IPES universitaria y de éstos, sólo 13 se titulaban.(5)
Otro problema más tiene que ver con la asignación de las becas públicas, que se concentran en los deciles de ingreso más altos, mientras que los porcentajes más bajos se ubican en los deciles I al IV, que corresponden a la población que enfrenta mayores dificultades económicas para asistir o permanecer en la escuela.(6)
En consistencia con lo anterior, los estudiantes inscritos en los municipios con baja oferta de IPES, procedentes de zonas marginadas y localidades rurales, por sus antecedentes académicos y los ingresos de sus familias se encuentran con factores que pueden convertirse en obstáculos determinantes para la conclusión de sus carreras.(7)
De acuerdo con lo expuesto, se identifica como una prioridad atender aquellos grupos de jóvenes alumnos/as desfavorecidos que estudian en las IPES de más reciente creación (las Universidades para el Bienestar Benito Juárez García) las Universidades Interculturales, las que imparten educación normal (rural, indígena e intercultural), y las que históricamente han atendido a la población en situación de vulnerabilidad. Lo anterior para contribuir a su permanencia escolar, ya que, al pertenecer a hogares y contextos con alta marginación y pobreza, presentan mayores dificultades para continuar con sus estudios de ES.
 
De conformidad con lo dispuesto en el artículo 179 del RLFPRH, se verificó que el Programa objeto de las presentes RO no se contrapone, afecta ni presenta duplicidades con otros programas y acciones del Gobierno Federal, en cuanto a su diseño, beneficios, apoyos otorgados y población objetivo, así como que se cumplen las disposiciones aplicables.
2. OBJETIVOS
2.1.  General
Lograr que los/as alumnos/as inscritos en una IPES considerada con cobertura total, cualquier otra IPES en las que los/as alumnos/as cumplan con los requisitos establecidos o en otras IES que cuenten con convenio vigente de colaboración firmado con la Coordinación Nacional y otorguen una beca académica del 100% al/a la alumno/a solicitante y éste/a cumpla con los requisitos establecidos, permanezcan y concluyan este tipo educativo, mediante una beca.
2.2.  Específicos
Otorgar becas para la permanencia escolar y conclusión de los/las alumnos/as de las IPES consideradas con cobertura total, cualquier otra IPES en las que los/as alumnos/as cumplan con los requisitos establecidos u otras IES que cuenten con convenio vigente de colaboración firmado con la Coordinación Nacional y otorguen una beca académica del 100% al/a la alumno/a solicitante y éste/a cumpla con los requisitos establecidos.
3. LINEAMIENTOS
3.1.  Cobertura
El Programa tiene cobertura nacional con base en la suficiencia y disponibilidad presupuestal autorizada por la SHCP.
3.2.  Población objetivo
Alumnos/as inscritos en (i) IPES consideradas con cobertura total, (ii) cualquier otra IPES, en cuyo caso deberá tener al momento de solicitar su incorporación al Programa hasta 29 años cumplidos al 31 de diciembre de 2020 y un ingreso estimado mensual per cápita menor a la LPI en función del estrato rural/urbano de su localidad de residencia; o, (iii) una IES que cuente con un convenio vigente de colaboración firmado con la Coordinación Nacional y que otorgue una beca académica del 100% al alumno/a solicitante y éste/a cumpla con los requisitos establecidos.
3.3.  Beneficiarios/as
3.3.1. Requisitos
Los requisitos para que una persona pueda acceder al Programa son:
1.     Ser alumno/a con inscripción en el periodo escolar vigente en alguna IPES considerada como de cobertura total.
2.     Ser alumno/a con inscripción en el periodo escolar vigente en alguna IPES que no esté considerada como de cobertura total y tener (i) hasta 29 años cumplidos al 31 de diciembre de 2020 al momento de solicitar su incorporación al Programa, y (ii) un ingreso estimado mensual per cápita menor a la LPI en función del estrato rural/urbano de su localidad de residencia. Para aquellos alumnos/as que hayan sido becarios/as del programa previamente no aplica el criterio de edad.
3.     Ser alumno/a con inscripción en el periodo escolar vigente en otra IES que cuente con un convenio vigente de colaboración firmado con la Coordinación Nacional (Anexo 5) y que otorgue una beca académica del 100% al alumno/a solicitante y que tenga (i) hasta 29 años cumplidos al 31 de diciembre de 2020 al momento de solicitar su incorporación al Programa, y (ii) un ingreso estimado mensual per cápita menor a la LPI en función del estrato rural/urbano de su localidad de residencia. Para aquellos alumnos/as que hayan sido becarios/as del programa previamente no aplica el criterio de edad.
4.     No gozar de otra beca para el mismo fin otorgada por alguna dependencia o entidad de la APF.
3.3.2. Procedimiento de selección
El Programa atenderá a los/as alumnos/as de un conjunto de IPES bajo el concepto de cobertura total, sin considerar los requisitos de edad o de condición socioeconómica de las personas. Dichas IPES son las siguientes:
§     Universidades Interculturales;
 
§     Escuelas Normales Indígenas;
§     Escuelas Normales que imparten el modelo de educación intercultural;
§     Escuelas Normales Rurales,
§     Sedes educativas del Organismo Coordinador de las Universidades para el Bienestar Benito Juárez García, y
§     Universidad de la Salud de la Ciudad de México.
Los/as alumnos/as solicitantes de las IPES restantes que no son de cobertura total deberán cumplir con los requisitos de tener (i) hasta 29 años cumplidos al 31 de diciembre de 2020 al momento de solicitar su incorporación al Programa, y (ii) un ingreso estimado mensual per cápita menor a la LPI, en función del estrato rural/urbano de su localidad de residencia. Aquellos que cumplan con lo anterior, se ordenarán con base en los siguientes criterios de priorización a nivel escuela y a nivel persona para determinar su selección.
A nivel escuela:
1.     IPES ubicadas en localidades o municipios indígenas;
2.     IPES ubicadas en localidades o municipios de alta o muy alta marginación;
3.     Escuelas Normales Públicas federales y estatales;
4.     Universidad Autónoma Agraria Antonio Narro;
5.     Universidad Autónoma Chapingo;
6.     Universidades Públicas Estatales con Apoyo Solidario;
7.     Universidades Públicas Locales;
8.     Universidades Tecnológicas;
9.     Universidades Politécnicas;
10.   Universidad Pedagógica Nacional;
11.   Institutos Tecnológicos Federales;
12.   Institutos Tecnológicos Descentralizados;
13.   Universidades Públicas Federales;
Asimismo, podrán solicitar su incorporación al Programa aquellos/as alumnos/as de otras IES que (i) cuenten con un convenio vigente de colaboración firmado con la Coordinación Nacional y que otorguen una beca académica del 100% al alumno/a solicitante que tenga hasta 29 años cumplidos al 31 de diciembre de 2020 al momento de solicitar su incorporación al Programa, y un ingreso estimado mensual per cápita menor a la LPI en función del estrato rural/urbano de su localidad de residencia; y/o, (ii) determine la Coordinación Nacional.
A nivel persona:
§     Ser persona víctima.
§     Ser mujer indígena o afromexicana.
§     Ser varón indígena o afromexicano.
§     Tener residencia en los territorios determinados como ZAP.
§     Haber sido becario/a del Programa.
Las ZAP se podrán consultar en
http://dof.gob.mx/nota_detalle.php?codigo=5581631&fecha=11/12/2019.
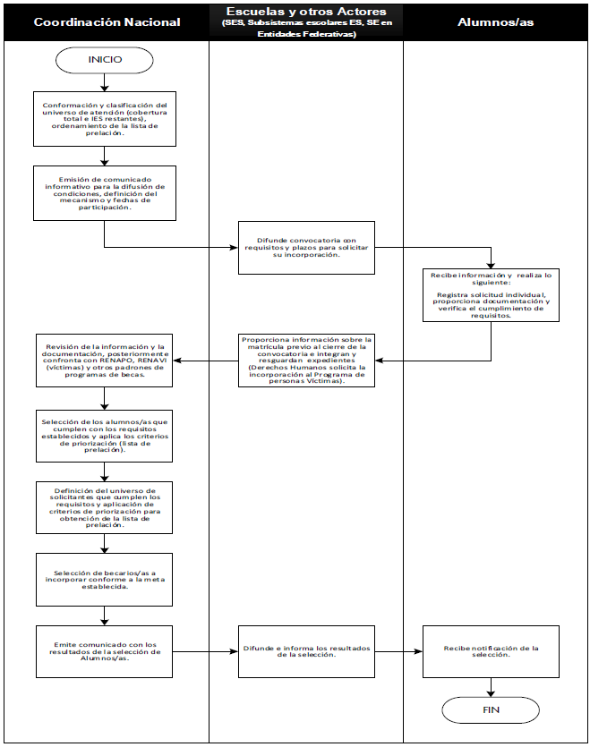
Procedimiento para la selección de la población beneficiaria
Etapa
Actividad
Responsable
1. Identificación y
selección de Escuelas
Durante los meses de enero y julio, conformar el universo de atención con aquellas Escuelas referidas en el numeral 3.3.2 de las presentes RO, que provengan de alguna de las siguientes fuentes de información: (i) las registradas en el SIGED como activas, (ii) las registradas en el Padrón del Programa en el ejercicio fiscal anterior, (iii) aquellas con demanda ciudadana registrada por la Coordinación Nacional, o (iv) aquellas que sean de interés para la Coordinación Nacional en función de las metas y estrategias institucionales en concordancia con el PND 2019 2024.
Ordenar en una lista de prelación las Escuelas seleccionadas para formar parte del universo de atención, conforme a los criterios de priorización establecidos al inicio de este numeral, y considerando lo establecido en el párrafo anterior, la meta de cobertura definida para el periodo y la disponibilidad presupuestaria.
Cada Escuela designa al enlace responsable y encargado de reportarle a la Coordinación Nacional la matrícula en la plataforma electrónica o a través de los medios que ésta última determine.
Coordinación Nacional
Escuelas
SES
Subsistemas
Escolares de ES
 
2. Difusión del Programa
Durante los bimestres de enero-febrero y julio-agosto, enviar de manera electrónica o por los medios que determine la Coordinación Nacional a la SES a través de sus Subsistemas Escolares y a las Escuelas, el comunicado (Anexo 2) en el que se brinde información sobre las condiciones, el mecanismo y las fechas en las que se dará su participación; en particular, lo referente a la carga de la información de los/as alumnos/as solicitantes.
Informar a los/as alumnos/as de las Escuelas la convocatoria (Anexo 4) que contenga los requisitos necesarios y los plazos para solicitar su incorporación al Programa en el periodo que corresponda, a través de los medios físicos o electrónicos a los que se tenga acceso, en su portal de Internet o por cualquier otro medio de difusión del que disponga la Coordinación Nacional.
Coordinación Nacional
Escuelas
SES
Subsistemas
Escolares de ES
Alumnos/as
 
 
3. Solicitud de beca y
entrega de información
Con base en lo establecido en el comunicado de la etapa anterior, los enlaces responsables de cada Escuela proporcionan a la Coordinación Nacional información sobre su matrícula, por los medios que la Coordinación Nacional determine, previo al cierre de la convocatoria, mediante la plantilla establecida (Anexo 3).
Las Escuelas son las responsables de integrar y resguardar el expediente que documente la situación escolar de cada alumno/a reportado ante la Coordinación Nacional. La SES, a través de sus Subsistemas Escolares, apoya a la Coordinación Nacional en la difusión y seguimiento de las actividades de esta etapa en las Escuelas.
Los/las alumnos/as solicitantes registran y/o presentan su solicitud individual por el medio y en el lugar que se haya determinado en la convocatoria, y proporcionarán la información que les sea solicitada; en particular la información socioeconómica y demográfica para aplicar los criterios de priorización a nivel persona, establecidos al inicio del presente numeral, y aquella que permita verificar el cumplimiento de los requisitos aplicables.
En caso de que algún/a alumno/a solicitante no se encuentre registrado en la matrícula reportada por su Escuela o detecte error en su información, deberá corregirla en la oficina de Control Escolar de su Escuela, que la remitirá a la Coordinación Nacional.
En caso de que la información que se proporcione para acceder al Programa sea falsa, la Coordinación Nacional dará vista a las autoridades competentes.
De conformidad con lo establecido en el Convenio de Colaboración para la Implementación de Estrategias en Beneficio de las Víctimas del Delito y/o Violación a Derechos Humanos, celebrado entre la Subsecretaría de Derechos Humanos, Población y Migración de GOBERNACIÓN y la Coordinación Nacional el 16 de agosto de 2019, las Instituciones Solicitantes piden por escrito a la Coordinación Nacional la incorporación de la persona víctima al Programa: mediante el Formato de Llenado (Anexo 6) que contiene (i) la información personal y (ii) escolar que permita registrar a la persona en el Padrón; siendo la Institución Solicitante la responsable de validar la condición personal que corresponda y la condición de estudiante. Otra fuente para identificar personas víctimas es el RENAVI.
Toda la información que las Escuelas, la SES, a través de sus Subsistemas Escolares, y las Instituciones Solicitantes proporcionen a la Coordinación Nacional debe corresponder al periodo escolar vigente y ser completa, correcta y veraz.
Coordinación Nacional
Escuelas
SES
Subsistemas
Escolares de ES
Instituciones
Solicitantes
Alumnos/as
 
4. Revisión de la información recibida
Se verifican los datos registrados por las Escuelas en la plataforma electrónica o los medios que determine la Coordinación Nacional y se descartan aquellos registros que estén incompletos, cancelados y/o que no cumplan con los requisitos solicitados.
Se brindará el uso y manejo adecuado a los datos personales, de conformidad con la normativa aplicable en la materia. El aviso de privacidad de la Coordinación Nacional podrá ser consultado en https://www.gob.mx/becasbenitojuarez/documentos/aviso-de-privacidad-integral-225849
Coordinación Nacional
5. Confronta con RENAPO y padrones de programas federales de becas con el mismo fin
Para aquellos alumnos/as cuyos datos personales y escolares están completos y sean válidos, se realizará la confronta con el RENAPO, con el objeto de verificar y validar los datos personales de los/las alumnos/as solicitantes y garantizar su identidad.
Como resultado de la confronta anterior, en el caso de aquellos/as alumnos/as solicitantes identificados/as como fallecidos o duplicados/as con otro registro de alumno/a, se excluyen de las siguientes etapas del proceso de selección.
Concluido el paso anterior, realiza la confronta con el padrón de otros programas federales de becas que tengan el mismo fin que el del Programa. Estas confrontas podrán realizarse a través del uso de plataformas informáticas a las que se tenga acceso, o bien a través de una solicitud formal de la Coordinación Nacional.
Los/as alumnos/as solicitantes identificados/as como duplicados/as en padrones de becas con el mismo fin, se excluyen de las siguientes etapas del proceso de selección de la convocatoria vigente.
Coordinación Nacional
 
6. Selección de becarios/
as
Seleccionar a aquellos/as alumnos/as solicitantes que cumplen con los requisitos establecidos en el numeral 3.3.1. de las presentes RO y elaborar una lista de prelación conforme los criterios de priorización, a nivel escuela y a nivel persona, señalados en el segundo párrafo del presente numeral 3.3.2.
Seleccionar a los alumnos/as para su incorporación como beneficiarios del Programa conforme a la disponibilidad presupuestal y la lista de prelación a que refiere el párrafo que antecede.
Coordinación Nacional
7. Notificación y
publicación de resultados
Comunicar por los medios que determine la Coordinación Nacional a las Escuelas, la SES, a través de sus Subsistemas Escolares, y las Instituciones Solicitantes los resultados del proceso de selección para la convocatoria vigente. Lo anterior, mediante los mecanismos utilizados en las etapas "2. Difusión del Programa" y/o "3. Solicitud de beca y entrega de información".
Las Escuelas, por los medios que para dicho fin destinen, difundirán los resultados emitidos por la Coordinación Nacional para la convocatoria vigente.
Coordinación Nacional
Escuelas
SES
Subsistemas
Escolares de ES
Instituciones
Solicitantes
 
Las actividades descritas en el presente apartado pueden ser encontradas en el Anexo 1 de las presentes RO.
Las actividades de estas etapas se realizan en dos periodos: (i) al inicio del ejercicio fiscal y (ii) al inicio de cada ciclo escolar.
La participación de mujeres y hombres en la solicitud y elegibilidad de los apoyos que proporciona el presente Programa será en igualdad de oportunidades, por lo que, la condición de mujer u hombre no será motivo de restricción para la participación y elegibilidad en la obtención de los apoyos, asimismo buscará fomentar la igualdad de género y el respeto a los derechos humanos.
Sólo podrán exigirse los datos anexos estrictamente necesarios para tramitar la solicitud y acreditar si el potencial beneficiario/a cumple con los criterios de elegibilidad.
El Programa adoptará, en lo procedente, el modelo de estructura de datos del domicilio geográfico establecido en el "Acuerdo por el que se aprueba la Norma Técnica sobre Domicilios Geográficos", emitido por el Instituto Nacional de Estadística y Geografía, publicado en el DOF el 12 de noviembre de 2010. Lo anterior en estricta observancia al Acuerdo antes referido y al oficio circular números 801.1.279 y SSFP/400/124/2010 emitidos por la SHCP y la SFP, respectivamente.
Los componentes que integran el modelo de estructura de datos del Domicilio Geográfico son:
COMPONENTES
ESPACIALES
DE REFERENCIA
GEOESTADÍSTICOS
Vialidad
No. Exterior
Área Geoestadística Estatal o de la Ciudad de México
Carretera
No. Interior
Área Geoestadística Municipal o Demarcación Territorial de la Ciudad de México
Camino
Asentamiento Humano
Localidad
 
Código Postal
 
 
Descripción de Ubicación
 
 
3.4.  Características de los apoyos (tipo y monto)
El otorgamiento de los subsidios deberá sujetarse a lo dispuesto en los artículos 74 al 79 de la LFPRH y 174, 175, 176, y 178 al 181 de su Reglamento.
Los subsidios que se otorguen tendrán la temporalidad y características que se autoricen en el marco de las presentes RO y conforme la disponibilidad presupuestaria autorizada. Los subsidios se considerarán devengados de acuerdo a los criterios señalados en el numeral 3.4.1.1 "Devengos".
El tipo y monto de apoyo es el siguiente:
Tipo de subsidio
Población objetivo
Monto o porcentaje
Periodicidad
Monetario
Alumnos/as de las Escuelas consideradas en la población objetivo.
$2,400.00 M.N. (Dos
mil cuatrocientos
pesos 00/100 M.N.)
mensuales
Entrega directa bimestral hasta por diez (10) meses durante el ejercicio fiscal 2020.
La beca se entregará hasta por un máximo de cuarenta (40) mensualidades por becario en un periodo de 5 años, siempre y cuando cumpla con los requisitos establecidos en el numeral 3.3.1. de estas RO y considerando el principio de anualidad del PEF del ejercicio del que se trate.
 
El primer apoyo se entregará a partir de que el/la alumno/a cumpla con los requisitos de elegibilidad establecidos en el numeral 3.3.1 de estas RO y haya sido incorporado al Programa.
Durante la operación del Programa, la Coordinación Nacional como responsable del ejercicio de su presupuesto autorizado e instancia ejecutora del apoyo otorgado, así como la población beneficiaria, deberán observar que la administración de los recursos se realice bajo los criterios de legalidad, honestidad, eficiencia, eficacia, economía, racionalidad, austeridad, transparencia, control, rendición de cuentas y equidad de género, establecidos en los artículos 1, 75 y 77 de la LFPRH, en el Titulo Cuarto, Capítulo XII, sección IV del RLFPRH, así como las demás disposiciones que para tal efecto emita la SHCP, y disponga el PEF para el ejercicio fiscal 2020.
Las erogaciones previstas en el PEF que no se encuentren devengadas al 31 de diciembre de 2020, no podrán ejercerse.
 
La Coordinación Nacional está obligada a reintegrar a la Tesorería de la Federación los recursos que no se destinen a los fines autorizados y aquéllos que al cierre del ejercicio fiscal 2020 no se hayan devengado o que no se encuentren vinculados formalmente a compromisos y obligaciones de pago, en términos de lo dispuesto en los artículos 54 de la LFPRH; y, 176, primer párrafo del RLFPRH.
Gastos de operación
El gasto para el desarrollo de las diversas acciones asociadas con la planeación, operación, supervisión, seguimiento, atención ciudadana y evaluación del Programa, que la Coordinación Nacional podrá destinar para estos efectos será de hasta el 4.3% del presupuesto asignado al Programa.
Respecto al subsidio directo TG 1, en ningún caso, se podrán utilizar los recursos financieros para el pago de prestaciones de carácter económico, compensaciones, sueldos o sobresueldos a personal directivo, docente o empleadas/os, que laboren en la SEP, en las Secretarías de Educación Estatales o en la AEFCM, así como tampoco para los gastos de operación, tales como pago de electricidad, celulares, agua, internet, viáticos internacionales, arrendamiento para oficinas y equipo, peajes, entre otros, tratamientos médicos o apoyos económicos directos a las alumnas y los alumnos.
Para el TG 7, los recursos se podrán utilizar en cualquier partida de gasto específica prevista en el Clasificador por Objeto del Gasto, respetando el porcentaje autorizado a cada UR para dar atención a los gastos indirectos de operación de las RO. Asimismo, en ningún caso, estos recursos se podrán utilizar para el pago de prestaciones de carácter económico, sobresueldos, compensaciones, así como tampoco para viáticos internacionales, arrendamiento para oficinas, tratamientos médicos o apoyos económicos directos a las alumnas y los alumnos.
Del mismo modo, adicional a lo anterior, los apoyos a la implementación y/u operación local no se podrán utilizar para la adquisición de equipo de cómputo, celulares, equipo administrativo, línea blanca, material de oficina o vehículos.
La ejecución de los procesos operativos a cargo de la Coordinación Nacional estará sujeta a la disponibilidad presupuestal.
3.4.1. Devengos, aplicación y reintegro de los recursos
3.4.1.1. Devengos
Los recursos se consideran devengados una vez que se haya constituido la obligación de entregar el recurso al/la beneficiario/a por haberse acreditado su elegibilidad antes del 31 de diciembre del ejercicio fiscal 2020, con independencia de la fecha en la que dichos recursos se pongan a disposición para el cobro correspondiente a través de los mecanismos previstos en estas RO y en las demás disposiciones aplicables.
3.4.1.2. Aplicación
El/la beneficiario/a aplicará los recursos recibidos para el objeto y los fines que les fueron otorgados.
Los subsidios que se destinen a becas se considerarán devengados y aplicados cuando se otorguen al/a la persona beneficiario/a de las becas, por lo que no habrá un seguimiento posterior al destino que se le den a dichos apoyos.
3.4.1.3. Reintegros
Los recursos a reintegrar a la TESOFE, en términos de lo dispuesto en el artículo 176 del RLFPRH, se realizarán mediante línea de captura, para lo cual el/la beneficiario/a deberá solicitarla a la Coordinación Nacional e informar de la realización del reintegro a la misma, adjuntando el comprobante del depósito correspondiente en un plazo no mayor a tres días hábiles contados a partir de que haya sido realizado el reintegro.
Al cierre del ejercicio fiscal 2020, la Coordinación Nacional, a través de las instituciones liquidadoras, reintegrará a la TESOFE los recursos referidos a subsidios, devengados no pagados y no retirados por los/las beneficiarios/as hasta que haya concluido el proceso de conciliación.
3.5.  Derechos, obligaciones y causas de baja
Derechos
Los/las becarios/as del Programa tienen derecho a:
1.     Recibir por parte del personal de la Coordinación Nacional y/o de las Oficinas de Representación y/o de sus sedes auxiliares información y orientación de forma clara, sencilla y oportuna sobre la
operación del Programa, a través de medios impresos y/o electrónicos.
2.     Recibir por parte del personal de la Coordinación Nacional y/o de las Oficinas de Representación y/o de sus sedes auxiliares un trato digno, respetuoso, oportuno, de calidad, equitativo y sin discriminación en cualquier trámite que el/la becario/a requiera realizar.
3.     Recibir por parte del personal de la Coordinación Nacional y/o de las Oficinas de Representación y/o de sus sedes auxiliares atención oportuna a sus solicitudes, quejas y sugerencias, de forma gratuita y sin condicionamientos.
4.     Recibir por parte de la Coordinación Nacional, las Oficinas de Representación y/o sus sedes auxiliares la garantía de reserva y privacidad de la información personal de los/as alumnos/as solicitantes y de los/as becarios/as, conforme a las disposiciones jurídicas aplicables en la materia.
5.     Recibir por parte de la Coordinación Nacional de manera oportuna la beca que les corresponde.
6.     Solicitar a las Instancias Participantes, referidas en el numeral 3.6 de las presentes RO, las aclaraciones pertinentes relacionadas con los diversos procesos del Programa.
7.     Recibir por parte de la Coordinación Nacional y/o de las Oficinas de Representación y/o de sus sedes auxiliares información y orientación respecto al uso y beneficios de los medios de pago, a través de medios impresos y/o electrónicos.
8.     Actualizar sus datos personales y escolares para su participación en el Programa a través de los medios que determine la Coordinación Nacional.
9.     Solicitar ante la Coordinación Nacional la revisión de su caso de existir inconformidad por parte del/de la becario/a o el/la alumno/a solicitante con las resoluciones del procedimiento de selección para la incorporación al Programa, baja mediante los mecanismos descritos en el presente numeral.
10.   Informar a la Coordinación Nacional, a través de sus Oficinas de Representación o sus sedes auxiliares, o mediante los mecanismos descritos en el numeral 8 de las presentes RO, cualquier anomalía, situación o eventualidad que el/la becario/a identifique con respecto a la operatividad y/o cobro de su beca.
Obligaciones
Los/as becarios/as del Programa tienen las siguientes obligaciones:
1.     Proporcionar a la Escuela y a la Coordinación Nacional la información que éstas les requieran, de acuerdo con estas RO.
2.     Cumplir oportunamente con las actividades para la solicitud de continuidad de su beca conforme a la convocatoria correspondiente.
3.     Notificar a la Coordinación Nacional cambios en sus datos personales, escolares y/o bancarios.
4.     Cuidar el medio de pago para la recepción de la beca.
Causas de baja
Las causas que derivan en la baja del Programa con las que se cancela de manera definitiva la emisión de las becas son las descritas a continuación:
1.     Defunción del/la becario/a.
2.     Cuando el/la becario/a haya recibido la beca por cuarenta (40) meses o su equivalente a veinte (20) bimestres de pago.
3.     Cuando el/la becario/a termine sus estudios de ES.
4.     Cuando la información del/de la becario/a sea falsa.
5.     A solicitud expresa del/de la becario/a mediante el Formato de Atención a Becarios/as (Anexo 7), dirigido a su escuela y/o a la Coordinación Nacional.
6.     Cuando la Escuela informe a la Coordinación Nacional la suspensión de los estudios del/de la becario/a.
7.     Cuando se detecte duplicidad del/de la becario/a con otras becas de manutención otorgadas por alguna de las dependencias y entidades de la APF.
8.     Cuando se identifique que el/la becario/a ya no cumple con los requisitos establecidos en estas RO
Cuando se presente una de las causales anteriores, con excepción de la número 1, la Coordinación
Nacional informará al/a la becario/a y/o a su Escuela de la causa y el fundamento que motiva la baja del Programa.
A través del Formato de Atención a Becarios/as (Anexo 7) y solo para las causales 4,5 y 7 anteriores, el/la becario/a tendrá la oportunidad de solicitar la revisión de su caso obteniendo una respuesta en un plazo máximo de 20 días hábiles posteriores a la presentación de su caso. En caso de que la solicitud del/de la becario/a incluya documentación y esta quede a revisión de la Coordinación Nacional el/la becario/a contará con cinco días hábiles adicionales para resolver inconsistencias o entregar documentación faltante.
Cabe señalar que las autoridades fiscalizadoras podrán, en el marco de sus atribuciones, fijar otro tipo de consecuencias en el marco del Sistema Nacional Anticorrupción.
3.6.  Participantes
Las instancias participantes en la implementación y operación del Programa, de acuerdo con su ámbito de competencia son:
1.     La SES a través de sus Subsistemas Escolares.
2.     Las Escuelas.
3.     Las Instituciones Solicitantes.
4.     Las Oficinas de Representación y sus sedes auxiliares.
3.6.1. Instancia(s) ejecutora(s)
La instancia ejecutora y responsable de este Programa es la Coordinación Nacional, sus Oficinas de Representación y sedes auxiliares.
3.6.2. Instancia(s) normativa(s)
La Coordinación Nacional a través de su Comité Técnico, es la instancia normativa del Programa y responsable de la interpretación de estas RO, así como de lo no previsto en las mismas, conforme a la normativa aplicable.
3.7.  Coordinación institucional
La Coordinación Nacional podrá establecer acciones de coordinación con las autoridades federales, estatales y municipales, las cuales tendrán que darse en el marco de las disposiciones de las presentes RO y de la normativa aplicable, a fin de evitar duplicidades con otros programas del Gobierno Federal.
La Coordinación Nacional pondrá a disposición de otros programas o acciones de los tres órdenes de gobierno que lo soliciten, los mecanismos que le permitan determinar la complementariedad de sus acciones o que éstas no se contrapongan, afecten o presenten duplicidades con los apoyos del Programa, en función de los plazos de la disponibilidad del Padrón del Programa.
Para el mejor cumplimiento de las acciones que se ejecutan a través del presente Programa, se podrán realizar los ajustes necesarios en su planeación y alcances, estableciendo los acuerdos, la coordinación y vinculación interinstitucional correspondientes, en el marco de lo dispuesto en las disposiciones jurídicas aplicables en la materia, lo establecido por las presentes Reglas de Operación y de las metas establecidas, así como en función de la disponibilidad presupuestaria autorizada.
4. OPERACIÓN
4.1.  Proceso
Proceso
Etapa
Actividad
Responsable
1. Notificación y difusión
de los resultados del
procedimiento para la
selección de la población
beneficiaria
Comunicar por los medios que determine la Coordinación Nacional a las Escuelas, la SES, a través de sus Subsistemas Escolares, y las Instituciones Solicitantes los resultados del proceso de selección para la convocatoria vigente. Lo anterior, mediante los mecanismos utilizados en las etapas "2. Difusión del Programa" y/o "3. Solicitud de beca y entrega de información".
Las Escuelas, por los medios que para dicho fin destinen, difundirán los resultados emitidos por la Coordinación Nacional para la convocatoria vigente.
Coordinación Nacional
Escuelas
SES
Subsistemas Escolares de ES
Instituciones Solicitantes
2. Entrega de becas
Una vez que se confirme la identidad del becario/a, la Coordinación Nacional deposita el monto de la beca en la cuenta bancaria (i) reportada por el/la becario/a durante el proceso de selección, o (ii) el medio de pago que el Banco de Bienestar le asigne.
Durante el ejercicio fiscal 2020, se entregarán becas en cinco de los seis bimestres que lo componen:
1.  Enero-febrero, con base en la información del Padrón constituido en el mes de octubre del ejercicio fiscal previo;
2.  Marzo-abril, con base en la información del Padrón constituido en el mes de febrero del ejercicio fiscal en curso;
3.  Mayo-junio, con base en la información del Padrón constituido en el mes de febrero del ejercicio fiscal en curso;
4.  Julio-agosto, bimestre sin entrega de becas (periodo vacacional).
5.  Septiembre-octubre con base en la información del Padrón constituido en octubre del ejercicio fiscal en curso;
6.  Noviembre-diciembre; con base en la información del Padrón constituido en octubre del ejercicio fiscal en curso.
Instituciones liquidadoras
Coordinación Nacional
Oficinas de Representación y
sus sedes auxiliares
 
3. Actualización del
Padrón
Actualizar el Padrón considerando la verificación de la vigencia de la matrícula escolar y el resultado de las solicitudes de actualización de datos por parte de las Escuelas y los/as becarios/as, así como de otros procesos de depuración implementados por la Coordinación Nacional.
Coordinación Nacional
 
De manera semestral, y por lo medios electrónicos u otros que determine la Coordinación Nacional, las Escuelas le notificarán las altas, bajas y cambios en su matrícula escolar. En el caso de bajas, las Escuelas las podrán notificar a la Coordinación Nacional durante todo el periodo escolar mediante comunicado oficial.
Escuelas
 
El intercambio o divulgación de los datos contenidos en el Padrón estará sujeto a las disposiciones en materia de protección de datos personales en posesión de sujetos obligados.
Coordinación Nacional
4. Confronta de Padrones
 
Gestionar formalmente la confronta de padrones con las instancias ejecutoras de otras becas, con la finalidad de verificar que no se contraponen, afectan ni presentan duplicidades con otros programas y acciones de dependencias y entidades de la APF en cuanto a su diseño, beneficios, apoyos otorgados y población objetivo. Lo anterior en cumplimiento con lo establecido en el artículo 179 del RLFPRH.
Dicha confronta podrá ser a través del uso de plataformas informáticas a las que se tenga acceso y se realizará, por lo menos, una vez en cada periodo escolar.
Los casos en que un/a becario/a se encuentre duplicado/a se atenderán conforme a lo establecido en el numeral 3.5. de las presentes RO.
Coordinación Nacional
5. Seguimiento y
evaluación del Programa
A nivel nacional, realizar el seguimiento y la evaluación de las acciones y avances del Programa para cada entidad federativa. El seguimiento y la evaluación se realizarán de manera anual y de conformidad con lo establecido en el numeral 6 de las presentes RO.
Coordinación Nacional
 
En casos de emergencia o desastre, para facilitar la continuidad de las becas otorgadas a los/as becarios/as, la Coordinación Nacional podrá implementar al menos las siguientes acciones:
1.     Ampliar los plazos de entrega de las becas.
2.     Reexpedir las becas no entregados en un bimestre subsecuente de manera automática.
3.     Aceptar la entrega de documentación alternativa de identificación por parte de los/las becarios/as, con la finalidad de que puedan recibir las becas otorgadas por el Programa.
4.     Establecer canales de comunicación con la finalidad de informar a los/as becarios/as, el procedimiento de entrega de becas o dudas acerca de la operación y continuidad del Programa.
5.     Establecer mecanismos de colaboración con otras instituciones con la finalidad de generar sinergias de apoyo a los/as becarios/as del Programa.
4.2.  Ejecución
4.2.1. Avances físico y financiero
La Coordinación Nacional formulará trimestralmente el reporte de los avances sobre la aplicación de los recursos y/o de las acciones que se ejecuten bajo su responsabilidad con cargo a los recursos otorgados mediante el Programa, mismo(s) que deberá(n) remitir a la DGPyRF durante los 10 días hábiles posteriores a la terminación del trimestre que se reporta. Invariablemente, la Coordinación Nacional deberá acompañar a dicho reporte, la explicación de las variaciones entre el presupuesto autorizado, el modificado y, el ejercido, así como las diferencias entre las metas programadas y las alcanzadas.
Dichos reportes, deberán identificar y registrar a la población atendida diferenciada por sexo, grupo de edad, región del país, entidad federativa, municipio o demarcación territorial de la Ciudad de México.
Los reportes permitirán dar a conocer los avances de la operación del Programa en el periodo que se reporta, y la información contenida en los mismos será utilizada para integrar los informes institucionales correspondientes.
Será responsabilidad de la Coordinación Nacional a través de su Comité Técnico concentrar y analizar dicha información, para la toma oportuna de decisiones.
Asimismo, de manera trimestral, las entidades federativas beneficiarias de los apoyos del Programa deberán remitir a la SHCP, a través del Sistema de Recursos Federales transferidos (https://www.mstwls.hacienda.gob.mx), el informe sobre el destino y los resultados obtenidos de la aplicación de los recursos en el marco de los convenios suscritos con la SEP por los apoyos otorgados.
Programación del gasto y distribución de recursos
La coordinación con otros programas implica únicamente la vinculación de estrategias y acciones, y el intercambio de información, y en ningún caso la transferencia de recursos.
4.2.2. Acta de entregarecepción
NO APLICA
4.2.3. Cierre de ejercicio
La Coordinación Nacional estará obligada a presentar, como parte de su informe correspondiente al cuarto trimestre del año fiscal 2020, una estimación de cierre (objetivos, metas y gastos) conforme a lo establecido por la SHCP en los respectivos Lineamientos de Cierre de Ejercicio Fiscal; mismo que se consolidará con los informes trimestrales de avance físico-financiero y/o físico presupuestario entregados por los/las beneficiarios/as, a más tardar 10 día hábiles posteriores al cierre del ejercicio fiscal 2020.
5. AUDITORÍA, CONTROL Y SEGUIMIENTO
Los subsidios mantienen su naturaleza jurídica de recursos públicos federales para efectos de aplicación, ejecución, fiscalización y transparencia, por lo tanto podrán ser revisados y auditados por la SFP o instancia fiscalizadora correspondiente que se determine; por el Órgano Interno de Control en la SEP y/o auditores independientes contratados para dicho fin, en coordinación con los Órganos Locales de Control; por la SHCP; por la Auditoría Superior de la Federación y demás instancias que en el ámbito de sus respectivas atribuciones resulten competentes.
Como resultado de las acciones de auditoría que se lleven a cabo, la instancia de control que las realice mantendrá un seguimiento interno que permita emitir informes de las revisiones efectuadas, dando principal importancia a la atención en tiempo y forma de las anomalías detectadas hasta su total solventación.
6. EVALUACIÓN
6.1.  Interna
La Coordinación Nacional podrá instrumentar un procedimiento de evaluación interna con el fin de monitorear el desempeño del Programa construyendo, para tal efecto, indicadores relacionados con sus objetivos específicos, de acuerdo con lo que establece la Metodología de Marco Lógico. El procedimiento se operará considerando la disponibilidad de los recursos humanos y presupuestarios de las instancias que intervienen.
Asimismo, se deberán incorporar indicadores específicos que permitan evaluar la incidencia de los programas presupuestarios en la igualdad entre mujeres y hombres, la prevención de la violencia de género y de cualquier forma de discriminación de género, discapacidad, origen étnico, u otras formas.
6.2.  Externa
La Dirección General de Evaluación de Políticas es la unidad administrativa ajena a la operación de los Programas que, en coordinación con la Coordinación Nacional, instrumentarán lo establecido para la evaluación externa de programas federales, de acuerdo con la Ley General de Desarrollo Social, el PEF para el ejercicio fiscal 2020, los Lineamientos Generales para la Evaluación de los Programas Federales de la Administración Pública Federal y el Programa Anual de Evaluación. Dicha evaluación deberá incorporar la perspectiva de género.
Asimismo, es responsabilidad de la Coordinación Nacional cubrir el costo de las evaluaciones externas, continuar y, en su caso, concluir con lo establecido en los programas anuales de evaluación de años anteriores. En tal sentido y una vez concluidas las evaluaciones del Programa, éste habrá de dar atención y seguimiento a los aspectos susceptibles de mejora.
Las presentes RO fueron elaboradas bajo el enfoque de la Metodología del Marco Lógico, conforme a los criterios emitidos conjuntamente por el Consejo Nacional de Evaluación de la Política de Desarrollo Social y la SHCP mediante oficio números 419-A-19-00598 y VQZ.SE.123/19, respectivamente, de fecha 27 de junio de 2019.
Conforme a lo establecido en el artículo 78 de la LFPRH, y con la finalidad de identificar y atender posibles áreas de mejora en el diseño, gestión y resultados del Programa, y de esta forma fortalecer su mecanismo de intervención, se deberá realizar, al menos, la evaluación externa considerada en el PAE, que emitan la SHCP y el CONEVAL. Lo anterior permitirá fortalecer la rendición de cuentas y la transparencia en el ejercicio de los recursos ejercidos por el Programa.
Las evaluaciones que se realicen al Programa serán coordinadas por la Coordinación Nacional al ser la instancia ejecutora, conforme a lo señalado en los "Lineamientos generales para la evaluación de los Programas Federales de la Administración Pública Federal" publicados en el DOF el 30 de marzo de 2007 y deberán realizarse de acuerdo con lo establecido en el PAE.
Adicionalmente a las evaluaciones establecidas en el PAE y conforme a lo dispuesto en el Lineamiento Vigésimo Cuarto de los Lineamientos referidos en el párrafo que antecede, se podrán llevar a cabo evaluaciones complementarias que resulten apropiadas conforme a las necesidades del Programa y los recursos disponibles.
La participación del sector educativo es prioritaria para asegurar un mejor desarrollo de todas las etapas del proceso de evaluación interna o externa del Programa.
La Coordinación Nacional, publicará los resultados de las evaluaciones de acuerdo con los plazos y términos previstos en la normativa vigente a través del portal de Internet de Evaluación de la Coordinación Nacional.
6.3.  Indicadores
Los indicadores del Programa Jóvenes Escribiendo el Futuro a nivel de propósito, componente y actividades de la Matriz de Indicadores para Resultados (MIR) 2020, cuyo nivel de desagregación es nacional, serán reportados por la Coordinación Nacional en el Módulo PbR del Portal Aplicativo de la SHCP (PbR PASH).
La MIR es pública y se encuentra disponible en las siguientes ligas:
§     Portal de la SHCP:
https://www.transparenciapresupuestaria.gob.mx/es/PTP/programas#inicio
La consulta puede realizarse de la siguiente manera:
1.     En la pestaña Ramo, seleccionar "11-Educación Pública".
2.     En la pestaña Modalidad, seleccionar "U-Otros Subsidios".
3.     En la pestaña Clave, seleccionar "280".
4.     Dar clic en el nombre del Programa Presupuestario "Jóvenes Escribiendo el Futuro"
5.     Posteriormente, aparecerá en la pantalla la "Ficha del Programa"; para acceder a la MIR, es necesario en la pantalla de la "Ficha del Programa" dar clic en la opción "Resultados" y en esa pantalla, seleccionar la opción "Descarga los Objetivos, Indicadores y Metas".
§     Portal de la Dirección General de Planeación, Programación y Estadística Educativa, de la SEP:
http://planeacion.sep.gob.mx/cortoplazo.aspx
La consulta puede realizarse de la siguiente manera:
1.     Seleccionar el año a consultar
2.     Descargar la Matriz de Indicadores del Programa.
7. TRANSPARENCIA
7.1.  Difusión
En la operación del Programa, se deberán atender las disposiciones aplicables en materia de transparencia y protección de datos personales establecidas por la Ley General de Transparencia y Acceso a la Información Pública, Ley Federal de Transparencia y Acceso a la Información Pública, así como la Ley General de Protección de Datos Personales en Posesión de Sujetos Obligados y la normatividad que de éstas deriva.
Para garantizar la transparencia en el ejercicio de los recursos públicos, se dará amplia difusión al Programa a nivel nacional, y se promoverán acciones similares por parte de las autoridades locales y municipales. La papelería, documentación oficial, así como la publicidad y promoción del Programa, deberán incluir la siguiente leyenda: "Este programa es público, ajeno a cualquier partido político. Queda prohibido el uso para fines distintos a los establecidos en el programa". Quien haga uso indebido de los recursos del Programa deberá ser denunciada/o y sancionada/o de acuerdo con la ley aplicable y ante la
autoridad competente.
Además, se deberán difundir todas aquellas medidas que contribuyen a promover el acceso igualitario entre mujeres y hombres a los beneficios del Programa.
De acuerdo a lo establecido en el artículo 70, fracción XV de la Ley General de Transparencia y Acceso a la Información Pública, la Coordinación Nacional tendrá la obligación de publicar y mantener actualizada la información relativa a los programas de subsidios.
7.2.  Contraloría social
Se propiciará la participación de la población beneficiaria del Programa a través de la integración del Comité de Contraloría Social para el seguimiento, supervisión y vigilancia del cumplimiento de las metas y acciones comprometidas en el Programa, así como de la correcta aplicación de los recursos públicos asignados al mismo.
Para lograr lo anterior, la Coordinación Nacional deberá ajustarse al "Acuerdo por el que se establecen los lineamientos para la promoción y operación de la Contraloría Social en los programas federales de desarrollo social", publicado en el DOF el 28 de octubre de 2016, para que se promuevan y realicen las acciones necesarias para la integración y operación de la Contraloría Social, bajo el esquema validado por la SFP o instancia correspondiente que para tal efecto se determine.
Para la integración de los Comités de Contraloría Social se promoverá la participación paritaria de mujeres y hombres.
8. QUEJAS Y DENUNCIAS
La Coordinación Nacional administra su operación bajo un esquema que busca acercar la atención a los/las becarios/as. Para ello, cuenta con una estructura territorial que permite organizar la atención y servicios mediante la delimitación de Regiones Operativas conformadas preferentemente por una o más localidades colindantes.
La atención a los/as becarios/as se lleva a cabo de forma periódica a través de medios que se establezcan para tal propósito, descritos en el presente numeral.
Quejas, denuncias y solicitud de información
Los/as becarios/as o personas interesadas tienen derecho a solicitar información relacionada con el Programa y sus RO, así como a presentar quejas o denuncias en contra de servidores/as públicos/as adscritos a las instituciones que participan en su operación, señaladas en el numeral 3.6 de las presentes RO, por el incumplimiento en la ejecución, operación o entrega de becas, ante las instancias correspondientes.
Atención a la demanda ciudadana
La Coordinación Nacional proporcionará atención oportuna y eficiente a la demanda ciudadana, la cual consiste en solicitudes, consultas, reconocimientos e inconformidades vinculadas con la operación del Programa, así como quejas y denuncias contra los servidores públicos que participan en su operación, presentadas por los/as becarios/as y la ciudadanía en general, con el fin de garantizar el respeto al derecho de petición y acceso a la información, y contribuir al mejoramiento de la operación del Programa.
La demanda ciudadana será atendida por la Coordinación Nacional o en su caso será canalizada a las dependencias o entidades involucradas para su atención, de conformidad con las disposiciones aplicables.
Mecanismos e instancias
Para la atención de la demanda ciudadana, en la Coordinación Nacional, existe un Sistema de Atención a la Población Beneficiaria y a la ciudadanía en general, integrado por la atención: i) telefónica; ii) a medios escritos; iii) a medios electrónicos y, iv) presencial que son operados por personal del Programa.
Los asuntos recibidos a través de los distintos medios serán clasificados y turnados para su atención al Órgano Interno de Control de la Coordinación Nacional y/o las Direcciones Generales de la Coordinación Nacional en los ámbitos de su competencia.
El/la becario/a y la ciudadanía en general, podrán presentar sus quejas o denuncias con respecto a la ejecución de las presentes RO de manera personal, escrita o por Internet:
Por escrito:
A través del Formato de Atención a Becarios/as (Anexo 7) proporcionando preferentemente la información indispensable que permita dar el curso legal respectivo a cada caso, como es el nombre de la o del peticionario, denunciante o quejoso/a, domicilio, relación sucinta de hechos, fecha, nombre de la persona o servidor/a público/a contra quien vaya dirigida la queja o denuncia y la institución a la que pertenezca. La población podrá enviar sus quejas, denuncias, solicitudes e inconformidades, en un horario de 9:00 a 18:00 hrs., Tiempo del Centro de México, a:
Coordinación Nacional de Becas para el Bienestar Benito Juárez. Dirección de Atención Ciudadana: Extremadura número 10, Colonia Insurgentes Mixcoac, Alcaldía Benito Juárez, Ciudad de México. C.P. 03920; al Órgano Interno de Control de la Coordinación Nacional ubicado en Avenida Insurgentes Sur número 1480, piso 13, Colonia Barrio Actipan, Alcaldía Benito Juárez, Ciudad de México. C.P. 03230; o bien al domicilio de la Oficinas de Representación o de sus sedes auxiliares que correspondan, mismos que se podrán consultar en:
http://dgcst.becasbenitojuarez.gob.mx/sidgao/Sistemas/SISAC/Delegaciones
Directamente en las áreas de oficialía de partes de cada una de las instituciones que participan en la operación del Programa, descritas en el numeral 3.6 de las presentes RO.
Por medios electrónicos en:
La página web del Programa https://www.gob.mx/becasbenitojuarez
Los correos electrónicos o en las direcciones electrónicas de las áreas de atención ciudadana en las Oficinas de Representación o de sus sedes auxiliares que correspondan, mismo que se podrá consultar en:
http://dgcst.becasbenitojuarez.gob.mx/sidgao/Sistemas/SISAC/Delegaciones
La página web de la SFP: https://www.gob.mx/sfp
Así como en el Sistema Integral de Denuncias Ciudadanas (SIDEC) de la SFP: https://sidec.funcionpublica.gob.mx/#!/
Por teléfono:
Marcando de cualquier parte del país a Atención Ciudadana de la Coordinación Nacional a los números 800 500 5050 y al 55 54 82 07 00 extensiones 60649 o 60650 del OIC (horario de atención de 09:00 a 15:00 hrs., Tiempo del Centro de México). En un horario de atención de lunes a viernes de 09:00 a 18:00 hora local.
Personalmente:
En la Coordinación Nacional de Becas para el Bienestar Benito Juárez. Dirección de Atención Ciudadana: Extremadura número 10, Colonia Insurgentes Mixcoac, Alcaldía Benito Juárez, Ciudad de México. C.P. 03920; en las Oficinas de Representación o de sus sedes auxiliares, cuyos domicilios pueden ser consultados en los siguientes enlaces:
http://dgcst.becasbenitojuarez.gob.mx/sidgao/Sistemas/SISAC/Delegaciones
La atención personalizada, mediante la cual se podrá asesorar a la persona para la presentación de su queja o denuncia, se brindará de lunes a viernes en días hábiles en un horario de 9:00 a 18.00 hrs., hora local.
ANEXOS
Anexo 1 Flujograma del procedimiento para la selección de la población beneficiaria
 

Anexo 2 Comunicado de inicio
"2020 Año de Leona Vicario, Benemérita Madre de la Patria"
COMUNICADO
PROGRAMA JÓVENES ESCRIBIENDO EL FUTURO
Autoridades Educativas
P R E S E N T E S
 
En el marco de las actividades para dar continuidad al "Programa Jóvenes Escribiendo el Futuro" en el semestre XXX-XXX 20XX, les damos a conocer las siguientes fechas clave:
Fecha
Actividad
XX de XXX al XX de XXX
Periodo recomendado para realizar la carga de ficha escolar de la matrícula completa en la plataforma. Recomendamos tenerla lo antes posible para dar más tiempo a los estudiantes para activar su ficha y solicitar la beca.
XX de XXX
Publicación de convocatoria
XX al XX de XXX
Proceso de continuidad: activación de ficha escolar en la plataforma y solicitud de continuidad para becarios que fueron beneficiarios en el período inmediato anterior.
Para nuevos becarios: Solicitud de beca incluyendo cuestionario socioeconómico (por disponibilidad presupuestal la actual convocatoria sólo estará dirigida a instituciones prioritarias). Incluye instituciones en que el proceso se realizará por operativo en campo.
XX de XXX
Publicación de resultados
XX de XXX al XX de XXX
Carga de CLABE en la plataforma.
XX al XX de XXX
Verificación de cuentas
XX al XX de XXX
Corrección de CLABE
 
Es muy importante señalar, que la carga de la matrícula escolar permitirá corroborar la vigencia de las y los becarios que estudian en la institución y así garantizaremos los pagos de los bimestres XXX-XXXX y XXX-XXX, a las alumnas y alumnos que cumplan con los criterios solicitados por el Programa. La veracidad de los datos contenidos en la matrícula es responsabilidad exclusiva de las instituciones que llevan a cabo el proceso, por lo que de resultar falsa podría generar la comisión de alguna falta administrativa o, de ser el caso, alguna conducta sancionable por el Código Penal.
El cumplimiento de estas fechas también nos permitirá brindarles a ustedes y a sus alumnos/as una atención oportuna. Les reiteramos que el registrar a un alumno en la plataforma no significa que ya es o será becario, sino que tendrá la oportunidad de participar en el proceso de selección.
Les recordamos que esta beca está dirigida a alumnos/as en Instituciones de Educación Superior. Asimismo, para cumplir con la disponibilidad presupuestal y para garantizar la beca a quienes más lo necesitan, de forma prioritaria se atenderá a:
El Programa atenderá a los/as alumnos/as de un conjunto de IPES bajo el concepto de cobertura total, sin considerar los requisitos de edad o de condición socioeconómica de las personas:
1.     Universidades Interculturales;
2.     Escuelas Normales Indígenas;
 
3.     Escuelas Normales que imparten el modelo de educación intercultural;
4.     Escuelas Normales Rurales,
5.     Sedes educativas del Organismo Coordinador de las Universidades para el Bienestar Benito Juárez García, y
6.     Universidad de la Salud de la Ciudad de México
Los/as alumnos/as solicitantes de las IPES restantes que no son de cobertura total con forme a lo establecido en el numeral 3.3.2 de las RO 2020.
1.     IPES ubicadas en localidades o municipios indígenas;
2.     Escuelas Normales Públicas federales y estatales;
3.     Universidad Autónoma Agraria Antonio Narro;
4.     Universidad Autónoma Chapingo;
5.     Universidades Públicas Estatales con Apoyo Solidario;
6.     Universidades Públicas Locales;
7.     Universidades Tecnológicas;
8.     Universidades Politécnicas;
9.     Universidad Pedagógica Nacional;
10.   Institutos Tecnológicos Federales;
11.   Institutos Tecnológicos Descentralizados;
12.   Universidades Públicas Federales;
13.   Otras IPES;
Asimismo, les informamos que en caso de requerir información u orientación en el uso del sistema y/o del proceso de actualización de la matrícula para este semestre, se les podrá otorgar información en las oficinas de las Representaciones Estatales y en las Sedes Auxiliares de la Coordinación Nacional de Becas para el Bienestar Benito Juárez, o bien, a través del número telefónico XXXXXXX ext. XXXXX, XXXXX y XXXXX.
Sin más por el momento, les agradecemos su colaboración y nos mantendremos en contacto para realizar el proceso de carga y actualización de la matrícula escolar.
Saludos cordiales,
Programa Jóvenes Escribiendo el Futuro
Coordinación Nacional de Becas para el Bienestar Benito Juárez.
Anexo 3 Plantilla Información de la Matrícula de las Escuelas
Información requerida a las IPES Solicitantes de cobertura total para la atención a estudiantes de Educación
Superior
No
Variable
Descripción
1
CURP
Clave Única de Registro de Población (CURP)
2
PRIMER_APELLIDO
Primer apellido (apellido paterno)
3
SEGUNDO_APELLIDO
Segundo apellido (apellido materno)
4
NOMBRE
Nombre (s)
5
FECHA_NAC
Fecha de Nacimiento
6
SITUACIÓN
Situación del estudiante en el plante educativo en el semestre actual
7
SEMESTRE
Semestre en el que se encuentra actualmente el estudiante
8
MODALIDAD
Validación por parte de la Institución de atención a víctimas que especifica si la persona se encuentra estudiando actualmente Modalidad educativa a la que está inscrito el estudiante
9
CORREO
Correo electrónico del estudiante
10
TEL_CELULAR
Teléfono celular del estudiante
 
Información requerida a las IPES Solicitantes para la atención a estudiantes de Educación Superior
No
Variable
Descripción
1
CURP
Clave Única de Registro de Población. Si la CURP no cumple con la estructura correcta el sistema mostrará un error.
2
NOMBRE_ALUMNO
Nombre completo del alumno
3
CLAVE _DEL_PLANTEL
Clave del plantel.
·  Se puede consultar en el módulo de Administración / Catálogo carreras.
4
NOMBRE_DEL_PLANTEL
Nombre con el que se encuentra registrado el plantel en el sistema SUBES.
·  Se puede consultar en el módulo de Administración / Catálogo carreras.
5
CLAVE _DE_LA_CARRERA
Clave de la carrera del alumno.
·  Se puede consultar en el módulo de Administración / Catálogo carreras.
6
NOMBRE_DE_LA_
CARRERA
Nombre en la que se encuentra registrada la carrera en el sistema SUBES.
·  Se puede consultar en el módulo de Administración / Catálogo carreras.
7
TOTAL_PERIODOS
Total de periodos de la carrera. Ejemplo: Si la carrera consta de 5 semestres, el campo se llena con el número 5.
·  Este es un campo numérico.
8
TIPO_PERIODO
El tipo de periodo nos indica si el plan de estudios está dividido en bimestres, trimestres, cuatrimestres, semestres o anualidades. Ejemplo: si el plan de estudios es por semestres, se llena el campo con el número 6, trimestres con el número 3, etc.
·  Este es un campo numérico.
9
PERIODO_ACTUAL
Este es el periodo en el cual se encuentra inscrito el alumno; es decir que, si está cursando el semestre 5, el campo se llena con el número 5, si está en el trimestre 8 se llena con el número 8, etc.
·  Este es un campo numérico.
10
PROMEDIO_DEL_CICLO_ANTERIOR
Promedio de calificaciones del ciclo anterior al que se encuentra inscrito el alumno; es decir que, si está cursando el semestre 6, se llenará el campo con el promedio obtenido en el semestre 5.
·  En el caso de los alumnos de nuevo ingreso, el valor no puede quedar en blanco puede sustituirlo por el número cero, es importante mantener actualizado este dato para que el alumno participe en futuras convocatoria.
·  Es un campo numérico.
 
11
PROMEDIO_GENERAL
Promedio general del alumno de todas sus asignaturas cursadas hasta el momento.
·  En el caso de los alumnos de nuevo ingreso, se registra el promedio general del nivel medio superior.
·  Y es un campo numérico.
12
MATRÍCULA
Matrícula del aspirante asignada en la institución en la cual se encuentra inscrito y que lo identifica dentro del plantel.
13
REGULAR
Indica si el alumno presenta atrasos en materias. Se llena con el número:
#
Tipo de Regular
0
No regular (significa que presenta atraso de materias).
1
Regular
 
14
ESTATUS
Nos indica si el alumno se encuentra en activo de la institución, si ha sido dado de baja temporal, si se dio de baja de manera definitiva o si ya es un alumno egresado.
·  Es un campo numérico.
Los números correspondientes a cada opción son:
#
Estatus
1
ACTIVO
2
EGRESADO
3
BAJA TEMPORAL
4
BAJA DEFINITIVA
 
 
15
GRADO_ACADÉMICO
Este campo nos indica el grado académico al cual corresponde la carrera del alumno.
·  Es un campo numérico.
Los números correspondientes a cada opción son:
#
Grado
1
DOCTORADO
2
MAESTRÍA
3
ESPECIALIDAD
4
LICENCIATURA
5
TÉCNICO SUPERIOR UNIVERSITARIO
6
LICENCIA PROFECIONAL
 
16
VULNERABILIDAD
Este campo indica el estatus de vulnerabilidad socioeconómico del alumno y es un dato que no puede estar vacío.
·  Es un campo numérico.
Los números correspondientes a cada opción son:
#
Estatus de Vulnerabilidad
1
INDEFINIDO (Cuando aún no han calculado su estatus de vulnerabilidad).
2
VULNERABLE
3
NO VULNERABLE
 
 
Información requerida a los/as Alumnos/as Solicitantes en el proceso de selección
Información Cuestionario socioeconómico:
https://evaluacion.becasbenitojuarez.gob.mx/es/temp/JEF_2020.php
 
Anexo 4 Modelo de convocatoria
La Secretaría de Educación Pública (SEP), a través de la Coordinación Nacional de Becas para el Bienestar Benito Juárez (CNBBBJ), con base en el decreto por el que se crea la CNBBBJ publicado en el Diario Oficial de la Federación el 31 de mayo de 2019 conforme a la disponibilidad presupuestal existente:
C O N V O C A
A estudiantes de Educación Superior inscritos en Universidades Interculturales, Escuelas Normales Indígenas, Escuelas Normales Interculturales, Escuelas Normales Rurales, Universidades para el Bienestar Benito Juárez, Universidad de la Salud de la Ciudad de México, Escuelas en localidades y/o municipios indígenas y escuelas en localidades de alta o muy alta marginación, a postularse para la Beca "Jóvenes Escribiendo el Futuro, ______ 20__", cuyo objetivo es contribuir a que los jóvenes de escasos recursos de todo el país permanezcan y concluyan oportunamente sus estudios en el nivel superior, evitando así la deserción escolar:
Los/as postulantes se ajustarán a las siguientes:
B A S E S
REQUISITOS
1.     Ser alumno/a con inscripción en el periodo escolar vigente en alguna IPES considerada como de cobertura total.
2.     Ser alumno/a con inscripción en el periodo escolar vigente en alguna IPES que no esté considerada como de cobertura total y tener (i) hasta 29 años cumplidos al 31 de diciembre de 2020 al momento de solicitar su incorporación al Programa, y (ii) un ingreso estimado mensual per cápita menor a la LPI en función del estrato rural/urbano de su localidad de residencia.
3.     Ser alumno/a con inscripción en el periodo escolar vigente en otra IES que cuente con un convenio vigente de colaboración firmado con la Coordinación Nacional y que otorgue una beca académica del 100% al alumno/a solicitante y que tenga (i) hasta 29 años cumplidos al 31 de diciembre de 2020 al momento de solicitar su incorporación al Programa, y (ii) un ingreso estimado mensual per cápita menor a la LPI en función del estrato rural/urbano de su localidad de residencia.
4.     No estar recibiendo ninguna otra beca o apoyo por parte del Gobierno Federal.
5.     Postularse como aspirante a través del registro de su solicitud de beca en el Sistema Único de Beneficiarios de Educación Superior (SUBES) en la página: https://subes.becasbenitojuarez.gob.mx
La presentación de las postulaciones en los términos de esta convocatoria implica la aceptación expresa de las bases establecidas en la misma y demás normativa aplicable.
CARACTERÍSTICAS DE LA BECA
1.     La Beca Jóvenes Escribiendo el Futuro, _________-20___ consiste en un apoyo económico por un monto total de hasta $9,600.00 (nueve mil seiscientos pesos 00/100 M.N.) para el periodo comprendido de _________ a __________ de 20____, distribuidos hasta en 2 pagos bimestrales por la cantidad de $4,800.00 (cuatro mil ochocientos pesos 00/100 M.N.) cada uno.
2.     Para recibir el pago oportuno de la beca, el/la beneficiario/a deberá tener una cuenta bancaria de débito a su nombre y verificar que permita depósitos y transferencias electrónicas hasta por el monto total de la beca, debiendo registrar la CLABE Interbancaria de dicha cuenta en el menú "Solicitud", apartado "CLABE Interbancaria" del SUBES, del ___ de ___________ al ___ de ___________ de 20___. En caso de que el/la beneficiario/a se encuentre imposibilitado para registrar la cuenta CLABE Interbancaria en el SUBES, se le tramitará el pago de la beca por medio de la Tarjeta de Bienestar con el Banco del Bienestar, en cuyo caso, deberán sujetarse a los procesos de dicha institución liquidadora para la expedición y entrega de medios de pago.
El registro de la CLABE interbancaria es responsabilidad exclusiva del beneficiario. Para comprobar que dicha cuenta está a nombre del beneficiario, una vez seleccionados los becarios, se realizará la verificación de la cuenta a través del depósito de un centavo. Sólo aquellos que no presenten ninguna inconsistencia o problemática en el depósito del centavo y la corroboración de identidad, recibirán el resto del monto a ser otorgado. Aquellos cuya CLABE sea incorrecta contarán con una única oportunidad de corrección y en caso de que ésta no sea realizada con éxito se procederá a la cancelación de la beca.
 
La SEP, a través de la CNBBBJ, es la instancia responsable de realizar el pago a los/as estudiantes que resulten beneficiados/as con la beca, una vez que sea publicado el padrón de beneficiarios/as, conforme a la disponibilidad presupuestal del ejercicio fiscal 2020.
CRITERIOS DE COMPATIBILIDAD Y RESTRICCIONES
La Beca Jóvenes Escribiendo el Futuro NO es compatible con ninguna otra beca o apoyo otorgado por el Gobierno Federal destinada al mismo fin. En caso de que se detecte que una persona recibe dos becas, la unidad responsable de los recursos cancelará una de ellas sin que ello se considere un agravio al beneficiario/a.
CRITERIOS DE PRIORIZACIÓN
Para otorgar una beca a los/as aspirantes que cumplan con los requisitos de elegibilidad se tomarán en consideración los siguientes criterios de priorización:
·  Víctimas
·  Mujeres indígenas o afromexicanas.
·  Hombres indígenas o afro afromexicanos.
·  Residir en los territorios determinados como Zonas de Atención Prioritaria (ZAP) http://dof.gob.mx/nota_detalle.php?codigo=5581631&fecha=11/12/2019
·  Haber sido becario/a del Programa.
PROCEDIMIENTO PARA LA SOLICITUD DE LA BECA
El trámite para la solicitud de la beca es gratuito y personal.
1.     Para que los/as aspirantes puedan solicitar la beca, las IPES deberán registrar en el SUBES la ficha escolar actualizada de los estudiantes de su institución, haciéndose responsables de los datos que registren.
2.     Una vez que el/la alumno/a corrobore que su información escolar es correcta, deberá activar la ficha escolar para solicitar la beca, manifestando así su conformidad con los datos contenidos. En caso de que los datos de su información escolar sean incorrectos, antes de activar la ficha escolar deberá acudir a la unidad correspondiente de su IPES para solicitar la corrección de sus datos.
3.     Los/as aspirantes deberán registrar su solicitud de beca a través del SUBES en la página electrónica: https://subes.becasbenitojuarez.gob.mx del ___ al ___ de ____________ de 20___.
4.     Los/as estudiantes que resulten beneficiados con la beca, deberán capturar correctamente en el SUBES, la CLABE Interbancaria (18 dígitos) de una cuenta bancaria de débito a su nombre, asegurándose de que reciba depósitos y transferencias electrónicas hasta por el monto total de la beca, del ___ al ___ de ____________ de 20___. En caso de que el/la beneficiario/a se encuentre imposibilitado para registrar la cuenta CLABE Interbancaria en el SUBES, se les tramitará el pago de la beca por medio de la Tarjeta de Bienestar con el Banco del Bienestar, en cuyo caso, deberán sujetarse a los procesos de dicha institución liquidadora para la expedición y entrega de medios de pago.
5.     La CNBBBJ realizará la verificación de CLABE Interbancaria, en caso de que la misma esté registrada incorrectamente, se le notificará al/a la becario/a, a través de su perfil del SUBES a fin de que solvente la inconsistencia.
La CNBBBJ le notificará al/a la becario/a, a través de su perfil del SUBES, los depósitos del pago de la beca. El SUBES es el único medio por el cual se notificará cualquier situación relativa a los pagos.
La CNBBBJ revisará la solicitud de beca de los/as aspirantes para identificar aquellas que cumplan con los requisitos y en su caso, con los criterios de priorización establecidos en esta convocatoria, y, conforme disponibilidad presupuestal se publicarán los resultados de las y los beneficiados en la página electrónica: www.gob.mx/becasbenitojuarez el ____________ de 20___. Los resultados de la convocatoria son inapelables.
Sólo Universidades para el Bienestar Benito Juárez García:
En el caso de estas universidades el procedimiento será a través del Organismo Coordinador de las Universidades para el Bienestar Benito Juárez García y del Sistema de Reinscripción Electrónica (SIREL), en el cual se recibirá la información de las y los estudiantes vigentes a fin de otorgarles la beca.
 
CANCELACIÓN DE LA SOLICITUD PARA NUEVOS REGISTROS
En caso de las y los estudiantes que ya tuvieron la beca en el semestre anterior (________ _________ 20___):
La CNBBBJ revisará que las y los becarios activos cumplan con un proceso determinado para continuar recibiendo la beca en el periodo establecido en la presente convocatoria. Dicho proceso se dará a conocer a través de comunicaciones oficiales a las IPES, Oficinas de Representación Estatales y medios de comunicación oficial.
 
Se entenderán canceladas las solicitudes en los siguientes casos:
1.     Cuando las solicitudes sean canceladas por el/la aspirante en el SUBES.
En estos casos las solicitudes, no serán tomadas en cuenta durante el proceso de selección.
Una vez cancelada la solicitud no será posible realizarla nuevamente durante la actual convocatoria.
PUBLICACIÓN DE RESULTADOS
Los resultados de esta convocatoria serán publicados en la página electrónica: www.gob.mx/becasbenitojuarez el ___ de _________ de 20___, especificando el número de folio de los/as estudiantes seleccionados.
Los resultados para las Universidades para el Bienestar Benito Juárez García se darán a conocer a través del Sistema de Reinscripción electrónica (SIREL) al Organismo Coordinador de las Universidades para el Bienestar Benito Juárez García.
Los resultados de la convocatoria son inapelables.
OBLIGACIONES DEL ASPIRANTE
El/la aspirante/a se compromete a lo siguiente:
1.     Registrar correcta y oportunamente la CLABE Interbancaria.
2.     Verificar que la CLABE Interbancaria de la cuenta que tiene registrada en el SUBES cumpla con las características especificadas en el numeral 2 del apartado "CARACTERÍSTICAS DE LA BECA" de esta convocatoria, y que la cuenta se encuentre activa.
3.     Acreditar, bajo los mecanismos que correspondan y a solicitud expresa de la CNBBBJ, su pertenencia y/o permanencia en su institución académica.
DE LAS IPES
Las IPES tendrán las siguientes obligaciones:
1.     Previo al inicio del periodo de registro de solicitudes, las IPES deberán actualizar en el SUBES la ficha escolar de sus estudiantes inscritos/as. Al hacerlo, éstas se hacen responsables de los datos registrados.
DE LA CNBBBJ
A la CNBBBJ le corresponde:
 
1.     Verificar que las y los becarios hayan realizado el proceso correspondiente para dar continuidad a la entrega de sus becas.
2.     Calificar la solicitud de beca de los/as aspirantes para identificar aquellas que cumplen con los requisitos y en su caso, con los criterios de priorización establecidos en esta convocatoria.
3.     Publicar los folios de la solicitud de los/las aspirantes que resulten beneficiados en la página electrónica.
4.     Realizar el pago de la beca, conforme a la disponibilidad presupuestal para el ejercicio fiscal 20__.
CASOS NO PREVISTOS
La CNBBBJ será la única instancia que podrá resolver sobre los casos no previstos en la presente convocatoria, sin que dicha facultad constituya un medio de impugnación de resultados.
CALENDARIO DE ACTIVIDADES
Actividad
Fechas
Publicación de Convocatoria
___ de ___________ de 20__
Registro de solicitudes en
https://subes.becasbenitojuarez.gob.mx/
 
Del ___ al ___ de __________ de 20__
Publicación de resultados (a excepción de
UBBJG):
www.gob.mx/becasbenitojuarez
 
___ de ___________ de 20__
Registro de la CLABE interbancaria:
https://subes.becasbenitojuarez.gob.mx/
 
 
Del ___ al ___ de __________ de 20__
Verificación de cuentas
https://subes.becasbenitojuarez.gob.mx/
 
 
Del ___ al ___ de __________ de 20__
Corrección de CLABE
https://subes.becasbenitojuarez.gob.mx/
Del ___ al ___ de __________ de 20__
 
Para aclarar dudas sobre esta convocatoria, ponemos a tu disposición los siguientes medios:
Centro de Atención Ciudadana de la CNBBBJ:
Tel: 800 500 5050
De lunes a viernes de 09:00 a 18:00 horas
Correo electrónico:
superior@becasbenitojuarez.gob.mx
Ciudad de México, ___ de __________ de 20__.
Este programa es público, ajeno a cualquier partido político. Queda prohibido el uso para fines
distintos a los establecidos en el programa.
Anexo 5 Modelo de convenio
CONVENIO DE COLABORACIÓN PARA EL INTERCAMBIO DE INFORMACIÓN QUE CELEBRAN, POR UNA PARTE, EL GOBIERNO DE MÉXICO A TRAVÉS DE LA SECRETARÍA DE EDUCACIÓN PÚBLICA, POR CONDUCTO DE SU ÓRGANO ADMINISTRATIVO DESCONCENTRADO, LA COORDINACIÓN NACIONAL DE BECAS PARA EL
BIENESTAR BENITO JUÁREZ, REPRESENTADA EN ESTE ACTO POR SU TITULAR, LA LICENCIADA _____________________EN SU CARÁCTER DE COORDINADORA NACIONAL, A QUIEN EN LO SUCESIVO SE LE DENOMINARÁ "LA COORDINACIÓN" Y POR LA OTRA PARTE EL O LA ______________________________________., REPRESENTADA POR SU DIRECTORA GENERAL O RECTOR, EL O LA LIC. ________________________________ EN LO SUCESIVO "________"; Y CUANDO ACTÚEN DE MANERA CONJUNTA SE LES DENOMINARÁ "LAS PARTES"; AL TENOR DE LOS ANTECEDENTES, DECLARACIONES Y CLÁUSULAS SIGUIENTES:
ANTECEDENTES
I.          _________________________________________________________________________________________________________________________________________________________________________________________________________________________________________________________________
II.         _________________________________________________________________________________________________________________________________________________________________________________________________________________________________________________________________
III.        _________________________________________________________________________________________________________________________________________________________________________________________________________________________________________________________________
IV.        _________________________________________________________________________________________________________________________________________________________________________________________________________________________________________________________________
V.         La (institución) _____________ tiene como finalidad ____________________________________.
VI.        Finalmente, toda vez que la Ley General de Protección de Datos Personales en Posesión de Sujetos Obligados prevé una serie de deberes a cargo de las partes, que garanticen la protección de datos de los posibles beneficiarios de la beca "Jóvenes Escribiendo el Futuro", resulta necesaria la celebración del presente convenio de colaboración con el fin de establecer los mecanismos para garantizar el cumplimiento y la efectiva aplicación de las disposiciones en la materia.
DECLARACIONES
1.         Declara "LA COORDINACIÓN" que:
1.1.       _________________________________________________________________________________________________________________________________________________________________________________________________________________________________________________________________
_____________________________________________________________________________________________________________________.
1.2.       _________________________________________________________________________________________________________________________________________________________________________________________________________________________________________________________________
1.3.       _________________________________________________________________________________________________________________________________________________________________________________________________________________________________________________________________
1.4.       A efecto de poder llevar a cabo su objetivo, será necesario integrar una base de datos de estudiantes matriculados que permita identificar y validar a los posibles beneficiarios de la beca "Jóvenes Escribiendo el Futuro" y, para tal efecto, deberá tener acceso a algunas bases de datos integradas por medios propios o por otras Instituciones, entidades y dependencias tanto del Gobierno Federal, como de Entidades Federativas y Municipios en el ámbito de su competencia.
1.5.       _________________________________________________________________________________________________________________________________________________________________________________________________________________________________________________________________
_________________________.
1.6.       Para los fines y efectos del presente instrumento, señala como domicilio el ubicado en__________________________.
2. Declara "__________" que:
2.1.       Es una _____________, otorgada por el __________, Notario Público ____________________.
2.2.       El __________(fecha), se llevó a cabo la protocolización del acta en la que se menciona la nueva conformación del Consejo ______________________________________, actos de administración y dominio.
2.3.       Que, dentro de su objeto está _____________________________________.
2.4.       Que cuenta con un centro de estudios, en donde atiende a _________________________, con domicilio __________________, cuya clave de centro de trabajo se encuentra debidamente registrada ante la Secretaría de Educación Pública.
2.5.       Que, para los efectos del presente instrumento jurídico, señala como domicilio legal el ubicado en _____________________.
3.         Declaran "LAS PARTES", que:
3.1.       Celebran el presente Convenio de conformidad con lo establecido en los artículos 6, 7, 22 fracción II, 31, 32, 33, 38, 66, 67, 70 fracciones II y VIII de la Ley General de Protección de Datos Personales en Posesión de Sujetos Obligados (LGPDPPSO) publicada en el Diario Oficial de la Federación el 26 de enero de 2017, en la normatividad aplicable en materia en Protección de Datos Personales vigente, así como el Decreto por el que se crea la Coordinación Nacional de Becas para el Bienestar Benito Juárez, publicado en el Diario Oficial de la Federación el 31 de mayo de 2019.
3.2.       _________________________________________________________________________________________________________________________________________________________________________________________________________________________________________________________________
3.3.       Cuentan con la infraestructura y los recursos materiales, humanos y técnicos, necesarios para dar cumplimiento al objeto del presente instrumento.
3.4.       El presente Convenio es producto de la buena fe, por lo que no existe dolo, violencia, error o cualquier otro vicio que pudiera afectar la validez o existencia de este.
3.5.       Es voluntad de "LAS PARTES" celebrar el presente instrumento, por lo que se reconocen mutuamente la personalidad y facultades con las que ambas actúan, de conformidad con las declaraciones y según los términos de las siguientes:
CLÁUSULAS
PRIMERA. - OBJETO.
El objeto del presente instrumento es establecer las bases y mecanismos de colaboración a que se sujetarán "LAS PARTES" para el envío, recepción, intercambio, obtención y tratamiento de información proveniente de las bases de datos de los estudiantes matriculados en posesión de "________";_____________________________________________________________________________________________________________________________________________________________________________________________________________________________________________________________.
SEGUNDA. - COMPROMISOS DE "_________".
Para el cumplimiento del objeto del presente instrumento, "________" se compromete a:
1.         Transferir e intercambiar, conforme a lo establecido en la normatividad aplicable, los datos personales de los alumnos que puedan ser susceptibles de ser seleccionados como beneficiarios, de acuerdo con los criterios de elegibilidad de "EL PROGRAMA".
2.         Reportar las bajas bimestralmente de los estudiantes que resultaron seleccionados como becarios de "EL PROGRAMA", usando los campos solicitados por "LA COORDINACIÓN".
3.         _________________________________________________________________________________________________________________________________________________________________________________________________________________________________________________________________
4.         _________________________________________________________________________________________________________________________________________________________________________________________________________________________________________________________________
TERCERA. - COMPROMISOS DE "LA COORDINACIÓN".
Para el cumplimiento del objeto del presente instrumento, "LA COORDINACIÓN" se compromete a:
1.         _________________________________________________________________________________________________________________________________________________________________________________________________________________________________________________________________
2.         _________________________________________________________________________________________________________________________________________________________________________________________________________________________________________________________________
3.         _________________________________________________________________________________________________________________________________________________________________________________________________________________________________________________________________
4.         Realizar la difusión de los padrones de beneficiarios por los medios que considere necesarios para atender la debida transparencia y rendición de cuentas de conformidad con lo señalado en el artículo 2 fracción VII de la Ley General de Transparencia y Acceso a la Información Pública (LGTAIP), sin vulnerar la normatividad en materia de protección de datos personales y con ello atender lo dispuesto en el artículo 70 fracción XV de la citada Ley, estableciendo como compromiso del sujeto obligado poner a disposición del público el padrón de beneficiarios de programas sociales.
CUARTA. RESPONSABLES.
Para lo relacionado con la implementación, administración y seguimiento de lo estipulado en este Convenio, "LAS PARTES" designan como responsables:
          Por "_________", al Lic. _____________________ (cargo), _______________con correo electrónico: __________________.
          Por "LA COORDINACIÓN", al Lic. __________, (cargo) _______________ con correo electrónico: ____________________________
Cada una de "LAS PARTES" será responsable del personal que designe para participar en la implementación, administración y seguimiento del presente Convenio, debiendo informar por escrito y de manera oportuna a la otra de cualquier cambio en la designación de representantes.
QUINTA. - VULNERACIÓN DE INFORMACIÓN.
"LAS PARTES" acuerdan informar de forma recíproca, así como al organismo garante, sobre cualquier vulneración de seguridad que ocurra en los sistemas que contengan la información y los datos personales que son objeto de tratamiento expresado en este Convenio, en un plazo no mayor a las veinticuatro horas siguientes en las que fue detectada la vulneración. Asimismo, deberá informar el tipo de vulneración, la razón identificada por la cual ocurrió y las medidas preventivas que realizarán para contener y prevenir la vulneración corriente y las subsecuentes, así como las medidas correctivas que se implementarán y hacerlas del conocimiento del Titular de los Datos Personales para que pueda ejercer los derechos correspondientes.
SEXTA. - RELACIÓN LABORAL.
"LAS PARTES" acuerdan que, en el cumplimiento y desarrollo de este Convenio, cada una será responsable de su personal, en lo relativo a las obligaciones derivadas de las disposiciones legales en materia laboral, administrativa y de seguridad social, sin que puedan ser consideradas, en ningún momento, como patrones solidarios o sustitutos.
Asimismo, convienen que de intervenir instituciones o personas distintas a "LAS PARTES", deberá establecerse en los convenios que se suscriban para tal efecto, una Cláusula de Confidencialidad de la información a la que tendrán acceso, asimismo, el personal que preste sus servicios bajo la dirección y dependencia de las instituciones o persona distinta no contraerá relación de carácter laboral con ninguna de "LAS PARTES".
SÉPTIMA. - DE LA OBTENCIÓN, TRANSMISIÓN Y VERACIDAD DE LA INFORMACIÓN.
La transferencia de información, firma o modificación al presente instrumento se realizará tomando en consideración lo establecido en la fracción II del artículo 70 de la Ley General de Protección de Datos Personales en Posesión de Sujetos Obligados.
En toda transferencia de datos personales, firma o modificación del presente instrumento, el responsable deberá mostrar y comunicar al receptor de los datos personales, el aviso de privacidad correspondiente, salvo en las excepciones establecidas por la ley aplicable.
Toda propuesta de modificación que emitan "LAS PARTES" deberá realizarse por escrito, razón por la cual, los derechos de Acceso, Rectificación, Cancelación y Oposición, en su totalidad deberán ser garantizados directamente por cada una de "LAS PARTES".
"LAS PARTES" son responsables tanto de la veracidad de la información que entregue a la otra, como de que se apliquen las medidas de seguridad establecidas en la Ley General de Protección de Datos Personales en Posesión de Sujetos Obligados.
OCTAVA. - CONFIDENCIALIDAD.
En términos de lo dispuesto por la Ley Federal de Transparencia y Acceso a la Información Pública, la Ley General de Transparencia y Acceso a la Información Pública, Ley de Transparencia, Acceso a la Información Pública y Rendición de Cuentas de la Ciudad de _________ vigente "LAS PARTES" reconocen y aceptan expresamente que la información que se considere como datos personales será protegida y tratada bajo los principios de licitud, finalidad, lealtad, consentimiento, calidad, proporcionalidad, información y responsabilidad en el tratamiento de datos personales, justificado por finalidades concretas, lícitas, explícitas y legítimas, relacionadas con las atribuciones que la normatividad aplicable les confiera.
En este sentido, "LAS PARTES" se obligan a mantener estricta confidencialidad de la información y los datos personales tratados, que envíen, reciban y/o intercambien en el desarrollo de las actividades propias del presente instrumento.
En consecuencia, queda prohibido revelar, copiar, reproducir, explotar, comercializar alterar, duplicar, divulgar o difundir a terceros ajenos, parcial o totalmente la información sin autorización previa y por escrito del titular de esta.
NOVENA. - MODIFICACIONES.
"LAS PARTES acuerdan que el presente convenio puede ser modificado o adicionado mediante la celebración del convenio modificatorio respectivo, a voluntad de las partes. Dichas modificaciones o adiciones formarán parte integral del presente convenio y obligará a los signatarios a partir de la fecha de su firma.
DÉCIMA. - RESPONSABILIDAD CIVIL.
Queda expresamente pactado que "LAS PARTES" no tendrán responsabilidad civil por los daños y perjuicios que pudieran causarse como consecuencia de caso fortuito o fuerza mayor, particularmente por el paro de labores académicas o administrativas, en la inteligencia de que, una vez superados estos eventos, se reanudarán las actividades en la forma y términos que determinen las partes.
DÉCIMA PRIMERA. - VIGENCIA.
La vigencia del presente instrumento será de _______________ y surtirá efectos a partir de la fecha de su firma, prorrogable por periodos iguales, previa evaluación de los resultados obtenidos y mediante la celebración por escrito entre "LAS PARTES" del Convenio respectivo.
DÉCIMA SEGUNDA. - TERMINACIÓN ANTICIPADA.
________________________________________________________________________________________________________________________________________________________________________________ _________________________________________________________________________________
_________________________________________________________________________________________________________________________________________________________________________________________________________________________________________________________________
DÉCIMA TERCERA. - NOTIFICACIONES Y COMUNICACIONES.
Cualquier comunicación o notificación que sea proporcionada de conformidad con el presente Convenio, deberá realizarse por escrito y entregarse en los domicilios especificados en el apartado de Declaraciones de "LAS PARTES", considerándose realizadas en la fecha señalada en el acuse de recibo.
Tratándose de comunicaciones realizadas vía correo electrónico, las mismas tendrán validez siempre y cuando los correos electrónicos a través de los cuales se realicen las comunicaciones hayan sido designados previamente por oficio; realizándose cualquier cambio, modificación o nueva designación por la misma vía.
Para efectos de lo establecido en la presente cláusula se designan los siguientes correos electrónicos:
Por "_____________":
          Lic. _______________, (cargo) ______________ con correo electrónico: __________________.
Por "LA COORDINACIÓN":
          Lic. _______________, (cargo) ______________ con correo electrónico: ____________________.
DÉCIMA CUARTA. - INTERPRETACIÓN Y CUMPLIMIENTO.
"LAS PARTES" convienen que el presente instrumento es producto de la buena fe, por lo que toda controversia e interpretación que se derive del mismo, respecto de su operación, formalización y cumplimiento, será resuelta por ambas partes de común acuerdo.
Si en última instancia no llegaran a ningún acuerdo, "LAS PARTES" se someterán a la jurisdicción de los Tribunales competentes de la Ciudad de México, renunciando al fuero que pudiera corresponderles en razón de su domicilio presente o futuro, u otra causa.
Leído que fue el presente instrumento jurídico y enteradas "LAS PARTES" de su contenido y alcance legal, lo firman por quintuplicado al margen y al calce, en __________, a los___ días del mes de ______del año dos mil _______.
 
POR "LA COORDINACIÓN"
__________________________________
Nombre y cargo
POR "_______________"
__________________________________
Nombre y cargo
 
TESTIGO
__________________________________
Nombre y cargo
 
 
TESTIGO
__________________________________
Nombre y cargo
 
 
La presente hoja de firmas corresponde a la última hoja del Convenio de Colaboración para el Intercambio de Información celebrado el día ____ del mes de _______ del año 20__, en la Ciudad de ______, entre el ____________________________ y la Coordinación Nacional de Becas para el Bienestar Benito Juárez.
Anexo 6 Formato de llenado
Información requerida a las Instituciones Solicitantes para la atención a personas víctimas de delitos de alto impacto y/o violaciones graves a derechos humanos.
No
Variable
Descripción
1
NO. DE CONTROL /
EXPEDIENTE
Número de expediente o de control, en caso de que la institución cuente con él, para su propio seguimiento y atención a las personas víctimas
2
ALIAS (EXCLUSIVO DE RENAVI
Y FGR)
"Sobrenombre" o "ALIAS" asignado por la institución
3
TIPO DE FIGURA
Tipo de figura proporcionado por la institución
4
NOMBRE
Nombre (s)
5
PRIMER APELLIDO
Primer apellido (apellido paterno)
6
SEGUNDO APELLIDO
Segundo apellido (apellido materno)
7
SEXO
Sexo
8
TIPO DE VICTIMA
Validación de la calidad y tipo de víctima, proporcionada por la Institución de atención a Víctimas
9
TIPIFICACIÓN DEL DELITO /
DERECHO HUMANO
Tipificación del Delito o Derecho humano violentado que convierte a la persona en víctima
10
FECHA DE NACIMIENTO
Fecha de Nacimiento
11
EDAD ACTUAL
Edad actual
12
CURP
Clave Única de Registro de Población (CURP) para mexicanos
13
PAIS DE NACIMIENTO
País de Nacimiento
14
ENTIDAD DE NACIMIENTO
Entidad de Nacimiento
15
CLAVE DE ENTIDAD
Clave de la entidad en la que habita actualmente la persona
16
NOMBRE DE ENTIDAD
Entidad en la que habita actualmente
17
CLAVE DE MUNICIPIO
Clave del municipio en el que habita actualmente la persona
18
NOMBRE DE MUNICIPIO
Municipio en el que habita actualmente
19
CLAVE DE LOCALIDAD
Clave de la localidad en la que habita actualmente la persona
20
NOMBRE DE LOCALIDAD
Localidad en la que habita actualmente
21
CURP DEL TITULAR O TUTOR
Clave Única de Registro de Población del Titular o Tutor (a) de la persona que se está registrando en el renglón cuando ésta cuenta con menos de 18 años
22
SITUACIÓN ESCOLAR
Validación por parte de la Institución de atención a víctimas que especifica si la persona se encuentra estudiando actualmente
23
CLAVE CCT
Clave del Centro de Trabajo o Escuela (CCT)
24
NOMBRE DE LA ESCUELA
Nombre oficial de la institución educativa
25
MODALIDAD
Modalidad educativa en la que el estudiante/alumno se encuentra inscrito
26
MATRÍCULA DEL ALUMNO
Clave de registro del alumno en el plantel educativo
27
TIPO EDUCATIVO
Tipo educativo
28
NIVEL
Nivel cursado actualmente por el alumno
29
EDUCACIÓN BÁSICA - GRADO
Grado que cursa actualmente el alumno
30
EDUCACIÓN MEDIA SUPERIOR -
TIPO DE PERIODO
Identificador del tipo de periodo
31
EDUCACIÓN MEDIA SUPERIOR -
PERIODO ACTUAL
Número de periodo en que se encuentra inscrito el estudiante
32
EDUCACIÓN SUPERIOR -
NOMBRE DE LA CARRERA
Nombre completo de la carrera que cursa actualmente el estudiante
33
EDUCACIÓN SUPERIOR - TIPO
DE PERIODO
Identificador del tipo de periodo
34
EDUCACIÓN SUPERIOR -
PERIODO ACTUAL
Número de periodo en que se encuentra inscrito el estudiante
35
BANCO
Nombre del banco donde se puede realizar el depósito en caso de que la información cumpla con los criterios determinados por la CNBBBJ
36
CLABE INTERBANCARIA
Clave Bancaria Estandarizada (CLABE)
 
Anexo 7 Formato de Atención a Becarios/as
 

 

___________________________
 
1     UNESCO (2017). Derecho a la Educación. Recuperado de: unesco.org/new/es/social-and-human-sciences/themes/advancement/networks/larno/right-to-education/
2     UNICEF (2008). Un enfoque de la educación basado en los derechos humanos, Recuperado de: https://www.unicef.org/spanish/publications/files/Un_enfoque_de_la_EDUCACION_PARA_TODOS_basado_en_los_derechos_humanos.pdf, página 7.
 
3     Ordorika, I. & Rodriguez, R. (2012). Cobertura y estructura del Sistema Educativo Mexicano: problemática y propuestas. En Plan de diez años para desarrollar el Sistema Educativo Nacional, UNAM (2012).
4     OCDE (2014). Panorama de la Educación: Indicadores de la OCDE.
5     Narro, J. & Moctezuma, D. (2012). Hacia una reforma del Sistema Educativo Nacional. En Plan de diez años para desarrollar el Sistema Educativo Nacional, UNAM (2012).
6     CONEVAL (2018). Informe de Evaluación de la Política de Desarrollo Social 2018.
7     Mejía & Worthman (2017). Geografía de las oportunidades.