ACUERDO por el que se modifican las Reglas de Operación del Programa de Infraestructura Indígena a cargo del Instituto Nacional de los Pueblos Indígenas para el ejercicio fiscal 2020.
Al margen un sello con el Escudo Nacional, que dice: Estados Unidos Mexicanos.- Instituto Nacional de los Pueblos Indígenas.
ACUERDO POR EL QUE SE MODIFICAN LAS REGLAS DE OPERACION DEL PROGRAMA DE INFRAESTRUCTURA INDIGENA A CARGO DEL INSTITUTO NACIONAL DE LOS PUEBLOS INDIGENAS PARA EL EJERCICIO FISCAL 2020.
ADELFO REGINO MONTES, Director General del Instituto Nacional de los Pueblos Indígenas, con fundamento en los Artículos 1o. y 2o. de la Constitución Política de los Estados Unidos Mexicanos; 42, fracción VII, 74, 75, 76 y 77 de la Ley Federal de Presupuesto y Responsabilidad Hacendaria; 174, 175, 176, 178, 179 y 181 de su Reglamento; 25, 29, 30 y Vigésimo Tercero del Decreto de Presupuesto de Egresos de la Federación para el Ejercicio Fiscal 2020, y 2, 4 fracciones I, V, VI, XI, XXI, XXV, XXXI, XXXV y XXXVI y 17 de la Ley del Instituto Nacional de los Pueblos Indígenas, y
CONSIDERANDO
Que los programas de subsidio del Ramo Administrativo 47 que ejecutará el Instituto Nacional de los Pueblos Indígenas (INPI), se aplicarán para garantizar el ejercicio de los derechos de los pueblos indígenas y afromexicano, así como para impulsar su desarrollo integral y el fortalecimiento de sus culturas e identidades, de conformidad con lo dispuesto en la Constitución Política de los Estados Unidos Mexicanos y en los instrumentos jurídicos internacionales de los que México es parte.
Que el Anexo 25 del Presupuesto de Egresos de la Federación para el ejercicio fiscal 2020, publicado en el Diario Oficial de la Federación (DOF) el 11 de diciembre de 2019, establece los programas sujetos a Reglas de Operación, entre los que se encuentra el Programa de Infraestructura Indígena, a cargo del INPI, debiéndose sujetar a las disposiciones, requisitos, criterios e indicadores que la normatividad federal establece sobre la materia.
Que de conformidad con lo dispuesto en los artículos 75 y 77 de la Ley Federal de Presupuesto y Responsabilidad Hacendaria y de los artículos 25, 29, 30 y Vigésimo Tercero del Decreto de Presupuesto de Egresos de la Federación para el Ejercicio Fiscal 2020, se debe asegurar la aplicación eficaz, eficiente, oportuna, equitativa y transparente de los recursos públicos, entre los que se encuentran los de este Programa, deberá sujetarse a Reglas de Operación que establecen los requisitos, criterios e indicadores que lo regulan.
Que en atención a la normatividad vigente, el Instituto Nacional de los Pueblos Indígenas envío a la Secretaría de Bienestar y a la Coordinación General de Programas para el Desarrollo, las Reglas de Operación del Programa de Infraestructura Indígena, para el ejercicio fiscal 2020; que se cuenta con la autorización de la Secretaría de Hacienda y Crédito Público, mediante el oficio 312.A.-03438, de fecha 31 de diciembre de 2019, y que el día 16 de enero de 2020 la Comisión Nacional de Mejora Regulatoria (CONAMER), mediante oficio CONAMER/20/0214, emite el dictamen regulatorio correspondiente, he tenido a bien expedir el siguiente:
ACUERDO POR EL QUE SE MODIFICAN LAS REGLAS DE OPERACION DEL PROGRAMA DE
INFRAESTRUCTURA INDIGENA A CARGO DEL INSTITUTO NACIONAL DE LOS PUEBLOS INDIGENAS
PARA EL EJERCICIO FISCAL 2020
ÚNICO. Se modifican y dan a conocer las Reglas de Operación del Programa de Infraestructura Indígena a cargo del Instituto Nacional de los Pueblos Indígenas, las que se contienen en el anexo de este acuerdo y que para todos los efectos se consideran como parte integrante del mismo.
1. Introducción
La Constitución Política de los Estados Unidos Mexicanos en su artículo 1o., establece las obligaciones del Estado Mexicano para promover, respetar, proteger y garantizar los derechos humanos de conformidad con los principios de universalidad, interdependencia, indivisibilidad y progresividad e incluye al marco normativo nacional y los tratados internacionales en materia de derechos humanos en los que México sea parte.
El artículo 2o. de la propia Constitución, reconoce los derechos de los pueblos indígenas a la libre determinación y autonomía en materia de organización social, económica, política y cultural, así como la obligación de las autoridades a abatir las carencias y rezagos que afectan a los pueblos y comunidades indígenas.
Asimismo, en el apartado B fracciones I, IV y VI establece:
"I. Impulsar el desarrollo regional de las zonas indígenas con el propósito de fortalecer las economías locales y mejorar las condiciones de vida de sus pueblos, mediante acciones coordinadas entre los tres órdenes de gobierno, con la participación de las comunidades. Las autoridades municipales determinarán equitativamente las asignaciones presupuestales que las comunidades administrarán directamente para fines específicos."
"IV. Mejorar las condiciones de las comunidades indígenas y de sus espacios para la convivencia y recreación, mediante acciones que faciliten el acceso al financiamiento público y privado para la construcción y mejoramiento de vivienda, así como ampliar la cobertura de los servicios sociales básicos."
"VI. Extender la red de comunicaciones que permita la integración de las comunidades, mediante la construcción y ampliación de vías de comunicación y telecomunicación..."
Asimismo, en el penúltimo párrafo de dicho artículo se establece:
"Para garantizar el cumplimiento de las obligaciones señaladas en este apartado, la Cámara de Diputados del Congreso de la Unión, las legislaturas de las entidades federativas y los ayuntamientos, en el ámbito de sus respectivas competencias, establecerán las partidas específicas destinadas al cumplimiento de estas obligaciones en los presupuestos de egresos que aprueben, así como las formas y procedimientos para que las comunidades participen en el ejercicio y vigilancia de las mismas".
Por su parte, el Convenio 169 sobre Pueblos Indígenas y Tribales de la Organización Internacional del Trabajo, establece:
"Artículo 2
1. Los gobiernos deberán asumir la responsabilidad de desarrollar, con la participación de los pueblos interesados, una acción coordinada y sistemática con miras a proteger los derechos de esos pueblos y a garantizar el respeto de su integridad.
2. Esta acción deberá incluir medidas:
a) que aseguren a los miembros de dichos pueblos gozar, en pie de igualdad, de los derechos y oportunidades que la legislación nacional otorga a los demás miembros de la población;
b) que promuevan la plena efectividad de los derechos sociales, económicos y culturales de esos pueblos, respetando su identidad social y cultural, sus costumbres y tradiciones, y sus instituciones;
c) que ayuden a los miembros de los pueblos interesados a eliminar las diferencias socioeconómicas que puedan existir entre los miembros indígenas y los demás miembros de la comunidad nacional, de una manera compatible con sus aspiraciones y formas de vida."
"Artículo 6
1. Al aplicar las disposiciones del presente Convenio, los gobiernos deberán:
a) ...
b) ...
c) establecer los medios para el pleno desarrollo de las instituciones e iniciativas de esos pueblos, y en los casos apropiados proporcionar los recursos necesarios para este fin."
"Artículo 7
1. Los pueblos interesados deberán tener el derecho de decidir sus propias prioridades en lo que atañe al proceso de desarrollo, en la medida en que éste afecte a sus vidas, creencias, instituciones y bienestar espiritual y a las tierras que ocupan o utilizan de alguna manera, y de controlar, en la medida de lo posible, su propio desarrollo económico, social y cultural. Además, dichos pueblos
deberán participar en la formulación, aplicación y evaluación de los planes y programas de desarrollo nacional y regional susceptibles de afectarles directamente.
2. El mejoramiento de las condiciones de vida y de trabajo y del nivel de salud y educación de los pueblos interesados, con su participación y cooperación, deberá ser prioritario en los planes de desarrollo económico global de las regiones donde habitan. Los proyectos especiales de desarrollo para estas regiones deberán también elaborarse de modo que promuevan dicho mejoramiento.
3...
4..."
Por su parte, la Declaración de las Naciones Unidas sobre los Derechos de los Pueblos Indígenas señala lo siguiente:
"Artículo 3
Los pueblos indígenas tienen derecho a la libre determinación. En virtud de ese derecho determinan libremente su condición política y persiguen libremente su desarrollo económico, social y cultural.
Artículo 4
Los pueblos indígenas, en ejercicio de su derecho a la libre determinación, tienen derecho a la autonomía o al autogobierno en las cuestiones relacionadas con sus asuntos internos y locales, así como a disponer de medios para financiar sus funciones autónomas.
Artículo 5
Los pueblos indígenas tienen derecho a conservar y reforzar sus propias instituciones políticas, jurídicas, económicas, sociales y culturales, manteniendo a la vez su derecho a participar plenamente, si lo desean, en la vida política, económica, social y cultural del Estado."
"Artículo 23
Los pueblos indígenas tienen derecho a determinar y a elaborar prioridades y estrategias para el ejercicio de su derecho al desarrollo. En particular, los pueblos indígenas tienen derecho a participar activamente en la elaboración y determinación de los programas de salud, vivienda y demás programas económicos y sociales que les conciernan y, en lo posible, a administrar esos programas mediante sus propias instituciones."
"Artículo 39
Los pueblos indígenas tienen derecho a recibir asistencia financiera y técnica de los Estados y por conducto de la cooperación internacional para el disfrute de los derechos enunciados en la presente Declaración."
En el mismo sentido, la Declaración Americana sobre los Derechos de los Pueblos Indígenas, establece lo siguiente:
"Artículo IX. Personalidad jurídica
Los Estados reconocerán plenamente la personalidad jurídica de los pueblos indígenas, respetando las formas de organización indígenas y promoviendo el ejercicio pleno de los derechos reconocidos en esta Declaración."
"Artículo XXIX. Derecho al desarrollo
1. Los pueblos indígenas tienen derecho a mantener y determinar sus propias prioridades en lo relacionado con su desarrollo político, económico, social y cultural, de conformidad con su propia cosmovisión. Asimismo, tienen el derecho a que se les garantice el disfrute de sus propios medios de subsistencia y desarrollo y a dedicarse libremente a todas sus actividades económicas.
2. Este derecho incluye la elaboración de las políticas, planes, programas y estrategias para el ejercicio de su derecho al desarrollo y la implementación de acuerdo a su organización política y social, normas y procedimientos, sus propias cosmovisiones e instituciones.
3. Los pueblos indígenas tienen derecho a participar activamente en la elaboración y determinación
de los programas de desarrollo que les conciernan y, en lo posible, administrar esos programas mediante sus propias instituciones.
4...
5..."
"Artículo XXXVII
Los pueblos indígenas tienen derecho a recibir asistencia financiera y técnica de los Estados y por conducto de la cooperación internacional para el disfrute de los derechos enunciados en la presente declaración."
La Ley del INPI establece diferentes disposiciones en la materia, entre las que destacan las siguientes:
"Artículo 2. El Instituto es la autoridad del Poder Ejecutivo Federal en los asuntos relacionados con los pueblos indígenas y afromexicano, que tiene como objeto definir, normar, diseñar, establecer, ejecutar, orientar, coordinar, promover, dar seguimiento y evaluar las políticas, programas, proyectos, estrategias y acciones públicas, para garantizar el ejercicio y la implementación de los derechos de los pueblos indígenas y afromexicano, así como su desarrollo integral y sostenible y el fortalecimiento de sus culturas e identidades, de conformidad con lo dispuesto en la Constitución Política de los Estados Unidos Mexicanos y en los instrumentos jurídicos internacionales de los que el país es parte.
Artículo 3. Para cumplir los fines y objetivos del Instituto, se reconocen a los pueblos y comunidades indígenas y afromexicanas como sujetos de derecho público; utilizando la categoría jurídica de pueblos y comunidades indígenas en los términos reconocidos por el artículo 2o. de la Constitución Política de los Estados Unidos Mexicanos y los instrumentos internacionales en la materia.
...
Artículo 4. Para el cumplimiento de su objeto, el Instituto tendrá las siguientes atribuciones y funciones:
I. Definir los lineamientos normativos que permitan conducir y orientar las políticas públicas relativas a los pueblos indígenas y afromexicano en el marco de la Administración Pública Federal;
II. a la V...
VI. Proponer, promover e implementar las medidas que se requieran para garantizar el cumplimiento de los derechos de los pueblos indígenas y afromexicano;
VII. a la
X. a la XX...
XXI. Instrumentar, gestionar, instalar, promover y ejecutar, en coordinación con las instancias competentes, las medidas necesarias para brindar mantenimiento, mejoramiento y ampliación de la infraestructura comunitaria, tales como vías de comunicación, escuelas, vivienda, puentes, electrificación, agua potable, drenaje, saneamiento y en general todo tipo de infraestructura, que permitan la integración y reconstitución territorial de los pueblos indígenas y afromexicano, así como el fortalecimiento de su gobernanza, organización regional y capacidad económica productiva;
XXII. a la XXIV...
XXV. Instrumentar, operar, ejecutar y evaluar planes, programas, proyectos y acciones para el desarrollo integral, intercultural y sostenible de los pueblos indígenas y afromexicano;
XXVI. Elaborar, gestionar, impulsar, dar seguimiento y evaluar, de manera conjunta y coordinada con los pueblos interesados, los Planes Integrales de Desarrollo Regional de los Pueblos Indígenas;
XXVII. a la XXXIV...
XXXV. Gestionar, ejecutar, dar seguimiento y evaluar los recursos presupuestales para promover y garantizar el reconocimiento e implementación de los derechos y el desarrollo integral, intercultural y sostenible de los pueblos indígenas y afromexicano, bajo criterios justos y compensatorios.
...
XXXVI. Llevar a cabo las transferencias de recursos a los pueblos, comunidades y municipios
indígenas, a través de sus autoridades o instituciones representativas para la implementación de sus derechos y su desarrollo integral, intercultural y sostenible;
XXXVII. a la XLVIII...".
El Programa de Infraestructura Indígena se alinea al Eje 2 "Política Social" del Plan Nacional de Desarrollo (PND) 2019-2024 y contribuye al Objetivo 4 del Programa Especial de los Pueblos Indígenas 2019-2024, con fundamento en lo dispuesto en los artículos 9, 14, 29 y 31 de la Ley de Planeación. Dicho Programa Especial, derivado del PND 2019-2024, se sustenta en el Programa Nacional de los Pueblos Indígenas (PNPI), presentado por el Presidente Andrés Manuel López Obrador en la Ciudad de Oaxaca de Juárez, Oaxaca, el pasado 21 de diciembre de 2018, a fin de dar respuesta efectiva a sus antiguas reivindicaciones y aspiraciones de vida, garantizando sus derechos y fortaleciendo sus culturas e identidades colectivas.
Por su parte, el Programa Nacional de los Pueblos Indígenas 2018-2024, establece en sus Objetivos Específicos lo siguiente:
"Objetivos Específicos:
...
3. Implementar acciones para el establecimiento, mantenimiento y ampliación de la infraestructura social y de comunicaciones, conectividad y espacios públicos comunitarios para lograr mejores niveles de bienestar de los Pueblos Indígenas y Afromexicano. Se garantizará el acceso, establecimiento y operación de servicios y medios de comunicación, radiodifusión y telecomunicaciones en comunidades y regiones indígenas"
Asimismo, se cuenta con las Estrategias y Líneas de Acción siguientes:
"3.1. Mejoramiento de la infraestructura social básica, comunitaria, mejoramiento de la vivienda y coadyuvancia con las instancias responsables de la infraestructura educativa, de salud y de comunicaciones.
3.1.1. Apoyar la construcción y ampliación de sistemas de agua potable.
3.1.2. Apoyar la construcción y ampliación de obras de saneamiento, drenaje y alcantarillado.
3.1.3. Apoyar la construcción y ampliación de sistemas de electrificación.
3.1.4. Apoyar la construcción de infraestructura comunitaria.
3.1.5. Coadyuvar con los tres niveles de gobierno en la ampliación de la infraestructura educativa, de salud y de comunicaciones y vivienda.
3.2. Construcción y modernización de caminos rurales para la integración territorial y las comunicaciones.
3.2.1. Apoyar en la construcción y modernización de caminos rurales y carreteras alimentadoras.
3.2.3. Pavimentación de caminos a cabeceras municipales indígenas".
El Gobierno de México ha establecido que los pueblos indígenas son sujetos fundamentales en el actual proceso de transformación nacional y la renovación de la vida pública, y ha decidido construir una relación horizontal que dé respuesta a sus reivindicaciones y aspiraciones de vida, garantizando sus derechos y fortaleciendo sus culturas e identidades colectivas.
Actualmente, en nuestro país, parte de los habitantes de los pueblos y comunidades indígenas y afromexicanas aún no disponen de servicios básicos, lo cual es producto, en gran medida, de un diseño de políticas públicas que no consideraron a la comunidad indígena como sujeto colectivo de atención, lo que ha impedido generar condiciones de vida y bienestar acorde a su diversidad cultural, social y económica que satisfagan sus aspiraciones de vida.
Es por ello, que el INPI, a través del Programa de Infraestructura Indígena, promueve y ejecuta acciones para contribuir al abatimiento de carencias en materia de infraestructura básica (comunicación terrestre, electrificación, agua potable, drenaje y saneamiento), con la finalidad de mejorar su bienestar social, quehacer en el cual se fomentará la participación de los pueblos y comunidades indígenas y afromexicanas, dependencias y entidades federales y otros órdenes de gobierno, bajo los principios de libre determinación, integralidad, pertinencia social, económica y cultural, sostenibilidad y territorialidad, transversalidad e igualdad de género, participación y consulta.
El Programa se ha caracterizado por ser una herramienta de la política pública para el desarrollo indígena, articulando acciones, obras y recursos para dotar a los pueblos y comunidades indígenas y afromexicanas de la infraestructura básica que les permita llevar una vida digna en sus comunidades.
Considerando los Lineamientos para incorporar la perspectiva de género en las Reglas de Operación de los programas presupuestarios federales, publicados en el DOF el 29 de junio de 2016, el Programa habrá de favorecer las acciones para que la dotación de servicios básicos, principalmente el agua potable y la electrificación, tengan un impacto favorable en la vida y el bienestar de las mujeres indígenas facilitando las tareas del hogar y liberando tiempos para la adopción de otras opciones para mejorar sus condiciones de vida(1).
2. Objetivos.
2.1. General.
Realizar acciones de infraestructura básica, para el bienestar de los pueblos y comunidades indígenas y afromexicanas elegibles, que contribuyan a la disminución de las carencias sociales, así como, a la integración territorial y el acceso de bienes y servicios básicos.
2.2. Específicos.
2.2.1. Apoyar la construcción de obras de comunicación terrestre, y
2.2.2. Apoyar la construcción de obras de electrificación, agua potable, drenaje y saneamiento.
3. Lineamientos.
Se realizarán obras y acciones de infraestructura básica en comunidades y localidades indígenas y afromexicanas elegibles, cuya ejecución estará a cargo de las comunidades indígenas, los municipios, gobiernos de los estados, dependencias y entidades de la Administración Pública Federal, con base en los instrumentos jurídicos correspondientes (Anexo 1), o directamente del INPI.
3.1. Cobertura.
El Programa tendrá cobertura en las entidades federativas que se indican en el Anexo 2, y se destinará a comunidades y localidades indígenas y afromexicanas que cumplan con los requisitos de la población potencial.
3.2. Poblaciones.
3.2.1. Población Potencial.
Comprende a la población que habita en localidades en donde al menos el cuarenta por ciento (40%) de sus habitantes se identifiquen como población indígena y que carecen de alguno de los servicios cuyo apoyo otorga el Programa, que cumplan con las características que se indican a continuación:
I. Que sean de alta o muy alta marginación, y
II. Que tengan entre 50 y 15,000 habitantes.
El INPI identificará las localidades que estén dentro de la población potencial, con base en la metodología desarrollada por el propio Instituto, para la identificación de la población indígena a nivel de localidad construida a partir del criterio de Hogares Indígenas y con base en los Indicadores de Marginación por Localidad del año 2010, elaborados por el Consejo Nacional de Población a partir de información derivada del Censo General de Población y Vivienda del año 2010, así como el tamaño de población e información sobre rezagos en agua potable, drenaje, electrificación y acceso a caminos, que se identifican en dicho Censo.
En los casos en los que se publiquen nuevos indicadores y datos por las dependencias y organismos mencionados, que oficialmente sustituyan a los aquí señalados, éstos se considerarán para los efectos del Programa a partir del inicio del siguiente ejercicio fiscal al que fueron formalizados.
Asimismo, se atenderán municipios y comunidades indígenas y afromexicanas reconocidas en las constituciones, leyes o decretos de las entidades federativas, o en las resoluciones o acuerdos emitidos por las instancias competentes, que cumplan con el grado de marginación y tamaño previstos para la población potencial.
3.2.2. Población objetivo.
Corresponde a la población que se estima atender en el ejercicio fiscal, a partir de la propuesta de obras y sus beneficiarios, con base en el techo presupuestal autorizado en el Presupuesto de Egresos de la Federación, que cumpla con las características del numeral 3.2.1. Población Potencial, de las presentes Reglas de Operación.
3.3. Criterios y Requisitos de Elegibilidad.
3.3.1. Beneficiarios.
Se refiere a las personas que habitan en municipios, comunidades y localidades indígenas y afromexicanas que cumplan los requisitos de población objetivo, cobertura, elegibilidad y aquellos de carácter normativo que se establecen en las presentes Reglas de Operación, que resulten beneficiadas por las acciones del Programa.
3.3.2. De los proyectos.
Las obras susceptibles de apoyar estarán dirigidas a las comunidades y localidades indígenas y afromexicanas elegibles y deberán:
I. Contar con el consentimiento de la obra por parte de la población beneficiaria, lo cual deberá constar en un acta de asamblea firmada por los beneficiarios y las autoridades de la localidad en la que será construida. En el caso de obras de agua potable, drenaje y saneamiento, el acta deberá incluir la manifestación expresa de que se informó que dicha obra tendrá un costo de operación y mantenimiento.
Previo al consentimiento, la población beneficiaria podrá proponer modificaciones al diseño de la obra cuya procedencia quedará sujeta a su viabilidad técnica y financiera,
II. Tener un proyecto ejecutivo,
III. Tener designada a la comunidad, municipio, dependencia o entidad federativa que será responsable de su operación y mantenimiento,
IV. Contar con los requisitos normativos que se establecen en las presentes Reglas para tener acceso a los apoyos, y
V. De ser el caso, presentar acta de asamblea en original, en la que obre la anuencia de la comunidad, para participar en jornadas de trabajo comunitario no considerado en el proyecto ejecutivo, para el desarrollo de la obra. Dicha actividad tiene como propósito que la ciudadanía realice trabajo voluntario con el fin de mejorar las condiciones de su comunidad y reforzar el sentido de pertinencia con su entorno, a manera de colaboración y creación colectiva.
3.4. Criterios de selección.
El INPI publicará en su página de Internet, dentro de los 5 (cinco) días posteriores a la publicación en el DOF de las presentes Reglas, los listados de comunidades y localidades indígenas, así como de los municipios con población afromexicana, en las que podrán proponerse obras de infraestructura dado que satisfacen los requisitos de población potencial.
En el caso de las localidades indígenas que no se identifiquen en los listados señalados en el párrafo que antecede, podrán autoidentificarse como una comunidad indígena, para lo cual deberán entregar un acta de asamblea comunitaria en original, en la que se establezca de manera expresa su carácter de comunidad indígena.
Lo antes expuesto, en tanto se concluye la integración del Sistema Nacional de Información y Estadística sobre los Pueblos y Comunidades Indígenas y Afromexicanas previsto en el artículo 4, fracción XXXIII de la Ley del INPI; el Instituto, a través de la Coordinación General de Derechos Indígenas y la Coordinación General de Planeación y Evaluación, analizarán las solicitudes presentadas por comunidades indígenas que manifiesten su interés en participar en el Programa, para determinar su elegibilidad para el mismo, debiendo emitir su opinión técnica y jurídica para ser susceptibles de apoyo, mismas que deberán considerar los criterios de elegibilidad del Programa.
En infraestructura, se podrán incluir obras cuyas características de diseño, alcances o condicionantes de ejecución, beneficien adicionalmente a localidades no incluidas en la población objetivo, siempre y cuando su propósito se oriente específicamente a beneficiar a población elegible del Programa.
Las comunidades y localidades indígenas y afromexicanas elegibles para recibir apoyos del Programa, serán las que cumplen con los siguientes requisitos:
I. Cuenten con las características de población potencial, y
II. Requieran la ejecución de obras y acciones conforme a los tipos de apoyo del Programa, además de contar con el consentimiento de la población beneficiaria y el aval comunitario.
3.4.1. Criterios de priorización.
Se dará prioridad a la ejecución de las obras según los criterios que se señalan:
I. Conclusión de obras en proceso financiadas por el Programa, previa evaluación que realice el Instituto,
II. Las que se incluyan en los Planes Integrales de Desarrollo Regional y/o las que se encuentren dentro de la cobertura de los Proyectos Prioritarios del Ejecutivo Federal,
III. Las que se ejecuten por los municipios y las comunidades indígenas bajo la modalidad de administración directa,
IV. Aquellas que consideren la aplicación de tecnologías alternativas o también conocidas como no convencionales,
V. Las propuestas realizadas por las asociaciones de comunidades indígenas o de comunidades y municipios indígenas, previstas en el artículo 115 de la Constitución Política de los Estados Unidos Mexicanos y los marcos normativos de las Entidades Federativas, en materia de caminos, aquellos que conformen circuitos regionales y microrregionales,
VI. Las que tengan mayor impacto directo en los indicadores de carencia del CONEVAL,
VII. En su caso, los criterios de priorización que se establezcan en el Presupuesto de Egresos de la Federación del ejercicio fiscal correspondiente, y
VIII. Solicitudes de obra captadas a través de las ventanillas establecidas por el INPI a nivel central o a través de sus Oficinas de Representación y los CCPI, que cumplan con los criterios de las presentes Reglas de Operación.
3.5. Características y monto de los apoyos.
3.5.1. Características de los apoyos.
Los recursos que se ministren a las comunidades indígenas y afromexicanas y, en su caso, a municipios, gobiernos de los estados, y dependencias y entidades de la APF, al amparo del Programa, en su carácter de subsidios, no perderán su naturaleza federal, por lo que deberán ser ejercidos observando todas las disposiciones legales y normativas aplicables al presupuesto federal.
3.5.2. Monto de los apoyos y estructura financiera.
El monto de apoyo para las obras de infraestructura básica se definirá con base en el costo total de las mismas, los recursos del Programa y el acuerdo que se obtenga con el firmante del instrumento jurídico correspondiente.
Las aportaciones económicas del INPI, de las comunidades indígenas y afromexicanas, los municipios, gobiernos estatales y dependencias y entidades de la APF, serán obligatorias de acuerdo con la estructura financiera que se pacte en los instrumentos jurídicos que se suscriban; y se establecerán conforme a la siguiente tabla:
| Mecanismo de Ejecución | % de participación |
| INPI | Gobierno del Estado | Municipio | Comunidad Indígena o afromexicana |
| Acuerdo de Coordinación con Gobierno Estatal | Hasta el 50.00% del monto total convenido | Al menos del 30.00% al 50.00% del monto total convenido | Hasta el 20% del monto total convenido | No aplica |
| Convenio con Gobierno Municipal | Al menos el 70.00% del monto total convenido | No aplica | Hasta el 30.00% del monto total convenido | No aplica |
| Ejecución directa INPI | 100% de la obra y/o acción | No aplica | No aplica | No aplica |
| Convenio de Concertación con comunidad indígena o afromexicana | Conforme a lo que se acuerde | Conforme se acuerde | Conforme se acuerde | Conforme a lo que se acuerde |
| Convenio con dependencia y entidad de la Administración Pública Federal | Conforme a lo que se acuerde con la dependencia o entidad federal | Conforme se acuerde | Conforme se acuerde | No aplica |
Excepcionalmente, el INPI con base en indicadores de pobreza, rezago en infraestructura, marginación, entre otros que se consideren necesarios, podrá modificar su porcentaje de aportación en los instrumentos jurídicos que suscriba.
Cuando para la contratación de alguna obra convenida se requiera de un monto mayor al establecido en el instrumento jurídico firmado, dicha obra no podrá ser contratada hasta en tanto no se cuente con la suficiencia presupuestal, la cual puede originarse de ahorros en la contratación de otras obras, o porque la comunidad, el municipio, el gobierno del estado o dependencia y entidad de la APF, según corresponda, aporte los recursos faltantes. Las modificaciones que se realicen en este sentido, se harán conforme al procedimiento establecido en las presentes Reglas de Operación y deberán reflejarse en el instrumento jurídico modificatorio correspondiente.
La aportación que el INPI realice a cada uno de los instrumentos jurídicos no podrá incrementarse por las variaciones de costos que pudieran presentarse durante la ejecución de las obras.
3.5.3. Criterios de asignación de recursos.
El Índice de Asignación Presupuestal representa la distribución preliminar de los recursos correspondientes a cada entidad federativa, su fórmula de cálculo se presenta en el Anexo 3. El Índice considera:
a) El tamaño de la población potencial,
b) Los rezagos en infraestructura básica (electrificación, agua potable, caminos rurales, carreteras alimentadoras, drenaje y alcantarillado), y
c) El Índice de Marginación.
La asignación definitiva de los recursos federales por entidad federativa, así como la disposición que se pueda hacer de ella, estará sujeta a los umbrales de gasto contenidos en los instrumentos jurídicos suscritos entre comunidades indígenas y afromexicanas, municipios, gobiernos estatales, dependencias y entidades de la APF y el INPI.
Para lo anterior, el INPI considerará las propuestas que se reciban, así como las determinadas a partir de sus propios estudios y/o proyectos, ejecutando y/o conviniendo las acciones a implementar y suscribiendo en su caso los instrumentos jurídicos correspondientes.
3.5.4. Tipo de apoyo.
La población beneficiaria del Programa podrá ser apoyada en los siguientes conceptos:
3.5.4.1. Caminos rurales, alimentadores y puentes vehiculares. Comprende la construcción, modernización y ampliación de este tipo de vías de comunicación que correspondan con los tipos E, D y C que la SCT define conforme al tránsito diario promedio anual en el documento Normas SCT_1984; Normas de Servicios Técnicos, Libro 2, Parte 2.01; Proyecto Geométrico, Título 2.01.01; Carreteras. SCT. México, D. F., 1984, cuya dirección electrónica es: https://sjnavarro.files.wordpress.com/2011/08/proyecto_geomc3a9trico_carreteras_sct.pdf. En caso de puentes vehiculares, se considerarán aquellos que se ejecuten sobre caminos que correspondan con los tipos E, D y C, con una longitud mayor de 6 metros.
En este concepto se excluyen del Programa las acciones de reconstrucción, conservación, mantenimiento, equipo y obras de infraestructura urbana.
3.5.4.2. Electrificación. Comprende la construcción de líneas de distribución, de redes de distribución, muretes y acometidas en las localidades, así como obras de electrificación no convencional y de ampliación y repotenciación del servicio. Se excluye del Programa la rehabilitación, infraestructura eléctrica y mejora de instalaciones existentes y las instalaciones domésticas.
3.5.4.3. Agua potable. Comprende la construcción y ampliación de sistemas de agua potable, en los cuales podrán incluirse uno o varios de los siguientes conceptos: obras de captación, conducción, almacenamiento, potabilización, redes de distribución y tomas domiciliarias en las localidades, así como su equipamiento. También podrán incluirse sistemas múltiples que abastezcan a varias localidades. En todos los casos deberán usarse materiales y equipos completamente nuevos. Se excluyen del Programa los conceptos de rehabilitación, reconstrucción, mantenimiento y operación de los sistemas.
3.5.4.4. Drenaje y saneamiento. Comprende la construcción y ampliación de sistemas de drenaje y alcantarillado, de descargas domiciliarias y de sistemas de saneamiento de aguas residuales. En todos los casos deberá usarse materiales y equipos completamente nuevos. Se excluyen del Programa los conceptos relacionados con la rehabilitación, reconstrucción, mantenimiento y operación de estos sistemas.
3.5.4.5. Elaboración de proyectos y estudios. Comprende la elaboración de los estudios y/o mejoramiento de los diseños ejecutivos de las obras de electrificación, agua potable, caminos rurales, alimentadores, puentes vehiculares, drenaje y saneamiento.
3.5.4.6. Las erogaciones que se deriven de autorizaciones ambientales, tales como manifestación de impacto ambiental, cambio de uso del suelo, u otras en la materia, cuando el INPI sea ejecutor.
En apoyo al adecuado desarrollo de las obras y acciones que se realicen por el Programa, se destinará hasta el dos punto cinco por ciento (2.5%) del total de los recursos autorizados a obra para acciones de capacitación, asesoría, acompañamiento y supervisión, las cuales se realizarán a través de promotores técnicos. Estas figuras serán de carácter social y comunitario por lo que este apoyo en ningún caso generará relación laboral alguna con el INPI. El perfil, características y acciones a realizar se detallan en el Anexo 4 de las presentes Reglas.
3.5.5. Restricción de los Apoyos.
Conforme a lo establecido en la Ley de Obras Públicas y Servicios Relacionados con las Mismas y su Reglamento, de los tipos de apoyo mencionados anteriormente y que se ejecuten por contrato quedan expresamente excluidos los siguientes gastos por parte de los municipios, gobiernos de las entidades federativas, las dependencias y entidades de la APF y las entidades ejecutoras:
I. La contratación de personal,
II. Los gastos directos e indirectos,
III. La adquisición, arrendamiento, remodelación, mantenimiento o equipamiento de cualquier tipo de inmueble, y
IV. La adquisición y/o renta de vehículos, maquinaria y equipo.
De igual manera, de los tipos de apoyo mencionados anteriormente y que se ejecuten por administración directa, quedan expresamente excluidos los siguientes gastos:
I. Los gastos de operación indirectos,
II. La adquisición, arrendamiento, remodelación, mantenimiento o equipamiento de cualquier tipo de inmueble,
III. La adquisición de vehículos y equipo de oficina, y
IV. La adquisición de maquinaria y equipo de construcción.
3.5.6. Gastos de Operación.
El INPI, para el ejercicio de sus funciones en el marco del Programa, podrá destinar para la operación, seguimiento y evaluación del mismo, actividades de visitas de inspección de obra, reuniones con dependencias ejecutoras y beneficiarios, contraloría social, capacitación, profesionalización y actualización del personal vinculado al Programa, en Oficinas Centrales, Oficinas de Representación y CCPI, hasta el tres punto cero cuatro por ciento (3.04%) del total de recursos federales autorizados.
Asimismo, cuando el INPI sea ejecutor, podrá cubrir el pago de derechos y el costo de los trámites ante los diferentes órdenes de gobierno.
3.5.7. Temporalidad.
Los apoyos quedan sujetos al principio de temporalidad de los subsidios.
Se deberá de concluir la cantidad de obra convenida al último día hábil del mes de diciembre del ejercicio fiscal correspondiente.
El INPI, considerando los objetivos del Programa, el abatimiento de los rezagos y carencias alcanzado y la suficiencia presupuestal, determinará la terminación del otorgamiento de los apoyos.
3.6. Derechos, obligaciones y sanciones.
3.6.1. Derechos de las y los participantes.
3.6.1.1. El INPI tendrá el derecho de:
I. Abstenerse de suscribir instrumentos jurídicos futuros o ministrar los recursos previstos en los que se suscriban, cuando se dé alguno de los supuestos previstos en el apartado de sanciones, cuando la contraparte no realice las aportaciones convenidas o por cualquier otra causa justificada,
II. Solicitar la información que requiera conforme a los compromisos pactados en los instrumentos jurídicos suscritos con comunidades indígenas y afromexicanas, municipios, gobiernos estatales, y Dependencias y Entidades de la APF,
III. Hacer visitas de verificación y supervisión a las obras, y
IV. Solicitar a la comunidad, municipio, gobierno de la entidad federativa o a la ejecutora, la aplicación de medidas preventivas y correctivas a los contratistas conforme a lo establecido en la Ley de Obras Públicas y Servicios Relacionados con las Mismas y su Reglamento.
3.6.1.2. Los Gobiernos municipales y de las entidades federativas tendrán derecho a:
I. Conocer la información y, en su caso, recibir los recursos federales, según la estructura financiera convenida.
En los casos de las obras por contrato, la entrega de recursos corresponderá a los montos por los que se contraten las obras.
3.6.1.3. Las comunidades indígenas y afromexicanas, y dependencias y entidades de la APF tendrán derecho a:
I. Recibir los recursos federales, en los montos, estructura financiera y forma convenida en el instrumento jurídico suscrito.
3.6.1.4. La población de las comunidades y localidades indígenas y afromexicanas elegibles tendrá el derecho a:
I. Solicitar la ejecución de obras de los tipos de apoyo del Programa,
II. Informarse sobre las características y términos de ejecución de las obras convenidas,
III. Conocer los costos estimados de operación y mantenimiento, tratándose de proyectos de agua potable, drenaje o saneamiento, antes de que se realice la licitación o adjudicación de la obra,
IV. Ser consultados y otorgar el consentimiento respecto al tipo de obras y su trazo o trayecto, cuando se identifiquen daños a los sitios con valor cultural o les impliquen cambios organizativos que consideren inapropiados, y
V. Participar en las tareas de contraloría social, con el objeto de verificar el cumplimiento de las metas y la correcta aplicación de los recursos públicos asignados al Programa.
3.6.2. Obligaciones.
3.6.2.1. El INPI tendrá la obligación de:
I. Normar, coordinar y realizar las actividades para la instrumentación, seguimiento y control operacional de las acciones del Programa, atendiendo las disposiciones legales y normativas aplicables,
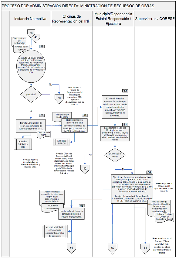
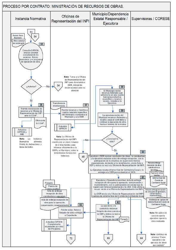
II. Conducir, integrar y/o instrumentar los procesos y actividades relacionadas con la recepción de demanda, integración de cartera, proyectos ejecutivos, programación, operación, seguimiento, control y cierre de ejercicio conforme al Manual de Procesos y Diagramas de Flujo que se agrega a estas Reglas, y sus formatos correspondientes, atendiendo su ámbito de competencia y las disposiciones legales y normativas aplicables,
III. Aportar los recursos previstos en los instrumentos jurídicos que se suscriban con los municipios y los gobiernos estatales conforme a la estructura financiera convenida y los montos efectivamente contratados, a efecto de cubrir las erogaciones que se deriven de cada uno de los contratos de obra. En el caso de obras por Administración Directa, se estará a lo pactado conforme a la normatividad aplicable,
IV. Aportar los recursos previstos en los instrumentos jurídicos que se suscriban con comunidades indígenas y afromexicanas o dependencias y entidades de la APF conforme a la estructura financiera convenida,
V. Dar respuesta a las solicitudes de obras y acciones que le sean presentadas por la población, en un término no mayor a los 60 (sesenta) días naturales a partir de la fecha de su recepción, solicitudes que deberán de estar acompañadas del Anexo 7 de las presentes Reglas de Operación, firmado por el peticionario, adjuntando copia simple del expediente y/o proyecto, o en cualquier medio digital. Si la revisión de la solicitud arroja omisiones, el solicitante contará con 15 (quince) días naturales para atenderlas, en caso de que requiera de un mayor plazo para solventar, deberá generar una nueva solicitud e ingresarla en la próxima apertura de ventanilla del Programa, para ser considerada en el siguiente ejercicio fiscal, y
VI. Mantener actualizado el SIPROII.
Para el ejercicio fiscal 2020, el Programa realizará una excepción de apertura de ventanilla, misma que iniciará a la publicación de las presentes Reglas de Operación en el Diario Oficial de la Federación, al último día hábil del mes de febrero del ejercicio fiscal 2020, respetando los criterios de selección señalados en el numeral 3.4.
3.6.2.2. Los gobiernos municipales y de las entidades federativas tendrán la obligación de:
I. Apoyar al Instituto en proyectos ejecutivos, programación, operación, seguimiento, control y cierre de ejercicio conforme al Manual de Procesos y Diagramas de Flujo que se agrega a estas Reglas, y sus formatos correspondientes, atendiendo su ámbito de competencia y las disposiciones legales y normativas aplicables,
II. Presentar todas las solicitudes de obras que les presenten las comunidades y localidades indígenas y afromexicanas que cumplan con los criterios de elegibilidad y requisitos para ser susceptibles de
apoyo, cualquiera que sea el canal por el que se las hagan llegar, a efecto de posibilitar su integración en la propuesta de obras que será presentada al INPI para la integración de la Cartera de Obras,
III. Informar a los solicitantes de las comunidades y localidades indígenas y afromexicanas elegibles sobre el resultado de la valoración que realice, ya sea de aceptación o de rechazo de la solicitud. En su caso, informar los pasos que deberán seguir para cumplir los requisitos normativos y que la obra solicitada pueda someterse a la consideración del Instituto,
IV. Asegurar que se promueva e instrumente la Contraloría Social, para la vigilancia de las obras que se ejecuten, conforme a los elementos normativos aplicables,
V. Designar al funcionario o funcionaria que será responsable del registro y captura de las actividades de Contraloría Social en el SICS, y comunicarlo por oficio a la Oficina de Representación y al CCPI correspondiente,
VI. Aportar oportunamente los recursos económicos comprometidos en el respectivo instrumento jurídico, conforme a la estructura financiera, calendario de ministraciones y a los montos contratados a efecto de cubrir las erogaciones que se deriven de cada uno de los contratos de obra,
VII. Asegurar el reintegro oportuno de los rendimientos financieros que se generen en las cuentas productivas en las que se manejen los recursos federales del Programa,
VIII. Consultar y obtener el consentimiento de la población de las comunidades y localidades indígenas y afromexicanas elegibles respecto al tipo de obras y su trazo o trayecto, cuando se identifiquen daños a los sitios con valor cultural o les impliquen cambios organizativos que consideren inapropiados,
IX. Promover y obtener la anuencia de la comunidad o localidad, mediante acta de asamblea, para participar en jornadas de trabajo comunitario no considerado en el proyecto ejecutivo, para el desarrollo de la obra. Dicha actividad tiene como propósito que la ciudadanía realice trabajo voluntario con el fin de mejorar las condiciones de su comunidad y reforzar el sentido de pertinencia con su entorno, a manera de colaboración y creación colectiva, y
X. Entregar, a través de la Dependencia Estatal Responsable en el caso de los instrumentos jurídicos suscritos con el gobierno del estado, el oficio de autorización de recursos estatales en un plazo no mayor a 15 (quince) días naturales, a partir de la firma del Anexo de Ejecución. Cuando se trate de instrumentos jurídicos firmados con los municipios, éstos entregarán de manera directa al Instituto el oficio de autorización de recursos municipales, en un plazo no mayor a 15 (quince) días naturales posteriores a su firma.
3.6.2.3. La población de las comunidades y localidades indígenas y afromexicanas elegibles, en las que se vayan a construir las obras tienen la obligación de:
I. Participar de manera organizada y corresponsable en las obras o proyectos que se realicen en su favor y respetar los acuerdos que se establezcan,
II. Participar en las jornadas de trabajo comunitario no considerado en el proyecto ejecutivo, para el desarrollo de la obra, con el fin de mejorar las condiciones de su comunidad y reforzar el sentido de pertinencia con su entorno, a manera de colaboración y creación colectiva.
III. Las comunidades indígenas que sean ejecutoras de obras, ejercer los recursos con apego a las especificaciones técnicas del proyecto ejecutivo, y
IV. Realizar la comprobación de los recursos públicos asignados en términos de las disposiciones legales aplicables.
3.6.3. Sanciones.
3.6.3.1. Tratándose de los instrumentos jurídicos suscritos con los gobiernos municipales y estatales, el INPI podrán suspender o cancelar parcial o totalmente la entrega de los recursos convenidos, así como solicitar la devolución de los que hubieren sido entregados junto con sus rendimientos financieros, sin perjuicio de las acciones legales que procedan, cuando:
I. La propuesta de obras presentada al INPI por los gobiernos municipales y/o estatales se hubiese aprobado pese a no encontrarse normativa y administrativamente integrada, en los términos
previstos por estas Reglas de Operación,
II. Exista o surja un conflicto social en la zona en la que se tenga programada ejecutar las obras,
III. Sean cancelados los permisos de cualquier índole, otorgados por las dependencias y entidades de la APF o locales para la ejecución de las obras,
IV. Los recursos entregados se destinen a un objeto distinto al que fue convenido,
V. La aportación convenida en el instrumento jurídico, no se realice oportunamente para cubrir las erogaciones derivadas de su ejecución,
VI. El avance de obras o acciones se aparte de lo programado o no se estén cumpliendo los términos del instrumento jurídico, salvo que se acredite el atraso por caso fortuito o fuerza mayor,
VII. En el caso de obras por contrato, las ejecutoras no inicien los procedimientos licitatorios dentro de los 45 (cuarenta y cinco) días naturales posteriores a la firma del respectivo instrumento jurídico. Cuando se trate de obras por administración directa, éstas no inicien dentro de los 30 (treinta) días naturales posteriores a la firma del instrumento jurídico en el que se convinieron,
VIII. La información de los avances del Programa no fuera entregada de manera oportuna y con los procedimientos y formatos establecidos, o si como resultado de las revisiones que realice el INPI o los órganos fiscalizadores se demostrara que ésta no es veraz,
IX. Exista discriminación de comunidades y localidades indígenas y afromexicanas elegibles, ya sea por razones políticas, étnicas, de género o cualquier otra,
X. Si a solicitud del INPI o de los órganos fiscalizadores no se entregara la información de las cuentas bancarias que demuestren el manejo de los recursos del Programa, y
XI. Cuando las obras se convengan con el gobierno de la entidad federativa, el CORESE no funcione o se incumpla sistemáticamente su Reglamento.
La Instancia Normativa del Programa podrá asumir la aplicación de sanciones en aquellos casos que juzgue conveniente su intervención.
3.6.3.2. Tratándose de los instrumentos jurídicos firmados con las comunidades indígenas y afromexicanas, y/o dependencias y entidades de la APF, las sanciones aplicables corresponderán a lo pactado en los instrumentos que se suscriban.
3.7. Instancias Participantes.
En la ejecución del Programa se identifican los siguientes participantes:
3.7.1. Instancia Normativa.
El INPI es la Instancia Normativa del Programa y le corresponde interpretar las presentes Reglas de Operación y los instrumentos que se deriven de ellas, y resolver los casos no previstos en las mismas y sus instrumentos normativos.
3.7.2. Dependencias y Entidades de la Administración Pública Federal Normativas.
Dependencias y Entidades de la APF normativas en materia de agua potable y alcantarillado, electrificación, y caminos en general o, de acuerdo a su competencia, la que se incluya en algún proceso del Programa.
3.7.3. Dependencia Estatal Responsable.
Cuando se suscriba un instrumento jurídico con la entidad federativa, la dependencia o entidad responsable será la encargada de atender a los pueblos y comunidades indígenas y afromexicanas en el estado.
3.7.4. Ejecutores.
Dependencias y entidades de la APF y estatales, gobiernos municipales, comunidades indígenas y afromexicanas y el INPI que se encarguen de ejecutar obras y acciones.
En el Anexo 5 se detallan las funciones de cada uno de los participantes en el Programa, y las actividades específicas que le corresponde desarrollar a los municipios y comunidades indígenas y afromexicanas, y a las Oficinas de Representación del INPI y los CCPI.
3.8. Coordinación institucional.
Las obras y acciones convenidas con los Gobiernos de los Estados se coordinarán a través del Comité de Regulación y Seguimiento (CORESE), que será la instancia para el seguimiento a la ejecución del Programa en cada Estado, para el cumplimiento de los compromisos establecidos en los instrumentos jurídicos que se firmen con los Gobiernos de las Entidades Federativas.
El CORESE estará formado por:
I. Representante de la Dirección General o en su caso el Titular de la Oficina de Representación o del CCPI que se designe, quien presidirá el Comité,
II. Titular de la Dependencia Estatal Responsable, con derecho a voz y voto,
III. Representantes de la CFE Distribución, la SCT, y la CONAGUA, quienes participarán exclusivamente en los casos de su competencia y se desempeñarán como vocales,
IV. Representantes del Instituto Nacional de Antropología e Historia, de la Secretaría de Medio Ambiente y Recursos Naturales y del Registro Agrario Nacional, quienes participarán con voz, pero sin voto, y
V. Titulares o representantes de las Ejecutoras quienes participarán con voz, pero sin voto.
La Secretaría Técnica estará a cargo de la Oficina de Representación del Instituto en las entidades federativas o del CCPI que se designe.
El CORESE operará conforme a lo establecido en el Reglamento del Comité de Regulación y Seguimiento, incluido en el Anexo 6 de las presentes Reglas de Operación.
4. Mecánica Operativa.
4.1. Proceso de operación.
El INPI elaborará y difundirá los mecanismos, instrumentos de apoyo y procedimientos que garanticen la conducción expedita del Programa, que permitan armonizar las tareas y actividades de las y los participantes en congruencia y apoyo a las disposiciones contenidas en las presentes Reglas de Operación y refiriendo las etapas que se establecen en este apartado.
4.1.1. Programación.
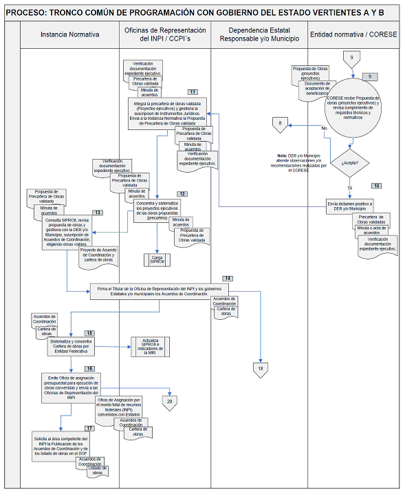
4.1.1.1. Integración de cartera de obras.
I. La población de comunidades y localidades indígenas y afromexicanas que cumplan con las características de población potencial podrán ingresar sus solicitudes durante el último trimestre del año, por sí o por medio de sus autoridades, mediante escrito libre, la solicitud de las obras y proyectos de infraestructura, solicitudes que deberán de estar acompañadas del Anexo 7 de las presentes Reglas de Operación, signado por el peticionario y adjuntando copia simple del proyecto o en cualquier medio digital, indicando un medio de contacto directo del mismo; una vez que el INPI emita respuesta y en caso de señalar omisiones, el solicitante contará con 15 (quince) días naturales para atenderlas.
La entrega de solicitudes y documentación se puede realizar en:
a) El INPI a nivel central o a través de sus Oficinas de Representación y los CCPI de su adscripción, para su análisis y canalización a la instancia correspondiente para que sean consideradas en los instrumentos jurídicos que se suscriben al amparo del Programa. El directorio de las Oficinas de Representación y de los CCPI se encuentra en la siguiente dirección electrónica:
http://www.inpi.gob.mx/gobmx-2019/INPI-directorio-representaciones-estatales-centros-coordinadores-radios.pdf
II. Los habitantes que formen parte de la población potencial podrán determinar, con base en sus objetivos y procedimientos internos, las obras para las cuales solicitarán el apoyo del Programa. Igualmente, las obras pueden ser identificadas por el INPI, la comunidad indígena y afromexicana, el
municipio, el gobierno del estado y las dependencias y entidades de la APF,
III. La cartera de obras y acciones a desarrollar en el año siguiente tomará en cuenta aquellas que se incluyan en los Planes Integrales de Desarrollo Regional, a fin de que en forma conjunta con la Oficina de Representación o los CCPI, las dependencias y entidades de la APF normativas y la Instancia Normativa analicen la factibilidad de su ejecución, para que en caso de que el análisis sea positivo, se integre el proyecto ejecutivo, se revise y valide técnicamente y se conforme la lista de obras a concertar,
IV. Cuando la obra sea coordinada con los gobiernos de los estados, la Dependencia Estatal Responsable integrará los proyectos ejecutivos de cada una, los cuales deberán contar con los requisitos legales y los establecidos en las presentes Reglas de Operación, además de los criterios que emita la Instancia Normativa. Cuando las obras se coordinen con los municipios y las dependencias y entidades de la APF corresponderá a éstos la integración de los proyectos ejecutivos. En el caso de las comunidades indígenas, cuando así corresponda, se brindará la asistencia técnica y asesoría por parte del Instituto,
V. La Dependencia Estatal Responsable someterá a la consideración y validación del CORESE, los proyectos ejecutivos a efecto de conformar la propuesta de cartera de obras. Los municipios y comunidades indígenas y afromexicanas deberán presentar los proyectos ejecutivos de manera directa al INPI, a través de las Oficinas de Representación y los CCPI. A cada proyecto ejecutivo se adjuntará el "Formato de Verificación de Documentación del Proyecto Ejecutivo" debidamente llenado (Anexo 7),
VI. En el caso de que, para alguna entidad federativa, el total de los recursos que le fueron asignados preliminarmente no estuviera íntegramente cubierto con obras y proyectos a más tardar la segunda semana de marzo, o dicha propuesta no hubiese sido presentada para su revisión, la asignación presupuestaria inicial podrá ser modificada y el remanente de recursos, que no esté comprometido en obras que cumplan todos los requisitos del Programa, el INPI podrá destinarlo a otras entidades federativas,
VII. En cualquier caso, el INPI podrá pedir cualquier tipo de información relativa a cada obra o servicio propuesto y hacer las observaciones que considere convenientes para asegurar el buen uso de los recursos federales y la aplicación de los criterios de eficiencia y racionalidad que establecen las disposiciones legales, así como solicitar los ajustes que estime convenientes para el buen desarrollo de las obras, y
VIII. La Instancia Normativa del Programa revisará el cumplimiento de los criterios de priorización y la integralidad y viabilidad de la propuesta, y en caso de que no tenga observaciones realizará las gestiones para la suscripción del instrumento jurídico que corresponda.
4.1.1.2. Firma de Instrumentos Jurídicos.
A partir de lo anterior, el INPI y los municipios y/o gobiernos de las entidades federativas, a través de las instancias autorizadas, suscribirán el correspondiente instrumento jurídico, en el que se pactarán las obras a ejecutar, la estructura financiera y el ejecutor, mismos que deberán suscribirse a más tardar el último día hábil del mes de marzo.
A la firma de los instrumentos jurídicos, la Dependencia Estatal Responsable deberá asegurarse de que la Ejecutora cuenta con los proyectos ejecutivos a efecto de que inicie con los procesos de contratación. En concordancia, a la firma de los instrumentos jurídicos con los municipios, éstos deben de contar con el proyecto ejecutivo que permita el inicio de los procesos de contratación y/o ejecución en el caso de la administración directa.
Las Dependencias Estatales Responsables suscribirán con las ejecutoras los Anexos de Ejecución (Anexo 8), debiendo remitirlos a la Oficina de Representación y CCPI del INPI en un término de 10 (diez) días naturales a partir de la firma del instrumento jurídico correspondiente. En caso de que las Dependencias Estatales Responsables sean las que ejecuten las obras, tendrán las obligaciones, responsabilidades y funciones que estas Reglas de Operación asignan a ambas instancias.
El INPI, las comunidades indígenas y afromexicanas y las dependencias y entidades de la APF, podrán convenir la suscripción de instrumentos jurídicos para la construcción de obras de interés especial para los diferentes órdenes de gobierno o en apoyo a solicitudes de la población de las propias comunidades indígenas y afromexicanas y localidades elegibles. Para la ejecución de las acciones establecidas en dichos instrumentos, se estará a lo pactado en ellos, en tanto no se contrapongan a las presentes Reglas de Operación.
4.1.1.3. Modificaciones a las obras o acciones autorizadas.
La aportación que el INPI realice a cada uno de los instrumentos jurídicos, no podrá incrementarse por las variaciones de costos que pudieran presentarse durante la ejecución de las obras.
Una vez suscritos los instrumentos jurídicos con comunidades, municipios, gobiernos de los estados y dependencias y entidades de la APF, y autorizadas las obras a realizar por las Oficinas de Representación o en su caso por los CCPI del INPI, si por cualquier causa plenamente justificada se requiera hacer alguna modificación a los datos del Anexo 1 y de los montos pactados en general, ésta se propondrá por escrito.
La propuesta del gobierno del estado deberá contar con el visto bueno del CORESE, turnando los elementos justificativos a la Oficina de Representación o CCPI correspondiente del INPI para su valoración, quienes los remitirán a la Instancia Normativa para su evaluación y, en su caso, aprobación. La Oficina de Representación o el CCPI comunicará a la Dependencia Estatal Responsable la eventual autorización de la modificación. Las modificaciones que expresamente apruebe el INPI, se formalizarán en el correspondiente instrumento jurídico.
Las comunidades indígenas y afromexicanas, municipios y dependencias y entidades de la APF, deberán aportar los elementos justificativos de las modificaciones que se propongan a la Oficina de Representación o CCPI, cuando las obras deriven de instrumentos jurídicos firmados de manera directa.
La fecha límite para suscribir el Instrumento Modificatorio será el último día hábil del mes de septiembre del presente ejercicio presupuestal, en él se señalarán todas las modificaciones autorizadas por la Instancia Normativa; dicho instrumento deberá estar en poder de la Instancia Normativa a más tardar el último día hábil de octubre.
Será responsabilidad de la comunidad indígena y afromexicana, municipio, gobierno de la entidad federativa, y/o de la dependencia y entidad de la APF, la conclusión de las obras y acciones convenidas en el instrumento jurídico original o modificatorio, incluyendo los plazos de ejecución previstos en dichos instrumentos y los ordenamientos aplicables al uso de los recursos federales.
En el caso de las obras de ejecución directa de las Oficinas de Representación o CCPI, éstas deberán enviar a la Instancia Normativa los elementos justificatorios para las modificaciones que se propongan, conforme a lo establecido en la Ley de Obra Pública y Servicios Relacionados con las Mismas y su Reglamento.
4.1.2. Ejecución.
4.1.2.1. Contratación de las Obras, Estudios y Proyectos.
Las obras se realizarán preferentemente por las comunidades y/o municipios indígenas y afromexicanos y, en su caso, por el gobierno del estado, mediante los instrumentos jurídicos que correspondan, conforme a las disposiciones establecidas en la Ley de Obras Públicas y Servicios Relacionados con las Mismas o la Ley de Adquisiciones, Arrendamientos y Servicios del Sector Público y sus Reglamentos, por contrato o por administración directa.
Las ejecutoras iniciarán los procesos de contratación de las obras, estudios y proyectos en un plazo no mayor a 45 (cuarenta y cinco) días naturales posteriores a la fecha de firma de los instrumentos jurídicos, invitando a cada acto a la Oficina de Representación o CCPI que corresponda. A la par, deberán iniciar la promoción de la Contraloría Social y la conformación de los comités en cada una de las obras a ejecutar.
La ejecutora verificará que la contratista realice las obras conforme a los proyectos ejecutivos validados por las dependencias y entidades de la APF Normativas y cumplirá con toda la normatividad aplicable a la ejecución de obras financiadas con recursos federales.
En el caso de administración directa, las ejecutoras iniciarán los procesos dentro de los 30 (treinta) días naturales posteriores a la firma de los instrumentos jurídicos.
El municipio y/o la Dependencia Estatal Responsable deberán tramitar al mismo tiempo la autorización de recursos federales y municipales o estatales para la ejecución de la obra, anexando a su solicitud de autorización de recursos federales, la copia de su solicitud de recursos municipales o estatales y viceversa. Los oficios de autorización de los recursos federales y estatales se entregarán a la Responsable en un término de 15 (quince) días naturales a partir de la firma del anexo de ejecución (Anexo 8), o bien al municipio en el mismo plazo, en el caso de los instrumentos jurídicos suscritos con dicha instancia.
Todas las modificaciones realizadas a los términos en que inicialmente se contrataron las obras, deberán ser notificadas por la ejecutora a la Dependencia Estatal Responsable y ésta informará al INPI mediante oficio; en el caso de las modificaciones al plazo de los contratos, entregará el diferimiento para actualizar el SIPROII. Los municipios lo notificarán de manera directa a la Oficina de Representación o al CCPI del INPI que corresponda.
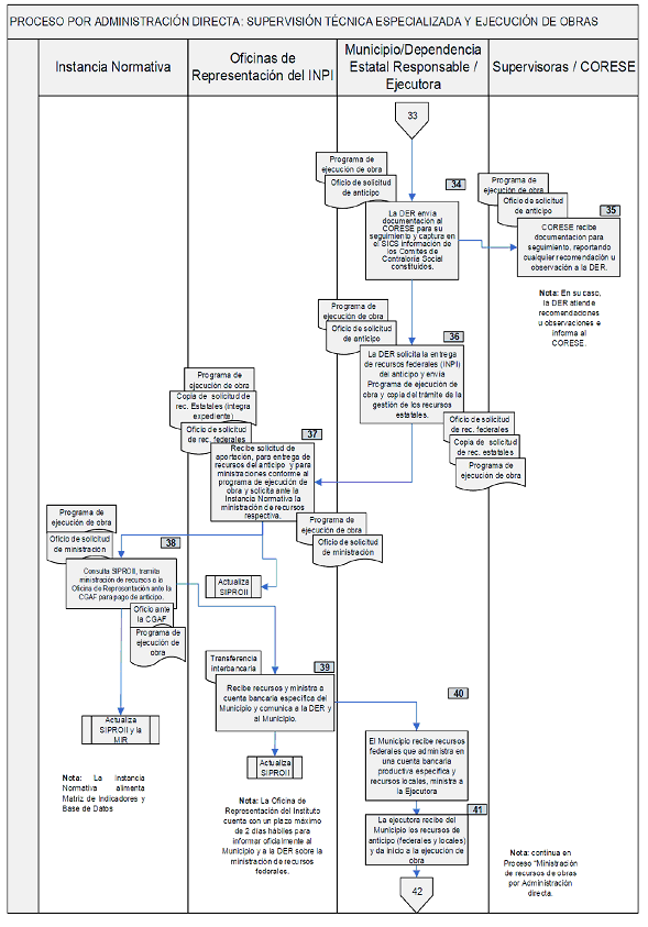
4.1.2.2. Supervisión de obras.
El INPI podrá llevar a cabo de forma directa, o a través de las instancias especializadas, las supervisiones que considere adecuadas conforme a las necesidades y recursos disponibles.
La Supervisión de obras comprende los siguientes tipos:
Supervisión Técnica Especializada. Con el fin de dar seguimiento y verificar el cumplimiento de la normatividad aplicable en los procesos constructivos de las obras pactadas en donde el INPI no sea el ejecutor, las Oficinas de Representación o los CCPI podrán contratar servicios de supervisión, en observancia a los principios de la Ley de Obras Públicas y Servicios Relacionados con las Mismas.
Supervisión Externa. Se refiere a la contratación de servicios relacionados con obra pública que ejecuten las Oficinas de Representación o los CCPI del INPI, para atender las funciones previstas en el artículo 115 del Reglamento de la Ley de Obras Públicas y Servicios Relacionados con las Mismas, y las que se deriven o pacten en el contrato respectivo, en apoyo a la residencia de obra.
Supervisión Ambiental y Forestal. Es la contratación de servicios relacionados con obra pública que ejecuten las Oficinas de Representación o los CCPI del INPI, asociados al cumplimiento de condicionantes establecidas en los resolutivos emitidos por las autoridades ambientales para obras públicas, con la finalidad de realizar la programación, seguimiento y verificación de las obras en los términos en que fueron autorizados en materia ambiental y forestal.
4.1.2.3. Avances físicos-financieros.
Se deberán formular y remitir quincenalmente reportes sobre el avance físico y financiero de las obras o proyectos que se ejecuten, en el formato que para tal efecto se incluye en el Manual de Procesos y Diagramas de Flujo del Programa; los reportes deberán ser formulados por la Oficina de Representación y los CCPI. Para la elaboración de los reportes, la Oficina de Representación o los CCPI se podrán apoyar en la supervisión técnica especializada.
Los avances quincenales deberán ser registrados en el SIPROII dentro de los 2 (dos) días hábiles siguientes al término de la quincena que se reporta.
En el caso de los instrumentos jurídicos suscritos con comunidades indígenas y afromexicanas y dependencias y entidades de la APF, su ejecución y seguimiento se sujetará a lo establecido en los mismos, en tanto no se contrapongan a las presentes Reglas de Operación.
4.1.2.4. Acta de Entrega Recepción.
Las entidades ejecutoras elaborarán las Actas de la Entrega Recepción con los contratistas, o quien haya realizado los trabajos, en los términos establecidos por la Ley de Obras Públicas y Servicios Relacionados con las Mismas, conforme al formato incluido para tal efecto en el Anexo 9 de las presentes Reglas de Operación.
En caso de que la instancia ejecutora no sea la responsable de su operación y mantenimiento, ésta entregará la obra concluida a la Instancia Federal, Estatal, Municipal o comunitaria que se encargará de ello, levantando el acta respectiva, evento en el que deberán participar los representantes de las comunidades y de las localidades en las que se haya ejecutado la obra, para que tengan constancia de las condiciones en que se entrega la obra construida en su favor.
Deberá turnarse la evidencia documental a la Oficina de Representación o CCPI de la entrega de las obras contratista ejecutora y, en su caso, de ejecutora - operador.
La Instancia Federal, Estatal o Municipal que reciba la obra de infraestructura básica, deberá promover su registro en la contabilidad correspondiente, considerando lo previsto en el Capítulo II, Título Tercero de la Ley General de Contabilidad Gubernamental.
4.1.2.5. Cierre de Ejercicio.
El municipio y/o la Dependencia Estatal Responsable validará el cierre del ejercicio en el formato 7.4. "Formato de Cierre de Ejercicio" contenido en el Manual de Procesos y Diagramas de Flujo, mismo que deberá ser firmado al término de la obra y que no podrá exceder del último día hábil del mes de diciembre del ejercicio fiscal correspondiente, el cual se turnará a la Instancia Normativa a través de la Oficina de Representación o CCPI para la integración del cierre programático presupuestal del ejercicio, dicho documento deberá ser remitido dentro de los 15 (quince) días hábiles posteriores a su firma.
La Instancia Normativa del Programa podrá reducir el techo presupuestal propuesto para la entidad federativa, y reasignarlo conforme a las necesidades existentes a otras entidades federativas, de acuerdo con sus niveles de cumplimiento.
El cierre operacional de las obras y acciones convenidas con comunidades indígenas y afromexicanas y con las dependencias y entidades de la APF, estará sujeto a lo contenido en los instrumentos jurídicos suscritos.
4.1.2.6. Recursos no devengados y rendimientos financieros.
Con la finalidad de dar cumplimiento al Artículo 54 de la Ley Federal de Presupuesto y Responsabilidad Hacendaria, si por algún motivo al 31 de diciembre del presente ejercicio fiscal se conservaran recursos sin devengar, la Oficina de Representación o los CCPI, contarán con 7 (siete) días naturales para reintegrarlos a la CGAF del INPI.
Los recursos federales que no sean devengados al 31 de diciembre de 2020 por los ejecutores, deberán ser reintegrados a la Oficina de Representación o CCPI, dentro de los 3 (tres) días hábiles del Ejercicio Fiscal siguiente.
Los rendimientos financieros obtenidos por dichos recursos, deberán ser reintegrados directamente a la TESOFE por la comunidad, el municipio y/o la Dependencia Estatal Responsable.
Con independencia de lo anterior, se deberán reintegrar a la TESOFE los rendimientos financieros que se generen en el lapso entre el depósito de los recursos federales al municipio y/o la dependencia estatal y el pago al contratista.
En el caso de las comunidades indígenas y afromexicanas el reintegro se realizará conforme se establezca en el convenio correspondiente.
La Oficina de Representación o los CCPI del INPI, deberán notificar a la Instancia Normativa el monto de los reintegros, especificando la obra, la causa del reintegro y el ejercicio fiscal al que corresponda.
5. Evaluación.
5.1. Interna.
El INPI podrá llevar a cabo en forma directa o a través de instancias especializadas, las evaluaciones que se consideren apropiadas conforme a sus necesidades y recursos disponibles. Para ello, se deberá considerar el análisis de la matriz de indicadores señalada en el Anexo 10. Matriz de Indicadores de Resultados (MIR), así como de los resultados del seguimiento y monitoreo en la operación de los programas, con el propósito de conocer y retroalimentar las posibles acciones futuras de mejora en su desempeño.
5.2. Externa.
En cumplimiento de lo establecido en los artículos 78 de la Ley Federal de Presupuesto y Responsabilidad Hacendaria y 78 de la Ley General de Desarrollo Social, así como de los Lineamientos Generales para la Evaluación de los Programas Federales de la Administración Pública Federal, publicados el 30 de marzo del 2007, los programas sujetos a Reglas de Operación del INPI serán evaluados conforme a las disposiciones del Programa Anual de Evaluación, que determinen la SHCP y el CONEVAL, para el ejercicio fiscal que
corresponda. Al interior del INPI, la coordinación del proceso estará a cargo del área competente conforme al Estatuto Orgánico.
6. Indicadores.
La Matriz de Indicadores para Resultados (MIR) del Programa, están contenidos en el Anexo 10 de las presentes Reglas de Operación.
7. Auditoría, control y seguimiento.
El INPI, por conducto de sus Oficinas de Representación y los CCPI en las entidades federativas, participará en el seguimiento físico y financiero de las obras que ejecute el municipio y/o el gobierno del estado. La Instancia Normativa participará en el seguimiento y acciones de verificación a partir de los informes que recabe a través de las Oficinas de Representación y los CCPI. En el ámbito del CORESE, las diferentes instancias que lo integran podrán realizar las revisiones que estimen convenientes.
En el caso de los convenios suscritos con comunidades indígenas y afromexicanas y/o dependencias y entidades de la APF, el seguimiento se hará conforme a lo pactado en el instrumento jurídico que se suscriba.
Las instancias de control y auditoría, en el ámbito de sus respectivas competencias, tienen facultades para practicar intervenciones, auditorías, investigaciones de gabinete o de campo a las obras, para verificar el cumplimiento de las normas y disposiciones establecidas. En los términos de los acuerdos entre la SFP y los gobiernos estatales, será la Unidad de Operación Regional y Contraloría Social en coordinación con las Contralorías de los Estados y, en su caso, las y los auditores designados para tal efecto, quienes auditarán la ejecución y correcta aplicación de los recursos que se entreguen a los ejecutores locales del gasto.
De ser detectados manejos inadecuados de recursos o incumplimientos del marco normativo aplicable, las diversas instancias de fiscalización, en el ámbito de sus respectivas competencias, instrumentarán o promoverán la aplicación de las sanciones, así como las restituciones que procedan.
8. Transparencia.
8.1. Difusión.
Las presentes Reglas de Operación serán publicadas en el DOF y se darán a conocer por el INPI en su página de Internet en la siguiente dirección: www.gob.mx/inpi. Igualmente, se difundirá una síntesis de las Reglas a través del Sistema de Radiodifusoras Culturales Indígenas que opera el INPI, conforme a las políticas de comunicación establecidas.
Los instrumentos jurídicos signados con municipios, comunidades indígenas y afromexicanas, gobiernos de los estados y dependencias de la APF y su respectivo listado de obras convenidas para su ejecución con cargo al Programa, se darán a conocer a la ciudadanía mediante su publicación por parte del INPI, en el Sistema de Portales de Obligaciones de Transparencia, así como en el DOF. La publicación debe contener: la localidad o localidades o comunidades indígenas y afromexicanas en las que serán construidas las obras, una breve descripción de las mismas y el nombre de la entidad responsable de su ejecución; cuidando de no publicar información o referencias que afecten el buen desarrollo de los procesos de licitación y contratación.
El gobierno del estado, a través de la Dependencia Estatal Responsable, pondrá a disposición de la ciudadanía, en sus respectivas páginas de Internet, la información de los contratos de obra que se firmen, conforme avance el proceso de contratación, señalando los nombres de las empresas y sus montos. Igualmente, publicarán en sus páginas de Internet, los informes de seguimiento sobre su ejecución. Misma acción debe realizarse por los municipios cuando éstos sean los suscriptores del instrumento jurídico.
La papelería, documentación oficial, así como la publicidad y difusión de los Programas, deberán identificarse con el Escudo Nacional en los términos que establece la ley correspondiente e incluir la siguiente leyenda: "Este Programa es público, ajeno a cualquier partido político. Queda prohibido el uso para fines distintos a los establecidos en el Programa".
Para mayor información respecto al contenido, requisitos y procesos de las presentes Reglas de Operación, podrán dirigirse a la Instancia Normativa del Programa, en las instalaciones del Instituto Nacional de los Pueblos Indígenas, ubicadas en Avenida México Coyoacán, número 343, Colonia Xoco, Alcaldía Benito Juárez, C.P. 03330, Ciudad de México, o comunicarse al número telefónico (55) 9183-2100, Extensión 7459 o mediante el correo electrónico: prog_infra@inpi.gob.mx; así también, a las Oficinas de Representación y los CCPI del INPI en las entidades federativas.
8.2. Contraloría Social.
Se promoverá la participación de la población beneficiada del programa, así como de organizaciones de la sociedad civil o de la ciudadanía interesada en monitorear el programa. Lo anterior será a través de la integración, operación y vinculación de contralorías sociales o figuras análogas, para el seguimiento supervisión y vigilancia del cumplimiento de las metas y acciones comprometidas en el programa, así como la correcta aplicación de los recursos públicos asignados al mismo.
El programa se sujetará a los lineamientos vigentes emitidos por la Secretaria de la Función Pública, para promover las acciones necesarias que permitan la efectividad de la vigilancia ciudadana, bajo el esquema o esquemas validados por la Secretaría de la Función Pública.
8.3. Acciones de blindaje electoral
En la operación y ejecución de los recursos federales de este Programa, se deberán observar y atender las medidas que emita la Fiscalía Especializada para la Atención de Delitos Electorales (FEPADE) y que, en su caso, difunda la Coordinación General de Asuntos Jurídicos del Instituto, en su carácter de Enlace de Transparencia ante la SFP, para impedir que el Programa sea utilizado con fines político-electorales en el desarrollo de procesos electorales federales, estatales y municipales.
8.4. Padrón de Beneficiarios.
La Instancia Normativa integrará y difundirá el padrón de la población beneficiada por el Programa, de conformidad con lo dispuesto en los artículos 68 de la Ley Federal de Transparencia y Acceso a la Información Pública y 70, fracción XV de la Ley General de Transparencia y Acceso a la Información Pública, así como lo dispuesto en los Lineamientos Técnicos Generales para la Publicación, Homologación y Estandarización de la Información de las Obligaciones, cumpliendo en todo momento con los principios y deberes previstos en la Ley General de Protección de Datos Personales en Posesión de Sujetos Obligados.
9. Quejas y Denuncias.
Las quejas y denuncias de la ciudadanía en general se podrán interponer de manera presencial, medio electrónico o correspondencia a través de:
El Órgano Interno de Control en el INPI, en el Área de Quejas y Responsabilidades, ubicada en Avenida México Coyoacán, número 343, 2do piso, Colonia Xoco, Alcaldía Benito Juárez, Código Postal 03330, Ciudad de México, o a través de la dirección electrónica: quejasoic@inpi.gob.mx; teléfono (01-55) 91-83-21-00, extensiones 7252 y 7253, en Ciudad de México.
El Centro de Contacto Ciudadano recibe quejas y denuncias, y proporciona información de los medios para interponerlas en contra de servidores públicos federales, en la cuenta de correo electrónico: contactociudadano@funcionpublica.gob.mx y por correspondencia en Avenida Insurgentes Sur número 1735, P.B. Módulo 3, Colonia Guadalupe Inn, Alcaldía Álvaro Obregón, C.P. 01020, Ciudad de México, y en el número telefónico (01-800) 1128700 del interior de la República, así como al (01-55) 2000 2000 y 2000 3000, extensión 2164 en la Ciudad de México.
La Secretaría de la Función Pública, cuenta con el Sistema Integral de Denuncias Ciudadanas, mediante el cual se podrá presentar quejas y denuncias las 24 horas del día, durante los 365 días del año, a través de la página https://sidec.funcionpublica.gob.mx/.
10. Enfoque de Derechos.
Con el objetivo de generar las condiciones necesarias para el acceso igualitario, en términos de disponibilidad, accesibilidad y calidad en las acciones que realiza este Programa, se implementarán mecanismos que hagan efectivo el acceso a la información gubernamental, y se asegurará que el acceso a los apoyos y servicios se dé únicamente con base en lo establecido en estas Reglas de Operación, sin discriminación o distinción alguna.
De igual manera, se fomentará que las personas que fungen como servidores públicos y participan en la operación del Programa, promuevan, respeten, protejan y garanticen el ejercicio efectivo de los derechos humanos de las personas beneficiarias, de conformidad con los principios de universalidad, interdependencia, indivisibilidad y progresividad. Se brindará en todo momento un trato digno y de respeto a la población objetivo, con apego a los criterios de igualdad y no discriminación.
Asimismo, el Programa fomentará la vigencia efectiva y respeto irrestricto de los derechos de la población indígena y afromexicana, considerando personas con discapacidad y emancipadas, contribuyendo a generar conocimiento y acciones que potencien su desarrollo integral e inclusión plena.
En cumplimiento a la Ley General de Víctimas y atendiendo las Reglas de Operación vigentes, se favorecerá el acceso al Programa de las personas inscritas en el Registro Nacional de Víctimas, que se encuentren en condiciones de pobreza, vulnerabilidad, rezago y marginación, mediante solicitud escrita, fundada y motivada que emane de autoridad competente.
GLOSARIO DE TÉRMINOS
APF: Administración Pública Federal.
Anexo de Ejecución: Documento que suscribe la Dependencia Estatal Responsable y la Dependencia, Entidad, municipio o comunidad indígena y afromexicana que se desempeña como ejecutora de las obras y proyectos a efecto de formalizar sus responsabilidades.
Avance Físico-Financiero: Documento en el que se registra el avance físico de la obra y del gasto de los recursos asignados a la misma.
Bases de Licitación: Documentos elaborados por la Instancia Normativa que señalan los requisitos administrativos, legales, técnicos y económicos para que las y los licitantes participen en el proceso de licitación de los contratos de obra y de los servicios de supervisión.
Calendario de Ministración: Calendario de ministración de los recursos del Programa propuesto por las comunidades, el municipio y/o la Dependencia Estatal Responsable con base en los programas de ejecución contenidos en los proyectos ejecutivos.
Cartera de Obras del Programa: Es el conjunto de obras de infraestructura básica que el INPI y las comunidades, municipios y/o gobiernos de los estados convienen ejecutar. Es la base para la firma de los instrumentos jurídicos y se consigna en el Anexo 1 de los mismos.
CCPI: Centro(s) Coordinador(es) de Pueblos Indígenas.
Circuito regional y microrregional: Red de caminos que contribuyan a la comunicación intra e interregional de unidades territoriales compuestas por dos o más municipios que comparten recursos naturales similares, formas productivas, esquemas de funcionamiento económico, necesidades y patrones culturales.
CGAF: Coordinación General de Administración y Finanzas del INPI.
CONEVAL: Consejo Nacional de Evaluación de la Política de Desarrollo Social.
CORESE: Comité de Regulación y Seguimiento. Instancia colegiada de coordinación interinstitucional creada con el propósito de garantizar el cumplimiento de los compromisos adquiridos entre los gobiernos de las entidades federativas y el INPI en el marco del Programa.
Dependencia Estatal Responsable: Dependencia Estatal encargada de las políticas de atención a pueblos indígenas y afromexicano.
Dependencias y Entidades Normativas: Dependencias y Entidades de la APF Normativas en materia de agua potable y alcantarillado, electrificación, y caminos en general, como la Comisión Nacional del Agua (CONAGUA), Comisión Federal de Electricidad Distribución (CFE Distribución); y la Secretaría de Comunicaciones y Transportes (SCT), respectivamente, para obras de infraestructura básica; o de acuerdo con su competencia, la que se incluya en algún proceso del Programa.
Empresa Supervisora: Empresa contratada por la Oficina de Representación o Centro Coordinador de Pueblos Indígenas del INPI con el propósito de realizar los trabajos de supervisión de las obras.
Ejecutor: Dependencias y entidades de la APF y estatales, gobiernos municipales, comunidades indígenas y afromexicanas y el INPI que se encarguen de ejecutar los diferentes tipos de apoyo del Programa.
Expediente de gestión operativa: Serie archivística que integra el conjunto de información y documentación general sobre el quehacer operativo y administrativo de cada una de las obras del Programa. Los conceptos que conforman dicho Expediente se indican en el Anexo núm. 7.5 "Guía para la integración de expedientes de obra del Programa en Oficinas de Representación del INPI".
Expediente de obra Programa: Serie archivística que integra la información y los documentos indispensables que dan cuenta del desarrollo de cada obra del Programa, desde su gestión inicial hasta su conclusión, entrega y cierre de ejercicio. Los conceptos que conforman dicho Expediente se indican en el Anexo núm. 7.5 "Guía para la integración de expedientes de obra del Programa en Oficinas de Representación del INPI".
Gobierno del Estado o de la Entidad Federativa: El Poder Ejecutivo de cada Estado de la República Mexicana.
Infraestructura Básica: Comprende los conceptos de comunicación terrestre, electrificación, agua potable, drenaje y saneamiento.
Instancia Normativa: Instituto Nacional de los Pueblos Indígenas.
Instrumento Jurídico: Acuerdo o Convenio suscrito por el Instituto Nacional de los Pueblos Indígenas y las comunidades indígenas y afromexicanas, los municipios, los gobiernos de las entidades federativas, y las dependencias y entidades de la APF para la ejecución del Programa.
INPI o Instituto: Instituto Nacional de los Pueblos Indígenas.
Listado de Obras Convenidas: Relación de obras de infraestructura básica consideradas en la Cartera de Obras del Programa que se conviene con los gobiernos de los estados a través de los instrumentos jurídicos, únicamente en lo relativo a su denominación, localización y entidad ejecutora, para que sea publicado en el DOF.
LOPSRM: Ley de Obras Públicas y Servicios Relacionados con las Mismas.
Matriz de Indicadores para Resultados (MIR): En el marco del Sistema de Evaluación del Desempeño, se refiere al instrumento elaborado bajo la metodología de marco lógico, donde se describen el fin, propósito, componentes y actividades, así como indicadores, metas, medios de verificación y supuestos vinculados al Programa.
Obras de Comunicación Terrestre: Corresponden a los caminos rurales, alimentadores y puentes vehiculares.
Oficina(s) de Representación: Órgano(s) de Representación del INPI en las entidades federativas.
Oficio de Asignación Presupuestal: Oficio emitido por la Instancia Normativa, dirigido a la Oficina de Representación o Centro Coordinador de Pueblos Indígenas del INPI, donde se comunica el monto total de los recursos federales convenidos con las comunidades, municipios y/o gobiernos de las entidades federativas para la ejecución de las obras.
Oficio de autorización específico: Oficio emitido por la Oficina de Representación o Centro Coordinador de Pueblos Indígenas del INPI dirigido a la comunidad indígena y afromexicana, al municipio y/o a la Dependencia Estatal Responsable, en el que se comunican los recursos federales por obra o para un grupo de ellas.
Oficio de Validación: Oficio emitido por la Dependencia y Entidad de la APF Normativa, donde hace constar que los proyectos de obra sometidos a su consideración son viables técnicamente y acordes con la normatividad federal aplicable.
PATCS: Programa Anual de Trabajo de Contraloría Social.
PETCS: Programa Estatal de Trabajo de Contraloría Social.
POBALINES: Políticas, Bases y Lineamientos en Materia de Obras Públicas y Servicios Relacionados con las Mismas de la Comisión Nacional para el Desarrollo de los Pueblos Indígenas, del 11 de marzo de 2016. Disponible en la normateca interna del INPI. http://www.cdi.gob.mx/normateca/dmdocuments/pobalines_obra_publica_2016.pdf
Programa: Programa de Infraestructura Indígena (PROII).
Programa de ejecución de obra: Es el programa que presenta el contratista adjudicado para la realización de la obra en los plazos establecidos. En el caso de ejecución por administración directa, es el programa que presenta la entidad o dependencia gubernamental, el municipio o comunidad indígena y afromexicana para realizar la obra en los tiempos establecidos.
Propuesta de Obras: Conjunto de proyectos y/o solicitudes de obra de infraestructura básica que cumplen con los requisitos de elegibilidad del Programa, que han sido validados por las dependencias y entidades de la APF Normativas y que las comunidades, municipios y/o las Dependencias Estatales Responsables someten a revisión técnica y normativa conforme al procedimiento establecido en las Reglas de Operación.
Proyectos de Obra: Conjunto de obras que demandan las comunidades y localidades indígenas y afromexicanas a través de la Oficina de Representación o Centros Coordinadores de Pueblos Indígenas del INPI, Dependencias normativas, Municipios y ventanillas propias del Gobierno de la Entidad Federativa o de los municipios, que cumplen con los requisitos de elegibilidad, y que en su caso, son consideradas para su incorporación al Programa.
Proyecto Ejecutivo: Expediente de obra de infraestructura básica, debidamente integrado y validado por la Dependencia y Entidad de la APF Normativa competente, que incluye las autorizaciones, permisos y liberaciones como el cambio de uso del suelo, las relacionadas con los derechos de vía, servidumbres de paso y uso, disposición o afectación de los recursos requeridos por las obras, incluyendo los inherentes al uso y aprovechamiento del agua y demás disposiciones aplicables, autorizaciones ambientales, cuando éstas sean requeridas, así como lo previsto en la Ley de Obras Públicas y Servicios Relacionados con las Mismas y en su Reglamento.
Recursos del Programa: Sumatoria de los recursos federales, estatales, municipales o de las comunidades, que se comprometen, a través de los instrumentos jurídicos para destinarlos a los fines de infraestructura del Programa.
Región indígena: Criterios etnolingüísticos, históricos y geográficos (Regiones Indígenas de México, CDI-PNUD, 2006. Disponible al público en http://www.cdi.gob.mx/regiones/regiones_indigenas_cdi.pdf).
SICS: Sistema Informático de Contraloría Social.
SIPROII: Sistema de Información del Programa de Infraestructura Indígena de obras de infraestructura básica.
Términos de Referencia: Documentos modelo elaborados por la Instancia Normativa que incorpora las especificaciones y condiciones en que una empresa contratada deberá prestar el servicio de supervisión (gerencial, externa, o ambiental y forestal).
TESOFE: Tesorería de la Federación.
Trabajo Comunitario: Jornadas de trabajo voluntario, no remuneradas, en beneficio de la colectividad que se da de manera periódica de conformidad con acuerdos sociales establecidos al seno de un pueblo o comunidad indígena para realizar obras o acciones de beneficio común. Adopta denominaciones diferentes: Tequio, faena, mano vuelta, etcétera, según cada pueblo y comunidad indígena.
Unidades Administrativas: De conformidad con el Estatuto Orgánico del Instituto Nacional de los Pueblos Indígenas, cada uno de los órganos que integran el INPI a nivel central y foráneo.
MANUAL DE PROCESOS Y DIAGRAMAS DE FLUJO.
1. OBJETIVO
Dar a conocer los procesos, mecanismos y criterios que permitan a las Unidades Administrativas Centrales y Foráneas del INPI, programar, operar y dar seguimiento a las acciones del Programa de Infraestructura Indígena (PROII).
2. ALCANCE
Unidades Administrativas Centrales y Foráneas del Instituto Nacional de los Pueblos Indígenas.
3. MARCO LEGAL
· Ley del Instituto Nacional de los Pueblos Indígenas.
· Ley Federal de las Entidades Paraestatales y su Reglamento.
· Ley Federal de Presupuesto y Responsabilidad Hacendaria y su Reglamento.
· Ley de Adquisiciones, Arrendamientos y Servicios del Sector Público.
· Ley de Obras Públicas y Servicios Relacionados con las Mismas y su Reglamento.
· Decreto de Presupuestos de la Federación, del ejercicio correspondiente.
· Reglas de Operación del Programa de Infraestructura Indígena, del ejercicio correspondiente.
· Estatuto Orgánico del Instituto Nacional de los Pueblos Indígenas.
· Manual General de Organización de la Comisión Nacional para el Desarrollo de los Pueblos Indígenas.
· Manual Único de Integración y Funcionamiento del Subcomité de Obras Públicas y Servicios Relacionados con las mismas, de las Delegaciones Estatales de la Comisión Nacional para el Desarrollo de los Pueblos Indígenas.
· Manual Administrativo de Aplicación General en Materia de Recursos Financieros.
4. POLÍTICAS DE OPERACIÓN.
1.1. El presente Procedimiento regula la programación, operación, seguimiento y cierre de las obras y acciones de infraestructura básica realizadas en el marco del Programa de Infraestructura Indígena (PROII), y será de observancia obligatoria para las y los servidores públicos del Instituto Nacional de los Pueblos Indígenas (INPI) involucrados en el Programa.
1.2. El Programa contará con dos vertientes de obra:
· Por contrato (Vertiente A), y
· Por administración directa (Vertiente B).
Lo anterior, en apego a lo establecido en el artículo 26 de la Ley de Obras Públicas y Servicios Relacionados con las Mismas y las presentes Reglas de Operación del Programa.
1.2.1. La operación del CORESE se realizará de conformidad a lo establecido en el Reglamento que se presenta en el Anexo 6 de las presentes Reglas de Operación del Programa.
1.2.2. La operación relativa a los Subcomités de Obra y Servicios Relacionados con las Mismas, se llevarán a cabo con apego al Manual Único de Integración y Funcionamiento del Subcomité de Obras Públicas y Servicios Relacionados con las Mismas, de las Delegaciones Estatales de la CDI, aprobado el 5 de octubre de 2015. Disponible en la normateca interna del INPI. http://www.cdi.gob.mx/normateca/dmdocuments/manual_subcomite_obras_publica_delegaciones.pdf
1.2.3. Los cambios que se realicen en los Instrumentos Jurídicos suscritos deberán contar con la solicitud de la comunidad indígena y afromexicana, del Municipio y/o de la Dependencia Estatal Responsable y con la autorización oficial de la Instancia Normativa. Para formalizar las modificaciones autorizadas deberá suscribirse un Instrumento Modificatorio en el que se deben considerar todos los cambios al Instrumento Jurídico inicial.
1.2.4. Cuando los Instrumentos Jurídicos hayan sido firmados por el Titular de la Oficina de Representación o del CCPI del INPI y el representante de la comunidad indígena y afromexicana, del municipio y/o del gobierno del estado, el responsable del Programa en la Oficina de Representación o del CCPI del INPI deberá remitir a la Instancia Normativa, dos originales con la validación jurídica de la Oficina de Representación o del CCPI de los Instrumentos, y su archivo magnético; así como un ejemplar del Instrumento Modificatorio y su validación jurídica, en caso de que los documentos se hayan suscrito al amparo del Programa.
1.2.5 Los pagos por anticipo, las ministraciones por obra con base en el programa de ejecución de obra y finiquito referidos en el presente procedimiento, se harán de conformidad con el Manual
Administrativo de Aplicación General en Materia de Recursos Financieros. Mismo que fue publicado en el Diario Oficial de la Federación el 15 de julio del 2010 y reformado el 16 de mayo de 2016, mismo que puede ser consultado en la normateca interna del INPI en el siguiente link:
http://normasapf.funcionpublica.gob.mx/NORMASAPF/Descarga?id=48724.
1.2.6 En las obras eléctricas en las que la Ejecutora sea CFE Distribución, el INPI podrá ministrar en una sola exhibición la totalidad del recurso federal.
1.2.7 En el cierre del ejercicio presupuestal del Programa, las Oficina de Representación o los CCPI del INPI deberán devolver los recursos federales no utilizados a la Coordinación General de Administración y Finanzas, en estricto apego a la Ley Federal de Presupuesto y Responsabilidad Hacendaria y su Reglamento y a las presentes Reglas de Operación del Programa.
1.2.8 Los expedientes bajo resguardo de las Oficina de Representación o CCPI del INPI, deberán contener sin excepción alguna la documentación establecida en la "Guía para la integración de expedientes de obra del Programa en Oficina de Representación del INPI" (véase Anexo núm. 7.5).
5. DIAGRAMAS DE FLUJO.
TRONCO COMÚN DE PROGRAMACIÓN CON GOBIERNO DEL ESTADO - VERTIENTES A Y B.
TRONCO COMÚN DE PROGRAMACIÓN CON MUNICIPIO Y COMUNIDAD - VERTIENTES A Y B.
VERTIENTE A. POR CONTRATO.
VERTIENTE B. POR ADMINISTRACION DIRECTA.
6. DESCRIPCION DE ACTIVIDADES.
TRONCO COMÚN DE PROGRAMACIÓN CON GOBIERNO DEL ESTADO VERTIENTES A Y B.
| Paso núm. | Responsable | Descripción de la Actividad |
| 1 | Instancia Normativa / Oficinas de Representación o CCPI INPI/ Dependencia Estatal Responsable | Difunden los instrumentos normativos del Programa: · Reglas de operación. · Modelo de Instrumentos Jurídicos. · Modelo de Anexo de Ejecución. · Modelo de Actas de entrega-recepción. · Formato del proceso de contratación. · Formato de seguimiento de avances físicos y financieros. · Reglamento del CORESE. · Formato de cierre de ejercicio. · Índices de asignación presupuestal. · Localidades elegibles. · Manual de Usuario de Procesos y Mecánica de Operación del Sistema de Información del Programa de Infraestructura Indígena. · Guía operativa de Contraloría Social. · Programa Anual de Trabajo de Contraloría Social. Apertura de ventanillas para la recepción de la demanda. Nota: El Programa realizará una excepción de apertura de ventanilla, misma que inicia a la publicación de las presentes Reglas de Operación al último día hábil del mes de febrero del ejercicio fiscal 2020. |
| 2 | Oficinas de Representación del INPI / CCPI´s | Brinda apoyo, orientación y asesoría a las comunidades y localidades indígenas y afromexicanas en materia de gestión de obras. Nota: Los CCPI´s envían a la Oficina de Representación del INPI los Proyectos de Obra captados en su ámbito territorial. |
| 3 | | Las Oficinas de Representación y CCPI del INPI, reciben e integran demanda de obras de comunidades y localidades indígenas y afromexicanas que cumplan con los requisitos de elegibilidad. |
| 4 | Dependencia Estatal Responsable | Recibe de la Oficina de Representación o de los CCPI del INPI, la demanda de obras que cumplan con los requisitos de elegibilidad; en su caso, integra y/o gestiona documentación complementaria (derechos, permisos, etc.). Envía a la Entidad Normativa correspondiente. |
| 5 | Entidad Normativa | Conforme a su ámbito de competencia, revisa y valida Proyectos de Obra y, en su caso, expedientes complementarios (permisos, derechos de vía, entre otros). ¿Valida? Sí: Ir al paso núm. 7 No: Ir al paso núm. 6 |
| 6 | Dependencia Estatal Responsable | Recibe observaciones de la Dependencia y Entidad de la APF Normativa y determina acciones a instrumentar para solventarlas. |
| 7 | Entidad Normativa | Envía oficio de validación positiva a la Dependencia Estatal Responsable. |
| 8 | Dependencia Estatal Responsable | Recibe la validación por parte de la Dependencia y Entidad de la APF Normativa y procede a integrar la propuesta de obras (proyectos ejecutivos), incluyendo la aceptación de la población beneficiaria. Envía al CORESE para revisión del cumplimiento de requisitos técnicos y normativos. Deberá resguardar las solicitudes de obra recibidas y los documentos mediante los cuales informó a los solicitantes sobre el resultado de su petición. |
| 9 | CORESE | Recibe la propuesta de obras y revisa el cumplimiento de los requisitos técnicos y normativos. ¿Acepta? Sí: Ir al paso núm. 10 No: Regresa al paso núm. 8, para que la Dependencia Estatal Responsable atienda las observaciones y/o recomendaciones realizadas por el CORESE. |
| 10 | | Emite dictamen positivo mediante minuta o acta de acuerdos y envía Precartera de obras validada a la Dependencia Estatal Responsable. |
| 11 | Oficina de Representación o CCPI del INPI | Integra la precartera de obras validada (Proyectos ejecutivos) y gestiona la suscripción de Instrumentos Jurídicos. Envía a la Instancia Normativa la Propuesta de Precartera de Obras validada. |
| 12 | | Concentra y sistematiza los proyectos ejecutivos de las obras propuestas (precartera). Carga el SIPROII. |
| 13 | Instancia Normativa | Consulta SIPROII. Revisa la propuesta de obras y gestiona con la Dependencia Estatal Responsable la suscripción del Instrumento Jurídico, eligiendo obras viables a apoyar, constituyendo el Proyecto de Instrumento Jurídico y el de la Cartera de obras del Programa. |
| 14 | | Facilita y apoya la firma del Instrumento Jurídico entre el Titular o funcionario facultado del INPI y los gobiernos estatales. |
| 15 | | Sistematiza y concentra la Cartera de Obras por Entidad Federativa. Actualiza SIPROII y MIR. |
| 16 | | Emite Oficio de asignación presupuestal para la ejecución de las obras convenidas y envía a la Oficina de Representación o CCPI del INPI. |
| 17 | | Solicita al área competente del INPI la publicación de los Instrumentos Jurídicos y listado de obras en el Diario Oficial de la Federación y los publica en el Sistema de Portales de Obligaciones de Transparencia. |
| 18 | Dependencia Estatal Responsable / Entidad Ejecutora | Ambas instancias, con base en el Instrumento Jurídico, suscriben el Anexo de Ejecución por cada obra turnando copias a la Oficina de Representación o CCPI del INPI y al CORESE. La Dependencia Estatal Responsable cuenta con un plazo de 10 (diez) días naturales para entregar los Anexos de Ejecución firmados a la Oficina de Representación o CCPI del INPI a partir de la firma del Instrumento Jurídico. |
| 19 | Dependencia Estatal Responsable | Solicita a la Oficina de Representación o CCPI del INPI, mediante oficio, la autorización de recursos para la ejecución de las obras, adjuntando copia de los Anexos de Ejecución firmados. Envía designación de funcionario responsable del SICS. |
| 20 | Oficina de Representación o CCPI del INPI | Recibe el Oficio de Asignación presupuestal emitido por la Instancia Normativa. De la Dependencia Estatal Responsable recibe el oficio de solicitud de ministración y los anexos de ejecución de obra e integra expediente por obra del Programa. |
| 21 | | Elabora oficio de autorización específico por obra (consolidada o individual) y envía a Dependencia Estatal Responsable. Actualiza el SIPROII. |
| 22 | Dependencia Estatal Responsable | Recibe el oficio de autorización específico por obra y comunica autorización a Entidad Ejecutora designada. Nota: Los oficios de autorización de los recursos federales y estatales deberán entregarse a la DER en un término de 15 (quince) días naturales a partir de la firma del anexo de ejecución. |
| 23 | Entidad Ejecutora | Recibe oficio de autorización específico e inicia proceso de contratación de obra, a través del proceso licitatorio o por administración directa. Inicia proceso de promoción de contraloría social y conformación de comités. Vertiente de ejecución de obra: Por Contrato: Continua en proceso "Supervisión técnica especializada y ejecución de obras por contrato" (actividades 24 y 31). Por Administración Directa: Continua en proceso "Supervisión técnica especializada y ejecución de obras por administración directa" (actividades 24 y 31). Cuenta con un término de 20 (veinte) días naturales para iniciar el proceso de licitación a partir de la autorización de los recursos federales y estatales. |
TRONCO COMÚN DE PROGRAMACIÓN CON MUNICIPIOS Y COMUNIDADES VERTIENTES A Y B.
| Paso núm. | Responsable | Descripción de la Actividad |
| 1 | Instancia Normativa / Oficinas de Representación o CCPI del INPI/ Municipio/Comunidad | Difunden los instrumentos normativos del Programa: · Reglas de operación. · Modelo de Instrumentos Jurídicos. · Modelo de Actas de entrega-recepción. · Formato del proceso de contratación. · Formato de seguimiento de avances físicos y financieros. · Formato de cierre de ejercicio. · Índices de asignación presupuestal. · Localidades elegibles. · Manual de Usuario de Procesos y Mecánica de Operación del Sistema de Información del Programa de Infraestructura Indígena. · Guía operativa de Contraloría Social. · Programa Anual de Trabajo de Contraloría Social. Apertura de ventanillas para la recepción de la demanda. Nota: El Programa realizara una excepción de apertura de ventanilla, misma que inicia a la publicación de las presentes Reglas de Operación al último día hábil del mes de febrero del ejercicio fiscal 2020. |
| 2 | Oficinas de Representación del INPI / CCPI´s | Brinda apoyo, orientación y asesoría a las comunidades y localidades indígenas y afromexicanas en materia de gestión de obras. Nota: Los CCPI´s envían a la Oficina de Representación del INPI los Proyectos de Obra captados en su ámbito territorial. |
| 3 | | Oficinas de Representación del INPI o CCPI, reciben e integran demanda de obras de comunidades y localidades indígenas y afromexicanas que cumplan con los requisitos de elegibilidad y envía los Proyectos de Obra al Municipio o Comunidad |
| 4 | Municipio/Comunidad | Recibe de la Oficina de Representación o del CCPI del INPI, la demanda de obras que cumplan con los requisitos de elegibilidad; en su caso, integra y/o gestiona documentación complementaria (derechos, permisos, etc.). Envía a la Entidad Normativa correspondiente. |
| 5 | Entidad Normativa | Conforme a su ámbito de competencia, revisa y valida Proyectos de Obra y, en su caso, expedientes complementarios (permisos, derechos de vía, entre otros). ¿Valida? Sí: Ir al paso núm. 7 No: Ir al paso núm. 6 |
| 6 | Municipio/Comunidad | Recibe observaciones de la Dependencia y Entidad de la APF Normativa y determina acciones a instrumentar para solventarlas. |
| 7 | Entidad Normativa | Envía oficio de validación positiva al Municipio o a la Comunidad. |
| 8 | Municipio/Comunidad | Recibe la validación por parte de la Dependencia y Entidad de la APF Normativa y procede a integrar la propuesta de obras (proyectos ejecutivos), incluyendo la aceptación de la población beneficiaria. Deberá resguardar las solicitudes de obra recibidas y los documentos mediante los cuales informó a los solicitantes sobre el resultado de su petición. |
| 9 | Oficina de Representación o CCPI del INPI | Integra la precartera de obras validada (Proyectos ejecutivos) y gestiona la suscripción de Instrumentos Jurídicos. Envía a la Instancia Normativa la Propuesta de Precartera de Obras validada. |
| 10 | | Concentra y sistematiza los proyectos ejecutivos de las obras propuestas (precartera). Carga el SIPROII. |
| 11 | Instancia Normativa | Gestiona con el Municipio o Comunidad la suscripción del Instrumento Jurídico, eligiendo obras viables a apoyar, constituyendo el Proyecto de Instrumento Jurídico y el de la Cartera de obras del Programa. |
| 12 | | Facilita y apoya la firma del Instrumento Jurídico entre el Titular o funcionario facultado del INPI y los municipios o comunidades. |
| 13 | | Sistematiza y concentra la Cartera de Obras por Entidad Federativa. Actualiza SIPROII y MIR. |
| 14 | | Emite Oficio de asignación presupuestal para la ejecución de las obras convenidas y envía a la Oficina de Representación o CCPI del INPI. Nota: La Instancia Normativa solicita al área competente del INPI la publicación de los Instrumentos Jurídicos y listado de obras en el Diario Oficial de la Federación y los publica en el Sistema de Portales de Obligaciones de Transparencia. |
| 15 | Municipio/Comunidad | Solicita a la Oficina de Representación o CCPI del INPI, mediante oficio, la autorización de recursos para la ejecución de las obras. Envía designación de funcionario responsable del SICS. |
| 16 | Oficina de Representación del INPI | Recibe el Oficio de Asignación presupuestal emitido por la Instancia Normativa e integra expediente por obra del Programa. |
| 17 | | Elabora oficio de autorización específico por obra (consolidado o individual) y envía al Municipio o Comunidad. Actualiza el SIPROII. |
| 18 | Municipio/Comunidad | Recibe el oficio de autorización específico por obra. Nota: El Municipio entregaran de manera directa a el INPI, copia del oficio de autorización de recursos municipales, en un plazo no mayor a 15 (quince) días naturales posteriores a la firma del instrumento jurídico. |
| 19 | Municipio o Comunidad | Recibe oficio de autorización específico e inicia proceso de contratación de obra, a través del proceso licitatorio o por administración directa. Inicia proceso de promoción de contraloría social y conformación de comités. Vertiente de ejecución de obra: Por Contrato: Continua en proceso "Supervisión técnica especializada y ejecución de obras por contrato" (actividades 24 y 31). Por Administración Directa: Continua en proceso "Supervisión técnica especializada y ejecución de obras por administración directa" (actividades 24 y 31). Cuenta con un término de 20 (veinte) días naturales para iniciar el proceso de licitación a partir de la autorización de los recursos federales y estatales. |
| VERTIENTE A. POR CONTRATO |
| Paso núm. | Responsable | Descripción de la Actividad |
| 24 | Instancia Normativa | Elabora términos de referencia y bases de licitación para la supervisión técnica especializada de obra y envía a la Oficina de Representación o CCPI del INPI. Nota: El INPI podrá llevar a cabo de forma directa a través de las instancias especializadas las supervisiones que considere adecuadas. |
| 25 | Oficina de Representación o CCPI del INPI | Recibe términos de referencia y bases de licitación para la supervisión técnica especializada de obra y prepara el procedimiento licitatorio. |
| 26 | | Desarrolla el procedimiento licitatorio para la contratación de la supervisión técnica especializada de obra conforme a las disposiciones aplicables. |
| 27 | | Contrata los servicios de supervisión técnica especializada de obra con el licitante adjudicado. |
| 28 | | Tramita ministración de recursos para el anticipo de supervisión técnica especializada de obra ante a la Instancia Normativa y actualiza el SIPROII. |
| 29 | Instancia Normativa | Recibe oficio y tramita ministración de recursos a la Oficina de Representación o CCPI del INPI ante la CGAF. Actualiza el SIPROII. |
| 30 | Oficina de Representación o CCPI del INPI | Recibe los recursos del anticipo para la supervisión técnica especializada de obra y procede al pago correspondiente. Actualiza el SIPROII. |
| 31 | Ejecutora | Proporciona la información técnica de las obras a la empresa supervisora y desarrolla procedimiento para la ejecución de obra conforme a las disposiciones aplicables. |
| 32 | | Invita a la empresa supervisora a los eventos que se deriven del procedimiento licitatorio. |
| 33 | Empresa supervisora | Inicia actividades, participa como observador del proceso de licitación para ejecución de obra. |
| 34 | | Elabora informe del proceso licitatorio y envía a la Oficina de Representación o CCPI del INPI. |
| 35 | Oficina de Representación o CCPI del INPI | Recibe informe de supervisión técnica especializada y envía a la Instancia Normativa y al CORESE. Actualiza el SIPROII. |
| 36 | Instancia Normativa | Recibe informe de supervisión técnica especializada y documenta en registros de obra. Consulta y actualiza el SIPROII. |
| 37 | Ejecutora | Adjudica obra a licitante y solicita ante la Dependencia Estatal Responsable anticipo y presenta el programa de ejecución de obra. |
| 38 | Dependencia Estatal Responsable | Recibe de Ejecutora documentación y revisa. Deberá publicar en su página de internet la relación de los contratos de obra, señalando el nombre de las empresas y sus montos, así como los informes de seguimiento sobre su ejecución. Captura en el SICS información de los comités de contraloría social constituidos. |
| 39 | | Envía documentación al CORESE para su seguimiento. |
| 40 | CORESE | Recibe los informes de supervisión técnica especializada y documentación para el seguimiento reportando cualquier recomendación u observación a la Dependencia Estatal Responsable. Deberá ser informado por la Dependencia Estatal Responsable sobre la atención dada a sus recomendaciones u observaciones. |
| 41 | Dependencia Estatal Responsable | Solicita entrega de recursos federales del anticipo a la Oficina de Representación o CCPI del INPI y envía programa de ejecución de obra. Anexa copia de la solicitud de gestión de recursos estatales. |
| 42 | Oficina de Representación o CCPI del INPI | Recibe solicitud de aportación para entrega de recursos de anticipo, programa de ejecución de obra y solicita ante la Instancia Normativa, la ministración de recursos respectiva. Actualiza el SIPROII. |
| 43 | Instancia Normativa | Consulta SIPROII, analiza solicitud, considerando la información del formato de contratación. ¿Autoriza? Sí: Ir al paso núm. 44. No: Regresa al paso núm. 38 Turna a la Oficina de Representación o CCPI del INPI para devolución a la Dependencia Estatal Responsable, indicando observaciones para reiniciar actividad 38. |
| 44 | | Tramita ministración de recursos a la Oficina de Representación o CCPI del INPI ante la CGAF para pago de anticipo. Actualiza el SIPROII y la MIR. |
| 45 | Oficina de Representación o CCPI del INPI | Recibe recursos de anticipo, ministra a cuenta bancaria específica del Municipio, y comunica a la Dependencia Estatal Responsable y al Municipio. Cuenta con un plazo máximo de 2 (dos) días hábiles para informar oficialmente al Municipio y a la Dependencia Estatal Responsable sobre la ministración de recursos federales. |
| 46 | Municipio | Recibe recursos federales que administra en una cuenta bancaria productiva específica y recursos locales, ministra a la Ejecutora. Nota: Mediante acuerdo del CORESE se podrán ministrar los recursos a cuenta bancaria específica de la Ejecutora. En este caso, la Ejecutora asume las obligaciones de la DER para el manejo de los recursos. |
| 47 | Ejecutora | Recibe recursos (federales y locales) del Municipio, paga el anticipo y da inicio a la ejecución de obra. |
| 48 | | Solicita recursos conforme al programa de ejecución de obra. Mantiene reuniones de seguimiento periódicas con el Comité de Contraloría Social, levanta informes correspondientes. |
| 49 | Empresa supervisora | Supervisa ejecución técnica y financiera por etapa, elabora informes periódicos y reporte de Avance Físico Financiero, envía a Oficina de Representación o CCPI del INPI . |
| 50 | Oficina de Representación o CCPI del INPI | Recibe informe de supervisión técnica especializada y Avance Físico Financiero, envía a CORESE; tramita pago parcial de supervisión técnica especializada ante la instancia normativa. Actualiza el SIPROII. |
| 51 | Instancia Normativa | Recibe informe de supervisión técnica especializada y Avance Físico Financiero, consulta SIPROII; tramita ministración de recursos a la Oficina de Representación o CCPI del INPI ante la CGAF para que realice pago parcial a la supervisión técnica especializada. Actualiza el SIPROII y la MIR. |
| 52 | Dependencia Estatal Responsable | Recibe de ejecutora solicitud y solicita ministración de recursos federales (INPI) ante la Oficina de Representación o CCPI del INPI, adjuntando copia de trámite de solicitud de recursos estatales. |
| 53 | CORESE | CORESE recibe informe de supervisión y avance físico financiero para seguimiento, reportando cualquier recomendación u observación a la DER. Deberá ser informado por la Dependencia Estatal Responsable sobre la atención dada a sus recomendaciones u observaciones. |
| 54 | Oficina de Representación o CCPI del INPI | Recibe solicitud para entrega de recursos federales y solicita ante la Instancia Normativa la ministración correspondiente. Actualiza el SIPROII y verifica el SICS. |
| 55 | Instancia Normativa | Consulta SIPROII, analiza solicitud considerando los avances físico- financieros y el programa de ejecución de obra. ¿Autoriza? Sí: Ir al paso núm. 56. No: Regresa al paso núm. 54 Turna a la Oficina de Representación o CCPI del INPI para devolución a la Dependencia Estatal Responsable, indicando observaciones para su atención. |
| 56 | | Tramita ministración de recursos a la Oficina de Representación o CCPI del INPI ante la CGAF. Actualiza el SIPROII y MIR. |
| 57 | Oficina de Representación o CCPI del INPI | Recibe los recursos y ministra a cuenta bancaria específica del Municipio, y comunica al Municipio y a la Dependencia Estatal Responsable. Actualiza el SIPROII. Cuenta con un plazo máximo de 2 (dos) días hábiles para informar oficialmente al Municipio y a la Dependencia Estatal Responsable sobre la ministración de recursos federales. |
| 58 | Municipio | Recibe recursos federales que administra en una cuenta bancaria productiva específica y recursos locales, ministra a la Ejecutora. |
| 59 | Ejecutora | Recibe recursos (federales y locales) del Municipio, paga al contratista y continua la ejecución de obra, hasta el término de la misma. ¿Concluyó la obra? Sí: Ir al paso núm. 60 No: Regresa al paso núm. 48 |
| 60 | Ejecutora / Dependencia Estatal Responsable/ Empresa supervisora | Revisan conclusión de obras; la constructora y la ejecutora elaboran actas de entrega-recepción, con la participación de la empresa de supervisión técnica especializada, invitando a la población beneficiaria; envía Acta a DER y ésta a su vez a la Oficina de Representación o CCPI del INPI. La ejecutora recaba informe final del comité de contraloría social y lo entrega a la Dependencia Estatal Responsable para actualizar el SICS. |
| 61 | | Ejecutora y Operadora suscriben Acta de entrega recepción de obra para la operación, conservación y mantenimiento, con la participación de la empresa de supervisión técnica especializada y la Dependencia Estatal Responsable. Esta última a su vez envía a Oficina de Representación o CCPI del INPI. No aplica en el caso de que la ejecutora opere la obra realizada. La Dependencia Estatal Responsable envía a la Oficina de Representación o CCPI del INPI evidencia de captura de informe final de la obra. |
| 62 | Ejecutora | La ejecutora y la contratista elaboran finiquito de obra y envía a la Dependencia Estatal Responsable y ésta a su vez a la Oficina de Representación o CCPI del INPI . |
| 63 | Oficina de Representación o CCPI del INPI | Recibe actas, fianza y finiquito de obra e integra a expediente por obra del Programa. Actualiza el SIPROII. |
| 64 | Empresa supervisora | Elabora informe final de supervisión técnica especializada de obra y entrega a la Oficina de Representación o CCPI del INPI para pago de finiquito de contrato. |
| 65 | Oficina de Representación o CCPI del INPI | Recibe informe final de supervisión técnica especializada de obra, lo envía a Instancia Normativa; y le solicita los recursos para finiquito de la empresa supervisora. Actualiza el SIPROII. |
| 66 | Instancia Normativa | Recibe informe final de supervisión técnica especializada de obra y solicitud de recursos. |
| 67 | | Tramita ministración de recursos a la Oficina de Representación o CCPI del INPI ante la CGAF. Actualiza el SIPROII y la MIR. Alimenta Matriz de Indicadores y Base de Datos. |
| 68 | Oficina de Representación o CCPI del INPI | Recibe recursos y efectúa el pago de finiquito a la empresa de supervisión técnica especializada. Actualiza el SIPROII. Elabora cierre de ejercicio y envía a la DER. |
| 69 | Dependencia Estatal Responsable | La DER valida cierre de ejercicio y envía a la Oficina de Representación o CCPI del INPI. |
| 70 | Oficina de Representación o CCPI del INPI | Completa expediente por obra del Programa; verifica cierre de ejercicio identificando recursos no ejercidos y/o pasivos y envía a Instancia Normativa. Actualiza el SIPROII. |
| 71 | Instancia Normativa | Consulta SIPROII, recibe Cierre de ejercicio por la Oficina de Representación o CCPI del INPI, integra y formula cierre de ejercicio programático presupuestal anual. Actualiza el SIPROII y la MIR. |
| 72 | | Concilia cierre versus CGAF. Actualiza el SIPROII. |
| VERTIENTE B. POR ADMINISTRACION DIRECTA |
| Paso núm. | Responsable | Descripción de la Actividad |
| 24 | Instancia Normativa | Elabora términos de referencia y bases de licitación para la supervisión técnica especializada de obra y envía a la Oficina de Representación o CCPI del INPI. Nota: El INPI podrá llevar a cabo de forma directa a través de las instancias especializadas las supervisiones que considere adecuadas. |
| 25 | Oficina de Representación o CCPI del INPI | Recibe términos de referencia y bases de licitación para la supervisión técnica especializada de obra y prepara el procedimiento licitatorio. |
| 26 | | Desarrolla procedimiento licitatorio para la supervisión técnica especializada de obra, conforme a las disposiciones aplicables. |
| 27 | | Contrata los servicios de supervisión técnica especializada de obra con el licitante adjudicado. |
| 28 | | Mediante oficio tramita ministración de recursos para anticipo de supervisión técnica especializada de obra ante a la Instancia Normativa. Actualiza el SIPROII. |
| 29 | Instancia Normativa | Recibe oficio y tramita ministración de recursos a la Oficina de Representación o CCPI del INPI ante la CGAF. Actualiza el SIPROII y la MIR. |
| 30 | Oficina de Representación o CCPI del INPI | Recibe recursos de anticipo de supervisión técnica especializada de obra y procede al pago correspondiente. Actualiza el SIPROII. |
| 31 | Ejecutora | Proporciona información técnica de las obras a la empresa supervisora y desarrolla procedimiento para la ejecución de obra, conforme a las disposiciones aplicables. |
| 32 | Empresa supervisora | Inicia actividades verificando la información técnica de la obra. |
| 33 | Ejecutora | Realiza obra por Administración Directa, con base en el Anexo de Ejecución, solicita ante la Dependencia Estatal Responsable anticipo. |
| 34 | Dependencia Estatal Responsable | Envía documentación al CORESE para su seguimiento. Captura en el SICS información de los comités de Contraloría Social constituidos. |
| 35 | CORESE | Recibe documentación para seguimiento, reportando cualquier recomendación u observación a la Dependencia Estatal Responsable. Deberá ser informado por la Dependencia Estatal Responsable sobre la atención dada a sus recomendaciones u observaciones. |
| 36 | Dependencia Estatal Responsable | Solicita la entrega de recursos federales del anticipo (INPI), envía programa de ejecución de obra y copia del trámite de la gestión de recursos estatales. |
| 37 | Oficina de Representación o CCPI del INPI | Recibe solicitud de aportación para entrega de recursos del anticipo y para ministraciones, conforme al programa de ejecución de obra y solicita ante la Instancia Normativa la ministración de recursos respectiva. Actualiza el SIPROII. |
| 38 | Instancia Normativa | Consulta SIPROII, tramita ministración de recursos a la Oficina de Representación o CCPI del INPI ante la CGAF para pago de anticipo. Actualiza el SIPROII y la MIR. |
| 39 | Oficina de Representación o CCPI del INPI | Recibe recursos y ministra a cuenta bancaria específica del Municipio y comunica al Municipio y a la Dependencia Estatal Responsable. Actualiza Base de Datos. Actualiza el SIPROII. Nota: Cuenta con un plazo máximo de 2 (dos) días hábiles para informar oficialmente al Municipio y a la Dependencia Estatal Responsable sobre la ministración de recursos federales. |
| 40 | Municipio | Recibe recursos federales que administra en una cuenta bancaria productiva específica y recursos locales, ministra a la Ejecutora. |
| 41 | Ejecutora | Recibe recursos de anticipo (federales y locales) y da inicio a la ejecución de la obra. |
| 42 | | Solicita recursos conforme al programa de ejecución. Mantiene reuniones de seguimiento periódicas con el Comité de Contraloría Social, levanta informes correspondientes. |
| 43 | Empresa supervisora | Supervisa ejecución técnica y financiera por etapa, elabora informes periódicos y reporte de Avance Físico Financiero, envía a la Oficina de Representación o CCPI del INPI . |
| 44 | Oficina de Representación o CCPI del INPI | Recibe informe de supervisión técnica especializada y Avance Físico Financiero y envía a CORESE; tramita pago parcial de supervisión técnica especializada ante la Instancia Normativa, Actualiza el SIPROII. |
| 45 | Instancia Normativa | Recibe informe de supervisión técnica especializada y Avance Físico Financiero; consulta el SIPROII, tramita ministración de recursos a la Oficina de Representación o CCPI del INPI ante la CGAF para que realice el pago parcial a la empresa supervisora. Actualiza el SIPROII y la MIR. |
| 46 | Dependencia Estatal Responsable | Recibe de ejecutora solicitud e informes de Comité de Contraloría Social conforme a la periodicidad establecida en la Guía Operativa, actualiza el SICS y solicita ministración de recursos federales (INPI) ante la Oficina de Representación o CCPI del INPI , adjuntando copia de solicitud de recursos estatales. |
| 47 | CORESE | Recibe informe de supervisión y Avance Físico Financiero para seguimiento reportando cualquier recomendación u observación a la DER. Deberá ser informado por la Dependencia Estatal Responsable sobre la atención dada a sus recomendaciones u observaciones. |
| 48 | Oficina de Representación o CCPI del INPI | Recibe solicitud para entrega de recursos federales y solicita ante la Instancia Normativa la ministración correspondiente. Actualiza el SIPROII y verifica el SICS. |
| 49 | Instancia Normativa | Consulta el SIPROII, analiza solicitud considerando resultados de supervisión técnica especializada, avances físico financieros y el programa de ejecución de obra. ¿Autoriza? Sí: Ir al paso núm. 50 No: Regresa al paso núm. 48 Turna a la Oficina de Representación o CCPI del INPI para devolución a la Dependencia Estatal Responsable indicando observaciones para su atención. |
| 50 | | Tramita ministración de recursos a la Oficina de Representación o CCPI del INPI, mediante Oficio ante la CGAF. Actualiza el SIPROII y la MIR. |
| 51 | Oficina de Representación o CCPI del INPI | Recibe recursos y ministra a cuenta bancaria específica del Municipio y comunica al Municipio y a la Dependencia Estatal Responsable. Actualiza el SIPROII. Nota: Cuenta con un plazo máximo de 2 (dos) días hábiles para informar oficialmente al Municipio y a la Dependencia Estatal Responsable sobre la ministración de recursos federales. |
| 52 | Municipio | Recibe recursos federales que administra en una cuenta bancaria productiva específica y recursos locales, ministra a la Ejecutora. |
| 53 | Ejecutora | Recibe recursos (federales y locales) del Municipio, paga y continúa la ejecución de obra hasta el término de la misma. ¿Concluyó la obra? Sí: Ir al paso núm. 54 No: Regresa al paso núm. 42 |
| 54 | Ejecutora / Dependencia Estatal Responsable / Empresa supervisora | Ejecutora y Operadora suscriben Acta de entrega recepción de obra para la operación, conservación y mantenimiento, con la participación de la empresa de supervisión técnica especializada y la Dependencia Estatal Responsable. Esta última a su vez envía a la Oficina de Representación o CCPI del INPI. No aplica en el caso de que la ejecutora opere la obra realizada. La ejecutora recaba informe final del comité de contraloría social y lo entrega a la Dependencia Estatal Responsable para actualizar el SICS y envía a la Oficina de Representación o CCPI del INPI evidencia de captura de informe final. |
| 55 | Oficina de Representación o CCPI del INPI | Recibe acta e informe de conclusión de obra e integra al Expediente por Obra del Programa. Actualiza el SIPROII y verifica el SICS. |
| 56 | Empresa supervisora | Elabora informe final de supervisión técnica especializada de obra y entrega a la Oficina de Representación o CCPI del INPI para pago de finiquito de contrato. |
| 57 | Oficina de Representación o CCPI del INPI | Recibe informe final de supervisión técnica especializada de obra, lo envía a Instancia Normativa; y solicita a la Instancia Normativa los recursos para finiquito de la empresa supervisora. Actualiza el SIPROII. |
| 58 | Instancia Normativa | Recibe informe final de supervisión técnica especializada de obra y solicitud de recursos. Tramita ministración de recursos a la Oficina de Representación o CCPI del INPI ante la CGAF. Actualiza el SIPROII y la MIR. |
| 59 | Oficina de Representación o CCPI del INPI | Recibe recursos y efectúa el pago de finiquito a la empresa de supervisión técnica especializada. Actualiza el SIPROII. Elabora cierre de ejercicio y envía a la DER. |
| 60 | Dependencia Estatal Responsable | La DER valida cierre de ejercicio y envía a la Oficina de Representación o CCPI del INPI. |
| 61 | Oficina de Representación o CCPI del INPI | Completa expediente por obra del Programa; verifica Cierre de ejercicio identificando recursos no ejercidos y/o pasivos y envía a Instancia Normativa. Actualiza el SIPROII. |
| 62 | Instancia Normativa | Recibe cierres de ejercicio por la Oficina de Representación o CCPI del INPI, integra y formula cierre de ejercicio programático presupuestal anual. Actualiza el SIPROII y MIR. |
| 63 | | Concilia cierre versus CGAF. Actualiza el SIPROII. |
7. ANEXOS.
7.1 "Formato de Anexo 1 de los Instrumentos Jurídicos".
7.2 "Formato del Proceso de Contratación".
7.3 "Formato de Seguimiento de Avances Físicos y Financieros".
7.4 "Formato de Cierre de Ejercicio".
7.5 "Guía para la Integración de Expedientes de Obra del Programa en la Oficina de Representación o Centros Coordinadores de Pueblos Indígenas del INPI".
7.6 "Apertura Programática".
| | Anexo 7.1 "Formato de Anexo 1 de los Instrumentos Jurídicos". |
ANEXO 1 DEL __ (Acuerdo o Convenio)__ (anotar el año del ejercicio fiscal que corresponda), QUE CELEBRAN EL
INSTITUTO NACIONAL DE LOS PUEBLOS INDÍGENAS Y EL __(Gobierno del Estado o Municipio o Comunidad
indígena o Dependencia y entidad de la APF)_1_ PARA LA EJECUCIÓN DEL PROGRAMA DE INFRAESTRUCTURA
INDIGENA (PROII).
| No. de la obra | Dependencia Ejecutora | Elementos Programáticos | Información de la obra, proyecto o acción | S I T | M E | Estructura Financiera (Pesos) | Metas totales | Beneficiarios Totales | Periodo estimado de ejecución (días) | Descripción de los trabajos (Principales partidas a ejecutar) |
| Nombre de la obra | Ubicación | Del Proyecto | Avance físico al 31/ 12/20__ | Por realizar en 20___ | Avance físico al 31/ 12/20__ |
| PG | Subprograma | Región Indígena | Comunidad y/o Municipio (s) | Localidad (es) | Suma | INPI | Estatal | Municipal | Participantes | U. de Medida | Cantidad | % | Cantidad | Hombres | Mujeres |
| | | | | | | | | | | | | | | | | | | | | | | | | | |
| 2 | 3 | 4 | 4 | 4 | 5 | 6 | 7 | 8 | 9 | 10 | 11 | 11 | 11 | 11 | 11 | 12 | 13 | 14 | 15 | 16 | 17 | 18 | 18 | 19 | 20 |
| | | | | | | | | | | | | | | | | | | | | | | | | | |
| | | | | | | | | | | | | | | | | | | | | | | | | | |
| | | | | | | | | | | | | | | | | | | | | | | | | | |
| | | | | | | | | | | | | | | | | | | | | | | | | | |
| | | | | | | | | | | | | | | | | | | | | | | | | | |
| | | | | | | | | | | | | | | | | | | | | | | | | | |
| | | | | | | | | | | | | | | | | | | | | | | | | | |
| | | | | | | | | | | | | | | | | | | | | | | | | | |
| | | | | | | | | | | | | | | | | | | | | | | | | | |
| | | | | | | | | | | | | | | | | | | | | | | | | | |
| | TOTAL | | | 21 | 21 | 21 | 21 | 21 | | | NO. DE OBRAS | 21 | | 21 | 21 | | |
| | | | | | | | | | | | | | | | | | | | | | | | | | |
| | | | | | | | | | | | | | | | | | | | | | | | | | |
| | | | | 22 | | | | | | | | | | | | | | | | 22 | | | |
| | | | FIRMA, NOMBRE Y CARGO | | | | | | | | | | | | | | FIRMA, NOMBRE Y CARGO | | |
| | | | | | | | | | | | | | | | | | | | | | | |
| | | | | | | | | | | | | | | | | | | | | | | | | | |
| | | | | | | | | | | | | | | | | | | | | | | | | | |
| "Este Programa es público, ajeno a cualquier partido politico. Queda prohibido el uso para fines distintos a los establecidos en el programa." 23 |
Instructivo de llenado en el SIPROII Anexo núm. 7.1 "Formato de Anexo 1 de los Instrumentos Jurídicos".
Objetivo: Enlistar el conjunto de obras de infraestructura básica que el Instituto Nacional de los Pueblos Indígenas (INPI) y los municipios, los gobiernos de los estados, las comunidades indígenas y afromexicanas y las dependencias o entidades de la Administración Pública Federal convienen ejecutar.
Forma de llenado: Deberá de generarse a través del Sistema de Información del Programa de Infraestructura Indígena (SIPROII), de acuerdo al manual del mismo, disponible en la opción de "AYUDA" del propio sistema. En caso de que la información sea diferente a la que se encuentre en el sistema, el Formato 1 no será aceptado por la Instancia Normativa.
| Núm. | Dice | Debe anotarse |
| 1 | Nombre del Municipio o Comunidad Indígena o Afromexicana o de la Entidad Federativa o Dependencia y Entidad de la APF | El nombre del Municipio o Comunidad Indígena o Afromexicana o Estado o Dependencia y Entidad de la APF que desarrollara las obras a financiar. |
| 2 | Número de Obra | El número correspondiente de la obra, conforme a lo siguiente: La clave del INEGI para la entidad federativa; dos dígitos para identificar si se encuentra en una región indígena o fuera de ella; cuatro dígitos consecutivos, y el año en vigencia. Por ejemplo, si la obra corresponde a la Región Huicot, en el estado de Jalisco, el número de obra es 14/01/0001/2020, en el caso de que la obra se encontrara fuera de la región su número sería 14/02/0001/2020. Las obras cuyos números fueron determinados conforme las Reglas de Operación de ejercicios anteriores, mantendrán su número y no deberán ser modificados. |
| 3 | Dependencia ejecutora | El nombre de la dependencia o entidad ejecutora, de acuerdo al catálogo de dependencias y entidades del Sector Público Federal, cuando se trate de Dependencias Estatales se identificará como Gobierno del Estado y entre paréntesis el nombre del Organismo o Dependencia Estatal o municipal. |
| 4 | Programa y Subprograma | Las claves del Programa, Subprograma y en su caso el concepto programático, de acuerdo a la apertura programática vigente. (Anexo 7.6 Apertura Programática) |
| 5 | Nombre y descripción de la obra, proyecto o acción | El nombre de la obra, proyecto o acción como se describe en el proyecto ejecutivo. Por ejemplo: Construcción de camino rural Tamopacan - Lázaro Cárdenas, Tramo: del km 0+000 al km 10+000, subtramo a construir: del km 0+000 al km 5+000. |
| 6 | Región Indígena | El nombre de la región indígena identificada por el INPI conforme al siguiente listado: | | Regiones indígenas | Estados donde se ubican | | 1 | Mayo-Yaqui | Sinaloa, Sonora | | 2 | Tarahumara | Chihuahua | | 3 | Huicot o Gran Nayar | Durango, Jalisco, Nayarit | | 4 | Purépecha | Michoacán | | 5 | Huasteca | Hidalgo, San Luis Potosí, Veracruz | | 6 | Sierra Norte de Puebla y Totonacapan | Hidalgo, Puebla, Veracruz | | 7 | Otomí de Hidalgo y Querétaro | Hidalgo, Querétaro | | 8 | Mazahua Otomí | México, Michoacán, Querétaro | | 9 | Montaña de Guerrero | Guerrero | | 10 | Cuicatlán, Mazateca, Tehuacán y Zongolica | Oaxaca, Puebla, Veracruz | | 11 | Chinanteca | Oaxaca, Veracruz | | 12 | Mixe | Oaxaca | | 13 | Mixteca | Oaxaca | | 14 | Costa y Sierra Sur de Oaxaca | Oaxaca | | 15 | Valles Centrales | Oaxaca | | 16 | Sierra de Juárez | Oaxaca | | 17 | Istmo | Oaxaca | | 18 | Chimalapas | Oaxaca | | 19 | Tuxtlas, Popoluca - Náhuatl de Veracruz | Veracruz | | 20 | Chontal de Tabasco | Tabasco | | 21 | Norte de Chiapas | Chiapas | | 22 | Los Altos de Chiapas | Chiapas | | 23 | Selva Lacandona | Chiapas, Tabasco | | 24 | Frontera Sur | Chiapas | | 25 | Maya | Campeche, Quintana Roo, Yucatán | |
| 7 | Comunidad y/o Municipio (s) | Anotar el nombre de la comunidad indígena o afromexicana identificada por el Instituto Nacional de los Pueblos Indígenas (INPI) y, la clave y nombre oficial establecido por el INEGI para el Municipio donde se realizará la obra, proyecto o acción (por ejemplo: Comunidad "SAN ANDRÉS COHAMIATA"; 061 Mezquitic). NOTA: Cuando el Municipio NO comprenda una comunidad indígena o afromexicana sólo se deberá anotar la clave y nombre oficial establecido por el INEGI para el Municipio donde se realizará la obra, proyecto o acción (por ejemplo: 030 Ixmiquilpan). |
| 8 | Localidad (es) | La clave y el nombre oficial establecido por el Instituto Nacional de Estadística y Geografía (INEGI) para la localidad, que deberá cumplir con los criterios de elegibilidad de las Reglas de Operación del Programa. |
| 9 | Situación de la Obra | La situación en que se encuentra la obra o proyecto: I si es una obra nueva que no será terminada en el ejercicio; C si la obra está en proceso y no será terminada en el ejercicio; T si se trata de una obra en proceso que terminará en el ejercicio; o IT es cuando una obra se inicia y termina en el mismo ejercicio. |
| 10 | Modalidad de ejecución de obra | La manera en que se instrumentarán los trabajos; por ejemplo: por Contrato se escribirá C, en el caso de las obras ejecutadas por Administración Directa se tienen las siguientes formas: Administración por Dependencia Ejecutora (ADE); Administración Municipal (AM); y Administración por Comité Comunitario (ACC). |
| 11 | Estructura Financiera (Pesos) | El monto de recursos requeridos en el presente ejercicio fiscal para la obra, proyecto o acción distribuido en inversión federal, estatal, municipal y aportación de participantes. No se deberán considerar las aportaciones en especie ni mano de obra. |
| 12 | Unidad de Medida del Proyecto | La unidad de medida que corresponda al tipo de proyecto, obra o acción y al programa y subprograma establecida en la apertura programática definida. |
| 13 | Cantidad del Proyecto | La cantidad de unidades de medida que se proyecta alcanzar una vez terminada la obra, proyecto o acción. |
| 14 | Avance Físico al 31/12/____ | El porcentaje (%) de avance físico real acumulado al ejercicio anterior de las obras en proceso. |
| 15 | Porcentaje de Avance Físico en el Año (%) | El porcentaje de avance físico que se estima para este ejercicio, con relación al cien por ciento del total del proyecto que se alcanzará a su conclusión. |
| 16 | Cantidad de Avance en el Año | La cantidad de la unidad de medida que se ejecutará en el presente ejercicio. |
| 17 | Avance Físico Acumulado | El porcentaje de Avance Físico Acumulado que se prevé que se alcanzará al cierre del ejercicio, tomando en cuenta los años anteriores. En caso de que las obras se concluyan en un sólo ejercicio fiscal se deberá anotar 100%. |
| 18 | Número de Beneficiarios Totales | El total de habitantes beneficiados de forma directa por comunidad o localidad con la ejecución de la obra, proyecto o acción, debiéndose presentar de forma separada el número de hombres y mujeres. |
| 19 | Período de ejecución estimado (días) | El plazo de ejecución de los trabajos determinado en días naturales, mismo que no podrá exceder del ejercicio fiscal corriente. |
| 20 | Descripción de los trabajos (Principales partidas a ejecutar) | El nombre de las partidas de que se traten, deberá estar desglosado en no más de seis partidas. |
| 21 | Total | Los montos resultantes de sumar las diferentes obras, proyectos o acciones incluidos en la(s) hoja(s). |
| 22 | Firmas | Firma, nombre y cargo Cuando sea Acuerdo de Coordinación con el Gobierno del Estado: ·Del Titular de la Instancia Normativa o de la Oficina de Representación del INPI y del Representante del Gobierno del Estado. Cuando sea Convenio de Coordinación con el Municipio: ·Del Titular de la Instancia Normativa o de la Oficina de Representación o del CCPI del INPI y del Presidente Municipal. Cuando sea Ejecución directa INPI: ·Del Titular de la Instancia Normativa o de la Oficina de Representación o CCPI y el Responsable del Programa. Cuando sea Convenio de Concertación con comunidad indígena o afromexicana: ·Del Titular de la Instancia Normativa o de la Oficina de Representación o CCPI del INPI y del Representante de la Comunidad Indígena o Afromexicana. Cuando sea Convenio con dependencia y entidad de la Administración Pública Federal: ·Del Titular de la Instancia Normativa o de la Oficina de Representación del INPI, el Representante de la Dependencia de la AFP y/o el Representante del Gobierno del Estado. |
| 23 | Leyenda | Cada foja del anexo deberá contener la leyenda "Este Programa es público ajeno a cualquier partido político. Queda prohibido el uso para fines distintos a los establecidos en el programa". |
| | | | | | | | | | | | | | | | | | | | |
| | | Anexo 7.2 "Formato del Proceso de Contratación" | | | | | | | | | | FORMATO |
| | | | | | | | | | | | | | | | | | | |
| | INSTITUTO NACIONAL DE LOS PUEBLOS INDÍGENAS | INPI-IB-01 |
| | INFORME DE RESULTADOS DE LOS PROCEDIMIENTOS DE CONTRATACIÓN | |
| Clave y nombre de la Entidad Federativa o Municipio:_______(1)_________ | | | | | | | | | Fecha de elaboración : __(4)__ | | VIGENCIA |
| Proyecto institucional:__________________(2)_____________ | | | | | | | | | | | | | | | | | | | |
| Dependencia Ejecutora:_______(3)____________ | | | | | | | | | | | | | | | | | | | 2020 |
| | | | | | | | | | | | | | | | | | | | | | | | | |
| No. de la Obra | Elementos Programáticos | Nombre y descripcion de la obra, proyecto o acción | Procedimiento de contratación utilizado | Condiciones del proceso de licitación | Adjudicación del contrato | OBSERVACIONES |
| Fecha de publicación de la convocatoria o invitación | No. de Licitación | Plazo de ejecución | Fecha de la visita al lugar de los trabajos | Fecha de la junta de aclaraciones | Fecha de la presentación y apertura de las propuestas | Fecha del fallo de la licitación | Estructura financiera contratada | Nombre o razón social del contratista | Contrato | Plazo de ejecución de los trabajos |
| Programa | Sub-programa |
| (Progra- mado) | (Real) | Suma | INPI | Estatal | Municipal | Participantes | Número | Fecha de firma | Fecha de inicio | Fecha de término |
| | | | | | | | | | | | | | | | | | | | | | | | | |
| 5 | 6 | 6 | 6 | 7 | 8 | 9 | 10 | 11 | 12 | 13 | 14 | 15 | 15 | 16 | 16 | 16 | 16 | 16 | 17 | 18 | 18 | 19 | 19 | 20 |
| | | | | | | | | | | | | | | | | | | | | | | | | |
| | | | | | | | | | | | | | | | | | | | | | | | | |
| | | | | | | | | | | | | | | | | | | | | | | | | |
| | | | | | | | | | | | | | | | | | | | | | | | | |
| | | | | | | | | | | | | | | | | | | | | | | | | |
| | | | | | | | | | | | | | | | | | | | | | | | | |
| | | | | | | | | | | | | | | | | | | | | | | | | |
| | | | | | | | | | | | | | | | | | | | | | | | | |
| | | | | | | | | | | | | | | | | | | | | | | | | |
| | | | 21 | | | | | | | | | | | | | | | | 21 | | | |
| | ___________________________________________ | | | | | | | | | | | | | | _____________________________________ | | |
| | Firma, nombre y cargo | | | | | | | | | | | | | | Firma, nombre y cargo | | |
| | | | | | | | | | | | | | | | | | | | | | | | | |
| | | | | | | | | | | | | | | | | | | | | | | | | |
| | | | | | | | | | | | | | | | | | | | | | | | | |
| | | | | | | | | | | | | | | | | | | | | | | | | |
| | | | | | | | | | | | | | | | | | | | | | | | | |
| "Este programa es público, ajeno a cualquier partido político. Queda prohibido el uso para fines distintos a los establecidos en el programa" 22 |
| | | | | | | | | | | | | | | | | | | | | | | | | |
Instructivo de llenado del Anexo núm.7.2 "Formato del Proceso de Contratación".
Objetivo: Llevar el seguimiento mensual y acumulativo de los procedimientos de contratación en sus diferentes modalidades (Licitación Pública, Invitación a Cuando Menos Tres Personas, Adjudicación Directa y Administración Directa) de las obras y/o acciones financiadas en el marco del Programa y de esta forma identificar las demoras que se puedan presentar y gestionar su solución.
Forma de llenado: Se deberá realizar a máquina o capturado en una hoja de procesador de texto o de cálculo, no deben existir enmendaduras o tachaduras y registrar firmas autógrafas. Para su llenado se requiere de los procedimientos de licitación realizados, los cuales deberán solicitarse a la Dependencia Ejecutora.
Responsable del llenado: Instancia Normativa o por el municipio o la Dependencia Estatal Responsable.
Distribución: Original (firmas autógrafas) Instancia Normativa del Programa. Se entregarán copias del Formato firmado al Municipio o a la Dependencia Estatal Responsable, y a la Oficina de Representación o CCPI del Instituto Nacional de los Pueblos Indígenas.
| Núm. | Dice | Debe anotarse |
| 1 | Clave y nombre de la Entidad Federativa o del Municipio | La clave y el nombre establecidos por el INEGI para el Estado o Municipio en donde se desarrollará la obra o proyecto a financiar. |
| 2 | Proyecto institucional | La clave y el nombre del Proyecto o Proceso Institucional para el caso del Programa. |
| 3 | Dependencia Ejecutora | Las siglas y el nombre, denominación o razón social de la Instancia que va llevar a cabo los procedimientos de licitación. |
| 4 | Fecha de Elaboración | El día, mes y año en que se elabora el formato. |
| 5 | Número de Obra | Anotar el número asignado a la obra o acción, como se determinó en el Anexo 1 del Instrumento Jurídico suscrito. |
| 6 | Programa y Subprograma | Las claves del Programa, Subprograma y en su caso el concepto programático, de acuerdo a la apertura programática en el Anexo 1 al Instrumento Jurídico o en su caso, en el Anexo 1 del último Instrumento Modificatorio. |
| 7 | Nombre y descripción de la obra, proyecto o acción | El nombre de la obra, proyecto o acción como se describe conforme aparece en el Anexo 1 al Instrumento Jurídico o en su caso, en el Anexo 1 del último Instrumento Modificatorio. |
| 8 | Procedimiento de contratación utilizado | Si el procedimiento usado para adjudicar las obras se trató de licitación pública, invitación a cuando menos tres personas, adjudicación directa o por administración directa. |
| 9 | Fecha de Publicación de la Convocatoria o de la Invitación | El día, mes y año en que se dio a conocer la convocatoria por cualquier medio, o bien la que se estableció en la carta invitación enviada a los participantes. |
| 10 | Núm. de Licitación | El número de licitación que otorga la instancia que va llevar a cabo los procedimientos de licitación. |
| 11 | Plazo de Ejecución | El plazo de ejecución de los trabajos determinado en días naturales. |
| 12 | Fecha de la Visita al Sitio de los Trabajos | El día, mes y año en que se llevó a cabo la visita a la obra. |
| 13 | Fecha de la Junta de Aclaraciones | El día, mes y año en que se llevó a cabo la junta de aclaraciones. |
| 14 | Fecha de la presentación y apertura de las propuestas | El día, mes y año de presentación y apertura de las propuestas de los ofertantes de acuerdo con la Convocatoria o Invitación. |
| 15 | Fecha de Fallo | El día, mes y año en que se llevó a cabo el fallo del concurso. Anotando la fecha programada y la fecha real. |
| 16 | Estructura financiera contratada | El precio a pagar, por los trabajos objeto del contrato incluyendo el IVA, distribuido en inversión federal, estatal, municipal y aportación de participantes. Si existieran aportaciones diferentes a las señaladas, se indicará la fuente de financiamiento. |
| 17 | Nombre o razón social del contratista | El nombre de la empresa ganadora una vez firmado el contrato. Cuando el proceso de contratación sea por Administración directa se deberá anotar el nombre de la dependencia responsable. |
| 18 | Contrato | El número de contrato e indicar día, mes y año en que se llevó a cabo su firma por parte del contratista y la instancia contratante. |
| 19 | Fecha de los Trabajos, inicio y término | Las fechas de inicio y conclusión de los trabajos según el contrato. |
| 20 | Observaciones | Dudas y precisiones sobre algunos aspectos que se presenten en los procedimientos aplicados. Por ejemplo, si se llevó a cabo una reducción o ampliación de los períodos establecidos en la ley, así como la mención de sus causas; establecer si las fechas de inicio y término de los trabajos fueron respetadas o se modificaron y sus causas, etc. Es importante que se reporte cualquier modificación o cambio que exista de acuerdo al marco jurídico utilizado. |
| 21 | Firmas | Firma, nombre y cargo Cuando sea Acuerdo de Coordinación con el Gobierno del Estado: · Del Titular de la Instancia Normativa o de la Oficina de Representación y del Representante del Gobierno del Estado. Cuando sea Convenio de Coordinación con el Municipio: · Titular de la Instancia Normativa o de la Oficina de Representación o CCPI del INPI y del Presidente Municipal. Cuando sea Ejecución directa INPI: · Titular de la Instancia Normativa o de la Oficina de Representación o CCPI y el Responsable del Programa. Cuando sea Convenio de Concertación con comunidad indígena o afromexicana: · Titular de la Instancia Normativa o de la Oficina de Representación o CCPI del INPI y el Representante de la Comunidad Indígena o Afromexicana. Cuando sea Convenio con dependencia y entidad de la Administración Pública Federal: · Titular de la Instancia Normativa o de la Oficina de Representación del INPI y el Representante de la Dependencia de la AFP. |
| 22 | Leyenda | Cada foja del anexo deberá contener la leyenda "Este Programa es público ajeno a cualquier partido político. Queda prohibido el uso para fines distintos a los establecidos en el programa". |
| | | | | | | | | | | | | | | | | | | |
| | | Anexo 7.3 "Formato de Seguimiento de Avances Físicos y Financieros" | | | | | | FORMATO |
| | INSTITUTO NACIONAL DE LOS PUEBLOS INDÍGENAS | INPI-IB-02 |
| | SEGUIMIENTO DE AVANCE FISICOS Y FINANCIEROS | VIGENCIA |
| Clave y nombre de la Entidad Federativa o Municipio:_______(1)________ | | | | | | | | | | | | | | | 2020 |
| Periodo que abarca:___________________(2)_____________ | | | | | | | | | | | | | | | |
| Razón social de la empresa de supervisión:_______(3)____________ | | | | | | | | | | | | | | | |
| | | | | | | | | | | | | | | | | | | | | |
| No. de la obra | Nombre de la obra | Calendario de Ejecución | Plazo de ejecucion (dia-mes-año) | %Avance real acumulado | Observaciones |
| Contratado | Reprogramado |
| Enero | Febrero | Marzo | Abril | Mayo | Junio | Julio | Agosto | Septiembre | Octubre | Noviembre | Diciembre | Inicio | Termino | Inicio | Termino | Fisico | Financiero |
| | | | | | | | | | | | | | | | | | | | | |
| 4 | 5 | 6 | 6 | 6 | 6 | 6 | 6 | 6 | 6 | 6 | 6 | 6 | 6 | 7 | 8 | 9 | 10 | 11 | 12 | 13 |
| | | | | | | | | | | | | | | | | | | | | |
| | | | | | | | | | | | | | | | | | | | | |
| | | | | | | | | | | | | | | | | | | | | |
| | | | | | | | | | | | | | | | | | | | | |
| | | | | | | | | | | | | | | | | | | | | |
| | | | | | | | | | | | | | | | | | | | | |
| | | | | | | | | | | | | | | | | | | | | |
| | | | | | | | | | | | | | | | | | | | | |
| | | | | | | | | | | | | | | | | | | | | |
| | | | | | | | | | | | | | | | | | | | | |
| | | | | | | | | | | | | | | | | | | | | |
| | | | | | | | | | | | | | | | | | | | | |
| | 14 | | | | | | | | | | | 14 |
| | ______________________________________________ | | | | | | | | | | | _______________________________________________ |
| | Firma, nombre y cargo | | | | | | | | | | | Firma, nombre y cargo |
| | | | | | | | | | | | | |
| | | | | | | | | | | | | |
| | | | | | | | | | | | | | | | | | | | | |
| "Este Programa es público, ajeno a cualquier partido politico. Queda prohibido el uso para fines distintos a los establecidos en el programa." 15 |
Instructivo de llenado del Anexo núm. 7.3 "Formato de Seguimiento de Avances Físicos y Financieros".
Objetivo: Revisión, evaluación y seguimiento quincenal de los recursos presupuestados y ejercidos en las obras o acciones apoyadas por el Programa de Infraestructura Indígena (PROII) y el porcentaje de avance real de las metas programadas.
Forma de llenado: Su llenado se realizará en una hoja de cálculo de Excel. Por favor, NO modificar el formato, también se podrá generar a través del SIPROII.
Responsable del llenado y: Será la empresa de Supervisión (Gerencial, Externa o Ambiental y forestal) contratada por la Instancia Normativa o por la Oficina de Representación o CCPI del Instituto Nacional de los Pueblos Indígenas (INPI), en caso de no existir la contratación de dicha empresa, la Oficina de Representación o CCPI del INPI será la responsable de su llenado.
Distribución: Se debe enviar por correo electrónico como archivo adjunto en formato Excel a la Dirección de Operación de Infraestructura Básica del Programa, los días 16 para el período que comprende la primera quincena del mes (días 1 al 15) y los días 2 correspondiente a la segunda quincena del mes (días 16 al último de cada mes). Una vez turnados vía electrónica, deberán ser remitidos a la Instancia Normativa del Programa mediante oficio debidamente requisitados.
| Núm. | Dice | Debe anotarse |
| 1 | Clave y nombre de la Entidad Federativa o del Municipio | La clave y el nombre establecidos por el Instituto Nacional de Estadística y Geografía (INEGI) para el Estado o Municipio en donde se desarrollará la obra o proyecto a financiar. |
| 2 | Período que abarca | Se escribirá las fechas de inicio y término del período a reportar. |
| 3 | Razón social de la empresa de supervisión. | Anotar la razón social de la empresa de supervisión. En el caso no existir supervisión contratada, el dato solicitado no será llenado. |
| 4 | Núm. de Obra | Anotar el número asignado a la obra o acción, como se determinó en el Anexo 1 del Instrumento Jurídico suscrito. |
| 5 | Nombre y descripción de la obra, proyecto o acción. | El nombre de la obra, proyecto o acción como se describe conforme aparece en el Anexo 1 del Instrumento Jurídico o en su caso, en el Anexo 1 del último Instrumento Modificatorio. |
| 6 | Calendario de ejecución | De acuerdo con las fechas programadas de inicio y terminación de los trabajos por ejecutar, en las columnas correspondientes se anotará el importe del monto federal con IVA en cada mes. En el caso de una reprogramación se anotarán por cada mes los importes correspondientes, de acuerdo con las fechas reprogramadas de inicio y término. |
| 7 | Fecha de inicio | Registrar la fecha de inicio de los trabajos, de acuerdo al programa de ejecución contratado, que deberán corresponder a las reportadas en el formato INPI-IB-01. |
| 8 | Fecha de término. | Registrar la fecha de término de los trabajos, de acuerdo al programa de ejecución contratado, que deberán corresponder a las reportadas en el formato INPI-IB-01. Misma que no podrá exceder del ejercicio fiscal en curso. |
| 9 | Fecha de inicio reprogramada | En el caso de una reprogramación se anotará la fecha de inicio de acuerdo a la modificación del contrato, mismo que deberá corresponder al calendario de ejecución reprogramado. |
| 10 | Fecha de término reprogramada. | Se escribirá la fecha de término de obra, en el caso de una reprogramación se indicará la fecha correspondiente, ésta no podrá ser posterior al 31 de diciembre del año en curso, mismo que deberá corresponder al calendario de ejecución reprogramado. |
| 11 | % de avance físico real acumulado. | Anotar el porcentaje de avance físico real acumulado hasta el período que se reporta. |
| 12 | % de avance financiero acumulado | Anotar el porcentaje de los recursos erogados hasta el período que se reporta. |
| 13 | Observaciones | Se escribirán los comentarios actuales relevantes de los trabajos realizados y que corresponden al porcentaje de avance físico y financiero reportado, además aquellos que afecten el proceso de ejecución de la obra (técnicos, económicos, sociales, ambientales, administrativos, climatológicos, etc.). |
| 14 | Nombre y firma del Responsable de Programa. | Anotar el nombre y firma del Responsable del Programa en la Oficina de Representación o CCPI del INPI. En el caso no existir supervisión contratada, los datos solicitados corresponderá al responsable del Programa por parte de la Oficina de Representación o CCPI del INPI correspondiente. |
| 15 | Nombre y firma del Jefe de supervisión | Anotar el nombre y firma del supervisor responsable. En el caso no existir supervisión contratada, los datos solicitados corresponderá al responsable del Programa por parte de la Oficina de Representación o CCPI del INPI correspondiente. |
| 16 | Leyenda | Cada foja del anexo deberá contener la leyenda "Este Programa es público ajeno a cualquier partido político. Queda prohibido el uso para fines distintos a los establecidos en el programa". |
| | | | | | | | | Anexo 7.4 "Formato de Cierre de Ejercicio" | | | | | | | | | | |
| | | | | | | | | | | | | | | | | | | | | | | | |
| | | | INSTITUTO NACIONAL DE LOS PUEBLOS INDÍGENAS | FORMATO |
| | | | PROGRAMA DE INFRAESTRUCTURA INDÍGENA | INPI-IB-03 |
| | | CIERRE DE EJERCICIO | VIGENCIA |
| | | | | | | | | | | | | | | | | 1 Hoja ___ de ___ | | | | | | 2020 |
| Entidad Federativa o Municipio: Clave_3_ Nombre ________4________ | | | | | | | | | | | Fecha de elaboración:____________2__________ | | |
| Proyecto Institucional:____5_______________________________________________ |
| Dependencia Normativa: _____6___________________________ | | Dependencia Ejecutora:______7_______________________________________________________ | Programa_____8_______________________________________ | Subprograma:___9_____________________ |
| | | | | | | | | | | | | | | | | | | | | | | | | | | | | | |
| Número de la Obra | Nombre y Descripcion de la obra, Proyecto o Acción | Región Indígena | Comunidad y/o Municipio (s) | Localidad (es) | Fecha de | Inversión Acordada (pesos) | Inversion ejercida (pesos) | Saldo (pesos) | Avance % | Medidas Totales | Información Adicional |
| Inicio | Termino | Suma | Federal | Estatal | Municipal | Participantes | Suma | Federal | Estatal | Municipal | Participantes | Suma | Federal | Estatal | Municipal | Participantes | | | | Beneficiarios |
| (dia- mes- año) | (dia-mes- año) | Fisico | Financiero | U. de Medida | Programa das año | Alcanza das año | Hombres | Mujeres |
| | | | | | | | | | | | | | | | | | | | | | | | | | | | | | |
| 10 | 11 | 12 | 13 | 14 | 15 | 15 | 16 | 16 | 16 | 16 | 16 | 17 | 17 | 17 | 17 | 17 | 18 | 18 | 18 | 18 | 18 | 19 | 19 | 20 | 21 | 22 | 23 | 23 | 24 |
| | | | | | | | | | | | | | | | | | | | | | | | | | | | | | |
| | | | | | | | | | | | | | | | | | | | | | | | | | | | | | |
| | | | | | | | | | | | | | | | | | | | | | | | | | | | | | |
| | | | | | | | | | | | | | | | | | | | | | | | | | | | | | |
| | | | | | | | | | | | | | | | | | | | | | | | | | | | | | |
| | | | | | | | | | | | | | | | | | | | | | | | | | | | | | |
| | | | | | | | | | | | | | | | | | | | | | | | | | | | | | |
| | | | | | | | | | | | | | | | | | | | | | | | | | | | | | |
| | | | | | | | | | | | | | | | | | | | | | | | | | | | | | |
| | | | | | Suma de Hoja | 25 | | | | | | | | | | | | | | | | | | | | | | |
| | | | | | Subtotal | 26 | | | | | | | | | | | | | | | | | | | | | | |
| | | | | | Total | 27 | | | | | | | | | | | | | | | | | | | | | | |
| | | | | | | | | | | | | | | | | | | | | | | | | | | | | | |
| | | | | | | | | | | | | | | | | | | | | | | | | | | | | | |
| | | | | 28 | | | | | | | 28 | | | | | | | 28 | | | | | | | 28 | | | | |
| | | | | | | | | | | | | | | | | | | | | | | | | | | | | | |
| | | | | | | | | | | | | | | | | | | | | | | | | |
| | | Firma, nombre y cargo | | | Firma, nombre y cargo | | | Firma, nombre y cargo | | | Firma, nombre y cargo | | |
| | | | | | | | | | | | | | | | | | | | | | | | | | | | | | |
| | | | | | | | | | | | | | | | | | | | | | | | | | | | | | |
| | | | | | | | | | | | | | | | | | | | | | | | | | | | | | |
| "Este Programa es público, ajeno a cualquier partido politico. Queda prohibido el uso para fines distintos a los establecidos en el programa." 29 |
Instructivo de llenado del Anexo núm. 7.4 "Formato de Cierre de Ejercicio".
Objetivo: Contar con la información del cierre final de las diversas obras, proyectos o acciones ejecutadas en el marco del Programa.
Forma de llenado: Deberá de generarse a través del Sistema de Información del Programa de Infraestructura Indígena (SIPROII) o capturado en una hoja de procesador de texto o de cálculo, no debiendo existir enmendaduras o tachaduras y teniendo firmas autógrafas. Para su requisitado se requiere la documentación comprobatoria, el finiquito de la obra y el acta de entrega - recepción.
Responsable de llenado: Instancia Normativa o por la Oficina de Representación o CCPI del Instituto Nacional de los Pueblos Indígenas (INPI).
Distribución: Cinco tantos originales (firmas autógrafas), una para la Instancia Normativa del Programa y las demás para cada una de las instancias que firman el formato.
| Núm. | Dice | Debe anotarse |
| 1 | Número de Hojas | El total de hojas utilizadas (Por ejemplo 1 de 1, 1 de 2, etc.). |
| 2 | Fecha de Elaboración | El día, mes y año en que se elabora el formato. |
| 3 | Clave de la Entidad Federativa o del Municipio | La clave establecida por el Instituto Nacional de Estadística y Geografía (INEGI) para el estado o municipio en donde se desarrollará la obra o proyecto a financiar. |
| 4 | Nombre de la Entidad Federativa o del Municipio | Nombre establecido por el INEGI para el estado o municipio en donde se desarrollará la obra o proyecto a financiar. |
| 5 | Proyecto institucional | La clave y el nombre del Proyecto Institucional. |
| 6 | Dependencia de la Administración Pública Federal normativa | La clave, el nombre y las siglas que identifican a la Dependencia y Entidad de la APF Normativa que valida técnica y presupuestalmente la obra (CONAGUA, CFE Distribución y SCT en materia de agua potable y alcantarillado, electrificación, caminos y carreteras, respectivamente). |
| 7 | Dependencia ejecutora | La clave y el nombre de la dependencia o entidad ejecutora, de acuerdo al catálogo de dependencias y entidades del Sector Público Federal. Cuando se trate de Dependencias Estatales se identificará como Gobierno del Estado y entre paréntesis el nombre y la clave del Organismo o Dependencia Estatal o municipal. |
| 8 | Programa | La clave y nombre del programa de acuerdo a la Apertura Programática definida. |
| 9 | Subprograma | La clave y nombre del subprograma y en su caso, la clave y nombre del concepto programático que corresponda al tipo de obra, proyecto o acción de acuerdo a la Apertura Programática definida. |
| 10 | Número de Obra | Anotar el número asignado a la obra o acción, como se determinó en el Anexo 1 del Acuerdo de Coordinación suscrito. |
| 11 | Nombre y descripción de la obra, proyecto o acción | El nombre de la obra, proyecto o acción como se describe en Acuerdo Modificatorio del Acuerdo de Coordinación. Por ejemplo: Construcción de camino rural Tamopacan-Lázaro Cárdenas, Tramo: del km 0+000 al km 10+000, subtramo a construir: del km 0+000 al km 5+000. |
| 12 | Región Indígena | El nombre de la región indígena identificada por el INPI que se enlista en Anexo núm. 7.1 "Formato de acuerdo de coordinación". Instructivo de llenado, paso número 6. |
| 13 | Comunidad y/o Municipio (s) | Anotar el nombre de la comunidad indígena o afromexicana identificada por el Instituto Nacional de los Pueblos Indígenas (INPI) y, la clave y nombre oficial establecido por el INEGI para el municipio donde se realizará la obra, proyecto o acción (por ejemplo: Comunidad "SAN ANDRÉS COHAMIATA"; 061 Mezquitic) NOTA: Cuando el Municipio NO forme parte de una comunidad indígena o afromexicana sólo se deberá anotar la clave y nombre oficial establecido por el INEGI para el Municipio donde se realizará la obra, proyecto o acción (por ejemplo: 030 Ixmiquilpan). |
| 14 | Localidad | La clave y el nombre oficial establecido por el INEGI para la localidad. |
| 15 | Fecha de inicio Fecha de término. | El día, mes y año en que se inició de forma real la ejecución de la obra, proyecto o acción; y el día, mes y año en que se concluyó realmente la ejecución de la obra, proyecto o acción. Misma que no podrá exceder del ejercicio fiscal en curso. |
| 16 | Inversión Acordada | El monto de recursos acordados conforme a la última modificación de techo para la obra, proyecto o acción distribuido en inversión federal, estatal, municipal y aportación de participantes (Montos con IVA). |
| 17 | Inversión Ejercida | El monto total de recursos ejercidos para la obra, proyecto o acción en el presente ejercicio presupuestal, distribuyéndolo en inversión federal, estatal, municipal y aportación de participantes (Montos con IVA). |
| 18 | Saldo | Los recursos sobrantes resultado de la diferencia de la inversión acordada y la ejercida (Montos con IVA). |
| 19 | Avance % Físico y Avance % Financiero | El porcentaje de avance físico de las metas alcanzadas al cierre del ejercicio; y el porcentaje de avance financiero de los recursos ejercidos contra los acordados, alcanzados al cierre del ejercicio fiscal. |
| 20 | Metas totales, U. de Medida | La unidad de medida que corresponda al tipo de proyecto, obra o acción y al programa y subprograma. |
| 21 | Metas totales, Programadas año | La cantidad de unidades de medida que se proyecta alcanzar durante el año de la obra, proyecto o acción, que se estableció en el Instrumento Jurídico o en el respectivo Instrumento Modificatorio |
| 22 | Metas totales, Alcanzadas año | El total de metas alcanzadas con los recursos ejercidos en el presente año. |
| 23 | Número de Beneficiarios Totales | El total de habitantes beneficiados de forma directa por localidad con la ejecución de la obra, proyecto o acción, debiéndose presentar de forma separada el número de hombres y mujeres. |
| 24 | Información adicional | El porcentaje de avance en la ejecución de las partidas acordadas y comentarios que den claridad a los datos reportados para cada una de las obras, proyectos o acciones. Si es necesario ampliar la explicación se pueden utilizar hojas adicionales. |
| 25 | Suma de Hoja | Los montos resultantes de sumar las diferentes obras, proyectos o acciones incluidos en la hoja (Montos con IVA). |
| 26 | Subtotal | El monto de los recursos de las obras, proyectos o acciones incluidos por programa (Montos con IVA) |
| 27 | Total | Los montos totales de las hojas incluidas en el envío (Montos con IVA). |
| 28 | Firmas | Firma, nombre y cargo Cuando sea Acuerdo de Coordinación con el Gobierno del Estado: · Del Titular de la Instancia Normativa o de la Oficina de Representación, de la Dependencia Ejecutora, del Representante del Gobierno del Estado y de la Supervisión Técnica Especializada, en caso de no contratarse, se omite. Cuando sea Convenio de Coordinación con el Municipio: · Titular de la Instancia Normativa o de la Oficina de Representación o CCPI del INPI, del Presidente Municipal y de la Supervisión Técnica Especializada, en caso de no contratarse, se omite. Cuando sea Ejecución directa INPI: · Titular de la Instancia Normativa o de la Oficina de Representación o CCPI, el Responsable del Programa y de la Supervisión Externa, en caso de no contratarse, se omite. Cuando sea Convenio de Concertación con comunidad indígena o afromexicana: · Titular de la Instancia Normativa o de la Oficina de Representación o CCPI del INPI, el Representante de la Comunidad Indígena o Afromexicana, el Presidente Municipal, en caso de haber Supervisión Técnica Especializada se agrega. |
| 29 | Leyenda | Cada foja del anexo deberá contener al calce la leyenda "Este Programa es público ajeno a cualquier partido político. Queda prohibido el uso para fines distintos a los establecidos en el programa". |
Anexo núm. 7.5 "Guía para la integración de expedientes de obra del Programa en la Oficina de Representación o Centros Coordinadores de Pueblos Indígenas del INPI"
I. Serie.- Gestión Operativa.
· Aprobación de cartera por CORESE cuando se trate de obras a ejecutar con el Gobierno del Estado.
· Instrumento Jurídico.
· Oficio de autorización emitido por la Instancia Normativa.
· Modificaciones (Instrumento jurídico).
· Documentación del proceso licitatorio para supervisión gerencial de obras.
II. Serie.- Expediente de Obra.
· Documentación General establecida en el numeral 3.3.2. de las presentes Reglas de Operación.
· Anexo de ejecución.
· Oficio de autorización específico emitido por la Oficina de Representación o Centros Coordinadores de Pueblos Indígenas del INPI.
· Solicitudes de ministración de Recursos Federales (DER).
· Oficios de ministración (Oficina de Representación o Centros Coordinadores de Pueblos Indígenas del INPI a Instancia Normativa y de la Instancia Normativa a la CGAF).
· Comunicado de ministración a la DER.
· Copia de la solicitud de Recursos Estatales (DER).
· Avance físico-financiero.
· Documentación Específica.
a) Administración directa:
· Programa de ejecución de obra.
· Informes de empresa de supervisión gerencial.
· Documentación comprobatoria de gasto (Facturas, listas de raya, etc.).
· Acta de Entrega Recepción Ejecutora Operadora (No aplica cuando ejecutora opere la obra)
· Informe de conclusión de obra.
b) Contrato:
· Acta de fallo u Oficio de adjudicación.
· Contrato / Convenios (Presupuesto de Empresa Ganadora).
· Informes de empresa de supervisión gerencial.
· Programa de Ejecución de obra.
· Facturas.
· Fianzas.
· Acta de Entrega Recepción Contratista-Ejecutora.
· Acta de Entrega Recepción Ejecutora- Operadora (No aplica cuando ejecutora opere la obra).
· Finiquito de obra.
III. Cierre Operativo.
· Cierre de ejercicio.
NOTA: La presente Guía se refiere al contenido documental mínimo que deben considerar las series de archivo del Programa en las Oficina de Representación o Centros Coordinadores de Pueblos Indígenas del INPI, referida a obras convenidas con gobiernos estatales o municipales, pudiendo agregar la documentación adicional que se estime conveniente, en original o copia, según corresponda. La documentación deberá encontrarse disponible durante cinco años.
Anexo núm. 7.6 "Apertura Programática
| PROGRAMA | SUBPROGRAMA | DENOMINACIÓN PROYECTO | PARTIDAS DEL PROGRAMA |
| SC AGUA POTABLE | 02 | Ampliación | Obra de captación Línea de conducción Tanque de regulación Red de distribución Sistema de potabilización Tomas domiciliarias |
| 03 | Construcción | Obra de captación Línea de conducción Tanque de regulación Red de distribución Sistema de potabilización Tomas domiciliarias |
| 06 | Estudios y Proyectos | Estudios de campo y levantamiento topográfico Datos para la elaboración del proyecto Diseño de la obra de captación y del tanque de regulación Cálculo de la línea de conducción y diseño de red de distribución Tomas domiciliarias y/o hidrantes públicos Sistema de potabilización Dictamen del impacto ambiental (incluye la elaboración de la Manifestación de Impacto Ambiental o la exención de la presentación de la Manifestación de Impacto Ambiental, recepción, evaluación y resolución de la SEMARNAT) |
| SD ALCANTARILLADO (DRENAJE) | 02 | Ampliación | Descargas domiciliarias Red de atarjeas Colector Tratamiento Disposición final |
| 03 | Construcción | Descargas domiciliarias Red de atarjeas Colector Tratamiento Disposición final |
| 04 | Estudios y Proyectos | Estudios de campo y levantamiento topográfico Datos para la elaboración del Proyecto de red de atarjeas, colectores y emisor Diseño del sistema de Tratamiento Dictamen del impacto ambiental (incluye la elaboración de la Manifestación de Impacto Ambiental o la exención de la presentación de la Manifestación de Impacto Ambiental, recepción, evaluación y resolución de la SEMARNAT) |
| SG ELECTRIFICACIÓN | 02 | Rural | |
| | a) Construcción | Línea de distribución Red de distribución Luminarias suburbanas Acometidas eléctrica |
| b) Ampliación | Línea de distribución Red de distribución Luminarias suburbanas Acometidas eléctrica |
| | c) Estudios y Proyectos | |
| 04 | No Convencional | Módulos |
| PROGRAMA | SUBPROGRAMA | DENOMINACIÓN PROYECTO | PARTIDAS DEL PROGRAMA |
| UB CAMINOS RURALES | 02 | Construcción | |
| | a) Caminos Rurales | Terracerías Obras de drenaje Obras complementarias Revestimiento Señalamiento |
| | e) Puente Vado | Losa de piso Muros Losa Aleros |
| | f) Puentes Vehiculares | Subestructura Superestructura Aproches |
| 05 | Estudios y Proyectos | Estudios de mecánica de suelos y Dictamen del impacto ambiental (incluye la elaboración de la Manifestación de Impacto Ambiental o la exención de la presentación de la Manifestación de Impacto Ambiental, recepción, evaluación y resolución de la SEMARNAT) Trazo y nivelación Secciones transversales o de construcción Perfil (alineamiento horizontal y vertical) Curva masa y datos de construcción Proyecto de obras de drenaje |
| UC CARRETERAS ALIMENTADORAS | 02 | Modernización y Ampliación | |
| | a) Carreteras Alimentadoras | Terracerías Obras de drenaje Obras complementarias Pavimento Señalamiento |
| | b) Puente | Subestructura Superestructura Aproches |
| 03 | Construcción | |
| | a) Carreteras Alimentadoras | Terracerías Obras de drenaje Obras complementarias Pavimento Señalamiento |
| | b) Puente | Subestructura Superestructura Aproches |
| 06 | Estudios y Proyectos | Estudios de mecánica de suelos y de ingeniería de tránsito Dictamen del impacto ambiental (incluye la elaboración de la Manifestación de Impacto Ambiental o la exención de la presentación de la Manifestación de Impacto Ambiental, recepción, evaluación y resolución de la SEMARNAT) Trazo y nivelación Secciones transversales o de construcción Perfil (alineamiento horizontal y vertical) Curva masa y datos de construcción Proyecto de obras de drenaje, diseño de pavimento y de señalamiento (horizontal y vertical) |
| U9 DEFINICIÓN Y CONDUCCIÓN DE LA PLANEACIÓN DEL DESARROLLO REGIONAL | 02 | Administración | |
| 04 | Adquisición | |
| 05 | Evaluación y Seguimiento | |
| 06 | Supervisión de Obras | Informe |
8. DIAGRAMA DE FLUJO: OFICINA DE REPRESENTACIÓN O CCPI DEL INPI EJECUTORAS DE OBRA.
9. DESCRIPCIÓN DE ACTIVIDADES. Oficina de Representación o Centros Coordinadores de Pueblos Indígenas del Instituto Nacional de los Pueblos Indígenas (INPI) Ejecutoras de Obra.
| PROCESO: APROBACIÓN EJECUCIÓN POR OFICINAS DE REPRESENTACIÓN O CENTROS COORDINADORES DE PUEBLOS INDÍGENAS |
| Paso núm. | Responsable | Descripción de la Actividad |
| 1 | Oficina de Representación o CCPI del INPI | Verifica términos normativos del proyecto ejecutivo y, en su caso, actualiza presupuesto base para evaluación de proposiciones. Envía propuesta de ejecución y solicitud de suficiencia presupuestaria incluyendo, en su caso, los recursos para cubrir los conceptos de autorizaciones ambientales y derechos relativos a la ejecución de la obra. Envía a Instancia Normativa propuesta de ejecución y solicitud de autorización. Carga el SIPROII. |
| 2 | Instancia Normativa | Consulta el SIPROII. Recibe y revisa propuesta de ejecución y solicitud. ¿Autoriza? Si: ir a paso núm. 4 No: ir a paso núm. 3 |
| 3 | Instancia Normativa | Realiza observaciones y requiere a la Oficina de Representación o CCPI del INPI información adicional. |
| 4 | | Emite oficio de autorización y envía a la Oficina de Representación o CCPI del INPI. Actualiza el SIPROII. |
| 5 | Oficina de Representación o CCPI del INPI | Elabora convocatorias para la contratación de los servicios de supervisión externa y en su caso los de supervisión ambiental y forestal; así como la de licitación del contrato de obra; envía a Instancia Normativa para su aprobación. Envía convocatorias a la Instancia Normativa. Nota: La contratación del servicio de supervisión ambiental y forestal estará en función del tipo de obra que se ejecute y de las regulaciones ambientales y forestales que existan en el lugar y entorno de su localización. Nota: Conforme a la LOPSRM los contratos de obras públicas y los servicios relacionados con las mismas se adjudicarán, por regla general, a través de licitaciones públicas. Los otros procedimientos de contratación (Invitación a cuando menos tres y adjudicación directa) sólo se utilizarán de manera excepcional y con base en la LOPSRM. |
| 6 | | A través del Subcomité de Obras Públicas y Servicios Relacionados con las Mismas, revisa la integralidad y el cumplimiento de la normatividad de las convocatorias. |
| 7 | | Inicia los procesos de contratación. Para los Servicios de supervisión: Continúa en el proceso "Oficina de Representación o CCPI del INPI Servicios de Supervisión" (actividad 8). Para Obra pública: Continúa en el proceso "Oficina de Representación o CCPI del INPI ejecución" (actividad 8). |
| PROCESO: OFICINA DE REPRESENTACIÓN - SERVICIOS DE SUPERVISIÓN |
| 8 | Oficina de Representación o CCPI del INPI | Desarrolla los procesos de licitación de la supervisión externa y en su caso de la supervisión ambiental y forestal, conforme a las disposiciones aplicables. Nota: El INPI podrá llevar a cabo de forma directa a través de las instancias especializadas las supervisiones que considere adecuadas. |
| 9 | | Contrata los servicios de supervisión externa y en su caso los de supervisión ambiental y forestal, con los licitantes adjudicados. |
| 10 | | Tramita ministración de recursos para anticipo de supervisión externa y en su caso de la supervisión ambiental y forestal ante la Instancia Normativa y actualiza el SIPROII. |
| 11 | Instancia Normativa | Recibe oficio de solicitud y tramita ministración de recursos ante la CGAF. Actualiza el SIPROII. |
| 12 | CGAF | Recibe solicitud de ministración y emite pago conforme a sus políticas y procedimientos. |
| 13 | Supervisión externa/ Supervisión ambiental y forestal. | Reciben anticipo e inician actividades. |
| 14 | Oficina de Representación o CCPI del INPI | En apoyo a las actividades otorga información técnica de la obra a la supervisión externa y en su caso a la supervisión ambiental y forestal. |
| 15 | Supervisión externa/ Supervisión ambiental y forestal. | Reciben información técnica en apoyo a sus actividades. |
| 16 | Supervisión externa/ Supervisión ambiental y forestal. | Supervisan proceso constructivo y la ejecución técnica por etapa, ambiental y forestal en su caso. Elaboran informes periódicos para su envío a la Oficina de Representación o CCPI del INPI. Solicitan pago parcial de supervisión. |
| 17 | Oficina de Representación o CCPI del INPI | Recibe informes y tramita ante Instancia Normativa pago parcial de la supervisión externa y supervisión ambiental y forestal, en su caso. Actualiza el SIPROII. |
| 18 | Instancia Normativa | Recibe oficio de solicitud y tramita ministración de recursos ante la CGAF. Actualiza el SIPROII. |
| 19 | CGAF | Recibe solicitud de ministración y emite pago conforme a sus políticas y procedimientos. |
| 20 | Supervisión externa/ Supervisión ambiental y forestal. | Reciben pagos parciales. ¿Se concluyó la obra? No: Ir al paso 16 Sí: Ir al paso 21 |
| 21 | | Elaboran informes finales de supervisión y envían a la Oficina de Representación o CCPI del INPI para pago de finiquito de contrato. |
| 22 | Oficina de Representación o CCPI del INPI | Recibe informes finales de las supervisiones y solicita a Instancia Normativa recursos para los finiquitos de las empresas supervisoras. Actualiza el SIPROII. |
| 23 | Instancia Normativa | Recibe oficio de solicitud y tramita ministración de recursos ante la CGAF. Actualiza el SIPROII. |
| 24 | CGAF | Recibe solicitud de ministración y emite pago conforme a sus políticas y procedimientos. |
| 25 | Supervisión externa/ Supervisión ambiental y forestal. | Reciben pago de finiquito. |
| PROCESO: OFICINA DE REPRESENTACIÓN O CENTROS COORDINADORES DE PUEBLOS INDÍGENAS - EJECUCIÓN |
| 8 | Oficina de Representación o CCPI del INPI | Publica en Diario Oficial de la Federación y CompraNet, la convocatoria al proceso de licitación del contrato de obra pública. Inicia los procesos de promoción de la contraloría social. |
| 9 | Lleva a cabo vista a lugar de la obra, realiza junta de aclaraciones y evento de presentación y apertura de proposiciones para la contratación de la obra. Publica actas de los eventos en CompraNet. |
| 10 | Evalúa las proposiciones para el contrato de obra, dictamina y emite fallo de la licitación. Publica en CompraNet. Conforma comités de Contraloría Social. |
| 11 | Integra las condiciones y términos del licitante adjudicado y presenta la propuesta de contrato. |
| 12 | Empresa contratista | Reconoce las condiciones de contratación, entrega garantías y exhibe documentación original para cotejo. |
| 13 | Oficina de Representación o CCPI del INPI | Tramita la formalización del contrato, recaba firmas de los servidores públicos facultados para ello, así como del contratista. Integra Expediente técnico unitario. |
| 14 | Tramita ministración de recursos para anticipo del contrato de obra ante la Instancia Normativa e Integra Expediente técnico unitario. Actualiza el SIPROII. Registra en el SICS la minuta de reunión de promoción de la contraloría social, solicitud del comité para su registro, registro de comité de contraloría social conformado y evidencia de capacitación al comité. |
| 15 | Instancia Normativa | Recibe oficio de solicitud, consulta SIPROII y tramita ministración de recursos ante la CGAF. Actualiza el SIPROII. |
| 16 | CGAF | Recibe solicitud de ministración y emite pago conforme a sus políticas y procedimientos. |
| 17 | Empresa contratista, Oficina de Representación o CCPI del INPI y Supervisión externa / Supervisión ambiental y forestal. | Empresa contratista recibe anticipo. Oficina de Representación o CCPI del INPI entrega lugar de ejecución de la obra y junto con la empresa contratista, y en su caso las prestadoras de los servicios de supervisión, establece la bitácora y se inician actividades constructivas. |
| 18 | Empresa contratista | Realiza proceso constructivo, elabora estimaciones de obra y presenta a Supervisión externa para su pago. |
| 19 | Supervisión externa | Supervisión externa elabora informe, revisa y valida estimaciones, turna a la Oficina de Representación o CCPI del INPI para trámite de pago. |
| 20 | Oficina de Representación o CCPI del INPI | Revisa solicitud considerando informe de supervisión externa. ¿Autoriza? No: Ir al paso 20 Sí: Ir al paso 23 |
| 21 | | Tramita ministración de recursos para pago de estimaciones de obra ante la Instancia Normativa y actualiza el SIPROII y el SICS. Mantiene reuniones periódicas con el comité de contraloría social y recaba los informes correspondientes. |
| 22 | Instancia Normativa | Recibe oficio de solicitud y tramita ministración de recursos ante la CGAF. Actualiza el SIPROII. |
| 23 | CGAF | Recibe solicitud de ministración y emite pago conforme a sus políticas y procedimientos. |
| 24 | Empresa contratista. | Recibe recursos y continúa con el proceso constructivo. ¿Concluyó la obra? No: Ir al paso 20 Sí: Ir al paso 27 |
| 25 | Notifica la conclusión de Obra a la Supervisión Externa y a la Oficina de Representación o CCPI del INPI. |
| 26 | Supervisión externa | Recibe notificación, valida y comunica a la Oficina de Representación o CCPI del INPI. |
| 27 | Oficina de Representación o CCPI del INPI | Recibe notificación del contratista y validación de la supervisión. Programa recepción de obra. |
| 28 | Empresa contratista, Oficina de Representación o CCPI del INPI y Supervisión externa / Supervisión ambiental y forestal. | La Oficina de Representación o CCPI del INPI y la empresa contratista revisan la conclusión de la obra y elaboran acta de entrega recepción con la participación de las prestadoras de los servicios de supervisión. La Oficina de Representación o CCPI del INPI recaba informe final de la obra y actualiza el SICS. |
| 29 | Oficina de Representación o CCPI del INPI y Supervisión externa / Supervisión ambiental y forestal. | La Oficina de Representación o CCPI del INPI y la Operadora suscriben acta de entrega recepción de obra para la operación, conservación y mantenimiento con la participación de las prestadoras de los servicios de supervisión. |
| 30 | Empresa contratista, Oficina de Representación o CCPI del INPI y Supervisión externa / Supervisión ambiental y forestal. | La Oficina de Representación o CCPI del INPI y la empresa contratista, con la participación de la supervisión externa, elaboran el finiquito de obra. |
| 31 | Oficina de Representación o CCPI del INPI | Integra el Expediente técnico unitario por obra ejecutada. Elabora cierres de ejercicio de la obra, identificando recursos no ejercidos y/o pasivos y lo envía a la Instancia Normativa. En su caso solicita recursos para pago de finiquito. Integra Expediente técnico unitario. Actualiza el SIPROII. |
| 32 | Instancia Normativa | Recibe los cierres de ejercicio de las obras ejecutadas por las Delegaciones y concilia información con la CGAF. En su caso solicita a CGAF ministración para pago de finiquito. Instancia Normativa actualiza base de datos Programa. Actualiza el SIPROII. |
| 33 | CGAF | Recibe solicitud de ministración y emite pago de finiquito conforme a sus políticas y procedimientos. |
ANEXO 1
Modelo de Acuerdo de Coordinación con el Gobierno del Estado.(2)
ACUERDO DE COORDINACION PARA LA EJECUCION DEL PROGRAMA DE INFRAESTRUCTURA INDIGENA, EN ADELANTE "EL PROGRAMA", QUE CELEBRAN EL INSTITUTO NACIONAL DE LOS PUEBLOS INDÍGENAS, A QUIEN EN LO SUCESIVO SE DENOMINARA EL "INSTITUTO", REPRESENTADO EN ESTE ACTO POR _____________________, EN SU CARACTER DE __________________ (NOMBRE Y CARGO), ASISTIDO POR _____________________, EN SU CARACTER DE __________________ Y EL GOBIERNO DEL ESTADO LIBRE Y SOBERANO DE ________________, A QUIEN EN LO SUCESIVO SE LE DENOMINARA "EL GOBIERNO DEL ESTADO", REPRESENTADO EN ESTE ACTO POR ________________________, EN SU CARACTER DE _________________________________, ASISTIDO POR _____________ EN SU CARACTER DE ________________________________________; MISMOS QUE CUANDO ACTUEN DE MANERA CONJUNTA SE LES DENOMINARA "LAS PARTES"; DOCUMENTO QUE SUSCRIBEN AL TENOR DE LOS SIGUIENTES:
ANTECEDENTES
I. El artículo 2o. de la Constitución Política de los Estados Unidos Mexicanos reconoce a los pueblos indígenas el derecho de libre determinación que se ejerce como autonomía para determinar un conjunto de prerrogativas entre las que destaca su capacidad de definir sus formas de organización social, política, económica y cultural.
Asimismo, establece que "la Nación tiene una composición pluricultural sustentada originalmente en sus pueblos indígenas que son aquellos que descienden de poblaciones que habitaban en el territorio actual del país al iniciarse la colonización y que conservan sus propias instituciones sociales, económicas, culturales y políticas, o parte de ellas". En el mismo sentido, establece que "El reconocimiento de los pueblos y comunidades indígenas se hará en las constituciones y leyes de las entidades federativas"; y, además, que "Las constituciones y leyes de las entidades federativas establecerán las características de libre determinación y autonomía que mejor expresen las situaciones y aspiraciones de los pueblos indígenas en cada entidad".
De igual manera, en su apartado B, establece la obligación para la Federación, las entidades federativas y los Municipios, de promover la igualdad de oportunidades de los indígenas y eliminar cualquier práctica discriminatoria, estableciendo las instituciones las políticas necesarias para garantizar los derechos de los indígenas y desarrollo integral de sus pueblos y comunidades, las cuales deberán ser diseñadas y operadas conjuntamente, con el objeto de abatir las carencias y rezagos que afectan a los pueblos y comunidades indígenas.
Asimismo, en el penúltimo párrafo de dicho Artículo se establece:
"Para garantizar el cumplimiento de las obligaciones señaladas en este apartado, la Cámara de Diputados del Congreso de la Unión, las legislaturas de las entidades federativas y los ayuntamientos, en el ámbito de sus respectivas competencias, establecerán las partidas específicas destinadas al cumplimiento de estas obligaciones en los presupuestos de egresos que aprueben, así como las formas y procedimientos para que las comunidades participen en el ejercicio y vigilancia de las mismas".
Por su parte, el Convenio 169 sobre Pueblos Indígenas y Tribales de la Organización Internacional del Trabajo, establece:
"Artículo 6
1. Al aplicar las disposiciones del presente Convenio, los gobiernos deberán:
a) ...
b) establecer los medios a través de los cuales los pueblos interesados puedan participar libremente, por lo menos en la misma medida que otros sectores de la población, y a todos los niveles en la adopción de decisiones en instituciones electivas y organismos administrativos y de otra índole responsables de políticas y programas que les conciernan;
c) establecer los medios para el pleno desarrollo de las instituciones e iniciativas de esos pueblos, y en los casos apropiados proporcionar los recursos necesarios para este fin."
Por su parte, la Declaración de las Naciones Unidas sobre los Derechos de los Pueblos indígenas señala lo siguiente:
"Artículo 4 Los pueblos indígenas, en ejercicio de su derecho a la libre determinación, tienen derecho a la autonomía o al autogobierno en las cuestiones relacionadas con sus asuntos internos y locales, así como a disponer de medios para financiar sus funciones autónomas.
Artículo 5 Los pueblos indígenas tienen derecho a conservar y reforzar sus propias instituciones políticas, jurídicas, económicas, sociales y culturales, manteniendo a la vez su derecho a participar plenamente, si lo desean, en la vida política, económica, social y cultural del Estado."
En el mismo sentido, la Declaración Americana sobre los Derechos de los Pueblos Indígenas, en relación con la personalidad jurídica de los pueblos indígenas, establece en su artículo IX lo siguiente:
"Artículo IX. Personalidad jurídica
I. Los Estados reconocerán plenamente la personalidad jurídica de los pueblos indígenas, respetando las formas de organización indígenas y promoviendo el ejercicio pleno de los derechos reconocidos en esta Declaración."
II. La Constitución Política del Estado Libre y Soberano de _____________ señala que las autoridades estatales garantizarán el reconocimiento e implementación de los derechos, así como el desarrollo integral de los pueblos indígenas, velarán por la atención de sus demandas con pleno respeto a su cultura y promoverán acciones para su beneficio. (Nota. En caso de que la legislación estatal no contemple específicamente a los pueblos indígenas, se hará referencia a lo que la misma diga con respecto a la población rezagada o de escasos recursos).
III. El Decreto de Presupuesto de Egresos de la Federación para el Ejercicio Fiscal 2020 publicado en el Diario Oficial de la Federación el 11 de diciembre de 2019, establece en su artículo 25 lo siguiente:
"Artículo 25. El ejercicio de las erogaciones para el desarrollo integral de los
pueblos y comunidades indígenas a que se refiere el Anexo 10 del presente Decreto, se dirigirá al cumplimiento de las obligaciones que señala el artículo 2o., Apartado B, fracciones I a IX y Apartado C, de la Constitución Política de los Estados Unidos Mexicanos.
Para tal efecto, de conformidad con los artículos 42, fracción VII, y 77 de la Ley Federal de Presupuesto y Responsabilidad Hacendaria, las dependencias y entidades, al ejecutar dichas erogaciones y emitir reglas de operación, se ajustarán a lo siguiente:
I. ...;
II. En la ejecución de los programas se considerará la participación de los pueblos y comunidades indígenas, con base en su cultura y formas de organización tradicionales;
III. Para los municipios indígenas comprendidos entre los 200 más pobres del país, los proyectos de inversión del Programa de Infraestructura Indígena, se podrán financiar en su totalidad con recursos federales o de manera concurrente. Asimismo, se procurará atender su pleno acceso y la satisfacción de sus necesidades tales como electricidad, agua, drenaje, educación, salud, vivienda y de infraestructura para la producción, almacenamiento y distribución de alimentos;
IV. El Ejecutivo Federal, por sí o a través de sus dependencias y entidades, podrá celebrar convenios de coordinación con los gobiernos de las entidades federativas, así como formalizar convenios de concertación de acciones con las comunidades indígenas, para proveer la mejor observancia de las previsiones del presente artículo. Cuando corresponda, los recursos a los que se refiere este artículo podrán ser transferidos directamente a los pueblos, municipios y comunidades indígenas, de conformidad con los convenios que para tal efecto se celebren en términos de las disposiciones aplicables. La Entidad Federativa correspondiente participará en el ámbito de sus atribuciones en los convenios antes señalados, exclusivamente para que los recursos que se transfieran conforme a lo establecido en el presente párrafo, sean registrados por la entidad federativa en su Cuenta Pública;
V. a la VIII...".
Asimismo, establece en su artículo 29 que los programas que deberán sujetarse a reglas de operación son aquellos enunciados dentro de su anexo 25, considerándose dentro de ese documento a los Programas del "INSTITUTO".
IV. Los artículos 42 y 77 de la Ley Federal de Presupuesto y Responsabilidad Hacendaria dispone que, con objeto de asegurar la aplicación eficaz, eficiente, oportuna, equitativa y transparente de los recursos públicos, entre los que se encuentran los de "EL PROGRAMA", deberán sujetarse a reglas de operación que establezcan los requisitos, criterios e indicadores que lo regulen.
V. Con fecha del 4 de diciembre de 2018, se publicó en el Diario Oficial de la Federación el Decreto por el que se expide la Ley del Instituto Nacional de los Pueblos Indígenas y se abroga la Ley de la Comisión Nacional para el Desarrollo de los Pueblos Indígenas.
VI. Que en términos de lo establecido en el artículo 2 de la Ley del Instituto Nacional de los Pueblos Indígenas, el "INSTITUTO" tiene como objeto el definir, normar, diseñar, establecer, ejecutar, orientar, promover, dar seguimiento y evaluar las políticas, programas proyectos, estrategias y acciones públicas para garantizar el ejercicio y la implementación de los derechos de los pueblos indígenas y afromexicano, así como su desarrollo integral y sostenible y el fortalecimiento de sus culturas e identidades.
Asimismo, en sus artículos 3, párrafo primero y 4, fracción XXI establecen lo siguiente:
"Artículo 3. Para cumplir los fines y objetivos del Instituto, se reconocen a los pueblos y comunidades indígenas y afromexicanas como sujetos de derecho público; utilizando la categoría jurídica de pueblos y comunidades indígenas en los términos reconocidos por el artículo 2o. de la Constitución Política de los Estados Unidos Mexicanos y los instrumentos internacionales en la materia.
...
Artículo 4. Para el cumplimiento de su objeto, el Instituto tendrá las siguientes atribuciones y funciones:
I. a la XX...
XXI. Instrumentar, gestionar, instalar, promover y ejecutar, en coordinación con las instancias competentes, las medidas necesarias para brindar mantenimiento, mejoramiento y ampliación de la infraestructura comunitaria, tales como vías de comunicación, escuelas, vivienda, puentes, electrificación, agua potable, drenaje, saneamiento y en general todo tipo de infraestructura, que permitan la integración y reconstitución territorial de los pueblos indígenas y afromexicano, así como el fortalecimiento de su gobernanza, organización regional y capacidad económica productiva;
XXII. a la XVIII...".
VII. El Programa de Infraestructura Indígena se alinea al Eje 2 "Política Social" del Plan Nacional de Desarrollo (PND) 2019-2024, y contribuye al Objetivo 4 del Programa Especial de los Pueblos Indígenas 2019-2024 con fundamento en lo dispuesto en los artículos 9, 14, 29 y 31 de la Ley de Planeación. Dicho Programa Especial, derivado del PND 2019-2024, se sustenta en el Programa Nacional de los Pueblos Indígenas (PNPI), presentado por el Presidente Andrés Manuel López Obrador en la Ciudad de Oaxaca de Juárez, Oaxaca, el pasado 21 de diciembre de 2018, a fin de dar respuesta efectiva a sus antiguas reivindicaciones y aspiraciones de vida, garantizando sus derechos y fortaleciendo sus culturas e identidades colectivas.
VIII. Dentro de los programas del "INSTITUTO" se encuentra el "Programa de Infraestructura Indígena", el cual opera con Reglas de Operación, mismas que fueron publicadas en el Diario Oficial de la Federación, el día ______ de 2020 en lo sucesivo "LAS REGLAS DE OPERACION".
IX. "LAS REGLAS DE OPERACION" de "EL PROGRAMA" establecen como objetivo general: "Realizar acciones de infraestructura básica, para el bienestar de los pueblos y comunidades indígenas y afromexicanas elegibles, que contribuyan a la disminución de las carencias sociales, así como, a la integración territorial y el acceso de bienes y servicios básicos, y la disminución de sus rezagos sociales".
X. Que "LAS REGLAS DE OPERACION" establecen en su punto 4.1.1.1. que para una mejor planeación e integración de la Cartera de Obras, la población de comunidades y localidades indígenas y afromexicanas que cumplan con las características de "EL PROGRAMA" podrán ingresar sus solicitudes durante el último trimestre del año, por si o por medio de sus autoridades a fin de que la Oficina de Representación o los Centros Coordinadores del "INSTITUTO", las instancias de la APF normativas y la Instancia Normativa se analice su factibilidad de ejecución, para que en caso de que el análisis de factibilidad sea positivo, se integre el proyecto ejecutivo, se revise y valide técnicamente y se conforme la lista de obras a concertar.
XI. Que a la fecha "LAS PARTES" han revisado y aprobado la cartera de obras a realizarse y ejecutarse durante el 2020 con recursos presupuestales de dicho ejercicio fiscal, por lo que, a efecto de contribuir a un ejercicio eficiente y oportuno del gasto público, en particular, tratándose de inversión en infraestructura es que "LAS PARTES" han decidido suscribir el presente instrumento.
XII. De conformidad con "LAS REGLAS DE OPERACION" para la ejecución de "EL PROGRAMA" existe la necesidad de celebrar un Acuerdo de Coordinación con los Gobiernos de los Estados para la aplicación de los recursos.
XIII. "LAS REGLAS DE OPERACION" de "EL PROGRAMA" establecen la constitución de un Comité de Regulación y Seguimiento, en lo sucesivo "EL CORESE" como la instancia colegiada de coordinación institucional creada con el propósito de garantizar el cumplimiento de los compromisos adquiridos entre "LAS PARTES" en los Acuerdos de Coordinación en el marco de "EL PROGRAMA".
DECLARACIONES.
I. Del "INSTITUTO":
I.1. Que es un organismo descentralizado de la Administración Pública Federal, no sectorizado, con personalidad jurídica, patrimonio propio y autonomía operativa, técnica, presupuestal y administrativa con sede en la Ciudad de México, de conformidad con el artículo 1 de la Ley del Instituto Nacional de los Pueblos Indígenas, publicada en el Diario Oficial de la Federación el 4 de diciembre de 2018.
I.2. Que de conformidad con el artículo 2 de la citada Ley, es la autoridad del Poder Ejecutivo Federal en los asuntos relacionados con los pueblos indígenas y afromexicano, que tiene como objeto definir, normar, diseñar, establecer, ejecutar, orientar, coordinar, promover, apoyar, fomentar, dar seguimiento y evaluar las políticas, programas, proyectos, estrategias y acciones públicas, para garantizar el ejercicio y la implementación de los derechos de los pueblos indígenas y afromexicano, así como su desarrollo integral y sostenible y el fortalecimiento de sus culturas e identidades, de conformidad con lo dispuesto en la Constitución Política de los Estados Unidos Mexicanos y en los instrumentos jurídicos internacionales de los que el país es parte.
I.3. Que el C.___________________, en su carácter de ___________, cuenta con las facultades suficientes para suscribir el presente Acuerdo de Coordinación, de conformidad con los artículos ________ de la Ley del "INSTITUTO" y del artículo _______ del Estatuto Orgánico del INPI, así como el Poder otorgado ante el Licenciado _________________, Notario Público No. ___, de la Ciudad de _________, mediante Escritura Pública No. _____________ de fecha ___________.
I.4. Que su domicilio legal es el ubicado en __________________________________.
I.5. Que el monto de las asignaciones le fueron autorizadas en el Decreto de Presupuesto de Egresos de la Federación para el Ejercicio Fiscal 2020.
II. De "EL GOBIERNO DEL ESTADO":
II.1 Que con fundamento en lo dispuesto por los artículos 40 y 43 de la Constitución Política de los Estados Unidos Mexicanos y _________________ de la Constitución Política del Estado de ______________, es un Estado Libre y Soberano que forma parte integrante de la Federación, cuyo Poder Ejecutivo lo ejerce el Gobierno del Estado.
II.2 Que ________________, en su carácter de _________________ del Estado de _________, se encuentra facultado(a) para suscribir el presente Acuerdo de Coordinación, en los términos de los artículos ________ de la Constitución Política del Estado de ________ y ________ de la Ley Orgánica del Poder Ejecutivo del Estado de __________, así como el nombramiento expedido por el Gobernador del Estado, de fecha ____ de _____ de____.
II.3 Que mediante oficio número __________, de fecha___________ de______ de__________, el C. _______________Gobernador Constitucional del Estado de ______________, designa a la _____________________, como Dependencia Estatal Responsable para la ejecución de las obras del Programa de Infraestructura Indígena durante el ejercicio fiscal 2020.
II.4 Que en coordinación con la Oficina de Representación del "INSTITUTO" en el Estado de ______________ se estableció la prioridad de las obras a realizar, objeto del presente instrumento, de conformidad con "LAS REGLAS DE OPERACION", asimismo, se determinó que cuentan con las
características de población potencial. Por otra parte, el tipo de las obras corresponde a los de apoyo de "EL PROGRAMA" y cuentan con el consentimiento de la población beneficiaria.
II.5 Que su domicilio legal es el ubicado en __________________________________.
Por lo expuesto y en el ámbito de aplicación de cada una de "LAS PARTES" con fundamento en lo que disponen los artículos 2o. apartado B, 26, 40, 43, 105 y 116 de la Constitución Política de los Estados Unidos Mexicanos; 45 de la Ley Orgánica de la Administración Pública Federal; 5, 22 y 59, fracción I de la Ley Federal de las Entidades Paraestatales; 33, 34 y 39, párrafo segundo de la Ley de Planeación; 1, 4, 54, 74, 75, 76, 77, 78 y 79 de la Ley Federal de Presupuesto y Responsabilidad Hacendaria; 176, 178 y 179 de su Reglamento; 3, fracciones XI y XXI, y 25 del Presupuesto de Egresos de la Federación para el Ejercicio Fiscal 2020; la Ley de Obras Públicas y Servicios Relacionados con las Mismas, la Ley de Adquisiciones, Arrendamientos y Servicios del Sector Público y sus respectivos Reglamentos; 2 y 4, fracciones V y XXXI de la Ley del Instituto Nacional de los Pueblos Indígenas; las Reglas de Operación de "EL PROGRAMA", publicadas en el Diario Oficial de la Federación ___________, los Lineamientos para la promoción y operación de la Contraloría Social en los programas federales de desarrollo social, así como ______________ de la Constitución Política del Estado Libre y Soberano de _____________; _____________ de la Ley Orgánica del Poder Ejecutivo del Estado de _________, y _________ de la Ley Estatal de Planeación, "LAS PARTES" han decidido suscribir el presente instrumento para la aplicación de los recursos de "EL PROGRAMA", conforme a las siguientes:
CLAUSULAS
PRIMERA. OBJETO. El presente Acuerdo de Coordinación tiene por objeto la ejecución de obras de "EL PROGRAMA" con "EL GOBIERNO DEL ESTADO" de _______________de conformidad con "LAS REGLAS DE OPERACION" que serán realizadas durante y con recursos del ejercicio fiscal 2020.
SEGUNDA. OBRAS. "LAS PARTES" manifiestan su conformidad con la cartera de obras que se encuentran enumeradas en el Anexo 1, en el que se señalan las obras, estructura financiera, metas, beneficiarios, comunidades o localidades, municipios y responsables de ejecución de cada una de éstas; dicho Anexo forma parte integrante del presente Acuerdo de Coordinación.
En caso de que se requiera hacer alguna modificación a los términos en que hayan sido pactadas las obras, "LAS PARTES" deberán sujetarse a lo establecido en la Cláusula Décima del presente Acuerdo de Coordinación, así como lo dispuesto en "LAS REGLAS DE OPERACION".
TERCERA. ESTRUCTURA FINANCIERA. "LAS PARTES" se obligan en términos de "LAS REGLAS DE OPERACION" a realizar las aportaciones para el desarrollo de las obras, de conformidad con la estructura financiera convenida en el Anexo 1, en términos de lo dispuesto en la Ley Federal de Presupuesto y Responsabilidad Hacendaria y su Reglamento, en las siguientes cantidades:
a) El "INSTITUTO" aportará hasta la cantidad de $_________ (_________00/100 Moneda Nacional), equivalente al ___% de la aportación total.
b) "EL GOBIERNO DEL ESTADO" aportará hasta la cantidad de $_________ (_________00/100 Moneda Nacional), equivalente al ___% de la aportación total.
Nota: Sólo en caso de existir recursos por parte de los municipios, se incluirá el párrafo siguiente:
c) Por lo que se refiere a la cantidad señalada en el párrafo anterior "EL GOBIERNO DEL ESTADO" podrá realizar las gestiones necesarias para que el Municipio en el que se encuentre la población beneficiada aporte la cantidad de $________________ (________________00/100 Moneda Nacional), equivalente al _____% de la aportación del estado, suscribiendo en su caso "EL GOBIERNO DEL ESTADO" y el Municipio, el convenio respectivo.
El "INSTITUTO" radicará los recursos directamente en la cuenta bancaria productiva específica que establezca para tal efecto el Municipio en cuya demarcación territorial se ejecute el programa, en forma previa a la entrega de los recursos, en la institución de crédito bancaria que el mismo determine, conforme se detalla en el Anexo 1, informando de ello a "EL GOBIERNO DEL ESTADO", con la finalidad de que los recursos reasignados y sus rendimientos financieros estén debidamente identificados.
Para efectos de lo anterior, la tesorería de "EL GOBIERNO DEL ESTADO", realizará los registros que correspondan respecto de la cuenta bancaria específica y a la información financiera y contable para la integración de la cuenta pública.
Los recursos presupuestarios federales que asigna el "INSTITUTO", se destinarán en forma exclusiva al cumplimiento del objeto de este Convenio, en consecuencia, dichos recursos no podrán traspasarse a otros conceptos de gasto y se registrarán conforme a su naturaleza, como gasto corriente o gasto de capital. Los recursos presupuestarios federales que se asignen en los términos de este Convenio no pierden su carácter federal.
A efecto de dar cumplimiento a lo dispuesto en el artículo 82, fracción II de la Ley Federal de Presupuesto y Responsabilidad Hacendaria, la Entidad Federativa y el municipio en cuya demarcación territorial se ejecute el Programa, deberán observar criterios para asegurar la transparencia en la aplicación y comprobación de los recursos presupuestarios federales asignados.
Las aportaciones económicas de "LAS PARTES" serán obligatorias de acuerdo con la estructura financiera pactada en la presente Cláusula, a partir del importe original del contrato de la obra de que se trate, siempre y cuando exista suficiencia presupuestal.
Cuando para la contratación de alguna obra convenida se requiera de un monto mayor al establecido en el presente Acuerdo de Coordinación, dicha obra no podrá ser contratada hasta en tanto no se cuente con la suficiencia presupuestal, la cual puede originarse de ahorros en la contratación de otras obras, o porque "EL GOBIERNO DEL ESTADO" aporte los recursos faltantes.
La aportación del "INSTITUTO", así determinada será fija; no podrá incrementarse por las variaciones de costos que pudieran presentarse durante la ejecución de las obras, manteniéndose la obligación de "EL GOBIERNO DEL ESTADO" de aportar los recursos adicionales que permitan concluir las obras o metas en los términos pactados. En el caso de que existan economías, "EL GOBIERNO DEL ESTADO" o Municipio en cuya demarcación territorial se ejecute el programa, deberán reintegrarlas a el "INSTITUTO" en la proporción pactada en la estructura financiera.
Conforme a los requerimientos previstos en los programas de ejecución de los proyectos ejecutivos de las obras y acciones, el calendario de ministración de los recursos del Programa es el siguiente:
Calendario de Ministración de los Recursos del Programa (millones de pesos)
| | Enero | Febrero | Marzo | Abril | Mayo | Junio | Julio | Agosto | Septiembre | Octubre | Noviembre | Diciembre | Total |
| Federal | | | | | | | | | | | | | |
| Estatal | | | | | | | | | | | | | |
| Total | | | | | | | | | | | | | |
"LAS PARTES" acuerdan que el calendario de ministración que antecede está sujeto a cambios atendiendo a los montos efectivamente contratados, por lo que será objeto de modificaciones futuras.
CUARTA. MINISTRACION Y EJERCICIO DE RECURSOS. El "INSTITUTO", hará las aportaciones de los recursos previstos conforme a la estructura financiera convenida y los montos efectivamente contratados, siempre y cuando exista suficiencia presupuestal, a efecto de cubrir el anticipo de obra y las erogaciones que se deriven de cada uno de los contratos de obra en los términos señalados por la Ley de Obras Públicas y Servicios Relacionados con las Mismas y su Reglamento.
El "INSTITUTO" ministrará los recursos a cada obra de conformidad a lo pactado en el calendario que se determine a partir del programa de ejecución establecido en el contrato de obra, considerando la documentación comprobatoria de la utilización de recursos y el avance de las obras.
"EL GOBIERNO DEL ESTADO" aportará oportunamente los recursos económicos comprometidos como aportación local conforme a la estructura financiera y a los montos contratados, observando las disposiciones que establecen la Ley de Obras Públicas y Servicios Relacionados con las Mismas y su Reglamento.
A efecto de agilizar el inicio del proceso constructivo, el "INSTITUTO" podrá cubrir el total de los anticipos derivados de los contratos de obra, con cargo a su porcentaje de participación financiera convenida. Lo anterior no exime al "GOBIERNO DEL ESTADO" de la obligación para que aporte igualmente la totalidad del porcentaje convenido para cada obra sobre el monto efectivamente contratado, durante su periodo de ejecución.
QUINTA. EJECUCION DE LAS OBRAS. Las obras señaladas en el Anexo 1 se ejecutarán por "EL GOBIERNO DEL ESTADO" a través de las dependencias o entidades que designe, o bien, por el municipio en cuya demarcación territorial se ejecute el programa, bajo su estricta responsabilidad sobre la base demostrada de su capacidad técnica y de ejecución, conforme a las disposiciones establecidas en la Ley de Obras Públicas y Servicios Relacionados con las Mismas, o la Ley de Adquisiciones, Arrendamientos y Servicios del Sector Público y sus Reglamentos, por contrato o por administración directa.
A efecto de formalizar las responsabilidades de "EL GOBIERNO DEL ESTADO" y del municipio en cuya demarcación territorial se ejecute el programa en la ejecución de las obras, deberá suscribirse por cuadruplicado un "Anexo de Ejecución" por cada obra, el cual será firmado por el titular de la Dependencia Estatal Responsable y por la dependencia o entidad que se desempeña como ejecutora de las obras y proyectos, dentro de los 10 (diez) días naturales posteriores a la firma del presente Acuerdo de Coordinación.
"EL GOBIERNO DEL ESTADO" y la Dependencia Estatal Responsable se obligan a respetar en todos sus términos lo establecido en "LAS REGLAS DE OPERACION".
SEXTA. SUPERVISION TÉCNICA ESPECIALIZADA. De conformidad con "LAS REGLAS DE OPERACION", el "INSTITUTO" podrá destinar en forma adicional hasta el tres por ciento del costo total de las obras convenidas según lo dispuesto por la Cláusula Tercera, para la contratación de servicios relacionados con obras públicas con el fin de dar seguimiento y verificar los procesos constructivos de las obras pactadas en el presente Acuerdo de Coordinación y el cumplimiento de la normatividad aplicable, conforme a lo previsto en la Ley de Obras Públicas y Servicios Relacionados con las Mismas y su Reglamento.
SEPTIMA. LICITACION DE LAS OBRAS. "EL GOBIERNO DEL ESTADO" de conformidad con "LAS REGLAS DE OPERACION" por sí o a través de la instancia ejecutora, llevará a cabo el proceso de licitación o adjudicación de acuerdo a las características de cada obra, dentro del plazo de 45 (cuarenta y cinco) días naturales siguientes a la firma del presente Acuerdo de Coordinación; asimismo tendrá la obligación de vigilar y asegurarse, que la licitación, contratación y ejecución de las obras se realicen con base a la legislación y disposiciones aplicables a los subsidios federales, así como lo establecido en "LAS REGLAS DE OPERACION" y en el presente Acuerdo de Coordinación, y de dar seguimiento e informar a el "INSTITUTO", previa validación de "EL CORESE" sobre los avances en los procesos de licitación, contratación y ejecución de las obras hasta su entrega recepción.
Asimismo, la instancia ejecutora deberá iniciar los procedimientos de adjudicación para la ejecución de las obras, dentro de los 20 (veinte) días naturales posteriores a la autorización de los recursos federales y estatales, con relación a lo establecido en "LAS REGLAS DE OPERACION".
(Nota: El municipio en cuya demarcación territorial se ejecute el programa podrá ejecutar directamente la obra, o bien realizar los procesos en los términos de esta Cláusula).
OCTAVA. OBLIGACIONES DE "LAS PARTES". Adicionalmente a lo pactado en el presente instrumento, "LAS PARTES" se obligan a lo siguiente:
a) Del "INSTITUTO":
a.1) Normar, coordinar y realizar las actividades para la instrumentación, seguimiento y control operacional de las acciones de "EL PROGRAMA", atendiendo las disposiciones legales y normativas aplicables.
a.2) Aportar los recursos previstos en los Acuerdos de Coordinación que se suscriban con los gobiernos estatales conforme a la estructura financiera convenida y los montos efectivamente contratados, a efecto de cubrir las erogaciones que se deriven de cada uno de los contratos de obra.
a.3) Entregar a la Dependencia Estatal Responsable el oficio de autorización de recursos federales en un plazo no mayor a 15 (quince) días naturales, a partir de la firma del Anexo de Ejecución.
b) De "EL GOBIERNO DEL ESTADO":
b.1) Apoyar al Instituto en los proyectos ejecutivos, programación, operación, seguimiento, control y cierre de ejercicio conforme al Manual de Procesos y Diagramas de Flujo y formatos establecidos por el "INSTITUTO", atendiendo su ámbito de competencia y las disposiciones legales y normativas aplicables.
b.2) Presentar todas las solicitudes de obras que les presenten las comunidades y localidades indígenas y afromexicanas que cumplan con los criterios de elegibilidad y requisitos para ser susceptibles de apoyo, cualquiera que sea el canal por el que se las hagan llegar, a efecto de posibilitar su integración en la propuesta de obras que será presentada a el "INSTITUTO" para la integración de la cartera de obras.
b.3) Informar a los solicitantes de las comunidades y localidades indígenas y afromexicanas elegibles sobre los resultados de la valoración que realice, ya sea de aceptación o de rechazo de la solicitud. En su caso, informar los pasos que deberán seguir para cumplir los requisitos normativos y que la obra solicitada pueda someterse a la validación de "EL CORESE".
b.4) Asegurar que la dependencia ejecutora promueva e instrumente la Contraloría Social, para la vigilancia de las obras que ejecuten, conforme a los elementos normativos aplicables.
b.5) Designar a los funcionarios o funcionarias que serán responsables del registro y captura de las actividades de Contraloría Social en el Sistema Informático de Contraloría Social (SICS), y comunicarlo por oficio a la Oficina de Representación del "INSTITUTO".
b.6) Aportar oportunamente los recursos económicos comprometidos en el presente Acuerdo de Coordinación conforme a la estructura financiera y a los montos contratados, a efecto de cubrir las erogaciones que se deriven de cada uno de los contratos de obra.
b.7) Asegurar el reintegro oportuno de los rendimientos financieros que se generen en las cuentas productivas en las que se manejen los recursos federales del Programa.
b.8) Consultar y obtener el consentimiento de la población de las comunidades y localidades indígenas y afromexicanas elegibles respecto al tipo de obras y su trazo o trayecto, cuando se identifiquen daños a los sitios con valor cultural o les impliquen cambios organizativos que consideren inapropiados.
b.9) Promover y obtener la anuencia de la comunidad o localidad, mediante acta de asamblea, para participar en jornadas de trabajo comunitario no considerado en el proyecto ejecutivo, para el desarrollo de la obra. Dicha actividad tiene como propósito que la ciudadanía realice trabajo voluntario con el fin de mejorar las condiciones de su comunidad y reforzar el sentido de pertinencia con su entorno, a manera de colaboración y creación colectiva.
b.10) Entregar, a través de la Dependencia Estatal Responsable el oficio de autorización de recursos estatales en un plazo no mayor a 15 (quince) días naturales, a partir de la firma del Anexo de Ejecución.
b.11) Entregar mensualmente a el "INSTITUTO", la relación detallada sobre las erogaciones del gasto.
b.12) "EL GOBIERNO DEL ESTADO" deberá notificar a el "INSTITUTO", la información relativa a los recursos presupuestarios federales que se le asignen, una vez devengados y conforme avance el ejercicio, para efecto de que sean registrados en su contabilidad de acuerdo con las disposiciones jurídicas aplicables, sin que por ello pierdan su carácter federal.
b.13) Mantener bajo su custodia, la documentación comprobatoria original de los recursos presupuestarios federales erogados, hasta en tanto la misma le sea requerida por el "INSTITUTO" y, en su caso por la Secretaría de Hacienda y Crédito Público y la Secretaría de la Función Pública, así como la información adicional que estas últimas le requieran, de conformidad con lo establecido en la normatividad en la materia.
b.14) La documentación comprobatoria del gasto de los recursos presupuestarios federales objeto de este Convenio, deberá cumplir con los requisitos fiscales establecidos en las disposiciones federales aplicables.
b.15) Cumplir con lo establecido en el presente Convenio y a lo previsto en "LAS REGLAS DE OPERACIÓN" de "EL PROGRAMA", e
b.16) Iniciar las acciones necesarias para dar cumplimiento de "EL PROGRAMA"; a que hace referencia la Cláusula Primera de este Convenio, en un plazo no mayor a 20 (veinte) días naturales, contados a partir de la recepción de los recursos.
La Dependencia Estatal Responsable solicitará tanto de la Oficina de Representación del "INSTITUTO" como de "EL GOBIERNO DEL ESTADO", los recursos para la ejecución de "EL PROGRAMA"; debiéndolo hacer del conocimiento de ambas partes.
Asimismo, la Oficina de Representación del "INSTITUTO" informará a la Dependencia Estatal Responsable dentro de los 2 (dos) días hábiles posteriores, sobre la ministración de los recursos que reciba por parte de la Instancia Normativa de "EL PROGRAMA".
NOVENA. DEVOLUCION DE LOS RECURSOS. "LAS PARTES" acuerdan que los recursos federales que no sean devengados al 31 de diciembre de 2020, deberán ser reintegrados a el "INSTITUTO", dentro de los 3 (tres) días hábiles del Ejercicio Fiscal siguiente.
Los recursos federales que no se destinen a los fines autorizados deberán ser reintegrados a el "INSTITUTO" por "EL GOBIERNO DEL ESTADO" dentro de los 5 (cinco) días hábiles posteriores a la fecha en que la primera se lo solicite a éste por escrito.
En los casos previstos en los párrafos anteriores el reintegro lo realizará "EL GOBIERNO DEL ESTADO" a través de la Oficina de Representación del "INSTITUTO".
Los rendimientos financieros que se generen por el manejo de los recursos federales, deberán ser reintegrados directamente a la Tesorería de la Federación (TESOFE).
DECIMA. AFECTACION DEL MONTO PACTADO, SUSTITUCION O CANCELACION DE OBRAS. "LAS PARTES" acuerdan que si por cualquier causa plenamente justificada se afectara el monto pactado de las obras o acciones comprometidas, se requiera la sustitución de las mismas, o se requiera hacer alguna modificación a los términos en los que hayan sido pactadas las obras, "EL GOBIERNO DEL ESTADO" y el "INSTITUTO" podrán proponer por escrito, modificaciones, adiciones, reducciones o sustituciones a las obras pactadas o de cualquiera de los datos del Anexo 1 y de los montos pactados en general, previo visto bueno de "EL CORESE", turnando los elementos justificatorios a la Oficina de Representación del "INSTITUTO" para su valoración, quien lo remitirá a la Instancia Normativa de "EL PROGRAMA" para su evaluación y, en su caso, aprobación. Posteriormente la Oficina de Representación del "INSTITUTO" lo hará del conocimiento de la Dependencia Estatal Responsable. Las modificaciones que expresamente apruebe la Instancia Normativa de "EL PROGRAMA" se formalizarán por escrito.
Será responsabilidad de "EL GOBIERNO DEL ESTADO" la conclusión de las obras y acciones convenidas en el Acuerdo original o Acuerdo modificatorio, incluyendo los plazos de su ejecución previstos en dichos instrumentos y por los ordenamientos aplicables al uso de los recursos federales. El límite para formalizar las modificaciones por parte de "EL GOBIERNO DEL ESTADO" será el último día hábil de septiembre.
La autorización que, en su caso refiere esta Cláusula, se hará mediante los oficios emitidos y signados por el Titular de la Oficina de Representación del "INSTITUTO" en el Estado de ________, previa aprobación de la Instancia Normativa de "EL PROGRAMA".
El escrito de solicitud que realice "EL GOBIERNO DEL ESTADO", deberá contener la información detallada que motiva las posibles modificaciones, adiciones, reducciones o sustituciones a las obras pactadas o de cualquiera de los datos del Anexo 1 y de los montos pactados en general; mismo que será el sustento documental del correspondiente Acuerdo Modificatorio al presente Acuerdo de Coordinación.
En caso de que se afectara el monto pactado de las obras o acciones comprometidas o se requiera la sustitución de las mismas o su cancelación, los recursos acordados en el presente instrumento podrán ser destinados por el "INSTITUTO" a otras entidades federativas.
Si por cualquier causa plenamente justificada por la entidad ejecutora y a criterio del "INSTITUTO" resultara imposible iniciar o continuar alguna de las obras acordadas o ésta dejará de ser viable, "EL GOBIERNO DEL ESTADO" podrá proponer su sustitución a el "INSTITUTO".
Si en la ejecución de las obras se observa que sus costos resultan diferentes a los presupuestados y/o a los pactados en el presente Acuerdo de Coordinación, "LAS PARTES" podrán hacer modificaciones conforme a lo establecido en "LAS REGLAS DE OPERACION".
DECIMA PRIMERA. SUSPENSION O CANCELACION DE ENTREGA DE RECURSOS. El "INSTITUTO" podrá suspender o cancelar, parcial o totalmente, la entrega de los recursos convenidos con "EL GOBIERNO DEL ESTADO" en el presente instrumento, así como solicitar la devolución de los que se hubieren entregado, junto con sus rendimientos financieros, sin perjuicio de las acciones legales que procedan cuando:
A) La propuesta de obras presentada a el "INSTITUTO" por "EL GOBIERNO DEL ESTADO" se hubiese aprobado pese a no encontrarse normativa y administrativamente integrada, en los términos previstos en "LAS REGLAS DE OPERACION".
B) Exista o surja un conflicto social en la zona en la que se tenga programada ejecutar las obras.
C) Sean cancelados los permisos de cualquier índole, otorgados por las dependencias o entidades federales o locales para la ejecución de las obras.
D) Los recursos entregados se destinen a un objeto distinto al que fue convenido.
E) La aportación convenida en el presente Acuerdo de Coordinación no se realice oportunamente para cubrir las erogaciones derivadas de su ejecución.
F) El avance de obras o acciones se aparte de lo programado o no se estén cumpliendo los términos del presente instrumento, salvo que se acredite el atraso por caso fortuito o fuerza mayor.
G) Las ejecutoras no inicien los procedimientos licitatorios dentro de los 45 (cuarenta y cinco) días naturales posteriores a la firma del presente instrumento.
H) La información de los avances de "EL PROGRAMA" no fuera entregada de manera oportuna y con los procedimientos y formatos establecidos, o si como resultado de las revisiones que realice el "INSTITUTO" o los órganos fiscalizadores se demostrara que ésta no es veraz.
I) Exista discriminación de comunidades o localidades elegibles, ya sea por razones políticas, étnicas, de género o cualquier otra.
J) Si a solicitud del "INSTITUTO" o de los órganos fiscalizadores no se entregará la información de las cuentas bancarias que demuestren el manejo de los recursos de "EL PROGRAMA".
K) "EL CORESE" no funcione o se incumpla sistemáticamente su Reglamento.
DECIMA SEGUNDA. ACTAS DE ENTREGA RECEPCION. "EL GOBIERNO DEL ESTADO" deberá asegurarse de que las entidades ejecutoras elaboren en términos de la Ley de Obras Públicas y Servicios Relacionados con las Mismas y su Reglamento, las actas de entrega recepción con los contratistas, así como que se elaboren las actas respectivas cuando las entidades ejecutoras entreguen las obras a las dependencias, entidades u órdenes de gobierno que se responsabilizarán de su operación y mantenimiento.
DECIMA TERCERA. COORDINACION INSTITUCIONAL. Las instancias participantes se coordinarán a través de "EL CORESE", que será la instancia para el seguimiento a la ejecución de "EL PROGRAMA" en el Estado, así como para el cumplimiento de los compromisos establecidos en el presente Acuerdo de Coordinación.
El "INSTITUTO" y "EL GOBIERNO DEL ESTADO" en este acto manifiestan su conformidad y aprobación al Reglamento de "EL CORESE", así como de su integración.
DECIMA CUARTA. CIERRE DE EJERCICIO. La Dependencia Estatal Responsable validará el cierre del ejercicio en el formato que para tales efectos emitirá el "INSTITUTO", quien integrará el cierre programático presupuestal del ejercicio, mismo que deberá ser firmado al término de la obra y que no podrá exceder del último día hábil del mes de diciembre del ejercicio fiscal correspondiente.
DECIMA QUINTA. CONTRALORIA SOCIAL. "LAS PARTES" promoverán la participación de la población beneficiada de "EL PROGRAMA" para impulsar la Contraloría Social a través de la integración, operación y vinculación de contralorías sociales o figuras análogas, para el seguimiento supervisión y vigilancia del cumplimiento de las metas y acciones comprometidas de "EL PROGRAMA", y la correcta aplicación de los recursos. La promoción se realizará con base los lineamientos vigentes emitidos por la Secretaria de la Función Pública y de los documentos normativos" validados por la Secretaría de la Función Pública.
Para su mejor desarrollo e instrumentación el "INSTITUTO" entregará a "EL GOBIERNO DEL ESTADO" toda la información, documentación y capacitación necesaria para la difusión e implementación de la Contraloría Social.
Por su parte, "EL GOBIERNO DEL ESTADO" se compromete a conformar, capacitar y asesorar a los comités de Contraloría Social, así como recabar los informes que deriven de su actuación para su registro en los mecanismos institucionales correspondientes; y poner a su disposición la información y herramientas necesarias para el adecuado desarrollo de sus actividades.
DECIMA SEXTA. LEYENDAS. La papelería, documentación oficial, así como la publicidad y promoción que adquieran las dependencias y entidades para la ejecución de "EL PROGRAMA", deberán incluir la siguiente leyenda: "Este Programa es público, ajeno a cualquier partido político. Queda prohibido el uso para fines distintos a los establecidos en el programa".
DECIMA SEPTIMA. CASO FORTUITO O FUERZA MAYOR. "LAS PARTES" acuerdan que estarán exentas de toda responsabilidad en casos de retrasos, demoras o incumplimientos total o parcial de las acciones enmarcadas en el presente Acuerdo debido a causas de fuerza mayor o caso fortuito, debidamente acreditados.
DECIMA OCTAVA. MODIFICACIONES. "LAS PARTES" manifiestan que cualquier modificación al presente Acuerdo deberá ser otorgada por escrito y firmada de conformidad, en estricto apego a lo establecido en "LAS REGLAS DE OPERACION".
DECIMA NOVENA. SUPREMACIA DE LAS REGLAS DE OPERACION VIGENTES. Con independencia de lo previsto en el presente instrumento, en caso de cualquier controversia, prevalecerá el contenido de "LAS REGLAS DE OPERACION".
VIGESIMA. TRANSPARENCIA Y ACCESO A LA INFORMACIÓN. La información y actividades que se presenten, obtengan y produzcan en virtud del cumplimiento de presente instrumento, deberá atender los principios previstos en la Ley Federal de Transparencia y Acceso a la Información Pública, y en lo aplicable se estará a lo dispuesto por la Ley General de Transparencia y Acceso a la Información Pública y demás disposiciones aplicables, por lo que las "LAS PARTES" se obligan a cumplir con las obligaciones previstas en dichas normas.
Por lo que se refiere al tratamiento, resguardo y transmisión de datos personales, "LAS PARTES" se comprometen a observar los principios establecidos en la Ley General de Protección de Datos Personales en Posesión de Sujetos Obligados, y demás disposiciones aplicables.
VIGESIMA PRIMERA. BUENA FE. "LAS PARTES" declaran que en el presente Acuerdo no existe dolo, error, mala fe, violencia o cualquier otro vicio del consentimiento que pudiera anular el mismo y que es la simple manifestación de voluntades y para su interpretación y cumplimiento, así como para todo aquello que no esté expresamente estipulado en el mismo, "LAS PARTES" lo resolverán de común acuerdo en el seno de "EL CORESE".
VIGESIMA SEGUNDA. CESION DE DERECHOS Y OBLIGACIONES. Ninguna de "LAS PARTES" podrá ceder o transferir parcial o totalmente los derechos y obligaciones derivados del presente Acuerdo.
VIGESIMA TERCERA. JURISDICCION. "LAS PARTES" acuerdan que en caso de presentarse alguna controversia derivada del incumplimiento del presente instrumento y los acuerdos que se deriven, se resolverá de conformidad con lo establecido en el artículo 39, párrafo segundo de la Ley de Planeación.
VIGESIMA CUARTA. VIGENCIA. El presente Acuerdo de Coordinación estará en vigor a partir del día de su firma y tendrá vigencia hasta el total cumplimiento de las obligaciones emanadas del mismo, sin que pueda exceder del 31 de diciembre de 2020.
Leído que fue el presente Acuerdo de Coordinación y enteradas "LAS PARTES" de su contenido y alcance, lo suscriben por cuadruplicado en la Ciudad de__________ a los________ días del mes de _______ de 2020.
| Por el "INSTITUTO" | | Por "EL GOBIERNO DEL ESTADO": |
| ___________________________ NOMBRE, CARGO Y FIRMA | | __________________________ NOMBRE, CARGO Y FIRMA |
"Este Programa es público, ajeno a cualquier partido político. Queda prohibido el uso para fines
distintos a los establecidos en el Programa".
Modelo de Convenio de Coordinación con el Municipio.(3)
CONVENIO DE COORDINACIÓN PARA LA EJECUCIÓN DEL PROGRAMA DE INFRAESTRUCTURA INDÍGENA, EN ADELANTE "EL PROGRAMA", CORRESPONDIENTE AL EJERCICIO FISCAL 2020, QUE CELEBRAN, POR UNA PARTE EL EJECUTIVO FEDERAL A TRAVÉS DEL INSTITUTO NACIONAL DE LOS PUEBLOS INDÍGENAS, A QUIEN EN LO SUCESIVO SE DENOMINARA EL "INSTITUTO", REPRESENTADO EN ESTE ACTO POR EL C. _____________(NOMBRE Y CARGO), ASISTIDO POR _____________________, EN SU CARACTER DE __________________, Y POR OTRA PARTE, EL H. AYUNTAMIENTO DE ______________, REPRESENTADO POR ______________________, EN SU CALIDAD DE PRESIDENTE MUNICIPAL, ASISTIDO POR _______________, EN SU CARÁCTER DE __________________ DEL AYUNTAMIENTO, EN LO SUCESIVO "EL MUNICIPIO"; Y A QUIENES ACTUANDO EN CONJUNTO SE LES DENOMINARÁ "LAS PARTES"; AL TENOR DE LOS ANTECEDENTES, DECLARACIONES Y CLÁUSULAS SIGUIENTES:
ANTECEDENTES
I. El artículo 2o. de la Constitución Política de los Estados Unidos Mexicanos reconoce a los pueblos indígenas el derecho de libre determinación que se ejerce como autonomía para determinar un conjunto de prerrogativas entre las que destaca su capacidad de definir sus formas de organización social, política, económica y cultural.
Asimismo, establece que "la Nación tiene una composición pluricultural sustentada originalmente en sus pueblos indígenas que son aquellos que descienden de poblaciones que habitaban en el territorio actual del país al iniciarse la colonización y que conservan sus propias instituciones sociales, económicas, culturales y políticas, o parte de ellas". En el mismo sentido, establece que "El reconocimiento de los pueblos y comunidades indígenas se hará en las constituciones y leyes de las entidades federativas"; y, además, que "Las constituciones y leyes de las entidades federativas establecerán las características de libre determinación y autonomía que mejor expresen las situaciones y aspiraciones de los pueblos indígenas en cada entidad".
De igual manera, en su apartado B, establece la obligación para la Federación, las entidades federativas y los Municipios, de promover la igualdad de oportunidades de los indígenas y eliminar cualquier práctica discriminatoria, estableciendo las instituciones las políticas necesarias para garantizar los derechos de los indígenas y desarrollo integral de sus pueblos y comunidades, las cuales deberán ser diseñadas y operadas conjuntamente, con el objeto de abatir las carencias y rezagos que afectan a los pueblos y comunidades indígenas.
Asimismo, en el penúltimo párrafo de dicho Artículo se establece:
"Para garantizar el cumplimiento de las obligaciones señaladas en este apartado, la Cámara de Diputados del Congreso de la Unión, las legislaturas de las entidades federativas y los ayuntamientos, en el ámbito de sus respectivas competencias, establecerán las partidas específicas destinadas al cumplimiento de estas obligaciones en los presupuestos de egresos que aprueben, así como las formas y procedimientos para que las comunidades participen en el ejercicio y vigilancia de las mismas".
Por su parte, el Convenio 169 sobre Pueblos Indígenas y Tribales de la Organización Internacional del Trabajo, establece:
"Artículo 6
1. Al aplicar las disposiciones del presente Convenio, los gobiernos deberán:
a) ...
b) establecer los medios a través de los cuales los pueblos interesados puedan participar libremente, por lo menos en la misma medida que otros sectores de la población, y a todos los niveles en la adopción de decisiones en instituciones electivas y organismos administrativos y de otra índole responsables de políticas y programas que les conciernan;
c) establecer los medios para el pleno desarrollo de las instituciones e iniciativas de esos pueblos, y en los casos apropiados proporcionar los recursos necesarios para este fin."
Por su parte, la Declaración de las Naciones Unidas sobre los Derechos de los Pueblos indígenas señala lo siguiente:
"Artículo 4 Los pueblos indígenas, en ejercicio de su derecho a la libre determinación, tienen derecho a la autonomía o al autogobierno en las cuestiones relacionadas con sus asuntos internos y locales, así como a disponer de medios para financiar sus funciones autónomas.
Artículo 5 Los pueblos indígenas tienen derecho a conservar y reforzar sus propias instituciones políticas, jurídicas, económicas, sociales y culturales, manteniendo a la vez su derecho a participar plenamente, si lo desean, en la vida política, económica, social y cultural del Estado."
"Artículo 39
Los pueblos indígenas tienen derecho a recibir asistencia financiera y técnica de los Estados y por conducto de la cooperación internacional para el disfrute de los derechos enunciados en la presente Declaración."
En el mismo sentido, la Declaración Americana sobre los Derechos de los Pueblos Indígenas, en relación con la personalidad jurídica de los pueblos indígenas, establece en su artículo IX lo siguiente:
"Artículo IX. Personalidad jurídica
Los Estados reconocerán plenamente la personalidad jurídica de los pueblos indígenas, respetando las formas de organización indígenas y promoviendo el ejercicio
pleno de los derechos reconocidos en esta Declaración."
"Artículo XXXVII
Los pueblos indígenas tienen derecho a recibir asistencia financiera y técnica de los Estados y por conducto de la cooperación internacional para el disfrute de los derechos enunciados en la presente declaración."
II. El Decreto de Presupuesto de Egresos de la Federación para el Ejercicio Fiscal 2020, publicado en el Diario Oficial de la Federación el 11 de diciembre de 2019, establece en su artículo 25 lo siguiente:
"Artículo 25. El ejercicio de las erogaciones para el desarrollo integral de los pueblos y comunidades indígenas a que se refiere el Anexo 10 del presente Decreto, se dirigirá al cumplimiento de las obligaciones que señala el artículo 2o., Apartado B, fracciones I a IX y Apartado C, de la Constitución Política de los Estados Unidos Mexicanos.
Para tal efecto, de conformidad con los artículos 42, fracción VII, y 77 de la Ley Federal de Presupuesto y Responsabilidad Hacendaria, las dependencias y entidades, al ejecutar dichas erogaciones y emitir reglas de operación, se ajustarán a lo siguiente:
I. ...;
II. En la ejecución de los programas se considerará la participación de los pueblos y comunidades indígenas, con base en su cultura y formas de organización tradicionales;
III. Para los municipios indígenas comprendidos entre los 200 más pobres del país, los proyectos de inversión del Programa de Infraestructura Indígena, se podrán financiar en su totalidad con recursos federales o de manera concurrente. Asimismo, se procurará atender su pleno acceso y la satisfacción de sus necesidades tales como electricidad, agua, drenaje, educación, salud, vivienda y de infraestructura para la producción, almacenamiento y distribución de alimentos;
IV. El Ejecutivo Federal, por sí o a través de sus dependencias y entidades, podrá celebrar convenios de coordinación con los gobiernos de las entidades federativas, así como formalizar convenios de concertación de acciones con las comunidades indígenas, para proveer la mejor observancia de las previsiones del presente artículo. Cuando corresponda, los recursos a los que se refiere este artículo podrán ser transferidos directamente a los pueblos, municipios y comunidades indígenas, de conformidad con los convenios que para tal efecto se celebren en términos de las disposiciones aplicables. La Entidad Federativa correspondiente participará en el ámbito de sus atribuciones en los convenios antes señalados, exclusivamente para que los recursos que se transfieran conforme a lo establecido en el presente párrafo, sean registrados por la entidad federativa en su Cuenta Pública;
V. a la VIII...".
Asimismo, el artículo 29 señala que los programas que deberán sujetarse a reglas de operación son aquellos enunciados dentro de su anexo 25 y la fracción __, inciso __ del citado artículo, establece que en los programas sujetos a reglas de operación (como en el supuesto es el Programa de Infraestructura Indígena); se procurará que la ejecución de las acciones correspondientes sea desarrollada por los órdenes de gobierno más cercanos a la población, debiendo reducir al mínimo indispensable los gastos administrativos y de operación; los gobiernos municipales deberán llevar un registro de beneficiarios y realizar su seguimiento para verificar la efectividad y coadyuvar en la evaluación de las acciones.
III. El artículo 77 de la Ley Federal de Presupuesto y Responsabilidad Hacendaria dispone que, con objeto de asegurar la aplicación eficaz, eficiente, oportuna, equitativa y transparente de los recursos públicos, entre los que se encuentran los de "EL PROGRAMA", deberán sujetarse a reglas de
operación que establezcan los requisitos, criterios e indicadores que lo regulen.
IV. Que en términos de lo establecido en el artículo 2 de la Ley del Instituto Nacional de los Pueblos Indígenas, el "INSTITUTO" tiene como objeto el definir, normar, diseñar, establecer, ejecutar, orientar, promover, dar seguimiento y evaluar las políticas, programas proyectos, estrategias y acciones públicas para garantizar el ejercicio y la implementación de los derechos de los pueblos indígenas y afromexicano, así como su desarrollo integral y sostenible y el fortalecimiento de sus culturas e identidades.
Asimismo, en sus artículos 3, párrafo primero y 4, fracciones XXI y XXXVI, establecen lo siguiente:
"Artículo 3. Para cumplir los fines y objetivos del Instituto, se reconocen a los pueblos y comunidades indígenas y afromexicanas como sujetos de derecho público; utilizando la categoría jurídica de pueblos y comunidades indígenas en los términos reconocidos por el artículo 2o. de la Constitución Política de los Estados Unidos Mexicanos y los instrumentos internacionales en la materia.
...
Artículo 4. Para el cumplimiento de su objeto, el Instituto tendrá las siguientes atribuciones y funciones:
I. a la XX...
XXI. Instrumentar, gestionar, instalar, promover y ejecutar, en coordinación con las instancias competentes, las medidas necesarias para brindar mantenimiento, mejoramiento y ampliación de la infraestructura comunitaria, tales como vías de comunicación, escuelas, vivienda, puentes, electrificación, agua potable, drenaje, saneamiento y en general todo tipo de infraestructura, que permitan la integración y reconstitución territorial de los pueblos indígenas y afromexicano, así como el fortalecimiento de su gobernanza, organización regional y capacidad económica productiva;
XXII. a la XXXV...
XXXVI. Llevar a cabo las transferencias de recursos a los pueblos, comunidades y municipios indígenas, a través de sus autoridades o instituciones representativas para la implementación de sus derechos y su desarrollo integral, intercultural y sostenible;
XXXVII a la XVIII...".
V. El Programa de Infraestructura Indígena se alinea al Eje 2 "Política Social" del Plan Nacional de Desarrollo (PND) 2019-2024, y contribuye al Objetivo 4 del Programa Especial de los Pueblos Indígenas 2019-2024 con fundamento en lo dispuesto en los artículos 9, 14, 29 y 31 de la Ley de Planeación. Dicho Programa Especial, derivado del PND 2019-2024, se sustenta en el Programa Nacional de los Pueblos Indígenas (PNPI), presentado por el Presidente Andrés Manuel López Obrador en la Ciudad de Oaxaca de Juárez, Oaxaca, el pasado 21 de diciembre de 2018, a fin de dar respuesta efectiva a sus antiguas reivindicaciones y aspiraciones de vida, garantizando sus derechos y fortaleciendo sus culturas e identidades colectivas.
VI. Que el día __ ____ de 2020 se publicaron en el Diario Oficial de la Federación, las Reglas de Operación del Programa de Infraestructura Indígena para el ejercicio fiscal 2020 en adelante "LAS REGLAS DE OPERACIÓN", a cargo del "INSTITUTO".
VII. "LAS REGLAS DE OPERACION" de "EL PROGRAMA" establecen como objetivo general: "Realizar acciones de infraestructura básica, para el bienestar de los pueblos y comunidades indígenas y afromexicanas elegibles, que contribuyan a la disminución de las carencias sociales, así como, a la integración territorial y el acceso de bienes y servicios básicos, y la disminución de sus rezagos sociales".
VIII. Que "LAS REGLAS DE OPERACION" establecen en su punto 4.1.1.1. que para una mejor
planeación e integración de la Cartera de Obras, la población de comunidades y localidades indígenas y afromexicanas que cumplan con las características de "EL PROGRAMA" podrán ingresar sus solicitudes durante el último trimestre del año, por si o por medio de sus autoridades a fin de que la Oficina de Representación o los Centros Coordinadores del "INSTITUTO", las instancias de la APF normativas y la Instancia Normativa se analice su factibilidad de ejecución, para que en caso de que el análisis de factibilidad sea positivo, se integre el proyecto ejecutivo, se revise y valide técnicamente y se conforme la lista de obras a concertar.
IX. Que a la fecha "LAS PARTES" han revisado y aprobado la cartera de obras a realizarse y ejecutarse durante el 2020 con recursos presupuestales de dicho ejercicio fiscal, por lo que, a efecto de contribuir a un ejercicio eficiente y oportuno del gasto público, en particular, tratándose de inversión en infraestructura es que "LAS PARTES" han decidido suscribir el presente instrumento.
X. De conformidad con "LAS REGLAS DE OPERACION" para la ejecución de "EL PROGRAMA" existe la necesidad de celebrar un Convenio de Coordinación con el Municipio para la aplicación de los recursos.
DECLARACIONES
I. Del "INSTITUTO" declara que:
I.1 Que es un organismo descentralizado de la Administración Pública Federal, no sectorizado, con personalidad jurídica, patrimonio propio y autonomía operativa, técnica, presupuestal y administrativa con sede en la Ciudad de México, de conformidad con el artículo 1 de la Ley del Instituto Nacional de los Pueblos Indígenas, publicada en el Diario Oficial de la Federación el 4 de diciembre de 2018.
I.2. De conformidad con el artículo 2 de la citada Ley, el "INSTITUTO" es la autoridad del Poder Ejecutivo Federal en los asuntos relacionados con los pueblos indígenas y afromexicano, que tiene como objeto definir, normar, diseñar, establecer, ejecutar, orientar, coordinar, promover, apoyar, fomentar, dar seguimiento y evaluar las políticas, programas, proyectos, estrategias y acciones públicas, para garantizar el ejercicio y la implementación de los derechos de los pueblos indígenas y afromexicano, así como su desarrollo integral y sostenible y el fortalecimiento de sus culturas e identidades, de conformidad con lo dispuesto en la Constitución Política de los Estados Unidos Mexicanos y en los instrumentos jurídicos internacionales de los que el país es parte.
I.3 Que el C.___________________, en su carácter de _________ del "INSTITUTO", cuenta con las facultades suficientes para suscribir el presente Convenio de Coordinación, de conformidad con los artículos ___________ de la Ley del "INSTITUTO" y del artículo _______ del Estatuto Orgánico del INPI, así como el Poder otorgado ante el Licenciado _________________, Notario Público No. ___, de la Ciudad de _________, mediante Escritura Pública No. _____________ de fecha ___________.
I.4. Que su domicilio legal es el ubicado en __________________________________.
I.5. Que el monto de las asignaciones le fueron autorizadas en el Decreto de Presupuesto de Egresos de la Federación para el Ejercicio Fiscal 2020.
II. "EL MUNICIPIO" declara que:
II.1 Que se encuentra investido de personalidad jurídica propia, de acuerdo con lo establecido en los artículos 115, fracción II de la Constitución Política de los Estados Unidos Mexicanos; los artículos ____ de la Constitución Política del Estado de ______________.
II.2 Que de conformidad con lo dispuesto en __________________, el Ayuntamiento de __________, tiene entre sus atribuciones, "_________________________".
II.3 Que _____________________, Presidente Municipal Constitucional de _________, tiene facultades suficientes para suscribir el presente Convenio de Coordinación, de conformidad con lo dispuesto en ____________________________.
II.4 Que para efectos del presente Convenio de Coordinación, se hace acompañar en su firma por
_______________, con cargo de __________ del Ayuntamiento de ______________, de conformidad con lo dispuesto en _______________________.
II.5 Que señala como su domicilio el ubicado en _______________________.
En virtud de lo anterior y con fundamento en los artículos 1º, 2° apartado B, 26 apartado A, 40, 43, 105, 115 y 116 de la Constitución Política de los Estados Unidos Mexicanos; 45 de la Ley Orgánica de la Administración Pública Federal; 5, 22 y 59, fracción I de la Ley Federal de las Entidades Paraestatales; 33, 34 y 39 párrafo segundo de la Ley de Planeación; 1, 4, 42, fracción VII, 54, 74, 75, 76, 77, 78 y 79 de la Ley Federal de Presupuesto y Responsabilidad Hacendaria; así como 1, 176, 178 y 179 de su Reglamento; 3, fracciones XI y XXI, y 25 del Presupuesto de Egresos de la Federación para el Ejercicio Fiscal 2020; la Ley de Obras Públicas y Servicios Relacionados con las Mismas, la Ley de Adquisiciones, Arrendamientos y Servicios del Sector Público y sus respectivos Reglamentos; 4, fracciones V y XXXI de la Ley del Instituto Nacional de los Pueblos Indígenas; las Reglas de Operación de "EL PROGRAMA", publicadas en el Diario Oficial de la Federación ; los Lineamientos para la promoción y operación de la Contraloría Social en los Programas Federales de Desarrollo Social, así como ______________ de la Constitución Política del Estado Libre y Soberano de _____________, "LAS PARTES" han decidido suscribir el presente instrumento para la aplicación de los recursos de "EL PROGRAMA", conforme a las siguientes:
CLÁUSULAS
PRIMERA. OBJETO. El presente Convenio de Coordinación tiene por objeto conjuntar acciones y recursos para la ejecución de obras en materia de ___________ de "EL PROGRAMA" con "EL MUNICIPIO" de _______________de conformidad con "LAS REGLAS DE OPERACION" que serán realizadas durante y con recursos del ejercicio fiscal 2020.
SEGUNDA. OBRAS. "LAS PARTES" manifiestan su conformidad con la cartera de obras que se encuentran enumeradas en el Anexo 1, en el que se señalan las obras, estructura financiera, metas, beneficiarios, localidades, municipios y responsables de ejecución de cada una de éstas; dicho Anexo forma parte integrante del presente Convenio de Coordinación.
En caso de que se requiera hacer alguna modificación a los términos en que hayan sido pactadas las obras, "LAS PARTES" deberán sujetarse a lo establecido en la Cláusula __________ del presente Convenio de Coordinación, así como lo dispuesto en "LAS REGLAS DE OPERACION".
TERCERA. ESTRUCTURA FINANCIERA. "LAS PARTES" acuerdan que para la realización de las obras en materia de ___________, objeto del presente Convenio, se prevé una inversión total de $________________ (_________________00/100 Moneda Nacional), se obligan en términos de "LAS REGLAS DE OPERACION" a realizar las aportaciones para el desarrollo de las obras, de conformidad con la estructura financiera convenida en el Anexo 1, en términos de lo dispuesto en la Ley Federal de Presupuesto y Responsabilidad Hacendaria y su Reglamento, en las siguientes cantidades:
a) El "INSTITUTO" aportará hasta la cantidad de $_________ (_________00/100 Moneda Nacional), equivalente al ___% de la aportación total, sin perder su carácter federal.
b) "EL MUNICIPIO" aportará _____________.
Los recursos que ministre el "INSTITUTO" a "EL MUNICIPIO" al amparo de "EL PROGRAMA" en su carácter de subsidios, no perderán su naturaleza federal, por lo que deberán ser ejercidos observando todas las disposiciones legales y normativas aplicables al presupuesto federal.
Las aportaciones económicas de "LAS PARTES" serán obligatorias de acuerdo con la estructura financiera pactada en la presente Cláusula, a partir del importe original de la obra de que se trate, siempre y cuando exista suficiencia presupuestal.
Cuando para la contratación de alguna obra convenida se requiera de un monto mayor al establecido en el
presente Convenio de Coordinación, dicha obra no podrá ser contratada hasta en tanto no se cuente con la suficiencia presupuestal, la cual puede originarse de ahorros en la contratación de otras obras, o porque "EL MUNICIPIO" aporte los recursos faltantes.
La aportación del "INSTITUTO", así determinada será fija; no podrá incrementarse por las variaciones de costos que pudieran presentarse durante la ejecución de las obras, manteniéndose la obligación de "EL MUNICIPIO" de aportar los recursos adicionales que permitan concluir las obras o metas en los términos pactados. En el caso de que existan economías, "EL MUNICIPIO" deberá reintegrarlas a el "INSTITUTO" en la proporción pactada en la estructura financiera.
Conforme a los requerimientos previstos en los programas de ejecución de los proyectos ejecutivos de las obras y acciones, el calendario de ministración de los recursos del Programa es el siguiente:
Calendario de Ministración de los Recursos del Programa (millones de pesos)
| | Enero | Febrero | Marzo | Abril | Mayo | Junio | Julio | Agosto | Septiembre | Octubre | Noviembre | Diciembre | Total |
| Federal | | | | | | | | | | | | | |
| Municipal | | | | | | | | | | | | | |
| Total | | | | | | | | | | | | | |
"LAS PARTES" acuerdan que el calendario de ministración que antecede está sujeto a cambios atendiendo a los montos efectivamente contratados, por lo que será objeto de modificaciones futuras.
Los recursos a que se refiere la presente Clausula, se radicarán directamente por el "INSTITUTO" en la cuenta bancaria productiva específica que establezca para tal efecto "EL MUNICIPIO", en forma previa a la entrega de los recursos, en la institución de crédito bancaria que el mismo determine, informando de ello a el "INSTITUTO", con la finalidad de que los recursos asignados y sus rendimientos financieros estén debidamente identificados.
Los recursos presupuestarios federales que asigna el "INSTITUTO", se destinarán en forma exclusiva al cumplimiento del objeto de este Convenio, en consecuencia, dichos recursos no podrán traspasarse a otros conceptos de gasto y se registrarán conforme a su naturaleza, como gasto corriente o gasto de capital.
CUARTA. INSTANCIA EJECUTORA. "LAS PARTES" acuerdan que la instancia ejecutora de "EL PROGRAMA", de acuerdo con lo dispuesto en "LAS REGLAS DE OPERACIÓN", será "El H. Ayuntamiento de _________________", quien es el responsable de aplicar los recursos asignados para "EL PROGRAMA", en el marco de "LAS REGLAS DE OPERACIÓN".
"EL MUNICIPIO", para la ejecución de la obra, deberá garantizar la participación de la comunidad y/o localidad indígena beneficiaria del proyecto, a través de su instancia de toma de decisiones y sus autoridades tradicionales.
QUINTA. MINISTRACION Y EJERCICIO DE RECURSOS. El "INSTITUTO", hará las aportaciones de los recursos previstos conforme a la estructura financiera convenida y los montos efectivamente contratados, siempre y cuando exista suficiencia presupuestal, a efecto de cubrir el anticipo de obra y las erogaciones que se deriven de cada uno de los contratos de obra en los términos señalados por la Ley de Obras Públicas y Servicios Relacionados con las Mismas y su Reglamento.
El "INSTITUTO" ministrará los recursos para cada obra de conformidad a lo pactado en el calendario que se determine a partir del programa de ejecución establecido en el contrato de obra, considerando la documentación comprobatoria de la utilización de recursos y el avance de las obras. Para tal efecto, "EL MUNICIPIO" proporcionará a el "INSTITUTO" el número de cuenta, cuenta clave y nombre de la institución bancaria.
En caso de así estar convenido, "EL MUNICIPIO" aportará oportunamente los recursos económicos comprometidos como aportación local conforme a la estructura financiera y a los montos contratados, observando las disposiciones que establecen la Ley de Obras Públicas y Servicios Relacionados con las Mismas y su Reglamento.
A efecto de agilizar el inicio del proceso constructivo, el "INSTITUTO" podrá cubrir el total de los anticipos derivados de los contratos de obra, con cargo a su porcentaje de participación financiera convenida. Lo anterior no exime a "EL MUNICIPIO" de la obligación para que aporte igualmente la totalidad del porcentaje convenido para cada obra sobre el monto efectivamente contratado, durante su periodo de ejecución.
"EL MUNICIPIO" manejará los recursos que ministre el "INSTITUTO" a través de una cuenta bancaria específica para transparentar en su manejo y facilitar la fiscalización de los recursos de "EL PROGRAMA", así como la identificación de los rendimientos financieros que generen.
Los recursos presupuestarios ministrados, una vez devengados y conforme avance el ejercicio, deberán ser registrados por "EL MUNICIPIO" en su contabilidad de acuerdo con las disposiciones jurídicas aplicables y se rendirán en su Cuenta Pública, sin que por ello pierdan su carácter federal.
SEXTA. SUPERVISION TÉCNICA ESPECIALIZADA. De conformidad con "LAS REGLAS DE OPERACION", el "INSTITUTO" podrá destinar en forma adicional hasta el tres por ciento del costo total de las obras convenidas según lo dispuesto por la Cláusula Tercera, para la contratación de servicios relacionados con obras públicas con el fin de dar seguimiento y verificar los procesos constructivos de las obras pactadas en el presente Convenio de Coordinación y el cumplimiento de la normatividad aplicable, conforme a lo previsto en la Ley de Obras Públicas y Servicios Relacionados con las Mismas y su Reglamento.
SEPTIMA. EJECUCIÓN DE LAS OBRAS. "EL MUNICIPIO" de conformidad con "LAS REGLAS DE OPERACION" por sí o a través de la instancia ejecutora, llevará a cabo el proceso de ejecución de cada obra, o bien, de considerarlo necesario, realizará los procesos de licitación o adjudicación de acuerdo a las características de cada obra, dentro del plazo de 45 (cuarenta y cinco) días naturales siguientes a la firma del presente Convenio de Coordinación; asimismo tendrá la obligación de vigilar y asegurarse, que la licitación, contratación y ejecución de las obras se realicen con base a la legislación y disposiciones aplicables a los subsidios federales, así como lo establecido en "LAS REGLAS DE OPERACION" y en el presente Convenio de Coordinación, y de dar seguimiento e informar a el "INSTITUTO", sobre los avances en los procesos de licitación, contratación y ejecución de las obras hasta su entrega recepción.
Asimismo, la instancia ejecutora deberá iniciar la ejecución o los procedimientos de adjudicación para la ejecución de las obras, dentro de los 20 (veinte) días naturales posteriores a la autorización de los recursos federales y estatales, con relación a lo establecido en "LAS REGLAS DE OPERACION".
En la ejecución de la obra, deberá utilizarse preferentemente la mano de obra comunitaria y el uso de los recursos y materiales existentes en la propia comunidad o región.
OCTAVA. OBLIGACIONES DE "LAS PARTES". Adicionalmente a lo pactado en el presente Convenio de Coordinación, "LAS PARTES" se obligan a lo siguiente:
a) Del "INSTITUTO":
a.1) Normar, coordinar y realizar las actividades para la instrumentación, seguimiento y control operacional de las acciones de "EL PROGRAMA", atendiendo las disposiciones legales y normativas aplicables.
a.2) Aportar los recursos previstos en los Convenios de Coordinación que se suscriban con los gobiernos municipales conforme a la estructura financiera convenida y los montos efectivamente contratados, a efecto de cubrir las erogaciones que se deriven de cada uno de los contratos de obra, y
a.3) Dar seguimiento trimestralmente, en coordinación con "EL MUNICIPIO", al avance en el cumplimiento de objetivos e indicadores de desempeño y sus metas, previstos en __________.
Asimismo, evaluar los resultados obtenidos con la aplicación de los recursos presupuestarios federales que se proporcionarán en el marco de este instrumento.
b) De "EL MUNICIPIO":
b.1) Aportar en su caso los recursos a que se refiere la Cláusula Tercera de este Convenio.
b.2) Administrar los recursos federales radicados únicamente en la cuenta bancaria productiva específica señalada en la Cláusula Tercera de este Convenio, por lo que no podrán traspasarse tales recursos a otras cuentas; efectuar las ministraciones oportunamente para la ejecución de "EL PROGRAMA"; recabar la documentación comprobatoria de las erogaciones; realizar los registros correspondientes en la contabilidad local conforme sean devengados y ejercidos los recursos, respectivamente, así como dar cumplimiento a las demás disposiciones federales aplicables en la administración de dichos recursos.
b.3) Proporcionar a la comunidad y/o localidad indígena beneficiaria la información relacionada con todos los aspectos del proyecto, así como determinar la participación de la comunidad en la ejecución, seguimiento y vigilancia de la obra.
b.4) Entregar mensualmente a el "INSTITUTO", la relación detallada sobre las erogaciones del gasto.
b.5) Asegurar que la dependencia ejecutora promueva e instrumente la Contraloría Social, para la vigilancia de las obras que ejecuten, conforme a los elementos normativos aplicables.
b.6) Designar a los funcionarios o funcionarias que serán responsables del registro y captura de las actividades de Contraloría Social en el Sistema Informático de Contraloría Social (SICS), y comunicarlo por oficio a la Oficina de Representación del "INSTITUTO".
b.7) Registrar en su contabilidad los recursos presupuestarios federales que reciba, de acuerdo con los principios de contabilidad gubernamental, y aquella información relativa a la rendición de informes sobre las finanzas públicas y la Cuenta Pública local.
b.8) Asegurar el reintegro oportuno de los rendimientos financieros que se generen en las cuentas productivas en las que se manejen los recursos federales del Programa.
b.9) Consultar y obtener el consentimiento de la población de las comunidades y localidades indígenas y afromexicanas elegibles respecto al tipo de obras y su trazo o trayecto, cuando se identifiquen daños a los sitios con valor cultural o les impliquen cambios organizativos que consideren inapropiados.
b.10) Promover y obtener la anuencia de la comunidad o localidad, mediante acta de asamblea, para participar en jornadas de trabajo comunitario no considerado en el proyecto ejecutivo, para el desarrollo de la obra. Dicha actividad tiene como propósito que la ciudadanía realice trabajo voluntario con el fin de mejorar las condiciones de su comunidad y reforzar el sentido de pertinencia con su entorno, a manera de colaboración y creación colectiva.
b.11) En su caso, entregar de manera directa el oficio de autorización de recursos municipales a el "INSTITUTO", en un plazo no mayor a 15 (quince) días naturales.
b.12) Notificar a la entidad federativa a la que pertenece, la información relativa a los recursos presupuestarios federales que se le asignen, una vez devengados y conforme avance el ejercicio, para efecto de que sean registrados en su contabilidad de acuerdo con las disposiciones jurídicas aplicables, sin que por ello pierdan su carácter federal.
b.13) Mantener bajo su custodia, la documentación comprobatoria original de los recursos presupuestarios federales erogados, hasta en tanto la misma le sea requerida por el "INSTITUTO" y, en su caso por la Secretaría de Hacienda y Crédito Público y la Secretaría de la Función Pública, así como la información adicional que estas últimas le requieran, de conformidad con lo establecido en la normatividad en la materia.
La documentación comprobatoria del gasto de los recursos presupuestarios federales objeto de este Convenio, deberá cumplir con los requisitos fiscales establecidos en las disposiciones federales aplicables, salva aquella en la que se permita presentar recibos simples.
b.14) Proporcionar la información y documentación que en relación con los recursos a que se refiere la
cláusula segunda de este instrumento requieran los órganos de control y fiscalización federales y estatales facultados, y permitir a éstos las visitas de inspección que en ejercicio de sus respectivas atribuciones lleven a cabo, y
b.15) Cumplir con lo establecido en el presente Convenio y a lo previsto en "LAS REGLAS DE OPERACIÓN" de "EL PROGRAMA".
NOVENA. FUNCIONES DE "EL MUNICIPIO". En su calidad de ejecutor, "EL MUNICIPIO" para el cumplimiento del objeto del presente Convenio de Coordinación se apegará estrictamente a lo dispuesto en "LAS REGLAS DE OPERACIÓN" y al presente instrumento; obligándose a las responsabilidades siguientes:
a. Ejecutar las obras con apego a las disposiciones aplicables al uso de los recursos federales y a lo señalado por la Ley de Obras Públicas y Servicios Relacionados con las Mismas y su reglamento. En su caso, ajustarse a lo dispuesto en la Ley de Adquisiciones, Arrendamientos y Servicios del Sector Público y su Reglamento. Los contratos que a su vez firmen los ejecutores también deberán estipular el cumplimiento de las disposiciones para el uso de los recursos federales y promover la utilización de la mano de obra de la comunidad y localidad indígena y afromexicana.
b. Contar con los proyectos ejecutivos de las obras, en los términos previstos por las Reglas de Operación, lo cual incluye disponer de las autorizaciones relacionadas con la construcción de las mismas, conteniendo las autorizaciones ambientales, de cambio de uso del suelo y las relacionadas con los derechos de vía, servidumbres de paso y uso, disposición o afectación de los recursos requeridos por las obras, incluyendo los inherentes al aprovechamiento del agua, conforme a lo previsto en la Ley de Obras Públicas y Servicios Relacionados con las Mismas y su Reglamento.
c. En su caso, iniciar el proceso para la contratación de las obras en un plazo no mayor a los 45 (cuarenta y cinco) días naturales posteriores a la firma del Convenio de Coordinación, o de 30 (treinta) días en caso de que las mismas se realicen por administración directa.
d. Asegurar el cumplimiento de las normas técnicas y normas oficiales mexicanas que correspondan, y en general, las medidas de cualquier naturaleza que se deriven de la construcción de las obras.
e. Integrar el expediente técnico unitario por cada obra a su cargo, conforme a las disposiciones legales aplicables.
f. Informar sobre el inicio de los procesos de contratación de las obras, estudios y proyectos en el formato que para tal efecto se incluye en el manual de procesos y diagramas de flujo del programa.
g. Sellar la documentación comprobatoria del egreso con la leyenda "pagado por el programa PROII", así como el ejercicio fiscal a que corresponde.
h. Permitir a el "INSTITUTO" la supervisión de obra.
i. Promover e instrumentar la Contraloría Social, para la vigilancia de las obras que ejecuten, conforme a los elementos normativos aplicables, y
j. A efecto de complementar los recursos necesarios para el cumplimiento del objeto del presente Convenio, "EL MUNICIPIO" podrá aportar los materiales con los que en su caso cuente y que sean de utilidad para la ejecución del programa.
DECIMA. DEVOLUCION DE LOS RECURSOS. "LAS PARTES" acuerdan que los recursos federales que no sean devengados al 31 de diciembre de 2020, deberán ser reintegrados a el "INSTITUTO", dentro de los 3 (tres) días hábiles del Ejercicio Fiscal siguiente.
Los rendimientos financieros obtenidos por dichos recursos y los generados por el lapso entre el depósito de los recursos y el pago al contratista, deberán ser reintegrados directamente a la Tesorería de la Federación (TESOFE).
DECIMA PRIMERA. AFECTACION DEL MONTO PACTADO, SUSTITUCION O CANCELACION DE OBRAS. "LAS PARTES" acuerdan que si por cualquier causa plenamente justificada se afectara el monto pactado de las obras o acciones comprometidas, se requiera la sustitución de las mismas, o se requiera hacer
alguna modificación a los términos en los que hayan sido pactadas las obras, "EL MUNICIPIO" y el "INSTITUTO" podrán proponer por escrito, modificaciones, adiciones, reducciones o sustituciones a las obras pactadas o de cualquiera de los datos del Anexo 1 y de los montos pactados en general turnando los elementos justificatorios a la Oficina de Representación del "INSTITUTO" para su valoración, quien lo remitirá a la Instancia Normativa de "EL PROGRAMA" para su evaluación y, en su caso, aprobación. Posteriormente la Oficina de Representación del "INSTITUTO" lo hará del conocimiento de "EL EJECUTOR". Las modificaciones que expresamente apruebe la Instancia Normativa de "EL PROGRAMA" se formalizarán por escrito.
Será responsabilidad de "EL MUNICIPIO" la conclusión de las obras y acciones convenidas en el Convenio original o Convenio modificatorio, incluyendo los plazos de su ejecución previstos en dichos instrumentos y por los ordenamientos aplicables al uso de los recursos federales. El límite para formalizar las modificaciones por parte de "EL MUNICIPIO" será el último día hábil de septiembre.
La autorización que, en su caso refiere esta Cláusula, se hará mediante los oficios emitidos y signados por el Titular de la Oficina de Representación del "INSTITUTO" en el Estado de ________, previa aprobación de la Instancia Normativa de "EL PROGRAMA".
El escrito de solicitud que realice "EL MUNICIPIO", deberá contener la información detallada que motiva las posibles modificaciones, adiciones, reducciones o sustituciones a las obras pactadas o de cualquiera de los datos del Anexo 1 y de los montos pactados en general; mismo que será el sustento documental del correspondiente Convenio Modificatorio al presente Convenio de Coordinación.
En caso de que se afectara el monto pactado de las obras o acciones comprometidas o se requiera la sustitución de las mismas o su cancelación, los recursos acordados en el presente instrumento podrán ser destinados por el "INSTITUTO" a otros municipios.
Si por cualquier causa plenamente justificada por "EL EJECUTOR" y a criterio del "INSTITUTO" resultara imposible iniciar o continuar alguna de las obras acordadas o ésta dejará de ser viable, "EL MUNICIPIO" podrá proponer su sustitución a el "INSTITUTO".
Si en la ejecución de las obras se observa que sus costos resultan diferentes a los presupuestados y/o a los pactados en el presente Convenio de Coordinación, "LAS PARTES" podrán hacer modificaciones conforme a lo establecido en "LAS REGLAS DE OPERACION".
DECIMO SEGUNDA. SUSPENSION O CANCELACION DE ENTREGA DE RECURSOS. El "INSTITUTO" podrá suspender o cancelar, parcial o totalmente, la entrega de los recursos convenidos con "EL MUNICIPIO" en el presente instrumento, así como solicitar la devolución de los que se hubieren entregado, junto con sus rendimientos financieros, sin perjuicio de las acciones legales que procedan cuando:
A) La propuesta de obras presentada a el "INSTITUTO" por "EL MUNICIPIO" se hubiese aprobado pese a no encontrarse normativa y administrativamente integrada, en los términos previstos en "LAS REGLAS DE OPERACION".
B) Exista o surja un conflicto social en la zona en la que se tenga programada ejecutar las obras.
C) Sean cancelados los permisos de cualquier índole, otorgados por las dependencias o entidades federales o locales para la ejecución de las obras.
D) Los recursos entregados se destinen a un objeto distinto al que fue convenido.
E) La aportación convenida en el presente Convenio de Coordinación no se realice oportunamente para cubrir las erogaciones derivadas de su ejecución.
F) El avance de obras o acciones se aparte de lo programado o no se estén cumpliendo los términos del presente instrumento, salvo que se acredite el atraso por caso fortuito o fuerza mayor.
G) En su caso, no se inicien los procedimientos licitatorios dentro de los 45 (cuarenta y cinco) días naturales posteriores a la firma del presente instrumento; o bien la ejecución de obra dentro de los 30
(treinta) días posteriores a la firma de este Convenio en caso de que se realicen por administración directa.
H) La información de los avances de "EL PROGRAMA" no fuera entregada de manera oportuna y con los procedimientos y formatos establecidos, o si como resultado de las revisiones que realice el "INSTITUTO" o los órganos fiscalizadores se demostrara que ésta no es veraz.
I) Exista discriminación de comunidades o localidades elegibles, ya sea por razones políticas, étnicas, de género o cualquier otra, y
J) Si a solicitud del "INSTITUTO" o de los órganos fiscalizadores no se entregará la información de las cuentas bancarias que demuestren el manejo de los recursos de "EL PROGRAMA".
DECIMA TERCERA. ACTAS DE ENTREGA RECEPCION. "EL MUNICIPIO" deberá elaborar en términos de la Ley de Obras Públicas y Servicios Relacionados con las Mismas y su Reglamento, las actas de entrega recepción con los contratistas, así como que se elaboren las actas respectivas cuando entregue las obras a las dependencias u órdenes de gobierno que se responsabilizarán de su operación y mantenimiento.
DECIMA CUARTA. CIERRE DE EJERCICIO. "EL MUNICIPIO" validará el cierre del ejercicio en el formato que para tales efectos emitirá el "INSTITUTO", quien integrará el cierre programático presupuestal del ejercicio, mismo que deberá ser firmado al término de la obra y que no podrá exceder del último día hábil del mes de diciembre del ejercicio fiscal correspondiente.
DECIMA QUINTA. CONTRALORIA SOCIAL. "LAS PARTES" promoverán la participación de la población beneficiada de "EL PROGRAMA" para impulsar la Contraloría Social a través de la integración, operación y vinculación de contralorías sociales o figuras análogas, para el seguimiento supervisión y vigilancia del cumplimiento de las metas y acciones comprometidas de "EL PROGRAMA", y la correcta aplicación de los recursos. La promoción se realizará con base los lineamientos vigentes emitidos por la Secretaria de la Función Pública y de los documentos normativos" validados por la Secretaría de la Función Pública.
Para su mejor desarrollo e instrumentación el "INSTITUTO" entregará a "EL MUNICIPIO" toda la información, documentación y capacitación necesaria para la difusión e implementación de la Contraloría Social.
Por su parte, "EL MUNICIPIO" se compromete a conformar, capacitar y asesorar a los comités de Contraloría Social, así como recabar los informes que deriven de su actuación para su registro en los mecanismos institucionales correspondientes; y poner a su disposición la información y herramientas necesarias para el adecuado desarrollo de sus actividades.
DECIMA SEXTA. LEYENDAS. La papelería, documentación oficial, así como la publicidad y promoción que adquieran las dependencias y entidades para la ejecución de "EL PROGRAMA", deberán incluir la siguiente leyenda: "Este Programa es público, ajeno a cualquier partido político. Queda prohibido el uso para fines distintos a los establecidos en el programa".
DECIMA SÉPTIMA. CASO FORTUITO O FUERZA MAYOR. "LAS PARTES" acuerdan que estarán exentas de toda responsabilidad en casos de retrasos, demoras o incumplimientos total o parcial de las acciones enmarcadas en el presente Convenio debido a causas de fuerza mayor o caso fortuito, debidamente acreditados.
DECIMA OCTAVA. MODIFICACIONES. "LAS PARTES" manifiestan que cualquier modificación al presente Convenio deberá ser otorgada por escrito y firmada de conformidad, en estricto apego a lo establecido en "LAS REGLAS DE OPERACION".
DÉCIMA NOVENA. SUPREMACIA DE LAS REGLAS DE OPERACION VIGENTES. Con independencia de lo previsto en el presente instrumento, en caso de cualquier controversia, prevalecerá el contenido de "LAS REGLAS DE OPERACION".
VIGESIMA. TRANSPARENCIA Y ACCESO A LA INFORMACIÓN. La información y actividades que se presenten, obtengan y produzcan en virtud del cumplimiento de presente instrumento, deberá atender los principios previstos en la Ley Federal de Transparencia y Acceso a la Información Pública, y en lo aplicable se estará a lo dispuesto por la Ley General de Transparencia y Acceso a la Información Pública y demás disposiciones aplicables, por lo que las "LAS PARTES" se obligan a cumplir con las obligaciones previstas en dichas normas.
Por lo que se refiere al tratamiento, resguardo y transmisión de datos personales, "LAS PARTES" se comprometen a observar los principios establecidos en la Ley General de Protección de Datos Personales en Posesión de Sujetos Obligados, y demás disposiciones aplicables.
VIGESIMA PRIMERA. BUENA FE. "LAS PARTES" declaran que en el presente Convenio no existe dolo, error, mala fe, violencia o cualquier otro vicio del consentimiento que pudiera anular el mismo y que es la simple manifestación de voluntades y para su interpretación y cumplimiento, así como para todo aquello que no esté expresamente estipulado en el mismo, "LAS PARTES" lo resolverán de común acuerdo.
VIGESIMA SEGUNDA. CESION DE DERECHOS Y OBLIGACIONES. Ninguna de "LAS PARTES" podrá ceder o transferir parcial o totalmente los derechos y obligaciones derivados del presente Convenio.
VIGESIMA TERCERA. JURISDICCION. "LAS PARTES" acuerdan que en caso de presentarse alguna controversia derivada del incumplimiento del presente instrumento y los acuerdos que se deriven, se resolverá de conformidad con lo establecido en el artículo 39, párrafo segundo de la Ley de Planeación.
VIGESIMA CUARTA. VIGENCIA. El presente Convenio de Coordinación estará en vigor a partir del día de su firma y tendrá vigencia hasta el total cumplimiento de las obligaciones emanadas del mismo, sin que pueda exceder del 31 de diciembre de 2020.
POR EL "INSTITUTO" POR "EL MUNICIPIO"
___________________________ _________________________
NOMBRE, CARGO Y FIRMA NOMBRE, CARGO Y FIRMA
"Este Programa es público, ajeno a cualquier partido político. Queda prohibido el uso para fines
distintos a los establecidos en el Programa".
Modelo de Convenio de Concertación con Comunidades.(4)
CONVENIO DE CONCERTACIÓN PARA LA EJECUCIÓN DEL PROGRAMA DE INFRAESTRUCTURA INDIGENA, EN ADELANTE "EL PROGRAMA", QUE CELEBRAN EL INSTITUTO NACIONAL DE LOS PUEBLOS INDÍGENAS, A QUIEN EN LO SUCESIVO SE DENOMINARA EL "INSTITUTO", REPRESENTADO EN ESTE ACTO POR _____________________ (NOMBRE Y CARGO), ASISTIDO POR _____________________, EN SU CARACTER DE __________________ Y LA COMUNIDAD INDÍGENA DE ________________, A QUIEN EN LO SUCESIVO SE LE DENOMINARA "LA COMUNIDAD", REPRESENTADA EN ESTE ACTO POR ________________________, EN SU CARACTER DE _________________________________; MISMOS QUE CUANDO ACTUEN DE MANERA CONJUNTA SE LES DENOMINARA "LAS PARTES"; DOCUMENTO QUE SUSCRIBEN AL TENOR DE LOS SIGUIENTES:
ANTECEDENTES
I. El artículo 2o. de la Constitución Política de los Estados Unidos Mexicanos reconoce a los pueblos indígenas el derecho de libre determinación que se ejerce como autonomía para determinar un conjunto de prerrogativas entre las que destaca su capacidad de definir sus formas de organización social, política, económica y cultural.
Asimismo, establece que "la Nación tiene una composición pluricultural sustentada originalmente en sus pueblos indígenas que son aquellos que descienden de poblaciones que habitaban en el territorio actual del país al iniciarse la colonización y que conservan sus propias instituciones
sociales, económicas, culturales y políticas, o parte de ellas". En el mismo sentido, establece que "El reconocimiento de los pueblos y comunidades indígenas se hará en las constituciones y leyes de las entidades federativas"; y, además, que "Las constituciones y leyes de las entidades federativas establecerán las características de libre determinación y autonomía que mejor expresen las situaciones y aspiraciones de los pueblos indígenas en cada entidad".
De igual manera, en su apartado B, establece la obligación para la Federación, las entidades federativas y los Municipios, de promover la igualdad de oportunidades de los indígenas y eliminar cualquier práctica discriminatoria, estableciendo las instituciones las políticas necesarias para garantizar los derechos de los indígenas y desarrollo integral de sus pueblos y comunidades, las cuales deberán ser diseñadas y operadas conjuntamente, con el objeto de abatir las carencias y rezagos que afectan a los pueblos y comunidades indígenas.
Asimismo, en el penúltimo párrafo de dicho Artículo se establece:
"Para garantizar el cumplimiento de las obligaciones señaladas en este apartado, la Cámara de Diputados del Congreso de la Unión, las legislaturas de las entidades federativas y los ayuntamientos, en el ámbito de sus respectivas competencias, establecerán las partidas específicas destinadas al cumplimiento de estas obligaciones en los presupuestos de egresos que aprueben, así como las formas y procedimientos para que las comunidades participen en el ejercicio y vigilancia de las mismas".
Por su parte, el Convenio 169 sobre Pueblos Indígenas y Tribales de la Organización Internacional del Trabajo, establece:
"Artículo 6
1. Al aplicar las disposiciones del presente Convenio, los gobiernos deberán:
a) ...
b) establecer los medios a través de los cuales los pueblos interesados puedan participar libremente, por lo menos en la misma medida que otros sectores de la población, y a todos los niveles en la adopción de decisiones en instituciones electivas y organismos administrativos y de otra índole responsables de políticas y programas que les conciernan;
c) establecer los medios para el pleno desarrollo de las instituciones e iniciativas de esos pueblos, y en los casos apropiados proporcionar los recursos necesarios para este fin."
Por su parte, la Declaración de las Naciones Unidas sobre los Derechos de los Pueblos indígenas señala lo siguiente:
"Artículo 4 Los pueblos indígenas, en ejercicio de su derecho a la libre determinación, tienen derecho a la autonomía o al autogobierno en las cuestiones relacionadas con sus asuntos internos y locales, así como a disponer de medios para financiar sus funciones autónomas.
Artículo 5 Los pueblos indígenas tienen derecho a conservar y reforzar sus propias instituciones políticas, jurídicas, económicas, sociales y culturales, manteniendo a la vez su derecho a participar plenamente, si lo desean, en la vida política, económica, social y cultural del Estado."
"Artículo 39
Los pueblos indígenas tienen derecho a recibir asistencia financiera y técnica de los Estados y por conducto de la cooperación internacional para el disfrute de los derechos enunciados en la presente Declaración."
En el mismo sentido, la Declaración Americana sobre los Derechos de los Pueblos Indígenas, en relación con la personalidad jurídica de los pueblos indígenas, establece en su artículo IX lo siguiente:
"Artículo IX. Personalidad jurídica
Los Estados reconocerán plenamente la personalidad jurídica de los pueblos indígenas, respetando las formas de organización indígenas y promoviendo el ejercicio pleno de los derechos reconocidos en esta Declaración."
"Artículo XXXVII
Los pueblos indígenas tienen derecho a recibir asistencia financiera y técnica de los Estados y por conducto de la cooperación internacional para el disfrute de los derechos enunciados en la presente declaración."
II. El Decreto de Presupuesto de Egresos de la Federación para el Ejercicio Fiscal 2020 publicado en el Diario Oficial de la Federación el 11 de diciembre de 2019, establece en su artículo 25 lo siguiente:
"Artículo 25. El ejercicio de las erogaciones para el desarrollo integral de los pueblos y comunidades indígenas a que se refiere el Anexo 10 del presente Decreto, se dirigirá al cumplimiento de las obligaciones que señala el artículo 2o., Apartado B, fracciones I a IX y Apartado C, de la Constitución Política de los Estados Unidos Mexicanos.
Para tal efecto, de conformidad con los artículos 42, fracción VII, y 77 de la Ley Federal de Presupuesto y Responsabilidad Hacendaria, las dependencias y entidades, al ejecutar dichas erogaciones y emitir reglas de operación, se ajustarán a lo siguiente:
I. ...;
II. En la ejecución de los programas se considerará la participación de los pueblos y comunidades indígenas, con base en su cultura y formas de organización tradicionales;
III. Para los municipios indígenas comprendidos entre los 200 más pobres del país, los proyectos de inversión del Programa de Infraestructura Indígena, se podrán financiar en su totalidad con recursos federales o de manera concurrente. Asimismo, se procurará atender su pleno acceso y la satisfacción de sus necesidades tales como electricidad, agua, drenaje, educación, salud, vivienda y de infraestructura para la producción, almacenamiento y distribución de alimentos;
IV. El Ejecutivo Federal, por sí o a través de sus dependencias y entidades, podrá celebrar convenios de coordinación con los gobiernos de las entidades federativas, así como formalizar convenios de concertación de acciones con las comunidades indígenas, para proveer la mejor observancia de las previsiones del presente artículo. Cuando corresponda, los recursos a los que se refiere este artículo podrán ser transferidos directamente a los pueblos, municipios y comunidades indígenas, de conformidad con los convenios que para tal efecto se celebren en términos de las disposiciones aplicables. La Entidad Federativa correspondiente participará en el ámbito de sus atribuciones en los convenios antes señalados, exclusivamente para que los recursos que se transfieran conforme a lo establecido en el presente párrafo, sean registrados por la entidad federativa en su Cuenta Pública;
V. a la VIII...".
Asimismo, establece en su artículo 29 que los programas que deberán sujetarse a reglas de operación son aquellos enunciados dentro de su anexo 25, considerándose dentro de ese documento a los Programas del "INSTITUTO".
III. El artículo 77 de la Ley Federal de Presupuesto y Responsabilidad Hacendaria dispone que, con objeto de asegurar la aplicación eficaz, eficiente, oportuna, equitativa y transparente de los recursos públicos, entre los que se encuentran los de "EL PROGRAMA", deberán sujetarse a reglas de operación que establezcan los requisitos, criterios e indicadores que lo regulen.
IV. Con fecha del 4 de diciembre de 2018 se publicó en el Diario Oficial de la Federación el Decreto por el que se expide la Ley del Instituto Nacional de los Pueblos Indígenas y se abroga la Ley de la Comisión Nacional para el Desarrollo de los Pueblos Indígenas.
V. Que en términos de lo establecido en el artículo 2 de la Ley del Instituto Nacional de los Pueblos Indígenas, es la autoridad del Poder Ejecutivo Federal en los asuntos relacionados con los pueblos indígenas y afromexicano, que tiene como objeto definir, normar, diseñar, establecer, ejecutar, orientar, coordinar, promover, apoyar, fomentar, dar seguimiento y evaluar las políticas, programas, proyectos, estrategias y acciones públicas, para garantizar el ejercicio y la implementación de los derechos de los pueblos indígenas y afromexicano, así como su desarrollo integral y sostenible y el fortalecimiento de sus culturas e identidades, de conformidad con lo dispuesto en la Constitución Política de los Estados Unidos Mexicanos y en los instrumentos jurídicos internacionales de los que el país es parte.
Asimismo, en sus artículos 3, párrafo primero y 4, fracciones XXI y XXXVI, establecen lo siguiente:
"Artículo 3. Para cumplir los fines y objetivos del Instituto, se reconocen a los pueblos y comunidades indígenas y afromexicanas como sujetos de derecho público; utilizando la categoría jurídica de pueblos y comunidades indígenas en los términos reconocidos por el artículo 2o. de la Constitución Política de los Estados Unidos Mexicanos y los instrumentos internacionales en la materia.
...
Artículo 4. Para el cumplimiento de su objeto, el Instituto tendrá las siguientes atribuciones y funciones:
I. a la XX...
XXI. Instrumentar, gestionar, instalar, promover y ejecutar, en coordinación con las instancias competentes, las medidas necesarias para brindar mantenimiento, mejoramiento y ampliación de la infraestructura comunitaria, tales como vías de comunicación, escuelas, vivienda, puentes, electrificación, agua potable, drenaje, saneamiento y en general todo tipo de infraestructura, que permitan la integración y reconstitución territorial de los pueblos indígenas y afromexicano, así como el fortalecimiento de su gobernanza, organización regional y capacidad económica productiva;
XXII. a la XXXV...
XXXVI. Llevar a cabo las transferencias de recursos a los pueblos, comunidades y municipios indígenas, a través de sus autoridades o instituciones representativas para la implementación de sus derechos y su desarrollo integral, intercultural y sostenible;
XXXVII a la XVIII...".
VI. El Programa de Infraestructura Indígena se alinea al Eje 2 "Política Social" del Plan Nacional de Desarrollo (PND) 2019-2024, y contribuye al Objetivo 4 del Programa Especial de los Pueblos Indígenas 2019-2024 con fundamento en lo dispuesto en los artículos 9, 14, 29 y 31 de la Ley de Planeación. Dicho Programa Especial, derivado del PND 2019-2024, se sustenta en el Programa Nacional de los Pueblos Indígenas (PNPI), presentado por el Presidente Andrés Manuel López Obrador en la Ciudad de Oaxaca de Juárez, Oaxaca, el pasado 21 de diciembre de 2018, a fin de dar
respuesta efectiva a sus antiguas reivindicaciones y aspiraciones de vida, garantizando sus derechos y fortaleciendo sus culturas e identidades colectivas.
VII. Dentro de los programas del "INSTITUTO" se encuentra el "Programa de Infraestructura Indígena", el cual opera con Reglas de Operación, mismas que fueron publicadas en el Diario Oficial de la Federación, el día ______ 2020 en lo sucesivo "LAS REGLAS DE OPERACION".
VIII. "LAS REGLAS DE OPERACION" de "EL PROGRAMA" establecen como objetivo general: "Realizar acciones de infraestructura básica, para el bienestar de los pueblos y comunidades indígenas y afromexicanas elegibles, que contribuyan a la disminución de las carencias sociales, así como, a la integración territorial y el acceso de bienes y servicios básicos, y la disminución de sus rezagos sociales.".
IX. Que "LAS REGLAS DE OPERACION" establecen en su punto 4.1.1.1. que para una mejor planeación e integración de la Cartera de Obras, la población de comunidades y localidades indígenas y afromexicanas que cumplan con las características de "EL PROGRAMA" podrán ingresar sus solicitudes durante el último trimestre del año, por si o por medio de sus autoridades a fin de que la Oficina de Representación del "INSTITUTO", las instancias de la APF normativas y la Instancia Normativa se analice su factibilidad de ejecución, para que en caso de que el análisis de factibilidad sea positivo, se integre el proyecto ejecutivo, se revise y valide técnicamente y se conforme la lista de obras a concertar.
X. Que a la fecha "LAS PARTES" han revisado y aprobado la cartera de obras a realizarse y ejecutarse durante el 2020 con recursos presupuestales de dicho ejercicio fiscal, por lo que, a efecto de contribuir a un ejercicio eficiente y oportuno del gasto público, en particular, tratándose de inversión en infraestructura es que "LAS PARTES" han decidido suscribir el presente instrumento.
XI. De conformidad con "LAS REGLAS DE OPERACION" para la ejecución de "EL PROGRAMA" existe la necesidad de celebrar un Convenio de Concertación con las comunidades para la aplicación de los recursos.
DECLARACIONES.
I. Del "INSTITUTO":
I.1. Que es un organismo descentralizado de la Administración Pública Federal, no sectorizado, con personalidad jurídica, patrimonio propio y autonomía operativa, técnica, presupuestal y administrativa con sede en la Ciudad de México, de conformidad con el artículo 1 de la Ley del Instituto Nacional de los Pueblos Indígenas, publicada en el Diario Oficial de la Federación el 4 de diciembre de 2018.
I.2. Que de conformidad con el artículo 2 de la citada Ley, es la autoridad del Poder Ejecutivo Federal en los asuntos relacionados con los pueblos indígenas y afromexicano, que tiene como objeto definir, normar, diseñar, establecer, ejecutar, orientar, coordinar, promover, apoyar, fomentar, dar seguimiento y evaluar las políticas, programas, proyectos, estrategias y acciones públicas, para garantizar el ejercicio y la implementación de los derechos de los pueblos indígenas y afromexicano, así como su desarrollo integral y sostenible y el fortalecimiento de sus culturas e identidades, de conformidad con lo dispuesto en la Constitución Política de los Estados Unidos Mexicanos y en los instrumentos jurídicos internacionales de los que el país es parte.
I.3. Que el C.___________________, en su carácter de ___________, cuenta con las facultades suficientes para suscribir el presente Convenio de Concertación, de conformidad con los artículos ___________ de la ley del "INSTITUTO" y del artículo _______ del Estatuto Orgánico del INPI, así como el Poder otorgado ante el Licenciado _________________, Notario Público No. ___, de la Ciudad de _________, mediante Escritura Pública No. _____________ de fecha ___________.
I.4. Que su domicilio legal es el ubicado en __________________________________.
I.5. Que el monto de las asignaciones le fueron autorizadas en el Decreto de Presupuesto de Egresos de la Federación para el Ejercicio Fiscal 2020.
II. De "LA COMUNIDAD":
II.1. Que en términos de los artículos 1o, 2o, apartado A, fracciones I, II, III y VIII de la Constitución Política de los Estados Unidos Mexicanos; 21 numeral 3 de la Declaración Universal de Derechos Humanos; 1 y otros del Convenio número 169 de la Organización Internacional del Trabajo relativo a Pueblos Indígenas y Tribales en Países Independientes; 3, 4, 5 y otros de la Declaración de las Naciones Unidas sobre Derechos de los Pueblos Indígenas; 1 del Pacto Internacional de Derechos Civiles y Políticos; 1 del Pacto Internacional de Derechos Económicos, Sociales y Culturales; III, VI, VIII, IX, XXI, XXII, XXIII y otros de la Declaración Americana sobre los Derechos de los Pueblos Indígenas, es una comunidad indígena perteneciente al pueblo indígena _________.
II.2. Que____________________________, en su carácter de ___________________, está facultado para suscribir el presente convenio de conformidad con lo dispuesto en los artículos _________ de la Constitución Política del Estado de______, y _____ de la Ley ____________ para el Estado de______, y que cuenta con su Acta de Asamblea por medio de la cual fue nombrado como autoridad de fecha __ del______ de ______.
II.3. Que señala como su domicilio para efectos del presente instrumento el ubicado en _____________________________________________________________.
Por lo expuesto y en el ámbito de aplicación de cada una de "LAS PARTES" con fundamento en lo que disponen los artículos 1o, 2o. apartado B, 26, 40, 43, 105 y 116 de la Constitución Política de los Estados Unidos Mexicanos; 45 de la Ley Orgánica de la Administración Pública Federal; 5, 22 y 59, fracción I de la Ley Federal de las Entidades Paraestatales; 33, 34 y 39 párrafo segundo de la Ley de Planeación; 1, 4, 42, fracción VII y 77 de la Ley Federal de Presupuesto y Responsabilidad Hacendaria; 3, fracciones XI y XXI, y 25 del Presupuesto de Egresos de la Federación para el Ejercicio Fiscal 2020; 2 y 4, fracciones V y XXXI de la Ley del Instituto Nacional de los Pueblos Indígenas; las Reglas de Operación de "EL PROGRAMA", publicadas en el Diario Oficial de la Federación , los Lineamientos para la promoción y operación de la Contraloría Social en los programas federales de desarrollo social, así como ______________ de la Constitución Política del Estado Libre y Soberano de _____________, "LAS PARTES" han decidido suscribir el presente instrumento para la aplicación de los recursos de "EL PROGRAMA", conforme a las siguientes:
CLAUSULAS
PRIMERA. OBJETO. El presente Convenio de Concertación tiene por objeto la ejecución de obras de "EL PROGRAMA" con "LA COMUNIDAD" de _______________de conformidad con "LAS REGLAS DE OPERACION" que serán realizadas durante y con recursos del ejercicio fiscal 2020.
SEGUNDA. OBRAS. "LAS PARTES" manifiestan su conformidad con la cartera de obras que se encuentran enumeradas en el Anexo 1, en el que se señalan las obras, estructura financiera, metas, beneficiarios, comunidades y localidades, municipios y responsables de ejecución de cada una de éstas; dicho Anexo forma parte integrante del presente Convenio de Concertación.
En caso de que se requiera hacer alguna modificación a los términos en que hayan sido pactadas las obras, "LAS PARTES" deberán sujetarse a lo establecido en la Cláusula Décima del presente Convenio de Concertación, así como lo dispuesto en "LAS REGLAS DE OPERACION".
TERCERA. ESTRUCTURA FINANCIERA. "LAS PARTES" se obligan en términos de "LAS REGLAS DE OPERACION" a realizar las aportaciones para el desarrollo de las obras, de conformidad con la estructura financiera convenida en el Anexo 1, en términos de lo dispuesto en la Ley Federal de Presupuesto y Responsabilidad Hacendaria y su Reglamento, en las siguientes cantidades:
a) El "INSTITUTO" aportará hasta la cantidad de $_________ (_________00/100 Moneda Nacional), equivalente al ___% de la aportación total.
b) "LA COMUNIDAD" aportará __________.
Los recursos que ministre el "INSTITUTO" a "LA COMUNIDAD" al amparo de "EL PROGRAMA" en su
carácter de subsidios, no perderán su naturaleza federal, por lo que deberán ser ejercidos observando todas las disposiciones legales y normativas aplicables al presupuesto federal.
Las aportaciones económicas de "LAS PARTES" serán obligatorias de acuerdo con la estructura financiera pactada en la presente Cláusula, a partir del importe original de la obra de que se trate, siempre y cuando exista suficiencia presupuestal.
Cuando para la contratación de alguna obra convenida se requiera de un monto mayor al establecido en el presente Convenio de Concertación, dicha obra no podrá ser contratada hasta en tanto no se cuente con la suficiencia presupuestal, la cual puede originarse de ahorros en la contratación de otras obras, o porque "LA COMUNIDAD" aporte los recursos faltantes.
La aportación del "INSTITUTO", así determinada será fija; no podrá incrementarse por las variaciones de costos que pudieran presentarse durante la ejecución de las obras, manteniéndose la obligación de "LA COMUNIDAD" de aportar los recursos adicionales que permitan concluir las obras o metas en los términos pactados. En el caso de que existan economías, "LA COMUNIDAD" deberá reintegrarlas a el "INSTITUTO" en la proporción pactada en la estructura financiera.
Conforme a los requerimientos previstos en los programas de ejecución de los proyectos ejecutivos de las obras y acciones, el calendario de ministración de los recursos del Programa es el siguiente:
Calendario de Ministración de los Recursos del Programa (millones de pesos)
| | Enero | Febrero | Marzo | Abril | Mayo | Junio | Julio | Agosto | Septiembre | Octubre | Noviembre | Diciembre | Total |
| Federal | | | | | | | | | | | | | |
| Comunidad | | | | | | | | | | | | | |
| Total | | | | | | | | | | | | | |
"LAS PARTES" acuerdan que el calendario de ministración que antecede está sujeto a cambios atendiendo a los montos efectivamente contratados, por lo que será objeto de modificaciones futuras.
Los recursos a que se refiere la presente Clausula, se radicarán directamente por el "INSTITUTO" en la cuenta bancaria productiva específica que establezca para tal efecto "LA COMUNIDAD", en forma previa a la entrega de los recursos, en la institución de crédito bancaria que el mismo determine, informando de ello a el "INSTITUTO", con la finalidad de que los recursos asignados y sus rendimientos financieros estén debidamente identificados.
Los recursos presupuestarios federales que asigna el "INSTITUTO", se destinarán en forma exclusiva al cumplimiento del objeto de este Convenio, en consecuencia, dichos recursos no podrán traspasarse a otros conceptos de gasto y se registrarán conforme a su naturaleza, como gasto corriente o gasto de capital.
CUARTA. DESIGNACIÓN DEL RESPONSABLE. "LA COMUNIDAD" designa en este acto al _______________________, en su carácter de ______________, para los efectos establecidos en "LAS REGLAS DE OPERACIÓN" y el presente Convenio de Concertación.
QUINTA. MINISTRACION Y EJERCICIO DE RECURSOS. El "INSTITUTO", hará las aportaciones de los recursos previstos conforme a la estructura financiera convenida y los montos efectivamente contratados, siempre y cuando exista suficiencia presupuestal, a efecto de cubrir el anticipo de obra y las erogaciones que se deriven de cada uno de los contratos de obra en los términos señalados por la Ley de Obras Públicas y Servicios Relacionados con las Mismas y su Reglamento.
El "INSTITUTO" ministrará los recursos a cada obra de conformidad a lo pactado en el calendario que se determine a partir del programa de ejecución establecido en el contrato de obra, considerando la documentación comprobatoria de la utilización de recursos y el avance de las obras.
A efecto de agilizar el inicio del proceso constructivo, el "INSTITUTO" podrá cubrir el total de los anticipos derivados de los contratos de obra, con cargo a su porcentaje de participación financiera convenida. Lo
anterior no exime a "LA COMUNIDAD" de la obligación para que aporte igualmente la totalidad del porcentaje convenido para cada obra sobre el monto efectivamente contratado, durante su periodo de ejecución.
"LA COMUNIDAD" manejará los recursos que ministre el "INSTITUTO" a través de una cuenta bancaria específica para transparentar en su manejo y facilitar la fiscalización de los recursos de "EL PROGRAMA", así como la identificación de los rendimientos financieros que generen.
SEXTA. EJECUCION DE LAS OBRAS. Las obras señaladas en el Anexo 1 se ejecutarán por "LA COMUNIDAD", bajo su estricta responsabilidad sobre la base demostrada de su capacidad técnica y de ejecución, conforme a las disposiciones establecidas en la Ley de Obras Públicas y Servicios Relacionados con las Mismas, o la Ley de Adquisiciones, Arrendamientos y Servicios del Sector Público y sus Reglamentos, por contrato o por administración directa.
A efecto de formalizar las responsabilidades de "LA COMUNIDAD" en la ejecución de las obras, deberá suscribirse por cuadruplicado un "Anexo de Ejecución" por cada obra, el cual será firmado por el responsable y por quien se desempeña como ejecutor de las obras y proyectos, dentro de los 10 (diez) días naturales posteriores a la firma del presente Convenio de Concertación.
"LA COMUNIDAD" se obliga a respetar en todos sus términos lo establecido en "LAS REGLAS DE OPERACION".
SEPTIMA. SUPERVISION TÉCNICA ESPECIALIZADA. De conformidad con "LAS REGLAS DE OPERACION", el "INSTITUTO" podrá destinar en forma adicional hasta el tres por ciento del costo total de las obras convenidas según lo dispuesto por la Cláusula Tercera, para la contratación de servicios relacionados con obras públicas con el fin de dar seguimiento y verificar los procesos constructivos de las obras pactadas en el presente Convenio de Concertación y el cumplimiento de la normatividad aplicable, conforme a lo previsto en la Ley de Obras Públicas y Servicios Relacionados con las Mismas y su Reglamento.
OCTAVA. OBLIGACIONES DE "LAS PARTES". Adicionalmente a lo pactado en el presente instrumento, "LAS PARTES" se obligan a lo siguiente:
a) Del "INSTITUTO":
a.1) Normar, coordinar y realizar las actividades para la instrumentación, seguimiento y control operacional de las acciones de "EL PROGRAMA", atendiendo las disposiciones legales y normativas aplicables.
a.2) Aportar los recursos previstos en el presente Convenio conforme a la estructura financiera convenida y los montos efectivamente contratados, a efecto de cubrir las erogaciones que se deriven de la obra.
a.3) Entregar a responsable el oficio de autorización de recursos federales en un plazo no mayor a 15 (quince) días naturales, a partir de la firma del Anexo de Ejecución.
a.4) Dar seguimiento trimestralmente, en coordinación con "LA COMUNIDAD", al avance en el cumplimiento de objetivos e indicadores de desempeño y sus metas, previstos en __________.
Asimismo, evaluar los resultados obtenidos con la aplicación de los recursos presupuestarios federales que se proporcionarán en el marco de este instrumento.
b) De "LA COMUNIDAD":
b.1) Aportar en su caso los recursos a que se refiere la Cláusula Tercera de este Convenio.
b.2) Administrar los recursos federales radicados únicamente en la cuenta bancaria productiva específica señalada en la Cláusula Tercera de este Convenio, por lo que no podrán traspasarse tales recursos a otras cuentas; efectuar las ministraciones oportunamente para la ejecución de "EL PROGRAMA"; recabar la documentación comprobatoria de las erogaciones; realizar los registros correspondientes en la contabilidad local conforme sean devengados y ejercidos los recursos, respectivamente, así como dar cumplimiento a las demás disposiciones federales aplicables en la
administración de dichos recursos.
b.3) Entregar mensualmente a el "INSTITUTO", la relación detallada sobre las erogaciones del gasto.
b.4) Asegurar que la dependencia ejecutora promueva e instrumente la Contraloría Social, para la vigilancia de las obras que ejecuten, conforme a los elementos normativos aplicables.
b.5) Designar a los funcionarios o funcionarias que serán responsables del registro y captura de las actividades de Contraloría Social en el Sistema Informático de Contraloría Social (SICS), y comunicarlo por oficio a la Oficina de Representación del "INSTITUTO".
b.6) Asegurar el reintegro oportuno de los rendimientos financieros que se generen en las cuentas productivas en las que se manejen los recursos federales del Programa.
b.7) Entregar la información al municipio del cual formen parte, para el registro en su contabilidad de los recursos presupuestarios federales que reciba, de acuerdo con los principios de contabilidad gubernamental, y aquella información relativa a la rendición de informes sobre las finanzas públicas y la Cuenta Pública local, de acuerdo con las disposiciones jurídicas aplicables, sin que por ello pierdan su carácter federal.
b.8) Mantener bajo su custodia, la documentación comprobatoria original de los recursos presupuestarios federales erogados, hasta en tanto la misma le sea requerida por el "INSTITUTO" y, en su caso por la Secretaría de Hacienda y Crédito Público y la Secretaría de la Función Pública, así como la información adicional que estas últimas le requieran, de conformidad con lo establecido en la normatividad en la materia.
La documentación comprobatoria del gasto de los recursos presupuestarios federales objeto de este Convenio, deberá cumplir con los requisitos fiscales establecidos en las disposiciones federales aplicables, salva aquella en la que se permita presentar recibos simples.
b.9) Proporcionar la información y documentación que en relación con los recursos a que se refiere la cláusula segunda de este instrumento requieran los órganos de control y fiscalización federales y estatales facultados, y permitir a éstos las visitas de inspección que en ejercicio de sus respectivas atribuciones lleven a cabo, y
b.10) Promover y obtener la anuencia de la comunidad o localidad, mediante acta de asamblea, para participar en jornadas de trabajo comunitario no considerado en el proyecto ejecutivo, para el desarrollo de la obra. Dicha actividad tiene como propósito que la ciudadanía realice trabajo voluntario con el fin de mejorar las condiciones de su comunidad y reforzar el sentido de pertinencia con su entorno, a manera de colaboración y creación colectiva.
b.11) Cumplir con lo establecido en el presente Convenio y a lo previsto en "LAS REGLAS DE OPERACIÓN" de "EL PROGRAMA".
NOVENA. DEVOLUCION DE LOS RECURSOS. "LAS PARTES" acuerdan que los recursos federales que no sean devengados al 31 de diciembre de 2020, deberán ser reintegrados a el "INSTITUTO", dentro de los 3 (tres) días hábiles del Ejercicio Fiscal siguiente.
Los recursos federales que no se destinen a los fines autorizados deberán ser reintegrados a el "INSTITUTO" por "LA COMUNIDAD" dentro de los 5 (cinco) días hábiles posteriores a la fecha en que la primera se lo solicite a éste por escrito.
En los casos previstos en los párrafos anteriores el reintegro lo realizará "LA COMUNIDAD" a través de la Oficina de Representación del "INSTITUTO".
Los rendimientos financieros que se generen por el manejo de los recursos federales, deberán ser reintegrados directamente a la Tesorería de la Federación (TESOFE).
DECIMA. AFECTACION DEL MONTO PACTADO, SUSTITUCION O CANCELACION DE OBRAS. "LAS
PARTES" acuerdan que si por cualquier causa plenamente justificada se afectara el monto pactado de las obras o acciones comprometidas, se requiera la sustitución de las mismas, o se requiera hacer alguna modificación a los términos en los que hayan sido pactadas las obras, "LA COMUNIDAD" y el "INSTITUTO" podrán proponer por escrito, modificaciones, adiciones, reducciones o sustituciones a las obras pactadas o de cualquiera de los datos del Anexo 1 y de los montos pactados en general, turnando los elementos justificatorios a la Oficina de Representación del "INSTITUTO" para su valoración, quien lo remitirá a la Instancia Normativa de "EL PROGRAMA" para su evaluación y, en su caso, aprobación. Posteriormente la Oficina de Representación del "INSTITUTO" lo hará del conocimiento de al responsable. Las modificaciones que expresamente apruebe la Instancia Normativa de "EL PROGRAMA" se formalizarán por escrito.
Será responsabilidad de "LA COMUNIDAD" la conclusión de las obras y acciones convenidas en el Convenio original o Convenio modificatorio, incluyendo los plazos de su ejecución previstos en dichos instrumentos y por los ordenamientos aplicables al uso de los recursos federales. El límite para formalizar las modificaciones por parte de "LA COMUNIDAD" será el último día hábil de septiembre.
La autorización que, en su caso refiere esta Cláusula, se hará mediante los oficios emitidos y signados por el Titular de la Oficina de Representación del "INSTITUTO" en el Estado de ________, previa aprobación de la Instancia Normativa de "EL PROGRAMA".
El escrito de solicitud que realice "LA COMUNIDAD", deberá contener la información detallada que motiva las posibles modificaciones, adiciones, reducciones o sustituciones a las obras pactadas o de cualquiera de los datos del Anexo 1 y de los montos pactados en general; mismo que será el sustento documental del correspondiente Convenio Modificatorio al presente Convenio de Concertación.
En caso de que se afectara el monto pactado de las obras o acciones comprometidas o se requiera la sustitución de las mismas o su cancelación, los recursos acordados en el presente instrumento podrán ser destinados por el "INSTITUTO" a otras entidades federativas.
Si por cualquier causa plenamente justificada por la ejecutora y a criterio del "INSTITUTO" resultara imposible iniciar o continuar alguna de las obras acordadas o ésta dejará de ser viable, "LA COMUNIDAD" podrá proponer su sustitución a el "INSTITUTO".
Si en la ejecución de las obras se observa que sus costos resultan diferentes a los presupuestados y/o a los pactados en el presente Convenio de Concertación, "LAS PARTES" podrán hacer modificaciones conforme a lo establecido en "LAS REGLAS DE OPERACION".
DECIMAPRIMERA. SUSPENSION O CANCELACION DE ENTREGA DE RECURSOS. El "INSTITUTO" podrá suspender o cancelar, parcial o totalmente, la entrega de los recursos convenidos con "LA COMUNIDAD" en el presente instrumento, así como solicitar la devolución de los que se hubieren entregado, junto con sus rendimientos financieros, sin perjuicio de las acciones legales que procedan cuando:
A) La propuesta de obras presentada a el "INSTITUTO" por "LA COMUNIDAD" se hubiese aprobado pese a no encontrarse normativa y administrativamente integrada, en los términos previstos en "LAS REGLAS DE OPERACION".
B) Exista o surja un conflicto social en la zona en la que se tenga programada ejecutar las obras.
C) Sean cancelados los permisos de cualquier índole, otorgados por las dependencias o entidades federales o locales para la ejecución de las obras.
D) Los recursos entregados se destinen a un objeto distinto al que fue convenido.
E) La aportación convenida en el presente Convenio de Concertación no se realice oportunamente para cubrir las erogaciones derivadas de su ejecución.
F) El avance de obras o acciones se aparte de lo programado o no se estén cumpliendo los términos del presente instrumento, salvo que se acredite el atraso por caso fortuito o fuerza mayor.
G) La información de los avances de "EL PROGRAMA" no fuera entregada de manera oportuna y con los procedimientos y formatos establecidos, o si como resultado de las revisiones que realice el "INSTITUTO" o los órganos fiscalizadores se demostrara que ésta no es veraz, y
H) Si a solicitud del "INSTITUTO" o de los órganos fiscalizadores no se entregará la información de las cuentas bancarias que demuestren el manejo de los recursos de "EL PROGRAMA".
DECIMA SEGUNDA. ACTAS DE ENTREGA RECEPCION. "LA COMUNIDAD" deberá asegurarse de que se elaboren las actas respectivas cuando se entreguen las obras a las dependencias u órdenes de gobierno que se responsabilizarán de su operación y mantenimiento.
DECIMA TERCERA. CIERRE DE EJERCICIO. El responsable validará el cierre del ejercicio en el formato que para tales efectos emitirá el "INSTITUTO", quien integrará el cierre programático presupuestal del ejercicio, mismo que deberá ser firmado al término de la obra y que no podrá exceder del último día hábil del mes de diciembre del ejercicio fiscal correspondiente.
DECIMA CUARTA. CONTRALORIA SOCIAL. "LAS PARTES" promoverán la participación de la población beneficiada de "EL PROGRAMA" para impulsar la Contraloría Social a través de la integración, operación y vinculación de contralorías sociales o figuras análogas, para el seguimiento supervisión y vigilancia del cumplimiento de las metas y acciones comprometidas de "EL PROGRAMA", y la correcta aplicación de los recursos. La promoción se realizará con base los lineamientos vigentes emitidos por la Secretaria de la Función Pública y de los documentos normativos" validados por la Secretaría de la Función Pública. Para su mejor desarrollo e instrumentación el "INSTITUTO" entregará a "LA COMUNIDAD" toda la información, documentación y capacitación necesaria para la difusión e implementación de la Contraloría Social.
Por su parte, "LA COMUNIDAD" se compromete a conformar, capacitar y asesorar a los comités de Contraloría Social, así como recabar los informes que deriven de su actuación para su registro en los mecanismos institucionales correspondientes; y poner a su disposición la información y herramientas necesarias para el adecuado desarrollo de sus actividades.
DECIMA QUINTA. LEYENDAS. La papelería, documentación oficial, así como la publicidad y promoción que adquiera "LA COMUNIDAD" para la ejecución de "EL PROGRAMA", deberán incluir la siguiente leyenda: "Este Programa es público, ajeno a cualquier partido político. Queda prohibido el uso para fines distintos a los establecidos en el programa".
DECIMA SEXTA. CASO FORTUITO O FUERZA MAYOR. "LAS PARTES" acuerdan que estarán exentas de toda responsabilidad en casos de retrasos, demoras o incumplimientos total o parcial de las acciones enmarcadas en el presente Convenio debido a causas de fuerza mayor o caso fortuito, debidamente acreditados.
DECIMA SÉPTIMA. MODIFICACIONES. "LAS PARTES" manifiestan que cualquier modificación al presente Convenio deberá ser otorgada por escrito y firmada de conformidad, en estricto apego a lo establecido en "LAS REGLAS DE OPERACION".
DECIMA OCTAVA. SUPREMACIA DE LAS REGLAS DE OPERACION VIGENTES. Con independencia de lo previsto en el presente instrumento, en caso de cualquier controversia, prevalecerá el contenido de "LAS REGLAS DE OPERACION".
DECIMA NOVENA. TRANSPARENCIA Y ACCESO A LA INFORMACIÓN. La información y actividades que se presenten, obtengan y produzcan en virtud del cumplimiento de presente instrumento, deberá atender los principios previstos en la Ley Federal de Transparencia y Acceso a la Información Pública, y en lo aplicable se estará a lo dispuesto por la Ley General de Transparencia y Acceso a la Información Pública y demás disposiciones aplicables, por lo que las "LAS PARTES" se obligan a cumplir con las obligaciones
previstas en dichas normas.
Por lo que se refiere al tratamiento, resguardo y transmisión de datos personales, "LAS PARTES" se comprometen a observar los principios establecidos en la Ley General de Protección de Datos Personales en Posesión de Sujetos Obligados, y demás disposiciones aplicables.
VIGESIMA. BUENA FE. "LAS PARTES" declaran que en el presente Convenio no existe dolo, error, mala fe, violencia o cualquier otro vicio del consentimiento que pudiera anular el mismo y que es la simple manifestación de voluntades y para su interpretación y cumplimiento, así como para todo aquello que no esté expresamente estipulado en el mismo, "LAS PARTES" lo resolverán de común acuerdo.
VIGESIMA PRIMERAA. CESION DE DERECHOS Y OBLIGACIONES. Ninguna de "LAS PARTES" podrá ceder o transferir parcial o totalmente los derechos y obligaciones derivados del presente Convenio.
VIGESIMASEGUNDA. JURISDICCION. "LAS PARTES" acuerdan que en caso de presentarse alguna controversia derivada del incumplimiento del presente instrumento y los Convenios que se deriven, se resolverá de conformidad con lo establecido en el artículo 39 párrafo segundo de la Ley de Planeación.
VIGESIMA TERCERA. VIGENCIA. El presente Convenio de Concertación estará en vigor a partir del día de su firma y tendrá vigencia hasta el total cumplimiento de las obligaciones emanadas del mismo, sin que pueda exceder del 31 de diciembre de 2020.
Leído que fue el presente Convenio de Concertación y enteradas "LAS PARTES" de su contenido y alcance, lo suscriben por cuadruplicado en la Ciudad de__________ a los________ días del mes de _______ de 2020.
| Por el "INSTITUTO" | | Por "LA COMUNIDAD": |
| ___________________________ NOMBRE, CARGO Y FIRMA | | __________________________ NOMBRE, CARGO Y FIRMA |
"Este Programa es público, ajeno a cualquier partido político. Queda prohibido el uso para fines
distintos a los establecidos en el Programa".
Modelo de Convenio de Coordinación con el Dependencias y Entidades de la Administración Pública
Federal (APF).(5)
CONVENIO DE COORDINACIÓN PARA LA EJECUCIÓN DEL PROGRAMA DE INFRAESTRUCTURA INDÍGENA, EN ADELANTE "EL PROGRAMA", CORRESPONDIENTE AL EJERCICIO FISCAL 2020, QUE CELEBRAN, POR UNA PARTE EL EJECUTIVO FEDERAL A TRAVÉS DEL INSTITUTO NACIONAL DE LOS PUEBLOS INDÍGENAS, A QUIEN EN LO SUCESIVO SE DENOMINARA EL "INSTITUTO", REPRESENTADO EN ESTE ACTO POR EL C. _____________ (NOMBRE Y CARGO), ASISTIDO POR _____________________, EN SU CARACTER DE __________________, Y POR OTRA PARTE, EL ______________, REPRESENTADO POR ______________________, EN SU CALIDAD DE _____________________________, ASISTIDO POR _______________, EN SU CARÁCTER DE __________________, EN LO SUCESIVO "LA DEPENDENCIA/LA ENTIDAD"; Y A QUIENES ACTUANDO EN CONJUNTO SE LES DENOMINARÁ "LAS PARTES"; AL TENOR DE LOS ANTECEDENTES, DECLARACIONES Y CLÁUSULAS SIGUIENTES:
ANTECEDENTES
I. El artículo 2o. de la Constitución Política de los Estados Unidos Mexicanos reconoce a los pueblos indígenas el derecho de libre determinación que se ejerce como autonomía para determinar un conjunto de prerrogativas entre las que destaca su capacidad de definir sus formas de organización social, política, económica y cultural.
Asimismo, establece que "la Nación tiene una composición pluricultural sustentada originalmente en sus pueblos indígenas que son aquellos que descienden de poblaciones que habitaban en el territorio actual del país al iniciarse la colonización y que conservan sus propias instituciones sociales, económicas, culturales y políticas, o parte de ellas". En el mismo sentido, establece que "El reconocimiento de los pueblos y comunidades indígenas se hará en las constituciones y leyes de las entidades federativas"; y, además, que "Las constituciones y leyes de las entidades federativas establecerán las características de libre determinación y autonomía que mejor expresen las situaciones y aspiraciones de los pueblos indígenas en cada entidad".
De igual manera, en su apartado B, establece la obligación para la Federación, las entidades federativas y los Municipios, de promover la igualdad de oportunidades de los indígenas y eliminar cualquier práctica discriminatoria, estableciendo las instituciones las políticas necesarias para garantizar los derechos de los indígenas y desarrollo integral de sus pueblos y comunidades, las cuales deberán ser diseñadas y operadas conjuntamente, con el objeto de abatir las carencias y rezagos que afectan a los pueblos y comunidades indígenas.
Asimismo, en el penúltimo párrafo de dicho artículo se establece:
"Para garantizar el cumplimiento de las obligaciones señaladas en este apartado, la Cámara de Diputados del Congreso de la Unión, las legislaturas de las entidades federativas y los ayuntamientos, en el ámbito de sus respectivas competencias, establecerán las partidas específicas destinadas al cumplimiento de estas obligaciones en los presupuestos de egresos que aprueben, así como las formas y procedimientos para que las comunidades participen en el ejercicio y vigilancia de las mismas".
Por su parte, el Convenio 169 sobre Pueblos Indígenas y Tribales de la Organización Internacional del Trabajo, establece:
"Artículo 6
1. Al aplicar las disposiciones del presente Convenio, los gobiernos deberán:
a) ...
b) establecer los medios a través de los cuales los pueblos interesados puedan participar libremente, por lo menos en la misma medida que otros sectores de la población, y a todos los niveles en la adopción de decisiones en instituciones electivas y organismos administrativos y de otra índole responsables de políticas y programas que les conciernan;
c) establecer los medios para el pleno desarrollo de las instituciones e iniciativas de esos pueblos, y en los casos apropiados proporcionar los recursos necesarios para este fin."
Por su parte, la Declaración de las Naciones Unidas sobre los Derechos de los Pueblos indígenas señala lo siguiente:
"Artículo 4 Los pueblos indígenas, en ejercicio de su derecho a la libre determinación, tienen derecho a la autonomía o al autogobierno en las cuestiones relacionadas con sus asuntos internos y locales, así como a disponer de medios para financiar sus funciones autónomas.
Artículo 5 Los pueblos indígenas tienen derecho a conservar y reforzar sus propias instituciones políticas, jurídicas, económicas, sociales y culturales, manteniendo a la vez su derecho a participar plenamente, si lo desean, en la vida política, económica, social y cultural del Estado."
En el mismo sentido, la Declaración Americana sobre los Derechos de los Pueblos Indígenas, en
relación con la personalidad jurídica de los pueblos indígenas, establece en su artículo IX lo siguiente:
"Artículo IX. Personalidad jurídica
Los Estados reconocerán plenamente la personalidad jurídica de los pueblos indígenas, respetando las formas de organización indígenas y promoviendo el ejercicio pleno de los derechos reconocidos en esta Declaración."
II. Decreto de Presupuesto de Egresos de la Federación para el Ejercicio Fiscal 2020 publicado en el Diario Oficial de la Federación el 11 de diciembre de 2019, establece en su artículo 25 lo siguiente:
"Artículo 25. El ejercicio de las erogaciones para el desarrollo integral de los pueblos y comunidades indígenas a que se refiere el Anexo 10 del presente Decreto, se dirigirá al cumplimiento de las obligaciones que señala el artículo 2o., Apartado B, fracciones I a IX y Apartado C, de la Constitución Política de los Estados Unidos Mexicanos.
Para tal efecto, de conformidad con los artículos 42, fracción VII, y 77 de la Ley Federal de Presupuesto y Responsabilidad Hacendaria, las dependencias y entidades, al ejecutar dichas erogaciones y emitir reglas de operación, se ajustarán a lo siguiente:
I. ...;
II. En la ejecución de los programas se considerará la participación de los pueblos y comunidades indígenas, con base en su cultura y formas de organización tradicionales;
III. Para los municipios indígenas comprendidos entre los 200 más pobres del país, los proyectos de inversión del Programa de Infraestructura Indígena, se podrán financiar en su totalidad con recursos federales o de manera concurrente. Asimismo, se procurará atender su pleno acceso y la satisfacción de sus necesidades tales como electricidad, agua, drenaje, educación, salud, vivienda y de infraestructura para la producción, almacenamiento y distribución de alimentos;
IV. El Ejecutivo Federal, por sí o a través de sus dependencias y entidades, podrá celebrar convenios de coordinación con los gobiernos de las entidades federativas, así como formalizar convenios de concertación de acciones con las comunidades indígenas, para proveer la mejor observancia de las previsiones del presente artículo. Cuando corresponda, los recursos a los que se refiere este artículo podrán ser transferidos directamente a los pueblos, municipios y comunidades indígenas, de conformidad con los convenios que para tal efecto se celebren en términos de las disposiciones aplicables. La Entidad Federativa correspondiente participará en el ámbito de sus atribuciones en los convenios antes señalados, exclusivamente para que los recursos que se transfieran conforme a lo establecido en el presente párrafo, sean registrados por la entidad federativa en su Cuenta Pública;
V. a la VIII...".
Asimismo, establece en su artículo 29 que los programas que deberán sujetarse a reglas de operación son aquellos enunciados dentro de su anexo 25, considerándose dentro de ese documento a los Programas del "INSTITUTO".
III. El artículo 77 de la Ley Federal de Presupuesto y Responsabilidad Hacendaria dispone que, con objeto de asegurar la aplicación eficaz, eficiente, oportuna, equitativa y transparente de los recursos públicos, entre los que se encuentran los de "EL PROGRAMA", deberán sujetarse a reglas de operación que establezcan los requisitos, criterios e indicadores que lo regulen.
IV. Con fecha del 4 de diciembre de 2018 se publicó en el Diario Oficial de la Federación el Decreto por el que se expide la Ley del Instituto Nacional de los Pueblos Indígenas y se abroga la Ley de la
Comisión Nacional para el Desarrollo de los Pueblos Indígenas.
V. Que en términos de lo establecido en el artículo 2 de la Ley del Instituto Nacional de los Pueblos Indígenas, es la autoridad del Poder Ejecutivo Federal en los asuntos relacionados con los pueblos indígenas y afromexicano, que tiene como objeto definir, normar, diseñar, establecer, ejecutar, orientar, coordinar, promover, apoyar, fomentar, dar seguimiento y evaluar las políticas, programas, proyectos, estrategias y acciones públicas, para garantizar el ejercicio y la implementación de los derechos de los pueblos indígenas y afromexicano, así como su desarrollo integral y sostenible y el fortalecimiento de sus culturas e identidades, de conformidad con lo dispuesto en la Constitución Política de los Estados Unidos Mexicanos y en los instrumentos jurídicos internacionales de los que el país es parte.
Asimismo, en sus artículos 3, párrafo primero y 4, fracciones XXI y XXXVI, establecen lo siguiente:
"Artículo 3. Para cumplir los fines y objetivos del Instituto, se reconocen a los pueblos y comunidades indígenas y afromexicanas como sujetos de derecho público; utilizando la categoría jurídica de pueblos y comunidades indígenas en los términos reconocidos por el artículo 2o. de la Constitución Política de los Estados Unidos Mexicanos y los instrumentos internacionales en la materia.
...
Artículo 4. Para el cumplimiento de su objeto, el Instituto tendrá las siguientes atribuciones y funciones:
I. a la XX...
XXI. Instrumentar, gestionar, instalar, promover y ejecutar, en coordinación con las instancias competentes, las medidas necesarias para brindar mantenimiento, mejoramiento y ampliación de la infraestructura comunitaria, tales como vías de comunicación, escuelas, vivienda, puentes, electrificación, agua potable, drenaje, saneamiento y en general todo tipo de infraestructura, que permitan la integración y reconstitución territorial de los pueblos indígenas y afromexicano, así como el fortalecimiento de su gobernanza, organización regional y capacidad económica productiva;
XXII. a la XXXV...
XXXVI. Llevar a cabo las transferencias de recursos a los pueblos, comunidades y municipios indígenas, a través de sus autoridades o instituciones representativas para la implementación de sus derechos y su desarrollo integral, intercultural y sostenible;
XXXVII a la XVIII...".
VI. El Programa de Infraestructura Indígena se alinea al Eje 2 "Política Social" del Plan Nacional de Desarrollo (PND) 2019-2024, y contribuye al Objetivo 4 del Programa Especial de los Pueblos Indígenas 2019-2024 con fundamento en lo dispuesto en los artículos 9, 14, 29 y 31 de la Ley de Planeación. Dicho Programa Especial, derivado del PND 2019-2024, se sustenta en el Programa Nacional de los Pueblos Indígenas (PNPI), presentado por el Presidente Andrés Manuel López Obrador en la Ciudad de Oaxaca de Juárez, Oaxaca, el pasado 21 de diciembre de 2018, a fin de dar respuesta efectiva a sus antiguas reivindicaciones y aspiraciones de vida, garantizando sus derechos y fortaleciendo sus culturas e identidades colectivas.
VII. Que el día __ de 2020 se publicaron en el Diario Oficial de la Federación, las Reglas de Operación del Programa de Infraestructura Indígena para el ejercicio fiscal 2020 en adelante "LAS REGLAS DE OPERACIÓN", a cargo del "INSTITUTO".
VIII. "LAS REGLAS DE OPERACION" de "EL PROGRAMA" establecen como objetivo general: "Realizar
acciones de infraestructura, para el bienestar de los pueblos y comunidades indígenas y afromexicanas elegibles, que contribuyan a la disminución de las carencias sociales, así como, a la integración territorial y el fomento de la cultura de los pueblos indígenas."
IX. Que "LAS REGLAS DE OPERACION" establecen en su punto 4.1.1.1. que para una mejor planeación e integración de la Cartera de Obras, la población de comunidades y localidades indígenas y afromexicanas que cumplan con las características de "EL PROGRAMA" podrán ingresar sus solicitudes durante el último trimestre del año, por si o por medio de sus autoridades a fin de que la Oficina de Representación del "INSTITUTO", las instancias de la APF normativas y la Instancia Normativa se analice su factibilidad de ejecución, para que en caso de que el análisis de factibilidad sea positivo, se integre el proyecto ejecutivo, se revise y valide técnicamente y se conforme la lista de obras a concertar.
X. Que a la fecha "LAS PARTES" han revisado y aprobado la cartera de obras a realizarse y ejecutarse durante el 2020 con recursos presupuestales de dicho ejercicio fiscal, por lo que, a efecto de contribuir a un ejercicio eficiente y oportuno del gasto público, en particular, tratándose de inversión en infraestructura es que "LAS PARTES" han decidido suscribir el presente instrumento.
XI. De conformidad con "LAS REGLAS DE OPERACION" para la ejecución de "EL PROGRAMA" existe la necesidad de celebrar un Convenio de Coordinación con Dependencias y Entidades de la Administración Pública Federal para la aplicación de los recursos.
DECLARACIONES
I. Del "INSTITUTO" declara que:
I.1. Que es un organismo descentralizado de la Administración Pública Federal, no sectorizado, con personalidad jurídica, patrimonio propio y autonomía operativa, técnica, presupuestal y administrativa con sede en la Ciudad de México, de conformidad con el artículo 1 de la Ley del Instituto Nacional de los Pueblos Indígenas, publicada en el Diario Oficial de la Federación el 4 de diciembre de 2018.
I.2. De conformidad con el artículo 2 de la citada Ley, el "INSTITUTO" tiene como objeto definir, normar, diseñar, establecer, ejecutar, orientar, coordinar, promover, dar seguimiento y evaluar las políticas, programas, proyectos, estrategias y acciones públicas, para garantizar el ejercicio y la implementación de los derechos de los pueblos indígenas y afromexicano, así como su desarrollo integral y sostenible y el fortalecimiento de sus culturas e identidades.
I.3 Que el C.___________________, en su carácter de ____________, cuenta con las facultades suficientes para suscribir el presente Convenio de Coordinación, de conformidad con los artículos ___________ de la Ley del "INSTITUTO" y del artículo _______ del Estatuto Orgánico del INPI, así como el Poder otorgado ante el Licenciado _________________, Notario Público No. ___, de la Ciudad de _________, mediante Escritura Pública No. _____________ de fecha ___________.
I.4. Que su domicilio legal es el ubicado en __________________________________.
I.5. Que el monto de las asignaciones le fueron autorizadas en el Decreto de Presupuesto de Egresos de la Federación para el Ejercicio Fiscal 2020.
II. "LA DEPENDENCIA/LA ENTIDAD" declara que:
II.1. Que es una dependencia/entidad del Poder Ejecutivo Federal que cuenta con la competencia necesaria para celebrar este Convenio, de conformidad con lo señalado en los artículos ___________ de ___________________________________________.
II.2. Que __________________________, cuenta con las facultades suficientes y necesarias que le permiten suscribir el presente Convenio, según se desprende de lo previsto en el artículo _____ del __________________________.
II..3. Que para todos los efectos legales relacionados con este Convenio señala como su domicilio el
ubicado en __________________________________________________.
En virtud de lo anterior y con fundamento en los artículos 2° apartado B, 26 apartado A, 40, 43, 105, 115 y 116 de la Constitución Política de los Estados Unidos Mexicanos; 45 de la Ley Orgánica de la Administración Pública Federal; 5, 22 y 59, fracción I de la Ley Federal de las Entidades Paraestatales; 33, 34 y 39 párrafo segundo de la Ley de Planeación; 1, 4, 54, 74, 75, 76, 77, 78 y 79 de la Ley Federal de Presupuesto y Responsabilidad Hacendaria; así como 1, 176, 178 y 179 de su Reglamento; 3, fracciones XI y XXI; ____ del Presupuesto de Egresos de la Federación para el Ejercicio Fiscal 2020; la Ley de Obras Públicas y Servicios Relacionados con las Mismas, la Ley de Adquisiciones, Arrendamientos y Servicios del Sector Público y sus respectivos Reglamentos; 4, fracciones V y XXXI de la Ley del Instituto Nacional de los Pueblos Indígenas; las Reglas de Operación de "EL PROGRAMA", publicadas en el Diario Oficial de la Federación; los Lineamientos para la promoción y operación de la Contraloría Social en los programas federales de desarrollo social, así como ______________ de la Constitución Política del Estado Libre y Soberano de _____________; _____________ de la Ley Orgánica del Poder Ejecutivo del Estado de _________, y _________ de la Ley Estatal de Planeación, "LAS PARTES" han decidido suscribir el presente instrumento para la aplicación de los recursos de "EL PROGRAMA", conforme a las siguientes:
CLÁUSULAS
PRIMERA. OBJETO. El presente Convenio de Coordinación tiene por objeto conjuntar acciones y recursos para la ejecución de obras en materia de ___________ de "EL PROGRAMA" con "LA DEPENDENCIA/LA ENTIDAD" de _______________de conformidad con "LAS REGLAS DE OPERACION" que serán realizadas durante y con recursos del ejercicio fiscal 2020.
SEGUNDA. OBRAS. "LAS PARTES" manifiestan su conformidad con la cartera de obras que se encuentran enumeradas en el Anexo 1, en el que se señalan las obras, estructura financiera, metas, beneficiarios, localidades, municipios y responsables de ejecución de cada una de éstas; dicho Anexo forma parte integrante del presente Convenio de Coordinación.
En caso de que se requiera hacer alguna modificación a los términos en que hayan sido pactadas las obras, "LAS PARTES" deberán sujetarse a lo establecido en la Cláusula __________ del presente Convenio de Coordinación, así como lo dispuesto en "LAS REGLAS DE OPERACION".
TERCERA. ESTRUCTURA FINANCIERA. "LAS PARTES" acuerdan que para la realización de las obras en materia de ___________, objeto del presente Convenio, se prevé una inversión total de $________________ (_________________00/100 Moneda Nacional), se obligan en términos de "LAS REGLAS DE OPERACION" a realizar las aportaciones para el desarrollo de las obras, de conformidad con la estructura financiera convenida en el Anexo 1, en términos de lo dispuesto en la Ley Federal de Presupuesto y Responsabilidad Hacendaria y su Reglamento, en las siguientes cantidades:
a) El "INSTITUTO" aportará hasta la cantidad de $_________ (_________00/100 Moneda Nacional), equivalente al ___% de la aportación total, sin perder su carácter federal.
b) "LA DEPENDENCIA/LA ENTIDAD" aportará hasta la cantidad de $_________ (_________00/100 Moneda Nacional), equivalente al ___% de la aportación total.
El "INSTITUTO" radicará los recursos directamente en la cuenta bancaria productiva específica que establezca para tal efecto el Municipio en cuya demarcación territorial se ejecute el programa, en forma previa a la entrega de los recursos, en la institución de crédito bancaria que el mismo determine, conforme se detalla en el Anexo __, informando de ello al gobierno de la entidad federativa correspondiente, con la finalidad de que los recursos reasignados y sus rendimientos financieros estén debidamente identificados.
Para efectos de lo anterior, la tesorería del gobierno de la entidad federativa correspondiente, realizará los registros que correspondan respecto de la cuenta bancaria específica y a la información financiera y contable para la integración de la cuenta pública.
Los recursos presupuestarios federales que asigna el "INSTITUTO", se destinarán en forma exclusiva al cumplimiento del objeto de este Convenio, en consecuencia, dichos recursos no podrán traspasarse a otros conceptos de gasto y se registrarán conforme a su naturaleza, como gasto corriente o gasto de capital. Los
recursos presupuestarios federales que se asignen en los términos de este Convenio no pierden su carácter federal.
A efecto de dar cumplimiento a lo dispuesto en el artículo 82, fracción II de la Ley Federal de Presupuesto y Responsabilidad Hacendaria, la entidad federativa y el municipio en cuya demarcación territorial se ejecute el programa, deberán observar criterios para asegurar la transparencia en la aplicación y comprobación de los recursos presupuestarios federales asignados.
Las aportaciones económicas de "LAS PARTES" serán obligatorias de Convenio con la estructura financiera pactada en la presente Cláusula, a partir del importe original del contrato de la obra de que se trate, siempre y cuando exista suficiencia presupuestal.
Cuando para la contratación de alguna obra convenida se requiera de un monto mayor al establecido en el presente Convenio de Coordinación, dicha obra no podrá ser contratada hasta en tanto no se cuente con la suficiencia presupuestal, la cual puede originarse de ahorros en la contratación de otras obras, o porque "LA DEPENDENCIA/LA ENTIDAD" aporte los recursos faltantes.
La aportación del "INSTITUTO", así determinada será fija; no podrá incrementarse por las variaciones de costos que pudieran presentarse durante la ejecución de las obras, manteniéndose la obligación de "LA DEPENDENCIA/LA ENTIDAD" de aportar los recursos adicionales que permitan concluir las obras o metas en los términos pactados. En el caso de que existan economías, "LA DEPENDENCIA/LA ENTIDAD" deberá reintegrarlas a el "INSTITUTO" en la proporción pactada en la estructura financiera.
Conforme a los requerimientos previstos en los programas de ejecución de los proyectos ejecutivos de las obras y acciones, el calendario de ministración de los recursos del Programa es el siguiente:
Calendario de Ministración de los Recursos del Programa (millones de pesos)
| | Enero | Febrero | Marzo | Abril | Mayo | Junio | Julio | Agosto | Septiembre | Octubre | Noviembre | Diciembre | Total |
| Federal | | | | | | | | | | | | | |
| Dependencia/ Entidad | | | | | | | | | | | | | |
| Total | | | | | | | | | | | | | |
"LAS PARTES" acuerdan que el calendario de ministración que antecede está sujeto a cambios atendiendo a los montos efectivamente contratados, por lo que será objeto de modificaciones futuras.
Los recursos presupuestarios federales que asigna el Ejecutivo Federal, se destinarán en forma exclusiva al cumplimiento del objeto de este Convenio, en consecuencia, dichos recursos no podrán traspasarse a otros conceptos de gasto y se registrarán conforme a su naturaleza, como gasto corriente o gasto de capital.
CUARTA. INSTANCIA EJECUTORA. "LAS PARTES" acuerdan que la ejecutora de "EL PROGRAMA", de acuerdo con lo dispuesto en "LAS REGLAS DE OPERACIÓN", será " _________________", quien es el responsable de aplicar los recursos asignados para "EL PROGRAMA", en el marco de "LAS REGLAS DE OPERACIÓN",
QUINTA. MINISTRACION Y EJERCICIO DE RECURSOS. El "INSTITUTO", hará las aportaciones de los recursos previstos conforme a la estructura financiera convenida y los montos efectivamente contratados, siempre y cuando exista suficiencia presupuestal, a efecto de cubrir el anticipo de obra y las erogaciones que se deriven de cada uno de los contratos de obra en los términos señalados por la Ley de Obras Públicas y Servicios Relacionados con las Mismas y su Reglamento.
El "INSTITUTO" ministrará los recursos para cada obra de conformidad a lo pactado en el calendario que
se determine a partir del programa de ejecución establecido en el contrato de obra, considerando la documentación comprobatoria de la utilización de recursos y el avance de las obras.
"LA DEPENDENCIA/LA ENTIDAD" aportará oportunamente los recursos económicos comprometidos como aportación local conforme a la estructura financiera y a los montos contratados, observando las disposiciones que establecen la Ley de Obras Públicas y Servicios Relacionados con las Mismas y su Reglamento.
A efecto de agilizar el inicio del proceso constructivo, el "INSTITUTO" podrá cubrir el total de los anticipos derivados de los contratos de obra, con cargo a su porcentaje de participación financiera convenida. Lo anterior no exime a "LA DEPENDENCIA/LA ENTIDAD" de la obligación para que aporte igualmente la totalidad del porcentaje convenido para cada obra sobre el monto efectivamente contratado, durante su periodo de ejecución.
SEXTA. SUPERVISION TÉCNICA ESPECIALIZADA. De conformidad con "LAS REGLAS DE OPERACION", el "INSTITUTO" podrá destinar en forma adicional hasta el 3% (tres por ciento) del costo total de las obras convenidas según lo dispuesto por la Cláusula Tercera, para la contratación de servicios relacionados con obras públicas con el fin de dar seguimiento y verificar los procesos constructivos de las obras pactadas en el presente Convenio de Coordinación y el cumplimiento de la normatividad aplicable, conforme a lo previsto en la Ley de Obras Públicas y Servicios Relacionados con las Mismas y su Reglamento.
SEPTIMA. LICITACION DE LAS OBRAS. "LA DEPENDENCIA/LA ENTIDAD" de conformidad con "LAS REGLAS DE OPERACION" por sí o a través de la ejecutora, llevará a cabo el proceso de licitación o adjudicación de Convenio a las características de cada obra, dentro del plazo de 45 (cuarenta y cinco) días naturales siguientes a la firma del presente Convenio de Coordinación; asimismo tendrá la obligación de vigilar y asegurarse, que la licitación, contratación y ejecución de las obras se realicen con base a la legislación y disposiciones aplicables a los subsidios federales, así como lo establecido en "LAS REGLAS DE OPERACION" y en el presente Convenio de Coordinación, y de dar seguimiento e informar a el "INSTITUTO", sobre los avances en los procesos de licitación, contratación y ejecución de las obras hasta su entrega recepción.
Asimismo, la ejecutora deberá iniciar los procedimientos de adjudicación para la ejecución de las obras, dentro de los 20 (veinte) días naturales posteriores a la autorización de los recursos federales y estatales, con relación a lo establecido en "LAS REGLAS DE OPERACION".
(Nota: El municipio en cuya demarcación territorial se ejecute el programa podrá ejecutar directamente la obra, o bien realizar los procesos en los términos de esta Cláusula).
OCTAVA. OBLIGACIONES DE "LAS PARTES". Adicionalmente a lo pactado en el presente Convenio de Coordinación, "LAS PARTES" se obligan a lo siguiente:
a) Del "INSTITUTO":
a.1) Normar, coordinar y realizar las actividades para la instrumentación, seguimiento y control operacional de las acciones de "EL PROGRAMA", atendiendo las disposiciones legales y normativas aplicables.
a.2) Aportar los recursos previstos en los Convenios de Coordinación que se suscriban con las dependencias y entidades de la APF conforme a la estructura financiera convenida y los montos efectivamente contratados, a efecto de cubrir las erogaciones que se deriven de cada uno de los contratos de obra.
b) De "LA DEPENDENCIA/LA ENTIDAD":
b.1) Apoyar al Instituto en proyectos ejecutivos, programación, operación, seguimiento, control y cierre de ejercicio conforme al Manual de Procesos y Diagramas de Flujo y formatos establecidos por el
"INSTITUTO", atendiendo su ámbito de competencia y las disposiciones legales y normativas aplicables.
b.2) Presentar todas las solicitudes de obras que les presenten las comunidades y localidades indígenas y afromexicanas que cumplan con los criterios de elegibilidad y requisitos para ser susceptibles de apoyo, cualquiera que sea el canal por el que se las hagan llegar, a efecto de posibilitar su integración en la propuesta de obras que será presentada a el "INSTITUTO" para la integración de la cartera de obras.
b.3) Informar a los solicitantes de las comunidades y localidades indígenas y afromexicanas elegibles sobre los resultados de la valoración que realice, ya sea de aceptación o de rechazo de la solicitud. En su caso, informar los pasos que deberán seguir para cumplir los requisitos normativos y que la obra solicitada pueda someterse a la consideración del "INSTITUTO".
b.4) Asegurar que la ejecutora promueva e instrumente la Contraloría Social, para la vigilancia de las obras que ejecuten, conforme a los elementos normativos aplicables.
b.5) Designar a los funcionarios o funcionarias que serán responsables del registro y captura de las actividades de Contraloría Social en el Sistema Informático de Contraloría Social (SICS), y comunicarlo por oficio a la Oficina de Representación del "INSTITUTO".
b.6) Aportar oportunamente los recursos económicos comprometidos en el presente Convenio de Coordinación conforme a la estructura financiera y a los montos contratados, a efecto de cubrir las erogaciones que se deriven de cada uno de los contratos de obra.
b.7) Efectuar las ministraciones oportunamente para la ejecución de "EL PROGRAMA"; recabar la documentación comprobatoria de las erogaciones; realizar los registros correspondientes en la contabilidad conforme sean devengados y ejercidos los recursos, respectivamente, así como dar cumplimiento a las demás disposiciones federales aplicables en la administración de dichos recursos.
b.8) Asegurar el reintegro oportuno de los rendimientos financieros que se generen en las cuentas productivas en las que se manejen los recursos federales del Programa.
b.9) Consultar y obtener el consentimiento de la población de las comunidades y localidades indígenas y afromexicanas elegibles respecto al tipo de obras y su trazo o trayecto, cuando se identifiquen daños a los sitios con valor cultural o les impliquen cambios organizativos que consideren inapropiados.
b.10) Promover y obtener la anuencia de la comunidad o localidad, mediante acta de asamblea, para participar en jornadas de trabajo comunitario no considerado en el proyecto ejecutivo, para el desarrollo de la obra. Dicha actividad tiene como propósito que la ciudadanía realice trabajo voluntario con el fin de mejorar las condiciones de su comunidad y reforzar el sentido de pertinencia con su entorno, a manera de colaboración y creación colectiva.
b.11) Entregar de manera directa el oficio de autorización de recursos a el "INSTITUTO", en un plazo no mayor a 15 (quince) días naturales.
b.12) Entregar mensualmente a el "INSTITUTO", la relación detallada sobre las erogaciones del gasto.
b.13) "LA DEPENDENCIA/LA ENTIDAD" deberá notificar a el "INSTITUTO", la información relativa a los recursos presupuestarios federales que se le asignen, una vez devengados y conforme avance el ejercicio, para efecto de que sean registrados en su contabilidad de acuerdo con las disposiciones jurídicas aplicables, sin que por ello pierdan su carácter federal.
b.14) En su caso, mantendrá bajo su custodia, la documentación comprobatoria original de los recursos presupuestarios federales erogados, hasta en tanto la misma le sea requerida por el "INSTITUTO" y, en su caso por la Secretaría de Hacienda y Crédito Público y la Secretaría de la Función Pública, así como la información adicional que estas últimas le requieran, de conformidad
con lo establecido en la normatividad en la materia.
b.15) Dar cumplimiento a lo establecido en el presente convenio y a lo previsto en "LAS REGLAS DE OPERACIÓN" de "EL PROGRAMA", y
b.16) Iniciar las acciones necesarias para dar cumplimiento de "EL PROGRAMA"; a que hace referencia la Cláusula Primera de este Convenio, en un plazo no mayor a 20 (veinte) días naturales, contados a partir de la recepción de los recursos.
NOVENA. FUNCIONES DE EL EJECUTOR DE OBRA. El ejecutor de obra, para el cumplimiento del objeto del presente Convenio de Coordinación se apegará estrictamente a lo dispuesto en "LAS REGLAS DE OPERACIÓN" y al presente instrumento; obligándose a las responsabilidades siguientes:
a. Ejecutar las obras con apego a las disposiciones aplicables al uso de los recursos federales y a lo señalado por la Ley de Obras Públicas y Servicios Relacionados con las Mismas y su reglamento. En su caso, ajustarse a lo dispuesto en la Ley de Adquisiciones, Arrendamientos y Servicios del Sector Público y su Reglamento. Los contratos que a su vez firmen los ejecutores también deberán estipular el cumplimiento de las disposiciones para el uso de los recursos federales y promover la utilización de la mano de obra de la comunidad y localidad indígena y afromexicana.
b. Contar con los proyectos ejecutivos de las obras, en los términos previstos por las Reglas de Operación, lo cual incluye disponer de las autorizaciones relacionadas con la construcción de las mismas, conteniendo las autorizaciones ambientales, de cambio de uso del suelo y las relacionadas con los derechos de vía, servidumbres de paso y uso, disposición o afectación de los recursos requeridos por las obras, incluyendo los inherentes al aprovechamiento del agua, conforme a lo previsto en la Ley de Obras Públicas y Servicios Relacionados con las Mismas y su Reglamento.
c. En su caso, iniciar el proceso para la contratación de las obras en un plazo no mayor a los 45 días naturales posteriores a la firma del Convenio de Coordinación, o de 30 (treinta) días en caso de que las mismas se realicen por administración directa.
d. Asegurar el cumplimiento de las normas técnicas y normas oficiales mexicanas que correspondan, y en general, las medidas de cualquier naturaleza que se deriven de la construcción de las obras.
e. Integrar el expediente técnico unitario por cada obra a su cargo, conforme a las disposiciones legales aplicables.
f. Informar sobre el inicio de los procesos de contratación de las obras, estudios y proyectos en el formato que para tal efecto se incluye en el manual de procesos y diagramas de flujo del programa.
g. Sellar la documentación comprobatoria del egreso con la leyenda "pagado por el programa PROII", así como el ejercicio fiscal a que corresponde.
h. Permitir a el "INSTITUTO" la supervisión de obra a través del contratista que para tal efecto le indique.
i. Promover e instrumentar la Contraloría Social, para la vigilancia de las obras que ejecuten, conforme a los elementos normativos aplicables.
DECIMA. DEVOLUCION DE LOS RECURSOS. "LAS PARTES" acuerdan que los recursos federales que no sean devengados al 31 de diciembre de 2020, deberán ser reintegrados a el "INSTITUTO", dentro de los 3 (tres) días hábiles del Ejercicio Fiscal siguiente.
Los rendimientos financieros obtenidos por dichos recursos y los generados por el lapso entre el depósito de los recursos y el pago al contratista, deberán ser reintegrados directamente a la Tesorería de la Federación (TESOFE).
DECIMA PRIMERA. AFECTACION DEL MONTO PACTADO, SUSTITUCION O CANCELACION DE OBRAS. "LAS PARTES" acuerdan que si por cualquier causa plenamente justificada se afectara el monto pactado de las obras o acciones comprometidas, se requiera la sustitución de las mismas, o se requiera hacer
alguna modificación a los términos en los que hayan sido pactadas las obras, "LA DEPENDENCIA/LA ENTIDAD" y el "INSTITUTO" podrán proponer por escrito, modificaciones, adiciones, reducciones o sustituciones a las obras pactadas o de cualquiera de los datos del Anexo 1 y de los montos pactados en general, turnando los elementos justificatorios a la Oficina de Representación del "INSTITUTO" para su valoración, quien lo remitirá a la Instancia Normativa del Programa para su evaluación y, en su caso, aprobación. Posteriormente la Oficina de Representación del "INSTITUTO" lo hará del conocimiento de "EL EJECUTOR". Las modificaciones que expresamente apruebe la Instancia Normativa de "EL PROGRAMA" se formalizarán por escrito.
Será responsabilidad de "LA DEPENDENCIA/LA ENTIDAD" la conclusión de las obras y acciones convenidas en el Convenio original o Convenio modificatorio, incluyendo los plazos de su ejecución previstos en dichos instrumentos y por los ordenamientos aplicables al uso de los recursos federales. El límite para formalizar las modificaciones por parte de "LA DEPENDENCIA/LA ENTIDAD" será el último día hábil de septiembre.
La autorización que, en su caso refiere esta Cláusula, se hará mediante los oficios emitidos y signados por el Titular de la Oficina de Representación del "INSTITUTO" en el Estado de ________, previa aprobación de la Instancia Normativa de "EL PROGRAMA".
El escrito de solicitud que realice "LA DEPENDENCIA/LA ENTIDAD", deberá contener la información detallada que motiva las posibles modificaciones, adiciones, reducciones o sustituciones a las obras pactadas o de cualquiera de los datos del Anexo 1 y de los montos pactados en general; mismo que será el sustento documental del correspondiente Convenio Modificatorio al presente Convenio de Coordinación.
En caso de que se afectara el monto pactado de las obras o acciones comprometidas o se requiera la sustitución de las mismas o su cancelación, los recursos acordados en el presente instrumento podrán ser destinados por el "INSTITUTO" a otras entidades federativas o municipios.
Si por cualquier causa plenamente justificada por "EL EJECUTOR" y a criterio del "INSTITUTO" resultara imposible iniciar o continuar alguna de las obras acordadas o ésta dejará de ser viable, "LA DEPENDENCIA/LA ENTIDAD" podrá proponer su sustitución a el "INSTITUTO".
Si en la ejecución de las obras se observa que sus costos resultan diferentes a los presupuestados y/o a los pactados en el presente Convenio de Coordinación, "LAS PARTES" podrán hacer modificaciones conforme a lo establecido en "LAS REGLAS DE OPERACION".
DECIMA SEGUNDA. SUSPENSION O CANCELACION DE ENTREGA DE RECURSOS. El "INSTITUTO" podrá suspender o cancelar, parcial o totalmente, la entrega de los recursos convenidos con "LA DEPENDENCIA/LA ENTIDAD" en el presente instrumento, así como solicitar la devolución de los que se hubieren entregado, junto con sus rendimientos financieros, sin perjuicio de las acciones legales que procedan cuando:
A) La propuesta de obras presentada al "INSTITUTO" por "LA DEPENDENCIA/LA ENTIDAD" se hubiese aprobado pese a no encontrarse normativa y administrativamente integrada, en los términos previstos en "LAS REGLAS DE OPERACION".
B) Exista o surja un conflicto social en la zona en la que se tenga programada ejecutar las obras.
C) Sean cancelados los permisos de cualquier índole, otorgados por las dependencias o entidades federales o locales para la ejecución de las obras.
D) Los recursos entregados se destinen a un objeto distinto al que fue convenido.
E) La aportación convenida en el presente Convenio de Coordinación no se realice oportunamente para cubrir las erogaciones derivadas de su ejecución.
F) El avance de obras o acciones se aparte de lo programado o no se estén cumpliendo los términos
del presente instrumento, salvo que se acredite el atraso por caso fortuito o fuerza mayor.
G) No se inicien los procedimientos licitatorios dentro de los 45 (cuarenta y cinco) días naturales posteriores a la firma del presente instrumento; o bien la ejecución de obra dentro de los 30 (treinta) días posteriores a la firma de este Convenio en caso de que se realicen por administración directa.
H) La información de los avances de "EL PROGRAMA" no fuera entregada de manera oportuna y con los procedimientos y formatos establecidos, o si como resultado de las revisiones que realice el "INSTITUTO" o los órganos fiscalizadores se demostrara que ésta no es veraz.
I) Exista discriminación de localidades elegibles, ya sea por razones políticas, étnicas, de género o cualquier otra.
J) Si a solicitud del "INSTITUTO" o de los órganos fiscalizadores no se entregará la información de las cuentas bancarias que demuestren el manejo de los recursos de "EL PROGRAMA".
DECIMA TERCERA. ACTAS DE ENTREGA RECEPCION. "LA DEPENDENCIA/LA ENTIDAD" deberá elaborar en términos de la Ley de Obras Públicas y Servicios Relacionados con las Mismas y su Reglamento, las actas de entrega recepción con los contratistas, así como que se elaboren las actas respectivas cuando entregue las obras a las dependencias u órdenes de gobierno que se responsabilizarán de su operación y mantenimiento.
DECIMA CUARTA. CIERRE DE EJERCICIO. "LA DEPENDENCIA/LA ENTIDAD" validará el cierre del ejercicio en el formato que para tales efectos emitirá el "INSTITUTO", quien integrará el cierre programático presupuestal del ejercicio, mismo que deberá ser firmado al término de la obra y que no podrá exceder del último día hábil del mes de diciembre del ejercicio fiscal correspondiente.
DECIMA QUINTA. CONTRALORIA SOCIAL. "LAS PARTES" promoverán la participación de la población beneficiada de "EL PROGRAMA" para impulsar la Contraloría Social a través de la integración, operación y vinculación de contralorías sociales o figuras análogas, para el seguimiento supervisión y vigilancia del cumplimiento de las metas y acciones comprometidas de "EL PROGRAMA", y la correcta aplicación de los recursos. La promoción se realizará con base los lineamientos vigentes emitidos por la Secretaria de la Función Pública y de los documentos normativos" validados por la Secretaría de la Función Pública. Para su mejor desarrollo e instrumentación el "INSTITUTO" entregará a "LA DEPENDENCIA/LA ENTIDAD" toda la información, documentación y capacitación necesaria para la difusión e implementación de la Contraloría Social.
Por su parte, "LA DEPENDENCIA/LA ENTIDAD" se compromete a conformar, capacitar y asesorar a los comités de Contraloría Social, así como recabar los informes que deriven de su actuación para su registro en los mecanismos institucionales correspondientes; y poner a su disposición la información y herramientas necesarias para el adecuado desarrollo de sus actividades.
DECIMA SEXTA. LEYENDAS. La papelería, documentación oficial, así como la publicidad y promoción que adquieran las dependencias y entidades para la ejecución de "EL PROGRAMA", deberán incluir la siguiente leyenda: "Este Programa es público, ajeno a cualquier partido político. Queda prohibido el uso para fines distintos a los establecidos en el programa".
DECIMA SÉPTIMA. CASO FORTUITO O FUERZA MAYOR. "LAS PARTES" acuerdan que estarán exentas de toda responsabilidad en casos de retrasos, demoras o incumplimientos total o parcial de las acciones enmarcadas en el presente Convenio debido a causas de fuerza mayor o caso fortuito, debidamente acreditados.
DECIMA OCTAVA. MODIFICACIONES. "LAS PARTES" manifiestan que cualquier modificación al presente Convenio deberá ser otorgada por escrito y firmada de conformidad, en estricto apego a lo
establecido en "LAS REGLAS DE OPERACION".
DÉCIMA NOVENA. SUPREMACIA DE LAS REGLAS DE OPERACION VIGENTES. Con independencia de lo previsto en el presente instrumento, en caso de cualquier controversia, prevalecerá el contenido de "LAS REGLAS DE OPERACION".
VIGESIMA. TRANSPARENCIA Y ACCESO A LA INFORMACIÓN. La información y actividades que se presenten, obtengan y produzcan en virtud del cumplimiento de presente instrumento, deberá atender los principios previstos en la Ley Federal de Transparencia y Acceso a la Información Pública, y en lo aplicable se estará a lo dispuesto por la Ley General de Transparencia y Acceso a la Información Pública y demás disposiciones aplicables, por lo que las "LAS PARTES" se obligan a cumplir con las obligaciones previstas en dichas normas.
Por lo que se refiere al tratamiento, resguardo y transmisión de datos personales, "LAS PARTES" se comprometen a observar los principios establecidos en la Ley General de Protección de Datos Personales en Posesión de Sujetos Obligados, y demás disposiciones aplicables.
VIGESIMA PRIMERA. BUENA FE. "LAS PARTES" declaran que en el presente Convenio no existe dolo, error, mala fe, violencia o cualquier otro vicio del consentimiento que pudiera anular el mismo y que es la simple manifestación de voluntades y para su interpretación y cumplimiento, así como para todo aquello que no esté expresamente estipulado en el mismo, "LAS PARTES" lo resolverán de común acuerdo.
VIGESIMA SEGUNDA. CESION DE DERECHOS Y OBLIGACIONES. Ninguna de "LAS PARTES" podrá ceder o transferir parcial o totalmente los derechos y obligaciones derivados del presente Convenio.
VIGESIMA TERCERA. JURISDICCION. "LAS PARTES" acuerdan que en caso de presentarse alguna controversia derivada del incumplimiento del presente instrumento y los Convenios que se deriven, se resolverá de conformidad con lo establecido en el artículo 39 párrafo segundo de la Ley de Planeación.
VIGESIMA CUARTA. VIGENCIA. El presente Convenio de Coordinación estará en vigor a partir del día de su firma y tendrá vigencia hasta el total cumplimiento de las obligaciones emanadas del mismo, sin que pueda exceder del 31 de diciembre de 2020.
Leído que fue el presente Convenio de Coordinación y enteradas "LAS PARTES" de su contenido y alcance, lo suscriben por cuadruplicado en la Ciudad de__________ a los________ días del mes de _______ de 2020.
POR EL "INSTITUTO" POR "LA DEPENDENCIA/LA ENTIDAD"
___________________________ _________________________
NOMBRE, CARGO Y FIRMA NOMBRE, CARGO Y FIRMA
ANEXO 2
Entidades Federativas con Comunidades y Localidades Indígenas y Afromexicanas Elegibles
| 02 Baja California | 17 Morelos |
| 03 Baja California Sur | 18 Nayarit |
| 04 Campeche | 20 Oaxaca |
| 05 Coahuila | 21 Puebla |
| 06 Colima | 22 Querétaro |
| 07 Chiapas | 23 Quintana Roo |
| 08 Chihuahua | 24 San Luis Potosí |
| 09 Ciudad de México | 25 Sinaloa |
| 10 Durango | 26 Sonora |
| 11 Guanajuato | 27 Tabasco |
| 12 Guerrero | 29 Tlaxcala |
| 13 Hidalgo | 30 Veracruz |
| 14 Jalisco | 31 Yucatán |
| 15 México | 32 Zacatecas |
| 16 Michoacán | |
ANEXO 3
Fórmula de Cálculo del Índice de Asignación Presupuestal
La asignación preliminar de recursos por entidad federativa para obras de infraestructura se basa en lo siguiente:
El presupuesto total autorizado al Programa se disminuye por los siguientes conceptos:
Tres punto cero cuatro por ciento de gasto de operación.
El resultado corresponde al presupuesto de obras total "POTt", el cual se distribuye inicialmente considerando los rezagos en infraestructura y el grado de marginación observable en las entidades federativas con localidades elegibles por el Programa, para lo cual se asumen las siguientes proporciones de asignación:
Rezago en infraestructura = 0.70
Grado de marginación = 0.30
Para el rezago en infraestructura, se consideran las siguientes ponderaciones para cada uno de los tipos de apoyo.
Agua potable= 0.35
Drenaje y saneamiento= 0.15
Comunicación terrestre= 0.40
Electrificación= 0.10
1. Asignación a entidad federativa por rezago en infraestructura:
Donde:
ARIEit= Asignación por rezago y disponibilidad de infraestructura
POTt= Presupuesto de obras total
n= Las entidades federativas que tienen localidades elegibles por el Programa
A1i= Número de viviendas de localidades elegibles sin agua en la entidad federativa "i"
A2i= Número de viviendas de localidades elegibles sin drenaje y saneamiento en la entidad federativa "i"
A3i= Número de localidades menores a 5 000 habitantes sin camino pavimentado en la entidad federativa
A4i= Número de viviendas de localidades elegibles sin electricidad en la entidad federativa "i"
2. Asignación a entidad federativa por grado de marginación
Donde:
AIMit= Asignación por grado de marginación
POTt= Presupuesto de obras total
n= Las entidades federativas que tienen localidades elegibles por el Programa
Bi= Índice de marginación de la entidad federativa "i"
Pi= Población indígena de la entidad federativa "i"
3. Asignación preliminar total a la entidad federativa
POTit = ARIEit + AIMit
ANEXO 4.
Perfil de Promotor técnico
| Objetivo | Promover, apoyar, dar seguimiento, asesorar y verificar las acciones de programación, acuerdo, contratación, ejecución y cierre del Programa de Infraestructura Indígena (PROII), vigilando que se lleven a cabo de acuerdo al proyecto ejecutivo validado y apegándose a los lineamientos y normatividad correspondiente (CONAGUA, CFE, SCT). |
| Estrategia de atención | Apoyar y asistir a los beneficiarios, municipios beneficiados, Oficinas de Representación, Centros Coordinadores de Pueblos Indígenas o a la Instancia Normativa, en las acciones de programación, acuerdo, contratación, ejecución y cierre del PROII. |
| Perfil | · Edad: 21 años en adelante, · Pasante o titulado en licenciatura de Arquitectura o Ingeniería Civil, titulado o pasante, o Técnico Superior en Construcción, · Disponibilidad para viajar, trabajo en gabinete y permanecer por períodos prolongados en campo, · Disponibilidad de red celular, · Actitud de servicio, · Ética y Profesionalismo, · Manejo de PC y Microsoft Office (Word, Excel, Power Point), · Manejo de AutoCAD y Precios unitarios, · Manejo de internet y redes sociales, · Experiencia en procesos constructivos de obra y materiales de construcción, · Interpretación de planos de agua potable, drenaje, plantas de tratamiento de aguas residuales, electrificación y caminos, · Normatividad aplicable, · Interpretación de la Ley de Obras Públicas y Servicios Relacionados con las Mismas y su Reglamento, · Manejar las siguientes habilidades personales: trabajo en equipo, conducción de grupos, liderazgo, proactivo, sistemático, organizado y con sensibilidad social, · No participar en otro programa social, · Deseable experiencia en desarrollo rural, formulación y evaluación de proyectos, implementación y seguimiento a programas sociales, trabajo comunitario basado en planeación participativa con población rural y/o indígena y temas de género e interculturalidad, y · Preferentemente que sea hablante de alguna lengua indígena. |
| Requisitos de Selección | · Copia del Acta de Nacimiento, · Copia del comprobante de estudios, · Copia de la credencial de elector INE, · Copia de la Clave Única de Registro de Población (CURP), · Copia del comprobante de domicilio, · Carta de Exposición de Motivos en la que manifieste su interés en desempeñar esta tarea, así como el conocimiento de la región y de la entidad federativa para la cual se postula, indicando si habla alguna lengua indígena de la región, · Manifestar, a través de una carta, su disposición para capacitarse en los temas que el Programa determine y los plazos que establezca para tal fin, y · Carta bajo protesta de decir verdad que no participa en otro programa social. |
| Funciones | · Promover en las comunidades y localidades elegibles las acciones que realiza el PROII, · Capacitar a las comunidades, respecto de los requisitos técnicos y constructivos, ejecución, seguimiento y cierre de los apoyos, establecidos en las Reglas de Operación del PROII, · Coadyuvar como medio de interlocución, entre beneficiarios, municipio beneficiado, Gobierno del Estado, Oficinas de Representación, Centros Coordinadores de Pueblos Indígenas y/o Instancia Normativa, en las acciones de programación, acuerdo, contratación, ejecución y cierre del PROII, · Acompañar a las comunidades en la gestión de los apoyos ante las autoridades municipales, locales o federales para la realización de las acciones del PROII, · Capacitar a los comités de obra, en temas de Reglas de Operación y normatividad federal, local y municipal aplicable al PROII, · Asistir a las comunidades y municipios en la gestión de los permisos y concesiones requeridos por las dependencias normativas, · Verificar la correcta integración legal, administrativa y técnica de los estudios y proyectos necesarios para la solicitud de los apoyos, · Asesorar y apoyar a los participantes del PROII en los procesos de programación, contratación, ejecución y cierre de las acciones del Programa, · Apoyar a la Oficina de Representación y Centros Coordinadores de Pueblos Indígenas del INPI en la verificación de la capacidad técnica de los Municipios y comunidades, para la ejecución de las obras, · Realizar una revisión previa al proyecto y especificaciones, para identificar alguna problemática que modifique o afecte al mismo, · Constatar la existencia y realizar la revisión del presupuesto base, planos, los programas de ejecución de los trabajos, de suministro y utilización de los insumos e identificar las partidas a ejecutar, · Apoyar a los residentes de obra, a las Oficinas de Representación del INPI, Centros Coordinadores de Pueblos Indígenas (CCPI) o Instancia Normativa en las acciones que a ellos corresponda realizar, · Entregar semanalmente un informe de la ejecución de los trabajos, con su informe fotográfico por partida de cada una de las obras y las incidencias que se hayan presentado, y · Informar, mediar y dar atención a los beneficiarios en alguna problemática social o técnica que afecte de manera directa o indirecta la ejecución de la obra. |
ANEXO 5
Funciones de los Participantes en el Programa
INSTANCIA NORMATIVA DEL PROGRAMA.
I. Apoyar en la integración del proyecto de cartera de obras del ejercicio fiscal,
II. Presentar la cartera de obras ante el CORESE, para su aprobación, cuya construcción será el objeto de los Instrumentos Jurídicos que se firmen para la ejecución del Programa,
III. Proponer la suscripción de instrumentos jurídicos con las comunidades, municipios, gobiernos de los estados y con dependencias y entidades de la APF,
IV. Analizar las propuestas de modificaciones a los anexos 1 de los instrumentos jurídicos que no impliquen transferencia de recursos, y de las obras donde las Oficinas de Representación o Centros Coordinadores de Pueblos Indígenas del INPI sean ejecutores, y en su caso validarlas,
V. Verificar que las Oficinas de Representación y Centros Coordinadores de Pueblos Indígenas del INPI, suscriban los diferentes instrumentos jurídicos modificatorios con las comunidades, municipios, gobiernos de los estados, y las dependencias y entidades de la APF,
VI. Emitir los Instrumentos Normativos y Procedimentales para la programación, operación, control y
seguimiento de las acciones del Programa, manteniendo actualizada cualquier disposición relacionada con dichos instrumentos en la página de Internet del INPI: https://www.gob.mx/inpi,
VII. Realizar las actividades para su instrumentación, seguimiento y control operacional y presupuestal de las acciones del Programa, con base en la información proporcionada por las comunidades indígenas, municipios y/o las entidades federativas, y las instancias coadyuvantes de seguimiento y supervisión, así como por las dependencias y entidades de la APF normativas en función de los compromisos que se establezcan en los Instrumentos Jurídicos que se suscriban,
VIII. Elaborar, suscribir e instrumentar la Contraloría Social, e
IX. Identificar y valorar proyectos de interés para el Programa y proponer su ejecución con dependencias o entidades de la APF Normativas, con los gobiernos de las entidades federativas, municipales o comunidades indígenas.
DEPENDENCIAS Y ENTIDADES DE LA APF NORMATIVAS.
I. Revisar los proyectos de obras que se les presenten y validarlos técnicamente; en su caso emitir las recomendaciones de mejoramiento para que dichos proyectos puedan dictaminarse positivamente,
II. Participar en el CORESE, dando las opiniones técnicas que correspondan a los asuntos de su competencia, con base en las funciones y atribuciones que le confiere el Reglamento de dicho Comité,
III. Participar en el seguimiento de las obras conforme a sus facultades y atribuciones, y
IV. En caso de suscribir instrumentos jurídicos para la ejecución de obras y acciones del Programa, cumplir en tiempo y forma con los compromisos establecidos en los mismos.
DEPENDENCIA ESTATAL RESPONSABLE.
I. Apoyar a las comunidades y localidades indígenas y afromexicanas elegibles para que presenten su demanda de obras,
II. Presentar todas las solicitudes de obras que presenten los municipios, pueblos y comunidades indígenas y afromexicanas que cumplan con los criterios de elegibilidad y requisitos para ser susceptibles de apoyo,
III. Presentar la demanda de obras presentada por los municipios que, a su vez, hayan recibido de los pueblos y comunidades indígenas y afromexicanas,
IV. Recabar los proyectos ejecutivos para la construcción de las obras que se propongan al INPI,
V. Recabar la aceptación de las obras por parte de la población beneficiaria y las autoridades donde serán construidas, según corresponda con sus sistemas normativos y tradicionales, incluyendo la cesión de los derechos de vía, servidumbres de paso, bancos de materiales y demás recursos que fueran necesarios. En todos los casos deberá levantarse el acta correspondiente de acuerdo con los mecanismos que tradicionalmente emplean para la toma de decisiones comunes o para la expresión de su sentir, sin perjuicio de las formalidades que establezcan las disposiciones legales,
VI. Integrar la documentación que acredite el cumplimiento de los requisitos normativos del Programa para cada obra,
VII. Apoyar la integración de la propuesta de obras con base en la demanda de las comunidades y localidades indígenas y afromexicanas elegibles y cumpliendo los requisitos normativos del Programa, presentándola para la validación de la Dependencia o Entidad de la Administración Pública Federal Normativa y posteriormente del CORESE,
VIII. Someter a la consideración de la Instancia Normativa, a través de la Oficina de Representación o del CCPI del INPI que corresponda, la cartera de obras validada por el CORESE susceptible de incorporarse al Programa,
IX. Proponer el calendario de ministración de los recursos del Programa, con base en los programas de ejecución contenidos en los proyectos ejecutivos,
X. Responsabilizarse de que la ejecutora lleve a cabo el proceso de licitación o adjudicación de acuerdo a las características de cada obra, dentro de los 45 (cuarenta y cinco) días siguientes a la firma del Instrumento Jurídico,
XI. Vigilar y asegurarse que la licitación, contratación y ejecución de las obras se realice con base en la legislación y disposiciones aplicables a los subsidios federales, así como lo establecido en las presentes Reglas de Operación y lo señalado en los instrumentos jurídicos correspondientes,
XII. Hacerse responsable de la ejecución de las obras,
XIII. Vigilar que las obras se construyan conforme a las especificaciones, plazos y presupuestos que, se establezcan en los Anexos de Ejecución y en los contratos que se suscriban para la ejecución de las mismas; en cualquier caso, observar los plazos previstos en las disposiciones legales para realizar el gasto de los recursos federales. De ser necesario, instrumentar las medidas preventivas y correctivas para que las obras se ejecuten conforme a lo convenido con el INPI,
XIV. Garantizar que los proyectos cuenten con las autorizaciones que sean requeridas para su construcción, operación y mantenimiento, entre ellas las que deba expedir la autoridad ambiental y la de antropología e historia, así como en el cumplimiento de las formalidades que en su caso establezcan las leyes y reglamentos,
XV. Verificar que las entidades ejecutoras integren y mantengan ordenados los expedientes técnicos unitarios de obra,
XVI. Entregar a el INPI un reporte mensual de los recursos que, en su caso, fueron ministrados y pagados a los contratistas en el transcurso de la semana siguiente a la conclusión del mes que se informe, así como de los rendimientos financieros que se hayan generado en las cuentas productivas en las que se manejen los recursos federales,
XVII. Cuando el INPI lo solicite, entregar copia de los estados de cuenta bancarios de la cuenta específica en la que se manejen los recursos del Programa, que se le hubieren ministrado,
XVIII. Informar a la población beneficiaria de las comunidades y localidades indígenas y afromexicanas donde se ejecuten las obras, respecto de las mismas cuando así sea solicitado, conforme a la normatividad aplicable,
XIX. Informar a la población beneficiaria de las comunidades y localidades indígenas y afromexicanas donde se ejecuten obras, de manera directa o a través de la dependencia ejecutora, los costos estimados que deberán cubrir para su operación y mantenimiento, tratándose de proyectos de agua potable, drenaje o saneamiento, antes de que se realice la licitación o adjudicación de la obra,
XX. Entregar cuando le sea requerida la documentación comprobatoria de los gastos realizados, así como la información complementaria que le sea solicitada por el INPI o las dependencias de control y fiscalización competentes,
XXI. Al cierre del ejercicio fiscal, realizar el reintegro de los recursos que no podrán ejercerse, incluyendo en su caso los rendimientos financieros, conforme a lo previsto en el numeral 4.1.2.6. de las presentes Reglas de Operación y demás disposiciones legales que regulan el uso de los recursos federales para su reintegro a la Tesorería de la Federación,
XXII. Asegurarse de que las entidades ejecutoras elaboren las Actas de Entrega-Recepción a la conclusión de las obras por los contratistas, así como elaborar las actas respectivas cuando se entreguen las obras a las dependencias u órdenes de gobierno que se responsabilizarán de su operación y mantenimiento, utilizando los formatos que emita el INPI,
XXIII. Con base en los Convenios que suscriba la Federación, coordinar las tareas de auditoría con las Dependencias de Control y Fiscalización competentes,
XXIV. Instrumentar las medidas correctivas que le sean propuestas por el INPI,
XXV. Contar con un soporte documental sobre la atención de la demanda de obras, listando las que fueron aprobadas para su ejecución y las que fueron objetadas o pospuestas, indicando asimismo los criterios de selección aplicados. Se deberá informar a los solicitantes el resultado de su gestión y publicar los resultados en medios electrónicos,
XXVI. Vigilar que en las cuentas bancarias productivas específicas se manejen exclusivamente los recursos federales del ejercicio fiscal respectivo y sus rendimientos, y que no se incorporen recursos locales ni las aportaciones que realicen, en su caso, la población beneficiaria de las obras y acciones,
XXVII. Designar a la Entidad Ejecutora y establecerlo en el instrumento jurídico correspondiente,
XXVIII. Dar seguimiento e informar, en el seno del CORESE, sobre la instrumentación de la Contraloría Social, y
XXIX. Mantener actualizado el SICS.
EJECUTOR.
I. Las entidades ejecutoras que se establezcan en el instrumento jurídico que se firme con los Gobiernos de las Entidades Federativas, deberán suscribir por cuadruplicado el Anexo de Ejecución utilizando el formato correspondiente (Anexo 8), a efecto de formalizar las responsabilidades de las entidades ejecutoras, el cual será firmado por el Titular de la Dependencia Estatal Responsable y la entidad que se desempeñará como Ejecutor de las obras y proyectos. Un tanto en original de cada anexo de ejecución deberá entregarse a la Oficina de Representación del INPI, quien lo presentará ante el CORESE, y otro al CCPI, para el registro y seguimiento de los términos en que las obras serán ejecutadas.
Cuando el ejecutor sea la Dependencia Estatal Responsable, no se requiere la suscripción del Anexo de Ejecución,
II. Observar y ajustarse a las disposiciones aplicables al uso de los recursos federales y a lo señalado por la Ley de Obras Públicas y Servicios Relacionados con las Mismas y su Reglamento, en términos de la licitación, contratación y ejecución de las obras. En su caso, ajustarse a lo dispuesto en la Ley de Adquisiciones, Arrendamientos y Servicios del Sector Público y su Reglamento,
Los contratos que a su vez firmen los ejecutores también deberán estipular el cumplimiento de las disposiciones para el uso de los recursos federales, y promover la utilización de la mano de obra de la comunidad y localidad indígena y afromexicana,
III. Contar con los proyectos ejecutivos de las obras, en los términos previstos por estas Reglas de Operación, lo cual incluye disponer de las autorizaciones, permisos y liberaciones como el cambio de uso del suelo, las relacionadas con los derechos de vía, servidumbres de paso y uso, disposición o afectación de los recursos requeridos por las obras, incluyendo los inherentes al uso y aprovechamiento del agua y demás disposiciones aplicables, autorizaciones ambientales, cuando éstas sean requeridas, así como lo previsto en la Ley de Obras Públicas y Servicios Relacionados con las Mismas y en su Reglamento. Si es el caso, los dictámenes de la instancia de protección civil,
IV. Llevar a cabo el proceso de licitación o adjudicación de acuerdo a las características de cada obra, dentro de los 45 días posteriores a la firma del instrumento jurídico correspondiente.
En el caso de obras por Administración Directa, iniciar las obras dentro de los 30 días posteriores a la suscripción del instrumento jurídico,
V. Asegurar el cumplimiento de las normas técnicas y normas oficiales mexicanas que correspondan, y en general, las medidas de cualquier naturaleza que se deriven de la construcción de las obras,
VI. Integrar el expediente técnico unitario por cada obra a su cargo, resguardándolo de manera ordenada en los términos de la Ley de Obras Públicas y Servicios Relacionados con las Mismas y su Reglamento para ser entregado cuando le sea requerido por las dependencias fiscalizadoras o
el INPI,
VII. Informar sobre el inicio de los procesos de contratación de las obras, estudios y proyectos en el formato que para tal efecto se incluye en el Manual de Procesos y Diagramas de Flujo del Programa y Diagrama de Flujo,
VIII. Sellar la documentación comprobatoria del egreso con la leyenda "pagado por el programa PROII", así como el ejercicio fiscal a que corresponde,
IX. Promover e instrumentar la Contraloría Social, constituyendo los comités en las obras que ejecuten y desarrollando las acciones correspondientes para su adecuado funcionamiento, de acuerdo con lo señalado en las presentes Reglas de Operación y los elementos normativos aplicables, y
X. Proporcionar en tiempo y forma toda la documentación e información necesaria para la gestión administrativa de los recursos del Programa y su adecuado seguimiento.
En el marco del Programa, las comunidades indígenas, municipios, Oficinas de Representación y CCPI del INPI en las entidades federativas, tendrán las funciones que se describen:
COMUNIDAD INDÍGENA.
I. Cuando se desempeñe como entidad ejecutora de las obras de infraestructura, cumplir con todas las obligaciones correspondientes a éstas, observando las disposiciones legales aplicables al uso de los recursos federales, las presentes Reglas de Operación y los mecanismos e instrumentos de apoyo que determine la Instancia Normativa para la ejecución del Programa,
II. Cuando proponga la suscripción de un convenio con el Instituto, deberá demostrar que cuenta con la capacidad técnica y material para ejecutar las obras, y
III. En caso de suscribir instrumentos jurídicos para la ejecución de obras y acciones de infraestructura del Programa, cumplir en tiempo y forma con los compromisos establecidos en los mismos.
MUNICIPIOS.
I. En el caso de que solicite participar como Entidad Ejecutora o se le pretenda asignar esa responsabilidad en el instrumento jurídico que se suscriba con el gobierno estatal, deberá demostrarle a este su capacidad técnica y material para ejecutar las obras,
II. Cuando se desempeñe como entidad ejecutora de las obras, cumplir con todas las obligaciones correspondientes a éstas, observando las disposiciones legales aplicables al uso de los recursos federales, las presentes Reglas de Operación y los mecanismos e instrumentos de apoyo que determine la Instancia Normativa para la ejecución del Programa,
III. Integrar la documentación que acredite el cumplimiento de los requisitos normativos del Programa para cada obra,
IV. Proponer el calendario de ministración de los recursos del Programa, con base en los programas de ejecución contenidos en los proyectos ejecutivos,
V. Entregar a el INPI un reporte mensual de los recursos que, en su caso, fueron ministrados y pagados a los contratistas en el transcurso de la semana siguiente a la conclusión del mes que se informe, así como de los rendimientos financieros que se hayan generado en las cuentas productivas en las que se manejen los recursos federales,
VI. Cuando el INPI lo solicite, entregar copia de los estados de cuenta bancarios de la cuenta específica en la que se manejen los recursos del Programa que se le hubieren ministrado,
VII. Entregar cuando le sea requerida la documentación comprobatoria de los gastos realizados, así como la información complementaria que le sea solicitada por el INPI o las dependencias de control y fiscalización competentes,
VIII. Al cierre del ejercicio fiscal, realizar el reintegro de los recursos que no podrán ejercerse, incluyendo en su caso los rendimientos financieros, conforme a lo previsto en el numeral 4.1.2.6.
de las presentes Reglas de Operación y demás disposiciones legales que regulan el uso de los recursos federales para su reintegro a la Tesorería de la Federación,
IX. Vigilar que en las cuentas bancarias productivas específicas se manejen exclusivamente los recursos federales del ejercicio fiscal respectivo y sus rendimientos, y que no se incorporen recursos locales ni las aportaciones que realicen, en su caso, la población beneficiaria de las obras y acciones,
X. Cuando proponga la suscripción de un instrumento jurídico con el Instituto, deberá demostrar que cuenta con la capacidad técnica y material para ejecutar las obras, y
XI. En caso de que suscriba un instrumento jurídico con el INPI, cumplir con las obligaciones establecidas en este documento como Ejecutor de las obras.
OFICINAS DE REPRESENTACIÓN DEL INPI.
I. Proporcionar información y asistencia a los municipios, comunidades y localidades indígenas y afromexicanas elegibles para el acceso a los apoyos del Programa, conforme a la solicitud que éstos manifiesten,
II. Suscribir los instrumentos jurídicos y modificatorios con los Municipios y/o los Gobiernos de los Estados, derivados de la cartera validada y autorizada y, en su caso, los instrumentos jurídicos con Comunidades Indígenas y/o Dependencias y Entidades Normativas de la Administración Pública Federal que se determinen, previa aprobación, en cada caso, de la Instancia Normativa del Programa,
III. Presidir el CORESE, desempeñando las funciones y atribuciones encomendadas conforme a su Reglamento,
IV. Realizar las actividades de seguimiento y control operacional y presupuestal de las acciones del Programa en su ámbito territorial de influencia, con base en la información que solicite a las Comunidades, Municipios y/o a las Entidades Federativas y las instancias coadyuvantes de seguimiento y supervisión (CORESE, los servicios de supervisión y los CCPI), atendiendo las disposiciones emitidas por la Instancia Normativa del Programa,
V. En su caso, contratar los servicios de supervisión,
VI. Dar seguimiento a los compromisos establecidos en los instrumentos jurídicos específicos para la ejecución de proyectos,
VII. Cuando una comunidad y/o municipio manifieste su interés de convenir la ejecución de obras y acciones de manera directa con el INPI, verificar que cuenta con la capacidad técnica para el desarrollo de los procesos conforme a la normatividad aplicable al uso de recursos federales,
VIII. Notificar a la Instancia Normativa y al Órgano Interno de Control en el INPI las irregularidades que sean de su conocimiento,
IX. Presentar, para su desahogo o canalización a la instancia que corresponda, las quejas que se presenten respecto a la ejecución de las obras, la operación del Programa o el incumplimiento de los compromisos contenidos en los instrumentos jurídicos que se suscriban con las Comunidades, Municipios, Gobiernos de los Estados y Dependencias y Entidades de la APF,
X. Ser ejecutor de obras en los casos que, por criterios técnicos, económicos y/o sociales ameriten su intervención, y
XI. Cuando sea ejecutora de obra, elaborar e instrumentar en su ámbito territorial el PETCS, en congruencia con el Esquema, Guía Operativa y el PATCS que formule la Instancia Normativa del Programa.
CENTROS COORDINADORES DE PUEBLOS INDÍGENAS (CCPI).
I. Proporcionar información y asistencia a los municipios y las comunidades y localidades indígenas y afromexicanas elegibles para el acceso a los apoyos del Programa,
II. Apoyar a la Oficina de Representación en la verificación de la capacidad de ejecución de los municipios y comunidades indígenas, y
III. Coadyuvar en el seguimiento de las obras y acciones que se desarrollen en su ámbito territorial de influencia, incluyendo la asistencia a los procesos de licitación de obras y/o acciones.
ANEXO 6
Reglamento del Comité de Regulación y Seguimiento (CORESE)
Capítulo Primero
Disposiciones Generales
Artículo 1. El Comité de Regulación y Seguimiento (CORESE) es el cuerpo colegiado de Coordinación Interinstitucional creado con el propósito de garantizar el cumplimiento de los compromisos correspondientes a las diferentes instancias participantes en la concertación y ejecución de acciones con los gobiernos estatales en el marco del Programa de Infraestructura Indígena.
La instalación del CORESE se hará por única ocasión y estará vigente en tanto sea considerado en las Reglas de Operación del Programa.
Artículo 2. El CORESE tiene como objetivos:
Asegurar que el Programa se ejecute con oportunidad y se cumpla con los compromisos establecidos, así como valorar y validar la programación, ejecución y seguimiento de las acciones con los gobiernos de las entidades federativas.
Dar seguimiento a la promoción e instrumentación de la contraloría social para la vigilancia de las obras que se ejecuten a través del Programa.
Capítulo Segundo
De las Facultades
Artículo 3. Las facultades del CORESE son:
I. Aprobar el orden del día de los asuntos que se sometan a su consideración,
II. Asesorar la integración de la propuesta de obras que presente el gobierno de la entidad federativa al INPI,
III. Ser instancia de seguimiento de la ejecución del Programa y el cumplimiento de los compromisos que se establezcan en el instrumento jurídico que suscriba el gobierno de la entidad federativa con el INPI y de los compromisos emanados de las sesiones,
IV. Ser instancia de seguimiento a la promoción e instrumentación de la contraloría social,
V. Revisar y validar documentalmente que las obras propuestas para ser incorporadas en el instrumento jurídico del Programa, cumplan con los requisitos y criterios establecidos en las Reglas de Operación, emitiendo el dictamen que corresponda a cada una de ellas, así como su pertinencia con el tipo de apoyos que otorga el Programa,
VI. Conocer los anexos de ejecución para registro y seguimiento de los términos en que serán construidas las obras,
VII. Conocer y validar los materiales que se utilizarán para la promoción de la contraloría social y el esquema de difusión que se instrumentará,
VIII. Revisar que las aportaciones de recursos de los participantes se realicen conforme a lo convenido,
IX. Acordar políticas y mecanismos que favorezcan la pronta ministración de recursos para la ejecución
de los proyectos,
X. Conocer y discutir los informes de avances físicos y financieros, conforme a los programas de ejecución de las obras y en su caso emitir el visto bueno de los mismos o las recomendaciones y observaciones que sean necesarias para el cumplimiento de los plazos de ejecución y metas convenidas,
XI. Emitir el visto bueno sobre las modificaciones adiciones, reducciones o sustituciones a las obras pactadas o de cualquiera de los datos del Anexo 1, Acuerdo de Coordinación con el Gobierno del Estado, y de los montos pactados en general que hayan sido propuestas por cualquiera de las partes,
XII. Conocer y discutir los informes de supervisión de las obras pactadas en el instrumento jurídico, emitiendo las recomendaciones y observaciones que sean necesarias para su correcta ejecución,
XIII. Conocer y opinar los avances en la instrumentación de la Contraloría Social,
XIV. Conocer y dar seguimiento a los contratos de las obras y acciones convenidas y su correspondencia con los avances físicos; en su caso proponer acciones para la corrección de aquellas obras que se aparten de lo programado,
XIV. Revisar y dar seguimiento a las acciones de entrega recepción de obras, con la finalidad de verificar el cumplimiento de los compromisos asumidos por los participantes del Programa,
XV. Recibir, analizar y discutir las quejas que se presenten sobre la ejecución de las obras y emitir opinión sobre la manera que deben atenderse, y
XVI. Aprobar la integración de grupos de trabajo para la atención de tareas específicas en la ejecución del Programa y en apoyo a sus facultades.
Artículo 4. En caso de que se incumplan las actividades establecidas en el artículo anterior, el INPI podrá aplicar las sanciones establecidas en los numerales previstos para el efecto en las Reglas de Operación.
De la Integración
Artículo 5. El CORESE se integrará con los cargos y servidores públicos que a continuación se señalan:
I. Presidente. Representante de la Dirección General o en su caso el Titular de la Oficina de Representación del INPI, con derecho a voz y voto,
II. Titular de la Dependencia Estatal Responsable de atender el Programa en la entidad federativa, con derecho a voz y voto,
III. Vocales. Representantes de la Comisión Federal de Electricidad Distribución, Secretaría de Comunicaciones y Transportes y Comisión Nacional del Agua, quienes tendrán derecho a voz y voto exclusivamente en los asuntos de su competencia,
IV. Titulares o representantes de las ejecutoras, quienes participarán con voz pero sin voto exclusivamente en los asuntos de su incumbencia, y
V. Representantes del Instituto Nacional de Antropología e Historia, Secretaría de Medio Ambiente y Recursos Naturales y el Registro Agrario Nacional, quienes participarán con voz pero sin voto, exclusivamente en los casos de su competencia.
La Secretaría Técnica, estará a cargo de la Oficina de Representación del Instituto en las entidades federativas.
Artículo 6. Cada integrante del CORESE podrá nombrar un suplente, facultándolo para ejercer los derechos y obligaciones establecidos para el titular en el presente instrumento.
Artículo 7. La constitución del CORESE se formalizará mediante acta de sesión, en donde quedarán asentados: el nombre de sus integrantes; el cargo que asumen; y la dependencia o institución de procedencia.
Los suplentes acreditarán su calidad mediante oficio que para tal efecto emita el integrante correspondiente del CORESE, quedando debidamente registrado y hecho del conocimiento de los demás integrantes en la primera sesión en la que participen.
En caso de que sean cambiados los servidores públicos representantes de cualquiera de los integrantes, se deberán actualizar los datos y hacerlo del conocimiento de los demás miembros.
Artículo 8. Corresponde a la Presidencia:
I. Convocar al CORESE y orden del día que corresponda,
II. Presidir las sesiones del CORESE en el lugar, fecha y hora indicada,
III. Convocar a los invitados cuya presencia consideren necesaria los integrantes del CORESE que tienen derecho a voto,
IV. Presentar el presupuesto anual del programa de obras convenido,
V. Presentar la propuesta de obras a concertar vía instrumento jurídico para su valoración y validación al interior del CORESE, con el soporte documental correspondiente,
V. Presentar los informes de supervisión de las obras para conocimiento y análisis del CORESE,
VI. Integrar y presentar el avance físico y financiero de las obras y de la aplicación de los recursos federales del Programa; incluyendo las fechas de inicio y termino de los contratos y el calendario de ejecución de los mismos, y
VII. Proveer lo necesario para el debido funcionamiento del CORESE; para lo cual, la Oficina de Representación del INPI fungirá como Secretario Técnico, realizando las funciones de:
· Proponer el calendario anual de sesiones,
· Dar seguimiento a los acuerdos tomados en cada una de las sesiones, verificando su avance en las reuniones posteriores hasta su total cumplimiento,
· Levantar las actas y recabar las firmas de cada sesión y turnar los informes de validación, seguimiento y control convenidos en el instrumento jurídico, así como los indicados en las Reglas de Operación,
· Recabar y resguardar ordenadamente los informes y demás documentos que soporten los acuerdos y decisiones que se tomen en el desempeño de las funciones del CORESE, y
· Presentar para el desahogo o canalización a la instancia que corresponda, las quejas que presenten las localidades de la población objetivo o cualquier persona respecto a la ejecución de las obras, la operación del Programa o sobre el cumplimiento de los compromisos contenidos en el instrumento jurídico.
Artículo 9. Corresponde a la Dependencia Estatal Responsable:
I. Dar a conocer los informes de avances físicos y financieros alcanzados en la ejecución de las obras, y en su caso, sobre la aplicación de retenciones económicas o penas convencionales, entregando la evidencia documental para el expediente del CORESE,
II. Presentar para su validación los materiales para la promoción de la contraloría social y el esquema de difusión,
II. Informar en cada sesión los avances en las actividades de contraloría social,
III. Entregar la evidencia del registro en el Sistema Informático de Contraloría Social (SICS) de las actividades de contraloría social, y
IV. Informar en cada sesión ordinaria, el estado de la cuenta bancaria específica, los rendimientos
generados por el manejo de los recursos en la cuenta y su reintegro a la TESOFE.
Artículo 10. Corresponde a los Vocales:
I. Participar, en las acciones de seguimiento que garanticen la ejecución expedita del Programa y el cumplimiento de los compromisos establecidos en el instrumento jurídico suscrito,
II. Emitir en su caso, las opiniones técnicas de los proyectos y obras en ejecución, así como de los informes de avance físico financieros, y
III. Informar la situación física de las obras derivado de las visitas que en su caso hagan a las mismas; así como de aquellas situaciones que sean de su conocimiento respecto a la ejecución del Programa.
Artículo 11.- Los Representantes del Instituto Nacional de Antropología e Historia, Secretaría de Medio Ambiente y Recursos Naturales y el Registro Agrario Nacional participarán en los asuntos de su competencia emitiendo las opiniones necesarias para el mejor desarrollo de las acciones del Programa; en la toma de decisiones tendrán derecho a voz sin voto.
Artículo 12. Las y los representantes de las ejecutoras participarán en las sesiones informando el estado que guardan las obras bajo su responsabilidad, incluyendo las actividades correspondientes a la instrumentación de la contraloría social.
Artículo 13. Se considera invitados a los servidores públicos de los tres órdenes de Gobierno, representantes de empresas contratistas u organizaciones técnicas y civiles cuya presencia consideren necesaria los integrantes del CORESE que tienen derecho a voto. La participación de los invitados se circunscribirá, en su caso a asesorar al CORESE emitiendo opiniones técnicas de los proyectos y obras en ejecución que éste le solicite.
Capítulo Tercero
De la Operación
Artículo 14. Los integrantes se obligan a cumplir con las tareas y los compromisos adquiridos en las sesiones, así como de aquellos que por su función les correspondan.
En las sesiones del CORESE, se presentarán por los responsables de su realización el informe, avance y cumplimiento de los acuerdos tomados en sesiones anteriores.
Artículo 15. El orden del día de la Sesión se integrará con los asuntos presentados por el Presidente, pudiendo sus integrantes solicitar la inclusión de asuntos de la competencia del órgano, para lo cual deberán de hacerlos llegar debidamente integrados con una anticipación de cinco días hábiles previos a la celebración de la misma.
Se podrán presentar en asuntos generales, temas que por su urgencia y característica deban ser tratados pese a no haber sido incluidos en el orden del día, siempre y cuando los asistentes lo aprueben, debiendo incluirse la documentación soporte del mismo.
Artículo 16. El CORESE deberá sesionar en forma ordinaria por lo menos una vez por mes, en el lugar, fecha y hora convenidos. En cada una de estas sesiones, además de los previstos en el orden del día, deberán atenderse regularmente los siguientes asuntos:
I. La presentación y análisis de los avances físico financieros,
II. El seguimiento en la ejecución del Programa y el cumplimiento de los compromisos que se establezcan en el instrumento jurídico,
III. El seguimiento y avance de los acuerdos tomados, y
IV. Los avances y situación en la instrumentación de la contraloría social.
El CORESE realizará una sesión extraordinaria a más tardar en la segunda quincena del mes de diciembre, con el fin principal de revisar, analizar y determinar las acciones que correspondan para el adecuado y puntual cierre del ejercicio. Dentro del análisis se debe considerar que haya congruencia entre los contratos, los avances físicos, financieros y las fechas de término de las obras y en su caso, la existencia de recurso que deban reintegrarse. El acta que se levante con motivo de la sesión debe remitirse a la instancia
normativa dentro de los cinco días hábiles posteriores a su realización.
Artículo 17. Las sesiones ordinarias se realizarán previa convocatoria del Presidente, que será comunicada por escrito a los integrantes del CORESE con un mínimo de 3 días hábiles de anticipación, dando a conocer el día, hora y lugar de la sesión, así como el orden del día y anexando la información complementaria de los puntos a tratar. Las sesiones extraordinarias se convocarán de igual forma, con un día hábil de antelación.
Artículo 18. Para que las sesiones ordinarias y extraordinarias del CORESE se consideren válidas, se deberá cumplir con la asistencia mayoritaria de los integrantes que cuenten con voz y voto, entendiéndose por mayoría más del 50% de los mismos.
Artículo 19. En el supuesto de que no se reúna el quórum requerido conforme a lo indicado en el numeral anterior, el Secretario Técnico levantará el acta en la que conste el hecho y el Presidente convocará a una nueva reunión, la cual tendrá que realizarse en un plazo no mayor de tres días hábiles, contados a partir de la fecha originalmente considerada.
Artículo 20. Los asuntos presentados en las sesiones del CORESE deberán sustentarse con análisis cuantitativos y cualitativos, así como con la documentación soporte correspondiente.
Artículo 21. Los acuerdos deberán tomarse por unanimidad de votos de los integrantes con derecho al mismo; cuando esto no suceda, el asunto se someterá a revisiones y adecuaciones hasta obtener el acuerdo unánime.
Artículo 22. En cada sesión se levantará un acta, en donde se indicarán e identificarán con precisión los acuerdos tomados, la cual será elaborada por el Secretario Técnico, quien la remitirá a los participantes en un plazo no mayor de tres días hábiles posteriores a la reunión para su revisión. En caso de no recibirse comentarios al acta, en un plazo de cinco días hábiles a partir de su recepción, se entenderá que la misma es aprobada en sus términos y por tanto válidos los acuerdos tomados, procediendo a su firma al menos por el Presidente y Secretario Técnico, turnándose copia del acta firmada a cada uno de los integrantes del CORESE.
Artículo 23. La Dependencia Estatal Responsable por parte del gobierno del estado, atenderá las observaciones y recomendaciones emanados del CORESE, en los términos en los que hayan sido aprobados.
Este Programa es público, ajeno a cualquier partido político. Queda prohibido el uso para fines distintos a los establecidos en el programa
ANEXO 7
ANEXO 8
Modelo de Anexo de Ejecución
ANEXO DE EJECUCIÓN DE LA OBRA __(se escribirá el nombre de la obra, como se determinó en el Anexo 1, ejemplo: el Acuerdo de Coordinación con entidad federativa), EN ADELANTE "LA OBRA", EN EL MARCO DEL PROGRAMA DE INFRAESTRUCTURA INDÍGENA, EN ADELANTE "EL PROGRAMA", DEL INSTITUTO NACIONAL DE LOS PUEBLOS INDÍGENAS, EN LO SUCESIVO "EL INSTITUTO", QUE CELEBRAN POR UNA PARTE ____________________ (DEPENDENCIA O ENTIDAD ESTATAL DESIGNADA POR EL GOBIERNO DEL ESTADO RESPONSABLE DE ATENDER EL PROGRAMA) ____________________ DEL ESTADO LIBRE Y SOBERANO DE ____________________, REPRESENTADA EN ESTE ACTO POR ____________________, EN SU CARÁCTER DE ____________________, Y COMO RESPONSABLE DE LA EJECUCIÓN DE LA OBRA, ____________________, REPRESENTADA POR ____________________, EN SU CARÁCTER DE ____________________; A LAS QUE SE LES DENOMINARA "LA ENTIDAD RESPONSABLE" Y "LA EJECUTORA" RESPECTIVAMENTE Y CUANDO ACTÚEN DE MANERA CONJUNTA SE LES DENOMINARÁ "LAS PARTES"; PARA EL EJERCICIO FISCAL 2020, AL TENOR DE LOS SIGUIENTES:
ANTECEDENTES
I. Con fecha _____ de ____ de _______ "EL INSTITUTO" y el Gobierno del Estado Libre y Soberano de ________, en adelante "EL GOBIERNO DEL ESTADO" suscribieron el __________________ cuyo objeto es la ejecución de "EL PROGRAMA" de conformidad con sus las Reglas de Operación durante el ejercicio fiscal 2020, en lo sucesivo "EL ACUERDO DE COORDINACIÓN".
II. "EL INSTITUTO" mediante Acuerdo publicado en el Diario Oficial de la Federación el _______________ dio a conocer las Reglas de Operación de "EL PROGRAMA".
III. En "___________________" suscrito entre "EL INSTITUTO" y "EL GOBIERNO DEL ESTADO" convinieron la siguiente estructura financiera:
"EL INSTITUTO" el ______% de la aportación total, cantidad proveniente de recursos de "EL PROGRAMA".
"EL GOBIERNO DEL ESTADO" el ________% de la aportación total, cantidad proveniente de recursos propios.
*En caso de existir recursos por parte de los municipios, se incluirá el párrafo siguiente:
Por lo que se refiere a la cantidad señalada en el párrafo anterior "EL GOBIERNO DEL ESTADO" podrá realizar las gestiones necesarias para que el municipio en el que se encuentre la población beneficiada aporte el _____% de la aportación del estado, para lo cual "EL GOBIERNO DEL ESTADO" se obliga a suscribir con el municipio el convenio respectivo.
IV. En "_______________________" suscrito entre "EL INSTITUTO" y "EL GOBIERNO DEL ESTADO", en su Cláusula Quinta, "EL GOBIERNO DEL ESTADO", se compromete a hacerse responsable de la ejecución de "LAS OBRAS", que se ejecutaran en el estado para la ejecución del Programa.
DECLARACIONES
I. "LA ENTIDAD RESPONSABLE" declara que:
I.1. Es la entidad responsable por parte de "EL GOBIERNO DEL ESTADO", de las políticas de atención a los pueblos indígenas y afromexicano.
I.2. Su representante, ____________ se encuentra facultado para suscribir el presente Anexo de Ejecución, con diferentes instancias del Gobierno Federal, Estatal y Municipal para la realización de actos relacionados con los programas de interés social, como lo establecen los artículos __________ de ________________.
I.3. Señala como domicilio para efectos del presente Anexo de Ejecución, el ubicado en _________________, del Estado de _____________.
II. "LA EJECUTORA" declara que:
II.1. Es ________________
II.2. Su representante, ________________ tiene las facultades para suscribir el presente instrumento, con base en ___________________ emitido por ______________________con fecha ________.
II.3. Señala como domicilio para efectos del presente Anexo de Ejecución, el ubicado en _________________, del Estado de _____________.
III. "LAS PARTES" declaran que:
III.1. Se comprometen a cumplir con todas las obligaciones emanadas del presente instrumento jurídico, de "EL ACUERDO DE COORDINACIÓN", y las disposiciones contenidas en las Reglas de Operación de "EL PROGRAMA" y la normatividad federal aplicable.
CLÁUSULAS
PRIMERA. - OBJETO. "LAS PARTES" convienen en realizar de forma coordinada y dentro del marco de "EL PROGRAMA" LA OBRA (anotar una descripción concisa del objeto de la ejecución de los trabajos, el volumen de obra a ejecutar, anotando la descripción general de la misma, de manera que se identifique la magnitud de los trabajos o servicios, sin que resulte necesario especificar los conceptos de trabajo a ejecutar y período estimado de ejecución)" __________________, en la localidad de _________________, Municipio de ______________, en beneficio de _________ habitantes; conforme a los proyectos ejecutivos validados por el Comité de Regulación y Seguimiento, "EL CORESE".
SEGUNDA. - RECURSOS. Para el cumplimiento del objeto de "EL ACUERDO DE COORDINACIÓN" y del presente instrumento, la inversión total será hasta por $_____________ (_____________ 00/100 M.N.), de los cuales "EL INSTITUTO" aportará el ____%, "EL GOBIERNO DEL ESTADO" el ___% y "EL MUNICIPIO" ____%, para iniciar su proceso de licitación (o en su caso por administración directa), los importes reales serán los que se establezcan en el contrato correspondiente. Dichos recursos estarán sujetos a disponibilidad presupuestal y deberán aplicarse en el presente ejercicio fiscal. Los recursos de los que se trata única y exclusivamente serán destinados a la ejecución de "LA OBRA" y su ejercicio se regirá bajo la legislación federal aplicable en la materia.
TERCERA. - OBLIGACIONES DE LA ENTIDAD RESPONSABLE. "LA ENTIDAD RESPONSABLE" se obliga, de manera enunciativa mas no limitativa, a:
a. Tramitar al mismo tiempo la autorización de recursos federales y estatales para la ejecución de la obra, anexando a su solicitud de autorización de recursos federales la copia de su solicitud de recursos estatales y viceversa; ya que "LA ENTIDAD RESPONSABLE" deberá contar con la autorización de dichos recursos en un término de 15 (quince) días naturales, a partir de la firma del presente anexo de ejecución.
b. Entregar los recursos de manera oportuna para el pago del anticipo de obra, estimaciones y finiquito, en los importes requeridos conforme a la estructura financiera convenida y a los montos efectivamente contratados.
c. Informar a los habitantes de las localidades donde se ejecuten las obras, respecto de las mismas cuando así sea solicitado, conforme a la normatividad aplicable.
d. Informar a los habitantes de las localidades donde se ejecuten obras, los costos estimados que deberán cubrir para su operación y mantenimiento, tratándose de proyectos de agua potable, drenaje
o saneamiento, antes de que se realice la licitación o adjudicación de la obra.
e. Responsabilizarse de que "LA EJECUTORA" lleve a cabo el proceso de licitación o de adjudicación de acuerdo a las características de cada obra, dentro de los 45 (cuarenta y cinco) días siguientes a la firma del Acuerdo de Coordinación.
f. Vigilar y asegurarse que la licitación, contratación y ejecución de las obras se realice con base en la legislación federal y las disposiciones aplicables a los subsidios federales, así como lo establecido en las Reglas de Operación y lo señalado en el Acuerdo de Coordinación.
g. Vigilar que las obras se construyan conforme a las especificaciones, plazos y presupuestos que, se establezcan en el presente Anexo de Ejecución, y en cualquier caso, observar los plazos previstos en las disposiciones legales para realizar el gasto de los recursos federales. En su caso, instrumentar las medidas preventivas y correctivas para que las obras se ejecuten conforme a lo convenido con "EL INSTITUTO".
h. Verificar que las ejecutoras integren y mantengan ordenados los expedientes técnicos unitarios de obra, con base en las disposiciones legales aplicables.
i. Asegurarse de que "LA EJECUTORA" elabore las actas de entrega-recepción a la conclusión de las obras por los contratistas, así como elaborar las actas respectivas cuando se entreguen las obras a las dependencias u órdenes de gobierno que se responsabilizarán de su operación y mantenimiento, utilizando los formatos que emita "EL INSTITUTO".
j. Asegurar que "LA EJECUTORA" promueva e instrumente la Contraloría Social, para la vigilancia de las obras que ejecute, conforme a los elementos normativos aplicables.
k. Mantener actualizado el Sistema Informático de Contraloría Social (SICS).
CUARTA. - OBLIGACIONES DE LA EJECUTORA. Para el cumplimiento del objeto del presente Anexo de Ejecución, "LA EJECUTORA" se obliga, de manera enunciativa mas no limitativa, a:
a. Ejecutar las obras con apego a las disposiciones aplicables al uso de los recursos federales y a lo señalado por la Ley de Obras Públicas y Servicios Relacionados con las Mismas y su reglamento. En su caso, ajustarse a lo dispuesto en la Ley de Adquisiciones, Arrendamientos y Servicios del Sector Público y su Reglamento. Los contratos que a su vez firmen los ejecutores también deberán estipular el cumplimiento de las disposiciones para el uso de los recursos federales.
b. Contar con los proyectos ejecutivos de las obras, en los términos previstos por las Reglas de Operación, lo cual incluye disponer de las autorizaciones relacionadas con la construcción de las mismas, conteniendo las autorizaciones ambientales, de cambio de uso del suelo y las relacionadas con los derechos de vía, servidumbres de paso y uso, disposición o afectación de los recursos requeridos por las obras, incluyendo los inherentes al aprovechamiento del agua, conforme a lo previsto en la Ley de Obras Públicas y Servicios Relacionados con las Mismas y su Reglamento.
c. Iniciar el proceso para la contratación de las obras en un plazo no mayor a los 45 (cuarenta y cinco) días naturales posteriores a la firma del instrumento jurídico.
d. Asegurar el cumplimiento de las normas técnicas y normas oficiales mexicanas que correspondan, y en general, las medidas de cualquier naturaleza que se deriven de la construcción de las obras.
e. Integrar el expediente técnico unitario por cada obra a su cargo, conforme a las disposiciones legales aplicables.
f. Permitir a "EL INSTITUTO" la supervisión de obra a través del contratista que para tal efecto le indique.
g. Promover e instrumentar la Contraloría Social, para la vigilancia de las obras que ejecuten, conforme
a los elementos normativos aplicables.
h. Proporcionar de manera oportuna toda la documentación e información necesaria para la gestión administrativa de los recursos del Programa y su adecuado seguimiento.
QUINTA. - "LAS PARTES" acuerdan que los recursos que no sean devengados al 31 de diciembre de 2020, incluyendo los rendimientos financieros que generen, deberán ser reintegrados a la Tesorería de la Federación conforme a lo previsto en el numeral "4.1.2.6. Recursos no devengados y rendimientos financieros" de las Reglas de Operación del Programa.
SEXTA. - GASTOS EXCLUIDOS. "LAS PARTES" acuerdan que quedan expresamente excluidos por parte de los gobiernos de las entidades federativas, dependencias y entidades federales y las entidades ejecutoras los gastos directos e indirectos, la contratación de personal, la adquisición, arrendamiento, remodelación, mantenimiento o equipamiento de cualquier tipo de inmueble, así como la adquisición y/o renta de vehículos, maquinaria y equipo.
SEPTIMA. - DEPENDENCIA LABORAL. "LAS PARTES" manifiestan que el personal que contraten, comisionen o aporten por sí mismas para la realización de las acciones del presente instrumento, no tendrá ninguna relación de trabajo con las otras y quien directamente los empleó asumirá la responsabilidad laboral que en su caso derive, no existiendo en el presente caso la figura de patrones solidarios o sustitutos.
OCTAVA. - SUSPENSIÓN DE MINISTRACIONES. El incumplimiento a cualquiera de los compromisos asumidos por "LA EJECUTORA", originará la suspensión de las ministraciones para la ejecución de "LA OBRA", aplicándose las disposiciones a que hubiere lugar en materia de responsabilidad administrativa, independientemente de las de orden civil o penal que lleguen a configurarse, siendo aplicables las disposiciones contenidas en las Reglas de Operación de "EL PROGRAMA".
NOVENA. - JURISDICCIÓN. "LAS PARTES" acuerdan que, en caso de presentarse alguna controversia derivada del incumplimiento del presente instrumento, se resolverá de conformidad con lo establecido en el artículo 39 párrafo segundo de la Ley de Planeación.
DÉCIMA. - MODIFICACIONES. El presente Anexo de Ejecución podrá ser revisado, adicionado o en su caso modificado. Los cambios deberán constar por escrito a través de un Convenio Modificatorio al Anexo de Ejecución, mismo que entrará en vigor a partir del día de su suscripción.
DÉCIMA PRIMERA. - CONTRALORÍA SOCIAL. - "LAS PARTES" instrumentarán la Contraloría Social de "EL PROGRAMA" con la finalidad de facilitar a la población beneficiaria el acceso a la información para verificar el cumplimiento de las metas y la correcta aplicación de los recursos.
"LA ENTIDAD RESPONSABLE" realizará la difusión con base en lo establecido en las Reglas de Operación de "EL PROGRAMA", en los Lineamientos para la promoción y operación de la Contraloría Social en los programas federales de desarrollo social publicados en el Diario Oficial de la Federación el 28 de octubre de 2016, y en el Esquema y Programa Anual de Trabajo de Contraloría Social de "EL PROGRAMA" validados por la Secretaría de la Función Pública y de conformidad con los procedimientos establecidos en la Guía Operativa de Contraloría Social de "EL PROGRAMA".
Por su parte, "LA EJECUTORA" se compromete a conformar, capacitar y asesorar a los comités de Contraloría Social, y poner a su disposición la información y herramientas necesarias para el adecuado desarrollo de sus actividades; así como recabar los informes que deriven de su actuación y entregarlos de manera oportuna a "LA DEPENDENCIA RESPONSABLE" para su registro en los mecanismos institucionales correspondientes, de acuerdo con los mecanismos, formatos y tiempos establecidos en la normatividad correspondiente.
Para su mejor desarrollo e instrumentación "EL INSTITUTO" entregará a "LA ENTIDAD RESPONSABLE" y a "LA EJECUTORA" toda la información, documentación y capacitación necesaria para la difusión e implementación de la Contraloría Social.
DÉCIMA SEGUNDA. - VIGENCIA. El presente Anexo de Ejecución, iniciará su vigencia a partir del día siguiente de su firma y concluirá hasta el total cumplimiento de los compromisos emanados del mismo, sin que puedan exceder del _____ de __________ de 2020.
Enteradas "LAS PARTES" de su contenido y alcance legal, firman el presente Anexo de Ejecución en la
Ciudad de __________________, Estado de __________________, a los ______días del mes de_____ de 20__.
| POR "LA ENTIDAD RESPONSABLE" ________________________________ | POR "LA EJECUTORA" _________________________________ |
ESTA HOJA DE FIRMAS CORRESPONDE AL ANEXO DE EJECUCIÓN DE LA OBRA ______________ QUE CELEBRAN ________________ (ENTIDAD RESPONSABLE) DEL ESTADO LIBRE Y SOBERANO DE ____________________, REPRESENTADA POR ____________________, EN SU CARÁCTER DE __________________, Y COMO RESPONSABLE DE LA EJECUCIÓN DE LA OBRA, _________________, REPRESENTADA POR ____________________, EN SU CARÁCTER DE ____________________; EN EL MARCO DEL PROGRAMA DE INFRAESTRUCTURA INDÍGENA, EN EL EJERCICIO FISCAL 20___."
"Este Programa es público, ajeno a cualquier partido político. Queda prohibido el uso para fines distintos a los establecidos en el programa".
Nota: El presente Modelo de Anexo de Ejecución podrá ser utilizado y modificado atendiendo a los acuerdos establecidos en los convenios que se celebren con comunidades indígenas, municipios y dependencias y entidades de la Administración Pública Federal. En todo caso, las modificaciones quedarán sujetas a la aprobación del Instituto.
ANEXO 9
Modelo de Acta de Entrega Recepción de Obra.
ACTA DE ENTREGA RECEPCIÓN DE OBRA
PROGRAMA DE INFRAESTRUCTURA INDÍGENA
EN LA COMUNIDAD O LOCALIDAD DE ________________________ DEL MUNICIPIO DE _________________________ SIENDO LAS __________ HORAS DEL DÍA _____ DE____________________ DEL _____, ESTANDO REUNIDOS EN EL SITIO EN DONDE FUERON EJECUTADOS LOS TRABAJOS DE: (anotar el nombre de la obra, como se determinó en el Anexo 1 del Instrumento Jurídico o en su Modificatorio)___________________________________________________________________________________,
LOS REPRESENTANTES DE LAS ENTIDADES FEDERALES, ESTATALES, MUNICIPALES, COMUNIDAD Y COMITÉ DE OBRA, CON EL OBJETO DE VERIFICAR SU TERMINACIÓN Y EL CUMPLIMIENTO DE LAS ESPECIFICACIONES TÉCNICAS APROBADAS PARA SU EJECUCIÓN, DE CONFORMIDAD CON LO ESTABLECIDO EN LOS ARTÍCULOS 68 DE LA LEY DE OBRAS PÚBLICAS Y SERVICIOS RELACIONADOS CON LAS MISMAS, 164, 165, 166 Y 167 DE SU REGLAMENTO Y AL NUMERAL 4.1.2.4. DE LAS REGLAS DE OPERACIÓN DEL PROGRAMA, LA ENTREGA FORMAL POR PARTE DE ____(nombre del o la contratista)_____ REPRESENTADA POR EL _____(nombre del apoderado legal)____________ A LA ___________(dependencia ejecutora)__________ REPRESENTADA POR ______ (nombre del representante)_________, QUIEN RECIBE A SATISFACCIÓN LOS TRABAJOS CONSISTENTES EN: (una breve descripción de los trabajos) ___________________________________________________________________ _______________________________________________________________________________________________________________________________________________________________________________________________________________________________________________
PARA BENEFICIAR A LA (S) COMUNIDAD O LOCALIDAD (ES) DE: _____________________________
PROGRAMA: ___________________________.
SUBPROGRAMA: __________________________
BENEFICIARIOS: __________________________
CONTRATO NÚMERO: _______________ DE FECHA: ___________; IMPORTE (CON I.V.A. INCLUIDO)
$______________________________________________________________________________________.
FIANZA DE ANTICIPO ______________________POR UN IMPORTE DE $ _______________________.
FIANZA DE CUMPLIMIENTO ________________ POR UN IMPORTE DE $ _______________________.
FIANZA DE VICIOS OCULTOS _______________POR UN IMPORTE DE $ _______________________.
INICIO DE EJECUCIÓN DE LA OBRA (SEGÚN CONTRATO): __________________________________.
TERMINO DE EJECUCIÓN DE LA OBRA (SEGÚN CONTRATO): _______________________________.
FECHA REAL DE INICIO DE LA OBRA: ___________________________________________________.
FECHA REAL DE TÉRMINO DE LA OBRA: ________________________________________________.
NÚMERO DE CONVENIO MODIFICATORIO: ______________________________________________.
IMPORTE FINAL AUTORIZADO: ________________________________________________________.
EL FINANCIAMIENTO PARA LA EJECUCIÓN DE ESTA OBRA, PROVIENE DEL PROGRAMA DE INFRAESTRUCTURA INDÍGENA. CON BASE EN LA SIGUIENTE ESTRUCTURA FINANCIERA AUTORIZADA Y EJERCIDA:
| INVERSIÓN | TOTAL | FEDERAL | ESTATAL | MUNICIPAL |
| AUTORIZADA | | | | |
| EJERCIDA | | | | |
| DIFERENCIA | | | | |
DE ACUERDO CON LO INDICADO EN EL CONTRATO DE REFERENCIA Y SUS DOCUMENTOS COMPLEMENTARIOS, EL IMPORTE EJERCIDO SE REALIZÓ DE LA SIGUIENTE MANERA:
| ESTIMACIÓN (ES) | MONTOS |
| | ESTIMADO | ACUMULADO |
| No. | | |
| No. | | |
| No. | | |
| No. | | |
| TOTAL | | |
| ANTICIPO OTORGADO | |
| AMORTIZACIÓN DEL ANTICIPO | |
| SALDO CANCELADO DE LA OBRA | |
LAS PARTES CONVIENEN QUE SE ENTREGAN LOS PLANOS CORRESPONDIENTES A LA CONSTRUCCIÓN FINAL, ASÍ COMO LOS MANUALES E INSTRUCTIVOS DE OPERACIÓN Y MANTENIMIENTO CORRESPONDIENTES Y CERTIFICADOS DE GARANTÍA DE CALIDAD Y FUNCIONAMIENTO DE BIENES INSTALADOS, SE HACE CONSTAR DE QUE EL ARCHIVO DE DOCUMENTOS DERIVADOS DE LA REALIZACIÓN DE LOS TRABAJOS FUE ENTREGADO A LA RESIDENCIA DE OBRA.
DERIVADO DEL RECORRIDO E INSPECCIÓN AL SITIO DE LA OBRA, POR LOS REPRESENTANTES DE LAS ENTIDADES FEDERALES, ESTATALES, MUNICIPALES, COMUNIDAD Y COMITÉ DE OBRA, Y UNA VEZ VERIFICADA LA TERMINACIÓN Y FUNCIONAMIENTO DE LA OBRA, DE ACUERDO CON LA FINALIDAD Y DESTINO DE SU EJECUCIÓN SEGÚN LAS ESPECIFICACIONES TÉCNICAS DEL PROYECTO E INVERSIÓN EJERCIDA, LAS PARTES MANIFIESTAN QUE SE ENCUENTRA EN CONDICIONES DE SER RECIBIDA.
ESTA ACTA NO EXIME A LA CONTRATISTA DE LOS DEFECTOS Y VICIOS OCULTOS QUE PUEDAN SURGIR EN EL TRANSCURSO DE DOCE MESES RESPECTO DE LOS TRABAJOS EFECTUADOS DE ACUERDO CON EL ARTÍCULO 66 DE LA LEY DE OBRAS PÚBLICAS Y SERVICIOS RELACIONADOS CON LAS MISMAS, OBLIGÁNDOSE A CORREGIR LAS DEFICIENCIAS DETECTADAS SIN COSTO ALGUNO PARA LA FEDERACIÓN, ESTADO, MUNICIPIO O COMUNIDAD POR CONCEPTO DE DEFECTOS Y VICIOS OCULTOS, PARA LO CUAL SE COMPROMETE A ENTREGAR LA GARANTÍA RESPECTIVA (FIANZA) EN UN PLAZO NO MAYOR A TRES DÍAS HÁBILES A PARTIR DE LA FIRMA DE LA PRESENTE ACTA.
LA ENTIDAD RESPONSABLE DE SU OPERACIÓN, CONSERVACIÓN Y MANTENIMIENTO SERÁ: _________________________________, POR LO QUE SE HAN REALIZADO LOS PROCEDIMIENTOS PARA SU ENTREGA RECEPCIÓN.
LEÍDA POR LAS PARTES Y ENTERADAS EN SU CONTENIDO Y ALCANCE LEGAL, LA RATIFICAN Y FIRMAN LAS PERSONAS QUE EN ELLA INTERVIENEN.
Para el caso de obras que se ejecutan a través de Acuerdos de Coordinación con Gobiernos Estatales, los firmantes deberán ser:
| ENTREGA POR LA CONTRATISTA | | RECIBE POR LA EJECUTORA |
| | | |
| SUPERINTENDENTE DE CONSTRUCCIÓN | | RESIDENTE DE OBRA |
TESTIGOS
| POR LA DEPENDENCIA ESTATAL RESPONSABLE NOMBRE Y CARGO POR EL MUNICIPIO | | POR LA COMUNIDAD NOMBRE Y CARGO POR EL COMITÉ DE OBRA |
| | | |
| NOMBRE Y CARGO | | PRESIDENTE DEL COMITÉ |
| | | POR SUPERVISIÓN TÉCNICA ESPECIALIZADA |
| | | |
| | | NOMBRE Y CARGO |
| POR EL INSTITUTO NACIONAL DE LOS PUEBLOS INDÍGENAS |
| | | |
| EL CENTRO COORDINADOR DE PUEBLOS INDÍGENAS (CCPI) NOMBRE Y CARGO | | EL ÓRGANO ESTATAL DE CONTROL EN EL INPI NOMBRE Y CARGO |
Para el caso de obras que se ejecutan a través de Convenios con Municipios o comunidades indígenas, los firmantes deberán ser:
| ENTREGA POR _______ | | RECIBE POR LA EJECUTORA |
| | | |
| NOMBRE Y CARGO | | NOMBRE Y CARGO |
TESTIGOS
| POR EL MUNICIPIO O COMUNIDAD INDÍGENA | | POR EL COMITÉ DE OBRA |
| | | |
| NOMBRE Y CARGO | | PRESIDENTE DEL COMITÉ |
| | | POR SUPERVISIÓN GERENCIAL DE OBRAS (Cuando aplique) |
| | | |
| | | NOMBRE Y CARGO |
| POR EL INSTITUTO NACIONAL DE LOS PUEBLOS INDÍGENAS |
| | | |
| EL CENTRO COORDINADOR DE PUEBLOS INDÍGENAS (CCPI) NOMBRE Y CARGO | | EL ÓRGANO ESTATAL DE CONTROL EN EL INPI NOMBRE Y CARGO |
LAS FIRMAS CORRESPONDEN AL ACTA DE ENTREGARECEPCIÓN DE LA OBRA: ________________________________________________________________, DEL ESTADO DE ________________, SEGÚN CONTRATO No. _________________DE FECHA __ DE _________ DE 20__, SUSCRITA ENTRE EL C. __________________________, (NOMBRE Y CARGO) Y EL C. _____________________________________ (NOMBRE Y CARGO), DE LA ENTIDAD EJECUTORA _______________________________________________.
Este Programa es público, ajeno a cualquier partido político. Queda prohibido el uso para fines distintos a los establecidos en el programa
Nota: El presente Modelo de Anexo de Ejecución podrá ser utilizado y modificado atendiendo a lo establecido en los convenios que se celebren con comunidades indígenas, municipios y dependencias y entidades de la Administración Pública Federal. En todo caso, las modificaciones quedarán sujetas a la aprobación del Instituto.
ANEXO 10
Programa de Infraestructura Indígena (PROII)
Matriz de Indicadores para Resultados (MIR)
| RESUMEN NARRATIVO | NOMBRE DEL INDICADOR | MÉTODO DE CALCULO | FRECUENCIA DE MEDICIÓN | MEDIO DE VERIFICACIÓN | SUPUESTOS |
| Fin Contribuir a proveer de vivienda e infraestructura de servicios con un enfoque de sustentabilidad a las comunidades indígenas mediante la construcción de obras de infraestructura y edificación de vivienda. | F.1 Porcentaje de población indígena que padece carencia por acceso a servicios básicos en la vivienda a nivel nacional | La metodología de su cálculo se puede consultar en: http://www.coneval.gob.mx/Informes/Coordinacion/INFORMES_Y_PUBLICACIONES_PDF/ Metodologia_Multidimensional_web.pdf | 2 años | | El Gobierno Federal realiza inversión sostenida en materia de infraestructura. |
| Propósito Población de comunidades indígenas, localidades indígenas y afromexicanas elegibles disminuyen su rezago en infraestructura básica. | P.1. Porcentaje de reducción del rezago en comunicación terrestre | P.1.1. (Población atendida en el año t y años anteriores con obras de comunicación terrestre / Población elegible sin comunicación terrestre año 2010)*100 | Anual | Fuente de información: Censo de Población y Vivienda 2010. (Instituto Nacional de Estadística y Geografía) Índice de Marginación 2010. (Consejo Nacional de Población) Indicadores municipales de pobreza multidimensionales del Consejo Nacional de Evaluación de la Política de Desarrollo Social, en particular de pobreza extrema. Sistema de referencia de información: Localidades elegibles del Programa de Infraestructura Indígena (Población Indígena, Muy Alta y Alta Marginación, de 50 a 15,000 habitantes). Sistema de Información del Programa de Infraestructura Indígena Seguimiento de indicadores y resultados: Portal Aplicativo de la Secretaría de Hacienda (PASH) | La población beneficiada utiliza los servicios de infraestructura básica. Las instancias federales, estatales, municipales, comunitarias y beneficiarios coinvierten en obras de infraestructura en localidades indígenas. Las dependencias reciben las obras de infraestructura de servicios básicos y proveen el servicio. |
| | P.2. Porcentaje de reducción del rezago en agua potable | P.2.1. (Población atendida en el año t y años anteriores con obras de agua potable / Población elegible sin agua potable año 2010)*100 | Anual | | |
| | P.3. Porcentaje de reducción del rezago en drenaje y saneamiento | P.3.1. (Población atendida en el año t y años anteriores con obras de drenaje y saneamiento / Población elegible sin drenaje y alcantarillado 2010)*100 | Anual | Fuente de información: Censo de Población y Vivienda 2010. (Instituto Nacional de Estadística y Geografía) Índice de Marginación 2010. (Consejo Nacional de Población) Indicadores municipales de pobreza multidimensionales del Consejo Nacional de Evaluación de la Política de Desarrollo Social, en particular de pobreza extrema. Sistema de referencia de información: Localidades elegibles del Programa de Infraestructura Indígena (Población Indígena, Muy Alta y Alta Marginación, de 50 a 15,000 habitantes). Sistema de Información del Programa de Infraestructura Indígena Seguimiento de indicadores y resultados: Portal Aplicativo de la Secretaría de Hacienda (PASH) | La población beneficiada utiliza los servicios de infraestructura. Las instancias federales, estatales, municipales, comunitarias y beneficiarios coinvierten en obras de infraestructura en localidades indígenas. Las dependencias reciben las obras de infraestructura de servicios básicos y proveen el servicio. |
| | P.4. Porcentaje de reducción del rezago en electrificación | P.4.1 (Población atendida en el año t y años anteriores con obras de electrificación / Población elegible sin electrificación 2010)*100 | Anual | | |
| Componentes La población ubicada en comunidades indígenas, localidades indígenas, y afromexicanas dispone de obras de comunicación terrestre | C.1. Porcentaje de población beneficiada con obras de comunicación terrestre | C.1.1. (Población beneficiada con obras de comunicación terrestre / Población programada)*100 | Trimestral | Fuente de información: Censo de Población y Vivienda 2010. (Instituto Nacional de Estadística y Geografía) Sistema de referencia de información: Sistema de Información del Programa de Infraestructura Indígena (SIPROII) Localidades elegibles del Programa de Infraestructura Indígena (Población Indígena, Muy Alta y Alta Marginación, de 50 a 15,000 habitantes). Base de obras y acciones del Programa de Infraestructura Indígena Seguimiento de indicadores y resultados: Portal Aplicativo de la Secretaría de Hacienda (PASH) | Las entidades asignan recursos adicionales para la dotación de infraestructura. Se establecen rutas de transporte a las localidades. |
| La población ubicada en comunidades indígenas, localidades indígenas y afromexicanas dispone de obras de agua potable | C.2. Porcentaje de población beneficiada con obras de agua potable | C.2.1. (Población beneficiada con obras de agua potable / Población programada)*100 | Trimestral | | |
| La población ubicada en comunidades indígenas, localidades indígenas y afromexicanas dispone de obras de drenaje y saneamiento | C.3. Porcentaje de población beneficiada con obras de drenaje y saneamiento | C.3.1. (Población beneficiada con obras de drenaje y saneamiento / Población programada)*100 | Trimestral | Fuente de información: Censo de Población y Vivienda 2010. (Instituto Nacional de Estadística y Geografía) Sistema de referencia de información: Sistema de Información del Programa de Infraestructura Indígena (SIPROII) Localidades elegibles del Programa de Infraestructura Indígena (Población Indígena, Muy Alta y Alta Marginación, de 50 a 15,000 habitantes). Base de obras y acciones del Programa de Infraestructura Indígena Seguimiento de indicadores y resultados: Portal Aplicativo de la Secretaría de Hacienda (PASH) | Las entidades asignan recursos adicionales para la dotación de infraestructura. Se establecen rutas de transporte a las localidades. |
| La población ubicada en comunidades indígenas, localidades indígenas y afromexicanas dispone de obras de electrificación | C.4. Porcentaje de población beneficiada con obras de electrificación. | C.4.1. (Población beneficiada con obras de electrificación / Población programada)*100 | Trimestral | | |
| La población ubicada en comunidades indígenas, localidades indígenas y afromexicanas dispone de obras para la práctica y enseñanza de la medicina tradicional | C.5. Porcentaje de población beneficiada con obras de infraestructura para la práctica y enseñanza de la medicina tradicional | C.5.1. (Población beneficiada con obras de infraestructura para la práctica y enseñanza de la medicina tradicional / población programada) *100 | Trimestral | Fuente de información: Censo de Población y Vivienda 2010. (Instituto Nacional de Estadística y Geografía) Sistema de referencia de información: Sistema de Información del Programa de Infraestructura Indígena (SIPROII) Localidades elegibles del Programa de Infraestructura Indígena (Población Indígena, Muy Alta y Alta Marginación, de 50 a 15,000 habitantes). Base de obras y acciones del Programa de Infraestructura Indígena Seguimiento de indicadores y resultados: Portal Aplicativo de la Secretaría de Hacienda (PASH) | Las entidades asignan recursos adicionales para la dotación de infraestructura. Se establecen rutas de transporte a las localidades. |
| La población ubicada en comunidades indígenas, localidades indígenas y afromexicanas dispone de obras para el fomento de la cultura indígena | C.6. Porcentaje de población beneficiada con obras de infraestructura para el fomento de la cultura indígena | C.6.1. (Población beneficiada con obras de infraestructura para el fomento de la cultura indígena / población programada) *100 | Trimestral | Fuente de información: Censo de Población y Vivienda 2010. (Instituto Nacional de Estadística y Geografía) Sistema de referencia de información: Sistema de Información del Programa de Infraestructura Indígena (SIPROII) Localidades elegibles del Programa de Infraestructura Indígena (Población Indígena, Muy Alta y Alta Marginación, de 50 a 15,000 habitantes). Base de obras y acciones del Programa de Infraestructura Indígena Seguimiento de indicadores y resultados: Portal Aplicativo de la Secretaría de Hacienda (PASH) | Las entidades asignan recursos adicionales para la dotación de infraestructura. Se establecen rutas de transporte a las localidades |
| Actividades Programación y Presupuestación | A.1. Proporción de participación financiera de gobiernos locales, dependencias federales y beneficiarios | A.1.1 Aportación de recursos de entidades / Total de recursos del Programa | Trimestral | Referencia de información: Reglas de Operación del Programa de Infraestructura Indígena. Manual de Procesos y Diagramas de Flujo del Programa. Reglamento del Comité de Regulación y Seguimiento (CORESE) Instrumentos jurídicos. Informe de los servicios de supervisión Programa Anual de Trabajo de Contraloría Social Sistema de Información del Programa de Infraestructura Indígena (SIPROII) Base de obras y acciones del Programa de Infraestructura Indígena Seguimiento de indicadores y resultados: Portal Aplicativo de la Secretaría de Hacienda (PASH) Sistema Informático de Contraloría Social de la Secretaría de la Función Pública. Consulta y disponibilidad: Sistema de Portales de Obligaciones de Transparencia (SIPOT) | Las entidades presentan sus requerimientos con oportunidad Las entidades presentan una cartera de proyectos con proyecto ejecutivo. Se mantiene la disponibilidad presupuestal para atender la ejecución de las obras. |
| Actividades Operación y Seguimiento | A.2. Porcentaje de obras y acciones contratadas | A.2.1 (Número de obras y acciones contratadas / Número de obras y acciones)*100 | Trimestral | Referencia de información: Reglas de Operación del Programa de Infraestructura Indígena. Manual de Procesos y Diagramas de Flujo del Programa. Reglamento del Comité de Regulación y Seguimiento (CORESE) Instrumentos jurídicos. Informes de supervisión Programa Anual de Trabajo de Contraloría Social Sistema de Información del Programa de Infraestructura Indígena (SIPROII) Base de obras y acciones del Programa de Infraestructura Indígena Seguimiento de indicadores y resultados: Portal Aplicativo de la Secretaría de Hacienda (PASH) Sistema Informático de Contraloría Social de la Secretaría de la Función Pública. Consulta y disponibilidad: Sistema de Portales de Obligaciones de Transparencia (SIPOT) | Las entidades presentan sus requerimientos con oportunidad Las entidades presentan una cartera de proyectos con proyecto ejecutivo. Se mantiene la disponibilidad presupuestal para atender la ejecución de las obras. |
| | A.3. Porcentaje de avance físico de ejecución de obras y acciones | A.3.1 (Avance físico de las obras y acciones / Calendario de ejecución programado)*100 | Mensual | | |
| | A.4. Porcentaje de avance en el ejercicio del presupuesto | A.4.1 (Presupuesto ejercido del Programa de Infraestructura Indígena / Presupuesto total Programado) *100 | Mensual | | |
| | A.5. Proporción de participación de trabajo comunitario (tequio, faena, mano vuelta, etc.) | A.5.1. Número de obras con participación de trabajo voluntario (tequio, faena, mano vuelta, etc.) / Total de obras contratadas. | Trimestral | Programa Anual de Trabajo de Contraloría Social Sistema de Información del Programa de Infraestructura Indígena (SIPROII) Base de obras y acciones del Programa de Infraestructura Indígena Seguimiento de indicadores y resultados: Portal Aplicativo de la Secretaría de Hacienda (PASH) Sistema Informático de Contraloría Social de la Secretaría de la Función Pública. Consulta y disponibilidad: | Las entidades presentan sus requerimientos con oportunidad Las entidades presentan una cartera de proyectos con proyecto ejecutivo. Se mantiene la disponibilidad presupuestal para atender la ejecución de las obras. |
| Actividades Control y Evaluación | A.6. Porcentaje de obras con servicios de supervisión | A.6.1 (Número de obras y acciones supervisadas / Número de obras contratadas) | Mensual | Referencia de información: Reglas de Operación del Programa de Infraestructura Indígena. Manual de Procesos y Diagramas de Flujo del Programa. Reglamento del Comité de Regulación y Seguimiento (CORESE) Instrumentos jurídicos. Informes de supervisión. Informe de los servicios de supervisión Programa Anual de Trabajo de Contraloría Social Sistema de Información del Programa de Infraestructura Indígena (SIPROII) Base de obras y acciones del Programa de Infraestructura Indígena Seguimiento de indicadores y resultados: Portal Aplicativo de la Secretaría de Hacienda (PASH) Sistema Informático de Contraloría Social de la Secretaría de la Función Pública. Consulta y disponibilidad: Sistema de Portales de Obligaciones de Transparencia (SIPOT) | Las entidades presentan sus requerimientos con oportunidad Las entidades presentan una cartera de proyectos con proyecto ejecutivo. Se mantiene la disponibilidad presupuestal para atender la ejecución de las obras. |
| | A.7. Porcentaje de obras con contraloría social | A.7.1 (Número de obras con contraloría social / Número de obras con contraloría social programadas)*100 | Trimestral | | |
"Este Programa es público, ajeno a cualquier partido político. Queda prohibido el uso para fines distintos a los establecidos en el programa"
TRANSITORIOS
PRIMERO.- El presente Acuerdo entrará en vigor al día siguiente de su publicación en el Diario Oficial de la Federación.
SEGUNDO.- Se abroga el ACUERDO por el que se modifican las Reglas de Operación del Programa de Infraestructura Indígena a cargo del Instituto Nacional de los Pueblos Indígenas para el ejercicio fiscal 2019, publicado en el Diario Oficial de la Federación el 1° de marzo de 2019.
TERCERO.- Los Programas sujetos a Reglas de Operación a cargo del INPI avanzarán durante el 2020, en el establecimiento de los componentes de la información relacionada con el domicilio geográfico, de acuerdo con lo establecido en la Norma Técnica sobre Domicilios Geográficos, publicada en el Diario Oficial de la Federación el 12 de noviembre de 2010 por el Instituto Nacional de Estadística y Geografía. Actualmente, los Programas operan en localidades elegibles por el INPI, con información referida a los diferentes niveles de desagregación geográfica (entidad, municipio y localidad).
CUARTO.- La entrega de los apoyos a los beneficiarios del Programa se hará mediante transferencias electrónicas de fondos, directamente de la Tesorería de la Federación, para lo cual la SHCP determinará la forma en que el INPI contratará los servicios bancarios adecuados al perfil y tipo de beneficiarios de que se trate. Quedan exceptuados los casos en que no se cuente con servicios bancarios en la localidad del beneficiario. Lo anterior para dar cumplimiento al artículo Vigésimo Fracción I del "Decreto que establece las medidas para el uso eficiente, transparente y eficaz de los recursos públicos, y las acciones de disciplina presupuestaria en el ejercicio del gasto público, así como para la modernización de la Administración Pública Federal", publicado en el Diario Oficial de la Federación el 10 de diciembre de 2012.
QUINTO.- El Instituto avanzará durante el 2020, en el establecimiento de acciones y compromisos para concretar las previsiones establecidas de conformidad con la Reforma constitucional del 10 de junio de 2011 en materia derechos humanos y el Manual y Protocolo para la Elaboración de Políticas Públicas de Derechos Humanos conforme a los nuevos principios constitucionales en el que colaboraron la Oficina del Alto Comisionado de las Naciones Unidas para los Derechos Humanos, la Secretaría de Relaciones Exteriores y la Secretaría de Gobernación.
Asimismo, cuando aplique, para las acciones de servicios básicos e infraestructura social básica se atenderá a las personas que habitan en las Zonas de Atención Prioritaria que se mencionan en la Declaratoria de las Zonas de Atención Prioritaria para el año 2019 con base en los Criterios Generales para la Determinación de las Zonas de Atención Prioritaria 2019, emitidos en julio de 2018 por el Consejo Nacional de Evaluación de la Política de Desarrollo Social, así como en los resultados de los estudios de medición de la pobreza y los indicadores asociados que se publicaron en Diario Oficial de la Federación el 28 de diciembre de 2018. Para implementar dichas acciones, el Programa podrá realizar los ajustes necesarios en su planeación y operación, estableciendo los acuerdos, la coordinación y vinculación interinstitucional correspondientes, sin menoscabo de lo establecido en las presentes Reglas de Operación y de las metas establecidas, así como en función de la capacidad operativa y disponibilidad presupuestal.
SEXTO.- La Matriz de Indicadores de resultados referida en el Anexo 10 de las presentes Reglas de Operación, se adecuará, con base en las disposiciones que para tal efecto emita la Unidad de Evaluación del Desempeño de la Secretaría de Hacienda y Crédito Público y el Consejo Nacional de Evaluación de la Política de Desarrollo Social, en el ámbito de sus atribuciones.
Dado en la Ciudad de México, a los 24 días del mes de enero de dos mil veinte.- El Director General, Adelfo Regino Montes.- Rúbrica.
1 De acuerdo con la Encuesta Nacional de Uso del Tiempo 2014, las mujeres mayores de 12 años dedicaban 2.9 horas en promedio a la semana para el acarreo de agua, siendo un número de horas mayor al que utilizan los hombres.
2 El presente Modelo de Acuerdo podrá presentar las modificaciones derivadas de los acuerdos generados para el cumplimiento de su objeto. En todo caso, las modificaciones quedarán sujetas a la aprobación del Instituto.
3 El presente Modelo de Convenio podrá presentar las modificaciones derivadas del proceso de negociación que sean necesarias con el Municipio para el cumplimiento de su objeto. En todo caso, las modificaciones quedarán sujetas a la aprobación del Instituto.
4 El presente Modelo de Convenio podrá presentar las modificaciones derivadas del proceso de negociación que sean necesarias con la comunidad para el cumplimiento de su objeto. En todo caso, las modificaciones quedarán sujetas a la aprobación del Instituto.
5 El presente Modelo de Convenio podrá presentar las modificaciones derivadas de los acuerdos generados para el cumplimiento de su objeto. En todo caso, las modificaciones quedarán sujetas a la aprobación del Instituto.