ACUERDO por el que se emiten los Lineamientos del Programa de Derechos Indígenas para el ejercicio fiscal 2020, a cargo del Instituto Nacional de los Pueblos Indígenas.

Al margen un sello con el Escudo Nacional, que dice: Estados Unidos Mexicanos.- GOBIERNO DE MÉXICO.- Instituto Nacional de los Pueblos Indígenas.

ACUERDO POR EL QUE SE EMITEN LOS LINEAMIENTOS DEL PROGRAMA DE DERECHOS INDÍGENAS PARA EL EJERCICIO FISCAL 2020, A CARGO DEL INSTITUTO NACIONAL DE LOS PUEBLOS INDÍGENAS.
ADELFO REGINO MONTES, Director General del Instituto Nacional de los Pueblos Indígenas, con base en lo dispuesto por los artículos 1o. y 2o. de la Constitución Política de los Estados Unidos Mexicanos; 1, 5, 8, 9, 13, 14 y 15 del Convenio 169 de la Organización Internacional del Trabajo sobre Pueblos Indígenas y Tribales en Países Independientes; 1, 4, 8, 11, 12, 25 y 26 de la Declaración de las Naciones Unidas sobre los Derechos de los Pueblos Indígenas; 1, 42 fracción VII, 74, 75 y 77 de la Ley Federal de Presupuesto y Responsabilidad Hacendaria; 174, 175, 176 y 178 de su Reglamento; 3 fracción XI, 25 y Anexo 10 relativo a las Erogaciones para el Desarrollo Integral de los Pueblos y Comunidades Indígenas, del Decreto de Presupuesto de Egresos de la Federación para el Ejercicio Fiscal 2020; 2, 3, 4 fracciones I, III, IV, VI, VIII, IX, X, XI, XII, XIII, XX, XXV, XXXI, XXXII, XXXVI, XXXVIII, XXXIX, XL, XLIII y XLV, 11 fracción II y 17 fracciones III, IX y XIV de la Ley del Instituto Nacional de los Pueblos Indígenas; y,
CONSIDERANDO
1.     Que México es un país pluricultural y multilingüe sustentado en la presencia de 68 pueblos indígenas y los pueblos afromexicanos. Que de conformidad con la Constitución Política de los Estados Unidos Mexicanos, los Pueblos Indígenas son aquellos que descienden de los pueblos que habitaban el país al iniciarse la colonización y mantienen sus instituciones políticas, jurídicas, económicas, sociales y culturales, así como sus tierras, territorios y recursos naturales; asimismo, los pueblos afromexicanos, cualquiera que sea la denominación con la que se autoadscriban son aquellos que descienden de poblaciones africanas, que fueron traídas forzadamente o se asentaron en el territorio nacional desde la época colonial y que tienen formas propias de organización social, económica, política y cultural; tienen aspiraciones comunes y afirman libremente su existencia como colectividades culturalmente direfenciadas.
2.     Que los pueblos indígenas están constituidos por 25.7 millones de personas que se consideran a sí mismos como indígenas conforme a la Encuesta Intercensal 2015 del Instituto Nacional de Estadística y Geografía (INEGI); de ellos, 12.02 millones viven en un hogar indígena(1) y 7.3 millones hablan alguna lengua indígena. Las personas que viven en un hogar indígena representan el 9.9 por ciento de la población nacional y son hombres y mujeres de todas las edades, que viven en más de 64 mil localidades. A su vez, según esta misma Encuesta, hasta 1.38 millones de mexicanos se identificaron como afrodescendientes (o afromexicanos) de los cuales 705 mil son mujeres y 677 mil son hombres, mismos que representan el 1.2% de la población nacional.
3.     Que en la actualidad, el marco jurídico nacional e internacional reconoce los derechos fundamentales de los pueblos indígenas y afromexicanos, en virtud de la cual quedan garantizadas y tuteladas sus instituciones, formas propias de organización y en general todos los elementos que constituyen su especificidad cultural y conforme a los cuales tienen derecho a seguir conformando colectividades, mantener su especificidad cultural, impulsar su plena participación en la vida nacional y proveer libremente a su desarrollo.
4.     Que hasta el día de hoy no existen las condiciones necesarias para el ejercicio pleno de este conjunto de derechos fundamentales. Al respecto, la Relatora Especial sobre los derechos de los pueblos indígenas de la Organización de las Naciones Unidas, Victoria Tauli Corpuz, en el informe de la visita que hizo a México en noviembre de 2017 señala que, a pesar de los compromisos contraídos en materia de derechos humanos, los pueblos indígenas continúan enfrentando graves desafíos en el ejercicio de sus derechos pues existe una considerable brecha entre la realidad jurídica, política e institucional y los compromisos internacionales asumidos por México.
5.     Que en dicho informe se señala que un enfoque de derechos humanos implica avanzar de manera sustantiva en el ejercicio de la libre determinación, el derecho de consulta previa, libre, informada y culturalmente adecuada, en la solución de los conflictos territoriales, en la prevención y atención de desplazamientos forzosos, en el fortalecimiento de los sistemas normativos y en la eliminación de la violencia contra pueblos indígenas que defienden sus derechos.
6.     Que, en este marco, el Instituto Nacional de los Pueblos Indígenas (INPI) estima prioritario impulsar programas y acciones que contribuyan a fortalecer las expresiones culturales, la vida comunitaria o comunalidad y la revaloración de la identidad de pueblos y comunidades indígenas y afromexicanas y, que en general, promuevan su inclusión social, la no discriminación y la igualdad de oportunidades.
       Que si bien resulta indispensable una atención integral y transversal para superar las condiciones
actuales de marginación y exclusión de los pueblos y comunidades indígenas y afromexicanas, también es necesaria una atención focalizada y especializada que contribuya a fortalecer los distintos procesos impulsados por las propias comunidades; de manera particular, la situación que presentan quienes reclaman reconocimiento de sus derechos territoriales, impulsan procesos de autonomía en los ámbitos comunitario, municipal y regional, y aquellos que plantean elegir a sus autoridades por mecanismos propios o el ejercicio de facultades jurisdiccionales.
       Asimismo, y en cumplimiento a recomendaciones realizadas por organismos especializados en la defensa de los derechos humanos nacionales e internacionales, el INPI estima necesario apoyar el ejercicio de los derechos de las mujeres indígenas y afromexicanas en sus diferentes etapas de vida y condiciones de vulnerabilidad, promoviendo su participación en todos los ámbitos; así como la prevención de las violencias de género.
7.     Que la propia Constitución Federal recoge esta idea fundamental al establecer que los pueblos y las comunidades indígenas son sujetos colectivos de derecho y que "La Federación, las entidades federativas y los Municipios [...] establecerán las instituciones y determinarán las políticas necesarias para garantizar la vigencia de los derechos de los indígenas y el desarrollo integral de sus pueblos y comunidades, las cuales deberán ser diseñadas y operadas conjuntamente con ellos" (artículo 2º, apartado B).
8.     Que de conformidad con lo dispuesto en el artículo 2 ° de la Constitución Política de los Estados Unidos Mexicanos, artículo 2° de la Ley del Instituto Nacional de los Pueblos Indígenas, 13 y 14 del Estatuto Orgánico del Instituto Nacional de los Pueblos Indígenas, el Programa de Derechos Indígenas contribuye a que se respeten, garanticen, ejerzan e implementen los derechos indígenas y afromexicanos, en especial, los derechos fundamentales de libre determinación y autonomía; tierras, territorios y recursos naturales; sus sistemas normativos; participación y representación política, efectivo acceso a la jurisdicción del Estado, identidad, derechos de las mujeres, cultura y apoyo a atención médica; así como los procesos relacionados con la reconstitución de los pueblos y comunidades indígenas y afromexicanas y el reconocimiento de su carácter de sujetos de derecho público.
9.     En este marco, el Programa busca fortalecer las capacidades de los pueblos y las comunidades indígenas y afromexicanas en el ejercicio de sus derechos, así como los distintos elementos que constituyen su patrimonio cultural a través de 5 tipos de apoyos:
a)   Apoyo para la implementación y ejercicio efectivo de los derechos fundamentales de los pueblos indígenas y afromexicanos,
b)   Apoyo para el efectivo acceso a la jurisdicción del Estado,
c)   Apoyo a proyectos de cultura y de comunicación indígena y afromexicana, con el propósito de rescatar, preservar y fortalecer las diversas expresiones de su patrimonio cultural y de las lenguas indígenas,
d)   Atención a mujeres indígenas y afromexicanas para el ejercicio de sus derechos, y
e)   Apoyo para el acceso a la Atención Médica de Tercer Nivel.
10.   El Instituto en su estrategia general plantea una atención integral mediante la elaboración de Planes Integrales de Desarrollo Regional, en coordinación con las autoridades e instancias representativas de los pueblos indígenas y afromexicanos, por lo que las acciones del Programa podrán enfocarse al fortalecimiento de estos planes.
11.   Que los componentes del Programa no sólo buscan responder a las condiciones de pobreza, marginación y exclusión de los pueblos y las comunidades indígenas y afromexicanas, sino proponen hacerlo con un enfoque de derechos, lo que implica que se debe superar la visión asistencialista dando cauce a la generación de capacidades, la ampliación de libertades y el fortalecimiento del sujeto social, cultural y legal. En otros términos, el ejercicio pleno de derechos nos llevará a superar las condiciones estructurales de pobreza en que han vivido dichos pueblos.
       Esta decisión es congruente y tiene su fundamento en el Decreto por el que se expide la Ley del Instituto Nacional de los Pueblos Indígenas y se abroga la Ley de la Comisión Nacional para el Desarrollo de los Pueblos Indígenas, publicado en el Diario Oficial de la Federación el 4 de diciembre de 2018, ya que faculta al Instituto para garantizar el ejercicio y la implementación de los derechos de
los pueblos indígenas y afromexicanos, así como su desarrollo integral y sostenible y el fortalecimiento de sus culturas e identidades; asimismo, que para cumplir sus fines y objetivos, se reconocen a los pueblos y comunidades indígenas y afromexicanas como sujetos de derecho público.
12.   Que este Instituto recibió el día 6 de enero de 2020, el oficio número CONAMER/20/0019, de la Comisión Nacional de Mejora Regulatoria, por el que emitió el dictamen correspondiente a los Lineamientos del Programa de Derechos Indígenas para el ejercicio fiscal 2020, a cargo del Instituto Nacional de los Pueblos Indígenas, por lo que he tenido a bien expedir el siguiente:
ACUERDO
ÚNICO.- Se emiten los Lineamientos del Programa de Derechos Indígenas para el ejercicio fiscal 2020, a cargo del Instituto Nacional de los Pueblos Indígenas; asimismo, se ordena su publicación en el Diario Oficial de la Federación y su amplia difusión, a través de los medios disponibles del Instituto.
Dichos Lineamientos son de interés público y carácter general y tienen como finalidad beneficiar a comunidades y municipios pertenecientes a los pueblos indígenas y afromexicanos, así como a sus integrantes, mediante el otorgamiento de apoyos para contribuir a que se respeten, ejerzan e implementen sus derechos individuales y colectivos, previendo que el gasto de los recursos públicos se sujete a criterios de objetividad, transparencia, publicidad, selectividad y temporalidad.
LINEAMIENTOS DEL PROGRAMA DE DERECHOS INDÍGENAS PARA EL EJERCICIO FISCAL 2020, A CARGO DEL INSTITUTO NACIONAL DE LOS PUEBLOS INDÍGENAS.
1. Glosario y acrónimos
AICMC
Albergue Indígena "La Casa de los Mil Colores".
Acuerdo/Convenio
Documento en el cual se formalizan los derechos y obligaciones entre el INPI y las comunidades indígenas y afromexicanas o las personas e instancias beneficiarias, para la ejecución, administración, seguimiento y evaluación de un proyecto o acciones específicas.
Acciones específicas
Actividades que no implican un proyecto anual, sino que reporten algún beneficio a las pueblos, comunidades y personas indígenas o afromexicanas tales como investigaciones, publicaciones, elaboración de videos, cápsulas o programas de radio (incluidas radionovelas) en las temáticas autorizadas y con pertinencia cultural.
Asociaciones de
comunidades
A la agrupación de comunidades indígenas o de comunidades y municipios indígenas conforme a su afinidad geográfica, filiación étnica e histórica, previstas en el artículo 115 de la Constitución Política de los Estados Unidos Mexicanos y los marcos normativos de las Entidades Federativas.
Avance físico-
financiero
Documento en el que se registra el avance físico de los proyectos y acciones realizadas y el avance con respecto al gasto de los recursos otorgados.
Carta compromiso
Documento en el que se establecen los derechos y obligaciones del INPI y los beneficiarios del Apoyo para personas promotoras culturales indígenas para el rescate, preservación, difusión y fortalecimiento de sus culturas comunitarias e intérpretes traductores en lenguas indígenas.
CCPI
Centros Coordinadores de Pueblos Indígenas.
 
Comunidades
indígenas
Son aquellas que integran un pueblo indígena y que forman una unidad social, económica y cultural, asentada en un territorio y que reconocen autoridades propias de acuerdo con sus sistemas normativos (usos y costumbres). La Conciencia de su identidad será fundamental para determinar su identidad o pertenencia a un pueblo indígena.
Comunidades
afromexicanas
Para efectos de estos Lineamientos se entenderá por comunidades integrantes de los pueblos afromexicanos, aquellas que descienden de la población africana asentada en territorio nacional desde la época colonial y forman una unidad social, económica y cultural; que ha desarrollado formas propias de organización social, económica, política y cultural; y que poseen aspiraciones comunes y afirman libremente su existencia como pueblo culturalmente diferenciado. La Conciencia de su identidad será fundamental para determinar su identidad o pertenencia a un pueblo afromexicano.
Comprobante fiscal
Comprobante de los gastos realizados por adquisición de bienes y/o contratación o pago de servicios. Para que sea válido, debe contener los requisitos fiscales (Artículos 29 y 29-A del Código Fiscal de la Federación) y los que en su caso establezcan las resoluciones de la miscelánea fiscal.
Cultura
Conjunto de símbolos, valores, actitudes, habilidades, conocimientos, significados, formas de comunicación y organización social, y bienes materiales que hacen posible la vida de una sociedad determinada, y le permiten transformarse y reproducirse como tal, de una generación a las siguientes.
CURP
Clave Única de Registro de Población.
Dictaminación
Proceso de valoración definitiva de los proyectos concursantes, cuyo resultado es la aprobación o negación de apoyo al proyecto o iniciativa.
 
Elementos
fundamentales de la
vida comunitaria
Para efectos de estos Lineamientos se entiende que los fundamentos de la vida comunitaria son aquellos que le dan cohesión e identidad a la comunidad indígena, entre otros: el poder comunal cuya máxima expresión de autoridad es la Asamblea comunitaria; la propiedad, posesión, utilización y ocupación comunal de la tierra, el territorio y los recursos naturales; el trabajo colectivo y el disfrute común, la ayuda mutua y la solidaridad, entre otras características.
Enfoque intercultural
Es un proceso de intercambio y diálogo entre actores provenientes de culturas diferentes(2). El enfoque intercultural en las políticas públicas contribuye a mejorar los términos de este intercambio, al facilitar que los esquemas e instrumentos de políticas sean más sensibles a la diversidad cultural y estén mejor adecuados a las necesidades diferenciadas de una ciudadanía pluricultural.
IDH
Índice de Desarrollo Humano.
IDG
Índice de Desarrollo Humano relativo al Género.
Igualdad de género
Situación en la que mujeres y hombres acceden con las mismas posibilidades y oportunidades al uso, control y beneficio de bienes, servicios y recursos de la sociedad, así como a la toma de decisiones en todos los ámbitos de la vida social, económica, política, cultural y familiar.
INPI
Instituto Nacional de los Pueblos Indígenas.
 
Documento de
Proyecto cultural y de
comunicación
Para efectos de estos Lineamientos se entiende por "Documento de Proyecto cultural y de comunicación" a los textos que los solicitantes de un proyecto deberán elaborar para cumplir con uno de los requisitos para obtener el apoyo. En este documento se deberá describir el conjunto de actividades que se propone realizar. El Proyecto debe reflejar los diferentes tipos de recursos (humanos, materiales, técnicos y financieros) a utilizar para lograr un objetivo previamente fijado en un espacio y tiempo determinado.
Intérprete-traductor
Persona hablante de una lengua indígena que auxilia a las autoridades para actuar con ese carácter.
Niñas, Niños y
Adolescentes
Las niñas y los niños son personas menores de doce años. Los adolescentes son personas de entre doce años cumplidos y menos de dieciocho años de edad. (Ley General de los Derechos de Niñas, Niños y Adolescentes).
Oficinas de
Representación
Unidades Administrativas del INPI que son órganos de representación en las entidades federativas.
Organismos Públicos
de Derechos
Humanos
Comisión Nacional de los Derechos Humanos, Comisiones Estatales de los Derechos Humanos y Defensoría de los Derechos Humanos.
Patrimonio cultural
Para efectos de estos Lineamientos se entiende por patrimonio cultural al conjunto de bienes materiales e inmateriales (productos, valores, representaciones, estilos de vida, normas, pautas de conducta, destrezas adquiridas y expresiones simbólicas) de un pueblo o colectividad, que se transmite de generación en generación y confiere un sentido de pertenencia e identidad.(3)
Persona en
condiciones de
desplazamiento
interno
Personas o grupos de personas que se han visto forzadas u obligadas a escapar o huir de su hogar o de su lugar de residencia habitual, en particular como resultado o para evitar los efectos de un conflicto armado, de situaciones de violencia generalizada, de violaciones de los derechos humanos o de catástrofes naturales o provocadas por el ser humano, y que no han cruzado una frontera estatal internacionalmente reconocida.(4)
 
Población indígena y
afromexicana
migrante
Integrantes de pueblos y comunidades indígenas y afromexicanas que residen en lugar distinto al de origen.
Personas promotoras
culturales
Personas indígenas y afromexicanas que, en coordinación con su comunidad o región, promueven y fortalecen el patrimonio cultural de los pueblos indígenas y afromexicanos.
Personas Promotoras
y abogadas
comunitarias de
derechos indígenas.
Personas indígenas y afromexicanas que facilitan junto con sus propias comunidades la promoción y el ejercicio de sus derechos.
Promotoras de los
derechos de las
mujeres indígenas y
afromexicanas
Mujeres indígenas y afromexicanas que apoyan en la realización de acciones para promover el ejercicio de los derechos de las mujeres indígenas y afromexicanas en todos los ámbitos.
Implementación de
derechos indígenas
La materialización, realización o ejercicio de los derechos fundamentales de los pueblos indígenas y afromexicanos reconocidos en el marco normativo local, nacional e internacional, a partir de lo cual se puede evaluar la eficacia y eficiencia de las normas; es decir, la aplicación real y material de los derechos subjetivos contenidos en las normas y que hacen posible un efecto transformativo real en la vida de sus titulares a quienes van dirigidas.
RFC
Registro Federal de Contribuyentes.
Sistema informático
Plataforma informática a través de la cual se realizará el registro en línea de las propuestas que se presentan en el marco de las convocatorias de Casas de la Mujer Indígena.
SRCI
Sistema de Radiodifusoras Culturales Indígenas.
SIAFF
Sistema Integral de Administración Financiera Federal.
TESOFE
Tesorería de la Federación.
Unidades
Administrativas
Receptoras
Unidades Administrativas de Oficinas Centrales, Oficinas de Representación y Centros Coordinadores de Pueblos Indígenas.
 
2. Objetivos del Programa de Derechos Indígenas
2.1. General
Apoyar en la implementación y ejercicio efectivo de los derechos de los pueblos indígenas y afromexicanos, en especial, el derecho de libre determinación y autonomía; tierras, territorios y recursos naturales; sistemas normativos; participación y representación política; efectivo acceso a la jurisdicción del Estado; derechos culturales, así como apoyar los procesos relacionados con la reconstitución de dichos pueblos y comunidades, el reconocimiento de su carácter de sujeto de derecho público y el derecho a la identidad, derechos de las mujeres y apoyo a la atención médica de sus integrantes; con la finalidad de fortalecer sus instituciones, formas de gobierno y organización, así como sus culturas e identidades colectivas, en el marco de una nueva relación con el Estado Mexicano.
2.2. Específicos
·    Apoyar a los pueblos y comunidades indígenas y afromexicanas para la implementación de proyectos de capacitación, defensa estratégica, asesoría, investigación, promoción, acompañamiento y difusión de sus derechos, mismos que fortalezcan sus procesos de reconstitución y autonomía; el reconocimiento y protección de sus tierras, territorios y recursos naturales; el ejercicio de sus sistemas normativos; la participación y representación política; así como el efectivo acceso a la jurisdicción del Estado y a la identidad de sus integrantes,
·    Apoyar la realización de proyectos culturales y de comunicación indígena y afromexicana con el propósito de rescatar, preservar y fortalecer las diversas expresiones del patrimonio cultural y las lenguas indígenas,
·    Reconocer y fomentar la acción de los integrantes de las comunidades indígenas y afromexicanas en la promoción y fortalecimiento de su patrimonio cultural, así como facilitar el desarrollo y acompañamiento de las acciones del Instituto en materia de cultura,
·    Promover el desarrollo de acciones para el conocimiento y ejercicio de los derechos de las mujeres indígenas y afromexicanas, en sus diferentes etapas de vida y situaciones de vulnerabilidad, para que contribuyan a la igualdad sustantiva de hombres y mujeres, y
·    Apoyar y gestionar el acceso de los pacientes indígenas y afromexicanos a la atención médica-hospitalaria de Tercer Nivel en los hospitales e institutos del sector salud.
3. Lineamientos
3.1. Cobertura
Entidades Federativas de la República Mexicana.
3.2. Población Objetivo
Los pueblos y comunidades indígenas y afromexicanas o las asociaciones de comunidades que se encuentren en procesos de autonomía, defensa, ejercicio y reconocimiento de derechos indígenas, de derechos de las mujeres indígenas y de derechos sociales y culturales; así como los integrantes de dichos pueblos y comunidades que requieran apoyo para el efectivo acceso a la jurisdicción del Estado, a la identidad y a la atención de salud en tercer nivel.
3.3. Beneficiarios
3.3.1. Criterios y requisitos de selección
Los apoyos del Programa de Derechos Indígenas se otorgan a convocatoria abierta, a petición de parte y para acciones estratégicas complementarias.
3.3.1.1. Apoyos por proyectos y a convocatoria:
Se emitirán convocatorias abiertas en las que se establecerán las fechas y términos que deben cumplir los pueblos y las comunidades indígenas y afromexicanas, instituciones indígenas, núcleos agrarios, instituciones académicas, que tengan la iniciativa de desarrollar proyectos para la implementación de derechos fundamentales de los pueblos indígenas y afromexicanos, proyectos de comunicación indígena, así como de igualdad de género, a fin de ser beneficiarias por los apoyos del Programa de Derechos Indígenas respecto de los siguientes ejes temáticos:
a)    Apoyo para la Implementación y el ejercicio efectivo de los derechos fundamentales de los pueblos indígenas y afromexicanos (Modalidad A),
b)    Apoyo a proyectos culturales y de comunicación indígena y afromexicana con el propósito de rescatar, preservar y fortalecer las diversas expresiones del patrimonio cultural y de las lenguas indígenas, y
c)     Proyectos para el ejercicio de los derechos de las mujeres indígenas y afromexicanas.
3.3.1.2. Apoyos por acciones y a petición de parte:
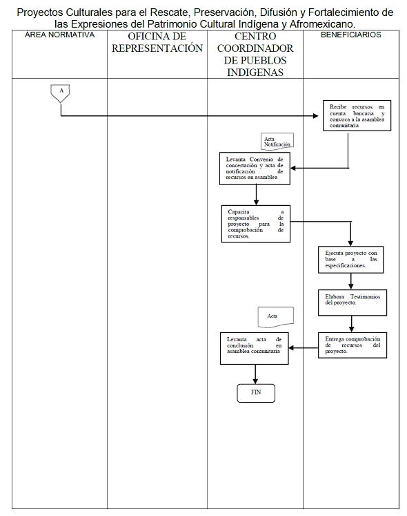
Las personas indígenas y afromexicanas que enfrenten una eventualidad que ponga en riesgo su libertad, identidad o su salud, comunidades indígenas o afromexicanas que a través de la Asamblea Comunitaria avalen a un grupo de sus integrantes que estén interesados en desarrollar un proyecto dirigido al rescate, preservación, difusión y fortalecimiento de las expresiones tradicionales de su patrimonio cultural, podrán solicitar los apoyos del Programa durante todo el ejercicio fiscal o recibirlos en el marco de las acciones que para tal efecto se programen:
a)    Apoyo para la implementación y el ejercicio efectivo de los derechos fundamentales de los pueblos indígenas y afromexicanos (Modalidades B y D),
b)    Apoyo para el efectivo acceso a la jurisdicción del Estado (Excarcelación e Intérpretes-Traductores en Lenguas Indígenas),
c)     Proyectos culturales para el rescate, preservación, difusión y fortalecimiento de las expresiones del patrimonio cultural indígena y afromexicano, y
d)    Apoyo para el Acceso a la Atención Médica de Tercer Nivel.
3.3.1.3. Apoyos para acciones estratégicas complementarias:
El Instituto valorará las medidas estratégicas complementarias necesarias a ser implementadas para el ejercicio de los derechos fundamentales de los pueblos y comunidades indígenas y afromexicanas, dichos apoyos podrán consistir en los siguientes:
a)     Apoyo para la Implementación y el ejercicio efectivo de los derechos fundamentales de los pueblos indígenas y afromexicanos (Modalidad C),
b)     Apoyo emergente para la sobrevivencia familiar de mujeres, adolescentes y niñas indígenas y afromexicanas en situación de desplazamiento forzado interno,
c)     Apoyo a personas promotoras y/o abogadas comunitarias de derechos indígenas, promotoras de los derechos de las mujeres indígenas y afromexicanas y a personas promotoras culturales indígenas y afromexicanas, y
d)    Apoyo a Proyectos estratégicos que tengan como objetivo impulsar el ejercicio de derechos de las mujeres indígenas y/o afromexicanas, de sus comunidades y pueblos, para alcanzar la igualdad sustantiva que, por su cobertura geográfica, población objetivo o por la relevancia del tema y las propuestas de solución, se determinen viables y necesaria su implementación.
Para cada caso deberán cumplir con lo establecido en los Anexos 1.A, 1.B, 2.A.1, 2.A.2, 2.A.3, 3.A y 4.A denominados Guías de Operación y Procedimiento, respectivamente.
3.3.2. Características de los apoyos (tipo y monto)
Tipo de Apoyo
Concepto
Monto máximo de Apoyo
Apoyo para la implementación y el ejercicio efectivo de los derechos fundamentales de los pueblos indígenas y afromexicanos
a)  Proyectos de capacitación, defensa estratégica, asesoría, investigación comunitaria, promoción, acompañamiento y difusión, entre otros, de los siguientes derechos colectivos:
Hasta $300,000.00 (Trescientos mil pesos 00/100 M.N.).
 
 
i.   Reconstitución de los pueblos y comunidades indígenas y afromexicanas, en su carácter de sujetos de derecho público,
ii.   Libre determinación y autonomía,
iii.  Tierra, territorios y recursos naturales,
iv.  Sistemas normativos indígenas y pluralismo jurídico en la impartición de justicia y en la elección de autoridades,
v.   Participación y Representación política,
vi.  Conocimiento indígena, patrimonio cultural y propiedad colectiva, y
vii. Otros derechos colectivos reconocidos en la legislación nacional e internacional.
Los proyectos de investigación comunitaria deberán estar vinculados a la implementación de los derechos fundamentales de los pueblos y comunidades indígenas. No se apoyarán proyectos de investigación con fines académicos exclusivamente.
 
b)   Actividades para promover y propiciar la formación de intérpretes-traductores en lenguas indígenas.
El monto dependerá del alcance de las actividades, propuestas, así como de la suficiencia presupuestal sin que sea mayor a $200,000.00 (Doscientos mil pesos 00/100 M.N.); estableciéndose en los instrumentos legales que para ese efecto se suscriban.
c)   Proyectos estratégicos complementarios para los derechos de los pueblos indígenas y afromexicanos.
El monto dependerá del alcance de las actividades, propuestas, así como de la suficiencia presupuestal sin que sea mayor a $200,000.00 (Doscientos mil pesos 00/100 M.N.); estableciéndose en los instrumentos legales que para ese efecto se suscriban.
d)   Apoyos en beneficio de la población indígena y afromexicana en materia de registro civil.
El monto dependerá del alcance de las actividades, propuestas, así como de la suficiencia presupuestal sin que sea mayor a $150,000.00 (Ciento cincuenta mil pesos 00/100 M.N.); estableciéndose en los instrumentos legales que para ese efecto se suscriban.
 
Apoyo para el efectivo acceso a la jurisdicción del Estado
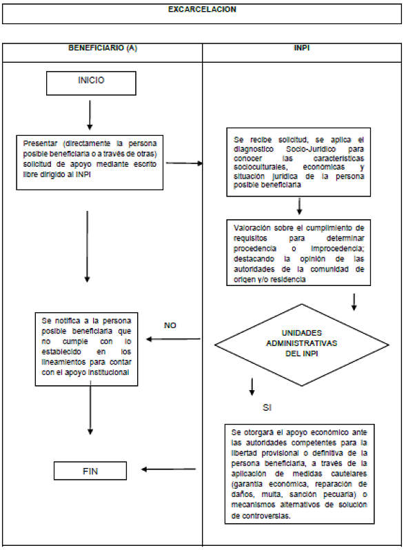
a)   Excarcelación. Se otorgará apoyo económico para que las personas indígenas y afromexicanas accedan a la excarcelación en términos de la legislación que rige al sistema de justicia penal, así como sus propios sistemas normativos. No se apoyarán los delitos de violación, violencia intrafamiliar y aquellos que afecten los intereses de la comunidad.
Será hasta por la cantidad de $60,000.00 (Sesenta mil pesos 00/100 M.N.).
 
b)  Intérpretes-Traductores en Lenguas Indígenas. Se otorgará este apoyo a las personas indígenas que participan con el carácter de intérpretes-traductores en lenguas indígenas en diligencias judiciales o administrativas. Así como a aquellas personas que participen en traducciones escritas.
Las personas que participen en audiencias y/o diligencias, en un día calendario, recibirán un apoyo de $1,100.00 (Un mil cien pesos 00/100 M.N.)
En caso necesario, se apoyarán los conceptos de hospedaje y alimentación hasta por $900.00 (Novecientos pesos 00/100 M.N.) al día. El monto económico por concepto de transporte será de acuerdo al destino en que se lleve a cabo la diligencia.
Tratándose de traducción escrita, se apoyará con un monto de $400.00 (Cuatrocientos pesos 00/100 M.N.) por cada hoja.
c)  Personas Promotoras y/o abogadas comunitarias de derechos indígenas. Se otorgará este apoyo a personas indígenas y afromexicanas que participan en acciones del Programa de Derechos Indígenas, en beneficio de comunidades indígenas y/o afromexicanas.
Monto mensual de apoyo $8,000.00 (Ocho mil pesos 00/100 M.N.), más gastos de movilidad y seguro.
 
Apoyo a proyectos de cultura y comunicación indígena y afromexicana con el propósito de rescatar, preservar y fortalecer las diversas expresiones del patrimonio cultural y de las lenguas indígenas.
a)  Proyectos culturales para el rescate, preservación, difusión y fortalecimiento de las expresiones del patrimonio cultural indígena y afromexicano.
Hasta $150,000.00 (Ciento cincuenta mil pesos 00/100 M.N.) por proyecto.
b)  Proyectos de comunicación intercultural para la promoción y difusión de las expresiones del patrimonio cultural indígena y afromexicano.
Hasta $100,000.00 (Cien mil pesos 00/100 M.N.) por proyecto.
c)  Personas promotoras culturales indígenas y afromexicanas para el rescate, preservación, difusión y fortalecimiento de sus culturas comunitarias.
Apoyo económico por un monto mensual de $8,000.00 (Ocho mil pesos 00/100 M.N.), para facilitar el desempeño de las tareas de la Persona Promotora Cultural. Se otorgará en los 12 meses del ejercicio 2020 de acuerdo al ingreso y permanencia de la Persona Promotora Cultural, prorrogable en caso necesario y en caso de existir disponibilidad presupuestal.
Atención a mujeres indígenas y afromexicanas para el ejercicio de sus derechos
a)  Casas de la Mujer Indígena y Casas de la Mujer Afromexicana
I.   Apertura.
II.  Continuidad.
Apertura.
Hasta $1,850,000.00 (Un millón ochocientos cincuenta mil pesos 00/100 M.N.).
Continuidad.
Fase 1 (Inicial). Hasta $700,000.00 (Setecientos mil pesos 00/100 M.N.).
Fase 2 (Fortalecimiento). Hasta $850,000.00 (Ochocientos cincuenta mil pesos 00/100 M.N.).
 
 
 
Fase 3 (Consolidación). Hasta $1,000,000.00 (Un millón de pesos 00/100 M.N.).
Para las Casas que lo requieran (de acuerdo con lo establecido en la correspondiente Guía de Operación y Procedimiento) podrán solicitar hasta $100,000.00 (Cien mil pesos 00/100 M.N.) para ampliación del inmueble, remozamiento y/o compra de equipamiento de la Casa.
b)  Apoyo de emergencia para la sobrevivencia familiar dirigido a mujeres, adolescentes y niñas indígenas y afromexicanas en situación de desplazamiento forzado interno.
Los apoyos dirigidos a los grupos de mujeres indígenas y/o afromexicanas en situación de desplazamiento forzado interno podrán consistir en:
·   Vestimenta por persona (única vez).
·   Productos de higiene personal (una vez).
·   Alimentación por un periodo de dos meses, en casos excepcionales se podrá ampliar el periodo de apoyo.
·   Adquisición de insumos para garantizar un alojamiento digno.
c)  Fortalecimiento para el ejercicio de derechos de las mujeres indígenas y afromexicanas en sus diferentes etapas de vida y condiciones de vulnerabilidad.
a)  Para procesos de formación hasta por $150,000.00 (Ciento cincuenta mil pesos 00/100 M.N.).
b)  Para acciones de defensa y representación legal por violencia política contra mujeres indígenas y/o afromexicanas, hasta por $200,000.00 (Doscientos mil pesos 00/100 M.N.).
 
 
d) Promotoras de los derechos de las mujeres indígenas y afromexicanas.
Se otorgará un apoyo mensual de $8,000.00 (Ocho mil pesos 00/100) a mujeres indígenas y afromexicanas que promuevan los derechos de las mujeres, más gastos de movilidad y seguro.
e) Proyectos estratégicos
Apoyo a Proyectos que tengan como objetivo impulsar el ejercicio de derechos de las mujeres indígenas y/o afromexicanas, de sus comunidades y pueblos, para alcanzar la igualdad sustantiva que, por su cobertura geográfica, población objetivo o por la relevancia del tema y las propuestas de solución, se determinen viables y necesaria su implementación.
El monto de apoyo dependerá del tipo de acciones que se financien.
 
Apoyo para el acceso a la Atención Médica de Tercer Nivel.
a)  Gastos de pasajes del beneficiario y un acompañante.
Depende del padecimiento y tratamiento del paciente.
b)  Gastos de alimentación y hospedaje.
c)  Gastos para medicamentos indicados en las recetas de sus médicos tratantes que en su caso no estén cubiertos por el Hospital público donde se atiende.
d)  Gastos de servicios médicos especializados (consulta, análisis de laboratorio, radiografías, hospitalización y cirugías entre otros) e insumos complementarios tales como prótesis diversas (muletas, sillas de ruedas y válvulas cardiacas) que, en su caso, no sean cubiertos por hospital público donde se atiende.
e)  Gastos Funerarios. En caso necesario se cubrirán estos gastos (Caja mortuoria donada, preparación y traslado del cadáver a su lugar de origen).
Además de los conceptos anteriores, el Albergue Indígena "La Casa de los Mil Colores" proporciona:
f)   
Servicio de psicología.
g)  Servicio de enfermería.
h)  Traslado a Hospitales e Institutos de Salud.
 
En el caso de los proyectos estratégicos complementarios regulados en el Apoyo para la Implementación y el ejercicio efectivo de los derechos fundamentales de los pueblos indígenas y afromexicanos, Modalidad C se podrán apoyar aquellos que presenten un enfoque integral y que planteen atender a un proceso regional, integrado por varias comunidades indígenas, en cuyo caso, el monto podrá sobre pasar el monto estipulado, el cual quedará sujeto al análisis que realice el Comité Dictaminador con un monto máximo de $1,000,000.00 (Un millón de pesos 00/100 M.N.). El otorgamiento de estos apoyos estará sujeto a la existencia de suficiencia presupuestal en el INPI.
4. Operación
4.1. Proceso
4.1.1. Proceso para el otorgamiento de recursos por proyectos y a convocatoria abierta
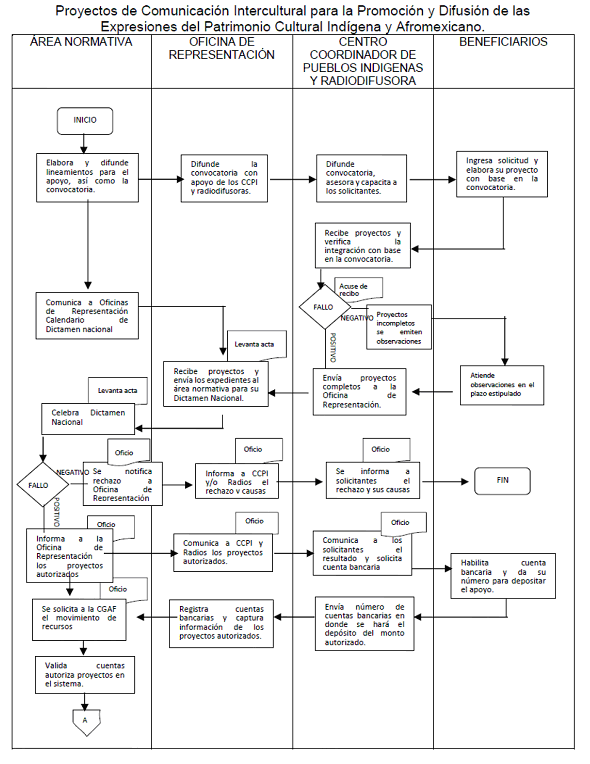
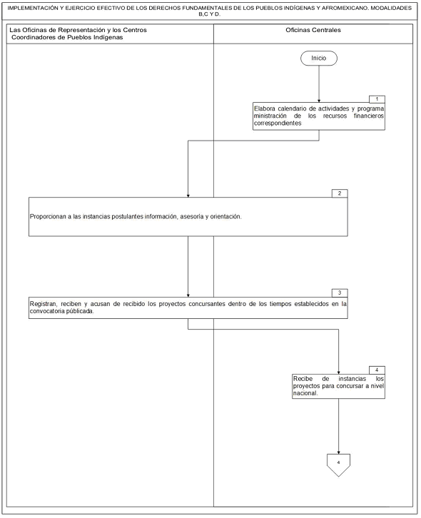
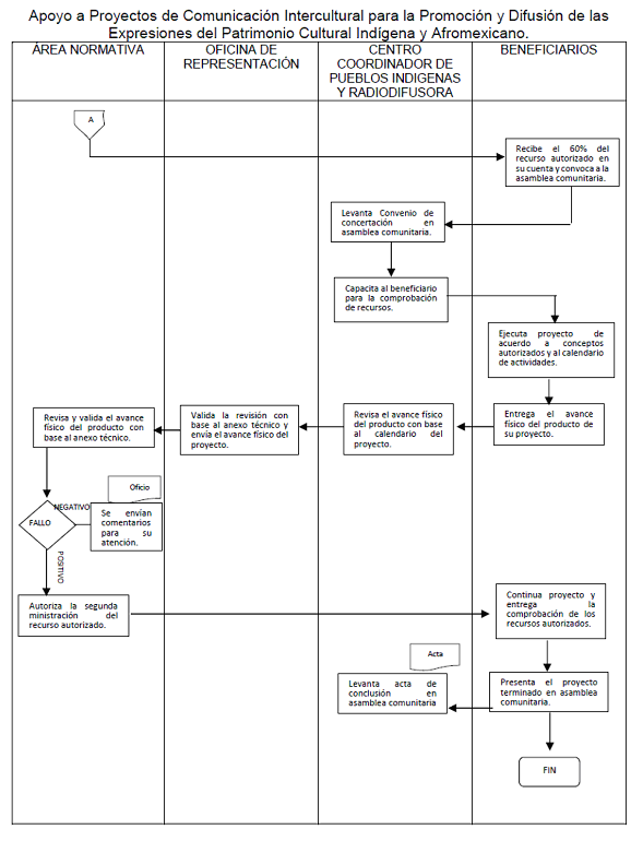
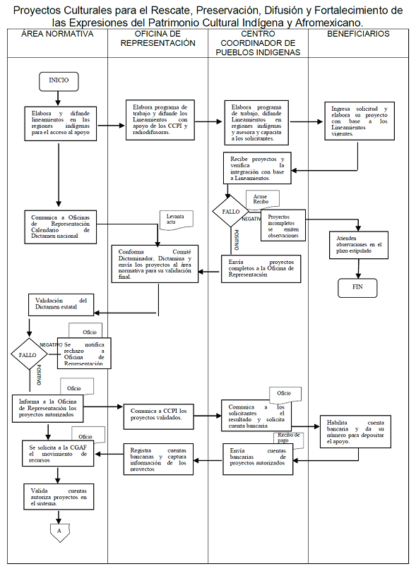
1.     El INPI emitirá convocatorias públicas con cobertura nacional y vigencia anual para la recepción de proyectos en las siguientes temáticas:
 
a.   Apoyo para la Implementación y el ejercicio efectivo de los derechos fundamentales de los pueblos indígenas y afromexicanos (Modalidad A).
b.   Apoyo para proyectos de comunicación indígena con el propósito de rescatar, preservar y fortalecer las diversas expresiones de su patrimonio cultural.
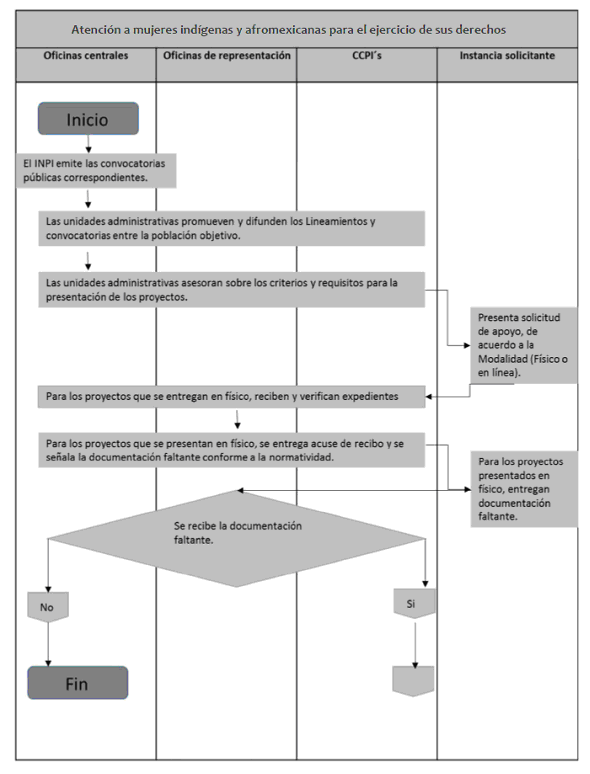
c.    Atención a mujeres indígenas y afromexicanas para el ejercicio de sus derechos.
Dichas convocatorias forman parte de estos Lineamientos en los Anexos 1.A, 2.A.2 y 3.A denominados Guías de Operación y Procedimiento.
2.     Las convocatorias contendrán lo siguiente:
a.   Periodo de vigencia,
b.   Criterios y requisitos,
c.    Tipos y montos de apoyo,
d.   Formatos y documentos que deben presentarse; y
e.   Bases y procedimiento.
3.     La vigencia de las convocatorias iniciará con la entrada en vigor de los presentes Lineamientos. Se difundirán a través de la página de internet y radiodifusoras indígenas del INPI.
4.     Las comunidades e instancias interesadas deberán entregar, en las Unidades Administrativas Receptoras, la solicitud de apoyo mediante formato o escrito libre en original, salvo los casos de proyectos relativos a Casa de la Mujer Indígena y Afromexicana a que se refiere el numeral 5 de los presentes Lineamientos. En la solicitud se deberá indicar el (los) nombre(s) del (los) solicitante(s), tipo de apoyo que requiere y datos de localización, acompañada por los requisitos y formatos establecidos en cada una de las convocatorias.
       El personal de las Unidades Administrativas Receptoras deberá orientar a las y los solicitantes, para la elaboración y presentación de los proyectos y la documentación establecida en las convocatorias.
5.     Los proyectos relativos a la Atención a Mujeres Indígenas y Afromexicanas para el ejercicio de sus derechos, se presentarán en la forma establecida en el numeral anterior, salvo en los siguientes casos:
·    Casas de la Mujer Indígena y Afromexicana de Apertura. Las propuestas se deberán presentar a través de un sistema informático o de manera presencial en la Unidad Administrativa del INPI más cercana.
·    Casas de la Mujer Indígena y Afromexicana de continuidad. Las propuestas se deberán presentar a través de un sistema informático, cumpliendo con lo señalado en la convocatoria respectiva.
6.     Las Unidades Administrativas Receptoras, al recibir cada solicitud deberán verificar que el expediente cumpla con los requisitos señalados en las convocatorias respectivas y deberán entregar a quien solicita el acuse de recibo, en su caso, señalando los documentos o datos faltantes para que sean entregados en un plazo no mayor de 5 días hábiles. Este plazo no es aplicable a los proyectos relativos al Apoyo para la Implementación y el ejercicio efectivo de los derechos fundamentales de los pueblos indígenas y afromexicanos, Modalidad A), las Casas de la Mujer Indígena y Afromexicana de continuidad en virtud que se presentan a través del sistema; y a las propuestas de Casas de la Mujer Indígena y Afromexicana de apertura que se presenten a través del sistema informático. Los proyectos recibidos en los Centros Coordinadores y las Oficinas de Representación, así como las solicitudes ingresadas en línea, serán debidamente integrados para su remisión a las Oficinas Centrales del Instituto, a fin de que sean dictaminados.
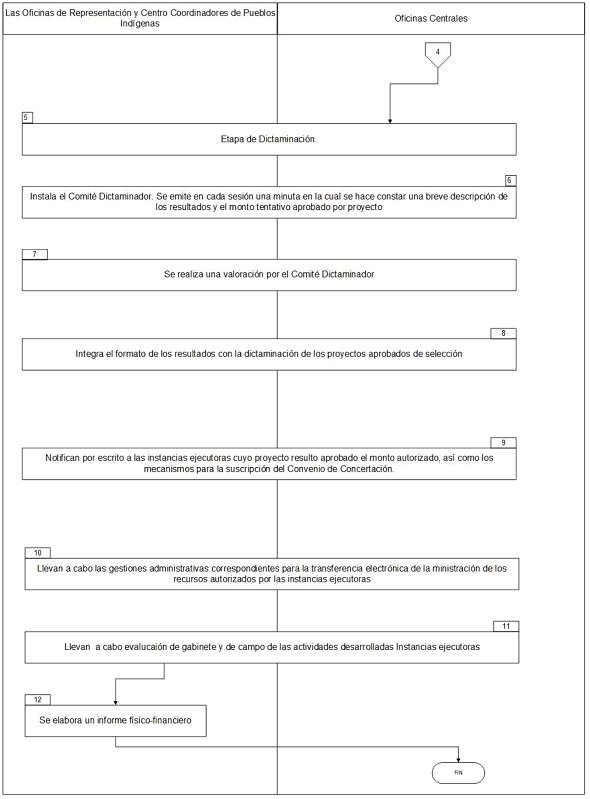
7.     Cerrada la recepción de proyectos e integrados los expedientes, éstos serán evaluados por un Comité Dictaminador integrado por las Coordinaciones Generales correspondientes del INPI y en los casos que aplique, por especialistas en los temas materia de cada convocatoria. El dictamen se realizará utilizando las normas y criterios de valoración establecidos en estos Lineamientos y en la normatividad aplicable.
8.     La dictaminación de los proyectos se realizará en un periodo que no exceda de 45 días naturales,
salvo los proyectos de Apoyo para la implementación y el ejercicio de los derechos fundamentales de los pueblos indígenas y afromexicanos, que deberán dictaminarse en un plazo no mayor a 40 días naturales; en ambos casos contados a partir del cierre de las convocatorias.
9.     Los resultados de los procesos de selección, se publicarán en la página de Internet del INPI (https://www.gob.mx/inpi). Si al término del plazo máximo de respuesta, el INPI no publica una resolución favorable, se entenderá que la petición fue resuelta en sentido negativo.
10.   Una vez publicados los resultados, en los casos que aplique, según el tipo de apoyo, las Instancias Ejecutoras o personas beneficiarias contarán con el plazo establecido en la correspondiente convocatoria para acudir a las Unidades Administrativas Receptoras a firmar el Convenio o Acuerdo para formalizar los derechos y obligaciones que las partes asumen para la ejecución, administración, seguimiento y evaluación de los proyectos.
11.   La entrega de los recursos fiscales se realizará a través de transferencia electrónica y de acuerdo con los términos establecidos en el Convenio o Acuerdo suscrito por las partes.
12.   Previa justificación y autorización, se podrán realizar ajustes al proyecto autorizado y sus adecuaciones serán establecidas en los Convenios Modificatorios que suscriban las partes.
13.   Es responsabilidad de las Instancias Ejecutoras o personas beneficiarias realizar la comprobación de los recursos otorgados y presentar los informes y avances físico-financieros conforme a lo establecido en los convenios o acuerdos que se suscriban.
14.   El INPI de manera directa o través de la persona o instancia que designe, dará seguimiento y evaluación de gabinete y de campo a las actividades desarrolladas por los proyectos apoyados por el Programa.
15.   La vigencia de los apoyos que se otorguen será durante el ejercicio fiscal correspondiente.
Ningún recurso de los previstos a convocatoria abierta podrá otorgarse sin cumplir con el procedimiento descrito en este apartado, así como lo establecido en los Anexos 1.A, 2.A.2 y 3.A denominados Guías de Operación y Procedimiento.
4.1.2. Proceso para el otorgamiento de recursos por acciones y a petición de parte
1.     El INPI proporcionará apoyos a petición de parte a través de las siguientes acciones:
a)   Apoyo para la Implementación y el ejercicio efectivo de los derechos fundamentales de los pueblos indígenas y afromexicanos (Modalidades B y D).
b)   Apoyo para el Efectivo acceso a la jurisdicción del Estado (Excarcelación e Intérpretes-traductores en lenguas indígenas).
c)   Proyectos culturales para el rescate, preservación, difusión y fortalecimiento de las expresiones del patrimonio cultural indígena y afromexicano.
d)   Apoyo para el acceso a la Atención Médica de Tercer Nivel.
2.     Los proyectos para el Apoyo para la Implementación y el ejercicio efectivo de los derechos fundamentales de los pueblos indígenas y afromexicanos (Modalidades B y D) se otorgarán conforme al siguiente procedimiento:
a)   Los interesados deberán presentar un proyecto ante las Unidades Administrativas Receptoras, en el que se plasme básicamente el problema a atender, el nombre del (los) posible(s) beneficiario (s), tipo de apoyo que requiere y datos de localización.
b)   El proyecto puede ser presentado por la comunidad indígena o afromexicana, núcleo agrario, institución académica según sea el caso, acompañándose de los requisitos señalados en el Anexo 1.A denominado Guías de Operación y Procedimiento.
c)   Las Unidades Administrativas Receptoras al recibir la solicitud de apoyo deberán verificar que cumpla con los requisitos y deberán entregar acuse de recibo, para así enviar una propuesta de atención a la Coordinación General de Derechos Indígenas.
d)   Considerando el tipo de apoyo requerido y los criterios y requisitos de elegibilidad aplicables establecidos en el Anexo 1.A, las Unidades Administrativas Receptoras analizarán y esperarán
la dictaminación institucional en un plazo máximo de 25 días hábiles contados a partir de la recepción de la solicitud.
e)   Al concluir este periodo se le notificará al peticionario la respuesta a su solicitud. Si ésta fue aprobada o declarada procedente, los solicitantes acudirán a la Unidades Administrativas Receptoras para formalizar la entrega de recursos.
      Si al concluir el plazo de respuesta no se emite, se entenderá que la petición fue resuelta en sentido negativo.
f)    Para los tipos de apoyo que corresponda, es responsabilidad del beneficiario realizar la comprobación respecto de la totalidad de los recursos otorgados y, de ser el caso, presentar los avances físicos y financieros de acuerdo con lo establecido en los instrumentos jurídicos suscritos.
g)   El INPI de manera directa o través de la persona o instancia que designe, dará seguimiento y evaluación de gabinete y de campo a las actividades desarrolladas por los proyectos apoyados por el Programa.
h)   El procedimiento se rige de conformidad con los criterios aquí descritos y los establecidos en el Anexo 1.A.
3.     Los apoyos para el efectivo acceso a la jurisdicción del Estado: Excarcelación e Intérpretes-Traductores en Lenguas Indígenas se otorgarán conforme al siguiente procedimiento:
a)   Los interesados deberán presentar solicitud de apoyo mediante escrito libre en original, ante las Unidades Administrativas Receptoras, en el que se plasme básicamente, el nombre del (los) posible(s) beneficiario (s), tipo de apoyo que requiere y datos de localización.
b)   La solicitud puede ser presentada por cualquier persona o institución pública, acompañándose de los requisitos señalados en los Anexos 1.B denominados Guías de Operación y Procedimiento.
c)   Las Unidades Administrativas Receptoras al recibir la solicitud de apoyo deberán verificar que cumpla con los requisitos y deberán entregar acuse de recibo, en su caso, señalarán los documentos o datos faltantes para que sean entregados en un plazo no mayor a 5 días hábiles.
d)   Considerando el tipo de apoyo requerido y los criterios y requisitos de elegibilidad aplicables establecidos en el Anexo 1.B, las Unidades Administrativas Receptoras analizarán y dictaminarán la procedencia o improcedencia del apoyo institucional en un plazo máximo de 25 días hábiles contados a partir de la recepción de la solicitud.
e)   Al concluir este periodo se le notificará al peticionario la respuesta a su solicitud. Si ésta fue aprobada o declarada procedente, los solicitantes acudirán a la Unidades Administrativas Receptoras para formalizar la entrega de recursos.
      Si al concluir el plazo de respuesta no se emite, se entenderá que la petición fue resuelta en sentido negativo.
f)    Para los tipos de apoyo que corresponda, es responsabilidad del beneficiario realizar la comprobación respecto de la totalidad de los recursos otorgados y, de ser el caso, presentar los avances físicos y financieros de acuerdo con lo establecido en los instrumentos jurídicos suscritos.
g)   El INPI de manera directa o través de la persona o instancia que designe, dará seguimiento y evaluación de gabinete y de campo a las actividades desarrolladas por los proyectos apoyados por el Programa.
h)   El procedimiento se rige de conformidad con los criterios aquí descritos y los establecidos en el Anexo 1.B.
4.     Apoyo a proyectos culturales para el rescate, preservación, difusión y fortalecimiento de las expresiones del patrimonio cultural indígena y afromexicanas que cumplan los requisitos, criterios y procedimientos establecidos en la Guía de Operación y Procedimientos (Anexo 2.A.1.) de los presentes Lineamientos.
5.     Los Apoyos para el Acceso a la Atención Médica de Tercer Nivel, se sujetarán al procedimiento
establecido en el Anexo 4.A denominado Guías de Operación y Procedimiento.
4.1.3 Proceso para el otorgamiento de recursos para acciones estratégicas complementarias:
1.     El Instituto ejecutará las medidas complementarias que se requieran para impulsar el ejercicio de los derechos fundamentales de los pueblos y comunidades indígenas y afromexicanas, dichas acciones complementarias podrán consistir en:
a)   Apoyo para la Implementación y el ejercicio efectivo de los derechos fundamentales de los pueblos indígenas y afromexicanos (Modalidad C),
b)   Apoyo emergente para la sobrevivencia familiar de mujeres, adolescentes y niñas indígenas y afromexicanas en situación de desplazamiento forzado interno,
c)   Apoyo a personas promotoras y/o abogadas comunitarias de derechos indígenas, de los derechos de las mujeres indígenas y afromexicanas y a personas promotoras culturales indígenas y afromexicanas, y
d)   Apoyo a Proyectos estratégicos que tengan como objetivo impulsar el ejercicio de derechos de las mujeres indígenas y/o afromexicanas, de sus comunidades y pueblos, para alcanzar la igualdad sustantiva, y que de manera central se determinen técnicamente viables para su implementación, considerando la cobertura geográfica, población objetivo y la relevancia de la temática a abordar.
2.     El procedimiento iniciará a valoración del INPI o a requerimiento de alguna de las instancias federales, estatales, municipales y autónomas.
3.     Para otorgar apoyos a personas promotoras y/o abogadas comunitarias de derechos indígenas, de los derechos de las mujeres indígenas y afromexicanas y a personas promotoras culturales indígenas y afromexicanas, el INPI realizará un análisis de las necesidades e invitará a personas que cumplan con los perfiles idóneos.
       El INPI notificará a los participantes el resultado de la selección y publicará, en su página de internet, la lista de personas promotoras de los pueblos indígenas y afromexicanos.
4.     El Apoyo de emergencia para la sobrevivencia familiar dirigido a mujeres indígenas y afromexicanas en situación de desplazamiento forzado interno, se otorgará una vez que el INPI identifique a grupos de mujeres que requieran contar con este apoyo o previa notificación al INPI por parte de autoridades federales, estatales, municipales u Organismos Públicos de Derechos Humanos y en apego a los términos establecidos en el Anexo 3.A de los presentes Lineamientos.
Estos apoyos se otorgarán conforme a la disponibilidad presupuestal.
Para cada caso deberán cumplir con lo establecido en los Anexos 1.A, 1.B, 2.A.1, 2.A.2, 2.A.3, 3.A y 4.A denominados Guías de Operación y Procedimiento, respectivamente.
5. Derechos, obligaciones y causas de suspensión de los apoyos
5.1. Derechos de las y los beneficiarios
a)     Recibir un trato digno, respetuoso, oportuno, equitativo y de calidad,
b)     Acceder a los apoyos que otorga el Programa de acuerdo con lo establecido en estos Lineamientos y según disponibilidad presupuestal,
c)     Recibir orientación del INPI para la presentación de solicitudes de apoyo e integración de expedientes sin costo alguno, y
d)     Recibir los recursos correspondientes en caso de resultar aprobada su solicitud o proyecto, conforme a los instrumentos jurídicos suscritos entre las partes.
5.2. Obligaciones de las y los beneficiarios
a)    Conducirse con verdad y aportar la información personal que el INPI requiera (edad, sexo, domicilio, grado máximo de estudios, ingreso, dependientes económicos, lugar de nacimiento, lengua indígena que habla, pueblo indígena al que pertenece, CURP, acta de nacimiento, copia de identificación oficial), los cuales estarán protegidos conforme a la legislación en la materia,
b)    Cumplir con los requisitos establecidos en estos Lineamientos,
c)     Aportar la información que el INPI requiera sobre los proyectos o acciones que les fueron financiadas, y
d)    Comprobar los recursos otorgados.
 
5.3. Causales de suspensión de los apoyos
Se suspenderá la ministración de los apoyos por las siguientes causas:
a)     Incumplir con lo establecido en los presentes Lineamientos, Guías de Operación y Procedimiento, Convenios de Concertación y Acuerdos de Coordinación del Programa y en los proyectos o acciones autorizados,
b)     Presentar información o documentación alterada o falsa. En estos casos se suspenderá la ministración de los recursos y en caso de que ya se haya hecho, el beneficiario está obligado a reintegrarlos, con los aprovechamientos y rendimientos generados, conforme al procedimiento que corresponda, y
c)     No aplicar los recursos que se reciban conforme a los conceptos autorizados.
6. Participantes
6.1. Ejecutoras
Las Instancias Ejecutoras de este Programa podrán ser: el INPI a través de sus diferentes Unidades Administrativas; sus Oficinas de Representación y los CCPI; otras dependencias o instancias federales; las comunidades indígenas o las asociaciones de comunidades, núcleos agrarios conformados por población indígena y afromexicana; instituciones académicas, grupos de mujeres indígenas y/o afromexicanas, organismos autónomos federal y estatales; así como los gobiernos estatales y municipales de conformidad con la naturaleza del tipo de apoyo de que se trate.
Para el caso de apoyos para las Casas de la Mujer Indígena y Afromexicana, podrán ser ejecutores los grupos de mujeres indígenas que actualmente operan las Casas, designadas o avaladas por la comunidad indígena o, en su caso, grupos de mujeres indígenas las cuales deben ser designadas o avaladas por las mujeres indígenas migrantes.
6.2. Instancia normativa
El INPI, a través de la Coordinación General de Derechos Indígenas y la Coordinación General de Patrimonio Cultural, Investigación y Educación Indígena, serán responsables de ejecutar en el ámbito de sus atribuciones y funciones, cada una de las acciones aquí descritas y éstas serán las instancias encargadas de interpretar los presentes Lineamientos y quedarán facultadas para hacer las precisiones y definir los criterios de aplicación, del Lineamiento que resulte aplicable.
7. Coordinación institucional
La Instancia Normativa establecerá la coordinación necesaria para garantizar que sus acciones no se contrapongan, afecten o presenten coincidencias con otros programas o acciones del Gobierno Federal; la coordinación institucional y vinculación de acciones busca potenciar el impacto de los recursos, fortalecer la cobertura de las acciones, detonar la complementariedad y reducir gastos administrativos.
Con este mismo propósito, podrá establecer acciones de coordinación con los gobiernos de las entidades federativas y de los municipios, las cuales tendrán que darse en el marco de las disposiciones de los presentes Lineamientos y de la normatividad aplicable.
8. Ejecución
8.1. Gastos Indirectos
Se destinará hasta el 6.65% del presupuesto total asignado al Programa para difusión y promoción del mismo, capacitación a personal institucional, asesoría, operación, seguimiento, supervisión y evaluación externa.
8.2. Recursos no Devengados
En el caso de que las Instancias Ejecutoras sean los beneficiarios del proyecto y cuenten con recursos no devengados o que no hayan sido utilizados en los fines autorizados al cierre del ejercicio fiscal correspondiente deberán reintegrarlos, con los aprovechamientos y rendimientos que generen dichos recursos, a la Unidad Administrativa respectiva ya sean CCPI, Oficinas de Representación u Oficinas Centrales competentes, a más tardar el último día hábil de diciembre del ejercicio fiscal aplicable.
9. Auditoría, Control y Seguimiento
Los recursos que la Federación otorga para este Programa podrán ser revisados por la Secretaría de la Función Pública (SFP), Secretaría de Hacienda y Crédito Público (SHCP), la Auditoría Superior de la Federación (ASF) y demás instancias que en el ámbito de sus respectivas atribuciones resulten competentes.
Como resultado de las acciones de auditoría que se lleven a cabo, las instancias de control que las realicen mantendrán un seguimiento interno que les permita emitir informes de las revisiones efectuadas, dando principal importancia a la atención en tiempo y forma de las anomalías detectadas, hasta su total solventación.
10. Evaluación
El INPI podrá llevar a cabo en forma directa o a través de instancias especializadas, las evaluaciones que se consideren apropiadas conforme a sus necesidades y recursos disponibles.
Para ello, se deberá considerar el análisis de la Matriz de Indicadores para Resultados (MIR) del Programa, así como el seguimiento y monitoreo en la operación de los tipos de apoyo, con el propósito de conocer y retroalimentar las posibles acciones futuras de mejora en su desempeño.
Asimismo, se llevarán a cabo las evaluaciones que se determinen conforme a las disposiciones del Programa Anual de Evaluación, que emita la SHCP, la SFP y el Consejo Nacional de Evaluación de la Política Pública de Desarrollo Social, para el ejercicio fiscal que corresponda. Al interior del INPI, la coordinación del proceso estará a cargo de la Coordinación General de Planeación y Evaluación.
11. Indicadores
Se evaluará la operación y resultados alcanzados conforme a los indicadores señalados en el Anexo 5.
12. Transparencia
12.1. Difusión
Conforme a las disposiciones establecidas en el Decreto de Presupuesto de Egresos de la Federación para el Ejercicio Fiscal correspondiente, estos Lineamientos, sus apartados y anexos, además de su publicación en el Diario Oficial de la Federación, estarán disponibles para la población en las Unidades Administrativas y Operativas, así como en la página de Internet del INPI: https://www.gob.mx/inpi.
Asimismo, se difundirá la mecánica para acceder a los tipos de apoyo descritos en los presentes Lineamientos y sus alcances, a través del Sistema de Radiodifusoras Culturales Indígenas que opera el Instituto.
La papelería, documentación oficial, así como la publicidad y difusión del Programa, deberán incluir la siguiente leyenda: "Este Programa es público, ajeno a cualquier partido político. Queda prohibido el uso para fines distintos a los establecidos en el Programa".
Todo el gasto en comunicación social relacionado con la publicidad que se adquiera para este Programa por parte de las dependencias y entidades, así como aquel relacionado con los recursos presupuestarios federales que se transfieren a las entidades federativas, municipios y las demarcaciones territoriales de la Ciudad de México, que se aplique a través de anuncios en medios electrónicos, impresos, complementarios o de cualquier otra índole, deberá señalar que se realizan con los recursos federales aprobados en este presupuesto e incluir la leyenda señalada en el Decreto de Presupuesto de Egresos de la Federación para el Ejercicio Fiscal correspondiente.
El Programa deberá integrar y publicar su padrón de beneficiarios conforme a lo previsto en la Ley Federal de Transparencia y Acceso a la Información Pública y Ley General de Transparencia y Acceso a la Información Pública.
Se deberán identificar en sus padrones o listados de beneficiarios a las personas físicas, en lo posible, con la Clave Única de Registro de Población (CURP); asimismo, la información que se genere será desagregada, por sexo, grupo de edad, lengua y pueblo indígena, región del país, entidad federativa, municipio o demarcación territorial de Ciudad de México.
Se deberá informar de manera directa a las personas beneficiarias el apoyo otorgado. Esto se dará a conocer en los términos previstos por la Ley Federal de Transparencia y Acceso a la Información Pública y Ley General de Transparencia y Acceso a la Información Pública.
12.2. Confidencialidad
La Unidad Administrativa responsable de operar cada uno de los tipos de apoyos materia de estos Lineamientos deberá informar sobre su aviso de privacidad a quienes se benefician de su proyecto o apoyo, en cada uno de los documentos, en los cuales recaben datos personales y datos personales sensibles de las y los beneficiarios, de conformidad con lo establecido en la Ley General de Protección de Datos Personales en Posesión de los Sujetos Obligados.
12.3. Acciones de Blindaje Electoral
En la operación y ejecución de los recursos federales de este Programa se deberán observar y atender las medidas que emita la Fiscalía Especializada para la Atención de Delitos Electorales y que, en su caso, difunda la Coordinación General de Asuntos Jurídicos en su carácter de Enlace de Transparencia ante la SFP, para impedir que el Programa sea utilizado con fines políticos electorales en el desarrollo de procesos electorales federales, estatales y municipales.
13. Quejas y Denuncias.
Las quejas y denuncias de la ciudadanía en general, se captarán a través del Órgano Interno de Control en el INPI, específicamente en el Área de Quejas, ubicada en la Avenida México Coyoacán número 343, piso 2, Colonia Xoco, Alcaldía Benito Juárez, Código Postal 03330, en Ciudad de México, por Internet a la dirección electrónica: quejasoic@inpi.gob.mx, por teléfono al (01-55) 91-83-21-00, extensiones 7252 y 7253 o al Centro de Atención de Quejas y Denuncias al teléfono 01800 1128700 del Interior de la República, así como al (01-55) 2000 2000 y 2000 3000 extensión 2164 de Ciudad de México.
La(s) persona(s) que presente(n) quejas o denuncias deberá(n) proporcionar los datos para su posterior localización; asimismo, deberá(n) indicar los hechos presuntamente irregulares, así como el o los nombres de las o los servidores públicos.
Anexo 1.A
Guía de Operación y Procedimiento
Apoyo para la implementación y ejercicio efectivo de los derechos fundamentales de los pueblos indígenas
y afromexicanos
1.     Fundamento Legal
·     Párrafo octavo del artículo 4° de la Constitución Política de los Estados Unidos Mexicanos.
·     Artículos 3, 4 fracciones III, IV, V inciso c), y VIII de la Ley del Instituto Nacional de los Pueblos Indígenas.
·     Numerales 3.3.1, 3.3.1.1, 3.3.1.2 y 3.3.1.3 de los Lineamientos para el Programa de Derechos Indígenas a cargo del Instituto Nacional de los Pueblos Indígenas del presente ejercicio fiscal.
2. Unidad Administrativa Responsable de la Operación
Las atribuciones y responsabilidades de las Unidades Administrativas (Oficinas de Representación, Centros Coordinadores de Pueblos Indígenas y Oficinas Centrales del INPI), involucradas en este tipo de apoyo se encuentran delimitadas en:
·     Ley del Instituto Nacional de los Pueblos Indígenas,
·     Ley General de Responsabilidades Administrativas,
·     Ley Federal de Presupuesto y Responsabilidad Hacendaria y su Reglamento,
·     Estatuto Orgánico del Instituto Nacional de los Pueblos Indígenas, vigente.
·     Programa Nacional de los Pueblos Indígenas 2018-2024.
3. Etapa de Difusión
Los Lineamientos, convocatoria y diversos anexos relacionados y aplicables a este tipo de apoyo, serán difundidos a través de las Unidades Administrativas, página de Internet del INPI (https://www.gob.mx/inpi) y Sistema de Radiodifusoras Culturales Indígenas.
4. Criterios
a)    Las Comunidades Indígenas (C.I) y Afromexicanas (C.A.) y Núcleos Agrarios (N.A.) interesados en realizar acciones en las materias señaladas, podrán presentar proyectos que estén vinculados a procesos comunitarios,
 
b)    Los proyectos presentados por Comunidades Indígenas y Afromexicanas tendrán que estar respaldados por la Asamblea Comunitaria a través del documento que para tal efecto se elabore,
c)    Ningún servidor público del INPI podrá formar parte de la instancia postulante ni recibir pago alguno por colaborar en el proyecto,
d)    Se recibirá sólo una propuesta por instancia postulante,
e)    No se apoyarán proyectos de investigación con fines académicos.
f)     Cuando se identifique que el proyecto sea una copia de alguno presentado por otra Comunidad Indígena, Afromexicana o Núcleo Agrario, se someterá al Comité la valoración previa el financiamiento de estos.
g)    En el caso de acciones en beneficio de la población indígena y afromexicana en materia de registro civil se promoverá la participación directa de las Comunidades a través del Registro Nacional de Población e Identificación Personal en beneficio de las mismas, realizando acciones que permitan acercar los servicios de registro civil a las Comunidades Indígenas y Afromexicanas cuyos integrantes los requieran.
5. Descripción de los Conceptos de Apoyo
Modalidad A: Proyectos de capacitación, defensa estratégica, asesoría, investigación comunitaria, promoción, acompañamiento y difusión, entre otros, de los siguientes derechos.
i.      Reconstitución de los pueblos y comunidades indígenas y afromexicanas, en su carácter de sujetos de derecho público,
ii.     Libre determinación y autonomía,
iii.    Tierra, territorios y recursos naturales,
iv.    Sistemas normativos indígenas y pluralismo jurídico en la impartición de justicia y en la elección de autoridades,
v.     Participación y representación política,
vi.    Conocimiento indígena, patrimonio cultural y propiedad intelectual colectiva, y
vii.   Otros derechos colectivos reconocidos en la legislación nacional e internacional.
Los proyectos de investigación comunitaria deberán estar vinculados a la implementación de los derechos fundamentales de los pueblos indígenas.
Modalidad B. Actividades para promover y propiciar la formación de intérpretes-traductores en lenguas indígenas.
Modalidad C. Proyectos estratégicos complementarios para los derechos de los pueblos indígenas y afromexicanos.
Modalidad D. Apoyos en beneficio de la población indígena y afromexicana en materia de registro civil.
Del presupuesto asignado a la Coordinación General de Derechos Indígenas, se destinará un porcentaje para la implementación de acciones dirigidas en beneficio de la población indígena y afromexicana. En la Modalidad B se considera la suscripción de convenios con Instituciones Académicas para desarrollar actividades que se orienten a la formación de intérpretes-traductores para contribuir al respeto y ejercicio del derecho de acceso a la justicia de las comunidades indígenas y afromexicanas y sus integrantes. Para el caso de las Modalidades C y D, se contemplarán aquellas Comunidades Indígenas y Afromexicanas y Núcleos Agrarios que presenten un proyecto con un diagnóstico que sustente y visibilice la necesidad de realizar las acciones en la materia.
El apoyo procederá siempre y cuando exista conjunción de objetivos, visión y estrategias entre el INPI, comunidades indígenas y afromexicanas, núcleos agrarios e Instituciones Académicas, según sea el caso.
6. Montos de Apoyo
Para la modalidad A, se considerará un monto máximo por proyecto de hasta $300,000.00 (Trescientos mil pesos 00/100 M.N.).
Para las modalidades B y C, se considerará un monto máximo por proyecto de hasta $200,000.00 (Doscientos mil pesos 00/100 M.N.).
Para la Modalidad D se considerará un monto máximo por proyecto de hasta $150,000.00 (Ciento cincuenta mil pesos 00/100 M.N.).
7. Requisitos (Modalidad A)
a)    Solicitud en original mediante escrito libre,
b)    Presentación de proyecto debidamente foliado, sin fines de lucro, que tenga como propósito desarrollar actividades consideradas en la modalidad A; en versión impresa y en medio magnético; o bien, a través de la página de Internet: https://www.gob.mx/inpi,
c)    Escrito bajo protesta de decir verdad que entre los integrantes de la instancia postulante no se encuentra algún servidor público del INPI,
d)    Presentación de la currícula de las personas que realizarán las acciones del proyecto, a la que se adjunten las constancias académicas con valor curricular registradas oficialmente, que acrediten que se posee el conocimiento y experiencia suficiente para su desarrollo,
e)     Copia del acta de asamblea comunitaria o acta de asamblea ejidal o comunal, con fecha, firma y sello, según sea el caso. Para asambleas comunitarias se requiere la presentación del documento que se utiliza para registrar los acuerdos adoptados en las mismas,
f)     Carta aval original, con fecha, firma y sello de la autoridad que la emite, que corresponda con la cobertura geográfica en la que se llevarán a cabo las actividades del proyecto; adjuntando copia simple de la identificación oficial de la autoridad que la suscriba; salvo cuando el proyecto esté respaldado por la asamblea comunitaria,
g)    Copia de la Clave Única de Registro de Población (CURP) de las (los) representante/s legal/es, del Comisariado de Bienes Ejidales o Comunales; para las Comunidades Indígenas y Afromexicanas, de la (s) persona (s) que designen con ese carácter,
h)    Delimitación del área geográfica en la que se desarrollará el proyecto, precisando municipios y comunidades, número de beneficiarios directos e indirectos por localidad, hombres y mujeres, así como Comunidad (es) Indígena(s) y/o Afromexicana(s) por atender,
i)     Calendario mensual de actividades con fechas específicas,
j)     Desglose por partidas del presupuesto solicitado,
k)     Establecer la metodología de trabajo y los recursos humanos requeridos para la ejecución del proyecto, y
l)     Los proyectos de capacitación deberán presentar la carta descriptiva especificando la (s) temática (s) a abordar, así como mecanismos de evaluación de los conocimientos adquiridos por las personas beneficiarias. El número de beneficiarios que se proponga no podrá ser menor a 50 personas; en caso de que varias propuestas concurran en una sola localidad se priorizará un proyecto, de acuerdo al impacto, temática, objetivos y diagnóstico presentado.
Para Instituciones académicas, (Modalidad B) adicionalmente se requiere lo siguiente:
m)    En términos de lo dispuesto en el artículo 32-D del Código Fiscal de la Federación, se deberá presentar el documento denominado Opinión de Cumplimiento de Obligaciones Fiscales expedido por el Servicio de Administración Tributaria (SAT), mismo que debe expresar opinión en sentido positivo y en el que se haga constar que la I.A. no registra incumplimiento con sus obligaciones fiscales,
n)    Documentación que dé constancia de trabajos realizados por la instancia postulante que permitan acreditar que se cuenta con la experiencia en los temas de esta modalidad,
ñ)    Copia de la factura electrónica, no serán consideradas facturas electrónicas con carácter de donativo,
o)    Copia Simple del Registro Federal de Contribuyentes (R.F.C.) de la instancia solicitante, y,
 
p)    Copia simple del decreto de creación o documento constitutivo, así como de la estructura institucional que participará en la operación del proyecto, indicando la manera en la que se vinculará con la ejecución de las acciones.
Requisitos Modalidades C y D
a)    Presentación de un proyecto con diagnóstico y descripción del problema a atender.
b)    Acciones que consideren necesarias para lograr el objetivo, y
c)     Los demás que se encuentran en los Procedimientos descritos de las modalidades correspondientes.
8. Procedimiento para la Modalidad A
8.1. Convocatoria
Se emitirá una convocatoria pública dirigida a los sujetos señalados en el inciso a) del numeral 4, de este Anexo, para participar en el proceso de selección de proyectos, la cual se encontrará abierta por un período de 30 días naturales.
En la convocatoria se establecerán los requisitos, bases y procedimientos para acceder a los conceptos de apoyo establecidos en esta normatividad.
8.2. Elementos básicos para la integración de proyectos
A partir de la entrada en vigor de la convocatoria y hasta el cierre de la misma, se encontrará a disposición de los interesados el documento denominado "Elementos básicos para la elaboración de proyectos", en las Unidades Administrativas del INPI y en su página de Internet (https://www.gob.mx/inpi).
8.3. Etapa de Recepción de Proyectos
Los proyectos deberán presentarse foliados en versión impresa y en medio magnético en las sedes de las Oficinas de Representación, Centros Coordinadores de Pueblos Indígenas y Oficinas Centrales del INPI, en adelante Unidades Administrativas, o bien en línea a través de su página de Internet (https://www.gob.mx/inpi).
Las Unidades Administrativas al recibir cada solicitud, deberán verificar que el proyecto cumpla con los requisitos señalados en la convocatoria y deberán entregar el acuse de recibo, en su caso, señalando los documentos o datos faltantes para que la instancia postulante los entregue dentro de un plazo no mayor a 5 días hábiles.
Al día siguiente del cierre de la convocatoria, las Unidades Administrativas deberán remitir a la Coordinación General de Derechos Indígenas, mediante correo electrónico, el Formato Único de Recepción de Proyectos.
8. 4. Etapa de Dictaminación
Dentro de los plazos establecidos, se desarrollará en los siguientes términos:
La Coordinación General de Derechos Indígenas elaborará un calendario en el que se establezcan lugar, fecha y horarios para el proceso de dictaminación. Con ese propósito se constituirá un "Comité Dictaminador", que estará integrado por un representante de la Coordinación General de Derechos Indígenas, como área responsable, y servidores (as) públicos (as) de las Oficinas de Representación, de los Centros Coordinadores de Pueblos Indígenas, de la Coordinación General de Asuntos Jurídicos, de la Coordinación General de Transversalidad y Operación Regional del INPI y del Órgano Interno de Control en el INPI, estos tres últimos con el carácter de asesores.
Ese órgano colegiado llevará a cabo el estudio y revisión de los proyectos recibidos, en términos de los requisitos y bases plasmadas en la convocatoria. A partir del diagnóstico presentado por la instancia postulante y del análisis integral del proyecto, se determinará la viabilidad y pertinencia de éste. Los resultados de la sesión se registrarán en una minuta señalando las razones que sustentan la determinación institucional, adjuntando los dictámenes de los proyectos analizados, mismos que quedarán bajo resguardo de las Oficinas de Representación y Centros Coordinadores de Pueblos Indígenas. Una copia digital quedará en la Coordinación General de Derechos Indígenas.
 
El plazo de dictaminación no será mayor a 40 días naturales.
8.5. Criterios para la Dictaminación de los Proyectos
a)    Congruencia en los términos que establece la convocatoria pública,
b)    Valoración de los antecedentes de trabajo de la instancia postulante vinculados con su experiencia en el tema,
c)     Que las acciones propuestas promuevan el fortalecimiento y la cohesión comunitaria evitando la agudización de tensiones y diferencias sociales,
d)    Congruencia entre la distribución del presupuesto solicitado con relación a las actividades programadas, número de beneficiarios y cobertura geográfica, entre otros,
e)    Calendario de actividades acorde con el presupuesto solicitado, los recursos humanos y la infraestructura con la que cuenta la instancia postulante, y
f)     La documentación que se presente deberá encontrarse completa y legible.
8.6 Criterios para la Asignación del Presupuesto
a)    Acciones propuestas,
b)    Tipo de actividades,
c)    Metas cuantitativas y cualitativas,
d)    Número de beneficiarios programados, por género, municipio, y localidad,
e)    Cobertura geográfica, y
f)     Distribución del gasto del proyecto.
8.7. Resultados de la Dictaminación
Concluido el proceso de dictaminación, los resultados se publicarán en la página de Internet del INPI.
Las instancias ejecutoras cuyo proyecto resulte aprobado, serán informadas por escrito para la suscripción de los Convenios de Concertación, en los que se formalizarán, entre otros aspectos, los objetivos, metas y presupuesto autorizado, así como los derechos y obligaciones de las partes para la ejecución, administración, seguimiento y evaluación del proyecto.
Si al término del plazo máximo de respuesta, el INPI no publicó una resolución en sentido favorable a la solicitud presentada, se entenderá que la petición fue resuelta en sentido negativo.
8.8. Celebración de Convenios de Concertación
Una vez publicados los resultados en la página de Internet del INPI, las Instancias Ejecutoras cuyos proyectos resulten aprobados, dispondrán de 10 días hábiles para acudir a la Oficina de Representación correspondiente y/o al Centro Coordinador de Pueblos Indígenas para la suscripción del Convenio de Concertación, de no suscribirse el instrumento jurídico en el plazo señalado por causas atribuibles a la Instancia Ejecutora, se cancelará el apoyo autorizado, salvo causas de fuerza mayor debidamente justificadas.
En caso de que alguna instancia ejecutora no se encuentre de acuerdo con los términos para la suscripción del convenio y renuncie a los recursos autorizados, lo deberá notificar por escrito a la Unidad Administrativa correspondiente, misma que informará a la Coordinación General de Derechos Indígenas.
Las Instancias Ejecutoras no podrán modificar unilateralmente los términos de los compromisos (acciones específicas a realizar) plasmados en los Convenios de Concertación suscritos, para la realización de otras actividades se requerirá la aprobación por escrito por parte de la Unidad Administrativa correspondiente.
El Convenio de Concertación se debe elaborar en cuatro tantos: uno para la Oficina de Representación, otro para el Centro Coordinador de Pueblos Indígenas, uno más para el área responsable en Oficinas Centrales y otro para la Instancia Ejecutora.
8.9. Ministración de los Recursos
 
La entrega de recursos fiscales a las instancias ejecutoras se realizará en dos ministraciones de acuerdo con los términos establecidos en el Convenio de Concertación que se suscriba, mediante transferencia electrónica a cuenta bancaria a nombre de la Instancia Ejecutora.
La segunda ministración se entregará en los plazos establecidos en el instrumento legal suscrito, previa entrega de los informes físico-financieros que corroboren la adecuada aplicación de los recursos y desarrollo óptimo de las actividades.
No podrá realizarse la entrega de la segunda ministración, hasta no encontrarse comprobados en su totalidad los recursos de la primera parte.
En caso de que una Instancia Ejecutora no entregue los informes financieros y de actividades en tiempo y forma, la Unidad Administrativa deberá determinar conforme al Convenio de Concertación lo que en derecho proceda, informando a la Coordinación General de Derechos Indígenas.
Las comprobaciones financieras y los reportes de actividades deberán cubrir los requisitos establecidos en la normatividad aplicable correspondiente.
Las Oficinas de Representación y Centros Coordinadores de Pueblos Indígenas revisarán los informes financieros y de actividades, según corresponda; de encontrarse observaciones a los mismos se comunicarán por escrito a la Instancia Ejecutora respectiva en un plazo no mayor a quince días hábiles. Una vez recibidas las observaciones, las Instancias Ejecutoras contarán con un período de 10 días hábiles para solventarlas.
La Oficina de Representación y Centros Coordinadores de Pueblos Indígenas presentarán a la Coordinación General de Derechos Indígenas un informe cualitativo y cuantitativo de las acciones realizadas en cada ministración en el marco del Convenio de Concertación, así como un reporte financiero final del ejercicio de los recursos.
8.10. Integración de Expedientes
Los expedientes se integrarán por cada uno de los proyectos aprobados, los cuales se encontrarán en resguardo de la Oficina de Representación y Centros Coordinadores de Pueblos Indígenas (mismo que en versión digital remitirán a la Coordinación General de Derechos Indígenas), de acuerdo con la cobertura de atención; estos expedientes deberán contar con la siguiente documentación:
a)    Solicitud por escrito y proyecto, así como los anexos presentados en el marco de la convocatoria pública,
b)    Original del Convenio de Concertación,
c)     En su caso, reajuste de metas y presupuesto,
d)    Copia de las facturas electrónicas (comprobante fiscal digital) que amparen la entrega de los recursos autorizados; para el caso de Comunidades Indígenas y Afromexicanas y Núcleos Agrarios será recibo simple firmado y sellado por las personas designadas para ese efecto, el cual deberá ser avalado mediante Asamblea,
e)    Informes físico-financieros, y
f)     La documentación que se derive de la relación convenida.
8.11. Etapa de Seguimiento y Evaluación
Las Oficinas de Representación y Centros Coordinadores de Pueblos Indígenas, con apoyo de las personas que actúen como personas promotoras y abogadas comunitarias de Derechos Indígenas, llevarán a cabo el seguimiento al trabajo desarrollado por las Instancias Ejecutoras con relación a las metas comprometidas en el Convenio de Concertación, con el propósito de verificar la aplicación óptima de los recursos otorgados y el cumplimiento de objetivos y metas establecidas.
Adicionalmente, el seguimiento se realizará mediante la revisión de los reportes presentados por las Instancias Ejecutoras, así como a través de evaluación y acompañamiento en campo de las acciones desarrolladas, cuando sea posible.
Al término de la vigencia de los Convenios de Concertación, las Oficinas de Representación y Centros Coordinadores de Pueblos Indígenas elaborarán un informe final que contenga de manera detallada la información sobre las acciones, presupuesto ejercido y resultados por cada uno de los proyectos apoyados de acuerdo con la cobertura de atención. Mismo que deberá remitirse en copia a la Coordinación General de Derechos Indígenas debidamente firmado por el servidor público responsable.
9. Procedimiento para la Modalidad B
Del presupuesto asignado a este tipo de acciones, se destinará un porcentaje a las actividades específicas. Dichas acciones se llevarán a cabo en cualquier momento del ejercicio fiscal vigente, preferentemente en el primer semestre del año, a través del siguiente procedimiento.
9.1. Instancias participantes
Las Instituciones académicas podrán participar en el proceso de selección de proyectos respecto de las Actividades para promover y propiciar la formación de intérpretes-traductores en lenguas indígenas.
Para la presente Modalidad, se tomarán en cuenta los requisitos establecidos en la Modalidad A de esta normatividad.
9.2. Elementos básicos para la integración de proyectos
A partir de la entrada en vigor de los Lineamientos correspondientes al ejercicio fiscal 2020, se encontrará a disposición de los interesados el documento denominado "Elementos básicos para la elaboración de proyectos", en las Unidades Administrativas del INPI y en su página de Internet (https://www.gob.mx/inpi).
9.3. Etapa de Recepción de Proyectos
Los proyectos deberán presentarse foliados en versión impresa y en medio magnético en las sedes de las Oficinas de Representación, Centros Coordinadores de Pueblos Indígenas y Oficinas Centrales del INPI, en adelante Unidades Administrativas.
Las Unidades Administrativas al recibir cada solicitud, deberán verificar que el proyecto cumpla con los requisitos señalados y deberán entregar el acuse de recibo, en su caso, señalando los documentos o datos faltantes para que la instancia postulante los entregue dentro de un plazo no mayor a 5 días hábiles.
9. 4. Etapa de Dictaminación
La Coordinación General de Derechos Indígenas elaborará una propuesta en la que se establezca lugar, fecha y hora para el proceso de dictaminación. Con ese propósito se constituirá un "Comité Dictaminador", que dictaminará las veces que sean necesarias, mismo que estará integrado por un representante de la Coordinación General de Derechos Indígenas, como área responsable, de la Coordinación General de Asuntos Jurídicos, de la Coordinación General de Transversalidad y Operación Regional y del Órgano Interno de Control en el INPI, estos tres últimos con el carácter de asesores.
Ese órgano colegiado llevará a cabo el estudio y revisión de los proyectos recibidos, en términos de los requisitos y bases plasmadas. A partir del diagnóstico presentado por la instancia postulante y del análisis integral del proyecto, se determinará la viabilidad y pertinencia de éste. Los resultados de la sesión se registrarán en una minuta señalando las razones que sustentan la determinación institucional, adjuntando los dictámenes de los proyecto (s) analizados; mismos que quedarán bajo resguardo de las Oficinas de Representación y Centros Coordinadores de Pueblos Indígenas. Una copia digital quedará en la Coordinación General de Derechos Indígenas.
9.5. Criterios para la Dictaminación de los Proyectos
a)    Congruencia en lo presentado,
b)    Valoración de los antecedentes de trabajo de la instancia postulante vinculados con su experiencia en el tema,
c)     Que las acciones propuestas promuevan el fortalecimiento de las lenguas indígenas,
d)    Congruencia entre la distribución del presupuesto solicitado con relación a las actividades programadas, número de beneficiarios y cobertura geográfica, entre otros,
e)    Calendario de actividades acorde con el presupuesto solicitado, los recursos humanos y la
infraestructura con la que cuenta la instancia postulante, y
f)     La documentación que se presente deberá encontrarse completa y legible.
9.6 Criterios para la Asignación del Presupuesto
a)    Acciones propuestas,
b)    Tipo de actividades,
c)    Metas cuantitativas y cualitativas,
d)    Número de beneficiarios programados, por género, municipio, y localidad,
e)    Cobertura geográfica, y
f)     Distribución del gasto del proyecto.
9.7. Resultados de la Dictaminación
Concluido el proceso de dictaminación, las instancias cuyo proyecto resulte aprobado serán informadas por escrito para la suscripción de los Convenios de Concertación, en los que se formalizarán, entre otros aspectos, los objetivos, metas y presupuesto autorizado, así como los derechos y obligaciones de las partes para la ejecución, administración, seguimiento y evaluación del proyecto.
9.8. Celebración de Convenios de Concertación
Una vez notificadas las Instancias Ejecutoras cuyos proyectos resulten aprobados, dispondrán de 10 días hábiles para acudir a la Oficina de Representación o CCPI correspondiente para la suscripción del Convenio de Concertación, de no suscribirse el instrumento jurídico en el plazo señalado por causas atribuibles a la Instancia Ejecutora, se cancelará el apoyo autorizado, salvo causas de fuerza mayor debidamente justificadas.
En caso de que alguna instancia ejecutora no se encuentre de acuerdo con los términos para la suscripción del convenio y renuncie a los recursos autorizados, lo deberá notificar por escrito a la Unidad Administrativa correspondiente, misma que informará a la Coordinación General de Derechos Indígenas.
Las Instancias Ejecutoras no podrán modificar unilateralmente los términos de los compromisos (acciones específicas a realizar) plasmados en los Convenios de Concertación suscritos, para la realización de otras actividades, se requerirá la aprobación por escrito por parte de la Unidad Administrativa correspondiente.
El Convenio de Concertación se debe elaborar en cuatro tantos: uno para la Oficina de Representación, otro para el Centro Coordinador de Pueblos Indígenas, uno más para el área responsable en Oficinas Centrales y otro para la Instancia Ejecutora.
9.9. Ministración de los Recursos
La entrega de recursos fiscales a las instancias ejecutoras se realizará en una ministración de acuerdo con los términos establecidos en el Convenio de Concertación que se suscriba, mediante transferencia electrónica a cuenta bancaria a nombre de la Instancia Ejecutora.
Las comprobaciones financieras y los reportes de actividades deberán cubrir los requisitos establecidos en la normatividad aplicable correspondiente.
Las Oficinas de Representación y Centros Coordinadores de Pueblos Indígenas revisarán los informes financieros y de actividades, según corresponda; de encontrarse observaciones a los mismos se comunicarán por escrito a la Instancia Ejecutora respectiva en un plazo no mayor a quince días hábiles. Una vez recibidas las observaciones, las Instancias Ejecutoras contarán con un período de 10 días hábiles para solventarlas.
La Oficina de Representación y Centros Coordinadores de Pueblos Indígenas presentarán a la Coordinación General de Derechos Indígenas un informe cualitativo y cuantitativo de las acciones realizadas en el marco del Convenio de Concertación; así como un reporte financiero final del ejercicio de los recursos.
9.10. Integración de Expedientes
Los expedientes se integrarán por cada uno de los proyectos aprobados, los cuales se encontrarán en resguardo de la Oficina de Representación y Centros Coordinadores de Pueblos Indígenas (mismo que en versión digital remitirán a la Coordinación General de Derechos Indígenas), de acuerdo con la cobertura de atención; estos expedientes deberán contar con la siguiente documentación:
a)    Solicitud por escrito y proyecto, así como los anexos presentados,
b)    Original del Convenio de Concertación,
c)     En su caso, reajuste de metas y presupuesto,
d)    Copia de las facturas electrónicas (comprobante fiscal digital) que amparen la entrega de los recursos autorizados;
e)    Informes físico-financieros, y
f)     La documentación que se derive de la relación convenida.
9.11. Etapa de Seguimiento y Evaluación
Las Oficinas de Representación y Centros Coordinadores de Pueblos Indígenas, con apoyo de las personas que actúen como personas promotoras y abogadas comunitarias de Derechos Indígenas, llevarán a cabo el seguimiento al trabajo desarrollado por las Instancias Ejecutoras con relación a las metas comprometidas en el Convenio de Concertación, con el propósito de verificar la aplicación óptima de los recursos otorgados y el cumplimiento de objetivos y metas establecidas.
Adicionalmente, el seguimiento se realizará mediante la revisión de los reportes presentados por las Instancias Ejecutoras, así como a través de evaluación y acompañamiento en campo de las acciones desarrolladas, cuando sea posible.
Al término de la vigencia de los Convenios de Concertación, las Oficinas de Representación y Centros Coordinadores de Pueblos Indígenas elaborarán un informe final que contenga de manera detallada la información sobre las acciones, presupuesto ejercido y resultados por cada uno de los proyectos apoyados de acuerdo con la cobertura de atención. Mismo que deberá remitirse en copia a la Coordinación General de Derechos Indígenas debidamente firmado por el servidor público responsable.
10. Procedimiento para la Modalidad C
Del presupuesto asignado a este tipo de acciones, se destinará un porcentaje a las actividades específicas. Dichas acciones se llevarán a cabo en cualquier momento del ejercicio fiscal vigente, preferentemente en el primer semestre del año, a través del siguiente procedimiento.
10.1. Instancias participantes
Las Comunidades Indígenas y Afromexicanas y Núcleos Agrarios podrán participar en el proceso de selección de proyectos estratégicos complementarios para los derechos de los pueblos indígenas y afromexicanos.
Para la presente Modalidad, se tomarán en cuenta los requisitos siguientes:
a)    Solicitud en original mediante escrito libre,
b)    Presentación de proyecto debidamente foliado, sin fines de lucro, que tenga como propósito desarrollar actividades complementarias para los derechos de los pueblos indígenas y afromexicanos, en versión impresa, el cual deberá contener el diagnóstico correspondiente,
c)     Escrito bajo protesta de decir verdad que entre los integrantes de la instancia postulante no se encuentra algún servidor público del INPI,
d)    Presentación de la curricula de las personas que realizarán las acciones del proyecto, en la que acrediten que poseen el conocimiento y experiencia suficiente para su desarrollo,
e)    Copia del acta de asamblea comunitaria o acta de asamblea ejidal o comunal. Para el caso de asambleas comunitarias se requiere la presentación del documento que se utiliza para registrar los acuerdos adoptados en las mismas,
f)     Carta aval original, con fecha, firma y sello de la autoridad que la emite, que corresponda con la cobertura geográfica en la que se llevaran a cabo las actividades del proyecto, adjuntando copia simple de la identificación oficial de la autoridad que la suscriba, salvo cuando el proyecto esté
respaldado por la asamblea comunitaria,
g)    Copia de la Clave única de Registro de Población (CURP) de las (los) representante/s legal/es, del Comisariado de Bienes Ejidales o Comunales; para las Comunidades Indígenas y Afromexicanas, de las (s) persona (s) que designen con ese carácter,
h)    Delimitación del área geográfica en la que se desarrollará el proyecto, precisando municipios y comunidades, número de beneficiarios directos e indirectos por localidad, hombres y mujeres, así como Comunidad (es) Indígenas y/o Afromexicanas a atender,
i)     Calendario mensual de actividades con fechas específicas,
j)     Desglose por partidas del presupuesto solicitado,
k)     Establecer la metodología de trabajo y los recursos humanos requeridos para la ejecución del proyecto, y
l)     Si se trata de proyectos de capacitación deberán presentar la carta descriptiva especificando la (s) temática (s) a abordar, así como los mecanismos de evaluación de los conocimientos adquiridos por las personas beneficiarias. El número de beneficiarios que se proponga no podrá ser menor a 50 personas.
10.2. Elementos básicos para la integración de proyectos
A partir de la entrada en vigor de los Lineamientos correspondientes al ejercicio fiscal 2020, se encontrará a disposición de los interesados el documento denominado "Elementos básicos para la elaboración de proyectos", en las Unidades Administrativas del INPI y en su página de Internet (https://www.gob.mx/inpi).
10.3. Etapa de Recepción de Proyectos
Los proyectos deberán presentarse foliados en versión impresa y en medio magnético en las sedes de las Oficinas de Representación, Centros Coordinadores de Pueblos Indígenas y Oficinas Centrales del INPI, en adelante Unidades Administrativas.
Las Unidades Administrativas al recibir cada solicitud, deberán verificar que el proyecto cumpla con los requisitos señalados y deberán entregar el acuse de recibo, en su caso, señalando los documentos o datos faltantes para que la instancia postulante los entregue dentro de un plazo no mayor a 5 días hábiles.
10. 4. Etapa de Dictaminación
La Coordinación General de Derechos Indígenas elaborará una propuesta en la que se establezca lugar, fecha y hora para el proceso de dictaminación. Con ese propósito se constituirá un "Comité Dictaminador", que dictaminará las veces que sean necesarias, mismo que estará integrado por un representante de la Coordinación General de Derechos Indígenas, como área responsable; de la Coordinación General de Asuntos Jurídicos, de la Coordinación General de Transversalidad y Operación Regional y del Órgano Interno de Control en el INPI, estos tres últimos con el carácter de asesores.
Ese órgano colegiado llevará a cabo el estudio y revisión de los proyectos recibidos, en términos de los requisitos y bases plasmadas. A partir del diagnóstico presentado por la instancia postulante y del análisis integral del proyecto, se determinará la viabilidad y pertinencia de éste. Los resultados de la sesión se registrarán en una minuta señalando las razones que sustentan la determinación institucional, adjuntando los dictámenes de los proyecto (s) analizados; mismos que quedarán bajo resguardo de las Oficinas de Representación y Centros Coordinadores de Pueblos Indígenas. Una copia digital quedará en la Coordinación General de Derechos Indígenas.
10.5. Criterios para la Dictaminación de los Proyectos
a)    Congruencia en lo presentado,
b)    Valoración de los antecedentes de trabajo de la instancia postulante vinculados con su experiencia en el tema,
c)     Que las acciones propuestas promuevan estrategias complementarias para los derechos de los pueblos indígenas y afromexicanos,
 
d)    Congruencia entre la distribución del presupuesto solicitado con relación a las actividades programadas, número de beneficiarios y cobertura geográfica, entre otros,
e)    Calendario de actividades acorde con el presupuesto solicitado, los recursos humanos y la infraestructura con la que cuenta la instancia postulante, y
f)     La documentación que se presente deberá encontrarse completa y legible.
10.6 Criterios para la Asignación del Presupuesto
a)    Acciones propuestas,
b)    Tipo de actividades,
c)    Metas cuantitativas y cualitativas,
d)    Número de beneficiarios programados, por género, municipio, y localidad,
e)    Cobertura geográfica, y
f)     Distribución del gasto del proyecto.
10.7. Resultados de la Dictaminación
Concluido el proceso de dictaminación, las instancias cuyo proyecto resulte aprobado, serán informadas por escrito para la suscripción de los Convenios de Concertación, en los que se formalizarán, entre otros aspectos, los objetivos, metas y presupuesto autorizado, así como los derechos y obligaciones de las partes para la ejecución, administración, seguimiento y evaluación del proyecto.
10.8. Celebración de Convenios de Concertación
Una vez notificadas, las Instancias Ejecutoras cuyos proyectos resulten aprobados, dispondrán de 10 días hábiles para acudir a la Oficina de Representación o Centro Coordinador de Pueblos Indígenas correspondiente para la suscripción del Convenio de Concertación, de no suscribirse el instrumento jurídico en el plazo señalado por causas atribuibles a la Instancia Ejecutora, se cancelará el apoyo autorizado, salvo causas de fuerza mayor debidamente justificadas.
En caso de que alguna instancia ejecutora, no se encuentre de acuerdo con los términos para la suscripción del convenio y renuncie a los recursos autorizados, lo deberá notificar por escrito a la Unidad Administrativa correspondiente, misma que informará a la Coordinación General de Derechos Indígenas.
Las Instancias Ejecutoras no podrán modificar unilateralmente los términos de los compromisos (acciones específicas a realizar) plasmados en los Convenios de Concertación suscritos, para la realización de otras actividades se requerirá la aprobación por escrito por parte de la Unidad Administrativa correspondiente.
El Convenio de Concertación se debe elaborar en cuatro tantos: uno para la Oficina de Representación, otro para el Centro Coordinador de Pueblos Indígenas, uno más para el área responsable en Oficinas Centrales y otro para la Instancia Ejecutora.
10.9. Ministración de los Recursos
La entrega de recursos fiscales a las instancias ejecutoras se realizará en una ministración de acuerdo con los términos establecidos en el Convenio de Concertación que se suscriba, mediante transferencia electrónica a cuenta bancaria a nombre de la Instancia Ejecutora.
Las comprobaciones financieras y los reportes de actividades deberán cubrir los requisitos establecidos en la normatividad aplicable correspondiente.
Las Oficinas de Representación y Centros Coordinadores de Pueblos Indígenas revisarán los informes financieros y de actividades, según corresponda; de encontrarse observaciones a los mismos se comunicarán por escrito a la Instancia Ejecutora respectiva en un plazo no mayor a quince días hábiles. Una vez recibidas las observaciones, las Instancias Ejecutoras contarán con un período de 10 días hábiles para solventarlas.
La Oficina de Representación y Centros Coordinadores de Pueblos Indígenas presentarán a la Coordinación General de Derechos Indígenas un informe cualitativo y cuantitativo de las acciones realizadas en el marco del Convenio de Concertación, así como un reporte financiero final del ejercicio de los recursos.
10.10. Integración de Expedientes
 
Los expedientes se integrarán por cada uno de los proyectos aprobados, los cuales se encontrarán en resguardo de la Oficina de Representación y Centros Coordinadores de Pueblos Indígenas (mismo que en versión digital remitirán a la Coordinación General de Derechos Indígenas), de acuerdo con la cobertura de atención, estos expedientes deberán contar con la siguiente documentación:
a)    Solicitud por escrito y proyecto, así como los anexos presentados,
b)    Original del Convenio de Concertación,
c)     En su caso, reajuste de metas y presupuesto,
d)    Copia de las facturas electrónicas (comprobante fiscal digital) que amparen la entrega de los recursos autorizados; para el caso de Comunidades Indígenas y Afromexicanas y Núcleos Agrarios será recibo simple firmado y sellado por las personas designadas para ese efecto, el cual deberá ser avalado mediante Asamblea;
e)    Informes físico-financieros, y
f)     La documentación que se derive de la relación convenida.
10.11. Etapa de Seguimiento y Evaluación
Las Oficinas de Representación y Centros Coordinadores de Pueblos Indígenas, con apoyo de las personas que actúen como personas promotoras y abogadas comunitarias de Derechos Indígenas, llevarán a cabo el seguimiento al trabajo desarrollado por las Instancias Ejecutoras con relación a las metas comprometidas en el Convenio de Concertación, con el propósito de verificar la aplicación óptima de los recursos otorgados y el cumplimiento de objetivos y metas establecidas.
Adicionalmente, el seguimiento se realizará mediante la revisión de los reportes presentados por las Instancias Ejecutoras, así como a través de evaluación y acompañamiento en campo de las acciones desarrolladas, cuando sea posible.
Al término de la vigencia de los Convenios de Concertación, las Oficinas de Representación y Centros Coordinadores de Pueblos Indígenas elaborarán un informe final que contenga de manera detallada la información sobre las acciones, presupuesto ejercido y resultados por cada uno de los proyectos apoyados de acuerdo con la cobertura de atención. Mismo que deberá remitirse en copia a la Coordinación General de Derechos Indígenas debidamente firmado por el servidor público responsable.
11. Procedimiento para la Modalidad D
Del presupuesto asignado a este tipo de acciones, se destinará un porcentaje a las actividades en beneficio de la población indígenas y afromexicana en materia de registro civil. Dichas acciones se llevarán a cabo en cualquier momento del ejercicio fiscal vigente, preferentemente en el primer semestre del año, a través del siguiente procedimiento.
11.1. Instancias participantes
Las Comunidades Indígenas y Afromexicanas y Núcleos Agrarios podrán participar en el proceso de selección de Apoyo en beneficio de la población indígena y afromexicana en materia de registro civil.
Para la presente Modalidad, se tomarán en cuenta los requisitos siguientes:
a)    Solicitud en original mediante escrito libre,
b)    Presentación de proyecto debidamente foliado, sin fines de lucro, que tenga como propósito desarrollar actividades en beneficio de la población indígena y afromexicana en materia de registro civil, en versión impresa, el cual deberá contener el diagnóstico correspondiente,
c)     Escrito bajo protesta de decir verdad que entre los integrantes de la instancia postulante no se encuentra algún servidor público del INPI,
d)    Presentación de la curricula de las personas que realizarán las acciones del proyecto, en la que acrediten que poseen el conocimiento y experiencia suficiente para su desarrollo,
e)    Copia del acta de asamblea comunitaria o acta de asamblea ejidal o comunal. Para el caso de asambleas comunitarias se requiere la presentación del documento que se utiliza para registrar los acuerdos adoptados en las mismas,
 
f)     Carta aval original, con fecha, firma y sello de la autoridad que la emite, que corresponda con la cobertura geográfica en la que se llevarán a cabo las actividades del proyecto, adjuntando copia simple de la identificación oficial de la autoridad que la suscriba, salvo cuando el proyecto esté respaldado por la asamblea comunitaria,
g)    Copia de la Clave única de Registro de Población (CURP) del (las o los) representante(s) legal (es), del Comisariado de Bienes Ejidales o Comunales; para las Comunidades Indígenas y Afromexicanas, de la (s) persona (s) que designen con ese carácter,
h)    Delimitación del área geográfica en la que se desarrollará el proyecto, precisando municipios y comunidades, número de beneficiarios directos e indirectos por localidad, hombres y mujeres, así como Comunidad (es) Indígena(s) y/o Afromexicanas a atender,
i)     Calendario mensual de actividades con fechas específicas,
j)     Desglose por partidas del presupuesto solicitado, y
k)     Establecer la metodología de trabajo y los recursos humanos requeridos para la ejecución del proyecto.
11.2. Elementos básicos para la integración de proyectos
A partir de la entrada en vigor de los Lineamientos correspondientes al ejercicio fiscal 2020, se encontrará a disposición de los interesados el documento denominado "Elementos básicos para la elaboración de proyectos", en las Unidades Administrativas del INPI y en su página de Internet (https://www.gob.mx/inpi).
11.3. Etapa de Recepción de Proyectos
Los proyectos deberán presentarse foliados en versión impresa y en medio magnético en las sedes de las Unidades Administrativas.
Las Unidades Administrativas al recibir cada solicitud, deberán verificar que el proyecto cumpla con los requisitos señalados y deberán entregar el acuse de recibo, en su caso, señalando los documentos o datos faltantes para que la instancia postulante los entregue dentro de un plazo no mayor a 5 días hábiles.
11. 4. Etapa de Dictaminación
La Coordinación General de Derechos Indígenas elaborará una propuesta en la que se establezca lugar, fecha y hora para el proceso de dictaminación. Con ese propósito se constituirá un "Comité Dictaminador", que dictaminará las veces que sean necesarias, mismo que estará integrado por un representante de la Coordinación General de Derechos Indígenas, como área responsable, de la Coordinación General de Asuntos Jurídicos, de la Coordinación General de Transversalidad y Operación Regional, del Órgano Interno de Control en el INPI y de la Dirección General del Registro Nacional de Población, estos cuatro últimos con el carácter de asesores.
Ese órgano colegiado llevará a cabo el estudio y revisión de los proyectos recibidos, en términos de los requisitos y bases plasmadas. A partir del diagnóstico presentado por la instancia postulante y del análisis integral del proyecto, se determinará la viabilidad y pertinencia de éste. Los resultados de la sesión se registrarán en una minuta señalando las razones que sustentan la determinación institucional, adjuntando el (los) dictamen (es) del (de los) proyecto (s) analizado (s); mismos que quedarán bajo resguardo de las Oficinas de Representación y Centros Coordinadores de Pueblos Indígenas. Una copia digital quedará en la Coordinación General de Derechos Indígenas.
11.5. Criterios para la Dictaminación de los Proyectos
a)    Congruencia en lo presentado,
b)    Valoración de los antecedentes de trabajo de la instancia postulante vinculados con su experiencia en el tema,
c)     Que las acciones propuestas promuevan el beneficio de la población indígena y afromexicana en materia de registro civil,
d)    Congruencia entre la distribución del presupuesto solicitado con relación a las actividades
programadas, número de beneficiarios y cobertura geográfica, entre otros,
e)    Calendario de actividades acorde con el presupuesto solicitado, los recursos humanos y la infraestructura con la que cuenta la instancia postulante, y
f)     La documentación que se presente deberá encontrarse completa y legible.
11.6 Criterios para la Asignación del Presupuesto
a)    Acciones propuestas,
b)    Tipo de actividades,
c)    Metas cuantitativas y cualitativas,
d)    Número de beneficiarios programados, por género, municipio, y localidad,
e)    Cobertura geográfica, y
f)     Distribución del gasto del proyecto.
11.7. Resultados de la Dictaminación
Concluido el proceso de dictaminación, las instancias cuyo proyecto resulte aprobado serán informadas por escrito para la suscripción de los Convenios de Concertación, en los que se formalizarán, entre otros aspectos, los objetivos, metas y presupuesto autorizado, así como los derechos y obligaciones de las partes para la ejecución, administración, seguimiento y evaluación del proyecto.
Para el caso de resultar aprobado (s) el (los) proyecto (s), se designará una persona promotora y/o abogada comunitaria de derechos indígenas por cada uno de ellos con la finalidad de que brinde un acompañamiento y asesoramiento a la Comunidad Indígena, Afromexicana o Núcleo Agrario que resulte beneficiado.
11.8. Celebración de Convenios de Concertación
Una vez notificadas, las Instancias Ejecutoras cuyos proyectos resulten aprobados, dispondrán de 10 días hábiles para acudir a la Oficina de Representación o Centro Coordinador de Pueblos Indígenas correspondiente para la suscripción del Convenio de Concertación, de no suscribirse el instrumento jurídico en el plazo señalado por causas atribuibles a la Instancia Ejecutora, se cancelará el apoyo autorizado, salvo causas de fuerza mayor debidamente justificadas.
En caso de que alguna instancia ejecutora, no se encuentre de acuerdo con los términos para la suscripción del convenio y renuncie a los recursos autorizados, lo deberá notificar por escrito a la Unidad Administrativa correspondiente, misma que informará a la Coordinación General de Derechos Indígenas.
Las Instancias Ejecutoras no podrán modificar unilateralmente los términos de los compromisos (acciones específicas a realizar) plasmados en los Convenios de Concertación suscritos, para la realización de otras actividades se requerirá la aprobación por escrito por parte de la Unidad Administrativa correspondiente.
El Convenio de Concertación se debe elaborar en cuatro tantos: uno para la Oficina de Representación, otro para el Centro Coordinador de Pueblos Indígenas, uno más para el área responsable en Oficinas Centrales y otro para la Instancia Ejecutora.
11.9. Ministración de los Recursos
La entrega de recursos fiscales a las Instancias Ejecutoras se realizará en una ministración de acuerdo con los términos establecidos en el Convenio de Concertación que se suscriba, mediante transferencia electrónica a cuenta bancaria a nombre de la Instancia Ejecutora.
Las comprobaciones financieras y los reportes de actividades deberán cubrir los requisitos establecidos en la normatividad aplicable correspondiente.
Las Oficinas de Representación y Centros Coordinadores de Pueblos Indígenas revisarán los informes financieros y de actividades, según corresponda, de encontrarse observaciones a los mismos se comunicarán por escrito a la Instancia Ejecutora respectiva en un plazo no mayor a quince días hábiles. Una vez recibidas las observaciones, las Instancias Ejecutoras contarán con un período de 10 días hábiles para solventarlas.
La Oficina de Representación y Centros Coordinadores de Pueblos Indígenas presentarán a la Coordinación General de Derechos Indígenas un informe cualitativo y cuantitativo de las acciones realizadas en el marco del Convenio de Concertación de manera trimestral, así como un reporte financiero final del ejercicio de los recursos.
11.10. Integración de Expedientes
Los expedientes se integrarán por cada uno de los proyectos aprobados, los cuales se encontrarán en resguardo de la Oficina de Representación y Centros Coordinadores de Pueblos Indígenas (mismos que en versión digital remitirán a la Coordinación General de Derechos Indígenas), de acuerdo con la cobertura de atención, estos expedientes deberán contar con la siguiente documentación:
a)    Solicitud por escrito y proyecto, así como los anexos presentados,
b)    Original del Convenio de Concertación,
c)     En su caso, reajuste de metas y presupuesto,
d)    Copia de las facturas electrónicas (comprobante fiscal digital) que amparen la entrega de los recursos autorizados; para el caso de Comunidades Indígenas y Afromexicanas y Núcleos Agrarios será recibo simple firmado y sellado por las personas designadas para ese efecto, el cual deberá ser avalado mediante Asamblea;
e)    Informes físico-financieros, y
f)     La documentación que se derive de la relación convenida.
11.11. Etapa de Seguimiento y Evaluación
Las Oficinas de Representación y Centros Coordinadores de Pueblos Indígenas, con apoyo de las personas que actúen como Personas promotoras y/o abogadas comunitarias de derechos indígenas, llevarán a cabo el seguimiento al trabajo desarrollado por las Instancias Ejecutoras con relación a las metas comprometidas en el Convenio de Concertación, con el propósito de verificar la aplicación óptima de los recursos otorgados y el cumplimiento de objetivos y metas establecidas.
Adicionalmente, el seguimiento se realizará mediante la revisión de los reportes presentados por las Instancias Ejecutoras, así como a través de evaluación y acompañamiento en campo de las acciones desarrolladas, cuando sea posible.
Al término de la vigencia de los Convenios de Concertación, las Oficinas de Representación y Centros Coordinadores de Pueblos Indígenas elaborarán un informe final que contenga de manera detallada la información sobre las acciones, presupuesto ejercido y resultados por cada uno de los proyectos apoyados de acuerdo con la cobertura de atención, mismo que deberá remitirse en copia a la Coordinación General de Derechos Indígenas debidamente firmado por el servidor público responsable.
Convocatoria para el tipo de apoyo "Implementación y ejercicio efectivo de los derechos fundamentales de los pueblos indígenas y afromexicanos, DIRIGIDA A COMUNIDADES INDÍGENAS Y AFROMEXICANAS y NÚCLEOS AGRARIOS, PARA PARTICIPAR EN EL PROCESO DE SELECCION DE PROYECTOS EN BENEFICIO DE COMUNIDADES INDÍGENAS Y AFROMEXICANAS Y SUS INTEGRANTES.
En términos de lo establecido en el "ACUERDO por el que se emiten los Lineamientos del Programa de Derechos Indígenas para el ejercicio fiscal 2020, a cargo del Instituto Nacional de los Pueblos Indígenas", se establece la siguiente modalidad:
Modalidad A: Proyectos de capacitación, defensa estratégica, asesoría, investigación comunitaria, promoción, acompañamiento y difusión, entre otros, de los siguientes derechos.
i.      Reconstitución de los pueblos y comunidades indígenas y afromexicanas, en su carácter de sujetos de derecho público;
ii.     Libre determinación y autonomía;
iii.    Tierra, territorios y recursos naturales;
iv.    Sistemas Normativos Indígenas y pluralismo jurídico en la impartición de justicia y en la elección de autoridades;
v.     Participación y Representación política;
vi.    Conocimiento indígena, patrimonio cultural y propiedad intelectual colectiva; y
vii.   Otros derechos colectivos reconocidos en la legislación nacional e internacional.
Los proyectos de investigación comunitaria deberán estar vinculados a la implementación de los derechos fundamentales de los pueblos indígenas.
BASES
Las instancias postulantes, para participar en esta convocatoria, se sujetarán a las siguientes:
1.     Se recibirá sólo un proyecto por instancia postulante y las actividades que se desarrollen en éste no podrán ser presentadas paralelamente a otros programas del INPI para su apoyo.
 
2.     No se considerarán los proyectos de Comunidades Indígenas o Afromexicanas y Núcleos Agrarios que hayan incumplido con las obligaciones adquiridas mediante la firma de un convenio de concertación en ejercicios anteriores.
3.     Ningún servidor público del INPI podrá formar parte del cuerpo directivo de la Instancia participante, ni recibir pago alguno por colaborar en el proyecto.
4.     El apoyo económico a los proyectos estará condicionado a la aprobación del presupuesto del INPI y a la disponibilidad de recursos, considerando los objetivos, las metas y la cobertura planteados.
5.     La decisión del INPI será inapelable.
PROCEDIMIENTO
1.     Los proyectos se recibirán en las Unidades Administrativas Receptoras del INPI (Oficinas de Representación, Centros Coordinadores de Pueblos Indígenas y Oficinas Centrales) o en su caso en la página de internet del INPI.
2.     La fecha límite para la recepción de documentos en físico será a los 30 días naturales posteriores a la entrada en vigor de los Lineamientos del Programa de Derechos indígenas, con un horario de recepción de 09:00 hasta las 14:00 horas, para el caso de solicitudes en línea serán las 24 horas de la misma vigencia.
3.     Al momento de la recepción de los proyectos, se deberá llenar el documento de verificación de requisitos, el cual estará disponible en las Unidades Administrativas Receptoras y en la página de internet del INPI; en caso de que no se presente la documentación necesaria, la instancia postulante dispondrá de 5 días hábiles para subsanar las prevenciones formuladas. En el caso de proyectos presentados en línea deberán considerar que podrán presentar la documentación faltante del mismo modo en el término establecido, o en su caso en cualquier Oficina de Representación o Centro Coordinador de Pueblos Indígenas, para que sea integrada, de modo que sólo se tomará en cuenta lo subido en el sistema.
4.     Al cierre de la convocatoria, dentro de los plazos establecidos, los proyectos serán valorados por el INPI a través del Comité dictaminador creado para ese fin.
5.     Los resultados se darán a conocer a más tardar 40 días naturales después del cierre de la presente convocatoria, mediante su publicación en la página de Internet del INPI.
6.     Si al término del plazo máximo de respuesta el INPI no formula determinación alguna, se entenderá que la solicitud fue resuelta en sentido negativo.
7.     Para el caso de las instancias postulantes cuyos proyectos resulten aprobados, se notificarán por escrito los términos para la suscripción del convenio de concertación y entrega de los recursos autorizados.
8.     Para lo anterior, a partir de la entrada en vigor de la convocatoria y hasta el cierre de la misma, estará disponible el documento de apoyo "Elementos básicos para la elaboración de proyectos" en las Unidades Administrativas del INPI y en su página de Internet.
       Para mayor información comunicarse a las Oficinas de Representación y Centros Coordinadores de Pueblos Indígenas del INPI más cercano o a la Coordinación General de Derechos Indígenas, teléfono (55) 91-83-21-00 extensiones 7547 y 7139.
MODELO DE CONVENIO DE CONCERTACIÓN DEL TIPO DE APOYO "IMPLEMENTACIÓN Y EJERCICIO EFECTIVO DE LOS DERECHOS FUNDAMENTALES DE LOS PUEBLOS INDÍGENAS Y AFROMEXICANOS" MODALIDAD A.
CONVENIO DE CONCERTACIÓN QUE CELEBRAN POR UNA PARTE, EL INSTITUTO NACIONAL DE LOS PUEBLOS INDÍGENAS, A QUIEN EN LO SUCESIVO SE LE DENOMINARÁ "EL INSTITUTO", REPRESENTADO POR EL C.________________, ______________________ EN ____________________ Y POR LA OTRA, (LA INSTANCIA POSTULANTE DENOMINADA)_____________________, A QUIEN EN ADELANTE SE DESIGNARÁ "LA INSTANCIA EJECUTORA" REPRESENTADA POR _______________ EN SU CARÁCTER DE _____________, RESPECTIVAMENTE, DE _____________, MISMAS QUE CUANDO ACTUEN EN CONJUNTO SE LES DENOMINARÁ "LAS PARTES", EN EL MARCO DEL PROGRAMA DE DERECHOS INDÍGENAS, EN LO SUCESIVO "EL PROGRAMA", DE CONFORMIDAD CON LOS ANTECEDENTES, DECLARACIONES Y CLÁUSULAS SIGUIENTES:
ANTECEDENTES
I.      El artículo 2o. de la Constitución Política de los Estados Unidos Mexicanos en su Apartado B, establece la obligación para la Federación, los Estados y los Municipios, de impulsar el desarrollo integral de las zonas indígenas con el propósito de fortalecer las economías locales y mejorar las condiciones de vida de sus pueblos, mediante acciones coordinadas entre los tres órdenes de gobierno. En el marco del artículo 4º de la Ley del Instituto Nacional de los Pueblos Indígenas y del Programa Nacional de los Pueblos Indígenas 2018-2024 se establecen las bases para proporcionar este tipo de apoyo.
       Asimismo, en el penúltimo párrafo de dicho Artículo se establece:
 
"Para garantizar el cumplimiento de las obligaciones señaladas en este apartado, la Cámara de Diputados del Congreso de la Unión, las legislaturas de las entidades federativas y los ayuntamientos, en el ámbito de sus respectivas competencias, establecerán las partidas específicas destinadas al cumplimiento de estas obligaciones en los presupuestos de egresos que aprueben, así como las formas y procedimientos para que las comunidades participen en el ejercicio y vigilancia de las mismas".
       II.         Que el Decreto de Presupuesto de Egresos de la Federación para el Ejercicio fiscal 2020, publicado en el Diario Oficial de la Federación el 11 de diciembre de 2019, establece en su artículo 4, fracción XI que los recursos para el desarrollo integral de los pueblos y comunidades indígenas se señalan en el Anexo 10 de ese Decreto, en los términos del artículo 2°, Apartado B y C, de la Constitución Política de los Estados Unidos Mexicanos y conforme al artículo 41, fracción II, inciso j), de la Ley Federal de Presupuesto y Responsabilidad Hacendaria, se presentan desglosados por ramo y programa presupuestario.
       Asimismo, dicho Decreto establece en su artículo 25 lo siguiente:
"Artículo 25. El ejercicio de las erogaciones para el desarrollo integral de los pueblos y comunidades indígenas a que se refiere el Anexo 10 del presente Decreto, se dirigirá al cumplimiento de las obligaciones que señala el artículo 2o., Apartado B, fracciones I a IX y Apartado C de la Constitución Política de los Estados Unidos Mexicanos.
Para tal efecto, de conformidad con los artículos 42, fracción VII, y 77 de la Ley Federal de Presupuesto y Responsabilidad Hacendaria, las dependencias y entidades, al ejecutar dichas erogaciones y emitir reglas de operación, se ajustarán a lo siguiente:
I.      ...;
II.     En la ejecución de los programas se considerará la participación de los pueblos y comunidades indígenas, con base en su cultura y formas de organización tradicionales;
III.    Para los municipios indígenas comprendidos entre los 200 más pobres del país, los proyectos de inversión del Programa de Infraestructura Indígena, se podrán financiar en su totalidad con recursos federales o de manera concurrente. Asimismo, se procurará atender su pleno acceso y la satisfacción de sus necesidades tales como electricidad, agua, drenaje, educación, salud, vivienda y de infraestructura para la producción, almacenamiento y distribución de alimentos;
IV.    El Ejecutivo Federal, por sí o a través de sus dependencias y entidades, podrá celebrar convenios de coordinación con los gobiernos de las entidades federativas, así como formalizar convenios de concertación de acciones con las comunidades indígenas, para proveer la mejor observancia de las previsiones del presente artículo. Cuando corresponda, los recursos a los que se refiere este artículo podrán ser transferidos directamente a los pueblos, municipios y comunidades indígenas, de conformidad con los convenios que para tal efecto se celebren en términos de las disposiciones aplicables. La Entidad Federativa correspondiente participará en el ámbito de sus atribuciones en los convenios antes señalados, exclusivamente para que los recursos que se transfieran conforme a lo establecido en el presente párrafo, sean registrados por la entidad federativa en su Cuenta Pública;
V. a la VIII...".
III.    Con fecha ______ de_________ de 20____, se publicó en el Diario Oficial de la Federación el "ACUERDO por el que se emiten los Lineamientos del Programa de Derechos Indígenas para el ejercicio fiscal 2020, a cargo del Instituto Nacional de los Pueblos Indígenas".
Con el objeto de favorecer la implementación de proyectos de capacitación, defensa estratégica y fortalecimiento de la libre determinación y autonomía para la consolidación de los elementos fundamentales de la vida comunitaria.
DECLARACIONES
I. De "EL INSTITUTO"
I.1    Que es un Organismo Descentralizado de la Administración Pública Federal, no sectorizado, con personalidad jurídica y patrimonio propio, con autonomía operativa, técnica, presupuestal y administrativa, de conformidad con su Ley publicada en el Diario Oficial de la Federación el 4 de diciembre de 2018.
I.2    Que tiene como objeto definir, normar, diseñar, establecer, ejecutar, orientar, coordinar, promover,
apoyar, fomentar, dar seguimiento y evaluar las políticas, programas, proyectos, estrategias y acciones públicas para garantizar el ejercicio y la implementación de los derechos de los pueblos indígenas y afromexicano, así como su desarrollo integral sostenible y el fortalecimiento de sus culturas e identidades de conformidad con lo dispuesto en la Constitución Política de los Estados Unidos Mexicanos y en los instrumentos jurídicos internacionales de los que el país es parte.
       Asimismo, en su artículo 3 establece lo siguiente:
"Artículo 3. Para cumplir los fines y objetivos del Instituto, se reconocen a los pueblos y comunidades indígenas y afromexicanas como sujetos de derecho público; utilizando la categoría jurídica de pueblos y comunidades indígenas en los términos reconocidos por el artículo 2o. de la Constitución Política de los Estados Unidos Mexicanos y los instrumentos internacionales en la materia.
..."
I.3    Que con fecha _____ de ______ de 20____ se publicó en la página de Internet de "EL INSTITUTO" la convocatoria para el proceso de selección de proyectos.
I.4    Que "LA INSTANCIA EJECUTORA", resultó seleccionada para llevar a cabo el proyecto _____________ de acuerdo con el resultado del dictamen publicado en la página de internet de "EL INSTITUTO" de fecha _________, dando origen a la firma del presente instrumento.
I.5    Que acorde con lo anterior y con base en los objetivos y prioridades del Gobierno de México, se encuentra en aptitud de otorgar apoyo económico a "LA INSTANCIA EJECUTORA", para que ésta lleve a cabo el proyecto denominado __________________________.
I.6    Que su representante cuenta con las atribuciones suficientes para suscribir el presente Convenio de conformidad con el poder general que contiene la escritura número____________________ de fecha ____________________________________________________________, pasada ante el Notario número_____________________________ de ____________________________________ Lic. __________________________________.
DECLARACIONES EN CASO DE QUE "LA INSTANCIA EJECUTORA" SEA UNA COMUNIDAD INDÍGENA, AFROMEXICANA O NÚCLEO AGRARIO.
II.- De "LA INSTANCIA EJECUTORA"
II.1   Que en términos de los artículos 1o, 2o, apartado A, fracciones I, II, III y VIII de la Constitución Política de los Estados Unidos Mexicanos; 21 numeral 3 de la Declaración Universal de Derechos Humanos; 1 y otros del Convenio número 169 de la Organización Internacional del Trabajo relativo a Pueblos Indígenas y Tribales en Países Independientes; 3, 4, 5 y otros de la Declaración de las Naciones Unidas sobre Derechos de los Pueblos Indígenas; 1 del Pacto Internacional de Derechos Civiles y Políticos; 1 del Pacto Internacional de Derechos Económicos, Sociales y Culturales; III, VI, VIII, IX, XXI, XXII, XXIII y otros de la Declaración Americana sobre los Derechos de los Pueblos Indígenas, es una comunidad indígena perteneciente al pueblo indígena _________.
II.2   Que mediante Acta de asamblea comunitaria de fecha _____ se acredita su interés y disposición para ejecutar el proyecto______ en beneficio de la población_______ (Anexo I).
II.3   Que los CC.________________ en su carácter de ____________________, del ____________________ tienen las facultades suficientes para suscribir el presente Convenio mismas que manifiesta(n) no le(s) ha(n) sido revocadas o modificadas a la fecha, como lo acredita(n) con el acta de asamblea de elección de fecha _________.
II.4   Que su domicilio es el ubicado en ________________________________________________.
Vistos los antecedentes y declaraciones anteriores, y con fundamento en los artículos 37 y 38 de la Ley de Planeación, y demás aplicables, "LAS PARTES" tienen a bien otorgar las siguientes:
CLÁUSULAS
PRIMERA.- OBJETO.- El objeto del presente Convenio es establecer las bases y mecanismos conforme a los cuales, "LAS PARTES" en la esfera de sus respectivas competencias y obligaciones se comprometen a desarrollar el proyecto denominado __________, en el marco de "EL PROGRAMA".
SEGUNDA.- ESTRUCTURA FINANCIERA.- "EL INSTITUTO" se obliga en términos de "LOS LINEAMIENTOS" a aportar por conducto de __________de "EL INSTITUTO" la cantidad de $_________ (M.N.) que será entregada a "LA INSTANCIA EJECUTORA", a través de _______________ mediante la expedición y entrega de los recibos fiscales u otros correspondientes, en dos ministraciones.
I. $ __________ (M.N.) correspondientes a los primeros ________ meses de vigencia del presente Convenio.
II. $ __________ (M.N.) correspondientes a los otros __________meses de vigencia del presente Convenio.
La segunda ministración se otorgará a "LA INSTANCIA EJECUTORA", una vez que compruebe satisfactoriamente el ejercicio de la totalidad de los recursos otorgados en la primera ministración dentro de los diez días hábiles posteriores al período de ejecución de la misma y acredite conforme a "LOS LINEAMIENTOS" de "EL PROGRAMA" los avances físico-financieros del proyecto denominado __________________________________________, en el marco de "EL PROGRAMA".
Una vez ejecutada la segunda ministración se dispone de 10 días hábiles para presentar la comprobación de recursos ejercidos hasta el 31 de diciembre del ejercicio fiscal en curso.
Los recursos financieros federales que por virtud del presente Convenio se aporten, estarán sujetos a disponibilidad presupuestal.
TERCERA.- CUMPLIMIENTO DE LOS LINEAMIENTOS.- "LA INSTANCIA EJECUTORA" se sujetará al cumplimiento de "LOS LINEAMIENTOS" y a los términos del proyecto aprobado con base a la cobertura, objetivos y metas siguientes:
MATERIAS _________
OBJETIVOS __________
METAS _________
COBERTURA ___________
MUNICIPIOS, SE DEBERA ESPECIFICAR CADA UNO DE ELLOS
LOCALIDADES, SE DEBERÁ ESPECIFICAR CADA UNA DE ELLAS
BENEFICIARIOS DIRECTOS POR LOCALIDADES: HOMBRES _______ MUJERES________
BENEFICIARIOS INDIRECTOS POR LOCALIDADES: HOMBRES______ MUJERES________
Las características, especificaciones y demás información inherente se describen en el proyecto aprobado a "LA INSTANCIA EJECUTORA" por "EL INSTITUTO" que se tiene por reproducido como si se insertase a la letra, el cual debidamente suscrito por "LAS PARTES" se agrega al presente Convenio como Anexo III.
CUARTA.- OBLIGACIONES DE "LA INSTANCIA EJECUTORA".- Para el logro de los objetivos y metas del presente Convenio, "LA INSTANCIA EJECUTORA " se obliga a:
I.      Organizar, promover, coordinar y ejecutar íntegramente el proyecto a que se ha hecho referencia en la Cláusula que antecede,
II.     Designar o en su caso contratar por su cuenta, al personal encargado de realizar dicho proyecto,
III.    Administrar y aplicar los recursos económicos que le otorgue "EL INSTITUTO" para la ejecución del proyecto, de conformidad con "LOS LINEAMIENTOS",
IV.    Presentar al área correspondiente en la Oficina de Representación de "EL INSTITUTO" o Centro Coordinador de Pueblos Indígenas, el reporte de los avances físico-financieros del proyecto por cada ministración, documento que contendrá al menos lo siguiente:
Avance Físico
a)    Informe cualitativo de las actividades y resultados de la ministración,
b)    Metas y objetivos alcanzados y los no alcanzados,
c)    El impacto que tuvo el proyecto dentro de la comunidad, sustentado también en opiniones que por escrito presente la misma comunidad,
d)    Un reporte de la situación real que guardan las comunidades indígenas y/o afromexicanas atendidas durante el proyecto, y
e)    Un sumario de las conclusiones y recomendaciones logradas en el trabajo con las comunidades indígenas y/o afromexicanas de la región atendida.
Avance Financiero
a)     Reporte financiero de lo ejercido, anexando el soporte correspondiente, que deberá estar a nombre de "LA INSTANCIA EJECUTORA",
 
b)    Los informes financieros deberán estar debidamente firmados por el o los representantes legales de "LA INSTANCIA EJECUTORA",
c)     Las notas simples y/o facturas soportes del informe financiero deberán contar al menos con las siguientes características:
c.1.  Nombre o razón social del proveedor, domicilio (calle, colonia, municipio, teléfono, estado, localidad y población), Cédula de Identificación Fiscal y vigencia (si carece de ésta, se anotará: nombre, firma, cargo y sello del proveedor y fecha),
c.2.  Los honorarios sólo se comprobarán con facturas electrónicas (comprobante fiscal digital) que cumplan con los requisitos que señale la legislación fiscal, y
c.3   Para las comunidades indígenas o afromexicanas y núcleos agrarios que presenten notas simples, deberán de adjuntar Acta de Asamblea por la que informen las actividades y recurso ejercido por partida de acuerdo al Convenio suscrito.
V.    No hacer reclasificaciones de partidas dentro del presente Convenio, sin autorización por escrito del área responsable en la Oficina de Representación de "EL INSTITUTO" o Centro Coordinador de Pueblos Indígenas, previa solicitud a la misma,
VI.   Al finalizar cada ministración reintegrar a "EL INSTITUTO", a través del área responsable en la Oficina de Representación o Centro Coordinador de Pueblos Indígenas, los recursos económicos que no hayan sido ejercidos y/o que no estén debidamente comprobados, a más tardar el 31 de diciembre del ejercicio fiscal, y
VII   Utilizar el recurso que se consigna en la cláusula segunda de este Convenio, en los montos y partidas que se señalan en el Anexo IV.
QUINTA.- OBLIGACIÓN DE EL INSTITUTO.- Por su parte, "EL INSTITUTO" se compromete a:
a)    Facilitar a "LA INSTANCIA EJECUTORA" el acceso a las fuentes de información de que dispone, siempre y cuando estén relacionadas con el desarrollo del proyecto y no sean de carácter confidencial, de acuerdo con lo establecido por el artículo 113 de la Ley Federal de Transparencia y Acceso a la Información Pública y 116 de la Ley General de Transparencia y Acceso a la Información Pública.
b)    De conformidad con sus atribuciones legales y a solicitud de "LA INSTANCIA EJECUTORA", brindar orientación de tipo legal y capacitación en el área específica de derechos indígenas, derechos humanos y en materia de ejercicio efectivo de los derechos fundamentales, así como de comprobación de gastos.
SEXTA.- SUPERVISIÓN.- "LA INSTANCIA EJECUTORA" se obliga a informar a la Oficina de Representación de "EL INSTITUTO" o Centro Coordinador de Pueblos Indígenas, cuando se le solicite, sobre las actividades que se estén realizando en la ejecución del proyecto, con la finalidad de estar enterado y, en su caso, opinar sobre alguna probable reorientación que requiera evaluar los avances conjuntamente.
SÉPTIMA.- SANCIONES.- "EL INSTITUTO" suspenderá la entrega de recursos correspondientes a la segunda ministración, en caso de que "LA INSTANCIA EJECUTORA":
a)     Utilice los recursos para objetivos y gastos no considerados o distintos a los aprobados en el proyecto,
b)    Incumpla con objetivos y metas establecidas en el convenio de concertación,
c)     No informe oportunamente a "EL INSTITUTO" de algún cambio sustancial en el proyecto, y/o
d)    En los casos en que "LA INSTANCIA EJECUTORA" no compruebe la totalidad de los recursos correspondientes a la primera o segunda ministración, serán registradas como deudoras y no podrán recibir apoyos dentro de "EL PROGRAMA".
OCTAVA.- RELACIÓN LABORAL.- El personal que intervenga en la ejecución de las acciones objeto del proyecto aprobado quedará bajo la estricta responsabilidad de "LA INSTANCIA EJECUTORA" por lo que no existirá relación laboral alguna entre éstos y "EL INSTITUTO" y no se entenderá a esta última como patrón sustituto o solidario en los términos de la legislación laboral aplicable.
NOVENA.- PROHIBICIONES DE LOS SERVIDORES PÚBLICOS.- Ningún servidor público de "EL INSTITUTO" podrá formar parte del cuerpo directivo de "LA INSTANCIA EJECUTORA", ni recibir pago alguno por colaborar en el proyecto.
DÉCIMA.- PUBLICACIÓN O PRODUCCIÓN.- Cuando el proyecto contemple la publicación o producción de materiales escritos, de audio o video, deberá insertarse en sus presentaciones la forma de colaboración de "EL INSTITUTO", respetándose para su edición la Ley Federal del Derecho de Autor y su Reglamento, al momento de la publicación de los mismos, siendo su distribución en forma gratuita.
DÉCIMA PRIMERA.- EVALUACIÓN EXTERNA E INTERNA.- "EL INSTITUTO" podrá llevar a cabo en forma directa o a través de instancias especializadas, las evaluaciones que se consideren apropiadas conforme a sus necesidades y recursos disponibles.
Para ello, se deberá considerar el análisis de la matriz de resultados del Proyecto, así como el seguimiento y monitoreo en la operación de este tipo de apoyo, con el propósito de conocer y retroalimentar las posibles acciones futuras de mejora en su desempeño.
Asimismo, se llevarán a cabo las evaluaciones que se determinen conforme a las disposiciones del Programa Anual de Evaluación, que emita la Secretaría de Hacienda y Crédito Público, la Secretaría de la Función Pública y el Consejo Nacional de Evaluación de la Política Pública de Desarrollo Social, para el ejercicio fiscal que corresponda. Al interior de "EL INSTITUTO", la coordinación del proceso estará a cargo del área correspondiente.
DÉCIMA SEGUNDA.- DEVOLUCIÓN DE LOS RECURSOS: "LAS PARTES" acuerdan que los recursos federales aportados por "EL INSTITUTO" de conformidad con el presente Instrumento, que no sean devengados al 31 de diciembre de ________, deberán ser reintegrados a "EL INSTITUTO" dentro de los cinco días naturales del ejercicio fiscal siguiente, sin que para ello tenga que mediar petición alguna.
Los recursos federales que, en su caso, no se destinaran a los fines autorizados en el presente Instrumento deberán ser reintegrados a "EL INSTITUTO" dentro de los 5 días naturales siguientes a la fecha en que "EL INSTITUTO" se lo solicite por escrito a "LA INSTANCIA EJECUTORA".
En los casos de los dos supuestos establecidos en los párrafos anteriores el reintegro deberá incluir los aprovechamientos y rendimientos financieros que generen dichos recursos; situación que habrá de realizar "LA INSTANCIA EJECUTORA" a través de la Oficina de Representación o Centro Coordinador de Pueblos Indígenas en _________ de "EL INSTITUTO", para que se realice el reintegro a la Tesorería de la Federación conforme a lo establecido en las disposiciones aplicables.
DÉCIMA TERCERA.- AUDITORÍA, CONTROL Y SEGUIMIENTO.- Los recursos que la Federación otorga para este Programa podrán ser revisados por la Secretaría de la Función Pública, la Secretaría de Hacienda y Crédito Público, la Auditoría Superior de la Federación y demás instancias que en el ámbito de sus respectivas atribuciones resulten competentes.
DÉCIMA CUARTA.- BUENA FE.- "LAS PARTES" declaran que en el presente Convenio no existe dolo, error, mala fe, violencia o cualquier otro vicio del consentimiento que pudiera anular el mismo y que es la simple manifestación de voluntades y para su interpretación y cumplimiento, así como para todo aquello que no esté expresamente estipulado en el mismo, se resolverá de común acuerdo, teniendo siempre como finalidad alcanzar los objetivos del mismo.
DÉCIMA QUINTA.- MODIFICACIONES.- "LAS PARTES" acuerdan que el presente Convenio podrá ser modificado o adicionado, bastando para ese propósito adoptar acuerdos por escrito.
DÉCIMA SEXTA.- JURISDICCIÓN.- En caso de suscitarse conflicto o controversia respecto de la interpretación y/o cumplimiento de este Convenio, "LAS PARTES" se someterán expresamente a la jurisdicción y competencia de los Tribunales Federales de la Ciudad de México, renunciando a cualquier otro fuero que pudiera corresponderles en razón de sus domicilios presentes o futuros o por cualquier otra causa.
DÉCIMA SÉPTIMA.- LEYENDA.- La papelería, documentación oficial, así como la publicidad y promoción que se utilicen para la ejecución y difusión, deberán incluir la siguiente leyenda: "Este Programa es público, ajeno a cualquier partido político. Queda prohibido el uso para fines distintos a los establecidos en el Programa". Para efectos de lo anterior, deberán tomar en cuenta las características del medio de comunicación.
DÉCIMA OCTAVA.- SUPREMACÍA DE LOS LINEAMIENTOS.- Con independencia de lo previsto en el presente instrumento, en caso de cualquier controversia, prevalecerá el contenido de "LOS LINEAMIENTOS".
DÉCIMA NOVENA.- VIGENCIA.- El presente Convenio surtirá sus efectos a partir del día _________ y se dará por concluido el día ______ de diciembre de 20___.
Leído que fue el presente Convenio y enteradas las partes de su contenido y alcance legal, lo firman por cuadriplicado en ____________________________, a los __________________________.
 
"EL INSTITUTO"
________________________________
C.
Responsable de la Oficina de Representación y/o
Director del Centro Coordinador de Pueblos Indígenas.
"LA INSTANCIA EJECUTORA"
______________________________
C.
Representante Legal de la Instancia Ejecutora;
Autoridad comunitaria o del Núcleo Agrario.
 
Estas firmas corresponden al Convenio de Concertación celebrado entre "EL INSTITUTO" y "LA INSTANCIA EJECUTORA" ________________ ___________ con número de Folio _______________.
ANEXO IV DEL CONVENIO DE CONCERTACIÓN QUE CELEBRAN, POR UNA PARTE, EL INSTITUTO NACIONAL DE LOS PUEBLOS INDÍGENAS, Y POR LA OTRA, LA INSTANCIA EJECUTORA DENOMINADA_____________________.
CONCEPTO
COSTO $
CAPACITACIÓN
 
VIÁTICOS/PASAJES
 
RETRIBUCIÓN POR SERVICIOS DE CARÁCTER SOCIAL
 
HONORARIOS
 
MATERIAL DE OFICINA
 
MATERIAL DIDÁCTICO
 
MATERIAL DE IMPRESIÓN
 
GASTOS DE DIFUSIÓN
 
MATERIAL INFORMÁTICO
 
MANTENIMIENTO DE BIENES INFORMÁTICOS
 
OTROS (ESPECIFICAR)
 
 
Enteradas "LAS PARTES" de su contenido y alcance legal, firman el presente Anexo en _______________, Estado de_____________, a los ______días del mes de___ de 20__.
Nota 1: El modelo de convenio podrá presentar las modificaciones que sean necesarias para que se cumpla con su objeto, cuando así lo determine la Instancia Normativa correspondiente.
MODELO DE CONVENIO DE CONCERTACIÓN DEL TIPO DE APOYO "IMPLEMENTACIÓN Y EJERCICIO EFECTIVO DE LOS DERECHOS FUNDAMENTALES DE LOS PUEBLOS INDÍGENAS Y AFROMEXICANOS" MODALIDAD B.
CONVENIO DE CONCERTACIÓN QUE CELEBRAN POR UNA PARTE, EL INSTITUTO NACIONAL DE LOS PUEBLOS INDÍGENAS, A QUIEN EN LO SUCESIVO SE LE DENOMINARÁ "EL INSTITUTO", REPRESENTADO POR EL C.________________, ______________________ EN ____________________ Y POR LA OTRA, (LA INSTANCIA POSTULANTE DENOMINADA)_____________________, A QUIEN EN ADELANTE SE DESIGNARÁ "LA INSTANCIA EJECUTORA" REPRESENTADA POR _______________ EN SU CARÁCTER DE _____________, RESPECTIVAMENTE, DE _____________, MISMAS QUE CUANDO ACTUEN EN CONJUNTO SE LES DENOMINARÁ "LAS PARTES", EN EL MARCO DEL PROGRAMA DE DERECHOS INDÍGENAS, EN LO SUCESIVO "EL PROGRAMA", DE CONFORMIDAD CON LOS ANTECEDENTES, DECLARACIONES Y CLÁUSULAS SIGUIENTES:
ANTECEDENTES
I.      El artículo 2o. de la Constitución Política de los Estados Unidos Mexicanos en su Apartado B, establece la obligación para la Federación, los Estados y los Municipios, de impulsar el desarrollo integral de las zonas indígenas con el propósito de fortalecer las economías locales y mejorar las condiciones de vida de sus pueblos, mediante acciones coordinadas entre los tres órdenes de gobierno. En el marco del artículo 4º de la Ley del Instituto Nacional de los Pueblos Indígenas y del Programa Nacional de los Pueblos Indígenas 2018-2024 se establecen las bases para proporcionar este tipo de apoyo.
 
       Asimismo, en el penúltimo párrafo de dicho Artículo se establece:
"Para garantizar el cumplimiento de las obligaciones señaladas en este apartado, la Cámara de Diputados del Congreso de la Unión, las legislaturas de las entidades federativas y los ayuntamientos, en el ámbito de sus respectivas competencias, establecerán las partidas específicas destinadas al cumplimiento de estas obligaciones en los presupuestos de egresos que aprueben, así como las formas y procedimientos para que las comunidades participen en el ejercicio y vigilancia de las mismas".
       I.          Que el Decreto de Presupuesto de Egresos de la Federación para el Ejercicio fiscal 2020, publicado en el Diario Oficial de la Federación el 11 de diciembre de 2019, establece en su artículo 4, fracción XI que los recursos para el desarrollo integral de los pueblos y comunidades indígenas se señalan en el Anexo 10 de ese Decreto, en los términos del artículo 2°, Apartado B y C, de la Constitución Política de los Estados Unidos Mexicanos y conforme al artículo 41, fracción II, inciso j), de la Ley Federal de Presupuesto y Responsabilidad Hacendaria, se presentan desglosados por ramo y programa presupuestario.
       Asimismo, dicho Decreto establece en su artículo 25 lo siguiente:
"Artículo 25. El ejercicio de las erogaciones para el desarrollo integral de los pueblos y comunidades indígenas a que se refiere el Anexo 10 del presente Decreto, se dirigirá al cumplimiento de las obligaciones que señala el artículo 2o., Apartado B, fracciones I a IX y Apartado C de la Constitución Política de los Estados Unidos Mexicanos.
Para tal efecto, de conformidad con los artículos 42, fracción VII, y 77 de la Ley Federal de Presupuesto y Responsabilidad Hacendaria, las dependencias y entidades, al ejecutar dichas erogaciones y emitir reglas de operación, se ajustarán a lo siguiente:
I.      ...;
II.     En la ejecución de los programas se considerará la participación de los pueblos y comunidades indígenas, con base en su cultura y formas de organización tradicionales;
III.    Para los municipios indígenas comprendidos entre los 200 más pobres del país, los proyectos de inversión del Programa de Infraestructura Indígena, se podrán financiar en su totalidad con recursos federales o de manera concurrente. Asimismo, se procurará atender su pleno acceso y la satisfacción de sus necesidades tales como electricidad, agua, drenaje, educación, salud, vivienda y de infraestructura para la producción, almacenamiento y distribución de alimentos;
IV.    El Ejecutivo Federal, por sí o a través de sus dependencias y entidades, podrá celebrar convenios de coordinación con los gobiernos de las entidades federativas, así como formalizar convenios de concertación de acciones con las comunidades indígenas, para proveer la mejor observancia de las previsiones del presente artículo. Cuando corresponda, los recursos a los que se refiere este artículo podrán ser transferidos directamente a los pueblos, municipios y comunidades indígenas, de conformidad con los convenios que para tal efecto se celebren en términos de las disposiciones aplicables. La Entidad Federativa correspondiente participará en el ámbito de sus atribuciones en los convenios antes señalados, exclusivamente para que los recursos que se transfieran conforme a lo establecido en el presente párrafo, sean registrados por la entidad federativa en su Cuenta Pública;;
V. a la VIII...".
III.    Con fecha ______ de_________ de 20____, se publicó en el Diario Oficial de la Federación el "ACUERDO por el que se emiten los Lineamientos del Programa de Derechos Indígenas para el ejercicio fiscal 2020, a cargo del Instituto Nacional de los Pueblos Indígenas"
Con el objeto de favorecer la implementación de proyectos de capacitación, defensa estratégica y fortalecimiento de la libre determinación y autonomía para la consolidación de los elementos fundamentales de la vida comunitaria.
 
DECLARACIONES
I. De "EL INSTITUTO"
I.1    Que es un Organismo Descentralizado de la Administración Pública Federal, no sectorizado, con personalidad jurídica y patrimonio propio, con autonomía operativa, técnica, presupuestal y administrativa, de conformidad con su Ley publicada en el Diario Oficial de la Federación el 4 de diciembre de 2018.
I.2    Que tiene como objeto definir, normar, diseñar, establecer, ejecutar, orientar, coordinar, promover, apoyar, fomentar, dar seguimiento y evaluar las políticas, programas, proyectos, estrategias y acciones públicas para garantizar el ejercicio y la implementación de los derechos de los pueblos indígenas y afromexicano, así como su desarrollo integral sostenible y el fortalecimiento de sus culturas e identidades de conformidad con lo dispuesto en la Constitución Política de los Estados Unidos Mexicanos y en los instrumentos jurídicos internacionales de los que el país es parte.
       Asimismo, en su artículo 3 establece lo siguiente:
"Artículo 3. Para cumplir los fines y objetivos del Instituto, se reconocen a los pueblos y comunidades indígenas y afromexicanas como sujetos de derecho público; utilizando la categoría jurídica de pueblos y comunidades indígenas en los términos reconocidos por el artículo 2o. de la Constitución Política de los Estados Unidos Mexicanos y los instrumentos internacionales en la materia.
..."
I.3    Que "LA INSTANCIA EJECUTORA", resultó seleccionada para llevar a cabo el proyecto _____________ de acuerdo con el resultado del dictamen de "EL INSTITUTO" de fecha _________, dando origen a la firma del presente instrumento.
I.4    Que acorde con lo anterior y con base en los objetivos y prioridades del Gobierno de México, se encuentra en aptitud de otorgar apoyo económico a "LA INSTANCIA EJECUTORA", para que ésta lleve a cabo el proyecto denominado __________________________.
I.5    Que su representante cuenta con las atribuciones suficientes para suscribir el presente Convenio de conformidad con el poder general que contiene la escritura número_____________________ de fecha ________________________________________________________________, pasada ante el Notario número_____________________ de ____________________________________ Lic. _______________________________.
DECLARACIONES DE "LA INSTANCIA EJECUTORA"
II. De "LA INSTANCIA EJECUTORA"
II.1   Que se encuentra legalmente constituida conforme a las leyes mexicanas, mediante de fecha _____________________ misma que en copia simple se agrega al presente Convenio como (Anexo I);
II.2   Que su objeto principal es: ____________________________ __________________________.
II.3   Que para llevar a cabo sus objetivos y metas para (identificar temas de convocatoria) en favor de la población indígena y afromexicana, hace la propuesta para desarrollar el proyecto denominado __________, por lo que estima de gran importancia el apoyo que para este efecto le proporcionará "EL INSTITUTO" mediante la celebración del presente Convenio.
II.4   Que _________________________, cuenta(n) con las facultades suficientes para suscribir el presente Convenio, mismas que manifiesta(n) no le(s) ha(n) sido revocadas o modificadas a la fecha, como lo acredita(n) mediante que en copia se agrega al presente Convenio como (Anexo II).
II.5   Que para los efectos legales del presente Convenio señala como domicilio el ubicado en _________________________.
Vistos los antecedentes y declaraciones anteriores, y con fundamento en los artículos 37 y 38 de la Ley de Planeación, y demás aplicables, "LAS PARTES" tienen a bien otorgar las siguientes:
 
CLÁUSULAS
PRIMERA.- OBJETO.- El objeto del presente Convenio es establecer las bases y mecanismos conforme a los cuales, "LAS PARTES" en la esfera de sus respectivas competencias y obligaciones se comprometen a desarrollar el proyecto denominado __________, en el marco de "EL PROGRAMA".
SEGUNDA.- ESTRUCTURA FINANCIERA.- "EL INSTITUTO" se obliga en términos de "LOS LINEAMIENTOS" a aportar por conducto de __________de "EL INSTITUTO" la cantidad de $_________ (M.N.) que será entregada a "LA INSTANCIA EJECUTORA", a través de _______________ mediante la expedición y entrega de los recibos fiscales u otros correspondientes, en una ministración.
I. $ __________ (M.N.) correspondientes a los ________ meses de vigencia del presente Convenio.
Los recursos financieros federales que por virtud del presente Convenio se aporten, estarán sujetos a disponibilidad presupuestal.
TERCERA.- CUMPLIMIENTO DE LOS LINEAMIENTOS.- "LA INSTANCIA EJECUTORA" se sujetará al cumplimiento de "LOS LINEAMIENTOS" y a los términos del proyecto aprobado con base a la cobertura, objetivos y metas siguientes:
MATERIAS _________
OBJETIVOS __________
METAS _________
COBERTURA ___________
MUNICIPIOS, SE DEBERA ESPECIFICAR CADA UNO DE ELLOS
LOCALIDADES, SE DEBERÁ ESPECIFICAR CADA UNA DE ELLAS
BENEFICIARIOS DIRECTOS POR LOCALIDADES: HOMBRES _______ MUJERES________
BENEFICIARIOS INDIRECTOS POR LOCALIDADES: HOMBRES______ MUJERES________
Las características, especificaciones y demás información inherente se describen en el proyecto aprobado a "LA INSTANCIA EJECUTORA" por "EL INSTITUTO" que se tiene por reproducido como si se insertase a la letra, el cual debidamente suscrito por "LAS PARTES" se agrega al presente Convenio como Anexo III.
CUARTA.- OBLIGACIONES DE "LA INSTANCIA EJECUTORA".- Para el logro de los objetivos y metas del presente Convenio, "LA INSTANCIA EJECUTORA " se obliga a:
I.      Organizar, promover, coordinar y ejecutar íntegramente el proyecto a que se ha hecho referencia en la Cláusula que antecede,
II.     Designar o en su caso contratar por su cuenta, al personal encargado de realizar dicho proyecto,
III.    Administrar y aplicar los recursos económicos que le otorgue "EL INSTITUTO" para la ejecución del proyecto, de conformidad con "LOS LINEAMIENTOS",
IV.    Presentar al área correspondiente en la Oficina de Representación de "EL INSTITUTO" o Centro Coordinador de Pueblos Indígenas, el reporte de los avances físico-financieros del proyecto de la ministración, documento que contendrá al menos lo siguiente:
Avance Físico
a)    Informe cualitativo de las actividades y resultados,
b)    Metas y objetivos alcanzados y los no alcanzados,
c)    El impacto que tuvo el proyecto dentro de la comunidad, sustentado también en opiniones que por escrito presente la misma comunidad,
d)    Un reporte de la situación real que guardan las comunidades indígenas y/o afromexicanas atendidas durante el proyecto, y
e)    Un sumario de las conclusiones y recomendaciones logradas en el trabajo con las comunidades indígenas y/o afromexicanas de la región atendida.
Avance Financiero
a)     Reporte financiero de lo ejercido, anexando el soporte correspondiente, que deberá estar a nombre
de "LA INSTANCIA EJECUTORA",
b)    Los informes financieros deberán estar debidamente firmados por el o los representantes legales de "LA INSTANCIA EJECUTORA",
c)     Las facturas soportes del informe financiero deberán contar al menos con las siguientes características:
c.1.  Nombre o razón social del proveedor, domicilio (calle, colonia, municipio, teléfono, estado, localidad y población), Cédula de Identificación Fiscal y vigencia (si carece de ésta, se anotará: nombre, firma, cargo y sello del proveedor y fecha), y
c.2.  Los honorarios sólo se comprobarán con facturas electrónicas (comprobante fiscal digital) que cumplan con los requisitos que señale la legislación fiscal.
V.    No hacer reclasificaciones de partidas dentro del presente Convenio, sin autorización por escrito del área responsable en la Oficina de Representación de "EL INSTITUTO" o Centro Coordinador de Pueblos Indígenas, previa solicitud a la misma,
VI.   Al finalizar la ministración reintegrar a "EL INSTITUTO", a través del área responsable en la Oficina de Representación o Centro Coordinador de Pueblos Indígenas, los recursos económicos que no hayan sido ejercidos y/o que no estén debidamente comprobados, a más tardar el 31 de diciembre del ejercicio fiscal, y
VII   Utilizar el recurso que se consigna en la cláusula segunda de este Convenio, en los montos y partidas que se señalan en el Anexo IV.
QUINTA.- OBLIGACIÓN DE EL INSTITUTO.- Por su parte, "EL INSTITUTO" se compromete a:
a)    Facilitar a "LA INSTANCIA EJECUTORA" el acceso a las fuentes de información de que dispone, siempre y cuando estén relacionadas con el desarrollo del proyecto y no sean de carácter confidencial, de acuerdo con lo establecido por el artículo 113 de la Ley Federal de Transparencia y Acceso a la Información Pública y 116 de la Ley General de Transparencia y Acceso a la Información Pública.
b)    De conformidad con sus atribuciones legales y a solicitud de "LA INSTANCIA EJECUTORA", brindar orientación de tipo legal y capacitación en el área específica de derechos indígenas, derechos humanos y en materia de ejercicio efectivo de los derechos fundamentales, así como de comprobación de gastos.
SEXTA.- SUPERVISIÓN.- "LA INSTANCIA EJECUTORA" se obliga a informar a la Oficina de Representación de "EL INSTITUTO" o Centro Coordinador de Pueblos Indígenas, cuando se le solicite, sobre las actividades que se estén realizando en la ejecución del proyecto, con la finalidad de estar enterado y, en su caso, opinar sobre alguna probable reorientación que requiera evaluar los avances conjuntamente.
SÉPTIMA.- SANCIONES.- En los casos en que "LA INSTANCIA EJECUTORA" no compruebe la totalidad de los recursos correspondientes a la ministración, serán registradas como deudoras y no podrán recibir apoyos dentro de "EL PROGRAMA".
OCTAVA.- RELACIÓN LABORAL.- El personal que intervenga en la ejecución de las acciones objeto del proyecto aprobado quedará bajo la estricta responsabilidad de "LA INSTANCIA EJECUTORA" por lo que no existirá relación laboral alguna entre éstos y "EL INSTITUTO" y no se entenderá a esta última como patrón sustituto o solidario en los términos de la legislación laboral aplicable.
NOVENA.- PROHIBICIONES DE LOS SERVIDORES PÚBLICOS.- Ningún servidor público de "EL INSTITUTO" podrá formar parte del cuerpo directivo de "LA INSTANCIA EJECUTORA", ni recibir pago alguno por colaborar en el proyecto.
DÉCIMA.- PUBLICACIÓN O PRODUCCIÓN.- Cuando el proyecto contemple la publicación o producción de materiales escritos, de audio o video, deberá insertarse en sus presentaciones la forma de colaboración de "EL INSTITUTO", respetándose para su edición la Ley Federal del Derecho de Autor y su Reglamento, al momento de la publicación de los mismos, siendo su distribución en forma gratuita.
DÉCIMA PRIMERA.- EVALUACIÓN EXTERNA E INTERNA.- "EL INSTITUTO" podrá llevar a cabo en forma directa o a través de instancias especializadas, las evaluaciones que se consideren apropiadas conforme a sus necesidades y recursos disponibles.
 
Para ello, se deberá considerar el análisis de la matriz de resultados del Proyecto, así como el seguimiento y monitoreo en la operación de este tipo de apoyo, con el propósito de conocer y retroalimentar las posibles acciones futuras de mejora en su desempeño.
Asimismo, se llevarán a cabo las evaluaciones que se determinen conforme a las disposiciones del Programa Anual de Evaluación, que emita la Secretaría de Hacienda y Crédito Público, la Secretaría de la Función Pública y el Consejo Nacional de Evaluación de la Política Pública de Desarrollo Social, para el ejercicio fiscal que corresponda. Al interior de "EL INSTITUTO", la coordinación del proceso estará a cargo del área correspondiente.
DÉCIMA SEGUNDA.- DEVOLUCIÓN DE LOS RECURSOS: "LAS PARTES" acuerdan que los recursos federales aportados por "EL INSTITUTO" de conformidad con el presente Instrumento, que no sean devengados al 31 de diciembre de ________, deberán ser reintegrados a "EL INSTITUTO" dentro de los cinco días naturales del ejercicio fiscal siguiente, sin que para ello tenga que mediar petición alguna.
Los recursos federales que, en su caso, no se destinaran a los fines autorizados en el presente Instrumento deberán ser reintegrados a "EL INSTITUTO" dentro de los 5 días naturales siguientes a la fecha en que "EL INSTITUTO" se lo solicite por escrito a "LA INSTANCIA EJECUTORA".
En los casos de los dos supuestos establecidos en los párrafos anteriores el reintegro deberá incluir los aprovechamientos y rendimientos financieros que generen dichos recursos; situación que habrá de realizar "LA INSTANCIA EJECUTORA" a través de la Oficina de Representación o Centro Coordinador de Pueblos Indígenas en _________ de "EL INSTITUTO", para que se realice el reintegro a la Tesorería de la Federación conforme a lo establecido en las disposiciones aplicables.
DÉCIMA TERCERA.- AUDITORÍA, CONTROL Y SEGUIMIENTO.- Los recursos que la Federación otorga para este Programa podrán ser revisados por la Secretaría de la Función Pública, la Secretaría de Hacienda y Crédito Público; la Auditoría Superior de la Federación y demás instancias que en el ámbito de sus respectivas atribuciones resulten competentes.
DÉCIMA CUARTA.- BUENA FE.- "LAS PARTES" declaran que en el presente Convenio no existe dolo, error, mala fe, violencia o cualquier otro vicio del consentimiento que pudiera anular el mismo y que es la simple manifestación de voluntades y para su interpretación y cumplimiento, así como para todo aquello que no esté expresamente estipulado en el mismo, se resolverá de común acuerdo, teniendo siempre como finalidad alcanzar los objetivos del mismo.
DÉCIMA QUINTA.- MODIFICACIONES.- "LAS PARTES" acuerdan que el presente Convenio podrá ser modificado o adicionado, bastando para ese propósito adoptar acuerdos por escrito.
DÉCIMA SEXTA.- JURISDICCIÓN.- En caso de suscitarse conflicto o controversia respecto de la interpretación y/o cumplimiento de este Convenio, "LAS PARTES" se someterán expresamente a la jurisdicción y competencia de los Tribunales Federales de la Ciudad de México, renunciando a cualquier otro fuero que pudiera corresponderles en razón de sus domicilios presentes o futuros o por cualquier otra causa.
DÉCIMA SÉPTIMA.- LEYENDA.- La papelería, documentación oficial, así como la publicidad y promoción que se utilicen para la ejecución y difusión, deberán incluir la siguiente leyenda: "Este Programa es público, ajeno a cualquier partido político. Queda prohibido el uso para fines distintos a los establecidos en el Programa". Para efectos de lo anterior, deberán tomar en cuenta las características del medio de comunicación.
DÉCIMA OCTAVA.- SUPREMACÍA DE LOS LINEAMIENTOS.- Con independencia de lo previsto en el presente instrumento, en caso de cualquier controversia, prevalecerá el contenido de "LOS LINEAMIENTOS".
DÉCIMA NOVENA.- VIGENCIA.- El presente Convenio surtirá sus efectos a partir del día _________ y se dará por concluido el día ______ de diciembre de 20___.
Leído que fue el presente Convenio y enteradas las partes de su contenido y alcance legal, lo firman por cuadriplicado en ____________________________, a los __________________________.
Nota: El Modelo podrá presentar las modificaciones que sean necesarias para que se cumpla con su objeto, cuando así lo determine el área normativa correspondiente.
"EL INSTITUTO"
________________________________
C.
Responsable de la Oficina de Representación y/o
Director del Centro Coordinador de Pueblos Indígenas.
"LA INSTANCIA EJECUTORA"
______________________________
C.
Representante Legal de la Instancia Ejecutora.
 
Estas firmas corresponden al Convenio de Concertación celebrado entre "EL INSTITUTO" y "LA INSTANCIA EJECUTORA" ________________ ___________ con número de Folio _______________.
ANEXO IV DEL CONVENIO DE CONCERTACIÓN QUE CELEBRAN, POR UNA PARTE, EL INSTITUTO NACIONAL DE LOS PUEBLOS INDÍGENAS, Y POR LA OTRA, LA INSTANCIA EJECUTORA DENOMINADA_____________________.
CONCEPTO
COSTO $
CAPACITACIÓN
 
VIÁTICOS/PASAJES
 
RETRIBUCIÓN POR SERVICIOS DE CARÁCTER SOCIAL
 
HONORARIOS
 
MATERIAL DE OFICINA
 
MATERIAL DIDÁCTICO
 
MATERIAL DE IMPRESIÓN
 
GASTOS DE DIFUSIÓN
 
MATERIAL INFORMÁTICO
 
MANTENIMIENTO DE BIENES INFORMÁTICOS
 
OTROS (ESPECIFICAR)
 
 
Enteradas "LAS PARTES" de su contenido y alcance legal, firman el presente Anexo en _______________, Estado de_____________, a los ______días del mes de___ de 20__.
Nota 1: El modelo de convenio podrá presentar las modificaciones que sean necesarias para que se cumpla con su objeto, cuando así lo determine la Instancia Normativa correspondiente.
MODELO DE CONVENIO DE CONCERTACIÓN DEL TIPO DE APOYO "IMPLEMENTACIÓN Y EJERCICIO EFECTIVO DE LOS DERECHOS FUNDAMENTALES DE LOS PUEBLOS INDÍGENAS Y AFROMEXICANOS" MODALIDADES C y D.
CONVENIO DE CONCERTACIÓN QUE CELEBRAN POR UNA PARTE, EL INSTITUTO NACIONAL DE LOS PUEBLOS INDÍGENAS, A QUIEN EN LO SUCESIVO SE LE DENOMINARÁ "EL INSTITUTO", REPRESENTADO POR EL C.________________, ______________________ EN ____________________ Y POR LA OTRA, (LA INSTANCIA POSTULANTE DENOMINADA)_____________________, A QUIEN EN ADELANTE SE DESIGNARÁ "LA INSTANCIA EJECUTORA" REPRESENTADA POR _______________ EN SU CARÁCTER DE _____________, RESPECTIVAMENTE, DE _____________, MISMAS QUE CUANDO ACTUEN EN CONJUNTO SE LES DENOMINARÁ "LAS PARTES", EN EL MARCO DEL PROGRAMA DE DERECHOS INDÍGENAS, EN LO SUCESIVO "EL PROGRAMA", DE CONFORMIDAD CON LOS ANTECEDENTES, DECLARACIONES Y CLÁUSULAS SIGUIENTES:
ANTECEDENTES
I.      El artículo 2o. de la Constitución Política de los Estados Unidos Mexicanos en su Apartado B, establece la obligación para la Federación, los Estados y los Municipios, de impulsar el desarrollo integral de las zonas indígenas con el propósito de fortalecer las economías locales y mejorar las condiciones de vida de sus pueblos, mediante acciones coordinadas entre los tres órdenes de gobierno. En el marco del artículo 4º de la Ley del Instituto Nacional de los Pueblos Indígenas y del Programa Nacional de los Pueblos Indígenas 2018-2024 se establecen las bases para proporcionar este tipo de apoyo.
 
       Asimismo, en el penúltimo párrafo de dicho Artículo de la Constitución Política de los Estados Unidos Mexicanos se establece:
"Para garantizar el cumplimiento de las obligaciones señaladas en este apartado, la Cámara de Diputados del Congreso de la Unión, las legislaturas de las entidades federativas y los ayuntamientos, en el ámbito de sus respectivas competencias, establecerán las partidas específicas destinadas al cumplimiento de estas obligaciones en los presupuestos de egresos que aprueben, así como las formas y procedimientos para que las comunidades participen en el ejercicio y vigilancia de las mismas".
       II.         Que el Decreto de Presupuesto de Egresos de la Federación para el Ejercicio fiscal 2020, publicado en el Diario Oficial de la Federación el 11 de diciembre de 2019, establece en su artículo 4, fracción XI que los recursos para el desarrollo integral de los pueblos y comunidades indígenas se señalan en el Anexo 10 de ese Decreto, en los términos del artículo 2°, Apartado B y C, de la Constitución Política de los Estados Unidos Mexicanos y conforme al artículo 41, fracción II, inciso j), de la Ley Federal de Presupuesto y Responsabilidad Hacendaria, se presentan desglosados por ramo y programa presupuestario.
       Asimismo, dicho Decreto establece en su artículo 25 lo siguiente:
"Artículo 25. El ejercicio de las erogaciones para el desarrollo integral de los pueblos y comunidades indígenas a que se refiere el Anexo 10 del presente Decreto, se dirigirá al cumplimiento de las obligaciones que señala el artículo 2o., Apartado B, fracciones I a IX y Apartado C de la Constitución Política de los Estados Unidos Mexicanos.
Para tal efecto, de conformidad con los artículos 42, fracción VII, y 77 de la Ley Federal de Presupuesto y Responsabilidad Hacendaria, las dependencias y entidades, al ejecutar dichas erogaciones y emitir reglas de operación, se ajustarán a lo siguiente:
I.      ...;
II.     En la ejecución de los programas se considerará la participación de los pueblos y comunidades indígenas, con base en su cultura y formas de organización tradicionales;
III.    Para los municipios indígenas comprendidos entre los 200 más pobres del país, los proyectos de inversión del Programa de Infraestructura Indígena, se podrán financiar en su totalidad con recursos federales o de manera concurrente. Asimismo, se procurará atender su pleno acceso y la satisfacción de sus necesidades tales como electricidad, agua, drenaje, educación, salud, vivienda y de infraestructura para la producción, almacenamiento y distribución de alimentos;
IV.    El Ejecutivo Federal, por sí o a través de sus dependencias y entidades, podrá celebrar convenios de coordinación con los gobiernos de las entidades federativas, así como formalizar convenios de concertación de acciones con las comunidades indígenas, para proveer la mejor observancia de las previsiones del presente artículo. Cuando corresponda, los recursos a los que se refiere este artículo podrán ser transferidos directamente a los pueblos, municipios y comunidades indígenas, de conformidad con los convenios que para tal efecto se celebren en términos de las disposiciones aplicables. La Entidad Federativa correspondiente participará en el ámbito de sus atribuciones en los convenios antes señalados, exclusivamente para que los recursos que se transfieran conforme a lo establecido en el presente párrafo, sean registrados por la entidad federativa en su Cuenta Pública;
V. a la VIII...".
III.    Con fecha ______ de_________ de 20____, se publicó en el Diario Oficial de la Federación el "ACUERDO por el que se emiten los Lineamientos del Programa de Derechos Indígenas para el ejercicio fiscal 2020, a cargo del Instituto Nacional de los Pueblos Indígenas"
Con el objeto de favorecer la implementación de proyectos de capacitación, defensa estratégica y fortalecimiento de la libre determinación y autonomía para la consolidación de los elementos fundamentales de la vida comunitaria.
 
DECLARACIONES
I. De "EL INSTITUTO"
I.1    Que es un Organismo Descentralizado de la Administración Pública Federal, no sectorizado, con personalidad jurídica y patrimonio propio, con autonomía operativa, técnica, presupuestal y administrativa, de conformidad con su Ley publicada en el Diario Oficial de la Federación el 4 de diciembre de 2018.
I.2    Que tiene como objeto definir, normar, diseñar, establecer, ejecutar, orientar, coordinar, promover, apoyar, fomentar, dar seguimiento y evaluar las políticas, programas, proyectos, estrategias y acciones públicas para garantizar el ejercicio y la implementación de los derechos de los pueblos indígenas y afromexicano, así como su desarrollo integral sostenible y el fortalecimiento de sus culturas e identidades de conformidad con lo dispuesto en la Constitución Política de los Estados Unidos Mexicanos y en los instrumentos jurídicos internacionales de los que el país es parte.
       Asimismo, en su artículo 3 establece lo siguiente:
"Artículo 3. Para cumplir los fines y objetivos del Instituto, se reconocen a los pueblos y comunidades indígenas y afromexicanas como sujetos de derecho público; utilizando la categoría jurídica de pueblos y comunidades indígenas en los términos reconocidos por el artículo 2o. de la Constitución Política de los Estados Unidos Mexicanos y los instrumentos internacionales en la materia.
...
I.3    Que "LA INSTANCIA EJECUTORA", resultó seleccionada para llevar a cabo el proyecto _____________ de acuerdo con el resultado del dictamen de "EL INSTITUTO" de fecha _________, dando origen a la firma del presente instrumento.
I.4    Que acorde con lo anterior y con base en los objetivos y prioridades del Gobierno de México, se encuentra en aptitud de otorgar apoyo económico a "LA INSTANCIA EJECUTORA", para que ésta lleve a cabo el proyecto denominado __________________________.
I.5    Que su representante cuenta con las atribuciones suficientes para suscribir el presente Convenio de conformidad con el poder general que contiene la escritura número______________________ de fecha ______________________________________________________________, pasada ante el Notario número_____________________ de ____________________________________ Lic. _______________________________.
DECLARACIONES DE LA COMUNIDAD INDÍGENA, AFROMEXICANA O NÚCLEO AGRARIO.
II.- De "LA INSTANCIA EJECUTORA"
II.1   Que en términos de los artículos 1o, 2o, apartado A, fracciones I, II, III y VIII de la Constitución Política de los Estados Unidos Mexicanos; 21 numeral 3 de la Declaración Universal de Derechos Humanos; 1 y otros del Convenio número 169 de la Organización Internacional del Trabajo relativo a Pueblos Indígenas y Tribales en Países Independientes; 3, 4, 5 y otros de la Declaración de las Naciones Unidas sobre Derechos de los Pueblos Indígenas; 1 del Pacto Internacional de Derechos Civiles y Políticos; 1 del Pacto Internacional de Derechos Económicos, Sociales y Culturales; III, VI, VIII, IX, XXI, XXII, XXIII y otros de la Declaración Americana sobre los Derechos de los Pueblos Indígenas, es una comunidad indígena perteneciente al pueblo indígena _________.
II.2   Que mediante Acta de asamblea comunitaria de fecha _____ se acredita su interés y disposición para ejecutar el proyecto______ en beneficio de la población_______ (Anexo I).
II.3   Que los CC.________________ en su carácter de ____________________, del ____________________ tienen las facultades suficientes para suscribir el presente Convenio mismas que manifiesta(n) no le(s) ha(n) sido revocadas o modificadas a la fecha, como lo acredita(n) con el acta de asamblea de elección de fecha _________.
II.4   Que su domicilio es el ubicado en ________________________________________________.
Vistos los antecedentes y declaraciones anteriores, y con fundamento en los artículos 37 y 38 de la Ley de Planeación, y demás aplicables, "LAS PARTES" tienen a bien otorgar las siguientes:
 
CLÁUSULAS
PRIMERA.- OBJETO.- El objeto del presente Convenio es establecer las bases y mecanismos conforme a los cuales, "LAS PARTES" en la esfera de sus respectivas competencias y obligaciones se comprometen a desarrollar el proyecto denominado __________, en el marco de "EL PROGRAMA".
SEGUNDA.- ESTRUCTURA FINANCIERA.- "EL INSTITUTO" se obliga en términos de "LOS LINEAMIENTOS" a aportar por conducto de __________de "EL INSTITUTO" la cantidad de $_________ (M.N.) que será entregada a "LA INSTANCIA EJECUTORA", a través de _______________ mediante la expedición y entrega de los recibos fiscales u otros correspondientes, en una ministración.
I. $ __________ (M.N.) correspondientes a los ________ meses de vigencia del presente Convenio.
Los recursos financieros federales que por virtud del presente Convenio se aporten, estarán sujetos a disponibilidad presupuestal.
TERCERA.- CUMPLIMIENTO DE LOS LINEAMIENTOS.- "LA INSTANCIA EJECUTORA" se sujetará al cumplimiento de "LOS LINEAMIENTOS" y a los términos del proyecto aprobado con base a la cobertura, objetivos y metas siguientes:
MATERIAS _________
OBJETIVOS __________
METAS _________
COBERTURA ___________
MUNICIPIOS, SE DEBERA ESPECIFICAR CADA UNO DE ELLOS
LOCALIDADES, SE DEBERÁ ESPECIFICAR CADA UNA DE ELLAS
BENEFICIARIOS DIRECTOS POR LOCALIDADES: HOMBRES _______ MUJERES________
BENEFICIARIOS INDIRECTOS POR LOCALIDADES: HOMBRES______ MUJERES________
Las características, especificaciones y demás información inherente se describen en el proyecto aprobado a "LA INSTANCIA EJECUTORA" por "EL INSTITUTO" que se tiene por reproducido como si se insertase a la letra, el cual debidamente suscrito por "LAS PARTES" se agrega al presente Convenio como Anexo III.
CUARTA.- OBLIGACIONES DE "LA INSTANCIA EJECUTORA".- Para el logro de los objetivos y metas del presente Convenio, "LA INSTANCIA EJECUTORA " se obliga a:
I.      Organizar, promover, coordinar y ejecutar íntegramente el proyecto a que se ha hecho referencia en la Cláusula que antecede,
II.     Designar o en su caso contratar por su cuenta, al personal encargado de realizar dicho proyecto,
III.    Administrar y aplicar los recursos económicos que le otorgue "EL INSTITUTO" para la ejecución del proyecto, de conformidad con "LOS LINEAMIENTOS",
IV.    Presentar al área correspondiente en la Oficina de Representación de "EL INSTITUTO" o Centro Coordinador de Pueblos Indígenas, el reporte de los avances físico-financieros del proyecto de la ministración, documento que contendrá al menos lo siguiente:
Avance Físico
a)    Informe cualitativo de las actividades y resultados de la ministración,
b)    Metas y objetivos alcanzados y los no alcanzados,
c)    El impacto que tuvo el proyecto dentro de la comunidad, sustentado también en opiniones que por escrito presente la misma comunidad,
d)    Un reporte de la situación real que guardan las comunidades indígenas y/o afromexicanas atendidas durante el proyecto, y
e)    Un sumario de las conclusiones y recomendaciones logradas en el trabajo con las comunidades indígenas y/o afromexicanas de la región atendida.
Avance Financiero
a)     Reporte financiero de lo ejercido, anexando el soporte correspondiente, que deberá estar a nombre
de "LA INSTANCIA EJECUTORA",
b)    Los informes financieros deberán estar debidamente firmados por el o los representantes legales de "LA INSTANCIA EJECUTORA",
c)     Las notas simples y/o facturas soportes del informe financiero deberán contar al menos con las siguientes características:
c.1.  Nombre o razón social del proveedor, domicilio (calle, colonia, municipio, teléfono, estado, localidad y población), Cédula de Identificación Fiscal y vigencia (si carece de ésta, se anotará: nombre, firma, cargo y sello del proveedor y fecha),
c.2.  Los honorarios sólo se comprobarán con facturas electrónicas (comprobante fiscal digital) que cumplan con los requisitos que señale la legislación fiscal, y
c.3   Para las comunidades indígenas o afromexicanas y núcleos agrarios que presenten notas simples, deberán de adjuntar Acta de Asamblea por la que informen las actividades y recurso ejercido por partida de acuerdo al Convenio suscrito.
V.    No hacer reclasificaciones de partidas dentro del presente Convenio, sin autorización por escrito del área responsable en la Oficina de Representación de "EL INSTITUTO" o Centro Coordinador de Pueblos Indígenas, previa solicitud a la misma,
VI.   Al finalizar la ministración reintegrar a "EL INSTITUTO", a través del área responsable en la Oficina de Representación o Centro Coordinador de Pueblos Indígenas, los recursos económicos que no hayan sido ejercidos y/o que no estén debidamente comprobados, a más tardar el 31 de diciembre del ejercicio fiscal, y
VII   Utilizar el recurso que se consigna en la cláusula segunda de este Convenio, en los montos y partidas que se señalan en el Anexo IV.
QUINTA.- OBLIGACIÓN DE EL INSTITUTO.- Por su parte, "EL INSTITUTO" se compromete a:
a)    Facilitar a "LA INSTANCIA EJECUTORA" el acceso a las fuentes de información de que dispone, siempre y cuando estén relacionadas con el desarrollo del proyecto y no sean de carácter confidencial, de acuerdo con lo establecido por el artículo 113 de la Ley Federal de Transparencia y Acceso a la Información Pública y 116 de la Ley General de Transparencia y Acceso a la Información Pública.
b)    De conformidad con sus atribuciones legales y a solicitud de "LA INSTANCIA EJECUTORA", brindar orientación de tipo legal y capacitación en el área específica de derechos indígenas, derechos humanos y en materia de ejercicio efectivo de los derechos fundamentales, así como de comprobación de gastos.
SEXTA.- SUPERVISIÓN.- "LA INSTANCIA EJECUTORA" se obliga a informar a la Oficina de Representación de "EL INSTITUTO" o Centro Coordinador de Pueblos Indígenas, cuando se le solicite, sobre las actividades que se estén realizando en la ejecución del proyecto, con la finalidad de estar enterado y, en su caso, opinar sobre alguna probable reorientación que requiera evaluar los avances conjuntamente.
SÉPTIMA.- SANCIONES.- En los casos en que "LA INSTANCIA EJECUTORA" no compruebe la totalidad de los recursos correspondientes a la ministración, serán registradas como deudoras y no podrán recibir apoyos dentro de "EL PROGRAMA",
OCTAVA.- RELACIÓN LABORAL.- El personal que intervenga en la ejecución de las acciones objeto del proyecto aprobado quedará bajo la estricta responsabilidad de "LA INSTANCIA EJECUTORA" por lo que no existirá relación laboral alguna entre éstos y "EL INSTITUTO" y no se entenderá a esta última como patrón sustituto o solidario en los términos de la legislación laboral aplicable.
NOVENA.- PROHIBICIONES DE LOS SERVIDORES PÚBLICOS.- Ningún servidor público de "EL INSTITUTO" podrá formar parte del cuerpo directivo de "LA INSTANCIA EJECUTORA", ni recibir pago alguno por colaborar en el proyecto.
DÉCIMA.- PUBLICACIÓN O PRODUCCIÓN.- Cuando el proyecto contemple la publicación o producción de materiales escritos, de audio o video, deberá insertarse en sus presentaciones la forma de colaboración de "EL INSTITUTO", respetándose para su edición la Ley Federal del Derecho de Autor y su Reglamento, al momento de la publicación de los mismos, siendo su distribución en forma gratuita.
 
DÉCIMA PRIMERA.- EVALUACIÓN EXTERNA E INTERNA.- "EL INSTITUTO" podrá llevar a cabo en forma directa o a través de instancias especializadas, las evaluaciones que se consideren apropiadas conforme a sus necesidades y recursos disponibles.
Para ello, se deberá considerar el análisis de la matriz de resultados del Proyecto, así como el seguimiento y monitoreo en la operación de este tipo de apoyo, con el propósito de conocer y retroalimentar las posibles acciones futuras de mejora en su desempeño.
Asimismo, se llevarán a cabo las evaluaciones que se determinen conforme a las disposiciones del Programa Anual de Evaluación, que emita la Secretaría de Hacienda y Crédito Público, la Secretaría de la Función Pública y el Consejo Nacional de Evaluación de la Política Pública de Desarrollo Social, para el ejercicio fiscal que corresponda. Al interior de "EL INSTITUTO", la coordinación del proceso estará a cargo del área correspondiente.
DÉCIMA SEGUNDA.- DEVOLUCIÓN DE LOS RECURSOS: "LAS PARTES" acuerdan que los recursos federales aportados por "EL INSTITUTO" de conformidad con el presente Instrumento, que no sean devengados al 31 de diciembre de ________, deberán ser reintegrados a "EL INSTITUTO" dentro de los cinco días naturales del ejercicio fiscal siguiente, sin que para ello tenga que mediar petición alguna.
Los recursos federales que, en su caso, no se destinaran a los fines autorizados en el presente Instrumento deberán ser reintegrados a "EL INSTITUTO" dentro de los 5 días naturales siguientes a la fecha en que "EL INSTITUTO" se lo solicite por escrito a "LA INSTANCIA EJECUTORA".
En los casos de los dos supuestos establecidos en los párrafos anteriores el reintegro deberá incluir los aprovechamientos y rendimientos financieros que generen dichos recursos; situación que habrá de realizar "LA INSTANCIA EJECUTORA" a través de la Oficina de Representación o Centro Coordinador de Pueblos Indígenas en _________ de "EL INSTITUTO", para que se realice el reintegro a la Tesorería de la Federación conforme a lo establecido en las disposiciones aplicables.
DÉCIMA TERCERA.- AUDITORÍA, CONTROL Y SEGUIMIENTO.- Los recursos que la Federación otorga para este Programa podrán ser revisados por la Secretaría de la Función Pública, la Secretaría de Hacienda y Crédito Público; la Auditoría Superior de la Federación y demás instancias que en el ámbito de sus respectivas atribuciones resulten competentes.
DÉCIMA CUARTA.- BUENA FE.- "LAS PARTES" declaran que en el presente Convenio no existe dolo, error, mala fe, violencia o cualquier otro vicio del consentimiento que pudiera anular el mismo y que es la simple manifestación de voluntades y para su interpretación y cumplimiento, así como para todo aquello que no esté expresamente estipulado en el mismo, se resolverá de común acuerdo, teniendo siempre como finalidad alcanzar los objetivos del mismo.
DÉCIMA QUINTA.- MODIFICACIONES.- "LAS PARTES" acuerdan que el presente Convenio podrá ser modificado o adicionado, bastando para ese propósito adoptar acuerdos por escrito.
DÉCIMA SEXTA.- JURISDICCIÓN.- En caso de suscitarse conflicto o controversia respecto de la interpretación y/o cumplimiento de este Convenio, "LAS PARTES" se someterán expresamente a la jurisdicción y competencia de los Tribunales Federales de la Ciudad de México, renunciando a cualquier otro fuero que pudiera corresponderles en razón de sus domicilios presentes o futuros o por cualquier otra causa.
DÉCIMA SÉPTIMA.- LEYENDA.- La papelería, documentación oficial, así como la publicidad y promoción que se utilicen para la ejecución y difusión, deberán incluir la siguiente leyenda: "Este Programa es público, ajeno a cualquier partido político. Queda prohibido el uso para fines distintos a los establecidos en el Programa". Para efectos de lo anterior, deberán tomar en cuenta las características del medio de comunicación.
DÉCIMA OCTAVA.- SUPREMACÍA DE LOS LINEAMIENTOS.- Con independencia de lo previsto en el presente instrumento, en caso de cualquier controversia, prevalecerá el contenido de "LOS LINEAMIENTOS".
DÉCIMA NOVENA.- VIGENCIA.- El presente Convenio surtirá sus efectos a partir del día _________ y se dará por concluido el día ______ de diciembre de 20___.
Leído que fue el presente Convenio y enteradas las partes de su contenido y alcance legal, lo firman por cuadriplicado en ____________________________, a los __________________________.
 
"EL INSTITUTO"
________________________________
C.
Responsable de la Oficina de Representación y/o
Director del Centro Coordinador de Pueblos Indígenas.
"LA INSTANCIA EJECUTORA"
______________________________
C.
Autoridad comunitaria o del Núcleo Agrario.
 
Estas firmas corresponden al Convenio de Concertación celebrado entre "EL INSTITUTO" y "LA INSTANCIA EJECUTORA" ________________ ___________ con número de Folio _______________.
ANEXO IV DEL CONVENIO DE CONCERTACIÓN QUE CELEBRAN, POR UNA PARTE, EL INSTITUTO NACIONAL DE LOS PUEBLOS INDÍGENAS, Y POR LA OTRA, LA INSTANCIA EJECUTORA DENOMINADA_____________________.
CONCEPTO
COSTO $
CAPACITACIÓN
 
VIÁTICOS/PASAJES
 
RETRIBUCIÓN POR SERVICIOS DE CARÁCTER SOCIAL
 
HONORARIOS
 
MATERIAL DE OFICINA
 
MATERIAL DIDÁCTICO
 
MATERIAL DE IMPRESIÓN
 
GASTOS DE DIFUSIÓN
 
MATERIAL INFORMÁTICO
 
MANTENIMIENTO DE BIENES INFORMÁTICOS
 
OTROS (ESPECIFICAR)
 
 
Enteradas "LAS PARTES" de su contenido y alcance legal, firman el presente Anexo en _______________, Estado de_____________, a los ______días del mes de___ de 20__.
Nota 1: El modelo de convenio podrá presentar las modificaciones que sean necesarias para que se cumpla con su objeto, cuando así lo determine la Instancia Normativa correspondiente.
 

 

 

 

 

Anexo. 1.B.
Efectivo acceso a la jurisdicción del Estado
Guía de Operación y Procedimiento para Excarcelación, Intérpretes-traductores en lenguas indígenas y Personas promotoras y abogadas comunitarias (os) de derechos indígenas
 
1.   Fundamento Legal
·    Artículos 3, 4 fracciones III, IV, V inciso c), VIII y XIII de la Ley del Instituto Nacional de los Pueblos Indígenas.
·    Numerales 3.3.1, 3.3.1.2, 4.1.2 y 4.1.3 de los Lineamientos para el Programa de Derechos Indígenas a cargo del Instituto Nacional de los Pueblos Indígenas del presente ejercicio fiscal.
2. Unidad Administrativa Responsable de la Operación
Las atribuciones y responsabilidades de las Unidades Administrativas (Oficinas de Representación del INPI, Centros Coordinadores de Pueblos Indígenas y Oficinas Centrales) involucradas en la operación de las modalidades denominadas: Excarcelación, Intérpretes-traductores en lenguas indígenas, así como Personas promotoras y abogadas comunitarias de derechos indígenas, se encuentran delimitadas en:
·    Ley del Instituto Nacional de los Pueblos Indígenas,
·    Ley General de Responsabilidades Administrativas,
·    Ley Federal de Presupuesto y Responsabilidad Hacendaria, y su Reglamento,
·    Estatuto Orgánico del Instituto Nacional de los Pueblos Indígenas vigente, y
·    Programa Nacional de los Pueblos Indígenas 2018-2024.
3. Criterios
El apoyo para Excarcelación, Intérpretes-traductores en lenguas indígenas y personas promotoras y abogadas comunitarias de derechos indígenas, se otorgará a las personas indígenas y afromexicanas que cumplan con los requisitos establecidos en los presentes Lineamientos.
Para el caso de Excarcelación no se apoyarán los delitos de violación, violencia intrafamiliar y aquellos que afecten los intereses de la comunidad. De igual manera las multas por embriaguez o faltas que atenten contra las buenas costumbres, la moral y libertad sexual no serán susceptibles de apoyo.
En el marco del pluralismo jurídico y en términos de la fracción II del apartado A del Artículo 2 Constitucional y del artículo 7 de la Ley del Instituto Nacional de los Pueblos Indígenas, de acuerdo con los sistemas normativos vigentes, a petición expresa de autoridades comunitarias y por acuerdo de la Asamblea General Comunitaria, el INPI valorará brindar apoyo económico, por única ocasión a la persona sancionada, para garantizar las reparaciones del daño impuestas por dichas autoridades.
Lo anterior, para fortalecer la cohesión social y la estabilidad comunitaria.
De acuerdo con los procedimientos, plazos y términos legales aplicables, las solicitudes de apoyo se atenderán conforme la disponibilidad presupuestal del Programa y que se cumpla con los siguientes:
4. Requisitos
4.1. Excarcelación
a)    Solicitud mediante escrito libre dirigido al INPI, suscrito por el (la) posible beneficiario(a), u otras personas e instituciones, el cual deberá contener nombre completo, ubicación del (la) posible beneficiario(a) y motivos por los que solicita el apoyo,
b)    Que proceda legalmente la libertad provisional o definitiva,
c)    Que se trate de personas de escasos recursos económicos y no reincidentes, y
d)    Tratándose de delitos o faltas que afecten a algún integrante de la comunidad, familia, mujeres, niños, niñas y/o adolescentes así como para el caso de indígenas sentenciados por delitos graves, el INPI determinará la acción institucional que proceda y el monto del apoyo económico que se otorgará, atendiendo a los resultados del estudio socio-económico derivado de la visita de campo realizada (familiar y/o comunitaria); preferentemente se atenderán las solicitudes formuladas por autoridades comunitarias.
4.2. Intérpretes-Traductores en Lenguas Indígenas
a)    Que la autoridad competente en materia jurisdiccional o administrativa formule por escrito el requerimiento correspondiente, para cada diligencia, en el que se precise estado, municipio y localidad de la persona que podría ser asistida, o presente el material a traducir, con el propósito de identificar la lengua indígena y variante lingüística que se necesita,
b)    Que entre la fecha de recepción formal de la solicitud y el desahogo de la diligencia respectiva medien cuando menos 5 días hábiles para la atención del mismo. El Instituto valorará los casos en que se puedan otorgar apoyos cuando sean solicitados con menor anticipación. En todos los casos se procurarán procedimientos ágiles para salvaguardar los derechos de las personas que requieran
este servicio,
c)    Sólo se atenderán las diligencias que se apeguen al procedimiento que establece el presente anexo, por lo que, de fijarse fechas posteriores por parte de la autoridad competente, el INPI no estará en condiciones de proporcionar el apoyo referido, y
d)    El perfil y características de la persona que participe como intérprete-traductor en lengua indígena deberá coincidir con la localidad de origen de la persona o comunidad indígena que requiere del apoyo; preferentemente, que se encuentre inscrito en el Padrón Nacional de Intérpretes y Traductores en Lenguas Indígenas (http//panitli.inali.gob.mx/), esté certificado o reconocido como intérprete-traductor de una lengua indígena por parte de alguna institución oficial con atribuciones para expedirlo y poseer experiencia como intérprete-traductor.
A falta de cualquiera de los requisitos antes descritos, resultará la improcedencia del apoyo, notificando por escrito a la autoridad requirente.
4.3 Personas promotoras y abogadas comunitarias de derechos indígenas
a)    Ser propuesto por una comunidad indígena o afromexicana, de ser posible,
b)    Tener disponibilidad de tiempo y movilidad para participar en las actividades del Programa de Derechos Indígenas,
c)    Preferentemente ser hablante de lengua indígena,
d)    Presentar escrito libre por el que la persona indígena propuesta, manifiesta su interés para participar en los términos y condiciones establecidos en estos Lineamientos,
e)    Entregar currículum vítae con fotografía reciente, tamaño infantil y debidamente firmado, especificando si ha participado en servicios comunitarios,
f)     Presentar una copia del comprobante de domicilio, acta de nacimiento, Clave Única de Registro de Población (CURP), oficial (credencial del INE, cartilla del servicio militar nacional, cédula profesional o pasaporte),
g)    Para el caso de Abogados entregar una constancia de estudios de nivel superior en la que se acredite preferentemente ser titulado en la Licenciatura en Derecho con experiencia y manejo de paquetería diversa (Microsoft Office), a excepción de las personas que se incorporen para realizar labores de sistematización de información, y
h)    Residir dentro del área de influencia del Centro Coordinador de Pueblos Indígenas u Oficina de Representación.
5. Descripción del Concepto de Apoyo
Modalidad de
Apoyo
Concepto
Monto Máximo de Apoyo
Excarcelación
Se otorgará apoyo económico para que las personas indígenas y afromexicanas accedan a la excarcelación en términos de la legislación que rige al sistema de justicia penal y de los sistemas normativos vigentes.
Será hasta por la cantidad de $60,000.00 (Sesenta mil pesos 00/100 M.N.).
Intérpretes-
Traductores en
Lenguas
Indígenas
Se otorgará este apoyo a las personas indígenas que participan con el carácter de intérpretes-traductores en lenguas indígenas en diligencias judiciales o administrativas. Así como a aquellas personas que participen en traducciones escritas.
Las personas que participen en audiencias y/o diligencias, en un día calendario, recibirán como apoyo el monto de $1,100.00 (Un mil cien pesos 00/100 M.N.).
En caso necesario, se considerarán los conceptos de hospedaje y alimentación hasta por un monto de $900.00 (Novecientos pesos 00/100 M.N.) al día. El monto económico por concepto de transporte será de acuerdo al destino donde se lleve a cabo la diligencia.
Tratándose de traducción escrita, por cada hoja se apoyará con un monto de $400.00 (Cuatrocientos pesos 00/100 M.N.).
Personas
promotoras y
abogadas
comunitarias de
derechos
indígenas
Personas indígenas y afromexicanas que participan en acciones del Programa de Derechos Indígenas, en beneficio de comunidades indígenas y/o afromexicanas.
Monto mensual de apoyo $8,000.00 (Ocho mil pesos 00/100 M.N.) más gasto de movilidad y seguro.
 
6. Procedimiento
6.1. Mecánica Operativa
Se otorgarán los apoyos a petición de parte, conforme a lo siguiente:
6.1.1. Excarcelación
a)    Se recibe solicitud de apoyo en la Unidad Administrativa del INPI correspondiente, conforme a lo señalado en el inciso a) del numeral 4.1. de los presentes Lineamientos, así como lo dispuesto en los numerales 3 y 4 de este Anexo.
       En caso necesario el INPI dispondrá de 5 días hábiles para notificar y/o requerir al solicitante para que amplíe o precise la información proporcionada. Por su parte, el peticionario dispondrá del mismo plazo, para ampliar o precisar la información,
b)    Dentro de los diez días hábiles posteriores a la fecha en que se reciba formalmente la solicitud, a través del formato denominado "Diagnóstico socio-jurídico" el INPI entrevistará a la persona, posible beneficiaria, con la finalidad de obtener información jurídica, social, cultural y económica; además de asegurar el aval de la comunidad para la posible excarcelación. La Unidad Administrativa responsable (Oficina de Representación y/o Centros Coordinadores de Pueblos Indígenas) analizará las particularidades del asunto determinando en primera instancia el apoyo institucional procedente,
c)    Dichas propuestas se remitirán a la Coordinación General de Derechos Indígenas con la documentación necesaria, de acuerdo con las características del asunto, en los formatos establecidos para ello y exponiendo las particularidades del mismo. En un término máximo de 5 días hábiles, se analizará la propuesta y se emitirá un pronunciamiento sobre la pertinencia de la acción institucional propuesta por la Oficina de Representación o Centro Coordinador de Pueblos Indígenas.
       Cuando el monto de la medida cautelar económica, garantía y/o sanción pecuniaria sea elevado con respecto a la situación socio-económica de la persona posible beneficiaria, se realizarán las gestiones para promover la reducción de estas, en su caso insolvencia y/o condonación,
d)    En un plazo no mayor a veinticinco días hábiles, siempre que los plazos legales así lo permitan, el INPI podrá otorgar excepcionalmente hasta el 100% del apoyo considerado en esta modalidad, de acuerdo con las particularidades del asunto establecido en el numeral 4.1 de este anexo. En caso de que proceda el apoyo institucional, invariablemente la garantía deberá exhibirse o presentarse ante la autoridad correspondiente. De resultar no procedente el apoyo institucional, se notificará por escrito dentro del plazo señalado en este inciso al solicitante,
e)    Cuando jurídicamente resulte procedente la recuperación de la garantía exhibida, el INPI realizará las gestiones de recuperación ante la instancia correspondiente con la finalidad de reintegrar los recursos a la Tesorería de la Federación (TESOFE). Para lo anterior, necesariamente el beneficiario (a) o su defensor (a) público(a), solicitarán a la autoridad la constancia por la que se acredite que los recursos económicos fueron aportados por el INPI, ya sea en su totalidad o parcialmente, y
f)     En los casos de imputados que hayan sido apoyados por el INPI, cuyos asuntos concluyan con una sentencia condenatoria que conceda un sustitutivo de la pena privativa de la libertad que requiera la exhibición de garantía, se podrán aplicar montos complementarios, siempre que no se rebase el monto máximo de apoyo establecido en el numeral 5.
6.1.2. Intérpretes-Traductores en Lenguas Indígenas
Se otorgará este apoyo, conforme a lo siguiente:
a)    La participación de personas como intérpretes-traductores en lenguas indígenas, se realizará a partir de que el INPI reciba la petición que por escrito formule la instancia competente (jurisdiccional o administrativa), en el que se precise lugar, día y hora en que se llevará a cabo la audiencia o la diligencia respectiva, o presente el material a traducir, para identificar la lengua indígena y variante lingüística de la persona,
 
b)    El INPI revisará que se encuentre en condiciones de intervenir un intérprete-traductor en la lengua y variante requerida, en términos del numeral 4.2., así como la disponibilidad presupuestal,
c)     De resultar procedente, el INPI propondrá al intérprete-traductor ante la instancia solicitante o bien, indicará qué persona realizará la traducción del material,
d)    Se firmará carta compromiso, y
e)    En caso de no ubicar a alguna persona que cubra el perfil requerido y/o que no esté en condiciones de participar con ese carácter, o se carezca de suficiencia presupuestal, se notificará por escrito a la autoridad solicitante la imposibilidad para proporcionar el apoyo, dentro del plazo legal indicado en el requerimiento.
6.1.3. Personas promotoras y abogadas comunitarias de derechos indígenas
El Instituto a través de sus Unidades Administrativas formulará una invitación a personas que, por su perfil académico y experiencia, estén en condiciones de participar en las actividades del Programa de Derechos Indígenas con ese carácter. La invitación precisará el período y las actividades a desarrollar requiriendo la presentación de los documentos que se describen en el numeral 4.3., otorgando un plazo de 5 días para ese efecto. En caso de que las personas invitadas no proporcionen la documentación referida, se considerará que no aceptaron la invitación para participar en la ejecución de estas acciones. Los titulares de las Unidades Administrativas analizarán los perfiles, experiencia y habilidades de las personas invitadas y seleccionarán a la persona idónea para incorporarse con ese carácter. Levantando una minuta en la que se haga constar tal determinación, misma que junto con la copia del expediente de la persona seleccionada se remitirá a la Coordinación General de Derechos Indígenas para su eventual aplicación.
Las Unidades Administrativas cotejarán los documentos de la persona seleccionada, quedando las copias simples en el expediente, devolviendo los originales. Remitiendo un ejemplar en versión digital a la Coordinación General de Derechos Indígenas.
Una vez integrado el expediente, se firmará el convenio de concertación respectivo en el que se precisarán las particularidades del apoyo, derechos, obligaciones y actividades que desarrollará.
De considerarse necesario, el INPI podrá realizar acciones de capacitación para las personas que se incorporen como personas promotoras y abogadas comunitarias de derechos indígenas.
Se contratará un seguro por muerte accidental y gastos médicos, el cual cubrirá a las personas que se incorporen como personas promotoras y abogadas comunitarias durante el tiempo que actúe con ese carácter, así como durante los traslados de sus hogares a las comunidades que apoyan, a la unidad operativa de su adscripción o sedes de eventos de capacitación.
Se otorgará apoyo económico para traslado de Personas promotoras y/o abogadas comunitarias de derechos indígenas, por un monto de $1,000.00 (Mil pesos 00/100 M.N) mensuales, para el acompañamiento de acciones y proyectos promovidos por el Instituto.
En los casos en que resulte necesario sustituir a una persona promotora o abogada comunitaria de derechos indígenas, se adoptarán las medidas para cubrir ese espacio en los términos de esta normatividad.
6.2. Celebración de Convenios de Concertación y Carta Compromiso (Intérpretes-Traductores en Lenguas Indígenas y Personas promotoras y abogadas comunitarias de derechos indígenas).
Concluidos los procedimientos aplicables para las modalidades mencionadas se suscribirá carta compromiso o Convenio de Concertación, de acuerdo con los formatos correspondientes, en los que se precisarán las particularidades del apoyo institucional, derechos y obligaciones. Los Intérpretes-Traductores propuestos por el INPI recibirán, previo a su comisión, la cantidad necesaria para cubrir sus gastos de transporte, hospedaje y alimentación, para lo cual, bastará que firmen de recibido en el documento correspondiente.
En caso de que el intérprete-traductor propuesto ante la autoridad requiera combustible para vehículo propio, con el propósito de trasladarse al lugar donde se llevará a cabo la diligencia, deberá contar previamente con la autorización por escrito del INPI; considerando las características del vehículo automotor que se utilice y el kilometraje a recorrer.
6.3. Integración de Expedientes
Para control de los asuntos atendidos y a fin de estar en posibilidad de dar respuesta a diversos requerimientos de información, el Instituto a través de sus Unidades Administrativas integrará un expediente que debe contener lo siguiente:
 
6.3.1. Excarcelación
1.     Solicitud de apoyo,
2.     Diagnóstico socio-jurídico debidamente requisitado en el que se precise la procedencia o improcedencia del apoyo solicitado,
3.     Evidencia documental o técnica de la diligencia en la que se exhibe el recurso económico o garantía ante la autoridad competente y de la excarcelación,
4.     Cuando sea procedente, evidencia documental que avale el consentimiento de la comunidad indígena y/o afromexicana,
5.     En caso de improcedencia del apoyo, se integrará copia del acuse de recibo de la notificación por la que se hizo del conocimiento al solicitante la causa de improcedencia, y
6.     Para los asuntos que involucren sistemas normativos, será necesario contar con el Acta de Asamblea General comunitaria en la que se describa la falta por la que se solicita la intervención institucional.
6.3.2. Intérpretes-Traductores en Lenguas Indígenas
1.     Copia del acuerdo de la autoridad por la que requiere el apoyo de un intérprete-traductor, o la solicitud para la traducción de materiales,
2.     Escrito dirigido a la autoridad requirente, suscrito por el servidor público competente del INPI, por el que se propone al intérprete-traductor, en términos de los numerales 4.2 y 6.1.2.,
3.     Constancia idónea de la participación del intérprete-traductor en la diligencia programada; o bien, el documento que se tradujo,
4.     Carta compromiso y documentos de comprobación que amparen el monto de recursos económicos proporcionados por el INPI al intérprete-traductor; copia de comprobante de domicilio y copia de la identificación oficial y, en su caso, copia de la acreditación como tal emitida por la institución competente, y
5.     Comprobantes con los que se acredite el gasto derivado de la atención del requerimiento foráneo (transporte, alimentación y hospedaje) y, en su caso, la justificación de los que no estén disponibles.
6.3.3. Personas promotoras y abogadas comunitarias de derechos indígenas
Adicionalmente a los documentos mencionados en el numeral 4.3., deberá contener los siguientes:
1.     Convenio de Concertación celebrado entre el INPI y la persona que participa con ese carácter, así como los informes correspondientes,
2.     Copia simple del oficio suscrito por la Oficina de Representación o Centro Coordinador de Pueblos Indígenas dirigido al área responsable en Oficinas Centrales, en el que solicita la transferencia de recursos a la misma, para otorgar el apoyo económico,
3.     Copia simple de la constancia por la que se otorga el apoyo económico a la persona que participa como promotoras y abogadas comunitarias de Derechos Indígenas, así como del recibo por el que se entrega el apoyo para gastos de movilidad,
4.     Escrito por el que la persona manifiesta, bajo protesta de decir verdad, que se compromete a mantener la reserva y discreción absoluta de los datos personales de los casos que atienda o conozca, en términos de la legislación en materia de Transparencia y Acceso a la Información Pública,
5.     Minuta en la que se asienta la determinación institucional para su incorporación, y
6.     Los documentos que se deriven.
6.4. Etapa de Seguimiento y Evaluación
Las Oficinas de Representación y los Centros Coordinadores de Pueblos Indígenas informarán mensualmente a la Coordinación General de Derechos Indígenas con el propósito de contar con la información y seguimiento necesario para atender los requerimientos de información.
Como parte del seguimiento en la ejecución en materia de excarcelación la Oficina de Representación y los Centros Coordinadores de Pueblos Indígenas presentarán informes semestrales en los formatos establecidos para ello, registrando la recuperación de garantías que se lleven a cabo, cuando la situación jurídica del caso específico lo permita; en términos de lo dispuesto por el artículo 75 fracción X de la Ley Federal de Presupuesto y Responsabilidad Hacendaria. Los recursos económicos recuperados se reintegrarán a la TESOFE de acuerdo con lo previsto en el artículo 54, párrafo tercero de la Ley referida.
 
INTÉRPRETES-TRADUCTORES EN LENGUAS INDÍGENAS
FORMATO-CARTA COMPROMISO
Lugar y fecha________________________________
C._________________________________
Representante del INPI/Director de _______________________
Presente:
Por este conducto, la persona que suscribe y firma al calce, manifiesta que autoriza al Instituto Nacional de los Pueblos Indígenas para que, en caso de ser apoyada para participar con el carácter de intérprete-traductor en lengua indígena __________________, me comprometo a participar en__________________________ ante ______________________ el día y la hora señalada para atender el requerimiento formulado por __________________________, relacionado con el asunto _________________________________________________________________.
De igual manera me comprometo a:
a)     Realizar las actividades solicitadas por la instancia competente con el carácter de intérprete-traductor,
b)     Presentar la documentación comprobatoria de la actividad realizada en un plazo máximo de 5 días hábiles, contados a partir del día siguiente en el que haya prestado el apoyo, y
c)     Mantener la reserva de la información institucional de los asuntos en los que se participe.
A t e n t a m e n t e.
MODELO DE CONVENIO DE CONCERTACIÓN PARA PERSONAS PROMOTORAS Y ABOGADAS COMUNITARIAS DE DERECHOS INDÍGENAS
CONVENIO DE CONCERTACIÓN QUE CELEBRAN POR UNA PARTE, EL INSTITUTO NACIONAL DE LOS PUEBLOS INDÍGENAS, A QUIEN EN LO SUCESIVO SE LE DENOMINARÁ "EL INSTITUTO", REPRESENTADA POR _________________________, EN SU CARÁCTER DE ______________________, ASISTIDO EN ESTE ACTO POR __________________________ EN SU CARÁCTER DE________________________, Y POR LA OTRA, _______________, EN SU CARÁCTER DE PERSONA PROMOTORA O ABOGADA COMUNITARIA DE DERECHOS INDÍGENAS", A QUIEN EN ADELANTE SE LE DENOMINARÁ "PERSONA PROMOTORA O ABOGADA DE DERECHOS INDÍGENAS", MISMOS QUE CUANDO ACTÚEN EN FORMA CONJUNTA SE LES DENOMINARÁ "LAS PARTES", INSTRUMENTO QUE SE SUSCRIBE DE CONFORMIDAD CON LOS SIGUIENTES:
ANTECEDENTES
PRIMERO.- Que el Decreto de Presupuesto de Egresos de la Federación para el Ejercicio fiscal 2020, publicado en el Diario Oficial de la Federación el 11 de diciembre de 2019, establece en su artículo 4, fracción XI que los recursos para el desarrollo integral de los pueblos y comunidades indígenas se señalan en el Anexo 10 de ese Decreto, en los términos del artículo 2, Apartado B y C, de la Constitución Política de los Estados Unidos Mexicanos y conforme al artículo 41, fracción II, inciso j), de la Ley Federal de Presupuesto y Responsabilidad Hacendaria, se presentan desglosados por ramo y programa presupuestario. En el marco del artículo 4º de la Ley del Instituto Nacional de los Pueblos Indígenas y del Programa Nacional de los Pueblos Indígenas 2018-2024 se establecen las bases para proporcionar este tipo de apoyo.
SEGUNDO.- Que con fecha ____ de __________ de 20____, "EL INSTITUTO" publicó en el Diario Oficial de la Federación el "ACUERDO por el que se emiten los Lineamientos del Programa de Derechos Indígenas para el ejercicio fiscal 2020, a cargo del Instituto Nacional de los Pueblos Indígenas" en adelante "LOS LINEAMIENTOS", destacando que uno de sus objetivos específicos es el de ejecutar acciones de defensa, asesoría y apoyo orientadas a lograr el efectivo acceso a la justicia y a la identidad.
DECLARACIONES
I. De "EL INSTITUTO":
I.1    Que es un Organismo Descentralizado de la Administración Pública Federal, no sectorizado, con personalidad jurídica, con patrimonio propio, con autonomía operativa, técnica, presupuestal y administrativa, de conformidad con su Ley publicada en el Diario Oficial de la Federación el 4 de diciembre de 2018.
I.2    Que tiene como objeto definir, normar, diseñar, establecer, ejecutar, orientar, coordinar, promover, apoyar, fomentar, dar seguimiento y evaluar las políticas, programas, proyectos, estrategias y acciones públicas para garantizar el ejercicio y la implementación de los derechos de los pueblos indígenas y afromexicano, así como su desarrollo integral sostenible y el fortalecimiento de sus culturas e identidades de conformidad con lo dispuesto en la Constitución Política de los Estados Unidos Mexicanos y en los instrumentos jurídicos internacionales de los que el país es parte.
I.3    Que su representante, cuenta con las atribuciones suficientes para suscribir el presente Convenio de conformidad con el Poder que se contiene en la Escritura número ___________ de fecha ___de ______ de _____, pasada ante el Notario número ___ de ____________, Estado de __(13)______, Licenciado ______________________.
I.4    Que señala su domicilio para efectos del presente instrumento el ubicado en _________________.
II. De la "PERSONA PROMOTORA O ABOGADA COMUNITARIA DE DERECHOS INDÍGENAS"
II.1   Que es una persona física, mayor de edad, originaria del estado ________________, hablante de la lengua indígena ________________ en pleno ejercicio de sus derechos, que cuenta con estudios en ______________, y que en este acto se identifica con _____________________, documento oficial con fotografía, así como el documento oficial con el que acredita sus estudios, que se agregan al presente instrumento en copia fotostática como anexos 1 y 2.
II.2   Que señala su domicilio para efectos del presente instrumento el ubicado en ____________________.
Vistas las declaraciones anteriores, "LAS PARTES" tienen a bien otorgar las siguientes:
CLÁUSULAS
PRIMERA.- OBJETO: Es objeto del presente instrumento que "EL INSTITUTO" proporcione recursos económicos a la persona promotora o abogada comunitaria de derechos indígenas, para apoyar en la ejecución del tipo de apoyo Efectivo acceso a la jurisdicción del Estado y a la Identidad, en los términos que para tal efecto establecen "LOS LINEAMIENTOS".
 
SEGUNDA.- APORTACIÓN: "EL INSTITUTO" se compromete a aportar la cantidad mensual de $8,000.00 (OCHO MIL PESOS 00/100 M.N.), así como recursos para gastos de movilidad, mediante la firma del recibo correspondiente, durante el período de participación en el ejercicio fiscal correspondiente.
TERCERA.- ENTREGA DE LOS RECURSOS: Para el logro del objeto del presente convenio "EL INSTITUTO" se obliga a aportar, en términos del procedimiento administrativo vigente, el apoyo institucional a que se refiere la cláusula segunda de acuerdo a lo siguiente:
a)    Mediante transferencia interbancaria a la cuenta CLABE número ______________ de la institución bancaria denominada _________________ a nombre de ____________, previa firma del presente instrumento.
CUARTA.- COMPROMISOS DE LA "PERSONA PROMOTORA O ABOGADA COMUNITARIA DE DERECHOS INDÍGENAS,
Por su parte "LA PERSONA PROMOTORA O ABOGADA COMUNITARIA DE DERECHOS INDÍGENAS" se compromete a:
a)    Proporcionar asesoría, acompañamiento, gestoría, orientación legal y en su caso, defensoría a comunidades indígenas y afromexicana,
b)    Participar en los procesos de recepción, análisis, dictaminación, seguimiento y supervisión de proyectos y acciones que se desarrollan en el Programa de Derechos Indígenas,
c)    Registro y reporte de beneficiarios,
d)    Mantener la reserva y discreción absoluta, respecto de los datos personales de los casos que atienda o conozca, en términos de la legislación en materia de Protección de Datos Personales,
e)     Cumplir con el horario de actividades que se acuerde, y
f)     Aquellas que estén relacionadas con el Programa de Derechos Indígenas.
En caso de que "LA PERSONA PROMOTORA O ABOGADA COMUNITARIA DE DERECHOS INDÍGENAS" se ausente injustificadamente, por un período mayor a 3 días en el mes que corresponda, se dará por terminado anticipadamente el presente instrumento.
QUINTA.- DERECHOS DE "LA PERSONA PROMOTORA O ABOGADA COMUNITARIA DE DERECHOS INDÍGENAS": tendrá los siguientes derechos:
a)    Acceder al apoyo económico a que hace referencia la cláusula Segunda del presente instrumento,
b)    Recibir asesoría y orientación para el cumplimiento de los objetivos del tipo de apoyo,
c)     Contar con un seguro contra accidentes y de gastos médicos, y
d)    Recibir un apoyo mensual por concepto de movilidad que se comprobará con recibo simple, el cual no podrá exceder de $1,000.00 (Mil pesos 00/100 M.N.), así como una bitácora de actividades.
SEXTA.- SUSPENSIÓN DEL APOYO ECONÓMICO: En caso de incumplimiento de cualquiera de las obligaciones pactadas en la cláusula Cuarta del presente Instrumento, se suspenderá a "LA PERSONA PROMOTORA O ABOGADA DE DERECHOS INDÍGENAS" el apoyo que se menciona en la cláusula Segunda de este convenio sin responsabilidad para "EL INSTITUTO".
SÉPTIMA.- RELACIÓN LABORAL: "LA PERSONA PROMOTORA O ABOGADA DE DERECHOS INDÍGENAS" en su carácter de persona ajena a "EL INSTITUTO", es el único responsable en el cumplimiento de las actividades asignadas, por lo que no existirá relación laboral alguna entre éste y "EL INSTITUTO".
OCTAVA.- BUENA FE: "LAS PARTES" declaran que en el presente convenio no existe dolo, error, mala fe, violencia o cualquier otro vicio del consentimiento que pudiera anularlo y que es la simple manifestación de voluntades y para su interpretación y cumplimiento, así como para todo aquello que no esté expresamente estipulado en el mismo, se resolverá de común acuerdo.
NOVENA.- CESIÓN O TRANSFERENCIA: Ninguna de "LAS PARTES" podrá ceder o transferir parcial o totalmente los derechos y obligaciones derivados del presente instrumento.
DÉCIMA.- AUDITORÍA, CONTROL Y SEGUIMIENTO: El ejercicio de los recursos federales podrá ser revisado por la Secretaría de la Función Pública, la Secretaría de Hacienda y Crédito Público, la Auditoría Superior de la Federación y demás instancias que, en el ámbito de sus respectivas atribuciones, resulten competentes.
DÉCIMA PRIMERA.- LEYENDA: La papelería, documentación oficial, así como la publicidad y promoción que se utilicen para la ejecución y difusión, deberán incluir la siguiente leyenda: "Este Programa es público, ajeno a cualquier partido político. Queda prohibido el uso para fines distintos a los establecidos en el Programa". Para efectos de lo anterior, deberán tomar en cuenta las características del medio de comunicación.
DÉCIMA SEGUNDA.- SUPREMACÍA DE LOS LINEAMIENTOS: Con independencia de lo previsto en el presente instrumento, en caso de cualquier controversia, prevalecerá el contenido de "LOS LINEAMIENTOS.
DÉCIMA TERCERA.- VIGENCIA: El presente Convenio surtirá efectos a partir de su firma y tendrá vigencia a partir del día ______ de _____ de 20______ hasta el día ____ de ______ de 20____.
DÉCIMA CUARTA.- INTERPRETACIÓN Y CUMPLIMIENTO: Para la interpretación y cumplimiento de este Convenio, así como todo aquello que no se encuentre expresamente estipulado en el mismo, "LAS PARTES" se someten a las disposiciones legales aplicables, y a la competencia de los Tribunales Federales de la Ciudad de México, renunciando a cualquier otro fuero que pudiera corresponderles en razón de sus domicilios presentes o futuros o por cualquier otra causa.
Leído que fue el presente Convenio y enteradas "LAS PARTES" de su contenido y alcance legal, lo firman por cuadruplicado en la Ciudad de ____________ el ____ del mes de _____________ de 20__.
Por "EL INSTITUTO"
_________________________
 
"PERSONA PROMOTORA O ABOGADA
COMUNITARIA DE DERECHOS
INDÍGENAS"
_________________________
 
 

 

PERSONAS PROMOTORAS Y ABOGADAS COMUNITARIAS DE DERECHOS INDÍGENAS
 

Anexo 2.A.1.
Guía de Operación y Procedimiento
Proyectos Culturales para el Rescate, Preservación, Difusión y Fortalecimiento de las Expresiones del
Patrimonio Cultural Indígena y Afromexicano.
Guía para facilitar el acceso de las comunidades indígenas y afromexicanas a los apoyos para la realización de proyectos culturales orientados al rescate, preservación, difusión y fortalecimiento de las expresiones del patrimonio cultural indígena y afromexicano, a través del Programa de Derechos Indígenas del Instituto Nacional de los Pueblos Indígenas (INPI). Su existencia está prevista en los Numerales 2, 3.1, 3.2, 3.3.1.2, 3.2.2, 4.1.2 punto 1 inciso d) de los Lineamientos del referido Programa para el ejercicio fiscal 2020.
El propósito de este documento es presentar de manera sencilla conforme a los siguientes aspectos:
1.     Tipo y monto del apoyo
2.     ¿Quiénes pueden solicitarlo?
3.     ¿Cómo y dónde se solicita?
4.     ¿Qué requisitos se deben cumplir?
5.     ¿Qué formatos hay que llenar?
6.     ¿Con qué criterios se valoran las solicitudes?
7.     El procedimiento y sus etapas
8.     Unidad Administrativa Responsable de la Operación del Proyecto
1.     Tipo y monto del apoyo
Apoyo a Proyectos Culturales para el Rescate, Preservación, Difusión y Fortalecimiento de las Expresiones del Patrimonio Cultural Indígena y Afromexicano.
Hasta $150,000.00 (Ciento cincuenta mil pesos 00/100 M.N.) por proyecto.
 
Los proyectos de bandas y música de viento que se presenten para ser apoyados por el INPI, deberán considerar como estrategia de trabajo, la mezcla de recursos entre el Instituto y las comunidades indígenas o afromexicanas y/o sus autoridades con la siguiente proporción: hasta ochenta por ciento (80%) el INPI, y por lo menos veinte por ciento (20%) la comunidad y/o autoridades, misma que deberá plasmarse en el rubro número 14 (Relación y descripción de bienes y recursos solicitados) del Formato 2.
Podrán apoyarse proyectos dirigidos a la reparación de instrumentos utilizados en bandas y música de viento considerando la proporción de mezcla de recursos 80% el INPI y 20% los solicitantes o sus autoridades.
Del monto total aprobado para la ejecución del proyecto, los grupos beneficiarios podrán destinar recursos para el pago de capacitación o mano de obra calificada, cuando la tipología del proyecto propuesto lo justifique en la siguiente proporción, a saber:
      Hasta un cinco por ciento (5%) para transporte, alimentación y hospedaje para la adquisición de los insumos y/o bienes del proyecto.
      Hasta un diez por ciento (10%) para el pago de mano de obra calificada, asesoría y/o capacitación (Incluye el pago de instructores).
También podrá incluirse en el costo del proyecto hasta $3,000.00 (Tres mil pesos 00/100 M.N.) para el pago de testimonios videográficos de la expresión cultural apoyada.
2. ¿Quiénes pueden solicitarlo?
Las comunidades indígenas o afromexicanas que a través de la Asamblea Comunitaria avalen a un grupo de sus integrantes que estén interesados en desarrollar un proyecto dirigido al rescate, preservación, difusión y fortalecimiento de las expresiones tradicionales de su patrimonio cultural.
3. ¿Cómo y dónde se solicita?
Los interesados en obtener este apoyo deberán presentar su solicitud en la Oficina de Representación del INPI o Centro Coordinador de Pueblos Indígenas (CCPI) más cercano a su comunidad.
4. ¿Qué requisitos se deben cumplir?
1.     Presentar en las oficinas del INPI la solicitud de apoyo (Formato 1), señalando que entre los integrantes del grupo solicitante no hay un servidor público federal, estatal o municipal. Esta solicitud deberá ir acompañada por la siguiente documentación:
a)    Proyecto elaborado en el Formato 2 y anexar cotizaciones de los insumos que planean adquirir. Para el caso de artículos artesanales podrán apoyarse en el Formato 2.2. Deberá incluir domicilio
geográfico (Formato 2.1). Los proyectos iguales o similares en redacción y requerimientos serán rechazados,
b)    Copias de la Clave Única de Registro de Población (CURP) de cada uno los beneficiarios directos. Adicionalmente copia de la identificación oficial con fotografía (INE) de los representantes del grupo que se harán cargo del proyecto,
c)     Acta de Asamblea Comunitaria en la que se otorga el aval para el desarrollo del proyecto. El acta deberá estar firmada y sellada por la autoridad civil y/o tradicional comunitaria de la localidad en donde será ejecutado el proyecto (Formato 3),
d)    Para el caso de proyectos de bandas y música de viento, entregar carta compromiso (Formato 4) firmada y sellada por la autoridad civil y/o tradicional comunitaria y firmada por los representantes del grupo solicitante en la que manifieste que cuenta con los recursos económicos requeridos para la ejecución de su proyecto propuesto y se compromete (en caso de ser autorizado su proyecto) a entregar comprobante del 20% de su aportación antes de celebrarse el convenio de concertación.
       Adicionalmente, deberán anexar escrito libre en el que describa en dos cuartillas su trayectoria y participación en la vida comunitaria de su localidad y repertorio musical ritual y tradicional, este escrito deberá estar firmado y sellado por la autoridad civil y/o tradicional comunitaria de la localidad y representantes del grupo.
e)    En el caso de proyectos que propongan pequeñas obras o construcciones, justificadas culturalmente, deberán anexar al expediente croquis de localización y copia del documento legal que ampare la propiedad y/o posesión del predio (certificado, título de propiedad, etc.). Asimismo, el documento expedido por la autoridad municipal en donde haga constar que el predio en cuestión está libre de conflictos.
2.     En su caso, atender en un plazo no mayor a 5 (cinco) días hábiles las observaciones que haga el personal de la Oficina de Representación del INPI o del CCPI en la Cédula de Registro y Revisión de Solicitudes de Apoyo (Formato 5).
5.     ¿Qué formatos hay que llenar?
Al presentar la solicitud de apoyo deberán llenarse cuidadosamente los formatos 1, 2, 2.1, 2.2. y 3 (el formato 4 y escrito libre sobre trayectoria y vinculación comunitaria cuando corresponda), que aparecen en el anexo de esta guía.
6.     ¿Con qué criterios se valoran las solicitudes?
1.     El aval comunitario al proyecto debe estar otorgado por la asamblea de la localidad donde se ejecutará el proyecto y firmado por la autoridad civil y/o tradicional de la misma.
2.     Los proyectos concursantes deberán contribuir de manera directa al rescate, preservación, difusión y fortalecimiento de alguno de los siguientes campos culturales:
      Tradición oral y revitalización lingüística,
      Museos comunitarios indígenas y afromexicano,
      Lugares sagrados,
      Medicina tradicional,
      Rescate e innovación de técnicas artesanales,
      Música indígena y afromexicana,
      Tradición ceremonial,
      Danza indígena y afromexicana,
      Cocina tradicional indígena y afromexicana,
      Juegos tradicionales, y
      Otras de interés cultural y comunitario.
Esta contribución debe reflejarse de manera clara en los objetivos, estrategias y actividades del "Formato para la elaboración de proyectos" (Formato 2) y reflejar de manera clara y precisa, la aportación comunitaria.
El nombre del proyecto debe señalar que tipo de acción se pretende alcanzar con su ejecución, pudiendo ser; el rescate, la preservación, la difusión o el fortalecimiento de la expresión cultural a efecto de que las actividades programadas estén dirigidas a concretar la acción de que se trate.
 
Las cotizaciones deben ser originales, no se acepta nota de remisión o de Internet. Adicionalmente, los proyectos que presenten cotizaciones iguales no serán apoyados.
3.     Se dará prioridad a proyectos con las siguientes características:
a)    Se privilegiará el apoyo a proyectos orientados a la Tradición oral y revitalización lingüística, la Cocina tradicional indígena y afromexicana, Medicina tradicional, Juegos tradicionales, Lugares sagrados y Rescate e innovación de técnicas artesanales,
b)    Comunidades cuya lengua y cultura se considere en riesgo de desaparición de conformidad con los Índices de lenguas y culturas en riesgo 2010 (Fuente: CDI / UNIDAD DE PLANEACIÓN/INDICADORES/MINERÍA DE DATOS 2012, y en México, Lenguas en riesgo de desaparición. México, INALI, 2012), y
c)     Se dará especial énfasis a proyectos propuestos por mujeres o bajo la perspectiva de género, con respeto a las formas de organización interna de sus comunidades.
4.     Se apoyará un proyecto por localidad y sólo se analizarán expedientes integrados en los formatos requeridos, mismos que se encuentran en el anexo de esta Guía.
a)    Se apoyarán hasta dos proyectos culturales en localidades que no hayan sido atendidas anteriormente, y que los proyectos sean en campos culturales diferentes.
5.     Las comunidades que hayan sido beneficiadas con un proyecto cultural el año inmediato anterior por la CDI (hoy INPI) no se apoyarán, excepto en los casos de pueblos indígenas o afromexicanos integrados por un reducido número de comunidades o con lenguas en alto y muy alto riesgo de desaparición y en campos culturales distintos al apoyado anteriormente.
6.     Se apoyarán proyectos orientados al rescate o recuperación de técnicas artesanales tradicionales, pero no los orientados a la producción y productividad.
7.     Los proyectos de bandas de música de viento de nueva creación no serán apoyados.
8.     Los proyectos no deberán tener fines de lucro.
9.     Que los proyectos transmitan, protejan y difundan los valores culturales de los pueblos indígenas y afromexicanos, sean de beneficio comunitario y contribuyan al patrimonio cultural de los pueblos indígenas y afromexicanos.
10.   Los solicitantes de los proyectos presentados no pueden ser beneficiarios de otras acciones y/o apoyos del INPI, y las actividades que se desarrollen en el proyecto no podrán ser presentadas paralelamente a otros programas del INPI para su apoyo.
11.   Se atenderán las solicitudes de apoyo que se presenten, conforme al orden de recepción y suficiencia presupuestal del ejercicio fiscal vigente, siempre que se cumpla con lo establecido en los presentes lineamientos. La decisión del INPI será inapelable.
12.   El apoyo económico a los proyectos estará condicionado a la aprobación del presupuesto del INPI y a la disponibilidad de recursos, considerando los objetivos, las metas y la cobertura planteados.
7.     El procedimiento y sus etapas (Diagrama de Flujo anexo)
7.1. Etapa de Programación y Presupuestación
La Unidad Administrativa responsable deberá elaborar un plan de trabajo para la programación de actividades y recursos económicos necesarios para otorgar los apoyos con base a los programas de trabajo remitidos por las Oficinas de Representación, este Programa deberá apegarse a los tiempos presupuestales que emitan las áreas administrativas correspondientes.
Las Oficinas de representación del INPI en los estados, deberán elaborar un programa de trabajo anual y enviarlo al área normativa en un periodo no mayor a 30 días naturales posterior a la publicación de los presentes Lineamientos para su validación y programación de recursos con base en este.
7.2 Etapa de Difusión
La difusión de los presentes Lineamientos deberá realizarse de manera directa en las regiones indígenas, a cargo de las Oficinas de representación, CCPI, página de Internet del INPI (https://www.gob.mx/inpi) y Sistema de Radiodifusoras Culturales Indígenas. También podrá apoyarse en trípticos y carteles.
7.3 Etapa de Recepción de Proyectos
 
El personal responsable de cultura en las Oficinas de Representación y CCPI deberá asesorar y apoyar a los solicitantes para la elaboración satisfactoria de sus proyectos, entregar la documentación para la integración de sus expedientes, y estar en condiciones de registrar las solicitudes en la página de Internet del Instituto en el CCPI más cercano a su localidad.
La recepción de las solicitudes y sus anexos, se hará en días hábiles en un horario de 9:00 a 15:00 horas, en los CCPI y las Oficinas de Representación del INPI, las cuales revisarán la documentación e informarán por escrito al solicitante, mediante el Acuse de recibo y cédula de revisión de documentos (Formato 5), que cuenta con 5 (cinco) días hábiles para corregir las deficiencias y solventar las omisiones que en su caso presente.
7.4 Etapa de Dictaminación
Los proyectos culturales serán seleccionados en procesos de dictaminación estatal, realizados por comités dictaminadores conformados por especialistas y dependencias que incidan en la cultura y quehacer indígena. Su realización será, en un plazo no mayor a treinta (30) días naturales, posterior a la recepción oficial de los proyectos debiendo considerar las fechas de ejecución de los mismos. Podrán realizarse los procesos de dictamen necesarios en las diversas entidades federativas.
Las Oficinas de Representación del INPI serán responsables de la revisión técnica y documental de los proyectos que se presenten, antes de la dictaminación estatal.
Cada Oficina de Representación tendrá la responsabilidad de realizar y legitimar sus procesos de dictaminación, para lo cual deberá integrar un comité dictaminador que estará conformado mínimamente por seis instancias: tres de especialistas y/o académicos de universidades o centros de investigación estatales y tres de instituciones estatales y/o federales que conozcan la realidad sociocultural de la región y/o entidad federativa.
Los resultados que se desprendan de las sesiones de dictaminación estatal, se plasmarán en un Acta que será firmada por los participantes del Comité.
Los proyectos aprobados en el dictamen estatal deberán remitirse al área normativa (copia de los expedientes), en un plazo no mayor a cinco (5) días hábiles, para realizar su revisión y validación definitiva.
El área normativa informará por escrito a las Oficinas de Representación el resultado del proceso anterior, en un plazo no mayor a diez (10) días hábiles, contados a partir de la recepción de los proyectos. La decisión del INPI será inapelable.
7.4.1 Criterios para la dictaminación de los proyectos
a)    Congruencia con los términos que establecen los presentes Lineamientos,
b)    Que la información del proyecto sea coherente en cada uno de sus apartados y promuevan el rescate, preservación, difusión y fortalecimiento del patrimonio cultural indígena y afromexicano,
c)     Se valorará el monto de recursos solicitado en función del campo cultural, número de beneficiarios directos, la relación de recursos requeridos en el Formato 2 "Formato para la Elaboración de proyectos" y las cotizaciones del proyecto,
d)    Que los proyectos transmitan, protejan y difundan los valores culturales de los pueblos y comunidades indígenas y afromexicanas,
e)    Que contribuyan a la transmisión de la cosmovisión, fortalezcan la identidad, fomenten la organización, se promuevan sus saberes y preserve la memoria de las comunidades indígenas y afromexicanas,
f)     Se restringe el concepto de pirotecnia, bebidas o insumos que afecten el medio ambiente y la salud de las comunidades,
g)    Los proyectos de bandas de música de viento de nueva creación no se apoyarán,
h)    El escrito libre sobre trayectoria y vinculación comunitaria para Bandas de música de viento deberá exponer su vinculación y el trabajo comunitario que realiza como parte de las formas de organización y trasmisión de conocimientos tradicionales de los pueblos y estar firmada y sellada por la autoridad civil y/o tradicional comunitaria de la localidad y representantes del grupo,
i)     En los estados de Guerrero y Oaxaca, no podrá destinarse más del 60% del presupuesto asignado para el apoyo de bandas de música de viento,
j)     Los proyectos de Tradición ceremonial deberán estar ligados a los ciclos rituales tradicionales y agrícolas. Los insumos que se soliciten deberán ser congruentes con la identidad cultural de los pueblos y reflejar de manera clara y precisa la aportación comunitaria,
 
k)     Sólo en proyectos de Cocina tradicional indígena y afromexicana serán apoyados utensilios de cocina,
l)     Los proyectos de Revitalización lingüística deberán estar alineados a las estrategias de revitalización y fortalecimiento de las lenguas indígenas del Instituto Nacional de Lenguas Indígenas (INALI), encaminadas al uso y práctica de la lengua como proceso de comunicación,
m)    Los Aparatos y equipo eléctrico y/o electrónico, mobiliario escolar o de oficina no son apoyados, y
n)    Cumplir con los criterios establecidos en el numeral 6 de estos lineamientos.
7.4.2 Criterios para la Asignación de Montos Financieros
1. Campos culturales prioritarios:
a)   Tradición oral y revitalización lingüística,
b)   Cocina Tradicional indígena y afromexicana,
c)   Medicina tradicional,
d)   Lugares sagrados,
e)   Juegos tradicionales, y
f)    Rescate e innovación de técnicas artesanales.
2. Número de personas indígenas y afromexicanas participantes en el proyecto, y
3. Pueblos indígenas en riesgo, con lenguas en muy alto y alto riesgo de desaparición, y
4. Proyectos propuestos por mujeres o bajo la perspectiva de género.
7.4.3 Difusión de los resultados de la Dictaminación
Los resultados se darán a conocer a más tardar 45 (cuarenta y cinco) días naturales después de la recepción oficial en el CCPI y registro de la solicitud en la página del INPI.
Las Oficinas de Representación del INPI en los estados y los CCPI darán a conocer por escrito y por correo electrónico el resultado del proceso de dictaminación, a los solicitantes (aprobados y rechazados) con el propósito de que conozcan de manera clara el resultado del proceso de autorización o rechazo de su solicitud.
Si al término del plazo máximo de respuesta, el INPI no notificó una resolución en sentido favorable a la solicitud presentada, se entenderá que su petición fue resuelta en sentido negativo. Para este caso, los grupos de solicitantes que no hayan sido aprobados, podrán solicitar por escrito los resultados del dictamen en un periodo no mayor a diez días hábiles.
En caso de que alguno de los grupos con proyectos autorizados, no esté de acuerdo con lo autorizado y renuncie a este beneficio, la Oficina de Representación o Centro Coordinador de Pueblos Indígenas de la entidad deberá notificar por escrito al área responsable en Oficinas Centrales.
Para proyectos dictaminados positivamente y que hayan quedado en reserva por insuficiencia presupuestal, podrán ser financiados en el ejercicio fiscal vigente sólo en caso de que existan ahorros.
7.5 Celebración de Convenios de Concertación
Una vez notificado el resultado en sentido positivo al responsable del proyecto, deberá proporcionar el número de cuenta bancaria a su nombre o en su defecto a nombre del secretario o tesorero y entregar una copia del estado de cuenta con el objeto de que en ésta le sea depositado el recurso por el cual fue autorizado su proyecto.
El INPI, a través de sus Oficinas de Representación y CCPI, deberá requisitar la información correspondiente para la elaboración de Convenios de Concertación para la transferencia de recursos (Formato 6), adicionalmente elaborar Recibo de Pago (Formato 7); documentos que fungirán como comprobación institucional del apoyo económico brindado a los proyectos autorizados.
Una vez que el recurso haya sido depositado en la cuenta del beneficiario, se celebrará la suscripción de los Convenios de Concertación y el Acta Notificación de entrega de recursos (Formato 8), en Asamblea Comunitaria, participando en ella el grupo beneficiario, firmando de conformidad los integrantes de la Asamblea Comunitaria de la localidad en donde se ejecutará el proyecto, autoridades civiles o tradicionales y representante(s) del INPI.
Los convenios deberán firmarse en duplicado por los integrantes del grupo beneficiario, firma de la Asamblea Comunitaria de la localidad, firma y sello de las autoridades civiles y/o tradicionales de la localidad y representante del INPI de la entidad y/o Director del CCPI que corresponda. Se entregará un convenio a los beneficiarios y otro a la Unidad Operativa del INPI, encargada de resguardar el expediente del proyecto autorizado. Las Oficinas de Representación deberán remitir al área responsable en Oficinas Centrales el
Convenio de Concertación firmado y sellado en archivo electrónico.
De manera paralela a la suscripción de los Convenios de Concertación, el personal del INPI responsable de cultura dará a conocer a los beneficiarios la normatividad para la comprobación de los recursos.
El grupo beneficiario deberá iniciar la ejecución del proyecto autorizado a más tardar quince días hábiles después de haber recibido el recurso por parte del INPI.
Las comprobaciones por concepto de mano de obra calificada, asesoría y capacitación, así como aquella que no pueda hacerse a través de facturas, podrá presentarse en recibos comunitarios (Formato 9), especificando el bien o servicio. Este recibo deberá estar firmado por los representantes del grupo beneficiario y las autoridades civiles o tradicionales de la localidad.
7.6 Ministración de los Recursos
La entrega de recursos fiscales al grupo beneficiario se realizará en una ministración de acuerdo con los términos establecidos en el Convenio de Concertación o Modificatorio que se suscriba.
7.7 Integración de Expedientes
Los expedientes se integrarán con la siguiente documentación:
1.     Solicitud de apoyo (Formato 1),
2.     Formato para la elaboración de proyecto (Formato 2),
3.     Domicilio geográfico (Formato 2.1),
4.     Formato para cotización (Formato 2.2.),
5.     Acta de Asamblea Comunitaria (Formato 3),
6.     Para el caso de proyectos de bandas y música de viento, una carta compromiso del grupo (Formato 4), escrito libre sobre trayectoria y vinculación comunitaria para Bandas de música de viento,
7.     Acuse de recibo y cédula de revisión de documentos (Formato 5),
8.     Formato de dictaminación de proyecto,
9.     Convenio de Concertación debidamente firmado y sellado (Formato 6),
10.   Recibo de pago (Formato 7),
11.   Acta Notificación de entrega de recursos (Formato 8),
12.   Comprobación de los recursos,
13.   Recibos comunitarios de compraventa (Formato 9),
14.   Acta de conclusión del proyecto (Formato 10), sólo en caso de haber concluido y
15.   Testimonios videográficos, fotográficos y/o documentales del desarrollo de la manifestación cultural apoyada y concluida satisfactoriamente.
Las Oficinas de Representación y CCPI del INPI serán responsables del resguardo de la documentación que se genere en cada etapa del proceso establecido en la presente Guía.
7.8   Etapa de Seguimiento y Evaluación de los Proyectos
Las Oficinas de Representación y CCPI del INPI brindarán la asesoría y capacitación técnica a los beneficiarios a efecto de que se favorezca el logro de metas, objetivos, continuidad y autosuficiencia de las expresiones culturales apoyadas.
Los beneficiarios del apoyo deberán entregar a las Oficinas de Representación y CCPI, en copia fotostática, la comprobación del uso de los recursos entregados, firmada por el representante del grupo y por las autoridades civiles o comunitarias. Dicha comprobación deberá hacerse a nombre de la localidad donde se ejecutó el proyecto y deberá presentarse 20 (veinte) días naturales después de la conclusión del proyecto y antes del cierre del ejercicio fiscal vigente.
La aplicación de los recursos por parte de los beneficiarios deberá efectuarse con apego a los conceptos autorizados y a las cotizaciones presentadas en su proyecto.
Las Oficinas de Representación deberán remitir al área responsable de este tipo de apoyo, durante los primeros cinco días hábiles posteriores al cierre de cada mes, información mensual sobre los avances físicos y financieros de los proyectos autorizados, explicando las variaciones. El seguimiento en campo a cargo de las unidades operativas deberá realizarse a través de una minuta de seguimiento en la que describa los hallazgos, avances y estatus de ejecución del proyecto.
 
Los beneficiarios, con el apoyo del INPI, deben elaborar y entregar testimonios documentales, fotográficos o videográficos de la expresión cultural apoyada al concluir el proyecto, con base a la guía elaborada con el área normativa. El periodo de entrega de éstos será inmediatamente después de haberse levantado el acta de conclusión, no pudiendo rebasar el 31 de diciembre del ejercicio fiscal en que fue apoyado el proyecto.
Cuando la ejecución del proyecto o comprobación de los recursos asignados no se realice en los plazos establecidos o cuando se desvíen injustificadamente los objetivos, el INPI, por conducto de la Oficina de Representación o CCPI que corresponda, deberá requerir la devolución del apoyo económico otorgado. En su caso, se deberá proceder de acuerdo con la legislación vigente.
También se requerirá la devolución del apoyo otorgado cuando el proyecto genere conflictos internos o división en la comunidad o grupo solicitante; pudiendo transferirse a proyectos de grupos que hayan sido dictaminados positivamente y que por insuficiencia presupuestal quedaron en reserva, o en su defecto pasen a resguardo de las autoridades vigentes y formen parte de los bienes de la comunidad.
En caso de que el grupo se niegue a reintegrar el apoyo otorgado, la Oficina de Representación o Centro Coordinador de Pueblos Indígenas del INPI que corresponda como Instancia Ejecutora del Programa, deberá solicitar a su área jurídica inicie el proceso legal que corresponda.
Una vez que el grupo beneficiario haya entregado la comprobación de los recursos y los testimonios, será responsabilidad de los CCPI y Oficinas de Representación, levantar en Asamblea Comunitaria el Acta de conclusión de proyecto (Formato 10) en un plazo no mayor a veinte 20 (veinte) días hábiles, posteriores a la conclusión del proyecto apoyado, debiendo participar y suscribirla la Oficina de Representación del INPI o CCPI que corresponda, autoridad municipal o local, y los integrantes del grupo cultural beneficiario, señalando:
1.     Los resultados obtenidos con el proyecto,
2.     La relación de las adquisiciones realizadas,
3.     La conformidad de los integrantes con la realización del proyecto,
4.     La entrega de los testimonios documentales, fotográficos y/o videográficos del proyecto,
5.     La Asamblea Comunitaria deberá asentar en el Acta de conclusión su compromiso con la expresión cultural apoyada, así como establecer la propiedad comunitaria de los bienes adquiridos con el proyecto,
6.     De presentarse alguna irregularidad, la Asamblea Comunitaria podrá firmar el acta de manera condicionada, y anotar en ella las razones de dicha inconformidad. Además, se indicarán los plazos acordados para cumplir con las observaciones a que dé lugar dicha inconformidad, y
7.     El Acta de conclusión de proyecto forma parte del expediente y constituye la prueba documental que certifica el cumplimiento de los objetivos, manejo transparente de los recursos y conformidad de la comunidad sobre los resultados del proyecto apoyado.
Una vez levantada el Acta de conclusión de los proyectos apoyados durante el ejercicio fiscal vigente, las Oficinas de Representación contarán con 20 (veinte) días hábiles para enviar al área responsable del apoyo los Testimonios documentales, fotográficos o videográficos de la expresión cultural apoyada.
Las Unidades Operativas del INPI serán responsables del resguardo de la documentación que se genere en cada etapa del proceso establecido en la presente Guía.
8. Unidad Administrativa Responsable de la Operación del Proyecto
Las atribuciones y responsabilidades de las Unidades Administrativas involucradas en la operación del tipo de apoyo denominado Apoyo a Proyectos Culturales para el Rescate, Preservación, Difusión y Fortalecimiento de las Expresiones del Patrimonio Cultural Indígena y Afromexicano, se encuentran delimitadas en:
·      Ley General de Responsabilidades Administrativas.
·      Estatuto Orgánico y el Manual General de Organización del Instituto Nacional de los Pueblos Indígenas.
9. FORMATOS
 

 

 

 

 

 

 

 

 

 

 

 

 

 

PROGRAMA DE DERECHOS INDIGENAS
Apoyo a Proyectos Culturales para el Rescate, Preservación, Difusión y Fortalecimiento de las
Expresiones del Patrimonio Cultural Indígena y Afromexicano.
FORMATO # 5
ACUSE DE RECIBO Y CEDULA DE REVISION DE DOCUMENTOS
 
El día___ de _______ de 202__, compareció el C. ___________________________________para presentar en las oficinas de ___________________________ la solicitud de apoyo al proyecto cultural denominado: ________________________________ propuesto por la localidad: __________, Municipio de: ____________________, en el estado de: ____________________________.
El C.______________________, responsable por parte del INPI de recibir los documentos identificó lo siguiente:
Documentos que deben presentar los solicitantes
Observaciones del CCPI u
Oficina del INPI
(Prevención) integración
del expediente
Expediente
debidamente
integrado
Solicitud de apoyo debidamente llenada según formato requerido.
a)     
b)     No
 
 
Documento de Proyecto debidamente llenado según formato requerido.
a)     
b)     No
 
 
Cotizaciones de los insumos que planean adquirir.
a)     Completas
b)     Incompletas
c)     Sin cotizaciones
 
 
Domicilio Geográfico.
a)     
b)     No
 
 
Acta de asamblea comunitaria en la que se otorga el aval al proyecto según formato requerido.
a)     
b)     No
 
 
Fotocopia de la CURP de todos los beneficiarios directos y adicionalmente 1 copia de la identificación con fotografía (INE) de cada uno de los representantes del grupo solicitante
a)     Completos
b)     Incompletos
c)     Sin documento
 
 
Para el caso de proyectos de Banda y Música de Viento, carta compromiso firmada y sellada por la autoridad civil y/o tradicional, comunitaria y firmada por los representantes del grupo. Y escrito libre sobre trayectoria y participación comunitaria.
a)     
b)     No
 
 
En el caso de proyectos que propongan pequeñas obras y/o construcciones, justificadas culturalmente deberá entregarse:
a)     Croquis de localización y documento legal que ampare la propiedad y/o posesión del predio (certificado, título de propiedad, etc.).
b)     Documento expedido por la autoridad municipal, donde haga constar que el predio en cuestión está libre de conflictos de tenencia y/o sociales.
 
 
Para subsanar las observaciones el solicitante cuenta con un plazo de 5 días hábiles a partir de la recepción de este documento.
Por el INPI
El solicitante
 
 
Nombre y cargo
Nombre y cargo
"Este programa es público, ajeno a cualquier partido político. Queda prohibido el uso para fines distintos a los establecidos en el programa".
PROGRAMA DE DERECHOS INDÍGENAS
Proyectos Culturales para el Rescate, Preservación, Difusión y Fortalecimiento de las Expresiones del
Patrimonio Cultural Indígena y Afromexicano.
 
FORMATO # 6
MODELO DE CONVENIO DE CONCERTACIÓN
CONVENIO DE CONCERTACIÓN, QUE CELEBRAN POR UNA PARTE EL INSTITUTO NACIONAL DE LOS PUEBLOS INDÍGENAS, A QUIEN EN LO SUCESIVO SE LE DENOMINARÁ "EL INSTITUTO", REPRESENTADO POR _____(1)_____, EN SU CARÁCTER DE _____(2)_____ EN _____(3)____, ASISTIDO POR ____(4)____ EN SU CARÁCTER DE ___(5)____Y POR LA OTRA EL GRUPO BENEFICIARIO SOLICITANTE DEL PROYECTO DENOMINADO________(6)_______________ QUE BENEFICIARÁ A LA COMUNIDAD DE ________________(6 bis)____ A QUIEN EN LO SUCESIVO SE LE DENOMINARÁ "EL BENEFICIARIO" REPRESENTADA POR___(7) ___, _________ y __________ EN SU CARÁCTER DE ____(8)_____, _________ y __________, MISMOS QUE CUANDO ACTÚEN DE MANERA CONJUNTA, SE LE DENOMINARÁ "LAS PARTES", EN EL MARCO DEL PROGRAMA DE DERECHOS INDÍGENAS, EN LO SUCESIVO "EL PROGRAMA", DOCUMENTO QUE SUSCRIBEN DE CONFORMIDAD CON LOS ANTECEDENTES, DECLARACIONES Y CLÁUSULAS SIGUIENTES:
ANTECEDENTES
I.     El artículo 2o. de la Constitución Política de los Estados Unidos Mexicanos en su Apartado B, establece la obligación para la Federación, los Estados y los Municipios, de impulsar el desarrollo integral de las zonas indígenas con el propósito de fortalecer las economías locales y mejorar las condiciones de vida de sus pueblos, mediante acciones coordinadas entre los tres órdenes de gobierno.
Asimismo, en el penúltimo párrafo de dicho Artículo se establece:
"Para garantizar el cumplimiento de las obligaciones señaladas en este apartado, la Cámara de Diputados del Congreso de la Unión, las legislaturas de las entidades federativas y los ayuntamientos, en el ámbito de sus respectivas competencias, establecerán las partidas específicas destinadas al cumplimiento de estas obligaciones en los presupuestos de egresos que aprueben, así como las formas y procedimientos para que las comunidades participen en el ejercicio y vigilancia de las mismas".
Por su parte, el Convenio 169 sobre Pueblos Indígenas y Tribales de la Organización Internacional del Trabajo, establece:
"Artículo 6
1. Al aplicar las disposiciones del presente Convenio, los gobiernos deberán:
a) ...
b) establecer los medios a través de los cuales los pueblos interesados puedan participar libremente, por lo menos en la misma medida que otros sectores de la población, y a todos los niveles en la adopción de decisiones en instituciones electivas y organismos administrativos y de otra índole responsables de políticas y programas que les conciernan;
c) establecer los medios para el pleno desarrollo de las instituciones e iniciativas de esos pueblos, y en los casos apropiados proporcionar los recursos necesarios para este fin."
La Declaración de las Naciones Unidas sobre los Derechos de los Pueblos indígenas señala lo siguiente:
"Artículo 4 Los pueblos indígenas, en ejercicio de su derecho a la libre determinación, tienen derecho a la autonomía o al autogobierno en las cuestiones relacionadas con sus asuntos internos y locales, así como a disponer de medios para financiar sus funciones autónomas.
Artículo 5 Los pueblos indígenas tienen derecho a conservar y reforzar sus propias instituciones políticas, jurídicas, económicas, sociales y culturales, manteniendo a la vez su derecho a participar plenamente, si lo desean, en la vida política, económica, social y cultural del Estado."
"Artículo 39
Los pueblos indígenas tienen derecho a recibir asistencia financiera y técnica de los Estados y por conducto de la cooperación internacional para el disfrute de los
derechos enunciados en la presente Declaración."
En el mismo sentido, la Declaración Americana sobre los Derechos de los Pueblos Indígenas, en relación con la personalidad jurídica de los pueblos indígenas, establece en su artículo IX lo siguiente:
"Artículo IX. Personalidad jurídica
Los Estados reconocerán plenamente la personalidad jurídica de los pueblos indígenas, respetando las formas de organización indígenas y promoviendo el ejercicio pleno de los derechos reconocidos en esta Declaración."
"Artículo XXXVII
Los pueblos indígenas tienen derecho a recibir asistencia financiera y técnica de los Estados y por conducto de la cooperación internacional para el disfrute de los derechos enunciados en la presente declaración."
II.     El Decreto de Presupuesto de Egresos de la Federación para el Ejercicio Fiscal 2020, publicado en el Diario Oficial de la Federación el día 11 de diciembre de 2019, establece en su artículo 4, fracción XI, que los recursos para el desarrollo integral de los pueblos y comunidades indígenas se señalan en el Anexo 10, en los términos de los artículos 2o, Apartado B y C, de la Constitución Política de los Estados Unidos Mexicanos y 41, fracción II, inciso j), de la Ley Federal de Presupuesto y Responsabilidad Hacendaria, se presentan desglosados por ramo y programa presupuestario.
Asimismo, dicho Decreto establece en su artículo 25 lo siguiente:
"Artículo 25. El ejercicio de las erogaciones para el desarrollo integral de los pueblos y comunidades indígenas a que se refiere el Anexo 10 del presente Decreto, se dirigirá al cumplimiento de las obligaciones que señala el artículo 2o., Apartado B, fracciones I a IX y Apartado C, de la Constitución Política de los Estados Unidos Mexicanos.
Para tal efecto, de conformidad con los artículos 42, fracción VII, y 77 de la Ley Federal de Presupuesto y Responsabilidad Hacendaria, las dependencias y entidades, al ejecutar dichas erogaciones y emitir reglas de operación, se ajustarán a lo siguiente:
I. ...;
II.      En la ejecución de los programas se considerará la participación de los pueblos y comunidades indígenas, con base en su cultura y formas de organización tradicionales;
III.   Para los municipios indígenas comprendidos entre los 200 más pobres del país, los proyectos de inversión del Programa de Infraestructura Indígena, se podrán financiar en su totalidad con recursos federales o de manera concurrente. Asimismo, se procurará atender su pleno acceso y la satisfacción de sus necesidades tales como electricidad, agua, drenaje, educación, salud, vivienda y de infraestructura para la producción, almacenamiento y distribución de alimentos;
IV.  El Ejecutivo Federal, por sí o a través de sus dependencias y entidades, podrá celebrar convenios de coordinación con los gobiernos de las entidades federativas, así como formalizar convenios de concertación de acciones con las comunidades indígenas, para proveer la mejor observancia de las previsiones del presente artículo. Cuando corresponda, los recursos a los que se refiere este artículo podrán ser transferidos directamente a los pueblos, municipios y comunidades indígenas, de conformidad con los convenios que para tal efecto se celebren en términos de las disposiciones aplicables. La Entidad Federativa correspondiente participará en el ámbito de sus atribuciones en los convenios antes señalados, exclusivamente para que los recursos que se transfieran conforme a lo establecido en el presente párrafo, sean registrados por la entidad federativa en su Cuenta Pública;
V. a la VIII...".
III.    De conformidad con lo dispuesto en los artículos 75 y 77 de la Ley Federal de Presupuesto y Responsabilidad Hacendaria con el objeto de asegurar la aplicación eficaz, eficiente, oportuna, equitativa y transparente de los recursos públicos, entre los que se encuentran los de "EL
PROGRAMA", deberán sujetarse al acuerdo _________________________________, publicado en el Diario Oficial de la Federación el ___________,en lo sucesivo se denominarán "LOS LINEAMIENTOS" que establecen los requisitos, criterios e indicadores que lo regulan.
IV.   Que de conformidad con "LOS LINEAMIENTOS" de "EL PROGRAMA" publicados en el Diario Oficial de la Federación el____________________ existe la necesidad de celebrar un Convenio de Concertación con los grupos de solicitantes que presentan proyectos de sus comunidades indígenas y/o afromexicanas para la ejecución de "EL PROGRAMA".
DECLARACIONES
I. De "EL INSTITUTO"
I.1.   Que es un Organismo Descentralizado de la Administración Pública Federal, no sectorizado, con personalidad jurídica y patrimonio propio, con autonomía operativa, técnica, presupuestal y administrativa, de conformidad con el artículo 1 de la Ley del Instituto Nacional de los Pueblos Indígenas, publicada en el Diario Oficial de la Federación el 4 de diciembre de 2018.
I.2.   Que de conformidad con el artículo 2 de la Ley citada, tiene como objeto definir, normar, diseñar, establecer, ejecutar, orientar, coordinar, promover, dar seguimiento y evaluar las políticas, programas, proyectos, estrategias y acciones públicas, para garantizar el ejercicio y la implementación de los derechos de los pueblos indígenas y afromexicano, así como su desarrollo integral y sostenible y el fortalecimiento de sus culturas e identidades, de conformidad con lo dispuesto en la Constitución Política de los Estados Unidos Mexicanos y en los instrumentos jurídicos internacionales de los que el país es parte.
       Asimismo, en su artículo 3 establece lo siguiente:
"Artículo 3. Para cumplir los fines y objetivos del Instituto, se reconocen a los pueblos y comunidades indígenas y afromexicanas como sujetos de derecho público; utilizando la categoría jurídica de pueblos y comunidades indígenas en los términos reconocidos por el artículo 2o. de la Constitución Política de los Estados Unidos Mexicanos y los instrumentos internacionales en la materia.
..."
I.3.   Que acorde con el artículo 2o. de la Constitución Política de los Estados Unidos Mexicanos, "EL INSTITUTO" ha implementado el Programa de Derechos Indígenas a través de la realización de proyectos culturales orientados al rescate, preservación, difusión y fortalecimiento de las expresiones del patrimonio cultural indígena y afromexicano, por lo que celebra el presente Convenio de Concertación con el grupo beneficiario del proyecto denominado ____________ (6) ___________.
I.4.   Que el C. __(1)__, en su carácter de __(2)__ en el Estado de __(3)__ con domicilio legal en ___(14)__ tiene facultades suficientes para suscribir el presente Convenio de conformidad con lo dispuesto en el artículo ___ del Estatuto Orgánico del INPI y el poder, que se contiene en la escritura número __(9)__ de fecha __(10)__ pasada ante la fe del Notario Número __(11)__ de __(12)__, Lic. __ (13) ___.
I.5.   Que para efecto del presente instrumento señala como su domicilio el ubicado en __ (14) __.
II. De "EL BENEFICIARIO"
II.1   Que se conformó como GRUPO SOLICITANTE con fecha ___(15)___, como lo acredita el Acta de asamblea de la comunidad___(6 bis)__, cuya existencia da testimonio fehaciente ___(16)___, en su carácter de ______(17)_____y que en copia debidamente cotejada se integra al presente como Anexo 3.
II.2.  Para el caso de ser una comunidad: Que en términos de los artículos 1o, 2o, apartado A, fracciones I, II, III y VIII de la Constitución Política de los Estados Unidos Mexicanos; 21 numeral 3 de la Declaración Universal de Derechos Humanos; 1 y otros del Convenio número 169 de la Organización Internacional del Trabajo relativo a Pueblos Indígenas y Tribales en Países Independientes; 3, 4, 5 y otros de la Declaración de las Naciones Unidas sobre Derechos de los Pueblos Indígenas; 1 del Pacto Internacional de Derechos Civiles y Políticos; 1 del Pacto Internacional de Derechos Económicos, Sociales y Culturales; III, VI, VIII, IX, XXI, XXII, XXIII y otros de la Declaración Americana sobre los Derechos de los Pueblos Indígenas, es una comunidad indígena perteneciente al pueblo indígena _________. Toda vez que su existencia está reconocida en el artículo 2º de la Constitución Federal, mediante Asamblea Comunitaria celebrada el día______(15) _____, se autorizó a la Autoridad _______(16 y 17) _______, para presentar el proyecto denominado_________ (6) ________. Copia del acta de referencia se integra al presente como Anexo 3.
II.3   Que el C. ____________(18)_____________, en su carácter de representante de la comunidad o del grupo beneficiario, tiene las facultades suficientes para suscribir el presente Convenio, mismo que
manifiesta no le ha sido revocada o modificada a la fecha, como lo acreditan con el Acta de Asamblea Comunitaria de fecha: ___(15) ___, que agregan como anexo 3 y que para cumplir con los objetivos del proyecto lo nombran como responsable del mismo.
II.4   Que el C. __________(18)__________, en su carácter de representante de la comunidad o del grupo beneficiario, proporciona la cuenta #_______(19)__________dispuesta para el depósito del apoyo económico para la compra de los bienes especificados en su proyecto de la institución financiera ______(20)__________.
II.4   Que ninguno de los miembros del grupo desempeña un empleo, cargo o comisión en el Gobierno Federal.
II.5   Que para los efectos legales del presente Convenio, señala como su domicilio el ubicado en __ (21) __.
Vistos los antecedentes, declaraciones anteriores, y con fundamento en los artículos 37 y 38 de la Ley de Planeación, "LAS PARTES" tienen a bien otorgar las siguientes:
CLÁUSULAS
PRIMERA. OBJETO. "EL INSTITUTO", con el objeto de impulsar "EL PROGRAMA", con recursos provenientes del Programa Normal Ramo 47, apoyará a "EL BENEFICIARIO" para que éste realice las actividades consideradas en el proyecto cultural denominado __(6)__, y cuya descripción es: ___(22)___.
Las características, especificaciones y demás información inherente al referido proyecto se encuentran determinadas en el formato previsto por "LOS LINEAMIENTOS" y anexo de gastos de "EL BENEFICIARIO", dictaminados previamente por "EL INSTITUTO", se encuentra en el documento que se agrega al presente instrumento como Anexo 2 (Formato de elaboración de proyectos).
SEGUNDA. OBLIGACIONES DE "EL INSTITUTO". Para el logro de los objetivos del presente Convenio, "EL INSTITUTO" se obliga a:
I.     Aportar en términos de "LOS LINEAMIENTOS" recursos por la cantidad de: $____ (23) _____, que son depositados a la cuenta dispuesta en la institución financiera señalada en las declaraciones del beneficiario en el punto II.3 de este documento en una sola ministración a la firma del presente instrumento. Dicha cantidad deberá ser utilizada únicamente en los conceptos detallados en el Anexo 2, y autorizados por el Instituto y que se refiere la Cláusula Primera de este Convenio.
       Los recursos financieros federales que por virtud del presente Convenio se aporten, estarán sujetos a disponibilidad presupuestal.
II.     Proporcionar a "EL BENEFICIARIO", asesoría y capacitación técnica, durante las actividades que implican la ejecución del proyecto, colaborar activamente en los procesos organizativos necesarios y verificar el cumplimiento de los compromisos establecidos en el proyecto autorizado.
III.    Vigilar el cumplimiento de los objetivos y el manejo eficiente de los recursos económicos del proyecto aprobado, que en virtud de este instrumento se le otorgan.
TERCERA. OBLIGACIONES DE "EL BENEFICIARIO". Por su parte "EL BENEFICIARIO" se obliga a:
I.     Ejercer el recurso transferido mediante este Convenio en la ejecución total del proyecto a partir del día __ (24) __, sin que pueda ser posterior al 31 de diciembre del presente ejercicio fiscal.
II.     Cumplir con los objetivos establecidos y ejecución total del proyecto a que se refiere la Cláusula Primera.
III.    Realizar la correcta administración y destino de los recursos que le otorga "EL INSTITUTO" por virtud del presente Convenio, así como a destinarlos exclusivamente en los conceptos señalados en el Documento de Proyecto que se incluye como Anexo 2 y autorizados por el Instituto. Para tal efecto la Asamblea Comunitaria participará de manera directa y vigilará el manejo correcto y transparente de los recursos.
IV.   Conservar bajo su absoluta responsabilidad y custodia la comprobación de los recursos otorgados a fin de informar en su caso a las instancias de Control y Auditoría del Gobierno Federal.
V.    Entregar a "EL INSTITUTO", a más tardar el 31 de diciembre del presente ejercicio fiscal, copia de la comprobación del uso de los recursos entregados, firmada por los representantes del grupo, y las autoridades civiles o comunitarias. Dicha comprobación deberá estar a nombre de la comunidad o localidad donde se ejecutó el proyecto.
VI.   Establecer por escrito que los bienes adquiridos con recursos de "EL PROGRAMA" formarán parte
del patrimonio de la localidad y/o comunidad.
VII.   Entregar los testimonios documentales fotográficos y/o videográficos del proyecto a "EL INSTITUTO" de acuerdo a la Guía diseñada por el Instituto y que le será entregada por parte del personal técnico del INPI.
VIII.  Una vez concluido el proyecto, se obliga a levantar el acta de conclusión del mismo, en Asamblea Comunitaria, donde deben participar representantes de "EL INSTITUTO" y la autoridad civil y/o tradicional señalando en ella, el compromiso de la asamblea comunitaria para apoyar el fortalecimiento, autosuficiencia y/o continuidad de las manifestaciones culturales apoyadas.
CUARTA. SUSPENSIÓN DE RECURSOS. "EL INSTITUTO" manifiesta y "EL BENEFICIARIO" acepta que el primero podrá suspender o cancelar total o parcialmente la entrega de los apoyos asignados al proyecto con sujeción a lo dispuesto en "LOS LINEAMIENTOS", así como solicitar la devolución de los que se hubieren entregado, junto con sus rendimientos financieros o en su caso reducir la ministración de dichos recursos, sin perjuicio de las acciones legales que procedan cuando:
a)    Se determine que los informes solicitados no sean entregados a tiempo,
b)    Se detecten faltantes de comprobación, desviaciones, incumplimiento de las obligaciones previstas en este convenio y sus anexos, y
c)     Los recursos se hayan utilizado con fines distintos a los pactados o, no se hayan ajustado a normatividad aplicable.
QUINTA. SANCIONES. "EL INSTITUTO" por conducto de la Oficina de Representación o Centro Coordinador de Pueblos Indígenas correspondiente, podrá requerir de manera escrita la devolución del apoyo económico otorgado, cuando:
a)    La ejecución del proyecto o comprobación de los recursos asignados no se realice en los plazos establecidos,
b)    Cuando se desvíen injustificadamente de los objetivos,
c)    En los casos en que el proyecto apoyado genere conflictos internos o división en la comunidad, a juicio de "EL INSTITUTO", y
d)    Cuando no se destinen los recursos asignados en la adquisición de los requerimientos solicitados en el formato de elaboración del proyecto cultural apoyado.
SEXTA. AUDITORÍA, CONTROL Y SEGUIMIENTO. Los recursos que la Federación otorga para este Programa podrán ser revisados por la Secretaría de la Función Pública, la Secretaría de Hacienda y Crédito Público, la Auditoría Superior de la Federación y demás instancias que en el ámbito de sus respectivas atribuciones resulten competentes.
SÉPTIMA. EVALUACIÓN INTERNA Y EXTERNA. "EL INSTITUTO" con apego al artículo 78 de la Ley Federal de Presupuesto y Responsabilidad Hacendaria, y 181 del Reglamento de la Ley señalada, impulsará la realización de la evaluación externa, que deberá ser ejecutada por una institución académica y de investigación u organismo especializado, de carácter nacional o internacional con reconocimiento y experiencia en la materia.
Los resultados de la evaluación serán presentados por "EL INSTITUTO" a la Comisión de Presupuesto y Cuenta Pública de la Cámara de Diputados, a las Secretarías de Hacienda y Crédito Público y de la Función Pública y al Consejo Nacional de Evaluación de la Política de Desarrollo Social en términos de la normatividad aplicable.
Adicional a lo señalado, "EL INSTITUTO" a través de la instancia normativa de "EL PROGRAMA", podrá llevar a cabo en forma directa la evaluación de los proyectos financiados para conocer el impacto económico, social y cultural respectivo.
OCTAVA. RELACIÓN LABORAL. El personal que intervenga en la ejecución de las acciones objeto del proyecto aprobado, quedará bajo la estricta responsabilidad de "EL BENEFICIARIO", por lo que no existirá relación laboral alguna entre éstos y "EL INSTITUTO" y no se entenderá a este último como patrón sustituto o solidario en los términos de la legislación laboral aplicable.
NOVENA. BUENA FE. "LAS PARTES" declaran que en el presente Convenio no existe dolo, error, mala fe, violencia o cualquier otro vicio del consentimiento que pudiera anular el mismo y que es la simple manifestación de voluntades y para su interpretación y cumplimiento, así como para todo aquello que no esté expresamente estipulado en el mismo, se resolverá de común acuerdo, teniendo siempre como finalidad alcanzar los objetivos del mismo.
 
DÉCIMA. LEYENDA. La papelería, documentación oficial, así como la publicidad y promoción que adquieran las dependencias y entidades para la ejecución y difusión de "EL PROGRAMA", deberán incluir en la publicidad y la información relacionada la siguiente leyenda: "Este programa es público, ajeno a cualquier partido político. Queda prohibido el uso para fines distintos a los establecidos en el programa". Para efectos de lo anterior, deberán tomar en cuenta las características del medio de comunicación.
DÉCIMA PRIMERA. SUPREMACÍA DE "LOS LINEAMIENTOS". Con independencia de lo previsto en el presente instrumento, en caso de cualquier controversia prevalecerá el contenido de "LOS LINEAMIENTOS".
DÉCIMA SEGUNDA. TRANSPARENCIA Y ACCESO A LA INFORMACIÓN. La información y actividades que se presenten, obtengan y produzcan en virtud del cumplimiento de presente instrumento, deberá atender los principios previstos en la Ley Federal de Transparencia y Acceso a la Información Pública, y en lo aplicable se estará a lo dispuesto por la Ley General de Transparencia y Acceso a la Información Pública y demás disposiciones aplicables, por lo que las "LAS PARTES" se obligan a cumplir con las obligaciones previstas en dichas normas.
Por lo que se refiere al tratamiento, resguardo y transmisión de datos personales, "LAS PARTES" se comprometen a observar los principios establecidos en la Ley General de Protección de Datos Personales en Posesión de Sujetos Obligados, y demás disposiciones aplicables.
DÉCIMA TERCERA. JURISDICCIÓN. "LAS PARTES" acuerdan que, en caso de presentarse alguna controversia en la interpretación de las obligaciones pactadas, se sujetarán a la jurisdicción de los Tribunales Federales de la Ciudad de México, por lo que expresamente renuncian a la jurisdicción que en razón de sus domicilios presentes o futuros o por cualquier otra causa, pudiera corresponderles.
DÉCIMA CUARTA. VIGENCIA. El presente Convenio surtirá sus efectos a partir de su firma y tendrá vigencia hasta la conclusión de las obligaciones contraídas por este instrumento, sin que pueda exceder del 31 de diciembre de _____ (25) ____.
Leído que fue el presente Convenio y enteradas las partes de su contenido y alcance legal, lo firman por duplicado en ___ (26) ___, a los ___ (27) ___ y se anexa Acta de notificación de entrega de recursos como respaldo de la formalización del presente instrumento en Asamblea Comunitaria de la localidad.
 
POR "EL INSTITUTO"
POR "EL BENEFICIARIO"
C. _____________(29)_____________
Nombre, firma y cargo
ASISTIDO POR:
C. _____________(29)_____________
Nombre, firma y cargo
 
C.____________(28)_________________
Nombre, firma y cargo
C._________________(28)____________
Nombre, firma y cargo
C.____________________(28)_________
Nombre, firma y cargo
C._________________(28)____________
Nombre y firma del responsable del proyecto
Vo. Bo. DE LA AUTORIDAD CIVIL Y/O TRADICIONAL DE LA LOCALIDAD EN DONDE SE EJECUTA EL PROYECTO.
 
 
C. ______________(16)_____________
Nombre, firma y cargo
Nota 1: El modelo podrá presentar las modificaciones que sean necesarias para que cumpla con su objeto, cuando así lo determine la Instancia Normativa de "EL PROGRAMA".
Nota 2: A pie de la página se insertará esta leyenda: "Este Programa es público, ajeno a cualquier partido político. Queda prohibido el uso para fines distintos a los establecidos en el Programa".
 
INSTRUCTIVO PARA EL LLENADO DEL CONVENIO DE CONCERTACIÓN PARA EL APOYO A PROYECTOS CULTURALES PARA EL RESCATE, PRESERVACIÓN, DIFUSIÓN Y FORTALECIMIENTO DE LAS EXPRESIONES DEL PATRIMONIO CULTURAL INDÍGENA Y AFROMEXICANO.
1
Nombre del servidor público que está facultado para celebrar el presente convenio en representación del INPI
2
Cargo del representante del INPI que celebra el Convenio
3
Nombre de la entidad federativa de que se trate
4
Nombre del Director del CCPI o residencia que acompaña la celebración del Convenio
5
Cargo y nombre de la sede del representante del INPI que acompaña la celebración del Convenio
6
Nombre del proyecto
6 bis
Nombre de la comunidad a la que pertenece el grupo solicitante
7
Nombres de los representantes de la comunidad o del grupo solicitante y responsables del proyecto
8
Cargos que ocupan los representantes de la comunidad o del grupo solicitante y responsables del proyecto
9
Número de escritura
10
Fecha correspondiente de expedición de la escritura
11
Número del Notario
12
Nombre de la ciudad en el que se encuentra el Notario que elaboró la escritura
13
Nombre del Notario
14
Domicilio de la Unidad Administrativa del INPI
15
Fecha de conformación del grupo solicitante (dd/mm/aa)
16
Nombre de la autoridad civil o comunitaria
17
Cargo que ocupa
18
Nombre del representante de la comunidad o del grupo solicitante que fungirá como responsable del proyecto
19
Número de Cuenta Bancaria a 18 dígitos
20
Nombre de la institución financiera emisora de la Cuenta Bancaria
21
Domicilio del grupo solicitante
22
Descripción breve del proyecto que recibe el apoyo
23
Especificar el monto total del financiamiento que se otorga con número y letra
24
Fecha de inicio de la ejecución del proyecto (dd/mm/aa)
25
Fecha establecida como límite de vigencia del Convenio de Concertación (Año)
26
Nombre de la localidad y entidad en la que se firma el Convenio
27
Fecha de la firma del Convenio (dd/mm/aa)
28
Nombre, firma y cargo de los integrantes del grupo solicitante
29
Nombre, cargo y firma de las autoridades civiles o comunitarias de la localidad
 
 
PROGRAMA DE DERECHOS INDÍGENAS
Proyectos Culturales para el Rescate, Preservación, Difusión y Fortalecimiento de las Expresiones del
Patrimonio Cultural Indígena y Afromexicano.
FORMATO # 7
Recibo de Pago
 
IDENTIFICADOR DEL PROYECTO
_____________
 
Entidad Federativa: ______________________
Unidad operativa
(CCPI y/o Oficina de Representación): ___________________
BUENO POR $____________
RECIBÍ del Instituto Nacional de los Pueblos Indígenas, mediante transferencia bancaria a la cuenta: _______________________, la cantidad de $_________ (_________________________________), por concepto de apoyo al proyecto cultural denominado: _____________________________, mismo que se llevará a cabo en la comunidad de: ______________________, localidad de: _______________________, Municipio de: _______________, en el Estado de _________________, el cual cumplió con los requisitos y criterios establecidos en el anexo 2.A.1., Guía para solicitar el apoyo del INPI para el Apoyo a Proyectos Culturales para el Rescate, Preservación, Difusión y Fortalecimiento de las Expresiones del Patrimonio Cultural Indígena y Afromexicano, emisión 202_.
____________________________
Lugar y fecha de firma
ENTREGA
__________________________________
Nombre y firma del representante del INPI en la
entidad o Director del CCPI
RECIBE
________________________________
Nombre y Firma del titular de la cuenta
 
·      SE DEBERÁ ANEXAR COPIA DE IDENTIFICACIÓN OFICIAL CON FOTOGRAFÍA (CREDENCIAL PARA VOTAR, PASAPORTE, CEDULA PROFESIONAL)
 
PROGRAMA DE DERECHOS INDÍGENAS
Proyectos Culturales para el Rescate, Preservación, Difusión y Fortalecimiento de las Expresiones del
Patrimonio Cultural Indígena y Afromexicano.
FORMATO # 8
ACTA NOTIFICACIÓN DE ENTREGA DE RECURSOS
Siendo las ______ horas del día _______ del mes de ___________ de 202_, en la comunidad o localidad de ______________________, Municipio de _______________, del Estado de _____________, se reunieron las autoridades civiles y/o tradicionales, así como los ciudadanos integrantes de la comunidad con el objeto de llevar la entrega de recursos correspondientes al apoyo a proyectos culturales para el fortalecimiento, difusión y preservación del patrimonio cultural indígena, del Programa de Derechos Indígenas, emisión 20__, bajo el siguiente.
ORDEN DEL DÍA
a)    Lista de asistencia
b)    Objetivos de la reunión
c)    Entrega de recursos del proyecto cultural comunitario
d)    Asuntos generales:
1.     Acuerdos
Como primer punto del orden del día, se pasó lista de asistencia y se verificó la presencia de autoridades civiles y/o tradicionales.
Como segundo punto y haciendo uso de la palabra el (la) C.___________________________________, que funge como _____________ del Instituto Nacional de los Pueblos Indígenas en ___________________, informa que el motivo de la reunión es para dar a conocer a los presentes el proyecto cultural denominado: ___________________________________, CON EL NÚMERO DE IDENTIFICACIÓN ____________ con el siguiente objetivo:_________________________________________________________________________ Dicho proyecto responde a las normas y lineamientos solicitados en el Anexo 2.A.1., Guía para solicitar el apoyo del INPI, a Apoyo a Proyectos Culturales para el Rescate, Preservación, Difusión y Fortalecimiento de las Expresiones del Patrimonio Cultural Indígena y Afromexicano, emisión 202__.
En el tercer punto del orden del día se informa con detalle a los asistentes sobre las acciones que pretende desarrollar el proyecto_____________________________________________________________, el beneficio sociocultural para la comunidad y los conceptos en los que se gastará el recurso, así como los beneficios directos e indirectos de este proyecto.
Asimismo, se dio a conocer a los asistentes el monto total autorizado por la cantidad de $__________ (___________________________________________), y que les fue depositado el día ___ de _________ de 2020, a través de transferencia bancaria a la cuenta número: _______________ de la institución bancaria _______________, a nombre de __________________, con el cargo en el proyecto de:_____________, mismo será utilizado según los conceptos autorizados por el INPI y de acuerdo al Formato para la Elaboración de Proyectos (Formato #2 de la guía)
Como cuarto punto, de asuntos generales se tomaron los siguientes:
1. Acuerdos:
_____________________________________________________________________________________________________________________________________________________________________________________________________________________________________________________________________________________________________________________________________________________________
No habiendo otro punto que tratar se cierra la presente acta siendo las _________ de la fecha de inicio, firmando los que en ella intervinieron. Se firma de manera simultánea en la Asamblea comunitaria en la que se formaliza el Convenio de Concertación (Formato # 6) con la participación de las Autoridades civiles y/o tradicionales de la localidad en donde se ejecutará el proyecto, miembros de la comunidad y beneficiarios directos del proyecto.
POR "EL INSTITUTO"
POR "EL BENEFICIARIO"
 
C. __________________________
Nombre, firma y cargo
ASISTIDO POR:
 
C._____________________________
Nombre y firma del responsable del proyecto C._____________________________
Nombre y firma del secretario del proyecto C.____________________________
Nombre y firma del tesorero del proyecto
AUTORIDAD CIVIL Y/O TRADICIONAL DE LA LOCALIDAD EN DONDE SE EJECUTA EL PROYECTO.
 
C. ___________________________
Nombre, firma y cargo
 
Por los asistentes a la asamblea de entrega de recursos del proyecto denominado: ___________________________________________ de la localidad, _____________________ Municipio de __________________.en el Estado de, ____________ celebrada el día ___ de _________ de 20____.
 
Nombre
 
 
Firma
 
 
 
 
 
 
 
PROGRAMA DE DERECHOS INDÍGENAS
Proyectos Culturales para el Rescate, Preservación, Difusión y Fortalecimiento de las Expresiones del
Patrimonio Cultural Indígena y Afromexicano.
FORMATO # 9
RECIBO COMUNITARIO DE COMPRA VENTA O PRESTACIÓN DE SERVICIO
___ (1) _______________, a ____ de ___________________del 20____
Nombre del comprador:                                                                                                      
Cargo dentro del grupo cultural:                                                                                           
Domicilio:                                                                                                                       
Cantidad
(2)
Descripción
(3)
Precio
Unitario
Importe
(5)
 
 
(4)
 
 
 
 
 
TOTAL
 
TOTAL CON LETRA: (6)
 
Entrega: _____________________________                 ___________________________________
Nombre completo y firma del vendedor                         Nombre y firma del comprador
CURP: ________________________________
Validación de la comprobación (7)
Por el grupo beneficiario
C._______________________________
Presidente Nombre completo y firma
C._______________________________
Secretario Nombre completo y firma
C.______________________________
Tesorero Nombre completo y firma
Autoridades Civiles y/o Tradicionales (8)
C. ______________________________
 
 
Nombre completo y firma
 
 
________________________________
Cargo
 
 
Los bienes aquí enlistados y detallados serán utilizados para la ejecución del proyecto denominado: ____________________________________________________del Programa de Derechos Indígenas, apoyado en la emisión 202____.
INSTRUCTIVO PARA EL LLENADO DEL RECIBO COMUNITARIO DE COMPRA VENTA DE PRODUCTOS DE APOYO A PROYECTOS CULTURALES PARA EL RESCATE, PRESERVACIÓN, DIFUSIÓN Y FORTALECIMIENTO DE LAS EXPRESIONES DEL PATRIMONIO CULTURAL INDÍGENA Y AFROMEXICANO.
1
Fecha en que se realiza el recibo
2
No. de artículos que son comprados
3
Descripción del producto comprado
4
Precio de cada uno de los artículos solicitados
5
Importe total de todos los artículos solicitados
6
Anotar con letra el monto total de los artículos comprados
7
Nombre y firma de la (las) autoridades que avalaron al grupo cultural beneficiado
"Este Programa es público, ajeno a cualquier partido político. Queda prohibido el uso para fines distintos a los establecidos en el Programa".
PROGRAMA DE DERECHOS INDÍGENAS
Proyectos Culturales para el Rescate, Preservación, Difusión y Fortalecimiento de las Expresiones del
Patrimonio Cultural Indígena y Afromexicano.
FORMATO # 10
ACTA DE CONCLUSIÓN DE PROYECTOS
Asamblea Comunitaria
Acta de conclusión de proyecto, que en el marco del programa para el ejercicio de los derechos indígenas, celebran por una parte el Instituto Nacional de los Pueblos Indígenas (INPI), representado por __(1)__ , en su carácter de ___(2)___ en ___(3)___, y por la otra los beneficiarios del proyecto denominado:_____________(10)____________ de la comunidad o localidad __________(7)_________, municipio ____(8)____, estado de ___(9)___. representado por ____(5)____, ______________ y ___________, en su carácter de ___(6)__, ___________ y ______________, todos miembros de la comunidad, contando para el efecto con la presencia de las autoridades civiles y tradicionales, y ciudadanos de la localidad, con el objeto de realizar de manera oficial la entrega y conclusión del proyecto denominado: ___(10)___, el cual ha sido concluido al 100%.
La reunión se realiza de acuerdo al siguiente:
Orden del Día
I.     Verificación del quórum legal
II.     Objetivos de la reunión
III.    Acto de entregaconclusión del proyecto
IV.   Acuerdos y tareas
V.    Firma y sello de los participantes
En el primer punto del orden del día, se realiza la verificación del quórum legal, observándose la presencia del representante del INPI, autoridades civiles y/o tradicionales, integrantes del grupo de solicitantes y ciudadanos de la comunidad o localidad.
Como segundo punto y haciendo uso de la palabra, el representante del INPI, C. __(1)__, con el cargo de ___(2)___ en el CCPI de: __(11)__, informa sobre la importancia de la presente reunión, señalando que el proyecto apoyado ha concluido y debe entregarse recibirse de manera oficial por el grupo beneficiario y la comunidad.
En el tercer punto del orden del día, el C. __(12)__, representante del proyecto rinde un informe detallado del proyecto: __(10)__ que recibió apoyo a través del Programa de Derechos Indígenas, emisión __(13)__ y un monto de recursos de: __(14)__, mismo que tuvo los siguientes resultados___(15)_________, de igual modo y como respaldo de la ejecución del proyecto, el representante del proyecto hace entrega del testimonio de la manifestación cultural apoyada al C.____(1)____ representante del INPI.
Validando y complementando la información anterior, el encargado del proyecto detalla las adquisiciones que se realizaron con los recursos recibidos, a saber:
(16)
N/P
Bien adquirido/producto
Cantidad
Costo
 
 
 
 
 
 
 
 
Total
 
 
(Se anexan copias fotostáticas de la comprobación original)
Posterior a la información detallada que presentan del INPI y el Representante del Proyecto, los asistentes a la reunión avalan la ejecución del proyecto, la propiedad comunal de los bienes adquiridos, el cumplimiento de los objetivos establecidos en el proyecto, los resultados alcanzados y la comprobación de los recursos ejercidos; que fueron entregados con fecha ___(17)___, por lo que el grupo beneficiario y los asistentes a la reunión no tienen objeción en que se realice la entrega y conclusión del proyecto en referencia.
Como cuarto punto, los responsables del proyecto se comprometen a generar las estrategias necesarias
para que el proyecto citado sea autosuficiente en lo futuro, evitando con ello depender de apoyos externos que limitan la continuidad de las manifestaciones culturales de los pueblos indígenas y afromexicanos. Y los miembros de la comunidad a vigilar que los acuerdos establecidos y vigencia del proyecto, se cumplan para bien de la cultura del pueblo al que pertenecen.
No habiendo otro asunto que tratar, se da por terminada la asamblea, siendo las ____(18)____ horas del día, mes y año de su inicio, firmando de conformidad los que en ella intervinieron.
POR "EL INSTITUTO"
POR "EL BENEFICIARIO"
C. __________________________
Nombre, firma y cargo
C. __________________________
Nombre, firma y cargo
 
C._____________________________
Nombre y firma del responsable del proyecto C._____________________________
Nombre, firma y cargo
C._____________________________
Nombre, firma y cargo
 
 
 
FIRMA DE ENTERADO DE LA AUTORIDAD CIVIL Y/O TRADICIONAL
C. ___________________________
Nombre, firma y cargo
 
Lista de Asistencia de los participantes y asistentes a la asamblea de entrega de recursos celebrada el día ____ de ______ de 202__, en la comunidad o localidad de _______________ Municipio de__________, Estado de: _____________.
Nombre
 
 
Firma
 
 
 
 
 
 
 
 
 
 
 
 
 
"Este Programa es público, ajeno a cualquier partido político. Queda prohibido el uso para fines distintos a los establecidos en el Programa".
 
INSTRUCTIVO DE LLENADO DEL ACTA DE CONCLUSIÓN DE APOYO A PROYECTOS CULTURALES PARA EL FORTALECIMIENTO, RESCATE, DIFUSIÓN Y PRESERVACIÓN, DIFUSIÓN Y FORTALECIMIENTO DE LAS EXPRESIONES DEL PATRIMONIO CULTURAL INDÍGENA Y AFROMEXICANO
1.
Nombre del servidor público que celebra el acta de conclusión en representación del INPI o Director del CCPI que corresponda
2.
Cargo del representante del INPI que celebra el acta de conclusión
3.
Nombre de la región indígena y entidad federativa de que se trate
10.
Nombre de la comunidad o del grupo encargado del proyecto, que signa el acta de conclusión
5.
Nombres de los representantes de la comunidad o del grupo
6.
Cargos de los representantes de la comunidad o del grupo que corresponda
7.
Nombre de la comunidad o localidad en donde se ejecutó el proyecto
8.
Municipio al que pertenece la comunidad o localidad
9.
Entidad Federativa Beneficiaria
10.
Nombre del proyecto, debe corresponder al emitido en acta de asamblea comunitaria y formato de proyecto
11.
Nombre del CCPI que atendió el proyecto
12.
Nombre del representante del grupo beneficiado
13.
Año fiscal de ejecución del proyecto
14.
Monto del apoyo autorizado al proyecto
15.
Enunciar de manera breve los objetivos y resultados con la ejecución del proyecto
16.
Enlistar los objetos y materiales adquiridos con el apoyo recibido
17.
Fecha de entrega de recursos al grupo beneficiado, debe corresponder a la estipulada en Convenio de Concertación
18.
Hora de término de la reunión
 
Diagrama de Flujo

 

Anexo 2.A.2.
Guía de Operación y Procedimiento
Proyectos de Comunicación Intercultural para la Promoción y Difusión de las Expresiones del
Patrimonio Cultural Indígena y Afromexicano.
Guía para facilitar el acceso a las comunidades indígenas y afromexicanas a los apoyos para la realización de proyectos de comunicación intercultural orientados a la promoción y difusión de las expresiones del patrimonio cultural indígena y afromexicano a través del Programa de Derechos Indígenas. Su existencia está prevista en los Numerales 2, 3.1, 3.2, 3.3.1.1, 3.2.2, 4.1.1 punto 1 inciso c) de los Lineamientos del referido Programa para el ejercicio fiscal 2020.
El propósito de este documento es presentar de manera sencilla información respecto de los siguientes aspectos:
1.     Tipo y monto del apoyo
2.     ¿Quiénes pueden solicitarlo?
3.     ¿Cómo y dónde se solicita?
4.     ¿Qué requisitos se deben cumplir?
5.     ¿Qué formatos hay que llenar?
6.     ¿Con qué criterios se valoran las solicitudes?
7.     El procedimiento y sus etapas
8.     Unidad Administrativa Responsable de la Operación del Proyecto.
1.     Tipo y monto del apoyo
Apoyo a proyectos de comunicación intercultural (Audio, Video, Editorial o Capacitación) para la promoción y difusión de las expresiones del patrimonio cultural indígena y afromexicano.
Hasta $100,000.00 (Cien mil pesos 00/100 M.N.) por proyecto.
 
2. ¿Quiénes pueden solicitarlo?
Las comunidades indígenas o afromexicanas que a través de la Asamblea Comunitaria avalen a uno o más de sus integrantes que estén interesados en desarrollar un proyecto de comunicación intercultural.
3. ¿Cómo y dónde se solicita?
El responsable del proyecto, avalado por la Asamblea Comunitaria, deberá presentar su solicitud en la Oficina de Representación del INPI, Centro Coordinador de Pueblos Indígenas (CCPI) o Radiodifusora Cultural Indígena más cercana a su comunidad.
4. ¿Qué requisitos se deben cumplir?
1. Presentar en las oficinas del INPI que correspondan la solicitud de apoyo (Formato 1), señalando que el responsable del proyecto y/o integrantes de éste, cuentan con la capacidad técnica para la producción y realización del proyecto, además de declarar que el o los solicitantes no son servidor(es) público(s) a nivel federal, estatal o municipal.
La solicitud de apoyo deberá ir acompañada de la siguiente información:
a)    Proyecto elaborado en el Formato 2, para su llenado deberá apoyarse en las especificaciones del Anexo Técnico (Formato 4) y deberá incluir las cotizaciones de los insumos que planea adquirir (para gastos de producción, traslados y alimentación, podrá apoyarse en el Formato 2.1),
b)    Domicilio geográfico (Formato 3),
c)     Copia de la identificación oficial con fotografía (INE), de la Clave Única de Registro de Población (CURP) y del comprobante de domicilio del responsable del proyecto. Los proyectos con más de un integrante y los de capacitación deberán agregar copia de la CURP de todos los participantes,
d)    Guion (Radio y Video) y la investigación del proyecto en el que describa la pertinencia cultural. Para su llenado deberá apoyarse en las especificaciones del Anexo Técnico (Formato 4),
e)    En el caso de las producciones, carta compromiso (Formato 5), en la que el responsable del proyecto
autorice al INPI difundir sin costo para ésta tanto en sus propios medios de comunicación como en otros el material producido (respetando y reconociendo los derechos de autor),
f)     Acta de Asamblea Comunitaria de la localidad donde se ejecutará el proyecto y otorga su aval para el desarrollo del proyecto propuesto y postura de autorización o negativa para difundir su contenido. El Acta deberá estar firmada y sellada por la autoridad civil y/o tradicional comunitaria (Formato 6), y
g)    Escrito de exposición de vinculación comunitaria del responsable del proyecto y sus integrantes, cuando sea el caso, con una extensión de 2 a 3 cuartillas (Formato 7).
3.     Los solicitantes deberán demostrar que cuentan con experiencia anexando lo siguiente:
a)    Currículum vítae que muestre conocimiento en la vertiente que solicita el apoyo con documentación comprobatoria que acredite su experiencia, y
b)    Incluir demos o pruebas que demuestren el conocimiento y la capacidad técnica para la realización del proyecto, según el concepto de apoyo (en el caso de audio en formato CD y en el caso video en formato DVD).
       Los proyectos que no cuenten con los formatos solicitados serán rechazados.
4.     En su caso, atender en un plazo no mayor a 5 (cinco) días hábiles las observaciones que haga el personal de la Oficina de Representación del INPI, CCPI o Radiodifusora en el acuse de recibo y cédula de revisión de documentos (Formato 8).
5.     ¿Qué formatos hay que llenar?
Al presentar la solicitud de apoyo deberán llenarse cuidadosamente los formatos 1, 2, 2.1, 3, 6 y 7 (el formato 5 cuando corresponda), que aparecen en el anexo de esta guía.
6.     ¿Con qué criterios se valoran las solicitudes?
1.     Deberán ser proyectos que promuevan la comunicación intercultural.
2.     Los proyectos concursantes deberán inscribirse en alguna de las vertientes, a saber:
I.    Audio: Producción de cápsulas y programas en lengua indígena y español,
II.   Video: Producción de cápsulas y programas en lengua indígena y español,
III   Editorial: Edición, producción y difusión de publicaciones impresas en lengua indígena y español. No se apoyan revistas ni diccionarios, y
IV   Capacitación: Formación y fortalecimiento de capacidades en el manejo de aspectos técnicos de comunicación.
3.     Los proyectos propuestos deberán incidir en alguno de los 4 rubros que a continuación se mencionan:
a)    Patrimonio cultural. Expresiones culturales tangibles e intangibles,
b)    Territorio e identidad en regiones indígenas, afromexicanas y asentamientos de migrantes,
c)     Derechos indígenas y afromexicanos, y
d)    Temas socio-culturales contemporáneos.
4.     Los proyectos deberán contribuir a fortalecer, preservar y difundir las identidades sociolingüísticas y culturales de los pueblos y comunidades indígenas y afromexicanas.
5.     Congruencia del plan de producción con los productos propuestos y los recursos solicitados en el Formato de elaboración de proyecto (Formato 2).
6.     Garantizar que las producciones se realizarán en lengua indígena y español. En el caso específico del concepto de video, la producción deberá ser en lengua indígena con subtítulos en español.
7.     Los proyectos de talleres o cursos de capacitación deberán presentar carta descriptiva que exponga
objetivos, temas y actividades para el desarrollo de capacidades en materia de comunicación especificando la vertiente que se trate (audio, video, o Internet).
8.     El proyecto deberá incluir la estrategia de difusión del producto terminado, en la comunidad que avaló su propuesta.
9.     Se dará prioridad a proyectos avalados por comunidades cuya lengua y cultura se considere en riesgo de desaparición conforme con los Índices de lenguas y culturas en riesgo 2010. Fuente: CDI/UNIDAD DE PLANEACIÓN/INDICADORES/MINERÍA DE DATOS 2012. y en México, Lenguas en riesgo de desaparición. México, INALI, 2012.
10.   Los proyectos de solicitantes que hayan sido beneficiados por el INPI, en los últimos 2 años no se apoyarán.
11.   El proyecto no podrá ser presentado paralelamente a otros programas del INPI para su apoyo, y los solicitantes no deberán ser beneficiarios de otro tipo de apoyo del INPI.
12.   Los proyectos se analizarán para su apoyo económico durante el ejercicio fiscal vigente.
13.   El apoyo económico a los proyectos estará condicionado a la aprobación del presupuesto del INPI y a la disponibilidad de recursos, considerando los objetivos, las metas y la cobertura planteados.
14.   La decisión del INPI será inapelable.
7.     El procedimiento y sus etapas (Diagrama de Flujo anexo)
7.1. Etapa de Programación y Presupuestación
La Unidad Administrativa responsable deberá elaborar un programa de trabajo para la programación de actividades y recursos económicos necesarios para otorgar los apoyos, con base a los programas de trabajo remitidos por las Oficinas de Representación, este Programa deberá apegarse a los tiempos presupuestales que emitan las áreas administrativas correspondientes.
Las Oficinas de Representación del INPI o los CCPI en los estados, deberán elaborar un programa de trabajo anual y enviarlo al área normativa en un periodo no mayor a 30 días naturales posterior a la publicación de los presentes Lineamientos para su validación y programación de recursos con base en este.
7.2 Etapa de Difusión
Los Lineamientos, convocatoria y diversos anexos aplicables a este tipo de apoyo, serán difundidos a través de las Unidades Administrativas, página de Internet (https://www.gob.mx/inpi) y Sistema de Radiodifusoras Culturales Indígenas del Instituto Nacional de los Pueblos Indígenas.
7.2.1 Descripción de la Convocatoria
La Convocatoria para el Apoyo a Proyectos de Comunicación Intercultural para la Promoción y Difusión de las Expresiones del Patrimonio Cultural Indígena y Afromexicano iniciará su vigencia con la entrada en vigor de los presentes Lineamientos y se encontrará abierta por un periodo de 30 (treinta) días naturales. En esta Convocatoria se establecerán los requisitos, bases y procedimiento para acceder a este apoyo.
Las comunidades indígenas y afromexicanas que avalen a uno o más de sus integrantes, interesadas en participar en la convocatoria, deberán registrar su solicitud de acuerdo con los tiempos de vigencia en la página: https://www.gob.mx/tramites.
7.3 Etapa de Recepción de Proyectos
El personal responsable de este tipo de apoyo en las Oficinas de Representación, Radiodifusoras y CCPI deberá asesorar y apoyar a los solicitantes para la integración de sus proyectos y el registro de sus solicitudes en la página de Internet del INPI.
La recepción de las solicitudes y sus anexos, se hará en días hábiles en un horario de 9:00 a 15:00 horas, en los CCPI, Radiodifusoras y las Oficinas de Representación del INPI, las cuales revisarán la documentación e informarán por escrito al solicitante, mediante el Acuse de recibo y cédula de revisión de documentos (Formato 8), que cuenta con 5 (cinco) días hábiles para corregir las deficiencias y solventar las omisiones que en su caso presente.
 
7.4 Etapa de Dictaminación
Las Oficinas de Representación en los estados revisarán los expedientes recibidos con base en los requisitos y criterios establecidos, a efecto de identificar qué proyectos cumplen con los presentes Lineamientos. Esta información se plasmará en una base de datos que será remitida por el área responsable en Oficinas Centrales.
Las Oficinas de Representación o los CCPI enviarán al área responsable en Oficinas Centrales, copia de todos los expedientes recibidos y la base de datos proporcionada por el área normativa, a efecto de que sean dictaminados.
Los resultados que se desprendan de las sesiones de dictaminación, se plasmarán en una cedula de dictamen y se levantará un Acta de dictamen.
7.4.1 Criterios para la dictaminación de los proyectos.
a)    Congruencia en los términos que establece la convocatoria pública,
b)    Cumplir con los requisitos estipulados en este anexo,
c)     Que el proyecto promueva la comunicación intercultural, además de promover y difundir la identidad sociolingüística y cultural de las comunidades indígenas y afromexicanas,
d)    Que en el formato de elaboración del proyecto se describa de manera clara el contenido cultural encaminado a fortalecer la identidad de las comunidades indígenas y afromexicanas, así como las características de producción por vertiente expuestas en el Anexo Técnico (Formato 4),
e)    Que el escrito de exposición demuestre la vinculación del responsable del proyecto y sus integrantes, cuando sea el caso, con su comunidad, a través de la identificación de los elementos identitarios, el grado de dominio de su lengua, su vinculación con la autoridad comunitaria y la identificación de retos para concretar su proyecto en la comunidad,
f)     Que el calendario propuesto sea congruente con las actividades programadas en el formato de elaboración del proyecto,
g)    La revisión de los demos debe mostrar manejo y lenguaje técnico, y
h)    Que las producciones en sus tipos de vertiente sean en lengua indígena y español.
Los conceptos que podrán cubrirse por vertiente con el apoyo serán:
      Audio
1.     Serie de 25 cápsulas y promocionales con duración entre 3 y 5 minutos cada una.
2.     Serie de 15 a 25 Programas de 15 minutos de radio.
3.     Del monto total del proyecto podrá utilizarse hasta el 40% en adquisición de equipo, 30% para cubrir conceptos de producción y postproducción (incluye los costos para la entrega final de la producción apoyada), hasta un 20% en gastos de operación y hasta 10% en gastos de difusión en la comunidad en que se trabajó.
      Video
1.     Serie de 5 cápsulas con duración de 5 minutos cada una.
2.     Programa de 27 minutos.
3.     Del monto total del proyecto podrá utilizarse hasta el 40% en adquisición de equipo, 30% para cubrir conceptos de producción y postproducción (incluye los costos para la entrega final de la producción apoyada) hasta un 20% en gastos de operación, y hasta un 10% en gastos de difusión en la comunidad en la que se trabajó.
      Editorial
1.     Edición de un libro de 100 hasta 200 páginas.
2.     Revistas y diccionarios no serán apoyados.
3.     Presentar documento que pretende publicar en archivo digital e impreso.
 
4.     El contenido de este documento debe hacer referencia a los aspectos culturales del pueblo al que pertenece el responsable del proyecto.
5.     El apoyo cubre los contenidos temáticos y gráficos, revisión de estilo, edición, diseño y formato de impresión de los ejemplares.
6.     Puede incluirse hasta el 10% del monto total del proyecto para su difusión en la comunidad en que se trabajó.
      Capacitación
1.     Presentar: a) Carta descriptiva de cuarenta horas de capacitación efectiva como mínimo, y b) Listado de participantes.
2.     Currículum del instructor acompañado de la documentación que acredite su experiencia.
3.     Del monto total del proyecto podrá utilizarse hasta el 50% para gastos de hospedaje, alimentación y traslados, 20% en material didáctico y el resto en gasto operativo y honorarios de capacitación.
7.4.2. Criterios para la Asignación de Montos Financieros
a)    Proyectos que promuevan y difundan los valores y tradiciones de los pueblos indígenas y afromexicano,
b)    Que los proyectos propuestos reflejen la aportación de otras instancias para lograr sus objetivos,
c)     Que presenten una estrategia de difusión y promoción de los resultados en las comunidades que avalaron el proyecto, y
d)    Congruencia entre la descripción del proyecto y los conceptos que se pretenden adquirir.
7.4.3 Difusión de los resultados de la Dictaminación
Los resultados se darán a conocer a más tardar 45 (cuarenta y cinco) días naturales después del cierre de la convocatoria, mediante su publicación en la página de Internet del INPI (https://www.gob.mx/inpi).
Las Oficinas de Representación del INPI en los estados, CCPI y Radiodifusoras darán a conocer por escrito y por correo electrónico el resultado del proceso de dictaminación a los solicitantes (aprobados y/o rechazados), con el propósito de que conozcan de manera clara el resultado del proceso de autorización o de rechazo de su solicitud.
Si al término del plazo máximo de respuesta, el INPI no publicó una resolución en sentido favorable a la solicitud presentada, se entenderá que su petición fue resuelta en sentido negativo. Para este caso, los solicitantes que no hayan sido beneficiados, podrán solicitar por escrito los resultados del dictamen en un periodo no mayor a 10 (diez) días hábiles.
En caso de proyectos autorizados en los que el beneficiario no esté de acuerdo con el monto autorizado y renuncie a este beneficio, la Oficina de Representación o Centro Coordinador de Pueblos Indígenas de la entidad deberá notificar por escrito al área responsable en Oficinas Centrales.
Los proyectos dictaminados positivamente y que hayan quedado en reserva por insuficiencia presupuestal, sólo en caso de que existan ahorros podrán ser financiados en el ejercicio fiscal vigente.
7.5 Celebración de Convenios de Concertación
Una vez notificado el resultado en sentido positivo al responsable del proyecto, deberá proporcionar copia de un estado de cuenta de una institución bancaria a su nombre donde este registrada su Cuenta Bancaria con el objeto de que en ésta le sea depositado el recurso por el cual fue autorizado su proyecto.
El INPI, a través de sus Oficinas de Representación, Radiodifusoras y CCPI, deberá requisitar la información correspondiente para la elaboración de Convenios de Concertación para la transferencia de recursos (Formato 9). Este documento fungirá como comprobación institucional del apoyo económico brindado al proyecto autorizado.
Una vez que el recurso haya sido depositado en la cuenta del beneficiario se suscribirá el Convenio de Concertación en Asamblea Comunitaria, participando en ella el beneficiario, firmando de conformidad los integrantes de la Asamblea Comunitaria, autoridades civiles y/o tradicionales y representante(s) del INPI.
El Convenio deberá firmarse en duplicado por el responsable del proyecto, sellarse y firmarse por las autoridades civiles y/o tradicionales y representante del INPI en la entidad y/o Director del CCPI o Radiodifusora que corresponda. Se entregará un convenio al beneficiario y otro será para la Unidad Operativa del INPI encargada de resguardar el expediente del proyecto autorizado. Las Oficinas de Representación deberán remitir al área responsable en Oficinas Centrales Convenio de Concertación firmado y sellado en archivo electrónico.
De manera paralela a la suscripción de los Convenios de Concertación, el personal del INPI dará a conocer a los beneficiarios la normatividad para la comprobación de los recursos.
Las comprobaciones por concepto de compra de equipo se documentan con factura.
Las comprobaciones por concepto de mano de obra calificada, asesoría, capacitación y gastos de operación, así como aquella que no pueda hacerse a través de facturas, podrá presentarse en recibos comunitarios (Formato 10), especificando el bien o servicio. Este recibo deberá estar firmado por las autoridades civiles y/o tradicionales de la comunidad, el proveedor y el beneficiario.
7.6 Ministración de los Recursos
La entrega de recursos fiscales se realizará mediante transferencia electrónica a la Cuenta Bancaria del responsable del proyecto de acuerdo con los términos establecidos en el Convenio de Concertación que se suscriba.
7.7 Integración de Expedientes
Los expedientes se integrarán con la siguiente documentación:
1.     Solicitud de apoyo en original (Formato 1) y los anexos presentados en el marco de la convocatoria,
2.     Proyecto elaborado (Formato 2),
3.     Formato para cotización (Formato 2.1),
4.     Domicilio geográfico (Formato 3),
5.     Acta de Asamblea Comunitaria (Formato 6),
6.     Escrito de exposición de vinculación comunitaria (Formato 7),
7.     Acuse de recibo y cédula de revisión de documentos (Formato 8),
8.     Convenio de Concertación (Formato 9),
9.     Recibo comunitario (Formato 10),
10.   Acta de conclusión de proyecto (Formato 11),
11.   Cuando aplique Carta compromiso (Formato 5) y Convenio modificatorio (Formato 9.1),
12.   Curriculum vitae con documentación comprobatoria, y
13.   Demos o pruebas que demuestren el conocimiento y la capacidad técnica para la realización del proyecto, según el concepto de apoyo.
Las Oficinas de Representación, Radiodifusoras y CCPI serán responsables del resguardo de la documentación que se genere en cada etapa del proceso establecido en la presente guía.
7.8 Etapa de Seguimiento y Evaluación de los Proyectos
Las Unidades Operativas del INPI y el área responsable en Oficinas Centrales, serán las encargadas de dar seguimiento a los proyectos autorizados con la finalidad de corroborar el avance físico con base en los objetivos planteados, la calidad de los productos, así como el ejercicio y comprobación de los recursos.
Los CCPI, Radiodifusoras Culturales Indígenas y Oficinas de Representación del INPI serán las encargadas de solicitar a los beneficiarios su avance mensual físico y financiero, a efecto de informar durante los primeros cinco (5) días hábiles posteriores al cierre de cada mes al área responsable en Oficinas Centrales el estatus de los proyectos. Adicionalmente, enviarán un avance de los productos realizados, mismos que deberán coincidir con su calendario de actividades propuesto.
En caso de que el responsable del proyecto no entregue los informes financieros y de actividades en tiempo y forma, la Unidad Operativa deberá notificar por escrito al área responsable en Oficinas Centrales, con el propósito de llevar a cabo las gestiones administrativas correspondientes para la cancelación de los recursos y reintegro de los mismos por parte del beneficiario.
Enviar al área normativa avance de los proyectos autorizados con base al calendario de actividades propuesto y a las recomendaciones del Anexo Técnico (Formato 4), estos productos deben considerar los aspectos técnicos por vertiente y el contenido cultural del pueblo indígena o afromexicano, en donde se hace la producción.
A excepción de la vertiente de capacitación, todo proyecto concluido deberá ser difundido y presentado en la comunidad que avaló el proyecto, a más tardar 20 (veinte) días naturales, después de terminado.
En el caso de los proyectos de capacitación serán entregables: Lista de asistencia, fotografías y evaluación del capacitador por parte de los participantes, de acuerdo con el formato de evaluación proporcionado y aplicado por la Unidad Administrativa del INPI que corresponda.
El INPI podrá organizar talleres, encuentros, o foros de capacitación a población indígena y/o afromexicana con el objeto de fortalecer la identidad y los procesos culturales de los pueblos y comunidades indígenas y afromexicanas.
El INPI podrá realizar talleres de capacitación y/o formación a partir de las solicitudes presentadas y/o de las necesidades o requerimientos identificados por las Oficinas de Representación y el área normativa, con el apoyo de instituciones académicas o de terceras personas que cuenten con experiencia en los temas de formación, a efecto de fortalecer el desarrollo de capacidades en comunicación de la población indígena y afromexicana.
El responsable del proyecto deberá entregar a la Unidad Administrativa que corresponda, en copia fotostática, la comprobación del uso de los recursos que le otorgaron, pudiendo ser facturas y en aquellos casos en que no sea posible, recibos comunitarios (Formato 10) debidamente firmados y sellados por los conceptos y el monto total por el cual se le autorizó el proyecto.
La aplicación de los recursos por parte de los beneficiarios deberá efectuarse con apego a los conceptos autorizados y a las cotizaciones presentadas en su proyecto.
Una vez concluido el proyecto, será responsabilidad de los CCPI, Radiodifusoras y/o Oficinas de Representación del INPI, celebrar Acta de conclusión (Formato 11), en un plazo no mayor a 20 (veinte) días naturales, posteriores a la presentación del trabajo en la comunidad, debiendo suscribirla: la representación del INPI que corresponda, la autoridad de la localidad, el beneficiario y la comunidad.
El responsable del proyecto, a través de los CCPI, Radiodifusoras y Oficinas de Representación entregarán los productos emanados del proyecto para su envío al área responsable del apoyo en Oficinas Centrales 20 (veinte) días naturales posteriores a su conclusión de acuerdo a lo señalado al Formato 4 (Anexo técnico) no pudiendo rebasar el 31 de diciembre del año fiscal del apoyo.
Tanto en la edición y publicación del programa de audio o video para televisión, editorial o página de Internet realizado, o entrega del informe de resultados de la capacitación se deberá imprimir o establecer la leyenda "Este programa fue apoyado para su realización por el Instituto Nacional de los Pueblos Indígenas".
8. Unidad Administrativa Responsable de la Operación del Proyecto
Las atribuciones y responsabilidad de las Unidades Administrativas involucradas en la operación del tipo de apoyo denominado Apoyo a Proyectos de Comunicación Intercultural para la Promoción y Difusión de las Expresiones del Patrimonio Cultural Indígena y Afromexicano se encuentran delimitadas en:
·      Ley General de Responsabilidades Administrativas.
·      Estatuto Orgánico y el Manual General de Organización del Instituto Nacional de los Pueblos Indígenas
9. FORMATOS
PROGRAMA DE DERECHOS INDÍGENAS
CONVOCATORIA
 
EL INSTITUTO NACIONAL DE LOS PUEBLOS INDÍGENAS (INPI) CONVOCA A COMUNIDADES INDÍGENAS Y AFROMEXICANAS QUE, A TRAVÉS DE LA ASAMBLEA COMUNITARIA, AVALEN A UNO O MÁS DE SUS INTEGRANTES QUE ESTÉN INTERESADOS EN DESARROLLAR UN PROYECTO DE COMUNICACIÓN INTERCULTURAL PARA LA PROMOCIÓN Y DIFUSIÓN DE LAS EXPRESIONES DE SU PATRIMONIO CULTURAL, conforme a las siguientes bases:
OBJETIVO
Favorecer la realización de proyectos de comunicación intercultural orientados a la promoción y difusión de las expresiones del patrimonio cultural indígena y afromexicano.
VIGENCIA DE LA CONVOCATORIA
Esta convocatoria surte efectos con la entrada en vigor de los Lineamientos del Programa de Derechos Indígenas del INPI y se encontrará abierta por un periodo de 30 (treinta) días naturales.
TIPO Y MONTO DE APOYO
Apoyo a proyectos de comunicación intercultural (Audio, Video, Editorial o Capacitación) para la promoción y difusión de las expresiones del patrimonio cultural indígena y afromexicano.
Hasta $100,000.00 (Cien mil pesos 00/100 M.N.) por proyecto.
 
REQUISITOS
1. Presentar en las Oficinas de Representación y/o CCPI del INPI la solicitud de apoyo (Formato 1), señalando que el responsable del proyecto y/o integrantes de éste, cuentan con la capacidad técnica para la producción y realización del proyecto, además de declarar que el o los solicitantes no son servidor(es) público(s) a nivel federal, estatal o municipal.
La solicitud de apoyo deberá ir acompañada de la siguiente información:
a)    Proyecto elaborado en el Formato 2, para su llenado deberá apoyarse en las especificaciones del Anexo Técnico (Formato 4) y deberá incluir las cotizaciones de los insumos que planea adquirir (podrá apoyarse en el Formato 2.1),
b)    Domicilio geográfico (Formato 3),
c)     Copia de la identificación oficial con fotografía (INE), de la Clave Única de Registro de Población (CURP) y del comprobante de domicilio del responsable del proyecto. Los proyectos con más de un integrante y los de capacitación deberán agregar copia de la CURP de todos los participantes,
d)    Guion (Radio y Video) y la investigación del proyecto en el que describa la pertinencia cultural. Para su llenado deberá apoyarse en las especificaciones del Anexo Técnico (Formato 4),
e)    En el caso de las producciones, carta compromiso (Formato 5), en la que el responsable del proyecto autorice al INPI difundir, sin costo para éste, tanto en sus propios medios de comunicación como en otros el material producido (respetando y reconociendo los derechos de autor),
f)     Acta de Asamblea Comunitaria en la que la comunidad otorga su aval para el desarrollo del proyecto propuesto y postura de autorización o negativa para difundir su contenido. El Acta deberá estar firmada y sellada por la autoridad civil y/o tradicional comunitaria (Formato 6), y
g)    Escrito de exposición de vinculación comunitaria del responsable del proyecto y sus integrantes, cuando sea el caso, con una extensión de 2 a 3 cuartillas (Formato 7).
3.     Los solicitantes deberán entregar:
a)    Currículum vítae con documentación comprobatoria que acredite su experiencia en la producción y realización de productos de comunicación, e
b)    Incluir demos o pruebas que demuestren el conocimiento y la capacidad técnica para la realización del proyecto, según el concepto de apoyo (en el caso de audio en formato CD y en el caso video en formato DVD).
Los proyectos que no cuenten con los formatos solicitados serán rechazados.
4.     En su caso, atender en un plazo no mayor a 5 (cinco) días hábiles, las observaciones que haga el personal de la Oficina de Representación del INPI, CCPI o Radiodifusora Cultural Indígena en el acuse de recibo y cédula de revisión de documentos (Formato 8).
CRITERIOS
1.     Deberán ser proyectos que promuevan la comunicación intercultural.
2.     Los proyectos concursantes deberán inscribirse en alguna de las siguientes vertientes:
I.     Audio: Producción de cápsulas y programas en lengua indígena y español.
 
II.     Video: Producción de cápsulas y programas en lengua indígena y español.
III     Editorial: Edición, producción y difusión de publicaciones impresas en lengua indígena y español. No se apoyan revistas ni diccionarios.
V.    Capacitación: Formación y fortalecimiento de capacidades en el manejo de aspectos técnicos de comunicación.
3.     Los proyectos propuestos deberán incidir en alguno de los 4 rubros que a continuación se mencionan:
a)    Patrimonio cultural. Expresiones culturales tangibles e intangibles,
b)    Territorio e identidad en regiones indígenas, afromexicanas y asentamientos de migrantes,
c)     Derechos indígenas y afromexicanos, y
d)    Temas socio-culturales contemporáneos.
4.     Los proyectos deberán contribuir a fortalecer, preservar y difundir las identidades sociolingüísticas y culturales de los pueblos y comunidades indígenas y afromexicanas.
5.     Congruencia del plan de producción con los productos propuestos y los recursos solicitados en el Formato de elaboración de proyecto (Formato 2).
6.     Garantizar que las producciones se realizarán en lengua indígena y español. En el caso del concepto de video, la producción deberá ser en lengua indígena con subtítulos en español.
7.     Los proyectos de talleres o cursos de capacitación deberán presentar carta descriptiva que exponga objetivos, temas y actividades para el desarrollo de capacidades en materia de comunicación, especificando la vertiente que se trate (audio o video).
8.     El proyecto deberá incluir la estrategia de difusión del producto terminado, en la comunidad que avaló su propuesta.
9.     Se dará prioridad a proyectos avalados por comunidades cuya lengua y cultura se considere en riesgo de desaparición conforme con los Índices de lenguas y culturas en riesgo 2010 Fuente: CDI/UNIDAD DE PLANEACIÓN/INDICADORES/MINERÍA DE DATOS 2012 y en México, Lenguas en riesgo de desaparición. México, INALI, 2012.
10.   Los proyectos de solicitantes que hayan sido beneficiados por el INPI en los últimos 2 años no se apoyarán.
11.   El proyecto no podrá ser presentado paralelamente a otros programas del INPI para su apoyo.
12.   Los proyectos se analizarán para su apoyo económico durante el ejercicio fiscal vigente.
13.   El apoyo económico a los proyectos estará condicionado a la aprobación del presupuesto del INPI y a la disponibilidad de recursos, considerando los objetivos, las metas y la cobertura planteados.
14.   La decisión del INPI será inapelable.
PROCEDIMIENTO DE SELECCIÓN
1.     La dictaminación se hará en las fechas y horarios establecidos por el área responsable.
2.     Los proyectos se analizarán para su apoyo económico durante el ejercicio fiscal vigente.
3.     Los resultados del proceso de dictaminación se darán a conocer a los solicitantes a más tardar 45 (cuarenta y cinco) días naturales después del cierre de la presente convocatoria, mediante su publicación en la página de Internet del INPI (https://www.gob.mx/inpi), por escrito y por correo electrónico, con el propósito de que conozcan de manera clara el resultado del proceso de autorización o rechazo de su solicitud.
4.     La decisión del INPI será inapelable.
SITUACIONES NO PREVISTAS
La interpretación del contenido de la presente Convocatoria, así como las situaciones no previstas en la misma serán resueltas por el Área Responsable del Programa.
Para mayor información comunicarse a la Oficina de Representación, Centro Coordinador de Pueblos Indígenas o Radiodifusora Cultural Indígena más cercana a su localidad.
"Este programa es público, ajeno a cualquier partido político. Queda prohibido el uso para fines distintos a los establecidos en el programa".
 

 

 

 

 

 

 

 

 

 

 

 

 

 

 

 

 

 

PROGRAMA DE DERECHOS INDÍGENAS
Proyectos de Comunicación Intercultural para la Promoción y Difusión de las Expresiones del
Patrimonio Cultural Indígena y Afromexicano.
FORMATO # 8
ACUSE DE RECIBO Y CÉDULA DE REVISIÓN DE DOCUMENTOS
El día ___de________ de 202__, compareció el C.______________________________________ para presentar en las oficinas de _____________________________, la solicitud de Apoyo a Proyectos de Comunicación Intercultural para la Promoción y Difusión de las Expresiones del Patrimonio Cultural Indígena y Afromexicano, denominado: __________________________________ propuesto por el C._____________________________ de la comunidad o localidad: _____________________, Municipio de: ____________________, en el estado de: __________________________.
El C.__________________________________, responsable en la Oficina de Representación o Centro Coordinador de Pueblos Indígenas del INPI encargado de recibir los documentos identificó lo siguiente:
Documentos que deben presentar los solicitantes
Observaciones del CCPI la
Oficina de Representación o u
Oficina del INPI (Prevención)
integración del expediente
Expediente
debidamente
integrado
Solicitud de apoyo debidamente llenada según formato requerido.
a)    
b)    No
 
 
Documento de Proyecto debidamente llenado según formato requerido.
a)    
b)    No
 
 
Cotizaciones de los insumos que planean adquirir.
a)    Completas
b)    Incompletas
c)    Sin cotizaciones
 
 
Domicilio Geográfico.
a)    
b)    No
 
 
Curriculum vitae del solicitante con la documentación comprobatoria.
a)    Completa
b)    Incompleta
 
 
 
Fotocopia de la identificación con fotografía (INE), de la CURP y del comprobante de domicilio del responsable del proyecto. Los proyectos con más de un integrante y los de capacitación agregar CURP de todos los participantes:
a)    Completos
b)    Incompletos
c)    Sin documento
 
 
Guion (Radio y Video) e investigación original del proyecto.
a)    
b)    No
 
 
Incluye demos y/o pruebas que demuestren el conocimiento y capacidad técnica del solicitante.
a)    
b)    No
 
 
Carta Compromiso en la que el solicitante autoriza al INPI difundir sin costo el material producido.
a)    
b)    No
 
 
Acta de Asamblea Comunitaria en la que se otorga el aval al proyecto según formato requerido.
a)    
b)    No
 
 
Escrito de exposición de motivos en el que el solicitante expone su vinculación comunitaria.
a)    
b)    No
 
 
Para subsanar las observaciones el solicitante cuenta con un plazo de 5 días hábiles a partir de la recepción de este documento.
Por el INPI
El solicitante
 
 
Nombre y cargo
Nombre
"Este programa es público, ajeno a cualquier partido político. Queda prohibido el uso para fines distintos a los establecidos en el programa".
PROGRAMA DE DERECHOS INDÍGENAS
 
Proyectos de Comunicación Intercultural para la Promoción y Difusión de las Expresiones del
Patrimonio Cultural Indígena y Afromexicano.
FORMATO # 9
MODELO DE CONVENIO DE CONCERTACIÓN
CONVENIO DE CONCERTACIÓN, QUE CELEBRAN POR UNA PARTE EL INSTITUTO NACIONAL DE LOS PUEBLOS INDÍGENAS, A QUIEN EN LO SUCESIVO SE LE DENOMINARÁ "EL INSTITUTO", REPRESENTADA POR ___(1)___, EN SU CARÁCTER DE ___(2)___ EN ___(3)___, ASISTIDO POR ___(4)___ EN SU CARÁCTER DE __(5) __Y POR LA OTRA EL BENEFICIARIO SOLICITANTE DEL PROYECTO DENOMINADO________(6)_______________ QUE BENEFICIARÁ AL PUEBLO INDÍGENA Y/O AFROMEXICANO DE ________________(6 bis)____ A QUIEN EN LO SUCESIVO SE LE DENOMINARÁ "EL BENEFICIARIO" REPRESENTADA POR___(7) ___, EN SU CARÁCTER DE RESPONSABLE, MISMOS QUE CUANDO ACTÚEN DE MANERA CONJUNTA, SE LE DENOMINARÁ "LAS PARTES", EN EL MARCO DEL PROGRAMA DE DERECHOS INDÍGENAS, EN SU VERTIENTE "APOYO A PROYECTOS DE COMUNICACIÓN INTERCULTURAL PARA LA PROMOCIÓN Y DIFUSIÓN DE LAS EXPRESIONES DEL PATRIMONIO CULTURAL INDÍGENA Y AFROMEXICANO", EN LO SUCESIVO "EL PROGRAMA", DOCUMENTO QUE SUSCRIBEN DE CONFORMIDAD CON LOS ANTECEDENTES, DECLARACIONES Y CLÁUSULAS SIGUIENTES:
ANTECEDENTES
I.     El artículo 2o. de la Constitución Política de los Estados Unidos Mexicanos en su Apartado B, establece la obligación para la Federación, los Estados y los Municipios, de impulsar el desarrollo integral de las zonas indígenas con el propósito de fortalecer las economías locales y mejorar las condiciones de vida de sus pueblos, mediante acciones coordinadas entre los tres órdenes de gobierno.
Asimismo, en el penúltimo párrafo de dicho Artículo se establece:
"Para garantizar el cumplimiento de las obligaciones señaladas en este apartado, la Cámara de Diputados del Congreso de la Unión, las legislaturas de las entidades federativas y los ayuntamientos, en el ámbito de sus respectivas competencias, establecerán las partidas específicas destinadas al cumplimiento de estas obligaciones en los presupuestos de egresos que aprueben, así como las formas y procedimientos para que las comunidades participen en el ejercicio y vigilancia de las mismas".
Por su parte, el Convenio 169 sobre Pueblos Indígenas y Tribales de la Organización Internacional del Trabajo, establece:
"Artículo 6
1. Al aplicar las disposiciones del presente Convenio, los gobiernos deberán:
a) ...
b) establecer los medios a través de los cuales los pueblos interesados puedan participar libremente, por lo menos en la misma medida que otros sectores de la población, y a todos los niveles en la adopción de decisiones en instituciones electivas y organismos administrativos y de otra índole responsables de políticas y programas que les conciernan;
c) establecer los medios para el pleno desarrollo de las instituciones e iniciativas de esos pueblos, y en los casos apropiados proporcionar los recursos necesarios para este fin."
La Declaración de las Naciones Unidas sobre los Derechos de los Pueblos indígenas señala lo siguiente:
"Artículo 4 Los pueblos indígenas, en ejercicio de su derecho a la libre determinación, tienen derecho a la autonomía o al autogobierno en las cuestiones relacionadas con sus asuntos internos y locales, así como a disponer de medios para financiar sus funciones autónomas.
Artículo 5 Los pueblos indígenas tienen derecho a conservar y reforzar sus propias instituciones políticas, jurídicas, económicas, sociales y culturales, manteniendo a la vez su derecho a participar plenamente, si lo desean, en la vida política, económica, social y cultural del Estado."
"Artículo 39
 
Los pueblos indígenas tienen derecho a recibir asistencia financiera y técnica de los Estados y por conducto de la cooperación internacional para el disfrute de los derechos enunciados en la presente Declaración."
En el mismo sentido, la Declaración Americana sobre los Derechos de los Pueblos Indígenas, en relación con la personalidad jurídica de los pueblos indígenas, establece en su artículo IX lo siguiente:
"Artículo IX. Personalidad jurídica
Los Estados reconocerán plenamente la personalidad jurídica de los pueblos indígenas, respetando las formas de organización indígenas y promoviendo el ejercicio pleno de los derechos reconocidos en esta Declaración."
"Artículo XXXVII
Los pueblos indígenas tienen derecho a recibir asistencia financiera y técnica de los Estados y por conducto de la cooperación internacional para el disfrute de los derechos enunciados en la presente declaración."
II.     El Decreto de Presupuesto de Egresos de la Federación para el Ejercicio Fiscal 2020, publicado en el Diario Oficial de la Federación el día 11 de diciembre de 2019 establece en su artículo 4, fracción XI, que los recursos para el desarrollo integral de los pueblos y comunidades indígenas se señalan en el Anexo 10, en los términos del artículo 2, Apartado B, y C de la Constitución Política de los Estados Unidos Mexicanos y conforme al artículo 41, fracción II, inciso j), de la Ley Federal de Presupuesto y Responsabilidad Hacendaria, se presentan desglosados por ramo y programa presupuestario.
Asimismo, dicho Decreto establece en su artículo 23 lo siguiente:
"Artículo 25. El ejercicio de las erogaciones para el desarrollo integral de los pueblos y comunidades indígenas a que se refiere el Anexo 10 del presente Decreto, se dirigirá al cumplimiento de las obligaciones que señala el artículo 2o., Apartado B, fracciones I a IX y Apartado C, de la Constitución Política de los Estados Unidos Mexicanos.
Para tal efecto, de conformidad con los artículos 42, fracción VII, y 77 de la Ley Federal de Presupuesto y Responsabilidad Hacendaria, las dependencias y entidades, al ejecutar dichas erogaciones y emitir reglas de operación, se ajustarán a lo siguiente:
I. ...;
II.      En la ejecución de los programas se considerará la participación de los pueblos y comunidades indígenas, con base en su cultura y formas de organización tradicionales;
III.   Para los municipios indígenas comprendidos entre los 200 más pobres del país, los proyectos de inversión del Programa de Infraestructura Indígena, se podrán financiar en su totalidad con recursos federales o de manera concurrente. Asimismo, se procurará atender su pleno acceso y la satisfacción de sus necesidades tales como electricidad, agua, drenaje, educación, salud, vivienda y de infraestructura para la producción, almacenamiento y distribución de alimentos;
IV.  El Ejecutivo Federal, por sí o a través de sus dependencias y entidades, podrá celebrar convenios de coordinación con los gobiernos de las entidades federativas, así como formalizar convenios de concertación de acciones con las comunidades indígenas, para proveer la mejor observancia de las previsiones del presente artículo. Cuando corresponda, los recursos a los que se refiere este artículo podrán ser transferidos directamente a los pueblos, municipios y comunidades indígenas, de conformidad con los convenios que para tal efecto se celebren en términos de las disposiciones aplicables. La Entidad Federativa correspondiente participará en el ámbito de sus atribuciones en los convenios antes señalados, exclusivamente para que los recursos que se transfieran conforme a lo establecido en el presente párrafo, sean registrados por la entidad federativa en su Cuenta Pública;
V. a la VIII...".
III.    De conformidad con lo dispuesto en los artículos 75 y 77 de la Ley Federal de Presupuesto y
Responsabilidad Hacendaria con el objeto de asegurar la aplicación eficaz, eficiente, oportuna, equitativa y transparente de los recursos públicos, entre los que se encuentran los de "EL PROGRAMA", deberán sujetarse a "LINEAMIENTOS" que establecen los requisitos, criterios e indicadores que lo regulan.
IV.   Que de conformidad con los "LINEAMIENTOS" de "EL PROGRAMA" publicados en el Diario Oficial de la Federación el____________________ existe la necesidad de celebrar un Convenio de Concertación con los grupos de solicitantes que presentan proyectos de sus comunidades y/o pueblos indígenas para la ejecución de "EL PROGRAMA".
DECLARACIONES
I. De "EL INSTITUTO"
I.1.   Que es un Organismo Descentralizado de la Administración Pública Federal, no sectorizado, con personalidad jurídica y patrimonio propio, con autonomía operativa, técnica, presupuestal y administrativa, de conformidad con su Ley publicada en el Diario Oficial de la Federación el 4 de diciembre de 2018.
I.2.   Que de conformidad con el artículo 2 de su Ley, tiene como objeto definir, normar, diseñar, establecer, ejecutar, orientar, coordinar, promover, dar seguimiento y evaluar las políticas, programas, proyectos, estrategias y acciones públicas, para garantizar el ejercicio y la implementación de los derechos de los pueblos indígenas y afromexicano, así como su desarrollo integral y sostenible y el fortalecimiento de sus culturas e identidades, de conformidad con lo dispuesto en la Constitución Política de los Estados Unidos Mexicanos y en los instrumentos jurídicos internacionales de los que el país es parte.
Asimismo, en su artículo 3 establece lo siguiente:
"Artículo 3. Para cumplir los fines y objetivos del Instituto, se reconocen a los pueblos y comunidades indígenas y afromexicanas como sujetos de derecho público; utilizando la categoría jurídica de pueblos y comunidades indígenas en los términos reconocidos por el artículo 2o. de la Constitución Política de los Estados Unidos Mexicanos y los instrumentos internacionales en la materia.
..."
I.3.   Que acorde con el artículo 2o. de la Constitución Política de los Estados Unidos Mexicanos, "EL INSTITUTO" ha implementado el Programa de Derechos Indígenas con el objeto fundamental de contribuir e impulsar el ejercicio de los derechos culturales y de comunicación para la producción y realización de proyectos de comunicación intercultural para promover y fortalecer la identidad sociolingüística y cultural de los pueblos indígenas, por lo que celebra el presente Convenio de Concertación con el beneficiario del proyecto denominado __(6)__.
I.4.   Que el C. __(1)__, en su carácter de __(2)__ en el Estado de __(3)__ con domicilio legal en ___(14)__ tiene facultades suficientes para suscribir el presente Convenio de conformidad con lo dispuesto en el artículo ___ del Estatuto Orgánico del INPI y el poder notarial, que se contiene en la Escritura Pública Número __(9)__ de fecha __(10)__ pasada ante la fe del Notario Público Número __(11)__ de __(12)__, Lic. __ (13) ___.
I.5.   Que para efecto del presente instrumento señala como su domicilio el ubicado en __ (14) __.
II. De "EL BENEFICIARIO"
II.1   Que "El BENEFICIARIO" del proyecto cuenta con el Aval y respaldo de la comunidad o localidad ____( 6 bis)____, como quedó establecido en el Acta de Asamblea celebrada con fecha ___(15)___, cuya existencia da testimonio fehaciente ___(16)___, en su carácter de ______(17)_____y que en copia debidamente cotejada se integra al presente como Anexo 6.
II.2.  Para el caso de ser una comunidad: Que en términos de los artículos 1o, 2o, apartado A, fracciones I, II, III y VIII de la Constitución Política de los Estados Unidos Mexicanos; 21 numeral 3 de la Declaración Universal de Derechos Humanos; 1 y otros del Convenio número 169 de la Organización Internacional del Trabajo relativo a Pueblos Indígenas y Tribales en Países Independientes; 3, 4, 5 y otros de la Declaración de las Naciones Unidas sobre Derechos de los Pueblos Indígenas; 1 del Pacto Internacional de Derechos Civiles y Políticos; 1 del Pacto Internacional de Derechos Económicos, Sociales y Culturales; III, VI, VIII, IX, XXI, XXII, XXIII y otros
de la Declaración Americana sobre los Derechos de los Pueblos Indígenas, es una comunidad indígena perteneciente al pueblo indígena _________. Toda vez que su existencia está reconocida en el artículo 2º de la Constitución Federal, mediante Asamblea comunitaria celebrada el día______(15) _____, se autorizó a la Autoridad _______(16 y 17) _______, para presentar el proyecto denominado_________ (6) ________. Copia del acta de referencia se integra al presente como Anexo 3.
II.3   Que el C. ____________(18)_____________, en su carácter de "BENEFICIARIO", tiene las facultades suficientes para suscribir el presente Convenio, mismo que manifiesta no le ha sido revocada o modificada a la fecha, como lo acreditan con el acta de asamblea comunitaria de fecha: ___(15) ___, que agregan como anexo 6, para cumplir con los objetivos del proyecto.
II.4   Que el C. __________(18)__________, en su carácter de "BENEFICIARIO", proporciona la cuenta No._______(19)__________dispuesta para el depósito del apoyo económico para la compra de los bienes especificados en su proyecto de la institución financiera ______(20)__________.
II.4   Que no desempeña un empleo, cargo o comisión en el Gobierno Federal.
II.5   Que para los efectos legales del presente Convenio, señala como su domicilio el ubicado en __ (21) __.
Vistos los antecedentes, declaraciones anteriores, y con fundamento en los artículos 37 y 38 de la Ley de Planeación, "LAS PARTES" tienen a bien otorgar las siguientes:
CLÁUSULAS
PRIMERA. OBJETO. "EL INSTITUTO", con el objeto de impulsar el PROGRAMA DE DERECHOS INDÍGENAS, con recursos provenientes del Programa Normal Ramo 47, apoyará a "EL BENEFICIARIO" para que éste realice las actividades consideradas en el Proyecto de Comunicación Intercultural para la Promoción y Difusión de las Expresiones del Patrimonio Cultural Indígena y Afromexicano denominado ____________(6)____________, y cuya descripción es: __________________(22)_____________________, así como lo establecido en el Anexo Técnico de los lineamientos vigentes.
Las características, especificaciones y demás información inherente al referido proyecto, se encuentra determinado en el formato previsto por "LINEAMIENTOS" y anexo de gastos de "EL BENEFICIARIO", dictaminados previamente por "EL INSTITUTO", se contienen en el documento que se agrega al presente instrumento como Anexo 2 "Formato de elaboración de proyecto".
SEGUNDA. OBLIGACIONES DE "EL INSTITUTO". Para el logro de los objetivos del presente Convenio, "EL INSTITUTO" se obliga a:
I.     Aportar en términos de "LOS LINEAMIENTOS" recursos por la cantidad de: $____ (23) _____, que son depositados a la cuenta dispuesta en la institución financiera señalada en las declaraciones del beneficiario en el punto II.3 de este documento en una sola ministración a la firma del presente instrumento. Dicha cantidad deberá ser utilizada únicamente en los conceptos detallados en el Anexo 2, y autorizados por el instituto y que se refiere la Cláusula Primera de este Convenio.
Los recursos financieros federales que por virtud del presente Convenio se aporten, estarán sujetos a disponibilidad presupuestal.
II.     Proporcionar a "EL BENEFICIARIO", asesoría y capacitación técnica, durante las actividades que implican la ejecución del proyecto, colaborar activamente en los procesos organizativos necesarios y verificar el cumplimiento de los compromisos establecidos en el proyecto autorizado.
III.    Vigilar el cumplimiento de los objetivos y el manejo eficiente de los recursos económicos del proyecto aprobado, que en virtud de este instrumento se le otorgan.
IV    Respetar la titularidad de los derechos morales de las producciones indígenas, resultado de los proyectos ejecutados en el marco de este convenio, tal y como lo establece la Ley Federal del Derecho de Autor.
TERCERA. OBLIGACIONES DE "EL BENEFICIARIO". Por su parte "EL BENEFICIARIO" se obliga a:
I.     Ejercer el recurso transferido mediante este Convenio en la ejecución total del proyecto a partir del día __ (24) __, sin que pueda ser posterior al 31 de diciembre del presente ejercicio fiscal.
 
II.     Cumplir con los objetivos establecidos y ejecución total del proyecto a que se refiere la Cláusula Primera.
III.    Realizar la correcta administración y destino de los recursos que le otorga "EL INSTITUTO" por virtud del presente Convenio, así como a destinarlos exclusivamente en los conceptos señalados en el Documento de Proyecto que se incluye como Anexo 2. Para tal efecto la Asamblea Comunitaria participará de manera directa y vigilará el manejo correcto y transparente de los recursos.
IV.   Conservar bajo su absoluta responsabilidad y custodia la comprobación de los recursos otorgados a fin de informar en su caso a las instancias de Control y Auditoría del Gobierno Federal.
V.    Entregar al INPI el avance y/o entrega de los contenidos de las producciones apoyadas en los tiempos establecidos por vertiente en el Anexo Técnico de los lineamientos vigentes y atender las recomendaciones que emita "EL INSTITUTO".
VI    Entregar a "EL INSTITUTO" a más tardar el 31 de diciembre del presente ejercicio fiscal, copia de la comprobación del uso de los recursos entregados, firmada por "El BENEFICIARIO", y las autoridades civiles o comunitarias. Dicha comprobación deberá estar a nombre de la localidad donde se ejecutó el proyecto.
VII.   Realizar la difusión de los resultados obtenidos a efecto de contribuir al ejercicio de sus derechos culturales y de comunicación de la comunidad que avalo su propuesta.
VIII.  Tanto en publicación como en las producciones de audio, video y editorial, se deberá establecer la leyenda "Este programa fue apoyado para su realización por El Instituto Nacional de los Pueblos Indígenas", los contenidos de la obra son responsabilidad exclusiva del beneficiario del apoyo.
IX.   Entregarán los productos emanados del apoyo al INPI, 20 (veinte) días posteriores a su conclusión del proyecto, no pudiendo rebasar el 31 de diciembre del año fiscal del apoyo.
X.    En caso de no cumplir con los productos o la comprobación de los recursos otorgados, en los tiempos y conceptos detallados en el Anexo 2 Formato de elaboración de proyecto se compromete a reintegrar los recursos otorgados.
XI.    Una vez concluido el proyecto, se obliga a levantar el acta de conclusión del mismo, en asamblea comunitaria, donde deben participar representantes de "EL INSTITUTO" las autoridades, civil, tradicional y miembros de la localidad que avalo el proyecto.
CUARTA. SANCIONES. "EL INSTITUTO" por conducto de la Oficina de Representación o Centro Coordinador de Pueblos Indígenas correspondiente, podrá requerir de manera escrita la devolución del apoyo económico otorgado, cuando:
a)    La ejecución del proyecto o comprobación de los recursos asignados no se realice en los plazos establecidos,
b)    Cuando se desvíen injustificadamente de los objetivos, o se destinen los recursos en conceptos diferentes a los autorizados,
c)     La falta de entrega de información, metas y/o productos establecidos en el proyecto, y
d)    En los casos en que el proyecto apoyado genere conflictos internos o división en la comunidad, a juicio de "EL INSTITUTO".
QUINTA. AUDITORÍA, CONTROL Y SEGUIMIENTO. Los recursos que la Federación otorga para esta modalidad de apoyo podrán ser revisados por la Secretaría de la Función Pública, la Secretaría de Hacienda y Crédito Público, la Auditoría Superior de la Federación y demás instancias que en el ámbito de sus respectivas atribuciones resulten competentes.
SEXTA. EVALUACIÓN INTERNA Y EXTERNA. "EL INSTITUTO" con apego a los artículos 78 de la Ley Federal de Presupuesto y Responsabilidad Hacendaria, 180 y 181 del Reglamento de la Ley señalada, impulsará la realización de la evaluación externa, que deberá ser ejecutada por una institución académica y de investigación u organismo especializado, de carácter nacional o internacional con reconocimiento y experiencia en la materia.
 
Los resultados de la evaluación serán presentados por "EL INSTITUTO" a la Comisión de Presupuesto y Cuenta Pública de la Cámara de Diputados, a las Secretarías de Hacienda y Crédito Público y de la Función Pública y al Consejo Nacional de Evaluación de la Política de Desarrollo Social en términos de la normatividad aplicable.
Adicional a lo señalado, "EL INSTITUTO" a través de la instancia normativa de "EL PROGRAMA", podrá llevar a cabo en forma directa la evaluación de los proyectos financiados para conocer el impacto económico, social y cultural respectivo.
SÉPTIMA. RELACIÓN LABORAL. El personal que intervenga en la ejecución de las acciones objeto del proyecto aprobado, quedará bajo la estricta responsabilidad de "EL BENEFICIARIO", por lo que no existirá relación laboral alguna entre éstos y "EL INSTITUTO" y no se entenderá a este último como patrón sustituto o solidario en los términos de la legislación laboral aplicable.
OCTAVA. BUENA FE. "LAS PARTES" declaran que en el presente Convenio no existe dolo, error, mala fe, violencia o cualquier otro vicio del consentimiento que pudiera anular el mismo y que es la simple manifestación de voluntades y para su interpretación y cumplimiento, así como para todo aquello que no esté expresamente estipulado en el mismo, se resolverá de común acuerdo, teniendo siempre como finalidad alcanzar los objetivos del mismo.
NOVENA. LEYENDA. La papelería, documentación oficial, así como la publicidad y promoción que adquieran las dependencias y entidades para la ejecución y difusión de "EL PROGRAMA", deberán incluir en la publicidad y la información relacionada la siguiente leyenda: "Este programa es público, ajeno a cualquier partido político. Queda prohibido el uso para fines distintos a los establecidos en el programa". Para efectos de lo anterior, deberán tomar en cuenta las características del medio de comunicación.
DÉCIMA.- SUPREMACÍA DE "LOS LINEAMIENTOS". Con independencia de lo previsto en el presente instrumento, en caso de cualquier controversia prevalecerá el contenido de "LINEAMIENTOS".
DÉCIMA PRIMERA. JURISDICCIÓN. "LAS PARTES" acuerdan que, en caso de presentarse alguna controversia en la interpretación de las obligaciones pactadas, se sujetarán a la jurisdicción de los Tribunales Federales de la Ciudad de México, por lo que expresamente renuncian a la jurisdicción que en razón de sus domicilios presentes o futuros o por cualquier otra causa, pudiera corresponderles.
DÉCIMA SEGUNDA. VIGENCIA. El presente Convenio surtirá sus efectos a partir de su firma y tendrá vigencia hasta la conclusión de las obligaciones contraídas por este instrumento, sin que pueda exceder del 31 de diciembre de _____ (25) ____.
Leído que fue el presente Convenio y enteradas las partes de su contenido y alcance legal, lo firman por duplicado en ___ (26) ___, a los ___ (27) ___. y se anexa lista de asistencia de la Asamblea Comunitaria de la localidad.
POR "EL INSTITUTO"
POR "EL BENEFICIARIO"
C. _____________(29)_____________
Nombre, firma y cargo
ASISTIDO POR:
C. _____________(29)_____________
Nombre, firma y cargo
 
C.____________(28)_________________
Nombre, firma y cargo
 
Vo. Bo. DE LA AUTORIDAD CIVIL Y/O TRADICIONAL DE LA LOCALIDAD EN DONDE SE EJECUTA EL PROYECTO.
 
C. ______________(16)_____________
Nombre, firma y cargo
Nota 1: El modelo podrá presentar las modificaciones que sean necesarias para que cumpla con su
objeto, cuando así lo determine la Instancia Normativa de "EL PROGRAMA".
Nota 2: A pie de la página se insertará esta leyenda: "Este programa es público, ajeno a cualquier partido político. Queda prohibido el uso para fines distintos a los establecidos en el programa".
INSTRUCTIVO PARA EL LLENADO DEL CONVENIO DE CONCERTACIÓN PARA APOYO A PROYECTOS DE COMUNICACIÓN INTERCULTURAL PARA LA PROMOCIÓN Y DIFUSIÓN DE LAS EXPRESIONES DEL PATRIMONIO CULTURAL INDÍGENA Y AFROMEXICANO.
1
Nombre del servidor público que está facultado para celebrar el presente convenio en representación del INPI
2
Cargo del representante del INPI que celebra el convenio
3
Nombre de la entidad federativa de que se trate
4
Nombre del Director del CCPI o residencia que acompaña la celebración del convenio
5
Cargo y nombre de la sede del representante del INPI que acompaña la celebración del convenio
6
Nombre del proyecto
6 bis
Nombre de la localidad a la que pertenece el grupo o miembro de la comunidad solicitante
7
Nombre del responsable del proyecto
9
Número de escritura
10
Fecha correspondiente de expedición de la escritura
11
Número del Notario
12
Nombre de la ciudad en el que se encuentra el Notario que elaboró la escritura
13
Nombre del Notario
14
Domicilio de la Unidad Administrativa del INPI
15
Fecha de Acta de Asamblea Comunitaria (dd/mm/aa)
16
Nombre de la autoridad civil o comunitaria
 
17
Cargo que ocupa
18
Nombre del beneficiario
19
Número de Cuenta Bancaria a 18 dígitos
20
Nombre de la institución financiera emisora de la Cuenta Bancaria
21
Domicilio del beneficiario
22
Descripción breve del proyecto que recibe el apoyo
23
Especificar el monto total del financiamiento que se otorga con número y letra
24
Fecha de inicio de la ejecución del proyecto (dd/mm/aa)
25
Fecha establecida como límite de vigencia del Convenio de Concertación (Año)
26
Nombre de la localidad y entidad en la que se firma el Convenio
27
Fecha de la firma del Convenio (dd/mm/aa)
28
Nombre, firma y cargo de los integrantes del grupo solicitante
29
Nombre, cargo y firma de las autoridades civiles o comunitarias de la localidad
 
PROGRAMA DE DERECHOS INDÍGENAS
 
Proyectos de Comunicación Intercultural para la Promoción y Difusión de las Expresiones del
Patrimonio Cultural Indígena y Afromexicano.
FORMATO # 10
RECIBO COMUNITARIO DE COMPRA VENTA O PRESTACIÓN DE SERVICIO
___ (1) _______________, a ____ de ___________________del 20____
Nombre del comprador:                                                                                                        
Domicilio:                                                                                                                          
 
Cantidad
(2)
Descripción
(3)
Precio
Unitario
Importe
(5)
 
 
(4)
 
 
 
 
 
TOTAL
 
TOTAL CON LETRA: (6)
 
Entrega: _____________________________            ___________________________________
Nombre completo y firma del proveedor                             Nombre y firma del comprador
CURP: ________________________________
Validación de la comprobación (7)
Por el beneficiario
C._______________________________
Nombre completo y firma
Autoridades Civiles y/o Tradicionales (8)
C. ______________________________
 
 
Nombre completo y firma
 
 
________________________________
Cargo
 
 
 
Los bienes aquí enlistados y detallados serán utilizados para la ejecución del proyecto de comunicación intercultural denominado: ____________________________________________________del Programa de Derechos Indígenas, apoyado en la emisión 202____.
"Este programa es público, ajeno a cualquier partido político. Queda prohibido el uso para fines distintos a los establecidos en el programa".
 
INSTRUCTIVO PARA EL LLENADO DEL RECIBO COMUNITARIO DE COMPRA VENTA DE PRODUCTOS PARA APOYO A PROYECTOS DE COMUNICACIÓN INTERCULTURAL PARA LA PROMOCIÓN Y DIFUSIÓN DE LAS EXPRESIONES DEL PATRIMONIO CULTURAL INDÍGENA Y AFROMEXICANO.
1
Fecha en que se realiza el recibo
2
No. de artículos que son comprados
3
Descripción del producto comprado
4
Precio de cada uno de los artículos solicitados
5
Importe total de todos los artículos solicitados
6
Anotar con letra el monto total de los artículos comprados
7
Nombre y firma de la (las) autoridades que avalaron al grupo cultural beneficiado
 
PROGRAMA DE DERECHOS INDÍGENAS
 
Proyectos de Comunicación Intercultural para la Promoción y Difusión de las Expresiones del
Patrimonio Cultural Indígena y Afromexicano.
FORMATO # 11
ACTA DE CONCLUSIÓN DE PROYECTOS
Asamblea Comunitaria
Acta de conclusión de proyecto, que en el marco del Programa de Derechos Indígenas, celebran por una parte el Instituto Nacional de los Pueblos Indígenas (INPI), representada por __(1)__ , en su carácter de ___(2)___ en ___(3)___, y por la otra el beneficiario ___(4)_____ de la comunidad o localidad ____________(7)_____, municipio ____(8)____, estado de ___(9)___. en su carácter de responsable, contando para el efecto con la presencia de las autoridades civiles y tradicionales, y ciudadanos de la comunidad o localidad, con el objeto de realizar de manera oficial la entrega y conclusión del proyecto de comunicación intercultural denominado: ___(10)___, el cual ha sido concluido al 100%.
La reunión se realiza de acuerdo al siguiente:
Orden del Día
I.     Verificación del quórum legal
II.     Objetivos de la reunión
III.    Acto de entregaconclusión del proyecto
IV.   Acuerdos y tareas
V.    Firma y sello de los participantes
En el primer punto del orden del día, se realiza la verificación del quórum legal, observándose la presencia del representante del INPI, autoridades civiles y tradicionales, beneficiario y ciudadanos de la localidad.
Como segundo punto y haciendo uso de la palabra, el representante del INPI, C. __(1)__, con el cargo de ___(2)___ en el CCPI de: __(11)__, informa sobre la importancia de la presente reunión, señalando que el proyecto apoyado ha concluido y debe entregarse recibirse de manera oficial por el beneficiario y la comunidad o localidad.
En el tercer punto del orden del día, el C. __(12)__, responsable del proyecto rinde un informe detallado del proyecto: __(10)__ que recibió apoyo a través del Programa de Derechos Indígenas, emisión __(13)__ y un monto de recursos de: __(14)__, mismo que tuvo los siguientes resultados___(15)_________, de igual modo y como respaldo de la ejecución del proyecto, el representante del proyecto hace entrega de los productos realizados a través del apoyo otorgado al c.____(1)____ representante del INPI.
Validando y complementando la información anterior, el responsable del proyecto detalla las adquisiciones que se realizaron con los recursos recibidos, a saber:
(16)
N/P
Bien adquirido/producto
Cantidad
Costo
 
 
 
 
 
 
 
 
Total
 
 
(Se anexan copias fotostáticas de la comprobación original)
Posterior a la información detallada que presentan al INPI y el responsable del proyecto, los asistentes a la reunión avalan la ejecución del proyecto, el cumplimiento de los objetivos establecidos en el proyecto, los resultados alcanzados y la comprobación de los recursos ejercidos; que fueron entregados con fecha ___(17)___, por lo que el beneficiario y los asistentes a la reunión no tienen objeción en que se realice la entrega y conclusión del proyecto en referencia.
Como cuarto punto, el responsable del proyecto, se compromete a generar las estrategias necesarias para que el proyecto citado se difunda en espacios que permitan promover y fortalecer las manifestaciones culturales que forman parte de la identidad de los pueblos indígenas y afromexicanos hacia la sociedad indígena y no indígena. Asimismo, a continuar con la producción de trabajos encaminados al registro y documentación del patrimonio cultural indígena y afromexicano. Y los miembros de la comunidad a vigilar que los acuerdos establecidos y vigencia del proyecto, se cumplan para bien de la cultura del pueblo al que pertenece.
No habiendo otro asunto que tratar, se da por terminada la asamblea, siendo las ____(18)____ horas del
día, mes y año de su inicio, firmando de conformidad los que en ella intervinieron.
POR "EL INSTITUTO"
POR "EL BENEFICIARIO"
C. __________________________
Nombre, firma y cargo
C. __________________________
Nombre, firma y cargo
 
C._____________________________
Nombre y firma
 
 
 
FIRMA DE ENTERADO DE LA AUTORIDAD CIVIL O TRADICIONAL DE LA LOCALIDAD
C. ___________________________
Nombre, firma y cargo
 
Lista de Asistencia de los participantes y asistentes a la asamblea de entrega de recursos celebrada el día ____ de ______ de 202__, En la localidad de _______________ Municipio de__________, Estado de: _____________.
Nombre
 
 
Firma
 
 
 
 
 
 
 
 
 
 
 
 
 
"Este Programa es público, ajeno a cualquier partido político. Queda prohibido el uso para fines distintos a los establecidos en el Programa".
 
INSTRUCTIVO DE LLENADO DEL ACTA DE CONCLUSIÓN DE APOYO A PROYECTOS DE COMUNICACIÓN INTERCULTURAL PARA LA PROMOCIÓN Y DIFUSIÓN DE LAS EXPRESIONES DEL PATRIMONIO CULTURAL INDÍGENA Y AFROMEXICANO.
1.
Nombre del servidor público que celebra el acta de conclusión en representación del INPI o Director del CCPI que corresponda
2.
Cargo del representante del INPI que celebra el acta de conclusión
3.
Nombre de la región indígena y entidad federativa de que se trate
4.
Nombre del grupo encargado del proyecto, que signa el acta de conclusión
5.
Nombres de los representantes del grupo
6.
Cargos de los representantes del grupo que corresponda
7.
Nombre de la comunidad o localidad en donde se ejecutó el proyecto
8.
Municipio al que pertenece la localidad
9.
Entidad Federativa Beneficiaria
10.
Nombre del proyecto, debe corresponder al emitido en acta de Asamblea Comunitaria y formato de proyecto
11.
Nombre del CCPI que atendió el proyecto
12.
Nombre del beneficiado
13.
Año fiscal de ejecución del proyecto
14.
Monto del apoyo autorizado al proyecto
15.
Enunciar de manera breve los objetivos y resultados con la ejecución del proyecto
16.
Enlistar los objetos y materiales adquiridos con el apoyo recibido
17.
Fecha de entrega de recursos al grupo beneficiado, debe corresponder a la estipulada en Convenio de Concertación
18.
Hora de término de la reunión
 
Diagrama de Flujo
 

 

Anexo 2.A.3.
Guía de Operación y Procedimiento
Personas Promotoras Culturales Indígenas y Afromexicanas para la promoción y fortalecimiento de
su Patrimonio Cultural
Esta guía es un instrumento para facilitar el acceso a personas indígenas y afromexicanas, avaladas por
sus comunidades a través de sus instituciones normativas tradicionales o civiles, que soliciten acceso al apoyo para Personas Promotoras Culturales Indígenas y Afromexicanas. La existencia del apoyo está prevista en los numerales 2, 2.2, 3.1, 3.2, 3.3.1.3 inciso c, 3.3.2 y 4.1.3 inciso c de los Lineamientos del Programa de Derechos Indígenas para el ejercicio fiscal 2020.
La guía proporciona información sobre los siguientes aspectos:
1.   Antecedentes
2.   Objetivo
3.   Apoyo
4.   Perfil del Promotor
5.   Formatos a presentar en caso de ser seleccionado
6.   Criterios de selección
7.   Procedimiento y sus etapas
8.   Unidad Administrativa Responsable de la Operación del Programa
1.     Antecedentes
Como parte de los Lineamientos del Programa de Derechos Indígenas, en el año 2017, se publicó en el Diario Oficial de la Federación el 30 de diciembre de 2016, la convocatoria para acceder al Apoyo para Promotores Culturales Indígenas para la Salvaguardia de sus Culturas Comunitarias, (Anexo 2.A.3). Para el ejercicio 2018 y 2019, no se abrió convocatoria para este apoyo, ya que los Promotores(as) Culturales cuyo desempeño había sido favorable podían continuar en el año 2018 y 2019, como una estrategia para consolidar a un grupo de personas ya formadas con experiencia en trabajo comunitario, quienes mantienen una vinculación activa con su región de origen, lo cual propicia que las comunidades puedan involucrarse en las actividades del Programa de Derechos Indígenas del ahora Instituto Nacional de los Pueblos Indígenas (INPI), condición que puede favorecer la promoción y fortalecimiento del patrimonio cultural indígena y afromexicano.
Para el año 2020, se seleccionará a personas indígenas y afromexicanas que cumplan el perfil y criterios de selección establecidos en los numerales 4 y 6 de la presente Guía de Operación y Procedimiento.
2. Objetivo
Reconocer y fomentar la acción de los integrantes de las comunidades indígenas y afromexicanas en la promoción y fortalecimiento de su Patrimonio Cultural, así como facilitar el desarrollo y acompañamiento de las acciones del Instituto en materia de cultura.
3. Apoyo
El INPI otorgará los siguientes apoyos:
3.1  Apoyo económico por un monto mensual de $8,000.00 (Ocho mil pesos 00/100 M.N.), para facilitar el desempeño de las tareas de la Persona Promotora Cultural. Se otorgará en los 12 meses del ejercicio 2020 de acuerdo al ingreso y permanencia de la Persona Promotora Cultural, prorrogable en caso necesario y en caso de existir disponibilidad presupuestal,
3.2  Seguro por muerte accidental y gastos médicos, el cual cubrirá a las Personas Promotoras Culturales durante el tiempo que sean objeto del apoyo, así como durante los traslados de sus hogares a las comunidades de la zona de cobertura, a la Unidad Operativa de su adscripción o sedes de eventos de capacitación, y
3.3  Apoyo económico para traslado de Personas Promotoras Culturales, sujeto a disponibilidad presupuestal, para el acompañamiento de acciones y proyectos promovidos por el instituto, a través del área de cultura, en la zona de cobertura de la Unidad Operativa de adscripción.
4.     Perfil del Promotor
4.1  Persona indígena o afromexicana mayor de edad, que mantenga vinculación con los procesos culturales comunitarios pertinentes a su pueblo de origen,
4.2  Preferentemente sea bilingüe. Manejo del español y preferentemente hablante de lengua indígena de la zona de cobertura de la Unidad Operativa del INPI,
 
4.3  Experiencia en trabajo cultural comunitario,
4.4  No pertenecer a grupos o corrientes de pensamiento que trasgredan los principios de su cultura comunitaria,
4.5  Preferentemente contar con estudios de bachillerato,
4.6  Facilidad para cumplir con un programa de trabajo, desarrollar trabajo en equipo y para relacionarse con las comunidades de la zona de cobertura de la Unidad Operativa del INPI, y
4.7  Tengan disponibilidad de tiempo y movilidad en su región de origen.
5.     Formatos a presentar en caso de ser seleccionado
       5.1 Carta de selección (Formato 1.1),
       5.2 Carta Aval (Formato 1.2) de la comunidad de origen, validada a través de sus instituciones normativas tradicionales o civiles según corresponda a su cultura, y
       5.3 Domicilio Geográfico (Formato 1.3).
6.     Criterios de selección
       El área responsable buscará cubrir el mayor número de Unidades Operativas del INPI, así como la diversidad de pueblos indígenas y con equidad de género. En orden de prioridad se considerará a personas que:
6.1   Sean indígenas o afromexicanos mayores de edad, avalados por sus comunidades a través de sus instituciones normativas tradicionales o civiles según corresponda a su cultura y que mantengan vínculo con los procesos culturales comunitarios pertinentes a su pueblo de origen,
6.2   Preferentemente sean bilingües. Manejo del español y preferentemente sean hablantes de lengua indígena de la zona de cobertura de la Unidad Operativa del INPI,
6.3   No pertenezcan a grupos o corrientes de pensamiento que trasgredan los principios de su cultura comunitaria, o a organizaciones gestoras de proyectos al momento de presentar su solicitud y mientras reciban el apoyo para Personas Promotoras Culturales del INPI,
6.4   Se comprometan a cumplir con lo establecido en la presente Guía de Operación y Procedimiento y al Plan General para la Persona Promotora Cultural, de los cuales se derivará el Programa de Trabajo de la Persona Promotora Cultural,
6.5   Cuenten con experiencia en trabajo cultural comunitario,
6.6   Cuente con disponibilidad para trasladarse a los lugares en los que se requiera su participación, realizar trabajo en campo y dedicar tiempo no mayor al 25% del total requerido por semana a trabajo en la Unidad Operativa de adscripción, para atender temas relacionados al área de cultura y Programa de Trabajo de la Persona Promotora Cultural,
6.7   Tengan disposición para desarrollar trabajo en equipo, facilidad para relacionarse con los pueblos y comunidades de la zona de cobertura de la unidad operativa,
6.8   No reciban simultáneamente otro apoyo institucional, civil o privado,
6.9   No laboren dentro de la administración pública en los distintos órdenes de gobierno, ni ejerzan cargos remunerados en su comunidad o zona de cobertura,
6.10 Estén en posibilidad de presentar la documentación solicitada en el apartado 7.7,
6.11 Se hayan desempeñado como Promotor Cultural del Programa de Derechos Indígenas, mostrando un desempeño favorable en años anteriores, y
6.12 Hayan obtenido calificación satisfactoria y estar inscrito en la lista de reserva del proceso de Dictaminación Nacional para el Apoyo para Personas Promotoras Culturales Indígenas para la Salvaguardia de sus Culturas Comunitarias.
7.     Procedimiento y sus etapas (Ver el Diagrama de Flujo en Formato anexo 1).
       7.1 Etapa de Programación y Presupuestación
       La Unidad Responsable deberá elaborar un Plan General de Trabajo de la Persona Promotora Cultural para la programación de actividades y recursos económicos necesarios para otorgar estos
apoyos, de acuerdo con los tiempos presupuestales que emitan las áreas administrativas correspondientes.
       Para otorgar apoyos a Personas Promotoras Culturales indígenas y afromexicanas, el INPI realizará un análisis de las necesidades de esta actividad.
       7.2 Etapa de Difusión
       Los Lineamientos y diversos anexos aplicables a este tipo de apoyo, serán difundidos a través de las Unidades Administrativas, de la página de Internet (https://www.gob.mx/inpi) y del Sistema de Radiodifusoras Culturales Indígenas del INPI, entre otras.
       7.3 Etapa de Selección
       a) Con base en los criterios señalados en el apartado 6, el área responsable en Oficinas Centrales seleccionará a las personas idóneas y enviará Carta invitación.
       b) El área responsable en Oficinas Centrales, informará por escrito el resultado del proceso a las Oficinas de Representación.
       7.4 Notificación de Resultados
a)    Las unidades operativas darán a conocer por escrito los resultados del proceso a las personas idóneas, quienes deberán contestar por escrito, ya sea positiva o negativamente, en un plazo no mayor a 5 días hábiles.
b)    Concluido el proceso de selección, los resultados se publicarán en la página de Internet del INPI. El número de Personas Promotoras Culturales por entidad federativa estará determinado por la cobertura de la unidad operativa correspondiente y la disponibilidad presupuestal.
       7.5 Suscripción de Carta Compromiso
a)    Una vez publicados los resultados en la página de Internet del INPI, los seleccionados contarán con un máximo de 10 días hábiles para acudir a la Unidad Operativa correspondiente para la suscripción de la Carta Compromiso, (Formato 2). La referida carta formará parte del expediente y se enviará una copia electrónica a Oficinas Centrales.
b)    Es obligación de la Persona Promotora Cultural notificar en tiempo y forma si es su deseo renunciar al apoyo, para lo cual deberá presentarla por escrito, a su vez la Unidad Operativa correspondiente deberá notificar de inmediato por escrito al área responsable en Oficinas Centrales para que se incluya un candidato ubicado como en reserva para sustituir la baja.
       7.6 Ministración de Recursos e inicio del apoyo
a)    Para poder recibir el apoyo, cada beneficiario deberá entregar al personal del INPI el número de una Cuenta Bancaria a su nombre y copia de un estado de cuenta, a efecto de que en dicha cuenta se depositen los apoyos autorizados.
b)    La entrega de recursos a los beneficiados estará a cargo de las Oficinas de Representación a través de transferencia electrónica y se hará de manera mensual, previo envío del informe mensual de actividades de la persona promotora cultural. Cada Persona Promotora Cultural deberá firmar el recibo del apoyo que se le otorga cada mes.
c)     Como parte del apoyo se otorgará a las Personas Promotoras Culturales, un apoyo económico para traslado, para el acompañamiento de las acciones promovidas por el INPI en el tema de cultura, el cual está sujeto a disponibilidad presupuestal. Cada Persona Promotora Cultural deberá firmar el recibo del apoyo de traslado que se le otorga.
d)    En caso de que el Promotor sea comisionado para la colaboración en los eventos y actividades culturales de la Oficina de Representación o Centro Coordinador de Pueblos Indígenas, o en el seguimiento de las actividades de la Coordinación General de Patrimonio Cultural, Investigación y Educación Indígena, fuera de la cobertura de su área de
asignación, se otorgará a las Personas Promotoras, apoyos adicionales para cubrir los gastos necesarios para traslado, alimentación y hospedaje.
       7.7 Integración de Expedientes
a)   Los expedientes de las personas promotoras culturales se integrarán con la siguiente documentación:
1.     Carta de selección (Formato 1.1),
2.     Carta Aval (Formato 1.2) de Autoridad Comunitaria Tradicional o Civil, donde reconocen y validan el interés, compromiso, trayectoria y vinculación comunitaria del candidato. La carta deberá estar firmada y sellada por la autoridad tradicional o civil de su comunidad,
3.     Domicilio Geográfico (Formato 1.3),
4.     Credencial de elector, copia y original para cotejo.
5.     CURP, copia,
6.     Comprobante de estudios oficial del aspirante (grado alcanzado), original para cotejo y copia,
7.     Constancias que acrediten experiencia, trabajo comunitario u otra formación relacionada con la promoción y fortalecimiento de su patrimonio cultural indígena o afromexicano,
8.     Copia del oficio de notificación de selección emitido por el área responsable del apoyo,
9.     Carta Compromiso (Formato 2),
10.   Recibos de pago de los apoyos, y
11.   Toda la documentación que se derive de la relación convenida (Programa de Trabajo, Informes y Evaluaciones de Desempeño).
b)   La Unidad Operativa será responsable del resguardo de la documentación que se genere en cada etapa del proceso descrito en la presente guía.
       7.8 Etapa de Seguimiento y Evaluación
a)   Se realizará un taller inicial de inducción y capacitación para las Personas Promotoras Culturales, con la finalidad de proporcionarles un marco institucional, conceptual y las herramientas necesarias que les permitan fortalecer las habilidades necesarias para su mejor desempeño.
b)   El Programa de Trabajo de la Persona Promotora Cultural estará circunscrito a la zona de cobertura de la Unidad Operativa de adscripción.
c)   El área responsable en Oficinas Centrales elaborará un Plan General de Trabajo de la Persona Promotora Cultural, el cual contendrá las directrices a observar. La Persona Promotora Cultural, en coordinación con el área de cultura de la Unidad Operativa, elaboraran el Programa de Trabajo de la Persona Promotora Cultural pertinente a la zona de cobertura, con base en el Plan General de Trabajo de la Persona Promotora Cultural, el cual se enviará al Área Responsable en Oficinas Centrales para su validación.
d)   Los informes mensuales elaborados por la Persona Promotora y revisados por el Enlace de Cultura deberán estar acordes con el Programa de Trabajo de la Persona Promotora Cultural planteado.
e)   Las Oficinas de Representación deberán enviar los informes mensuales debidamente requisitados en los primeros 5 días hábiles del siguiente mes vía electrónica, como sustento para el pago del apoyo.
f)    El área de cultura de la Unidad Operativa correspondiente elaborará un Informe Trimestral de Desempeño de la persona promotora cultural, de conformidad con el Programa de Trabajo de la Persona Promotora Cultural y congruente con los informes mensuales presentados en el período, que deberá estar firmado por el titular o encargado de la Unidad Operativa
correspondiente y enviarse al Área Responsable en Oficinas Centrales de forma electrónica.
g)   Al concluir el período del apoyo, el Promotor elaborará un informe final que deberá ser enviado al área responsable, a través de la unidad operativa correspondiente.
h)   El área de cultura de la Unidad Operativa correspondiente elaborará una evaluación de desempeño final considerando las evaluaciones trimestrales de desempeño y los reportes mensuales de la Persona Promotora Cultural, que deberá estar firmado por el titular o encargado de la Unidad Operativa. De la evaluación de desempeño final podrá depender la continuidad del promotor por otro periodo.
i)    La Oficina de Representación o Centro Coordinador de Pueblos Indígenas avalará y concentrará las evaluaciones de desempeño final de las Personas Promotoras Culturales de su cobertura y las enviará de forma electrónica al área responsable en Oficinas Centrales.
       7.9 Funciones de las Personas Promotoras Culturales:
a)   Facilitar el desarrollo y acompañamiento de proyectos y acciones culturales apoyados por el INPI, mediante la CGPCIEI, en la zona de cobertura de la Unidad Operativa de adscripción,
b)   Asesorar a las comunidades u organizaciones comunitarias indígenas y afromexicanas en el diseño de los proyectos culturales que contribuyan a la promoción y fortalecimiento de su patrimonio cultura,
c)   Realizar registros sobre las expresiones del patrimonio cultural Indígena y afromexicano de las comunidades en la zona de cobertura de la Unidad Operativa de adscripción,
d)   Recopilar información monográfica en la zona de cobertura de la Unidad Operativa de adscripción, relacionada con el estado de las expresiones del patrimonio cultural Indígena y afromexicano,
e)   Contribuir a la formación y conservación de acervos locales,
f)    Cumplir con el Programa de Trabajo de la Persona Promotora Cultural, derivado del Plan General de la Persona Promotora Cultural, pertinente a la zona de cobertura de la Unidad Operativa de adscripción. Dicho programa deberá contar con la validación de la CGPCIEI,
g)   Promover y difundir los eventos culturales del INPI en la cobertura de su Unidad Operativa, y
h)   Participar en las reuniones de trabajo y procesos de capacitación para las Personas Promotoras Culturales que establezca el INPI.
       7.10 Sobre los plazos de duración de la promotoría
      Se otorgará en los 12 meses del ejercicio 2020 de acuerdo al ingreso y permanencia de la Persona Promotora Cultural, prorrogable en caso necesario y en caso de existir disponibilidad presupuestal.
       7.11 Causales de suspensión de los apoyos
a)    Se cancelará el apoyo económico a la Persona Promotora Cultural que no cumpla con el Programa de Trabajo de la Persona Promotora Cultural presentado,
b)    Cuando se generen problemas y conflictos graves con las comunidades,
c)     Cuando falte a alguno de los principios y criterios señalados en los apartados anteriores, y
d)    Los casos no previstos serán atendidos por el área responsable.
8. Unidad Administrativa Responsable de la Operación del Programa
Las atribuciones y responsabilidades de las Unidades Administrativas involucradas en la operación del tipo de apoyo denominado Personas Promotoras Culturales Indígenas y Afromexicanas están determinadas por:
a)   Ley General de Responsabilidades Administrativas
b)   Ley del Instituto Nacional de los Pueblos Indígenas
c)   Estatuto Orgánico y el Manual de Organización del Instituto Nacional de los Pueblos Indígenas
PROGRAMA DE DERECHOS INDIGENAS
 

 
 

PROGRAMA DE DERECHOS INDÍGENAS
Personas Promotoras Culturales Indígenas y Afromexicanas para la Promoción y Fortalecimiento de
su Patrimonio Cultural
Formato 1.1
CARTA DE SELECCIÓN
C. _____________________________________
Presente
Por este conducto y de conformidad al Anexo 2.A.3. Personas Promotoras Culturales Indígenas y Afromexicanas para la Promoción y Fortalecimiento de su Patrimonio Cultural, de los Lineamientos del Programa de Derechos Indígenas del INPI, me dirijo a usted con el objeto informarle que resultó seleccionado para participar como Persona Promotora Cultural Indígena y Afromexicana para el ejercicio fiscal 2020.
El objetivo del apoyo mencionado es "Reconocer y fomentar la acción de los integrantes de las
comunidades indígenas y afromexicanas en la promoción y fortalecimiento de su Patrimonio Cultural, así como facilitar el desarrollo y acompañamiento de las acciones del Instituto en materia de cultura".
De acuerdo al apartado 3, Apoyo, del anexo mencionado, "el INPI otorgará los siguientes apoyos: 3.1 Apoyo económico por un monto mensual de $8,000.00 (Ocho mil pesos 00/100 M.N.), para facilitar el desempeño de las tareas de la Persona Promotora Cultural. Se otorgará en los 12 meses del ejercicio 2020 de acuerdo al ingreso y permanencia de la Persona Promotora Cultural, prorrogable en caso necesario y en caso de existir disponibilidad presupuestal; 3.2 Seguro por muerte accidental y gastos médicos, el cual cubrirá a las Personas Promotoras Culturales durante el tiempo que sean objeto del apoyo, así como durante los traslados de sus hogares a las comunidades de la zona de cobertura, a la Unidad Operativa de su adscripción o sedes de eventos de capacitación; y 3.3 Apoyo económico para traslado de Personas Promotoras Culturales, sujeto a disponibilidad presupuestal, para el acompañamiento de acciones y proyectos promovidos por el Instituto, a través del área de cultura, en la zona de cobertura de la Unidad Operativa de adscripción.
Consideramos que cumple con alguno(s) de los criterios señalados en el apartado 6 y ha demostrado interés, responsabilidad y compromiso con la promoción y fortalecimiento del patrimonio cultural indígena y afromexicano. No omito mencionar la necesidad de que nos dé su respuesta por escrito en un plazo no mayor de 5 días hábiles.
Atentamente
_________________________________
AUTORIDAD DEL INPI
"Este programa es público, ajeno a cualquier partido político. Queda prohibido el uso para fines distintos a los
establecidos en el programa".
PROGRAMA DE DERECHOS INDÍGENAS
Personas Promotoras Culturales Indígenas y Afromexicanas para la Promoción y Fortalecimiento de
su Patrimonio Cultural
Formato 1.2
CARTA AVAL DE AUTORIDAD COMUNITARIA TRADICIONAL O CIVIL
C._____________________________________________________
Autoridad del INPI _____________________________________
Presente:
Por este conducto, me dirijo a usted con el objeto de proponer al (a la) C.________________________________________ _____________________________________ para que participe en el proceso de selección como Persona Promotora Cultural para la promoción y fortalecimiento del patrimonio cultural indígena y afromexicano.
Doy constancia de que el/la C.__________________________________ es originario(a) de la comunidad de __________ cuenta con ______________años de edad, que habla la lengua _________________ y avalo que ha participado en actividades culturales comunitarias mostrando interés, responsabilidad y compromiso.
Atentamente
Por la autoridad civil o tradicional de la Comunidad
 
C. ________________________________
Nombre, cargo y firma
 
 
Sello
 
 
 
 
 
"Este programa es público, ajeno a cualquier partido político. Queda prohibido el uso para fines distintos a los
establecidos en el programa".
PROGRAMA DE DERECHOS INDÍGENAS
Personas Promotoras Culturales Indígenas y Afromexicanas
FORMATO 1.3
DOMICILIO GEOGRAFICO
Nombre del beneficiario:__________________________________________________________________
I. Tipo de Vialidad: elija una sola opción
( ) Ampliación
( ) Callejón
( ) Andador
( ) Continuación
( ) Peatonal
( ) Periférico
( ) Viaducto
( ) Calzada
( ) Corredor
( ) Diagonal
( ) Cerrada
( ) Avenida
( ) Circuito
( ) Boulevard
( ) Prolongación
( ) Eje Vial
( ) Calle
( ) Circunvalación
( ) Pasaje
( ) Retorno
Otra, especifique: ________________
Nombre OFICIAL de la vialidad:
Número y/o________ letra exterior: ___________ Número y/o___________ letra interior__________
II. En caso de ser CARRETERA O CAMINO, indique:      Elija una sola opción
( ) Carretera
( ) Camino
( ) Terracería
( ) Vereda
( ) Brecha
 
Nombre OFICIAL de la carretera:
Número de la carretera ________________________________________________________________
Población ORIGEN-DESTINO __________________________________________________________
Kilómetro en el que se ubica el domicilio geográfico ___________________________________________
 
 
 
III. Tipo de ASENTAMIENTO HUMANO:           Elija una sola opción
( ) Barrio
( ) Ejido
( ) Sector
( ) Pueblo
( ) Ciudad
( ) Fracción
( ) Ranchería
( ) Manzana
( ) Colonia
( ) Fraccionamiento
( ) Región
( ) Paraje
( ) Conjunto Habitacional
( ) Sección
( ) Otra, Especifique:___________________
Nombre OFICIAL del asentamiento humano:_______________________________________________
IV Estado: ________________ Localidad:_______________ Municipio:_______________________
V. VIALIDADES QUE RODEAN EL DOMICILIO GEOGRAFICO:
Vialidad posterior: Tipo: _____________________ Nombre: ______________________________
(Utilizar catálogo de la sección I. Tipo de vialidad).           
Entre vialidad 1: Tipo: _________________________        Nombre: ____________________________
(Utilizar catálogo de la sección I. Tipo de vialidad)
Entre vialidad 2: Tipo: ___________________________     Nombre: ____________________________
(Utilizar catálogo de la sección I. Tipo de vialidad).
 
 
 
VI. DESCRIPCION DE UBICACION. (Referencias naturales o arquitectónicos, edificaciones, que aportan información adicional para facilitar la ubicación del domicilio geográfico) ____________________________ _____________________________________________________________________________________
 
"Este programa es público, ajeno a cualquier partido político. Queda prohibido el uso para fines distintos a
los establecidos en el programa".
PROGRAMA DE DERECHOS INDÍGENAS
Personas Promotoras Culturales Indígenas y Afromexicanas para la Promoción y Fortalecimiento
de su Patrimonio Cultural
CARTA COMPROMISO                FORMATO 2
Por medio de la presente y tras haber sido seleccionado como beneficiario del apoyo Personas Promotoras Culturales Indígenas y Afromexicanas para la Promoción y Fortalecimiento de su Patrimonio Cultural, que impulsa el Instituto Nacional de los Pueblos Indígenas (INPI), reconoce al (a la) C.__________ _________________________________________________, a quien en adelante se le denominará "PERSONA PROMOTORA CULTURAL", como parte de este apoyo por lo que se generan los siguientes:
COMPROMISOS DEL INPI
El INPI se compromete por este medio a apoyar a la "PERSONA PROMOTORA CULTURAL" conforme a lo establecido en la normatividad vigente del Programa de Derechos Indígenas.
El INPI se compromete a apoyar a la "PERSONA PROMOTORA CULTURAL" con un monto de $8,000.00 (ocho mil pesos 00/100 M.N.), inherente a sus funciones, monto que deberá entregarse a más tardar el último día hábil de cada mes, vía electrónica y entregar para su firma un recibo en las oficinas de la unidad operativa de su adscripción ___________________ ubicadas en_____________________________.
COMPROMISOS DE LA PERSONA PROMOTORA CULTURAL
La "PERSONA PROMOTORA CULTURAL" se compromete a participar activamente en las funciones previstas en el Programa de Trabajo de la Persona Promotora Cultural, derivado del Plan General para la Persona Promotora Cultural, desarrollado en coordinación con el Área de Cultura de la Unidad Operativa donde está adscrito y atendiendo lo dispuesto en el Anexo 2.A.3 de la Guía de Operación y Procedimiento del Programa de Derechos Indígenas 2020.
La "PERSONA PROMOTORA CULTURAL" se compromete a presentar los informes mensuales acordes a su Programa de Trabajo.
La "PERSONA PROMOTORA CULTURAL" se compromete a no recibir simultáneamente otro tipo de apoyo por parte del Instituto Nacional de los Pueblos Indígenas o cualquier otra institución pública o privada.
La "PERSONA PROMOTORA CULTURAL" manifiesta que no pertenece a ninguna organización gestora de proyectos culturales, o a cualquier otra organización o corriente de pensamiento que contravenga los principios comunitarios de su pueblo indígena o afromexicano.
La "PERSONA PROMOTORA CULTURAL" de igual forma no ejercerá cargos remunerados en cualquiera de los distintos órdenes de gobierno en el período en que reciba el apoyo.
En caso de suspender sus actividades antes de la fecha establecida en esta carta de aceptación, deberá informar al responsable de cultura de la unidad operativa del INPI donde realizó sus actividades mediante documento escrito.
Durante el tiempo que dure el apoyo otorgado la "PERSONA PROMOTORA CULTURAL" deberá cumplir con lo establecido en los Lineamientos en mención y el Anexo 2.A.3., particularmente las funciones señaladas en su Programa Trabajo en tiempo y en forma.
Así como mostrar comportamiento respetuoso, tanto con las comunidades o grupos beneficiarios, como en las acciones de apoyo en la Unidad Operativa _________________________. Caso contrario estará sujeto a baja del apoyo.
El apoyo económico previsto en este compromiso comprende los meses del ejercicio fiscal 2020, y comenzará a partir del día___________ del mes de ________________ de 2020, prorrogable de acuerdo a las necesidades y disponibilidad presupuestal, siempre que cumpla con la normatividad establecida.
___________________________ a ____ de _________________ de 20__.
POR "EL INPI"
POR "EL BENEFICIARIO"
C. __________________________
Nombre, firma y cargo
C. __________________________
Nombre, firma y cargo
_________________________________
Nombre y firma
"Este programa es público, ajeno a cualquier partido político. Queda prohibido el uso para fines distintos a los
establecidos en el programa".
PROGRAMA DE DERECHOS INDÍGENAS
Personas Promotoras Culturales Indígenas y Afromexicanas para la Promoción y
Fortalecimiento de su Patrimonio Cultural
FORMATO 1.4
ESCRITO DE EXPOSICIÓN DE MOTIVOS
(Máximo 3 cuartillas)
Nombre del Aspirante:
1.         ¿Por qué le interesa a usted participar como persona promotora cultural de su región?
 
2.         ¿Qué importancia tienen para usted la cultura en la identidad indígena?
 
3.         ¿Mencione tres acciones culturales para fortalecer su comunidad?
 
4.         ¿Describa a detalle una propuesta para fortalecer el patrimonio cultural de su
comunidad?
 
e) ¿Cuenta con alguna formación para desempeñarse como persona promotora cultural?, ¿Cuál?
 
f) ¿Habla y/o escribe en su lengua indígena? ¿Cuál es su grado de dominio de su lengua?
 
5.         Mencione la experiencia que tiene como participante en las actividades culturales de su comunidad e institucionales
 
Firma del aspirante
 
Anexo 3.A
Guía de operación y Procedimiento
Atención a Mujeres Indígenas y Afromexicanas para el ejercicio de sus derechos.
1. Fundamento legal
Numerales 3.3.1, 3.3.2, 4.1.1., 4.1.2 y 4.1.3 de los Lineamientos para el Programa de Derechos Indígenas
a cargo del Instituto Nacional de los Pueblos Indígenas para el ejercicio fiscal 2020.
2. Unidad Administrativa responsable de la operación
Las atribuciones y responsabilidades de las Unidades Administrativas involucradas en la operación de las acciones para la Atención a Mujeres Indígenas y Afromexicanas para el ejercicio de sus derechos se encuentran delimitadas en:
·     Ley General de Responsabilidades Administrativas,
·     Ley Federal de Presupuesto y Responsabilidad Hacendaria,
·     Ley del Instituto Nacional de los Pueblos Indígenas,
·     Presupuesto de Egresos de la Federación para el ejercicio fiscal correspondiente, y
·     Estatuto Orgánico y Manual de Organización del Instituto Nacional de los Pueblos Indígenas.
3. Etapa de Programación y Presupuestación
El área responsable elaborará el proyecto de presupuesto para el ejercicio fiscal correspondiente, el cual deberá ser aprobado por la Coordinación General de Administración y Finanzas (CGAF) y validado por la Secretaría de Hacienda y Crédito Público (SHCP), así como autorizarse en el Decreto de Presupuesto de Egresos de la Federación.
Las Unidades Administrativas (Oficinas de Representación y los CCPI), serán las responsables del seguimiento de la aplicación de los recursos transferidos y atenderán bajo su responsabilidad la ejecución de las acciones en términos que para tal efecto determinen los Lineamientos.
4. Etapa de difusión
A partir de la entrada en vigor de los Lineamientos, las convocatorias de las acciones para la Atención a mujeres indígenas y afromexicanas para el ejercicio de sus derechos se difundirán por medio de la página web, el Sistema de Radiodifusoras Culturales Indígenas del Instituto y personal de sus Unidades Administrativas.
5. Descripción de los Conceptos de Apoyo.
A.1 Casas de la Mujer Indígena o Afromexicana
Este apoyo se dirige a comunidades indígenas y afromexicanas, a través del grupo de mujeres que se encuentran operando las Casas de la Mujer Indígena o Afromexicana, interesadas en impulsar acciones en beneficio de los derechos de las mujeres indígenas y afromexicanas, para desarrollar un proyecto operativo anual.
1.A.1 Criterios
Las solicitantes deberán sujetarse a los siguientes criterios:
a)    Se recibirá sólo un proyecto por comunidad.
b)    Ningún(a) servidor(a) público(a) deI INPI podrá formar parte de la comunidad solicitante ni recibir pago alguno por colaborar en el proyecto. El servidor público que deje de desempeñar su empleo, cargo o comisión deberá observar lo establecido en los artículos 55 y 56 de la Ley General de Responsabilidades Administrativas.
c)     No podrá responsabilizarse a personal externo al grupo de mujeres que se proponga para el desarrollo del proyecto; la persona que coordine el proyecto deberá formar parte del grupo de mujeres.
d)    La comunidad, preferentemente, designará o avalará al grupo de mujeres que se encuentran operando las Casas de la Mujer Indígena o Afromexicana, en virtud de que cuentan con la experiencia en su operación. En el caso de mujeres indígenas migrantes que se encuentran alejadas de su comunidad, bastará que designen o avalen al grupo de mujeres que sea responsable del proyecto para dar continuidad a la Casa.
e)    No serán autorizadas propuestas de grupos de mujeres que adeuden informes, comprobaciones o alguno de los compromisos adquiridos en Acuerdos/Convenios (o incluso contratos) establecidos en el ejercicio fiscal anterior.
f)     Las instalaciones de la Casa de la Mujer Indígena o Afromexicana únicamente deben ser utilizadas para cumplir con los objetivos del proyecto operativo anual alineados al "Modelo de promoción y
acompañamiento de derechos de las mujeres indígenas y afromexicanas en el ámbito comunitario".
g)    Ninguna de las integrantes del grupo de mujeres que se proponga deberá encontrarse en el desempeño de algún cargo público.
h)    Los grupos de mujeres no deben contar con la figura de asesora acompañante.
i)     No podrá considerarse dentro del grupo operativo de la Casa la participación de hombres, salvo en los casos en que, debido a las actividades de la Casa, se lleven a cabo acciones de apoyo como promotores comunitarios, parteros y médicos tradicionales.
j)     Se otorgará apoyo económico para propuestas que contemplen el desarrollo de acciones en las siguientes temáticas:
·    Acciones para el fortalecimiento del equipo operativo de la Casa,
·    Actividades de prevención y atención de violencia contra las mujeres indígenas y afromexicanas, así como la promoción de la salud sexual y reproductiva,
·    Acciones de promoción, prevención, orientación, asesoría, canalización, traducción y acompañamiento en los temas de violencia contra las mujeres indígenas y afromexicanas, así como la promoción de la salud sexual y reproductiva,
·    Elaboración de diagnósticos locales en los temas de violencia contra las mujeres indígenas y afromexicanas, así como la promoción de la salud sexual y reproductiva,
·    Derechos político-electorales de las mujeres indígenas y afromexicanas,
·    Derechos agrarios y acceso a la tierra,
·    Incidencia en el mejoramiento del ejercicio de los derechos de las mujeres en sus comunidades y municipios,
·    Formación del equipo operativo como intérpretes-traductores,
·    Violencia obstétrica hacia mujeres indígenas y afromexicanas,
·    Prevención y atención del embarazo en adolescentes,
·    Elaboración de planes de seguridad dirigidos al grupo de mujeres de la Casa,
·    Acciones de difusión del trabajo desarrollado por las Casas y aquellas emprendidas para la sensibilización de la población indígena sobre los temas del "Modelo de promoción y acompañamiento de derechos de las mujeres indígenas y afromexicanas en el ámbito comunitario",
·    Producción de materiales para la divulgación o capacitación en los temas de derechos humanos de las mujeres indígenas y afromexicanas, violencia de género y/o salud sexual y reproductiva,
·    Creación y fortalecimiento de agendas locales, que incluyan acciones de vinculación con actores locales y estatales,
·    Formación y certificación de parteras tradicionales indígenas, y
·    Clubes de Unidas Crecemos.
2.A.1 Requisitos
a)    El proyecto (elaborado explícitamente para el presente concurso) deberá registrarse en línea en la liga electrónica que se publique en la página de Internet del INPI (https://www.gob.mx/inpi), de conformidad con los rubros solicitados en el sistema informático,
b)    Capturar en el sistema los datos de identificación de la coordinadora del grupo de mujeres que opere la Casa,
c)     Adjuntar en la liga que se publique en la página oficial del INPI los siguientes documentos:
i)    Copia simple de la identificación oficial (credencial para votar vigente, pasaporte vigente o cédula profesional) de la persona designada como representante del grupo de mujeres que opere la Casa, y
ii)    Escrito libre en el que se manifieste bajo protesta de decir verdad que las integrantes del grupo de mujeres que opere la Casa no están vinculadas a ningún partido político y/o asociación
religiosa, con firma autógrafa.
d)    Plan de Fortalecimiento del grupo de mujeres que opere la Casa, conforme a lo indicado en el sistema informático, en el que se consideren las temáticas de trabajo de la Casa. Para dar cumplimiento a ese Plan de Fortalecimiento, podrán acordar recibir apoyo para procesos formativos o la elaboración de productos específicos, que tengan como objetivo, entre otros, el fortalecimiento de capacidades en los temas del proyecto, formación para la elaboración de informes cualitativos y financieros, y en aspectos administrativos y contables. El presupuesto de este apartado deberá desglosarse en el formato de proyecto en el apartado correspondiente a acciones sustantivas,
e)    Currículo y documentación probatoria de las personas que se propongan para el cumplimiento del Plan de Fortalecimiento,
f)     Aval de la Asamblea Comunitaria en donde se establezca la decisión de la comunidad para el desarrollo de un proyecto que impulse acciones en beneficio de los derechos de las mujeres, en este aval se deberá señalar a las integrantes del grupo de mujeres indígenas y afromexicanas que se encuentre operando alguna de las Casas de la Mujer,
       En este documento se deberá señalar el nombre de la Casa operada por el grupo de mujeres y sus integrantes, así como los nombres de las integrantes del grupo que serán las responsables de la ejecución del proyecto, y
g)    Documentación probatoria de que el grupo de mujeres propuesto para operar el proyecto, cuenta con experiencia en la operación de la Casa de la Mujer Indígena o Afromexicana, podrán presentarse instrumentos jurídicos suscritos en ejercicios fiscales anteriores.
Toda la información que se registre en el sistema informático deberá estar completa y legible. El registro de la documentación no implica que se encuentre correcta por lo que será sujeta de revisión durante el proceso de dictaminación.
3.A.1. Descripción de los conceptos de apoyo
Todos y cada uno de los rubros para los cuales se soliciten recursos deberán estar justificados de acuerdo a los objetivos y metas propuestas en el proyecto, así como coherentes con el método de trabajo, el número de población a atender y los productos esperados.
a)    De acuerdo con la fase en la que se ubica el grupo de mujeres que opera la Casa, el proyecto que se presente podrá considerar los siguientes montos:
i.     Fase Inicial (1). Hasta $700,000.00 (Setecientos mil pesos 00/100 M.N.),
ii.    Fase de Fortalecimiento (2). Hasta $850,000.00 (Ochocientos cincuenta mil pesos 00/100 M.N.),
iii.   Fase de Consolidación (3). Hasta $1,000,000.00 (Un millón de pesos 00/100 M.N.), y
iv.   Las Casas que lo requieran, con previo visto bueno del Centro Coordinador de Pueblos Indígenas y Oficina de Representación del INPI que brinda seguimiento al proyecto, podrán solicitar un monto adicional de hasta $100,000.00 (Cien mil pesos 00/100 M.N.).
       Dicho monto podrá destinarse a obras de ampliación del inmueble, remozamiento y compra de equipamiento. Para este último concepto podrá emplearse hasta el 10% de lo otorgado; en caso de que únicamente se solicite recurso para equipamiento, el monto máximo será de $15,000.00 (Quince mil pesos 00/100 M.N.).
       Para obtener este recurso deberán cubrirse los siguientes requisitos:
1.   Carta de justificación,
2.   Plano de ampliación, gráfica, fotografía o dibujo que exprese la reparación o ampliación propuesta,
3.   Presupuesto de obra,
4.   Programa y cronograma de la obra,
5.   Propuesta de compra,
6.   Cotizaciones respectivas, y
7.    Oficio del Centro Coordinador de Pueblos Indígenas que dé seguimiento a la Casa, en donde se manifieste que el recurso solicitado es necesario.
b)    Las Casas que se ubican en la fase de consolidación, una vez transcurridos tres años, deberán demostrar que las estrategias y vínculos generados durante su operación le permiten disponer de recursos financieros de instancias distintas al INPI, aunque podrán continuar participando sucesivamente en las convocatorias que publique el Instituto. Tras el periodo en mención, si las Casas de la Mujer obtienen otros financiamientos distintos al del INPI, en coordinación con la Oficina
de Representación y el Centro Coordinador de Pueblos Indígenas responsable de brindar seguimiento, se determinará el monto de financiamiento anual que garantice la operación de la Casa sin afectar su desempeño, y de acuerdo con la disponibilidad presupuestal de cada ejercicio fiscal.
c)     El financiamiento sólo podrá destinarse a actividades vinculadas con los objetivos y metas del proyecto, así como a dar cumplimiento con los indicadores del Modelo, conforme a los siguientes rubros(5):
i.    Apoyo económico mensual destinado a las integrantes del grupo de mujeres que opera la Casa y promotoras comunitarias que apoyan actividades para la atención de las violencias contra las mujeres indígenas y afromexicanas, así como para el ejercicio de sus derechos. Éste podrá ser hasta el 45% del monto total autorizado,
ii.    No deberá haber diferencia en el apoyo percibido entre la coordinadora del proyecto y las responsables de las diferentes áreas que integran la Casa de la Mujer Indígena o Afromexicana. Las promotoras de los proyectos deberán recibir, en todos los casos, un apoyo económico que no podrá ser menor al 60% del apoyo recibido por las responsables de las áreas operativas de la Casa,
iii.   Actividades sustantivas (Plan de fortalecimiento). Hasta el 35% de este concepto podrá emplearse para la obtención de productos específicos, para la realización de procesos de capacitación tendientes a la consolidación grupal, administrativa y/o temática.
      Podrán contratar una psicóloga o abogada externa al grupo de mujeres que opera la Casa (preferentemente indígena o afromexicana) para participar en el desarrollo de las metas. Para lo cual se deberá presentar el currículo y probatorios que den certeza de su experiencia con mujeres indígenas y/o afromexicanas; en este concepto puede considerarse la contratación de un contador o contadora,
iv.   Mantenimiento. Hasta el 10% del apoyo recibido para los gastos menores para el mantenimiento del inmueble y pago de servicios como energía eléctrica, agua y teléfono fijo únicamente. En el caso de realizar reparaciones, deberá adjuntarse una justificación, la cotización y el desglose de los gastos por mano de obra y compra de materiales,
v.    Gasto de operación. Rubro correspondiente a los recursos necesarios para realizar actividades de canalización, seguimiento y atención de casos, visitas de seguimiento, realización de talleres en las comunidades, reuniones de trabajo, gestión y vinculación; así como otras acciones en beneficio de la comunidad. Hasta el 25% del apoyo recibido,
vi.   Adquisición de artículos de papelería y material de cómputo (consumibles), elaboración de material didáctico y de medios impresos de apoyo para el desarrollo del proyecto. Hasta el 10% del apoyo recibido,
vii.  Gastos médicos. Hasta el 15% del apoyo recibido. Considerando consultas, medicamentos, pago de estudios de gabinete, seguro de vida y/o médico. Este concepto no comprende en ningún caso el pago de un médico permanente, ni pago de jornadas médicas, pero sí la atención al equipo operativo y promotoras de los proyectos.
d)    Si las instalaciones de una Casa de la Mujer Indígena o Afromexicana son afectadas por fenómenos naturales se deberá prever lo siguiente:
I.    Para la afectación en acabados aparentes: se deberá presentar un Catálogo de Conceptos que permita cuantificar el monto que se destinará a la rehabilitación de la Casa.
      Cuando la organización o grupo de trabajo cuente con recursos presupuestales del proyecto que se esté ejecutando en el año en el que ocurra el suceso, éstos podrán ser utilizados para la rehabilitación de la Casa, previa autorización del Centro Coordinador de Pueblos Indígenas y la Oficina de Representación, y
II.   Para pérdida total: se deberá contar con el Dictamen de Protección Civil, que dé cuenta del daño estructural.
En este caso, se deberá observar lo siguiente:
1.    Si el fenómeno natural sucede durante el primer o segundo trimestre del ejercicio fiscal de que se trate, la Casa deberá replantear el proyecto presentado, a efecto de solicitar a la Unidad Operativa el ajuste del monto solicitado considerando la reconstrucción o reubicación de la Casa, así como el Proyecto Operativo Anual, y
2.    Si el fenómeno natural sucede en el tercer o cuarto trimestre del ejercicio fiscal de que se
trate, para el ejercicio presupuestal siguiente, la Casa deberá presentar un proyecto que contenga la propuesta de reconstrucción o reubicación, así como el Proyecto Operativo Anual, para ser revisado por la Unidad Operativa correspondiente y en su caso, autorizado por el Centro Coordinador de Pueblos Indígenas y la Oficina de Representación del INPI.
A.2. Casas de la Mujer Indígena o Afromexicana de Apertura
Este apoyo se dirige a comunidades indígenas o afromexicanas interesadas en impulsar acciones en beneficio de los derechos de las mujeres indígenas y afromexicanas, a través de grupos constituidos en su totalidad por mujeres indígenas o afromexicanas que cuenten con formación y experiencia en temas de derechos de las mujeres, prevención de la violencia de género y derechos sexuales y reproductivos, para la instalación de una Casa de la Mujer Indígena o Afromexicana.
1.A.2 Criterios
La presentación de las propuestas deberá sujetarse a los siguientes criterios:
a)    Se recibirá sólo una propuesta por comunidad,
b)    Ningún(a) servidor(a) público(a) de esta Institución podrá formar parte de la comunidad solicitante ni recibir pago alguno por colaborar en el proyecto. El servidor público que deje de desempeñar su empleo, cargo o comisión deberá observar lo establecido en los artículos 55 y 56 de la Ley General de Responsabilidades Administrativas,
c)     No podrá responsabilizarse a personal externo a la ejecutora; la persona que coordine el proyecto deberá formar parte de la comunidad solicitante, no se puede subcontratar a terceras personas para desarrollar la totalidad del proyecto ni transferir la totalidad de los recursos para la administración de los mismos. Si se detectara esta situación, el proyecto se descalificará automáticamente,
d)    Considerar que las instalaciones de la Casa de la Mujer Indígena o Afromexicana únicamente deberán ser utilizadas para cumplir con los objetivos del proyecto operativo anual alineados al "Modelo de promoción y acompañamiento de derechos de las mujeres indígenas y afromexicanas en el ámbito comunitario",
e)    Ninguna de las integrantes del grupo de trabajo deberá encontrarse en el desempeño de algún cargo público,
f)     La comunidad que presente el proyecto y el grupo de trabajo propuesto, son los que deben dar seguimiento al trámite del proyecto y encargarse de su ejecución, no se admitirá la intervención de una tercera persona física o moral,
g)    El grupo deberá estar conformado en su totalidad por mujeres indígenas o afromexicanas, y por lo menos el 50% de ellas deberán hablar la lengua indígena de la población a la que pretende atender,
h)    Las mujeres que se registren en la propuesta como integrantes del grupo, y de las cuales se presente el currículo y documentos probatorios, son quienes, en caso de pasar a la fase de diagnóstico de factibilidad, deben presentarse a las valoraciones en campo; en el supuesto de que se presenten otras mujeres que no fueron mencionadas en la solicitud, y de quienes no se entregue documentación, el proyecto será descalificado automáticamente,
i)     Que el grupo de mujeres indígenas o afromexicanas demuestre tener como mínimo tres años de encontrarse formado; y avalado por la Asamblea Comunitaria,
j)     Que al menos el 50 por ciento de sus integrantes tengan experiencia comprobable documentalmente como líderes, gestoras o promotoras comunitarias,
k)     Que el grupo cuente con formación (al menos el 50 por ciento de sus integrantes) comprobable documentalmente sobre los temas que plantea el "Modelo de promoción y acompañamiento de derechos de las mujeres indígenas y afromexicanas en el ámbito comunitario" (Formato 1). Estos temas son:
·    Prevención y atención de violencia contra las mujeres indígenas y afromexicanas,
·    Promoción de la salud sexual y reproductiva,
·    Prevención y atención del embarazo adolescente,
·    Partería tradicional,
·    Nuevas masculinidades,
·    Derechos agrarios y acceso a la tierra, y
 
·    Participación y representación política.
l)     Las personas que brinden acompañamiento a la Casa durante su primer año de operación, no podrán integrarse posteriormente al equipo operativo de ésta.
2.A.2 Requisitos de Casas de la Mujer Indígena o Afromexicana de Apertura
a)    El proyecto podrá presentarse de manera física en la Unidad Administrativa del INPI más cercana a donde se pretenda instalar la Casa, o registrarlo en la liga electrónica que se publique en la página de Internet del Instituto (https://www.gob.mx/inpi), de conformidad con los rubros solicitados en el sistema informático,
b)    Adjuntar copia simple de la identificación oficial y de la Clave Única de Registro de Población (CURP) de la persona designada como coordinadora del grupo solicitante,
c)     Acta de Asamblea de la comunidad en la que se pretende instalar la Casa, en la que se señale que la comunidad está de acuerdo con la instalación del inmueble, se especifique el compromiso para la donación del terreno o bien inmueble para instalarla, y se designe a las integrantes del grupo de mujeres que operará la Casa; este documento deberá encontrarse sellado y firmado por las autoridades comunitarias; en ningún caso deberá registrarse la propiedad a nombre de alguna persona física,
d)    Escrito libre debidamente firmado, en el que se manifieste bajo protesta de decir verdad que las integrantes del grupo designado o avalado por la comunidad, no están vinculadas a ningún partido político y/o asociación religiosa,
e)    Plano, gráfica o dibujo que exprese el inmueble que se planea construir. El inmueble debe contar con los espacios mínimos para la operación del proyecto,
f)     Carta de exposición de motivos en formato libre, en donde se señale por qué se quiere instalar una Casa en la comunidad,
g)    Currículo en el que se demuestre la formación del grupo de mujeres responsable, así como el soporte documental, es decir probatorios que den sustento al currículo,
h)    Presentar dos propuestas de acompañamiento especializado al grupo de mujeres que opere la Casa durante el primer año de operación del proyecto. Se dará prioridad a las propuestas que consideren como acompañantes a mujeres indígenas o afromexicanas que cumplan con el perfil, y que residan en la región de cobertura en donde se propone la instalación del inmueble. No serán procedentes las propuestas que consideren como acompañantes a hombres, ni aquellas que se encuentren acompañando a otra Casa,
i)     Se deberá anexar currículo de las propuestas señaladas en el inciso anterior, así como la documentación probatoria de la experiencia demostrable en procesos organizativos con mujeres indígenas y/o afromexicanas, y conocimiento y experiencia en los temas de derechos humanos de las mujeres indígenas y/o afromexicanas, violencia de género y/o salud sexual y reproductiva. Los currículos se deberán acompañar de los siguientes documentos:
·    Probatorios de los vínculos previos con el grupo de mujeres. Las propuestas de asesora acompañante no deberán encontrarse acompañando a otra Casa,
·    Copia simple de la identificación oficial vigente de las propuestas de asesora acompañante,
·    Comprobante de domicilio con una antigüedad no mayor a tres meses; de preferencia, que resida en la región donde se instalaría la Casa,
·    Carta en original en formato libre, en la que se refiera que aceptan las condiciones establecidas en el "Modelo de promoción y acompañamiento de derechos de las mujeres indígenas y afromexicanas en el ámbito comunitario" (Formato 1),
·    RFC de ambas propuestas, y
·    Plan de acompañamiento para Casas de la Mujer Indígena o Afromexicana en etapa de apertura.
3.A.2 Descripción de los conceptos de apoyo
Los rubros para los cuales se soliciten recursos deberán estar justificados de acuerdo con los objetivos y metas propuestas en el proyecto, así como coherentes con la propuesta de construcción y equipamiento, el plan de acompañamiento y los productos esperados.
Podrá contarse hasta con $1,850,000.00 (Un millón ochocientos cincuenta mil pesos 00/100 M.N.). Dicho
recurso podrá destinarse para los siguientes rubros:
a)    Infraestructura. Se sugiere que el inmueble cuente por lo menos con los siguientes espacios:
·    Sala recepción o sala de espera,
·    Cubículo para asistencia emocional,
·    Cubículo para asistencia jurídica,
·    Cubículo para asistencia de salud,
·    Área de oficina,
·    Cuarto de descanso o dormitorio,
·    Cocina-comedor,
·    Un baño para mujeres,
·    Un baño para hombres,
·    Una ducha,
·    Un salón amplio para usos múltiples (capacitaciones), y
·    Espacio para bodega.
b)    Podrá autorizarse hasta un 80 por ciento del monto total del presupuesto autorizado para la construcción o adecuación del inmueble, deberá darse preferencia a los materiales que de manera regional se emplean en la construcción y el predio deberá tener garantizada la servidumbre legal de paso,
c)     Equipamiento de la Casa. Podrá autorizarse hasta un 20 por ciento del monto total del presupuesto autorizado para la adquisición de mobiliario para el equipamiento de las instalaciones,
d)    Asesora acompañante y capacitación. Hasta el 4 por ciento del monto total de presupuesto autorizado para la formación y capacitación de las integrantes de la Casa, y
e)    Gastos de operación. Se podrá autorizar hasta un 3 por ciento del monto total del presupuesto autorizado para el pago de gastos derivados de las actividades necesarias para dar seguimiento a la construcción de la obra y reuniones de seguimiento de las integrantes de la Casa.
Es importante mencionar que, si se sumaran los porcentajes máximos establecidos en esta Modalidad, el resultado no sería 100 por ciento, ya que se trata de máximos posibles y no todos los proyectos utilizarán todos los conceptos descritos.
B. APOYO DE EMERGENCIA PARA LA SOBREVIVENCIA FAMILIAR DIRIGIDO A MUJERES INDÍGENAS Y AFROMEXICANAS EN SITUACIÓN DE DESPLAZAMIENTO FORZADO INTERNO
Este apoyo se encuentra dirigido a grupos de mujeres indígenas y/o afromexicanas en situación de desplazamiento forzado interno.
1.B Criterios para el otorgamiento del apoyo de emergencia para la sobrevivencia familiar dirigido a mujeres indígenas y afromexicanas en situación de desplazamiento forzado interno
a)    Grupos de mujeres indígenas y/o afromexicanas en situación de desplazamiento forzado interno que requieran asesoría, alimentación y acceso a la salud,
b)    Identificación por parte del INPI de los grupos de mujeres indígenas o afromexicanas que requieran el apoyo, o existencia de una notificación al INPI por parte de autoridades federales, estatales, municipales u Organismos Públicos de Derechos Humanos en donde se informe sobre el grupo de mujeres en situación de desplazamiento forzado interno,
c)     Estas acciones se ejecutarán a través de los CCPI, Oficinas de Representación y Oficinas Centrales del INPI, y
d)    Se contempla la participación de personas promotoras de los derechos de las mujeres indígenas y afromexicanas, para proporcionar acompañamiento a los grupos beneficiados, para lo cual se considerarán los criterios señalados en el apoyo a personas promotoras de los derechos de las mujeres indígenas y afromexicanas de la presente Guía.
2.B.  Requisitos para el otorgamiento del apoyo de emergencia para la sobrevivencia familiar dirigido a mujeres indígenas y afromexicanas en situación de desplazamiento forzado interno
·    Identificación por parte del INPI de los grupos de mujeres que requieran el apoyo, o notificación al INPI por parte de autoridades federales, estatales, municipales u Organismos Públicos de Derechos Humanos, en la que se informe sobre la existencia del grupo de mujeres en situación
de desplazamiento forzado interno, con un estimado del número de familias en esta condición,
·    Llenado de la solicitud y de los formatos que se diseñen para tal efecto (Censo), y
·    Asistir a las reuniones informativas que se convoquen por parte de la persona promotora de los derechos de las mujeres indígenas y afromexicanas.
El apoyo a las personas promotoras de los derechos de las mujeres indígenas y afromexicanas, se otorgará de acuerdo con los requisitos y mecánica de operación señalada en el apoyo a Personas promotoras de los derechos de las mujeres indígenas y afromexicanas de la presente Guía.
3.B Descripción de los conceptos del apoyo de emergencia para la sobrevivencia familiar dirigido a mujeres indígenas y afromexicanas en situación de desplazamiento forzado interno
Una vez identificado los grupos de mujeres o recibida la notificación, el INPI, a través de la Unidad Administrativa correspondiente, se reunirá con el grupo para integrar un censo de personas en condiciones de desplazamiento interno e identificación de necesidades; asimismo, procederá a seleccionar una promotora para la eficaz implementación de estos apoyos.
Los apoyos dirigidos a los grupos de mujeres indígenas y/o afromexicanas en situación de desplazamiento forzado interno podrán consistir en:
·    Vestimenta por persona (única vez),
·    Productos de higiene personal (una vez),
·    Alimentación por un periodo de dos meses, en casos excepcionales se podrá ampliar el periodo de apoyo, y
·    Adquisición de insumos para garantizar un alojamiento digno.
El INPI se podrá vincular con las instituciones competentes, a fin de suscribir los instrumentos jurídicos que le permitan estar en condiciones de proporcionar los apoyos referidos.
Le corresponderá a la persona designada por el INPI realizar el censo de las mujeres y sus familias, así como un diagnóstico de necesidades y riesgos, a efecto de determinar los apoyos necesarios; la gestión y acompañamiento del grupo; y en su caso la impartición de pláticas o talleres sobre temas de salud, género y prevención de la violencia contra las mujeres.
Para el caso de las personas promotoras, el monto de apoyo será conforme a lo señalado en el apoyo a personas promotoras de los derechos de las mujeres indígenas y afromexicanas de la presente Guía.
C. FORTALECIMIENTO PARA EL EJERCICIO DE DERECHOS DE LAS MUJERES INDÍGENAS Y AFROMEXICANAS EN SUS DIFERENTES ETAPAS DE VIDA Y CONDICIONES DE VULNERABILIDAD.
1.C Criterios del apoyo de Fortalecimiento para el Ejercicio de Derechos de las Mujeres Indígenas y Afromexicanas en sus diferentes etapas de vida y condiciones de vulnerabilidad
a)    Se encuentra dirigido a comunidades indígenas y afromexicanas. Se recibirá sólo una propuesta por comunidad.
b)    Ningún(a) servidor(a) público(a) de este Instituto podrá formar parte de la comunidad solicitante ni recibir pago alguno por colaborar en el proyecto. El servidor público que deje de desempeñar su empleo, cargo o comisión, deberá observar lo establecido en los artículos 55 y 56 de la Ley General de Responsabilidades Administrativas.
c)     El proyecto tendrá que ser ejecutado por la comunidad, por si o a través de las personas o instancias comunitarias que designe. No podrá responsabilizarse a personal externo. La persona que coordine el proyecto deberá formar parte de la comunidad solicitante, esto implica que no se puede subcontratar a terceras personas para desarrollar la totalidad del proyecto. Si se detectara esta situación, el proyecto se descalificará automáticamente. En el Acta de Asamblea se deberá especificar el nombre de la persona que coordinará el proyecto.
d)    Las personas que desarrollen acciones de formación, no podrán participar en más de dos proyectos, en caso de detectar que se está acompañando a más de dos comunidades solicitantes, no se autorizará ninguna de las propuestas.
e)    Las personas que desarrollen acciones de formación deben tener experiencia de trabajo con población indígena y/o afromexicana en temas relacionados con igualdad de género y/o derechos de las mujeres, especialmente en temas y con población similares a los que se propongan.
f)     Las propuestas deben ir encaminadas a:
 
a) Procesos de formación,
b) Acciones de defensa y representación legal por violencia política contra mujeres indígenas y/o afromexicanas, y
Temáticas
Población indígena a quien podrá estar
dirigidos los proyectos
1.     Sensibilización en igualdad de género,
2.     Derechos de las mujeres,
3.     Prevención de la violencia familiar y de género,
4.     Salud sexual y reproductiva,
4.1.  Violencia obstétrica hacia mujeres indígenas y/o afromexicanas,
4.2.  Prevención de embarazos en adolescentes,
4.3.  Contribución a la erradicación del embarazo en niñas y adolescentes de 10 a 14 años,
4.4.  Prevención del VIH,
4.5.  Partería tradicional,
5.     Masculinidades con enfoque intercultural,
6.     Capacitación de formadoras con perspectiva de género,
7.     Derechos de las mujeres indígenas y/o afromexicanas con discapacidad,
8.     Acciones para la sensibilización sobre las consecuencias del matrimonio infantil en niñas y niños indígenas y/o afromexicanas,
9.     Derechos político-electorales de las mujeres indígenas y afromexicanas, y
10.   Derechos agrarios y acceso a la tierra.
A. Autoridades municipales, estatales o federales,
B. Población indígena y/o afromexicana en zonas urbanas,
C. Jornaleras,
D. Madres y padres de familia,
E. Niñas, niños y/o adolescentes,
F. Parteras tradicionales, y
G. Trabajadoras domésticas.
 
1.C.1 Proyectos estratégicos
Se otorgará apoyo económico de manera excepcional a proyectos estratégicos de instituciones académicas, organismos internacionales, comunidades indígenas y afromexicanas, grupos de mujeres indígenas y/o afromexicanas, instituciones de los tres órdenes de gobierno y organismos autónomos federal y estatales, que tengan como objetivo impulsar el ejercicio de derechos de las mujeres indígenas y/o afromexicanas, de sus comunidades y pueblos, para alcanzar la igualdad sustantiva, que por su cobertura geográfica, población objetivo o por la relevancia del tema y las propuestas de solución, de manera central se determinen viables y necesaria su implementación.
2.C Requisitos del apoyo de Fortalecimiento para el Ejercicio de Derechos de las Mujeres Indígenas y Afromexicanas en sus diferentes etapas de vida y condiciones de vulnerabilidad
a)   El proyecto deberá presentarse de manera física en la Unidad Administrativa del INPI más cercana a la comunidad en la que se desarrollará el proyecto, de acuerdo con la Guía para comunidades indígenas y afromexicanas interesadas en presentar proyectos en la convocatoria de fortalecimiento para el ejercicio de derechos de las mujeres indígenas y afromexicanas en sus diferentes etapas de vida y condiciones de vulnerabilidad (Formato 9).
b)   Acta de Asamblea Comunitaria en la que se indique que la comunidad está de acuerdo con la realización del proyecto, se señalen a las autoridades de la comunidad y se designe al comité de mujeres que será responsable de operar el proyecto y administrar los recursos. Asimismo, se deberá especificar el nombre de la persona que llevará a cabo las acciones de capacitación.
c)   Copia simple de la Clave Única de Registro de Población (CURP) y de la identificación oficial de las personas representantes de la comunidad.
d)   Para los procesos de formación, cartas descriptivas de cada uno de dichos procesos.
e)   Currículo de las personas que participarán en la ejecución del proyecto como facilitadoras de los
procesos de capacitación, en caso de que no se presente el currículo, se descalificará el proyecto.
f)    Documentos que avalen la formación en las temáticas de la convocatoria, es decir, probatorios del currículo de las personas que participarán como facilitadoras en la ejecución del proyecto. En caso de que se considere la contratación de una persona física o moral, adicional a lo anterior, se deberá anexar probatorios de la trayectoria de trabajo con población indígena y/o afromexicana.
g)   En caso de no adjuntarse la documentación probatoria de las personas que impartirán los procesos de formación y/o capacitación, se descalificará el proyecto.
      Se puede presentar como probatorio lo siguiente:
·    Copia simple de las constancias de haber recibido cursos y formación en los temas de derechos de la población indígena y/o mujeres indígenas y/o afromexicanas,
·    Copia simple de las constancias de haber impartido cursos, talleres y/o conferencias en los temas propuestos en el proyecto,
·    Copia simple de portada e índice de libros elaborados o donde colaboren personas involucradas en el proyecto. En este caso deberá especificarse el nombre de las y los colaboradores del mismo,
·    Testimonios de participantes indígenas y/o afromexicanos en procesos formativos desarrollados por la persona física o moral propuesta, en su caso. Deberán especificar a qué procesos corresponden, fecha de realización y población atendida. Para testimonios o probatorios audiovisuales o en audio, deberán incluir la liga donde pueden consultarse, y
·    Contratos/Convenios/Acuerdos celebrados para la impartición de procesos formativos con población indígena y en temas de género o derechos de las mujeres, desarrollados por la persona física o moral propuesta.
Nota: El número de probatorios dependerán de la experiencia de las personas que facilitarán los procesos de capacitación.
2.C.1 Proyectos estratégicos
a)    Propuesta técnico económica de las acciones que se pretenden desarrollar, en la que se refleje el impacto que estas acciones tendrán en el ejercicio de los derechos de las mujeres indígenas y/o afromexicanas,
b)    Identificación oficial (credencial para votar vigente, pasaporte vigente o cédula profesional) de la(s) persona(s) designada(s) como representante(s) legal(es) de la instancia solicitante, la representación deberá estar vigente,
c)     Clave Única de Registro de Población (CURP) del o la representante legal de la instancia solicitante,
d)    Copia simple de la Cédula de Inscripción al RFC de la instancia solicitante, este requisito no aplica a los grupos de mujeres y comunidades indígenas y afromexicanas,
e)    Comprobante de domicilio, con una antigüedad no mayor a tres meses,
f)     Para los procesos de formación, cartas descriptivas de cada uno de los procesos,
g)    Currículo de la o las personas que realicen acciones de formación o capacitación, acompañado de documentos probatorios que den certeza del dominio en los temas de los talleres que se proponen,
h)    Para el caso de los proyectos de grupos de mujeres o los de comunidades indígenas y afromexicanas, adicional a lo anterior se deberá presentar Acta de Asamblea Comunitaria en la que se indique que la comunidad está de acuerdo con la realización del proyecto, se señalen a las autoridades de la comunidad y se designe al comité de mujeres que será responsable de operar el proyecto y administrar los recursos. Asimismo, se deberá especificar el nombre de la persona que llevará a cabo las acciones de capacitación, y
i)     Los proyectos que serán dictaminados por un comité integrado por personal de la Coordinación General de Derechos Indígenas, la Coordinación General de Transversalidad y Operación Regional, la Coordinación General de Planeación y Evaluación, la Coordinación General de Asuntos Jurídicos y Órgano Interno de Control, el cual sesionará las veces que sean necesarias.
Una vez acordadas las acciones, se procederá a la suscripción de un Convenio de Concertación o Colaboración, según sea el caso, de acuerdo al formato 10 de la presente Guía
3.C Descripción de los conceptos de apoyo de Fortalecimiento para el Ejercicio de Derechos de las Mujeres Indígenas y/o Afromexicanas en sus diferentes etapas de vida y condiciones de vulnerabilidad
 
a)    Los rubros para los cuales se soliciten recursos deberán ser justificados de acuerdo con los objetivos y metas propuestas en el proyecto, así como coherentes con el método de trabajo, el número de población a atender y los productos esperados.
b)    No se apoyará la adquisición ni reparaciones de vehículos; tampoco de bienes muebles e inmuebles ni equipo de oficina o de cómputo (computadoras, impresoras, proyectores, cámaras fotográficas, escáneres o equipos de sonido).
c)     No se apoyará el pago de becas u otro tipo de retribuciones para la población a la cual se dirijan las acciones de capacitación.
d)    No se cubrirán gastos de recibo de luz, recibo telefónico [renta de la línea, internet, servicios adicionales de la línea], o agua.
e)    Se podrá solicitar por proyecto un monto de hasta $150,000.00 (Ciento cincuenta mil pesos 00/100 M/N).
f)     Dicho recurso podrá destinarse para los siguientes rubros:
i.    Hasta el 20% del total del proyecto para el concepto de facilitación, en caso de contratar a una persona física o moral, en este porcentaje se considerarán sus gastos de traslado, hospedaje y alimentación,
ii.    Adquisición de artículos de papelería y material de cómputo (consumibles),
iii.   Adquisición o elaboración de material didáctico y de medios impresos de apoyo para el desarrollo de los proyectos,
iv.   Pago de alimentación de la población indígena y/o afromexicana que participe en los procesos formativos,
v.    Recursos para el pago de copias simples de documentos requeridos para el desarrollo de la propuesta,
vi.   Recursos para la impresión de documentos/reproducción de videos derivados del proyecto, y
vii.  Se autorizará hasta el 20% del total de proyecto, para el pago de promotoras indígenas y/o afromexicanas. Para este caso se considerarán como promotoras a mujeres pertenecientes a la comunidad, que realicen acciones de difusión del proyecto, convocatoria a los eventos o que participen como multiplicadoras de los conocimientos adquiridos.
3.C.3 Proyectos estratégicos
El monto se definirá dependiendo las acciones que se financien.
Para el caso de los proyectos estratégicos, la distribución de recursos, debe realizarse conforme a las metas planteadas, cobertura propuesta y número de personas beneficiarias programados.
D. PROMOTORAS DE LOS DERECHOS DE LAS MUJERES INDÍGENAS Y AFROMEXICANAS.
1.D. Criterios para el apoyo a Promotoras de los derechos de las mujeres indígenas y afromexicanas.
a)   Esta modalidad está dirigida a mujeres indígenas y afromexicanas para que realicen acciones de promotoría en temas de derechos de las mujeres, prevención de la violencia de género y derechos sexuales y reproductivos, asesoría y acompañamiento a situaciones de violación de derechos de las mujeres,
b)   Preferentemente ser hablante de la lengua indígena,
c)   Contar con reconocimiento comunitario,
d)   Contar con bachillerato terminado, preferentemente tener formación en derecho, antropología social, sociología, trabajo social, psicología, lengua y cultura, salud intercultural y enfermería,
e)   Tener conocimientos en temas de derechos de las mujeres, igualdad de género, prevención de la violencia de género y derechos sexuales y reproductivos, y
f)    Contar con disponibilidad de horario, considerando 6 horas diarias de lunes a viernes.
2.D Requisitos del apoyo a Promotoras de los derechos de las mujeres indígenas y afromexicanas
Presentar la siguiente documentación en un periodo de cinco (5) días hábiles, contados a partir de la fecha de recepción de la invitación:
 
a)   Escrito libre por el que la persona invitada, manifiesta su aceptación para participar, en los términos y condiciones establecidos en la presente guía; señalando que no mantiene relación de parentesco con servidoras y servidores públicos del INPI y que cuenta con la disponibilidad de horario señalada en los criterios,
b)   Carta de las autoridades comunitarias en la que se indique que la persona invitada forma parte de la comunidad y, en su caso, señale que es hablante de la lengua indígena,
c)   Currículum vítae debidamente firmado,
d)   Copia del comprobante de domicilio,
e)   Copia de la Clave Única de Registro de Población (CURP),
f)    Copia de la identificación oficial (credencial del INE o cédula profesional),
g)   Copia del comprobante con el que acredite tener estudios de nivel bachillerato o equivalente, preferentemente tener formación en derecho, antropología social, sociología, trabajo social, psicología, lengua y cultura, salud intercultural y enfermería, y
h)   Documentos que avalen tener conocimientos en las temáticas de derechos de las mujeres, igualdad de género, prevención de la violencia de género y derechos sexuales y reproductivos. Se puede presentar como probatorio lo siguiente:
·    Copia simple de las constancias de haber recibido cursos y formación en los temas referidos,
·    Copia simple de las constancias de haber impartido cursos, talleres y/o conferencias en los temas propuestos en el proyecto, y
·    Contratos/Convenios/Acuerdos celebrados con instituciones federales, estatales y municipales para el desarrollo de acciones en temas de la promotoría.
De los documentos que se pide copia, se deberá presentar al momento de su entrega el original para cotejo.
3.D Mecánica operativa del apoyo a Promotoras de los derechos de las mujeres indígenas y afromexicanas.
Dependiendo de las necesidades detectadas en materia de derechos de las mujeres indígenas y afromexicanas y con base en la disponibilidad presupuestal, las Unidades Operativas y Administrativas del INPI podrán contar con una promotora de los derechos de las mujeres indígenas. En aquellos casos en que las necesidades de operación lo requieran, podrán contar con un número mayor de promotoras.
El Instituto formulará las invitaciones por escrito a las personas prospectas, de acuerdo con los criterios señalados en el numeral 1.D., debiendo invitar a un número mayor del total requeridas, para seleccionar entre ellas a la que se apegue de mejor manera al perfil.
Si las personas invitadas a participar como promotoras de los derechos de las mujeres indígenas y afromexicanas, no entregan al INPI -durante el plazo establecido- la documentación correspondiente, se entenderá que no se encuentran interesadas en participar y se valorarán únicamente los perfiles de quienes sí entregaron la documentación completa.
Las personas invitadas que se encuentren interesadas en participar y no entreguen al Instituto la documentación completa dentro del plazo establecido, contarán con cinco (5) días hábiles posteriores a la fecha de entrega de la documentación, para integrar en su totalidad al expediente los requisitos establecidos; en caso de no dar atención dentro de este plazo, se entenderá que no se encuentra interesada en participar y se tendrá por desierta la invitación.
Concluido este periodo, el INPI realizará la revisión y valoración de los expedientes, así como la evaluación de conocimientos, habilidades y aptitudes.
Para el caso de las promotoras del apoyo de emergencia para la sobrevivencia familiar dirigido a mujeres indígenas y afromexicanas en situación de desplazamiento forzado interno, el número de promotoras dependerá del número de mujeres que integren el grupo de desplazadas.
Una vez que el Instituto cuente con la definición de la persona que da cumplimiento con los criterios y requisitos establecidos en la presente normatividad, informarán por escrito a las personas interesadas el resultado.
 
La persona seleccionada como promotora, deberá acudir al Instituto a firmar el Convenio de Concertación en el que se precisarán las particularidades del apoyo, derechos y obligaciones.
Conforme a las necesidades detectadas y de acuerdo con la disponibilidad presupuestal, el INPI realizará actividades de capacitación a las promotoras con el propósito de atender aspectos de mejora, y con ello fortalecer sus capacidades para el mejor desempeño de sus actividades.
De manera mensual, la promotora deberá presentar un informe de las actividades realizadas y los objetivos alcanzados, de conformidad con lo señalado en el Convenio de Concertación suscrito; y al concluir el periodo de la promotoría deberá presentar un informe final. De igual manera, la persona responsable que coordine a la promotora emitirá un informe final de su desempeño.
Para un mejor control de los apoyos otorgados y a fin de estar en condiciones de dar respuesta a diversos requerimientos de información de las autoridades competentes en la materia, se integrará un expediente que, adicionalmente a los documentos mencionados en el numeral 2.F de esta Guía, deberá contener lo siguiente:
a)    Convenio de Concertación celebrado entre el INPI y la promotora,
b)    Copia simple del oficio en el que el INPI informa a la promotora que ha sido seleccionada,
c)     Copia simple de los oficios en los que solicita la transferencia mensual del apoyo económico a la promotora,
d)    Copia simple de la orden de pago autorizada por el área responsable, mediante el cual se otorga el apoyo al asistente; así como de los recibos simples debidamente firmados, que den constancia de la entrega de los recursos a la promotora,
e)    Escrito por el que la promotora manifiesta, bajo protesta de decir verdad, que se compromete a mantener la reserva y discreción absoluta de los datos personales de los casos que atienda o conozca, en términos de la Ley General de Transparencia y Acceso a la Información Pública,
f)     Copia de los informes mensuales y final de las actividades realizadas y los objetivos alcanzados, y
g)    Copia del informe final del desempeño de la promotora emitido por la persona responsable de su coordinación.
4.D Descripción de los conceptos de apoyo para las Promotoras de los derechos de las mujeres indígenas y afromexicanas.
Los apoyos se otorgarán para el ejercicio fiscal en curso por un periodo máximo de ocho meses. Cada apoyo será por monto mensual de $8,000.00 (Ocho mil pesos 00/100 M.N.), Adicional a lo anterior, se otorgarán a cada persona promotora, de manera mensual $1,000.00 (Mil pesos 00/100 M.N.) por concepto de movilidad.
Con el propósito de prever cualquier eventualidad, las promotoras contarán con un seguro de accidentes.
El otorgamiento del apoyo se realizará mediante transferencia electrónica a una cuenta bancaria a nombre de la persona promotora.
6. PROCEDIMIENTO
6.1 Descripción de las convocatorias
La emisión de las convocatorias se realizará al momento de la publicación de los presentes Lineamientos, respecto de los siguientes apoyos:
a)    Casas de la Mujer Indígena o Afromexicana de apertura (Formato 4),
b)    Casas de la Mujer Indígena o Afromexicana de Continuidad (Formato 3), y
c)     Fortalecimiento para el ejercicio de derechos de las mujeres indígenas y afromexicanas en sus diferentes etapas de vida y condiciones de vulnerabilidad (Formato 7).
6.2 Etapa de recepción de proyectos
a)    Las convocatorias se encontrarán abiertas por un periodo de 30 días naturales a partir de la entrada en vigor de los presentes Lineamientos, en caso de que el término del plazo sea en día inhábil, se recorrerá al siguiente día laboral.
La presentación de los proyectos en el marco de las convocatorias se realizará de las siguientes maneras:
·    Casas de la Mujer Indígena o Afromexicana de apertura: Las propuestas se podrán presentar a
través de un sistema informático en la liga electrónica que se publique en la página oficial del Instituto (https://www.gob.mx/inpi), o de manera presencial en la Unidad Administrativa del INPI más cercana,
·    Casas de la Mujer Indígena o Afromexicana de continuidad: las propuestas se deberán presentar a través de un sistema informático, y
·    Fortalecimiento para el ejercicio de derechos las mujeres indígenas y afromexicanas en sus diferentes etapas de vida y condiciones de vulnerabilidad, de manera física en la unidad operativa más cercana a la comunidad en donde se desarrollará el proyecto.
Para el caso de los proyectos que se presenten en línea, la persona que realice el registro deberá ser quien se proponga para coordinar el proyecto, a fin de que se dé el seguimiento adecuado, concluido el proceso completo, se habilitará la opción de finalizar el trámite, con lo cual se generará un acuse que se hará llegar al correo electrónico registrado como dato de contacto. El acceso al sistema puede realizarse las veces que se requiera con el CURP de la persona que realiza el registro, una vez concluido el tramite no se podrá acceder nuevamente al sistema.
Los proyectos de Casas de la Mujer Indígena o Afromexicana de apertura que se entreguen físicamente y de Fortalecimiento para el ejercicio de derechos las mujeres indígenas y afromexicanas en sus diferentes etapas de vida y condiciones de vulnerabilidad, al presentar la propuesta ante el INPI, la persona responsable del apoyo en la Unidad Administrativa revisará que la documentación y archivos a entregar estén completos, que las copias sean legibles y que se presente en el orden requerido.
Si la documentación no está completa, se otorgará un plazo de prevención de cinco (5) días hábiles para cubrir el total de requisitos, exceptuando la entrega del proyecto para el cual no existe plazo de prevención; en caso de no subsanar las observaciones en el tiempo mencionado, la propuesta se eliminará automáticamente.
El cierre de recepción de proyectos será 30 días naturales después de la entrada en vigencia de los presentes Lineamientos, a las 14:30 horas (para cada huso horario de los Estados Unidos Mexicanos).
Una vez cerradas las convocatorias, en los CCPI's y Oficinas de Representación del INPI, se concentrará la información de las propuestas recibidas en su cobertura de atención, y se enviará por correo electrónico al área responsable en Oficinas Centrales a más tardar seis (6) días hábiles posteriores al cierre de las convocatorias; junto con la relación de proyectos, deberán enviar la versión electrónica de los mismos y de las fichas de recepción de los proyectos recibidos de manera presencial.
6.3 Criterios para la dictaminación de los proyectos
a)    Todos los proyectos que se presenten dentro de los tiempos establecidos y que cumplan con los requisitos marcados en las convocatorias serán dictaminados,
b)    La documentación presentada deberá encontrarse completa, legible y en los formatos indicados, según corresponda,
c)     Se evaluará la congruencia de las propuestas con los términos que establecen cada una de las convocatorias,
d)    Se valorará la coherencia de los objetivos, metas, resultados y productos esperados del proyecto, con el número de beneficiarios, horas de capacitación y presupuesto solicitado,
e)    Distribución del presupuesto solicitado con relación al número de actividades propuestas, número de beneficiarios, así como cobertura de atención, en apego a los conceptos de apoyo y porcentajes señalados para cada modalidad,
f)     Los calendarios de actividades deberán ser acordes con los presupuestos solicitados,
g)    Valoración de los antecedentes de trabajo de la instancia solicitante en materia de los temas de la convocatoria correspondiente,
h)    Se revisará la experiencia de las personas propuestas para la facilitación de talleres, pláticas y conferencias en los temas de la convocatoria, y
i)     Se priorizarán los proyectos que aborden las temáticas de derechos político-electorales de las mujeres, participación de las mujeres en los espacios de toma de decisiones, formación de liderazgos comunitarios; y derechos agrarios y tenencia a la tierra, sensibilización sobre las consecuencias del matrimonio infantil, y contribución a la erradicación del embarazo en niñas y adolescentes de 10 a 14 años, así como partería tradicional.
6.4 Etapa de dictaminación
 
a)    En un periodo que no exceda de 45 días naturales contados a partir del cierre de las convocatorias, los proyectos se someterán al análisis de su coherencia, congruencia y viabilidad,
b)    Los proyectos serán evaluados por un Comité Dictaminador integrado por personal del INPI y en los casos que aplique, por especialistas en los temas materia de cada convocatoria. El dictamen se realizará utilizando las normas y criterios de valoración establecidos en estos Lineamientos y en la normatividad aplicable,
c)     En el caso de las Casas de la Mujer Indígena o Afromexicana, la valoración se realiza entre la Oficina de Representación o Centro Coordinador de Pueblos Indígenas del INPI correspondiente y el área responsable en Oficinas Centrales,
d)    La valoración se llevará a cabo verificando que las propuestas presentadas se apeguen a los criterios, requisitos y bases establecidas en cada convocatoria y conforme a lo señalado en el numeral 6.3 de los presentes Lineamientos, y
e)    Para las propuestas de Casas de la Mujer Indígena o Afromexicana de apertura, las solicitudes que cumplan con lo establecido en la convocatoria, los Lineamientos para el Programa y la presente Guía de Operación y Procedimiento, pasarán a la siguiente etapa, que consiste en la realización de un diagnóstico de factibilidad en campo por parte de personal de Unidades Administrativas y Oficinas Centrales dentro de los 60 días naturales posteriores a la emisión del resultado preliminar.
6.5 Criterios para la asignación de montos financieros
Los proyectos se autorizarán de acuerdo con:
a)    La disponibilidad presupuestal,
b)    El cumplimiento de los requisitos establecidos en cada una de las convocatorias,
c)     Toda vez que las propuestas son comunitarias, aquellas que sean iguales o similares, serán descartadas, y
d)    La asignación de recursos para los proyectos que resulten autorizados estará sujeta a revisión de los montos solicitados, por lo cual puede variar en función de lo propuesto en los proyectos considerando objetivos, metas, actividades, población beneficiaria y cobertura planteada.
6.6 Resultados de la dictaminación
a)    Una vez concluido el proceso de revisión de proyectos, los resultados se publicarán en la página de Internet del INPI (https://www.gob.mx/inpi) en un plazo máximo de 45 días naturales posterior al cierre de convocatorias.
       Para la convocatoria de Casas de la Mujer Indígena o Afromexicana de apertura, se publicarán los nombres de las comunidades, cuyos proyectos pasen a la segunda etapa. Una vez realizadas las actividades de la segunda etapa, en un máximo de 60 días naturales posteriores a la publicación de los primeros resultados, se publicarán en la página de Internet del INPI (https://www.gob.mx/inpi) los nombres de las propuestas que sean autorizadas para la apertura de una Casa,
b)    Los solicitantes cuyos proyectos no fueron autorizados podrán requerir por escrito la información sobre los resultados de la revisión de su propuesta, el escrito deberá estar dirigido a la persona titular de la Unidad Operativa y suscrito por el o la representante de la comunidad interesada,
c)     Una vez que se hayan publicado los resultados, se deberá notificar a las comunidades o grupos de mujeres autorizados que su proyecto fue aprobado. Las personas que coordinen los proyectos que hayan sido autorizados deberán asistir a la Unidad Operativa que le corresponda, en un plazo de 20 días a partir de la notificación para revisar y en su caso firmar el "Formato de aceptación de resultados" (Formato 11),
d)    Los proyectos que requieran adecuaciones derivadas de la dictaminación, y que se señalen en el "Formato de aceptación de resultados", deberán modificarse para ser entregados por vía electrónica a la persona designada en la Unidad Operativa correspondiente en el plazo indicado en el Formato, y
e)    Si la comunidad beneficiada no aceptara el apoyo, deberá informarlo a la brevedad por escrito al INPI, explicando los motivos de su decisión. Si se presentaran estos casos, deberán informarse de manera inmediata a Oficinas Centrales.
6.7 Celebración de Convenios de Concertación
 
a)    Una vez que se hayan firmado los "Formatos de aceptación de resultados" y se hayan presentado los proyectos modificados, para los casos que aplique; la persona responsable en la Unidad Operativa elaborará el Convenio de Concertación (Formatos 6 y 10); el cual deberá ser validado por el área jurídica correspondiente, y se firmará en cuatro tantos originales distribuidos en la Oficina de Representación de la siguiente manera: uno para el expediente del área responsable, otro para la instancia beneficiaria, otro para el área administrativa, y el último para resguardo del área jurídica, y
b)    Los Convenios se encontrarán disponibles para firma en un lapso de hasta 20 días naturales posteriores a la publicación de resultados, y
c)     Para el caso de las Casas de la Mujer Indígena o Afromexicana de Apertura, la Unidad Operativa correspondiente, deberá dar seguimiento a la elaboración y firma del Contrato de prestación de servicios profesionales para el acompañamiento y asesoramiento local, que suscribirán la Casa y la Asesora acompañante (Formato 5).
6.8 Ministración de los recursos
a)    Una vez que se cuente con los Convenios debidamente firmados, la entrega de los recursos autorizados se llevará a cabo mediante la entrega de recibos simples firmados y sellados por las autoridades comunitarias, para el caso de las Casas de la Mujer Indígena o Afromexicana el recibo simple debe ir firmado por todas las integrantes del grupo. La transferencia se realizará a una cuenta mancomunada a nombre de dos o más integrantes del comité designado por la comunidad (grupo de mujeres), y
b)    La Unidad Operativa tramitará la transferencia de recursos a la comunidad en una sola ministración.
6.9 Integración de expedientes
Cada Unidad Operativa deberá conformar un expediente de los proyectos autorizados que contenga lo siguiente:
1.     Proyecto o propuesta original,
2.     Ficha de recepción del proyecto entregada por la Unidad Operativa, o acuse de registro de proyecto en línea, según sea el caso. No aplica para la modalidad de proyectos estratégicos,
3.     Formato de aceptación de resultados. No aplica para la modalidad de proyectos estratégicos,
4.     Proyecto modificado (en caso de que aplique),
5.     Informes presentados por las comunidades autorizadas. Para el caso de proyectos estratégicos, únicamente se presenta informe final,
6.     Documentación comprobatoria del correcto ejercicio del gasto, de acuerdo con lo establecido por el INPI para este fin en la Guía de comprobación de recursos del Apoyo a Mujeres Indígenas para alcanzar la Igualdad de Género (Formato 14). Para el caso de proyectos estratégicos, lo que se señale en el convenio de concertación o coordinación correspondiente, y
7.     Toda la documentación generada en el marco del desarrollo del proyecto.
6.10 Ejecución
a)    La comunidad o los grupos de mujeres deberán ejecutar el proyecto conforme fue autorizado. Solamente podrá haber cambios que sean solicitados y argumentados por escrito previo a su realización; la Unidad Operativa encargada de dar seguimiento al proyecto será la responsable de dar respuesta a este tipo de solicitudes,
b)    En el caso de que se generen materiales (diagnósticos, publicaciones, videos, manuales, carteles, volantes, trípticos, folletos, etc.) ya sea como resultados, evidencias o como parte de la difusión, éstos deberán incluir tanto el logotipo del INPI como la leyenda "Este programa es público, ajeno a cualquier partido político. Queda prohibido el uso para fines distintos a los establecidos en el programa",
c)     Cada comunidad o grupo de mujeres autorizado, excepto en la modalidad Casas de la Mujer Indígena o Afromexicana de Apertura, deberá presentar al Instituto mediante el formato para ello diseñado, un informe parcial (Formato 12) del desarrollo del proyecto de acuerdo a como lo solicite el área responsable en Oficinas Centrales. Deberá contener información detallada sobre avances de metas, beneficiarias y beneficiarios; así como del ejercicio del gasto conforme a la Guía de comprobación (formato 14).
       La persona Responsable del área en la Unidad Operativa revisará el informe y por medio de oficio se
entregarán las observaciones pertinentes (en caso de haberlas), la comunidad beneficiaria deberá responder a las observaciones en un plazo de cinco (5) días hábiles a partir de recibido el oficio,
d)    Todos los informes parciales deberán ser remitidos al área responsable en Oficinas Centrales mediante correo electrónico; así como las cédulas de evaluación de beneficiarios, correspondientes al periodo que se reporta; lo anterior para la elaboración de los reportes correspondientes, y
e)    Una vez concluido el proyecto, las comunidades autorizadas presentarán al INPI el informe final de resultados del proyecto (Formato 13), así como recibos simples y demás documentación probatoria del correcto ejercicio del gasto de acuerdo con lo establecido en la "Guía de comprobación de recursos de los proyectos para la Atención a Mujeres Indígenas y Afromexicanas" (Formato 14); así como copias simples de la Cédulas de evaluación de beneficiarias y beneficiarios (Formato 15); y la sistematización de sus resultados, a más tardar 20 días naturales luego de concluido el ejercicio fiscal cuando se dio el apoyo. Los informes finales deben concentrar las cifras y metas reportadas en los informes trimestrales. Los proyectos estratégicos presentan únicamente informe final, considerando lo señalado en el convenio de concertación o coordinación, según corresponda.
       La comprobación de los recursos autorizados deberá ser revisada por el área responsable en las Oficinas de Representación o Centro Coordinador de Pueblos Indígenas, según corresponda. Todos los informes finales deberán ser enviados a oficinas centrales mediante correo electrónico, al área responsable.
6.11 Etapa de seguimiento y evaluación de los proyectos
El INPI de manera directa o a través de la persona o instancia que designe, dará seguimiento y evaluación de gabinete y de campo a las actividades desarrolladas por los proyectos apoyados.
Cuando se realicen las visitas de seguimiento a cualquiera de los proyectos financiados en el marco de las acciones para la Atención a Mujeres Indígenas y Afromexicanas para el ejercicio de sus derechos, deberá utilizarse la Cédula de Seguimiento (Formato 16) y ser remitida al área responsable en Oficinas Centrales una vez concluida la visita de seguimiento, además de resguardarse en el expediente del proyecto visitado.
6.12 Comprobación de recursos
a)    En todos los casos se deberá entregar un informe parcial, en el que se reportarán los avances físicos y financieros del proyecto, a dicho informe se deben anexar la comprobación de los recursos ejercidos en el periodo que se reporta, conforme a lo establecido en la Guía de comprobación (Formato 14). Para el caso de los proyectos estratégicos, la comprobación se realiza conforme a lo señalado en el convenio de coordinación o concertación que se suscriba.
b)    Al entregar los informes finales deberán presentar los documentos de la comprobación en original para que les sean sellados y se coteje con las copias entregadas al INPI. El área responsable en la Unidad Operativa que corresponda, revisará el informe y la comprobación; en caso de haber diferencias, irregularidades o inconsistencias, se solicitarán las aclaraciones correspondientes. Una vez que esto sea solventado, o que no haya observaciones, la Unidad Operativa emitirá el oficio de liberación del proyecto.
6.13 Contraloría Social
A través de la Modalidad Casas de la Mujer Indígena o Afromexicana, se promoverá la participación de los beneficiarios a través de la constitución y operación de Comités de Contraloría Social, para el seguimiento, supervisión y vigilancia del cumplimiento de las metas y acciones comprometidas, así como de la correcta aplicación de los recursos públicos asignados a las mismas.
Para lograr lo anterior, el INPI y las Casas de la Mujer Indígena o Afromexicana, deberán sujetarse a lo establecido en los Lineamientos para la promoción y operación de la Contraloría Social en los programas federales de desarrollo social, publicados el 28 de octubre de 2016 en el Diario Oficial de la Federación, y realizar las actividades de promoción de Contraloría Social bajo el Esquema y Programa Anual de Trabajo de Contraloría Social validados por la Secretaría de la Función Pública.
Asimismo, para la integración de los Comités de Contraloría Social se promoverá la participación de hombres y mujeres, los Comités se conformarán conforme a lo previsto en la "Guía Operativa de Contraloría Social 2020 del Programa de Derechos Indígenas".
 
8. FORMATOS
FORMATO 1. MODELO DE PROMOCIÓN Y ACOMPAÑAMIENTO DE DERECHOS DE LAS MUJERES
INDÍGENAS Y AFROMEXICANAS EN EL ÁMBITO COMUNITARIO
PROGRAMA DE DERECHOS INDÍGENAS
Presentación
Los apoyos a las Casas de la Mujer Indígena o Afromexicana están dirigidos a comunidades indígenas y afromexicanas interesadas en impulsar acciones tendientes a mejorar el acceso de la población femenina indígena al disfrute de una salud sexual y reproductiva y a una vida libre de violencia.
El presente documento establece las bases para la operación del Modelo, el cual tiene como finalidad establecer un mecanismo para la operación de las Casas de la Mujer Indígena o Afromexicana; al mismo tiempo, el Modelo permite registrar las fases de desarrollo de las Casas -y con ellas, las necesidades de fortalecimiento de capacidades, financiamiento, formación técnica y gestión- por las que transitan las Casas de la Mujer y de acuerdo con las cuales deberán considerarse sus funciones, actividades, responsabilidades y resultados esperados. De esta forma, el Modelo ha de servir para la planeación, la operación, el seguimiento y la evaluación de las Casas y como una herramienta de trabajo para demarcar las estrategias para la atención y recepción adecuada de la demanda de las Casas de la Mujer Indígena o Afromexicana.
El Modelo y el apoyo a las Casas de la Mujer constituyen una respuesta a la demanda de las mujeres indígenas y afromexicanas para el ejercicio de sus derechos y para la atención y prevención de las diferentes violencias de género. En esta medida, el Modelo está orientado al desarrollo de capacidades a nivel local, busca impulsar los procesos propios de las mujeres indígenas para el ejercicio de los derechos, así como atender y prevenir las violencias de género, asegurando la pertinencia de las acciones.
Objetivo del Modelo
Contar con un instrumento institucional que permita impulsar y consolidar acciones participativas de atención para el ejercicio de los derechos de las mujeres indígenas y afromexicanas, promoviendo el involucramiento directo de las mujeres indígenas.
El Modelo es una guía para la acción institucional y de las Casas, compuesta por enfoques, ámbitos de atención, fases y actores.
Características y condiciones del Modelo
Este Modelo constituye una guía para identificar las condiciones -institucionales y sociales- de réplica de las fases que se consideran para el desarrollo completo de las acciones de las Casas de la Mujer Indígena o Afromexicana, que para realizarse exigen la participación indispensable de los dos actores fundamentales: el Instituto Nacional de los Pueblos Indígenas, como institución financiadora y de seguimiento a través de su estructura central, Oficinas de Representación y CCPI's; y el grupo de mujeres responsable de la Casa de la Mujer Indígena o Afromexicana. El diseño del Modelo permite establecer acuerdos de colaboración con las Casas y atender los casos canalizados desde las Casas de la Mujer Indígena o Afromexicana, bajo esquemas socialmente adecuados, culturalmente pertinentes y con un enfoque de derechos.
Las Fases del Modelo se caracterizan por ser un proceso a mediano plazo, puesto que las acciones y los objetivos del trabajo de las Casas suponen cambios culturales profundos, dentro de las sociedades indígenas y en las dinámicas institucionales, y a ello responden también los indicadores incorporados al Modelo.
Enfoques del Modelo
Perspectiva de género
Permite establecer estrategias para disminuir las brechas y las barreras de género; así como fortalecer capacidades de las mujeres indígenas para promover su participación en la toma de decisiones. En el Modelo para el apoyo de Casas de la Mujer Indígena o Afromexicana, el enfoque de género es la herramienta que permite abordar los derechos de las mujeres indígenas a una vida libre de violencia y al acceso a la salud sexual y reproductiva.
Pertinencia cultural.
Este enfoque permitirá desarrollar estrategias adecuadas a las diversas características culturales, las condiciones sociales y materiales de la población que atienden las Casas.
Este enfoque permite el reconocimiento de los derechos individuales y colectivos de las mujeres a quienes se dirigen las acciones de las Casas, bajo el pleno reconocimiento de su adscripción cultural.
 
Enfoque de derechos
A partir de lo anterior, se desprende que el acceso al ejercicio pleno de los derechos para las mujeres indígenas, constituye una plataforma transversal a cualquier acción sectorial o de desarrollo de las dependencias e instituciones de los tres órdenes de gobierno. Este reconocimiento se dirige al cumplimiento de objetivos más amplios de democracia, justicia social e inclusión y de los derechos consagrados en los marcos normativos nacionales e internacionales en las materias de trabajo señaladas en este Modelo. Asimismo, reconoce los derechos colectivos de los pueblos indígenas, considerando la participación de las mujeres.
Enfoque de autonomía
La autonomía es una demanda vigente en las luchas de los pueblos indígenas por decidir los términos de su propio desarrollo. En el caso de las Casas, la autonomía implica dos aspectos, el primero es un reconocimiento a su derecho a decidir su materia de trabajo, sus estrategias, su cobertura, sus vínculos y la administración de sus recursos de manera transparente. Para el ejercicio de sus actividades en un marco de autonomía, las Casas requieren de ciertas condiciones, internas y externas: reducción de las brechas de desigualdad y eliminación de las barreras de género y la discriminación por origen étnico que se oponen a los derechos de las mujeres indígenas y afromexicanas; desarrollo de capacidades (es decir: conocimientos, habilidades y actitudes/valores) entre las mujeres integrantes de las Casas; desarrollo de una propuesta metodológica integral (estructura o modelo de funcionamiento) que facilite su operación; fortalecimiento organizativo; contar con el respaldo de comunidades y autoridades; contar con recursos suficientes; establecer vínculos positivos y generar compromisos compartidos. En otro aspecto, es indispensable su vinculación con la comunidad a fin de contribuir al ejercicio del derecho de libre determinación y autonomía comunitaria.
Ámbitos de atención, objetivos y resultados esperados de las Casas
Las Casas de la Mujer Indígena o Afromexicana son espacios físicos en donde mujeres indígenas y afromexicanas brindan atención a otras mujeres, con pertinencia cultural, perspectiva de género y derechos humanos, para el ejercicio de sus derechos y la atención y prevención de las violencias de género, con un enfoque que incorpora la perspectiva de derechos humanos y pertinencia cultural. Las Casas son operadas por grupos integrados en su totalidad por mujeres indígenas y/o afromexicanas con formación en las temáticas referidas, que transitan por un proceso formativo y de consolidación organizativa que les permite generar las condiciones para desarrollar las siguientes funciones generales:
1.     Sensibilización y capacitación sobre los derechos de las mujeres: así como atención y prevención de las violencias de género,
2.     Difusión de derechos en sus ámbitos de incidencia,
3.     Identificación, canalización y acompañamiento en las materias de atención de casos ante las instancias correspondientes,
4.     Generación de información, registro de casos e integración de diagnósticos micro locales actualizados,
5.     Gestión de recursos y apoyos,
6.     Participación en la toma de decisiones en los diferentes ámbitos, y
7.     Promoción, prevención, orientación, asesoría, canalización y acompañamiento.
En los aspectos temáticos que abordan las Casas, se encuentran los siguientes:
A.    En salud sexual y reproductiva
Salud materna y perinatal: promoción de la salud integral; prevención de la mortalidad materna; prevención del embarazo en adolescentes; cuidados durante el embarazo, parto y puerperio; lactancia, canalización de casos de alto riesgo; formación de parteras tradicionales, prevención y atención de la violencia obstétrica.
Salud sexual y reproductiva: acceso y uso de anticonceptivos; consentimiento informado; infecciones y enfermedades de transmisión sexual; cáncer cérvico uterino y mamario; sexualidad; prevención primaria del VIH-SIDA, monitoreo de calidad de los servicios; acompañamiento y canalización.
Derecho a la salud: acceso y uso de servicios de salud; calidad de la atención; derechos de las y los pacientes; interculturalidad en salud; derechos sexuales y derechos reproductivos, interpretación.
 
B. En prevención y atención a la violencia
Prevención de la violencia de género: difusión de derechos de las mujeres indígenas; acceso a una vida libre de violencia; sensibilización a la población en general; difusión de derechos y del marco normativo existente; prevención del alcoholismo en las comunidades indígenas.
Ampliación de cobertura en servicios: traducción jurídica y acompañamiento de casos; registro e identificación de casos; prestación de servicios de consultoría legal, apoyo emocional y traducción en los casos en los temas de atención del Modelo.
C). Derechos de las mujeres
Derechos político electorales: Fortalecimiento de capacidades para la toma de decisiones, acompañamiento en casos de violencia política por cuestiones de género.
Derecho a la tierra: Sensibilización y capacitación sobre acceso, aprovechamiento, administración, conservación, manejo, uso y disfrute de la tierra y los recursos naturales.
Objetivos de las Casas de la Mujer Indígena o Afromexicana
General
Contribuir a la prevención y atención de las violencias de género contra las mujeres indígenas y/o afromexicanas; así como al ejercicio de sus derechos con enfoque de género y pertinencia cultural
Específicos
1.     Promover acciones que favorezcan la prevención y atención de la problemática de las violencias de género contra las mujeres indígenas y afromexicanas, mediante el establecimiento de acuerdos y celebración de convenios con los actores sociales involucrados en los tres órdenes de gobierno, e
2.     Identificar, a partir de diagnósticos locales, las acciones a seguir para atender las problemáticas planteadas en el presente Modelo.
Resultados esperados
A partir de las actividades descritas, se espera que las Casas de la Mujer Indígena o Afromexicana obtengan progresivamente, los siguientes resultados:
1.     Desarrollo de acciones tendientes a promover la igualdad sustantiva desde los ámbitos comunitarios,
2.     Ampliación de cobertura, a nivel estatal, regional, municipal y comunitario,
3.     Respuesta a los mandatos legales y normativos, nacionales e internacionales que tutelan los derechos de las mujeres indígenas y/o afromexicanas, a nivel federal, estatal, municipal y comunitario,
4.     Generación de información específica de la condición de las mujeres indígenas y/o afromexicanas en materia de salud sexual y reproductiva y violencia de género, que contrarreste la invisibilización de la cual han sido objeto,
5.     Consolidación de los espacios locales de atención a las mujeres indígenas y/o afromexicanas con pertinencia cultural y perspectiva de derechos,
6.     Vinculación progresiva para dar respuesta a las demandas de las mujeres indígenas y afromexicanas, a nivel local, micro regional y comunitario,
7.     Mujeres con capacidades fortalecidas para el ejercicio de sus derechos, así como la atención y prevención de las violencias de género contra las mujeres indígenas y/o afromexicanas, e
8.     Impulso de acciones para el empoderamiento de niñas indígenas y afromexicanas.
Fases del Modelo (esquema operativo)
El proceso operativo del Modelo está dividido en cinco fases:
1. Fase de diagnóstico de factibilidad
Esta etapa se orientará a los grupos de mujeres que cumplieron con los requisitos básicos solicitados por las Casas de la Mujer Indígena o Afromexicana, sobre las consideraciones temáticas que deben tomarse en cuenta en la propuesta que presentarán en la convocatoria. Una vez seleccionadas las propuestas que cumplen con los criterios y requisitos establecidos en la convocatoria, se pasa a la segunda fase que consiste en la realización de un diagnóstico de factibilidad, en el cual se realiza una evaluación de campo que permite identificar el reconocimiento comunitario, la cohesión del grupo postulante, así como el conocimiento que tienen sobre las temáticas de atención establecidas en el objetivo de las Casas, la certeza del terreno o inmueble y la vinculación comunitaria.
 
2. Instalación
Es la primera etapa de las Casas autorizadas; en ésta se construye el inmueble en donde se desarrollará el proyecto e inician los trabajos institucionales y del grupo de mujeres que será responsable de la operación. Esta fase arranca en el momento en que el INPI emite la autorización del proyecto, después de la revisión y dictamen de los contextos de necesidad, oportunidad y evaluación del grupo que presenta la solicitud de apertura de una Casa.
Los resultados de la Fase de Instalación son:
a)    El grupo de mujeres indígenas y/o afromexicanas se estructura para la operación de la Casa,
b)    La Casa está construida y equipada, y
c)     El grupo operativo cuenta con los elementos básicos para iniciar los trabajos de la Casa.
3. Fase inicial
Está compuesta por los siguientes pasos:
a)    Definición del equipo responsable,
b)    Contratación de personas para la formación en temáticas especificas o para la obtención de productos concretos (plan de fortalecimiento),
c)     Elaboración del plan de trabajo y capacitación temática inicial en aspectos operativos y administrativos,
d)    Difusión, presentación y vinculación de la Casa ante autoridades e instancias locales y comunitarias,
e)    Visitas y pláticas comunitarias para difusión de la Casa ante la población usuaria,
f)     Elaboración del diagnóstico de la problemática más recurrente en la región, y
g)    Prestación de servicios iniciales, impartición de consejería y talleres.
Al concluir esta fase, la Casa deberá contar con un equipo coordinador responsable; con un local habilitado y funcionando y con un diagnóstico sobre la problemática identificada en la región que permita trazar estrategias de trabajo para el equipo operativo.
4. Fase de fortalecimiento
Durante esta fase se realizan las siguientes actividades y funciones:
a)    Difusión de las actividades de la Casa en las comunidades y entre la potencial población usuaria de los servicios,
b)    Prestación de servicios (consejería, atención especializada, canalización inicial a instancias correspondientes),
c)     Especialización del equipo responsable en sus temas de trabajo,
d)    Fortalecimiento del equipo y fortalecimiento de sus liderazgos,
e)    Gestión para acuerdos de colaboración con autoridades y dependencias locales,
f)     Gestión para generación de fuentes alternativas y/o complementarias de financiamiento,
g)    Participación en eventos especializados, articulación a redes temáticas o espacios interinstitucionales, y
h)    Actualización del diagnóstico de la problemática más recurrente en la región.
Al concluir esta fase, la Casa contará con un equipo coordinador fortalecido; un establecimiento funcionando y con reconocimiento local; acciones estratégicas e iniciativas propias de coordinación con instituciones y autoridades a nivel local, una agenda de trabajo local y un plan estratégico.
5. Fase de consolidación
En esta fase, las Casas de la Mujer Indígena o Afromexicana deberán presentar las siguientes condiciones:
a)    Fortalecimiento de los servicios prestados y ampliación de cobertura de los mismos (temática y/o geográfica),
b)    Diseño de planes de trabajo a mediano plazo, ampliación de actividades,
 
c)     Trabajo coordinado con instituciones y autoridades locales y comunitarias para dar atención a las problemáticas materia de atención de las Casas,
d)    Gestión de nuevas fuentes de financiamiento,
e)    Actividades de gestión, cabildeo y contraloría social para la defensa de los derechos de las mujeres indígenas,
f)     Consolidación organizativa de la Casa,
g)    Intercambio de experiencias con otras organizaciones de mujeres indígenas, y
h)    Actualización del diagnóstico de la problemática más recurrente en la región.
Al completarse esta etapa, la Casa de la Mujer Indígena o Afromexicana contará con reconocimiento social al trabajo que desempeña; condiciones para incidir en el ámbito comunitario, local y regional; un equipo formado y especializado temáticamente; liderazgos competentes y un plan de trabajo que incorpora estrategias, visión y metas a mediano plazo, mediante una agenda de trabajo, un plan estratégico y la actualización del diagnóstico regional de las problemáticas de las mujeres indígenas.
Cada una de estas fases se mide por el desarrollo de los siguientes indicadores, que permiten identificar el momento del proceso en que transita cada Casa, sus necesidades de apoyo, formación y financiamiento, así como las actividades y los resultados que pueden esperarse de cada etapa.
Indicadores
Los indicadores para medir el desarrollo de las capacidades y funciones de las Casas e identificar las necesidades de apoyo que requieren por parte de la instancia financiadora (INPI), se refieren a los cuatro ámbitos principales del trabajo que se desarrolla en las Casas de la Mujer Indígena o Afromexicana: fortalecimiento temático; fortalecimiento organizativo (personal y colectivo); planeación y gestión; así como vinculación.
Para considerar que una Casa de la Mujer Indígena o Afromexicana ha concluido cada una de las fases, deberá cubrir los supuestos que establecen los siguientes indicadores en cada uno de los cuatro ámbitos principales:
Fortalecimiento temático
Fase inicial
Fase fortalecimiento
Fase consolidación
Cuentan con información sobre la situación local y microrregional en salud reproductiva y violencia de género.
Tienen un diagnóstico (información sistematizada) sobre la situación local y microrregional en salud sexual y reproductiva y violencia de género.
Generan información estadística y cualitativa integrada, referida a las características e incidencia de la problemática de atención en su área de cobertura.
Pueden detectar situaciones de violencia y problemáticas de salud sexual y reproductiva existentes en su región.
Identifican, canalizan y atienden casos en la materia de atención.
Las integrantes de la Casa están especializadas en los temas de atención, lo cual les permite incorporar sus actividades a la promoción más amplia de los derechos de las mujeres indígenas.
Proporcionan asesoría especializada.
Tienen conocimientos básicos de los derechos de las mujeres, la perspectiva de género, derechos sexuales y reproductivos, y/o violencia de género.
Tienen capacidades (conocimientos, habilidades y actitudes) sobre derechos de las mujeres, perspectiva de género, salud sexual y reproductiva, violencia de género y la normatividad aplicable a los temas.
 
Tienen conocimientos básicos sobre derechos humanos, derechos de las mujeres, derechos de los pueblos indígenas.
Manejan los temas de derechos humanos, derechos de las mujeres, derechos de los pueblos indígenas y la normatividad nacional e internacional.
 
Tienen elementos básicos para dar pláticas y talleres.
Están formadas para el diseño e impartición de talleres.
Dispone de metodologías con pertinencia cultural replicables por otros actores o instituciones en los temas de atención de la Casa.
Tiene una propuesta de atención a las problemáticas para el ejercicio de los derechos de las mujeres, salud sexual y reproductiva y violencia de género con pertinencia cultural.
Cuentan con un ámbito de atención (derechos de las mujeres, salud sexual y reproductiva y/o violencia de género).
Tienen definido su ámbito de atención (derechos de las mujeres, salud sexual y reproductiva y/o violencia de género).
Cuenta con elementos para la apertura de nuevas temáticas relacionadas con los trabajos que realizan.
Cuentan con conocimientos sobre políticas públicas en los temas de atención de la Casa.
Realiza acciones de seguimiento detallado en la atención gubernamental a las problemáticas materia del proyecto.
 
Fortalecimiento organizativo, personal y colectivo
Fase inicial
Fase fortalecimiento
Fase consolidación
EI equipo propone y realiza acciones de cuidado personal en su programa de trabajo.
Cuentan con asesoría y apoyo para la contención de las integrantes de la Casa, así como para el autocuidado y el desarrollo personal.
Las integrantes tienen incorporado un enfoque de autocuidado en las estrategias y la operación de la Casa.
El equipo tiene definidas las funciones de cada una de las integrantes, así como sus responsabilidades.
Tienen un mecanismo de rotación de cargos y sus integrantes han fortalecido sus capacidades para asumir las nuevas responsabilidades.
El equipo operativo se encuentra consolidado y con procesos organizativos definidos.
El equipo responsable cuenta con elementos para buscar alternativas de solución a conflictos.
Tienen definido un esquema de trabajo para la resolución de conflictos.
Cuentan con medidas y esquemas de seguridad para el desarrollo de las actividades en la Casa y con procesos de resolución de conflictos definidos.
 
Planeación y gestión
Fase inicial
Fase fortalecimiento
Fase consolidación
Cuentan con un programa para desarrollar las actividades de atención de la Casa a partir de la información sobre la situación local y microrregional en derechos de las mujeres, salud sexual y reproductiva y/o violencia de género.
Llevan a cabo estrategias locales para promover los derechos de las mujeres, la salud sexual y reproductiva y prevenir la violencia de género.
Apoyan procesos de atención a una problemática social relevante vinculada con los temas de atención, mediante una intervención especializada, cultural y socialmente reconocida.
 
 
Las integrantes de la Casa diseñan y utilizan instrumentos para el registro de la información sobre la atención que brindan.
Colabora en el registro de la demanda de servicios en sus ámbitos de atención, con el cual dispone de una base de proyección sobre la problemática para el ejercicio de los derechos de las mujeres, salud sexual y reproductiva y violencia de género entre las mujeres indígenas y afromexicanas en su área de incidencia.
 
Incorporan mecanismos de actualización de información para fundamentar sus acciones.
Cuentan con mecanismos continuos de actualización de información.
Tienen capacidades para la administración y manejo de proyectos y recursos.
Cuentan con mecanismos internos de transparencia y rendición de cuentas.
Cuentan con una estructura administrativa que permite el manejo transparente de recursos y el cumplimiento de los procesos operativos de los proyectos de las Casas.
 
Algunas integrantes cuentan con habilidades para elaborar proyectos.
Todas las integrantes se encuentran en el mismo nivel de formación para la elaboración y ejecución de proyectos.
 
 
Acceden a diversas fuentes de financiamiento para cubrir sus necesidades y alcanzar sus objetivos.
 
Vinculación
Fase inicial
Fase fortalecimiento
Fase consolidación
El trabajo de la Casa es reconocido en su comunidad o municipio y cuenta con el respaldo de algunas autoridades comunitarias.
Se ha posicionado en el manejo de los temas de trabajo que atiende, a nivel local y regional.
Es reconocida como instancia especializada en la atención de la salud sexual y reproductiva, la violencia de género y los derechos de las mujeres indígenas y afromexicanas con perspectiva intercultural en su región de cobertura.
Tienen acercamientos con instituciones de gobierno que trabajan los temas materia de atención de la Casa para la canalización de casos y asesoría.
Operan como referente de apoyo en los temas que atienden y que pueden impulsarse en sus regiones de cobertura.
Han desarrollado acciones de vinculación con diversas instituciones de los tres órdenes de gobierno para ampliar su cobertura de atención en los servicios de salud sexual y reproductiva y atención a la violencia de género, así como para promover el ejercicio de los derechos de las mujeres.
 
Dan pláticas de sensibilización a servidoras y servidores públicos sobre los temas de atención de la Casa.
Diseñan e imparten talleres de sensibilización y capacitación a servidoras y servidores públicos sobre derechos de las mujeres, de los pueblos indígenas y afromexicanas, salud sexual y reproductiva, violencia de género, derechos humanos con pertinencia cultural.
Contribuye a la ampliación de la cobertura institucional de atención a la salud sexual y reproductiva y/o violencia de género hacia mujeres indígenas y afromexicanas, así como para promover el ejercicio de los derechos de la mujeres.
 
Han ampliado su cobertura, incrementando el número de usuarias atendidas, y han aumentado su capacidad de respuesta a la demanda generada entre las mujeres indígenas y afromexicanas de la región.
Cuentan con una cobertura de atención definida, la cual se ha ido ampliando conforme al financiamiento recibido.
 
Establecen convenios de colaboración / concertación y/o acciones coordinadas con instituciones, organizaciones y comunidades.
Cuentan con las vinculaciones necesarias para el establecimiento continuo de convenios de colaboración / concertación y/o acciones coordinadas con instituciones, organizaciones y comunidades.
 
Participan en redes y espacios temáticos.
Han logrado la incorporación de la experiencia de la Casa a diversas acciones institucionales, lo que ha potenciado los resultados obtenidos en el marco del proyecto.
 
Actores del Modelo
El modelo contempla dos actores permanentes y uno temporal con funciones diferenciadas y complementarias para el logro de los objetivos de las Casas de la Mujer Indígena o Afromexicana:
1. Grupos de mujeres indígenas responsable de la Casa
Las Casas de la Mujer Indígena o Afromexicana son operadas por grupos de mujeres que desarrollan o están interesadas en impulsar actividades en los campos de derechos de las mujeres indígenas y atención y prevención de las violencias de género en las regiones indígenas y/o afromexicanas de su cobertura. Estos grupos deben ser avalados o designados por la Asamblea Comunitaria, deben contar durante el primer año con acompañamiento especializado, y posteriormente vincularse con otras instancias (por ejemplo, instituciones académicas y/o de gobierno, etc.) para que coadyuven en la formación en las temáticas de la Casa (plan de fortalecimiento), así como para la generación de productos específicos.
Para acceder a los recursos que otorga el INPI, deberán presentar de manera anual un proyecto operativo, dando cumplimiento con los criterios y requisitos establecidos en la normatividad aplicable.
Dentro de las funciones de los grupos responsables de operar las Casas (que se amplían y profundizan al transitar de una fase a otra del Modelo) están:
a)    Elaborar los planes operativos anuales,
b)    Realizar visitas y pláticas comunitarias y con autoridades para la difusión de los trabajos de la Casa,
c)     Elaborar la propuesta metodológica y el diagnóstico sobre la problemática que atienden y su realización a nivel local o microrregional,
d)    Generar y aplicar los instrumentos para el registro de actividades y beneficiarias,
 
e)    Establecer y mantener la relación con la Unidad Operativa del INPI que le brinda seguimiento y acompañamiento al desarrollo del proyecto,
f)     Asistir a talleres para la formación y capacitación interna del grupo operativo responsable,
g)    Definir la estructura del grupo y el reglamento para los trabajos de la Casa, y
h)    Establecer vínculos con otros actores pertinentes.
2. Institución financiadora
El INPI impulsa la articulación de sus tres niveles administrativo-territoriales: Oficinas Centrales a través del área competente, Oficinas de Representación y los CCPI's
Al INPI le corresponde:
a)    Orientar a los grupos de mujeres indígenas y/o afromexicanas a través de los CCPI´s y las Oficinas de Representación, para la realización de cada uno de los procedimientos operativos y administrativos a seguir, tanto para los proyectos de continuidad como para la apertura de nuevas Casas,
b)    Otorgar acompañamiento a través de las Unidades Administrativas para la vinculación con instancias de los tres órdenes gobierno (federal, estatal y municipal), para las acciones en materia de violencia contra las mujeres indígenas y afromexicanas, y salud sexual y reproductiva,
c)     Hacer entrega de los recursos convenidos según disponibilidad presupuestal,
d)    Brindar asesoría y acompañamiento para el correcto ejercicio del gasto y la integración de expedientes de comprobación, y
e)    Realizar la vinculación necesaria para que las Casas cuenten con un continuo proceso de fortalecimiento de capacidades.
3. Asesora acompañante
Las Casas de la Mujer Indígena o Afromexicana de Apertura deberán contar con una persona que le brinde acompañamiento durante su primer año. La asesora acompañante de la Casa, deberá promover que el equipo operativo sea autogestivo y autónomo, para que a partir del segundo año de operación no requiera acompañamiento especializado. Por ello a partir del segundo año en fase inicial, y en las fases de Fortalecimiento y Consolidación ya no se considera esta participación.
La asesora cumple las siguientes funciones:
a)    Apoyar a la Casa a través de un plan de acompañamiento y facilitación, que sea congruente con el Plan de trabajo presentado, el cual deberá enfocarse a lograr un avance significativo de capacidades (conocimientos, habilidades y actitudes) que permita la transición y/o consolidación de los indicadores de la fase,
b)    Apoyar la formación del equipo responsable de la Casa en los temas de atención que ésta defina dentro de su plan de trabajo, así como el desarrollo y fortalecimiento de las capacidades específicas de las mujeres para incorporarse a distintas áreas de la Casa,
c)     Capacitar al equipo operativo en la integración de programas de trabajo, elaboración de informes de avances físicos y financieros y de reportes,
d)    Acercar al equipo operativo información relevante, materiales de apoyo e instrumentos de trabajo que les permitan realizar mejor sus actividades,
e)    Capacitar a las integrantes de la Casa en labores de gestión, difusión y sensibilización mediante la realización de talleres, reuniones, foros, entre otros,
f)     Apoyar a la Casa en la vinculación con redes y procesos de articulación que coadyuven al quehacer y posicionamiento de la Casa,
g)    Facilitar el proceso de sistematización de la información de la Casa, y documentos normativos (como el reglamento interno), y
h)    Para el desarrollo de sus funciones, la asesora acompañante debe entregar un Plan Anual de Acompañamiento que será valorado por la Casa y el INPI.
Las acciones antes señaladas, sólo podrán realizarse durante el primer año de operación de la Casa, La asesora acompañante no podrá integrarse al equipo operativo, después de concluir su labor durante este primer año.
FORMATO 2. BATERÍA DE PREGUNTAS PARA DETERMINAR LA FASE EN LA QUE SE UBICAN LAS
CASAS DE LA MUJER INDÍGENA O AFROMEXICANA.
PROGRAMA DE DERECHOS INDÍGENAS
Evaluación a partir de resultados e indicadores
En las Casas de la Mujer Indígena o Afromexicana, los grupos de mujeres indígenas designados y avalados por la Asamblea Comunitaria son los responsables de coordinar las actividades planteadas, administrar los recursos que les son aportados por el INPI con transparencia y definir las vinculaciones que establecerán. Así, a partir del Modelo de promoción y acompañamiento de derechos de las mujeres indígenas y afromexicanas en el ámbito comunitario (en adelante el Modelo), se considera necesaria y factible la obtención progresiva de resultados en términos del desarrollo de las capacidades y funciones que desarrollan las Casas, además de poder identificar las necesidades de apoyo que requieren por parte del INPI.
En razón de lo anterior, es necesario realizar una evaluación anual a través de la cual se determine la fase en la que se encuentra cada Casa, para de esta manera realizar una distribución presupuestal acorde y definir una ruta de seguimiento de manera diferenciada y equitativa en relación a las necesidades reales de cada caso.
Batería de preguntas
Objetivo general
Determinar la fase de trabajo en la cual se encuentran las Casas de la Mujer Indígena o Afromexicana mediante la aplicación de los indicadores establecidos en el Modelo, con la finalidad de identificar las necesidades de formación, fortalecimiento organizativo, planeación, gestión y vinculación, y monto de financiamiento de cada una de las Casas.
Objetivos específicos
a)    Que los grupos a cargo de las Casas identifiquen el nivel de cumplimiento logrado con relación a los ámbitos de trabajo que plantea el Modelo, a fin de poder contemplar aquellos que se requiere fortalecer e incluir en su próximo proyecto,
b)    Determinar el monto de financiamiento acorde a las necesidades y capacidades de cada Casa, por parte del INPI, y
c)     Obtener elementos útiles para el diseño de planes de capacitación y otras acciones que coadyuven al fortalecimiento de las integrantes de las Casas en función de la fase en la que se encuentran.
La batería de preguntas para Casas de la Mujer Indígena o Afromexicana se compone de cinco apartados: los primeros cuatro se refieren a los ámbitos de los indicadores del Modelo: i) Fortalecimiento temático, ii) Fortalecimiento organizativo, personal y colectivo, iii) Planeación y gestión, iv) Vinculación y v) Sobre los trabajos específicos que realizan las Casas. Para cada sección se ha formulado una serie de preguntas vinculadas con los indicadores, las cuales deben ser respondidas en su totalidad y observando que en algunos reactivos si la respuesta es "no", hay que dar una explicación; si la respuesta es "" se deben contestar las demás preguntas del mismo reactivo.
Para responder este instrumento es indispensable que se reúnan todas las integrantes del grupo operativo de la Casa y puedan leerlo, comentarlo y dar respuesta de manera colectiva a cada uno de sus apartados, con los conocimientos con que cuenten, sin recurrir a fuentes de información como libros o internet. Es fundamental que las preguntas sean contestadas lo más honestamente posible, a fin de que se pueda obtener información que le sea de utilidad para el fortalecimiento de sus procesos, y para que el INPI pueda tener claridad sobre los avances logrados por cada una de ellas y establecer estrategias que le sirvan para su fortalecimiento.
Es importante que, a efecto de poder visibilizar el trabajo señalado en la batería, se deberá anexar el soporte de las acciones y documentos que se mencionen.
Finalmente, si quieren adicionar comentarios u observaciones, pueden hacerlo en la parte última del documento.
Información general de la Casa
Nombre completo y correcto del grupo
 
Nombre completo y correcto de la Casa
 
Información sobre las integrantes de la Casa
Nombre completo
Fecha de
nacimiento
Estudios*
¿Habla su lengua
materna? ¿Cuál es?
Cargo en la
Casa durante
en el último
año
 
 
 
 
 
 
 
 
 
 
 
 
 
 
 
 
 
 
 
 
 
 
 
 
 
 
 
 
 
 
 
 
 
 
 
* Anotar tanto los estudios en el nivel escolarizado (por ejemplo "primaria terminada") como otros estudios con los que cuente (por ejemplo "Diplomado en Salud Sexual y Reproductiva"); si de otros estudios tiene algún documento, favor de anotarlo.
1.     Fortalecimiento temático
Preguntas
Respuestas
1. ¿De dónde y cómo obtienen la información sobre los temas de atención de la Casa?
 
2. La información anterior ¿cómo la registran?
 
3. ¿Cuáles son los usos que le dan a la información referida?
 
4. Definan qué son:
4.1 Derechos humanos:
4.2 Derechos de los pueblos y comunidades indígenas:
4.3 Derechos de las mujeres:
5. Mencionen los instrumentos normativos (internacionales y nacionales) que protegen los anteriores derechos (dividan claramente qué instrumento contiene cuáles derechos)
5.1 Nacionales:
 
5.2 Internacionales:
6. ¿Qué es la perspectiva de género?
 
7. ¿Qué son los derechos sexuales y reproductivos?
 
8. ¿Qué es la violencia de género? Indiquen algunos ejemplos:
 
9. Indiquen cuáles son los elementos fundamentales para impartir un taller
 
10. ¿Qué son las políticas públicas?
 
11. ¿La Casa ha elaborado un diagnóstico sobre la situación de la violencia de género o los derechos sexuales y reproductivos en su región de atención? En caso de contar con uno, indicar en qué año se elaboró.
 
 
12. ¿Cuándo fue la última vez que se actualizó el diagnóstico?
 
13. ¿Cuál es la temática que se atiende desde la Casa?
 
14. Sobre la capacitación recibida en el año favor de responder lo solicitado.
13.1 ¿Cuántos talleres recibieron las integrantes de la Casa? (De todos los talleres, indicar cuántas personas lo tomaron)
 
13.2 ¿Cuáles fueron los temas de las capacitaciones?
 
13.3 ¿Quién impartió las capacitaciones?
 
13.4 ¿Qué aprendieron en las capacitaciones?
 
13.5 ¿Les han sido de utilidad las capacitaciones para el desarrollo de las acciones de la Casa? Sea sí o no la respuesta, indiquen por qué.
15. Desde el inicio de los trabajos de la Casa ¿han incorporado nuevas temáticas de atención? Si la respuesta es positiva, indicar en los años cuando han incluido las temáticas (ejemplo: en 2013 derechos de niñas y niños)
 
16. ¿Cuáles consideran que son los temas que más dominan las integrantes de la Casa? ¿Por qué?
 
17. ¿Cuáles consideran que son los temas que menos dominan las integrantes de la Casa y en los cuales deberían capacitarse? ¿Por qué?
 
18. De las preguntas anteriores: ¿cuáles fueron las más difíciles de responder? ¿Por qué?
 
 
2. Fortalecimiento organizativo, personal y colectivo
Preguntas
Respuestas
1. ¿Qué es el autocuidado?
 
2. Las integrantes de la Casa ¿realizan acciones de autocuidado? Si la respuesta es no, explicar las razones. Si es sí, indiquen cuáles son las acciones, cómo y con quién las realizan (de manera programada, cuando hay una crisis, etcétera).
No. Explicar:
Sí. Las acciones son:
Se realizan con:
Las llevamos a cabo cuando:
3. ¿Cómo definen la estructura de la Casa? Es decir, los cargos y funciones que cada una de las integrantes cumplirá.
 
En caso de contar con una estructura definida; ésta se encuentra señalada en el reglamento de la Casa, o en algún manual de funciones.
 
¿Cuándo fue la última vez que se rotaron cargos en la Casa?
 
¿La actual Coordinadora cuántos años tiene desempeñando ese cargo?
 
4. En la opinión de las integrantes de la Casa ¿qué ventajas y desventajas tiene la rotación de cargos?
Ventajas:
Desventajas:
5. La Casa ¿cuenta con un reglamento interno? Si la respuesta es no, indicar por qué. Si es sí, explicar cómo lo construyeron, si lo actualizan, cada cuándo y cómo.
No. Explicar:
Sí. Se elaboró de la siguiente manera:
Se actualiza:
 
6. ¿Qué es lo que hacen las integrantes del equipo operativo cuando tienen conflictos con personas ajenas a la Casa, derivados de los trabajos que realizan?
 
7. ¿Qué es lo que hacen las integrantes de la Casa cuando tienen conflictos con sus compañeras?
 
8. Mencionen 3 conflictos que hayan tenido el año pasado al interior de la Casa y qué hicieron con ellos
Conflicto
Qué se hizo
 
 
 
 
 
 
9. La Casa ¿tiene establecido un esquema o medidas de seguridad para desarrollar sus actividades? Si no tienen, explicar por qué; si tienen, describir el esquema o medidas y cómo las definieron
No. Explicar:
Sí. Es el siguiente:
Se definió así:
10. Para la Casa ¿qué significa el fortalecimiento de liderazgos? ¿Para qué es necesario o útil?
El fortalecimiento de liderazgos es:
Necesidad o utilidad:
11. De las preguntas anteriores: ¿cuáles fueron las más difíciles de responder? ¿Por qué?
 
 
3. Planeación y Gestión
Preguntas
Respuestas
1. ¿Cuál es el documento de planeación con el que cuentan para desarrollar las actividades de atención de la Casa?
 
2. ¿Cuáles son los elementos que toman en cuenta para elaborar ese documento?
 
3. La Casa ¿tiene algún instrumento para el registro de la información sobre la atención que brindan? En caso de no tenerlo, explicar por qué. Si lo tienen, describir quién y cómo lo diseñó, así como la información que se registra
No. Explicar:
Sí. Se diseñó con la participación de:
Se diseñó de la siguiente manera:
La información o datos que se registran son los siguientes:
4. ¿Para qué sería o es importante contar con el instrumento mencionado en la anterior pregunta? ¿Cuál sería su utilidad?
 
5. ¿Cómo definirían el concepto "transparencia en el ejercicio de los recursos y la rendición de cuentas"? (comprobación de recursos e informes del avance de metas)
 
6. De la respuesta anterior ¿qué actividades realiza la Casa?
 
7. ¿Quién o quiénes elaboran los proyectos de la Casa?
 
8. ¿Cuáles consideran que son sus fortalezas y debilidades para transparencia en el ejercicio de recursos (TR), rendición de cuentas (RC) y elaboración de proyectos (EP)?
Fortalezas
Debilidades
TR:
TR:
RC:
RC:
EP:
EP:
9. La Casa ¿ha presentado proyectos en otras instituciones además del INPI? Si la respuesta es no, explicar por qué. Si es sí, indicar en qué instituciones y cuáles han sido los resultados.
No. Explicar:
Sí. Instituciones:
Montos recibidos:
Proyectos realizados:
Resultados obtenidos:
10. Cuando dan pláticas o talleres ¿cómo los preparan? ¿Cómo es la metodología con la cual trabajan?
 
¿Cuáles son los temas en los que imparten talleres o pláticas?
 
11. ¿Consideran que la Casa ha ganado niveles de autonomía? Si la respuesta es no, explicar por qué. Si es sí, indicar cómo se manifiesta esa autonomía.
No, porque:
Sí, nos damos cuenta en:
12. De las preguntas anteriores: ¿cuáles fueron las más difíciles de responder? ¿Por qué?
 
 
 
4. Vinculación
Preguntas
Respuestas
1. La Casa ¿cuenta con reconocimiento de la comunidad, autoridades tradicionales / comunitarias, instituciones de gobierno y/u otras organizaciones? Si la respuesta es no, explicar por qué.
Si responden que sí, indicar de quién(es) tienen el reconocimiento y cómo es que saben que cuentan con este reconocimiento.
No. Explicar:
Sí. Se cuenta con reconocimiento de:
El reconocimiento que tiene la Casa es de la siguiente manera:
2. La Casa ¿ha establecido vinculación con instituciones de gobierno que trabajan las temáticas de derechos de las mujeres, violencia y/o salud sexual y reproductiva? Si la respuesta es no, explicar los motivos. Si es sí, responder además ¿cómo lo han logrado? ¿para qué es esta vinculación?
No. Explicar:
Sí. Con las siguientes instituciones:
La vinculación ha sido para:
Los resultados de la vinculación han sido los siguientes:
La vinculación ha sido por medio de (convenio, acuerdo, de palabra, etc.):
3. Las integrantes de la Casa ¿han trabajado a nivel de pláticas o talleres con personal de instituciones de gobierno u otras? Si la respuesta es sí, explicar con qué instituciones, cuál es el perfil del personal con quien han trabajado, cuál ha sido el trabajo y cuáles han sido los resultados
Sí. Con las siguientes instituciones:
El perfil del personal ha sido (incluyan cargos, número de asistentes, sexo):
Los temas que se han trabajado son (indicar si fueron pláticas, talleres u otros):
Los resultados han sido:
4. La Casa ¿participa en redes y/o espacios temáticos sobre los temas que trabaja? Si la respuesta es no, explicar los motivos. Si es sí, indicar en qué redes o espacios, cómo se ha dado la vinculación, cuáles son los trabajos que han realizado y sus resultados; así como la manera en que su participación en estos espacios ha mejorado el trabajo de la Casa.
No. Explicar:
Sí, en las siguientes Redes y/o espacios:
La vinculación se ha dado por medio de:
Los trabajos realizados han sido:
Los resultados obtenidos son:
4.    ¿Realizan acciones conjuntas con las radiodifusoras del INPI? ¿qué acciones realizan y en qué temas?
 
6. Aportar información sobre el número de personas que han atendido anualmente y la cantidad de servicios que han prestado desde el año que la Casa inició los trabajos.
Año
Personas atendidas
Cantidad de
servicios
prestados
Mujeres
Hombres
Total
2018
 
 
 
 
2017
 
 
 
 
2016
 
 
 
 
2015
 
 
 
 
2014
 
 
 
 
2013
 
 
 
 
 
5. Trabajo de la Casa
Preguntas
Respuestas
1. ¿Cómo son los servicios que da la Casa? Completar la oración dependiendo del tema principal de trabajo de la Casa de acuerdo a lo que realizan.
 
2. ¿Cuáles son los servicios que brinda la Casa? Anotar todas las actividades que realizan para que la lista esté lo más completa posible
 
3. Los servicios y actividades anteriores ¿tienen un procedimiento claro y sistematizado? En caso de que no, explicar.
Si lo tienen ¿cuál es?
No. Explicar:
Sí. Es el siguiente:
4. ¿Cuáles son los elementos que toman en cuenta cuando dan un servicio? Favor de marcar todas las opciones que consideren.
( ) Se basa en las necesidades de la mujer
( ) Considera los sistemas normativos indígenas
( ) Considera los sistemas normativos no indígenas
( ) Toma en consideración los recursos que la mujer posee
    Incluye aspectos:
( ) emocionales,
( ) espirituales,
( ) jurídicos,
( ) médicos,
( ) culturales,
( ) Brindan información sobre las instituciones que pueden atender la problemática.
( ) Otro(s) _______________________________________.
 
5. Para realizar los trabajos de la Casa ¿tienen el apoyo de instituciones de gobierno federal, estatal y/o local? Si no lo tienen, explicar por qué.
Si lo tienen, indicar de qué instituciones y cuál es el apoyo
No, porque:
Sí, de las siguientes instituciones:
El apoyo que nos dan es:
6. Los trabajos y/o metodologías de la Casa ¿han sido replicadas por otros actores o instituciones? Si la respuesta es negativa, explicar. Si es positiva, indicar por cuáles instancias.
No, porque:
Sí, por:
7. La Casa ¿da seguimiento a la atención que desde el gobierno se da a las problemáticas de derechos de las mujeres, violencias de género contra las mujeres indígenas y afromexicanas? Si no lo da, explicar los motivos. Si lo realiza, indicar cómo lo hacen y para qué les sirve.
No porque:
Sí, lo hacemos de la siguiente manera:
Esto nos sirve para:
8. En opinión de las integrantes de la Casa ¿para qué ha servido el trabajo que realizan? ¿cuál ha sido la importancia de que la Casa exista?
 
 
Comentarios u observaciones
 
 
FORMATO 3. CONVOCATORIA DE CASAS DE LA MUJER INDÍGENA O AFROMEXICANA
PROGRAMA DE DERECHOS INDÍGENAS
ATENCIÓN A MUJERES INDÍGENAS Y AFROMEXICANAS PARA EL EJERCICIO DE SUS DERECHOS
Convocatoria
El Instituto Nacional de los Pueblos Indígenas (INPI), convoca a:
Comunidades indígenas interesadas en impulsar, a través del grupo de mujeres que se encuentran operando las Casas de la Mujer Indígena o Afromexicana, acciones en beneficio de los derechos de las mujeres indígenas y afromexicanas.
TIPOS Y MONTOS DE APOYO
Se otorgará apoyo económico para propuestas que contemplen el desarrollo de acciones en las temáticas indicadas en la Guía de Operación y Procedimiento (en adelante Guía) de la Atención a Mujeres Indígenas y Afromexicanas para el ejercicio de sus derechos (Anexo 3.A de los Lineamientos para el Programa de Derechos Indígenas).
Dependiendo de la fase en la que se encuentra el grupo de mujeres que se encuentra operando la Casa, avalado o designado por la comunidad, podrán elaborar su propuesta con base en los siguientes montos:
a)    Fase Inicial (1). Hasta $700,000.00 (Setecientos mil pesos 00/100 M.N.),
b)    Fase de Fortalecimiento (2). Hasta $850,000.00 (Ochocientos cincuenta mil pesos 00/100 M.N.), y
c)     Fase de Consolidación (3). Hasta $1,000,000.00 (Un millón de pesos 00/100 M.N.).
El grupo de mujeres que se encuentra operando la Casa (de acuerdo con lo establecido en la correspondiente Guía) podrá solicitar un monto adicional para ampliación del inmueble, remozamiento y/o compra de equipamiento de hasta $100,000.00 (Cien mil pesos 00/100 M.N.).
Los conceptos de gasto autorizado son los que se describen en el numeral 3.A.1. de la Guía. Todos y cada uno de los rubros para los cuales se soliciten recursos deberán ser justificados de acuerdo con lo propuesto en el proyecto, así como coherentes con el método de trabajo, el número de población a atender,
los productos esperados, así como respetar lo establecido en el numeral 2.A.1 "Requisitos para Casas de la Mujer Indígena o Afromexicana" de la Guía.
CRITERIOS Y REQUISITOS
Para poder concursar se deberán apegar a lo establecido en los numerales 1.A.1, 2.A.1 y 3.A.1 de la Guía de Operación y Procedimiento (Anexo 3.A de los Lineamientos para el Programa de Derechos Indígenas). La documentación y archivos a presentar son los siguientes:
1.     Registrar el proyecto original (elaborado explícitamente para el presente concurso), en la liga que se publique en la página oficial del INPI (https://www.gob.mx/inpi) dentro del periodo de apertura de la convocatoria,
2.     Sólo se permitirá el registro en línea de un proyecto por comunidad,
3.     La comunidad, preferentemente, designará y avalará al grupo de mujeres que se encuentran operando las Casas de la Mujer Indígena o Afromexicana, en virtud de que cuentan con la experiencia en su operación. En el caso de mujeres indígenas y afromexicanas migrantes que se encuentran alejadas de su comunidad, bastará que un grupo de migrantes designen y avalen al grupo de mujeres que sea responsable del proyecto para dar continuidad a la Casa,
4.     Adjuntar en la liga electrónica los siguientes documentos:
a)   Copia simple de la identificación oficial (credencial para votar vigente, pasaporte vigente o cédula profesional) de la persona designada como representante del grupo de mujeres que se encuentra operando la Casa,
b)   Escrito libre debidamente firmado en el que se manifieste bajo protesta de decir verdad que las integrantes del equipo operativo de la Casa no están vinculadas a ningún partido político y/o asociación religiosa,
c)   Plan de Fortalecimiento para el equipo operativo, conforme a lo indicado en el sistema informático, en el que se consideren las temáticas de trabajo de la Casa. Para dar cumplimiento a ese Plan de Fortalecimiento, podrán considerar a personas para el desarrollo de procesos formativos o la elaboración de productos específicos, que tengan como objetivo la consolidación grupal, fortalecimiento de capacidades, formación para la elaboración de informes cualitativos y financieros, y en aspectos administrativos y contables. El presupuesto de este rubro deberá desglosarse en el apartado correspondiente a acciones sustantivas,
d)   Currículo y documentación probatoria de las personas que se propongan para el cumplimiento del Plan de Fortalecimiento, y
e)   En el caso de solicitudes de ampliación de infraestructura, modificaciones para el mantenimiento de los inmuebles, o de equipamiento, adjuntar la siguiente documentación:
i.    Carta de justificación,
ii.    Plano, gráfica o dibujo que exprese la modificación que se propone realizar,
iii.   Presupuesto de obra,
iv.   Programa de obra,
v.    Propuesta de compra,
vi.   Cotizaciones respectivas, y
vii.  Oficio del Centro Coordinador de Pueblos Indígenas que dé seguimiento en la Casa en dónde se manifieste que el recurso solicitado es necesario.
Toda la información que se registre en el sistema informático deberá estar completa y legible. El registro de la documentación no implica que se encuentre correcta, por lo que será sujeta de revisión durante el proceso de dictaminación.
BASES Y PROCEDIMIENTO
1.     Se recibirá sólo un proyecto por cada comunidad,
2.     No serán autorizadas propuestas de grupos de mujeres que adeuden informes, comprobaciones o alguno de los compromisos adquiridos en Acuerdos/Convenios (o incluso contratos) establecidos en el ejercicio fiscal anterior,
3.     Ningún servidor o servidora pública del INPI podrá formar parte de la Casa de la Mujer Indígena o Afromexicana, ni recibir pago alguno por colaborar en el proyecto,
4.     Los proyectos se autorizarán de acuerdo con la disponibilidad presupuestal para Atención a Mujeres Indígenas y Afromexicanas para el ejercicio de sus derechos,
5.     El apoyo económico a los proyectos dependerá de los resultados de la dictaminación del proyecto, considerando objetivos, metas y cobertura planteados,
 
6.     Ninguna de las integrantes del grupo de mujeres que se encuentra operando la Casa deberá encontrarse en el desempeño de algún cargo público,
7.     Las instalaciones de la Casa de la Mujer Indígena o Afromexicana únicamente deben ser utilizadas para cumplir con los objetivos del proyecto operativo anual, alineados al Modelo de promoción y acompañamiento de derechos de las mujeres indígenas y afromexicanas en el ámbito comunitario,
8.     No podrá considerarse dentro del grupo operativo de la Casa la participación de hombres, salvo en los casos en que se lleven a cabo acciones de apoyo como promotores comunitarios, parteros y médicos tradicionales,
9.     Los grupos de mujeres que se encuentran operando una Casa, deberán sujetarse a los requisitos, criterios, descripción de los conceptos de apoyo y procedimiento descritos en la Guía de Operación y Procedimiento (Anexo 3.A. de los Lineamientos para el Programa de Derechos Indígenas), y
10.   Se podrán descargar los Lineamientos para el Programa en la página de Internet del INPI (https://www.gob.mx/inpi) para mayor información sobre la normatividad.
La vigencia de esta convocatoria será a partir de la entrada en vigor de los Lineamientos y durante 30 días naturales posteriores.
Los proyectos deberán ser registrados en línea en la liga electrónica que se publique en la página de Internet del INPI, así como la documentación previamente señalada.
Los resultados se publicarán en la página de Internet del INPI en un periodo no mayor de 45 días naturales posteriores al cierre de la convocatoria.
Una vez publicados los resultados y notificadas las comunidades y los grupos de mujeres cuyos proyectos hayan sido autorizados, deberán comunicarse y asistir a la Unidad Operativa que les corresponda, en un periodo de 20 días hábiles posteriores para la firma del Formato de aceptación de resultados y el Convenio.
PERIODO DE APERTURA
Los proyectos y demás documentación y archivos requeridos deberán registrarse en línea en la liga que se publique en la página de Internet del INPI (https://www.gob.mx/inpi), en un periodo de 30 días naturales contados a partir de la entrada en vigor de los Lineamientos para el Programa de Derechos Indígenas, hasta las 23:59 horas (para cada huso horario de la República).
Posterior a esta fecha y hora no se admitirá proyecto alguno.
INFORMACIÓN
Para mayor información podrán consultarse los Lineamientos para el Programa de Derechos Indígenas. Asimismo, podrá comunicarse en la Ciudad de México al teléfono (0155) 9183-2100, extensiones, 7534, 7541 y 7527.
FORMATO 4. CONVOCATORIA DE LA MODALIDAD CASAS DE LA MUJER INDÍGENA O
AFROMEXICANA (APERTURA)
PROGRAMA DE DERECHOS INDÍGENAS
ATENCIÓN A MUJERES INDÍGENAS Y AFROMEXICANAS PARA EL EJERCICIO DE SUS DERECHOS
Convocatoria
El Instituto Nacional de los Pueblos Indígenas (INPI), convoca a:
Comunidades indígenas o afromexicanas interesadas en impulsar acciones en beneficio de los derechos de las mujeres indígenas y afromexicanas, a través de grupos constituidos en su totalidad por mujeres indígenas y/o afromexicanas que cuenten con formación y experiencia en temas de derechos de las mujeres, así como en prevención y atención de las violencias de género contra mujeres indígenas y afromexicanas, para la instalación de una Casa de la Mujer Indígena o Afromexicana.
TIPOS Y MONTOS DE APOYO
Se otorgará apoyo económico para la instalación de nuevas Casas de acuerdo con la disponibilidad presupuestal:
       Hasta $1,850,000.00 (Un millón ochocientos cincuenta mil pesos 00/100 M.N.).
       Este recurso podrá destinarse para:
o    Infraestructura,
o    Equipamiento,
o    Asesora acompañante y capacitación, y
o    Gastos de operación.
       Deberá revisarse el apartado 3.A.2 "Conceptos de apoyo para Casas de la Mujer Indígena o Afromexicana de apertura" de la Guía de Operación y Procedimiento para la Atención a Mujeres
Indígenas y Afromexicanas para el ejercicio de sus derechos para contar con toda la información sobre rubros de gasto y porcentajes máximos de apoyo.
Los rubros para los cuales se soliciten recursos deberán ser acordes con los objetivos y metas propuestas.
CRITERIOS
1.     Las solicitantes deberán sujetarse a los siguientes criterios:
Se recibirá sólo una propuesta por comunidad solicitante.
a)   Ningún(a) servidor(a) público(a) de esta institución podrá formar parte de la comunidad solicitante ni recibir pago alguno por colaborar en el proyecto. El servidor público que deje de desempeñar su empleo, cargo o comisión deberá observar lo establecido en los artículos 55 y 56 de la Ley General de Responsabilidades Administrativas.
b)   No podrá responsabilizarse a personal externo a la ejecutora; la persona que coordine el proyecto deberá formar parte de la comunidad solicitante, no se puede subcontratar a terceras personas para desarrollar la totalidad del proyecto ni transferir la totalidad de los recursos para la administración de los mismos. Si se detectara esta situación, el proyecto se descalificará automáticamente.
c)   Las instalaciones de la Casa de la Mujer Indígena o Afromexicana únicamente deberán ser utilizadas para cumplir con los objetivos del proyecto operativo anual alineados al Modelo de promoción y acompañamiento de derechos de las mujeres indígenas y afromexicanas en el ámbito comunitario.
d)   Ninguna de las integrantes del grupo de mujeres deberá encontrarse en el desempeño de algún cargo público.
e)   El grupo de mujeres que presente el proyecto son los que deben dar seguimiento al trámite del proyecto y encargarse de su ejecución, no se admitirá la intervención de una tercera persona física o moral.
f)    El grupo deberá estar conformado en su totalidad por mujeres indígenas y/o afromexicanas, y por lo menos el 50% de ellas deberán hablar la lengua indígena de la población a la que pretende atender.
g)   Las mujeres que se registren en la propuesta como integrantes del grupo, y de las cuales se presente el currículo y documentos probatorios, son quienes, en caso de pasar a la fase de diagnóstico de factibilidad, deberán presentarse a las valoraciones en campo; en el supuesto de que se presenten otras mujeres que no fueron mencionadas en la solicitud, y de quienes no se entregue documentación, el proyecto será descalificado automáticamente.
h)   Que el grupo de mujeres demuestre tener como mínimo tres años trabajando como tal.
i)    Que al menos el 50 por ciento de sus integrantes tengan experiencia comprobable documentalmente como líderes, gestoras o promotoras comunitarias.
j)    Que el grupo cuente con formación (al menos el 50 por ciento de sus integrantes) comprobable documentalmente sobre los temas que plantea el "Modelo de promoción y acompañamiento de derechos de las mujeres indígenas y afromexicanas en el ámbito comunitario". Estos temas son:
·    Prevención y atención de violencia contra las mujeres indígenas,
·    Promoción de los derechos sexuales y reproductivos,
·    Prevención y atención del embarazo adolescente,
·    Partería tradicional,
·    Nuevas masculinidades,
·    Derechos agrarios y acceso a la tierra, y
·    Participación y representación política.
REQUISITOS
Las propuestas que se presenten deberán apegarse a lo establecido en el numeral 1.A.2 y 2.A.2 de la Guía de Operación y Procedimiento (Anexo 3.A de los Lineamientos para el Programa de Derechos Indígenas). La documentación y archivos que se deben presentar son los siguientes:
a)    El proyecto podrá presentarse de manera física en la Unidad Administrativa del Instituto Nacional de los Pueblos Indígenas más cercana a donde se pretenda instalar la Casa, o registrarlo en la liga electrónica que se publique en la página de Internet del INPI (https://www.gob.mx/inpi), de conformidad con los rubros solicitados en el sistema informático.
b)    Adjuntar copia simple de la identificación oficial y de la Clave Única de Registro de Población (CURP)
de la persona designada como coordinadora del grupo solicitante.
c)     Acta de Asamblea de la comunidad en la que se pretende instalar la Casa, en la que se señale que la comunidad está de acuerdo con la instalación del inmueble, se especifique el compromiso para la donación a nombre del grupo (en ningún caso deberá registrarse a nombre de alguna persona física) del terreno o bien inmueble para instalarla, y se designe a las integrantes del grupo de mujeres que operará la Casa; este documento deberá encontrarse sellado y firmado por las Autoridades Comunitarias.
d)    Escrito libre debidamente firmado en el que se manifieste bajo protesta de decir verdad, que las integrantes del grupo que presenta la solicitud no están vinculadas a ningún partido político y/o asociación religiosa.
e)    Plano, gráfica o dibujo que exprese el inmueble que se planea construir. El inmueble debe contar con los espacios mínimos para la operación del proyecto, se sugieren los siguientes: sala de recepción o sala de espera; cubículo para asistencia emocional; cubículo para asistencia jurídica; cubículo para asistencia de salud; área de oficina; cuarto de descanso o dormitorio; cocina-comedor; un baño para mujeres; un baño para hombres; una ducha; un salón amplio para usos múltiples (capacitaciones); y espacio para bodega.
f)     Carta de exposición de motivos en formato libre, en donde se señale por qué se quiere instalar una Casa en la comunidad.
g)    Currículo en el que se demuestre la formación del grupo interesado; así como el soporte documental, es decir probatorios que den sustento al currículo.
h)    Presentar dos propuestas de personas para el acompañamiento especializado a las integrantes de la Casa durante el primer año de operación del proyecto. Se dará prioridad a las propuestas que consideren como acompañantes a mujeres indígenas y/o afromexicanas que cumplan con el perfil, y que residan preferentemente en la región de cobertura en donde se propone la instalación de la Casa. No serán procedentes las propuestas que consideren como acompañantes a hombres, ni aquellas en las cuales la persona física o moral propuesta ya se encuentre acompañando a otra Casa.
i)     Se deberá anexar currículo de las propuestas señaladas en el inciso anterior, así como la documentación probatoria de su experiencia en procesos organizativos con mujeres indígenas y/o afromexicanas, y conocimiento y experiencia en los temas de derechos humanos de las mujeres indígenas y/o afromexicanas, prevención y atención de las violencias de género contra mujeres indígenas y afromexicanas. Los currículos se deberán acompañar de los siguientes documentos:
·    Probatorios de los vínculos previos con el grupo de trabajo solicitante. Las propuestas de asesora acompañante no deberán encontrarse acompañando a otra Casa,
·    Copia simple de la identificación oficial vigente de las personas propuestas como asesora acompañante,
·    Comprobante de domicilio con una antigüedad no mayor a tres meses; de preferencia, que resida en la región donde se instalaría la Casa,
·    Carta en original en formato libre de las personas físicas o morales que se están proponiendo para el acompañamiento especializado, en la que se refiera que aceptan las condiciones establecidas en el "Modelo de promoción y acompañamiento de derechos de las mujeres indígenas y afromexicanas en el ámbito comunitario" (Formato 1),
·    RFC de la persona moral o física que se está proponiendo como acompañante, y
·    Plan de acompañamiento para Casas de la Mujer Indígena o Afromexicana en etapa de apertura.
Nota: Las propuestas que se ingresen a través del sistema información deberá estar completa y legible. El registro de la documentación no implica que se encuentre correcta por lo que será sujeta de revisión durante el proceso de dictaminación.
BASES Y PROCEDIMIENTO
1)   El número de Casa que se autoricen dependerá de los resultados del diagnóstico de factibilidad, de los recursos disponibles y del cumplimiento de los requisitos establecidos en la Guía,
2)   El apoyo económico a las propuestas dependerá de la suficiencia presupuestal del INPI, considerando los objetivos, metas y cobertura planteados,
3)   Ningún servidor o servidora pública del INPI podrá formar parte de la propuesta para la apertura de una Casa, ni recibir pago alguno por colaborar en la misma,
4)   Para recibir el apoyo, los grupos de mujeres cuyas propuestas resulten autorizadas deberán
suscribir un convenio de concertación con del INPI,
5)   Sujetarse a los requisitos, criterios, descripción de los conceptos de apoyo y procedimiento descritos en la Guía, y
6)   Pasar a la segunda etapa del proceso no garantiza que la solicitud será finalmente autorizada.
Las interesadas en participar en esta convocatoria podrán descargar los Lineamientos para el Programa en la página de Internet del INPI (https://www.gob.mx/inpi) para mayor información sobre la normatividad.
La vigencia de esta convocatoria será a partir de la entrada en vigor de los Lineamientos y hasta 30 días naturales después de ello.
Cerrada la convocatoria se procederá a la revisión de las propuestas, las que resulten aprobadas en la primera fase de revisión pasarán a la siguiente etapa que consiste en la fase de diagnóstico de factibilidad en campo de acuerdo con lo establecido en el Modelo. Aprobar la primera fase del proceso no garantiza que la propuesta será autorizada.
Cuando se hayan concluido las dos fases de dictaminación de las propuestas, se publicarán los resultados en la página de Internet del INPI, a más tardar 60 días naturales después de la publicación de los primeros resultados.
Una vez publicados los resultados y notificados los grupos de trabajo cuyas propuestas hayan sido autorizadas deberán asistir a la unidad operativa que les corresponda, en los plazos establecidos en la publicación de resultados para revisar y en su caso firmar el "Formato de aceptación de resultados".
PERIODO DE APERTURA
Las solicitudes y demás documentación requerida podrán presentarse de manera física en la unidad Administrativa del Instituto Nacional de los Pueblos Indígenas (INPI) más cercana a donde se pretenda instalar la Casa, o registrarlo en la liga electrónica que se publique en la página de Internet del INPI (https://www.gob.mx/inpi); en un periodo de 30 días naturales contados a partir de la entrada en vigor de los Lineamientos para el Programa, hasta las 14:30 horas de manera presencial y a las 23:59 horas (para cada huso horario de la República) en el sistema informático. Posterior a esta fecha y hora no se admitirá propuesta alguna.
Los resultados de la primera fase se publicarán en la página de Internet del INPI en un periodo no mayor de 45 días naturales posteriores al cierre de la presente Convocatoria. Los resultados finales serán publicados en el mismo medio a más tardar 60 días naturales posteriores a la publicación de primera etapa.
INFORMACIÓN
Para mayor información podrán consultarse los Lineamientos para el Programa de Derechos Indígenas. Asimismo, podrá comunicarse en la Ciudad de México al teléfono (0155) 9183-2100, extensiones, 7534, 7541 y 7527 o en el Centro Coordinador de Pueblos Indígena u Oficina de Representación del INPI más cercana.
FORMATO 5 MODELO DE CONTRATO DE PRESTACIÓN DE SERVICIOS PROFESIONALES PARA EL
ACOMPAÑAMIENTO Y ASESORAMIENTO LOCAL ESPECIALIZADO.
CASAS DE LA MUJER INDÍGENA O AFROMEXICANA DE APERTURA
PROGRAMA DE DERECHOS INDÍGENAS
ATENCIÓN A MUJERES INDÍGENAS Y AFROMEXICANAS PARA EL EJERCICIO DE SUS DERECHOS
CONTRATO DE PRESTACIÓN DE SERVICIOS PROFESIONALES PARA EL ACOMPAÑAMIENTO Y ASESORAMIENTO LOCAL ESPECIALIZADO DE LAS CASAS DE LA MUJER INDÍGENA O AFROMEXICANA DE APERTURA, DEL PROGRAMA DE DERECHOS INDÍGENAS DEL INSTITUTO NACIONAL DE LOS PUEBLOS INDÍGENAS, EN LO SUCESIVO "EL INSTITUTO", QUE CELEBRAN POR UNA PARTE (GRUPO DE MUJERES INDÍGENAS RESPONSABLE DE LA CASA) _____(1)_____ EN LO SUCESIVO DENOMINADO "LA CASA", REPRESENTADA EN ESTE ACTO POR ____(2)____ EN SU CARÁCTER DE ____(3)____ Y POR LA OTRA _____(4)_____ A QUIEN EN LO SUCESIVO SE LE DENOMINARÁ "LA PRESTADORA DE SERVICIOS", MISMAS QUE CUANDO ACTÚEN DE MANERA CONJUNTA SE LES DENOMINARÁ "LAS PARTES", DOCUMENTO QUE SE SUSCRIBE DE CONFORMIDAD CON LOS SIGUIENTES ANTECEDENTES, DECLARACIONES Y CLÁUSULAS:
ANTECEDENTES
I.1.   Que con fecha ____(5)____ entró en vigencia la convocatoria para la presentación de proyectos para Casas de la Mujer Indígena o Afromexicana de apertura del Programa Derechos Indígenas, siendo
autorizada la propuesta de "LA CASA" con el proyecto _____(6)_____ mediante oficio ____(7)____ de fecha ____(8)____ emitido por _____(9)_____.
I.2.   De conformidad con el numeral ___(10)___ de los Lineamientos para el Programa de Derechos Indígenas (en adelante "LOS LINEAMIENTOS"), a cargo del "EL INSTITUTO", "LA CASA" contará con los servicios profesionales de acompañamiento y asesoramiento local especializado.
DECLARACIONES
II. De "LA CASA":
II.1   Que con fecha ___(27)___ se formó como un Grupo de Trabajo denominado ____(28)____, para acceder a los beneficios del proyecto de "LA CASA", operado por "EL INSTITUTO", como lo acredita con ___(29)___, así como el aval de ____(30)____.
II.2   Que ____(2)____ en su carácter de ____(3)____ fue designada por el grupo como la responsable de "LA CASA" para celebrar en su nombre y representación el presente Contrato como lo acredita con el documento mencionado en el numeral II.1.
II.3   Que su objeto principal es _____(31)_____ el cual le permite llevar a cabo acciones dirigidas a operar el Modelo de promoción y acompañamiento de derechos de las mujeres indígenas y afromexicanas en el ámbito comunitario, en la Modalidad Casas de la Mujer Indígena o Afromexicana.
II.4   Que a partir de la convocatoria de Casas de la Mujer Indígena o Afromexicana de Apertura, presentó el proyecto denominado ____(6)____, y que de acuerdo con ____(7)____ fue autorizado por ____(9)____.
II.5   Que señala como su domicilio para efectos del presente instrumento el ubicado en _____(28)_____.
III. De "LA PRESTADORA DE SERVICIOS"
III.1  Que es una persona ____(32)____ con plena capacidad para celebrar el presente Contrato, quien se identifica en este acto con ____(33)____ expedida a su favor por ____(34)____.
III.2  Que su Registro Federal de Contribuyentes es el número ____(35)____.
III.3  Que en atención a las necesidades planteadas por "LA CASA" es su interés el celebrar el presente Contrato de prestación de servicios profesionales para el acompañamiento y asesoramiento local especializado de la Modalidad Casas de la Mujer Indígena o Afromexicana en ____(36)____.
III.4  Que para los efectos de este Contrato señala como su domicilio el ubicado en ____(37)____.
III.5  Que tiene capacidad técnica, así como los conocimientos y experiencia requeridos para prestar sus servicios en la realización del proyecto __________(6)___________.
Ambas partes declaran:
Que reconocen expresamente que la prestación del servicio objeto del presente contrato se rige por lo dispuesto en los artículos 2606, 2607, 2608, 2609, 2610, 2611 y demás relativos del Código Civil Federal. Por lo tanto, tales servicios no se encuentran sujetos a subordinación laboral, horario fijo y lugar físico específico de adscripción, que configure una relación de carácter laboral con "LA CASA".
Vistas las declaraciones anteriores, "LAS PARTES" tienen a bien otorgar las siguientes:
CLÁUSULAS
PRIMERA. OBJETO. El objeto del presente Contrato es la prestación de servicios profesionales para el acompañamiento y asesoramiento local especializado del proyecto ____(6)____ de "LA CASA" en ____(36) ____ que se realizará entre "LAS PARTES" de conformidad con lo establecido en el Plan de acompañamiento para Casas de la Mujer Indígena o Afromexicana en etapa de apertura presentado en el Sistema Informático.
SEGUNDA. MONTO DEL CONTRATO. "LA CASA" pagará a "LA PRESTADORA DE SERVICIOS" la cantidad de $___(38)___ (____(39)_____ Moneda Nacional) por la prestación de los servicios descritos en la cláusula primera de este Contrato.
TERCERA. FORMA Y LUGAR DE PAGO. El pago será cubierto por "LA CASA" en tres ministraciones bajo las siguientes características:
1.     El primer pago se efectuará dentro de los 20 días naturales posteriores a la entrega del Plan de Trabajo por "LA PRESTADORA DE SERVICIOS", y aprobación del mismo por "LA CASA", la cual entregará el equivalente al 40% del monto total del Contrato por la cantidad de $___(40)___ (____(41)____ Moneda Nacional),
2.     El segundo pago se efectuará dentro de los 20 días naturales posteriores a la entrega del informe parcial por "LA PRESTADORA DE SERVICIOS" el cual deberá presentarse a la mitad del desarrollo del proyecto, y aprobación del informe por "LA CASA" la cual entregará el equivalente al 30% del monto total del Contrato por la cantidad de $____(42)____ (____(43)_____ Moneda Nacional).
3.     El tercer y último pago se efectuará dentro de los 20 días naturales, sin exceder del 31 de diciembre del ejercicio fiscal vigente, posteriores a la entrega del informe final por "LA PRESTADORA DE SERVICIOS", y aprobación del mismo por "LA CASA", la cual entregará el equivalente al 30% del monto total del Contrato por la cantidad de $____(42)____ (____(43)_____ Moneda Nacional).
4.     En cada uno de los pagos que efectué "LA CASA", "LA PRESTADORA DE SERVICIOS" deberá entregar un recibo de pago (Formato anexo 5), por la cantidad pactada.
5.     Las aportaciones se realizarán en el domicilio de "LA CASA" establecido en el numeral __(44)__ del presente Contrato.
CUARTA. OBLIGACIONES DE "LA PRESTADORA DE SERVICIOS". Se obliga a prestar a "LA CASA", servicios de acompañamiento y asesoramiento que incidan en el fortalecimiento del proceso de las integrantes del equipo operativo, en los lugares y en los términos previamente pactados y comprenderán todos los trabajos que se requieren para el objeto de este Contrato, y en especial los que a continuación se incluyen:
1.     Elaborar un Programa de Trabajo que sea congruente con el Proyecto ___(6)___ autorizado a "LA CASA", este programa debe ajustarse en todo a lo dispuesto en el Plan de Acompañamiento para Casas de la Mujer Indígena o Afromexicana en etapa de instalación, el cual deberá enfocarse a lograr un avance significativo de habilidades y capacidades que permita que el equipo operativo de manera paulatina, sea autogestivo y autónomo. El Plan de Trabajo deberá ser aprobado por "LA CASA"; y contar con el visto bueno (mediante firma y/o sello) del Centro Coordinador de Pueblos Indígenas u Oficina de Representación del "INSTITUTO" que dé seguimiento al proyecto.
2.     Apoyar la formación del equipo responsable de "LA CASA" en los temas de atención que ésta defina dentro de sus planes de trabajo, así como el desarrollo y fortalecimiento de las capacidades específicas de las mujeres para incorporarse a distintas áreas de "LA CASA".
3.     Apoyar a "LA CASA" en la integración de programas de trabajo, informes y reportes.
4.     Acercar al equipo responsable de "LA CASA" información relevante, materiales de apoyo e instrumentos de trabajo que les permitan realizar mejor sus actividades.
5.     Apoyar a "LA CASA" en la vinculación con redes y procesos de articulación que coadyuven al quehacer y posicionamiento social de la Casa.
6.     Acompañar y asesorar al equipo responsable de "LA CASA" en sus labores de gestión, difusión y sensibilización mediante la realización de talleres, reuniones, foros, entre otros.
 
7.     Acompañamiento para la rendición de cuentas, en aspectos administrativos y contables.
8.     Sistematización de la información de las "CASA", y documentos normativos (como el reglamento interno, y el plan estratégico).
9.     Visitas y acompañamiento a las diferentes acciones con instancias de gobierno con las que se vincula "LA CASA" para el logro de sus objetivos.
QUINTA. SANCIONES. El incumplimiento a lo pactado en el presente Contrato dará lugar a la suspensión de los pagos de los recursos establecidos en la cláusula TERCERA, en cuyo caso "LA CASA" únicamente pagará aquellos servicios que hubiesen sido efectivamente prestados.
SEXTA. TERMINACIÓN ANTICIPADA. De común acuerdo "LAS PARTES" podrán dar por terminado anticipadamente el presente Contrato, cuando por causas justificadas se extinga la necesidad de requerir los servicios originalmente pactados.
SÉPTIMA. MODIFICACIONES AL CONTRATO. "LAS PARTES" acuerdan que el presente Contrato podrá ser modificado en cada una de sus partes durante su vigencia, solicitando por escrito a través de la suscripción de los contratos modificatorios a que hubiere lugar.
OCTAVA. RELACIÓN LABORAL. Queda expresamente convenido que "LA PRESTADORA DE SERVICIOS" no estará subordinada laboralmente a "LA CASA", ni existirá relación laboral entre "LAS PARTES", por tratarse de una prestación de servicios de acompañamiento.
NOVENA. CASO FORTUITO O FUERZA MAYOR. "LAS PARTES" acuerdan que estarán exentas de toda responsabilidad por atraso, demoras o incumplimientos total o parcial de las acciones enmarcadas en el presente Contrato debido a causas de fuerza mayor o caso fortuito, debidamente acreditados.
DÉCIMA. JURISDICCIÓN. Para la interpretación y cumplimiento del presente Contrato, así como para todo aquello que no se encuentre expresamente estipulado en el mismo, "LAS PARTES" se someterán a las disposiciones legales aplicables y a la competencia de los Tribunales Locales de ____(45)____.
DÉCIMA PRIMERA. VIGENCIA. El presente Contrato entrará en vigor a partir de su firma y hasta el 31 de diciembre del ejercicio fiscal vigente.
Leído que fue por "LAS PARTES" este documento, y una vez enteradas de su contenido y alcance, lo firman por triplicado de conformidad en ____(46)____, a ____(47)____.
 
____(2)_____, ___(3)___de "LA CASA"
 
Nombre y firma de "LA PRESTADORA DE
SERVICIOS"
 
INSTRUCTIVO PARA EL LLENADO DEL MODELO DE CONTRATO DE PRESTACIÓN DE SERVICIOS PROFESIONALES PARA EL ACOMPAÑAMIENTO Y ASESORAMIENTO LOCAL ESPECIALIZADO. MODALIDAD CASAS DE LA MUJER INDÍGENA O AFROMEXICANA.
No.
DEBE ANOTARSE
1
Nombre completo de la Casa de la Mujer Indígena o Afromexicana
2
Nombre de la Coordinadora General de la Casa
3
Cargo de la representación de la Casa
4
Nombre de la persona física o moral con quien se celebrará el Contrato
5
Fecha completa (día, mes y año) de la entrada en vigencia de la convocatoria para la apertura de Casa de acuerdo con lo establecido en los Lineamientos
6
Nombre completo del proyecto autorizado a la Casa
7
Número del oficio que notifica la autorización de apertura de la Casa
8
Fecha completa (dd/mm/aaaa) del oficio que notifica la autorización de la apertura de la Casa
9
Nombre de la unidad administrativa del INPI que emite el oficio de autorización de apertura de la Casa
10
Numeral de los Lineamientos que indica la colaboración de una persona física o moral para el acompañamiento local especializado
27
Fecha de constitución del Grupo de Trabajo (la señalada en el Acta de Asamblea)
28
Nombre completo del Grupo de Trabajo
29
Documento que acredita la conformación del grupo de trabajo (Acta de Asamblea)
30
Nombre completo de la persona o instancia que avala la constitución del grupo de trabajo (Acta de Asamblea)
31
Objetivo de la conformación del grupo de trabajo (preferentemente transcribirlo todo)
32
Física / Moral, según corresponda.
33
Documento que acredita la personalidad de la persona.
34
Nombre de la instancia que expide el documento que acredita la personalidad de la persona
35
Registro Federal de Contribuyentes de la persona
36
Lugar en donde se encuentra la Casa (localidad, municipio, entidad)
37
Domicilio legal de la persona a quien se contratará
38
Cantidad con número del monto total que se pagará a la persona a contratar
39
Cantidad con letra del monto total que se pagará a la persona a contratar
40
Cantidad con número del monto total del primer pago
41
Cantidad con letra del monto total del primer pago
42
Cantidad con número del monto total del segundo y tercer pago
43
Cantidad con letra del monto total del segundo y tercer pago
44
Numeral del contrato donde se indica el domicilio de la Casa
45
Entidad federativa donde se firma el contrato
46
Lugar en donde se encuentra la Casa (localidad, municipio, entidad)
47
Fecha completa (día, mes y año) de firma del contrato
 
FORMATO 6 MODELO DE CONVENIO DE CONCERTACIÓN.
CASAS DE LA MUJER INDÍGENA O AFROMEXICANA (DE APERTURA Y CONTINUIDAD)
PROGRAMA DE DERECHOS INDÍGENAS
ATENCIÓN A MUJERES INDÍGENAS Y AFROMEXICANAS PARA EL EJERCICIO DE SUS DERECHOS
CONVENIO DE CONCERTACIÓN QUE CELEBRAN POR UNA PARTE EL INSTITUTO NACIONAL DE LOS PUEBLOS INDÍGENAS, A QUIEN EN LO SUCESIVO SE LE DENOMINARÁ "EL INSTITUTO", REPRESENTADO POR ____(1)____, EN SU CARÁCTER DE ____(2)____, ASISTIDO POR ____(3)____, EN SU CARÁCTER DE ____(4)____ Y POR LA OTRA PARTE, ____(5)____, ____(6)____, EN SUS RESPECTIVOS CARÁCTERES DE ____(7)____, ____(8)____, DE LA _____(9)____ ____(10)____, A QUIENES EN ADELANTE SE LES NOMBRARÁ _____(9)____, MISMAS QUE CUANDO ACTÚEN DE MANERA CONJUNTA SE LES DENOMINARÁ "LAS PARTES", EN LOS PROYECTOS DE CASAS DE LA MUJER INDÍGENA O AFROMEXICANA EN EL MARCO DEL PROGRAMA DE DERECHOS INDÍGENAS, EN LO SUCESIVO "EL PROGRAMA", DE CONFORMIDAD CON LOS ANTECEDENTES, DECLARACIONES Y CLÁUSULAS SIGUIENTES:
ANTECEDENTES
I.     El artículo 2o. de la Constitución Política de los Estados Unidos Mexicanos, apartado B, establece la obligación para la Federación, las entidades federativas y los Municipios, de impulsar el desarrollo regional de las zonas indígenas con el propósito de fortalecer las economías locales y mejorar las condiciones de vida de sus pueblos, mediante acciones coordinadas entre los tres órdenes de
Gobierno.
       Asimismo, en el penúltimo párrafo de dicho Artículo se establece:
"Para garantizar el cumplimiento de las obligaciones señaladas en este apartado, la Cámara de Diputados del Congreso de la Unión, las legislaturas de las entidades federativas y los ayuntamientos, en el ámbito de sus respectivas competencias, establecerán las partidas específicas destinadas al cumplimiento de estas obligaciones en los presupuestos de egresos que aprueben, así como las formas y procedimientos para que las comunidades participen en el ejercicio y vigilancia de las mismas".
       Por su parte, el Convenio 169 sobre Pueblos Indígenas y Tribales de la Organización Internacional del Trabajo, establece:
"Artículo 6
1. Al aplicar las disposiciones del presente Convenio, los gobiernos deberán:
a) ...
b) establecer los medios a través de los cuales los pueblos interesados puedan participar libremente, por lo menos en la misma medida que otros sectores de la población, y a todos los niveles en la adopción de decisiones en instituciones electivas y organismos administrativos y de otra índole responsables de políticas y programas que les conciernan;
c) establecer los medios para el pleno desarrollo de las instituciones e iniciativas de esos pueblos, y en los casos apropiados proporcionar los recursos necesarios para este fin."
       La Declaración de las Naciones Unidas sobre los Derechos de los Pueblos indígenas señala lo siguiente:
"Artículo 4 Los pueblos indígenas, en ejercicio de su derecho a la libre determinación, tienen derecho a la autonomía o al autogobierno en las cuestiones relacionadas con sus asuntos internos y locales, así como a disponer de medios para financiar sus funciones autónomas.
Artículo 5 Los pueblos indígenas tienen derecho a conservar y reforzar sus propias instituciones políticas, jurídicas, económicas, sociales y culturales, manteniendo a la vez su derecho a participar plenamente, si lo desean, en la vida política, económica, social y cultural del Estado."
"Artículo 39
Los pueblos indígenas tienen derecho a recibir asistencia financiera y técnica de los Estados y por conducto de la cooperación internacional para el disfrute de los derechos enunciados en la presente Declaración."
       En el mismo sentido, la Declaración Americana sobre los Derechos de los Pueblos Indígenas, en relación con la personalidad jurídica de los pueblos indígenas, establece en su artículo IX lo siguiente:
"Artículo IX. Personalidad jurídica
Los Estados reconocerán plenamente la personalidad jurídica de los pueblos indígenas, respetando las formas de organización indígenas y promoviendo el ejercicio pleno de los derechos reconocidos en esta Declaración."
"Artículo XXXVII
Los pueblos indígenas tienen derecho a recibir asistencia financiera y técnica de los Estados y por conducto de la cooperación internacional para el disfrute de los derechos enunciados en la presente declaración."
II.     Que con fecha ___(11)___ se publicó en el Diario Oficial de la Federación el ___(12)___ (Nota: establecer como aparezca en el Diario Oficial de la Federación) a cargo del Instituto Nacional de los Pueblos Indígenas, en adelante "LOS LINEAMIENTOS" para "EL PROGRAMA", que plantea el apoyo a proyectos orientados a contribuir en la atención con pertinencia cultural para el ejercicio de los derechos de las mujeres y la atención y prevención de las violencias de género contra las mujeres indígenas y afromexicanas .
III.    Que el Decreto de Presupuesto de Egresos de la Federación para el ejercicio fiscal vigente, publicado en el Diario Oficial de la Federación el ___(13)___, establece en su artículo___(14)___ que los recursos para el desarrollo integral de los pueblos y comunidades indígenas son aquellos
enunciados dentro de su anexo ___(15)___, y que las erogaciones para la igualdad entre mujeres y hombres se encuentran en el anexo ___(16)___, considerándose dentro de ese documento a los Programas de "EL INSTITUTO".
Asimismo, dicho Decreto establece en su artículo 25 lo siguiente:
"Artículo 25. El ejercicio de las erogaciones para el desarrollo integral de los pueblos y comunidades indígenas a que se refiere el Anexo 10 del presente Decreto, se dirigirá al cumplimiento de las obligaciones que señala el artículo 2o., Apartado B, fracciones I a IX y Apartado C, de la Constitución Política de los Estados Unidos Mexicanos.
Para tal efecto, de conformidad con los artículos 42, fracción VII, y 77 de la Ley Federal de Presupuesto y Responsabilidad Hacendaria, las dependencias y entidades, al ejecutar dichas erogaciones y emitir reglas de operación, se ajustarán a lo siguiente:
I. ...;
II.     En la ejecución de los programas se considerará la participación de los pueblos y comunidades indígenas, con base en su cultura y formas de organización tradicionales;
III.    Para los municipios indígenas comprendidos entre los 200 más pobres del país, los proyectos de inversión del Programa de Infraestructura Indígena, se podrán financiar en su totalidad con recursos federales o de manera concurrente. Asimismo, se procurará atender su pleno acceso y la satisfacción de sus necesidades tales como electricidad, agua, drenaje, educación, salud, vivienda y de infraestructura para la producción, almacenamiento y distribución de alimentos;
IV.    El Ejecutivo Federal, por sí o a través de sus dependencias y entidades, podrá celebrar convenios de coordinación con los gobiernos de las entidades federativas, así como formalizar convenios de concertación de acciones con las comunidades indígenas, para proveer la mejor observancia de las previsiones del presente artículo. Cuando corresponda, los recursos a los que se refiere este artículo podrán ser transferidos directamente a los pueblos, municipios y comunidades indígenas, de conformidad con los convenios que para tal efecto se celebren en términos de las disposiciones aplicables. La Entidad Federativa correspondiente participará en el ámbito de sus atribuciones en los convenios antes señalados, exclusivamente para que los recursos que se transfieran conforme a lo establecido en el presente párrafo, sean registrados por la entidad federativa en su Cuenta Pública;
V. a la VIII...".
IV.    De conformidad con lo previsto en "LOS LINEAMIENTOS", ___(9)___ presentó un proyecto denominado ___(17)___, mismo que fue considerado técnicamente viable, motivo por el cual y en cumplimiento al numeral___(18)___ de "LOS LINEAMIENTOS", es necesario realizar la suscripción de un convenio de concertación.
DECLARACIONES
I. De "EL INSTITUTO":
I.1    Que es un organismo descentralizado de la Administración Pública Federal, no sectorizado, con personalidad jurídica, con patrimonio propio, con autonomía operativa, técnica, presupuestal y administrativa, de conformidad con su Ley Publicada en el Diario Oficial de la Federación el 04 de diciembre de 2018.
I.2    Que tiene por objeto definir, normar, diseñar, establecer, ejecutar, orientar, coordinar, promover, dar seguimiento y evaluar las políticas, programas, proyectos, estrategias y acciones públicas, para garantizar el ejercicio y la implementación de los derechos de los pueblos indígenas y afromexicano, así como su desarrollo integral y sostenible y el fortalecimiento de sus culturales e identidades, de conformidad con los dispuesto en la Constitución Política de los Estados Unidos Mexicanos y en los instrumentos jurídicos internacionales de los que el país es parte.
       Asimismo, en su artículo 3 establece lo siguiente:
"Artículo 3. Para cumplir los fines y objetivos del Instituto, se reconocen a los pueblos y comunidades indígenas y afromexicanas como sujetos de derecho público; utilizando la categoría jurídica de pueblos y comunidades indígenas en los términos reconocidos por el artículo 2o. de la Constitución Política de los Estados Unidos Mexicanos y los
instrumentos internacionales en la materia.
..."
I.3    Que su representante ____(1)____ en su carácter de ____(2)____ en ___(19)___ tiene facultades suficientes para suscribir el presente Convenio de conformidad con lo dispuesto en el artículo ___(20)___del Estatuto Orgánico de "EL INSTITUTO" y el poder que se contiene en la Escritura número ___(21)___ de fecha ___(22)___, pasada ante la fe del Notario número ___(23)___, de ___(24)___ Licenciado-a ___(25)___.
I.4    Que tiene como domicilio legal el ubicado en __(26)___.
II. De "EL GRUPO DE MUJERES DESIGNADO Y AVALADO POR LA COMUNIDAD":
II.1   Que es una comunidad (27) integrada por (28) hombres y (29) mujeres, ubicada en (30).
II.2   Que en términos de los artículos 1o, 2o, apartado A, fracciones I, II, III y VIII de la Constitución Política de los Estados Unidos Mexicanos; 21 numeral 3 de la Declaración Universal de Derechos Humanos; 1 y otros del Convenio número 169 de la Organización Internacional del Trabajo relativo a Pueblos Indígenas y Tribales en Países Independientes; 3, 4, 5 y otros de la Declaración de las Naciones Unidas sobre Derechos de los Pueblos Indígenas; 1 del Pacto Internacional de Derechos Civiles y Políticos; 1 del Pacto Internacional de Derechos Económicos, Sociales y Culturales; III, VI, VIII, IX, XXI, XXII, XXIII y otros de la Declaración Americana sobre los Derechos de los Pueblos Indígenas, es una comunidad indígena perteneciente al pueblo indígena___________. Toda vez que su existencia está reconocida en el artículo 2º de la Constitución Federal, y mediante Asamblea Comunitaria celebrada el (31), se acordó la presentación del proyecto (8).
II.3   Que mediante Asamblea Comunitaria celebrada el (32), se definió como responsable de la ejecución del proyecto a (33).
II.4   Que con fecha ___(35)___ se conformó como un Grupo de mujeres denominado ___(34)___, para acceder a los beneficios de los apoyos de las Casas de la Mujer Indígena o Afromexicana, operada por "EL INSTITUTO", como lo acredita con ___(37)___, así como el aval o designación de ___(38)___.
II.5   Que ___(5)___ fue designada por el grupo como la responsable de gestionar los apoyos del proyecto como lo acredita con ___(39)___ de fecha ___(40)___, documento avalado por ___(38)___.
II.6   Que su objeto principal es ___(41)___ el cual le permite llevar a cabo acciones dirigidas a operar el Modelo de promoción y acompañamiento de derechos de las mujeres indígenas y afromexicanas en el ámbito comunitario, en el proyecto "Casas de la Mujer Indígena o Afromexicana", así como el proyecto denominado ___(17)___.
II.8   Que señala como su domicilio para efectos del presente instrumento el ubicado en ___(42)___.
Con fundamento en lo dispuesto por el artículo 2 Apartado B de la Constitución Política de los Estados Unidos Mexicanos, 1, 74, 75 y 77 de la Ley Federal de Presupuesto y Responsabilidad Hacendaria, artículos 174, 175, 176 y 178 de su Reglamento, 2 fracción VII de la Ley de Planeación, 2 fracciones XI y XV, así como 4 fracción IX de la Ley del Instituto Nacional de los Pueblos Indígenas y ___(43)___ del Presupuesto de Egresos de la Federación para el ejercicio fiscal vigente, y vistas las declaraciones anteriores, "LAS PARTES" tienen a bien otorgar las siguientes:
Vistas las declaraciones anteriores, "LAS PARTES" tienen a bien otorgar las siguientes:
CLÁUSULAS
PRIMERA. Mediante el presente Convenio "EL INSTITUTO" acuerda transferir recursos a ___(9)___, para que realice el proyecto ___(17)___, en el marco de "EL PROGRAMA" el cual se agrega al presente instrumento considerándose parte integral del mismo.
SEGUNDA. APORTACIONES. Para el logro del objeto del presente Convenio "EL INSTITUTO" se compromete en términos de "LOS LINEAMIENTOS" de "EL PROGRAMA", a aportar la cantidad de ___(44)___ ___(45)___, recurso que se entregará al "GRUPO DE TRABAJO" en una sola ministración, mediante la entrega del recibo simple que determine "EL INSTITUTO". Los recursos que "EL INSTITUTO" entrega no pierden su naturaleza federal, por lo que deberán aplicarse observando todas las disposiciones legales que normen el gasto de los recursos federales.
La entrega de los recursos estará sujeta a suficiencia presupuestal del año en que se prevé el inicio de la vigencia del presente instrumento, quedando sus efectos condicionados a la existencia de los recursos respectivos.
TERCERA. APERTURA DE CUENTA BANCARIA. ___(9)___, deberá abrir una cuenta bancaria
mancomunada en el país, cuyo número será proporcionado a "EL INSTITUTO", en la cual se depositarán los recursos financieros, de conformidad con la Cláusula Segunda para la ejecución del proyecto.
CUARTA. EJERCICIO DE LOS RECURSOS. ___(9)___ para el ejercicio de los recursos otorgados por "EL INSTITUTO" deberá observar lo señalado por "LOS LINEAMIENTOS" del "EL PROGRAMA", así como por las disposiciones legales que normen el uso de los recursos federales.
QUINTA. OBLIGACIONES DE LA COMUNIDAD___(9)___ se compromete a:
I.      Cumplir con lo establecido en "LOS LINEAMIENTOS" de "EL PROGRAMA",
II.     Firmar el Convenio de Concertación correspondiente,
III.    Recibir los recursos en una cuenta bancaria a nombre de "LA COMUNIDAD" o las personas que designe del grupo de mujeres, la cuenta deberá ser mancomunada,
IV.    Realizar el proyecto conforme éste fue autorizado. Solamente podrá haber cambios que sean solicitados y argumentados por escrito de la instancia solicitante; la unidad operativa encargada de dar seguimiento al proyecto será la responsable de dar respuesta a este tipo de solicitudes,
V.    Conformar un expediente del proyecto, que deberá contener todos los documentos y probatorios de la realización del mismo. Deberá incluir:
·    Proyecto,
·    Proyecto modificado (en caso de que aplique),
·    Listas de asistencia, relatorías y fotografías (para el caso de procesos formativos),
·    Documentos probatorios de los trabajos realizados en el marco del proyecto, y
·    Documentación comprobatoria del correcto ejercicio del gasto, de acuerdo con lo establecido por "EL INSTITUTO" para este fin.
VI.    Resguardar el expediente del proyecto por cinco (5) años, contados a partir del año posterior al del desarrollo del proyecto,
VII.   Presentar a "EL INSTITUTO" informes sobre avances de metas y ejecución de los recursos, así como elaborar los avances físicos y financieros del proyecto,
VIII.  Facilitar y dar acceso a "EL INSTITUTO", para conocer toda la documentación del proyecto, así como para el seguimiento, evaluación, supervisión y auditoría de éste,
IX.    Presentar a "EL INSTITUTO" el informe final dentro de los primeros veinte días naturales del mes de enero del siguiente ejercicio fiscal, el cual debe contener los resultados de metas, actividades y conclusiones, y
X.    Entregar a la unidad operativa correspondiente la comprobación del ejercicio de los recursos conforme a lo establecido por "EL INSTITUTO", en el mismo periodo establecido en la fracción anterior.
SEXTA. OBLIGACIONES DE "EL INSTITUTO": Para el logro de los objetivos del presente Convenio "EL INSTITUTO" a través de su responsable operativo designado en la cláusula séptima de este instrumento se compromete a:
I.     Vigilar que los recursos otorgados a ___(9)___ se canalicen exclusivamente al objeto del presente Convenio.
II.     Incorporar mecanismos periódicos de seguimiento, supervisión y evaluación que le permitan vigilar la aplicación de los recursos.
III.    Integrar los informes de resultados del Proyecto, con base en la información proporcionada ___(9)___, así como los avances físicos y financieros.
SÉPTIMA. RESPONSABLES OPERATIVOS: Para el cumplimiento del objeto del presente Convenio "EL INSTITUTO" designa para llevar a cabo las acciones de seguimiento a ___(46)___, en su carácter de ___(47)___; por su parte ___(9)___ designa a ___(48)___.
OCTAVA. SEGUIMIENTO Y SUPERVISIÓN. "EL INSTITUTO" podrá realizar el seguimiento y supervisión de las acciones correctivas para el cumplimiento de los compromisos establecidos en cada uno de los apartados de los proyectos que contenga la parte organizativa, técnica, comercial, financiera, así como el acompañamiento en asistencia técnica y capacitación.
NOVENA. DEVOLUCIÓN DE RECURSOS: "LAS PARTES" acuerdan que los recursos federales
aportados por "EL INSTITUTO" y de conformidad con el presente instrumento, que no sean devengados al 31 de diciembre del ejercicio fiscal vigente por ___(9)___, deberán ser reintegrados a "EL INSTITUTO" dentro de los cinco días naturales del ejercicio fiscal siguiente, sin que para ello tenga que mediar petición alguna.
Los recursos federales que en su caso no se destinaran a los fines autorizados en el presente instrumento, deberán ser reintegrados a "EL INSTITUTO" por ___(9)___ dentro de los cinco días naturales siguientes a la fecha en que se le solicite por escrito.
En los casos de los dos supuestos establecidos en los párrafos anteriores el reintegro deberá incluir los aprovechamientos y rendimientos financieros que generen dichos recursos; situación que habrá de realizar ___ (9)___ a través de la Oficina de Representación o Centro Coordinador de Pueblos Indígenas en ___(49)___ de "EL INSTITUTO", para que se realice el reintegro a la Tesorería de la Federación conforme a lo establecido en las disposiciones aplicables.
DÉCIMA. SANCIONES. En caso de que "EL GRUPO DE MUJERES" incurra en incumplimiento de cualquiera de las obligaciones generadas por el presente instrumento, "EL INSTITUTO" se reservará la entrega de apoyos subsecuentes.
Por tratarse de recursos federales "EL INSTITUTO" podrá exigir a ___(9)___ el cumplimiento de las obligaciones pactadas en el presente Convenio, el incumplimiento de cualquiera de éstas será causa de rescisión, no participando en futuros procesos de selección; en tal caso a ___(9)___ que no apliquen los recursos en el objeto del Convenio, "EL INSTITUTO" les solicitará la aclaración de las inconsistencias encontradas. De no presentarla en un plazo de cinco (5) días hábiles a partir de recibida la notificación de "EL INSTITUTO", ésta podrá exigir la devolución del monto total del apoyo entregado.
DÉCIMA PRIMERA. CASO FORTUITO O FUERZA MAYOR. "LAS PARTES" acuerdan que estarán exentas de toda responsabilidad por atraso, demoras o incumplimientos total o parcial de las acciones enmarcadas en el presente Convenio debido a causas de fuerza mayor o caso fortuito, debidamente acreditados.
DÉCIMA SEGUNDA. RELACIÓN LABORAL. El personal que intervenga en la ejecución de las acciones objeto del proyecto aprobado, quedará bajo la estricta responsabilidad de ___(9)___, por lo que no existirá relación laboral alguna entre ésta y "EL INSTITUTO" y no se entenderá a este último como patrón sustituto o solidario en los términos de la legislación laboral aplicable.
DÉCIMA TERCERA. PROHIBICIONES DE LOS SERVIDORES PÚBLICOS. Ningún servidor público de "EL INSTITUTO" podrá formar parte del cuerpo directivo de ___(9)___, ni recibir pago alguno por colaborar en el proyecto.
DÉCIMA CUARTA. EVALUACIÓN EXTERNA E INTERNA. "EL INSTITUTO" podrá llevar a cabo en forma directa o a través de instancias especializadas, las evaluaciones que se consideren apropiadas conforme a sus necesidades y recursos disponibles.
Para ello, se deberá considerar el análisis de la matriz de resultados de "EL PROGRAMA", así como el seguimiento y monitoreo en la operación de los Tipos de Apoyo, con el propósito de conocer y retroalimentar las posibles acciones futuras de mejora en su desempeño.
Asimismo, se llevarán a cabo las evaluaciones que se determinen conforme a las disposiciones del Programa Anual de Evaluación, que emita la Secretaría de Hacienda y Crédito Público, la Secretaría de la Función Pública y el Consejo Nacional de Evaluación de la Política Pública de Desarrollo Social, para el ejercicio fiscal que corresponda.
DÉCIMA QUINTA. MODIFICACIONES. "LAS PARTES" manifiestan que cualquier modificación al presente Convenio deberá ser otorgada por escrito y firmada de conformidad, en estricto apego a lo establecido por "LOS LINEAMIENTOS" de "EL PROGRAMA", en el entendido de que las posibles modificaciones tendrán como única finalidad perfeccionar el presente Instrumento Legal, mediante la celebración de Convenios Modificatorios, que se considerarán parte integrante del mismo.
DÉCIMA SEXTA. TERMINACIÓN ANTICIPADA: El presente Convenio de Concertación podrá darse por terminado cuando así lo determinen "LAS PARTES" de común acuerdo o cuando una de ellas comunique por escrito a la otra con treinta días naturales de anticipación su deseo de darlo por concluido. Sin embargo, las actividades que se encuentren en curso, correspondientes a los Instrumentos derivados, continuarán hasta su total conclusión.
DÉCIMA SÉPTIMA. BUENA FE: "LAS PARTES" declaran que en el presente Convenio no existe dolo, error, mala fe, violencia o cualquier otro vicio del consentimiento que pudiera anular el mismo y que es la simple manifestación de voluntades y para su interpretación y cumplimiento, así como para todo aquello que no esté expresamente estipulado en el mismo.
 
DÉCIMA OCTAVA. PROHIBICIÓN DE CESIÓN DE DERECHOS Y OBLIGACIONES: Ninguna de "LAS PARTES" podrá ceder o transferir parcial o totalmente los derechos y obligaciones derivados del presente Convenio.
DÉCIMA NOVENA. SUPREMACÍA DE "LOS LINEAMIENTOS". Con independencia de lo previsto en el presente instrumento, en caso de cualquier controversia, prevalecerá el contenido de "LOS LINEAMIENTOS" del "EL PROGRAMA".
VIGÉSIMA. "LEYENDA". La papelería, documentación oficial, así como la publicidad y promoción que adquieran para la ejecución y difusión del proyecto, deberá incluir la siguiente leyenda: "Este programa es público, ajeno a cualquier partido político. Queda prohibido el uso para fines distintos a los establecidos en el programa". Para efectos de lo anterior, deberán tomar en cuenta las características del medio de comunicación.
VIGÉSIMA PRIMERA. VIGENCIA: El presente Convenio surtirá sus efectos a partir de su firma y tendrá una vigencia hasta el total cumplimiento de los compromisos que de éste emanan, sin que excedan del día 31 de diciembre del ejercicio fiscal vigente.
VIGÉSIMA SEGUNDA. JURISDICCIÓN: Para la interpretación y cumplimiento de este Convenio, así como todo aquello que no se encuentre expresamente estipulado en el mismo, "LAS PARTES" se someten a las disposiciones legales aplicables, y a la competencia de los Tribunales Federales de la Ciudad de México, renunciando a cualquier otro fuero que pudiera corresponderles en razón de sus domicilios presentes o futuros o por cualquier otra causa.
Leído que fue el presente Convenio y enteradas "LAS PARTES" de su contenido y alcance legal, lo firman por cuadruplicado en ___ (50)___ a los___(51)___ días del mes de ___(52)___ del año en curso.
 
Por "EL INSTITUTO"
 
________________________________
Representante del Instituto Nacional de los
Pueblos Indígenas en
 
 
Por el "GRUPO DE MUJERES"
________________________________
Responsable del Centro Coordinador de Pueblos
Indígenas
_____________________________________
Representante )
La presente hoja de firmas corresponde al Convenio de Concertación celebrado entre "EL INSTITUTO" y ___ (9)___ ___(10)___, para la ejecución del proyecto de "Casas de la Mujer Indígena o Afromexicana", en el ejercicio fiscal vigente.
Nota 1: El modelo de convenio podrá presentar las modificaciones que sean necesarias para que cumpla con su objeto, cuando así lo determine la Instancia Normativa de "EL PROGRAMA".
Nota 2: Al momento de suscribir cada convenio, deberá incorporarse la leyenda "Este Programa es público, ajeno a cualquier partido político. Queda prohibido el uso para fines distintos a los establecidos en el programa" en cada una de sus fojas en la parte inferior.
INSTRUCTIVO PARA EL LLENADO DEL MODELO DE CONVENIO DE CONCERTACIÓN.
CASAS DE LA MUJER INDÍGENA O AFROMEXICANA
No.
Debe anotarse
1
Nombre del o la Representante del INPI de la Entidad Federativa en donde se suscriba el Convenio de Concertación
2
Representante del INPI
3
Nombre del o la Responsable del Centro Coordinador de Pueblos Indígenas.
4
Responsable del Centro Coordinador de Pueblos Indígenas
5
Nombre del o la representante de la comunidad, en su caso
6
Nombre de una representante del grupo de mujeres
7
Representante de la comunidad
8
Representante del grupo de mujeres
9
"EL GRUPO DE MUJERES DESIGNADO Y AVALADO POR LA COMUNIDAD"
10
Nombre completo de comunidad.
11
Día y mes y año de publicación de los Lineamientos
12
Nombre de los lineamientos del Programa de Derechos Indígenas, como aparezca en el Diario Oficial de la Federación
13
Fecha completa de la publicación del Presupuesto de Egresos de la Federación en el DOF (día [con número], mes [con letra] y año [a cuatro dígitos])
14
Artículo del Presupuesto de Egresos de la Federación en donde estipula los números de los anexos a los cuales corresponden los recursos etiquetados
 
15
Número del Anexo del Presupuesto de Egresos de la Federación en donde se establecen los recursos para el desarrollo integral de los pueblos y comunidades indígenas
16
Número del Anexo del Presupuesto de Egresos de la Federación en donde se establecen los recursos para las Erogaciones para la igualdad entre mujeres y hombres
17
Nombre del proyecto.
18
Numeral de la Guía Operativa que indica que la obligatoriedad de suscribir un Convenio
19
Estado donde se suscribe el Convenio
20
Artículo del Estatuto Orgánico en donde se faculta al representante del INPI para firmar Convenios
21
En su caso, número de la escritura pública que da facultades al representante legal del INPI para la suscripción del Convenio
22
En su caso, fecha de la escritura pública que da facultades al representante legal del INPI para la suscripción del Convenio
23
En su caso, número del Notario Público que da fe de la escritura donde se otorga poder al servidor del INPI para la suscripción del Convenio
24
En su caso, lugar de residencia del Notario Público que da fe de la escritura pública donde se otorgó poder al servidor del INPI para la suscripción del convenio
 
25
En su caso, nombre del Notario Público que da fe de la escritura pública donde se otorgó poder al servidor del INPI para la suscripción del Convenio
26
Domicilio de la Oficina de Representación
27
Señalar si es una comunidad indígena o afromexicana
28
Señalar el número de hombres que integran la comunidad
29
Señalar el número de mujeres que integran la comunidad
30
Indicar la ubicación de la comunidad
31
Fecha de la Asamblea Comunitaria en la que se acordó la presentación del proyecto en el marco de la convocatoria
32
Fecha de la Asamblea Comunitaria en la que se definió a la persona responsable de la ejecución del proyecto
33
Nombre de la persona que se designó como responsable de la ejecución del proyecto
34
Nombre del Grupo de Trabajo
35
Fecha de constitución del Grupo de Trabajo (de ser el caso)
36
Nombre completo del Grupo de Trabajo
37
Documento con el que se acredita la conformación del Grupo
38
Aval o designación del Grupo de Trabajo (Acta de Asamblea Comunitaria debidamente firma por las Autoridades correspondientes)
 
39
Documento con el que se acredita a la representante del Grupo
40
Fecha del documento de acreditación de la representante del Grupo de Trabajo
41
Objeto del Grupo de Trabajo (preferentemente transcribirlo todo)
42
Domicilio del Grupo de Trabajo
43
Artículo del Presupuesto de Egresos de la Federación en donde se estipula que los Programas deben sujetarse a Lineamientos
44
Monto autorizado al proyecto con número
45
Monto autorizado al proyecto con letra
46
Nombre de la persona designada por el INPI para dar seguimiento al proyecto
47
Cargo de la persona designada por el INPI para dar seguimiento al proyecto
48
Nombre de la responsable del proyecto. (Coordinadora general de la Casa en el caso de los proyectos de continuidad; y la persona que mencione el proyecto, en el caso de los proyectos de apertura)
49
Entidad Federativa en donde se ubica la Oficina de Representación del INPI
50
Lugar donde se firma el Convenio
51
Día del mes en el que se firma el Convenio
52
Mes en el que se firma el Convenio
 
FORMATO 7. CONVOCATORIA DE FORTALECIMIENTO PARA EL EJERCICIO DE DERECHOS DE LAS
MUJERES INDÍGENAS Y AFROMEXICANAS, EN TODAS SUS ETAPAS DE VIDA Y VULNERABILIDAD
PROGRAMA DE DERECHOS INDÍGENAS
ATENCIÓN A MUJERES INDÍGENAS Y AFROMEXICANAS PARA EL EJERCICIO DE SUS DERECHOS
Convocatoria
El Instituto Nacional de los Pueblos Indígenas (INPI), convoca a:
Comunidades indígenas y afromexicanas, a participar en el Programa de Derechos Indígenas, para presentar proyectos de Fortalecimiento para el Ejercicio de Derechos de las Mujeres Indígenas y Afromexicanas, en todas sus etapas de vida y vulnerabilidad.
Se darán apoyos para proyectos que propongan promover el conocimiento y ejercicio de los derechos de las mujeres indígenas y afromexicanas, así como la igualdad de género.
Las propuestas deben ir encaminadas a:
a) Procesos de formación,
b) Acciones de defensa y representación legal por violencia política contra mujeres indígenas y/o
afromexicanas, y
Temáticas
Población indígena a la que podrá
estar dirigidos los proyectos
1.    Sensibilización en igualdad de género,
2.    Derechos de las mujeres,
3.    Atención y prevención de la violencia familiar y de género,
4.    Salud sexual y reproductiva,
4.1.  Violencia obstétrica hacia mujeres indígenas y afromexicanas,
4.2.  Prevención de embarazos en adolescentes,
4.3.  Contribución a la erradicación del embarazo en niñas y adolescentes de 10 a 14 años,
4.4.  Prevención del VIH,
4.5.  Partería tradicional,
5.    Masculinidades con enfoque intercultural,
6.    Formación de formadores-as con perspectiva de género,
7.    Derechos de las mujeres indígenas y/o afromexicanas con discapacidad,
8.    Acciones para la sensibilización sobre las consecuencias del matrimonio infantil en niñas y niños indígenas y afromexicanos,
9.    Derechos político-electorales de las mujeres indígenas y afromexicanas, y
10.   Derechos agrarios y acceso a la tierra.
A. Autoridades,
B. Población indígena en zonas urbanas,
C. Jornaleras,
D. Madres y padres de familias,
E. Niñas, niños y/o adolescentes,
F. Parteras tradicionales, y
G. Trabajadoras domésticas.
 
TIPOS Y MONTOS DE APOYO
Para procesos de formación y capacitación:
i. Hasta por $150,000.00 (Ciento cincuenta mil pesos 00/100 M.N.),
Para acciones de defensoría y representación legal en casos por violencia política contra mujeres indígenas y/o afromexicanas:
ii. Hasta por $200,000.00 (Doscientos mil pesos 00/100 M.N.),
Los rubros para los cuales se soliciten recursos deberán ser justificados de acuerdo con los objetivos y metas propuestas en el proyecto, así como coherentes con el método de trabajo, el número de población a atender y los productos esperados.
REQUISITOS
a)   El proyecto deberá presentarse de manera física en la Unidad Administrativa del INPI más cercana a la comunidad en la que se desarrollará el proyecto, de acuerdo con la Guía para la presentación de proyectos de la modalidad acciones comunitarias para la igualdad de género (Formato 9),
b)   Acta de Asamblea Comunitaria en la que se indique que la comunidad está de acuerdo con la realización del proyecto, en caso de contratar a una persona física o moral para las acciones de capacitación, se deberá especificar en el acta el nombre y las acciones que realizará. Se deberán señalar a las autoridades de la comunidad y designar al comité de mujeres que será responsable de operar el proyecto y administrar los recursos,
c)   Copia simple de la Clave Única de Registro de Población (CURP) de las personas
representantes de la comunidad y de la identificación oficial de las personas representantes de la comunidad,
d)   Para los procesos de formación, cartas descriptivas de cada uno de dichos procesos,
e    Currículo de las personas que participarán en la ejecución del proyecto como facilitadoras de los procesos de capacitación, en caso de que no se presenten, se descalificará el proyecto,
f)    Documentos que avalen la formación en las temáticas de la convocatoria, es decir, probatorios del currículo de las personas que participarán como facilitadoras en la ejecución del proyecto, se deberán anexar también documentos probatorios de la trayectoria de trabajo con población indígena y/o afromexicana,
g)   En caso de no adjuntarse la documentación probatoria de las personas que impartirán los procesos de formación y/o capacitación, se descalificará el proyecto,
Se puede presentar como probatorio lo siguiente:
·    Copia simple de las constancias de haber recibido cursos y formación en los temas de derechos de la población indígena y/o mujeres indígenas y/o afromexicanas,
·    Copia simple de las constancias de haber impartido cursos, talleres y/o conferencias en los temas propuestos en el proyecto,
·    Copia simple de portada e índice de libros elaborados o donde colaboren personas involucradas en el proyecto. En este caso deberá especificarse el nombre de las y los colaboradores del mismo,
·    Testimonios de participantes indígenas y/o afromexicanos en procesos formativos desarrollados por la organización propuesta, en su caso. Deberán especificar a qué procesos corresponden, fecha de realización y población atendida. Para testimonios o probatorios audiovisuales o en audio, deberán incluir la liga donde pueden consultarse, y
·    Contratos/Convenios/Acuerdos celebrados para la impartición de procesos formativos con población indígena y en temas de género o derechos de las mujeres, desarrollados por la organización propuesta, en su caso.
Nota: El número de probatorios dependerán de la experiencia de las personas que facilitarán los procesos de capacitación.
BASES Y PROCEDIMIENTO
Se recibirá sólo una propuesta por comunidad solicitante para este apoyo.
Ningún servidor o servidora pública de este Instituto podrá formar parte de la comunidad solicitante ni recibir pago alguno por colaborar en el proyecto. El servidor público que deje de desempeñar su empleo, cargo o comisión deberá observar lo establecido en los artículos 55 y 56 de la Ley General de Responsabilidades Administrativas.
El proyecto tendrá que ser ejecutado por la comunidad, por si o a través de las personas o instancias comunitarias que designe, no podrá responsabilizarse a personal externo a la ejecutora. La persona que coordine el proyecto deberá formar parte de la comunidad solicitante, esto implica que no se puede subcontratar a terceras personas para desarrollar la totalidad del proyecto. Si se detectara esta situación, el proyecto se descalificará automáticamente. En el Acta de Asamblea se deberá especificar el nombre de la persona que coordinará el proyecto. Los proyectos se autorizarán de acuerdo con la disponibilidad presupuestal del INPI para el Programa de Derechos Indígenas, en el rubro de Atención a Mujeres Indígenas y Afromexicanas para el ejercicio de sus derechos.
1.     El proyecto deberá presentarse de manera física en la Unidad Administrativa del INPI más cercana a la comunidad en la que se desarrollará el proyecto.
2.     Los proyectos deberán ser originales, específicamente para concursar en la correspondiente convocatoria. Serán descartados automáticamente los proyectos que sean similares en propuesta y redacción.
 
3.     La comunidad podrá realizar directamente las acciones de capacitación señaladas en el proyecto o, en su caso, se podrá contratar a una persona que cuente con experiencia en temas de derechos de las mujeres e igualdad de género con población indígena y/o afromexicana. La persona que se contrate no deberá participar en más de dos proyectos, en caso de detectar que se está acompañando a más de dos comunidades solicitantes, no se autorizará ninguna de las propuestas.
4.     Las personas que desarrollen acciones de capacitación deben tener experiencia de trabajo con población indígena y/o afromexicana en temas relacionados con igualdad de género y/o derechos de las mujeres, especialmente en temas y con población similares a los que se propongan.
Las comunidades interesadas en participar en esta convocatoria podrán descargar los Lineamientos para el Programa de Derechos Indígenas en la página de Internet del INPI (https://www.gob.mx/inpi) para mayor información sobre la normatividad (para esta convocatoria se deberá revisar específicamente la Guía de Operación y Procedimiento del Atención a Mujeres Indígenas y Afromexicanas para el ejercicio de sus derechos).
La vigencia de esta convocatoria será a partir de la entrada en vigor de los Lineamientos y durante un periodo de 30 días naturales.
En un periodo no mayor a 45 días naturales al cierre de la convocatoria, los resultados se publicarán en la página de Internet del INPI; los apoyos estarán sujetos a la disponibilidad presupuestal.
Una vez publicados los resultados y notificadas las asociaciones civiles que hayan sido autorizados deberán asistir a la Unidad Operativa que le corresponda, en un periodo de 20 días hábiles posteriores para la firma del Formato de aceptación de resultados y el Convenio.
PERÍODO DE APERTURA
Los proyectos y demás documentación y archivos requeridos deberán entregarse de manera física en la unidad operativa más cercana a la comunidad en la que se desarrollará el proyecto en un periodo de 30 días naturales contados a partir de la entrada en vigor de los Lineamientos para el Programa de Derechos Indígenas, hasta las 14:30 horas (para cada huso horario de la República). Posterior a esta fecha y hora no se admitirá proyecto alguno.
INFORMACIÓN
Para mayor información podrán consultarse los Lineamientos para el Programa de Derechos Indígenas y la Guía de Operación y Procedimiento del Atención a Mujeres Indígenas y Afromexicanas para el ejercicio de sus derechos en lo correspondiente al Fortalecimiento para el Ejercicio de Derechos de las Mujeres Indígenas y Afromexicanas en sus diferentes etapas de vida y situación de vulnerabilidad. Asimismo, podrá comunicarse en la Ciudad de México al teléfono (0155) 9183-2100, extensiones 7534, 7541 y 7527, en las entidades federativas, a la Oficina de Representación o Centro Coordinador de Pueblos Indígenas que le resulte más cercano.
FORMATO 9. GUÍA PARA COMUNIDADES INDÍGENAS Y AFROMEXICANAS INTERESADAS EN
PRESENTAR PROYECTOS EN LA CONVOCATORIA DE FORTALECIMIENTO PARA EL EJERCICIO DE
DERECHOS DE LAS MUJERES INDÍGENAS Y AFROMEXICANAS EN SUS DIFERENTES ETAPAS DE
VIDA Y CONDICIONES DE VULNERABILIDAD
Los proyectos deberán presentarse de acuerdo con lo siguiente:
1. Portada (una página) (1)
·    Nombre y ubicación de la comunidad,
·    Nombre completo del proyecto,
·    Nombre de la persona responsable de la ejecución del proyecto,
·    Domicilio completo (de ser posible: calle, número interior y exterior, colonia/localidad/municipio, código postal, estado),
 
·    Número telefónico (con clave lada) y/o correo electrónico de la persona perteneciente a la comunidad, que será la responsable de la ejecución del proyecto, y
·    En caso de que se proponga la contratación de una persona, se deberá señalar su nombre, y el de las personas que participarán como facilitadoras en las acciones de capacitación.
2. Justificación (una página) (2)
En este apartado se debe explicar la necesidad e importancia (el por qué) de ejecutar el proyecto en la comunidad. Para ello es necesario detallar la problemática y situación de los derechos de las mujeres indígenas y/o afromexicanas que prevalece en dicho lugar, mencionar ejemplos claros o casos que estén ocurriendo y las consecuencias de no emprender medidas que las atiendan.
3. Delimitación del área geográfica (una página) (3)
Describir brevemente el nombre y características de la región por atender. Por ejemplo, número de habitantes, pueblo indígena o afromexicano y condiciones específicas de los beneficiarios (mujeres, jóvenes, niñas, niños, adolescentes, mujeres con discapacidad, etc.).
Es obligatorio incluir los nombres de los municipios y comunidades propuestas, así como el número de beneficiarios directos (con los que tendrá trato inmediato).
El número de beneficiarios debe ser desglosado en hombres y mujeres, por cada comunidad o localidad que se pretende atender.
4. Objetivo general y específicos (media página) (4)
El objetivo general debe definir claramente el/los logro/s que se espera/n alcanzar al final del proyecto y los específicos definir los medios más importantes a través de los cuales se logrará el propósito general. Es importante que se desglosen con precisión los objetivos particulares ya que las metas deben corresponder con cada uno de ellos.
5. Metas o productos cuantificables (media página) (5)
Invariablemente se debe señalar el número de cada una de las metas o productos que se piensan alcanzar. Es decir, deben contabilizarse las acciones, que se pretenden materializar.
Las metas deben ser congruentes con los objetivos planteados y con los recursos solicitados (No plantear objetivos o recursos que no se comprometen en las metas).
6. Metodología de trabajo y recursos humanos (dos páginas) (6)
De acuerdo con la(s) actividad(es) a desarrollar, explicar qué métodos y técnicas se piensan aplicar en la consecución de las metas. Interesa conocer sobre todo las estrategias de trabajo y de acercamiento que se aplicarán con las y los beneficiarios del proyecto.
Deberá especificarse el número de personas que colaborarán en el proyecto y sus funciones, indicando al responsable del mismo, esto con el fin de poder acordar el acompañamiento, seguimiento y evaluación que sean necesarios.
Se deberán detallar puntualmente las temáticas que se abordarán en cada sesión de capacitación, presentar la/s carta/s descriptiva/s correspondientes, en la/s que se establezca la duración y sede de los talleres.
Conforme a lo señalado en el Anexo 3.A Guía de Operación y Procedimiento de los presentes Lineamientos, se deberá presentar el currículo y los probatorios de las personas que facilitarán los procesos de capacitación, en lo que se acredite que la persona tiene conocimientos y experiencia en las temáticas establecidas en la convocatoria correspondiente.
7. Calendarización de las actividades (una página) (7)
Las actividades se deben programar mes por mes. Las actividades deben ser acordes y equilibradas en relación con el personal que las ejecuta, recursos solicitados y cobertura del proyecto.
8. Desglose presupuestal por rubros (máximo 2 páginas) (8)
Precisar el monto financiero, de acuerdo a las categorías establecidas según las actividades a realizar dentro del proyecto. Se debe especificar claramente cada partida de gasto.
No se autorizan compras de mobiliario de oficina y/o equipo de cómputo que sean considerados como activo fijo (computadoras, cámaras fotográficas, equipo de sonido, impresoras, entre otros).
GASTOS DE OPERACION DEL PROYECTO
PARTIDAS PRESUPUESTALES
DESCRIPCIÓN
(se deberá señalar
claramente cada uno
de los artículos o
servicios solicitados,
no se podrá señalar
únicamente como
"Lote")
CANTIDAD
SOLICITADA
COSTO
UNITARIO
COSTO
TOTAL
TOTAL
Facilitación (Pago por los servicios de capacitación, en este rubro también se considerarán los gastos de alimentación, transporte, combustible, peajes y hospedaje de la o las personas que impartirán los cursos de capacitación) No podrá exceder del 20% del monto total del proyecto
 
 
 
 
 
Papelería y consumibles de cómputo (Libretas, hojas, plumas, cartuchos de tinta para impresora)
 
 
 
 
 
Material didáctico (Gastos del material de apoyo para el desarrollo de los proyectos de capacitación, difusión, etc.)
 
 
 
 
 
 
Alimentación de beneficiarias-os (Gastos derivados de la alimentación de las personas indígenas y/o afromexicanas que participen en las acciones de capacitación señaladas en el proyecto, deberá ser congruente con el número de beneficiarias y beneficiarios, así como con el número y tipo de actividades señaladas en el proyecto)
 
 
 
 
 
Becas para promotoras (se podrá destinar hasta el 20% del monto total del proyecto para otorgar becas a mujeres indígenas y/o afromexicanas, que participen como promotoras, es decir, realizando acciones de difusión del proyecto, participen como multiplicadoras)
 
 
 
 
 
Copias (Gastos derivados de la implementación del proyecto, de la integración de los informes y del expediente de comprobación de recursos)
 
 
 
 
 
TOTAL
 
 
 
 
 
 
Nota: Se deberán anexar todos los requisitos establecidos en la convocatoria pública.
INSTRUCTIVO DE LLENADO
ELEMENTOS BÁSICOS PARA LA PRESENTACIÓN DE PROYECTOS
Núm.
Dice
Debe anotarse
1
Portada
Especificar los datos generales de la comunidad.
2
Justificación
Especificar la importancia de ejecutar el proyecto concursante, así como la problemática y situación de los derechos de las mujeres indígenas y/o afromexicanas de la región que se pretende atender.
3
Delimitación del área geográfica.
Especificar las comunidades que se pretenden atender con la ejecución del proyecto, características de la región (número de habitantes, pueblo indígena y/o afromexicano); así como número de beneficiarios desglosado en hombres y mujeres.
4
Objetivo general y específicos
Mencionar de manera clara y precisa los objetivos del proyecto postulante, el propósito que se espera alcanzar y los medios que se utilizarán para alcanzarlo. Los objetivos deben ser verificables, deben referirse a actividades que puedan ser identificadas.
5
Metas o productos cuantificables
Detallar las metas o productos que se pretenden alcanzar con la ejecución del proyecto, éstas deben ser cuantificables.
6
Metodología de trabajo o recursos humanos
Especificar los métodos y técnicas que se utilizarán para la implementación de las actividades, las estrategias de trabajo y de acercamiento que se aplicarán con los beneficiarios y los planteamientos teóricos y conceptuales.
7
Calendarización de las actividades
Especificar la programación mensual de las actividades planteadas en el proyecto, se deberán establecer fechas exactas. La calendarización no podrá rebasar el ejercicio fiscal vigente.
8
Desglose presupuestal por rubros
Precisar el monto solicitado para la ejecución del proyecto dentro de los rubros y partidas de gasto autorizadas en la normatividad.
 
FORMATO 10. MODELO DE CONVENIO DE CONCERTACIÓN DE FORTALECIMIENTO PARA EL
EJERCICIO DE DERECHOS DE LAS MUJERES INDÍGENAS Y AFROMEXICANAS EN SUS DIFERENTES
ETAPAS DE VIDA Y SITUACIÓN DE VULNERABILIDAD.
PROGRAMA DE DERECHOS INDÍGENAS
ATENCIÓN A MUJERES INDÍGENAS Y AFROMEXICANAS PARA EL EJERCICIO DE SUS DERECHOS
CONVENIO DE (1) QUE CELEBRAN POR UNA PARTE EL INSTITUTO NACIONAL DE LOS PUEBLOS INDÍGENAS, A QUIEN EN LO SUCESIVO SE LE DENOMINARÁ "EL INSTITUTO", REPRESENTADO EN ESTE ACTO POR EL (2) EN SU CARÁCTER DE (3), Y POR LA OTRA, (4) A QUIEN EN ADELANTE SE LE DENOMINARÁ "(5)" REPRESENTADA EN ESTE ACTO POR (6) EN SU CARÁCTER DE REPRESENTANTE, MISMAS QUE CUANDO ACTÚEN DE MANERA CONJUNTA SE LES DENOMINARÁ "LAS PARTES", EN EL MARCO DEL PROGRAMA DE DERECHOS INDÍGENAS (MODALIDAD (7)), EN ADELANTE "EL PROGRAMA", CONFORME A LOS ANTECEDENTES, DECLARACIONES Y CLÁUSULAS SIGUIENTES:
ANTECEDENTES
I.     El artículo 2o. de la Constitución Política de los Estados Unidos Mexicanos, apartado B, establece la obligación de la Federación, las entidades federativas y los Municipios, para promover la igualdad de oportunidades de los indígenas y eliminar cualquier práctica discriminatoria, establecerán las instituciones y determinarán las políticas necesarias para garantizar la vigencia de los derechos de los indígenas y el desarrollo integral de sus pueblos y comunidades, las cuales deberán ser diseñadas y operadas conjuntamente con ellos.
       Asimismo, en el penúltimo párrafo de dicho Artículo se establece:
"Para garantizar el cumplimiento de las obligaciones señaladas en este apartado, la Cámara de Diputados del Congreso de la Unión, las legislaturas de las entidades federativas y los ayuntamientos, en el ámbito de sus respectivas competencias, establecerán las partidas
específicas destinadas al cumplimiento de estas obligaciones en los presupuestos de egresos que aprueben, así como las formas y procedimientos para que las comunidades participen en el ejercicio y vigilancia de las mismas".
Por su parte, el Convenio 169 sobre Pueblos Indígenas y Tribales de la Organización Internacional del Trabajo, establece:
"Artículo 6
1. Al aplicar las disposiciones del presente Convenio, los gobiernos deberán:
a) ...
b) establecer los medios a través de los cuales los pueblos interesados puedan participar libremente, por lo menos en la misma medida que otros sectores de la población, y a todos los niveles en la adopción de decisiones en instituciones electivas y organismos administrativos y de otra índole responsables de políticas y programas que les conciernan;
c) establecer los medios para el pleno desarrollo de las instituciones e iniciativas de esos pueblos, y en los casos apropiados proporcionar los recursos necesarios para este fin."
La Declaración de las Naciones Unidas sobre los Derechos de los Pueblos indígenas señala lo siguiente:
"Artículo 4 Los pueblos indígenas, en ejercicio de su derecho a la libre determinación, tienen derecho a la autonomía o al autogobierno en las cuestiones relacionadas con sus asuntos internos y locales, así como a disponer de medios para financiar sus funciones autónomas.
Artículo 5 Los pueblos indígenas tienen derecho a conservar y reforzar sus propias instituciones políticas, jurídicas, económicas, sociales y culturales, manteniendo a la vez su derecho a participar plenamente, si lo desean, en la vida política, económica, social y cultural del Estado."
"Artículo 39
Los pueblos indígenas tienen derecho a recibir asistencia financiera y técnica de los Estados y por conducto de la cooperación internacional para el disfrute de los derechos enunciados en la presente Declaración."
En el mismo sentido, la Declaración Americana sobre los Derechos de los Pueblos Indígenas, en relación con la personalidad jurídica de los pueblos indígenas, establece en su artículo IX lo siguiente:
"Artículo IX. Personalidad jurídica
Los Estados reconocerán plenamente la personalidad jurídica de los pueblos indígenas, respetando las formas de organización indígenas y promoviendo el ejercicio pleno de los derechos reconocidos en esta Declaración."
"Artículo XXXVII
Los pueblos indígenas tienen derecho a recibir asistencia financiera y técnica de los Estados y por conducto de la cooperación internacional para el disfrute de los derechos enunciados en la presente declaración."
II.     Que el Decreto de Presupuesto de Egresos de la Federación para el ejercicio fiscal vigente, publicado en el Diario Oficial de la Federación el 11 de diciembre de 2019, establece en su artículo 4, fracciones XI y XIV, que los recursos para el desarrollo integral de los pueblos y comunidades indígenas son aquellos enunciados dentro de su anexo 10 considerándose dentro de ese documento a los Programas del "INSTITUTO", y que las erogaciones de los programas para la igualdad entre mujeres y hombres se encuentran en el anexo 13, considerándose en éste el Programa de Derechos Indígenas.
       Asimismo, dicho Decreto establece en su artículo 25 lo siguiente:
"Artículo 25. El ejercicio de las erogaciones para el desarrollo integral de los pueblos y comunidades indígenas a que se refiere el Anexo 10 del presente Decreto, se dirigirá al cumplimiento de las obligaciones que señala el artículo 2o., Apartado B, fracciones I a IX y Apartado C, de la Constitución Política de los Estados Unidos Mexicanos.
Para tal efecto, de conformidad con los artículos 42, fracción VII, y 77 de la Ley Federal de Presupuesto y Responsabilidad Hacendaria, las dependencias y entidades, al ejecutar dichas erogaciones y emitir reglas de operación, se ajustarán a lo siguiente:
 
I. ...;
II.     En la ejecución de los programas se considerará la participación de los pueblos y comunidades indígenas, con base en su cultura y formas de organización tradicionales;
III.    Para los municipios indígenas comprendidos entre los 200 más pobres del país, los proyectos de inversión del Programa de Infraestructura Indígena, se podrán financiar en su totalidad con recursos federales o de manera concurrente. Asimismo, se procurará atender su pleno acceso y la satisfacción de sus necesidades tales como electricidad, agua, drenaje, educación, salud, vivienda y de infraestructura para la producción, almacenamiento y distribución de alimentos;
IV.    El Ejecutivo Federal, por sí o a través de sus dependencias y entidades, podrá celebrar convenios de coordinación con los gobiernos de las entidades federativas, así como formalizar convenios de concertación de acciones con las comunidades indígenas, para proveer la mejor observancia de las previsiones del presente artículo. Cuando corresponda, los recursos a los que se refiere este artículo podrán ser transferidos directamente a los pueblos, municipios y comunidades indígenas, de conformidad con los convenios que para tal efecto se celebren en términos de las disposiciones aplicables. La Entidad Federativa correspondiente participará en el ámbito de sus atribuciones en los convenios antes señalados, exclusivamente para que los recursos que se transfieran conforme a lo establecido en el presente párrafo, sean registrados por la entidad federativa en su Cuenta Pública;
V. a la VIII...".
III.    De conformidad con lo dispuesto en los artículos 1, 74, 75 y 77 de la Ley Federal de Presupuesto y Responsabilidad Hacendaria con el objeto de asegurar la aplicación eficaz, eficiente, oportuna, equitativa y transparente de los recursos públicos, entre los que se encuentran los de "EL PROGRAMA", deberán sujetarse a Lineamientos que establecen los requisitos, criterios e indicadores que lo regulan.
IV.   Que con fecha (8), se publicó en el Diario Oficial de la Federación el Acuerdo por el que se emiten los Lineamientos para el Programa de Derechos Indígenas a cargo del Instituto Nacional de los Pueblos Indígenas del ejercicio fiscal 2020, en adelante "LOS LINEAMIENTOS" de "EL PROGRAMA".
V.    De conformidad con lo previsto en "LOS LINEAMIENTOS", (5) presentó un proyecto denominado (9), mismo que fue considerado técnicamente viable, motivo por el cual y en cumplimiento al numeral (10) de "LOS LINEAMIENTOS", es necesario realizar la suscripción de un Convenio de (1).
DECLARACIONES
I.     Del "INSTITUTO":
I.1    Que es un Organismo Descentralizado de la Administración Pública Federal, no sectorizado, con personalidad jurídica, con patrimonio propio, con autonomía operativa, técnica, presupuestal y administrativa, de conformidad con su Ley publicada en el Diario Oficial de la Federación el 4 de diciembre de 2018.
I.2    Que tiene como objeto definir, normar, diseñar, establecer, ejecutar, orientar, coordinar, promover, dar seguimiento y evaluar las políticas, programas, proyectos, estrategias y acciones públicas, para garantizar el ejercicio y la implementación de los derechos de los pueblos indígenas y afromexicano, así como su desarrollo integral y sostenible y el fortalecimiento de sus culturas e identidades, de conformidad con lo dispuesto en la Constitución Política de los Estados Unidos Mexicanos y en los instrumentos jurídicos internacionales de los que el país es parte.
       Asimismo, en su artículo 3 establece lo siguiente:
"Artículo 3. Para cumplir los fines y objetivos del Instituto, se reconocen a los pueblos y comunidades indígenas y afromexicanas como sujetos de derecho público; utilizando la categoría jurídica de pueblos y comunidades indígenas en los términos reconocidos por el artículo 2o. de la Constitución Política de los Estados Unidos Mexicanos y los instrumentos internacionales en la materia.
..."
I.3    Que "EL PROGRAMA" apoya en la implementación y ejercicio efectivo de los derechos de los pueblos indígenas y afromexicanos, en especial, los derechos fundamentales de libre determinación
y autonomía; tierras, territorios y recursos naturales; sistemas normativos; participación y representación política, efectivo acceso a la jurisdicción del Estado y derechos culturales de los que son titulares en tanto entidades colectivas, así como apoyar los procesos relacionados con la reconstitución de dichos pueblos y comunidades, el reconocimiento de su carácter de sujeto de derecho público y el derecho a la identidad, derechos de las mujeres y apoyo a atención médica de sus integrantes; así como mediante la realización de proyectos y acciones de capacitación, defensa estratégica, asesoría, investigación comunitaria, promoción, acompañamiento y difusión, con la finalidad de fortalecer sus instituciones, formas de gobierno y organización, así como sus culturas e identidades colectivas, en el marco de una nueva relación con el Estado Mexicano.
I.4    Que de conformidad con "LOS LINEAMIENTOS" publicados en el Diario Oficial de la Federación con fecha (8), el objetivo del Atención a Mujeres Indígenas y Afromexicanas para el ejercicio de sus derechos del Programa de Derechos Indígenas, es (11).
I.5    Que de acuerdo con la revisión que realizó "EL INSTITUTO" según los criterios de la selección de proyectos para la modalidad (7), mediante escrito (12) de fecha (13) expedido por (14) del proyecto denominado (9), fue aprobado para su ejecución por un monto de (15).
I.6    Que (2), (3), cuenta con las facultades suficientes para la celebración del presente instrumento, de conformidad con el artículo (16).
I.7    Que para efectos legales del que haya lugar, señala como su domicilio el ubicado en (17).
II.     De "LA COMUNIDAD":
II.1   Que es una comunidad (18) integrada por (19) hombres y (20) mujeres, ubicada en (21).
II.2   Que en términos de los artículos 1o, 2o, apartado A, fracciones I, II, III y VIII de la Constitución Política de los Estados Unidos Mexicanos; 21 numeral 3 de la Declaración Universal de Derechos Humanos; 1 y otros del Convenio número 169 de la Organización Internacional del Trabajo relativo a Pueblos Indígenas y Tribales en Países Independientes; 3, 4, 5 y otros de la Declaración de las Naciones Unidas sobre Derechos de los Pueblos Indígenas; 1 del Pacto Internacional de Derechos Civiles y Políticos; 1 del Pacto Internacional de Derechos Económicos, Sociales y Culturales; III, VI, VIII, IX, XXI, XXII, XXIII y otros de la Declaración Americana sobre los Derechos de los Pueblos Indígenas, es una comunidad indígena perteneciente al pueblo indígena_________. Toda vez que su existencia está reconocida en el artículo 2º de la Constitución Federal, mediante Asamblea Comunitaria celebrada el (22), se acordó la presentación del proyecto (9) en el Apoyo a Mujeres Indígenas para alcanzar la Igualdad de Género.
II.3   Que mediante Asamblea Comunitaria celebrada el (23), se definió como responsable de la ejecución del proyecto a (24).
Con fundamento en lo dispuesto por el artículo 2 Apartado B de la Constitución Política de los Estados Unidos Mexicanos, 1, 74, 75 y 77 de la Ley Federal de Presupuesto y Responsabilidad Hacendaria, artículos 174, 175, 176 y 178 de su Reglamento, 2 fracción VII de la Ley de Planeación, artículo 4 fracción IX, así como 6 fracción VI de la Ley del Instituto Nacional de los Pueblos Indígenas y 25 del Presupuesto de Egresos de la Federación para el ejercicio fiscal 2020, y vistas las declaraciones anteriores, "LAS PARTES" tienen a bien otorgar las siguientes:
CLÁUSULAS
PRIMERA. OBJETO. El objeto del presente Convenio es la colaboración entre "LAS PARTES" con el fin de realizar el proyecto (9), para lo cual, "EL INSTITUTO" acuerda aportar recursos a "(5)", en el marco de la modalidad (7) Atención a Mujeres Indígenas y Afromexicanas para el ejercicio de sus derechos.
SEGUNDA. MONTO. Para el logro del objeto del presente Convenio, "EL INSTITUTO" se compromete a aportar la cantidad de: (15) recurso que se entrega a "(5)", mediante la entrega del recibo simple correspondiente, debidamente firmado y sellado por los representantes de la comunidad, y en una sola ministración a la firma del presente Instrumento.
Los recursos aportados por "EL INSTITUTO" se utilizarán exclusivamente para lo señalado en el proyecto.
Lo anterior para el cumplimiento de lo siguiente:
Objetivo:
(26)
Metas:
 
(27)
TERCERA. OBLIGACIONES DE "(5)". "(5)" se compromete a:
I.     Cumplir con lo establecido en "LOS LINEAMIENTOS" de "EL PROGRAMA" y la correspondiente Guía de Operación y Procedimiento.
II.     Recibir los recursos en una cuenta mancomunada a nombre de las autoridades comunitarias, o de las personas que se designen, señaladas en el Acta de Asamblea que se anexa a este convenio.
II.     Desarrollar el proyecto conforme a lo autorizado. Solamente podrá haber cambios que sean solicitados y argumentados por escrito de la instancia solicitante; la unidad operativa encargada de dar seguimiento al proyecto será la responsable de dar respuesta a este tipo de solicitudes.
III.    Conformar un expediente del proyecto, que deberá contener todos los documentos y probatorios de la realización del mismo. Deberá incluir:
a)   Proyecto,
b)   Ficha de recepción del proyecto entregada por la Unidad Operativa correspondiente/acuse generado por el sistema, según corresponda,
d)   Formato de aceptación de resultados,
e)   Proyecto modificado (en caso de que aplique),
f)    Cartas descriptivas, listas de asistencia, relatorías y fotografías,
g)   Evidencias de aprendizaje y/o productos elaborados en el desarrollo del proyecto,
h)   Acuse de recibo de entrega de los informes parcial y final sellados por la unidad operativa correspondiente, y
i)    Documentación comprobatoria del correcto ejercicio del gasto, de acuerdo a lo establecido por "EL INSTITUTO" para este fin.
IV.   Resguardar el expediente del proyecto por 5 (cinco) años, contados a partir del año posterior al del desarrollo del proyecto.
V.    Presentar al "EL INSTITUTO" mediante el procedimiento que para tal caso se establezca y en el formato indicado, el informe parcial, que contenga información suficiente sobre avances de metas, beneficiarias y beneficiarios, así como ejecución de los recursos, acompañado de la documentación probatoria correspondiente. En el caso de presentarse variaciones, se indicarán las acciones implementadas para su atención.
VI.   Facilitar y dar acceso a las y los servidores públicos del "EL INSTITUTO", para el seguimiento, evaluación, supervisión y auditoría de éste.
VII.   Presentar al "EL INSTITUTO" mediante el procedimiento que se indique y en el formato correspondiente, el informe final del proyecto, así como la comprobación de los recursos otorgados para el desarrollo del mismo, dentro de los veinte días naturales del mes de enero del siguiente ejercicio fiscal.
VIII.  Entregar a la Unidad Operativa correspondiente la comprobación del ejercicio de los recursos conforme a lo establecido por "EL INSTITUTO" para tal fin.
IX.   En todos los casos, el proyecto deberá ser coordinado por personal de la (5) que lo presenta, en ningún caso se podrá sustituir esta responsabilidad con personal externo.
CUARTA. OBLIGACIONES DE "EL INSTITUTO": Para el logro de los objetivos del presente Convenio "EL INSTITUTO" a través de la persona responsable designada en la cláusula quinta de este instrumento se compromete a:
Vigilar que los recursos otorgados a "(5)" se canalicen exclusivamente al objeto del presente Convenio.
Incorporar mecanismos periódicos de seguimiento, supervisión y evaluación que le permitan vigilar la aplicación de los recursos. Dar seguimiento a los informes de resultados (parcial y final, y otros en caso de requerirlos) del proyecto, con base en la información proporcionada por (5).
QUINTA. RESPONSABLES OPERATIVOS: Para el cumplimiento del objeto del presente Convenio "EL INSTITUTO" designa como responsable operativo a (28), por su parte "(5)" designa a (29), en su carácter de responsable de la ejecución del proyecto.
 
SEXTA. SEGUIMIENTO Y SUPERVISIÓN. "EL INSTITUTO" podrá realizar el seguimiento y supervisión de las acciones correctivas para el cumplimiento de los compromisos establecidos en cada uno de los apartados del proyecto.
SÉPTIMA. EJECUCIÓN. "(5)" deberá comenzar con la ejecución del proyecto una vez que se haya realizado la transferencia de los recursos autorizados.
OCTAVA PROHIBICIÓN DE CESIÓN DE DERECHOS. Ninguna de "LAS PARTES" podrá ceder o transferir parcial o totalmente derechos y obligaciones derivadas del presente Convenio de (1).
NOVENA. RESPONSABILIDAD LABORAL. El personal de cada una de "LAS PARTES" que intervenga en la realización de las acciones objeto del presente instrumento mantendrá su relación laboral actual y estará bajo la dirección y dependencia de la parte respectiva, por lo que no se crearán relaciones de carácter laboral con la otra, a la que en ningún caso se considerará como patrón sustituto.
DÉCIMA. DEVOLUCIÓN DE RECURSOS. "LAS PARTES" acuerdan que los recursos federales aportados por "EL INSTITUTO" y de conformidad con el presente instrumento, que no sean devengados al 31 de diciembre de 2020 por "(5)", deberán ser reintegrados a "EL INSTITUTO" dentro de los diez días naturales del ejercicio fiscal siguiente, sin que para ello tenga que mediar petición alguna.
Los recursos federales que, en su caso, no se destinaran a los fines autorizados en el presente Instrumento deberán ser reintegrados a "EL INSTITUTO" por "(5)" dentro de los cinco (5) días naturales siguientes a la fecha en que la primera se lo solicite a ésta; la solicitud a que se hace referencia deberá hacerse por escrito.
En los casos de los dos supuestos establecidos en los párrafos anteriores el reintegro deberá incluir los aprovechamientos y rendimientos financieros que generen dichos recursos; situación que habrá de realizar "(5)" a través de la Coordinación General de Derechos Indígenas de "EL INSTITUTO", para que se realice el reintegro a la Tesorería de la Federación conforme a lo establecido en las disposiciones aplicables.
DÉCIMA PRIMERA. SANCIONES. Por tratarse de recursos federales, "EL INSTITUTO" podrá exigir a "(5)" el cumplimiento de las obligaciones pactadas en el presente Convenio; el incumplimiento de cualquiera de éstas será causa de rescisión, no participando en futuros procesos de selección; en tal caso a "(5)" que no aplique los recursos en el objeto del Convenio, "EL INSTITUTO" le solicitará la aclaración de las inconsistencias encontradas. De no presentarla en un plazo de cinco (5) días hábiles a partir de recibida la solicitud de "EL INSTITUTO", ésta podrá exigir la devolución del monto total del apoyo entregado.
DÉCIMA SEGUNDA. EVALUACIÓN. "EL INSTITUTO" podrá llevar a cabo las evaluaciones que se consideren apropiadas conforme a sus necesidades y recursos disponibles, Las Unidades Administrativas serán las responsables de constatar el cumplimiento de "LOS LINEAMIENTOS" y la Guía de Operación y Procedimiento, y de efectuar las visitas de campo para seguimiento y control al proyecto.
DÉCIMA TERCERA. AUDITORÍA, CONTROL Y SEGUIMIENTO. Los recursos que la Federación otorga para "EL PROGRAMA" podrán ser revisados por la Secretaría de la Función Pública, la Secretaría de Hacienda y Crédito Público; la Auditoría Superior de la Federación y demás instancias que en el ámbito de sus respectivas atribuciones resulten competentes.
DÉCIMA CUARTA. MODIFICACIONES. El presente Convenio de (1) podrá ser revisado y, en su caso, modificado cuando consideren oportuno replantear los compromisos establecidos en él, mediante la celebración de convenios modificatorios que se considerarán parte integrante del mismo.
DÉCIMA QUINTA. TERMINACIÓN ANTICIPADA. El presente Convenio de (1) podrá darse por terminado cuando así lo determinen "LAS PARTES" de común acuerdo o cuando una de ellas comunique por escrito a la otra con treinta días naturales de anticipación, su deseo de darlo por concluido. Sin embargo, las actividades que se encuentren en curso, correspondientes a los Instrumentos derivados, continuarán hasta su total conclusión.
DÉCIMA SEXTA. CASO FORTUITO O FUERZA MAYOR: "LAS PARTES" acuerdan que estarán exentas de toda responsabilidad por atraso, demoras o incumplimientos total o parcial de las acciones enmarcadas en el presente Convenio debido a causas de fuerza mayor o caso fortuito, debidamente acreditados.
DÉCIMA SÉPTIMA. SUPREMACÍA DE "LOS LINEAMIENTOS" de "EL PROGRAMA". Con independencia de lo previsto en el presente Instrumento, en caso de cualquier controversia prevalecerá el contenido de "LOS LINEAMIENTOS".
DÉCIMA OCTAVA. "LEYENDA": La papelería, documentación oficial, publicidad y promoción que adquieran para la ejecución y difusión del "PROGRAMA", deberá incluir la siguiente leyenda: "Este programa es público, ajeno a cualquier partido político. Queda prohibido el uso para fines distintos a los establecidos en el programa". Para efectos de lo anterior, deberán tomar en cuenta las características del medio de comunicación.
Asimismo, en caso de materiales generados (publicaciones, videos, manuales, carteles, volantes, trípticos, folletos, etcétera) como parte del proyecto autorizado (ya sea como resultados, evidencias o como parte de la difusión), éstos deberán incluir tanto el logotipo del INPI como la leyenda "Proyecto realizado con recursos del Programa de Derechos Indígenas. Este programa es público, ajeno a cualquier partido político. Queda prohibido el uso para fines distintos a los establecidos en el programa".
DÉCIMA NOVENA. BUENA FE. "LAS PARTES" manifiestan que en la elaboración del presente Instrumento han emitido libremente su voluntad, sin que haya mediado dolo, error o mala fe o cualquier otro vicio del consentimiento que pudiera invalidarlo.
VIGÉSIMA. JURISDICCIÓN. Para la interpretación y cumplimiento del presente instrumento jurídico, "LAS PARTES" se sujetarán a la jurisdicción de los Tribunales Locales de (30).
VIGÉSIMA PRIMERA. VIGENCIA. El presente Convenio entrará en vigor a partir de su firma y tendrá vigencia hasta el total cumplimiento de las obligaciones emanadas del mismo, sin que excedan del 31 de diciembre de 2020.
Enteradas "LAS PARTES" del contenido y alcance legal firman el presente Convenio de (1) por cuadruplicado, a los (48) días del mes de (49) del 2020, en (50).
Por "EL INSTITUTO"
_____________________________
 
Por "(5)"
_____________________________
 
La presente hoja de firmas corresponde al Convenio de (1) celebrado entre "EL INSTITUTO" y "(5)", para la realización del proyecto (9), en el marco de la modalidad (7), del Programa de Derechos Indígenas, suscrito en (33).
Nota 1: El modelo podrá presentar las modificaciones que sean necesarias para que cumpla con su objeto, cuando así lo determine la Instancia Normativa de "EL PROGRAMA".
Nota 2: Al momento de suscribir cada Convenio, deberá incorporarse la leyenda "Este programa es público, ajeno a cualquier partido político. Queda prohibido el uso para fines distintos a los establecidos en el programa" en cada una de sus fojas en la parte inferior.
INSTRUCTIVO PARA EL LLENADO DEL MODELO DE CONVENIO.
No.
Debe anotarse
1
Concertación o Colaboración, según corresponda.
2
Nombre de la persona que representa legalmente al INPI en este acto
3
Cargo de la persona que Representa Legalmente al INPI
4
Nombre completo y correcto de la comunidad
5
"LA COMUNIDAD"
6
Nombre de la persona que representa a la comunidad de acuerdo con el Acta de Asamblea Comunitaria en la que se indique el nombre de la autoridad comunitaria
7
Modalidad Fortalecimiento para el ejercicio de derechos de las mujeres indígenas y afromexicanas en sus diferentes etapas de vida y condiciones de vulnerabilidad
8
Fecha completa de la publicación de los Lineamientos en el DOF (día [con número], mes [con letra] y año [a cuatro dígitos])
9
Nombre completo del proyecto autorizado
10
Numeral de los Lineamientos en donde se estipula la obligación de elaboración y firma del Convenio
11
Objetivo específico del Programa que corresponda a la Atención a Mujeres Indígenas y Afromexicanas para el ejercicio de sus derechos
12
Tipo de escrito mediante el cual se notificó la autorización del proyecto
13
Fecha completa en que se emitió el documento mediante el cual se notifica la autorización del proyecto (día [con número], mes [con letra] y año [a cuatro dígitos])
14
Nombre de la instancia que emitió el documento donde se notifica la autorización del proyecto
15
Monto (cantidad con número y letra) por el cual se autoriza el proyecto
16
Artículo del Estatuto Orgánico donde se faculta a la servidora o servidor público para la firma de Convenios
17
Domicilio legal completo de la unidad operativa donde se firme el Convenio
18
Señalar si es una comunidad indígena o afromexicana
19
Señalar el número de hombres que integran la comunidad
20
Señalar el número de mujeres que integran la comunidad
21
Indicar la ubicación de la comunidad
22
Fecha de la asamblea en la que se acordó la presentación del proyecto en el marco de la convocatoria
23
Fecha de la asamblea comunitaria en la que se definió a la persona responsable de la ejecución del proyecto
24
Nombre de la persona que se designó como responsable de la ejecución del proyecto
25
Nombre de las autoridades comunitarias, conforme a lo señalado al acta de asamblea que se anexara al Convenio
26
Señalar el objetivo del proyecto autorizado
27
Metas del proyecto autorizado
28
Nombre completo de la servidora o servidor público, responsable operativo del proyecto
29
Nombre completo de la persona designada como responsable de la ejecución del proyecto por parte de la comunidad
30
Entidad Federativa en donde se ubica la Oficina de Representación o Centro Coordinador de Pueblos Indígenas (u Oficinas Centrales, en caso que aplique)
31
Día cuando se firma el Convenio
32
Mes de se firma del Convenio
33
Ciudad donde se firma el Convenio
 
FORMATO 14. ACEPTACIÓN DE RESULTADOS
PROGRAMA DE DERECHOS INDÍGENAS
ATENCIÓN A MUJERES INDÍGENAS Y AFROMEXICANAS PARA EL EJERCICIO DE SUS DERECHOS
ACEPTACIÓN DE RESULTADOS DE LA CONVOCATORIA DE PROYECTOS DE ___________________(1)____________________
Por este medio se informa al / la ___(2)____ ___(3)____ que el proyecto ___(4)___ que presentó en ___(5)___ en el marco de la convocatoria, ____(1)______ ha sido autorizado para ser ejecutado durante el año en curso. El monto total por el cual se autoriza es de ___ (6) ___.
En caso que el presupuesto haya sido modificado respecto al solicitado originalmente en el proyecto, se adjuntará a la presente el documento que especifique los rubros de presupuesto autorizados con los correspondientes montos aprobados.
Se comunican además las siguientes observaciones resultantes de la revisión de la propuesta, mismas que deberán ser solventadas en los 5 días hábiles posteriores a la firma de la presente:
· ___ (7) ___.
· Modificar el presupuesto. [En caso de ser necesario según los recursos requeridos y los autorizados]
 
La versión final del proyecto deberá ser enviada por correo electrónico al / la Responsable del Tipo de Apoyo en esta unidad operativa en el lapso indicado. En caso de no atender las observaciones, se dará por cancelado el proceso de autorización.
Posteriormente se notificará la fecha cuando el / la representante legal deberá acudir a esta unidad operativa para la firma del Convenio y la emisión del recibo simple ambos requisitos indispensables para solicitar el trámite administrativo que permita la transferencia de los recursos autorizados.
Al tratarse de recursos etiquetados en el Anexo 13 del Presupuesto de Egresos de la Federación "Erogaciones para la Igualdad entre Mujeres y Hombres", es necesario que se integre un informe parcial de avance de metas, beneficiarios y beneficiarias (por sexo y grupo de edad) y ejercicio de recursos. Para tal fin, el formato será facilitado en el Centro Coordinador de Pueblos Indígenas o la Oficina de Representación responsable del seguimiento al proyecto.
Se indica también que deberá presentar el informe final (Formato 13) y la comprobación de recursos de acuerdo a lo establecido en la "Guía comprobación de recursos de la Atención a Mujeres Indígenas y Afromexicanas para el ejercicio de sus derechos" (Formato 14). Junto con el informe y la comprobación, deberán presentar copias simples de la Cédula de evaluación de beneficiarias y beneficiarios (Formato 15), así como la sistematización de los resultados obtenidos a partir de la aplicación de esta Cédula.
Junto con el presente formato, se hace entrega de un ejemplar de la Guía de comprobación, el cual se solicita leer al momento para exponer cualquier duda relacionada con la misma. Adicionalmente, se proporciona la Cédula de evaluación de beneficiarias y beneficiarios (Formato 15), y los formatos de informes parcial (Formato 12), y final (Formato 13).
Es importante hacer del conocimiento que, de acuerdo con lo establecido en la Guía de Comprobación:
a) El ejercicio de recursos deberá ser de acuerdo con lo que se autorizó en el proyecto, por lo cual los comprobantes deben corresponder a ello, y
b) Si durante el desarrollo del proyecto se requieren ajustes en los rubros / montos autorizados, éstos deberán solicitarse por escrito a la unidad operativa correspondiente, argumentando la(s) razón(es) por la(s) cual(es) se requieren los cambios, y ésta deberá dar respuesta por escrito a la procedencia o no de lo solicitado. Es importante señalar que no serán autorizados cambios que impliquen la modificación de las metas propuestas en los proyectos ni aquellas que contravengan lo establecido en la Guía de Operación y Procedimiento para cada Modalidad. En caso de generar esta documentación, deberá integrarse al expediente del proyecto.
El / la _____(8)_____ acepta recibir el apoyo del INPI en los términos especificados en esta notificación.
Lugar y fecha: _________ (9) _________
(10)
(11)
Por la comunidad
Por el INPI (nombre, cargo y firma)
 
INSTRUCTIVO PARA EL LLENADO DEL FORMATO DE ACEPTACIÓN DE RESULTADOS DE LOS
PROYECTOS DE LA ATENCIÓN A MUJERES INDÍGENAS Y AFROMEXICANAS PARA EL EJERCICIO DE
SUS DERECHOS
No.
Debe anotarse
1
Nombre del eje temático en el que se autorizó proyecto:
1. Casas de la Mujer Indígena o Afromexicana (de continuidad o de apertura), y
2.    Fortalecimiento para el ejercicio de derechos de las mujeres indígenas y afromexicanas, en todas sus etapas de vida y situación de vulnerabilidad.
2
Deberá anotarse: comunidad indígena o afromexicana, según sea el caso,
3
Nombre completo de la comunidad indígena o Afromexicana o del grupo de mujeres, según sea el caso,
4
Nombre completo del proyecto autorizado,
5
En las modalidades Casas de la Mujer Indígena o Afromexicana de Apertura y Fortalecimiento para el ejercicio de derechos de las mujeres indígenas y afromexicanas, en todas sus etapas de vida y situación de vulnerabilidad, indicar la unidad operativa en donde se presentó el proyecto,
6
Monto (con letra y número) en pesos, autorizado para la ejecución del proyecto,
7
Anotar las observaciones derivadas de la dictaminación que se encuentran en la correspondiente ficha y que deben solventarse,
8
Deberá anotarse: responsable del proyecto,
9
Lugar y fecha de firma del presente formato,
10
Nombre y firma del-la responsable del proyecto,
11
Nombre, cargo y firma del-la responsable del Apoyo en la Unidad Operativa.
 
 

 

 

 

 

 

 

 

 

 

 

 

 

 

 

 

 

 

 

 

 

 

 

 

 

 

 

 

 

 

FORMATO 16. CÉDULA DE SEGUIMIENTO
PROGRAMA DE DERECHOS INDÍGENAS
 
ATENCIÓN A MUJERES INDÍGENAS Y AFROMEXICANAS PARA EL EJERCICIO DE SUS DERECHOS
Fecha de la visita
Lugar de la visita
(1)
(1)
(1)
(2)
(2)
(2)
 
1. Datos generales
Unidad Operativa que da seguimiento
(3)
Nombre y cargo de la persona que realiza seguimiento
(4)
Apoyo en el que se está dando el seguimiento
(5)
Nombre completo de la comunidad solicitante
(6)
Nombre del proyecto
(7)
Objetivo general
(8)
Monto autorizado al proyecto
(9)
Pueblos indígenas y/o afromexicanos a los que pertenece la comunidad solicitante
(10)
 
2. Informe
Actividad programada para la fecha de seguimiento
Actividad realizada en la fecha de seguimiento
(11)
(12)
¿Hubo algún cambio con respecto a la programación original?
En caso de respuesta afirmativa ¿por qué?
(13)
(14)
Número programado de asistentes en la sesión visitada
Número real de asistentes en la sesión visitada
Comentarios u observaciones
Mujeres
Hombres
Total
Mujeres
Hombres
Total
 
(15)
(15)
(15)
(16)
(16)
(16)
(17)
Las actividades realizadas ¿abonan al objetivo del proyecto? ¿Por qué?
(18)
La manera de desarrollar las actividades / abordar los temas ¿son pertinentes para la población con quien se trabaja? ¿Por qué?
(19)
Personas de la instancia apoyada que se programó participarán en la actividad
Personas de la instancia apoyada que participan en la actividad
Comentarios u observaciones
(20)
(21)
(22)
Comentarios de las / los participantes
(23)
 
3. Comentarios u observaciones generales
(24)
 
4. Problemática o avances identificados
(25)
 
5. Acuerdos tomados entre el INPI y la instancia que se supervisa
(26)
 
6. Firmas de las partes
 
 
Por el INPI
Nombre, cargo y firma
Por la comunidad
Nombre y firma
 
INSTRUCTIVO PARA EL LLENADO DE LA CÉDULA DE SEGUIMIENTO
De aplicación para todas las Modalidades del Tipo de Apoyo
No.
Debe anotarse
1
Día (con número), mes y año (con letra) cuando se realiza el seguimiento
2
Comunidad o localidad, municipio y entidad federativa del proyecto que se visita
3
Nombre del Centro Coordinador de Pueblos Indígenas, Oficina de Representación a la que pertenece u Oficias centrales [Anotar según aplique]
4
Nombre completo de la persona que realiza el seguimiento
5
Anotar el apoyo en el que se realiza el seguimiento
6
Nombre completo de la comunidad apoyada
7
Nombre completo del proyecto autorizado a la comunidad
8
Objetivo general del proyecto
9
Monto (con número) autorizado para la realización del proyecto o para la apertura de una Casa de la Mujer Indígena o Afromexicana.
10
Pueblos indígenas y/o afromexicanos de las personas que atiende el proyecto, según lo programado por la comunidad
11
Anotar qué actividad está programada para la fecha de realización del seguimiento, de acuerdo con lo propuesto en el proyecto. Si se tratara de visita para diagnóstico de campo para apertura de Casa de la Mujer Indígena o Afromexicana, anotar cuál es la agenda del día de la visita
12
Se deberá escribir cuál es la actividad que se realizó, de acuerdo con lo observado en la visita
13
Si hay algún cambio de actividad, temática, sede, número de asistentes, etnias o cualquier otro de acuerdo a lo que se programó en el proyecto, deberá explicarse en este espacio. Asimismo, deberán indicar si el cambio fue solicitado por escrito a la unidad operativa (incluyendo fecha de la solicitud) y en su caso cuál fue la respuesta del INPI (con fecha y número de oficio), o mencionar si no hubo solicitud alguna
 
14
Aclaraciones o puntualizaciones que sean necesarias sobre el contraste entre lo programado y lo realizado
15
Número de mujeres, hombres y total que se programó en el proyecto para la sesión del día del seguimiento. Si es una Casa de la Mujer Indígena o Afromexicana de continuidad sólo se llenará esta parte si se trata de una reunión o taller programado con las integrantes de la Casa; en caso contrario, dejar vacías las celdas. Si es visita de diagnóstico para apertura de Casa de la Mujer Indígena o Afromexicana, anotar cuántas asistentes programó el grupo solicitante
16
Número de mujeres, hombres y total de personas que se encuentran participando en el proyecto el día de visita. Si es Casa de continuidad, número de asistentes a la reunión/taller, si no fuera tal, se anotará el número de usuarias que acuden a solicitar los servicios de la Casa el día de la visita. En caso de diagnóstico, cuántas integrantes del grupo acuden realmente
17
Aclaraciones o puntualizaciones que sean necesarias sobre el contraste entre el número de participantes / asistentes programado y las personas que asisten al proyecto durante la visita de seguimiento
18
Anotar si lo que se observa durante la visita de seguimiento es coherente con lo propuesto, es decir, si en realidad contribuye al objetivo del proyecto. Argumentar la respuesta (dar los motivos)
19
De acuerdo con lo propuesto en el proyecto, anotar si la metodología con la cual se está trabajando es adecuada para la población a quien está dirigido el proyecto y argumentar las razones
20
Anotar lo que se establece en el proyecto sobre los recursos humanos de la instancia que participarían en el desarrollo del mismo.
21
Indicar si lo que se inscribió en el proyecto sobre los recursos humanos participantes corresponde a lo que se verifica en la visita
22
Aclaraciones o puntualizaciones que sean necesarias sobre el contraste entre los recursos humanos programados y lo observado
 
23
De preferencia, verificar con alguna persona asistente al proyecto si lo que se está trabajando le es útil y por qué, y cuál es la opinión que tiene del trabajo de las personas que lo han llevado a cabo (si utilizan lenguaje claro, si resuelven dudas, si han sido respetuosas con las / los asistentes y sus participaciones). Anotar si es hombre o mujer la persona con quien se habló al respecto, su edad, ocupación y escolaridad
24
En caso de haberlas, anotar cuestiones importantes sobre el desarrollo del proyecto que sean útiles para su evaluación
25
En caso de identificar problemáticas o avances significativos en relación con la ejecución del proyecto que surjan a partir de la visita de seguimiento, éstas deberán anotarse
26
Si hubiera acuerdos entre el INPI y la instancia supervisada, éstos deberán incluirse en la cédula. Pueden ser propuestas de solución a problemáticas identificadas o acuerdos en relación con próximas visitas, como especificar fechas, temáticas, sedes, asistentes, etc.
27
Para ser válida, la presente cédula deberá contar con el nombre, cargo y firma de quien realiza la visita de seguimiento por parte del INPI; y por parte de la instancia visitada (puede ser la persona responsable de la ejecución del proyecto, o quien represente a la instancia visitada (para las Casas de la Mujer Indígena o Afromexicana podrá firmar la Coordinadora General de la Casa)
 
FORMATO 17. MODELO DE CONVENIO DE CONCERTACIÓN PARA PROMOTORAS DE LOS DERECHOS DE LAS MUJERES INDÍGENAS Y AFROMEXICANAS
CONVENIO DE CONCERTACIÓN QUE CELEBRAN POR UNA PARTE, EL INSTITUTO NACIONAL DE LOS
PUEBLOS INDÍGENAS, A QUIEN EN LO SUCESIVO SE LE DENOMINARÁ "EL INSTITUTO", REPRESENTADO POR ________(1)__________________, EN SU CARÁCTER DE ___________(2)___________, ASISTIDO EN ESTE ACTO POR ________(1)__________________ EN SU CARÁCTER DE_________(2)________________, Y POR LA OTRA, _______(3)________, EN SU CARÁCTER DE PROMOTORA DE LOS DERECHOS DE LAS MUJERES INDÍGENAS Y AFROMEXICANAS, A QUIEN EN ADELANTE SE LE DENOMINARÁ "LA PROMOTORA", MISMOS QUE CUANDO ACTÚEN EN FORMA CONJUNTA SE LES DENOMINARÁ "LAS PARTES", INSTRUMENTO QUE SE SUSCRIBE DE CONFORMIDAD CON LOS SIGUIENTES:
ANTECEDENTES
PRIMERO. Que el Decreto de Presupuesto de Egresos de la Federación para el Ejercicio fiscal 20__ (4), publicado en el Diario Oficial de la Federación el _(5)___ de (5) ____________ de 20__(5)__, establece en su artículo 4, fracción XI que los recursos para el desarrollo integral de los pueblos y comunidades indígenas se señalan en el Anexo 10 de ese Decreto, en los términos del artículo 2, Apartado B y C, de la Constitución Política de los Estados Unidos Mexicanos, considerándose dentro de ese documento a los Programas de "EL INSTITUTO"; y que las erogaciones de los programas para la igualdad entre mujeres y hombres se encuentran en el anexo 13, considerándose en éste al Programa de Derechos Indígenas.
SEGUNDO. De conformidad con lo dispuesto en los artículos 1, 74, 75 y 77 de la Ley Federal de Presupuesto y Responsabilidad Hacendaria con el objeto de asegurar la aplicación eficaz, eficiente, oportuna, equitativa y transparente de los recursos públicos, entre los que se encuentran los de "EL PROGRAMA", deberán sujetarse a Lineamientos que establecen los requisitos, criterios e indicadores que lo regulan.
SEGUNDO. Con fecha ___(6)___ de ___(6)_______ de 20__(6)___, "EL INSTITUTO" publicó en el Diario Oficial de la Federación el "ACUERDO por el que se emiten los Lineamientos del Programa de Derechos Indígenas a cargo del Instituto Nacional de los Pueblos Indígenas del ejercicio fiscal 2020", en adelante "LOS LINEAMIENTOS".
DECLARACIONES
I. De "EL INSTITUTO":
I.1    Que es un Organismo Descentralizado de la Administración Pública Federal, no sectorizado, con personalidad jurídica, con patrimonio propio, con autonomía operativa, técnica, presupuestal y administrativa, de conformidad con su Ley publicada en el Diario Oficial de la Federación el 4 de diciembre de 2018.
I.2    Que tiene como objeto definir, normar, diseñar, establecer, ejecutar, orientar, coordinar, promover, dar seguimiento y evaluar las políticas, programas, proyectos, estrategias y acciones públicas, para garantizar el ejercicio y la implementación de los derechos de los pueblos indígenas y afromexicano, así como su desarrollo integral y sostenible y el fortalecimiento de sus culturas e identidades, de conformidad con lo dispuesto en la Constitución Política de los Estados Unidos Mexicanos y en los instrumentos jurídicos internacionales de los que el país es parte.
I.3    Que su representante, cuenta con las atribuciones suficientes para suscribir el presente Convenio de conformidad con el Poder que se contiene en la Escritura número ____ (7)_______ de fecha _(8)__de __(9)____ de __(10)___, pasada ante el Notario número _(11)__ de ___(12)_________, Estado de __(13)______, Licenciado ___________(14)___________.
I.4    Que señala su domicilio para efectos del presente instrumento el ubicado en ______ (15)___________.
II. De "LA PROMOTORA"
II.1   Que es una persona física, mayor de edad, originaria del estado _____(16)___________, hablante
de la lengua indígena _______(17)_________ en pleno ejercicio de sus derechos, que cuenta con estudios en _____(18)_________, y que en este acto se identifica con _________(19)____________, documento oficial con fotografía, así como el documento oficial con el que acredita sus estudios, que se agregan al presente instrumento en copia fotostática como anexos 1 y 2.
II.2   Que señala su domicilio para efectos del presente instrumento el ubicado en __ (20) _____________.
Vistas las declaraciones anteriores, "LAS PARTES" tienen a bien otorgar las siguientes:
CLÁUSULAS
PRIMERA. OBJETO: Es objeto del presente instrumento que "EL INSTITUTO" proporcione recursos económicos a "LA PROMOTORA", para desarrollar actividades vinculadas con la Atención a Mujeres Indígenas y Afromexicanas para el ejercicio de sus derechos, en los términos que para tal efecto establecen "LOS LINEAMIENTOS".
SEGUNDA. APORTACIÓN: "EL INSTITUTO" se compromete a aportar la cantidad mensual de $8,000.00 (Ocho mil pesos 00/100 M.N.) a "LA PROMOTORA" mediante la firma del recibo de pago, durante el periodo de participación en el ejercicio fiscal correspondiente; asimismo se otorgarán $1,000.00 (Mil pesos 00/100 M.N) mensuales para el apoyo de movilidad.
TERCERA. ENTREGA DE LOS RECURSOS: Para el logro del objeto del presente convenio "EL INSTITUTO" se obliga a aportar, en términos del procedimiento administrativo vigente, el apoyo institucional a que se refiere la cláusula Segunda del presente instrumento, mediante transferencia interbancaria a la Cuenta Bancaria CLABE número _____(24)_________ de la institución bancaria denominada ________(25)_________ a nombre de ____(26)________, previa firma del presente instrumento.
CUARTA. COMPROMISOS DE "LA PROMOTORA": Por su parte "LA PROMOTORA" se compromete a:
1)    Realizar acciones vinculadas a la Atención a Mujeres Indígenas y Afromexicanas para el ejercicio de sus derechos,
2)    Brindar asesoría y gestionar a la población objetivo de la Atención a Mujeres Indígenas y Afromexicanas para el ejercicio de sus derechos,
3)    Dar seguimiento de las acciones realizadas a través de los proyectos apoyados para la Atención a Mujeres Indígenas y Afromexicanas para el ejercicio de sus derechos, y
4)    Llevar a cabo un registro y reporte de beneficiarios.
5)    Realizar evaluación en campo de los proyectos autorizados para la Atención a Mujeres Indígenas y Afromexicanas para el ejercicio de sus derechos.
Para el caso de las promotoras de la Modalidad apoyo de emergencia para la sobrevivencia familiar dirigido a mujeres indígenas y afromexicanas en situación de desplazamiento forzado interno:
1)    Dar acompañamiento a los grupos de mujeres indígenas y/o afromexicanas en situación de desplazamiento forzado interno que requieran asesoría, alimentación y acceso a la salud,
2)    Gestionar y canalizar en materia de salud, dependiendo de las necesidades de cada grupo,
3)    Realizar el censo de las mujeres y sus familias; un diagnóstico de necesidades y riesgos, a efecto de determinar los apoyos necesarios, e
4)    Impartir pláticas o talleres sobre temas de salud, género y prevención de la violencia contra las mujeres.
Todas las promotoras, adicional a lo anterior deberán:
a)    Mantener la reserva y discreción absoluta, respecto de los datos personales de los casos que atienda
o conozca, en términos de la Ley General de Protección de Datos Personales en Posesión de Sujetos Obligados, y
b)    Cumplir con la asistencia y horario establecido para el desarrollo de las actividades asignadas.
En caso de que "LA PROMOTORA" se ausente injustificadamente, por un periodo mayor a tres días en el mes que corresponda, se dará por terminado anticipadamente el presente instrumento.
QUINTA. DERECHOS DE "LA PROMOTORA". "LA PROMOTORA" tendrá los siguientes derechos:
a)    Acceder al apoyo económico a que hace referencia la cláusula segunda del presente instrumento, y
b)    Recibir asesoría y orientación para el cumplimiento de los objetivos del tipo de apoyo.
SEXTA. SUSPENSIÓN DEL APOYO ECONÓMICO.: En caso de incumplimiento de cualquiera de las obligaciones pactadas en la cláusula cuarta del presente instrumento, se suspenderá a "LA PROMOTORA" el apoyo que se menciona en la cláusula Segunda de este Convenio sin responsabilidad para "EL INSTITUTO".
SÉPTIMA. RELACIÓN LABORAL. "LA PROMOTORA" en su carácter de persona ajena a "EL INSTITUTO", es el único responsable en el cumplimiento de las actividades asignadas, por lo que no existirá relación laboral alguna entre éste y "EL INSTITUTO".
OCTAVA. BUENA FE. "LAS PARTES" declaran que en el presente Convenio no existe dolo, error, mala fe, violencia o cualquier otro vicio del consentimiento que pudiera anularlo y que es la simple manifestación de voluntades y para su interpretación y cumplimiento, así como para todo aquello que no esté expresamente estipulado en el mismo, se resolverá de común acuerdo.
NOVENA. CESIÓN O TRANSFERENCIA. Ninguna de "LAS PARTES" podrá ceder o transferir parcial o totalmente los derechos y obligaciones derivados del presente instrumento.
DÉCIMA. AUDITORÍA, CONTROL Y SEGUIMIENTO. El ejercicio de los recursos federales podrá ser revisado por la Secretaría de la Función Pública, la Secretaría de Hacienda y Crédito Público, la Auditoría Superior de la Federación y demás instancias que en el ámbito de sus respectivas atribuciones resulten competentes.
DÉCIMA PRIMERA. LEYENDA. La papelería, documentación oficial, así como la publicidad y promoción que se utilicen para la ejecución y difusión, deberán incluir la siguiente leyenda: "Este programa es público, ajeno a cualquier partido político. Queda prohibido el uso para fines distintos a los establecidos en el programa". Para efectos de lo anterior, deberán tomar en cuenta las características del medio de comunicación.
DÉCIMA SEGUNDA. SUPREMACÍA DE LOS LINEAMIENTOS. Con independencia de lo previsto en el presente instrumento, en caso de cualquier controversia, prevalecerá el contenido de "LOS LINEAMIENTOS".
DÉCIMA TERCERA. VIGENCIA. El presente Convenio surtirá efectos a partir de su firma y tendrá vigencia a partir del día ___(27)___ de ___(28)__ de 20___(29)___ hasta el día __ (30)__ de ___(31)___ de 20__(32)__.
DÉCIMA CUARTA. INTERPRETACIÓN Y CUMPLIMIENTO: Para la interpretación y cumplimiento de este Convenio, así como todo aquello que no se encuentre expresamente estipulado en el mismo, "LAS PARTES" se someten a las disposiciones legales aplicables, y a la competencia de los Tribunales Federales de la Ciudad de México, renunciando a cualquier otro fuero que pudiera corresponderles en razón de sus domicilios presentes o futuros o por cualquier otra causa.
Leído que fue el presente Convenio y enteradas "LAS PARTES" de su contenido y alcance legal, lo firman por cuadruplicado en la Ciudad de ____ (33)________ el _(34)___ del mes de _____(35)________ de 20_(36)_.
Por "EL INSTITUTO"                                             "LA PROMOTORA"
_________________________                             _______________________________
 
Instructivo para el llenado del Convenio de Concertación para la Modalidad Promotoras en
Igualdad de Género
1
Nombre de (los) servidor(es) público(s) facultado(s) para suscribir el presente Convenio en representación del INPI
2
Cargo del servidor público del INPI que suscribe el Convenio
3
Nombre completo de "LA PROMOTORA"
4
Ejercicio Fiscal aplicable del Presupuesto de Egresos de la Federación
5
Día, mes y año de publicación en el Diario Oficial de la Federación del Decreto de Presupuesto de Egresos de la Federación
6
Día, mes y año de publicación en el Diario Oficial de la Federación del "ACUERDO por el que se expiden los Lineamientos del Programa de Derechos Indígenas a cargo del INPI para el ejercicio fiscal 2020"
7
Número de escritura pública
8
Día de expedición de la escritura pública
9
Mes de expedición de la escritura pública
10
Año de expedición de la escritura pública
11
Número del Notario Público
12
Nombre de la ciudad en la que se encuentra el Notario que elaboró la escritura
13
Entidad federativa en la que se encuentra el Notario que elaboró la escritura
14
Nombre del Notario Público
15
Domicilio de la Unidad Administrativa del INPI (calle, número, colonia, C.P., etc.)
16
Entidad Federativa de la que es originaria "LA PROMOTORA"
17
Lengua indígena que hable
18
Carrera Profesional que cursó o cursa "LA PROMOTORA"
19
Identificación oficial exhibida
20
Domicilio de "LA PROMOTORA" (calle, número, colonia, C.P., etc.)
24
Nombre de la institución bancaria en la que se depositan los recursos
25
Cuenta Bancaria CLABE de "LA PROMOTORA" en la que se depositarán los recursos
26
Nombre de la Institución bancaria donde "LA PROMOTORA" tiene habilitada su cuenta
27
Precisar el día de inicio de actividad de "LA PROMOTORA"
28
Precisar el mes de inicio de la actividad de "LA PROMOTORA"
29
Precisar el año del ejercicio fiscal correspondiente
30
Precisar el día de término de la actividad de "LA PROMOTORA"
31
Precisar el mes de término de la actividad de "LA PROMOTORA"
32
Precisar el año que corresponda
33
Lugar en el que se celebra el Convenio
34
Día de la firma del Convenio
35
Mes de la firma del Convenio
36
Año de la firma del Convenio
Nota 1. El presente modelo podrá sufrir las modificaciones que resulten necesarias para llevar a cabo su objeto, previa autorización de su Instancia Normativa.
Nota 2. Al momento de suscribir cada Convenio, deberá incorporarse la leyenda "Este programa es público, ajeno a cualquier partido político. Queda prohibido el uso para fines distintos a los establecidos en el programa" en cada una de sus fojas en la parte inferior.
 

 

Anexo 4.A.
Guía de Operación y Procedimiento
Apoyo para el Acceso a la Atención Médica de Tercer Nivel
2020
 
1.     Fundamento Legal:
Artículo 4 Fracción XLIII párrafo segundo de la Ley del Instituto Nacional de Pueblos Indígenas, artículo 6 fracción I de la Ley General de los Derechos de Niños, Niñas y Adolescentes y el Numeral 8 Estrategia 8.2 Línea de acción 8.2.2 del Programa Nacional de Pueblos Indígenas 2018-2024.
2.     Unidad Administrativa Responsable de la Operación:
Las atribuciones y responsabilidades de las Unidades Administrativas involucradas en la operación del Tipo de Apoyo denominado Apoyo para el Acceso a la Atención Médica de Tercer Nivel, se encuentran delimitadas por la Coordinación General de Patrimonio Cultural, Investigación y Educación Indígena.
3.     Criterios:
Los pacientes deberán ser indígenas o afromexicanos, que cumplan con al menos alguno de los siguientes criterios:
·    Hablante de una lengua indígena o pertenecer a una comunidad indígena o afromexicana,
·    Se autoadscriba como miembro de un pueblo indígena o afromexicano, de acuerdo con lo dispuesto en el artículo 2o. de la Constitución Política de los Estados Unidos Mexicanos y en el 1o. del Convenio 169 de la Organización Internacional del Trabajo sobre Pueblos Indígenas y Tribales en Países Independientes.
4.     Requisitos:
4.1.  Para recibir los beneficios del Apoyos para el Acceso a la Atención Médica de Tercer Nivel, los pacientes deberán cumplir con los requisitos siguientes, a fin de integrar el expediente correspondiente.
1.     Solicitud de apoyo, en escrito libre, la cual debe contener lo siguiente:
a)   Nombre completo y domicilio del (la) paciente, y
b)   Tipo de apoyo que requiere y motivos por los que solicita el apoyo.
2.     Copia de identificación Oficial del paciente (preferentemente de la credencial de elector).
3.     Acta de Nacimiento del paciente, (copia y original para cotejo).
4.     Resumen clínico que contenga la impresión diagnóstica que sirva para identificar el posible padecimiento y que sea emitido por la Unidad de Salud correspondiente.
4.2.  Para remitir pacientes al Albergue Indígena "La Casa de los Mil Colores" de Ciudad de México, los solicitantes deberán presentar la solicitud a nombre del Director General del INPI y una copia con el expediente se entrega en el Albergue.
5.     Descripción de los Conceptos de Apoyo:
Tipo de apoyo
Concepto
Gastos de traslado
Se otorga al paciente y un acompañante, de su comunidad al hospital para su tratamiento y de regreso a su lugar de procedencia. En el caso del Albergue Indígena "La Casa de los Mil Colores", el apoyo se otorgará al paciente y un acompañante de su comunidad de origen a la Ciudad de México o viceversa.
Gastos de alimentación y hospedaje
Se otorgará en albergues, hoteles y/o casas de asistencia para el paciente y un acompañante, durante el periodo de tratamiento al que acuden en ese momento. En el caso del Albergue Indígena "La Casa de los Mil Colores", se brindará hospedaje y alimentación al paciente y un acompañante durante el tiempo que dure el tratamiento.
Gastos de medicamentos
Se cubrirán los gastos de los medicamentos indicados en las recetas de sus médicos tratantes que en su caso no estén cubiertos por el hospital donde se encuentra el paciente y sean medicamentos de alta especialidad y los de uso común, sólo cuando el padecimiento sea provocado por el tratamiento de tercer nivel.
Gastos de servicios médicos especializados.
Se otorgarán a consultas, análisis de laboratorio, gastos de atención médica-hospitalaria, e insumos complementarios tales como prótesis diversas (muletas, sillas de ruedas, válvulas cardiacas, entre otros) que, en su caso, no sean cubiertos por el hospital público donde se encuentra el paciente.
Gastos funerarios
En caso necesario, se cubrirán gastos funerarios (Caja mortuoria donada, preparación y traslado).
En el Albergue Indígena "La Casa de los Mil Colores", además de los servicios mencionados apoyará con:
Servicio de psicología
Se otorgará al paciente y cuando lo amerite, para su acompañante.
Servicio de enfermería
Se brindarán cuidados generales de enfermería y seguimiento al paciente así como, apoyo de primer nivel al acompañante.
Traslado a hospitales e Institutos de la Salud
Se otorgará a través de vehículo oficial.
 
6. Mecánica Operativa
6.1 Programación y Presupuestación
·      El responsable del Tipo de Apoyo elaborará el proyecto de presupuesto para el ejercicio fiscal correspondiente, el cual debe ser aprobado por la Coordinación General de Administración y Finanzas (CGAF) y validado por la Secretaría de Hacienda y Crédito Público (SHCP), así como autorizarse en el Decreto de Presupuesto de Egresos de la Federación.
·      Con base en el presupuesto autorizado al Programa, se realiza la distribución a las Oficinas de Representación.
·      El presupuesto asignado y su distribución, se indica en el Sistema de Administración de Recursos Gubernamentales (SARG) de manera calendarizada y de acuerdo con las necesidades operativas de cada Oficinas de Representación.
·      Se da puntual seguimiento y supervisión mensual a la ejecución de los recursos financieros, a efecto de prevenir posibles subejercicios y elaborar los informes requeridos.
6.2 Difusión
Los lineamientos y los anexos aplicables a este tipo de apoyo, serán difundidos a través de las Unidades Administrativas, página de internet y Sistema de Radiodifusoras Culturales Indígenas del Instituto.
6.3 Recepción de las solicitudes de apoyo
·      Presentar solicitud de apoyo mediante escrito libre dirigido al Representante del Centro Coordinador de Pueblos Indígenas del INPI en el ámbito regional, a nombre del Representante en el ámbito estatal y Ciudad de México, o bien a nombre del Titular del Instituto Nacional de Pueblos Indígenas en Oficinas Centrales, según sea el caso, y cumplir con los numerales 3 y 4 del presente Anexo 4A. Guía de Operación y Procedimiento.
·      El encargado de la operación de los apoyos en las Unidades Operativas del Instituto de que se trate, en caso necesario, apoyará al paciente para la elaboración de la solicitud y una vez que cuente con la documentación completa, será el responsable de realizar los trámites necesarios para la canalización de los pacientes indígenas o afromexicanos, que de acuerdo con su padecimiento requieren el Apoyo para el Acceso a la Atención Médica de Tercer Nivel.
·      La solicitud deberá especificar el Tipo de Apoyo que requiere el paciente, la cual será revisada mediante el Formato 7.1. en las Oficinas de Representación Estatales y el Albergue Indígena "La Casa de los Mil Colores", el solicitante deberá obtener una respuesta en un plazo no mayor a cinco (5) días hábiles, a partir de la fecha de recepción de la solicitud, trascurrido dicho término sin que se haya dado respuesta se entenderá que la solicitud fue negada.
En caso de que cumpla con los requisitos y criterios de los numerales antes mencionados se integrará un expediente por solicitante.
1.     El personal del Instituto verificará si el solicitante es derechohabiente del IMSS o el ISSSTE.
2.     De ser afirmativo el punto anterior, verificará si el servicio cubre de manera parcial o total el apoyo
solicitado, de ser así, apoyará en la gestión ante la instancia que corresponda.
3.     En caso de que el seguro del solicitante no cubra el apoyo solicitado, se procederá a otorgar el mismo conforme a los presentes Lineamientos.
La mayoría de las Entidades Federativas ya cuentan con la infraestructura hospitalaria y especialidades requeridas, por lo que sólo en los casos en que no exista a nivel estatal ni regional el servicio especializado requerido, el paciente será canalizado al Albergue Indígena "La Casa de los Mil Colores" en la Ciudad de México para su atención.
Con el expediente enviado por el Centro Coordinador de Pueblos Indígenas y de conformidad con la solicitud de Apoyo para el Acceso a la Atención Médica de Tercer Nivel, el responsable de la operación de los apoyos a nivel estatal analizará las posibilidades de atención al paciente en el Estado o Región, canalizándolo para su atención en las Unidades Médicas Hospitalarias de la entidad e integrará al expediente del paciente, documentación comprobatoria del gasto y cualquier documento que genere la unidad hospitalaria que permita darle seguimiento al paciente hasta su recuperación.
Albergue Indígena "La Casa de los Mil Colores"
·      En caso de que no exista en el ámbito estatal o regional el servicio especializado que se requiera, se canalizará al paciente al Albergue Indígena "La Casa de los Mil Colores" en Ciudad de México.
·      Los pacientes indígenas o afromexicanos serán remitidos desde los CCPI y de las Oficinas de Representación del INPI, de otras instancias de los Gobiernos Estatales, Municipales y Locales, o directamente de Oficinas Centrales.
·      Para el ingreso de un paciente a los apoyos que otorga el Albergue Indígena "La Casa de los Mil Colores", el responsable de la operación de los apoyos en los CCPI, la Oficinas de Representación y Oficinas Centrales del INPI, deberá integrar el expediente respectivo con la información prevista en el numeral 4 del presente documento.
·      Para los beneficiarios aceptados en el Albergue, el personal del área de Trabajo Social del mismo solicitará el expediente integrado por la instancia previa.
·      En caso de que el solicitante no reúna alguno de los requisitos señalados en los numerales 3 y 4 de este Anexo 4A. Guía de Operación y Procedimiento, se le notificará para que, en un término no mayor de cinco (5) días hábiles, entregue la documentación completa, previniéndole que, de no hacerlo, se entenderá como desechada la solicitud.
6.4   Dictaminación
Se dictaminarán conforme a los criterios y requisitos previamente establecidos y de acuerdo con la suficiencia presupuestal.
6.4.1 Criterios para la Asignación de Montos Financieros de los apoyos
La asignación de montos depende del tipo de padecimiento y tiempo del tratamiento del beneficiario, será conforme con la disponibilidad presupuestal.
6.4.2 Respuesta a la solicitud de atención
·    Se emitirá una respuesta en un plazo máximo de cinco (5) días hábiles.
·    Los beneficiarios que ingresen al Albergue Indígena "La Casa de los Mil Colores" deberán cumplir con lo estipulado en el Reglamento interno del Albergue, el cual se les entregará al momento de su ingreso y se agrega como Formato 7.2.
6.5 Comprobación de recursos
El formato para la comprobación de recursos financieros deberá llevar los datos básicos del beneficiario como: Nombre Completo, Sexo, Edad, Diagnóstico, Número de Carnet ("La Casa de los Mil Colores"), Lengua Indígena, Nombre del hospital o institución que lo atiende, Nombre de la Comunidad de Procedencia, Municipio, Estado, Nombre del Acompañante, en su caso, y la firma de recibido del apoyo financiero que se le otorga.
En este mismo formato se deberá adjuntar los documentos comprobatorios del gasto como facturas, boletos de autobús de pasajes, medicamentos, prótesis diversas, consultas, estudios especializados, gastos funerarios, y otros documentos comprobatorios con registro fiscal vigente. (Formato 7.3).
El original de las comprobaciones quedará en el Departamento Administrativo de las Oficinas de Representación del INPI, así como una copia en el expediente del paciente, excepto en "La Casa de los Mil Colores".
Los apoyos otorgados por paciente se integrarán al Sistema de Información de Tercer Nivel.
El formato para la comprobación de recursos financieros deberá llevar nombre y firma del responsable del tipo de apoyo y del administrador en la Oficina de Representación o Centro Coordinador de Pueblos Indígenas.
La información del beneficiario que deba registrarse en el Sistema de Información de Tercer Nivel será la del paciente, no al acompañante. Solo en el caso de apoyos funerarios se capturará la persona que firma de recibido el apoyo y en su expediente se integrará la copia del acta de defunción correspondiente; asimismo, para el caso de recién nacidos se registrarán los datos de la madre, padre o tutor que recibe el apoyo. En todos los casos será indispensable presentar la CURP.
6.6 Ministración de los Recursos
Las Oficinas de Representación podrán disponer de los recursos financieros de acuerdo con la disponibilidad en el Sistema de Administración de Recursos Gubernamentales (SARG) y procederán a proporcionar el apoyo de la siguiente manera:
1.   Otorgando como primera prioridad la transferencia directa del recurso a la cuenta del proveedor, farmacia, hospital o instituto donde se está atendiendo el paciente para cubrirá el importe de la factura correspondiente.
2.   Entregando el apoyo directamente al beneficiario
6.7 Integración de Expedientes
La documentación básica que debe contener cada expediente de los beneficiarios apoyado será:
a)    Solicitud del apoyo requerido,
b)    Identificación oficial del paciente (preferentemente copia de la credencial de elector),
c)     Copia del Acta de Nacimiento del paciente,
d)    Resumen clínico (que contenga la impresión diagnóstica que sirva para identificar el posible padecimiento, emitido por la unidad de salud correspondiente), y
e)    Copia de la documentación comprobatoria del gasto.
6.8 Seguimiento y Evaluación de los Proyectos
Serán las Oficinas de Representación del INPI en las entidades federativas que correspondan, las responsables del seguimiento operativo y financiero del Apoyo para el acceso a la atención médica de Tercer Nivel.
Las Oficinas de Representación y el Albergue Indígena "La Casa de los Mil Colores", informarán mensualmente a Oficinas Centrales del INPI, a través del Sistema de Información en el rubro Tercer Nivel, los pacientes indígenas y/o afromexicanos apoyados.
El Responsable de la operación en Oficinas Centrales informará a las instancias internas y externas los avances del proyecto, con base en la información proporcionada por las Oficinas de Representación y el Albergue Indígena "La Casa de los Mil Colores".
El Instituto llevará a cabo en forma directa o a través de instancias especializadas, las evaluaciones que se consideren apropiadas conforme a sus necesidades y recursos disponibles.
Para ello, se deberá considerar el análisis de la Matriz de de Indicadores de Resultados del Programa, en el apartado de indicadores, así como el seguimiento y monitoreo en la operación de estos apoyos, con el propósito de conocer y retroalimentar las posibles acciones futuras de mejora en su desempeño.
7. Formatos:
Guía de Operación y Procedimiento
 
Apoyo para el Acceso a la Atención Médica de Tercer Nivel
Formato 7.1. Verificación de Requisitos.
N. p.
Descripción
1
Solicitud del Apoyo
2
Identificación Oficial del paciente (preferentemente copia de la credencial de elector)
3
Copia del acta de nacimiento del paciente
4
Resumen Clínico
5
Copia de la documentación comprobatoria del gasto en las Oficinas de Representación en las entidades federativas que correspondan
 
Nota: Se le notifica que entregó el requerimiento marcado con número(s) _________________________, por lo que se le apercibe de que deberá entregar la documentación faltante a más tardar el día: __________________________, haciendo del conocimiento que, en caso de no dar cumplimiento a lo señalado, su solicitud será desechada.
 
 
 
 
Responsable de la recepción de
la documentación del Apoyo
para el acceso a la Atención
Médica de Tercer Nivel
 
Nombre y firma del solicitante
 
Guía de Operación y Procedimiento
Apoyo para el Acceso a la Atención Médica de Tercer Nivel
Formato 7.2. Reglamento para el Apoyo del Albergue Indígena "La Casa de los Mil Colores".
Reglamento Interno del Albergue Indígena la Casa de los Mil Colores. El derecho a la salud de la población indígena y afromexicana es una prioridad del Instituto Nacional de los Pueblos Indígenas y parte de su labor en esta materia es cubierta a través del Albergue "La Casa de los Mil Colores", ubicado en la Ciudad de México.
Este reglamento establece los derechos y obligaciones de los pacientes indígenas o afromexicanos y sus acompañantes durante su estancia en el Albergue Indígena "La Casa de los Mil Colores".
REGLA 1. La Coordinación Administrativa del Albergue es la autoridad encargada de supervisar, y coordinar la operación de los servicios proporcionados en sus instalaciones, del seguimiento de la atención médica y hospitalaria de los pacientes.
REGLA 2. Sólo se permite un acompañante por paciente y, en casos específicos, la Coordinación Administrativa autorizará hasta dos acompañantes.
REGLA 3. El paciente y/o acompañante informará(n) al personal de trabajo social, todo lo relacionado con el tratamiento, evolución, necesidades del paciente y los adeudos o pendientes que pudieran surgir con los hospitales. Además, realizará las siguientes actividades:
    Colaborar con las actividades de aseo del Albergue según sean asignadas y cada vez que así se requiera.
    Bañarse diariamente y ayudar a mantener la higiene personal del paciente que acompaña.
    Conservar limpios y ordenados los dormitorios.
    Cumplir con los horarios establecidos en el presente reglamento.
    Apoyar y vigilar el comportamiento, alimentación y suministro de medicamentos del paciente durante su estancia.
·      Regresar completa la ropa de cama y toallas que le sean asignadas.
REGLA 4. Los usuarios y acompañantes tienen estrictamente prohibido:
    Rayar, mutilar o maltratar el mobiliario, equipo e instalaciones del Albergue.
    Fumar y consumir bebidas alcohólicas.
    Introducir cualquier tipo de armas o utilizar objetos peligrosos.
    Hablar a gritos o molestar en cualquier forma y en cualquier horario a los demás pacientes y acompañantes.
    Faltar al respeto o abusar de la confianza a los demás pacientes, acompañantes o personal propio del Albergue.
    Intentar robar o robar a los pacientes, familiares o a personal del Albergue.
    Poner en riesgo físico a la población, personal o instalaciones del Albergue.
REGLA 5. Los servicios que brinda el Albergue Indígena "La Casa de los Mil Colores" son:
    Alimentación,
    Hospedaje y ropa de cama (sabanas, cobijas y toalla),
    Enfermería,
    Trabajo social,
    Apoyo psicológico,
    Transportación local a los hospitales, y
    Programa de actividades manuales y recreativas.
REGLA 6. El horario de servicio de alimentos es:
    Desayuno, de 7:00 a 9:00 de la mañana,
    Refrigerio, de 11:00 a 12:00 de la mañana,
    Comida, de 1:00 a 3:00 de la tarde, y
    Cena, de 6:00 a 7:00 de la noche.
El servicio de alimentos se proporcionará en horarios distintos sólo en caso de consultas y/o estudios programados y que lleguen fuera del horario antes mencionado.
REGLA 7. Los servicios de enfermería se proporcionarán de acuerdo a la demanda de los pacientes y la disponibilidad del personal correspondiente.
REGLA 8. El horario de visitas es de las 10 de la mañana a las 6 de la tarde, de lunes a domingo, únicamente en el área de visitas del Albergue.
REGLA 9. La Coordinación Administrativa del Albergue permitirá recibir visitas e introducir alimentos en el dormitorio asignado, sólo si el paciente no puede desplazarse al área de visitas y al área de comedor por su estado físico/clínico.
REGLA 10. Las luces en dormitorios, pasillos y áreas comunes se apagarán a las 10:00 de la noche, excepto en las habitaciones donde el estado clínico del paciente requiera de luz durante la noche.
REGLA 11. El Paciente y/o acompañante presentará (n):
·      Al Área correspondiente, la receta original para solicitud y obtención de medicamentos, prótesis, material de curación y dietas, y
·      Al Área correspondiente, los boletos y facturas de transporte a su lugar origen, en original para su autorización.
REGLA 12. Se suspenderá el servicio al paciente y/o acompañante que no respete lo establecido en este Reglamento y que afecte al personal y demás albergados de la siguiente manera:
·      Llamada de atención por escrito, que se anexará al expediente del paciente, y
·La suspensión definitiva de los servicios, después de dos llamadas de atención por escrito o una falta grave que ponga en riesgo la integridad física de los demás pacientes, acompañantes y personal del albergue.
REGLA 13. El Albergue no se hace responsable de objetos olvidados en sus instalaciones, así como de aparatos de comunicación (celulares, lap tops, tabletas electrónicas, entre otros).
REGLA 14. En caso de emergencia, los pacientes y acompañantes obedecerán las medidas de seguridad que les indique el personal del Instituto, para cuidar la integridad física de todos los presentes.
REGLA 15. Los casos no previstos en este Reglamento serán resueltos por la Coordinación Administrativa del Albergue.
REGLA 16. Cuando el incumplimiento a este Reglamento afecte la seguridad del patrimonio físico e integridad de los pacientes y acompañantes, se actuará como lo determinen las leyes y autoridades competentes.
REGLA 17. Los pacientes y acompañantes podrán expresar sus comentarios, quejas y/o sugerencias por escrito en el buzón ubicado en el área de recepción.
Formato 7.3 FORMATO DE COMPROBACIÓN DE RECURSOS
Nota: Se pegan los documentos comprobatorios del gasto.
 
 
 
DATOS DEL PACIENTE
PACIENTE: _________________________________________ SEXO____________________________
 
EDAD: ______________________ DIAGNÓSTICO: __________________________________________
Nº DE CARNET________________________ LENGUA INDÍGENA: ______________________________
HOSPITAL: __________________________________________________________________________
COMUNIDAD: ________________________________________________________________________
ESTADO________________MUNICIPIO__________________________LOCALIDAD_______________
ACOMPAÑANTE: _______________________________________________________________________________________
RECIBÍ LA CANTIDAD DE: $_____________________________________________________________
FIRMA: ______________________________________________________________________________
Nota. Este documento podrá adecuarse de acuerdo con las particularidades de cada Oficina de Representación o Centro Coordinador de Pueblos Indígenas del Instituto.
 

Anexo 5.- Indicadores del Programa
Se evaluará la operación y resultados alcanzados, mediante la medición de los indicadores previsto en la Matriz de Indicadores de Resultados del Programa.
Jerarquía de
objetivos
Denominación
Método de cálculo
Unidad de
Medida
Periodicidad
Fin
Porcentaje de acciones
institucionales y judiciales a nivel
estatal y municipal que reconocen
e implementan derechos
colectivos de los pueblos y
comunidades indígenas y
afromexicanas, así como los
derechos de sus integrantes
(Número de acciones institucionales y
judiciales a nivel estatal y municipal
que reconocen e implementan
derechos colectivos de los pueblos y
comunidades indígenas y
afromexicanas así como los derechos
de sus integrantes/Total de acciones
institucionales y judiciales a nivel
estatal y municipal encargadas de
garantizar los derechos colectivos de
los pueblos y comunidades indígenas
y afromexicanas, así como los
derechos de sus integrantes en el
marco de sus atribuciones)*100
Porcentaje
Bienal
Propósito
Porcentaje de población indígena
que ejerce sus derechos
(Número total de personas indígenas
que ejercieron sus derechos atendidas
en el año t/ número total de personas
indígenas atendidas en el año t)*100
Porcentaje
Anual
Porcentaje de Pueblos y
Comunidades Indígenas y
Afromexicanas que ejercen sus
derechos
(Número total de Pueblos y
Comunidades Indígenas y
Afromexicanas que ejercieron sus
derechos atendidas en el año t/
número total de Pueblos y
Comunidades Indígenas y
Afromexicanas atendidas en el año t)
*100
Porcentaje
Anual
 
Componente 1
Porcentaje de proyectos apoyados
para procesos de reconstitución,
autonomía y ejercicio de su libre
determinación en su carácter de
sujetos de derecho público
(Número de proyectos sobre los
procesos reconstitución, autonomía y
ejercicio de su libre determinación
apoyados en el año t/Número
proyectos sobre los procesos de
reconstitución, autonomía y ejercicio
de su libre determinación registrados
en el año t) * 100
Porcentaje
Semestral
Porcentaje de proyectos apoyados
para los procesos de
implementación de sus derechos
colectivos, sobre tierras, territorios
y recursos naturales
(Número de proyectos para los
procesos de implementación de sus
derechos colectivos en materia de
tierras, territorios y recursos naturales
apoyados en el año t/Número
proyectos para los procesos de
implementación de sus derechos
colectivos en materia de tierras,
territorios y recursos naturales
registrados en el año t) * 100
Porcentaje
Semestral
 
Porcentaje de proyectos apoyados
para el fortalecimiento de sus
sistemas normativos y el derecho
de participación y representación
política, en su carácter de sujetos
de derecho
(Número de proyectos para el
fortalecimiento de sus sistemas
normativos y del derecho de
participación y representación política
apoyados en el año t/Número
proyectos para el fortalecimiento de
sus sistemas normativos y el derecho
de participación y representación
política registrados en el año t) * 100
Porcentaje
Semestral
Actividad 1.1.
Porcentaje de solicitudes recibidas
que cumplen con los requisitos del
tipo de apoyo para proyectos de
implementación de derechos
colectivos
(Número de solicitudes para el
ejercicio de los derechos colectivos
que cumplen con los requisitos del tipo
de apoyo en el año t/Número de
solicitudes recibidas en el año t) * 100
Porcentaje
Trimestral
Actividad 1.2.
Porcentaje de acciones de
seguimiento realizadas a los
proyectos financiados para el
fortalecimiento del ejercicio de
derechos colectivos
(Número de acciones de seguimiento
realizadas en el año t/Número total de
acciones de seguimiento programadas
en el año t) * 100
Porcentaje
Trimestral
 
Componente 2
Porcentaje de apoyos económicos
otorgados para excarcelar
personas indígenas y
afromexicanas de escasos
recursos económicos
(Número de solicitudes apoyadas para
excarcelación en el año t/Número de
solicitudes de apoyo para
excarcelación recibidas en el año t)
*100
Porcentaje
Semestral
Porcentaje de solicitudes
atendidas de intérpretes-
traductores en lenguas indígenas
que participan en diligencias
judiciales y/o en actos
administrativos (oral o escrita).
(Número de solicitudes de intérpretes-
traductores en lenguas indígenas
apoyadas en el año t / Número de
solicitudes de intérpretes-traductores
en lenguas indígenas recibidas en el
año t)* 100
Porcentaje
Semestral
Porcentaje de atención de
solicitudes para la elaboración y
presentación de peritajes
antropológicos y/o culturales
(Número de solicitudes de peritajes
antropológicos y/o culturales atendidas
/ Número de solicitudes de peritajes
antropológicos y/o culturales recibidas)
* 100
Porcentaje
Semestral
Actividad 2.1.
Porcentaje de solicitudes recibidas
que cumplen con los requisitos del
tipo de apoyo
(Número de solicitudes para el
ejercicio de los derechos de la
población indígena que cumplen con
los requisitos del tipo de apoyo en el
año t / Número de solicitudes recibidas
en el año t) * 100
Porcentaje
Trimestral
Componente 3
Porcentaje de mujeres indígenas y
afromexicanas que reciben
capacitación sobre sus derechos.
(Número total de mujeres atendidas en
las comunidades objetivo en el año t /
Número total de mujeres en las
comunidades objetivo en el año t) *100
Porcentaje
Semestral
Porcentaje de grupos de mujeres
indígenas y/o afromexicanas en
situación de desplazamiento
forzado interno que han sido
apoyadas con acciones de
asesoría y gestión en materia de
salud y alimentación
(Número de notificaciones para
asesoría y gestión en materia de salud
y alimentación dirigidas a grupos de
mujeres indígenas y/o afromexicanas
en situación de desplazamiento
forzado interno, atendidas en el año t/
Número de notificaciones para
asesoría y gestión dirigidas a grupos
de mujeres indígenas y/o
afromexicanas en situación de
desplazamiento forzado interno
recibidas en el año t) *100
Porcentaje
Semestral
 
 
Porcentaje de promotoras en
igualdad de género que aceptan la
invitación y concluyen el proceso
de promotoría, respecto del
número total de mujeres invitadas
al proceso
(Número total de mujeres indígenas y
afromexicanas que concluyen el
proceso de promotoría en igualdad de
género en el año t/ Número total de
mujeres indígenas y afromexicanas
invitadas a participar en el proceso de
promotoría en igualdad de género en
el año t) * 100
Porcentaje
Semestral
Porcentaje de Casas de la Mujer
Indígena (continuidad y apertura)
que dan cumplimiento a los
objetivos y metas planteadas, así
como el ejercicio de los recursos
recibidos
(Número de Casas de la Mujer
Indígena (Continuidad y apertura) que
cumplen con la comprobación físico -
financiera de los recursos otorgados /
Número total de Casas de la Mujer
Indígena (Continuidad y apertura)
apoyadas en el año t) * 100
Porcentaje
Semestral
Actividad 3.1.
Porcentaje de acciones de
seguimiento realizadas a los
apoyos otorgados para el
desarrollo de acciones para el
ejercicio de derechos de igualdad
de género en tiempo y forma
(Número de acciones de seguimiento
realizadas en el año t/ Número total de
acciones de seguimiento programadas
en el año t)*100
Porcentaje
Trimestral
Actividad 3.2.
Porcentaje de solicitudes de apoyo
dictaminadas de manera positiva
de acuerdo a la normatividad
aplicable
(Número de solicitudes de apoyo para
el ejercicio de los derechos de la
población indígena y afromexicana
dictaminadas de manera positiva en el
año t / Número de solicitudes de apoyo
recibidas en el año t) * 100
Porcentaje
Trimestral
Componente 4
Porcentaje de solicitudes
apoyadas para el fortalecimiento
del ejercicio de los derechos
culturales y de comunicación
(Número de solicitudes apoyadas en el
año t / Número total de solicitudes
recibidas que cumplieron con los
requisitos en el año t) * 100
Porcentaje
Semestral
Actividad 4.1
Porcentaje de solicitudes
dictaminadas favorablemente del
apoyo económico para el
acompañamiento, promoción y
seguimiento de acciones y
proyectos culturales
(Número de solicitudes dictaminadas
favorablemente del apoyo para el
acompañamiento, promoción y
seguimiento de acciones y proyectos
culturales en el año t/ Número total de
solicitudes dictaminadas en el año t)
*100
Porcentaje
Trimestral
 
Actividad 4.2
Porcentaje de acciones de
dictaminación de los apoyos para
el ejercicio de derechos culturales
y de comunicación
(Número de acciones de dictaminación
de los apoyos para el ejercicio de
derechos culturales y de comunicación
que se realizaron en el año t / Número
de acciones de dictaminación que se
programaron en el año t) *100
Porcentaje
Trimestral
Componente 5
Porcentaje de apoyos económicos
otorgados para el
acompañamiento, promoción y
seguimiento de acciones y
proyectos culturales
(Número de apoyos económicos
otorgados para facilitar el
acompañamiento, promoción y
seguimiento de acciones y proyectos
culturales en el año t / Total de
solicitudes recibidas en el año t) * 100
Porcentaje
Semestral
Actividad 5.1
Porcentaje de acciones de
seguimiento realizadas a los
apoyos otorgados para el ejercicio
de los derechos culturales y de
comunicación de la población
indígena
(Número de acciones de seguimiento
realizadas a los apoyos otorgados
para el ejercicio de los derechos
culturales y de comunicación de la
población indígena en el año t /
Número total de acciones de
seguimiento programadas en el año t)
* 100
Porcentaje
Trimestral
Actividad 5.2
Porcentaje de informes
trimestrales de desempeño para el
acompañamiento, promoción y
seguimiento de acciones y
proyectos culturales
(Número de informes trimestrales de
desempeño favorables para el
acompañamiento, promoción y
seguimiento de acciones y proyectos
culturales favorables en el año t /
Número total de informes trimestrales
programados en el año t)*100
Porcentaje
Trimestral
Componente 6
Porcentaje de solicitudes
apoyadas para el acceso a la
atención médica de tercer nivel
(Número de solicitudes apoyadas /
Número total de solicitudes
dictaminadas favorablemente) * 100
Apoyo
Semestral
Actividad 6.1
Porcentaje de solicitudes
dictaminadas favorablemente para
el acceso a la atención médica de
tercer nivel
(Número de solicitudes dictaminadas
favorablemente / Número total de
solicitudes recibidas) * 100
Solicitud
Trimestral
 
TRANSITORIOS
Primero. El presente Acuerdo entrará en vigor al día siguiente de su publicación. Las situaciones no previstas en el mismo serán resueltas por los Titulares de la Coordinación General de Derechos Indígenas y de la Coordinación General de Patrimonio Cultural, Investigación y Educación Indígena de acuerdo con sus respectivos ámbitos de competencia.
Segundo. Queda sin efecto el "Acuerdo por el que se emiten los Lineamientos para el Programa de Derechos Indígenas a cargo del Instituto Nacional de los Pueblos Indígenas del ejercicio fiscal 2019", publicado en el Diario Oficial de la Federación el 1° de abril de 2019.
Tercero. El Programa avanzará durante el 2020 en el establecimiento de los componentes de la información relacionada con el domicilio geográfico, de acuerdo con lo establecido en la Norma Técnica sobre Domicilios Geográficos, publicada en el Diario Oficial de la Federación el 12 de noviembre de 2010 por el Instituto Nacional de Estadística y Geografía. Los Programas operarán en localidades y comunidades elegibles por el INPI, con información referida a los diferentes niveles de desagregación geográfica (entidad, municipio, comunidad y localidad).
Cuarto. La entrega de los apoyos económicos a los beneficiarios del Programa se hará mediante transferencias electrónicas de fondos, directamente de la Tesorería de la Federación, para lo cual la SHCP determinará la forma en que el INPI contratará los servicios bancarios adecuados al perfil y tipo de beneficiarios de que se trate. Quedan exceptuados los casos en que no se cuente con servicios bancarios en la localidad del beneficiario. Lo anterior para dar cumplimiento al artículo Vigésimo, fracción I del "Decreto que establece las medidas para el uso eficiente, transparente y eficaz de los recursos públicos, y las acciones de disciplina presupuestaria en el ejercicio del gasto público, así como para la modernización de la Administración Pública Federal", publicado en el Diario Oficial de la Federación el 10 de diciembre de 2012.
Quinto. El Instituto adoptará las medidas para el establecimiento de acciones y compromisos que permitan concretar las previsiones establecidas en materia derechos humanos que se aprueben para el período 2018-2024.
Dado en la Ciudad de México, a los seis días del mes de enero de dos mil veinte.- El Director General, Adelfo Regino Montes.- Rúbrica.
 
 
1      En la década de los noventa se propuso el criterio de hogar indígena como una forma más inclusiva que el solo criterio lingüístico para estimar al volumen de la población indígena. Este criterio se basa en que los hogares que son las instituciones socioeconómicas fundamentales de la sociedad en donde se reproducen las prácticas sociales, económicas y culturales.
A partir de esta definición, se considera población indígena a todas las personas que forman parte de un hogar donde el jefe (a) del hogar, su cónyuge o alguno de los ascendientes (madre, padre, madrastra o padrastro, abuelo (a), bisabuelo (a), tatarabuelo (a), suegro (a)) declaró ser hablante de lengua indígena (HLI). Todos los integrantes de este hogar se contabilizan como población indígena aun cuando hayan manifestado no hablar alguna lengua indígena. También se incluye a personas que declararon hablar alguna lengua y que no forman parte de estos hogares.
2      Conforme a la jurisprudencia 19/2018 de la Sala Superior del Tribunal Electoral del Poder Judicial de la Federación, un enfoque intercultural, por lo menos exige: 1. Obtener información de la comunidad a partir de las fuentes adecuadas que permitan conocer las instituciones y reglas vigentes del sistema normativo indígena, como pueden ser solicitud de peritajes, dictámenes etnográficos u opiniones especializadas en materia jurídico-antropológicos, así como informes y comparecencias de las autoridades tradicionales; revisión de fuentes bibliográficas; realización de visitas en la comunidad (in situ); recepción de escritos de terceros en calidad de amigos del tribunal (amicus curiae), entre otras; 2. Identificar, con base en el reconocimiento del pluralismo jurídico, el derecho indígena aplicable, esto es, identificar las normas, principios, instituciones y características propias de los pueblos y comunidades que no necesariamente corresponden al derecho legislado formalmente por los órganos estatales; 3. Valorar el contexto socio-cultural de las comunidades indígenas con el objeto de definir los límites de la controversia desde una perspectiva que atienda tanto a los principios o valores constitucionales y convencionales como a los valores y principios de la comunidad; 4. Identificar si se trata de una cuestión intracomunitaria, extracomunitaria o intercomunitaria para resolver la controversia atendiendo al origen real del conflicto; 5. Propiciar que la controversia se resuelva, en la medida de lo posible, por las propias comunidades y privilegiando el consenso comunitario, y 6. Maximizar la autonomía de los pueblos y comunidades indígenas y, en consecuencia, minimizar la intervención externa de autoridades estatales locales y federales, incluidas las jurisdiccionales.
3      Machuca Ramírez, Jesús Antonio. El patrimonio cultural: conceptos. Ponencia celebrada en el taller de responsables de cultura de la CDI (Morelia, Mich.,28 de septiembre de 2018).
4      Principios Rectores de los Desplazamientos Internos citados en CNDH, Informe Especial sobre Desplazamiento Forzado Interno (DFI) en México, 2016.
5      Es importante mencionar que, si se sumarán los porcentajes máximos establecidos, el resultado no sería del 100%, ya que se trata de máximo posibles y no todos los proyectos utilizan todos los conceptos descritos.