ACUERDO número 25/12/19 por el que se emiten las Reglas de Operación del Programa Fortalecimiento de los Servicios de Educación Especial (PFSEE) para el ejercicio fiscal 2020.
Al margen un sello con el Escudo Nacional, que dice: Estados Unidos Mexicanos.- Secretaría de Educación Pública.
ESTEBAN MOCTEZUMA BARRAGÁN, Secretario de Educación Pública, con fundamento en los artículos 3o. de la Constitución Política de los Estados Unidos Mexicanos; 38 de la Ley Orgánica de la Administración Pública Federal; 75 y 77 de la Ley Federal de Presupuesto y Responsabilidad Hacendaria; 1, 4, fracciones XI, XIV, XXI y penúltimo párrafo, 23, 25, 29, 30, 36 y Anexos 10, 13, 14, 17, 18 y 25 del Presupuesto de Egresos de la Federación para el ejercicio fiscal 2020; 176 del Reglamento de la Ley Federal de Presupuesto y Responsabilidad Hacendaria; 1, 4 y 5 del Reglamento Interior de la Secretaría de Educación Pública, y
CONSIDERANDO
Que el artículo 77 de la Ley Federal de Presupuesto y Responsabilidad Hacendaria dispone que la Cámara de Diputados en el Presupuesto de Egresos señalará los programas a través de los cuales se otorguen subsidios, que deberán sujetarse a reglas de operación con el objeto de asegurar que la aplicación de los recursos públicos se realice con eficiencia, eficacia, economía, honradez y transparencia, así como los criterios generales aplicables a las mismas;
Que asimismo, el referido precepto prevé que las dependencias y las entidades, a través de sus respectivas dependencias coordinadoras de sector, serán responsables de emitir las reglas de operación respecto de los programas que inicien su operación en el ejercicio fiscal siguiente, previa autorización presupuestaria de la Secretaría de Hacienda y Crédito Público y dictamen de la Comisión Nacional de Mejora Regulatoria;
Que el Presupuesto de Egresos de la Federación para el ejercicio fiscal 2020 establece en sus artículos 4, fracción XXI y 29, primer párrafo que los programas que deberán sujetarse a reglas de operación son aquéllos señalados en su Anexo 25;
Que las Reglas de Operación a que se refiere el presente Acuerdo cuentan con la autorización presupuestaria de la Secretaría de Hacienda y Crédito Público y con el dictamen de la Comisión Nacional de Mejora Regulatoria, y
Que en cumplimiento de lo anterior, he tenido a bien expedir el siguiente:
ACUERDO NÚMERO 25/12/19 POR EL QUE SE EMITEN LAS REGLAS DE OPERACIÓN DEL
PROGRAMA FORTALECIMIENTO DE LOS SERVICIOS DE EDUCACIÓN ESPECIAL (PFSEE) PARA EL
EJERCICIO FISCAL 2020
ÚNICO.- Se emiten las Reglas de Operación del Programa Fortalecimiento de los Servicios de Educación Especial (PFSEE) para el ejercicio fiscal 2020, las cuales se detallan en el Anexo del presente Acuerdo.
TRANSITORIO
ÚNICO.- El presente Acuerdo entrará en vigor el 1 de enero de 2020.
Ciudad de México, 16 de diciembre de 2019.- El Secretario de Educación Pública, Esteban Moctezuma
Barragán.- Rúbrica.
REGLAS DE OPERACIÓN DEL PROGRAMA FORTALECIMIENTO DE LOS SERVICIOS DE EDUCACIÓN
ESPECIAL PARA EL EJERCICIO FISCAL 2020
ÍNDICE
GLOSARIO
1. INTRODUCCIÓN
2. OBJETIVOS
2.1. General
2.2. Específicos
3. LINEAMIENTOS
3.1. Cobertura
3.2. Población objetivo
3.3. Beneficiarias/os
3.3.1. Requisitos
3.3.2. Procedimiento de selección
3.4. Características de los apoyos (tipo y monto)
3.4.1. Devengos, aplicación y reintegro de los recursos
3.4.1.1 Devengos
3.4.1.2 Aplicación
3.4.1.3 Reintegros
3.5. Derechos, obligaciones y causas de incumplimiento, suspensión, cancelación o reintegro de los recursos
3.6. Participantes
3.6.1. Instancia(s) ejecutora(s)
3.6.2. Instancia(s) normativa(s)
3.7. Coordinación institucional
4. OPERACIÓN
4.1. Proceso
4.2. Ejecución
4.2.1. Avance físico financiero
4.2.2. Acta de entrega-recepción
4.2.3. Cierre de ejercicio
5. AUDITORÍA, CONTROL Y SEGUIMIENTO
6. EVALUACIÓN
6.1. Interna
6.2. Externa
6.3 Indicadores
7. TRANSPARENCIA
7.1. Difusión
7.2. Contraloría social
8. QUEJAS Y DENUNCIAS
ANEXOS
Anexo 1 Carta Compromiso Única.
Anexo 2 Convenio Marco para la Operación de/los Programa/s Federal/es de Educación Básica.
Anexo 3 Lineamientos Internos para la Operación de el/los Programas Federales de Educación Básica.
Anexo 4 Guía para la elaboración del Plan Anual de Trabajo (PAT).
Anexo 5 Avance Físico Financiero.
Anexo 6 Guía para la elaboración del Informe Trimestral Técnico Pedagógico.
Anexo 7 Formato de Base de Datos Inicial.
Anexo 8 Formato de Base de Datos de Beneficiarios Indirectos.
Anexo 9 Diagrama de Flujo.
GLOSARIO
Para efectos de las presentes Reglas de Operación del Programa Fortalecimiento de los Servicios de Educación Especial, se entenderá por:
Accesibilidad.- Son aquellas medidas que aseguran el acceso de las personas, prioritariamente con discapacidad a la educación, a la información, al transporte, a las vías de acceso y a todos los satisfactores materiales y legales en igualdad de condiciones.
Adquisición.- El acto jurídico por virtud del cual se adquiere el dominio o propiedad de un bien a título oneroso, de conformidad con las disposiciones jurídicas aplicables.
AEFCM.- Autoridad Educativa Federal en la Ciudad de México, Órgano Administrativo Desconcentrado de la Secretaría de Educación Pública de la Administración Pública Federal, con autonomía técnica y de gestión, que tiene por objeto prestar los servicios de educación inicial, básica -incluyendo la indígena-, especial, así como la normal y demás para la formación de maestras/os de Educación Básica en el ámbito de la Ciudad de México.
AEL.- Autoridad Educativa Local, la persona titular de la Secretaría de Educación o dependencia o entidad homóloga en cada uno de los Estados de la Federación, que cuente con atribuciones para el desempeño de la función social educativa. Para efectos de las presentes Reglas de Operación, quedará incluida la AEFCM.
Agentes educativos. Para efectos de este programa, se considerará a aquellas/os involucradas/os en el proceso de enseñanza y el aprendizaje de alumnas y alumnos con discapacidad y aptitudes sobresalientes, entre quienes se encuentran: supervisoras/es, directivas/os, docentes, equipo de apoyo y familias.
Alumna/o: Es la/el niña, niño, adolescente o joven en edad de cursar la Educación Básica, matriculada/o en cualquier grado de los diversos niveles, modalidades y servicios educativos que se brindan como parte del Sistema Educativo Nacional.
Alumnado. - Conjunto de niñas, niños, adolescentes o jóvenes en edad de cursar la Educación Básica, matriculadas/os en cualquier grado de los diversos niveles, tipos y servicios educativos que se brindan como parte del Sistema Educativo Nacional.
Alumna o alumno con aptitudes sobresalientes.- Aquella o aquel capaz de destacar significativamente del grupo social y educativo al que pertenece en uno o más de los siguientes campos del quehacer humano: científico-tecnológico, humanístico-social, artístico o de acción motriz. Estas alumnas y alumnos por sus características tienen necesidades educativas específicas, que, de no ser reconocidas y atendidas, podrían derivar en necesidades educativas especiales, dependiendo del contexto y de la atención educativa que se les brinde. Para desarrollar sus capacidades y satisfacer sus necesidades e intereses, se requiere de apoyos complementarios escolares y extraescolares.
Alumna o alumno con discapacidad.- Es aquella o aquel que tenga deficiencias físicas, mentales, intelectuales o sensoriales a largo plazo que, al interactuar con diversas barreras, puedan impedir su participación plena y efectiva en la sociedad, en igualdad de condiciones con las demás. Para efectos del PFSEE, quedarán incluidos en este concepto, alumnas y alumnos con autismo, trastornos o dificultades que, aunque no se definan como personas con discapacidad, tienen una condición de vida que afecta su interacción social, comunicación, lenguaje, integración sensorial y conducta; por lo que requieren una atención educativa diferenciada, como las personas con discapacidad.
Agenda 2030 para el Desarrollo Sostenible. Es un plan de acción en favor de las personas, el planeta y la prosperidad. También tiene por objeto fortalecer la paz universal dentro de un concepto más amplio de la libertad. Se reconoce que la erradicación de la pobreza en todas sus formas y dimensiones, incluida la pobreza extrema, es el mayor desafío a que se enfrenta el mundo y constituye un requisito indispensable para el desarrollo sostenible.
APF.- Administración Pública Federal.
Apoyos específicos.- Son diversos recursos y estrategias que ofrecen los servicios de educación especial y que permiten a las alumnas y los alumnos recibir una atención educativa con equidad, de acuerdo a sus condiciones, necesidades, intereses y potencialidades.
ASF.- Auditoría Superior de la Federación.
Asistencia técnica.- Conjunto de apoyos, asesoría y acompañamiento que la Unida Responsable del
Programa ofrece a las AEL para la operación del mismo.
Avance Físico Financiero.- Documento que realiza la AEL, para informar de manera trimestral a la Instancia normativa el avance del ejercicio presupuestario detallando la aplicación del recurso ministrado y ejercido, así como el cumplimiento de las acciones comprometidas.
Barreras que Limitan el Acceso, Permanencia, Participación y Aprendizaje.- Son todas las dificultades que puede experimentar cualquier alumna o alumno en su interacción con el contexto en el que se desarrolla: con las personas, las políticas, las instituciones, la infraestructura, las culturas, las prácticas de enseñanza, los recursos y las circunstancias sociales y económicas que afectan sus vidas.
Base de Datos de Beneficiarios Indirectos.- La base de datos que contiene la información de los servicios de educación especial focalizados, que atienden alumnas/os con discapacidad y aptitudes sobresalientes y que recibieron acciones del Programa.
Base de datos inicial.- Es la base de datos de servicios focalizados en el PAT en donde se reflejan las necesidades de fortalecimiento de cada servicio por criterio de gasto.
Beneficiarios directos.- Gobiernos de los Estados, que a través de sus AEL operan los servicios de educación especial y la AEFCM.
Beneficiarios indirectos.- Servicios de Educación Especial que atienden alumnos con discapacidad y aptitudes sobresalientes que reciben acciones del Programa.
CAM Básico.- El Centro de Atención Múltiple.es un servicio escolarizado que atiende a alumnas y alumnos con discapacidad, discapacidad múltiple y Trastorno del Espectro Autista en situaciones excepcionales, los cuales requieren de ajustes razonables significativos y en ocasiones de apoyos no solo más especializados sino permanentes. Estos centros ofrecen formación para la vida y a lo largo de la misma, así como el desarrollo de su autonomía e independencia, a través del tránsito de los niveles de educación inicial, preescolar, primaria y secundaria.
CAM Laboral.- Es un servicio escolarizado que brinda formación y capacitación para la vida y el trabajo a estudiantes de entre 15 y 22 años, con discapacidad intelectual, visual, auditiva, motriz, psicosocial, o múltiple o cualquier condición que, por sus características, requiere una atención educativa específica y especializada. Tiene como propósito favorecer el desarrollo de competencias laborales para la realización de actividades productivas, las cuales les permitan lograr su independencia y autonomía de acuerdo con sus condiciones de vida particular y contextual.
Carta Compromiso Única.- Documento dirigido a la/el Titular de la Subsecretaría de Educación Básica de la Secretaría de Educación Pública del Gobierno Federal, mediante el cual la/el Titular de la AEL, expresa su voluntad de participar en el PFSEE, que es un programa sujeto a Reglas de Operación a cargo de dicha Subsecretaría, así como el compromiso de formalizar el Convenio Marco para la Operación de Programas Federales de Educación Básica o los Lineamientos Internos para la Operación de Programas Federales de Educación Básica, así como los términos y condiciones establecidos en las presentes Reglas de Operación.
CCT.- Clave de centro de trabajo. Es la clave de identificación de cada escuela, centro administrativo, biblioteca o centro de apoyo a la educación. Se construye de acuerdo con los atributos que tiene: entidad federativa, sostenimiento, tipo y nivel educativo, es la llave de entrada al Catálogo de Centros de Trabajo.
Centros educativos equipados.- Establecimiento educativo de nivel básico regular y especial que para mejorar las condiciones de accesibilidad recibe material didáctico y bibliográfico especializado; documentos normativos que orienten la organización, el funcionamiento y las prácticas de los servicios de educación especial; equipo tecnológico adaptado y multimedia; herramientas, utensilios, mobiliario y aparatos electrónicos para la formación laboral; textos en formatos adaptados y ayudas técnicas para la movilidad. Las escuelas públicas de educación básica reciben este equipamiento a través de los servicios de apoyo de educación especial.
CFDI.- Comprobante Fiscal Digital por Internet o Factura Electrónica.
CLC.- Cuenta por liquidar certificada. El medio por el cual se realizan cargos al Presupuesto de Egresos para efectos de registro y pago.
Comité de Contraloría Social.- Es la forma de organización social constituida por las beneficiarias/os de los programas de desarrollo social a cargo de las dependencias y entidades de la Administración Pública Federal, para el seguimiento, supervisión y vigilancia de la ejecución de dichos programas, del cumplimiento de las metas y acciones comprometidas en éstos, así como de la correcta aplicación de los recursos asignados a los mismos. Para el caso de las escuelas públicas de educación básica, podrá ser conformado por integrantes del Consejo Escolar de Participación Social, con excepción del personal directivo, docente, representantes sindicales y funcionarias/os públicas/os que desempeñen actividades en el mismo centro
escolar.
CONEVAL.- Consejo Nacional de Evaluación de la Política de Desarrollo Social: es un organismo público descentralizado de la Administración Pública Federal, con autonomía y capacidad técnica para generar información objetiva sobre la situación de la política social y la medición de la pobreza en México, que permita mejorar la toma de decisiones en la materia.
Contraloría Social.- Es el mecanismo de las personas beneficiarias para que de manera organizada verifiquen el cumplimiento de las metas y la correcta aplicación de los recursos públicos asignados a los programas de desarrollo social.
Convenio Marco para la Operación de Programas Federales de Educación Básica (Convenio).- Es el instrumento jurídico a través del cual la Secretaría de Educación Pública de la Administración Pública Federal, por conducto de la Subsecretaría de Educación Básica, acuerda con los Gobiernos de los Estados; entre otros aspectos, los derechos y obligaciones a cargo de cada una de las partes, la operación de los subsidios de los Programas Federales a cargo del subsector para el ejercicio fiscal 2020 en el marco de las presentes Reglas de Operación.
Criterios Generales de Gasto.- Ver: Tipo de Gasto.
Coordinadora/or Local del Programa: Es la persona designada y/o ratificada formalmente por la AEL, para planear, desarrollar, dar seguimiento, evaluar y garantizar a nivel local, la operación del Programa Fortalecimiento de los Servicios de Educación Especial, en el ejercicio fiscal 2020 conforme a lo señalado en las presentes Reglas de Operación.
Cuenta bancaria productiva específica.- Cuenta bancaria que se apertura para la administración y ejercicio de los subsidios del Programa.
DGDC.- Dirección General de Desarrollo Curricular, adscrita a la Subsecretaría de Educación Básica de la Secretaría de Educación Pública de la APF.
Discriminación.- Toda distinción por acción u omisión a una persona por motivos raciales, de origen, económico, religioso, político, de género u orientación sexual, que tenga por objeto o resultado obstaculizar, restringir, impedir, menoscabar o anular el reconocimiento, goce o ejercicio de los derechos humanos y libertades.
DOF.- Diario Oficial de la Federación.
Educación Básica.- Tipo educativo que comprende los niveles de inicial, preescolar, primaria y secundaria. Para efectos de este Programa, serán los niveles de preescolar, primaria y secundaria.
Educación especial.- Servicio educativo que busca la equidad y la inclusión a través de apoyos que ayuden a eliminar las barreras que limitan el acceso, participación y aprendizaje de las alumnas y los alumnos con discapacidad, así como de aquellas/os con aptitudes sobresalientes, en los centros educativos.
Educación Inclusiva.- Un proceso educativo que parte del respeto a la dignidad humana y de la valoración a la diversidad y que, en consecuencia, propicia que todas las personas, especialmente de los sectores sociales en desventaja, desarrollen al máximo sus potencialidades, mediante una acción pedagógica diferenciada y el establecimiento de condiciones adecuadas a tal diversidad, lo que implica la eliminación o minimización de todo aquello que constituya una barrera al desarrollo, aprendizaje y a la participación en la comunidad escolar.
Ejercicio fiscal.- Período comprendido del primero de enero al 31 de diciembre de cada año.
Entidades Federativas.- Los 31 Estados de la República Mexicana y la Ciudad de México.
Equidad.- Trato diferenciado a las personas en función de sus características, cualidades y necesidades a fin de que dispongan de iguales oportunidades para hacer efectivos sus derechos, en la vida social.
Equidad educativa.- .- Atención con mayores y mejores recursos a grupos sociales o a estudiantes en desventaja -sea esta derivada de su origen étnico, sus condiciones socioeconómicas, capacidades individuales, género, entre otras- con base en el reconocimiento de sus características cualidades y necesidades particulares, con el fin de que alcancen el máximo desarrollo de sus potencialidades y participen en igualdad de condiciones en la vida social.
Equipamiento.- Acciones orientadas a la mejora en las condiciones de las escuelas públicas generales y los servicios educativos que atienden a la niñez en riesgo de exclusión y en situación de vulnerabilidad; específicamente alumnas y alumnos con discapacidad y aptitudes sobresalientes. Se entiende como material didáctico y bibliográfico especializado, equipo tecnológico adaptado y multimedia, herramientas, utensilios,
mobiliario y aparatos electrónicos para la formación laboral; textos en formatos adaptados y ayudas técnicas para la movilidad.
Escuela inclusiva.- Es aquella que asume el principio del respeto y reconocimiento a la diferencia de las alumnas y los alumnos, y que se organiza de una forma flexible, a fin de que pueda atender a cualquier persona con independencia de sus características físicas, sociales o culturales, favoreciendo la integración social y su aprendizaje.
Escuela Pública de Educación Básica.- Institución educativa de sostenimiento público del Sistema Educativo Nacional que cuenta con la Clave de Centro de Trabajo. Considera escuelas que prestan el servicio regular, para efectos de este programa, se comprenden los niveles de preescolar, primaria y secundaria.
Estadística Educativa.- Censo o recuento sistematizado de la cantidad de alumnos, maestros y escuelas existentes en el país.
Estrategia Nacional de Educación Inclusiva.- Acciones encaminadas a crear condiciones en torno a la cultura, las políticas y las prácticas escolares, que favorezcan una educación de calidad con excelencia para aquellas alumnas y alumnos en situación de vulnerabilidad, con el fin de eliminar las barreras que limitan su aprendizaje y participación y de esta manera asegurar su acceso, permanencia y egreso.
Excelencia.- Criterio de la educación que se orienta al mejoramiento integral constante que promueve el máximo logro de aprendizaje de los educandos, para el desarrollo de su pensamiento crítico y el fortalecimiento de los lazos entre escuela y comunidad.
Formato 911. Instrumento que se utiliza para recabar la información sobre matrícula, docentes y características de la población estudiantil, de las escuelas de educación especial, básica, media superior y superior, supervisiones, bibliotecas y formación para el trabajo, integra la información estadística educativa oficial a nivel nacional con la cual se apoyan los procesos de planeación, programación, presupuesto y asignación de recursos, evaluación y rendición de cuentas del sector.
Fortalecimiento de agentes educativos.- Acciones dirigidas al personal con funciones de supervisión, directivos, docentes, equipo de apoyo, familias de alumnos/as con discapacidad y aptitudes sobresalientes, y a la comunidad escolar, que contribuyan a brindar herramientas adecuadas, así como al desarrollo de competencias y habilidades específicas para la atención de los servicios educativos beneficiarios del Programa Fortalecimiento de los Servicios de Educación Especial, con el fin de desarrollar culturas y prácticas inclusivas que favorezcan la participación y el aprendizaje de las alumnas y los alumnos. Lo anterior, a través del diseño y realización de acciones de actualización y capacitación a través del diseño, realización y/o asistencia a diplomados, congresos, seminarios, encuentros académicos, cursos, talleres, conferencias y asesorías; desarrollo de acciones de actualización y capacitación a supervisores y directores de educación especial para la difusión los documentos normativos que orienten la organización, el funcionamiento y las prácticas de los servicios de educación especial; acciones orientadas a sensibilizar, promover y difundir en la comunidad escolar una cultura inclusiva, a través de campañas, ferias y eventos (académicos, deportivos, culturales y/o artísticos); así como apoyar la conformación y la operación de las redes de madres y padres de familia que tienen hijos con discapacidad y/o con aptitudes sobresalientes.
Gasto comprometido.- Momento contable del gasto que refleja la aprobación por autoridad competente de un acto administrativo, u otro instrumento jurídico que formaliza una relación jurídica con terceros para la adquisición de bienes y servicios o ejecución de obras.
Gasto devengado.- Momento contable del gasto que refleja el reconocimiento de una obligación de pago a favor de terceros por la recepción de conformidad de bienes, servicios y obras oportunamente contratados; así como de las obligaciones que derivan de tratados, leyes, decretos, resoluciones y sentencias definitivas.
Gobierno de los Estados.- Los 31 Estados de la República Mexicana
Igualdad de género.- Situación en la cual mujeres y hombres acceden con las mismas posibilidades y oportunidades al uso, control y beneficio de bienes, servicios y recursos de la sociedad, así como a la toma de decisiones en todos los ámbitos de la vida social, económica, política, cultural y familiar.
Inclusión.- Es un valor y una actitud de aprecio y respeto por la diversidad, en la que se busca adaptar el sistema para responder de manera adecuada a las necesidades de todas y cada una de las alumnas y alumnos. Busca asegurar la equidad y la calidad en la educación, considerando a todas y todos sin importar sus características, necesidades, intereses, capacidades, habilidades y estilos de aprendizaje. También busca eliminar todas las prácticas de discriminación, exclusión y segregación dentro de la escuela al promover el aprendizaje de todo el alumnado. Se relaciona con el acceso, permanencia, participación, aprendizaje.
Informe Técnico Pedagógico.- Documento que realiza la AEL, en donde informa a la DGDC de manera trimestral el estado, avance y cumplimiento de las acciones comprometidas en el PAT.
LDFEFM.- Ley de Disciplina Financiera de los Estados y los Municipios.
LFPRH.- Ley Federal de Presupuesto y Responsabilidad Hacendaria.
Lineamientos Internos para la Operación de Programas Federales de Educación Básica (Lineamientos).- Constituyen el instrumento jurídico a través del cual la Secretaría de Educación Pública de la APF por conducto de la Subsecretaría de Educación Básica, acuerda con la AEFCM; entre otros aspectos, los derechos y obligaciones a cargo de cada una de las partes, la operación de los subsidios del Programa a cargo del subsector para el ejercicio fiscal 2020 en el marco de las presentes Reglas de Operación.
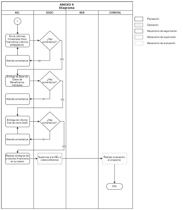
Mecanismo de evaluación.- Es el proceso en donde la AEL hace un análisis del estado que guarda el Programa después de su ejecución; mismo que genera el Diagnóstico para el siguiente año. Se basa en los resultados de los procesos de seguimiento y supervisión. De manera externa, el Programa será evaluado por el CONEVAL de acuerdo a lo establecido en el Programa Anual de Evaluación.
Mecanismo de Planeación.- Es el proceso mediante el cual la AEL establece las acciones para alcanzar las metas y objetivos del programa, sincronizando actividades con el apoyo financiero y técnico en el marco de los rubros de gasto autorizados en Reglas de operación del Programa Fortalecimiento de los Servicios de Educación Especial y convenio. Abarca el envío del PAT por parte de las AEL, la revisión por parte de la DGDC y ajustes necesarios hasta conseguir su validación.
Mecanismo de seguimiento.- Es el proceso mediante el cual se revisa el cumplimiento a las Reglas de Operación del Programa Fortalecimiento de los Servicios de Educación Especial. Abarca la entrega y atención a observaciones en tiempo y forma de los ITP, IFF, Base de Datos de Beneficiarios, las ministraciones, así como la evaluación y ejecución de las causas de incumplimiento, suspensión, cancelación o reintegro de los recursos e informe de Cierre.
Mecanismo de supervisión.- Es el proceso mediante el cual se verifica la ejecución y los resultados de las acciones comprometidas en PAT; para asegurar su eficiencia y eficacia estableciendo contacto con la AEL y beneficiarios indirectos mediante visitas a campo o bien a través de videoconferencias.
MIR.- Matriz de Indicadores para Resultados. Herramienta de planeación estratégica que en forma resumida, sencilla y armónica establece con claridad los objetivos del programa presupuestario y su alineación con aquellos de la planeación nacional y sectorial; incorpora los indicadores que miden los objetivos y resultados esperados; identifica los medios para obtener y verificar la información de los indicadores; describe los bienes y servicios a la sociedad, así como las actividades e insumos para producirlos; e incluye supuestos sobre los riesgos y contingencias que pueden afectar el desempeño del programa.
MML.- Metodología de Marco Lógico. Herramienta de planeación estratégica basada en la estructuración y solución de problemas, que permite organizar de manera sistémica y lógica los objetivos de un programa y sus relaciones de causalidad; identificar y definir los factores externos al programa que pueden influir en el cumplimiento de los objetivos; evaluar el avance en la consecución de los mismos, así como examinar el desempeño del programa en todas sus etapas. La MML facilita el proceso de conceptualización y diseño de programas. Permite fortalecer la vinculación de la planeación con la programación.
ODS.- Objetivos de Desarrollo Sostenible. Son los compromisos adoptados por la Asamblea General de la Organización de las Naciones Unidas, tras más de dos años de un intenso proceso de consultas públicas y negociaciones, para guiar las acciones de la comunidad internacional hasta el 2030. Los ODS están formulados para erradicar la pobreza, promover la prosperidad y el bienestar para todos, proteger el medio ambiente y hacer frente al cambio climático a nivel mundial. En su conjunto, los 17 ODS y sus 169 metas conforman la Agenda 2030 para el Desarrollo Sostenible, son de carácter integrado e indivisible, de alcance mundial y de aplicación universal, tienen en cuenta las diferentes realidades, capacidades y niveles de desarrollo de cada país y respetan sus políticas y prioridades nacionales.
OIC.- Órgano Interno de Control en la Secretaría de Educación Pública.
PAT (Plan Anual de Trabajo).- Mecanismo de planificación que sirve a la AEL para organizar y establecer objetivos, metas y acciones a desarrollar en el Programa Fortalecimiento de los Servicios de Educación Especial.
PEF.- Presupuesto de Egresos de la Federación para el ejercicio fiscal 2020.
Perspectiva de género.- Visión científica, analítica y política sobre las mujeres y los hombres. Propone eliminar las causas de la opresión de género como la desigualdad, la injusticia y la jerarquización de las personas basada en el género. Promueve la igualdad entre los géneros a través de la equidad, el adelanto y el bienestar de las mujeres; contribuye a construir una sociedad en donde las mujeres y los hombres tengan el mismo valor, la igualdad de derechos y oportunidades para acceder a los recursos económicos y a la representación política y social en los ámbitos de toma de decisiones.
PFSEE.- Programa Fortalecimiento de los Servicios de Educación Especial.
Población potencial.- Servicios de Educación Especial que atienden a alumnas y alumnos con discapacidad y aptitudes sobresalientes.
Población atendida.- Servicios de educación especial focalizados y que reciben acciones del programa.
Población objetivo.- Servicios de educación especial focalizados por las AEL en el PAT.
Población potencial.- Servicios de Educación Especial que atienden a alumnas y alumnos con discapacidad y aptitudes sobresalientes.
Responsable Local del Programa Fortalecimiento de los Servicios de Educación Especial.- Es la persona designada y/o ratificada formalmente por la AEL, para planear, desarrollar, dar seguimiento, evaluar y garantizar a nivel local, la operación del Programa Fortalecimiento de los Servicios de Educación Especial, en el ejercicio fiscal 2020, conforme a lo señalado en las presentes Reglas de Operación.
Riesgo de exclusión.- Condición que se define por el no acceso o el acceso restringido a los derechos y oportunidades fundamentales, entre ellos los educativos.
RLFPRH.- Reglamento de la Ley Federal de Presupuesto y Responsabilidad Hacendaria.
RO.- Las presentes Reglas de Operación.
SEB.- Subsecretaría de Educación Básica de la Secretaría de Educación Pública de la APF.
SEN.- Sistema Educativo Nacional.
SEP.- Secretaría de Educación Pública de la APF.
Servicios de educación especial.- Para efectos de este programa se considerará a aquellos servicios públicos de educación especial que brindan atención educativa a las alumnas y los alumnos con discapacidad y con aptitudes sobresalientes en el tipo básico. Forman parte del SEN y se clasifican en tres tipos de servicios:
a) De apoyo: CAPEP (Centro de Atención Psicopedagógica de Educación Preescolar) y USAER (Unidad de Servicios de Apoyo a la Educación Regular).
b) Escolarizados: CAM (Centro de Atención Múltiple) y CAM laboral (Centro de Atención Múltiple con formación para el trabajo).
c) De orientación: CRIE (Centro de Recursos e Información para la Integración Educativa) y UOP (Unidad de Orientación al Público).
SFP.- Secretaría de la Función Pública de la Administración Pública Federal.
SHCP.- Secretaría de Hacienda y Crédito Público de la Administración Pública Federal.
SIAFF.- Sistema Integral de Administración Financiera Federal.
Situación de vulnerabilidad.- Conjunto de circunstancias o condiciones tales como edad, sexo, estado civil, origen étnico, religioso, situación socioeconómica, discapacidad, aptitudes sobresalientes y/o condición migratoria (nacional y local), que impiden a alumnas y alumnos, ingresar, permanecer y egresar de las instituciones públicas de educación en igualdad de condiciones respecto al resto de las alumnas/os.
Subsidios.- Las asignaciones de recursos federales previstas en el PEF que, a través de las dependencias y entidades, se otorgan a los diferentes sectores de la sociedad, a las entidades federativas o municipios para fomentar el desarrollo de actividades sociales o económicas prioritarias de interés general.
TESOFE.- Tesorería de la Federación.
TG (Tipo de Gasto).- Identifica las asignaciones conforme a su naturaleza de gasto, en erogaciones corrientes o de capital, pensiones y jubilaciones, y participaciones.
TG1 (Tipo de Gasto 1).- Tipo de gasto 1, para efectos de estas reglas de operación corresponde a los subsidios corrientes que son otorgados a través del Programa.
TG7 (Tipo de Gasto 7).- Tipo de gasto 7, para efectos de estas reglas de operación corresponde a los gastos indirectos para la supervisión y operación del Programa.
Transparencia.- Obligación de los organismos garantes de dar publicidad a las deliberaciones y actos relacionados con sus atribuciones, así como dar acceso a la información que generen de conformidad con lo establecido en la Ley General de Transparencia y Acceso a la Información Pública.
UR.- Unidad Responsable del Programa, que para efectos del PFSEE es la DGDC.
USAER. Unidad de Servicios de Apoyo a la Educación Regular.- Equipo de profesionales de la educación especial que en conjunto con los directivos y docentes de educación básica, son responsables de apoyar la transformación de las condiciones de la escuela pública de educación básica y la comunidad educativa, con la finalidad de eliminar las barreras que obstaculizan la participación y el aprendizaje de los alumnos con discapacidad o con aptitudes sobresalientes, a través de acciones como el diagnóstico de la
escuela y la ruta de mejora escolar; la detección inicial de los alumnos; la evaluación psicopedagógica, en los que casos que se requiera; el desarrollo de un plan de intervención.
Vínculos Interinstitucionales.- Formalización de convenios o acuerdos de colaboración con instituciones gubernamentales, organizaciones de la sociedad civil, universidades, empresas, entre otros, a fin de generar espacios para la atención educativa complementaria de alumnas y alumnos con discapacidad y aptitudes sobresalientes, en educación básica.
XML.- Formato en que se generarán los documentos tributarios.
1. INTRODUCCIÓN
El Programa Fortalecimiento de los Servicios de Educación Especial (PFSEE) es una iniciativa de la Administración Pública Federal que busca dar cumplimiento a lo dispuesto en el artículo 3o. de la Constitución Política de los Estados Unidos Mexicanos que, en sus párrafos primero, tercero y fracción II, incisos e), f), h), i), dispone que toda persona tiene derecho a recibir educación, la cual se basará en el respeto irrestricto de la dignidad humana de las personas, con un enfoque de derechos humanos e igualdad sustantiva. Y mencionando que la educación se orientará bajo los criterios de equidad, inclusión e integralidad.
Por mandato constitucional, el Estado mexicano debe garantizar a todas y todos los mexicanos una educación de excelencia bajo los principios de laicidad, universalidad, gratuidad, obligatoriedad, igualdad, democracia e integralidad; que desarrolle armónicamente todas las facultades y habilidades del ser humano y que promueva logros, intelectuales y afectivos fundamentales para la vida en la sociedad, a través de:
- Asegurar el acceso y permanencia en la educación,
- Elevar la excelencia y pertinencia de la educación en todos los tipos, niveles y modalidades del Sistema Educativo Nacional,
- Fortalecer la profesionalización del personal directivo y docente,
- Mejorar la infraestructura básica y equipamiento de los espacios educativos.
Por su parte, la Ley General de Educación reafirma lo dicho en el artículo Tercero Constitucional al señalar en su artículo 7, que la educación que imparta el Estado deberá de ser universal, como parte de un derecho que corresponde a todas las personas por igual, y se otorgará sin discriminación alguna; también será inclusiva al eliminar toda forma de discriminación, exclusión y condiciones estructurales; lo anterior con la finalidad de eliminar las barreras que limitan el acceso, permanencia participación y aprendizaje, por lo que atenderá a todos los educandos de manera acorde a sus capacidades, características, circunstancias, necesidades, habilidades, intereses, estilos y ritmos de aprendizaje.
Con base en lo anterior, el Estado está obligado a proveer los recursos técnicos, pedagógicos y materiales necesarios para los servicios educativos; en su artículo 61 define a la educación inclusiva como un conjunto de acciones orientadas a identificar, prevenir, reducir y eliminar las barreras que limitan el acceso, permanencia participación y aprendizaje de todos los educandos, eliminando prácticas escolares de discriminación, exclusión y segregación, para lo cual el SEN debe de transformarse hacia la valoración de la diversidad y en responder con equidad a todas y todos.
Asimismo, se señala que la educación especial se establecerá para todos los tipos, niveles, modalidades y opciones educativas, y que las autoridades educativas prestarán los servicios de educación especial para garantizar el derecho a la educación de los educandos que enfrentan barreras que limitan el acceso, permanencia participación y aprendizaje, al ofrecerles apoyos en formatos accesibles, establecer un sistema de diagnóstico temprano y atención especializada, garantizar la formación de todo el personal docente para que contribuyan a identificar y eliminar las barreras antes mencionadas, garantizar la satisfacción de las necesidades básicas de aprendizaje de los educandos con alguna discapacidad y aptitudes sobresalientes y su bienestar y máximo desarrollo para la autónoma inclusión a la vida social y productiva.
La Ley General para la Inclusión de las Personas con Discapacidad, en su artículo 12, establece que la SEP "...promoverá el derecho a la educación de las personas, con discapacidad, prohibiendo cualquier discriminación en planteles, centros educativos, guarderías o del personal docente o administrativo del Sistema Educativo Nacional, por lo que para tales efectos realizará, entre otras, las siguientes acciones: I) Establecer en el Sistema Educativo Nacional, el diseño, ejecución y evaluación del programa para la educación especial y del programa para la educación inclusiva de personas con discapacidad; II) Impulsar la inclusión de las personas con discapacidad en todos los niveles del Sistema Educativo Nacional, desarrollando y aplicando normas y reglamentos que eviten su discriminación y las condiciones de
accesibilidad en instalaciones educativas, proporcionen los apoyos didácticos, materiales y técnicos y cuenten con personal docente capacitado, III) establecer mecanismos a fin de que las niñas y los niños con discapacidad gocen del derecho a la admisión gratuita y obligatoria, así como la atención especializada".
En ese tenor, el PFSEE busca priorizar a la población escolar con mayores necesidades para recibir los apoyos, como lo señalan las Directrices hacia el Plan Nacional de Desarrollo 2019-2024, en su Eje 2. Política Social menciona que el Estado "se compromete a mejorar las condiciones materiales de las escuelas del país, a garantizar el acceso de todos los jóvenes a la educación".
Con el propósito de contar con un marco de referencia que permita identificar las acciones que coadyuven al cumplimiento de los ODS de la Agenda 2030, el programa S295 "Programa Fortalecimiento de los Servicios de Educación Especial" se vincula al Objetivo 4 "Educación de Calidad" de los ODS, en específico a las siguientes metas: 4.1 "Para 2030, velar por que todas las niñas y todos los niños terminen los ciclos de la enseñanza primaria y secundaria, que ha de ser gratuita, equitativa y de calidad y producir resultados escolares pertinentes y eficaces"; 4.2 "Para 2030, velar por que todas las niñas y todos los niños tengan acceso a servicios de atención y desarrollo en la primera infancia y a una enseñanza preescolar de calidad, a fin de que estén preparados para la enseñanza primaria"; 4.5 "Para 2030, eliminar las disparidades de género en la educación y garantizar el acceso en condiciones de igualdad de las personas vulnerables, incluidas las personas con discapacidad, los pueblos indígenas y los niños en situaciones de vulnerabilidad, a todos los niveles de la enseñanza y la formación profesional", y 4.7 "Para 2030, garantizar que todos los alumnos adquieran los conocimientos teóricos y prácticos necesarios para promover el desarrollo sostenible, entre otras cosas mediante la educación para el desarrollo sostenible y la adopción de estilos de vida sostenibles, los derechos humanos, la igualdad entre los géneros, la promoción de una cultura de paz y no violencia, la ciudadanía mundial y la valoración de la diversidad cultural y de la contribución de la cultura al desarrollo sostenible, entre otros medios".
En este contexto, la educación debe de procurar la consolidación de una sociedad de derechos que logre la inclusión de todas y todos, reduciendo la desigualdad que existe entre las personas. En este sentido, la educación inclusiva garantiza el acceso, la permanencia, la participación y el aprendizaje de todas las alumnas y los alumnos con especial énfasis en aquellos que están excluidos, marginados o en riesgo de estarlo, a través de la puesta en práctica de un conjunto de acciones orientadas a eliminar las barreras que limitan el acceso, permanencia participación y aprendizaje que surgen de la interacción entre los estudiantes y sus contextos; las personas, las políticas, las instituciones, las culturas y las prácticas.
Actualmente, los servicios de educación especial enfrentan limitaciones para la atención educativa de las alumnas y los alumnos con discapacidad y aptitudes sobresalientes que enfrentan Barreras para el Aprendizaje, lo cual tiene como una de sus consecuencias el incumplimiento constitucional de garantizar el acceso, permanencia y participación de todo el alumnado en edad escolar; es por ello que el PFSEE se orienta a mejorar las condiciones de funcionamiento, organización, equipamiento y accesibilidad de los planteles de educación básica y de los servicios de educación especial, así como la profesionalización de los asesores técnicos, del personal directivo y docente y la participación de las familias que tienen hijos con discapacidad y/o aptitudes sobresalientes, de manera informada y organizada, para generar escuelas inclusivas y con ello identificar y atender a una mayor cantidad de alumnas y alumnos que requieran de apoyos significativos.
De conformidad con lo dispuesto en el artículo 179 del RLFPRH que se enuncia en el primer párrafo, se verificó que el PFSEE objeto de las presentes RO no se contrapone, afecta ni presenta duplicidades con otros programas y acciones del Gobierno Federal, en cuanto a su diseño, beneficios, apoyos otorgados y población objetivo, así como que se cumplen las disposiciones aplicables.
2. OBJETIVOS
2.1. General
Contribuir al fortalecimiento de los servicios de educación especial que atienden alumnado con discapacidad y aptitudes sobresalientes que enfrenta barreras para el aprendizaje y la participación, en educación básica.
2.2. Específicos
- Desarrollar acciones para la concientización, formación y actualización de agentes educativos que participan en la atención de alumnas y alumnos con discapacidad y aptitudes sobresalientes, en
educación básica.
- Contribuir al equipamiento de los servicios de educación especial para mejorar sus condiciones y favorecer el trayecto educativo de alumnas y alumnos con discapacidad y aptitudes sobresalientes, en educación básica.
- Formalizar vínculos entre las autoridades estatales de educación especial e instituciones gubernamentales, organizaciones de la sociedad civil, universidades, empresas, entre otros, a fin de generar espacios para la atención educativa complementaria de alumnas y alumnos con discapacidad y aptitudes sobresalientes, en educación básica.
3. LINEAMIENTOS
3.1. Cobertura
La cobertura del PFSEE es a nivel nacional.
3.2. Población objetivo
En el PFSEE, las AEL y la AEFCM focalizarán a los servicios de educación especial, que atienden a las alumnas o los alumnos con discapacidad y aptitudes sobresalientes.
3.3. Beneficiarias/os
Los beneficiarios son los Gobiernos de los Estados que a través de sus AEL y para el caso de la Ciudad de México será la AEFCM, que atiendan a los servicios de educación especial y que decidan participar voluntariamente en el Programa.
3.3.1. Requisitos
El presente Programa establece como requisitos para la participación en el PFSEE, la formalización de los siguientes documentos por parte de los Gobiernos de los Estados y para el caso de la Ciudad de México de la AEFCM:
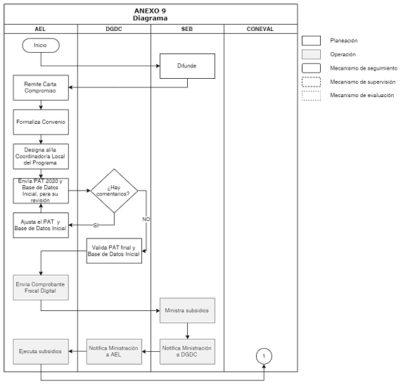
a) Presentar a la SEB a más tardar el último día hábil del mes de febrero de 2020, la Carta Compromiso Única (Anexo 1);
b) La Secretaría de Finanzas o equivalente del Gobierno del Estado, con excepción de la AEFCM, deberá contar con una cuenta bancaria productiva específica para la administración y ejercicio de los subsidios del PFSEE, en apego a lo establecido en el artículo 69 de la LGCG. La AEL es responsable de comunicar formalmente a la DGDC, los datos de la cuenta bancaria mencionada, a más tardar el último día hábil del mes de febrero de 2020 y;
c) Formalizar a más tardar el último día hábil del mes de marzo de 2020 el correspondiente Convenio Marco (Anexo 2) y para el caso de la AEFCM los Lineamientos (Anexo 3).
3.3.2. Procedimiento de selección
| Procedimiento de selección |
| Etapa | Actividad | Responsable |
| Difusión de RO | Publicar en la página de la SEB (http://basica.sep.gob.mx/) las RO del PFSEE dentro de los primeros 15 días naturales del mes de enero de 2020. | SEB |
| Carta Compromiso | Entregar a la SEB la Carta Compromiso Única. | AEL |
| Convenio y Lineamientos | Formalizar el correspondiente Convenio con los Gobiernos de los Estados (anexo 2). Para el caso de la AEFCM, los correspondientes Lineamientos (Anexo 3). | SEB / AEL |
Para su incorporación en el PFSEE, las AEL y la AEFCM deberán realizar una focalización de sus servicios de educación especial a beneficiar, de acuerdo a los siguientes criterios:
Que sean servicios de educación especial de sostenimiento público.
Que atiendan a alumnas y alumnos con discapacidad y/o aptitudes sobresalientes.
La participación de mujeres y hombres en la solicitud y elegibilidad de los apoyos que proporciona el PFSEE, será en igualdad de oportunidades, por lo que, la condición de mujer u hombre no será motivo de
restricción para la participación y elegibilidad en la obtención de los apoyos, asimismo buscará fomentar la igualdad de género y el respeto a los derechos humanos.
Sólo podrán exigirse los datos y documentos anexos estrictamente necesarios para tramitar la solicitud y acreditar si la potencial beneficiaria/o cumple con los criterios de elegibilidad.
El PFSEE adoptará, en lo procedente, el modelo de estructura de datos del domicilio geográfico establecido en el "Acuerdo por el que se aprueba la Norma Técnica sobre Domicilios Geográficos", emitido por el Instituto Nacional de Estadística y Geografía, publicado en el DOF el 12 de noviembre de 2010. Lo anterior en estricta observancia al Acuerdo antes referido y al oficio circular números 801.1-279 y SSFP/400/124/2010 emitidos por la SHCP y la SFP, respectivamente.
Los componentes que integran el modelo de estructura de datos del Domicilio Geográfico son:
| COMPONENTES |
| ESPACIALES | DE REFERENCIA | GEOESTADÍSTICOS |
| Vialidad | No. Exterior | Área Geoestadística Estatal o de la Ciudad de México. |
| Carretera | No. Interior | Área Geoestadística Municipal o Demarcación Territorial de la Ciudad de México. |
| Camino | Asentamiento Humano | Localidad |
| | Código Postal | |
| | Descripción de Ubicación | |
3.4. Características de los apoyos (tipo y monto)
Los subsidios son las asignaciones de recursos federales previstas en el Presupuesto de Egresos de la Federación que, a través de las dependencias y entidades, se otorgan a los diferentes sectores de la sociedad, los gobiernos de las entidades federativas para fomentar el desarrollo de actividades sociales o económicas prioritarias de interés general. El otorgamiento de los subsidios deberá sujetarse a lo dispuesto en los artículos 74 al 79 de la LFPRH y 174 al 181 de su Reglamento y en las presentes RO. Dichos subsidios pueden constituirse en apoyos técnicos o financieros.
Los convenios que se suscriban con los Gobiernos de los Estados con el propósito de formalizar el otorgamiento de subsidios a cargo del PFSEE no tienen carácter de convenio de coordinación para transferir recursos del presupuesto de la Secretaría de Educación Pública a los Gobiernos de los Estados; con el propósito de descentralizar o reasignar la ejecución de funciones, programas o proyectos federales o, en su caso, recursos humanos y materiales a que hace referencia el artículos 82 y 83 de la LFPRH; y, 223 y 224 del RLFPRF.
Los subsidios que se otorguen tendrán la temporalidad y características que se autoricen en el marco de las presentes RO y conforme la disponibilidad presupuestaria autorizada; por lo que los Gobiernos de los Estados deberán buscar fuentes alternativas de ingresos para lograr una mayor autosuficiencia con apego al artículo 75, párrafo primero y fracción VI de la LFPRH. Los subsidios se considerarán devengados de acuerdo a los criterios señalados en el numeral 3.4.1.1 denominado "Devengos".
| Apoyos Técnicos | La DGDC proporcionarán a la AEL asesoría, acompañamiento y en su caso visitas de supervisión y seguimiento, con referencia a la normatividad para operar el PFSEE y la ejecución de acciones para el logro de los objetivos del mismo, en beneficio de los servicios educativos focalizados por las AEL, que atiendan alumnas y alumnos con discapacidad y aptitudes sobresalientes. |
| Apoyos Financieros | Los recursos para la operación e implementación del PFSEE corresponden al presupuesto autorizado para el ejercicio fiscal 2020; transfiriendo un 95% a los Gobiernos de los Estados y el correspondiente traspaso ramo a ramo a la AEFCM, para la operación del PFSEE. El 5% restante del total original autorizado al PFSEE en el PEF se destinará para gastos de ejecución central. Mismos que podrán ser utilizados para el pago de supervisión, operación y evaluación del PFSEE, los cuales se desagregarán en las partidas específicas de gasto de acuerdo a las necesidades de la DGDC. |
| Gastos de operación local | De los subsidios trasferidos a cada uno de los Gobiernos de los Estados y a la AEFCM, para el logro de los objetivos específicos del PFSEE, se podrán ejercer un 3% para gastos de operación local, con lo que deberán asegurar el seguimiento y participación activa de las y los responsables de la operación del PFSEE en las acciones y actividades que implementen las AEL, como: Planeación, Seguimiento, Evaluación, Promoción de la Contraloría Social y asistencia a reuniones convocadas por la DGDC de conformidad con la normatividad aplicable, a fin de garantizar el buen funcionamiento y de monitorear la operación, implementación e impacto del PFSEE, para lo cual podrán aperturar las partidas de gasto específicas de acuerdo a las necesidades de cada AEL. |
Monto del apoyo
El monto definitivo a transferir a los Gobiernos de los Estados y a la AEFCM, se determinará en el Convenio (anexo 2) y Lineamientos, respectivamente (anexo 3). Dicho monto se asignará de acuerdo con los objetivos del PFSEE y los criterios de distribución establecidos por la DGDC, atendiendo la equidad, la subsidiariedad y la disponibilidad de los recursos del PFSEE.
Los apoyos financieros del PFSEE, se distribuirán de la siguiente manera:
| Tipo de subsidio | Población objetivo | Monto o porcentaje | Periodicidad |
| Los Gobiernos de los Estados a través de las AEL y la AEFCM, que atienden a población escolar de educación especial focalizada por las AEL. | Fortalecimiento de los servicios de educación especial que atienden a las alumnas y los alumnos con discapacidad y a las alumnas y alumnos con aptitudes sobresalientes mediante subsidios transferidos a los Gobiernos de los Estados y a la AEFCM. | Del presupuesto asignado a la DGDC, el 95% de los subsidios será para objetivos específicos del PFSEE y el 5% restante para gastos de ejecución central. | Anual. |
Respecto al subsidio directo TG 1, en ningún caso, se podrán utilizar los recursos financieros para el pago de prestaciones de carácter económico, compensaciones, sueldos o sobresueldos a personal directivo, docente o empleadas/os, que laboren en la SEP, en las Secretarías de Educación Estatales o en la AEFCM, ni becas, tratamientos médicos o apoyos económicos directos a las alumnas y los alumnos.
Para el TG 7, los recursos se podrán utilizar en cualquier partida de gasto específica prevista en el Clasificador por Objeto del Gasto, respetando el porcentaje autorizado a cada UR para dar atención a los gastos indirectos de operación de las RO. En ningún caso, estos recursos se podrán utilizar para el pago de prestaciones de carácter económico, sobresueldos, compensaciones, así como tampoco para pasajes y viáticos internacionales, arrendamiento para oficinas y equipo, ni becas, tratamientos médicos o apoyos económicos directos a las alumnas y los alumnos.
Del mismo modo, las AEL, adicional a lo anterior, en ningún caso podrán utilizar los apoyos en la operación local para la adquisición de equipo de cómputo, celulares, equipo administrativo, línea blanca, material de oficina o vehículos.
Durante la operación del PFSEE, la DGDC como responsable del ejercicio de su presupuesto autorizado, instancia ejecutora del apoyo otorgado y la población beneficiaria, deberá observar que la administración de los recursos se realice bajo los criterios de legalidad, honestidad, eficiencia, eficacia, economía, racionalidad, austeridad, transparencia, control, rendición de cuentas y equidad de género, establecidos en los artículos 1, 75 y 77 de la LFPRH, en el Título Cuarto, Capítulo XII, sección IV del RLFPRH, así como con las demás disposiciones que para tal efecto emita la SHCP, y disponga el PEF para el ejercicio fiscal 2020.
Las erogaciones previstas en el PEF que no se encuentren devengadas al 31 de diciembre de 2020, no
podrán ejercerse.
Las instancias ejecutoras del PFSEE están obligadas a reintegrar a la Tesorería de la Federación los recursos que no se destinen a los fines autorizados y aquéllos que al cierre del ejercicio fiscal 2020 no se hayan devengado o que no se encuentren vinculados formalmente a compromisos y obligaciones de pago, en términos de lo dispuesto en el artículo 54 de la LFPRH; y, 176, primer párrafo del RLFPRH.
Criterios generales para el gasto de los subsidios otorgados
Con la finalidad de garantizar el cumplimiento de los objetivos del PFSEE, los criterios generales de gasto para los tipos de apoyo son los siguientes:
| Criterios Generales de Gasto |
| 1. Fortalecimiento de agentes educativos a. Desarrollo de acciones de actualización y capacitación de agentes educativos a través del diseño, realización y/o asistencia a diplomados, congresos, seminarios, encuentros académicos, cursos, talleres, conferencias y asesorías. b. Desarrollo de acciones de actualización y capacitación a supervisores y directores de educación especial para la difusión los documentos normativos que orienten la organización, el funcionamiento y las prácticas de los servicios de educación especial. c. Acciones orientadas a sensibilizar, promover y difundir en la comunidad escolar una cultura inclusiva, a través de campañas, ferias y eventos (académicos, deportivos, culturales y/o artísticos). Dichas acciones podrán ser de índole estatal y/o nacional. d. Apoyar la conformación y la operación de las redes de madres y padres de familia que tienen hijos con discapacidad y/o con aptitudes sobresalientes. |
| 2. Centros educativos equipados a. Dotar de material didáctico especializado como: esquemas o mapas en relieve; regletas y punzón; máquina Perkins para escribir en Braille, caja aritmética y ábaco Cramer; tableros de comunicación; juegos de estrategia (como torre de Hanoi, ajedrez, dominó o Backgammon), material para el desarrollo de la ciencia (equipo de laboratorio, lupas, telescopios), equipo deportivo y material para aulas multisensoriales. b. Dotar de documentos normativos que orienten la organización, el funcionamiento y las prácticas de los servicios de educación especial. c. Dotar de material bibliográfico como: libros especializados en atención educativa, en ciencia o en artes, así como libros en formatos accesibles. d. Dotar de equipo adaptado tecnológico y multimedia como: software, hardware, equipos de cómputo, cañones, impresoras, tabletas electrónicas, reproductores de audio y video, equipos de asistencia tecnológica y/o tecnologías adaptadas, impresoras en Braille, calculadoras parlantes, magnificadores de pantalla, equipamiento para aulas multisensoriales, entre otros. e. Adquisición de herramientas, utensilios, mobiliario, y aparatos electrónicos para el equipamiento de los talleres de los Centros de Atención Múltiple que ofertan formación para el trabajo. f. Diseño e impresión de formatos adaptados para favorecer la accesibilidad a través textos en braille, lectura fácil, audiolibros, y tecnología de bajo costo, entre otros. g. Ayudas técnicas para la movilidad que mejoren las condiciones de acceso, desplazamiento, orientación y comunicación de las alumnas y los alumnos con discapacidad a través de instalación de barandales, pictogramas, guías podotáctiles, alarmas visuales, señalización en relieve, entre otros. |
| 3. Vínculos interinstitucionales a) Establecimiento de acuerdos o convenios de colaboración con instituciones gubernamentales, organizaciones de la sociedad civil, universidades, empresas, entre otros; para atención educativa complementaria estatal y nacional de las alumnas y alumnos con discapacidad y aptitudes sobresalientes. |
3.4.1 Devengos, aplicación y reintegro de los recursos
3.4.1.1 Devengos
Cuando el beneficiario del PFSEE sean los Gobiernos de las entidades federativas, los recursos se considerarán devengados a partir de su entrega a dichos órdenes de gobierno, la instancia ejecutora será responsable de gestionar la entrega del apoyo a más tardar el 31 de diciembre de 2020.
Los recursos se consideran devengados para efecto del/los beneficiario/s cuando en sus registros contables, presupuestarios o a través de instrumentos legales, reconozcan obligaciones de pago a favor de terceros.
Los recursos se considerarán vinculados formalmente a compromisos y obligaciones de pago cuando a través de un instrumento legal se haya asumido la obligación o compromiso de realizar una erogación en favor de un tercero, o cuando el PAT objeto del apoyo autorizado determine dichas erogaciones.
3.4.1.2 Aplicación
Los recursos objeto del PFSEE que hayan sido comprometidos por los gobiernos de las entidades federativas, y aquéllos que hayan sido devengados, pero que no hayan sido pagados al 31 de diciembre de 2020, dichas órdenes de gobierno deberán cubrir los pagos respectivos a más tardar durante el primer trimestre de 2021, o bien de conformidad con el calendario de ejecución establecido en el Convenio correspondiente. Una vez cumplido el plazo referido, los recursos remanentes deberán reintegrarse a la TESOFE a más tardar dentro de los 15 días naturales siguientes.
Si los recursos no se comprometen o devengan al 31 de diciembre de 2020 en los términos de las disposiciones aplicables, deberán ser reintegrados a la TESOFE a más tardar el 15 de enero de 2021.
Para la entrega de los recursos a los Gobiernos de las entidades federativas deberán contar, previo a la entrega de los mismos, con una cuenta bancaria productiva, específica y exclusiva para la administración y ejercicio de los recursos federales otorgados, que distinga contablemente su origen e identifique que las erogaciones correspondan al fin autorizado, conforme a lo establecido en las presentes RO.
En el caso de la AEFCM, se deberá realizar el traspaso de recursos ramo a ramo, señalado en los Lineamientos.
Los Gobiernos de las entidades federativas serán los responsables de no incorporar en la cuenta recursos locales, ni aportaciones o ningún otro tipo de recursos distintos al apoyo recibido, aun cuando pudieran tener el mismo propósito.
Los recursos que se otorgan mediante el PFSEE, no pierden su carácter Federal por lo que en su asignación y ejecución deberán observarse en todo momento las disposiciones jurídicas federales aplicables.
Los Gobiernos de las entidades federativas serán los responsables de mantener la documentación original que justifique y compruebe el gasto en que incurran, con cargo a los recursos que reciban por concepto de los subsidios otorgados mediante el PFSEE, así como de presentarla a los órganos competentes de control y fiscalización que lo soliciten.
Los Gobiernos las entidades federativas y la AEFCM, beneficiarios de los apoyos, tendrán la obligación de aplicar los recursos recibidos para los fines que les fueron otorgados, a más tardar el 31 de diciembre de 2020
3.4.1.3 Reintegros
Los recursos a reintegrar a la TESOFE, en términos de lo dispuesto en el artículo 176 del RLFPRH, se realizarán mediante línea de captura, para lo cual la/el beneficiaria/o deberá solicitar a la DGDC, e informar de la realización del reintegro a la misma, adjuntando el comprobante del depósito correspondiente en un plazo no mayor a tres días hábiles contados a partir de que haya sido realizado el reintegro.
Con fundamento en lo establecido en el artículo 54, párrafos segundo y tercero de la LFPRH, la Instancia Ejecutora del PFSEE de la DGDC, de acuerdo a lo previsto en el numeral 3.6.1 denominado "Instancia(s) ejecutora(s)" y el beneficiario que, al 31 de diciembre de 2020, conserven recursos federales deberán reintegrarlos a la TESOFE, conjuntamente con los rendimientos financieros obtenidos, dentro de los 15 días naturales siguientes al cierre del ejercicio fiscal 2020.
Los gobiernos de las entidades federativas deberán reintegrar a la TESOFE a más tardar el 15 de enero de 2021 los recursos que no hayan sido devengados al 31 de diciembre de 2020 a fin de dar cumplimiento a lo establecido en el primer párrafo del artículo 17 de la LDFEFM. En el caso de la AEFCM, ésta deberá sujetarse a lo previsto en el segundo y cuarto párrafo del artículo 54 de la LFPRH y demás disposiciones normativas aplicables en la materia.
Para el caso de los gobiernos de las entidades federativas que cuenten con transferencias federales etiquetadas y que al 31 de diciembre del 2020 se hayan comprometido y aquellas devengadas pero que no hayan sido pagadas, deberán cubrir los pagos respectivos a más tardar el 31 de marzo del 2021, o bien, de conformidad con el calendario de ejecución establecido en el convenio correspondiente una vez cumplido dicho plazo, los recursos remanentes deberán reintegrarse a la TESOFE a más tardar dentro de los 15 días naturales siguientes, conforme a lo dispuesto en el siguiente párrafo del artículo 17 de la LDFEFM.
En los casos en que la o el beneficiaria/o esté obligada/o a reintegrar los recursos federales objeto de los apoyos otorgados, éstos no podrán deducir las comisiones bancarias que por manejo de cuenta y operaciones haya cobrado la institución financiera. El/la beneficiario/a deberá cubrir dichas comisiones con cargo a sus propios recursos.
Los rendimientos que la o el beneficiaria/o deba enterar a la TESOFE, por habérsele requerido el reintegro parcial o total de los recursos objeto de los apoyos otorgados, serán aquellos que puedan verificarse a través de los estados de cuenta bancarios, descontando el Impuesto Sobre la Renta (ISR).
Cuando en las actividades de seguimiento o supervisión se identifica que los recursos fueron destinados a fines distintos a los autorizados, o bien existan remanentes en su aplicación, solicitarán a la persona beneficiaria realizar su reintegro a la TESOFE, quien estará obligado a realizarlo en un plazo no mayor a 10 días hábiles contados a partir de la fecha en que reciba de dicha instancia ejecutora la notificación formal con las instrucciones para efectuar dicho reintegro.
En caso de que la o el beneficiario no reintegre los recursos en el plazo establecido en las presentes RO, será sujeto de las sanciones y penas correspondientes, conforme a las disposiciones aplicables en la materia.
3.5. Derechos, obligaciones y causas de incumplimiento, suspensión, cancelación o reintegro de los recursos.
Derechos de las AEL:
- Recibir los apoyos conforme lo establecido en el apartado 3.4 "Características de los apoyos (tipo y monto)" de las RO, lo que les permitirá contar con recursos para la operación y coordinación del PFSEE;
- Recibir de la DGDC asesoría y apoyo sobre la operación del mismo sin costo y a petición del beneficiario;
- Tener acceso a la información necesaria, de manera clara y oportuna, para resolver sus dudas respecto de los apoyos del PFSEE;
- Recibir el comunicado por parte de la DGDC sobre la asignación del apoyo, por el medio correspondiente en los términos establecidos en las presentes RO;
- Tener la reserva y confidencialidad de sus datos personales en los términos de lo establecido en normativa jurídica aplicable en la materia;
- Presentar cualquier tipo de denuncia, queja o sugerencia cuando considere haber sido objeto de algún trato discriminatorio o de mala atención por parte de las/os servidoras/es públicos durante el proceso para obtener el apoyo;
- Recibir en los casos de suspensión o cancelación, la resolución fundada y motivada de la DGDC.
Obligaciones de las AEL:
- Aplicar los subsidios del PFSEE de forma transparente, única y exclusivamente para los objetivos previstos en las presentes RO, conforme a las disposiciones jurídicas aplicables;
- Comprobar el ejercicio de los subsidios conforme a las disposiciones jurídicas aplicables y, en su caso, de acuerdo a lo establecido en el artículo 17 de la LDFEFM;
- Resguardar por un periodo de 5 años la información comprobatoria correspondiente al ejercicio de los subsidios asignados y los entregados para la operación del PFSEE, misma que podrá ser
requerida por las instancias fiscalizadoras conforme a la normatividad jurídica aplicable;
- Colaborar con las evaluaciones internas y externas efectuadas por instancias locales, nacionales referidas a las presentes RO;
- Responder a las solicitudes de información y documentación de las instancias fiscalizadoras, así como atender y solventar las observaciones emitidas por dichas instancias;
- Promover la contraloría social, y designar al Enlace Estatal de Contraloría Social;
- Cumplir en tiempo y forma con los requisitos señalados en el numeral 3.3.1 de las RO;
- Designar al Responsable Local del Programa Fortalecimiento de los Servicios de Educación Especial y notificar vía oficio a la DGDC durante los 10 días hábiles posteriores a la formalización del Convenio o de los Lineamientos;
- Enviar a la DGDC a más tardar la primera quincena del mes de abril de 2020 el PAT junto con la Base de datos inicial para su validación, de acuerdo con lo establecido en el Anexo 4 y 7, dichos documentos deberán ser enviado en formato electrónico;
- Enviar a la DGDC a más tardar el último día hábil del mes de mayo de 2020 el PAT final y base de datos inicial, atendiendo las observaciones que hayan señalado la DGDC. El PAT y la base de datos inicial ajustados deberá ser enviados en formato electrónico, firmado por las autoridades estatales correspondientes y acompañado de un oficio;
- Entregar a la DGDC, el avance físico financiero del PFSEE conforme al Anexo 5, adjuntando, a excepción de la AEFCM, los estados de cuenta bancarios correspondientes, 10 días hábiles posteriores a la terminación del trimestre que se reporta; así como informes trimestrales técnico-pedagógicos, conforme al Anexo 6, durante los 10 días hábiles posteriores a la terminación del trimestre que se reporta;
- Enviar a la DGDC, con excepción de la AEFCM, los archivos electrónicos de los CFDI y XML, antes de cada ministración de los subsidios; lo anterior de conformidad con lo establecido en el artículo 66, fracción III del RLFPRH;
- Solicitar a la Secretaría de Finanzas Estatal o equivalente la disposición de los recursos para la operación del PFSEE, que deberá ser efectuada en un plazo máximo de diez días hábiles posteriores a la recepción de la notificación por parte de la DGDC de la ministración de los recursos, a excepción de la AEFCM;
- Contar con una cuenta bancaria productiva específica del PFSEE para la recepción de los subsidios, sólo en caso de que la operatividad estatal lo requiera, misma que debe ser notificada a la DGDC. Para el caso de la AEFCM el traspaso de recursos de ramo a ramo se sujetará a lo establecido en los Lineamientos, y;
- Establecer en el ámbito de su competencia, los mecanismos de planeación, operación, seguimiento y evaluación que aseguren el destino, la aplicación, la transparencia y el seguimiento de los subsidios otorgados para la operación del PFSEE.
DGDC tendrá los siguientes derechos:
Solicitar a las AEL la información que considere necesaria para conocer la situación que guarda la operación y la aplicación de los subsidios del PFSEE;
Causas de incumplimiento, suspensión, o cancelación de los recursos.
Con fundamento en lo establecido en el tercer párrafo del artículo 74 de la LFPRH, la SEB podrá determinar si suspende la entrega de los subsidios a los Gobiernos de los Estados, así como a la AEFCM, con base a los informes de incumplimiento que entregue la DGDC.
La suspensión y/o cancelación de los recursos a las AEL se realizarán conforme a los siguientes criterios de incumplimiento:
Causas de incumplimiento
| Incumplimiento | Consecuencia |
| a) La no entrega oportuna en tiempo y forma de los informes trimestrales físicos financieros señalados en el numeral 4.2.1 de las RO. | Suspensión de las ministraciones de subsidios presupuestarios en el ejercicio fiscal 2020. Una vez subsanado el incumplimiento, será levantada la suspensión. |
| b) La no aplicación de subsidios conforme a los objetivos del PFSEE. | Suspensión de las ministraciones de subsidios presupuestarios en el ejercicio fiscal 2020. En caso de continuar con la irregularidad se procederá a la cancelación definitiva, la AEL estará obligada a realizar el reintegro de los recursos mal aplicados a la TESOFE; así como, en su caso, el entero de los rendimientos que se hubieren generado, conforme a la normatividad aplicable. Sin menoscabo de aquéllas que se deriven de los organismos de control y auditoría. |
| c) No reintegrar a la TESOFE los subsidios que no hayan sido devengados al 31 de diciembre de 2020, o que hayan sido aplicados a fines distintos a los establecidos en las RO. | La DGDC solicitará a la AEL y/o al beneficiario el reintegro de los recursos no devengados y mal aplicados, en caso de no obtener respuesta se dará parte a los Órganos Fiscalizadores competentes. Se aplicarán las medidas establecidas en el numeral 3.4.1.3. de las RO. |
| d) La no aplicación de por lo menos el setenta por ciento de los recursos ministrados, porque no hayan sido ejercidos o comprometidos al término de cada trimestre. | Se suspenderá la siguiente ministración, hasta su cumplimiento. De mantenerse dicha condición, sin que medie justificación válida, se considerará dicho recurso para entidad federativa propuesta por la DGDC. |
Cabe señalar que las autoridades fiscalizadoras podrán, en el marco de sus atribuciones, fijar otro tipo de consecuencias que las mismas consideren en el marco del Sistema Nacional de Anticorrupción.
3.6. Participantes
3.6.1. Instancia(s) ejecutora(s)
| Instancia Ejecutora | Funciones |
| SEB | a) Concentrar las Cartas Compromiso Únicas y enviar copia a la DGDC. b) Gestionar ante la Dirección General de Presupuesto y Recursos Financieros, el registro ante el SIAFF de las cuentas bancarias productivas específicas, que aperture la Secretaría de Finanzas o su equivalente, por cada uno de los programas en los que participen los Gobiernos de los Estados, a excepción de la AEFCM. c) Suscribir el Convenio (Anexo 2) con los Gobiernos de los Estados y para el caso de la AEFCM los Lineamientos (Anexo 3); d) Transferir los subsidios a los Gobiernos de los Estados para el desarrollo del PFSEE, previa entrega de los CFDI y XML por parte de las AEL a la DGDC, de conformidad al calendario de ministraciones establecido en el Convenio y Lineamientos, así como a la disponibilidad presupuestaria. Para el caso de la AEFCM realizar el traspaso de recursos ramo a ramo. e) Notificar a la DGDC, al siguiente día hábil, sobre la ministración transferida a los Gobiernos de los Estados, anexando la CLC respectiva. f) Determinar e informar a la DGDC si se suspenden o cancelan los subsidios otorgados a los Gobiernos de los Estados, así como a la AEFCM, con base a lo establecido en las RO; |
| DGDC | a) Contar con recursos para la operación y coordinación del PFSEE; b) Asistir a la SEB en la formalización del Convenio y de los Lineamientos; c) Elaborar el calendario de ministraciones del PFSEE para los Gobiernos de los Estados y la AEFCM; d) Enviar a la SEB, de conformidad al calendario de ministraciones, el CFDI en formato PDF y XML de cada uno de los Estados, previa entrega por parte de la AEL a la DGDC; a excepción de la AEFCM la cual, se sujetará a lo dispuesto en los Lineamientos; e) Otorgar asistencia técnica y apoyo a las AEL para la operación del PFSEE; f) Revisar, y en su caso, emitir comentarios al PAT y base de datos inicial del PFSEE enviado por la AEL para el ejercicio fiscal 2020; g) Validar a las AEL de los Gobiernos de los Estados y la AEFCM; el PAT en su versión final. h) Revisar al término de cada trimestre los informes físico-financiero y técnico-pedagógicos presentados por las AEL, así como emitir los comentarios correspondientes; i) Emitir a las AEL los comentarios que en su caso existan sobre las bases de datos solicitadas por la DGDC; j) Reportar a la SEB los casos en los que se requiera la suspensión o cancelación de los recursos asignados, de conformidad con el numeral 3.5. de las RO, así como entregar las justificaciones correspondientes sobre los casos identificados; k) Remitir, en su caso, a la AEL respectiva los comentarios, quejas, sugerencias o informes de situaciones inherentes a la operación del PFSEE para su atención y resolución, y; l) Notificar a la AEL la suspensión o cancelación, que en su caso determine la SEB, de la entrega de los subsidios a los Gobiernos de los Estados participantes y a la AEFCM, previa notificación de la SEB a la DGDC, según corresponda. m) Dar seguimiento al ejercicio y ejecución del gasto programado por las AEL, y en su caso reportar a la SEB algún incumplimiento. |
| AEL | a) Establecer en el ámbito de su competencia, los mecanismos que aseguren el destino, la aplicación, la transparencia y el seguimiento de los subsidios otorgados para la operación del PFSEE. b) Programar el ejercicio, la aplicación, el seguimiento y la administración oportuna de los subsidios del PFSEE, con apego a la normativa aplicable; c) Desarrollar acciones de seguimiento de avances en el cumplimiento de metas del PFSEE; d) Enviar por correo electrónico a la DGDC para su revisión el PAT y base de datos inicial, a más tardar la primera quincena de abril de 2020; e) Enviar por correo electrónico a la DGDC el PAT y base de datos inicial en su versión final, a más tardar el último día hábil del mes de mayo de 2020; f) Entregar a la DGDC, el avance físico financiero del PFSEE conforme al Anexo 5 anexando, a excepción de la AEFCM, los estados de cuenta bancarios correspondientes, durante los 10 días hábiles posteriores a la terminación del trimestre que se reporta; así como informes trimestrales técnico-pedagógicos, conforme al Anexo 6, durante los 10 días hábiles posteriores a la terminación del trimestre que se reporta; g) Solventar los comentarios emitidos por la DGDC sobre los avances físicos financieros y/o técnico-pedagógicos a más tardar dentro de los 15 días hábiles posteriores. h) Generar y enviar a la DGDC, por correo electrónico a más tardar el último día hábil del mes de noviembre de 2020 la Base de Datos de Beneficiarios Indirectos. Los formatos para la elaboración de las bases de datos (tanto la inicial, como la de beneficiarios indirectos) se establecerán por la DGDC y se enviarán a las AEL para su integración; i) Articular los recursos, mecanismos y acciones de otros programas y proyectos federales y/o locales; j) Apoyar a la DGDC en las acciones inherentes a la operación, desarrollo y seguimiento del PFSEE; k) Realizar la planeación y coordinación de acciones de participación y contraloría social; l) Utilizar las economías y productos bancarios que se generen de los subsidios transferidos, para atender los objetivos del PFSEE, previa notificación a la DGDC; m) Coordinar y operar la suma de esfuerzos, entre los Programas de educación básica que confluyen en su población objetivo, que les permitan utilizar los recursos y desarrollar acciones específicas y complementarias para fortalecer sus objetivos, sin contravenir a lo dispuesto en las RO de los Programas, y; n) Comprobar por lo menos el setenta por ciento de los recursos ministrados, que hayan sido ejercidos o comprometidos al término de cada trimestre. |
3.6.2. Instancia(s) normativa(s)
La DGDC será la encargada de interpretar las RO, resolver las dudas y los aspectos no contemplados en las mismas, lo cual se realizará conforme a la normatividad aplicable.
3.7. Coordinación institucional
La DGDC podrá establecer acciones de coordinación con las autoridades federales y estatales las cuales tendrán que darse en el marco de las disposiciones de las presentes RO y de la normativa aplicable, a fin de evitar duplicidades con otros programas del Gobierno Federal.
La coordinación institucional y la vinculación de acciones, tienen como propósito contribuir al cumplimiento de los objetivos y metas del PFSEE, procurando potenciar el impacto de los recursos, fortalecer la cobertura de las acciones, propiciar la complementariedad y reducir gastos administrativos.
Del mismo modo, se podrán implementar actividades que contribuyan a la igualdad de género con acciones afirmativas para las niñas, adolescentes y jóvenes a través de los servicios de educación especial beneficiarios del PFSEE, conforme con lo establecido en las presentes RO.
Para el mejor cumplimiento de las acciones que se ejecutan a través del presente Programa, se podrán realizar los ajustes necesarios en su planeación y alcances, estableciendo los acuerdos, la coordinación y
vinculación interinstitucional correspondientes, en el marco de lo dispuesto en las disposiciones jurídicas aplicables en la materia, lo establecido por las presentes Reglas de Operación y de las metas establecidas, así como en función de la disponibilidad presupuestaria autorizada.
4. OPERACIÓN
4.1. Proceso
| Etapa | Actividad | Responsable |
| Difusión | Publicar en la página de la SEB, las RO del PFSEE (http://basica.sep.gob.mx/) dentro de los primeros 15 días naturales del mes de enero de 2020. | SEB |
| Remitir Carta Compromiso | Enviar a la SEB la Carta Compromiso Única, con copia a las áreas financiera y técnico-pedagógica de la DGDC a más tardar el último día hábil del mes de febrero de 2020 (Anexo 1). | AEL |
| Formalización del Convenio /Lineamientos | Formalizar a más tardar el último día hábil del mes de marzo de 2020 el Convenio o en su caso los Lineamientos, de acuerdo a lo establecido en el Anexo 2 de las presentes RO. | SEB/AEL |
| Designar al/la Responsable Local del PFSEE | Notificar vía oficio a las áreas financiera y técnico-pedagógica de la DGDC durante los 10 días hábiles posteriores a la formalización del Convenio / Lineamientos, la designación y/o ratificación de la/el Responsable Local del PFSEE. | AEL |
| Enviar el PAT 2020, para su revisión | Entrega por correo electrónico al área técnico-pedagógica de la DGDC el PAT, durante los primeros 15 días hábiles de abril de 2020 de acuerdo con lo establecido en el Anexo 4. | AEL |
| Enviar la Base de Datos Inicial, para su revisión | Entrega por correo electrónico al área técnico-pedagógica de la DGDC la Base de Datos Inicial junto con el PAT, durante los primeros 15 días hábiles de abril de 2020. | AEL |
| Ajustar del PAT y la Base de Datos Inicial y enviar la versión final de ambos documentos | Las áreas: financiera y técnico-pedagógica de la DGDC emitirán observaciones y/o comentarios, a más tardar 30 días hábiles posteriores a la remisión del PAT y de la Base de Datos Inicial por parte de la AEL. Las observaciones emitidas por la DGDC deberán atenderse por la AEL y enviarse mediante correo electrónico a más tardar el último día hábil del mes de mayo 2020. | DGDC/AEL |
| Validación del PAT | Una vez que sea validado, el área técnico-pedagógica de la DGDC emitirá el oficio de validación para la implementación del PAT. Esto permitirá el ejercicio del recurso por parte de los Estados. | AEL/DGDC |
| Enviar el Comprobante Fiscal Digital por Internet | Enviar a al área financiera de la DGDC el CFDI y XML a excepción de la AEFCM. | AEL |
| Transferencia de los subsidios | Transferencia de los subsidios a los Gobiernos de cada Estado para el desarrollo del PFSEE, previo envío de los CFDI y XML por parte de las AEL a la DGDC, de conformidad al calendario de ministraciones, y para el caso de la AEFCM se sujetará el traspaso de recursos ramo a ramo lo dispuesto en los Lineamientos. | SEB |
| Notificación de Ministración | La SEB notifica por escrito la DGDC de la ministración de los subsidios al siguiente día hábil, sobre la ministración transferida a los Gobiernos de los Estados, anexando la CLC respectiva. | SEB |
| Notificación de Ministración | El área financiera de la DGDC notifica a la AEL de la ministración con la CLC correspondiente. | DGDC |
| Ejecución de subsidios | Ejercer los subsidios entregados por el PFSEE de conformidad con las RO. | AEL |
| Enviar avance físico financiero y técnico-pedagógicos | Integrar y enviar trimestralmente al área financiera de la DGDC el avance físico financiero del PFSEE conforme al Anexo 5, incorporando los estados de cuenta bancarios correspondientes. Para el caso de la AEFCM, no se deberán anexar los estados de cuenta bancarios antes mencionados. Los informes técnico-pedagógicos conforme al Anexo 6, deberán enviarse al área técnico-pedagógica de la DGDC durante los 10 días hábiles posteriores al término del trimestre que se reporta; el envío será en formato electrónico con las especificaciones que se soliciten. | AEL |
| Revisar avance físico financiero y técnico-pedagógicos | Llevar a cabo el mecanismo de seguimiento mediante la revisión trimestral del avance físico financiero y técnico-pedagógicos del PFSEE y emitir según sea el caso, las observaciones correspondientes. | DGDC |
| Entregar la Base de Datos de Beneficiarios Indirectos | Generar y enviar por correo electrónico al área técnico-pedagógica de la DGDC, la base de datos de servicios de educación especial que reciben acciones del PFSEE, incluyendo el número total de alumnas y alumnos, docentes, directivos, supervisores, madres y padres de familia desagregados por sexo, que integran a cada servicio participante de acuerdo con el Anexo 7. | AEL |
| Revisar la Base de Datos de Beneficiarios Indirectos | Llevar a cabo el mecanismo de seguimiento mediante la revisión la Base de Datos de Beneficiarios Indirectos y emitir, según sea el caso, las observaciones correspondientes. | DGDC |
| Entregar el informe final de cierre 2020 | Enviar el cierre del ejercicio del PFSEE conforme a lo dispuesto por la SHCP. | AEL |
| Reintegros | Reintegrar a la TESOFE de acuerdo a la normatividad aplicable. | AEL |
| Supervisión | Verifica la ejecución y los resultados de las acciones comprometidas en PAT; para asegurar su eficiencia y eficacia estableciendo contacto con la AEL y beneficiarios indirectos mediante visitas a campo o bien a través de videoconferencias. | DGDC |
| Evaluación | Análisis del estado que guarda el PFSEE después de su ejecución; mismo que genera el Diagnóstico para el siguiente año. Se basa en los resultados de los procesos de seguimiento y supervisión. De manera externa, el PFSEE será evaluado por el CONEVAL de acuerdo a lo establecido en el Programa Anual de Evaluación. | AEL/CONEVAL |
4.2. Ejecución
4.2.1. Avance físico financiero
Como parte del mecanismo de seguimiento, las AEL formularán trimestralmente el reporte de los avances sobre la aplicación de los recursos y/o de las acciones que se ejecuten bajo su responsabilidad con cargo a los recursos otorgados mediante este Programa, mismos que deberán remitir a la DGDC, durante los 10 días hábiles posteriores a la terminación del trimestre que se reporta. Invariablemente, la AEL deberá acompañar a dicho reporte, la explicación de las variaciones entre el presupuesto autorizado, el modificado y el ejercido, así como las diferencias entre las metas programadas y alcanzadas.
Dichos reportes, deberán identificar y registrar a la población atendida diferenciada por sexo, grupo de edad, región del país, Gobierno del Estado, municipio o demarcación territorial de la Ciudad de México.
Los reportes permitirán dar a conocer los avances de la operación del PFSEE en el periodo que se reporta, y la información contenida en los mismos será utilizada para integrar los informes institucionales correspondientes.
Será responsabilidad de la DGDC, concentrar y analizar dicha información, para la toma oportuna de decisiones.
Asimismo, de manera trimestral, los Gobiernos de los Estados beneficiados de los apoyos del PFSEE, deberán remitir al SHCP, a través del Sistema de Recursos Federales transferidos (http://www.mstwls.hacienda.gob.mx), el informe sobre el destino y los resultados obtenidos de la aplicación de los recursos en el marco de los convenios suscritos con la SEP por los apoyos otorgados.
4.2.2. Acta de entrega-recepción
NO APLICA
4.2.3. Cierre del ejercicio
Las AEL y la DGDC estarán obligadas a presentar, como parte de su informe correspondiente al cuarto trimestre del año fiscal 2020, una estimación de cierre (objetivos, metas y gasto) conforme a lo establecido por la SHCP en los respectivos Lineamientos de Cierre de Ejercicio Fiscal; mismo que se consolidarán con los informes trimestrales de avance físico financiero entregados por los beneficiarios, a más tardar 10 días hábiles posteriores al cierre del ejercicio fiscal 2020.
5. AUDITORÍA, CONTROL Y SEGUIMIENTO
Los subsidios mantienen su naturaleza jurídica de recursos públicos federales para efectos de su fiscalización y transparencia, por lo tanto, podrán ser revisados por la SFP o instancia fiscalizadora correspondiente que se determine; por el OIC y/o auditores independientes contratados para dicho fin, en coordinación con los Órganos Locales de Control; por la SHCP; por la ASF y demás instancias que en el ámbito de sus respectivas atribuciones resulten competentes.
Como resultado de las acciones de auditoría que se lleven a cabo, la instancia de control que las realice mantendrá un seguimiento interno que permita emitir informes de las revisiones efectuadas, dando principal importancia a la atención en tiempo y forma de las anomalías detectadas hasta su total solventación.
6. EVALUACIÓN
6.1. Interna
La DGDC podrá instrumentar un procedimiento de evaluación interna con el fin de monitorear el desempeño del DASEB construyendo, para tal efecto, indicadores relacionados con sus objetivos específicos, de acuerdo con lo que establece la MML. El procedimiento se operará considerando la disponibilidad de los recursos humanos y presupuestarios de las instancias que intervienen.
Asimismo, se deberán incorporar indicadores específicos que permitan evaluar la incidencia de los programas presupuestarios en la igualdad entre mujeres y hombres, la prevención de la violencia de género y de cualquier forma de discriminación de género, discapacidad, origen étnico, u otras formas.
La AEL lleva a cabo un análisis del estado que guarda el PFSEE después de su ejecución; mismo que genera el Diagnóstico para el siguiente año. Se basa en los resultados de los mecanismos de seguimiento y supervisión.
6.2. Externa
La Dirección General de Evaluación de Políticas es la unidad administrativa ajena a la operación de los Programas que, en coordinación con la DGDC, instrumentarán lo establecido para la evaluación externa de programas federales, de acuerdo con la Ley General de Desarrollo Social, el PEF para el ejercicio fiscal 2020, los Lineamientos Generales para la Evaluación de los Programas Federales de la Administración Pública Federal y el Programa Anual de Evaluación. Dicha evaluación deberá incorporar la perspectiva de género.
Asimismo, es responsabilidad de la DGDC, cubrir el costo de las evaluaciones externas, continuar y, en su caso, concluir con lo establecido en los programas anuales de evaluación de años anteriores. En tal sentido y una vez concluidas las evaluaciones del PFSEE, éste habrá de dar atención y seguimiento a los aspectos susceptibles de mejora.
Las presentes RO fueron elaboradas bajo el enfoque de la MML, conforme a los criterios emitidos conjuntamente por el Consejo Nacional de Evaluación de la Política de Desarrollo Social y la SHCP mediante oficio números 419-A-19-00598 y VQZ.SE.123/19, respectivamente, de fecha 27 de junio de 2019.
6.3 Indicadores
Los indicadores del PFSEE a nivel de propósito, componente y actividades de la Matriz de Indicadores para Resultados (MIR) 2020, cuyo nivel de desagregación es nacional, serán reportados por la DGDC en el Módulo PbR del Portal Aplicativo de la SHCP (PbR PASH).
La MIR es pública y se encuentra disponible en las siguientes ligas:
- Portal de la Secretaría de Hacienda y Crédito Público:
https://www.transparenciapresupuestaria.gob.mx/es/PTP/programas#inicio
La consulta puede realizarse de la siguiente manera:
o En la pestaña Ramo, seleccionar "11-Educación Pública".
o En la pestaña Modalidad, seleccionar "S-Sujetos a Reglas de Operación".
o En la pestaña Clave, seleccionar "295".
o Dar clic en el nombre del Programa Presupuestario "Fortalecimiento de los Servicios de Educación Especial (PFSEE)"
Para acceder a la MIR, es necesario en la pantalla de la "Ficha del Programa", dar clic en la opción "Resultados" y en esa pantalla, seleccionar la opción "Descarga los Objetivos, Indicadores y Metas".
- Portal de la Dirección General de Planeación, Programación y Estadística Educativa, de la SEP:
http://planeacion.sep.gob.mx/cortoplazo.aspx
La consulta puede realizarse de la siguiente manera:
o Seleccionar el año a consultar
o Descargar la Matriz de Indicadores del Programa
7. TRANSPARENCIA
7.1. Difusión
En la operación del programa, se deberán atender las disposiciones aplicables en materia de transparencia y protección de datos personales establecidas por la Ley General de Transparencia y Acceso a la Información Pública, Ley Federal de Transparencia y Acceso a la Información Pública, así como la Ley General de Protección de Datos personales en Posesión de Sujetos Obligados y la normatividad que éstas deriva.
Para garantizar la transparencia en el ejercicio de los recursos públicos, se dará amplia difusión al Programa a nivel nacional, y se promoverán acciones similares por parte de las autoridades locales y municipales. La papelería, documentación oficial, así como la publicidad y promoción de este Programa, deberán incluir la siguiente leyenda: "Este programa es público ajeno a cualquier partido político. Queda prohibido el uso para fines distintos a los establecidos en el programa". Quien haga uso indebido de los recursos de este Programa deberá ser denunciada/o y sancionada/o de acuerdo con la ley aplicable y ante la
autoridad competente.
Además, se deberán difundir todas aquellas medidas que contribuyen a promover el acceso igualitario entre mujeres y hombres a los beneficios del programa.
De acuerdo a lo establecido en el artículo 70, fracción XV de la Ley General de Transparencia y Acceso a la Información Pública, la DGDC tendrá la obligación de publicar y mantener actualizada la información relativa a los programas de subsidios.
7.2. Contraloría social
Se promoverá la participación de la población beneficiaria del Programa, así como de organizaciones de la sociedad civil o ciudadana interesada en monitorear el programa. Lo anterior será a través de la integración, operación y vinculación de contralorías sociales o figuras análogas, para el seguimiento, supervisión y vigilancia del cumplimiento de las metas y acciones comprometidas en el Programa, así como de la correcta aplicación de los recursos públicos asignados al mismo.
El programa se sujetará a los lineamientos vigentes emitidos por la Secretaría de la Función Pública, para promover las acciones necesarias que permitan la efectividad de la contraloría social, bajo el esquema o esquemas validados por la Secretaría de la Función Pública.
8. QUEJAS Y DENUNCIAS
La o el beneficiario y la ciudadanía en general, podrán presentar sus quejas o denuncias con respecto a la ejecución de las presentes RO de manera personal, escrita o por internet ante el área que establezcan las AEL por medio de las Contralorías o equivalentes Locales; asimismo, a nivel central, a través del OIC en la SEP comunicarse a los teléfonos: 55 36 01 86 50 (en la Ciudad de México) extensiones 66232. 66224, 66227, 66229, 66242 y 66243, del interior de la República al 800 22 88 368 lada sin costo, en un horario de 09:00 a 15:00 y de 16:00 a 18:00 horas, de lunes a viernes. Acudir de manera personal dentro del referido horario, a las oficinas que ocupa el Área de Quejas de este Órgano Fiscalizador, ubicado en: Av. Universidad 1074, Col. Xoco, C.P. 03330, Alcaldía Benito Juárez, Ciudad de México, a través de un escrito entregado en la Oficialía de Partes Común, localizada en el referido domicilio de las 09:00 a 15:00 horas o enviar al correo electrónico a quejas@nube.sep.gob.mx.
También en la página http://www.oic.sep.gob.mx/portal3/estados.php; en TELSEP en la Ciudad de México y área metropolitana al 55 36 01 75 99, o en el interior de la República al 800 288 66 88 (lada sin costo), en horario de atención de lunes a viernes de 08:00 a 20:00 horas (tiempo del centro de México). De igual forma, podrá realizarse en el Centro de Contacto Ciudadano de la SFP, ubicado en Av. Insurgentes Sur No. 1735, PB Módulo 3 Colonia Guadalupe Inn, Alcaldía Álvaro Obregón, C.P. 01020, CDMX; vía telefónica: en el interior de la República al 800 11 28 700 y en la Ciudad de México al 55 20 00 20 00 y 55 20 00 30 00, extensión 2164; vía correspondencia: enviar escrito libre a la Dirección General de Denuncias e Investigaciones de la Secretaría de la Función Pública con domicilio en Av. Insurgentes Sur No. 1735, Piso 2 Ala Norte, Colonia Guadalupe Inn, Alcaldía Álvaro Obregón, C.P. 01020.
En el caso de la coordinación del Programa: al correo electrónico: inclusion.equidad@nube.sep.gob.mx
Anexo 1 Carta Compromiso Única
Entidad Federativa y Fecha:
(Nombre)
Subsecretaria/o de Educación Básica de la
Secretaría de Educación Pública del Gobierno Federal
Presente
De conformidad con las Reglas de Operación de los Programas Federales de Educación Básica, publicadas en el Diario Oficial de la Federación para el ejercicio fiscal vigente, me permito informar a usted que (nombre de la Entidad Federativa o AEFCM) expresa su voluntad, interés y compromiso de participar en su gestión y ejecución en los siguientes Programas.
Asimismo, el Gobierno del Estado por conducto de la Autoridad Educativa Local legalmente facultada, se compromete a firmar el Convenio para la Operación de Programas Federales de Educación Básica (o los respectivos Lineamientos Internos para la Operación de Programas, para el caso de la Autoridad Educativa Federal en la Ciudad de México), y realizar las acciones correspondientes sujetándose a los términos y condiciones en las Reglas de Operación de cada programa.
Atentamente
[El Titular de la Autoridad Educativa Local]
C.c.p.- Dirección General de Desarrollo de la Gestión Educativa. - Presente
C.c.p.- Dirección General de Desarrollo Curricular. - Presente
C.c.p.- Dirección General de Educación Indígena. Presente
Anexo 2 Convenio Marco Para La Operación de/los Programa/s Federal/es de Educación Básica
CONVENIO MARCO PARA LA OPERACIÓN DE/LOS PROGRAMA/S FEDERAL/ES DE EDUCACIÓN BÁSICA: (indicar el o los programas del tipo básico sujetos a reglas de operación), EN LO SUCESIVO EL/LOS "PROGRAMA/S". QUE CELEBRAN POR UNA PARTE, EL GOBIERNO FEDERAL POR CONDUCTO DE LA SECRETARÍA DE EDUCACIÓN PÚBLICA, EN LO SUCESIVO "LA SEP", REPRESENTADA POR EL/LA (nombre y apellidos), SUBSECRETARIO/A DE EDUCACIÓN BÁSICA; ASISTIDO/A POR LAS PERSONAS TITULARES DE LAS UNIDADES ADMINISTRATIVAS RESPONSABLES DE LA OPERACIÓN DE LOS PROGRAMAS, (nombre y apellidos del/de la director/a general que asista según el programa) DIRECTOR/A GENERAL DE (indicar denominación del cargo de la director/a general que asista según el programa); (nombre y apellidos del director/a general que asista según el programa), DIRECTOR/A GENERAL DE (indicar denominación del cargo del/de la director/a general que asista según el programa); (nombre y apellidos del director/a general que asista según el programa), DIRECTOR/A GENERAL DE (indicar denominación del cargo del/de la director/a general que asista según el programa); Y , POR LA OTRA PARTE, EL GOBIERNO DEL ESTADO LIBRE Y SOBERANO DE (nombre del Estado), EN LO SUCESIVO "EL GOBIERNO DEL ESTADO", REPRESENTADO POR SU GOBERNADOR/A CONSTITUCIONAL, EL/LA (nombre y apellidos), (o quien acredite facultades para suscribir el instrumento) (nombre y apellidos), ASISTIDO/A POR EL/LA SECRETARIO/A DE GOBIERNO (nombre y apellidos de la/el Secretario/a de Gobierno o equivalente); POR EL/LA SECRETARIO/A DE FINANZAS (nombre y apellidos del/de la Secretario/a de finanzas o equivalente); POR EL/LA SECRETARIO/A DE EDUCACIÓN, (nombre y apellidos de el/la secretario/a de educación o equivalente); Y POR EL/LA SUBSECRETARIO/A (nombre y apellidos del/la Subsecretario/a de educación básica o equivalente), A QUIENES CONJUNTAMENTE SE LES DENOMINARÁ "LAS PARTES", DE CONFORMIDAD CON LOS SIGUIENTES ANTECEDENTES, DECLARACIONES Y CLÁUSULAS:
ANTECEDENTES
I.- Toda persona tiene derecho a la educación, como lo señala el Artículo 3o. Constitucional, la educación se basará en el respeto irrestricto de la dignidad de las personas, con un enfoque de derechos humanos y de igualdad sustantiva, en donde corresponde al Estado la rectoría de la educación, la impartida por éste, además de obligatoria, será universal, inclusiva, pública, gratuita y laica.
II.- El presente Convenio Marco para la Operación de el/los "PROGRAMAS" sujeto(s) a Reglas de Operación a cargo de la Subsecretaría de Educación Básica, tiene como propósito impulsar el desarrollo educativo en la(s) Entidad(es) Federativa(s) conjuntamente con su gobierno, con el fin de fortalecer los aprendizajes de las/os alumnas/os de inicial, preescolar, primaria y secundaria, además del fortalecimiento de
sus docentes.
III.- El Gobierno Federal, con objeto de impulsar políticas educativas en las que se promueva la corresponsabilidad entre los Gobiernos de las Entidades Federativas, las comunidades escolares y el propio Gobierno Federal, ha puesto en marcha diversos programas tendientes a mejorar la excelencia escolar y el rendimiento de los alumnos/as en todo el país.
Entre el/los "PROGRAMA/S" a los que se ha comprometido "EL GOBIERNO DEL ESTADO" se encuentra/n el/los siguiente/s, cuyo/s objetivo/s general/es son:
(nombre del programa): (indicar objetivo general)
(nombre del programa): (indicar objetivo general)
(nombre del programa): (indicar objetivo general)
(nombre del programa): (indicar objetivo general)
IV.- De conformidad con lo establecido por el artículo __ del Presupuesto de Egresos de la Federación para el Ejercicio Fiscal 2020 y con objeto de asegurar la aplicación eficiente, eficaz, oportuna, equitativa y transparente de los recursos públicos, el/los "PROGRAMA/S" se encuentra/n sujeto/s a Reglas de Operación, en lo sucesivo las "Reglas de Operación", publicadas en el Diario Oficial de la Federación los días __, __, __, ___ y __ de _________ de ___.
DECLARACIONES
I.- De "LA SEP":
I.1.- Que de conformidad con los artículos 2o, fracción I, 26 y 38 de la Ley Orgánica de la Administración Pública Federal, es una dependencia de la Administración Pública Centralizada que tiene a su cargo la función social educativa, sin perjuicio de la concurrencia de las entidades federativas y los municipios.
I.2.- Que el/la (nombre y apellidos), Subsecretario/a de Educación Básica, suscribe el presente instrumento, de conformidad con lo dispuesto en el artículo 6 del Reglamento Interior de la Secretaría de Educación Pública, publicado en el Diario Oficial de la Federación el día 21 de enero de 2005, y el "Acuerdo número 01/01/2017 por el que se delegan facultades a los subsecretarios de la Secretaría de Educación Pública", publicado en el mismo órgano informativo el día 25 de enero de 2017.
I.3.- Que el/la (nombre y apellidos de la/del Director/a), Director/a General de (denominación), asiste en este acto a la/el Subsecretario/a de Educación Básica, y suscribe el presente instrumento, de conformidad con lo dispuesto en el artículo (precisar) del Reglamento Interior de la Secretaría de Educación Pública.
I.4.- Que el/la (nombre y apellidos de la/del Director/a), Director/a General de (denominación), asiste en este acto a la/el Subsecretario/a de Educación Básica, y suscribe el presente Instrumento, de conformidad con lo dispuesto en el artículo (precisar) del Reglamento Interior de la Secretaría de Educación Pública.
I.5.- Que el/la (nombre y apellidos de la/del Director/a), Director/a General de (denominación), asiste en este acto a la/el Subsecretario/a de Educación Básica, y suscribe el presente Instrumento, de conformidad con lo dispuesto en el artículo (precisar) del Reglamento Interior de la Secretaría de Educación Pública.
I.6.- Que cuenta con los recursos financieros necesarios para la celebración de este convenio en el presupuesto autorizado a la Subsecretaría de Educación Básica en el ejercicio fiscal de 2020.
I.7.- Que para los efectos del presente convenio señala como su domicilio el ubicado en la calle de República de Argentina No. 28, primer piso, oficina 2005, Colonia Centro Histórico, Alcaldía Cuauhtémoc, C.P. 06020, en la Ciudad de México.
II.- De "EL GOBIERNO DEL ESTADO":
II.1.- Que el Estado de (nombre del Estado), es una entidad libre y soberana que forma parte integrante de la Federación, de conformidad con lo establecido en los artículos 40 y 43 de la Constitución Política de los Estados Unidos Mexicanos, y (número de artículo) de la Constitución Política del Estado de (nombre del Estado).
II.2.- Que el/la (nombre y apellidos), en su carácter de Gobernador/a Constitucional del Estado de (nombre del Estado), se encuentra facultado/a y comparece a la celebración del presente convenio, de conformidad con lo establecido por el artículo (número del artículo) de la Constitución Política del Estado de (nombre del Estado), y los artículos (número de los artículos) de la (nombre de la Ley Orgánica del Estado o equivalente)
del Estado de (nombre del Estado).
II.3.- Que las personas titulares de las (nombres de la Secretaría de Gobierno o equivalente, Secretaría de Finanzas o equivalente, Secretaría de Educación o equivalente y del Subsecretario/a de Educación Básica o equivalente), suscriben el presente instrumento de conformidad con lo dispuesto en los artículos (número de los artículos) de la Constitución Política del Estado de (nombre del Estado) y (número de los artículos) de la (nombre de la Ley Orgánica de la Administración Pública del Estado o equivalente), respectivamente.
II.4.- Que es su interés suscribir y dar cabal cumplimiento al objeto de este convenio, con el fin de continuar participando en el desarrollo y operación de el/los "PROGRAMA/S" ajustándose a lo establecido por sus "Reglas de Operación".
II.5.- Que cuenta con los recursos humanos, materiales y financieros para dar cumplimiento en el ejercicio fiscal 2020, a los compromisos que adquiere mediante el presente convenio.
II.6.- Que le resulta de alta prioridad continuar teniendo una participación activa en el desarrollo de el/los "PROGRAMA/S", ya que promueven el mejoramiento de la excelencia educativa en los planteles de educación básica en la entidad.
II.7.- Que aprovechando la experiencia adquirida en el desarrollo de el/los "PROGRAMA/S", tiene interés en colaborar con "LA SEP", para que, dentro de un marco de coordinación, se optimice la operación y desarrollo de los mismos.
II.8.- Que para los efectos del presente convenio señala como su domicilio el ubicado en la Calle (nombre de la calle y número), Colonia (nombre de la Colonia), C.P. (número del Código Postal), en la Ciudad o Municipio de (nombre de la Ciudad o Municipio), Estado de (nombre del Estado).
En cumplimiento a sus atribuciones y con el objeto de llevar a cabo la operación y desarrollo de el/los "PROGRAMA/S", de conformidad con lo establecido en las "Reglas de Operación", "LAS PARTES" suscriben este convenio de conformidad con las siguientes:
CLÁUSULAS
PRIMERA.- Objeto: Es objeto de este convenio, establecer las bases de coordinación entre "LA SEP" y "EL GOBIERNO DEL ESTADO", con el fin de que en el ámbito de sus respectivas competencias y atribuciones unan su experiencia, esfuerzos y recursos para llevar a cabo la operación de el/los "PROGRAMA/S" en el Estado de (nombre del Estado), de conformidad con las "Reglas de Operación" y con la finalidad de realizar las acciones que permitan el cumplimiento de los objetivos para los cuales fueron creados y documentarlas.
SEGUNDA.- Coordinación: "LA SEP" y "EL GOBIERNO DEL ESTADO" acuerdan coordinarse para operar en el ámbito de sus respectivas competencias, los recursos humanos, financieros y materiales asignados para la operación de el/los "PROGRAMA/S", ajustándose a lo establecido en este convenio y en sus correspondientes "Reglas de Operación", comprometiéndose a lo siguiente:
A).- Promover la obtención de apoyos económicos en efectivo y/o en especie, entre los sectores social, público y privado, con objeto de fortalecer el financiamiento de el/los "PROGRAMA/S", que permitan optimizar el cumplimiento de sus objetivos específicos, canalizando los recursos que se obtengan a través de esquemas que "EL GOBIERNO DEL ESTADO" tenga establecidos;
B).- Elaborar el Plan Anual de Trabajo, o su equivalente, que deberá apegarse a cada uno de el/los "PROGRAMA/S", según corresponda, el cual deberá considerar las acciones al cierre del ciclo escolar vigente y del ciclo escolar siguiente;
C).- Unir esfuerzos para que derivado de la experiencia adquirida en la operación de el/los "PROGRAMA/S", se inicie un proceso de mejora de las "Reglas de Operación", y
D).- Designar, dentro de la unidad responsable de educación básica de "EL GOBIERNO DEL ESTADO" a la persona o personas que fungirán como responsables de la operación de el/los "PROGRAMA/S", buscando en ello la integración de equipos de trabajo cuando así se considere conveniente.
TERCERA.- "Reglas de Operación": Con objeto de optimizar el desarrollo de cada uno de el/los "PROGRAMA/S" y estandarizar su forma de operación, atendiendo a la naturaleza específica de cada uno de éstos, con base en la experiencia adquirida durante su aplicación, "LAS PARTES" se comprometen a colaborar para lograr que los criterios de elaboración de las "Reglas de Operación" se uniformen, con el fin de actualizarlas en sus especificaciones particulares o aspectos administrativos y financieros, ajustándolas a
lo previsto por el Presupuesto de Egresos de la Federación del ejercicio fiscal correspondiente, sin menoscabo de llevar a cabo aquellos ajustes necesarios para la optimización de la operación de el/los "PROGRAMA/S".
Para lograr tal objetivo, "LAS PARTES" se comprometen a:
A).- Sujetarse a los lineamientos, políticas y disposiciones generales y específicas que en materia de elaboración de las "Reglas de Operación" determine la Secretaría de la Función Pública del gobierno federal, con el objeto de alcanzar los niveles esperados de eficacia, eficiencia, equidad y transparencia de el/los "PROGRAMA/S";
B).- Analizar conjuntamente las "Reglas de Operación", a fin de determinar en cada caso, aquellas normas particulares que habrán de ser de aplicación continua y que en el futuro no requieran tener ajustes de importancia;
C).- Determinar aquellas normas concretas, que por su propia naturaleza sea necesario ajustar, para darle a el/los "PROGRAMA/S" la viabilidad necesaria en materia administrativa y financiera, y
D).- Procurar que el/los "PROGRAMA/S" comiencen a operar al inicio del ejercicio fiscal correspondiente.
CUARTA. - Aportación de "LA SEP": "LA SEP" con base en su disponibilidad presupuestaria en el ejercicio fiscal 2020, otorgará a "EL GOBIERNO DEL ESTADO" hasta la cantidad de $(cantidad con número) (cantidad con letra Pesos __/100 M.N.), para que la destine y ejerza exclusivamente en la operación de el/los "PROGRAMA/S", de conformidad con la tabla de distribución indicada en el Anexo Único de este convenio.
Dicha cantidad será ministrada como subsidio por "LA SEP" a "EL GOBIERNO DEL ESTADO", con base en su disponibilidad presupuestaria, calendario de ministraciones y lo dispuesto para tales efectos en el Presupuesto de Egresos de la Federación para el Ejercicio Fiscal 2020, de acuerdo con los criterios y requisitos de distribución que establecen las "Reglas de Operación" de el/los "PROGRAMA/S".
En caso de que "LA SEP" otorgue a "EL GOBIERNO DEL ESTADO" recursos adicionales para alguno de el/los "PROGRAMA/S" conforme lo establezcan las "Reglas de Operación", dichas aportaciones se formalizarán mediante la suscripción de una adenda al presente convenio, en el cual "EL GOBIERNO DEL ESTADO" se obligue a destinar y ejercer dichos recursos exclusivamente para la operación de el/los "PROGRAMA/S" respectivos, de conformidad con lo establecido en las "Reglas de Operación" correspondientes.
QUINTA. - Comprobante de ministración: Por cada entrega de recursos que realice "LA SEP" a "EL GOBIERNO DEL ESTADO", éste se compromete a entregar previamente el Comprobante Fiscal Digital por Internet correspondiente en los términos que, acorde con la normatividad aplicable en cada caso, le indique "LA SEP", por conducto de las personas titulares de las áreas responsables del seguimiento de cada uno de el/ los "PROGRAMA/S" señaladas en la cláusula NOVENA de este convenio.
SEXTA. - Destino: "EL GOBIERNO DEL ESTADO" se obliga a destinar los recursos que reciba de "LA SEP" exclusivamente al cumplimiento de los compromisos que derivan a su cargo de las "Reglas de Operación" para cada uno de el/los "PROGRAMA/S", observando en todo tiempo lo establecido en las mismas, por lo que, en ningún caso dichos recursos podrán ser destinados a otro fin, que no sea la consecución de los objetivos de el/los "PROGRAMA/S".
SÉPTIMA. - Compromisos adicionales a cargo de "EL GOBIERNO DEL ESTADO": Toda vez que los recursos que se le ministrarán como subsidio por "LA SEP" a "EL GOBIERNO DEL ESTADO", acorde con los términos de cada uno de el/los "PROGRAMA/S" son de origen federal, su administración será responsabilidad de "EL GOBIERNO DEL ESTADO" en los términos de las "Reglas de Operación", obligándose éste a:
A).- Abrir para el ejercicio fiscal 2020, en una institución bancaria legalmente autorizada una cuenta productiva específica para la inversión y administración de los recursos que reciba de "LA SEP" para cada uno de el/los "PROGRAMA/S", a nombre de la Tesorería, o su equivalente, de "EL GOBIERNO DEL ESTADO"; y en su caso, aperturar una segunda cuenta con las mismas características, cuando la operación del Programa así lo requiera. (misma que deberá ser notificada a la Dirección General responsable del PROGRAMA) Considerando que los recursos federales sólo podrán ser transferidos por las dependencias y entidades de la Administración Pública Federal a dichas cuentas bancarias productivas específicas, a través de las tesorerías de las entidades federativas.
B).- Solicitar a la Secretaría de Finanzas Estatal o equivalente la disposición de los recursos para la operación de el/los "PROGRAMA/S" que deberá ser efectuada en un plazo máximo de diez días hábiles
posteriores a la recepción de la notificación por parte de las áreas responsables del seguimiento de el/los "PROGRAMA/S" de la ministración de los recursos a excepción de la AEFCM.
C).- Destinar los recursos financieros que le otorgue "LA SEP" y, en su caso, los propios que aporte en los términos de este convenio, exclusivamente para la operación de el/los "PROGRAMA/S" de conformidad con sus "Reglas de Operación";
D).- Elaborar los informes previstos para el/los "PROGRAMA/S" en sus "Reglas de Operación", así como los que al efecto le solicite "LA SEP";
E).- Proporcionar y cubrir los costos del personal directivo y administrativo que requiera para la operación de cada uno de el/los "PROGRAMA/S";
F).- Establecer una contabilidad independiente para cada uno de el/los "PROGRAMA/S";
G).- Recibir, resguardar y administrar los recursos que con motivo de este convenio reciba de "LA SEP", de acuerdo con los procedimientos que determine la normatividad aplicable vigente;
H).- Promover la difusión de el/los "PROGRAMA/S" y otorgar las facilidades necesarias para el desarrollo de sus actividades;
I).- Notificar oportunamente a la Subsecretaría de Educación Básica de "LA SEP", en su caso, el replanteamiento de las partidas presupuestarias de los recursos que requiera el equipamiento inicial y la operación de el/los "PROGRAMA/S", así como las subsecuentes aportaciones que en su caso, se efectúen;
J).- Destinar los recursos que reciba de "LA SEP" y los productos que generen, exclusivamente para el desarrollo de el/los "PROGRAMA/S" de conformidad con las "Reglas de Operación", lo establecido en este convenio y su Anexo Único.
Realizado lo anterior y de persistir economías, se requerirá de la autorización de "LA SEP", a través de las Direcciones Generales designadas como responsables de cada uno de el/los "PROGRAMA/S" indicadas en la cláusula NOVENA, para ejercer dichas economías en cualquier otro concepto relacionado con el/los "PROGRAMA/S" no previsto en este convenio, siempre y cuando dicha autorización no tenga como fin evitar el reintegro de recursos al final del ejercicio fiscal;
K).- Remitir en forma trimestral a "LA SEP", por conducto de las personas titulares de las áreas responsables del seguimiento de el/los "PROGRAMA/S" señaladas en la cláusula NOVENA, los informes técnicos que emita sobre el ejercicio de los recursos financieros y productos que generen asignados para cada uno de el/los "PROGRAMA/S", con el fin de verificar su correcta aplicación. La documentación original comprobatoria del gasto quedará en poder de (anotar nombre de la Autoridad Educativa Local responsable) de "EL GOBIERNO DEL ESTADO", debiendo ésta remitir copia de dicha documentación a su órgano interno de control, y en su caso, a las áreas responsables de "LA SEP" cuando éstas se lo requieran;
L) Reportar al término de cada trimestre a las áreas responsables del seguimiento de el/los "PROGRAMA/S", que han sido ejercidos o comprometidos por lo menos el setenta por ciento de los recursos ministrados, o en su caso, presentar justificación válida de la no aplicación de los recursos;
M).- Reintegrar a la Tesorería de la Federación, los recursos financieros asignados a cada uno de el/los "PROGRAMA/S" así como los productos que éstos hayan generado, que no se destinen a los fines autorizados y aquellos que al cierre del ejercicio fiscal 2020 no se hayan devengado o que no se encuentren vinculados formalmente a compromisos y obligaciones de pago, de conformidad con lo establecido en las "Reglas de Operación" y demás disposiciones administrativas, jurídicas y presupuestarias aplicables;
N).- Coordinarse con los/as representantes de las Direcciones Generales de "LA SEP", designadas como responsables de el/los "PROGRAMA/S", para realizar visitas de seguimiento para verificar el avance en el cumplimiento de metas, con el fin de aportar comentarios y experiencias que fortalezcan la administración y ejecución de el/los "PROGRAMA/S"
O).- Brindar las facilidades necesarias para que las diferentes instancias revisoras federales y estatales lleven a cabo la fiscalización de la adecuada aplicación y ejercicio de los recursos públicos materia de este convenio, y
P).- Las demás obligaciones a su cargo establecidas en las "Reglas de Operación".
OCTAVA.- Compromisos Adicionales a cargo de "LA SEP": "LA SEP" a fin de apoyar la operación de el/los "PROGRAMA/S", se compromete a:
A).- Brindar asesoría a "EL GOBIERNO DEL ESTADO" respecto de los alcances de el/los "PROGRAMA/
S" y de sus "Reglas de Operación";
B).- Dar seguimiento, promover y evaluar el desarrollo de las actividades de formación, ejecución y difusión de el/los "PROGRAMA/S";
C).- Realizar las aportaciones de recursos financieros previamente acordados con "EL GOBIERNO DEL ESTADO", de conformidad con lo pactado en la cláusula CUARTA de este convenio;
D).- Coordinar esfuerzos conjuntamente con "EL GOBIERNO DEL ESTADO" para lograr la participación de otras instituciones públicas y organizaciones privadas y sociales, con base en las necesidades de el/los "PROGRAMA/S";
E).- Realizar las acciones necesarias para la motivación, incorporación, establecimiento y seguimiento de el/los "PROGRAMA/S" en el sistema educativo de la entidad federativa;
F).- Dar vista a las autoridades competentes en caso de detectar omisiones y/o inconsistencias en la información y documentación que remita "EL GOBIERNO DEL ESTADO", y
G).- Las demás obligaciones a su cargo establecidas en las "Reglas de Operación".
NOVENA.- Responsables del seguimiento de el/los "PROGRAMA/S": Para la coordinación de las acciones acordadas en este convenio, "LA SEP" designa a las personas titulares de sus Direcciones Generales conforme se indica a continuación, quienes en el ámbito de sus respectivas competencias serán responsables del seguimiento, evaluación y cumplimiento de el/los "PROGRAMA/S".
| Programa | Dirección General Responsable |
| 1. (indicar nombre del programa) | Dirección General de (indicar) |
| 2. (indicar nombre del programa) | Dirección General de (indicar) |
| 3. (indicar nombre del programa) | Dirección General de (indicar) |
| 4. (indicar nombre del programa) | Dirección General de (indicar) |
Por su parte, "EL GOBIERNO DEL ESTADO" será responsable de llevar a cabo las acciones necesarias para el correcto desarrollo y operación de el/los "PROGRAMA/S", a través de los/as servidores/as públicos/as que al efecto designe la persona titular de la (anotar nombre de la Autoridad Educativa Estatal responsable), cuyos nombres y cargos hará por escrito del conocimiento de "LA SEP" dentro de los 10 (diez) días siguientes a la fecha de firma de este convenio, comprometiéndose a designar los equipos estatales que estarán a cargo de su desarrollo, los cuales deberán cumplir con las características técnicas exigidas por el/los "PROGRAMA/S", buscando siempre optimizar en lo posible los recursos públicos federales que se asignen.
DÉCIMA.- Titularidad de los Derechos Patrimoniales de Autor: "LAS PARTES" acuerdan que la titularidad de los derechos patrimoniales de autor o cualesquiera otros derechos que se originen con motivo del presente convenio, corresponderá a ambas y podrán ser usados únicamente en beneficio de la educación a su cargo.
DÉCIMA PRIMERA.- Suspensión de subsidios: El subsidio materia de este convenio, podrá ser suspendido por "LA SEP", en el caso de que "EL GOBIERNO DEL ESTADO": a).- Destine los recursos que reciba a un fin distinto al establecido en este convenio y/o su Anexo Único; b).- El retraso mayor a un mes contado a partir de la fecha prevista para la entrega de los informes a que se refiere el inciso K), o el no haberse ejercicio o comprometido los recursos de conformidad con el inciso L) señalados en la cláusula SÉPTIMA de este instrumento; c).- El retraso mayor de dos semanas ante cualquier requerimiento de información que le solicite "LA SEP"; y d).- Cuando opere unilateralmente alguno de el/ los "PROGRAMA/S" o incumpla con sus obligaciones establecidas en este convenio, o en las "Reglas de Operación".
DÉCIMA SEGUNDA.- Relación Laboral: "LAS PARTES" acuerdan expresamente que el personal designado por cada una de ellas para la organización, ejecución, supervisión y cualesquiera otras actividades que se lleven a cabo con motivo de este instrumento, continuará en forma absoluta bajo la dirección y dependencia de la parte que lo designó, sin que se entienda en forma alguna, que en la realización de los trabajos desarrollados se pudiesen generar, o haber generado, derechos laborales o de otra naturaleza, con respecto a la otra parte.
Por lo anterior, "LAS PARTES" asumen plenamente la responsabilidad laboral del personal designado por cada una de ellas para la realización de las actividades materia de este convenio y de cada uno de el/ los
"PROGRAMA/S", por lo que, en consecuencia, no existirá sustitución, subrogación ni solidaridad patronal entre "LAS PARTES" o con el personal adscrito a la otra.
DÉCIMA TERCERA.- Transparencia: "LAS PARTES" acuerdan que para fomentar la transparencia de el/los "PROGRAMA/S", en la papelería y documentación oficial, así como en la publicidad y promoción de los mismos, deberá incluirse de forma clara, visible y audible según el caso, la siguiente leyenda:
"Este programa es público, ajeno a cualquier partido político. Queda prohibido el uso para fines distintos a los establecidos en el programa."
DÉCIMA CUARTA.- Contraloría Social: Se promoverá la participación de la población beneficiaria del programa, así como de organizaciones de la sociedad civil o ciudadanía interesada en monitorear el programa. lo anterior será a través de la integración, operación y vinculación de contralorías sociales o figuras análogas, para el seguimiento, supervisión y vigilancia del cumplimiento de las metas y acciones comprometidas en el programa, así como de la correcta aplicación de los recursos públicos asignados al mismo.
El programa se sujetará a los lineamientos vigentes emitidos por la Secretaría de la Función Pública, para promover las acciones necesarias que permitan la efectividad de la vigilancia ciudadana, bajo el esquema o esquemas validados por la Secretaría de la Función Pública, de conformidad a lo que disponen en la materia la Ley General de Desarrollo Social.
Los gastos generados en la promoción y operación de la Contraloría Social en el/los "PROGRAMA/S" se obtendrán de los Gastos de Operación Local determinados en las "Reglas de Operación", en caso de que los mismos sean insuficientes "EL GOBIERNO DEL ESTADO" proporcionará los insumos necesarios de conformidad a lo pactado en el presente instrumento y a la disponibilidad presupuestaria.
DÉCIMA QUINTA.- Mantenimiento de puestos Docentes y Directivos: "EL GOBIERNO DEL ESTADO" procurará mantener estables los puestos del personal docente y directivo en las escuelas donde se desarrolle/n el/los "PROGRAMA/S" durante las fases de su aplicación, con la finalidad de operar con mayor éxito el/los mismo/s y en su caso, reasignará al personal que garantice su continuidad cumpliendo con el perfil requerido.
DÉCIMA SEXTA.- Modificación: Convienen "LAS PARTES" que los términos y condiciones establecidos en el presente convenio, podrán ser modificados o adicionados en cualquier momento durante su vigencia, mediante la celebración del instrumento jurídico correspondiente, que formará parte integrante del mismo, obligándose a cumplir tales modificaciones o adiciones a partir de la fecha de su firma, en el entendido que éstas tendrán la finalidad de perfeccionar o coadyuvar en el cumplimiento de su objeto.
Asimismo, podrá ser concluido con antelación, previa notificación que por escrito realice cualquiera de "LAS PARTES" con 30 (treinta) días naturales de anticipación a la otra parte; pero en tal supuesto "LAS PARTES" tomarán las medidas necesarias a efecto de que las acciones que se hayan iniciado en el marco de este convenio, se desarrollen hasta su total conclusión.
DÉCIMA SÉPTIMA.- Vigencia: El presente convenio surtirá sus efectos a partir de la fecha de su firma y su vigencia será hasta el 31 de diciembre de 2020.
DÉCIMA OCTAVA.- Interpretación y Cumplimiento: "LAS PARTES" acuerdan que los asuntos que no estén expresamente previstos en este convenio, así como, las dudas que pudieran surgir con motivo de su interpretación y cumplimiento, se resolverán de común acuerdo y por escrito entre las mismas, acorde con los propósitos de el/los "PROGRAMA/S" y en el marco de lo dispuesto en sus "Reglas de Operación" y demás normativa aplicable, manifestando que cualquier adición o modificación al presente instrumento se hará de común acuerdo y por escrito.
DÉCIMA NOVENA.- Jurisdicción y Competencia: Para la interpretación y el cumplimiento de este convenio, "LAS PARTES" expresamente se someten a la jurisdicción y competencia de los Tribunales Federales con sede en la Ciudad de México, renunciando al fuero que en razón de su domicilio presente o futuro pudiera corresponderles.
Leído que fue el presente convenio por "LAS PARTES" y enteradas de su contenido y alcance legal, lo firman de conformidad al calce en cada una de sus fojas en cuatro tantos en la Ciudad de México, el (día) de (mes) de 2020.
| Por: "LA SEP" | | Por: "EL GOBIERNO DEL ESTADO" |
| (nombre y apellidos) Subsecretario/a de Educación Básica | | (nombre y apellidos) Gobernador/a |
| (nombre y apellidos) Director/a General de ________ | | (nombre y apellidos) (Secretario/a de Gobierno o equivalente) |
| (nombre y apellidos) Director/a General de _______ | | (nombre y apellidos) (Secretario/a de Finanzas o equivalente) |
| (nombre y apellidos) Director/a General de _______ ______ | | (nombre y apellidos) (Secretario/a de Educación o equivalente) |
| | | (nombre y apellidos) (Subsecretario/a de Educación Básica o equivalente) |
ÚLTIMA HOJA DEL CONVENIO MARCO PARA LA OPERACIÓN DEL/LOS PROGRAMA/S FEDERAL/ES (SEÑALAR EL/LOS PROGRAMAS DE TIPO BÁSICO), CELEBRADO ENTRE EL GOBIERNO DE MÉXICO POR CONDUCTO DE LA SECRETARÍA DE EDUCACIÓN PÚBLICA Y EL GOBIERNO DEL ESTADO LIBRE Y SOBERANO DE (NOMBRE DEL ESTADO), CON FECHA (DÍA) DE (MES) DE 2020 (CONSTA DE ANEXO ÚNICO).
ANEXO ÚNICO, QUE FORMA PARTE INTEGRANTE DEL CONVENIO MARCO PARA LA OPERACIÓN DEL/LOS PROGRAMA/S FEDERAL/ES: (INDICAR EL/LOS PROGRAMA/S DEL TIPO BÁSICO), CELEBRADO ENTRE EL GOBIERNO DE MÉXICO POR CONDUCTO DE LA SECRETARÍA DE EDUCACIÓN PÚBLICA Y EL GOBIERNO DEL ESTADO LIBRE Y SOBERANO DE (nombre del Estado), CON FECHA (día) DE (mes) DE 2020.
TABLA DE DISTRIBUCIÓN
| Programa/s sujeto/s a Reglas de Operación | Número de Ministraciones | Monto | Calendario |
| 1. (indicar nombre del Programa) | (el número de ministraciones a realizar) | $(colocar en número el monto a ministrar) (colocar con letra el monto a ministrar) | (De acuerdo con la ministración Presupuestaria) |
| 2. (indicar nombre del Programa) | | $(colocar en número el monto a ministrar) (colocar con letra el monto a ministrar) | |
| 3. (indicar nombre del Programa) | | $(colocar en número el monto a ministrar) (colocar con letra el monto a ministrar) | |
| 4. (indicar nombre del Programa) | | $(colocar en número el monto a ministrar) (colocar con letra el monto a ministrar) | |
Leído que fue el presente Anexo Único por "LAS PARTES" y enteradas de su contenido y alcance legal, lo firman de conformidad al calce en cada una de sus fojas en cuatro tantos en la Ciudad de México, el (día) de (mes) de 2020.
| Por: "LA SEP" | | Por: "EL GOBIERNO DEL ESTADO" |
| (nombre y apellidos) Subsecretario/a de Educación Básica | | (nombre y apellidos) Gobernador/a |
| (nombre y apellidos) Director/a General de ________ | | (nombre y apellidos) (Secretario/a de Gobierno o equivalente) |
| (nombre y apellidos) Director/a General de _______ | | (nombre y apellidos) (Secretario/a de Finanzas o equivalente) |
| (nombre y apellidos) Director/a General de _______ | | (nombre y apellidos) (Secretario/a de Educación o equivalente) |
| | | (nombre y apellidos) (Subsecretario/ a de Educación Básica o equivalente) |
ÚLTIMA HOJA DEL ANEXO ÚNICO, QUE FORMA PARTE INTEGRANTE DEL CONVENIO MARCO PARA LA OPERACIÓN DEL/LOS PROGRAMA/S FEDERAL/ES: (SEÑALAR EL/LOS PROGRAMA/S DEL TIPO BÁSICO), CELEBRADO ENTRE EL GOBIERNO DE MÉXICO POR CONDUCTO DE LA SECRETARÍA DE EDUCACIÓN PÚBLICA Y EL GOBIERNO DEL ESTADO LIBRE Y SOBERANO DE (NOMBRE DEL ESTADO), CON FECHA (DÍA) DE (MES) DE 2020.
Anexo 3 Lineamientos Internos para la Operación de el/los Programa/s Federales De Educación
Básica
LINEAMIENTOS INTERNOS PARA LA OPERACIÓN DE EL/LOS PROGRAMA/S FEDERALES DE EDUCACIÓN BÁSICA: (indicar el/los programa/s del tipo básico sujetos a reglas de operación), EN LO SUCESIVO EL/LOS "PROGRAMA/S"; QUE ESTABLECEN LA SUBSECRETARÍA DE EDUCACIÓN BÁSICA, EN LO SUCESIVO "LA SEB" REPRESENTADA POR SU TITULAR EL/LA (nombre y apellidos); ASISTIDO/A POR LAS PERSONAS TIRULARES DE LAS UNIDADES ADMINISTRATIVAS RESPONSABLES DE LA OPERACIÓN DE LOS PROGRAMAS, (nombre y apellidos del/de la director/a general que asista según el programa) DIRECTOR/A GENERAL DE (indicar denominación del cargo de la director/a general que asista según el programa); (nombre y apellidos del director/a general que asista según el programa), DIRECTOR/A GENERAL DE (indicar denominación del cargo del/de la director/a general que asista según el programa); (nombre y apellidos del director/a general que asista según el programa), DIRECTOR/A GENERAL DE (indicar denominación del cargo del/de la director/a general que asista según el programa); Y LA AUTORIDAD EDUCATIVA FEDERAL EN LA CIUDAD DE MÉXICO, EN LO SUCESIVO "LA AEFCM", REPRESENTADA POR SU TITULAR, (nombre y apellidos), ASISTIDO/A POR (nombre y apellidos) TITULAR DE (indicar denominación del cargo del/de la funcionario/a que asista) DE CONFORMIDAD CON LOS SIGUIENTES ANTECEDENTES, DECLARACIONES Y LINEAMIENTOS:
ANTECEDENTES
I.- Toda persona tiene derecho a la educación, como lo señala el Artículo 3o. Constitucional, la educación se basará en el respeto irrestricto de la dignidad de las personas, con un enfoque de derechos humanos y de igualdad sustantiva, en donde corresponde al Estado la rectoría de la educación, la impartida por éste, además de obligatoria, será universal, inclusiva, pública, gratuita y laica.
II.- El presente instrumento para la operación de el/los "PROGRAMA/S" sujetos a Reglas de Operación a cargo de "LA SEB", tiene como propósito impulsar el desarrollo educativo en la Ciudad de México, con el fin de fortalecer los aprendizajes de las/os alumnas/os de inicial, preescolar, primaria y secundaria, además del fortalecimiento de sus docentes.
III.- El Gobierno Federal, con objeto de impulsar políticas educativas en las que se promueva la corresponsabilidad entre las entidades federativas, las comunidades escolares y el propio Gobierno Federal, ha puesto en marcha diversos programas tendientes a mejorar la excelencia escolar y el rendimiento de los
alumnos/as en todo el país.
Entre el/los "PROGRAMA/S" a los que se ha comprometido "LA AEFCM" se encuentra/n el/los siguiente/s, cuyo/s objetivo/s general/es son:
(nombre del programa): (indicar objetivo general)
(nombre del programa): (indicar objetivo general)
(nombre del programa): (indicar objetivo general)
(nombre del programa): (indicar objetivo general)
IV.- El Gobierno Federal por conducto de la Secretaría de Educación Pública y la Autoridad Educativa Federal en la Ciudad de México, con fecha ___ de___ de 2020, celebraron el "Acuerdo de Traspaso de Recursos Destinados a la Operación de los Programas de Educación Básica sujetos a reglas de operación, mismo en el que se consignaron los montos de el/los "PROGRAMA/S".
V.- De conformidad con lo establecido por el artículo __ del Presupuesto de Egresos de la Federación para el Ejercicio Fiscal 2020 y con objeto de asegurar la aplicación eficiente, eficaz, oportuna, equitativa y transparente de los recursos públicos, el/los "PROGRAMA/S" se encuentran sujetos a Reglas de Operación, en lo sucesivo las "Reglas de Operación", publicadas en el Diario Oficial de la Federación los días __, __, __, ___ y __ de _________ de 2019.
DECLARACIONES
I.- De "LA SEB":
I.1.- Que es una unidad administrativa de la Secretaría de Educación Pública, a la que le corresponde, entre otras atribuciones: planear, programar, organizar, dirigir y evaluar las actividades de las unidades administrativas adscritas a la misma, y proponer en el ámbito de su competencia, lineamientos y normas para el mejor funcionamiento de los órganos desconcentrados de la dependencia.
I.2.- Que el/la (nombre y apellidos), Subsecretario/a de Educación Básica, suscribe el presente instrumento de conformidad con lo dispuesto por el artículo 6 del Reglamento Interior de la Secretaría de Educación Pública, publicado en el Diario Oficial de la Federación el 21 de enero de 2005 y el "Acuerdo número 01/01/2017 por el que delegan facultades a los subsecretarios de la Secretaría de Educación Pública", publicado en el mismo órgano informativo el día 25 de enero de 2017.
I.3.- Que el/la (nombre y apellidos de la/del Director/a), Director/a General de (denominación), asiste en este acto a la/el Subsecretario/a de Educación Básica, y suscribe el presente instrumento, de conformidad con lo dispuesto en el artículo (precisar) del Reglamento Interior de la Secretaría de Educación Pública.
I.4.- Que el/la (nombre y apellidos de la/del Director/a), Director/a General de (denominación), asiste en este acto a la/el Subsecretario/a de Educación Básica, y suscribe el presente Instrumento, de conformidad con lo dispuesto en el artículo (precisar) del Reglamento Interior de la Secretaría de Educación Pública.
I.5.- Que el/la (nombre y apellidos de la/del Director/a), Director/a General de (denominación), asiste en este acto a la/el Subsecretario/a de Educación Básica, y suscribe el presente Instrumento, de conformidad con lo dispuesto en el artículo (precisar) del Reglamento Interior de la Secretaría de Educación Pública.
I.6.- Que cuenta con los recursos financieros necesarios para la celebración de este instrumento en el presupuesto autorizado para el ejercicio fiscal de 2020.
I.7.- Que para los efectos del presente instrumento señala como su domicilio el ubicado en la calle de República de Argentina No. 28, primer piso, oficina 2005, Colonia Centro Histórico, Alcaldía Cuauhtémoc, C.P. 06020, en la Ciudad de México.
II.- De "LA AEFCM":
II.1.- Que de conformidad con los artículos 2 inciso B), fracción I, 45 y 46, fracción I del Reglamento Interior de la Secretaría de Educación Pública y 1º y 2º del "Decreto por el que se crea la Autoridad Educativa Federal en la Ciudad de México, como un Órgano Administrativo Desconcentrado de la Secretaría de Educación Pública", con autonomía técnica y de gestión, tiene a su cargo la prestación de los servicios de educación inicial, básica, incluyendo la indígena, especial, así como la normal y demás para la formación de maestros de educación básica en ámbito de la Ciudad de México.
II.2.- Que el/la (nombre y apellidos), Titular de la Autoridad Educativa Federal en la Ciudad de México, suscribe los presentes lineamientos de conformidad con lo dispuesto en el artículo 5o. fracción IX, del "DECRETO".
II.3.- Que el/la (nombre y apellidos), Director/a General de Innovación y Fortalecimiento Académico, de la
Autoridad Educativa Federal en la Ciudad de México asiste en este acto al Titular de la Autoridad Educativa Federal en la Ciudad de México y suscribe el presente instrumento, de conformidad con lo dispuesto en el apartado VII Funciones de la Dirección General de Innovación y Fortalecimiento Académico, numerales 5, 6 y 8 del "Manual General de Organización de la Administración Federal de Servicios Educativos en el Distrito Federal", publicado en el Diario Oficial de la Federación el 23 de agosto de 2005.
II.4.- Que cuenta con los recursos humanos, materiales y financieros para dar cumplimiento en el ejercicio fiscal de 2020, a los compromisos que adquiere mediante el presente instrumento.
II.5.- Que para los efectos del presente instrumento señala como su domicilio el ubicado en la Calle República de Brasil No.31, oficina 208, Colonia Centro, Alcaldía Cuauhtémoc, C.P. 06020, en la Ciudad de México.
"LA SEB" y "LA AEFCM", en cumplimiento a sus atribuciones y con el objeto de llevar a cabo la operación de el/los "PROGRAMA/S" en la Ciudad de México, de conformidad con lo establecido en las "Reglas de Operación", suscriben el presente instrumento de conformidad con los siguientes:
LINEAMIENTOS
Primero.- Objeto: Es objeto de estos lineamientos, establecer las bases de coordinación entre "LA SEB" y "LA AEFCM", con el fin de que en el ámbito de sus respectivas competencias y atribuciones, unan su experiencia, esfuerzos y recursos para llevar a cabo la operación de el/los "PROGRAMA/S" en la Ciudad de México, de conformidad con las "Reglas de Operación" y con la finalidad de realizar las acciones que permitan el cumplimiento de los objetivos para los cuales fueron creados y documentarlas.
Segundo.- Coordinación: "LA SEB" y "LA AEFCM" acuerdan coordinarse para operar en el ámbito de sus respectivas competencias, los recursos humanos, financieros y materiales asignados para la operación de el/los "PROGRAMA/S", ajustándose a lo establecido en este instrumento y en sus correspondientes "Reglas de Operación", comprometiéndose a lo siguiente:
A).- Promover la obtención de apoyos económicos en efectivo y/o en especie, entre los sectores social, público y privado, con objeto de fortalecer el financiamiento de el/los "PROGRAMA/S", que permitan optimizar el cumplimiento de sus objetivos específicos, canalizando los recursos que se obtengan a través de esquemas que "LA AEFCM" tenga establecidos;
B).- Elaborar el Plan Anual de Trabajo o su equivalente, que deberá apegarse a cada uno de el/los "PROGRAMA/S" según corresponda, el cual deberá considerar las acciones al cierre del ciclo escolar vigente y del ciclo escolar siguiente;
C).- Unir esfuerzos para que derivado de la experiencia adquirida en la operación de el/los "PROGRAMA/S", se inicie un proceso de mejora de las "Reglas de Operación", y
D).- Designar, dentro de la unidad responsable de educación básica de "LA AEFCM" a la persona o personas que fungirán como responsables de la operación de el/los "PROGRAMA/S", buscando en ello la integración de equipos de trabajo cuando así se considere conveniente.
Tercero.- "Reglas de Operación": Con objeto de optimizar el desarrollo de cada uno de el/ los "PROGRAMA/S", y estandarizar su forma de operación, atendiendo a la naturaleza específica de cada uno de éstos, con base en la experiencia adquirida durante su aplicación, "LA SEB" y "LA AEFCM" se comprometen a colaborar para lograr que los criterios de elaboración de las "Reglas de Operación" se uniformen, con el fin de actualizarlas en sus especificaciones particulares o aspectos administrativos y financieros, ajustándolas a lo previsto por el Presupuesto de Egresos de la Federación del ejercicio fiscal correspondiente, sin menoscabo de llevar a cabo aquellos ajustes necesarios para la optimización de la operación de el/los "PROGRAMA/S".
Para lograr tal objetivo, se comprometen a:
A).- Sujetarse a los lineamientos, políticas y disposiciones generales y específicas que en materia de elaboración de las "Reglas de Operación" determine la Secretaría de la Función Pública del Gobierno Federal, con el objeto de alcanzar los niveles esperados de eficacia, eficiencia, equidad y transparencia de el/los "PROGRAMA/S";
B).- Analizar conjuntamente las "Reglas de Operación", a fin de determinar en cada caso, aquellas normas particulares que habrán de ser de aplicación continua y que en el futuro no requieran tener ajustes de importancia;
C).- Determinar aquellas normas concretas, que por su propia naturaleza sea necesario ajustar, para darle
a el/los "PROGRAMA/S" la viabilidad necesaria en materia administrativa y financiera, y
D).- Procurar que el/los "PROGRAMA/S" comiencen a operar al inicio del ejercicio fiscal correspondiente.
Cuarto.- Aportación de "LA SEB": "LA SEB" con base en su disponibilidad presupuestaria en el ejercicio fiscal 2020, otorgan a "LA AEFCM" hasta la cantidad de $(cantidad con número) (cantidad con letra Pesos __/100 M.N.), para que la destine y ejerza exclusivamente en la operación de el/los "PROGRAMA/S", de conformidad con la tabla de distribución indicada en el Acuerdo de Traspaso referido en el apartado de ANTECEDENTES de este instrumento.
Dicha cantidad será ministrada como subsidio por "LA SEB" a "LA AEFCM", con base en su disponibilidad presupuestaria, calendario de ministraciones y lo dispuesto para tales efectos en el Presupuesto de Egresos de la Federación para el Ejercicio Fiscal 2020, de acuerdo con los criterios y requisitos de distribución que establecen las "Reglas de Operación" de cada uno de el/ los "PROGRAMA/S".
En caso de que "LA SEB" aporte a "LA AEFCM" recursos adicionales para alguno de los "PROGRAMA/S" conforme lo establezcan las "Reglas de Operación", dichas aportaciones se formalizarán mediante la suscripción de una adenda al presente instrumento, en el cual "LA AEFCM" se obligue a destinar y ejercer dichos recursos exclusivamente para el desarrollo y operación de el/los "PROGRAMA/S" respectivos, de conformidad con lo establecido en las "Reglas de Operación" correspondientes.
Quinto.- Destino: "LA AEFCM" se obliga a destinar los recursos que reciba de "LA SEB" exclusivamente al cumplimiento de los compromisos que derivan a su cargo de las "Reglas de Operación" para cada uno de el/ los "PROGRAMA/S", observando en todo tiempo lo establecido en las mismas, por lo que, en ningún caso dichos recursos podrán ser destinados a otro fin, que no sea la consecución de los objetivos de el/los "PROGRAMA/S".
Sexto.- Compromisos adicionales a cargo de "LA AEFCM": Toda vez que los recursos que se ministrarán como subsidio por "LA SEB" a "LA AEFCM", acorde con los términos de el/los "PROGRAMA/S" son de origen federal, su administración será responsabilidad de "LA AEFCM" en los términos de las "Reglas de Operación", obligándose ésta a:
A).- Destinar los recursos financieros que le aporte "LA SEB" y los propios que, en su caso, aporte en los términos de este instrumento, exclusivamente para la operación de el/los "PROGRAMA/S" de conformidad con sus "Reglas de Operación";
B).- Elaborar los informes previstos para el/los "PROGRAMA/S" en sus "Reglas de Operación", así como los que al efecto le solicite "LA SEB";
C).- Proporcionar y cubrir los costos del personal directivo y administrativo que requiera para la operación de el/los "PROGRAMA/S";
D).- Establecer una contabilidad independiente para cada uno de el/los "PROGRAMA/S";
E).- Recibir, resguardar y administrar los recursos que con motivo de este instrumento reciba de "LA SEB", de acuerdo con los procedimientos que determine la normatividad aplicable vigente;
F).- Promover la difusión de el/los "PROGRAMA/S" y otorgar las facilidades necesarias para el desarrollo de sus actividades;
G).- Notificar oportunamente a "LA SEB", en su caso, el replanteamiento de las partidas presupuestarias en los recursos que requiera el equipamiento inicial y la operación de el/los "PROGRAMA/S", así como las subsecuentes aportaciones que en su caso, se efectúen;
H).- Destinar los recursos que reciba de "LA SEB" y los productos que generen, exclusivamente para el desarrollo de el/los "PROGRAMA/S" de conformidad con las "Reglas de Operación" y lo establecido en estos lineamientos.
Realizado lo anterior y de persistir economías, se requerirá de la autorización de "LA SEB", a través de las Direcciones Generales designadas como responsables de el/los "PROGRAMA/S" indicadas en el lineamiento Octavo, para ejercer dichas economías en cualquier otro concepto relacionado con el/los "PROGRAMA/S" no previsto en este instrumento, siempre y cuando dicha autorización no tenga como fin evitar el reintegro de recursos al final del ejercicio fiscal;
I).- Remitir en forma trimestral a "LA SEB", por conducto de las personas titulares de las áreas responsables del seguimiento de el/los "PROGRAMA/S" señaladas en el lineamiento Octavo, los informes técnicos que emita sobre el ejercicio de los recursos financieros y productos que generen asignados para el (cada uno de los) "PROGRAMA/S", con el fin de verificar su correcta aplicación. La documentación original
comprobatoria del gasto quedará en poder de "LA AEFCM", debiendo ésta remitir copia de dicha documentación a su órgano interno de control, y en su caso, a las áreas responsables de "LA SEB" cuando éstas se lo requieran;
J).- Reportar al término de cada trimestre a las áreas responsables del seguimiento de el/los "PROGRAMA/S", que han sido ejercidos o comprometidos por lo menos el setenta por ciento de los recursos ministrados, o en su caso, presentar justificación válida de la no aplicación de los recursos;
K).- Reintegrar a la Tesorería de la Federación, los recursos financieros asignados a cada uno de el/los "PROGRAMA/S" así como los productos que éstos hayan generado, que no se destinen a los fines autorizados, de conformidad con lo establecido en las "Reglas de Operación" y demás disposiciones administrativas, jurídicas y presupuestarias aplicables;
L).- Coordinarse con los representantes de las Direcciones Generales de "LA SEB", designadas como responsables de el/los "PROGRAMA/S", para realizar visitas a las instalaciones en donde se realice su operación, con el fin de aportar comentarios y experiencias que fortalezcan la administración y ejecución de éstos;
M).- Brindar las facilidades necesarias para que las diferentes instancias revisoras federales lleven a cabo la fiscalización de la adecuada aplicación y ejercicio de los recursos públicos materia de este instrumento, y
N).- Toda adecuación presupuestal que genere "LA AEFCM" con recursos del "PROGRAMA" deberá contar con la validación de "LA SEB" a través del titular de la Instancia Normativa del "PROGRAMA"; lo anterior, para asegurar que el uso y destino de los recursos cumplan sus objetivos. La "LA AEFCM" no podrá realizar erogaciones al final del ejercicio con cargo a ahorros y economías del "PROGRAMA" que tengan por objeto evitar el reintegro o el traspaso del remanente de los recursos del "PROGRAMA", de conformidad al párrafo cuarto del artículo 54 de la Ley Federal de Presupuesto y Responsabilidad Hacendaria.
O).- Las demás obligaciones a su cargo establecidas en las "Reglas de Operación".
Séptimo.- Compromisos Adicionales a cargo de "LA SEB": "LA SEB" a fin de apoyar el desarrollo y operación de el/los "PROGRAMA/S", se compromete a:
A).- Brindar asesoría a "LA AEFCM" respecto de los alcances de el/los "PROGRAMA/S" y de sus "Reglas de Operación";
B).- Dar seguimiento, promover y evaluar el desarrollo de las actividades de formación, ejecución y difusión de el/los "PROGRAMA/S";
C).- Realizar las aportaciones de recursos financieros previamente acordados con "LA AEFCM", de conformidad con lo pactado en el lineamiento Cuarto de este instrumento;
D).- Coordinar esfuerzos conjuntamente con "LA AEFCM" para lograr la participación de otras instituciones públicas y organizaciones privadas y sociales, con base a las necesidades de el/los "PROGRAMA/S";
E).- Realizar las acciones necesarias para la motivación, incorporación, establecimiento y seguimiento de el/los "PROGRAMA/S" en el sistema educativo de la Ciudad de México;
F).- Dar vista a las autoridades competentes en caso de detectar omisiones y/o inconsistencias en la información y documentación que remita "LA AEFCM", y
G).- Las demás obligaciones a su cargo establecidas en las "Reglas de Operación".
Octavo.- Responsables del seguimiento de el/los "PROGRAMA/S": Para la coordinación de las acciones acordadas en este instrumento, "LA SEB" designa a las personas titulares de sus Direcciones Generales conforme se indica a continuación, quienes en el ámbito de sus respectivas competencias serán responsables del seguimiento, evaluación y cumplimiento de el/los "PROGRAMA/S".
| Programa | Dirección General Responsable |
| 1. (indicar nombre del programa) | Dirección General de (indicar) |
| 2. (indicar nombre del programa) | Dirección General de (indicar) |
| 3. (indicar nombre del programa) | Dirección General de (indicar) |
| 4. (indicar nombre del programa) | Dirección General de (indicar) |
Por su parte, "LA AEFCM" será responsable de llevar a cabo las acciones necesarias para el correcto desarrollo y operación de el/los "PROGRAMA/S", a través de los/as servidores/as públicos/as que al efecto
designe su titular, cuyos nombres y cargos hará por escrito del conocimiento de "LA SEB" dentro de los 10 (diez) días siguientes a la fecha de firma de este instrumento, comprometiéndose a designar los equipos que estarán a cargo de su desarrollo, los cuales deberán cumplir con las características técnicas exigidas por el/los "PROGRAMA/S", buscando siempre optimizar en lo posible los recursos públicos federales que se asignen.
Noveno.- Titularidad de los Derechos Patrimoniales de Autor: "LA SEB" y "LA AEFCM" acuerdan que la titularidad de los derechos patrimoniales de autor o cualesquiera otros derechos que se originen con motivo del presente instrumento, corresponderá a la Secretaría de Educación Pública y podrán ser usados únicamente en beneficio de la educación a su cargo.
Décimo.- Suspensión de Subsidios: El subsidio materia de este instrumento, podrá ser suspendido por "LA SEB", en el caso de que "LA AEFCM": a).- Destine los recursos que reciba a un fin distinto al establecido en este instrumento y/o el Acuerdo de Traspaso; b).- El retraso mayor a un mes contado a partir de la fecha prevista para la entrega de los informes a que se refiere el inciso I), o el no haberse ejercicio o comprometido los recursos de conformidad con el inciso J) del lineamiento Sexto de este instrumento; c).- El retraso mayor de dos semanas ante cualquier requerimiento de información que le solicite "LA SEB"; y d).- Cuando opere unilateralmente el/los "PROGRAMA/S" o incumpla con sus obligaciones establecidas en este instrumento, o en las "Reglas de Operación".
Décimo Primero.- Personal: "LA SEB" y "LA AEFCM" acuerdan expresamente que el personal designado por cada una de ellas para la organización, ejecución, supervisión y cualesquiera otras actividades que se lleven a cabo con motivo de este instrumento, continuará en forma absoluta bajo la dirección y dependencia de quien lo designó, sin que se entienda en forma alguna, que en la realización de los trabajos desarrollados se pudiesen generar, o haber generado, derechos laborales o de otra naturaleza, con respecto de una a la otra.
Por lo anterior, cada una asume la responsabilidad laboral del personal designado por cada una de ellas para la realización de las actividades materia de este instrumento y de el/los "PROGRAMA/S", por lo que en consecuencia, no existirá sustitución, subrogación ni solidaridad patronal entre ellas o con el personal adscrito a la otra.
Décimo Segundo.- Transparencia: "LA SEB" y "LA AEFCM" acuerdan que para fomentar la transparencia de el/los "PROGRAMA/S", en la papelería y documentación oficial, así como en la publicidad y promoción de los mismos, deberá incluirse de forma clara, visible y audible según el caso, la siguiente leyenda:
"Este programa es público, ajeno a cualquier partido político. Queda prohibido el uso para fines distintos a los establecidos en el programa."
Décimo Tercero.- Contraloría Social: Se promoverá la participación de la población beneficiaria del programa, así como de organizaciones de la sociedad civil o ciudadanía interesada en monitorear el programa. lo anterior será a través de la integración, operación y vinculación de contralorías sociales o figuras análogas, para el seguimiento, supervisión y vigilancia del cumplimiento de las metas y acciones comprometidas en el programa, así como de la correcta aplicación de los recursos públicos asignados al mismo.
El programa se sujetará a los lineamientos vigentes emitidos por la Secretaría de la Función Pública, para promover las acciones necesarias que permitan la efectividad de la vigilancia ciudadana, bajo el esquema o esquemas validados por la Secretaría de la Función Pública, de conformidad a lo que disponen en la materia la Ley General de Desarrollo Social.
Los gastos generados en la promoción y operación de la Contraloría Social en el/los "PROGRAMA/S" se obtendrán de los Gastos de Operación Local determinados en las "Reglas de Operación", en caso de que los mismos sean insuficientes "EL GOBIERNO DEL ESTADO" proporcionará los insumos necesarios de conformidad a lo pactado en el presente instrumento y a la disponibilidad presupuestaria.
Décimo Cuarto.- Mantenimiento de puestos Docentes y Directivos: "LA AEFCM" procurará mantener estables los puestos del personal docente y directivo en las escuelas donde se desarrolle/n el/los "PROGRAMA/S" durante las fases de su aplicación, con la finalidad de operar con mayor éxito el/los mismo/s y en su caso, reasignará al personal que garantice su continuidad cumpliendo con el perfil requerido.
Décimo Quinto.- Modificación: Acuerdan "LA SEB" y "LA AEFCM" que los términos y condiciones establecidos en el presente instrumento, podrán ser objeto de modificación, previo acuerdo por escrito entre ellas.
Décimo Sexto.- Vigencia: Los presentes lineamientos surtirán sus efectos a partir de la fecha de su firma y su vigencia será hasta el 31 de diciembre de 2020.
Décimo Séptimo.- Interpretación y Cumplimiento: Los asuntos que no estén expresamente previstos en estos lineamientos, así como, las dudas que pudieran surgir con motivo de su interpretación y cumplimiento, se resolverán de común acuerdo y por escrito, acorde con el/los propósito/s de el/los "PROGRAMA/S" y sus "Reglas de Operación", manifestando que cualquier adición o modificación al presente instrumento se hará de común acuerdo y por escrito.
Leído que fue el presente instrumento por "LA SEB" y "LA AEFCM" y enteradas de su contenido, lo firman en cuatro tantos en la Ciudad de México, el (día) de (mes) de 2020.
| Por: "LA SEB" | | | Por: "LA AEFCM" |
| (nombre y apellidos) Subsecretario/a de Educación Básica | | | (nombre y apellidos) Titular de la Autoridad Educativa Federal en la Ciudad de México |
| (nombre y apellidos) Director/a General de ________ | | | |
| (nombre y apellidos) Director/a General de _______ | | | (nombre y apellidos) Director/a General de ________ |
| (nombre y apellidos) Director/a General de _______ | | | |
| |
ÚLTIMA HOJA DE LOS LINEAMIENTOS INTERNOS PARA LA OPERACIÓN DEL/LOS PROGRAMAS FEDERALES (SEÑALAR EL/LOS PROGRAMA/S DEL TIPO BÁSICO), ESTABLECIDOS ENTRE LA SUBSECRETARÍA DE EDUCACIÓN BÁSICA Y LA AUTORIDAD EDUCATIVA FEDERAL EN LA CIUDAD DE MÉXICO, CON FECHA (DÍA) DE (MES) DE 2020 (CONSTA DE ACUERDO DE TRASPASO).
Anexo 4 Guía para la elaboración del Plan Anual de Trabajo (PAT).
Consideraciones generales para la elaboración del PAT:
Verificar en las Reglas de Operación del programa, los tipos y características de los apoyos establecidos.
Las acciones programadas en el PAT deberán tener congruencia con las necesidades detectadas en el diagnóstico, así como con los subsidios destinados para su atención.
Se deben considerar en el PAT sólo aquellas acciones que se lleven a cabo con recursos del PFSEE.
1. Datos de la/del Responsable Local del Programa
| Nombre de la/ del Responsable: | |
| Cargo: | |
| Dirección postal: | |
| Correo electrónico: | |
| Teléfono y extensión: | |
2. Estrategia de focalización
Estrategia de focalización a cinco años (2020-2024) que permita ver reflejado el fortalecimiento de los servicios de educación especial de acuerdo a las necesidades más prioritarias de su entidad.
| Periodo | Focalización | Nivel de avance | Descripción de la focalización [por periodo] |
| Año 1 | 30% | 30% | |
| Año 2 | 15% | 45% | Acciones de fortalecimiento (marque el criterio general de gasto en el que se planea fortalecer) [por periodo]. |
| Año 3 | 20% | 65% | Discapacidad | Aptitudes sobresalientes |
| Año 4 | 20% | 85% | Criterio 1 | Criterio 2 | Criterio 3 | Criterio 1 | Criterio 2 | Criterio 3 |
| Año 5 | 15% | 100% | | | | | | |
3. Diagnóstico y población focalizada
En este apartado incluir información cualitativa y cuantitativa que dé cuenta de la situación actual de los servicios de educación especial en la entidad, la vinculación con la educación básica y media superior, y la atención educativa que requieren y reciben las alumnas y los alumnos.
Para ello se solicita describir en un texto, no mayor a tres cuartillas:
- Principales fortalezas de los servicios de educación especial.
- Principales retos que enfrentan los servicios de educación especial.
- Acciones que han implementado para atender los retos y necesidades de los servicios de educación especial.
- Acciones o estrategias que tengan previsto implementar o fortalecer para atender los retos y necesidades de los servicios de educación especial.
- Nivel, tipo o características de la vinculación que existen entre la educación especial y la educación básica y media superior.
4. Servicios de educación especial
Adicionalmente, brindar información cuantitativa respecto al número de servicios de educación especial que existen en su Estado y los que serán beneficiados en este año fiscal. En caso de no contar con algún tipo de servicio poner N/A o "0" según sea el caso:
| Servicios de educación especial en el Estado |
| Total de servicios en el Estado | [Por tipo de servicio] |
| Total de servicios focalizados para beneficiar a través del PFSEE en el año 2020 | [Por tipo de servicio] |
5. Población atendida y población beneficiada
En este apartado se verterá la información cuantitativa respecto a la población que atienden los servicios de educación especial, en su Estado, por sexo y tipo de condición; y, de ésta, cuál pertenece a los servicios
que son focalizados para beneficiar durante el año:
| Condición | CAM Básico | CAM laboral | USAER | H | M | TOTAL |
| H | M | TOTAL | H | M | TOTAL | H | M | TOTAL |
| Intelectual | | | 0 | | | 0 | | | 0 | | | 0 |
| Motriz | | | 0 | | | 0 | | | 0 | | | 0 |
| Sordera | | | 0 | | | 0 | | | 0 | | | 0 |
| Hipoacusia | | | 0 | | | 0 | | | 0 | | | 0 |
| Ceguera | | | 0 | | | 0 | | | 0 | | | 0 |
| Baja Visión | | | 0 | | | 0 | | | 0 | | | 0 |
| Múltiple | | | 0 | | | 0 | | | 0 | | | 0 |
| Sordoceguera | | | 0 | | | 0 | | | 0 | | | 0 |
| Psicosocial/mental | | | 0 | | | 0 | | | 0 | | | 0 |
| Espectro autista | | | 0 | | | 0 | | | 0 | | | 0 |
| TDA TDA-H | | | 0 | | | 0 | | | 0 | | | 0 |
| AS Intelectual | | | 0 | | | 0 | | | 0 | | | 0 |
| AS Creativa | | | 0 | | | 0 | | | 0 | | | 0 |
| AS Artística | | | 0 | | | 0 | | | 0 | | | 0 |
| AS Psicomotriz | | | 0 | | | 0 | | | 0 | | | 0 |
| AS Socioafectiva | | | 0 | | | 0 | | | 0 | | | 0 |
| Totales | 0 | 0 | 0 | 0 | 0 | 0 | 0 | 0 | 0 | 0 | 0 | 0 |
| Alumnas y alumnos atendidos | Familias y/o público en general atendidos |
| CAPEP | | CRIE | CRIE | | UOP |
| M | H | T | | M | H | T | M | H | T | | M | H | T |
| | | | | | | | | | | | | | |
| CRIE | | UOP | | | | | | | |
| H | M | T | | M | H | T | | | | | | | |
| | | | | | | | | | | | | | |
| Personal docente y/o directivos atendidos | | | | | | | |
| CRIE | | UOP | | | | | | | |
| M | H | T | | M | H | T | | | | | | | |
| | | | | | | | | | | | | | |
6. Criterios Generales de Gasto
i. Fortalecimiento de agentes educativos
En este apartado se especificarán las actividades que se plantean realizar durante el año 2020, según los criterios generarles de gastos emitidos en las presentes RO.
| a. Desarrollo de acciones de actualización y capacitación de agentes educativos |
| [Anote tipo de servicio] |
| Tipo y tema de la actividad | Beneficiarias/os desagregados por tipo y sexo. [Supervisores, directivas/os, docentes, equipo de apoyo, familias) | Descripción de la actividad: Número de servicios a beneficiar, trimestre en que inicia la actividad, trimestre en que termina, presupuesto, título de la actividad, propósito de la actividad. |
| Describa brevemente en qué consisten las actividades señaladas. |
| b. Sensibilización, promoción y difusión |
| [Anote tipo de servicio] |
| Tipo y tema de la actividad | Alumnas y alumnos participantes desagregados por tipo y sexo y número de servicios beneficiados. Alcance en la comunidad escolar, desagregado por tipo y sexo. [Alumnado, directivos y docentes, familias]. | Descripción de la actividad: Número de servicios a beneficiar, trimestre en que inicia la actividad, trimestre en que termina, presupuesto, título de la actividad, propósito de la actividad. |
| Describa brevemente en qué consisten las actividades señaladas. |
| c. Conformación y operación de las redes de madres y padres de familia |
| [Anote tipo de servicio] |
| Tipo de actividad | Beneficiarias/os desagregados por tipo y sexo. [Familias de alumnas y alumnos con discapacidad o con aptitudes sobresalientes]. | Descripción de la actividad: Número de servicios a beneficiar, trimestre en que inicia la actividad, trimestre en que termina, presupuesto, título de la actividad, propósito de la actividad. |
| Describa brevemente en qué consisten las actividades señaladas. |
ii. Centros educativos equipados
En este apartado se especificarán las actividades que se plantean realizar durante el año 2020, según los criterios generarles de gastos emitidos en las presentes RO.
| a. Material didáctico especializado |
| Distribución por tipo de servicio |
| Tipo | Descripción | Beneficiarias/os por sexo y número de servicios. | Cantidad a distribuir | Descripción de la actividad: Trimestre en que inicia la actividad, trimestre en que termina, presupuesto y propósito. |
| b. Material bibliográfico |
| Distribución por tipo de servicio |
| Tipo | Descripción | Beneficiarias/os por sexo y número de servicios. | Cantidad a distribuir | Descripción de la actividad: Trimestre en que inicia la actividad, trimestre en que termina, presupuesto y propósito. |
iii. Vínculos interinstitucionales
En este apartado se especificarán las actividades que se plantean realizar durante el año 2020, según los criterios generarles de gastos emitidos en las presentes RO.
| a) Establecimiento de acuerdos o convenios de colaboración |
| Ámbitos de intervención | Descripción de la vinculación: Tipo de organismo, nombre del organismo, trimestre en que inicia, trimestre en que termina, presupuesto y propósito. | Beneficiarias/os: Desagregados por tipo de servicio al que pertenecen, número de servicios beneficiados y por sexo. |
| En caso de requerir alguna precisión o aclaración, describa brevemente. |
iv. Gastos de operación local
| Gastos de operación local |
| Tipo | Descripción | Trimestre inicial | Trimestre final | Presupuesto |
| En caso de requerir alguna precisión o aclaración, describa brevemente. |
AUTORIZACIÓN
Validación de la /el Responsable del Programa
| Nombre: | |
| Cargo: | |
| Firma y sello: | |
Anexo 5 Avance Físico Financiero.
| AVANCE FÍSICO FINANCIERO | | Fecha de Elaboración |
| EJERCICIO FISCAL 2020 | | Día | MES | AÑO |
| | | | | | | |
| | | | | | | | |
| CLAVE DE LA UR | NOMBRE DE LA UNIDAD RESPONSABLE |
| | |
| | | | | | | | |
| GOBIERNO DEL ESTADO |
| CONVENIO CELEBRADO |
| PROGRAMA PRESUPUESTARIO | |
| EJERCICIO FISCAL | | CLAVE PRESUPUESTAL | |
| TRIMESTRE | |
| INSTITUCIÓN BANCARIA | | CUENTA BANCARIA | |
| FECHA DE RADICACIÓN DE SEP | |
| | | | | | | | |
| ÁREA FINANCIERA ESTATAL |
| NOMBRE DE LA UNIDAD | |
| NOMBRE DEL RESPONSABLE | |
| CARGO | |
| | | | | | | | |
| Tipo de Apoyo | A p r o b a d o | Modificado | Comprometido | Devengado | Ejercido | Pagado | Por ejercer/ reintegrar |
| | | | | | | | |
| Gastos de Operación | | | | | | | |
| SUBTOTAL (SUMA DE LOS TIPOS DE APOYO + GASTOS DE OPERACIÓN) | | | | | | | |
| | | | | | | | |
| PRODUCTOS FINANCIEROS | | N/A | N/A | N/A | N/A | N/A | |
| | | | | | | | |
| TOTAL GENERAL (TIPOS DE APOYO + GASTOS DE OPERACIÓN + PRODUCTOS FINANCIEROS) | | | | | | | |
| | | |
| | | Bajo protesta de decir verdad manifestamos que las cifras expresadas en el presente informe físico-financiero son reales y que concuerdan con la documentación comprobatoria que las soporta conforme a las disposiciones jurídicas aplicables, la cual se encuentra bajo resguardo y responsabilidad de esta entidad federativa. |
| | | FUNCIONARIOS RESPONSABLES DE LA ENTIDAD FEDERATIVA |
| RESPONSABLE FINANCIERO | TITULAR DEL ÁREA FINANCIERA | COORDINADOR LOCAL DEL PROGRAMA |
| | | |
| NOMBRE | NOMBRE | NOMBRE |
| | | | | | | | |
| | | | | | LOGO ENTIDAD FEDERATIVA |
| | | | |
| | | | |
| | | | |
| | | | |
| | | | | | | | |
| AVANCE FÍSICO FINANCIERO | | Fecha de Elaboración (1) |
| EJERCICIO FISCAL 2020 | | Día | MES | AÑO |
| | | | | | | |
| | | | | | | | |
| CLAVE DE LA UR | NOMBRE DE LA UNIDAD RESPONSABLE |
| (2) | (3) |
| GOBIERNO DEL ESTADO |
| (4) |
| CONVENIO CELEBRADO |
| PROGRAMA PRESUPUESTARIO | (5) |
| EJERCICIO FISCAL | (6) | CLAVE PRESUPUESTAL | (7) |
| TRIMESTRE | (8) |
| INSTITUCIÓN BANCARIA | (9) | CUENTA BANCARIA | (10) |
| FECHA DE RADICACIÓN DE SEP | (11) |
| | ÁREA FINANCIERA ESTATAL |
| NOMBRE DE LA UNIDAD | (12) |
| NOMBRE DEL RESPONSABLE | (13) |
| CARGO | (14) |
| REPORTE DEL ESTADO DEL PRESUPUESTO |
| Tipo de Apoyo | Aprobado | Modificado | Comprometido | Devengado | Ejercido | Pagado | Por ejercer/ reintegrar |
| (15) | (16) | (17) | (18) | (19) | (20) | (21) | (22) |
| Gastos de Operación | | | | | | | |
| SUBTOTAL (23) (SUMA DE LOS TIPOS DE APOYO + GASTOS DE OPERACIÓN) | | | | | | | |
| | | | | | | | |
| PRODUCTOS FINANCIEROS (24) | | N/A | N/A | N/A | N/A | N/A | |
| | | | | | | | |
| TOTAL GENERAL (25) (TIPOS DE APOYO + GASTOS DE OPERACIÓN + PRODUCTOS FINANCIEROS) | | | | | | | |
| | | | | | | | |
| Bajo protesta de decir verdad manifestamos que las cifras expresadas en el presente informe físico-financiero son reales y que concuerdan con la documentación comprobatoria que las soporta conforme a las disposiciones jurídicas aplicables, la cual se encuentra bajo resguardo y responsabilidad de esta entidad federativa. |
| FUNCIONARIOS RESPONSABLES DE LA ENTIDAD FEDERATIVA |
| RESPONSABLE FINANCIERO | TITULAR DEL ÁREA FINANCIERA | | COORDINADOR LOCAL DEL PROGRAMA |
| (26) | (27) | (28) | |
| NOMBRE | NOMBRE | | NOMBRE |
| | | | | | | | |
| | | | | | | |
| SUBSECRETARIA DE EDUCACIÓN BÁSICA | | | |
| | | | | | | |
| | | | | | | | | | |
| | | | | | | | | | |
| | INSTRUCTIVO DE LLENADO DEL FORMATO DENOMINADO |
| | "AVANCE FÍSICO FINANCIERO" |
| | | | | | | | | | |
| | DATOS: | | | | | | | | |
| | | | | | | | | | |
| | (1) | FECHA | | | | | | | |
| | | Día mes y año en que se elabora este informe. |
| | | | | | | | | | |
| | (2) | CLAVE | | | | | | | |
| | | Clave de la Unidad Responsable (UR) a la que va dirigido este Informe. |
| | | | | | | | | | |
| | (3) | DENOMINACIÓN | | | | | | |
| | | Nombre completo y oficial de la UR a la que va dirigido este Informe. |
| | | | | | | | | | |
| | (4) | GOBIERNO DEL ESTADO | | | | | |
| | | Nombre oficial y completo de la entidad federativa que informa. |
| | | | | | | | | | |
| | (5) | PROGRAMA PRESUPUESTARIO | | | | | |
| | | Nombre completo del Programa Presupuestal objeto de este Informe. |
| | | | | | | | | | |
| | (6) | EJERCICIO FISCAL | | | | | | |
| | | Año al que corresponden la información del Informe. |
| | | | | | | | | | |
| | (7) | CLAVE PRESUPUESTAL | | | | | | |
| | | Anotar los 31 dígitos que componen la clave del programa objeto de este informe definida en el Convenio Marco para la operación de Programas Federales y/o Cuenta por Liquidar Certificada (CLC) . |
| | | | | | | | | | |
| | (8) | TRIMESTRE | | | | | | | |
| | | Trimestre al que corresponden los datos del Informe (enero- marzo), (abril-junio), (julio-septiembre), (octubre-diciembre). |
| | | | | | | | | | |
| | (9) | INSTITUCIÓN BANCARIA | | | | | | |
| | | Nombre oficial y completo de la institución bancaria en la que se realiza la transferencia de los recursos del Programa Presupuestal. |
| | | | | | | | | | |
| | (10) | CUENTA BANCARIA | | | | | | |
| | | Número completo de la cuenta bancaria desde la cual se realiza la transferencia de los recursos del Programa que se reporta. |
| | | | | | | | | | |
| | (11) | FECHA DE RADICACIÓN DE SEP | | | | | |
| | | Fecha en la que la SEP transfiere los recursos a la Entidad Federativa. |
| | | | | | | | | | |
| | (12) | NOMBRE DE LA UNIDAD | | | | | |
| | | Nombre completo de la unidad financiera responsable de administrar los recursos del Programa en la entidad federativa que reporta. |
| | | | | | | | | | |
| | (13) | NOMBRE DEL RESPONSABLE | | | | | |
| | | Nombre completo del (de la) funcionario (a) público(a) titular del área financiera responsable autorizado para el manejo de la cuenta bancaria productiva en la Secretaría de Educación o su equivalente de la entidad federativa que reporta. |
| | | | | | | | | | |
| | (14) | CARGO | | | | | | | |
| | | Cargo oficial del (de la) funcionario (a) público(a) titular del área financiera responsable autorizado para el manejo de la cuenta bancaria productiva en la Secretaría de Educación o su equivalente de la entidad federativa que reporta. |
| | | | | | | | | | |
| | (15) | TIPO DE APOYO | | | | | | |
| | | Asentar el nombre completo del tipo de apoyo que se reporta, de acuerdo a la denominación que aparece en las Reglas de Operación 2020 del Programa. |
| | | | | | | | | | |
| | (16) | APROBRADO | | | | | | |
| | | Es el presupuesto original que se establece en el Convenio Marco para la operación de Programas Federales. |
| | | | | | | | | | |
| | (17) | MODIFICADO | | | | | | |
| | | Es el presupuesto aprobado más ampliaciones presupuestarias menos reducciones presupuestarias. |
| | | | | | | | | | |
| | (18) | COMPROMETIDO | | | | | | |
| | | Momento contable que refleja la aprobación por autoridad competente de un acto administrativo, u otro instrumento jurídico que formaliza una relación jurídica con terceros para la adquisición de bienes y servicios. |
| | | | | | | | | | |
| | (19) | DEVENGADO | | | | | | |
| | | Momento contable que refleja el reconocimiento de una obligación de pago a favor de terceros por la recepción de conformidad de bienes y servicios oportunamente contratados. |
| | | | | | | | | | |
| | (20) | EJERCIDO | | | | | | | |
| | | Momento contable que refleja la emisión de una cuenta por liquidar certificada o documento equivalente debidamente aprobado por la autoridad competente. |
| | (21) | PAGADO |
| | | Momento contable que refleja la cancelación total o parcial de las obligaciones de pago y se concreta mediante la emisión de un cheque o transferencia bancaria. |
| | | | | | | | | | |
| | (22) | POR EJERCER/REINTEGRAR | | | | | |
| | | Campo con fórmula predeterminada mediante la cual se calculará de la diferencia entre el presupuesto modificado menos comprometido menos devengado menos ejercido. |
| | | | | | | | | | |
| | (23) | SUBTOTAL (SUMA DE LOS TIPOS DE APOYO Y DE LOS GASTOS DE OPERACIÓN) | | |
| | | Campo con fórmula predeterminada mediante la cual se calculará cada uno de los momentos contables de los tipos de apoyo del Programa. |
| | | | | | | | | | |
| | (24) | PRODUCTOS FINANCIEROS | | | | | |
| | | Rendimientos financieros generados en las cuentas bancarias. |
| | | | | | | | | | |
| | (25) | TOTAL GENERAL (SUBTOTAL + PRODUCTOS FINANCIEROS) | | | |
| | | Campo con fórmula predeterminada mediante la cual se calculará cada uno de los momentos contables de los tipos de apoyo más gastos de operación más productos financieros. |
| | | | | | | | | | |
| | (26) | RESPONSABLE FINANCIERO DE LA ELABORACIÓN DEL INFORME | | | |
| | | Nombre completo, cargo y firma del (de la) funcionario (a) público(a) responsable de la elaboración de este informe. |
| | | | | | | | | | |
| | (27) | TITULAR DEL ÁREA FINANCIERA | | | | | |
| | | Nombre completo, cargo y firma del (de la) funcionario (a) público(a) titular del área financiera responsable autorizado para el manejo de la cuenta bancaria productiva en la Secretaría de Educación o su equivalente de la entidad federativa que reporta. |
| | | | | | | | | | |
| | (28) | COORDINADOR LOCAL DEL PROGRAMA | | | | |
| | | Nombre completo, cargo y firma de (de la) funcionario (a) público(a) responsable de la coordinación operativa del Programa en la entidad federativa que reporta. |
| | | | | |
| | FECHA |
| | día | mes | año |
| | | | | | |
| |
| ANEXO AL AVANCE FÍSICO FINANCIERO 2020 |
| Este documento es complementario al avance Físico Financiero, ya que reporta las metas alineadas al ejercicio del gasto por tipo de apoyo reportado en el trimestre. |
| PROGRAMA |
| |
| | | | | | |
| GOBIERNO DEL ESTADO |
| |
| Tipo de Apoyo. | Presupuesto Aprobado | Presupuesto Modificado | Variaciones |
| | | | |
| Trimestre | |
| | | |
| EXPLICACIÓN DE LAS VARIACIONES PRESUPUESTALES |
| |
| No. | Acciones desarrolladas | Ejercido | Meta Programada | Unidad de medida | Avance |
| | | | | | |
| TOTAL | | | | |
| | | | | | |
| FUNCIONARIOS RESPONSABLES DE LA ENTIDAD FEDERATIVA |
| RESPONSABLE FINANCIERO | TITULAR DEL ÁREA FINANCIERA | COORDINADOR LOCAL DEL PROGRAMA |
| | | |
| NOMBRE | NOMBRE | NOMBRE |
| Número | FECHA |
| (0) | día | día | día |
| | | | | | |
| ANEXO AL AVANCE FÍSICO FINANCIERO 2020 |
| Este documento es complementario al avance Físico Financiero, ya que reporta las metas alineadas al ejercicio del gasto por tipo de apoyo reportado en el trimestre. |
| PROGRAMA |
| (2) |
| | | | | | |
| GOBIERNO DEL ESTADO |
| (3) |
| Tipo de Apoyo. | Presupuesto Aprobado | Presupuesto Modificado | Variaciones |
| (4) | (5) | (6) | (7) |
| Trimestre | (8) |
| | | | | | |
| EXPLICACIÓN DE LAS VARIACIONES PRESUPUESTALES |
| (9) |
| No. | Acciones desarrolladas | Ejercido | Meta Programada | Unidad de medida | Avance |
| (10) | (11) | (12) | (13) | (15) | (15) |
| TOTAL | (16) | | | |
| | | | | | |
| FUNCIONARIOS RESPONSABLES DE LA ENTIDAD FEDERATIVA |
| RESPONSABLE FINANCIERO | TITULAR DEL ÁREA FINANCIERA | COORDINADOR LOCAL DEL PROGRAMA |
| (17) | (18) | (19) |
| NOMBRE | NOMBRE | NOMBRE |
| SUBSECRETARIA DE EDUCACIÓN BÁSICA | | | |
| | | | | | | | | |
| INSTRUCTIVO DE LLENADO DEL FORMATO DENOMINADO | | |
| "ANEXO AL AVANCE FÍSICO FINANCIERO" | | |
| | | | | | | | | |
| DATOS: | | | | | | | | |
| | | | | | | | | |
| (0) | NÚMERO | | | | | | | |
| | Anotar el número progresivo que corresponde a este anexo en el entendido de que se debe elaborar uno por cada tipo de apoyo |
| | | | | | | | | |
| (1) | FECHA | | | | | | | |
| | Día, mes y año en el que se elabora este Informe | | |
| | | | | | | | | |
| (2) | PROGRAMA | | | | | | | |
| | Nombre completo del Programa Presupuestal objeto de este Informe. | | |
| | | | | | | | | |
| (3) | GOBIERNO DEL ESTADO | | | | | |
| | Nombre oficial y completo de la entidad federativa que informa | | |
| | | | | | | | | |
| (4) | TIPO DE APOYO | | | | | | |
| | Asentar el nombre completo del tipo de apoyo que se reporta, de acuerdo a la denominación que aparece en las Reglas de Operación 2020 del Programa para la Inclusión y la Equidad Educativa. |
| | | | | | | | | |
| (5) | PRESUPUESTO APROBADO | | | | | |
| | Es el presupuesto original que se establece en el Convenio Marco de Coordinación. | |
| | | | | | | | | |
| (6) | PRESUPUESTO MODIFICADO | | | | | |
| | Es el presupuesto aprobado más ampliaciones presupuestarias menos reducciones presupuestarias. | |
| | | | | | | | | |
| (7) | VARIACIONES | | | | | | |
| | Variación entre el presupuesto aprobado menos el presupuesto modificado. | | |
| | | | | | | | | |
| (8) | TRIMESTRE | | | | | | | |
| | Trimestre al que corresponden los datos del Informe (enero- marzo), (abril-junio), (julio-septiembre), (octubre-diciembre). |
| | | | | | | | | |
| (9) | EXPLICACIÓN DE LAS VARIACIONES PRESUPUESTALES | | |
| | Breve descripción de las razones que expliquen la variación entre el presupuesto aprobado y el modificado y/o variaciones en acciones por tipo de apoyo. |
| | | | | | | | | |
| (10) | No. | | | | | | | |
| | Número progresivo de las acciones que se reportan. | | |
| | | | | | | | | |
| (11) | ACCIONES DESARROLLADAS | | | | | |
| | Nombre de la acción específica desarrollada por tipo de apoyo conforme al PAT. | | |
| | Por ejemplo, para el Tipo de apoyo 1 Desarrollo de Propuestas de Contextualización una "Acción desarrollada" podría ser: Reunión de capacitación para docentes de educación indígena con el tema XXX. |
| | | | | | | | | |
| (12) | PRESUPUESTO EJERCIDO | | | | | |
| | Monto del presupuesto total que se ejerció para llevar a cabo la acción específica desarrollada de acuerdo al tipo de apoyo que se reporta. (Coincidir momento contable presupuesto ejercido) |
| | | | | | | | | |
| (13) | META PROGRAMADA. | | | | | |
| | Asentar la meta que se pretendió alcanzar con cada una de las acciones específicas desarrolladas de acuerdo al tipo de apoyo que se reporta. |
| | | | | | | | | |
| (14) | UNIDAD DE MEDIDA | | | | | | |
| | Asentar el nombre del tipo de meta que reporta. (escuelas, docentes, alumnos etc.) | | |
| | | | | | | | | |
| (15) | AVANCE AL TRIMESTRE | | | | | |
| | Meta alcanzada con cada una de las acciones específicas que se reportan (expresión porcentual). |
| | | | | | | | | |
| (16) | TOTALES | | | | | | | |
| | Suma total del presupuesto Ejercido. | | |
| | | | | | | | | |
| (17) | RESPONSABLE FINANCIERO DE LA ELABORACIÓN DEL INFORME | | |
| | Nombre completo, cargo y firma del (de la) funcionario (a) público(a) responsable de la elaboración de este informe. |
| | | | | | | | | |
| (18) | TITULAR DEL ÁREA FINANCIERA | | | | |
| | Nombre completo, cargo y firma del (de la) funcionario (a) público(a) titular del área financiera responsable autorizado para el manejo de la cuenta bancaria productiva en la Secretaría de Educación o su equivalente de la entidad federativa que reporta. |
| | | | | | | | | |
| (19) | COORDINADOR LOCAL DEL PROGRAMA | | | | |
| | Nombre completo, cargo y firma de (de la) funcionario (a) público(a) responsable de la coordinación operativa del Programa en la entidad federativa que reporta. |
Anexo 6 Guía para la Elaboración del Informe Trimestral Técnico Pedagógico
El siguiente formato tiene como objetivo recopilar la información trimestral relacionada con el apoyo a los servicios de Educación Especial que atienden al alumnado con discapacidad y al alumnado con aptitudes sobresalientes y que fueron focalizados a través del Programa.
Únicamente se deberán de reportar las acciones realizadas con el recurso del PIEE y en el periodo señalado.
Señale con una "X" el trimestre que se reporta.
| 1er. Trimestre (enero a marzo) | 2° Trimestre (abril a junio) | 3er. Trimestre (julio a septiembre) | 4° Trimestre (octubre a diciembre) |
| | | | |
| Servicios de educación especial |
| Total de servicios focalizados para beneficiar a través del PFSEE en el año 2020 | [Por tipo de servicio] |
| Total de servicios beneficiados durante el periodo trimestral que se reporta | [Por tipo de servicio] |
i. Fortalecimiento de agentes educativos
| a. Desarrollo de acciones de actualización y capacitación de agentes educativos |
| Tipo | Tema | (Anote tipo de servicio) |
| Beneficiarias/os por número y tipo de servicios | Descripción de la actividad |
| Supervisores (por sexo) | Directivas/os (por sexo) | Docentes (por sexo) | Equipo de apoyo (por sexo) | Familias (por sexo) | Trim. inicial | Trim. Final | Presupuesto | Título | Propósito |
| Describa brevemente en qué consisten las actividades señaladas. |
| b. Sensibilización, promoción y difusión | | | | |
| Tipo | Tema | Título de la actividad | [Tipo de servicio] | Nivel de avance (marque con una "X" la opción correcta) |
| Participantes | Alcance |
| Comunidad escolar | Comunidad local |
| No. de SEE | Alumnado | No. de SEE | Alumnado | Directivos y docentes | Familias |
| M | H | T | M | H | T | M | H | T | M | H | T | M | H | T | R | P | M | C |
| | | | | | | | | | | | | | | | | | | | | | | | |
c. Conformación y operación de las redes de madres y padres de familia
| Tipo | Título de la actividad | [Tipo de servicio] |
| Familias de alumnas y alumnos con discapacidad/ familias de alumnas y alumnos con aptitudes sobresalientes. | Nivel de avance (marque con una "X" la opción correcta) |
| No. de SEE | Participantes | |
| M | H | T | Realizado | En proceso | Modificado | Cancelado |
| | | | | | | | | | |
ii. Centros educativos equipados
| a. Material didáctico especializado |
| Tipo | Descripción | Distribución por tipo de servicio | Nivel de avance (marque con una "X" la opción correcta) |
| Cantidad | Beneficiarias/os | Cantidad | Beneficiarias/os | Cantidad | Beneficiarias/os |
| No. de CAM | Alumnas / os | No. de CAM laboral | Alumnas / os | No. de USAER | Alumnas / os |
| M | H | T | M | H | T | M | H | T | R | P | M | C |
| | | | | | | | | | | | | | | | | | | | | |
| b. Material bibliográfico |
| Tipo | Descripción | Distribución por tipo de servicio | Nivel de avance (marque con una "X" la opción correcta) |
| Cantidad | Beneficiarias/os | Cantidad | Beneficiarias/os | Cantidad | Beneficiarias/os |
| Servicios | Alumnas / os | Servicios | Alumnas / os | Servicios | Alumnas / os |
| M | H | T | M | H | T | M | H | T | R | P | M | C |
| | | | | | | | | | | | | | | | | | | | | |
| c. Equipo tecnológico y multimedia | | | | | | | |
| Tipo | Descripción | Distribución por tipo de servicio | Nivel de avance (marque con una "X" la opción correcta) |
| Cantidad | Beneficiarias/os | Cantidad | Beneficiarias/os | Cantidad | Beneficiarias/os |
| Servicios | Alumnas/os | Servicios | Alumnas / os | Servicio | Alumnas/os |
| M | H | T | M | H | T | M | H | T | R | P | M | C |
| | | | | | | | | | | | | | | | | | | | | |
| d. Equipamiento de los talleres de los Centros de Atención Múltiple que ofertan formación para el trabajo |
| Tipo | Descripción | Nombre del taller | Cantidad | Beneficiarias/os | Nivel de avance (marque con una "X" la opción correcta) |
| No. de CAM | Alumnas /os |
| M | H | T | R | P | M | C |
| | | | | | | | | | | | |
| e. Diseño e impresión de formatos adaptados |
| Tipo/ Descripción | Distribución por tipo de servicio | Presupuesto | Trimestre inicial | Trimestre final | Propósito | Nivel de avance (marque con una "X" la opción correcta) |
| Cantidad a distribuir | No. de SEE | Tipo de servicio |
| R | P | M | C |
| | | | | | | | | | | | | |
| f. Ayudas técnicas para la movilidad |
| Tipo | Descripción | Distribución por tipo de servicio | Presupuesto | Trimestre inicial | Trimestre final | Propósito | Nivel de avance (marque con una "X" la opción correcta) |
| Cantidad | No. de SEE | Tipo de SEE |
| | | | | | | | | | (RPMC) |
iii. Vínculos interinstitucionales
| a) Establecimiento de acuerdos o convenios de colaboración |
| Ámbitos de intervención | Descripción de la vinculación | Beneficiadas/os | Nivel de avance (marque con una "X" la opción correcta) |
| Tipo de organismo | Nombre del organismo | Tipo de servicio | Número de servicios | Alumnas y alumnos desagregado por sexo |
| R | P | M | C |
| | | | | | | | | | | | | | | | | | | | | | |
Gastos de operación local
| Gastos de operación local |
| Tipo | Descripción | Nivel de avance (marque con una "X" la opción correcta) |
| R | P | M | C |
| En caso de requerir alguna precisión o aclaración, describa brevemente: |
AUTORIZACIÓN
Validación de la /el Responsable del Programa
| Nombre: | |
| Cargo: | |
| Firma y sello: | |
Anexo 7 Formato de Base de Datos Inicial
| CCT del servicio | Nombre del servicio | Señale con una "X" el total de necesidades que requiere cada servicio [por tipo de servicio] |
| Fortalecimiento de agentes educativos | Centros educativos equipados | Vínculos interinstitucionales |
| (Especifique) |
| | | | | | | | | | | | |
Anexo 8 Formato de Base de Datos de Beneficiarios Indirectos
| 1. CCT del SEE | 2. Municipio del SEE | 3. Nombre del SEE |
| | | |
| 4. Escriba el tipo de actividad en el rubro de gasto con el que fue fortalecido el servicio |
| Fortalecimiento de agentes educativos | Centros educativos equipados | Vínculos interinstitucionales |
| 5. Señale el número total de beneficiados con estas acciones |
| Madres y padres de familia | Docentes | Supervisores / directivos |
| 6. Señale la cantidad de alumnos beneficiados por nivel educativo y por condición |
| [Registre el nivel] |
| Ceguera | Baja visión | Sordera | Hipoacusia | Sordoceguera | Motriz | Intelectual | Psicosocial | Autismo | Múltiple | TDAH | TOTAL |
| M | H | M | H | M | H | M | H | M | H | M | H | M | H | M | H | M | H | M | H | M | H | M | H |
| 6. Señale la cantidad de alumnos beneficiados por nivel educativo y por condición |
| [Registre el nivel] |
| AS intelectual | AS creativa | AS artística | AS psicomotriz | AS socioafectiva | TOTAL |
| M | H | M | H | M | H | M | H | M | H | M | H |
| 7. Señale la matrícula total de beneficiados con discapacidad; diferenciados por sexo |
| Mujeres | Hombres | Total |
| 7. Señale la matrícula total de beneficiados con aptitudes sobresalientes; diferenciados por sexo |
| Mujeres | Hombres | Total |
Anexo 9 Diagrama de Flujo
________________________