ACUERDO por el que se emiten las Reglas de Operación del Programa de Salud y Bienestar Comunitario, para el ejercicio fiscal 2020.

Al margen un sello con el Escudo Nacional, que dice: Estados Unidos Mexicanos.- SALUD.- Secretaría de Salud.

JORGE CARLOS ALCOCER VARELA, Secretario de Salud, con fundamento en los artículos 39 de la Ley Orgánica de la Administración Pública Federal; 77 de la Ley Federal de Presupuesto y Responsabilidad Hacendaria; artículos 29, 30 y el Anexo 25 del Presupuesto de Egresos de la Federación para el Ejercicio Fiscal 2020, así como el artículo 5, apartado D, fracción IV y 7 fracciones XVI y XXVI, del Reglamento Interior de la Secretaría de Salud, y
CONSIDERANDO
Que la Ley Federal de Presupuesto y Responsabilidad Hacendaria dispone en su artículo 77, que con el objeto de que la administración de los recursos públicos federales se realice con base en criterios de eficiencia, eficacia, economía, honradez y transparencia, el Presupuesto de Egresos de la Federación señalará los programas a través de los cuales se otorguen subsidios y aquellos que deberán sujetarse a reglas de operación, así como los criterios generales aplicables a las mismas;
Que el artículo referido en el párrafo anterior, establece que las entidades, a través de sus respectivas dependencias coordinadoras de sector, serán responsables de emitir las reglas de operación, respecto de los programas que inicien su operación en el ejercicio fiscal siguiente o, en su caso, las modificaciones a aquellas que continúen vigentes;
Que el Plan Nacional de Desarrollo 2019-2024 establece que el objetivo más importante del gobierno de la Cuarta Transformación es que en 2024 la población de México esté viviendo en un entorno de bienestar, con especial énfasis en los grupos históricamente discriminados;
Que el Programa de Salud y Bienestar Comunitario se alinea al Plan Nacional de Desarrollo 2019-2024 en el Eje General II. Política Social, en su apartado Construir un país con bienestar determina que el gobierno federal impulsará una nueva vía hacia el desarrollo para el bienestar, una vía en la que la participación de la sociedad resulta indispensable y que puede definirse con este propósito: construiremos la modernidad desde abajo, entre todos y sin excluir a nadie;
Que el Organismo Público Descentralizado denominado Sistema Nacional para el Desarrollo Integral de la Familia (SNDIF) es una entidad de la Administración Pública Federal agrupada en el sector coordinado por la Secretaría de Salud, como se desprende del artículo 5, apartado D, fracción IV, del Reglamento Interior de la Secretaría de Salud y de la Relación de Entidades Paraestatales de la Administración Pública Federal, publicada en el Diario Oficial de la Federación el 15 de agosto de 2019;
Que en términos de lo dispuesto por el Artículo 29 y el Anexo 25, del Presupuesto de Egresos de la Federación para el Ejercicio Fiscal 2020, publicado en el Diario Oficial de la Federación el 11 de diciembre de 2019, el Programa de Salud y Bienestar Comunitario estará sujeto a las reglas de operación que se emitan;
Que el Sistema Nacional para el Desarrollo Integral de la Familia es responsable de la ejecución del Programa de Salud y Bienestar Comunitario, así como de dar seguimiento al cumplimiento de sus objetivos y evaluar sus resultados;
Que el Programa de Salud y Bienestar Comunitario no se contrapone, afecta o presenta duplicidad con otros programas y acciones del Gobierno Federal en cuanto a diseño, beneficios, apoyos otorgados y población objetivo;
Que los gastos del Programa de Salud y Bienestar Comunitario, para el ejercicio fiscal 2020, se ajustarán a lo establecido en el Presupuesto de Egresos de la Federación para el Ejercicio Fiscal 2020, publicado en el Diario Oficial de la Federación el 11 de diciembre de 2019; en las disposiciones emanadas del Programa Nacional de Combate a la Corrupción y a la Impunidad, y de Mejora de la Gestión Pública 2019-2024, publicado en el Diario Oficial de la Federación el 30 de agosto de 2019, en la Ley Federal de Austeridad Republicana, publicada en el Diario Oficial de la Federación el 19 de noviembre de 2019 y en las disposiciones de austeridad que se emitan, he tenido a bien expedir el siguiente:
ACUERDO
ARTÍCULO ÚNICO.- Se emiten las Reglas de Operación del Programa de Salud y Bienestar Comunitario, para el ejercicio fiscal 2020, formuladas por el Sistema Nacional para el Desarrollo Integral de la Familia.
TRANSITORIO
ÚNICO.- El presente Acuerdo entrará en vigor el primero de enero de dos mil veinte.
Dado en la Ciudad de México, a los veintitrés días del mes de diciembre de dos mil diecinueve.- El
Secretario de Salud, Jorge Carlos Alcocer Varela.- Rúbrica.
REGLAS DE OPERACIÓN DEL PROGRAMA SALUD Y BIENESTAR COMUNITARIO, PARA EL
EJERCICIO FISCAL 2020
ÍNDICE
1.    Introducción.
1.1   Glosario de términos.
2.    Objetivos del Programa.
2.1   Objetivo general.
2.2   Objetivos específicos.
3.    Lineamientos.
3.1   Cobertura.
3.2   Población.
3.2.1    Población potencial.
3.2.2    Población objetivo.
3.2.3    Población atendida.
3.3   Población beneficiaria.
3.3.1    Requisitos de elegibilidad.
3.3.2    Procedimiento de selección.
3.4   Características de los apoyos.
3.4.1    Montos de apoyo.
3.4.1.1    Capacitaciones/Asesorías Técnicas.
3.4.1.2    Proyectos Comunitarios.
3.5   Derechos, Obligaciones y Sanciones.
3.5.1    Derechos.
3.5.2    Obligaciones.
3.5.3    Sanciones.
3.6   Participantes.
3.6.1    Instancias ejecutoras.
3.6.2    Instancia normativa.
3.7   Coordinación Institucional.
4.     Operación.
4.1   Proceso.
4.1.1    Programa de Salud y Bienestar Comunitario.
4.1.1.1 Estrategias operativas.
4.1.1.2 Resultados esperados.
4.1.1.3 Fases de implementación.
4.1.2    Procedimiento para la Aprobación del Proyecto Anual de Salud y Bienestar Comunitario.
4.1.3    Suscripción de los Convenios de Coordinación.
4.1.4    Entrega y ejercicio de los recursos.
4.1.5    Modificaciones al Proyecto Anual de Salud y Bienestar Comunitario aprobado.
4.2   Ejecución.
4.2.1   Seguimiento a la operación
 
4.2.2    Avances físicos-financieros.
4.2.3    Recursos no devengados.
5.    Auditoría y seguimiento.
6.     Evaluación.
6.1   Evaluación interna.
6.2   Evaluación externa.
7.    Transparencia.
7.1   Difusión.
7.2   Padrones.
7.3   Contraloría Social.
8.    Quejas y denuncias.
9.    ANEXOS
       Anexo 1. Convenio de Coordinación del Programa Presupuestario S251 Salud y Bienestar Comunitario.
       Anexo 2. Formato de Proyecto Anual de Salud y Bienestar Comunitario (PASBIC).
1.    Introducción
La adopción de un sistema económico neoliberal como el que se ha implementado en México en los últimos 35 años tiene como consecuencia la exclusión de grandes sectores de la sociedad de los beneficios del desarrollo, lo cual ha ocasionado que 52.4 millones de personas se encuentren en situación de pobreza, es decir, 41.9% de la población mexicana, de acuerdo a los resultados del estudio de pobreza multidimensional de CONEVAL, 2018; situación que incide más en localidades de alta y muy alta marginación y población indígena en un 74.9%. Estas localidades se caracterizan por presentar un limitado acceso a servicios e infraestructura básica y rezago educativo, pero también, como señala CONAPO (2013), la marginación se asocia a la carencia de oportunidades sociales y a la ausencia de capacidades para adquirirlas y generarlas. No sólo está ligada a privaciones e inaccesibilidad a bienes y servicios fundamentales para el bienestar, pues esas situaciones no son resultado de elecciones individuales, sino de un modelo productivo que no brinda a toda la población las mismas oportunidades. Por lo que se considera que las desventajas ocasionadas por la marginación son acumulables, configurando escenarios cada vez más desfavorables, que potencian la vulnerabilidad social (CONAPO, 2013).
La carencia de oportunidades, la ausencia de capacidades y la marginación son escenarios desventajosos, que dan como resultado, entre otras problemáticas, una deficiente salud comunitaria, principalmente en las localidades de alta y muy alta marginación, y específicamente en poblaciones vulnerables.
La salud comunitaria entendida como la combinación de habilidades, creencias y ciencias, dirigidas hacia el mantenimiento y la mejora de la salud de todas las personas de la comunidad, a través de la acción colectiva o social, para lograr un estado de completo de bienestar físico, mental y social (OMS, 2004), considera un concepto amplio e integrador de la vida humana donde se defiende la vida, la naturaleza y el bien común. Por su parte, los determinantes sociales entendidos como las circunstancias en que las personas nacen, crecen, viven, trabajan y envejecen, se consideran a su vez, como condicionantes de la salud comunitaria. Es así, que el problema central del Programa de Salud y Bienestar Comunitario se enfoca en la existencia de determinantes sociales afectados, que limitan la salud comunitaria en localidades de alta y muy alta marginación. Para fines de este programa, los determinantes sociales serán abordados a través de los componentes de autocuidado, recreación, gestión integral de riesgos, espacios habitables saludables, alimentación correcta y local, economía solidaria, así como sustentabilidad.
La Organización Panamericana de la Salud (OPS) plantea que si bien existe la necesidad de acordar contenidos que enriquezcan la noción de salud comunitaria, existen elementos sobre los que los especialistas tienen acuerdo, como el de promover la participación activa y el empoderamiento de la comunidad en salud,
considerar los factores de riesgo sociodemográficos, conductuales y psicosociales de la mala salud en los entornos en los que se producen, y estar basados en mecanismos de rendición de cuentas que consideren cantidad, calidad e impacto de las acciones.
En el Sistema Nacional para el Desarrollo Integral de la Familia (SNDIF) se retoman estas consideraciones agregándole el factor de bienestar, de manera que se concibe a la salud y el bienestar comunitario como la presencia de capacidades individuales y colectivas que generan alternativas de solución, desde un enfoque de derechos, para la satisfacción de necesidades básicas (comida, agua, protección, ingreso, seguridad, esparcimiento y trabajo), el mantenimiento o mejora del entorno ecológico, una convivencia bajo los términos de igualdad, solidaridad y no discriminación, y la prevención y resiliencia ante emergencias y desastres; todo ello a través de la práctica de los estilos de vida saludables y, priorizando la atención a las poblaciones vulnerables en las localidades de alta y muy alta marginación.
La Ley General de Salud reglamenta el derecho a la protección de la salud que tiene toda persona con la finalidad de alcanzar su bienestar físico y mental y la prolongación y mejoramiento de la calidad de vida. En su artículo 2, fracciones III y IV, la Ley referida concibe a la salud desde una concepción amplia y alude a la protección y el acrecentamiento de los valores que coadyuven a la creación, conservación y disfrute de condiciones de salud que contribuyan al desarrollo social, así como a la extensión de actitudes solidarias y responsables de la población en la preservación, conservación, mejoramiento y restauración de la salud. Asimismo, considera a la Asistencia Social como un tipo de servicio que le compete al sector salud otorgar, definiéndolo como el agregado de acciones orientadas a modificar y mejorar las circunstancias de carácter social que limiten el desarrollo integral del individuo. Estas circunstancias se refieren a lo que se conoce como los determinantes sociales de la salud y alude a procesos que incluyen el fortalecimiento de capacidades individuales y colectivas.
Por otra parte, la Ley citada dispone que la promoción de la salud tiene como objetivo crear, conservar y mejorar las condiciones deseables de salud para toda la población y propiciar en el individuo las actitudes, valores y conductas adecuadas para motivar su participación en beneficio de la salud individual y colectiva.
El SNDIF, en concordancia con la Ley de Asistencia Social, concibe como servicio básico de salud la promoción de la participación consciente y organizada de la población, es decir, se privilegia una visión colectiva por lo que el concepto más acorde es la promoción de la salud comunitaria, entendida ésta como un derecho que trasciende el concepto de cuidado personal del equilibrio biológico, para abarcar la relación entre los individuos y de éstos con el Estado, como integrantes de una comunidad, que son capaces de ejercer el derecho a participar, de conducirse con autonomía, de tomar decisiones y de demandar el acceso a servicios de salud de calidad. Por lo que se perfila como una estrategia institucionalizada para reducir la desigualdad, aumentar la prevención y fortalecer la capacidad de las personas para hacer frente a sus problemas y tomar decisiones que redunden en el control de sus procesos vitales.
Así, desde esta visión, la promoción de la salud comunitaria abarca no solamente las acciones encaminadas a desarrollar las habilidades y capacidades individuales y colectivas, sino también las dirigidas a modificar las condiciones sociales, ambientales y económicas y en consecuencia mejorarla, siendo la participación y organización comunitaria esencial para hacer sostenible el proceso.
Para el SNDIF la estrategia de intervención se resume en el concepto de salud y bienestar comunitario y se refleja en la promoción de prácticas de estilos de vida saludables. Conjunto de componentes sobre los cuales es necesario incidir para mejorar la salud y el bienestar comunitario de habitantes de localidades con alto y muy alto índice de marginación, con énfasis en poblaciones con algún tipo de vulnerabilidad (indígenas, con discapacidad, adultas mayores, de la diversidad sexual), considerando central el fortalecimiento tanto de las redes sociales de apoyo como las capacidades individuales y colectivas.
El Programa está directamente vinculado al Plan Nacional de Desarrollo 2019-2024, en su eje sobre Política Social en donde se enfatiza la prioridad de construir un país con bienestar, específicamente haciendo referencia a que "el objetivo más importante del gobierno de la Cuarta Transformación es que en 2024 la población de México esté viviendo en un entorno de bienestar". El Programa se alinea también a los Objetivos de Desarrollo Sostenible (ODS), en particular el 1 cuya aspiración es acabar con la pobreza, el 2 lograr la seguridad alimentaria y la mejora de la nutrición, el 10 disminuir la desigualdad, y el 13 atender el cambio climático incluyendo a todos, en un horizonte acotado al 2030. Todo lo anterior considerando los principios de igualdad de género, no discriminación e inclusión, como lo marca el eje Transversal 1 del Plan Nacional de Desarrollo.
 
1.1   Glosario de términos
Para los efectos del Programa de Salud y Bienestar Comunitario, en las presentes Reglas de Operación se entenderá por:
Acta Constitutiva. Documento generado en Asamblea Comunitaria con vigencia de dos años, en el cual queda establecido el nombre, la edad, el domicilio y firma de quienes integran el Grupo de Desarrollo, sus funciones y la forma en que éste operará. Así como nombre, fecha y lugar de nacimiento, sexo, domicilio y firma de la persona representante del Grupo de Desarrollo.
Asamblea Comunitaria. Reunión general de miembros de una localidad para decidir sobre asuntos relativos a la salud y el bienestar comunitario, tiene entre sus finalidades conformar un Grupo de Desarrollo, informar y tomar decisiones, así como darle seguimiento a las mismas.
Autogestión Comunitaria. Proceso formativo que implica acciones participativas para la toma de decisiones individuales, familiares y colectivas en torno la salud comunitaria, y para disminuir la dependencia de las ayudas gubernamentales dirigidas a sobrevivir. Lo cual requiere la creación de alianzas y redes con otras organizaciones y participación en las estructuras de poder.
Capacitación. Es el conjunto de actividades didácticas, orientadas a ampliar los conocimientos, habilidades y aptitudes, ya sea individuales o colectivas, de las y los participantes en el Programa de Salud y Bienestar Comunitario y que responde a las necesidades detectadas por las mismas Comunidades, se entiende como un proceso continuo y sistemático, con objetivos, fechas y horarios determinados. La planeación de una Capacitación se encuentra en una carta descriptiva.
Comité de Contraloría Social (CCS). Se constituye por la Población Atendida del Programa Salud y Bienestar Comunitario electa democráticamente e integrada de manera organizada, independiente, voluntaria y honorífica, su propósito es verificar la adecuada ejecución del Programa, la correcta aplicación de los recursos públicos asignados y el cumplimiento de las metas.
Comunidad. Personas que en conjunto habitan un espacio geográfico determinado, que generan un sentido de pertenencia e identidad social, que interaccionan entre sí, operando redes de comunicación y apoyo mutuo, para lograr determinados objetivos, intereses, satisfacer necesidades, resolver problemas y desempeñar funciones sociales relevantes para su localidad.
CONAPO. Consejo Nacional de Población.
Contraloría Social (CS). Es el mecanismo de las/os beneficiarias/os, para que, de manera organizada, verifiquen el cumplimiento de las metas y la correcta aplicación de los recursos públicos asignados a los programas de desarrollo social. Constituye una práctica de participación comunitaria, de transparencia y rendición de cuentas, que contribuye a lograr los objetivos y estrategias en materia de política social.
Convenio de Coordinación. Es el instrumento jurídico que suscriben el Sistema Nacional para el Desarrollo Integral de la Familia y los Sistemas Estatales para el Desarrollo Integral de la Familia para la asignación de recursos, con el objetivo de ejecutar un proyecto alineado al Programa de Salud y Bienestar Comunitario.
Cuestionario de satisfacción de los apoyos recibidos. Es el instrumento a través del cual los Grupos de Desarrollo pueden manifestar su conformidad o inconformidad con los apoyos recibidos (capacitaciones e insumos para proyectos comunitarios).
Desarrollo Comunitario. Proceso destinado a crear condiciones de progreso social y económico para toda la comunidad, con su participación y autoconfianza, siempre enfocado a la salud comunitaria y al bienestar colectivo.
Determinantes sociales de la salud. De acuerdo con la Organización Mundial de la Salud, son las circunstancias en las que las personas nacen, crecen, viven, trabajan y envejecen, incluido el sistema de salud. Esas circunstancias son el resultado de la distribución del dinero, el poder y los recursos a nivel mundial, nacional y local, que depende a su vez de las políticas adoptadas. Los determinantes sociales de la salud explican la mayor parte de las inequidades sanitarias, esto es, de las diferencias injustas y evitables observadas en y entre los países en lo que respecta a la situación sanitaria.
DGADC. Dirección General de Alimentación y Desarrollo Comunitario.
 
Diagnóstico Exploratorio (DE). Es el ejercicio inicial analítico realizado por el Sistema Estatal para el Desarrollo Integral de la Familia que constata las características económicas, sociales, políticas, culturales, demográficas y topográficas de la Comunidad, de manera que se ubiquen las circunstancias de las cuales se parte.
Diagnóstico de la Salud y el Bienestar de la Comunidad (DSBC). Es una caracterización de la condición que presenta la comunidad respecto a su salud y bienestar; se lleva a cabo al inicio de la intervención para obtener datos que permitan medir la situación inicial y, posteriormente, en distintas etapas del proceso para evaluar el avance que generan las acciones del PSBC.
Diagnóstico Participativo (DP). Es el ejercicio de reflexión de la realidad que llevan a cabo, en conjunto, el Grupo de Desarrollo y la Promotoría, basado en la metodología de Planeación Participativa, que permite identificar y priorizar sus problemáticas, y establecer alternativas de solución, todo ello como punto de partida para tomar decisiones encaminadas a mejorar la salud comunitaria.
Espacio Comunitario y/o Alimentario. Es el lugar físico de acceso público, donde se preparan, distribuyen y consumen alimentos calientes de los programas que promueve el SNDIF.
Estilos de Vida Saludables. Son formas de comportamiento humano, cotidiano que expresan el desarrollo individual y colectivo de capacidades para: el autocuidado, la recreación y manejo del tiempo libre, la gestión integral de riesgos, los espacios habitables sustentables, la alimentación correcta y local, la sustentabilidad, la economía solidaria y la organización para la autogestión.
Estrategia Anual de Inversión Comunitaria (EAIC). Iniciativa en la que se detallan los proyectos sociales o productivos, las acciones de capacitación y asesoría técnica y sus respectivos requerimientos de financiamiento, que corresponden a las alternativas de acción colectiva que el GD ha identificado como prioritarios en su Programa de Trabajo Comunitario, pueden abarcar uno o más aspectos encaminados a modificar los determinantes sociales de la salud, de tal manera que incida significativamente en la creación de condiciones para la salud y el bienestar comunitarios.
Grupo de Desarrollo (GD). Es el conjunto de personas que se congregan y constituyen mediante asamblea como organización comunitaria, con el propósito de impulsar los trabajos para la salud y el bienestar de su localidad. Es conformado por personas que han decidido trabajar libre, gratuita y voluntariamente, sin discriminación por sexo, género, rango social, orientación sexual o cualquier otro motivo o circunstancia.
Insumos. Son tipos de beneficios tangibles; se refieren a los paquetes de alimentos, animales, materias primas, herramientas básicas y otros materiales útiles que faciliten y consoliden los Proyectos Comunitarios de los Grupos de Desarrollo, financiados a través de recursos de Ramo 12.
Localidad. Es el espacio geográfico ocupado con una o más viviendas, las cuales pueden estar o no habitadas; este lugar es reconocido por un nombre dado por la ley o la costumbre.
Padrón de población beneficiaria. Es la lista, registro o base de datos de personas beneficiarias que reciben directa o indirectamente subsidios y/o apoyos presupuestarios (a nivel municipio y/o localidad), por haber cumplido con los criterios de elegibilidad y con los requerimientos establecidos en las disposiciones aplicables relativas al Programa de que se trate. En el caso del PSBC, por tratarse de un programa que trabaja a nivel territorial (área de enfoque) se registran a las personas representantes del GD como población beneficiaria.
Proyecto Anual de Salud y Bienestar Comunitario (PASBIC). Es un instrumento de planeación del área de Desarrollo Comunitario del DIF Estatal, de elaboración anual, donde se plantea detalladamente el conjunto de acciones que impulsan el bienestar colectivo, a través de la promoción de la salud comunitaria.
PSBC. Programa de Salud y Bienestar Comunitario.
Planeación Participativa. Es una metodología que el Programa de Salud y Bienestar Comunitario retoma con el propósito de facilitar que los Grupos de Desarrollo participen en forma activa, corresponsable y decisoria en la búsqueda de alternativas que modifiquen las condiciones de vulnerabilidad social que les afectan. Permite que la toma de decisiones se construya en conjunto, a través de talleres de trabajo participativo, donde se aplican las herramientas que propician el análisis y la reflexión del contexto local; les permiten identificar prioridades colectivas y diseñar las estrategias y acciones pertinentes para impulsar el cambio, mismas que en forma de proyectos integrarán su Programa de Trabajo Comunitario. Esto es,
constituye una estrategia central que direcciona el desarrollo y aplicación de capacidades para fortalecer la salud comunitaria.
Población Atendida. Son las localidades beneficiadas que reciben directamente subsidios y/o apoyos presupuestarios, al haber cumplido con los criterios de elegibilidad y con los requerimientos establecidos en las disposiciones aplicables relativas al Programa de Salud y Bienestar Comunitario.
Programa de Trabajo Comunitario (PTC). Es el documento que contiene la propuesta de trabajo del GD para el manejo y/o solución de las problemáticas identificadas en el Diagnóstico Participativo, en función de una visión integral que incluye las responsabilidades y tareas de los y las integrantes del GD.
Promotoría. Es el recurso humano fundamental (municipal/estatal), que apoya al Sistema Estatal para el Desarrollo Integral de la Familia en el proceso de instalación, implementación y seguimiento del Programa de Salud y Bienestar Comunitario. Acompaña y guía al GD a lo largo de todas las fases de acción comunitaria, lo asesora y le brinda las herramientas necesarias para sus procesos de reflexión, planeación, ejecución, gestión y formación de promotores y promotoras comunitarias.
Proyecto Comunitario. Es un plan de acción que considera actividades concretas, interrelacionadas y coordinadas entre sí, que se realizan con el fin de generar determinados bienes y servicios, orientados a satisfacer necesidades y/o resolver problemas colectivos. Los Proyectos Comunitarios atienden temas relativos al logro de estilos de vida saludable por lo que pueden estar direccionados al autocuidado, a la recreación y manejo del tiempo libre, a la gestión integral de riesgos, a los espacios habitables sustentables, a la alimentación correcta y local, a la sustentabilidad y a la economía solidaria. Se dividen en proyectos sociales y proyectos productivos
Proyecto Productivo. Es el proyecto comunitario orientado a la producción de bienes y servicios materiales, considera la inversión en instalaciones, maquinarias, equipos, tecnología, etc. Ejemplos de este tipo son: panaderías, tianguis comunitarios, huertos comunitarios, invernaderos, estanques acuícolas, apiarios, granjas de especies menores, etc.
Proyecto Social. Es el proyecto comunitario encaminado a brindar servicios que si bien no generan utilidad monetaria o rentabilidad económica proporcionan beneficios a nivel de la sociedad. Ejemplos de este tipo son: culturales, activación física, construcción de parques, construcción de letrinas, mejoramiento de la vivienda, rehabilitación o equipamiento de espacios alimentarios, etc.
Recibo de los recursos. Recibo de caja emitido por el área financiera receptora.
Salud Comunitaria. Se refiere a la combinación de habilidades, creencias y ciencias, dirigidas hacia el mantenimiento y la mejora de la salud de todas las personas de la comunidad a través de la acción colectiva o social, para lograr un estado de completo bienestar físico, mental y social.
Salud y Bienestar Comunitario. Para efectos de este programa, la salud y bienestar comunitario, es el estado de satisfacción de las necesidades de los integrantes de una comunidad, a través de la intervención en siete componentes: autocuidado de la salud, recreación y manejo del tiempo libre, gestión integral de riesgos, espacios habitables saludables, alimentación correcta y local, economía solidaria, así como sustentabilidad.
SEDIF. Sistema Estatal para el Desarrollo Integral de la Familia y Sistema para el Desarrollo Integral de la Familia de la Ciudad de México.
SFP. Secretaría de la Función Pública.
SICS. Sistema Informático de la Contraloría Social.
SMDIF. Sistema Municipal para el Desarrollo Integral de la Familia.
SNDIF. Sistema Nacional para el Desarrollo Integral de la Familia.
UAPV. Unidad de Atención a Población Vulnerable.
2.    Objetivos del Programa
2.1. Objetivo general
Fomentar la salud y bienestar comunitario en localidades de alta y muy alta marginación con Grupos de Desarrollo constituidos mediante el fortalecimiento de capacidades individuales y colectivas complementadas con la implementación de proyectos comunitarios.
2.2. Objetivos específicos
-      Desarrollar conocimientos, habilidades y competencias en localidades de alta y muy alta marginación
con Grupos de Desarrollo constituidos en materia de desarrollo social, humano y comunitario para fomentar la salud y bienestar comunitario, a través de capacitaciones.
-      Implementar proyectos comunitarios en localidades de alta y muy alta marginación con Grupos de Desarrollo constituidos para fomentar la salud y el bienestar comunitario.
-      
3.    Lineamientos
3.1 Cobertura
El Programa tiene cobertura nacional.
3.2 Población
3.2.1 Población potencial
Todas las localidades de alta y muy alta marginación, de acuerdo a la publicación oficial "Índice de Marginación por Localidad 2010" del Consejo Nacional de Población (CONAPO).
3.2.2 Población objetivo
Localidades de alta y muy alta marginación, de acuerdo a la publicación oficial "Índice de Marginación por Localidad 2010" del Consejo Nacional de Población (CONAPO), con GD constituidos.
3.2.3 Población Atendida
Localidades de alta y muy alta marginación con GD constituidos donde se hayan implementado procesos de planeación participativa y que cuenten con un PTC para recibir capacitaciones y/o proyectos comunitarios que fomenten su salud y el bienestar comunitario.
3.3 Población beneficiaria
3.3.1 Requisitos de elegibilidad
I.     Población Atendida:
a)   Pertenecer a la población objetivo;
b)   Contar con el Acta Constitutiva de la conformación del GD, y
c)   Disponer de un Diagnóstico Participativo y de un Programa de Trabajo Comunitario, que determine las necesidades de la población, así como las acciones y proyectos para fomentar la salud y bienestar comunitario, elaborados y suscritos por las personas que integran el GD,
II.    SEDIF:
a)   Presentar el PASBIC, alineado al formato establecido (Anexo 2), y
b)   Asegurar que cada localidad propuesta cuente con promotores (as) estatales y/o municipales DIF para que conduzcan los procesos de Salud y Bienestar Comunitario.
3.3.2 Procedimiento de selección
I.     SNDIF:
a)   Aprobación del PASBIC presentado por el SEDIF y notificación, y
b)   Elaboración y firma del Convenio de Coordinación.
II.    SEDIF:
a)   Enviar oficio de solicitud de radicación del recurso;
b)   Cumplir con los requisitos administrativos y fiscales para la radicación del recurso de Ramo 12, y
c)   Firmar el Convenio de Coordinación.
3.4 Características de los apoyos
Los recursos del PSBC son subsidios federales que, para fines de su aplicación y fiscalización no pierden su carácter federal; su aplicación se ajustará a lo establecido en los artículos, 75 de la Ley Federal de Presupuesto y Responsabilidad Hacendaria; así como, 175 y 176 de su Reglamento. Estos recursos deben ser utilizados únicamente para otorgar acciones de capacitación/asesorías técnicas y proyectos comunitarios a GD del PSBC, de conformidad con las disposiciones aplicables, las presentes Reglas de Operación y los respectivos Convenios de Coordinación.
 
Durante la operación del PSBC, las instancias normativas, ejecutoras y la población atendida deberán observar que la administración de los recursos se realice bajo los criterios de legalidad, honestidad, eficiencia, eficacia, economía, racionalidad, austeridad, transparencia, control, rendición de cuentas, equidad de género, no discriminación, inclusión y enfoque de derechos humanos. Los recursos destinados a las Entidades Federativas para sufragar las acciones previstas en el PSBC, se considerarán devengados en los términos de la Ley Federal de Presupuesto y Responsabilidad Hacendaria y su Reglamento.
3.4.1 Montos de apoyo
Los recursos para el PSBC serán los que se asignen en el Presupuesto de Egresos de la Federación para el ejercicio fiscal 2020, y serán transferidos a las instancias ejecutoras, en los términos de las presentes Reglas de Operación y de acuerdo a los Convenios de Coordinación que se suscriban conforme a los plazos y términos que establezcan las disposiciones aplicables en materia de gasto público.
El recurso está destinado para capacitaciones, y hasta un 60% del monto de la asignación presupuestaria a cada SEDIF para proyectos comunitarios.
El SNDIF dará a conocer a cada uno de los SEDIF, mediante oficio en el primer bimestre del año, el monto que recibirá para la ejecución del PASBIC aprobado y su programación presupuestal de aplicación para: capacitaciones/asesorías técnicas y proyectos comunitarios. En dicho PASBIC se deberá incluir, entre otros puntos, la Estrategia Anual de Inversión Comunitaria con los proyectos comunitarios que se requieran implementar (incluyendo el equipamiento y/o rehabilitación de espacios alimentarios), así como la asesoría técnica y las capacitaciones programadas en concordancia con los componentes establecidos en estas Reglas de Operación, para el ejercicio fiscal 2020.
3.4.1.1 Capacitaciones/Asesorías Técnicas
De acuerdo a las necesidades detectadas en las planeaciones participativas, se deberán plasmar en el PASBIC las capacitaciones requeridas, con el monto estimado para su ejecución, mismas que estarán sujetas a aprobación por parte de la DGADC. Esto con el propósito de desarrollar o fortalecer las capacidades que permitan a las comunidades atender sus necesidades en torno a disminuir las limitantes para su salud y bienestar comunitario.
El SEDIF podrá presentar una serie de cursos, actividades, talleres y/o asesorías técnicas (con pertinencia cultural y adaptadas a las necesidades específicas de las personas considerando condiciones de discapacidad), que le permitan a la población adquirir conocimientos, habilidades o destrezas en cada uno de los siguientes componentes: autocuidado, recreación y manejo del tiempo libre, gestión integral de riesgos, espacios habitables sustentables, alimentación correcta y local, economía solidaria y sustentabilidad; así como darle seguimiento a los conocimientos adquiridos.
Cabe precisar que es atribución del equipo operativo del Sistema Estatal DIF, detonar los procesos de Planeación Participativa, dar el seguimiento respectivo a los productos esperados (Diagnóstico y Proyectos Comunitarios, Programa de Trabajo Comunitario) garantizando el involucramiento, en la toma de decisiones, de todos los integrantes del GD sin ningún tipo de discriminación (por condición étnica, edad, sexo, discapacidad u orientación sexual), y evaluar los avances de los GD. Estas actividades no deben ser responsabilidad de un tercero.
Para iniciar el trabajo de formación en las localidades, es necesario considerar el fortalecimiento de conocimientos y habilidades para propiciar la organización y participación social. Esto es sentar las bases para que las y los participantes adquieran información general que les permita la reflexión, el pensamiento crítico, el análisis de la realidad social e identificar la importancia del liderazgo y desempeño en equipo para el beneficio colectivo.
Por lo anterior, se caracteriza una formación básica a aplicar según los requerimientos particulares de cada GD, misma que deberá incluirse para todos los de apertura con al menos un tema de capacitación por mes, con el número de sesiones necesarias, sin excepción. Cabe destacar, que estos temas pueden implementarse en los GD de continuidad y consolidación que requieran fortalecerse (no más de 3 años desde el inicio del proceso de intervención) con base en lo siguiente:
Formación básica. Organización comunitaria para la autogestión:
-     Comunicación efectiva y relaciones interpersonales.
-     Toma de decisiones y solución de problemas y conflictos.
-     Conocimiento de sí mismo y empatía.
 
-     Pensamiento creativo y crítico.
-     Manejo de sentimientos y emociones.
-     La salud comunitaria desde un enfoque de derechos.
-     Salud comunitaria y determinantes sociales.
-     Desarrollo Comunitario con perspectiva de género.
-     La gestión comunitaria y el bien común.
-     Elaboración de la Estrategia Anual de Inversión Comunitaria.
-     Interés superior de la niñez.
-     Diversidad sexual y no discriminación
A continuación, se describen las temáticas que pueden ser abordadas en cada componente de salud y bienestar comunitario, sin que estas sean limitativas, y que podrán ser impartidas a todos los GD que lo requieran conforme a su planeación participativa, garantizando en todos los temas la transversalidad del enfoque de género, de los derechos humanos y de la pertinencia cultural, adaptándose a las necesidades específicas de la población con discapacidad y/o hablante de lengua indígena, entre otras, que garanticen la inclusión de los diferentes grupos.. Cabe destacar, que se prohíbe impartir la misma temática de capacitación que se haya impartido con anterioridad al GD, salvo en el caso que se requiera una ampliación para el fortalecimiento de la temática.
Componente I: Autocuidado:
-      Determinantes sociales de la salud.
-      Autocuidado de la salud, importancia del estado de salud y nutricional de la población: por género y edad (menores de cinco años no escolarizados, adolescentes, mujeres embarazadas y en periodo de lactancia, personas adultas mayores, personas con discapacidad, etcétera).
-      Prevención de enfermedades.
-      Autoestima.
-      Medicina alternativa y/o tradicional.
-      Prevención de adicciones.
-      Educación sexual y reproductiva.
-      Relaciones humanas saludables.
-      Higiene personal y comunitaria.
-      Masculinidades saludables (fomento del autocuidado y el cuidado de otros, en los hombres)
Componente II: Recreación y manejo del tiempo libre:
-      Talleres lúdicos y/o deportivos.
-      Talleres artísticos y/o culturales con enfoque al rescate de las tradiciones y la cultura local.
-      Desarrollo de la creatividad (pláticas, talleres o conferencias relacionadas con la importancia del tiempo libre).
Componente III: Gestión Integral de riesgos:
-      Mitigación de riesgos y atención de desastres.
-      Elaboración de diagnósticos de riesgo.
-      Resiliencia.
-      Primeros auxilios.
Componente IV: Espacios habitables sustentables:
-      Generación de alternativas de servicios básicos e infraestructura comunitaria.
-      Desarrollo de parques recreativos y lúdicos.
 
-      Proyectos y espacios sustentables.
Componente V: Alimentación correcta y local:
-      Educación alimentaria y nutricional por género y edad (hábitos alimentarios para la prevención de enfermedades crónico-degenerativas).
-      Lactancia materna exclusiva y guías de ablactación.
-      Importancia de la alimentación durante el embarazo, los primeros 1,000 días y la primera infancia.
-      Alternativas para la producción local de alimentos.
-      Rescate de la cultura alimentaria en la región.
-      Promoción de la calidad e inocuidad de los alimentos (la prevención de enfermedades infecciosas).
Componente VI: Economía solidaria:
-      La economía solidaria, una alternativa para la producción.
-      Pasos para desarrollar la economía solidaria.
-      Ecotecnias.
-      Producción agropecuaria.
-      Proyectos de servicios y transformación.
-      Talleres de oficios para fomento del autoempleo.
-      Administración de proyectos.
-      Comercialización de los productos.
-      Innovación tecnológica.
-      Técnicas de producción y manejo de suelos, agua, semillas y otros recursos.
Componente VII: Sustentabilidad:
-      Habilidades para la gestión institucional de recursos, servicios básicos y de bienestar social.
-      Medio ambiente: cuidado, preservación y restauración.
-      Proyectos y espacios sustentables.
3.4.1.2 Proyectos Comunitarios
Los proyectos se otorgarán a través de una EAIC. Se refiere a la estructuración de una propuesta integral de atención anual de hasta $600,000.00 (seiscientos mil pesos 00/100 M.N.) por cada GD con el propósito de fortalecer uno o más componentes de la salud y el bienestar comunitario, el cual, puede incluir capacitaciones, proyectos sociales o productivos, así como otros insumos y acciones requeridas para el logro de los objetivos planteados por el GD. En caso de que la propuesta exceda el costo máximo señalado, se podrá hacer una excepción siempre y cuando la justificación lo amerite.
Las EAIC serán elaboradas por los SEDIF o los SMDIF de acuerdo a los resultados de la planeación participativa con la comunidad y deberán incluir:
a)    Nombre de la Estrategia;
b)    Objetivo de la EAIC;
c)    Población objetivo y modalidad de GD (apertura, continuidad, consolidación);
d)    Cobertura geográfica de la Estrategia;
e)    Alineación con el Plan Nacional de Desarrollo, Plan Estatal de Desarrollo y Programa Sectorial de Salud;
f)     Componentes de la salud y el bienestar comunitario que se fortalecerán;
g)    Problemáticas detectadas en la comunidad (justificación de la intervención);
h)    Acciones para el fomento de la salud y bienestar comunitario:
- Capacitaciones a impartir.
- Proyectos comunitarios a implementar.
 
- Otras acciones a desarrollar en la comunidad.
i)     Presupuesto estimado. Desglose de los rubros de gasto en materia de capacitaciones, proyectos comunitarios, requerimientos para el seguimiento de las acciones y capacitaciones, entre otros, los cuales, en su totalidad, deberán presupuestar un monto de hasta $600,000.00 (seiscientos mil pesos 00/100 M.N.) por cada Estrategia Anual de Inversión Comunitaria;
j)     Cronograma de actividades, y
k)    Mecanismo para el seguimiento y evaluación de la Estrategia.
Las EAIC tendrán que venir en formato anexo al PASBIC y serán analizadas por el área de Desarrollo Comunitario de la DGADC, mismas que serán aprobadas de acuerdo al dictamen de viabilidad técnica y suficiencia presupuestal.
Respecto a los proyectos comunitarios que se pueden integrar en la EAIC, sin ser limitativos, se podrán considerar los siguientes:
Componente para fomentar la
salud y bienestar comunitario
Ejemplos de Tipos de apoyo
I.     Autocuidado
      (Proyectos sociales)
Mobiliario médico básico.
Insumos para medicina alternativa.
Insumos para una campaña comunicacional sobre el autocuidado de la salud.
II.    Recreación y manejo del tiempo libre
      (Proyectos sociales)
Convivencia comunitaria: insumos para favorecer la música, deporte, teatro, danza.
Parques rústicos, gimnasios o espacios para la activación física, etc.
III.   Gestión Integral de Riesgos
      (Proyectos Sociales)
Botiquín de primeros auxilios, megáfonos, vestimenta e insumos para brigadas, radios, equipo para protección civil, etc.
IV.   Espacios habitables sustentables
      (Proyectos sociales)
Infraestructura para la construcción de estufas ahorradoras de leña, letrinas, captadores de agua, etc.
V.    Alimentación correcta y local
      (Proyectos sociales y productivos)
Equipamiento de espacios alimentarios.
Insumos para la construcción de huertos integrales de traspatio, grupales o comunitarios, granjas de traspatio de especies menores, invernaderos.
Huertos escolares pedagógicos, etc.
VI.   .Economía solidaria (Proyectos productivos)
Insumos para fortalecer la capacitación para el trabajo. Ejemplos: Máquinas de coser, hilos, hornos, herramientas, etc.
Insumos para la trasformación de alimentos u ofrecimiento de servicios, etc.
VII.  Sustentabilidad
      (Proyectos sociales y productivos)
Reforestación, ecotecnias.
Insumos para campaña comunicacional sobre el cuidado del medio ambiente y la sustentabilidad, etc.
 
Los proyectos comunitarios productivos estarán alineados a especificaciones técnicas, para obtener proyectos homogéneos en su estructura física, garantizando la sustentabilidad y el uso correcto de los insumos. Las especificaciones estarán definidas en un manual que proporcionará el SNDIF y podrá consultarse en el micrositio de la DGADC.
Los proyectos comunitarios que contemplen animales de crianza, además de estar sujetos al Diagnóstico Participativo y al PTC, deberán contar con el compromiso de la comunidad del cuidado de las especies
seleccionadas, brindando un trato digno, tener el espacio adecuado y mantenimiento de éste.
Los proyectos comunitarios que contemplen la producción de alimentos deberán garantizar que la comunidad cuente con las bases para la producción: agua suficiente para riego, tierra disponible, mano de obra disponible.
La rehabilitación y/o equipamiento de espacios alimentarios tiene la finalidad de promover una alimentación correcta, siendo esta una prioridad para el SNDIF que requiere ser atendida, por ello, si se detecta la necesidad de fortalecer un desayunador o comedor comunitario en modalidad caliente, y se plantea como una acción en el PTC, se podrá apoyar con recursos del Ramo 12 lo siguiente:
-      Rehabilitación: Adquisición de materiales para remodelación de Espacios Alimentarios, hornos rústicos, estufas ecológicas, entre otros.
-      Equipamiento: Adquisición de equipo, mobiliario y utensilios, entre otros enseres indispensables para la operación de los Espacios Alimentarios.
En el caso específico de los comedores comunitarios, la operación deberá realizarse por parte de quienes integren los GD y/o personas que viven en la localidad, con la finalidad de fortalecer la participación activa comunitaria. El manejo, mantenimiento y el buen uso del comedor y de los insumos (equipamiento), es una acción permanente y será supervisada por los/las promotores/as del SEDIF y SMDIF.
3.5 Derechos, Obligaciones y Sanciones
3.5.1 Derechos
I.     De la Población Atendida:
a)   Recibir, por parte del SNDIF y de las instancias ejecutoras, un trato digno, respetuoso y equitativo, libre de discriminación por edad, sexo, género, grupo étnico, partido político o religión, orientación sexual, entre otros;
b)   Solicitar y recibir información sobre el estado que guardan las gestiones que hubieren realizado;
c)   Ser parte de los procesos de organización y participación comunitaria establecidos en el PSBC;
d)   Participar en acciones de capacitación que respondan a sus requerimientos de conocimientos, habilidades y aptitudes;
e)   Recibir apoyo para implementar o consolidar proyectos comunitarios que incluyan capacitación, asesoría técnica, insumos, conforme a las disposiciones normativas del PSBC y demás disposiciones vigentes;
f)    Recibir información, orientación clara y oportuna sobre la operación del PSBC y el desarrollo de proyectos;
g)   Hacer uso de los servicios ofrecidos por los espacios comunitarios y alimentarios apoyados;
h)   Participar en el proyecto desde la etapa de planeación hasta la evaluación, en los términos en los que el GD defina, y
i)    Formar parte del Comité de Contraloría Social.
II.    De los SEDIF:
a)   Solicitar y recibir información sobre el estado que guardan las gestiones que hubieren realizado, y
b)   Recibir asesoría, capacitación, acompañamiento e información por parte del SNDIF.
III.    Del SNDIF:
a)   Solicitar información al SEDIF para dar seguimiento al cumplimiento de su PASBIC;
b)   Realizar visitas al SEDIF, a las comunidades y a los GD de la cobertura del PSBC, con el propósito de dar seguimiento al cumplimiento de lo establecido en sus PASBIC;
c)   Convocar al SEDIF a reuniones de trabajo con el fin de dar seguimiento al PSBC;
d)   Realizar recomendaciones al SEDIF en la implementación del PSBC, y
 
e)   En caso de que se cuente con suficiencia presupuestal, el SNDIF podrá emitir convocatorias adicionales para la elaboración de proyectos especiales.
3.5.2 Obligaciones
I.     De la Población Atendida:
a)   Conformar e integrarse a un GD;
b)   Participar activamente en las acciones definidas por el GD;
c)   Asistir y participar en las capacitaciones programadas por el SEDIF y/o el SMDIF para el ejercicio vigente;
d)   Aplicar los conocimientos, las competencias y las habilidades adquiridas mediante las capacitaciones, en la implementación de proyectos comunitarios para mejorar su salud y bienestar comunitario;
e)   Utilizar adecuadamente los insumos otorgados para la implementación o consolidación de proyectos comunitarios para los cuales fueron programados;
f)    Informar al SEDIF de la satisfacción de los proyectos gestionados e implementados y de las capacitaciones a través del "Cuestionario de satisfacción de los apoyos recibidos";
g)   Conformar o integrarse a un CCS;
h)   Respetar las políticas de operación del espacio comunitario que establezcan los SEDIF;
i)    Hacer buen uso de la infraestructura de espacios comunitarios (manejo, mantenimiento), y
j)    Comprometerse al cuidado de las especies seleccionadas, de los proyectos comunitarios que contemplen animales de crianza, brindándoles un trato digno, un espacio adecuado con su mantenimiento correspondiente.
II.    De los SEDIF:
a)   Atender las observaciones y recomendaciones emitidas por el SNDIF;
b)   Cumplir en tiempo y forma con las disposiciones establecidas en las presentes Reglas de Operación;
c)   Utilizar los subsidios exclusivamente para el objeto del convenio y conforme al PASBIC aprobado por la DGADC del SNDIF;
d)   Supervisar constantemente las localidades que hayan sido beneficiadas con el PSBC, llevando un reporte de la visita con evidencia fotográfica;
e)   Participar en las capacitaciones que el SNDIF otorgue para la mejora de la implementación del PSBC;
f)    Proporcionar en tiempo y forma la información solicitada por el SNDIF sobre la operación y el seguimiento al PSBC;
g)   Proporcionar oportunamente la información solicitada por otras instancias facultadas para vigilar o fiscalizar la operación del PSBC;
h)   Observar la normativa federal aplicable;
i)    Determinar la cobertura de atención para el ejercicio fiscal, siempre que el territorio de atención sean localidades de alta y muy alta marginación de acuerdo con el "Índice de Marginación a nivel Localidad 2010" del CONAPO; para las excepciones de las localidades que no se encuentren dentro de este índice de marginación, el SEDIF deberá mediante escrito aprobado por el SNDIF, validar la pertinencia de la problemática social que justifique implementar el PSBC;
j)    Dar a conocer las Reglas de Operación y otorgar capacitación sobre el PSBC a los SMDIF;
k)   Capacitar a quienes integran los GD y a la población local interesada en las temáticas propuestas por el PSBC;
l)    Otorgar la orientación alimentaria que requieren los GD por parte del área alimentaria del SEDIF;
m)  Garantizar la existencia de promotoría (estatal y/o municipal) para el acompañamiento y
seguimiento de los GD;
n)   Apegarse a la normativa federal en materia de recursos federales, aplicable para la contratación y el otorgamiento de las capacitaciones y adquisición de insumos; así como, a lo establecido en su PASBIC y al cumplimiento del objetivo del PSBC. Cualquier cambio programado, se deberá informar al SNDIF y esperar la respectiva validación;
o)   Dar seguimiento y acompañamiento en los procesos de capacitación e implementación de la EAIC programados en su PASBIC;
p)   Garantizar que las personas capacitadoras cuenten con el perfil y experiencia requerida para el caso, reconocida y avalada por la Secretaría de Educación Pública o instituciones académicas como universidades privadas o públicas y/o institutos de investigación;
q)   Los proyectos comunitarios para la rehabilitación y/o equipamiento de espacios alimentarios, preferentemente deberán implementarse en las localidades de alto y muy alto grado de marginación donde se ejecuten los programas alimentarios de desayunos escolares en su modalidad caliente;
r)    Aplicar el "Cuestionario de Satisfacción de los apoyos otorgados" de manera colectiva al GD durante el segundo semestre del año y enviar un reporte sistematizado de los resultados al SNDIF antes del término del año fiscal;
s)   En la contratación de personas proveedoras para el desarrollo de capacitaciones y adquisición de insumos deberá especificar lo siguiente: declarar bajo protesta de decir verdad, no llevar a cabo acciones de proselitismo hacia partidos políticos, asociación política nacional, sindicato o religión alguna y no tener entre sus directivos/as o representantes a personas funcionarias públicas, representantes de elección popular o miembros del Poder Judicial, de cualquiera de los tres órdenes de gobierno, y
t)    Respetar y hacer un uso adecuado de la identidad gráfica del PSBC.
III.    Del SNDIF:
a)   Normar la operación del PSBC a través de las presentes Reglas de Operación;
b)   Revisar y en su caso, validar el PASBIC enviado por cada SEDIF;
c)   Dar seguimiento a la operación del PSBC a través de la concentración y análisis de los informes, visitas de seguimiento y reuniones nacionales de trabajo con el SEDIF, y
d)   Dar capacitación y asesoría sobre la operación del PSBC al personal del SEDIF, de forma presencial, vía telefónica y/o electrónica, con base en la disponibilidad presupuestal con la que cuente la DGADC.
3.5.3 Sanciones
De conformidad con lo dispuesto en el Presupuesto de Egresos de la Federación, en el caso de que el SNDIF o algún órgano de fiscalización detecten desviaciones o incumplimiento en las Reglas de Operación o en el ejercicio de los recursos, el SNDIF suspenderá la entrega de apoyos.
En el caso del desvío de recursos o el no ejercicio de los mismos, conforme a las presentes Reglas los proyectos aprobados, el PASBIC y demás normativa aplicable, éstos deberán de ser reintegrados a la Tesorería de la Federación dentro del término de 15 días posteriores al cierre del ejercicio fiscal 2020, incluyendo rendimientos financieros e intereses.
El incumplimiento a lo establecido en el párrafo anterior será causal para que se niegue el acceso a los recursos del presente programa el próximo ejercicio fiscal, sin perjuicio de que se generen las acciones legales correspondientes.
3.6. Participantes
3.6.1 Instancias ejecutoras
Las instancias ejecutoras del PSBC son los SEDIF, en coordinación con los SMDIF, a través de convenios de colaboración.
3.6.2 Instancia normativa
El SNDIF, a través de la DGADC, será la instancia que interpretará y definirá cualquier aspecto operativo
previsto o imprevisto en las presentes Reglas de Operación, sin perjuicio de las disposiciones aplicables en la materia.
3.7. Coordinación Institucional
El SNDIF podrá establecer acciones de coordinación con dependencias y entidades de la Administración Pública Federal, estatal, organizaciones de la sociedad civil, academia, organizaciones internacionales, en el marco de las disposiciones contenidas en las presentes Reglas de Operación, así como de la normativa aplicable, lo cual se logrará a través de la celebración de convenios de coordinación específicos que permitan alcanzar el objetivo señalado en el cuerpo de este documento.
Los SEDIF deberán asegurar una adecuada coordinación entre los diferentes sectores en la implementación de PSBC, buscando siempre una articulación intersectorial que fortalezca la operación y capacidad institucional.
El SNDIF y los SEDIF se auxiliarán de convenios de colaboración, de concertación, memorandos de entendimiento, así como relaciones institucionales. En todos los casos, estos instrumentos o relaciones deben realizarse en el marco de las normativas federales y estatales aplicables que permitan alcanzar el objetivo señalado en el cuerpo de este documento.
4. Operación
4.1 Proceso
La DGADC del SNDIF será la instancia encargada de dar seguimiento a la operación del PSBC y de otorgar la asesoría al personal responsable en los SEDIF, quienes son las instancias ejecutoras. Lo anterior de acuerdo a la descripción del Programa que se enuncia a continuación y al Modelo del Proceso de Intervención (figura 1).
4.1.1 Programa de Salud y Bienestar Comunitario
Este Programa tiene el propósito de fortalecer la salud y bienestar comunitario en localidades de alta y muy alta marginación a través de la práctica de estilos de vida saludables, por lo que se privilegia un abordaje colectivo, desde un enfoque de promoción de la salud y determinantes sociales, entendida ésta como un derecho que trasciende el cuidado personal del equilibrio biológico, para abarcar el derecho a participar organizadamente en la modificación y mejoramiento de las circunstancias de carácter social que limitan el desarrollo integral de los individuos y comunidades. Esto es, aspirar a vivir en un entorno donde se cultiven estilos de vida saludables, definidos como el desarrollo de capacidades individuales y colectivas para:
-      el autocuidado de la salud,
-      la construcción de espacios habitables,
-      la práctica de una alimentación correcta y local,
-      el fortalecimiento de la economía con una visión solidaria,
-      la gestión integral de riesgos, el aprovechamiento de espacios de recreación que promuevan la creatividad y el desarrollo del potencial humano, y
-      el fortalecimiento de redes sociales de apoyo que tiendan a generar formas autogestionarias de organización.
Lo anterior, permeado por decisiones y comportamientos responsables con el entorno, esto es actuando en un contexto de sustentabilidad.
Estas prácticas se orientan a favorecer el control sobre los determinantes sociales de la salud definidos como las circunstancias en las que las personas nacen, crecen, viven, trabajan y envejecen.
El PSBC pretende potenciar la parte activa de todo ser humano, esto es impulsar que sean las mismas personas quienes a través de las modificaciones de estilos de vida poco saludables puedan aminorar sus condiciones de vulnerabilidad.
Así el propósito genérico es que el GD se cuide, se empodere y cambie sus condicionantes de tal manera que aspire a:
- Ser una comunidad fuerte y solidaria, altamente participativa y con capacidad de incidencia sobre las decisiones que afectan la vida, la salud y el bienestar en general.
- Generar alternativas para la satisfacción de necesidades básicas: comida, agua, protección, ingreso, seguridad y trabajo.
 
- Ser capaz de contar con un hábitat limpio y seguro y de trabajar por conservar un entorno estable y sostenible a largo plazo.
- Propiciar una convivencia colectiva con amplia interacción y comunicación, identificarse con su pasado, con su patrimonio cultural y biológico.
- Presentar baja incidencia de enfermedades prevenibles y ser resilientes ante emergencias y desastres.
En este Programa se consideran procesos de corto (apertura), mediano (continuidad) y largo alcance (consolidación), definidos por una metodología de planeación participativa prospectiva, que articula la participación, la organización y un proceso educativo formativo orientado a desarrollar capacidades para la autogestión colectiva que permita tomar el control sobre las decisiones que afectan la salud y el bienestar comunitario de las localidades de alta y muy alta marginación atendidas. Por lo anterior, es determinante contar con la corresponsabilidad entre los tres niveles de gobierno (federal, estatal y municipal) y la comunidad.
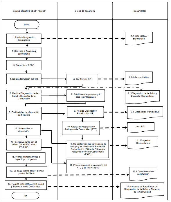
Figura 1. Modelo del Proceso de Intervención del Programa de Salud y Bienestar Comunitario
 

Cuadro 1. Modelo del Programa de Salud y Bienestar Comunitario
RESPONSABLE
ACT. NO.
DESARROLLO
Equipo operativo del SEDIF/SMDIF
1
Realiza Diagnóstico Exploratorio de la localidad para conocer aspectos generales.
 
2
Convoca a habitantes de la localidad a una asamblea comunitaria.
 
3
Presenta el Programa de Salud y Bienestar Comunitario y los invita a
participar.
 
4
Solicita a las personas asistentes la formación voluntaria de un Grupo de
Desarrollo (GD).
Grupo de Desarrollo
5
Las personas asistentes interesadas en participar conforman el GD haciéndolo constar mediante un Acta Constitutiva.
Equipo operativo del SEDIF/SMDIF
6
Realiza el Diagnóstico de la Salud y Bienestar de la Comunidad.
 
7
Establecen reglas a seguir para las y los integrantes.
Grupo de Desarrollo
Equipo operativo del SEDIF/SMDIF
8
Facilita taller de planeación participativa con la finalidad de que los integrantes del GD en conjunto con el SEDIF-SMDIF elaboren un Diagnóstico Participativo y un Programa de Trabajo.
 
Grupo de desarrollo
9
Realiza el Diagnóstico Participativo con la finalidad de reconocer las principales problemáticas y necesidades de la localidad.
 
10
Realiza el Programa de Trabajo de la Comunidad (PTC) con las posibles soluciones a las problemáticas y necesidades prioritarias señalando las actividades a realizar.
 
11
 
Forman comisiones de trabajo para organizar las actividades señaladas en el Programa de Trabajo Comunitario y diseñar los proyectos comunitarios o una Estrategia Anual de Inversión Comunitaria (EAIC).
Equipo operativo del SEDIF/SMDIF
12
Sistematiza la información obtenida durante el taller y las actividades realizadas por el GD.
 
13
Conserva junto con el GD el DP, el PTC y los PC y la EAIC para su seguimiento.
 
Grupo de desarrollo
14
Pone en marcha las acciones del Programa de Trabajo Comunitario y los Proyectos Comunitarios o la Estrategia Anual de Inversión Comunitaria.
 
Equipo operativo del SEDIF/SMDIF
15
Planea las capacitaciones a impartir, de acuerdo al DP, al PTC obtenidos en el taller de planeación participativa y a los Proyectos Comunitarios o a la Estrategia Anual de Inversión Comunitaria.
 
16
Da seguimiento al DP, al PTC y a los Proyectos Comunitarios o, según sea el caso, a la Estrategia Anual de Inversión Comunitaria. Aplica cuestionario de satisfacción y lo sistematiza.
 
17
Realiza Diagnóstico de la Salud y Bienestar de la Comunidad.
 
18
Fin.
4.1.1.1 Estrategias operativas
-      Integración de un PTC. Que implique la aplicación de capacidades para tomar control sobre los determinantes sociales intermedios que afectan su salud y bienestar comunitario.
-      Detonar proyectos comunitarios, definiendo una EIAC, considerando estilos de vida saludables en los siguientes rubros:
  Autocuidado;
  Recreación y manejo del tiempo libre;
  Gestión integral de riesgos;
  Espacios habitables sustentables;
 
  Alimentación correcta y local;
  Economía solidaria, y
  Sustentabilidad.
-      Coordinación interinstitucional. Para fortalecer las distintas etapas de implementación, al hacer posible la concurrencia de distintos apoyos y servicios que generan un efecto sinérgico.
-      Recursos financieros. Apoyo federal (Ramo 12) destinado a atender requerimientos de los Proyectos Comunitarios priorizados en los rubros de capacitación, insumos e infraestructura comunitaria, que se suman a los recursos estatales y municipales.
4.1.1.2 Resultados esperados
-      Operacionales: DP, PTC, Proyectos Comunitarios, elaborados con base en las necesidades de los GD.
-      Intermedios: GD que realicen la gestión integral de proyectos y que practiquen estilos de vida saludables.
-      Fundamentales: GD que toman decisiones con autonomía, con mayor resiliencia, empoderados y con capacidad de incidir en las instancias de planeación local y mejorar las condiciones de salud comunitaria.
4.1.1.3 Fases de implementación
I.     Preparación:
-     Potenciar la voluntad política para promover procesos para fortalecer la salud y bienestar comunitario.
-     Prever la disponibilidad de recursos humanos habilitados, así como materiales y financieros para la operación.
-     Signar convenios de colaboración con los SEDIF, y entre SEDIF y SMDIF.
-     Capacitar al equipo estratégico del SEDIF, y a los equipos operativos de los SMDIF sobre la estrategia y metodología de intervención.
-     Definir las localidades a atender (focalizar) para la conformación de GD por SEDIF.
-     Contar con la voluntad, responsabilidad y participación de los y las habitantes de la localidad por involucrarse para el desarrollo del PSBC y la conformación de GD.
-     Realizar un Diagnóstico Exploratorio con enfoque de derechos, para saber las condiciones existentes.
-     Elaboración de los documentos de planeación a corto, mediano y largo plazo (PASBIC).
-     Realizar el DSBC en cada localidad, con el fin de identificar un punto de partida que permita confrontar el avance que se tiene con relación al objetivo del PSBC.
II.    Intervención:
-     Implementar un proceso de acción comunitaria en cada una de las localidades seleccionadas, que considere:
a)   Convocar a Asamblea Comunitaria y formar un GD;
b)   Llevar a cabo un Diagnóstico Participativo en el que se identifique los principales determinantes sociales intermedios a atender;
c)   Plasmar en un PTC, las alternativas de acción;
d)   Acompañar los procesos de la acción comunitaria de manera periódica por parte del equipo de promoción y asesorado técnico del SEDIF;
e)   Implementar Proyectos Comunitarios, a través del diseño de una EAIC;
f)    Capacitar a los GD, y
g)   Generar y utilizar herramientas para dar seguimiento permanente y oportuno, así como, evaluar la intervención y los resultados, por parte del SNDIF, SEDIF, y SMDIF.
III.    Al final de la intervención:
 
-     Los GD contarán con los conocimientos, habilidades y destrezas para la toma de decisiones autónomas respecto al tratamiento de las determinantes intermedias de la salud.
-     Las promotoras y promotores comunitarios, formados por la promotoría estatal y/o municipal, fortalecerán fundamentalmente la continuidad de los proyectos y de la gestión colectiva de los GD; privilegiando su actuación comprometida, consciente y crítica.
-     Contar con comunidades con capacidad autogestora en las localidades atendidas y con incremento en su salud y bienestar comunitario, para ello el DSBC será el referente para medir los resultados del PSBC.
4.1.2 Procedimiento para la Aprobación del Proyecto Anual de Salud y Bienestar Comunitario
El SEDIF deberá entregar su PASBIC elaborado en apego al Formato del PASBIC 2020 (Anexo 2), en los primeros 15 días hábiles a partir de la publicación de las presentes Reglas de Operación, acompañado de un oficio firmado y sellado por la Dirección General del SEDIF.
I.     El SEDIF enviará su PASBIC a la DGADC del SNDIF, en formato digital editable únicamente por correo electrónico con el oficio firmado y sellado por la Dirección General del SEDIF (escaneado) a: dadc@dif.gob.mx; no se enviará documentación física en esta etapa;
II.     Una vez recibido el PASBIC, el área de Desarrollo Comunitario del SNDIF realizará la revisión y validación general del mismo;
III.    Las capacitaciones y las Estrategias Anuales de Inversión Comunitaria de los GD descritos en el PASBIC, serán sometidos a dictamen para su validación por la DGADC durante los 30 días hábiles posteriores a la recepción;
IV.   En caso de tener observaciones al PASBIC, el área de Desarrollo Comunitario del SNDIF, notificará por correo electrónico al SEDIF correspondiente el primer día hábil posterior a la primera revisión; el SEDIF tendrá 3 días hábiles, a partir de dicha notificación, para solventarlas y enviarlas nuevamente al SNDIF por la misma vía;
V.    El área de Desarrollo Comunitario del SNDIF, una vez recibido el PASBIC modificado por el SEDIF, realizará la revisión y dictaminación durante los 3 días hábiles posteriores a la recepción;
VI.   Una vez que el PASBIC reúna las condiciones de factibilidad técnica y operacional, se autorizará y se enviará oficio de resolución al SEDIF, y
VII.   Cuando el SEDIF reciba el oficio de autorización, enviará el PASBIC de manera física y en archivo digital (PDF) firmado, sellado y rubricado en todas sus hojas y éste corresponderá fielmente al archivo digital que ya fue autorizado previamente. Tendrán 8 días hábiles para que sea recibido por el área de Desarrollo Comunitario del SNDIF, a través del correo dadc@dif.gob.mx.
El PASBIC en físico deberá ser entregado por oficio al SNDIF, en Oficialía de Partes, ubicada en Emiliano Zapata No. 340, Col. Santa Cruz Atoyac, Demarcación Territorial Benito Juárez, C.P. 03310, Ciudad de México.
Todo el proceso de aprobación del PASBIC se llevará a cabo en 50 días hábiles.
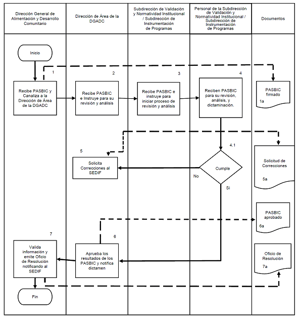
Figura 2. Procedimiento para la aprobación del PASBIC
 

 
RESPONSABLE
ACT. NO.
DESARROLLO
Dirección General de Alimentación y
Desarrollo Comunitario
 
1
Recibe PASBIC y canaliza a la Dirección de Área de la DGADC
Dirección de Área de la DGADC
 
2
Recibe PASBIC e instruye a las subdirecciones para su revisión y análisis.
Subdirección de Validación y
Normatividad Institucional /
Subdirección de Instrumentación
de Programas
 
3
Revisa y analiza PASBIC, y canaliza las EAIC
3.1
Coordina la revisión y la dictaminación de los PASBIC
No cumple con los requerimientos, pasa a 5
Si cumple con los requerimientos, pasa 7
 
Personal de la Subdirección de
Validación y Normatividad
Institucional / Subdirección de
Instrumentación de Programas
 
4
Recibe las EAIC incluidas en el PASBIC para su revisión, análisis y dictaminación.
4.1
No cumple con los requerimientos, pasa a 5
Si cumple con los requerimientos, pasa 6
 
Dirección de Área de la DGADC
 
5
Solicita Correcciones al SEDIF
 
6
Aprueba resultado del PASBIC
Dirección General de Alimentación y
Desarrollo Comunitario
 
7
 
Valida información y emite Oficio de Resolución notificando al SEDIF
Fin
Cuadro 2. Procedimiento para la aprobación del PASBIC
4.1.3 Suscripción de los Convenios de Coordinación
Una vez autorizado el PASBIC se procederá a la suscripción del Convenio de Coordinación del PSBC descrito en el Anexo 1 de las presentes Reglas de Operación.
El SNDIF elaborará el Convenio con la información solicitada previamente a los SEDIF, ésta deberá ser actual, vigente y fidedigna, será requerida mediante oficio que estipulará la fecha de entrega y el medio que, en este caso, será únicamente digital al correo electrónico dadc@dif.gob.mx. El SEDIF deberá remitirla completa, legible y en tiempo.
Para poder suscribir el Convenio de Coordinación del PSBC (Anexo 1), se requiere que se presente ante el SNDIF el instrumento público que otorga personalidad jurídica al SEDIF (Forma digital).
El SEDIF requiere acreditar la identidad de su representante legal, presentando su Clave Única del Registro de Población (CURP) al suscribir el Convenio de Coordinación que atañe a este PSBC. (Forma digital).
El SNDIF elaborará los Convenios de Coordinación únicamente de los SEDIF que entregaron su PASBIC físico, en tiempo y forma a la DGADC cumpliendo con lo establecido en el numeral "4.1.2 Procedimiento para la Aprobación del PASBIC", inciso VII; y se enviará al SEDIF para su aprobación y visto bueno, vía correo electrónico.
Una vez aprobado por ambas partes, el SNDIF enviará el Convenio de Coordinación a través de correo electrónico, únicamente en formato NO MODIFICABLE para su impresión en 5 tantos. El SEDIF y quienes intervengan en este instrumento lo firmarán y rubricarán en todas las hojas, y lo enviarán para que esté en la DGADC, 5 días hábiles posteriores a su recepción; no excediendo de 58 días hábiles posteriores a la publicación de las presentes reglas de operación.
El SEDIF que no entregue el Convenio de Coordinación, dentro de ese plazo quedará fuera de la ministración de los recursos del PSBC.
4.1.4 Entrega y ejercicio de los recursos
Los recursos autorizados se entregarán en una sola exhibición, conforme a lo establecido en el Convenio de Coordinación del PSBC y de acuerdo con la programación presupuestaria.
El SEDIF deberá aperturar durante el presente año fiscal una cuenta bancaria productiva, exclusiva para la radicación del recurso únicamente del PSBC, que lo distinga de cualquier otro programa federal, estatal o municipal, o de recursos adicionales de organismos del sector privado u otras organizaciones.
Por la ministración de recursos federales el SEDIF deberá enviar a la DGADC el recibo de los recursos que emita el área financiera correspondiente.
El SEDIF, para efectos de la cuenta bancaria y recibo del recurso, deberán cumplir con los siguientes requisitos:
I.     Contrato completo de la cuenta bancaria con sus anexos de registro de firmas autorizadas;
II.     Original de la Certificación Bancaria de la institución financiera sobre la existencia de la cuenta de cheques abierta a nombre de la persona beneficiaria, que incluya el número de cuenta, así como la Clave Bancaria Estandarizada (CLABE) con 18 posiciones, que permita realizar transferencias electrónicas de fondos, a través de los sistemas de pago, con nombre, número del ejecutivo bancario, cargo y firma del personal de la institución bancaria;
 
III.    Copia del Registro Federal de Contribuyentes;
IV.   Constancia del domicilio fiscal de "EL SEDIF";
V.    Nombramiento e identificaciones vigentes de quienes firmen la cuenta, y
VI.   Oficio de Certificación Bancaria expedida por la Secretaría de Finanzas, donde acredita el número de cuenta y programa para el cual será destinada la radicación de los recursos.
"EL SEDIF" deberá emitir un recibo simple de los recursos en hoja membretada y ser emitido por el área de finanzas según su legislación estatal, correspondiente al ingreso de los recursos transferidos por el "EL SNDIF", mismo que deberá remitirse al organismo a más tardar en los cinco días hábiles posteriores a satisfacción de "EL SNDIF".
Por cada ministración de recursos federales el SEDIF deberá enviar a la DGADC el Recibo de los recursos que emita la Secretaría de Finanzas, su equivalente en la Entidad Federativa o el área de finanzas para el caso de organismos descentralizados, según su legislación local. El documento deberá ser enviado dentro de los cinco días hábiles posteriores a la recepción del recurso, el que deberá cumplir con los siguientes requisitos:
a) Ser expedido a nombre de Sistema Nacional para el Desarrollo Integral de la Familia;
b) Domicilio Fiscal: Avenida Emiliano Zapata número 340, Colonia Santa Cruz Atoyac, Demarcación Territorial Benito Juárez, Código Postal 03310, Ciudad de México;
c) Registro Federal de Contribuyentes: SND7701134L0;
d) Consignar el importe de la ministración, y
e) Contener la fecha de emisión, fecha de recepción del recurso por la Secretaría de Finanzas o su equivalente en la Entidad Federativa, nombre del programa y subprogramas de los recursos federales recibidos.
En caso de ser recibo de caja deberá contener los requisitos anteriores más sello en la cara anterior del recibo y firma de quien lo emite.
Asimismo, deberán reintegrar a la Tesorería de la Federación los rendimientos financieros generados, así como los recursos que por cualquier motivo no hayan sido devengados al 31 de diciembre, dentro de los 15 días naturales siguientes al cierre del ejercicio fiscal conforme a las disposiciones aplicables.
Los SEDIF ejercerán los recursos, invariablemente:
I.     Dentro de la vigencia del Convenio de Coordinación y de los límites de los calendarios financieros actualizados, respetando el principio de anualidad y la normativa federal aplicable;
II.     En apego al Convenio de Coordinación que suscriban con el SNDIF y demás normativa aplicable, debiendo mantener la comprobación de los gastos a disposición de las instancias correspondientes, por un periodo mínimo de cinco años;
III.    Los SEDIF comprobarán el ejercicio de los recursos según lo establecido en la normativa aplicable, y
IV.   Para el soporte del informe físico-financiero solamente se aceptarán comprobantes de acuerdo a la normativa aplicable.
Por la naturaleza del recurso, éste no podrá destinarse, en ningún caso, al pago de personal del SEDIF que corresponda.
El SNDIF podrá requerir documentación adicional, de acuerdo a las modificaciones normativas a que haya lugar.
4.1.5 Modificaciones al Proyecto Anual de Salud y Bienestar Comunitario aprobado
Cualquier modificación al PASBIC deberá contar con la anuencia del SNDIF, a través del Formato "Solicitud de Modificaciones al PASBIC 2020", que se pondrá a disposición en el primer trimestre del ejercicio en el micrositio de la DGADC; de esta forma el SEDIF tendrá que presentar su propuesta ante la DGADC y apegarse al siguiente procedimiento:
I.     El SEDIF mediante Oficio firmado por la Dirección General presentará ante la DGADC del SNDIF su propuesta anexando el Formato "Solicitud de Modificaciones al PASBIC 2020", a más tardar el último día de octubre del ejercicio fiscal 2020;
II.     Los cambios al PASBIC que impliquen la inclusión de nuevas localidades, deberán prever que éstas cuenten con DP y PTC, y
 
III.    Los cambios que signifiquen sustitución o inclusión de nuevos temas de capacitación y/o proyectos comunitarios deberán estar sustentados en el DP y PTC respectivo.
4.2   Ejecución
4.2.1 Seguimiento a la operación
La DGADC, a través del área de Desarrollo Comunitario, dará seguimiento al cumplimiento de las presentes Reglas de Operación mediante la aprobación de capacitaciones y proyectos comunitarios, firma de convenios, visitas de seguimiento y asesoría al SEDIF; así como, la recepción, concentración y análisis de los informes solicitados al SEDIF, y en reuniones nacionales de trabajo que se celebren durante el ejercicio fiscal.
Durante el primer trimestre del ejercicio fiscal mediante oficio, el SNDIF enviará a los SEDIF por vía electrónica los formatos de los informes de seguimiento y comprobación del PASBIC: Cuantitativo, Cualitativo y Avance Físico Financiero.
Los informes Cuantitativo y Cualitativo deberán enviarse con oficio de la Dirección General del SEDIF a la DGADC a más tardar el 2 de julio para la primera entrega y el 14 de diciembre para la segunda entrega.
Los informes en físico deberán dirigirse a la DGADC del SNDIF, vía Oficialía de Partes, ubicada en Emiliano Zapata No. 340, piso, Col. Santa Cruz Atoyac, Demarcación Territorial Benito Juárez, C.P. 03310, Ciudad de México. El oficio de envío de los informes también deberá ser enviado debidamente firmado y escaneado junto con los informes por correo electrónico a dadc@dif.gob.mx. El área de Desarrollo Comunitario podrá otorgar la asesoría para el llenado de dichos informes a solicitud de los SEDIF, si se considera conveniente.
El Calendario de entregas de informes de seguimiento y comprobación será notificado al SEDIF, durante el primer trimestre del año presupuestal, mediante oficio.
Asimismo, el seguimiento de los SEDIF deberá incluir la realización de encuestas de satisfacción y la aplicación de una cédula que permita medir el avance de la salud y el bienestar comunitario.
4.2.2 Avances físico-financieros
De conformidad con lo dispuesto en los artículos 107 y 110 de la Ley Federal de Presupuesto y Responsabilidad Hacendaria, y 181 de su Reglamento, la Secretaría de Salud en su carácter de Coordinadora Sectorial del SNDIF, enviará a la Cámara de Diputados, por conducto de las comisiones correspondientes, a la Secretaría de Hacienda y Crédito Público y a la Secretaría de la Función Pública, los informes trimestrales sobre el presupuesto ejercido (financiero) y el cumplimiento de metas (físico), que para tal efecto formule el SNDIF.
Las instancias ejecutoras formularán trimestralmente, por separado y bajo su estricta responsabilidad, los informes de los avances físico-financieros de las acciones del PSBC, mismos que deberán remitir al SNDIF de manera trimestral en los meses julio, octubre y diciembre, de acuerdo al Calendario de entregas.
Dichos informes deberán ser acompañados con la justificación de las variaciones entre la meta de cobertura programada y la alcanzada; así como, entre el presupuesto autorizado, el modificado y el ejercido, y en su caso el reporte de las medidas de ahorro, austeridad y eficiencia aplicadas durante el periodo que se informe.
4.2.3 Recursos no devengados
En términos del artículo 176 del Reglamento de la Ley Federal de Presupuesto y Responsabilidad Hacendaria, los recursos que al cierre del ejercicio no sean devengados o no se destinen a los fines autorizados, deberán reintegrarse a la Tesorería de la Federación, con base en la normativa aplicable.
5.     Auditoría y seguimiento
Los recursos que la Federación otorga para este Programa, podrán ser auditados y revisados por la Secretaría de la Función Pública, a través de la Dirección General de Operación Regional y Contraloría Social, y en su caso, por la Unidad de Auditoría Gubernamental de los Órganos Internos de Control en las dependencias y entidades de la Administración Pública Federal y/o auditores/as independientes contratados para tal efecto, en coordinación con los Órganos Estatales de Control, la Secretaría de Hacienda y Crédito Público, la Auditoría Superior de la Federación, y demás instancias que en el ámbito de sus respectivas atribuciones resulten competentes.
6.    Evaluación
 
La evaluación del Programa se llevará a cabo de acuerdo con la Ley General de Desarrollo Social, el Presupuesto de Egresos de la Federación correspondiente, los Lineamientos Generales para la Evaluación de los Programas Federales de la Administración Pública Federal y el Programa Anual de Evaluación correspondiente.
6.1 Evaluación Interna
Con el objeto de enfocar la gestión del Programa de Salud y Bienestar Comunitario al logro de resultados, así como de fortalecer la rendición de cuentas y la transparencia en el ejercicio de los recursos, se evaluará la operación y resultados del Programa a través de la Matriz de Indicadores para Resultados (MIR). La evaluación se podrá complementar con un seguimiento de los recursos ejercidos, acciones ejecutadas y metas alcanzadas.
Los indicadores que servirán como parámetro para evaluar el desempeño del Programa, y que serán utilizados por la Instancia Normativa como parte de la rendición de cuentas, son los contenidos en la siguiente Matriz de Indicadores de Resultados:
Matriz de Indicadores de Resultados
S251 Programa de Salud y Bienestar Comunitario
 
Resumen
Narrativo
Indicadores
Nombre
Definición
Método de Cálculo
Frecuencia
de medición
Medios de
verificación
FIN
Contribuir a construir un país con bienestar mediante el fortalecimiento de la salud y bienestar comunitario de las localidades de alta y muy alta marginación con Grupos de Desarrollo (GD) constituidos.
 
Variación del porcentaje de la población en situación de pobreza multidimensional.
Describe la variación que existe en la pobreza multidimensional de la población que desarrolla acciones para mejorar su salud y bienestar comunitario.
 
[(Porcentaje de personas en situación de pobreza multidimensional en el año t - 2) menos (Porcentaje de personas en situación de pobreza multidimensional en el año t) / (Porcentaje de personas en situación de pobreza multidimensional en el año t)] x 100.
Bianual.
-    CONEVAL, Medición de la pobreza en México| CONEVAL www.coneval.org.mx/Medicion/MP/Paginas/Metodologia.aspx
PROPÓSITO
Localidades de alta y muy alta marginación con Grupos de Desarrollo (GD) constituidos en las que se fomenta la salud y bienestar comunitario.
Porcentaje de localidades de alta y muy alta marginación con GD constituidos que han implementado proyectos comunitarios fomentando la salud y bienestar comunitario.
Mide el porcentaje de localidades de alta y muy alta marginación con GD constituidos y apoyados con recursos de Ramo 12 que han implementado proyectos comunitarios, con relación al total de localidades del alta y muy alta marginación con GD constituidos que se definieron a apoyar con recursos de Ramo 12.
(Número de localidades de alta y muy alta marginación con GD constituidos, apoyados con recursos de ramo 12, que han implementado proyectos comunitarios en el año T/ Total de localidades de alta y muy alta marginación con GD constituidos que se definieron a beneficiar con recurso de ramo 12 en el año T) x 100.
Anual.
-    Informes cuantitativos.
 
COMPONENTE
Capacitaciones en materia de desarrollo social, humano y comunitario otorgadas a los GD constituidos en las localidades de alta y muy alta marginación.
 
Porcentaje de capacitaciones en desarrollo social, humano y comunitario otorgadas a los GD constituidos en las localidades de alta y muy alta marginación.
 
El indicador pretende medir las capacitaciones en desarrollo social, humano y comunitario otorgadas a localidades de alta y muy alta marginación con GD constituidos para generar procesos formativos e implementar proyectos comunitarios para el fortalecimiento de acciones de la salud y el bienestar comunitario, con relación al número de capacitaciones en desarrollo social, humano y comunitario definidas por los SEDIF para ser impartidas durante el ejercicio.
(Número de Capacitaciones en desarrollo social, humano y comunitario otorgadas a GD constituidos en las localidades de alta y muy alta marginación, en el año T / Total de capacitaciones en desarrollo social, humano y comunitario definidas por los SEDIF para ser impartidas en el año T) x 100.
Anual
 
-    Proyecto Anual de Salud y Bienestar Comunitario (PASBIC) e informes cuantitativos, bajo resguardo de la DGADC.
 
Proyectos comunitarios apoyados con insumos en localidades de alta y muy alta marginación con GD constituidos.
Porcentaje de proyectos comunitarios apoyados con insumos en localidades de alta y muy alta marginación con GD constituidos.
El indicador pretende medir el porcentaje de proyectos comunitarios que fomentan la práctica de acciones para fortalecer la salud y el bienestar comunitario en localidades de alta y muy alta marginación con GD constituidos apoyados con insumos, en relación al total de proyectos comunitarios que fomentan la práctica de acciones para la salud y el bienestar comunitario, definidos por los SEDIF para ser apoyados durante el ejercicio.
(Número de proyectos comunitarios en localidades de alta y muy alta marginación con GD constituidos apoyados con insumos en el año T / Total de proyectos comunitarios definidos por el SEDIF para ser apoyados en el año T) x100.
Anual.
-    Proyecto Anual de Salud y Bienestar Comunitario (PASBIC) bajo resguardo de la DGADC.
ACTIVIDAD
Implementación de acciones que garanticen la ejecución del recurso para capacitaciones, fomentando la práctica de acciones para fortalecer la salud y el bienestar comunitario.
Porcentaje de acciones para garantizar la ejecución del recurso enfocado en capacitaciones que favorezcan la salud y bienestar comunitario.
Describe el porcentaje de acciones realizadas que garanticen la ejecución del recurso para implementar capacitaciones en fortalecimiento a la salud y el bienestar comunitario en relación con el número de acciones establecidas en el ejercicio fiscal para garantizar la ejecución del recurso en capacitaciones durante el ejercicio.
(Número de acciones realizadas para garantizar la ejecución del recurso para implementar capacitaciones a los GD en fortalecimiento a la salud y el bienestar comunitario en el año T / Total de acciones establecidas para garantizar la ejecución del recurso en capacitaciones en el año T) x 100.
Trimestral.
-    Programa Anual de Trabajo de la Dirección General de Alimentación y Desarrollo Comunitario del SNDIF.
 
ACTIVIDAD
Implementación de acciones que garanticen el seguimiento de las capacitaciones, fomentando la práctica de acciones para fortalecer la salud y el bienestar comunitario.
Porcentaje de acciones para brindar seguimiento a las capacitaciones que favorezcan la salud y bienestar comunitario.
Describe el porcentaje de acciones realizadas para brindar seguimiento a las capacitaciones en fortalecimiento a la salud y el bienestar comunitario en relación con el número de acciones establecidas para brindar seguimiento a las capacitaciones durante el ejercicio.
(Número de acciones realizadas para brindar seguimiento a las capacitaciones a los GD en fortalecimiento a la salud y el bienestar comunitario en el año T / Total de acciones establecidas para brindar seguimiento a las capacitaciones en el año T) x 100.
Semestral
-    Informes cuantitativos y cualitativos del Programa de Salud y Bienestar Comunitario.
Bajo el resguardo de la Dirección General de Alimentación y Desarrollo Comunitario.
ACTIVIDAD
Implementación de acciones que garanticen la ejecución del recurso para implementar proyectos comunitarios que fomenten la salud y el bienestar comunitario.
Porcentaje de acciones para garantizar la ejecución del recurso en la implementación de proyectos comunitarios que fomenten la salud y bienestar comunitario.
Describe el porcentaje de acciones realizadas que garanticen la ejecución del recurso para implementar proyectos comunitarios que fomenten la salud y el bienestar comunitario en relación con el número de acciones establecidas en el ejercicio fiscal para garantizar la ejecución del recurso en proyectos comunitarios durante el ejercicio.
(Número de acciones realizadas para garantizar la ejecución del recurso para implementar proyectos comunitarios que fomenten la salud y el bienestar comunitario en el año T / Total de acciones establecidas para garantizar la ejecución del recurso en proyectos comunitarios en el año T) x 100.
Semestral
-    Programa Anual de Trabajo de la Dirección General de Alimentación y Desarrollo Comunitario del SNDIF.
 
ACTIVIDAD
Implementación de acciones que garanticen el seguimiento de los proyectos comunitarios que fomenten la salud y el bienestar comunitario.
Porcentaje de acciones para brindar seguimiento a la implementación de proyectos comunitarios que fomenten la salud y bienestar comunitario.
Describe el porcentaje de acciones realizadas para brindar seguimiento a la implementación de proyectos comunitarios que fomenten la salud y el bienestar comunitario, en relación con el número de acciones establecidas para brindar seguimiento a la implementación de proyectos comunitarios durante el ejercicio fiscal.
(Número de acciones realizadas para brindar seguimiento a la implementación de proyectos que fomenten la salud y el bienestar comunitario en el año T / Total de acciones establecidas para brindar seguimiento a la implementación de proyectos comunitarios en el año T) x 100.
Semestral
-    Informes cuantitativos y cualitativos del Programa de Salud y Bienestar Comunitario.
Bajo el resguardo de la Dirección General de Alimentación y Desarrollo Comunitario.
 
6.2 Evaluación externa
La evaluación del programa se llevará a cabo de acuerdo con la Ley General de Desarrollo Social, la Ley Federal de Presupuesto y Responsabilidad Hacendaria, su reglamento, el PEF correspondiente, los Lineamientos generales para la evaluación de los Programas Federales de la Administración Pública Federal y el programa anual de evaluación correspondiente.
7.    Transparencia
7.1 Difusión
Para garantizar la transparencia en el ejercicio de los recursos, se instrumentará la siguiente acción: amplia difusión a la información derivada de la operación del Programa a nivel nacional y deberán promoverse acciones similares por parte de las autoridades locales.
En la papelería, documentación oficial, así como en la publicidad y promoción en medios electrónicos, impresos o de cualquier otra índole deberá incluir la siguiente leyenda:
"Este programa es público, ajeno a cualquier partido político. Queda prohibido el uso para fines distintos a los establecidos en el programa".
Asimismo, de conformidad con lo establecido en la Ley Federal de Transparencia y Acceso a la Información Pública y demás disposiciones jurídicas aplicables, estas Reglas de Operación estarán disponibles en el portal de transparencia de la página electrónica del SNDIF http://sitios.dif.gob.mx/transparencia/transparencia_focalizada/planeacion_institucional.
7.2 Padrones
La construcción de los Padrones para el PSBC se llevará a cabo conforme a lo establecido en los requerimientos de información que señala el Decreto por el que se crea el Sistema Integral de Información de Padrones de Programas Gubernamentales (SIIPP-G), publicado en el Diario Oficial de la Federación el día 12 de enero de 2006, el cual puede ser consultado en https://www.dof.gob.mx/nota_to_imagen_fs.php?codnota=2106306&fecha=12/01/2006&cod_diario=151790 y con base en los criterios establecidos en el Manual de Operación del Sistema Integral de Información de Padrones de Programas Gubernamentales (SIIPP-G), publicado en el Diario Oficial de la Federación el 13 de septiembre del 2018 (https://www.gob.mx/cms/uploads/attachment/file/390472/DOF_2018_09_13__sfp_Manual_SIIPP-G.pdf ).
Los Padrones de este Programa se integrarán con la información que el SEDIF enviará al SNDIF a más tardar el 3 de agosto y el 14 de diciembre. El SNDIF solicitará oficialmente a cada SEDIF que envíen la información que se le requerirá de cada representante del GD beneficiado con el PSBC para constituir el Padrón. Será responsabilidad de cada SEDIF la veracidad de la información enviada en tiempo y forma al SNDIF; asimismo, será responsabilidad del SEDIF y del SNDIF la protección a los datos personales que se incluyan en los Padrones de la Población Atendida.
7.3 Contraloría Social
Se promoverá la participación de la población beneficiaria del Programa, así como de organizaciones de la sociedad civil o ciudadanía interesada en monitorear el Programa. Lo anterior será a través de la integración,
operación y vinculación de contralorías sociales o figuras análogas, para el seguimiento, supervisión y vigilancia del cumplimiento de las metas y acciones comprometidas en el Programa, así como de la correcta aplicación de los recursos públicos asignados al mismo.
El Programa se sujetará a los lineamientos vigentes emitidos por la Secretaría de la Función Pública, para promover las acciones necesarias que permitan la efectividad de la vigilancia ciudadana, bajo el esquema o esquemas validados por la Secretaría de la Función Pública.
8.     Quejas y denuncias
La Secretaría de la Función Pública, el SNDIF y sus homólogos estatales en el ejercicio de sus facultades, podrán realizar, indistintamente, en todo momento y conforme a sus respectivos ámbitos de competencia, la inspección, fiscalización y vigilancia de los recursos federales, incluyendo la revisión programática-presupuestal; así como, en su caso, atender las quejas y denuncias que se presenten sobre su manejo. Para tal efecto, la Instancia Ejecutora del Programa conservará en forma ordenada y sistemática, toda la documentación comprobatoria de los actos que realice conforme a las disposiciones de la normativa aplicable.
Toda persona u organización podrá presentar denuncia ante la autoridad competente sobre cualquier hecho, acto u omisión, que produzca o pueda producir daños al ejercicio de sus derechos sociales. La denuncia podrá realizarse por cualquier persona, bastando que se presente por escrito y contenga:
I.     Nombre, domicilio y demás datos que permitan la identificación del o la denunciante, en su caso, de su representante legal;
II.     Los actos, hechos u omisiones denunciados;
III.    Los datos que permitan identificar al presunto/a responsable, y
IV.   Las pruebas que, en su caso, ofrezca la o el denunciante.
Las denuncias que se realicen de manera anónima, no requerirán de cumplir con la fracción I del presente artículo.
Las inconformidades, quejas o denuncias respecto de la operación, entrega de apoyos, ejecución o algún otro aspecto relacionado con este Programa, podrán ser presentadas por las y los beneficiarios o por la población en general, a través de las vías institucionales de quejas y denuncias de las autoridades siguientes:
Para delitos electorales:
-     Fiscalía Especializada para la Atención de Delitos Electorales (FEPADE), a través del FEPADETEL: 800 833 7233 y https://www.fepadenet.gob.mx/, Blvd. Adolfo López Mateos No. 2836, Col. Tizapán San Ángel, Demarcación Territorial Álvaro Obregón, C.P. 01080, Ciudad de México.
Para la competencia del Sistema Nacional DIF:
-     Órgano Interno de Control del SNDIF, sito en Prolongación Xochicalco No. 947, Col. Santa Cruz Atoyac, Demarcación Territorial Benito Juárez, C.P. 03310, Ciudad de México. Tel: 55 3003 2200, Ext. 7292.
-     Dirección General de Alimentación y Desarrollo Comunitario, sito en Emiliano Zapata No. 340, Col. Santa Cruz Atoyac, Demarcación Territorial Benito Juárez, C.P. 03310, Ciudad de México. Tel: 55 3003 2200, Ext. 4126. Así como en: https://forms.gle/AQp2BmzPzENjLVb5A.
Para la competencia de la aplicación de los Recursos Federales:
-     Sistema Integral de Quejas y Denuncias Ciudadanas de la Secretaría de la Función Pública, https://sidec.funcionpublica.gob.mx/#!/.
Para la competencia de los Sistemas Estatales o Municipales DIF:
-     Órganos internos de control u Homólogos de los Sistemas Estatales o Municipales DIF, así como Secretarías de Contraloría, de Función Pública y homólogos de los Gobiernos Estatales.
9.    ANEXOS
ANEXO 1
 
CONVENIO DE COORDINACIÓN DEL PROGRAMA PRESUPUESTARIO S251
SALUD Y BIENESTAR COMUNITARIO
CONVENIO DE COORDINACIÓN PARA LA TRANSFERENCIA DE RECURSOS FEDERALES CON CARÁCTER DE SUBSIDIOS, PARA LA EJECUCIÓN DEL PROGRAMA PRESUPUESTARIO S251 SALUD Y BIENESTAR COMUNITARIO DEL SISTEMA NACIONAL PARA EL DESARROLLO INTEGRAL DE LA FAMILIA PARA EL EJERCICIO FISCAL 2020, QUE CELEBRAN, POR UNA PARTE, EL SISTEMA NACIONAL PARA EL DESARROLLO INTEGRAL DE LA FAMILIA, EN LO SUCESIVO DENOMINADOEL "DIF NACIONAL", REPRESENTADO POR EL (LA) TITULAR DE LA UNIDAD DE ADMINISTRACIÓN Y FINANZAS, _______________________, ASISTIDA POR EL (LA) JEFE (A) DE UNIDAD DE ATENCION A POBLACION VULNERABLE, , Y POR LA OTRA, EL SISTEMA ESTATAL PARA EL DESARROLLO INTEGRAL DE LA FAMILIA (********NOMBRE DEL ESTADO********) O SISTEMA PARA EL DESARROLLO INTEGRAL DE LA FAMILIA DE LA CIUDAD DE MÉXICO (según corresponda), EN ADELANTE "EL DIF ESTATAL, REPRESENTADO POR SU DIRECTOR(A) GENERAL (********NOMBRE COMPLETO DEL DIRECTOR(A) GENERAL DEL "DIF ESTATAL********), A QUIENES CUANDO ACTÚEN DE MANERA CONJUNTA SE LES DENOMINARÁ "LAS PARTES", DE CONFORMIDAD CON LOS SIGUIENTES ANTECEDENTES, DECLARACIONES Y CLÁUSULAS:
ANTECEDENTES
I.     La Constitución Política de los Estados Unidos Mexicanos determina en su artículo 25, primer párrafo, que al Estado le corresponde la rectoría del desarrollo nacional, a efecto de garantizar que éste sea integral y sustentable y que permita el pleno ejercicio de la libertad y la dignidad de los individuos, grupos y clases sociales, cuya seguridad protege la propia Constitución.
II.     La Ley de Planeación en sus artículos 24, 27, 28 y 32 obliga a las dependencias y entidades de la Administración Pública, a sujetarse al Plan Nacional de Desarrollo, así como a tener programas anuales que incluirán aspectos administrativos y de política económica, social, ambiental y cultural; asimismo, en los artículos 33, 34, 35 y 36 del mismo ordenamiento legal, faculta al Ejecutivo Federal para convenir con los gobiernos de las entidades federativas la coordinación que se requiera a efecto de que dichos gobiernos participen en la planeación nacional del desarrollo; coadyuven, en el ámbito de sus respectivas jurisdicciones, a la consecución de los objetivos de la planeación nacional, y para que las acciones a realizarse por la Federación y las entidades federativas se planeen de manera conjunta. Asimismo, permiten al Ejecutivo Federal convenir con las entidades federativas, entre otros temas, los procedimientos de coordinación entre las autoridades federales, estatales y municipales para propiciar la planeación del desarrollo integral de cada entidad federativa, los lineamientos metodológicos para la realización de las actividades de planeación, en el ámbito de su jurisdicción y la ejecución de las acciones que deban realizarse en cada entidad federativa, y que competen a ambos órdenes de gobierno, considerando la participación que corresponda a los municipios interesados.
III.    La Ley de Asistencia Social, en su artículo 3o., define a la asistencia social como el conjunto de acciones tendientes a modificar y mejorar las circunstancias de carácter social que impidan el desarrollo integral del individuo, así como la protección física, mental y social de personas en estado de necesidad, indefensión, desventaja física y mental, hasta lograr su incorporación a una vida plena y productiva. Asimismo, el artículo 28 otorga al "DIF NACIONAL" el carácter de coordinador del Sistema Nacional de Asistencia Social Pública y Privada, mientras que el artículo 54 le da atribuciones para promover la organización y participación de la comunidad para coadyuvar en la prestación de servicios asistenciales para el desarrollo integral de la familia. La participación de la comunidad, de acuerdo con lo establecido por el artículo 55, debe estar encaminada a fortalecer su estructura propiciando la solidaridad ante las necesidades reales de la población.
IV.   La Ley Federal de Presupuesto y Responsabilidad Hacendaria, establece en su artículo 25, fracción VI, que la programación y presupuestación del gasto público, se realizará con apoyo en los anteproyectos que las dependencias y entidades del Ejecutivo Federal elaboren para cada ejercicio fiscal, y con base en la interrelación que exista, en su caso, con los convenios de coordinación con los gobiernos de las entidades federativas.
V.    El Reglamento de la Ley Federal de Presupuesto y Responsabilidad Hacendaria, establece en su artículo 178, primer párrafo, que con el objeto de coadyuvar a una visión integral de los programas sujetos a reglas de operación, las dependencias y entidades de la Administración Pública Federal que participen en los mismos promoverán la celebración de convenios o acuerdos interinstitucionales con el fin de fortalecer la coordinación, evitar duplicidad en la consecución de los objetivos de los programas y dar cumplimiento a los criterios establecidos en el artículo 75 de la Ley Federal de Presupuesto y Responsabilidad Hacendaria.
VI.   El Plan Nacional de Desarrollo 2019-2024 (PND), establece como objetivos nacionales, la estrategia y las prioridades del desarrollo integral, equitativo, incluyente, sustentable y sostenible del país, los
cuales sirven de base para programar y presupuestar el gasto público federal que de forma anual se realiza en términos de la Ley Federal de Presupuesto y Responsabilidad Hacendaria. Asimismo, establece el rumbo de las políticas que servirán para transformar la vida pública del país y construir un nuevo pacto social cuyo objetivo último sea el bienestar de todas y todos. Esto se logrará a través de la reducción de las brechas de pobreza y desigualdad, el restablecimiento de un Estado de derecho con justicia, el combate a la corrupción y un impulso al desarrollo económico sostenible y a lo largo de todo el territorio.
VII.   Con fecha (**************************************************) se publicó en el Diario Oficial de la Federación, el Acuerdo por el que se emiten las Reglas de Operación del Programa Salud y Bienestar Comunitario S251, en adelante las "REGLAS DE OPERACIÓN", el cual tiene por objetivo, fomentar la salud y bienestar comunitario en localidades de alta y muy alta marginación con Grupos de Desarrollo constituidos mediante el fortalecimiento de capacidades individuales y colectivas complementadas con la implementación de proyectos comunitarios.
DECLARACIONES
1.     El "DIF NACIONAL" declara que:
1.1   Es un Organismo Público Descentralizado, con patrimonio y personalidad jurídica propios, normado por la Ley General de Salud y la Ley de Asistencia Social, vigentes.
1.2   Tiene como objetivo, la promoción de la asistencia social, la prestación de servicios en ese campo, así como la realización de las demás acciones que establezcan las disposiciones legales aplicables. Entre sus atribuciones y funciones, actúa en coordinación con dependencias federales, estatales y municipales en el diseño de las políticas públicas, operación de programas, prestación de servicios, y la realización de acciones en la materia.
1.3   La (el) Titular de la Unidad de Administración y Finanzas, acredita sus facultades para suscribir este Instrumento Jurídico con fundamento en el artículo 19, fracciones XIX y XXVI del Estatuto Orgánico del Sistema Nacional para el Desarrollo Integral de la Familia, publicado en el Diario Oficial de la Federación el día 5 de diciembre de 2019, así como en el Acuerdo delegatorio de facultades publicado en el Diario Oficial de la Federación en fecha 14 de septiembre de 2018, mismas que, bajo protesta de decir verdad, manifiesta no le han sido revocadas ni limitadas en forma alguna.
1.4   Señala como su domicilio el ubicado en Avenida Emiliano Zapata número 340, colonia Santa Cruz Atoyac, demarcación territorial Benito Juárez, Código Postal 03310, Ciudad de México.
1.5   La Secretaría de Hacienda y Crédito Público, le expidió el Registro Federal de Contribuyentes: SND7701134L0.
2.     El "DIF ESTATAL" declara que:
2.1   Es un Organismo Público Descentralizado del Gobierno del Estado de __________, con personalidad jurídica y patrimonio propios, creado mediante el Decreto y/o Ley de la Asistencia Social, publicado en el «Donde_fue_publicado_el_Decreto_o_Ley» el día ___________.
2.2   Tiene entre sus objetivos: «Objetivo_del_SEDIF_para_la_firma_de_conv»
2.3   Su Director(a) General, quien acredita su personalidad mediante el nombramiento expedido por el C. Gobernador del Estado de «NOMBRE DEL ESTADO»/ o Jefa de Gobierno de la Ciudad de México, se encuentra facultado (a) para celebrar el presente Convenio de Coordinación, de conformidad con lo dispuesto por los artículos ________________________ (establecer fundamento legal que acredite atribuciones y capacidad jurídica para la suscripción del presente instrumento).
2.4   Señala como su domicilio el ubicado en «Dirección_completa_de_la_ubicación_del_Sedif».
2.5   La Secretaría de Hacienda y Crédito Público, le expidió el Registro Federal de Contribuyentes: «RFC_del_Sistema_Estatal_DIF_».
3.     "LAS PARTES" declaran conjuntamente que:
3.1   Ante la necesidad de emprender acciones coordinadas tendientes al mejoramiento de las condiciones de vida de la población sujeta de asistencia social, es su interés y su voluntad suscribir el presente instrumento jurídico, en beneficio de la población de las localidades con alta y muy alta marginación.
3.2   Reconocen la importancia de optimizar esfuerzos con la participación y las aportaciones provenientes
de las instituciones académicas y las demás del sector público o privado, para ampliar y potenciar el impacto de los programas en la comunidad y obtener las mayores ventajas que su participación conjunta puede generar en el desarrollo y cumplimiento del objetivo señalado en el presente Convenio.
3.3   En los términos de los artículos 24, 27, 28, 32, 33, 34, 35 y 36, de la Ley de Planeación, celebran el presente Convenio como instrumento de coordinación para la ejecución del Proyecto Anual de Salud y Bienestar Comunitario (PASBIC), y establecer los procedimientos de coordinación en la materia.
Con base en lo antes expuesto, "LAS PARTES" celebran el presente Convenio de Coordinación y están de acuerdo en sujetarse a las siguientes:
CLÁUSULAS
PRIMERA. OBJETO.
El objeto del presente Convenio es establecer los términos para la transferencia de recursos federales con carácter de subsidios, para la ejecución del Programa Salud y Bienestar Comunitario S251, correspondiente al ejercicio fiscal 2020, así como establecer las bases y procedimientos de coordinación entre el "DIF NACIONAL" y el "DIF ESTATAL" para la radicación de los citados recursos, en el marco de las "REGLAS DE OPERACIÓN" del Programa.
SEGUNDA. APORTACIÓN DE RECURSOS.
Con base en la suficiencia presupuestal contenida en el Presupuesto de Egresos de la Federación para el Ejercicio Fiscal 2020, las disposiciones contenidas en las "REGLAS DE OPERACIÓN" y con referencia de reserva SAP número (********************************) emitido por la Dirección General de Programación, Organización y Presupuesto del "DIF NACIONAL", este último aportará recursos por concepto de subsidios, considerados apoyos transitorios que prevén las "REGLAS DE OPERACIÓN", por un monto de $ «Importe_Num» «Importe_Letra» , que serán transferidos en una sola exhibición.
"LAS PARTES" convienen en que el otorgamiento y fecha de radicación de dichos recursos podrá sufrir variaciones atendiendo a la disponibilidad presupuestaria.
TERCERA. NATURALEZA DE LOS RECURSOS.
Los recursos que, de conformidad con las "REGLAS DE OPERACIÓN", aporta el "DIF NACIONAL" para el cumplimiento del objeto del presente Convenio, serán considerados en todo momento como subsidios federales en los términos de las disposiciones aplicables; en consecuencia, no perderán su carácter federal al ser canalizados al "DIF ESTATAL" para la ejecución del Programa señalado en la cláusula Primera del presente instrumento jurídico.
"LAS PARTES" aceptan que la aportación de los recursos económicos que se destinen para el desarrollo de las acciones materia de este Convenio estará a cargo del "DIF NACIONAL" y la administración, aplicación, información y, en su caso, la comprobación de su aplicación, será exclusivamente a cargo del "DIF ESTATAL", de conformidad con el presente Convenio y la normatividad aplicable.
El "DIF ESTATAL" deberá iniciar el ejercicio de los recursos transferidos, antes del término del segundo trimestre del año en curso, por lo que a partir del primer día de julio del año corriente, el recurso asignado al "DIF ESTATAL" deberá reportarse como ejercido; en la eventualidad de existir economías o rendimientos, éstos deberán ser ejercidos conforme a lo dispuesto por la Ley de Disciplina Financiera de las Entidades Federativas y los Municipios.
Los recursos que no se destinen a los fines autorizados en este Convenio y/o en las "REGLAS DE OPERACIÓN"; que no se encuentren devengados, debidamente documentados e informados al 31 de diciembre de 2020 o bien, que algún órgano fiscalizador detecte desviaciones o incumplimiento en su ejercicio por parte del "DIF ESTATAL", deberán ser reintegrados por éste a la Tesorería de la Federación, en los términos que señalen las disposiciones aplicables, incluyendo rendimientos financieros e intereses, debiendo informar por escrito a "DIF NACIONAL".
El incumplimiento a lo establecido en el párrafo anterior, será causal para que se niegue el acceso a los recursos del presente programa durante ejercicio fiscal siguiente a la suscripción del presente convenio, es perjuicio de que se generen las acciones legales correspondientes.
 
CUARTA. CUENTA BANCARIA.
Los recursos federales que transfiera el "DIF NACIONAL", para el cumplimiento del objeto del presente instrumento, serán depositados para su ejercicio, en la cuenta bancaria productiva que el "DIF ESTATAL" se obliga a abrir de manera exclusiva para su administración, a través de su Secretaría de Finanzas o su equivalente en la entidad federativa del Estado, con el fin de que distinga contablemente su origen e identifique que las erogaciones correspondan a los fines del Programa, de conformidad con lo señalado en el quinto párrafo del artículo 69 de la Ley General de Contabilidad Gubernamental.
Para un adecuado respaldo de la apertura de la cuenta, se deberá cumplir con los siguientes requisitos:
I.     Contrato completo de la cuenta bancaria con sus anexos de registro de firmas autorizadas;
II.     Original de la Certificación Bancaria de la institución financiera sobre la existencia de la cuenta de cheques abierta a nombre de la persona beneficiaria, que incluya el número de cuenta, así como la Clave Bancaria Estandarizada (CLABE) con 18 posiciones, que permita realizar transferencias electrónicas de fondos, a través de los sistemas de pago, con nombre, número del ejecutivo bancario, cargo y firma del personal de la institución bancaria;
III.    Copia del Registro Federal de Contribuyentes;
IV.   Constancia del domicilio fiscal del "DIF ESTATAL";
V.    Nombramiento e identificaciones vigentes de quienes firman la cuenta.
VI.   Oficio de Certificación Bancaria expedido por la Secretaría de Finanzas, donde acredita el número de cuenta y programa para el cual será destinado la radicación de los recursos.
El "DIF ESTATAL" ejercerá los recursos, invariablemente:
I.     Dentro de la vigencia del presente Convenio de Coordinación y de los límites de los calendarios financieros actualizados, respetando el principio de anualidad y la normativa federal aplicable;
II.     En apego al Convenio de Coordinación que suscriba con el "DIF NACIONAL" y demás normativa aplicable, debiendo mantener la comprobación de los gastos a disposición de las instancias correspondientes, por un periodo mínimo de cinco años;
III.    El "DIF ESTATAL" comprobará el ejercicio de los recursos según lo establecido en la normativa aplicable; y
IV.   Para el soporte del informe físico-financiero solamente se aceptarán comprobantes de acuerdo a la normativa aplicable.
El "DIF ESTATAL" deberá emitir, en hoja membretada, un recibo simple de los recursos que le hayan sido transferidos por el "DIF NACIONAL", emitida por el área de finanzas según la legislación estatal, del día que se reciban, mismo que deberá remitirse al organismo a más tardar en los cinco días hábiles posteriores a satisfacción del "DIF NACIONAL" y en congruencia con lo dispuesto, tanto en las "REGLAS DE OPERACIÓN" como en el presente Convenio.
Dicho recibo deberá contar con la siguiente información:
a)    Ser expedido a nombre de Sistema Nacional para el Desarrollo Integral de la Familia;
b)    Domicilio Fiscal: Avenida Emiliano Zapata número 340, colonia Santa Cruz Atoyac, demarcación territorial Benito Juárez, código postal 03310, Ciudad de México;
c)    Registro Federal de Contribuyentes: SND7701134L0;
d)    Consignar el importe de la ministración en número y letra;
e)    Contener al frente del recibo:
-     Nombre del programa
-     Fecha de recepción del recurso federal recibido
-     Nombre completo, cargo y firma de la persona responsable de emitir el recibo de los recursos
-     Sello en original sin obstruir ningún texto.
f)     Por detrás del recibo mencionar la leyenda de "SIN TEXTO"
El "DIF NACIONAL" podrá requerir documentación adicional, de acuerdo a las modificaciones normativas a que haya lugar.
 
QUINTA. COMPROMISOS DE "DIF NACIONAL".
El "DIF NACIONAL" se compromete a:
a)    Transferir los recursos económicos federales previstos en la cláusula Segunda de este Convenio, como subsidios para la realización del Proyecto Anual de Salud y Bienestar Comunitario (PASBIC) 2020, previo cumplimiento de las obligaciones a cargo del "DIF ESTATAL".
b)    Otorgar asistencia técnica y orientación al "DIF ESTATAL", así como la asesoría y capacitación necesaria con base en sus programas en materia de asistencia social; y
c) Cumplir en todo momento con las disposiciones contenidas en las "REGLAS DE OPERACIÓN" y en la normatividad vigente.
SEXTA. COMPROMISOS DEL "DIF ESTATAL".
El "DIF ESTATAL" se compromete a:
a)    Ejercer adecuadamente los recursos señalados en la cláusula Segunda, debiendo ejecutar y desarrollar las actividades objeto del presente Convenio, de acuerdo a lo señalado en el mismo, en las disposiciones de las "REGLAS DE OPERACIÓN" y en la demás normatividad aplicable;
b)    Garantizar la liberación expedita de los recursos señalados en la cláusula Segunda, los cuales deberán destinarse, incluyendo los rendimientos financieros que por cualquier concepto generen, exclusivamente a los fines del proyecto materia del presente instrumento jurídico, así como llevar a cabo todas las acciones tendientes a la verificación y comprobación de la correcta aplicación de los recursos presupuestales;
c)     Diseñar e implementar un Proyecto Anual de Salud y Bienestar Comunitario (PASBIC), en el cual se explicará el modelo de intervención que se llevará a cabo en los Grupos de Desarrollo durante el ejercicio fiscal. El PASBIC deberá contener la Estrategia Anual de Inversión Comunitaria (EAIC) y la programación anual de capacitación, con base en lo establecido en "REGLAS DE OPERACIÓN". Asimismo, se deben incluir las acciones de seguimiento puntual.
d)    Contar con un equipo de promotoría que implemente el Programa Salud y Bienestar Comunitario en las localidades atendidas, conforme a lo establecido en "REGLAS DE OPERACIÓN".
e)    Formar un expediente técnico, el cual deberá contener toda la documentación probatoria de los recursos a ejercer, así como la aplicación en su totalidad los mismos.
f)     Informar por escrito en forma trimestral, por separado y bajo su estricta responsabilidad a la Dirección General de Alimentación y Desarrollo Comunitario del "DIF NACIONAL", el estado que guarda la ejecución del PASBIC para el cual se aprobaron los recursos, con las metas y objetivos alcanzados a la fecha, anexando los documentos que acrediten la correcta aplicación de los recursos, dichos informes deberán remitirse al "DIF NACIONAL" de acuerdo a las "REGLAS DE OPERACIÓN".
g)    Recabar y conservar en custodia, la documentación comprobatoria del gasto, misma que debe cumplir con los requisitos fiscales estipulados en las disposiciones aplicables, identificando dicha documentación con un sello que contenga el nombre del programa, origen del recurso y el ejercicio correspondiente, la cual debe ser proporcionada a los órganos de inspección y control federales y locales para efecto de su revisión. Asimismo, llevará el registro de las operaciones programáticas y presupuestales a que haya lugar, entre otras, los avances trimestrales físico financieros y el cierre de ejercicio, el cual debe ser presentado a más tardar el 01 de diciembre del presente ejercicio fiscal.
h)    Registrar los recursos presupuestarios federales que se radiquen, una vez devengados y conforme al avance del ejercicio, de acuerdo con las disposiciones jurídicas aplicables y se rendirán en su Cuenta Pública, sin que por ello pierdan su carácter federal.
i)     Presentar al "EL SNDIF", la información necesaria en los plazos que éste requiera para la integración de los informes que sean requeridos sobre la aplicación de los subsidios a que se refiere el presente instrumento jurídico, con base en los formatos y lineamientos que en su oportunidad le dé a conocer el "DIF NACIONAL".
j)     No destinar a otros conceptos de gasto los recursos transferidos.
k)     Entregar a la Dirección General de Alimentación y Desarrollo Comunitario (DGADC), del "DIF NACIONAL", el informe final sobre los resultados y alcances obtenidos en la ejecución de las acciones materia de este instrumento jurídico;
 
l)     Reintegrar a la Tesorería de la Federación, los recursos federales presupuestales, y en su caso, los productos financieros que no se hubieran destinado a los fines autorizados, no se encuentren devengados al cierre del ejercicio fiscal correspondiente, que se hayan detectado desviaciones o incumplimientos en el ejercicio de los recursos o por alguna otra causa considerada en este instrumento jurídico y las "REGLAS DE OPERACIÓN", de conformidad con el artículo 176 del Reglamento de la Ley Federal de Presupuesto y Responsabilidad Hacendaria. Dicho reintegro deberá ser informado por escrito a la Dirección de Finanzas, con copia a la DGADC del "DIF NACIONAL";
m)    Conservar debidamente resguardada, durante un periodo de cinco años, la documentación original comprobatoria del ejercicio del gasto de los recursos que con base en el presente instrumento jurídico se entregan;
n)    Vigilar y supervisar el cumplimiento de los compromisos, tiempos, objeto, metas, porcentajes de aportación y demás contenido de las acciones objeto del presente Convenio, de conformidad con las "REGLAS DE OPERACIÓN";
o)    Publicar los avances físico-financieros en la página de Internet del "DIF ESTATAL" o en cualquier otra página oficial que tengan disponible, con la frecuencia que al efecto determinen "LAS PARTES";
p)    Facilitar la realización de visitas de seguimiento, supervisión e inspección, y brindar la información y documentación desagregada por género que soliciten el "DIF NACIONAL" o los Órganos Fiscalizadores Federales competentes, para los efectos que dichas instancias requieran;
q)    Adoptar las medidas necesarias para establecer el enlace y comunicación con el "DIF NACIONAL" a fin de dar el debido seguimiento a los compromisos asumidos. Lo anterior, sin perjuicio de que los órganos fiscalizadores correspondientes lleven a cabo las acciones de vigilancia, control y evaluación a fin de verificar en cualquier momento el cumplimiento de los compromisos a cargo del "DIF ESTATAL", en los términos contenidos en el presente Convenio;
r)     Promover la Contraloría Social de conformidad con lo establecido en los "Lineamientos para la promoción y operación de la Contraloría Social en los programas federales de desarrollo social" (DOF, 28 de octubre, 2016), en las "REGLAS DE OPERACIÓN", en el Esquema y en el Programa Anual de Trabajo de Contraloría Social, del Programa Salud y Bienestar Comunitario, emitidos por el "DIF NACIONAL" y validados por la Secretaría de la Función Pública, de acuerdo con los procedimientos establecidos por la Guía Operativa de Contraloría social. Las acciones de promoción se refieren a actividades de difusión, seguimiento y asesoría a servidores públicos y beneficiarias(os), recopilación de informes y, atención a denuncias y quejas; y
s)     Cumplir y observar en todo momento las disposiciones y lineamientos descritos en la Ley Federal de Presupuesto y Responsabilidad Hacendaria y su Reglamento, el Presupuesto de Egresos de la Federación para el ejercicio fiscal 2020, las "REGLAS DE OPERACIÓN" y las demás aplicables conforme a la normativa vigente.
"LAS PARTES" acuerdan que los informes que se aluden en los incisos e) y f) de esta cláusula, serán enviados, recibidos y archivados en forma física y a través de medios electrónicos o por cualquier otra tecnología que permita identificar al firmante. En consecuencia, el "DIF NACIONAL" acepta que la información contenida en los informes enviados a través de dichos medios producirá los mismos efectos jurídicos que la firma autógrafa, reconociendo la plena validez, eficacia y efectos legales, sin perjuicio de que la veracidad de los mismos, pueda ser verificada por las Unidades Administrativas del "DIF NACIONAL" o cualquier otra autoridad, conforme a lo previsto en las disposiciones aplicables.
SÉPTIMA. DIFUSIÓN Y DIVULGACIÓN.
Con el fin de dar cumplimiento al numeral 7 de las "REGLAS DE OPERACIÓN", titulado "Transparencia", "LAS PARTES" se comprometen a que la difusión y divulgación que se realice por medios impresos electrónicos, escritos, gráficos y de cualquier otra índole inherente al Programa del cual deriva el presente Convenio, deberá enunciar la siguiente leyenda:
"Este Programa es público, ajeno a cualquier partido político. Queda prohibido el uso para fines distintos a los establecidos en el Programa."
Asimismo, deberá señalar expresamente y en forma idéntica la participación del "DIF ESTATAL" y el apoyo del Gobierno Federal, a través de "DIF NACIONAL".
 
OCTAVA. CONTRALORÍA SOCIAL.
"LAS PARTES" declaran que convienen promover y realizar las acciones necesarias para el funcionamiento de la Contraloría Social en el Programa Salud y Bienestar Comunitario, con base en lo establecido en los documentos de Contraloría Social que la Secretaría de la Función Pública autorice, así como en las "REGLAS DE OPERACIÓN", (numeral ______) y en el Acuerdo por el que se establecen los "Lineamientos para la promoción y operación de la Contraloría Social en los programas federales de desarrollo social", publicados en el Diario Oficial de la Federación, en fecha 28 de octubre de 2016.
Se promoverá la participación de la población beneficiaria del Programa, así como de organizaciones de la sociedad civil o ciudadanía interesada en monitorear el Programa. Lo anterior será a través de la integración, operación y vinculación de contralorías sociales o figuras análogas, para el seguimiento, supervisión y vigilancia del cumplimiento de las metas y acciones comprometidas en el programa, así como de la correcta aplicación de los recursos públicos asignados al mismo.
El Programa se sujetará a los lineamientos vigentes emitidos por la Secretaría de la Función Pública, para promover las acciones necesarias que permitan la efectividad de la vigilancia ciudadana, bajo el esquema o esquemas validados por la Secretaría de la Función Pública.
NOVENA. REPRESENTANTES DE "LAS PARTES".
Para la adecuada operación de las actividades a que se refiere el presente instrumento jurídico, "LAS PARTES" designan como sus respectivos representantes a los siguientes funcionarios/as:
a)    Por el "DIF NACIONAL" la Directora General de Alimentación y Desarrollo Comunitario.
b)    Por el "DIF ESTATAL" a (Nombre Completo Del/a Responsable De La Operación), cargo.
Los representantes Titulares podrán designar suplentes, quienes deberán contar con facultades para tomar decisiones, los cuales deberán tener cuando menos, el nivel jerárquico inferior siguiente al del representante Titular, cuidándose que sea homogéneo y adecuado para garantizar la ejecución de las decisiones adoptadas.
El cambio de responsable será comunicado a la otra parte por escrito, previo a la fecha que se pretenda dar efecto a dicha notificación, en el caso del "DIF ESTATAL" las nuevas personas responsables deberán contar con facultades para tomar decisiones, cuando menos del nivel jerárquico inferior siguiente al del/a representante inicial, cuidándose que sea homogéneo y adecuado para garantizar la ejecución de las decisiones adoptadas.
DÉCIMA. SUSPENSIÓN O CANCELACIÓN DE LOS APOYOS.
El "DIF ESTATAL" acepta que, en caso de incumplimiento a lo establecido en el presente Convenio, en las "REGLAS DE OPERACIÓN" o en la normatividad aplicable, particularmente de las obligaciones a su cargo, el "DIF NACIONAL", atendiendo a la gravedad y origen del incumplimiento, podrá suspender temporalmente o cancelar definitivamente, ya sea total o parcialmente, los apoyos asignados al proyecto materia de este Convenio.
Son causas de suspensión o cancelación, además, las siguientes:
a.     Cuando el "DIF ESTATAL" no aplique los apoyos entregados para los fines aprobados;
b.     Cuando el "DIF ESTATAL" incumpla con la ejecución del proyecto objeto de apoyo;
c.     Cuando el "DIF ESTATAL" no acepte la realización de visitas de supervisión e inspección, cuando así lo soliciten el "DIF NACIONAL", los Órganos Fiscalizadores Federales competentes o cualquier otra autoridad competente o autorizada, con el fin de verificar la correcta aplicación de los apoyos otorgados;
d.     Cuando el "DIF ESTATAL" no entregue a la DGADC de "DIF NACIONAL" los informes y la documentación que acredite los avances y la conclusión de los compromisos y conceptos del proyecto;
e.     Cuando el "DIF ESTATAL" presente información falsa sobre los conceptos de aplicación y los finiquitos de los conceptos apoyados;
f.     La existencia de duplicidad de apoyos a conceptos idénticos de otros programas o fondos federales;
g.     Cuando existan adecuaciones a los calendarios de gasto público o disminución grave de ingresos públicos que afecten de manera determinante el presupuesto autorizado;
h.     Cuando el "DIF NACIONAL" o un órgano de fiscalización detecten desviaciones o incumplimientos en el ejercicio de los recursos; y,
i.      En general, cuando exista incumplimiento de los compromisos establecidos en el presente Convenio, las "REGLAS DE OPERACIÓN" y las disposiciones que derivan de éstas.
 
El "DIF ESTATAL" acepta que, ante la suspensión o cancelación de los apoyos, deberá reintegrar a la Tesorería de la Federación la totalidad de los recursos otorgados, así como los rendimientos financieros u otros conceptos generados, una vez que el "DIF NACIONAL" le haya solicitado dicha devolución.
En el caso del desvío de recursos o el no ejercicio de los mismos, conforme a las Reglas de Operación y demás normatividad aplicable, éstos deberán de ser reintegrados a la Tesorería de la Federación dentro del término de 15 días posteriores al cierre del ejercicio fiscal 2020, incluyendo los rendimientos financieros e intereses.
El incumplimiento a lo establecido en el párrafo anterior será causal para que se niegue el acceso a los recursos del presente programa el próximo ejercicio fiscal, sin perjuicio de que se generen las acciones legales correspondientes.
Quedará a salvo la facultad del "DIF NACIONAL" para denunciar ante las autoridades competentes los hechos que provoquen una suspensión o cancelación de los apoyos.
DÉCIMO PRIMERA. CONTROL Y VIGILANCIA.
El control, vigilancia y evaluación de los recursos públicos federales a que se refiere el presente Convenio, corresponderá indistintamente a la Secretaría de Hacienda y Crédito Público, los Órganos Fiscalizadores Federales competentes y demás autoridades conforme al ámbito material de competencia otorgado en las disposiciones jurídicas aplicables.
Con el fin de verificar la correcta aplicación de los apoyos otorgados y el cumplimiento de las obligaciones a cargo del "DIF ESTATAL" a partir de la firma de este Convenio, el "DIF NACIONAL" o las Unidades Administrativas de éste, podrán ordenar la realización de visitas de supervisión, sin perjuicio de las facultades y atribuciones de los Órganos Fiscalizadores Federales competentes o cualquier otra autoridad competente.
DÉCIMO SEGUNDA. TRANSPARENCIA.
"LAS PARTES" convienen en promover y fomentar la transparencia de la asignación y ejercicio de los recursos destinados al apoyo del proyecto a que se refiere el presente Convenio. Consecuentemente, deberán llevar a cabo la publicación del padrón de personas beneficiarias y del proyecto apoyado, así como sus avances físico-financieros en las páginas web oficiales que tengan disponibles. Los datos personales de los/las beneficiarios/as serán protegidos en términos de la Ley Federal de Transparencia y Acceso a la Información Pública, Ley General de Protección de Datos Personales en Posesión de Sujetos Obligados y demás disposiciones jurídicas aplicables.
DÉCIMO TERCERA. RELACIÓN LABORAL.
El personal de cada una de "LAS PARTES" que sea designado para la realización de cualquier actividad relacionada con este Convenio, permanecerá en forma absoluta bajo la dirección y dependencia de la parte con la cual tiene establecida su relación laboral, mercantil, civil, administrativa o cualquier otra, por lo que no se creará una subordinación de ninguna especie con la parte opuesta, ni operará la figura jurídica de patrón sustituto o solidario; lo anterior, con independencia de estar prestando sus servicios fuera de las instalaciones de la entidad por la que fue contratada o realizar labores de supervisión de los trabajos que se realicen.
DÉCIMO CUARTA. VIGENCIA.
El presente Convenio tendrá una vigencia a partir de la fecha de su firma y hasta el 31 de diciembre de 2020, pudiendo darse por terminado anticipadamente, mediante escrito libre que contenga una manifestación explícita de que se desea terminar anticipadamente el Convenio, con los datos generales de la parte que desea terminar el Convenio, con por lo menos treinta días hábiles de anticipación, en el entendido de que las actividades que se encuentren en ejecución deberán ser concluidas salvo acuerdo en contrario.
DÉCIMO QUINTA. MINISTRACIÓN DEL RECURSO.
En cumplimiento a las disposiciones contenidas en el Artículo 75 de la Ley Federal de Presupuesto y Responsabilidad Hacendaria, la ministración del recurso podrá otorgarse a partir de la fecha de firma del presente Convenio.
No obstante, lo anterior, "LAS PARTES", estarán sujetas a lo publicado anualmente en el Decreto de Presupuesto de Egresos de la Federación para el ejercicio fiscal correspondiente, a las disposiciones y recomendaciones hechas por la Secretaría de Hacienda y Crédito Público así como a las demás autoridades competentes que para tal efecto emitan.
DÉCIMO SEXTA. MODIFICACIONES.
Las modificaciones o adiciones que se realicen al presente Convenio, serán pactadas de común acuerdo entre "LAS PARTES" y se harán constar por escrito, surtiendo sus efectos a partir del momento de su suscripción.
 
DÉCIMO SÉPTIMA. PUBLICIDAD DE LOS RESULTADOS.
"LAS PARTES", por los medios de difusión más convenientes, promoverán y divulgarán entre las personas promotoras, ejecutoras, responsables de los proyectos e interesadas en general, las características, alcances y resultados de la coordinación prevista en el presente Convenio.
DÉCIMO OCTAVA. COMPETENCIA.
En caso de suscitarse algún conflicto o controversia con motivo de la interpretación o cumplimiento del presente Convenio, "LAS PARTES" lo resolverán de común acuerdo, de no lograrlo, acuerdan someterse expresamente a la competencia de los Tribunales Federales, radicados en la Ciudad de México, renunciando desde este momento al fuero que les pudiera corresponder en razón de su domicilio presente o futuro, o por cualquier otra causa.
DÉCIMO NOVENA. PUBLICACIÓN.
De conformidad con el artículo 36 de la Ley de Planeación y 178 del Reglamento de la Ley Federal de Presupuesto y Responsabilidad Hacendaria, el presente Convenio de Coordinación será publicado en el Diario Oficial de la Federación.
Enteradas "LAS PARTES" de los términos y alcances legales del presente Convenio de Coordinación, lo firman en cinco tantos en la Ciudad de México, a los ____ días del mes de __________ 2020.
 
 
POR EL SISTEMA NACIONAL PARA EL
DESARROLLO INTEGRAL DE LA FAMILIA
"DIF NACIONAL":
 
POR EL SISTEMA ESTATAL PARA EL
DESARROLLO INTEGRAL DE LA FAMILIA
(NOMBRE DEL ESTADO)
/ EL SISTEMA INTEGRAL DE LA FAMILIA
DE LA CIUDAD DE MÉXICO /
"DIF ESTATAL":
 
 
 
 
(NOMBRE COMPLETO)
TITULAR DE LA UNIDAD DE ADMINISTRACIÓN Y
FINANZAS
 
(NOMBRE COMPLETO)
DIRECTOR (A) GENERAL DEL "DIF
ESTATAL"
 
 
 
ASISTE
 
ASISTE
 
 
 
 
(NOMBRE COMPLETO)
JEFE (A) DE LA UNIDAD DE ATENCION A
POBLACION VULNERABLE
 
(NOMBRE COMPLETO DEL /A
RESPONSABLE DE LA OPERACION DEL
SEDIF)
(CARGO)
 
 
 
 
 
 
 
 
 
(NOMBRE COMPLETO)
DIRECTOR (A) GENERAL DE ALIMENTACIÓN Y
DESARROLLO COMUNITARIO
 
 
 
 
LA PRESENTE HOJA DE FIRMAS FORMA PARTE INTEGRANTE DEL CONVENIO DE COORDINACIÓN QUE CELEBRAN EL SISTEMA NACIONAL PARA EL DESARROLLO INTEGRAL DE LA FAMILIA Y EL SISTEMA ESTATAL PARA EL DESARROLLO INTEGRAL DE LA FAMILIA (NOMBRE DEL ESTADO) / EL SISTEMA PARA EL DESARROLLO INTEGRAL DE LA FAMILIA DE LA CIUDAD DE MÉXICO, FIRMADO EL ____ DE _____ 2020.
 
Anexo 2
Formato de Proyecto Anual de Salud y Bienestar Comunitario (PASBIC)
Para presentar su propuesta de trabajo 2020 el Sistema Estatal DIF (SEDIF) deberá considerar los siguientes elementos, y apoyarse en el Instructivo del formato del PASBIC 2020 mismo que se encuentra disponible en el micrositio de la Dirección General de Alimentación y Desarrollo Comunitario del Sistema Nacional DIF.
Datos Generales
Nombre del Sistema Estatal DIF
 
Nombre del Director/a General del SEDIF
 
Domicilio
 
Teléfono
 
Correo electrónico
 
Fecha: día, mes y año de elaboración del PASBIC
 
 
1.     DIAGNÓSTICO DE LAS LOCALIDADES A ATENDER EN 2020 EN MATERIA DE LOS COMPONENTES DE SALUD Y BIENESTAR COMUNITARIO (Problemáticas detectadas)
 
 
 
2.    OBJETIVOS
OBJETIVO GENERAL DEL PSBC
 
Fomentar la salud y bienestar comunitario en localidades de alta y muy alta marginación con grupos de desarrollo constituidos mediante el fortalecimiento de capacidades individuales y colectivas complementadas con la implementación de proyectos comunitarios.
 
2.1 OBJETIVO ESPECÍFICOS DEL SEDIF PARA 2020
OBJETIVOS
ACTIVIDADES SUSTANTIVAS
METAS
1.
 
 
 
2.
 
 
 
3.
 
 
 
 
3.    COBERTURA
La cobertura para el ejercicio 2020 se registrará en el "Cuadro 1. Cobertura", mismo que el SNDIF enviará al SEDIF prellenado con las localidades reportadas al cierre del ejercicio 2019, dentro de los tres días hábiles posteriores a la publicación de las Reglas de Operación 2020. En él deberá integrar las localidades con Grupos de Desarrollo de apertura propuestas para el ejercicio 2020, que incluya la atención de localidades de alto y muy alto grado de marginación con presencia de programas alimentarios DIF.
4.    FINANCIAMIENTO CON RAMO 12
Los apoyos de Ramo 12 que el SNDIF proporcionará a las localidades de alta y muy alta marginación con Grupos de Desarrollo constituidos a través de los SEDIF, se otorgará bajo dos conceptos: proyectos comunitarios y capacitaciones.
 
4.1 Proyectos comunitarios: Estrategia Anual de Inversión Comunitaria (EAIC)
El apoyo para proyectos se llevará a cabo a través de la presentación de una Estrategia Anual de Inversión Comunitaria (EAIC) por GD, que es una iniciativa de atención integral orientada a crear condiciones para la salud y el bienestar comunitario, elaborada con base en la reflexión y toma de decisiones participativas, que puede abarcar uno o varios aspectos relacionados con los determinantes sociales de la salud sobre los que se ha priorizado la acción colectiva, puede incluir acciones de capacitación, proyectos sociales o productivos y otras actividades necesarias para el logro de los objetivos anuales planteados por el GD.
El SEDIF deberá elaborar y enviar el "Expediente Técnico de la EAIC" por GD, formato que se les proporcionará para su llenado dentro de los tres días hábiles posteriores a la publicación de las Reglas de Operación 2020.
En el siguiente cuadro se deberá resumir el financiamiento solicitado bajo este concepto, considerando que el costo total de cada EAIC no podrá exceder de $600,000.00.
Cuadro 2. Resumen del expediente técnico de la EAIC
ID
GD
Nombre de la localidad
Nombre del municipio
Costo
total de
la EAIC
No. de proyectos
comunitarios
No. de cursos
solicitados
 
 
 
 
 
 
 
 
 
 
 
 
 
 
 
 
 
 
 
 
 
 
 
 
 
 
 
 
 
 
 
 
 
 
 
 
 
4.2 Programa Anual de Capacitación (PAC)
Las acciones de capacitación que no estén vinculadas a una EAIC, pero que respondan a las necesidades detectadas en y por los GD deberán consignarse en los cuadros: 3. Propuesta de temas de capacitación con Ramo 12 y 4. Desglose de los temas de Capacitación por GD; en el primero se indicarán los temas, los costos, la descripción de las capacitaciones para quienes integren los Grupos de Desarrollo y en el segundo se requisitará información sobre los grupos, la capacitación, el número de participantes y fechas.
De igual manera dentro de los tres días hábiles posteriores a la publicación de las Reglas de Operación 2020, el SNDIF enviará al SEDIF, vía correo electrónico, dichos cuadros.
4.3 Desglose del Recurso
Cuadro 5. Distribución de los recursos de Ramo 12
CONCEPTO
MONTO ASIGNADO
Cantidad
Porcentaje
Total
 
 
Programa Anual de
Capacitaciones
(Total)
 
 
Estrategia Anual de Inversión
Comunitaria (Total)
 
 
EAIC 1
 
 
EAIC 2
 
 
EAIC 3
 
 
 
4.4 Recurso que aporta el SEDIF
Cuadro 6. Recursos previstos por el SEDIF para gastos de operación del Programa
Concepto del recurso
Número
Monto Total
programado
 
 
 
 
 
 
 
 
 
 
 
 
Total
 
 
5. ACCIONES A REALIZARSE CON APOYO DE COORDINACIONES
Cuadro 7: Acciones Intra DIF
Problemática derivada del Diagnóstico (del
numeral 1) que se pretende atender
Programa /Acciones
 
 
 
 
 
 
 
 
 
Cuadro 8: Acciones Interinstitucionales
Problemática derivada del
Diagnóstico (del numeral 1) que se
pretende atender
Nombre de la Institución o
dependencia
Acciones
 
 
 
 
 
 
 
 
 
 
 
 
 
Cuadro 9: Acciones locales con instancias Municipales
Problemática derivada del Diagnóstico
(del numeral 1) que se pretende
atender
Nombre de la Institución o
dependencia
Acciones
 
 
 
 
 
 
 
 
 
 
 
 
 
6. PROFESIONALIZACIÓN DEL PERSONAL
Cuadro 10. Acciones de capacitación al equipo operativo
Tema de la
capacitación
Objetivo
Fecha
Programada
Duración
en horas
Participantes
Capacitador(a)
 
 
 
 
 
 
 
 
 
 
 
 
 
 
 
 
 
 
 
 
 
 
 
 
7. PROGRAMA ESTATAL DE TRABAJO DE CONTRALORÍA SOCIAL (PETCS)
 
Cuadro 11. Programa Estatal de Trabajo de Contraloría Social 2020 (PETCS)
Actividad
Fecha de inicio
Fecha de fin
Responsable
Medida
Meta
Elaboración del programa Estatal de Trabajo de Contraloría Social
 
 
 
Programa Elaborado
 
Capturar en el SICS el Programa Estatal de Trabajo de Contraloría Social (PETCS)
 
 
 
Ingresos al SICS para captura
 
Diseño de materiales en diferentes versiones para la difusión de la Contraloría Social
 
 
 
Tipo de material y versiones
 
Distribución de los materiales de difusión
 
 
 
Ejemplares distribuidos
 
Capturar en el SICS la distribución de los materiales de difusión realizada
 
 
 
Ingresos al SICS para captura
 
Capacitaciones realizadas en materia de Contraloría Social
 
 
 
Capacitaciones
 
Material de Capacitación utilizado durante las capacitaciones
 
 
 
Material utilizado
 
 
Material de Capacitación distribuido durante las capacitaciones
 
 
 
Material distribuido
 
Capturar en el SICS la distribución de los materiales de Capacitación realizada
 
 
 
Ingresos al SICS para captura
 
Registrar la información de las obras, apoyos y servicios programadas y ejecutadas con presupuesto federal autorizado
 
 
 
Ingresos al SICS para captura
 
Constituir un Comité de Contraloría Social por Localidad
 
 
 
Comités constituidos
 
Elaboración de Anexo del Acta de Registro del Comité de Espacios de Contraloría Social
 
 
 
Actas levantadas
 
Capturar en el SICS los Comités de Contraloría Social constituidos
 
 
 
Ingresos al SICS para captura
 
Reuniones realizadas con las personas beneficiarias
 
 
 
Reuniones
 
Elaboración de Minuta de Reunión
 
 
 
Minutas
 
Capturar reuniones realizadas con las personas beneficiarias
 
 
 
Ingresos al SICS para captura
 
Elaboración y llenado de las Cédulas de Vigilancia con las respuestas de las personas integrantes del Comité
 
 
 
 
 
Capturar en el SICS las Cédulas de Vigilancia con las respuestas de las personas integrantes del Comité
 
 
 
 
 
Elaboración de Informe de los Comités de Contraloría Social
 
 
 
Informe
 
Capturar en el SICS el Informe de los Comités de Contraloría Social
 
 
 
Ingresos al SICS para captura
 
8. CRONOGRAMA DE ACTIVIDADES
El SNDIF enviará al SEDIF, en formato Excel, el Cuadro 12. Cronograma de Actividades 2020, en
donde se indicará las actividades previstas para atender los diferentes procesos: planeación, operación, seguimiento, y evaluación del PSBC.
9. DATOS DE CONTACTO
Enlace para el Programa de Salud y Bienestar Comunitario
Nombre completo
Cargo
 
 
Correo electrónico
Teléfono y extensión
 
 
 
Enlace para la Contraloría Social
Nombre completo
Cargo
 
 
Correo electrónico
Teléfono y extensión
 
 
 
Enlace para Atención a Población en Condiciones de Emergencia (APCE)
Nombre completo
Cargo
 
 
Correo electrónico
Teléfono y extensión
 
 
 
10.   FIRMAS
Nombre completo y cargo de
quien elaboró el PASBIC
Nombre completo y cargo de
quien da el Vo.Bo. al PASBIC
Nombre completo y cargo de
quien aprueba el PASBIC
 
 
 
 
 
 
_______________________________________
ELABORÓ
PUESTO
 
________________________________________
VISTO BUENO
(DIRECTOR/A DE ÁREA O EQUIVALENTE)
 
__________________________________________
APROBÓ
DIRECTOR/A GENERAL DEL SEDIF
 
_____________________