ACUERDO por el que se emiten las Reglas de Operación del Programa Calidad en la Atención Médica, para el ejercicio fiscal 2020.

Al margen un sello con el Escudo Nacional, que dice: Estados Unidos Mexicanos.- SALUD.- Secretaría de Salud.

JORGE CARLOS ALCOCER VARELA, Secretario de Salud, con fundamento en los artículos 39, de la Ley Orgánica de la Administración Pública Federal; 77, de la Ley Federal de Presupuesto y Responsabilidad Hacendaria; 29 y 30, del Presupuesto de Egresos de la Federación para el Ejercicio Fiscal 2020, así como 7, fracciones XVI y XXVI, del Reglamento Interior de la Secretaría de Salud, y
CONSIDERANDO
Que el artículo 4o, párrafo cuarto, de la Constitución Política de los Estados Unidos Mexicanos reconoce el derecho humano que toda persona tiene a la protección de la salud;
Que el Plan Nacional de Desarrollo (PND) 2019-2024 establece que el gobierno federal realizará las acciones necesarias para garantizar que hacia 2024 todas y todos los habitantes de México puedan recibir atención médica y hospitalaria gratuita, incluidos el suministro de medicamentos y materiales de curación y los exámenes clínicos. El Programa Presupuestario S202 Programa Calidad en la Atención Médica (PROCAM) se encuentra vinculado con el rubro de Política social, la cual está orientada hacia la atención médica a toda la población. La atención se brindará siguiendo los principios de participación social, competencia técnica, calidad médica, Igualdad de género, pertinencia cultural, trato no discriminatorio, digno y humano.
Que la Ley General de Salud en su artículo 6o, fracciones I y IX, establece como objetivos del Sistema Nacional de Salud, proporcionar servicios de salud a toda la población y mejorar la calidad de los mismos, atendiendo a los problemas sanitarios prioritarios y a los factores que condicionen y causen daños a la salud, con especial interés en la promoción, implementación e impulso de acciones de atención integrada de carácter preventivo, acorde con la edad, sexo, género y factores de riesgo de las personas, así como promover el desarrollo de los servicios de salud con base en la integración de las Tecnologías de la Información y las Comunicaciones para ampliar la cobertura y mejorar la calidad de la atención a la salud;
Que dicha Ley, en su artículo 51, establece que las personas usuarias tendrán derecho a obtener prestaciones de salud oportunas y de calidad idónea, recibir atención profesional y éticamente responsable, así como trato respetuoso y digno del personal profesional, técnico y auxiliar de la salud;
Que con el propósito de atender las disposiciones del artículo 116, de la Ley General de Víctimas, el Programa Calidad en la Atención Médica, dentro de su ámbito de acción contemplará que se incida en el respeto a los Derechos Humanos de las Víctimas del Delito;
Que en términos de lo dispuesto por los artículos 29 y 30, y el Anexo 25, del Presupuesto de Egresos de la Federación para el Ejercicio Fiscal 2020, publicado en el Diario Oficial de la Federación el 11 de diciembre de 2019, el Programa Calidad en la Atención Médica, estará sujeto a las reglas de operación que se emitan de conformidad con el artículo 77, de la Ley Federal de Presupuesto y Responsabilidad Hacendaria;
Que el Programa Calidad en la Atención Médica no se contrapone, afecta o presenta duplicidad con otros programas o acciones del Gobierno Federal, en cuanto a diseño, beneficios, apoyos otorgados y población objetivo.
Que los gastos del Programa Calidad en la Atención Médica para el Ejercicio Fiscal 2020, se ajustarán a lo establecido en el Presupuesto de Egresos de la Federación para el Ejercicio Fiscal 2020, publicado en el Diario Oficial de la Federación (DOF) el 11 de diciembre de 2019; en las disposiciones emanadas del Programa Nacional de Combate a la Corrupción y a la Impunidad, y de Mejora de la Gestión Pública 2019-2024, publicado en el DOF el 30 de agosto de 2019, en la Ley Federal de Austeridad Republicana, publicada en el DOF el 19 de noviembre de 2019 y en las disposiciones de austeridad que se emitan.
He tenido a bien expedir el siguiente
ACUERDO
ARTÍCULO ÚNICO. Se emiten las Reglas de Operación del Programa Calidad en la Atención Médica, para el Ejercicio Fiscal 2020.
TRANSITORIO
ÚNICO. El presente Acuerdo entrará en vigor a partir del primero de enero de dos mil veinte.
Dado en la Ciudad de México, a los veintitrés días de diciembre de dos mil diecinueve.- El Secretario de Salud, Jorge Carlos Alcocer Varela.- Rúbrica.
 
REGLAS DE OPERACIÓN DEL PROGRAMA CALIDAD EN LA ATENCIÓN MÉDICA, PARA EL
EJERCICIO FISCAL 2020
CONTENIDO
1. Introducción.
1.1. Glosario de términos.
2. Objetivo General.
3. Objetivos Específicos.
4. Lineamientos.
4.1. Cobertura.
4.2. Población Potencial.
4.3. Población Objetivo.
4.4. Población Atendida.
4.5. Proyectos de Mejora de la Calidad en la Atención Médica.
4.5.1. Criterios y requisitos de elegibilidad.
4.5.2. Características de los Subsidios.
4.5.3. Derechos y Obligaciones.
4.5.4. Instancias Participantes.
4.5.4.1. Instancias Ejecutoras.
4.5.4.2. Instancias Normativas.
4.5.5. Operación y Proceso.
4.5.5.1. Recepción.
4.5.5.2. Evaluación.
4.5.5.3. Selección.
4.5.5.4. Notificación de resultados.
4.6. Premio Nacional de Calidad en Salud y Reconocimiento al Mérito por la Mejora Continua
4.6.1. Criterios y requisitos de elegibilidad.
4.6.2. Características del Subsidio.
4.6.3. Derechos y Obligaciones.
4.6.4. Instancias Participantes.
4.6.4.1. Instancias Ejecutoras.
4.6.4.2. Instancias Normativas.
4.6.5. Operación y Proceso.
4.6.5.1. Recepción.
4.6.5.2. Evaluación.
4.6.5.3. Notificación de Resultados.
5. Transferencia y Ejecución de Recursos.
5.1. Transferencia de Recursos.
5.2. Ejecución.
5.2.1. Recursos Presupuestarios.
5.2.2. Avance Financiero.
5.2.3. Cierre del Ejercicio.
 
5.2.4. Recursos No Devengados.
6. Supervisión.
7. Control y Auditoría.
7.1. Indicadores.
7.2. Evaluación del Programa.
8. Transparencia.
8.1. Difusión.
8.2. Padrón de Beneficiarios.
8.3. Contraloría Social.
9. Quejas y Denuncias.
10. Anexos.
10.1. Temas susceptibles de apoyo y reconocimiento, vía Subsidios, bajo el esquema de las presentes Reglas de Operación del Programa Calidad en la Atención Médica.
10.2. Modelos de Convenios y Bases de Colaboración.
10.2.1. Modelo de Convenio Secretaría de Salud-Entidad.
10.2.2. Modelo de Convenio Secretaría de Salud-Institución.
10.2.3. Modelo de Bases de Colaboración para Unidades Centrales, Órganos Desconcentrados u otras unidades de la Secretaría de Salud.
10.3. Modelos de Convocatoria.
10.3.1. Modelo de Convocatoria para participar en el Subsidio de Proyectos de Mejora de la Calidad en la Atención Médica.
10.3.1.1. Modelo de Formatos para presentar Proyectos de Mejora de la Calidad en la Atención Médica.
10.3.2. Modelo de Convocatoria para participar en el Premio Nacional de Calidad en Salud y el Reconocimiento al Mérito por la Mejora Continua.
10.3.2.1. Modelo de Hoja de Inscripción.
10.3.2.2. Modelo de Reporte del "Modelo de Gestión de Calidad en Salud".
10.3.2.3. Modelo de Manifiesto bajo protesta de decir verdad.
10.3.2.4. Modelo de Justificación del Uso de los Recursos.
10.3.2.5. Modelo de Declaración de ausencia de procedimientos en su contra.
10.3.2.6. Modelo de Declaración de Establecimientos no sujetos al proceso de acreditación o reacreditación por la DGCES.
10.4. Modelos de Formatos de Informes.
10.4.1. Modelo de Formato de Informe de Avance Técnico.
10.4.2. Modelo de Formato de Informe de Avance Financiero.
10.4.3. Modelo de Formato de Criterios para el Informe de Evaluación Externa.
10.4.4. Criterios para el Informe de Seguimiento Estatal o Institucional de Calidad.
10.4.5. Modelo de Formato de Comprobación.
10.5. Esquema de Contraloría Social.
10.6. Diagramas de Flujo.
10.6.1. Procedimiento para el Otorgamiento de Subsidios a Proyectos de Mejora de la Calidad en la Atención Médica.
 
10.6.2. Procedimiento para el Otorgamiento del Premio Nacional de Calidad en Salud y el Reconocimiento al Mérito por la Mejora Continua.
1. Introducción
En México, el Sistema Nacional de Salud ha enfrentado con éxito diversos retos, lo que en conjunto con el resto de las políticas de desarrollo social ha permitido logros como el crecimiento de la esperanza de vida o la reducción y eliminación de enfermedades prevenibles o evitables por vacunación. Sin embargo, existen aún grandes retos pendientes de resolver, que exigen la atención del Estado Mexicano.
En el año 2000, 189 países miembros de las Naciones Unidas, convocados por la Organización Mundial de la Salud, acordaron conseguir para el año 2015, los Objetivos de Desarrollo del Milenio (ODM), entendiendo esta mejora como todo proceso o herramienta dirigida a reducir la brecha a nivel sistémico y organizacional bajo los principios básicos de la calidad, que incluyen: la Atención Centrada en la Persona, la Mejora Continua de los Procesos y la Seguridad del/la Paciente como prioridades para el fortalecimiento de los Sistemas de Salud. En 2015 los progresos realizados fueron evaluados y por otra parte se extendió la lista de objetivos, ahora llamados Objetivos de Desarrollo Sostenible (ODS).
Los ODS son el resultado de un proceso de negociación que involucró a los 193 Estados miembros de la ONU, la participación sin precedentes de la sociedad civil y otras partes interesadas. Esto llevó a la representación de una amplia gama de intereses y perspectivas.
Los ODS son de gran alcance, ya que abordan elementos interconectados del desarrollo sostenible: el crecimiento económico, la inclusión social y la protección del medio ambiente. En seguimiento a este llamado, las prioridades señaladas son materia sustantiva de la Dirección General de Calidad y Educación en Salud (DGCES), unidad administrativa adscrita a la Subsecretaría de Integración y Desarrollo del Sector Salud de la Secretaría de Salud, que en conjunto con las principales instituciones públicas del Sistema Nacional de Salud, han generado desde hace más de 16 años, políticas nacionales en materia de calidad en la atención médica que han sentado las bases de una cultura de calidad en los servicios de salud.
En este sentido, se han realizado acciones para la instrumentación de mecanismos que permitan la homologación de la calidad en la prestación de servicios de atención médica; no obstante, si bien se ha dado un gran impulso al desarrollo de Guías de Práctica Clínica sectoriales y se ha iniciado la elaboración de protocolos de atención para enfermedades seleccionadas, se requiere priorizar en estrategias efectivas que permitan otorgar una atención basada en la mejor evidencia científica.
El Programa Presupuestario S202 Calidad en la Atención Médica, atendiendo a los ODM, así como los ODS se vincula de la siguiente manera:
Alineación del Programa con los ODM:
Tema prioritario: Mejora de la calidad en la atención materna con enfoque hacia la prevención de la mortalidad materna.
Objetivo: 5: Salud Materna, específicamente en la reducción de la mortalidad materna.
Criterio de priorización:
Acciones de mejora de la calidad en Establecimientos de Atención Médica ubicados en municipios incluidos en la Cruzada contra el Hambre.
Objetivo: 1: Erradicar la pobreza extrema y el hambre
Propuestas que fomenten la Igualdad entre mujeres y hombres, aun cuando no estén dirigidos a mitigar o solventar desigualdades de género.
Objetivo: 3: Promover la igualdad entre los géneros y la autonomía de la mujer.
 
Alineación del Programa con los ODS:
Temas prioritarios:
Objetivo:
Meta:
Mejora de la calidad en la atención materna con enfoque hacia la prevención de la mortalidad materna.
Objetivo 3: Garantizar una vida sana y promover el bienestar para todos en todas las edades
Para 2030, reducir en un tercio la mortalidad prematura por enfermedades no transmisibles mediante la prevención y el tratamiento, y promover la salud mental y el bienestar
Mejora de la calidad en la atención a personas con síndrome metabólico.
Mejora de la calidad en la atención a personas con cáncer de mama.
Mejora de la calidad en la atención a personas con cáncer de cuello uterino.
Mejora de la calidad en la atención de la salud mental, específicamente depresión y/o adicciones.
Temas prioritarios:
Objetivo:
Meta:
Mejora de la calidad en la atención de Tumores de la Infancia y la Adolescencia específicamente leucemia.
 
 
Mejora de la calidad en la atención de infarto agudo al miocardio y sus complicaciones.
 
De acuerdo a lo señalado por la Organización para la Cooperación y Desarrollo Económico (OCDE) a pesar de las mejoras registradas en los países miembros, persisten grandes variaciones de la calidad asistencial, expresadas en desiguales oportunidades, índices de letalidad y supervivencia.
En este sentido, uno de los mayores retos que tuvo la Cruzada Nacional por la Calidad en Salud 2001-2006, fue precisamente la identificación de la heterogeneidad de los niveles de calidad en la Atención a la Salud entre regiones geográficas, entre instituciones y al interior de las propias instituciones, sean públicas o privadas; situación que persistió en el programa Sistema Integral de Calidad (SICALIDAD) 2007-2012, cuyo objetivo fue situar la calidad en la agenda permanente del Sistema Nacional de Salud; actualmente el Programa S202 Calidad en la Atención Médica (PROCAM) aborda dicho problema instrumentando estrategias que contribuyen a disminuir dicha heterogeneidad.
Algunas causas identificadas que han contribuido a la heterogeneidad de la calidad de la atención, han sido: la baja penetración de la calidad en la cultura organizacional; la coordinación insuficiente interinstitucional y sectorial; procesos y protocolos de atención no estandarizados; diferencia en los materiales, equipos y tecnología; insuficiente e inadecuada infraestructura; y competencias deficientes en personal de la salud. Lo anterior ha dado como consecuencia, una respuesta inapropiada del sistema a la demanda de atención de la persona usuaria en los distintos niveles de atención; un aumento en la morbi-mortalidad en los temas prioritarios y la presencia de eventos adversos relacionados a la atención de temas prioritarios; conllevando lo anterior a un deficiente acceso a Servicios de Salud con Calidad.
Que el Plan Nacional de Desarrollo (PND) 2019-2024 establece que el gobierno federal realizará las acciones necesarias para garantizar que hacia 2024 todas y todos los habitantes de México puedan recibir atención médica y hospitalaria gratuita, incluidos el suministro de medicamentos y materiales de curación y los exámenes clínicos. El Programa Presupuestario S202 Programa Calidad en la Atención Médica (PROCAM) se encuentra vinculado con el rubro de Política social, la cual está orientada hacia la atención médica a toda la población. La atención se brindará siguiendo los principios de participación social, competencia técnica, calidad médica, Igualdad de género, pertinencia cultural, trato no discriminatorio, digno y humano.
Así mismo, se han dirigido los esfuerzos para que el Subsidio otorgado por el Programa se focalice a la mejora de la calidad de la atención de los temas prioritarios de salud pública del país con enfoque en Atención Primaria a la Salud Integral e Integrada: Atención Materna con enfoque hacia la prevención de la mortalidad materna; Síndrome Metabólico; Obesidad; Diabetes Mellitus; Cáncer de cuello uterino; Cáncer de Mama; Salud Mental, Tumores de la Infancia y la Adolescencia específicamente leucemia; Infarto Agudo al Miocardio y sus complicaciones; y Enfermedades Infecciosas y Parasitarias; mediante los componentes: salud en la población, acceso efectivo, organizaciones confiables y seguras, experiencia satisfactoria y costos razonables; por lo que uno de sus objetivos fundamentales, es coadyuvar a disminuir la heterogeneidad la calidad de la atención en los Establecimientos de Atención Médica de los servicios de salud, mediante el impulso al desarrollo de Proyectos de Mejora de la Calidad innovadores y el reconocimiento a la implementación del Modelo de Gestión de Calidad en Salud en las instituciones públicas del Sistema Nacional de Salud.
El Programa otorga Subsidios en dos vertientes:
A)    Proyectos de Mejora de la Calidad en la Atención Médica a través de:
Ø Proyectos de Gestión en Red: Son proyectos de mejora que se desarrollan en Redes conformadas de acuerdo a lo establecido en la convocatoria que se emita en términos de las Reglas de Operación, en los Establecimientos de Atención Médica con énfasis en la educación, promoción, prevención, detección y tratamiento oportuno con la finalidad de incidir en la mejora de la calidad de la atención en los temas de salud definidos como prioritarios, y en el acceso efectivo a servicios de salud con calidad.
Ø Proyectos de Investigación en Red: Son proyectos que se desarrollan en Redes conformadas de acuerdo a lo establecido en la convocatoria que se emita en términos de las Reglas de Operación, en los Establecimientos de Atención Médica con énfasis en la educación, promoción, prevención, detección y tratamiento oportuno con la finalidad de incidir en la mejora de la calidad de la atención en los temas de salud definidos como prioritarios, con el propósito de generar conocimientos basados en la evidencia científica mismos que deberán ser innovadores.
B)    Reconocimientos:
Ø El otorgamiento del Premio Nacional de Calidad en Salud, reconoce en cinco categorías a los Establecimientos de Atención Médica, Servicios Auxiliares de Diagnóstico y Tratamiento, así como Áreas Administrativas y Centrales de Calidad de las instituciones públicas del Sistema Nacional de Salud que han alcanzado el mayor grado de avance y consolidación en el Modelo de Gestión de Calidad en Salud.
Ø El otorgamiento del Reconocimiento al Mérito por la Mejora Continua, el cual reconoce en cinco categorías a los Establecimientos de Atención Médica, Servicios Auxiliares de Diagnóstico y Tratamiento, así como Áreas Administrativas y Centrales de Calidad de las instituciones públicas del Sistema Nacional de Salud que habiendo participado el año inmediato anterior en el Premio Nacional de Calidad en Salud obtengan el mayor incremento en puntos dentro de su categoría, tomando como base la evaluación alcanzada el año inmediato anterior.
1.1. Glosario de términos.
Áreas Centrales de Calidad.- Áreas encargadas de la gestión de los programas de calidad en las instituciones públicas del Sistema Nacional de Salud.
Áreas Administrativas.- Unidades organizacionales, locales, estatales, regionales o nacionales, dedicadas a la administración de recursos financieros, bienes muebles e inmuebles y recursos humanos de las instituciones públicas del Sistema Nacional de Salud.
Aval Ciudadano.- Mecanismo de participación ciudadana que integra a personas, grupos y organizaciones civiles con representatividad social, prestigio y credibilidad entre la población, que avalan las acciones de calidad percibida y trato digno realizadas por las instituciones prestadoras de servicios de salud, con el fin de coadyuvar en la mejora del trato digno y la calidad de los servicios que se brindan a las personas usuarias. En forma independiente y responsable contribuye a evaluar los servicios de salud ayudando a las instituciones a obtener la confianza de las personas usuarias.
Comité de Calidad y Seguridad del Paciente (COCASEP).- Órgano colegiado de carácter técnico consultivo, que tiene por objeto analizar los problemas de la calidad de la atención en los Establecimientos de Atención Médica, y establecer acciones para la mejora continua de la calidad y la seguridad del/a paciente.
Comité de Contraloría Social.- Formas de organización social constituidas por los establecimientos beneficiados de los programas de desarrollo social a cargo de las dependencias y entidades de la Administración Pública Federal, para el seguimiento, supervisión y vigilancia de la ejecución de dichos programas.
Comité Sectorial para el Reconocimiento de la Calidad.- Órgano colegiado de carácter sectorial presidido por la Subsecretaría de Integración y Desarrollo del Sector Salud, cuyo objetivo es avalar los dictámenes otorgados por el Programa en los términos de este instrumento y sus convocatorias.
Equidad de género.- Imperativo de carácter ético basado en el principio de justica social que busca compensar los desequilibrios existentes en el acceso y control de los recursos entre mujeres y hombres.
Escalamiento.- Proceso de adopción y adaptación de proyectos exitosos (seleccionados para presentación en Pre-Foro) subsidiados por el Programa en años previos, a efecto de alcanzar una mayor población atendida en un área geográfica mayor que comparta las necesidades de mejora del proyecto inicial.
Establecimiento de Atención Médica.- Todo aquél, de carácter público, fijo o móvil cualquiera que sea su denominación, que preste servicios de atención médica, ya sea ambulatoria o para internamiento de personas enfermas a las cuales se enfoca el Programa.
Guías de Práctica Clínica.- Declaraciones que incluyen recomendaciones dirigidas a optimizar la atención a personas usuarias y que se basan en la revisión sistemática de la evidencia y la valoración de los beneficios y los riesgos de las opciones asistenciales alternativas; reconocidas por la Secretaría de Salud o por instancias con prestigio internacional.
Modelo de Gestión de Calidad en Salud.- Esquema que deberán tomar como base los Establecimientos de Atención Médica, Servicios Auxiliares de Diagnóstico y Tratamiento, así como Áreas Administrativas y Centrales de Calidad de las instituciones públicas del Sistema Nacional de Salud para alcanzar los resultados de valor a través de la atención centrada en la persona, con liderazgo, planeación, desarrollo y satisfacción del personal, administración y mejora de procesos, uso de la información para la toma de decisiones, así como tomando en cuenta la responsabilidad social.
Premio Nacional de Calidad en Salud.- Reconocimiento que se otorga a los Establecimientos de Atención Médica, Servicios Auxiliares de Diagnóstico y Tratamiento, así como Áreas Administrativas y Centrales de Calidad de las instituciones públicas del Sistema Nacional de Salud con base en el grado de avance y consolidación del sistema de gestión de la calidad que tiene como origen el Modelo de Gestión de Calidad en Salud.
Programa.- Programa Presupuestario S202 Calidad en la Atención Médica.
Proyectos de Mejora de la Calidad en la Atención Médica.- Proyectos de Gestión en Red, e Investigación en Red que se desarrollan en los Establecimientos de Atención Médica y Áreas Administrativas y Centrales de Calidad de las instituciones públicas del Sistema Nacional de Salud, a fin de incidir en la mejora de la calidad en la atención médica.
Reconocimiento al Mérito por la Mejora Continua.- Subsidio que se otorga a los Establecimientos de Atención Médica y Áreas Administrativas y Centrales de Calidad de las instituciones públicas del Sistema Nacional de Salud, con base en el grado de avance y consolidación del sistema de gestión de la calidad, basados en el Modelo de Gestión de Calidad en Salud y en el incremento en puntos dentro de su categoría, tomando como base la evaluación alcanzada en el año inmediato anterior. (RMMC-SS: Reconocimiento al Mérito para la Mejora Continua para la Secretaría de Salud y RMMC-IPSS: Reconocimiento al Mérito para la Mejora Continua para otras instituciones públicas del sector salud).
Red.- Establecimientos de Atención Médica que trabajan de manera coordinada e implementan un proyecto de gestión o investigación en Red, conformada por un mínimo de cuatro Establecimientos de Atención Médica de primer nivel, uno de segundo nivel y/o uno de tercer nivel, que deberán estar coordinados por una Jurisdicción Sanitaria, Región, Delegación o su equivalente, o en su caso, por un Instituto Nacional de Salud o por un Hospital Regional de Alta Especialidad.
Responsables Estatales o Institucionales de Calidad.- Personal ubicado en las Áreas Centrales de Calidad de las instituciones públicas del Sistema Nacional de Salud que tiene a su cargo la gestión de los programas de calidad y da seguimiento al proceso de entrega de Subsidios.
Seguridad del/a Paciente.- Atención médica libre de lesión accidental; que implica el establecimiento de sistemas y procesos operativos que minimicen la probabilidad de error y maximicen la probabilidad de intercepción cuando éstos se producen.
Servicios Auxiliares de Diagnóstico y Tratamiento.- Laboratorios de Salud Pública, Centros de Transfusión Sanguínea y otros servicios orientados a complementar el diagnóstico o procedimientos terapéuticos de las instituciones públicas del Sistema Nacional de Salud.
Subsidios.- Recursos económicos dirigidos a Establecimientos de Atención Médica, así como Áreas Administrativas y Centrales de Calidad de las instituciones públicas del Sistema Nacional de Salud, para subsidiar el desarrollo de Proyectos orientados a la Mejora de la Calidad en la Atención Médica, así como para el Reconocimiento a la implementación del Modelo de Gestión de Calidad en Salud, que se otorga por la DGCES a través de convocatorias públicas emitidas en los términos de las presentes Reglas de Operación.
2. Objetivo General.
Contribuir mediante el Subsidio a Establecimientos de Atención Médica y Áreas Administrativas y Centrales de Calidad de las instituciones públicas del Sistema Nacional de Salud, beneficiados por el Programa, para el desarrollo de Proyectos de Mejora de la Calidad y/o el reconocimiento por la implementación de un Modelo de Gestión de Calidad en Salud, que permita la disminución de la heterogeneidad de la calidad en la atención de la salud, en los temas prioritarios de salud pública.
3. Objetivos Específicos.
3.1. Impulsar el desarrollo y la implementación de propuestas que incidan en la Mejora de la Calidad en la Atención Médica a través de: Proyectos de Gestión en Red y Proyectos de Investigación en Red en los Establecimientos de Atención Médica de las instituciones públicas del Sistema Nacional de Salud, que contribuyan a la mejora continua de los procesos de calidad en la atención, a través del Subsidio otorgado de conformidad con lo establecido en el numeral 4.5.2. "Características de los Subsidios" de las presentes Reglas.
3.2. Reconocer las iniciativas realizadas para impulsar y mantener el Modelo de Gestión de Calidad en Salud en los Establecimientos de Atención Médica, Servicios Auxiliares de Diagnóstico y Tratamiento, así como Áreas Administrativas y Centrales de Calidad, de las instituciones públicas del Sistema Nacional de Salud a través del Premio Nacional de Calidad en Salud y el Reconocimiento al Mérito por la Mejora Continua de acuerdo a lo establecido en el numeral 4.6. Premio Nacional de Calidad en Salud y Reconocimiento al Mérito por la Mejora Continua de las presentes Reglas.
4. Lineamientos.
4.1. Cobertura.
Los Subsidios del Programa están dirigidos a los Establecimientos de Atención Médica, Servicios Auxiliares de Diagnóstico y Tratamiento, así como Áreas Administrativas y Centrales de Calidad, de los Servicios Estatales de Salud de las Entidades Federativas, de la Secretaría de Salud o coordinados sectorialmente por ésta, a través de la Comisión Coordinadora de Institutos Nacionales de Salud y Hospitales de Alta Especialidad y demás instituciones públicas del Sistema Nacional de Salud.
4.2. Población Potencial.
Establecimientos de Atención Médica, Servicios Auxiliares de Diagnóstico y Tratamiento, así como Áreas Administrativas y Centrales de Calidad, de los Servicios Estatales de Salud de las Entidades Federativas, de la Secretaría de Salud o coordinados sectorialmente por ésta, a través de la Comisión Coordinadora de Institutos Nacionales de Salud y Hospitales de Alta Especialidad y demás instituciones públicas del Sistema Nacional de Salud que se inscriban en las Convocatorias anuales del Programa.
4.3. Población Objetivo.
Establecimientos de Atención Médica, Servicios Auxiliares de Diagnóstico y Tratamiento, así como Áreas Administrativas y Centrales de Calidad, de los Servicios Estatales de Salud de las Entidades Federativas, de la Secretaría de Salud o coordinados sectorialmente por ésta, a través de la Comisión Coordinadora de Institutos Nacionales de Salud y Hospitales de Alta Especialidad y demás instituciones públicas del Sistema Nacional de Salud que se encuentren preseleccionados como finalistas por haber alcanzado las calificaciones más altas en las Evaluaciones definidas en las Convocatorias del Programa.
4.4. Población Atendida.
Establecimientos de Atención Médica, Servicios Auxiliares de Diagnóstico y Tratamiento, así como Áreas Administrativas y Centrales de Calidad, de los Servicios Estatales de Salud de las Entidades Federativas, de la Secretaría de Salud o coordinados sectorialmente por ésta, a través de la Comisión Coordinadora de Institutos Nacionales de Salud y Hospitales de Alta Especialidad y demás instituciones públicas del Sistema Nacional de Salud que reciben el Subsidio derivado de su participación en las convocatorias anuales del Programa, para el desarrollo de Proyectos de Mejora de la Calidad en la Atención Médica y/o por la implementación del Modelo de Gestión de Calidad en Salud.
4.5. Proyectos de Mejora de la Calidad en la Atención Médica.
4.5.1. Criterios y Requisitos de elegibilidad.
Con el propósito de incidir en la mejora de la calidad de los servicios, con énfasis en los Temas prioritarios con enfoque en Atención Primaria a la Salud Integral e Integrada, en los establecimientos definidos en la población objetivo del Programa, se otorgará subsidio para el desarrollo de Proyectos de Mejora de la Calidad en la Atención Médica, a través de Proyectos de Gestión en Red, así como de Proyectos de Investigación en Red; en materia de calidad en la atención conforme a los Criterios y Requisitos siguientes:
Criterios
Proyectos
de Gestión
en Red
Proyecto de
Investigación
en Red
Requisitos
Pueden participar los Establecimientos de Atención Médica y Jurisdicciones Sanitarias, Regiones, Delegaciones o su equivalente de las instituciones públicas del Sistema Nacional de Salud.
X
X
Contar con Clave Única de Establecimientos de Salud (CLUES), para los casos en los que aplique.
La Red debe estar conformada por un mínimo de cuatro Establecimientos de Atención Médica de primer nivel, uno de segundo nivel y/o uno de tercer nivel y debe estar coordinada por una Jurisdicción Sanitaria, Región, Delegación o su equivalente;
Es importante considerar en la distribución de los bienes y/o servicios solicitados a los Establecimientos de Atención Médica que conforman la Red.
X
X
Cartas de Conformidad en las que se manifiesten la aceptación y participación de cada Establecimiento de Salud que conforma la Red para trabajar de manera coordinada en el Proyecto de Gestión o Investigación en Red, expedida por cada establecimiento y firmada por la persona responsable de la Unidad y el/la Administrador/a que le corresponda
 
Los Establecimientos de Atención Médica participantes deben estar reportando al Sistema de la Encuesta de Satisfacción, Trato Adecuado y Digno (SESTAD) por lo menos en el cuatrimestre previo a su inscripción en la convocatoria 2020.
X
X
Reporte del Monitoreo Institucional del Sistema de la Encuesta de Satisfacción, Trato Adecuado y Digno (SESTAD); este reporte se genera en la opción del menú "Reportes" y posteriormente del submenú "Tipo Tabla".
Los Establecimientos de Atención Médica participantes deben estar reportando al Sistema Nacional de Indicadores de Calidad en Salud (INDICAS II), por lo menos en el cuatrimestre previo a su inscripción en la convocatoria 2020.
X
X
Reporte del Sistema Nacional de Indicadores de Calidad en Salud (INDICAS II); este reporte se genera en la opción "Resultados" y posteriormente del submenú "Indicadores"
Los Establecimientos de Atención Médica participantes deben incorporar en su propuesta, que el personal directamente involucrado en el desarrollo del Proyecto realicen los Cursos disponibles en la Plataforma EDUCADS vinculados con la problemática que desean atender.
X
X
Lista de los cursos de EDUCADS vinculados con la problemática a resolver
Los Establecimientos de Atención Médica participantes deben incorporar en su propuesta, el uso de los Algoritmos de Atención Clínica en su caso si procede, publicados por la DGCES
X
X
Lista de los Algoritmos de Atención Clínica vinculados con la problemática a resolver
Los Establecimientos de Atención Médica participantes deben contar con Avales Ciudadanos que realicen el Monitoreo Ciudadano mismo que debe estar reportado en el Sistema de la Encuesta de Satisfacción, Trato Adecuado y Digno (SESTAD) por lo menos en el cuatrimestre previo a su inscripción en la convocatoria
X
X
Certificado de registro del Aval Ciudadano en el SIRAVAL.
Reporte del Monitoreo Ciudadano del Sistema de la Encuesta de Satisfacción, Trato Adecuado y Digno (SESTAD); este reporte se genera en la opción del menú "Reportes" y posteriormente del submenú "Tipo Tabla".
 
Los Establecimientos de Atención Médica participantes deben contar y/o participar en el Comité de Calidad y Seguridad del Paciente (COCASEP).
x
x
Acta de Instalación del COCASEP vigente y la Minuta de la última sesión del Comité, de fecha no mayor a 6 meses.
Los Proyectos deben ser innovadores.
X
 
X
 
Carta de Innovación en la que se describa de forma clara y detallada la manera en la que la propuesta cumple con al menos tres de las siguientes características:
1. Novedoso: Que es capaz de generar un cambio, crear o agregar valor en los procesos.
2. Útil o de interés: Que resuelve una necesidad dentro de la organización para los grupos de interés.
3. Competitivo: Que los servicios que se ostentan tienen un mejor desempeño, superior en comparación con otros servicios semejantes.
4. Diferente: Que cuenta con características diferenciadoras comparado con procesos o servicios en condiciones similares.
5. Compatibilidad: Percibida como consistente con los valores existentes, experiencias pasadas y necesidades de la organización y las personas usuarias.
 
Proyectos para Escalamiento.
Basados en la adopción y adaptación de proyectos exitosos subsidiados por el Programa en años previos, con el objeto de alcanzar una mayor población atendida y área geográfica que comparta las necesidades de mejora del proyecto inicial.
X
 
X
 
En el registro debe hacer referencia al Proyecto Original con el nombre del mismo, y dar crédito y agradecimiento a los/las autores/as iniciales.
Carta Compromiso para dotar de sustentabilidad posterior al proyecto.
Describir cómo la Entidad Federativa o Institución beneficiaria del Programa asegura la continuidad del proyecto subsidiado en otros establecimientos de salud y/o en las instancias del Sector Salud de las Entidades Federativas, una vez que culmine las metas programadas en el proyecto que resultó subsidiado.
X
X
 
Carta firmada por el/la Titular de los Servicios Estatales de Salud de las Entidades Federativas, de la Secretaría de Salud o coordinados sectorialmente por ésta a través de la Comisión Coordinadora de Institutos Nacionales de Salud y Hospitales de Alta Especialidad y demás instituciones públicas del Sistema Nacional de Salud o quienes se designen como responsables.
Presentar Carta Compromiso para la publicación de los resultados del Proyecto en una revista Científica otorgando crédito a la DGCES
Esta carta debe describir el compromiso de quienes reciban los subsidios del Proyecto para publicar un artículo científico de los resultados obtenidos.
X
X
Carta firmada por el/la Titular de los Servicios Estatales de Salud de las Entidades Federativas, de la Secretaría de Salud o coordinados sectorialmente por ésta a través de la Comisión Coordinadora de Institutos Nacionales de Salud y Hospitales de Alta Especialidad y demás instituciones públicas del Sistema Nacional de Salud.
 
Cédula de autoevaluación del Modelo de Gestión de Calidad en Salud.
Enviar la autoevaluación aplicada a los establecimientos de salud participantes.
X
X
Cédula de autoevaluación del Modelo de Gestión de Calidad en Salud firmada por el/la responsable del establecimiento de salud participante.
Los proyectos deben ser aprobados por el Comité de Investigación, el de Ética en Investigación, el de Bioseguridad o su equivalente según corresponda.
 
X
 
Contar con el documento que acredite que la propuesta de investigación presentada ha sido aprobada por alguno de los siguientes comités: Comité de Investigación; Comité de Ética en Investigación; Comité de Bioseguridad o su equivalente según corresponda al Establecimiento de Atención Médica participante.
 
Los proyectos deben:
Ø Estar en apego a los Temas Prioritarios establecidos y a los montos máximos por modalidad.
Ø Solicitar el recurso única y exclusivamente para los bienes y/o servicios, insumos y equipamiento que contribuyan de manera directa al logro del objetivo de cada proyecto, por lo que se debe justificar, el uso que se le dará a cada uno y de qué forma contribuye al desarrollo del mismo, evitando la compra de bienes innecesarios.
Ø En su caso, si incluyera algún proceso de capacitación, debe basarse en los cursos de la Plataforma EDUCADS
Ø Ser presentados en el formato vigente definido en la Convocatoria por la DGCES y conforme al instructivo correspondiente.
X
X
Formato de solicitud correspondiente a la modalidad de participación debidamente llenado, en el que se presente la forma en que el proyecto atiende o da respuesta al tema prioritario seleccionado y se encuentren debidamente desglosados y justificados los bienes solicitados para la consecución del objetivo y metas planteadas y que el proceso de capacitación, debe basarse en los cursos de la Plataforma EDUCADS
Criterios de exclusión en las dos modalidades, se aplican para las Instancias Ejecutoras definidas en el numeral 4.5.4.1. de estas Reglas de Operación.
Que no cumplan con los requisitos establecidos en el numeral 4.5.1. Criterios y Requisitos de elegibilidad según la modalidad que corresponda
Ø Tener adeudos de años anteriores, por no haber comprobado el recurso asignado.
Ø Retraso y/o falta en el envío de todos y cada uno de los Informes trimestrales de Avance Técnicos y Financieros, Informe de Seguimiento Estatal o Institucional de Calidad y del Informe Final de la Evaluación Externa de proyectos financiados en años anteriores
Ø Retraso y/o falta en el registro de todos y cada uno de los documentos que solicita la plataforma del Sistema Informático de Contraloría Social (SICS) durante el periodo establecido.
Ø Propuestas de proyectos duplicados o de continuidad con proyectos financiados en los últimos 5 años.
4.5.2. Características de los Subsidios.
El Programa otorga Subsidios para la implementación de Proyectos de Mejora de la Calidad en la Atención Medica en sus dos modalidades, mediante convenios o en su caso, bases de colaboración, debidamente formalizados (ver Anexo 10.2. "Modelo de Convenios y Bases de Colaboración" de las presentes Reglas de Operación), a efecto de que sean transferidos los recursos correspondientes, de acuerdo a lo siguiente:
Proyectos de Gestión en Red: Son proyectos de mejora que se desarrollan en Redes conformadas de acuerdo a lo establecido en la convocatoria que se emita en términos de las Reglas de Operación, en los Establecimientos de Atención Médica con la finalidad de incidir en la mejora de la calidad en la atención en los temas de salud definidos como prioritarios (ver Anexo 10.1. "Temas susceptibles de apoyo y reconocimiento" de las presentes Reglas de Operación) y en el acceso efectivo a servicios de salud con calidad.
Esta modalidad otorgará Subsidio hasta por un importe máximo de $1´500,000.00 (Un millón quinientos mil pesos 00/100 M.N.) por proyecto, conforme a la convocatoria respectiva.
Ø Proyectos de Investigación en Red: Son proyectos que se desarrollan en Redes conformadas de acuerdo a lo establecido en la convocatoria que se emita en términos de las Reglas de Operación, en los Establecimientos de Atención Médica con la finalidad de incidir en la mejora de la calidad de la atención en los temas de salud definidos como prioritarios (ver Anexo 10.1. "Temas susceptibles de apoyo y reconocimiento, vía Subsidio, bajo el esquema de las presentes Reglas de Operación del Programa Calidad en la Atención Médica") y el de generar conocimientos basados en la evidencia científica, mismos que deberán ser innovadores.
Esta modalidad otorgará Subsidio hasta por un importe máximo de $1´500,000.00 (Un millón quinientos mil pesos 00/100 M.N.) por proyecto, conforme a la convocatoria respectiva.
4.5.3. Derechos y Obligaciones.
Los Establecimientos definidos en la Población Atendida, tienen los siguientes derechos:
1.    Recibir asesoría técnica de la DGCES, para la elaboración de los Proyectos de Mejora de la Calidad en la Atención Médica.
2.    Conocer información del Programa, conforme a las disposiciones jurídicas aplicables en materia de transparencia y acceso a la información pública.
3.    Recibir trato respetuoso, oportuno y equitativo.
Así como las siguientes obligaciones:
1.    Proporcionar la información que se les requiera conforme a estas Reglas de Operación.
2.    Solicitar el subsidio única y exclusivamente para los bienes y/o servicios, insumos y equipamiento, que contribuyan de manera directa al logro del objetivo de cada proyecto, por lo que se deberá justificar, el uso que se le dará a cada uno y de qué forma contribuirá al desarrollo del mismo, evitando la compra de bienes innecesarios.
3.    Ejercer los recursos que, en su caso, les sean asignados, exclusivamente para los fines y tipo de apoyo para los que fueron solicitados, en apego a la solicitud de bienes realizada en cada proyecto, así como al Anexo Técnico que acompañe al Convenio o en su caso, Bases de Colaboración que al efecto se suscriban. Por lo que no existe posibilidad de cambio de los bienes y/o servicios a adquirir con respecto a los solicitados en el proyecto original. En caso de que los beneficiarios incumplan con sus obligaciones, éstos deberán reintegrar el recurso asignado a la Tesorería de la Federación, de conformidad con lo establecido en la Ley Federal de Presupuesto y Responsabilidad Hacendaria, su Reglamento y demás disposiciones jurídicas aplicables.
4.    Presentar el Informe de Avance Técnico que solicite la DGCES, de forma Trimestral, a partir de que se le notifique los resultados del Dictamen del Comité Sectorial para el Reconocimiento de la Calidad, a más tardar 10 días hábiles posteriores al término de cada trimestre, cuya información permita conocer el avance en la implementación del proyecto y el ejercicio del recurso en congruencia con el objeto del proyecto; vía correo institucional a la dirección electrónica: procam.dgces@salud.gob.mx y por mensajería a la DGCES ubicada en Avenida Marina Nacional número 60, Piso 8, Colonia Tacuba, C.P. 11410, Demarcación Territorial Miguel Hidalgo, Ciudad de México, en los formatos establecidos para dicho fin (ver Anexos 10.4.1. asimismo, se deberá enviar el Informe Final de la Evaluación Externa que mida el impacto del proyecto subsidiado que evidencie el cumplimiento de los objetivos, e indique explícitamente la medición de la heterogeneidad de la calidad de la atención médica previa y posterior a la implementación del proyecto subsidiado, a más tardar 30 días hábiles al término del proyecto, en apego a los criterios establecidos en el Anexo 10.4.3. "Modelo de Formato de Criterios para el Informe de Evaluación Externa" de las presentes Reglas de Operación, así como el Resumen Ejecutivo de la Evaluación Externa. Dicha información será analizada por la DGCES y en caso de que se tengan observaciones se harán del conocimiento a la Entidad Federativa o Institución solicitando las aclaraciones correspondientes.
5.    Se debe asignar de manera obligatoria el 5% del monto total asignado para cada Proyecto de Gestión en Red y a cada Proyecto de Investigación en Red, a fin de llevar a cabo una Evaluación Externa para cada proyecto que mida el impacto del mismo y evidencie el cumplimiento de los objetivos del proyecto subsidiado; se tendrá la libertad de elegir la institución académica para realizar dicha evaluación, misma que debe estar constituida conforme a las disposiciones jurídicas aplicables y tener al menos dos años de experiencia comprobables en el tema de calidad en la atención médica, además de presentar una declaración de no conflicto de intereses; por lo que se deberá anexar al informe de la evaluación externa la documentación necesaria que avale el cumplimiento de dichos requisitos. Él o la Responsable Estatal o Institucional de Calidad deberá concentrar y enviar el Informe Final de evaluación externa, el Resumen ejecutivo de la evaluación externa, la Ficha Técnica con los datos generales de la instancia evaluadora y los Términos de Referencia de la evaluación externa, de cada proyecto subsidiado en impreso y electrónico a la DGCES, a más tardar 30 días hábiles al término del proyecto.
6.    No podrá destinar el 100% del monto total asignado para cada Proyecto de Gestión en Red y cada Proyecto de Investigación en Red, a una sola persona proveedora contratada para el cumplimiento de los objetivos del proyecto subsidiado; mismos que deberán estar constituidos conforme a las disposiciones jurídicas aplicables además de presentar una declaración de no conflicto de intereses; por lo que se deberá anexar la documentación necesaria que avale el cumplimiento de dichos requisitos.
7.    Otorgar todas las facilidades a la DGCES, para ejecutar las visitas que la misma determine para verificar la aplicación de los recursos y cumplimiento de metas.
8.    Difundir al interior de la Entidad Federativa o Institución el o los proyectos subsidiados y los resultados del mismo, a través de medios electrónicos y/o impresos, y enviar evidencia de dicha difusión a la DGCES.
4.5.4. Instancias Participantes.
4.5.4.1. Instancias Ejecutoras.
Los Servicios Estatales de Salud de las Entidades Federativas, de la Secretaría de Salud o coordinados sectorialmente por ésta, a través de la Comisión Coordinadora de Institutos Nacionales de Salud y Hospitales de Alta Especialidad y, en su caso, otras instituciones públicas del Sistema Nacional de Salud, deben a través del o la Responsable Estatal o Institucional de Calidad, realizar lo siguiente:
1.    Informar a las Áreas Administrativas correspondientes de la participación en las Convocatorias del Programa, a fin de garantizar que los bienes y/o servicios que se pretenden adquirir en caso de resultar beneficiados por el Programa puedan ser obtenidos de acuerdo a lo establecido en las presentes Reglas.
2.    Validar los Proyectos de Mejora de la Calidad en la Atención Médica de su entidad o institución, previa comprobación de que se cumple con los Criterios y Requisitos de Elegibilidad establecidos en la Convocatoria, a fin de que la DGCES proceda a su evaluación. En caso de no realizar la validación correspondiente, las solicitudes quedarán como No presentadas.
3.    Si el proyecto registrado no cumple con todos los Criterios y Requisitos de Elegibilidad o los formatos no están correctamente llenados, debe prevenir al (la) solicitante por una sola vez, para que, en el plazo de 3 días hábiles, contados a partir del día siguiente de la fecha de notificación, el (la) solicitante subsane las deficiencias señaladas. En caso de que el (la) solicitante no subsane dichas deficiencias en el plazo citado, se tendrá por No presentada la solicitud y el proyecto quedará como No validado. Lo anterior debe realizarse dentro del plazo de validación establecido en la Convocatoria para participar en el Subsidio de Proyectos de Mejora de la Calidad en la Atención Médica (ver Anexo 10.3.1 "Modelo de convocatoria para participar en el subsidio de los Proyectos de Mejora de la Calidad en la Atención Médica" de estas Reglas de Operación).
4.    Notificar por escrito el resultado de la validación realizada a los (las) participantes en la Convocatoria a más tardar 15 días hábiles posteriores al cierre de la validación y hacerlo del conocimiento a la DGCES.
5.    Verificar que el Proyecto registrado establezca analíticamente la descripción detallada de los recursos, bienes y/o servicios por cada uno de los establecimientos de salud que conforman la red.
6.    En el caso de contar con proyectos seleccionados para Subsidio en su Entidad Federativa o Institución, debe:
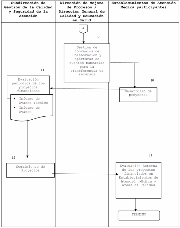
a)    Ser el enlace para la gestión de la debida formalización del Convenio o en su caso, bases de colaboración y la apertura de cuenta bancaria, así como para su envío en los plazos y términos establecidos en las presentes Reglas de Operación a la DGCES.
b)    Dar seguimiento al ejercicio y comprobación del recurso asignado, así como a la implementación y logro de metas comprometidas en los proyectos y enviar a la DGCES, al término de cada proyecto, el Informe de Seguimiento Estatal o Institucional de Calidad (ver Anexo 10.4.4. "Criterios para el Informe de Seguimiento Estatal o Institucional de Calidad").
c)    Dar seguimiento a los Informes de Avance Técnicos que presenten los Establecimientos definidos en la Población Atendida si no se llegara a cumplir la meta programada en el trimestre, mediante un Resumen Ejecutivo, que indique las actividades y/o estrategias a implementar, debidamente firmado.
d)    Coordinar y concentrar para su envío a la DGCES el Informe Final de la Evaluación Externa que mida el impacto de cada proyecto subsidiado y evidencie el cumplimiento de los objetivos del mismo, de acuerdo con los criterios establecidos en el Anexo 10.4.3. "Modelo de Formato de Criterios para el Informe de Evaluación Externa" de estas Reglas de Operación.
e)    Coordinar las acciones de Contraloría Social.
4.5.4.2. Instancias Normativas.
La rectoría del Programa corresponde a la Secretaría de Salud Federal misma que, conforme a las presentes Reglas de Operación, vigila su cumplimiento a través de la DGCES, unidad administrativa a la que le corresponde:
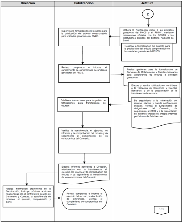
1.    Coordinar las acciones del Programa en el país, así como establecer la coordinación para la asesoría técnica y seguimiento de los proyectos.
2.    Ser responsable en conjunto con la Subsecretaría de Integración y Desarrollo del Sector Salud, de suscribir con las y los titulares de las Secretarías de Salud de las Entidades Federativas y de Finanzas, o las y los Representantes de las Instituciones, la formalización de los Convenios Específicos de Colaboración o en su caso, bases de colaboración que correspondan, así como verificar que los recursos presupuestarios transferidos, para la operación del Programa sean destinados únicamente para este fin, sin perjuicio de las atribuciones que en la materia correspondan a otras instancias competentes del Ejecutivo Federal.
Corresponde al Comité Sectorial para el Reconocimiento de la Calidad, como órgano colegiado de carácter sectorial de la Secretaría de Salud, avalar los dictámenes de Subsidio otorgados por el Programa a que se refiere el apartado 4.5.2. "Características de los Subsidios" de las presentes Reglas de Operación. El Comité está integrado por:
·     El(la) Titular de la Subsecretaría de Integración y Desarrollo del Sector Salud, quien lo preside;
·     El(la) Titular de la DGCES, quien además es suplente del(la) Presidente(a) en caso de ausencia;
·     El(la) Titular de la Dirección de Mejora de Procesos de la DGCES, quien funge como Secretario(a) Técnico(a) del Comité;
·     El(la) Titular de la Comisión Nacional de Arbitraje Médico o representante designado con nivel de decisión;
·     El(la) Titular de la Dirección General de Programación y Presupuesto, o representante designado con nivel de decisión; y
Serán invitados a las sesiones del Comité:
·     El(la) Titular de la Comisión Coordinadora de Institutos Nacionales de Salud y Hospitales de Alta Especialidad o representante designado con nivel de decisión;
·     El(la) Titular del Instituto de Salud para el Bienestar o representante designado con nivel de decisión;
·     El(la) Titular de la Secretaría de la Defensa Nacional o representante designado con nivel de decisión;
·     El(la) Titular de la Secretaría de Marina o representante designado con nivel de decisión;
·     El(la) Titular de Petróleos Mexicanos o representante designado con nivel de decisión;
·     El(la) Titular del Instituto Mexicano del Seguro Social o representante designado con nivel de decisión;
·     El(la) Titular del Instituto de Seguridad y Servicios Sociales de los Trabajadores del Estado o representante designado con nivel de decisión, y
·     El(la) Titular del Sistema Nacional para el Desarrollo Integral de la Familia o representante designado con nivel de decisión.
El Comité Sectorial sesionará como órgano colegiado, previa convocatoria por lo menos con 48 horas de anticipación, la cual deberá acompañarse con la orden del día y la documentación relativa a los temas a tratar.
Las(os) integrantes del Comité Sectorial cuentan con voz y voto, y sus acuerdos se toman por mayoría simple, con voto de calidad por parte de quien lo preside o, en su caso, por quien lo suple, y sus decisiones son inapelables. Las(os) invitadas/os tienen derecho a voz. La sesión realizada por el Comité Sectorial, se hará constar en un acta, que deberá ser firmada por las/os participantes.
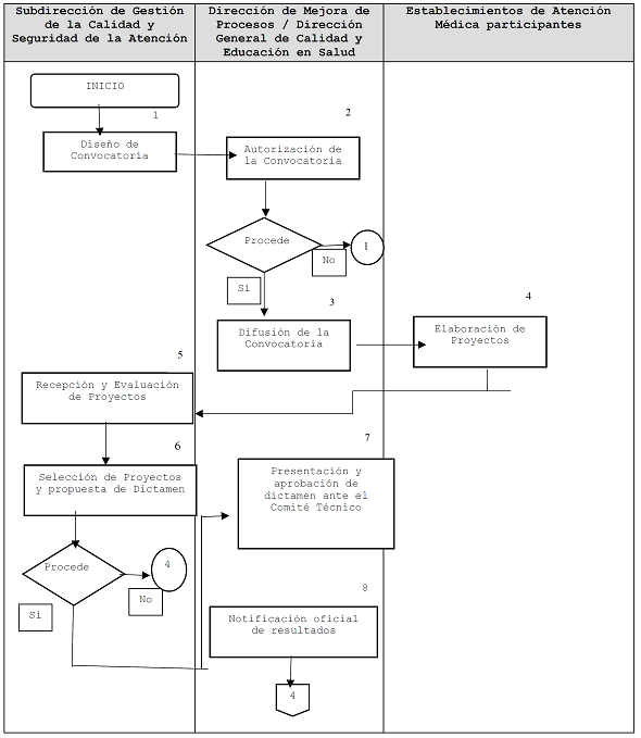
4.5.5. Operación y Proceso.
4.5.5.1. Recepción.
Los Establecimientos de Atención Médica y Jurisdicciones Sanitarias, Regiones, Delegaciones o su equivalente de las instituciones públicas del Sistema Nacional de Salud presentarán solicitudes para el otorgamiento de subsidio en los términos y plazos establecidos en la convocatoria para la implementación de Proyectos de Mejora de la Calidad en la Atención Médica (ver Anexo 10.3.1. "Modelo de convocatoria para participar en el subsidio de los Proyectos de Mejora de la Calidad en la atención Médica" de estas Reglas de Operación), las cuales tendrán que ser validadas por él o la Responsable Estatal o Institucional de Calidad. La DGCES determinará los medios electrónicos aplicables para simplificar y transparentar el proceso de recepción y validación a través de su página de Internet www.calidad.salud.gob.mx .
Para llevar a cabo el registro de proyectos debe atenderse el instructivo de cada modalidad de participación, los cuales podrán consultarse en la página de Internet de la DGCES.
4.5.5.2. Evaluación.
El proceso de evaluación de los proyectos participantes estará a cargo de la DGCES que será la encargada de emitir el dictamen respectivo, así como de integrar un Comité de Evaluación que está integrado de la siguiente manera:
·     Él(la) Titular de la DGCES, quien presidirá;
·     Él(la) Titular de la Dirección de Mejora de Procesos, quien fungirá como Secretario(a) Técnico(a) del mismo; y suplirá a quien presida en caso de ausencia, en cuyo caso deberá designar a otro(a) Secretario(a) Técnico(a);
·     6 vocales representados por personal adscrito a la DGCES hasta el nivel de jefe(a) de departamento que participarán como evaluadores(as).
El Comité designará a otras personas evaluadoras, en razón del total de propuestas a evaluar.
Asimismo, el(la) Presidente(a) del Comité podrá invitar a Especialistas en los Temas Prioritarios a fin de enriquecer el proceso de evaluación, fungirán como invitados(as) en una Segunda Sesión Ordinaria del Comité de Evaluación, que se celebrará el xxxxxxx de 2020, con derecho a voz; a quienes se les presentarán únicamente aquellos proyectos preseleccionados como finalistas por haber alcanzado las calificaciones más altas, de los cuales saldrá la propuesta de dictamen para presentar ante el Comité Sectorial para el Reconocimiento de la Calidad.
Los(las) integrantes contarán con voz y voto y sus acuerdos se tomarán por mayoría simple, con voto de calidad por parte de su Presidente(a) o su suplente y sus decisiones serán inapelables.
4.5.5.3. Selección.
El Subsidio del Programa se otorgará para el desarrollo de Proyectos de Mejora de la Calidad en la Atención Médica en los Establecimientos de Atención Médica y Jurisdicciones Sanitarias, Regiones, Delegaciones o su equivalente, definidos en la Población Objetivo que lo soliciten en los términos de la convocatoria para participar en el otorgamiento de Subsidio para la implementación de Proyectos de Mejora de la Calidad en la Atención Médica (ver Anexo 10.3.1 "Modelo de convocatoria para participar en el subsidio de los Proyectos de Mejora de la Calidad en la Atención Médica" de estas Reglas de Operación), de acuerdo al puntaje obtenido y en su caso con énfasis en las siguientes prioridades:
·     Propuestas que fomenten la igualdad entre mujeres y hombres, aun cuando no estén dirigidos a mitigar o solventar desigualdades de género.
·     Propuestas que incidan en el respeto a los derechos humanos de las víctimas del delito en el ámbito de acción del Programa.
·     Propuestas que fomenten la inclusión de personas con discapacidad y de la población de la diversidad sexual.
·     Propuestas que fomenten la prevención de embarazos en adolescentes.
 
·     Propuestas que fomenten el bienestar de las Personas Adultas Mayores.
·     Propuestas que fomenten la inclusión y bienestar de personas indígenas y afrodescendientes.
4.5.5.4. Notificación de resultados.
Una vez dictaminado por el Comité Sectorial para el Reconocimiento de la Calidad, se notificarán los resultados por escrito a los / las Titulares de los Servicios Estatales de Salud de las Entidades Federativas, de la Secretaría de Salud o de las instituciones coordinadas sectorialmente por ésta, a través de la Comisión Coordinadora de Institutos Nacionales de Salud y Hospitales de Alta Especialidad y demás instituciones públicas del Sistema Nacional de Salud, que hayan resultado beneficiados con el subsidio, a más tardar 15 días hábiles posteriores a la sesión de Dictamen del Comité Sectorial para el Reconocimiento de la Calidad.
La publicación de resultados estarán disponibles en la página de internet de la DGCES: www.calidad.salud.gob.mx a más tardar 15 días hábiles posteriores a la sesión de dictamen del Comité Sectorial para el Reconocimiento de la Calidad.
4.6 Premio Nacional de Calidad en Salud y Reconocimiento al Mérito por la Mejora Continua.
4.6.1. Criterios y requisitos de elegibilidad
Premio Nacional de Calidad en Salud
El Programa otorgará el Premio Nacional de Calidad en Salud y el Reconocimiento al Mérito por la Mejora Continua de acuerdo lo siguiente:
a.    Premio Nacional de Calidad en Salud: Reconoce en cinco categorías a los Establecimientos de Atención Médica, Servicios Auxiliares de Diagnóstico y Tratamiento, así como Áreas Administrativas y Centrales de Calidad que han alcanzado un grado de avance y consolidación del Modelo de Gestión de la Calidad en Salud. NO entregará subsidio, únicamente entregará a los ganadores, placa y diploma.
b.    Reconocimiento al Mérito por la Mejora Continua: Reconoce en cinco categorías mediante Subsidios a Establecimientos de Atención Médica, Servicios Auxiliares de Diagnóstico y Tratamiento, así como Áreas Administrativas y Centrales de Calidad que habiendo participado en la emisión anterior del Premio Nacional de Calidad en Salud obtengan el mayor incremento en puntos dentro de su categoría, tomando como base la evaluación alcanzada en el 2019. Este Reconocimiento se subdivide en dos, cuya única diferencia reside en los montos asignados RMMC-SS para la Secretaría de Salud y RMMC- IPSS, para otras Instituciones Públicas del Sector Salud. Por lo que en lo sucesivo cuando se refiera al Reconocimiento al Mérito por la Mejora Continua, este concepto incluye ambas clasificaciones.
Los establecimientos participantes tanto en el Premio Nacional de Calidad en Salud como en el Reconocimiento al Mérito para la Mejora Continua, deberán cumplir con los siguientes requisitos de participación en ambas modalidades. En los términos que marca la convocatoria (Anexo 10.3.2 "Modelo de Convocatoria para participar en el Premio Nacional de Calidad en Salud y el Reconocimiento al Mérito por la Mejora Continua" de estas Reglas de Operación):
TIPO DE UNIDAD POR
CATEGORÍA DE
PARTICIPACIÓN
 
REQUISITOS
 
DESCRIPCIÓN DEL DOCUMENTO
PROBATORIO
 
APLICA EN ESTABLECIMIENTOS DE ATENCIÓN MÉDICA DE LAS SIGUIENTES CATEGORÍAS: 1, 2 y 3
Categoría 01: Establecimientos de Atención Médica de Primer Nivel de Atención.
Categoría 02: Hospitales Generales, de Especialidad, Integrales, Comunitarios, Rurales, Regionales, Clínicas Hospitales o equivalentes en otras instituciones públicas del Sistema Nacional de Salud.
Categoría 03: Institutos Nacionales de Salud, Hospitales Regionales de Alta Especialidad, Hospitales Federales de Referencia o equivalentes en otras instituciones públicas del Sistema Nacional de Salud.
ACREDITACIÓN:
Para aquellos establecimientos de atención médica que cuenten con el Dictamen de Acreditación o Reacreditación favorable y vigente.
Quedan excluidos del requisito los establecimientos de atención médica que no sean sujetos al proceso de acreditación o reacreditación.
 
Copia del Dictamen de Acreditación favorable y vigente; o en su caso formato de Declaración de Establecimientos no sujetos al proceso de acreditación o reacreditación.
CERTIFICACIÓN:
En cumplimiento al Acuerdo por el que se establecen requisitos para la participación de los establecimientos hospitalarios, ambulatorios, de rehabilitación y de hemodiálisis, en los premios de calidad que otorga el Gobierno Federal y los gobiernos de las entidades federativas.
Presentar copia de alguno de los siguientes documentos:
1. Certificado vigente expedido por el Consejo de Salubridad General.
2. Constancia de inscripción al proceso de Certificación, Documento emitido por el (la) Secretario(a) del Consejo de Salubridad General, en el cual se señale que el Establecimiento se encuentra en proceso de Certificación.
3. Listado publicado en la página web del Consejo de Salubridad General en el que aparezca el nombre del establecimiento participante.
COCASEP:
Comité de Calidad y Seguridad del/a Paciente (COCASEP) o su equivalente.
Presentar copia de los siguientes documentos:
1. Acta de instalación del (COCASEP), o su equivalente.
2. Minuta de la última reunión del (COCASEP) o su equivalente, de fecha no mayor a 6 meses.
Aval Ciudadano:
Aval Ciudadano o su equivalente.
Presentar copia de los siguientes documentos:
1. Acta de instalación de Aval Ciudadano (o el equivalente).
2. Formato de Monitoreo Ciudadano (o instrumento de medición) del cuatrimestre inmediato anterior (o período inmediato anterior).
 
TIPO DE UNIDAD POR
CATEGORÍA DE
PARTICIPACIÓN
 
REQUISITOS
 
DESCRIPCIÓN DEL DOCUMENTO
PROBATORIO
 
APLICA EN LAS CINCO CATEGORÍAS DE PARTICIPACIÓN.
Categoría 01: Establecimientos de Atención Médica de Primer Nivel de Atención.
Categoría 02: Hospitales Generales, de Especialidad, Integrales, Comunitarios, Rurales, Regionales, Clínicas Hospitales o equivalentes en otras instituciones públicas del Sistema Nacional de Salud.
Categoría 03: Institutos Nacionales de Salud, Hospitales Regionales de Alta Especialidad, Hospitales Federales de Referencia o equivalentes en otras instituciones públicas del Sistema Nacional de Salud.
Categoría 04: Servicios Auxiliares de Diagnóstico y Tratamiento.
Categoría 05: Áreas Administrativas y Centrales de Calidad.
Declaración de Ausencia de procedimientos en su contra:
Declaración de ausencia de procedimientos en su contra.
Requisitar y presentar formato correspondiente.
(Disponible para descarga al momento de inscripción).
Autoevaluación.
Autoevaluación del Modelo de Gestión de Calidad en Salud.
Autoevaluación del establecimiento participante tomando como base la Cédula de Evaluación del Modelo de Gestión de Calidad en Salud, reportando como resultado haber obtenido un puntaje igual o superior a 150 puntos.
Manifiesto bajo protesta de decir verdad
Declaración del Manifiesto bajo protesta de decir verdad.
Requisitar y presentar formato correspondiente (Disponible para descarga al momento de inscripción).
Reporte del Modelo de Gestión de Calidad en Salud
Tomando como referencia y de acuerdo al grado de avance del establecimiento, lo señalado en el apartado 10.3.2.2. "Modelo de Reporte del Modelo de Gestión de Calidad en Salud" de las Reglas de Operación del Programa.
Presentar el Reporte del Modelo de Gestión de Calidad en Salud en la plataforma de registro en línea del Premio Nacional de Calidad en Salud y el Reconocimiento al Mérito por la Mejora Continua.
 
Únicamente aplicable para el Reconocimiento al Mérito por la Mejora Continua en las cinco categorías.
Categoría 01: Establecimientos de Atención Médica de Primer Nivel de Atención.
Categoría 02: Hospitales Generales, de Especialidad, Integrales, Comunitarios, Rurales, Regionales, Clínicas Hospitales o equivalentes en otras instituciones públicas del Sistema Nacional de Salud.
Categoría 03: Institutos Nacionales de Salud, Hospitales Regionales de Alta Especialidad, Hospitales Federales de Referencia o equivalentes en otras instituciones públicas del Sistema Nacional de Salud.
Categoría 04: Servicios Auxiliares de Diagnóstico y Tratamiento.
Categoría 05: Áreas Administrativas y Centrales de Calidad.
Justificación del uso de los recursos.
Este requisito aplica únicamente a aquellos establecimientos que pasan a la segunda etapa del Reconocimiento al Mérito por la Mejora Continua: visita de verificación en campo.
Requisitar y presentar formato correspondiente (Disponible para descarga al momento de inscripción).
Solicitar el recurso única y exclusivamente para los bienes y/o servicios, insumos y equipamiento que contribuyan a la mejora de la calidad, evitando la compra de bienes innecesarios.
4.6.2. Características del Subsidio.
 
El Programa otorga Subsidio únicamente para el Reconocimiento al Mérito por la Mejora Continua tanto para la Secretaría de Salud (RMMC-SS) como para otras instituciones públicas del sector salud (RMMC-IPSS) en sus cinco categorías, mediante convenios o, en su caso, bases de colaboración, debidamente formalizados (Anexo 10.2 "Modelos de Convenios y Bases de Colaboración", de estas Reglas de Operación), a efecto de que sean transferidos los recursos correspondientes, conforme a lo siguiente:
RMMC-SS: Reconocimiento al Mérito por la Mejora Continua para Secretaría de Salud:
·     Categoría 01: Establecimientos de Atención Médica de Primer Nivel de Atención. Se otorgará un reconocimiento por un monto de $700,000.00 (Setecientos mil pesos 00/100 M.N.). Esta categoría considera la participación de las Unidades de Consulta Externa, Unidades de Atención Primaria, Centros de Salud Rurales y Urbanos, Centros de Servicios de Especialidades (Unidades Médicas Especializadas en Salud, Centros de Atención para personas con Infecciones de Transmisión Sexual o VIH-SIDA, Centros de Atención Primaria en Adicciones, Centros Integrales de Salud Mental, Centros de Atención de Enfermedades Crónico Degenerativas y a los Centros de Detección y Diagnóstico de Cáncer de Mama o sus similares en las instituciones públicas del Sistema Nacional de Salud.
·     Categoría 02: Hospitales Generales, de Especialidad, Integrales, Comunitarios, Rurales, Regionales, Clínicas Hospitales o equivalentes en otras instituciones públicas del Sistema Nacional de Salud. Se otorgará un reconocimiento por un monto de $300,000.00 (Trescientos mil pesos 00/100 M.N.). Dirigida a los Establecimientos de Atención Médica que ofrecen servicios de especialidades básicas de servicios de salud, con capacidad resolutiva en medicina familiar, urgencias y padecimientos de alta prevalencia que requieren de servicios de medicina interna, cirugía general, traumatología, gineco-obstetricia, pediatría y geriatría entre otros.
·     Categoría 03: Institutos Nacionales de Salud, Hospitales Regionales, Hospitales de Alta Especialidad, Hospitales Federales de Referencia o equivalentes en otras instituciones públicas del Sistema Nacional de Salud. Se otorgará un reconocimiento por un monto de $300,000.00 (Trescientos mil pesos 00/100 M.N.). Que considera a los servicios médicos de alta especialidad que comprenden para su operación subespecialidades médicas e incorporan tecnologías de punta, infraestructura, equipo de avanzada y se ocupa de la formación de sub-especialistas. Se incluye a la docencia, el trabajo académico y de investigación, asociada a la función asistencial, incorpora aspectos innovadores al interior de las disciplinas existentes. Esta categoría agrupa a los Hospitales Regionales de Alta Especialidad, Hospitales Regionales, Hospitales Centrales, Hospitales Generales de Referencia, Establecimientos de Atención Médica de Alta Especialidad y Centros Médicos.
·     Categoría 04: Servicios Auxiliares de Diagnóstico y Tratamiento. Se otorgará un reconocimiento por un monto de $300,000.00 (Trescientos mil pesos 00/100 M.N.). Que considera a Laboratorios de Salud Pública, Centros de Transfusión Sanguínea y otros servicios orientados a complementar el diagnóstico o procedimientos terapéuticos.
·     Categoría 05: Áreas Administrativas y Centrales de Calidad. Se otorgará un reconocimiento por un monto de $700,000.00 (Setecientos mil pesos 00/100 M.N.). Dirigida a Áreas encargadas de la gestión de los programas de calidad en las instituciones públicas del Sistema Nacional de Salud y/o unidades organizacionales, locales, estatales, regionales o nacionales, dedicadas a la administración de recursos financieros, bienes muebles e inmuebles y recursos humanos.
RMMC-IPSS: Reconocimiento al Mérito para la Mejora Continua para otras Instituciones públicas del Sector Salud:
·     Categoría 01: Establecimientos de Atención Médica de Primer Nivel de Atención. Se otorgará un reconocimiento por un monto de $100,000.00 (Cien mil pesos 00/100 M.N.) Esta categoría considera la participación de las Unidades de Consulta Externa, Unidades de Atención Primaria, Centros de Salud Rurales y Urbanos, Centros de Servicios de Especialidades (Unidades Médicas Especializadas en Salud, Centros de Atención para personas con Infecciones de Transmisión Sexual o VIH-SIDA, Centros de Atención Primaria en Adicciones, Centros Integrales de Salud Mental, Centros de Atención de Enfermedades Crónico Degenerativas y a los Centros de Detección y Diagnóstico de Cáncer de Mama o sus similares en las instituciones públicas del Sistema Nacional de Salud.
·     Categoría 02: Hospitales Generales, de Especialidad, Integrales, Comunitarios, Rurales, Regionales, Clínicas Hospitales o equivalentes en otras instituciones públicas del Sistema Nacional de Salud, en la que se otorgará un reconocimiento por un monto de $100,000.00 (Cien mil pesos 00/100 M.N.). Dirigida a los Establecimientos de Atención Médica que ofrecen servicios de especialidades básicas de servicios de salud, con capacidad resolutiva en medicina familiar, urgencias y padecimientos de alta prevalencia que requieren de servicios de medicina interna, cirugía general, traumatología, gineco-obstetricia, pediatría y geriatría, entre otros.
·     Categoría 03: Institutos Nacionales de Salud, Hospitales Regionales, Hospitales de Alta Especialidad, Hospitales Federales de Referencia o equivalentes en otras instituciones públicas del Sistema Nacional de Salud, en la que se otorgará un reconocimiento por un monto de $100,000.00 (Cien mil pesos 00/100 M.N.). Que considera a los servicios médicos de alta especialidad que comprenden para su operación subespecialidades médicas e incorporan tecnologías de punta, infraestructura, equipo de avanzada y se ocupa de la formación de sub-especialistas. Se incluye a la docencia, el trabajo académico y de investigación, asociada a la función asistencial, incorpora aspectos innovadores al interior de las disciplinas existentes. Esta categoría agrupa a los Hospitales Regionales de Alta Especialidad, Hospitales Regionales, Hospitales Centrales, Hospitales Generales de Referencia, Establecimientos de Atención Médica de Alta Especialidad y Centros Médicos.
·     Categoría 04: Servicios Auxiliares de Diagnóstico y Tratamiento, en la que se otorgará un reconocimiento por un monto de $100,000.00 (Cien mil pesos 00/100 M.N.). Que considera a Laboratorios de Salud Pública, Centros de Transfusión Sanguínea y otros servicios orientados a complementar el diagnóstico o procedimientos terapéuticos.
·     Categoría 05: Áreas Administrativas y Centrales de Calidad. Se otorgará un reconocimiento por un monto de $100,000.00 (Cien mil pesos 00/100 M.N.). Dirigida a Áreas encargadas de la gestión de los programas de calidad en las instituciones públicas del Sistema Nacional de Salud y/o unidades organizacionales, locales, estatales, regionales o nacionales, dedicadas a la administración de recursos financieros, bienes muebles e inmuebles y recursos humanos.
4.6.3. Derechos y Obligaciones.
Derechos:
Los Establecimientos de Atención Médica, Servicios Auxiliares de Diagnóstico y Tratamiento, así como Áreas Administrativas y Centrales de Calidad definidos en la población objetivo, tienen los siguientes derechos:
1.    Recibir la asesoría técnica de la DGCES, para su participación en el Premio Nacional de Calidad en Salud y el Reconocimiento al Mérito por la Mejora Continua;
2.    Conocer la información del Programa, conforme a las disposiciones jurídicas aplicables en materia de transparencia y acceso a la información pública, y
3.    Recibir un trato respetuoso, oportuno y equitativo.
Obligaciones:
1.    Proporcionar la información que se les requiera conforme a las presentes Reglas de Operación.
2.    Para el caso del Reconocimiento al Mérito por la Mejora Continua, ejercer los recursos que, en su caso les sean asignados, exclusivamente a la adquisición de bienes, insumos o equipamiento que contribuyan a la mejora de la calidad y de acuerdo con el Anexo Técnico que acompaña al Convenio o, en su caso, Bases de Colaboración que al efecto se suscriban. En caso de que los beneficiarios incumplan con sus obligaciones, éstos deberán reintegrar el recurso asignado a la Tesorería de la Federación, de conformidad con lo establecido en la Ley Federal de Presupuesto y Responsabilidad Hacendaria, su Reglamento y demás disposiciones jurídicas aplicables.
3.    Con el propósito de impulsar y así incrementar el número de Establecimientos de Atención Médica, Servicios Auxiliares de Diagnóstico y Tratamiento, así como Áreas Administrativas y Centrales de Calidad, que se administran a través del Modelo de Gestión de Calidad en Salud; los establecimientos ganadores del Reconocimiento al Mérito por la Mejora Continua, teniendo como base el subsidio recibido, destinarán del monto obtenido por el reconocimiento, una cantidad máxima de hasta el 10% del total para que realicen la capacitación para la implementación del Modelo de Gestión de Calidad en Salud en coordinación con la DGCES, en al menos cinco Establecimientos de Atención Médica, Servicios Auxiliares de Diagnóstico y Tratamiento, así como Áreas Administrativas y Centrales de Calidad, preferentemente aquellas que se encuentren en su ámbito de influencia geográfica, con la finalidad de que se multiplique el conocimiento en la gestión de la calidad.
4.    De igual forma, los establecimientos inscritos en la Convocatorias de Premio Nacional de Calidad en Salud, el Reconocimiento al Mérito por la Mejora Continua, así como los que realizaron su autoevaluación para participar en la convocatoria de Proyectos de Mejora de la Calidad, serán identificados como unidades que implementan el Modelo de Gestión de Calidad en Salud, formando parte del registro de establecimientos que implementan en el país.
 
5.    Para el caso del Reconocimiento al Mérito por la Mejora Continua, presentar los informes de avance financiero que solicite la DGCES, de forma trimestral, a partir de que se reciba el recurso, a más tardar 10 días hábiles posteriores al término de cada trimestre, cuya información permita conocer el avance en el ejercicio del recurso, informándolo; vía correo institucional a la dirección electrónica: premio.nacional@salud.gob.mx y por mensajería a la DGCES ubicada en Avenida Marina Nacional número 60, Piso 8, Colonia Tacuba, C.P. 11410, Demarcación Territorial Miguel Hidalgo, Ciudad de México, en los formatos establecidos para dicho fin (Anexo 10.4.2. "Modelo de Formato de Informe de Avance Financiero" de estas Reglas de Operación). La información será analizada por la DGCES y en caso de que se tengan observaciones se hará de conocimiento a la Entidad Federativa o Institución solicitando las aclaraciones correspondientes.
6.    Otorgar todas las facilidades a la DGCES, para ejecutar las visitas que la misma determine para verificar la aplicación de los recursos y cumplimiento de los compromisos asumidos por los establecimientos ganadores del Reconocimiento al Mérito por la Mejora Continua, referentes a la capacitación, y aquellas que fueran necesarias para verificar la aplicación de los recursos.
7.    Difundir al interior de la Entidad Federativa o Institución los resultados de los establecimientos ganadores del Premio Nacional de Calidad en Salud y/o del Reconocimiento al Mérito por la Mejora Continua, a través de medios electrónicos y/o impresos, y enviar evidencia de dicha difusión a la DGCES.
8.    Los establecimientos ganadores del Premio Nacional de Calidad en Salud y/o del Reconocimiento al Mérito por la Mejora Continua deberán preparar y publicar un artículo relacionado con la experiencia de implementación del Modelo de Gestión de Calidad en Salud; compartiendo créditos con la DGCES.
4.6.4. Instancias Participantes.
4.6.4.1. Instancias Ejecutoras.
Los Servicios Estatales de Salud de las Entidades Federativas; los Establecimientos de Atención Médica de la Secretaría de Salud o coordinados sectorialmente por ésta, a través de la Comisión Coordinadora de Institutos Nacionales de Salud y Hospitales de Alta Especialidad y, en su caso, otras instituciones públicas del Sistema Nacional de Salud. Las instituciones señaladas deben a través del o la Responsable Estatal o Institucional de Calidad, realizar lo siguiente:
1.    Informar a las Áreas Administrativas correspondientes de la participación en las Convocatorias del Programa, a fin de garantizar que los bienes y/o servicios se pretenden adquirir en caso de resultar beneficiados por el Programa puedan ser obtenidos de acuerdo a lo establecido en las presentes Reglas.
2.    Validar las solicitudes de inscripción al Premio Nacional de Calidad en Salud y/o Reconocimiento al Mérito por la Mejora Continua de su Entidad Federativa o institución, previa comprobación de que se cumple con todos los requisitos establecidos en la convocatoria del Premio Nacional de Calidad en Salud y el Reconocimiento al Mérito por la Mejora Continua de la Calidad correspondiente, a fin de proceder a su evaluación por la DGCES. En caso de no llevar a cabo el proceso de validación, se tomarán por no presentadas las solicitudes de participación.
3.    En caso de que alguna solicitud no cumpla con todos los requisitos o los formatos no estén correctamente llenados, prevenir a quien solicita por una sola vez, para que, en el plazo de 3 días hábiles, contados a partir del día siguiente de la fecha de notificación, subsane las deficiencias señaladas. En caso de que no subsane dicha prevención en el plazo citado, se tendrá por no presentada la solicitud. Todo esto dentro del plazo de validación establecido en la convocatoria para participar en el Premio Nacional de Calidad en Salud (Anexo 10.3.2. "Modelo de Convocatoria para participar en el Premio Nacional de Calidad en Salud y Reconocimiento al mérito por la Mejora Continua" de estas Reglas de Operación).
4.    Notificar por escrito el resultado de la validación realizada a los establecimientos participantes en la convocatoria a más tardar 15 días hábiles posteriores al cierre de la validación y hacerlo del conocimiento a la DGCES.
5.    Promover y asesorar a aquellas unidades en condiciones de participar en el Premio Nacional de Calidad en Salud y el Reconocimiento al Mérito por la Mejora Continua de la Calidad de su Entidad Federativa o Institución.
6.    Ser el vínculo con la DGCES para la realización de las visitas de verificación en campo en caso de que los Establecimientos de Atención Médica, Servicios Auxiliares de Diagnóstico y Tratamiento o Áreas Administrativas o Centrales de Calidad, avancen hacia esta etapa.
En el caso de que un establecimiento resulte seleccionado para Subsidio en su Entidad o Institución, deberá:
a)    Ser el enlace para la gestión de la debida formalización del Convenio Específico de Colaboración o en su caso, bases de colaboración y la apertura de cuenta bancaria, así como para su envío en los plazos y términos establecidos en las presentes Reglas de Operación a la DGCES.
 
b)    Dar seguimiento al ejercicio y comprobación del recurso asignado.
c)    En coordinación con la DGCES, y con las unidades ganadoras del Premio Nacional de Calidad en Salud, definir las unidades que serán capacitadas en la implementación del Modelo de Gestión de Calidad en Salud, y dar seguimiento al cumplimiento de dicha capacitación.
d)    Coordinar las acciones de Contraloría Social.
4.6.4.2. Instancias Normativas. La rectoría del Programa corresponde a la Secretaría de Salud Federal misma que, conforme a las presentes Reglas de Operación, vigilará su cumplimiento a través de la DGCES, unidad administrativa a la que le corresponde:
1.    Coordinar las acciones del Programa, en el país, así como establecer la coordinación para la asesoría técnica y seguimiento en lo relativo al Premio Nacional de Calidad en Salud y el Reconocimiento al Mérito por la Mejora Continua.
2.    Ser responsable en conjunto con la Subsecretaría de Integración y Desarrollo del Sector Salud, de suscribir con las y los titulares de las Secretarías de Salud de las Entidades Federativas y de Finanzas, o las y los Representantes de las Instituciones, los convenios o en su caso, bases de colaboración, así como verificar que los recursos presupuestarios transferidos, para la operación del Programa sean destinados únicamente para este fin, sin perjuicio de las atribuciones que en la materia correspondan a otras instancias competentes del Ejecutivo Federal.
Corresponde al Comité Sectorial para el Reconocimiento de la Calidad, como órgano colegiado de carácter sectorial de la Secretaría de Salud, avalar los dictámenes otorgados por el Programa de acuerdo a lo establecido en las presentes Reglas de Operación. El Comité estará integrado por:
·     El(la) Titular de la Subsecretaría de Integración y Desarrollo del Sector Salud, quien lo preside;
·     El(la) Titular de la DGCES, quien además es suplente del(la) Presidente(a) en caso de ausencia;
·     El(la) Titular de la Dirección de Mejora de Procesos de la DGCES, quien funge como Secretario(a) Técnico(a) del Comité;
·     El(la) Titular de la Comisión Nacional de Arbitraje Médico o representante designado con nivel de decisión;
·     El(la) Titular de la Dirección General de Programación y Presupuesto, o representante designado con nivel de decisión y
Serán invitados a las sesiones del Comité:
·     El(la) Titular de la Comisión Coordinadora de Institutos Nacionales de Salud y Hospitales de Alta Especialidad o representante designado con nivel de decisión;
·     El(la) Titular del Instituto de Salud para el Bienestar o representante designado con nivel de decisión;
·     El(la) Titular de la Secretaría de la Defensa Nacional o representante designado con nivel de decisión;
·     El(la) Titular de la Secretaría de Marina o representante designado con nivel de decisión;
·     El(la) Titular de Petróleos Mexicanos o representante designado con nivel de decisión;
·     El(la) Titular del Instituto Mexicano del Seguro Social o representante designado con nivel de decisión;
·     El(la) Titular del Instituto de Seguridad y Servicios Sociales de los Trabajadores del Estado o representante designado con nivel de decisión, y
·     El(la) Titular del Sistema Nacional para el Desarrollo Integral de la Familia o representante designado con nivel de decisión.
El Comité Sectorial sesionará como órgano colegiado, previa convocatoria por lo menos con 48 horas de anticipación, la cual deberá acompañarse con la orden del día y la documentación relativa a los temas a tratar.
Las(os) integrantes del Comité Sectorial cuentan con voz y voto, y sus acuerdos se toman por mayoría simple, con voto de calidad por parte de quien lo preside o, en su caso, por quien lo suple, y sus decisiones son inapelables. Las(os) invitadas/os tienen derecho a voz. La sesión realizada por el Comité Sectorial, se hará constar en un acta, que deberá ser firmada por las/os participantes.
 
4.6.5. Operación y Proceso.
4.6.5.1. Recepción.
Las solicitudes de inscripción deberán atender los requisitos de participación establecidos por la DGCES en los términos y plazos establecidos en la convocatoria para participar en el Premio Nacional de Calidad en Salud, así como en el Reconocimiento al Mérito por la Mejora Continua (Anexo 10.3.2. "Modelo de Convocatoria para participar en el Premio Nacional de Calidad en Salud y el Reconocimiento al Mérito por la Mejora Continua" de estas Reglas de Operación). Dichas solicitudes tendrán que ser validadas por él o la Responsable Estatal o Institucional de Calidad. La DGCES determinará los medios electrónicos aplicables para simplificar y transparentar el proceso de recepción y validación a través de su página de Internet www.calidad.salud.gob.mx.
4.6.5.2. Evaluación.
Premio Nacional de Calidad en Salud y Reconocimiento al Mérito por la Mejora Continua.
El proceso de evaluación estará a cargo de la DGCES, previa capacitación y designación del grupo evaluador.
El desarrollo de la evaluación será en dos etapas conforme a lo siguiente:
Primera Etapa: La DGCES conformará el equipo evaluador, para cada Reporte del Modelo de Gestión de Calidad en Salud presentado por los Establecimientos de Atención Médica, Servicios Auxiliares de Diagnóstico y Tratamiento, así como Áreas Administrativas y Centrales de Calidad; dichos reportes deberán contar con la previa validación del(la) Responsable Estatal o Institucional de Calidad para que sean evaluados por el personal evaluador en la plataforma digital administrada por la DGCES y se determine la calificación que establezca el grado de avance en la implantación y la maduración del Modelo de Gestión de Calidad en Salud. Por cada categoría se elegirán a los dos con la mayor calificación, siempre y cuando se encuentren al menos en la etapa de desarrollo según la tabla de madurez aplicable, misma que se puede consultar en la siguiente liga electrónica: http://dgces.salud.gob.mx/pnc2020/doctos_consulta/MGCS.pdf en el apartado Madurez de los Sistemas de Gestión de Calidad; y serán notificados para continuar en la segunda etapa.
Para el caso del Reconocimiento al Mérito por la Mejora Continua, por cada categoría podrán ser seleccionados hasta dos Establecimientos de Atención Médica, Servicios Auxiliares de Diagnóstico y Tratamiento, así como Áreas Administrativas y Centrales de Calidad que demuestren haber incrementado su calificación en mayor grado respecto al año inmediato anterior, según la referida tabla de madurez aplicable.
Segunda Etapa: Una vez seleccionados los Establecimientos de Atención Médica, Servicios Auxiliares de Diagnóstico y Tratamiento, así como Áreas Administrativas y Centrales de Calidad que superen la primera etapa, serán notificados para recibir una visita de verificación en campo en la que se presenten las evidencias que demuestren y amplíen de ser el caso, lo descrito en el Reporte del Modelo de Gestión de Calidad en Salud. El resultado de esta etapa permitirá definir a aquéllos que alcanzaron el mayor puntaje en cada categoría, dichos resultados se presentarán ante el Comité Sectorial para el Reconocimiento de la Calidad a fin de ser avalados y dictaminar a los ganadores.
Los Establecimientos de Atención Médica, Servicios Auxiliares de Diagnóstico y Tratamiento, así como Áreas Administrativas y Centrales de Calidad que pasen a la segunda etapa deberán remitir en forma física a la DGCES los requisitos solicitados en la inscripción, a fin de integrar el expediente correspondiente. Dicha documentación deberá ser enviada de manera oficial al domicilio de la DGCES, sito en Avenida Marina Nacional número 60, Piso 8, Colonia Tacuba, C.P. 11410, Demarcación Territorial Miguel Hidalgo, Ciudad de México, en un plazo no mayor a 15 días hábiles posteriores a la notificación de que pasan a la segunda etapa.
Un mismo establecimiento puede resultar ganador de ambas modalidades: Premio Nacional de Calidad en Salud y Reconocimiento al Mérito por la Mejora Continua.
4.6.5.3. Notificación de Resultados.
Una vez dictaminado por el Comité Sectorial para el Reconocimiento de la Calidad, se notificarán los resultados por escrito a los y a las Titulares de los Servicios Estatales de Salud de las Entidades Federativas, de la Secretaría de Salud o de las instituciones coordinados sectorialmente por ésta, a través de la Comisión Coordinadora de Institutos Nacionales de Salud y Hospitales de Alta Especialidad y demás instituciones públicas del Sistema Nacional de Salud, que hayan resultado beneficiados, a más tardar 15 días hábiles posteriores a la sesión de Dictamen del Comité Sectorial.
La publicación de resultados estará disponible en la página de Internet de la DGCES: www.calidad.salud.gob.mx a más tardar 15 días hábiles posteriores a la sesión de Dictamen del Comité Sectorial para el Reconocimiento de la Calidad.
 
5. Transferencia y Ejecución de Recursos.
5.1. Transferencia de Recursos.
Una vez que el Comité Sectorial para el Reconocimiento de la Calidad, avale el dictamen de los proyectos y/o el Reconocimiento al Mérito por la Mejora Continua sujetos a Subsidio por el Programa, la Secretaría de Salud transferirá la suma de los montos asignados a los beneficiarios, siempre y cuando toda la documentación establecida a continuación, haya sido validada por la DGCES y en el entendido de que dicha transferencia estará sujeta a la disponibilidad presupuestaria.
Cuenta Bancaria: La institución que resulte beneficiaria, deberá abrir una cuenta bancaria productiva y mancomunada en la que se le transferirán los recursos derivados del Programa.
Para el caso de los Hospitales Regionales de Alta Especialidad e Institutos Nacionales de Salud, así como a Instituciones Públicas del Sistema Nacional de Salud que les aplique, también anexarán la documentación correspondiente a la Cuenta Única de Tesorería (CUT) con la certificación bancaria original, autorizando en esta los recursos del Programa Calidad en la Atención Médica 2020.
Y enviará a la DGCES, en un plazo no mayor a 15 días hábiles, contados a partir del día siguiente de la fecha en que se hayan notificado los resultados a quienes hayan obtenido los subsidios del Programa, la documentación siguiente:
I. Original de la certificación bancaria que contenga el nombre del Programa y año (Calidad en la Atención Medica, 2020), la CLABE interbancaria con firma autógrafa, número del ejecutivo que certifica y sello bancario. (CUT Hospitales, Institutos y otras Instituciones Públicas del Sistema Nacional de Salud que les aplique).
II. Fotocopia de contrato de apertura de la cuenta bancaria;
III. Copia del de estado de Cuenta Bancario no mayor a tres meses de antigüedad o en su caso captura de pantalla; cabe precisar, que no se aceptará ningún documento o cuenta bancaria que se haya abierto con anterioridad al ejercicio fiscal correspondiente aun cuando no haya sido utilizada.
IV. Copia del Formato de Inscripción al R.F.C. actualizado (Cédula y Datos Fiscales);
V. Fotocopia de identificación oficial con fotografía y firma (INE vigente),
VI. Pasaporte o Cédula Profesional no mayor a diez años de antigüedad), de las personas funcionarias autorizadas para firmar la cuenta bancaria;
VII. Fotocopia del nombramiento de personas funcionarias autorizadas para firmar las cuentas bancarias;
VIII. Fotocopia de comprobante de domicilio y número telefónico de la Institución beneficiaria que apertura la cuenta.
La apertura de esta cuenta será para uso exclusivo de los recursos transferidos por la DGCES, lo que permitirá la identificación de los recursos y sus rendimientos financieros, para efectos de comprobación de su ejercicio y fiscalización, en los términos de las disposiciones aplicables.
Tratándose de Establecimientos de Atención Médica o de Áreas Administrativas y Centrales de Calidad de las Entidades Federativas, la transferencia de recursos será realizada a través de la Tesorería del Gobierno de la Entidad Federativa de que se trate, dentro de los 5 días siguientes a la fecha en que se hayan radicado los recursos en la entidad federativa. Por lo que será necesaria la apertura de dos cuentas bancarias productivas y mancomunadas, una en la que la DGCES transferirá los recursos derivados del Programa a la Tesorería del Gobierno de la Entidad Federativa de que se trate, y una segunda, en la que la citada Tesorería del Gobierno de la Entidad Federativa transferirá los recursos al beneficiario del Programa.
Para el caso de bases de colaboración, la transferencia se llevará a cabo a través de adecuación presupuestal, para lo cual se deberá proporcionar a la DGCES la clave presupuestaria correspondiente.
Convenio Específico de Colaboración: Para contar con el Convenio Específico de Colaboración en tiempo y forma, una vez que se notifiquen los resultados de los beneficiarios, la DGCES enviará el Modelo de Convenio Específico de Colaboración y él (la) Responsable Estatal o Institucional de Calidad deberá enviar dicho Modelo a sus áreas jurídicas a fin de que sea revisado y debidamente integrado.
Una vez que se haya concluido en la Entidad Federativa o institución con la integración de dicho instrumento, deberá ser enviado para validación a la DGCES acompañado de toda la documentación soporte que avale el contenido del instrumento jurídico a efecto de llevar a cabo el cotejo correspondiente, en un plazo no mayor a 7 días hábiles, contados a partir de la fecha en que se recibió el Modelo de Convenio en comento.
 
La DGCES, deberá comunicar a la Entidad Federativa o institución la validación del mismo, a fin de que se proceda a la gestión de firmas, para su posterior envío junto con todos los anexos que lo integran en un plazo no mayor a 15 días hábiles contados a partir de haber recibido la validación por parte de la DGCES, en cuatro tantos en original, con las firmas autógrafas y rúbricas en cada una de sus fojas y anexos que lo integran, de las partes que en él intervienen.
La Secretaría de Salud otorgará los recursos a través de la Tesorería del Gobierno de la Entidad Federativa a los Servicios Estatales de Salud, y en su caso a las instituciones públicas del Sistema Nacional de Salud para que los Establecimientos de Atención Médica y Áreas Administrativas y Centrales de Calidad desarrollen los proyectos y/o reconocimientos que resultaron beneficiados del subsidio, debiendo éstos informar sobre su aplicación en los términos de cada tipo de apoyo.
Recibo: La institución beneficiaria deberá enviar de manera oficial el Comprobante Fiscal Digital por concepto de la recepción de los recursos transferidos por el Programa, de conformidad con lo preceptuado en los artículos 29 y 29 A del Código Fiscal de la Federación, en un plazo no mayor a 15 días hábiles, posteriores a la fecha en que se llevó a cabo la notificación de la transferencia, con los datos fiscales que a continuación se detallan:
Nombre: Secretaría de Salud/Dirección General de Calidad y Educación en Salud.
RFC: SSA630502CU1
Domicilio: Calle Lieja No. 7 Colonia Juárez, Demarcación Territorial Cuauhtémoc, Ciudad de México, C.P. 06600.
Concepto: Recursos recibidos por parte del Programa Calidad en la Atención Médica 2020.
Para el caso de unidades centrales, órganos desconcentrados u otras unidades de la Secretaría de Salud beneficiadas con el Subsidio que otorga el Programa, se deberá llevar a cabo la firma de unas bases de colaboración (ver Anexo 10.2.3. "Modelo de Bases de Colaboración para Unidades Centrales, Órganos Desconcentrados u otras Unidades de la Secretaría de Salud" de estas Reglas de Operación), aplicando el mismo procedimiento y plazos establecidos en el apartado correspondiente a Convenio Específico de Colaboración, a fin de realizar la transferencia del recurso, la cual se realizará a través de una adecuación presupuestaria conforme a la normativa presupuestaria aplicable. Por lo anterior, dichas unidades centrales y órganos desconcentrados no estarán obligadas a presentar el recibo por concepto de la ministración del recurso, sin embargo, deberán documentar las acciones administrativas que permitan la identificación de los recursos recibidos.
5.2. Ejecución.
5.2.1. Recursos Presupuestarios.
De conformidad con la Ley Federal de Presupuesto y Responsabilidad Hacendaria, la Ley General de Contabilidad Gubernamental y el Manual de Programación y Presupuesto emitido por la Secretaría de Hacienda y Crédito Público, los programas sujetos a reglas de operación identificarán los gastos indirectos de Subsidios para su operación, mismos que deberán reducirse anualmente según el porcentaje que establezca el Programa Nacional de Reducción de Gasto Público.
Los gastos indirectos de Subsidios serán aquéllos destinados a la adquisición de bienes y contratación de servicios necesarios para la operación del Programa y constará, entre otros, de:
-      Materiales y útiles de oficina;
-      Materiales y útiles para el procesamiento en equipos y bienes informáticos;
-      Servicio postal;
-      Impresiones de documentos oficiales;
-      Impresión y elaboración de material informativo;
-      Información en medios masivos;
-      Asesorías y consultorías;
-      Certificaciones de procesos;
-      Viáticos y pasajes;
-      Congresos y convenciones;
-      Mobiliario y equipo de administración, y
-      Arrendamiento de equipo de transporte.
 
5.2.2. Avance Financiero.
La instancia ejecutora, a partir de que reciba el recurso a más tardar 10 días hábiles posteriores al término de cada trimestre, formula el informe de avance financiero de las acciones bajo su responsabilidad acompañando a dicho reporte la explicación de las variaciones entre el presupuesto autorizado, el modificado, el ejercido y el de metas en forma trimestral y en los formatos establecidos para dicho fin (Anexo 10.4.2 "Modelo de Formato de Informe de Avance Financiero" de estas Reglas de Operación), mismo que deberá incluir copia de los estados de cuenta mensuales correspondientes al trimestre reportado, que deberá remitir a la DGCES, vía correo institucional, a las direcciones electrónicas: procam.dgces@salud.gob.mx y en su caso a premio.nacional@salud.gob.mx y por mensajería a la DGCES ubicada en avenida Marina Nacional número 60, Piso 8, Colonia Tacuba, C.P. 11410, Demarcación Territorial Miguel Hidalgo, Ciudad de México. Esta información permitirá conocer la eficiencia de la operación del Programa y podrá ser utilizada para integrar los informes institucionales correspondientes.
5.2.3. Cierre del Ejercicio.
La instancia ejecutora integra la comprobación del recurso del cierre del ejercicio programático presupuestario anual. Lo remitirá en formato físico y electrónico en los formatos establecidos para dicho fin (Anexo 10.4.5. "Modelo de Formato de Comprobación"), a la instancia normativa a través del o la Responsable Estatal o Institucional de Calidad a más tardar 15 días posteriores al cierre de dicho ejercicio.
Corresponderá a la Secretaría de Salud a través de la DGCES concentrar y analizar dicha información, así como solicitar a la instancia ejecutora las aclaraciones y la documentación a que haya lugar.
La DGCES, integrará y verificará los documentos comprobatorios del ejercicio de los recursos otorgados a los proyectos y/o reconocimientos beneficiados, mismos que deberán contar con los requisitos fiscales aplicables y deberán ser exclusivos del Programa, por lo que no se deberán enviar facturas consolidadas que incluyan bienes o servicios adicionales o por montos totales superiores.
La comprobación del recurso asignado deberá presentarse de manera individual por cada proyecto o reconocimiento subsidiado, incluyendo su evaluación externa para el caso de proyectos, por lo que no se podrán enviar a la DGCES comprobaciones globales, ni facturas consolidadas que incluyan bienes o servicios adicionales o por montos totales superiores, asimismo no se deberá utilizar recursos o remanentes de un proyecto o reconocimiento para otro.
5.2.4. Recursos No Devengados.
Se entenderá por recursos no devengados, los recursos no utilizados por los beneficiarios para los fines que se les han establecido o autorizado o que no hayan sido utilizados dentro del ejercicio fiscal en que les hayan sido transferidos.
El ejercicio de los recursos deberá efectuarse en el transcurso del año fiscal en que le hayan sido transferidos, en el caso de que, al 31 de diciembre de ese año fiscal, no se encuentren devengados los recursos recibidos, deberán ser reintegrados a la Tesorería de la Federación, a más tardar en los siguientes 15 días naturales al cierre del ejercicio, en cuyo caso deberán considerar las cargas financieras correspondientes conforme a la normativa aplicable.
Los recursos y las acciones destinadas a solventar los efectos ocasionados por desastres naturales, deberán apegarse a los lineamientos y mecanismos que determinen la Secretaría de Gobernación y la Secretaría de Hacienda y Crédito Público, en sus respectivos ámbitos de competencia y demás disposiciones aplicables.
6. Supervisión.
La DGCES promoverá acciones de seguimiento y/o supervisará a través de actividades coordinadas con relación a la ejecución de los Proyectos de Mejora de la Calidad en la Atención Médica que fueron subsidiados en el año inmediato anterior o que recibieron reconocimiento para lo cual solicitará la información necesaria y en su caso, las aclaraciones que correspondan.
En caso de detectarse que los recursos transferidos para el Programa no han sido aplicados para sus fines, se hará del conocimiento de los órganos fiscalizadores a nivel federal y local y demás instancias, en términos de la normativa aplicable.
 
7. Control y Auditoría.
El control y la fiscalización de los recursos federales transferidos a las Entidades Federativas a través de este Programa quedarán a cargo de las autoridades federales y locales, en sus respectivos ámbitos de competencia, de conformidad con las disposiciones jurídicas aplicables.
Las responsabilidades administrativas, civiles y penales que deriven de afectaciones a la Hacienda Pública Federal, en que, en su caso, incurran las autoridades locales exclusivamente por motivo de la desviación de los recursos para fines distintos a los previstos en el Programa, serán sancionadas en los términos de la normativa federal, por las autoridades federales, en tanto que en los demás casos dichas responsabilidades serán sancionadas y aplicadas por las autoridades competentes con base en las disposiciones aplicables.
7.1 Indicadores
Nivel en la MIR
Indicador.
Forma de Medición.
FIN
Porcentaje de usuarios satisfechos con la calidad de la atención médica recibida en las unidades ganadoras de Proyectos de Mejora de la Calidad del Primer Nivel de Atención.
(Número de usuarios satisfechos con la calidad de la atención médica recibida en las unidades ganadoras de Proyectos de Mejora de la Calidad del Primer Nivel de Atención / Total de usuarios de los Establecimientos de Atención Médica encuestados en las unidades ganadoras del Primer Nivel de Atención) X 100.
Porcentaje de usuarios satisfechos con la calidad de la atención médica recibida en las unidades ganadoras de Proyectos de Mejora de la Calidad del Segundo y Tercer Nivel de Atención
(Número de usuarios satisfechos con la calidad de la atención médica recibida en las unidades ganadoras de Proyectos de Mejora de la Calidad del segundo y tercer nivel de atención/Total de usuarios de los Establecimientos de Atención Médica encuestados en las unidades ganadoras del segundo y tercer nivel de atención) X 100.
PROPÓSITO
Porcentaje de establecimientos que contribuyen a la disminución de la heterogeneidad de la calidad en la atención de la salud al incrementar su puntaje en al menos uno de los criterios del Modelo de Gestión de Calidad en Salud, con respecto a su evaluación del año anterior en el Premio Nacional de Calidad en Salud y el Reconocimiento al Mérito por la Mejora Continua.
(Número de establecimientos que contribuyen a la disminución de la heterogeneidad de la calidad en la atención de la salud al incrementar su puntaje en al menos uno de los criterios del Modelo de Gestión de Calidad en Salud, con respecto a su evaluación del año anterior / Total de establecimientos que participan nuevamente en la convocatoria del Premio Nacional de Calidad en Salud y Reconocimiento al Mérito por la Mejora Continua) X 100.
Porcentaje de proyectos de mejora de la calidad subsidiados el año anterior que demuestran una mejora en la calidad de la atención y disminuyen la heterogeneidad de la misma, al término de su implementación, de acuerdo con su Evaluación Externa.
(Número de proyectos de mejora de la calidad subsidiados el año anterior que demuestran una mejora en la calidad de la atención y disminuyen la heterogeneidad de la misma, al término de su implementación, de acuerdo con su Evaluación Externa / Total de proyectos de mejora de la calidad subsidiados el año anterior) X 100.
COMPONENTE
Porcentaje de apoyos económicos comprometidos y/o entregados a las Entidades Federativas e Instituciones Públicas del Sistema Nacional de Salud para la implementación de Proyectos de Mejora de la Calidad.
(Número de apoyos económicos comprometidos y/o entregados a las Entidades Federativas e Instituciones Públicas del Sistema Nacional de Salud para la implementación de Proyectos de Mejora de la Calidad / Total de Entidades Federativas e Instituciones Públicas del Sistema Nacional de Salud participantes en las convocatorias anuales del programa) X 100.
 
Nivel en la MIR
Indicador.
Forma de Medición.
COMPONENTE
Porcentaje de subsidios comprometidos y/o entregados para reconocer la mejora de la calidad en la atención de la salud mediante el Premio Nacional de Calidad en Salud y/o el Reconocimiento al Mérito por la Mejora Continua.
(Número de subsidios comprometidos y/o entregados a las Entidades Federativas e Instituciones Públicas del Sistema Nacional de Salud para reconocer la mejora de la calidad en la atención de la salud a través del Premio Nacional de Calidad en Salud y/o el Reconocimiento al Mérito por la Mejora Continua/ Total de Entidades Federativas e Instituciones Públicas del Sistema Nacional de Salud participantes en la convocatoria del Premio Nacional de Calidad en Salud y/o el Reconocimiento al Mérito por la Mejora Continua) X 100.
ACTIVIDAD
Porcentaje de supervisión a Entidades federativas e Instituciones que recibieron subsidio el año anterior.
(Número de Entidades Federativas e Instituciones que cuentan con establecimientos que recibieron financiamiento el año anterior con supervisión / Total de Entidades Federativas e Instituciones que cuentan con establecimientos que recibieron subsidio el año anterior) X 100.
Porcentaje de transferencias realizadas a las Entidades Federativas e Instituciones que realizan acciones para mejorar la calidad en la atención médica a través del Subsidio.
(Número de Transferencias realizadas a las entidades federativas e instituciones que cuentan con establecimientos seleccionados para subsidio/ Total de transferencias programadas a entidades federativas e instituciones que cuentan con establecimientos seleccionados para subsidio) X 100.
Porcentaje de Entidades Federativas e Instituciones Públicas del Sistema Nacional de Salud que cuentan con Establecimientos de Atención Médica, Servicios Auxiliares de Diagnóstico y Tratamiento, así como Áreas Administrativas y Centrales de Calidad que participan en las convocatorias anuales del Programa.
(Número de Entidades Federativas e Instituciones que cuentan con Establecimientos de Atención Médica, Servicios Auxiliares de Diagnóstico y Tratamiento, así como Áreas Administrativas y Centrales de Calidad que presentan propuesta para participar en las convocatorias del programa / Total de Entidades Federativas e Instituciones Públicas del Sistema Nacional de Salud) X 100.
 
7.2 Evaluación del Programa.
Los resultados del Programa serán evaluados en términos de las disposiciones emitidas por el Consejo Nacional de Evaluación de la Política de Desarrollo Social (CONEVAL), y será realizada por instituciones académicas y de investigación u organismos especializados, de carácter nacional e internacional, que cuenten con reconocimiento y experiencia en la evaluación de programas de salud o desarrollo social. Dichas evaluaciones estarán coordinadas por la Dirección General de Evaluación del Desempeño de la Secretaría de Salud, conforme a sus respectivas atribuciones y conforme a la normativa aplicable.
8. Transparencia.
8.1. Difusión.
Como parte de las actividades de transparencia, se da amplia difusión del Programa a nivel nacional; por lo que la información del mismo, referida a sus Reglas de Operación, resultados de sus evaluaciones, así como su padrón de beneficiarios, estarán disponibles en la página de internet de la DGCES www.calidad.salud.gob.mx .
 
La papelería, documentación oficial, así como la publicidad y promoción de este Programa, incluirá la siguiente leyenda:
"Este Programa es de carácter público, no patrocinado ni promovido por partido político alguno y sus recursos provienen de los impuestos que pagan todas y todos los contribuyentes. Está prohibido el uso de este Programa con fines políticos, electorales, de lucro y otros distintos a los establecidos. Quien haga uso indebido de los recursos de este Programa, deberá ser sancionado de acuerdo con la normativa aplicable y ante la autoridad competente".
La información resultante de las convocatorias del Programa será publicada en los términos de la Ley General de Transparencia y Acceso a la Información Pública, de la Ley Federal de Transparencia y Acceso a la Información Pública y demás disposiciones jurídicas aplicables.
8.2. Padrón de Beneficiarios.
La construcción del Padrón de Beneficiarios del Programa se llevará a cabo conforme al modelo de estructura de datos del domicilio geográfico establecido en el Acuerdo por el que se aprueba la Norma Técnica sobre Domicilios Geográficos, emitida por el Instituto Nacional de Estadística y Geografía el 8 de noviembre de 2010, y publicada en el Diario Oficial de la Federación el 12 de noviembre de 2010.
Lo anterior en estricta observancia al Acuerdo antes referido y al oficio circular con números 801.1.-279 y SSFP/400/124/2010 emitido por las Secretarías de Hacienda y Crédito Público y de la Función Pública, respectivamente.
Los datos principales de domicilio geográfico son:
1. Tipo de vialidad.
2. Nombre de la vialidad.
3. Carretera.
4. Camino.
5. Número exterior.
6. Número interior.
7. Tipo de asentamiento humano.
8. Nombre del asentamiento humano.
9. Código Postal.
10. Nombre de la localidad.
11. Clave de la Localidad.
12. Nombre del municipio, delegación o su equivalente.
13. Clave del municipio, delegación o su equivalente.
14. Nombre de la Entidad Federativa.
15. Clave de la Entidad Federativa.
8.3 Contraloría Social
Se promoverá la participación de la población beneficiaria del programa, así como de organizaciones de la sociedad civil o ciudadanía interesada en monitorear el programa, lo anterior será a través de la integración, operación y vinculación de contralorías sociales o figuras análogas, para el seguimiento, supervisión y vigilancia del cumplimiento de las metas y acciones comprometidas en el programa, así como de la correcta aplicación de los recursos públicos asignados al mismo.
El programa se sujetará a los lineamientos vigentes emitidos por la Secretaría de la Función Pública, para promover las acciones necesarias que permitan la efectividad de la vigilancia ciudadana, bajo el esquema o esquemas validados por dicha Secretaría.
 
9. Quejas y Denuncias.
Las quejas, denuncias, opiniones, sugerencias o felicitaciones de la ciudadanía en relación con los proyectos y reconocimientos, son captadas a través del Órgano Interno de Control en la Secretaría de Salud, ubicado en Avenida Marina Nacional número 60, Piso 9 Ala B, Colonia Tacuba, Demarcación Territorial Miguel Hidalgo, Ciudad de México, C.P. 11410, vía personal, escrita o a través de los medios de contacto ciudadano de la Secretaría de la Función Pública y a la dirección electrónica contactociudadano@funcionpublica.gob.mx .
10. Anexos.
10.1. Temas susceptibles de apoyo y reconocimiento, vía Subsidios, bajo el esquema de las presentes Reglas de Operación del Programa Calidad en la Atención Médica.
Las propuestas que presenten los Establecimientos de Atención Médica y Jurisdicciones Sanitarias, Regiones, Delegaciones o su equivalente de las instituciones públicas del Sistema Nacional de Salud para participar en la convocatoria de Subsidio de Proyectos de Mejora de la Calidad en la Atención Médica deben estar relacionadas con al menos uno de los siguientes temas prioritarios centrado en las necesidades de las personas, familia, población y la comunidad, considerando la inclusión de grupos en condición de vulnerabilidad, con enfoque de género, derechos humanos y pertinencia cultural y, deben vincularse mediante un indicador a alguno de los resultados del valor del Modelo de Gestión de Calidad en Salud:
TEMAS PRIORITARIOS CON ÉNFASIS EN ATENCIÓN PRIMARIA A LA SALUD INTEGRAL E INTEGRADA:
Mejora de la calidad en la atención materna con enfoque hacia la prevención de la mortalidad materna.
Mejora de la calidad en la atención a personas con síndrome metabólico.
TEMAS PRIORITARIOS CON ÉNFASIS EN ATENCIÓN PRIMARIA A LA SALUD INTEGRAL E INTEGRADA:
Mejora de la calidad en la atención a personas con Obesidad.
Mejora de la calidad en la atención a personas con Diabetes Mellitus.
Mejora de la calidad en la atención a personas con cáncer de cuello uterino.
Mejora de la calidad en la atención a personas con cáncer de mama.
Mejora de la calidad en la atención de la salud mental, específicamente depresión y/o adicciones.
Mejora de la calidad en la atención de Tumores de la Infancia y la Adolescencia, específicamente leucemia.
Mejora de la calidad en la atención de infarto agudo al miocardio y sus complicaciones.
Mejora de la calidad en la atención a personas con enfermedades infecciosas y parasitarias.
 
Los cinco resultados de valor del Modelo de Gestión de Calidad en Salud son:
1.    Salud en la Población.
2.    Acceso Efectivo.
3.    Organizaciones Confiables y Seguras.
4.    Experiencia Satisfactoria.
5.    Costos Razonables.
Las propuestas deberán proponer al menos tres indicadores con los que evaluarán su proyecto, además de al menos un indicador vinculado al resultado de valor seleccionado. Así mismo, los indicadores propuestos por cada proyecto deberán señalar si se trata de indicadores de estructura, proceso o resultado.
10.2. Modelos de Convenios y Bases de Colaboración.
10.2.1. Modelo de Convenio Secretaría de Salud-Entidad.
CONVENIO ESPECÍFICO DE COLABORACIÓN PARA LA TRANSFERENCIA DE RECURSOS PRESUPUESTARIOS FEDERALES CON EL CARÁCTER DE SUBSIDIOS, PARA LA EJECUCIÓN DE PROYECTOS Y/O RECONOCIMIENTOS CUYO PROPÓSITO ES CONTRIBUIR A DESARROLLAR EL PROGRAMA CALIDAD EN LA ATENCIÓN MÉDICA, EN LO SUCESIVO "EL PROGRAMA" QUE CELEBRAN POR UNA PARTE EL EJECUTIVO FEDERAL, POR CONDUCTO DE LA SECRETARÍA DE SALUD A QUIEN EN LO SUCESIVO SE DENOMINARÁ "LA SECRETARÍA", ACTUANDO EN ESTE ACTO POR CONDUCTO DE LA DOCTORA ASA EBBA CHRISTINA LAUREL, SUBSECRETARIA DE INTEGRACIÓN Y DESARROLLO DEL SECTOR SALUD, ASISTIDA POR EL(LA) XXXXXXXXXXXXXXXX, DIRECTOR(A) GENERAL DE CALIDAD Y EDUCACIÓN EN SALUD, EN LO SUCESIVO "DGCES", Y POR LA OTRA PARTE, EL EJECUTIVO DE XXXXXXXXXX, AL QUE EN LO SUCESIVO SE LE DENOMINARÁ "LA ENTIDAD", REPRESENTADA EN ESTE ACTO POR EL(LA) XXXXXXXXXXXXXXXX, EN SU CARÁCTER DE SECRETARIO(A) DE SALUD Y DIRECTOR(A) GENERAL DE LOS SERVICIOS DE SALUD DE XXXXXXXXXXXXXXXXX (O SU EQUIVALENTE EN LA ENTIDAD FEDERATIVA), EN ADELANTE "EL OPD"; Y CON LA PARTICIPACIÓN DE XXXXXXXXXXXXXXXXXXX, EN SU CARÁCTER DE SECRETARIO(A) DE FINANZAS DEL (LA) ESTADO DE XXXXXXX, A LAS QUE CUANDO ACTÚEN DE MANERA CONJUNTA SE LES DENOMINARÁ "LAS PARTES", DE CONFORMIDAD CON LOS ANTECEDENTES, DECLARACIONES Y CLÁUSULAS SIGUIENTES:
ANTECEDENTES
I.- Que conforme a lo establecido en el Artículo 6, fracción I de la Ley General de Salud "El Sistema Nacional de Salud" tiene los siguientes objetivos: proporcionar servicios de salud a toda la población y mejorar la calidad de los mismos, atendiendo a los problemas sanitarios prioritarios y a los factores que condicionen y causen daños a la salud, con especial interés en la promoción, implementación e impulso de acciones de atención integrada de carácter preventivo, acorde con la edad, sexo y factores de riesgo de las personas.
II.- Que el Plan Nacional de Desarrollo (PND) 2019-2024 establece que el gobierno federal realizará las acciones necesarias para garantizar que hacia 2024 todas y todos los habitantes de México puedan recibir atención médica y hospitalaria gratuita, incluidos el suministro de medicamentos y materiales de curación y los exámenes clínicos. El Programa Presupuestario S202 Programa Calidad en la Atención Médica (PROCAM) se encuentra vinculado con el rubro de Política social, la cual está orientada hacia la atención médica a toda la población. La atención se brindará siguiendo los principios de participación social, competencia técnica, calidad médica, Igualdad de género, pertinencia cultural, trato no discriminatorio, digno y humano.
III.- Que, en concordancia con lo señalado en el rubro de Política social, el cual está orientado hacia la atención médica a toda la población, la atención se brindará siguiendo los principios de participación social, competencia técnica, calidad médica, Igualdad de género, pertinencia cultural, trato no discriminatorio, digno y humano. Para ello se han dirigido los esfuerzos para que el Subsidio otorgado por el Programa se focalice a la mejora de la calidad de la atención de los temas prioritarios de salud pública del país: Atención Materna con enfoque hacia la prevención de la mortalidad materna; Síndrome Metabólico; Cáncer de cuello uterino; Cáncer de Mama; Salud Mental, específicamente depresión y/o adicciones; Tumores de la Infancia y la Adolescencia específicamente leucemia; Infarto Agudo al Miocardio y sus complicaciones y Atención Primaria a la Salud Integrada (APS-I); mediante los componentes: salud en la población, acceso efectivo, organizaciones confiables y seguras, experiencia satisfactoria y costos razonables; por lo que uno de sus objetivos fundamentales, es coadyuvar a homologar la calidad de la atención en los Establecimientos de Atención Médica de los servicios de salud, mediante el impulso al desarrollo de Proyectos de Mejora de la Calidad innovadores y el reconocimiento a la implementación del Modelo de Gestión de Calidad en Salud en las instituciones públicas del Sistema Nacional de Salud.
IV.- Que con fecha XXXXXXXX, se publicó en el Diario Oficial de la Federación el Acuerdo por el que se dan a conocer las Reglas de Operación del Programa Calidad en la Atención Médica para el Ejercicio Fiscal 2020, en lo sucesivo "REGLAS DE OPERACIÓN" mismas que se sujetan a lo establecido en los artículos 29 y 30 del Presupuesto de Egresos de la Federación para el Ejercicio Fiscal 2020, con el propósito de fortalecer la calidad de la atención en las instituciones públicas del Sistema Nacional de Salud a través del impulso a la ejecución de Proyectos de Mejora de la Calidad en la Atención Médica y/o reconocimiento a la implementación del Modelo de Gestión de Calidad en Salud que contribuyan al acceso efectivo de los servicios de salud.
V.- Que el "PROGRAMA" otorga Subsidio en dos vertientes:
a) Proyectos de Mejora de la Calidad en la Atención Médica a través de:
Ø Proyectos de Gestión en Red: Son proyectos de mejora que se desarrollan en Redes conformadas de acuerdo a lo establecido en la convocatoria que se emita en términos de las "REGLAS DE OPERACIÓN", en los Establecimientos de Atención Médica con la finalidad de incidir en la mejora de la calidad de la atención en los temas de salud definidos como prioritarios, y en el acceso efectivo a servicios de salud con calidad.
Ø Proyectos de Investigación en Red: Son proyectos que se desarrollan en Redes conformadas de acuerdo a lo establecido en la convocatoria que se emita en términos de las "REGLAS DE OPERACIÓN", en los Establecimientos de Atención Médica con la finalidad de incidir en la mejora de la calidad de la atención en los temas de salud definidos como prioritarios, y el de generar conocimientos basados en la evidencia científica mismos que deberán ser innovadores.
b) Reconocimientos:
Ø El otorgamiento del Reconocimiento al Mérito por la Mejora Continua, el cual reconoce en cinco categorías mediante Subsidios a los Establecimientos de Atención Médica, Servicios Auxiliares de Diagnóstico y Tratamiento, así como Áreas Administrativas y Centrales de Calidad de las instituciones públicas del Sistema Nacional de Salud que habiendo participado el año inmediato anterior en el Premio Nacional de Calidad en Salud obtengan el mayor incremento en puntos dentro de su categoría, tomando como base la evaluación alcanzada en el año inmediato anterior. Este Reconocimiento se subdivide en dos, cuya única diferencia reside en los montos asignados RMMC-SS Para la Secretaría de Salud y RMMC- IPSS, para otras Instituciones públicas del Sector Salud.
VI.- Que las convocatorias para participar por el Subsidio que otorga el "PROGRAMA " corresponden a "Proyectos de Mejora de la Calidad en la Atención Médica" y "Reconocimiento al Mérito por la Mejora Continua", se difunden en la página de Internet de la "DGCES": http://www.calidad.salud.gob.mx, de conformidad con las "REGLAS DE OPERACIÓN". Las convocatorias están dirigidas a los Establecimientos de Atención Médica, Servicios Auxiliares de Diagnóstico y Tratamiento, así como Áreas Administrativas y Centrales de Calidad, de los Servicios Estatales de Salud de las Entidades Federativas, de la Secretaría de Salud o coordinados sectorialmente por ésta, a través de la Comisión Coordinadora de Institutos Nacionales de Salud y Hospitales de Alta Especialidad y demás instituciones públicas del Sistema Nacional de Salud.
VII.- Que el recurso será asignado de acuerdo a lo solicitado para cada uno de los proyectos y/o reconocimientos que resulten beneficiarios por el Comité Sectorial para el Reconocimiento de la Calidad, en lo sucesivo "COMITÉ SECTORIAL", dentro de los límites establecidos en las "REGLAS DE OPERACIÓN", y hasta agotar el total de los recursos presupuestarios federales disponibles para el apoyo a "Proyectos de Mejora de la Calidad en la Atención Médica" así como, "Reconocimiento al Mérito por la Mejora Continua". El número final de proyectos y/o reconocimientos a apoyar dependerá del presupuesto total asignado al "PROGRAMA", así como del monto solicitado por los beneficiarios, de acuerdo al dictamen del "COMITÉ SECTORIAL".
VIII.- Que con fecha XXXXXXXXXX, "LA ENTIDAD", y "LA SECRETARÍA" celebraron el Acuerdo Marco de Coordinación, publicado en el Periódico Oficial del Gobierno del Estado de XXXX, el XXXX, con objeto de facilitar la concurrencia en la prestación de servicios en materia de salubridad general, así como para fijar las bases y mecanismos generales a través de los cuales serían transferidos, mediante la suscripción del instrumento específico correspondiente, recursos presupuestarios federales a "LA ENTIDAD" para coordinar su participación con el Ejecutivo Federal, en términos del primer párrafo del artículo 9 de la Ley General de Salud, en lo sucesivo el "ACUERDO MARCO".
IX.- Que de conformidad con lo establecido en la Cláusula XXXXX del "ACUERDO MARCO", los Convenios Específicos serían suscritos atendiendo al ámbito de competencia que cada uno de ellos se determine por "LA ENTIDAD", la Secretaría de Salud, "EL OPD", y la Secretaría de Finanzas y por "LA SECRETARÍA", la Subsecretaría de Administración y Finanzas, la Subsecretaría de Integración y Desarrollo del Sector Salud, la Subsecretaría de Prevención y Promoción de la Salud, el Instituto de Salud para el Bienestar, la Comisión Federal para la Protección contra Riesgos Sanitarios, la Comisión Nacional contra las Adicciones, por sí mismas, o asistidas por las Unidades Administrativas y/u órganos desconcentrados que cada una tiene adscritas.
X.- Que de conformidad con lo dispuesto en la Cláusula XXXXX, fracción XXX del "ACUERDO MARCO" se entenderá como unidad ejecutora a "EL OPD" denominado XXXXXXXX, a quien serán ministrados los recursos presupuestarios federales a través de "LA ENTIDAD" para su aplicación conforme al objeto del presente convenio.
XI.- Que "EL OPD" participó en las convocatorias 2020 del "PROGRAMA" emitidas por "LA SECRETARÍA" con el registro de sus propuestas en tiempo y forma.
DECLARACIONES
I. "LA SECRETARÍA" DECLARA:
I.1. Con fundamento en los artículos 1, 2 fracción I, y 26 de la Ley Orgánica de la Administración Pública Federal, la Secretaría de Salud es una Dependencia del Ejecutivo Federal, a la cual, conforme al artículo 39 de la Ley antes citada, le corresponde, entre otras atribuciones, la de establecer y conducir la política nacional en materia de asistencia social, servicios médicos y salubridad general.
I.2. Que uno de los Objetivos del Sistema Nacional de Salud es el de proporcionar servicios de salud a toda la población y mejorar la calidad de los mismos, atendiendo a los problemas sanitarios prioritarios y a los factores que condicionen y causen daños a la salud, con especial interés en la promoción, implementación e impulso de acciones de atención integrada de carácter preventivo, acorde con la edad, sexo y factores de riesgo de las personas, atendiendo a lo dispuesto por el artículo 6, fracción I de la Ley General de Salud.
I.3. Que la Doctora Asa Ebba Christina Laurel, en su carácter de Subsecretaria de Integración y Desarrollo del Sector Salud, cargo que acredita con copia fotostática del nombramiento de fecha XXXXXXXXXX, expedido a su favor por el C. Lic. Andrés Manuel López Obrador, Presidente Constitucional de los Estados Unidos Mexicanos, tiene competencia y legitimación para suscribir el presente Convenio, de conformidad con lo establecido en los artículos 2 literal A fracción I, 8 fracción XVI y 9 del Reglamento Interior de la Secretaría de Salud, que le otorga, entre otras competencias, la de elevar continuamente la calidad de servicios de atención médica y asistencia social; así como promover la participación de las organizaciones de la sociedad civil, para la realización de acciones conjuntas y suma de esfuerzos en favor de la calidad de los servicios de salud que recibe la población.
I.4. Que el(la) XXXXXXXXXXXX, designado(a) como Director(a) General de Calidad y Educación en Salud, tal y como lo acredita con copia fotostática del nombramiento de fecha XXXXXXXXXX, expedido a su favor por el(la) XXXXXXXXXXX, Secretario(a) de Salud cuenta con la competencia y legitimación para asistir en la suscripción del presente Convenio, de conformidad con lo establecido en los artículos 2 literal B fracción II y 18 fracción VII del Reglamento Interior de la Secretaría de Salud, que le otorga, entre otras atribuciones, diseñar, operar y evaluar mecanismos que promuevan la calidad en los servicios de atención médica y asistencia social, conforme estándares de desempeño mediante instrumentos y proyectos estratégicos para la gestión de calidad entre la Federación y los gobiernos de las entidades federativas.
I.5. Que el Reglamento Interior de la Secretaría de Salud, en el Capítulo X de las Unidades Administrativas, artículo 18 fracción XI, faculta a la "DGCES", como la instancia para desarrollar y operar modelos de gestión financiera y mecanismos para el control administrativo de recursos financieros, orientados a apoyar el desarrollo de las estrategias para mejorar la calidad de los servicios de salud.
I.6. Que cuenta con la disponibilidad presupuestaria correspondiente para hacer frente a los compromisos derivados de la suscripción del presente instrumento y forman parte del presupuesto autorizado a "LA SECRETARÍA" para la ejecución del "PROGRAMA ", en los términos de sus "REGLAS DE OPERACIÓN" para el ejercicio fiscal 2020.
I.7. Que, para efectos del presente instrumento jurídico, señala como domicilio el ubicado en la calle de Lieja número 7, planta baja, Colonia Juárez, Demarcación Territorial Cuauhtémoc, C.P. 06600, en la Ciudad de México.
I.8. Que cuenta con Registro Federal de Contribuyentes SSA-630502-CU1.
II. "LA ENTIDAD" DECLARA:
II.1. Que es un Estado Libre y Soberano que forma parte de la Federación, de conformidad con lo dispuesto en los artículos XXXXX fracción XXXXXX de la Constitución Política de los Estados Unidos Mexicanos, y XXXXX de la Constitución Política del Estado de XXXXX.
II.2. Que las Secretarías de Finanzas y Salud son Dependencias integrantes de la Administración Pública Centralizada del Estado, e intervienen en el presente instrumento en términos de lo dispuesto en los artículos XXXXX de la Constitución Política del Estado de XXXXX; y XXXXX de la Ley Orgánica de la Administración Pública del Estado de XXXXX; así como XXXXX del Reglamento Interior de la Secretaría de Finanzas y XXXXX del Reglamento Interior de la Secretaría de Salud.
II.3. Que conforme a lo establecido en los artículos XXXXX del Decreto publicado el día XXXXX en el Periódico Oficial de Gobierno del Estado, los Servicios de Salud de XXXXX es un Organismo Público Descentralizado de la Administración Pública Estatal denominado "XXXXXX", con personalidad jurídica y patrimonio propios, que tiene por objeto prestar servicios de salud a la población sin seguridad social en la Entidad en cumplimiento de lo dispuesto por las Leyes General y Estatal de Salud, así como por el Acuerdo de Coordinación para la Descentralización Integral de los Servicios de Salud.
II.4. Que el(la) Secretario(a) de Salud Estatal y/o Director(a) General del Instituto y/o Titular de los Servicios Estatales de Salud (según sea el caso), cuenta con las facultades para intervenir en la suscripción del presente Convenio Específico, de conformidad con los artículos XXXXX de la Ley Orgánica de la Administración Pública del Estado de XXXXX, así como XXXXX del Reglamento Interior de la Secretaría de Salud, como se acredita con copia fotostática de su nombramiento de fecha XXXXX.
II.5. Que el(la) Secretario(a) de Finanzas del Estado de XXXXX (o su equivalente), cuenta con las facultades para intervenir en la suscripción del presente Convenio Específico, de conformidad con los artículos XXXXX de la Ley Orgánica de la Administración Pública del Estado de XXXXX, así como XXXXX del Reglamento Interior de la Secretaría de Finanzas, como se acredita con copia fotostática de su nombramiento de fecha XXXX.
II.6. Que sus prioridades para alcanzar los objetivos pretendidos a través del presente instrumento son el sujetarse a los términos y requerimientos que para el desarrollo de proyectos de mejora y/o el reconocimiento a la implementación del Modelo de gestión de la Calidad en Salud, orientados a la mejora de la calidad de los servicios de salud se otorguen en su entidad federativa, conforme a los requisitos que se establecen en este Convenio y en su Anexo Técnico que forman parte de este instrumento.
II.7. Que, para efectos del presente instrumento jurídico, señala como domicilio el ubicado en XXXXX.
II.8. Que "LA ENTIDAD" cuenta con Registro Federal de Contribuyentes XXXXX y "EL OPD" cuenta con Registro Federal de Contribuyentes XXXXX.
III. Declaran "LAS PARTES":
III.1. Que cuentan con los recursos necesarios para cumplir con los compromisos que se deriven del presente convenio.
III.2. Que se reconocen recíprocamente el carácter y atribuciones con las que comparecen a la celebración del presente Convenio.
Una vez expuesto lo anterior y toda vez que la Ley Federal de Presupuesto y Responsabilidad Hacendaria, dispone en sus artículos 74, 75 y 77, que el Ejecutivo Federal por conducto de la Secretaría de Hacienda y Crédito Público autorizará la ministración de los subsidios y transferencias que con cargo a los presupuestos de las dependencias, y en su caso de las entidades, se aprueben en el Presupuesto de Egresos, mismos que se otorgarán y ejercerán conforme a las disposiciones jurídicas aplicables, así como a las "REGLAS DE OPERACIÓN". Dichos subsidios y transferencias deberán sujetarse a los criterios de objetividad, equidad, transparencia, publicidad, selectividad y temporalidad que en ella se señalan, por lo que "LAS PARTES" celebran el presente Convenio Específico de Colaboración al tenor de las siguientes:
CLÁUSULAS
PRIMERA.- OBJETO
El presente Convenio Específico de Colaboración tiene por objeto la transferencia de recursos presupuestarios federales por parte de "LA SECRETARÍA" a "LA ENTIDAD" con el carácter de Subsidios en lo sucesivo "LOS SUBSIDIOS", para la ejecución de proyectos de mejora y/o reconocimientos en la implementación del Modelo de Gestión de Calidad en Salud, cuyo propósito es contribuir a desarrollar el "PROGRAMA ", conforme a los términos de las convocatorias públicas, de "Proyectos de Mejora de la Calidad en la Atención Médica" así como, el "Reconocimiento al Mérito por la Mejora Continua", en los términos señalados en el Anexo Técnico de cada proyecto beneficiario, el cual una vez suscrito por "LAS PARTES", forma parte del presente Convenio.
"LA ENTIDAD" deberá garantizar la correcta utilización y comprobación de "LOS SUBSIDIOS" y el resguardo de los bienes adquiridos con dichos recursos.
SEGUNDA.- TRANSFERENCIA
Para la realización de las acciones objeto del presente instrumento "LA SECRETARÍA" transferirá a "LA ENTIDAD" los recursos presupuestarios federales, en los términos que se precisan en las "REGLAS DE OPERACIÓN" en el apartado 5. Transferencia y Ejecución de Recursos.
El mecanismo de transferencia de "LOS SUBSIDIOS", ejecución y comprobación deberá llevarse a cabo de conformidad con las "REGLAS DE OPERACIÓN" y demás disposiciones aplicables.
La transferencia de los recursos se realizará una vez que el "COMITÉ SECTORIAL" avale el dictamen de los proyectos y/o reconocimientos seleccionados para ser apoyados.
"LA SECRETARÍA" transferirá a través de la Tesorería del Gobierno de la Entidad Federativa, a "LA ENTIDAD", los recursos presupuestarios para la ejecución de los proyectos de mejora y/o reconocimientos en la implementación del Modelo de Gestión de Calidad en Salud, conforme a lo dispuesto en la Cláusula anterior, para desarrollo del "PROGRAMA".
Los recursos que "LA SECRETARÍA" transfiere a "LA ENTIDAD" se destinarán en forma exclusiva a los proyectos y/o reconocimientos señalados en la cláusula primera. Dichos recursos no podrán traspasarse a otros programas, unidades o acciones distintas a las previstas en el presente Convenio y su Anexo Técnico.
"LOS SUBSIDIOS" que se transfieran en los términos de este Convenio no pierden su carácter federal, en consecuencia, para efecto de su administración se deberán observar las disposiciones legales y normativas federales que resulten aplicables y estarán sujetos a la disponibilidad del Presupuesto de Egresos de la Federación para el Ejercicio Fiscal del 2020.
Queda expresamente estipulado, que la transferencia de "LOS SUBSIDIOS" otorgada en el presente Convenio no es susceptible de presupuestarse en los ejercicios siguientes; por lo que no implica el compromiso de transferencias posteriores ni ejercicios fiscales subsecuentes con cargo a la Federación, para complementar cualquier otro gasto administrativo o de operación vinculado con el objeto del mismo.
Dichos recursos no podrán traspasarse a otros conceptos de gasto y se registrarán conforme a su naturaleza, como gasto corriente o gasto de capital.
Los rendimientos financieros que generen los recursos a que se refiere a esta Cláusula, deberán destinarse al objeto del presente Convenio, es decir, a los proyectos y/o reconocimientos beneficiarios de conformidad con lo que establece la Cláusula Primera.
"LOS SUBSIDIOS" que transfiere "LA SECRETARÍA", se aplicarán al concepto y hasta por los importes que se detallan en el Anexo Técnico de este Convenio.
Con el objeto de asegurar la aplicación y efectividad del presente Convenio, "LAS PARTES" se sujetarán a lo establecido en las "REGLAS DE OPERACIÓN", así como a las demás disposiciones jurídicas aplicables.
TERCERA.- TIPOS DE PROYECTOS Y/O RECONOCIMIENTOS SUSCEPTIBLES DE RECIBIR" LOS SUBSIDIOS"
"LOS SUBSIDIOS" que se otorguen en virtud del presente Convenio, se sujetarán a la "REGLAS DE OPERACIÓN", al Anexo Técnico que acompaña a este instrumento y a lo siguiente:
Ø Proyectos de Gestión de Red: Son proyectos de mejora que se desarrollan en Redes conformadas de acuerdo a lo establecido en la convocatoria que se emita en términos de las "REGLAS DE OPERACIÓN", en los Establecimientos de Atención Médica con la finalidad de incidir en la mejora de la calidad en la atención en los temas de salud definidos como prioritarios (ver Anexo 10.1. de las "REGLAS DE OPERACIÓN") y en el acceso efectivo a servicios de salud con calidad.
Esta modalidad otorgará Subsidio hasta por un importe máximo de $1´500,000.00 (Un millón quinientos mil pesos 00/100 M.N.) por proyecto, conforme a la convocatoria respectiva.
Ø Proyectos de Investigación en Red: Son proyectos que se desarrollan en Redes conformadas de acuerdo a lo establecido en la convocatoria que se emita en términos de las "REGLAS DE OPERACIÓN", en los Establecimientos de Atención Médica con la finalidad de incidir en la mejora de la calidad de la atención en los temas de salud definidos como prioritarios (ver Anexo 10.1. de las "REGLAS DE OPERACIÓN") y el de generar conocimientos basados en la evidencia científica mismos que deberán ser innovadores.
Esta modalidad otorgará Subsidio hasta por un importe máximo de 1´500,000.00 (Un millón quinientos mil pesos 00/100 M.N.) por proyecto conforme a la convocatoria respectiva.
Ø Reconocimiento al Mérito por la Mejora Continua: Subsidio que se otorga en cinco categorías a los Establecimientos de Atención Médica y Áreas Administrativas y Centrales de Calidad de las instituciones públicas del Sistema Nacional de Salud, que habiendo participado en la emisión 2019 del Premio Nacional de Calidad en Salud obtengan el mayor incremento en puntos dentro de su categoría, tomando como base la evaluación alcanzada en el año anterior a aquel en que se otorga el reconocimiento. Este Reconocimiento se subdivide en dos, cuya única diferencia reside en los montos asignados RMMC-SS Para la Secretaría de Salud y RMMC- IPSS, para otras Instituciones públicas del Sector Salud
Ø RMMC-SS: Reconocimiento al Mérito por la Mejora Continua para la Secretaría de Salud
·     Categoría 01: Establecimientos de Atención Médica de Primer Nivel de Atención. Se otorgará un reconocimiento por un monto de $700,000.00 (Setecientos mil pesos 00/100 M.N.). Esta categoría considera la participación de las Unidades de Consulta Externa, Unidades de Atención Primaria, Centros de Salud Rurales y Urbanos, Centros de Servicios de Especialidades (Unidades Médicas Especializadas en Salud, Centros de Atención para personas con Infecciones de Transmisión Sexual o VIH-SIDA, Centros de Atención Primaria en Adicciones, Centros Integrales de Salud Mental, Centros de Atención de Enfermedades Crónico Degenerativas y a los Centros de Detección y Diagnóstico de Cáncer de Mama o sus similares en las instituciones públicas del Sistema Nacional de Salud.
·     Categoría 02: Hospitales Generales, de Especialidad, Integrales, Comunitarios, Rurales, Regionales, Clínicas Hospitales o equivalentes en otras instituciones públicas del Sistema Nacional de Salud. Se otorgará un reconocimiento por un monto de $300,000.00 (Trescientos mil pesos 00/100 M.N.). Dirigida a los Establecimientos de Atención Médica que ofrecen servicios de especialidades básicas de servicios de salud, con capacidad resolutiva en medicina familiar, urgencias y padecimientos de alta prevalencia que requieren de servicios de medicina interna, cirugía general, traumatología, gineco-obstetricia, pediatría y geriatría entre otros.
·     Categoría 03: Institutos Nacionales de Salud, Hospitales Regionales, Hospitales de Alta Especialidad, Hospitales Federales de Referencia o equivalentes en otras instituciones públicas del Sistema Nacional de Salud. Se otorgará un reconocimiento por un monto de $300,000.00 (Trescientos mil pesos 00/100 M.N.). Que considera a los servicios médicos de alta especialidad que comprenden para su operación subespecialidades médicas e incorporan tecnologías de punta, infraestructura, equipo de avanzada y se ocupa de la formación de sub-especialistas. Se incluye a la docencia, el trabajo académico y de investigación, asociada a la función asistencial, incorpora aspectos innovadores al interior de las disciplinas existentes. Esta categoría agrupa a los Hospitales Regionales de Alta Especialidad, Hospitales Regionales, Hospitales Centrales, Hospitales Generales de Referencia, Establecimientos de Atención Médica de Alta Especialidad y Centros Médicos.
·     Categoría 04: Servicios Auxiliares de Diagnóstico y Tratamiento. Se otorgará un reconocimiento por un monto de $300,000.00 (Trescientos mil pesos 00/100 M.N.). Considera a Laboratorios de Salud Pública, Centros de Transfusión Sanguínea y otros servicios orientados a complementar el diagnóstico o procedimientos terapéuticos.
·     Categoría 05: Áreas Administrativas y Centrales de Calidad. Se otorgará un reconocimiento por un monto de $700,000.00 (Setecientos mil pesos 00/100 M.N.). Está dirigida a Áreas encargadas de la gestión de los programas de calidad en las instituciones públicas del Sistema Nacional de Salud y/o unidades organizacionales, locales, estatales, regionales o nacionales, dedicadas a la administración de recursos financieros, bienes muebles e inmuebles y recursos humanos.
Ø RMMC-IPSS: Reconocimiento al Mérito por la Mejora Continua para otras Instituciones públicas del Sector Salud:
·     Categoría 01: Establecimientos de Atención Médica de Primer Nivel de Atención. Se otorgará un reconocimiento por un monto de $100,000.00 (Cien mil pesos 00/100 M.N.) Esta categoría considera la participación de las Unidades de Consulta Externa, Unidades de Atención Primaria, Centros de Salud Rurales y Urbanos, Centros de Servicios de Especialidades (Unidades Médicas Especializadas en Salud, Centros de Atención para personas con Infecciones de Transmisión Sexual o VIH-SIDA, Centros de Atención Primaria en Adicciones, Centros Integrales de Salud Mental, Centros de Atención de Enfermedades Crónico Degenerativas y a los Centros de Detección y Diagnóstico de Cáncer de Mama o sus similares en las instituciones públicas del Sistema Nacional de Salud.
 
·     Categoría 02: Hospitales Generales, de Especialidad, Integrales, Comunitarios, Rurales, Regionales, Clínicas Hospitales o equivalentes en otras instituciones públicas del Sistema Nacional de Salud, en la que se otorgará un reconocimiento por un monto de $100,000.00 (Cien mil pesos 00/100 M.N.). Dirigida a los Establecimientos de Atención Médica que ofrecen servicios de especialidades básicas de servicios de salud, con capacidad resolutiva en medicina familiar, urgencias y padecimientos de alta prevalencia que requieren de servicios de medicina interna, cirugía general, traumatología, gineco-obstetricia, pediatría y geriatría, entre otros.
·     Categoría 03: Institutos Nacionales de Salud, Hospitales Regionales, Hospitales de Alta Especialidad, Hospitales Federales de Referencia o equivalentes en otras instituciones públicas del Sistema Nacional de Salud, en la que se otorgará un reconocimiento por un monto de $100,000.00 (Cien mil pesos 00/100 M.N.). Que considera a los servicios médicos de alta especialidad que comprenden para su operación subespecialidades médicas e incorporan tecnologías de punta, infraestructura, equipo de avanzada y se ocupa de la formación de sub-especialistas. Se incluye a la docencia, el trabajo académico y de investigación, asociada a la función asistencial, incorpora aspectos innovadores al interior de las disciplinas existentes. Esta categoría agrupa a los Hospitales Regionales de Alta Especialidad, Hospitales Regionales, Hospitales Centrales, Hospitales Generales de Referencia, Establecimientos de Atención Médica de Alta Especialidad y Centros Médicos.
·     Categoría 04: Servicios Auxiliares de Diagnóstico y Tratamiento, en la que se otorgará un reconocimiento por un monto de $100,000.00 (Cien mil pesos 00/100 M.N.). Que considera a Laboratorios de Salud Pública, Centros de Transfusión Sanguínea y otros servicios orientados a complementar el diagnóstico o procedimientos terapéuticos.
·     Categoría 05: Áreas Administrativas y Centrales de Calidad. Se otorgará un reconocimiento por un monto de $100,000.00 (Cien mil pesos 00/100 M.N.). Está dirigida a Áreas encargadas de la gestión de los programas de calidad en las instituciones públicas del Sistema Nacional de Salud y/o unidades organizacionales, locales, estatales, regionales o nacionales, dedicadas a la administración de recursos financieros, bienes muebles e inmuebles y recursos humanos.
CUARTA.- REINTEGRO DE LOS RECURSOS
"LAS PARTES" deberán ejercer "LOS SUBSIDIOS" a más tardar el último día del ejercicio fiscal 2020, en caso de que al 31 de diciembre no se encuentren devengados en términos de lo señalado por el artículo 176 del Reglamento de la Ley Federal de Presupuesto y Responsabilidad Hacendaria y conforme a lo establecido en el artículo 17 de la Ley de Disciplina Financiera de las Entidades Federativas y los Municipios, "LOS SUBSIDIOS" junto con sus rendimientos financieros deberán ser reintegrados a la Tesorería de la Federación, a más tardar dentro de los siguientes 15 días naturales siguientes al cierre del ejercicio. En este sentido, "LA ENTIDAD" a través de "EL OPD" deberá comprobar que "LOS SUBSIDIOS" han sido devengados, en la forma y términos establecidos en el presente instrumento y en las "REGLAS DE OPERACIÓN".
Los recursos se entenderán devengados para cada una de "LAS PARTES" conforme a lo establecido por la Ley Federal de Presupuesto y Responsabilidad Hacendaria y su Reglamento, así como en la Ley de Disciplina Financiera de las Entidades Federativas y los Municipios, respectivamente.
Asimismo, procederá que "LA ENTIDAD" a través de "EL OPD" reintegre a la Tesorería de la Federación los recursos que le fueron transferidos cuando:
I. Hayan sido utilizados en fines distintos a los pactados.
II. Cuando "LA SECRETARÍA" así se lo requiera, por haber incumplido cualquiera de las obligaciones contraídas.
En los supuestos señalados en las fracciones I y II del párrafo anterior, el reintegro se hará dentro de los 15 días naturales siguientes a la fecha en la que "LA SECRETARÍA" le requiera el reintegro.
QUINTA.- OBLIGACIONES DE "LA SECRETARÍA"
Para el cumplimiento del objeto del presente instrumento, "LA SECRETARÍA" por conducto de la "DGCES" se compromete a:
I.- Integrar un comité de evaluación con la finalidad de analizar y evaluar las solicitudes susceptibles de apoyo financiero para contar con el dictamen de resultados que avalará el "COMITÉ SECTORIAL".
II.- Transferir a "LA ENTIDAD" los recursos a que se refiere la Cláusula Tercera del presente Convenio, a efecto de que sean aplicados específicamente para el Subsidio de cada uno de los proyectos y/o reconocimientos que resultaron beneficiarios mediante el dictamen emitido por el "COMITÉ SECTORIAL", conforme al proceso de elegibilidad, descrito en las "REGLAS DE OPERACIÓN", sin intervenir en el procedimiento de asignación de los contratos o de cualquier otro instrumento jurídico que formalice "LA ENTIDAD", para cumplir con el objeto del presente Instrumento.
III.- Proporcionar a "EL OPD" a través de la "DGCES" la asesoría técnica necesaria para la ejecución de "Proyectos de Mejora de la Calidad en la Atención Médica", así como "Reconocimiento al Mérito por la Mejora Continua", para el desarrollo del "PROGRAMA " orientados a mejorar la calidad de los mismos; así como para los compromisos y obligaciones que deriven del presente Convenio.
IV.- Supervisar que los recursos presupuestarios federales que en virtud de este instrumento se transfieran, no permanezcan ociosos y sean aplicados únicamente para la realización del objeto al que son destinados, sin perjuicio de las atribuciones que en la materia correspondan a otras instancias competentes del Ejecutivo Federal.
V.- En coordinación con "EL OPD", dar seguimiento y evaluar la ejecución de los "Proyectos de Mejora de la Calidad en la Atención Médica", así como "Reconocimiento al Mérito por la Mejora Continua", para el desarrollo del "PROGRAMA ", orientados a mejorar la calidad en los servicios de salud.
VI.- Para el caso de Proyectos de Mejora de la Calidad solicitar el informe de avance técnico en el cumplimiento del objeto del presente instrumento, que dé cuenta del reporte de cumplimiento de metas e indicadores de resultados, y para ambas modalidades (proyectos y reconocimiento) el informe de comprobación que contenga la "relación de gastos" que sustenten y fundamenten la aplicación de los recursos presupuestarios federales a "EL OPD", de acuerdo al numeral 5.2.3. Cierre del Ejercicio de las "REGLAS DE OPERACIÓN".
VII.- Aplicar las medidas que procedan de acuerdo con la normativa aplicable e informar a la Secretaría de Hacienda y Crédito Público, a la Secretaría de la Función Pública Federal, a la Auditoría Superior de la Federación y a la Secretaría de Contraloría en el ámbito estatal, el caso o casos en que los recursos presupuestarios federales, permanezcan ociosos o que no hayan sido aplicados por "EL OPD" para los fines que en este instrumento se determinan, ocasionando como consecuencia el reintegro de los recursos al Erario Federal (a través de la Tesorería de la Federación).
VIII.- Informar en la cuenta de la Hacienda Pública Federal y en los demás informes que sean requeridos, sobre la aplicación de los recursos transferidos con motivo del presente Convenio.
IX.- Realizar los registros presupuestarios correspondientes.
X.- Dar seguimiento trimestralmente, en coordinación con el "EL OPD", sobre el avance en el cumplimiento del objeto del presente instrumento.
XI.- Mandar a publicar en el Diario Oficial de la Federación el presente instrumento.
SEXTA.- OBLIGACIONES DE "LA ENTIDAD"
Para el cumplimiento del objeto del presente instrumento, "LA ENTIDAD" se compromete a:
I.- Que "LOS SUBSIDIOS" que se transfieren, una vez devengados y conforme avance el ejercicio, sean registrados por "EL OPD" en su contabilidad de acuerdo con las disposiciones jurídicas aplicables, así como que los mismos se rindan en su Cuenta Pública, sin que por ello pierdan su carácter federal.
II.- Gestionar la apertura de las cuentas bancarias específicas productivas y mancomunadas que permita la identificación de los recursos que se transferirán, para efectos de comprobación de su ejercicio y fiscalización, en términos del numeral 5 de las "REGLAS DE OPERACIÓN" y de la cláusula CUARTA del "ACUERDO MARCO".
III.- Aplicar a través de "EL OPD" los recursos exclusivamente para la ejecución de los proyectos de mejora y/o reconocimientos a la implementación del Modelo de Gestión de Calidad en Salud, conforme a lo establecido en la cláusula primera del presente convenio para el desarrollo puntual del "PROGRAMA", sujetándose a lo dispuesto en el presente instrumento.
IV.- Observar y vigilar que, en la aplicación de los recursos federales derivados del presente instrumento, se atienda lo señalado en las "REGLAS DE OPERACIÓN".
V.- Para el caso de los Proyectos de Mejora de la Calidad en la Atención Médica que resultaron beneficiados, dar seguimiento a través de "EL OPD" a las acciones definidas en cada uno de éstos, a efecto de verificar el cumplimiento de las metas establecidas en los mismos.
 
VI.- Verificar a través de "EL OPD" que el ejercicio del presupuesto asignado a los proyectos y/o reconocimientos beneficiarios, se realice de conformidad con las acciones establecidas en los mismos.
VII.- Promover la Contraloría Social de acuerdo a lo establecido en las "REGLAS DE OPERACIÓN", con base en los Lineamientos para la promoción y operación de la Contraloría Social en los Programas Federales de Desarrollo Social publicados en el Diario Oficial de la Federación el 28 de Octubre de 2016, conforme al Esquema y Programa Anual de Trabajo (PATCS) validados por la Secretaría de la Función Pública y siguiendo los procedimientos establecidos en la Guía Operativa de Contraloría Social 2019, en los establecimientos que recibieron Subsidio, derivado de su participación en las Convocatorias de Proyectos de Mejora de la Calidad en la Atención Médica y del Reconocimiento al Mérito por la Mejora Continua.
Para ello se integrarán Comités de Contraloría Social, quienes vigilarán la calidad, el buen trato, la oportunidad de la entrega de los bienes obtenidos con el Subsidio otorgado por el programa a los establecimientos ganadores de Proyectos de Mejora de la Calidad de la Atención Médica y Reconocimiento al Mérito por la Mejora Continua, así como la transparencia de la ejecución de los recursos otorgados, a través de la aplicación del Informe de Entrega de Bienes y/o Servicios 2020 (Informe de Contraloría Social).
VIII.- Remitir en un plazo no mayor a 15 días hábiles posteriores a la notificación de la ministración correspondiente, por conducto de la Secretaría de Finanzas (o su equivalente) a "LA SECRETARÍA", a través de la "DGCES", el Comprobante Fiscal Digital (CFDI) que acredite la recepción de dicha ministración, de conformidad con lo establecido en las "REGLAS DE OPERACIÓN".
IX.- Los recursos presupuestarios federales transferidos, que después de radicados en la Secretaría de Finanzas (o su equivalente), no hayan sido aplicados para la ejecución de los proyectos de mejora y/o el reconocimiento a la implementación del Modelo de Gestión de Calidad en Salud, serán considerados por "LA SECRETARÍA" como incumplimiento del presente instrumento y podrá ser causa de reintegro de los recursos transferidos con los rendimientos financieros obtenidos al Erario Federal (a través de la Tesorería de la Federación) dentro de los 15 días naturales siguientes en que los requiera "LA SECRETARÍA".
X.- Informar a través de "EL OPD" sobre la suscripción de este Convenio, al órgano técnico de fiscalización de la legislatura local en la entidad.
XI.- Difundir en su página electrónica los proyectos y/o reconocimientos financiados con los recursos presupuestarios federales que serán transferidos mediante el presente instrumento, incluyendo los avances y resultados físicos y financieros que correspondan, en los términos de las disposiciones aplicables.
XII.- Remitir a través de "EL OPD", la comprobación del recurso del cierre del ejercicio programático presupuestario anual, en formato físico y electrónico establecidos para dicho fin, a más tardar 15 días hábiles posteriores al cierre del ejercicio.
XIII.- Remitir vía "XXXXX" a "LA SECRETARÍA" a través de la "DGCES", de forma trimestral, a partir de que se le notifique los resultados del Dictamen del Comité Sectorial para el Reconocimiento de la Calidad, a más tardar 10 días hábiles posteriores al término de cada trimestre, el informe del avance técnico y, a partir de que reciba el recurso, a más tardar 10 días hábiles posteriores al término de cada trimestre, el informe del avance financiero que corresponda a los Proyectos de Mejora de la Calidad en la Atención Médica y al Reconocimiento al Mérito por la Mejora Continua, previstos en este instrumento.
XIV.- Proporcionar por conducto de "EL OPD" la información y documentación que en relación con los recursos que se deriven de la aplicación del presente Convenio, y que requieran los órganos de inspección y control facultados para tal efecto, así como permitir a éstos las visitas de fiscalización que en el ejercicio de sus respectivas atribuciones lleven a cabo. La documentación que se derive del presente Convenio deberá ser identificada con el nombre del "PROGRAMA", origen del recurso y el ejercicio correspondiente.
XV.- Atender todas las indicaciones y recomendaciones que "LA SECRETARÍA" le comunique, para el mejor desarrollo del objeto del presente Convenio.
XVI.- Mandar a publicar en su órgano de difusión oficial el presente instrumento.
SÉPTIMA.- REGLAS DE OPERACIÓN
Todo lo relativo a mecanismos de control y seguimiento, resguardo de los soportes administrativos y los anexos técnicos y de evaluación se realizará conforme a lo dispuesto por las "REGLAS DE OPERACIÓN" y demás disposiciones jurídicas aplicables.
OCTAVA.- CONTROL, VIGILANCIA Y EVALUACIÓN
Las acciones de inspección, control, vigilancia y evaluación de los recursos, corresponderá a la Secretaría de Salud, Secretaría de Hacienda y Crédito Público (SHCP), a la Secretaría de la Función Pública (SFP) y a la Auditoría Superior de la Federación (ASF) conforme a las atribuciones que les confiere la Ley Orgánica de la Administración Pública Federal, la Ley de Fiscalización y Rendición de Cuentas de la Federación y demás disposiciones aplicables, sin perjuicio de las acciones de vigilancia, control y evaluación que, en coordinación con la Secretaría de la Función Pública, realice la Secretaría de la Contraloría de "LA ENTIDAD".
Las responsabilidades administrativas, civiles o penales derivadas de afectaciones a la Hacienda Pública Federal que, en su caso, incurran las personas servidoras públicas federales, estatales o locales, así como los y las particulares, serán sancionadas en los términos de las disposiciones jurídicas aplicables.
NOVENA.- VERIFICACIÓN
Con el objeto de asegurar la aplicación y efectividad del presente Convenio, "LA SECRETARÍA" y "LA ENTIDAD" se comprometen adoptar las medidas necesarias para establecer el enlace y la comunicación requerida para dar el debido seguimiento a los compromisos asumidos.
DÉCIMA.- AVISOS, COMUNICACIONES Y NOTIFICACIONES
"LAS PARTES" convienen en que todos los avisos, comunicaciones y notificaciones que se realicen con motivo del presente instrumento, se llevarán a cabo vía electrónica y/o por escrito en los domicilios señalados por "LAS PARTES" en el apartado de Declaraciones.
En caso de que alguna de "LAS PARTES" cambie de domicilio, se obligan a dar el aviso correspondiente a la otra, con 30 días naturales de anticipación a que dicho cambio de ubicación se realice.
DÉCIMA PRIMERA.- MODIFICACIONES AL CONVENIO
"LAS PARTES" acuerdan que el presente Convenio, podrá modificarse de común acuerdo y por escrito, mediante Convenio Modificatorio, sin alterar su estructura y en estricto apego a las disposiciones jurídicas aplicables y a las "REGLAS DE OPERACIÓN", las cuales surtirán sus efectos al momento de su firma y pasará a ser parte integrante del presente instrumento.
Las modificaciones al Convenio obligarán a quienes signan a partir de la fecha de su firma y deberán publicarse en el Diario Oficial de la Federación y en el órgano de difusión oficial de la entidad federativa, a la brevedad.
En caso de contingencias para la realización del concepto previsto en este Instrumento, "LAS PARTES" acuerdan tomar las medidas o mecanismos que permitan afrontar dichas contingencias. En todo caso, las medidas y mecanismos acordados serán formalizados mediante la suscripción del Convenio Modificatorio correspondiente.
DÉCIMA SEGUNDA.- RELACIÓN LABORAL
Queda expresamente estipulado que "LAS PARTES" suscriben el presente Convenio en atención a que cada una cuenta con el personal necesario y los elementos propios para realizar las actividades objeto de este instrumento legal, por lo tanto, aceptan que en relación con el personal que cada una de ellas designe para la ejecución de este instrumento, no existirá relación alguna de carácter laboral, civil ni de seguridad social con la contraparte, a la que no podrá considerársele como patrón sustituto o solidario; asumiendo cada una de ellas las responsabilidades que les corresponda respecto de su personal designado.
DÉCIMA TERCERA.- CASO FORTUITO O FUERZA MAYOR
"LAS PARTES" no tendrán responsabilidad por los daños y perjuicios que pudieran ocasionarse por causas de fuerza mayor o caso fortuito que impidan, la ejecución total o parcial de las obligaciones derivadas del presente instrumento.
Una vez superados dichos eventos se reanudarán las actividades en la forma y términos que señalen "LAS PARTES".
DÉCIMA CUARTA.- CAUSAS DE TERMINACIÓN
"LAS PARTES" acuerdan que el presente Convenio podrá darse por terminado anticipadamente, previa notificación escrita que se realice con 30 días naturales de anticipación, cuando se presente alguna de las siguientes causas:
Por cumplimiento del objeto por el que fue celebrado.
Por acuerdo de "LAS PARTES".
DÉCIMA QUINTA.- CAUSAS DE RESCISIÓN
El presente Convenio podrá rescindirse, por el incumplimiento de cualquiera de las obligaciones contraídas en el presente instrumento.
DÉCIMA SEXTA.- ACCESO A LA INFORMACIÓN
La información que se presente obtenga o produzca en virtud del cumplimiento del presente instrumento será clasificada atendiendo a los principios de confidencialidad, reserva y protección de datos personales que derivan de la Ley General de Transparencia y Acceso a la Información Pública y demás disposiciones jurídicas aplicables, por lo que "LAS PARTES" se obligan a utilizarla o aprovecharla únicamente para el cumplimiento del presente instrumento.
 En consecuencia "LAS PARTES" se obligan a no revelar, copiar, reproducir, explotar, comercializar, modificar, duplicar, divulgar o difundir a terceros, la información que tenga carácter de confidencial, sin la autorización previa y por escrito del / la titular de la misma y de "LAS PARTES".
DÉCIMA SÉPTIMA.- DIFUSIÓN
El Ejecutivo Federal, a través de "LA SECRETARÍA" y "LA ENTIDAD" convienen elevar los niveles de transparencia en el ejercicio de los recursos a que se refiere este Convenio; para tal efecto, promoverán, en su caso, la publicación de los resultados de los proyectos y/o reconocimientos financiados, en las páginas de Internet que tengan disponibles, así como en los medios y con la frecuencia que establece el Presupuesto de Egresos de la Federación para el Ejercicio Fiscal 2020.
DÉCIMA OCTAVA.- VIGENCIA
El presente Convenio comenzará a surtir sus efectos desde el momento de su firma, y tendrá una vigencia hasta el 31 de diciembre de 2020.
DÉCIMA NOVENA.- CLÁUSULAS QUE SE TIENEN POR REPRODUCIDAS
Se tienen por reproducidas todas las cláusulas del "ACUERDO MARCO" a que se hace referencia en el apartado de antecedentes del presente Convenio Específico, en todo aquello que no se encuentre expresamente pactado en el presente instrumento, siempre y cuando no se oponga con el contenido de las "REGLAS DE OPERACIÓN".
VIGÉSIMA.- INTERPRETACIÓN Y CUMPLIMIENTO
"LAS PARTES" reconocen que el presente Convenio es producto de la buena fe, por lo que en caso de que surgieran diferencias respecto al alcance, interpretación o ejecución del mismo, a afecto de determinar los derechos y compromisos que deban prevalecer, "LAS PARTES" se comprometen a agotar todas las medidas conciliatorias, respondiendo a los principios de buena fe, equidad y justicia, apoyándose en las "REGLAS DE OPERACIÓN" del ejercicio fiscal 2020. En caso de no llegar a un arreglo satisfactorio, se someterán a la legislación federal aplicable y a la jurisdicción de los Tribunales Federales competentes en la Ciudad de México, por lo que, en el momento de firmar este Convenio, renuncian en forma expresa al fuero que en razón de su domicilio actual o futuro o por cualquier otra causa pudiere corresponderles.
Leído el presente Convenio y enteradas "LAS PARTES" de su contenido y consecuencias legales, lo firman por cuadruplicado en la Ciudad de México, a los XX días del mes de XXXXX del ejercicio fiscal 2020.
 
POR "LA SECRETARÍA"
POR "LA ENTIDAD"
 
___________________________
NOMBRE
SUBSECRETARIO(A) DE INTEGRACIÓN Y
DESARROLLO DEL SECTOR SALUD
 
___________________________
NOMBRE
SECRETARIO(A) DE SALUD Y DIRECTOR(A)
GENERAL DE LOS SERVICIOS DE SALUD DE XXXXX
(OPD)
 
_______________________
NOMBRE
DIRECTOR(A) GENERAL DE CALIDAD Y EDUCACIÓN
EN SALUD
 
_________________
NOMBRE
SECRETARIO(A) DE FINANZAS DEL ESTADO DE
XXXXX (O SU EQUIVALENTE)
 
ÚLTIMA HOJA DEL CONVENIO ESPECÍFICO DE COLABORACIÓN PARA LA TRANSFERENCIA DE RECURSOS
PRESUPUESTARIOS FEDERALES CON EL CARÁCTER DE SUBSIDIOS, PARA LA EJECUCIÓN DE PROYECTOS Y/O RECONOCIMIENTOS, CUYO PROPÓSITO ES CONTRIBUIR A DESARROLLAR EL PROGRAMA CALIDAD EN LA ATENCIÓN MÉDICA, QUE CELEBRAN POR UNA PARTE, EL EJECUTIVO FEDERAL, POR CONDUCTO DE LA SECRETARÍA DE SALUD Y POR LA OTRA PARTE, EL EJECUTIVO DEL ESTADO LIBRE Y SOBERANO DE XXXXXXXX, POR CONDUCTO DE LA SECRETARÍA DE SALUD, LA SECRETARÍA DE FINANZAS DE XXXXXX (O SU EQUIVALENTE) Y EL ORGANISMO PÚBLICO DESCENTRALIZADO DENOMINADO SERVICIOS DE SALUD DE XXXXXX, CON FECHA XX DEL MES DE XXXX DE 2020.
"Este Programa es de carácter público, no es patrocinado ni promovido por partido político alguno y sus recursos provienen de los impuestos que pagan todas y todos los contribuyentes. Está prohibido el uso de este Programa con fines políticos, electorales, de lucro y otros distintos a los establecidos. Quien haga uso indebido de los recursos de este Programa deberá ser denunciado/a y sancionado/a de acuerdo con la ley aplicable y ante la autoridad competente".
10.2.2. Modelo de Convenio Secretaría de Salud- Institución.
CONVENIO ESPECÍFICO DE COLABORACIÓN PARA LA TRANSFERENCIA DE RECURSOS PRESUPUESTARIOS FEDERALES CON EL CARÁCTER DE SUBSIDIOS, PARA LA EJECUCIÓN DE PROYECTOS Y/O RECONOCIMIENTOS CUYO PROPÓSITO ES CONTRIBUIR A DESARROLLAR EL PROGRAMA CALIDAD EN LA ATENCIÓN MÉDICA, EN LO SUCESIVO EL "PROGRAMA"QUE CELEBRAN POR UNA PARTE EL EJECUTIVO FEDERAL, POR CONDUCTO DE LA SECRETARÍA DE SALUD A QUIEN EN LO SUCESIVO SE DENOMINARÁ "LA SECRETARÍA", ACTUANDO EN ESTE ACTO POR CONDUCTO DELA DOCTORA ASA EBBA CHRISTINA LAURELL , SUBSECRETARIOA DE INTEGRACIÓN Y DESARROLLO DEL SECTOR SALUD, ASISTIDA POR EL(LA) XXXXXXXXXXXXXXXX, DIRECTOR(A) GENERAL DE CALIDAD Y EDUCACIÓN EN SALUD, EN LO SUCESIVO "DGCES", Y POR LA OTRA PARTE, XXXXXXXX A QUIEN EN LO SUCESIVO SE DENOMINARÁ XXXXXXXXX REPRESENTADO EN ESTE ACTO POR XXXXXXXXX, EN SU CARÁCTER DE XXXXXXXXXX, A LAS QUE CUANDO ACTUEN DE MANERA CONJUNTA SE LES DENOMINARÁ "LAS PARTES", DE CONFORMIDAD CON LOS ANTECEDENTES, DECLARACIONES Y CLÁUSULAS SIGUIENTES:
ANTECEDENTES
I.- Que conforme a lo establecido en el artículo 6o., fracción I de la Ley General de Salud "El Sistema Nacional de Salud" tiene entre sus objetivos: "Proporcionar servicios de salud a toda la población y mejorar la calidad de los mismos, atendiendo a los problemas sanitarios prioritarios y a los factores que condicionen y causen daños a la salud, con especial interés en la promoción, implementación e impulso de acciones de atención integrada de carácter preventivo, acorde con la edad, sexo y factores de riesgo de las personas".
II.- Que el Plan Nacional de Desarrollo (PND) 2019-2024 establece que el gobierno federal realizará las acciones necesarias para garantizar que hacia 2024 todas y todos los habitantes de México puedan recibir atención médica y hospitalaria gratuita, incluidos el suministro de medicamentos y materiales de curación y los exámenes clínicos. El Programa Presupuestario S202 Programa Calidad en la Atención Médica (PROCAM) se encuentra vinculado con el rubro de Política social, la cual está orientada hacia la atención médica a toda la población. La atención se brindará siguiendo los principios de participación social, competencia técnica, calidad médica, Igualdad de género, pertinencia cultural, trato no discriminatorio, digno y humano.
III.- Que, en concordancia con lo señalado en el rubro de Política social, el cual está orientado hacia la atención médica a toda la población, la atención se brindará siguiendo los principios de participación social, competencia técnica, calidad médica, Igualdad de género, pertinencia cultural, trato no discriminatorio, digno y humano. Para ello se han dirigido los esfuerzos para que el Subsidio otorgado por el Programa se focalice a la mejora de la calidad de la atención de los temas prioritarios de salud pública del país: Atención Materna con enfoque hacia la prevención de la mortalidad materna; Síndrome Metabólico; Cáncer de cuello uterino; Cáncer de Mama; Salud Mental, específicamente depresión y/o adicciones; Tumores de la Infancia y la Adolescencia específicamente leucemia; Infarto Agudo al Miocardio y sus complicaciones y Atención Primaria a la Salud Integrada (APS-I); mediante los componentes: salud en la población, acceso efectivo, organizaciones confiables y seguras, experiencia satisfactoria y costos razonables; por lo que uno de sus objetivos fundamentales, es coadyuvar a homologar la calidad de la atención en los Establecimientos de Atención Médica de los servicios de salud, mediante el impulso al desarrollo de Proyectos de Mejora de la Calidad innovadores y el reconocimiento a la implementación del Modelo de Gestión de Calidad en Salud en las instituciones públicas del Sistema Nacional de Salud.
IV.- Que con fecha XXXXXXXX, se publicó en el Diario Oficial de la Federación el Acuerdo por el que se dan a conocer las Reglas de Operación del Programa Calidad en la Atención Médica para el Ejercicio Fiscal 2020, en lo sucesivo "REGLAS DE OPERACIÓN" mismas que se sujetan a lo establecido en los artículos 29 y 30 del Presupuesto de Egresos de la Federación para el Ejercicio Fiscal 2020, con el propósito de fortalecer la calidad de la atención en las instituciones públicas del Sistema Nacional de Salud a través del impulso a la ejecución de Proyectos de Mejora de la Calidad en la Atención Médica y/o Reconocimientos a la implementación de un Modelo de Gestión de la Calidad que contribuyan al acceso efectivo de los servicios de salud.
V.- Que el "PROGRAMA CALIDAD EN LA ATENCIÓN MÉDICA" otorga Subsidio en dos vertientes:
a) Proyectos de Mejora de la Calidad en la Atención Médica a través de:
Ø Proyectos de Gestión en Red: Son proyectos de mejora que se desarrollan en Redes conformadas de acuerdo a lo establecido en la convocatoria que se emita en términos de las Reglas de Operación, en los Establecimientos de Atención Médica con la finalidad de incidir en la mejora de la calidad de la atención en los temas de salud definidos como prioritarios, y en el acceso efectivo a servicios de salud con calidad.
Ø Proyectos de Investigación en Red: Son proyectos que se desarrollan en Redes conformadas de acuerdo a lo establecido en la convocatoria que se emita en términos de las Reglas de Operación, en los Establecimientos de Atención Médica con la finalidad de incidir en la mejora de la calidad de la atención en los temas de salud definidos como prioritarios, y el de generar conocimientos basados en la evidencia científica mismos que deberán ser innovadores.
b) Reconocimientos:
Ø Reconocimiento al Mérito por la Mejora Continua, reconoce en cinco categorías mediante Subsidios a los Establecimientos de Atención Médica, Servicios Auxiliares de Diagnóstico y Tratamiento, así como Áreas Administrativas y Centrales de Calidad de las instituciones públicas del Sistema Nacional de Salud que habiendo participado el año inmediato anterior en el Premio Nacional de Calidad en Salud obtengan el mayor incremento en puntos dentro de su categoría, tomando como base la evaluación alcanzada en el año inmediato anterior. Este Reconocimiento se subdivide en dos, cuya única diferencia reside en los montos asignados RMMC-SS Para la Secretaría de Salud y RMMC- IPSS, para otras Instituciones públicas del Sector Salud.
VI.- Que las convocatorias para participar por el Subsidio que otorga el "PROGRAMA" corresponden a "Proyectos de Mejora de la Calidad en la Atención Médica" y "Reconocimiento al Mérito por la Mejora Continua", se difunden en la página de Internet de la "DGCES": http://www.calidad.salud.gob.mx, de conformidad con las "REGLAS DE OPERACIÓN". Las convocatorias están dirigidas a los Establecimientos de Atención Médica, Servicios Auxiliares de Diagnóstico y Tratamiento, así como Áreas Administrativas y Centrales de Calidad, de los Servicios Estatales de Salud de las Entidades Federativas, de la Secretaría de Salud o coordinados sectorialmente por ésta, a través de la Comisión Coordinadora de Institutos Nacionales de Salud y Hospitales de Alta Especialidad y demás instituciones públicas del Sistema Nacional de Salud.
VII.- Que el recurso será asignado de acuerdo a lo solicitado para cada uno de los proyectos y/o reconocimientos que resulten beneficiarios por el Comité Sectorial para el Reconocimiento de la Calidad, en lo sucesivo "COMITÉ SECTORIAL", dentro de los límites establecidos en las "REGLAS DE OPERACIÓN", y hasta agotar el total de los recursos presupuestarios federales disponibles para el apoyo a "Proyectos de Mejora de la Calidad en la Atención Médica" así como, "Reconocimiento al Mérito por la Mejora Continua". El número final de proyectos y/o reconocimientos a apoyar dependerá del presupuesto total asignado al programa, así como del monto solicitado por los beneficiarios, de acuerdo al dictamen del "COMITÉ SECTORIAL".
VIII.- Que "EL OPD" participó en las convocatorias 2020 del "PROGRAMA" emitidas por "LA SECRETARÍA" con el registro de sus propuestas en tiempo y forma.
DECLARACIONES
I. "LA SECRETARÍA" DECLARA:
I.1. Con fundamento en los artículos 1, 2 fracción I, y 26 de la Ley Orgánica de la Administración Pública Federal, la Secretaría de Salud es una Dependencia del Ejecutivo Federal, a la cual, conforme al artículo 39 de la Ley antes citada, le corresponde, entre otras atribuciones, la de establecer y conducir la política nacional en materia de asistencia social, servicios médicos y salubridad general.
I.2. Que uno de los Objetivos del Sistema Nacional de Salud es el de proporcionar servicios de salud a toda la población y mejorar la calidad de los mismos, atendiendo a los problemas sanitarios prioritarios y a los factores que condicionen y causen daños a la salud, con especial interés en la promoción, implementación e impulso de acciones de atención integrada de carácter preventivo, acorde con la edad, sexo y factores de riesgo de las personas, atendiendo a lo dispuesto por el artículo 6o., fracción I de la Ley General de Salud.
I.3. Que la Doctora Asa Ebba Christina Laurell en su carácter de Subsecretaria de Integración y Desarrollo del Sector Salud, cargo que acredita con copia fotostática del nombramiento de fecha XXXXXXXXXX, expedido a su favor por el Lic. Andrés Manuel López Obrador, Presidente Constitucional de los Estados Unidos Mexicanos, tiene competencia y legitimación para suscribir el presente Convenio, de conformidad con lo establecido en los artículos 2 literal A fracción I, 8 fracción XVI y 9 del Reglamento Interior de la Secretaría de Salud, que le otorga, entre otras competencias, la de elevar continuamente la calidad de servicios de atención médica y asistencia social; así como promover la participación de las organizaciones de la sociedad civil, para la realización de acciones conjuntas y suma de esfuerzos en favor de la calidad de los servicios de salud que recibe la población.
I.4. Que el(la) XXXXXXXXXXXX, designado(a) como Director(a) General de Calidad y Educación en Salud, tal y como lo acredita con copia fotostática del nombramiento de fecha XXXXXXXXXX, expedido a su favor por el(la) XXXXXXXXXXX, Secretario(a) de Salud y cuenta con la competencia y legitimación para asistir en la suscripción del presente Convenio, de conformidad con lo establecido en los artículos 2 literal B fracción II y 18 fracción VII del Reglamento Interior de la Secretaría de Salud, que le otorga, entre otras atribuciones, diseñar, operar y evaluar mecanismos que promuevan la calidad en los servicios de atención médica y asistencia social, conforme estándares de desempeño mediante instrumentos y proyectos estratégicos para la gestión de calidad entre la Federación y los gobiernos de las entidades federativas.
I.5. Que el Reglamento Interior de la Secretaría de Salud, en el Capítulo X de las Unidades Administrativas, artículo 18 fracción XI, faculta a la "DGCES", como la instancia para desarrollar y operar modelos de gestión financiera y mecanismos para el control administrativo de recursos financieros, orientados a apoyar el desarrollo de las estrategias para mejorar la calidad de los servicios de salud.
I.6. Que cuenta con la disponibilidad presupuestaria correspondiente para hacer frente a los compromisos derivados de la suscripción del presente instrumento y forman parte del presupuesto autorizado a "LA SECRETARÍA" para la ejecución del "PROGRAMA ", en los términos de sus "REGLAS DE OPERACIÓN" para el ejercicio fiscal 2020.
I.7. Que, para efectos del presente instrumento jurídico, señala como domicilio el ubicado en la calle de Lieja número 7, planta baja, Colonia Juárez, Demarcación Territorial Cuauhtémoc, C.P. 06600, en la Ciudad de México.
I.8. Que cuenta con Registro Federal de Contribuyentes SSA-630502-CU1.
II. EL (LA) "XXXXXXXX", DECLARA:
II.1. Que conforme a lo establecido en los artículos XXXXX del Decreto publicado el XXXXX de XXXXX, el "XXXXX" es una institución pública del Sistema Nacional de Salud con personalidad jurídica y patrimonios propios distinta a los servicios de salud de las entidades federativas, que tiene por objeto prestar servicios de salud en la entidad, en cumplimiento de lo dispuesto por las Leyes General y Estatal de Salud.
II.2. Que de conformidad con lo establecido en el XXXXX del Decreto de Creación del XXXXX, así como el artículo XXXXX de su Reglamento Interior, su titular el(la) XXXXX, está facultado para celebrar convenios de colaboración con los gobiernos de las entidades federativas y la Secretaría de Salud conforme lo dispone la Ley de Planeación y XXXXX de la Ley General de Salud, como se acredita con copia fotostática de su nombramiento de fecha XXXX.
II.3. Que está dispuesto a sujetarse a los términos y requerimientos que para el desarrollo de proyectos de mejora y/o el reconocimiento a la implementación del Modelo de Gestión de Calidad en Salud, orientados a la mejora de la calidad de los servicios de salud que se otorguen, conforme a los requisitos que se establecen en el presente Convenio y en su Anexo Técnico que forma parte del mismo.
II.4. Que está dispuesto a sujetarse a los términos y requerimientos que para el desarrollo de proyectos de mejora y/o el reconocimiento a la implementación del Modelo de Gestión de Calidad en Salud, orientados a la mejora de la calidad de los servicios de salud que se otorguen, conforme a los requisitos que se establecen en el presente Convenio y en su Anexo Técnico que forma parte del mismo.
II.5. Que, para efectos del presente instrumento jurídico, señala como domicilio, el ubicado en XXXXX.
II.6. Que cuenta con Registro Federal de Contribuyentes XXXXX.
 
III. DECLARAN "LAS PARTES"
III.1. Que cuentan con los recursos necesarios para cumplir con los compromisos que se deriven del presente Convenio Específico de Colaboración.
III.2. Que se reconocen ampliamente su personalidad con las atribuciones y capacidades con que se ostentan y que se encuentran contenidas en los ordenamientos jurídicos que las regulan.
Una vez expuesto lo anterior y toda vez que la Ley Federal de Presupuesto y Responsabilidad Hacendaria, dispone en sus artículos 74, 75 y 77, que el Ejecutivo Federal por conducto de la Secretaría de Hacienda y Crédito Público autorizará la ministración de los subsidios y transferencias que con cargo a los presupuestos de las dependencias, y en su caso de las entidades, se aprueben en el Presupuesto de Egresos, mismos que se otorgarán y ejercerán conforme a las disposiciones jurídicas aplicables, así como a las "REGLAS DE OPERACIÓN". Dichos Subsidios y transferencias deberán sujetarse a los criterios de objetividad, equidad, transparencia, publicidad, selectividad y temporalidad que en ella se señalan, por lo que "LAS PARTES" celebran el presente Convenio Específico de Colaboración al tenor de las siguientes:
CLÁUSULAS
PRIMERA.- OBJETO
El presente Convenio Específico de Colaboración, tiene por objeto la transferencia de recursos presupuestarios federales por parte de "LA SECRETARÍA" a el "XXXXXX" con el carácter de Subsidios en lo sucesivo "LOS SUBSIDIOS", para la ejecución de proyectos de mejora y/o el reconocimiento a la implementación del Modelo de Gestión de Calidad en Salud, cuyo propósito es contribuir a desarrollar el "PROGRAMA ", conforme a los términos de las convocatorias públicas, de "Proyectos de Mejora de la Calidad en la Atención Médica así como el "Reconocimiento al Mérito por la Mejora Continua", en los términos señalados en el Anexo Técnico de cada proyecto beneficiario, el cual una vez suscrito por "LAS PARTES", forma parte del presente Convenio.
El "XXXXXX" deberá garantizar la correcta utilización y comprobación de "LOS SUBSIDIOS" y el resguardo de los bienes adquiridos con dichos recursos.
SEGUNDA.- TRANSFERENCIA
Para la realización de las acciones objeto del presente Instrumento "LA SECRETARÍA" transferirá al "XXXXXXXX" los recursos presupuestarios federales referidos en el Anexo Técnico, en los términos que se precisan en las "REGLAS DE OPERACIÓN" en el apartado 5. Transferencia y Ejecución de Recursos.
El mecanismo de transferencia de "LOS SUBSIDIOS" ejecución y comprobación deberán llevarse a cabo de conformidad con las "REGLAS DE OPERACIÓN" y demás disposiciones aplicables.
La transferencia de los recursos se realizará, una vez que el "COMITÉ SECTORIAL" avale el dictamen de los proyectos y/o reconocimientos seleccionados para ser apoyados.
"LA SECRETARÍA" transferirá al "XXXXXXXX" los recursos presupuestarios para la ejecución de los proyectos de mejora y/o el reconocimiento a la implementación del Modelo de Gestión de Calidad en Salud, conforme a lo dispuesto en la Cláusula anterior, para desarrollo del "PROGRAMA".
Los recursos que "LA SECRETARÍA" transfiere al "XXXXXXXX" se destinarán en forma exclusiva a los proyectos y/o reconocimientos señalados en la Cláusula Primera. Dichos recursos no podrán traspasarse a otros programas, unidades o acciones distintas a las previstas en el presente Convenio y su Anexo Técnico.
"LOS SUBSIDIOS" que se transfieran en los términos de este Convenio Específico de Colaboración no pierden su carácter federal, en consecuencia, para efectos de su administración se deberán observar las disposiciones legales y normativas federales que resulten aplicables y estarán sujetos a la disponibilidad del Presupuesto de Egresos de la Federación para el Ejercicio Fiscal de 2020.
Queda expresamente estipulado, que la transferencia de "LOS SUBSIDIOS" otorgada en el presente Convenio no es susceptible de presupuestarse en los ejercicios siguientes; por lo que no implica el compromiso de transferencias posteriores, ni a ejercicios fiscales subsecuentes con cargo a la Federación, para complementar cualquier otro gasto administrativo o de operación vinculado con el objeto del mismo.
Dichos recursos no podrán traspasarse a otros conceptos de gasto y se registrarán conforme a su naturaleza, como gasto corriente o gasto de capital.
Los rendimientos financieros que generen los recursos a que se refiere esta Cláusula, deberán destinarse al objeto del presente Convenio, es decir, a los proyectos y/o reconocimientos beneficiarios de conformidad con lo que establece la Cláusula Primera.
"LOS SUBSIDIOS" que transfiere "LA SECRETARÍA", se aplicarán al concepto y hasta por los importes que se detallan en el Anexo Técnico de este Convenio
Con el objeto de asegurar la aplicación y efectividad del presente Convenio Específico de Colaboración, "LAS PARTES" se sujetarán a lo establecido en las "REGLAS DE OPERACIÓN" así como a las demás disposiciones jurídicas aplicables.
TERCERA.- TIPOS DE PROYECTOS Y/O RECONOCIMIENTOS SUSCEPTIBLES DE RECIBIR "LOS SUBSIDIOS"
"LOS SUBSIDIOS" que se otorguen en virtud del presente Convenio, se sujetarán a la "REGLAS DE OPERACIÓN", al Anexo Técnico que acompaña a este instrumento y a lo siguiente:
Ø Proyectos de Gestión de Red: Son proyectos de mejora que se desarrollan en Redes conformadas de acuerdo a lo establecido en la convocatoria que se emita en términos de las Reglas de Operación, en los Establecimientos de Atención Médica con la finalidad de incidir en la mejora de la calidad en la atención en los temas de salud definidos como prioritarios (ver Anexo 10.1. de estas Reglas de Operación) y en el acceso efectivo a servicios de salud con calidad.
Esta modalidad otorgará Subsidio hasta por un importe máximo de $1´500,000.00 (Un millón quinientos mil pesos 00/100 M.N.) por proyecto, conforme a la convocatoria respectiva.
Ø Proyectos de Investigación en Red: Son proyectos que se desarrollan en Redes conformadas de acuerdo a lo establecido en la convocatoria que se emita en términos de las Reglas de Operación, en los Establecimientos de Atención Médica con la finalidad de incidir en la mejora de la calidad de la atención en los temas de salud definidos como prioritarios (ver Anexo 10.1. de estas Reglas de Operación) y el de generar conocimientos basados en la evidencia científica mismos que deberán ser innovadores,
Esta modalidad otorgará Subsidio hasta por un importe máximo de $1´500,000.00 (Un millón quinientos mil pesos 00/100 M.N.) por proyecto conforme a la convocatoria respectiva.
Ø Reconocimiento al Mérito por la Mejora Continua: Subsidio que se otorga en cinco categorías a los Establecimientos de Atención Médica y Áreas Administrativas y Centrales de Calidad de las instituciones públicas del Sistema Nacional de Salud, que habiendo participado en la emisión 2019 del Premio Nacional de Calidad en Salud obtengan el mayor incremento en puntos dentro de su categoría, tomando como base la evaluación alcanzada en el año anterior a aquel en que se otorga el reconocimiento. Este Reconocimiento se subdivide en dos, cuya única diferencia reside en los montos asignados RMMC-SS Para la Secretaría de Salud y RMMC- IPSS, para otras Instituciones públicas del Sector Salud.
RMMC-SS: Reconocimiento al Mérito por la Mejora Continua para la Secretaría de Salud
·     Categoría 01: Establecimientos de Atención Médica de Primer Nivel de Atención. Se otorgará un reconocimiento por un monto de $700,000.00 (Setecientos mil pesos 00/100 M.N.). Esta categoría considera la participación de las Unidades de Consulta Externa, Unidades de Atención Primaria, Centros de Salud Rurales y Urbanos, Centros de Servicios de Especialidades (Unidades Médicas Especializadas en Salud, Centros de Atención para personas con Infecciones de Transmisión Sexual o VIH-SIDA, Centros de Atención Primaria en Adicciones, Centros Integrales de Salud Mental, Centros de Atención de Enfermedades Crónico Degenerativas y a los Centros de Detección y Diagnóstico de Cáncer de Mama o sus similares en las instituciones públicas del Sistema Nacional de Salud.
·     Categoría 02: Hospitales Generales, de Especialidad, Integrales, Comunitarios, Rurales, Regionales, Clínicas Hospitales o equivalentes en otras instituciones públicas del Sistema Nacional de Salud. Se otorgará un reconocimiento por un monto de $300,000.00 (Trescientos mil pesos 00/100 M.N.). Dirigida a los Establecimientos de Atención Médica que ofrecen servicios de especialidades básicas de servicios de salud, con capacidad resolutiva en medicina familiar, urgencias y padecimientos de alta prevalencia que requieren de servicios de medicina interna, cirugía general, traumatología, gineco-obstetricia, pediatría y geriatría entre otros.
·     Categoría 03: Institutos Nacionales de Salud, Hospitales Regionales, Hospitales de Alta Especialidad, Hospitales Federales de Referencia o equivalentes en otras instituciones públicas del Sistema Nacional de Salud. Se otorgará un reconocimiento por un monto de $300,000.00 (Trescientos mil pesos 00/100 M.N.). Que considera a los servicios médicos de alta especialidad que comprenden para su operación subespecialidades médicas e incorporan tecnologías de punta, infraestructura, equipo de avanzada y se ocupa de la formación de sub-especialistas. Se incluye a la docencia, el trabajo académico y de investigación, asociada a la función asistencial, incorpora aspectos innovadores al interior de las disciplinas existentes. Esta categoría agrupa a los Hospitales Regionales de Alta Especialidad, Hospitales Regionales, Hospitales Centrales, Hospitales Generales de Referencia, Establecimientos de Atención Médica de Alta Especialidad y Centros Médicos.
·     Categoría 04: Servicios Auxiliares de Diagnóstico y Tratamiento. Se otorgará un reconocimiento por un monto de $300,000.00 (Trescientos mil pesos 00/100 M.N.). Que considera a Laboratorios de Salud Pública, Centros de Transfusión Sanguínea y otros servicios orientados a complementar el diagnóstico o procedimientos terapéuticos.
·     Categoría 05: Áreas Administrativas y Centrales de Calidad. Se otorgará un reconocimiento por un monto de $700,000.00 (Setecientos mil pesos 00/100 M.N.). Dirigida a Áreas encargadas de la gestión de los programas de calidad en las instituciones públicas del Sistema Nacional de Salud y/o unidades organizacionales, locales, estatales, regionales o nacionales, dedicadas a la administración de recursos financieros, bienes muebles e inmuebles y recursos humanos.
Ø RMMC-IPSS: Reconocimiento al Mérito por la Mejora Continua para otras Instituciones públicas del Sector Salud:
·     Categoría 01: Establecimientos de Atención Médica de Primer Nivel de Atención. Se otorgará un reconocimiento por un monto de $100,000.00 (Cien mil pesos 00/100 M.N.) Esta categoría considera la participación de las Unidades de Consulta Externa, Unidades de Atención Primaria, Centros de Salud Rurales y Urbanos, Centros de Servicios de Especialidades (Unidades Médicas Especializadas en Salud, Centros de Atención para personas con Infecciones de Transmisión Sexual o VIH-SIDA, Centros de Atención Primaria en Adicciones, Centros Integrales de Salud Mental, Centros de Atención de Enfermedades Crónico Degenerativas y a los Centros de Detección y Diagnóstico de Cáncer de Mama o sus similares en las instituciones públicas del Sistema Nacional de Salud.
·     Categoría 02: Hospitales Generales, de Especialidad, Integrales, Comunitarios, Rurales, Regionales, Clínicas Hospitales o equivalentes en otras instituciones públicas del Sistema Nacional de Salud, en la que se otorgará un reconocimiento por un monto de $100,000.00 (Cien mil pesos 00/100 M.N.). Dirigida a los Establecimientos de Atención Médica que ofrecen servicios de especialidades básicas de servicios de salud, con capacidad resolutiva en medicina familiar, urgencias y padecimientos de alta prevalencia que requieren de servicios de medicina interna, cirugía general, traumatología, gineco-obstetricia, pediatría y geriatría, entre otros.
·     Categoría 03: Institutos Nacionales de Salud, Hospitales Regionales, Hospitales de Alta Especialidad, Hospitales Federales de Referencia o equivalentes en otras instituciones públicas del Sistema Nacional de Salud, en la que se otorgará un reconocimiento por un monto de $100,000.00 (Cien mil pesos 00/100 M.N.). Que considera a los servicios médicos de alta especialidad que comprenden para su operación subespecialidades médicas e incorporan tecnologías de punta, infraestructura, equipo de avanzada y se ocupa de la formación de sub-especialistas. Se incluye a la docencia, el trabajo académico y de investigación, asociada a la función asistencial, incorpora aspectos innovadores al interior de las disciplinas existentes. Esta categoría agrupa a los Hospitales Regionales de Alta Especialidad, Hospitales Regionales, Hospitales Centrales, Hospitales Generales de Referencia, Establecimientos de Atención Médica de Alta Especialidad y Centros Médicos.
·     Categoría 04: Servicios Auxiliares de Diagnóstico y Tratamiento, en la que se otorgará un reconocimiento por un monto de $100,000.00 (Cien mil pesos 00/100 M.N.). Que considera a Laboratorios de Salud Pública, Centros de Transfusión Sanguínea y otros servicios orientados a complementar el diagnóstico o procedimientos terapéuticos.
·     Categoría 05: Áreas Administrativas y Centrales de Calidad. Se otorgará un reconocimiento por un monto de $100,000.00 (Cien mil pesos 00/100 M.N.). Dirigida a Áreas encargadas de la gestión de los programas de calidad en las instituciones públicas del Sistema Nacional de Salud y/o unidades organizacionales, locales, estatales, regionales o nacionales, dedicadas a la administración de recursos financieros, bienes muebles e inmuebles y recursos humanos.
CUARTA.- REINTEGRO DE LOS RECURSOS
"LAS PARTES" deberán ejercer "LOS SUBSIDIOS" a más tardar el último día del ejercicio fiscal 2020, en caso de que al 31 de diciembre no se encuentren devengados en términos de lo señalado por el artículo 176 del Reglamento de la Ley Federal de Presupuesto y Responsabilidad Hacendaria y conforme a lo establecido en el artículo 54 de la Ley Federal de Presupuesto y Responsabilidad Hacendaria, "LOS SUBSIDIOS" junto con sus rendimientos financieros deberán ser reintegrados a la Tesorería de la Federación, a más tardar dentro de los siguientes 15 días naturales siguientes al cierre del ejercicio. En este sentido, el "XXXXXXXX" deberá comprobar que "LOS SUBSIDIOS" han sido devengados, en la forma y términos establecidos en el presente instrumento y en las "REGLAS DE OPERACIÓN".
Los recursos se entenderán devengados para cada una de "LAS PARTES" conforme a lo establecido por la Ley Federal de Presupuesto y Responsabilidad Hacendaria y su Reglamento.
Asimismo, procederá que el "XXXXXXXX" reintegre a la Tesorería de la Federación los recursos que le fueron transferidos cuando:
I. Hayan sido utilizados en fines distintos a los pactados, y
II. Cuando "LA SECRETARÍA" así se lo requiera, por haber incumplido cualquiera de las obligaciones contraídas.
En los supuestos señalados en las fracciones I y II del párrafo anterior, el reintegro se hará dentro de los 15 días naturales siguientes a la fecha en que "LA SECRETARÍA" le requiera el reintegro.
QUINTA.- OBLIGACIONES DE "LA SECRETARÍA"
Para el cumplimiento del objeto del presente instrumento, "LA SECRETARÍA" por conducto de la "DGCES" se compromete a:
I.- Integrar un comité de evaluación con la finalidad de analizar y evaluar las solicitudes susceptibles de apoyo financiero para contar con el dictamen de resultados que avalará el "COMITÉ SECTORIAL".
II.- Transferir al "XXXXXXXX" los recursos a que se refiere la Cláusula Tercera del presente Convenio, a efecto de que sean aplicados específicamente para el Subsidio de cada uno de los proyectos y/o reconocimientos que resultaron beneficiarios, mediante el dictamen emitido por el "COMITÉ SECTORIAL", conforme al proceso de elegibilidad, descrito en las "REGLAS DE OPERACIÓN", sin intervenir en el procedimiento de asignación de los contratos o de cualquier otro instrumento jurídico que formalice "XXXXXXXX", para cumplir con el objeto del presente Instrumento.
III.- Proporcionar al "XXXXXXXX" a través de la "DGCES" la asesoría técnica necesaria para la ejecución de "Proyectos de Mejora de la Calidad en la Atención Médica", así como "Reconocimiento al Mérito por la Mejora Continua", para el desarrollo del "PROGRAMA " orientados a mejorar la calidad de los mismos; así como para los compromisos y obligaciones que deriven del presente Convenio.
IV.- Supervisar que los recursos presupuestarios federales que en virtud de este instrumento se transfieran, no permanezcan ociosos y sean aplicados únicamente para la realización del objeto al que son destinados, sin perjuicio de las atribuciones que en la materia correspondan a otras instancias competentes del Ejecutivo Federal.
V.- En coordinación con el "XXXXXXXX", dar seguimiento y evaluar la ejecución de los "Proyectos de Mejora de la Calidad en la Atención Médica", así como del "Reconocimiento al Mérito por la Mejora Continua", para el desarrollo del "PROGRAMA " orientados a mejorar la calidad de los servicios de salud.
VI.- Para el caso de Proyectos de Mejora de la Calidad solicitar el informe de avance técnico en el cumplimiento del objeto del presente instrumento, que dé cuenta del reporte de cumplimiento de metas e indicadores de resultados, y para ambas modalidades (proyectos y reconocimiento) el informe de comprobación que contenga la "relación de gastos" que sustenten y fundamenten la aplicación de los recursos presupuestarios federales a "XXXXXXXX", de acuerdo al numeral 5.2.3. Cierre del Ejercicio de las "REGLAS DE OPERACIÓN".
VII.- Aplicar las medidas que procedan de acuerdo con la normativa e informar a la Secretaría de Hacienda y Crédito Público, a la Secretaría de la Función Pública Federal, a la Auditoría Superior de la Federación y a la Secretaría de Contraloría en el ámbito estatal, el caso o casos en que los recursos presupuestarios federales, permanezcan ociosos o que no hayan sido aplicados por el "XXXXXXXX" para los fines que en este instrumento se determinan, ocasionando como consecuencia el reintegro de los recursos al Erario Federal (a través de la Tesorería de la Federación).
VIII.- Informar en la cuenta de la Hacienda Pública Federal y en los demás informes que sean requeridos, sobre la aplicación de los recursos transferidos con motivo del presente Convenio.
IX.- Realizar los registros presupuestarios correspondientes.
 
X.- Dar seguimiento trimestralmente, en coordinación con el "XXXXXXXX", sobre el avance en el cumplimiento del objeto del presente instrumento.
XI.- Mandar a publicar en el Diario Oficial de la Federación el presente instrumento.
SEXTA.- OBLIGACIONES DEL "XXXXXXXX"
Para el cumplimiento del objeto del presente instrumento, el "XXXXXXXX" se compromete a:
I.- Que "LOS SUBSIDIOS" que se transfieren, una vez devengados y conforme avance el ejercicio, sean registrados por el "XXXXXXXX" en su contabilidad, de acuerdo con las disposiciones jurídicas aplicables y se rindan en su Cuenta Pública, sin que por ello pierdan su carácter federal.
II.- Gestionar la apertura de la cuenta bancaria específica productiva y mancomunada que permita la identificación de los recursos que se transferirán, para efectos de comprobación de su ejercicio y fiscalización, en términos del numeral 5 de las "REGLAS DE OPERACIÓN".
III.- Aplicar los recursos exclusivamente para la ejecución de Proyectos de Mejora de la Calidad en la Atención Médica y/o Reconocimientos a la implementación del Modelo de Gestión de Calidad en Salud, conforme a lo establecido en la Cláusula primera del presente Convenio para el desarrollo puntual del "PROGRAMA ", sujetándose a lo dispuesto en este instrumento.
IV.- Observar y vigilar que, en la aplicación de los recursos federales derivados del presente instrumento, se atienda lo señalado en las "REGLAS DE OPERACIÓN".
V.- Para el caso de los Proyectos de Mejora de la Calidad en la Atención Médica que resultaron beneficiados, dar seguimiento a través del "XXXXXXXX" a las acciones definidas en cada uno de éstos, a efecto de verificar el cumplimiento de las metas establecidas en los mismos.
VI.- Verificar que el ejercicio del presupuesto asignado a los proyectos y/o reconocimientos beneficiarios, se realice de conformidad con las acciones establecidas en los mismos.
VII.- Promover la Contraloría Social de acuerdo a lo establecido en las "REGLAS DE OPERACIÓN", con base en los Lineamientos para la promoción y operación de la Contraloría Social en los Programas Federales de Desarrollo Social publicados en el Diario Oficial de la Federación el 28 de Octubre de 2016, conforme al Esquema y Programa Anual de Trabajo (PATCS) validados por la Secretaría de la Función Pública y siguiendo los procedimientos establecidos en la Guía Operativa de Contraloría Social 2020, en los establecimientos que recibieron Subsidio, derivado de su participación en las Convocatorias de Proyectos de Mejora de la Calidad en la Atención Médica y del Reconocimiento al Mérito por la Mejora Continua.
Para ello se integrarán Comités de Contraloría Social, quienes vigilarán la calidad, el buen trato, la oportunidad de la entrega de los bienes obtenidos con el Subsidio otorgado por el "PROGRAMA" a los establecimientos ganadores de Proyectos de Mejora de la Calidad de la Atención Médica y Reconocimiento al Mérito por la Mejora Continua, así como la transparencia de la ejecución de los recursos otorgados, a través de la aplicación del Informe de Entrega de Bienes y/o Servicios 2020 (Informe de Contraloría Social).
VIII.- Remitir en un plazo no mayor a 15 días hábiles posteriores a la notificación de la ministración correspondiente, a "LA SECRETARÍA", a través de la "DGCES", el Comprobante Fiscal Digital (CFDI) que acredite la recepción de dicha ministración, de conformidad con lo establecido en las "REGLAS DE OPERACIÓN".
IX.- Los recursos presupuestarios federales transferidos, que después de radicados en "XXXXXXXX", no hayan sido aplicados para la ejecución de los Proyectos de Mejora de la Calidad en la Atención Médica y/o Reconocimientos a la implementación de un Modelo de Gestión de la Calidad beneficiarios, serán considerados por "LA SECRETARÍA" como incumplimiento del presente instrumento y será causa de reintegro de los recursos transferidos con los rendimientos financieros obtenidos al Erario Federal (a través de la Tesorería de la Federación) dentro de los 15 días naturales siguientes en que los requiera "LA SECRETARÍA".
X.- Informar a "LA SECRETARÍA", a través de la "DGCES" la fecha en que recibieron los recursos presupuestarios federales objeto de transferencia, conforme a lo dispuesto en las "REGLAS DE OPERACIÓN".
XI.- Difundir en su página electrónica los proyectos y/o reconocimientos financiados con los recursos presupuestarios federales que serán transferidos mediante el presente instrumento, incluyendo los avances y resultados físicos y financieros que correspondan, en los términos de las disposiciones aplicables.
XII.- Remitir a través del "XXXX" la comprobación del recurso del cierre del ejercicio programático presupuestario anual, en formato físico y electrónico establecidos para dicho fin, a más tardar 15 días hábiles posteriores al cierre del ejercicio.
XIII.- Remitir vía "XXXXX" a "LA SECRETARÍA" a través de la "DGCES", de forma trimestral, a partir de que se le notifique los resultados del Dictamen del Comité Sectorial para el Reconocimiento de la Calidad, a más tardar 10 días hábiles posteriores al término de cada trimestre, el informe del avance técnico y, a partir de que reciba el recurso, a más tardar 10 días hábiles posteriores al término de cada trimestre, el informe del avance financiero que corresponda a los Proyectos de Mejora de la Calidad en la Atención Médica y al Reconocimiento al Mérito por la Mejora Continua, previstos en este instrumento.
XIV.- Proporcionar la información y documentación que en relación con los recursos que se deriven de la aplicación del presente Convenio, y que requieran los órganos de inspección y control facultados para tal efecto, así como permitir a éstos las visitas de fiscalización que en el ejercicio de sus respectivas atribuciones lleven a cabo. La documentación que se derive del presente Convenio deberá ser identificada con el nombre del "PROGRAMA", origen del recurso y el ejercicio correspondiente.
XV.- Atender todas las indicaciones y recomendaciones que "LA SECRETARÍA" le comunique, para el mejor desarrollo del objeto del presente Convenio.
SÉPTIMA.- REGLAS DE OPERACIÓN
Todo lo relativo a mecanismos de control y seguimiento, resguardo de los soportes administrativos y los Anexos Técnicos y evaluación se realizará conforme a lo dispuesto por "REGLAS DE OPERACIÓN" y demás disposiciones jurídicas aplicables.
OCTAVA.- CONTROL, VIGILANCIA Y EVALUACIÓN
Las acciones de inspección, control, vigilancia y evaluación de los recursos, corresponderá a la Secretaría de Salud, Secretaría de Hacienda y Crédito Público (SHCP), a la Secretaría de la Función Pública (SFP) y a la Auditoría Superior de la Federación (ASF) conforme a las atribuciones que les confiere la Ley Orgánica de la Administración Pública Federal, la Ley de Fiscalización y Rendición de Cuentas de la Federación y demás disposiciones aplicables, sin perjuicio de las acciones de vigilancia, control y evaluación que, en coordinación con la Secretaría de la Función Pública, realice el Órgano Interno de Control correspondiente.
Las responsabilidades administrativas, civiles o penales derivadas de afectaciones a la Hacienda Pública Federal que, en su caso, incurran las personas servidoras públicas federales, estatales o locales, así como los y las particulares, serán sancionadas en términos de las disposiciones jurídicas aplicables.
NOVENA.- VERIFICACIÓN
Con el objeto de asegurar la aplicación y efectividad del presente Convenio, "LA SECRETARÍA" y el "XXXXXXXX" se comprometen a adoptar las medidas necesarias para establecer el enlace y la comunicación requerida para dar el debido seguimiento a los compromisos asumidos.
DÉCIMA.- AVISOS, COMUNICACIONES Y NOTIFICACIONES
"LAS PARTES" convienen en que todos los avisos, comunicaciones y notificaciones que se realicen con motivo del presente instrumento, se llevarán a cabo vía electrónica y/o por escrito en los domicilios señalados por "LAS PARTES" en el apartado de Declaraciones.
En caso de que alguna de "LAS PARTES" cambie de domicilio, se obligan a dar el aviso correspondiente a la otra, con 30 días naturales de anticipación a que dicho cambio de ubicación se realice.
DÉCIMA PRIMERA.- MODIFICACIONES AL CONVENIO
"LAS PARTES" acuerdan que el presente Convenio podrá modificarse, de común acuerdo y por escrito, mediante Convenio Modificatorio, sin alterar su estructura y en estricto apego a las disposiciones jurídicas aplicables y a las "REGLAS DE OPERACIÓN", las cuales surtirán sus efectos al momento de su firma y pasará a ser parte integrante del presente instrumento.
Las modificaciones al Convenio obligarán a quienes signan a partir de la fecha de su firma y deberán publicarse en el Diario Oficial de la Federación y en el órgano de difusión oficial correspondiente, a la brevedad.
En caso de contingencias para la realización del concepto previsto en este instrumento, ambas partes acuerdan tomar las medidas o mecanismos que permitan afrontar dichas contingencias. En todo caso, las medidas y mecanismos acordados serán formalizados mediante la suscripción del Convenio Modificatorio correspondiente.
DÉCIMA SEGUNDA.- RELACIÓN LABORAL
 
Queda expresamente estipulado que "LAS PARTES" suscriben el presente Convenio en atención a que cada una cuenta con el personal necesario y los elementos propios para realizar las actividades objeto de este instrumento legal, por lo tanto, aceptan que en relación con el personal que llegase a trabajar con motivo de la ejecución de este instrumento, no existirá relación alguna de carácter laboral, civil, ni de seguridad social con la contraparte, por lo que no podrá considerárseles como patrones sustitutos o solidarios y cada una de ellas asumirá las responsabilidades que de tal relación les corresponda.
DÉCIMA TERCERA.- CASO FORTUITO O FUERZA MAYOR
"LAS PARTES" no tendrán responsabilidad por los daños y perjuicios que pudieran ocasionarse por causas de fuerza mayor o caso fortuito que impidan, la ejecución total o parcial de las obligaciones derivadas del presente instrumento.
Una vez superados dichos eventos se reanudarán las actividades en la forma y términos que señalen "LAS PARTES".
DÉCIMA CUARTA.- CAUSAS DE TERMINACIÓN
"LAS PARTES" acuerdan que el presente Convenio podrá darse por terminado anticipadamente, previa notificación escrita que se realice con 30 días naturales de anticipación, cuando se presente alguna de las siguientes causas:
I. Por cumplimiento del objeto por el que fue celebrado, y
II. Por acuerdo de "LAS PARTES".
DÉCIMA QUINTA.- CAUSAS DE RESCISIÓN
El presente Convenio podrá rescindirse de pleno derecho y sin necesidad de declaración judicial, por cualquiera de "LAS PARTES", por el incumplimiento de cualquiera de las obligaciones contraídas en el presente instrumento jurídico.
DÉCIMA SEXTA.- ACCESO A LA INFORMACIÓN
La información y actividades que se presenten, obtengan o produzcan en virtud del cumplimiento del presente instrumento, serán clasificadas atendiendo a los principios de confidencialidad, reserva y protección de datos personales que derivan de la Ley General de Transparencia y Acceso a la Información Pública y demás disposiciones jurídicas aplicables, por lo que "LAS PARTES" se obligan a utilizarla o aprovecharla, únicamente para el cumplimiento del presente instrumento.
DÉCIMA SÉPTIMA.- DIFUSIÓN
El Ejecutivo Federal, a través de "LA SECRETARÍA" y el "XXXXXXXX" convienen elevar los niveles de transparencia en el ejercicio de los recursos a que se refiere este Convenio; para tal efecto, promoverán, en su caso, la publicación de los resultados de los proyectos y/o reconocimientos financiados, en las páginas de Internet que tengan disponibles, así como en los medios y con la frecuencia que establece el Decreto de Presupuesto de Egresos de la Federación para el Ejercicio Fiscal 2020.
DÉCIMA OCTAVA.- VIGENCIA
El presente Convenio comenzará a surtir sus efectos desde el momento de su firma, y tendrá una vigencia hasta el 31 de diciembre de 2020.
DÉCIMA NOVENA.- INTERPRETACIÓN Y CUMPLIMIENTO
"LAS PARTES" reconocen que el presente Convenio Específico de Colaboración es producto de la buena fe, por lo que en caso de que surgieran diferencias respecto al alcance, interpretación o ejecución del mismo, a afecto de determinar los derechos y compromisos que deban prevalecer, ambas partes se comprometen a agotar todas las medidas conciliatorias, respondiendo a los principios de buena fe, equidad y justicia, apoyándose en las "REGLAS DE OPERACIÓN" para el ejercicio fiscal 2020. En caso de no llegar a un arreglo satisfactorio, se someterán a la legislación federal aplicable y a la jurisdicción de los Tribunales Federales competentes en la Ciudad de México, por lo que, en el momento de firmar este Convenio, renuncian en forma expresa al fuero que en razón de su domicilio actual o futuro o por cualquier otra causa pudiere corresponderles.
Leído el presente Convenio Específico de Colaboración y enteradas "LAS PARTES" de su contenido y consecuencias legales, lo firman por cuadruplicado en la Ciudad de México, a los XX días del mes de XXXX del ejercicio fiscal 2020.
POR "LA SECRETARÍA"
POR EL "XXXXXXXX"
 
_________________________
NOMBRE
SUBSECRETARIO (A) DE INTEGRACIÓN Y
DESARROLLO DEL
SECTOR SALUD
 
 
______________________
NOMBRE
TITULAR DEL XXXXXXXXXX
 
 
________________________________
NOMBRE
DIRECTOR(A) GENERAL DE CALIDAD Y EDUCACIÓN EN
SALUD
 
 
 
 
ÚLTIMA HOJA DEL CONVENIO ESPECÍFICO DE COLABORACIÓN PARA LA TRANSFERENCIA DE RECURSOS PRESUPUESTARIOS FEDERALES CON EL CARÁCTER DE SUBSIDIOS, PARA LA EJECUCIÓN DE PROYECTOS Y/O RECONOCIMIENTOS CUYO PROPÓSITO ES CONTRIBUIR A DESARROLLAR EL PROGRAMA CALIDAD EN LA ATENCIÓN MÉDICA, QUE CELEBRAN, POR UNA PARTE, EL EJECUTIVO FEDERAL, POR CONDUCTO DE LA SECRETARÍA DE SALUD Y POR LA OTRA PARTE, XXXXXXXXX EL XX DEL MES DE XXXXX DE 2020.
"Este Programa es de carácter público, no es patrocinado ni promovido por partido político alguno y sus recursos provienen de los impuestos que pagan todas y todos los contribuyentes. Está prohibido el uso de este Programa con fines políticos, electorales, de lucro y otros distintos a los establecidos. Quien haga uso indebido de los recursos de este Programa deberá ser denunciado/a y sancionado/a de acuerdo con la ley aplicable y ante la autoridad competente".
10.2.3. Modelo de Bases de Colaboración para Unidades Centrales, Órganos Desconcentrados u otras unidades de la Secretaría de Salud.
BASES DE COLABORACIÓN PARA LA TRANSFERENCIA DE RECURSOS PRESUPUESTARIOS FEDERALES CON EL CARÁCTER DE SUBSIDIOS, PARA LA EJECUCIÓN DE PROYECTOS Y/O RECONOCIMIENTOS CUYO PROPÓSITO ES CONTRIBUIR A DESARROLLAR EL PROGRAMA CALIDAD EN LA ATENCIÓN MÉDICA, EN LO SUCESIVO EL "PROGRAMA" QUE CELEBRAN POR UNA PARTE LA SUBSECRETARÍA DE INTEGRACIÓN Y DESARROLLO DEL SECTOR SALUD, EN LO SUCESIVO "LA SUBSECRETARÍA" ACTUANDO POR CONDUCTO DE SU TITULAR, LA DOCTORA ASA EBBA CHRISTINA LAURELL, ASISTIDA POR EL(LA) XXXXXXX, DIRECTOR(A) GENERAL DE CALIDAD Y EDUCACIÓN EN SALUD, EN LO SUCESIVO "DGCES", Y POR LA OTRA PARTE, XXXXXXXXX, A QUIEN EN LO SUCESIVO SE DENOMINARÁ "XXXXXXX" ACTUANDO POR CONDUCTO DE XXXXXXXX, DIRECTOR/A DE XXXXXXXX, A LAS QUE CUANDO ACTÚEN DE MANERA CONJUNTA SE LES DENOMINARÁ "LAS PARTES", DE CONFORMIDAD CON LOS ANTECEDENTES, DECLARACIONES Y CLÁUSULAS SIGUIENTES:
ANTECEDENTES
I.- Que conforme a lo establecido en el Artículo 6 fracción I de la Ley General de Salud "El Sistema Nacional de Salud" tiene entre sus objetivos: "Proporcionar servicios de salud a toda la población y mejorar la calidad de los mismos, atendiendo a los problemas sanitarios prioritarios y a los factores que condicionen y causen daños a la salud, con especial interés en la promoción, implementación e impulso de acciones de atención integrada de carácter preventivo, acorde con la edad, sexo y factores de riesgo de las personas".
II.- Que el Plan Nacional de Desarrollo (PND) 2019-2024 establece que el gobierno federal realizará las acciones necesarias para garantizar que hacia 2024 todas y todos los habitantes de México puedan recibir atención médica y hospitalaria gratuita, incluidos el suministro de medicamentos y materiales de curación y los exámenes clínicos. El Programa Presupuestario S202 Programa Calidad en la Atención Médica (PROCAM) se encuentra vinculado con el rubro de Política social, la cual está orientada hacia la atención médica a toda la población. La atención se brindará siguiendo los principios de participación social, competencia técnica, calidad médica, Igualdad de género, pertinencia cultural, trato no discriminatorio, digno y humano.
III.- Que, en concordancia con lo señalado en el rubro de Política social, el cual está orientado hacia la atención médica a toda la población, la atención se brindará siguiendo los principios de participación social, competencia técnica, calidad médica, Igualdad de género, pertinencia cultural, trato no discriminatorio, digno y humano. Para ello se han dirigido los esfuerzos para que el Subsidio otorgado por el Programa se focalice a la mejora de la calidad de la atención de los temas prioritarios de salud pública del país: Atención Materna con enfoque hacia la prevención de la mortalidad materna; Síndrome Metabólico; Cáncer de cuello uterino; Cáncer de Mama; Salud Mental, específicamente depresión y/o adicciones; Tumores de la Infancia y la Adolescencia específicamente leucemia; Infarto Agudo al Miocardio y sus complicaciones y Atención Primaria a la Salud Integrada (APS-I); mediante los componentes: salud en la población, acceso efectivo, organizaciones confiables y seguras, experiencia satisfactoria y costos razonables; por lo que uno de sus objetivos fundamentales, es coadyuvar a homologar la calidad de la atención en los Establecimientos de Atención Médica de los servicios de salud, mediante el impulso al desarrollo de Proyectos de Mejora de la Calidad innovadores y el reconocimiento a la implementación del Modelo de Gestión de Calidad en Salud en las instituciones públicas del Sistema Nacional de Salud.
IV.- Que con fecha XXXXXXXX, se publicó en el Diario Oficial de la Federación el Acuerdo por el que se dan a conocer las Reglas de Operación del Programa Calidad en la Atención Médica, en lo sucesivo "REGLAS DE OPERACIÓN" mismas que se sujetan a lo establecido en los artículos 29 y 30 del Decreto de Presupuesto de Egresos de la Federación para el ejercicio fiscal 2020, con el propósito de fortalecer la calidad de la atención en las instituciones públicas del Sistema Nacional de Salud a través del impulso a la ejecución de proyectos de mejora y/o reconocimientos a la implementación del Modelo de Gestión de Calidad en Salud que contribuyan al acceso efectivo de los servicios de salud.
V.- Que el "PROGRAMA CALIDAD EN LA ATENCIÓN MÉDICA" otorga Subsidio en dos vertientes:
a) Proyectos de Mejora de la Calidad en la Atención Médica a través de:
Ø Proyectos de Gestión en Red: Son proyectos de mejora que se desarrollan en Redes conformadas de acuerdo a lo establecido en la convocatoria que se emita en términos de las Reglas de Operación, en los Establecimientos de Atención Médica con la finalidad de incidir en la mejora de la calidad de la atención en los temas de salud definidos como prioritarios, y en el acceso efectivo a servicios de salud con calidad.
Ø Proyectos de Investigación en Red: Son proyectos que se desarrollan en Redes conformadas de acuerdo a lo establecido en la convocatoria que se emita en términos de las Reglas de Operación, en los Establecimientos de Atención Médica con la finalidad de incidir en la mejora de la calidad de la atención en los temas de salud definidos como prioritarios, y el de generar conocimientos basados en la evidencia científica mismos que deberán ser innovadores.
b) Reconocimientos:
Ø Reconocimiento al Mérito por la Mejora Continua, reconoce en cinco categorías mediante Subsidios a los Establecimientos de Atención Médica, Servicios Auxiliares de Diagnóstico y Tratamiento, así como Áreas Administrativas y Centrales de Calidad de las instituciones públicas del Sistema Nacional de Salud que habiendo participado el año inmediato anterior en el Premio Nacional de Calidad en Salud obtengan el mayor incremento en puntos dentro de su categoría, tomando como base la evaluación alcanzada en el año inmediato anterior. Este Reconocimiento se subdivide en dos, cuya única diferencia reside en los montos asignados RMMC-SS Para la Secretaría de Salud y RMMC- IPSS, para otras Instituciones públicas del Sector Salud.
VI.- Que las convocatorias para participar por el Subsidio que otorga el "PROGRAMA " corresponden a "Proyectos de Mejora de la Calidad en la Atención Médica" y "Reconocimiento al Mérito por la Mejora Continua", se difunden en la página electrónica de la "DGCES": http://www.calidad.salud.gob.mx y se publican junto con las "REGLAS DE OPERACIÓN". Las convocatorias están dirigidas a los Establecimientos de Atención Médica, Servicios Auxiliares de Diagnóstico y Tratamiento, así como Áreas Administrativas y Centrales de Calidad, de los Servicios Estatales de Salud de las Entidades Federativas, de la Secretaría de Salud o coordinados sectorialmente por ésta, a través de la Comisión Coordinadora de Institutos Nacionales de Salud y Hospitales de Alta Especialidad y demás instituciones públicas del Sistema Nacional de Salud.
VII.- Que el recurso será asignado de acuerdo a lo solicitado para cada uno de los proyectos y/o reconocimientos que resulten beneficiarios por el Comité Sectorial para el Reconocimiento de la Calidad, en lo sucesivo "COMITÉ SECTORIAL", dentro de los límites establecidos en las "REGLAS DE OPERACIÓN", y hasta agotar el total de los recursos presupuestarios federales disponibles para el apoyo a "Proyectos de Mejora de la Calidad en la Atención Médica" así como, "Reconocimiento al Mérito por la Mejora Continua". El número final de proyectos y/o reconocimientos a apoyar dependerá del presupuesto total asignado al programa, así como del monto solicitado por los proyectos y/o reconocimientos beneficiarios, de acuerdo al dictamen del "COMITÉ SECTORIAL".
VIII.- Que el "XXXXXXXX" participó en las convocatorias 2020 del "PROGRAMA"
DECLARACIONES
I. "LA SUBSECRETARÍA" DECLARA:
 
I.1. Que forma parte de la estructura de la Secretaría de Salud, la cual, en términos de los artículos 1, 2 fracción I y 26 de la Ley Orgánica de la Administración Pública Federal, es una Dependencia del Ejecutivo Federal, a la cual, conforme al artículo 39 de la citada Ley, le corresponde, entre otras atribuciones, la de establecer y conducir la política nacional en materia de asistencia social, servicios médicos y salubridad general.
I.2. Que uno de los Objetivos del Sistema Nacional de Salud es el de proporcionar servicios de salud a toda la población y mejorar la calidad de los mismos, atendiendo a los problemas sanitarios prioritarios y a los factores que condicionen y causen daños a la salud, con especial interés en la promoción, implementación e impulso de acciones de atención integrada de carácter preventivo, acorde con la edad, sexo y factores de riesgo de las personas; atendiendo a lo dispuesto por el artículo 6o., fracción I de la Ley General de Salud.
I.3. Que la Doctora Asa Ebba Christina Laurell, en su carácter de Subsecretaria de Integración y Desarrollo del Sector Salud, cargo que acredita con copia fotostática del nombramiento de fecha XXXXXXXXX, expedido a su favor por el C. Lic. Andrés Manuel López Obrador, Presidente Constitucional de los Estados Unidos Mexicanos, tiene competencia y legitimación para suscribir el presente instrumento, de conformidad con lo establecido en los artículos 2 literal A fracción I, 8 fracción XVI y 9 del Reglamento Interior de la Secretaría de Salud, que le otorga, entre otras competencias, la de elevar continuamente la calidad de servicios de atención médica y asistencia social; así como promover la participación de las organizaciones de la sociedad civil, para la realización de acciones conjuntas y suma de esfuerzos en favor de la calidad de los servicios de salud que recibe la población.
I.4. Que el(la) XXXXXXXXXXXXXX designado/a como Director(a) General de Calidad y Educación en Salud, tal y como lo acredita con copia fotostática del nombramiento de fecha XXXXXXXXXXX, expedido a su favor por el(la) XXXXXXXXXXXXX, cuenta con la competencia y legitimación para asistir en la suscripción del presente instrumento, de conformidad con lo establecido en los artículos 2 literal B fracción II y 18 fracción VII del Reglamento Interior de la Secretaría de Salud, que le otorga, entre otras atribuciones, diseñar, operar y evaluar mecanismos que promuevan la calidad en los servicios de atención médica y asistencia social, conforme estándares de desempeño mediante instrumentos y proyectos estratégicos para la gestión de calidad entre la Federación y los gobiernos de las entidades federativas.
I.5. Que el Reglamento Interior de la Secretaría de Salud, en el Capítulo X de las Unidades Administrativas, artículo 18, fracción XI, faculta a la "DGCES", como la instancia para desarrollar y operar modelos de gestión financiera y mecanismos para el control administrativo de recursos financieros, orientados a apoyar el desarrollo de las estrategias para mejorar la calidad de los servicios de salud.
I.6. Que cuenta con la disponibilidad presupuestaria correspondiente para hacer frente a los compromisos derivados de la suscripción del presente instrumento y forman parte del presupuesto autorizado a la Secretaría de Salud para la ejecución del "PROGRAMA ", en los términos de sus "REGLAS DE OPERACIÓN" para el ejercicio fiscal 2020.
I.7. Que, para efectos del presente instrumento jurídico, señala como domicilio el ubicado en la calle de Lieja número 7, primer piso, Colonia Juárez, Demarcación Territorial Cuauhtémoc, C.P. 06696, en la Ciudad de México.
II. EL "XXXXXXXX", DECLARA:
II.1. Que conforme a lo establecido en los artículos XXXXX y XXXX del Reglamento Interior de la Secretaría de Salud publicado el XXXXX, el XXXXXX es una Unidad Administrativa de la Secretaría de Salud, que tiene por objeto XXXXXXXXX que sustenten las políticas públicas en beneficio de la salud de la población.
II.2. Que de conformidad con lo establecido en el artículo XXXX, fracción XXXXX del Reglamento Interior de la Secretaría de Salud, su titular el/la XXXXXX, está facultado/a para firmar el presente instrumento con fundamento en las facultades que les corresponden, como se acredita con copia fotostática de su nombramiento de fecha XXXX.
II.3. Que está dispuesto a sujetarse a los términos y requerimientos que para el desarrollo de proyectos de mejora y/o el reconocimiento a la implementación del Modelo de Gestión de Calidad en Salud, orientados a la mejora de la calidad de los servicios de salud que se otorguen, conforme a los requisitos que se establecen en las presentes Bases de Colaboración y en su Anexo Técnico.
II.4. Que entre sus prioridades para alcanzar los objetivos pretendidos a través del presente instrumento son el sujetarse a los términos y requerimientos que para el desarrollo de proyectos de mejora y/o el reconocimiento a la implementación del Modelo de Gestión de Calidad en Salud, orientados a la mejora de la calidad y Seguridad del/la persona usuaria de los servicios de salud que se otorguen, conforme a los requisitos que se establecen en las presentes Bases de Colaboración y en su Anexo Técnico.
 
II.5. Que, para efectos del presente instrumento jurídico, señala como domicilio, el ubicado en XXXXX.
II.6. Que cuenta con Registro Federal de Contribuyentes XXXXX.
III. DECLARAN "LAS PARTES"
III.1. Que cuentan con los recursos necesarios para cumplir con los compromisos que se deriven de las presentes Bases de Colaboración.
III.2. Que se reconocen ampliamente el carácter, las atribuciones y capacidades con que se ostentan y que se encuentran contenidas en los ordenamientos jurídicos que las regulan.
Una vez expuesto lo anterior y toda vez que la Ley Federal de Presupuesto y Responsabilidad Hacendaria, dispone en sus artículos 74, 75 y 77, que el Ejecutivo Federal por conducto de la Secretaría de Hacienda y Crédito Público autorizará la ministración de los Subsidios y transferencias que con cargo a los presupuestos de las dependencias, y en su caso de las entidades, se aprueben en el Presupuesto de Egresos, mismos que se otorgarán y ejercerán conforme a las disposiciones jurídicas aplicables, así como a las "REGLAS DE OPERACIÓN". Dichos Subsidios y transferencias deberán sujetarse a los criterios de objetividad, equidad, transparencia, publicidad, selectividad y temporalidad que en ella se señalan, por lo que "LAS PARTES" celebran las presentes Bases de Colaboración al tenor de las siguientes:
BASES
PRIMERA.- OBJETO
Las presentes Bases de Colaboración, tienen por objeto la transferencia de recursos presupuestarios federales por parte de "LA SUBSECRETARÍA" a el "XXXXXX" con el carácter de Subsidios en lo sucesivo "LOS SUBSIDIOS" para la ejecución de Proyectos de Mejora de la Calidad en la Atención Médica y/o el Reconocimiento a la implementación de un Modelo de Gestión de Calidad en Salud, cuyo propósito es contribuir a desarrollar el "PROGRAMA ", conforme a los términos de las convocatorias públicas, de "Proyectos de Mejora de la Calidad en la Atención Médica" así como el "Reconocimiento al Mérito por la Mejora Continua", en los términos señalados en el Anexo Técnico de cada proyecto beneficiario, el cual una vez suscrito por "LAS PARTES", forma parte de las presentes Bases de Colaboración.
El "XXXXX" deberá garantizar la correcta utilización y comprobación de "LOS SUBSIDIOS" y el resguardo de los bienes adquiridos con dichos recursos.
SEGUNDA.- TRANSFERENCIA
Para la realización de las acciones objeto del presente Instrumento "LA SUBSECRETARÍA" transferirá al "XXXXX" los recursos presupuestarios federales referidos en el Anexo Técnico, mediante adecuación presupuestaria que se efectúe en términos de las disposiciones jurídicas aplicables, conforme a lo previsto en las "REGLAS DE OPERACIÓN" en el apartado 5. Transferencia y Ejecución de Recursos.
El mecanismo de transferencia de "LOS SUBSIDIOS" ejecución y comprobación deberán llevarse a cabo de conformidad con las "REGLAS DE OPERACIÓN" y demás disposiciones aplicables.
La transferencia de los recursos se realizará, una vez que el "COMITÉ SECTORIAL" avale el dictamen de los proyectos y/o reconocimientos seleccionados para ser apoyados.
"LA SUBSECRETARÍA" transferirá al "XXXXX" los recursos presupuestarios para la ejecución de los proyectos de mejora y/o el reconocimiento a la implementación del Modelo de Gestión de Calidad en Salud, conforme a lo dispuesto en la Cláusula anterior, para desarrollo del "PROGRAMA".
Los recursos que "LA SUBSECRETARÍA" transfiere al "XXXXX" se destinarán en forma exclusiva a los proyectos y/o reconocimientos señalados en la Cláusula Primera. Dichos recursos no podrán traspasarse a otros programas, unidades o acciones distintas a las previstas en las presentes Bases de Colaboración y su Anexo Técnico.
"LOS SUBSIDIOS" que se transfieran en los términos de estas Bases de Colaboración no pierden su carácter federal, en consecuencia, para efectos de su administración se deberán observar las disposiciones legales y normativas federales que resulten aplicables y estarán sujetos a la disponibilidad del Presupuesto de Egresos de la Federación para el Ejercicio Fiscal de 2020.
Queda expresamente estipulado, que la transferencia de "LOS SUBSIDIOS" otorgada en el presente instrumento no es susceptible de presupuestarse en los ejercicios siguientes; por lo que no implica el compromiso de transferencias posteriores, ni a ejercicios fiscales subsecuentes con cargo a la Federación, para complementar cualquier otro gasto administrativo o de operación vinculado con el objeto del mismo.
Dichos recursos no podrán traspasarse a otros conceptos de gasto y se registrarán conforme a su naturaleza, como gasto corriente o gasto de capital.
 
Los rendimientos financieros que generen los recursos a que se refiere esta Cláusula, deberán destinarse al objeto de las presentes Bases de Colaboración, es decir, a los proyectos y/o reconocimientos beneficiarios de conformidad con lo que establece la Cláusula Primera.
"LOS SUBSIDIOS" que transfiere "LA SUBSECRETARÍA", se aplicarán al concepto y hasta por los importes que se detallan en el Anexo Técnico que acompaña a estas Bases de Colaboración.
Con el objeto de asegurar la aplicación y efectividad de las presentes Bases de Colaboración, "LAS PARTES" se sujetarán a lo establecido en las "REGLAS DE OPERACIÓN" así como a las demás disposiciones jurídicas aplicables.
TERCERA.- TIPOS DE PROYECTOS Y/O RECONOCIMIENTOS SUSCEPTIBLES DE RECIBIR "LOS SUBSIDIOS"
Se otorgarán apoyos financieros mediante transferencias conforme a lo siguiente y de acuerdo a lo señalado en el Anexo Técnico que acompaña a este instrumento:
Ø Proyectos de Gestión de Red: Son proyectos de mejora que se desarrollan en Redes conformadas de acuerdo a lo establecido en la convocatoria que se emita en términos de las "REGLAS DE OPERACIÓN", en los Establecimientos de Atención Médica con la finalidad de incidir en la mejora de la calidad en la atención en los temas de salud definidos como prioritarios (ver Anexo 10.1. de las "REGLAS DE OPERACIÓN") y en el acceso efectivo a servicios de salud con calidad.
Esta modalidad otorgará Subsidio hasta por un importe máximo de $1´500,000.00 (Un millón quinientos mil pesos 00/100 M.N.) por proyecto, conforme a la convocatoria respectiva.
Ø Proyectos de Investigación en Red: Son proyectos que se desarrollan en Redes conformadas de acuerdo a lo establecido en la convocatoria que se emita en términos de las "REGLAS DE OPERACIÓN", en los Establecimientos de Atención Médica con la finalidad de incidir en la mejora de la calidad de la atención en los temas de salud definidos como prioritarios (ver Anexo 10.1. de las "REGLAS DE OPERACIÓN") y el de generar conocimientos basados en la evidencia científica mismos que deberán ser innovadores,
Esta modalidad otorgará Subsidio hasta por un importe máximo de $1´500,000.00 (Un millón quinientos mil pesos 00/100 M.N.) por proyecto conforme a la convocatoria respectiva.
Ø Reconocimiento al Mérito por la Mejora Continua: Subsidio que se otorga en cinco categorías a los Establecimientos de Atención Médica y Áreas Administrativas y Centrales de Calidad de las instituciones públicas del Sistema Nacional de Salud, que habiendo participado en la emisión 2019 del Premio Nacional de Calidad en Salud obtengan el mayor incremento en puntos dentro de su categoría, tomando como base la evaluación alcanzada en el año anterior a aquel en que se otorga el reconocimiento. Este Reconocimiento se subdivide en dos, cuya única diferencia reside en los montos asignados RMMC-SS Para la Secretaría de Salud y RMMC- IPSS, para otras Instituciones públicas del Sector Salud
Ø RMMC-SS: Reconocimiento al Mérito por la Mejora Continua para la Secretaría de Salud
·     Categoría 01: Establecimientos de Atención Médica de Primer Nivel de Atención. Se otorgará un reconocimiento por un monto de $700,000.00 (Setecientos mil pesos 00/100 M.N.). Esta categoría considera la participación de las Unidades de Consulta Externa, Unidades de Atención Primaria, Centros de Salud Rurales y Urbanos, Centros de Servicios de Especialidades (Unidades Médicas Especializadas en Salud, Centros de Atención para personas con Infecciones de Transmisión Sexual o VIH-SIDA, Centros de Atención Primaria en Adicciones, Centros Integrales de Salud Mental, Centros de Atención de Enfermedades Crónico Degenerativas y a los Centros de Detección y Diagnóstico de Cáncer de Mama o sus similares en las instituciones públicas del Sistema Nacional de Salud.
·     Categoría 02: Hospitales Generales, de Especialidad, Integrales, Comunitarios, Rurales, Regionales, Clínicas Hospitales o equivalentes en otras instituciones públicas del Sistema Nacional de Salud. Se otorgará un reconocimiento por un monto de $300,000.00 (Trescientos mil pesos 00/100 M.N.). Dirigida a los Establecimientos de Atención Médica que ofrecen servicios de especialidades básicas de servicios de salud, con capacidad resolutiva en medicina familiar, urgencias y padecimientos de alta prevalencia que requieren de servicios de medicina interna, cirugía general, traumatología, gineco-obstetricia, pediatría y geriatría entre otros.
·     Categoría 03: Institutos Nacionales de Salud, Hospitales Regionales, Hospitales de Alta Especialidad, Hospitales Federales de Referencia o equivalentes en otras instituciones públicas del Sistema Nacional de Salud. Se otorgará un reconocimiento por un monto de $300,000.00 (Trescientos mil pesos 00/100 M.N.). Que considera a los servicios médicos de alta especialidad que comprenden para su operación subespecialidades médicas e incorporan tecnologías de punta, infraestructura, equipo de avanzada y se ocupa de la formación de sub-especialistas. Se incluye a la docencia, el trabajo académico y de investigación, asociada a la función asistencial, incorpora aspectos innovadores al interior de las disciplinas existentes. Esta categoría agrupa a los Hospitales Regionales de Alta Especialidad, Hospitales Regionales, Hospitales Centrales, Hospitales Generales de Referencia, Establecimientos de Atención Médica de Alta Especialidad y Centros Médicos.
·     Categoría 04: Servicios Auxiliares de Diagnóstico y Tratamiento. Se otorgará un reconocimiento por un monto de $300,000.00 (Trescientos mil pesos 00/100 M.N.). Que considera a Laboratorios de Salud Pública, Centros de Transfusión Sanguínea y otros servicios orientados a complementar el diagnóstico o procedimientos terapéuticos.
·     Categoría 05: Áreas Administrativas y Centrales de Calidad. Se otorgará un reconocimiento por un monto de $700,000.00 (Setecientos mil pesos 00/100 M.N.). Dirigida a Áreas encargadas de la gestión de los programas de calidad en las instituciones públicas del Sistema Nacional de Salud y/o unidades organizacionales, locales, estatales, regionales o nacionales, dedicadas a la administración de recursos financieros, bienes muebles e inmuebles y recursos humanos.
Ø RMMC-IPSS: Reconocimiento al Mérito por la Mejora Continua para otras Instituciones públicas del Sector Salud:
·     Categoría 01: Establecimientos de Atención Médica de Primer Nivel de Atención. Se otorgará un reconocimiento por un monto de $100,000.00 (Cien mil pesos 00/100 M.N.) Esta categoría considera la participación de las Unidades de Consulta Externa, Unidades de Atención Primaria, Centros de Salud Rurales y Urbanos, Centros de Servicios de Especialidades (Unidades Médicas Especializadas en Salud, Centros de Atención para personas con Infecciones de Transmisión Sexual o VIH-SIDA, Centros de Atención Primaria en Adicciones, Centros Integrales de Salud Mental, Centros de Atención de Enfermedades Crónico Degenerativas y a los Centros de Detección y Diagnóstico de Cáncer de Mama o sus similares en las instituciones públicas del Sistema Nacional de Salud.
·     Categoría 02: Hospitales Generales, de Especialidad, Integrales, Comunitarios, Rurales, Regionales, Clínicas Hospitales o equivalentes en otras instituciones públicas del Sistema Nacional de Salud, en la que se otorgará un reconocimiento por un monto de $100,000.00 (Cien mil pesos 00/100 M.N.). Dirigida a los Establecimientos de Atención Médica que ofrecen servicios de especialidades básicas de servicios de salud, con capacidad resolutiva en medicina familiar, urgencias y padecimientos de alta prevalencia que requieren de servicios de medicina interna, cirugía general, traumatología, gineco-obstetricia, pediatría y geriatría, entre otros.
·     Categoría 03: Institutos Nacionales de Salud, Hospitales Regionales, Hospitales de Alta Especialidad, Hospitales Federales de Referencia o equivalentes en otras instituciones públicas del Sistema Nacional de Salud, en la que se otorgará un reconocimiento por un monto de $100,000.00 (Cien mil pesos 00/100 M.N.). Que considera a los servicios médicos de alta especialidad que comprenden para su operación subespecialidades médicas e incorporan tecnologías de punta, infraestructura, equipo de avanzada y se ocupa de la formación de sub-especialistas. Se incluye a la docencia, el trabajo académico y de investigación, asociada a la función asistencial, incorpora aspectos innovadores al interior de las disciplinas existentes. Esta categoría agrupa a los Hospitales Regionales de Alta Especialidad, Hospitales Regionales, Hospitales Centrales, Hospitales Generales de Referencia, Establecimientos de Atención Médica de Alta Especialidad y Centros Médicos.
·     Categoría 04: Servicios Auxiliares de Diagnóstico y Tratamiento, en la que se otorgará un reconocimiento por un monto de $100,000.00 (Cien mil pesos 00/100 M.N.). Que considera a Laboratorios de Salud Pública, Centros de Transfusión Sanguínea y otros servicios orientados a complementar el diagnóstico o procedimientos terapéuticos.
·     Categoría 05: Áreas Administrativas y Centrales de Calidad. Se otorgará un reconocimiento por un monto de $100,000.00 (Cien mil pesos 00/100 M.N.). Dirigida a Áreas encargadas de la gestión de los programas de calidad en las instituciones públicas del Sistema Nacional de Salud y/o unidades organizacionales, locales, estatales, regionales o nacionales, dedicadas a la administración de recursos financieros, bienes muebles e inmuebles y recursos humanos.
 
CUARTA.- REINTEGRO DE LOS RECURSOS
"LAS PARTES" deberán ejercer "LOS SUBSIDIOS" a más tardar el último día del ejercicio fiscal 2020, en caso de que al 31 de diciembre no se encuentren devengados en términos de lo señalado por el artículo 176 del Reglamento de la Ley Federal de Presupuesto y Responsabilidad Hacendaria y conforme a lo establecido en el artículo 54 de la Ley Federal de Presupuesto y Responsabilidad Hacendaria, "LOS SUBSIDIOS" junto con sus rendimientos financieros deberán ser reintegrados a la Tesorería de la Federación, a más tardar dentro de los siguientes 15 días naturales siguientes al cierre del ejercicio. En este sentido, el "XXXXX" deberá comprobar que "LOS SUBSIDIOS" han sido devengados, en la forma y términos establecidos en el presente instrumento y en las "REGLAS DE OPERACIÓN".
Los recursos se entenderán devengados para cada una de "LAS PARTES" conforme a lo establecido por la Ley Federal de Presupuesto y Responsabilidad Hacendaria y su Reglamento.
Asimismo, procederá que el "XXXXX" reintegre a la Tesorería de la Federación los recursos que le fueron transferidos cuando:
I. Hayan sido utilizados en fines distintos a los pactados, y
II. Cuando "LA SECRETARÍA" así se lo requiera, por haber incumplido cualquiera de las obligaciones contraídas.
En los supuestos señalados en las fracciones I y II del párrafo anterior, el reintegro se hará dentro de los 15 días naturales siguientes a la fecha en que "LA SUBSECRETARÍA" le requiera el reintegro.
QUINTA.- OBLIGACIONES DE "LA SUBSECRETARÍA"
Para el cumplimiento del objeto del presente instrumento, "LA SUBSECRETARÍA" por conducto de la "DGCES" se compromete a:
I.- Integrar un comité de evaluación con la finalidad de analizar y evaluar las solicitudes susceptibles de apoyo financiero para contar con el dictamen de resultados que avalará el "COMITÉ SECTORIAL".
II.- Transferir al "XXXXX", mediante adecuación presupuestaria que se efectúe en términos de las disposiciones jurídicas aplicables, los recursos a que se refiere la Cláusula Tercera de las presentes Bases de Colaboración, a efecto de que sean aplicados específicamente para el Subsidio de cada uno de los proyectos y/o reconocimientos que resultaron beneficiarios, mediante el dictamen emitido por el "COMITÉ SECTORIAL", conforme al proceso de elegibilidad, descrito en las "REGLAS DE OPERACIÓN", sin intervenir en el procedimiento de asignación de los contratos o de cualquier otro instrumento jurídico que formalice "XXXXX", para cumplir con el objeto del presente Instrumento.
III.- Proporcionar al "XXXXX" a través de la "DGCES" la asesoría técnica necesaria para la ejecución de "Proyectos de Mejora de la Calidad en la Atención Médica", así como "Reconocimiento al Mérito por la Mejora Continua", para el desarrollo del "PROGRAMA " orientados a mejorar la calidad de los mismos.
IV.- Supervisar que los recursos presupuestarios federales que en virtud de este instrumento se transfieran, no permanezcan ociosos y sean aplicados únicamente para la realización del objeto al que son destinados, sin perjuicio de las atribuciones que en la materia correspondan a otras instancias competentes del Ejecutivo Federal.
V.- En coordinación con el "XXXXX", dar seguimiento y evaluar la ejecución de los "Proyectos de Mejora de la Calidad en la Atención Médica", así como "Reconocimiento al Mérito por la Mejora Continua", para el desarrollo del "PROGRAMA " orientados a mejorar la calidad de los servicios de salud.
VI.- Para el caso de Proyectos de Mejora de la Calidad solicitar el informe de avance técnico en el cumplimiento del objeto del presente instrumento, que dé cuenta del reporte de cumplimiento de metas e indicadores de resultados, y para ambas modalidades (proyectos y reconocimiento) el informe de comprobación que contenga la "relación de gastos" que sustenten y fundamenten la aplicación de los recursos presupuestarios federales a "EL OPD", de acuerdo al numeral 5.2.3. Cierre del Ejercicio de las "REGLAS DE OPERACIÓN".
VII.- Aplicar las medidas que procedan de acuerdo con la normativa e informar a la Secretaría de Hacienda y Crédito Público, a la Secretaría de la Función Pública Federal, a la Auditoría Superior de la Federación y a la Secretaría de Contraloría en el ámbito estatal, el caso o casos en que los recursos presupuestarios federales, permanezcan ociosos o que no hayan sido aplicados por el "XXXXX" para los fines que en este instrumento se determinan, ocasionando como consecuencia el reintegro de los recursos al Erario Federal (a través de la Tesorería de la Federación).
VIII.- Informar en la cuenta de la Hacienda Pública Federal y en los demás informes que sean requeridos, sobre la aplicación de los recursos transferidos con motivo de las presentes Bases de Colaboración.
IX.- Realizar los registros presupuestarios correspondientes.
X.- Dar seguimiento trimestralmente, en coordinación con el "XXXXX", sobre el avance en el cumplimiento del objeto del presente instrumento.
SEXTA.- OBLIGACIONES DE "XXXXXX"
Para el cumplimiento del objeto del presente instrumento, el "XXXXXX" se compromete a:
I.- Que "LOS SUBSIDIOS" que se transfieren, una vez devengados y conforme avance el ejercicio, deberán ser registrados por el "XXXXXX" en su contabilidad, de acuerdo con las disposiciones jurídicas aplicables y se rendirán en su Cuenta Pública.
II.- Cumplir con las disposiciones presupuestarias correspondientes para llevar a cabo la transferencia de recursos al "XXXXXX" mediante la adecuación presupuestaria respectiva y gestionar la apertura de una cuenta bancaria productiva y mancomunada que permita la identificación de los recursos que se transferirán, para efectos de comprobación de su ejercicio y fiscalización.
III.- Aplicar los recursos exclusivamente para la ejecución de proyectos de mejora y/o reconocimientos a la implementación del Modelo de Gestión de Calidad en Salud, conforme a lo establecido en la Cláusula primera de las presentes Bases de Colaboración para el desarrollo puntual del "PROGRAMA ", sujetándose a lo dispuesto en este instrumento.
IV.- Observar y vigilar que, en la aplicación de los recursos federales derivados del presente instrumento, se atienda lo señalado en las "REGLAS DE OPERACIÓN".
V.- Para el caso de los Proyectos de Mejora de la Calidad en la Atención Médica que resultaron beneficiados, dar seguimiento a las acciones definidas en cada uno de éstos, a efecto de verificar el cumplimiento de las metas establecidas en los mismos.
VI.- Verificar que el ejercicio del presupuesto asignado a los proyectos y/o reconocimientos beneficiarios, se realice de conformidad con las acciones establecidas en los mismos.
VII.- Promover la Contraloría Social de acuerdo a lo establecido en las "REGLAS DE OPERACIÓN", con base en los Lineamientos para la promoción y operación de la Contraloría Social en los Programas Federales de Desarrollo Social publicados en el Diario Oficial de la Federación el 28 de Octubre de 2016, conforme al Esquema y Programa Anual de Trabajo (PATCS) validados por la Secretaría de la Función Pública y siguiendo los procedimientos establecidos en la Guía Operativa de Contraloría Social 2020, en los establecimientos que recibieron Subsidio, derivado de su participación en las Convocatorias de Proyectos de Mejora de la Calidad en la Atención Médica y del Reconocimiento al Mérito por la Mejora Continua.
Para ello se integrarán Comités de Contraloría Social, quienes vigilarán la calidad, el buen trato, la oportunidad de la entrega de los bienes obtenidos con el Subsidio otorgado por el "PROGRAMA" a los establecimientos ganadores de Proyectos de Mejora de la Calidad de la Atención Médica y el Reconocimiento al Mérito por la Mejora Continua, así como la transparencia de la ejecución de los recursos otorgados, a través de la aplicación del Informe de Entrega de Bienes y/o Servicios 2020 (Informe de Contraloría Social).
VIII.- Documentar las acciones administrativas que permitan la identificación de los recursos que se transferirán mediante adecuación presupuestal, lo que acreditará la recepción de dicha ministración, de conformidad con lo establecido en las "REGLAS DE OPERACIÓN".
IX.- Los recursos presupuestarios federales transferidos, que después de radicados en "XXXXX", no hayan sido aplicados para la ejecución de los proyectos de mejora y/o reconocimientos a la implementación del Modelo de Gestión de Calidad en Salud beneficiarios, serán considerados por "LA SUBSECRETARÍA" como incumplimiento del presente instrumento y será causa de reintegro de los recursos transferidos con los rendimientos financieros obtenidos al Erario Federal (a través de la Tesorería de la Federación) dentro de los 15 días siguientes en que los requiera "LA SUBSECRETARÍA".
X.- Informar a "LA SUBSECRETARÍA", a través de la "DGCES" la fecha en que recibieron los recursos presupuestarios federales objeto de transferencia, conforme a lo dispuesto en las "REGLAS DE OPERACIÓN".
XI.- Difundir en su página de Internet el Proyecto financiado con los recursos presupuestarios federales que serán transferidos mediante el presente instrumento, incluyendo los avances y resultados físicos y financieros correspondientes, en los términos de las disposiciones aplicables.
XII.- Remitir a través del "XXXX" la comprobación del recurso del cierre del ejercicio programático presupuestario anual, en formato físico y electrónico establecidos para dicho fin, a más tardar 15 días hábiles posteriores al cierre del ejercicio.
XIII.- Remitir vía "XXXXX" a "LA SUBSECRETARÍA" a través de la "DGCES", de forma trimestral, a partir de que se le notifique los resultados del Dictamen del Comité Sectorial para el Reconocimiento de la Calidad, a más tardar 10 días hábiles posteriores al término de cada trimestre, el informe del avance técnico y, a partir de que reciba el recurso, a más tardar 10 días hábiles posteriores al término de cada trimestre, el informe del avance financiero que corresponda a los Proyectos de Mejora de la Calidad en la Atención Médica y al Reconocimiento, previstos en este instrumento.
XIV.- Proporcionar la información y documentación que en relación con los recursos que se deriven de la aplicación de las presentes Bases de Colaboración, y que requieran los órganos de inspección y control facultados para tal efecto, así como permitir a éstos las visitas de fiscalización que en el ejercicio de sus respectivas atribuciones lleven a cabo. La documentación que se derive de las presentes Bases de Colaboración deberá ser identificada con el nombre del "PROGRAMA", origen del recurso y el ejercicio correspondiente.
XV.- Atender todas las indicaciones y recomendaciones que "LA SUBSECRETARÍA" le comunique, para el mejor desarrollo del objeto de las presentes Bases de Colaboración.
SÉPTIMA.- REGLAS DE OPERACIÓN
Todo lo relativo a mecanismos de control y seguimiento, resguardo de los soportes administrativos y los anexos técnicos y evaluación se realizará conforme a lo dispuesto por "REGLAS DE OPERACIÓN" y demás disposiciones jurídicas aplicables.
OCTAVA.- CONTROL, VIGILANCIA Y EVALUACIÓN
Las acciones de inspección, control, vigilancia y evaluación de los recursos, corresponderá a la Secretaría de Salud, Secretaría de Hacienda y Crédito Público (SHCP), a la Secretaría de la Función Pública (SFP) y a la Auditoría Superior de la Federación (ASF) conforme a las atribuciones que les confiere la Ley Orgánica de la Administración Pública Federal, la Ley de Fiscalización Superior de la Federación y demás disposiciones aplicables, sin perjuicio de las acciones de vigilancia, control y evaluación que, en coordinación con la Secretaría de la Función Pública, realice el Órgano Interno de Control correspondiente.
Las responsabilidades administrativas, civiles o penales derivadas de afectaciones a la Hacienda Pública Federal que, en su caso, incurran las personas servidoras públicas federales, estatales o locales, así como los y las particulares, serán sancionadas en los términos de las disposiciones jurídicas aplicables.
NOVENA.- VERIFICACIÓN
Con el objeto de asegurar la aplicación y efectividad de las presentes Bases de Colaboración, "LA SUBSECRETARÍA" y el "XXXXX" se comprometen a adoptar las medidas necesarias para establecer el enlace y la comunicación requerida para dar el debido seguimiento a los compromisos asumidos.
DÉCIMA.- AVISOS, COMUNICACIONES Y NOTIFICACIONES
"LAS PARTES" convienen en que todos los avisos, comunicaciones y notificaciones que se realicen con motivo del presente instrumento, se llevarán a cabo vía electrónica y/o por escrito en los domicilios señalados por "LAS PARTES" en el apartado de Declaraciones.
En caso de que alguna de las partes cambie de domicilio, se obligan a dar el aviso correspondiente a la otra, con 30 días naturales de anticipación a que dicho cambio de ubicación se realice.
DÉCIMA PRIMERA.- MODIFICACIONES A LAS BASES DE COLABORACIÓN
"LAS PARTES" acuerdan que las presentes Bases de Colaboración podrán modificarse, de común acuerdo y por escrito, mediante Bases de Colaboración Modificatorias, sin alterar su estructura y en estricto apego a las disposiciones jurídicas aplicables y a las "REGLAS DE OPERACIÓN", el cual surtirá sus efectos al momento de su firma y pasará a ser parte integrante de las presentes Bases de Colaboración.
Las modificaciones a las presentes Bases de Colaboración obligarán a quienes signan a partir de la fecha de su firma y deberán publicarse en el Diario Oficial de la Federación y en el órgano de difusión oficial correspondiente, a la brevedad.
En caso de contingencias para la realización del concepto previsto en este instrumento, ambas partes acuerdan tomar las medidas o mecanismos que permitan afrontar dichas contingencias. En todo caso, las medidas y mecanismos acordados serán formalizados mediante la suscripción de Bases de Colaboración Modificatorias correspondiente.
DÉCIMA SEGUNDA.- RELACIÓN LABORAL
Queda expresamente estipulado que "LAS PARTES" suscriben las presentes Bases de Colaboración en atención a que cada una cuenta con el personal necesario y los elementos propios para realizar las actividades objeto de este instrumento legal, por lo tanto, aceptan que en relación con el personal que llegase a trabajar con motivo de la ejecución de este instrumento, no existirá relación alguna de carácter laboral, civil, ni de seguridad social con la contraparte, por lo que no podrá considerárseles como patrones sustitutos o solidarios y cada una de ellas asumirá las responsabilidades que de tal relación les corresponda.
DÉCIMA TERCERA.- CASO FORTUITO O FUERZA MAYOR
"LAS PARTES" no tendrán responsabilidad por los daños y perjuicios que pudieran ocasionarse por causas de fuerza mayor o caso fortuito que impidan, la ejecución total o parcial de las obligaciones derivadas del presente instrumento.
Una vez superados dichos eventos se reanudarán las actividades en la forma y términos que señalen "LAS PARTES".
DÉCIMA CUARTA.- CAUSAS DE TERMINACIÓN
"LAS PARTES" acuerdan que las presentes Bases de Colaboración podrán darse por terminado anticipadamente, previa notificación escrita que se realice con 30 días naturales de anticipación, cuando se presente alguna de las siguientes causas:
I. Por cumplimiento del objeto por el que fue celebrado, y
II. Por acuerdo de "LAS PARTES"
DÉCIMA QUINTA.- CAUSAS DE RESCISIÓN
Las presentes Bases de Colaboración podrán rescindirse de pleno derecho y sin necesidad de declaración judicial, por cualquiera de "LAS PARTES", por el incumplimiento de cualquiera de las obligaciones contraídas en el presente instrumento jurídico.
DÉCIMA SEXTA.- ACCESO A LA INFORMACIÓN
La información y actividades que se presenten, obtengan o produzcan "LAS PARTES" en virtud del cumplimiento del presente instrumento serán clasificadas atendiendo a los principios de confidencialidad, reserva y protección de datos personales que derivan de la Ley General de Transparencia y Acceso a la Información Pública y demás disposiciones jurídicas aplicables, por lo que, estas se obligan a utilizarla o aprovecharla, únicamente para el cumplimiento del presente instrumento.
DÉCIMA SÉPTIMA.- DIFUSIÓN
El Ejecutivo Federal, a través de "LA SUBSECRETARÍA" y el "XXXXX" convienen elevar los niveles de transparencia en el ejercicio de los recursos a que se refieren las presentes Bases de Colaboración; para tal efecto, promoverán, en su caso, la publicación de los resultados de los proyectos y/o reconocimientos financiados, en las páginas de Internet que tengan disponibles, así como en los medios y con la frecuencia que establece el Decreto de Presupuesto de Egresos de la Federación para el Ejercicio Fiscal 2020.
DÉCIMA OCTAVA.- VIGENCIA
Las presentes Bases de Colaboración comenzarán a surtir sus efectos desde el momento de su firma, y tendrá una vigencia hasta el 31 de diciembre de 2020.
DÉCIMA NOVENA.- INTERPRETACIÓN Y CUMPLIMIENTO
"LAS PARTES" reconocen que las presentes Bases de Colaboración son producto de la buena fe, por lo que en caso de que surgieran diferencias respecto al alcance, interpretación o ejecución del mismo, a efecto de determinar los derechos y compromisos que deban prevalecer, ambas partes se comprometen a agotar todas las medidas conciliatorias, respondiendo a los principios de buena fe, equidad y justicia, apoyándose en las "REGLAS DE OPERACIÓN" para el ejercicio fiscal 2020.
 
Leídas las presentes Bases de Colaboración y enteradas "LAS PARTES" de su contenido y consecuencias legales, lo firman por cuadruplicado en la Ciudad de México, a los XX días del mes de XXXX del ejercicio fiscal 2020.
 
POR "LA SUBSECRETARÍA"
POR EL "XXXXX"
 
__________________________
NOMBRE
SUBSECRETARIO(A) DE INTEGRACIÓN Y DESARROLLO DEL
SECTOR SALUD
 
_____________________
NOMBRE
TITULAR DEL XXXXXXXXXX
 
_________________________________
NOMBRE
DIRECTOR(A) GENERAL DE CALIDAD Y EDUCACIÓN EN
SALUD
 
 
 
ÚLTIMA HOJA DE LAS BASES DE COLABORACIÓN PARA LA TRANSFERENCIA DE RECURSOS PRESUPUESTARIOS FEDERALES CON EL CARÁCTER DE SUBSIDIOS, PARA LA EJECUCIÓN DE PROYECTOS Y/O RECONOCIMIENTOS CUYO PROPÓSITO ES CONTRIBUIR A DESARROLLAR EL PROGRAMA CALIDAD EN LA ATENCIÓN MÉDICA, QUE CELEBRAN, POR UNA PARTE, EL EJECUTIVO FEDERAL, POR CONDUCTO DE LA SECRETARÍA DE SALUD Y POR LA OTRA PARTE, EL XXXXXXXXX EL XX DEL MES DE XXXX DE 2020.
"Este programa es de carácter público, no es patrocinado ni promovido por partido político alguno y sus recursos provienen de los impuestos que pagan todas y todos los contribuyentes. Está prohibido el uso de este programa con fines políticos, electorales, de lucro y otros distintos a los establecidos. Quien haga uso indebido de los recursos de este Programa deberá ser denunciado/a y sancionado/a de acuerdo con la ley aplicable y ante la autoridad competente".
10.3. Modelos de convocatoria.
10.3.1. Modelo de convocatoria para participar en el Subsidio de los Proyectos de Mejora de la Calidad en la Atención Médica.
PROGRAMA CALIDAD EN LA ATENCIÓN MÉDICA
La Secretaría de Salud a través de la Subsecretaría de Integración y Desarrollo del Sector Salud y la Dirección General de Calidad y Educación en Salud (DGCES), con base en el punto XXXX del Acuerdo por el que se emiten las Reglas de Operación del Programa Calidad en la Atención Médica, para el Ejercicio Fiscal 2020 publicadas en el Diario Oficial de la Federación el XX de XXXXXXXX de 2020, expide la siguiente:
CONVOCATORIA 2020
PROYECTOS DE MEJORA DE LA CALIDAD EN LA ATENCIÓN MÉDICA
El Plan Nacional de Desarrollo (PND) 2019-2024 establece que el gobierno federal realizará las acciones necesarias para garantizar que hacia 2024 todas y todos los habitantes de México puedan recibir atención médica y hospitalaria gratuita, incluidos el suministro de medicamentos y materiales de curación y los exámenes clínicos. El Programa Presupuestario S202 Programa Calidad en la Atención Médica (PROCAM) se encuentra vinculado con el rubro de Política social, la cual está orientada hacia la atención médica a toda la población. La atención se brindará siguiendo los principios de participación social, competencia técnica, calidad médica, Igualdad de género, pertinencia cultural, trato no discriminatorio, digno y humano.
En concordancia con lo señalado en el rubro de Política social, el cual está orientado hacia la atención médica a toda la población, la atención se brindará siguiendo los principios de participación social, competencia técnica, calidad médica, Igualdad de género, pertinencia cultural, trato no discriminatorio, digno y humano. Para ello se han dirigido los esfuerzos para que el Subsidio otorgado por el Programa se focalice a la mejora de la calidad de la atención de los temas prioritarios de salud pública del país: Atención Materna con enfoque hacia la prevención de la mortalidad materna; Síndrome Metabólico; Cáncer de cuello uterino; Cáncer de Mama; Salud Mental, específicamente depresión y/o adicciones; Tumores de la Infancia y la Adolescencia específicamente leucemia; Infarto Agudo al Miocardio y sus complicaciones y Atención Primaria a la Salud Integrada (APS-I); mediante los componentes: salud en la población, acceso efectivo, organizaciones confiables y seguras, experiencia satisfactoria y costos razonables; por lo que uno de sus objetivos fundamentales, es coadyuvar a homologar la calidad de la atención en los Establecimientos de Atención Médica de los servicios de salud, mediante el impulso al desarrollo de Proyectos de Mejora de la Calidad innovadores y el reconocimiento a la implementación del Modelo de Gestión de Calidad en Salud en las instituciones públicas del Sistema Nacional de Salud.
Con base en lo anterior, y con el propósito de asegurar una distribución transparente y equitativa de los recursos, los participantes deberán sujetarse a las siguientes:
BASES
1.    REQUISITOS.
Criterios
Proyectos
de Gestión
en Red
Proyecto de
Investigación
en Red
Requisitos
Podrán participar los Establecimientos de Atención Médica y Jurisdicciones Sanitarias, Regiones, Delegaciones o su equivalente de las instituciones públicas del Sistema Nacional de Salud.
X
X
Contar con Clave Única de Establecimientos de Salud (CLUES), para los casos en los que aplique.
La Red deberá estar conformada por un mínimo de cuatro Establecimientos de Atención Médica de primer nivel, uno de segundo nivel y/o uno de tercer nivel y deberá estar coordinada por una Jurisdicción Sanitaria, Región, Delegación o su equivalente;
Es importante considerar en la distribución de los bienes y/o servicios solicitados a los Establecimientos de Atención Médica que conforman la Red.
X
X
Cartas de Conformidad en las que se manifiesten la aceptación y participación de cada Establecimiento de Salud que conforma la Red para trabajar de manera coordinada en el Proyecto de Gestión o Investigación en Red, expedida por cada establecimiento y firmada por la persona responsable de la Unidad y el/la Administrador/a que le corresponda
 
Los Establecimientos de Atención Médica participantes deberán estar reportando al Sistema de la Encuesta de Satisfacción, Trato Adecuado y Digno (SESTAD) por lo menos en el cuatrimestre previo a su inscripción en la convocatoria 2020.
X
X
Reporte del Monitoreo Institucional del Sistema de la Encuesta de Satisfacción, Trato Adecuado y Digno (SESTAD); este reporte se genera en la opción del menú "Reportes" y posteriormente del submenú "Tipo Tabla".
Los Establecimientos de Atención Médica participantes deberán estar reportando al Sistema Nacional de Indicadores de Calidad en Salud (INDICAS II), por lo menos en el cuatrimestre previo a su inscripción en la convocatoria 2020.
X
X
Reporte del Sistema Nacional de Indicadores de Calidad en Salud (INDICAS II); este reporte se genera en la opción "Resultados" y posteriormente del submenú "Indicadores"
Los Establecimientos de Atención Médica participantes deberán incorporar en su propuesta, que el personal directamente involucrado en el desarrollo del Proyecto realicen los Cursos disponibles en la Plataforma EDUCADS vinculados con la problemática que desean atender.
X
X
Lista de los cursos de EDUCADS vinculados con la problemática a resolver
Los Establecimientos de Atención Médica participantes deberán incorporar en su propuesta, el uso de los Algoritmos de Atención Clínica en su caso si procede, publicados por la DGCES
X
X
Lista de los Algoritmos de Atención Clínica vinculados con la problemática a resolver
Los Establecimientos de Atención Médica participantes deberán contar con Avales Ciudadanos que realicen el Monitoreo Ciudadano mismo que debe estar reportado en el Sistema de la Encuesta de Satisfacción, Trato Adecuado y Digno (SESTAD) por lo menos en el cuatrimestre previo a su inscripción en la convocatoria
X
X
Certificado de registro del Aval Ciudadano en el SIRAVAL
Reporte del Monitoreo Ciudadano del Sistema de la Encuesta de Satisfacción, Trato Adecuado y Digno (SESTAD); este reporte se genera en la opción del menú "Reportes" y posteriormente del submenú "Tipo Tabla".
Los Establecimientos de Atención Médica participantes deberán contar y/o participar en el Comité de Calidad y Seguridad del Paciente (COCASEP).
x
x
Acta de Instalación del COCASEP vigente Minuta de la última sesión del Comité, de fecha no mayor a 6 meses.
 
Los Proyectos deberán ser innovadores.
X
 
X
 
Carta de Innovación en la que se describa de forma clara y detallada la manera en la que la propuesta cumple con al menos tres de las siguientes características:
1. Novedoso: Que es capaz de generar un cambio, crear o agregar valor en los procesos.
2. Útil o de interés: Que resuelve una necesidad dentro de la organización para los grupos de interés.
3. Competitivo: Que los servicios que se ostentan tienen un mejor desempeño, superior en comparación con otros servicios semejantes.
4. Diferente: Que cuenta con características diferenciadoras comparado con procesos o servicios en condiciones similares.
5. Compatibilidad: Percibida como consistente con los valores existentes, Percibida como consistente con los valores existentes, experiencias pasadas y necesidades de la organización y las personas usuarias.
Proyectos para Escalamiento.
Basados en la adopción y adaptación de proyectos exitosos subsidiados por el Programa en años previos, con el objeto de alcanzar una mayor población atendida y área geográfica que comparta las necesidades de mejora del proyecto inicial.
X
 
X
 
En el registro deberá hacer referencia al Proyecto Original con el nombre del mismo, y dar crédito y agradecimiento a los/las autores/as iniciales.
 
Carta Compromiso para dotar de sustentabilidad posterior al proyecto.
Describir cómo Entidad Federativa o Institución beneficiaria del Programa asegura la continuidad del proyecto subsidiado en otros establecimientos de salud y/o en las instancias del Sector Salud de las Entidades Federativas, una vez que culmine las metas programadas en el proyecto que resultó subsidiado.
X
X
 
Carta firmada por el/la Titular de los Servicios Estatales de Salud de las Entidades Federativas, de la Secretaría de Salud o coordinados sectorialmente por ésta a través de la Comisión Coordinadora de Institutos Nacionales de Salud y Hospitales de Alta Especialidad y demás instituciones públicas del Sistema Nacional de Salud o quienes se designen como responsables.
Presentar Carta Compromiso para la publicación de los resultados del Proyecto en una revista Científica otorgando crédito a la DGCES
Esta carta deberá describir el compromiso de quienes reciban los subsidios del Proyecto para publicar un artículo científico de los resultados obtenidos.
X
X
Carta firmada por el/la Titular de los Servicios Estatales de Salud de las Entidades Federativas, de la Secretaría de Salud o coordinados sectorialmente por ésta a través de la Comisión Coordinadora de Institutos Nacionales de Salud y Hospitales de Alta Especialidad y demás instituciones públicas del Sistema Nacional de Salud.
Cédula de autoevaluación del Modelo de Gestión de Calidad en Salud.
Enviar la autoevaluación aplicada a los establecimientos de salud participantes.
X
X
Cédula de autoevaluación del Modelo de Gestión de Calidad en Salud firmada por el/la responsable del establecimiento de salud participante.
 
Los proyectos deberán ser aprobados por el Comité de Investigación, el de Ética en Investigación, el de Bioseguridad o su equivalente según corresponda.
 
X
 
Contar con el documento que acredite que la propuesta de investigación presentada ha sido aprobada por alguno de los siguientes comités: Comité de Investigación; Comité de Ética en Investigación; Comité de Bioseguridad o su equivalente según corresponda al Establecimiento de Atención Médica participante.
Los proyectos deberán:
Ø Estar en apego a los Temas Prioritarios establecidos y a los montos máximos por modalidad.
Ø Solicitar el recurso única y exclusivamente para los bienes y/o servicios, insumos y equipamiento que contribuyan de manera directa al logro del objetivo de cada proyecto, por lo que se deberá justificar, el uso que se le dará a cada uno y de qué forma contribuye al desarrollo del mismo, evitando la compra de bienes innecesarios.
Ø En su caso, si incluyera algún proceso de capacitación, debe basarse en los cursos de la Plataforma EDUCADS
Ø Ser presentados en el formato vigente definido en la Convocatoria por la DGCES y conforme al instructivo correspondiente.
X
X
Formato de solicitud correspondiente a la modalidad de participación debidamente llenado, en el que se presente la forma en que el proyecto atiende o da respuesta al tema prioritario seleccionado y se encuentren debidamente desglosados y justificados los bienes solicitados para la consecución del objetivo y metas planteadas y que el proceso de capacitación, debe basarse en los cursos de la Plataforma EDUCADS
Criterios de exclusión en las dos modalidades, se aplicarán para las Instancias Ejecutoras definidas en el numeral 4.5.4.1. de las presentes Reglas de Operación.
Quienes no cumplan con los requisitos establecidos en el numeral 4.5.1. Criterios y Requisitos de elegibilidad según la modalidad que corresponda
Ø Tener adeudos de años anteriores, por no haber comprobado el recurso asignado.
Ø Retraso y/o falta en el envío de todos y cada uno de los Informes trimestrales de Avance Técnicos y Financieros, Informe de Seguimiento Estatal o Institucional de Calidad y del Informe Final de la Evaluación Externa de proyectos financiados en años anteriores
Ø Retraso y/o falta en el registro de todos y cada uno de los documentos que solicita la plataforma del Sistema Informático de Contraloría Social (SICS) durante el periodo establecido.
Ø Propuestas de proyectos duplicados o de continuidad con proyectos financiados en los últimos 5 años.
 
2. MODALIDADES Y MONTOS.
2.1. Proyectos de Gestión en Red: Son proyectos de mejora que se desarrollan en Redes conformadas de acuerdo a lo establecido en esta convocatoria con la finalidad de incidir en la mejora de la calidad en la atención en los temas de salud definidos como prioritarios (ver Anexo 10.1. "Temas susceptibles de apoyo y reconocimiento, vía Subsidios, bajo el esquema de las presentes Reglas de Operación del Programa Calidad en la Atención Médica") y en el acceso efectivo a servicios de salud con calidad.
Esta modalidad otorgará subsidio hasta por un importe máximo de $1´500,000.00 (Un millón quinientos mil pesos 00/100 M.N.) por proyecto, conforme a la convocatoria respectiva.
2.2. Proyectos de Investigación en Red: Son proyectos que se desarrollan en Redes conformadas de acuerdo a lo establecido en esta convocatoria con la finalidad de incidir en la mejora de la calidad de la atención en los temas de salud definidos como prioritarios (ver Anexo 10.1. "Temas susceptibles de apoyo y reconocimiento, vía subsidio, bajo el esquema de las presentes Reglas de Operación del Programa Calidad en la Atención Médica") y el de generar conocimientos basados en la evidencia científica, mismos que deberán ser innovadores.
Esta modalidad otorgará subsidio hasta por un importe máximo de $1´500,000.00 (Un millón quinientos mil pesos 00/100 M.N.) por proyecto conforme a la convocatoria respectiva.
3. PARTICIPANTES.
3.1. Establecimientos de Atención Médica, y Jurisdicciones Sanitarias, Regiones, Delegaciones o su equivalente.
 
a) Los Servicios Estatales de Salud de las Entidades Federativas,
b) Los coordinados sectorialmente por la Secretaría de Salud, a través de la Comisión Coordinadora de Institutos Nacionales de Salud y Hospitales de Alta Especialidad, y
c) Las demás instituciones públicas del Sistema Nacional de Salud.
4. CRITERIOS DE PARTICIPACIÓN Y SELECCIÓN.
4.1. El subsidio se otorgará para el desarrollo de Proyectos de Mejora de la Calidad en la Atención Médica en Establecimientos de Atención Médica, y Jurisdicciones Sanitarias, Regiones, Delegaciones o su equivalente, a fin de incidir en la mejora de la calidad de la atención de uno o más de los siguientes temas prioritarios:
TEMAS PRIORITARIOS CON ÉNFASIS EN ATENCIÓN PRIMARIA A LA SALUD INTEGRAL E INTEGRADA:
Mejora de la calidad en la atención materna con enfoque hacia la prevención de la mortalidad materna.
Mejora de la calidad en la atención a personas con síndrome metabólico.
Mejora de la calidad en la atención a personas con Obesidad
Mejora de la calidad en la atención a personas con Diabetes Mellitus
Mejora de la calidad en la atención a personas con cáncer de cuello uterino.
Mejora de la calidad en la atención a personas con cáncer de mama.
Mejora de la calidad en la atención de la salud mental, específicamente depresión y/o adicciones
Mejora de la calidad en la atención de Tumores de la Infancia y la Adolescencia específicamente leucemia.
Mejora de la calidad en la atención de infarto agudo al miocardio y sus complicaciones.
Mejora de la calidad en la atención a personas con enfermedades infecciosas y parasitarias
 
4.2. El o la Responsable Estatal o Institucional de Calidad le corresponde:
1. Validar los Proyectos de Mejora de la Calidad en la Atención Médica de su entidad o institución, previa comprobación de que se cumple con los Criterios y Requisitos de Elegibilidad establecidos en la Convocatoria, a fin de que la DGCES proceda a su evaluación; para lo cual se le asignará una clave de acceso a fin de llevar la validación a partir del día XXXXXXXX del mes XXXXXX de 2020 y hasta las 24:00 horas del día XXXXXXX del mes XXXX de 2020. En caso de no realizar la validación correspondiente, las solicitudes quedaran como No presentadas.
2. Si el proyecto registrado no cumple con todos los Criterios y Requisitos de Elegibilidad o los formatos no están correctamente llenados, deberá prevenir al(la) solicitante por una sola vez, para que, en el plazo de 3 días hábiles, contados a partir del día siguiente de la fecha de notificación, el (la) solicitante subsane las deficiencias señaladas. En caso de que el (la) persona solicitante no subsane dichas deficiencias en el plazo citado, se tendrá por No presentada la solicitud y el proyecto quedará como No validado. Lo anterior deberá realizarse dentro del plazo de validación establecido en la Convocatoria.
3. Notificar por escrito el resultado de la validación realizada a los(las) participantes en la Convocatoria a más tardar 15 días hábiles posteriores al cierre de la validación y hacerlo del conocimiento a la DGCES.
4. Verificar que el Proyecto Registrado establezca analíticamente la descripción detallada de los recursos, bienes y/o servicios por cada uno de los establecimientos de salud que conforman la red.
5. En el caso de contar con proyectos seleccionados para Subsidio en su Entidad Federativa o Institución, deberá:
a) Ser enlace para la gestión de la debida formalización del Convenio o en su caso, bases de colaboración y la apertura de cuenta bancaria, así como para su envío en los plazos y términos establecidos en las presentes Reglas de Operación a la DGCES.
 
b) Dar seguimiento al ejercicio y comprobación del recurso asignado, así como a la implementación y logro de metas comprometidas en los proyectos y enviar a la DGCES, al término de cada proyecto, el Informe de Seguimiento Estatal o Institucional de Calidad (ver Anexo 10.4.4. "Criterios para el Informe de Seguimiento Estatal o Institucional de Calidad").
c) Dar seguimiento a los Informes de Avance Técnicos que presenten los Establecimientos definidos en la Población Atendida si no se llegara a cumplir la meta programada en el trimestre, mediante un Resumen Ejecutivo, que indique las actividades y/o estrategias a implementar, debidamente firmado.
d) Coordinar y concentrar para su envío a la DGCES el Informe Final de la Evaluación Externa que mida el impacto de cada proyecto subsidiado y evidencie el cumplimiento de los objetivos del mismo, de acuerdo con los criterios establecidos en el Anexo 10.4.3. "Modelo de Formato de Criterios para el Informe de Evaluación Externa" de estas Reglas de Operación.
e) Coordinar las acciones de Contraloría Social.
4.3. La selección de proyectos se llevará a cabo en tres etapas conforme a los siguientes criterios:
I. Primera Etapa. Filtro Normativo. En esta etapa se revisará que cumplan con lo establecido en el apartado 1. REQUISITOS, de las BASES de la presente Convocatoria y será llevará a cabo en el periodo de validación.
II. Segunda Etapa. Evaluación del Proyecto. En esta etapa el Comité de Evaluación aplicará una Cédula de Evaluación que mide: la congruencia entre el tema prioritario seleccionado y los componentes a través de los cuales se realizará el proyecto de mejora; la factibilidad respecto al tiempo de desarrollo del mismo, los recursos disponibles y la metodología adoptada; y el impacto derivado de los productos o resultados concretos esperados a partir de su ejecución.
III. Tercera Etapa. Selección de proyectos. En esta etapa se seleccionará a los proyectos que hayan obtenido los puntajes más altos y en su caso se procederá a revisar cuáles de los elementos definidos como Criterios de Priorización se incorporan, a fin de priorizar los que contemplen el mayor número de éstos.
Los Criterios de Priorización son:
Ø Propuestas que fomenten la igualdad entre mujeres y hombres, aun cuando no estén dirigidos a mitigar o solventar desigualdades de género.
Ø Propuestas que incidan en el respeto a los derechos humanos de las víctimas del delito en el ámbito de acción del Programa.
Ø Propuestas que fomenten la inclusión de personas con discapacidad y de la población de la diversidad sexual.
Ø Propuestas que fomenten la prevención de embarazos en adolescentes.
Ø Propuestas que fomenten el bienestar de las personas adultas mayores
Ø Propuestas que fomenten la inclusión y bienestar de personas indígenas y afrodescendientes.
Como resultado de la aplicación de estas etapas, la DGCES presentará la propuesta de dictamen de los proyectos seleccionados para subsidio ante el Comité Sectorial para el Reconocimiento de la Calidad, que es el órgano colegiado de carácter sectorial facultado para avalar dicho dictamen.
5. DERECHOS Y OBLIGACIONES.
Los Establecimientos de Atención Médica y Jurisdicciones Sanitarias, Regiones, Delegaciones o su equivalente definidos en las Reglas de Operación del Programa, tienen los siguientes derechos:
1. Recibir asesoría técnica de la DGCES, para la elaboración de los Proyectos de Mejora de la Calidad en la Atención Médica.
2. Conocer información del Programa, conforme a las disposiciones jurídicas aplicables en materia de transparencia y acceso a la información pública.
3. Recibir trato respetuoso, oportuno y equitativo.
Así como las siguientes obligaciones:
 
1. Proporcionar la información que se les requiera conforme a estas Reglas de Operación.
2. Solicitar el subsidio única y exclusivamente para los bienes y/o servicios, insumos y equipamiento, que contribuyan de manera directa al logro del objetivo de cada proyecto, por lo que se deberá justificar, el uso que se le dará a cada uno y de qué forma contribuirá al desarrollo del mismo, evitando la compra de bienes innecesarios.
3. Ejercer los recursos que, en su caso, les sean asignados, exclusivamente para los fines y tipo de apoyo para los que fueron solicitados, en apego a la solicitud de bienes realizada en cada proyecto, así como al Anexo Técnico que acompañe al Convenio o, en su caso, Bases de Colaboración que al efecto se suscriban. Por lo que no existe posibilidad de cambio de los bienes y/o servicios a adquirir con respecto a los solicitados en el proyecto original. En caso de que los beneficiarios incumplan con sus obligaciones, éstos deberán reintegrar el recurso asignado a la Tesorería de la Federación, de conformidad con lo establecido en la Ley Federal de Presupuesto y Responsabilidad Hacendaria, su Reglamento y demás disposiciones jurídicas aplicables.
4. Presentar el Informe de Avance Técnico que solicite la DGCES, de forma Trimestral, a partir de que se le notifique los resultados del Dictamen del Comité Sectorial para el Reconocimiento de la Calidad, a más tardar 10 días hábiles posteriores al término de cada trimestre, cuya información permita conocer el avance en la implementación del proyecto y el ejercicio del recurso en congruencia con el objeto del proyecto; vía correo institucional a la dirección electrónica: procam.dgces@salud.gob.mx y por mensajería a la DGCES ubicada en avenida Marina Nacional número 60, Piso 08, Colonia Tacuba, C.P. 11410, Demarcación Territorial Miguel Hidalgo, Ciudad de México, en los formatos establecidos para dicho fin (ver Anexo 10.4.1. "Modelo de Formato de Informe de Avance Técnico"; asimismo, se deberá enviar el Informe Final de la Evaluación Externa que mida el impacto del proyecto subsidiado que evidencie el cumplimiento de los objetivos, e indique explícitamente la medición de la heterogeneidad de la calidad de la atención médica previa y posterior a la implementación del proyecto subsidiado, a más tardar 30 días hábiles al término del proyecto, en apego a los criterios establecidos en el Anexo 10.4.3. "Modelo de Formato de Criterios para el Informe de Evaluación Externa" de las presentes Reglas de Operación, así como el Resumen Ejecutivo de la Evaluación Externa. Dicha información será analizada por la DGCES y en caso de que se tengan observaciones se harán del conocimiento a la Entidad Federativa o Institución solicitando las aclaraciones correspondientes.
5. Se deberá asignar de manera obligatoria el 5% del monto total asignado para cada Proyecto de Gestión en Red y a cada Proyecto de Investigación en Red, a fin de llevar a cabo una Evaluación Externa para cada proyecto que mida el impacto del mismo y evidencie el cumplimiento de los objetivos del proyecto subsidiado; se tendrá la libertad de elegir la institución académica para realizar dicha evaluación, misma que deberá estar constituida conforme a las disposiciones jurídicas aplicables y tener al menos dos años de experiencia comprobables en el tema de calidad en la atención médica, además de presentar una declaración de no conflicto de intereses; por lo que se deberá anexar al informe de la evaluación externa la documentación necesaria que avale el cumplimiento de dichos requisitos. Él o la Responsable Estatal o Institucional de Calidad debe concentrar y enviar el Informe Final de evaluación externa, el Resumen ejecutivo de la evaluación externa, la Ficha Técnica con los datos generales de la instancia evaluadora y los Términos de Referencia de la evaluación externa, de cada proyecto subsidiado en impreso y electrónico a la DGCES, a más tardar 30 días hábiles al término del proyecto.
6. No podrá destinar el 100% del monto total asignado para cada Proyecto de Gestión en Red y cada Proyecto de Investigación en Red, a una sola persona proveedora contratada para el cumplimiento de los objetivos del proyecto subsidiado; mismos que deberán estar constituidos conforme a las disposiciones jurídicas aplicables además de presentar una declaración de no conflicto de intereses; por lo que se debe anexar la documentación necesaria que avale el cumplimiento de dichos requisitos.
7. Otorgar todas las facilidades a la DGCES, para ejecutar las visitas que la misma determine para verificar la aplicación de los recursos y cumplimiento de metas.
8. Difundir al interior de la Entidad Federativa o Institución el o los proyectos subsidiados y los resultados del mismo, a través de medios electrónicos y/o impresos, y enviar evidencia de dicha difusión a la DGCES.
6. FECHA DE SOLICITUD Y RESOLUCIÓN.
6.1. Las solicitudes para Subsidio de los Proyectos de Mejora de la Calidad en la Atención Médica deberán ser registradas a través del Sistema de Información de Proyectos de Financiamiento que se encontrará disponible en la página de Internet de la DGCES: http://www.calidad.salud.gob.mx a partir del día xxxxxxxxxxxx del mes xxxx de 2020.
 
6.2. El sistema permanecerá abierto hasta las 24:00 horas del día xxxxxxxx del mes xxxx de 2020, por lo que no se podrán ingresar proyectos después de esa fecha.
6.3. El proceso de evaluación de los proyectos participantes estará a cargo de la DGCES que será la encargada de emitir el dictamen respectivo, así como de integrar un Comité de Evaluación que estará integrado de la siguiente manera:
·     El(la) Titular de la DGCES, quien presidirá;
·      El(la) Titular de la Dirección de Mejora de Procesos, quien fungirá como Secretario(a) Técnico(a) del mismo; y suplirá a quien presida en caso de ausencia, en cuyo caso deberá designar a otro(a) Secretario(a) Técnico(a);
·     6 vocales representados por personal adscrito a la DGCES hasta el nivel de jefe(a) de departamento que participarán como evaluadores(as).
El Comité designará a otras personas evaluadoras, en razón del total de propuestas a evaluar, los cuales contarán con un periodo de evaluación del xxxxxxx al xxxxxxxxx del mes xxxxxxxx de 2020; el referido Comité de Evaluación sesionará el xxxxxxxx del mes xxxx de 2020.
Asimismo, el(la) Presidente(a) del Comité podrá invitar a Especialistas en los Temas Prioritarios a fin de enriquecer el proceso de evaluación, fungirán como invitados(as) en una Segunda Sesión Ordinaria del Comité de Evaluación, que se celebrará el xxxxxxx del mes xxxx de 2020, con derecho a voz; a quienes se les presentarán únicamente aquellos proyectos preseleccionados como finalistas por haber alcanzado las calificaciones más altas, el cual tendrá como objeto emitir la propuesta de dictamen para presentar ante el Comité Sectorial para el Reconocimiento de la Calidad.
Los y las integrantes contarán con voz y voto y sus acuerdos se tomarán por mayoría simple, con voto de calidad por parte de su Presidente(a) o su suplente y sus decisiones serán inapelables.
6.4. Posteriormente, coadyuvará con la DGCES, el Comité Sectorial para el Reconocimiento de la Calidad, el cual es el órgano colegiado responsable de avalar el dictamen de los proyectos seleccionados para subsidio presentado por la DGCES. Estará integrado por:
·     El(la) Titular de la Subsecretaría de Integración y Desarrollo del Sector Salud, quien lo preside;
·     El(la) Titular de la DGCES, quien además es suplente del(la) Presidente(a) en caso de ausencia;
·     El(la) Titular de la Dirección de Mejora de Procesos de la DGCES, quien funge como Secretario(a) Técnico(a) del Comité;
·     El(la) Titular de la Comisión Nacional de Arbitraje Médico o representante designado con nivel de decisión;
·     El(la) Titular de la Dirección General de Programación y Presupuesto, o representante designado con nivel de decisión; y
Serán invitados a las sesiones del Comité:
·     El(la) Titular de la Comisión Coordinadora de Institutos Nacionales de Salud y Hospitales de Alta Especialidad o representante designado con nivel de decisión;
·     El(la) Titular del Instituto de Salud para el Bienestar o representante designado con nivel de decisión;
·     El(la) Titular de la Secretaría de la Defensa Nacional o representante designado con nivel de decisión;
·     El(la) Titular de la Secretaría de Marina o representante designado con nivel de decisión;
·     El(la) Titular de Petróleos Mexicanos o representante designado con nivel de decisión;
·     El(la) Titular del Instituto Mexicano del Seguro Social o representante designado con nivel de decisión;
·     El(la) Titular del Instituto de Seguridad y Servicios Sociales de los Trabajadores del Estado o representante designado con nivel de decisión, y
 
·     El(la) Titular del Sistema Nacional para el Desarrollo Integral de la Familia o representante designado con nivel de decisión.
Dicho Comité sesionará como órgano colegiado, el xxxxxxxxxxxx, previa convocatoria de por lo menos 48 horas de anticipación, a la cual deberá acompañarse el orden del día y la documentación relativa de los temas a tratar.
Las(os) integrantes del Comité contarán con voz y voto, y sus acuerdos se tomarán por mayoría simple, con voto de calidad por parte de quien lo preside o en su caso por quien lo suple, y sus decisiones serán inapelables. Los y las invitadas tendrán derecho a voz. Las sesiones realizadas por el mismo, se harán constar en un acta, que deberá ser firmada por las personas participantes.
La DGCES informará de los proyectos que resulten beneficiados a titulares de las áreas responsables, a más tardar 15 días hábiles posteriores a la Sesión de Dictamen del Comité Sectorial para el Reconocimiento de la Calidad.
6.5. Aquellos proyectos que resulten seleccionados para ser subsidiados, deberán ser enviados de manera impresa y validados por el o la Responsable Estatal o Institucional de Calidad, así como por el o los Responsables de la implementación de los proyectos; en un plazo no mayor a 15 días hábiles a partir de la fecha en que la DGCES se los solicite.
6.6. Los proyectos se recibirán en el domicilio de la DGCES, sito en avenida Marina Nacional número 60, Piso 08, Colonia Tacuba, C.P. 11410, Demarcación Territorial Miguel Hidalgo, Ciudad de México.
7. SUPERVISIÓN.
7.1. La DGCES promoverá acciones de seguimiento y/o supervisión a través de actividades coordinadas con relación a la ejecución de los Proyectos de Mejora de la Calidad en la Atención Médica que fueron subsidiados en el año inmediato anterior o que recibieron reconocimiento para lo cual solicitará la información necesaria y en su caso, las aclaraciones que correspondan.
7.2. En caso de detectarse que los recursos transferidos para el Programa no han sido aplicados para sus fines, se hará del conocimiento de los órganos fiscalizadores a nivel federal y local y demás instancias, en términos de la normativa aplicable.
8. ACLARACIONES.
8.1 Para cualquier aclaración relacionada con la presente Convocatoria las personas interesadas podrán dirigirse al domicilio referido en el numeral 6.6 o comunicarse a los teléfonos (55) 2000 34 81 y (55) 2000 91 53.
8.2 Los puntos no previstos en esta Convocatoria serán resueltos por la Subsecretaría de Integración y Desarrollo del Sector Salud a través de la DGCES.
"Este Programa es de carácter público, no es patrocinado ni promovido por partido político alguno y sus recursos provienen de los impuestos que pagan todas y todos los contribuyentes. Está prohibido el uso de este Programa con fines políticos electorales, de lucro y otros distintos a los establecidos. Quien haga uso indebido de los recursos de este Programa deberá ser denunciado/a y sancionado/a conforme con la ley aplicable y ante la autoridad competente".
XXXXXXXXXXXXXXXXXX.
SUBSECRETARIA DE INTEGRACIÓN Y DESARROLLO DEL SECTOR SALUD.
Ciudad de México a XX de XXXXX de 2020.
10.3.1.1. Modelos de Formatos para presentar Proyectos de Mejora de la Calidad en la Atención Médica.
Esquema del Formato para presentar Proyectos de Mejora de la Calidad en la Atención Médica.
a) Datos Generales.
Título del Proyecto: ___________________________________________________
Adjuntar Archivo con la Descripción Detallada del Proyecto, de acuerdo al instructivo y en apego a los requisitos establecidos en la convocatoria.
Destino del Financiamiento
Presupuesto solicitado: _______________ Monto Establecido para la Evaluación Externa: _____________
Nombre del Evaluador Externo: ___________________________________________________________
 
Unidades Beneficiadas
#
CLUES
DESCRIPCIÓN
Bienes/Servicios
JUSTIFICACIÓN
Uso y contribución
del bien al
desarrollo del
proyecto
Monto Solicitado
 
 
 
 
 
$
ELIMINAR
 
 
 
 
$
ELIMINAR
 
 
 
 
$
ELIMINAR
 
b) Criterios de priorización al que se vinculan (especificar con claridad de qué forma se vinculan).
· Propuestas que fomenten la igualdad entre mujeres y hombres, aun cuando no estén dirigidos a mitigar o solventar desigualdades de género.
· Aquellas propuestas que incidan en el respeto a los derechos humanos de las víctimas del delito en el ámbito de competencia del Programa.
· Propuestas que fomenten la inclusión de personas con discapacidad y de la población de la diversidad sexual.
· Propuestas que fomenten la prevención de embarazos en adolescentes.
· Propuestas que fomenten el bienestar de las Personas Adultas Mayores
· Propuestas que fomenten la inclusión y bienestar de personas indígenas y afrodescendientes.
Los proyectos deberán estar enfocados al menos a uno de los temas prioritarios mediante la implementación de al menos un componente de la siguiente tabla:
TEMAS PRIORITARIOS CON ÉNFASIS EN ATENCIÓN PRIMARIA A LA SALUD INTEGRAL E INTEGRADA:
Mejora de la calidad en la atención materna con enfoque hacia la prevención de la mortalidad materna.
Mejora de la calidad en la atención al paciente con síndrome metabólico.
Mejora de la calidad en la atención al paciente con Obesidad.
Mejora de la calidad en la atención al paciente con Diabetes Mellitus.
Mejora de la calidad en la atención a la paciente con cáncer de cuello uterino.
Mejora de la calidad en la atención al paciente con cáncer de mama.
Mejora de la calidad en la atención de la salud mental, específicamente depresión y/o adicciones.
Mejora de la calidad en la atención de Tumores de la Infancia y la Adolescencia específicamente leucemia.
Mejora de la calidad en la atención de infarto agudo al miocardio y sus complicaciones.
Mejora de la calidad en la atención al paciente con enfermedades infecciosas y parasitarias.
10.3.2. Modelo de Convocatoria para participar en el Premio Nacional de Calidad en Salud y el Reconocimiento al Mérito por la Mejora Continua.
PROGRAMA CALIDAD EN LA ATENCIÓN MÉDICA.
La Secretaría de Salud a través de la Subsecretaría de Integración y Desarrollo del Sector Salud y la Dirección General de Calidad y Educación en Salud (DGCES) con base en el punto 10.3.2 del Acuerdo por el que se emiten las Reglas de Operación del Programa Calidad en la Atención Médica, para el Ejercicio Fiscal 2019 publicadas en el Diario Oficial de la Federación el XX de XXXXXXX de 2020, expide la siguiente:
CONVOCATORIA 2020.
PREMIO NACIONAL DE CALIDAD EN SALUD.
 
RECONOCIMIENTO AL MÉRITO POR LA MEJORA CONTINUA.
El Programa de Calidad en la Atención Médica dispone de mecanismos para el reconocimiento por la adopción de una cultura de calidad que conduzca a una transformación en la gestión y organización de los Servicios de Salud, institucionalizando así el compromiso por la calidad.
El Premio Nacional de Calidad en Salud reconoce a los Establecimientos de Atención Médica, Servicios Auxiliares de Diagnóstico y Tratamiento, así como Áreas Administrativas y Centrales de Calidad de las instituciones públicas del Sistema Nacional de Salud que demuestren el mayor grado de avance y consolidación frente al Modelo de Gestión de Calidad en Salud; de manera conjunta se tiene el Reconocimiento al Mérito por la Mejora Continua para los Establecimientos de Atención Médica, Servicios Auxiliares de Diagnóstico y Tratamiento, así como Áreas Administrativas y Centrales de Calidad de las instituciones públicas del Sistema Nacional de Salud, que habiendo participado el año anterior en Premio Nacional de Calidad en Salud, obtengan el mayor incremento en puntos dentro de su categoría de participación. En este sentido y para fortalecer la estrategia de calidad, la Subsecretaría de Integración y Desarrollo del Sector Salud emite la presente Convocatoria e invita a todas las instituciones públicas del Sistema Nacional de Salud a participar en el Premio Nacional de Calidad en Salud y en el Reconocimiento al Mérito por la Mejora Continua bajo las siguientes:
BASES.
1. Requisitos:
1.1. Los Establecimientos de Atención Médica, Servicios Auxiliares de Diagnóstico y Tratamiento, así como Áreas Administrativas y Centrales de Calidad deberán cumplir con los siguientes requisitos de participación al Premio Nacional de Calidad en Salud y al Reconocimiento al Mérito por la Mejora Continua, de acuerdo a la categoría de participación:
TIPO DE UNIDAD POR
CATEGORÍA DE
PARTICIPACIÓN
 
REQUISITOS
 
DESCRIPCIÓN DEL DOCUMENTO
PROBATORIO
 
APLICA EN ESTABLECIMIENTOS DE ATENCIÓN MÉDICA DE LAS SIGUIENTES CATEGORÍAS: 1, 2 y 3
Categoría 01: Establecimientos de Atención Médica de Primer Nivel de Atención.
Categoría 02: Hospitales Generales, de Especialidad, Integrales, Comunitarios, Rurales, Regionales, Clínicas Hospitales o equivalentes en otras instituciones públicas del Sistema Nacional de Salud.
Categoría 03: Institutos Nacionales de Salud, Hospitales Regionales de Alta Especialidad, Hospitales Federales de Referencia o equivalentes en otras instituciones públicas del Sistema Nacional de Salud.
ACREDITACIÓN:
Para aquellos establecimientos de atención médica que cuenten con el Dictamen de Acreditación o Reacreditación favorable y vigente.
Quedan excluidos del requisito los establecimientos de atención médica que no sean sujetos al proceso de acreditación o reacreditación.
Copia del Dictamen de Acreditación favorable y vigente; o en su caso formato de Declaración de Establecimientos no sujetos al proceso de acreditación o reacreditación.
CERTIFICACIÓN:
En cumplimiento al Acuerdo por el que se establecen requisitos para la participación de los establecimientos hospitalarios, ambulatorios, de rehabilitación y de hemodiálisis, en los premios de calidad que otorga el Gobierno Federal y los gobiernos de las entidades federativas.
Presentar copia de alguno de los siguientes documentos:
1. Certificado vigente expedido por el Consejo de Salubridad General.
2. Constancia de inscripción al proceso de Certificación, Documento emitido por el (la) Secretario(a) del Consejo de Salubridad General, en el cual se señale que el Establecimiento se encuentra en proceso de Certificación.
3. Listado publicado en la página web del Consejo de Salubridad General en el que aparezca el nombre del establecimiento participante.
 
TIPO DE UNIDAD POR
CATEGORÍA DE
PARTICIPACIÓN
 
REQUISITOS
 
DESCRIPCIÓN DEL DOCUMENTO
PROBATORIO
 
 
COCASEP:
Comité de Calidad y Seguridad del/a Paciente (COCASEP) o su equivalente.
Presentar copia de los siguientes documentos:
1. Acta de instalación del (COCASEP), o su equivalente.
2. Minuta de la última reunión del (COCASEP) o su equivalente, de fecha no mayor a 6 meses.
APLICA EN ESTABLECIMIENTOS DE ATENCIÓN MÉDICA DE LAS SIGUIENTES CATEGORÍAS: 1, 2 y 3
Aval Ciudadano:
Aval Ciudadano o su equivalente.
Presentar copia de los siguientes documentos:
1. Acta de instalación de Aval Ciudadano (o el equivalente).
2. Formato de Monitoreo Ciudadano (o instrumento de medición) del cuatrimestre inmediato anterior (o período inmediato anterior).
 
APLICA EN LAS CINCO CATEGORÍAS DE PARTICIPACIÓN.
Categoría 01: Establecimientos de Atención Médica de Primer Nivel de Atención.
Categoría 02: Hospitales Generales, de Especialidad, Integrales, Comunitarios, Rurales, Regionales, Clínicas Hospitales o equivalentes en otras instituciones públicas del Sistema Nacional de Salud.
Categoría 03: Institutos Nacionales de Salud, Hospitales Regionales de Alta Especialidad, Hospitales Federales de Referencia o equivalentes en otras instituciones públicas del Sistema Nacional de Salud.
Categoría 04: Servicios Auxiliares de Diagnóstico y Tratamiento.
Categoría 05: Áreas Administrativas y Centrales de Calidad.
Declaración de Ausencia de procedimientos en su contra:
Declaración de ausencia de procedimientos en su contra.
Requisitar y presentar formato correspondiente.
(Disponible para descarga al momento de inscripción).
Autoevaluación.
Autoevaluación del Modelo de Gestión de Calidad en Salud.
Autoevaluación del establecimiento participante tomando como base la Cédula de Evaluación del Modelo de Gestión de Calidad en Salud, reportando como resultado haber obtenido un puntaje igual o superior a 150 puntos.
Manifiesto bajo protesta de decir verdad
Declaración del Manifiesto bajo protesta de decir verdad.
Requisitar y presentar formato correspondiente (Disponible para descarga al momento de inscripción).
Reporte del Modelo de Gestión de Calidad en Salud
Tomando como referencia y de acuerdo al grado de avance del establecimiento, lo señalado en el apartado 10.3.2.2. "Modelo de Reporte del Modelo de Gestión de Calidad en Salud" de las Reglas de Operación del Programa.
Presentar el Reporte del Modelo de Gestión de Calidad en Salud en la plataforma de registro en línea del Premio Nacional de Calidad en Salud y el Reconocimiento al Mérito por la Mejora Continua.
 
Únicamente aplicable para el Reconocimiento al Mérito por la Mejora Continua en las cinco categorías: 01, 02, 03, 04, 05
Categoría 01: Establecimientos de Atención Médica de Primer Nivel de Atención.
Categoría 02: Hospitales Generales, de Especialidad, Integrales, Comunitarios, Rurales, Regionales, Clínicas Hospitales o equivalentes en otras instituciones públicas del Sistema Nacional de Salud.
Categoría 03: Institutos Nacionales de Salud, Hospitales Regionales de Alta Especialidad, Hospitales Federales de Referencia o equivalentes en otras instituciones públicas del Sistema Nacional de Salud.
Categoría 04: Servicios Auxiliares de Diagnóstico y Tratamiento.
Categoría 05: Áreas Administrativas y Centrales de Calidad.
Justificación del uso de los recursos.
Este requisito aplica únicamente a aquellos establecimientos que pasan a la segunda etapa del Reconocimiento al Mérito por la Mejora Continua: visita de verificación en campo.
Requisitar y presentar formato correspondiente (Disponible para descarga al momento de inscripción).
Solicitar el recurso única y exclusivamente para los bienes y/o servicios, insumos y equipamiento que contribuyan a la mejora de la calidad, evitando la compra de bienes innecesarios.
 
1.2. El Modelo de Gestión de Calidad en Salud y los documentos de consulta para esta Convocatoria, podrán consultarse en la página electrónica de la DGCES en la siguiente dirección electrónica: http://www.calidad.salud.gob.mx
1.3 Los Establecimientos de Atención Médica participantes de la emisión 2019 del Premio Nacional de Calidad en Salud que no resultaron ganadores, podrán presentar solicitud de inscripción en la Convocatoria 2020 en las dos modalidades: Premio Nacional de Calidad en Salud y Reconocimiento al Mérito por la Mejora Continua.
1.4 Las unidades ganadoras del Premio Nacional de Calidad en Salud 2019, podrán participar únicamente en la Convocatoria 2020 en la modalidad de Reconocimiento al Mérito por la Mejora Continua.
1.5 Las solicitudes de inscripción deberán atender los requisitos de participación establecidos por la DGCES en los términos y plazos establecidos en esta Convocatoria. Dichas solicitudes tendrán que ser validadas por el o la Responsable Estatal o Institucional de Calidad de acuerdo a lo establecido en las reglas de Operación 2020 del Programa Calidad en la Atención Médica a más tardar el xxxxxxxxx del mes xxx de 2020.
1.6 Los Establecimientos de Atención Médica, Servicios Auxiliares de Diagnóstico y Tratamiento, así como Áreas Administrativas y Centrales de Calidad que pasen a la segunda etapa deberán remitir a la DGCES todos los requisitos solicitados en la inscripción a fin de integrar el expediente correspondiente, tomando en consideración que los documentos que se hayan solicitado con firmas autógrafas al momento de la inscripción, deberán ser remitidos en original. Dicha documentación deberá ser enviada de manera oficial al domicilio de la DGCES, sito en avenida Marina Nacional número 60, Piso 08, Colonia Tacuba, C.P. 11410, Demarcación Territorial Miguel Hidalgo, Ciudad de México, en un plazo no mayor a 15 días hábiles a partir de la fecha en que la DGCES se los solicite.
2. Asignación de los reconocimientos:
El Premio Nacional de Calidad en Salud constituido en cinco categorías reconocerá a los establecimientos ganadores únicamente con placa y diploma.
·     Categoría 01: Establecimientos de Atención Médica de Primer Nivel de Atención.
·     Categoría 02: Hospitales Generales, de Especialidad, Integrales, Comunitarios, Rurales, Regionales, Clínicas Hospitales o equivalentes en otras instituciones públicas del Sistema Nacional de Salud.
·     Categoría 03: Institutos Nacionales de Salud, Hospitales Regionales, Hospitales de Alta Especialidad, Hospitales Federales de Referencia o equivalentes en otras instituciones públicas del Sistema Nacional de Salud.
 
·     Categoría 04: Servicios Auxiliares de Diagnóstico y Tratamiento.
·     Categoría 05: Áreas Administrativas y Centrales de Calidad.
El Reconocimiento al Mérito por la Mejora Continua, constituido en cinco categorías otorgará subsidios de acuerdo a lo siguiente:
RMMC-SS: Reconocimiento al Mérito para la Mejora Continua para Secretaría de Salud:
·     Categoría 01: Establecimientos de Atención Médica de Primer Nivel de Atención.
$700,000.00 (Setecientos mil pesos 00/100)
·     Categoría 02: Hospitales Generales, de Especialidad, Integrales, Comunitarios, Rurales, Regionales, Clínicas Hospitales o equivalentes en otras instituciones públicas del Sistema Nacional de Salud
$300,000.00 (Trescientos mil pesos 00/100)
·     Categoría 03: Institutos Nacionales de Salud, Hospitales Regionales, Hospitales de Alta Especialidad, Hospitales Federales de Referencia o equivalentes en otras instituciones públicas del Sistema Nacional de Salud.
$300,000.00 (Trescientos mil pesos 00/100)
·     Categoría 04: Servicios Auxiliares de Diagnóstico y Tratamiento.
$300,000.00 (Trescientos mil pesos 00/100)
·     Categoría 05: Áreas Administrativas y Centrales de Calidad.
$700,000.00 (Setecientos mil pesos 00/100)
RMMC-IPSS: Reconocimiento al Mérito para la Mejora Continua para otras Instituciones públicas del Sector Salud:
·     Categoría 01: Establecimientos de Atención Médica de Primer Nivel de Atención.
$100,000.00 (Cien mil pesos 00/100)
·     Categoría 02: Hospitales Generales, de Especialidad, Integrales, Comunitarios, Rurales, Regionales, Clínicas Hospitales o equivalentes en otras instituciones públicas del Sistema Nacional de Salud
$100,000.00 (Cien mil pesos 00/100)
·     Categoría 03: Institutos Nacionales de Salud, Hospitales Regionales, Hospitales de Alta Especialidad, Hospitales Federales de Referencia o equivalentes en otras instituciones públicas del Sistema Nacional de Salud.
$100,000.00 (Cien mil pesos 00/100)
·     Categoría 04: Servicios Auxiliares de Diagnóstico y Tratamiento.
$100,000.00 (Cien mil pesos 00/100)
·     Categoría 05: Áreas Administrativas y Centrales de Calidad.
$100,000.00 (Cien mil pesos 00/100)
3. Tipo de establecimientos que podrán participar:
Establecimientos de Atención Médica, Servicios Auxiliares de Diagnóstico y Tratamiento, así como Áreas Administrativas y Centrales de Calidad de los Servicios Estatales de Salud de las Entidades Federativas, de la Secretaría de Salud o coordinados sectorialmente por ésta, a través de la Comisión Coordinadora de Institutos Nacionales de Salud y Hospitales de Alta Especialidad y demás instituciones públicas del Sistema Nacional de Salud que cumplan con los requisitos para ser acreedores al Premio Nacional de Calidad en Salud, o del Reconocimiento al Mérito por la Mejora Continua.
4. Inscripción.
4.1. La inscripción para participar en el Premio Nacional de Calidad en Salud y el Reconocimiento al Mérito por la Mejora Continua, se realizará directamente en el Sistema de Información de Premio Nacional de Calidad en Salud, que se encontrará disponible en la página de Internet de la DGCES citada en el punto 1.2 de esta Convocatoria. La validación del registro es exclusiva del o de la Responsable Estatal o Institucionales de Calidad. Para consulta de los datos requeridos revisar la documentación de consulta que se cita el inciso 1.2 de esta Convocatoria.
4.2 La recepción de solicitudes de inscripción será hasta el día xxxxxxxxx del mes xxx de 2020.
5. Participación en el Premio Nacional de Calidad en Salud y Reconocimiento al Mérito por la Mejora Continua.
El desarrollo de la evaluación será en dos etapas conforme a lo siguiente:
Primera Etapa: La DGCES conformará el equipo evaluador, para cada Reporte del Modelo de Gestión de Calidad en Salud presentado por los Establecimientos de Atención Médica, Servicios Auxiliares de Diagnóstico y Tratamiento, así como Áreas Administrativas y Centrales de Calidad; dichos reportes deberán
contar con la previa validación del Responsable Estatal o Institucional de Calidad para que sean evaluados por los evaluadores en la plataforma digital administrada por la DGCES y se determine la calificación que establezca el grado de avance en la implantación y la maduración del Modelo de Gestión de Calidad en Salud. Por cada categoría se elegirán a los dos con la mayor calificación, siempre y cuando se encuentren al menos en la etapa de desarrollo según la tabla de madurez aplicable, misma que se puede consultar en la siguiente liga electrónica: http://dgces.salud.gob.mx/pnc2020/doctos_consulta/MGCS.pdf , en el apartado Madurez de los Sistemas de Gestión de Calidad; y serán notificados para continuar en la segunda etapa.
Para el caso del Reconocimiento al Mérito por la Mejora Continua, por cada categoría podrán ser seleccionados hasta dos Establecimientos de Atención Médica, Servicios Auxiliares de Diagnóstico y Tratamiento, así como Áreas Administrativas y Centrales de Calidad que demuestren haber incrementado su calificación en mayor grado respecto al año inmediato anterior, según la referida tabla de madurez aplicable y serán notificados para continuar en la segunda etapa.
Segunda Etapa: Una vez seleccionados los Establecimientos de Atención Médica, Servicios Auxiliares de Diagnóstico y Tratamiento, así como Áreas Administrativas y Centrales de Calidad que superen la primera etapa en ambas modalidades de participación, serán notificados para recibir una visita de verificación en campo en la que se presenten las evidencias que demuestren y amplíen de ser el caso, lo descrito en el Reporte del Modelo de Gestión de Calidad en Salud. El resultado de esta etapa permitirá definir a aquellos que alcanzaron el mayor puntaje en cada categoría, dichos resultados se presentarán ante el Comité Sectorial para el Reconocimiento de la Calidad a fin de ser avalados y dictaminar a los ganadores.
Los Establecimientos de Atención Médica, Servicios Auxiliares de Diagnóstico y Tratamiento, así como Áreas Administrativas y Centrales de Calidad que pasen a la segunda etapa deberán remitir en forma física a la DGCES los requisitos solicitados en la inscripción, a fin de integrar el expediente correspondiente. Dicha documentación deberá ser enviada de manera oficial al domicilio de la DGCES, sito en avenida Marina Nacional número 60, Piso 8, Colonia Tacuba, C.P. 11410, Demarcación Territorial Miguel Hidalgo, Ciudad de México, en un plazo no mayor a 15 días hábiles a partir de la fecha en que la DGCES se los solicite.
La evaluación de la primera etapa para el Premio Nacional de Calidad en Salud y el Reconocimiento al Mérito por la Mejora Continua, deberá concluir el día xxxxxxxxx del mes xxx de 2020.
La segunda etapa correspondiente a la visita de verificación en campo para el Premio Nacional de Calidad en Salud y el Reconocimiento al Mérito por la Mejora Continua se realizará durante el día xx del mes xxxxxxx de 2020.
6. Fases de resolución:
6.1. El Premio Nacional de Calidad en Salud y el Reconocimiento al Mérito por la Mejora Continua en sus cinco categorías serán dictaminados por el Comité Sectorial para el Reconocimiento de la Calidad.
6.2. En caso de existir empate entre los participantes con la misma calificación, el Comité definirá al ganador, tomando en consideración su trayectoria y puntuaciones alcanzadas en la primera etapa y en emisiones anteriores.
6.3. Los ganadores del Premio Nacional de Calidad en Salud podrán participar nuevamente después de tres años de haber obtenido el Premio. Sin embargo, al año siguiente de haber resultado ganador del Premio, podrá participa por el Reconocimiento al Mérito por la Mejora Continua.
6.4. El Premio Nacional de Calidad en Salud y el Reconocimiento al Mérito por la Mejora Continua serán resueltos por el Comité Sectorial para el Reconocimiento de la Calidad durante el mes de xxxxxxx de 2020. Su decisión será inapelable.
6.5. El Premio Nacional de Calidad en Salud y el Reconocimiento al Mérito por la Mejora Continua en sus diferentes categorías se entregarán en la ceremonia de Premiación durante el desarrollo del Foro Nacional de Calidad en Salud 2020.
6.6 La DGCES proporcionará asesoría técnica a los participantes de la presente Convocatoria en cada una de las fases del Premio Nacional de Calidad en Salud y el Reconocimiento al Mérito por la Mejora Continua y realizará el seguimiento correspondiente a los establecimientos ganadores.
6.7. Los puntos no previstos en esta Convocatoria serán resueltos por la DGCES.
"Este Premio es de carácter público, no es patrocinado ni promovido por partido político alguno y sus recursos provienen de los impuestos que pagan todas y todos los contribuyentes. Está prohibido el uso de este Programa con fines políticos, electorales, de lucro y otros distintos a los establecidos. Quien haga uso indebido de los recursos de este Programa, deberá ser sancionado conforme con la ley aplicable y ante la autoridad competente".
XXXXXXXXXXXXXXXXXX.
SUBSECRETARIO(A) DE INTEGRACIÓN Y DESARROLLO DEL SECTOR SALUD.
Ciudad de México, a XX de XXXXX 2020.
 
10.3.2.1. Modelo de Hoja de Inscripción.
 
PREMIO NACIONAL DE CALIDAD EN SALUD, Y
RECONOCIMIENTO AL MÉRITO POR LA
MEJORA CONTINUA.
 
FECHA DE SOLICITUD
 
 
 
 
 
 
A Ñ O
M E S
D Í A
 
1. DATOS DE IDENTIFICACIÓN DEL ESTABLECIMIENTO DE ATENCIÓN MÉDICA, SERVICIO
AUXILIAR DE DIAGNOSTICO Y TRATAMIENTO, ÁREA ADMINISTRATIVA O CENTRAL DE CALIDAD.
Nombre del Establecimiento de Atención Médica, Servicio Auxiliar de Diagnóstico y Tratamiento, Área Administrativa o Central de Calidad:
CLUES: _____________________              ID: ________________________________
Institución:
Tipo de establecimiento:
Categoría en la que se inscribe para participar:
Domicilio:
Calle y número:
Colonia o Localidad:        C.P.:
Demarcación Territorial /Municipio:                                     Teléfono:
Entidad Federativa:
Referencia de ubicación:
Descripción de la Ubicación:
Correo electrónico:
2. RECONOCIMIENTO AL MÉRITO POR LA MEJORA CONTINUA.
¿Participó en el Premio Nacional de Calidad en Salud el año anterior?
SI: ____     NO ______
Calificación obtenida el año inmediato anterior por la DGCES:
Calificación obtenida por la unidad en la autoevaluación 2019:
 
3. DATOS DEL/LA DIRECTIVO(A) DEL ESTABLECIMIENTO.
Nombre completo:
Denominación del Cargo que desempeña:
Correo electrónico:
Teléfono directo incluyendo clave lada:
Firma: ________________________________________
4. RESPONSABLE ESTATAL O INSTITUCIONAL DE CALIDAD.
Nombre completo:
Cargo que desempeña:
Correo electrónico:
Teléfono de oficina:
5. DATOS DEL O DE LA RESPONSABLE DE ELABORACIÓN DEL REPORTE DE CALIDAD.
Nombre completo:
Área:
Teléfono(s) con clave lada:
Correo electrónico:
10.3.2.2. Modelo de Reporte del Modelo de Gestión de Calidad en Salud.
Recomendaciones generales para la integración del reporte
1. Índice
2. Describirse en una extensión máxima de 100 páginas, en tamaño carta con tipografía Arial de 12 puntos, interlineado sencillo.
3. Incluir en cada una de sus hojas la palabra CONFIDENCIAL en sello de agua y de forma diagonal.
4.- Reflexión Estratégica de Calidad
5. Desarrollo de los Criterios y los Subcriterios de que consta el Modelo de Gestión de Calidad en Salud, según el grado de madurez del establecimiento.
6. Descripción y explicación de los sistemas, procesos, métodos y mecanismos con que cuenta el establecimiento con relación a cada uno de los subcriterios del Modelo.
7. La información de los subcriterios debe estar sustentada en hechos comprobables y evidencias verificables (Demostrables en caso de Visita de Verificación en Campo)
8. Descripción en el texto de los gráficos de apoyo que se incluyan, así como acompañar las gráficas con sus tablas de datos.
9. Redacción precisa y clara del contenido para facilitar la lectura y evitar interpretaciones subjetivas.
10. Toda la información incluida deberá ser verificable.
11. Para los sistemas que tenga en operación, indicar el grado de aplicación especificando su forma de diseño, los planes de implementación, y resultados alcanzados. Acciones correctivas y preventivas, ciclos de mejora, comparaciones referenciales y resultados alcanzados, de acuerdo al avance demostrable de los procesos y sistemas en operación. Exponer los Resultados de Valor alcanzados, para aquellos que tengan como mínimo dos años de haber emprendido la operación de los sistemas vigentes, estableciendo un análisis de resultados iniciales relacionándolos con los resultados de valor logrados.
Los establecimientos que pasen a segunda etapa de Visita de Verificación en Campo deberán enviar en forma impresa el reporte del Modelo de Gestión de Calidad en Salud de acuerdo a lo siguiente:
 
Deberá presentar el mismo documento registrado en la plataforma para evaluación, incluyendo de manera adicional, Carátula del documento que contenga. Nombre de la unidad participante y adscripción institucional; así como rúbrica del(la) director(a) del establecimiento al margen en todas sus hojas.
10.3.2.3 Modelo de Manifiesto bajo protesta de decir verdad.
PREMIO NACIONAL DE CALIDAD EN SALUD
RECONOCIMIENTO AL MÉRITO POR LA MEJORA CONTINUA
MANIFIESTO BAJO PROTESTA DE DECIR VERDAD:
Con el objetivo de manifestar que él o la titular del:
Se establece como Declaración Jurada: que se apega a lo establecido en las Reglas de Operación para el Programa Calidad en la Atención Médica para el ejercicio Fiscal 2020, publicadas en el Diario Oficial de la Federación en xxx de xxx y en congruencia con la Convocatoria Pública al Premio Nacional de Calidad en Salud y el Reconocimiento al Mérito por la Mejora Continua 2020, mismas que han sido consultadas para efecto de formalizar la Solicitud de Inscripción como participante.
Con base en lo establecido en las Reglas de Operación para el Programa Calidad en la Atención Médica para el ejercicio fiscal 2020, los recursos aportados para el Reconocimiento al Mérito por la Mejora Continua, declaro que en caso de ser ganador en la categoría que se ha inscrito este establecimiento, el reconocimiento económico será aplicado para la adquisición de bienes, insumos, equipamiento que contribuyan a la mejora de la calidad.
Quien suscribe el presente Manifiesto bajo protesta de decir verdad, en caso de haber superado las etapas preliminares que contempla el Premio Nacional de Calidad en Salud y el Reconocimiento al Mérito por la Mejora Continua, acepta recibir, previa notificación, una Visita de Verificación en Campo, así como atender dicha visita y de ser el caso las subsiguientes que tengan lugar para supervisar y dar seguimiento al cumplimiento de las Reglas de Operación del Programa 2020 por parte de personal acreditado por la Dirección General de Calidad y Educación en Salud. Igualmente declaro que en caso de ser ganador en la categoría que se ha inscrito este establecimiento, se asume el compromiso de preparar y publicar un artículo relacionado con la experiencia de implementación del Modelo de Gestión de Calidad en Salud; compartiendo créditos con la Dirección General de Calidad y Educación en Salud.
Asimismo, declaro que en caso de recibir la notificación de continuar en el proceso de evaluación en la segunda etapa del Reconocimiento al Mérito por la Mejora Continua 2020, será requisitado el formato de Justificación del Uso del Recurso Económico, indicándose en que se destinará la aplicación en términos de lo establecido en las Reglas de Operación del Programa Calidad en la Atención Médica 2020.
 
EL (LA) TITULAR O RESPONSABLE DEL ESTABLECIMIENTO.
NOMBRE:
Firma:___________________________
10.3.2.4 Modelo de Justificación del Uso de los Recursos.
Justificación del Uso de los Recursos. Aplica únicamente para el Reconocimiento al Mérito por la Mejora Continua (RMMC-SS y RMMC-IPSS)
RECONOCIMIENTO AL MÉRITO POR LA MEJORA CONTINUA 2020.
JUSTIFICACIÓN DEL USO DE LOS RECURSOS
Formato JUR-1
NOMBRE DEL ESTABLECIMIENTO: DE ATENCIÓN MÉDICA, SERVICIO AUXILIAR DE DIAGNÓSTICO Y TRATAMIENTO, ÁREA ADMINISTRATIVA O CENTRAL DE CALIDAD
_________________________________________
CONCEPTO.
(Deberá indicar en cada celda el
bien a adquirir)
DESCRIPCIÓN.
(Deberá describir
en cada celda las
características del
bien a adquirir)
MONTO DE
APLICACIÓN.
(Deberá señalar
en cada celda el
monto de cada
bien a adquirir)
JUSTIFICACIÓN DEL
USO Y CONTRIBUCIÓN
A LA MEJORA DE LA
CALIDAD.
 
 
 
 
 
 
 
 
 
 
 
 
 
 
 
 
 
 
 
 
 
 
 
 
 
 
 
 
 
MONTO TOTAL:
$
 
 
Apartado para comprobación del 10% destinado a la capacitación de otros establecimientos
CONCEPTO.
(Deberá indicar en cada
celda el bien a adquirir)
DESCRIPCIÓN.
(Deberá describir
en cada celda las
características
del bien a
adquirir)
MONTO DE
APLICACIÓN.
(Deberá señalar
en cada celda el
monto de cada
bien a adquirir)
JUSTIFICACIÓN DEL USO Y
CONTRIBUCIÓN A LA MEJORA
DE LA CALIDAD.
 
 
 
 
 
 
 
 
 
 
 
 
 
 
 
 
 
MONTO TOTAL:
$
 
 
EL (LA) TITULAR O
RESPONSABLE DEL
ESTABLECIMIENTO.
EL TITULAR DEL ÁREA
ADMINISTRATIVA,
RESPONSABLE DEL ÁREA
DE COMPRAS O SU
EQUIVALENTE DEL
ESTABLECIMIENTO O
INSTITUCIÓN.
EL (LA) RESPONSABLE
ESTATAL O INSTITUCIONAL DE
CALIDAD.
NOMBRE:
NOMBRE:
NOMBRE:
Firma:________________
Firma:__________________
Firma:__________________
10.3.2.5. Modelo de Declaración de ausencia de procedimientos en su contra.
Declaración de ausencia de procedimientos en su contra.
PREMIO NACIONAL DE CALIDAD EN SALUD.
RECONOCIMIENTO AL MÉRITO POR LA MEJORA CONTINUA.
Declaración de ausencia de procedimientos en su contra.
DIRECCIÓN GENERAL DE CALIDAD Y EDUCACIÓN EN SALUD
PREMIO NACIONAL DE CALIDAD EN SALUD
RECONOCIMIENTO AL MÉRITO POR LA MEJOR CONTINUA
PRESENTE
Con el objetivo de hacer del conocimiento, que él o la titular del establecimiento manifiesta que en el último año no se han recibido sanciones, resoluciones, fallos o recomendaciones adversas emitidas por entidades gubernamentales reguladoras, como la Comisión Federal para la Protección contra Riesgos Sanitarios, Comisión Nacional de Arbitraje Médico, Comisión Nacional de Derechos Humanos o sus equivalentes estatales entre otros, que pudieran impedir su registro para participar en el Premio Nacional de Calidad en Salud y/ o el Reconocimiento al Mérito por la Mejora Continua.
NOMBRE DEL ESTABLECIMIENTO: _____________________________________________________
Al respecto les informo bajo protesta de decir verdad que el establecimiento antes citado, no ha recibido en el último año ningún tipo de sanción como las descritas en el párrafo anterior, por el contrario, este establecimiento ha trabajado en la mejora de sus procesos y sistemas.
 
EL (LA) TITULAR O RESPONSABLE DEL ESTABLECIMIENTO.
NOMBRE:
Firma:___________________________
 
10.3.2.6 Modelo de Declaración de Establecimientos no sujetos al proceso de acreditación o reacreditación por la DGCES.
Ciudad de México, ___de XXXX de 20XX
DIRECCIÓN GENERAL DE CALIDAD Y EDUCACIÓN EN SALUD
PRESENTE
Declaración de Establecimientos no sujetos al proceso de acreditación o reacreditación
por la DGCES
De acuerdo a lo establecido en las Reglas de Operación del Programa Calidad en la Atención Médica, específicamente en numeral 4.6.1. "Criterios y requisitos de elegibilidad", que solicita como parte de los requisitos presentar copia del dictamen de Acreditación favorable y vigente y que excluye de dicho requisito a aquellos establecimientos que no sean sujetos al proceso de acreditación o reacreditación por la DGCES.
ATENTAMENTE
DIRECTOR(A) DEL ESTABLECIMIENTO
NOMBRE Y FIRMA
10.4 Modelos de Formatos de Informes.
10.4.1. Modelo de Formato de Informe de Avance Técnico.

DIRECCIÓN GENERAL DE CALIDAD Y EDUCACIÓN EN SALUD
DIRECCIÓN DE MEJORA DE PROCESOS
PROYECTOS DE MEJORA DE LA CALIDAD EN LA ATENCIÓN MÉDICA
INFORME TRIMESTRAL DE AVANCE TÉCNICO DE LOS PROYECTOS DE
INVESTIGACIÓN EN RED
 
TRIMESTRE: 1) _____ 2) _____ 3) _____ 4) _____
FT-PIR-2020
ENTIDAD FEDERATIVA: __________________                         INSTITUCIÓN: ____________________
UNIDAD COORDINADORA DEL PROYECTO: _______________________________________________
TEMA PRIORITARIO AL QUE SE VINCULA EL PROYECTO: ___________________________________
 
NOMBRE DEL
PROYECTO
OBJETIVO GENERAL
DEL PROYECTO
OBJETIVO
ESPECÍFICO 1
OBJETIVO
ESPECÍFICO 2
OBJETIVO ESPECÍFICO
3
 
 
 
 
 
 
DESCRIPCIÓN DE
LAS METAS
NOMBRE DE LOS
INDICADORES
MÉTODO DE
CÁLCULO
META PROGRAMADA
AL TRIMESTRE
% DE AVANCE
 
 
 
 
 
 
 
 
 
 
 
 
 
 
 
 
NOMBRE DE LAS
UNIDADES QUE
CONFORMAN LA RED
ACCIONES COORDINADAS
QUE REALIZAN LAS UNIDADES
QUE CONFORMAN LA RED
NOMBRE Y FIRMA DEL RESPONSABLE DEL
PROYECTO EN LA UNIDAD MÉDICA
 
 
 
 
 
 
 
RESULTADOS ESPERADOS:
% DE AVANCE
OBSERVACIONES**:
1.         
 
 
2.         
 
3.         
 
** Es requisito indispensable especificar en la columna de observaciones, las causas del grado de avance reportado
ACUERDOS Y/O COMPROMISOS DE
METAS E INDICADORES NO
ALCANZADOS EN EL TRIMESTRE
RESPONSABLE
FECHA DE CUMPLIMIENTO
 
 
 
 
 
 
 
 
 
 
ELABORÓ
REVISÓ
AUTORIZÓ
Nombre, firma y cargo del (la) Responsable del proyecto de Investigación en Red
Nombre, firma y cargo del(la) Responsable Estatal o Institucional de Calidad
Nombre, firma y cargo del Secretario(a) de Salud
 
 

DIRECCIÓN GENERAL DE CALIDAD Y EDUCACIÓN EN SALUD
DIRECCIÓN DE MEJORA DE PROCEOS
PROYECTOS DE MEJORA DE LA CALIDAD EN LA ATENCIÓN MÉDICA
INFORME TRIMESTRAL DE AVANCE TÉCNICO DE LOS PROYECTOS DE
GESTIÓN EN RED
 
FT-PG-2020
ENTIDAD FEDERATIVA: _______________                   TRIMESTRE: 1) _____ 3) _____
INSTITUCIÓN: ____________________________                              2) _____ 4) _____
UNIDAD COORDINADORA DEL PROYECTO: ______________________________________________
 
NOMBRE DEL PROYECTO
OBJETIVO GENERAL
DEL PROYECTO
OBJETIVO
ESPECÍFICO 1
OBJETIVO
ESPECÍFICO 2
OBJETIVO
ESPECÍFICO 3
 
 
 
 
 
TEMA PRIORITARIO AL
QUE SE VINCULA:
OBJETIVO
ESPECÍFICO 4
OBJETIVO
ESPECÍFICO 5
OBJETIVO
ESPECÍFICO 6
 
 
 
 
 
DESCRIPCIÓN
DE LAS METAS
NOMBRE DE LOS
INDICADORES
MÉTODO DE
CÁLCULO
MEDICIÓN
BASAL
AVANCE AL TRIMESTRE
META
ALCANZADA
PORCENTAJE DE
CUMPLIMIENTO
 
 
 
 
 
 
 
 
 
 
 
 
NOMBRE DE LAS
UNIDADES QUE
CONFORMAN LA RED
ACCIONES
COORDINADAS QUE
REALIZAN LAS
UNIDADES QUE
CONFORMAN LA RED
ELABORÓ
NOMBRE Y FIRMA DEL RESPONSABLE DEL PROYECTO
EN LA UNIDAD MÉDICA
 
 
 
 
 
 
ACUERDOS Y/O COMPROMISOS DE
METAS Y/O INDICADORES NO
ALCANZADAS EN EL TRIMESTRE
RESPONSABLE
FECHA DE CUMPLIMIENTO
 
 
 
 
 
 
 
 
ELABORÓ
REVISÓ
AUTORIZÓ
Nombre, firma y cargo del Responsable
del(la) proyecto de Investigación en Red
Nombre, firma y cargo del(la) Responsable
Estatal o Institucional de Calidad
Nombre, firma y cargo del
Secretario(a) de Salud
 
10.4.2. Modelo de Formato de Informe de Avance Financiero.
 

DIRECCIÓN GENERAL DE CALIDAD Y EDUCACIÓN EN SALUD
DIRECCIÓN DE XXXXXXXXXXXXXXXXXX
PROYECTOS DE MEJORA DE LA CALIDAD EN LA ATENCIÓN MÉDICA Y
RECONOCIMIENTOS
INFORME TRIMESTRAL DE AVANCE FINANCIERO DE XXXXXXXXXXXXXXX
 
ENTIDAD FEDERATIVA:____________
 
 
 
FF-PMC-2020
INSTITUCIÓN: ________________________________________
AÑO:
2020
 
 
 
TRIMESTRE:
1)___
 
3)___
 
 
 
 
 
 
2) ___
 
4)___
 
 
PROYECTOS / UNIDADES
PRESUPUESTO
Autorizado
(A)
Modificado
(B)
Ejercido
(C)
Metas (D)
Observaciones
(E)
Meta
programada
%
Meta
alcanzada
C/B*100%
Modalida
d
Nombre
del
proyecto
Establecimiento
 
 
 
 
 
 
 
 
 
*Deberá anexar a este informe el avance del cronograma financiero del proyecto, el cual fue incluido en la descripción detallada del proyecto.
**Anexar copia de los estados de cuenta donde se reflejen los movimientos bancarios del trimestre xxxxxxxxxxxxxxxxxxxxx de xxxc de la cuenta de Secretaría de Salud del Estado, misma en la que la Tesorería del Gobierno de su Entidad Federativa transfirió los recursos asignados por el programa.
 
NOTA:
(A) Monto asignado de acuerdo al dictamen del Comité Sectorial para el reconocimientos de la calidad
(B) Monto transferido de acuerdo al dictamen del Comité Sectorial para el reconocimientos de la calidad
(C) Monto ejercido y con soporte documental comprobatorio (facturas)
(D) La meta programada debe ser al 100% ya que corresponde al ejercicio total del recurso, dentro del año fiscal correspondiente (no se puede modificar este dato). La meta alcanzada, corresponde al monto ejercido al momento de emitir el informe trimestral de avance financiero.
(E) En este apartado se deberán exponer las acciones que se están realizando para cumplir con la meta
 
ELABORÓ
Vo.Bo.
AUTORIZÓ
__________________
_____________________________
_________________________
Área Administrativa
Responsable Estatal o Institucional
de Calidad
Secretario (a) de Salud
 
10.4.3. Modelo de Formato de Criterios para el Informe de Evaluación Externa.
CRITERIOS GENERALES PARA LA EVALUACIÓN EXTERNA DE PROYECTOS FINANCIADOS.
Objetivo: Evaluar mediante trabajo de campo y apoyado en la evidencia documental generada por el proyecto subsidiado, la pertinencia, eficacia, eficiencia, viabilidad e impacto del mismo, con la finalidad de conocer el alcance y resultados obtenidos con la ejecución de los proyectos.
A)    Presentación (Portada):
1.    Título del Proyecto: Nombre completo del proyecto tal y como aparece en el proyecto original.
2.    Localización del Proyecto: Lugar (es) donde se implementó el proyecto.
3.    Fecha de la realización del Proyecto: Fechas en las que se implementó el proyecto, de acuerdo al cronograma establecido en el proyecto original.
4.    Fecha de la evaluación externa: Fecha exacta en la que se llevó a cabo la Evaluación Externa.
5.    Nombre de la instancia evaluadora: Nombre completa de la instancia responsable de la Evaluación Externa.
B)    Tabla de Contenidos:
1.    Introducción: Presentar una breve descripción del proyecto, características generales, con información básica y relevante del mismo. En caso de ser necesario, se podrá incluir de manera concisa otra información que se considere relevante sobre el proyecto.
2.    Alcance: Breve descripción del alcance que pretende tener al realizar la Evaluación Externa.
3.    Justificación de la Evaluación Externa: Realizar el análisis de la contribución del proyecto a la problemática planteada en el diagnóstico, y de acuerdo a los objetivos y a las metas planteadas.
4.    Objetivo de la Evaluación Externa: Evaluar mediante trabajo de campo y apoyado en información proporcionada por el coordinador del proyecto, la dependencia o entidad, la factibilidad y resultados del proyecto en cuanto a, cobertura y focalización, operación, percepción de la población objetivo y cumplimiento de objetivos y metas; lo anterior, con el fin de que las recomendaciones de este análisis puedan denotar el impacto causado entre la población.
5.    Metodología empleada: Describir los mecanismos o procedimientos que se emplearon para llevar a cabo la Evaluación Externa, así como el mencionar las técnicas estadísticas, los procesos e instrumentos utilizados para la realización de la evaluación externa del proyecto. Describir los puntos y aspectos analizados en la evaluación (cumplimiento de las especificaciones expuestas en las Reglas de Operación del Programa, cumplimiento de objetivo, metas e indicadores del proyecto, realización de actividades, vinculación con diferentes sectores, aprovechamiento de los recursos financieros, etc.)
6.    Medición de la Heterogeneidad: Describir los mecanismos o procedimientos que se emplearon para llevar a cabo la medición de la heterogeneidad de la calidad de la atención médica previo y posterior a la implementación del proyecto subsidiado.
6.1.  Resultados de la medición de la heterogeneidad: Describir cuales son los resultados obtenidos al implementar el proyecto de mejora de la calidad en la atención médica.
7.    Análisis de contexto: Determinar los problemas Internos y externos de la implementación del proyecto subsidiado, las fortalezas, las cuestiones normativas, social y económica que lo puedan afectar.
8.    Análisis de los criterios de evaluación: (pertinencia, eficacia, eficiencia, viabilidad e impacto): Describir brevemente como estos criterios de evaluación se llevaron a cabo dentro de la implementación del proyecto.
9.    Cobertura (población beneficiada): Manifestar las diferentes formas de involucramiento y participación de la comunidad en el proyecto.
10.   FODA de la intervención analizada: Analizar las fortalezas, oportunidades, debilidades y amenazas que deja el proyecto.
11.   Recomendaciones: Orientadas a la mejora de la intervención evaluadas a través de indicaciones específicas que mejoren el diseño, procesos, resultados y/o impacto del Proyecto. Es importante que las
recomendaciones estén cuidadosamente analizadas para garantizar su viabilidad y efectividad.
12.   Conclusiones: Realizar un informe donde se evidencie el impacto del proyecto sobre la población beneficiaria y conocer si dichos efectos son atribuibles al desarrollo de la intervención.
13.   Bibliografía: Mencionar los documentos bibliográficos que se utilizaron para llevar a cabo la Evaluación Externa.
C)    Resultados (Impacto).
Avalar la mejora alcanzada, sustentada en los indicadores registrados en el proyecto mediante el análisis comparativo entre la basal que se tenía antes de iniciar el Proyecto y los resultados obtenidos con la implementación del mismo.
ü     Determinación del impacto en la población beneficiaria con la mejora obtenida mediante la implementación del Proyecto.
ü     Incluir en el informe las mejoras alcanzadas, así como su impacto incluyendo los resultados del análisis de la evidencia del cumplimiento de los objetivos del proyecto subsidiado.
D)    Anexos.
ü     Herramientas utilizadas en la evaluación externa para la recopilación y análisis de la información.
ü     Descripción del análisis de las herramientas utilizadas para llevar a cabo la Evaluación Externa.
E)    Entregables (Deberán ser entregados en formato impreso y digital).
ü     Resumen Ejecutivo de la Evaluación Externa;
ü     Informe final de la Evaluación Externa;
ü     Ficha técnica con los datos generales de la instancia evaluadora;
ü     Términos de Referencia de la Evaluación Externa.
10.4.4. Criterios para el Informe de Seguimiento Estatal o Institucional de Calidad.
CRITERIOS GENERALES PARA EL INFORME DE SEGUIMIENTO ESTATAL O INSTITUCIONAL DE CALIDAD.
Objetivo: Realizar un Informe de seguimiento al ejercicio, comprobación y cumplimiento técnico del proyecto subsidiado, con la finalidad de conocer, desde el punto de vista de los Servicios de Salud, los factores que determinaron la implementación del proyecto subsidiado.
1.    Título del Proyecto: Nombre completo del proyecto tal y como aparece en el proyecto original.
2.    Nombre del (los) Establecimiento (s) de Salud involucrado (s): Mencionar el (los) nombre (s) completo (s) del (los) Establecimiento (s) de Salud que forman parte del proyecto.
3.    Fecha: Mencionar la fecha (DÍA/MES/AÑO) en la que se realizó el Informe de Seguimiento.
4.    Nombre del (la) Responsable (coordinador/a) del Proyecto: Mencionar el nombre del (la) Profesional de la Salud responsable de la implementación del proyecto subsidiado.
5.    Nivel de cumplimiento de:
a.    Objetivo General: Describir el objetivo general del proyecto y el nivel de cumplimiento del mismo al implementar el proyecto.
b.    Objetivos Específicos: Describir los objetivos específicos y el nivel de cumplimiento de cada uno de ellos al implementar el proyecto subsidiado.
c.     Indicadores y metas: Describir los indicadores y sus respectivas metas, así como el nivel de cumplimiento de las mismas.
d.    Resultados esperados: Mencionar brevemente el nivel de cumplimiento de los resultados esperados al implementar el proyecto.
6.    Estrategias implementadas para la ejecución del proyecto: Mencionar brevemente las estrategias utilizadas para dar cumplimiento a los objetivos, metas y resultados esperados.
7.    Acciones realizadas y evidencias encontradas: Describir todas las acciones que se realizaron para realizar las estrategias antes mencionadas y dar cumplimiento a lo comprometido en el proyecto subsidiado.
8.    8. Impacto de la implementación del proyecto en la población beneficiada: Describir el grado de éxito alcanzado al implementar el proyecto, así como los factores que intervinieron para afianzar el beneficio en la población objetivo y los (las) profesionales de la salud. Deberá comparar la medida basal contra los resultados obtenidos.
9.    Comprobación del recurso asignado: Deberá documentar el cumplimiento del ejercicio del recurso
asignado de acuerdo a lo solicitado en el proyecto original.
10.   Anexos: Es la evidencia documental utilizada en la implementación del proyecto, tales como listas de asistencia, fotografías de las capacitaciones, cartas descriptivas, copias de los diplomas entregados, resguardo de los bienes adquiridos, fotografías de los bienes, así como cualquier otro que resulte aplicable, que ampare la entrega de los bienes enlistados en el proyecto subsidiado.
10.4.5. Modelo de Formato de Comprobación
 

Modalidad del Proyecto
Nombre de la Institución
Programa Calidad en la Atención Médica 2020
Comprobación del gasto por proyecto
 
FC-PI-01
Fecha: (1)
Nombre del Proyecto: (2)
Nombre de la Unidad Médica: (3)
 
 
Factura
Número
Fecha
Proveedor/Beneficiario
Importe
Descripción del bien
 
 
(4)
(5)
(6)
 
 
 
 
 
 
 
 
 
 
 
 
Total
 
 
 
LA DOCUMENTACIÓN ORIGINAL COMPROBATORIA CORRESPONDIENTE CUMPLE CON LOS REQUISITOS FISCALES, ADMINISTRATIVOS Y NORMATIVOS VINCULADOS AL PROGRAMA Y SE ENCUENTRA PARA SU GUARDA Y CUSTODIA EN ESTA UNIDAD ADMINISTRATIVA, MISMA QUE ESTÁ A DISPOSICIÓN DE LA SECRETARÍA DE SALUD PARA SU REVISIÓN O EFECTOS QUE SE CONSIDEREN PROCEDENTES.
                  ELABORÓ                                    Vo.Bo.                                 AUTORIZÓ
          __________________                ____________________              ________________
        (Nombre, puesto y firma)              (Nombre, puesto y firma)           (Nombre, puesto y firma)
*Este programa es de carácter público no es patrocinado, no promovido por ningún partido político y sus recursos provienen de los impuestos que pagan todas y todos los contribuyentes. Está prohibido el uso de este programa con fines políticos, electorales, de lucro y otros distintos a los establecidos. Quien haga uso indebido de los recursos de este programa deberá ser denunciado/a y sancionado/a de acuerdo con la ley aplicable y ante la autoridad competente.
 
10.5. Esquema de Contraloría Social.
ESQUEMA DEL MECANISMO DE CONTRALORÍA SOCIAL DEL PROGRAMA CALIDAD EN LA
ATENCIÓN MÉDICA 2020 (S202)
Verificar la existencia de bienes en los establecimientos ganadores de Proyectos de Mejora de la Calidad de la Atención Médica, Premio Nacional de Calidad en Salud y Reconocimiento al Mérito por la Mejora Continua, obtenidos con el Subsidio otorgado por el Programa Calidad en la Atención Médica durante el ejercicio fiscal 2020.
1. Objetivo
Lograr que las organizaciones de la sociedad civil y/o personas usuarias de los servicios de salud, realicen funciones de Contraloría Social en las entidades e instituciones que recibieron Subsidio del Programa Mejora de la Calidad de Calidad en la Atención Médica durante el ejercicio fiscal 2020 por haber participado en Proyectos de la Atención Médica y Reconocimiento al Mérito por la Mejora Continua.
2. Actividades de Difusión
Con el Objetivo de dar a conocer la operación del programa, se enviarán las Reglas de Operación del Programa Calidad en la Atención Médica, para el ejercicio fiscal 2020 publicadas en el Diario Oficial de la Federación el xxx de xxxx de 2020, a los(las) Responsables Estatales e Institucionales de Calidad para que éstos a su vez, las envíen a los responsables de los establecimientos que fueron acreedoras al Subsidio por Proyectos de Mejora de la Calidad de la Atención Médica y Reconocimiento al Mérito por la Mejora Continua, en el ejercicio fiscal 2020 con la finalidad de que se difundan a los integrantes del Comité de Contraloría Social.
Para dar transparencia a los recursos otorgados por el Programa Calidad en la Atención Médica para el desarrollo de los Proyectos de Mejora de la Calidad de la Atención Médica y Reconocimiento al Mérito por la Mejora Continua, se aplicará la Contraloría Social sobre los recursos otorgados en el año en curso (2020).
Para ello se integrarán Comités de Contraloría Social, quienes vigilarán la calidad, el buen trato, la oportunidad de la entrega de los bienes obtenidos con el Subsidio otorgado por el programa a los establecimientos ganadores de Proyectos de Mejora de la Calidad de la Atención Médica y Reconocimiento al Mérito por la Mejora Continua, así como la transparencia de la ejecución de los recursos otorgados, a través de la aplicación del Informe de Entrega de Bienes y/o Servicios 2020 (Informe de Contraloría Social).
Esta actividad sólo se realizará en los establecimientos:
1. Que hayan sido ganadores de Proyectos de Mejora de la Calidad de la Atención Médica y Reconocimiento al Mérito por la Mejora Continua en el ejercicio fiscal 2020 por el Programa Calidad en la Atención Médica.
Los informes son los formatos en los que quienes integran el Comité de Contraloría Social registran los resultados de sus actividades y son diseñados por la Instancia Normativa.
2.1. Vigencia de los Comités de Contraloría Social
Para la Contraloría Social del ejercicio fiscal 2020, los Comités de Contraloría Social se instalarán una vez que la DGCES/Instancia Normativa transfiera los recursos a la entidad o institución ganadora del Proyecto de Mejora de la Calidad de la Atención Médica y Reconocimiento al Mérito por la Mejora Continua y cuando la Secretaría de la Función pública haya emitido el oficio de validación de la documentación requerida para las actividades. El Comité de Contraloría Social iniciará sus actividades a partir de la fecha de su instalación y se desintegrará una vez que hayan concluido las actividades concernientes a la Contraloría Social del establecimiento que obtuvo el Subsidio, las cuales se detallan en la Guía Operativa de Contraloría Social 2020. En caso de haber detectado irregularidades, se mantendrá vigente hasta la resolución de las mismas.
2.2. Información Relativa a la Operación del Programa Federal
Para difundir la información relacionada a los procedimientos para realizar las actividades de Contraloría Social; la Instancia Normativa enviará de manera electrónica los siguientes documentos a los(las) Responsables Estatales e Institucionales de Calidad (Instancias Ejecutoras):
1. Guía Operativa de Contraloría Social para el Programa Calidad en la Atención Médica 2020;
2. Formato de Acta de Instalación de Comités de Contraloría Social 2020;
3. Acta de Sustitución de Integrante de Comité de Contraloría Social 2020;
4. Informe de Entrega de Bienes y/o Servicios 2020 (Informe de Contraloría Social);
5. Instructivo de Informes de Entrega de Bienes y/o Servicios 2020;
6. Formato de Minuta de Reunión de Contraloría Social 2020;
 
7. Formato de Quejas y Denuncias de Contraloría Social 2020;
8. Ficha Informativa del Apoyo de Contraloría Social 2020;
9. Formato de Lista de capacitación 2020 y,
10. Díptico de Difusión de Contraloría Social y de la información del Programa 2020.
Estos a su vez, los harán llegar a los(las) Responsables de los establecimientos ganadores de los Proyectos de Mejora de la Calidad de la Atención Médica y Reconocimiento al Mérito por la Mejora Continua en el ejercicio fiscal 2020, quienes capacitarán a los integrantes de los Comités de Contraloría Social sobre el correcto llenado de los Informes de Entrega de Bienes y/o Servicios 2020 (Informe de Contraloría Social) y del Formato de Minuta de Reunión de Contraloría Social 2020.
2.3. Actividades de Contraloría Social
Las Reglas de Operación 2020, en su apartado 8.3 Contraloría Social, señalan que:
Se promoverá la participación de la población beneficiaria del programa, así como de organizaciones de la sociedad civil o ciudadanía interesada en monitorear el programa, lo anterior será a través de la integración, operación y vinculación de contralorías sociales o figuras análogas, para el seguimiento, supervisión y vigilancia del cumplimiento de las metas y acciones comprometidas en el programa, así como de la correcta aplicación de los recursos públicos asignados al mismo.
El programa se sujetará a los lineamientos vigentes emitidos por la Secretaría de la Función Pública, para promover las acciones necesarias que permitan la efectividad de la vigilancia ciudadana, bajo el esquema o esquemas validados por la Secretaría de la Función Pública.
3. Capacitación y Asesoría
La DGCES/Instancia Normativa, a través del Instructivo de Informes de Entrega de Bienes y/o Servicios 2019, la Guía Operativa de Contraloría Social para el Programa Calidad en la Atención Médica 2020, asesorías personales, telefónicas y por correo electrónico, orientará a los Responsables Estatales o Institucionales de Calidad para llevar a cabo las actividades de promoción de Contraloría Social.
Los/las Responsables Estatales o Institucionales de Calidad son encargados/as de coordinar junto con la persona Enlace de Contraloría Social designada por la Instancia Ejecutora la conformación de los Comités de Contraloría Social en los establecimientos ganadores de Proyectos de Mejora de la Calidad de la Atención Médica y Reconocimiento al Mérito por la Mejora Continua. Mediante convocatoria abierta, contactarán a usuarios/as de cada localidad en donde se llevó a cabo el proyecto para invitarles a integrar los Comités de Contraloría Social.
Una vez que se haya elegido a los que integran el Comité de Contraloría Social y que hayan aceptado el cargo, firmarán su Acta de Instalación de Comité de Contraloría Social. Posteriormente los Responsables Estatales o Institucionales de Calidad, o en su caso, el responsable del establecimiento, les proporcionarán la capacitación y asesoría para realizar sus actividades de Contraloría Social y llenado de la documentación correspondiente.
Los(las) Responsables Estatales o Institucionales de Calidad/Instancias Ejecutoras difundirán entre el personal directivo y operativo de los establecimientos los formatos que se utilizarán para las actividades de Contraloría Social: Guía Operativa de Contraloría Social del Programa Calidad en la Atención Médica 2020, Acta de Instalación de Comités de Contraloría Social 2020, Informe de Entrega de Bienes y/o Servicios 2020 (Informe de Contraloría Social), Instructivo de Llenado de Informe de Entrega de Bienes y/o Servicios 2020, Formato de Minuta de Reunión de Contraloría Social 2020, Formato de Quejas y Denuncias de Contraloría Social 2020, Ficha Informativa del Apoyo de Contraloría Social 2020, Formato de Lista de capacitación 2020 y el Díptico de Difusión de Contraloría Social y de la información del Programa 2020
3.1. Responsables de establecer los lineamientos para la constitución de los Comités:
La DGCES/Instancia Normativa, diseñó el formato de Acta de Instalación de Comités de Contraloría Social, la cual se enviará a los Responsables Estatales e Institucionales de Calidad/Instancias Ejecutoras, una vez aprobada por la Secretaría de la Función Pública; en dicha acta se señalan las funciones de los Comités de Contraloría Social. Esta Acta tendrá que ser firmada por todas las personas integrantes del Comité de Contraloría Social, el responsable del establecimiento y el Responsable Estatal o Institucional de Calidad.
4. Seguimiento
Los Responsables Estatales o Institucionales de Calidad recopilarán los formatos mencionados debidamente llenados y los enviarán a partir de octubre a la DGCES/Instancia Normativa en archivo PDF.
Para verificar el cumplimiento de las actividades de promoción y difusión, la DGCES/Instancia Normativa, contará con el respaldo de los correos electrónicos enviados a los Responsables Estatales o Institucionales de Calidad, con la información e indicaciones para la realización de las actividades de Contraloría Social, por parte de los Comités de Contraloría Social, y adicionalmente se solicitará a los Responsables Estatales e Institucionales de Calidad que envíen acuse de recibido.
 
Para verificar las actividades de capacitación, los Responsables Estatales o Institucionales de Calidad, enviarán electrónicamente a la DGCES/Instancia Normativa las evidencias de que los integrantes de los Comités de Contraloría Social y el responsable del establecimiento, fueron capacitados para la aplicación de la Contraloría Social (Formato de Lista de capacitación 2020 y la minuta correspondiente).
Los instrumentos que los integrantes de los comités utilizarán para sus actividades de Contraloría Social son: Proyecto de Mejora de la Calidad de la Atención Médica 2020, Informe de Entrega de Bienes y/o Servicios 2020, Instructivo de llenado para Informe de Entrega de Bienes y/o Servicios 2020, Guía Operativa de Contraloría Social para el Programa Calidad en la Atención Médica 2020, Formato de Minuta de Reunión de Contraloría Social 2020, Ficha Informativa del Apoyo de Contraloría Social 2020 y el Formato de Quejas y Denuncias de Contraloría Social 2020.
En el caso de los establecimientos ganadores del Reconocimiento al Mérito por la Mejora Continua se les proporcionará a los Integrantes del Comité de Contraloría Social el Formato de Justificación del uso de los Recursos.
Para dar seguimiento a la aplicación del Informe de Entrega de Bienes y/o Servicios 2019 (Informe de Contraloría Social), los Responsables Estatales e Institucionales de Calidad/Instancias Ejecutoras solicitarán a los establecimientos de manera electrónica una copia de los siguientes documentos originales con los requisitos correspondientes en PDF: Actas de Instalación de Contraloría Social, Informe de Entrega de Bienes y /o Servicios 2020 (Informe de Contraloría Social), Formato de Minuta de Reunión de Contraloría Social, Formato de Quejas y Denuncias de Contraloría Social y las Listas de Capacitación, aplicadas en los establecimientos que fueron acreedores a Proyectos de Mejora de la Calidad de la Atención Médica y Reconocimiento al Mérito por la Mejora Continua, otorgados por el programa Calidad en la Atención Médica.
Esta misma documentación, será enviada por los Responsables Estatales e Institucionales de Calidad/Instancias Ejecutoras a la DGCES/Instancia Normativa, como evidencia de que se aplicó la Contraloría Social, así como un oficio en donde se indique que la información resultante de la aplicación de la Contraloría Social se ha capturado en el SICS, a través de la Subdirección de Vinculación Ciudadana al correo: ciudadanadgces@salud.gob.mx.
Se promoverá la vinculación del seguimiento de las actividades y de los resultados de Contraloría Social con los mecanismos de denuncia existentes.
Las quejas, denuncias, opiniones, sugerencias o felicitaciones de la ciudadanía en relación a los apoyos, serán captadas a través del Órgano Interno de Control en la Secretaría de Salud, ubicado en Avenida Marina Nacional número 60, Piso 9 Ala B, Colonia Tacuba, Demarcación Territorial Miguel Hidalgo, Ciudad de México, C.P. 11410, vía personal, o a través del Sistema Integral de Quejas y Denuncias Ciudadanas con las siguientes opciones:
1. En línea: https://sidec.funcionpublica.gob.mx.
2. Vía telefónica: En el interior de la Republica al 800 11 28 700 y en la Ciudad de México 2000 2000 y 2000 3000 extensión 2164.
3. Presencial: En el Espacio de Contacto Ciudadano de la Secretaría de la Función Pública ubicado en Av. Insurgentes Sur No. 1735, PB, Módulo 3, Col. Guadalupe Inn, Demarcación Territorial Álvaro Obregón, C.P. 01020, Ciudad de México.
4. Vía correspondencia: Envío de escrito libre a la Dirección General de Denuncias e Investigaciones de la Secretaría de la Función Pública con domicilio en Av. Insurgentes Sur No. 1735, Piso 2, Ala Norte, Col. Guadalupe Inn, Demarcación Territorial Álvaro Obregón, C.P. 01020, Ciudad de México.
Los/as encargados/as del envío de éstas y del seguimiento, serán los/las Responsables Estatales o Institucionales de Calidad/Instancias Ejecutoras, así como de mantener informados/as a quienes integran el Comité de Contraloría Social, sobre el seguimiento de las mismas.
Los Responsables Estatales e Institucionales de Calidad/Instancias Ejecutoras integrarán la información de las entidades federativas, Ciudad de México y otras instituciones, y la ingresarán al Sistema Informático de Contraloría Social (SICS) de acuerdo a los tiempos establecidos en la Guía Operativa de Contraloría Social 2019 y el Programa Anual de Trabajo de Contraloría Social.
5.-Coordinación
La DGCES/Instancia Normativa mantendrá la coordinación con los(las) Responsables Estatales o Institucionales de Calidad/Instancias Ejecutoras, a fin de tener conocimiento sobre el avance de la aplicación de la contraloría social, la recopilación de los documentos, el registro de la información en el SICS y la entrega de los documentos escaneados.
 
10.6 Diagramas de Flujo.
10.6.1 Procedimiento para el Otorgamiento de Subsidios a Proyectos de Mejora de la Calidad en la Atención Médica.

 

10.6.2. Procedimiento para el Otorgamiento del Premio Nacional de Calidad en Salud (PNCS) y el Reconocimiento al Mérito por la Mejora Continua (RMMC).
 

 

 

______________________________