ACUERDO número 19/09/19 por el que se modifican las Reglas de Operación del Programa Nacional de Becas para el ejercicio fiscal 2019, publicadas el 6 de marzo de 2019.

Al margen un sello con el Escudo Nacional, que dice: Estados Unidos Mexicanos.- Secretaría de Educación Pública.

ESTEBAN MOCTEZUMA BARRAGÁN, Secretario de Educación Pública, con fundamento en los artículos 3o. de la Constitución Política de los Estados Unidos Mexicanos; 17, 38 y 45 de la Ley Orgánica de la Administración Pública Federal; 1 y 77 de la Ley Federal de Presupuesto y Responsabilidad Hacendaria; 1, 3, fracciones XI, XIV, XXI, XXII y penúltimo párrafo, 21, 23, 26, 27, 35, 36, 38 y Anexos 10, 13, 14, 16, 17, 18, 19, 25 y 26 del Presupuesto de Egresos de la Federación para el ejercicio fiscal 2019; 1, 4 y 5 del Reglamento Interior de la Secretaría de Educación Pública, y
CONSIDERANDO
Que el artículo 77 de la Ley Federal de Presupuesto y Responsabilidad Hacendaria dispone que la Cámara de Diputados en el Presupuesto de Egresos de la Federación, podrá señalar los programas, a través de los cuales se otorguen subsidios, que deberán sujetarse a reglas de operación con el objeto de asegurar que la aplicación de los recursos públicos se realice con eficiencia, eficacia, economía, honradez y transparencia, así como los criterios generales a los cuales se sujetarán las reglas de operación de los programas;
Que asimismo, el referido precepto prevé que las dependencias y las entidades, a través de sus respectivas dependencias coordinadoras de sector, serán responsables de emitir las reglas de operación de los programas que inicien su operación en el ejercicio fiscal siguiente, previa autorización presupuestaria de la Secretaría de Hacienda y Crédito Público y dictamen de la Comisión Nacional de Mejora Regulatoria, mismas que deberán ser publicadas en el Diario Oficial de la Federación;
Que el Presupuesto de Egresos de la Federación para el ejercicio fiscal 2019 establece en sus artículos 3, fracción XXI y 26 que los programas que deberán sujetarse a reglas de operación son aquéllos señalados en su Anexo 25;
Que mediante Acuerdo número 10/02/19 de fecha 6 de marzo de 2019 se publicaron en el Diario Oficial de la Federación las Reglas de Operación del Programa Nacional de Becas para el ejercicio fiscal 2019;
Que el Programa Nacional de Becas para el ejercicio fiscal 2019 tiene por objeto Favorecer el acceso, la permanencia, egreso y/o la superación académica e investigación de los estudiantes, egresados/as y/o docentes, personal académico y profesores/as investigadores/as, investigadores/as y personal con funciones de dirección (directores/as) que participan en el Sistema Educativo Nacional mediante una beca;
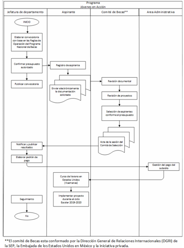
Que se requiere llevar a cabo la modificación del presente Programa toda vez que, se considera necesario realizar la precisión en el Anexo 6 "Beca para el Desarrollo y/o participación en proyectos de investigación o emprendedores" de los tipos y montos de la beca que se otorgan en el citado anexo, adicionalmente, se agrega la convocatoria y el flujograma de la beca "Jóvenes en Acción" ciclo 2019, de la Dirección General de Relaciones Internacionales. Cabe destacar que dicha modificación no implica un impacto presupuestario;
Que las reglas de operación a que se refiere el presente Acuerdo cuentan con la autorización presupuestaria de la Secretaría de Hacienda y Crédito Público a través del oficio 315-A-2087;
Que las reglas de operación a que se refiere el presente Acuerdo cuentan con el dictamen de la Comisión Nacional de Mejora Regulatoria a través del oficio CONAMER/19/4736, y
Que en cumplimiento de lo anterior, he tenido a bien expedir el siguiente:
ACUERDO NÚMERO 19/09/19 POR EL QUE SE MODIFICAN LAS REGLAS DE OPERACIÓN DEL
PROGRAMA NACIONAL DE BECAS PARA EL EJERCICIO FISCAL 2019 PUBLICADAS EL 6 DE MARZO
DE 2019
ÚNICO.- Se modifican las Reglas de Operación del Programa Nacional de Becas para el ejercicio fiscal 2019 publicadas el 6 de marzo de 2019, mediante el ACUERDO número 10/02/19, las cuales se detallan en el anexo del presente Acuerdo.
TRANSITORIO
ÚNICO.- El presente Acuerdo entrará en vigor al día siguiente de su publicación en el Diario Oficial de la Federación.
Ciudad de México, a 30 de septiembre de 2019.- El Secretario de Educación Pública, Esteban Moctezuma Barragán.- Rúbrica.
 
ANEXO
ÚNICO.- Se agrega la tabla "Tipo y monto de la beca" en el Anexo 6 "Beca para el Desarrollo y/o participación en proyectos de investigación o emprendedores", adicionalmente, se agrega en el mismo anexo, la convocatoria y el flujograma de la beca "Jóvenes en Acción" ciclo 2019, de la Dirección General de Relaciones Internacionales correspondiente a las Reglas de Operación del Programa Nacional de Becas para el ejercicio fiscal 2019, emitidas mediante Acuerdo número 10/02/19, publicado en el Diario Oficial de la Federación el 6 de marzo de 2019, para quedar como sigue:
"ANEXO 6: BECA PARA EL DESARROLLO Y/O PARTICIPACIÓN EN PROYECTOS DE INVESTIGACIÓN
O EMPRENDEDORES
Tipo y monto de la beca:
Institución/UR
Monto
Periodicidad
COLMEX
1. Becario/as de investigación
A (Tiempo Completo): $5,799.47
A (Tiempo Parcial): $3,371.18
B (Tiempo Completo): $4,826.11
B (Tiempo Parcial): $2,809.38
2. Becas postdoctorales
De 25,000.00 a 30,000.00 de conformidad con lo que establezca la convocatoria.
Mensual.
DGRI
La beca Jóvenes en Acción cubre los siguientes aspectos:
o     Transportación aérea internacional: Cd. de México/Estados Unidos/Cd. de México.
o     Transportación terrestre o aérea, según sea el caso, en los viajes internos tanto en México como en Estados Unidos de América.
o     Todos los libros y/o materiales necesarios.
o     Actividades extracurriculares y culturales.
o     Hospedaje durante la duración del curso, así como durante las sesiones de orientación previa a la partida y de clausura en la Cd. de México.
o     Tres alimentos diarios.
o     Seguro médico para accidentes y/o emergencias con cobertura en los Estados Unidos de América. No se cubrirán enfermedades preexistentes.
o     Exención de los derechos para la expedición de la visa J-1 y del pago del SEVIS (Student Exchange Visitor Information System) con la que los/as seleccionados/as participarán en esta beca.
Pago único.
 
IPN
La beca es monetaria y el monto será el previsto en la(s) convocatoria(s) que se emita(n) o en el instrumento jurídico respectivo.
Beca otorgada en dos periodos escolares durante el año fiscal.
La modalidad de entrega preferentemente es mensual
SEMS
La beca es monetaria y el monto será el previsto en la(s) convocatoria(s) que se emita(n) o en el instrumento jurídico respectivo.
Los apoyos podrán cubrir gastos de manutención y/o transportación dentro y fuera del país; actividades extracurriculares como son la inscripción a un concurso, hospedaje, alimentos, seguro médico. Asimismo, gastos relacionados con el desarrollo, maduración, implementación y puesta en marcha de un proyecto emprendedor o modelo de negocio de acuerdo con el modelo en la materia que reconozca la SEP.
Se definirá en la convocatoria o en el instrumento jurídico respectivo.
UNAM
La beca es monetaria y el monto será el previsto en la(s) convocatoria(s) que se emita(n) o en el instrumento jurídico respectivo.
Se definirá en la convocatoria o en el instrumento jurídico respectivo.
 
Para el caso de las becas otorgadas, la SEMS en su carácter de ejecutor técnico del PROFORHCOM podrá cubrir estas becas con cargo al Programa Presupuestario E009, tomando en consideración la disponibilidad presupuestal de ambos programas y las instancias participantes en el PROFORHCOM. En este caso la ejecución del recurso correrá a cargo de la SEMS
4. Instancias adicionales:
...
...
...
 
...
 
...
...
...
...
 
...
...
...
 
...
 
 
Documentos adicionales:
6a Formato de convocatorias.
Beca Jóvenes en Acción
Ciclo 2019
La Secretaría de Educación Pública de los Estados Unidos Mexicanos (SEP), publicó el 6 de marzo de 2019, en el Diario Oficial de la Federación, el "Acuerdo número 10/02/19 por el que se emiten las Reglas de Operación del Programa Nacional de Becas para el ejercicio fiscal 2019", en cuyo Anexo 6 se establecen los lineamientos para el otorgamiento de las Becas para el Desarrollo y Participación en Proyectos de Investigación o Emprendedores, a las que pertenece la beca Jóvenes en Acción (en adelante, la "beca").
En cumplimiento de lo anterior, el Gobierno de México, a través de la SEP, en el marco de las iniciativas "Proyecta 100,000", "La Fuerza de 100,000 en las Américas" y la celebración del décimo aniversario de este programa, emite en colaboración con la Embajada de los Estados Unidos en México, la convocatoria de la beca Jóvenes en Acción por única ocasión en una segunda etapa.
 
La Secretaría de Educación Pública y la Embajada de los Estados Unidos
Convocan
A estudiantes mexicanos/as interesados/as en promover el liderazgo juvenil en sus comunidades para convertirse en agentes de cambio social y prevenir la violencia y desintegración social, que estén inscritos/as en el 1° o 2° año de educación media superior, tanto de instituciones públicas como privadas, siempre y cuando los/as estudiantes de instituciones privadas acrediten que cuentan con una beca por mérito académico de mínimo 30% (treinta por ciento).
Objetivos del Programa
-      Promover el desarrollo de habilidades de liderazgo y participación comunitaria.
-      Promover el liderazgo juvenil a nivel local y regional para formar ciudadanos/as comprometidos/as con sus comunidades.
-      Fortalecer los lazos entre la juventud mexicana y estadounidense para favorecer un mejor y mayor entendimiento entre ambos países.
-      Ofrecer a jóvenes destacados/as nuevas herramientas para enfrentar los retos que les presenta su entorno, impulsándolos a ser agentes de cambio social, que, con liderazgo y compromiso cívico, contribuyan con sus comunidades a prevenir la violencia y la desintegración social.
Bases del Programa
Podrán solicitar esta Beca, todos/as aquellos/as estudiantes que:
-      Sean únicamente de nacionalidad mexicana.
-      Sean estudiantes regulares de primer o segundo año en una institución mexicana de educación preparatoria. En caso de ser estudiantes de una institución educativa privada, se deberá acreditar que cuenta con una beca por mérito académico de mínimo treinta por ciento (30%).
-      Cuenten con un promedio global de calificaciones de mínimo ocho punto cinco (8.5) para los tres años de secundaria, así como en el avance de estudios de nivel preparatoria (no se aceptarán copias de pantalla ni descargas directamente del portal de estudiantes).
-      Cuenten con el conocimiento del idioma inglés, que deberá acreditarse mediante alguno de los certificados oficiales el puntaje mínimo indicado a continuación (no se aceptarán cartas emitidas por las instituciones educativas):
  TOEFL ITP: 400 puntos
  TOEFL JR: 700 puntos
  TOEFL IBT: 40 puntos
  PET: B1
  First Certificate: B1
-      Demuestren liderazgo, compromiso social y participación en actividades comunitarias y extracurriculares.
-      La postulación a esta Beca se lleva a cabo en equipos de entre 4 a 5 estudiantes de la misma institución educativa y/o de distintas instituciones dentro de la misma localidad, del mismo o distinto turno, mediante la presentación de un proyecto, según los requisitos establecidos en el apartado correspondiente
Características de la Beca
Las Beca es otorgada en conjunto por la SEP y la Embajada de los Estados Unidos de América en México y consiste exclusivamente en lo siguiente:
-      Boleto de avión (viaje redondo): CDMX/Estados Unidos de América/CDMX.
-      Transportación terrestre o aérea, según sea el caso, en los viajes internos tanto en México como en Estados Unidos de América, necesarios para la participación del/de la beneficiario/a en este programa.
-      Costo del programa.
-      Libros y materiales necesarios para el desarrollo del programa.
-      Actividades extracurriculares, recreativas y culturales.
 
-      Hospedaje durante la duración del programa de verano en los Estados Unidos de América (entre julio y agosto), así como durante las sesiones de orientación pre y post viaje a los Estados Unidos de América; las sesiones de medio término y clausura en México.
-      Tres alimentos diarios durante la duración del programa.
-      Seguro médico para accidentes y/o emergencias con cobertura en los Estados Unidos de América y México. No se cubrirán enfermedades preexistentes.
-      Exención del pago de derechos para la expedición de la visa J-1 y del pago de SEVIS (Student Exchange Visitor Information System) con la que todos los participantes deberán viajar a los Estados Unidos de América.
Esta Beca NO incluye los gastos correspondientes a la aplicación del certificado de idioma inglés ni los gastos relacionados con la expedición del pasaporte mexicano (en caso de que el/la solicitante no cuente con éste), incluyendo el pago de derechos. Dichos gastos correrán por cuenta del/de la solicitante.
El otorgamiento de la Beca estará sujeto a la disponibilidad presupuestal de la SEP, del Departamento de Estado de los Estados Unidos de América y de su Embajada en México.
Requisitos necesarios para ser candidatos/as
Únicamente serán consideradas las postulaciones que cumplan con todos los requisitos establecidos en esta Convocatoria y que entreguen en tiempo y forma la totalidad de la documentación requerida.
Integración de equipos y características de los proyectos:
-      Los/as interesados/as deberán integrarse en equipos de 4 a 5 estudiantes de la misma institución educativa y/o de distintas instituciones dentro de la misma localidad, del mismo o distinto turno de estudio, que estén cursando primero o segundo grado de preparatoria al momento de presentar su postulación. Se deberá nombrar un líder de equipo.
-      Los integrantes del equipo deberán contar con un promedio de calificaciones mínimo de ocho punto cinco (8.5) acumulado en los tres años de secundaria, así como dentro de los dos primeros años de preparatoria.
-      El equipo deberá hacer uso de sus habilidades de liderazgo y compromiso social, y presentar un proyecto o propuesta que aborde un problema comunitario.
Los temas prioritarios para los proyectos son:
-      Acceso a entornos saludables (agua y saneamiento).
-      Acoso escolar.
-      Creatividad, Innovación y emprendimiento (desarrollo de proyectos sustentables-tecnológico ambiental, social y económico).
-      Cultura financiera.
-      Deserción escolar.
-      Discriminación (social, racial, religión, política, orientación sexual o género).
-      Metodologías y tecnologías para el aprendizaje del idioma inglés.
-      Prevención del consumo de sustancias nocivas para la salud (alcoholismo y drogadicción).
-      Violencia doméstica (contra el hombre, contra la mujer, maltrato infantil o de ancianos).
Se descalificarán todos aquellos proyectos que se estén realizando como parte de otros programas del Gobierno de México o del Gobierno de Estados Unidos de América, así como aquellos que no tengan relación con la temática antes mencionada o que hayan sido proyectos seleccionados en el programa Jóvenes en Acción en generaciones anteriores.
Los equipos que resulten seleccionados deberán desarrollar y ejecutar sus proyectos durante el ciclo escolar posterior a su regreso a México, por lo que es muy importante que sus propuestas sean viables y realistas.
Cada equipo deberá elegir un docente de su institución educativa que esté de acuerdo en apoyar al equipo como mentor/a, sin remuneración económica alguna, y dar el seguimiento necesario para facilitar que los proyectos que se presenten sean ejecutados de manera exitosa. Los/as mentores/as iniciarán su labor cuando el equipo seleccionado concluya el programa de verano en Estados Unidos de América, aunque podrán
apoyar al equipo en la concepción y presentación del proyecto. Los/as mentores/as no serán responsables de coordinar al equipo durante el proceso de registro.
Documentos a entregar a través del SABI
Cada integrante del equipo deberá presentar individualmente su postulación en el Sistema de Administración de Becas Internacionales (SABI) en la página de internet http://www.jena.ilce.edu.mx del 27 de marzo de 2019 al 10 de abril de 2019 a las 23:59 horas (tiempo del centro de México). Este plazo es improrrogable.
El orden de registro del equipo será el siguiente:
1.     El/la líder del equipo será responsable de registrar el proyecto. El SABI le dará un número de folio al registrarse, que será el que utilizarán los otros integrantes.
2.     Cada uno de los integrantes deberá efectuar su registro en el SABI, utilizando el número de folio asignado por equipo.
Cada integrante deberá seguir las instrucciones del SABI para el llenado de la solicitud y el anexo de los documentos, los cuales deberán estar escaneados por separado en formato PDF, con un tamaño no mayor a 1.8 MB. Será responsabilidad del/de la candidato/a que los documentos escaneados sean claros y legibles. Las postulaciones que no cuenten con cada uno de los documentos requeridos, serán descalificadas. El SABI permite ingresar información en distintas sesiones siempre y cuando los postulantes guarden cada sesión hasta completar el registro. Será responsabilidad personal de cada integrante del equipo proporcionar en su postulación datos de contacto vigentes (correo electrónico y teléfonos con clave de larga distancia).
Se descalificará a los/as candidatos/as que no puedan ser contactados. Asimismo, cada integrante del equipo será responsable de conservar el usuario y contraseña que genera el SABI al registrarse, para ingresar a su postulación posteriormente.
Documentación (escaneados) a entregar a través del SABI:
1.     Original de la Carta de Aceptación de Condiciones del/de la Solicitante (Anexo 1) debidamente requisitada y firmada por el/la candidato/a. El/la candidato/a que entregue el documento incompleto y/o no firmado y sellado será automáticamente descalificado del proceso de selección.
2.     Original de la Carta Compromiso del Mentor(a) por parte de la Escuela (Anexo 2) debidamente requisitada y firmada por el/la mentor/a. El/la candidato/a que entregue el documento incompleto y/o no firmado y sellado será automáticamente descalificado del proceso de selección.
3.     Copia certificada del Acta de Nacimiento actualizada (fecha de expedición no mayor a un año).
4.     Copia simple del certificado oficial de calificaciones de secundaria, en el que se acredite la totalidad de los créditos; el promedio mínimo de ocho punto cinco (8.5) o su equivalente; las asignaturas cursadas y las calificaciones obtenidas. Constancia de estudios que acredite mantener el mismo promedio a nivel preparatoria. Ambos documentos deberán ser emitidos tanto por la Secretaría de Educación Pública o la institución educativa correspondiente. No se aceptarán capturas de pantalla del portal de calificaciones del estudiante.
5.     Copia simple de la credencial oficial vigente expedida por la institución educativa en la que está cursando sus estudios el/la candidato/a.
6.     Copia simple por ambos lados de la identificación oficial del padre y/o madre o tutor/a. En caso que el/la candidato/a tenga un tutor/a, se deberá presentar la documentación que acredite dicha condición.
7.     Copia simple de comprobante de domicilio (luz, agua o teléfono) con una anterioridad no mayor de tres meses a la fecha en que se presente la documentación.
8.     Copia simple de la Clave Única del Registro de Población (CURP) del/de la candidato/a.
9.     Original de alguno de los 5 certificados oficiales (no cartas emitidas por la institución educativa) del idioma inglés con el puntaje mínimo que se indica en las Bases de esta Convocatoria.
10.   En caso que el/la candidato/a estudie en una institución privada, deberá presentar el original de la constancia emitida por dicha institución que establezca que el candidato/a cuenta con una beca por mérito académico de mínimo treinta por ciento (30%). La carta deberá estar firmada por un funcionario facultado para tal efecto y sellada. El/la candidato/a que presente constancia sin estos requisitos será descalificado/a.
Registro del proyecto
El/la líder del equipo registrará la presentación del proyecto en el SABI, la cual deberá ser escaneada en formato PDF sin exceder 1.8 MB de tamaño. La presentación del proyecto debe cumplir con los siguientes
requisitos:
    Estar redactada en español, en un documento de máximo dos cuartillas tamaño carta.
    Abordar alguno de los temas prioritarios descritos en esta Convocatoria.
    Presentar a los integrantes del equipo y los objetivos del proyecto.
    Describir las actividades que se propone ejecutar.
    Exponer la situación que prevalece en la comunidad en la que reside el equipo.
    Especificar a qué público está dirigida la propuesta.
    Incluir un cronograma de actividades a desarrollar durante el ciclo escolar 2019-2020, los resultados esperados y las metas a alcanzar.
El equipo que presente proyectos que no cumplan con estos requisitos será descalificado.
Si enfrenta problemas técnicos durante su registro, usted podrá comunicarse con Mauricio Miranda Rodríguez al teléfono (55) 3600 4600 ext. 62910, en un horario de 9:00 a 16:00 horas (tiempo del centro de México).
En todos los casos, la SEP, la Embajada de los Estados Unidos en México y los/as candidatos/as parten del principio de la buena fe, razón por la cual se podrán llevar a cabo las verificaciones documentales que correspondan en cualquier momento del proceso de selección. El Comité de Selección se reserva el derecho de solicitar al/a la candidato/a la entrega en original de cualquiera de los documentos antes descritos.
La presentación de la totalidad de la documentación requerida no garantiza ser seleccionado/a como beneficiario/a de la beca.
El Comité de Selección estará integrado por un servidor público de la SEP (adscrito a la Dirección de Relaciones Bilaterales de la Dirección General de Relaciones Internacionales y/o a la Subsecretaría de Educación Media Superior); un representante de la Embajada de los Estados Unidos de América en México; y un representante de las instituciones privadas que colaboran con el Programa.
Una vez concluida la etapa de registro, el Comité de Selección evaluará las postulaciones recibidas para determinar el cumplimiento de la totalidad de los requisitos enunciados anteriormente. La descalificación de uno de los integrantes del equipo no implica la descalificación de éste, sin embargo, todos los equipos deberán tener mínimo cuatro integrantes.
El fallo final emitido por el Comité de Selección será publicado el 14 de mayo de 2019 en las páginas electrónicas de: la Dirección General de Relaciones Internacionales (DGRI) de la SEP (www.dgri.sep.gob.mx); la Subsecretaría de Educación Media Superior de la SEP (www.sems.gob.mx); y, la Embajada de los Estados Unidos de América en México (https://mx.usembassy.gov/es/education-culture-es/intercambios-culturales/jovenes-en-accion/).
El Comité de Selección no está obligado a notificar a los/as solicitantes que no queden seleccionados/as para recibir la Beca.
El fallo del Comité de Selección es definitivo e inapelable.
Derechos y obligaciones de los/as beneficiarios/as
Una vez seleccionado/a, el/la beneficiario/a tendrá derecho a:
-      Recibir un trato digno, atento y respetuoso sin discriminación.
-      Recibir atención y apoyo sin costo.
-      Acceder a la información necesaria de manera clara y oportuna para resolver sus dudas respecto de la Beca.
Una vez seleccionado/a, el/la beneficiario/a estará obligado/a a:
-      Proporcionar a la DGRI y a las autoridades estadounidenses competentes cualquier información y documentación adicional que se requiera para el debido funcionamiento de la Beca.
-      Asistir a la Sesiones necesarias para el debido desarrollo de la Beca.
-      Cumplir cabalmente con la legislación vigente en Estados Unidos de América durante su estancia en este país. La violación de este marco regulatorio será causa de terminación inmediata de la Beca.
 
-      Tramitar su pasaporte mexicano en caso que no cuente con uno. El beneficiario/a deberá tener su pasaporte a más tardar el jueves 30 de mayo de 2019.
-      Proporcionar a la Embajada de los Estados Unidos de América en México toda la información y documentación necesaria para el trámite de visado J-1.
-      Enviar un certificado médico de buena salud extendido y sellado por una institución de salud pública o privada o Cruz Roja.
En caso de que el/la beneficiario/a decida renunciar a la Beca, deberá notificarlo expresamente mediante escrito dirigido a la DGRI y a la Embajada de Estados Unidos de América, en el que explique los motivos por los que está renunciando y proporcione documentación que justifique dicha renuncia. Si la renuncia está motivada por una causa de fuerza mayor o caso fortuito, el/la beneficiario/a deberá acreditar documentalmente que el motivo de renuncia se trata de un hecho inevitable. La Beca quedará sin efectos a partir del momento en el que se notifique la renuncia.
Para el otorgamiento de la Beca es indispensable que el/la candidato seleccionado/a cumpla con todos los requisitos que se establezcan para la formalización del apoyo.
Otras consideraciones
Es una obligación de ambos Gobiernos y sus servidores públicos, administrar los recursos económicos de que dispongan con transparencia, eficiencia, eficacia, economía y honradez, satisfaciendo los objetivos a los que estén destinados. Igualmente, las instituciones seleccionadas deberán observar dichos principios, administrando los apoyos que les son otorgados para el debido cumplimiento de los fines de la Beca.
El padrón de beneficiarios/as será publicado en el Portal de Obligaciones de Transparencia, en cumplimiento de lo mandatado por los artículos 69, fracción XI de la Ley Federal de Transparencia y Acceso a la Información Pública y 19 del Reglamento de la Ley.
La interpretación de la presente Convocatoria, así como los asuntos no previstos en ésta serán resueltos por la SEP y la Embajada de los Estados Unidos de América en México
De conformidad con lo establecido en el Artículo 3 de la Ley Federal para Prevenir y Eliminar la Discriminación, la SEP manifiesta que los requisitos indicados en la presente Convocatoria, los criterios de evaluación y la disponibilidad presupuestal de las partes, constituyen los únicos elementos a tener en cuenta en el proceso de evaluación y selección de candidatos/as, sin que influyan o intervengan elementos de diferenciación por raza, religión, género, edad, preferencia sexual, capacidades diferentes u otra manifestación de discriminación.
Estamos para ayudarle
Cualquier duda o comentario puede dirigirlo al correo electrónico jovenesenaccion@nube.sep.gob.mx, o bien, comunicarse al teléfono 3600 4600, extensión 62909, en un horario de 10:00 a 14:00 horas (tiempo del centro de México), o bien con la Embajada de Estados Unidos de América en México al correo jovenesenaccion@state.gov.
El término para la presentación de quejas y denuncias relacionadas con el proceso de selección de la Beca será de (15) quince días naturales contados a partir del día en que se publique el fallo del Comité de Selección. Las quejas y denuncias podrán ser presentadas a través del correo electrónico contraloriabecasint@sep.gob.mx o por escrito en las oficinas de la DGRI. La DGRI dará respuesta en un máximo de (30) treinta días naturales posteriores a la presentación de la queja.
"Este programa es público ajeno a cualquier partido político. Queda prohibido el uso para fines distintos a los establecidos en el programa". Quien haga uso indebido de los recursos de este programa deberá ser denunciado y sancionado de acuerdo con la ley aplicable y ante la autoridad competente."
Fecha de publicación de la convocatoria: 27 de marzo de 2019.
 

..."
_____________________________