


| Distribución de las plazas presupuestarias y no presupuestarias. | ||||
| Tipo de contratación | 2017 | 2018 | Variación Absoluta | Variación Porcentual |
| Total | 457,432 | 466,841 | 9,409 | 2.02 |
| Plazas presupuestarias | 422,842 | 430,605 | 7,763 | 1.80 |
| Base | 340,365 | 346,148 | 5,783 | 1.67 |
| Personal Sustituto | 27,789 | 28,349 | 560 | 1.98 |
| Médicos Residentes | 12,192 | 13,476 | 1,284 | 9.53 |
| Confianza | 39,602 | 39,720 | 118 | 0.30 |
| Personal con puestos de mando y homólogos | 2,647 | 2,647 | 0 | 0.00 |
| Temporales | 247 | 265 | 18 | 6.79 |
| Plazas no presupuestarias | 34,590 | 36,236 | 1,646 | 4.54 |
| Servicios por Honorarios | 790 | 818 | 28 | 3.42 |
| Personal de afiliación y cobranza* | 5,615 | 5,401 | -214 | -3.96 |
| Campañas de prevención y profilaxis | 3,202 | 4,840 | 1,638 | 33.84 |
| Prestadoras y Prestadores de servicio social** | 20,991 | 21,217 | 226 | 1.07 |
| Voluntarias y voluntarios de prestaciones sociales | 3,992 | 3,960 | -32 | -0.81 |
| No incluye las plazas de nómina ordinaria del Programa IMSS-Bienestar. | ||||
| *Notificador(a)/localizador(a), ejecutor(a), supervisor(a) de ejecutor, visitador(a), revisor(a), promotor(a) firma digital, promotor(a) del campo y promotor(a) clasificación de empresas, agente telefónico, supervisor (a) agente telefónico, apoyo a requerimientos de la Procuraduría de la Defensa del Contribuyente (PRODECON), apoyo administrativo y análisis fiscal. | ||||
| ** Considera a los prestadores de servicio social administrativos y del Area Médica. | ||||


| Dirección Normativa | Plazas Presupuestarias | Var. | |
| 2017 | 2018 | ||
| Total | 422,842 | 430,605 | 7,763 |
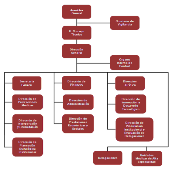
| H. Consejo Técnico | 3 | 2 | -1 |
| H. Comisión de Vigilancia | 4 | 4 | 0 |
| Dirección General | 48 | 47 | -1 |
| Secretaría General | 85 | 91 | 6 |
| Dirección de Prestaciones Médicas* | 361,314 | 369,762 | 8,448 |
| Dirección de Administración* | 20,002 | 19,626 | -376 |
| Dirección de Finanzas* | 2,111 | 2,118 | 7 |
| Dirección Jurídica* | 2,652 | 2,612 | -40 |
| Dirección de Incorporación y Recaudación* | 14,676 | 14,624 | -52 |
| Dirección de Prestaciones Económicas y Sociales* | 19,274 | 19,059 | -215 |
| Dirección de Innovación y Desarrollo Tecnológico* | 1,290 | 1,268 | -22 |
| Dirección de Vinculación Institucional y Evaluación de Delegaciones | 525 | 546 | 21 |
| Dirección de Planeación Estratégica Institucional | 54 | 53 | -1 |
| Organo Interno de Control | 545 | 544 | -1 |
| Delegaciones | 259 | 249 | -10 |
| No incluye las plazas de nómina ordinaria del Programa IMSS-Bienestar. | | | |
| *Incluye personal adscrito a las Delegaciones, que realiza funciones relativas a la Dirección Normativa. | | ||
| Area de Servicio | Plazas |
| Total | 369,763 |
| Segundo Nivel | 182,905 |
| Unidades de Medicina Familiar | 91,221 |
| Unidades Médicas de Alta Especialidad | 49,821 |
| Sustitutos | 26,711 |
| Médicos Residentes | 13,476 |
| Becados | 2,640 |
| Oficinas Delegacionales | 1,873 |
| Oficinas Centrales | 1,025 |
| Personal con puestos de mando y homólogos | 91 |
| No incluye las plazas de nómina ordinaria del Programa IMSS-Bienestar. | |

| Grado | Plazas ocupadas | |
| 2017 | 2018 | |
| Total | 12,192 | 13,476 |
| Residente 1 | 3,869 | 4,378 |
| Residente 2 | 3,534 | 3,808 |
| Residente 3 | 2,982 | 3,475 |
| Residente 4 | 1,120 | 1,168 |
| Residente 5 | 444 | 466 |
| Residente 6 | 193 | 151 |
| Residente 7 | 50 | 27 |
| Residente 8 | | 3 |
| Especialidad | Casos | | Especialidad | Casos |
| Total | 4,995 | | | |
| Medicina Familiar | 1,288 | | Radioterapia | 19 |
| Anestesiología | 541 | | Neurología | 16 |
| Urgencias | 515 | | Hemodinamia | 15 |
| Ginecología y Obstetricia | 408 | | Oncología Quirúrgica | 14 |
| Pediatría | 248 | | Dermatología | 12 |
| Cirugía General | 243 | | Patología Clínica | 12 |
| Medicina Interna | 182 | | Neurología Pediátrica | 12 |
| Radiodiagnóstico | 157 | | Cirugía Cardiotorácica | 11 |
| Traumatología y Ortopedia | 151 | | Alergia e Inmunología | 11 |
| Terapia Intensiva | 95 | | Oncología Pediátrica | 11 |
| Oftalmología | 91 | | Endocrinología | 10 |
| Geriatría | 87 | | Gastroenterología | 10 |
| Neonatología | 82 | | Reumatología | 10 |
| Medicina del Trabajo | 69 | | Cardiología Pediátrica | 9 |
| Urología | 66 | | Genética | 8 |
| Nefrología | 62 | | Ginecología Oncológica | 7 |
| | | | | |
| Epidemiologia | 54 | | Hematología pediátrica | 7 |
| Cardiología | 48 | | Infectología | 7 |
| Otorrinolaringología | 42 | | Endoscopía | 6 |
| Medicina Física y Rehabilitación | 41 | | Anestesiología Pediátrica | 6 |
| Anatomía Patológica | 35 | | Endocrinología Pediátrica | 6 |
| Psiquiatría | 31 | | Audiología | 6 |
| Cirugía Pediátrica | 29 | | Banco de Sangre | 5 |
| Médico No Familiar HR | 26 | | Nefrología Pediátrica | 5 |
| Neumología | 24 | | Medicina Nuclear | 4 |
| Neurocirugía | 22 | | Medicina Materno Fetal | 4 |
| Medicina del Enfermo Pediátrico (estado crítico) | 22 | | Neumología Pediátrica | 3 |
| Cirugía Plástica y Reconstructiva | 22 | | Gastroenterología Pediátrica | 2 |
| Angiología | 21 | | Proctología | 2 |
| Oncología Médica | 21 | | Salud Reproductiva y Mat Inf | 2 |
| Hematología | 19 | | Infectología Pediátrica | 1 |
| Tipo de Servicio | Plazas | Distribució n porcentual | |
| 2017 | 2018 | ||
| Total | 422,842 | 430,605 | 100% |
| Enfermeras | 110,158 | 111,612 | 267,158 62% |
| Médicos | 64,461 | 66,047 | |
| Paramédicos | 74,092 | 76,023 | |
| Médicos Residentes | 12,192 | 13,476 | |
| | | | |
| Becados | 2,470 | 2,641 | 163,447 38% |
| Básicos | 18,125 | 19,199 | |
| Sustitutos | 27,789 | 28,349 | |
| Personal con puestos de mando y homólogos | 2,647 | 2,647 | |
| Otras categorías en atención de Areas Médicas | 59,667 | 62,573 | |
| Técnicos y Administrativos | 51,241 | 48,038 | |
| No incluye las plazas de nómina ordinaria del Programa IMSS-Bienestar. | |||
| La distribución geográfica de las plazas presupuestarias por Tipo de Servicio, se encuentra en el Anexo 1 del Informe de los Servicios Personales en el IMSS 2018. | |||

| Puesto | Plazas |
| Total | 2,647 |
| Director General | 1 |
| Secretario General | 1 |
| Director Normativo | 9 |
| Titular de Unidad | 18 |
| Coordinador Normativo y Coordinador Técnico | 170 |
| Director de Unidad Médica de Alta Especialidad | 25 |
| Secretario Particular o Privado de Director Normativo | 9 |
| Coordinador de Asesores | 7 |
| Asesor de Director Normativo y Secretario General | 22 |
| Coordinador Administrativo | 6 |
| Jefe de División | 372 |
| Jefe de Departamento Administrativo | 3 |
| Subjefe de División | 126 |
| Subjefe de Departamento | 1 |
| Delegado | 35 |
| Coordinador Delegacional | 140 |
| Jefe de Servicios Delegacional | 210 |
| Coordinador Delegacional de Abastecimiento | 35 |
| Jefe de Departamento Delegacional | 599 |
| Jefe de Oficina Delegacional | 210 |
| Subdelegado | 134 |
| Jefe de Departamento Subdelegacional | 465 |
| Organo Interno de Control | 49 |







| H. Consejo Técnico | |||
| Monto bruto en pesos. | |||
| Sector | Representantes por sector | Emolumento mensual | Costo Anual por Sector |
| Obrero y Patronal | 4 | 104,398.00 | 5,011,104.00 |
| Comisión de Vigilancia. | |||
| Monto bruto en pesos. | |||
| Sector | Representantes por sector | Emolumento mensual | Costo Anual por Sector |
| Obrero y Patronal | 2 | 78,298.00 | 1,879,152.00 |
| H. Consejos Consultivos Delegacionales y H. Juntas de Gobierno de las Unidades Médicas de Alta Especialidad | |
| Monto bruto en pesos. | |
| Representantes Obreros y Patronales | Retribución mensual |
| H. Consejos Consultivos Delegacionales | 7,830.77 |
| H. Juntas de Gobierno UMAE´s | 6,264.62 |



| Comportamiento del gasto en Servicios Personales. | |||
| | | Millones de pesos. | |
| Rubro de gasto | Monto | Var. | |
| 2017 | 2018 | % | |
| Total | 185,633.70 | 186,401.00 | 0.4 |
| Plazas Presupuestarias | 176,762.10 | 177,336.90 | 0.3 |
| Plazas No Presupuestarias | 1,668.70 | 1,376.20 | -17.5 |
| Gastos Complementarios | 7,202.80 | 7,688.03 | 6.7 |
| Para el cálculo del crecimiento real, se deflactó la cifra correspondiente al gasto 2017. | |||



| Presupuesto Ejercido, Servicios Personales 2018. | |||||
| | | Presupuesto Modificado | Presupuesto Ejercido | Variación % | % |
| Total general | 186,401.0 | 186,401.0 | 0.00 | 100.0 | |
| Plazas Presupuestarias | 177,366.0 | 177,336.9 | 0.02 | 95.1 | |
| 1. Sueldos | 33,168.9 | 33,150.3 | 0.06 | 17.8 | |
| 2. Percepciones Ordinarias | 101,105.7 | 101,105.7 | 0.00 | 54.2 | |
| | 2.1 Compensación Garantizada | 1,853.3 | 1,853.3 | 0.00 | |
| | 2.2 Ayuda para Despensa | 2,054.6 | 2,054.6 | 0.00 | |
| | 2.3 Aguinaldo | 15,347.0 | 15,347.0 | 0.00 | |
| | 2.4 Estímulos de Asistencia y Puntualidad | 17,646.5 | 17,646.5 | 0.00 | |
| | 2.5 Fondo de Ahorro | 6,319.0 | 6,319.0 | 0.00 | |
| | 2.6 Ayuda para Actividades Culturales y Recreativas | 6,098.3 | 6,098.3 | 0.00 | |
| | 2.7 Otras Prestaciones y Deducciones | 51,787.2 | 51,787.2 | 0.00 | |
| 3. Percepciones Extraordinarias | 3,028.9 | 3,028.9 | 0.00 | 1.6 | |
| | 3.1 Guardias | 1,579.7 | 1,579.7 | 0.00 | |
| | 3.2 Tiempo Extra | 1,449.2 | 1,449.2 | 0.00 | |
| 4. Seguridad Social | 23,901.1 | 23,890.6 | 0.04 | 12.8 | |
| | 4.1 Retiro | 2,329.5 | 2,321.5 | 0.34 | |
| | 4.2 Cesantía Vejez | 4,685.7 | 4,685.8 | 0.00 | |
| | 4.3 Cuotas Obrero Patronales | 11,313.3 | 11,313.3 | 0.00 | |
| | 4.4 Aportaciones al INFONAVIT | 5,572.6 | 5,570.0 | 0.05 | |
| 5. Impuestos a cargo del IMSS | 16,161.4 | 16,161.4 | 0.00 | 8.7 | |
| Plazas No Presupuestarias | 1,376.2 | 1,376.2 | 0.00 | 0.7 | |
| | 6.1 Honorarios | 219.5 | 219.5 | 0.00 | |
| | 6.2 Prestadores de Servicio Social Area Médica | 358.6 | 358.6 | 0.00 | |
| | 6.3 Personal de Afiliación y Cobranza* | 798.1 | 798.1 | 0.00 | |
| Gastos Complementarios** | 7,658.8 | 7,688.0 | -0.38 | 4.1 | |
| *Notificadores/Localizadores, Ejecutores, Supervisores de Ejecutores, Visitadores, Revisores, Promotores Firma Digital, Promotores del Campo, Promotores Clasificación de Empresas, Agente Telefónico, Supervisor de Agente Telefónico, Apoyo a requerimiento de la PRODECON, Apoyo a Procesos Administrativos y Analista Fiscal. | |||||
| **Ropa Contractual, Gastos del Programa de Formación de Investigadores, Incapacidades, Liquidaciones y Finiquitos, Anteojos, Seguros de Vida, Distintivos y Reconocimientos a Méritos Laborales, Emolumentos y Otros. | |||||
| Area de Servicio | Contratos | Var. | |
| 2017 | 2018 | ||
| Total | 790 | 818 | 28 |
| Consejo Técnico | 76 | 87 | 11 |
| Comisión de Vigilancia | 2 | 4 | 2 |
| Dirección de Administración | 82 | 68 | - 14 |
| Dirección Jurídica* | 503 | 527 | 24 |
| Dirección de Vinculación Institucional y Evaluación de Delegaciones | 7 | 6 | -1 |
| Dirección de Prestaciones Médicas | 49 | 59 | 10 |
| Dirección de Prestaciones Económicas y Sociales** | 52 | 47 | -5 |
| Dirección de Finanzas | 10 | 10 | 0 |
| Dirección de Incorporación y Recaudación | 2 | 1 | - 1 |
| Dirección de Planeación Estratégica Institucional | 1 | 3 | 2 |
| Secretaría General | 5 | 5 | 0 |
| Organo Interno de Control | 1 | 1 | 0 |
| La distribución por delegación de los contratos de prestación de servicios por honorarios, se encuentra en el Anexo 1 del Informe de los Servicios Personales en el IMSS 2018. | |||
| *La mayoría de los contratos se encuentran en el nivel desconcentrado como apoyo en juicios y quejas a nivel nacional. | |||
| **Existen contratos a nivel desconcentrado que fungen como peritos médicos. | |||
| Tipo | | Régimen Anterior | | Régimen Actual | |||
| | 2017 | 2018 | | 2017 | 2018 | ||
| Total | | 11,441 | 10,778 | | 277,532 | 291,902 | |
| Jubilados | Años de servicio | | 2,308 | 2,123 | | 224,285 | 237,304 |
| Pensiones directas* | Enfermedad general | | 3,001 | 2,830 | | 14,683 | 14,685 |
| Cesantía en edad avanzada y vejez | | 403 | 319 | | 11,895 | 12,206 | |
| Riesgo de trabajo | | 729 | 710 | | 4,745 | 4,757 | |
| Pensiones derivadas | Beneficiarios derivados de fallecimiento | | 5,000 | 4,796 | | 21,924 | 22,950 |
| * Incluye los tipos de pensión Invalidez por riesgo de trabajo e Incapacidad por enfermedad de trabajo. | |||||||
| Tipo | | Casos | | Var. | ||
| | 2017 | 2018 | | |||
| Total | | 288,973 | 302,680 | | 13,707 | |
| Jubilados | Años de servicio | | 226,593 | 239,427 | | 12,834 |
| Pensiones directas* | Enfermedad general | | 17,684 | 17,504 | | -180 |
| Cesantía en edad avanzada y vejez | | 12,298 | 12,525 | | 227 | |
| Riesgo de trabajo | | 5,474 | 5,478 | | 4 | |
| Pensiones derivadas | Beneficiarios derivados de fallecimiento | | 26,924 | 27,746 | | 822 |
| * Incluye los tipos de pensión Invalidez por riesgo de trabajo e Incapacidad parcial enferm. trab. | ||||||





| Tipo de contratación | | Mujeres | | Hombres | | Total |
| Total | | 253,985 | | 176,620 | | 430,605 |
| Base | | 207,802 | | 138,346 | | 346,148 |
| Confianza* | | 22,179 | | 20,188 | | 42,367 |
| Sustitutos | | 17,056 | | 11,293 | | 28,349 |
| Médicos Residentes | | 6,850 | | 6,626 | | 13,476 |
| Temporal | | 98 | | 167 | | 265 |
| * Considera al personal de confianza ordinario, Estatuto A y personal con puestos de mando y homólogos contratados en plazas presupuestarias. | ||||||

| Tipo de Pensión | | Hombres | | Mujeres | | Total |
| Totales | | 95,298 | | 207,382 | | 302,680 |
| Jubilación por años de servicios | | 77,965 | | 161,462 | | 239,427 |
| Pensión por Edad | | 7,153 | | 5,372 | | 12,525 |
| Pensión de Invalidez por EG | | 4,918 | | 12,586 | | 17,504 |
| Pensión de Invalidez por RT | | 1,404 | | 3,778 | | 5,182 |
| Incapacidad parcial enferm. trab. | | 7 | | 4 | | 11 |
| Incapacidad parcial perm. | | 152 | | 133 | | 285 |
| Pensión por Viudez | | 1,181 | | 20,971 | | 22,152 |
| Pensión por Orfandad | | 2,156 | | 2,095 | | 4,251 |
| Pensión por Ascendencia | | 362 | | 981 | | 1,343 |

| Acciones | | Acciones | | Participantes | | Costo | |
| Totales | | 20,424 | | 326,927 | | 153,472,476 | |
| Nivel Central | | Con costo | 368 | | 13,615 | | 73,158,441 |
| Delegaciones | | 1,681 | | 36,213 | | 80,314,035 | |
| Nivel Central | | Sin costo | 3,890 | | 46,791 | | - |
| Delegaciones | | 14,485 | | 230,308 | | - | |

| Tipo de Servicio | Plazas | |
| 2017 | 2018 | |
| Total | 26,001 | 25,837 |
| Enfermeras | 11,693 | 11,576 |
| Médicos | 6,957 | 6,981 |
| Servicios Generales | 3,219 | 3,206 |
| Administrativos | 2,187 | 2,143 |
| Paramédicos | 1,171 | 1,159 |
| Acción comunitaria | 774 | 772 |
| | Millones de pesos | |
| Concepto | Presupuesto ejercido | |
| 2017 | 2018 | |
| Total | 9,721.3 | 10,482.6 |
| Sueldo | 1,517.7 | 1,559.7 |
| Prestaciones | 4,647.9 | 4,838.8 |
| Conceptos Extraordinarios | 84.8 | 103.3 |
| Obligaciones Patronales | 1,826.2 | 1,875.9 |
| Pagos complementarios | 480.8 | 491.0 |
| Pago parcial del gasto de RJP | 1,163.9 | 1,613.9 |
| Programa IMSS-Bienestar | Contratos | |
| 2017 | 2018 | |
| Módulos Urbano-Marginados | 948 | 1,015 |
| | Millones de pesos | |
| Programa IMSS-Bienestar | Gasto | |
| 2017 | 2018 | |
| Módulos Urbano-Marginados | 141.2 | 158.7 |
| Delegación | Base | Sustitutos | Médicos Residentes | Confianza | Temporales | Personal con puestos de mando y homólogos | Total |
| Total general | 346,148 | 28,349 | 13,476 | 39,720 | 265 | 2,647 | 430,605 |
| Oficinas Centrales | 2,515 | 310 | - | 5,453 | 3 | 791 | 9,072 |
| Aguascalientes | 5,967 | 401 | 148 | 546 | 3 | 45 | 7,110 |
| Baja California | 10,825 | 890 | 239 | 1,156 | 8 | 58 | 13,176 |
| Baja California Sur | 3,219 | 463 | 54 | 419 | 11 | 44 | 4,210 |
| Campeche | 2,315 | 248 | 47 | 336 | 5 | 43 | 2,994 |
| Chiapas | 12,949 | 1,368 | 552 | 1,160 | 7 | 62 | 16,098 |
| Chihuahua | 3,093 | 385 | 121 | 375 | 1 | 47 | 4,022 |
| Coahuila | 4,305 | 415 | 102 | 578 | 2 | 44 | 5,446 |
| Colima | 13,371 | 1,568 | 206 | 1,288 | 8 | 66 | 16,507 |
| Durango | 5,029 | 527 | 164 | 578 | 6 | 44 | 6,348 |
| Estado de México Oriente | 12,935 | 1,114 | 643 | 1,262 | 9 | 59 | 16,022 |
| Estado de México Poniente | 4,862 | 455 | 96 | 571 | 3 | 52 | 6,039 |
| Guanajuato | 4,262 | 430 | 80 | 600 | 7 | 52 | 5,431 |
| Guerrero | 26,702 | 3,098 | 1,661 | 2,401 | 5 | 71 | 33,938 |
| Hidalgo | 21,069 | 1,514 | 440 | 1,913 | 22 | 51 | 25,009 |
| Jalisco | 12,075 | 980 | 263 | 1,200 | 3 | 46 | 14,567 |
| Michoacán | 8,364 | 800 | 114 | 851 | 9 | 56 | 10,194 |
| Morelos | 5,104 | 589 | 110 | 677 | 18 | 48 | 6,546 |
| Nayarit | 3,477 | 313 | 126 | 395 | 3 | 43 | 4,357 |
| Nuevo León | 21,534 | 2,142 | 1,410 | 2,037 | 14 | 68 | 27,205 |
| Oaxaca | 3,637 | 349 | 53 | 467 | 2 | 52 | 4,560 |
| Puebla | 10,510 | 952 | 540 | 1,096 | 5 | 58 | 13,161 |
| Querétaro | 5,314 | 485 | 207 | 644 | 6 | 44 | 6,700 |
| Quintana Roo | 4,443 | 442 | 105 | 591 | 4 | 49 | 5,634 |
| San Luis Potosí | 6,296 | 771 | 140 | 617 | 2 | 53 | 7,879 |
| Sinaloa | 9,064 | 683 | 192 | 835 | 3 | 56 | 10,833 |
| Sonora | 12,453 | 727 | 629 | 1,261 | 5 | 70 | 15,145 |
| Tabasco | 3,374 | 403 | 105 | 473 | 3 | 44 | 4,402 |
| Tamaulipas | 10,145 | 1,027 | 278 | 1,028 | 6 | 62 | 12,546 |
| Tlaxcala | 2,568 | 186 | 31 | 332 | 1 | 39 | 3,157 |
| Veracruz Norte | 9,998 | 361 | 508 | 1,025 | 4 | 58 | 11,954 |
| Veracruz Sur | 7,145 | 524 | 198 | 758 | 16 | 52 | 8,693 |
| Yucatán | 7,235 | 735 | 506 | 787 | 23 | 46 | 9,332 |
| Zacatecas | 2,736 | 407 | 88 | 393 | 4 | 43 | 3,671 |
| Norte DF | 32,420 | 919 | 1,511 | 2,667 | 19 | 65 | 37,601 |
| Sur DF | 34,838 | 1,368 | 1,809 | 2,950 | 15 | 66 | 41,046 |
| Delegación | Prestadores de Servicios por Honorarios | Personal de Afiliación y Cobranza | Campañas de Prevención y Profilaxis | Prestadores de Servicio Social* | Voluntarios de Prestaciones Sociales | Total |
| Total general | 818 | 5,401 | 4,840 | 21,217 | 3,960 | 36,236 |
| Oficinas Centrales | 393 | - | 6 | 256 | - | 655 |
| Aguascalientes | 7 | 77 | 37 | 536 | 78 | 735 |
| Baja California | 12 | 238 | 148 | 760 | 87 | 1,245 |
| Baja California Sur | 3 | 67 | 71 | 227 | 110 | 478 |
| Campeche | 4 | 78 | 45 | 217 | 29 | 373 |
| Chiapas | 9 | 119 | 117 | 527 | 39 | 811 |
| Chihuahua | 20 | 138 | 119 | 593 | 173 | 1,043 |
| Coahuila | 8 | 150 | 117 | 585 | 78 | 938 |
| Colima | 8 | 55 | 87 | 318 | 62 | 530 |
| Durango | 6 | 106 | 36 | 429 | 61 | 638 |
| Estado de México Oriente | 36 | 212 | 223 | 920 | 99 | 1,490 |
| Estado de México Poniente | 17 | 143 | 125 | 583 | 120 | 988 |
| Guanajuato | 10 | 186 | 119 | 775 | 79 | 1,169 |
| Guerrero | 8 | 77 | 487 | 713 | 178 | 1,463 |
| Hidalgo | 13 | 82 | 246 | 503 | 69 | 913 |
| Jalisco | 16 | 429 | 260 | 1,480 | 205 | 2,390 |
| Michoacán | 11 | 150 | 101 | 762 | 80 | 1,104 |
| Morelos | 6 | 49 | 77 | 464 | 79 | 675 |
| Nayarit | 4 | 61 | 82 | 464 | 36 | 647 |
| Nuevo León | 26 | 348 | 372 | 1,131 | 162 | 2,039 |
| Oaxaca | 5 | 272 | 93 | 495 | 68 | 933 |
| Puebla | 16 | 83 | 113 | 541 | 214 | 967 |
| Querétaro | 9 | 157 | 48 | 571 | 99 | 884 |
| Quintana Roo | 14 | 107 | 99 | 437 | 37 | 694 |
| San Luis Potosí | 5 | 98 | 118 | 427 | 82 | 730 |
| Sinaloa | 11 | 96 | 126 | 631 | 225 | 1,089 |
| Sonora | 20 | 184 | 95 | 651 | 133 | 1,083 |
| Tabasco | 5 | 242 | 36 | 405 | 28 | 716 |
| Tamaulipas | 10 | 615 | 136 | 579 | 62 | 1,402 |
| Tlaxcala | 6 | 57 | 39 | 205 | 90 | 397 |
| Veracruz Norte | 12 | 248 | 198 | 683 | 248 | 1,389 |
| Veracruz Sur | 15 | 30 | 96 | 608 | 64 | 813 |
| Yucatán | 8 | 176 | 147 | 502 | 54 | 887 |
| Zacatecas | 4 | 136 | 47 | 367 | 40 | 594 |
| Norte DF | 26 | 77 | 277 | 898 | 340 | 1,618 |
| Sur DF | 35 | 58 | 297 | 974 | 352 | 1,716 |
| * Considera a las y los prestadores de servicio social administrativo y del Area Médica. | | | | |||
| Delegación | Enfermeras | Médicos | Paramédicos | Médicos Residentes | Becados | Básicos | Sustitutos | Personal con puestos de mando y homólogos | Otras categorías en atención de Areas Médicas | Técnicos y Administrativos | Total |
| Total general | 111,612 | 66,047 | 76,023 | 13,476 | 2,641 | 19,199 | 28,349 | 2,647 | 62,573 | 48,038 | 430,605 |
| Oficinas Centrales | 76 | 503 | 1,045 | | 7 | 259 | 310 | 791 | 483 | 5,598 | 9,072 |
| Aguascalientes | 1,896 | 1,238 | 1,289 | 148 | 50 | 465 | 401 | 45 | 972 | 606 | 7,110 |
| Baja California | 3,518 | 2,210 | 2,347 | 239 | 51 | 753 | 890 | 58 | 1,876 | 1,234 | 13,176 |
| Baja California Sur | 973 | 708 | 656 | 54 | 33 | 184 | 463 | 44 | 658 | 437 | 4,210 |
| Campeche | 776 | 478 | 468 | 47 | 18 | 71 | 248 | 43 | 470 | 375 | 2,994 |
| Chiapas | 4,531 | 2,279 | 2,958 | 552 | 87 | 634 | 1,368 | 62 | 2,238 | 1,389 | 16,098 |
| Chihuahua | 1,076 | 653 | 616 | 121 | 34 | 95 | 385 | 47 | 569 | 426 | 4,022 |
| Coahuila | 1,363 | 916 | 850 | 102 | 51 | 188 | 415 | 44 | 930 | 587 | 5,446 |
| Colima | 4,362 | 2,318 | 2,895 | 206 | 129 | 681 | 1,568 | 66 | 2,595 | 1,687 | 16,507 |
| Durango | 1,605 | 1,046 | 1,052 | 164 | 28 | 273 | 527 | 44 | 924 | 685 | 6,348 |
| Estado de México Oriente | 4,388 | 2,802 | 2,870 | 643 | 63 | 589 | 1,114 | 59 | 2,211 | 1,283 | 16,022 |
| Estado de México Poniente | 1,481 | 968 | 1,050 | 96 | 50 | 245 | 455 | 52 | 871 | 771 | 6,039 |
| Guanajuato | 1,260 | 936 | 888 | 80 | 28 | 133 | 430 | 52 | 909 | 715 | 5,431 |
| Guerrero | 9,595 | 5,395 | 5,575 | 1,661 | 152 | 1,431 | 3,098 | 71 | 4,528 | 2,432 | 33,938 |
| Hidalgo | 6,334 | 4,140 | 5,137 | 440 | 112 | 1,323 | 1,514 | 51 | 3,919 | 2,039 | 25,009 |
| Jalisco | 3,830 | 2,463 | 2,781 | 263 | 107 | 580 | 980 | 46 | 2,214 | 1,303 | 14,567 |
| Michoacán | 2,723 | 1,723 | 1,789 | 114 | 65 | 390 | 800 | 56 | 1,571 | 963 | 10,194 |
| Morelos | 1,349 | 974 | 978 | 110 | 39 | 285 | 589 | 48 | 1,056 | 1,118 | 6,546 |
| Nayarit | 1,021 | 667 | 713 | 126 | 31 | 206 | 313 | 43 | 811 | 426 | 4,357 |
| Nuevo León | 7,397 | 4,054 | 5,049 | 1,410 | 191 | 1,092 | 2,142 | 68 | 3,530 | 2,272 | 27,205 |
| Oaxaca | 1,134 | 751 | 737 | 53 | 53 | 137 | 349 | 52 | 711 | 583 | 4,560 |
| Puebla | 3,538 | 1,980 | 2,240 | 540 | 62 | 458 | 952 | 58 | 2,031 | 1,302 | 13,161 |
| Querétaro | 1,721 | 1,209 | 1,141 | 207 | 23 | 210 | 485 | 44 | 943 | 717 | 6,700 |
| Quintana Roo | 1,441 | 919 | 966 | 105 | 29 | 267 | 442 | 49 | 857 | 559 | 5,634 |
| San Luis Potosí | 2,070 | 1,261 | 1,396 | 140 | 68 | 200 | 771 | 53 | 1,192 | 728 | 7,879 |
| Sinaloa | 3,056 | 1,822 | 1,919 | 192 | 119 | 413 | 683 | 56 | 1,586 | 987 | 10,833 |
| Sonora | 4,303 | 2,327 | 2,594 | 629 | 77 | 730 | 727 | 70 | 2,414 | 1,274 | 15,145 |
| Tabasco | 1,021 | 696 | 724 | 105 | 26 | 103 | 403 | 44 | 740 | 540 | 4,402 |
| Tamaulipas | 3,370 | 2,029 | 2,282 | 278 | 101 | 408 | 1,027 | 62 | 1,918 | 1,071 | 12,546 |
| Tlaxcala | 737 | 519 | 553 | 31 | 23 | 159 | 186 | 39 | 504 | 406 | 3,157 |
| Veracruz Norte | 3,221 | 1,945 | 2,255 | 508 | 80 | 478 | 361 | 58 | 1,821 | 1,227 | 11,954 |
| Veracruz Sur | 2,200 | 1,424 | 1,476 | 198 | 65 | 464 | 524 | 52 | 1,455 | 835 | 8,693 |
| Yucatán | 2,467 | 1,579 | 1,543 | 506 | 86 | 224 | 735 | 46 | 1,425 | 721 | 9,332 |
| Zacatecas | 828 | 622 | 530 | 88 | 37 | 79 | 407 | 43 | 598 | 439 | 3,671 |
| Norte DF | 10,151 | 4,807 | 7,120 | 1,511 | 212 | 2,723 | 919 | 65 | 5,028 | 5,065 | 37,601 |
| Sur DF | 10,800 | 5,686 | 7,541 | 1,809 | 254 | 2,269 | 1,368 | 66 | 6,015 | 5,238 | 41,046 |
| Delegación | Notificadores/ Localizadores | Ejecutores | Supervisores de Ejecutores | Visitadores | Revisores | Promotores Firma Digital | Promotores del Campo | Promotores Clasificación de Empresas | Agente Telefónico | Supervisor de Agente Telefónico | Apoyo a Requerimientos de la PRODECON | Apoyo a Procesos Administrativos | Analista Fiscal | Total |
| Total general | 1,743 | 1,096 | 323 | 924 | 416 | 269 | 171 | 324 | 24 | 2 | 15 | 79 | 15 | 5,401 |
| Oficinas Centrales | - | - | - | - | - | - | - | - | - | - | - | - | - | - |
| Aguascalientes | 25 | 14 | 3 | 14 | 7 | 6 | 3 | 5 | - | - | - | - | - | 77 |
| Baja California | 78 | 69 | 10 | 24 | 14 | 11 | 18 | 14 | - | - | - | - | - | 238 |
| Baja California Sur | 19 | 15 | 4 | 11 | 6 | 4 | 5 | 3 | - | - | - | - | - | 67 |
| Campeche | 22 | 16 | 3 | 11 | 7 | 4 | 3 | 12 | - | - | - | - | - | 78 |
| Chiapas | 41 | 44 | 12 | 26 | 4 | 12 | 2 | 9 | - | - | - | - | - | 150 |
| Chihuahua | 15 | 14 | 3 | 12 | 3 | 4 | 1 | 3 | - | - | - | - | - | 55 |
| Coahuila | 40 | 37 | 9 | 9 | 7 | 5 | 6 | 6 | - | - | - | - | - | 119 |
| Colima | 45 | 21 | 18 | 19 | 8 | 10 | 6 | 11 | - | - | - | - | - | 138 |
| Durango | 38 | 19 | 4 | 26 | 6 | 5 | 3 | 5 | - | - | - | - | - | 106 |
| Estado de México Oriente | 53 | 34 | 9 | 38 | 26 | 10 | 7 | 9 | - | - | - | - | - | 186 |
| Estado de México Poniente | 25 | 16 | 4 | 10 | 7 | 7 | 3 | 5 | - | - | - | - | - | 77 |
| Guanajuato | 28 | 14 | 5 | 14 | 6 | 7 | 3 | 5 | - | - | - | - | - | 82 |
| Guerrero | 142 | 100 | 20 | 94 | 23 | 15 | 10 | 21 | - | - | - | - | 4 | 429 |
| Hidalgo | 81 | 47 | 11 | 28 | 22 | 6 | 3 | 14 | - | - | - | - | - | 212 |
| Jalisco | 63 | 22 | 5 | 31 | 6 | 5 | 2 | 9 | - | - | - | - | - | 143 |
| Michoacán | 47 | 33 | 6 | 28 | 7 | 9 | 8 | 8 | - | - | - | - | 4 | 150 |
| Morelos | 10 | 6 | 3 | 14 | 3 | 5 | 3 | 5 | - | - | - | - | - | 49 |
| Nayarit | 18 | 13 | 3 | 12 | 5 | 3 | 3 | 4 | - | - | - | - | - | 61 |
| Nuevo León | 69 | 53 | 30 | 44 | 38 | 13 | 3 | 22 | - | - | - | - | - | 272 |
| Oaxaca | 20 | 17 | 3 | 21 | 7 | 7 | 3 | 5 | - | - | - | - | - | 83 |
| Puebla | 53 | 34 | 8 | 33 | 8 | 9 | 1 | 11 | - | - | - | - | - | 157 |
| Querétaro | 30 | 25 | 6 | 17 | 13 | 4 | 3 | 9 | - | - | - | - | - | 107 |
| Quintana Roo | 42 | 14 | 5 | 17 | 8 | 7 | - | 5 | - | - | - | - | - | 98 |
| San Luis Potosí | 28 | 20 | 4 | 17 | 8 | 7 | 6 | 6 | - | - | - | - | - | 96 |
| Sinaloa | 48 | 58 | 8 | 25 | 4 | 9 | 21 | 7 | - | - | - | - | 4 | 184 |
| Sonora | 72 | 65 | 24 | 28 | 11 | 15 | 15 | 9 | - | - | - | - | 3 | 242 |
| Tabasco | 17 | 14 | 3 | 7 | 3 | 4 | 4 | 5 | - | - | - | - | - | 57 |
| Tamaulipas | 82 | 59 | 34 | 24 | 18 | 14 | 5 | 12 | - | - | - | - | - | 248 |
| Tlaxcala | 8 | 6 | 2 | 7 | 2 | 2 | 1 | 2 | - | - | - | - | - | 30 |
| Veracruz Norte | 70 | 36 | 9 | 24 | 13 | 9 | 7 | 8 | - | - | - | - | - | 176 |
| Veracruz Sur | 30 | 37 | 11 | 28 | 10 | 9 | 7 | 4 | - | - | - | - | - | 136 |
| Yucatán | 21 | 11 | 5 | 20 | 7 | 6 | 3 | 4 | - | - | - | - | - | 77 |
| Zacatecas | 18 | 16 | 1 | 8 | 6 | 3 | 3 | 3 | - | - | - | - | - | 58 |
| Norte DF | 115 | 33 | 19 | 88 | 46 | 9 | - | 38 | - | - | - | - | - | 348 |
| Sur DF | 230 | 64 | 19 | 95 | 47 | 14 | - | 26 | 24 | 2 | 15 | 79 | - | 615 |










































































| N° | Unidades Médicas de Alta Especialidad (UMAE) Tipo "A" | Nivel | Región |
| 1 | Hospital de Especialidades del Centro Médico Nacional de Occidente, Guadalajara, Jal. | L21 | Occidente |
| 2 | Hospital de Pediatría del Centro Médico Nacional de Occidente, Guadalajara, Jal. | L21 | Occidente |
| 3 | Hospital de Especialidades N° 25 del Centro Médico Nacional Noreste, Monterrey, N.L. | L21 | Norte |
| 4 | Hospital de Cardiología N° 34, Monterrey, N.L. | L21 | Norte |
| 5 | Hospital de Especialidades "Dr. Antonio Fraga Mouret" del Centro Médico Nacional "La Raza", Ciudad de México | L21 | Centro |
| 6 | Hospital General "Dr. Gaudencio González Garza" del Centro Médico Nacional "La Raza", Ciudad de México | L21 | Centro |
| 7 | Unidad Médica de Alta Especialidad "Dr. Victorio de la Fuente Narváez", Ciudad de México | L21 | Centro |
| 8 | Hospital de Traumatología y Ortopedia "Lomas Verdes", Edo. de México | L21 | Centro |
| 9 | Hospital de Especialidades "Dr. Bernardo Sepúlveda Gutiérrez" del Centro Médico Nacional S. XXI, Ciudad de M. | L21 | Centro |
| 10 | Hospital de Pediatría del Centro Médico Nacional S. XXI, Ciudad de México | L21 | Centro |
| 11 | Hospital de Cardiología del Centro Médico Nacional S. XXI, Ciudad de México | L21 | Centro |
| 12 | Hospital de Oncología del Centro Médico Nacional S. XXI, Ciudad de México | L21 | Centro |
| 13 | Hospital de Especialidades N° 71, Torreón Coah. | L21 | Norte |
| 14 | Hospital de Especialidades del Centro Médico Nacional "Manuel Avila Camacho", Puebla, Pue. | L21 | Sur |
| 15 | Hospital de Especialidades N° 1 del Centro Médico Nacional del Bajío, León, Gto. | L21 | Occidente |
| 16 | Hospital de Especialidades N° 14 del Centro Médico Nacional "Adolfo Ruiz Cortines", Veracruz, Ver. | L21 | Sur |
| 17 | Hospital de Traumatología y Ortopedia N° 21, Monterrey, N.L. | L21 | Norte |
| N° | Unidades Médicas de Alta Especialidad (UMAE) Tipo "B" | Nivel | Región |
| 1 | Hospital de Gineco Obstetricia N° 3 del Centro Médico Nacional "La Raza", Ciudad de México | L11 | Centro |
| 2 | Hospital de Gineco Obstetricia N° 4 "Luis Castelazo Ayala", Ciudad de México | L11 | Centro |
| 3 | Hospital de Gineco Obstetricia del Centro Médico Nacional de Occidente, Guadalajara, Jal. | L11 | Occidente |
| 4 | Hospital de Traumatología y Ortopedia del Centro Médico Nacional "Manuel Avila Camacho", Puebla, Pue. | L11 | Sur |
| 5 | Hospital de Gineco Pediatría N° 48 del Centro Médico Nacional del Bajío, León, Gto. | L11 | Occidente |
| 6 | Hospital de Especialidades N° 2 "Luis Donaldo Colosio Murrieta" del Centro Médico Nacional del Noroeste, Cd. Obregón, Son. | L11 | Occidente |
| 7 | Hospital de Gineco Obstetricia N° 23 "Ignacio Morones Prieto", Monterrey, N.L. | L11 | Norte |
| 8 | Hospital de Especialidades del Centro Médico Nacional "Ignacio García Téllez", Mérida, Yuc. | L11 | Sur |




| Montos brutos en pesos | ||||
| Categoría | Jornada | Sueldo Hora-Mes | Sueldo Mensual | Esc. |
| Abogados | | | | |
| Pasante de Abogado | 6.5 | 617.08 | 4,010.98 | Aut. |
| Abogado | 6.5 | 1,104.50 | 7,179.36 | Aut. |
| Abogado | 8.0 | 1,104.50 | 8,836.00 | Aut. |
| Actuarial | | | | |
| Auxiliar Técnico de Actuariado Social | 6.5 | 914.26 | 5,942.64 | 1 |
| Oficial Técnico de Actuariado Social | 6.5 | 1,010.14 | 6,565.94 | 2 |
| Técnico de Actuariado Social | 6.5 | 1,081.18 | 7,027.66 | 3 |
| Actuario Social Matemático | 6.5 | 1,159.78 | 7,538.52 | Aut. |
| Almacenes | | | | |
| Auxiliar de Almacén | 6.5 | 574.48 | 3,734.18 | 1 |
| Auxiliar de Almacén | 8.0 | 574.48 | 4,595.92 | 1 |
| Oficial de Almacén | 8.0 | 695.14 | 5,561.06 | 2 |
| Coordinador de Almacén | 8.0 | 820.26 | 6,562.10 | 3 |
| Jefe de Grupo de Almacén | 8.0 | 1,007.28 | 8,058.26 | 4 |
| Especialista de Almacén | 8.0 | 1,108.02 | 8,864.20 | 5 |
| Arquitectos | | | | |
| Arquitecto | 8.0 | 1,104.50 | 8,836.00 | Aut. |
| Asistentes Médicas | | | | |
| Asistente Médica | 6.5 | 600.78 | 3,904.88 | 1 |
| Asistente Médica | 8.0 | 600.78 | 4,806.16 | 1 |
| Coordinadora de Asistentes Médicas | 8.0 | 665.54 | 5,324.28 | 2 |
| Autopsias (D.F.) | | | | |
| Ayudante de Autopsia | 6.5 | 644.68 | 4,190.42 | Aut. |
| Ayudante de Autopsia | 8.0 | 644.68 | 5,157.40 | Aut. |
| Auxiliar de Servicios Administrativos | | | | |
| Auxiliar de Servicios Administrativos | 6.5 | 399.76 | 2,598.32 | Aut. |
| Auxiliar de Servicios Administrativos | 8.0 | 399.76 | 3,198.04 | Aut. |
| Bibliotecarios | | | | |
| Técnico de Bibliotecas | 6.5 | 676.58 | 4,397.74 | 1 |
| Técnico de Bibliotecas | 8.0 | 676.58 | 5,412.54 | 1 |
| Asistente de Bibliotecario | 6.5 | 895.26 | 5,819.12 | 2 |
| Asistente de Bibliotecario | 8.0 | 895.26 | 7,162.14 | 2 |
| Bibliotecario | 6.5 | 1,104.50 | 7,179.36 | Aut. |
| Bibliotecario | 8.0 | 1,104.50 | 8,836.00 | Aut. |
| Biólogos | | | | |
| Biólogo | 8.0 | 1,104.50 | 8,836.00 | Aut. |
| Vigente a partir del 16 de octubre de 2018. | ||||
| Montos brutos en pesos | ||||
| Categoría | Jornada | Sueldo Hora- Mes | Sueldo Mensual | Esc. |
| Cajeros | | | | |
| Ayudante de Cajero B | 8.0 | 493.92 | 3,951.28 | 1 |
| Ayudante de Cajero A | 8.0 | 524.26 | 4,194.04 | 2 |
| Cajero D | 6.5 | 647.87 | 4,210.76 | 3 |
| Cajero D | 8.0 | 647.87 | 5,182.78 | 3 |
| Cajero C | 8.0 | 688.38 | 5,507.00 | 4 |
| Cajero B | 6.5 | 736.48 | 4,787.06 | 5 |
| Cajero A | 8.0 | 753.02 | 6,024.10 | 6 |
| Camillero | | | | |
| Camillero de Unidades Hospitalarias | 8.0 | 565.40 | 4,523.14 | Aut. |
| Centros Vacacionales | | | | |
| Auxiliar de Administración de C.V. | 8.0 | 564.94 | 4,519.46 | Aut. |
| Auxiliar de Atención Médica de C.V. | 8.0 | 560.38 | 4,482.96 | Aut. |
| Auxiliar de Hospedaje de C.V. | 8.0 | 569.22 | 4,553.70 | Aut. |
| Auxiliar de Operación Contable de C.V. | 8.0 | 656.84 | 5,254.72 | Aut. |
| Lavandero en Centros Vacacionales | 8.0 | 553.36 | 4,426.90 | Aut. |
| Operador de Seguridad en Albercas de C.V. | 8.0 | 553.36 | 4,426.90 | Aut. |
| Operador de Servicios Internos de C.V. | 8.0 | 479.48 | 3,835.90 | Aut. |
| Operador de Vehículos de C.V. | 8.0 | 564.32 | 4,514.56 | Aut. |
| Planchador en Centros Vacacionales | 8.0 | 553.36 | 4,426.90 | Aut. |
| Vigilante de Centros Vacacionales | 8.0 | 479.48 | 3,835.90 | Aut. |
| Cirujanos Maxilofaciales | | | | |
| Cirujano Máxilo Facial | 8.0 | 1,263.18 | 10,105.50 | Aut. |
| Citotecnólogos | | | | |
| Citotecnólogo | 8.0 | 774.52 | 6,196.08 | Aut. |
| Conservación | | | | |
| Técnico Polivalente | 8.0 | 564.94 | 4,519.46 | 1 |
| Técnico Electricista | 8.0 | 598.98 | 4,791.82 | 2 |
| Técnico Electrónico | 8.0 | 598.98 | 4,791.82 | 2 |
| Técnico Mecánico | 8.0 | 598.98 | 4,791.82 | 2 |
| Técnico Plomero | 8.0 | 598.98 | 4,791.82 | 2 |
| Técnico A en Aire Acondicionado y Refrigeración | 8.0 | 661.64 | 5,293.18 | 3 |
| Técnico A en Equipos Médicos | 8.0 | 661.64 | 5,293.18 | 3 |
| Técnico A en Fluidos y Energéticos | 8.0 | 661.64 | 5,293.18 | 3 |
| Técnico A en Plantas de Lavado | 8.0 | 661.64 | 5,293.18 | 3 |
| Técnico A en Telecomunicaciones | 8.0 | 661.64 | 5,293.18 | 3 |
| Técnico B en Equipos Médicos | 8.0 | 737.70 | 5,901.54 | 4 |
| Técnico B en Fluidos y Energéticos | 8.0 | 737.70 | 5,901.54 | 4 |
| Técnico B en Plantas de Lavado | 8.0 | 737.70 | 5,901.54 | 4 |
| Técnico B en Telecomunicaciones | 8.0 | 737.70 | 5,901.54 | 4 |
| Técnico en Equipos Reciprocantes | 8.0 | 737.70 | 5,901.54 | 4 |
| Técnico en Electrónica Médica y Laboratorio | 8.0 | 830.22 | 6,641.68 | 5 |
| Técnico C en Fluidos y Energéticos | 8.0 | 830.22 | 6,641.68 | 5 |
| Vigente a partir del 16 de octubre de 2018. | ||||
| Montos brutos en pesos | ||||
| Categoría | Jornada | Sueldo Hora-Mes | Sueldo Mensual | Esc. |
| Conservación | | | | |
| Técnico C en Plantas de Lavado | 8.0 | 830.22 | 6,641.68 | 5 |
| Técnico C en Telecomunicaciones | 8.0 | 830.22 | 6,641.68 | 5 |
| Técnico en Mecánica, Fluidos y Especialidades | 8.0 | 830.22 | 6,641.68 | 5 |
| Técnico en Equipos de Absorción | 8.0 | 830.22 | 6,641.68 | 5 |
| Técnico en Equipos Helicoidal | 8.0 | 830.22 | 6,641.68 | 5 |
| Técnico en Equipos de Rayos X | 8.0 | 830.22 | 6,641.68 | 5 |
| Técnico en Equipos Turbocentrífugo | 8.0 | 830.22 | 6,641.68 | 5 |
| Especialista en Equipos de Especialidades | 8.0 | 943.24 | 7,545.98 | 6 |
| Especialista en Equipos de Laboratorio | 8.0 | 943.24 | 7,545.98 | 6 |
| Especialista en Equipos de Mecánica y Fluidos | 8.0 | 943.24 | 7,545.98 | 6 |
| Especialista en Equipos de Aire Acondicionado y Refrigeración | 8.0 | 943.24 | 7,545.98 | 6 |
| Especialista en Plantas de Lavado | 8.0 | 943.24 | 7,545.98 | 6 |
| Especialista en Equipos de Electrónica Médica | 8.0 | 943.24 | 7,545.98 | 6 |
| Especialista en Equipos de Rayos X | 8.0 | 943.24 | 7,545.98 | 6 |
| Especialista en Fluidos y Energéticos | 8.0 | 943.24 | 7,545.98 | 6 |
| Contabilidad | | | | |
| Contador | 6.5 | 1,104.50 | 7,179.36 | Aut. |
| Contador | 8.0 | 1,104.50 | 8,836.00 | Aut. |
| Contador Auditor | 6.5 | 1,104.50 | 7,179.36 | Aut. |
| Contador Auditor | 8.0 | 1,104.50 | 8,836.00 | Aut. |
| Cuidador de Animales | | | | |
| Cuidador de Animales | 8.0 | 553.36 | 4,426.90 | Aut. |
| Dibujantes de Construcción | | | | |
| Dibujante de Construcción | 6.5 | 705.86 | 4,588.10 | Aut. |
| Dibujante de Construcción | 8.0 | 705.86 | 5,646.84 | Aut. |
| Dibujantes de Estadística y Publicidad | | | | |
| Dibujante de Estadística y Publicidad C | 6.5 | 505.48 | 3,285.56 | 1 |
| Dibujante de Estadística y Publicidad B | 8.0 | 537.16 | 4,297.22 | 2 |
| Dibujante de Estadística y Publicidad A | 6.5 | 705.86 | 4,588.10 | 3 |
| Dibujante de Estadística y Publicidad A | 8.0 | 705.86 | 5,646.84 | 3 |
| Dibujante de Ingeniería y Arquitectura | 6.5 | 705.86 | 4,588.10 | Aut. |
| Dibujante de Ingeniería y Arquitectura | 8.0 | 705.86 | 5,646.84 | Aut. |
| Economistas | | | | |
| Pasante de Economista | 8.0 | 559.20 | 4,623.44 | Aut. |
| Economista | 6.5 | 1,068.70 | 7,179.36 | Aut. |
| Economista | 8.0 | 1,068.70 | 8,836.00 | Aut. |
| Vigente a partir del 16 de octubre de 2018. | ||||
| Montos brutos en pesos | ||||
| Categoría | Jornada | Sueldo Hora-Mes | Sueldo Mensual | Esc. |
| Educadoras | | | | |
| Educadora | 6.0 | 717.14 | 4,302.94 | Aut. |
| Educadora | 6.5 | 717.14 | 4,661.40 | Aut. |
| Educadora | 8.0 | 717.14 | 5,737.17 | Aut. |
| Electrocardiografistas | | | | |
| Electrocardiografista | 8.0 | 715.92 | 5,727.36 | Aut. |
| Elevadoristas | | | | |
| Elevadorista | 6.5 | 502.94 | 3,268.94 | Aut. |
| Elevadorista | 8.0 | 502.94 | 4,023.52 | Aut. |
| Enfermería | | | | |
| Auxiliar de Enfermería General | 8.0 | 600.78 | 4,806.16 | Aut. |
| Auxiliar de Enfermería en Salud Pública | 8.0 | 600.78 | 4,806.16 | Aut. |
| Enfermera General | 8.0 | 725.92 | 5,807.28 | 1 |
| Enfermera Especialista | 8.0 | 827.64 | 6,621.10 | 2 |
| Enfermera Jefe de Piso | 8.0 | 1,007.28 | 8,058.26 | 3 |
| Estomatólogos | | | | |
| Estomatólogo | 8.0 | 1,172.70 | 9,381.60 | Aut. |
| Farmacéuticos | | | | |
| Auxiliar de Farmacia | 6.5 | 631.84 | 4,107.24 | 1 |
| Auxiliar de Farmacia | 8.0 | 631.84 | 5,054.72 | 1 |
| Ayudante de Farmacia | 8.0 | 706.16 | 5,649.26 | 2 |
| Oficial de Farmacia | 8.0 | 819.14 | 6,553.10 | 3 |
| Coordinador de Farmacia | 8.0 | 963.84 | 7,710.64 | 4 |
| Fonoaudiólogos | | | | |
| Fonoaudiólogo | 6.0 | 774.52 | 4,647.08 | Aut. |
| Fonoaudiólogo | 8.0 | 774.52 | 6,196.08 | Aut. |
| Guarderías | | | | |
| Oficial de Puericultura | 6.5 | 564.94 | 3,672.02 | 1 |
| Oficial de Puericultura | 8.0 | 564.94 | 4,519.46 | 1 |
| Técnico de Puericultura | 8.0 | 612.74 | 4,901.96 | 2 |
| Heliografistas | | | | |
| Heliografista | 8.0 | 656.36 | 5,250.92 | Aut. |
| Histotecnólogos | | | | |
| Histotecnólogo | 6.0 | 774.52 | 4,647.08 | Aut. |
| Histotecnólogo | 8.0 | 774.52 | 6,196.08 | Aut. |
| Vigente a partir del 16 de octubre de 2018. | ||||
| Montos brutos en pesos |
| Categoría | Jornada | Sueldo Hora-Mes | Sueldo Mensual | Esc. |
| Ingenieros | | | | |
| Pasante de Ingeniero | 6.5 | 617.08 | 4,010.98 | Aut. |
| Ingeniero | 6.5 | 1,104.50 | 7,179.36 | Aut. |
| Ingeniero | 8.0 | 1,104.50 | 8,836.00 | Aut. |
| Inhaloterapeutas | | | | |
| Inhaloterapeuta | 6.0 | 774.52 | 4,647.08 | Aut. |
| Inhaloterapeuta | 6.5 | 774.52 | 5,034.32 | Aut. |
| Inhaloterapeuta | 8.0 | 774.52 | 6,196.08 | Aut. |
| Intendencia | | | | |
| Auxiliar de Servicios de Intendencia | 6.5 | 479.48 | 3,116.68 | 1 |
| Auxiliar de Servicios de Intendencia | 8.0 | 479.48 | 3,835.90 | 1 |
| Ayudante de Servicios de Intendencia | 8.0 | 555.52 | 4,444.18 | 2 |
| Oficial de Servicios de Intendencia | 8.0 | 599.78 | 4,798.30 | 3 |
| Intendentes | | | | |
| Intendente | 8.0 | 645.72 | 5,165.80 | Aut. |
| Laboratoristas | | | | |
| Auxiliar de Laboratorio | 6.0 | 620.54 | 3,723.10 | Aut. |
| Auxiliar de Laboratorio | 8.0 | 620.54 | 4,964.26 | Aut. |
| Laboratorista | 6.0 | 814.68 | 4,888.16 | Aut. |
| Laboratorista | 8.0 | 814.68 | 6,517.40 | Aut. |
| Lavanderías Centrales y Hospitalarias | | | | |
| Operador de Servicios de Lavandería | 6.5 | 553.36 | 3,597.00 | 1 |
| Operador de Servicios de Lavandería | 8.0 | 553.36 | 4,426.90 | 1 |
| Oficial de Servicios de Lavandería | 6.5 | 597.44 | 3,883.40 | 2 |
| Oficial de Servicios de Lavandería | 8.0 | 597.44 | 4,779.56 | 2 |
| Limpieza e Higiene | | | | |
| Auxiliar de Limpieza e Higiene en Unidades Médicas y No Médicas | 8.0 | 479.48 | 3,835.90 | 1 |
| Ayudante de Limpieza e Higiene en Unidades Médicas y No Médicas | 8.0 | 555.52 | 4,444.18 | 2 |
| Macheteros | | | | |
| Machetero | 6.5 | 492.86 | 3,203.38 | Aut. |
| Machetero | 8.0 | 492.86 | 3,942.90 | Aut. |
| Masajistas | | | | |
| Masajista | 6.5 | 473.08 | 3,075.06 | Aut. |
| Médicos | | | | |
| Médico General | 8.0 | 959.06 | 7,672.46 | Aut. |
| Médico No Familiar | 8.0 | 1,263.18 | 10,105.50 | Aut. |
| Médico Familiar | 8.0 | 1,263.18 | 10,105.50 | Aut. |
| Vigente a partir del 16 de octubre de 2018. | ||||
| Montos brutos en pesos | ||||
| Categoría | Jornada | Sueldo Hora-Mes | Sueldo Mensual | Esc. |
| Microfotografístas | | | | |
| Técnico de Microfotografía | 8.0 | 774.52 | 6,196.08 | Aut. |
| Multilitistas | | | | |
| Multilitista | 6.5 | 630.54 | 4,098.70 | Aut. |
| Multilitista | 8.0 | 630.54 | 5,044.34 | Aut. |
| Nutrición y Dietética | | | | |
| Nutricionista Dietista | 6.5 | 713.82 | 4,639.94 | 1 |
| Nutricionista Dietista | 8.0 | 713.82 | 5,710.56 | 1 |
| Especialista en Nutrición y Dietética | 8.0 | 827.64 | 6,621.10 | 2 |
| Nutriólogo Clínico Especializado | 8.0 | 1,007.28 | 8,058.26 | 3 |
| Operadores de Equipo de Intercomunicación Neumática | | | | |
| Operador de Equipo A | 6.5 | 779.78 | 5,068.62 | Aut. |
| Operadores de Maquinas de Revelado Automático | | | | |
| Operador de Máquinas de Revelado Automático | 8.0 | 553.36 | 4,426.90 | Aut. |
| Optometristas | | | | |
| Optometrista | 6.0 | 774.52 | 4,647.08 | Aut. |
| Optometrista | 8.0 | 774.52 | 6,196.08 | Aut. |
| Orientadores | | | | |
| Orientador | 6.5 | 793.80 | 5,159.62 | Aut. |
| Orientador | 8.0 | 793.80 | 6,350.40 | Aut. |
| Orientadores (Prestaciones Sociales) Jornada Semanal | | | | |
| Orientador de Actividades Familiares | 20.0 | | 3,238.38 | Aut. |
| Orientador de Actividades Artísticas (Ramo: Clásica y Moderna) | 20.0 | | 2,778.42 | Aut. |
| Orientador de Actividades Artísticas (Ramo: Danza Regional) | 20.0 | | 2,964.30 | Aut. |
| Orientador de Actividades Artísticas (Ramo: Maestro de Música) | 20.0 | | 2,778.42 | Aut. |
| Orientador de Actividades Artísticas (Ramo: Arte Dramático) | 20.0 | | 3,048.52 | Aut. |
| Orientador de Educación Física | 20.0 | | 3,268.80 | Aut. |
| Orientador de Iniciación Cultural | 20.0 | | 2,778.42 | Aut. |
| Orientador Técnico Médico | 20.0 | | 4,579.20 | Aut. |
| Orientador Técnico Médico (Auxiliares) | | | | |
| Auxiliar de Orientador Técnico Médico | 6.5 | 490.72 | 3,189.72 | Aut. |
| Ortopedistas | | | | |
| Ortopedista | 8.0 | 774.52 | 6,196.08 | Aut. |
| Vigente a partir del 16 de octubre de 2018. | ||||
| Montos brutos en pesos | ||||
| Categoría | Jornada | Sueldo Hora-Mes | Sueldo Mensual | Esc. |
| Parteras | | | | |
| Partera | 6.5 | 827.64 | 5,379.72 | 1 |
| Partera | 8.0 | 827.64 | 6,621.10 | 1 |
| Jefe de Parteras | 6.5 | 889.72 | 5,783.22 | 2 |
| Jefe de Parteras | 8.0 | 889.72 | 7,117.68 | 2 |
| Peluqueros | | | | |
| Peluquero | 8.0 | 488.18 | 3,905.44 | Aut. |
| Pianistas | | | | |
| Pianista | 1.5 | | 2,589.42 | Aut. |
| Polivalentes Para Clínicas y Clínicas Hospitales Auxiliares | | | | |
| Auxiliar de Administración en Unidad Médica | 6.5 | 582.02 | 3,783.14 | Aut. |
| Auxiliar de Administración en Unidad Médica | 8.0 | 582.02 | 4,656.08 | Aut. |
| Auxiliar de Enfermería en Unidad Médica | 6.5 | 596.08 | 3,874.46 | Aut. |
| Auxiliar de Enfermería en Unidad Médica | 8.0 | 596.08 | 4,768.56 | Aut. |
| Auxiliar de Limpieza y Cocina en Unidad Médica | 6.5 | 483.06 | 3,139.90 | Aut. |
| Auxiliar de Limpieza y Cocina en Unidad Médica | 8.0 | 483.06 | 3,864.50 | Aut. |
| Auxiliar de Servicios Generales en Unidad Médica | 6.5 | 574.08 | 3,731.66 | Aut. |
| Auxiliar de Servicios Generales en Unidad Médica | 8.0 | 574.08 | 4,592.66 | Aut. |
| Profesores de Educación Física | | | | |
| Profesor de Educación Física A | 4.0 | 811.84 | 3,247.36 | 1 |
| Profesor de Educación Física A | 6.0 | 699.24 | 4,195.26 | 1 |
| Profesor de Educación Física A | 8.0 | 699.24 | 5,593.86 | 1 |
| Profesor de Educación Física B | 4.0 | 905.66 | 3,622.62 | 2 |
| Profesor de Educación Física B | 6.0 | 793.04 | 4,758.18 | 2 |
| Profesor de Educación Física B | 8.0 | 793.04 | 6,344.24 | 2 |
| Profesor de Educación Física C | 4.0 | 1,019.28 | 4,077.12 | 3 |
| Profesor de Educación Física C | 6.0 | 906.70 | 5,440.10 | 3 |
| Profesor de Educación Física C | 8.0 | 906.70 | 7,253.54 | 3 |
| Promotores de Estomatología | | | | |
| Promotor de Estomatología | 8.0 | 1,104.50 | 8,836.00 | Aut. |
| Promotores de Salud Comunitaria | | | | |
| Promotor de Salud Comunitaria | 8.0 | 695.14 | 5,561.06 | Aut. |
| Psicólogos | | | | |
| Psicólogo | 8.0 | 1,104.50 | 8,836.00 | Aut. |
| Psicólogo Clínico | 6.0 | 1,104.50 | 6,626.96 | Aut. |
| Psicólogo Clínico | 8.0 | 1,104.50 | 8,836.00 | Aut. |
| Psicómetras | | | | |
| Psicómetra | 6.0 | 774.52 | 4,647.08 | Aut. |
| Psicómetra | 8.0 | 774.52 | 6,196.08 | Aut. |
| Vigente a partir del 16 de octubre de 2018. | ||||
| Montos brutos en pesos | ||||
| Categoría | Jornada | Sueldo Hora-Mes | Sueldo Mensual | Esc. |
| Químicos | | | | |
| Químico Clínico | 8.0 | 1,104.50 | 8,836.00 | 1 |
| Químico Clínico Jefe de Sección | 8.0 | 1,159.84 | 9,278.76 | 2 |
| Radiólogos (Técnicos) | | | | |
| Técnico Radiólogo | 6.0 | 774.52 | 4,647.08 | Aut. |
| Técnico Radiólogo | 8.0 | 774.52 | 6,196.08 | Aut. |
| Radioterapeutas | | | | |
| Radioterapeuta | 6.0 | 774.52 | 4,647.08 | Aut. |
| Radioterapeuta | 8.0 | 774.52 | 6,196.08 | Aut. |
| Redactores | | | | |
| Redactor B | 6.5 | 554.78 | 3,606.02 | Aut. |
| Salvavidas | | | | |
| Salvavidas | 6.5 | 553.38 | 3,597.00 | Aut. |
| Servicios de Nutrición y Dietética | | | | |
| Manejador de Alimentos | 6.5 | 479.48 | 3,116.68 | 1 |
| Manejador de Alimentos | 8.0 | 479.48 | 3,835.90 | 1 |
| Cocinero Técnico 2 | 6.5 | 555.52 | 3,610.86 | 2 |
| Cocinero Técnico 2 | 8.0 | 555.52 | 4,444.18 | 2 |
| Cocinero Técnico 1 | 6.5 | 599.78 | 3,898.52 | 3 |
| Cocinero Técnico 1 | 8.0 | 599.78 | 4,798.30 | 3 |
| Sociólogos | | | | |
| Sociólogo | 6.5 | 1,104.52 | 7,179.36 | Aut. |
| Soporte Técnico en Informática | | | | |
| Auxiliar de Soporte Técnico en Informática | 8.0 | 820.26 | 6,562.10 | 1 |
| Oficial de Soporte Técnico en Informática | 8.0 | 1,007.28 | 8,058.26 | 2 |
| Coordinador de Soporte Técnico en Informática | 8.0 | 1,108.02 | 8,864.20 | 3 |
| Técnico Anestesiólogo | | | | |
| Técnico en Anestesia | 6.0 | 852.06 | 5,112.32 | Aut. |
| Técnico en Anestesia | 8.0 | 852.06 | 6,816.46 | Aut. |
| Técnicos en el Manejo de Aparatos de Electrodiagnóstico | | | | |
| Técnico en el Manejo de Aparatos de Electrodiagnóstico | 6.0 | 715.92 | 4,295.50 | Aut. |
| Técnico en el Manejo de Aparatos de Electrodiagnóstico | 8.0 | 715.92 | 5,727.36 | Aut. |
| Técnicos en Medicina Nuclear | | | | |
| Técnico en Medicina Nuclear | 8.0 | 774.52 | 6,196.08 | Aut. |
| Vigente a partir del 16 de octubre de 2018. | ||||
| Montos brutos en pesos | ||||
| Categoría | Jornada | Sueldo Hora-Mes | Sueldo Mensual | Esc. |
| Técnicos en Servicios de Dietología | | | | |
| Auxiliar de Técnico en Servicios de Dietología | 6.5 | 624.64 | 4,060.20 | Aut. |
| Auxiliar de Técnico en Servicios de Dietología | 8.0 | 624.64 | 4,997.16 | Aut. |
| Telecomunicaciones (Area de Telefonía) | | | | |
| Operador Telefónico A | 6.5 | 564.94 | 3,672.02 | 1 |
| Operador Telefónico A | 8.0 | 564.94 | 4,519.46 | 1 |
| Operador Telefónico B | 8.0 | 656.84 | 5,254.72 | 2 |
| Operador Telefónico C | 8.0 | 771.48 | 6,171.86 | 3 |
| Coordinador de Operadores Telefónicos | 8.0 | 915.44 | 7,323.56 | 4 |
| Terapistas | | | | |
| Terapista Físico | 6.0 | 774.52 | 4,647.08 | Aut. |
| Terapista Físico | 8.0 | 774.52 | 6,196.08 | Aut. |
| Terapista Ocupacional | 6.0 | 774.52 | 4,647.08 | Aut. |
| Terapista Ocupacional | 8.0 | 774.52 | 6,196.08 | Aut. |
| Tiendas | | | | |
| Operador General en Tiendas | 8.0 | 574.50 | 4,595.92 | 1 |
| Jefe de Línea en Tiendas | 8.0 | 612.38 | 4,899.00 | 2 |
| Trabajadores Sociales | | | | |
| Trabajadora Social | 6.5 | 713.82 | 4,639.94 | 1 |
| Trabajadora Social | 8.0 | 713.82 | 5,710.56 | 1 |
| Trabajador Social Clínico | 8.0 | 813.80 | 6,510.46 | 2 |
| Trabajo Social (Auxiliares) | | | | |
| Auxiliar de Trabajo Social | 6.5 | 564.94 | 3,672.02 | Aut. |
| Auxiliar de Trabajo Social | 8.0 | 564.94 | 4,519.46 | Aut. |
| Transportes | | | | |
| Chofer | 6.5 | 564.32 | 3,668.18 | 1 |
| Chofer | 8.0 | 564.32 | 4,514.56 | 1 |
| Motociclista | 6.5 | 564.32 | 3,668.18 | 1 |
| Motociclista | 8.0 | 564.32 | 4,514.56 | 1 |
| Controlador de Vehículos | 6.5 | 718.72 | 4,671.74 | 2 |
| Controlador de Vehículos | 8.0 | 718.72 | 5,749.76 | 2 |
| Traslado de Pacientes en Vehículos de Alta Tecnología | | | | |
| Enfermera para el Traslado de Pacientes de Urgencia | 8.0 | 725.92 | 5,807.28 | 1 |
| Enfermera para el Traslado de Pacientes de Terapia Intensiva | 8.0 | 827.64 | 6,621.10 | 2 |
| Técnico Operador de Transporte de Pacientes de Urgencia | 8.0 | 707.48 | 5,659.80 | 1 |
| Técnico Operador de Transporte de Pacientes de Terapia Intensiva | 8.0 | 765.50 | 6,123.92 | 2 |
| Médico para el Traslado de Pacientes de Urgencia | 8.0 | 1,263.18 | 10,105.50 | Aut. |
| Médico para el Traslado de Pacientes de Terapia Intensiva | 8.0 | 1,263.18 | 10,105.50 | Aut. |
| Vigente a partir del 16 de octubre de 2018. | ||||
| Montos brutos en pesos | ||||
| Categoría | Jornada | Sueldo Hora-Mes | Sueldo Mensual | Esc. |
| Unidades Médicas de Esquema Modificado y Campo | | | | |
| Auxiliar de Administración en Unidad Médica de Esquema Modificado y Campo | 8.0 | 582.02 | 4,656.08 | Aut. |
| Auxiliar de Atención Médica en Unidad Médica de Esquema Modificado y Campo | 8.0 | 600.78 | 4,806.16 | Aut. |
| Auxiliar de Laboratorio en Unidad Médica de Esquema Modificado y Campo | 8.0 | 620.54 | 4,964.26 | Aut. |
| Auxiliar de Servicios Generales en Unidad Médica de Esquema Modificado y Campo | 8.0 | 490.82 | 3,926.56 | Aut. |
| Estomatólogo en Unidad Médica de Esquema Modificado y Campo | 6.0 | 1,163.00 | 6,978.02 | Aut. |
| Operador de Servicios de Radiodiagnóstico en Unidad Médica de Esquema Modificado y Campo | 8.0 | 620.54 | 4,964.26 | Aut. |
| Unidades Médicas de Campo | | | | |
| Auxiliar de Administración en Unidad Médica de Campo | 8.0 | 582.02 | 4,656.08 | Aut. |
| Auxiliar de Area Médica en Unidad Médica de Campo | 8.0 | 600.78 | 4,806.16 | Aut. |
| Auxiliar de Servicios Generales en Unidad Médica de Campo | 8.0 | 490.82 | 3,926.56 | Aut. |
| Estomatólogo en Unidad Médica de Campo | 8.0 | 762.02 | 6,096.20 | Aut. |
| Operador de Mantenimiento en Unidad Médica de Campo | 8.0 | 490.82 | 3,926.56 | Aut. |
| Operador de Servicios Auxiliares en Unidad Médica de Campo (Laboratorio) | 8.0 | 620.54 | 4,964.26 | Aut. |
| Operador de Servicios Auxiliares en Unidad Médica de Campo (Radiodiagnóstico) | 8.0 | 620.54 | 4,964.26 | Aut. |
| Universal de Oficinas (Rama) | | | | |
| Mensajero | 6.5 | 478.76 | 3,112.00 | Aut. |
| Mensajero | 8.0 | 478.76 | 3,830.04 | Aut. |
| Auxiliar Universal de Oficinas | 6.5 | 574.50 | 3,734.18 | 1 |
| Auxiliar Universal de Oficinas | 8.0 | 574.50 | 4,595.92 | 1 |
| Sector de Tesorería | | | | |
| Oficial de Tesorería | 8.0 | 695.14 | 5,561.06 | 2 |
| Coordinador de Tesorería | 8.0 | 820.26 | 6,562.10 | 3 |
| Jefe de Grupo de Tesorería | 8.0 | 1,007.28 | 8,058.26 | 4 |
| Especialista de Tesorería | 8.0 | 1,108.02 | 8,864.20 | 5 |
| Sector de Servicios Técnicos | | | | |
| Oficial de Servicios Técnicos | 8.0 | 695.14 | 5,561.06 | 2 |
| Coordinador de Servicios Técnicos | 8.0 | 820.26 | 6,562.10 | 3 |
| Jefe de Grupo de Servicios Técnicos | 8.0 | 1,007.28 | 8,058.26 | 4 |
| Especialista de Servicios Técnicos | 8.0 | 1,108.02 | 8,864.20 | 5 |
| Vigente a partir del 16 de octubre de 2018. | ||||
| Montos brutos en pesos | ||||
| Categoría | Jornada | Sueldo hora-mes | Sueldo Mensual | Esc. |
| Sector de Servicios Administrativos | | | | |
| Oficial de Servicios Administrativos | 8.0 | 695.14 | 5,561.06 | 2 |
| Coordinador de Servicios Administrativos | 8.0 | 820.26 | 6,562.10 | 3 |
| Jefe de Grupo de Servicios Administrativos | 8.0 | 1,007.28 | 8,058.26 | 4 |
| Especialista de Servicios Administrativos | 8.0 | 1,108.02 | 8,864.20 | 5 |
| Sector de Servicios de Personal | | | | |
| Oficial de Personal | 8.0 | 695.14 | 5,561.06 | 2 |
| Coordinador de Personal | 8.0 | 820.26 | 6,562.10 | 3 |
| Jefe de Grupo de Personal | 8.0 | 1,007.28 | 8,058.26 | 4 |
| Especialista de Personal | 8.0 | 1,108.02 | 8,864.20 | 5 |
| Sector de Servicios de Estadística | | | | |
| Oficial de Estadística | 8.0 | 695.14 | 5,561.06 | 2 |
| Coordinador de Estadística | 8.0 | 820.26 | 6,562.10 | 3 |
| Jefe de Grupo de Estadística | 8.0 | 1,007.28 | 8,058.26 | 4 |
| Especialista de Estadística | 8.0 | 1,108.02 | 8,864.20 | 5 |
| Sector de Servicios de Procesamiento de Datos | | | | |
| Oficial de Procesamiento de Datos | 8.0 | 695.14 | 5,561.06 | 2 |
| Coordinador de Procesamiento de Datos | 8.0 | 820.26 | 6,562.10 | 3 |
| Jefe de Grupo de Procesamiento de Datos | 8.0 | 1,007.28 | 8,058.26 | 4 |
| Especialista de Procesamiento de Datos | 8.0 | 1,108.02 | 8,864.20 | 5 |
| Sector de Servicios de Contabilidad | | | | |
| Oficial de Contabilidad | 8.0 | 695.14 | 5,561.06 | 2 |
| Coordinador de Contabilidad | 8.0 | 820.26 | 6,562.10 | 3 |
| Jefe de Grupo de Contabilidad | 8.0 | 1,007.28 | 8,058.26 | 4 |
| Especialista de Contabilidad | 8.0 | 1,108.02 | 8,864.20 | 5 |
| Jefes de Oficina | | | | |
| Jefe de Oficina A | 8.0 | 1,108.02 | 8,864.20 | Aut. |
| Jefe Técnico de Cobranzas y Adeudos | 8.0 | 1,108.02 | 8,864.20 | Aut. |
| Jefe de Grupo de Servicios de Personal | 8.0 | 1,108.02 | 8,864.20 | Aut. |
| Vehículos para Pacientes de Servicios Ordinarios y Programados | | | ||
| Camillero en Vehículos de Servicios Ordinarios y Programados (Exclusivo D.F. y Valle de México) | 8.0 | 565.40 | 4,523.14 | Aut. |
| Operador de Vehículos de Servicios Ordinarios y Programados (Exclusivo D.F. y Valle de México) | 8.0 | 665.48 | 5,323.76 | 1 |
| Operador de Ambulancias (Exclusivo Sistema Foráneo) | 6.5 | 605.00 | 3,932.42 | 1 |
| Operador de Ambulancias (Exclusivo Sistema Foráneo) | 8.0 | 605.00 | 4,839.98 | 1 |
| Controlador de Vehículos de Servicios Ordinarios y Programados | 6.5 | 718.72 | 4,671.74 | 2 |
| Controlador de Vehículos de Servicios Ordinarios y Programados | 8.0 | 718.72 | 5,749.76 | 2 |
| Vigente a partir del 16 de octubre de 2018. | ||||
| Montos brutos en pesos | ||||
| Categoría | Jornada | Sueldo hora-mes | Sueldo Mensual | Esc. |
| Velatorios | | | | |
| Auxiliar de Velatorio | 8.0 | 479.94 | 3,839.48 | Aut. |
| Operador de Velatorio | 8.0 | 564.32 | 4,514.56 | Aut. |
| Ayudante de Embalsamamiento | 8.0 | 603.46 | 4,827.66 | Aut. |
| Veterinarios | | | | |
| Veterinario | 6.5 | 1,104.50 | 7,179.36 | Aut. |
| Veterinario | 8.0 | 1,104.50 | 8,836.00 | Aut. |
| Yesistas | | | | |
| Yesista | 8.0 | 564.94 | 4,519.46 | Aut. |
| Vigente a partir del 16 de octubre de 2018. |
| Montos brutos en pesos | |||
| Categoría | Sueldo mensual | Beca | Total |
| Residente (R1) | 2,211.42 | 2,713.14 | 4,924.56 |
| Residente (R2) | 2,393.72 | 2,921.38 | 5,315.10 |
| Residente (R3) | 2,454.38 | 2,990.74 | 5,445.12 |
| Residente (R4) | 2,515.74 | 3,060.36 | 5,576.10 |
| Residente (R5) | 2,591.26 | 3,152.14 | 5,743.40 |
| Residente (R6) | 2,668.96 | 3,246.70 | 5,915.66 |
| Residente (R7) | 2,749.12 | 3,344.18 | 6,093.30 |
| Residente (R8) | 2,831.48 | 3,444.46 | 6,275.94 |
| Vigente a partir del 16 de octubre de 2018. | | | |
| Montos brutos en pesos | ||||
| Categoría | Jornada | Sueldo hora-mes | Sueldo Mensual | Esc. |
| Auxiliar de Administración en H. R. | 8.0 | 582.02 | 4,656.08 | Aut. |
| Auxiliar de Area Médica en H. R. | 8.0 | 600.78 | 4,806.16 | Aut. |
| Auxiliar de Area Médica en U. M. C. | 8.0 | 600.78 | 4,806.16 | Aut. |
| Auxiliar de Enfermería General en H. R | 8.0 | 600.78 | 4,806.16 | Aut. |
| Auxiliar de Enfermería General en U. M. R. | 8.0 | 600.78 | 4,806.16 | Aut. |
| Auxiliar de Servicios Generales en H. R. | 8.0 | 490.82 | 3,926.56 | Aut. |
| Citotecnólogo en H.R. | 8.0 | 721.62 | 5,773.00 | Aut. |
| Enfermera Especialista Quirúrgica H. R. | 8.0 | 827.64 | 6,621.10 | Aut. |
| Enfermera General en H. R. | 8.0 | 718.92 | 5,751.38 | Aut. |
| Estomatólogo en H. R. | 8.0 | 871.32 | 6,970.56 | Aut. |
| Laboratorista en H. R. | 8.0 | 821.18 | 6,569.42 | Aut. |
| Médico General en U.M.C. | 8.0 | 959.06 | 7,672.46 | Aut. |
| Médico No Familiar H. R | 8.0 | 1,263.18 | 10,105.50 | Aut. |
| Nutricionista Dietista en H. R. | 8.0 | 718.92 | 5,751.38 | Aut. |
| Oficial de Conservación en H. R. | 8.0 | 561.52 | 4,492.14 | Aut. |
| Operador de Mantenimiento en H. R. | 8.0 | 561.52 | 4,492.14 | Aut. |
| Operador de Servicios Auxiliares (Laboratorio) en H. R. | 8.0 | 620.54 | 4,964.26 | Aut. |
| Operador de Servicios Auxiliares (Radiodiagnóstico) en H.R. | 8.0 | 620.54 | 4,964.26 | Aut. |
| Trabajadora Social en H. R. | 8.0 | 718.92 | 5,751.38 | Aut. |
| Vigente a partir del 16 de octubre de 2018. | | | | |
| Montos brutos en pesos | |||
| Nivel | Sueldo Tabular | Nivel | Sueldo tabular |
| N04 | 3,488.42 | N34 | 7,672.46 |
| N05 | 3,662.72 | N35 | 7,972.52 |
| N06 | 3,803.22 | N36 | 8,084.34 |
| N07 | 3,922.30 | N37 | 8,330.04 |
| N08 | 4,094.18 | N38 | 8,509.04 |
| N09 | 4,216.26 | N39 | 8,758.28 |
| N10 | 4,492.22 | N40 | 8,956.42 |
| N11 | 4,555.24 | N41 | 9,516.12 |
| N12 | 4,751.24 | N42 | 9,770.96 |
| N13 | 4,899.00 | N43 | 10,132.44 |
| N14 | 4,952.72 | N44 | 10,300.52 |
| N15 | 5,175.72 | N45 | 10,448.46 |
| N16 | 5,334.42 | N46 | 10,892.98 |
| N17 | 5,492.66 | N47 | 11,127.86 |
| N18 | 5,531.86 | N48 | 11,435.74 |
| N19 | 5,627.92 | N49 | 12,012.76 |
| N20 | 5,751.38 | N50 | 12,502.30 |
| N21 | 5,868.18 | N51 | 12,936.86 |
| N22 | 6,080.94 | N52 | 13,488.16 |
| N23 | 6,241.90 | N53 | 14,027.86 |
| N24 | 6,352.90 | N54 | 14,327.18 |
| N25 | 6,404.18 | N55 | 14,746.46 |
| N26 | 6,569.42 | N56 | 15,310.64 |
| N27 | 6,720.74 | N57 | 16,005.02 |
| N28 | 6,817.16 | N58 | 16,749.22 |
| N29 | 6,967.98 | N59 | 17,489.10 |
| N30 | 7,010.66 | N60 | 18,477.02 |
| N31 | 7,106.18 | N61 | 19,254.58 |
| N32 | 7,320.36 | N62 | 20,105.50 |
| N33 | 7,477.46 | N63 | 21,241.22 |
| Vigente a partir del 16 de octubre de 2018. | | | |
| Montos brutos en pesos | ||||
| Grupo | Grado | Sueldo Tabular | Compensación Garantizada | Percepción Ordinaria Bruta |
| W | A | 3,791.12 | 4,729.56 | 8,520.68 |
| W | B | 4,097.26 | 5,043.12 | 9,140.38 |
| W | C | 4,426.92 | 5,395.88 | 9,822.80 |
| V | A | 4,780.14 | 5,813.94 | 10,594.08 |
| V | B | 5,156.92 | 6,219.00 | 11,375.92 |
| V | C | 5,568.98 | 6,650.12 | 12,219.10 |
| U | A | 6,016.36 | 7,159.64 | 13,176.00 |
| U | B | 6,499.12 | 7,669.18 | 14,168.30 |
| U | C | 7,028.92 | 8,074.22 | 15,103.14 |
| T | A | 7,594.08 | 8,675.20 | 16,269.28 |
| T | B | 8,206.28 | 9,550.54 | 17,756.82 |
| T | C | 8,853.84 | 10,007.82 | 18,861.66 |
| S | A | 9,560.28 | 10,870.14 | 20,430.42 |
| S | B | 10,325.56 | 11,575.64 | 21,901.20 |
| S | C | 11,149.74 | 12,620.86 | 23,770.60 |
| R | A | 12,044.54 | 13,731.38 | 25,775.92 |
| R | B | 12,998.20 | 14,776.58 | 27,774.78 |
| R | C | 14,034.30 | 16,096.18 | 30,130.48 |
| Q | A | 15,164.58 | 17,415.74 | 32,580.32 |
| Q | B | 16,389.04 | 18,970.46 | 35,359.50 |
| Q | C | 17,684.14 | 22,916.14 | 40,600.28 |
| Vigente a partir del 1° de enero de 2018. | | | ||
| Montos brutos en pesos |
| Grado, Grupo y Nivel | Sueldo Mensual | Compensación Garantizada | Percepción Ordinaria Bruta |
| H31 | 54,934.86 | 162,322.70 | 217,257.56 |
| I31T | 43,976.88 | 166,639.58 | 210,616.46 |
| I31 | 43,976.88 | 163,003.64 | 206,980.52 |
| J41 | 35,820.46 | 168,616.08 | 204,436.54 |
| J31 | 35,820.46 | 153,594.46 | 189,414.92 |
| J21 | 35,820.46 | 145,523.38 | 181,343.84 |
| J11 | 35,820.46 | 137,742.96 | 173,563.42 |
| K32 | 35,820.46 | 129,129.12 | 164,949.58 |
| K31 | 35,820.46 | 122,193.94 | 158,014.40 |
| K22 | 28,016.76 | 123,062.44 | 151,079.20 |
| K21 | 28,016.76 | 117,423.88 | 145,440.64 |
| K12 | 28,016.76 | 109,192.04 | 137,208.80 |
| K11 | 28,016.76 | 102,256.86 | 130,273.62 |
| LC2T | 28,016.76 | 112,576.00 | 140,592.76 |
| L32T | 35,820.46 | 90,658.78 | 126,479.24 |
| L32 | 28,016.76 | 98,462.48 | 126,479.24 |
| L31 | 28,016.76 | 94,129.18 | 122,145.94 |
| L22 | 28,016.76 | 84,847.58 | 112,864.34 |
| L21 | 28,016.76 | 77,831.54 | 105,848.30 |
| L12 | 28,016.76 | 71,232.70 | 99,249.46 |
| L11 | 28,016.76 | 64,425.26 | 92,442.02 |
| MC3T | 28,016.76 | 74,613.10 | 102,629.86 |
| M33T | 25,774.66 | 58,336.60 | 84,111.26 |
| M33 | 20,665.96 | 63,445.30 | 84,111.26 |
| M32 | 25,774.66 | 54,429.64 | 80,204.30 |
| M31 | 25,774.66 | 49,889.78 | 75,664.44 |
| Vigente a partir del 1° de enero de 2018, aplicable a partir del 16 de julio de 2018. | |||
| Montos brutos en pesos | |||
| Grado, Grupo y Nivel | Sueldo Mensual | Compensación Garantizada | Percepción Ordinaria Bruta |
| M23 | 20,665.96 | 50,715.58 | 71,381.54 |
| M22 | 20,665.96 | 46,403.98 | 67,069.94 |
| M21 | 20,665.96 | 40,343.90 | 61,009.86 |
| M13 | 20,665.96 | 37,825.32 | 58,491.28 |
| M12 | 20,665.96 | 35,110.26 | 55,776.22 |
| M11 | 20,665.96 | 33,012.88 | 53,678.84 |
| N33 | 16,699.66 | 35,865.90 | 52,565.56 |
| N32 | 13,770.22 | 33,551.34 | 47,321.56 |
| N31T | 18,625.26 | 24,686.06 | 43,311.32 |
| N31 | 13,770.22 | 29,541.10 | 43,311.32 |
| N23 | 11,947.98 | 27,986.84 | 39,934.82 |
| N22 | 11,947.98 | 24,862.64 | 36,810.62 |
| N21 | 11,947.98 | 24,076.08 | 36,024.06 |
| N13 | 11,485.48 | 22,179.56 | 33,665.04 |
| N12 | 11,485.48 | 20,826.62 | 32,312.10 |
| N11 | 11,485.48 | 19,671.12 | 31,156.60 |
| O33 | 8,075.88 | 22,861.64 | 30,937.52 |
| O32 | 8,158.38 | 20,184.30 | 28,342.68 |
| O31 | 8,158.38 | 18,538.44 | 26,696.82 |
| O23 | 7,870.58 | 16,694.96 | 24,565.54 |
| O22 | 7,870.58 | 15,487.58 | 23,358.16 |
| O21 | 7,870.58 | 13,458.96 | 21,329.54 |
| O13 | 7,305.50 | 13,868.10 | 21,173.60 |
| O12 | 7,305.50 | 13,186.98 | 20,492.48 |
| O11 | 7,305.50 | 12,646.42 | 19,951.92 |
| Vigente a partir del 1° de enero de 2018, aplicable a partir del 16 de julio de 2018. | |||
| Concepto / Prestación | Descripción | |
| 11 | Complemento adicional "Ayuda de Renta" | Cláusula 63 Bis inciso b) CCT, ayuda para pago de renta de casa-habitación. |
| 20 | Ayuda para pago de renta de casa habitación | Cláusula 63 Bis inciso a) CCT. |
| 29 | Prima de vacaciones | Cláusula 47 del CCT, los trabajadores tienen derecho a este pago sobre los salarios que les correspondan durante el periodo vacacional. |
| 48 | Ayuda para actividades culturales y recreativas | Cláusula 47 del CCT, los trabajadores recibirán este pago en función a la antigüedad efectiva. |
| 49 | Aguinaldo | Cláusula 107 del CCT, gratificación anual y proporcional a los días laborados en el año. |
| 50 | Ayuda de despensa | Cláusula 142 Bis del CCT, pago a los trabajadores para adquisición de mercancías. |
| 55 | Fondo de ahorro | Cláusula 144 del CCT, los trabajadores recibirán un pago en proporción a los días laborados. |
| Concepto / Prestación | Descripción | |
| 15 | Zona Aislada | Decreto Presidencial publicado en el Diario Oficial de la Federación el 10 de junio de 1988, pago del 50 por ciento del sueldo más el concepto 011 bruto a los trabajadores que laboren en las localidades de Baja California Sur y las Islas Marías en Sinaloa. |
| 16 | Alto Costo de Vida | Cláusula 98 del CCT, porcentaje según localidad. |
| 22 | Ayuda de Renta | Cláusula 63 Bis inciso c) del CCT, este concepto se otorga a partir de los cinco años de antigüedad efectiva. |
| 25 | Pago Supletorio de Guardería | Cláusula 76 fracción III del CCT, a trabajadores con derecho a guardería, en caso de no haber cupo para el hijo. |
| 27 | Compensación por pasajes domicilio y adscripción foránea | Cláusula 103 del CCT, al personal que presta sus servicios en un municipio diferente al de su lugar de residencia, siempre y cuando sea colindante. |
| 32 | Estímulos por Asistencia | Art. 91 del Reglamento Interior de Trabajo, pago de 3 días de aguinaldo a los trabajadores cuando asistan a laborar todos los días hábiles de la quincena. |
| 33 | Estímulos por Puntualidad | Cláusula 38 del CCT y Art. 93 del Reglamento Interior de Trabajo, pago de 2 días de aguinaldo que se otorga cuando el trabajador acumule 10 registros de asistencia hasta el minuto 5. |
| 67 | Estímulo Instructores Técnicos | Oficio circular 29 del 9 de septiembre de 1991, pago de 3 días de sueldo tabular más concepto 011 bruto, al personal que cumpla con 20 horas de instrucción cada quincena. |
| 84 | Estímulo a la Calidad y Eficiencia | Cláusula 18a. Transitoria del CCT, bono de productividad que recibirán los trabajadores de base a fin de estimular los resultados extraordinarios de cada trabajador. |
| Concepto / Prestación | Descripción | |
| 12 | Jornada Discontinua | Cláusula 28 del CCT, porcentaje por laborar jornada interrumpida por una hora o más. |
| 13 | Sobresueldo a Médicos | Cláusula 86 del CCT, compensación al médico, cirujano maxilofacial y estomatólogo, por destinar parte de su jornada a realizar visitas a domicilio a los derechohabientes usando los vehículos de su propiedad o realizar labores fuera de su jornada. |
| 14 | Infectocontagiosidad No Médica | Cláusula 86 Bis del CCT y Reglamento de Infectocontagiosidad y Emanaciones Radiactivas, personal no médico que labora en áreas o servicios de Infectocontagiosidad, de manera constante y permanente. |
| 23 | Infectocontagiosidad Médica | Cláusula 86 Bis del CCT y Reglamento de Infectocontagiosidad y Emanaciones Radiactivas, personal médico que labora en áreas o servicios de Infectocontagiosidad, de manera constante y permanente. |
| 26 | Pasajes fijos | Cláusula 103 del CCT, por desempeñar sus tareas fuera de los centros de trabajo, disfrutarán de una compensación. |
| 30 | Prima Dominical | Cláusula 46 Fracción II del CCT, los trabajadores que laboren los domingos disfrutarán de un pago adicional. |
| 31 | Cobertura de Menaje por Cambio de Lugar | Cláusula 99 del CCT, pago al personal que por necesidades del servicio es movilizado del lugar donde reside. |
| 39 | Bonificación Seguro Guarderías | Seguro de Responsabilidad Civil para la rama de Guarderías. |
| 40 | Bonificación Seguro Médico | Bonificación al personal médico como protección a la práctica médica. |
| 41 | Complemento de Ayuda a Becario | 10 por ciento de la Beca (neto). |
| Concepto / Prestación | Descripción | |
| 44 | Ayuda Refrigerio | A los trabajadores de guardería que no perciben en especie. |
| 46 | Ayuda Alojamiento Becarios | $100.00 mensual (neto). |
| 54 | Emanaciones Radiactivas No Médicas | Cláusula 86 Bis del CCT y Reglamento de Infectocontagiosidad y Emanaciones Radiactivas, personal no médico que labora y está expuesto en forma constante y permanente en áreas o servicios de emanaciones radiactivas. |
| 57 | Atención Integral Continua | Cláusula 86 último párrafo del CCT, sobresueldo a los médicos familiares, no familiares y cirujanos maxilofaciales, por la compactación de horarios y distribución de actividades. |
| 58 | Sobresueldo Docencia Enfermería | Cláusula 151 del CCT, sobresueldo a la rama de enfermería por participar en actividades docentes, de enseñanza y de investigación. |
| 59 | Complemento de Beca | Sobresueldo para el médico residente tomando como base el importe de la beca. |
| 61 | Sobresueldo Traslado Pacientes | Sobresueldo al personal de servicio de traslados de pacientes en vehículos de alta tecnología. |
| 62 | Ayuda para Libros Médicos | Apoyo para la adquisición de libros, revistas especializadas y material didáctico de médicos. |
| 63 | Emanaciones Radiactivas | Cláusula 86 Bis del CCT y Reglamento de Infectocontagiosidad y Emanaciones Radiactivas, personal médico que labora en forma constante y permanente en áreas o servicios de emanaciones radiactivas. |
| 64 | Material Didáctico a Médicos Residentes | Art. 30 del Reglamento de Médicos Residentes en Periodo de Adiestramiento en una Especialidad, apoyo a los médicos residentes para adquisición de libros durante la vigencia de la beca. |
| Concepto / Prestación | Descripción | |
| 72 | Ayuda para Libros No Médicos | Apoyo para la adquisición de libros, revistas especializadas y material didáctico para personal técnico y profesionista. |
| 78 | Actividades Académicas | Sobresueldo para fonoaudiólogos, terapista físico y ocupacionales que desempeñen sus funciones en unidades de medicina física y rehabilitación. |
| 83 | Sobresueldo por Investigación y Docencia | Cláusula 153 del CCT, los trabajadores de la categoría de Psicólogo Clínico por su participación en actividades docentes, de enseñanza y de investigación dirigidas al personal del IMSS y a los derechohabientes. |
| Concepto / Prestación | Descripción |
| Anteojos | Cláusula 75 del CCT, a solicitud del trabajador previo dictamen médico tendrá derecho a 2 dotaciones durante la vigencia del CCT. |
| Ropa de Trabajo, Uniformes y Gafete | Cláusula 69 del CCT, la dotación se otorga de acuerdo a la categoría, adscripción y acorde al clima de cada región. |
| Programas Recreativos, Culturales y Deportivos | Cláusula 147 del CCT, servicios de balneario en los centros vacacionales, acceso al parque acuático y campamentos con un ahorro del 50 por ciento en entrada y 15 por ciento en los servicios de hospedaje que prestan los Centros Vacacionales. |
| Tiendas | Cláusula 142 del CCT, se otorga quincenalmente el 40 por ciento de descuento en sus compras hasta por 100.00 pesos en una sola operación. |
| Concepto / Prestación | Descripción |
| ISR a cargo del IMSS por Fondo de Ahorro | Arts. 96 y 152 de la Ley del Impuesto Sobre la Renta y Cláusula 144 del CCT y Artículo 7 del Régimen de Jubilaciones y Pensiones. |
| ISR a cargo del IMSS por Estímulos y Ayuda de Renta | Arts. 96 y 152 de la Ley del Impuesto Sobre la Renta, Cláusula 63 Bis del CCT y Arts. 91 y 93 del Reglamento Interior de Trabajo. |
| Aportación Patronal Cesantía y Vejez (Afore) | Arts. 15, frac. VII, 168 de la LSS, así como Convenio del 21 de abril de 1988. |
| Aportación Patronal al Seguro para el Retiro (Afore) | |
| Aportación del IMSS al Fondo de Retiro Individual | Art. 36, frac. II del Estatuto de Trabajadores de Confianza "A". |
| Cuotas Obrero Patronales a cargo del IMSS | Arts. 15, frac. VIII, 25, 71, 72, 106, 107, 147, 211 y 212 de la LSS, así como Convenio del 21 de abril de 1988. |
| Aportación al INFONAVIT | Art. 136 de la Ley Federal del Trabajo. |
| ISR a cargo del IMSS por Aguinaldo | Arts. 96 y 152 de la Ley del Impuesto Sobre la Renta y Cláusula 107 del CCT. |
| ISR a cargo del IMSS por Compensación Garantizada | Arts. 96 y 152 de la Ley del Impuesto Sobre la Renta. |
| ISR a cargo del IMSS por Percepción Médica | Arts. 96 y 152 de la Ley del Impuesto Sobre la Renta. |
| ISR a cargo del IMSS por Fondo de Retiro Individualizado | Arts. 96 y 152 de la Ley del Impuesto Sobre la Renta. |
| Concepto / Prestación | Descripción |
| Enfermedad General | Cláusula 82 del CCT Enfermedades y Accidentes de Carácter no Profesional; Cláusula 83 del CCT Atención Médica; Cláusula 84 del CCT Certificado de Incapacidad. |
| La atención que requieran los trabajadores en los términos de la LSS y de las cláusulas conducentes del CCT, será impartida por médicos de base del IMSS, teniendo derecho a que se expida el certificado de incapacidad correspondiente, cuando el caso lo requiera, sin más autorización que la del médico tratante. | |
| Riesgo de Trabajo | Cláusula 87 del CCT Enfermedades de Trabajo y Reglamento Interior de Trabajo; Cláusula 88 del CCT Atención Médica por Riesgos de Trabajo; Cláusula 90 del CCT Prótesis, Ortesis, Ortopedia y Aparatos Auditivos. |
| El IMSS suministrará atención médica y medicinas a sus trabajadores en caso de riesgos de trabajo, así como, proporcionará oportunamente y gratuitamente prótesis, incluyendo implantes mamarios, órtesis y demás aparatos de ortopedia, de buena calidad y los repondrá cuando, por uso o por cualquier otra razón resulten inadecuados. | |
| De Previsión Social | Cláusula 76 del CCT Guarderías Infantiles; Cláusula 76 Bis del CCT Guardería en caso de Orfandad Total. |
| El IMSS se obliga a suministrar a sus trabajadores el servicio de guardería para sus hijos mayores de cuarenta y cinco días y hasta los seis años de edad, así como, a los hijos menores de seis años de edad, que queden en orfandad total a solicitud del tutor o de quien tenga la custodia, durante las horas de jornada laboral del trabajador, en términos del Reglamento de Guarderías para Hijos de Trabajadores del IMSS. | |
| Cláusula 77 del CCT Maternidad, en los casos de maternidad, la trabajadora al servicio del IMSS, tendrá derecho a 90 días de descanso con salario íntegro, equipo completo de ropa (canastilla) para el recién nacido y suministro de leche durante los primeros diez meses de edad del niño, asimismo, las demás prestaciones que menciona la LSS. |
| Puesto | Total de plazas | Grupo Grado y Nivel | Sueldo Mensual | Compensación Garantizada | Percepción Ordinaria Bruta |
| Contralor Interno | 1 | J31 | 35,820.46 | 153,594.46 | 189,414.92 |
| Coordinadores | 6 | K21 | 28,016.76 | 117,423.88 | 145,440.64 |
| Coordinadores Regionales | 1 | M31 | 25,774.66 | 49,889.78 | 75,664.44 |
| Coordinadores Regionales del Area de Auditoría, Quejas y Responsabilidades en Delegaciones | 2 | M33 | 20,665.96 | 63,445.30 | 84,111.26 |
| 12 | M33T | 25,774.66 | 58,336.60 | 84,111.26 | |
| Jefe de División | 23 | M33 | 20,665.96 | 63,445.30 | 84,111.26 |
| Coordinador Administrativo | 1 | L21 | 28,016.76 | 77,831.54 | 105,848.30 |
| Jefe del Áreas de Auditoría, Quejas y Responsabilidades en Delegaciones | 1 | M21 | 20,665.96 | 40,343.90 | 61,009.86 |
| 1 | M23 | 20,665.96 | 50,715.58 | 71,381.54 | |
| Subjefe de División | 1 | N33 | 16,699.66 | 35,865.90 | 52,565.56 |
| | Millones de pesos | ||
| Area de Servicio | Contratos | Var. | |
| 2017 | 2018 | ||
| Total | 206.3 | 208.7 | 2.4 |
| Consejo Técnico | 39.8 | 42.5 | 2.7 |
| Comisión de Vigilancia | 1.1 | 1.4 | 0.3 |
| Dirección de Administración | 23.4 | 21.7 | -1.7 |
| Dirección Jurídica | 106.1 | 104.4 | -1.7 |
| Dirección de Vinculación Institucional y Evaluación de Delegaciones | 2.6 | 1.3 | -1.3 |
| Dirección de Prestaciones Médicas | 16 | 19.2 | 3.2 |
| Dirección de Prestaciones Económicas y Sociales | 11 | 11.1 | 0.1 |
| Dirección de Finanzas | 3.3 | 2.8 | -0.5 |
| Dirección de Incorporación y Recaudación | 0.8 | 0.7 | -0.1 |
| Dirección de Planeación Estratégica Institucional | 0.2 | 1.5 | 1.3 |
| Secretaría General | 1.9 | 1.9 | 0.0 |
| | | | Cifras en pesos. |
| Delegación | Personas contratadas en semanas nacionales de salud y actividades intensivas* | Personas contratadas en actividades permanentes | Cierre anual 2018 |
| Total general | 6,137 | 3,341 | 311,592,526 |
| Oficinas Centrales | - | 9 | 1,116,125 |
| Aguascalientes | 27 | 70 | 5,212,107 |
| Baja California | 160 | 109 | 11,054,940 |
| Baja California Sur | 55 | 55 | 4,378,706 |
| Campeche | 30 | 44 | 4,025,893 |
| Chiapas | 59 | 94 | 7,603,674 |
| Chihuahua | 75 | 105 | 13,009,360 |
| Coahuila | 72 | 133 | 10,445,156 |
| Colima | 172 | 38 | 3,863,654 |
| Durango | 118 | 39 | 4,755,709 |
| Estado de México Oriente | 406 | 165 | 16,160,468 |
| Estado de México Poniente | 173 | 118 | 10,563,872 |
| Guanajuato | 262 | 104 | 11,155,449 |
| Guerrero | 112 | 58 | 5,228,990 |
| Hidalgo | 144 | 66 | 6,621,098 |
| Jalisco | 813 | 193 | 16,953,510 |
| Michoacán | 115 | 95 | 8,225,929 |
| Morelos | 108 | 45 | 4,679,793 |
| Nayarit | 164 | 71 | 6,349,314 |
| Nuevo León | 841 | 204 | 24,445,569 |
| Oaxaca | 47 | 69 | 5,582,700 |
| Puebla | 37 | 114 | 8,751,509 |
| Querétaro | 102 | 45 | 5,419,573 |
| Quintana Roo | - | 88 | 7,804,609 |
| San Luis Potosí | 68 | 103 | 6,397,532 |
| Sinaloa | 360 | 79 | 8,144,997 |
| Sonora | 136 | 88 | 8,595,854 |
| Tabasco | 28 | 49 | 4,369,335 |
| Tamaulipas | 261 | 123 | 9,527,399 |
| Tlaxcala | 100 | 38 | 3,273,822 |
| Veracruz Norte | 353 | 104 | 10,959,177 |
| Veracruz Sur | 87 | 101 | 8,577,881 |
| Yucatán | 183 | 79 | 8,240,521 |
| Zacatecas | 138 | 45 | 4,613,180 |
| Norte DF | 201 | 180 | 16,276,758 |
| Sur DF | 130 | 221 | 19,208,364 |
| * El dato representa un promedio de las contrataciones en Semanas Nacionales de Salud, más aquellas realizadas para programas intensivos. | |||
| Delegación | Notificadores / Localizadores | Ejecutores | Supervisores de Ejecutores | Visitadores | Revisores | Promotores Firma Digital | Promotores del Campo | Promotores Clasificación de Empresas | Agente Telefónico | Supervisor de Agente Telefónico | Apoyo a Requerimientos de la PRODECON | Apoyo a Procesos Administrativos | Analista Fiscal | Total |
| Total general | 199,669,242 | 194,344,027 | 41,937,928 | 140,507,897 | 63,166,655 | 38,493,193 | 23,991,133 | 48,222,375 | 3,863,798 | 554,577 | 2,184,235 | 11,464,819 | 2,570,178 | 770,970,057 |
| Oficinas Centrales | - | - | - | - | - | - | - | - | - | - | - | - | - | - |
| Aguascalientes | 2,730,248 | 2,333,942 | 361,063 | 2,447,167 | 1,073,702 | 832,003 | 385,446 | 799,190 | - | - | - | - | - | 10,962,761 |
| Baja California | 8,435,709 | 15,841,756 | 1,182,831 | 3,593,255 | 2,226,489 | 1,497,597 | 2,550,554 | 2,070,610 | - | - | - | - | - | 37,398,801 |
| Baja California Sur | 2,221,431 | 3,043,384 | 481,079 | 1,741,867 | 1,003,286 | 554,891 | 688,675 | 412,813 | - | - | - | - | - | 10,147,426 |
| Campeche | 2,519,840 | 2,710,853 | 402,630 | 1,553,204 | 1,025,227 | 672,054 | 393,221 | 1,665,095 | - | - | - | - | - | 10,942,124 |
| Chiapas | 4,379,262 | 3,546,294 | 1,123,681 | 1,382,349 | 1,221,001 | 693,002 | 670,447 | 788,648 | - | - | - | - | - | 13,804,684 |
| Chihuahua | 5,836,287 | 4,634,800 | 2,655,582 | 2,698,148 | 1,241,641 | 1,452,071 | 885,093 | 1,836,213 | - | - | - | - | - | 21,239,835 |
| Coahuila | 4,826,492 | 9,113,868 | 1,575,611 | 4,122,062 | 642,547 | 1,544,957 | 458,157 | 1,379,660 | - | - | - | - | - | 23,663,354 |
| Colima | 1,674,680 | 2,239,503 | 383,663 | 1,644,190 | 445,013 | 705,156 | 214,967 | 542,874 | - | - | - | - | - | 7,850,046 |
| Durango | 4,379,468 | 3,801,307 | 511,468 | 3,785,595 | 833,874 | 690,356 | 432,026 | 710,799 | - | - | - | - | - | 15,144,893 |
| Estado de México Oriente | 10,266,001 | 11,770,063 | 1,328,075 | 4,042,619 | 3,313,771 | 770,555 | 403,687 | 2,176,951 | - | - | - | - | - | 34,071,722 |
| Estado de México Poniente | 7,165,938 | 4,522,261 | 737,501 | 4,963,805 | 1,059,740 | 752,733 | 278,033 | 1,261,802 | - | - | - | - | - | 20,741,813 |
| Guanajuato | 5,964,843 | 6,024,407 | 1,069,678 | 6,044,551 | 3,911,708 | 1,299,517 | 1,008,201 | 1,317,869 | - | - | - | - | - | 26,640,774 |
| Guerrero | 2,828,197 | 2,208,852 | 494,230 | 1,534,267 | 1,213,425 | 1,075,194 | 401,231 | 705,218 | - | - | - | - | - | 10,460,614 |
| Hidalgo | 3,219,723 | 1,908,881 | 630,472 | 2,108,298 | 890,803 | 1,037,035 | 418,336 | 699,224 | - | - | - | - | - | 10,912,772 |
| Jalisco | 15,778,417 | 17,057,775 | 2,749,376 | 14,027,079 | 3,431,816 | 1,992,113 | 1,337,769 | 2,990,671 | - | - | - | - | 563,454 | 59,928,470 |
| Michoacán | 5,413,267 | 5,922,402 | 760,199 | 4,338,015 | 1,069,540 | 1,310,318 | 1,083,901 | 1,141,377 | - | - | - | - | 578,752 | 21,617,771 |
| Morelos | 1,227,568 | 1,058,048 | 364,649 | 2,077,436 | 497,432 | 781,440 | 417,154 | 732,828 | - | - | - | - | - | 7,156,555 |
| Nayarit | 1,974,054 | 2,778,485 | 360,575 | 1,730,055 | 720,056 | 406,006 | 395,318 | 550,000 | - | - | - | - | - | 8,914,549 |
| Nuevo León | 7,910,903 | 12,310,231 | 3,905,454 | 6,404,869 | 5,526,671 | 1,747,990 | 410,334 | 3,369,590 | - | - | - | - | - | 41,586,042 |
| Oaxaca | 2,474,199 | 2,422,549 | 384,176 | 3,076,178 | 1,024,184 | 1,046,119 | 415,417 | 683,300 | - | - | - | - | - | 11,526,122 |
| Puebla | 5,987,324 | 6,271,997 | 1,010,517 | 5,336,272 | 1,381,501 | 1,295,827 | 138,371 | 1,483,477 | - | - | - | - | - | 22,905,286 |
| Querétaro | 3,427,342 | 6,281,544 | 769,546 | 2,688,662 | 2,052,611 | 678,725 | 416,550 | 1,327,391 | - | - | - | - | - | 17,642,371 |
| Quintana Roo | 4,784,154 | 2,366,879 | 712,233 | 2,778,011 | 1,143,855 | 944,709 | - | 714,793 | - | - | - | - | - | 13,444,634 |
| San Luis Potosí | 3,651,422 | 4,453,148 | 496,242 | 2,621,828 | 1,062,331 | 1,077,541 | 923,231 | 1,034,111 | - | - | - | - | - | 15,319,854 |
| Sinaloa | 5,250,275 | 10,108,052 | 1,012,028 | 3,839,832 | 576,026 | 1,182,381 | 2,942,008 | 1,180,303 | - | - | - | - | 901,669 | 26,992,574 |
| Sonora | 8,149,824 | 8,857,874 | 3,208,585 | 4,240,641 | 1,713,170 | 2,278,425 | 2,180,584 | 1,455,957 | - | - | - | - | 526,303 | 32,611,363 |
| Tabasco | 1,824,248 | 1,759,133 | 393,242 | 1,217,008 | 502,105 | 550,925 | 553,096 | 714,196 | - | - | - | - | - | 7,513,953 |
| Tamaulipas | 9,413,101 | 6,822,626 | 4,261,574 | 3,624,368 | 2,966,838 | 2,019,466 | 691,499 | 1,608,899 | - | - | - | - | - | 31,408,371 |
| Tlaxcala | 923,282 | 830,274 | 257,015 | 927,061 | 295,879 | 272,058 | 132,860 | 282,332 | - | - | - | - | - | 3,920,761 |
| Veracruz Norte | 9,446,257 | 5,475,503 | 1,146,920 | 3,546,047 | 1,838,860 | 1,359,015 | 955,476 | 1,113,240 | - | - | - | - | - | 24,881,318 |
| Veracruz Sur | 3,518,061 | 3,544,046 | 1,479,931 | 3,882,674 | 1,389,798 | 1,165,042 | 934,334 | 698,930 | - | - | - | - | - | 16,612,816 |
| Yucatán | 2,607,832 | 1,610,607 | 638,512 | 3,203,391 | 1,221,341 | 810,212 | 469,315 | 648,770 | - | - | - | - | - | 11,209,980 |
| Zacatecas | 2,038,267 | 2,820,293 | 245,486 | 1,176,163 | 874,138 | 477,142 | 405,842 | 431,355 | - | - | - | - | - | 8,468,686 |
| Norte DF | 12,562,312 | 6,475,971 | 2,393,753 | 13,322,943 | 6,788,513 | 1,511,671 | - | 5,612,544 | - | - | - | - | - | 48,667,707 |
| Sur DF | 24,859,014 | 11,416,419 | 2,450,351 | 14,787,987 | 6,987,763 | 2,008,947 | - | 4,081,345 | 3,863,798 | 554,577 | 2,184,235 | 11,464,819 | - | 84,659,255 |
| Carrera | "A" | "B" | "C" | "CC" |
| Interno de Pregrado | - | - | - | 1,870.00 |
| Medicina | - | 2,400.00 | 3,500.00 | - |
| Odontología | 750 | 900 | 1,750.00 | - |
| Enfermería | 600 | 900 | 1,600.00 | - |
| Biólogo Ecologista | 200 | 300 | 700 | - |
| Citotecnólogo Técnico | 200 | 300 | 700 | - |
| Dietóloga | 200 | 300 | 700 | - |
| Dental Técnico | 200 | 300 | 700 | - |
| Farmacia Licenciatura | 200 | 300 | 700 | - |
| Inhaloterapia | 200 | 300 | 700 | - |
| Laboratorista Clínico Técnico | 200 | 300 | 700 | - |
| Nutrición Licenciatura | 200 | 300 | 700 | - |
| Optometría Técnico | 200 | 300 | 700 | - |
| Optometría Licenciatura | 200 | 300 | 700 | - |
| Psicología | 200 | 300 | 700 | - |
| Químico Fármaco-Biólogo | 200 | 300 | 700 | - |
| Rehabilitación Licenciatura | 200 | 300 | 700 | - |
| Salud Comunitaria Técnico | 200 | 300 | 700 | - |
| Salud Comunitaria Licenciatura | 200 | 300 | 700 | - |
| Terapia Física Técnico | 200 | 300 | 700 | - |
| Trabajo Social | 200 | 300 | 700 | - |
| Técnico Radiólogo | 200 | 300 | 700 | - |
| Aguinaldo | |
| Interno de Pregrado | Un mes del importe de la beca |
| Pasante de Servicio Social | Un mes del importe de la beca |
| Apoyo Didáctico Trimestral | |
| Pasante de Servicio Social en Medicina A | 200.00 pesos |
| Pasante de Servicio Social en Medicina B | 300.00 pesos |
| Pasante de Servicio Social en Medicina C | 1,100.00 pesos |
| Interno de Pregrado | 850.00 pesos |
| Ayuda a beneficiarios por fallecimiento |
| Interno de Pregrado y Pasante de Servicio Social | 18,500.00 pesos por muerte o invalidez total o permanente para los pasantes con goce de beca tipo "A" y "B", menor o igual a 2,600.00 pesos. |
| 40,500.00 pesos para los becarios que tengan beca tipo "C" o "CC", montos mayores a 2,600.00 pesos. |
| Atención Médica | |
| Interno de Pregrado y Pasante de Servicio Social, Atención Médico Quirúrgica | Durante el tiempo que dure el ciclo académico, extensivo para sus padres o en su caso, cónyuge e hijos, de acuerdo con la normatividad vigente |
| Tipo | Importe |
| Profesionista | 800 |
| Técnico | 400 |
| Régimen | Tipo de Contratación | Clave de Categoría | Categoría | Plazas Ocupadas |
| | | | | 343,507 |
| Ordinario | Base | 20000180 | ABOGADO 80 | 78 |
| Ordinario | Base | 2010180 | ARQUITECTO 80 | 1 |
| Ordinario | Base | 20030080 | ARQUITECTO 80 | 1 |
| Ordinario | Base | 22060080 | ASIST BIBLIOTECARIO 80 | 139 |
| Ordinario | Base | 21040065 | ASISTENTE MEDICA 65 | 18,238 |
| Ordinario | Base | 2076272 | ASISTENTE MEDICA 72 | 0 |
| Ordinario | Base | 21040080 | ASISTENTE MEDICA 80 | 7,824 |
| Ordinario | Base | 20740080 | AUX ADMON UMEMC 80 | 1 |
| Ordinario | Base | 20500065 | AUX ADMON UNID MEDICA 65 | 240 |
| Ordinario | Base | 20500080 | AUX ADMON UNID MEDICA 80 | 1,091 |
| Ordinario | Base | 20090180 | AUX ATEN MED CENT VAC 80 | 12 |
| Ordinario | Base | 20740180 | AUX ATEN MED UMEMC 80 | 20 |
| Ordinario | Base | 20090080 | AUX DE ADMON CENT VAC 80 | 34 |
| Ordinario | Base | 20210180 | AUX DE ENF SALUD PUB 80 | 4,406 |
| Ordinario | Base | 20210080 | AUX DE ENFERMERIA GRAL 80 | 32,538 |
| Ordinario | Base | 20210280 | AUX DE ENFERMERIA GRAL HR | 2 |
| Ordinario | Base | 20320060 | AUX DE LABORATORIO 60 | 35 |
| Ordinario | Base | 20320080 | AUX DE LABORATORIO 80 | 2,263 |
| Ordinario | Base | 20090380 | AUX DE OP CONT CENT VAC80 | 3 |
| Ordinario | Base | 2003065 | AUX DE SERVS ADMVOS 65 | 1 |
| Ordinario | Base | 2003080 | AUX DE SERVS ADMVOS 80 | 1 |
| Ordinario | Base | 21300065 | AUX DE SERVS DE INT 65 | 1,044 |
| Ordinario | Base | 2299772 | AUX DE SERVS DE INT 72 | 0 |
| Ordinario | Base | 21300080 | AUX DE SERVS DE INT 80 | 3,274 |
| Ordinario | Base | 20710065 | AUX DE TRAB SOCIAL 65 | 252 |
| Ordinario | Base | 20710080 | AUX DE TRAB SOCIAL 80 | 59 |
| Ordinario | Base | 20790080 | AUX DE VELATORIO 80 | 57 |
| Ordinario | Base | 20500180 | AUX ENFERMERIA U M 80 | 456 |
| Ordinario | Base | 20090280 | AUX HOSPEDAJE CENT VAC 80 | 55 |
| Ordinario | Base | 20500265 | AUX LIMP Y COC U MED 65 | 7 |
| Ordinario | Base | 20500280 | AUX LIMP Y COC U MED 80 | 23 |
| Ordinario | Base | 21310080 | AUX LIMPIEZA E HIGIENE UM Y NO MED 80 | 13,381 |
| Ordinario | Base | 20450065 | AUX ORIENTADOR TEC MED 65 | 9 |
| Ordinario | Base | 20751680 | AUX SERVS GRALES HR 80 | 1 |
| Ordinario | Base | 20500365 | AUX SERVS GRALES U MED 65 | 161 |
| Ordinario | Base | 20500380 | AUX SERVS GRALES U MED 80 | 1,021 |
| Ordinario | Base | 20740380 | AUX SERVS GRALES UMEMC 80 | 1 |
| Ordinario | Base | 21820080 | AUX SOPORTE TEC INFORMAT | 997 |
| Ordinario | Base | 20660080 | AUX TEC SERVS DIET 80 | 17 |
| Ordinario | Base | 21760065 | AUX UNIV DE OFICINAS 65 | 3,534 |
| Ordinario | Base | 21760080 | AUX UNIV DE OFICINAS 80 | 20,389 |
| Ordinario | Base | 21020065 | AUXILIAR DE ALMACEN 65 | 22 |
| Ordinario | Base | 21020080 | AUXILIAR DE ALMACEN 80 | 2,475 |
| Ordinario | Base | 21230065 | AUXILIAR DE FARMACIA 65 | 26 |
| Ordinario | Base | 21230080 | AUXILIAR DE FARMACIA 80 | 3,366 |
| Ordinario | Base | 22300080 | AYTE DE SERVS DE INT 80 | 353 |
| Ordinario | Base | 20790280 | AYTE EMBALSAMAMIENTO 80 | 6 |
| Ordinario | Base | 22310080 | AYTE LIMPIEZA E HIGIENE UM Y NO MED 80 | 875 |
| Ordinario | Base | 20050065 | AYUDANTE DE AUTOPSIA 65 | 2 |
| Ordinario | Base | 20050080 | AYUDANTE DE AUTOPSIA 80 | 90 |
| Ordinario | Base | 22230080 | AYUDANTE DE FARMACIA 80 | 1,605 |
| Ordinario | Base | 20060065 | BIBLIOTECARIO 65 | 1 |
| Ordinario | Base | 20060080 | BIBLIOTECARIO 80 | 65 |
| Ordinario | Base | 20070080 | BIOLOGO 80 | 19 |
| Ordinario | Base | 2306380 | CAJERA DE TIENDAS 80 | 0 |
| Ordinario | Base | 20780080 | CAM VEH SER OR PR 80 | 629 |
| Ordinario | Base | 20780380 | CAMILLERO EN UNIDADES HOSPITALARIAS 80 | 5,844 |
| Ordinario | Base | 21720065 | CHOFER 65 | 115 |
| Ordinario | Base | 21720080 | CHOFER 80 | 679 |
| Ordinario | Base | 20100080 | CIRUJANO MAXILO-FACIAL 80 | 158 |
| Ordinario | Base | 20110080 | CITOTECNOLOGO 80 | 356 |
| Ordinario | Base | 23610080 | COCINERO TECNICO 1 80 | 584 |
| Ordinario | Base | 22610080 | COCINERO TECNICO 2 80 | 685 |
| Ordinario | Base | 20130080 | CONTADOR 80 | 8 |
| Ordinario | Base | 22780080 | CONTROL VEH SER OR PR 80 | 0 |
| Ordinario | Base | 22720080 | CONTROLADOR VEHICULOS 80 | 45 |
| Ordinario | Base | 23760180 | COOR DE SERVS TECNICOS 80 | 1,465 |
| Ordinario | Base | 23820280 | COOR SOPORTE TEC INFORMAT | 103 |
| Ordinario | Base | 22040080 | COORD ASIST MEDICAS 80 | 1,034 |
| Ordinario | Base | 23760680 | COORD DE CONTABILIDAD 80 | 606 |
| Ordinario | Base | 23760480 | COORD DE ESTADISTICA 80 | 1,323 |
| Ordinario | Base | 23760380 | COORD DE PERSONAL 80 | 534 |
| Ordinario | Base | 23760580 | COORD DE PROC DE DATOS 80 | 0 |
| Ordinario | Base | 23760280 | COORD DE SERVS ADMVOS 80 | 109 |
| Ordinario | Base | 23760080 | COORD DE TESORERIA 80 | 1,227 |
| Ordinario | Base | 24670080 | COORD OP TELEFONICOS 80 | 11 |
| Ordinario | Base | 23020080 | COORDINADOR DE ALMACEN 80 | 413 |
| Ordinario | Base | 24230080 | COORDINADOR DE FARMACIA80 | 296 |
| Ordinario | Base | 20140080 | CUIDADOR DE ANIMALES 80 | 21 |
| Ordinario | Base | 23160080 | DIBUJANTE EST Y PUB A 80 | 1 |
| Ordinario | Base | 21160065 | DIBUJANTE EST Y PUB C 65 | 0 |
| Ordinario | Base | 20180040 | EDUCADORA 40 | 48 |
| Ordinario | Base | 20180060 | EDUCADORA 60 | 4 |
| Ordinario | Base | 20180065 | EDUCADORA 65 | 5 |
| Ordinario | Base | 20180080 | EDUCADORA 80 | 329 |
| Ordinario | Base | 20190080 | ELECTROCARDIOGRAFISTA 80 | 19 |
| Ordinario | Base | 20200065 | ELEVADORISTA 65 | 21 |
| Ordinario | Base | 20200080 | ELEVADORISTA 80 | 22 |
| Ordinario | Base | 22210180 | ENF ESPEC SALUD PUBL 80 | 546 |
| Ordinario | Base | 22730080 | ENF TRAS PAC TERAP INT 80 | 35 |
| Ordinario | Base | 21730080 | ENF TRAS PAC URGENCIA 80 | 301 |
| Ordinario | Base | 22210080 | ENFERMERA ESPECIALISTA 80 | 14,110 |
| Ordinario | Base | 21210080 | ENFERMERA GENERAL 80 | 49,722 |
| Ordinario | Base | 20751280 | ENFERMERA GENERAL HR 80 | 2 |
| Ordinario | Base | 23210080 | ENFERMERA JEFE DE PISO 80 | 6,090 |
| Ordinario | Base | 25020080 | ESP DE ALMACEN 80 | 85 |
| Ordinario | Base | 25760680 | ESP DE CONTABILIDAD 80 | 40 |
| Ordinario | Base | 25760480 | ESP DE ESTADISTICA 80 | 80 |
| Ordinario | Base | 25760380 | ESP DE PERSONAL 80 | 168 |
| Ordinario | Base | 25760280 | ESP DE SERVS ADMVOS 80 | 45 |
| Ordinario | Base | 25760180 | ESP DE SERVS TECNICOS 80 | 76 |
| Ordinario | Base | 25760080 | ESP DE TESORERIA 80 | 173 |
| Ordinario | Base | 26120380 | ESP EQ AIRE ACON REFRI 80 | 5 |
| Ordinario | Base | 26120580 | ESP EQ ELECT MEDICA 80 | 10 |
| Ordinario | Base | 26120180 | ESP EQ LABORATORIO 80 | 2 |
| Ordinario | Base | 26120280 | ESP EQ MEC FLUIDOS 80 | 1 |
| Ordinario | Base | 26120680 | ESP EQ RAYOS X 80 | 0 |
| Ordinario | Base | 26120780 | ESP FLUIDOS ENERGET 80 | 38 |
| Ordinario | Base | 22390080 | ESP NUTRIC DIETETICA 80 | 200 |
| Ordinario | Base | 20220080 | ESTOMATOLOGO 80 | 2,009 |
| Ordinario | Base | 20240060 | FONOAUDIOLOGO 60 | 0 |
| Ordinario | Base | 20240080 | FONOAUDIOLOGO 80 | 57 |
| Ordinario | Base | 20270060 | HISTOTECNOLOGO 60 | 8 |
| Ordinario | Base | 20270080 | HISTOTECNOLOGO 80 | 355 |
| Ordinario | Base | 20290060 | INHALOTERAPEUTA 60 | 71 |
| Ordinario | Base | 20290065 | INHALOTERAPEUTA 65 | 49 |
| Ordinario | Base | 20290080 | INHALOTERAPEUTA 80 | 848 |
| Ordinario | Base | 20310080 | INTENDENTE 80 | 1 |
| Ordinario | Base | 24020080 | JEFE DE GPO DE ALMACEN 80 | 124 |
| Ordinario | Base | 24760080 | JEFE DE GPO DE TESORER 80 | 584 |
| Ordinario | Base | 2306580 | JEFE DE LINEA EN TIENDA80 | 1 |
| Ordinario | Base | 22690080 | JEFE DE LINEA EN TIENDA80 | 71 |
| Ordinario | Base | 20770080 | JEFE DE OFICINA A 80 | 50 |
| Ordinario | Base | 24760680 | JEFE GPO CONTABILIDAD 80 | 149 |
| Ordinario | Base | 24760380 | JEFE GPO DE PERSONAL 80 | 427 |
| Ordinario | Base | 24760480 | JEFE GPO ESTADISTICA 80 | 475 |
| Ordinario | Base | 24760280 | JEFE GPO SERVS ADMVOS 80 | 77 |
| Ordinario | Base | 24760180 | JEFE GRUPO SERVS TEC 80 | 948 |
| Ordinario | Base | 20320160 | LABORATORISTA 60 | 143 |
| Ordinario | Base | 20320180 | LABORATORISTA 80 | 3,789 |
| Ordinario | Base | 20750780 | LABORATORISTA HR 80 | 1 |
| Ordinario | Base | 20090480 | LAVANDERO CENT VAC 80 | 6 |
| Ordinario | Base | 20340080 | MACHETERO 80 | 3 |
| Ordinario | Base | 21610065 | MANEJADOR ALIMENTOS 65 | 3 |
| Ordinario | Base | 21610080 | MANEJADOR ALIMENTOS 80 | 8,105 |
| Ordinario | Base | 20730180 | MED TRAS PAC TERAP INT 80 | 27 |
| Ordinario | Base | 20730080 | MED TRAS PAC URGENCIA 80 | 197 |
| Ordinario | Base | 20360280 | MEDICO FAMILIAR 80 | 17,733 |
| Ordinario | Base | 20360480 | MEDICO GENERAL 80 | 2,697 |
| Ordinario | Base | 20360380 | MEDICO GENERAL U MED 80 | 5 |
| Ordinario | Base | 20360180 | MEDICO NO FAMILIAR 80 | 38,262 |
| Ordinario | Base | 20760065 | MENSAJERO 65 | 777 |
| Ordinario | Base | 20760080 | MENSAJERO 80 | 837 |
| Ordinario | Base | 21720180 | MOTOCICLISTA 80 | 1 |
| Ordinario | Base | 20380080 | MULTILITISTA 80 | 26 |
| Ordinario | Base | 21390065 | NUTRICIONISTA DIETISTA 65 | 1 |
| Ordinario | Base | 21390080 | NUTRICIONISTA DIETISTA 80 | 2,262 |
| Ordinario | Base | 23390080 | NUTRIOLOGO CLIN ESPEC | 57 |
| Ordinario | Base | 22760580 | OF DE PROCES DE DATOS 80 | 2 |
| Ordinario | Base | 22760280 | OF DE SERVS ADMVOS 80 | 251 |
| Ordinario | Base | 22760180 | OF DE SERVS TECNICOS 80 | 2,885 |
| Ordinario | Base | 22330080 | OF SERVS DE LAVANDERIA 80 | 219 |
| Ordinario | Base | 22820180 | OF SOPORTE TEC INFORMAT | 232 |
| Ordinario | Base | 22020080 | OFICIAL DE ALMACEN 80 | 1,257 |
| Ordinario | Base | 22760480 | OFICIAL DE ESTADISTICA 80 | 2,010 |
| Ordinario | Base | 23230080 | OFICIAL DE FARMACIA 80 | 910 |
| Ordinario | Base | 22760380 | OFICIAL DE PERSONAL 80 | 1,853 |
| Ordinario | Base | 22760080 | OFICIAL DE TESORERIA 80 | 1,525 |
| Ordinario | Base | 2062260 | OFICIAL PUERICULTURA 60 | 1 |
| Ordinario | Base | 21250065 | OFICIAL PUERICULTURA 65 | 2,511 |
| Ordinario | Base | 21250080 | OFICIAL PUERICULTURA 80 | 3,507 |
| Ordinario | Base | 23300080 | OFICIAL SERVS DE INT 80 | 53 |
| Ordinario | Base | 20751880 | OP DE SERVS AUXS HR R 80 | 1 |
| Ordinario | Base | 20090780 | OP DE VEHICULO CENT VAC80 | 20 |
| Ordinario | Base | 21690080 | OP GRAL EN TIENDAS 80 | 585 |
| Ordinario | Base | 20410060 | OP MAQUINA DE REV AUT 60 | 8 |
| Ordinario | Base | 2085365 | OP MAQUINA DE REV AUT 65 | 0 |
| Ordinario | Base | 20410080 | OP MAQUINA DE REV AUT 80 | 143 |
| Ordinario | Base | 20090580 | OP SEG ALBERCA CENT VAC80 | 20 |
| Ordinario | Base | 21330065 | OP SERVS DE LAVANDERIA 65 | 6 |
| Ordinario | Base | 21330080 | OP SERVS DE LAVANDERIA 80 | 2,879 |
| Ordinario | Base | 20090680 | OP SERVS INTER CENT VAC80 | 173 |
| Ordinario | Base | 21780165 | OPERADOR AMBULANCIAS 65 | 425 |
| Ordinario | Base | 21780180 | OPERADOR AMBULANCIAS 80 | 2,024 |
| Ordinario | Base | 20790180 | OPERADOR DE VELATORIO 80 | 87 |
| Ordinario | Base | 21670065 | OPERADOR TELEFONICO A 65 | 309 |
| Ordinario | Base | 21670080 | OPERADOR TELEFONICO A 80 | 310 |
| Ordinario | Base | 22670080 | OPERADOR TELEFONICO B 80 | 103 |
| Ordinario | Base | 23670080 | OPERADOR TELEFONICO C 80 | 126 |
| Ordinario | Base | 21780080 | OPERADOR VEH SER OR PR 80 | 306 |
| Ordinario | Base | 20420060 | OPTOMETRISTA 60 | 16 |
| Ordinario | Base | 20420080 | OPTOMETRISTA 80 | 18 |
| Ordinario | Base | 2067840 | OR ACT ART ART PLAS 40 | 12 |
| Ordinario | Base | 2065940 | OR ACT ART ART PLAST 40 | 2 |
| Ordinario | Base | 20440420 | ORIENT ACT ART ARTE DRA20 | 14 |
| Ordinario | Base | 20440433 | ORIENT ACT ART ARTE DRA33 | 1 |
| Ordinario | Base | 20440440 | ORIENT ACT ART ARTE DRA40 | 5 |
| Ordinario | Base | 20440220 | ORIENT ACT ART DANZA 20 | 35 |
| Ordinario | Base | 20440240 | ORIENT ACT ART DANZA 40 | 55 |
| Ordinario | Base | 2067540 | ORIENT ACT ART DRAM 40 | 21 |
| Ordinario | Base | 20440340 | ORIENT ACT ART MUSICA 40 | 63 |
| Ordinario | Base | 20440320 | ORIENT ACT ARTIS MUSIC 20 | 17 |
| Ordinario | Base | 2068533 | ORIENT ACT ARTIS MUSIC 33 | 2 |
| Ordinario | Base | 20440120 | ORIENT ACT ARTISTICAS 20 | 15 |
| Ordinario | Base | 20440133 | ORIENT ACT ARTISTICAS 33 | 10 |
| Ordinario | Base | 20440140 | ORIENT ACT ARTISTICAS 40 | 24 |
| Ordinario | Base | 20440020 | ORIENT ACT FAMILIARES 20 | 149 |
| Ordinario | Base | 20440033 | ORIENT ACT FAMILIARES 33 | 9 |
| Ordinario | Base | 20440040 | ORIENT ACT FAMILIARES 40 | 152 |
| Ordinario | Base | 20440520 | ORIENT EDUC FISICA 20 | 5 |
| Ordinario | Base | 2069740 | ORIENT EDUC FISICA 40 | 9 |
| Ordinario | Base | 20440620 | ORIENT INIC CULTURAL 20 | 28 |
| Ordinario | Base | 20440640 | ORIENT INIC CULTURAL 40 | 43 |
| Ordinario | Base | 20440720 | ORIENT TECNICO MEDICO 20 | 90 |
| Ordinario | Base | 2068840 | ORIENT TECNICO MEDICO 40 | 24 |
| Ordinario | Base | 20440780 | ORIENT TECNICO MEDICO 80 | 2 |
| Ordinario | Base | 20430040 | ORIENTADOR 40 | 1 |
| Ordinario | Base | 20430065 | ORIENTADOR 65 | 4 |
| Ordinario | Base | 20430080 | ORIENTADOR 80 | 55 |
| Ordinario | Base | 20460080 | ORTOPEDISTA 80 | 10 |
| Ordinario | Base | 20480080 | PELUQUERO 80 | 0 |
| Ordinario | Base | 20490015 | PIANISTA 15 | 3 |
| Ordinario | Base | 2070320 | PIANISTA 20 | 1 |
| Ordinario | Base | 20090880 | PLANCHADOR CENTROS VAC 80 | 14 |
| Ordinario | Base | 21510040 | PROF EDUC FISICA A 40 | 158 |
| Ordinario | Base | 21510060 | PROF EDUC FISICA A 60 | 52 |
| Ordinario | Base | 21510080 | PROF EDUC FISICA A 80 | 76 |
| Ordinario | Base | 22510040 | PROF EDUC FISICA B 40 | 12 |
| Ordinario | Base | 22510060 | PROF EDUC FISICA B 60 | 26 |
| Ordinario | Base | 22510080 | PROF EDUC FISICA B 80 | 11 |
| Ordinario | Base | 23510040 | PROF EDUC FISICA C 40 | 12 |
| Ordinario | Base | 23510060 | PROF EDUC FISICA C 60 | 33 |
| Ordinario | Base | 23510080 | PROF EDUC FISICA C 80 | 68 |
| Ordinario | Base | 20530080 | PROM SALUD COMUNITARIA 80 | 177 |
| Ordinario | Base | 2024965 | PROMOTOR ESTOMATOLOGIA 65 | 0 |
| Ordinario | Base | 20520080 | PROMOTOR ESTOMATOLOGIA 80 | 154 |
| Ordinario | Base | 20540080 | PSICOLOGO 80 | 73 |
| Ordinario | Base | 20540160 | PSICOLOGO CLINICO 60 | 35 |
| Ordinario | Base | 20540180 | PSICOLOGO CLINICO 80 | 343 |
| Ordinario | Base | 20550080 | PSICOMETRA 80 | 2 |
| Ordinario | Base | 22560080 | QUIMICO CLIN JEF SECC 80 | 134 |
| Ordinario | Base | 21560080 | QUIMICO CLINICO 80 | 4,051 |
| Ordinario | Base | 20230380 | QUIMICO RESPONSABLE 80 | 1 |
| Ordinario | Base | 20580060 | RADIOTERAPEUTA 60 | 1 |
| Ordinario | Base | 20580080 | RADIOTERAPEUTA 80 | 150 |
| Ordinario | Base | 20600065 | SALVAVIDAS 65 | 47 |
| Ordinario | Base | 20600080 | SALVAVIDAS 80 | 29 |
| Ordinario | Base | 2079180 | SOCIOLOGO 80 | 0 |
| Ordinario | Base | 23120080 | TEC A AIRE ACON REFRIG 80 | 515 |
| Ordinario | Base | 23120180 | TEC A EQUIPOS MEDICOS 80 | 527 |
| Ordinario | Base | 23120280 | TEC A FLUIDOS-ENERGET 80 | 149 |
| Ordinario | Base | 23120380 | TEC A PLANTAS LAVADO 80 | 45 |
| Ordinario | Base | 23120480 | TEC A TELECOMUNICACION 80 | 44 |
| Ordinario | Base | 24120080 | TEC B EQUIPOS MEDICOS 80 | 371 |
| Ordinario | Base | 24120180 | TEC B FLUIDOS-ENERGET 80 | 291 |
| Ordinario | Base | 24120280 | TEC B PLANTAS LAVADO 80 | 30 |
| Ordinario | Base | 24120380 | TEC B TELECOMUNICACION 80 | 29 |
| Ordinario | Base | 25120180 | TEC C FLUIDOS-ENERGET 80 | 714 |
| Ordinario | Base | 25120280 | TEC C PLANTAS LAVADO 80 | 19 |
| Ordinario | Base | 25120380 | TEC C TELECOMUNICACION 80 | 37 |
| Ordinario | Base | 25120080 | TEC ELECT MED LAB 80 | 76 |
| Ordinario | Base | 25120580 | TEC EQ ABSORCION 80 | 102 |
| Ordinario | Base | 25120680 | TEC EQ HELICOIDAL 80 | 102 |
| Ordinario | Base | 25120780 | TEC EQ RAYOS X 80 | 24 |
| Ordinario | Base | 24120480 | TEC EQ RECIPROCANTES 80 | 214 |
| Ordinario | Base | 25120880 | TEC EQ TURBOCENTRIFUGO 80 | 203 |
| Ordinario | Base | 20640060 | TEC MANEJO AP ELECTRODI60 | 40 |
| Ordinario | Base | 20640080 | TEC MANEJO AP ELECTRODI80 | 319 |
| Ordinario | Base | 25120480 | TEC MEC FLUIDOS ESPEC 80 | 61 |
| Ordinario | Base | 22730180 | TEC OP TRANS PAC T INT 80 | 49 |
| Ordinario | Base | 21730180 | TEC OP TRANS PAC URG 80 | 786 |
| Ordinario | Base | 21060065 | TECNICO DE BIBLIOTECAS 65 | 67 |
| Ordinario | Base | 21060080 | TECNICO DE BIBLIOTECAS 80 | 159 |
| Ordinario | Base | 20370080 | TECNICO DE MICROFOTOG 80 | 9 |
| Ordinario | Base | 22120080 | TECNICO ELECTRICISTA 80 | 887 |
| Ordinario | Base | 22120180 | TECNICO ELECTRONICO 80 | 99 |
| Ordinario | Base | 22120280 | TECNICO MECANICO 80 | 761 |
| Ordinario | Base | 20650080 | TECNICO MED NUCLEAR 80 | 52 |
| Ordinario | Base | 22120380 | TECNICO PLOMERO 80 | 716 |
| Ordinario | Base | 21120080 | TECNICO POLIVALENTE 80 | 3,489 |
| Ordinario | Base | 22250080 | TECNICO PUERICULTURA 80 | 381 |
| Ordinario | Base | 20570060 | TECNICO RADIOLOGO 60 | 208 |
| Ordinario | Base | 20570080 | TECNICO RADIOLOGO 80 | 3,801 |
| Ordinario | Base | 20680060 | TERAPISTA FISICO 60 | 112 |
| Ordinario | Base | 20680080 | TERAPISTA FISICO 80 | 1,081 |
| Ordinario | Base | 20680160 | TERAPISTA OCUPACIONAL 60 | 17 |
| Ordinario | Base | 20680180 | TERAPISTA OCUPACIONAL 80 | 170 |
| Ordinario | Base | 22700080 | TRABAJADOR SOCIAL CLINICO | 1,121 |
| Ordinario | Base | 21700065 | TRABAJADORA SOCIAL 65 | 1,329 |
| Ordinario | Base | 21700080 | TRABAJADORA SOCIAL 80 | 2,739 |
| Ordinario | Base | 20800065 | VETERINARIO 65 | 1 |
| Ordinario | Base | 20800080 | VETERINARIO 80 | 7 |
| Ordinario | Base | 20090980 | VIGILANTE EN CENT VAC 80 | 1 |
| Ordinario | Base | 20810080 | YESISTA 80 | 28 |
| Régimen | Tipo de Contratación | Clave de Categoría | Categoría | Plazas Ocupadas |
| | | | | 33,982 |
| Ordinario | Confianza | 1522680 | 06 VIGILANTE C 80 | 1 |
| Ordinario | Confianza | 1501280 | 12 CONFIANZA NIVEL 12 80 | 1 |
| Ordinario | Confianza | 1557580 | 28 ADMOR CSS UD Y CA 80 | 1 |
| Ordinario | Confianza | 1800280 | N02 CONFIANZA NIVEL 80 | 2 |
| Ordinario | Confianza | 1800380 | N03 CONFIANZA NIVEL 80 | 13 |
| Ordinario | Confianza | 1800580 | N05 CONFIANZA NIVEL 80 | 1 |
| Ordinario | Confianza | 12000080 | N06 CONFIANZA NIVEL 80 | 3 |
| Ordinario | Confianza | 1808280 | N06 VIGILANTE C 80 | 5 |
| Ordinario | Confianza | 12006780 | N09 ASIST SALUD MENTAL 80 | 14 |
| Ordinario | Confianza | 12006280 | N10 AUX ADMINISTRATIVO 80 | 12 |
| Ordinario | Confianza | 12016980 | N10 SRIA J OFNA DEL 1 80 | 1 |
| Ordinario | Confianza | 12017380 | N10 TAQUIMECANOGRAFA 80 | 9 |
| Ordinario | Confianza | 12037780 | N10 VIGILANTE C 80 | 30 |
| Ordinario | Confianza | 12026980 | N12 OP CAJAS TIENDA 80 | 193 |
| Ordinario | Confianza | 12006380 | N12 OP SIST IMPRESION 80 | 4 |
| Ordinario | Confianza | 12016780 | N12 SRIA E UNID OPERAT 80 | 87 |
| Ordinario | Confianza | 12017480 | N12 SRIA J DEPTO DEL 1 80 | 4 |
| Ordinario | Confianza | 12029980 | N12 SRIA J DEPTO SUBD2 80 | 2 |
| Ordinario | Confianza | 12017080 | N12 SRIA J OFNA DEL 2 80 | 13 |
| Ordinario | Confianza | 12019780 | N12 SUBJ CJAS TIENDA AB80 | 7 |
| Ordinario | Confianza | 12037880 | N12 VIGILANTE B 80 | 16 |
| Ordinario | Confianza | 12006480 | N13 CAJ CV Y VELAT 80 | 5 |
| Ordinario | Confianza | 12006580 | N13 INST BASIC ENS CSS 80 | 15 |
| Ordinario | Confianza | 12019880 | N13 JEFE AREA TIENDA 80 | 35 |
| Ordinario | Confianza | 1845080 | N13 SRIA COORD SUBD 2 80 | 1 |
| Ordinario | Confianza | 12017880 | N13 SRIA D UNID OPERAT 80 | 11 |
| Ordinario | Confianza | 12017580 | N13 SRIA J DEPTO DEL 2 80 | 36 |
| Ordinario | Confianza | 12030080 | N13 SRIA J DEPTO SUBD3 80 | 8 |
| Ordinario | Confianza | 12017180 | N13 SRIA J OFNA DEL 3 80 | 10 |
| Ordinario | Confianza | 1846480 | N13 SRIA J OFNA SUBD 3 80 | 1 |
| Ordinario | Confianza | 12017980 | N13 SRIA J SERV DEL 1 80 | 3 |
| Ordinario | Confianza | 12018380 | N13 SRIA SUBDELEGADO 1 80 | 3 |
| Ordinario | Confianza | 12008880 | N14 AYTE ADMVO 80 | 86 |
| Ordinario | Confianza | 12038380 | N14 AYTE SEGURIDAD CV 80 | 38 |
| Ordinario | Confianza | 12000880 | N14 CONFIANZA NIVEL 80 | 1 |
| Ordinario | Confianza | 12026780 | N14 CONTROLADOR TARJ 80 | 5 |
| Ordinario | Confianza | 12020380 | N14 PROM REGIS PR REC N80 | 1 |
| Ordinario | Confianza | 12006680 | N14 PROMO BRIG SAL COM 80 | 10 |
| Ordinario | Confianza | 12049680 | N14 RECEPCIONISTA CEAGE | 1 |
| Ordinario | Confianza | 12037980 | N14 VIGILANTE A CUSTOD 80 | 11 |
| Ordinario | Confianza | 12000980 | N15 CONFIANZA NIVEL 80 | 5 |
| Ordinario | Confianza | 12018780 | N15 SRIA AUX DELEG 1 80 | 0 |
| Ordinario | Confianza | 12019180 | N15 SRIA C UNID OPERAT 80 | 23 |
| Ordinario | Confianza | 12017680 | N15 SRIA J DEPTO DEL 3 80 | 49 |
| Ordinario | Confianza | 12030180 | N15 SRIA J DEPTO SUBD4 80 | 17 |
| Ordinario | Confianza | 1848180 | N15 SRIA J OF C CO IMSS80 | 0 |
| Ordinario | Confianza | 12017280 | N15 SRIA J OFNA DEL 4 80 | 39 |
| Ordinario | Confianza | 1846580 | N15 SRIA J OFNA SUBD 4 80 | 0 |
| Ordinario | Confianza | 12018080 | N15 SRIA J SERV DEL 2 80 | 36 |
| Ordinario | Confianza | 1881280 | N15 SRIA J SERVS SUBD3 80 | 1 |
| Ordinario | Confianza | 12018480 | N15 SRIA SUBDELEGADO 2 80 | 8 |
| Ordinario | Confianza | 12009280 | N15 SUPERV SERVS CV 80 | 1 |
| Ordinario | Confianza | 12008380 | N16 CAJ AUX SUBD1 Y 2 80 | 3 |
| Ordinario | Confianza | 12001080 | N16 CONFIANZA NIVEL 80 | 3 |
| Ordinario | Confianza | 12038080 | N16 RESP VIG HGZ O UM A80 | 0 |
| Ordinario | Confianza | 12008980 | N17 ASISTENTE ADMVO C 80 | 94 |
| Ordinario | Confianza | 12021480 | N17 CENSOR CONSTRUC 80 | 111 |
| Ordinario | Confianza | 12001180 | N17 CONFIANZA NIVEL 80 | 3 |
| Ordinario | Confianza | 12055380 | N17 CONTROLADOR INCIDENCIAS REC HUM 80 | 232 |
| Ordinario | Confianza | 12044680 | N17 HORNERO 80 | 3 |
| Ordinario | Confianza | 12019980 | N17 JEFE CAJ TIENDA 80 | 39 |
| Ordinario | Confianza | 12021580 | N17 LOCALIZADOR PATRON 80 | 82 |
| Ordinario | Confianza | 12042780 | N17 SECRETARIA UMAE 80 | 9 |
| Ordinario | Confianza | 12018880 | N17 SRIA AUX DELEG 2 80 | 3 |
| Ordinario | Confianza | 12007180 | N17 SRIA B UNID OPERAT 80 | 12 |
| Ordinario | Confianza | 1845280 | N17 SRIA COORD SUBD 4 80 | 0 |
| Ordinario | Confianza | 12017780 | N17 SRIA J DEPTO DEL 4 80 | 38 |
| Ordinario | Confianza | 12018180 | N17 SRIA J SERV DEL 3 80 | 37 |
| Ordinario | Confianza | 12018580 | N17 SRIA SUBDELEGADO 3 80 | 5 |
| Ordinario | Confianza | 12006980 | N17 TECNICO TEATRAL B 80 | 3 |
| Ordinario | Confianza | 12010080 | N17 TRAM CONV GARANT B 80 | 1 |
| Ordinario | Confianza | 12008280 | N18 CAJ AUX SUBD3 Y 4 80 | 2 |
| Ordinario | Confianza | 12008180 | N18 CAJERO AUX D1 Y 2 80 | 1 |
| Ordinario | Confianza | 12001280 | N18 CONFIANZA NIVEL 80 | 1 |
| Ordinario | Confianza | 12020480 | N18 COOR REG CIV REC N 80 | 0 |
| Ordinario | Confianza | 12005980 | N18 J SEC PROD DIE UMH 80 | 69 |
| Ordinario | Confianza | 12032180 | N18 JEFE ROPERIA UMH 80 | 72 |
| Ordinario | Confianza | 12006880 | N18 OP SIST PERSONAL 80 | 55 |
| Ordinario | Confianza | 12005880 | N19 ENC BOD O COB IMSS 80 | 26 |
| Ordinario | Confianza | 12038480 | N19 JEFE GPO VIGIL CV 80 | 6 |
| Ordinario | Confianza | 12028080 | N20 AGENTE FUNERALES 80 | 54 |
| Ordinario | Confianza | 12049580 | N20 ASIST ADMVO B CEAGE | 1 |
| Ordinario | Confianza | 12001480 | N20 CONFIANZA NIVEL 80 | 12 |
| Ordinario | Confianza | 12026880 | N20 CONT REC E INC DEL 80 | 19 |
| Ordinario | Confianza | 12120380 | N20 ENFERMERA GRAL HR PROSP 80 | 1 |
| Ordinario | Confianza | 12022580 | N20 INSP CONTR TEC INS 80 | 2 |
| Ordinario | Confianza | 12007280 | N20 INST ENSENANZA CSS 80 | 19 |
| Ordinario | Confianza | 1815780 | N20 JEF OFNA T ADMVA 2 80 | 0 |
| Ordinario | Confianza | 1811480 | N20 OPERADOR SIST D 80 | 3 |
| Ordinario | Confianza | 1806680 | N20 PROM ACCION COMUN 80 | 1 |
| Ordinario | Confianza | 12019280 | N20 SRIA A UNID OPERAT 80 | 5 |
| Ordinario | Confianza | 12018980 | N20 SRIA AUX DELEG 3 80 | 6 |
| Ordinario | Confianza | 12019380 | N20 SRIA DELEGADO 1 80 | 2 |
| Ordinario | Confianza | 12042680 | N20 SRIA DIRECTOR UMAE 80 | 17 |
| Ordinario | Confianza | 12018280 | N20 SRIA J SERV DEL 4 80 | 30 |
| Ordinario | Confianza | 12018680 | N20 SRIA SUBDELEGADO 4 80 | 18 |
| Ordinario | Confianza | 12026280 | N20 TEC INF C CTR P INV80 | 361 |
| Ordinario | Confianza | 1809180 | N21 ALMACENISTA SOLID 80 | 0 |
| Ordinario | Confianza | 1827180 | N21 ASIST SERVS JUR D 80 | 1 |
| Ordinario | Confianza | 12010380 | N21 AYTE ABO S JUR DEL 80 | 21 |
| Ordinario | Confianza | 12007880 | N21 CAJ AYTE SUBD3 Y 4 80 | 1 |
| Ordinario | Confianza | 12008080 | N21 CAJERO AUX D3 Y 4 80 | 9 |
| Ordinario | Confianza | 12007780 | N21 CAJERO AYTE D1 Y 2 80 | 10 |
| Ordinario | Confianza | 12048580 | N21 CHOFER CAICE | 3 |
| Ordinario | Confianza | 12009680 | N21 CHOFER DELEGADO 1 80 | 1 |
| Ordinario | Confianza | 12001580 | N21 CONFIANZA NIVEL 80 | 0 |
| Ordinario | Confianza | 12054080 | N21 PROMOTOR(A) SAL INTEG PREVENIMSS 80 | 89 |
| Ordinario | Confianza | 12009780 | N22 ASISTENTE ADMVO B 80 | 336 |
| Ordinario | Confianza | 10000780 | N22 CAJERO AUXILIAR 80 | 2 |
| Ordinario | Confianza | 12014380 | N22 CAJERO TIT SUB 1Y2 80 | 5 |
| Ordinario | Confianza | 12009580 | N22 CHOFER DELEGADO 2 80 | 5 |
| Ordinario | Confianza | 12001680 | N22 CONFIANZA NIVEL 80 | 3 |
| Ordinario | Confianza | 12006180 | N22 ENCARGADO TEATRO 80 | 16 |
| Ordinario | Confianza | 12025080 | N22 J OFNA TEC ADMVA 1 80 | 145 |
| Ordinario | Confianza | 1815880 | N22 JEF OFNA T ADMVA 3 80 | 3 |
| Ordinario | Confianza | 1826280 | N22 JEFE OFNA UMF 1 80 | 23 |
| Ordinario | Confianza | 1826180 | N22 JEFE OFNA UMH D 80 | 7 |
| Ordinario | Confianza | 12019080 | N22 SRIA AUX DELEG 4 80 | 2 |
| Ordinario | Confianza | 12019480 | N22 SRIA DELEGADO 2 80 | 5 |
| Ordinario | Confianza | 12038180 | N22 SUPERV VIGILANCIA 80 | 31 |
| Ordinario | Confianza | 1808580 | N22 TECNICO TEATRAL A 80 | 0 |
| Ordinario | Confianza | 12010180 | N22 TRAM CONV GARANT A 80 | 1 |
| Ordinario | Confianza | 12021680 | N22 VISITADOR 80 | 129 |
| Ordinario | Confianza | 12030280 | N23 AUX ENTRENADOR 80 | 21 |
| Ordinario | Confianza | 12009480 | N23 CHOFER DELEGADO 3 80 | 1 |
| Ordinario | Confianza | 12009080 | N23 RESP CONT ASIST P 80 | 1 |
| Ordinario | Confianza | 1859780 | N23 SRIA AUXILIAR 80 | 1 |
| Ordinario | Confianza | 12007680 | N24 CAJERO AYTE D3 Y 4 80 | 16 |
| Ordinario | Confianza | 12014180 | N24 CAJERO TIT D1Y2 80 | 10 |
| Ordinario | Confianza | 12014280 | N24 CAJERO TIT SUB 3Y4 80 | 11 |
| Ordinario | Confianza | 10000880 | N24 CHOFER COORDINADOR 80 | 4 |
| Ordinario | Confianza | 12009380 | N24 CHOFER DELEGADO 4 80 | 0 |
| Ordinario | Confianza | 12001880 | N24 CONFIANZA NIVEL 80 | 1 |
| Ordinario | Confianza | 12025180 | N24 J OFNA TEC ADMVA 2 80 | 62 |
| Ordinario | Confianza | 12038280 | N24 JEFE TURNO VIG 80 | 10 |
| Ordinario | Confianza | 1811580 | N24 OPERADOR SIST C 80 | 5 |
| Ordinario | Confianza | 12019580 | N24 SRIA DELEGADO 3 80 | 4 |
| Ordinario | Confianza | 12007080 | N24 SRIA INV JEF U INV 80 | 3 |
| Ordinario | Confianza | 12013780 | N24 SUBJ SER BAS UNI C 80 | 117 |
| Ordinario | Confianza | 12035180 | N25 ADMOR CSS UD Y CA 80 | 14 |
| Ordinario | Confianza | 12009980 | N25 ASISTENTE ADMVO A 80 | 240 |
| Ordinario | Confianza | 12048380 | N25 AUX ADMVO CAICE | 1 |
| Ordinario | Confianza | 12001980 | N25 CONFIANZA NIVEL 80 | 4 |
| Ordinario | Confianza | 12007380 | N25 DISENADOR GRAFICO 80 | 14 |
| Ordinario | Confianza | 12016680 | N25 FOTOG VIDEO DIGIT 80 | 10 |
| Ordinario | Confianza | 12015780 | N25 J O DIE ENS UMH AYB80 | 88 |
| Ordinario | Confianza | 12015680 | N25 JEF D NUT DIE UMHD 80 | 8 |
| Ordinario | Confianza | 12049380 | N25 PODOLOGO GER CEAGE | 1 |
| Ordinario | Confianza | 12007480 | N25 PROF ARTES OFIC 80 | 1 |
| Ordinario | Confianza | 10006780 | N25 SRIA AUXILIAR 80 | 2 |
| Ordinario | Confianza | 12016380 | N25 SUBJ TRAB SOC UMH 80 | 84 |
| Ordinario | Confianza | 12008780 | N25 TEC ECOALIMENT 80 | 8 |
| Ordinario | Confianza | 12049480 | N25 TEC SIST INFO CEAGE | 1 |
| Ordinario | Confianza | 12044280 | N25 TECNICA ATN OR DER 80 | 917 |
| Ordinario | Confianza | 10000680 | N26 CAJERO AYUDANTE 80 | 1 |
| Ordinario | Confianza | 12002080 | N26 CONFIANZA NIVEL 80 | 4 |
| Ordinario | Confianza | 12110080 | N26 DENTISTA HR PROSPERA 80 | 9 |
| Ordinario | Confianza | 12021780 | N26 EJEC OFNA COBR IMSS80 | 117 |
| Ordinario | Confianza | 12010280 | N27 ANALISTA D 80 | 170 |
| Ordinario | Confianza | 12034880 | N27 AUX TEC DOSIMETR 80 | 0 |
| Ordinario | Confianza | 12014080 | N27 CAJERO TIT D3Y4 80 | 20 |
| Ordinario | Confianza | 12025280 | N27 J OFNA TEC ADMVA 3 80 | 30 |
| Ordinario | Confianza | 12016280 | N27 JEF TRAB SOC UMF 80 | 165 |
| Ordinario | Confianza | 12016180 | N27 JEF TRAB SOC UMH D 80 | 10 |
| Ordinario | Confianza | 1825980 | N27 JEFE OFNA UMH B 80 | 7 |
| Ordinario | Confianza | 12011880 | N27 LITIGANTE ASIST A 80 | 5 |
| Ordinario | Confianza | 12019680 | N27 SRIA DELEGADO 4 80 | 1 |
| Ordinario | Confianza | 12013680 | N27 SUBJ SER BAS UNI B 80 | 34 |
| Ordinario | Confianza | 1818880 | N28 ADMOR CSS UD Y CA 80 | 1 |
| Ordinario | Confianza | 1848780 | N28 ADMOR GUARDERIA 80 | 1 |
| Ordinario | Confianza | 12002280 | N28 CONFIANZA NIVEL 80 | 19 |
| Ordinario | Confianza | 10000580 | N29 CAJERO TITULAR 80 | 1 |
| Ordinario | Confianza | 12010780 | N29 CONSUL ATN Y ORIENT80 | 2 |
| Ordinario | Confianza | 12021980 | N29 CONTADOR TIENDA C 80 | 15 |
| Ordinario | Confianza | 12022080 | N29 JEFE MERC TIENDA B 80 | 16 |
| Ordinario | Confianza | 12021880 | N29 TEC EST SOC SAL TRA80 | 11 |
| Ordinario | Confianza | 12007580 | N29 TEC INVESTIG B 80 | 4 |
| Ordinario | Confianza | 12030780 | N30 ADMOR DE TEATRO DF 80 | 13 |
| Ordinario | Confianza | 1825780 | N30 ADMOR UMF 5 80 | 14 |
| Ordinario | Confianza | 12010880 | N30 ANALISTA C 80 | 298 |
| Ordinario | Confianza | 10005780 | N30 CHOFER COORD GRAL 80 | 1 |
| Ordinario | Confianza | 12002480 | N30 CONFIANZA NIVEL 80 | 2 |
| Ordinario | Confianza | 12008680 | N30 CONT SIST INTER D 80 | 2 |
| Ordinario | Confianza | 12058380 | N30 CONTROLADOR(A) SIST INTER CESIECQ 80 | 0 |
| Ordinario | Confianza | 12014480 | N30 COORD CAPAC DES D 80 | 1 |
| Ordinario | Confianza | 12025380 | N30 J OFNA TEC ADMVA 4 80 | 34 |
| Ordinario | Confianza | 12015580 | N30 JEF D NUT DIE UMHC 80 | 50 |
| Ordinario | Confianza | 12016080 | N30 JEF TRAB SOC UMH C 80 | 36 |
| Ordinario | Confianza | 1825880 | N30 JEFE OFNA UMH A 80 | 34 |
| Ordinario | Confianza | 12013580 | N30 SUBJ SER BAS UNI A 80 | 52 |
| Ordinario | Confianza | 1836380 | N30 SUPER DEL SERV BAS 80 | 1 |
| Ordinario | Confianza | 12050780 | N30 TRAB SOCIAL CECART 80 | 1 |
| Ordinario | Confianza | 12050180 | N31 ADMINISTRADOR A 80 | 1 |
| Ordinario | Confianza | 12035080 | N31 ADMOR CSS UD Y CA 80 | 86 |
| Ordinario | Confianza | 12050680 | N31 ADMOR EN CECART 80 | 1 |
| Ordinario | Confianza | 12034980 | N31 ADMOR GUARDERIA 80 | 111 |
| Ordinario | Confianza | 12010980 | N31 ANALISTA B 80 | 156 |
| Ordinario | Confianza | 12048980 | N31 ANIM SOCULT GER CEAGE | 1 |
| Ordinario | Confianza | 12002580 | N31 CONFIANZA NIVEL 80 | 1 |
| Ordinario | Confianza | 12030380 | N31 ENTRENADOR A 80 | 35 |
| Ordinario | Confianza | 1828780 | N31 INST ENS TEC CCT 80 | 8 |
| Ordinario | Confianza | 12030580 | N31 INST ENS TEC O ART 80 | 7 |
| Ordinario | Confianza | 12049180 | N31 INST TEC ENS DEP RAHB GER CEAGE | 0 |
| Ordinario | Confianza | 12049080 | N31 INST TEC ENS TEC CEAGE | 1 |
| Ordinario | Confianza | 12122480 | N31 PROM PMED ENF GER CEAGE | 1 |
| Ordinario | Confianza | 12049280 | N31 PROM PMED TERAP GER CEAGE | 1 |
| Ordinario | Confianza | 12048880 | N31 PROM PMED TS GER CEAGE | 2 |
| Ordinario | Confianza | 10005380 | N31 SRIA AUX B JEFE DIV80 | 2 |
| Ordinario | Confianza | 10005080 | N31 SRIA AUX JEFE AREA 80 | 10 |
| Ordinario | Confianza | 12049980 | N33 ADMINISTRADOR DE MICROZONA | 2 |
| Ordinario | Confianza | 12037180 | N33 ADMINISTRADOR UMF 580 | 80 |
| Ordinario | Confianza | 1825680 | N33 ADMOR UMF 4 80 | 8 |
| Ordinario | Confianza | 12011180 | N33 ANALISTA A 80 | 378 |
| Ordinario | Confianza | 12008580 | N33 CONT SIST INTER C 80 | 19 |
| Ordinario | Confianza | 12012080 | N33 COORD CAPAC DES C 80 | 14 |
| Ordinario | Confianza | 12015480 | N33 JEF D NUT DIE UMHB 80 | 32 |
| Ordinario | Confianza | 12015980 | N33 JEF TRAB SOC UMH B 80 | 38 |
| Ordinario | Confianza | 12035980 | N33 PROM ATN PENSIONAD 80 | 18 |
| Ordinario | Confianza | 12012280 | N33 PROM SERV PRES SOC 80 | 38 |
| Ordinario | Confianza | 12012980 | N33 PSIC EVA COM LAB D280 | 5 |
| Ordinario | Confianza | 12048480 | N33 TECNICO ATN USU CAICE | 1 |
| Ordinario | Confianza | 10006980 | N34 ANALISTA RESP E 80 | 5 |
| Ordinario | Confianza | 12022180 | N34 CONTADOR TIENDA B 80 | 26 |
| Ordinario | Confianza | 12041080 | N34 COOR TA ADIES AC MU80 | 1 |
| Ordinario | Confianza | 12022280 | N34 JEF APOYO OP TIEN A80 | 9 |
| Ordinario | Confianza | 12022380 | N34 JEFE MERC TIENDA A 80 | 7 |
| Ordinario | Confianza | 12101780 | N34 MEDICO GRAL U MED 80 | 4 |
| Ordinario | Confianza | 12011080 | N34 SUBJEF BC CON UNID 80 | 44 |
| Ordinario | Confianza | 12013880 | N34 TEC ESP A CON D1Y2 80 | 7 |
| Ordinario | Confianza | 12044880 | N35 ADMOR ESC ENFER 80 | 1 |
| Ordinario | Confianza | 10004980 | N35 SRIA AUX A JEFE DIV80 | 17 |
| Ordinario | Confianza | 10004780 | N35 SRIA JEFE DE AREA 80 | 12 |
| Ordinario | Confianza | 12034680 | N35 TEC DOSIMETRISTA 80 | 28 |
| Ordinario | Confianza | 12034580 | N35 TECNICO MECANICO 80 | 2 |
| Ordinario | Confianza | 12037080 | N36 ADMINISTRADOR UMF 480 | 84 |
| Ordinario | Confianza | 1825580 | N36 ADMOR UMF 3 80 | 8 |
| Ordinario | Confianza | 1821380 | N36 ANAL PROG SIST C 80 | 1 |
| Ordinario | Confianza | 12050580 | N36 ANALIST ENS CECART 80 | 1 |
| Ordinario | Confianza | 12013480 | N36 ANALISTA RESP D 80 | 902 |
| Ordinario | Confianza | 12058080 | N36 ANALISTA SOP TEC CICR CANCER 80 | 1 |
| Ordinario | Confianza | 12031780 | N36 AUDITOR A PATR B 80 | 170 |
| Ordinario | Confianza | 10005680 | N36 CHOFER DIRECTOR 80 | 5 |
| Ordinario | Confianza | 12003080 | N36 CONFIANZA NIVEL 80 | 16 |
| Ordinario | Confianza | 12044180 | N36 CONSULTORA ATN O D 80 | 88 |
| Ordinario | Confianza | 12010580 | N36 CONT SIST INTER B 80 | 40 |
| Ordinario | Confianza | 12035880 | N36 DIR U OP PRES SOC E80 | 3 |
| Ordinario | Confianza | 12011980 | N36 INSTRUCTOR(A) CAPACITACION B 80 | 51 |
| Ordinario | Confianza | 12015380 | N36 JEF D NUT DIE UMHA 80 | 73 |
| Ordinario | Confianza | 12015880 | N36 JEF TRAB SOC UMH A 80 | 80 |
| Ordinario | Confianza | 1826980 | N36 JEFE DEPTO UMH C 80 | 13 |
| Ordinario | Confianza | 1817380 | N36 JEFE SEC B SUBD 4 80 | 1 |
| Ordinario | Confianza | 12012780 | N36 PSIC EVA COM LAB D380 | 6 |
| Ordinario | Confianza | 12033480 | N36 RESP PROY SUBD 1 80 | 15 |
| Ordinario | Confianza | 12015280 | N36 SUBJEF A CONS UNID 80 | 224 |
| Ordinario | Confianza | 12014880 | N36 SUPERV INSTAL B 80 | 16 |
| Ordinario | Confianza | 12121980 | N36 TEC EN PERFUSION 80 | 54 |
| Ordinario | Confianza | 12014580 | N36 TEC SEG E HIG TRAB 80 | 4 |
| Ordinario | Confianza | 12003180 | N37 CONFIANZA NIVEL 80 | 4 |
| Ordinario | Confianza | 12022480 | N37 CONTADOR TIENDA A 80 | 14 |
| Ordinario | Confianza | 12030480 | N37 ENTRENADOR B 80 | 10 |
| Ordinario | Confianza | 12121180 | N37 JEFE ENFERM UMF 4 80 | 15 |
| Ordinario | Confianza | 10004680 | N37 SRIA A JEF DIVISION80 | 46 |
| Ordinario | Confianza | 10006280 | N37 SRIA AUX A COORD 80 | 1 |
| Ordinario | Confianza | 12032480 | N37 SRIA J DIV A DIR RE80 | 1 |
| Ordinario | Confianza | 10006380 | N37 SRIA JEF DEP ADVO A80 | 1 |
| Ordinario | Confianza | 10004580 | N37 SRIA SRIO PAR CO GR80 | 1 |
| Ordinario | Confianza | 12012880 | N38 ANALISTA RESP C 80 | 113 |
| Ordinario | Confianza | 12011480 | N38 AUDITOR 80 | 12 |
| Ordinario | Confianza | 12031880 | N38 AUDITOR A PATR A 80 | 278 |
| Ordinario | Confianza | 12003280 | N38 CONFIANZA NIVEL 80 | 1 |
| Ordinario | Confianza | 12036980 | N39 ADMINISTRADOR UMF 380 | 64 |
| Ordinario | Confianza | 12058280 | N39 ADMINISTRADOR(A) CESIECQ 80 | 0 |
| Ordinario | Confianza | 12052680 | N39 ADMOR CENT INV ED FORM DOC 80 | 4 |
| Ordinario | Confianza | 12020280 | N39 ADMOR TIENDA C 80 | 23 |
| Ordinario | Confianza | 1825480 | N39 ADMOR UMF 2 80 | 6 |
| Ordinario | Confianza | 12011280 | N39 ADMOR UMH E 80 | 16 |
| Ordinario | Confianza | 12027980 | N39 ADMOR VELATORIO C 80 | 9 |
| Ordinario | Confianza | 12011580 | N39 ANALISTA RESP B 80 | 503 |
| Ordinario | Confianza | 12003380 | N39 CONFIANZA NIVEL 80 | 3 |
| Ordinario | Confianza | 12010480 | N39 CONT SIST INTER A 80 | 43 |
| Ordinario | Confianza | 12035780 | N39 DIR U OP PRES SOC D80 | 38 |
| Ordinario | Confianza | 12029780 | N39 DIRECTORA GUARD C 80 | 11 |
| Ordinario | Confianza | 12035280 | N39 ESP CLASIFIC EMPR 80 | 16 |
| Ordinario | Confianza | 12012180 | N39 ESP SEGURIDAD TRAB 80 | 1 |
| Ordinario | Confianza | 10001380 | N39 ING ESP SIST CONS 80 | 1 |
| Ordinario | Confianza | 12050480 | N39 INSTR ENS TEC CECART 80 | 5 |
| Ordinario | Confianza | 12011380 | N39 INSTRUCTOR(A) CAPACITACION A 80 | 166 |
| Ordinario | Confianza | 12042280 | N39 J OFNA SER BAS UMAE80 | 14 |
| Ordinario | Confianza | 12015180 | N39 JEFE C CONSER UNID 80 | 254 |
| Ordinario | Confianza | 1826880 | N39 JEFE DEPTO UMH B 80 | 5 |
| Ordinario | Confianza | 12121080 | N39 JEFE ENFERM UMF 3 80 | 24 |
| Ordinario | Confianza | 12048680 | N39 PSIC ESP GERONT CEAGE | 1 |
| Ordinario | Confianza | 12012380 | N39 PSIC EVA COM LAB D480 | 11 |
| Ordinario | Confianza | 12043180 | N39 QUIM RESP FARM UMAE80 | 14 |
| Ordinario | Confianza | 12033080 | N39 RESP PROY D1 80 | 63 |
| Ordinario | Confianza | 12033380 | N39 RESP PROY SUBD 2 80 | 34 |
| Ordinario | Confianza | 10006180 | N39 SRIA B COORD 80 | 18 |
| Ordinario | Confianza | 12121680 | N39 SUBJ ENF UM E 80 | 17 |
| Ordinario | Confianza | 12025780 | N39 SUP SERVS FINANZ D180 | 1 |
| Ordinario | Confianza | 12014780 | N39 SUPERV INSTAL A 80 | 31 |
| Ordinario | Confianza | 12123580 | N39 SUPERVISOR LIMPIEZA E HIGIENE 80 | 412 |
| Ordinario | Confianza | 12013980 | N39 TEC ESP A CON D3Y4 80 | 56 |
| Ordinario | Confianza | 12013280 | N40 ANALISTA RESP A 80 | 55 |
| Ordinario | Confianza | 12038680 | N40 C00R D ASIS ME D1Y280 | 6 |
| Ordinario | Confianza | 12039180 | N40 GESTOR OCUPACIONAL 80 | 7 |
| Ordinario | Confianza | 12121580 | N40 SUBJ ENF UM D 80 | 85 |
| Ordinario | Confianza | 12036880 | N41 ADMINISTRADOR UMF 280 | 135 |
| Ordinario | Confianza | 12043080 | N41 ADMOR FARMACIA UMAE80 | 23 |
| Ordinario | Confianza | 12020180 | N41 ADMOR TIENDA B 80 | 22 |
| Ordinario | Confianza | 1825380 | N41 ADMOR UMF 1 80 | 12 |
| Ordinario | Confianza | 1825180 | N41 ADMOR UMH D 80 | 8 |
| Ordinario | Confianza | 12027880 | N41 ADMOR VELATORIO B 80 | 3 |
| Ordinario | Confianza | 12011680 | N41 ANALISTA COORD C 80 | 920 |
| Ordinario | Confianza | 12051780 | N41 ANALISTA DEL PLAN D1YD2 80 | 11 |
| Ordinario | Confianza | 12051980 | N41 ANALISTA INF SALUD D1YD2 80 | 15 |
| Ordinario | Confianza | 12029380 | N41 ASESOR JUR TES SUB380 | 6 |
| Ordinario | Confianza | 12056880 | N41 ASISTENTE AUXILIAR DE DIVISION 80 | 1 |
| Ordinario | Confianza | 12003580 | N41 CONFIANZA NIVEL 80 | 4 |
| Ordinario | Confianza | 12016480 | N41 COO D NUT DIE D1Y2 80 | 8 |
| Ordinario | Confianza | 12120180 | N41 COOR CURSOS ENF 80 | 173 |
| Ordinario | Confianza | 12012680 | N41 COOR DEL TS M D1Y2 80 | 11 |
| Ordinario | Confianza | 12021180 | N41 COORD CURSOS TEC 80 | 73 |
| Ordinario | Confianza | 12047080 | N41 COORD TERAPISTAS 80 | 7 |
| Ordinario | Confianza | 12035680 | N41 DIR U OP PRES SOC C80 | 44 |
| Ordinario | Confianza | 12029680 | N41 DIRECTORA GUARD B 80 | 23 |
| Ordinario | Confianza | 12015080 | N41 JEFE B CONSER UNID 80 | 36 |
| Ordinario | Confianza | 12120880 | N41 JEFE ENFERM UM D 80 | 147 |
| Ordinario | Confianza | 12120980 | N41 JEFE ENFERM UM E 80 | 79 |
| Ordinario | Confianza | 12024980 | N41 JEFE OFNA SUBDEL 1 80 | 40 |
| Ordinario | Confianza | 12032980 | N41 RESP PROY D2 80 | 367 |
| Ordinario | Confianza | 12033280 | N41 RESP PROY SUBD 3 80 | 88 |
| Ordinario | Confianza | 12039580 | N41 SOPORTE TEC ESP D1 80 | 2 |
| Ordinario | Confianza | 10004380 | N41 SRIA B COORD GRAL 80 | 5 |
| Ordinario | Confianza | 10004280 | N41 SRIA SRIO PART DIR 80 | 3 |
| Ordinario | Confianza | 12121280 | N41 SUBJ ENF UM A 80 | 893 |
| Ordinario | Confianza | 12121380 | N41 SUBJ ENF UM B 80 | 446 |
| Ordinario | Confianza | 12121480 | N41 SUBJ ENF UM C 80 | 282 |
| Ordinario | Confianza | 12028580 | N41 SUBRES B PROY CONST80 | 3 |
| Ordinario | Confianza | 12052380 | N41 SUP ASIST MED 80 | 19 |
| Ordinario | Confianza | 12025680 | N41 SUP SERVS FINANZ D280 | 1 |
| Ordinario | Confianza | 12013380 | N41 TECNICO INVESTIG A 80 | 48 |
| Ordinario | Confianza | 12051680 | N42 ANALISTA DEL PLAN D3YD4 80 | 16 |
| Ordinario | Confianza | 12131480 | N42 ANALISTA INF EPIDEMIOLOGICA 80 | 12 |
| Ordinario | Confianza | 12051880 | N42 ANALISTA INF SALUD D3YD4 80 | 36 |
| Ordinario | Confianza | 12044380 | N42 ASESOR JEFE SERVICIOS D1 Y 2 | 5 |
| Ordinario | Confianza | 12028980 | N42 AUX SUP INS A PR CO80 | 0 |
| Ordinario | Confianza | 12038580 | N42 COOR D ASIS ME D3Y480 | 14 |
| Ordinario | Confianza | 12034480 | N42 FISICO MEDICO 80 | 6 |
| Ordinario | Confianza | 12042180 | N42 J OFNA IM Y AC UMAE80 | 22 |
| Ordinario | Confianza | 12042080 | N42 J OFNA NUT DIE UMAE80 | 23 |
| Ordinario | Confianza | 12041980 | N42 JEF OFNA T SOC UMAE80 | 25 |
| Ordinario | Confianza | 12120680 | N42 JEFE ENFERM UM B 80 | 43 |
| Ordinario | Confianza | 12120780 | N42 JEFE ENFERM UM C 80 | 96 |
| Ordinario | Confianza | 10004180 | N42 SRIA AUX B DIRECTOR80 | 3 |
| Ordinario | Confianza | 12052280 | N42 SUP SIST INF SALUD 80 | 20 |
| Ordinario | Confianza | 12013180 | N43 ANALISTA COORD B 80 | 72 |
| Ordinario | Confianza | 12036680 | N43 JEFE DEPTO UMH C 80 | 212 |
| Ordinario | Confianza | 12120580 | N43 JEFE ENFERM UM A 80 | 75 |
| Ordinario | Confianza | 12108480 | N43 MED ESP RAHB GERON CEAGE | 1 |
| Ordinario | Confianza | 12108580 | N43 ODONTOGERIATRA CEAGE | 1 |
| Ordinario | Confianza | 12123480 | N43 PROF ENF CENT INV ED FORM DOC 80 | 0 |
| Ordinario | Confianza | 12124080 | N43 PROFESOR(A) ENFERMERIA CESIECQ 80 | 0 |
| Ordinario | Confianza | 10006080 | N43 SRIA A COORD 80 | 24 |
| Ordinario | Confianza | 12028480 | N43 SUBRES A PROY CONST80 | 0 |
| Ordinario | Confianza | 12027480 | N44 ABOGADO PROCURADOR 80 | 281 |
| Ordinario | Confianza | 12036780 | N44 ADMINISTRADOR UMF 180 | 68 |
| Ordinario | Confianza | 12020080 | N44 ADMOR TIENDA A 80 | 17 |
| Ordinario | Confianza | 12027780 | N44 ADMOR VELATORIO A 80 | 3 |
| Ordinario | Confianza | 12011780 | N44 ANALISTA COORD A 80 | 497 |
| Ordinario | Confianza | 12020980 | N44 ASESOR JEF SERV D3 80 | 15 |
| Ordinario | Confianza | 12029480 | N44 ASESOR JUR TES SUB480 | 17 |
| Ordinario | Confianza | 12056780 | N44 ASISTENTE AUXILIAR COORD TECNICA 80 | 1 |
| Ordinario | Confianza | 12056380 | N44 ASISTENTE DE DIVISION 80 | 2 |
| Ordinario | Confianza | 12003880 | N44 CONFIANZA NIVEL 80 | 2 |
| Ordinario | Confianza | 12016580 | N44 COO D NUT DIE D3Y4 80 | 17 |
| Ordinario | Confianza | 12046280 | N44 COOR OP CAPACIT DIFUS | 8 |
| Ordinario | Confianza | 12012480 | N44 COORD DEL TS D3Y4 80 | 23 |
| Ordinario | Confianza | 12035580 | N44 DIR U OP PRES SOC B80 | 27 |
| Ordinario | Confianza | 12029580 | N44 DIRECTORA GUARD A 80 | 90 |
| Ordinario | Confianza | 12040380 | N44 ENCARG AUDIT PAT SB 1 | 10 |
| Ordinario | Confianza | 12046380 | N44 ESP SEGURIDAD TRABAJO | 201 |
| Ordinario | Confianza | 12014980 | N44 JEFE A CONSER UNID 80 | 62 |
| Ordinario | Confianza | 1826780 | N44 JEFE DEPTO UMH A 80 | 19 |
| Ordinario | Confianza | 12044580 | N44 JEFE OFNA AREA COM 80 | 1 |
| Ordinario | Confianza | 12023780 | N44 JEFE OFNA DELEG 1 80 | 75 |
| Ordinario | Confianza | 12024880 | N44 JEFE OFNA SUBDEL 2 80 | 94 |
| Ordinario | Confianza | 10002480 | N44 LITIGANTE C 80 | 12 |
| Ordinario | Confianza | 12032880 | N44 RESP PROY D3 80 | 343 |
| Ordinario | Confianza | 12033180 | N44 RESP PROY SUBD 4 80 | 296 |
| Ordinario | Confianza | 12039480 | N44 SOPORTE TEC ESP D2 80 | 5 |
| Ordinario | Confianza | 10003980 | N44 SRIA AUX A DIRECTOR80 | 12 |
| Ordinario | Confianza | 1839180 | N44 SUBDIR ADMVO UMH C 80 | 3 |
| Ordinario | Confianza | 12122180 | N44 SUBJEFE ENFER UMAE 80 | 368 |
| Ordinario | Confianza | 12028880 | N44 SUP INST C PROY CON80 | 1 |
| Ordinario | Confianza | 12052180 | N44 SUP NUTRI DIET 80 | 22 |
| Ordinario | Confianza | 12025580 | N44 SUP SERVS FINANZ D380 | 9 |
| Ordinario | Confianza | 12052080 | N44 SUP TRAB SOCIAL 80 | 37 |
| Ordinario | Confianza | 12031980 | N44 SUPERV AUD PATRONES80 | 95 |
| Ordinario | Confianza | 12027580 | N45 COORD ZON GUAR D1Y280 | 57 |
| Ordinario | Confianza | 12036580 | N45 JEFE DEPTO UMH B 80 | 177 |
| Ordinario | Confianza | 10007080 | N45 LIDER PROYECTO D 80 | 34 |
| Ordinario | Confianza | 12133480 | N45 MEDICO(A) AUX PROY CICR CANCER 80 | 1 |
| Ordinario | Confianza | 12028380 | N45 RESID C PROY CONST 80 | 13 |
| Ordinario | Confianza | 12051580 | N46 AUX DE APOYO OPERATIVO D1 Y D2 80 | 15 |
| Ordinario | Confianza | 10120180 | N46 CONFIANZA ENFERM 80 | 13 |
| Ordinario | Confianza | 12004080 | N46 CONFIANZA NIVEL 80 | 1 |
| Ordinario | Confianza | 12121780 | N46 COOR DEL ENF D1Y2 80 | 7 |
| Ordinario | Confianza | 1880580 | N46 COOR ENF Z O SUB3Y480 | 0 |
| Ordinario | Confianza | 1851580 | N46 COOR Z ENF APS D3Y480 | 2 |
| Ordinario | Confianza | 12122980 | N46 ENF SUP ATN MED 80 | 36 |
| Ordinario | Confianza | 12122880 | N46 ENF SUP SAL PUBLICA 80 | 35 |
| Ordinario | Confianza | 12032080 | N46 JEFE LABORATORIO 80 | 248 |
| Ordinario | Confianza | 12028780 | N46 SUP INST B PROY CON80 | 1 |
| Ordinario | Confianza | 10007280 | N47 ANALISTA LAB SALUD TRABAJO 80 | 1 |
| Ordinario | Confianza | 12021080 | N47 ASESOR JEF SERV D4 80 | 5 |
| Ordinario | Confianza | 12056680 | N47 ASISTENTE AUXILIAR COORDINACION 80 | 1 |
| Ordinario | Confianza | 12056280 | N47 ASISTENTE DE COORD TECNICA 80 | 1 |
| Ordinario | Confianza | 12034080 | N47 AUDITOR RESP DEL 4 80 | 3 |
| Ordinario | Confianza | 12051480 | N47 AUX DE APOYO OPERATIVO D3 Y D4 80 | 31 |
| Ordinario | Confianza | 12057180 | N47 CHOFER DE COORDINACION 80 | 2 |
| Ordinario | Confianza | 12004180 | N47 CONFIANZA NIVEL 80 | 4 |
| Ordinario | Confianza | 12027180 | N47 COORD PERSONAL D2 80 | 2 |
| Ordinario | Confianza | 12045780 | N47 COORD Z SEG TRAB D2 | 5 |
| Ordinario | Confianza | 12027680 | N47 COORD ZON GUAR D3Y480 | 171 |
| Ordinario | Confianza | 12035480 | N47 DIR U OP PRES SOC A80 | 20 |
| Ordinario | Confianza | 12040280 | N47 ENCARG AUDIT PAT SB2 | 21 |
| Ordinario | Confianza | 12053380 | N47 FISICO MEDICO 80 | 18 |
| Ordinario | Confianza | 12043280 | N47 FISICO MEDICO UMAE 80 | 20 |
| Ordinario | Confianza | 12026080 | N47 J GPO AP PRES SO D280 | 3 |
| Ordinario | Confianza | 12042580 | N47 JEFE DEPTO AOD UMAE80 | 20 |
| Ordinario | Confianza | 12024580 | N47 JEFE DEPTO SUBDEL1 80 | 40 |
| Ordinario | Confianza | 12036480 | N47 JEFE DEPTO UMH A 80 | 303 |
| Ordinario | Confianza | 12041880 | N47 JEFE OFICINA UMAE 80 | 1 |
| Ordinario | Confianza | 12023680 | N47 JEFE OFNA DELEG 2 80 | 397 |
| Ordinario | Confianza | 12024780 | N47 JEFE OFNA SUBDEL 3 80 | 151 |
| Ordinario | Confianza | 12054780 | N47 JEFE(A) DEPARTAMENTO LABORAL D1 80 | 2 |
| Ordinario | Confianza | 12054380 | N47 JEFE(A) DEPTO CAPACIT Y TRANSP D1 80 | 2 |
| Ordinario | Confianza | 1827880 | N47 LIDER PROY SIST B 80 | 3 |
| Ordinario | Confianza | 10002180 | N47 LIDER PROYECTO C 80 | 615 |
| Ordinario | Confianza | 10002580 | N47 LITIGANTE B 80 | 8 |
| Ordinario | Confianza | 12028280 | N47 RESID B PROY CONST 80 | 3 |
| Ordinario | Confianza | 12032780 | N47 RESP PROY D4 80 | 300 |
| Ordinario | Confianza | 12039380 | N47 SOPORTE TEC ESP D3 80 | 9 |
| Ordinario | Confianza | 10003880 | N47 SRIA B DIRECTOR 80 | 7 |
| Ordinario | Confianza | 1839080 | N47 SUBDIR ADMVO UMH B 80 | 2 |
| Ordinario | Confianza | 12025480 | N47 SUP SERVS FINANZ D480 | 6 |
| Ordinario | Confianza | 12051380 | N48 ADMON SIST INF SALUD D1YD2 80 | 17 |
| Ordinario | Confianza | 12041480 | N48 ASESOR DELEGADO D1 80 | 0 |
| Ordinario | Confianza | 12123180 | N48 COORD DEL ENF ATN MED D1YD2 80 | 18 |
| Ordinario | Confianza | 12123380 | N48 COORD DEL ENF SAL PUBLICA D1YD2 80 | 16 |
| Ordinario | Confianza | 12109780 | N48 DIRECTOR MICROZONA 80 | 131 |
| Ordinario | Confianza | 12028680 | N48 SUP INST A PROY CON80 | 1 |
| Ordinario | Confianza | 12048180 | N49 ADMINISTRADOR CAICE | 0 |
| Ordinario | Confianza | 12051280 | N49 ADMON SIST INF SALUD D3YD4 80 | 16 |
| Ordinario | Confianza | 12036380 | N49 ADMOR UMH D 80 | 77 |
| Ordinario | Confianza | 12043880 | N49 AUDITOR AREA AUD QR80 | 152 |
| Ordinario | Confianza | 12004380 | N49 CONFIANZA NIVEL 80 | 4 |
| Ordinario | Confianza | 12120080 | N49 COOR D ENF D3Y4 80 | 7 |
| Ordinario | Confianza | 12046580 | N49 COOR TEC ATN QUEJ D B | 20 |
| Ordinario | Confianza | 12046680 | N49 COOR TEC OR INF DEL B | 24 |
| Ordinario | Confianza | 12123080 | N49 COORD DEL ENF ATN MED D3YD4 80 | 16 |
| Ordinario | Confianza | 12123280 | N49 COORD DEL ENF SAL PUBLICA D3YD4 80 | 17 |
| Ordinario | Confianza | 12027280 | N49 COORD PERSONAL D3 80 | 2 |
| Ordinario | Confianza | 12053880 | N49 COORD TEC ANALISIS Y ESTADIST DEL B | 21 |
| Ordinario | Confianza | 12045880 | N49 COORD Z SEG TRAB D3 | 15 |
| Ordinario | Confianza | 12106580 | N49 DIR UMF 4, 5 Y 6 80 | 112 |
| Ordinario | Confianza | 1852980 | N49 DIRECTOR UMF 80 | 44 |
| Ordinario | Confianza | 12120280 | N49 DIRECTORA ESC ENF 80 | 7 |
| Ordinario | Confianza | 12053580 | N49 FISICO MED ESR RADIOTERAPIA 80 | 3 |
| Ordinario | Confianza | 12100080 | N49 INVEST ASOC A MED 80 | 3 |
| Ordinario | Confianza | 12104880 | N49 INVEST ASOCIADO A 80 | 37 |
| Ordinario | Confianza | 12050380 | N49 JEF AREA CAP CECART80 | 1 |
| Ordinario | Confianza | 12108380 | N49 JEF AREA MED CECART80 | 0 |
| Ordinario | Confianza | 12023380 | N49 JEFE DEPTO DELEG 1 80 | 19 |
| Ordinario | Confianza | 12024480 | N49 JEFE DEPTO SUBDEL2 80 | 79 |
| Ordinario | Confianza | 12043680 | N49 JEFE OFICINA UMAE 80 | 283 |
| Ordinario | Confianza | 12023580 | N49 JEFE OFNA DELEG 3 80 | 385 |
| Ordinario | Confianza | 12024680 | N49 JEFE OFNA SUBDEL 4 80 | 503 |
| Ordinario | Confianza | 12054880 | N49 JEFE(A) DEPARTAMENTO LABORAL D2 80 | 7 |
| Ordinario | Confianza | 12054480 | N49 JEFE(A) DEPTO CAPACIT Y TRANSP D2 80 | 11 |
| Ordinario | Confianza | 10001580 | N49 LIDER PROYECTO B 80 | 140 |
| Ordinario | Confianza | 10002680 | N49 LITIGANTE A 80 | 2 |
| Ordinario | Confianza | 12048280 | N49 PSICOLOGO ESP CAICE | 2 |
| Ordinario | Confianza | 12028180 | N49 RESID A PROY CONST 80 | 4 |
| Ordinario | Confianza | 12039280 | N49 SOPORTE TEC ESP D4 80 | 6 |
| Ordinario | Confianza | 12041380 | N50 ASESOR DELEGADO D2 80 | 4 |
| Ordinario | Confianza | 12055880 | N50 ASESOR(A) DE DIVISION 80 | 1 |
| Ordinario | Confianza | 12056180 | N50 ASISTENTE DE COORDINACION 80 | 2 |
| Ordinario | Confianza | 10002880 | N50 COORD PROG DIET 80 | 2 |
| Ordinario | Confianza | 10002980 | N50 COORD PROG TS MED 80 | 5 |
| Ordinario | Confianza | 10120680 | N50 COORD PROGR ENF 80 | 17 |
| Ordinario | Confianza | 12100180 | N50 INVEST ASOC B MED 80 | 2 |
| Ordinario | Confianza | 12104780 | N50 INVEST ASOCIADO B 80 | 53 |
| Ordinario | Confianza | 10001480 | N50 LIDER PROYECTO A 80 | 83 |
| Ordinario | Confianza | 12004580 | N51 CONFIANZA NIVEL 80 | 4 |
| Ordinario | Confianza | 12043980 | N51 COOR TEC ATN DER A 80 | 2 |
| Ordinario | Confianza | 12046780 | N51 COOR TEC ATN QUEJ D A | 5 |
| Ordinario | Confianza | 12046880 | N51 COOR TEC OR INF DEL A | 4 |
| Ordinario | Confianza | 12108880 | N51 COORD HOSP DON ORG Y TEJ UMH | 32 |
| Ordinario | Confianza | 12027380 | N51 COORD PERSONAL D4 80 | 1 |
| Ordinario | Confianza | 12053980 | N51 COORD TEC ANALISIS Y ESTADIST DEL A | 5 |
| Ordinario | Confianza | 12045980 | N51 COORD Z SEG TRAB D4 | 28 |
| Ordinario | Confianza | 12046080 | N51 DIR CENT REG STCYP | 10 |
| Ordinario | Confianza | 12050080 | N51 DIRECTOR A 80 | 0 |
| Ordinario | Confianza | 12050280 | N51 DIRECTOR DE CECART 80 | 0 |
| Ordinario | Confianza | 12101280 | N51 DIRECTOR UMH E 80 | 85 |
| Ordinario | Confianza | 12025880 | N51 J GPO AP PRES SO D480 | 1 |
| Ordinario | Confianza | 12109580 | N51 JEF SPPSTIMSS UMH 2NIV 80 | 90 |
| Ordinario | Confianza | 1856080 | N51 JEFE DEPTO CLINICO 80 | 11 |
| Ordinario | Confianza | 12023280 | N51 JEFE DEPTO DELEG 2 80 | 88 |
| Ordinario | Confianza | 12024380 | N51 JEFE DEPTO SUBDEL3 80 | 70 |
| Ordinario | Confianza | 12046180 | N51 JEFE LAB SALUD TRAB | 3 |
| Ordinario | Confianza | 12023480 | N51 JEFE OFNA DELEG 4 80 | 267 |
| Ordinario | Confianza | 12106180 | N51 JEFE SERVICIO UMH 80 | 1,280 |
| Ordinario | Confianza | 12106780 | N51 JEFE SERVICIOS UMF 80 | 1,172 |
| Ordinario | Confianza | 12054980 | N51 JEFE(A) DEPARTAMENTO LABORAL D3 80 | 7 |
| Ordinario | Confianza | 12054580 | N51 JEFE(A) DEPTO CAPACIT Y TRANSP D3 80 | 7 |
| Ordinario | Confianza | 12101680 | N51 MEDICO ESP ST 80 | 47 |
| Ordinario | Confianza | 12133580 | N51 MEDICO(A) RESP PROY CICR CANCER 80 | 1 |
| Ordinario | Confianza | 12132180 | N51 PROF MED CENT INV ED FORM DOC 80 | 13 |
| Ordinario | Confianza | 12133880 | N51 PROFESOR(A) MEDICO(A) CESIECQ 80 | 0 |
| Ordinario | Confianza | 10002280 | N51 RESPONSABLE PROY C 80 | 143 |
| Ordinario | Confianza | 1838980 | N51 SUBD AD UMH A D3Y4 80 | 6 |
| Ordinario | Confianza | 12041280 | N52 ASESOR DELEGADO D3 80 | 8 |
| Ordinario | Confianza | 1851880 | N52 COOR AUX DEL ST 80 | 0 |
| Ordinario | Confianza | 12104080 | N52 COOR AUX PROG M D1 80 | 1 |
| Ordinario | Confianza | 12106080 | N52 COORD CLINICO UMH 80 | 389 |
| Ordinario | Confianza | 13104780 | N52 COORD(A) AUX OPER ADMVO D1 Y D2 | 11 |
| Ordinario | Confianza | 12022980 | N52 COORDINADOR D1 80 | 5 |
| Ordinario | Confianza | 1852780 | N52 DIRECTOR UM D 80 | 42 |
| Ordinario | Confianza | 12106480 | N52 DIRECTOR UMF 3 80 | 132 |
| Ordinario | Confianza | 12133280 | N52 DIRECTOR(A) CLINICA DE MAMA 80 | 3 |
| Ordinario | Confianza | 12100280 | N52 INVEST ASOC C MED 80 | 1 |
| Ordinario | Confianza | 12104680 | N52 INVEST ASOCIADO C 80 | 21 |
| Ordinario | Confianza | 12101380 | N52 JEFE CLIN SAL TRAB 80 | 13 |
| Ordinario | Confianza | 12101480 | N52 JEFE DIVISION UMH 80 | 18 |
| Ordinario | Confianza | 10001680 | N52 RESPONSABLE PROY B 80 | 99 |
| Ordinario | Confianza | 1860180 | N52 SUBD MED UM B 80 | 11 |
| Ordinario | Confianza | 1860280 | N52 SUBD MED UM C 80 | 18 |
| Ordinario | Confianza | 12036280 | N52 SUBDIR ADMVO UMH C 80 | 55 |
| Ordinario | Confianza | 12106680 | N52 SUBDIR MEDICO UMF 80 | 44 |
| Ordinario | Confianza | 12056080 | N53 ASISTENTE DE UNIDAD 80 | 1 |
| Ordinario | Confianza | 10120480 | N53 CONFIANZA ENFERM 80 | 2 |
| Ordinario | Confianza | 12004780 | N53 CONFIANZA NIVEL 80 | 1 |
| Ordinario | Confianza | 12103680 | N53 COOR AUX AT MED D1 80 | 1 |
| Ordinario | Confianza | 12103980 | N53 COOR AUX PROG M D2 80 | 3 |
| Ordinario | Confianza | 12109280 | N53 COORD AUX D SPPSTIMSS D2 80 | 1 |
| Ordinario | Confianza | 12110480 | N53 COORD AUX EST DEL1 80 | 1 |
| Ordinario | Confianza | 12105980 | N53 COORD CL TURNO UMH 80 | 499 |
| Ordinario | Confianza | 12108780 | N53 COORD HOSP DON ORG Y TEJ UMAE | 16 |
| Ordinario | Confianza | 12132080 | N53 DIR CENT INV ED FORM DOC 80 | 7 |
| Ordinario | Confianza | 12106380 | N53 DIRECTOR UMF 2 80 | 129 |
| Ordinario | Confianza | 12122080 | N53 DIRECTOR ENF UMAE 80 | 25 |
| Ordinario | Confianza | 1852680 | N53 DIRECTOR UM C 80 | 34 |
| Ordinario | Confianza | 12105680 | N53 DIRECTOR UMH D 80 | 59 |
| Ordinario | Confianza | 12133780 | N53 DIRECTOR(A) CESIECQ 80 | 0 |
| Ordinario | Confianza | 13101280 | N53 GERENTE(A) OPERACIONES CV TYM 80 | 0 |
| Ordinario | Confianza | 12100380 | N53 INVEST ASOC D MED 80 | 1 |
| Ordinario | Confianza | 12104580 | N53 INVEST ASOCIADO D 80 | 25 |
| Ordinario | Confianza | 12033780 | N53 J GPO AUDITORIA D3 80 | 1 |
| Ordinario | Confianza | 12107380 | N53 JEF DEPTO CLIN UMAE80 | 560 |
| Ordinario | Confianza | 12109480 | N53 JEF SPPSTIMSS UMAE 80 | 27 |
| Ordinario | Confianza | 12023180 | N53 JEFE DEPTO DELEG 3 80 | 89 |
| Ordinario | Confianza | 12024280 | N53 JEFE DEPTO SUBDEL4 80 | 164 |
| Ordinario | Confianza | 12043580 | N53 JEFE DEPTO UMAE 80 | 89 |
| Ordinario | Confianza | 12055080 | N53 JEFE(A) DEPARTAMENTO LABORAL D4 80 | 3 |
| Ordinario | Confianza | 12054680 | N53 JEFE(A) DEPTO CAPACIT Y TRANSP D4 80 | 4 |
| Ordinario | Confianza | 10002380 | N53 RESPONSABLE PROY A 80 | 169 |
| Ordinario | Confianza | 12036180 | N53 SUBDIR ADMVO UMH B 80 | 41 |
| Ordinario | Confianza | 12105880 | N53 SUBDIR MED UMH C 80 | 43 |
| Ordinario | Confianza | 12041180 | N54 ASESOR DELEGADO D4 80 | 7 |
| Ordinario | Confianza | 12004880 | N54 CONFIANZA NIVEL 80 | 2 |
| Ordinario | Confianza | 12103880 | N54 COOR AUX PROG M D3 80 | 2 |
| Ordinario | Confianza | 12110380 | N54 COORD AUX EST DEL2 80 | 9 |
| Ordinario | Confianza | 13104880 | N54 COORD(A) AUX OPER ADMVO D3 Y D4 | 12 |
| Ordinario | Confianza | 12022880 | N54 COORDINADOR D2 80 | 7 |
| Ordinario | Confianza | 12106280 | N54 DIRECTOR UMF 1 80 | 90 |
| Ordinario | Confianza | 12105580 | N54 DIRECTOR UMH C 80 | 49 |
| Ordinario | Confianza | 12133380 | N54 DIRECTOR(A) UNID CTROL MET AMBUL 80 | 1 |
| Ordinario | Confianza | 12131880 | N54 MED SUP EPIDEMIOLOGO 80 | 26 |
| Ordinario | Confianza | 12131780 | N54 MED SUP HOSPITALES 80 | 33 |
| Ordinario | Confianza | 12131680 | N54 MED SUP MED FAM 80 | 38 |
| Ordinario | Confianza | 12036080 | N54 SUBDIR ADMVO UMH A 80 | 64 |
| Ordinario | Confianza | 12105780 | N54 SUBDIR MED UMH B 80 | 43 |
| Ordinario | Confianza | 12110680 | N54 SUP ESTOM 80 | 16 |
| Ordinario | Confianza | 12056480 | N55 ASISTENTE AUXILIAR DE DIRECCION 80 | 2 |
| Ordinario | Confianza | 10101080 | N55 CONFIANZA MEDICA 80 | 5 |
| Ordinario | Confianza | 12004980 | N55 CONFIANZA NIVEL 80 | 6 |
| Ordinario | Confianza | 12103780 | N55 COOR AUX PROG M D4 80 | 1 |
| Ordinario | Confianza | 12102780 | N55 COORD ATN MED D2 80 | 1 |
| Ordinario | Confianza | 12109980 | N55 COORD AUX ATN MED D1YD2 80 | 29 |
| Ordinario | Confianza | 12110280 | N55 COORD AUX EST DEL3 80 | 11 |
| Ordinario | Confianza | 12130980 | N55 COORD AUX GEST MED D1YD2 80 | 17 |
| Ordinario | Confianza | 12130780 | N55 COORD AUX MED EDUCA D1YD2 80 | 17 |
| Ordinario | Confianza | 12130380 | N55 COORD AUX MED EPIDEMIOLOGI D1YD2 80 | 13 |
| Ordinario | Confianza | 12130580 | N55 COORD AUX MED INVEST D1YD2 80 | 18 |
| Ordinario | Confianza | 12130180 | N55 COORD AUX MED SAL PUBLICA D1YD2 80 | 16 |
| Ordinario | Confianza | 12132480 | N55 COORD AUX MED SALUD TRAB D1YD2 80 | 15 |
| Ordinario | Confianza | 12132280 | N55 COORD AUX MED SPPSTIMSS D1YD2 80 | 17 |
| Ordinario | Confianza | 12053680 | N55 COORD AUX OPERATIVO ADMVO D1 Y D2 | 2 |
| Ordinario | Confianza | 12052780 | N55 COORD AUX SEG TRAB D1YD2 80 | 15 |
| Ordinario | Confianza | 1851280 | N55 COORD PROGRAMAS B 80 | 11 |
| Ordinario | Confianza | 12101180 | N55 DIRECTOR UMH B 80 | 44 |
| Ordinario | Confianza | 12053080 | N55 ING BIOMEDICO D1 Y D2 80 | 4 |
| Ordinario | Confianza | 12100680 | N55 INVEST TIT A MED 80 | 1 |
| Ordinario | Confianza | 12104480 | N55 INVEST TITULAR A 80 | 36 |
| Ordinario | Confianza | 12033680 | N55 J GPO AUDITORIA D4 80 | 1 |
| Ordinario | Confianza | 12042380 | N55 JEF DIV I BIOM UMAE80 | 20 |
| Ordinario | Confianza | 12023080 | N55 JEFE DEPTO DELEG 4 80 | 37 |
| Ordinario | Confianza | 12041680 | N55 JEFE DIV A JUR UMAE80 | 24 |
| Ordinario | Confianza | 12107180 | N55 JEFE DIV MED UMAE 80 | 190 |
| Ordinario | Confianza | 12108180 | N55 MED ESP MFR CAICE | 1 |
| Ordinario | Confianza | 12108280 | N55 MED ESP PEDIATRA CAICE | 3 |
| Ordinario | Confianza | 12101880 | N55 SUBD MED UMH A 80 | 113 |
| Ordinario | Confianza | 10003680 | N56 ASESOR COORDINADOR 80 | 51 |
| Ordinario | Confianza | 10100280 | N56 CONFIANZA MEDICA 80 | 3 |
| Ordinario | Confianza | 10100580 | N56 CONFIANZA MEDICA 80 | 1 |
| Ordinario | Confianza | 12005080 | N56 CONFIANZA NIVEL 80 | 3 |
| Ordinario | Confianza | 12103380 | N56 COOR AUX AT MED D4 80 | 2 |
| Ordinario | Confianza | 12105380 | N56 COOR REG AUX MED D480 | 1 |
| Ordinario | Confianza | 12109880 | N56 COORD AUX ATN MED D3YD4 80 | 31 |
| Ordinario | Confianza | 12110180 | N56 COORD AUX EST DEL4 80 | 6 |
| Ordinario | Confianza | 12130880 | N56 COORD AUX GEST MED D3YD4 80 | 30 |
| Ordinario | Confianza | 12130680 | N56 COORD AUX MED EDUCA D3YD4 80 | 15 |
| Ordinario | Confianza | 12130280 | N56 COORD AUX MED EPIDEMIOLOGI D3YD4 80 | 17 |
| Ordinario | Confianza | 12130480 | N56 COORD AUX MED INVEST D3YD4 80 | 16 |
| Ordinario | Confianza | 12130080 | N56 COORD AUX MED SAL PUBLICA D3YD4 80 | 15 |
| Ordinario | Confianza | 12132580 | N56 COORD AUX MED SALUD TRAB D3YD4 80 | 30 |
| Ordinario | Confianza | 12132380 | N56 COORD AUX MED SPPSTIMSS D3YD4 80 | 17 |
| Ordinario | Confianza | 12053780 | N56 COORD AUX OPERATIVO ADMVO D3 Y D4 | 1 |
| Ordinario | Confianza | 12052880 | N56 COORD AUX SEG TRAB D3YD4 80 | 15 |
| Ordinario | Confianza | 12022780 | N56 COORDINADOR D3 80 | 4 |
| Ordinario | Confianza | 12101080 | N56 DIRECTOR UMH A 80 | 77 |
| Ordinario | Confianza | 12053180 | N56 ING BIOMEDICO D3 Y D4 80 | 4 |
| Ordinario | Confianza | 12100780 | N56 INVEST TIT B MED 80 | 2 |
| Ordinario | Confianza | 12104380 | N56 INVEST TITULAR B 80 | 17 |
| Ordinario | Confianza | 1868580 | N56 JEFE SERVS SUBDEL4 80 | 1 |
| Ordinario | Confianza | 12131580 | N56 MED SUP LIDER 80 | 40 |
| Ordinario | Confianza | 1831780 | N56 RESP PRO SIS A JSS 80 | 1 |
| Ordinario | Confianza | 12055980 | N57 ASISTENTE DE DIRECCION 80 | 2 |
| Ordinario | Confianza | 12005180 | N57 CONFIANZA NIVEL 80 | 1 |
| Ordinario | Confianza | 12107080 | N57 COOR CLIN TUR UMAE 80 | 96 |
| Ordinario | Confianza | 12048080 | N57 COOR VINC AP USU CAICE | 0 |
| Ordinario | Confianza | 12122780 | N57 COORD DE PROG ENF 80 | 17 |
| Ordinario | Confianza | 10110080 | N57 COORD ESTOMATOLOG 80 | 2 |
| Ordinario | Confianza | 10101980 | N57 COORD PROG MED 80 | 197 |
| Ordinario | Confianza | 10002780 | N57 COORD PROG NO MED PROSP 80 | 1 |
| Ordinario | Confianza | 10005980 | N57 COORD PROGRAMAS 80 | 354 |
| Ordinario | Confianza | 13101080 | N57 COORDINADOR(A) GEST MEDICA D1 Y D2 | 15 |
| Ordinario | Confianza | 13100480 | N57 COORDINADOR(A) INF AN EST D1 Y D2 | 17 |
| Ordinario | Confianza | 13100680 | N57 COORDINADOR(A) PLAN ENL INST D1 Y D2 | 15 |
| Ordinario | Confianza | 13100880 | N57 COORDINADOR(A) SALUD TRAB D1 Y D2 | 16 |
| Ordinario | Confianza | 12107880 | N58 ADMOR AREA COM UMAE80 | 1 |
| Ordinario | Confianza | 12005280 | N58 CONFIANZA NIVEL 80 | 1 |
| Ordinario | Confianza | 12042980 | N58 COORD MEDIOS D1Y2 80 | 9 |
| Ordinario | Confianza | 10003580 | N58 COORD TECNICO B 80 | 32 |
| Ordinario | Confianza | 12022680 | N58 COORDINADOR D4 80 | 2 |
| Ordinario | Confianza | 13101180 | N58 COORDINADOR(A) GEST MEDICA D3 Y D4 | 18 |
| Ordinario | Confianza | 13100580 | N58 COORDINADOR(A) INF AN EST D3 Y D4 | 16 |
| Ordinario | Confianza | 13100780 | N58 COORDINADOR(A) PLAN ENL INST D3 Y D4 | 17 |
| Ordinario | Confianza | 13100280 | N58 COORDINADOR(A) PREV ATN SAL D1 Y D2 | 17 |
| Ordinario | Confianza | 13100980 | N58 COORDINADOR(A) SALUD TRAB D3 Y D4 | 18 |
| Ordinario | Confianza | 12106980 | N58 DIR ED INV SA UMAE 80 | 22 |
| Ordinario | Confianza | 12100880 | N58 INVEST TIT C MED 80 | 1 |
| Ordinario | Confianza | 12105080 | N58 INVEST TITULAR C 80 | 14 |
| Ordinario | Confianza | 12026680 | N58 J SERVS A D1 80 | 1 |
| Ordinario | Confianza | 12024080 | N58 SUBDELEGADO 2 80 | 1 |
| Ordinario | Confianza | 10007180 | N59 COORD PROGRAMAS A 80 | 36 |
| Ordinario | Confianza | 13100380 | N59 COORDINADOR(A) PREV ATN SAL D3 Y D4 | 18 |
| Ordinario | Confianza | 10101280 | N60 CONFIANZA MEDICA 80 | 2 |
| Ordinario | Confianza | 12005480 | N60 CONFIANZA NIVEL 80 | 2 |
| Ordinario | Confianza | 12042880 | N60 COORD MEDIOS D3Y4 80 | 9 |
| Ordinario | Confianza | 10003480 | N60 COORD TECNICO A 80 | 160 |
| Ordinario | Confianza | 10102080 | N60 COORD TECNICO A MED80 | 4 |
| Ordinario | Confianza | 12100480 | N60 DIR CENT INV B MED 80 | 3 |
| Ordinario | Confianza | 12106880 | N60 DIRECTOR MED UMAE 80 | 6 |
| Ordinario | Confianza | 12107480 | N60 DIRECTOR UC UMAE 80 | 4 |
| Ordinario | Confianza | 12026480 | N60 J SERVS A D3 80 | 2 |
| Ordinario | Confianza | 12100580 | N60 JEFE UNID INV MED 80 | 13 |
| Ordinario | Confianza | 12104280 | N60 JEFE UNIDAD INVEST 80 | 11 |
| Ordinario | Confianza | 13100080 | N60 JEFE(A) SERVS PREST MEDICAS D1 Y D2 | 17 |
| Ordinario | Confianza | 10005880 | N61 JEFE DEPTO ADMVO B 80 | 3 |
| Ordinario | Confianza | 1855580 | N61 JEFE DEPTO AUTON B 80 | 1 |
| Ordinario | Confianza | 12005680 | N62 CONFIANZA NIVEL 80 | 1 |
| Ordinario | Confianza | 12133680 | N62 DIRECTOR(A) CICR CANCER 80 | 1 |
| Ordinario | Confianza | 10101880 | N62 JEFE AREA MEDICA 80 | 133 |
| Ordinario | Confianza | 10003280 | N62 JEFE DE AREA 80 | 415 |
| Ordinario | Confianza | 12122680 | N62 JEFE DE AREA ENF 80 | 6 |
| Ordinario | Confianza | 12043780 | N62 JEFE GPO AREA AUD QR80 | 35 |
| Ordinario | Confianza | 13100180 | N62 JEFE(A) SERVS PREST MEDICAS D3 Y D4 | 17 |
| Ordinario | Confianza | 12038780 | N62 SUBDELEGADO 4 80 | 1 |
| Ordinario | Confianza | 10102180 | N63 CONFIANZA MEDICA 80 | 3 |
| Ordinario | Confianza | 12043480 | N63 DIR ADMVO UMAE 80 | 26 |
| Ordinario | Confianza | 12107680 | N63 DIRECTOR MED UMAE 80 | 26 |
| Ordinario | Confianza | 10003180 | N63 JEFE DIVISION B 80 | 201 |
| Ordinario | Confianza | 1860580 | N63 SUBJEFE SERVS 80 | 1 |
| Régimen | Tipo de Contratación | Clave de Categoría | Categoría | Plazas Ocupadas |
| | | | | 6,709 |
| Ordinario | Confianza Estatuto | 35210080 | ABOGADO PROCURADOR E0 | 235 |
| Ordinario | Confianza Estatuto | 34211780 | ANALISTA ADMON CICR CANCER E0 | 1 |
| Ordinario | Confianza Estatuto | 35111580 | ANALISTA DELEG DE PLANEACION E0 | 11 |
| Ordinario | Confianza Estatuto | 34110080 | ANALISTA E1 | 106 |
| Ordinario | Confianza Estatuto | 34210180 | ANALISTA E2 | 265 |
| Ordinario | Confianza Estatuto | 34310080 | ANALISTA E3 | 127 |
| Ordinario | Confianza Estatuto | 35312780 | ANALISTA LABORATORIO SALUD TRABAJO E0 | 1 |
| Ordinario | Confianza Estatuto | 35110080 | ANALISTA SUPERVISOR E1 | 161 |
| Ordinario | Confianza Estatuto | 35210180 | ANALISTA SUPERVISOR E2 | 196 |
| Ordinario | Confianza Estatuto | 37110080 | ASESOR COORDINADOR E0 | 39 |
| Ordinario | Confianza Estatuto | 35310080 | ASESOR DELEGADO E1 | 0 |
| Ordinario | Confianza Estatuto | 36110180 | ASESOR DELEGADO E2 | 9 |
| Ordinario | Confianza Estatuto | 36210080 | ASESOR DELEGADO E3 | 12 |
| Ordinario | Confianza Estatuto | 36310080 | ASESOR DELEGADO E4 | 3 |
| Ordinario | Confianza Estatuto | 35110280 | ASESOR JEFE SERVICIO E1 | 7 |
| Ordinario | Confianza Estatuto | 35210280 | ASESOR JEFE SERVICIO E2 | 2 |
| Ordinario | Confianza Estatuto | 35310180 | ASESOR JEFE SERVICIO E3 | 9 |
| Ordinario | Confianza Estatuto | 35110380 | ASESOR JURIDICO TESORERIA E1 | 1 |
| Ordinario | Confianza Estatuto | 35210380 | ASESOR JURIDICO TESORERIA E2 | 21 |
| Ordinario | Confianza Estatuto | 37210680 | ASESOR(A) DE UNIDAD E0 | 1 |
| Ordinario | Confianza Estatuto | 35111980 | ASISTENTE AUXILIAR DE DIVISION E0 | 2 |
| Ordinario | Confianza Estatuto | 36113980 | ASISTENTE DE COORDINACION E0 | 1 |
| Ordinario | Confianza Estatuto | 33210180 | ASISTENTE INFORMACION E1 | 69 |
| Ordinario | Confianza Estatuto | 33310380 | ASISTENTE INFORMACION E2 | 123 |
| Ordinario | Confianza Estatuto | 31210080 | ASISTENTE SALUD MENTAL E0 | 11 |
| Ordinario | Confianza Estatuto | 34210280 | AUDIT A PATRONES E0 | 304 |
| Ordinario | Confianza Estatuto | 36110280 | AUDIT AREA AUDIT QUEJAS RESPONSAB E0 | 66 |
| Ordinario | Confianza Estatuto | 34210380 | AUDIT E0 | 2 |
| Ordinario | Confianza Estatuto | 31310080 | AUX ADMVO E1 | 14 |
| Ordinario | Confianza Estatuto | 32110080 | AUX ADMVO E2 | 51 |
| Ordinario | Confianza Estatuto | 32310180 | AUX ADMVO E3 | 50 |
| Ordinario | Confianza Estatuto | 33110080 | AUX TECNICO E1 | 112 |
| Ordinario | Confianza Estatuto | 33210380 | AUX TECNICO E2 | 127 |
| Ordinario | Confianza Estatuto | 33110280 | AYUD DE ABOGADO E0 | 40 |
| Ordinario | Confianza Estatuto | 32110380 | AYUD SEG CENTRO VAC E0 | 1 |
| Ordinario | Confianza Estatuto | 32110480 | CAJERO CENTRO VAC Y VELATORIO E0 | 5 |
| Ordinario | Confianza Estatuto | 32310480 | CENSOR CONSTRUCCION E0 | 119 |
| Ordinario | Confianza Estatuto | 35314080 | CHOFER AUXILIAR DE DIRECCION E0 | 1 |
| Ordinario | Confianza Estatuto | 33110380 | CHOFER CAICE E0 | 1 |
| Ordinario | Confianza Estatuto | 35213680 | CHOFER DE COORD TECNICA E0 | 1 |
| Ordinario | Confianza Estatuto | 35314180 | CHOFER DE COORDINACION E0 | 1 |
| Ordinario | Confianza Estatuto | 33110480 | CHOFER E1 | 13 |
| Ordinario | Confianza Estatuto | 33210580 | CHOFER E2 | 4 |
| Ordinario | Confianza Estatuto | 33310480 | CHOFER E3 | 0 |
| Ordinario | Confianza Estatuto | 34210480 | CHOFER E4 | 6 |
| Ordinario | Confianza Estatuto | 34210580 | CONSULTORA AL DERECHOHABIENTE E0 | 14 |
| Ordinario | Confianza Estatuto | 32311780 | CONTROLADOR INCIDENCIAS REC HUM E0 | 106 |
| Ordinario | Confianza Estatuto | 33311880 | CONTROLADOR SIST INTERACTIVO E1 | 1 |
| Ordinario | Confianza Estatuto | 34110180 | CONTROLADOR SIST INTERACTIVO E2 | 25 |
| Ordinario | Confianza Estatuto | 34210680 | CONTROLADOR SIST INTERACTIVO E3 | 24 |
| Ordinario | Confianza Estatuto | 34310180 | CONTROLADOR SIST INTERACTIVO E4 | 24 |
| Ordinario | Confianza Estatuto | 37310080 | COORD ATN MEDICA CAICE E0 | 1 |
| Ordinario | Confianza Estatuto | 36311480 | COORD AUX SEG EN EL TRABAJO E1 | 2 |
| Ordinario | Confianza Estatuto | 35210580 | COORD CAPAC SEG EN EL TRABAJO E0 | 2 |
| Ordinario | Confianza Estatuto | 34110280 | COORD CAPACITACION Y DESARROLLO E0 | 4 |
| Ordinario | Confianza Estatuto | 37210080 | COORD MEDIOS E1 | 6 |
| Ordinario | Confianza Estatuto | 37310280 | COORD MEDIOS E2 | 7 |
| Ordinario | Confianza Estatuto | 36111180 | COORD PERSONAL E2 | 1 |
| Ordinario | Confianza Estatuto | 37110280 | COORD PROGS MEDICOS NIVEL CENTRAL E0 | 2 |
| Ordinario | Confianza Estatuto | 37110580 | COORD PROGS NIVEL CENTRAL E1 | 125 |
| Ordinario | Confianza Estatuto | 37210180 | COORD PROGS NIVEL CENTRAL E2 | 10 |
| Ordinario | Confianza Estatuto | 36210680 | COORD PROYECTO E1 | 89 |
| Ordinario | Confianza Estatuto | 36310280 | COORD PROYECTO E2 | 63 |
| Ordinario | Confianza Estatuto | 36113480 | COORD TEC ANALISIS Y ESTADISTICA E1 | 5 |
| Ordinario | Confianza Estatuto | 36212180 | COORD TEC ANALISIS Y ESTADISTICA E2 | 1 |
| Ordinario | Confianza Estatuto | 37210280 | COORD TEC NIVEL CENTRAL E1 | 7 |
| Ordinario | Confianza Estatuto | 37310380 | COORD TEC NIVEL CENTRAL E2 | 74 |
| Ordinario | Confianza Estatuto | 36110880 | COORD TEC ORIENT DERECHOHA E1 | 3 |
| Ordinario | Confianza Estatuto | 36210380 | COORD TEC ORIENT DERECHOHA E2 | 2 |
| Ordinario | Confianza Estatuto | 36110980 | COORD TEC QUEJAS DERECHOHA E1 | 6 |
| Ordinario | Confianza Estatuto | 36210480 | COORD TEC QUEJAS DERECHOHA E2 | 2 |
| Ordinario | Confianza Estatuto | 35310480 | COORD ZONAL SEG EN EL TRABAJO E1 | 1 |
| Ordinario | Confianza Estatuto | 36111080 | COORD ZONAL SEG EN EL TRABAJO E2 | 2 |
| Ordinario | Confianza Estatuto | 36210580 | COORD ZONAL SEG EN EL TRABAJO E3 | 2 |
| Ordinario | Confianza Estatuto | 33210680 | EJECUTOR OFICINA COBROS E0 | 70 |
| Ordinario | Confianza Estatuto | 35310680 | ENC AUDITORIA PATRONES SUBDELEG E2 | 5 |
| Ordinario | Confianza Estatuto | 33312180 | ENFERMERO(A) AUX PROY CICR CANCER E0 | 5 |
| Ordinario | Confianza Estatuto | 34312280 | ENFERMERO(A) COORD PROY CICR CANC E0 | 1 |
| Ordinario | Confianza Estatuto | 34311380 | ESPECIAL CLASIFICACION EMPRESAS E0 | 21 |
| Ordinario | Confianza Estatuto | 35210880 | ESPECIAL SEG EN EL TRABAJO E0 | 127 |
| Ordinario | Confianza Estatuto | 35111680 | FISICO MEDICO E0 | 5 |
| Ordinario | Confianza Estatuto | 35312580 | FISICO MEDICO E0 | 32 |
| Ordinario | Confianza Estatuto | 35312480 | FISICO MEDICO UMAE E0 | 1 |
| Ordinario | Confianza Estatuto | 33210780 | FOTOGRAFO E0 | 2 |
| Ordinario | Confianza Estatuto | 36312180 | GERENTE(A) MANTO SERV GRAL CV TYM E0 | 1 |
| Ordinario | Confianza Estatuto | 34310480 | GESTOR OCUPACIONAL E0 | 1 |
| Ordinario | Confianza Estatuto | 36311580 | ING BIOMEDICO E1 | 12 |
| Ordinario | Confianza Estatuto | 37111280 | ING BIOMEDICO E2 | 14 |
| Ordinario | Confianza Estatuto | 34310580 | INSTRUCTOR CECART E0 | 2 |
| Ordinario | Confianza Estatuto | 34210780 | INSTRUCTOR(A) CAPACITACION E1 | 38 |
| Ordinario | Confianza Estatuto | 34310380 | INSTRUCTOR(A) CAPACITACION E2 | 84 |
| Ordinario | Confianza Estatuto | 36111280 | INVESTIGADOR ASOCIADO E1 | 22 |
| Ordinario | Confianza Estatuto | 36211280 | INVESTIGADOR ASOCIADO E2 | 0 |
| Ordinario | Confianza Estatuto | 37310780 | JEFE AREA MEDICA NIVEL CENTRAL E0 | 2 |
| Ordinario | Confianza Estatuto | 37310980 | JEFE AREA NIVEL CENTRAL E0 | 157 |
| Ordinario | Confianza Estatuto | 36310680 | JEFE DEPTO SUBDELEG E4 | 1 |
| Ordinario | Confianza Estatuto | 36311680 | JEFE DIV CALIDAD ATENCION MEDICA UMAE E0 | 2 |
| Ordinario | Confianza Estatuto | 36310780 | JEFE DIV INGENIERIA BIOMEDICA E0 | 4 |
| Ordinario | Confianza Estatuto | 36310880 | JEFE DIV JURIDICA UMAE E0 | 0 |
| Ordinario | Confianza Estatuto | 37310580 | JEFE DIV OPERATIVA E0 | 68 |
| Ordinario | Confianza Estatuto | 35310780 | JEFE DPTO ATN ORIENT DERECHOHA UMAE E0 | 1 |
| Ordinario | Confianza Estatuto | 37310880 | JEFE GRUPO AUDITORIA E3 | 8 |
| Ordinario | Confianza Estatuto | 35211080 | JEFE OFICINA E1 | 10 |
| Ordinario | Confianza Estatuto | 35310980 | JEFE OFICINA E2 | 47 |
| Ordinario | Confianza Estatuto | 36111780 | JEFE OFICINA E3 | 61 |
| Ordinario | Confianza Estatuto | 36211780 | JEFE OFICINA E4 | 35 |
| Ordinario | Confianza Estatuto | 35110780 | JEFE OFICINA SUBDELEG E1 | 6 |
| Ordinario | Confianza Estatuto | 35211180 | JEFE OFICINA SUBDELEG E2 | 17 |
| Ordinario | Confianza Estatuto | 35311080 | JEFE OFICINA SUBDELEG E3 | 24 |
| Ordinario | Confianza Estatuto | 36111880 | JEFE OFICINA SUBDELEG E4 | 54 |
| Ordinario | Confianza Estatuto | 36112880 | JEFE OFNA UMAE ADQUISICIONES E0 | 1 |
| Ordinario | Confianza Estatuto | 36112980 | JEFE OFNA UMAE CONSULTIVO E0 | 6 |
| Ordinario | Confianza Estatuto | 36113080 | JEFE OFNA UMAE CONTENCIOSO E0 | 5 |
| Ordinario | Confianza Estatuto | 36113180 | JEFE OFNA UMAE TESORERIA E0 | 2 |
| Ordinario | Confianza Estatuto | 33210880 | JEFE TURNO VIGILANCIA E0 | 10 |
| Ordinario | Confianza Estatuto | 35313780 | JEFE(A) DEPARTAMENTO LABORAL E1 | 1 |
| Ordinario | Confianza Estatuto | 36113680 | JEFE(A) DEPARTAMENTO LABORAL E2 | 5 |
| Ordinario | Confianza Estatuto | 36212380 | JEFE(A) DEPARTAMENTO LABORAL E3 | 4 |
| Ordinario | Confianza Estatuto | 36312880 | JEFE(A) DEPARTAMENTO LABORAL E4 | 2 |
| Ordinario | Confianza Estatuto | 36113580 | JEFE(A) DEPTO CAPACIT Y TRANSPARENCIA E2 | 2 |
| Ordinario | Confianza Estatuto | 36212280 | JEFE(A) DEPTO CAPACIT Y TRANSPARENCIA E3 | 2 |
| Ordinario | Confianza Estatuto | 36312780 | JEFE(A) DEPTO CAPACIT Y TRANSPARENCIA E4 | 2 |
| Ordinario | Confianza Estatuto | 33211080 | LITIGANTE ASISTENTE E0 | 3 |
| Ordinario | Confianza Estatuto | 35211280 | LITIGANTE E1 | 16 |
| Ordinario | Confianza Estatuto | 35311180 | LITIGANTE E2 | 2 |
| Ordinario | Confianza Estatuto | 32311080 | LOCALIZADOR PATRONES E0 | 97 |
| Ordinario | Confianza Estatuto | 36311780 | MED ESPECIALISTA PSIQUIATRA CAICE | 1 |
| Ordinario | Confianza Estatuto | 35213780 | MEDICO(A) AUX PROY CICR CANCER E0 | 3 |
| Ordinario | Confianza Estatuto | 36212580 | MEDICO(A) RESP PROY CICR CANCER E0 | 0 |
| Ordinario | Confianza Estatuto | 33312080 | MENSAJERO(A) DE COORDINACION E0 | 1 |
| Ordinario | Confianza Estatuto | 34110980 | MENSAJERO(A) DE UNIDAD E0 | 1 |
| Ordinario | Confianza Estatuto | 32110780 | OPER CONMUTADOR CENTRO VAC E0 | 2 |
| Ordinario | Confianza Estatuto | 33311280 | PROM PARAMED TRABAJO SOCIAL CEAGE E0 | 1 |
| Ordinario | Confianza Estatuto | 33311080 | PROM PARAMEDICO NUTRIOLOGO CEAGE E0 | 1 |
| Ordinario | Confianza Estatuto | 36112080 | PSICOLOGO CAICE E0 | 1 |
| Ordinario | Confianza Estatuto | 34110380 | PSICOLOGO EVALUADOR E1 | 8 |
| Ordinario | Confianza Estatuto | 34210880 | PSICOLOGO EVALUADOR E2 | 12 |
| Ordinario | Confianza Estatuto | 34310780 | PSICOLOGO EVALUADOR E3 | 19 |
| Ordinario | Confianza Estatuto | 33311480 | RECEPCIONISTA DIR E0 | 1 |
| Ordinario | Confianza Estatuto | 35211780 | RESIDENTE CONSTRUCCIONES E1 | 3 |
| Ordinario | Confianza Estatuto | 35311280 | RESIDENTE CONSTRUCCIONES E2 | 0 |
| Ordinario | Confianza Estatuto | 36112180 | RESIDENTE CONSTRUCCIONES E3 | 3 |
| Ordinario | Confianza Estatuto | 34310880 | RESP FARMACIA E0 | 6 |
| Ordinario | Confianza Estatuto | 34310980 | RESP PROYECTOS E2 | 19 |
| Ordinario | Confianza Estatuto | 35110980 | RESP PROYECTOS E3 | 81 |
| Ordinario | Confianza Estatuto | 35211880 | RESP PROYECTOS E4 | 112 |
| Ordinario | Confianza Estatuto | 35311380 | RESP PROYECTOS E5 | 46 |
| Ordinario | Confianza Estatuto | 31310380 | SECRETARIA E1 | 10 |
| Ordinario | Confianza Estatuto | 35111080 | SECRETARIA E10 | 1 |
| Ordinario | Confianza Estatuto | 35211980 | SECRETARIA E11 | 3 |
| Ordinario | Confianza Estatuto | 32110980 | SECRETARIA E2 | 271 |
| Ordinario | Confianza Estatuto | 32210280 | SECRETARIA E3 | 275 |
| Ordinario | Confianza Estatuto | 32311280 | SECRETARIA E4 | 241 |
| Ordinario | Confianza Estatuto | 33110680 | SECRETARIA E5 | 13 |
| Ordinario | Confianza Estatuto | 33211280 | SECRETARIA E6 | 15 |
| Ordinario | Confianza Estatuto | 34211080 | SECRETARIA E8 | 30 |
| Ordinario | Confianza Estatuto | 34311080 | SECRETARIA E9 | 2 |
| Ordinario | Confianza Estatuto | 35111180 | SOPORTE TEC ESPECIALIZADO E1 | 1 |
| Ordinario | Confianza Estatuto | 35212080 | SOPORTE TEC ESPECIALIZADO E2 | 1 |
| Ordinario | Confianza Estatuto | 35311580 | SOPORTE TEC ESPECIALIZADO E3 | 4 |
| Ordinario | Confianza Estatuto | 36112380 | SOPORTE TEC ESPECIALIZADO E4 | 3 |
| Ordinario | Confianza Estatuto | 35212580 | SUBGERENTE(A) HOSPEDAJE CV TYM E0 | 1 |
| Ordinario | Confianza Estatuto | 35212280 | SUPERV AUDITORIA PATRONES E0 | 29 |
| Ordinario | Confianza Estatuto | 34211180 | SUPERV INSTALACIONES E1 | 13 |
| Ordinario | Confianza Estatuto | 34311180 | SUPERV INSTALACIONES E2 | 10 |
| Ordinario | Confianza Estatuto | 35212380 | SUPERV INSTALS CONSTRUCCIONES E1 | 1 |
| Ordinario | Confianza Estatuto | 35212480 | SUPERV PROYECTOS E1 | 19 |
| Ordinario | Confianza Estatuto | 35312180 | SUPERV PROYECTOS E2 | 205 |
| Ordinario | Confianza Estatuto | 36112580 | SUPERV PROYECTOS E3 | 125 |
| Ordinario | Confianza Estatuto | 33110780 | SUPERV VIGILANCIA E0 | 32 |
| Ordinario | Confianza Estatuto | 33211380 | TEC ATN DERECHOHABIENTE E0 | 820 |
| Ordinario | Confianza Estatuto | 34110480 | TEC ATN USUARIOS CAICE E0 | 1 |
| Ordinario | Confianza Estatuto | 34110580 | TEC ESPECIAL APOYO CONSERVACION E1 | 9 |
| Ordinario | Confianza Estatuto | 34311280 | TEC ESPECIAL APOYO CONSERVACION E2 | 18 |
| Ordinario | Confianza Estatuto | 33311680 | TEC INVESTIGACION E1 | 1 |
| Ordinario | Confianza Estatuto | 35111480 | TEC INVESTIGACION E2 | 18 |
| Ordinario | Confianza Estatuto | 33211580 | TEC SIST CEAGE E0 | 0 |
| Ordinario | Confianza Estatuto | 34110680 | TEC SIST CONSERVACION E1 | 0 |
| Ordinario | Confianza Estatuto | 34211480 | TEC SIST CONSERVACION E2 | 1 |
| Ordinario | Confianza Estatuto | 33312280 | TECNICO(A) OPE SIST CICR CANCER E0 | 2 |
| Ordinario | Confianza Estatuto | 32111180 | VIGILANTE B E0 | 9 |
| Ordinario | Confianza Estatuto | 31310480 | VIGILANTE C E0 | 16 |
| Ordinario | Confianza Estatuto | 33110980 | VISITADOR E0 | 146 |
| Régimen | Tipo de Contratación | Clave de Categoría | Categoría | Plazas Ocupadas |
| | | | | 2,641 |
| Ordinario | Becados | 21040065 | ASISTENTE MEDICA 65 | 169 |
| Ordinario | Becados | 21040080 | ASISTENTE MEDICA 80 | 57 |
| Ordinario | Becados | 20500065 | AUX ADMON UNID MEDICA 65 | 3 |
| Ordinario | Becados | 20500080 | AUX ADMON UNID MEDICA 80 | 7 |
| Ordinario | Becados | 20210180 | AUX DE ENF SALUD PUB 80 | 22 |
| Ordinario | Becados | 20210080 | AUX DE ENFERMERIA GRAL 80 | 390 |
| Ordinario | Becados | 20320080 | AUX DE LABORATORIO 80 | 32 |
| Ordinario | Becados | 21300065 | AUX DE SERVS DE INT 65 | 25 |
| Ordinario | Becados | 21300080 | AUX DE SERVS DE INT 80 | 36 |
| Ordinario | Becados | 20710065 | AUX DE TRAB SOCIAL 65 | 1 |
| Ordinario | Becados | 20500180 | AUX ENFERMERIA U M 80 | 1 |
| Ordinario | Becados | 20090280 | AUX HOSPEDAJE CENT VAC 80 | 1 |
| Ordinario | Becados | 21310080 | AUX LIMPIEZA E HIGIENE UM Y NO MED 80 | 85 |
| Ordinario | Becados | 20500380 | AUX SERVS GRALES U MED 80 | 3 |
| Ordinario | Becados | 21820080 | AUX SOPORTE TEC INFORMAT | 1 |
| Ordinario | Becados | 21760065 | AUX UNIV DE OFICINAS 65 | 27 |
| Ordinario | Becados | 21760080 | AUX UNIV DE OFICINAS 80 | 139 |
| Ordinario | Becados | 21020080 | AUXILIAR DE ALMACEN 80 | 13 |
| Ordinario | Becados | 21230080 | AUXILIAR DE FARMACIA 80 | 20 |
| Ordinario | Becados | 22310080 | AYTE LIMPIEZA E HIGIENE UM Y NO MED 80 | 22 |
| Ordinario | Becados | 20050080 | AYUDANTE DE AUTOPSIA 80 | 1 |
| Ordinario | Becados | 22230080 | AYUDANTE DE FARMACIA 80 | 6 |
| Ordinario | Becados | 20780080 | CAM VEH SER OR PR 80 | 2 |
| Ordinario | Becados | 20780380 | CAMILLERO EN UNIDADES HOSPITALARIAS 80 | 88 |
| Ordinario | Becados | 21720080 | CHOFER 80 | 1 |
| Ordinario | Becados | 20110080 | CITOTECNOLOGO 80 | 1 |
| Ordinario | Becados | 23610080 | COCINERO TECNICO 1 80 | 2 |
| Ordinario | Becados | 22610080 | COCINERO TECNICO 2 80 | 6 |
| Ordinario | Becados | 22040080 | COORD ASIST MEDICAS 80 | 5 |
| Ordinario | Becados | 23760480 | COORD DE ESTADISTICA 80 | 2 |
| Ordinario | Becados | 23760380 | COORD DE PERSONAL 80 | 1 |
| Ordinario | Becados | 23760080 | COORD DE TESORERIA 80 | 1 |
| Ordinario | Becados | 20180080 | EDUCADORA 80 | 3 |
| Ordinario | Becados | 22210080 | ENFERMERA ESPECIALISTA 80 | 12 |
| Ordinario | Becados | 21210080 | ENFERMERA GENERAL 80 | 58 |
| Ordinario | Becados | 23210080 | ENFERMERA JEFE DE PISO 80 | 9 |
| Ordinario | Becados | 22390080 | ESP NUTRIC DIETETICA 80 | 7 |
| Ordinario | Becados | 20220080 | ESTOMATOLOGO 80 | 2 |
| Ordinario | Becados | 20270080 | HISTOTECNOLOGO 80 | 2 |
| Ordinario | Becados | 20290080 | INHALOTERAPEUTA 80 | 2 |
| Ordinario | Becados | 20320160 | LABORATORISTA 60 | 1 |
| Ordinario | Becados | 20320180 | LABORATORISTA 80 | 12 |
| Ordinario | Becados | 21610080 | MANEJADOR ALIMENTOS 80 | 101 |
| Ordinario | Becados | 20730180 | MED TRAS PAC TERAP INT 80 | 1 | |
| Ordinario | Becados | 20730080 | MED TRAS PAC URGENCIA 80 | 2 | |
| Ordinario | Becados | 20360280 | MEDICO FAMILIAR 80 | 43 | |
| Ordinario | Becados | 20360480 | MEDICO GENERAL 80 | 655 | |
| Ordinario | Becados | 20360380 | MEDICO GENERAL U MED 80 | 110 | |
| Ordinario | Becados | 20360180 | MEDICO NO FAMILIAR 80 | 219 | |
| Ordinario | Becados | 20760065 | MENSAJERO 65 | 6 | |
| Ordinario | Becados | 20760080 | MENSAJERO 80 | 5 | |
| Ordinario | Becados | 12026280 | N20 TEC INF C CTR P INV80 | 1 | |
| Ordinario | Becados | 21390080 | NUTRICIONISTA DIETISTA 80 | 28 | |
| Ordinario | Becados | 23390080 | NUTRIOLOGO CLIN ESPEC | 1 | |
| Ordinario | Becados | 22760280 | OF DE SERVS ADMVOS 80 | 2 | |
| Ordinario | Becados | 22760180 | OF DE SERVS TECNICOS 80 | 7 | |
| Ordinario | Becados | 22020080 | OFICIAL DE ALMACEN 80 | 3 | |
| Ordinario | Becados | 22760480 | OFICIAL DE ESTADISTICA 80 | 9 | |
| Ordinario | Becados | 22760380 | OFICIAL DE PERSONAL 80 | 2 | |
| Ordinario | Becados | 22760080 | OFICIAL DE TESORERIA 80 | 2 | |
| Ordinario | Becados | 21250065 | OFICIAL PUERICULTURA 65 | 16 | |
| Ordinario | Becados | 21250080 | OFICIAL PUERICULTURA 80 | 31 | |
| Ordinario | Becados | 21690080 | OP GRAL EN TIENDAS 80 | 2 | |
| Ordinario | Becados | 20410080 | OP MAQUINA DE REV AUT 80 | 1 | |
| Ordinario | Becados | 21330080 | OP SERVS DE LAVANDERIA 80 | 17 | |
| Ordinario | Becados | 21780180 | OPERADOR AMBULANCIAS 80 | 3 | |
| Ordinario | Becados | 20790180 | OPERADOR DE VELATORIO 80 | 1 | |
| Ordinario | Becados | 21670080 | OPERADOR TELEFONICO A 80 | 3 | |
| Ordinario | Becados | 22670080 | OPERADOR TELEFONICO B 80 | 1 | |
| Ordinario | Becados | 20530080 | PROM SALUD COMUNITARIA 80 | 2 | |
| Ordinario | Becados | 20520080 | PROMOTOR ESTOMATOLOGIA 80 | 1 | |
| Ordinario | Becados | 21560080 | QUIMICO CLINICO 80 | 5 | |
| Ordinario | Becados | 20580080 | RADIOTERAPEUTA 80 | 1 | |
| Ordinario | Becados | 23120080 | TEC A AIRE ACON REFRIG 80 | 1 | |
| Ordinario | Becados | 23120180 | TEC A EQUIPOS MEDICOS 80 | 2 | |
| Ordinario | Becados | 21060065 | TECNICO DE BIBLIOTECAS 65 | 5 | |
| Ordinario | Becados | 21060080 | TECNICO DE BIBLIOTECAS 80 | 5 | |
| Ordinario | Becados | 22120080 | TECNICO ELECTRICISTA 80 | 8 | |
| Ordinario | Becados | 22120180 | TECNICO ELECTRONICO 80 | 1 | |
| Ordinario | Becados | 22120380 | TECNICO PLOMERO 80 | 5 | |
| Ordinario | Becados | 21120080 | TECNICO POLIVALENTE 80 | 24 | |
| Ordinario | Becados | 22250080 | TECNICO PUERICULTURA 80 | 5 | |
| Ordinario | Becados | 20570080 | TECNICO RADIOLOGO 80 | 15 | |
| Ordinario | Becados | 20680080 | TERAPISTA FISICO 80 | 5 | |
| Ordinario | Becados | 22700080 | TRABAJADOR SOCIAL CLINICO | 1 | |
| Ordinario | Becados | 21700065 | TRABAJADORA SOCIAL 65 | 2 | |
| Ordinario | Becados | 21700080 | TRABAJADORA SOCIAL 80 | 3 | |
| Régimen | Tipo de Contratación | Clave de Categoría | Categoría | Plazas Ocupadas |
| | | | | 13,476 |
| Ordinario | Médicos Residentes | 90010080 | RESIDENTE 1 80 | 4,378 |
| Ordinario | Médicos Residentes | 90020080 | RESIDENTE 2 80 | 3,808 |
| Ordinario | Médicos Residentes | 90030080 | RESIDENTE 3 80 | 3,475 |
| Ordinario | Médicos Residentes | 90040080 | RESIDENTE 4 80 | 1,168 |
| Ordinario | Médicos Residentes | 90050080 | RESIDENTE 5 80 | 466 |
| Ordinario | Médicos Residentes | 90060080 | RESIDENTE 6 80 | 151 |
| Ordinario | Médicos Residentes | 90070080 | RESIDENTE7 | 27 |
| Ordinario | Médicos Residentes | 90080080 | RESIDENTE8 | 3 |
| Régimen | Tipo de Contratación | Clave de Categoría | Categoría | Plazas Ocupadas |
| | | | | 103 |
| Ordinario | Temporal Ordinario | 12006280 | N10 AUX ADMINISTRATIVO 80 | 2 |
| Ordinario | Temporal Ordinario | 12026980 | N12 OP CAJAS TIENDA 80 | 3 |
| Ordinario | Temporal Ordinario | 12006480 | N13 CAJ CV Y VELAT 80 | 8 |
| Ordinario | Temporal Ordinario | 12038380 | N14 AYTE SEGURIDAD CV 80 | 2 |
| Ordinario | Temporal Ordinario | 12006680 | N14 PROMO BRIG SAL COM 80 | 2 |
| Ordinario | Temporal Ordinario | 12000980 | N15 CONFIANZA NIVEL 80 | 11 |
| Ordinario | Temporal Ordinario | 12017280 | N15 SRIA J OFNA DEL 4 80 | 4 |
| Ordinario | Temporal Ordinario | 12008480 | N26 LABORATORISTA HR PROSP 80 | 1 |
| Ordinario | Temporal Ordinario | 12010280 | N27 ANALISTA D 80 | 1 |
| Ordinario | Temporal Ordinario | 12002280 | N28 CONFIANZA NIVEL 80 | 1 |
| Ordinario | Temporal Ordinario | 12101780 | N34 MEDICO GRAL U MED 80 | 8 |
| Ordinario | Temporal Ordinario | 12013480 | N36 ANALISTA RESP D 80 | 2 |
| Ordinario | Temporal Ordinario | 12028980 | N42 AUX SUP INS A PR CO80 | 2 |
| Ordinario | Temporal Ordinario | 12028480 | N43 SUBRES A PROY CONST80 | 1 |
| Ordinario | Temporal Ordinario | 12027480 | N44 ABOGADO PROCURADOR 80 | 1 |
| Ordinario | Temporal Ordinario | 12028380 | N45 RESID C PROY CONST 80 | 2 |
| Ordinario | Temporal Ordinario | 12028780 | N46 SUP INST B PROY CON80 | 1 |
| Ordinario | Temporal Ordinario | 12004180 | N47 CONFIANZA NIVEL 80 | 6 |
| Ordinario | Temporal Ordinario | 12028280 | N47 RESID B PROY CONST 80 | 4 |
| Ordinario | Temporal Ordinario | 12028680 | N48 SUP INST A PROY CON80 | 4 |
| Ordinario | Temporal Ordinario | 12004380 | N49 CONFIANZA NIVEL 80 | 1 |
| Ordinario | Temporal Ordinario | 12028180 | N49 RESID A PROY CONST 80 | 2 |
| Ordinario | Temporal Ordinario | 12004580 | N51 CONFIANZA NIVEL 80 | 30 |
| Ordinario | Temporal Ordinario | 10002280 | N51 RESPONSABLE PROY C 80 | 1 |
| Ordinario | Temporal Ordinario | 12004780 | N53 CONFIANZA NIVEL 80 | 2 |
| Ordinario | Temporal Ordinario | 12005480 | N60 CONFIANZA NIVEL 80 | 1 |
| Régimen | Tipo de Contratación | Clave de Categoría | Categoría | Plazas Ocupadas |
| | | | | 162 |
| Ordinario | Temporal Estatuto | 34110080 | ANALISTA E1 | 4 |
| Ordinario | Temporal Estatuto | 34210180 | ANALISTA E2 | 1 |
| Ordinario | Temporal Estatuto | 33210180 | ASISTENTE INFORMACION E1 | 1 |
| Ordinario | Temporal Estatuto | 32110080 | AUX ADMVO E2 | 11 |
| Ordinario | Temporal Estatuto | 33110080 | AUX TECNICO E1 | 14 |
| Ordinario | Temporal Estatuto | 32110380 | AYUD SEG CENTRO VAC E0 | 1 |
| Ordinario | Temporal Estatuto | 32110480 | CAJERO CENTRO VAC Y VELATORIO E0 | 1 |
| Ordinario | Temporal Estatuto | 36210680 | COORD PROYECTO E1 | 20 |
| Ordinario | Temporal Estatuto | 36310280 | COORD PROYECTO E2 | 8 |
| Ordinario | Temporal Estatuto | 37310380 | COORD TEC NIVEL CENTRAL E2 | 1 |
| Ordinario | Temporal Estatuto | 37310980 | JEFE AREA NIVEL CENTRAL E0 | 8 |
| Ordinario | Temporal Estatuto | 37310580 | JEFE DIV OPERATIVA E0 | 1 |
| Ordinario | Temporal Estatuto | 34110380 | PSICOLOGO EVALUADOR E1 | 5 |
| Ordinario | Temporal Estatuto | 34210880 | PSICOLOGO EVALUADOR E2 | 9 |
| Ordinario | Temporal Estatuto | 35211780 | RESIDENTE CONSTRUCCIONES E1 | 0 |
| Ordinario | Temporal Estatuto | 36112180 | RESIDENTE CONSTRUCCIONES E3 | 36 |
| Ordinario | Temporal Estatuto | 35312080 | SUPERV INSTALS CONSTRUCCIONES E2 | 38 |
| Ordinario | Temporal Estatuto | 35312180 | SUPERV PROYECTOS E2 | 3 |
| Régimen | Tipo de Contratación | Clave de Categoría | Categoría | Plazas Ocupadas |
| | | | | 14,263 |
| IMSS Bienestar | Base | 20210280 | AUX DE ENFERMERIA GRAL HR | 3,024 |
| IMSS Bienestar | Base | 20360380 | MEDICO GENERAL U MED 80 | 2,424 |
| IMSS Bienestar | Base | 20360580 | MEDICO NO FAMILIAR H R | 599 |
| IMSS Bienestar | Base | 20740280 | AUX LAB UMEMC 80 | 1 |
| IMSS Bienestar | Base | 20750180 | AUX AREA MEDICA UMC 80 | 3,073 |
| IMSS Bienestar | Base | 20750280 | AUX SERVS GRALES UMC 80 | 1 |
| IMSS Bienestar | Base | 20750780 | LABORATORISTA HR 80 | 188 |
| IMSS Bienestar | Base | 20750880 | ESTOMATOLOGO HR 80 | 168 |
| IMSS Bienestar | Base | 20750980 | NUTRICIONISTA DIET HR 80 | 73 |
| IMSS Bienestar | Base | 20751080 | TRABAJADORA SOCIAL HR 80 | 151 |
| IMSS Bienestar | Base | 20751280 | ENFERMERA GENERAL HR 80 | 763 |
| IMSS Bienestar | Base | 20751580 | AUX DE ADMON HR 80 | 682 |
| IMSS Bienestar | Base | 20751680 | AUX SERVS GRALES HR 80 | 1,892 |
| IMSS Bienestar | Base | 20751780 | OP DE SERVS AUXS HR L 80 | 105 |
| IMSS Bienestar | Base | 20751880 | OP DE SERVS AUXS HR R 80 | 79 |
| IMSS Bienestar | Base | 20751980 | OP DE MANTENIMIENTO HR 80 | 470 |
| IMSS Bienestar | Base | 20752080 | CITOTECNOLOGO HR 80 | 39 |
| IMSS Bienestar | Base | 20752280 | AUX ENF GENERAL UMR | 508 |
| IMSS Bienestar | Base | 21020080 | AUXILIAR DE ALMACEN 80 | 5 |
| IMSS Bienestar | Base | 21120080 | TECNICO POLIVALENTE 80 | 8 |
| IMSS Bienestar | Base | 21720080 | CHOFER 80 | 3 |
| IMSS Bienestar | Base | 21760080 | AUX UNIV DE OFICINAS 80 | 1 |
| IMSS Bienestar | Base | 22760280 | OF DE SERVS ADMVOS 80 | 2 |
| IMSS Bienestar | Base | 22760380 | OFICIAL DE PERSONAL 80 | 2 |
| IMSS Bienestar | Base | 23760280 | COORD DE SERVS ADMVOS 80 | 1 |
| IMSS Bienestar | Base | 23760680 | COORD DE CONTABILIDAD 80 | 1 |
| Régimen | Tipo de Contratación | Clave de Categoría | Categoría | Plazas Ocupadas |
| | | | | 1,815 |
| IMSS Bienestar | Confianza | 1709680 | N55 COOR MED EST 80 | 1 |
| IMSS Bienestar | Confianza | 10000080 | N18 TECNICO OFFSET 80 | 1 |
| IMSS Bienestar | Confianza | 10000180 | N17 TEC AUX C S CONSER 80 | 1 |
| IMSS Bienestar | Confianza | 10001480 | N50 LIDER PROYECTO A 80 | 0 |
| IMSS Bienestar | Confianza | 10001580 | N49 LIDER PROYECTO B 80 | 17 |
| IMSS Bienestar | Confianza | 10002180 | N47 LIDER PROYECTO C 80 | 2 |
| IMSS Bienestar | Confianza | 10002380 | N53 RESPONSABLE PROY A 80 | 8 |
| IMSS Bienestar | Confianza | 10002780 | N57 COORD PROG NO MED PROSP 80 | 19 |
| IMSS Bienestar | Confianza | 10003080 | N63 JEFE DEPTO ADMVO A 80 | 4 |
| IMSS Bienestar | Confianza | 10003180 | N63 JEFE DIVISION B 80 | 3 |
| IMSS Bienestar | Confianza | 10003280 | N62 JEFE DE AREA 80 | 3 |
| IMSS Bienestar | Confianza | 10003480 | N60 COORD TECNICO A 80 | 3 |
| IMSS Bienestar | Confianza | 10003680 | N56 ASESOR COORDINADOR 80 | 1 |
| IMSS Bienestar | Confianza | 10003880 | N47 SRIA B DIRECTOR 80 | 1 |
| IMSS Bienestar | Confianza | 10004380 | N41 SRIA B COORD GRAL 80 | 3 |
| IMSS Bienestar | Confianza | 10004780 | N35 SRIA JEFE DE AREA 80 | 2 |
| IMSS Bienestar | Confianza | 10005080 | N31 SRIA AUX JEFE AREA 80 | 5 |
| IMSS Bienestar | Confianza | 10005780 | N30 CHOFER COORD GRAL 80 | 3 |
| IMSS Bienestar | Confianza | 10006080 | N43 SRIA A COORD 80 | 2 |
| IMSS Bienestar | Confianza | 10006180 | N39 SRIA B COORD 80 | 1 |
| IMSS Bienestar | Confianza | 10006280 | N37 SRIA AUX A COORD 80 | 1 |
| IMSS Bienestar | Confianza | 10006380 | N37 SRIA JEF DEP ADVO A80 | 3 |
| IMSS Bienestar | Confianza | 10006780 | N25 SRIA AUXILIAR 80 | 4 |
| IMSS Bienestar | Confianza | 10101580 | N57 COORD PROG MED PROSP 80 | 6 |
| IMSS Bienestar | Confianza | 10101880 | N62 JEFE AREA MEDICA 80 | 4 |
| IMSS Bienestar | Confianza | 10120780 | N50 SUPERV PROG ENF PROSP 80 | 5 |
| IMSS Bienestar | Confianza | 12006080 | N10 OFICIAL CONS HRS 80 | 1 |
| IMSS Bienestar | Confianza | 12006680 | N14 PROMO BRIG SAL COM 80 | 26 |
| IMSS Bienestar | Confianza | 12008880 | N14 AYTE ADMVO 80 | 1 |
| IMSS Bienestar | Confianza | 12008980 | N17 ASISTENTE ADMVO C 80 | 1 |
| IMSS Bienestar | Confianza | 12009780 | N22 ASISTENTE ADMVO B 80 | 1 |
| IMSS Bienestar | Confianza | 12009980 | N25 ASISTENTE ADMVO A 80 | 4 |
| IMSS Bienestar | Confianza | 12010280 | N27 ANALISTA D 80 | 4 |
| IMSS Bienestar | Confianza | 12010680 | N26 ANALISTA SISTEMAS PROSPERA 80 | 38 |
| IMSS Bienestar | Confianza | 12010880 | N30 ANALISTA C 80 | 1 |
| IMSS Bienestar | Confianza | 12010980 | N31 ANALISTA B 80 | 1 |
| IMSS Bienestar | Confianza | 12011180 | N33 ANALISTA A 80 | 4 |
| IMSS Bienestar | Confianza | 12011580 | N39 ANALISTA RESP B 80 | 31 |
| IMSS Bienestar | Confianza | 12011680 | N41 ANALISTA COORD C 80 | 15 |
| IMSS Bienestar | Confianza | 12011780 | N44 ANALISTA COORD A 80 | 1 |
| IMSS Bienestar | Confianza | 12012880 | N38 ANALISTA RESP C 80 | 3 |
| IMSS Bienestar | Confianza | 12013180 | N43 ANALISTA COORD B 80 | 16 |
| IMSS Bienestar | Confianza | 12013480 | N36 ANALISTA RESP D 80 | 2 |
| IMSS Bienestar | Confianza | 12016780 | N12 SRIA E UNID OPERAT 80 | 109 |
| IMSS Bienestar | Confianza | 12021280 | N10 AUX ADMVO PROSP 80 | 2 |
| IMSS Bienestar | Confianza | 12023580 | N49 JEFE OFNA DELEG 3 80 | 1 |
| IMSS Bienestar | Confianza | 12023680 | N47 JEFE OFNA DELEG 2 80 | 1 |
| IMSS Bienestar | Confianza | 12028280 | N47 RESID B PROY CONST 80 | 1 |
| IMSS Bienestar | Confianza | 12029280 | N20 DIETISTA HR PROSP 80 | 1 |
| IMSS Bienestar | Confianza | 12030680 | N14 AYTE ADMVO B PROSP 80 | 92 |
| IMSS Bienestar | Confianza | 12030880 | N46 SUPERVISOR ADM AC 80 | 51 |
| IMSS Bienestar | Confianza | 12030980 | N46 SUPERV ACCION COM 80 | 42 |
| IMSS Bienestar | Confianza | 12031080 | N41 ADMINISTRADOR HR PROSP 80 | 46 |
| IMSS Bienestar | Confianza | 12031180 | N41 RESIDENTE CONS HR PROSP 80 | 51 |
| IMSS Bienestar | Confianza | 12031280 | N26 TEC RURAL SALUD PROSP 80 | 56 |
| IMSS Bienestar | Confianza | 12031380 | N22 AYTE ADMVO PROSP 80 | 70 |
| IMSS Bienestar | Confianza | 12031480 | N16 CHOFER POLIV PROSP 80 | 123 |
| IMSS Bienestar | Confianza | 12031580 | N12 CHOFER PROSP 80 | 68 |
| IMSS Bienestar | Confianza | 12031680 | N14 AUX ALMACEN PROSP 80 | 84 |
| IMSS Bienestar | Confianza | 12033580 | N30 PROM ACCION COMUN 80 | 248 |
| IMSS Bienestar | Confianza | 12042480 | N46 SUPERV CONSERV PROSPERA 80 | 1 |
| IMSS Bienestar | Confianza | 12054180 | N39 RESPONSABLE SISTEMAS HOSPITAL RURAL | 2 |
| IMSS Bienestar | Confianza | 12100980 | N52 DIRECTOR HOSP RURAL80 | 58 |
| IMSS Bienestar | Confianza | 12101580 | N43 MEDICO ESP HR PROSP 80 | 7 |
| IMSS Bienestar | Confianza | 12101780 | N34 MEDICO GRAL U MED 80 | 3 |
| IMSS Bienestar | Confianza | 12101980 | N41 SUPERV MED AUX UMR PROSP 80 | 202 |
| IMSS Bienestar | Confianza | 12102080 | N43 ANESTESIOLOGO UMH 80 | 1 |
| IMSS Bienestar | Confianza | 12104180 | N56 SUPERV MED PROG PROSP 80 | 49 |
| IMSS Bienestar | Confianza | 12107980 | N45 COORD MEDICO HR | 70 |
| IMSS Bienestar | Confianza | 12120480 | N41 JEFE ENF HR PROSP 80 | 63 |
| IMSS Bienestar | Confianza | 12121880 | N46 SUPERVISOR ENF PROSP 80 | 47 |
| IMSS Bienestar | Confianza | 12123680 | N27 ENFERMERA(O) GRAL VIG EP HR PROSP 80 | 1 |
| IMSS Bienestar | Confianza | 12123780 | N36 SUBJEFE(A) ENFERMERA(O) HR PROSP 80 | 1 |
| IMSS Bienestar | Confianza | 12131980 | N57 COOR DELEG MED PROSP 80 | 10 |
| IMSS Bienestar | Confianza | 12132880 | N62 JEFE AREA MED PROSP 80 | 1 |
| Régimen | Tipo de Contratación | Clave de Categoría | Categoría | Plazas Ocupadas |
| | | | | 730 |
| IMSS Bienestar | Confianza Estatuto | 31310180 | AUX ADMVO PROSP E0 | 1 |
| IMSS Bienestar | Confianza Estatuto | 32110180 | AUX ALMACEN PROSP E0 | 48 |
| IMSS Bienestar | Confianza Estatuto | 32110280 | AYUD ADMVO PROSP E1 | 118 |
| IMSS Bienestar | Confianza Estatuto | 32110580 | CHOFER PROSP E0 | 35 |
| IMSS Bienestar | Confianza Estatuto | 32110980 | SECRETARIA E2 | 56 |
| IMSS Bienestar | Confianza Estatuto | 32210080 | CHOFER POLIVALENTE PROSP E0 | 74 |
| IMSS Bienestar | Confianza Estatuto | 32310180 | AUX ADMVO E3 | 2 |
| IMSS Bienestar | Confianza Estatuto | 32310680 | DIETISTA HOSPITAL RURAL PROSP E0 | 0 |
| IMSS Bienestar | Confianza Estatuto | 32311280 | SECRETARIA E4 | 1 |
| IMSS Bienestar | Confianza Estatuto | 33110180 | AYUD ADMVO PROSP E2 | 22 |
| IMSS Bienestar | Confianza Estatuto | 33210080 | ANALISTA SISTEMAS PROSPERA E0 | 36 |
| IMSS Bienestar | Confianza Estatuto | 33210380 | AUX TECNICO E2 | 2 |
| IMSS Bienestar | Confianza Estatuto | 33210980 | LAB HOSPITAL RURAL PROSP E0 | 1 |
| IMSS Bienestar | Confianza Estatuto | 33211280 | SECRETARIA E6 | 3 |
| IMSS Bienestar | Confianza Estatuto | 33211680 | PSICOLOGO HOSPITAL RURAL E0 | 3 |
| IMSS Bienestar | Confianza Estatuto | 33211780 | DENTISTA HR PROSPERA E0 | 3 |
| IMSS Bienestar | Confianza Estatuto | 33211880 | ENFERMERA(O) GRAL VIGIL EPID HR PROSP E0 | 1 |
| IMSS Bienestar | Confianza Estatuto | 33310380 | ASISTENTE INFORMACION E2 | 1 |
| IMSS Bienestar | Confianza Estatuto | 33310880 | PROM ACCION COMUNITARIA PROSP E0 | 86 |
| IMSS Bienestar | Confianza Estatuto | 34110080 | ANALISTA E1 | 2 |
| IMSS Bienestar | Confianza Estatuto | 34110880 | MED GENERAL UNIDAD MEDICA E0 | 26 |
| IMSS Bienestar | Confianza Estatuto | 34210180 | ANALISTA E2 | 19 |
| IMSS Bienestar | Confianza Estatuto | 34211580 | SUBJEFE(A) ENFERMERA(O) HR PROSPERA E0 | 0 |
| IMSS Bienestar | Confianza Estatuto | 34310080 | ANALISTA E3 | 37 |
| IMSS Bienestar | Confianza Estatuto | 34311480 | RESPONSABLE SISTEMAS HOSPITAL RURAL E0 | 10 |
| IMSS Bienestar | Confianza Estatuto | 35110080 | ANALISTA SUPERVISOR E1 | 8 |
| IMSS Bienestar | Confianza Estatuto | 35110180 | ADMINISTRADOR HOSPITAL RURAL PROSP E0 | 13 |
| IMSS Bienestar | Confianza Estatuto | 35110680 | JEFE ENF HOSPITAL RURAL PROSP E0 | 4 |
| IMSS Bienestar | Confianza Estatuto | 35110880 | RES CONSERV HOSPITAL RURAL PROSP E0 | 12 |
| IMSS Bienestar | Confianza Estatuto | 35110980 | RESP PROYECTOS E3 | 3 |
| IMSS Bienestar | Confianza Estatuto | 35111380 | SUPERV MEDICO AUX UMR PROSP E0 | 15 |
| IMSS Bienestar | Confianza Estatuto | 35210180 | ANALISTA SUPERVISOR E2 | 5 |
| IMSS Bienestar | Confianza Estatuto | 35211380 | MED ESPECIAL HOSPITAL RURAL PROSP E0 | 3 |
| IMSS Bienestar | Confianza Estatuto | 35212480 | SUPERV PROYECTOS E1 | 3 |
| IMSS Bienestar | Confianza Estatuto | 35311680 | SUPERV ACCION COMUNIT PROSP E0 | 3 |
| IMSS Bienestar | Confianza Estatuto | 35311780 | SUPERV ADMON ARCH CLIN PROSP E0 | 6 |
| IMSS Bienestar | Confianza Estatuto | 35311980 | SUPERV ENFERMERIA PROSP E0 | 1 |
| IMSS Bienestar | Confianza Estatuto | 35312180 | SUPERV PROYECTOS E2 | 10 |
| IMSS Bienestar | Confianza Estatuto | 35312380 | COORD MEDICO HOSPITAL RURAL E0 | 12 |
| IMSS Bienestar | Confianza Estatuto | 36112580 | SUPERV PROYECTOS E3 | 4 |
| IMSS Bienestar | Confianza Estatuto | 36210680 | COORD PROYECTO E1 | 3 |
| IMSS Bienestar | Confianza Estatuto | 36211080 | DIR HOSPITAL RURAL PROSP E0 | 11 |
| IMSS Bienestar | Confianza Estatuto | 36310280 | COORD PROYECTO E2 | 2 |
| IMSS Bienestar | Confianza Estatuto | 37110080 | ASESOR COORDINADOR E0 | 4 |
| IMSS Bienestar | Confianza Estatuto | 37110680 | COORD PROGS NO MED PROSP E0 | 1 |
| IMSS Bienestar | Confianza Estatuto | 37110880 | SUPERV MEDICO PROGS PROSP E0 | 4 |
| IMSS Bienestar | Confianza Estatuto | 37210480 | COORD PROGS MED PROSP E0 | 2 |
| IMSS Bienestar | Confianza Estatuto | 37210580 | COORD DELEG MED PROSP E0 | 3 |
| IMSS Bienestar | Confianza Estatuto | 37310380 | COORD TEC NIVEL CENTRAL E2 | 1 |
| IMSS Bienestar | Confianza Estatuto | 37310580 | JEFE DIV OPERATIVA E0 | 10 |
| Régimen | Tipo de Contratación | Clave de Categoría | Categoría | Plazas Ocupadas |
| | | | | 176 |
| IMSS Bienestar | Becados | 20360380 | MEDICO GENERAL U MED 80 | 176 |
| Régimen | Tipo de Contratación | Clave de Categoría | Categoría | Plazas Ocupadas |
| | | | | 75 |
| IMSS Bienestar | Temporal Ordinario | 12010680 | N26 ANALISTA SISTEMAS PROSPERA 80 | 1 |
| IMSS Bienestar | Temporal Ordinario | 12021280 | N10 AUX ADMVO PROSP 80 | 1 |
| IMSS Bienestar | Temporal Ordinario | 12030680 | N14 AYTE ADMVO B PROSP 80 | 0 |
| IMSS Bienestar | Temporal Ordinario | 12030880 | N46 SUPERVISOR ADM AC 80 | 1 |
| IMSS Bienestar | Temporal Ordinario | 12030980 | N46 SUPERV ACCION COM 80 | 1 |
| IMSS Bienestar | Temporal Ordinario | 12031080 | N41 ADMINISTRADOR HR PROSP 80 | 3 |
| IMSS Bienestar | Temporal Ordinario | 12031380 | N22 AYTE ADMVO PROSP 80 | 2 |
| IMSS Bienestar | Temporal Ordinario | 12031480 | N16 CHOFER POLIV PROSP 80 | 1 |
| IMSS Bienestar | Temporal Ordinario | 12042480 | N46 SUPERV CONSERV PROSPERA 80 | 1 |
| IMSS Bienestar | Temporal Ordinario | 12043380 | N26 PSICOLOGO H R 80 | 1 |
| IMSS Bienestar | Temporal Ordinario | 12100980 | N52 DIRECTOR HOSP RURAL80 | 2 |
| IMSS Bienestar | Temporal Ordinario | 12101580 | N43 MEDICO ESP HR PROSP 80 | 8 |
| IMSS Bienestar | Temporal Ordinario | 12101780 | N34 MEDICO GRAL U MED 80 | 5 |
| IMSS Bienestar | Temporal Ordinario | 12101980 | N41 SUPERV MED AUX UMR PROSP 80 | 13 |
| IMSS Bienestar | Temporal Ordinario | 12102080 | N43 ANESTESIOLOGO UMH 80 | 10 |
| IMSS Bienestar | Temporal Ordinario | 12104180 | N56 SUPERV MED PROG PROSP 80 | 2 |
| IMSS Bienestar | Temporal Ordinario | 12107980 | N45 COORD MEDICO HR | 2 |
| IMSS Bienestar | Temporal Ordinario | 12110080 | N26 DENTISTA HR PROSPERA 80 | 1 |
| IMSS Bienestar | Temporal Ordinario | 12120480 | N41 JEFE ENF HR PROSP 80 | 5 |
| IMSS Bienestar | Temporal Ordinario | 12121880 | N46 SUPERVISOR ENF PROSP 80 | 3 |
| IMSS Bienestar | Temporal Ordinario | 12123680 | N27 ENFERMERA(O) GRAL VIG EP HR PROSP 80 | 6 |
| IMSS Bienestar | Temporal Ordinario | 12123780 | N36 SUBJEFE(A) ENFERMERA(O) HR PROSP 80 | 6 |
| Régimen | Tipo de Contratación | Clave de Categoría | Categoría | Plazas Ocupadas |
| | | | | 802 |
| IMSS Bienestar | Temporal Estatuto | 31310180 | AUX ADMVO PROSP E0 | 1 |
| IMSS Bienestar | Temporal Estatuto | 32110180 | AUX ALMACEN PROSP E0 | 4 |
| IMSS Bienestar | Temporal Estatuto | 32110280 | AYUD ADMVO PROSP E1 | 8 |
| IMSS Bienestar | Temporal Estatuto | 32110580 | CHOFER PROSP E0 | 2 |
| IMSS Bienestar | Temporal Estatuto | 32110980 | SECRETARIA E2 | 1 |
| IMSS Bienestar | Temporal Estatuto | 32210080 | CHOFER POLIVALENTE PROSP E0 | 2 |
| IMSS Bienestar | Temporal Estatuto | 32310780 | ENFERM GRAL HOSPITAL RURAL PROSP E0 | 39 |
| IMSS Bienestar | Temporal Estatuto | 32311680 | TRABAJADORA SOCIAL HR PROSPERA E0 | 1 |
| IMSS Bienestar | Temporal Estatuto | 33110180 | AYUD ADMVO PROSP E2 | 4 |
| IMSS Bienestar | Temporal Estatuto | 33210080 | ANALISTA SISTEMAS PROSPERA E0 | 1 |
| IMSS Bienestar | Temporal Estatuto | 33210380 | AUX TECNICO E2 | 1 |
| IMSS Bienestar | Temporal Estatuto | 33210980 | LAB HOSPITAL RURAL PROSP E0 | 16 |
| IMSS Bienestar | Temporal Estatuto | 33211680 | PSICOLOGO HOSPITAL RURAL E0 | 75 |
| IMSS Bienestar | Temporal Estatuto | 33211780 | DENTISTA HR PROSPERA E0 | 5 |
| IMSS Bienestar | Temporal Estatuto | 33211880 | ENFERMERA(O) GRAL VIGIL EPID HR PROSP E0 | 2 |
| IMSS Bienestar | Temporal Estatuto | 33310880 | PROM ACCION COMUNITARIA PROSP E0 | 2 |
| IMSS Bienestar | Temporal Estatuto | 33311180 | PROM PARAMEDICO TERAPISTA CEAGE E0 | 1 |
| IMSS Bienestar | Temporal Estatuto | 34110080 | ANALISTA E1 | 1 |
| IMSS Bienestar | Temporal Estatuto | 34110880 | MED GENERAL UNIDAD MEDICA E0 | 523 |
| IMSS Bienestar | Temporal Estatuto | 34210180 | ANALISTA E2 | 6 |
| IMSS Bienestar | Temporal Estatuto | 34211580 | SUBJEFE(A) ENFERMERA(O) HR PROSPERA E0 | 2 |
| IMSS Bienestar | Temporal Estatuto | 35110180 | ADMINISTRADOR HOSPITAL RURAL PROSP E0 | 10 |
| IMSS Bienestar | Temporal Estatuto | 35110680 | JEFE ENF HOSPITAL RURAL PROSP E0 | 4 |
| IMSS Bienestar | Temporal Estatuto | 35110880 | RES CONSERV HOSPITAL RURAL PROSP E0 | 11 |
| IMSS Bienestar | Temporal Estatuto | 35110980 | RESP PROYECTOS E3 | 0 |
| IMSS Bienestar | Temporal Estatuto | 35111380 | SUPERV MEDICO AUX UMR PROSP E0 | 15 |
| IMSS Bienestar | Temporal Estatuto | 35210080 | ABOGADO PROCURADOR E0 | 25 |
| IMSS Bienestar | Temporal Estatuto | 35210180 | ANALISTA SUPERVISOR E2 | 1 |
| IMSS Bienestar | Temporal Estatuto | 35211380 | MED ESPECIAL HOSPITAL RURAL PROSP E0 | 20 |
| IMSS Bienestar | Temporal Estatuto | 35212480 | SUPERV PROYECTOS E1 | 1 |
| IMSS Bienestar | Temporal Estatuto | 35311280 | RESIDENTE CONSTRUCCIONES E2 | 3 |
| IMSS Bienestar | Temporal Estatuto | 35311680 | SUPERV ACCION COMUNIT PROSP E0 | 1 |
| IMSS Bienestar | Temporal Estatuto | 35311780 | SUPERV ADMON ARCH CLIN PROSP E0 | 1 |
| IMSS Bienestar | Temporal Estatuto | 35311880 | SUPERV CONSERVACION PROSP E0 | 1 |
| IMSS Bienestar | Temporal Estatuto | 35311980 | SUPERV ENFERMERIA PROSP E0 | 3 |
| IMSS Bienestar | Temporal Estatuto | 35312080 | SUPERV INSTALS CONSTRUCCIONES E2 | 0 |
| IMSS Bienestar | Temporal Estatuto | 35312180 | SUPERV PROYECTOS E2 | 1 |
| IMSS Bienestar | Temporal Estatuto | 35312380 | COORD MEDICO HOSPITAL RURAL E0 | 5 |
| IMSS Bienestar | Temporal Estatuto | 36211080 | DIR HOSPITAL RURAL PROSP E0 | 3 |