Acuerdo por el que se emiten los Lineamientos del Programa de Derechos Indígenas para el ejercicio fiscal 2019, a cargo del Instituto Nacional de los Pueblos Indígenas. (Continúa en la Cuarta Sección).
(Viene de la Segunda Sección)
· Un diagnóstico o descripción del problema a atender,
· Minuta, oficio o documento de trabajo en el que se conste el interés del Registro Civil del estado de colaborar en el desarrollo de la Campaña o Proyecto en específico,
· Las comunidades indígenas o afromexicanas que se beneficiarán haciendo explícita la manera en que sus autoridades participarán en la preparación y desarrollo de la misma,
· El número de personas que se beneficiarían y el tipo de trámite que requieren,
· Las acciones que es necesario realizar para lograr el objetivo,
· El cronograma de acción, y
Los recursos que se requieren para acercar y/o llevar los servicios del registro civil a las comunidades indígenas que participen, especificando los gasto y el calendario.
5. Descripción de los Conceptos de Apoyo
El monto asignado para cada Campaña no podrá exceder los $500,000.00 (Quinientos mil pesos 00/100 M.N.). Si la ejecución de la campaña lo amerita, se podrá contar con promotores de derechos indígenas, preferentemente hablantes de alguna lengua indígena, que tengan el perfil adecuado para el desarrollo de la misma, quienes se regirán por lo establecido en el Anexo 1.B. para la modalidad de Personas Promotoras de Derechos Indígenas.
6. Procedimientos
Las Oficinas de Representación en los estados presentarán, al área responsable de este tipo de apoyo, sus propuestas de campañas, preferentemente durante el primer semestre del ejercicio fiscal.
El área responsable del apoyo convocará al área encargada de Coordinar a las Oficinas de Representación del INPI en los estados, a un representante de las Oficinas de Representación interesadas y a un representante de la Dirección General del Registro Nacional de Población (RENAPO), a analizar las propuestas de campaña, sus alcances, pertinencia, viabilidad y prioridad para autorización conforme a la disponibilidad de recursos.
La Oficina de Representación a cargo de la(s) campaña(s) que se autoricen deberá suscribir el (los) convenio(s) correspondiente(s) conforme los modelos de convenio que se incluyen como anexos en la presente guía y deberá presentar de manera trimestral un informe cualitativo y uno cuantitativo, este último soportado en los formatos que se anexan; así como un reporte financiero del ejercicio de los recursos.
Al término de la campaña deberá entregar un informe final en el que se dé cuenta de las acciones realizadas, las metas alcanzadas, los recursos ejercidos y la participación de las autoridades de las comunidades atendidas.
En caso de que sobrevengan situaciones que impliquen la necesidad de cancelar, modificar o replantear alguna campaña, la Oficina de Representación a cargo de ésta deberá informar y justificar esta circunstancia ante el área normativa.
7. Ministración de los recursos
El área responsable del apoyo ministrará a la Oficina de Representación a cargo de la campaña o proyecto, los recursos conforme al calendario programado.
La Oficina de Representación a cargo de la campaña o proyecto deberá ejecutarlos y comprobarlos de acuerdo a lo previsto y con absoluto apego a la normatividad vigente.
8. Diagrama de flujo de la operación de los apoyos para el ejercicio del derecho a la identidad
9. Formatos
Formato 1
Modelo de Convenio Específico de Coordinación para Campaña de Registro Civil
CONVENIO ESPECÍFICO DE COLABORACIÓN PARA LA INSTRUMENTACIÓN DE ACCIONES EN MATERIA DE REGISTRO CIVIL E IDENTIDAD JURÍDICA EN ZONAS INDÍGENAS DEL ESTADO DE ____(1)_______ EN LO SUCESIVO "EL CONVENIO", QUE CELEBRAN POR UNA PARTE EL INSTITUTO NACIONAL DE LOS PUEBLOS INDÍGENAS, A LA QUE EN LO SUCESIVO SE DENOMINARÁ "EL INPI", REPRESENTADA POR __________(2)__________, EL REPRESENTANTE EN ____(1)__________, Y POR LA OTRA, EL PODER EJECUTIVO DEL ESTADO DE ________(1)__________, EN ADELANTE "EL GOBIERNO DEL ESTADO", REPRESENTADO EN ESTE ACTO POR EL C. _________(3)___________, EN SU CARÁCTER DE _____________(3)________________ DEL C. GOBERNADOR, ASISTIDO POR EL/LA C. _________(4)____________, EN SU CARÁCTER DE TITULAR DEL REGISTRO CIVIL EN EL ESTADO; MISMOS QUE CUANDO ACTÚEN DE MANERA CONJUNTA SE LES DENOMINARÁ "LAS PARTES"; EN EL MARCO DEL PROGRAMA DE DERECHOS INDÍGENAS, EN LO SUCESIVO "EL PROGRAMA", DOCUMENTO QUE SUSCRIBEN AL TENOR DE LOS ANTECEDENTES, DECLARACIONES Y CLÁUSULAS SIGUIENTES:
ANTECEDENTES
I. Que conforme al Artículo 2o. de la Constitución Política de los Estados Unidos Mexicanos en su apartado B, se establece la obligación para la Federación, los Estados y los Municipios, de impulsar el desarrollo integral de las zonas indígenas con el propósito de fortalecer las economías locales y mejorar las condiciones de vida de sus pueblos, mediante acciones coordinadas entre los tres órdenes de gobierno.
II. Que el artículo 4º de la Constitución Política de los Estados Unidos Mexicanos establece el derecho a la identidad de las personas y a ser registrado de manera inmediata a su nacimiento, y el Estado a través de la instancia competente expedirá gratuitamente la primera copia certificada del acta de registro de nacimiento.
III. Que la Constitución Política del Estado Libre y Soberano de ___(1)_____ señala que __________________________(5)_____________________
IV. Que el Decreto de Presupuesto de Egresos de la Federación para el Ejercicio Fiscal 2019, publicado en el Diario Oficial de la Federación __ de _________ del 201__ establece en su artículo__ que los recursos para el desarrollo integral de los pueblos y comunidades indígenas se señalan en el Anexo ___de ese Decreto, en los términos del artículo 2, Apartado B, de la Constitución Política de los Estados Unidos Mexicanos y conforme al artículo 41, fracción II, inciso j), de la Ley Federal de Presupuesto y Responsabilidad Hacendaria, se presentan desglosados por ramo y programa presupuestario.
V. Con fecha __ de _________ del 201__, se publicó en el Diario Oficial de la Federación el "ACUERDO por el que se emiten los Lineamientos para el Programa de Derechos Indígenas a cargo del Instituto Nacional de los Pueblos Indígenas del Ejercicio Fiscal 2019", en adelante "LOS LINEAMIENTOS".
VI. Que "LOS LINEAMIENTOS" del Programa de Derechos Indígenas a cargo del Instituto Nacional de los Pueblos Indígenas, establecen como objetivo general: Contribuir a impulsar el reconocimiento, vigencia de derechos y el acceso a la justicia de los Pueblos Indígenas mediante el fortalecimiento de capacidades de la población indígena para el ejercicio de sus derechos.
Por ello, "LAS PARTES" emiten las siguientes:
DECLARACIONES
I.- De "EL INSTITUTO":
I.1. Que es un organismo descentralizado de la Administración Pública Federal, no sectorizado, con personalidad jurídica, con patrimonio propio, con autonomía operativa, técnica, presupuestal y administrativa, de conformidad con el artículo 1o. de la Ley del Instituto Nacional de los Pueblos Indígenas, publicada en el Diario Oficial de la Federación de fecha 4 de diciembre de 2018.
I.2. Que tiene como como objeto definir, normar, diseñar, establecer, ejecutar, orientar, coordinar, promover, dar seguimiento y evaluar las políticas, programas, proyectos, estrategias y acciones públicas, para garantizar el ejercicio y la implementación de los derechos de los pueblos indígenas y afromexicano, así como su desarrollo integral y sostenible y el fortalecimiento de sus culturas e identidades, de conformidad con lo dispuesto en la Constitución Política de los Estados Unidos Mexicanos y en los instrumentos jurídicos internacionales de los que el país es parte.
I.3. Que de conformidad con lo establecido en el Anexo 1.C (Identidad Jurídica. Registro Civil) de "LOS LINEAMIENTOS" del Programa de Derechos Indígenas, se podrá destinar presupuesto para el desarrollo de Campañas y Proyectos de registro civil para población indígena.
I.4. Que el C. __________ (2) _____________ , Representante en el Estado de _____ (1)____ _, cuenta con las facultades suficientes para suscribir el presente Convenio, de conformidad con los artículos ____fracción ____y____fracción ___ del Estatuto Orgánico de ______________________y conforme al Poder otorgado ante el Notario Número __ (6) ___, del ______ (7) _____, Licenciado ______ (8) ________, mediante Escritura Número ______ (9) ________, de fecha _ (10) _ del mes de ___ (10) ___ de 20_ (10) _.
I.5 Que su domicilio legal es el ubicado en _______________ (11) ________________.
II. De "EL GOBIERNO DEL ESTADO":
II.1. De conformidad con lo establecido en los artículos 40, 43 y 116 de la Constitución Política de los Estados Unidos Mexicanos; __ y __ de la Constitución Política del Estado de ___ (1) ____, es parte integrante de los Estados Unidos Mexicanos, con libertad y soberanía en lo que concierne a su régimen interior.
II.2. El Poder Ejecutivo del Estado conforma y constituye parte integrante del Gobierno del Estado, en términos de lo prescrito en el artículo __, de la Constitución Política del Estado de ___ (1) ____.
II.3. La ___________(12)_______ es parte integrante de la Administración Pública Estatal, dependiente del Titular del Poder Ejecutivo del Estado, de conformidad con lo dispuesto en __________ (12) _________________.
II.4. Concurre a la celebración del presente Convenio, el (la) C. _____ (3) _______, Titular del ____________(3)________ del Poder Ejecutivo del Estado de ____ (1) ____, quien se encuentra facultado para ello en términos de lo establecido en _______ (13) ________ y demás disposiciones aplicables.
II.5. Que el C.____________ (3) _____________, en su carácter de Titular de la ________________(3)_____________ del ________(3)________; acredita su personalidad con que interviene con el nombramiento expedido a su favor por el C. Gobernador de _______ (1) ______, de fecha _ (14) _ del mes __ (14) ___ de 20_ (14) _; y se encuentra facultado para representar al Gobierno del Estado en el presente Convenio de Colaboración.
II.6. Que el/la C._______ (4) __________ , en su carácter de Titular de la Dirección del Registro Civil del Estado de ____ (1) _____; quien acredita su personalidad con que interviene con el nombramiento expedido a su favor por ______________(3)_________, de fecha _ (15) _ del mes __ (15) ___ de 20_ (15) _; y se encuentra facultado para asistir al _____________(3)_____________ en el presente Convenio, en términos del artículo _ (16) _ del Código Civil vigente en el Estado.
II.7. Señalan como domicilio para todos los efectos del presente instrumento, el ubicado en _____________________________ (17) _____________________________________.
III. De "LAS PARTES":
ÚNICO: Que con base en lo expuesto, "LAS PARTES" se reconocen mutuamente su personalidad jurídica y manifiestan su pleno interés por impulsar el desarrollo de los pueblos y comunidades indígenas en el Estado de ___ (1) ___, motivo por el cual han determinado la suscripción del presente Convenio, para generar y desarrollar acciones conjuntas de registro civil e identidad jurídica, comprometiéndose a coadyuvar en la medida de lo posible para su consolidación y desarrollo.
Por lo expuesto y en el ámbito de competencia de cada una de "LAS PARTES" con fundamento en lo que disponen los ____________________(18)____________; "LAS PARTES" han decidido suscribir el presente instrumento, al tenor de las siguientes:
CLÁUSULAS
PRIMERA. OBJETO: El presente Convenio tiene por objeto establecer las bases y mecanismos conforme a los cuales se instrumentará la campaña ________(19)____________ autorizada mediante oficio_____20___ de fecha _______21_________
SEGUNDA. ACCIONES: "LAS PARTES", asumen el compromiso de diseñar esquemas de coordinación que permitan el fortalecimiento y desarrollo de acciones de Registro Civil, en términos del Programa de Trabajo, mismo que se determina en el presente como Anexo 1; para el registro ordinario y extemporáneo de nacimientos, expedición y regularización de actas del registro civil, expedición de la Clave Única de Registro de Población (CURP), en favor de la población indígena.
En el Programa de Trabajo se establecerán, con precisión y claridad las actividades a desarrollar, calendarios de actividades, personal involucrado, presupuestos, instalaciones requeridas, metas y resultados, la participación económica de cada una de "LAS PARTES" y su fuente de financiamiento, así como todos los datos y documentos necesarios para determinar con exactitud beneficiarios (as), municipios, localidades, fines y alcances de dicho programa.
En la medida de sus posibilidades, proporcionar los recursos humanos y materiales necesarios; así como sus capacidades de gestión para el desarrollo y ejecución del objeto de este instrumento.
TERCERA. INSTRUMENTACIÓN: "LAS PARTES", acuerdan instrumentar de manera conjunta, acciones de coordinación en beneficio del desarrollo de los pueblos y comunidades indígenas en el Estado de ____ (1) ____.
CUARTA. RECURSOS TÉCNICOS Y FINANCIEROS: "LAS PARTES", se prestarán mutuo apoyo y actuarán conjuntamente o coordinadamente para la gestión y obtención de recursos técnicos y financieros adicionales que faciliten el desarrollo de acciones de cooperación, objeto del presente Convenio de Colaboración.
QUINTA. INSTANCIA RESPONSABLE DEL SEGUIMIENTO DEL PROGRAMA: En este acto "EL GOBIERNO DEL ESTADO" designa como instancia responsable a la Dirección General del Registro Civil, y por "El INSTITUTO", asumirá ese carácter el (la) titular de la Oficina de Representación en _____ (1) _____.
Los servidores públicos "responsables" de cada una de "LAS PARTES" trabajarán de manera coordinada en las diversas actividades que se ejecuten dentro del marco de este Acuerdo, obligándose a planificar, supervisar, evaluar y efectuar los ajustes necesarios y demás acciones dentro de un marco de prioridades consensuadas y ejecutarlas de manera coordinada.
SEXTA.- OBLIGACIONES ADICIONALES: Adicionalmente a lo pactado en el presente instrumento, "LAS PARTES" se obligan a lo siguiente:
De "El INSTITUTO":
1) Dar cumplimiento con lo establecido en el Programa de Trabajo (Anexo I).
2) "EL INSTITUTO", en el marco de la normatividad aplicable, a través del Programa de Derechos Indígenas, sujeto a la disponibilidad presupuestal, aportará y administrará recursos por la cantidad de $_____ (22 ) _____ (___________ (22 ) __________ Pesos 00/100 M.N.) para las acciones y metas descritas en la propuesta autorizada.
De "EL GOBIERNO DEL ESTADO":
1) Coordinar e instrumentar la logística del proceso del servicio de registro civil y expedición de actas de nacimiento a la población indígena en general, atendiendo su ámbito de competencia de acuerdo con las disposiciones legales y normativas aplicables.
2) "EL GOBIERNO DEL ESTADO", en el marco de la normatividad aplicable, a través de ________________________, sujeto a la disponibilidad presupuestal, aportará y administrará recursos por la cantidad de $_____ (23 ) _____ (___________ (23 ) __________ Pesos 00/100 M.N.) para las acciones descritas en el Programa de Trabajo.
3) Designar personal del Registro Civil del Estado/Municipio de ___(1)____, para la operatividad y desarrollo del Programa de Trabajo.
4) La expedición de documentos de identidad en las zonas indígenas, conforme se detalla en el Programa de Trabajo.
SÉPTIMA. RESPONSABILIDAD DE CARÁCTER LABORAL, CIVIL, PENAL Y ADMINISTRATIVA: El personal que cada una de "LAS PARTES" designe, comisione o contrate con motivo de la ejecución de las acciones objeto de este Convenio, se entenderá exclusivamente con la parte que lo comisionó o lo contrató, quedando bajo su absoluta responsabilidad y dirección, sin que de ello se derive la adquisición de algún tipo de derechos u obligaciones para la otra parte, por lo que en ningún caso podrá considerárseles mutuamente como intermediarios o como patrones sustitutos o solidarios, deslindándolos desde ahora de cualquier responsabilidad de carácter laboral, civil, penal, administrativa o de cualquier otra naturaleza jurídica que en este sentido se les quiera fincar.
OCTAVA. CASOS FORTUITOS O DE FUERZA MAYOR: Queda expresamente pactado que "LAS PARTES" no tendrán responsabilidad civil, por daños y perjuicios que se pudieran causar como consecuencia de casos fortuitos o de fuerza mayor debidamente acreditados, particularmente por huelgas y/o suspensión de labores administrativas que originen atraso o cancelación de los proyectos objeto de este instrumento, acordándose que al desaparecer dichas causas, inmediatamente se reanudará el cumplimiento de las obligaciones que se hubiesen establecido.
NOVENA. SOLUCIÓN DE CONFLICTOS: Cualquier divergencia que se presente en la ejecución del Convenio será analizada y resuelta en primer lugar por los encargados y de no poder ser solucionadas en este nivel, serán sometidas a la consideración y resolución de las autoridades superiores de cada una de "LAS PARTES". En todo caso, ninguna divergencia o conflicto será objeto de disputa judicial, debiendo las partes en la eventualidad de un desacuerdo, resolver esta situación mediante acuerdo suscrito por ambas partes.
Sin embargo, en caso de no llegar a un acuerdo para resolver el conflicto, "LAS PARTES" convienen en someterse a la jurisdicción de los Tribunales Federales en la Ciudad de México, renunciando a cualquier fuero que pudiera corresponderles en razón de sus domicilios presentes o futuros o cualquier otra causa.
DÉCIMA. MODIFICACIONES Y ADICIONES: El presente Convenio podrá ser modificado o adicionado por voluntad de "LAS PARTES", dichas modificaciones o adiciones obligarán a los signatarios a partir de la fecha de la firma del convenio correspondiente.
DÉCIMA PRIMERA. TERMINACIÓN ANTICIPADA: Cualquiera de las partes podrá solicitar dar por terminado el presente instrumento cuando así convenga a sus intereses, mediante aviso por escrito a la otra parte, notificándola con 30 días naturales de anticipación. En tal caso, ambas partes tomarán las medidas necesarias para evitar perjuicios tanto a ellas como a terceros.
DÉCIMA SEGUNDA. EVALUACIÓN EXTERNA E INTERNA: "EL INSTITUTO" podrá llevar a cabo en forma directa o a través de instancias especializadas, las evaluaciones que se consideren apropiadas conforme a sus necesidades y recursos disponibles.
Asimismo, se llevarán a cabo las evaluaciones que se determinen conforme a las disposiciones del Programa Anual de Evaluación, que emita la Secretaría de Hacienda y Crédito Público, la Secretaría de la Función Pública y el Consejo Nacional de Evaluación de la Política Pública de Desarrollo Social, para el ejercicio fiscal que corresponda.
DÉCIMA TERCERA. DEVOLUCIÓN DE LOS RECURSOS: "LAS PARTES" acuerdan que los recursos federales destinados por parte de "EL INSTITUTO" para el objeto del presente convenio que no sean devengados al 31 de diciembre de 2019, deberán ser reintegrados por las vías institucionales conducentes.
DÉCIMA CUARTA. LEYENDA: La papelería, documentación oficial, así como la publicidad y promoción que se utilicen para la ejecución y difusión, deberán incluir la siguiente leyenda: "Este Programa es público, ajeno a cualquier partido político. Queda prohibido el uso para fines distintos a los establecidos en el Programa". Para efectos de lo anterior, deberán tomar en cuenta las características del medio de comunicación.
DÉCIMA QUINTA. VIGENCIA : El presente Convenio de Colaboración entrará en vigor a partir del día de su firma y tendrá vigencia hasta el total cumplimiento de las obligaciones emanadas del mismo, sin que pueda exceder del 31 de diciembre de 2019.
DÉCIMA SEXTA. BUENA FE : "LAS PARTES", declaran que en el presente Convenio no ha existido dolo, mala fe, error o vicio alguno del consentimiento que pueda invalidarlo y que es la simple manifestación de voluntades y en caso de suscitarse conflicto o controversia, "LAS PARTES" lo resolverán de común acuerdo, teniendo siempre como finalidad el óptimo logro de los objetivos que se pretendan alcanzar.
Leído que fue el presente instrumento y enteradas las partes de su contenido y alcances legales lo firman en tres tantos en ___ (24 ) ___, __ (24 ) ____, a ___ (25 ) _____ del mes de __ (25 ) ___ de 2019.
| Por "EL INSTITUTO": | Por "EL GOBIERNO DEL ESTADO": |
|
C. ____________(2)_____________ REPRESENTANTE EN __(1)___, | C. _____________(3)_____________ NOMBRE Y CARGO FUNCIONARIO PÚBLICO REPRESENTANTE DEL GOBIERNO DEL ESTADO DE _____(1)_______. |
|
| ASISTIDO POR: C. ________(4)_______________________ DIRECTOR(A) GENERAL DEL REGISTRO CIVIL DEL ESTADO DE ______(1)________ |
Nota: Cuando el presente convenio se suscriba con la participación de algún Municipio se deberá precisar en el proemio, antecedentes, declaraciones y cláusulas su marco de acción.
| Instructivo para el llenado del Modelo de Convenio Específico de Colaboración para Campaña de Registro Civil | |
| 1 | Nombre de la Entidad Federativa en donde se suscribe el Convenio específico de colaboración. |
| 2 | Nombre completo del Representante del INPI en la Entidad Federativa en donde se suscribe el Convenio Específico. |
| 3 | Nombre completo del/la servidor público/a de que se trate y de la Institución que suscribe el Convenio por parte del Gobierno del Estado. |
| 4 | Nombre completo del/la Titular del Registro Civil del Estado en donde se suscribe el Convenio Específico. |
| 5 | Detallar lo que se especifica en la Constitución Política del Estado en donde se suscribe el Convenio Específico, referente a la atención de población indígena. |
| 6 | Número de la Notaría en la que el INPI otorga el poder notarial al /la Representante /a. |
| 7 | Nombre de la Entidad Federativa en el que se encuentra ubicada la Notaría. |
| 8 | Nombre completo del Notario ante el que se otorgó el poder notarial del Representante. |
| 9 | Número de la escritura del poder notarial del Representante del INPI en la Entidad. |
| 10 | Fecha (día, mes y año) del poder notarial del/ Representante del INPI en la Entidad. |
| 11 | Domicilio en donde se encuentra ubicada la Oficina de Representación del INPI en la Entidad . |
| 12 | Institución que suscribe el Convenio por parte del Gobierno del Estado. |
| 13 | Señalar la legislación estatal vigente en donde se señale que el/la servidor público de que se trate y de la Institución que suscribe por parte del Gobierno del Estado se encuentra facultado(a) para la celebración del Convenio específico. |
| 14 | Fecha (día, mes y año) del nombramiento del/la servidor público/a de que se trate y de la Institución que suscribe el Convenio por parte del Gobierno del Estado. |
| 15 | Fecha (día, mes y año) del nombramiento del/de la Titular del Registro Civil del Estado. |
| 16 | Señalar el artículo de la normatividad estatal vigente en el que se faculta al/la Titular del Registro Civil para asistir al servidor público de que se trate y de la Institución que suscribe por parte del Gobierno del Estado en la celebración del Convenio Específico. |
| 17 | Domicilio en donde se encuentra ubicado el/la servidor público de que se trate y de la Institución que suscribe el Convenio por parte del Gobierno del Estado. |
| 18 | Artículo de la normatividad estatal vigente que establece la personalidad jurídica de la Instancia estatal participante. |
| 19 | Especificar el nombre de la campaña. |
| 20 | Número del oficio de autorización. |
| 21 | Fecha del oficio de autorización. |
| 22 | Monto autorizado por el INPI para el desarrollo de la Campaña. |
| 23 2 | Aportaciones de la entidad federativa para la campaña. |
| 24 | Nombre del lugar y el Estado en el que se firma el Convenio Específico. |
| 25 | Fecha (día y mes) en el que se firma el Convenio Específico. |
Formato 2.- Cédula de Trámite de Registro Civil (deberá llenarse para cada caso que se atienda)
Fecha_____________
Entidad federativa en la que se realiza la acción______________________________________
Municipio en el que se realiza la acción _______________________________________________
| Datos Generales del solicitante | |
| Nombre del solicitante |
|
| Edad |
|
| Sexo |
|
| Pueblo Indígena |
|
| CURP |
|
| Lengua que habla |
|
| Ocupación |
|
| Localidad de origen |
|
| Clave de localidad |
|
| Municipio |
|
| Clave de municipio |
|
| Estado de origen |
|
| Clave Estado de origen |
|
| Domicilio (Calle, # int, # ext, colonia y CP) |
|
| Teléfono |
|
| Correo electrónico |
|
| Tipo de trámite que solicita | |
| Registro ordinario de nacimiento |
|
| Registro extemporáneo de nacimiento |
|
| Impresión de actas del registro civil |
|
| Corrección/Aclaración/ Rectificación de actas |
|
| Asesoría |
|
| Expedición de la Clave Única de Registro de Población (CURP) |
|
| Otro (especificar) |
|
| Documentación presentada por el solicitante |
|
|
|
|
|
|
| Nombre y cargo de quien recibió la solicitud y los documentos | |||
| Status (En trámite, suspendido, concluido) | Fecha | Observaciones | Nombre y firma de quien atiende |
|
|
|
|
|
|
|
|
|
|
Resultado del trámite: ____________________________________________________________
Fecha de fin del trámite: __________________
Formato 3
| Concentrado de reporte mensual | |||||||||||||||||||||
| Entidad en la que se realiza la acción de RC | Clave de la Entidad en la que se realiza la acción de RC | Municipio en el que se realiza la acción de RC | Clave del municipio en el que se realiza la acción de RC | Localidad en la que se realiza la acción de RC | Clave de localidad en la que se realiza la acción de RC | Nombre del solicitante | CURP | Sexo | Edad | Pueblo Indígena | Lengua que habla | Ocupación | Entidad de origen | Clave de la Entidad de origen | Localidad de origen | Clave de localidad de origen | Municipio de origen | Clave de municipio de origen | Domicilio | Tipo de trámite que solicitó | Status |
|
|
|
|
|
|
|
|
|
|
|
|
|
|
|
|
|
|
|
|
|
|
|
|
|
|
|
|
|
|
|
|
|
|
|
|
|
|
|
|
|
|
|
|
|
|
|
|
|
|
|
|
|
|
|
|
|
|
|
|
|
|
|
|
|
|
|
|
|
|
|
|
|
|
|
|
|
|
|
|
|
|
|
|
|
|
|
|
|
|
|
|
|
|
|
|
|
|
|
|
|
|
|
|
|
|
|
|
|
|
|
|
|
|
|
|
|
|
|
|
|
|
|
|
|
|
|
|
|
|
|
|
|
|
|
|
|
|
|
|
|
|
|
|
|
|
|
|
|
|
|
|
|
|
|
|
|
|
|
|
|
Indicaciones para el llenado del Formato 3
| Columna | Indicación |
| Entidad en la que se realiza la acción de RC | Llenar en mayúsculas y minúsculas, utilizando nombres oficiales |
| Clave de la Entidad en la que se realiza la acción de RC | De acuerdo al catálogo de INEGI |
| Municipio en el que se realiza la acción de RC | Llenar en mayúsculas y minúsculas, utilizando nombres oficiales |
| Clave del municipio en el que se realiza la acción de RC | De acuerdo al catálogo de INEGI |
| Localidad en la que se realiza la acción de RC | Llenar en mayúsculas y minúsculas, utilizando nombres oficiales |
| Clave de la localidad en la que se realiza la acción de RC | De acuerdo al catálogo de INEGI |
| Nombre del solicitante | Llenar en mayúsculas y minúsculas |
| CURP | 18 dígitos, en mayúsculas y sin espacios, |
| Sexo | M - Mujer H - Hombre |
| Edad | Años cumplidos o especificación de meses (1 mes, 2 meses....hasta 11 meses) |
| Pueblo Indígena | Según catálogo anexo |
| Lengua que habla | Según catálogo anexo |
| Ocupación | Llenar en mayúsculas y minúsculas |
| Entidad de origen | Llenar en mayúsculas y minúsculas, utilizando nombres oficiales |
| Clave de la entidad de origen | De acuerdo al catálogo de INEGI |
| Localidad de origen | Llenar en mayúsculas y minúsculas, utilizando nombres oficiales |
| Clave de localidad | De acuerdo al catálogo de INEGI |
| Municipio | Llenar en mayúsculas y minúsculas, utilizando nombres oficiales |
| Clave de municipio | De acuerdo al catálogo de INEGI |
| Domicilio | Llenar en mayúsculas y minúsculas |
| Tipo de trámite que solicita | Registro Ordinario Registro Extemporáneo Corrección o rectificación Aclaración Constancia de inexistencia Reposición de Acta Otro (CURP, Matrimonio, etc.) |
| Status | Concluido En trámite |
Anexo 2.A.1.
Guía de Operación y Procedimiento
Proyectos Culturales para el Rescate, Preservación, Difusión y Fortalecimiento de las Expresiones del Patrimonio Cultural Indígena y Afromexicano.
Guía para facilitar el acceso de las comunidades indígenas y afromexicanas a los apoyos para la realización de proyectos culturales orientados al rescate, preservación, difusión y fortalecimiento de las expresiones del patrimonio cultural indígena y afromexicano, a través del Programa de Derechos Indígenas del Instituto Nacional de los Pueblos Indígenas (INPI). Su existencia está prevista en los Numerales 2, 3.1, 3.2, 3.3.1.1, 3.2.2, 4.1.1 punto 1 inciso c) de los Lineamientos del referido Programa para el ejercicio fiscal 2019.
El propósito de este documento es presentar de manera sencilla conforme a los siguientes aspectos:
1. Tipo y monto del apoyo
2. ¿Quiénes pueden solicitarlo?
3. ¿Cómo y dónde se solicita?
4. ¿Qué requisitos se deben cumplir?
5. ¿Qué formatos hay que llenar?
6. ¿Con qué criterios se valoran las solicitudes?
7. El procedimiento y sus etapas
8. Unidad Administrativa Responsable de la Operación del Proyecto
1. Tipo y monto del apoyo
| Apoyo a Proyectos Culturales para el Rescate, Preservación, Difusión y Fortalecimiento de las Expresiones del Patrimonio Cultural Indígena y Afromexicano. | Hasta $100,000.00 (Cien mil pesos 00/100 M.N.) por proyecto. |
Los proyectos de bandas y música de viento que se presenten para ser apoyados por el INPI, deberán considerar como estrategia de trabajo, la mezcla de recursos entre el Instituto y las comunidades indígenas o afromexicanas y/o sus autoridades con la siguiente proporción: hasta ochenta por ciento (80%) el INPI, y por lo menos veinte por ciento (20%) la comunidad y/o autoridades, misma que deberá plasmarse en el rubro número 14 (Relación y descripción de bienes y recursos solicitados) del Formato 2.
Podrán apoyarse proyectos dirigidos a la reparación de instrumentos utilizados en bandas y música de viento considerando la proporción de mezcla de recursos 80% el INPI y 20% los solicitantes o sus autoridades.
También podrá incluirse en el costo del proyecto hasta $3,000.00 (Tres mil pesos 00/100 M.N.) para el pago de testimonios videográficos de la expresión cultural apoyada.
2. ¿Quiénes pueden solicitarlo?
Las comunidades indígenas o afromexicanas que a través de la Asamblea Comunitaria avalen a un grupo de sus integrantes que estén interesados en desarrollar un proyecto dirigido al rescate, preservación, difusión y fortalecimiento de las expresiones tradicionales de su patrimonio cultural.
3. ¿Cómo y dónde se solicita?
Los interesados en obtener este apoyo deberán presentar su solicitud en la Oficina de Representación del INPI o Centro Coordinador de Pueblos Indígenas (CCPI) más cercano a su comunidad.
4. ¿Qué requisitos se deben cumplir?
1. Presentar en las oficinas del INPI la solicitud de apoyo (Formato 1), señalando que entre los integrantes del grupo solicitante no hay un servidor público federal, estatal o municipal. Esta solicitud deberá ir acompañada por la siguiente documentación:
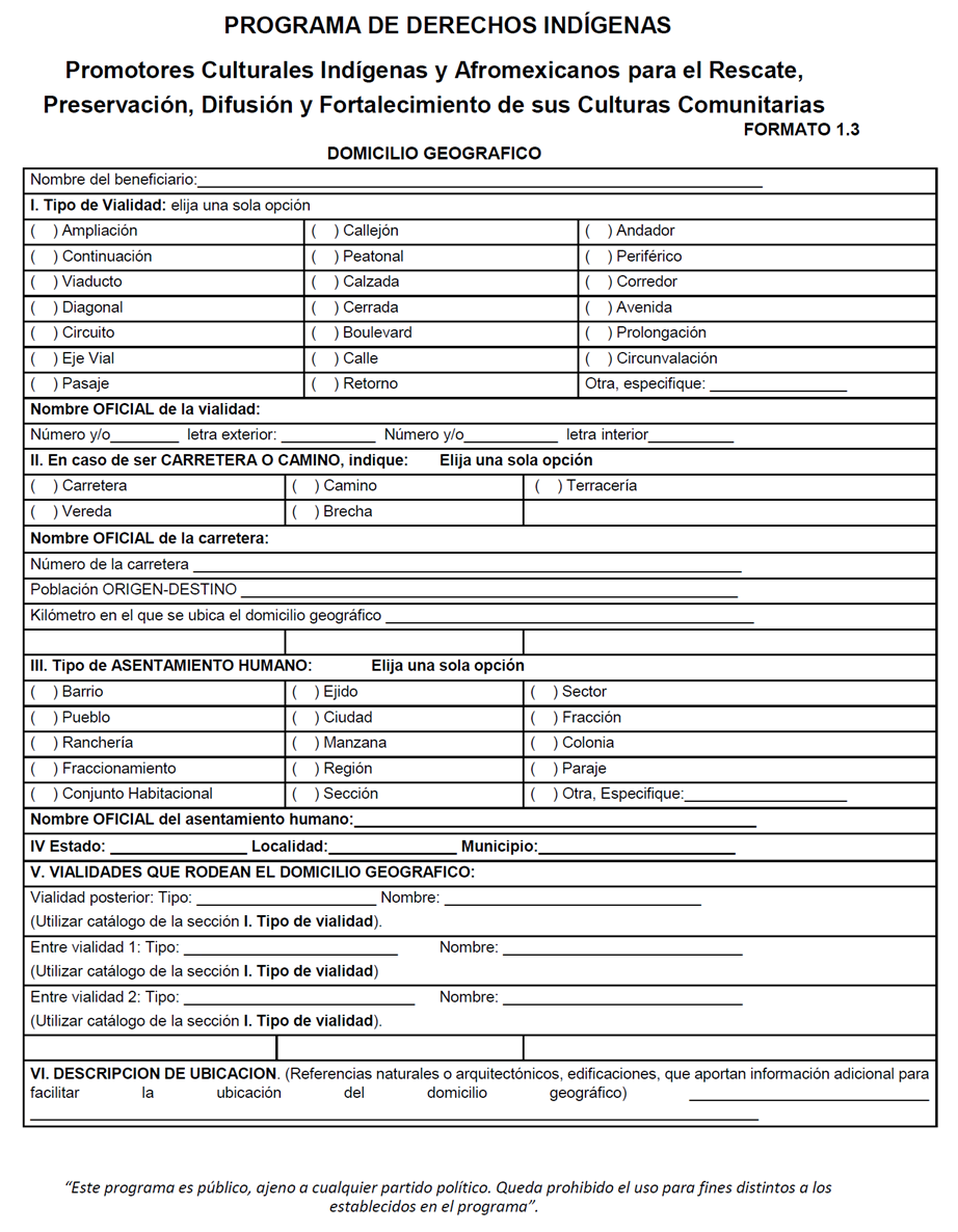
a) Proyecto elaborado en el Formato 2 y anexar cotizaciones de los insumos que planean adquirir pudiendo apoyarse en el Formato 2.2. Deberá incluir domicilio geográfico (Formato 2.1). Los proyectos iguales en redacción y requerimientos serán rechazados,
b) Copias de la Clave Única de Registro de Población (CURP) de cada uno los beneficiarios directos. Adicionalmente copia de la identificación oficial con fotografía (INE) de los representantes del grupo que se harán cargo del proyecto,
c) Acta de Asamblea Comunitaria en la que la comunidad otorga su aval para el desarrollo del proyecto. El acta deberá estar firmada y sellada por la autoridad civil y/o tradicional comunitaria (Formato 3),
d) Para el caso de proyectos de bandas y música de viento, entregar carta compromiso (Formato 4) firmada y sellada por la autoridad civil y/o tradicional comunitaria y firmada por los representantes del grupo solicitante en la que manifieste que cuenta con los recursos económicos requeridos para la ejecución de su proyecto propuesto, y
e) En el caso de proyectos que propongan pequeñas obras o construcciones, justificadas culturalmente, deberán anexar al expediente croquis de localización y copia del documento legal que ampare la propiedad y/o posesión del predio (certificado, título de propiedad, etc.). Asimismo, el documento expedido por la autoridad municipal en donde haga constar que el predio en cuestión está libre de conflictos.
2. En su caso, atender en un plazo no mayor a 5 (cinco) días hábiles las observaciones que haga el personal de la Oficina de Representación del INPI o del CCPI en la Cédula de Registro y Revisión de Solicitudes de Apoyo (Formato 5).
5. ¿Qué formatos hay que llenar?
Al presentar la solicitud de apoyo deberán llenarse cuidadosamente los formatos 1, 2, 2.1, 2.2. y 3 (el formato 4 cuando corresponda), que aparecen en el anexo de esta guía.
6. ¿Con qué criterios se valoran las solicitudes?
1. El aval comunitario al proyecto deberá estar otorgado por la asamblea de la comunidad.
2. Los proyectos concursantes deberán contribuir de manera directa al rescate, preservación, difusión y fortalecimiento de alguno de los siguientes campos culturales:
· Tradición oral y revitalización lingüística,
· Museos comunitarios indígenas y afromexicano,
· Lugares sagrados,
· Medicina tradicional,
· Rescate e innovación de técnicas artesanales,
· Música indígena y afromexicana,
· Tradición ceremonial,
· Danza indígena y afromexicana,
· Cocina tradicional indígena y afromexicana,
· Juegos tradicionales, y
· Otras de interés cultural y comunitario.
Esta contribución debe reflejarse de manera clara en los objetivos, estrategias y actividades del "Formato para la elaboración de proyectos" (Formato 2).
Las cotizaciones deben ser originales, no se acepta nota de remisión o de Internet.
3. Se dará prioridad a proyectos con las siguientes características:
a) Se privilegiará el apoyo a proyectos orientados a la Tradición oral y revitalización lingüística, la Cocina tradicional indígena y afromexicana, Medicina tradicional, Juegos tradicionales, Lugares sagrados y Rescate e innovación de técnicas artesanales,
b) Comunidades cuya lengua y cultura se considere en riesgo de desaparición de conformidad con los Índices de lenguas y culturas en riesgo 2010 (Fuente: CDI / UNIDAD DE PLANEACIÓN/INDICADORES/MINERÍA DE DATOS 2012, y en México, Lenguas en riesgo de desaparición . México, INALI, 2012), y
c) Se dará especial énfasis a proyectos propuestos por mujeres o bajo la perspectiva de género, con respeto a las formas de organización interna de sus comunidades.
4. Se apoyará un proyecto por comunidad y sólo se analizarán expedientes integrados en los formatos requeridos, mismos que se encuentran en el anexo de esta Guía.
5. Las comunidades que hayan sido beneficiadas con un proyecto cultural el año inmediato anterior por la CDI (hoy INPI) no se apoyarán, excepto en los casos de pueblos indígenas o afromexicano integrados por un reducido número de comunidades o con lenguas en alto y muy alto riesgo de desaparición y en campos culturales distintos al apoyado anteriormente.
6 Se apoyarán proyectos orientados al rescate o recuperación de técnicas tradicionales, pero no los orientados a la producción y productividad.
7. Los proyectos de bandas de música de viento de nueva creación no serán apoyados.
8. Los proyectos no deberán tener fines de lucro.
9. Que los proyectos transmitan, protejan y difundan los valores culturales de los pueblos indígenas y afromexicano.
10. Las actividades que se desarrollen en el proyecto no podrán ser presentadas paralelamente a otros programas del INPI para su apoyo.
11. Los proyectos se analizarán para su apoyo económico durante el ejercicio fiscal vigente. La decisión del INPI será inapelable.
12. El apoyo económico a los proyectos estará condicionado a la aprobación del presupuesto del INPI y a la disponibilidad de recursos, considerando los objetivos, las metas y la cobertura planteados.
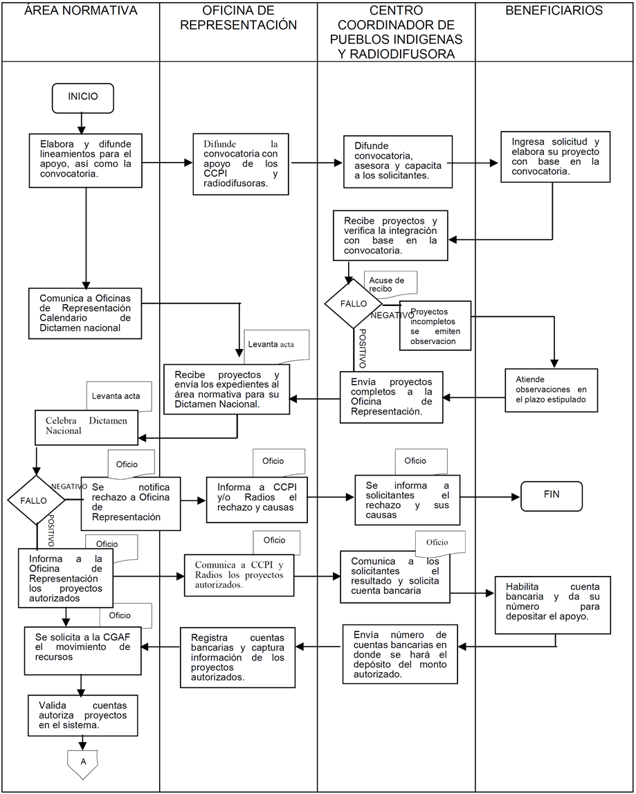
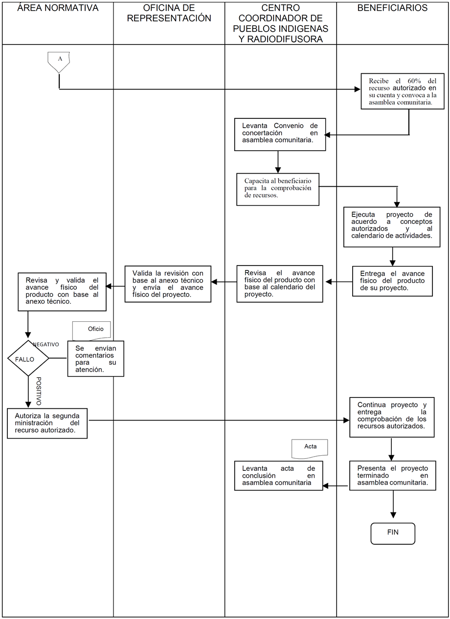
7. El procedimiento y sus etapas (Diagrama de Flujo anexo)
7.1. Etapa de Programación y Presupuestación
La Unidad Administrativa responsable deberá elaborar un plan de trabajo para la programación de actividades y recursos económicos necesarios para otorgar los apoyos, este Programa deberá apegarse a los tiempos presupuestales que emitan las áreas administrativas correspondientes.
7.2 Etapa de Difusión
Los Lineamientos, convocatoria y diversos anexos aplicables a este tipo de apoyo, serán difundidos a través de las Unidades Administrativas, página de Internet del INPI ( https://www.gob.mx/inpi ) y Sistema de Radiodifusoras Culturales Indígenas.
7.2.1 Descripción de la Convocatoria
La Convocatoria para el Apoyo a Proyectos Culturales para el Rescate, Preservación, Difusión y Fortalecimiento de las Expresiones del Patrimonio Cultural Indígena y Afromexicano iniciará su vigencia con la entrada en vigor de los presentes Lineamientos y se encontrará abierta por un periodo de 30 (treinta) días naturales. En esta convocatoria se establecerán los requisitos, bases y procedimiento para acceder a este apoyo.
Los grupos culturales interesados en participar en la convocatoria deberán registrar su solicitud de acuerdo con los tiempos de vigencia en la página: https://www.gob.mx/tramites
7.3 Etapa de Recepción de Proyectos
El personal responsable de cultura en las Oficinas de Representación y CCPI deberá asesorar y apoyar a los solicitantes para la formulación de sus propuestas, integración de sus expedientes y registro de sus solicitudes en la página de Internet del Instituto.
La recepción de las solicitudes y sus anexos, se hará en días hábiles en un horario de 9:00 a 15:00 horas, en los CCPI y las Oficinas de Representación del INPI, las cuales revisarán la documentación e informarán por escrito al solicitante, mediante el Acuse de recibo y cédula de revisión de documentos (Formato 5), que cuenta con 5 (cinco) días hábiles para corregir las deficiencias y solventar las omisiones que en su caso presente.
7.4 Etapa de Dictaminación
Las Oficinas de Representación en el INPI en los estados, revisarán los expedientes recibidos con base en los requisitos y criterios establecidos a efecto de identificar qué proyectos cumplen con los presentes Lineamientos. Esta información se plasmará en una base de datos que será remitida por el área responsable en Oficinas Centrales.
Las Oficinas de Representación enviarán al área responsable en Oficinas Centrales, copia de todos los expedientes recibidos y la base de datos proporcionada por el área normativa, a efecto de que sean dictaminados
La dictaminación a nivel nacional se hará en las fechas y horarios establecidos por el área responsable. Para el efecto se conformará un Comité Dictaminador integrado por miembros del área responsable en Oficinas Centrales del INPI, un representante de la Coordinación General de Asuntos Jurídicos, uno del Órgano Interno de Control y uno de la Coordinación General de Transversalidad y Operación Regional, estos tres últimos de acuerdo con sus ámbitos de su competencia.
Los resultados que se desprendan de las sesiones de dictaminación, se plasmarán en un Acta que será firmada por los participantes del Comité.
7.4.1 Criterios para la dictaminación de los proyectos
a) Congruencia con los términos que establece la convocatoria pública,
b) Que la información del proyecto sea coherente en cada uno de sus apartados y promuevan el rescate, preservación, difusión y fortalecimiento del patrimonio cultural indígena y afromexicano,
c) Se valorará el monto de recursos solicitado en función del campo cultural, número de beneficiarios directos, la relación de recursos requeridos en el Formato 2 "Formato para la Elaboración de proyectos" y las cotizaciones del proyecto,
d) Que los proyectos transmitan, protejan y difundan los valores culturales de los pueblos y comunidades indígenas y afromexicanas,
e) Que contribuyan a la transmisión de la cosmovisión, fortalezcan la identidad, fomenten la organización, se promuevan sus saberes y preserve la memoria de las comunidades indígenas y afromexicanas,
f) Se restringe el concepto de pirotecnia, bebidas o insumos que afecten el medio ambiente y la salud de las comunidades,
g) Los proyectos de bandas de música de viento de nueva creación no se apoyarán,
h) En los estados de Guerrero y Oaxaca, no podrá destinarse más del 60% del presupuesto asignado para el apoyo de bandas de música de viento, y
i) Cumplir con los criterios establecidos en el numeral 6 de estos lineamientos.
7.4.2 Criterios para la Asignación de Montos Financieros
1. Campos culturales prioritarios:
a) Tradición oral y revitalización lingüística,
b) Cocina Tradicional indígena y afromexicana,
c) Medicina tradicional,
d) Lugares sagrados,
e) Juegos tradicionales, y
f) Rescate e innovación de técnicas artesanales.
2. Número de personas indígenas y afromexicanas participantes en el proyecto,
3. Pueblos indígenas en riesgo, con lenguas en muy alto y alto riesgo de desaparición, y
4. Proyectos propuestos por mujeres o bajo la perspectiva de género.
7.4.3 Difusión de los resultados de la Dictaminación
Los resultados se darán a conocer a más tardar 45 (cuarenta y cinco) días naturales después del cierre de la convocatoria, mediante su publicación en la página de Internet del INPI (https://www.gob.mx/inpi).
Las Oficinas de Representación del INPI en los estados y los CCPI darán a conocer por escrito y por correo electrónico el resultado del proceso de dictaminación, a los solicitantes (aprobados y rechazados) con el propósito de que conozcan de manera clara el resultado del proceso de autorización o rechazo de su solicitud.
Si al término del plazo máximo de respuesta, el INPI no publicó una resolución en sentido favorable a la solicitud presentada, se entenderá que su petición fue resuelta en sentido negativo. Para este caso, los grupos de solicitantes que no hayan sido aprobados, podrán solicitar por escrito los resultados del dictamen en un periodo no mayor a diez días hábiles.
En caso de que alguno de los grupos con proyectos autorizados, no esté de acuerdo con lo autorizado y renuncie a este beneficio, la Oficina de Representación de la entidad deberá notificar por escrito al área responsable en Oficinas Centrales.
Para proyectos dictaminados positivamente y que hayan quedado en reserva por insuficiencia presupuestal, podrán ser financiados en el ejercicio fiscal vigente sólo en caso de que existan ahorros.
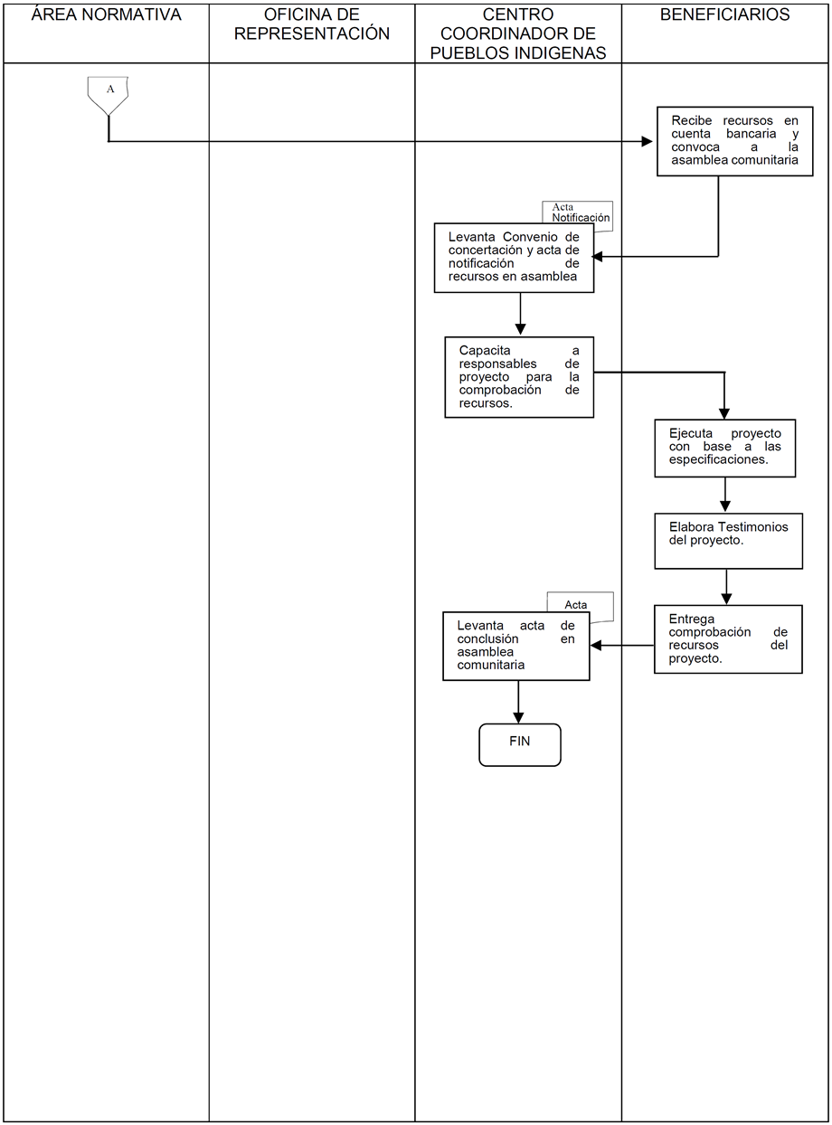
7.5 Celebración de Convenios de Concertación
Una vez notificado el resultado en sentido positivo al responsable del proyecto, deberá proporcionar el número de cuenta bancaria a su nombre o en su defecto a nombre del secretario o tesorero y entregar una copia del estado de cuenta con el objeto de que en ésta le sea depositado el recurso por el cual fue autorizado su proyecto.
El INPI, a través de sus Oficinas de Representación y CCPI, deberá requisitar la información correspondiente para la elaboración de Convenios de Concertación para la transferencia de recursos (Formato 6), adicionalmente elaborar Recibo de Pago (Formato 7); documentos que fungirán como comprobación institucional del apoyo económico brindado a los proyectos autorizados.
Una vez que el recurso haya sido depositado en la cuenta del beneficiario, se celebrará la suscripción de los Convenios de Concertación y el Acta Notificación de entrega de recursos (Formato 8), en Asamblea Comunitaria, participando en ella el grupo beneficiario, firmando de conformidad los integrantes de la Asamblea Comunitaria, autoridades civiles o tradicionales y representante(s) del INPI.
Los convenios deberán firmarse y sellarse en duplicado por los integrantes del grupo beneficiario, las autoridades civiles y/o tradicionales y representante del INPI de la entidad y/o Director del CCPI que corresponda. Se entregará un convenio a los beneficiarios y otro a la Unidad Operativa del INPI, encargada de resguardar el expediente del proyecto autorizado. Las Oficinas de Representación deberán remitir al área responsable en Oficinas Centrales el Convenio de Concertación firmado y sellado en archivo electrónico.
De manera paralela a la suscripción de los Convenios de Concertación, el personal del INPI responsable de cultura dará a conocer a los beneficiarios la normatividad para la comprobación de los recursos.
El grupo beneficiario deberá iniciar la ejecución del proyecto autorizado a más tardar quince días hábiles después de haber recibido el recurso por parte del INPI.
Las comprobaciones por concepto de mano de obra calificada, asesoría y capacitación, así como aquella que no pueda hacerse a través de facturas, podrá presentarse en recibos comunitarios (Formato 9), especificando el bien o servicio. Este recibo deberá estar firmado por los representantes del grupo beneficiario y las autoridades civiles o tradicionales de la comunidad.
7.6 Ministración de los Recursos
La entrega de recursos fiscales al grupo beneficiario se realizará en una ministración de acuerdo con los términos establecidos en el Convenio de Concertación o Modificatorio que se suscriba.
7.7 Convenio Modificatorio al Convenio de Concertación
Cuando por caso fortuito o causa de fuerza mayor no fuera posible cumplir los objetivos y metas establecidos en el Convenio de Concertación podrá suscribirse un Convenio Modificatorio (Formato 6.1).
7.8 Integración de Expedientes
Los expedientes se integrarán con la siguiente documentación:
1. Solicitud de apoyo (Formato 1),
2. Formato para la elaboración de proyecto (Formato 2),
3. Domicilio geográfico (Formato 2.1),
4. Formato para cotización (Formato 2.2.),
5. Acta de Asamblea Comunitaria (Formato 3),
6. Para el caso de proyectos de bandas y música de viento, una carta compromiso del grupo (Formato 4),
7. Acuse de recibo y cédula de revisión de documentos (Formato 5),
8. Formato de dictaminación de proyecto,
9. Convenio de Concertación debidamente firmado y sellado (Formato 6),
10. Recibo de pago (Formato 7),
11. Acta Notificación de entrega de recursos (Formato 8),
12. Comprobación de los recursos,
13. Recibos comunitarios de compraventa (Formato 9),
14. Acta de conclusión del proyecto (Formato 10), sólo en caso de haber concluido,
15. En su caso, Convenio Modificatorio (Formato 6.1), y
16. Testimonios videográficos, fotográficos y/o documentales del desarrollo de la manifestación cultural apoyada y que concluida satisfactoriamente.
Las Oficinas de Representación y CCPI del INPI serán responsables del resguardo de la documentación que se genere en cada etapa del proceso establecido en la presente Guía.
7.9 Etapa de Seguimiento y Evaluación de los Proyectos
Las Oficinas de Representación y CCPI del INPI brindarán la asesoría y capacitación técnica a los beneficiarios a efecto de que se favorezca el logro de metas, objetivos, continuidad y autosuficiencia de las expresiones culturales apoyadas.
Los beneficiarios del apoyo deberán entregar a las Oficinas de Representación y CCPI, en copia fotostática, la comprobación del uso de los recursos entregados, firmada por el representante del grupo y por las autoridades civiles o comunitarias. Dicha comprobación deberá hacerse a nombre del responsable del proyecto o de la comunidad y deberá presentarse 20 (veinte) días naturales después de la conclusión del proyecto y antes del cierre del ejercicio fiscal vigente.
La aplicación de los recursos por parte de los beneficiarios deberá efectuarse con apego a los conceptos autorizados por el Comité de Dictaminación Nacional y a las cotizaciones presentadas en su proyecto.
Las Oficinas de Representación deberán remitir al área responsable de este tipo de apoyo, durante los primeros cinco días hábiles posteriores al cierre de cada mes, información mensual sobre los avances físicos y financieros de los proyectos autorizados, explicando las variaciones.
Los beneficiarios, con el apoyo del INPI, deben elaborar y entregar testimonios documentales, fotográficos o videográficos de la expresión cultural apoyada al concluir el proyecto, para lo cual podrán incluirse los costos necesarios en el formato de elaboración del proyecto. El periodo de entrega de éstos será inmediatamente después de haberse levantado el acta de conclusión, no pudiendo rebasar el 31 de diciembre del ejercicio fiscal en que fue apoyado el proyecto.
Cuando la ejecución del proyecto o comprobación de los recursos asignados no se realice en los plazos establecidos o cuando se desvíen injustificadamente los objetivos, el INPI, por conducto de la Oficina de Representación o CCPI que corresponda, deberá requerir la devolución del apoyo económico otorgado. En su caso, se deberá proceder de acuerdo con la legislación vigente.
También se requerirá la devolución del apoyo otorgado cuando el proyecto genere conflictos internos o división en la comunidad o grupo solicitante; pudiendo transferirse a proyectos de grupos que hayan sido dictaminados positivamente y que por insuficiencia presupuestal quedaron en reserva.
En caso de que el grupo se niegue a reintegrar el apoyo otorgado, la Oficina de Representación del INPI que corresponda como Instancia Ejecutora del Programa, deberá solicitar a su área jurídica inicie el proceso legal que corresponda.
Será responsabilidad de los CCPI y Oficinas de Representación, levantar en Asamblea Comunitaria el Acta de conclusión de proyecto (Formato 10) en un plazo no mayor a veinte 20 (veinte) días hábiles, posteriores a la conclusión del proyecto apoyado, debiendo participar y suscribirla la Oficina de Representación del INPI o CCPI que corresponda, autoridad municipal o local, y los integrantes del grupo cultural beneficiario, señalando:
1. Los resultados obtenidos con el proyecto,
2. La relación de las adquisiciones realizadas,
3. La conformidad de los integrantes con la realización del proyecto,
4. La entrega de los testimonios documentales, fotográficos y/o videográficos del proyecto,
5. La Asamblea Comunitaria deberá asentar en el Acta de conclusión su compromiso con la expresión cultural apoyada, así como establecer la propiedad comunitaria de los bienes adquiridos con el proyecto,
6. De presentarse alguna irregularidad, la Asamblea Comunitaria podrá firmar el acta de manera condicionada, y anotar en ella las razones de dicha inconformidad. Además, se indicarán los plazos acordados para cumplir con las observaciones a que dé lugar dicha inconformidad, y
7. El Acta de conclusión de proyecto forma parte del expediente y constituye la prueba documental que certifica el cumplimiento de los objetivos, manejo transparente de los recursos y conformidad de la comunidad sobre los resultados del proyecto apoyado.
Una vez levantada el Acta de conclusión de los proyectos apoyados durante el ejercicio fiscal vigente, las Oficinas de Representación contarán con 20 (veinte) días hábiles para enviar al área responsable del apoyo los Testimonios documentales, fotográficos o videográficos de la expresión cultural apoyada.
Las Unidades Operativas del INPI serán responsables del resguardo de la documentación que se genere en cada etapa del proceso establecido en la presente Guía.
8. Unidad Administrativa Responsable de la Operación del Proyecto
Las atribuciones y responsabilidades de las Unidades Administrativas involucradas en la operación del tipo de apoyo denominado Apoyo a Proyectos Culturales para el Rescate, Preservación, Difusión y Fortalecimiento de las Expresiones del Patrimonio Cultural Indígena y Afromexicano , se encuentran delimitadas en:
· Ley General de Responsabilidades Administrativas.
· Estatuto Orgánico y el Manual General de Organización del Instituto Nacional de los Pueblos Indígenas.
9. FORMATOS
PROGRAMA DE DERECHOS INDÍGENAS
CONVOCATORIA
EL INSTITUTO NACIONAL LOS PUEBLOS INDÍGENAS CONVOCA A LAS COMUNIDADES INDÍGENAS O AFROMEXICANAS QUE A TRAVÉS DE LA ASAMBLEA COMUNITARIA AVALEN A UN GRUPO DE SUS INTEGRANTES Y QUE SE ENCUENTREN INTERESADAS EN PARTICIPAR EN EL PROCESO DE SELECCIÓN DE PROYECTOS CULTURALES PARA EL RESCATE, PRESERVACIÓN, DIFUSIÓN Y FORTALECIMIENTO DE LAS EXPRESIONES DEL PATRIMONIO CULTURAL INDÍGENA Y AFROMEXICANO, conforme a las siguientes bases:
OBJETIVO
Favorecer la realización de proyectos culturales orientados al rescate, preservación, difusión y fortalecimiento de las expresiones del patrimonio cultural indígena y afromexicano.
VIGENCIA DE LA CONVOCTORIA
Esta convocatoria surte efectos con la entrada en vigor de los Lineamientos del PRODEI y se encontrará abierta por un periodo de 30 (treinta) días naturales.
TIPO Y MONTO DE APOYO
| Apoyo a Proyectos Culturales para el Rescate, Preservación, Difusión y Fortalecimiento de las Expresiones del Patrimonio Cultural Indígena. Afromexicano. | Hasta $100,000.00 (Cien mil pesos 00/100 M.N.) por proyecto. |
Los proyectos de bandas y música de viento que se presenten para ser apoyados por el INPI, deberán considerar como estrategia de trabajo, la mezcla de recursos entre el INPI y la población indígena o afromexicana y/o sus autoridades con la siguiente proporción: hasta ochenta por ciento (80%) el INPI, y por lo menos veinte por ciento (20%) la comunidad o autoridades, misma que deberá plasmarse en el rubro número 14 (Relación y descripción de bienes y recursos solicitados) del Formato 2.
Podrán apoyarse proyectos dirigidos a la reparación de instrumentos utilizados en bandas y música de viento, considerando la proporción de mezcla de recursos: 80% por parte del INPI y 20% por los solicitantes y/o sus autoridades.
También podrá incluirse en el costo del proyecto hasta $3,000.00 (Tres mil pesos 00/100 M.N.) para el pago de testimonios videográficos de la expresión cultural apoyada.
REQUISITOS
1. Presentar en la Oficina de Representación del INPI más cercana a su domicilio la Solicitud de Apoyo para Proyectos Culturales para el Rescate, Preservación, Difusión y Fortalecimiento de las Expresiones del Patrimonio Cultural Indígena y Afromexicano en el Formato 1. Esta solicitud debe ir acompañada de la siguiente documentación:
a) Proyecto elaborado en el Formato 2 y anexar cotizaciones de los insumos que planean adquirir pudiendo apoyarse en el Formato 2.2.,
b) Domicilio geográfico (Formato 2.1),
c) Copias de Clave Única de Registro de Población (CURP) de todos los beneficiarios directos y adicionalmente 1 copia de la identificación oficial con fotografía (INE) de los representantes del grupo que se hará cargo del proyecto.
d) Acta de Asamblea Comunitaria en la que la comunidad otorga su Aval para el desarrollo del proyecto. El acta deberá estar firmada y sellada por las autoridades civiles y/o tradicionales comunitarias (Formato 3),
e) Para el caso de proyectos de Banda y Música de viento, entregar carta compromiso (Formato 4) firmada y sellada por la autoridad civil y/o tradicional comunitaria y firmada por los representantes del grupo solicitante en la que manifieste que cuenta con los recursos económicos requeridos para la ejecución de su proyecto propuesto, y
f) En el caso de proyectos que propongan pequeñas obras o construcciones, justificadas culturalmente, deberán anexar al expediente croquis de localización y copia documento legal que ampare la propiedad y/o posesión del predio (certificado, título de propiedad, etc.). Asimismo, documento expedido por la autoridad municipal en donde haga constar que el predio en cuestión está libre de conflictos.
2. En su caso, atender en un plazo no mayor a 5 (cinco) días hábiles las observaciones que haga el personal de la Oficina de Representación del INPI o del CCPI, en la Cédula de Registro y Revisión de Solicitudes de Apoyo.
CRITERIOS
1. La recepción de las solicitudes y sus anexos, se hará en días hábiles en un horario de 9:00 a 15:00 horas, en las Oficinas de Representación del INPI, las cuales revisarán la documentación e informarán por escrito al solicitante que cuenta con 5 (cinco) días hábiles para corregir las deficiencias y solventar las omisiones que en su caso presente.
2. Los proyectos concursantes deberán incidir de manera directa en el rescate, preservación, difusión y fortalecimiento de alguno de los siguientes campos culturales:
a) Tradición oral y revitalización lingüística,
b) Museos comunitarios indígenas y afromexicano,
c) Lugares sagrados,
d) Medicina tradicional,
e) Rescate e innovación de técnicas artesanales,
f) Música indígena y afromexicana,
g) Tradición ceremonial,
h) Danza indígena y afromexicana,
i) Cocina tradicional indígena y afromexicana,
j) Juegos tradicionales, y
k) Otras de interés cultural y comunitario.
3. Sólo se apoyará un proyecto por comunidad y tenga el aval de su asamblea comunitaria.
4. Las comunidades que hayan sido beneficiadas con este tipo apoyo el año inmediato anterior por la CDI (hoy INPI), no se apoyarán, excepto en los casos de pueblos indígenas y afromexicano integrados por un reducido número de comunidades o con lenguas en alto y muy alto riesgo de desaparición y en campos culturales distintos al apoyado anteriormente.
5. Se apoyarán proyectos orientados al rescate o recuperación de tecnologías tradicionales, pero no los orientados a la producción y productividad.
6 Las cotizaciones deben ser originales, no se acepta nota de remisión o Internet.
7. El responsable del proyecto deberá ser parte de la comunidad y ser mayor de edad.
8. Sólo se analizarán para apoyo los proyectos con expedientes debidamente integrados.
9. Los proyectos no deberán tener fines de lucro.
10. Las actividades que se desarrollen en el proyecto no podrán ser presentadas paralelamente a otros programas del INPI para su apoyo.
11. Los proyectos de bandas de música de viento de nueva creación no serán apoyados.
12. En los estados de Guerrero y Oaxaca, no podrá destinarse más del 60% del presupuesto asignado para el apoyo de bandas de música de viento.
13. Que los proyectos contribuyan a la transmisión de la cosmovisión, fortalezcan la identidad, fomenten la organización, se promuevan sus saberes y preserve la memoria de los pueblos indígenas y afromexicano.
14. Se restringe el concepto de pirotecnia, bebidas o insumos que afecten el medio ambiente y la salud de las comunidades.
15. Se privilegiarán proyectos propuestos por mujeres o bajo la perspectiva de género, con respeto a las formas de organización interna de sus comunidades y/o pueblos.
16. El apoyo económico a los proyectos estará condicionado a la aprobación del presupuesto del INPI y a la disponibilidad de recursos, considerando los objetivos, las metas y la cobertura planteados.
PROCEDIMIENTO DE SELECCIÓN
1. La dictaminación a nivel nacional se hará en las fechas y horarios establecidos por el área responsable. Para el efecto se conformará un Comité Dictaminador integrado por miembros del área responsable en Oficinas Centrales, un representante de la Coordinación General de Asuntos Jurídicos, uno del Órgano Interno de Control y uno de la Coordinación General de Transversalidad y Operación Regional, estos tres últimos en el ámbito de sus respectivas competencias.
2. El Comité Nacional determinará los proyectos que serán apoyados y los montos a otorgar.
3. Los resultados del proceso de dictaminación se darán a conocer a los solicitantes a más tardar 45 (cuarenta y cinco) días naturales después del cierre de la presente convocatoria, mediante su publicación en la página de Internet del INPI (https://www.gob.mx/inpi), por escrito y por correo electrónico con el propósito de que conozcan de manera clara el resultado del proceso de autorización o rechazo de su solicitud.
4. La decisión del INPI será inapelable.
SITUACIONES NO PREVISTAS
La interpretación del contenido de la presente Convocatoria, así como las situaciones no previstas en la misma, serán resueltas por el Área Responsable del Programa.
Para mayor información comunicarse a la Oficina de Representación y/o Centro Coordinador de Pueblos Indígenas más cercano o a su localidad.
"Este programa es público, ajeno a cualquier partido político. Queda prohibido el uso para fines distintos a los establecidos en el programa".
PROGRAMA DE DERECHOS INDÍGENAS
Proyectos Culturales para el Rescate, Preservación, Difusión y Fortalecimiento de las Expresiones del Patrimonio Cultural Indígena y Afromexicano.
FORMATO # 5
ACUSE DE RECIBO Y CÉDULA DE REVISIÓN DE DOCUMENTOS
El día___ de__________de 201__, compareció el C _____________________________________para presentar en las oficinas de ___________________________ la solicitud de apoyo al proyecto cultural denominado: __________________________________________________________________________ propuesto por la localidad: ______________, Municipio de: ______________, en el estado de: ____________.
El C.______________________, responsable por parte del INPI de recibir los documentos identificó lo siguiente:
| Documentos que deben presentar los solicitantes | Observaciones de la Oficina de Representación o CCPI para la debida integración del expediente |
| Solicitud de apoyo debidamente llenada según formato requerido. a) Sí b) No |
|
| Documento de Proyecto debidamente llenado según formato requerido. a) Sí b) No |
|
| Cotizaciones de los insumos que planean adquirir. a) Completas b) Incompletas c) Sin cotizaciones |
|
| Domicilio Geográfico. a) Sí b) No |
|
| Acta de Asamblea Comunitaria en la que se otorga el aval al proyecto según formato requerido. a) Sí b) No |
|
| Fotocopia de la CURP de todos los beneficiarios directos y adicionalmente 1 copia de la identificación con fotografía (INE) de cada uno de los representantes del grupo solicitante. a) Completos b) Incompletos c) Sin documento |
|
| Para el caso de proyectos de Banda y Música de Viento, carta compromiso firmada y sellada por la autoridad civil y/o tradicional, comunitaria y firmada por los representantes del grupo. a) Sí b) No |
|
| En el caso de proyectos que propongan pequeñas obras y/o construcciones, justificadas culturalmente deberá entregarse: a) Croquis de localización y documento legal que ampare la propiedad y/o posesión del predio (certificado, título de propiedad, etc.). b) Documento expedido por la autoridad municipal, donde haga constar que el predio en cuestión está libre de conflictos de tenencia y/o sociales. |
|
Para subsanar las observaciones el solicitante cuenta con un plazo de 5 días hábiles a partir de la recepción de este documento.
| Por el INPI | El solicitante |
|
|
|
| Nombre y cargo | Nombre y cargo |
"Este Programa es público, ajeno a cualquier partido político. Queda prohibido el uso para fines distintos a los establecidos en el Programa".
PROGRAMA DE DERECHOS INDÍGENAS
Proyectos Culturales para el Rescate, Preservación, Difusión y Fortalecimiento de las Expresiones del Patrimonio Cultural Indígena y Afromexicano.
FORMATO # 6
MODELO DE CONVENIO DE CONCERTACIÓN
CONVENIO DE CONCERTACIÓN, QUE CELEBRAN POR UNA PARTE EL INSTITUTO NACIONAL DE LOS PUEBLOS INDÍGENAS, A QUIEN EN LO SUCESIVO SE LE DENOMINARÁ "EL INSTITUTO" , REPRESENTADO POR _____(1)_____, EN SU CARÁCTER DE _____(2)_____ EN _____(3)____, ASISTIDO POR ____(4)____ EN SU CARÁCTER DE ___(5)____Y POR LA OTRA EL GRUPO BENEFICIARIO SOLICITANTE DEL PROYECTO DENOMINADO________(6)_______________ QUE BENEFICIARÁ A LA COMUNIDAD DE ________________(6 bis)____ A QUIEN EN LO SUCESIVO SE LE DENOMINARÁ "EL BENEFICIARIO" REPRESENTADA POR___(7) ___, _________ y __________ EN SU CARÁCTER DE ____(8)_____, _________ y __________, MISMOS QUE CUANDO ACTÚEN DE MANERA CONJUNTA, SE LE DENOMINARÁ "LAS PARTES" , EN EL MARCO DEL PROGRAMA DE DERECHOS INDÍGENAS, EN LO SUCESIVO "EL PROGRAMA" , DOCUMENTO QUE SUSCRIBEN DE CONFORMIDAD CON LOS ANTECEDENTES, DECLARACIONES Y CLÁUSULAS SIGUIENTES:
ANTECEDENTES
I. El artículo 2o. de la Constitución Política de los Estados Unidos Mexicanos en su Apartado B, establece la obligación para la Federación, los Estados y los Municipios, de impulsar el desarrollo integral de las zonas indígenas con el propósito de fortalecer las economías locales y mejorar las condiciones de vida de sus pueblos, mediante acciones coordinadas entre los tres órdenes de gobierno.
Asimismo, en el penúltimo párrafo de dicho Artículo se establece:
"Para garantizar el cumplimiento de las obligaciones señaladas en este apartado, la Cámara de Diputados del Congreso de la Unión, las legislaturas de las entidades federativas y los ayuntamientos, en el ámbito de sus respectivas competencias, establecerán las partidas específicas destinadas al cumplimiento de estas obligaciones en los presupuestos de egresos que aprueben , así como las formas y procedimientos para que las comunidades participen en el ejercicio y vigilancia de las mismas".
Por su parte, el Convenio 169 sobre Pueblos Indígenas y Tribales de la Organización Internacional del Trabajo, establece:
"Artículo 6
1. Al aplicar las disposiciones del presente Convenio, los gobiernos deberán:
a) ...
b) establecer los medios a través de los cuales los pueblos interesados puedan participar libremente, por lo menos en la misma medida que otros sectores de la población, y a todos los niveles en la adopción de decisiones en instituciones electivas y organismos administrativos y de otra índole responsables de políticas y programas que les conciernan;
c) establecer los medios para el pleno desarrollo de las instituciones e iniciativas de esos pueblos, y en los casos apropiados proporcionar los recursos necesarios para este fin."
La Declaración de las Naciones Unidas sobre los Derechos de los Pueblos indígenas señala lo siguiente:
"Artículo 4 Los pueblos indígenas, en ejercicio de su derecho a la libre determinación, tienen derecho a la autonomía o al autogobierno en las cuestiones relacionadas con sus asuntos internos y locales, así como a disponer de medios para financiar sus funciones autónomas .
Artículo 5 Los pueblos indígenas tienen derecho a conservar y reforzar sus propias instituciones políticas, jurídicas, económicas, sociales y culturales, manteniendo a la vez su derecho a participar plenamente, si lo desean, en la vida política, económica , social y cultural del Estado."
"Artículo 39
Los pueblos indígenas tienen derecho a recibir asistencia financiera y técnica de los Estados y por conducto de la cooperación internacional para el disfrute de los derechos enunciados en la presente Declaración."
En el mismo sentido, la Declaración Americana sobre los Derechos de los Pueblos Indígenas, en relación con la personalidad jurídica de los pueblos indígenas, establece en su artículo IX lo siguiente:
" Artículo IX. Personalidad jurídica
Los Estados reconocerán plenamente la personalidad jurídica de los pueblos indígenas, respetando las formas de organización indígenas y promoviendo el ejercicio pleno de los derechos reconocidos en esta Declaración."
"Artículo XXXVII
Los pueblos indígenas tienen derecho a recibir asistencia financiera y técnica de los Estados y por conducto de la cooperación internacional para el disfrute de los derechos enunciados en la presente declaración."
II. El Decreto de Presupuesto de Egresos de la Federación para el Ejercicio Fiscal 2019, publicado en el Diario Oficial de la Federación el día 28 de diciembre de 2019, establece en su artículo ____, fracción_____, que los recursos para el desarrollo integral de los pueblos y comunidades indígenas se señalan en el Anexo _______ , en los términos de los artículos 2o, Apartado B, de la Constitución Política de los Estados Unidos Mexicanos y 41, fracción II, inciso j), de la Ley Federal de Presupuesto y Responsabilidad Hacendaria, se presentan desglosados por ramo y programa presupuestario.
Asimismo, dicho Decreto establece en su artículo 23 lo siguiente:
"Artículo 23. El ejercicio de las erogaciones para el desarrollo integral de los pueblos y comunidades indígenas a que se refiere el Anexo 10 del presente Decreto, se dirigirá al cumplimiento de las obligaciones que señala el artículo 2o., Apartado B, fracciones I a IX, de la Constitución Política de los Estados Unidos Mexicanos.
Para tal efecto, de conformidad con los artículos 42, fracción VII, y 77 de la Ley Federal de Presupuesto y Responsabilidad Hacendaria, las dependencias y entidades, al ejecutar dichas erogaciones y emitir reglas de operación, se ajustarán a lo siguiente:
I. ...;
II. En la ejecución de los programas se considerará la participación de los pueblos y comunidades indígenas, con base en su cultura y formas de organización tradicionales;
III. Para los municipios indígenas comprendidos entre los 200 más pobres del país, los proyectos de inversión del Programa de Infraestructura Indígena, se podrán financiar en su totalidad con recursos federales o de manera concurrente. Asimismo, se procurará atender su pleno acceso y la satisfacción de sus necesidades tales como electricidad, agua, drenaje, educación, salud, vivienda y de infraestructura para la producción, almacenamiento y distribución de alimentos;
IV. El Ejecutivo Federal, por sí o a través de sus dependencias y entidades , podrá celebrar convenios de coordinación con los gobiernos de las entidades federativas , así como formalizar convenios de concertación de acciones con las comunidades indígenas , para proveer la mejor observancia de las previsiones del presente artículo. Cuando corresponda, los recursos a los que se refiere este artículo podrán ser transferidos directamente a los pueblos, municipios y comunidades indígenas, de conformidad con los convenios que para tal efecto se celebren en términos de las disposiciones aplicables. La entidad federativa correspondiente participará en el ámbito de sus atribuciones en los convenios antes señalados. Los recursos que se transfieran conforme a lo establecido en el presente párrafo, deberán registrarse por la Entidad Federativa en su Cuenta Pública;
V. a la VIII ...".
III. De conformidad con lo dispuesto en los artículos 75 y 77 de la Ley Federal de Presupuesto y Responsabilidad Hacendaria con el objeto de asegurar la aplicación eficaz, eficiente, oportuna, equitativa y transparente de los recursos públicos, entre los que se encuentran los de "EL PROGRAMA" , deberán sujetarse al acuerdo _________________________________, publicado en el Diario Oficial de la Federación el ___________,en lo sucesivo se denominarán "LOS LINEAMIENTOS" que establecen los requisitos, criterios e indicadores que lo regulan.
IV. Que de conformidad con "LOS LINEAMIENTOS" de "EL PROGRAMA" publicados en el Diario Oficial de la Federación el____________________ existe la necesidad de celebrar un Convenio de Concertación con los grupos de solicitantes que presentan proyectos de sus comunidades indígenas y/o afromexicanas para la ejecución de "EL PROGRAMA".
DECLARACIONES
I. De "EL INSTITUTO"
I.1. Que es un Organismo Descentralizado de la Administración Pública Federal, no sectorizado, con personalidad jurídica y patrimonio propio, con autonomía operativa, técnica, presupuestal y administrativa, de conformidad con el artículo 1 de la Ley del Instituto Nacional de los Pueblos Indígenas, publicada en el Diario Oficial de la Federación el 4 de diciembre de 2018.
I.2. Que de conformidad con el artículo 2 de la Ley citada, tiene como objeto definir, normar, diseñar, establecer, ejecutar, orientar, coordinar, promover, dar seguimiento y evaluar las políticas, programas, proyectos, estrategias y acciones públicas, para garantizar el ejercicio y la implementación de los derechos de los pueblos indígenas y afromexicano, así como su desarrollo integral y sostenible y el fortalecimiento de sus culturas e identidades, de conformidad con lo dispuesto en la Constitución Política de los Estados Unidos Mexicanos y en los instrumentos jurídicos internacionales de los que el país es parte.
Asimismo, en su artículo 3 establece lo siguiente:
"Artículo 3. Para cumplir los fines y objetivos del Instituto, se reconocen a los pueblos y comunidades indígenas y afromexicanas como sujetos de derecho público; utilizando la categoría jurídica de pueblos y comunidades indígenas en los términos reconocidos por el artículo 2o. de la Constitución Política de los Estados Unidos Mexicanos y los instrumentos internacionales en la materia.
..."
I.3. Que acorde con el artículo 2o. de la Constitución Política de los Estados Unidos Mexicanos, " EL INSTITUTO" ha implementado el Programa de Derechos Indígenas a través de la realización de proyectos culturales orientados al rescate, preservación, difusión y fortalecimiento de las expresiones del patrimonio cultural indígena y afromexicano, por lo que celebra el presente Convenio de Concertación con el grupo beneficiario del proyecto denominado ____________ (6) ___________.
I.4. Que el C. __(1)__, en su carácter de __(2)__ en el Estado de __(3)__ con domicilio legal en ___(14)__ tiene facultades suficientes para suscribir el presente Convenio de conformidad con lo dispuesto en el artículo ___ del Estatuto Orgánico del INPI y el poder, que se contiene en la escritura número __(9)__ de fecha __(10)__ pasada ante la fe del Notario Número __(11)__ de __(12)__, Lic. __ (13) ___.
I.5. Que para efecto del presente instrumento señala como su domicilio el ubicado en __ (14) __.
II. De "EL BENEFICIARIO"
II.1 Que se conformó como GRUPO SOLICITANTE con fecha ___(15)___, como lo acredita el Acta de asamblea de la comunidad___(6 bis)__, cuya existencia da testimonio fehaciente ___(16)___, en su carácter de ______(17)_____y que en copia debidamente cotejada se integra al presente como Anexo 3.
II.2. Para el caso de ser una comunidad: Que en términos de los artículos 1o, 2o, apartado A, fracciones I, II, III y VIII de la Constitución Política de los Estados Unidos Mexicanos; 21 numeral 3 de la Declaración Universal de Derechos Humanos; 1 y otros del Convenio número 169 de la Organización Internacional del Trabajo relativo a Pueblos Indígenas y Tribales en Países Independientes; 3, 4, 5 y otros de la Declaración de las Naciones Unidas sobre Derechos de los Pueblos Indígenas; 1 del Pacto Internacional de Derechos Civiles y Políticos; 1 del Pacto Internacional de Derechos Económicos, Sociales y Culturales; III, VI, VIII, IX, XXI, XXII, XXIII y otros de la Declaración Americana sobre los Derechos de los Pueblos Indígenas, es una comunidad indígena perteneciente al pueblo indígena _________. Toda vez que su existencia está reconocida en el artículo 2º de la Constitución Federal, mediante Asamblea Comunitaria celebrada el día______(15) _____, se autorizó a la Autoridad _______(16 y 17) _______, para presentar el proyecto denominado_________ (6) ________. Copia del acta de referencia se integra al presente como Anexo 3.
II.3 Que el C. ____________(18)_____________, en su carácter de representante de la comunidad o del grupo beneficiario, tiene las facultades suficientes para suscribir el presente Convenio, mismo que manifiesta no le ha sido revocada o modificada a la fecha, como lo acreditan con el Acta de Asamblea Comunitaria de fecha: ___(15) ___, que agregan como anexo 3 y que para cumplir con los objetivos del proyecto lo nombran como responsable del mismo.
II.4 Que el C. __________(18)__________, en su carácter de representante de la comunidad o del grupo beneficiario, proporciona la cuenta #_______(19)__________dispuesta para el depósito del apoyo económico para la compra de los bienes especificados en su proyecto de la institución financiera ______(20)__________.
II.4 Que ninguno de los miembros del grupo desempeña un empleo, cargo o comisión en el Gobierno Federal.
II.5 Que para los efectos legales del presente Convenio, señala como su domicilio el ubicado en __ (21) __.
Vistos los antecedentes, declaraciones anteriores, y con fundamento en los artículos 37 y 38 de la Ley de Planeación, "LAS PARTES" tienen a bien otorgar las siguientes:
CLÁUSULAS
PRIMERA. OBJETO . "EL INSTITUTO" , con el objeto de impulsar " EL PROGRAMA" , con recursos provenientes del Programa Normal Ramo 47, apoyará a "EL BENEFICIARIO" para que éste realice las actividades consideradas en el proyecto cultural denominado __(6)__, y cuya descripción es: ___(22)___.
Las características, especificaciones y demás información inherente al referido proyecto se encuentran determinadas en el formato previsto por "LOS LINEAMIENTOS" y anexo de gastos de "EL BENEFICIARIO" , dictaminados previamente por "EL INSTITUTO" , se encuentra en el documento que se agrega al presente instrumento como Anexo 2 (Formato de elaboración de proyectos).
SEGUNDA. OBLIGACIONES DE "EL INSTITUTO". Para el logro de los objetivos del presente Convenio, " EL INSTITUTO" se obliga a:
I. Aportar en términos de "LOS LINEAMIENTOS" recursos por la cantidad de: $____ (23) _____, que son depositados a la cuenta dispuesta en la institución financiera señalada en las declaraciones del beneficiario en el punto II.3 de este documento en una sola ministración a la firma del presente instrumento. Dicha cantidad deberá ser utilizada únicamente en los conceptos detallados en el Anexo 2, y autorizados en el Formato Dictamen Nacional de Proyecto a que se refiere la Cláusula Primera de este Convenio.
Los recursos financieros federales que por virtud del presente Convenio se aporten, estarán sujetos a disponibilidad presupuestal.
II. Proporcionar a "EL BENEFICIARIO" , asesoría y capacitación técnica, durante las actividades que implican la ejecución del proyecto, colaborar activamente en los procesos organizativos necesarios y verificar el cumplimiento de los compromisos establecidos en el proyecto autorizado.
III. Vigilar el cumplimiento de los objetivos y el manejo eficiente de los recursos económicos del proyecto aprobado, que en virtud de este instrumento se le otorgan.
TERCERA. OBLIGACIONES DE "EL BENEFICIARIO ". Por su parte "EL BENEFICIARIO" se obliga a:
I. Ejercer el recurso transferido mediante este Convenio en la ejecución total del proyecto a partir del día __ (24) __, sin que pueda ser posterior al 31 de diciembre del presente ejercicio fiscal.
II. Cumplir con los objetivos establecidos y ejecución total del proyecto a que se refiere la Cláusula Primera.
III. Realizar la correcta administración y destino de los recursos que le otorga "EL INSTITUTO" por virtud del presente Convenio, así como a destinarlos exclusivamente en los conceptos señalados en el Documento de Proyecto que se incluye como Anexo 2 y autorizados en el Formato Dictamen Nacional de Proyecto. Para tal efecto la Asamblea Comunitaria participará de manera directa y vigilará el manejo correcto y transparente de los recursos.
IV. Conservar bajo su absoluta responsabilidad y custodia la comprobación de los recursos otorgados a fin de informar en su caso a las instancias de Control y Auditoría del Gobierno Federal.
V. Entregar a "EL INSTITUTO" , a más tardar el 31 de diciembre del presente ejercicio fiscal, copia de la comprobación del uso de los recursos entregados, firmada por los representantes del grupo, y las autoridades civiles o comunitarias. Dicha comprobación deberá estar a nombre del grupo y/o responsable del proyecto.
VI. Establecer por escrito que los bienes adquiridos con recursos de "EL PROGRAMA" formarán parte del patrimonio de la comunidad.
VII. Entregar los testimonios documentales fotográficos y/o videográficos del proyecto a "EL INSTITUTO" .
VIII. Una vez concluido el proyecto, se obliga a levantar el acta de conclusión del mismo, en Asamblea Comunitaria, donde deben participar representantes de "EL INSTITUTO" y la autoridad municipal y/o local señalando en ella, el compromiso de la asamblea comunitaria para apoyar el fortalecimiento, autosuficiencia y/o continuidad de las manifestaciones culturales apoyadas.
CUARTA. SUSPENSIÓN DE RECURSOS . "EL INSTITUTO" manifiesta y "EL BENEFICIARIO" acepta que el primero podrá suspender o cancelar total o parcialmente la entrega de los apoyos asignados al proyecto con sujeción a lo dispuesto en "LOS LINEAMIENTOS" , así como solicitar la devolución de los que se hubieren entregado, junto con sus rendimientos financieros o en su caso reducir la ministración de dichos recursos, sin perjuicio de las acciones legales que procedan cuando:
a) Se determine que los informes solicitados no sean entregados a tiempo,
b) Se detecten faltantes de comprobación, desviaciones, incumplimiento de las obligaciones previstas en este convenio y sus anexos, y
c) Los recursos se hayan utilizado con fines distintos a los pactados o, no se hayan ajustado a normatividad aplicable.
QUINTA. SANCIONES. "EL INSTITUTO" por conducto de la Oficina de Representación correspondiente, podrá requerir de manera escrita la devolución del apoyo económico otorgado, cuando:
a) La ejecución del proyecto o comprobación de los recursos asignados no se realice en los plazos establecidos,
b) Cuando se desvíen injustificadamente de los objetivos,
c) En los casos en que el proyecto apoyado genere conflictos internos o división en la comunidad, a juicio de "EL INSTITUTO", y
d) Cuando no se destinen los recursos asignados en la adquisición de los requerimientos solicitados en el formato de elaboración del proyecto cultural apoyado.
SEXTA . A UDITORÍA, CONTROL Y SEGUIMIENTO . Los recursos que la Federación otorga para este Programa podrán ser revisados por la Secretaría de la Función Pública, la Secretaría de Hacienda y Crédito Público, la Auditoría Superior de la Federación y demás instancias que en el ámbito de sus respectivas atribuciones resulten competentes.
SÉPTIMA. EVALUACIÓN INTERNA Y EXTERNA . "EL INSTITUTO" con apego al artículo 78 de la Ley Federal de Presupuesto y Responsabilidad Hacendaria, y 181 del Reglamento de la Ley señalada, impulsará la realización de la evaluación externa, que deberá ser ejecutada por una institución académica y de investigación u organismo especializado, de carácter nacional o internacional con reconocimiento y experiencia en la materia.
Los resultados de la evaluación serán presentados por "EL INSTITUTO" a la Comisión de Presupuesto y Cuenta Pública de la Cámara de Diputados, a las Secretarías de Hacienda y Crédito Público y de la Función Pública y al Consejo Nacional de Evaluación de la Política de Desarrollo Social en términos de la normatividad aplicable.
Adicional a lo señalado , "EL INSTITUTO" a través de la instancia normativa de "EL PROGRAMA", podrá llevar a cabo en forma directa la evaluación de los proyectos financiados para conocer el impacto económico, social y cultural respectivo.
OCTAVA . RELACIÓN LABORAL . El personal que intervenga en la ejecución de las acciones objeto del proyecto aprobado, quedará bajo la estricta responsabilidad de "EL BENEFICIARIO" , por lo que no existirá relación laboral alguna entre éstos y "EL INSTITUTO" y no se entenderá a este último como patrón sustituto o solidario en los términos de la legislación laboral aplicable.
NOVENA. BUENA FE . "LAS PARTES " declaran que en el presente Convenio no existe dolo, error, mala fe, violencia o cualquier otro vicio del consentimiento que pudiera anular el mismo y que es la simple manifestación de voluntades y para su interpretación y cumplimiento, así como para todo aquello que no esté expresamente estipulado en el mismo, se resolverá de común acuerdo, teniendo siempre como finalidad alcanzar los objetivos del mismo.
DÉCIMA. LEYENDA . La papelería, documentación oficial, así como la publicidad y promoción que adquieran las dependencias y entidades para la ejecución y difusión de "EL PROGRAMA" , deberán incluir en la publicidad y la información relacionada la siguiente leyenda: "Este programa es público, ajeno a cualquier partido político. Queda prohibido el uso para fines distintos a los establecidos en el programa". Para efectos de lo anterior, deberán tomar en cuenta las características del medio de comunicación.
DÉCIMA PRIMERA. SUPREMACÍA DE "LOS LINEAMIENTOS" . Con independencia de lo previsto en el presente instrumento, en caso de cualquier controversia prevalecerá el contenido de "LOS LINEAMIENTOS" .
DÉCIMA SEGUNDA . TRANSPARENCIA Y ACCESO A LA INFORMACIÓN. La información y actividades que se presenten, obtengan y produzcan en virtud del cumplimiento de presente instrumento, deberá atender los principios previstos en la Ley Federal de Transparencia y Acceso a la Información Pública, y en lo aplicable se estará a lo dispuesto por la Ley General de Transparencia y Acceso a la Información Pública y demás disposiciones aplicables, por lo que las "LAS PARTES" se obligan a cumplir con las obligaciones previstas en dichas normas.
Por lo que se refiere al tratamiento, resguardo y transmisión de datos personales, "LAS PARTES" se comprometen a observar los principios establecidos en la Ley General de Protección de Datos Personales en Posesión de Sujetos Obligados, y demás disposiciones aplicables.
DÉCIMA TERCERA. JURISDICCIÓN. "LAS PARTES" acuerdan que, en caso de presentarse alguna controversia en la interpretación de las obligaciones pactadas, se sujetarán a la jurisdicción de los Tribunales Federales de la Ciudad de México, por lo que expresamente renuncian a la jurisdicción que en razón de sus domicilios presentes o futuros o por cualquier otra causa, pudiera corresponderles.
DÉCIMA CUARTA. MODIFICACIONES . El presente Convenio de Concertación podrá ser revisado y en su caso modificado cuando consideren oportuno replantear los compromisos establecidos en él, mediante la celebración de convenios modificatorios que se considerarán parte integrante del mismo.
DÉCIMA QUINTA. VIGENCIA . El presente Convenio surtirá sus efectos a partir de su firma y tendrá vigencia hasta la conclusión de las obligaciones contraídas por este instrumento, sin que pueda exceder del 31 de diciembre de _____ (25) ____.
Leído que fue el presente Convenio y enteradas las partes de su contenido y alcance legal, lo firman por triplicado en ___ (26) ___, a los ___ (27) ___
| POR "EL INSTITUTO" | POR "EL BENEFICIARIO" |
| C. _____________(29)_____________ Nombre, firma y cargo ASISTIDO POR: C. _____________(29)_____________ Nombre, firma y cargo
| C.____________(28)_________________ Nombre, firma y cargo C._________________(28)____________ Nombre, firma y cargo C.____________________(28)_________ Nombre, firma y cargo C._________________(28)____________ Nombre y firma del responsable del proyecto |
| Vo. Bo. DE LA AUTORIDAD CIVIL O COMUNITARIA | |
| C. ______________(16)_____________ Nombre, firma y cargo | |
Nota 1: El modelo podrá presentar las modificaciones que sean necesarias para que cumpla con su objeto, cuando así lo determine la Instancia Normativa de "EL PROGRAMA".
Nota 2 : A pie de la página se insertará esta leyenda: "Este Programa es público, ajeno a cualquier partido político. Queda prohibido el uso para fines distintos a los establecidos en el Programa".
|
INSTRUCTIVO PARA EL LLENADO DEL CONVENIO DE CONCERTACIÓN PARA EL APOYO A PROYECTOS CULTURALES PARA EL RESCATE, PRESERVACIÓN, DIFUSIÓN Y FORTALECIMIENTO DE LAS EXPRESIONES DEL PATRIMONIO CULTURAL INDÍGENA Y AFROMEXICANO. | |
| 1 | Nombre del servidor público que está facultado para celebrar el presente convenio en representación del INPI que corresponda |
| 2 | Cargo del representante del INPI que celebra el Convenio |
| 3 | Nombre de la entidad federativa de que se trate |
| 4 | Nombre del Director del CCPI o residencia que acompaña la celebración del Convenio |
| 5 | Cargo y nombre de la sede del representante del INPI que acompaña la celebración del Convenio |
| 6 | Nombre del proyecto |
| 6 bis | Nombre de la comunidad a la que pertenece el grupo solicitante |
| 7 | Nombres de los representantes de la comunidad o del grupo solicitante y responsables del proyecto |
| 8 | Cargos que ocupan los representantes de la comunidad o del grupo solicitante y responsables del proyecto |
| 9 | Número de escritura |
| 10 | Fecha correspondiente de expedición de la escritura |
| 11 | Número del Notario |
| 12 | Nombre de la ciudad en el que se encuentra el Notario que elaboró la escritura |
| 13 | Nombre del Notario |
| 14 | Domicilio de la Unidad Administrativa del INPI |
| 15 | Fecha de conformación del grupo solicitante (dd/mm/aa) |
| 16 | Nombre de la autoridad civil o comunitaria |
| 17 | Cargo que ocupa |
| 18 | Nombre del representante de la comunidad o del grupo solicitante que fungirá como responsable del proyecto |
| 19 | Número de Cuenta Bancaria a 18 dígitos |
| 20 | Nombre de la institución financiera emisora de la Cuenta Bancaria |
| 21 | Domicilio del grupo solicitante |
| 22 | Descripción breve del proyecto que recibe el apoyo |
| 23 | Especificar el monto total del financiamiento que se otorga con número y letra |
| 24 | Fecha de inicio de la ejecución del proyecto (dd/mm/aa) |
| 25 | Fecha establecida como límite de vigencia del Convenio de Concertación (Año) |
| 26 | Nombre de la localidad y entidad en la que se firma el Convenio |
| 27 | Fecha de la firma del Convenio (dd/mm/aa) |
| 28 | Nombre, firma y cargo de los integrantes del grupo solicitante |
| 29 | Nombre, cargo y firma de las autoridades civiles o comunitarias de la localidad |
PROGRAMA DE DERECHOS INDÍGENAS
Proyectos Culturales para el Rescate, Preservación, Difusión y Fortalecimiento de las Expresiones del Patrimonio Cultural Indígena y Afromexicano.
FORMATO # 6.1
MODELO DE CONVENIO MODIFICATORIO
CONVENIO MODIFICATORIO AL CONVENIO DE CONCERTACIÓN CELEBRADO ENTRE EL INSTITUTO NACIONAL DE LOS PUEBLOS INDÍGENAS, A QUIEN EN LO SUCESIVO SE LE DENOMINARA "EL INSTITUTO" , REPRESENTADO POR _________(1)____________ EN SU CARÁCTER DE REPRESENTANTE DEL INPI EN _________(2)_________________Y EL GRUPO BENEFICIARIO DEL PROYECTO DENOMINADO __________________(3)____________ DE LA COMUNIDAD INDÍGENA Y/O AFROMEXICANA ________________(4)_______________ A QUIEN EN LO SUCESIVO SE LE DENOMINARÁ "EL BENEFICIARIO", REPRESENTADA POR __________(5)___________.
ANTECEDENTES
I. Con fecha _______(6)______, "LAS PARTES" celebraron Convenio de Concertación, en lo sucesivo "EL CONVENIO PRINCIPAL" cuyo objeto de conformidad con la cláusula PRIMERA " es "______________________________________(7)_______________________________________"
II. Que la vigencia de "EL CONVENIO PRINCIPAL" se encuentra pactada hasta la conclusión de la última acción de "EL PROYECTO" , de conformidad con lo dispuesto en la cláusula " ____(8)_____".
III. En la Cláusula DÉCIMA SEGUNDA de "EL CONVENIO PRINCIPAL" , "LAS PARTES" acordaron y se comprometieron a que en caso de que se requieran medidas de mejora, ajustes o adecuaciones éstas se harán replanteando lo acordado y para ello se celebrarían los convenios modificatorios que se considerarán parte integrante del mismo, estableciendo que los convenios modificatorios que en su caso sean celebrados, deberán ser firmados por los servidores públicos de "LAS PARTES" , con facultades suficientes para ello.
DECLARACIONES
II.- De "LAS PARTES":
b) Que reconocen y ratifican las declaraciones vertidas en "EL CONVENIO PRINCIPAL" , así como la personalidad con la que se ostentan y facultades conferidas, mismas que a la fecha no les han sido revocadas o modificadas en forma alguna.
b) Se comprometen a cumplir con todas las obligaciones emanadas de "EL CONVENIO PRINCIPAL" y del presente instrumento, así como las disposiciones contenidas en "LOS LINEAMIENTOS" aplicables.
Vistas las declaraciones anteriores, "LAS PARTES" tienen a bien otorgar las siguientes:
CLÁUSULAS
PRIMERA. OBJETO .- El objeto del presente Convenio es la modificación de la Cláusula __(9)___ de "EL CONVENIO PRINCIPAL" .
SEGUNDA. MODIFICACIÓN .- Es voluntad de "LAS PARTES" modificar la(s) Cláusula(s) "___(9)___. __(9)___" de "EL CONVENIO PRINCIPAL" mismo que se menciona en el antecedente número I del presente Instrumento, para que se establezca de la siguiente manera:
DICE: ___________ (10) ___________________.
DEBE DECIR: _______ (11) _______________.
TERCERA. SUBSISTENCIA DE LAS OBLIGACIONES . "LAS PARTES" aceptan que, con excepción de las cláusulas que expresamente se estipulan en este Convenio Modificatorio, rigen todas y cada una de las establecidas en "EL CONVENIO PRINCIPAL" , al que se refiere el antecedente número I, de este instrumento.
CUARTA. BUENA FE .- "LAS PARTES" declaran que en el presente Convenio Modificatorio no existe dolo, error, mala fe, violencia o cualquier otro vicio del consentimiento que pudiera anular el mismo y que es la simple manifestación de voluntades y para su interpretación y cumplimiento, así como para todo aquello que no esté expresamente estipulado en el mismo.
QUINTA. VIGENCIA .- El presente Convenio Modificatorio surtirá efectos a partir de su firma y hasta que concluya la última acción de "EL PROYECTO" , sin que exceda del 31 de diciembre del presente ejercicio fiscal.
Leído el presente CONVENIO MODIFICATORIO y enteradas "LAS PARTES" de su contenido y alcance legal, lo firman por duplicado en _____________(12)____________, a los _____(13)_____.
| POR "EL INSTITUTO" (14) | POR "EL BENEFICIARIO" (15) |
| C. __________________________ Nombre, firma y cargo ASISTIDO POR: C. __________________________ Nombre, firma y cargo | C._____________________________ Nombre, firma y cargo C._____________________________ Nombre, firma y cargo C._____________________________ Nombre, firma y cargo C.____________________________ Nombre y firma del responsable del proyecto |
|
|
|
| FIRMA DE ENTERADO DE LA AUTORIDAD CIVIL O COMUNITARIA (16) | |
| C. __________________________ Nombre, firma y cargo | |
Nota 1: El modelo podrá presentar las modificaciones que sean necesarias para que cumpla con su objeto, cuando así lo determine la Instancia Normativa de "EL PROGRAMA".
Nota 2 : A pie de la página se insertará esta leyenda: "Este Programa es público, ajeno a cualquier partido político. Queda prohibido el uso para fines distintos a los establecidos en el Programa".
|
INSTRUCTIVO PARA EL LLENADO DEL CONVENIO MODIFICATORIO DE APOYO A PROYECTOS CULTURALES PARA EL RESCATE, PRESERVACIÓN, DIFUSIÓN Y FORTALECIMIENTO DE LAS EXPRESIONES DEL PATRIMONIO CULTURAL INDÍGENA Y AFROMEXICANO. | |
| 1 | Nombre del servidor público que está facultado para celebrar el presente convenio en representación del INPI que corresponda |
| 2 | Nombre de la entidad federativa de que se trate |
| 3 | Nombre del proyecto |
| 4 | Nombre de la comunidad |
| 5 | Nombres de los representantes de la comunidad o del grupo solicitante y responsables del proyecto |
| 6 | Fecha de la firma del convenio de concertación (dd/mm/aa) |
| 7 | Cláusula del Convenio de Concertación donde describe las actividades del proyecto cultural |
| 8 | Especificar el nombre del proyecto, que debe coincidir con el del formato para la elaboración del proyecto y el que se plasma en el acta de asamblea comunitaria |
| 9 | Cláusula del Convenio de Concertación donde se establecen los ajustes y adecuaciones las acciones de conclusión del proyecto |
| 10 | Cláusula del Convenio de Concertación donde se estable que podrá ser modificado |
| 11 | Descripción de acuerdos del beneficiario |
| 12 | Declaraciones del beneficiario |
| 13 | Cláusula del Convenio de Concertación que serán modificadas |
| 14 | Texto del Convenio de Concertación que se desea modificar |
| 15 | Describir el texto que sustituirá al del Convenio de Concertación |
| 16 | Fecha de firma del convenio modificatorio (dd/mm/aa) |
| 17 | Nombre, firma y cargo de los representantes del INPI en la entidad |
| 18 | Nombre, firma y cargo de los integrantes del grupo solicitante |
| 19 | Nombre, cargo y firma de las autoridades civiles o comunitarias de la localidad |
PROGRAMA DE DERECHOS INDÍGENAS
Proyectos Culturales para el Rescate, Preservación, Difusión y Fortalecimiento de las Expresiones del Patrimonio Cultural Indígena y Afromexicano.
FORMATO # 7
Recibo de Pago
| IDENTIFICADOR DEL PROYECTO | _____________ |
Entidad Federativa: ______________________
Unidad operativa
(CCPI y/o Oficina de Representación): ___________________
BUENO POR $ ____________
RECIBÍ del Instituto Nacional de los Pueblos Indígenas, la cantidad de $_________ (_________________________________), por concepto de apoyo al proyecto cultural denominado: _____________________________ , mismo que se llevará a cabo en la comunidad de: ______________________, localidad de: _______________________, Municipio de: _______________, en el Estado de _________________, el cual cumplió con los requisitos y criterios establecidos en el anexo 2.A.1., Guía para solicitar el apoyo del INPI para el Apoyo a Proyectos Culturales para el Rescate, Preservación, Difusión y Fortalecimiento de las Expresiones del Patrimonio Cultural Indígena y Afromexicano., emisión 20__.
____________________________
Lugar y fecha de firma
| ENTREGA __________________________________ Nombre y firma del representante del INPI en la entidad o Director del CCPI | RECIBE ________________________________ Nombre y Firma del titular de la cuenta |
· SE DEBERÁ ANEXAR COPIA DE IDENTIFICACIÓN OFICIAL CON FOTOGRAFÍA (CREDENCIAL PARA VOTAR, PASAPORTE, CEDULA PROFESIONAL)
PROGRAMA DE DERECHOS INDÍGENAS
Proyectos Culturales para el Rescate, Preservación, Difusión y Fortalecimiento de las Expresiones del Patrimonio Cultural Indígena y Afromexicano.
FORMATO # 8
ACTA NOTIFICACIÓN DE ENTREGA DE RECURSOS
Siendo las ______ horas del día _______ del mes de ___________ de 20__, en la comunidad o localidad de ______________________, Municipio de _______________, del Estado de _____________, se reunieron las autoridades civiles y/o tradicionales, así como los ciudadanos integrantes de la comunidad con el objeto de llevar la entrega de recursos correspondientes al apoyo a proyectos culturales para el fortalecimiento, difusión y preservación del patrimonio cultural indígena, del Programa de Derechos Indígenas, emisión 20__, bajo el siguiente.
ORDEN DEL DÍA
a) Lista de asistencia
b) Objetivos de la reunión
c) Entrega de recursos del proyecto cultural comunitario
d) Asuntos generales:
1. Acuerdos
Como primer punto del orden del día, se pasó lista de asistencia y se verificó la presencia de autoridades civiles y/o tradicionales.
Como segundo punto y haciendo uso de la palabra el (la) C.___________________________________, que funge como _____________ del Instituto Nacional de los Pueblos Indígenas en ___________________, informa que el motivo de la reunión es para dar a conocer a los presentes el proyecto cultural denominado: ___________________________________, CON EL NÚMERO DE IDENTIFICACIÓN ____________ con el siguiente objetivo:_________________________________________________________________________ Dicho proyecto responde a las normas y lineamientos solicitados en el Anexo 2.A.1., Guía para solicitar el apoyo del INPI, a Apoyo a Proyectos Culturales para el Rescate, Preservación, Difusión y Fortalecimiento de las Expresiones del Patrimonio Cultural Indígena y Afromexicano, emisión 20___.
En el tercer punto del orden del día se informa con detalle a los asistentes sobre las acciones que pretende desarrollar el proyecto_____________________________________________________________, el beneficio sociocultural para la comunidad y los conceptos en los que se gastara el recurso, así como los beneficios directos e indirectos de este proyecto.
Asimismo, se dio a conocer a los asistentes el monto total autorizado por la cantidad de $__________ (___________________________________________), y que les fue depositado el día ___ de _________ de 2019, a través de transferencia bancaria a la cuenta número: _______________ de la institución bancaria _______________, a nombre de __________________, con cargo en el proyecto de:_____________, mismo será utilizado según los conceptos autorizados por el comité nacional de Dictaminación en el Formato para la Elaboración de Proyectos (Formato #2 de la guía)
Como cuarto punto, de asuntos generales se tomaron los siguientes:
1. Acuerdos:
_____________________________________________________________________________________________________________________________________________________________________________________________________________________________________________________________________________________________________________________________________________________________
No habiendo otro punto que tratar se cierra la presente acta siendo las _________ de la fecha de inicio, firmando los que en ella intervinieron:
______________________________
Responsable del Proyecto Cultural
Por el Instituto Nacional de los Pueblos Indígenas
_________________________________________
Responsable de Cultura de la Oficina de Representación y/o CCPI
Por los asistentes a la reunión de entrega de recursos del proyecto denominado: ________________________ de la comunidad, _________ del_________________ Municipio de ________.en el Estado de, ____________el día ___ de _________ de _______ 20____.
| Nombre |
| Firma |
|
|
|
|
|
|
|
|
|
|
|
|
|
|
|
|
|
|
|
|
Lista de Asistencia de los participantes y asistentes a la reunión de entrega de recursos celebrada el día ____ de ______ de 201__, En la comunidad o localidad de _______________ Municipio de__________, Estado de: _____________.
| Nombre |
| Firma | |
|
|
|
| |
|
|
|
| |
|
|
|
| |
|
|
|
| |
PROGRAMA DE DERECHOS INDÍGENAS
Proyectos Culturales para el Rescate, Preservación, Difusión y Fortalecimiento de las Expresiones del Patrimonio Cultural Indígena y Afromexicano.
FORMATO # 9
RECIBO COMUNITARIO DE COMPRA VENTA O PRESTACIÓN DE SERVICIO
___ (1) _______________, a ____ de ___________________del 20____
Nombre del comprador:
Cargo dentro del grupo cultural:
Domicilio:
CURP:
| Cantidad (2) | Descripción (3) | Precio Unitario | Importe (5) |
|
|
| (4) |
|
|
|
|
|
|
| TOTAL |
| ||
| TOTAL CON LETRA: (6) | |||
Entrega: _____________________________ ___________________________________
Nombre completo y firma del vendedor Nombre y firma del comprador
CURP: ________________________________
Validación de la comprobación (7)
| Por el grupo beneficiario | ||
| C._______________________________ | ||
| Presidente Nombre completo y firma | ||
| C._______________________________ | ||
| Secretario Nombre completo y firma | ||
| C.______________________________ | ||
| Tesorero Nombre completo y firma | ||
| Autoridades Civiles y/o Tradicionales (8) | ||
| C. ______________________________ |
|
|
| Nombre completo y firma |
|
|
| ________________________________ Cargo |
|
|
Los bienes aquí enlistados y detallados serán utilizados para la ejecución del proyecto denominado: ____________________________________________________del Programa de Derechos Indígenas, apoyado en la emisión 20_____.
"Este Programa es público, ajeno a cualquier partido político. Queda prohibido el uso para fines distintos a los establecidos en el Programa".
| INSTRUCTIVO PARA EL LLENADO DEL RECIBO COMUNITARIO DE COMPRA VENTA DE PRODUCTOS DE APOYO A PROYECTOS CULTURALES PARA EL RESCATE, PRESERVACIÓN, DIFUSIÓN Y FORTALECIMIENTO DE LAS EXPRESIONES DEL PATRIMONIO CULTURAL INDÍGENA Y AFROMEXICANO. | |
| 1 | Fecha en que se realiza el recibo |
| 2 | No. de artículos que son comprados |
| 3 | Descripción del producto comprado |
| 4 | Precio de cada uno de los artículos solicitados |
| 5 | Importe total de todos los artículos solicitados |
| 6 | Anotar con letra el monto total de los artículos comprados |
| 7 | Nombre y firma de la (las) autoridades que avalaron al grupo cultural beneficiado |
PROGRAMA DE DERECHOS INDÍGENAS
Proyectos Culturales para el Rescate, Preservación, Difusión y Fortalecimiento de las Expresiones del Patrimonio Cultural Indígena y Afromexicano.
FORMATO # 10
ACTA DE CONCLUSIÓN DE PROYECTOS
Asamblea Comunitaria
Acta de conclusión de proyecto, que en el marco del programa para el ejercicio de los derechos indígenas, celebran por una parte el Instituto Nacional de los Pueblos Indígenas (INPI), representada por __(1)__ , en su carácter de ___(2)___ en ___(3)___, y por la otra el grupo ___(4)_____ de la comunidad ____________(7)_____, municipio ____(8)____, estado de ___(9)___. representado por ____(5)____, ______________ y ___________, en su carácter de ___(6)__, ___________ y ______________, todos miembros de la comunidad, contando para el efecto con la presencia de las autoridades civiles y tradicionales, y ciudadanos de la localidad, con el objeto de realizar de manera oficial la entrega y conclusión del proyecto denominado: ___(10)___, el cual ha sido concluido al 100%.
La reunión se realiza de acuerdo al siguiente:
Orden del Día
I. Verificación del quórum legal
II. Objetivos de la reunión
III. Acto de entregaconclusión del proyecto
IV. Acuerdos y tareas
V. Firma y sello de los participantes
En el primer punto del orden del día, se realiza la verificación del quórum legal, observándose la presencia del representante del INPI, autoridades civiles y tradicionales, integrantes del grupo de solicitantes y ciudadanos de la comunidad.
Como segundo punto y haciendo uso de la palabra, el representante del INPI, C. __(1)__, con el cargo de ___(2)___ en el CCPI de: __(11)__, informa sobre la importancia de la presente reunión, señalando que el proyecto apoyado ha concluido y debe entregarse recibirse de manera oficial por el grupo beneficiario y la comunidad.
En el tercer punto del orden del día, el C. __(12)__, representante del proyecto rinde un informe detallado del proyecto: __(10)__ que recibió apoyo a través del Programa de Derechos Indígenas, emisión __(13)__ y un monto de recursos de: __(14)__, mismo que tuvo los siguientes resultados___(15)_________, de igual modo y como respaldo de la ejecución del proyecto, el representante del proyecto hace entrega del testimonio de la manifestación cultural apoyada al c.____(1)____ representante del INPI.
Validando y complementando la información anterior, el encargado del proyecto detalla las adquisiciones que se realizaron con los recursos recibidos, a saber:
(16)
| N/P | Bien adquirido/producto | Cantidad | Costo |
|
|
|
|
|
|
|
|
|
|
| Total |
|
| |
(Se anexan copias fotostáticas de la comprobación original)
Posterior a la información detallada que presentan del INPI y el Representante del Proyecto, los asistentes a la reunión avalan la ejecución del proyecto, la propiedad comunal de los bienes adquiridos, el cumplimiento de los objetivos establecidos en el proyecto, los resultados alcanzados y la comprobación de los recursos ejercidos; que fueron entregados con fecha ___(17)___, por lo que el grupo beneficiario y los asistentes a la reunión no tienen objeción en que se realice la entrega y conclusión del proyecto en referencia.
Como cuarto punto, los responsables del proyecto, se comprometen a generar las estrategias necesarias para que el proyecto citado sea autosuficiente en lo futuro, evitando con ello depender de apoyos externos que limitan la continuidad de las manifestaciones culturales de los pueblos indígenas. Y los miembros de la comunidad a vigilar que los acuerdos establecidos y vigencia del proyecto, se cumplan para bien de la cultura indígena del pueblo al que pertenecen.
No habiendo otro asunto que tratar, se da por terminada la asamblea, siendo las ____(18)____ horas del día, mes y año de su inicio, firmando de conformidad los que en ella intervinieron.
| POR "EL INSTITUTO" | POR "EL BENEFICIARIO" |
| C. __________________________ Nombre, firma y cargo C. __________________________ Nombre, firma y cargo
| C._____________________________ Nombre, firma y cargo C._____________________________ Nombre, firma y cargo C._____________________________ Nombre, firma y cargo C.____________________________ Nombre y firma del responsable del proyecto |
|
|
|
| FIRMA DE ENTERADO DE LA AUTORIDAD CIVIL O COMUNITARIA | |
| C. ___________________________ Nombre, firma y cargo | C. _______________________ Nombre, firma y cargo |
Lista de Asistencia de los participantes y asistentes a la asamblea de entrega de recursos celebrada el día ____ de ______ de 201__, En la localidad de _______________ Municipio de__________, Estado de: _____________.
| Nombre
|
| Firma
|
|
|
|
|
|
|
|
|
|
|
|
|
|
|
|
|
"Este Programa es público, ajeno a cualquier partido político. Queda prohibido el uso para fines distintos a los establecidos en el Programa".
|
INSTRUCTIVO DE LLENADO DEL ACTA DE CONCLUSIÓN DE APOYO A PROYECTOS CULTURALES PARA EL FORTALECIMIENTO, RESCATE, DIFUSIÓN Y PRESERVACIÓN, DIFUSIÓN Y FORTALECIMIENTO DE LAS EXPRESIONES DEL PATRIMONIO CULTURAL INDÍGENA Y AFROMEXICANO | |
| 1. | Nombre del servidor público que celebra el acta de conclusión en representación del INPI o Director del CCPI que corresponda. |
| 2. | Cargo del representante del INPII que celebra el acta de conclusión |
| 3. | Nombre de la región indígena y entidad federativa de que se trate |
| 4. | Nombre de la comunidad o del grupo encargado del proyecto, que signa el acta de conclusión |
| 5. | Nombres de los representantes de la comunidad o del grupo |
| 6. | Cargos de los representantes de la comunidad o del grupo que corresponda |
| 7. | Nombre de la comunidad o localidad en donde se ejecutó el proyecto |
| 8. | Municipio al que pertenece la comunidad o localidad |
| 9. | Entidad Federativa Beneficiaria |
| 10. | Nombre del proyecto, debe corresponder al emitido en acta de asamblea comunitaria y formato de proyecto |
| 11. | Nombre del CCPI que atendió el proyecto |
| 12. | Nombre del representante del grupo beneficiado |
| 13. | Año fiscal de ejecución del proyecto |
| 14. | Monto del apoyo autorizado al proyecto |
| 15. | Enunciar de manera breve los objetivos y resultados con la ejecución del proyecto |
| 16. | Enlistar los objetos y materiales adquiridos con el apoyo recibido |
| 17. | Fecha de entrega de recursos al grupo beneficiado, debe corresponder a la estipulada en Convenio de Concertación |
| 18. | Hora de término de la reunión |
Diagrama de Flujo
Proyectos Culturales para el Rescate, Preservación, Difusión y Fortalecimiento de las Expresiones del Patrimonio Cultural Indígena y Afromexicano .
Anexo 2.A.2.
Guía de Operación y Procedimiento
Proyectos de Comunicación Intercultural para la Promoción y Difusión de las Expresiones del Patrimonio Cultural Indígena y Afromexicano.
Guía para facilitar el acceso a las comunidades indígenas y afromexicanas a los apoyos para la realización de proyectos de comunicación intercultural orientados a la promoción y difusión de las expresiones del patrimonio cultural indígena y afromexicano a través del Programa de Derechos Indígenas. Su existencia está prevista en Numerales 2, 3.1, 3.2, 3.3.1.1, 3.2.2, 4.1.1 punto 1 inciso c) de los Lineamientos del referido Programa para el ejercicio fiscal 2019.
El propósito de este documento es presentar de manera sencilla información respecto de los siguientes aspectos:
1. Tipo y monto del apoyo
2. ¿Quiénes pueden solicitarlo?
3. ¿Cómo y dónde se solicita?
4. ¿Qué requisitos se deben cumplir?
5. ¿Qué formatos hay que llenar?
6. ¿Con qué criterios se valoran las solicitudes?
7. El procedimiento y sus etapas
8. Unidad Administrativa Responsable de la Operación del Proyecto.
1. Tipo y monto del apoyo
| Apoyo a proyectos de comunicación intercultural (Audio, Video, Internet, Editorial o Capacitación) para la promoción y difusión de las expresiones del patrimonio cultural indígena y afromexicano. | Hasta $80,000.00 (Ochenta mil pesos 00/100 M.N.) por proyecto. |
2. ¿Quiénes pueden solicitarlo?
Las comunidades indígenas o afromexicanas que a través de la Asamblea Comunitaria avalen a uno o más de sus integrantes que estén interesados en desarrollar un proyecto de comunicación intercultural.
3. ¿Cómo y dónde se solicita?
El responsable del proyecto, avalado por la Asamblea Comunitaria, deberá presentar su solicitud en la Oficina de Representación del INPI, Centro Coordinador de Pueblos Indígenas (CCPI) o Radiodifusora Cultural Indígena más cercana a su comunidad.
4. ¿Qué requisitos se deben cumplir?
1. Presentar en las oficinas del INPI que corresponda la solicitud de apoyo (Formato 1), señalando que el responsable del proyecto y/o integrantes de éste, cuentan con la capacidad técnica para la producción y realización del proyecto, además de declarar que el o los solicitantes no son servidor(es) público(s) a nivel federal, estatal o municipal.
2. Cuando no cuenten con capacidad técnica pero sí el interés y el compromiso de aprender, deberán utilizar el Formato 1.1., en el que declararán que en caso de ser seleccionadas sus propuestas se comprometen a asistir a los talleres de formación y capacitación que convoque el INPI.
En ambos casos, la solicitud de apoyo deberá ir acompañada de la siguiente información:
a) Proyecto elaborado en el Formato 2, para su llenado deberá apoyarse en las especificaciones del Anexo Técnico (Formato 4) y deberá incluir las cotizaciones de los insumos que planea adquirir (podrá apoyarse en el Formato 2.1),
b) Domicilio geográfico (Formato 3),
c) Copia de la identificación oficial con fotografía (INE), de la Clave Única de Registro de Población (CURP) y del comprobante de domicilio del responsable del proyecto. Los proyectos con más de un integrante y los de capacitación deberán agregar copia de la CURP de todos los participantes,
d) Guion (Radio y Video) o mapa de sitio (Internet y Medios Interactivos) y la investigación del proyecto en el que describa la pertinencia cultural. Para su llenado deberá apoyarse en las especificaciones del Anexo Técnico (Formato 4),
e) En el caso de las producciones, carta compromiso (Formato 5), en la que el responsable del proyecto autorice al INPI difundir sin costo para ésta tanto en sus propios medios de comunicación como en otros el material producido (respetando y reconociendo los derechos de autor),
f) Acta de Asamblea Comunitaria en la que la comunidad otorga su aval para el desarrollo del proyecto propuesto y postura de autorización o negativa para difundir su contenido. El Acta deberá estar firmada y sellada por la autoridad civil y/o tradicional comunitaria (Formato 6),
g) Escrito de exposición de vinculación comunitaria del responsable del proyecto y sus integrantes, cuando sea el caso, con una extensión de 2 a 3 cuartillas (Formato 7).
3. Adicionalmente, los solicitantes que manifiestan contar con experiencia deberán entregar:
a) Currículum vítae con documentación comprobatoria que acredite su experiencia en la producción y realización de productos de comunicación, y
b) Incluir demos o pruebas que demuestren el conocimiento y la capacidad técnica para la realización del proyecto, según el concepto de apoyo (en el caso de audio en formato CD y en el caso video en formato DVD).
Los proyectos que no cuenten con los formatos solicitados serán rechazados.
4. En su caso, atender en un plazo no mayor a 5 (cinco) días hábiles las observaciones que haga el personal de la Oficina de Representación del INPI, CCPI o Radiodifusora en el acuse de recibo y cédula de revisión de documentos (Formato 8).
5. ¿Qué formatos hay que llenar?
Al presentar la solicitud de apoyo deberán llenarse cuidadosamente los formatos 1, 2, 2.1, 3, 6 y 7 (el formato 1.1. y 5 cuando corresponda), que aparecen en el anexo de esta guía.
6. ¿Con qué criterios se valoran las solicitudes?
1. Deberán ser proyectos que promuevan la comunicación intercultural.
2. Los proyectos concursantes deberán inscribirse en alguna de las vertientes, a saber:
I. Audio: Producción de cápsulas y programas en lengua indígena y español,
II. Video: Producción de cápsulas y programas en lengua indígena y español,
III. Internet: Desarrollo y construcción de medios interactivos o aplicaciones móviles de comunicación indígena en lengua indígena y español,
IV. Editorial: Edición, producción y difusión de publicaciones impresas en lengua indígena y español. No se apoyan revistas ni diccionarios, y
V. Capacitación: Formación y fortalecimiento de capacidades en el manejo de aspectos técnicos de comunicación.
3. Los proyectos propuestos deberán incidir en alguno de los 4 rubros que a continuación se mencionan:
a) Patrimonio cultural. Expresiones culturales tangibles e intangibles,
b) Territorio e identidad en regiones indígenas, afromexicanas y asentamientos de migrantes,
c) Derechos indígenas y afromexicanos, y
d) Temas socio-culturales contemporáneos.
4. Los proyectos deberán contribuir a fortalecer, preservar y difundir las identidades sociolingüísticas y culturales de los pueblos y comunidades indígenas y afromexicanas.
5. Congruencia del plan de producción con los productos propuestos y los recursos solicitados en el Formato de elaboración de proyecto (Formato 2).
6. Garantizar que las producciones se realizarán en lengua indígena y español. En el caso específico del concepto de video, la producción deberá ser en lengua indígena con subtítulos en español.
7. Los proyectos de talleres o cursos de capacitación deberán presentar carta descriptiva que exponga objetivos, temas y actividades para el desarrollo de capacidades en materia de comunicación especificando la vertiente que se trate (audio, video, o Internet).
8. El proyecto deberá incluir la estrategia de difusión del producto terminado en la comunidad que avaló su propuesta.
9. Se dará prioridad a proyectos avalados por comunidades cuya lengua y cultura se considere en riesgo de desaparición conforme con los Índices de lenguas y culturas en riesgo 2010. Fuente: CDI/UNIDAD DE PLANEACIÓN/INDICADORES/MINERÍA DE DATOS 2012. y en México, Lenguas en riesgo de desaparición . México, INALI, 2012.
10. Los proyectos de solicitantes que hayan sido beneficiados por la CDI (hoy INPI), en los últimos 2 años no se apoyarán.
11. El proyecto no podrá ser presentado paralelamente a otros programas del INPI para su apoyo.
12. Los proyectos se analizarán para su apoyo económico durante el ejercicio fiscal vigente.
13. El apoyo económico a los proyectos estará condicionado a la aprobación del presupuesto del INPI y a la disponibilidad de recursos, considerando los objetivos, las metas y la cobertura planteados.
14. La decisión del INPI será inapelable.
7. El procedimiento y sus etapas (Diagrama de Flujo anexo)
7.1. Etapa de Programación y Presupuestación
La Unidad Administrativa responsable deberá elaborar un programa de trabajo para la programación de actividades y recursos económicos necesarios para otorgar los apoyos, este Programa deberá apegarse a los tiempos presupuestales que emitan las áreas administrativas correspondientes.
7.2 Etapa de Difusión
Los Lineamientos, convocatoria y diversos anexos aplicables a este tipo de apoyo, serán difundidos a través de las Unidades Administrativas, página de Internet ( https://www.gob.mx/inpi ) y Sistema de Radiodifusoras Culturales Indígenas del Instituto Nacional de los Pueblos Indígenas.
7.2.1 Descripción de la Convocatoria
La Convocatoria para el Apoyo a Proyectos de Comunicación Intercultural para la Promoción y Difusión de las Expresiones del Patrimonio Cultural Indígena y Afromexicano iniciará su vigencia con la entrada en vigor de los presentes Lineamientos y se encontrará abierta por un periodo de 30 (treinta) días naturales. En esta Convocatoria se establecerán los requisitos, bases y procedimiento para acceder a este apoyo.
Las comunidades indígenas y afromexicanas que avalen a uno o más de sus integrantes, interesadas en participar en la convocatoria deberán registrar su solicitud de acuerdo con los tiempos de vigencia en la página: https://www.gob.mx/tramites .
7.3 Etapa de Recepción de Proyectos
El personal responsable de este tipo de apoyo en las Oficinas de Representación, Radiodifusoras y CCPI deberá asesorar y apoyar a los solicitantes para la integración de sus proyectos y el registro de sus solicitudes en la página de Internet del INPI.
La recepción de las solicitudes y sus anexos, se hará en días hábiles en un horario de 9:00 a 15:00 horas, en los CCPI, Radiodifusoras y las Oficinas de Representación del INPI, las cuales revisarán la documentación e informarán por escrito al solicitante, mediante el Acuse de recibo y cédula de revisión de documentos (Formato 8), que cuenta con 5 (cinco) días hábiles para corregir las deficiencias y solventar las omisiones que en su caso presente.
7.4 Etapa de Dictaminación
Las Oficinas de Representación en los estados revisarán los expedientes recibidos con base en los requisitos y criterios establecidos, a efecto de identificar qué proyectos cumplen con los presentes Lineamientos. Esta información se plasmará en una base de datos que será remitida por el área responsable en Oficinas Centrales.
Las Oficinas de Representación enviarán al área responsable en Oficinas Centrales, copia de todos los expedientes recibidos y la base de datos proporcionada por el área normativa, a efecto de que sean dictaminados.
La dictaminación a nivel nacional se hará en las fechas y horarios establecidos por el área responsable. Para el efecto, se conformará un Comité Dictaminador integrado por miembros del área responsable en Oficinas Centrales, un representante de la Coordinación General de Asuntos Jurídicos, uno del Órgano Interno de Control y uno de la de Coordinación General de Transversalidad y Operación Regional, estos tres últimos en el ámbito de sus respectivas competencias.
Los resultados que se desprendan de las sesiones de dictaminación, se plasmarán en un Acta que será firmada por los participantes del Comité.
7.4.1 Criterios para la dictaminación de los proyectos.
a) Congruencia en los términos que establece la convocatoria pública,
b) Cumplir con los requisitos estipulados en este anexo,
c) Que el proyecto promueva la comunicación intercultural, además de promover y difundir la identidad sociolingüística y cultural de las comunidades indígenas y afromexicanas,
d) Que en el formato de elaboración del proyecto se describa de manera clara el contenido cultural encaminado a fortalecer la identidad de las comunidades indígenas y afromexicanas, así como las características de producción por vertiente expuestas en el Anexo Técnico (Formato 4),
e) Que el escrito de exposición demuestre la vinculación del responsable del proyecto y sus integrantes, cuando sea el caso, con su comunidad, a través de la identificación de los elementos identitarios, el grado de dominio de su lengua, su vinculación con la autoridad comunitaria y la identificación de retos para concretar su proyecto en la comunidad,
f) Que el calendario propuesto sea congruente con las actividades programadas en el formato de elaboración del proyecto,
g) Para quienes manifiestan contar con los conocimientos técnicos según modalidad propuesta, la revisión de los demos debe mostrar manejo y lenguaje técnico, y
h) Que las producciones en sus tipos de vertiente sean en lengua indígena y español.
Los conceptos que podrán cubrirse por vertiente con el apoyo serán:
· Audio
1. Serie de 25 cápsulas y promocionales con duración entre 3 y 5 minutos cada una.
2. Serie de 15 a 25 Programas de 15 minutos de radio.
3. Del monto total del proyecto podrá utilizarse hasta el 40% en adquisición de equipo, 30% para cubrir conceptos de producción y postproducción (incluye los costos para la entrega final de la producción apoyada), hasta un 20% en gastos de operación y hasta 10% en gastos de difusión en la comunidad en que se trabajó.
· Video
1. Serie de 5 cápsulas con duración de 5 minutos cada una.
2. Programa de 27 minutos.
3. Del monto total del proyecto podrá utilizarse hasta el 40% en adquisición de equipo, 30% para cubrir conceptos de producción y postproducción (incluye los costos para la entrega final de la producción apoyada) hasta un 20% en gastos de operación , y hasta un 10% en gastos de difusión en la comunidad en la que se trabajó.
· Internet
1. Desarrollo y construcción de medios interactivos o aplicaciones para medios móviles de comunicación.
2. Los contenidos tanto para sitios como las aplicaciones web deberán ser originales y en lengua con traducción al español.
3. El proyecto deberá presentar la investigación y recopilación de información con la cual se producirá la página interactiva o medio interactivo.
4. Para el diseño de página la estructura de la investigación deberá cubrir normativamente el siguiente orden: 1) Presentación, 2) Tema o temas, 3) Desarrollo y contenido, y 4) Secciones. Las páginas serán alojadas en el portal de Internet del INPI para su difusión.
5. Se podrán recibir páginas ya diseñadas cuyo mantenimiento, actualización y actividades de soporte proponga cambio de contenidos de forma mensual periódica, por lo menos en un semestre y ampliándose de manera voluntaria a un año de la página WEB.
6. Se apoya hasta con el 50% requerimientos técnicos para la construcción de la página (pago de dominio, el Web Site, Software, entre otros). Podrá utilizarse hasta el 40% en adquisición de equipo del monto total solicitado y hasta un 10% en gastos de difusión del producto en la comunidad.
· Editorial
1. Edición de un libro de 100 hasta 200 páginas.
2. Revistas y diccionarios no serán apoyados.
3. Presentar documento que pretende publicar en archivo digital e impreso.
4. El contenido de este documento debe hacer referencia a los aspectos culturales del pueblo al que pertenece el responsable del proyecto.
5. El apoyo cubre los contenidos temáticos y gráficos, revisión de estilo, edición, diseño y formato de impresión de los ejemplares.
6. Puede incluirse hasta el 10% del monto total del proyecto para su difusión en la comunidad en que se trabajó.
· Capacitación
1. Presentar: a) Carta descriptiva de cuarenta horas de capacitación efectiva como mínimo, y b) Listado de participantes.
2. Currículum del instructor acompañado de la documentación que acredite su experiencia.
3. Del monto total del proyecto podrá utilizarse hasta el 50% para gastos de hospedaje, alimentación y traslados, 20% en material didáctico y el resto en gasto operativo y honorarios de capacitación.
7.4.2. Criterios para la Asignación de Montos Financieros
a) Proyectos que promuevan y difundan los valores y tradiciones de los pueblos indígenas y afromexicano,
b) Que los proyectos propuestos reflejen la aportación de otras instancias para lograr sus objetivos,
c) Que presenten una estrategia de difusión y promoción de los resultados en las comunidades que avalaron el proyecto, y
d) Congruencia entre la descripción del proyecto y los conceptos que se pretenden adquirir.
7.4.3 Difusión de los resultados de la Dictaminación
Los resultados se darán a conocer a más tardar 45 (cuarenta y cinco) días naturales después del cierre de la convocatoria, mediante su publicación en la página de Internet del INPI (https://www.gob.mx/inpi).
Las Oficinas de Representación del INPI en los estados, CCPI y Radiodifusoras darán a conocer por escrito y por correo electrónico el resultado del proceso de dictaminación a los solicitantes (aprobados y/o rechazados), con el propósito de que conozcan de manera clara el resultado del proceso de autorización o de rechazo de su solicitud.
Si al término del plazo máximo de respuesta, el INPI no publicó una resolución en sentido favorable a la solicitud presentada, se entenderá que su petición fue resuelta en sentido negativo. Para este caso, los solicitantes que no hayan sido beneficiados, podrán solicitar por escrito los resultados del dictamen en un periodo no mayor a 10 (diez) días hábiles.
En caso de proyectos autorizados en los que el beneficiario no esté de acuerdo con el monto autorizado y renuncie a este beneficio, la Oficina de Representación de la entidad deberá notificar por escrito al área responsable en Oficinas Centrales.
Los proyectos dictaminados positivamente y que hayan quedado en reserva por insuficiencia presupuestal, sólo en caso de que existan ahorros podrán ser financiados en el ejercicio fiscal vigente.
7.5 Celebración de Convenios de Concertación
Una vez notificado el resultado en sentido positivo al responsable del proyecto, deberá proporcionar copia de un estado de cuenta de una institución bancaria a su nombre donde este registrada su Cuenta Bancaria con el objeto de que en ésta le sea depositado el recurso por el cual fue autorizado su proyecto.
El INPI, a través de sus Oficinas de Representación, Radiodifusoras y CCPI, deberá requisitar la información correspondiente para la elaboración de Convenios de Concertación para la transferencia de recursos (Formato 9). Este documento fungirá como comprobación institucional del apoyo económico brindado al proyecto autorizado.
Una vez que el recurso haya sido depositado en la cuenta del beneficiario se suscribirá el Convenio de Concertación en Asamblea Comunitaria, participando en ella el beneficiario, firmando de conformidad los integrantes de la Asamblea Comunitaria, autoridades civiles y/o tradicionales y representante(s) del INPI.
El Convenio deberá firmarse en duplicado por el responsable del proyecto, sellarse y firmarse por las autoridades civiles y/o tradicionales y representante del INPI en la entidad y/o Director del CCPI o Radiodifusora que corresponda. Se entregará un convenio al beneficiario y otro será para la Unidad Operativa del INPI encargada de resguardar el expediente del proyecto autorizado. Las Oficinas de Representación deberán remitir al área responsable en Oficinas Centrales Convenio de Concertación firmado y sellado en archivo electrónico.
De manera paralela a la suscripción de los Convenios de Concertación, el personal del INPI dará a conocer a los beneficiarios la normatividad para la comprobación de los recursos.
Las comprobaciones por concepto de compra de equipo se documentan con factura.
Las comprobaciones por concepto de mano de obra calificada, asesoría, capacitación y gastos de operación, así como aquella que no pueda hacerse a través de facturas, podrá presentarse en recibos comunitarios (Formato 10), especificando el bien o servicio. Este recibo deberá estar firmado por las autoridades civiles y/o tradicionales de la comunidad, el proveedor y el beneficiario.
7.6 Ministración de los Recursos
La entrega de recursos fiscales se realizará en dos ministraciones mediante transferencias electrónicas a la Cuenta Bancaria del responsable del proyecto de acuerdo con los términos establecidos en el Convenio de Concertación y/o Modificatorio que se suscriba. Para el caso de proyectos de capacitación será en una sola ministración.
La segunda ministración se entregará en los plazos fijados en el Convenio de Concertación, previo envío por parte de los responsables del avance físico del proyecto apoyado y autorización del área responsable en Oficinas Centrales del INPI, mismo que debe concordar con el calendario de actividades expuesto en el formato de elaboración de proyecto.
7.7 Convenio Modificatorio al Convenio de Concertación
Cuando por caso fortuito o causa mayor no fuera posible cumplir los objetivos y metas establecidos en el Convenio de Concertación, podrá suscribirse un Convenio Modificatorio (Formato 9.1).
7.8 Integración de Expedientes
Los expedientes se integrarán con la siguiente documentación:
1. Solicitud de apoyo en original (Formato 1) y los anexos presentados en el marco de la convocatoria. Para quienes no cuenten con experiencia, pero existe el interés de capacitarse se incluirá el Formato 1.1.,
2. Proyecto elaborado (Formato 2),
3. Formato para cotización (Formato 2.1),
4. Domicilio geográfico (Formato 3),
5. Acta de Asamblea Comunitaria (Formato 6),
6. Escrito de exposición de vinculación comunitaria (Formato 7),
7. Acuse de recibo y cédula de revisión de documentos (Formato 8),
8. Convenio de Concertación (Formato 9),
9. Recibo comunitario (Formato 10),
10. Acta de conclusión de proyecto (Formato 11),
11. Cuando aplique Carta compromiso (Formato 5) y Convenio modificatorio (Formato 9.1),
12. Para el caso de solicitantes que manifiesten contar con conocimientos técnicos incluir Curriculum vitae con documentación comprobatoria, y
13. Demos o pruebas que demuestren el conocimiento y la capacidad técnica para la realización del proyecto, según el concepto de apoyo.
Las Oficinas de Representación, Radiodifusoras y CCPI serán responsables del resguardo de la documentación que se genere en cada etapa del proceso establecido en la presente guía.
7.9 Etapa de Seguimiento y Evaluación de los Proyectos
Las Unidades Operativas del INPI y el área responsable en Oficinas Centrales, serán las encargadas de dar seguimiento a los proyectos autorizados con la finalidad de corroborar el avance físico con base en los objetivos planteados, la calidad de los productos, así como el ejercicio y comprobación de los recursos.
Una vez ministrada la primera parte del recurso, los CCPI, Radiodifusoras Culturales Indígenas y Oficinas de Representación del INPI serán las encargadas de solicitar a los beneficiarios su avance mensual físico y financiero, a efecto de informar durante los primeros cinco (5) días hábiles posteriores al cierre de cada mes al área responsable en Oficinas Centrales el estatus de los proyectos. Adicionalmente, enviarán un avance de los productos realizados, mismos que deberán coincidir con su calendario de actividades propuesto.
En caso de que el responsable del proyecto no entregue los informes financieros y de actividades en tiempo y forma, la Unidad Operativa deberá notificar por escrito al área responsable en Oficinas Centrales, con el propósito de llevar a cabo las gestiones administrativas correspondientes para la cancelación de los recursos y reintegro de los mismos por parte del beneficiario.
Para autorizar la segunda ministración del apoyo será necesario contar con productos de los proyectos autorizados con base al calendario de actividades propuesto y a las recomendaciones del Anexo Técnico (Formato 4), estos productos deben considerar los aspectos técnicos por vertiente y el contenido cultural del pueblo indígena o afromexicano, en donde se hace la producción.
A excepción de la vertiente de capacitación, todo proyecto concluido deberá ser difundido y presentado en la comunidad que avaló el proyecto, a más tardar 20 (veinte) días naturales, después de terminado.
En el caso de los proyectos de capacitación serán entregables: Lista de asistencia, fotografías y evaluación del capacitador por parte de los participantes, de acuerdo con el formato de evaluación proporcionado y aplicado por la Unidad Administrativa del INPI que corresponda.
El INPI podrá programar un foro nacional de presentación de los resultados obtenidos para su difusión, promoción con el objeto de fortalecer la identidad y los procesos culturales de los pueblos y comunidades indígenas y afromexicanas.
El INPI podrá realizar talleres de capacitación y/o formación a partir de las solicitudes presentadas en el marco de la convocatoria y/o de las necesidades o requerimientos identificados por las Oficinas de Representación, con el apoyo de instituciones académicas o de terceras personas que cuenten con experiencia en los temas de formación, a efecto de fortalecer el desarrollo de capacidades en comunicación de la población indígena y afromexicana.
El responsable del proyecto deberá entregar a la Unidad Administrativa que corresponda, en copia fotostática, la comprobación del uso de los recursos que le otorgaron, pudiendo ser facturas y en aquellos casos en que no sea posible, recibos comunitarios (Formato 10) debidamente firmados y sellados por los conceptos y el monto total por el cual se le autorizó el proyecto.
La aplicación de los recursos por parte de los beneficiarios deberá efectuarse con apego a los conceptos autorizados por el Comité de Dictaminación Nacional y a las cotizaciones presentadas en su proyecto.
Una vez concluido el proyecto, será responsabilidad de los CCPI, Radiodifusoras y/o Oficinas de Representación del INPI, celebrar Acta de conclusión (Formato 11), en un plazo no mayor a 20 (veinte) días naturales, posteriores a la presentación del trabajo en la comunidad, debiendo suscribirla: la representación del INPI que corresponda, la autoridad de la localidad, el beneficiario y la comunidad.
El responsable del proyecto, a través de los CCPI, Radiodifusoras y Oficinas de Representación entregarán los productos emanados del proyecto para su envío al área responsable del apoyo en Oficinas Centrales 20 (veinte) días naturales posteriores a su conclusión de acuerdo a lo señalado al Formato 4 (Anexo técnico) no pudiendo rebasar el 31 de diciembre del año fiscal del apoyo.
Tanto en la edición y publicación del programa de audio o video para televisión, editorial o página de Internet realizado, o entrega del informe de resultados de la capacitación se deberá imprimir o establecer la leyenda "Este programa fue apoyado para su realización por el Instituto Nacional de los Pueblos Indígenas".
8. Unidad Administrativa Responsable de la Operación del Proyecto
Las atribuciones y responsabilidad de las Unidades Administrativas involucradas en la operación del tipo de apoyo denominado Apoyo a Proyectos de Comunicación Intercultural para la Promoción y Difusión de las Expresiones del Patrimonio Cultural Indígena y Afromexicano se encuentran delimitadas en:
· Ley General de Responsabilidades Administrativas.
· Estatuto Orgánico y el Manual General de Organización del Instituto Nacional de los Pueblos Indígenas
9. FORMATOS
PROGRAMA DE DERECHOS INDÍGENAS
CONVOCATORIA
EL INSTITUTO NACIONAL DE LOS PUEBLOS INDÍGENAS (INPI) CONVOCA A COMUNIDADES INDÍGENAS Y AFROMEXICANAS QUE, A TRAVÉS DE LA ASAMBLEA COMUNITARIA, AVALEN A UNO O MÁS DE SUS INTEGRANTES QUE ESTÉN INTERESADOS EN DESARROLLAR UN PROYECTO DE COMUNICACIÓN INTERCULTURAL PARA LA PROMOCIÓN Y DIFUSIÓN DE LAS EXPRESIONES DE SU PATRIMONIO CULTURAL, conforme a las siguientes bases:
OBJETIVO
Favorecer la realización de proyectos de comunicación intercultural orientados a la promoción y difusión de las expresiones del patrimonio cultural indígena y afromexicano.
VIGENCIA DE LA CONVOCATORIA
Esta convocatoria surte efectos con la entrada en vigor de los Lineamientos del Programa de Derechos Indígenas del INPI y se encontrará abierta por un periodo de 30 (treinta) días naturales.
TIPO Y MONTO DE APOYO
| Apoyo a proyectos de comunicación intercultural (Audio, Video, Internet, Editorial o Capacitación) para la promoción y difusión de las expresiones del patrimonio cultural indígena y afromexicano. | Hasta $80,000.00 (Ochenta mil pesos 00/100 M.N.) por proyecto. |
REQUISITOS
1. Presentar en las Oficinas de Representación y/o CCPI del INPI la solicitud de apoyo (Formato 1), señalando que el responsable del proyecto y/o integrantes de éste, cuentan con la capacidad técnica para la producción y realización del proyecto, además de declarar que el o los solicitantes no son servidor(es) público(s) a nivel federal, estatal o municipal.
2. Cuando no cuenten con capacidad técnica pero sí el interés y el compromiso de aprender deberán utilizar el Formato 1.1., en el que declararán que en caso de ser seleccionadas sus propuestas se comprometen a asistir a los talleres de formación y capacitación que convoque el INPI.
En ambos casos, la solicitud de apoyo deberá ir acompañada de la siguiente información:
a) Proyecto elaborado en el Formato 2, para su llenado deberá apoyarse en las especificaciones del Anexo Técnico (Formato 4) y deberá incluir las cotizaciones de los insumos que planea adquirir (podrá apoyarse en el Formato 2.1),
b) Domicilio geográfico (Formato 3),
c) Copia de la identificación oficial con fotografía (INE), de la Clave Única de Registro de Población (CURP) y del comprobante de domicilio del responsable del proyecto. Los proyectos con más de un integrante y los de capacitación deberán agregar copia de la CURP de todos los participantes,
d) Guion (Radio y Video) o mapa de sitio (Internet y Medios Interactivos) y la investigación del proyecto en el que describa la pertinencia cultural. Para su llenado deberá apoyarse en las especificaciones del Anexo Técnico (Formato 4),
e) En el caso de las producciones, carta compromiso (Formato 5), en la que el responsable del proyecto autorice al INPI difundir, sin costo para ésta, tanto en sus propios medios de comunicación como en otros el material producido (respetando y reconociendo los derechos de autor),
f) Acta de Asamblea Comunitaria en la que la comunidad otorga su aval para el desarrollo del proyecto propuesto y postura de autorización o negativa para difundir su contenido. El Acta deberá estar firmada y sellada por la autoridad civil y/o tradicional comunitaria (Formato 6), y
g) Escrito de exposición de vinculación comunitaria del responsable del proyecto y sus integrantes, cuando sea el caso, con una extensión de 2 a 3 cuartillas (Formato 7).
3. Adicionalmente, los solicitantes que manifiestan contar con experiencia deberán entregar:
a) Currículum vítae con documentación comprobatoria que acredite su experiencia en la producción y realización de productos de comunicación, e
b) Incluir demos o pruebas que demuestren el conocimiento y la capacidad técnica para la realización del proyecto, según el concepto de apoyo (en el caso de audio en formato CD y en el caso video en formato DVD).
Los proyectos que no cuenten con los formatos solicitados serán rechazados.
4. En su caso, atender en un plazo no mayor a 5 (cinco) días hábiles, las observaciones que haga el personal de la Oficina de Representación del INPI, CCPI o Radiodifusora Cultural Indígena en el acuse de recibo y cédula de revisión de documentos (Formato 8).
CRITERIOS
1. Deberán ser proyectos que promuevan la comunicación intercultural.
2. Los proyectos concursantes deberán inscribirse en alguna de las siguientes vertientes:
I. Audio: Producción de cápsulas y programas en lengua indígena y español.
II. Video: Producción de cápsulas y programas en lengua indígena y español.
III. Internet: Desarrollo y construcción de medios interactivos o aplicaciones móviles de comunicación en lengua indígena y español.
IV. Editorial: Edición, producción y difusión de publicaciones impresas en lengua indígena y español. No se apoyan revistas ni diccionarios.
V. Capacitación: Formación y fortalecimiento de capacidades en el manejo de aspectos técnicos de comunicación.
3. Los proyectos propuestos deberán incidir en alguno de los 4 rubros que a continuación se mencionan:
a) Patrimonio cultural. Expresiones culturales tangibles e intangibles,
b) Territorio e identidad en regiones indígenas, afromexicanas y asentamientos de migrantes,
c) Derechos indígenas y afromexicanos, y
d) Temas socio-culturales contemporáneos.
4. Los proyectos deberán contribuir a fortalecer, preservar y difundir las identidades sociolingüísticas y culturales de los pueblos y comunidades indígenas y afromexicanas.
5. Congruencia del plan de producción con los productos propuestos y los recursos solicitados en el Formato de elaboración de proyecto (Formato 2).
6. Garantizar que las producciones se realizarán en lengua indígena y español. En el caso del concepto de video, la producción deberá ser en lengua indígena con subtítulos en español.
7. Los proyectos de talleres o cursos de capacitación deberán presentar carta descriptiva que exponga objetivos, temas y actividades para el desarrollo de capacidades en materia de comunicación, especificando la vertiente que se trate (audio, video o Internet).
8. El proyecto deberá incluir la estrategia de difusión del producto terminado en la comunidad que avaló su propuesta.
9. Se dará prioridad a proyectos avalados por comunidades cuya lengua y cultura se considere en riesgo de desaparición conforme con los Índices de lenguas y culturas en riesgo 2010 Fuente: CDI/UNIDAD DE PLANEACIÓN/INDICADORES/MINERÍA DE DATOS 2012 y en México, Lenguas en riesgo de desaparición . México, INALI, 2012.
10. Los proyectos de solicitantes que hayan sido beneficiados por la CDI (hoy INPI) en los últimos 2 años no se apoyarán.
11. El proyecto no podrá ser presentado paralelamente a otros programas del INPI para su apoyo.
12. Los proyectos se analizarán para su apoyo económico durante el ejercicio fiscal vigente.
13. El apoyo económico a los proyectos estará condicionado a la aprobación del presupuesto del INPI y a la disponibilidad de recursos, considerando los objetivos, las metas y la cobertura planteados.
14. La decisión del INPI será inapelable.
PROCEDIMIENTO DE SELECCIÓN
1. La dictaminación a nivel nacional se hará en las fechas y horarios establecidos por el área responsable. Para tal efecto, se conformará un Comité Dictaminador integrado por miembros del área responsable en Oficinas Centrales, un representante de la Coordinación General de Asuntos Jurídicos, uno del Órgano Interno de Control y uno de la Coordinación General de Oficinas de Transversalidad y Operación Regional, éstos tres últimos en el ámbito de sus respectivas competencias.
2. El Comité Nacional determinará los proyectos que serán apoyados y los montos a otorgar.
3. Los proyectos se analizarán para su apoyo económico durante el ejercicio fiscal vigente.
4. Los resultados del proceso de dictaminación se darán a conocer a los solicitantes a más tardar 45 (cuarenta y cinco) días naturales después del cierre de la presente convocatoria, mediante su publicación en la página de Internet del INPI (https://www.gob.mx/inpi), por escrito y por correo electrónico, con el propósito de que conozcan de manera clara el resultado del proceso de autorización o rechazo de su solicitud.
5. La decisión del INPI será inapelable.
SITUACIONES NO PREVISTAS
La interpretación del contenido de la presente Convocatoria, así como las situaciones no previstas en la misma serán resueltas por el Área Responsable del Programa.
Para mayor información comunicarse a la Oficina de Representación, Centro Coordinador de Pueblos Indígenas o Radiodifusora Cultural Indígena más cercana a su localidad.
"Este programa es público, ajeno a cualquier partido político. Queda prohibido el uso para fines distintos a los establecidos en el programa".
PROGRAMA DE DERECHOS INDÍGENAS
Proyectos de Comunicación Intercultural para la Promoción y Difusión de las Expresiones del Patrimonio Cultural Indígena y Afromexicano.
FORMATO # 8
ACUSE DE RECIBO Y CÉDULA DE REVISIÓN DE DOCUMENTOS
El día ___de__________de 201__, compareció el C_______________________________________ para presentar en las oficinas de _______________________________, la solicitud de Apoyo a Proyectos de Comunicación Intercultural para la Promoción y Difusión de las Expresiones del Patrimonio Cultural Indígena y Afromexicano, denominado: __________________________________ propuesto por el C._____________________________ de la comunidad o localidad: ______________________, Municipio de: ____________________, en el estado de: ____________________________.
El C.__________________________________, responsable en la Oficina de Representación del INPI encargado de recibir los documentos identificó lo siguiente:
| Documentos que deben presentar los solicitantes | Observaciones de la Oficina de Representación o CCPI para la debida integración del expediente |
| Solicitud de apoyo debidamente llenada según formato requerido. a) Sí b) No |
|
| Documento de Proyecto debidamente llenado según formato requerido. a) Sí b) No |
|
| Cotizaciones de los insumos que planean adquirir. a) Completas b) Incompletas c) Sin cotizaciones |
|
| Domicilio Geográfico. a) Sí b) No |
|
| Curriculum vitae del solicitante con la documentación comprobatoria. a) Completa b) Incompleta |
|
| Fotocopia de la identificación con fotografía (INE), de la CURP y del comprobante de domicilio del responsable del proyecto. Los proyectos con más de un integrante y los de capacitación agregar CURP de todos los participantes: a) Completos b) Incompletos c) Sin documento |
|
| Guion (Radio y Video) o mapa de sitio (Internet y Medios Interactivos) e investigación original del proyecto. a) Sí b) No |
|
| Incluye demos y/o pruebas que demuestren el conocimiento y capacidad técnica del solicitante. a) Sí b) No |
|
| Carta Compromiso en la que el solicitante autoriza al INPI difundir sin costo el material producido. a) Sí b) No |
|
| Acta de Asamblea Comunitaria en la que se otorga el aval al proyecto según formato requerido. a) Sí b) No |
|
| Escrito de exposición de motivos en el que el solicitante expone su vinculación comunitaria. a) Sí b) No |
|
Para subsanar las observaciones el solicitante cuenta con un plazo de 5 días hábiles a partir de la recepción de este documento.
| Por el INPI | El solicitante |
|
|
|
| Nombre y cargo | Nombre |
"Este programa es público, ajeno a cualquier partido político. Queda prohibido el uso para fines distintos a los establecidos en el programa".
PROGRAMA DE DERECHOS INDÍGENAS
Proyectos de Comunicación Intercultural para la Promoción y Difusión de las Expresiones del Patrimonio Cultural Indígena y Afromexicano .
FORMATO # 9
MODELO DE CONVENIO DE CONCERTACIÓN
CONVENIO DE CONCERTACIÓN, QUE CELEBRAN POR UNA PARTE EL INSTITUTO NACIONAL DE LOS PUEBLOS INDÍGENAS, A QUIEN EN LO SUCESIVO SE LE DENOMINARÁ "EL INSTITUTO" , REPRESENTADA POR ___(1)___, EN SU CARÁCTER DE ___(2)___ EN ___(3)___, ASISTIDO POR ___(4)___ EN SU CARÁCTER DE __(5) __Y POR LA OTRA EL BENEFICIARIO SOLICITANTE DEL PROYECTO DENOMINADO________(6)_______________ QUE BENEFICIARÁ AL PUEBLO INDÍGENA Y/O AFROMEXICANO DE ________________(6 bis)____ A QUIEN EN LO SUCESIVO SE LE DENOMINARÁ "EL BENEFICIARIO" REPRESENTADA POR___(7) ___, EN SU CARÁCTER DE RESPONSABLE, MISMOS QUE CUANDO ACTÚEN DE MANERA CONJUNTA, SE LE DENOMINARÁ "LAS PARTES" , EN EL MARCO DEL PROGRAMA DE DERECHOS INDÍGENAS, EN SU VERTIENTE "APOYO A PROYECTOS DE COMUNICACIÓN INTERCULTURAL PARA LA PROMOCIÓN Y DIFUSIÓN DE LAS EXPRESIONES DEL PATRIMONIO CULTURAL INDÍGENA Y AFROMEXICANO", EN LO SUCESIVO "EL PROGRAMA" , DOCUMENTO QUE SUSCRIBEN DE CONFORMIDAD CON LOS ANTECEDENTES, DECLARACIONES Y CLÁUSULAS SIGUIENTES:
ANTECEDENTES
I. El artículo 2o. de la Constitución Política de los Estados Unidos Mexicanos en su Apartado B, establece la obligación para la Federación, los Estados y los Municipios, de impulsar el desarrollo integral de las zonas indígenas con el propósito de fortalecer las economías locales y mejorar las condiciones de vida de sus pueblos, mediante acciones coordinadas entre los tres órdenes de gobierno.
Asimismo, en el penúltimo párrafo de dicho Artículo se establece:
"Para garantizar el cumplimiento de las obligaciones señaladas en este apartado, la Cámara de Diputados del Congreso de la Unión, las legislaturas de las entidades federativas y los ayuntamientos, en el ámbito de sus respectivas competencias, establecerán las partidas específicas destinadas al cumplimiento de estas obligaciones en los presupuestos de egresos que aprueben , así como las formas y procedimientos para que las comunidades participen en el ejercicio y vigilancia de las mismas".
Por su parte, el Convenio 169 sobre Pueblos Indígenas y Tribales de la Organización Internacional del Trabajo, establece:
"Artículo 6
1. Al aplicar las disposiciones del presente Convenio, los gobiernos deberán:
a) ...
b) establecer los medios a través de los cuales los pueblos interesados puedan participar libremente, por lo menos en la misma medida que otros sectores de la población, y a todos los niveles en la adopción de decisiones en instituciones electivas y organismos administrativos y de otra índole responsables de políticas y programas que les conciernan;
c) establecer los medios para el pleno desarrollo de las instituciones e iniciativas de esos pueblos, y en los casos apropiados proporcionar los recursos necesarios para este fin."
La Declaración de las Naciones Unidas sobre los Derechos de los Pueblos indígenas señala lo siguiente:
"Artículo 4 Los pueblos indígenas, en ejercicio de su derecho a la libre determinación, tienen derecho a la autonomía o al autogobierno en las cuestiones relacionadas con sus asuntos internos y locales, así como a disponer de medios para financiar sus funciones autónomas.
Artículo 5 Los pueblos indígenas tienen derecho a conservar y reforzar sus propias instituciones políticas, jurídicas, económicas, sociales y culturales, manteniendo a la vez su derecho a participar plenamente, si lo desean, en la vida política, económica, social y cultural del Estado."
"Artículo 39
Los pueblos indígenas tienen derecho a recibir asistencia financiera y técnica de los Estados y por conducto de la cooperación internacional para el disfrute de los derechos enunciados en la presente Declaración."
En el mismo sentido, la Declaración Americana sobre los Derechos de los Pueblos Indígenas, en relación con la personalidad jurídica de los pueblos indígenas, establece en su artículo IX lo siguiente:
" Artículo IX. Personalidad jurídica
Los Estados reconocerán plenamente la personalidad jurídica de los pueblos indígenas, respetando las formas de organización indígenas y promoviendo el ejercicio pleno de los derechos reconocidos en esta Declaración."
"Artículo XXXVII
Los pueblos indígenas tienen derecho a recibir asistencia financiera y técnica de los Estados y por conducto de la cooperación internacional para el disfrute de los derechos enunciados en la presente declaración."
II. El Decreto de Presupuesto de Egresos de la Federación para el Ejercicio Fiscal 2019, publicado en el Diario Oficial de la Federación el día 28 de diciembre de 2019, establece en su artículo ____, fracción_____, que los recursos para el desarrollo integral de los pueblos y comunidades indígenas se señalan en el Anexo _______ , en los términos del artículo 2, Apartado B, de la Constitución Política de los Estados Unidos Mexicanos y conforme al artículo 41, fracción II, inciso j), de la Ley Federal de Presupuesto y Responsabilidad Hacendaria, se presentan desglosados por ramo y programa presupuestario.
Asimismo, dicho Decreto establece en su artículo 23 lo siguiente:
"Artículo 23. El ejercicio de las erogaciones para el desarrollo integral de los pueblos y comunidades indígenas a que se refiere el Anexo 10 del presente Decreto, se dirigirá al cumplimiento de las obligaciones que señala el artículo 2o., Apartado B, fracciones I a IX, de la Constitución Política de los Estados Unidos Mexicanos.
Para tal efecto, de conformidad con los artículos 42, fracción VII, y 77 de la Ley Federal de Presupuesto y Responsabilidad Hacendaria, las dependencias y entidades, al ejecutar dichas erogaciones y emitir reglas de operación, se ajustarán a lo siguiente:
I. ...;
II. En la ejecución de los programas se considerará la participación de los pueblos y comunidades indígenas, con base en su cultura y formas de organización tradicionales;
III. Para los municipios indígenas comprendidos entre los 200 más pobres del país, los proyectos de inversión del Programa de Infraestructura Indígena, se podrán financiar en su totalidad con recursos federales o de manera concurrente. Asimismo, se procurará atender su pleno acceso y la satisfacción de sus necesidades tales como electricidad, agua, drenaje, educación, salud, vivienda y de infraestructura para la producción, almacenamiento y distribución de alimentos;
IV. El Ejecutivo Federal, por sí o a través de sus dependencias y entidades , podrá celebrar convenios de coordinación con los gobiernos de las entidades federativas , así como formalizar convenios de concertación de acciones con las comunidades indígenas , para proveer la mejor observancia de las previsiones del presente artículo. Cuando corresponda, los recursos a los que se refiere este artículo podrán ser transferidos directamente a los pueblos, municipios y comunidades indígenas, de conformidad con los convenios que para tal efecto se celebren en términos de las disposiciones aplicables. La entidad federativa correspondiente participará en el ámbito de sus atribuciones en los convenios antes señalados. Los recursos que se transfieran conforme a lo establecido en el presente párrafo, deberán registrarse por la Entidad Federativa en su Cuenta Pública;
V. a la VIII ...".
III. De conformidad con lo dispuesto en los artículos 75 y 77 de la Ley Federal de Presupuesto y Responsabilidad Hacendaria con el objeto de asegurar la aplicación eficaz, eficiente, oportuna, equitativa y transparente de los recursos públicos, entre los que se encuentran los de "EL PROGRAMA" , deberán sujetarse a "LINEAMIENTOS" que establecen los requisitos, criterios e indicadores que lo regulan.
IV. Que de conformidad con los "LINEAMIENTOS" de "EL PROGRAMA" publicados en el Diario Oficial de la Federación el____________________ existe la necesidad de celebrar un Convenio de Concertación con los grupos de solicitantes que presentan proyectos de sus comunidades y/o pueblos indígenas para la ejecución de "EL PROGRAMA" .
DECLARACIONES
I. De "EL INSTITUTO"
I.1. Que es un Organismo Descentralizado de la Administración Pública Federal, no sectorizado, con personalidad jurídica y patrimonio propio, con autonomía operativa, técnica, presupuestal y administrativa, de conformidad con su Ley publicada en el Diario Oficial de la Federación el 4 de diciembre de 2018.
I.2. Que de conformidad con el artículo 2 de su Ley, tiene como objeto definir, normar, diseñar, establecer, ejecutar, orientar, coordinar, promover, dar seguimiento y evaluar las políticas, programas, proyectos, estrategias y acciones públicas, para garantizar el ejercicio y la implementación de los derechos de los pueblos indígenas y afromexicano, así como su desarrollo integral y sostenible y el fortalecimiento de sus culturas e identidades, de conformidad con lo dispuesto en la Constitución Política de los Estados Unidos Mexicanos y en los instrumentos jurídicos internacionales de los que el país es parte.
Asimismo, en su artículo 3 establece lo siguiente:
"Artículo 3. Para cumplir los fines y objetivos del Instituto, se reconocen a los pueblos y comunidades indígenas y afromexicanas como sujetos de derecho público; utilizando la categoría jurídica de pueblos y comunidades indígenas en los términos reconocidos por el artículo 2o. de la Constitución Política de los Estados Unidos Mexicanos y los instrumentos internacionales en la materia.
..."
I.3. Que acorde con el artículo 2o. de la Constitución Política de los Estados Unidos Mexicanos, "EL INSTITUTO" ha implementado el Programa de Derechos Indígenas con el objeto fundamental de contribuir e impulsar el ejercicio de los derechos culturales y de comunicación para la producción y realización de proyectos de comunicación intercultural para promover y fortalecer la identidad sociolingüística y cultural de los pueblos indígenas, por lo que celebra el presente Convenio de Concertación con el beneficiario del proyecto denominado __(6)__.
I.4. Que el C. __(1)__, en su carácter de __(2)__ en el Estado de __(3)__ con domicilio legal en ___(14)__ tiene facultades suficientes para suscribir el presente Convenio de conformidad con lo dispuesto en el artículo ___ del Estatuto Orgánico del INPI y el poder notarial, que se contiene en la Escritura Pública Número __(9)__ de fecha __(10)__ pasada ante la fe del Notario Público Número __(11)__ de __(12)__, Lic. __ (13) ___.
I.5. Que para efecto del presente instrumento señala como su domicilio el ubicado en __ (14) __.
II. De "EL BENEFICIARIO"
II.1 Que "El BENEFICIARIO" del proyecto cuenta con el Aval y respaldo de la comunidad ______ ( 6 bis)_______, como quedó establecido en el Acta de Asamblea celebrada con fecha ___(15)___, cuya existencia da testimonio fehaciente ___(16)___, en su carácter de ______(17)_____y que en copia debidamente cotejada se integra al presente como Anexo 3.
II.2. Para el caso de ser una comunidad: Que en términos de los artículos 1o, 2o, apartado A, fracciones I, II, III y VIII de la Constitución Política de los Estados Unidos Mexicanos; 21 numeral 3 de la Declaración Universal de Derechos Humanos; 1 y otros del Convenio número 169 de la Organización Internacional del Trabajo relativo a Pueblos Indígenas y Tribales en Países Independientes; 3, 4, 5 y otros de la Declaración de las Naciones Unidas sobre Derechos de los Pueblos Indígenas; 1 del Pacto Internacional de Derechos Civiles y Políticos; 1 del Pacto Internacional de Derechos Económicos, Sociales y Culturales; III, VI, VIII, IX, XXI, XXII, XXIII y otros de la Declaración Americana sobre los Derechos de los Pueblos Indígenas, es una comunidad indígena perteneciente al pueblo indígena _________. Toda vez que su existencia está reconocida en el artículo 2º de la Constitución Federal, mediante Asamblea comunitaria celebrada el día______(15) _____, se autorizó a la Autoridad _______(16 y 17) _______, para presentar el proyecto denominado_________ (6) ________. Copia del acta de referencia se integra al presente como Anexo 3.
II.3 Que el C. ____________(18)_____________, en su carácter de "BENEFICIARIO" , tiene las facultades suficientes para suscribir el presente Convenio, mismo que manifiesta no le ha sido revocada o modificada a la fecha, como lo acreditan con el acta de asamblea comunitaria de fecha: ___(15) ___, que agregan como anexo 3, para cumplir con los objetivos del proyecto.
II.4 Que el C. __________(18)__________, en su carácter de "BENEFICIARIO" , proporciona la cuenta No._______(19)__________dispuesta para el depósito del apoyo económico para la compra de los bienes especificados en su proyecto de la institución financiera ______(20)__________.
II.4 Que no desempeña un empleo, cargo o comisión en el Gobierno Federal.
II.5 Que para los efectos legales del presente Convenio, señala como su domicilio el ubicado en __ (21) __.
Vistos los antecedentes, declaraciones anteriores, y con fundamento en los artículos 37 y 38 de la Ley de Planeación, "LAS PARTES" tienen a bien otorgar las siguientes:
CLÁUSULAS
PRIMERA. OBJETO . "EL INSTITUTO" , con el objeto de impulsar el PROGRAMA DE DERECHOS INDÍGENAS , con recursos provenientes del Programa Normal Ramo 47, apoyará a "EL BENEFICIARIO" para que éste realice las actividades consideradas en el Proyecto de Comunicación Intercultural para la Promoción y Difusión de las Expresiones del Patrimonio Cultural Indígena y Afromexicano denominado __(6)__, y cuya descripción es: ___(22)___, así como lo establecido en el Anexo Técnico de los lineamientos vigentes.
Las características, especificaciones y demás información inherente al referido proyecto, se encuentra determinado en el formato previsto por "LINEAMIENTOS" y anexo de gastos de "EL BENEFICIARIO" , dictaminados previamente por "EL INSTITUTO" , se contienen en el documento que se agrega al presente instrumento como Anexo 2 "Formato de elaboración de proyecto".
SEGUNDA. OBLIGACIONES DE "EL INSTITUTO" . Para el logro de los objetivos del presente Convenio, "EL INSTITUTO" se obliga a:
I. Aportar en términos de "LOS LINEAMIENTOS" recursos por la cantidad de: $____ (23) _____, que son depositados a la cuenta dispuesta en la institución financiera señalada en las declaraciones del beneficiario en el punto II.3 de este documento, generalmente en dos ministraciones. A la firma del presente instrumento se depositará el 60% del monto total autorizado al proyecto, y la segunda parte se entregará conforme a las especificaciones plateadas en el Anexo Técnico a que se refiere la Cláusula Primera de este Convenio.
Los recursos financieros federales que por virtud del presente Convenio se aporten, estarán sujetos a disponibilidad presupuestal.
II. Proporcionar a "EL BENEFICIARIO" , asesoría y capacitación técnica, durante las actividades que implican la ejecución del proyecto, colaborar activamente en los procesos organizativos necesarios y verificar el cumplimiento de los compromisos establecidos en el proyecto autorizado.
III. Vigilar el cumplimiento de los objetivos y el manejo eficiente de los recursos económicos del proyecto aprobado, que en virtud de este instrumento se le otorgan.
IV Respetar la titularidad de los derechos morales de las producciones indígenas, resultado de los proyectos ejecutados en el marco de este convenio, tal y como lo establece la Ley Federal del Derecho de Autor.
TERCERA. OBLIGACIONES DE "EL BENEFICIARIO" . Por su parte "EL BENEFICIARIO" se obliga a:
I. Ejercer el recurso transferido mediante este Convenio en la ejecución total del proyecto a partir del día __ (24) __, sin que pueda ser posterior al 31 de diciembre del presente ejercicio fiscal.
II. Cumplir con los objetivos establecidos y ejecución total del proyecto a que se refiere la Cláusula Primera.
III. Realizar la correcta administración y destino de los recursos que le otorga "EL INSTITUTO" por virtud del presente Convenio, así como a destinarlos exclusivamente en los conceptos señalados en el Documento de Proyecto que se incluye como Anexo 2. Para tal efecto la Asamblea Comunitaria participará de manera directa y vigilará el manejo correcto y transparente de los recursos.
IV. Conservar bajo su absoluta responsabilidad y custodia la comprobación de los recursos otorgados a fin de informar en su caso a las instancias de Control y Auditoría del Gobierno Federal.
V. Entregar al INPI el avance y/o entrega de los contenidos de las producciones apoyadas en los tiempos establecidos por vertiente en el Anexo Técnico de los lineamientos vigentes y atender las recomendaciones que emita "EL INSTITUTO" .
VI Entregar a "EL INSTITUTO" a más tardar el 31 de diciembre del presente ejercicio fiscal, copia de la comprobación del uso de los recursos entregados, firmada por " El BENEFICIARIO" , y las autoridades civiles o comunitarias. Dicha comprobación deberá estar a nombre del "BENEFICIARIO" del proyecto.
VII. Realizar la difusión de los resultados obtenidos a efecto de contribuir al ejercicio de sus derechos culturales y de comunicación de la comunidad que avalo su propuesta.
VIII. Tanto en publicación como en las producciones de audio, video, editorial, página de Internet o series fotográficas, se deberá establecer la leyenda "Este programa fue apoyado para su realización por El Instituto Nacional de los Pueblos Indígenas", los contenidos de la obra son responsabilidad exclusiva del beneficiario del apoyo.
IX. Entregarán los productos emanados del apoyo al INPI, 20 (veinte) días posteriores a su conclusión del proyecto, no pudiendo rebasar el 31 de diciembre del año fiscal del apoyo.
X. En caso de no cumplir con los productos o la comprobación de los recursos otorgados, en los tiempos y conceptos detallados en el Anexo 2 Formato de elaboración de proyecto se compromete a reintegrar los recursos otorgados.
XI. Una vez concluido el proyecto, se obliga a levantar el acta de conclusión del mismo, en asamblea comunitaria, donde deben participar representantes de "EL INSTITUTO" y las autoridades, municipal y/o local.
CUARTA. SANCIONES . "EL INSTITUTO" por conducto de la Oficina de Representación correspondiente, podrá requerir de manera escrita la devolución del apoyo económico otorgado, cuando:
a) La ejecución del proyecto o comprobación de los recursos asignados no se realice en los plazos establecidos,
b) Cuando se desvíen injustificadamente de los objetivos, o se destinen los recursos en conceptos diferentes a los autorizados,
c) La falta de entrega de información, metas y/o productos establecidos en el proyecto, y
d) En los casos en que el proyecto apoyado genere conflictos internos o división en la comunidad, a juicio de "EL INSTITUTO" .
QUINTA . A UDITORÍA, CONTROL Y SEGUIMIENTO . Los recursos que la Federación otorga para esta modalidad de apoyo podrán ser revisados por la Secretaría de la Función Pública, la Secretaría de Hacienda y Crédito Público, la Auditoría Superior de la Federación y demás instancias que en el ámbito de sus respectivas atribuciones resulten competentes.
SEXTA. EVALUACIÓN INTERNA Y EXTERNA . "EL INSTITUTO" con apego a los artículos 78 de la Ley Federal de Presupuesto y Responsabilidad Hacendaria, 180 y 181 del Reglamento de la Ley señalada, impulsará la realización de la evaluación externa, que deberá ser ejecutada por una institución académica y de investigación u organismo especializado, de carácter nacional o internacional con reconocimiento y experiencia en la materia.
Los resultados de la evaluación serán presentados por "EL INSTITUTO" a la Comisión de Presupuesto y Cuenta Pública de la Cámara de Diputados, a las Secretarías de Hacienda y Crédito Público y de la Función Pública y al Consejo Nacional de Evaluación de la Política de Desarrollo Social en términos de la normatividad aplicable.
Adicional a lo señalado, "EL INSTITUTO" a través de la instancia normativa de "EL PROGRAMA" , podrá llevar a cabo en forma directa la evaluación de los proyectos financiados para conocer el impacto económico, social y cultural respectivo.
SÉPTIMA . RELACIÓN LABORAL . El personal que intervenga en la ejecución de las acciones objeto del proyecto aprobado, quedará bajo la estricta responsabilidad de "EL BENEFICIARIO" , por lo que no existirá relación laboral alguna entre éstos y "EL INSTITUTO" y no se entenderá a este último como patrón sustituto o solidario en los términos de la legislación laboral aplicable.
OCTAVA. BUENA FE . "LAS PARTES" declaran que en el presente Convenio no existe dolo, error, mala fe, violencia o cualquier otro vicio del consentimiento que pudiera anular el mismo y que es la simple manifestación de voluntades y para su interpretación y cumplimiento, así como para todo aquello que no esté expresamente estipulado en el mismo, se resolverá de común acuerdo, teniendo siempre como finalidad alcanzar los objetivos del mismo.
NOVENA. LEYENDA . La papelería, documentación oficial, así como la publicidad y promoción que adquieran las dependencias y entidades para la ejecución y difusión de "EL PROGRAMA" , deberán incluir en la publicidad y la información relacionada la siguiente leyenda: "Este programa es público, ajeno a cualquier partido político. Queda prohibido el uso para fines distintos a los establecidos en el programa". Para efectos de lo anterior, deberán tomar en cuenta las características del medio de comunicación.
DÉCIMA.- SUPREMACÍA DE "LOS LINEAMIENTOS" . Con independencia de lo previsto en el presente instrumento, en caso de cualquier controversia prevalecerá el contenido de "LINEAMIENTOS" .
DÉCIMA PRIMERA. JURISDICCIÓN . "LAS PARTES" acuerdan que, en caso de presentarse alguna controversia en la interpretación de las obligaciones pactadas, se sujetarán a la jurisdicción de los Tribunales Federales de la Ciudad de México, por lo que expresamente renuncian a la jurisdicción que en razón de sus domicilios presentes o futuros o por cualquier otra causa, pudiera corresponderles.
DÉCIMA SEGUNDA. MODIFICACIONES .- El presente Convenio de Concertación podrá ser revisado y en su caso modificado cuando consideren oportuno replantear los compromisos establecidos en él, mediante la celebración de convenios modificatorios que se considerarán parte integrante del mismo.
DÉCIMA TERCERA. VIGENCIA . El presente Convenio surtirá sus efectos a partir de su firma y tendrá vigencia hasta la conclusión de las obligaciones contraídas por este instrumento, sin que pueda exceder del 31 de diciembre de _____ (25) ____.
Leído que fue el presente Convenio y enteradas las partes de su contenido y alcance legal, lo firman por triplicado en ___ (26) ___, a los ___ (27) ___.
| POR "EL INSTITUTO" | POR "EL BENEFICIARIO" |
| C. _____________(29)_____________ Nombre, firma y cargo ASISTIDO POR: C. _____________(29)_____________ Nombre, firma y cargo |
C.____________(28)_________________ Nombre, firma y cargo
|
| Vo. Bo. DE LA AUTORIDAD CIVIL O COMUNITARIA | |
| C. ______________(16)_____________ Nombre, firma y cargo
| |
Nota 1: El modelo podrá presentar las modificaciones que sean necesarias para que cumpla con su objeto, cuando así lo determine la Instancia Normativa de "EL PROGRAMA".
Nota 2 : A pie de la página se insertará esta leyenda: "Este programa es público, ajeno a cualquier partido político. Queda prohibido el uso para fines distintos a los establecidos en el programa".
| INSTRUCTIVO PARA EL LLENADO DEL CONVENIO DE CONCERTACIÓN PARA APOYO A PROYECTOS DE COMUNICACIÓN INTERCULTURAL PARA LA PROMOCIÓN Y DIFUSIÓN DE LAS EXPRESIONES DEL PATRIMONIO CULTURAL INDÍGENA Y AFROMEXICANO. | |
| 1 | Nombre del servidor público que está facultado para celebrar el presente convenio en representación del INPI que corresponda |
| 2 | Cargo del representante del INPI que celebra el convenio |
| 3 | Nombre de la entidad federativa de que se trate |
| 4 | Nombre del Director del CCPI o residencia que acompaña la celebración del convenio |
| 5 | Cargo y nombre de la sede del representante del INPI que acompaña la celebración del convenio |
| 6 | Nombre del proyecto |
| 6 bis | Nombre de la comunidad a la que pertenece el grupo o miembro de la comunidad solicitante |
| 7 | Nombre del responsable del proyecto |
| 9 | Número de escritura |
| 10 | Fecha correspondiente de expedición de la escritura |
| 11 | Número del Notario |
| 12 | Nombre de la ciudad en el que se encuentra el Notario que elaboró la escritura |
| 13 | Nombre del Notario |
| 14 | Domicilio de la Unidad Administrativa del INPI |
| 15 | Fecha de Acta de Asamblea Comunitaria (dd/mm/aa) |
| 16 | Nombre de la autoridad civil o comunitaria |
| 17 | Cargo que ocupa |
| 18 | Nombre del beneficiario |
| 19 | Número de Cuenta Bancaria a 18 dígitos |
| 20 | Nombre de la institución financiera emisora de la Cuenta Bancaria |
| 21 | Domicilio del beneficiario |
| 22 | Descripción breve del proyecto que recibe el apoyo |
| 23 | Especificar el monto total del financiamiento que se otorga con número y letra |
| 24 | Fecha de inicio de la ejecución del proyecto (dd/mm/aa) |
| 25 | Fecha establecida como límite de vigencia del Convenio de Concertación (Año) |
| 26 | Nombre de la localidad y entidad en la que se firma el Convenio |
| 27 | Fecha de la firma del Convenio (dd/mm/aa) |
| 28 | Nombre, firma y cargo de los integrantes del grupo solicitante |
| 29 | Nombre, cargo y firma de las autoridades civiles o comunitarias de la localidad |
PROGRAMA DE DERECHOS INDÍGENAS
Proyectos de Comunicación Intercultural para la Promoción y Difusión de las Expresiones del Patrimonio Cultural Indígena y Afromexicano.
FORMATO # 9.1
MODELO DE CONVENIO MODIFICATORIO
CONVENIO MODIFICATORIO AL CONVENIO DE CONCERTACIÓN CELEBRADO ENTRE EL INSTITUTO NACIONAL DE LOS PUEBLOS INDÍGENAS, A QUIEN EN LO SUCESIVO SE LE DENOMINARA "EL INSTITUTO" , REPRESENTADA POR _________(1)____________ EN SU CARÁCTER DE REPRESENTANTE DEL INPI EN _________(2)_________________Y EL "BENEFICIARIO" __________(5)___________. DEL PROYECTO DENOMINADO _________________________(3)________________________________________DE LA COMUNIDAD ________________(4)___________________
ANTECEDENTES
I. Con fecha _______(6)______, "LAS PARTES" celebraron Convenio de concertación, en lo sucesivo "EL CONVENIO PRINCIPAL" cuyo objeto de conformidad con la cláusula PRIMERA " es "______________________________________(7)___________________________________"
II. Que la vigencia de "EL CONVENIO PRINCIPAL" se encuentra pactada hasta la conclusión de la última acción de "EL PROYECTO" , de conformidad con lo dispuesto en la cláusula " ____(8)_____".
III. En la Cláusula DÉCIMA SEGUNDA de "EL CONVENIO PRINCIPAL" , "LAS PARTES" acordaron y se comprometieron a que en caso de que se requieran medidas de mejora, ajustes o adecuaciones éstas se harán replanteando lo acordado y para ello se celebrarían los convenios modificatorios que se considerarán parte integrante del mismo, estableciendo que los convenios modificatorios que en su caso sean celebrados, deberán ser firmados por los servidores públicos de "LAS PARTES" , con facultades suficientes para ello.
DECLARACIONES
II.- De "LAS PARTES":
b) Que reconocen y ratifican las declaraciones vertidas en "EL CONVENIO PRINCIPAL" , así como la personalidad con la que se ostentan y facultades conferidas, mismas que a la fecha no les han sido revocadas o modificadas en forma alguna.
b) Se comprometen a cumplir con todas las obligaciones emanadas de "EL CONVENIO PRINCIPAL" y del presente instrumento, así como las disposiciones contenidas en "LOS LINEAMIENTOS" aplicables.
Vistas las declaraciones anteriores, "LAS PARTES" tienen a bien otorgar las siguientes:
CLÁUSULAS
PRIMERA. OBJETO . El objeto del presente Convenio es la modificación de la Cláusula __(9)___ de "EL CONVENIO PRINCIPAL" .
SEGUNDA. MODIFICACIÓN . Es voluntad de "LAS PARTES" modificar la(s) Cláusula(s) "___(9)___. __(9)___" de "EL CONVENIO PRINCIPAL" mismo que se menciona en el antecedente número I del presente Instrumento, para que se establezca de la siguiente manera:
DICE: ___________ (10) ___________________.
DEBE DECIR: _______ (11) _______________.
TERCERA. SUBSISTENCIA DE LAS OBLIGACIONES . "LAS PARTES" aceptan que, con excepción de las cláusulas que expresamente se estipulan en este Convenio Modificatorio, rigen todas y cada una de las establecidas en "EL CONVENIO PRINCIPAL" , al que se refiere el antecedente número I, de este instrumento.
CUARTA. BUENA FE . "LAS PARTES" declaran que en el presente Convenio Modificatorio no existe dolo, error, mala fe, violencia o cualquier otro vicio del consentimiento que pudiera anular el mismo y que es la simple manifestación de voluntades y para su interpretación y cumplimiento, así como para todo aquello que no esté expresamente estipulado en el mismo.
QUINTA. VIGENCIA . El presente "CONVENIO MODIFICATORIO" surtirá efectos a partir de su firma y hasta que concluya la última acción de "EL PROYECTO" , sin que exceda del 31 de diciembre del presente ejercicio fiscal.
Leído el presente "CONVENIO MODIFICATORIO" y enteradas "LAS PARTES" de su contenido y alcance legal, lo firman por triplicado en _____________(12)____________, a los _____(13)_____.
| POR "EL INSTITUTO" (14) | POR "EL BENEFICIARIO" (15) |
| C. __________________________ Nombre, firma y cargo ASISTIDO POR: C. __________________________ Nombre, firma y cargo | C._____________________________ Nombre, firma y cargo
|
|
|
|
| FIRMA DE ENTERADO DE LA AUTORIDAD CIVIL O COMUNITARIA (16) | |
| C. __________________________ Nombre, firma y cargo | |
Nota 1: El modelo podrá presentar las modificaciones que sean necesarias para que cumpla con su objeto, cuando así lo determine la Instancia Normativa de "EL PROGRAMA".
Nota 2 : A pie de la página se insertará esta leyenda: "Este programa es público, ajeno a cualquier partido político. Queda prohibido el uso para fines distintos a los establecidos en el programa".
|
INSTRUCTIVO PARA EL LLENADO DEL CONVENIO MODIFICATORIO DE APOYO A PROYECTOS DE COMUNICACIÓN INTERCULTURAL PARA LA PROMOCIÓN Y DIFUSIÓN DE LAS EXPRESIONES DEL PATRIMONIO CULTURAL INDÍGENA Y AFROMEXICANO. | |
| 1 | Nombre del servidor público que está facultado para celebrar el presente convenio en la Oficina de Representación que corresponda |
| 2 | Nombre de la entidad federativa de que se trate |
| 3 | Nombre del proyecto |
| 4 | Nombre de la comunidad |
| 5 | Nombre del beneficiario del proyecto |
| 6 | Fecha de la firma del Convenio de Concertación (dd/mm/aa) |
| 7 | Cláusula del Convenio de Concertación donde describe las actividades del proyecto de comunicación |
| 8 | Especificar el nombre del proyecto, que debe coincidir con el del formato para la elaboración del proyecto y el que se plasma en el acta de asamblea comunitaria |
| 9 | Cláusula del Convenio de Concertación donde se establece los ajustes, adecuaciones y acciones de conclusión del proyecto |
| 10 | Cláusula del Convenio de Concertación donde se estable que podrá ser modificado |
| 11 | Descripción de acuerdos del beneficiario |
| 12 | Declaraciones del beneficiario |
| 13 | Cláusula del Convenio de Concertación que serán modificadas |
| 14 | Texto del Convenio de Concertación que se desea modificar |
| 15 | Describir el texto que sustituirá al del Convenio de Concertación |
| 16 | Fecha de firma del Convenio Modificatorio (dd/mm/aa) |
| 17 | Nombre, firma y cargo de los representantes del INPI |
| 18 | Nombre, firma del beneficiario del proyecto |
| 19 | Nombre, cargo y firma de las autoridades civiles o comunitarias de la localidad |
PROGRAMA DE DERECHOS INDÍGENAS
Proyectos de Comunicación Intercultural para la Promoción y Difusión de las Expresiones del Patrimonio Cultural Indígena y Afromexicano .
FORMATO # 10
RECIBO COMUNITARIO DE COMPRA VENTA O PRESTACIÓN DE SERVICIO
___ (1) _______________, a ____ de ___________________del 20____
Nombre del comprador:
____________________________________________________
Domicilio:
CURP:
| Cantidad (2) | Descripción (3) | Precio Unitario | Importe (5) |
|
|
| (4) |
|
|
|
|
|
|
| TOTAL |
| ||
| TOTAL CON LETRA: (6) | |||
Entrega: _____________________________ ___________________________________
Nombre completo y firma del proveedor Nombre y firma del comprador
CURP: ________________________________
Validación de la comprobación (7)
| Por el beneficiario | ||
| C._______________________________ | ||
| Nombre completo y firma | ||
| Autoridades Civiles y/o Tradicionales (8) | ||
| C. ______________________________ |
|
|
| Nombre completo y firma |
|
|
| ________________________________ Cargo |
|
|
Los bienes aquí enlistados y detallados serán utilizados para la ejecución del proyecto de comunicación intercultural denominado: ____________________________________________________del Programa de Derechos Indígenas, apoyado en la emisión 20_____.
"Este programa es público, ajeno a cualquier partido político. Queda prohibido el uso para fines distintos a los establecidos en el programa".
| INSTRUCTIVO PARA EL LLENADO DEL RECIBO COMUNITARIO DE COMPRA VENTA DE PRODUCTOS PARA APOYO A PROYECTOS DE COMUNICACIÓN INTERCULTURAL PARA LA PROMOCIÓN Y DIFUSIÓN DE LAS EXPRESIONES DEL PATRIMONIO CULTURAL INDÍGENA Y AFROMEXICANO. | |
| 1 | Fecha en que se realiza el recibo |
| 2 | No. de artículos que son comprados |
| 3 | Descripción del producto comprado |
| 4 | Precio de cada uno de los artículos solicitados |
| 5 | Importe total de todos los artículos solicitados |
| 6 | Anotar con letra el monto total de los artículos comprados |
| 7 | Nombre y firma de la (las) autoridades que avalaron al grupo cultural beneficiado |
PROGRAMA DE DERECHOS INDÍGENAS
Proyectos de Comunicación Intercultural para la Promoción y Difusión de las Expresiones del Patrimonio Cultural Indígena y Afromexicano .
FORMATO # 11
ACTA DE CONCLUSIÓN DE PROYECTOS
Asamblea Comunitaria
Acta de conclusión de proyecto, que en el marco del Programa de Derechos Indígenas, celebran por una parte el Instituto Nacional de los Pueblos Indígenas (INPI), representada por __(1)__ , en su carácter de ___(2)___ en ___(3)___, y por la otra el beneficiario ___(4)_____ de la comunidad ____________(7)_____, municipio ____(8)____, estado de ___(9)___. en su carácter de responsable, contando para el efecto con la presencia de las autoridades civiles y tradicionales, y ciudadanos de la localidad, con el objeto de realizar de manera oficial la entrega y conclusión del proyecto de comunicación intercultural denominado: ___(10)___, el cual ha sido concluido al 100%.
La reunión se realiza de acuerdo al siguiente:
Orden del Día
I. Verificación del quórum legal
II. Objetivos de la reunión
III. Acto de entregaconclusión del proyecto
IV. Acuerdos y tareas
V. Firma y sello de los participantes
En el primer punto del orden del día, se realiza la verificación del quórum legal, observándose la presencia del representante del INPI, autoridades civiles y tradicionales, beneficiario y ciudadanos de la comunidad.
Como segundo punto y haciendo uso de la palabra, el representante del INPI, C. __(1)__, con el cargo de ___(2)___ en el CCPI de: __(11)__, informa sobre la importancia de la presente reunión, señalando que el proyecto apoyado ha concluido y debe entregarse recibirse de manera oficial por el beneficiario y la comunidad.
En el tercer punto del orden del día, el C. __(12)__, responsable del proyecto rinde un informe detallado del proyecto: __(10)__ que recibió apoyo a través del Programa de Derechos Indígenas, emisión __(13)__ y un monto de recursos de: __(14)__, mismo que tuvo los siguientes resultados___(15)_________, de igual modo y como respaldo de la ejecución del proyecto, el representante del proyecto hace entrega de los productos realizados a través del apoyo otorgado al c.____(1)____ representante del INPI.
Validando y complementando la información anterior, el responsable del proyecto detalla las adquisiciones que se realizaron con los recursos recibidos, a saber:
(16)
| N/P | Bien adquirido/producto | Cantidad | Costo |
|
|
|
|
|
|
|
|
|
|
| Total |
|
| |
(Se anexan copias fotostáticas de la comprobación original)
Posterior a la información detallada que presentan al INPI y el responsable del proyecto, los asistentes a la reunión avalan la ejecución del proyecto, el cumplimiento de los objetivos establecidos en el proyecto, los resultados alcanzados y la comprobación de los recursos ejercidos; que fueron entregados con fecha ___(17)___, por lo que el beneficiario y los asistentes a la reunión no tienen objeción en que se realice la entrega y conclusión del proyecto en referencia.
Como cuarto punto, el responsable del proyecto, se comprometen a generar las estrategias necesarias para que el proyecto citado se difunda en espacios que permitan promover y fortalecer las manifestaciones culturales que forman parte de la identidad de los pueblos indígenas hacia la sociedad indígena y no indígena. Asimismo, a continuar con la producción de trabajos encaminados al registro y documentación del patrimonio cultural indígena. Y los miembros de la comunidad a vigilar que los acuerdos establecidos y vigencia del proyecto, se cumplan para bien de la cultura indígena y/o afromexicana.
No habiendo otro asunto que tratar, se da por terminada la asamblea, siendo las ____(18)____ horas del día, mes y año de su inicio, firmando de conformidad los que en ella intervinieron.
| POR "EL INSTITUTO" | POR "EL BENEFICIARIO" |
| C. __________________________ Nombre, firma y cargo C. __________________________ Nombre, firma y cargo
| C._____________________________ Nombre y firma
|
|
|
|
| FIRMA DE ENTERADO DE LA AUTORIDAD CIVIL O COMUNITARIA | |
| C. ___________________________ Nombre, firma y cargo | C. _______________________ Nombre, firma y cargo |
| FIRMA DE ENTERADO DE LOS ASISTENTES | |
| C. ______________________________ Nombre, C. ______________________________ Nombre C. ______________________________ Nombre C. ______________________________ Nombre | C. ______________________________ Nombre, C. ______________________________ Nombre C. ______________________________ Nombre C. ______________________________ Nombre |
"Este programa es público, ajeno a cualquier partido político. Queda prohibido el uso para fines distintos a los establecidos en el programa".
|
INSTRUCTIVO DE LLENADO DEL ACTA DE CONCLUSIÓN DE APOYO A PROYECTOS DE COMUNICACIÓN INTERCULTURAL PARA LA PROMOCIÓN Y DIFUSIÓN DE LAS EXPRESIONES DEL PATRIMONIO CULTURAL INDÍGENA Y AFROMEXICANO . | |
| 1. | Nombre del servidor público que celebra el acta de conclusión en representación del INPI o Director del CCPI que corresponda |
| 2. | Cargo del representante del INPI que celebra el acta de conclusión |
| 3. | Nombre de la región indígena y entidad federativa de que se trate |
| 4. | Nombre del grupo encargado del proyecto, que signa el acta de conclusión |
| 5. | Nombres de los representantes del grupo |
| 6. | Cargos de los representantes del grupo que corresponda |
| 7. | Nombre de la comunidad o localidad en donde se ejecutó el proyecto |
| 8. | Municipio al que pertenece la localidad |
| 9. | Entidad Federativa Beneficiaria |
| 10. | Nombre del proyecto, debe corresponder al emitido en acta de Asamblea Comunitaria y formato de proyecto |
| 11. | Nombre del CCPI que atendió el proyecto |
| 12. | Nombre del beneficiado |
| 13. | Año fiscal de ejecución del proyecto |
| 14. | Monto del apoyo autorizado al proyecto |
| 15. | Enunciar de manera breve los objetivos y resultados con la ejecución del proyecto |
| 16. | Enlistar los objetos y materiales adquiridos con el apoyo recibido |
| 17. | Fecha de entrega de recursos al grupo beneficiado, debe corresponder a la estipulada en Convenio de Concertación |
| 18. | Hora de término de la reunión |
Diagrama de Flujo
Proyectos de Comunicación Intercultural para la Promoción y Difusión de las Expresiones del Patrimonio Cultural Indígena y Afromexicano
Apoyo a Proyectos de Comunicación Intercultural para la Promoción y Difusión de las Expresiones del Patrimonio Cultural Indígena y Afromexicano
Anexo 2.A.3.
Guía de Operación y Procedimiento
Promotores Culturales Indígenas y Afromexicanos para el Rescate, Preservación, Difusión y Fortalecimiento de sus Culturas Comunitarias
Esta guía es un instrumento para facilitar el acceso de hombres y mujeres indígenas y afromexicanas para desempeñarse como promotores culturales para la salvaguardia de las culturas indígenas comunitarias. Su existencia está prevista en Numerales 2, 2.2, 3.1, 3.2, 3.3.1.3 inciso c, 3.3.2 y 4.1.3 inciso c de los Lineamientos del Programa de Derechos Indígenas para el ejercicio fiscal 2019.
La guía proporciona información sobre los siguientes aspectos:
1. Antecedentes
2. Objetivo
3. Tipo y monto del apoyo
4. Perfil del Promotor
5. ¿Qué formatos hay que presentar en caso de recibir invitación?
6. ¿Con qué criterios se hará la selección de los promotores?
7. El procedimiento y sus etapas
8. Unidad Administrativa Responsable de la Operación del Programa
1. Antecedentes
Como parte de los Lineamientos del Programa de Derechos Indígenas, en el año 2017, se publicó en el Diario Oficial de la Federación el 30 de diciembre de 2016, la convocatoria para acceder al Apoyo para Promotores Culturales Indígenas para la Salvaguardia de sus Culturas Comunitarias, (Anexo 2.A.3). Para el ejercicio 2018, no se abrió convocatoria para este apoyo, ya que los Promotores(as) Culturales cuyo desempeño había sido favorable podían continuar en el año 2018, como una estrategia para consolidar a un grupo de personas ya formadas con experiencia en trabajo comunitario, quienes mantienen una vinculación activa con su región de origen, lo cual propicia que las comunidades puedan involucrarse en las actividades del Programa de Derechos Indígenas del ahora Instituto Nacional de los Pueblos Indígenas (INPI), condición que puede favorecer el rescate, preservación difusión y fortalecimiento del patrimonio cultural comunitario indígena.
Para el año 2019, se invitará a personas indígenas y afromexicanas que cumplan el perfil establecido en los numerales 4 y 6 de la presente Guía.
2. Objetivo
Facilitar el acompañamiento, promoción y seguimiento de acciones y proyectos culturales para el rescate, preservación, difusión y fortalecimiento de las expresiones del patrimonio cultural indígena y afromexicano.
3. Tipo y monto del apoyo
El INPI otorgará los siguientes apoyos:
3.1 Apoyo económico por un monto mensual de $8,000.00 (Ocho mil pesos 00/100 M.N.), que se otorgará durante 7 meses del ejercicio 2019, prorrogable en caso necesario y en caso de existir disponibilidad presupuestal,
3.2 Apoyo económico para el traslado de los Promotores Culturales durante el seguimiento a las acciones y proyectos culturales de la cobertura de la Unidad Operativa asignada con base en las necesidades de operación y disponibilidad presupuestal, y
3.3 Seguro por muerte accidental y gastos médicos, el cual cubrirá a los Promotores(as) durante el tiempo que sea objeto del apoyo, así como durante los traslados de sus hogares a las comunidades que apoyan, a la Unidad Operativa de su adscripción o sedes de eventos de capacitación.
4. Perfil del Promotor
a) Hombre o mujer indígena o afromexicano, mayores de edad,
b) Preferentemente hablantes de alguna lengua indígena del área que van a atender y español,
c) Preferentemente tener bachillerato terminado,
d) Que cuenten con el respaldo de sus autoridades comunitarias,
e) Comprometerse a no recibir simultáneamente otro tipo de apoyo por parte del INPI (Formato 1.1),
f) Comprometerse a no pertenecer a una organización gestora de proyectos culturales al momento de su postulación (Formato 1.1),
g) Comprometerse a no ejercer algún cargo honorífico o remunerado durante el período del apoyo (Formato 1.1),
h) Disposición para trabajar en equipo, facilidad para relacionarse con la población objetivo y servidores públicos,
i) Disponibilidad para viajar, hacer trabajo de campo y dedicar horas a trabajo institucional en el Centro Coordinador de Pueblos Indígenas de su región y comprometerse a asistir a las reuniones de trabajo, capacitación, formación y evaluación que sean convocadas por el INPI,
j) Disponibilidad para residir cerca o en la localidad de atención de la unidad operativa asignada, y
k) Disponer de tiempo completo.
5. ¿Qué formatos hay que presentar en caso de recibir invitación?
Carta Invitación (Formato 1.1), Carta Aval de Autoridad Comunitaria Tradicional o Civil (Formato 1.2), Domicilio Geográfico (Formato 1.3), que aparecen adjuntos a esta guía.
6. ¿Con qué criterios se hará la selección de los Promotores?
El área responsable buscará cubrir el mayor número de Unidades Operativas del INPI, así como la diversidad de pueblos indígenas y con equidad de género. En orden de prioridad se considerará a personas que:
a) Se hayan desempeñado como Promotor Cultural del Programa de Derechos Indígenas, mostrando un desempeño favorable en los años 2017 y/o 2018,
b) Haber obtenido una calificación satisfactoria y encontrarse en la lista de reserva del proceso de Dictaminación Nacional para el Apoyo para Promotores Culturales Indígenas para la Salvaguardia de sus Culturas Comunitarias 2017,
c) Estar acreditado en los Diplomados que promovió el Programa de Derechos Indígenas para la Formación de Jóvenes Indígenas para la Salvaguardia y Desarrollo de su Patrimonio Cultural, en los años 2014, 2015 o 2016,
d) Contar con una trayectoria de trabajo cultural en sus comunidades de residencia, y
e) Se hará invitación a personas indígenas y afromexicanas que tienen experiencia y han demostrado con trabajo comunitario el interés en la salvaguardia del patrimonio cultural comunitario. En este caso se solicitará al interesado presentar la documentación presentada en el apartado 7.7 Integración de Expedientes inciso a del 1 al 8 y 10.
7. El procedimiento y sus etapas (Ver el Diagrama de Flujo en Formato anexo 1).
7.1 Etapa de Programación y Presupuestación
La Unidad Responsable deberá elaborar un Programa de Trabajo para la programación de actividades y recursos económicos necesarios para otorgar estos apoyos, de acuerdo con los tiempos presupuestales que emitan las áreas administrativas correspondientes.
Para otorgar apoyos a Promotoras(es) Culturales indígenas y afromexicanas(os), el INPI realizará un análisis de las necesidades de esta actividad.
7.2 Etapa de Difusión
Los Lineamientos y diversos anexos aplicables a este tipo de apoyo, serán difundidos a través de las Unidades Administrativas, de la página de Internet ( https://www.gob.mx/inpi ) y del Sistema de Radiodifusoras Culturales Indígenas del INPI, entre otras.
7.3 Etapa de Selección
a) Mediante invitación de acuerdo con los criterios señalados en el apartado 6, el área responsable seleccionará a las personas idóneas y enviará Carta invitación.
b) El área responsable en Oficinas Centrales, informará por escrito el resultado del proceso a las Oficinas de Representación.
7.4 Notificación de Resultados
a) El área responsable en Oficinas Centrales, informará por escrito el resultado del proceso a las Oficinas de Representación del INPI.
b) Las Oficinas de Representación y CCPI darán a conocer por escrito los resultados del dictamen a los candidatos propuestos. Los candidatos propuestos deberán contestar por escrito, ya sea positiva o negativamente, en un plazo no mayor de 5 días hábiles.
c) Concluido el proceso de selección, los resultados se publicarán en la página de Internet del INPI. El número de Promotores(as) Culturales por entidad federativa estará determinado por la cobertura de atención de la Oficina de Representación correspondiente y disponibilidad presupuestal.
7.5 Suscripción de Carta Compromiso
a) Una vez publicados los resultados en la página de Internet del INPI, los interesados contarán con un máximo de 10 días naturales para acudir a la Oficina de Representación o CCPI para la suscripción de la Carta Compromiso, (Formato 2). La referida carta formará parte del expediente y se enviará una copia electrónica a Oficinas Centrales.
b) En caso de que algún Promotor Cultural renuncie a ser beneficiario del apoyo, deberá presentar su renuncia por escrito, a su vez la Oficina de Representación deberá notificar por escrito al área responsable en Oficinas Centrales para que se incluya un candidato ubicado como en reserva para sustituir a la baja.
7.6 Ministración de los Recursos e inicio del apoyo
a) Para poder recibir el apoyo, cada beneficiario deberá entregar al personal del INPI el número de una Cuenta Bancaria a su nombre y copia de un estado de cuenta, a efecto de que en dicha cuenta se depositen los apoyos autorizados.
b) La entrega de recursos a los beneficiados estará a cargo de las Oficinas de Representación a través de transferencia electrónica y se hará de manera mensual, previo envío del informe mensual de actividades del promotor. Cada Promotor(a) deberá firmar el recibo del apoyo que se le otorga cada mes.
c) Como parte del apoyo se otorgará a los Promotores(as) Culturales, un apoyo económico para su traslado al seguimiento de acciones y proyectos culturales apoyados por el INPI, el cual está sujeto a disponibilidad presupuestal. Cada Promotor(a) deberá firmar el recibo del apoyo de traslado que se le otorga.
d) En caso de que el Promotor sea comisionado para la colaboración en los eventos y actividades culturales de la Oficina de Representación o en el seguimiento de las actividades de la Coordinación General de Patrimonio Cultural, Investigación y Educación Indígena, fuera de la cobertura de su área de asignación, se otorgará a los promotores(as), apoyos adicionales para cubrir los gastos necesarios para traslado, alimentación y hospedaje.
7.7 Integración de Expedientes
a) Los expedientes de los promotores se integrarán con la siguiente documentación:
1. Carta Invitación al interesado (Formato 1.1),
2. Presentar Carta Aval de Autoridad Comunitaria Tradicional o Civil (Formato 1.2) donde reconocen y validan el interés, compromiso y la trayectoria del trabajo cultural realizado por el aspirante en su comunidad, la carta deberá estar firmada y sellada por la autoridad tradicional o civil de su comunidad,
3. Presentar Domicilio Geográfico (Formato 1.3),
4. Original para cotejo y copia del acta de nacimiento del postulado,
5. Original para cotejo y copia de la credencial de elector,
6. Copia de la CURP,
7. Original para cotejo y copia del comprobante de estudios oficial del aspirante (grado alcanzado),
8. Copia de constancias que acrediten su experiencia, trabajo comunitario u otra formación relacionada con el rescate, preservación, difusión y/o fortalecimiento de su patrimonio cultural,
9. Copia del oficio de notificación de asignación emitido por el área responsable del apoyo,
10. Carta Compromiso (Formato 2),
11. Recibos de pago de los apoyos, y
12. Toda la documentación que se derive de la relación convenida (Programa de Trabajo, Informes y Evaluaciones de Desempeño).
b) El área de cultura de las Oficinas de Representación y/o CCPI será responsable del resguardo de la documentación que se genere en cada etapa del proceso descrito en la presente guía.
7.8 Etapa de Seguimiento y Evaluación
a) Se realizará un taller inicial de inducción y capacitación para los Promotores(as) Culturales, con la finalidad de proporcionarles un marco institucional, conceptual y las herramientas necesarias que les permitan fortalecer las habilidades necesarias para su mejor desempeño institucional.
b) Las funciones a desempeñar por el Promotor Cultural estarán ubicadas en el área de cobertura del CCPI.
c) El área de cultura de las Oficinas de Representación y/o CCPI en estrecho vínculo con los Promotores(as) Culturales, se encargarán de elaborar el Programa de Trabajo y definirán las acciones y proyectos culturales a realizar en el período fiscal, mismo que deberá ser avalado por el Director del CCPI y la Oficina de Representación respectiva y posteriormente enviado electrónicamente al área responsable en Oficinas Centrales para su aprobación.
d) Los informes mensuales elaborados por el Promotor y revisados por el Enlace de Cultura deberán estar acordes con el Programa de Trabajo planteado.
e) Las Oficinas de Representación deberán enviar los informes mensuales debidamente requisitados en los primeros 5 días hábiles del siguiente mes vía electrónica como sustento para el pago del apoyo.
f) El área de cultura de la Unidad Operativa correspondiente elaborará un Informe Trimestral de Desempeño del promotor cultural de conformidad con el Programa de Trabajo y congruente con los informes mensuales presentados en el período, que deberá estar firmado por las autoridades estatales del INPI y enviarse al área responsable en Oficinas Centrales de forma electrónica.
g) Al concluir el período del apoyo, el Promotor elaborará un informe final que deberá ser enviado al área responsable en el estado.
h) El área de cultura de la Unidad Operativa correspondiente elaborará una evaluación de desempeño final considerando las evaluaciones trimestrales de desempeño del Promotor(a), que deberá estar firmado por las autoridades del INPI correspondientes. De la evaluación de desempeño final podrá depender la continuidad del promotor por otro periodo.
i) La Oficina de Representación concentrará, avalará las evaluaciones de desempeño finales de los Promotores Culturales de su cobertura y las enviará de forma electrónica al área responsable en Oficinas Centrales.
7.9 Funciones de los Promotores(as) Culturales:
a) Apoyar en el acompañamiento y seguimiento de acciones y proyectos culturales apoyados por el INPI en la zona de cobertura del CCPI donde está asignado,
b) Asesorar a las comunidades y/u organizaciones comunitarias indígenas y afromexicanas en las actividades relacionadas con el diseño de los proyectos culturales que contribuyan al rescate, preservación, difusión y fortalecimiento de su cultura,
c) Asistir y participar en las reuniones de trabajo y los procesos de capacitación para los Promotores Culturales que establezca el INPI,
d) Promover y difundir los eventos culturales del INPI en la cobertura de su Unidad Operativa,
e) Contribuir a la formación y conservación de acervos locales,
f) Registrar las manifestaciones culturales de las comunidades de su región,
g) Recopilación de información monográfica de la región de atención,
h) Realizar el levantamiento del calendario de fiestas de su región, y
i) Cumplir con el Programa de Trabajo asignado por el área de cultura de la Oficina de Representación o CCPI de su adscripción y con la aprobación por la Coordinación General de Patrimonio Cultural, Investigación y Educación Indígena.
7.10 Sobre los plazos de duración de la promotoría
El apoyo durará 7 meses, con posibilidades de ser prorrogable de acuerdo con las necesidades y disponibilidad presupuestal.
7.11 Causales de suspensión de los apoyos
a) Se cancelará el apoyo económico al Promotor(a) Cultural que no cumpla con las acciones establecidas en su programa de trabajo,
b) Cuando se generen problemas y conflictos graves con las comunidades y/o con funcionarios del INPI, y
c) Falte a alguno de los principios y criterios señalados en los apartados anteriores.
8. Unidad Administrativa Responsable de la Operación del Programa
Las atribuciones y responsabilidades de las Unidades Administrativas involucradas en la operación del tipo de apoyo denominado Promotores Culturales Indígenas para el rescate, preservación, difusión y fortalecimiento de sus Culturas Comunitarias están determinadas por:
a) Ley General de Responsabilidades Administrativas.
b) Ley del Instituto Nacional de los Pueblos Indígenas
c) Estatuto Orgánico y el Manual de Organización del Instituto Nacional de los Pueblos Indígenas
PROGRAMA DE DERECHOS INDÍGENAS
Promotores Culturales Indígenas y Afromexicanos para Rescate, Preservación, Difusión y Fortalecimiento de sus Culturas Comunitarias
ANEXO 1. DIAGRAMA DE FLUJO
Anexo 3.A
Guía de operación y Procedimiento
Apoyo a Mujeres Indígenas para alcanzar la Igualdad de Género
1. Fundamento legal
Numerales 3.3.1, 3.3.2, 4.1.1., 4.1.2 y 4.1.3 de los Lineamientos para el Programa de Derechos Indígenas a cargo del Instituto Nacional de los Pueblos Indígenas para el ejercicio fiscal 2019.
2. Unidad Administrativa responsable de la operación
Las atribuciones y responsabilidades de las Unidades Administrativas involucradas en la operación del Apoyo a Mujeres Indígenas para alcanzar la Igualdad de Género se encuentran delimitadas en:
· Ley General de Responsabilidades Administrativas,
· Ley Federal de Presupuesto y Responsabilidad Hacendaria,
· Ley del Instituto Nacional de los Pueblos Indígenas,
· Presupuesto de Egresos de la Federación para el ejercicio fiscal correspondiente, y
· Estatuto Orgánico y Manual de Organización del Instituto Nacional de los Pueblos Indígenas.
3. Etapa de Programación y Presupuestación
El área responsable elaborará el proyecto de presupuesto para el ejercicio fiscal correspondiente, el cual deberá ser aprobado por la Coordinación General de Administración y Finanzas (CGAF) y validado por la Secretaría de Hacienda y Crédito Público (SHCP), así como autorizarse en el Decreto de Presupuesto de Egresos de la Federación.
Las Unidades Administrativas (Oficinas de Representación y los CCPI), serán las responsables del seguimiento de la aplicación de los recursos transferidos y atenderán bajo su responsabilidad la ejecución de las acciones en términos que para tal efecto determinen los Lineamientos.
4. Etapa de difusión
A partir de la entrada en vigor de los Lineamientos, las convocatorias para este tipo de apoyo se difundirán por medio de la página web, el Sistema de Radiodifusoras Culturales Indígenas del Instituto y personal de sus Unidades Administrativas.
5. Descripción de los Conceptos de Apoyo.
A.1 Casas de la Mujer Indígena (CAMI)
Este apoyo se dirige a comunidades indígenas, a través del grupo de mujeres que se encuentran operando las Casas de la Mujer Indígena, interesadas en impulsar acciones en beneficio de los derechos de las mujeres indígenas y afromexicanas, para desarrollar un proyecto operativo anual.
1.A.1 Criterios
Las solicitantes deberán sujetarse a los siguientes criterios:
a) Se recibirá sólo un proyecto por comunidad.
b) Ningún(a) servidor(a) público(a) deI INPI podrá formar parte de la comunidad solicitante ni recibir pago alguno por colaborar en el proyecto. El servidor público que deje de desempeñar su empleo, cargo o comisión deberá observar lo establecido en los artículos 55 y 56 de la Ley General de Responsabilidades Administrativas.
c) No podrá responsabilizarse a personal externo al grupo de mujeres que se proponga para el desarrollo del proyecto; la persona que coordine el proyecto deberá formar parte del grupo de mujeres.
d) La comunidad, preferentemente, designará o avalará al grupo de mujeres que se encuentran operando las Casas de la Mujer Indígena, en virtud de que cuentan con la experiencia en su operación. En el caso de mujeres indígenas migrantes que se encuentran alejadas de su comunidad, bastará que designen o avalen al grupo de mujeres que sea responsable del proyecto para dar continuidad a la Casa de la Mujer Indígena.
e) No serán autorizadas propuestas de grupos de mujeres que adeuden informes, comprobaciones o alguno de los compromisos adquiridos en Acuerdos/Convenios (o incluso contratos) establecidos en el ejercicio fiscal anterior.
f) Las instalaciones de la Casa de la Mujer Indígena únicamente deben ser utilizadas para cumplir con los objetivos del proyecto operativo anual alineados al "Modelo de Atención de la Salud Sexual y Reproductiva y la Violencia de Género contra las Mujeres Indígenas".
g) Ninguna de las integrantes del grupo de mujeres que se proponga deberá encontrarse en el desempeño de algún cargo público.
h) Los grupos de mujeres no deben contar con la figura de asesora acompañante.
i) No podrá considerarse dentro del grupo operativo de la CAMI la participación de hombres, salvo en los casos en que, debido a la necesidad de la Casa, lleven a cabo acciones de apoyo como promotores comunitarios, parteros y médicos tradicionales.
j) Se otorgará apoyo económico para propuestas que contemplen el desarrollo de acciones en las siguientes temáticas:
· Acciones para el fortalecimiento en los temas que trabaje la CAMI,
· Actividades de prevención y atención de violencia contra las mujeres indígenas y afromexicanas, así como la promoción de la salud sexual y reproductiva,
· Acciones de promoción, prevención, orientación, asesoría, canalización, traducción y acompañamiento en los temas de violencia contra las mujeres indígenas y afromexicanas, así como la promoción de la salud sexual y reproductiva,
· Elaboración de diagnósticos locales en los temas de violencia contra las mujeres indígenas y afromexicanas, así como la promoción de la salud sexual y reproductiva,
· Derechos político-electorales de las mujeres indígenas y afromexicanas,
· Derechos agrarios y acceso a la tierra,
· Incidencia en el mejoramiento del ejercicio de los derechos de las mujeres en sus comunidades y municipios,
· Formación del equipo operativo como intérpretes-traductores,
· Violencia obstétrica hacia mujeres indígenas y afromexicanas,
· Prevención y atención del embarazo en adolescentes,
· Elaboración de planes de seguridad dirigidos al grupo de mujeres de la CAMI,
· Acciones de difusión del trabajo desarrollado por las CAMI y aquellas emprendidas para la sensibilización de la población indígena sobre los temas del "Modelo de Atención a la Salud Sexual y Reproductiva y la Violencia de Género contra las Mujeres Indígenas",
· Producción de materiales para la divulgación o capacitación en los temas de derechos humanos de las mujeres indígenas y afromexicanas, violencia de género y/o salud sexual y reproductiva,
· Creación y fortalecimiento de agendas locales, que incluyan acciones de vinculación con actores locales y estatales,
· Formación y certificación de parteras tradicionales indígenas, y
· Clubes de Unidas Crecemos.
2.A.1 Requisitos
a) El proyecto (elaborado explícitamente para el presente concurso) deberá registrarse en línea en la liga electrónica que se publique en la página de Internet del INPI ( https://www.gob.mx/inpi), de conformidad con los rubros solicitados en el sistema informático,
b) Capturar en el sistema los datos de identificación de la coordinadora del grupo de mujeres que opere la CAMI,
c) Adjuntar en la liga que se publique en la página oficial del INPI los siguientes documentos:
i) Copia simple de la identificación oficial (credencial para votar vigente, pasaporte vigente o cédula profesional) de la persona designada como representante del grupo de mujeres que opere la CAMI, y
ii) Escrito libre en el que se manifieste bajo protesta de decir verdad que las integrantes del grupo de mujeres que opere la CAMI no están vinculadas a ningún partido político y/o asociación religiosa, con firma autógrafa.
d) Plan de Fortalecimiento del grupo de mujeres que opere la CAMI, conforme a lo indicado en el sistema informático, en el que se consideren las temáticas de trabajo de la CAMI. Para dar cumplimiento a ese Plan de Fortalecimiento, podrán acordar recibir apoyo para procesos formativos o la elaboración de productos específicos, que tengan como objetivo, entre otros, el fortalecimiento de capacidades en los temas del proyecto, formación para la elaboración de informes cualitativos y financieros, y en aspectos administrativos y contables. El presupuesto de este apartado deberá desglosarse en el formato de proyecto en el apartado correspondiente a acciones sustantivas,
e) Currículo y documentación probatoria de las personas que se propongan para el cumplimiento del Plan de Fortalecimiento,
f) Aval o designación de la Asamblea Comunitaria en donde se establezca la decisión de la comunidad para el desarrollo de un proyecto que impulse acciones en beneficio de los derechos de las mujeres indígenas, a través del grupo de mujeres indígenas que se encuentre operando alguna de las Casas de la Mujer Indígena,
En este documento se deberá señalar el nombre de la CAMI operada por el grupo de mujeres y sus integrantes, así como los nombres de las integrantes del grupo que serán las responsables de la ejecución del proyecto, y
g) Documentación probatoria de que el grupo de mujeres propuesto para operar el proyecto, cuenta con experiencia en la operación de la CAMI, podrán presentarse instrumentos jurídicos suscritos en ejercicios fiscales anteriores.
Toda la información que se registre en el sistema informático deberá estar completa y legible. El registro de la documentación no implica que se encuentre correcta por lo que será sujeta de revisión durante el proceso de dictaminación.
3.A.1. Descripción de los conceptos de apoyo
Todos y cada uno de los rubros para los cuales se soliciten recursos deberán estar justificados de acuerdo a los objetivos y metas propuestas en el proyecto, así como coherentes con el método de trabajo, el número de población a atender y los productos esperados.
a) De acuerdo con la fase en la que se ubica el grupo de mujeres que opera la CAMI, el proyecto que se presente podrá considerar los siguientes montos (1):
i. Fase Inicial (1). Hasta $700,000.00 (Setecientos mil pesos 00/100 M.N.),
ii. Fase de Fortalecimiento (2). Hasta $850,000.00 (Ochocientos cincuenta mil pesos 00/100 M.N.),
iii. Fase de Consolidación (3). Hasta $1,000,000.00 (Un millón de pesos 00/100 M.N.), y
iv. Las CAMI que lo requieran, con previo visto bueno del Centro Coordinador de Pueblos Indígenas y Oficina de Representación del INPI que brinda seguimiento al proyecto, podrán solicitar un monto adicional:
1. Hasta $80,000.00 (Ochenta mil pesos 00/100 M.N.) en el caso de Casas de la Mujer Indígena ubicadas en localidades rurales, y
2. Hasta $100,000.00 (Cien mil pesos 00/100 M.N.) para Casas de la Mujer Indígena ubicadas en zonas urbanas.
Dicho monto podrá destinarse a obras de ampliación del inmueble, remozamiento y compra de equipamiento. Para este último concepto podrá emplearse hasta el 10% de lo otorgado; en caso de que únicamente se solicite recurso para equipamiento, el monto máximo será de $15,000.00 (Quince mil pesos 00/100 M.N.).
Para obtener este recurso deberán cubrirse los siguientes requisitos:
1. Carta de justificación,
2. Plano de ampliación, gráfica, fotografía o dibujo que exprese la reparación o ampliación propuesta,
3. Presupuesto de obra,
4. Programa y cronograma de la obra,
5. Propuesta de compra,
6. Cotizaciones respectivas, y
7. Oficio del Centro Coordinador de Pueblos Indígenas que dé seguimiento en la CAMI en donde se manifieste que el recurso solicitado es necesario.
b) Las CAMI que se ubican en la fase de consolidación, una vez transcurridos tres años, deberán demostrar que las estrategias y vínculos generados durante su operación le permiten disponer de recursos financieros de instancias distintas al INPI, aunque podrán continuar participando sucesivamente en las convocatorias que publique el Instituto. Tras el periodo en mención, si las CAMI obtienen otros financiamientos distintos al del INPI, en coordinación con la Oficina de Representación y el Centro Coordinador de Pueblos Indígenas responsable de brindar seguimiento, se determinará el monto de financiamiento anual que garantice la operación de la CAMI sin afectar su desempeño, y de acuerdo con la disponibilidad presupuestal de cada ejercicio fiscal.
c) El financiamiento sólo podrá destinarse a actividades vinculadas con los objetivos y metas del proyecto, así como a dar cumplimiento con los indicadores del Modelo, conforme a los siguientes rubros:
i. Apoyo económico mensual destinado a las integrantes del grupo de mujeres que opera la CAMI y promotoras comunitarias que apoyan actividades de prevención y atención a la violencia contra las mujeres indígenas y afromexicanas, así como de derechos sexuales y reproductivos. Éste podrá ser hasta el 45% del monto total autorizado,
ii. No deberá haber diferencia en el apoyo percibido entre la coordinadora del proyecto y las responsables de las diferentes áreas que integran la Casa de la Mujer Indígena. Las promotoras de los proyectos deberán recibir, en todos los casos, un apoyo económico que no podrá ser menor al 60% del apoyo recibido por las responsables de las áreas operativas de la CAMI,
iii. Actividades sustantivas (Plan de fortalecimiento). Hasta el 35% de este concepto podrá emplearse para la obtención de productos específicos, para la realización de procesos de capacitación tendientes a la consolidación grupal, administrativa y/o temática.
Podrán contratar una psicóloga o abogada externa al grupo de mujeres que opera la CAMI (preferentemente indígena) para participar en el desarrollo de las metas. Para lo cual se deberá presentar el currículo y probatorios que den certeza de su experiencia con mujeres indígenas y/o afromexicanas; en este concepto puede considerarse la contratación de un contador o contadora,
iv. Mantenimiento. Hasta el 10% del apoyo recibido para los gastos menores para el mantenimiento del inmueble y pago de servicios como energía eléctrica, agua y teléfono fijo únicamente. En el caso de realizar reparaciones, deberá adjuntarse una justificación, la cotización y el desglose de los gastos por mano de obra y compra de materiales,
v. Gasto de operación. Rubro correspondiente a los recursos necesarios para realizar actividades de canalización, seguimiento y atención de casos, visitas de seguimiento, realización de talleres en las comunidades, reuniones de trabajo, gestión y vinculación; así como otras acciones en beneficio de la comunidad. Hasta el 25% del apoyo recibido,
vi. Adquisición de artículos de papelería y material de cómputo (consumibles), elaboración de material didáctico y de medios impresos de apoyo para el desarrollo del proyecto. Hasta el 10% del apoyo recibido,
vii. Documento que ampare la titularidad del terreno o inmueble donde se encuentra la CAMI, podrá destinarse hasta el 10% del apoyo recibido para regularizar la propiedad del inmueble, y
viii. Gastos médicos. Hasta el 15% del apoyo recibido. Considerando consultas, medicamentos, pago de estudios de gabinete, seguro de vida y/o médico. Este concepto no comprende en ningún caso el pago de un médico permanente, ni pago de jornadas médicas, pero sí la atención al equipo operativo y promotoras de los proyectos.
d) Si las instalaciones de una Casa de la Mujer Indígena son afectadas por fenómenos naturales se deberá prever lo siguiente:
I. Para la afectación en acabados aparentes: se deberá presentar un Catálogo de Conceptos que permita cuantificar el monto que se destinará a la rehabilitación de la CAMI.
Cuando la organización o grupo de trabajo cuente con recursos presupuestales del proyecto que se esté ejecutando en el año en el que ocurra el suceso, éstos podrán ser utilizados para la rehabilitación de la CAMI, previa autorización del Centro Coordinador de Pueblos Indígenas y la Oficina de Representación, y
II. Para pérdida total: se deberá contar con el Dictamen de Protección Civil, que dé cuenta del daño estructural.
En este caso, se deberá observar lo siguiente:
1. Si el fenómeno natural sucede durante el primer o segundo trimestre del ejercicio fiscal de que se trate, la CAMI deberá replantear el proyecto presentado, a efecto de solicitar a la Unidad Operativa el ajuste del monto solicitado considerando la reconstrucción o reubicación de la CAMI, así como el Proyecto Operativo Anual, y
2. Si el fenómeno natural sucede en el tercer o cuarto trimestre del ejercicio fiscal de que se trate, para el ejercicio presupuestal siguiente, la CAMI deberá presentar un proyecto que contenga la propuesta de reconstrucción o reubicación, así como el Proyecto Operativo Anual, para ser revisado por la Unidad Operativa correspondiente y en su caso, autorizado por el Centro Coordinador de Pueblos Indígenas y la Oficina de Representación del INPI.
A.2. Casas de la Mujer Indígena de Apertura
Este apoyo se dirige a comunidades indígenas o afromexicanas interesadas en impulsar acciones en beneficio de los derechos de las mujeres indígenas y afromexicanas, a través de grupos constituidos en su totalidad por mujeres indígenas o afromexicanas que cuenten con formación y experiencia en temas de derechos de las mujeres, prevención de la violencia de género y derechos sexuales y reproductivos, para la instalación de una Casa de la Mujer Indígena.
1.A.2 Criterios
La presentación de las propuestas deberá sujetarse a los siguientes criterios:
a) Se recibirá sólo una propuesta por comunidad,
b) Ningún(a) servidor(a) público(a) de esta Institución podrá formar parte de la comunidad solicitante ni recibir pago alguno por colaborar en el proyecto. El servidor público que deje de desempeñar su empleo, cargo o comisión deberá observar lo establecido en los artículos 55 y 56 de la Ley General de Responsabilidades Administrativas,
c) No podrá responsabilizarse a personal externo a la ejecutora; la persona que coordine el proyecto deberá formar parte de la comunidad solicitante, no se puede subcontratar a terceras personas para desarrollar la totalidad del proyecto ni transferir la totalidad de los recursos para la administración de los mismos. Si se detectara esta situación, el proyecto se descalificará automáticamente,
d) Considerar que las instalaciones de la Casa de la Mujer Indígena únicamente deberán ser utilizadas para cumplir con los objetivos del proyecto operativo anual alineados al "Modelo de Atención de la Salud Sexual y Reproductiva y la Violencia de Género contra las Mujeres Indígenas",
e) Ninguna de las integrantes del grupo de trabajo deberá encontrarse en el desempeño de algún cargo público,
f) La comunidad que presente el proyecto y el grupo de trabajo propuesto, son los que deben dar seguimiento al trámite del proyecto y encargarse de su ejecución, no se admitirá la intervención de una tercera persona física o moral,
(Continúa en la Cuarta Sección)
1 Es importante mencionar que, si se sumaran los porcentajes máximos establecidos en esta Modalidad, el resultado no sería 100%, ya que se trata de máximos posibles y no todos los proyectos utilizarán todos los conceptos descritos.