Acuerdo por el que se emiten los Lineamientos del Programa de Derechos Indígenas para el ejercicio fiscal 2019, a cargo del Instituto Nacional de los Pueblos Indígenas. (Continúa en la Tercera Sección).

Al margen un sello con el Escudo Nacional, que dice: Estados Unidos Mexicanos.- Instituto Nacional de los Pueblos Indígenas.

ACUERDO POR EL QUE SE EMITEN LOS LINEAMIENTOS DEL PROGRAMA DE DERECHOS INDÍGENAS PARA EL EJERCICIO FISCAL 2019, A CARGO DEL INSTITUTO NACIONAL DE LOS PUEBLOS INDÍGENAS.
ADELFO REGINO MONTES, Director General del Instituto Nacional de los Pueblos Indígenas, con base en lo dispuesto por los artículos 1o. y 2o. de la Constitución Política de los Estados Unidos Mexicanos; 1, 5, 8, 9, 13, 14 y 15 del Convenio 169 de la Organización Internacional de Trabajo sobre Pueblos Indígenas y Tribales en Países Independientes; 1, 4, 8, 11, 12, 25 y 26 de la Declaración de las Naciones Unidas sobre los Derechos de los Pueblos Indígenas; 1, 42 fracción VII, 74, 75 y 77 de la Ley Federal de Presupuesto y Responsabilidad Hacendaria; 174, 175, 176 y 178 de su Reglamento; 3 fracción XI, 23 y Anexo 10 relativo a las Erogaciones para el Desarrollo Integral de los Pueblos y Comunidades Indígenas, del Decreto de Presupuesto de Egresos de la Federación para el Ejercicio Fiscal 2019; 2, 3, 4 fracciones I, III, IV, VI, VIII, IX, X, XI, XII, XIII, XX, XXV, XXXI, XXXII, XXXVI, XXXVIII, XXXIX, XL, XLIII y XLV, 11 fracción II y 17 fracciones III, IX y XIV de la Ley del Instituto Nacional de los Pueblos Indígenas; y,
CONSIDERANDO
1.     Que México es un país pluricultural y multilingüe sustentado en la presencia de 68 pueblos indígenas y el pueblo afromexicano, quienes descienden de los pueblos que habitaban el país al iniciarse la colonización y mantienen sus instituciones políticas, jurídicas, económicas, sociales y culturales, así como sus tierras, territorios y recursos naturales.
2.     Que los pueblos indígenas están constituidos por 25.7 millones de personas que se consideran a sí mismos como indígenas conforme a la Encuesta Intercensal 2015 del Instituto Nacional de Estadística y Geografía (INEGI); de ellos, 12.02 millones viven en un hogar indígena(1) y 7.3 millones hablan alguna lengua indígena. Las personas que viven en un hogar indígena representan el 9.9 por ciento de la población nacional y son hombres y mujeres de todas las edades, que viven en más de 64 mil localidades. A su vez, según esta misma Encuesta, hasta 1.38 millones de mexicanos se identificaron como afrodescendientes (o afromexicanos) de los cuales 705 mil son mujeres y 677 mil son hombres, mismo que representa el 1.2% de la población nacional.
3.     Que en la actualidad, el marco jurídico nacional e internacional reconoce los derechos fundamentales de los pueblos indígenas y afromexicano, en virtud de la cual quedan garantizadas y tuteladas sus instituciones, formas propias de organización y en general todos los elementos que constituyen su especificidad cultural y conforme a los cuales tienen derecho a seguir conformando colectividades, mantener su especificidad cultural, impulsar su plena participación en la vida nacional y proveer libremente a su desarrollo.
4.     Que hasta el día de hoy no existen las condiciones necesarias para el ejercicio pleno de este conjunto de derechos fundamentales. Al respecto, la Relatora Especial sobre los derechos de los pueblos indígenas de la Organización de las Naciones Unidas, Victoria Tauli Corpuz, en el informe de la visita que hizo a México en noviembre de 2017 señala que, a pesar de los compromisos contraídos en materia de derechos humanos, los pueblos indígenas continúan enfrentando graves desafíos en el ejercicio de sus derechos pues existe una considerable brecha entre la realidad jurídica, política e institucional y los compromisos internacionales asumidos por México.
5.     Que en dicho informe se señala que un enfoque de derechos humanos implica avanzar de manera sustantiva en el ejercicio de la libre determinación, el derecho de consulta previa, libre, informada y culturalmente adecuada, en la solución de los conflictos territoriales, en la prevención y atención de desplazamientos forzosos, en el fortalecimiento de los sistemas normativos y en la eliminación de la violencia contra pueblos indígenas que defienden sus derechos.
6.     Que, en este marco, el Instituto Nacional de los Pueblos Indígenas (INPI) estima prioritario impulsar programas y acciones que contribuyan a fortalecer las expresiones culturales, la vida comunitaria o comunalidad y la revaloración de la identidad de pueblos y comunidades indígenas y afromexicanas
y, en general, promuevan su inclusión social, la no discriminación y la igualdad de oportunidades.
       Que si bien resulta indispensable una atención integral y transversal para superar las condiciones actuales de marginación y exclusión de los pueblos y comunidades indígenas y afromexicanas, también es necesaria una atención focalizada y especializada que contribuya a fortalecer los distintos procesos impulsados por las propias comunidades; de manera particular, la situación que presentan quienes reclaman reconocimiento de sus derechos territoriales, impulsan procesos de autonomía en los ámbitos comunitario, municipal y regional, y aquellos que plantean elegir a sus autoridades por mecanismos propios o el ejercicio de facultades jurisdiccionales
       Asimismo, y en cumplimiento a recomendaciones realizadas por organismos especializados en la defensa de los derechos humanos nacionales e internacionales, el INPI estima necesario apoyar el ejercicio de los derechos de las mujeres indígenas y afromexicanas en sus diferentes etapas de vida y condiciones de vulnerabilidad, promoviendo su participación en los ámbitos social y comunitario, previniendo las violencias de género, así como el embarazo y el matrimonio infantil y adolescente.
7.     Que la propia Constitución Federal recoge esta idea fundamental al establecer que los pueblos y las comunidades indígenas son sujetos colectivos de derecho y que "La Federación, las entidades federativas y los Municipios [...] establecerán las instituciones y determinarán las políticas necesarias para garantizar la vigencia de los derechos de los indígenas y el desarrollo integral de sus pueblos y comunidades, las cuales deberán ser diseñadas y operadas conjuntamente con ellos" (artículo 2º, apartado B).
8.     En este marco, el nuevo Gobierno de México asume plenamente este enfoque, por ello, el Programa busca fortalecer las capacidades de los pueblos y las comunidades indígenas y afromexicanas en el ejercicio de sus derechos, así como los distintos elementos que constituyen su patrimonio cultural a través de 4 tipos de apoyos:
a.     Apoyo para la implementación y el ejercicio efectivo de los derechos fundamentales de los pueblos indígenas y afromexicano, así como para el efectivo acceso a la jurisdicción del Estado y a la identidad de sus integrantes,
b.     Apoyo a proyectos de cultura y de comunicación indígena y afromexicana, con el propósito de rescatar, preservar y fortalecer las diversas expresiones de su patrimonio cultural y las lenguas indígenas,
c.     Apoyo a mujeres indígenas para alcanzar la igualdad de género, y
d.     Apoyo para el acceso a la Atención Médica de Tercer Nivel.
9.     Que los componentes del Programa no sólo buscan responder a las condiciones de pobreza, marginación y exclusión de los pueblos y las comunidades indígenas y afromexicanas, sino proponen hacerlo con un enfoque de derechos, lo que implica que se debe superar la visión asistencialista dando cauce a la generación de capacidades, la ampliación de libertades y el fortalecimiento del sujeto social, cultural y legal. En otros términos, el ejercicio pleno de derechos nos llevará a superar las condiciones estructurales de pobreza en que han vivido dichos pueblos.
       Esta decisión es congruente y tiene su fundamento en el Decreto por el que se expide la Ley del Instituto Nacional de los Pueblos Indígenas y se abroga la Ley de la Comisión Nacional para el Desarrollo de los Pueblos Indígenas, publicado en el Diario Oficial de la Federación el 4 de diciembre de 2018, ya que faculta al Instituto para garantizar el ejercicio y la implementación de los derechos de los pueblos indígenas y afromexicano, así como su desarrollo integral y sostenible y el fortalecimiento de sus culturas e identidades; asimismo, que para cumplir sus fines y objetivos, se reconocen a los pueblos y comunidades indígenas y afromexicanas como sujetos de derecho público.
10.   Que este Instituto recibió el día 25 de marzo de 2019, el oficio número CONAMER/19/1062, de la Comisión Nacional de Mejora Regulatoria, por el que emitió el dictamen correspondiente a los Lineamientos del Programa de Derechos Indígenas para el ejercicio fiscal 2019, a cargo del Instituto Nacional de los Pueblos Indígenas, por lo que he tenido a bien expedir el siguiente:
ACUERDO
ÚNICO.- Se emiten los Lineamientos del Programa de Derechos Indígenas para el ejercicio fiscal 2019, a cargo del Instituto Nacional de los Pueblos Indígenas; asimismo, se ordena su publicación en el Diario Oficial de la Federación y su amplia difusión, a través de los medios disponibles del Instituto.
Dichos lineamientos son de interés público y carácter general y tienen como finalidad beneficiar a comunidades y municipios pertenecientes a los pueblos indígenas y afromexicano, así como a sus integrantes, mediante el otorgamiento de apoyos para el ejercicio de sus derechos individuales y colectivos, previendo que el gasto de los recursos públicos se sujete a criterios de objetividad, transparencia, publicidad, selectividad y temporalidad.
LINEAMIENTOS DEL PROGRAMA DE DERECHOS INDÍGENAS PARA EL EJERCICIO FISCAL 2019, A CARGO DEL INSTITUTO NACIONAL DE LOS PUEBLOS INDÍGENAS.
1.     Glosario
AICMC
Albergue Indígena "La Casa de los Mil Colores".
Acuerdo/Convenio
Documento en el cual se formalizan los derechos y obligaciones entre el INPI y las comunidades indígenas y afromexicanas o las personas e instancias beneficiarias, para la ejecución, administración, seguimiento y evaluación de un proyecto o acciones específicas.
Acciones específicas
Actividades que no implican un proyecto anual, sino que reporten algún beneficio a las pueblos, comunidades y personas indígenas o afromexicanas tales como investigaciones, publicaciones, elaboración de videos, cápsulas o programas de radio (incluidas radionovelas) en las temáticas autorizadas y con pertinencia cultural.
Asociaciones de
comunidades
A la agrupación de comunidades indígenas o de comunidades y municipios indígenas conforme a su afinidad geográfica, filiación étnica e histórica, previstas en el artículo 115 de la Constitución Política de los Estados Unidos Mexicanos y los marcos normativos de las Entidades Federativas.
Avance físico-
financiero
Documento en el que se registra el avance físico de los proyectos y acciones realizadas y el avance con respecto al gasto de los recursos otorgados.
CAMI
Casa de la Mujer Indígena. Espacios físicos en los que mujeres indígenas brindan atención a otras mujeres indígenas, desde una perspectiva de género, interculturalidad y derechos humanos.
Carta compromiso
Documento en el que se establecen los derechos y obligaciones del INPI y los beneficiarios del Apoyo para promotores culturales indígenas para el rescate, preservación, difusión y fortalecimiento de sus culturas comunitarias e intérpretes traductores en lenguas indígenas.
CCPI
Centros Coordinadores de Pueblos Indígenas.
Comunidades
indígenas
Son las comunidades integrantes de un pueblo indígena aquellas que forman una unidad social, económica y cultural, asentada en un territorio y que reconocen autoridades propias de acuerdo con sus sistemas normativos (usos y costumbres).
Comunidades
afromexicanas
Para efectos de este Lineamiento se entenderá por comunidades integrantes del pueblo afromexicano, aquellas que descienden de la población africana asentada en territorio nacional desde la época colonial y forman una unidad social, económica y cultural; que ha desarrollado formas propias de organización social, económica, política y cultural; y que poseen aspiraciones comunes y afirman libremente su existencia como pueblo culturalmente diferenciado.
Comprobante fiscal
Comprobante de los gastos realizados por adquisición de bienes y/o contratación o pago de servicios. Para que sea válido, debe contener los requisitos fiscales (Artículos 29 y 29-A del Código Fiscal de la Federación), y los que en su caso establezcan las resoluciones de la miscelánea fiscal.
Cultura
Conjunto de símbolos, valores, actitudes, habilidades, conocimientos, significados, formas de comunicación y organización social, y bienes materiales que hacen posible la vida de una sociedad determinada, y le permiten transformarse y reproducirse como tal, de una generación a las siguientes.
CURP
Clave Única de Registro de Población.
Dictaminación
Proceso de valoración definitiva de los proyectos concursantes, cuyo resultado es la aprobación o negación de apoyo al proyecto o iniciativa.
Elementos
fundamentales de la
vida comunitaria
Para efectos de este Lineamiento se entiende que los fundamentos de la vida comunitaria son aquellos que le dan cohesión e identidad a la comunidad indígena, entre otros: el poder comunal cuya máxima expresión de autoridad es la Asamblea comunitaria; la propiedad, posesión, utilización y ocupación comunal de la tierra, el territorio y los recursos naturales; el trabajo colectivo y el disfrute común, la ayuda mutua y la solidaridad, entre otras características.
Enfoque intercultural
Es un proceso de intercambio y diálogo entre actores provenientes de culturas diferentes(2). El enfoque intercultural en las políticas públicas contribuye a mejorar los términos de este intercambio, al facilitar que los esquemas e instrumentos de políticas sean más sensibles a la diversidad cultural y estén mejor adecuados a las necesidades diferenciadas de una ciudadanía pluricultural.
IDH
Índice de Desarrollo Humano.
IDG
Índice de Desarrollo Humano relativo al Género.
Igualdad de género
Situación en la que mujeres y hombres acceden con las mismas posibilidades y oportunidades al uso, control y beneficio de bienes, servicios y recursos de la sociedad, así como a la toma de decisiones en todos los ámbitos de la vida social, económica, política, cultural y familiar.
INPI
Instituto Nacional de los Pueblos Indígenas.
Documento de
Proyecto cultural y de
comunicación
Para efectos de este Lineamiento se entiende por "Documento de Proyecto cultural y de comunicación" a los textos que los solicitantes de un proyecto deberán elaborar para cumplir con uno de los requisitos para obtener el apoyo. En este documento se deberá describir el conjunto de actividades que se propone realizar. El Proyecto debe reflejar los diferentes tipos de recursos (humanos, materiales, técnicos y financieros) a utilizar para lograr un objetivo previamente fijado en un espacio y tiempo determinado.
Intérprete-traductor
Persona hablante de una lengua indígena que auxilia a las autoridades para actuar con ese carácter.
Niñas, Niños y
Adolescentes
Las niñas y los niños son personas menores de doce años. Los adolescentes son personas de entre doce años cumplidos y menos de dieciocho años de edad. (Ley General de los Derechos de Niñas, Niños y Adolescentes).
Oficinas de
Representación
Unidades Administrativas del INPI que son órganos de representación en las entidades federativas.
Organismos Públicos
de Derechos
Humanos
Comisión Nacional de los Derechos Humanos, Comisiones Estatales de los Derechos Humanos y Defensoría de los Derechos Humanos.
Patrimonio cultural
Para efectos de este Lineamiento se entiende por patrimonio cultural al conjunto de bienes materiales e inmateriales (productos, valores, representaciones, estilos de vida, normas, pautas de conducta, destrezas adquiridas y expresiones simbólicas) de un pueblo o colectividad, que se transmite de generación en generación y confiere un sentido de pertenencia e identidad.(3)
Persona en
condiciones de
desplazamiento
interno
Personas o grupos de personas que se han visto forzadas u obligadas a escapar o huir de su hogar o de su lugar de residencia habitual, en particular como resultado o para evitar los efectos de un conflicto armado, de situaciones de violencia generalizada, de violaciones de los derechos humanos o de catástrofes naturales o provocadas por el ser humano, y que no han cruzado una frontera estatal internacionalmente reconocida.(4)
Población indígena y
afromexicana
migrante
Integrantes de pueblos y comunidades indígenas y afromexicanas que residen en lugar distinto al de origen.
Promotores culturales
Personas indígenas y afromexicanas que facilitan junto con sus propias comunidades el rescate, preservación, difusión y fortalecimiento de su patrimonio cultural.
Promotoras(es) y
abogadas(os)
comunitarias(os) de
derechos indígenas.
Personas indígenas y afromexicanas que facilitan junto con sus propias comunidades la promoción y el ejercicio de sus derechos.
Promotoras en
igualdad de género
Mujeres indígenas y afromexicanas que apoyan en la realización de acciones en materia de igualdad de género, prevención de la violencia de género y derechos sexuales y reproductivos.
Registro Civil
Institución de orden público, encargada del registro, control y actualización de los actos que atañen a la condición civil de los ciudadanos, tales como el nacimiento, la muerte, el matrimonio, el divorcio, etc.
Registro de
nacimiento
Es una de las condiciones básicas que posibilita la participación social de las personas, los derechos derivados del registro de nacimiento facilitan su inclusión en la vida económica, política y cultural del país, así como el pleno acceso a otros aspectos tales como el derecho a la salud, a la educación, entre otros; de tal manera que la ausencia de inscripción del nacimiento en el registro civil constituye una violación del derecho humano a la identidad, reconocido en diversos instrumentos internacionales ratificados por el Estado Mexicano.
RFC
Registro Federal de Contribuyentes.
Sistema informático
Plataforma informática a través de la cual se realizará el registro en línea de los proyectos que concursen el marco de las convocatorias de las modalidades a y c, del tipo de Apoyo a mujeres indígenas para alcanzar la igualdad de género.
SRCI
Sistema de Radiodifusoras Culturales Indígenas.
SIAFF
Sistema Integral de Administración Financiera Federal.
TESOFE
Tesorería de la Federación.
Unidades
Administrativas
Receptoras
Unidades Administrativas de Oficinas Centrales, Oficinas de Representación y Centros Coordinadores de Pueblos Indígenas.
 
2. Objetivos del Programa de Derechos Indígenas
2.1. General
Apoyar en la implementación y ejercicio efectivo de los derechos de los pueblos indígenas y afromexicano, así como de las personas que los integran, mediante la realización de proyectos y acciones de capacitación, defensa estratégica, asesoría, investigación comunitaria, promoción, acompañamiento y difusión, con la finalidad de fortalecer sus instituciones, formas de gobierno y organización, así como sus culturas e identidades colectivas, en el marco de una nueva relación con el Estado Mexicano.
2.2. Específicos
·   Apoyar a los pueblos y comunidades indígenas y afromexicanas para la implementación de proyectos de capacitación, defensa estratégica, asesoría, investigación, promoción, acompañamiento y difusión de sus derechos, mismos que fortalezcan sus procesos de reconstitución y autonomía; el reconocimiento y protección de sus tierras, territorios y recursos naturales; el ejercicio de sus sistemas normativos; la participación y representación política; así como el efectivo acceso a la jurisdicción del Estado y a la identidad de sus integrantes,
·   Apoyar la realización de proyectos culturales y de comunicación indígena y afromexicana con el propósito de rescatar, preservar y fortalecer las diversas expresiones del patrimonio cultural y las lenguas indígenas,
·   Facilitar el acompañamiento, promoción y seguimiento de proyectos y acciones culturales para el rescate, preservación, difusión y fortalecimiento de las expresiones del patrimonio cultural indígena y afromexicano,
·   Promover el desarrollo de acciones para el conocimiento y ejercicio de los derechos de las mujeres indígenas y afromexicanas, en sus diferentes etapas de vida y situaciones de vulnerabilidad, para que contribuyan a la igualdad sustantiva de hombres y mujeres, y
 
·   Apoyar y gestionar el acceso de los pacientes indígenas y afromexicanos a la atención médica-hospitalaria de Tercer Nivel en los hospitales e institutos del sector salud.
3. Lineamientos
3.1. Cobertura
Entidades Federativas de la República Mexicana.
3.2. Población Objetivo
Los pueblos y comunidades indígenas y afromexicanas o las asociaciones de comunidades que se encuentren en procesos de autonomía, defensa, ejercicio y reconocimiento de derechos indígenas, de derechos de las mujeres indígenas y de derechos sociales y culturales; así como los integrantes de dichos pueblos y comunidades que requieran apoyo para el efectivo acceso a la jurisdicción del Estado, a la identidad y a la atención de salud en tercer nivel.
3.3. Beneficiarios
3.3.1. Criterios y requisitos de selección
Los apoyos del Programa de Derechos Indígenas se otorgan a convocatoria abierta, a petición de parte y para acciones complementarias.
3.3.1.1. Apoyos por proyectos y a convocatoria:
Se emitirán convocatorias abiertas en las que se establecerán las fechas y términos que deben cumplir los pueblos y las comunidades indígenas y afromexicanas, instituciones indígenas, núcleos agrarios, instituciones académicas, que tengan la iniciativa de desarrollar proyectos para la implementación de derechos fundamentales de los pueblos indígenas y afromexicano, proyectos culturales y de comunicación indígena así como de igualdad de género, a fin de ser beneficiarias por los apoyos del Programa de Derechos Indígenas respecto de los siguientes ejes temáticos:
a)    Derechos fundamentales de los pueblos indígenas y afromexicano. Se apoyarán proyectos de capacitación, defensa estratégica, asesoría, investigación comunitaria, promoción, acompañamiento o difusión, relacionados con la implementación y ejercicio de los siguientes derechos colectivos:
i.      Reconstitución de los pueblos y comunidades indígenas y afromexicanas, en su carácter de sujeto de derecho público,
ii.     Libre determinación y autonomía,
iii.    Tierra, territorios y recursos naturales,
iv.    Sistemas normativos indígenas y pluralismo jurídico en la impartición de justicia y en la elección de autoridades,
v.     Participación y representación política,
vi.    Conocimiento indígena, patrimonio cultural y propiedad intelectual colectiva, y
vii.   Otros derechos colectivos reconocidos en la legislación nacional e internacional.
b)    Apoyo a proyectos de cultura y comunicación indígena y afromexicana con el propósito de rescatar, preservar y fortalecer las diversas expresiones del patrimonio cultural y de las lenguas indígenas, y
c)     Proyectos para la igualdad de género.
3.3.1.2. Apoyos por acciones y a petición de parte:
Las personas indígenas y afromexicanas que enfrenten una eventualidad que ponga en riesgo su identidad, libertad o su salud podrán solicitar los apoyos del Programa durante todo el ejercicio fiscal o recibirlos en el marco de las acciones que para tal efecto se programen:
a)    Excarcelación,
b)    Intérpretes-Traductores en Lenguas Indígenas, y
c)     Acceso a la Atención Médica de Tercer Nivel.
3.3.1.3. Apoyos para acciones complementarias:
El Instituto valorará las medidas complementarias necesarias a ser implementadas para el ejercicio de los derechos fundamentales de los pueblos y comunidades indígenas y afromexicanas, dichos apoyos podrán consistir en los siguientes:
a)    Apoyo emergente para la sobrevivencia familiar de mujeres, adolescentes y niñas indígenas y afromexicanas en situación de desplazamiento forzado interno,
 
b)    Campañas estatales e interestatales de registro del estado civil para el ejercicio del derecho a la identidad,
c)     Apoyo a promotores(as) y abogados(as) comunitarias(os) de derechos indígenas, promotoras de igualdad de género y a promotores(as) culturales indígenas y afromexicanos(as), y
d)    Apoyo para actividades de promoción y formación de intérpretes-traductores en lenguas indígenas.
Para cada caso deberán cumplir con lo establecido en los Anexos 1.A, 1.B, 1.C, 2.A.1, 2.A.2, 2.A.3, 3.A y 4.A denominados Guías de Operación y Procedimiento, respectivamente.
3.3.2. Características de los apoyos (tipo y monto).
Tipo de Apoyo
Concepto
Monto máximo de Apoyo
Apoyo para la Implementación de los derechos fundamentales de los pueblos indígenas y afromexicano, así como para el efectivo acceso a la jurisdicción del Estado y a la Identidad de sus integrantes.
a)  Proyectos de capacitación, defensa estratégica, asesoría, investigación comunitaria, promoción, acompañamiento y difusión, entre otros, de los siguientes derechos colectivos:
i.   Reconstitución de los pueblos y comunidades indígenas y afromexicanas, en su carácter de sujeto de derecho público,
ii.   Libre determinación y autonomía,
iii.  Tierra, territorios y recursos naturales,
iv.  Sistemas normativos indígenas y pluralismo jurídico en la impartición de justicia y en la elección de autoridades,
v.   Participación y Representación política,
vi.  Conocimiento indígena, patrimonio cultural y propiedad colectiva, y
vii. Otros derechos colectivos reconocidos en la legislación nacional e internacional.
Los proyectos de investigación comunitaria deberán estar vinculados a la implementación de los derechos fundamentales de los pueblos y comunidades indígenas. No se apoyarán proyectos de investigación con fines académicos exclusivamente.
Hasta $300,000.00 (Trescientos mil pesos 00/100 M.N.).
 
b)   Actividades para promover y propiciar la formación de intérpretes-traductores en lenguas indígenas.
El monto dependerá del alcance de las actividades, propuestas, así como de la suficiencia presupuestal sin que sea mayor a $250,000.00 (Doscientos cincuenta mil pesos 00/100 M.N.); estableciéndose en los instrumentos legales que para ese efecto se suscriban.
c)   Excarcelación. Se otorgará apoyo económico para que las personas indígenas y afromexicanas accedan a la excarcelación en términos de la legislación que rige al sistema de justicia penal. No se apoyarán los delitos de violación, violencia intrafamiliar y aquellos que afecten los intereses de la comunidad.
Será hasta por la cantidad de $60,000.00 (Sesenta mil pesos 00/100 M.N.).
d)  Intérpretes-Traductores en Lenguas Indígenas. Se otorgará este apoyo a las personas indígenas que participan con el carácter de intérpretes-traductores en lenguas indígenas en diligencias judiciales o administrativas. Así como a aquellas personas que participen en traducciones escritas.
Las personas que participen en audiencias y/o diligencias, en un día calendario, recibirán un apoyo de $1,100.00 (Un mil cien pesos 00/100 M.N.)
En caso necesario, se apoyarán los conceptos de hospedaje y alimentación hasta por $900.00 (Novecientos pesos 00/100 M.N.) al día. El monto económico por concepto de transporte será de acuerdo al destino en que se lleve a cabo la diligencia.
Tratándose de traducción escrita, se apoyará con un monto de $400.00 (Cuatrocientos pesos 00/100 M.N.) por cada hoja.
e)  Promotoras(es) y abogadas(os) comunitarios(as) de derechos indígenas. Se otorgará este apoyo a personas indígenas y afromexicanas que participan en acciones del Programa de Derechos Indígenas, en beneficio de comunidades indígenas y/o afromexicanas.
Monto mensual de apoyo $8,000.00 (Ocho mil pesos 00/100 M.N.), más gastos de movilidad y seguro.
f)   Campañas estatales e interestatales de registro civil para el ejercicio del derecho a la identidad.
Hasta $500,000.00 (Quinientos mil pesos 00/100 M.N.) por campaña.
Apoyo a proyectos de cultura y comunicación indígena y afromexicana con el propósito de rescatar, preservar y fortalecer las diversas expresiones del patrimonio cultural y de las lenguas indígenas.
a)  Proyectos culturales para el rescate, preservación, difusión y fortalecimiento de las expresiones del patrimonio cultural indígena y afromexicano.
Hasta $100,000.00 (Cien mil pesos 00/100 M.N.) por proyecto.
b)  Proyectos de comunicación intercultural para la promoción y difusión de las expresiones del patrimonio cultural indígena y afromexicano.
Hasta $80,000.00 (Ochenta mil pesos 00/100 M.N.) por proyecto.
c)  Promotores(as) culturales indígenas y afromexicanos para el rescate, preservación, difusión y fortalecimiento de sus culturas comunitarias.
$8,000.00 (Ocho mil pesos 00/100 M.N.) mensuales durante 7 meses más gastos de movilidad y seguro.
Apoyo a mujeres indígenas para alcanzar la igualdad de género.
a)  Casas de la Mujer Indígena (CAMI):
I.   Apertura.
II.  Continuidad.
Apertura.
Hasta. $1,850,000.00 (Un millón ochocientos cincuenta mil pesos 00/100 M.N.).
Continuidad.
Fase 1 (Inicial). Hasta $700,000.00 (Setecientos mil pesos 00/100 M.N.).
Fase 2 (Fortalecimiento). Hasta $850,000.00 (Ochocientos cincuenta mil pesos 00/100 M.N.).
Fase 3 (Consolidación). Hasta $1,000,000.00 (Un millón de pesos 00/100 M.N.).
Para CAMI que lo requieran (de acuerdo con lo establecido en la correspondiente Guía de Operación y Procedimiento) hasta $80,000.00 (Ochenta mil pesos 00/100 M.N.) para ampliación del inmueble, remozamiento y/o compra de equipamiento para las CAMI en zona rural, y hasta $100,000.00 (Cien mil pesos 00/100 M.N.) para las que se ubiquen en zonas urbanas.
b)  Apoyo de emergencia para la sobrevivencia familiar dirigido a mujeres, adolescentes y niñas indígenas y afromexicanas en situación de desplazamiento forzado interno
Los apoyos dirigidos a los grupos de mujeres indígenas y/o afromexicanas en situación de desplazamiento forzado interno podrán consistir en:
a)  Apoyos en especie:
· Vestimenta por persona (única vez).
· Productos de higiene personal (una vez).
Alimentación por un periodo de dos meses, en casos excepcionales se podrá ampliar el periodo de apoyo.
 
c)  Fortalecimiento para el ejercicio de derechos de las mujeres indígenas y afromexicanas en sus diferentes etapas de vida y condiciones de vulnerabilidad.
a)  Para procesos de formación hasta por $200,000.00 (Doscientos mil pesos 00/100 M.N.).
b)  Para acciones de defensa y representación legal por violencia política contra mujeres indígenas y/o afromexicanas, hasta por $200,000.00 (Doscientos mil pesos 00/100 M.N.).
c)  Para acciones de vinculación, incidencia y participación en los ámbitos comunitario, municipal y estatal con proyectos educativos, de comunicación, formación, defensa de derechos colectivos, entre otros, hasta un monto de $200,000.00 (Doscientos mil pesos 00/100 M.N.).
d)  Otras acciones de fortalecimiento de capacidades de mujeres indígenas, cuyo monto dependerá del tipo de acciones que se financien.
f) Promotoras en Igualdad de Género.
Se otorgará un apoyo mensual de $8,000.00 (Ocho mil pesos 00/100) a mujeres indígenas y afromexicanas que promuevan la igualdad de género, más gastos de movilidad y seguro.
Apoyo para el acceso a la Atención Médica de Tercer Nivel.
a)  Gastos de pasajes del beneficiario y un acompañante.
Depende del padecimiento y tratamiento del paciente.
b)  Gastos de alimentación y hospedaje.
c)  Gastos para medicamentos indicados en las recetas de sus médicos tratantes que en su caso no estén cubiertos por el Hospital público donde se atiende.
d)  Gastos de servicios médicos especializados (consulta, análisis de laboratorio, radiografías, hospitalización y cirugías entre otros) e insumos complementarios tales como prótesis diversas (muletas, sillas de ruedas y válvulas cardiacas) que, en su caso, no sean cubiertos por hospital público donde se atiende.
e)  Gastos Funerarios. En caso necesario se cubrirán estos gastos (Caja mortuoria donada, preparación y traslado del cadáver a su lugar de origen).
Además de los conceptos anteriores, el Albergue Indígena "La Casa de los Mil Colores" proporciona:
f)   
Servicio de psicología.
g)  Servicio de enfermería.
h)  Traslado a Hospitales e Institutos de Salud.
En el caso de los proyectos de "Apoyo para la implementación de los derechos fundamentales de los pueblos indígenas y afromexicano, así como para el efectivo acceso a la jurisdicción del Estado y a la identidad de sus integrantes", se podrán apoyar proyectos que presenten un enfoque integral y que se planteen atender a un proceso regional, integrado por varias comunidades indígenas, en cuyo caso, el monto quedará sujeto al análisis que realice el Comité Dictaminador con un monto máximo de $1,000,000.00 (Un millón de pesos 00/100 M.N.). El otorgamiento de estos apoyos estará sujeto a la existencia de suficiencia presupuestal en el INPI.
En estos casos, los beneficiarios deberán presentar, durante la ejecución del mismo, un informe trimestral, cualitativo y cuantitativo en el que se dé cuenta de las acciones realizadas, así como un reporte financiero del ejercicio de los recursos y al término del mismo deberán presentar un informe final en el que se reporten todas las acciones realizadas, los recursos erogados y se analice el logro de los objetivos del proyecto. Los beneficiarios de estos proyectos deberán reportarse en los términos de lo establecido en el Anexo 1.A de estos lineamientos.
4. Operación
4.1. Proceso
4.1.1. Proceso para el otorgamiento de recursos por proyectos y a convocatoria abierta
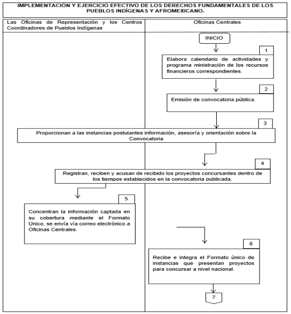
1.     El INPI emitirá convocatorias públicas con cobertura nacional y vigencia anual para la recepción de proyectos en las siguientes temáticas:
a.     Implementación y el ejercicio efectivo de los derechos fundamentales de los pueblos indígenas y afromexicano,
b.     Apoyo a mujeres indígenas para alcanzar la igualdad de género, y
c.     Apoyo para proyectos culturales y de comunicación indígena con el propósito de rescatar, preservar y fortalecer las diversas expresiones de su patrimonio cultural.
Dichas convocatorias forman parte de estos Lineamientos en los Anexos 1.A, 2.A.1, 2.A.2 y 3.A denominados Guías de Operación y Procedimiento.
2.     Las convocatorias contendrán lo siguiente:
a.     Periodo de vigencia,
b.     Criterios y requisitos,
c.     Tipos y montos de apoyo,
d.     Formatos y documentos que deben presentarse; y
e.     Bases y procedimiento.
3.     La vigencia de las convocatorias iniciará con la entrada en vigor de los presentes lineamientos. Se difundirán a través de la página de internet y radiodifusoras indígenas del INPI.
4.     Las comunidades e instancias interesadas deberán entregar, en las Unidades Administrativas Receptoras, la solicitud de apoyo mediante formato o escrito libre en original, salvo los casos de proyectos relativos a Casa de la Mujer Indígena a que se refiere el numeral 5 de los presentes lineamientos. En la solicitud se deberá indicar el nombre del (los) solicitante(s), tipo de apoyo que requiere y datos de localización, acompañada por los requisitos y formatos establecidos en cada una de las convocatorias.
       El personal de las Unidades Administrativas Receptoras deberá orientar a las y los solicitantes, para la elaboración y presentación de los proyectos y la documentación establecida en las convocatorias.
5.     Los proyectos relativos al Apoyo a Mujeres Indígenas para la Igualdad de Género, se presentarán en la forma establecida en el numeral anterior, salvo en los siguientes casos:
·   Casas de la Mujer Indígena de Apertura. Las propuestas se deberán presentar a través de un sistema informático o de manera presencial en la Unidad Administrativa del INPI más cercana.
·   Casas de la Mujer Indígena, así como proyectos de Fortalecimiento para el ejercicio de
derechos de las mujeres indígenas y afromexicanas. Las propuestas se deberán presentar a través de un sistema informático, cumpliendo con lo señalado en la convocatoria respectiva.
6.     Las Unidades Administrativas Receptoras, al recibir cada solicitud deberán verificar que el expediente cumpla con los requisitos señalados en las convocatorias respectivas y deberán entregar a quien solicita el acuse de recibo, en su caso, señalando los documentos o datos faltantes para que sean entregados en un plazo no mayor de 5 días hábiles. Este plazo no es aplicable a los proyectos relativos al Apoyo a Mujeres Indígenas para la Igualdad de Género, que se presenten a través del sistema informático. Los proyectos recibidos en los Centros Coordinadores y las Oficinas de Representación serán debidamente integrados para su remisión a las Oficinas Centrales del Instituto, a fin de que sean dictaminados.
7.     Cerrada la recepción de proyectos e integrados los expedientes, éstos serán evaluados por un Comité Dictaminador integrado por las Coordinaciones Generales correspondientes del INPI y en los casos que aplique, por especialistas en los temas materia de cada convocatoria. El dictamen se realizará utilizando las normas y criterios de valoración establecidos en estos Lineamientos y en la normatividad aplicable.
8.     La dictaminación de los proyectos se realizará en un periodo que no exceda de 45 días naturales, salvo los proyectos de implementación de los derechos fundamentales de los pueblos indígenas y afromexicano, que deberán dictaminarse en un plazo no mayor a 40 días naturales; en ambos casos contados a partir del cierre de las convocatorias.
9.     Los resultados de los procesos de selección, se publicarán en la página de Internet del INPI (https://www.gob.mx/inpi). Si al término del plazo máximo de respuesta, el INPI no publica una resolución favorable, se entenderá que la petición fue resuelta en sentido negativo.
10.   Una vez publicados los resultados, en los casos que aplique, según el tipo de apoyo, las Instancias Ejecutoras o personas beneficiarias contarán con el plazo establecido en la correspondiente convocatoria para acudir a las Unidades Administrativas Receptoras a firmar el Convenio o Acuerdo para formalizar los derechos y obligaciones que las partes asumen para la ejecución, administración, seguimiento y evaluación de los proyectos.
11.   La entrega de los recursos fiscales se realizará a través de transferencia electrónica y de acuerdo con los términos establecidos en el Convenio o Acuerdo suscrito por las partes.
12.   Previa justificación y autorización, se podrán realizar ajustes al proyecto autorizado y sus adecuaciones serán establecidas en los Convenios Modificatorios que suscriban las partes.
13.   Es responsabilidad de las Instancias Ejecutoras o personas beneficiarias realizar la comprobación de los recursos otorgados y presentar los informes y avances físico-financieros conforme a lo establecido en los convenios o acuerdos que se suscriban.
14.   El INPI de manera directa o través de la persona o instancia que designe, dará seguimiento y evaluación de gabinete y de campo a las actividades desarrolladas por los proyectos apoyados por el Programa.
15.   La vigencia de los apoyos que se otorguen será durante el ejercicio fiscal correspondiente.
Ningún recurso de los previstos a convocatoria abierta podrá otorgarse sin cumplir con el procedimiento descrito en este apartado, así como lo establecido en los Anexos 1.A, 2.A.1, 2.A.2 y 3.A denominados Guías de Operación y Procedimiento.
4.1.2. Proceso para el otorgamiento de recursos por acciones y a petición de parte
1.     El INPI proporcionará apoyos a petición de parte a través de las siguientes acciones:
a)    Excarcelación,
b)    Intérpretes-Traductores en Lenguas Indígenas, y
c)     Apoyo para el acceso a la Atención Médica de Tercer Nivel.
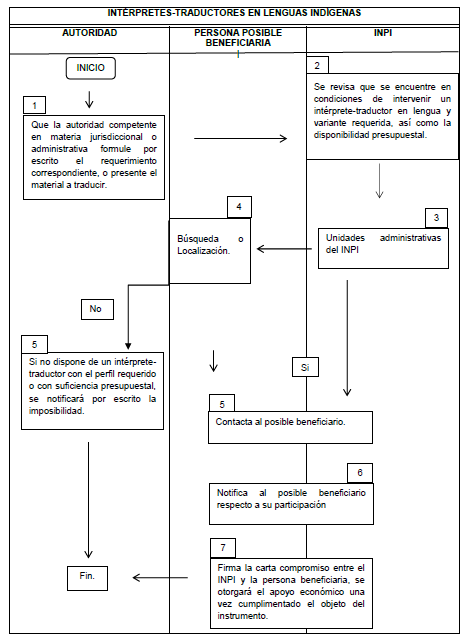
2.     Los apoyos para el efectivo acceso a la jurisdicción del Estado: Excarcelación e Intérpretes-Traductores en Lenguas Indígenas se otorgarán conforme al siguiente procedimiento:
a)    Los interesados deberán presentar solicitud de apoyo mediante escrito libre en original, ante las Unidades Administrativas Receptoras, en el que se plasme básicamente, el nombre del (los) posible(s) beneficiario (s), tipo de apoyo que requiere y datos de localización.
 
b)    La solicitud puede ser presentada por cualquier persona o institución pública, acompañándose de los requisitos señalados en los Anexos 1.B y 4.A denominados Guías de Operación y Procedimiento.
c)     Las Unidades Administrativas Receptoras al recibir la solicitud de apoyo deberán verificar que cumpla con los requisitos y deberán entregar acuse de recibo, en su caso, señalarán los documentos o datos faltantes para que sean entregados en un plazo no mayor a 5 días hábiles.
d)    Considerando el tipo de apoyo requerido y los criterios y requisitos de elegibilidad aplicables establecidos en el Anexo 1.B, las Unidades Administrativas Receptoras analizarán y dictaminarán la procedencia o improcedencia del apoyo institucional en un plazo máximo de 25 días hábiles contados a partir de la recepción de la solicitud.
e)    Al concluir este periodo se le notificará al peticionario la respuesta a su solicitud. Si ésta fue aprobada o declarada procedente, los solicitantes acudirán a la Unidades Administrativas Receptoras para formalizar la entrega de recursos.
       Si al concluir el plazo de respuesta no se emite, se entenderá que la petición fue resuelta en sentido negativo.
f)     Para los tipos de apoyo que corresponda, es responsabilidad del beneficiario realizar la comprobación respecto de la totalidad de los recursos otorgados y, de ser el caso, presentar los avances físicos y financieros de acuerdo con lo establecido en los instrumentos jurídicos suscritos.
g)    El INPI de manera directa o través de la persona o instancia que designe, dará seguimiento y evaluación de gabinete y de campo a las actividades desarrolladas por los proyectos apoyados por el Programa.
h)    El procedimiento se rige de conformidad con los criterios aquí descritos y los establecidos en el Anexo 1.B.
3.     Los Apoyos para el Acceso a la Atención Médica de Tercer Nivel, se sujetarán al procedimiento establecido en el Anexo 4.A denominados Guías de Operación y Procedimiento.
4.1.3 Proceso para el otorgamiento de recursos para acciones complementarias:
1.     El Instituto ejecutará las medidas complementarias que se requieran para impulsar el ejercicio de los derechos fundamentales de los pueblos y comunidades indígenas y afromexicanas, dichas acciones complementarias podrán consistir en:
a)    Apoyo emergente para la sobrevivencia familiar de mujeres, adolescentes y niñas indígenas y afromexicanas en situación de desplazamiento forzado interno,
b)    Campañas estatales e interestatales de registro del estado civil para el ejercicio del derecho a la identidad,
c)     Apoyo a promotoras(es) y abogadas(os) comunitarios(as) de derechos indígenas, de igualdad de género y a promotores(as) culturales indígenas y afromexicanos, y
d)    Apoyo para actividades de promoción y formación de intérpretes-traductores en lenguas indígenas.
2.     El procedimiento iniciará a valoración del INPI o a requerimiento de alguna de las instancias federales, estatales o municipales.
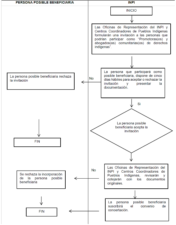
3.     Para otorgar apoyos a promotoras(es) y abogadas(os) comunitarias de derechos indígenas, de igualdad de género y a promotores(as) culturales indígenas y afromexicanos, el INPI realizará un análisis de las necesidades e invitará a personas que cumplan con los perfiles idóneos.
       El INPI notificará a los participantes, el resultado de la selección y publicará en su página de internet, la lista de personas promotoras de los pueblos indígenas y afromexicano.
4.     El Apoyo de emergencia para la sobrevivencia familiar dirigido a mujeres indígenas y afromexicanas en situación de desplazamiento forzado interno, se otorgará previa notificación al INPI por parte de autoridades federales, estatales, municipales u Organismos Públicos de Derechos Humanos y en apego a los términos establecidos en el Anexo 3.A de los presentes Lineamientos.
5.     En los casos en los que el INPI identifique la necesidad de impulsar campañas de Registro Civil en un estado o región determinada, se comunicará esta situación por escrito a la instancia del Poder
Público competente de la entidad federativa que corresponda, para impulsar que se elabore un programa de trabajo conjunto en el que se precisen los objetivos a alcanzar, las comunidades a beneficiar y los recursos que se requieren, el cual será sometido a revisión de viabilidad y pertinencia.
6.     Los apoyos para las actividades y acciones de formación de intérpretes-traductores en lenguas indígenas y para el fortalecimiento de capacidades de la población indígena y afromexicana para el ejercicio de los derechos de las mujeres indígenas y afromexicanas, se otorgarán cuando exista conjunción de objetivos, visión y estrategias entre el INPI e instituciones educativas, y agencias de cooperación internacional.
Estos apoyos se otorgarán conforme a la disponibilidad presupuestal.
Para cada caso deberán cumplir con lo establecido en los Anexos 1.A, 1.B, 1.C, 2.A.1, 2.A.2, 2.A.3, 3.A y 4.A denominados Guías de Operación y Procedimiento, respectivamente.
5. Derechos, obligaciones y causas de suspensión de los apoyos
5.1. Derechos de las y los beneficiarios
a)     Recibir un trato digno, respetuoso, oportuno, equitativo y de calidad,
b)     Acceder a los apoyos que otorga el Programa de acuerdo con lo establecido en estos Lineamientos y según disponibilidad presupuestal,
c)     Recibir orientación del INPI para la presentación de solicitudes de apoyo e integración de expedientes sin costo alguno, y
d)     Recibir los recursos correspondientes en caso de resultar aprobada su solicitud o proyecto, conforme a los instrumentos jurídicos suscritos entre las partes.
5.2. Obligaciones de las y los beneficiarios
a)    Conducirse con verdad y aportar la información personal que el INPI requiera (edad, sexo, domicilio, grado máximo de estudios, ingreso, dependientes económicos, lugar de nacimiento, lengua indígena que habla, pueblo indígena al que pertenece, CURP, acta de nacimiento, copia de identificación oficial), los cuales estarán protegidos conforme a la legislación en la materia,
b)    Cumplir con los requisitos establecidos en estos Lineamientos,
c)     Aportar la información que el INPI requiera sobre los proyectos o acciones que les fueron financiadas, y
d)    Comprobar los recursos otorgados.
5.3. Causales de suspensión de los apoyos
Se suspenderá la ministración de los apoyos por las siguientes causas:
a)     Incumplir con lo establecido en los presentes Lineamientos, Guías de Operación y Procedimiento, Convenios de Concertación y Acuerdos de Coordinación del Programa y en los proyectos o acciones autorizados,
b)     Presentar información o documentación alterada o falsa. En estos casos se suspenderá la ministración de los recursos y en caso de que ya se haya hecho, el beneficiario está obligado a reintegrarlos, con los aprovechamientos y rendimientos generados, conforme al procedimiento que corresponda, y
c)     No aplicar los recursos que se reciban conforme a los conceptos autorizados.
6. Participantes
6.1. Ejecutoras
Las Instancias Ejecutoras de este Programa podrán ser: el INPI a través de sus diferentes Unidades Administrativas; sus Oficinas de Representación y los CCPI; otras dependencias o instancias federales; las comunidades indígenas o las asociaciones de comunidades, núcleos agrarios conformadas por población indígena y afromexicana; las instituciones académicas, así como los gobiernos estatales y municipales de conformidad con la naturaleza del tipo de apoyo de que se trate.
 
Para el caso de apoyos para las Casas de la Mujer Indígena podrán ser ejecutores, los grupos de mujeres indígenas que actualmente operan las Casas de la Mujer Indígena, designadas o avaladas por la comunidad indígena o, en su caso, grupos de mujeres indígenas designadas o avaladas por las mujeres indígenas migrantes.
6.2. Instancia normativa
El INPI, a través de la Coordinación General de Derechos Indígenas y la Coordinación General de Patrimonio Cultural, Investigación y Educación Indígena, serán responsables de ejecutar en el ámbito de sus atribuciones y funciones, cada una de las acciones aquí descritas y éstas serán las instancias encargadas de interpretar los presentes Lineamientos y quedarán facultadas para hacer las precisiones y definir los criterios de aplicación, del Lineamiento que resulte aplicable.
7. Coordinación institucional
La Instancia Normativa establecerá la coordinación necesaria para garantizar que sus acciones no se contrapongan, afecten o presenten coincidencias con otros programas o acciones del Gobierno Federal; la coordinación institucional y vinculación de acciones busca potenciar el impacto de los recursos, fortalecer la cobertura de las acciones, detonar la complementariedad y reducir gastos administrativos.
Con este mismo propósito, podrá establecer acciones de coordinación con los gobiernos de las entidades federativas y de los municipios, las cuales tendrán que darse en el marco de las disposiciones de los presentes Lineamientos y de la normatividad aplicable.
8. Ejecución
8.1. Gastos Indirectos
Se destinará hasta el 6.65% del presupuesto total asignado al Programa para difusión y promoción del mismo, capacitación a personal institucional, asesoría, operación, seguimiento, supervisión y evaluación externa.
8.2. Recursos no Devengados
En el caso de que las Instancias Ejecutoras sean los beneficiarios del proyecto y cuenten con recursos no devengados o que no hayan sido utilizados en los fines autorizados al cierre del ejercicio fiscal correspondiente deberán reintegrarlos, con los aprovechamientos y rendimientos que generen dichos recursos, a la Unidad Administrativa respectiva ya sean CCPI, Oficinas de Representación u Oficinas Centrales competentes, a más tardar el último día hábil de diciembre del ejercicio fiscal aplicable.
9. Auditoría, Control y Seguimiento
Los recursos que la Federación otorga para este Programa podrán ser revisados por la Secretaría de la Función Pública (SFP), Secretaría de Hacienda y Crédito Público (SHCP), la Auditoría Superior de la Federación (ASF) y demás instancias que en el ámbito de sus respectivas atribuciones resulten competentes.
Como resultado de las acciones de auditoría que se lleven a cabo, las instancias de control que las realicen mantendrán un seguimiento interno que les permita emitir informes de las revisiones efectuadas, dando principal importancia a la atención en tiempo y forma de las anomalías detectadas, hasta su total solventación.
10. Evaluación
El INPI podrá llevar a cabo en forma directa o a través de instancias especializadas, las evaluaciones que se consideren apropiadas conforme a sus necesidades y recursos disponibles.
Para ello, se deberá considerar el análisis de la Matriz de Indicadores para Resultados (MIR) del Programa, así como el seguimiento y monitoreo en la operación de los tipos de apoyo, con el propósito de conocer y retroalimentar las posibles acciones futuras de mejora en su desempeño.
Asimismo, se llevarán a cabo las evaluaciones que se determinen conforme a las disposiciones del Programa Anual de Evaluación, que emita la SHCP, la SFP y el Consejo Nacional de Evaluación de la Política Pública de Desarrollo Social, para el ejercicio fiscal que corresponda. Al interior del INPI, la coordinación del proceso estará a cargo de la Coordinación General de Planeación y Evaluación.
11. Indicadores
Se evaluará la operación y resultados alcanzados conforme a los indicadores señalados en el Anexo 5.
12. Transparencia
12.1. Difusión
Conforme a las disposiciones establecidas en el Decreto de Presupuesto de Egresos de la Federación para el Ejercicio Fiscal correspondiente, estos Lineamientos, sus apartados y anexos, además de su publicación en el Diario Oficial de la Federación, estarán disponibles para la población en las Unidades Administrativas y Operativas, así como en la página de Internet del INPI: https://www.gob.mx/inpi.
Asimismo, se difundirá la mecánica para acceder a los tipos de apoyo descritos en los presentes Lineamientos y sus alcances, a través del Sistema de Radiodifusoras Culturales Indígenas que opera el Instituto.
La papelería, documentación oficial, así como la publicidad y difusión del Programa, deberán incluir la siguiente leyenda: "Este Programa es público, ajeno a cualquier partido político. Queda prohibido el uso para fines distintos a los establecidos en el Programa".
Todo el gasto en comunicación social relacionado con la publicidad que se adquiera para este Programa por parte de las dependencias y entidades, así como aquel relacionado con los recursos presupuestarios federales que se transfieren a las entidades federativas, municipios y las demarcaciones territoriales de la Ciudad de México, que se aplique a través de anuncios en medios electrónicos, impresos, complementarios o de cualquier otra índole, deberá señalar que se realizan con los recursos federales aprobados en este presupuesto e incluir la leyenda señalada en el Decreto de Presupuesto de Egresos de la Federación para el Ejercicio Fiscal correspondiente.
El Programa deberá integrar y publicar su padrón de beneficiarios conforme a lo previsto en la Ley Federal de Transparencia y Acceso a la Información Pública y Ley General de Transparencia y Acceso a la Información Pública.
Se deberán identificar en sus padrones o listados de beneficiarios a las personas físicas, en lo posible, con la Clave Única de Registro de Población (CURP); asimismo, la información que se genere será desagregada, por sexo, grupo de edad, lengua y pueblo indígena, región del país, entidad federativa, municipio o demarcación territorial de Ciudad de México.
Se deberá informar de manera directa a las personas beneficiarias el apoyo otorgado. Esto se dará a conocer en los términos previstos por la Ley Federal de Transparencia y Acceso a la Información Pública y Ley General de Transparencia y Acceso a la Información Pública.
12.2. Confidencialidad
La Unidad Administrativa responsable de operar cada uno de los tipos apoyos materia de estos Lineamientos deberá informar sobre su aviso de privacidad a quienes se benefician de su proyecto o apoyo, en cada uno de los documentos, en los cuales recaben datos personales y datos personales sensibles de las y los beneficiarios, de conformidad con lo establecido en la Ley General de Protección de Datos Personales en Posesión de los Sujetos Obligados.
12.3. Acciones de Blindaje Electoral
En la operación y ejecución de los recursos federales de este Programa se deberán observar y atender las medidas que emita la Fiscalía Especializada para la Atención de Delitos Electorales y que, en su caso, difunda la Coordinación General de Asuntos Jurídicos en su carácter de Enlace de Transparencia ante la SFP, para impedir que el Programa sea utilizado con fines políticos electorales en el desarrollo de procesos electorales federales, estatales y municipales.
13. Quejas y Denuncias.
Las quejas y denuncias de la ciudadanía en general, se captarán a través del Órgano Interno de Control en el INPI, específicamente en el Área de Quejas, ubicada en la Avenida México Coyoacán número 343, piso 2, Colonia Xoco, Alcaldía Benito Juárez, Código Postal 03330, en Ciudad de México, por Internet a la dirección electrónica: quejasoic@inpi.gob.mx, por teléfono al (01-55) 91-83-21-00, extensiones 7252 y 7253 o al Centro de Atención de Quejas y Denuncias al teléfono 01800 1128700 del Interior de la República, así como al (01-55) 2000 2000 y 2000 3000 extensión 2164 de Ciudad de México.
La(s) persona(s) que presente(n) quejas o denuncias deberá(n) proporcionar los datos para su posterior localización; asimismo, deberá(n) indicar los hechos presuntamente irregulares, así como el o los nombres de las o los servidores públicos.
Anexo 1.A
Guía de Operación y Procedimiento
Apoyo para la implementación y ejercicio efectivo de los derechos fundamentales de los pueblos indígenas
y afromexicano
1.     Fundamento Legal
·   Artículos 3, 4 fracciones III, IV, V inciso c), y VIII de la Ley del Instituto Nacional de los Pueblos Indígenas.
·   Numerales 3.3.1 y 3.3.1.1 de los Lineamientos para el Programa de Derechos Indígenas a cargo del Instituto Nacional de los Pueblos Indígenas del presente ejercicio fiscal.
2. Unidad Administrativa Responsable de la Operación
Las atribuciones y responsabilidades de las Unidades Administrativas (Oficinas de Representación del INPI, Centros Coordinadores de Pueblos Indígenas y Oficinas Centrales), involucradas en este tipo de apoyo se encuentran delimitadas en:
·   Ley del Instituto Nacional de los Pueblos Indígenas,
·   Ley General de Responsabilidades Administrativas,
·   Ley Federal de Presupuesto y Responsabilidad Hacendaria y su Reglamento,
·   Estatuto Orgánico del Instituto Nacional de los Pueblos Indígenas, vigente.
·   Programa Nacional de los Pueblos Indígenas 2018-2024.
3. Etapa de Difusión
Los Lineamientos, convocatoria y diversos anexos relacionados y aplicables a este tipo de apoyo, serán difundidos a través de las Unidades Administrativas, página de Internet del INPI (https://www.gob.mx/inpi) y Sistema de Radiodifusoras Culturales Indígenas.
4. Criterios
a)    Las comunidades indígenas (C.I) y afromexicanas (C.A.), núcleos agrarios (N.A.) e Instituciones Académicas (I.A.) interesadas en realizar acciones en las materias señaladas, podrán presentar proyectos que estén vinculados a procesos comunitarios,
b)    Los proyectos presentados por comunidades indígenas y afromexicanas tendrán que estar respaldados por la Asamblea Comunitaria a través del documento que para tal efecto se elabore,
c)    Ningún servidor público del INPI podrá formar parte de la instancia postulante ni recibir pago alguno por colaborar en el proyecto,
d)    Se recibirá sólo una propuesta por instancia postulante, y
e)    No se apoyarán proyectos de investigación con fines académicos.
5. Descripción de los Conceptos de Apoyo
Modalidad A: Proyectos de capacitación, defensa estratégica, asesoría, investigación comunitaria, promoción, acompañamiento y difusión, entre otros, de los siguientes derechos.
i.      Reconstitución de los pueblos y comunidades indígenas y afromexicanas, en su carácter de sujeto de derecho público,
ii.     Libre determinación y autonomía,
iii.    Tierra, territorios y recursos naturales,
iv.    Sistemas normativos indígenas y pluralismo jurídico en la impartición de justicia y en la elección de autoridades,
 
v.     Participación y representación política,
vi.    Conocimiento indígena, patrimonio cultural y propiedad intelectual colectiva, y
vii.   Otros derechos colectivos reconocidos en la legislación nacional e internacional.
Los proyectos de investigación comunitaria deberán estar vinculados a la implementación de los derechos fundamentales de los pueblos indígenas.
Modalidad B. Actividades para promover y propiciar la formación de intérpretes-traductores en lenguas indígenas.
Del presupuesto asignado a la Coordinación General de Derechos Indígenas, se destinará un porcentaje para la implementación de acciones dirigidas a la formación de intérpretes-traductores en lenguas indígenas. En esta modalidad se considera la suscripción de convenios con Instituciones Académicas para desarrollar actividades que se orienten a la formación de intérpretes-traductores para contribuir al respeto y ejercicio del derecho de acceso a la justicia de las comunidades indígenas y afromexicanas y sus integrantes. El apoyo procederá siempre y cuando exista conjunción de objetivos, visión y estrategias entre el INPI e Instituciones Académicas.
6. Montos de Apoyo
Para la modalidad A, se considera un monto máximo por proyecto de hasta $300,000.00 (Trescientos mil pesos 00/100 M.N.).
Para la modalidad B, se considerará un monto máximo por proyecto de hasta $250,000.00 (Doscientos cincuenta mil pesos 00/100 M.N.).
7. Requisitos (Modalidad A)
a)    Solicitud en original mediante escrito libre,
b)    Presentación de proyecto debidamente foliado, sin fines de lucro, que tenga como propósito desarrollar actividades consideradas en la modalidad A; en versión impresa y en medio magnético; o bien, a través de la página de Internet: https://www.gob.mx/inpi,
c)    Escrito bajo protesta de decir verdad que entre los integrantes de la instancia postulante no se encuentra algún servidor público del INPI,
d)    Presentación de la currícula de las personas que realizarán las acciones del proyecto, a la que se adjunten las constancias académicas con valor curricular registradas oficialmente, que acrediten que se posee el conocimiento y experiencia suficiente para su desarrollo,
e)     Copia del acta de asamblea comunitaria o acta de asamblea ejidal o comunal, decreto de creación o documento constitutivo, según sea el caso. Para asambleas comunitarias se requiere la presentación del documento que se utiliza para registrar los acuerdos adoptados en las mismas,
f)     Carta aval original, con fecha, firma y sello de la autoridad que la emite, que corresponda con la cobertura geográfica en la que se llevarán a cabo las actividades del proyecto; adjuntando copia simple de la identificación oficial de la autoridad que la suscriba; salvo cuando el proyecto esté respaldado por la asamblea comunitaria,
g)    Copia de la Clave Única de Registro de Población (CURP) de las (los) representante/s legal/es, del Comisariado de Bienes Ejidales o Comunales, e Instituciones Académicas; para las comunidades indígenas y afromexicana, de la(s) persona (s) que designen con ese carácter,
h)    Delimitación del área geográfica en la que se desarrollará el proyecto, precisando municipios y comunidades, número de beneficiarios directos e indirectos por localidad, hombres y mujeres, así como comunidad (es) indígenas y/o afromexicana por atender,
i)     Calendario mensual de actividades con fechas específicas,
j)     Desglose por partidas del presupuesto solicitado,
k)     Establecer la metodología de trabajo y los recursos humanos requeridos para la ejecución del
proyecto, y
l)     Los proyectos de capacitación deberán presentar la carta descriptiva especificando la (s) temática (s) a abordar, así como mecanismos de evaluación de los conocimientos adquiridos por las personas beneficiarias. El número de beneficiarios que se proponga no podrá ser menor a 50 personas; en caso de que varias propuestas concurran en una sola localidad se priorizarán dos proyectos, de acuerdo al impacto, temática, objetivos y diagnóstico presentado.
Para Instituciones académicas, adicionalmente se requiere lo siguiente:
m)    En términos de lo dispuesto en el artículo 32-D del Código Fiscal de la Federación, se deberá presentar el documento denominado Opinión de Cumplimiento de Obligaciones Fiscales expedido por el Servicio de Administración Tributaria (SAT), mismo que debe expresar opinión en sentido positivo y en el que se haga constar que la I.A. no registra incumplimiento con sus obligaciones fiscales,
n)    Documentación que dé constancia de trabajos realizados por la instancia postulante que permitan acreditar que se cuenta con la experiencia en los temas de esta modalidad,
ñ)    Copia de la factura electrónica, no serán consideradas facturas electrónicas con carácter de donativo,
o)    Copia Simple del Registro Federal de Contribuyentes (R.F.C.) de la instancia solicitante, y,
p)    Copia simple del decreto de creación o documento constitutivo, así como de la estructura institucional que participará en la operación del proyecto, indicando la manera en la que se vinculará con la ejecución de las acciones.
8. Procedimiento para la Modalidad A
8.1. Convocatoria
Se emitirá una convocatoria pública dirigida a los sujetos señalados en el inciso a) del numeral 4, de este Anexo; para participar en el proceso de selección de proyectos, la cual se encontrará abierta por un período de 30 días naturales.
En la convocatoria se establecerán los requisitos, bases y procedimientos para acceder a los conceptos de apoyo establecidos en esta normatividad.
8.2. Elementos básicos para la integración de proyectos
A partir de la entrada en vigor de la convocatoria y hasta el cierre de la misma, se encontrará a disposición de los interesados el documento denominado "Elementos básicos para la elaboración de proyectos", en las Unidades Administrativas del INPI y en su página de Internet (https://www.gob.mx/inpi)
8.3. Etapa de Recepción de Proyectos
Los proyectos deberán presentarse foliados en versión impresa y en medio magnético en las sedes de las Oficinas de Representación, Centros Coordinadores de Pueblos Indígenas y Oficinas Centrales del INPI, en adelante Unidades Administrativas; o bien en línea a través de su página de Internet (https://www.gob.mx/inpi).
Las Unidades Administrativas al recibir cada solicitud, deberán verificar que el proyecto cumpla con los requisitos señalados en la convocatoria y deberán entregar el acuse de recibo, en su caso, señalando los documentos o datos faltantes para que la instancia postulante los entregue dentro de un plazo no mayor a 5 días hábiles.
Al día siguiente del cierre de la convocatoria, las Unidades Administrativas deberán remitir a la Coordinación General de Derechos Indígenas, mediante correo electrónico, el Formato Único de Recepción de Proyectos.
8. 4. Etapa de Dictaminación
Dentro de los plazos establecidos, se desarrollará en los siguientes términos:
La Coordinación General de Derechos Indígenas elaborará un calendario en el que se establezcan lugar, fecha y horarios para el proceso de dictaminación. Con ese propósito se constituirá un "Comité Dictaminador", que estará integrado por un representante de la Coordinación General de Derechos Indígenas, como área responsable; y servidores (as) públicos (as) de las Oficinas de Representación del INPI, de los Centros Coordinadores de Pueblos Indígenas, de la Coordinación General de Asuntos Jurídicos, de la Coordinación General de Transversalidad y Operación Regional y del Órgano Interno de Control en el INPI, estos tres últimos con el carácter de asesores.
 
Ese órgano colegiado llevará a cabo el estudio y revisión de los proyectos recibidos, en términos de los requisitos y bases plasmadas en la convocatoria. A partir del diagnóstico presentado por la instancia postulante y del análisis integral del proyecto, se determinará la viabilidad y pertinencia de éste. Los resultados de la sesión se registrarán en una minuta señalando las razones que sustentan la determinación institucional, adjuntando los dictámenes de los proyectos analizados; mismos que quedarán bajo resguardo de las Oficinas de Representación y Centros Coordinadores de Pueblos Indígenas. Una copia digital quedará en la Coordinación General de Derechos Indígenas.
El plazo de dictaminación no será mayor a 40 días naturales.
8.5. Criterios para la Dictaminación de los Proyectos
a)    Congruencia en los términos que establece la convocatoria pública,
b)    Valoración de los antecedentes de trabajo de la instancia postulante vinculados con su experiencia en el tema,
c)     Que las acciones propuestas promuevan el fortalecimiento y la cohesión comunitaria evitando la agudización de tensiones y diferencias sociales,
d)    Congruencia entre la distribución del presupuesto solicitado con relación a las actividades programadas, número de beneficiarios y cobertura geográfica, entre otros,
e)    Calendario de actividades acorde con el presupuesto solicitado, los recursos humanos y la infraestructura con la que cuenta la instancia postulante, y
f)     La documentación que se presente deberá encontrarse completa y legible.
8.6 Criterios para la Asignación del Presupuesto
a)    Acciones propuestas,
b)    Tipo de actividades,
c)    Metas cuantitativas y cualitativas,
d)    Número de beneficiarios programados, por género, municipio, y localidad,
e)    Cobertura geográfica, y
f)     Distribución del gasto del proyecto.
8.7. Resultados de la Dictaminación
Concluido el proceso de dictaminación, los resultados se publicarán en la página de Internet del INPI.
Las instancias ejecutoras cuyo proyecto resulte aprobado, serán informadas por escrito para la suscripción de los Convenios de Concertación, en los que se formalizarán, entre otros aspectos, los objetivos, metas y presupuesto autorizado, así como los derechos y obligaciones de las partes para la ejecución, administración, seguimiento y evaluación del proyecto.
Si al término del plazo máximo de respuesta, el INPI no publicó una resolución en sentido favorable a la solicitud presentada, se entenderá que la petición fue resuelta en sentido negativo.
8.8. Celebración de Convenios de Concertación
Una vez publicados los resultados en la página de Internet del INPI, las Instancias Ejecutoras cuyos proyectos resulten aprobados, dispondrán de 10 días hábiles para acudir a la Oficina de Representación correspondiente y/o al Centro Coordinador de Pueblos Indígenas para la suscripción del Convenio de Concertación, de no suscribirse el instrumento jurídico en el plazo señalado por causas atribuibles a la Instancia Ejecutora, se cancelará el apoyo autorizado, salvo causas de fuerza mayor debidamente justificadas.
En caso de que alguna instancia ejecutora, no se encuentre de acuerdo con los términos para la suscripción del convenio y renuncie a los recursos autorizados, lo deberá notificar por escrito a la Unidad Administrativa correspondiente, misma que informará a la Coordinación General de Derechos Indígenas.
Las Instancias Ejecutoras no podrán modificar unilateralmente los términos de los compromisos (acciones específicas a realizar) plasmados en los Convenios de Concertación suscritos, para la realización de otras actividades.
El Convenio de Concertación se debe elaborar en cuatro tantos: uno para la Oficina de Representación, otro para el Centro Coordinador de Pueblos Indígenas, uno más para el área responsable en Oficinas Centrales y otro para la Instancia Ejecutora.
8.9. Ministración de los Recursos
La entrega de recursos fiscales a las instancias ejecutoras se realizará en dos ministraciones de acuerdo con los términos establecidos en el Convenio de Concertación que se suscriba, mediante transferencia electrónica a cuenta bancaria a nombre de la Instancia Ejecutora. Sólo en casos excepcionales se acordará otra forma de pago.
La segunda ministración se entregará en los plazos establecidos en el instrumento legal suscrito, previa entrega de los informes físico-financieros que corroboren la adecuada aplicación de los recursos y desarrollo óptimo de las actividades.
No podrá realizarse la entrega de la segunda ministración, hasta no encontrarse comprobados en su totalidad los recursos de la primera parte.
En caso de que una Instancia Ejecutora no entregue los informes financieros y de actividades en tiempo y forma, la Unidad Administrativa deberá determinar conforme al Convenio de Concertación lo que en derecho proceda, informando a la Coordinación General de Derechos Indígenas.
Las comprobaciones financieras y los reportes de actividades deberán cubrir los requisitos establecidos en la normatividad aplicable correspondiente.
Las Oficinas de Representación y Centros Coordinadores de Pueblos Indígenas revisarán los informes financieros y de actividades, según corresponda; de encontrarse observaciones a los mismos se comunicarán por escrito a la Instancia Ejecutora respectiva en un plazo no mayor a quince días hábiles. Una vez recibidas las observaciones, las Instancias Ejecutoras contarán con un período de 10 días hábiles para solventarlas.
La Oficina de Representación y Centros Coordinadores de Pueblos Indígenas presentarán trimestralmente a la Coordinación General de Derechos Indígenas un informe cualitativo y cuantitativo de las acciones realizadas en el marco del Convenio de Concertación; así como un reporte financiero del ejercicio de los recursos.
8.10. Integración de Expedientes
Los expedientes se integrarán por cada uno de los proyectos aprobados, los cuales se encontrarán en resguardo de la Oficina de Representación y Centros Coordinadores de Pueblos Indígenas (mismo que en versión digital remitirán a la Coordinación General de Derechos Indígenas), de acuerdo con la cobertura de atención; estos expedientes deberán contar con la siguiente documentación:
a)    Solicitud por escrito y proyecto, así como los anexos presentados en el marco de la convocatoria pública,
b)    Original del Convenio de Concertación,
c)     En su caso, reajuste de metas y presupuesto,
d)    Copia de las facturas electrónicas (comprobante fiscal digital) que amparen la entrega de los recursos autorizados; para el caso de comunidades indígenas y afromexicanas y núcleos agrarios será recibo simple firmado por las personas designadas para ese efecto,
e)    Informes físico-financieros, y
f)     La documentación que se derive de la relación convenida.
8.11. Etapa de Seguimiento y Evaluación
Las Oficinas de Representación y Centros Coordinadores de Pueblos Indígenas, con apoyo de las personas que actúen como promotoras(es) y abogadas(os) comunitarios(as) de Derechos Indígenas llevarán a cabo el seguimiento al trabajo desarrollado por las Instancias Ejecutoras con relación a las metas comprometidas en el Convenio de Concertación, con el propósito de verificar la aplicación óptima de los recursos otorgados y el cumplimiento de objetivos y metas establecidas.
Adicionalmente, el seguimiento se realizará mediante la revisión de los reportes presentados por las instancias ejecutoras; así como a través de evaluación y acompañamiento en campo de las acciones desarrolladas, cuando sea posible.
Al término de la vigencia de los Convenios de Concertación, las Oficinas de Representación y Centros Coordinadores de Pueblos Indígenas elaborarán un informe final que contenga de manera detallada la información sobre las acciones, presupuesto ejercido y resultados por cada uno de los proyectos apoyados de acuerdo con la cobertura de atención. Mismo que deberá remitirse en copia a la Coordinación General de Derechos Indígenas debidamente firmado por el servidor público responsable.
9. Procedimiento para la modalidad B.
Del presupuesto asignado a este tipo de apoyo, se destinará un porcentaje a las actividades para promover y propiciar la formación de intérpretes traductores en lenguas indígenas en colaboración con Instituciones Académicas.
Convocatoria para el tipo de apoyo "Implementación y ejercicio efectivo de los derechos fundamentales de los pueblos indígenas y afromexicano, DIRIGIDA A COMUNIDADES INDÍGENAS Y AFROMEXICANA, NÚCLEOS AGRARIOS e INSTITUCIONES ACADÉMICAS, PARA PARTICIPAR EN EL PROCESO DE SELECCION DE PROYECTOS EN BENEFICIO DE COMUNIDADES INDÍGENAS Y AFROMEXICANAS E INTEGRANTES.
En términos de lo establecido en el "ACUERDO por el que se emiten los Lineamientos del Programa de Derechos Indígenas para el ejercicio fiscal 2019, a cargo del Instituto Nacional de los Pueblos Indígenas", se establece la siguiente modalidad:
Modalidad A: Proyectos de capacitación, defensa estratégica, asesoría, investigación comunitaria, promoción, acompañamiento y difusión, entre otros, de los siguientes derechos.
i.      Reconstitución de los pueblos y comunidades indígenas y afromexicanas, en su carácter de sujeto de derecho público;
ii.     Libre determinación y autonomía;
iii.    Tierra, territorios y recursos naturales;
iv.    Sistemas Normativos Indígenas y pluralismo jurídico en la impartición de justicia y en la elección de autoridades;
v.     Participación y Representación política;
vi.    Conocimiento indígena, patrimonio cultural y propiedad intelectual colectiva; y
vii.   Otros derechos colectivos reconocidos en la legislación nacional e internacional.
Los proyectos de investigación comunitaria deberán estar vinculados a la implementación de los derechos fundamentales de los pueblos indígenas.
BASES
Las instancias postulantes, para participar en esta convocatoria, se sujetarán a las siguientes:
1.     Se recibirá sólo un proyecto por instancia postulante; y las actividades que se desarrollen en éste no podrán ser presentadas paralelamente a otros programas del INPI para su apoyo.
2.     No se considerarán los proyectos de núcleos agrarios e instituciones académicas que hayan incumplido con las obligaciones adquiridas mediante la firma de un convenio de concertación en ejercicios anteriores.
3.     Ningún servidor público del INPI podrá formar parte del cuerpo directivo de la Instancia participante, ni recibir pago alguno por colaborar en el proyecto.
4.     El apoyo económico a los proyectos estará condicionado a la aprobación del presupuesto del INPI y a la disponibilidad de recursos, considerando los objetivos, las metas y la cobertura planteados.
5.     La decisión del INPI será inapelable.
PROCEDIMIENTO
 
1.     Los proyectos se recibirán en las Unidades Administrativas Receptoras del INPI (Oficinas de Representación, Centros Coordinadores de Pueblos Indígenas y Oficinas Centrales) o en su caso en la página de internet del INPI.
2.     La fecha límite para la recepción de documentos será a los 30 días naturales posteriores a la entrada en vigor de los Lineamientos del Programa de Derechos indígenas, con un horario de recepción de 09:00 hasta las 14:00 horas.
3.     Al momento de la recepción de los proyectos, se deberá llenar el documento de verificación de requisitos, el cual estará disponible en las Unidades Administrativas Receptoras y en la página de internet del INPI; en caso de que no se presente la documentación necesaria, la instancia postulante dispondrá de 5 días hábiles para subsanar las prevenciones formuladas.
4.     Al cierre de la convocatoria, dentro de los plazos establecidos, los proyectos serán valorados por el INPI a través del Comité dictaminador creado para ese fin.
5.     Los resultados se darán a conocer a más tardar 40 días naturales después del cierre de la presente convocatoria, mediante su publicación en la página de Internet del INPI.
6.     Si al término del plazo máximo de respuesta el INPI no formula determinación alguna, se entenderá que la solicitud fue resuelta en sentido negativo.
7.     Para el caso de las instancias postulantes cuyos proyectos resulten aprobados, se notificarán por escrito los términos para la suscripción del convenio de concertación y entrega de los recursos autorizados.
8.     Para lo anterior, a partir de la entrada en vigor de la convocatoria y hasta el cierre de la misma, estará disponible el documento de apoyo "Elementos básicos para la elaboración de proyectos" en las Unidades Administrativas del INPI y en su página de Internet.
Para mayor información comunicarse a las Oficinas de Representación y Centros Coordinadores de Pueblos Indígenas del INPI más cercano o a la Coordinación General de Derechos Indígenas, teléfono (55) 91-83-21-00 extensiones 7139, 7545 y 7161.
MODELO DE CONVENIO DE CONCERTACIÓN DEL TIPO DE APOYO "IMPLEMENTACIÓN Y EJERCICIO EFECTIVO DE LOS DERECHOS FUNDAMENTALES DE LOS PUEBLOS INDÍGENAS Y AFROMEXICANO".
CONVENIO DE CONCERTACIÓN QUE CELEBRAN POR UNA PARTE, EL INSTITUTO NACIONAL DE LOS PUEBLOS INDÍGENAS, A QUIEN EN LO SUCESIVO SE LE DENOMINARÁ "EL INSTITUTO", REPRESENTADO POR EL C.________________, ______________________ EN ____________________ Y POR LA OTRA, (LA INSTANCIA POSTULANTE DENOMINADA_____________________, A QUIEN EN ADELANTE SE DESIGNARÁ "LA INSTANCIA EJECUTORA" REPRESENTADA POR _______________ EN SU CARÁCTER DE _____________, RESPECTIVAMENTE, DE _____________, MISMAS QUE CUANDO ACTUEN EN CONJUNTO SE LES DENOMINARÁ "LAS PARTES", EN EL MARCO DEL PROGRAMA DE DERECHOS INDÍGENAS, EN LO SUCESIVO "EL PROGRAMA", DE CONFORMIDAD CON LOS ANTECEDENTES, DECLARACIONES Y CLÁUSULAS SIGUIENTES:
ANTECEDENTES
I.      El artículo 2o. de la Constitución Política de los Estados Unidos Mexicanos en su Apartado B, establece la obligación para la Federación, los Estados y los Municipios, de impulsar el desarrollo integral de las zonas indígenas con el propósito de fortalecer las economías locales y mejorar las condiciones de vida de sus pueblos, mediante acciones coordinadas entre los tres órdenes de gobierno. En el marco del artículo 4º de la Ley del Instituto Nacional de los Pueblos Indígenas y del Programa Nacional de los Pueblos Indígenas 2018-2024 se establecen las bases para proporcionar este tipo de apoyo.
       Asimismo, en el penúltimo párrafo de dicho Artículo se establece:
"Para garantizar el cumplimiento de las obligaciones señaladas en este apartado, la Cámara de Diputados del Congreso de la Unión, las legislaturas de las entidades federativas y los ayuntamientos, en el ámbito de sus respectivas competencias, establecerán las partidas específicas destinadas al cumplimiento de estas obligaciones en los presupuestos de egresos que aprueben, así como las formas y procedimientos para que las comunidades participen en el ejercicio y vigilancia de las mismas".
       Por su parte, el Convenio 169 sobre Pueblos Indígenas y Tribales de la Organización Internacional
del Trabajo, establece:
"Artículo 6
1. Al aplicar las disposiciones del presente Convenio, los gobiernos deberán:
a) ...
b) establecer los medios a través de los cuales los pueblos interesados puedan participar libremente, por lo menos en la misma medida que otros sectores de la población, y a todos los niveles en la adopción de decisiones en instituciones electivas y organismos administrativos y de otra índole responsables de políticas y programas que les conciernan;
c) establecer los medios para el pleno desarrollo de las instituciones e iniciativas de esos pueblos, y en los casos apropiados proporcionar los recursos necesarios para este fin."
       La Declaración de las Naciones Unidas sobre los Derechos de los Pueblos indígenas señala lo siguiente:
"Artículo 4 Los pueblos indígenas, en ejercicio de su derecho a la libre determinación, tienen derecho a la autonomía o al autogobierno en las cuestiones relacionadas con sus asuntos internos y locales, así como a disponer de medios para financiar sus funciones autónomas.
Artículo 5 Los pueblos indígenas tienen derecho a conservar y reforzar sus propias instituciones políticas, jurídicas, económicas, sociales y culturales, manteniendo a la vez su derecho a participar plenamente, si lo desean, en la vida política, económica, social y cultural del Estado."
"Artículo 39
Los pueblos indígenas tienen derecho a recibir asistencia financiera y técnica de los Estados y por conducto de la cooperación internacional para el disfrute de los derechos enunciados en la presente Declaración."
       En el mismo sentido, la Declaración Americana sobre los Derechos de los Pueblos Indígenas, en relación con la personalidad jurídica de los pueblos indígenas, establece en su artículo IX lo siguiente:
"Artículo IX. Personalidad jurídica
Los Estados reconocerán plenamente la personalidad jurídica de los pueblos indígenas, respetando las formas de organización indígenas y promoviendo el ejercicio pleno de los derechos reconocidos en esta Declaración."
"Artículo XXXVII
Los pueblos indígenas tienen derecho a recibir asistencia financiera y técnica de los Estados y por conducto de la cooperación internacional para el disfrute de los derechos enunciados en la presente declaración."
II.     Que el Decreto de Presupuesto de Egresos de la Federación para el Ejercicio fiscal 2019, publicado en el Diario Oficial de la Federación el 28 de diciembre de 2019, establece en su artículo 3, fracción XI que los recursos para el desarrollo integral de los pueblos y comunidades indígenas se señalan en el Anexo 10 de ese Decreto, en los términos del artículo 2°, Apartado B, de la Constitución Política de los Estados Unidos Mexicanos y conforme al artículo 41, fracción II, inciso j), de la Ley Federal de Presupuesto y Responsabilidad Hacendaria, se presentan desglosados por ramo y programa presupuestario.
       Asimismo, dicho Decreto establece en su artículo 23 lo siguiente:
"Artículo 23. El ejercicio de las erogaciones para el desarrollo integral de los pueblos y comunidades indígenas a que se refiere el Anexo 10 del presente Decreto, se dirigirá al cumplimiento de las obligaciones que señala el artículo 2o., Apartado B, fracciones I a IX, de la Constitución Política de los Estados Unidos Mexicanos.
Para tal efecto, de conformidad con los artículos 42, fracción VII, y 77 de la Ley Federal de
Presupuesto y Responsabilidad Hacendaria, las dependencias y entidades, al ejecutar dichas erogaciones y emitir reglas de operación, se ajustarán a lo siguiente:
I.      ...;
II.     En la ejecución de los programas se considerará la participación de los pueblos y comunidades indígenas, con base en su cultura y formas de organización tradicionales;
III.    Para los municipios indígenas comprendidos entre los 200 más pobres del país, los proyectos de inversión del Programa de Infraestructura Indígena, se podrán financiar en su totalidad con recursos federales o de manera concurrente. Asimismo, se procurará atender su pleno acceso y la satisfacción de sus necesidades tales como electricidad, agua, drenaje, educación, salud, vivienda y de infraestructura para la producción, almacenamiento y distribución de alimentos;
IV.    El Ejecutivo Federal, por sí o a través de sus dependencias y entidades, podrá celebrar convenios de coordinación con los gobiernos de las entidades federativas, así como formalizar convenios de concertación de acciones con las comunidades indígenas, para proveer la mejor observancia de las previsiones del presente artículo. Cuando corresponda, los recursos a los que se refiere este artículo podrán ser transferidos directamente a los pueblos, municipios y comunidades indígenas, de conformidad con los convenios que para tal efecto se celebren en términos de las disposiciones aplicables. La entidad federativa correspondiente participará en el ámbito de sus atribuciones en los convenios antes señalados. Los recursos que se transfieran conforme a lo establecido en el presente párrafo, deberán registrarse por la Entidad Federativa en su Cuenta Pública;
V. a la VIII...".
III.    Con fecha ______ de_________ de 20____, se publicó en el Diario Oficial de la Federación el "ACUERDO por el que se emiten los Lineamientos del Programa de Derechos Indígenas para el ejercicio fiscal 2019, a cargo del Instituto Nacional de los Pueblos Indígenas"
Con el objeto de favorecer la implementación de proyectos de capacitación, defensa estratégica y fortalecimiento de la libre determinación y autonomía para la consolidación de los elementos fundamentales de la vida comunitaria.
DECLARACIONES
I. De "EL INSTITUTO"
I.1    Que es un Organismo Descentralizado de la Administración Pública Federal, no sectorizado, con personalidad jurídica y patrimonio propio, con autonomía operativa, técnica, presupuestal y administrativa, de conformidad con su Ley publicada en el Diario Oficial de la Federación el 4 de diciembre de 2018.
I.2    Que tiene como objeto definir, normar, diseñar, establecer, ejecutar, orientar, coordinar, promover, apoyar, fomentar, dar seguimiento y evaluar las políticas, programas, proyectos, estrategias y acciones públicas para garantizar el ejercicio y la implementación de los derechos de los pueblos indígenas y afromexicano, así como su desarrollo integral sostenible y el fortalecimiento de sus culturas e identidades de conformidad con lo dispuesto en la Constitución Política de los Estados Unidos Mexicanos y en los instrumentos jurídicos internacionales de los que el país es parte.
       Asimismo, en su artículo 3 establece lo siguiente:
"Artículo 3. Para cumplir los fines y objetivos del Instituto, se reconocen a los pueblos y comunidades indígenas y afromexicanas como sujetos de derecho público; utilizando la categoría jurídica de pueblos y comunidades indígenas en los términos reconocidos por el artículo 2o. de la Constitución Política de los Estados Unidos Mexicanos y los instrumentos internacionales en la materia.
...
I.3    Que con fecha _____ de ______ de 20____ se publicó en la página de Internet de "EL INSTITUTO"
la convocatoria para el proceso de selección de proyectos.
I.4    Que "LA INSTANCIA EJECUTORA", resultó seleccionada para llevar a cabo el proyecto _____________ de acuerdo con el resultado del dictamen publicado en la página de internet de "EL INSTITUTO" de fecha _________, dando origen a la firma del presente instrumento.
I.5    Que acorde con lo anterior y con base en los objetivos y prioridades del Gobierno de México, se encuentra en aptitud de otorgar apoyo económico a "LA INSTANCIA EJECUTORA", para que ésta lleve a cabo el proyecto denominado __________________________.
I.6    Que su representante cuenta con las atribuciones suficientes para suscribir el presente Convenio de conformidad con el poder general que contiene la escritura número____________________ de fecha _____________________________________, pasada ante el Notario número_____________________ de ____________________________________ Lic. _______________________________.
DECLARACIONES EN CASO DE QUE "LA INSTANCIA EJECUTORA" SEA UNA INSTITUCIÓN ACADÉMICA.
II. De "LA INSTANCIA EJECUTORA"
II.1   Que se encuentra legalmente constituida conforme a las leyes mexicanas, mediante de fecha _____________________ misma que en copia simple se agrega al presente Convenio como (Anexo I);
II.2   Que su objeto principal es: ____________________________ __________________________.
II.3   Que para llevar a cabo sus objetivos y metas para (identificar temas de convocatoria) en favor de la población indígena y afromexicana, hace la propuesta para desarrollar el proyecto denominado __________, por lo que estima de gran importancia el apoyo que para este efecto le proporcionará "EL INSTITUTO" mediante la celebración del presente Convenio.
II.4   Que _________________________, cuenta(n) con las facultades suficientes para suscribir el presente Convenio, mismas que manifiesta(n) no le(s) ha(n) sido revocadas o modificadas a la fecha, como lo acredita(n) mediante que en copia se agrega al presente Convenio como (Anexo II).
II.5   Que para los efectos legales del presente Convenio señala como domicilio el ubicado en _________________________.
DECLARACIONES EN CASO DE QUE "LA INSTANCIA EJECUTORA" SEA UNA COMUNIDAD INDÍGENA, AFROMEXICANA O NÚCLEO AGRARIO.
II.- De "LA INSTANCIA EJECUTORA"
II.1   Que en términos de los artículos 1o, 2o, apartado A, fracciones I, II, III y VIII de la Constitución Política de los Estados Unidos Mexicanos; 21 numeral 3 de la Declaración Universal de Derechos Humanos; 1 y otros del Convenio número 169 de la Organización Internacional del Trabajo relativo a Pueblos Indígenas y Tribales en Países Independientes; 3, 4, 5 y otros de la Declaración de las Naciones Unidas sobre Derechos de los Pueblos Indígenas; 1 del Pacto Internacional de Derechos Civiles y Políticos; 1 del Pacto Internacional de Derechos Económicos, Sociales y Culturales; III, VI, VIII, IX, XXI, XXII, XXIII y otros de la Declaración Americana sobre los Derechos de los Pueblos Indígenas, es una comunidad indígena perteneciente al pueblo indígena _________.
II.2   Que mediante Acta de asamblea comunitaria de fecha _____ se acredita su interés y disposición para ejecutar el proyecto______ en beneficio de la población_______ (Anexo I).
II.3   Que los CC.________________ en su carácter de ____________________, del ____________________ tienen las facultades suficientes para suscribir el presente Convenio mismas que manifiesta(n) no le(s) ha(n) sido revocadas o modificadas a la fecha, como lo acredita(n) con el acta de asamblea de elección de fecha _________.
II.4   Que su domicilio es el ubicado en ________________________________________________.
Vistos los antecedentes y declaraciones anteriores, y con fundamento en los artículos 37 y 38 de la Ley de Planeación, y demás aplicables, "LAS PARTES" tienen a bien otorgar las siguientes:
 
CLÁUSULAS
PRIMERA.- OBJETO.- El objeto del presente Convenio es establecer las bases y mecanismos conforme a los cuales, "LAS PARTES" en la esfera de sus respectivas competencias y obligaciones se comprometen a desarrollar el proyecto denominado __________, en el marco de "EL PROGRAMA".
SEGUNDA.- ESTRUCTURA FINANCIERA.- "EL INSTITUTO" se obliga en términos de "LOS LINEAMIENTOS" a aportar por conducto de __________de "EL INSTITUTO" la cantidad de $_________ (M.N.) que será entregada a "LA INSTANCIA EJECUTORA", a través de _______________ mediante la expedición y entrega de los recibos fiscales u otros correspondientes, en dos ministraciones.
I. $ __________ (M.N.) correspondientes a los primeros ________ meses de vigencia del presente Convenio.
II. $ __________ (M.N.) correspondientes a los otros __________meses de vigencia del presente Convenio.
La segunda ministración se otorgará a "LA INSTANCIA EJECUTORA", una vez que compruebe satisfactoriamente el ejercicio de la totalidad de los recursos otorgados en la primera ministración dentro de los diez días hábiles posteriores al período de ejecución de la misma y acredite conforme a "LOS LINEAMIENTOS" de "EL PROGRAMA" los avances físico-financieros del proyecto denominado __________________________________________, en el marco de "EL PROGRAMA".
Una vez ejecutada la segunda ministración se dispone de 10 días hábiles para presentar la comprobación de recursos ejercidos hasta el 15 de diciembre del ejercicio fiscal en curso.
Los recursos financieros federales que por virtud del presente Convenio se aporten, estarán sujetos a disponibilidad presupuestal.
TERCERA.- CUMPLIMIENTO DE LOS LINEAMIENTOS.- "LA INSTANCIA EJECUTORA" se sujetará al cumplimiento de "LOS LINEAMIENTOS" y a los términos del proyecto aprobado con base a la cobertura, objetivos y metas siguientes:
MATERIAS _________
OBJETIVOS __________
METAS _________
COBERTURA ___________
MUNICIPIOS, SE DEBERA ESPECIFICAR CADA UNO DE ELLOS
LOCALIDADES, SE DEBERÁ ESPECIFICAR CADA UNA DE ELLAS
BENEFICIARIOS DIRECTOS POR LOCALIDADES: HOMBRES _______ MUJERES________
BENEFICIARIOS INDIRECTOS POR LOCALIDADES: HOMBRES______ MUJERES________
Las características, especificaciones y demás información inherente se describen en el proyecto aprobado a "LA INSTANCIA EJECUTORA" por "EL INSTITUTO" que se tiene por reproducido como si se insertase a la letra, el cual debidamente suscrita por "LAS PARTES" se agrega al presente Convenio como Anexo III.
CUARTA.- OBLIGACIONES DE "LA INSTANCIA EJECUTORA".- Para el logro de los objetivos y metas del presente Convenio, "LA INSTANCIA EJECUTORA " se obliga a:
I.      Organizar, promover, coordinar y ejecutar íntegramente el proyecto a que se ha hecho referencia en la Cláusula que antecede,
II.     Designar o en su caso contratar por su cuenta, al personal encargado de realizar dicho proyecto,
III.    Administrar y aplicar los recursos económicos que le otorgue "EL INSTITUTO" para la ejecución del proyecto, de conformidad con "LOS LINEAMIENTOS", y
IV.    Presentar al área correspondiente en la Oficina de Representación de "EL INSTITUTO" o Centro
Coordinador de Pueblos Indígenas, el reporte de los avances físico-financieros del proyecto por cada ministración, documento que contendrá al menos lo siguiente:
Avance Físico
a)    Informe cualitativo de las actividades y resultados de la ministración,
b)    Metas y objetivos alcanzados y los no alcanzados,
c)    El impacto que tuvo el proyecto dentro de la comunidad, sustentado también en opiniones que por escrito presente la misma comunidad,
d)    Un reporte de la situación real que guardan las comunidades indígenas y/o afromexicanas atendidas durante el proyecto, y
e)    Un sumario de las conclusiones y recomendaciones logradas en el trabajo con las comunidades indígenas y/o afromexicanas de la región atendida.
Avance Financiero
a)     Reporte financiero de lo ejercido, anexando el soporte correspondiente, que deberá estar a nombre de "LA INSTANCIA EJECUTORA",
b)    Los informes financieros deberán estar debidamente firmados por el o los representantes legales de "LA INSTANCIA EJECUTORA",
c)     Las notas simples y/o facturas soportes del informe financiero deberán contar al menos con las siguientes características:
c.1.  Nombre o razón social del proveedor, domicilio (calle, colonia, municipio, teléfono, estado, localidad y población), Cédula de Identificación Fiscal y vigencia (si carece de ésta, se anotará: nombre, firma, cargo y sello del proveedor y fecha), y
c.2.  Los honorarios sólo se comprobarán con facturas electrónicas (comprobante fiscal digital) que cumplan con los requisitos que señale la legislación fiscal.
V.    No hacer reclasificaciones de partidas dentro del presente Convenio, sin autorización por escrito del área responsable en la Oficina de Representación de "EL INSTITUTO" o Centro Coordinador de Pueblos Indígenas, previa solicitud a la misma,
VI.   Al finalizar cada ministración reintegrar a "EL INSTITUTO", a través del área responsable en la Oficina de Representación o Centro Coordinador de Pueblos Indígenas, los recursos económicos que no hayan sido ejercidos y/o que no estén debidamente comprobados, a más tardar el 15 de diciembre del ejercicio fiscal, y
VII   Utilizar el recurso que se consigna en la cláusula segunda de este Convenio, en los montos y partidas que se señalan en el Anexo IV.
QUINTA.- OBLIGACIÓN DE EL INSTITUTO.- Por su parte, "EL INSTITUTO" se compromete a:
a)    Facilitar a "LA INSTANCIA EJECUTORA" el acceso a las fuentes de información de que dispone, siempre y cuando estén relacionadas con el desarrollo del proyecto y no sean de carácter confidencial, de acuerdo con lo establecido por el artículo 113 de la Ley Federal de Transparencia y Acceso a la Información Pública y 116 de la Ley General de Transparencia y Acceso a la Información Pública.
b)    De conformidad con sus atribuciones legales y a solicitud de "LA INSTANCIA EJECUTORA", brindar orientación de tipo legal y capacitación en el área específica de derechos indígenas, derechos humanos y en materia de ejercicio efectivo de los derechos fundamentales, así como de comprobación de gastos.
SEXTA.- SUPERVISIÓN.- "LA INSTANCIA EJECUTORA" se obliga a informar a la Oficina de Representación de "EL INSTITUTO" o Centro Coordinador de Pueblos Indígenas, cuando se le solicite, sobre las actividades que se estén realizando en la ejecución del proyecto, con la finalidad de estar enterado y, en su caso, opinar sobre alguna probable reorientación que requiera evaluar los avances conjuntamente.
 
SÉPTIMA.- SANCIONES.- "EL INSTITUTO" suspenderá la entrega de recursos correspondientes a la segunda ministración, en caso de que "LA INSTANCIA EJECUTORA":
a)     Utilice los recursos para objetivos y gastos no considerados o distintos a los aprobados en el proyecto,
b)    Incumpla con objetivos y metas establecidas en el convenio de concertación,
c)     No informe oportunamente a "EL INSTITUTO" de algún cambio sustancial en el proyecto,
d)    En los casos en que "LA INSTANCIA EJECUTORA" no compruebe la totalidad de los recursos correspondientes a la primera o segunda ministración, serán registradas como deudoras y no podrán recibir apoyos dentro de "EL PROGRAMA",
OCTAVA.- RELACIÓN LABORAL.- El personal que intervenga en la ejecución de las acciones objeto del proyecto aprobado quedará bajo la estricta responsabilidad de "LA INSTANCIA EJECUTORA" por lo que no existirá relación laboral alguna entre éstos y "EL INSTITUTO" y no se entenderá a esta última como patrón sustituto o solidario en los términos de la legislación laboral aplicable.
NOVENA.- PROHIBICIONES DE LOS SERVIDORES PÚBLICOS.- Ningún servidor público de "EL INSTITUTO" podrá formar parte del cuerpo directivo de "LA INSTANCIA EJECUTORA", ni recibir pago alguno por colaborar en el proyecto.
DÉCIMA.- PUBLICACIÓN O PRODUCCIÓN.- Cuando el proyecto contemple la publicación o producción de materiales escritos, de audio o video, deberá insertarse en sus presentaciones la forma de colaboración de "EL INSTITUTO", respetándose para su edición la Ley Federal del Derecho de Autor y su Reglamento, al momento de la publicación de los mismos, siendo su distribución en forma gratuita.
DÉCIMA PRIMERA.- EVALUACIÓN EXTERNA E INTERNA.- "EL INSTITUTO" podrá llevar a cabo en forma directa o a través de instancias especializadas, las evaluaciones que se consideren apropiadas conforme a sus necesidades y recursos disponibles.
Para ello, se deberá considerar el análisis de la matriz de resultados del Proyecto, así como el seguimiento y monitoreo en la operación de este tipo de apoyo, con el propósito de conocer y retroalimentar las posibles acciones futuras de mejora en su desempeño.
Asimismo, se llevarán a cabo las evaluaciones que se determinen conforme a las disposiciones del Programa Anual de Evaluación, que emita la Secretaría de Hacienda y Crédito Público, la Secretaría de la Función Pública y el Consejo Nacional de Evaluación de la Política Pública de Desarrollo Social, para el ejercicio fiscal que corresponda. Al interior de "EL INSTITUTO", la coordinación del proceso estará a cargo del área correspondiente.
DÉCIMA SEGUNDA.- DEVOLUCIÓN DE LOS RECURSOS: "LAS PARTES" acuerdan que los recursos federales aportados por "EL INSTITUTO" de conformidad con el presente Instrumento, que no sean devengados al 15 de diciembre de ________, deberán ser reintegrados a "EL INSTITUTO" dentro de los cinco días naturales del ejercicio fiscal siguiente, sin que para ello tenga que mediar petición alguna.
Los recursos federales que, en su caso, no se destinaran a los fines autorizados en el presente Instrumento deberán ser reintegrados a "EL INSTITUTO" dentro de los 5 días naturales siguientes a la fecha en que "EL INSTITUTO" se lo solicite por escrito a "LA INSTANCIA EJECUTORA".
En los casos de los dos supuestos establecidos en los párrafos anteriores el reintegro deberá incluir los aprovechamientos y rendimientos financieros que generen dichos recursos; situación que habrá de realizar "LA INSTANCIA EJECUTORA" a través de la Oficina de Representación o Centro Coordinador de Pueblos Indígenas en _________ de "EL INSTITUTO", para que se realice el reintegro a la Tesorería de la Federación conforme a lo establecido en las disposiciones aplicables.
DÉCIMA TERCERA.- AUDITORÍA, CONTROL Y SEGUIMIENTO.- Los recursos que la Federación otorga para este Programa podrán ser revisados por la Secretaría de la Función Pública, la Secretaría de Hacienda y Crédito Público; la Auditoría Superior de la Federación y demás instancias que en el ámbito de sus respectivas atribuciones resulten competentes.
DÉCIMA CUARTA.- BUENA FE.- "LAS PARTES" declaran que en el presente Convenio no existe dolo, error, mala fe, violencia o cualquier otro vicio del consentimiento que pudiera anular el mismo y que es la simple manifestación de voluntades y para su interpretación y cumplimiento, así como para todo aquello que no esté expresamente estipulado en el mismo, se resolverá de común acuerdo, teniendo siempre como finalidad alcanzar los objetivos del mismo.
DÉCIMA QUINTA.- MODIFICACIONES.- "LAS PARTES" acuerdan que el presente Convenio podrá ser modificado o adicionado, bastando para ese propósito adoptar acuerdos por escrito.
DÉCIMA SEXTA.- JURISDICCIÓN.- En caso de suscitarse conflicto o controversia respecto de la interpretación y/o cumplimiento de este Convenio, "LAS PARTES" se someterán expresamente a la jurisdicción y competencia de los Tribunales Federales de la Ciudad de México, renunciando a cualquier otro fuero que pudiera corresponderles en razón de sus domicilios presentes o futuros o por cualquier otra causa.
DÉCIMA SÉPTIMA.- LEYENDA.- La papelería, documentación oficial, así como la publicidad y promoción que se utilicen para la ejecución y difusión, deberán incluir la siguiente leyenda: "Este Programa es público, ajeno a cualquier partido político. Queda prohibido el uso para fines distintos a los establecidos en el Programa". Para efectos de lo anterior, deberán tomar en cuenta las características del medio de comunicación.
DÉCIMA OCTAVA.- SUPREMACÍA DE LOS LINEAMIENTOS.- Con independencia de lo previsto en el presente instrumento, en caso de cualquier controversia, prevalecerá el contenido de "LOS LINEAMIENTOS".
DÉCIMA NOVENA.- VIGENCIA.- El presente Convenio surtirá sus efectos a partir del día _________ y se dará por concluido el día ______ de diciembre de 20___.
Leído que fue el presente Convenio y enteradas las partes de su contenido y alcance legal, lo firman por cuadriplicado en ____________________________, a los __________________________.
Nota: El Modelo podrá presentar las modificaciones que sean necesarias para que se cumpla con su objeto, cuando así lo determine el área normativa correspondiente.
"EL INSTITUTO"
________________________________
C.
Responsable de la Oficina de Representación y/o
Director del Centro Coordinador de Pueblos Indígenas.
"LA INSTANCIA EJECUTORA"
______________________________
C.
Representante Legal de la Instancia Ejecutora;
Autoridad comunitaria o del Núcleo Agrario.
 
Estas firmas corresponden al Convenio de Concertación celebrado entre "EL INSTITUTO" y "LA INSTANCIA EJECUTORA" ________________ ___________ con número de Folio _______________.
ANEXO IV DEL CONVENIO DE CONCERTACIÓN QUE CELEBRAN POR UNA PARTE, EL INSTITUTO NACIONAL DE LOS PUEBLOS INDÍGENAS, Y POR LA OTRA, LA INSTANCIA EJECUTORA DENOMINADA_____________________.
CONCEPTO
COSTO $
CAPACITACIÓN
 
VIÁTICOS/PASAJES
 
RETRIBUCIÓN POR SERVICIOS DE CARÁCTER SOCIAL
 
HONORARIOS
 
MATERIAL DE OFICINA
 
MATERIAL DIDÁCTICO
 
MATERIAL DE IMPRESIÓN
 
GASTOS DE DIFUSIÓN
 
MATERIAL INFORMÁTICO
 
MANTENIMIENTO DE BIENES INFORMÁTICOS
 
OTROS (ESPECIFICAR)
 
 
Enteradas "LAS PARTES" de su contenido y alcance legal, firman el presente Anexo en _______________, Estado de_____________, a los ______días del mes de___ de 20__.
Nota 1: El modelo de convenio podrá presentar las modificaciones que sean necesarias para que se cumpla con su objeto, cuando así lo determine la Instancia Normativa correspondiente.

 

 

Anexo. 1.B.
Efectivo acceso a la jurisdicción del Estado y a la Identidad
Guía de Operación y Procedimiento para Excarcelación, Intérpretes-traductores en lenguas indígenas y Promotoras (es) y abogadas (os) comunitarias (os) de derechos indígenas
1.     Fundamento Legal
·   Artículos 3, 4 fracciones III, IV, V inciso c), VIII y XIII de la Ley del Instituto Nacional de los Pueblos
Indígenas.
·   Numerales 3.3.1 y 3.3.1.2 de los Lineamientos para el Programa de Derechos Indígenas a cargo del Instituto Nacional de los Pueblos Indígenas del presente ejercicio fiscal.
2. Unidad Administrativa Responsable de la Operación
Las atribuciones y responsabilidades de las Unidades Administrativas (Oficinas de Representación del INPI, Centros Coordinadores de Pueblos Indígenas y Oficinas Centrales) involucradas en la operación de las modalidades denominadas: Excarcelación, Intérpretes-traductores en lenguas indígenas, así como Promotoras (es) y abogadas (os) comunitarias (os) de derechos indígenas, se encuentran delimitadas en:
·   Ley del Instituto Nacional de los Pueblos Indígenas,
·   Ley General de Responsabilidades Administrativas,
·   Ley Federal de Presupuesto y Responsabilidad Hacendaria, y su Reglamento,
·   Estatuto Orgánico del "Instituto Nacional de los Pueblos Indígenas" vigente, y
·   Programa Nacional de los Pueblos Indígenas 2018-2024.
3. Criterios
El apoyo para Excarcelación, Intérpretes-traductores en lenguas indígenas y Promotoras (es) y abogadas (os) comunitarias (os) de derechos indígenas, se otorgará a las personas indígenas y afromexicanas que cumplan con los requisitos establecidos en los presentes Lineamientos.
Para el caso de Excarcelación no se apoyarán los delitos de violación, violencia intrafamiliar y aquellos que afecten los intereses de la comunidad.
De acuerdo con los procedimientos, plazos y términos legales aplicables, las solicitudes de apoyo se atenderán conforme la disponibilidad presupuestal del Programa y que se cumpla con los siguientes:
4. Requisitos
4.1. Excarcelación
a)    Solicitud mediante escrito libre dirigido al INPI, suscrito por el (la) posible beneficiario(a), u otras personas e instituciones, el cual deberá contener nombre completo, ubicación del (la) posible beneficiario(a) y motivos por los que solicita el apoyo,
b)    Que proceda legalmente la libertad provisional o definitiva,
c)    Que se trate de personas de escasos recursos económicos y no reincidentes,
d)    Tratándose de delitos que afecten a algún integrante de la comunidad, familia, mujeres, niños, niñas y/o adolescentes; así como para el caso de indígenas sentenciados por delitos graves, el INPI determinará la acción institucional que proceda y el monto del apoyo económico que se otorgará, atendiendo a los resultados del estudio socio-económico derivado de la visita de campo realizada (familiar y/o comunitaria); preferentemente se atenderán las solicitudes formuladas por autoridades comunitarias.
4.2. Intérpretes-Traductores en Lenguas Indígenas
a)    Que la autoridad competente en materia jurisdiccional o administrativa formule por escrito el requerimiento correspondiente, para cada diligencia, en el que se precise estado, municipio y localidad de la persona que podría ser asistida, o presente el material a traducir, con el propósito de identificar la lengua indígena y variante lingüística que se necesita,
b)    Que entre la fecha de recepción formal de la solicitud y el desahogo de la diligencia respectiva medien cuando menos 5 días hábiles para la atención del mismo. El Instituto valorará los casos en que se puedan otorgar apoyos cuando sean solicitados con menor anticipación. En todos los casos se procurarán procedimientos ágiles para salvaguardar los derechos de las personas que requieran este servicio,
c)    Sólo se atenderán las diligencias que se apeguen al procedimiento que establece el presente anexo, por lo que, de fijarse fechas posteriores por parte de la autoridad competente, el INPI no estará en condiciones de proporcionar el apoyo referido, y
d)    El perfil y características de la persona que participe como intérprete-traductor en lengua indígena deberá coincidir con la localidad de origen de la persona o comunidad indígena que requiere del apoyo; preferentemente, que se encuentre inscrito en el Padrón Nacional de Intérpretes y Traductores en Lenguas Indígenas (http//panitli.inali.gob.mx/), esté certificado o reconocido como
intérprete-traductor de una lengua indígena, por parte de alguna institución oficial con atribuciones para expedirlo y poseer experiencia como intérprete-traductor.
A falta de cualquiera de los requisitos antes descritos, resultará la improcedencia del apoyo, notificando por escrito a la autoridad requirente.
4.3 Promotoras (es) y abogadas (os) comunitarias (os) de derechos indígenas
a)    Ser propuesto por una comunidad indígena o afromexicana, de ser posible,
b)    Tener disponibilidad de tiempo y movilidad para participar en las actividades del Programa de Derechos Indígenas,
c)    Preferentemente ser hablante de lengua indígena,
d)    Presentar escrito libre por el que la persona indígena propuesta, manifiesta su interés para participar en los términos y condiciones establecidos en estos Lineamientos,
e)    Entregar currículum vítae con fotografía reciente, tamaño infantil y debidamente firmado, especificando si ha participado en servicios comunitarios,
f)     Presentar una copia del comprobante de domicilio, acta de nacimiento, Clave Única de Registro de Población (CURP), oficial (credencial del INE, cartilla del servicio militar nacional, cédula profesional o pasaporte),
g)    Entregar una constancia de estudios de nivel superior en la que se acredite ser titulado en la Licenciatura en Derecho con experiencia y manejo de paquetería diversa (Microsoft Office), a excepción de las personas que se incorporen para realizar labores de identidad jurídica, y
h)    Residir dentro del área de influencia del Centro Coordinador de Pueblos Indígenas u Oficina de Representación.
En los casos de personas que se incorporen para realizar las labores de sistematización de información e identidad jurídica no se requerirán los requisitos señalados, será suficiente con que se acrediten capacidades para desarrollar las acciones institucionales que se le encomienden.
5. Descripción del Concepto de Apoyo
Modalidad de
Apoyo
Concepto
Monto Máximo de Apoyo
Excarcelación
Se otorgará apoyo económico para que las personas indígenas y afromexicanas accedan a la excarcelación en términos de la legislación que rige al sistema de justicia penal.
Será hasta por la cantidad de $ 60,000.00 (Sesenta mil pesos 00/100 M.N.).
Intérpretes-
Traductores en
Lenguas
Indígenas
Se otorgará este apoyo a las personas indígenas que participan con el carácter de intérpretes-traductores en lenguas indígenas en diligencias judiciales o administrativas. Así como a aquellas personas que participen en traducciones escritas.
Las personas que participen en audiencias y/o diligencias, en un día calendario, recibirán como apoyo el monto de $1,100.00 (Un mil cien pesos 00/100 M.N.).
En caso necesario, se considerarán los conceptos de hospedaje y alimentación hasta por un monto de $900.00 (Novecientos pesos 00/100 M.N.) al día. El monto económico por concepto de transporte será de acuerdo al destino donde se lleve a cabo la diligencia.
Tratándose de traducción escrita, por cada hoja se apoyará con un monto de $400.00 (cuatrocientos pesos 00/100 M.N.).
Promotoras (es) y
abogadas (os)
comunitarias (os)
de derechos
indígenas
Personas indígenas y afromexicanas que participan en acciones del Programa de Derechos Indígenas, en beneficio de comunidades indígenas y/o afromexicanas.
Monto mensual de apoyo $8,000.00 (Ocho mil pesos 00/100 M.N.) más gasto de movilidad y seguro.
 
 
6. Procedimiento
6.1. Mecánica Operativa
Se otorgarán los apoyos a petición de parte, conforme a lo siguiente:
6.1.1. Excarcelación
a)    Se recibe solicitud de apoyo en la Unidad Administrativa del INPI correspondiente, conforme a lo señalado en el inciso a) del numeral 4.1. de los presentes Lineamientos, así como lo dispuesto en los numerales 3 y 4 de este Anexo.
       En caso necesario el INPI dispondrá de 5 días hábiles para notificar y/o requerir al solicitante para que amplíe o precise la información proporcionada. Por su parte, el peticionario dispondrá del mismo plazo, para ampliar o precisar la información,
b)    Dentro de los diez días hábiles posteriores a la fecha en que se reciba formalmente la solicitud, a través del formato denominado "Diagnóstico socio-jurídico" el INPI entrevistará a la persona, posible beneficiaria, con la finalidad de obtener información jurídica, social, cultural y económica; además de asegurar el aval de la comunidad para la posible excarcelación. La Unidad Administrativa responsable (Oficina de Representación y/o Centros Coordinadores de Pueblos Indígenas) analizará las particularidades del asunto determinando en primera instancia el apoyo institucional procedente,
c)    Dichas propuestas se remitirán a la Coordinación General de Derechos Indígenas con la documentación necesaria, de acuerdo con las características del asunto, en los formatos establecidos para ello, y exponiendo las particularidades del mismo. En un término máximo de 5 días hábiles, se analizará la propuesta y se emitirá un pronunciamiento sobre la pertinencia de la acción institucional propuesta por la Oficina de Representación.
       Cuando el monto de la medida cautelar económica, garantía y/o sanción pecuniaria sea elevado con respecto a la situación socio-económica de la persona posible beneficiaria, se realizarán las gestiones para promover la reducción de estas, en su caso insolvencia y/o condonación,
d)    En un plazo no mayor a veinticinco días hábiles, siempre que los plazos legales así lo permitan, el INPI podrá otorgar excepcionalmente hasta el 100% del apoyo considerado en esta modalidad, de acuerdo con las particularidades del asunto establecido en el numeral, 4.1 de este anexo. En caso de que proceda el apoyo institucional, invariablemente la garantía deberá exhibirse o presentarse ante la autoridad correspondiente. De resultar no procedente el apoyo institucional, se notificará por escrito dentro del plazo señalado en este inciso al solicitante,
e)    Cuando jurídicamente resulte procedente la recuperación de la garantía exhibida, el INPI realizará las gestiones de recuperación ante la instancia correspondiente con la finalidad de reintegrar los recursos a la Tesorería de la Federación (TESOFE). Para lo anterior, necesariamente el beneficiario (a) o su defensor (a) público(a), solicitarán a la autoridad la constancia por la que se acredite que los recursos económicos fueron aportados por el INPI, ya sea en su totalidad o parcialmente, y
f)     En los casos de imputados que hayan sido apoyados por el INPI, cuyos asuntos concluyan con una sentencia condenatoria que conceda un sustitutivo de la pena privativa de la libertad que requiera la exhibición de garantía, se podrán aplicar montos complementarios, siempre que no se rebase el monto máximo de apoyo establecido en el numeral 5.
6.1.2. Intérpretes-Traductores en Lenguas Indígenas
Se otorgará este apoyo, conforme a lo siguiente:
a)    La participación de personas como intérpretes-traductores en lenguas indígenas, se realizará a partir de que el INPI reciba la petición que por escrito formule la instancia competente (jurisdiccional o administrativa), en el que se precise lugar, día y hora en que se llevará a cabo la audiencia o la
diligencia respectiva, o presente el material a traducir, para identificar la lengua indígena y variante lingüística de la persona,
b)    El INPI revisará que se encuentre en condiciones de intervenir un intérprete-traductor en la lengua y variante requerida, en términos del numeral 4.2., así como la disponibilidad presupuestal,
c)     De resultar procedente, el INPI propondrá al intérprete-traductor ante la instancia solicitante o bien, indicará qué persona realizará la traducción del material,
d)    Se firma carta compromiso, y
e)    En caso de no ubicar a alguna persona que cubra el perfil requerido y/o que no esté en condiciones de participar con ese carácter, o se carezca de suficiencia presupuestal, se notificará por escrito a la autoridad solicitante la imposibilidad para proporcionar el apoyo, dentro del plazo legal indicado en el requerimiento.
6.1.3. Promotoras (es) y abogadas (os) comunitarias (os) de derechos indígenas
El Instituto a través de sus Unidades Administrativas formulará una invitación a personas que, por su perfil académico y experiencia, estén en condiciones de participar en las actividades del Programa de Derechos Indígenas con ese carácter. La invitación precisará el período y las actividades a desarrollar requiriendo la presentación de los documentos que se describen en el numeral 4.3., otorgando un plazo de 5 días para ese efecto. En caso de que las personas invitadas no proporcionen la documentación referida, se considerará que no aceptaron la invitación para participar en la ejecución de estas acciones. Los titulares de las Unidades Administrativas analizarán los perfiles, experiencia y habilidades de las personas invitadas y seleccionarán a la persona idónea para incorporarse con ese carácter. Levantando una minuta en la que se haga constar tal determinación, misma que junto con la copia del expediente de la persona seleccionada se remitirá a la Coordinación General de Derechos Indígenas para su publicación en la página web de la Institución.
Las Unidades Administrativas cotejarán los documentos de la persona seleccionada, quedando las copias simples en el expediente, devolviendo los originales. Remitiendo un ejemplar en versión digital a la Coordinación General de Derechos Indígenas.
Una vez integrado el expediente, se firmará el convenio de concertación respectivo en el que se precisarán las particularidades del apoyo, derechos, obligaciones y actividades que desarrollará.
De considerarse necesario, el INPI podrá realizar acciones de capacitación para las personas que se incorporen como promotoras de derechos indígenas y abogadas comunitarias.
Se contratará un seguro por muerte accidental y gastos médicos, el cual cubrirá a las personas que se incorporen como promotoras durante el tiempo que actúe con ese carácter, así como durante los traslados de sus hogares a las comunidades que apoyan, a la unidad operativa de su adscripción o sedes de eventos de capacitación.
En los casos en que resulte necesario sustituir a una persona promotora, se adoptarán las medidas para cubrir ese espacio en los términos de esta normatividad.
6.2. Celebración de Convenios de Concertación y Carta Compromiso (Intérpretes-Traductores en Lenguas Indígenas y Promotoras (es) y abogadas (os) comunitarias (os) de derechos indígenas
Concluidos los procedimientos aplicables para las modalidades mencionadas se suscribirá carta compromiso o Convenio de Concertación, de acuerdo con los formatos correspondientes, en los que se precisarán las particularidades del apoyo institucional, derechos y obligaciones. Los Intérpretes-Traductores propuestos por el INPI, recibirán previo a su comisión la cantidad necesaria para cubrir sus gastos de transporte, hospedaje y alimentación, para lo cual, bastará que firmen de recibido en el documento correspondiente.
En caso de que el intérprete-traductor propuesto ante la autoridad, requiera combustible para vehículo propio con el propósito de trasladarse al lugar donde se llevará a cabo la diligencia, deberá contar previamente con la autorización por escrito del INPI; considerando las características del vehículo automotor que se utilice y el kilometraje a recorrer.
6.3. Integración de Expedientes
Para control de los asuntos atendidos y a fin de estar en posibilidad de dar respuesta a diversos requerimientos de información, el Instituto a través de sus Unidades Administrativas integrará un expediente que debe contener lo siguiente:
6.3.1. Excarcelación
1.     Solicitud de apoyo,
2.     Diagnóstico socio-jurídico debidamente requisitado en el que se precise la procedencia o improcedencia del apoyo solicitado,
3.     Evidencia documental o técnica de la diligencia en la que se exhibe el recurso económico o garantía ante la autoridad competente, y de la excarcelación,
4.     Cuando sea procedente, evidencia documental que avale el consentimiento de la comunidad indígena y/o afromexicana, y
5.     En caso de improcedencia del apoyo, se integrará copia del acuse de recibo de la notificación por la que se hizo del conocimiento al solicitante la causa de improcedencia.
6.3.2. Intérpretes-Traductores en Lenguas Indígenas
1.     Copia del acuerdo de la autoridad por la que requiere el apoyo de un intérprete-traductor, o la solicitud para la traducción de materiales,
2.     Escrito dirigido a la autoridad requirente, suscrito por el servidor público competente del INPI, por el que se propone al intérprete-traductor, en términos de los numerales 4.2 y 6.1.2.,
3.     Constancia idónea de la participación del intérprete-traductor en la diligencia programada; o bien, el documento que se tradujo,
4.     Carta compromiso y documentos de comprobación que amparen el monto de recursos económicos proporcionados por el INPI al intérprete-traductor; copia de comprobante de domicilio y copia de la identificación oficial y, en su caso, copia de la acreditación como tal emitida por la institución competente, y
5.     Comprobantes con los que se acredite el gasto derivado de la atención del requerimiento foráneo (transporte, alimentación y hospedaje) y, en su caso, la justificación de los que no estén disponibles.
6.3.3. Promotoras (es) y abogadas (os) comunitarias (os) de derechos indígenas
Adicionalmente a los documentos mencionados en el numeral 4.3., deberá contener los siguientes:
1.     Convenio de Concertación celebrado entre el INPI y la persona que participa con ese carácter, así como los informes correspondientes,
2.     Copia simple del oficio suscrito por la Oficina de Representación dirigido al área responsable en
Oficinas Centrales, en el que solicita la transferencia de recursos a la misma, para otorgar el apoyo económico,
3.     Copia simple de la constancia por la que se otorga el apoyo económico a la persona que participa como promotora(or) y abogada (o) comunitaria(o) de Derechos Indígenas, así como del recibo por el que se entrega el apoyo para gastos de movilidad,
4.     Escrito por el que la persona promotora manifiesta, bajo protesta de decir verdad, que se compromete a mantener la reserva y discreción absoluta de los datos personales de los casos que atienda o conozca, en términos de la legislación en materia de Transparencia y Acceso a la Información Pública,
5.     Minuta en la que se asienta la determinación institucional para su incorporación, y
6.     Los documentos que se deriven de la relación convenida.
6.4. Etapa de Seguimiento y Evaluación
Las Oficinas de Representación y los Centros Coordinadores de Pueblos Indígenas informarán mensualmente a la Coordinación General de Derechos Indígenas con el propósito de contar con la información y seguimiento necesario para atender los requerimientos de información.
Como parte del seguimiento en la ejecución en materia de excarcelación la Oficina de Representación y los Centros Coordinadores de Pueblos Indígenas presentarán informes semestrales en los formatos establecidos para ello, registrando la recuperación de garantías que se lleven a cabo, cuando la situación jurídica del caso específico lo permita; en términos de lo dispuesto por el artículo 75 fracción X de la Ley Federal de Presupuesto y Responsabilidad Hacendaria. Los recursos económicos recuperados se reintegrarán a la TESOFE de acuerdo con lo previsto en el artículo 54, párrafo tercero de la ley referida.
INTÉRPRETES-TRADUCTORES EN LENGUAS INDÍGENAS
FORMATO-CARTA COMPROMISO
Lugar y fecha________________________________
C._________________________________
Representante del INPI/Director de _______________________
Presente:
Por este conducto, la persona que suscribe y firma al calce, manifiesta que autoriza al Instituto Nacional de los Pueblos Indígenas para que, en caso de ser apoyada para participar con el carácter de intérprete-traductor en lengua indígena __________________, me comprometo a participar en__________________________ ante ______________________ el día y la hora señalada para atender el requerimiento formulado por __________________________, relacionado con el asunto _________________________________________________________________.
De igual manera me comprometo a:
a)     Realizar las actividades solicitadas por la instancia competente con el carácter de intérprete-traductor,
b)     Presentar la documentación comprobatoria de la actividad realizada en un plazo máximo de 5 días hábiles, contados a partir del día siguiente en el que haya prestado el apoyo, y
c)     Mantener la reserva de la información institucional de los asuntos en los que se participe.
A t e n t a m e n t e.
MODELO DE CONVENIO DE CONCERTACIÓN PARA PROMOTORAS (ES) Y ABOGADAS (OS) COMUNITARIAS (OS) DE DERECHOS INDÍGENAS
CONVENIO DE CONCERTACIÓN QUE CELEBRAN POR UNA PARTE, EL INSTITUTO NACIONAL DE LOS PUEBLOS INDÍGENAS, A QUIEN EN LO SUCESIVO SE LE DENOMINARÁ "EL INSTITUTO", REPRESENTADA POR _________________________, EN SU CARÁCTER DE ______________________, ASISTIDO EN ESTE ACTO POR
__________________________ EN SU CARÁCTER DE________________________, Y POR LA OTRA, _______________, EN SU CARÁCTER DE PROMOTORA (OR) Y ABOGADA (O) COMUNITARIA (O) DE DERECHOS INDÍGENAS", A QUIEN EN ADELANTE SE LE DENOMINARÁ "PROMOTOR (PROMOTORA) O ABOGADA (O) COMUNITARIA (O)", MISMOS QUE CUANDO ACTÚEN EN FORMA CONJUNTA SE LES DENOMINARÁ "LAS PARTES", INSTRUMENTO QUE SE SUSCRIBE DE CONFORMIDAD CON LOS SIGUIENTES:
ANTECEDENTES
PRIMERO.- Que el Decreto de Presupuesto de Egresos de la Federación para el Ejercicio fiscal 20__ , publicado en el Diario Oficial de la Federación el ____ de ____________ de 20____, establece en su artículo 3, fracción XI que los recursos para el desarrollo integral de los pueblos y comunidades indígenas se señalan en el Anexo 10 de ese Decreto, en los términos del artículo 2, Apartado B, de la Constitución Política de los Estados Unidos Mexicanos y conforme al artículo 41, fracción II, inciso j), de la Ley Federal de Presupuesto y Responsabilidad Hacendaria, se presentan desglosados por ramo y programa presupuestario. En el marco del artículo 4º de la Ley del Instituto Nacional de los Pueblos Indígenas y del Programa Nacional de los Pueblos Indígenas 2018-2024 se establecen las bases para proporcionar este tipo de apoyo.
SEGUNDO.- Que con fecha ____ de __________ de 20____, "EL INSTITUTO" publicó en el Diario Oficial de la Federación el "ACUERDO por el que se emiten los Lineamientos del Programa de Derechos Indígenas para el ejercicio fiscal 2019, a cargo del Instituto Nacional de los Pueblos Indígenas" en adelante "LOS LINEAMIENTOS", destacando que uno de sus objetivos específicos es el de ejecutar acciones de defensa, asesoría y apoyo orientadas a lograr el efectivo acceso a la justicia y a la identidad.
DECLARACIONES
I. De "EL INSTITUTO":
I.1    Que es un Organismo Descentralizado de la Administración Pública Federal, no sectorizado, con personalidad jurídica, con patrimonio propio, con autonomía operativa, técnica, presupuestal y administrativa, de conformidad con su Ley publicada en el Diario Oficial de la Federación el 4 de diciembre de 2018.
I.2    Que tiene como objeto definir, normar, diseñar, establecer, ejecutar, orientar, coordinar, promover, apoyar, fomentar, dar seguimiento y evaluar las políticas, programas, proyectos, estrategias y acciones públicas para garantizar el ejercicio y la implementación de los derechos de los pueblos indígenas y afromexicano, así como su desarrollo integral sostenible y el fortalecimiento de sus culturas e identidades de conformidad con lo dispuesto en la Constitución Política de los Estados Unidos Mexicanos y en los instrumentos jurídicos internacionales de los que el país es parte.
I.3    Que su representante, cuenta con las atribuciones suficientes para suscribir el presente Convenio de conformidad con el Poder que se contiene en la Escritura número ___________ de fecha ___de ______ de _____, pasada ante el Notario número ___ de ____________, Estado de __(13)______, Licenciado ______________________.
I.4    Que señala su domicilio para efectos del presente instrumento el ubicado en _________________.
II. De la "PROMOTORA (OR) Y/O ABOGADA (O) COMUNITARIA (O) DE DERECHOS INDÍGENAS
II.1   Que es una persona física, mayor de edad, originaria del estado ________________, hablante de la lengua indígena ________________ en pleno ejercicio de sus derechos, que cuenta con estudios en ______________, y que en este acto se identifica con _____________________, documento oficial
con fotografía, así como el documento oficial con el que acredita sus estudios, que se agregan al presente instrumento en copia fotostática como anexos 1 y 2.
II.2   Que señala su domicilio para efectos del presente instrumento el ubicado en ____________________.
Vistas las declaraciones anteriores, "LAS PARTES" tienen a bien otorgar las siguientes:
CLÁUSULAS
PRIMERA.- OBJETO: Es objeto del presente instrumento que "EL INSTITUTO" proporcione recursos económicos a la persona promotora de derechos indígenas o abogada comunitaria, para apoyar en la ejecución del tipo de apoyo Efectivo acceso a la jurisdicción del Estado y a la Identidad, en los términos que para tal efecto establecen "LOS LINEAMIENTOS".
SEGUNDA.- APORTACIÓN: "EL INSTITUTO" se compromete a aportar la cantidad mensual de $8,000.00 (OCHO MIL PESOS 00/100 M.N.), así como recursos para gastos de movilidad, mediante la firma del recibo correspondiente, durante el período de participación en el ejercicio fiscal correspondiente.
TERCERA.- ENTREGA DE LOS RECURSOS: Para el logro del objeto del presente convenio "EL INSTITUTO" se obliga a aportar, en términos del procedimiento administrativo vigente, el apoyo institucional a que se refiere la cláusula segunda de acuerdo a lo siguiente:
a)    Mediante transferencia interbancaria a la cuenta CLABE número ______________ de la institución bancaria denominada _________________ a nombre de ____________, previa firma del presente instrumento.
CUARTA.- COMPROMISOS DE LA "PROMOTORA (OR) Y/O ABOGADA (O) COMUNITARIA (O) DE DERECHO INDÍGENA,
Por su parte "LA PROMOTORA (OR) Y/O ABOGADA (O) COMUNITARIA (O) DE DERECHOS INDÍGENAS" se compromete a:
a)    Proporcionar asesoría, acompañamiento, gestoría, orientación legal y en su caso, defensoría a comunidades indígenas y afromexicana,
b)    Participar en los procesos de recepción, análisis, dictaminación, seguimiento y supervisión de proyectos y acciones que se desarrollan en el Programa de Derechos Indígenas,
c)    Registro y reporte de beneficiarios,
d)    Mantener la reserva y discreción absoluta, respecto de los datos personales de los casos que atienda o conozca, en términos de la legislación en materia de Protección de Datos Personales,
e)     Cumplir con el horario de actividades que se acuerde, y
f)     Aquellas que estén relacionadas con el Programa de Derechos Indígenas.
En caso de que "LA PROMOTORA (OR) Y/O ABOGADA (O) COMUNITARIA (O) DE DERECHOS INDÍGENAS" se ausente injustificadamente, por un período mayor a 3 días en el mes que corresponda, se dará por terminado anticipadamente el presente instrumento.
QUINTA.- DERECHOS DE "LA PROMOTORA (OR) Y ABOGADA (O) COMUNITARIA (O) DE DERECHO INDÍGENA": tendrá los siguientes derechos:
a)    Acceder al apoyo económico a que hace referencia la cláusula segunda del presente instrumento,
 
b)    Recibir asesoría y orientación para el cumplimiento de los objetivos del tipo de apoyo,
c)     Contar con un seguro contra accidentes y de gastos médicos, y
d)    Recibir un apoyo mensual por concepto de movilidad que se comprobará con recibo simple.
SEXTA.- SUSPENSIÓN DEL APOYO ECONÓMICO: En caso de incumplimiento de cualquiera de las obligaciones pactadas en la cláusula cuarta del presente Instrumento, se suspenderá a "LA PROMOTORA (OR) O ABOGADA (O) COMUNITARIA (O) DE DERECHOS INDÍGENAS" el apoyo que se menciona en la cláusula segunda de este convenio sin responsabilidad para "EL INSTITUTO".
SÉPTIMA.- RELACIÓN LABORAL: "LA PROMOTORA (OR) O ABOGADA (O) COMUNITARIA (O) DE DERECHOS INDÍGENAS" en su carácter de persona ajena a "EL INSTITUTO", es el único responsable en el cumplimiento de las actividades asignadas, por lo que no existirá relación laboral alguna entre éste y "EL INSTITUTO".
OCTAVA.- BUENA FE: "LAS PARTES" declaran que en el presente convenio no existe dolo, error, mala fe, violencia o cualquier otro vicio del consentimiento que pudiera anularlo y que es la simple manifestación de voluntades y para su interpretación y cumplimiento, así como para todo aquello que no esté expresamente estipulado en el mismo, se resolverá de común acuerdo.
NOVENA.- CESIÓN O TRANSFERENCIA: Ninguna de "LAS PARTES" podrá ceder o transferir parcial o totalmente los derechos y obligaciones derivados del presente instrumento.
DÉCIMA.- AUDITORÍA, CONTROL Y SEGUIMIENTO: El ejercicio de los recursos federales podrá ser revisado por la Secretaría de la Función Pública, la Secretaría de Hacienda y Crédito Público; la Auditoría Superior de la Federación y demás instancias que, en el ámbito de sus respectivas atribuciones, resulten competentes.
DÉCIMA PRIMERA.- LEYENDA: La papelería, documentación oficial, así como la publicidad y promoción que se utilicen para la ejecución y difusión, deberán incluir la siguiente leyenda: "Este Programa es público, ajeno a cualquier partido político. Queda prohibido el uso para fines distintos a los establecidos en el Programa". Para efectos de lo anterior, deberán tomar en cuenta las características del medio de comunicación.
DÉCIMA SEGUNDA.- SUPREMACÍA DE LOS LINEAMIENTOS: Con independencia de lo previsto en el presente instrumento, en caso de cualquier controversia, prevalecerá el contenido de "LOS LINEAMIENTOS.
DÉCIMA TERCERA.- VIGENCIA: El presente Convenio surtirá efectos a partir de su firma y tendrá vigencia a partir del día ______ de _____ de 20______ hasta el día ____ de ______ de 20____.
DÉCIMA CUARTA.- INTERPRETACIÓN Y CUMPLIMIENTO: Para la interpretación y cumplimiento de este Convenio, así como todo aquello que no se encuentre expresamente estipulado en el mismo, "LAS PARTES" se someten a las disposiciones legales aplicables, y a la competencia de los Tribunales Federales de la Ciudad de México, renunciando a cualquier otro fuero que pudiera corresponderles en razón de sus domicilios presentes o futuros o por cualquier otra causa.
Leído que fue el presente Convenio y enteradas "LAS PARTES" de su contenido y alcance legal, lo firman por cuadruplicado en la Ciudad de ____________ el ____ del mes de _____________ de 20__.
Por "EL INSTITUTO"
_________________________
 
"PROMOTORA (OR) O ABOGADA (O)
COMUNITARIA(O) DE DERECHOS
INDÍGENAS"
_________________________
 
 

 

PROMOTORAS (ES) Y ABOGADAS (OS) COMUNITARIAS (OS) DE DERECHOS INDÍGENAS
 

Anexo 1.C
Efectivo acceso a la jurisdicción del Estado y a la Identidad
Guía de Operación y Procedimiento Identidad Jurídica
(Registro Civil)
1. Fundamento Legal
 
·   Párrafo octavo del artículo 4º de la Constitución Política de los Estados Unidos Mexicanos.
·   Artículos 3 y 4 fracciones III, IV, V inciso c), VIII y XIII de la Ley del Instituto Nacional de los Pueblos Indígenas.
·   Numerales 3.3.1 y 3.3.1.3 de los Lineamientos para el Programa de Derechos Indígenas a cargo del Instituto Nacional de los Pueblos Indígenas del presente ejercicio fiscal.
2. Unidad Administrativa Responsable de la Operación
Las atribuciones y responsabilidades de las Unidades Administrativas involucradas en la operación del tipo de apoyo denominado Apoyos para el acceso al derecho a la identidad, se encuentran delimitadas en:
Ley General de Responsabilidades Administrativas.
Ley Federal de Presupuesto y Responsabilidad Hacendaria.
Estatuto Orgánico del Instituto Nacional de los Pueblos Indígenas.
3. Criterios.
El registro de nacimiento es una de las condiciones básicas que posibilita la participación social de las personas, los derechos derivados del registro de nacimiento facilitan su inclusión en la vida económica, política y cultural del país, así como el pleno acceso a otros aspectos tales como el derecho a la salud, a la educación, entre otros; de tal manera que la ausencia de inscripción del nacimiento en el registro civil constituye una violación del derecho humano a la identidad, reconocido en diversos instrumentos internacionales ratificados por el Estado Mexicano. Asimismo, el que una persona indígena no disponga de su acta de nacimiento o que en su registro haya un error constituyen un importante obstáculo para que puedan ejercer efectivamente sus derechos.
En el entendido de que la población indígena y afromexicana enfrenta mayores dificultades económicas, lingüísticas y de movilidad para acceder al registro de nacimiento, el INPI proporciona apoyos para acercar la prestación del servicio público de registro civil a las comunidades y para que éste sea cultural y lingüísticamente pertinente.
Bajo este contexto, se promoverá el establecimiento de acciones de coordinación con los gobiernos estatales y o municipales, promoviendo la participación de la Secretaría de Gobernación, a través del Registro Nacional de Población e Identificación Personal en beneficio de la población indígena, a través de la firma de convenios que permitan articular campañas estatales e interestatales de registro estado civil de las personas indígenas y que permitan acercar los servicios de registro civil a las comunidades indígenas cuyos integrantes los requieran.
4. Requisitos
Las Oficinas de Representación interesadas en desarrollar una o más campañas que permitan acercar el Registro Civil a las comunidades indígenas y afromexicanas que así lo requieran deberán elaborar uno o más proyecto(s) en el(los) que se precise:
(Continúa en la Tercera Sección)
 
1          En la década de los noventa se propuso el criterio de hogar indígena como una forma más inclusiva que el solo
criterio lingüístico para estimar al volumen de la población indígena. Este criterio se basa en que los hogares que son las
instituciones socioeconómicas fundamentales de la sociedad en donde se reproducen las prácticas sociales, económicas y
culturales.
A partir de esta definición, se considera población indígena a todas las personas que forman parte de un hogar donde el jefe
(a) del hogar, su cónyuge o alguno de los ascendientes (madre, padre, madrastra o padrastro, abuelo (a), bisabuelo (a),
tatarabuelo (a), suegro (a)) declaró ser hablante de lengua indígena (HLI). Todos los integrantes de este hogar se
contabilizan como población indígena aun cuando hayan manifestado no hablar alguna lengua indígena. También se incluye
a personas que declararon hablar alguna lengua y que no forman parte de estos hogares.
2          Conforme a la jurisprudencia 19/2018 de la Sala Superior del Tribunal Electoral del Poder Judicial de la
Federación, un enfoque intercultural, por lo menos exige: 1. Obtener información de la comunidad a partir de las fuentes
adecuadas que permitan conocer las instituciones y reglas vigentes del sistema normativo indígena, como pueden ser
solicitud de peritajes, dictámenes etnográficos u opiniones especializadas en materia jurídico-antropológicos, así como
informes y comparecencias de las autoridades tradicionales; revisión de fuentes bibliográficas; realización de visitas en la
comunidad (in situ); recepción de escritos de terceros en calidad de amigos del tribunal (amicus curiae), entre otras; 2.
Identificar, con base en el reconocimiento del pluralismo jurídico, el derecho indígena aplicable, esto es, identificar las
normas, principios, instituciones y características propias de los pueblos y comunidades que no necesariamente
corresponden al derecho legislado formalmente por los órganos estatales; 3. Valorar el contexto socio-cultural de las
comunidades indígenas con el objeto de definir los límites de la controversia desde una perspectiva que atienda tanto a los
principios o valores constitucionales y convencionales como a los valores y principios de la comunidad; 4. Identificar si se
trata de una cuestión intracomunitaria, extracomunitaria o intercomunitaria para resolver la controversia atendiendo al origen
real del conflicto; 5. Propiciar que la controversia se resuelva, en la medida de lo posible, por las propias comunidades y
privilegiando el consenso comunitario, y 6. Maximizar la autonomía de los pueblos y comunidades indígenas y, en
consecuencia, minimizar la intervención externa de autoridades estatales locales y federales, incluidas las jurisdiccionales.
3          Machuca Ramírez, Jesús Antonio. El patrimonio cultural: conceptos. Ponencia celebrada en el taller de
responsables de cultura de la CDI (Morelia, Mich.,28 de septiembre de 2018).
4          Principios Rectores de los Desplazamientos Internos citados en CNDH, Informe Especial sobre Desplazamiento
Forzado Interno (DFI) en México, 2016.