ACUERDO por el que se modifican las Reglas de Operación del Programa de Vivienda Social para el ejercicio fiscal 2019, publicadas en la edición vespertina del 28 de febrero de 2019.
Al margen un sello con el Escudo Nacional, que dice: Estados Unidos Mexicanos.- SEDATU.- Secretaría de Desarrollo Agrario, Territorial y Urbano.- Comisión Nacional de Vivienda.
ROMÁN GUILLERMO MEYER FALCÓN, Secretario de Desarrollo Agrario, Territorial y Urbano, con fundamento en los artículos 75 fracciones I, IV y IX, y 77 penúltimo párrafo de la Ley Federal de Presupuesto y Responsabilidad Hacendaria; 58, fracción II de la Ley Federal de las Entidades Paraestatales; 23 fracción I de la Ley de Vivienda; 1 y 4 de la Ley Orgánica de la Administración Pública Federal; 5 y 6, fracción XIV del Reglamento Interior de la Secretaría de Desarrollo Agrario, Territorial y Urbano; 26 y 27 del Presupuesto de Egresos de la Federación para el ejercicio fiscal 2019, y 7, fracción I del Estatuto Orgánico de la Comisión Nacional de Vivienda, y
CONSIDERANDO
Que el 28 de febrero de 2019, se publicaron en el Diario Oficial de la Federación, en su edición vespertina, las Reglas de Operación del Programa de Vivienda Social para el ejercicio fiscal 2019.
Que la versión publicada no coincide con la versión autorizada por la Secretaría de Hacienda y Crédito Público, por lo que es necesario emitir el siguiente:
ACUERDO
Artículo Único.- Se modifican las Reglas de Operación del Programa de Vivienda Social para el ejercicio fiscal 2019, publicadas en el Diario Oficial de la Federación el 28 de febrero de 2019, en su edición vespertina, para quedar como a continuación se indica:
REGLAS DE OPERACIÓN DEL PROGRAMA DE VIVIENDA SOCIAL 2019
ROMÁN GUILLERMO MEYER FALCÓN, Secretario de Desarrollo Agrario, Territorial y Urbano, con fundamento en los artículos 75 fracciones I, IV y IX, y 77 penúltimo párrafo de la Ley Federal de Presupuesto y Responsabilidad Hacendaria; 58, fracción II de la Ley Federal de las Entidades Paraestatales; 23 fracción I de la Ley de Vivienda; 1 y 4 de la Ley Orgánica de la Administración Pública Federal; 5 y 6, fracción XIV del Reglamento Interior de la Secretaría de Desarrollo Agrario, Territorial y Urbano; 26 y 27 del Presupuesto de Egresos de la Federación para el ejercicio fiscal 2019; así como el Artículo 7, fracción I del Estatuto Orgánico de la Comisión Nacional de Vivienda, la Junta de Gobierno de la Comisión Nacional de Vivienda en su Cuarta Sesión Extraordinaria, celebrada el 10 de diciembre de 2018, aprobó las presentes Reglas de Operación del Programa de Vivienda Social, para el ejercicio fiscal 2019
CONSIDERANDO
Que el Presupuesto de Egresos de la Federación para el ejercicio correspondiente, asignará para el Programa denominado Programa de Vivienda Social, un monto específico claramente determinado, observando para tal efecto lo dispuesto en los artículos 28, 29 y 30 del referido Presupuesto.
Que la emisión de estas Reglas de Operación se sujetará al procedimiento establecido en el artículo 77 de la Ley Federal de Presupuesto y Responsabilidad Hacendaria.
Que la Ley de Vivienda establece en sus artículos 5, 19 fracciones VII, VIII, 71 y 86 que los programas públicos de vivienda, así como los instrumentos y apoyos a la vivienda deberán considerar los distintos tipos y modalidades de producción habitacional, las diversas necesidades habitacionales, así como desarrollar, ejecutar y promover esquemas, mecanismos y programas de financiamiento, subsidios federales y ahorro previo para la vivienda, en sus diferentes modalidades y líneas de apoyo, priorizando la atención a la población en situación de pobreza, promoviendo el uso de energías renovables mediante las nuevas ecotecnologías aplicables a la vivienda, de acuerdo a las regiones bioclimáticas del país, utilizando equipos y sistemas normalizados en cualquiera de sus modalidades.
Que con el objeto de asegurar la aplicación de los criterios legales y programáticos antes mencionados se ha tenido a bien emitir las siguientes:
REGLAS DE OPERACIÓN DEL PROGRAMA DE VIVIENDA SOCIAL
1. Antecedentes
1.1. Perfil de la política de vivienda en el marco del cumplimiento de lineamientos constitucionales
La política de vivienda que propone el nuevo gobierno de México tiene como eje conductor el cumplimiento de las obligaciones del Estado relativas a promover, respetar, proteger y garantizar el derecho de la población mexicana a una vivienda adecuada, por medio de mecanismos apropiados para el desarrollo de programas de vivienda social y del apoyo a la producción social de vivienda; centrándose en las familias de bajos ingresos, y en aquellas personas que viven en condiciones de riesgo, de marginación, así como grupos vulnerables.
1.2. Obligaciones del Estado Mexicano en materia de vivienda (acuerdos internacionales pactados)
El concepto de la vivienda adecuada fue reconocido como parte del derecho a un nivel de vida adecuado en la Declaración Universal de Derechos Humanos de 1948. Asimismo, aparece en el párrafo 1º del artículo 11 del Pacto Internacional de Derechos Económicos, Sociales y Culturales, adoptado en Nueva York, el 16 de diciembre de 1966 donde, los Estados Partes "reconocen el derecho de toda persona a un nivel de vida adecuado para si y su familia y a una mejora continua de las condiciones de existencia". Reconociendo de este modo, que una vivienda adecuada es fundamental para el disfrute del resto de los derechos económicos, sociales y culturales. A éste, México se adhirió desde el 23 de marzo de 1981.
Dicho concepto es producto de un largo desarrollo consensuado entre gobiernos y sociedad civil con el mando de la estructura de las Naciones Unidas del que México es parte en tanto que ha signado diversos documentos que le comprometen en el marco del derecho jurídico internacional. Desde la Declaración Universal de Derechos Humanos de 1948; el reconocimiento de los Derechos Económicos, Sociales y Culturales (1966); la firma del Pacto Internacional de Derechos Económicos, Sociales y Culturales (PIDESC), adoptado en Nueva York, el 16 de diciembre de 1966; hasta los acuerdos referidos a Observación General número 4 que refiere e identifica el Derecho Humano a la Vivienda Adecuada (DHVA) con siete cualidades que le identifican:
· La seguridad de la tenencia: la vivienda es adecuada si sus ocupantes tienen garantías de protección jurídica contra el desalojo forzoso, el hostigamiento y otras amenazas.
· Disponibilidad de servicios, materiales, instalaciones e infraestructura: la vivienda es adecuada si sus ocupantes tienen agua potable, instalaciones sanitarias adecuadas, energía para la cocción, la calefacción y el alumbrado, y conservación de alimentos o eliminación de residuos.
· Asequibilidad: la vivienda es adecuada si su costo no pone en peligro o no dificulta el disfrute de otros derechos humanos por sus ocupantes.
· Habitabilidad: Se refiere a las características del material y los espacios de la vivienda, así como la infraestructura para acceder a los servicios básicos, definido por el CONEVAL. Además, la vivienda cumple con esta cualidad si se garantiza la seguridad física o proporciona espacio suficiente, así como protección contra el frio, la humedad, el calor, la lluvia, el viento u otros riesgos para la salud y peligros estructurales.
· Accesibilidad: la vivienda es adecuada si se toman en consideración las necesidades específicas de los grupos desfavorecidos y marginados.
· Ubicación: la vivienda es adecuada si ofrece acceso a oportunidades de empleo, servicios de salud,
escuelas, guarderías y otros servicios e instalaciones sociales, o no está ubicada en zonas contaminadas o peligrosas.
· Adecuación cultural: la vivienda es adecuada si toma en cuenta y respeta la expresión de la identidad cultural.
En suma, la garantía del derecho a una vivienda adecuada implica reconocer que la producción de vivienda no puede estar regida por las reglas del mercado sino, más bien, por la satisfacción de una necesidad humana.
1.3. Estrategias
Para arribar progresivamente al logro del derecho a la vivienda adecuada se consideran tres estrategias:
Primera. Atender a la población con mayor rezago
A partir de datos de estadística nacional(1), se refiere que existe un rezago habitacional de un poco más de nueve millones de viviendas que presentan hacinamiento, precariedad o deterioro en sus componentes. Por ello, se reconoce que es necesario contribuir a abatir este rezago habitacional por medio de facilitar el acceso a una vivienda nueva a la población que se encuentra en esta condición de rezago y por medio de políticas que favorezcan el mejoramiento de la vivienda existente. Consecuentemente, es una prioridad la atención a la población que no puede acceder a una vivienda adecuada por sus propios medios, por lo cual se plantea el acceso al subsidio público en una lógica de equidad social.
Adicionalmente, de acuerdo con estimaciones del CONEVAL "hay rezago en más de 14 millones de viviendas en el país, en la mayoría de los casos el ingreso es uno de los principales factores asociados: 57.9 por ciento de los hogares que se ubican en los primeros cuatro deciles económicos (mismos que en su totalidad cuentan con ingresos por debajo de la línea de pobreza por ingresos) presentan rezago de vivienda(2). Entidades federativas como Chiapas, Guerrero y Oaxaca, cuentan con mayor porcentaje de población por debajo de la línea de pobreza por ingresos y también con mayor porcentaje de rezago de vivienda. En contraste, Ciudad de México y Nuevo León se encuentran entre las entidades con menor porcentaje de población por debajo de la línea de pobreza por ingresos y entre las entidades con menor porcentaje de rezago de vivienda".(3)
Según el informe alternativo conjunto sobre los derechos económicos, sociales, culturales y ambientales de Habitat International Coalition (4) , en México la compra de vivienda nueva sólo es accesible para quienes perciben más de cinco salarios mínimos, ya que a partir de ese nivel de ingreso se puede acceder a créditos hipotecarios públicos y privados(5).
Adicionalmente, CONEVAL destaca que aproximadamente 73.6 millones de mexicanos, se encuentran prácticamente excluidos del mercado formal de vivienda al no percibir ingresos por hogar equivalentes a más de cinco salarios mínimos(6)
En virtud de este problema, resulta relevante construir o ampliar mecanismos que permitan atender a la población de bajos ingresos y con carencias relacionadas a la vivienda. En este contexto, la Comisión Nacional de Vivienda tiene el compromiso de promover políticas de vivienda basadas en los principios de inclusión social, eficacia económica y protección ambiental; apoyar el uso eficaz de los recursos públicos para viviendas asequibles y sostenibles a través de mecanismos financieros apropiados para el desarrollo de programas de vivienda social y, como objetivo principal, contribuir a garantizar el derecho humano a la vivienda adecuada para los sectores de la población que por su bajo ingreso no tienen la posibilidad de hacer efectivos estos derechos.
Segunda estrategia. Contribuir a los grandes desafíos nacionales en materia urbana y de bienestar social
Trabajar para dotar de una vivienda adecuada a la población de menores recursos, con mayor rezago socioeconómico, que se encuentre ubicada en zonas de mayor concentración de pobreza, rezagos en infraestructura, servicios y equipamiento urbano y aquellas personas que se encuentran en condiciones de alta vulnerabilidad (indígenas, adultos mayores, mujeres jefas de familia y personas con discapacidad).
Prioridad de atención tendrá la población afectada por los fenómenos naturales o que habitan en situación de riesgo.
El nuevo gobierno de México busca generar políticas y programas integrales y multisectoriales, por lo que la política habitacional se integrará con otros programas o proyectos federales. Para tales efectos, con la finalidad de establecer una distribución y atención equilibrada de las acciones de vivienda en todo el territorio nacional, considerando las necesidades y condiciones locales y regionales, así como la focalización de prioridades para distribuir el subsidio que otorga la Comisión a través de las diferentes modalidades y líneas de apoyo, el Programa de Vivienda Social articula su estrategia a través de dos vertientes de intervención: 1) Producción Social de Vivienda Asistida (que considera cuatro formas de intervención: Vivienda en Zonas Rurales y Urbanas; Vivienda en Zonas Urbanas Marginadas; Vivienda Afectada por Fenómenos Naturales; y, Vivienda Ubicada en Proyectos Estratégicos); y, 2) Cofinanciamiento
Tercera estrategia. Fortalecer e incrementar intervenciones que favorezcan la Producción Social de Vivienda Asistida
De acuerdo con lo estipulado en el artículo 5 de la Ley de Vivienda, el Programa de Vivienda Social distingue la vivienda promovida empresarialmente, edificada por un constructor en una oferta de Llave en Mano, y la producida socialmente, construida por la familia mediante autoproducción o autoconstrucción en donde la persona usuaria mantiene el control del proceso. Para apoyar el esfuerzo de las familias y mejorar la calidad del parque habitacional de bajos ingresos, que por su carácter progresivo requiere acciones personalizadas, la persona beneficiaria del subsidio contará con asistencia técnica integral que garantice su participación en las decisiones para aprovechar óptimamente sus recursos económicos, sociales y en especie, al mismo tiempo que procure una vivienda con mayor calidad estructural, constructiva y de diseño. El cambio de paradigma es no solamente hacerlo "para ellos" sino hacerlo "con ellos" en procesos participativos que propicien una mayor adecuación cultural, en tanto que responda a su interés, usos y costumbres.
Con tales propósitos, las presentes Reglas de Operación se estructuran en cuatro apartados, en el primero se explicitan los conceptos fundamentales en el glosario de términos; en el segundo se explican el objetivo general y los objetivos específicos; en el tercero se establecen los lineamientos generales; y, en el último, la Mecánica de Operación del Programa.
2. Glosario de términos
Para los efectos de estas Reglas de Operación del Programa de Vivienda Social, se entenderá y utilizará cada uno de los siguientes términos, en singular o plural, según corresponda, con inicial mayúscula o con mayúsculas, como indica su definición.
Adquisición de vivienda: Consiste en la compra de una vivienda nueva o de una vivienda usada en la que la persona beneficiaria del financiamiento y/o subsidio, para su solicitud, acredita mediante la escritura pública correspondiente, la regularidad del inmueble a adquirir.
Ahorro previo: cantidad en dinero aportado por las personas beneficiarias para que, sumada a los recursos del financiamiento y/o subsidio, sea aplicada a la intervención habitacional. En intervenciones habitacionales correspondientes a: ampliación, mejoramiento o construcción de vivienda. La mano de obra y la aportación de materiales para la construcción podrán ser consideradas como ahorro previo.
Ampliación de vivienda: Consiste en el incremento de la superficie de construcción habitable de una vivienda edificada con anterioridad, a fin de disminuir el hacinamiento en la vivienda.
Anexo: Documentos adjuntos en los cuales se indican precisiones a los procesos previstos, los cuales forman parte integral de este documento. Los anexos de las presentes Reglas son:
· Anexo 1: Cédula de Información básica.
· Anexo 2: Criterios para la evaluación de Intervención Habitacional.
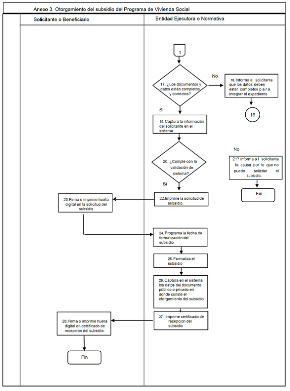
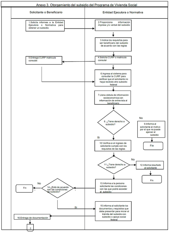
· Anexo 3: Diagrama de flujo de atención a solicitantes del Programa.
· Anexo 4: Matriz de Indicadores para Resultados 2019.
· Anexo 5: Solicitud del subsidio federal.
· Anexo 6: Certificado de Recepción del Subsidio.
· Anexo 7: Requisitos Generales.
Aportación: para los efectos del artículo 47 de la Ley de Vivienda, es cualquier cantidad en dinero, distinta al financiamiento, al subsidio y al ahorro previo a que refieren estas Reglas, así como cualquier bien o servicio a favor de la persona beneficiaria, sin contraprestación y con el carácter de no reembolsable, como complemento de la intervención del Programa.
Asistencia técnica: comprende aspectos técnicos, financieros, organizativos, legales y de gestión, adecuados a las características de las familias beneficiarias del programa y atendiendo las condiciones de habitabilidad y seguridad estructural. Asesoría calificada en el diseño, presupuesto, materiales, proceso y sistema constructivo, así como la inspección técnica de la construcción con el objeto de elevar la calidad y optimizar los costos en la edificación de las acciones de vivienda, la cual es proporcionada a la población beneficiaria por las personas físicas o morales, acreditadas ante la CONAVI para tal efecto, pudiendo ser organismos ejecutores de obra, productores o desarrolladores sociales de vivienda y prestadores de servicios, que gestionan, realizan, asesoran proyectos o acciones de vivienda en forma organizada, planificada y permanente.
Autoproducción de vivienda: el proceso de gestión de suelo, construcción y distribución de vivienda bajo el control directo de las personas usuarias de forma individual o colectiva, la cual puede desarrollarse mediante la contratación de terceras personas o por medio de procesos de autoconstrucción y preferentemente incluirá atributos de uso eficiente de los recursos naturales(7).
Autoconstrucción de vivienda: El proceso de construcción o edificación de la vivienda realizada directamente por sus propios usuarios, en forma individual, familiar o colectiva(8).
Cargas financieras: las obligaciones de pago, en la vertiente de cofinanciamiento, generadas a cargo de la Entidad Ejecutora por la falta de devolución oportuna de los recursos recibidos para su dispersión la persona beneficiaria, las cuales serán determinadas por la Comisión para su reintegro a la Tesorería de la Federación, en términos de las disposiciones que emita la propia Tesorería para tal efecto.
Cédula de Información Socioeconómica (CIS): formato en el que se recopilan los datos socioeconómicos de la persona solicitante del financiamiento y/o subsidio, y las características de la vivienda que ocupa.
Cofinanciamiento: financiamiento otorgado simultáneamente por dos o más fuentes, de las cuales una debe tener la calidad de Entidad Ejecutora.
Cohesión social: es el conjunto de acciones que promueven el desarrollo de las capacidades de la población beneficiaria y que se materializan en procesos participativos de los mismos, para la creación, fortalecimiento y regeneración del tejido social.
Comité de Financiamiento: Instancia colegiada que tiene como función autorizar las modalidades de aplicación del subsidio, las líneas y los montos de apoyo establecidos en las Reglas de Operación, con base en la evaluación de la viabilidad técnica, financiera, jurídica y social de cada intervención para la operación del Programa.
Comité de Evaluación Técnica: Instancia colegiada que tiene la facultad de integrar el padrón de profesionales y empresas que participan en todas las obras y proyectos que sean financiados con recursos del Programa: evaluación y acreditación de la asistencia técnica, empresas constructoras; de supervisión; diseñadores; y, laboratorios de control de calidad de materiales.
Comisión: la Comisión Nacional de Vivienda(9).
CONAVI: la Comisión Nacional de Vivienda.
Condiciones de habitabilidad: Son los elementos que contribuyen al ejercicio efectivo del derecho a la ciudad y a mejorar la calidad de vida de la población, fomentando la apropiación del espacio y la participación ciudadana desde los siguientes niveles básicos:
1. Vivienda: Se refiere a la certeza jurídica y a las características del material y los espacios de la vivienda, así como la infraestructura para acceder a los servicios básicos, definido por el CONEVAL, y
2. Urbano: Que considera la relación entre las viviendas con el entorno físico inmediato, cuyos componentes son infraestructura básica, complementaria, equipamiento urbano, espacios públicos, elementos ambientales y ordenamiento del paisaje urbano, conectividad y movilidad;
Conjunto Habitacional: Grupo de viviendas planificado y dispuesto en forma integral, con la dotación e instalación necesaria y adecuada de los servicios urbanos: vialidad, infraestructura, espacios verdes o abiertos, educación, comercio, servicios asistenciales y de salud(10).
CONEVAL: Consejo Nacional de Evaluación de la Política de Desarrollo Social.
Contraloría Social: mecanismo de las personas beneficiarias, de manera organizada, para verificar el cumplimiento de las metas y la correcta aplicación de los recursos públicos asignados a los programas de desarrollo social(11).
Convenio de Adhesión: Acuerdo de voluntades entre la Comisión con cada uno de los siguientes actores: la Entidad Ejecutora; la persona beneficiaria; los profesionales que brindan asistencia técnica; y, los ejecutores de obra; y, Organismos Estatales de Vivienda, cuya finalidad es establecer los compromisos y procedimientos que defina la Comisión, cuyo cumplimiento por los segundos será condición indispensable para la aplicación de recursos federales destinados al otorgamiento del subsidio. El convenio puede consultarse en la página electrónica www.gob.mx/conavi
Convenio de Colaboración: acuerdo de voluntades entre la Comisión y entidades del sector público o privado que tiene por objeto establecer los compromisos y procedimientos para la aplicación de recursos federales destinados al otorgamiento del subsidio, el cual está disponible para consulta en la página electrónica www.gob.mx/conavi
Convenio de Coordinación: Acuerdo de voluntades entre la Comisión y las entidades gubernamentales federales, estatales o municipales que tiene por objeto establecer los compromisos y procedimientos para la aplicación de recursos en materia habitacional.
Copropiedad: figura jurídica regulada en el artículo 938 del Código Civil Federal, en la que dos o más personas son propietarios de un mismo objeto o un mismo derecho.
Crédito: cantidad de dinero de carácter recuperable que recibe una persona beneficiaria, que ha satisfecho los requisitos y criterios de selección de la entidad que lo otorga.
CURP: Clave Única de Registro de Población.
Desarrollador social de vivienda: son aquellas entidades o empresas sociales acreditadas ante la Comisión, susceptible de constituirse en Organismo Ejecutor de Obra, que gestionan, realizan, asesoran y financian programas, proyectos o acciones mediante la producción social asistida de vivienda en forma organizada, planificada y permanente, acompañada siempre de asistencia técnica, propiciando la participación social de la persona beneficiaria.
Director Responsable de Obra (DRO) o Perito: es un profesional independiente, legalmente reconocido por la autoridad estatal o municipal, que se constituye como auxiliar de la Administración Pública, quien, de conformidad con la legislación correspondiente, está facultado para emitir dictámenes en materia de seguridad estructural y ser el principal responsable de que se atiendan los reglamentos y las normas técnicas durante las diferentes etapas de una construcción. Los DRO o peritos participantes en el programa, en todos los casos, deberán tener su cédula vigente en todo el proceso de su participación.
Ecotecnia: instrumentos, técnicas o elementos que se desarrollan in situ con el fin de utilizar eficientemente los recursos naturales, aprovechando las condiciones inherentes del emplazamiento de la vivienda a favor de la persona usuaria. Estas acciones reducen la necesidad de instalación de tecnologías que garanticen el confort térmico de la vivienda, generando una disminución inherente en la huella ecológica de la vivienda.
Ecotecnologías: Sistemas y productos que utilizan avances tecnológicos con objeto de optimizar el uso del agua, energía y gas al interior de una vivienda, así como productos o sistemas que aprovechan los recursos renovables inherentes a su ubicación.
Entidad Ejecutora: Es una instancia inscrita ante la CONAVI, que otorga crédito para adquirir, construir, ampliar o mejorar una vivienda, que acompaña al subsidio federal y al ahorro previo de la posible persona beneficiaria.
Entidad Federativa: Una de las partes integrantes de la Federación. Las entidades federativas son: Estados libres y soberanos en todo lo concerniente a su régimen interior; pero unidos en una federación establecida según los principios de esta ley fundamental(12).
Equidad de género: Situación en la cual mujeres y hombres acceden con las mismas posibilidades y oportunidades al uso, control y beneficio de bienes, servicios y recursos de la sociedad, así como a la toma de decisiones en todos los ámbitos de la vida social, económica, política, cultural y familiar.
Espacios Auxiliares: el lugar de la vivienda donde se desarrollan actividades de trabajo, higiene y circulación y que son complemento de los espacios habitables de la vivienda(13). Al respecto, los espacios de trabajo deben cumplir con la normativa arquitectónica y constructiva vigente, así como ser compatibles con el uso habitacional.
Espacios Habitables: el lugar de la vivienda donde se desarrollan actividades de reunión o descanso, que cuenten con las dimensiones mínimas de superficie, altura, ventilación e iluminación natural, además de contar como mínimo con un baño, cocina, estancia-comedor y dos recamaras, de conformidad con las características y condiciones mínimas necesarias que establezcan las leyes y las normas oficiales mexicanas(14).
Espacio Edificable: suelo apto para el uso y aprovechamiento de sus propietarios o poseedores en los términos de la legislación correspondiente(15)
FIDE: Fideicomiso para el Ahorro de Energía Eléctrica.
Financiamiento: instrumentos y apoyos para la realización de las intervenciones habitacionales a través del crédito, subsidio y ahorro previo y otras aportaciones de los sectores público, social y privado, de conformidad con el artículo 47 de la Ley de Vivienda.
FOVISSSTE: Fondo de Vivienda del Instituto de Seguridad y Servicios Sociales de los Trabajadores del Estado.
Fuerzas Armadas: miembros en activo o en retiro de la Secretaría de la Defensa Nacional o de la Secretaría de Marina.
Gases de Efecto Invernadero (GEI): gases atmosféricos que absorben y emiten radiación dentro del rango infrarrojo. Los principales GEI en la atmósfera terrestre son el vapor de agua, el dióxido de carbono, el metano, el óxido de nitrógeno y el ozono.
Grupos sociales en situación de vulnerabilidad: Aquellos núcleos de población y personas que por diferentes factores o la combinación de ellos, enfrentan situaciones de riesgo o discriminación que les impiden alcanzar mejores niveles de vida y, por lo tanto, requieren de la atención e inversión del gobierno para lograr su bienestar(16).
Hogar: persona o conjunto de personas que pueden o no ser familiares, que comparten la misma vivienda y se sostienen de un gasto común.
INFONAVIT: Instituto del Fondo Nacional de la Vivienda para los Trabajadores.
INSUS: Instituto Nacional de Suelo Urbano Sustentable.
Ingreso familiar: suma de los ingresos ordinarios de los cónyuges o concubinos u otros miembros de la familia, cualquiera que sea la fuente de los mismos, posterior a las deducciones de impuestos o contribuciones establecidas por ley.
Ingreso individual: total de los ingresos ordinarios de la persona solicitante del financiamiento y/o subsidio, cualquiera que sea la fuente de éstos, posterior a las deducciones de impuestos o contribuciones establecidas por ley. Tratándose de personas afiliadas a FOVISSSTE y de miembros de las Fuerzas Armadas, Seguridad Pública Federal y equivalentes a nivel estatal y municipal, se tomará en cuenta el salario base de cotización, según corresponda.
Intervención habitacional: Todas las modalidades que considera el Programa para responder a las necesidades de vivienda de la persona beneficiaria, las cuales estarán inscritas en el Registro Único de Vivienda y donde la Comisión lo determine.
ISSFAM: Instituto de Seguridad Social para las Fuerzas Armadas Mexicanas.
Laboratorio de Control de Calidad de Materiales: persona física o moral especializada, que se encarga de verificar y comprobar mediante pruebas específicas a los materiales con los que se llevan a cabo los procesos constructivos, que la obra tiene las características de calidad especificadas en el proyecto.
Líneas de apoyo: Son los componentes que integran cada una de las modalidades de aplicación del subsidio.
Línea III: esquema dentro de la modalidad de Adquisición de Vivienda, en el cual los derechohabientes de INFONAVIT pueden ejercer su crédito para la construcción de vivienda de forma individual de acuerdo a lo señalado en la Ley del Instituto del Fondo Nacional de la Vivienda para los Trabajadores, Artículo 42, Fracción II, inciso b.
Manual de procedimientos: documento que contiene los procesos operativos internos a los que se deben apegar las Entidades Ejecutoras, Entidades Financieras, Prestadores de Servicios, la persona beneficiaria y solicitantes de un financiamiento y/o subsidio y demás actores que participan en el Programa de Vivienda Social. Este Manual está disponible para consulta en la página electrónica www.gob.mx/conavi
Mantenimiento de vivienda: acciones para conservar la calidad y la vida útil de la vivienda.
Mejoramiento de vivienda: Modalidad del Programa en la que la intervención habitacional consiste en la acción tendiente a consolidar o renovar las viviendas deterioradas física o funcionalmente, mediante actividades de reparación, reforzamiento estructural o rehabilitación(17), optimizando el uso de energía, agua y otros recursos naturales que promuevan la habitabilidad de la vivienda, progresividad y su armonía con el hábitat, que propician una vivienda adecuada.
Mejoramiento Integral Sustentable: esquema operado de manera conjunta con la entidad ejecutora Fideicomiso para el Ahorro de Energía Eléctrica (FIDE), dentro de la modalidad de ampliación y/o mejoramiento, tendiente a consolidar o renovar las viviendas deterioradas física o funcionalmente, mediante actividades de reparación, reforzamiento estructural o rehabilitación, pudiendo incluir criterios de eficiencia en el uso de recursos naturales, que promuevan la habitabilidad de la vivienda, tales como aislamiento térmico, iluminación y ventilación natural o impermeabilización.
NAMA: Acciones de Mitigación Nacionalmente Apropiadas (NAMA, por sus siglas en inglés). Son instrumentos creados por la Convención Marco de las Naciones Unidas para el Cambio Climático para apoyar a países en desarrollo a reducir las emisiones de Gases de Efecto Invernadero (GEI/CO2), mediante soporte económico y tecnológico. Las acciones definidas en una NAMA podrán convertirse en política pública.
NAMA Mexicana de Vivienda Sustentable o NAMA de Vivienda: es un programa diseñado para la mitigación (reducciones de emisiones) de Gases de Efecto Invernadero (GEI) a través de acciones e intervenciones en la vivienda nueva o existente, que reduzcan los consumos de gas, electricidad y agua, entre otros atributos para esos efectos. Tendiente al logro de los objetivos principales, este programa tiene un impacto en beneficios sociales, como la mejora de la calidad de vida, la salud y el bienestar de las familias que habitan la vivienda.
NAMA Urbana: es un programa diseñado para la mitigación (reducciones de emisiones) de Gases de Efecto Invernadero (GEI) en un polígono urbano. Las acciones de mitigación se desarrollan en los rubros de agua, energía, transportes, residuos sólidos a nivel conjunto, incluyendo las acciones individuales en cada una de las viviendas que lo integran.
Necesidades de vivienda: Es el número de unidades de vivienda que, producto del incremento demográfico y la demanda existente por la generación de nuevos empleos, son requeridas para evitar un aumento en el rezago habitacional.
Organismos Ejecutores de Obra: persona moral o agencias productoras de vivienda autorizadas y registradas ante la Comisión, responsables de otorgar asistencia técnica y en el proceso constructivo.
Organismos Estatales de Vivienda (OREVIS): Organismos públicos descentralizados de la Administración Pública Estatal que, de conformidad a las legislaciones estatales, tienen a cargo los programas estatales de vivienda.
Órgano Fiscalizador: De manera indistinta, la Auditoría Superior de la Federación, la Secretaría de la Función Pública, a través de la Unidad de Operación Regional y Contraloría Social y la Unidad de Auditoría Gubernamental, el Órgano Interno de Control en la CONAVI y los auditores externos contratados por CONAVI, entre otros.
Organismos Nacionales de Vivienda (ONAVIS): INFONAVIT, FOVISSSTE, ISSFAM.
Padrón de personas beneficiarias(18): Relación oficial de personas beneficiarias cuyo perfil socioeconómico se establece en estas Reglas.
Pena convencional: estipulación referida a cierta prestación económica que las Entidades Ejecutoras, Financieras, las entidades federativas o municipios, las personas beneficiarias y la asistencia técnica, deberán cubrir en el caso de que las obligaciones acordadas en los convenios que celebren con la Comisión, no se cumplan o no se cumpla de la manera convenida, en los términos descritos en el artículo 1840 del Código Civil Federal.
Pensionados: Persona física que disfruta de una prestación en dinero otorgada por las instituciones de seguridad social o a través de una aseguradora privada, al cumplir con los requisitos que fija la ley, sus reglamentos o los contratos de adquisición.
Perímetros de Contención Urbana: son el resultado de la aplicación de metodologías geoespaciales a partir de fuentes oficiales como el Instituto Nacional de Estadística y Geografía, la Secretaría de Desarrollo Agrario, Territorial y Urbano y el Consejo Nacional de Población. Se clasifican en tres ámbitos o contornos: (a) intraurbanos (U1): son zonas urbanas consolidadas con acceso a empleo, equipamiento y servicios urbanos. Resultan de la variable de potencial de empleo, definida como medida de accesibilidad física a los puestos de trabajo para cada localización (unidad geográfica) al interior del área urbana; (b) primer contorno (U2): son zonas en proceso de consolidación con infraestructura y servicios urbanos de agua y drenaje mayor al 75%; y, (c) segundo contorno (U3): zonas contiguas al área urbana, en un buffer (cinturón periférico al área urbana) definido de acuerdo con el tamaño de la ciudad. La actualización de los mapas de los contornos la coordina la Comisión.
Personas adultas mayores: Aquellas que cuenten con sesenta años o más de edad y que se encuentren domiciliadas o en tránsito en el territorio nacional(19).
Persona Beneficiaria: Persona que forma parte de la población atendida por la Comisión, que cumple con los requisitos establecidos en la Reglas de Operación(20).
Perspectiva de género: Concepto que se refiere a la metodología y los mecanismos que permiten identificar, cuestionar y valorar la discriminación, desigualdad y exclusión de las mujeres, que se pretende justificar con base en las diferencias biológicas entre mujeres y hombres, así como las acciones que deben emprenderse para actuar sobre los factores de género y crear las condiciones de cambio que permitan avanzar en la construcción de la equidad de género.
Población de bajos ingresos: aquélla cuyo ingreso individual se encuentra por debajo del decil VI establecido por el Instituto Nacional de Estadística y Geografía (INEGI) (equivalente a un ingreso individual igual o menor a cinco UMA)
Policías estatales y municipales acreditados: integrantes de las instituciones de seguridad pública, conforme al Art. 40 de la Ley General del Sistema Nacional de Seguridad Pública.
Posesión legal: para efectos del Programa y de las modalidades que en él se señalan, se entenderá como el poder que se ejerce sobre un inmueble o una superficie territorial, siempre que la persona beneficiaria acredite cuando menos, un parentesco consanguíneo hasta el tercer grado, o directo por afinidad, con quien sea propietario del inmueble.
Programa: Programa de Vivienda Social.
Producción social de vivienda(21): aquella que se realiza bajo el control de autoproductores y autoconstructores que operan sin fines de lucro y que se orienta prioritariamente a atender las necesidades habitacionales de la población de bajos ingresos, incluye aquella que se realiza por procedimientos autogestivos y solidarios que dan prioridad al valor de uso de la vivienda por sobre la definición mercantil, mezclando recursos, procedimientos constructivos y tecnologías con base en sus propias necesidades y su capacidad de gestión y toma de decisiones.
Producción social de vivienda asistida: acciones de producción social de vivienda realizadas con apoyo de asistencia técnica integral. Comprende aspectos técnicos, financieros, organizativos, ambientales, de capacitación y de gestión adecuados a las características del proceso y de los beneficiarios. La asistencia es parcial, cuando sólo atiende alguno(s) aspecto(s) e integral cuando los atiende todos.
Proyectos estratégicos: intervención habitacional en zonas específicas destinadas al desarrollo de proyectos estratégicos, de alto impacto social y económico, propuestos por el gobierno federal, que tendrán como consecuencia la demanda de vivienda y satisfactores urbanos en las localidades involucradas en dichos proyectos, ya sea de población asentada en los sitios impactados o por la población que arribará producto de la oferta de empleos de la inversión económica que en ellas tendrán lugar.
Reconstrucción: se refiere a la intervención con acciones de vivienda en las zonas afectadas por fenómenos naturales, tanto en el ámbito urbano como rural, que puede incluir acciones de mejoramiento, ampliación, sustitución o reubicación de vivienda.
Registro Nacional de Reservas Territoriales: (RENARET) instrumento construido por la Comisión para apoyar el objetivo de la Política Nacional de Vivienda de ordenar la expansión descontrolada de las ciudades. Su objetivo es conocer y calificar el grado de desarrollo y la ubicación de las reservas territoriales de
propiedad privada adquirida con fines habitacionales.
Reglas: Reglas de Operación del Programa de Vivienda Social.
Reservas: las áreas de un centro de población que serán utilizadas para su crecimiento. En este caso se trata de reservas territoriales dirigidas al desarrollo de vivienda, inscritas en el Registro Nacional de Reservas Territoriales.
Rezago habitacional: Es el número de viviendas con materiales precarios en pisos, techos y muros, que no cuentan con excusado o aquellas cuyos residentes habitan en hacinamiento.
RIF: Régimen de Incorporación Fiscal, previsto en la Ley del Impuesto Sobre la Renta.
RISS: Régimen de Incorporación a la Seguridad Social, considerado en el Decreto del Ejecutivo Federal por el que se otorgan estímulos para promover la incorporación a la seguridad social publicado en el Diario Oficial de la Federación el día 8 de abril de 2014.
RUV: Registro Único de Vivienda o la plataforma tecnológica que determine la Comisión.
SAAVII: Simulador de Ahorro de Agua en la Vivienda; que permite evaluar el ahorro de agua que se traduce en beneficios para el usuario de la vivienda.
SEDATU: Secretaría de Desarrollo Agrario, Territorial y Urbano.
Seguridad Pública Federal: miembros en activo o en retiro de la Policía Federal o de otra corporación de seguridad pública que dependa estructuralmente de una Dependencia de la Administración Pública Federal.
SHF: Sociedad Hipotecaria Federal, Sociedad Nacional de Crédito, Institución de Banca de Desarrollo.
SISEVIVE: Sistema de Evaluación de la Vivienda Verde, que integra los cálculos de ahorro en energía eléctrica, gas y agua; evaluando el potencial de ahorro para el usuario de la vivienda.
Sistema de Información: el Sistema Nacional de Información e Indicadores de Vivienda, como el conjunto de datos producidos por los sectores público, social y privado, organizados bajo una estructura conceptual predeterminada, que permita mostrar la situación de la vivienda y el mercado habitacional, así como los efectos de las políticas públicas en la materia(22).
Sistema Urbano Nacional: integra información geo estadística básica que representa el punto de partida para el conocimiento sobre las ciudades del país, está contenido en un catálogo elaborado por la Secretaría de Desarrollo Social, la Secretaría de Gobernación y el Consejo Nacional de Población y constituye una herramienta para la planeación, la toma de decisiones y el análisis de la dinámica urbana de México en los tres órdenes de gobierno, la academia y el sector privado.
Subsidios: las asignaciones de recursos federales previstas en el Presupuesto de Egresos que, a través de las dependencias y entidades, se otorgan a los diferentes sectores de la sociedad, a las entidades federativas o municipios para fomentar el desarrollo de actividades sociales o económicas prioritarias de interés general(23).
Subsidio federal para vivienda: monto del apoyo económico no recuperable que otorga el gobierno federal a través de La Comisión a la persona beneficiaria del Programa, de acuerdo con los criterios de objetividad, equidad, transparencia, publicidad y temporalidad, así como con lo dispuesto en el artículo 75 de la Ley Federal de Presupuesto y Responsabilidad Hacendaria.
Suelo: los terrenos física y legalmente susceptibles de ser destinados predominantemente al uso habitacional conforme a las disposiciones aplicables(24).
Supervisor: Persona Física o Moral inscrita en el padrón de Prestadores de Servicios de la Comisión, que tiene como funciones principales; observar, orientar, vigilar el cumplimiento de los procesos previstos en las diferentes vertientes del Programa de Vivienda Social, así como emitir los reportes preventivos y de
seguimiento establecidos, con el fin de incidir en la mayor eficiencia de los resultados programados.
UMA: Es la Unidad de Medida y Actualización que constituye la referencia económica mensual en pesos para determinar la cuantía del pago de las obligaciones y supuestos previstos en las leyes federales, de las entidades federativas y de la Ciudad de México, así como en las disposiciones jurídicas que emanen de todas las anteriores.(25)
Usos del suelo: los fines particulares a que podrán dedicarse determinadas zonas o predios de un Centro de Población o Asentamiento Humano;
Verificador de ejecución del programa: persona física o moral autorizada por la Comisión para verificar la aplicación de los subsidios.
Vivienda: Es el ámbito físico espacial construido para ser habitado, es decir, que presta el servicio para que las personas desarrollen sus funciones vitales básicas.
Vivienda adecuada: La vivienda adecuada fue reconocida como parte del derecho a un nivel de vida adecuado en la Declaración Universal de Derechos Humanos de 1948 y en el Pacto Internacional de Derechos Económicos, Sociales y Culturales de 1966. Debe considerarse como el derecho a vivir en seguridad, paz y dignidad en alguna parte. Las características del derecho a una vivienda adecuada están definidas principalmente en la Observación general No 4 del Comité (1991) sobre el derecho a una vivienda adecuada y en la Observación general No 7 (1997) sobre desalojos forzosos. Para que la vivienda sea adecuada, debe reunir como mínimo los siguientes criterios: la seguridad de la tenencia, disponibilidad de servicios, materiales, instalaciones e infraestructura, asequibilidad, habitabilidad, accesibilidad, ubicación y adecuación cultural.
Vivienda nueva: es la vivienda por iniciar, en proceso o terminada que nunca ha sido habitada y que cumple con los criterios de vivienda adecuada establecidos por la Comisión.
Vivienda sustentable: El desarrollo sustentable considera tres pilares principales: el económico, el social y el ambiental. Con base en estos tres pilares, se define la vivienda sustentable como el espacio habitable que desde su diseño arquitectónico considera las necesidades fundamentales del ser humano y su contexto urbano, comunitario y natural, Proporcionando un bienestar general a sus habitantes con un ahorro económico familiar, mitigando las emisiones de Gases Efecto Invernadero y considerando sistemas eficientes de agua y energía que contribuyen a la reducción del impacto ambiental. Se integran las viviendas de los programas NAMA, Ecocasa, Laif, NAMA Facility, entre otros.
Vivienda usada: vivienda adquirida en segunda o posterior transmisión y que cumple con los lineamientos, criterios, y parámetros de sustentabilidad, establecidos por la Comisión.
Vivienda en Conjunto Habitacional: Edificaciones construidas, en desarrollos horizontales o verticales, en las que habitan tres o más hogares, previstas a constituir en régimen de propiedad en condominio o copropiedad y que cumplen con los lineamientos, criterios y parámetros de sustentabilidad, establecidos por La Comisión.
Zona en transición: localidades cuya población es mayor o igual a 2,500 habitantes y menor a 15,000 habitantes, y que no estén incluidas en el Sistema Urbano Nacional.
Zona rural: localidades menores a 2,500 habitantes que no estén consideradas dentro del Sistema Urbano Nacional.
Zona urbana: ciudades que componen el Sistema Urbano Nacional, integradas por zonas metropolitanas, conurbaciones y localidades independientes con más de 15,000 habitantes.
3. Objetivos
3.1 General
Contribuir a garantizar que la población de bajos ingresos acceda a una vivienda adecuada, por medio del otorgamiento de subsidios federales.
3.2 Específicos
i. Contribuir a abatir el rezago habitacional, atender los problemas de hacinamiento y mejorar las condiciones de habitabilidad de las viviendas de la población de bajos ingresos.
ii. Atender a la población afectada por fenómenos naturales con la reconstrucción parcial o total de su vivienda o con su reubicación en zonas seguras.
iii. Contribuir al crecimiento ordenado y compacto de las ciudades y zonas de proyectos estratégicos a través de la vivienda.
iv. Contribuir al mejoramiento de zonas con altos índices de marginalidad a través de la dotación y mejoramiento de vivienda unifamiliar y en unidades habitacionales.
v. Fomentar la sustentabilidad de la vivienda procurando la incorporación de atributos ambientales en la vivienda y su entorno.
Para el logro tales objetivos, la Junta de Gobierno cuenta con dos instancias colegiadas: a) un Comité de Financiamiento que autoriza las modalidades de aplicación del subsidio, las líneas y los montos de apoyo para cada uno de los beneficiarios según la forma de intervención habitacional, conforme a los lineamientos generales y específicos establecidos en las Reglas de Operación del Programa de Vivienda Social, así como resolver los asuntos que por su naturaleza le competan a este Comité; y, b) un Comité de Evaluación Técnica que tiene la facultad de integrar el padrón de profesionales y empresas que participan en todas las obras y proyectos de los diferentes programas que desarrolla la CONAVI.
Tanto el Comité de Financiamiento como el Comité de Evaluación Técnica se regirán por sus propios lineamientos normativos internos y por las directrices establecidas en estas Reglas.
4. Lineamientos generales
4.1 Cobertura
El programa tiene cobertura a nivel nacional.
4.2 Población potencial, población objetivo y personas beneficiarias
4.2.1 Población potencial
Población que se encuentre en una condición de rezago habitacional o sin recursos ni financiamiento para cubrir su necesidad de vivienda.
4.2.2 Población objetivo
Población de bajos ingresos que se encuentra en rezago habitacional o con necesidad de vivienda y sin acceso a recursos o financiamiento suficiente para obtener una vivienda adecuada.
4.3. Características de los apoyos (esquemas de operación)
El esquema de operación del programa articula tres componentes: ahorro, crédito y subsidio y funciona de manera distinta según se trate de procesos de producción social de vivienda asistida o cofinanciamiento.
Su ejecución es una combinación de cualesquiera de las tres opciones (Tabla 5):
1. Subsidio proveniente de los gobiernos de las Entidades Federativas a través de los Organismos Estatales de Vivienda, más subsidio CONAVI, más ahorro previo de la persona beneficiaria.
2. Crédito otorgado por una entidad ejecutora, más subsidio CONAVI, más ahorro previo de la persona
beneficiaria; y,
3. Subsidio CONAVI 100%.
1. Subsidio proveniente de los gobiernos de las Entidades Federativas a través de los Organismos Estatales de Vivienda, más subsidio CONAVI, más ahorro previo de la persona beneficiaria
Aplica particularmente en los procesos de producción social de vivienda asistida.
El subsidio otorgado por las entidades federativas a través de los OREVIS podrá ser con recursos económicos y/o sociales y/o en especie.
Los subsidios CONAVI son un complemento a los subsidios de los OREVIS y tienen como objetivo contribuir a revertir las condiciones de rezago habitacional, altos grados de marginación o afectaciones a la vivienda generadas por fenómenos naturales.
Se podrá aprobar subsidio para uno o varios esquemas de operación, siempre que, a dictamen de la Comisión, se identifique que resulta indispensable su aprobación para responder a las condiciones de habitabilidad de la vivienda intervenida o por intervenir.
El ahorro previo es la aportación de los beneficiarios para que, sumado a los subsidios antes señalados, sea aplicado a la intervención habitacional. La mano de obra y la aportación de materiales para la construcción podrá ser considerada como ahorro previo, en todos las modalidades y líneas de apoyo.
2. Crédito otorgado por una entidad ejecutora, subsidio CONAVI y ahorro previo de la persona beneficiaria
Corresponde al esquema de Cofinanciamiento, en el que el ahorro, crédito y subsidio funcionan de la siguiente forma:
· El crédito para vivienda a otorgar por una Entidad Ejecutora, como INFONAVIT, FOVISSSTE, la banca social u otro organismo de seguridad social municipal, estatal o federal o por otros organismos financieros.
· El subsidio es el recurso público no recuperable otorgado por la CONAVI o por Organismos Estatales o Municipales de Vivienda o asociaciones civiles, de conformidad con las condiciones establecidas en estas Reglas para cada vertiente y modalidad del Programa de Vivienda.
· El ahorro previo, que la población derechohabiente del INFONAVIT, del FOVISSSTE y otros podrá acreditar con sus aportaciones como ahorro para la vivienda.
· La unidad de medida del financiamiento que se otorgue será la Unidad de Medida y Actualización (UMA) vigente.
3. Subsidio CONAVI 100%
Son subsidios otorgados directamente al beneficiario, no asociados a crédito y a subsidio de otra entidad, y serán utilizados para cubrir necesidades de la población prioritaria (personas que habiten en zonas de población mayoritariamente indígena, zonas con mayor grado de marginación o zonas con altos índices de violencia; población afectada por fenómenos naturales o en condiciones de vulnerabilidad por condición de salud, socioeconómica o situaciones sociales de contingencia).
Para la operación del Programa de Vivienda Social, se consideran los siguientes tipos de apoyo los cuales serán aplicados con sus especificidades en las diferentes vertientes, formas de intervención, modalidades y líneas de apoyo.
4.3.1 Tipos de apoyo
Vertientes
Las presentes Reglas de Operación consideran dos vertientes: 1) Producción Social de Vivienda Asistida; y, 2) Cofinanciamiento
1. PRODUCCIÓN SOCIAL DE VIVIENDA ASISTIDA
Se refiere a las acciones de producción social de vivienda realizadas con apoyo de asistencia técnica integral. Comprende aspectos técnicos, financieros, organizativos, ambientales, de capacitación y de gestión adecuados a las características del proceso y de los beneficiarios.
Opera a través de cuatro formas de intervención: i. Vivienda en Zonas Rurales y Urbanas; ii. Vivienda en Zonas Urbanas Marginadas; iii. Vivienda Afectada por Fenómenos Naturales; iv. Vivienda ubicada en Proyectos Estratégicos; cuatro modalidades de aplicación del subsidio, así como 19 líneas de apoyo que se refieren a los componentes específicos que aportan el recurso de manera única o progresiva.
1.1 Formas de intervención
Se refieren a las formas de intervención para la producción social de vivienda asistida, que orientan una distribución y atención equilibrada de las acciones de vivienda en todo el territorio nacional, considerando las necesidades y condiciones locales y regionales, así como la focalización de prioridades para distribuir el subsidio que otorga la Comisión a través de las modalidades y líneas de apoyo.
1.1.i. Vivienda en zonas rurales y urbanas
Objeto de la forma de intervención
Esta forma de intervención prioriza la participación de los solicitantes en un proceso de producción social de vivienda asistida, con apoyo y acompañamiento de una asistencia técnica calificada que comprende aspectos técnicos, financieros, organizativos, legales y de gestión, adecuados a las características de las familias beneficiarias del programa.
Los esquemas de operación aplicables son: Subsidio proveniente de los gobiernos de las Entidades Federativas a través de los Organismos Estatales de Vivienda, más subsidio CONAVI, más ahorro previo de la persona beneficiaria.; Crédito otorgado por una entidad ejecutora, más subsidio CONAVI, más ahorro previo de la persona beneficiaria; y, Subsidio CONAVI 100%.
Población beneficiaria
La población beneficiaria en esta vertiente es aquella no derechohabiente con ingreso individual o familiar de hasta cinco (5) veces el valor de la UMA, que habita en localidades rurales y urbanas en el territorio nacional.
Además de verificar el cumplimiento de los requisitos o condiciones de elegibilidad que se definen en las Reglas de Operación para cada una de las modalidades, el área responsable, buscará en todo momento que los proyectos:
a) Con su ejecución sea posible la mitigación de algún riesgo para la población solicitante.
b) Consideren aportación local;
c) Incluyan mano de obra de la comunidad;
d) Habiendo sido aprobados en ejercicios fiscales anteriores, no hubiesen sido ejecutados en todo o en parte por razones de índole presupuestaria;
e) Promuevan la continuidad e integralidad de las acciones del Programa en las localidades atendidas en ejercicios fiscales anteriores.
Población prioritaria
En esta forma de intervención tendrán como prioridad para ser beneficiarias las personas que habiten en zonas de población mayoritariamente indígena, zonas con mayor grado de marginación o zonas con altos índices de violencia, según los mecanismos establecidos por la Secretaría de Bienestar.
Modalidades para la aplicación del subsidio y líneas de apoyo
Las modalidades para la aplicación del subsidio en esta forma de intervención son: Vivienda en Conjunto Habitacional; Vivienda en Espacio Edificable Rural o Urbano; Adquisición de Vivienda; y, Mejoramiento en Unidades Habitacionales con sus respectivas líneas de apoyo; aplican procesos de autoadministración o autoproducción con asistencia técnica. Así mismo se podrá optar por la contratación directa de empresas constructoras u Organismos Ejecutores de Obra, preferentemente locales, previamente acreditados ante CONAVI.
a) Vivienda en Conjunto Habitacional
Esta modalidad corresponde a la construcción de conjuntos habitacionales de vivienda nueva en desarrollos verticales u horizontales, priorizando los verticales, preferentemente con procesos participativos en el diseño y construcción de la vivienda.
El desarrollo de Vivienda en Conjunto Habitacional está orientado a optimizar el uso del suelo habitacional en zonas urbanas que cuentan con servicios y equipamiento urbano disponible, constituye una estrategia de redensificación habitacional al interior de las ciudades. Se ubica en predios con uso habitacional y con factibilidad de servicios, en un proceso único de edificación que cumpla con las regulaciones de densidad, superficie construida, seguridad estructural, instalaciones, servicios, áreas de uso común entre otros, establecidos por la reglamentación local correspondiente.
Las líneas de apoyo aplicables son: Adquisición de suelo; Estudios y proyectos; Demolición; Edificación; Gastos complementarios; Obra de Alcance Mayor; Sustentabilidad; Espacio Auxiliar Comunitario.
- Adquisición de suelo. La CONAVI podrá otorgar subsidio de hasta por la cantidad equivalente a 45 veces el valor de la UMA por unidad de vivienda, para la adquisición de suelo urbano, para incorporarlo al desarrollo de un programa de vivienda en la modalidad de Vivienda en Conjunto Habitacional. En la adquisición de suelo para vivienda se tomará siempre en cuenta la variable de riesgo de desastres.
- Estudios y proyectos. Como parte integral de la construcción de vivienda en conjunto habitacional, la CONAVI podrá otorgar subsidio para desarrollar e integrar la documentación de carácter técnico, social, financiero, jurídico y administrativo que permita sustentar los proyectos propuestos para recibir el apoyo por la cantidad de hasta 2.5% del monto de la obra, por la totalidad de viviendas contempladas en el Conjunto Habitacional.
- Edificación. Como parte integral de la construcción de vivienda en conjunto habitacional, la CONAVI podrá otorgar subsidio de hasta por la cantidad equivalente a 113 veces el valor de la UMA, por unidad de vivienda, para los trabajos de construcción de vivienda nueva mediante la contratación de empresas constructoras, previamente registradas ante la Comisión, que apliquen procesos industrializados o a través de procesos de autoadministración, en los que participan directamente las personas beneficiarias y su equipo técnico, validado por la propia CONAVI.
- Espacio Auxiliar Comunitario. Con la finalidad de contribuir al desarrollo de actividades culturales o productivas, de las comunidades y como parte integral de la construcción de vivienda en conjunto habitacional, la CONAVI podrá otorgar subsidio comunitario equivalente, hasta por la cantidad equivalente a 172 veces el valor de la UMA y que corresponde al subsidio total de una vivienda, que se distribuirá entre todos los beneficiarios del proyecto.
- Demolición. Como parte integral de la construcción de vivienda en conjunto habitacional, la CONAVI podrá otorgar subsidio hasta por la cantidad equivalente a 6 veces el valor de la UMA, por unidad de vivienda para demoler las construcciones existentes en un terreno donde se desarrollarán viviendas nuevas.
- Gastos complementarios. Como parte integral de la construcción de vivienda en conjunto habitacional, la CONAVI podrá otorgar Subsidio destinado a cubrir los gastos relacionados con supervisión externa, laboratorio de control, Director Responsable de Obra, electrificación y escrituración hasta por la cantidad equivalente a 13 veces el valor de la UMA, por unidad de vivienda.
- Obra de Alcance Mayor. Como parte integral de la construcción de vivienda en conjunto habitacional, la CONAVI podrá otorgar subsidio que se aplica en los predios cuyo número de acciones de vivienda y capacidad de servicios de las instalaciones domésticas, así como por su disposición en el terreno y su diseño de conjunto, requieren obras de mayor alcance, en cuanto al suministro de servicios básicos (agua potable, drenaje, energía eléctrica y alumbrado exterior), así como para el óptimo funcionamiento interior de los conjuntos (áreas de circulación peatonal o vehicular). Tiene como finalidad reducir el costo que arrojan tales instalaciones, en virtud de la magnitud y complejidad de éstas y del proyecto de vivienda, hasta por la cantidad equivalente de 13 veces el valor de la UMA, por unidad de vivienda.
- Sustentabilidad. La CONAVI podrá otorgar subsidio hasta por la cantidad equivalente a 13 veces el valor de la UMA, por unidad de vivienda, para la aplicación de diseños e instalación de tecnologías que permitan la disminución de emisiones de bióxido de carbono, el ahorro de energía y el ahorro y manejo adecuado del agua en la vivienda, así como la protección y cuidado del medio ambiente. Estos diseños y tecnologías también contribuirán a reducir el riesgo de que la vivienda sufra daños por futuras contingencias y desastres.
b) Vivienda en Espacio Edificable Rural o Urbano
La modalidad de Vivienda en Espacio Edificable Rural o Urbano tiene el propósito de atender problemas de hacinamiento, desdoblamiento familiar, vivienda precaria y en general vivienda que por su deterioro atenta contra las condiciones de habitabilidad, tanto en localidades rurales como en urbanas; también tiene como finalidad contribuir a los procesos de consolidación y/o mejoramiento de las colonias y barrios de las zonas intraurbanas de las ciudades.
Las líneas de apoyo aplicables son: Mejoramiento de Vivienda; Ampliación de Vivienda; Vivienda Nueva; Sustentabilidad; Espacio Auxiliar Productivo.
- Ampliación de vivienda. La CONAVI podrá otorgar subsidio de hasta por la cantidad equivalente a 50 veces el valor de la UMA, por unidad de vivienda con el propósito de incrementar la superficie de construcción habitable de una vivienda edificada con anterioridad, a fin de disminuir el hacinamiento en la vivienda o mejorar sus condiciones de habitabilidad.
- Mejoramiento de Vivienda. La CONAVI podrá otorgar subsidio con el propósito de la mejora de la vivienda, que podrá responder a la rehabilitación de vivienda en la intervención de sus elementos estructurales (losas, columnas y trabes), la readecuación del espacio habitable, el cambio de instalaciones ocultas, entre otros; así como aquellos conceptos que no afectan elementos estructurales, sin embargo inciden en la vida útil de la vivienda tales como; la impermeabilización, aplanados, instalaciones hidrosanitarias expuestas ahorradoras de agua, cableado eléctrico y lámparas ahorradoras de energía, cambio de pisos, entre otros acabados, hasta por la cantidad el equivalente de 25 veces el valor de la UMA, por unidad de vivienda.
- Vivienda Nueva. La CONAVI podrá otorgar subsidio para la construcción de vivienda nueva en Espacio Edificable Rural o Urbano, con espacios habitables y complementarios que estén en correspondencia con el contexto cultural y regional, que se puede generar en espacios edificables, hasta por la cantidad equivalente a 127 veces el valor de la UMA por unidad de vivienda.
- Sustentabilidad. La CONAVI podrá otorgar subsidio hasta por la cantidad equivalente a 13 veces el valor de la UMA, por unidad de vivienda, para la aplicación de diseños e instalación de tecnologías que permitan la disminución de emisiones de bióxido de carbono, el ahorro de energía y el ahorro y manejo adecuado del agua en la vivienda, así como la protección y cuidado del medio ambiente. Estos diseños y tecnologías también contribuirán a reducir el riesgo de que la vivienda sufra daños por futuras contingencias y desastres.
- Espacio Auxiliar Productivo. Con la finalidad de contribuir a la economía familiar y como parte integral de la ampliación o construcción de vivienda en Espacio Edificable Rural o Urbano, la CONAVI podrá otorgar subsidio complementario para la construcción de locales auxiliares, hasta por la cantidad equivalente a 64 veces el valor de la UMA que corresponde al 50% del subsidio para la construcción de una vivienda.
c) Adquisición de Vivienda
Esta modalidad corresponde a la adquisición de vivienda terminada, individual o en conjunto, realizada por terceros, en un proceso único de edificación, que cumpla con las necesidades de densidad, superficie construida, seguridad estructural, instalaciones, servicios, áreas de uso común, entre otros, establecidos por la reglamentación local correspondiente.
La vivienda podrá ser nueva o usada y deberá cumplir con el uso del suelo habitacional en las zonas urbanas, contar con servicios que garanticen condiciones de habitabilidad y no estar ubicada en sitios de riesgo.
Las líneas de apoyo aplicables son: Adquisición de vivienda nueva y Adquisición de vivienda usada.
- Adquisición de Vivienda Nueva. La CONAVI podrá otorgar subsidio de hasta por la cantidad equivalente a 172 veces el valor de la UMA por unidad de vivienda, con el propósito de adquirir vivienda terminada, individual o en conjunto, ubicada fuera de zonas de riesgo, que nunca ha sido ocupada, realizada por terceros, en un proceso único de edificación, que cumpla con las necesidades de densidad, superficie construida, seguridad estructural, instalaciones, servicios, áreas de uso común, entre otros, establecidos por la reglamentación local correspondiente.
- Adquisición de Vivienda Usada. La CONAVI podrá otorgar subsidio de hasta por la cantidad equivalente a 143 veces el valor de la UMA por unidad de vivienda con el propósito de adquirir vivienda terminada, en segunda o posterior transmisión, individual o en conjunto, ubicada fuera de zonas de riesgo, realizada por terceros, que cumpla con las necesidades de densidad, superficie construida, seguridad estructural, instalaciones, servicios, áreas de uso común, entre otros, establecidos por la reglamentación local correspondiente.
d) Mejoramiento de Unidades Habitacionales
La modalidad de Mejoramiento de Unidades Habitacionales consiste en apoyar proyectos para la realización de obras para habilitar o rehabilitar las áreas y bienes de uso común que se encuentran en las unidades y desarrollos habitacionales con deterioro o inseguridad, considerando criterios de diseño con acceso universal; con la finalidad de mejorar el funcionamiento, rehabilitar su imagen, evitar su deterioro y prolongar su vida útil.
Se apoyará la realización de acciones de mejoramiento de viviendas en su exterior y áreas comunes para mejorar la imagen urbana y su entorno.
Las líneas de apoyo aplicables son: Instalaciones Generales y Áreas Comunes; y, Sustentabilidad.
- Sustentabilidad. La CONAVI podrá otorgar subsidio hasta por la cantidad equivalente a 13 veces el valor de la UMA, por unidad de vivienda, para la aplicación de diseños e instalación de tecnologías que permitan la disminución de emisiones de bióxido de carbono, el ahorro de energía y el ahorro y manejo adecuado del agua en la vivienda, así como la protección y cuidado del medio ambiente. Estos diseños y tecnologías también contribuirán a reducir el riesgo de que la vivienda sufra daños por futuras contingencias y desastres.
- Instalaciones Generales y Áreas Comunes. La CONAVI podrá otorgar subsidio hasta por 4 veces el valor de la UMA por unidad de vivienda para la realización de trabajos de mantenimiento,
rehabilitación y reparación de áreas exteriores a las viviendas y zonas comunes en edificios multifamiliares de unidades habitacionales de interés social. Se puede aplicar en pintura exterior, impermeabilización, reparación o sustitución de instalaciones hidro-sanitarias, eléctricas o especiales, iluminación, seguridad, rehabilitación de cubos de escalera, herrerías, cosecha de agua de lluvia, entre otros.
Tabla 1. VIVIENDA EN ZONAS RURALES O URBANAS
Líneas de apoyo y montos de subsidio según modalidad de aplicación del subsidio
| Líneas de Apoyo | Monto máximo del subsidio (UMA por unidad de vivienda) | Modalidades de aplicación del subsidio |
| VIVIENDA EN CONJUNTO HABITACIONAL | VIVIENDA EN ESPACIO EDIFICABLE RURAL O URBANO | ADQUISICIÓN DE VIVIENDA | MEJORAMIENTO DE U. HABITACIONALES |
| Adquisición de suelo | 45 | X | | | |
| Adquisición de Vivienda Nueva | 172 | | | X | |
| Adquisición de Vivienda Usada | 143 | | | X | |
| Estudios y Proyectos | 3.5 | X | | | |
| Demolición | 6 | X | | | |
| Edificación | 113 | X | | | |
| Obra de Alcance Mayor | 13 | X | | | |
| Ampliación de Vivienda | 50 | | X | | |
| Mejoramiento de vivienda | 25 | | X | | |
| Vivienda Nueva (O autoproducción) | 127 | | X | | |
| Sustentabilidad | 13 | X | X | | X |
| Instalaciones Generales y Áreas Comunes | 4 | | | | X |
| Espacio Auxiliar Productivo | 64 | | X | | |
| Espacio Auxiliar Comunitario | 172 | X | | | |
| Gastos Complementarios | 13 | X | | | |
Nota: Los montos del subsidio descritos incluyen 7% del pago por concepto de asistencia técnica. El porcentaje deberá ser referido contra el costo de la intervención y será aplicado como deductiva al subsidio aprobado.
Integración de las líneas de apoyo
En la forma de intervención Vivienda en Zonas Rurales o Urbanas, para definir el techo máximo para el subsidio, la CONAVI revisará la solicitud y determinará la procedencia de la integración de las líneas de apoyo aplicables, en cada modalidad. Para la modalidad de Vivienda en Conjunto Habitacional, se podrá disponer de la integración de las Líneas de Apoyo correspondientes a: Adquisición de Suelo, Estudios y Proyectos, Demolición, Edificación, Obra de Alcance Mayor, Sustentabilidad y Gastos Complementarios, pudiendo ser un subsidio máximo integral de hasta 139 veces el valor de la UMA por vivienda. Para la modalidad de Vivienda en Espacio Edificable Rural o Urbano, se podrá disponer de la integración de las Líneas de Apoyo correspondientes a: Mejoramiento de Vivienda, Sustentabilidad y Espacio Auxiliar Productivo pudiendo ser un subsidio máximo integral de hasta de 127 veces el valor de la UMA por vivienda; cuando se integren, Ampliación de Vivienda, Sustentabilidad y Espacio Auxiliar Productivo el monto máximo del subsidio será de hasta 102 veces el valor de la UMA por vivienda; cuando se integren las líneas de apoyo Vivienda Nueva, Sustentabilidad y Espacio Auxiliar Productivo pudiendo ser un subsidio máximo integral de hasta 204 veces el valor de la UMA por vivienda. Para la modalidad de Adquisición de Vivienda, se podrá disponer de la integración de las Líneas de Apoyo correspondientes a: Adquisición de Vivienda Nueva o Usada. Para la modalidad de Mejoramiento de Unidades Habitacionales, se podrá disponer de la integración de las Líneas de Apoyo correspondientes a: Sustentabilidad e Instalaciones Generales y Áreas Comunes, pudiendo ser un subsidio máximo integral de hasta 17 veces el valor de la UMA por vivienda.
Participantes
- Comisión Nacional de Vivienda
Instancia encargada de otorgar el subsidio federal.
- Entidades federativas y municipios
Para apoyar a este sector de la población, los entidades federativas y municipios, a través de sus organismos de vivienda o de la instancia administrativa que para ese efecto asignen, podrán participar aplicando los subsidios en favor de las personas beneficiarias del programa, en una proporción igual o menor a la aplicada por el gobierno federal a través de la CONAVI, suscribiendo para tal fin los instrumentos jurídicos que correspondan.
Para tales efectos, la Comisión, por su cuenta o de manera conjunta con otras instituciones de la Administración Pública Federal, podrá celebrar convenios de colaboración con las entidades federativas o con los ayuntamientos con el fin de establecer compromisos para sumar recursos destinados a vivienda. En estos convenios de colaboración se establecerá la asignación de las entidades federativas o de los ayuntamientos, así como los recursos que deriven del Programa. En todo caso los gobiernos estatales o municipales deberán acreditar que sus respectivas aportaciones cuentan con un soporte programático o presupuestal.
En general, podrán participar conforme a sus facultades y atribuciones en todas aquellas acciones que contribuyan a la materialización y agilización del programa, en favor de la población y las localidades inscritas.
- Organismo Ejecutor de Obra (OEO)
El Organismo Ejecutor de Obra (OEO) acreditado ante la Comisión podrá ser asignado por las personas beneficiarias del programa, para desarrollar, acompañar y ejecutar los procesos constructivos en las modalidades de Vivienda Nueva en Conjunto Habitacional, y en Vivienda Nueva en Espacio Edificable Rural o Urbano. Los lineamientos para el proceso de registro como OEO se podrán consultar en la página www.gob.mx/conavi
- Asistencia técnica
En todos los casos la intervención habitacional se hará con apoyo y acompañamiento de una asistencia técnica calificada que comprende aspectos técnicos, financieros, organizativos, legales y de gestión, adecuados a las características de las familias beneficiarias del programa y atendiendo las condiciones de habitabilidad y seguridad estructural.
La colaboración de los profesionales que participan en la asistencia técnica se establecerá por corredores, zonas o regiones que abarquen los sitios de intervención, de acuerdo con sus posibilidades de trabajo, respetando su labor en sus áreas de influencia, de modo tal que se pueda garantizar su participación y permanencia en el programa.
Los lineamientos para el proceso de acreditación para la asistencia técnica, se podrán consultar en la página www.gob.mx/conavi
- Diseñador
En cuanto a la elaboración del diseño arquitectónico, el diseñador, previamente acreditado ante la CONAVI, podrá ser asignado por las personas beneficiarias del programa, para desarrollar el proyecto ejecutivo mediante procesos de diseño participativo, tomando en consideración las características sociales, económicas y culturales de la familia. Los lineamientos para el proceso de registro como diseñador se podrán consultar en la página www.gob.mx/conavi.
- Supervisión técnica y administrativa
Se encargará de la supervisión técnica y administrativa de las obras durante el proceso de construcción de la vivienda en cumplimiento de las condiciones aprobadas y conforme a los atributos en la vivienda establecidos por la CONAVI. Los lineamientos para el proceso de registro como supervisor de obra se podrán consultar en la página www.gob.mx/conavi.
- Verificadores
La CONAVI podrá optar por la contratación de personas físicas o morales previamente inscritas ante la misma Comisión, para verificar el cumplimiento del acompañamiento técnico, así como de la correcta aplicación de los subsidios otorgados para el desarrollo del Programa.
1.1.ii. Vivienda en zonas urbanas marginadas
Objeto de la forma de intervención
Se refiere a las intervenciones de vivienda en zonas urbanas específicas con altos y muy altos índices de marginación que, por su naturaleza funcional y demográfica (zonas metropolitanas, zonas fronterizas y zonas turísticas), requieren la convergencia de políticas y acciones de los distintos sectores del gobierno federal y de los órdenes de gobierno estatal y municipal.
Los esquemas de operación aplicables son: Subsidio proveniente de los gobiernos de las Entidades Federativas a través de los Organismos Estatales de Vivienda, más subsidio CONAVI, más ahorro previo de la persona beneficiaria.; Crédito otorgado por una entidad ejecutora, más subsidio CONAVI, más ahorro previo de la persona beneficiaria; y, Subsidio CONAVI 100%.
Modalidades de aplicación del subsidio y líneas de apoyo
Las modalidades para la aplicación del subsidio en esta forma de intervención son: Vivienda en Espacio Edificable Rural o Urbano; y, Mejoramiento de Unidades Habitacionales. Solo en caso de que fuera necesaria la reubicación de vivienda, podrá optarse por las modalidades de Vivienda en Conjunto Habitacional y Adquisición de Vivienda, aplican procesos de autoadministración o autoproducción con asistencia técnica. Así mismo se podrá optar por la contratación directa de empresas constructoras u Organismos Ejecutores de Obra, preferentemente locales, previamente acreditados ante CONAVI.
Población beneficiaria
En cuanto a la población beneficiaria, en ambos casos podrá recibir un subsidio para incorporarse al Programa de Vivienda, la población que se encuentre identificada dentro de los polígonos de intervención definidos por la SEDATU o por la CONAVI, que cumpla con los criterios y requisitos para la población objetivo dispuestos en el numeral 4.4. de las presentes Reglas de Operación.
Como parte de las acciones del Programa, podrán acceder al subsidio para intervención habitacional, quienes aun sin tener la propiedad regularizada, se hayan inscrito para tal efecto en el Programa para la Regularización de Asentamientos Humanos (PRAH), coordinado por el INSUS, teniendo en cuenta que, en todo caso, los procesos se deben atender de manera simultánea y ser concluidos satisfactoriamente. En caso de incumplimiento se estará sujeto a las sanciones previstas en las presentes Reglas.
En caso de que, durante el proceso de diagnóstico para la definición de los polígonos a intervenir, se determine la necesidad de relocalizar o reubicar parcial o totalmente algún asentamiento, se podrá gestionar la reubicación en acompañamiento con el INSUS, considerando dentro de los alcances del subsidio la adquisición de un nuevo terreno. Se podrá diseñar la intervención, en las mismas condiciones señaladas para la línea Reubicación de Vivienda.
Cabe hacer mención que, conforme a lo descrito en las características de la población objetivo, en caso de derechohabientes de INFONAVIT, FOVISSSTE o de otro Organismo de Seguridad Social federal estatal o municipal, que tienen un ingreso individual de hasta 2.8 veces el valor de la UMA, lo mismo que la población
no derechohabiente con ingreso individual de hasta 5 veces el valor de la UMA y que cuenten con un crédito de vivienda por parte de una Entidad Ejecutora, podrán optar por las modalidades Adquisición de Vivienda Nueva o Usada; Mejoramiento, Ampliación de Vivienda; y, Autoproducción de vivienda nueva.
La población beneficiaria en esta forma de intervención también podrá ser aquélla no derechohabiente con ingreso individual de hasta cinco (5) veces el valor de la UMA, que habita en los polígonos señalados.
En caso de que el subsidio para la persona beneficiaria se encuentre ligado con el subsidio otorgado por el Programa para la Regularización de Asentamientos Humanos (PRAH) del predio motivo de intervención; éste deberá iniciar y concluir su trámite de regularización a través del INSUS. En caso de no realizarlo, deberá restituir el monto del subsidio otorgado, con los accesorios de Ley que correspondan.
Población prioritaria
Población que habita en zonas urbanas con alto o muy alto índice de marginación y/o en zonas con altos índices de violencia e inseguridad, según los criterios establecidos por la Subsecretaría de Desarrollo Urbano y Vivienda.
a) Vivienda en Conjunto Habitacional
Esta modalidad corresponde a la construcción de conjuntos habitacionales de vivienda nueva en desarrollos verticales u horizontales, priorizando los verticales, preferentemente con procesos participativos en el diseño y construcción de la vivienda.
El desarrollo de Vivienda en Conjunto Habitacional está orientado a optimizar el uso del suelo habitacional en zonas urbanas que cuentan con servicios y equipamiento urbano disponible, constituye una estrategia de redensificación habitacional al interior de las ciudades. Se ubica en predios con uso habitacional y con factibilidad de servicios, en un proceso único de edificación que cumpla con las regulaciones de densidad, superficie construida, seguridad estructural, instalaciones, servicios, áreas de uso común entre otros, establecidos por la reglamentación local correspondiente.
Las líneas de apoyo aplicables son: Adquisición de suelo; Estudios y proyectos; Demolición; Edificación; Gastos complementarios; Obra de Alcance Mayor; Sustentabilidad; Espacio Auxiliar Comunitario.
- Adquisición de suelo. La CONAVI podrá otorgar subsidio de hasta por la cantidad equivalente a 45 veces el valor de la UMA por unidad de vivienda, para la adquisición de suelo urbano, para incorporarlo al desarrollo de un programa de vivienda en la modalidad de Vivienda en Conjunto Habitacional. En la adquisición de suelo para vivienda se tomará siempre en cuenta la variable de riesgo de desastres.
- Estudios y proyectos. Como parte integral de la construcción de vivienda en conjunto habitacional, la CONAVI podrá otorgar subsidio para desarrollar e integrar la documentación de carácter técnico, social, financiero, jurídico y administrativo que permita sustentar los proyectos propuestos para recibir el apoyo por la cantidad de hasta 2.5% del monto de la obra, por la totalidad de viviendas contempladas en el Conjunto Habitacional.
- Edificación. Como parte integral de la construcción de vivienda en conjunto habitacional, la CONAVI podrá otorgar subsidio de hasta por la cantidad equivalente a 113 veces el valor de la UMA, por unidad de vivienda, para los trabajos de construcción de vivienda nueva mediante la contratación de empresas constructoras, previamente registradas ante la Comisión, que apliquen procesos industrializados o a través de procesos de autoadministración, en los que participan directamente las personas beneficiarias y su equipo técnico, validado por la propia CONAVI.
- Espacio Auxiliar Comunitario. Con la finalidad de contribuir al desarrollo de actividades culturales o productivas, de las comunidades y como parte integral de la construcción de vivienda en conjunto habitacional, la CONAVI podrá otorgar subsidio comunitario equivalente, hasta por la cantidad equivalente a 172 veces el valor de la UMA y que corresponde al subsidio total de una vivienda, que se distribuirá entre todos los beneficiarios del proyecto.
- Demolición. Como parte integral de la construcción de vivienda en conjunto habitacional, la CONAVI podrá otorgar subsidio hasta por la cantidad equivalente a 6 veces el valor de la UMA, por unidad de vivienda para demoler las construcciones existentes en un terreno donde se desarrollarán viviendas nuevas.
- Gastos complementarios. Como parte integral de la construcción de vivienda en conjunto habitacional, la CONAVI podrá otorgar Subsidio destinado a cubrir los gastos relacionados con supervisión externa, laboratorio de control, Director Responsable de Obra, electrificación y escrituración hasta por la cantidad equivalente a 13 veces el valor de la UMA, por unidad de vivienda.
- Obra de Alcance Mayor. Como parte integral de la construcción de vivienda en conjunto habitacional, la CONAVI podrá otorgar subsidio que se aplica en los predios cuyo número de acciones de vivienda y capacidad de servicios de las instalaciones domésticas, así como por su disposición en el terreno y su diseño de conjunto, requieren obras de mayor alcance, en cuanto al suministro de servicios básicos (agua potable, drenaje, energía eléctrica y alumbrado exterior), así como para el óptimo funcionamiento interior de los conjuntos (áreas de circulación peatonal o vehicular). Tiene como finalidad reducir el costo que arrojan tales instalaciones, en virtud de la magnitud y complejidad de éstas y del proyecto de vivienda, hasta por la cantidad equivalente de 13 veces el valor de la UMA, por unidad de vivienda.
- Sustentabilidad. La CONAVI podrá otorgar subsidio hasta por la cantidad equivalente a 13 veces el valor de la UMA, por unidad de vivienda, para la aplicación de diseños e instalación de tecnologías que permitan la disminución de emisiones de bióxido de carbono, el ahorro de energía y el ahorro y manejo adecuado del agua en la vivienda, así como la protección y cuidado del medio ambiente. Estos diseños y tecnologías también contribuirán a reducir el riesgo de que la vivienda sufra daños por futuras contingencias y desastres.
b) Vivienda en Espacio Edificable Rural o Urbano
La modalidad de Vivienda en Espacio Edificable Rural o Urbano tiene el propósito de atender problemas de hacinamiento, desdoblamiento familiar, vivienda precaria y en general vivienda que por su deterioro atenta contra las condiciones de habitabilidad, tanto en localidades rurales como en urbanas; también tiene como finalidad contribuir a los procesos de consolidación y/o mejoramiento de las colonias y barrios de las zonas intraurbanas de las ciudades.
Las líneas de apoyo aplicables son: Mejoramiento de Vivienda; Ampliación de Vivienda; Vivienda Nueva; Sustentabilidad; Espacio Auxiliar Productivo.
- Ampliación de vivienda. La CONAVI podrá otorgar subsidio de hasta por la cantidad equivalente a 50 veces el valor de la UMA, por unidad de vivienda con el propósito de incrementar la superficie de construcción habitable de una vivienda edificada con anterioridad, a fin de disminuir el hacinamiento en la vivienda o mejorar sus condiciones de habitabilidad.
- Mejoramiento de Vivienda. La CONAVI podrá otorgar subsidio con el propósito de la mejora de la vivienda, que podrá responder a la rehabilitación de vivienda en la intervención de sus elementos estructurales (losas, columnas y trabes), la readecuación del espacio habitable, el cambio de instalaciones ocultas, entre otros; así como aquellos conceptos que no afectan elementos estructurales, sin embargo inciden en la vida útil de la vivienda tales como; la impermeabilización, aplanados, instalaciones hidrosanitarias expuestas ahorradoras de agua, cableado eléctrico y lámparas ahorradoras de energía, cambio de pisos, entre otros acabados, hasta por la cantidad el equivalente de 25 veces el valor de la UMA, por unidad de vivienda.
- Vivienda Nueva. La CONAVI podrá otorgar subsidio para la construcción de vivienda nueva en Espacio Edificable Rural o Urbano, con espacios habitables y complementarios que estén en correspondencia con el contexto cultural y regional, que se puede generar en espacios edificables, hasta por la cantidad equivalente a 127 veces el valor de la UMA por unidad de vivienda.
- Sustentabilidad. La CONAVI podrá otorgar subsidio hasta por la cantidad equivalente a 13 veces el valor de la UMA, por unidad de vivienda, para la aplicación de diseños e instalación de tecnologías que permitan la disminución de emisiones de bióxido de carbono, el ahorro de energía y el ahorro y manejo adecuado del agua en la vivienda, así como la protección y cuidado del medio ambiente. Estos diseños y tecnologías también contribuirán a reducir el riesgo de que la vivienda sufra daños por futuras contingencias y desastres.
- Espacio Auxiliar Productivo. Con la finalidad de contribuir a la economía familiar y como parte integral de la ampliación o construcción de vivienda en Espacio Edificable Rural o Urbano, la CONAVI podrá
otorgar subsidio complementario para la construcción de locales auxiliares, hasta por la cantidad equivalente a 64 veces el valor de la UMA que corresponde al 50% del subsidio para la construcción de una vivienda.
c) Adquisición de Vivienda
Esta modalidad corresponde a la adquisición de vivienda terminada, individual o en conjunto, realizada por terceros, en un proceso único de edificación, que cumpla con las necesidades de densidad, superficie construida, seguridad estructural, instalaciones, servicios, áreas de uso común, entre otros, establecidos por la reglamentación local correspondiente.
La vivienda podrá ser nueva o usada y deberá cumplir con el uso del suelo habitacional en las zonas urbanas, contar con servicios que garanticen condiciones de habitabilidad y no estar ubicada en sitios de riesgo.
Las líneas de apoyo aplicables son: Adquisición de vivienda nueva y Adquisición de vivienda usada.
- Adquisición de Vivienda Nueva. La CONAVI podrá otorgar subsidio de hasta por la cantidad equivalente a 172 veces el valor de la UMA por unidad de vivienda, con el propósito de adquirir vivienda terminada, individual o en conjunto, ubicada fuera de zonas de riesgo, que nunca ha sido ocupada, realizada por terceros, en un proceso único de edificación, que cumpla con las necesidades de densidad, superficie construida, seguridad estructural, instalaciones, servicios, áreas de uso común, entre otros, establecidos por la reglamentación local correspondiente;
- Adquisición de Vivienda Usada. La CONAVI podrá otorgar subsidio de hasta por la cantidad equivalente a 143 veces el valor de la UMA por unidad de vivienda con el propósito de adquirir vivienda terminada, en segunda o posterior transmisión, individual o en conjunto, ubicada fuera de zonas de riesgo, realizada por terceros, que cumpla con las necesidades de densidad, superficie construida, seguridad estructural, instalaciones, servicios, áreas de uso común, entre otros, establecidos por la reglamentación local correspondiente.
d) Mejoramiento de Unidades Habitacionales
La modalidad de Mejoramiento de Unidades Habitacionales consiste en apoyar proyectos para la realización de obras para habilitar o rehabilitar las áreas y bienes de uso común que se encuentran en las unidades y desarrollos habitacionales con deterioro o inseguridad, considerando criterios de diseño con acceso universal; con la finalidad de mejorar el funcionamiento, rehabilitar su imagen, evitar su deterioro y prolongar su vida útil.
Se apoyará la realización de acciones de mejoramiento de viviendas en su exterior y áreas comunes para mejorar la imagen urbana y su entorno.
Las líneas de apoyo aplicables son: Instalaciones Generales y Áreas Comunes; y, Sustentabilidad.
- Sustentabilidad. La CONAVI podrá otorgar subsidio hasta por la cantidad equivalente a 13 veces el valor de la UMA, por unidad de vivienda, para la aplicación de diseños e instalación de tecnologías que permitan la disminución de emisiones de bióxido de carbono, el ahorro de energía y el ahorro y manejo adecuado del agua en la vivienda, así como la protección y cuidado del medio ambiente. Estos diseños y tecnologías también contribuirán a reducir el riesgo de que la vivienda sufra daños por futuras contingencias y desastres.
- Instalaciones Generales y Áreas Comunes. La CONAVI podrá otorgar subsidio hasta por 4 veces el valor de la UMA por unidad de vivienda para la realización de trabajos de mantenimiento, rehabilitación y reparación de áreas exteriores a las viviendas y zonas comunes en edificios multifamiliares de unidades habitacionales de interés social. Se puede aplicar en pintura exterior, impermeabilización, reparación o sustitución de instalaciones hidro-sanitarias, eléctricas o especiales, iluminación, seguridad, rehabilitación de cubos de escalera, herrerías, cosecha de agua de lluvia, entre otros.
Tabla 2. VIVIENDA EN ZONAS URBANAS MARGINADAS
Líneas de apoyo y montos de subsidio según modalidad de aplicación del subsidio
| Líneas de Apoyo | Monto máximo del subsidio (UMA por unidad de vivienda) | Modalidades de aplicación del subsidio |
| VIVIENDA EN CONJUNTO HABITACIONAL | VIVIENDA EN ESPACIO EDIFICABLE RURAL O URBANO | ADQUISICIÓN DE VIVIENDA | MEJORAMIENTO DE U. HABITACIONALES |
| Reubicación de Vivienda | 172 | X | | X | |
| Acompañamiento Técnico | 13 | | | | |
| Adquisición de suelo | 45 | X | | | |
| Adquisición de Vivienda Nueva | 172 | | | X | |
| Adquisición de Vivienda Usada | 143 | | | X | |
| Estudios y Proyectos | hasta 2.5% del valor de la obra | X | | | |
| Demolición | 6 | X | | | |
| Edificación | 113 | X | | | |
| Obra de Alcance Mayor | 13 | X | | | |
| Ampliación de Vivienda | 50 | | X | | |
| Mejoramiento de vivienda | 25 | | X | | |
| Vivienda Nueva (O autoproducción) | 127 | | X | | |
| Sustentabilidad | 13 | X | X | | X |
| Instalaciones Generales y Áreas Comunes | 4 | | | | X |
| Espacio Auxiliar Productivo | 64 | | X | | |
| Espacio Auxiliar Comunitario | 172 | X | | | |
| Gastos Complementarios | 13 | X | | | |
Nota: Los montos del subsidio descritos incluyen 7% del pago por concepto de asistencia técnica. El porcentaje deberá ser referido contra el costo de la intervención y será aplicado como deductiva al subsidio aprobado.
Integración de las líneas de apoyo
En la forma de intervención Vivienda en Zonas Urbanas Marginadas, para definir el techo máximo para el subsidio, la CONAVI revisará la solicitud y determinará la procedencia de la integración de las líneas de apoyo aplicables, en cada modalidad. Para la modalidad de Vivienda en Conjunto Habitacional, en Reubicación, se podrá disponer de la integración de las Líneas de Apoyo correspondientes a: Adquisición de Suelo, Estudios y Proyectos, Demolición, Edificación, Obra de Alcance Mayor, Sustentabilidad y Gastos Complementarios, pudiendo ser un subsidio máximo integral de hasta 139 veces el valor de la UMA por vivienda. Para la modalidad de Vivienda en Espacio Edificable Rural o Urbano, se podrá disponer de la integración de las Líneas de Apoyo correspondientes a: Mejoramiento de Vivienda, Sustentabilidad y Espacio Auxiliar Productivo pudiendo ser un subsidio máximo integral de hasta de 127 veces el valor de la UMA por vivienda; cuando se integren, Ampliación de Vivienda, Sustentabilidad y Espacio Auxiliar Productivo el monto máximo del subsidio será de hasta 102 veces el valor de la UMA por vivienda; cuando se integren las líneas de apoyo Vivienda Nueva, Sustentabilidad y Espacio Auxiliar Productivo pudiendo ser un subsidio máximo integral de hasta 204 veces el valor de la UMA por vivienda. Para la modalidad de Adquisición de Vivienda, en reubicación, se podrá disponer de la integración de las Líneas de Apoyo correspondientes a: Adquisición de Vivienda Nueva o Usada. Para la modalidad de Mejoramiento de Unidades Habitacionales, se podrá disponer de la integración
de las Líneas de Apoyo correspondientes a: Sustentabilidad e Instalaciones Generales y Áreas Comunes, pudiendo ser un subsidio máximo integral de hasta 17 veces el valor de la UMA por vivienda.
Participantes
- Comisión Nacional de Vivienda
Instancia encargada de otorgar el subsidio federal.
- INSUS
Es la instancia del Gobierno Federal que, en el ámbito de sus atribuciones y como parte integral del Programa de Mejoramiento Urbano y participará con la Comisión atendiendo los trámites para la regularización de la propiedad de los espacios edificables urbanos contenidos dentro de los polígonos de intervención.
- Entidades federativas y municipios
Para apoyar a este sector de la población, los entidades federativas y municipios, a través de sus organismos de vivienda o de la instancia administrativa que para ese efecto asignen, podrán participar aplicando los subsidios en favor de las personas beneficiarias del programa, en una proporción igual o menor a la aplicada por el gobierno federal a través de la CONAVI, suscribiendo para tal fin los instrumentos jurídicos que correspondan.
Para tales efectos, la Comisión, por su cuenta o de manera conjunta con otras instituciones de la Administración Pública Federal, podrá celebrar convenios de colaboración con las entidades federativas o con los ayuntamientos con el fin de establecer compromisos para sumar recursos destinados a vivienda. En estos convenios de colaboración se establecerá la asignación de las entidades federativas o de los ayuntamientos, así como los recursos que deriven del Programa. En todo caso los gobiernos estatales o municipales deberán acreditar que sus respectivas aportaciones cuentan con un soporte programático o presupuestal.
De manera general podrán participar conforme a sus facultades y atribuciones en todas aquellas acciones que contribuyan a la materialización y agilización del programa, en favor de la población y las localidades inscritas.
- Organismo Ejecutor de Obra (OEO)
El Organismo Ejecutor de Obra (OEO) acreditado ante la Comisión podrá ser asignado por las personas beneficiarias del programa, para desarrollar, acompañar y ejecutar los procesos constructivos en las modalidades de Vivienda Nueva en Conjunto Habitacional, y en Vivienda Nueva en Espacio Edificable Rural o Urbano. Los lineamientos para el proceso de registro como OEO se podrán consultar en la página www.gob.mx/conavi
- Asistencia técnica
En todos los casos la intervención habitacional se hará con apoyo y acompañamiento de una asistencia técnica calificada que comprende aspectos técnicos, financieros, organizativos, legales y de gestión, adecuados a las características de las familias beneficiarias del programa y atendiendo las condiciones de habitabilidad y seguridad estructural.
La colaboración de los profesionales que participan en la asistencia técnica se establecerá por corredores, zonas o regiones que abarquen los sitios de intervención, de acuerdo con sus posibilidades de trabajo, respetando su labor en sus áreas de influencia, de modo tal que se pueda garantizar su participación y permanencia en el programa.
Los lineamientos para el proceso de acreditación para la asistencia técnica, se podrán consultar en la página www.gob.mx/conavi
- Supervisión técnica y administrativa
Se encargará de la supervisión técnica y administrativa de las obras durante el proceso de construcción de la vivienda en cumplimiento de las condiciones aprobadas y conforme a los atributos en la vivienda establecidos por la CONAVI. Los lineamientos para el proceso de registro como supervisor de obra se podrán consultar en la página www.gob.mx/conavi
- Verificadores
La CONAVI podrá optar por la contratación de personas físicas o morales previamente inscritas ante la misma Comisión, para verificar el cumplimiento del acompañamiento técnico, así como de la correcta aplicación de los subsidios otorgados para el desarrollo del Programa.
1.1.iii. Vivienda afectada por fenómenos naturales
Objeto de la forma de intervención
Intervenir con acciones de vivienda en las zonas afectadas por fenómenos naturales, tanto en el ámbito rural como urbano.
El esquema que aplica es Subsidio CONAVI 100%.
Población beneficiaria
Población que haya sido afectada por fenómenos naturales que no se encuentren incorporados en el Programa Nacional de Reconstrucción.
En todos los casos el padrón es integrado por el gobierno estatal, el cual, a través de SEDATU, solicita su atención a la Comisión.
Para la atención de las personas beneficiarias, en los casos de quienes hayan sido previamente atendidos con subsidios del FONDEN y requieran un apoyo adicional, se podrá otorgar un subsidio o apoyo complementario en la línea de apoyo que la intervención habitacional requiera.
El gobierno federal a través de la CONAVI otorgará subsidio hasta de 100 % del costo de la afectación en la vivienda, de acuerdo con las consideraciones previstas en el numeral 4.3.1 de estas Reglas, respecto de las consideraciones para las líneas de apoyo Reparación parcial de vivienda y Reparación total de vivienda.
Población prioritaria
Los subsidios serán utilizados para cubrir necesidades de la población prioritaria: personas que habiten en zonas de población mayoritariamente indígena, en zonas con mayor grado de marginación o en situaciones de vulnerabilidad por condición de salud, según los mecanismos establecidos por la Secretaría de Bienestar; así como la proporcionalidad y características del daño que determine la instancia correspondiente en colaboración con la Subsecretaría de Ordenamiento Territorial y la existencia de una declaratoria de desastre por la Secretaría de Gobernación.
Modalidades de aplicación del subsidio y líneas de apoyo
Las modalidades para la aplicación del subsidio en esta forma de intervención son: Vivienda en Espacio Edificable Rural o Urbano. Solo en caso de que fuera necesaria la reubicación de vivienda, podrá optarse por las modalidades de Vivienda en Conjunto Habitacional y Adquisición de Vivienda, aplican procesos de autoadministración o autoproducción con asistencia técnica. Así mismo se podrá optar por la contratación directa de empresas constructoras u Organismos Ejecutores de Obra, preferentemente locales, previamente acreditados ante CONAVI.
a) Vivienda en Espacio Edificable Rural o Urbano
La modalidad de Vivienda en Espacio Edificable Rural o Urbano tiene el propósito de atender problemas de hacinamiento, desdoblamiento familiar, vivienda precaria y en general vivienda que por su deterioro atenta contra las condiciones de habitabilidad, tanto en localidades rurales como en urbanas; también tiene como finalidad contribuir a los procesos de consolidación y/o mejoramiento de las colonias y barrios de las zonas intraurbanas de las ciudades.
Líneas de apoyo: reparación parcial, reparación total, reubicación de vivienda y sustentabilidad.
- Reparación Parcial de Vivienda. Corresponde al subsidio que se otorga para intervenir una vivienda que ha sufrido daños por efecto de algún fenómeno natural o hidrometereológico y que de acuerdo con la opinión o dictamen de un especialista técnico, es susceptible de reparar sin poner en riesgo la estabilidad estructural del inmueble, se interviene con la reestructuración o con reparaciones en los elementos estructurales, techumbres, instalaciones, acabados, obras exteriores o cualquier elemento que compromete la habitabilidad de la vivienda.
Con base en los montos de apoyo establecidos en el apartado correspondiente de estas reglas, la CONAVI otorgará subsidios para cubrir los conceptos referidos a: reforzamiento estructural, cimentación, muros, techos, pisos, escaleras, instalaciones sanitarias, hidráulicas, eléctricas, cubiertas, entre otras.
- Reparación Total de Vivienda. Corresponde al subsidio que se otorga para intervenir una vivienda, que ha sufrido daños estructurales por efecto de algún fenómeno natural o hidrometereológico y que, de acuerdo con la opinión o dictamen de un especialista técnico, requiere su demolición para ser sustituida por una nueva, en la misma localización y con las características de habitabilidad que establezca la CONAVI.
En estos casos, la demolición de la vivienda afectada se realizará por empresas constructoras previamente acreditadas ante la CONAVI, o bien, con el apoyo de las autoridades municipales o estatales; también podrá ser ejecutada por las mismas personas beneficiarias del programa, con recursos propios o de voluntarios.
La construcción de la vivienda se llevará a cabo por procesos de producción social asistida con asistencia técnica o con la contratación de una empresa constructora, previamente acreditados ante la CONAVI.
- Reubicación de Vivienda. Corresponde al subsidio que se otorga para intervenir una vivienda que, de acuerdo con la opinión de un especialista técnico, ha sufrido daños y se localiza en un asentamiento identificado como factor de riesgo, por lo que demanda su reubicación. Por la naturaleza de la intervención, requiere la adquisición de suelo para la reposición de la vivienda en otro sitio en condiciones de seguridad de acuerdo con la normatividad respectiva, lo que permitirá la construcción de una vivienda nueva con las características de habitabilidad que establezca la CONAVI.
- Sustentabilidad. La CONAVI podrá otorgar subsidio hasta por la cantidad equivalente a 13 veces el valor de la UMA, por unidad de vivienda, para la aplicación de diseños e instalación de tecnologías que permitan la disminución de emisiones de bióxido de carbono, el ahorro de energía y el ahorro y manejo adecuado del agua en la vivienda, así como la protección y cuidado del medio ambiente. Estos diseños y tecnologías también contribuirán a reducir el riesgo de que la vivienda sufra daños por futuras contingencias y desastres.
b) Vivienda en Conjunto Habitacional
Esta modalidad corresponde a la construcción de conjuntos habitacionales de vivienda nueva en desarrollos verticales u horizontales, priorizando los verticales, preferentemente con procesos participativos en el diseño y construcción de la vivienda.
El desarrollo de Vivienda en Conjunto Habitacional está orientado a optimizar el uso del suelo habitacional en zonas urbanas que cuentan con servicios y equipamiento urbano disponible, constituye una estrategia de redensificación habitacional al interior de las ciudades. Se ubica en predios con uso habitacional y con factibilidad de servicios, en un proceso único de edificación que cumpla con las regulaciones de densidad, superficie construida, seguridad estructural, instalaciones, servicios, áreas de uso común entre otros, establecidos por la reglamentación local correspondiente.
Las líneas de apoyo aplicables son: Adquisición de suelo; Estudios y proyectos; Demolición; Edificación; Gastos complementarios; Obra de Alcance Mayor; Sustentabilidad; Espacio Auxiliar Comunitario.
- Adquisición de suelo. La CONAVI podrá otorgar subsidio de hasta por la cantidad equivalente a 45 veces el valor de la UMA por unidad de vivienda, para la adquisición de suelo urbano, para incorporarlo al desarrollo de un programa de vivienda en la modalidad de Vivienda en Conjunto Habitacional. En la adquisición de suelo para vivienda se tomará siempre en cuenta la variable de riesgo de desastres.
- Estudios y proyectos. Como parte integral de la construcción de vivienda en conjunto habitacional, la CONAVI podrá otorgar subsidio para desarrollar e integrar la documentación de carácter técnico, social, financiero, jurídico y administrativo que permita sustentar los proyectos propuestos para recibir el apoyo por la cantidad de hasta 2.5% del monto de la obra, por la totalidad de viviendas contempladas en el Conjunto Habitacional.
- Edificación. Como parte integral de la construcción de vivienda en conjunto habitacional, la CONAVI podrá otorgar subsidio de hasta por la cantidad equivalente a 113 veces el valor de la UMA, por unidad de vivienda, para los trabajos de construcción de vivienda nueva mediante la contratación de empresas constructoras, previamente registradas ante la Comisión, que apliquen procesos industrializados o a través de procesos de autoadministración, en los que participan directamente las
personas beneficiarias y su equipo técnico, validado por la propia CONAVI.
- Espacio Auxiliar Comunitario. Con la finalidad de contribuir al desarrollo de actividades culturales o productivas, de las comunidades y como parte integral de la construcción de vivienda en conjunto habitacional, la CONAVI podrá otorgar subsidio comunitario equivalente, hasta por la cantidad equivalente a 172 veces el valor de la UMA y que corresponde al subsidio total de una vivienda, que se distribuirá entre todos los beneficiarios del proyecto.
- Demolición. Como parte integral de la construcción de vivienda en conjunto habitacional, la CONAVI podrá otorgar subsidio hasta por la cantidad equivalente a 6 veces el valor de la UMA, por unidad de vivienda para demoler las construcciones existentes en un terreno donde se desarrollarán viviendas nuevas.
- Gastos complementarios. Como parte integral de la construcción de vivienda en conjunto habitacional, la CONAVI podrá otorgar Subsidio destinado a cubrir los gastos relacionados con supervisión externa, laboratorio de control, Director Responsable de Obra, electrificación y escrituración hasta por la cantidad equivalente a 13 veces el valor de la UMA, por unidad de vivienda.
- Obra de Alcance Mayor. Como parte integral de la construcción de vivienda en conjunto habitacional, la CONAVI podrá otorgar subsidio que se aplica en los predios cuyo número de acciones de vivienda y capacidad de servicios de las instalaciones domésticas, así como por su disposición en el terreno y su diseño de conjunto, requieren obras de mayor alcance, en cuanto al suministro de servicios básicos (agua potable, drenaje, energía eléctrica y alumbrado exterior), así como para el óptimo funcionamiento interior de los conjuntos (áreas de circulación peatonal o vehicular). Tiene como finalidad reducir el costo que arrojan tales instalaciones, en virtud de la magnitud y complejidad de éstas y del proyecto de vivienda, hasta por la cantidad equivalente de 13 veces el valor de la UMA, por unidad de vivienda.
- Sustentabilidad. La CONAVI podrá otorgar subsidio hasta por la cantidad equivalente a 13 veces el valor de la UMA, por unidad de vivienda, para la aplicación de diseños e instalación de tecnologías que permitan la disminución de emisiones de bióxido de carbono, el ahorro de energía y el ahorro y manejo adecuado del agua en la vivienda, así como la protección y cuidado del medio ambiente. Estos diseños y tecnologías también contribuirán a reducir el riesgo de que la vivienda sufra daños por futuras contingencias y desastres.
c) Adquisición de Vivienda
Esta modalidad corresponde a la adquisición de vivienda terminada, individual o en conjunto, realizada por terceros, en un proceso único de edificación, que cumpla con las necesidades de densidad, superficie construida, seguridad estructural, instalaciones, servicios, áreas de uso común, entre otros, establecidos por la reglamentación local correspondiente.
La vivienda podrá ser nueva o usada y deberá cumplir con el uso del suelo habitacional en las zonas urbanas, contar con servicios que garanticen condiciones de habitabilidad y no estar ubicada en sitios de riesgo.
Las líneas de apoyo aplicables son: Adquisición de vivienda nueva y Adquisición de vivienda usada.
- Adquisición de Vivienda Nueva. La CONAVI podrá otorgar subsidio de hasta por la cantidad equivalente a 172 veces el valor de la UMA por unidad de vivienda, con el propósito de adquirir vivienda terminada, individual o en conjunto, ubicada fuera de zonas de riesgo, que nunca ha sido ocupada, realizada por terceros, en un proceso único de edificación, que cumpla con las necesidades de densidad, superficie construida, seguridad estructural, instalaciones, servicios, áreas de uso común, entre otros, establecidos por la reglamentación local correspondiente;
- Adquisición de Vivienda Usada. La CONAVI podrá otorgar subsidio de hasta por la cantidad equivalente a 143 veces el valor de la UMA por unidad de vivienda con el propósito de adquirir vivienda terminada, en segunda o posterior transmisión, individual o en conjunto, ubicada fuera de zonas de riesgo, realizada por terceros, que cumpla con las necesidades de densidad, superficie construida, seguridad estructural, instalaciones, servicios, áreas de uso común, entre otros, establecidos por la reglamentación local correspondiente.
Tabla 3. VIVIENDAS AFECTADAS POR FENÓMENOS NATURALES
Líneas de apoyo y montos de subsidio según modalidad de aplicación del subsidio
| Líneas de Apoyo | Monto máximo del subsidio (UMA por unidad de vivienda) | Modalidades de aplicación del subsidio |
| VIVIENDA EN CONJUNTO HABITACIONAL | VIVIENDA EN ESPACIO EDIFICABLE RURAL O URBANO | ADQUISICIÓN DE VIVIENDA | MEJORAMIENTO DE U. HABITACIONALES |
| Reparación parcial de vivienda | 41 | | X | | |
| Reparación Total de Vivienda | 104 | | X | | |
| Reubicación de Vivienda | 172 | X | | X | |
| Acompañamiento Técnico | 13 | | X | | |
| Adquisición de suelo | 45 | X | | | |
| Adquisición de Vivienda Nueva | 172 | | | X | |
| Adquisición de Vivienda Usada | 143 | | | X | |
| Estudios y Proyectos | 3.5 | X | | | |
| Demolición | 6 | X | | | |
| Edificación | 113 | X | | | |
| Obra de Alcance Mayor | 13 | X | | | |
| Ampliación de Vivienda | 50 | | | | |
| Mejoramiento de vivienda | 25 | | | | |
| Vivienda Nueva (O autoproducción) | 127 | | | | |
| Sustentabilidad | 13 | X | X | | |
| Espacio Auxiliar Comunitario | 172 | X | | | |
| Gastos Complementarios | 13 | X | | | |
Nota: Los montos del subsidio descritos incluyen 7% del pago por concepto de asistencia técnica. El porcentaje deberá ser referido contra el costo de la intervención y será aplicado como deductiva al subsidio aprobado.
Integración de las líneas de apoyo
En la forma de intervención Viviendas Afectadas por Fenómenos Naturales, para definir el techo máximo para el subsidio, la CONAVI revisará la solicitud y determinará la procedencia de la integración de las líneas de apoyo aplicables, en cada modalidad. Para la modalidad de Vivienda en Conjunto Habitacional, en Reubicación, se podrá disponer de la integración de las Líneas de Apoyo correspondientes a: Adquisición de Suelo, Estudios y Proyectos, Demolición, Edificación, Obra de Alcance Mayor, Sustentabilidad y Gastos Complementarios, pudiendo ser un subsidio máximo integral de hasta 139 veces el valor de la UMA por vivienda. Para la modalidad de Vivienda en Espacio Edificable Rural o Urbano, se podrá disponer de la integración de las Líneas de Apoyo correspondientes a: Reparación Parcial y Sustentabilidad, pudiendo ser un subsidio máximo integral de hasta de 54 veces el valor de la UMA por vivienda; cuando se integren, Reparación Total, Sustentabilidad el monto máximo del subsidio será de hasta 117 veces el valor de la UMA por vivienda. Para la modalidad de Adquisición de Vivienda, en reubicación, se podrá disponer de la integración de las Líneas de Apoyo correspondientes a: Adquisición de Vivienda Nueva o Usada.
Para efectos de la reubicación de vivienda y del acompañamiento técnico, las consideraciones aplicables son las siguientes:
Reubicación de vivienda
Para la reubicación de aquellas viviendas ubicadas en asentamientos considerados de riesgo, será necesario proyectar su reubicación debiéndose iniciar el proceso con la gestión y adquisición de un nuevo terreno para su posterior edificación, se podrá optar por las siguientes consideraciones:
La adquisición de predios para la reubicación de la vivienda afectada podrá ser a través de compra a un tercero o mediante la donación por parte del gobierno estatal o municipal o por los sectores social y privado.
Los predios para reubicación deberán considerar suelo seguro sin riegos, regularizado, libre de gravamen, en el ámbito urbano, deberá tener licencia de uso del suelo y contar con servicios de agua potable, drenaje sanitario o equivalente y energía eléctrica, así como con accesibilidad a los centros de empleo, equipamiento y servicios urbanos.
El subsidio destinado a la construcción de la vivienda se podrá llevar a cabo por procesos de producción social asistida con el acompañamiento de asistencia técnica o con la contratación de una empresa constructora previamente inscritos en la CONAVI. Para el caso de reconstrucción mediante empresa contratista se deberá asignar a un supervisor.
Se podrá aplicar la modalidad de adquisición de vivienda, ya sea en las líneas de adquisición de vivienda nueva o usada.
Asistencia técnica
En caso de que las personas beneficiarias reciban por parte de otra dependencia, fundación o entidad de la Administración Pública federal, estatal o municipal, los recursos para la realización de las intervenciones de su vivienda, ya sea para la reparación parcial, total o la reubicación, podrán contar con un subsidio de hasta de 100% del costo de la asistencia técnica, para llevar a cabo el acompañamiento técnico necesario para la producción de su vivienda, en las etapas de diseño y construcción.
Participantes
- La Secretaría De Desarrollo Agrario Territorial Y Urbano
Presidirá la Comisión Intersecretarial de Reconstrucción
- Comisión Intersecretarial De Reconstrucción (Cir)
Instancia de coordinación
- Comisión Nacional de Vivienda
Instancia encargada de otorgar el subsidio federal.
También será quien defina el nivel o grado de intervención en cada una de las viviendas afectadas, a través de la inspección física que realice la asistencia técnica previamente acreditada ante la CONAVI, especificando si la reconstrucción será parcial o total (daño menor o mayor), o bien, si se requerirá la reubicación de la vivienda dañada, además del alcance en superficie y habitabilidad de la misma.
- Entidades federativas y municipios
Podrán participar conforme a sus facultades y atribuciones en todas aquellas acciones que contribuyan a la materialización y a la agilización del Programa en favor de la población afectada.
- Organismo Ejecutor de Obra (OEO)
Acreditado ante la Comisión podrá ser asignado por las personas beneficiarias del programa, para desarrollar, acompañar y ejecutar los procesos constructivos en la modalidad de Vivienda Nueva en Conjunto Habitacional, y en Vivienda Nueva en Espacio Edificable Rural o Urbano. Los lineamientos para el proceso de registro como OEO, se podrán consultar en la página www.gob.mx/conavi
- Asistencia técnica
En todos los casos la intervención habitacional se hará con apoyo y acompañamiento de una asistencia técnica calificada que comprende aspectos técnicos, financieros, organizativos, legales y de gestión, adecuados a las características de las familias beneficiarias del programa y atendiendo las condiciones de habitabilidad y seguridad estructural.
La colaboración de los profesionales que participan en la asistencia técnica se establecerá por corredores, zonas o regiones que abarquen los sitios de intervención, de acuerdo con sus posibilidades de trabajo, respetando su labor en sus áreas de influencia, de modo tal que se pueda garantizar su participación y permanencia en el programa.
Los lineamientos para el proceso de acreditación para la asistencia técnica, se podrán consultar en la página www.gob.mx/conavi
- Supervisión técnica y administrativa
Se encargará de la supervisión técnica y administrativa de las obras durante el proceso de construcción de la vivienda en cumplimiento de las condiciones aprobadas y conforme a los atributos en la vivienda establecidos por la CONAVI. Los lineamientos para el proceso de registro como supervisor de obra se podrán consultar en la página www.gob.mx/conavi
- Empresas constructoras
Podrán participar en la línea de apoyo Reparación total de vivienda, para ello se deberá acompañar el proceso por una empresa de supervisión previamente registrada ante la Comisión, con cargo al subsidio otorgado para la intervención habitacional.
- Verificadores
La CONAVI podrá optar por la contratación de personas físicas o morales previamente inscritas ante la misma Comisión, para verificar el cumplimiento del acompañamiento técnico, así como de la correcta aplicación de los subsidios otorgados para el desarrollo del Programa.
1.1.iv. Vivienda ubicada en proyectos estratégicos
Objeto de la forma de intervención
Se refiere a la intervención habitacional en zonas específicas destinadas al desarrollo de proyectos estratégicos, de alto impacto social y económico, propuestos por el gobierno federal, que tendrán como consecuencia la demanda de vivienda y satisfactores urbanos en las localidades involucradas en dichos proyectos, ya sea de población asentada en los sitios impactados o por la población que arribará producto de la oferta de empleos de la inversión económica que en ellas tendrán lugar.
Los esquemas de operación aplicables son: Subsidio proveniente de los gobiernos de las Entidades Federativas a través de los Organismos Estatales de Vivienda, más subsidio CONAVI, más ahorro previo de la persona beneficiaria.; Crédito otorgado por una entidad ejecutora, más subsidio CONAVI, más ahorro previo de la persona beneficiaria; y, Subsidio CONAVI 100%.
Población beneficiaria
En esta forma de intervención, la población beneficiaria será aquella que se encuentre identificada como parte de los proyectos de intervención definidos por la SEDATU y que cumpla con los criterios y requisitos para la población objetivo dispuestos en el numeral 4.4. de las presentes Reglas de Operación.
En los casos de población beneficiaria derechohabiente de INFONAVIT, FOVISSSTE o de otro Organismo de Seguridad Social municipal, estatal o federal, con ingreso individual de hasta 2.8 veces el valor de la UMA, así como de la población no derechohabientes con ingreso individual de hasta 5 veces el valor de la UMA y que cuenten con un crédito de vivienda por parte de una Entidad Ejecutora o Financiera, podrán optar por las modalidades de aplicación del subsidio: Adquisición de Vivienda; y, Vivienda en Espacio Edificable Rural o Urbano.
En caso de que, durante el proceso de diagnóstico para la definición de los proyectos a intervenir, se determine la necesidad de relocalizar o reubicar parcial o totalmente algún asentamiento, se podrá gestionar la reubicación del mismo en acompañamiento con el INSUS, considerando dentro de los alcances del subsidio la adquisición de un nuevo terreno. Se podrá diseñar la intervención, en las mismas condiciones señaladas para la Reubicación de Vivienda, indicadas para la forma de intervención de Vivienda afectada por fenómenos naturales, en su respectivo apartado.
Población prioritaria
En esta forma de intervención tendrán como prioridad para ser beneficiarias las personas que habiten en zonas de población mayoritariamente indígena, zonas con mayor grado de marginación o zonas con altos índices de violencia, según los mecanismos establecidos por la Secretaría de Bienestar.
Modalidades para la aplicación del subsidio y líneas de apoyo
Las modalidades para la aplicación del subsidio en esta forma de intervención son: Vivienda en Conjunto Habitacional; Vivienda en Espacio Edificable Rural o Urbano; Adquisición de Vivienda; y, Mejoramiento en Unidades Habitacionales con sus respectivas líneas de apoyo; aplican procesos de autoadministración o autoproducción con asistencia técnica. Así mismo se podrá optar por la contratación directa de empresas constructoras u Organismos Ejecutores de Obra, preferentemente locales, previamente acreditados ante CONAVI.
a) Vivienda en Conjunto Habitacional
Esta modalidad corresponde a la construcción de conjuntos habitacionales de vivienda nueva en desarrollos verticales u horizontales, priorizando los verticales, preferentemente con procesos participativos en el diseño y construcción de la vivienda.
El desarrollo de Vivienda en Conjunto Habitacional está orientado a optimizar el uso del suelo habitacional en zonas urbanas que cuentan con servicios y equipamiento urbano disponible, constituye una estrategia de redensificación habitacional al interior de las ciudades. Se ubica en predios con uso habitacional y con factibilidad de servicios, en un proceso único de edificación que cumpla con las regulaciones de densidad, superficie construida, seguridad estructural, instalaciones, servicios, áreas de uso común entre otros, establecidos por la reglamentación local correspondiente.
Las líneas de apoyo aplicables son: Adquisición de suelo; Estudios y proyectos; Demolición; Edificación; Gastos complementarios; Obra de Alcance Mayor; Sustentabilidad; Espacio Auxiliar Comunitario.
- Adquisición de suelo. La CONAVI podrá otorgar subsidio de hasta por la cantidad equivalente a 45 veces el valor de la UMA por unidad de vivienda, para la adquisición de suelo urbano, para incorporarlo al desarrollo de un programa de vivienda en la modalidad de Vivienda en Conjunto Habitacional. En la adquisición de suelo para vivienda se tomará siempre en cuenta la variable de riesgo de desastres.
- Estudios y proyectos. Como parte integral de la construcción de vivienda en conjunto habitacional, la CONAVI podrá otorgar subsidio para desarrollar e integrar la documentación de carácter técnico, social, financiero, jurídico y administrativo que permita sustentar los proyectos propuestos para recibir el apoyo por la cantidad de hasta 2.5% del monto de la obra, por la totalidad de viviendas contempladas en el Conjunto Habitacional.
- Edificación. Como parte integral de la construcción de vivienda en conjunto habitacional, la CONAVI podrá otorgar subsidio de hasta por la cantidad equivalente a 113 veces el valor de la UMA, por unidad de vivienda, para los trabajos de construcción de vivienda nueva mediante la contratación de empresas constructoras, previamente registradas ante la Comisión, que apliquen procesos industrializados o a través de procesos de autoadministración, en los que participan directamente las personas beneficiarias y su equipo técnico, validado por la propia CONAVI.
- Espacio Auxiliar Comunitario. Con la finalidad de contribuir al desarrollo de actividades culturales o productivas, de las comunidades y como parte integral de la construcción de vivienda en conjunto habitacional, la CONAVI podrá otorgar subsidio comunitario equivalente, hasta por la cantidad equivalente a 172 veces el valor de la UMA y que corresponde al subsidio total de una vivienda, que se distribuirá entre todos los beneficiarios del proyecto.
- Demolición. Como parte integral de la construcción de vivienda en conjunto habitacional, la CONAVI podrá otorgar subsidio hasta por la cantidad equivalente a 6 veces el valor de la UMA, por unidad de vivienda para demoler las construcciones existentes en un terreno donde se desarrollarán viviendas nuevas.
- Gastos complementarios. Como parte integral de la construcción de vivienda en conjunto habitacional, la CONAVI podrá otorgar Subsidio destinado a cubrir los gastos relacionados con supervisión externa, laboratorio de control, Director Responsable de Obra, electrificación y escrituración hasta por la cantidad equivalente a 13 veces el valor de la UMA, por unidad de vivienda.
- Obra de Alcance Mayor. Como parte integral de la construcción de vivienda en conjunto habitacional, la CONAVI podrá otorgar subsidio que se aplica en los predios cuyo número de acciones de vivienda y capacidad de servicios de las instalaciones domésticas, así como por su disposición en el terreno y su diseño de conjunto, requieren obras de mayor alcance, en cuanto al suministro de servicios básicos (agua potable, drenaje, energía eléctrica y alumbrado exterior), así como para el óptimo funcionamiento interior de los conjuntos (áreas de circulación peatonal o vehicular). Tiene como finalidad reducir el costo que arrojan tales instalaciones, en virtud de la magnitud y complejidad de éstas y del proyecto de vivienda, hasta por la cantidad equivalente de 13 veces el valor de la UMA, por unidad de vivienda.
- Sustentabilidad. La CONAVI podrá otorgar subsidio hasta por la cantidad equivalente a 13 veces el valor de la UMA, por unidad de vivienda, para la aplicación de diseños e instalación de tecnologías que permitan la disminución de emisiones de bióxido de carbono, el ahorro de energía y el ahorro y manejo adecuado del agua en la vivienda, así como la protección y cuidado del medio ambiente. Estos diseños y tecnologías también contribuirán a reducir el riesgo de que la vivienda sufra daños por futuras contingencias y desastres.
b) Vivienda en Espacio Edificable Rural o Urbano
La modalidad de Vivienda en Espacio Edificable Rural o Urbano tiene el propósito de atender problemas de hacinamiento, desdoblamiento familiar, vivienda precaria y en general vivienda que por su deterioro atenta contra las condiciones de habitabilidad, tanto en localidades rurales como en urbanas; también tiene como finalidad contribuir a los procesos de consolidación y/o mejoramiento de las colonias y barrios de las zonas intraurbanas de las ciudades.
Las líneas de apoyo aplicables son: Ampliación de Vivienda; Mejoramiento de Vivienda; Vivienda Nueva; Sustentabilidad; Espacio Auxiliar Productivo.
- Ampliación de vivienda. La CONAVI podrá otorgar subsidio de hasta por la cantidad equivalente a 50 veces el valor de la UMA, por unidad de vivienda con el propósito de incrementar la superficie de construcción habitable de una vivienda edificada con anterioridad, a fin de disminuir el hacinamiento en la vivienda o mejorar sus condiciones de habitabilidad.
- Mejoramiento de Vivienda. La CONAVI podrá otorgar subsidio con el propósito de la mejora de la vivienda, que podrá responder a la rehabilitación de vivienda en la intervención de sus elementos estructurales (losas, columnas y trabes), la readecuación del espacio habitable, el cambio de instalaciones ocultas, entre otros; así como aquellos conceptos que no afectan elementos estructurales, sin embargo inciden en la vida útil de la vivienda tales como; la impermeabilización, aplanados, instalaciones hidrosanitarias expuestas ahorradoras de agua, cableado eléctrico y lámparas ahorradoras de energía, cambio de pisos, entre otros acabados, hasta por la cantidad el equivalente de 25 veces el valor de la UMA, por unidad de vivienda.
- Vivienda Nueva. La CONAVI podrá otorgar subsidio para la construcción de vivienda nueva en Espacio Edificable Rural o Urbano, con espacios habitables y complementarios que estén en correspondencia con el contexto cultural y regional, que se puede generar en espacios edificables, hasta por la cantidad equivalente a 127 veces el valor de la UMA por unidad de vivienda.
- Sustentabilidad. La CONAVI podrá otorgar subsidio hasta por la cantidad equivalente a 13 veces el valor de la UMA, por unidad de vivienda, para la aplicación de diseños e instalación de tecnologías que permitan la disminución de emisiones de bióxido de carbono, el ahorro de energía y el ahorro y manejo adecuado del agua en la vivienda, así como la protección y cuidado del medio ambiente. Estos diseños y tecnologías también contribuirán a reducir el riesgo de que la vivienda sufra daños por futuras contingencias y desastres.
- Espacio Auxiliar Productivo. Con la finalidad de contribuir a la economía familiar y como parte integral de la ampliación o construcción de vivienda en Espacio Edificable Rural o Urbano, la CONAVI podrá otorgar subsidio complementario para la construcción de locales auxiliares, hasta por la cantidad equivalente a 64 veces el valor de la UMA que corresponde al 50% del subsidio para la construcción de una vivienda.
Adquisición de Vivienda
Esta modalidad corresponde a la adquisición de vivienda terminada, individual o en conjunto, realizada por terceros, en un proceso único de edificación, que cumpla con las necesidades de densidad, superficie construida, seguridad estructural, instalaciones, servicios, áreas de uso común, entre otros, establecidos por la reglamentación local correspondiente.
La vivienda podrá ser nueva o usada y deberá cumplir con el uso del suelo habitacional en las zonas urbanas, contar con servicios que garanticen condiciones de habitabilidad y no estar ubicada en sitios de riesgo.
Las líneas de apoyo aplicables son: Adquisición de vivienda nueva y Adquisición de vivienda usada.
- Adquisición de Vivienda Nueva. La CONAVI podrá otorgar subsidio de hasta por la cantidad equivalente a 172 veces el valor de la UMA por unidad de vivienda, con el propósito de adquirir vivienda terminada, individual o en conjunto, ubicada fuera de zonas de riesgo, que nunca ha sido ocupada, realizada por terceros, en un proceso único de edificación, que cumpla con las necesidades de densidad, superficie construida, seguridad estructural, instalaciones, servicios, áreas de uso común, entre otros, establecidos por la reglamentación local correspondiente.
- Adquisición de Vivienda Usada. La CONAVI podrá otorgar subsidio de hasta por la cantidad equivalente a 143 veces el valor de la UMA por unidad de vivienda con el propósito de adquirir vivienda terminada, en segunda o posterior transmisión, individual o en conjunto, ubicada fuera de zonas de riesgo, realizada por terceros, que cumpla con las necesidades de densidad, superficie construida, seguridad estructural, instalaciones, servicios, áreas de uso común, entre otros, establecidos por la reglamentación local correspondiente.
c) Mejoramiento de Unidades Habitacionales
La modalidad de Mejoramiento de Unidades Habitacionales consiste en apoyar proyectos para la realización de obras para habilitar o rehabilitar las áreas y bienes de uso común que se encuentran en las unidades y desarrollos habitacionales con deterioro o inseguridad, considerando criterios de diseño con acceso universal; con la finalidad de mejorar el funcionamiento, rehabilitar su imagen, evitar su deterioro y prolongar su vida útil.
Se apoyará la realización de acciones de mejoramiento de viviendas en su exterior y áreas comunes para mejorar la imagen urbana y su entorno.
Las líneas de apoyo aplicables son: Instalaciones Generales y Áreas Comunes; y, Sustentabilidad.
- Sustentabilidad. La CONAVI podrá otorgar subsidio hasta por la cantidad equivalente a 13 veces el valor de la UMA, por unidad de vivienda, para la aplicación de diseños e instalación de tecnologías que permitan la disminución de emisiones de bióxido de carbono, el ahorro de energía y el ahorro y manejo adecuado del agua en la vivienda, así como la protección y cuidado del medio ambiente. Estos diseños y tecnologías también contribuirán a reducir el riesgo de que la vivienda sufra daños por futuras contingencias y desastres.
- Instalaciones Generales y Áreas Comunes. La CONAVI podrá otorgar subsidio hasta por 4 veces el valor de la UMA por unidad de vivienda para la realización de trabajos de mantenimiento, rehabilitación y reparación de áreas exteriores a las viviendas y zonas comunes en edificios multifamiliares de unidades habitacionales de interés social. Se puede aplicar en pintura exterior, impermeabilización, reparación o sustitución de instalaciones hidro-sanitarias, eléctricas o especiales, iluminación, seguridad, rehabilitación de cubos de escalera, herrerías, cosecha de agua de lluvia, entre otros.
Tabla 4. VIVIENDAS EN PROYECTOS ESTRATÉGICOS
Líneas de apoyo y montos de subsidio según modalidad de aplicación del subsidio
| Líneas de Apoyo | Monto máximo del subsidio (UMA por unidad de vivienda) | Modalidades de aplicación del subsidio |
| VIVIENDA EN CONJUNTO HABITACIONAL | VIVIENDA EN ESPACIO EDIFICABLE RURAL O URBANO | ADQUISICIÓN DE VIVIENDA | MEJORAMIENTO DE U. HABITACIONALES |
| Reubicación de Vivienda | 172 | X | | | |
| Acompañamiento Técnico | 13 | | | | |
| Adquisición de suelo | 45 | X | | | |
| Adquisición de Vivienda Nueva | 172 | | | X | |
| Adquisición de Vivienda Usada | 143 | | | X | |
| Estudios y Proyectos | hasta 2.5% del valor de la obra | X | | | |
| Demolición | 6 | X | | | |
| Edificación | 113 | X | | | |
| Obra de Alcance Mayor | 13 | X | | | |
| Ampliación de Vivienda | 50 | | X | | |
| Mejoramiento de vivienda | 25 | | X | | |
| Vivienda Nueva (O autoproducción) | 127 | | X | | |
| Sustentabilidad | 13 | X | X | | X |
| Instalaciones Generales y Áreas Comunes | 4 | | | | X |
| Espacio Auxiliar Productivo | 64 | | X | | |
| Espacio Auxiliar Comunitario | 172 | X | | | |
| Gastos Complementarios | 13 | X | | | |
Nota: Los montos del subsidio descritos incluyen 7% del pago por concepto de asistencia técnica. El porcentaje deberá ser referido contra el costo de la intervención y será aplicado como deductiva al subsidio aprobado.
Integración de las líneas de apoyo
En la forma de intervención Vivienda en Zonas Rurales o Urbanas, para definir el techo máximo para el subsidio, la CONAVI revisará la solicitud y determinará la procedencia de la integración de las líneas de apoyo aplicables, en cada modalidad. Para la modalidad de Vivienda en Conjunto Habitacional, se podrá disponer de la integración de las Líneas de Apoyo correspondientes a: Adquisición de Suelo, Estudios y Proyectos, Demolición, Edificación, Obra de Alcance Mayor, Sustentabilidad y Gastos Complementarios, pudiendo ser un subsidio máximo integral de hasta 139 veces el valor de la UMA por vivienda. Para la modalidad de Vivienda en Espacio Edificable Rural o Urbano, se podrá disponer de la integración de las Líneas de Apoyo correspondientes a: Mejoramiento de Vivienda, Sustentabilidad y Espacio Auxiliar Productivo pudiendo ser un subsidio máximo integral de hasta de 127 veces el valor de la UMA por vivienda; cuando se integren, Ampliación de Vivienda, Sustentabilidad y Espacio Auxiliar Productivo el monto máximo del subsidio será de hasta 102 veces el valor de la UMA por vivienda; cuando se integren las líneas de apoyo Vivienda Nueva, Sustentabilidad y Espacio Auxiliar Productivo pudiendo ser un subsidio máximo integral de hasta 204 veces el valor de la UMA por vivienda. Para la modalidad de Adquisición de Vivienda, se podrá disponer de la integración de las Líneas de Apoyo correspondientes a: Adquisición de Vivienda Nueva o Usada. Para la modalidad de Mejoramiento de Unidades Habitacionales, se podrá disponer de la integración de las Líneas de Apoyo correspondientes a: Sustentabilidad e Instalaciones Generales y Áreas Comunes, pudiendo ser un subsidio máximo integral de hasta 17 veces el valor de la UMA por vivienda.
Participantes
- La Secretaria de Desarrollo Agrario Territorial y Urbano
Es la instancia encargada de definir la intervención derivada de los Proyectos Estratégicos.
- Comisión Nacional de Vivienda
Instancia encargada de otorgar el subsidio federal.
- Entidades federativas y municipios
Para apoyar a este sector de la población, los entidades federativas y municipios, a través de sus organismos de vivienda o de la instancia administrativa que para ese efecto asignen, podrán participar aplicando los subsidios en favor de las personas beneficiarias del programa, en una proporción igual o menor a la aplicada por el gobierno federal a través de la CONAVI, suscribiendo para tal fin los instrumentos jurídicos que correspondan.
Para tales efectos, la Comisión, por su cuenta o de manera conjunta con otras instituciones de la Administración Pública Federal, podrá celebrar convenios de colaboración con las entidades federativas o con los ayuntamientos con el fin de establecer compromisos para sumar recursos destinados a vivienda. En estos convenios de colaboración se establecerá la asignación de las entidades federativas o de los ayuntamientos, así como los recursos que deriven del Programa. En todo caso los gobiernos estatales o municipales deberán acreditar que sus respectivas aportaciones cuentan con un soporte programático o presupuestal.
De manera general, podrán participar conforme a sus facultades y atribuciones en todas aquellas acciones que contribuyan a la materialización y agilización del programa, en favor de la población y las localidades inscritas.
- Organismo Ejecutor de Obra (OEO)
El Organismo Ejecutor de Obra (OEO) acreditado ante la Comisión podrá ser asignado por las personas beneficiarias del programa, para desarrollar, acompañar y ejecutar los procesos constructivos en las modalidades de Vivienda Nueva en Conjunto Habitacional, y en Vivienda Nueva en Espacio Edificable Rural o Urbano. Los lineamientos para el proceso de registro como OEO se podrán consultar en la página www.gob.mx/conavi
- Asistencia técnica
En todos los casos la intervención habitacional se hará con apoyo y acompañamiento de una asistencia técnica calificada que comprende aspectos técnicos, financieros, organizativos, legales y de gestión, adecuados a las características de las familias beneficiarias del programa y atendiendo las condiciones de habitabilidad y seguridad estructural.
La colaboración de los profesionales que participan en la asistencia técnica se establecerá por corredores, zonas o regiones que abarquen los sitios de intervención, de acuerdo con sus posibilidades de trabajo, respetando su labor en sus áreas de influencia, de modo tal que se pueda garantizar su participación y permanencia en el programa.
Los lineamientos para el proceso de acreditación para la asistencia técnica, se podrán consultar en la página www.gob.mx/conavi
- Supervisión técnica y administrativa
Se encargará de la supervisión técnica y administrativa de las obras durante el proceso de construcción de la vivienda en cumplimiento de las condiciones aprobadas y conforme a los atributos en la vivienda establecidos por la CONAVI. Los lineamientos para el proceso de registro como supervisor de obra se podrán consultar en la página www.gob.mx/conavi
- Verificadores
La CONAVI podrá optar por la contratación de personas físicas o morales previamente inscritas ante la misma Comisión, para verificar el cumplimiento del acompañamiento técnico, así como de la correcta aplicación de los subsidios otorgados para el desarrollo del Programa.
Tabla 5. VERTIENTE PRODUCCIÓN SOCIAL DE VIVIENDA ASISTIDA
Síntesis de lineamientos generales
| Esquemas | Forma de intervención | Modalidades de aplicación del subsidio | Criterios de priorización |
| Subsidio CONAVI 100% | Vivienda Afectada por Fenómenos Naturales | Vivienda en Espacio Edificable Rural o Urbano. Solo en caso de que fuera necesaria la reubicación de vivienda, podrá optarse por las modalidades de Vivienda en Conjunto Habitacional y Adquisición de Vivienda | Personas que habiten en zonas de población mayoritariamente indígena, en zonas con mayor grado de marginación o en situaciones de vulnerabilidad por condición de salud, según los mecanismos establecidos por la Secretaría de Bienestar; así como la proporcionalidad y características del daño que determine la instancia correspondiente en colaboración con la Subsecretaría de Ordenamiento Territorial; y, la existencia de una declaratoria de desastre por la Secretaría de Gobernación |
| Cualesquiera de las tres opciones: a) Subsidio CONAVI asociado con subsidio OREVI más ahorro previo b) Crédito Entidad Ejecutora más subsidio CONAVI más ahorro previo. c) Subsidio CONAVI 100% | Vivienda en Zonas Urbanas Marginadas | Vivienda en Espacio Edificable Rural o Urbano. Vivienda en Conjunto Habitacional; Mejoramiento de Unidades Habitacionales En caso de que fuera necesaria la reubicación de vivienda, podrá optarse por la modalidad de Adquisición de Vivienda. | Población que habita en zonas urbanas con alto o muy alto índice de marginación y/o en zonas con altos índices de violencia e inseguridad, según los criterios establecidos por la Subsecretaría de Desarrollo Urbano y Vivienda. |
| Vivienda en Zonas Rurales y Urbanas | Vivienda en Espacio Edificable Rural o Urbano; Vivienda en Conjunto Habitacional; Adquisición de Vivienda; y, Mejoramiento de Unidades Habitacionales | Personas que habiten en zonas de población mayoritariamente indígena, zonas con mayor grado de marginación o zonas con altos índices de violencia, según los mecanismos establecidos por la Secretaría de Bienestar |
| Vivienda en Proyectos Estratégicos | Vivienda en Conjunto Habitacional; Vivienda en Espacio Edificable Rural o Urbano; Adquisición de Vivienda; y, Mejoramiento de Unidades Habitacionales. |
2. COFINANCIAMIENTO
Objeto de vertiente
La vertiente de Cofinanciamiento de Vivienda se basa en la aportación de distintas fuentes de financiamiento para la dotación de vivienda. Las fuentes de financiamiento consisten en un crédito hipotecario del INFONAVIT o FOVISSSTE u otra entidad ejecutora, complementado con subsidio y ahorro de la persona beneficiaria.
El esquema aplicable es: Crédito Entidad Ejecutora más subsidio CONAVI más ahorro previo. Esto es, la población que cuente con un crédito aprobado por alguna Entidad Ejecutora, podrá complementar su crédito con recursos del ahorro propio y con los subsidios de la CONAVI y, en su caso, aportaciones de cualquier ente público, social o privado.
Población beneficiaria
En esta vertiente de intervención, aplica las dos variantes de la población beneficiaria:
a. Población derechohabiente de FOVISSSTE, INFONAVIT u otro organismo de seguridad social, federal, estatal o municipal, que cuenta con ingreso individual de hasta 2.8 veces el valor de la UMA, y con aportaciones al Fondo de Ahorro para el Retiro y a la Subcuenta Vivienda y con un crédito para vivienda.
b. Población no derechohabiente con ingreso individual o familiar hasta cinco (5) veces el valor de la UMA, que cuentan con un crédito aprobado por una Entidad Ejecutora y/o Financiera para adquirir o mejorar su vivienda.
En ningún caso la intervención a la que se destine el subsidio podrá estar ubicada en zona de riesgo, entendiendo que no está bajo esa condición cuando la autoridad competente autorice o permita la ubicación del proyecto, en términos de los artículos 45 y 46 de la Ley General de Asentamientos Humanos, Ordenamiento Territorial y Desarrollo Urbano.
En apoyo al esquema "Crezcamos Juntos", encabezado por la Secretaria de Hacienda y Crédito Público, mismo que tiene como fin fomentar la formalidad a través del otorgamiento de apoyos para los sujetos que se encuentren incorporados al RIF incluyendo a aquellas personas beneficiarias del RISS, contarán en adición a las modalidades previstas y observando las condiciones y requisitos específicos de la modalidad, con los siguientes apoyos:
a. Para los trabajadores afiliados al INFONAVIT que estén incorporados al RIF o que sean personas beneficiarias del RISS un subsidio federal como complemento a sus aportaciones voluntarias de la subcuenta de vivienda.
b. Para aquellas personas inscritas en el RIF que contraten un Crédito para Adquisición de Vivienda con la banca comercial, un subsidio federal que podrá cubrir la mensualidad número 12 de cada año del crédito, mismo que será dispersado a través de la SHF o el FOVI.
En todas las modalidades señaladas, la Comisión registrará en el padrón de personas beneficiarias el valor individualizado de cada subsidio federal otorgado en materia de vivienda que administra.
Cada persona beneficiaria del programa podrá obtener un subsidio federal para vivienda hasta por un monto máximo equivalente a 35 veces el valor de la UMA, atendiendo las consideraciones expuestas en el apartado correspondiente de las presentes reglas.
El subsidio federal podrá utilizarse para el pago de primas o comisiones en el caso de que la persona beneficiaria contrate, a través de la Entidad Ejecutora (o entidad financiera en el caso en que la Entidad Ejecutora sea un Organismo Nacional de Vivienda y el financiamiento provenga de esta entidad financiera), coberturas, garantías o seguros de riesgo crediticio para cualquiera de las modalidades aplicables.
Los valores máximos de las intervenciones, no consideran gastos en los que se incurre para ser sujeto del financiamiento, pago de derechos, impuestos, ni gastos de formalización; que en su caso podrán formar parte del financiamiento.
Modalidades para la aplicación del subsidio y líneas de apoyo
Las modalidades para la aplicación del subsidio en esta forma de intervención son: Vivienda en Conjunto Habitacional; Vivienda en Espacio Edificable Rural o Urbano; Adquisición de Vivienda; y, Mejoramiento en Unidades Habitacionales con sus respectivas líneas de apoyo; aplican procesos de autoadministración o autoproducción con asistencia técnica. Así mismo se podrá optar por la contratación directa de empresas constructoras u Organismos Ejecutores de Obra, preferentemente locales, previamente acreditados ante CONAVI.
Las líneas de apoyo aplicables en esta vertiente de intervención son: Adquisición de Vivienda y Vivienda en Espacio Edificable Rural o Urbano, cuyas condiciones y requisitos específicos se enuncian a continuación:
a) Adquisición de vivienda
Esta modalidad corresponde a la adquisición de vivienda terminada, individual o en conjunto, realizada por terceros, en un proceso único de edificación, que cumpla con las necesidades de densidad, superficie construida, seguridad estructural, instalaciones, servicios, áreas de uso común, entre otros, establecidos por la reglamentación local correspondiente.
La vivienda podrá ser nueva o usada y deberá cumplir con el uso del suelo habitacional en las zonas urbanas, contar con servicios que garanticen condiciones de habitabilidad y no estar ubicada en sitios de riesgo.
Las líneas de apoyo aplicables son: Adquisición de vivienda nueva y Adquisición de vivienda usada.
- Adquisición de Vivienda Nueva
La CONAVI podrá otorgar subsidio con el propósito de adquirir vivienda terminada, individual o en conjunto, ubicada fuera de zonas de riesgo, que nunca ha sido ocupada, realizada por terceros, en un proceso único de edificación, que cumpla con las necesidades de densidad, superficie construida, seguridad estructural, instalaciones, servicios, áreas de uso común, entre otros, establecidos por la reglamentación local correspondiente
La persona beneficiaria tendrá derecho a un monto máximo de subsidio federal con base en la siguiente lista de categorías y matriz:
Categorías de subsidio federal:
i.Vivienda con un valor mayor que 175 y hasta 190 veces la UMA
ii.Vivienda con un valor mayor que 158 y menor o igual a 175 veces la UMA
iii.Vivienda con un valor mayor que 136 y menor o igual a 158 veces la UMA
iv.Vivienda con un valor mayor que 60 y menor o igual a 136 veces la UMA
v.Vivienda con un valor mayor que 60 y menor o igual a 136 veces la UMA, adquirida por una persona beneficiaria con ingreso menor o igual a 1.4 veces el valor de la UMA.
| Rango de Ingreso Hasta 2.8 UMAS |
| Categoría | Valor de la Vivienda(UMAS) | Rango de Puntaje |
| 0 hasta <350 | ³350 hasta <400 | ³400 hasta <450 | ³450 hasta <500 | ³500 hasta <550 | ³550 hasta <600 | ³600 hasta <650 | ³650 hasta <700 | ³700 hasta <750 | ³750 hasta <800 | ³800 hasta <850 | ³850 hasta <900 | ³900 hasta 1000 |
| Montos máximos de subsidio federal en UMAS |
| I | > 175 hasta 190 | | | | | | 13 | 14 | 15 | 16 | 17 | 18 | 19 | 20 |
| II | > 158 hasta 175 | | | | | | 18 | 19 | 20 | 21 | 22 | 23 | 24 | 25 |
| III | ³ 136 hasta 158 | | | | 18 | 19 | 20 | 21 | 22 | 23 | 24 | 25 | 26 | 27 |
| IV | ³ 60 hasta 136 | | 18 | 19 | 20 | 21 | 22 | 23 | 24 | 25 | 26 | 27 | 28 | 29 |
| V | ³ 60 hasta 136 | | 25 | 25 | 26 | 27 | 28 | 29 | 30 | 31 | 32 | 33 | 34 | 35 |
| Categoría I Viviendas con superficie construida igual o mayor a los valores mínimos en cada entidad federativa, establecidos por la Comisión y difundidos a través del Manual de Procedimientos o Guía de Aplicación referido en el Anexo 2. Categoría V-Rango de ingreso hasta 1.4 UMAS |
El puntaje de ubicación y sustentabilidad del entorno se medirá de acuerdo con el Anexo 2. Para acceder al subsidio federal, la vivienda deberá cumplir los requisitos establecidos en dicho Anexo.
No se otorgará subsidio federal a personas que adquieran vivienda nueva ubicada fuera de los Perímetros de Contención Urbana o de reservas territoriales que no califiquen conforme a los mismos perímetros.
- Adquisición de Vivienda Usada
La CONAVI podrá otorgar subsidio con el propósito de adquirir vivienda terminada, en segunda o posterior transmisión, individual o en conjunto, ubicada fuera de zonas de riesgo, realizada por terceros, que cumpla con las necesidades de densidad, superficie construida, seguridad estructural, instalaciones, servicios, áreas de uso común, entre otros, establecidos por la reglamentación local correspondiente.
Las personas beneficiarias podrán acceder a un monto máximo de subsidio federal para la adquisición de vivienda usada ubicada dentro de los Perímetros de Contención Urbana de acuerdo con el siguiente cuadro:
| Ubicación | Monto máximo de subsidio federal (UMAS) | Valor Máximo de la Vivienda (UMAS) |
| U1 | 30 | 158 |
| U2 | 24 | 158 |
No se otorgará subsidio federal para adquirir vivienda usada en Perímetros de Contención Urbana U3 o fuera de los Perímetros de Contención Urbana.
La información de la vivienda se inscribirá en el RUV según lo determine la Comisión y se utilizará con fines estadísticos.
Consideraciones adicionales:
Para el caso de los miembros de las Fuerzas Armadas no se requerirá Puntaje de Ubicación y Sustentabilidad del Entorno, por lo que se les dará un subsidio federal máximo equivalente a 35 veces el valor de la UMA por lo que podrán adquirir una vivienda nueva o usada dentro o fuera de los Perímetros de Contención Urbana. La información de la vivienda se inscribirá en el RUV según lo determine la Comisión y se utilizará con fines estadísticos.
De igual forma, para la adquisición de vivienda en el esquema Línea III del INFONAVIT, el subsidio se otorgará durante el proceso constructivo habitacional mediante una Entidad Administrativa y podrán ubicarse fuera de los Perímetros de Contención Urbana.
Para el caso de los miembros de las Fuerzas Armadas, de la Seguridad Pública Federal y policías federales, estatales y municipales acreditados, el valor de la vivienda no excederá el equivalente a 231 veces el valor de la UMA. La diferencia entre el valor final de la vivienda y el valor máximo de la vivienda podrá ser cubierta mediante ahorro previo, ahorro voluntario de la cuenta individual, subcuenta de vivienda o crédito otorgado por la Entidad Ejecutora y en este caso, el monto máximo de subsidio federal será de hasta 35 veces el valor de la UMA, para la Adquisición de Vivienda Nueva. Esta excepción aplica también cuando dichas personas beneficiarias (miembros de las Fuerzas Armadas, de la Seguridad Pública Federal y policías federales, estatales y municipales acreditados), que sean derechohabientes de INFONAVIT o de FOVISSSTE.
Los valores finales de vivienda podrán ser superiores a 190 veces el valor de la UMA siempre y cuando la diferencia sea cubierta mediante la subcuenta de la vivienda del/la derechohabiente del INFONAVIT o del FOVISSSTE, o con aportaciones con origen distinto al federal.
En el caso de las personas beneficiarias financiadas por el FOVISSSTE y el INFONAVIT, el subsidio federal para vivienda será diferenciado y hasta por los montos máximos establecidos en los incisos a) y b) del presente apartado y se aplicará al faltante para alcanzar el valor total de la intervención habitacional una vez cubierto el ahorro previo, las aportaciones, la subcuenta de vivienda y la capacidad máxima de crédito.
Las personas inscritas al RIF, incluidas las personas beneficiarias del RISS del esquema "Crezcamos Juntos", en términos de las presentes Reglas podrán contar con apoyos adicionales a los previstos en las mismas que consistirán en:
- Para los derechohabientes del INFONAVIT que estén incorporados al RIF o sean beneficiarios del RISS, un subsidio federal que será usado como complemento a sus aportaciones voluntarias y al saldo de la subcuenta de vivienda, para conformar el ahorro previo, distribuido de la siguiente forma:
a. Subsidio federal de $15,000 (quince mil pesos), efectivo al momento del otorgamiento del crédito otorgado por el INFONAVIT.
b. Subsidio federal "pari passu" de hasta $15,000 (quince mil pesos), efectivo al momento del otorgamiento del crédito otorgado del INFONAVIT, que dependerá del ahorro voluntario del derechohabiente para ser usado como enganche para la vivienda sujeto al nivel de ingreso: por una cantidad de 1 a 1 para derechohabientes con ingresos superiores a 2.8 el valor de la UMA y de 1.5 a 1 para derechohabientes con ingresos inferiores o iguales a 2.8 veces el valor de la UMA.
- Para aquellas personas inscritas en el RIF que contraten un crédito para Adquisición de Vivienda con la banca comercial y sujeto a las condiciones del mismo, un subsidio federal por única ocasión será de hasta 30 veces el valor de la UMA que podrá cubrir la mensualidad número 12 de cada año de amortización del crédito y hasta que se agote el monto total otorgado como subsidio, mismo que será dispersado a través de la SHF o el FOVI, siempre que se mantengan al corriente en el pago del crédito y cumplan con sus obligaciones fiscales.
Las definiciones no previstas y que sean necesarias para la implementación de estos beneficios adicionales, serán definidas por la Comisión en los instrumentos que determine para tal efecto.
Para el caso de los subsidios otorgados a personas beneficiarias del RIF o de Fuerzas Armadas en general, el subsidio federal podrá otorgarse para viviendas que estén ubicadas en y cuenten con:
i.En Zonas urbanas con: servicios de luz, agua, drenaje o equivalente, alumbrado público, calles y/o andadores peatonales terminados, inscripción en el Registro Público de la Propiedad o clave catastral.
ii.En Zonas rurales o Zonas en transición con: sistemas de disposición de residuos sólidos asequibles en el sitio; con inscripción en la institución registral y catastral correspondiente que acredite el tipo de propiedad; y de preferencia, con servicios de luz y agua.
b) Vivienda en Espacio Edificable Rural o Urbano
- Ampliación de vivienda. La CONAVI podrá otorgar subsidio con el propósito de incrementar la superficie de construcción habitable de una vivienda edificada con anterioridad, a fin de disminuir el hacinamiento en la vivienda o mejorar sus condiciones de habitabilidad.
- Mejoramiento de Vivienda. La CONAVI podrá otorgar subsidio con el propósito de la mejora de la vivienda, que podrá responder a la rehabilitación de vivienda en la intervención de sus elementos estructurales (losas, columnas y trabes), la readecuación del espacio habitable, el cambio de instalaciones ocultas, entre otros; así como aquellos conceptos que no afectan elementos estructurales, sin embargo inciden en la vida útil de la vivienda tales como; la impermeabilización, aplanados, instalaciones hidrosanitarias expuestas ahorradoras de agua, cableado eléctrico y lámparas ahorradoras de energía, cambio de pisos, entre otros acabados.
Condiciones y requisitos específicos:
El subsidio federal para Ampliación y/o Mejoramiento, se otorgará para proyectos con valor hasta de 30 veces el valor de la UMA, que podrán comprender, de manera enunciativa más no limitativa las siguientes acciones: muros, techos, pisos, instalaciones sanitarias, instalaciones hidráulicas, instalaciones eléctricas, ecotecnias y ecotecnologías, cimentación, cubiertas, interior y exterior, entre otras.
La Comisión otorgará como subsidio federal una cantidad equivalente al cuarenta (40) por ciento del costo de la intervención, siempre y cuando se acredite documentalmente y sea avalado por la asistencia técnica.
Se podrán utilizar estos recursos para la regularización de la propiedad ante el Registro Público de la Propiedad y/o catastro, así como ante el Registro Agrario Nacional, cuando se trate de propiedad ejidal y comunal.
La Ampliación y/o Mejoramiento estarán inscritos en el RUV, según lo determine La Comisión, además deberán tener asistencia técnica integral por un Organismo Ejecutor de Obra o Desarrollador Social de Vivienda.
El subsidio federal para Ampliación y/o Mejoramiento se podrá otorgar para un máximo de tres proyectos en la misma modalidad, en tanto que la suma del total de los importes del subsidio federal no rebase el monto de 35 veces el valor de la UMA.
Las acciones de Mejoramiento y Ampliación estarán sujetas a procesos de control y verificación para garantizar el uso adecuado de los recursos, de acuerdo a lo que establezca La Comisión.
En el otorgamiento del subsidio federal se dará prioridad de pago a las personas beneficiarias que realicen acciones en viviendas ubicadas dentro de los polígonos de Mejoramiento Urbano.
El subsidio federal se otorgará para viviendas que estén ubicadas en y cuenten con:
Dentro de Perímetros de Contención Urbana, con los servicios de luz, agua, drenaje o equivalente, y de preferencia con alumbrado público, calles, guarniciones y/o andadores peatonales terminados.
Fuera de Perímetros de Contención Urbana, preferentemente con sistemas de disposición de residuos sólidos o saneamientos asequibles en el sitio y servicios de luz y agua.
Consideraciones especiales:
Para el Mejoramiento Integral Sustentable, el ahorro previo podrá ser de hasta 30% del valor de la intervención, se otorgará un subsidio de hasta 30% del valor de la intervención, deberá combinar el uso de ecotecnologías y un mejoramiento estructural a la vivienda, mismas que se detallarán en el Manual de Procedimientos y deberán contar con asistencia técnica integral del FIDE o de un especialista definido por éste.
- Autoproducción de vivienda (Vivienda Nueva)
La CONAVI podrá otorgar subsidio para la construcción de vivienda nueva por autoproducción en Espacio Edificable Rural o Urbano, con espacios habitables y complementarios que estén en correspondencia con el contexto cultural y regional, que se puede generar en espacios edificables.
Condiciones y requisitos específicos:
El valor de la intervención podrá ser de hasta 140 veces el valor de la UMA, y la persona beneficiaria tendrá derecho a un monto máximo de subsidio federal de acuerdo con el siguiente cuadro, siempre
y cuando el valor de la intervención sea mayor a 40 veces el valor de la UMA:
| Rango de puntaje | Monto máximo del subsidio federal (Veces el valor de la UMA) | Valor máximo de la Autoproducción (Veces el valor de la UMA) |
| 700-1000 | 29 | 140 |
| 450-699 | 26 | 120 |
| 200-449 | 23 | 100 |
Los montos de subsidio se presentan en montos máximos, los cuales podrán ser menores en los términos que al efecto autorice la Comisión. En ningún caso el valor del proyecto de la autoproducción de vivienda, podrá ser inferior a 40 veces el valor de la UMA.
El subsidio federal se otorgará para viviendas que estén ubicadas en y cuenten con:
o Dentro de Perímetros de Contención Urbana con: servicios de luz, agua, drenaje o equivalente.
o Fuera de Perímetros de Contención Urbana con: sistemas de disposición de residuos sólidos asequibles en el sitio y de preferencia, con servicios de luz y agua.
Para el otorgamiento del subsidio federal para la Autoproducción, se debe comprobar posesión legal, en ubicaciones fuera de Perímetros de Contención, así como posesión legal o titulación del espacio edificable dentro de Perímetros de Contención Urbana.
La vivienda que se construya deberá llevarse a cabo por un Organismo Ejecutor de Obra o por un Desarrollador Social de Vivienda y en ambos casos deberá estar inscrita en el RUV según lo determine La Comisión y la información se utilizará con fines estadísticos.
Quien haya sido persona beneficiaria de otro programa de vivienda, otorgado por cualquier Organismo Público de Vivienda, también podrá solicitar un subsidio federal en la modalidad de Autoproducción; en este caso el segundo subsidio federal será complementario al primero, condicionado a que se respeten los límites establecidos en el cuadro anterior, y a que la suma de ambos subsidios federales no rebase en ningún caso 35 veces el valor de la UMA.
La Comisión asignará los subsidios federales de conformidad a los siguientes criterios:
a. Asignación por entidad federativa, Organismos Nacionales de Vivienda, Organismos Estatales y Municipales de vivienda y por Entidad Ejecutora
Conforme a lo previsto en estas Reglas, la Comisión priorizará la asignación de subsidios dirigidos a las personas que habiten en zonas de población mayoritariamente indígena, zonas con mayor grado de marginación o zonas con altos índices de violencia, según los mecanismos establecidos por la Secretaría de Bienestar, así como a la información relacionada con el rezago habitacional y a la prevalencia de las necesidades de vivienda de la población en pobreza, según la definición de pobreza multidimensional publicada por el CONEVAL en la página www.coneval.org.mx, sujeto a la cobertura de las Entidades Ejecutoras participantes.
En caso que se requiera realizar reasignaciones, éstas deberán ser analizadas y justificadas plenamente ante el Comité de Financiamiento a efecto de que dicho Comité proceda conforme a la normatividad aplicable.
b. Asignación por modalidades
La Comisión asignará un monto anual a cada modalidad pudiéndose llevar a cabo durante el ejercicio fiscal reasignaciones periódicas para evitar subejercicios derivados de la operación.
c. Esquema de coparticipación con gobiernos estatales y municipales
La Comisión, por su cuenta o de manera conjunta con otras instituciones de la Administración Pública Federal, podrá celebrar convenios de colaboración con las entidades federativas o con los ayuntamientos con el fin de establecer compromisos para sumar recursos destinados a vivienda. En estos convenios de colaboración se establecerá la asignación de las entidades federativas o de los ayuntamientos, así como los recursos que deriven del Programa. En todo caso los gobiernos estatales o municipales deberán acreditar que sus respectivas aportaciones cuentan con un soporte programático o presupuestal.
Se podrá optar por un mayor alcance en la vivienda, con el acompañamiento de un financiamiento por la CONAVI, debiendo asegurar la entidad federativa y el municipio la aportación programada en su presupuesto para la intervención habitacional, en el que la persona beneficiaria debe cumplir con un ahorro previo. El alcance en la vivienda se determinará en función de criterios de diseño y asistencia técnica que para tal fin establezca la Comisión.
Para el caso del esquema de no derechohabientes al INFONAVIT, FOVISSSTE o miembros de las Fuerzas Armadas, la distribución estatal se realizará en función de la demanda y de acuerdo con los ahorradores existentes.
d. Priorización de los recursos del Programa para las distintas modalidades.
La Comisión asignará los recursos preferentemente de acuerdo al siguiente orden de priorización:
i.Intervenciones ubicadas en Polígonos de Mejoramiento Urbano, Proyectos Estratégicos y NAMA Urbana.
ii.Vivienda que cumpla 150 puntos de la dimensión de Sustentabilidad Ambiental, como se define en el Anexo 2 "Criterios para la evaluación de la intervención y la diferenciación del subsidio federal".
iii.Vivienda que cumpla 125 puntos de la dimensión de Sustentabilidad Ambiental, como se define en el Anexo 2 "Criterios para la evaluación de las intervenciones y la diferenciación del subsidio federal".
iv.Vivienda vertical ubicada en los Perímetros de Contención Urbana U1 y U2.
Para implementar dichas acciones, el Programa podrá realizar los ajustes necesarios en su planeación y operación, estableciendo los acuerdos, la coordinación y vinculación interinstitucional correspondiente, sin menoscabo de lo establecido en las presentes Reglas de Operación y de las metas establecidas, así como en función de la capacidad operativa y disponibilidad presupuestal.
Participantes
- Entidades ejecutoras
Para efectos de lo establecido en el numeral "Glosario de Términos" de estas Reglas, se entenderá de manera enunciativa más no limitativa por Entidades Ejecutoras a:
Organismos Nacionales de Vivienda: INFONAVIT, FOVISSSTE, ISSFAM.
Intermediarios financieros privados regulados.
Intermediarios financieros que operen con Sociedades Nacionales de Crédito.
Organismos Estatales y Municipales de vivienda.
Otras instancias que otorguen financiamiento
Quienes estén interesados en ser Entidades Ejecutoras deberán suscribir con la Comisión un Convenio de Adhesión. Para tal efecto, la Entidad Ejecutora debe cumplir con los siguientes criterios mínimos de elegibilidad:
Acreditar su legal constitución y personalidad de sus representantes o apoderados.
Demostrar su solvencia moral y financiera.
Comprobar mecanismos formales de operación, tales como conciliación contable y administración.
Demostrar su población objetivo.
Ofrecer condiciones de financiamiento, tales como tasas de interés, costo anual total, comisiones y plazos, que a juicio de la Comisión sean apropiadas para la ejecución del presente Programa y
acordes a su naturaleza jurídica.
- Comisión Nacional De Vivienda
La Comisión, por sí o a través de terceros, podrá realizar evaluaciones a las Entidades Ejecutoras, a fin de que acrediten el cumplimiento a las Reglas, al Convenio de Adhesión y a los compromisos que adquieran. La Comisión, en su caso, podrá otorgar periodos de gracia para que las Entidades Ejecutoras acrediten las acciones de regularización que deriven de las acciones de evaluación y seguimiento.
- Entidades federativas y municipios
Para apoyar a este sector de la población, las entidades federativas y municipios, a través de sus organismos de vivienda o de la instancia administrativa que para ese efecto asignen, podrán participar aplicando los subsidios en favor de las personas beneficiarias del programa, en una proporción igual o menor a la aplicada por el gobierno federal a través de la CONAVI, suscribiendo para tal fin los instrumentos jurídicos que correspondan.
Para tales efectos, la Comisión, por su cuenta o de manera conjunta con otras instituciones de la Administración Pública Federal, podrá celebrar convenios de colaboración con las entidades federativas o con los ayuntamientos con el fin de establecer compromisos para sumar recursos destinados a vivienda. En estos convenios de colaboración se establecerá la asignación de las entidades federativas o de los ayuntamientos, así como los recursos que deriven del Programa. En todo caso los gobiernos estatales o municipales deberán acreditar que sus respectivas aportaciones cuentan con un soporte programático o presupuestal.
Se podrá optar por un mayor alcance en la vivienda, con el acompañamiento de un financiamiento por la CONAVI, debiendo asegurar la entidad federativa y el municipio la aportación programada en su presupuesto para la intervención habitacional, en el que la persona beneficiaria debe cumplir con un ahorro previo. El alcance en la vivienda se determinará en función de criterios de diseño y asistencia técnica que para tal fin establezca la Comisión.
Podrán participar conforme a sus facultades y atribuciones en todas aquellas acciones que contribuyan a la materialización y agilización del programa, en favor de la población y las localidades inscritas.
- Organismo Ejecutor De Obra (Oeo)
En cuanto a la participación de los Organismos Ejecutores de Obra, se considerarán de manera enunciativa más no limitativa:
Desarrolladores sociales de vivienda.
Personas morales acreditadas.
Organismos Estatales y Municipales de vivienda.
Agencias Productoras de Vivienda.
Los lineamientos para el proceso de registro como Organismos Ejecutores de Obra se podrán consultar en la página www.gob.mx/conavi
- Verificadores
La CONAVI podrá optar por la contratación de personas físicas o morales previamente inscritas ante la misma Comisión, para verificar el cumplimiento del acompañamiento técnico, así como de la correcta aplicación de los subsidios otorgados para el desarrollo del Programa.
4.4. Criterios de selección de los beneficiarios
Podrán ser beneficiarios del programa quienes cubran los siguientes requisitos:
Población no derechohabiente:
· Tener 18 años o más de edad, con o sin dependientes económicos.
· Ser población no derechohabiente con ingreso individual o familiar de hasta 2.8 veces el valor de la UMA, que no cuenta con acceso a un crédito para adquirir o mejorar su vivienda.
· Ser población no derechohabiente con crédito para construir o mejorar su vivienda, con ingreso individual de hasta cinco (5) veces el valor de la UMA.
Población derechohabiente:
· Tener 18 años o más de edad, con o sin dependientes económicos.
· Población derechohabiente de FOVISSSTE, INFONAVIT u otro organismo de seguridad social municipal, estatal o federal, con ingreso individual de hasta dos punto ocho (2.8) veces el valor de la UMA, que cuenta con aportaciones al Fondo de Ahorro para el Retiro y a la Subcuenta Vivienda y con crédito para vivienda que puede provenir tanto de la Entidades Ejecutoras como de otra unidad administrativa.
4.5 Consideraciones generales
La intervención del programa podrá llevarse a cabo, siempre que se acredite la titularidad o posesión, o en su caso con la anuencia expresa del propietario o poseedor. Así mismo, el uso del suelo para vivienda deberá estar permitido por la normatividad local y no encontrarse en zonas de riesgo, de tal forma que se acredite la viabilidad jurídica y técnica de la solicitud. En los casos donde se financiará la reubicación, el suelo destinado para la producción de vivienda deberá contar con las mismas condiciones señaladas.
Los requisitos, así como el procedimiento para las diversas fases de atención del financiamiento, se establecen en el Manual de Procedimientos que se encuentra disponible en la página www.gob.mx/conavi.
4.6 Procedimiento de selección
El financiamiento para vivienda se asignará a todas aquellas personas que lo soliciten y cumplan con los requisitos señalados en estas Reglas, en los términos de la disponibilidad programática y presupuestaria para cada vertiente de intervención y para cada entidad federativa según los criterios establecidos por la Comisión.
4.7 Transparencia
Difusión
Para garantizar la transparencia en el ejercicio de los recursos, la Comisión deberá dar amplia difusión al Programa a nivel nacional, promoviendo las acciones institucionales a nivel central y con las autoridades estatales y municipales, a través de la página de internet http://www.gob.mx/conavi
Asimismo, se protegerán los datos personales en estricto cumplimiento a las normas de Transparencia y Acceso a la Información Pública.
La papelería, documentación oficial, así como la publicidad y promoción deberán incluir la siguiente leyenda: "Este programa es público, ajeno a cualquier partido político. Queda prohibido el uso para fines distintos al desarrollo social".
Contraloría Social
Para el seguimiento, supervisión y vigilancia del cumplimiento de las metas y acciones comprometidas en el Programa, así como de la correcta aplicación de los recursos públicos asignados al mismo, La Comisión promoverá la participación de los beneficiarios a través de la integración de comités de contraloría social, en apego a los "Lineamientos para la Promoción y Operación de la Contraloría Social en los Programas Federales de Desarrollo Social", publicados por la SFP en el Diario Oficial de la Federación el 28 de octubre de 2016, a efecto de promover y realizar las acciones necesarias para la operación de la Contraloría Social, bajo el Esquema y el Programa Anual de Trabajo (PATCS) validados por la Secretaría de la Función Pública, que se dan a conocer en https://www.gob.mx/conavi y que serán de observancia obligatoria para la CONAVI y las Entidades Ejecutoras y siguiendo los procedimientos establecidos en la Guía Operativa de Contraloría Social del Programa.
Protección de recursos en época electoral y combate a la corrupción
En la operación y ejecución de los recursos federales y proyectos sujetos a las presentes Reglas de Operación, se deberán observar y atender las disposiciones establecidas en la normatividad vigente en materia de combate a la corrupción y protección de recursos en época electoral. Asimismo, durante los procesos electorales federales, estatales o municipales, deberá cumplirse con las determinaciones de la Estrategia de Protección de Recursos en Época Electoral, que emita el Comité Preventivo Central, con la finalidad de evitar el uso de recursos públicos y programas sociales con fines particulares, partidistas y/o político-electorales.
4.8 Obligaciones de los beneficiarios
a. Proporcionar información veraz y bajo protesta de decir verdad relativa a los datos personales e información que se le requiera.
b. Destinar el financiamiento proporcionado por la CONAVI a la intervención habitacional para la que fue solicitado.
c. Permitir las acciones de supervisión y seguimiento que requiera la Entidad Financiera o La Comisión.
d. Cumplir con los requisitos previstos en estas Reglas.
4.9 Incumplimiento de los beneficiarios
Los beneficiarios del programa que incumplan las obligaciones, condiciones y requisitos establecidos en estas Reglas, quedarán obligados a reembolsar el monto del subsidio recibido a través de la CONAVI o bajo los mecanismos que determine la Comisión, independientemente de las responsabilidades civiles, penales o de cualquier otra índole en que incurrieren.
5. Mecánica de operación del Programa
La operación del Programa quedará establecida en el Convenio de Adhesión y en el Manual de Procedimientos correspondiente, de acuerdo con lo señalado en las presentes Reglas.
La Comisión dispersará directamente o a través de una entidad financiera, en los términos que al efecto autorice La Comisión, los recursos destinados al financiamiento federal y se asignarán, en los términos de la disponibilidad programática y presupuestaria, de la siguiente forma:
a. La interesada o el interesado en beneficiarse del subsidio federal realizará personalmente la solicitud ante la Comisión o Entidad Ejecutora correspondiente.
b. La Comisión y/o las Entidades Ejecutoras otorgarán el financiamiento conforme a la información proporcionada por la (el) solicitante de subsidio federal, en forma directa o mediante convenio con entidades financieras que al efecto autorice la Comisión. Los solicitantes del subsidio federal y los beneficiarios podrán consultar las Entidades Ejecutoras adheridas al Programa en la página: www.gob.mx/conavi
c. La Comisión enviará directamente o a través de una entidad financiera, los recursos procedentes al beneficiario o a la Entidad Ejecutora en su caso, para su dispersión, salvo en los casos de INFONAVIT y FOVISSSTE, que será a través del procedimiento operativo que, en su caso, acuerde con las mismas.
d. Las Entidades Ejecutoras presentarán a la Comisión la solicitud y el certificado de recepción de cada una de las aplicaciones del financiamiento federal y un reporte mensual de comprobación, entre otros. La Comisión validará los documentos citados y la información recibida. En caso de atención directa por parte de la Comisión, ésta recabará la solicitud y el contrato o certificado por la entrega del financiamiento correspondiente.
e. La Comisión entregará en los anteriores términos los recursos al beneficiario y a las Entidades Ejecutoras correspondientes, considerando para ello los días y horas hábiles bancarios. En caso de que no se formalice el otorgamiento del subsidio federal, la Entidad Ejecutora devolverá a la Comisión, el monto del mismo en términos de lo que al efecto establecen la Ley de Ingresos de la Federación y el Presupuesto de Egresos de la Federación al tener la naturaleza de recursos
públicos. Ambos eventos deberán realizarse conforme a lo previsto en el Convenio de Adhesión respectivo, en todo caso deberá considerarse lo previsto en el artículo 54 de la Ley Federal de Presupuesto y Responsabilidad Hacendaria y en el artículo 85 de su Reglamento o los que resulten aplicables en caso de posteriores reformas, respecto a los rendimientos y cargas financieras de las cantidades devueltas. El Manual de Procedimientos del Programa puede consultarse en la siguiente dirección electrónica www.gob.mx/conavi
f. La Comisión incorporará la información recibida y la integrará en el padrón de personas beneficiarias en materia de vivienda del programa que administra.
g. La Entidad Ejecutora vigilará el cumplimiento de los requisitos y de la aplicación del subsidio federal de este Programa para los fines solicitados y coadyuvará con lo que al efecto establecen las presentes Reglas para el caso de incumplimiento de las obligaciones de la persona beneficiaria, asumiendo en su caso las responsabilidades civiles, administrativas y/o penales que resultaren derivadas de sus acciones u omisiones.
h. La Comisión es la instancia facultada para interpretar las presentes Reglas, así como para resolver los aspectos no considerados en ellas. Será la encargada de desarrollar, coordinar, promover, ejecutar y dar seguimiento al Programa.
Todo el intercambio de información a que se refiere este numeral, se realizará bajo los formatos y procedimientos que La Comisión establezca.
5.1 Ejecución
Se deberán respetar los tiempos que marque el Presupuesto de Egresos de la Federación, sin interrupción, en el otorgamiento del subsidio federal y del financiamiento recuperable, mediante la aplicación de esquemas que permitan hacer frente a los compromisos asumidos respecto del otorgamiento de éstos, en atención a la solicitud del mismo y la conclusión del trámite, con su otorgamiento y entrega de los recursos, hasta contar con la evidencia de recepción del financiamiento por la persona beneficiaria. El otorgamiento del financiamiento estará sujeto a la disponibilidad presupuestaria para el ejercicio fiscal correspondiente.
La Comisión instruirá que el depósito del subsidio se realice de forma electrónica de conformidad a lo establecido en el Artículo Vigésimo, párrafo segundo, fracción I del "Decreto que establece las medidas para el uso eficiente, transparente y eficaz de los recursos públicos, y las acciones de disciplina presupuestaria en el ejercicio del gasto público, así como para la modernización de la Administración Pública Federal."
5.1.1 Gastos de Operación
De los recursos aprobados al Programa en el Presupuesto de Egresos de la Federación para el ejercicio fiscal 2019, se distribuirá de la siguiente manera: 97% (noventa y siete por ciento) para financiamiento del programa en sus distintas vertientes y 3% (tres por ciento), para gastos de operación, entre los que se encuentran el desarrollo de diversas acciones asociadas con la planeación, operación, supervisión, seguimiento y evaluación externa, incluyendo capacitación técnica. Dichas erogaciones serán congruentes con las partidas presupuestales dispuestas en el Clasificador por Objeto del Gasto para la Administración Pública Federal en vigor, principalmente, entre otros conceptos que coadyuven a la operación del Programa: remuneraciones al personal eventual; material de apoyo informativo; servicios integrales de infraestructura de cómputo; arrendamiento de equipo y bienes informáticos; arrendamientos de vehículos terrestres; otras asistencias para la operación; servicios de desarrollo de aplicaciones informáticas; servicios estadísticos y geográficos; estudios e investigaciones; servicios de vigilancia; congresos y convenciones, y subcontratación de servicios con terceros.
Lo anterior, atendiendo las disposiciones de austeridad y disciplina presupuestaria establecidas en el artículo 13 del Presupuesto de Egresos de la Federación para el Ejercicio Fiscal 2019, y demás normatividad aplicable.
La Comisión en cualquier momento podrá revisar las asignaciones de los subsidios, para determinar las ampliaciones o reasignaciones de recursos para la operación del Programa.
5.1.2 Proyectos Institucionales y Extraordinarios
La Comisión podrá autorizar, por conducto de su Junta de Gobierno:
I. Proyectos Institucionales que promuevan política pública para el desarrollo de acciones y proyectos que cubran las necesidades de nichos no atendidos o no suficientemente atendidos, para el acceso a
intervenciones relacionadas con la vivienda y su entorno.
II. Proyectos Institucionales para promover y ejecutar programas de interés del gobierno federal con la participación de los sectores públicos y privado, encaminados a brindar atención a aspectos relacionados con la vivienda y su entorno.
III. Proyectos Extraordinarios que atiendan una problemática específica, que por su relevancia requieran un tratamiento especial, con la condicionante que la misma se encuentre en el ámbito de competencia de la Comisión conforme a las disposiciones que le sean aplicables.
IV. Cualquier otro proyecto que sea de acuerdo a su objeto y para el desarrollo del sector relacionado con la vivienda.
Los Proyectos Institucionales y Extraordinarios deberán atender necesidades que, por su propia naturaleza, contingente o excepcional, no se encuentren consideradas en las presentes Reglas y que promuevan el acceso a intervenciones relacionadas con la vivienda y su entorno.
Los Proyectos Institucionales y Extraordinarios serán presentados a la Junta de Gobierno con la recomendación, análisis técnico y normativo, del Grupo de Trabajo que para el efecto establezca La Comisión, con la participación de la SEDATU.
Este tipo de proyectos se regirán por los lineamientos y características básicas de operación que al efecto apruebe la Junta de Gobierno y en lo no previsto, se regirán por lo señalado en estas Reglas. Los mencionados Proyectos podrán sumar en su conjunto hasta 20% del presupuesto total del Programa.
Los Proyectos Institucionales y Extraordinarios que sean autorizados por la Junta de Gobierno de La Comisión deberán sujetarse a los criterios de objetividad, equidad, transparencia, publicidad, selectividad y temporalidad, para estos efectos, La Comisión deberá:
I. Identificar con precisión a la población objetivo por grupo específico, como por región del país, entidad federativa y/o municipio;
II. En su caso, prever montos máximos por beneficiario y modalidad, así como por porcentaje del costo total del programa. En los programas de beneficio directo a individuos o grupos sociales, los montos y porcentajes preferentemente se establecerán con base en criterios redistributivos que deberán privilegiar a la población de menos ingresos y procurar la equidad entre regiones y entidades federativas, sin demérito de la eficiencia en el logro de los objetivos;
III. Procurar que el mecanismo de distribución, operación y administración otorgue acceso equitativo a todos los grupos sociales y géneros, a todo beneficiario del Proyecto Institucional o Extraordinario;
IV. Procurar que los recursos se canalicen exclusivamente a la población objetivo y cuidar que el mecanismo de distribución, operación y administración facilite la obtención de información y la evaluación de los beneficios económicos y sociales de su asignación y aplicación; así como evitar que se destinen recursos a una administración costosa y excesiva;
V. Incorporar mecanismos periódicos de seguimiento, supervisión y evaluación que permitan ajustar las modalidades de su operación o decidir sobre su cancelación;
VI. En su caso, buscar fuentes alternativas de ingresos para lograr una mayor autosuficiencia y una disminución o cancelación de los apoyos con cargo a recursos presupuestarios;
VII. Asegurar la coordinación de acciones entre dependencias y entidades, para evitar duplicidad en el ejercicio de los recursos y reducir gastos administrativos;
VIII. Prever la temporalidad en su otorgamiento, y
IX. Procurar que sea el medio más eficaz y eficiente para alcanzar los objetivos y metas que se pretenden
6. Registro de Operaciones
6.1 Avances financieros
Las instancias financieras y entidades ejecutoras durante los primeros cinco días hábiles del mes inmediato al trimestre a reportar, deberán enviar a la CONAVI, los avances físico-financieros de los proyectos autorizados trimestralmente, de acuerdo con los formatos y procedimientos establecidos en el Manual de Procedimiento del Programa.
6.2 Cierres de ejercicio y recursos no devengados
La Comisión reintegrará a la Tesorería de la Federación, los recursos no devengados al 31 de diciembre del ejercicio fiscal correspondiente, dentro del plazo establecido en el Presupuesto de Egresos de la Federación y en la Ley Federal de Presupuesto y Responsabilidad Hacendaria.
La Comisión integrará el cierre del ejercicio anual, elaborando comparaciones anuales entre cierre y metas programadas.
7. Evaluación del programa
Con el objeto de enfocar la gestión del Programa al logro de resultados para mejorar las condiciones de vida de la población beneficiada, así como fortalecer la rendición de cuentas y la transparencia en el ejercicio de los recursos, se evaluarán los resultados del Programa.
La evaluación se complementará con un seguimiento periódico de los recursos ejercidos, acciones ejecutadas y metas alcanzadas.
7.1 Evaluación interna
La Comisión dispondrá de los mecanismos de seguimiento y medición de resultados que proporcionen elementos importantes para su evaluación, a fin de analizar la ejecución del Programa y sus ministraciones, identificando el cumplimiento de los objetivos y metas programados, y el ejercicio de los ingresos y gastos presupuestados; así como para detectar variaciones y desviaciones programáticas y presupuestales y adoptar medidas correctivas que reorienten las acciones y el impacto de la entidad, para fortalecer la toma de decisiones y mejorar sus expectativas.
Para ello se utilizarán herramientas metodológicas en la etapa de evaluación, que permitan una identificación adecuada de resultados, con base en indicadores tales como cobertura de accesibilidad a una intervención habitacional, congruencia programática, focalización y equidad de género.
Con el propósito de fortalecer y contribuir al diseño e implementación de las estrategias y políticas de la planeación sectorial, la Comisión deberá remitir a la UPPEI, la documentación referente a la metodología empleada para la determinación, verificación y evaluación de los criterios de elegibilidad, los instrumentos de recolección de información, y los espacios territoriales donde intervendrá (agregación máxima a nivel municipio).
La Comisión deberá remitir a la UPPEI, a más tardar 30 días antes de la conclusión del año fiscal la documentación referida en el párrafo anterior, misma que se empleará para diseñar las estrategias de políticas para la planeación sectorial y evaluación de resultados para el siguiente ejercicio fiscal.
7.2 Evaluación externa
Con base en lo establecido en el artículo 78 de la Ley Federal de Presupuesto y Responsabilidad Hacendaria, y con el objetivo de orientar la gestión del Programa al logro de resultados para mejorar las condiciones de vida de la población beneficiaria, así como fortalecer la rendición de cuentas y la transparencia en el ejercicio de los recursos, se realizarán evaluaciones externas al Programa.
El Área de Evaluación (AE) es la Coordinación General de Análisis de Vivienda y Prospectiva de la Comisión (o su equivalente) y, será responsable de supervisar la calidad y cumplimiento normativo de las evaluaciones, así como de coordinarse con el Consejo Nacional de Evaluación de la Política de Desarrollo Social (CONEVAL) y con la Secretaría de Hacienda y Crédito Público (SHCP) a través de la Unidad de Evaluación del Desempeño (UED), en el ámbito de su competencia, para el buen desarrollo de todas las etapas del proceso de evaluación, conforme a lo señalado en el numeral vigésimo noveno de los "Lineamientos Generales para la evaluación de los Programas Federales de la Administración Pública Federal" (Lineamientos), publicados en el Diario Oficial de la Federación el 30 de marzo de 2007, y deberán realizarse conforme a lo establecido en el Programa Anual de Evaluación para el Ejercicio Fiscal 2019 de los Programas Federales de la Administración Pública Federal y de los Fondos de Aportaciones Federales (PAE 2019) que emita el CONEVAL y la SHCP. Los Lineamientos y el PAE pueden consultarse en la página electrónica www.coneval.gob.mx
Adicionalmente a las evaluaciones establecidas en el PAE 2019, se podrán desarrollar evaluaciones complementarias de acuerdo con las necesidades e intereses de los programas presupuestarios y los recursos disponibles, para mejorar su gestión y la obtención de evidencia adicional sobre su desempeño, informando de su realización y resultados al CONEVAL y a la SHCP conforme a lo establecido en el PAE 2019. La gestión, coordinación, supervisión y entrega de informes finales se llevará a cabo a través del AE.
El AE presentará los resultados de las evaluaciones externas de acuerdo con los plazos y términos previstos en la normatividad aplicable y los difundirá a través de la página de Internet de la SEDATU.
8. Indicadores de resultados
Los indicadores de Propósito y Componente de la Matriz de Indicadores para Resultados (MIR) del Programa están contenidos en el Anexo 4 de las presentes Reglas de Operación. La información correspondiente a estos indicadores será reportada a la Dirección General de Atención a Grupos Prioritarios en el Portal Aplicativo de la Secretaría de Hacienda y Crédito Público (PASH).
La totalidad de los indicadores de la MIR se encuentran disponibles para su consulta en la siguiente liga http://www.gob.mx/conavi
9. Seguimiento, Control y Auditoría
El ejercicio de los recursos otorgados a través del Programa, podrá ser revisado en todo momento por La Comisión o la Secretaría de la Función Pública, a través de la Unidad de Operación Regional y Contraloría Social, la Unidad de Auditoría Gubernamental y el Órgano Interno de Control en La Comisión.
La CONAVI y las Entidades Ejecutoras ante la intervención de un ente auditor o de control deberán:
a. Tomar medidas preventivas y correctivas en su operación o decidir sobre su terminación, así como la publicación de nuevos esquemas de financiamiento o subsidios federales.
b. Atender en tiempo y forma, los requerimientos de auditoría, así como el seguimiento y solventación de las observaciones planteadas por los órganos de control.
c. Realizar acciones de seguimiento a las Entidades Ejecutoras, a fin de que acrediten el cumplimiento a las Reglas, al Convenio de Adhesión y a los compromisos que adquieran. De estas acciones podrán derivarse:
I. Otorgar periodos de gracia para que las Entidades Ejecutoras acrediten las acciones de regularización que deriven de las acciones de seguimiento.
II. Formular recomendaciones a las Entidades Ejecutoras para mejorar la operación del Programa, con base en el seguimiento de las acciones.
III. Sancionar a las Entidades Ejecutoras que incumplan con estas Reglas y demás obligaciones aplicables, mediante amonestación, suspensión de la participación en el Programa y terminación de la relación convencional, sin perjuicio de las otras responsabilidades que correspondan conforme a las disposiciones aplicables.
Al concluir el ejercicio fiscal, o máximo dentro de los 30 días siguientes, la Comisión deberá contar con un expediente disponible para fiscalización e integrado por lo menos con: el padrón de beneficiarias en materia de vivienda y comprobación del gasto ejercido. Dicha documentación deberá ser integrada y conservada de acuerdo con la normativa federal aplicable.
La Entidad Ejecutora ante la intervención de un ente auditor o de fiscalización deberá:
a. Dar todas las facilidades a dichas instancias para realizar las auditorías que considere necesarias.
b. Atender en tiempo y forma, los requerimientos de auditoría, así como el seguimiento y solventación de las observaciones planteadas por los órganos fiscalizadores.
10. Derechos Humanos
Las y los servidores públicos deben promover, respetar, proteger y garantizar los derechos humanos de todas las personas relacionadas con la operación del Programa, especialmente de aquellas que se encuentran en situación de vulnerabilidad, de conformidad con los principios de universalidad, interdependencia, indivisibilidad y progresividad.
En cumplimiento a los derechos de igualdad y no discriminación, se brindará en todo momento un trato digno y de respeto a toda la población.
Las Reglas de Operación deberán interpretarse de conformidad con la Constitución Política de los Estados Unidos Mexicanos y los Tratados Internacionales de la materia, favoreciendo en todo tiempo la perspectiva de género y la protección más amplia para las personas, en armonía con la cobertura, disposición presupuestal, requisitos de elegibilidad y objetivos del Programa.
De conformidad con las acciones de política y justicia social, mediante solicitud escrita de autoridad competente en materia de derechos humanos, se favorecerá el acceso al Programa a las personas en situación de víctimas o por violación a sus derechos fundamentales, que se encuentren en el Registro Nacional de Víctimas, o bien, que estén consideradas como beneficiarios en las medidas cautelares y/o recomendaciones emitidas por los órganos garantes de derechos humanos nacionales o internacionales.
La Comisión dictará las medidas de equidad, inclusión y sustentabilidad social para que, en la ejecución de las acciones de Vivienda, la Entidad Ejecutora cumpla con las especificaciones de accesibilidad de las personas con discapacidad que integran el hogar beneficiario. Para ello, el proyecto arquitectónico se deberá realizar en base al Diseño Universal, con las adaptaciones y ajustes necesarios para que la vivienda ofrezca una completa solución a las necesidades de acceso, libre ingreso y desplazamiento de la persona con discapacidad a las diferentes áreas de la Vivienda, así como en la misma unidad habitacional y su periferia.
En suma, la vivienda adecuada representa un satisfactor que define en gran parte la calidad de vida de la población y por tanto significa la base de la política habitacional, a reconocerse en todas las comunidades rurales y urbanas del país, como un detonador del hábitat sustentable, respetuoso del medio ambiente y referente del crecimiento económico.
11. Quejas, denuncias y solicitudes de información
11.1 Quejas y denuncias
En La Comisión se recibirán las sugerencias, quejas y denuncias por parte del público en general en relación con el Programa, siendo ésta la encargada de canalizarlas a las instancias correspondientes.
a. En la dirección electrónica: www.gob.mx/conavi
b. En el correo electrónico contacto@conavi.gob.mx
c. Ante la SFP, a través del Sistema Integral de Quejas y Denuncias Ciudadanas (SIDEC), disponible en la página https://sidec.funcionpublica.gob.mx/
11.2 Solicitud de información
Las solicitudes de información, podrán realizarse ante el Área de Atención Ciudadana, por escrito y/o vía telefónica, a través de:
CONAVI: Área de Atención Ciudadana
Teléfonos: (0155) 91389991 opción 1
Larga distancia sin costo: 01800 2880436
Correo electrónico: atenciónciudadana@conavi.gob.mx
Domicilio: H. Escuela Naval Militar 669, edificio Independencia, tercer piso, colonia Presidentes Ejidales, delegación Coyoacán, C.P. 06600
TRANSITORIOS
Primero.- Las presentes modificaciones a las Reglas de Operación entrarán en vigor a partir de su publicación en el Diario Oficial de la Federación y estarán vigentes hasta la publicación de nuevas Reglas de Operación que las sustituyan.
Segundo.- Para los efectos de los Convenios de Adhesión celebrados, las presentes Reglas sustituyen en lo conducente a las publicadas en el Diario Oficial de la Federación el 7 de marzo de 2018.
Ciudad de México, siendo el primer día del mes de marzo de 2019.- El Secretario de Desarrollo Agrario, Territorial y Urbano, Román Guillermo Meyer Falcón.- Rúbrica.
ANEXO 2: CRITERIOS PARA LA EVALUACIÓN DE LAS INTERVENCIONES DEL PROGRAMA Y LA DIFERENCIACIÓN DEL SUBSIDIO FEDERAL La calidad de la vivienda está respaldada por los instrumentos de planeación, normativos y reglamentarios que autorizan la edificación de la vivienda, mismos que son competencia de la autoridad municipal correspondiente, conforme lo establece el artículo 11 fracciones I, II, III y artículo 46 de la Ley General de Asentamientos Humanos, Ordenamiento Territorial y Desarrollo Urbano. En este sentido, se considera que la Licencia de Construcción ampara que la vivienda:
· Se ubica dentro de las áreas autorizadas con uso habitacional en los planes de desarrollo urbano
· No se ubica en zonas de riesgo
La medición y las características de la línea base y de las fichas de puntaje se realizará conforme a la normatividad aplicable y estarán alineadas con las medidas correspondientes a programas del IINFONAVIT como pueden ser Hipoteca Verde, Mejora Tu Casa u Hogar Digital; de programas de SHF como pueden ser Ecocasa, Laif, NAMA Facility; y de Vivienda Sustentable conforme al programa NAMA de Vivienda Sustentable, en aras de la homologación de criterios, para lo cual, en caso de requerirse, se actualizarán y publicarán en la "Guía de aplicación del Anexo de puntaje de las Reglas de Operación para desarrolladores y verificadores".
Estos requisitos son de aplicación general para ser elegible para el otorgamiento de Subsidio Federal en la modalidad de vivienda nueva. El monto de subsidio no financia la incorporación de estos elementos y no limita su financiamiento por medio de otros mecanismos financieros de Organismos Nacionales de Vivienda.
Los parámetros de las siguientes fichas serán explicados en el Manual de Operación o "Guía de Aplicación del Anexo de puntaje de las Reglas de Operación para desarrolladores y verificadores" que se publicará en la página: http://conavi.gob.mx/subsidios-conavi
| A.- FICHA DE PUNTAJE DE UBICACIÓN Y SUSTENTABILIDAD DEL ENTORNO PARA ADQUISICIÓN DE VIVIENDA NUEVA |
| PRERREQUISITOS (obligatorios para el otorgamiento del Subsidio Federal): Uso y aprovechamiento eficiente de la energía (Línea Base): · Lámparas fluorescentes compactas autobalastradas (focos ahorradores) que cumpla con normatividad vigente y mínimo de 20 watts en interiores y 13 watts en exteriores. Obligatorio para todos los bioclimas. · Calentador de gas de paso de rápida recuperación que cumpla con la normatividad vigente. · Aislamiento térmico en el techo que cumpla con valor mínimo "R" de la NMX-C-460-ONNCCE-2009. Reducción en el consumo de agua potable (Línea base): · Inodoros instalados que aseguren el funcionamiento con descarga máxima de 5 Litros. · Regadera grado ecológico. · Llaves (válvulas) con dispositivo ahorrador de agua que cumplan con la NMX-C-415 en: cocina y lavabo(s) de baño(s). · Válvulas de seccionamiento para alimentación en lavabos (2), inodoros (1), fregadero (2), calentador de agua (1), tinaco (1) y cisterna (1). |
| Manejo de residuos sólidos: · Botes diferenciados para la separación de residuos orgánicos e inorgánicos. La normatividad aplicable se refiere a la separación primaria. Se recomienda como mínimo una capacidad de 20 litros, colocarlos en un área ventilada y que no obstruyan la circulación. En conjuntos habitacionales: depósitos para la separación de residuos sólidos (orgánicos e inorgánicos) con tapa y ubicados en un área ventilada y accesible para la recolección. La ubicación se debe establecer en el Proyecto apegándose a lo establecido en la reglamentación local. |
| DIMENSIÓN | PARÁMETRO | PUNTAJE |
| UBICACIÓN (máx: 350 pts.) | U1 | 350 |
| U2 | 300 |
| U3 | 200 |
| EQUIPAMIENTO Y SERVICIOS (máx: 370 pts.) | Centro de salud | 0 a 1,500 m | 60 |
| 1,500 a 2,500 m | 150-(distancia/16.66) |
| Guardería | 0 a 700 m | 40 |
| 700 a 1,000 m | 133.33-(distancia/7.5) |
| Jardín de niños | 0 a 700 m | 60 |
| 700 a 1,000 m | 200-(distancia/5) |
| Escuela primaria | 0 a 1,000 m | 60 |
| 1,000 a 2,000 m | 120-(distancia/16.66) |
| Escuela secundaria | 0 a 2,000 m | 40 |
| 2,000 a 3,000 m | 120-(distancia/25) |
| Tienda de abasto existente hasta 700 m o mercado construido a menos de 2 km. | 10 |
| Infraestructura de acceso a banda ancha cableada o inalámbrica (indistinto). | 10 |
| Transporte público · Paraderos de transporte a una distancia de hasta 300 m siempre y cuando no existan obstáculos que impidan el acceso libre, y · Más de una ruta en un radio de 300 metros. | 20 |
| Transporte no motorizado e infraestructura incluyente: · Banqueta mínima 2.5 m de ancho con infraestructura para personas con discapacidad, con árboles cada 20 mts. o · Ciclovía con confinamiento físico que comunique a vivienda con el equipamiento y/o el servicio de transporte público. | 20 |
| Espacios abiertos y áreas libres: · Cancha deportiva con una superficie de por lo menos 15 x 30 m, a menos de 1,000 metros de la vivienda. · Espacio deportivo y recreativo de 200 metros2 a menos de 500 metros de la vivienda. · Parque infantil con juegos a menos de 300 metros de la vivienda. Para acceder a la población no debe tener que cruzar vialidad primaria. · Centro comunitario con al menos baño y área administrativa a menos de 2,000 metros. · Área verde: 5% del área vendible destinada como área verde con vegetación endémica. | 50 puntos por 3 acciones 39 puntos por 2 acciones 18 puntos por una acción |
| DIMENSIÓN | PARÁMETRO | PUNTAJE |
| DENSIFICACIÓN (máx: 230 pts.) | Tipología | Vivienda vertical 3 niveles | 80 |
| Dúplex | 60 |
| Densidad del proyecto3 | > 90 hasta 120 viv/ha | (Densidad*2.3333)-130 |
| > 60 hasta 90 viv/ha | (Densidad*2.3333)-60 |
| ³40 hasta 60 viv/ha | (Densidad*3.5)-60 |
| SUSTENTABILIDAD AMBIENTAL (máx: 150 pts.) | Viviendas en climas cálidos y seco y semiseco con reducción de emisiones al menos del 20% de CO2 con IDG al menos en letra "E" Viviendas en climas templados y fríos, con IDG al menos en letra "E", con al menos una reducción de emisiones del 15% de CO2 Para vivienda vertical con al menos una reducción de emisiones del 10% de CO2 | 100 |
| Viviendas en climas cálidos con reducción de emisiones al menos del 30% de CO2 con IDG al menos en letra "D" Viviendas en climas seco y semiseco con reducción de emisiones al menos del 20% de CO2 con IDG al menos en letra "D" Viviendas en climas templados y fríos, con IDG al menos en letra "D" y al menos el 20% de reducción CO2 Para vivienda vertical con al menos una reducción de emisiones del 20% de CO2 con IDG al menos en letra "E" | 125 |
| Viviendas en climas cálidos con reducción de emisiones al menos del 40% de CO2 con IDG al menos en letra "C" Viviendas en climas seco y semiseco con reducción de emisiones al menos del 30% de CO2 con IDG al menos en letra "D" Viviendas en climas templados y fríos, con IDG al menos en letra "D" y al menos el 25% de reducción CO2 Para vivienda vertical con al menos una reducción de emisiones del 25% de CO2 con IDG al menos en letra "E" | 150 |
| DIMENSIÓN | PARÁMETRO | PUNTAJE |
| MEJORES PRÁCTICAS (máx: 100 pts.) | o Viviendas que se ubiquen dentro de desarrollos con una densidad de 150 viv/ha o más. o Vivienda equipada y diseñada para personas con discapacidad (DS) o Sistema de captación y aprovechamiento de agua pluvial en el conjunto (ECO) o Sistema de suministro de agua potable constante por sistema presurizado (DS). o Fuentes renovables (fotovoltaico o eólico) para el conjunto interconectados a red (ECO). o Alumbrado público LED en la vialidad del conjunto. (DS) o Conexión a red de gas natural (DS). o Uso de concreto hidráulico en la vialidad del conjunto. (DS). o Azoteas verdes (ECO) o Mosquiteros en ventanas (DS). o Intervenciones artísticas permanentes en espacios públicos | 25 puntos adicionales por acción hasta un máximo de 100 puntos |
| |
| NOTAS: 1. Los Planes de Desarrollo Urbano son los instrumentos normativos que por Ley definen la normatividad de desarrollo urbano para las ciudades del país; por lo que los ámbitos territoriales definidos en mapas para cada una de las 384 ciudades del Sistema Urbano Nacional, únicamente constituyen una herramienta para identificar la vivienda mejor ubicada y de ninguna manera sustituyen a la normatividad definida en los planes de desarrollo urbano. Por lo anterior, es indispensable que los permisos y licencias para la construcción de la vivienda se originen en la autorización de usos del suelo de acuerdo al Plan de Desarrollo Urbano vigente. 2. La vivienda podrá obtener el puntaje de ubicación única y exclusivamente cuando coincidan el ámbito definido por el modelo geoestadístico y la normatividad urbana del plan de desarrollo urbano para usos habitacionales u otro compatible con éste. 3. Se reconocen las viviendas con calificación de Índice de Desempeño Global (IDG) registrada en el Registro Único de Vivienda (RUV) hasta el 31 de diciembre de 2017, a partir de la entrada en vigor de las presentes reglas se aplica la evaluación del puntaje de la dimensión de Sustentabilidad Ambiental. |
Abreviaciones:
DS: Diseño sustentable
ECO: Ecotecnologías
PB: Prerrequisitos obligatorios para Vivienda vertical mismo que además suma puntaje.
| B.- CATÁLOGO DE CONDICIONES DE PRECARIEDAD DE LA VIVIENDA. (Preferentemente, las acciones de Mejoramiento y/o Ampliación buscarán abatir estas condiciones) |
| Se dice que una vivienda es precaria si: · El piso es de tierra. · El techo de la vivienda está construido con material de desecho, de lámina de cartón, lámina metálica o de asbesto. · Los muros de la vivienda están elaborados con material de desecho, lámina de cartón lámina metálica o de asbesto. · El baño es compartido. · No hay conexión de agua dentro de la vivienda, pero sí hay dentro del terreno. · No existe conexión de drenaje que va a dar a la red pública. · No cuenta con energía eléctrica. · Se cocina con leña o carbón sin contar con chimenea. · No existe excusado en la vivienda o, si existe, no se le puede echar agua. · Tiene problemas de hacinamiento, esto es, más de 2.5 personas por dormitorio. |
| C.- FICHA DE PUNTAJE DE UBICACIÓN Y SUSTENTABILIDAD DEL ENTORNO DE AUTOPRODUCCIÓN URBANA DE VIVIENDA |
| DIMENSIÓN | PARÁMETROS | PUNTAJE |
| UBICACIÓN1 (máx: 400 pts.) | U1 | 400 |
| U2 | 320 |
| U3 | 250 |
| EQUIPAMIENTO Y SERVICIOS2 (máx: 250 pts.) | Equipamiento de salud a menos de 2.5 km | 50 |
| Jardín de niños a menos de 1 km | 50 |
| Escuela primaria a menos de 2 km | 50 |
| Escuela secundaria a menos de 4 km | 50 |
| Tienda de Abasto o Mercado acorde con criterio de INFONAVIT a menos de 2 km. | 10 |
| Transporte público: Paraderos de transporte a una distancia de hasta 300 m siempre y cuando no existan obstáculos que impidan el acceso libre Frecuencia. Más de una ruta en un radio de 300 m | 40 |
| COMPETITIVIDAD (máx: 350 pts.) | Cohesión social | Inclusión social | 10 |
| Organización comunitaria | 10 |
| Guía de mantenimiento para uso adecuado de la vivienda | 25 |
| Proceso de la Autoproducción: que el proyecto arquitectónico considere los elementos enlistados, y que la vivienda esté construida conforme a ello | Diseño | 25 |
| Sistema constructivo | 20 |
| Progresividad | 20 |
| Iluminación natural | 10 |
| Ventilación natural y cruzada | 10 |
| Instalaciones hidráulica | 10 |
| Seguridad estructural | 10 |
| Instalaciones sanitarias | 10 |
| Instalaciones eléctricas | 10 |
| Ecotecnologías y medidas de sustentabilidad3 | Hasta 110 |
| Superficie | Más de 44 m2 | 70 |
| De 38 a 44 m2 | (8.3333*superficie)- 296.67 |
| MÁXIMOS PUNTOS A OBTENER | 1000 |
| 1. Considerando la acción concertada a través de PROCURHA, la vivienda autoproducida dentro de los polígonos de actuación, recibirán el puntaje máximo en los rubros de ubicación y equipamiento 2. Para la obtención del puntaje de cada equipamiento, el mismo deberá estar construido. |
| 3. Catálogo de opciones de ecotecnologías y medidas de sustentabilidad |
| Opciones de sustentabilidad a elegir en la Vivienda | Puntaje |
| · Calentador de gas de paso de rápida recuperación o instantáneo que cumplan con la normatividad vigente. (ECO) · Filtros de purificación de agua instalados en tarja con dos repuestos. (ECO) · Sellado en puertas y ventanas (DS) · Lámparas fluorescentes compactas autobalastradas (focos ahorradores) que cumplan con normatividad vigente y mínimo de 20 W en interiores y mínimo de 13 W en exteriores. (ECO) · Regadera grado ecológico y llaves (válvulas) con dispositivo ahorrador de agua que cumplan con la NMX-C-415 en: Cocina y Lavabo(s) de baño (ECO) · Válvulas de seccionamiento para alimentación en lavabos (2), inodoros (1), fregadero (2), calentador de agua (1), tinaco (1) y cisterna (1). (ECO) · Instalaciones hidrosanitarias · Instalaciones eléctricas · Instalación de gas | 20 (cada una de las opciones) |
| · Al menos 50% de lámparas LED (de mínimo 3.5 W y cumplir con una eficiencia mínima de 80 lm/W, y de tipo omnidireccional.) (ECO) · Incorporación de partesoles opacos, volados y/o ventanas remetidas en fachadas sur, este y oeste (ECO) fachadas sur, este y oeste (DS) · WC con descarga máxima de 5 litros (Grado ecológico) (ECO) · Aislamiento en muro de mayor asoleamiento o techo, que cumpla con valor mínimo "R" de la NMX-C-460-ONNCCE-2009. (DS) · Medidor de flujo que cumpla con la normatividad vigente (INF) · Pintura exterior (cuando se requiera según el material constructivo a utilizar) (COM) | 35 (cada una de las opciones) |
| · Calentador solar de agua (ECO) · Sembrado de 1 árbol en el terreno de la vivienda adecuado al lugar (COM) · Materiales regionales en cumplimiento con normatividad (DS) · WC con descarga máxima de 4 litros (ECO) · Sistema de captación de agua pluvial (ECO) | 50 (cada una de las opciones) |
| D.- PUNTAJE DE UBICACIÓN Y SUSTENTABILIDAD DEL ENTORNO PARA AUTOPRODUCCIÓN RURAL DE VIVIENDA* (en el puntaje para esta modalidad, sólo aplica la dimensión de competitividad) |
| DIMENSIÓN | PARÁMETROS | PUNTAJE |
| COHESIÓN SOCIAL (máx: 60 pts.) | Inclusión social | 30 |
| Organización comunitaria | 30 |
| PROCESO DE LA AUTOPRODUCCIÓN Que el proyecto arquitectónico considere los elementos enlistados y que la vivienda esté construida conforme a ello. (máx: 565 pts.) | Guía de mantenimiento para uso adecuado de la vivienda | 40 |
| Diseño participativo | 75 |
| Sistema constructivo | 60 |
| Materiales de la vivienda acorde con la región (ej. adobe mejorado, madera, tabique y piedra) | 60 |
| Progresividad | 60 |
| Iluminación natural | 35 |
| Ventilación natural | 35 |
| Seguridad estructural | 50 |
| Abastecimiento de agua (red local de agua potable o sistema de captación de agua pluvial) | 50 |
| Abastecimiento de energía | 50 |
| Sistema de drenaje o de tratamiento de desechos (ej. Letrina seca, baño seco, fosa séptica, biodigestor) | 50 |
| COMPETITIVIDAD 1 (máx: 175 pts.) | Ecotecnologías y medidas de sustentabilidad | Hasta 175 |
| SUPERFICIE (máx: 200 pts.) | Vivienda | Más de 50m2 | 150 |
| De 40 a 50m2 | (7*superficie)-200 |
| Espacios habitables | Mayor o igual a 9m2 | 50 |
| MÁXIMOS PUNTOS A OBTENER | 1000 |
| CATÁLOGO DE OPCIONES DE ECOTECNOLOGÍAS Y MEDIDAS DE SUSTENTABILIDAD |
| Opciones de sustentabilidad a elegir en la Vivienda | Puntaje |
| Sistema de captación de agua pluvial, filtrado y almacenamiento para su aprovechamiento) | 40 |
| Estufas ecológicas (ejemplo Patsari, solar, Wolf, Lorena) | 40 |
| Inodoro grado ecológico (descarga máxima 5 litros) o letrina seca, baño seco, con fosa séptica cuando aplique | 40 |
| Sistema de tratamiento y reúso de aguas grises | 40 |
| Calentador de gas paso de rápida recuperación o instantáneo que cumplan con la normatividad vigente. (ECO) Filtros de purificación de agua instalados en tarja con dos repuestos o "mesita azul" con repuesto de filtro. (ECO) Lámparas fluorescentes compactas autobalastradas (focos ahorradores) que cumplan con normatividad vigente y mínimo de 20 W en interiores y mínimo de 13 W en exteriores. (ECO) Regadera grado ecológico y llaves (válvulas) con dispositivo ahorrador de agua que cumplan con la NMX-C-415 en: Cocina y Lavabo(s) de baño (ECO) Válvulas de seccionamiento para alimentación en lavabos (2), inodoros (1), fregadero (2), calentador de agua (1), tinaco (1) y cisterna (1). (ECO) | 20 (cualquiera de las opciones) |
| Opciones de sustentabilidad a elegir en la Vivienda | Puntaje |
| Sistema de tratamiento de desechos: Biodigestor Al menos 50% de lámparas LED (de mínimo 3.5 W y cumplir con una eficiencia mínima de 80 lm/W, y de tipo omnidireccional) (ECO) Incorporación de partesoles opacos (mínimo 40 cm) en todas las aberturas de ventana en fachadas sur, este y oeste (DS) WC con descarga máxima de 5 litros (Grado ecológico) (ECO) Aislamiento en muro de mayor asoleamiento o techo, que cumpla con valor mínimo "R" de la NMX-C-460-ONNCCE-2009 (DS) | 30 (cada una de las opciones) |
| Traspatio: Huerto familiar/Cría de animales dentro del terreno de la vivienda Calentador solar de agua (ECO) Materiales regionales en cumplimiento con normatividad (DS) WC con descarga máxima de 4 litros (ECO) Pintura exterior (cuando se requiera según el material constructivo a utilizar) (COM) | 40 (cada una de las opciones) |
____________________________________
1 Comisión Nacional de Vivienda (CONAVI) (2016), Análisis del rezago habitacional y grupos vulnerables en México: 2008-2016. Ver http://sniiv.conavi.gob.mex/Docs/RepTrim/Vivienda_Jul_Sep_2017.pdf. Consulta realizada julio 2018.
2 Instituto Nacional de Estadística e Informática (INEGI) (2015) Encuesta Intercensal.
3 Coneval (2018). Estudio Diagnóstico del derecho a la Vivienda Digna y Decorosa 2018, pág. 67. Ver www.coneval.org.mc
4 Coalición Internacional del Hábitat cit en CONEVAL 2018
5 Coneval. Op. Cit. Pág. 68.
6 Coneval, Op. Cit. Pág. 68
7 Artículo 4to, parágrafo I de la Ley de Vivienda. H. Cámara de Diputados. Disponible en http://www.diputados.gob.mx/LeyesBiblio/pdf/LViv_230617.pdf
8 Artículo 4to, parágrafo II de la Ley de Vivienda. Op cit.
9 Artículo 4to, parágrafo VI de la Ley de Vivienda. Op cit.
10 Comisión Nacional de Vivienda (2010) "Glosario de Términos". Código de Edificación de Vivienda. México: CONAVI
11 Artículo 69 de la Ley General de Desarrollo Social. H. Cámara de Diputados. Disponible en http://www.diputados.gob.mx/LeyesBiblio/pdf/ 264_250618.pdf
12 Comisión Nacional de Vivienda (2010) "Glosario de Términos". Op. Cit.
13 Artículo 4to, parágrafo V de la Ley de Vivienda. Op cit.
14 Artículo 4to, parágrafo IV de la Ley de Vivienda. Op cit.
15 Artículo 3ro, parágrafo XIX de la Ley General de Asentamientos Humanos, Ordenamiento Territorial y Desarrollo Urbano. Cámara de Diputados del H. Congreso de la Unión. México. Disponible en http://www.diputados.gob.mx/LeyesBiblio/pdf/LGAHOTDU_281116.pdf
16 Artículo. 5to, parágrafo VI de la Ley General de Desarrollo Social. Op cit.
17 Artículo 4to, parágrafo IX de la Ley de Vivienda. Op cit.
18 Artículo 5to, parágrafo VI de la Ley General de Desarrollo Social. Op cit.
19 Artículo 3ro, parágrafo I de la Ley de los Derechos de las Personas Adultas Mayores
20 Artículo. 5to, parágrafo I de la Ley General de Desarrollo Social. H. Cámara de Diputados. Disponible en http://www.diputados.gob.mx/LeyesBiblio/pdf/264_250618.pdf
21 Artículo 4to, parágrafo X de la Ley de Vivienda. Op cit.
22 Artículo 4to, parágrafo XIII de la Ley de Vivienda. Op cit.
23 Artículo 2do. Parágrafo LIII de la Ley Federal de Presupuesto y Responsabilidad Hacendaria
24 Artículo 4to, parágrafo XIV de la Ley de Vivienda. Op cit.
25 Ver https://www.inegi.org.mx/temas/uma/