ANEXO del Acuerdo número 02/02/19 por el que se emiten las Reglas de Operación del Programa Educación para Adultos (INEA) para el ejercicio fiscal 2019, publicado el 28 de febrero de 2019.
Al margen un sello con el Escudo Nacional, que dice: Estados Unidos Mexicanos.- Secretaría de Educación Pública.
REGLAS DE OPERACIÓN DEL PROGRAMA EDUCACIÓN PARA ADULTOS (INEA) PARA EL EJERCICIO
FISCAL 2019
1. INTRODUCCIÓN
2. OBJETIVOS
2.1. General
2.2. Específicos
3. LINEAMIENTOS
3.1. Cobertura
3.2. Población objetivo
3.3. Beneficiarios/as
3.3.1. Requisitos
3.3.2. Procedimiento de selección
3.4. Características de los apoyos (tipo y monto)
3.4.1 Devengo, aplicación y reintegro de los recursos
3.4.1.1 Devengos
3.4.1.2 Aplicación
3.4.1.3 Reintegros
3.5. Derechos, obligaciones y causas de incumplimiento, suspensión, cancelación o reintegro de los recursos
3.6. Participantes
3.6.1. Instancia(s) ejecutora(s)
3.6.2. Instancia(s) normativa(s)
3.7. Coordinación institucional
4. OPERACIÓN
4.1. Proceso
4.2. Ejecución
4.2.1. Avances físicos y financieros
4.2.2. Acta de entrega-recepción
4.2.3. Cierre de ejercicio
5. AUDITORÍA, CONTROL Y SEGUIMIENTO
6. EVALUACIÓN
6.1. Interna
6.2. Externa
7. TRANSPARENCIA
7.1. Difusión
7.2. Contraloría social
8. QUEJAS Y DENUNCIAS
ANEXOS
1. Registro del beneficiario/a.
2. Convenio de Colaboración Patronato
3. Convenio específico de Colaboración con los (IEEA
4. Apoyos económicos a figuras solidarias por incorporación, atención y avance
5. Diagrama de flujo
6. Costo promedio material educativo
7. Esquema Contraloría Social
8. Convenio modificatorio de Colaboración con los IEEA
9. Tablas de Equivalencias
GLOSARIO
Para efectos de las presentes Reglas de Operación (RO), se entenderá por:
Acreditación. - Acción y efecto de dar cumplimiento a los requisitos establecidos para el reconocimiento oficial de la aprobación de un nivel educativo y contenidos en los Lineamientos de Control Escolar relativos a la inscripción, acreditación y certificación de Alfabetización primaria y secundaria del INEA para la aprobación de un nivel educativo.
Alianza. - Toda acción de importancia decisiva para la realización y seguimiento de proyectos cooperativos productivos orientados a la atención de las necesidades actuales y de largo plazo de la población en rezago educativo, enfatizando la corresponsabilidad social con la educación de calidad para con este sector de la población.
Asesor/a del Programa Jóvenes construyendo el futuro. - Jóvenes de 18 a 29 años con beca para recibir formación teórica- práctica que les permita mejorar su desempeño en la práctica educativa en un círculo de estudio, con un mínimo de 6 educandos, con duración de 22 horas semanales durante 10 meses.
Asesor educativo. - Denominación genérica para referirse a las figuras solidarias que facilitan el aprendizaje, conforme lo establecido en el anexo 4: "Apoyos económicos a figuras solidarias por incorporación, atención y avance" de las presentes RO.
Asesoría educativa. - Proceso de facilitación y acompañamiento del aprendizaje de las/os educandas/os, desde que se incorporan hasta que completan sus estudios de alfabetización, en educación primaria o educación secundaria, mediante el cual se procura que las personas discutan, reflexionen, resuelvan dudas y reciban retroalimentación. Puede darse en las diferentes Unidades Operativas del Instituto Nacional para la Educación de los Adultos (INEA), a través de los Institutos Estatales de Educación para los Adultos (IEEA) y Delegaciones del INEA, así como en las Plazas Comunitarias en el Exterior.
Atención educativa. - Proceso mediante el cual se dota de material didáctico a las/los beneficiarias/os y se les brindan asesorías en las modalidades grupales (participación en círculo de estudio), atención individualizada o como educando/a que realiza su proceso educativo por cuenta propia, en alguna vertiente del Modelo Educación para la Vida y el Trabajo (MEVyT) y se verifica la calidad del mismo.
Beneficiario. - El educando que recibe los servicios educativos, de acreditación y certificación que brinda el INEA a través de los IEEA y las Delegaciones del INEA.
Campaña de Difusión. - Planeación, producción y difusión de un conjunto de mensajes derivados de la Estrategia Anual de Comunicación Social, a través de medios de comunicación con una vigencia determinada.
Cartilla de estudiante migrante binacional. - Documento que otorga reconocimiento oficial a los estudios de Educación Básica que realiza la población migrante que viaja con frecuencia entre México y Estados Unidos y viceversa, facilitándoles su ubicación en la escuela receptora, de acuerdo a su edad y al grado que
le corresponde.
Certificación. - Proceso mediante el cual se da reconocimiento oficial a los estudios realizados por los educandos, conforme al Plan y Programas de Estudio de Educación para Adultos.
Certificado de estudios. - Documento oficial válido en los Estados Unidos Mexicanos que no requiere trámites adicionales de legalización, diseñado por la DGAIR de la SEP y que el INEA, así como los IEEA y Delegaciones del INEA expiden a aquellos jóvenes o adultos que acreditaron y concluyeron los estudios correspondientes en primaria o secundaria conforme al MEVyT.
Constancia CURP. - Clave Única de Registro de Población, sirve para registrar en forma individual a todas las personas que residen en México, nacionales y extranjeras, así como a las mexicanas y mexicanos que radican en otros países. El trámite se realiza ante la Dirección General del Registro Nacional de Población e Identificación Personal de la Secretaría de Gobernación.
Círculo de estudio. - Grupo de educandos que se reúnen para recibir los servicios educativos que coordina el INEA con los IEEA y las Delegaciones del INEA.
Círculo de estudio independiente. - Unidad operativa conformada por un grupo de mínimo 10 personas jóvenes y adultas, que se reúnen en un lugar convenido para recibir los servicios educativos que coordina el INEA con los IEEA y las Delegaciones del INEA.
Constancia de alfabetización y nivel inicial. - Documento expedido por los IEEA o las Delegaciones del INEA, a través de las áreas de acreditación en el cual se reconoce que la/el educanda/o está alfabetizada/o o que acredito los módulos necesarios del nivel inicial de acuerdo al MEVyT
Constancia de Recepción de Mexicanos Repatriados.- Constancia expedida por el Instituto Nacional de Migración de conformidad con los artículos 62, fracción VII y 63 del Acuerdo por el que se emiten los Lineamentos en materia de Protección a Migrantes del Instituto Nacional de Migración publicados en el Diario Oficial de la Federación el 29 de noviembre de 2012 y que sirve a los migrantes repatriados mexicanos como identificación en caso de no contar con alguna identificación oficial.
Coordinación de zona. - Unidad Administrativa Institucional de los IEEA o Delegaciones del INEA, responsable, dentro de un ámbito territorial específico de: la promoción, incorporación y atención a las/los educandas/os y figuras solidarias; la prestación de los servicios educativos, de acreditación y certificación; la dotación de los apoyos y materiales para que funcionen dichos servicios y la información y documentación derivada de los mismos.
Coordinación regional. - Instancia de los IEEA o Delegaciones del INEA encargada de coordinar y organizar la operación de varias coordinaciones de zona, para el eficiente desarrollo de la planeación, organización, atención y seguimiento de los servicios educativos para las personas adultas.
Credencial. - Documento de identificación expedido por el INEA a las/los beneficiarias/os del Programa Educación para Adultos (INEA).
Delegación del INEA. - Son las representaciones del INEA que, de manera desconcentrada, son los ejecutores del Programa y responsables de la operación de los servicios de educación que presta el INEA en Baja California, Ciudad de México, México, Michoacán, Nuevo León y Querétaro que no han participado en el Convenio de Coordinación para la Descentralización de los servicios educativos.
DOF. - Diario Oficial de la Federación.
Educación para adultos.- Es la destinada a individuos de quince años o más que no hayan cursado o concluido la educación primaria o secundaria. Se presta a través de servicios de alfabetización, educación primaria, secundaria, así como de formación para el trabajo, con las particularidades adecuadas a dicha población. Esta educación se apoyará en la participación y la solidaridad social de conformidad con lo establecido en el artículo 43 de la Ley General de Educación.
Educando/a(s). - Niñas, niños (de 10 a 14 años de edad que no tengan concluida la primaria y que por situación de extra edad no son atendidos en el sistema escolarizado), adolescentes, o personas adultas que
reciben algún servicio educativo del INEA, de los IEEA o de las Delegaciones del INEA; estos pueden ser:
- Educando activo, es el que demuestra, mediante frecuente presentación de exámenes con calificaciones reflejadas en el sistema informático de control escolar, que está llevando un proceso de acreditación.
- Educando dado baja, es aquel que estando en situación de inactivo no se reactiva en un periodo de 12 meses.
- Educando incorporado y/o inscrito, es el que, a través de la entrevista, manifiesta su voluntad de recibirlos servicios del INEA, llena el registro del beneficiario, entrega los documentos requeridos (ver numeral 3.3.1 requisitos), y es registrado en el sistema de control escolar.
- Educando inactivo, es el que no presenta al menos un examen en un periodo de 12 meses en el nivel inicial y 9 meses en la primaria o secundaria.
- Educando reactivado, es el educando inactivo que solicita nuevamente los servicios educativos del INEA y es activado en el sistema de control escolar.
- Educando reincorporado, es el educando que se encuentra en situación de baja y que solicita nuevamente los servicios educativos del INEA y es activado en el sistema de control escolar.
Ejercicio diagnóstico. - Instrumento que aplica la/el entrevistador/a a las/los educandas/os que expresan no saber leer o escribir, cuando inician su proceso de alfabetización. Permite detectar los saberes y conocimientos que tienen sobre lectura, escritura y números, así como delinear su ruta de aprendizaje.
Entrevista inicial para su aplicación en regiones o comunidades con presencia indígena. - Instrumento que permite identificar las características lingüísticas, antecedentes educativos, intereses de aprendizajes, habilidades de lectura y escritura de cada persona, para recomendarle la vertiente y las opciones educativas más pertinentes. Se cuenta con un instrumento para la población indígena que se encuentra en sus lugares de origen y otro para la que ha migrado a localidades urbanas.
Estrategia Anual de Comunicación Social. - Instrumento de planeación que expresa los temas gubernamentales prioritarios a ser difundidos durante el ejercicio fiscal por el INEA.
Evaluación diagnóstica.- Proceso de reconocimiento de las habilidades y conocimientos que ha adquirido una persona a lo largo de la vida, con la finalidad de acreditar y ubicarlo en el nivel educativo que le corresponde, este puede ser a través de un examen diagnóstico y/o la aplicación de la tabla de sustitución
Evaluación final. - Evaluación que permite reconocer si las personas han alcanzado los propósitos educativos correspondientes a un módulo o a un nivel educativo y asignar la calificación alcanzada al concluir el estudio de un módulo mediante la validación de evidencias y la presentación de exámenes finales estandarizados, elaborados por el INEA, que se aplican a nivel nacional por los IEEA y las Delegaciones del INEA.
Evaluación formativa.- Proceso que permite conocer el avance educativo del educando durante el estudio de los módulos "La palabra", "La palabra de la experiencia" o de los módulos del MIB (MIBES 1, MIBES 3, MIBES 4 y MIBES 5); la aplica la/el asesora/or para orientar el proceso de cada educando/a y favorecer la permanencia; además es el proceso de evaluación que se desarrolla durante el estudio de los módulos del MEVyT, que por medio de diversas actividades, permite a la persona reconocer sus avances y dificultades y orientar su aprendizaje.
Ficha Signalética. - Documento de identificación en la que se reúnen los datos de las personas que se encuentran en proceso judicial, búsqueda, o sentencia.
Figura institucional. - Persona que tiene una relación laboral con el INEA, los IEEA o de las Delegaciones del INEA y que forma parte de su estructura orgánica.
Figura solidaria. - Persona que voluntariamente apoya las tareas de incorporación de adultos/as,
atención educativa, procesos de acreditación y de certificación de las/los educandos/as.
Participa a través de los patronatos sin fines de lucro y sin establecer ninguna relación laboral con el INEA, los IEEA o de las Delegaciones del INEA. Los tipos de figuras que apoyan la labor del INEA así como sus definiciones y apoyos se encuentran contenidos en el anexo 4 de las RO.
Figuras operativas. - Son las figuras institucionales o figuras solidarias que apoyan la operación de los servicios educativos que ofrecen el INEA, los IEEA o de las Delegaciones del INEA.
Gasto comprometido. - El momento contable del gasto que refleja la aprobación por la autoridad competente de un acto administrativo, u otro instrumento jurídico que formaliza una relación jurídica con terceros para la adquisición de bienes y servicios o ejecución de obras. En el caso de las obras a ejecutarse o de bienes y servicios a recibirse durante varios ejercicios, el compromiso será registrado por la parte que se ejecutará o recibirá, durante cada ejercicio fiscal.
Gasto devengado. - El momento contable del gasto que refleja el reconocimiento de una obligación de pago a favor de terceros por la recepción de conformidad de bienes, servicios y obras oportunamente contratados; así como de las obligaciones que derivan de tratados, leyes, decretos, resoluciones y sentencias definitivas.
Grupos vulnerables. - Son los grupos de la sociedad más susceptibles a las variaciones de los ciclos económicos del mercado teniendo un fuerte grado de vulnerabilidad social, el INEA atiende a los siguientes: niños y niñas de 10 a 14 años (que no tengan concluida la primaria y que por su condición de extra edad no son atendidos en el sistema regular), madres jóvenes o jóvenes embarazadas, jornaleros /as agrícolas migrantes y personas con discapacidad, entre otros.
Igualdad de género. - Situación en la cual mujeres y hombres acceden con las mismas posibilidades y oportunidades al uso, control y beneficio de bienes, servicios y recursos de la sociedad, así como a la toma de decisiones en todos los ámbitos de la vida social, económica, política, cultural y familiar.
Informe de calificaciones. - Es el documento que avala oficialmente la acreditación de módulos o de conclusión de nivel.
Instituto Nacional para la Educación de los Adultos (INEA).- Es un organismo público descentralizado de la Administración Pública Federal, agrupado en sector coordinado por la Secretaría de Educación Pública, con personalidad jurídica y patrimonio propio, con domicilio en la Ciudad de México, que tiene por objeto promover y realizar acciones para organizar e impartir la educación para personas jóvenes y adultas que no se incorporaron o abandonaron el sistema de educación regular, a través de la prestación de los servicios de alfabetización, educación primaria, secundaria, la formación para el trabajo y los demás que determinen las disposiciones jurídicas y los programas aplicables apoyándose en la participación y solidaridad social.
IME. - Instituto de los Mexicanos en el Exterior.
Institutos Estatales para la Educación de los Adultos (IEEA).- Son los organismos públicos descentralizados de los gobiernos de los Estados y ejecutores del Programa, con personalidad jurídica y patrimonio propio, responsables de la educación de personas jóvenes y adultas en las 26 Entidades Federativas que suscribieron el Convenio de Coordinación para la descentralización de los servicios educativos disponibles en: https://www.gob.mx/inea/documentos/convenios-de-coordinacion-para-la-descentralizacion-de-los-servicios-de-educacion-para-adultos
Incorporación.- Proceso que consiste en la localización física, entrevista, convencimiento y llenado del formato Registro del Beneficiario/a, establecido en el anexo 1 de las presentes RO, de las personas adultas que aceptaron recibir los servicios del INEA.
Inscripción.- Proceso que consiste en el cotejo y recepción de documentos (ver numeral 3.3.1 requisitos), verificación de requisitos, revisión del formato Registro del Beneficiario/a (ver anexo1) y alta a la/el beneficiaria/o.
LDFEFM. - Ley de Disciplina Financiera de las Entidades Federativas y los Municipios.
LFPRH. - Ley Federal de Presupuesto y Responsabilidad Hacendaria.
Lineamientos. - Marco normativo para la operación de la inscripción, reincorporación, acreditación y certificación de la educación de los adultos que establece el Instituto Nacional para la Educación de los Adultos, este marco normativo puede ser consultado en https://www.gob.mx/inea/imagenes_diarios/direccion-de-acreditacion-y-sistemas .
Modelo Educación para la Vida y el Trabajo (MEVyT). - Propuesta educativa con metodología, contenidos y estrategias pertinentes para cubrir intereses y necesidades de aprendizaje de las niñas y niños de 10 a 14 años, de las personas jóvenes o adultas o jóvenes que permite que éstas estudien y certifiquen la primaria o la secundaria. Es flexible, modular y diversificada que actualmente norma y concreta la oferta de servicios educativos a las personas en situación de rezago educativo. El MEVyT está constituido por módulos temáticos, entre los que se encuentran los básicos y diversificados, elaborados con contenidos y actividades didácticas que integran paquetes modulares con materiales variados, orientados en vertientes dirigidos a los diferentes sectores de población para atender sus necesidades. Se establece mediante el Acuerdo Secretarial número 363 publicado en el DOF el 25 de julio de 2005. Su operación se sustenta en la documentación disponible en: https://www.gob.mx/inea/documentos/direccion-academica
MEVyT para Ciegos o Débiles Visuales. - Vertiente del MEVyT dirigida a personas ciegas o débiles visuales que no han iniciado o concluido su educación primaria o educación secundaria. Es una vertiente educativa con materiales educativos y estrategias didácticas de apoyo adaptadas a las características de este grupo de la población que requiere asesoría educativa para que las personas puedan iniciar, continuar o concluir sus estudios de educación primaria o educación secundaria.
MEVyT Hispanohablante. - Vertiente del MEVyT dirigida a la población de habla hispana, es la oferta más amplia y concentra la mayor parte de la atención en el país. Con esta vertiente se atiende también a la población connacional que radica en el extranjero y que se encuentra en rezago educativo.
MEVyT Indígena Bilingüe (MIB). - Vertiente del MEVyT dirigida a las poblaciones hablantes de las diferentes lenguas indígenas, toma en cuenta las características lingüísticas de los/las educandos/as, sobre todo para su alfabetización o nivel inicial. El MIB se caracteriza por realizar la alfabetización en la lengua materna indígena, a fin de que sea más fácil transferir esa capacidad de aprendizaje del español como segunda lengua para fomentar un aprendizaje bilingüe. Por ello, la atención educativa debe ser realizada por asesores/as bilingües, desde la alfabetización hasta la secundaria.
MEVyT Indígena Bilingüe Urbano (MIBU). - Vertiente del MEVyT dirigida a las personas procedentes de las poblaciones indígenas del país, que viven y están asentadas en zonas urbanas diferentes a las de su origen o el de sus padres o madres. Estas personas pueden ser monolingües en lengua indígena o bilingüe en diferentes grados, y encontrarse organizados en el lugar de asentamiento o de atención. Para su incorporación en esta vertiente se toman en cuenta sus características lingüísticas y culturales, sobre todo para la alfabetización o nivel inicial. Ofrece el español para el desenvolvimiento de las personas en las zonas urbanas, con metodología de segunda lengua, y el acceso a la escritura en la lengua indígena cuando hablan poco español, o en español cuando tienen un mayor dominio de la lengua.
MEVyT para la Atención de Personas Adultas Mayores. - Vertiente del MEVyT orientada a las personas adultas mayores de 60 años y más que no saben leer y escribir o no han iniciado o concluido su educación primaria o secundaria. Cuenta con materiales y estrategias didácticas específicas para atender las necesidades e intereses de esta población.
MEVyT Primaria 10-14.- Vertiente del MEVyT para niñas/os y jóvenes de 10 a 14 años de edad, que por su condición de extra-edad y de otros factores derivados de situaciones personales específicas, de salud o seguridad, no pueden asistir a la primaria en el sistema escolarizado. Es una oferta específica del MEVyT hispanohablante que se centra en las características y necesidades educativas de ese grupo de población.
Modalidad. - Forma diferenciada de presentar los módulos del MEVyT para su atención y estudio. Pueden ser impresos o electrónicos (cursos de libre acceso en internet, cursos electrónicos descargables, MEVyT Virtual 2.0 (http://www.cursosinea.conevyt.org.mx/index.php?option=com_k2&view=item&layout=item&id=350&Itemid=160), MEVyT en línea automatizado (http://mevytenlinea.inea.gob.mx/inicio/index.html)), estos últimos requieren impresión de la hoja de avances foliada para presentar examen. El requisito para presentar examen en el MEVyT en línea automatizado, es la constancia que emite la plataforma (MEVyT en Línea).
Módulo. - Conjunto de contenidos y actividades trabajados dentro de temas de interés relacionados significativamente con la vida de las personas y se orienta al desarrollo de competencias se puede presentar en formato impreso, electrónico o en línea.
Nivel inicial. - Es el primer tramo de la primaria y se pretende el desarrollo y uso, con sentido y continuidad, de las habilidades básicas de lectura, escritura y las nociones de matemáticas, como herramienta para poder enfrentar situaciones elementales de su vida cotidiana y para contar con los elementos básicos que les permitan seguir aprendiendo. Como parte inicial de este nivel se ubica la alfabetización como proceso educativo concreto que busca el desarrollo de las características generales del sistema de lectura y escritura, así como la representación numérica.
Para el caso de las personas hablantes de lengua indígena, se pretende además que puedan aplicar las habilidades de lectura y escritura en su lengua materna y en el español como segunda lengua.
Nivel intermedio. - Es el segundo tramo de educación primaria con el cual esta se concluye; involucra procesos de adquisición y desarrollo creciente de competencias básicas de lectura y escritura, de formación matemática elemental, así como herramientas y lenguajes que facilitan a las personas su ingreso al conocimiento formal, la organización y aplicación de saberes de diverso orden y complejidad para seguir aprendiendo. Coadyuva a la solución de las situaciones prácticas de la vida cotidiana y estimula la participación activa, reflexiva y del ejercicio de los derechos en la vida personal y comunitaria.
Nivel avanzado.- Constituye propiamente la educación secundaria, implica la ampliación, profundización, y consolidación de competencias básicas para resolver problemas, comunicar ideas e información de manera efectiva, con alto grado de independencia, facilita la continuidad educativa, así como la incorporación productiva y flexible al mundo del trabajo, coadyuva a la solución de las situaciones prácticas de la vida cotidiana y estimula la participación activa, reflexiva y del ejercicio de los derechos en la vida personal y comunitaria.
Patronato.- Asociación Civil legalmente constituida, inscrita en el Registro Público de la Propiedad y el Comercio que tiene entre sus fines sociales apoyar la política que oriente a la educación de las personas jóvenes y personas adultas como parte del Sistema Educativo Nacional y coadyuvar en la realización de sus programas; gestionar oportunamente la obtención de recursos entre la federación, el estado y los municipios, así como de los sectores social y privado; realizar actos y celebrar los convenios que se requieran para el debido cumplimiento de dichos objetivos.
Plaza comunitaria. - Unidad operativa reconocida por el INEA ubicada en un lugar establecido o itinerante dentro del territorio nacional, destinada a brindar los servicios educativos del INEA. Además, es un espacio de impulso al uso de las tecnologías de la información y de convergencia de círculos de estudio, también brinda apoyo a la formación de figuras institucionales y solidarias.
Plaza Comunitaria en el Exterior.- Espacio educativo donde instituciones del sector público, instancias privadas u organismos no gubernamentales brindan con recursos propios fuera del territorio nacional servicios educativos de alfabetización, educación primaria y educación secundaria a personas de 15 años o más en situación de rezago educativo mediante el MEVyT bajo la supervisión del INEA en conjunto con el Instituto de Mexicanos en el Exterior (IME) y de la Secretaría de Relaciones Exteriores (SRE).
PEF.- Presupuesto de Egresos de la Federación para el ejercicio fiscal 2019.
Punto de encuentro.- Tipo de Unidad operativa conformada por un mínimo de dos o más círculos de estudio, reunidos en un lugar establecido, reconocido y avalado por el INEA, los IEEA o las Delegaciones del INEA para recibir los servicios educativos del INEA.
Programa.- Al presente Programa Educación para Adultos (INEA).
Programa Anual de Comunicación Social.- Conjunto de campañas derivadas de la Estrategia Anual de Comunicación Social, encaminadas al cumplimiento del objetivo institucional, con recursos asignados en la partida de gasto 36101 del Clasificador por Objeto del Gasto para la Administración Pública Federal, conforme a lo que se establece en el artículo 14 del Presupuesto de Egresos de la Federación para el Ejercicio Fiscal
2019 y de conformidad a los Lineamientos generales para las campañas de comunicación social de las dependencias y entidades de la Administración Pública Federal para el ejercicio fiscal 2019 que emita la Secretaría de Gobernación.
PEC.- Opción de acreditación para jóvenes y adultos, mediante un examen único y un portafolio de evidencias con el que demuestran que tienen conocimientos equivalentes a primaria y/o secundaria.
RLFPRH. - Reglamento de la Ley Federal de Presupuesto y Responsabilidad Hacendaria.
RENAPO. - Registro Nacional de Población e Identificación Personal.
Repatriado.- De conformidad con el artículo 81 de la Ley General de Población son los emigrantes nacionales que regresan al país.
Rezago educativo. - Población de 15 años o más que no sabe leer ni escribir o que no ha iniciado o concluido su educación primaria o educación secundaria.
RO.- Reglas de Operación del Programa Educación para Adultos (INEA).
Sistema de control escolar.- Sistema informático cuyo objetivo es llevar a cabo el control de la inscripción, acreditación, avance académico y certificación de las/los educandas/os de todas las vertientes del MEVyT, además del registro de las figuras operativas, la generación y control de apoyos económicos de las figuras solidarias.
Servicios educativos. - Son las actividades que coordina el INEA con los IEEA e instruye a las Delegaciones del INEA para atender a quienes abandonan el sistema regular y se encuentran en rezago educativo, mejorar los conocimientos y aptitudes de los/las educandos/as a lo largo del proceso educativo (información, incorporación, evaluación diagnóstica, asignación de material educativo impreso, electrónico o en línea, asesorías, evaluaciones formativas, evaluaciones finales o certificación).
SEP.- Secretaría de Educación Pública de la Administración Pública Federal.
SEGOB. - Secretaría de Gobernación de la Administración Pública Federal.
SFP. - Secretaría de la Función Pública de la Administración Pública Federal.
SHCP. - Secretaría de Hacienda y Crédito Público de la Administración Pública Federal.
SRE. - Secretaría de Relaciones Exteriores de la Administración Pública Federal.
Técnico Docente.- Trabajador del IEEA o Delegación del INEA, responsable de planear, organizar, coordinar, instrumentar, vincular, implementar, supervisar, promover, difundir, ejecutar y dar seguimiento a los servicios educativos que ofrece el INEA y los IEEA en las áreas geográficas que le son asignadas.
Unidades operativas.- Espacio de atención educativa para la población objetivo registrado en SASA bajo la clasificación de Círculo de Estudio Independiente, Punto de Encuentro o Plaza Comunitaria.
UCE, Usuario que Concluye Etapa. - Es el/la educando/a que se alfabetiza (acredita el módulo "La palabra"); que concluye el nivel inicial (acredita los módulos "Para empezar" y "Matemáticas para empezar"), en la vertiente MEVyT Hispanohablante. El educando que se alfabetiza, acredita los módulos "Empiezo a leer y escribir en mi lengua" MIBES 1, "Hablemos español" MIBES 2, "Empiezo a leer y escribir en español", MIBES 4 "); que concluye el nivel inicial (acredita "Leo y escribo en mi lengua" MIBES 3, "uso la lengua escrita" MIBES 5), en la Vertiente Indígena Bilingüe (MIB).
UCN, Usuario que Concluye Nivel.- Es el educando que acredita los módulos básicos y diversificados requeridos para acreditar que concluyó el nivel intermedio o el nivel avanzado en cualquier vertiente del MEVyT de conformidad con el esquema curricular vigente; en el PEC son los participantes que aprueban el examen de reconocimiento de los saberes de nivel primaria o secundaria.
TESOFE. - Tesorería de la Federación.
TIC. - Tecnologías de Información y Comunicación.
Vertiente. - Oferta o programa de estudio del MEVyT con diferencias pedagógicas o curriculares, para que la alfabetización, la educación primaria o la educación secundaria que se ofrece a las/los educandas/os, se adecue a las diversas características lingüísticas, de edad o de condición de discapacidad, a saber:
- MEVyT Primaria 10-14.
- MEVyT Hispanohablante.
- MEVyT Indígena Bilingüe (MIB).
- MEVyT Indígena Bilingüe Urbano (MIBU).
- MEVyT para Ciegos o Débiles Visuales.
- MEVyT para la Atención de Personas Adultas Mayores
1. INTRODUCCIÓN
El artículo 3o° de la Constitución Política de los Estados Unidos Mexicanos establece que toda persona tiene derecho a recibir educación. La Ley General de Educación dispone: que en el Sistema Educativo Nacional queda comprendida la educación inicial, la educación especial y la educación para adultos, y que, de acuerdo con las necesidades educativas específicas de la población, también podrá impartirse educación con programas o contenidos particulares para atender dichas necesidades (artículo 39). Asimismo, en su artículo 43 señala que la educación para adultos está destinada a individuos de 15 años o más que no hayan cursado o concluido la educación primaria y secundaria. Se presta a través de servicios de alfabetización, educación primaria y secundaria, así como de formación para el trabajo, con las particularidades adecuadas a dicha población. Esta educación se apoyará en la participación y la solidaridad social (artículo 43) y que tratándose de la educación para adultos la Autoridad Educativa Federal podrá prestar los servicios que, conforme a la propia ley, corresponda prestar de manera exclusiva a las autoridades educativas locales. Los/las beneficiarios/ as de esta educación podrán acreditar los conocimientos adquiridos, mediante evaluaciones parciales o globales, conforme a los procedimientos a que aluden los artículos 45 y 64 de dicho ordenamiento legal (artículo 44, primero y segundo párrafos).
El INEA prevé en sus líneas de acción asegurar que las personas adultas que lo requieran tengan la oportunidad de alfabetizarse o concluir la educación primaria o secundaria; desarrollar e impulsar modelos de atención que resulten apropiados para los diversos requerimientos de la población adulta; desarrollar el uso de tecnologías para favorecer el acceso a la educación de las personas jóvenes y personas adultas y la adquisición de competencias digitales y fortalecer la formación de agentes educativos que otorgan asesorías, conforman Círculos de Estudio y, en general, apoyan la educación de las personas jóvenes y personas adultas en condición de analfabetismo y rezago educativo.
El "Decreto por el que se reforma el diverso por el que se crea el Instituto Nacional para la Educación de los Adultos", publicado el 23 de agosto de 2012 en el DOF, determina como objetivo del INEA, en su artículo 2o., promover y realizar acciones para organizar e impartir la educación para adultos, a través de la prestación de los servicios de alfabetización, educación primaria, secundaria, la formación para el trabajo y los demás que determinen las disposiciones jurídicas y los programas aplicables, apoyándose en la participación y la solidaridad social; asimismo en su artículo 3o., fracción XV, dispone que para el cumplimiento de su objeto, el INEA tiene entre sus funciones promover en coordinación con la Secretaría de Educación Pública y la Secretaría de Relaciones Exteriores, la prestación de educación para adultos mexicanos que residan en el extranjero, así como la cooperación técnica, docente y económica de organismos, agencias, instituciones y gobiernos de otros países, en la misma materia.
Con el fin de cumplir los objetivos mencionados, el INEA, los IEEA o las Delegaciones del INEA podrán establecer alianzas con personas físicas o morales para colaborar con el objetivo del Instituto y así potenciar el alcance de los servicios educativos ofrecidos por este último enfatizando en la atención de las necesidades actuales y de largo plazo de la población en rezago educativo, resaltando la corresponsabilidad social con la educación de calidad para con este sector de la población.
La atención educativa impartida por el INEA se brinda mediante el MEVyT en la alfabetización, en el nivel inicial, primaria y secundaria.
El MEVyT, es la expresión de una visión de política educativa basada en los principios de educación para la vida y a lo largo de la vida. Se constituye en el modelo educativo que ofrece el INEA para personas jóvenes y adultas que deseen alfabetizarse, concluir su primaria o su secundaria. Tiene como propósito ofrecer opciones educativas vinculadas a las necesidades e intereses de las personas jóvenes y adultas de 15 años o más, orientadas a desarrollar sus competencias para desenvolverse en mejores condiciones en su vida personal, familiar, laboral y social. El MEVyT pretende que las personas superen la situación de rezago educativo a través de una oferta múltiple y flexible de módulos temáticos, entre los que se encuentran los básicos y diversificados. Asimismo, el MEVyT se encuentra organizado en las siguientes vertientes:
- MEVyT Primaria 10-14.
- MEVyT Hispanohablante.
- MEVyT Indígena Bilingüe (MIB).
- MEVyT Indígena Bilingüe Urbano (MIBU).
- MEVyT para Ciegos o Débiles Visuales.
- MEVyT para la atención de Personas Adultas Mayores.
El MEVyT promueve un trayecto formativo continuo, articulado en tres niveles: inicial, intermedio y avanzado, que implica la adquisición de herramientas y lenguajes para el desarrollo de competencias que permitan a las personas alcanzar sus metas, desarrollar su potencial, tomar decisiones fundamentadas y participar plenamente en la comunidad y la sociedad. Asimismo, cubre las necesidades básicas de aprendizaje que abarcan tanto las herramientas esenciales para el aprendizaje, así como la comprensión del entorno (lectura, escritura, expresión oral, nociones básicas de matemáticas, solución de problemas), como los contenidos básicos de aprendizaje (conocimientos teóricos y prácticos, valores y actitudes), necesarios para que los seres humanos puedan sobrevivir, desarrollar plenamente sus capacidades, vivir y trabajar con dignidad, participar plenamente, mejorar la calidad de vida, tomar decisiones fundamentadas y continuar aprendiendo.
Por su parte, el PEC es una opción de acreditación en el Marco normativo para la operación de la inscripción, reincorporación, acreditación y certificación de la educación de los adultos que establece el INEA, mediante el cual se reconocen y, en su caso, se acreditan y certifican los conocimientos adquiridos de manera autodidacta o por experiencia laboral, de las personas mayores de 15 años en situación de rezago educativo en primaria o secundaria.
Con el PEC, el INEA fortalece los servicios que presta en los procesos de acreditación y certificación de conocimientos adquiridos correspondientes a los niveles educativos de primaria y secundaria, de conformidad con el MEVyT, al dar prioridad al aprendizaje más que a la enseñanza al reconocer que las personas a lo largo de su vida desarrollan la capacidad de aprender y que cada persona vive esa experiencia de distinta manera.
Las presentes RO se encuentran en el marco de lo establecido en el Acuerdo por el que se emiten los lineamientos para incorporar la perspectiva de género en las RO de los Programas Presupuestarios Federales, publicado en el DOF el 29 de junio de 2016.
De conformidad con lo dispuesto en el artículo 179 del RLFPRH, se verificó que el Programa objeto de las presentes RO no se contrapone, afecta ni presenta duplicidades con otros programas y acciones del Gobierno de México, en cuanto a su diseño, beneficios, apoyos otorgados y población objetivo, así como que se cumplen las disposiciones aplicables.
2. OBJETIVOS
2.1. General
Promover y realizar acciones para organizar e impartir la educación para niños y jóvenes de 10 a 14 años y personas de 15 años o más a través de la prestación de los servicios de alfabetización, educación primaria, educación secundaria, la formación para el trabajo, la acreditación y certificación a través del PEC y los demás que determinen las disposiciones jurídicas y los programas aplicables, apoyándose en la participación
y la solidaridad social.
2.2. Específicos
Reducir porcentualmente el rezago educativo en la población hispanohablante.
Disminuir la desigualdad social a través de la certificación de la población de 15 años o más que, aun cuando tiene los saberes requeridos para acreditar la educación primaria o educación secundaria no puede demostrarlo con documentos oficiales.
Brindar servicios de educación de nivel primaria a niñas/os y jóvenes de 10 a 14 años que por su condición de extra-edad, de salud o seguridad, geográfica, migratoria legal o que, al estar en una condición de vulnerabilidad de carácter socioeconómico, físico, de identidad cultural, origen étnico o nacional, no pueden asistir a la primaria en el sistema escolarizado y requieren de la oportunidad para ejercer su derecho a la educación primaria en la modalidad no escolarizada.
Brindar servicios educativos a grupos en situación de vulnerabilidad (población indígena, población adulta mayor, repatriada, retornada, ciega o débil visual entre otros) que se encuentren en situación de rezago educativo.
3. LINEAMIENTOS
3.1. Cobertura
El Programa tiene cobertura en las Entidades Federativas y en el extranjero donde resida población mexicana en situación de rezago educativo y estén identificados por el INEA. Los servicios educativos se otorgan a través de las distintas unidades operativas en los 26 IEEA y en las 6 Delegaciones del INEA. Para la atención en el exterior los servicios se brindan a través de las Plazas Comunitarias en el Exterior.
3.2. Población objetivo
En apego al artículo 75, fracción I de la LFPRH, la caracterización del ámbito geográfico de aplicación del programa (región del país, entidad federativa y municipio) de la población potencial del programa se encuentra disponible en: https://www.gob.mx/inea/imagenes_diarios/rezago-educativo.
La población objetivo está conformada por personas que vivan en los Estados Unidos Mexicanos, la población mexicana que radique en el extranjero y que se encuentren en situación de vulnerabilidad y rezago educativo que cumplan con alguna de las siguientes características:
Tener 15 años o más, no saber leer o escribir, que no haya iniciado o concluido la educación primaria o la educación secundaria.
Tener 15 años o más y aun cuando se tenga el conocimiento requerido para acreditar la primaria o secundaria no se pueda demostrar con documentos oficiales.
Tener entre 10 y 14 años de edad y no contar con la posibilidad de recibir o continuar su educación en el sistema regular debido a su situación de extra-edad, geográfica, migratoria legal o que, al estar en una condición de vulnerabilidad por carácter socioeconómico, físico, de identidad cultural, origen étnico o nacional se requiera la oportunidad para ejercer el derecho a recibir la educación primaria.
Se estima que con los servicios educativos que ofrece el INEA en el país para el año 2019, alrededor de 741,137 personas serán atendidas por el Programa y que alrededor de 329,254 personas lograrán salir de su situación de rezago educativo.
3.3. Beneficiarios/as
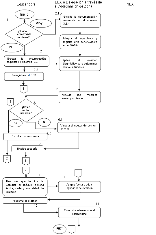
3.3.1. Requisitos
Los documentos generales que deberán ser presentados por las/los interesadas/os en ser beneficiarias/os del Programa ante los Institutos Estatales o Delegaciones del INEA sin ningún tipo de discriminación son:
Formato de Registro del Beneficiario/a debidamente requisitado por ambos lados (ver anexo 1 de las presentes RO).
Fotografía digital.
Al momento de la incorporación al INEA, para verificar la identidad del beneficiario, el sistema de control escolar, realizará la consulta con el sistema informático de RENAPO, para obtener la CURP. En caso de que no la tenga se le orientará al beneficiario para que la obtenga.
En caso de que las personas jóvenes o adultas deseen acreditar la educación secundaria se requerirá el certificado de educación primaria expedido por la SEP o INEA o alguna autoridad educativa local (secretarías de educación estatales o entidades que, en su caso, se establezcan para el ejercicio de la función social educativa).
Para los beneficiarios que elijan la opción de acreditación del PEC, adicional a lo anterior, pueden presentar las constancias de capacitación.
Además de los documentos anteriores se deberá contar con los siguientes requisitos dependiendo del tipo de población como se describe a continuación:
Las/os niñas/os y jóvenes de 10 a 14 años no deberán estar siendo atendidas/os en la educación primaria escolarizada al momento en que realizan la incorporación, los padres o tutores deberán firmar el formato de registro del Beneficiario para poder ser inscritos.
Los repatriados y las personas que estén en situación de rezago educativo que se encuentren en territorio nacional deberán de contar con su registro en RENAPO.
La población que busca acreditar sus saberes adquiridos mediante el PEC de educación primaria o educación secundaria deberán presentar adicionalmente:
o Antecedentes del sistema escolarizado o del INEA. Para el sistema escolarizado podrá firmar bajo protesta de decir verdad, en el registro del beneficiario/a (anexo 1), que cuenta con antecedentes escolares.
o En caso de que las personas jóvenes o adultas deseen acreditar la educación secundaria se requerirá el certificado de educación primaria expedido por la SEP o INEA o alguna autoridad educativa local (secretarías de educación estatales o entidades que, en su caso, se establezcan para el ejercicio de la función social educativa).
o Las personas repatriadas podrán firmar bajo protesta de decir verdad que cuentan con certificado de primaria.
o De forma opcional, se podrán presentar constancias de los cursos de capacitación que hayan recibido, o bien, documento que acredite la antigüedad en algún programa social.
Si la persona interesada manifiesta que no tiene los documentos de identidad y/o de antecedentes escolares, podrá recibir los servicios educativos únicamente requisitando el Registro del Beneficiario/a (ver anexo 1), sin embargo, para poder obtener: certificado de estudios, certificación de estudios; o el apoyo económico de conformidad con lo establecido en las presentes RO, deberá de contar con la CURP o en el caso de secundaria, el certificado de primaria.
3.3.2. Procedimiento de selección
Sin distinción alguna por motivo de su origen nacional, lengua, sexo, género, edad, discapacidad, condición social, condición económica, identidad indígena, identidad de género, apariencia física, condiciones de salud, religión, forma de pensar, orientación o preferencia sexual, se atiende a todas las personas de 15 años o más en situación de rezago educativo que estén interesadas o motivadas por las figuras operativas y/o solidarias.
Por lo anterior, y con la finalidad de fomentar la incorporación de la población objetivo a los servicios educativos ofrecidos por el INEA, a través de los IEEA y Delegaciones del INEA, así como, la participación de mujeres y hombres en la solicitud y elegibilidad de los apoyos que proporciona el presente Programa, será en igualdad de oportunidades, por lo que, la condición de género no será motivo de restricción para la
participación y elegibilidad en la obtención de los recursos, conforme al siguiente Procedimiento para la selección de la población beneficiaria:
| Etapa | Actividad | Responsable |
| Promoción y difusión de servicios educativos. | Difundir a través de los medios de comunicación disponibles los servicios educativos, programas o estrategias que ofrece el INEA a su población objetivo, a través de la Campaña de Difusión del INEA, así como de la Estrategia de Comunicación Social y las estrategias de los IEEA y Delegaciones del INEA. | INEA, los IEEA o Delegaciones del INEA. |
| Visita domiciliaria. | Acudir al domicilio de personas que se identifiquen en situación rezago educativo, para explicarles la manera de cómo se imparten los servicios educativos y motivarlas para que sea beneficiario del Programa. | Los IEEA o Delegaciones del INEA. |
| Localización en padrones de Programas Sociales. | Identificar a la población objetivo que no se acerca por iniciativa propia, a través de la consulta de padrones de Programas Sociales. | Los IEEA o Delegaciones del INEA. |
| Alianzas. | Invitar a personas físicas o morales a colaborar con el INEA, a través de los IEEA y Delegaciones del INEA, mediante instrumentos jurídicos para ampliar la cobertura de los servicios educativos ofrecidos por el INEA. | El INEA a través de la Dirección de Concertación y Alianzas Estratégicas, los IEEA o las Delegaciones del INEA. |
| Registro del beneficiario/a. | En el caso de que la persona acepte incorporarse o reincorporarse, llena el formato Registro del Beneficiario/a (ver anexo 1) y deberá presentar la evaluación diagnóstica como parte de la incorporación a los servicios del INEA. | Los IEEA o Delegaciones del INEA y Patronatos. |
| Incorporación al SASA. | Recabar los documentos establecidos en el numeral 3.3.1 de las presentes RO para dar a la persona de alta en el SASA, en caso de no contar con los documentos, firmar, en el registro del beneficiario, bajo protesta de decir verdad, que cuenta con los documentos, con esto último queda formalmente registrado como beneficiaria/o del Programa. | Los IEEA o Delegaciones del INEA. |
Sólo podrá exigirse que se anexen los datos y documentos estrictamente necesarios para tramitar la solicitud, y acreditar si la/s posible/s persona/s beneficiaria/s cumple/n con los criterios de selección de elegibilidad; tratándose de personas físicas fomentar la igualdad de género y el respeto a los derechos humanos.
El Programa adoptará, en lo procedente, el modelo de estructura de datos del domicilio geográfico establecido en el Acuerdo por el que se aprueba la norma técnica sobre domicilios geográficos, emitido por el Instituto Nacional de Estadística y Geografía, publicado en el DOF el 12 de noviembre de 2010. Lo anterior en
estricta observancia al Acuerdo antes referido y al oficio circular números 801.1.-279 y SSFP/400/124/2010 emitidos por la SHCP y la SFP, respectivamente.
Los componentes que integran el modelo de estructura de datos del Domicilio Geográfico son:
| COMPONENTES |
| ESPACIALES | DE REFERENCIA | GEOESTADÍSTICOS |
| Vialidad | No. Exterior | Área Geo estadística Estatal o de la Ciudad de México |
| Carretera | No. Interior | Área Geo estadística Municipal o Alcaldía de la Ciudad de México |
| Camino | Asentamiento Humano | Localidad |
| | Código Postal | |
| | Descripción de Ubicación | |
Para los/las beneficiarias/beneficiarios en el extranjero el modelo de estructura de los datos del Domicilio Geográfico se ajustará a la normatividad aplicable en la materia.
El padrón total de beneficiarios, será publicado en la página de internet: https://www.gob.mx/inea.
3.4. Características de los apoyos (tipo y monto)
Tipo de apoyos, todos los apoyos especificados en el presente numeral son máximos, y están sujetos a suficiencia presupuestaria. Los apoyos que ofrece el INEA, son los que se enlistan a continuación:
Educandos inscritos/as en el Programa:
| Tipo | Monto o porcentaje | Periodicidad |
| En especie (materiales educativos y de acreditación impresos, electrónicos o en línea, espacios para la atención educativa y acreditación) necesarios para la inscripción, atención, evaluación, acreditación y certificación. | Este apoyo es variable y se ajusta a la demanda del servicio y de cada uno de los niveles educativos (ver anexo 6 de las presentes RO). | Cada vez que se inicia un módulo de aprendizaje. |
Figuras solidarias del Programa:
| Tipo | Monto o porcentaje | Periodicidad |
| Económico | Este apoyo es variable y se detalla en el anexo 4 de las presentes RO. | Variable y se detalla en el anexo 4 de las presentes RO. |
Los subsidios son las asignaciones de recursos federales previstas en el Presupuesto de Egresos que, a través de las dependencias y entidades, se otorgan a los diferentes sectores de la sociedad, los gobiernos de las Entidades Federativas y, en su caso, los municipios para fomentar el desarrollo de actividades sociales o económicas prioritarias de interés general.
Dichos subsidios, deben sujetarse a lo dispuesto en el artículo 75 de la LFPRH y demás disposiciones
aplicables en la materia, pudiendo constituirse en apoyos técnicos o financieros. Estos serán de carácter no regularizable y se entregarán a la población beneficiaria por única ocasión.
El otorgamiento de los subsidios deberá sujetarse a lo dispuesto en los artículos 74 al 79 de la LFPRH y 174 al 181 del RLFPRH y en las presentes RO, y su ejercicio deberá cumplir con las disposiciones legales aplicables, el principio de anualidad y serán ministrados siempre y cuando las Instancias ejecutoras, o en su caso, los gobiernos de las Entidades Federativas cumplan con lo previsto en la LDFEFM, la Ley General de Contabilidad Gubernamental (LGCG) y el PEF. Además de que se considerarán devengados de acuerdo a los criterios señalados en el numeral 3.4.1.1 denominado "Devengos".
En ningún caso, se podrán utilizar los recursos financieros para el pago de prestaciones de carácter económico, compensaciones, sueldos o sobresueldos a personal directivo, docente o empleados que laboren en: la SEP, las Secretarías de Educación Estatales (IEEA) y las Delegaciones del INEA o la Autoridad Educativa Federal en la Ciudad de México (AEFCM), así como los gastos de operación del INEA no podrán ser utilizados para el pago de electricidad, celulares, agua, internet, gasolina, peajes, becas, viáticos internacionales, tratamientos médicos o apoyos económicos directos, vehículos, entre otros.
Del mismo modo, los apoyos a la implementación local no se podrán utilizar para la adquisición de equipo de cómputo, celulares, viáticos internacionales, equipo administrativo, línea blanca, material de oficina, vehículos entre otros.
Durante la operación del Programa, quien ejecuta el gasto y la población beneficiaria, deberán observar que la administración de los subsidios se realice bajo los criterios de legalidad, honestidad, eficiencia, eficacia, economía, racionalidad, austeridad, transparencia, control, rendición de cuentas y equidad de género, establecidos en los artículos 1, 75 y 77 de la LFPRH, en el Título Cuarto, Capítulo XII, sección IV del RLFPRH y cumplir con lo señalado en los artículos Séptimo, fracciones IX y X, Vigésimo, fracciones I y IV y Vigésimo Sexto del Decreto que establece las medidas para el uso eficiente, transparente y eficaz de los recursos públicos, y las acciones de disciplina presupuestaria en el ejercicio del gasto público, así como para la modernización de la Administración Pública Federal, mismo que fue modificado mediante diverso publicado en el DOF el 30 de diciembre de 2013 y en los Lineamientos para la aplicación y seguimiento de las medidas para el uso eficiente, transparente y eficaz de los recursos públicos, y las acciones de disciplina presupuestaria en el ejercicio del gasto público, así como para la modernización de la Administración Pública Federal" publicados en el DOF el 30 de enero de 2013, así como con las demás disposiciones que para tal efecto emita la SHCP, y disponga el PEF para el ejercicio fiscal 2019.
El INEA está obligado a reintegrar a la TESOFE los recursos que no se destinen a los fines autorizados y aquéllos que al cierre del ejercicio fiscal 2019 no se hayan devengado o que no se encuentren vinculados formalmente a compromisos y obligaciones de pago, en términos de lo dispuesto en el artículo 176, primer párrafo del RLFPRH.
3.4.1 Devengo, aplicación y reintegro de los recursos
3.4.1.1 Devengos
Cuando la/s persona/s beneficiaria/s del presente Programa sean personas físicas o morales diferentes a los gobiernos de las Entidades Federativas, o en su caso, municipios los recursos se considerarán devengados una vez que se haya constituido la obligación de entregar el recurso a la/s persona/s beneficiaria/s por haberse acreditado su elegibilidad antes del 31 de diciembre del ejercicio fiscal 2019, independientemente de la fecha en la que dichos recursos se pongan a disposición para el cobro correspondiente a través de los mecanismos previstos en estas RO y en las demás disposiciones aplicables.
Cuando la/s persona/s beneficiaria/s del presente Programa sean los gobiernos de las Entidades Federativas y, en su caso, los municipios, los recursos se considerarán devengados a partir de su entrega a dichos órdenes de gobierno, para lo cual la instancia ejecutora, será la responsable de gestionarlo a más tardar el 31 de diciembre de 2019.
Los recursos transferidos a los Gobiernos de las Entidades Federativas para sufragar las acciones previstas en el Programa se considerarán devengados en los términos que disponga el artículo 75 fracciones VII y X de la LFPRH, y atenderán lo dispuesto en los artículos 175 y 176 del RLFPRH y la LGCG.
3.4.1.2 Aplicación
La/s personas/s beneficiaria/s o los gobiernos de las Entidades Federativas beneficiarios de los apoyos tendrán la obligación de aplicar los recursos recibidos para los fines que les fueron otorgados, a más tardar el 31 de diciembre de 2019.
Para la entrega de los recursos a los Gobiernos de las Entidades Federativas, éstas deberán contar con una cuenta bancaria productiva específica para la administración y ejercicio de los recursos, que distinga contablemente su origen e identifique que las erogaciones correspondan al fin autorizado, conforme a lo establecido en las presentes RO. En el caso de la AEFCM, se deberá realizar el traspaso de recursos Ramo a Ramo, señalado en los Lineamientos.
Los Gobiernos de las Entidades Federativas serán los responsables de mantener la documentación original que justifique y compruebe el gasto en que incurran, con cargo a los recursos que reciban por concepto de los subsidios otorgados mediante el Programa, así como de presentarla a los órganos competentes de control y fiscalización que la soliciten.
Los recursos se considerarán vinculados formalmente a compromisos y obligaciones de pago cuando a través de un instrumento legal se haya asumido la obligación o compromiso de realizar una erogación en favor de un tercero, o cuando el Programa de trabajo objeto del apoyo autorizado determine dichas erogaciones.
Los recursos objeto del presente Programa que hayan sido comprometidos por los gobiernos de las entidades federativas y, en su caso los municipios, y aquéllos que hayan sido devengados pero que no hayan sido pagados al 31 de diciembre de 2019, dichos órdenes de gobierno deberán cubrir los pagos respectivos a más tardar durante el primer trimestre de 2020, o bien, de conformidad con el calendario de ejecución establecido en el Convenio correspondiente. Una vez cumplido el plazo referido, los recursos remanentes deberán reintegrarse a la TESOFE a más tardar dentro de los 15 días naturales siguientes.
Si los recursos no se comprometen o devengan al 31 de diciembre de 2019 en los términos de las disposiciones aplicables, deberán ser reintegrados a la TESOFE a más tardar el 15 de enero de 2020.
Para la entrega de los recursos a los gobiernos de las entidades federativas y, en su caso, los municipios, deberán contar, previo a la entrega de los mismos, con una cuenta bancaria productiva y exclusiva para la administración y ejercicio de los recursos federales otorgados, que distinga contablemente su origen e identifique que las erogaciones correspondan al fin autorizado, conforme a lo establecido en las presentes RO.
Los gobiernos de las entidades federativas y, en su caso, los municipios serán responsable de no incorporar en esa cuenta recursos locales, ni aportaciones o ningún otro tipo de recursos distintos al apoyo recibido, aun cuando pudieran tener el mismo propósito.
Los recursos que se otorgan mediante este Programa, no pierden su carácter Federal por lo que en su asignación y ejecución deberán observarse en todo momento las disposiciones jurídicas federales aplicables.
Los gobiernos de las entidades federativas y, en su caso, los municipios serán los responsables de mantener la documentación original que justifique y compruebe el gasto en que incurran, con cargo a los recursos que reciban por concepto de los subsidios otorgados mediante este Programa, así como de presentarla a los órganos competentes de control y fiscalización que la soliciten.
3.4.1.3 Reintegros
Los reintegros de los recursos se efectuarán conforme a lo establecido en los artículos 74 al 79 de la LFPRH y 174, 175, 176 al 181 de su Reglamento.
Cuando en las actividades de seguimiento o supervisión del Programa se identifique que los recursos
fueron destinados a fines distintos a los autorizados, o bien existan remanentes en su aplicación, el/la beneficiario/a estará obligado/a a realizar el reintegro de dichos recursos a la TESOFE, así como, en su caso, el entero de los rendimientos que se hubieren generado, en un plazo no mayor a 15 días naturales contados a partir de la notificación formal.
Los recursos presupuestarios no devengados por el INEA del Programa al cierre del ejercicio fiscal 2019, por: el INEA, sus Delegaciones y los IEEA, las /os beneficiarias/os, los Gobiernos de las Entidades Federativas o en su caso los Municipios; los no destinados por estos para los fines autorizados del Programa y aquéllos que al cierre del ejercicio no se encuentren vinculados formalmente a compromisos y obligaciones de pago, se deberán reintegrar a la TESOFE, en términos de lo dispuesto en el artículo 176 del RLFPRH se realizarán mediante línea de captura, para lo cual el beneficiario, o en su caso la AEL, deberán solicitar al INEA la línea de captura, e informar de la realización del reintegro a la misma, adjuntando el comprobante del depósito correspondiente en un plazo no mayor a tres días hábiles contados a partir de que haya sido realizado el depósito.
Asimismo, las Delegaciones del INEA y la IEEA, y los gobiernos de las Entidades Federativas o en su caso los municipios que al cierre del ejercicio fiscal 2019, conserve recursos incluyendo los rendimientos obtenidos, deberán reintegrarlos a la TESOFE dentro de los 15 días naturales siguientes al cierre del ejercicio fiscal 2019, de conformidad con lo dispuesto en el artículo 54 tercer párrafo de la LFPRH.
Las/os beneficiarias/os y los gobiernos de las Entidades Federativas deberán implementar las acciones necesarias con la finalidad de dar cumplimiento a lo establecido en el primer párrafo del artículo 17 de la LDFEFM.
En los casos en que el/la beneficiario/a esté obligado/a a reintegrar los recursos objeto de los apoyos otorgados, éstos no podrán deducir las comisiones bancarias que por manejo de cuenta y operaciones haya cobrado la institución financiera. El/la beneficiario/a deberá cubrir dichas comisiones con cargo a sus propios recursos.
Los rendimientos que las/os beneficiaria/os deban enterar a la TESOFE, por habérsele requerido el reintegro parcial o total de los recursos objeto de los apoyos otorgados, serán aquellos que puedan verificarse a través de los estados de cuenta bancarios, descontando el Impuesto Sobre la Renta (ISR).
En caso de que las Instancias ejecutoras y/o gobiernos de las Entidades Federativas, no reintegre/n o entere/n los recursos en el plazo establecido en las presentes RO; los mismos deberán realizarse conforme a la normatividad aplicable.
3.5. Derechos, obligaciones y causas de incumplimiento, suspensión, cancelación o reintegro de los recursos
Los IEEA o Delegaciones del INEA como instancias ejecutoras del Programa garantizarán el respeto a los derechos humanos, la igualdad de género y salvaguardarán los derechos civiles, políticos, económicos, sociales, culturales, así como los ambientales de las/los beneficiarias/os proporcionando los servicios a que se refiere el numeral 4.1. Proceso, de las presentes RO.
Derechos
Las/os beneficiarias/os que sean registrados en el sistema de control escolar por los Institutos Estatales o Delegaciones del INEA, tendrán los siguientes:
- Recibir los servicios educativos gratuitos que coordina el INEA, los cuales son prestados por los IEEA o Delegaciones del INEA.
- PEC previos mediante un examen único y un portafolio de evidencias con el que demuestran que tienen conocimientos equivalentes a primaria y/o secundaria.
- Solicitar una credencial, la cual se deberá entregar en un plazo no mayor a 30 días hábiles a partir de su solicitud, siempre y cuando cuente con la verificación de identidad en el sistema de control escolar.
- Recibir sea impreso o digital el material educativo correspondiente al nivel que está cursando.
- Recibir evaluaciones y los resultados de las mismas.
- Obtener su historial académico.
- Obtener un informe de contenidos a reforzar.
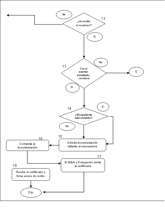
- Recibir un Certificado de estudios impreso o en formato electrónico de primaria o secundaria, una vez que se hayan cumplido con los requisitos establecidos en los lineamientos de control escolar, relativos a la inscripción, acreditación y certificación de alfabetización, primaria y secundaria del INEA y en el numeral 3.3.1 de las presentes RO.
- Recibir una Constancia de alfabetización o en su caso, Constancia de conclusión de nivel inicial una vez cumplido con los requisitos establecidos en los lineamientos de control escolar, relativos a la inscripción, acreditación y certificación de alfabetización, primaria y secundaria del INEA.
- Acceder al portal del INEA (www.inea.gob.mx) para consultar su avance académico.
- Acceder a los servicios y espacios que ofrecen las plazas comunitarias.
- La posibilidad de renunciar a la calificación de tres módulos acreditados por examen final, para poder mejorar su promedio, previo a la recepción, impreso o por correo electrónico, de su certificado.
- Recibir una cuenta de correo electrónico institucional.
Obligaciones
- Cumplir con los requisitos para la incorporación, reincorporación, acreditación y certificación de acuerdo a lo establecido en los Lineamientos.
- Observar la normatividad que se establece en los lineamientos de control escolar, relativos a la inscripción, acreditación y certificación de alfabetización, primaria y secundaria del INEA.
- Mantener una conducta apegada a los valores de respeto a los derechos humanos, tolerancia e igualdad de género.
- Conservar los espacios y no dañar el mobiliario y equipo donde se ofrece el servicio educativo.
- Estudiar y realizar las actividades educativas.
- Asistir puntualmente a las sedes de aplicación a presentar sus exámenes.
- Tratar con respeto al personal del INEA, los IEEA o Delegaciones del INEA, o figuras solidarias que le proporcione algún servicio educativo.
Causas de suspensión o cancelación de los recursos (IEEA y Delegaciones del INEA)
- Serán causas de suspensión o cancelación (cuando se confirmen las irregularidades), de los apoyos económicos señalados en el numeral 3.4. "Características de los apoyos (tipo y monto)" de las presentes RO, las siguientes:
- Que la persona se identifique con documentación apócrifa.
- Que el IEEA o Delegación del INEA detecte que la persona no era analfabeta.
- Que se identifique que la persona tuvo ayuda de un tercero al momento de realizar sus exámenes para acreditarlos.
- Que no cuenta con documentación comprobatoria de antecedentes escolares o conocimientos previos declarados en el formato de registro del beneficiario/a.
Estos casos deberán ser reportados a las áreas de acreditación del INEA para el seguimiento que corresponda.
3.6. Participantes
3.6.1. Instancia(s) ejecutora(s)
Los IEEA y Delegaciones del INEA
| Instancia (s) | Funciones y/o responsabilidades |
| Los IEEA y Delegaciones del INEA | Ejecutar el gasto y organizar, proporcionar, brindar y operar los servicios educativos. Operar y dar seguimiento a los servicios educativos dirigidos a la población objetivo, de conformidad con el Acuerdo número 363 por el que se establece el MEVyT disponible en: http://www.inea.gob.mx/images/imagenes_diarios/Normateca_Nueva/doctos_normas/n_academica/Acuerdo_MEVyT_1a_parte.pdfy http://www.inea.gob.mx/images/imagenes_diarios/Normateca_Nueva/doctos_normas/n_academica/Acuerdo_MEVyT_2a_parte.pdf además de la normatividad aplicable para el PEC. Planear y definir metas de los servicios educativos según las necesidades locales y de política nacional. Concertar acciones a nivel estatal para promover y brindar los servicios educativos. Dar seguimiento a las acciones derivadas de las presentes RO. Coordinar con los patronatos la participación voluntaria de los sectores público, privado o social para la atención de la población en situación de rezago educativo. Celebrar alianzas con personas físicas o morales para ampliar la cobertura de los servicios educativos ofrecidos por el INEA. Administrar y ejercer con transparencia el presupuesto asignado conforme a los criterios establecidos por el INEA de acuerdo a los anexos 2 y 4 de las presentes RO. Desarrollar los procesos de acreditación y certificación, de acuerdo a estas RO y a los lineamientos. Acreditar y certificar de acuerdo con los Lineamientos. Desarrollar procesos de formación para las figuras institucionales o solidarias. Elaborar contenidos y materiales regionales de acuerdo con la normatividad establecida por el INEA. Integrar y operar con transparencia los sistemas institucionales que dan apoyo a la operación de los servicios del INEA, los IEEA y las Delegaciones del INEA. Llevar a cabo el esquema de supervisión de los procesos de inscripción, acreditación y certificación. |
| Coordinación Regional | Conocer y analizar las demandas específicas de la prestación de servicios educativos para población objetivo. Diseñar estrategias para la promoción de los servicios de educación para adultos e instrumentar acciones para su aplicación. Respaldar la operación de las coordinaciones de zona a partir de programas de trabajo que diseñan con base en el conocimiento de los requerimientos específicos de la población y sus necesidades de desarrollo futuro. Integrar equipos de trabajo interdisciplinares a fin de atender integralmente los requerimientos de las coordinaciones de zona respecto a la aplicación del Programa. Evaluar, periódica y sistemáticamente el avance operativo en relación a las metas y proponer medidas al IEEA o a las Delegaciones del INEA para hacer más eficiente la operación de los servicios educativos que ofrece el INEA, los IEEA y las Delegaciones del INEA. Gestionar los recursos y apoyos necesarios con el sector público y privado durante el ejercicio fiscal, para el mejor funcionamiento de los servicios educativos que ofrece el INEA, los IEEA y las Delegaciones del INEA. Desarrollar escenarios, estrategias e instrumentos para la atención de las coordinaciones de zona. Asegurar el oportuno y adecuado abastecimiento de recursos materiales y didácticos requeridos por las coordinaciones de zona para ofrecer los servicios educativos que ofrece el INEA, los IEEA y las Delegaciones del INEA. Promover acuerdos y apoyos de los sectores público, privado y social para apoyar la prestación de los servicios educativos que ofrece el INEA, los IEEA y las Delegaciones del INEA. Planear y coordinar la operación de plazas comunitarias y asegurar la atención de requerimientos técnicos y administrativos a fin de respaldar los servicios de atención a la población joven y personas adultas apoyadas en el uso de tecnologías de la información. Asistir a las reuniones de trabajo y eventos oficiales a los que sean convocados los IEEA y las Delegaciones del INEA, según sea el caso. Incorporar y acreditar a los/las educandos/as. Apoyar la supervisión de los procesos relacionados con la inscripción, atención, acreditación y certificación. |
| Coordinador/a de Zona | Organizar y supervisar la prestación de los servicios educativos y de acreditación. Supervisar, resguardar y optimizar la dotación de los apoyos y materiales (impresos, electrónicos o en línea) para que funcionen dichos servicios y la información y documentación derivada de los mismos. Seleccionar y vincular figuras institucionales o solidarias que apoyan los servicios que presta la unidad operativa. Coordinar, organizar y apoyar las acciones de promoción y difusión de los servicios. Planear la localización, registro y organización de población en rezago educativo. Visitar en forma regular a las unidades operativas donde se brindan los servicios. Solicitar la emisión de las Constancias de alfabetización, Certificados de primaria y secundaria. Planear y apoyar la detección de la población objetivo del INEA, mediante los padrones provenientes de las diversas instancias públicas y privadas. Coordinar, supervisar, organizar y promover con las/los Coordinadoras/es Regionales, eventos de formación de las figuras operativas a nivel local, municipal o regional. Llevar el control y seguimiento de los eventos de formación. Coordinar el registro del/la beneficiario/a en el SASA. Realizar la rotación de aplicadores que transparente el proceso de aplicador de exámenes. Operar y dar seguimiento a las diferentes alianzas establecidas. Coordinar y organizar la formación de las figuras educativas en las coordinaciones de zona. Entregar las Constancias de alfabetización y nivel inicial. Entregar ya sea por medio de un correo electrónico o físicamente los certificados de primaria o secundaria. Integrar un banco de aplicadores debidamente capacitados y establecer la rotación de los aplicadores en las Sedes de Aplicación. Garantizar y supervisar en los sistemas de control escolar, el registro de la información relacionada con los servicios que ofrecen los IEEA y Delegaciones del INEA y validar su calidad. Coordinar la operación de los procesos de Inscripción, Atención, Acreditación y Certificación. |
| Técnico/a docente | Planear, organizar, coordinar, instrumentar, vincular, supervisar, promover, difundir y dar seguimiento a los servicios educativos que ofrece el INEA y los IEEA o las Delegaciones del INEA, en las microrregiones que les son asignadas. Efectuar el registro, ubicación y focalización de los servicios educativos. Contribuir o colaborar con el programa de formación de figuras educativas, diseñando y ejecutando estrategias de formación y en el acompañamiento pedagógico. Ejecutar los procesos de Inscripción, Atención, Acreditación y Certificación. |
| Patronatos | Suscribir con los IEEA o Delegaciones del INEA el instrumento jurídico denominado "Convenio de colaboración con el Patronato" (ver anexo 2). Gestionar las acciones necesarias que permitan entregar los apoyos económicos a las figuras solidarias de acuerdo con lo establecido en el anexo 4. Llevar un registro con documentación comprobable de la entrega de los apoyos las figuras solidarias de acuerdo con lo establecido en el anexo 4. Promover la participación de la sociedad en la educación para adultos y jóvenes 10-14 años, en los términos establecidos en el Convenio de colaboración con el Patronato (ver anexo 2). Observar lo dispuesto en la Ley Federal de Fomento a las Actividades Realizadas por Organizaciones de la Sociedad Civil y lo establecido en la normatividad vigente aplicable en la materia. Permitir que los IEEA y las Delegaciones del INEA verifiquen con los mecanismos que determinen necesarios y de manera mensual o trimestral, la correcta ejecución de los servicios educativos a la población objetivo que se ofrecen por parte del patronato. Gestionar en los sectores público, social y privado la obtención de donativos en dinero y/o en especie a favor de los servicios educativos. Validar y supervisar la generación y dispersión de los apoyos económicos que establezcan estas reglas. |
3.6.2. Instancia(s) normativa(s)
El INEA es la instancia normativa, en el marco de lo dispuesto en el "Decreto por el que se reforma el diverso por el que se crea el Instituto Nacional para la Educación de los Adultos, publicado el 31 de agosto de 1981 publicado en el DOF el 23 de agosto de 2012, su Estatuto Orgánico y demás disposiciones aplicables.
La interpretación y resolución de las dudas y los casos no previstos en las presentes RO, serán dirimidas por un Comité Interno denominado "Comité Interno de Contingencia", integrado por la Dirección General y las Unidades Administrativas del INEA, el cual determinará las acciones conducentes según el caso.
3.7. Coordinación institucional
El INEA de conformidad con lo dispuesto en el artículo 179 del RLFPRH, verificó que el Programa objeto de las presentes RO no se contrapone, afecta ni presenta duplicidades con otros Programas y acciones del Gobierno de México, en cuanto a su diseño, beneficios, apoyos otorgados y población objetivo, cumpliendo así con las disposiciones aplicables.
Con este mismo propósito, el INEA podrá establecer acciones de coordinación con las autoridades federales, locales y municipales, las cuales tendrán que darse en el marco de las disposiciones de las presentes RO y de la normativa aplicable.
Para el mejor cumplimiento de las acciones que se ejecutan a través del Programa, se podrán realizar los ajustes necesarios en su planeación y operación, estableciendo los acuerdos, la coordinación y vinculación interinstitucional correspondientes, conforme a lo estipulado en las disposiciones jurídicas aplicables en la materia, lo establecido por las presentes RO y de metas establecidas, así como en función de la capacidad operativa y la disponibilidad presupuestaria.
Las Instancias ejecutoras del Programa, deberán informar las acciones implementadas, el presupuesto y los avances en las metas e indicadores de las acciones que se desarrollen para dar cumplimiento a lo señalado en el párrafo que antecede.
4. OPERACIÓN
4.1. Proceso
Este proceso aplica para el MEVyT.
| Etapa | Actividad | Responsable |
| Formación de figuras solidarias | De conformidad con el acuerdo número 363, por el que se establece el MEVyT disponible en: http://www.inea.gob.mx/images/imagenes_diarios/Normateca_Nueva/doctos_normas/n_academica/Acuerdo_MEVyT_1a_parte.pdf y http://www.inea.gob.mx/images/imagenes_diarios/Normateca_Nueva/doctos_normas/n_academica/Acuerdo_MEVyT_2a_parte.pdf. Seleccionar a las figuras solidarias de nuevo ingreso y registrarlas en SASA, realizar el diagnóstico de necesidades y de acreditación, diseñar y ejecutar estrategias de formación, organizar y realizar talleres de formación de figuras solidarias, dar seguimiento cuantitativo a las acciones de formación y gestionar y realizar en su caso, el desarrollo de la formación de organizadores de servicios educativos, formadores especializados y enlaces educativos y aplicadores tanto de la modalidad hispanohablante como de indígena. Vincular a figuras solidarias para facilitar los procesos de enseñanza aprendizaje con las personas jóvenes y adultas y los procesos de formación de asesores educativos y de acreditación en la entidad. | IEEA o Delegaciones del INEA. |
| Etapa | Actividad | Responsable |
| Inscripción | La persona interesada entrega la documentación requerida en el numeral 3.3.1 "requisitos" de las presentes RO y deberá presentar la evaluación diagnóstica, la inscripción es continua y puede realizarse en cualquier momento del año a solicitud del interesado. | Interesado. |
| Se integra el expediente digital y se registra al/la beneficiario/a en los sistemas de Control Escolar y se le proporciona la guía del participante para la presentación de la evaluación, esta etapa se realiza de manera inmediata. En caso de que el beneficiario vaya a presentar examen de primaria, aplica el ejercicio diagnóstico. En caso de no responder adecuadamente el ejercicio diagnóstico, se incorpora al MEVyT. Se pueden inscribir quienes saben leer y escribir y han adquirido conocimientos por experiencia laboral o antecedentes escolares, En caso de no contar con documentos que den evidencia de los antecedentes escolares, se puede firmar el registro del beneficiario bajo protesta de decir verdad que se cuenta con algún grado del sistema escolarizado en primaria o secundaria. Los educandos que iniciaron su proceso en el MEVyT y estén en situación de activos, inactivos o bajas, pueden incorporarse al PEC. | Los IEEA o Delegaciones del INEA por medio de la coordinación de zona. |
| Diagnóstico y Vinculación | El examen diagnóstico para el/la beneficiario/a, el tiempo para su programación y realización será en acuerdo entre el beneficiario/a y la coordinación de zona. Este examen permite ubicarlo en el nivel educativo que le corresponde. El examen diagnóstico del MEVyT está compuesto por cinco sesiones y evalúa las competencias de los módulos necesarios para certificar la primaria o la secundaria (ver anexo 9). Se integra una sexta sesión para acreditar la secundaria, está dirigida a jóvenes y adultos que presentan antecedentes escolares de primero y segundo de secundaria. Todos los beneficiarios que se incorporen a primaria o secundaria deberán presentar la evaluación diagnóstica correspondiente con la finalidad de reconocer los conocimientos que ya posee. También deberán presentar examen diagnóstico los educandos reincorporados en primaria o secundaria. | Los IEEA o Delegaciones del INEA por medio de la coordinación de zona. |
| Atención Educativa | El educando/a acude a la unidad operativa donde se le vinculan los módulos correspondientes (virtuales, en línea o impresos). Los módulos a cursar se determinan de acuerdo al esquema curricular de la vertiente del MEVyT, disponible en http://www.inea.gob.mx/images/imagenes_diarios/Normateca_Nueva/doctos_normas/n_academica/Acuerdo_MEVyT_1a_parte.pdf y http://www.inea.gob.mx/images/imagenes_diarios/Normateca_Nueva/doctos_normas/n_academica/Acuerdo_MEVyT_2a_parte.pdf Se le proporciona asesoría en caso que así lo solicite. Una vez concluido el módulo, se le programa el examen final. En el caso de alfabetización, durante el proceso, se aplican dos evaluaciones formativas a los educandos que cursan el MEVyT hispanohablante y 2 a los educandos que cursan el MIB, en este caso también se aplican 3 más para concluir el nivel inicial. | Educando/a. |
| Evaluación | Al concluir los módulos establecidos en el esquema curricular correspondiente y de acuerdo a las necesidades o requerimientos del/la beneficiario/a se designa fecha y sede de realización de la evaluación, así como un aplicador/a de examen. Se realiza el examen final en línea o impreso, se revisa y califica, por último, se actualiza el historial académico. Para los exámenes realizados en línea, el resultado será entregado de manera inmediata, para el caso de los exámenes impresos la revisión y calificación es continua y depende de la demanda del servicio por parte del/la beneficiario/a. | Los IEEA o Delegaciones del INEA por medio de la coordinación de zona. |
| Etapa | Actividad | Responsable |
| Acreditación | Se comunica el resultado al/la educando/a. El/la educando/a puede consultar en el portal institucional su avance académico en cualquier momento. Si no ha concluido el nivel o en caso de no acreditar el examen, se repite el proceso desde la etapa atención educativa. | Los IEEA o Delegaciones del INEA por medio de la coordinación de zona. |
| Certificación | Al acreditar el nivel intermedio o el avanzado se revisa que el expediente del educando/a se encuentre completo y digitalizado, de no ser así se solicita la documentación faltante. Una vez que el beneficiario concluya nivel se cuenta con 30 días hábiles para la emisión del Certificado correspondiente. | Los IEEA o Delegaciones del INEA por medio de la coordinación de zona. |
| El/la educando/a recibe impreso o en su correo electrónico institucional su Certificado de estudios, si éste corresponde a la educación primaria se podrá iniciar el proceso educativo para acreditar el nivel avanzado. | Beneficiario/a. |
| El proceso finaliza con la entrega del certificado al beneficiario/a (hasta 30 días hábiles posteriores a la emisión del certificado) y el registro de la fecha de entrega del certificado en los sistemas de control escolar. | Los IEEA o Delegaciones del INEA por medio de la coordinación de zona. |
Este proceso aplica para el PEC.
| Etapa | Actividad | Responsable |
| Registro | La persona interesada que cuenta con los antecedentes escolares y/o constancias de capacitación establecidos, entrega la documentación requerida en el numeral 3.3.1 "requisitos" de las presentes RO; el registro es continuo y puede realizarse en cualquier momento del año a solicitud del interesado. | Interesado. |
| Inscripción | Se integra el expediente, se registra al participante en el Sistema de Control Escolar y se le proporciona la guía del participante para la presentación de la evaluación, esta etapa se realiza de manera inmediata. En caso de que el beneficiario vaya a presentar examen de primaria, aplica el ejercicio diagnóstico. En caso de no responder adecuadamente el ejercicio diagnóstico, se incorpora al MEVyT. | Los IEEA o Delegaciones del INEA por medio de la coordinación de zona. |
| Evaluación | El/La participante podrá solicitar la evaluación en dos formas, en línea o impresa. Se le asigna lugar, fecha y hora de aplicación de la evaluación. | Los IEEA o Delegaciones del INEA por medio de la coordinación de zona. |
| El/La participante acude al lugar de aplicación de la evaluación en la fecha y hora asignada. Presenta la evaluación en la modalidad de su elección (en línea o impreso). | Participante. |
| Acreditación | Para las evaluaciones realizadas en línea, el resultado será entregado de manera inmediata, para el caso de las evaluaciones realizadas en forma impresa, la revisión y calificación es continua y depende de la demanda del servicio por parte del beneficiario/a. En caso de no haber acreditado, el/la participante podrá, si así lo desea, recibir asesoría para preparar la evaluación y presentarla nuevamente. | Los IEEA o Delegaciones del INEA por medio de la coordinación de zona. |
| Certificación | Al acreditar el proceso de evaluación se cuenta con 30 días hábiles para la emisión del Certificado correspondiente. | Los IEEA o Delegaciones del INEA. |
| El/La participante recoge el Certificado 30 días hábiles posteriores a la emisión del mismo. El proceso finaliza con la entrega del certificado al beneficiario/a (hasta 30 días hábiles posteriores a la emisión del certificado) y el registro de la fecha de entrega del certificado en los sistemas de control escolar. Si el Certificado corresponde a la educación primaria, el/la participante podrá iniciar el proceso para acreditar la educación secundaria y obtener el Certificado correspondiente. | Participante. |
4.2. Ejecución
4.2.1. Avances físicos y financieros
La Dirección de Prospectiva y Evaluación (DPyE) del INEA formulará trimestralmente el reporte de los avances físicos y financieros de las obras y/o acciones que tiene bajo su responsabilidad y que se ejecuten con recursos otorgados para la ejecución del Programa, que deberá remitir a la Dirección General de Presupuesto y Recursos Financieros de la SEP durante los 10 días hábiles posteriores a la terminación del trimestre que se reporta. Invariablemente el INEA, los IEEA o Delegaciones del INEA deberán acompañar a dicho reporte la explicación de las variaciones entre el presupuesto autorizado, el modificado y el ejercido y entre las metas programadas y las alcanzadas.
Dichos reportes, deberán identificar y registrar a la población atendida diferenciada por sexo, grupo de edad, región del país, entidad federativa, municipio o demarcación territorial de la Ciudad de México.
Cuando los instrumentos y formatos para la entrega y recolección de información, lo permitan, deberán considerar:
- La captación de la información desagregada por sexo.
- Instructivos que incorporen el lenguaje incluyente y no sexista y la perspectiva de género.
- Diseño de registros administrativos con perspectiva de género y con información adecuada para el monitoreo y la evaluación del Programa.
- Espacio para documentar las solicitudes rechazadas con registro de causas específicas, para poder identificar los obstáculos que tienen las mujeres para acceder a los servicios y bienes del Programa.
Los reportes permitirán dar a conocer los avances de la operación del Programa en el periodo que se reporta, y la información contenida en los mismos será utilizada para integrar los informes institucionales correspondientes.
Será responsabilidad de la DPyE del INEA concentrar y analizar dicha información, para la toma oportuna de decisiones.
La DPyE seguirá la aplicación de los recursos transferidos mediante los convenios de colaboración con los patronatos (ver anexo 2) a través de los IEEA y Delegaciones del INEA; asimismo seguirá la aplicación de los recursos transferidos mediante los convenios específicos de colaboración con los IEEA (ver anexo 3). Se dará un seguimiento programático presupuestal de los recursos transferidos con periodicidad mensual o trimestral, con el objetivo de reunir información sobre el ejercicio de los recursos y los principales logros que se encuentran asociados a las metas, para asegurar el cumplimiento del propósito del Programa.
De conformidad con el artículo 181 de la RLFPRH se enviará a la SEP trimestralmente el informe sobre el presupuesto ejercido entregado a los beneficiarios/as a nivel de capítulo y concepto de gasto, así como informes sobre el cumplimiento de las metas y objetivos con base en los indicadores de desempeño establecidos en el numeral 6.1 evaluación, de las presentes RO.
Asimismo, los IEEA y Delegaciones del INEA como instancias ejecutoras locales, informarán sobre el ejercicio, destino y resultados obtenidos de los recursos federales, de acuerdo con los Lineamientos para Informar sobre los recursos federales transferidos a las Entidades Federativas, municipios y demarcaciones territoriales de la Ciudad de México, y de operación de los recursos del Ramo General 33, publicados el 25 de abril de 2013 en el DOF, y mediante el sistema de información establecido para tal fin por la SHCP. Esta obligación deberá estar señalada en los convenios específicos de colaboración que el INEA suscriba con las Entidades Federativas.
La Secretaría de Finanzas del Gobierno Estatal o similar establecerán una cuenta bancaria específica para el manejo y aplicación de los recursos y, en su caso, por la estipulada en la firma del convenio específico de colaboración con los IEEA (ver anexo 3); asimismo, señalarán de la cuenta: banco, número de cuenta CLABE, sucursal y titular.
Por lo que respecta a los recursos presupuestarios del Ramo 11 "Educación Pública" que reciben las Delegaciones del INEA y los IEEA derivado de los convenios específicos de colaboración suscritos (anexo 3), estos deberán ser depositados para su operación en una cuenta bancaria concentradora, autorizada y registrada ante la Tesorería de la Federación, cumpliendo con lo establecido en la Ley de Tesorería de la Federación y los Lineamientos que tienen por objeto regular el Sistema de Cuenta Única de Tesorería, así como establecer las excepciones procedentes.
4.2.2. Acta de entrega-recepción
En caso de ser aplicable, para cada una de las obras terminadas por las instancias ejecutoras, se elaborará un acta de entrega recepción, la cual forma parte del expediente de la obra o suministro y constituye la prueba documental que certifica su existencia.
4.2.3. Cierre de ejercicio
El INEA estará obligado a realizar como parte de su informe correspondiente al cuarto trimestre del año fiscal 2019, una estimación de cierre (objetivos, metas y gasto) conforme a lo establecido por la SHCP en los respectivos Lineamientos de Cierre de Ejercicio Fiscal; mismo que se consolidarán con los informes trimestrales de avance físico-financiero, a más tardar 10 días hábiles posteriores al cierre del ejercicio.
Los IEEA y las Delegaciones del INEA llevarán a cabo el cierre de ejercicio programático presupuestal anual a más tardar el 31 de diciembre del ejercicio fiscal 2019. Lo remitirán en documentos y medios electrónicos al INEA los primeros 5 días hábiles del mes de enero del siguiente año fiscal.
Será responsabilidad del INEA, como instancia normativa, concentrar y analizar dicha información, así como solicitar a los IEEA y a las Delegaciones del INEA las aclaraciones a que haya lugar. En caso de incumplimiento de este informe, notificará a la SFP o instancia correspondiente que para tal efecto se determine, a más tardar el último día hábil de febrero del siguiente ejercicio fiscal.
5. AUDITORÍA, CONTROL Y SEGUIMIENTO
Los subsidios mantienen su naturaleza jurídica de recursos públicos federales para efectos de su fiscalización y transparencia; por lo tanto podrán ser revisados por la SFP o instancia correspondiente que determine el Órgano Interno de Control en la SEP y/o auditores independientes contratados para tal efecto, en coordinación con los Órganos Locales de Control, por la SHCP, por la Auditoría Superior de la Federación y demás instancias que en el ámbito de sus respectivas atribuciones resulten competentes.
Como resultado de las acciones de auditoría que se lleven a cabo, la instancia de control que las realice mantendrá un seguimiento interno que permita emitir informes de las revisiones efectuadas, dando principal importancia a la atención en tiempo y forma de las anomalías detectadas hasta su total solventación.
6. EVALUACIÓN
6.1. Interna
El INEA en uso de las atribuciones que le confiere su Estatuto Orgánico, designa a la Subdirección de Evaluación Institucional de la DPyE del INEA como la unidad administrativa ajena a la operación del Programa, para que instrumente lo necesario para llevar a cabo la evaluación interna conforme lo establecido en la cláusula 4 del anexo 3, con el fin de monitorear el desempeño del Programa, construyendo, para tal efecto, indicadores relacionados con sus objetivos específicos y vinculados con los indicadores y metas establecidas en los niveles de propósito, componentes y actividad de la Matriz de Indicadores para Resultados.
Con relación a los criterios considerados para la evaluación interna, el INEA cuenta con un Modelo de Evaluación Institucional (MEI), cuyo objetivo es evaluar los resultados cuantitativos alcanzados por los IEEA y las Delegaciones del INEA, así mismo se podrán aplicar los instrumentos de monitoreo y evaluación que se consideren pertinentes con el objetivo de garantizar la correcta operación del programa.
El INEA podrá instrumentar un procedimiento de evaluación interna con el fin de monitorear el desempeño del Programa, construyendo para tal efecto, indicadores relacionados con sus objetivos específicos, de acuerdo con lo que establece la Metodología de Marco Lógico. El procedimiento se operará considerando la disponibilidad de los recursos humanos y presupuestarios de las instancias que intervienen.
Asimismo, se deberán incorporar indicadores específicos que permitan evaluar la incidencia de los programas presupuestarios en la igualdad entre mujeres y hombres, la erradicación de la violencia de género y de cualquier forma de discriminación de género, discapacidad, origen étnico, u otras formas. Así mismo y con base en el artículo 75, fracción I de la LFPRH los resultados de las evaluaciones señaladas en párrafos anteriores deberán ser publicados por los IEEA y Delegaciones del INEA en sus respectivos portales web en los plazos determinados por la DPyE.
6.2. Externa
La Dirección General de Evaluación de Políticas como la unidad administrativa ajena a la operación de los Programas que, en coordinación con el INEA, instrumentarán lo establecido para la evaluación externa de Programas Federales, de acuerdo con la Ley General de Desarrollo Social, el Decreto del PEF para el ejercicio fiscal 2019, los Lineamientos Generales para la Evaluación de los Programas Federales de la Administración Pública Federal y el Programa Anual de Evaluación. Dicha evaluación deberá incorporar la perspectiva de género.
Asimismo, es responsabilidad del INEA cubrir el costo de las evaluaciones externas, continuar y, en su caso, concluir con lo establecido en los Programas anuales de evaluación de años anteriores. En tal sentido y una vez concluidas las evaluaciones del Programa, éste habrá de dar atención y seguimiento a los aspectos susceptibles de mejora.
Las presentes RO fueron elaboradas bajo el enfoque de la Metodología del Marco Lógico, conforme a los criterios emitidos conjuntamente por el Consejo Nacional de Evaluación de la Política de Desarrollo Social y la SHCP mediante oficios números 307-A-2009 y VQZ.SE.284/08 respectivamente de fecha 24 de octubre de 2008.
La Matriz de Indicadores para Resultados y las metas autorizadas conforme al PEF para el ejercicio fiscal 2019, se encuentran disponibles en el portal de transparencia presupuestaria, en el apartado del Sistema de Evaluación del Desempeño, en la siguiente dirección electrónica:
http://www.transparenciapresupuestaria.gob.mx/es/PTP/SED#Consulta_detalle
7. TRANSPARENCIA
7.1. Difusión
La Campaña de Difusión de los servicios del INEA, se autoriza en la denominada Estrategia y el Programa Anual de Comunicación Social y se configura en el rubro de "Campañas de Comunicación Social", La Campaña de Difusión comunica propiamente el quehacer gubernamental, acciones o logros del gobierno o estimulan acciones de los ciudadanos para acceder a algún beneficio o servicio público, previa autorización de la Dirección General de Normatividad de Comunicación de la SEGOB.
Las Campañas de Difusión de los servicios del INEA, por Tiempos Oficiales se realizan a través del uso de Tiempos Fiscales y/o Tiempos de Estado de conformidad con el ACUERDO por el que se establecen los Lineamientos Generales para las Campañas de Comunicación Social de las dependencias y entidades de la Administración Pública Federal para el ejercicio fiscal 2019.
Como parte de la estrategia de la Subdirección de Comunicación Social, de manera orgánica se realizan materiales para difundirse en distintos medios de comunicación e informar sobre los servicios que ofrece el INEA a través de medios Electrónicos, Digitales, Impresos y Complementarios.
La Difusión de las Campañas del INEA está dirigida a población objetivo del Instituto: personas de 15 años o más que no saben leer ni escribir, o que no hayan iniciado o concluido su primaria o secundaria. También se da cobertura a un sector de la población que desee ser asesor o asesora voluntaria, y a quienes conozcan a alguien en condición de rezago educativo para acercarlo al INEA.
Para garantizar la transparencia en el ejercicio de los recursos, se dará amplia difusión al Programa a nivel nacional, y se promoverán acciones similares por parte de las autoridades locales y municipales. La papelería, documentación oficial, así como la publicidad y promoción de este Programa, deberán incluir la siguiente leyenda: "Este Programa es público ajeno a cualquier partido político. Queda prohibido el uso para fines distintos a los establecidos en el programa". Quien haga uso indebido de los recursos de este Programa deberá ser denunciado y sancionado de acuerdo con la ley aplicable y ante la autoridad competente.
Además, se deberán difundir todas aquellas medidas para garantizar los derechos humanos y la igualdad entre mujeres y hombres en la aplicación del Programa.
Los domicilios y teléfonos para informes de los servicios educativos en todo el país, se encuentran en la página de internet http://www.inea.gob.mx y en el teléfono 01 800 006 0300.
El padrón de beneficiarios/as correspondiente a este Programa no es excluyente de otros Programas Federales.
Con relación a la legislación aplicable en materia de transparencia y protección de datos personales que se recaben con motivo de la operación del presente Programa, estos serán protegidos, incorporados y tratados en el sistema de datos personales ante el Instituto Nacional de Transparencia, Acceso a la Información y Protección de Datos Personales (www.inai.org.mx) con la finalidad de dar cumplimiento al Decreto Presidencial por el que se crea el Sistema Integral de Información de Padrones de Programas Gubernamentales, publicado en el DOF el 12 de enero de 2006. Asimismo y de conformidad con lo establecido en el Acuerdo mediante el cual se da a conocer el Manual de Operación del Sistema Integral de Información de Padrones de Programas Gubernamentales, publicado en el DOF el 20 de marzo de 2006, se transmite la información correspondiente a la Subsecretaría de Planeación y Evaluación de Políticas Educativas de la SEP con objeto de que ésta, previa revisión y validación de identidad en términos de la confronta que se realice con el Registro Nacional de Población RENAPO la transfiera a su vez a la SFP o instancia correspondiente que para tal efecto se determine.
La unidad administrativa responsable de operar el Sistema de Datos Personales es la Subdirección de Información y Estadística del INEA, ubicada en Francisco Márquez 160, Col. Condesa, Delegación Cuauhtémoc, C.P. 06140, en la Ciudad de México, en un horario de atención de 9 a 18 horas, donde las/los usuarias/os pueden acudir para ejercer los derechos de acceso y corrección. Lo anterior se informa en cumplimiento de la Ley General de Protección de Datos Personales en Posesión de Sujetos Obligados publicada el 26 de enero de 2017 en el DOF.
Lo anterior, respetando la normatividad vigente en materia de Transparencia y Protección de Datos Personales.
Para garantizar la transparencia del Programa, las RO estarán disponibles en la página de internet del INEA (www.inea.gob.mx) en formatos accesibles.
7.2. Contraloría social
Se promoverá la participación de la población beneficiaria del Programa a través de la integración y operación de contralorías sociales, para el seguimiento, supervisión y vigilancia del cumplimiento de las metas y acciones comprometidas en el Programa, así como de la correcta aplicación de los recursos públicos asignados al mismo.
Para lograr lo anterior, el INEA coordina a los IEEA e instruye a las Delegaciones del INEA a sujetarse al Acuerdo por el que se establecen los Lineamientos para la promoción y operación de la Contraloría Social en los programas federales de desarrollo social, publicado en el DOF el 28 de octubre de 2016, para que se promuevan y realicen las acciones necesarias para la integración y operación de la Contraloría Social, bajo el esquema validado por la Secretaría de la Función Pública.
Para la integración de los Comités de Contraloría Social se promoverá la participación paritaria de mujeres y hombres.
El contacto en las Oficinas Centrales para la Contraloría Social, será a través de la Subdirección de Planeación, Programación y Presupuesto de la DPyE del INEA, quien es la responsable de su operación, específicamente a la cuenta de correo electrónico contraloriasocial@inea.gob.mx o en los teléfonos 52412700, 52412800 y 52412900, ext. 22546 y 22450. Además, para captar y atender quejas y denuncias se cuenta con el número 01 800 060 0070.
8. QUEJAS Y DENUNCIAS
La/s persona/s beneficiaria/s y los/as ciudadanas/os en general podrán presentar sus quejas o denuncias con respecto a la ejecución de las presentes RO en:
- Vía personal: En la Jefatura del Departamento de Planeación de la Subdirección de Planeación, Programación y Presupuesto de la Dirección de Prospectiva y Evaluación del INEA ubicada en Francisco Márquez 160, Col. Condesa, Delegación Cuauhtémoc, C.P. 06140, en la Ciudad de México, en un horario de atención de 9 a 18 horas de lunes a viernes.
- Por escrito: mediante buzones instalados en el INEA, así como en los IEEA, Delegaciones del INEA y Coordinaciones de Zona.
- Vía correo electrónico: en la siguiente cuenta quejas@inea.gob.mx.
- Vía telefónica en los siguientes números: 52412700, 52412800, 52412900, ext. 22546 y 22450 y al 01 800 060 0070.
- En redes sociales: a través Facebook en la siguiente cuenta https://www.facebook.com/IneaNacional
- Vía Web: a través de un formulario con los datos generales de la/el quejosa/o y los hechos a denunciar, el cual se encuentra disponible en la siguiente dirección electrónica: http://www.inea.gob.mx/index.php/wrquejassugerencias.html
- Para los asuntos relacionados con las/los servidoras/es públicos de los IEEA, las quejas y denuncias se deben canalizar a la Contraloría Estatal correspondiente y se captarán a través de los medios implementados por sus respectivas Contralorías Estatales.
La respuesta a las quejas y denuncias que se reciban serán atendidas de conformidad con la normatividad aplicable en la materia.
ANEXO 1
Registro del beneficiario/a.
ANEXO 2
CONVENIO DE COLABORACIÓN PARA EL DESARROLLO DEL PROGRAMA EDUCACIÓN PARA ADULTOS, QUE CELEBRAN POR UNA PARTE LA DELEGACIÓN DEL INSTITUTO NACIONAL PARA LA EDUCACIÓN DE LOS ADULTOS EN EL ESTADO DE (1) O EL INSTITUTO ESTATAL DE EDUCACIÓN PARA ADULTOS EN EL ESTADO DE (1) , EN LO SUCESIVO ("EL INEA" O "EL IEEA"), REPRESENTADO POR LA/EL (2),EN SU CARÁCTER DE (DELEGADA/O O DIRECTOR/A GENERAL), Y POR LA OTRA PARTE, EL (3), EN LO SUCESIVO "EL PATRONATO", REPRESENTADO POR LA/EL (4), EN SU CARÁCTER DE (PRESIDENTA/E EJECUTIVO), A QUIENES CUANDO ACTÚEN DE MANERA CONJUNTA SE LES DENOMINARÁ "LAS PARTES" DE CONFORMIDAD CON LOS ANTECEDENTES, DECLARACIONES Y CLÁUSULAS SIGUIENTES:
ANTECEDENTES
1.- De conformidad con lo dispuesto por los artículos 3, de la Constitución Política de los Estados Unidos Mexicanos, 2º. y 32 de la Ley General de Educación, todo individuo tiene derecho a recibir educación de
calidad en condiciones de equidad, y que la educación primaria y secundaria son obligatorias, mismas que la federación, los estados y los municipios están obligados a impartir.
2.- El Instituto Nacional para la Educación de los Adultos (INEA) tiene como objetivo mejorar los niveles de educación y bienestar de los mexicanos, acrecentar la equidad y la igualdad de oportunidades, impulsar la educación para el desarrollo delas capacidades personales y de iniciativa individual y colectiva, fortalecer la cohesión del capital social, lograr un desarrollo social y humano en armonía con la naturaleza y ampliar la capacidad de respuesta gubernamental para fomentar la confianza ciudadana en las instituciones.
3.- En el marco de los servicios que brinda el INEA se ofrece a los jóvenes y adultos que no están inscritos en el sistema de educación formal. Es la que les proporciona una continuidad en su formación a lo largo de toda la vida para así dar respuesta a las exigencias del conocimiento, habilidades, actitudes, competencias laborales y valores, ante una sociedad en un proceso continuo y dinámico de transformación.
4.- Siendo una condición esencial para el desarrollo con bienestar y equidad, contar con una población mayoritariamente alfabetizada y con un nivel de educación secundaria, se deberá dar una atención especial a la educación para adultos, con el propósito de abatir significativamente el analfabetismo, ampliar la cobertura y mejorar la calidad de los servicios de educación para adultos, así como impulsar las acciones de formación y capacitación para el trabajo y la educación comunitaria, en atención al programa Educación para Adultos.
5.- Para alcanzar los objetivos en materia de educación para adultos, el INEA considera indispensable la participación activa de los sectores público, social y privado, en particular de las instituciones educativas y especialmente de aquellas que, como el INEA y los Institutos Estatales para la Educación de los Adultos (IEEA), tienen la responsabilidad de atender esta modalidad educativa y ofrecer a la población adulta una educación permanente y de buena calidad, que responda a sus aspiraciones y requerimientos, tanto individuales como sociales.
DECLARACIONES
I.- Declara ("EL INEA" o "EL IEEA"):
I.1.- Que es un organismo público descentralizado de la Administración Pública Federal o del Estado de (1), con personalidad jurídica y patrimonio propio, creado por Decreto del Ejecutivo (Federal o Estatal) (o Ley del Congreso de la Unión o Estatal), publicado el (5) en el (Diario Oficial de la Federación o Periódico Oficial del Estado de (1).
I.2.-Que tiene por objeto prestar los servicios de educación para adultos en el Estado, que comprenden la alfabetización, la educación primaria y la secundaria, así como la formación para el trabajo, con los contenidos particulares para atender las necesidades educativas destinadas a individuos de 15 (quince) años o más y se apoyará en la solidaridad social.
I.3.- Que para el cumplimiento de su objeto y conforme a lo establecido por el artículo (6) de su (Decreto o Ley de Creación), tiene atribuciones para (7).
I.4.- Que en los términos previstos por el/los artículo(s) (8) de su referido (Decreto o Ley de Creación), la representación legal de este (órgano desconcentrado u organismo descentralizado) recae en su (Delegado/a o Director/a General), como apoderado/a general para actos de administración con todas las facultades que de conformidad con las leyes (federales o estatales) se requieran para celebrar y suscribir convenios como el presente.
I.5.- Que_para los efectos de este convenio, señala como su domicilio legal, el ubicado en (9)
II.- Declara "EL PATRONATO":
II.1.- Que es una Asociación Civil legalmente constituida conforme a las leyes mexicanas, según consta en la Escritura Pública Número (10) otorgada ante la fe del Lic. (11), Notario Público Número (12) de la Ciudad de (13) e inscrita en el Registro Público de la Propiedad y el Comercio bajo el número de folio (14), de fecha (15).
II.2.- Que tiene entre sus fines/objeto (16)
II.3.- Que se encuentra inscrito en el Registro Federal de Contribuyentes, con la clave (17) y en el Registro Federal de las Organizaciones de la Sociedad Civil con la clave única de inscripción (18)
II.4.- Que la/el C. (4) en su carácter de Presidente/a Ejecutivo/a del Consejo de Administración, tiene la representación legal y cuenta con facultades para celebrar el presente instrumento, según consta en la Escritura Pública No. (10), otorgada ante la fe del Lic. Notario Público (11) Número (12) de la Ciudad de (13), facultades que bajo protesta de decir verdad, manifiesta no le han sido revocadas, modificadas ni limitadas en forma alguna a la fecha de suscripción del presente convenio.
II.5.- Para los efectos del presente convenio, señala como su domicilio legal el ubicado en (19).
III.- De "LAS PARTES":
III.1.- Que han acordado apoyar de manera conjunta los Programas de Educación para Adultos.
III.2.- Que reconocen y aceptan la personalidad jurídica y la capacidad legal con la que se ostentan sus representantes para suscribir el presente instrumento.
En virtud de lo anterior y con fundamento en los artículos 6, 11, 62 y 66 de la Ley General de Desarrollo Social; 6, fracciones V, VIII y XI de la Ley Federal de Fomento a las Actividades Realizadas por las Organizaciones de la Sociedad Civil; 43 y 44 de la Ley General de Educación; 16 del Reglamento de la Ley Federal de Fomento a las Actividades Realizadas por Organizaciones de la Sociedad Civil; 176 del Reglamento de la Ley Federal de Presupuesto y Responsabilidad Hacendaria; el Decreto o Ley por el que se crea el Instituto (Nacional o Estatal) para la Educación de los Adultos, y las Reglas de Operación del Programa Educación para Adultos (INEA) para el Ejercicio Fiscal 2019, publicadas en el Diario Oficial de la Federación el (20), en adelante "LAS REGLAS".
Expuesto lo anterior, "LAS PARTES", convienen en suscribir el presente instrumento al tenor de las siguientes:
CLÁUSULAS
Primera.- Objeto.
Es objeto del presente convenio cumplir con las bases y mecanismos necesarios para que la población de 15 (quince) años o más y los menores de 10 (diez) a 14(catorce) años, no matriculados en el sistema escolarizado, que radican en el ámbito territorial del Estado de (1) se alfabeticen, inicien, continúen o concluyan su educación primaria y secundaria a través del Programa Educación para Adultos, en lo sucesivo "EL PROGRAMA", de conformidad con "LAS REGLAS", y consecuentemente, tengan acceso a servicios educativos que les permitan participar en forma responsable y positiva en las tareas productivas del país y hagan de la educación una actividad de superación permanente y/o continua.
Asimismo, sentar las bases para la aplicación que se dé a los recursos que aporte ("EL INEA" o "EL IEEA") a "EL PATRONATO", precisando los compromisos que sobre el particular asumen y establecer los mecanismos para la evaluación y control de su ejercicio.
Segunda.- Compromisos de ("EL INEA" o "EL IEEA").
I.- Proporcionar a "EL_PATRONATO" los apoyos técnicos, administrativos y económicos para el logro de los fines que constituyen el objeto de este convenio y supervisar la debida aplicación de los mismos.
II.- Auxiliar a "EL PATRONATO" en la selección y formación de los interesados en colaborar en el desarrollo de las actividades de los programas de educación para adultos.
III.- Ministrar a "EL PATRONATO" la cantidad total de $(cantidad con número) (cantidad con letra Pesos 00/10 M.N.), de conformidad con lo establecido en el presente Convenio y su Anexo Técnico tomando en cuenta su disponibilidad presupuestaria en el Ejercicio Fiscal 2019, con el fin de cubrir las erogaciones inherentes al objeto del presente instrumento. Como requisito previo para cada ministración de dichos recursos, será necesario que la documentación para la comprobación de las erogaciones efectuadas por "EL
PATRONATO" en el mes inmediato anterior, se entregue previamente a ("EL INEA" o "EL IEEA") para el análisis respectivo, durante los primeros 10 (diez) días naturales de cada mes, tomando en consideración los rendimientos financieros.
IV.- Los recursos financieros se radicarán en la cuenta bancaria productiva especifica que previamente se apertura para tal efecto, con la finalidad de que dichos recursos y los rendimientos financieros que generen estén debidamente identificados.
V.- Evaluar y efectuar la acreditación de los conocimientos adquiridos por los usuarios de los servicios educativos y proporcionar los correspondientes certificados de estudio.
VI.- Dar oportunidad a los estudiantes de cumplir con su servicio social mediante su participación en los programas de educación para adultos.
VII.- Integrará a "EL PATRONATO" las listas de gratificaciones de figuras solidarias
VIII.- Las Coordinaciones de Zona, integrarán la documentación comprobatoria, la cual se presentará a "EL PATRONATO" durante la última semana del mes siguiente que se gratifique.
IX.- Colaborar con "EL PATRONATO" para convocar, seleccionar y, en su caso, aceptar a las personas físicas o morales interesadas en participar en la promoción, asesoría, financiamiento y en general, en las actividades de educación para adultos.
X.- Ajustarse para el cumplimiento del objeto del presente convenio a lo previsto en "LAS REGLAS".
Tercera. - Compromisos de "EL PATRONATO".
I.- Observar las normas y lineamientos a que se sujetarán los apoyos técnicos, administrativos y económicos que le proporcione ("EL INEA" o "EL IEEA").
II.- Convocar, seleccionar y, en su caso, aceptar la colaboración de personas físicas o morales interesadas en participar en la promoción, asesoría, financiamiento, y en general, en las actividades de educación para adultos, ya sea en forma voluntaria como un acto de solidaridad social, para el cumplimiento del servicio social o para la prestación de servicios profesionales independientes por honorarios, conforme a lo dispuesto en la Ley General de Educación, en la Ley del Impuesto Sobre la Renta y demás ordenamientos legales aplicables.
III.- Procurar ante quien corresponda obtener en comodato o donación los locales que se requieran para la prestación de los servicios educativos.
IV.- Gestionar ante ("EL INEA" o "EL IEEA"), con oportunidad, la entrega de los recursos económicos necesarios para el cumplimiento de las obligaciones establecidas en este convenio. Dicha entrega estará sujeta a la disponibilidad presupuestaria de ("EL INEA" o "EL IEEA"), así como al cumplimiento de establecido en el Anexo Técnico, mismo que formará parte integrante de este instrumento.
V.- Aplicar oportunamente y para los fines específicos que se asignen, los recursos financieros y materiales que reciba de ("EL INEA" o "EL IEEA"), a efecto de cubrir los gastos y apoyar económicamente a los interesados en colaborar solidariamente en el desarrollo de las actividades de educación para adultos.
VI.- Abstenerse de aplicar los recursos otorgados en los siguientes gastos:
a) Pagos de salarios.
b) Adquisición de bienes muebles.
c) Adquisición de consumibles.
d) Compraventa o arrendamiento de inmuebles.
e) Los que no sean acordes al objeto del presente convenio.
Asimismo, los recursos financieros federales una vez devengados y conforme avance el ejercicio fiscal, deberá registrarlos en su contabilidad de acuerdo con las disposiciones jurídicas y financieras aplicables.
VII.- Gestionar en los sectores público, social y privado la obtención de donativos en dinero y/o en especie, a favor de los servicios educativos.
VIII.- Mantener constantemente informado a ("EL INEA" o "EL IEEA"), de sus actividades en materia de educación para adultos, de acuerdo con las normas técnicas y lineamientos establecidos para tal efecto, así como recabar la relación de las gratificaciones otorgadas a las/os asesoras/es debidamente firmadas, que amparen la aplicación de los recursos financieros que le sean ministrados por ("EL INEA" o "EL IEEA").
IX.- Rendir directamente a la delegación de ("EL INEA" o "EL IEEA") dentro de los primeros 5 (cinco) días naturales de cada trimestre del año, un informe pormenorizado de las erogaciones realizadas con cargo a los recursos ministrados por ("EL INEA" o "EL IEEA") en el trimestre inmediato anterior, conteniendo como mínimo:
a) Destino del gasto.
b) Monto de los recursos presupuestarios.
c) Rendimientos financieros acumulados al trimestre.
d) Relación de las gratificaciones otorgadas a las/os asesoras/es debidamente firmadas, que amparen la aplicación de los recursos financieros que le sean ministrados por ("EL INEA" o "EL IEEA").
e) La información complementaria.
X.- Otorgar las facilidades necesarias para que ("EL INEA" o "EL IEEA") supervise el cumplimiento de las normas y lineamientos a que se sujetarán los apoyos económicos materia de este convenio, para comprobar su correcta aplicación y la debida administración de lo convenido en este instrumento.
XI._Celebrar convenios de financiamiento con los sectores público, social y privado, con la finalidad de obtener recursos suficientes para cubrir a satisfacción las necesidades derivadas de la operación y funciones a su cargo, sin menoscabo de los recursos que reciba de ("EL INEA" o "EL IEEA").
XII.- Ajustarse para el cumplimiento del objeto del presente convenio a lo previsto en "LAS REGLAS".
Cuarta. Compromisos de "LAS PARTES":
I.- Realizar las acciones procedentes para la consecución de los objetivos y metas previstas en este convenio y su Anexo Técnico.
II.- Adoptar las medidas necesarias para mantener la permanencia de los usuarios y figuras solidarias en los programas educativos destinados a los adultos.
III.- Llevar a cabo ceremonias públicas para la entrega de constancias de alfabetización y certificados de estudio a los educandos que acrediten.
IV.- Difundir en forma permanente los avances y resultados de las acciones derivadas del cumplimiento de este convenio.
V.- Apegarse a las normas y políticas establecidas para los servicios educativos destinados a los adultos.
VI.- Realizar evaluaciones periódicas a través de sus estados financieros y la aplicación de los recursos económicos en dinero y/o en especie, que "EL PATRONATO" reciba de ("EL INEA" o "EL IEEA").
Quinta. - Responsabilidades de "EL PATRONATO".
"LAS PARTES" convienen que "EL PATRONATO" será el responsable de celebrar y conservar las
solicitudes de participación y documentos de las figuras solidarias que se vinculen para el cumplimiento de "LAS REGLAS". Asimismo, de supervisar y verificar las actividades y gratificaciones otorgadas. En ningún momento se considerará a "EL PATRONATO" como intermediario de ("EL INEA" o "EL IEEA") respecto de
dichas figuras operativas, razón por la cual libera a ("EL INEA" o "EL IEEA") de cualquier responsabilidad que en lo futuro pudiera surgir.
Sexta. - Naturaleza Federal de los Recursos Presupuestales Aportados.
Los recursos que aporte ("EL INEA" o "EL IEEA") para la ejecución de "EL PROGRAMA", serán considerados en todo momento como federales en los términos de las disposiciones presupuestales y fiscales correspondientes; en consecuencia, no perderán el carácter federal al ser canalizados a "EL PATRONATO".
Los recursos destinados a "EL PROGRAMA" que reciba "EL PATRONATO", con cargo al Presupuesto de Egresos de la Federación, invariablemente se sujetarán a "LAS REGLAS" y demás disposiciones aplicables en la materia y, en ningún caso, dichos recursos podrán ser destinados para cubrir el gasto corriente de "EL PATRONATO".
Séptima. - Requisitos para la Entrega de los Recursos Presupuestales.
Para efectos de la entrega de los recursos financieros a cargo de ("EL INEA" o "EL IEEA") referidos en la cláusula Segunda de este convenio, "EL PATRONATO" se compromete a tener una cuenta bancaria productiva específica para la administración y ejercicio de los recursos federales, que identifique las erogaciones cuyo destino se sujete a lo establecido en este convenio. "EL PATRONATO", acepta expresamente que hasta en tanto no cumpla con dichos requisitos ("EL INEA" o "EL IEEA") no realizará la entrega de los recursos señalados en este convenio, sin responsabilidad alguna. Asimismo, ("EL INEA" o "EL IEEA") realizará el depósito de los recursos federales previa entrega del recibo correspondiente por parte de "EL PATRONATO" que ampare la recepción de los mismos.
"EL PATRONATO" se compromete de manera expresa a proporcionar toda la información que ("EL INEA" o "EL IEEA") le solicite respecto de cualquier movimiento que se opere en la cuenta bancaria productiva específica en la que se depositen los recursos que le otorgue; asimismo se compromete a que en caso de no aplicar los recursos en el cumplimiento del objeto del presente convenio, asumirá las consecuencias jurídicas que se deriven por la inobservancia de lo pactado.
Octava. - Recursos no Devengados.
De conformidad con lo establecido en el artículo 176 del Reglamento de la Ley Federal de Presupuesto y Responsabilidad Hacendaria, los recursos económicos que reciba "EL PATRONATO" por parte de ("EL INEA" o "EL IEEA") y los productos que generen, que no se destinen a los fines autorizados en términos de "LAS REGLAS" y aquellos que al cierre del Ejercicio Fiscal 2019 no se hayan devengado o que no se encuentren vinculados formalmente a compromisos y obligaciones de pago, deberán reintegrarse a ("EL INEA" o "EL IEEA"), para su entero a la Tesorería de la Federación, antes del 31 de diciembre de dicho Ejercicio Fiscal.
En esta virtud se deja sin efecto cualquier disposición que autorice a "EL PATRONATO" a disponer de los recursos no devengados en la adquisición de bienes muebles, inmuebles y consumibles, así como para la aplicación de estímulos.
Novena. - Prohibición del uso de los Recursos en Fines Distintos a los del Objeto del Convenio.
"LAS PARTES" se obligan a canalizar los recursos objeto del presente convenio en los términos de "EL PROGRAMA" y "LAS REGLAS", en consideración a que es un programa de carácter público, que no es patrocinado ni promovido por partido político alguno y sus recursos provienen de los impuestos que pagan todos los contribuyentes, por lo tanto en la papelería, documentación oficial, así como en la publicidad, promoción y difusión de "EL PROGRAMA", "LAS PARTES" deberán incluir claramente visible y audible la siguiente leyenda:
"Este programa es público ajeno a cualquier partido político. Queda prohibido el uso para fines distintos a
los establecidos en el programa". Quien haga uso indebido de los recursos de este programa deberá ser denunciado y sancionado de acuerdo con la ley aplicable y ante la autoridad competente.
Décima. - Conservación de la Documentación Justificatoria.
"EL PATRONATO", recabará y conservará en custodia la documentación original justificativa y comprobatoria de la entrega y aplicación del total de los recursos que reciba con motivo del presente convenio, en términos de las disposiciones fiscales y demás aplicables, por su parte ("EL INEA" o "EL IEEA") podrá verificar en cualquier momento la documentación a que se refiere esta cláusula.
Asimismo "EL PATRONATO" deberá proporcionar la información y documentación que en relación con los recursos objeto del presente instrumento, requieran los órganos de control y fiscalización federales y estatales competentes y permitir a éstos las visitas de inspección que en ejercicio de sus atribuciones lleve a cabo.
Décima Primera. - Término del Ejercicio Presupuestal.
"LAS PARTES" se comprometen a ejecutar las actividades que impliquen erogaciones con cargo al Presupuesto de Egresos de la Federación, a más tardar el último día de diciembre de 2019.
Décima Segunda. - Relación Laboral.
El personal de cada una de "LAS PARTES" que sea designado para la realización de cualquier actividad relacionada con este convenio, permanecerá en forma absoluta bajo la dirección y dependencia de la parte con la cual tiene establecida su relación laboral, mercantil, civil, administrativa o cualquier otra, por lo que no se creará subordinación de ninguna especie con la otra parte, ni operará la figura jurídica de patrón sustituto o solidario; lo anterior, con independencia de estar prestando sus servicios o colaboración fuera de las instalaciones de la parte a la que apoya o por la que fue contratada o para la cual realice labores de supervisión de los trabajos que se ejecuten.
Décima Tercera. - Revisión y Modificación.
("EL INEA" o "EL IEEA") y "EL PATRONATO" revisarán periódicamente el contenido y aplicación del presente instrumento adoptando las medidas para establecer el enlace y comunicación para el seguimiento de los compromisos asumidos, por tanto, el presente convenio podrá ser modificado o adicionado durante su vigencia previo consentimiento por escrito de "LAS PARTES". Las modificaciones o adiciones obligarán a "LAS PARTES" a partir de la fecha de firma del instrumento que se firme.
Décima Cuarta. - Manifestación de ausencia de vicios del consentimiento.
"LAS PARTES" manifiestan que, en la celebración del presente convenio, no existe error, dolo, mala fe, violencia, intimidación, lesión o cualquier otro vicio del consentimiento.
Décima Quinta. - Responsables de "EL PROGRAMA".
("EL INEA" o "EL IEEA") designa a la/el C. (21), para atender y dar seguimiento a los compromisos contraídos por la institución, así como para recibir los informes que presente "EL PATRONATO" y ser enlace para procurar y resolver los asuntos relacionados con este convenio y aquellos que se deriven del cumplimiento de "EL PROGRAMA".
"EL PATRONATO" designa a la/el C. (22), para atender y dar seguimiento a los compromisos a que se obliga acordados en el presente convenio y ser enlace para procurar y resolver los asuntos que se deriven del cumplimiento de "EL PROGRAMA".
Décima Sexta. - Control y Vigilancia.
El control, vigilancia, seguimiento y evaluación de los recursos presupuestarios federales corresponderá a ("EL INEA" o "EL IEEA"), a la instancia federal fiscalizadora, a la Auditoría Superior de la Federación y a la Comisión de Fomento de las Actividades de las Organizaciones de la Sociedad Civil, sin perjuicio de las acciones de vigilancia, control, seguimiento y evaluación que, realice el Órgano Interno de Control en ("EL
INEA" o en su caso de "EL IEEA"), con la Contraloría del Estado.
Décima Séptima. - Acciones de Transparencia.
"EL PATRONATO" publicará el origen y aplicación de los recursos federales que le sean ministrados vía ramos 11 y 33, en los portales de transparencia de las Delegaciones de ("EL INEA" o "EL IEEA"), dentro del apartado de obligaciones presupuestales.
"LAS PARTES" acuerdan en tratar como confidencial toda la información intercambiada o acordada con motivo del presente instrumento, excepto aquélla que deba considerarse pública en términos de las disposiciones jurídicas aplicables en materia de transparencia y acceso a la información pública.
Por lo que se refiere al tratamiento, resguardo y transmisión de datos personales, "LAS PARTES" se comprometen a observar la normativa aplicable en dicha materia.
Décima Octava. - Causas de Terminación.
Será causa de terminación del presente convenio, el incumplimiento o violación por alguna de "LAS PARTES" de cualquiera de las obligaciones consignadas a su cargo en las cláusulas de este Convenio, la cual operará de pleno derecho y sin necesidad de declaración judicial, previo aviso por escrito de la parte afectada a su contraparte con 30 (treinta) días de anticipación.
Décima Novena.- Vigencia.
El presente convenio tendrá una vigencia de la fecha de su firma y hasta el 31 de diciembre de 2019.
Vigésima.- Asuntos no Previstos.
Las dudas que se susciten con motivo de la aplicación de este convenio y los asuntos relacionados con su objeto que no se encuentren expresamente previstos en sus cláusulas, serán resueltos de común acuerdo con base en lo previsto en "LAS REGLAS" y demás disposiciones administrativas, jurídicas y presupuestarias aplicables. Las decisiones que se tomen deberán hacerse constar por escrito y pasarán a formar parte integrante del presente instrumento.
Para cualquier controversia que se suscite por la interpretación o cumplimiento del presente convenio, "LAS PARTES" están de acuerdo en someterse a los tribunales competentes.
Previa lectura y con pleno conocimiento de su contenido, alcance y fuerza legal, "LAS PARTES" suscriben el presente convenio en (23) ejemplares, constante de ______ fojas cada uno, en la Ciudad de (24) a los (25) días del mes de (25) del año dos mil (25).
| Por: "EL INEA" o "EL IEEA" _______________________________ C. Delegada/o o Directora/or General | Por: "EL PATRONATO" _______________________ C. Presidenta/e Ejecutivo |
| Testigos y/o Asistentes __________________ | Testigos y/o Asistentes _____________________ |
ANEXO TÉCNICO INTEGRANTE DEL CONVENIO DE COLABORACIÓN DE FECHA ____, SUSCRITO ENTRE (INEA O IEEA) ___, Y EL PATRONATO (NOMBRE COMPLETO DEL PATRONATO).
ENTIDAD
Anexo Técnico del Convenio de Colaboración con el Patronato
| PRESUPUESTO RAMO 11. EDUCACIÓN PÚBLICA |
| PROYECTO | MONTO |
| ATENCIÓN A LA DEMANDA | |
| FORMACIÓN INSTITUCIONAL Y SOLIDARIA | |
| ACREDITACIÓN | |
| COORDINACIONES DE ZONA | |
| PLAZAS COMUNITARIAS | |
| TOTAL | $ |
| Por: "EL INEA" o "EL IEEA" _______________________________ C. Delegada/o o Directora/or General | Por: "EL PATRONATO" _______________________ C. Presidenta/e Ejecutivo |
| Testigos y/o Asistentes __________________ | Testigos y/o Asistentes _____________________ |
INSTRUCTIVO PARA EL LLENADO DEL CONVENIO
DE COLABORACIÓN A SUSCRIBIR CON EL PATRONATO
(1) Entidad Federativa donde se ubique el Instituto Estatal o Delegación del INEA.
(2) Nombre de la/del titular del Instituto Estatal o Delegación del INEA
(3) Nombre del Patronato con el que vaya a suscribir el convenio.
(4) Nombre de la/del Presidenta/e Ejecutivo del Patronato.
(5) Para el caso de Instituto Estatal, señalar la fecha de publicación en el periódico estatal del Decreto o Ley de creación.
(6) Para el caso de Institutos Estatales, señalar el artículo de su Decreto o Ley de creación en el que se establezcan las atribuciones del organismo.
(7) Señalar las atribuciones del Instituto Estatal o Delegación del INEA conforme a lo establecido en su Decreto o Ley de Creación.
(8) Para el caso de Institutos Estatales, señalar el artículo de su Decreto o Ley de creación relativo a la representación legal.
Para el caso de Delegaciones del INEA, el número de Escritura Pública en el que conste el poder otorgado por el INEA a su favor.
(9) Domicilio del Instituto Estatal o Delegación del INEA: Calle, Colonia, Delegación o Municipio, Código
Postal y Localidad o Ciudad.
(10) Número de Escritura Pública en la que conste la constitución del Patronato como Asociación Civil y/o Poder.
(11) Nombre del Notario Público ante el cual se protocolizó el Acta Constitutiva del Patronato y/o Poder.
(12) Número de Notario Público.
(13) Ciudad de circunscripción del Notario Público.
(14) Número de Registro Público de la Propiedad y el Comercio con el que quedó registrado el Patronato.
(15) Fecha de inscripción ante el Registro Público de la Propiedad y el Comercio.
(16) Señalar el objeto del Patronato.
(17) Registro Federal de Contribuyentes del Patronato.
(18) Clave Única de Inscripción (CLUNI) del Patronato.
(19) Domicilio del Patronato. Calle, Colonia, Delegación o Municipio, Código Postal y Localidad o Ciudad.
(20) Día, mes y año de publicación de las Reglas de Operación del Programa Educación para Adultos (INEA).
(21) Nombre de la persona designada por el Instituto Estatal o Delegación del INEA para dar seguimiento al convenio respectivo.
(22) Nombre de la persona designada por el Patronato para dar seguimiento al convenio respectivo.
(23) Número de ejemplares a suscribir del convenio.
(24) Lugar de suscripción del convenio.
(25) Con letra el día, mes y año de la suscripción del convenio.
ANEXO 3
CONVENIO ESPECÍFICO DE COLABORACIÓN CON LOS INSTITUTOS ESTATALES (IEEA)
CONVENIO ESPECÍFICO DE COLABORACIÓN PARA OPERAR EL PROGRAMA DENOMINADO (1) QUE CELEBRAN EL INSTITUTO NACIONAL PARA LA EDUCACIÓN DE LOS ADULTOS, EN LO SUCESIVO "EL INEA", REPRESENTADO POR LA/EL (GRADO ACADÉMICO, NOMBRE Y APELLIDOS) EN SU CALIDAD DE DIRECTOR(A) GENERAL, ASISTIDO(A) POR LA/EL (GRADO ACADÉMICO, NOMBRE Y APELLIDOS), DIRECTOR(A) DE PROSPECTIVA Y EVALUACIÓN; EL GOBIERNO DEL ESTADO DE (2), EN LO SUCESIVO "LA SECRETARÍA", REPRESENTADA POR SU TITULAR, LA/EL (GRADO ACADÉMICO, NOMBRE Y APELLIDOS), (CARGO DEL SECRETARIO DE EDUCACIÓN O EQUIVALENTE O FINANZAS O EQUIVALENTE), ASISTIDO(A) POR LA/EL (GRADO ACADÉMICO, NOMBRE Y APELLIDOS), (CARGO DE QUIEN ASISTE); Y EL (4), EN LO SUCESIVO "EL INSTITUTO", REPRESENTADO POR LA/EL (GRADO ACADÉMICO, NOMBRE Y APELLIDOS); EN SU CALIDAD DE DIRECTOR (A) GENERAL; A QUIENES DE MANERA CONJUNTA SE LES DENOMINARÁ "LAS PARTES", AL TENOR DE LOS ANTECEDENTES, DECLARACIONES Y CLÁUSULAS SIGUIENTES:
ANTECEDENTES
I. Con fecha (5) de (5) de (5) el Ejecutivo Federal, a través de diversas dependencias, Instituto Nacional para la Educación de los Adultos y el Ejecutivo del Estado de (2), con la participación de la Federación de Sindicatos de Trabajadores al Servicio del Estado y el ahora Sindicato Nacional de Trabajadores de la Educación para Adultos, suscribieron un Convenio de Coordinación para la descentralización de los servicios de educación para adultos en el Estado de (2).
En el citado convenio se estableció dentro de los compromisos fundamentales, el que se podrán celebrar los convenios específicos que en materia de servicios educativos se requieran para el debido cumplimento de
dicho instrumento.
II. El programa educativo que opera "EL INEA" denominado "Programa Educación para Adultos (INEA), en lo sucesivo "EL PROGRAMA", está sujeto a las Reglas de Operación del Programa Educación para Adultos(INEA) para el Ejercicio Fiscal 2019, en lo sucesivo "LAS REGLAS", publicadas en el Diario Oficial de la Federación el día (6) de (6) de (6).
De "EL PROGRAMA" se derivan diferentes estrategias que están dirigidas a atender a la población de 15 (quince) años o más, analfabeta o que se encuentra en condiciones de rezago educativo al no haber cursado o concluido la educación primaria y/o secundaria.
III. En el numeral (7) de "LAS REGLAS", se consigna que los Institutos Estatales de Educación para Adultos podrán recibir recursos mediante la firma de convenios específicos de colaboración con "EL INEA", con objeto de que apoyen diferentes estrategias educativas.
DECLARACIONES
I.- "EL INEA", a través de su representante declara que:
I.1.- Es un organismo público descentralizado de la Administración Pública Federal, con personalidad jurídica y patrimonio propio, creado por Decreto Presidencial publicado en el Diario Oficial de la Federación el 31 de agosto de 1981, y su última reforma publicada en el mismo órgano informativo el 23 de agosto de 2012.
I.2.- Tiene como objeto promover y realizar acciones para organizar e impartir la educación para adultos, a través de la prestación de los servicios de alfabetización, educación primaria, secundaria, la formación para el trabajo y las demás que determinen las disposiciones jurídicas y los programas aplicables, apoyándose en la participación y la solidaridad social.
I.3.- Cuenta con facultades legales para suscribir el presente convenio, en términos de lo dispuesto en los artículos 22 fracción I y 59 fracción I de la Ley Federal de las Entidades Paraestatales; 16 fracción I de su referido Decreto de Creación y su modificatorio de fecha 23 de agosto de 2012 y 15 fracción XIV de su Estatuto Orgánico publicado en el Diario Oficial de la Federación el 5 de enero de 2016.
I.4.- Para cubrir las erogaciones derivadas del presente convenio, cuenta con disponibilidad de recursos del ejercicio fiscal 2019 autorizados por la Secretaría de Hacienda y Crédito Público (SHCP) y comunicado por la Secretaría de Educación Pública (SEP) mediante oficio (8) de fecha (9) en consecuencia, se trata de recursos presupuestales federales provenientes del ramo administrativo 11 "Educación Pública".
I.5.- Para los efectos del presente convenio, señala como su domicilio legal el edificio ubicado en la Calle Francisco Márquez No. 160, Colonia Condesa, Delegación Cuauhtémoc, Código Postal 06140, en la Ciudad de México.
II.- "LA SECRETARÍA", a través de su representante declara que:
II.1.- El Gobierno del Estado de______ es una entidad Libre y Soberana que forma parte integrante de la Federación, de conformidad con lo establecido en los artículos 40 y 43 de la Constitución Política de los Estados Unidos Mexicanos y artículo (s) _______ de la Constitución Política del Estado de (2).
II.2.- La Secretaría de_______es una dependencia de la Administración Pública Centralizada de Gobierno del Estado, que tiene entre sus atribuciones (10), conforme a lo dispuesto por el artículo(s) (11) de la (Ley Orgánica de la Administración Pública Estatal o equivalente).
II.3.- Su titular cuenta con las facultades legales necesarias para celebrar el presente convenio, en término de lo dispuesto por el/los artículo(s) (12), de la referida Ley (Orgánica o equivalente).
II.4.- Para los efectos del presente convenio, señala como su domicilio legal el inmueble ubicado en (13).
III.- "EL INSTITUTO", a través de su representante declara que:
III.1.- Es un organismo público descentralizado de la Administración Pública del Estado de (2), con personalidad jurídica y patrimonio propio, creado por (Ley, Decreto o Acuerdo), publicado en periódico oficial del Estado de (2) de fecha (14), que tiene por objeto ________________.
III.2.- Para el cumplimiento de su objeto y conforme a lo establecido por el artículo (15) de su (Ley, Decreto o Acuerdo), tiene atribuciones para____________________.
III.3.- Cuenta con facultades legales para suscribir el presente instrumento, en términos de lo previsto por_el/los artículo/s (16), de su referido (Ley, Decreto o Acuerdo).
III.4.- Para los efectos de este convenio, señala como su domicilio legal el ubicado en (17)
Conforme a lo anterior, "LAS PARTES" convienen en suscribir el presente instrumento al tenor de las siguientes:
CLÁUSULAS
Primera. - Objeto.
Es objeto del presente convenio que "EL INEA" proporcione recursos financieros a "EL INSTITUTO", a fin de que éste los destine a la aplicación del programa educativo denominado "(1)", en adelante "EL PROGRAMA", que opera en el Estado de (2), mediante el cual se proporcionarán servicios de alfabetización y de educación primaria y secundaria para adultos, a fin de cubrir las metas especificadas en su Anexo Técnico___, el cual firmado por "LAS PARTES" se agrega al presente instrumento como parte integrante del mismo.
En la ejecución del objeto del presente convenio, "LAS PARTES" deberán observar puntualmente el contenido del mismo, sus anexos y "LAS REGLAS".
Segunda.- Compromisos de "EL INEA".
Para el cumplimiento del objeto de este instrumento, "EL INEA" se obliga a:
a) Ministrar la cantidad de $(18) (18) Pesos __/100 M.N.), que tiene el carácter de recurso presupuestal federal proveniente del ramo administrativo 11 "Educación Pública", con cargo a su presupuesto del ejercicio fiscal 2019, a efecto de que "EL INSTITUTO" la aplique al cumplimiento del presente convenio de acuerdo con el desglose programático presupuestal que se precisa en el Anexo Técnico __, el cual firmado por "LAS PARTES" se integra al mismo.
Dichos recursos se radicarán en la cuenta bancaria productiva específica aperturada a nombre de "LA SECRETARÍA" que a continuación se indica:
Cuenta:(19)
Banco: (19)
Clabe: (19)
Sucursal: (19)
Titular: (19)
Los rendimientos que genere dicha cuenta se enterarán a la Tesorería de la Federación (TESOFE) dentro de los 10 (diez) primeros días hábiles del mes siguiente al que correspondan, conforme a las disposiciones aplicables.
b) Asignar al personal especializado con amplia experiencia para cubrir las necesidades que surjan en cumplimiento del objeto del presente convenio, a través de las diversas áreas que conforman "EL INEA", en el caso de que el "PROGRAMA" lo requiera.
Los recursos financieros que se otorguen, se suministrarán considerando los oficios de afectación presupuestaria emitidos por la Dirección de Prospectiva y Evaluación (DPyE) de "EL INEA", y en virtud de que conservan su carácter federal se sujetarán a las disposiciones legales que rigen en materia presupuestal federal, así como lo establecido en "LAS REGLAS".
c) Reclasificar partidas con el propósito de adecuarlas a las necesidades propias de este convenio y "EL PROGRAMA" que surjan en "EL INSTITUTO", siempre y cuando dichas adecuaciones no alteren el cumplimiento del instrumento ni el monto especificado en el mismo. Lo anterior de conformidad con el Reglamento de la Ley Federal de Presupuesto y Responsabilidad Hacendaria.
d) Las adecuaciones que "EL INEA" realice, no propiciarán una modificación del presente convenio en tanto se mantengan los conceptos y partidas de gasto originales.
Tercera. - Compromisos de "EL INSTITUTO".
En cumplimiento al objeto de este instrumento, "EL INSTITUTO" se obliga a:
a) Utilizar los recursos financieros que le ministre "EL INEA" exclusivamente para el cumplimiento del objeto del presente convenio, observando lo dispuesto en el Decreto de Presupuesto de Egresos de la Federación vigente; la Ley Federal de Presupuesto y Responsabilidad Hacendaria y su Reglamento; la Ley de Adquisiciones, Arrendamientos y Servicios del Sector Público y su Reglamento, y demás legislación y normatividad aplicable. Dichos recursos no podrán ser destinados bajo ninguna forma o circunstancia para fines distintos de los expresamente estipulados en este convenio.
b) Observar las políticas y lineamientos de supervisión y apoyo administrativo que reciba de "EL INEA", para la consecución del objeto del presente convenio.
c) Llevar a cabo la planeación y, en su caso, la realización de los eventos de formación necesarios para el cumplimiento del objeto de este convenio, apegándose a lo establecido en el Presupuesto de Egresos de la Federación para el respectivo Ejercicio Fiscal, así como en las disposiciones legales en materia de ejercicio y comprobación del gasto público federal.
d) Administrar y manejar los recursos que le sean ministrados en una cuenta bancaria productiva específica que permita su identificación para efectos de comprobación de su ejercicio y fiscalización, y expedir el acuse de recibo de los mismos, así como aplicarlos en las partidas presupuestarias acordadas en el Anexo Técnico___, de acuerdo al formato que conforme el Anexo Técnico_____ de este convenio y que será reportado a la Subdirección de Recursos Financieros de "EL INEA".
e) Recabar a su nombre y mantener bajo su custodia la documentación comprobatoria de las erogaciones realizadas, así como identificarla, con un sello que indique los nombres de "EL PROGRAMA" y de los proyectos referidos en el Anexo Técnico , el origen de los recursos y el ejercicio fiscal respectivo.
f) Comprobar los gastos que realice mediante un seguimiento presupuestal de los recursos recibidos y los erogados, en términos del Anexo Técnico___ mismo que firmado por "LAS PARTES" forma parte del presente convenio, debiendo cumplir los comprobantes con los requisitos fiscales establecidos en las disposiciones legales federales aplicables.
g) Remitir al titular del área de "EL INEA" que coordine centralmente "EL PROGRAMA", los informes de seguimiento de las actividades que realice en cumplimiento al presente convenio, así como en su caso y de proceder, los avances mensuales del material educativo derivado de los proyectos referidos en el Anexo Técnico.
Asimismo, deberá informar sobre el ejercicio, destino y resultados obtenidos de los recursos financieros federales que reciba en el marco del presente convenio, y que le fueron suministrados para ser ejercidos conforme a los conceptos, actividades, proyectos y programas autorizados, acciones, metas e indicadores, e informar los resultados de las evaluaciones que se lleven a cabo al respecto.
Lo anterior, de acuerdo con los "LINEAMIENTOS para informar sobre los recursos federales transferidos a las Entidades Federativas y municipios la operación de los Recursos del Ramo General 33", publicados el 25 de abril de 2013 en el Diario Oficial de la Federación.
h) Evaluar trimestralmente, en coordinación con "EL INEA", el avance en el cumplimiento de las metas previstas en el presente convenio.
i) Proporcionar la información y documentación que en relación con los recursos a que se refiere el inciso a) de la cláusula Segunda de este instrumento, le requieran "EL INEA" y los órganos de control y fiscalización federales y/o estatales, competentes, para lo cual deberá:
I. Proporcionarles todas las facilidades para realizar, en el momento en que lo juzguen pertinente, las revisiones y auditorías que consideren necesarias.
II. Permitirles las visitas de inspección que en ejercicio de sus respectivas atribuciones lleven a cabo.
III. Atender en tiempo y forma, los requerimientos que les soliciten de "EL INEA" y de los Órganos de Control (federales, estatales), así como dar seguimiento y solventar las observaciones que le comuniquen.
Cuarta.- Cumplimiento de metas por parte de "EL INSTITUTO".
A fin de cumplir con la ministración de los recursos financieros federales provenientes del ramo administrativo 11 "Educación Pública", con cargo al presupuesto de "EL INEA" y "EL INSTITUTO" deberá cumplir con las metas establecidas en el calendario que se precisan en los Anexos__ del presente instrumento jurídico.
Dichas metas serán medibles y monitoreables, y su seguimiento se complementará con los instrumentos de evaluación que la DPyE considere pertinentes.
En el supuesto de que "EL INSTITUTO" no cumpla en tiempo y forma con las metas establecidas en el Anexo Técnico__, "EL INEA" podrá dejar de ministrar la cantidad total de los recursos financieros presupuestarios a que se refiere la cláusula Segunda del presente convenio.
Quinta.- Responsabilidad de "LA SECRETARÍA"
"LA SECRETARÍA" y "EL INEA", deberán en todo momento verificar que la administración, ejercicio y comprobación del gasto de los recursos financieros federales que se ministrarán a "EL INSTITUTO", quien los recibirá de manera directa de "EL INEA" para el cumplimiento del objeto de este instrumento, se realice de conformidad con los términos estipulados en el mismo.
Informar y documentar la aplicación y evaluación de los recursos federales que le fueron ministrados.
Sexta. - Responsabilidad de "EL INSTITUTO".
"EL INSTITUTO" se compromete a verificar que las asociaciones civiles que participen en la operación de los proyectos autorizados al amparo del presente instrumento, estén debidamente constituidas conforme al Código Civil, la Ley Federal de Fomento a las Actividades Realizadas por Organizaciones de la Sociedad Civil y su Reglamento, y lo dispuesto por el Servicio de Administración Tributaria para ser objeto de donaciones deducibles de impuestos.
Séptima. - Incumplimiento.
"LAS PARTES" convienen que si "EL INSTITUTO" no cumple con los compromisos contraídos en el presente convenio, y en lo estipulado en la cláusula Cuarta, esto dará lugar a que devuelva los recursos presupuestarios no ejercidos correctamente para el cumplimiento del objeto de este instrumento a la TESOFE; independientemente de que las autoridades señaladas en la cláusula Décima Segunda determinen las responsabilidades administrativas, civiles y penales en que hayan incurrido los servidores públicos federales o locales responsables de los recursos federales, indicados en la cláusula Octava, para que sean sancionados en los términos de la legislación aplicable.
Octava.- Responsables.
"LAS PARTES" designan como responsables de las acciones derivadas del presente convenio a:
I. Por "EL INEA":
a) Al titular de la DPyE, quien coordinará centralmente el convenio y firma las hojas correspondientes de los Anexos Técnicos __ y ___, y será responsable de realizar el seguimiento del cumplimiento del objeto del convenio en relación con la operación de los proyectos.
Asimismo, será responsable de llevar a cabo las siguientes acciones:
- Realizar la programación de los recursos.
- Revisar los reportes de gastos, identificando que los recursos se apliquen exclusivamente para el cumplimiento de lo estipulado en el convenio.
- Realizar evaluaciones parciales y una final a la conclusión del convenio, así como de impacto de "EL PROGRAMA".
II. Por "EL INSTITUTO":
a) Al titular de la (cargo que ocupa el responsable designado), como responsable para realizar las siguientes acciones:
- Efectuar el seguimiento del cumplimiento del objeto del convenio.
- Evaluar el avance en el cumplimiento de las metas previstas en el Anexo Técnico ___ de este convenio.
b) Al titular de la (cargo que ocupa el responsable designado), como responsable para la programación de los recursos presupuestarios.
c) Al titular de la (cargo que ocupa el responsable designado), como responsable para efectuar las siguientes acciones:
- Llevar a cabo el seguimiento del ejercicio de los recursos presupuestarios.
- Realizar la validación de los documentos que comprueban y justifican el gasto ejercido en cumplimiento a este convenio.
III. Por "LA SECRETARÍA":
a) Al titular de (cargo que ocupa el responsable designado), como responsable para realizar las siguientes acciones:
-Verificar que la administración, ejercicio y comprobación del gasto de los recursos presupuestarios federales que se suministrarán a "EL INSTITUTO" para el cumplimiento del objeto de este instrumento, se realice de conformidad con los términos estipulados en el mismo.
Novena. - Verificación.
"LAS PARTES" convienen que "EL INEA", por conducto del titular de la Dirección de Administración y Finanzas, así como la DPyE, quien coordinará centralmente "EL PROGRAMA", podrán verificar, en cualquier momento durante la vigencia del mismo, el cumplimiento de los compromisos contraídos por "EL INSTITUTO".
Décima. - Prohibición del Uso de los Recursos en Fines Distintos a los del Objeto del Convenio.
"LAS PARTES" se obligan a canalizar los recursos objeto del presente convenio en los términos de "EL PROGRAMA" y "LAS REGLAS", en consideración a que es un programa de carácter público, que no es patrocinado ni promovido por partido político alguno y sus recursos provienen de los impuestos que pagan todos los contribuyentes, por lo tanto en la papelería, documentación oficial, así como en la publicidad, promoción y difusión de "EL PROGRAMA" y "LAS PARTES" deberán incluir claramente visible y audible la siguiente leyenda:
"Este programa es público ajeno a cualquier partido político. Queda prohibido el uso para fines distintos a los establecidos en el programa". Quien haga uso indebido de los recursos de este programa deberá ser denunciado y sancionado de acuerdo con la ley aplicable y ante la autoridad competente.
Décima Primera. - Relación Laboral.
Queda expresamente estipulado que el personal técnico y administrativo que participe por parte de "EL INSTITUTO" en la realización del objeto de este convenio, continuará bajo su dependencia directa y, por lo tanto, dicho personal no tendrá relación alguna de carácter laboral con "EL INEA", quedando éste liberado de cualquier responsabilidad que pudiere presentarse en materia de trabajo y seguridad social. En consecuencia, "EL INSTITUTO" cubrirá, en su caso, los gastos de transportación y viáticos de su personal que intervenga en el desarrollo de los servicios y proyectos de trabajo que se deriven del cumplimiento del convenio.
Décima Segunda. - Control y Vigilancia.
"LAS PARTES" reconocen que el control y vigilancia de los recursos federales, que se ministren mediante este convenio, corresponde a SHCP, la SFP, la ASF, así como al Órgano de Control de la entidad federativa y a su Órgano Técnico de Fiscalización Local, conforme a las atribuciones que les confiere la Ley Orgánica de la Administración Pública Federal, la Ley de Fiscalización y Rendición de Cuentas de la Federación y demás disposiciones aplicables.
La Secretaría de la Función Pública (SFP), con base en el Acuerdo de Coordinación y en el Programa Anual de Trabajo que suscriba a través de la Unidad de Operación Regional y Contraloría Social con la
entidad federativa, realizará en coordinación con el Órgano Estatal de Control, las acciones señaladas en el párrafo anterior. Dicho órgano, podrá realizar directamente las revisiones acordadas a los recursos, y deberá:
I. Informar a la Secretaría de la Función Pública (SFP) del resultado de sus revisiones y, en su caso, el fincamiento de responsabilidades y aplicación de sanciones a que haya lugar contra servidores públicos estatales.
II. Presentar las denuncias penales que deriven del resultado de las auditorías practicadas y, en su caso, apoyar a la Secretaría de la Función Pública (SFP) en el caso de que ésta las presente.
Las responsabilidades administrativas, civiles y penales que deriven de las afectaciones a la Hacienda Pública Federal en que, en su caso, incurran los servidores públicos federales o locales, así como los particulares, serán sancionados en los términos de la legislación aplicable.
Décima Tercera. - Transparencia.
"EL INEA", observando lo dispuesto en el artículo (20), del Presupuesto de Egresos de la Federación para el Ejercicio Fiscal 2019, así como en la Ley Federal de Transparencia y Acceso a la Información Pública, hará públicas las acciones que se ejecuten con los recursos presupuestarios a que se refiere la cláusula Segunda, inciso a) del presente convenio, a través de su portal de transparencia incluyendo los avances físico-financieros. "EL INSTITUTO" se compromete por su parte a difundir dicha información al interior de la entidad federativa a través de su portal de transparencia.
"LAS PARTES" acuerdan en tratar como confidencial toda la información intercambiada o acordada con motivo del presente instrumento, excepto aquélla que deba considerarse pública en términos de las disposiciones jurídicas aplicables en materia de transparencia y acceso a la información pública.
Por lo que se refiere al tratamiento, resguardo y transmisión de datos personales, "LAS PARTES" se comprometen a observar la normativa aplicable en dicha materia.
Décima Cuarta. - Aviso de Privacidad.
Para efectos de lo dispuesto en los artículos 68 y 116 de la Ley General de Transparencia y Acceso a la Información Pública y 16 y 113 de la Ley Federal de Transparencia y Acceso a la Información Pública, la Ley Federal de Protección de Datos Personales en Posesión de los Sujetos Obligados y las disposiciones que de ellas emanen, "LAS PARTES" reconocen y aceptan expresamente que la forma y términos en que cualquier información que se considere como datos de los usuarios serán protegidos y tratados conforme a lo establecido en las referidas leyes.
Décima Quinta. - Interpretación y Asuntos no Previstos.
"LAS PARTES" manifiestan su conformidad para interpretar y resolver, de común acuerdo, las dudas que surjan respecto de la ejecución y cumplimiento del presente convenio, así como a sujetar lo no previsto en el mismo a lo estipulado en "LAS REGLAS", el presente convenio, las disposiciones aplicables del Decreto de Presupuesto de Egresos de la Federación para el Ejercicio Fiscal 2019 y demás disposiciones legales que resulten aplicables. Las decisiones que se tomen deberán hacerse constar por escrito y formarán parte integrante de este documento.
Décima Sexta. - Terminación Anticipada.
"LAS PARTES" acuerdan que el presente convenio podrá darse por terminado de manera anticipada, cuando se presente alguna de las causas siguientes:
I. Por estar satisfecho el objeto para el que fue celebrado.
II. Por acuerdo de "LAS PARTES".
III. Por caso fortuito o fuerza mayor, debidamente acreditado por la parte que la invoque.
IV. Por presentarse razones de austeridad de orden público.
En el caso consignado en la fracción IV, "EL INEA" se compromete a notificar a "EL INSTITUTO" con 10
(diez) días hábiles de anticipación a la fecha que surta efectos la terminación, sin que se requiera declaración judicial previa para su procedencia.
La terminación anticipada se hará constar por escrito debidamente firmado por los representantes legales de "LAS PARTES" facultados para ello.
Décima Séptima. - Causas de Rescisión.
"LAS PARTES" acuerdan que el presente instrumento podrá rescindirse, entre otras causas, cuando se presente alguna de las siguientes:
I. Por destinar "EL INSTITUTO" los recursos presupuestarios a fines distintos a los establecidos en el convenio.
II. Por incumplimiento de las obligaciones contraídas en el presente instrumento.
Décima Octava. - Modificación del Convenio.
El presente convenio podrá modificarse de común acuerdo por "LAS PARTES" durante su vigencia mediante el instrumento modificatorio que ambas determinen, el cual una vez firmado pasará a formar parte integrante del presente convenio.
Décima Novena. - Recursos no Devengados.
"EL INSTITUTO" se obliga a reintegrar a la Dirección General de "EL INEA" los recursos presupuestarios no devengados al 31 de diciembre del ejercicio fiscal 2019, en su totalidad incluyendo los rendimientos financieros que generen, dentro de los 15 (quince) días naturales siguientes al cierre del ejercicio fiscal correspondiente conforme a las disposiciones normativas aplicables. De no cumplir en tiempo con esa obligación, "EL INSTITUTO" cubrirá las cargas financieras que establezca la Tesorería de la Federación (TESOFE) por devolución extemporánea de recursos no devengados. Además, el servidor público de "EL INSTITUTO" que tenga a su cargo dicha obligación incurrirá en responsabilidad administrativa de conformidad con las disposiciones legales aplicables, por lo que podrá hacerse acreedor a la sanción correspondiente.
Vigésima. - Vigencia.
El presente convenio surtirá sus efectos legales a partir de la fecha de su firma y concluirá el 31 de diciembre de 2019, con excepción de:
I. Los plazos correspondientes a las obligaciones de "LA SECRETARÍA" en cuanto a informar y documentar la aplicación y evaluación de los recursos federales que le fueron ministrados.
II. Lo establecido en los instrumentos modificatorios, con estricto apego a las disposiciones jurídicas aplicables.
Vigésima Primera. - Avisos y Notificaciones.
Los avisos que conforme el presente convenio deban comunicarse "LAS PARTES", así como cualquier otra notificación y/o comunicación entre ellas, sólo serán válidas cuando se realicen por escrito con acuse de recibo en los domicilios señalados en las declaraciones de este instrumento.
En caso de que cualquiera de "LAS PARTES" cambie de domicilio deberá de notificarlo a la otra, dentro de los 5 (cinco) días hábiles a que tenga verificativo dicho cambio; de no ser así, cualquier notificación realizada en los domicilios señalados en las declaraciones de este convenio, será considerada como efectivamente realizada.
Vigésima Segunda. - Contraloría Social.
"LAS PARTES" reconocen a la Contraloría Social como un mecanismo de participación social cuya finalidad es la transparencia y control de rendición de cuentas, conforme a lo dispuesto en el numeral 7.2 de "LAS REGLAS" y el "Acuerdo por el que se establecen los Lineamientos para la Promoción y Operación de la Contraloría Social en los Programas Federales de Desarrollo Social", publicado en el Diario Oficial de la
Federación el 28 de octubre de 2016.
Por lo antes mencionado, "EL INSTITUTO" deberá apegarse a lo estipulado en los documentos normativos denominados Esquema de Contraloría Social (ver Anexo 7 y Guía Operativa y Programa Anual de Trabajo de Contraloría Social de conformidad con lo establecido en "LAS REGLAS", para dar cumplimiento a las actividades de promoción y cumplimiento tales como la constitución de comités, difusión, capacitación y asesoría a servidores públicos e integrantes de comités, recopilación de informes, etc., de la Contraloría Social en cada entidad federativa.
Vigésima Tercera.- Jurisdicción.
Para la interpretación, ejecución y cumplimiento del presente convenio, que no pueda resolverse en los términos estipulados en el mismo, "LAS PARTES" se someterán a las leyes vigentes y tribunales federales competentes con sede en la Ciudad de México, renunciando, desde ahora, a cualquier otro fuero que les pudiera corresponder en razón de sus respectivos domicilios presentes o futuros.
Previa lectura de "LAS PARTES" y con pleno conocimiento del contenido y alcance legal del presente convenio, lo firman de conformidad, constante de ___ fojas, en tres ejemplares en la Ciudad de México, el día (21) de (21) de 20(21).
| Por: "EL INEA" | Por: "LA SECRETARÍA" |
| (grado académico, nombre y apellidos) | (grado académico, nombre y apellidos) |
| Directora/or General | (cargo) |
| Por: "EL INEA" | Por: "EL INSTITUTO" |
| (grado académico, nombre y apellidos) | (grado académico, nombre y apellidos) |
| (cargo de quien asiste) | (cargo de quien asiste) |
Anexo Técnico 1 integrante del Convenio Específico de Colaboración, celebrado entre "El INEA", "LA SECRETARÍA" y "El INSTITUTO", con fecha _________de 2019______.
| Nivel | UCN Programa Regular | Total de UCN´s | Incorporados |
| Alfabetización | - | - | - |
| Primaria | - | - | - |
| Secundaria | - | - | - |
| Meta total anual | - | - | - |
Leído que fue el presente Anexo Técnico 1 por "LAS PARTES" lo firman de conformidad en tres
ejemplares, en la Ciudad de México, el día (21) de (21) de 20(21).
| Por: "EL INEA" | Por: "LA SECRETARÍA" |
| | |
| (grado académico, nombre y apellidos) | (grado académico, nombre y apellidos) |
| Directora/or General | (cargo) |
| Por: "EL INEA" | Por: "EL INSTITUTO" |
| | |
| (grado académico, nombre y apellidos) | (grado académico, nombre y apellidos) |
| (cargo de quien asiste) | (cargo de quien asiste) |
Anexo Técnico 2 integrante del Convenio Específico de Colaboración, celebrado entre "El INEA", "LA SECRETARÍA" y "EL INSTITUTO" con fecha _________de_______2019.
| ENTIDAD |
| Anexo Técnico 2 del Convenio Específico de Colaboración PRESUPUESTO |
| |
| PRESUPUESTO RAMO 11. EDUCACIÓN PÚBLICA |
| PROYECTO | MONTO |
| ATENCIÓN A LA DEMANDA | |
| FORMACIÓN INSTITUCIONAL Y SOLIDARIA | |
| ACREDITACIÓN | |
| COORDINACIONES DE ZONA | |
| PLAZAS COMUNITARIAS | |
Leído que fue el presente Anexo Técnico 2 por "LAS PARTES" lo firman de conformidad en tres
ejemplares, en la Ciudad de México, el día (21) de (21) de 20(21).
| Por: "EL INEA" | Por: "LA SECRETARÍA" |
| (grado académico, nombre y apellidos) | (grado académico, nombre y apellidos) |
| Directora/or General | (cargo) |
| Por: "EL INEA" | Por: "EL INSTITUTO" |
| (grado académico, nombre y apellidos) | (grado académico, nombre y apellidos) |
| (cargo de quien asiste) | (cargo de quien asiste) |
Anexo Técnico 2 integrante del Convenio Específico de Colaboración, celebrado entre "El INEA", "LA SECRETARÍA" "EL INSTITUTO" con fecha ____________de________2019.
Instituto Nacional para la Educación de los Adultos
Dirección de Prospectiva y Evaluación
Anexo Técnico 3 del Convenio Específico de Colaboración, Recibo de los Recursos Presupuestarios
Ramo 11.
Nombre del Instituto Estatal: __________________________________________________
Lugar y fecha: ____________________________________________________________
Bueno por $_________________________________________________________________
Recibí del Instituto Nacional para la Educación de los Adultos (INEA), el depósito de la cuenta No. _________________, correspondiente al banco ____________________, a nombre del __________________________, la cantidad de $ ____________ (____PESOS 00/100 M.N.) por el siguiente concepto: Capítulo 4000 Transferencias, asignaciones, subsidios y otras ayudas.
___________________________________________
DIRECTOR(A) GENERAL DE "EL INSTITUTO"
INSTRUCTIVO PARA EL LLENADO DEL CONVENIO ESPECÍFICO DE COLABORACIÓN CON LOS INSTITUTOS ESTATALES
(1) "Educación para Adultos (INEA)".
(2) Entidad Federativa.
(3) Nombre de la Secretaría de Finanzas o similar del Estado que corresponda.
(4) Nombre del Instituto Estatal que corresponda.
(5) Día, mes y año de suscripción del convenio de coordinación correspondiente.
(6) Día, mes y año de publicación de las Reglas de Operación del Programa Educación para Adultos (INEA).
(7) Señalar el numeral que corresponda de las Reglas de Operación respecto de la celebración del convenio específico de colaboración con los Institutos Estatales.
(8) Número de oficio mediante el cual la Secretaría de Hacienda y Crédito Público (SHCP) comunica la disponibilidad de recursos autorizados al INEA.
(9) Fecha del oficio de autorización de la SHCP.
(10) Señalar algunas de las atribuciones de la Secretaría de Finanzas o similar del Estado que corresponda.
(11) Señalar los artículos de la Ley Orgánica de la Administración Pública del estado que consigne las facultades de la Secretaría de Finanzas o su similar.
(12) Señalar los artículos de la Ley Orgánica de la Administración Pública del Estado que faculte al titular de la Secretaría de Finanzas o similar la suscripción de convenios de colaboración.
(13) Domicilio de la Secretaría de Finanzas o similar: Calle, Colonia, Delegación o Municipio, Código Postal y Ciudad o Localidad.
(14) Fecha de publicación en el periódico oficial del Decreto o Ley de Creación del Instituto Estatal.
(15) Indicar el artículo del Decreto o Ley que crea al Instituto Estatal que establece las facultades del organismo.
(16) Indicar el artículo del Decreto o Ley que crea al Instituto Estatal, relativo a la representación legal del organismo.
(17) Domicilio del Instituto Estatal: Calle, Colonia, Delegación o Municipio, Código Postal y Ciudad o Localidad.
(18) Señalar con número y letra el monto que se va a suministrar de acuerdo al objeto del convenio.
(19) Señalar los datos de la cuenta bancaria que será aperturada a nombre del Instituto Estatal (número de cuenta, banco, CLABE, sucursal).
(20) Señalar artículos y fracción del Presupuesto de Egresos de la Federación para el ejercicio fiscal correspondiente.
(21) Día, mes y año de suscripción del convenio.
ANEXO 4
APOYOS ECONÓMICOS A FIGURAS SOLIDARIAS POR INCORPORACIÓN, ATENCIÓN Y AVANCE
Glosario de Figuras Solidarias
Alfabetizador/a.- Figura solidaria que facilita el aprendizaje de la lectura, escritura y las matemáticas básicas en el nivel inicial. Aplica el ejercicio diagnóstico y las evaluaciones formativas, en cualquiera de sus diferentes variantes que son:
- Alfabetizador/a urbano. Alfabetizador/a rural.
- Alfabetizador/a bilingüe MIB urbano.
- Alfabetizador de personas adultas mayores.
Alfabetizador/a bilingüe. - Figura solidaria que habla, lee y escribe tanto el español como su lengua materna; y que facilita el aprendizaje de la lectura y escritura en el nivel inicial. Aplica el ejercicio diagnóstico y las evaluaciones formativas.
Auxiliar Interprete. - Figura solidaria que colabora como interprete y traductora/or hacia un grupo de personas que hablan su misma lengua indígena, para que puedan estudiar los niveles inicial e intermedio con asesores/as hispanohablantes. Participa cuando no hay asesor bilingüe en la lengua requerida.
Aplicador/a de exámenes. - Figura solidaria que en la sede de aplicación se asegura de garantizar la confiabilidad y cumplimiento de los Lineamientos, y de recoger las evidencias de producto durante la aplicación de exámenes a los/las educandos/as.
Apoyos. - Figura Solidaria que participa en procesos de acreditación, informáticos y de servicios logísticos, principalmente en apoyo a los procesos de inscripción, acreditación, certificación y ejecución de todos los servicios para que funcionen los IEEA y Delegaciones del INEA y/o Coordinaciones de Zona, estas figuras pueden llamarse:
- Apoyo de Acreditación.
- Apoyo Informático.
- Apoyo de Servicios Logísticos.
Apoyo técnico de las UDAM. - Figura solidaria encargada de facilitar el aprendizaje de contenidos de los siguientes ejes: Lengua y Comunicación, Ciencias, Matemáticas, Contenidos diversificados, a través de las Unidades de Aprendizaje Móviles.
Estos/as asesores/as ofrecerán los servicios educativos de acuerdo al programa de actividades que establezca el Coordinador de Zona.
Apoyo técnico de Plaza Comunitaria. - Figura solidaria que apoya en la verificación del funcionamiento de equipos de cómputo, audiovisuales y de datos, así como la instalación de software y mantenimiento preventivo básico de los equipos de cómputo, también verifica la conectividad, instalación eléctrica y reportes de incidencias, además funge como aplicador de exámenes en línea.
Asesor/a educativo/a.- Denominación genérica para referirse a las figuras solidarias que facilitan el aprendizaje, tales como: alfabetizadores/as, asesores/as educativos/as, asesores/as educativos/as que apoya modalidades digitales, asesores/as educativos/as bilingües, orientadores/as educativos/as de grupo, orientadores/as educativos/as para personas con discapacidad, conforme lo establecido en el anexo 4: "Apoyos económicos a figuras solidarias por atención y avance" de las presentes RO.
Asesor/a especializado/a en unidad operativa (Plazas Comunitarias o círculos de estudio) (5 ejes). - Figura solidaria que apoya la atención educativa de las personas jóvenes y adultas, en los siguientes ejes y modalidades digitales:
Lengua y comunicación
Ciencias
Matemáticas
Alfabetización
Contenidos diversificados (familia, jóvenes y ambiente)
Modalidades digitales
Estos/as asesores/as podrán brindar asesorías de manera permanente en las unidades operativas que se
les asignen. Para su gratificación será necesario que cada asesor entregue evidencias de su desempeño y permanencia de educandos.
Asesor/a para el aprendizaje del español. - Figura solidaria que facilita el aprendizaje del español con las personas jóvenes y adultas que retornan a México y que tienen pérdidas lingüísticas en este idioma o extranjeros que se han integrado al país y que no dominan el español, así como mantener su participación en el estudio y concluir su formación básica; fomentar la participación colaborativa en el Estrategia de Educación sin Fronteras.
Calificador/a de exámenes. - Figura solidaria que califica las preguntas abiertas de los exámenes del nivel inicial, con base en los criterios de calificación enviados por la Dirección de Acreditación y Sistemas del Instituto Nacional para la Educación de las Personas Adultas (INEA).
Elaboradora/or de exámenes MIB. - Figura solidaria que elabora los diferentes reactivos para los exámenes formativos y finales, para población indígena, previa capacitación de la DAS.
Elaboradora/or de materiales educativos MIB. - Figura solidaria que habla, lee y escribe tanto en español como en su lengua indígena materna, con conocimiento de la cultura de la población destinataria, encargada de elaborar los módulos educativos, evaluaciones formativas y exámenes finales de los módulos del MIB.
Enlace de acreditación. - Colaborar en la Coordinación de Zona en los procesos de inscripción, acreditación y certificación sujeto a su registro en el SASA.
Enlace educativo. - Figura solidaria que colabora con la Coordinación de zona, en actividades de, vinculación y formación de 25 asesores/as/alfabetizadores/as, así como en la organización y realización de la formación inicial y continua y el acompañamiento pedagógico de dichos asesores/as. Participa en programas de formación presencial y a distancia, cuenta con inscripción en el Registro Automatizado de Formación. También pueden asignarse para atender las actividades descritas en los municipios de las Cruzadas sin Hambre.
Elaborar/a de exámenes MIB. - Figura solidaria que habla, lee y escribe tanto el español como su lengua de origen, colabora con la Coordinación de zona en actividades de vinculación y formación de 15 asesores/as alfabetizadores/as bilingües, en la organización y realización de la formación inicial y continua y el acompañamiento pedagógico de dichos/as asesores/as. Participa en programas de formación presencial, a distancia y cuenta con inscripción en el Registro Automatizado de Formación.
Enlace regional de educación sin fronteras (EREF).- Figura solidaria que colabora con la Coordinación de zona, en actividades de, vinculación y formación de asesores/as/alfabetizadores/as, así como en la organización y realización de la formación inicial y continua y el acompañamiento pedagógico de dichos asesores/as que participan en la Estrategia de Educación sin Fronteras participa en programas de formación presencial y a distancia y cuenta con inscripción en el Registro Automatizado de Formación.
Enlace informático. - Figura solidaria que apoya en la coordinación de zona para el correcto funcionamiento técnico y operativo de los sistemas institucionales, así como del equipo de cómputo, impresión y digitalización.
Enlace regional. - Figura solidaria que apoya a la Coordinación de zona en actividades de planeación incorporación de jóvenes y personas adultas, y seguimiento de los servicios educativos, logísticos, de formación y de acreditación en áreas específicas que requieran atención especial, participa en programas de formación y cuenta con inscripción en el Registro Automatizado de Formación, además de participar en todos los procesos del PEC.
Enlace regional bilingüe. - Figura solidaria que habla al menos una lengua indígena de la región y que apoya a la Coordinación de Zona en actividades de planeación, gestión, seguimiento e instrumentación de los servicios educativos, logísticos, de formación y de acreditación para la operación del MEVyT Indígena Bilingüe (MIB), en área específica que requiere atención especial. Recibe formación y cuenta con inscripción en el Registro Automatizado de Formación.
Enlace regional de vinculación (ERV). - Figura solidaria que apoya en las actividades de vinculación con las alianzas nacionales, estatales y municipales; gestiona espacios educativos en los centros de trabajo, incorpora asesores y educandos de dichos centros, da seguimiento a los servicios educativos relacionados con las alianzas, y podrá fungir como formador previa capacitación.
Enlace regional para Apoyo a la Calidad (ERAC). - Figura solidaria que apoya a la Unidad de Calidad en los Institutos Estatales y Delegaciones, en la verificación de los procesos de inscripción, acreditación y certificación para que se lleven a cabo de acuerdo a lo establecido en los lineamientos vigentes; opera tanto en las coordinaciones de zona, como a nivel estatal.
Enlace regional de plaza: - Figura solidaria que funge como enlace y apoya a la Coordinación de Zona y Plazas Comunitarias en actividades de Planeación, promoción, Incorporación de Personas jóvenes y adultas y funcionamiento de las TIC´s.
- Enlace Regional de Registro en Plaza.
- Enlace Regional de Apoyo a Plaza.
- Enlace Regional Técnico de Plaza.
Evaluador de competencias laborales. - Figura solidaria que colabora en las actividades de evaluación de estándares de competencias laborales.
Formador/a especializado/a de educación indígena. - Figura institucional o solidaria que habla, lee y escribe tanto el español como su lengua indígena de origen. Colabora en la Coordinación de zona en la formación y el acompañamiento pedagógico de los enlaces educativos bilingües y de los/las asesores/as educativos bilingües de los niveles iniciales, intermedio y avanzado, así como en el seguimiento de las acciones formación. Se incorpora un/a formador/a especializado/a en educación indígena por cada etnia/lengua en atención.
Formador/a especializado/a de la vertiente hispanohablante. - Figura institucional o solidaria especializada en ejes de Lengua y Comunicación, Matemáticas, Ciencias, alfabetización y Habilidades pedagógicas y ejes diversificados, apoya al área de Servicios educativos, en la Coordinación de zona, para la detección de necesidades de formación de asesores/as, la planeación, organización, desarrollo y seguimiento a programas de formación de figuras educativas. Proporciona acompañamiento pedagógico a los asesores/as de los tres niveles (inicial, intermedio y avanzado).
Organizador/a de servicios educativos. - Figura institucional o solidaria que realiza tareas de programación, organización, registro y seguimiento de las acciones del Programa de formación y acompañamiento pedagógico de los asesores/as, así como otras tareas relacionadas con la práctica educativa en la coordinación de zona. En las coordinaciones en las que la atención a población indígena alcanza el 60% o más, el Organizador de servicios educativos debe ser bilingüe.
Orientador/a educativo/a para personas con discapacidad. - Figura solidaria que facilita el aprendizaje de educandos/as con características similares (estudiantes de la primaria 10-14 o jornaleros agrícolas),. Estimula la motivación, la orientación académica, la retroalimentación continua para mantener su participación, permanencia y conclusión. Participa en programas de formación y cuenta con inscripción en el RAF de formaciones recibidas.
Orientador/a educativo/a.- Figura solidaria que facilita el aprendizaje de personas con características similares (estudiantes de la primaria 10-14, jornaleros agrícolas o educandos con discapacidad). Estimula la motivación, la orientación académica, la retroalimentación continua para mantener su participación, permanencia y conclusión. Participa en programas de formación y cuenta con inscripción en el RAF de formaciones recibidas.
Plaza Comunitaria de Atención Educativa (PCAE). - Depende del Técnico Docente de la Micro-región. Pueden tener dos o más salas de cómputo, usos múltiples, presencial, entre otras; cuentan con diez equipos de cómputo, algunas pueden carecer de Internet y brindan servicios educativos a una microrregión. El Técnico Docente llevará los trámites administrativos que se realizan en la Coordinación de Zona y cuenta con el apoyo de figuras solidarias como son el Promotor (a) de Plaza y Apoyo Técnico.
Plaza Comunitaria de Servicios Integrales (PCSI). - Plaza institucional que depende de manera directa del Titular de la Coordinación de zona. Pueden tener dos o más salas (Cómputo, Usos múltiples, presencial, entre otras). Cuentan con diez equipos de cómputo y conexión a Internet. Brindan los servicios educativos a más de una microrregión, a varios Técnicos Docentes, Asesores (as) y Educandos y cuentan con autonomía para realizar trámites administrativos.
Cuentan con tres figuras solidarias: Enlace Regional de Registro en Plaza, Promotor (a) de Plaza y Apoyo Técnico.
Plaza Comunitaria Móvil. - Cuentan de 10 a 15 equipos de cómputo (PCMO)Son unidades itinerantes con la capacidad de transportar la infraestructura tecnológica y recursos de aprendizaje. Se distingue por tener la posibilidad de acercarse a la población objetivo para atender a más comunidades con rezago educativo y promover la cultura digital. Cuentan con una figura solidaria: Apoyo Técnico.
Plaza Comunitaria Instalada en Sistemas de Seguridad Pública (CERESOS, CEFERESOS) (PCSSP)
Plaza Comunitaria en Desarrollo. - Dependen del Técnico Docente de la Micro-región (PCDE) Pueden tener una o más salas. Cuentan de dos a cinco equipos de cómputo. Brindan servicios educativos a una microrregión, un Técnico Docente. Los trámites administrativos se llevan en la Coordinación de Zona.
Promotor/a de plaza comunitaria. - Figura solidaria que apoya en la promoción, organización y difusión de los servicios educativos de la Plaza Comunitaria en su ámbito de influencia, para incorporar educandos/as y asesores/as.
SASA. - Sistema Automatizado de Seguimiento y Acreditación.
Tutora/or. - Validada por el Director o Delegado o el Área Central que apoya el proceso de formación a distancia de las/os formadora/es y asesoras/es educativas/os y demás personas participantes, en un área específica de aprendizaje, a través de asistencia focalizada, para que todas/dos logren los procesos educativos establecidos. Reciben formación inicial y continua.
UDAM. - Unidad Digital de Aprendizaje Móvil. Plaza que consta de una mochila con dispositivos móviles para de acercarse a la población objetivo, atender a más comunidades con rezago educativo y promover la cultura digital.
Introducción
Los apoyos económicos por incorporación, atención, traslado, apoyo de reproducción de materiales y avance; constituyen el mecanismo de cálculo para estimular la participación de las figuras solidarias en los procesos de incorporación, atención, retención, acreditación y certificación de los jóvenes y personas adultas, cuyo objetivo es reconocer los resultados exitosos que obtengan las figuras solidarias. Los apoyos económicos se asignan y calculan de acuerdo con el tipo de figura solidaria y con los criterios que se especifican para cada una de ellas en los siguientes apartados; siempre y cuando se cuente con la suficiencia presupuestaria. En la tabla se indican los tipos y montos de los apoyos económicos los cuales sirven de marco para que cada Instituto Estatal de Educación para Adultos (IEEA) o Delegación del INEA proponga su propio esquema que, previo a su aplicación, debe contar con una recomendación técnica favorable de la Dirección de Prospectiva y Evaluación (DPyE) del INEA y de la Dirección de Acreditación y Sistemas (DAS) del INEA para el caso de las figuras solidarias relacionadas con los procesos de inscripción, acreditación y certificación, y la aprobación de la Junta de Gobierno Estatal, en el caso de los IEEA. Es obligatoria la utilización del módulo informático denominado "SASA pagos" como herramienta tecnológica que permite tener un manejo sistemático y confiable en la Ciudad de México y en los Estados de los apoyos económicos que se generen de conformidad con las disposiciones establecidas en estas Reglas de Operación y que contribuyen a las mejores prácticas de transparencia y rendición de cuentas para brindar algún tipo de apoyo económico a una figura solidaria con recursos del Ramo 11 o Ramo 33, la figura se registrará en el SASA bajo alguno de los roles previstos en este apartado.
Casos de contingencia por desastres naturales. En municipios que sean declarados por autoridad competente como zonas de desastre o emergencia afectadas por fenómenos naturales, en los cuales se vean interrumpidas las condiciones para brindar los servicios educativos para personas adultas, se podrá continuar otorgando gratificaciones a figuras solidarias aun y cuando no se reporten acciones de atención, hasta que se restablezcan las condiciones para la prestación del servicio. Las medidas adoptadas deberán ser informadas a la Junta Directiva de los IEEA y del INEA y siempre será responsabilidad de cada Instituto y/o Delegación la ejecución del recurso presupuestario.
Consideraciones Generales.
Como resultado de las líneas de trabajo en política social, los montos de apoyos económicos que reciben las figuras solidarias podrán re direccionarse en su mayor parte hacia la alfabetización.
El INEA podrá realizar, en coordinación con la DPyE, estudios y pruebas pilotos para evaluar, eficientar o mejorar los esquemas de gratificación y/u operación con el objetivo de estimular la permanencia, la formación permanente o incrementar la productividad de las figuras solidarias.
Todas las gratificaciones deben de ser efectuadas por un sistema transparente y eficaz en el ejercicio de los recursos como es Telecomunicaciones de México (TELECOMM).
Todos los apoyos especificados en el presente anexo son máximos, y están sujetos a suficiencia presupuestaria proyectada para cada tipo de figura. Específicamente para los alfabetizadoras/es y los asesores/as educativos/as la entrega de los apoyos está sujeta a la productividad mensual de Usuario que Concluye Etapa (UCE) o Usuarios que Concluyen Nivel (UCN), mismos que se publican mensualmente en la página de INEA en números: http://200.77.230.29:8084/INEANumeros/
A las figuras de gratificación fija no se le puede asignar dos o más roles y recibir remuneración por cada uno de ellos. Sin embargo, en caso de ser necesario, podrán realizar otras tareas ajenas a las especificadas en su rol sin que ello signifique que recibirán alguna gratificación adicional. La gratificación a estas figuras aplica para el ejercicio fiscal en curso (de enero a diciembre 2019) y estará sujeto a la disponibilidad presupuestal.
El INEA como instancia normativa podrá coordinarse con los IEEA o Delegaciones del INEA para establecer los mecanismos necesarios para verificar la correcta aplicación, y en su caso, la suspensión o cancelación de los apoyos contenidos en el presente anexo.
| 1. APOYO ECONÓMICO A ALFABETIZADORES/AS Y ASESORES/AS POR AVANCE. |
| 1.1 VERTIENTE MEVyT HISPANOHABLANTE. |
| ALFABETIZACIÓN. |
| FIGURA | CONCEPTO | MONTO | CONDICIONADO A |
| ALFABETIZA DOR/A. | Evaluación formativa 1. | $200.00 | Presentada. |
| Evaluación formativa 2. | $200.00 | Presentada. |
| Examen del módulo "La Palabra". | $400.00 | Acreditado. |
| Continuidad a nivel Inicial. | $150.00 | Siempre y cuando no se inactive el educando y hasta que acredite un módulo en el nivel Inicial. |
| NIVEL INICIAL. |
| FIGURA | CONCEPTO | MONTO | CONDICIONADO A |
| ASESOR/A EDUCATIVO/APARA NIVEL INICIAL. | Examen del módulo "Para empezar". | $250.00 | Acreditado. |
| Examen del módulo "Matemáticas para empezar". | $250.00 | Acreditado. |
| Continuidad a nivel Intermedio. | $100.00 | Siempre y cuando concluya nivel inicial, no se inactive el educando y hasta que acredite un módulo básico en el Nivel Intermedio. |
| NIVEL INTERMEDIO Y AVANZADO |
| FIGURA | CONCEPTO | MONTO | CONDICIONADO A |
| ASESOR/A EDUCATIVO/A PARA NIVEL INTERMEDIO Y AVANZADO | Examen impreso o en línea de módulo básico | $95.00 | Acreditado. |
| Examen impreso o en línea de módulo diversificado | $95.00 | Acreditado. |
| Conclusión de Nivel | $120.00 | Validado con el SASA. |
Los IEEA y las Delegaciones del INEA son los responsables de garantizar la formación permanente de las figuras solidarias en sus diferentes fases (inducción, inicial y continua), diseñando las estrategias más adecuadas para que puedan cubrirse en tiempo y forma. Además, podrán garantizar que las acciones se realicen de manera óptima, en cuanto a su desarrollo, resultados, impacto y la aplicación de los recursos financieros, para lo cual deben llevar un registro de las acciones de formación en las que cada figura solidaria ha participado en el RAF.
Para el caso de que las figuras solidarias que participen en reuniones regionales, se podrán cubrir los gastos de dichas reuniones, consistentes en: traslados, alimentos, papelería y hospedaje, según sea el caso, de conformidad la disponibilidad presupuestaria y autorizada para tales efectos; o bien a través de instancias no gubernamentales cuando proceda. Para realizar la formación de figuras solidarias, los IEEA y las Delegaciones del INEA se deberán apegar a los montos máximos por figura solidaria que aparecen en las siguientes tablas.
| 2. GASTOS DE FORMACIÓN POR FIGURA SOLIDARIA. |
| FIGURA | CONCEPTO | NÚMERO DE SESIONES | MONTO | MONTO POR EVENTO | CONDICIONADO A |
| ALFABETIZADOR/A URBANO. | Alimentación. | 2 | $36.00 | $216.00 | El número de eventos está sujeto a la programación de la formación autorizada por la Dirección Académica y sujeta a la asignación presupuestaria. |
| Traslado. | $20.00 | $80.00 |
| Papelería. | $30.00 | $30.00 |
| Total | $86.00 | $326.00 |
| ALFABETIZADOR/A RURAL. | Hospedaje. | 2 | $250.00 | $250.00 | El número de eventos está sujeto a la programación de la formación autorizada por la Dirección Académica y sujeta a la asignación presupuestaria. |
| Alimentación. | $36.00 | $216.00 |
| Traslado. | $60.00 | $120.00 |
| Papelería. | $30.00 | $30.00 |
| Total | $376.00 | $616.00 |
| ASESOR/A URBANO. | Alimentación. | 3 | $36.00 | $324.00 | El número de eventos está sujeto a la programación de la formación autorizada por la Dirección Académica y sujeta a la asignación presupuestaria. |
| Traslado. | $20.00 | $120.00 |
| Papelería. | $30.00 | $30.00 |
| TOTAL | $86.00 | $474.00 |
| ORIENTADOR DE GRUPO. | Alimentación. | 3 | $36.00 | $324.00 | El número de eventos está sujeto a la programación de la formación autorizada por la Dirección Académica y sujeta a la asignación presupuestaria. |
| Traslado. | $20.00 | $120.00 |
| Papelería. | $30.00 | $30.00 |
| TOTAL | $86.00 | $474.00 |
| ASESOR/A RURAL. | Hospedaje. | 3 | $250.00 | $500.00 | El número de eventos está sujeto a la programación de la formación autorizada por la Dirección Académica y sujeta a la asignación presupuestaria. |
| Alimentación. | $36.00 | $324.00 |
| Traslado. | $60.00 | $120.00 |
| Papelería. | $30.00 | $30.00 |
| Total | $376.00 | $974.00 |
| ASESOR/A MIB. | Hospedaje. | 5 | $140.00 | $560.00 | El número de eventos está sujeto a la programación de la formación autorizada por la Dirección Académica y sujeta a la asignación presupuestaria. |
| Alimentación. | $36.00 | $540.00 |
| Traslado. | $75.00 | $150.00 |
| Papelería. | $30.00 | $30.00 |
| Total | $282.00 | $1,280.00 |
| ENLACE EDUCATIVO HISPANOHABLANTE. | Hospedaje. | 2 | $300.00 | $900.00 | El número de eventos está sujeto a la programación de la formación autorizada por la Dirección Académica y sujeta a la asignación presupuestaria. |
| Alimentación. | $100.00 | $700.00 |
| Traslado. | $120.00 | $240.00 |
| Papelería. | $30.00 | $30.00 |
| Total | $550.00 | $1,870.00 |
| ENLACE EDUCATIVO MIB. | Hospedaje. | 3 | $300.00 | $1,200.00 | El número de eventos está sujeto a la programación de la formación autorizada por la Dirección Académica y sujeta a la asignación presupuestaria. |
| Alimentación. | $100.00 | $1,000.00 |
| Traslado. | $120.00 | $240.00 |
| Papelería. | $30.00 | $30.00 |
| Total | $550.00 | $2,470.00 |
| FORMADOR ESPECIALIZADO HISPANOHABLANTE. | Hospedaje. | 5 | $300.00 | $1,800.00 | El número de eventos está sujeto a la programación de la formación autorizada por la Dirección Académica y sujeta a la asignación presupuestaria. |
| Alimentación. | $100.00 | $1,600.00 |
| Traslado. | $120.00 | $240.00 |
| Papelería. | $30.00 | $30.00 |
| Total | $550.00 | $3,670.00 |
| ENLACE REGIONAL DE APOYO A LA CALIDAD | Hospedaje. | 5 | $300.00 | $1,800.00 | El número de eventos está sujeto a la programación de la formación autorizada por la Dirección Académica y sujeta a la asignación presupuestaria. |
| Alimentación. | $100.00 | $1,600.00 |
| Traslado. | $120.00 | $240.00 |
| Papelería. | $30.00 | $30.00 |
| Total | $550.00 | $3,670.00 |
| ELABORADOR/A DE EXÁMENES MIB | Hospedaje. | 5 | $300.00 | $1,800.00 | El número de eventos está sujeto a la programación de la formación autorizada por la Dirección Académica y sujeta a la asignación presupuestaria. |
| Alimentación. | $100.00 | $1,600.00 |
| Traslado. | $120.00 | $240.00 |
| Papelería. | $30.00 | $30.00 |
| Total | $550.00 | $3,670.00 |
| FORMADOR ESPECIALIZADO MIB. | Hospedaje. | 5 | $300.00 | $1,800.00 | El número de eventos está sujeto a la programación de la formación autorizada por la Dirección Académica y sujeta a la asignación presupuestaria. |
| Alimentación. | $100.00 | $1,600.00 |
| Traslado. | $120.00 | $240.00 |
| Papelería. | $30.00 | $30.00 |
| Total | $550.00 | $3,670.00 |
| ORGANIZADOR DE SERVICIOS EDUCATIVOS. | Hospedaje. | 3 | $300.00 | $1,200.00 | El número de eventos está sujeto a la programación de la formación autorizada por la Dirección Académica y sujeta a la asignación presupuestaria. |
| Alimentación. | $100.00 | $1,000.00 |
| Traslado. | $120.00 | $240.00 |
| Papelería. | $30.00 | $30.00 |
| Total | $550.00 | $2,470.00 |
| APLICADOR/A HISPANO URBANO. | Alimentación. | 1 | $40.00 | $40.00 | El número de eventos está sujeto a la programación de la Formación autorizada por la Dirección de Acreditación y Sistemas y sujeta a la asignación presupuestaria. |
| Traslado. | $30.00 | $30.00 |
| Papelería. | $30.00 | $30.00 |
| Total | $105.00 | $105.00 |
| APLICADOR/A HISPANO RURAL. | Hospedaje. | 1 | $300.00 | $300.00 | El número de eventos está sujeto a la programación de la Formación autorizada por la Dirección de Acreditación y Sistemas y sujeta a la asignación presupuestaria. |
| Alimentación. | $40.00 | $40.00 |
| Traslado. | $30.00 | $30.00 |
| Papelería. | $30.00 | $30.00 |
| Total | $405.00 | $405.00 |
| APLICADOR/A BILINGÜE. | Hospedaje. | 1 | $300.00 | $300.00 | El número de eventos está sujeto a la programación de la Formación autorizada por la Dirección de Acreditación y Sistemas y sujeta a la asignación presupuestaria. |
| Alimentación. | $40.00 | $40.00 |
| Traslado. | $30.00 | $30.00 |
| Papelería. | $30.00 | $30.00 |
| Total | $405.00 | $405.00 |
| PROMOTOR DE PLAZAS COMUNITARIAS | Hospedaje. | 2 | $300 | $600 | El número de eventos está sujeto a la programación de la formación autorizada por la Dirección de Delegaciones y sujeta a la asignación presupuestaria. |
| Alimentación. | $100 | $600 |
| Traslado. | $120 | $240 |
| Papelería. | $30 | $30 |
| Total | $550 | $1,470 |
| APOYO TÉCNICO | Hospedaje. | 2 | $300 | $600 | El número de eventos está sujeto a la programación de la formación autorizada por la Dirección de Delegaciones y sujeta a la asignación presupuestaria. |
| Alimentación. | $100 | $600 |
| Traslado. | $120 | $240 |
| Papelería. | $30 | $30 |
| Total | $550 | $1,470 |
| APOYO REGIONAL DE REGISTRO EN PLAZA | Hospedaje. | 2 | $300 | $600 | El número de eventos está sujeto a la programación de la formación autorizada por la Dirección de Delegaciones y sujeta a la asignación presupuestaria. |
| Alimentación. | $100 | $600 |
| Traslado. | $120 | $240 |
| Papelería. | $30 | $30 |
| Total | $550 | $1,470 |
NOTA: Para los eventos de formación a Figuras Solidarias que se realicen en Regiones o Microrregiones se utilizará de manera preferente la partida 44105 "Apoyo a figuras solidarias", para cubrir el apoyo de los traslados, alimentos, papelería y hospedajes en su caso, con previa validación de las áreas responsables y que se cuente con la asignación presupuestaria correspondiente.
| 3. APOYO ECONÓMICO ORIENTADORES/AS EDUCATIVOS/AS POR AVANCE. |
| 3.1 VERTIENTE MEVYT HISPANOHABLANTE. |
| ALFABETIZACIÓN. |
| FIGURA | CONCEPTO | MONTO | CONDICIONADO A |
| ASESOR/A EDUCATIVO QUE ATIENDE JORNALEROS/AS AGRÍCOLAS MIGRANTES Y PARA PERSONAS EN SITUACIÓN DE DISCAPACIDAD. | Evaluación formativa 1. | $200.00 | Presentada. |
| Evaluación formativa 2. | $200.00 | Presentada. |
| Examen del módulo "La Palabra". | $400.00 | Acreditado. |
| Gratificación fija por educando en atención | $100.00 | Gratificación por educando en atención siempre y cuando acredite un examen cada seis meses. |
| NIVEL INICIAL. |
| FIGURA | CONCEPTO | MONTO | CONDICIONADO A |
| ASESOR/A EDUCATIVO QUE ATIENDE JORNALEROS/AS AGRÍCOLAS MIGRANTES Y PARA PERSONAS EN SITUACIÓN DE DISCAPACIDAD. | Examen del módulo "Para empezar". | $200.00 | Acreditado. |
| Examen del módulo "Matemáticas para empezar". | $200.00 | Acreditado. |
| Continuidad a nivel Intermedio. | $100.00 | Siempre y cuando no se inactive el educando y hasta que acredite un módulo en el Nivel Intermedio. |
| | Gratificación fija por educando en atención | $100.00 | Gratificación por educando en atención siempre y cuando acredite un examen cada seis meses. |
| NIVEL INTERMEDIO Y AVANZADO |
| VERTIENTE MEVYT HISPANOHABLANTE. |
| FIGURA | CONCEPTO | MONTO | CONDICIONADO A |
| ORIENTADOR/A EDUCATIVO/A DE GRUPO PARA LA ATENCIÓN DE MEVyT PRIMARIA 10-14 Y ASESOR/A EDUCATIVO QUE ATIENDE JORNALEROS/AS AGRÍCOLAS MIGRANTES Y PARA PERSONAS EN SITUACIÓN DE DISCAPACIDAD. | Examen del módulo básico en papel o en línea. | $150.00 | Acreditado. |
| Examen del módulo diversificado en papel o en línea. | $100.00 | Acreditado. |
| Conclusión de Nivel. | $180.00 | Validado con el SASA. |
| Gratificación fija por educando en atención | $100.00 | Gratificación por educando en atención siempre y cuando acredite un examen cada seis meses. |
| |
| 4. APOYOS ECONÓMICOS A ALFABETIZADORES/AS BILINGÜE Y ASESORES/AS BILINGÜE POR AVANCE. |
| 4.1 VERTIENTE MEVYT INDÍGENA BILINGÜE (MIB). |
| ALFABETIZACIÓN. |
| FIGURA | CONCEPTO | MONTO | CONDICIONADO A |
| ALFABETIZADOR/A BILINGÜE. | Evaluación formativa 1 (MIBES1). | | $200.00 | Presentada. |
| Evaluación formativa 2 (MIBES1). | | $200.00 | Presentada. |
| Evaluación formativa 4 (MIBES4). | | $200.00 | Presentada. |
| Examen del módulo MIBES. | $350.00 | Acreditado. |
| Examen del módulo MIBES 2. | $350.00 | Acreditado. |
| Examen del módulo MIBES 4. | $350.00 | Acreditado. |
| Constancia de alfabetización. | $120.00 | Entregada. |
| Continuidad de nivel. | $100.00 | Siempre y cuando acredite el módulo en el siguiente nivel. |
| NIVEL INICIAL. |
| FIGURA | CONCEPTO | MONTO | CONDICIONADO A |
| ASESOR/A EDUCATIVO BILINGÜE PARA NIVEL INICIAL. | Evaluación formativa 3 (MIBES 3). | $200.00 | Presentada. |
| Evaluación Formativa 5 (MIBES 5). | $200.00 | Presentada. |
| Examen del módulo MIBES 3. | $350.00 | Acreditado. |
| Examen del módulo MIBES 5. | $350.00 | Acreditado. |
| Constancia de nivel inicial. | $120.00 | Entregada. |
| Continuidad de nivel. | $100.00 | Siempre y cuando acredite el módulo en el siguiente nivel. |
| NIVEL INTERMEDIO. |
| FIGURA | CONCEPTO | MONTO | CONDICIONADO A |
| ASESOR/A EDUCATIVO BILINGÜE PARA NIVEL INTERMEDIO. | Examen de módulo básico. | $100.00 | Acreditado en papel o en línea. |
| Examen de módulo diversificado. | $100.00 | Acreditado en papel o en línea. |
| Examen del módulo MIBES 6. | $150.00 | Acreditado en papel. |
| Examen del módulo MIBES 8. | $150.00 | Acreditado en papel. |
| Conclusión de Nivel. | $250.00 | Validado con el SASA. |
| NIVEL AVANZADO. |
| FIGURA | CONCEPTO | MONTO | CONDICIONADO A |
| ASESOR/A EDUCATIVO BILINGÜE PARA NIVEL AVANZADO. | Examen del módulo básico. | $150.00 | Acreditado en papel o en línea. |
| Examen del módulo diversificado. | $100.00 | Acreditado en papel o en línea. |
| Examen del módulo diversificado MIBES 7. | $100.00 | Acreditado en papel. |
| Conclusión de Nivel | $180.00 | Validado con el SASA. |
| NOTAS: En el MIB se requiere la acreditación de los MIBES 1,2 y 4 para acreditar la alfabetización y los MIBES 3 y 5 para la conclusión del nivel inicial. Para acreditar el nivel intermedio se requieren además del MIBES 6 y de los módulos 8 y 5 de la vertiente MEVyT Hispanohablante, los cuales se gratificarán con los montos de la vertiente Hispanohablante. |
| |
| 4.2 VERTIENTE MEVYT INDÍGENA BILINGÜE URBANO (MIBU) RUTA 1. |
| ALFABETIZACIÓN. |
| FIGURA | CONCEPTO | MONTO | CONDICIONADO A |
| ALFABETIZADOR/A BILINGÜE URBANO. | Evaluación formativa 1 (MIBES1). | | $200.00 | Presentada. |
| Evaluación formativa 2 (MIBES1). | | $200.00 | Presentada. |
| Evaluación formativa 1 del módulo La palabra | | $200.00 | Presentada. |
| Evaluación formativa 2 del módulo La palabra | | $200.00 | Presentada. |
| Examen del módulo MIBES. 1. | $350.00 | Acreditado. |
| Examen del módulo MIBES 2. | $350.00 | Acreditado. |
| Examen del módulo La palabra | $400.00 | Acreditado. |
| Constancia de alfabetización | $120.00 | Entregada. |
| NIVEL INICIAL. |
| RUTA 1. |
| FIGURA | CONCEPTO | MONTO | CONDICIONADO A |
| ALFABETIZADOR/A BILINGÜE URBANO. | Evaluación Formativa 5 (MIBES 5). | $200.00 | Presentada. |
| Examen del módulo MIBES 5. | $350.00 | Acreditado. |
| Constancia de nivel inicial. | $120.00 | Entregada. |
| RUTA 2. |
| FIGURA | CONCEPTO | MONTO | CONDICIONADO A |
| ALFABETIZADOR/A BILINGÜE URBANO. | Examen del módulo Para empezar | $250.00 | Acreditado. |
| Constancia de nivel inicial. | $120.00 | Entregada. |
| FIGURA | CONCEPTO | MONTO | CONDICIONADO A |
| ASESOR/A EDUCATIVOBILINGÜE URBANO PARANIVEL INTERMEDIO. | Examen de módulo básico. | $100.00 | Acreditado en papel o en línea. |
| Examen de módulo diversificado. | $100.00 | Acreditado en papel o en línea. |
| Examen del módulo MIBES 6. | $150.00 | Acreditado en papel. |
| Conclusión de Nivel. | $250.00 | Validado con el SASA. |
| |
| NIVEL AVANZADO. |
| FIGURA | CONCEPTO | MONTO | CONDICIONADO A |
| ASESOR/A EDUCATIVO BILINGÜE URBANO PARANIVEL AVANZADO. | Examen del módulo básico. | $150.00 | Acreditado en papel o en línea. |
| Examen del módulo diversificado. | $100.00 | Acreditado en papel o en línea. |
| Examen del módulo MIBES 6. | $150.00 | Acreditado en papel. |
| Examen del módulo diversificado MIBES 7. | $100.00 | Acreditado en papel. |
| Conclusión de Nivel. | $180.00 | Validado con el SASA. |
| NOTAS: En el MIBU ruta 1, se requiere la acreditación por examen final de los módulos MIBES 1 y 2 y del módulo La palabra para acreditar la conclusión de alfabetización. En el MIBU ruta 2, se requiere la acreditación por examen final del MIBES 2 y del módulo "La palabra" para acreditar la conclusión de la alfabetización. Para acreditar el nivel intermedio en la ruta 1, se requieren 6 módulos básicos (Leer y escribir, Saber leer, Matemáticas para empezar, Vamos a conocernos, Vivamos mejor, Figuras y Medidas) y un módulo diversificado de la vertiente hispanohablante, y el MIBES 6. Para acreditar el nivel intermedio en la ruta 2 se requieren 6 módulos básicos (Leer y escribir, Saber leer, Matemáticas para empezar, Vamos a conocernos, Vivamos mejor, Figuras y medidas) y dos módulos diversificados de la vertiente hispanohablante, y el MIBES 6. En ambas rutas se incorpora el módulo Matemáticas para empezar del nivel inicial de la vertiente hispanohablante al nivel intermedio. |
| 5. APOYOS ECONÓMICOS A APLICADORES/AS. |
| 5.1 SEDE DE APLICACIÓN VERTIENTE MEVYT HISPANOHABLANTE. |
| FIGURA | CONCEPTOS DE APOYO ECONÓMICO | MONTO | CONDICIONADO A |
| APLICADOR/A DE EXÁMENES. | Zona Urbana. | $240.00 | El apoyo de traslado por evento se realizará cuando se haya aplicado cuando menos un examen por día de aplicación en una sede. Para programar las sedes de aplicación de exámenes es responsabilidad del coordinador de zona dar prioridad a las sedes que hayan cumplido con el 75% de la presentación en aplicaciones anteriores. |
| Zona Rural. | $280.00 | El apoyo de traslado por evento se realizará cuando se haya aplicado cuando menos un examen por día de aplicación en una sede. Para programar las sedes de aplicación de exámenes es responsabilidad del coordinador de zona dar prioridad a las sedes que hayan cumplido con el 75% de la presentación en aplicaciones anteriores. |
| NOTA: -Se entiende por Zona Rural aquellas localidades con menos de 2,500 habitantes o menos, en conformidad con la clasificación del INEGI. -Incluye a las aplicaciones de exámenes del PEC. |
| CONCEPTO | APLICACIÓN | TRASLADO | CONDICIONADO A |
| 1 a 9 exámenes aplicados. | Por examen. | $10.00 | No aplica. |
| 10 exámenes aplicados en adelante. | Por evento. | $100.00 | No aplica. |
| 5.2 SEDE DE APLICACIÓN VERTIENTE MEVYT INDÍGENA BILINGÜE (MIB) Y MEVYT INDÍGENA BILINGÜE URBANO (MIBU). |
| FIGURA | CONCEPTOS DE APOYO ECONÓMICO | MONTO | CONDICIONADO A |
| APLICADOR/A DE EXÁMENES HISPANO HABLANTE. | Zona Urbana. | $300.00 | El apoyo de traslado por evento se realizará cuando se haya aplicado cuando menos un examen por día de aplicación en una sede. Para programar las sedes de aplicación de exámenes es responsabilidad del coordinador de zona dar prioridad a las sedes que hayan cumplido con el 75% de la presentación en aplicaciones anteriores. |
| Zona Rural. | $400.00 |
| NOTA: -Se entiende por Zona Rural aquellas localidades con menos de 2,500 habitantes o menos, en conformidad con la clasificación del INEGI. |
| CONCEPTO | APLICACIÓN | TRASLADO | CONDICIONADO A |
| 1 a 9 exámenes aplicados. | Por examen. | $10.00 | No aplica. |
| 10 exámenes aplicados en adelante. | Por evento. | $100.00 | No aplica. |
| 6. APOYOS A FIGURAS SOLIDARIA |
| 6.1 APOYOS FIGURAS DE APOYO FIJO Y AVANCE. |
| FIGURA | CONCEPTO | GRATIFICACIÓN | TRASLADO | APOYO PARA OPERACIÓN DEL PROGRAMA | CONDICIONADO A |
| FORMADOR/A ESPECIALIZADO HISPANO HABLANTE. | Formación, acompañamiento y apoyo académico de asesores y enlaces educativos para: mejorar la atención educativa de las/los educandos en coordinaciones de zona. | $4,500.00 | $500.00 | No aplica. | No recibir gratificación por otro concepto. |
| FORMADOR/A ESPECIALIZADO DE EDUCACIÓN INDÍGENA. | Formación, acompañamiento y apoyo académico de asesores y enlaces educativos bilingües para: mejorar la atención educativa de las/los educandos en coordinaciones de zona. | $4,500.00 | $500.00 | No aplica. | No recibir gratificación por otro concepto. |
| ORGANIZADOR/ A DE SERVICIOS EDUCATIVOS EN COORDINACION ES DE ZONA. | Organización de las actividades de formación, acompañamiento pedagógico y registro de la misma en la coordinación de zona | $4,500.00 | No aplica. | $500.00 | Mantener la programación mensual de las acciones de formación y acompañamiento pedagógico de zona, reporte RAF y seguimiento de las acciones de formación; con evidencias de las actividades realizadas. |
| ENLACE EDUCATIVO. | Colaborar en la coordinación de zona en las actividades delos servicios educativos. | $4,000.00 | $500.00 | $500.00 | El apoyo por traslado y reproducción de materiales, podrá ser distintivo, dependiendo de las condiciones de la microrregión en la que opera, respetando el techo presupuestal asignado a este apoyo. |
| ENLACE EDUCATIVO BILINGÜE. | Colaborar en las Coordinaciones de Zona de los IEEA o en la Delegación del INEA en el desarrollo educativo sujeto a su registro en el SASA. | $4,000.00 | $500.00 | $500.00 | El apoyo por traslado y reproducción de materiales, podrá ser distintivo, dependiendo de las condiciones de la microrregión en la que opera, respetando el techo presupuestal asignado a este apoyo. |
| ELABORADORA/ OR DE MATERIALES EDUCATIVAS MIB. | Colaboración en el IEEA o en la delegación del INEA en el desarrollo de materiales educativos y evaluaciones formativas y exámenes finales de los módulos. | $4,000.00 | $500.00 | No aplica. | Que en diez meses concluya la elaboración de todos los materiales de un módulo. Que en dos meses concluyan las evaluaciones formativas y exámenes de un módulo. |
| ENLACE REGIONAL, ENLACE REGIONAL DE EDUCACIÓN SIN FRONTERAS (EREF) Y ENLACE REGIONAL DE VINCULACIÓN (ERV) | Colaborar en la Coordinación de Zona en la gestión y seguimiento de la operación de los servicios integrales en un área específica. | $4,000.00 | $500.00 | $500.00 | El apoyo por traslado, y reproducción de materiales podrá ser distintivo dependiendo de las condiciones de la microrregión en la que opera, respetando el techo presupuestal asignado a este apoyo. Adicional podrá recibir un apoyo económico fijo de $1,000.00 por cada 50 educandos incorporados al proceso de alfabetización, y se les entregará cuando éstos presenten su Primera formativa(1). |
| ENLACE REGIONAL BILINGÜE. |
| TUTORA/OR. | Colaborar como tutor/a en apoyo a la oferta de formación a distancia de figuras solidarias e institucionales. | $5,000.00 | No aplica. | No aplica. | Módulo tutorado concluido y que cuenta con las evidencias que emita el área central. |
| ENLACE DE ACREDITACIÓN. | Apoya en la coordinación de zona para el correcto funcionamiento técnico y operativo de los sistemas institucionales. | $4,500.00 | $500.00 | No aplica. | Gratificación por su participación en los procesos de inscripción, acreditación y certificación. Dentro del Programa Regular y el PEC. El apoyo por traslado podrá ser distintivo, dependiendo de las condiciones de la microrregión en la que opera, respetando el techo presupuesta la signado a este apoyo. |
| ENLACE REGIONAL DE APOYO A LA CALIDAD (ERAC).1 | Figura solidaria que apoya a la Unidad de Calidad en los Institutos Estatales y Delegaciones, así como sus Coordinaciones de Zona en la verificación de los procesos de inscripción, acreditación y certificación para que se lleven a cabo de acuerdo a lo establecido en los lineamientos vigentes; opera tanto en las coordinaciones de zona, como a nivel estatal. | $4,000.00 | $500.00 | $500.00 | |
| APOYOS: |
| APOYO DE ACREDITACIÓN. | Colaborar en la Coordinación de Zona en los procesos definidos para cada caso, en el glosario, sujeto a su registro en el SASA. | $2,800.00 | Gratificación por su participación en los procesos definidos en el glosario según el tipo de figura. Para el caso de los |
| APOYO INFORMÁTICO. | $2,800.00 | Apoyos de acreditación e informático, aplica para el programa regular y el PEC |
| APOYO LOGÍSTICO. | $2,800.00 |
| NOTA:* La comprobación de los apoyos otorgados a las figuras solidarias debe de estar validado por medio de los patronatos pro- educación. |
No se otorgarán apoyos económicos a personas que cobran por los servicios de asesoría educativa a jóvenes o personas adultas beneficiarias del INEA, en otra institución o en centros que cobran por dicho servicio. Tampoco se otorgarán apoyos económicos cuando la asesoría educativa derive de convenios en los que se establezca que el INEA no otorgará gratificación alguna.
Adicionalmente, no podrán ser sujetos a estas gratificaciones asesores/as que sean beneficiarios/os de otros programas sociales del Gobierno de México, Estatal o Municipal.
Los Institutos y/o Delegaciones, podrán destinar las disponibilidades presupuestarias en su calidad de ejecutores estatales de gasto, para la dignificación de los espacios educativos donde se brinde la atención a los beneficiarios, siempre y cuando, el caso lo amerite y no generen presiones de gasto en ningún rubro.
Así mismo, la erogación y comprobación de estos recursos queda bajo responsabilidad de cada Instituto y/o Delegación.
Las figuras solidarias que en su caso lo requieran, podrán recibir apoyo de traslado, reproducción de materiales educativos, el monto y entrega del apoyo dependerá de las condiciones geográficas y de operación de cada IEEA o Delegación del INEA.
Para el caso del Alfabetizador/a y al Asesor/a educativo/a que atiende alfabetización o nivel inicial a personas mayores de 60 años, se gratificará 20% por cada concepto más con respecto a las gratificaciones que podrá atender en dichos niveles.
Apoyos económicos a figuras de Plazas Comunitarias
Para las plazas de servicios integrales, la fuente para generar el apoyo económico será la información registrada en la base de datos del Sistema Bitácora de Plazas Comunitarias (SIBIPLAC).
Para las plazas de atención educativa que cuenten con conectividad Asymmetric Digital Subscriber Line (ADSL), los apoyos económicos para las figuras serán generados siempre y cuando: registren actividades en SIBIPLAC y cuenten con correo electrónico capturado en el SASA. Se exceptúan de registro en el SIBIPLAC, a los Centros Federales de Readaptación Social (CEFERESOS) y los Centros de Reinserción Social (CERESOS).
Las Plazas Comunitarias que operen en los diferentes sistemas de seguridad pública (CEFERESOS, CERESOS; etc.) y Plazas móviles contarán solo con la figura de apoyo técnico, además las plazas móviles tipo camión y tipo remolque deberán contar con una figura institucional que se desempeñe como un chofer con la licencia correspondiente.
| 7. APOYOS FIGURAS DE APOYO FIJO Y AVANCE. |
| FIGURA | SE PUEDE OTORGAR EL APOYO ECONÓMICO POR | GRATIFICACIÓN | TRASLADO | APOYO PARA LA OPERACIÓN DEL PROGRAMA | CONDICIONADO A |
| ENLACE REGIONAL DE REGISTRO EN PLAZA. | Apoyar la operación de una Plaza Comunitaria de Servicios Integrales y fungir como enlace con la Coordinación de Zona. | $4,500 | No aplica | $500 | Las necesidades de operación, la suficiencia presupuestal y la autorización de la Subdirección de Planeación, Programación y Presupuesto. |
| ENLACE REGIONAL DE APOYO A PLAZA. | Apoyar la operación de las Plazas Comunitarias ubicadas en una región específica. | $4,500 | No aplica | $500 |
| ENLACE REGIONAL TÉCNICO DE PLAZA. | Apoyar el funcionamiento de las TIC´s en las Plazas Comunitarias ubicadas en una región. | $4,500 | No aplica | $500 |
| Apoyo Técnico | Criterios | PCAE | PCSI | PCDE | PCMO | UDAM | PCSSP |
| ADSL | R23-S/C | ADSL | R23-S/C |
| Gratificación fija | Se gratifica siempre y cuando cuente con 50 adultos vinculados (Cualquier modalidad). | $1,500.00 | $1,500.00 | | | | | | |
| Se gratifica siempre y cuando brinde servicios a 50 adultos en MEVyT (uno o más T.D. Cualquier modalidad). | | | $1,500.00 | $1,500.00 | | | | |
| Se gratifica siempre y cuando cuente con 25 adultos vinculados. | | | | | $1,500.00 | | | |
| No aplica | | | | | | $4,500.00 | $6,000.00 | $4,500.00 |
| Aplicación de Examen Diagnóstico impreso | Se gratifica por cada examen diagnóstico aplicado en la plaza comunitaria. Se libera la gratificación a la vinculación del primer módulo. | | $15.00 | | $15.00 | $15.00 | | | |
| Aplicación de Examen Diagnóstico en línea (ED2-5) | Se gratifica por cada examen diagnóstico en línea aplicado en la plaza comunitaria. Se libera la gratificación a la vinculación del primer módulo. | $15.00 | | $15.00 | | $15.00 | | | |
| Vinculación de módulo de MEVyT | Se gratifica por cada módulo que se da de alta a un educando independientemente de la modalidad de atención. La gratifiación se libera una vez que se acredita el módulo. | | $10.00 | | $10.00 | $10.00 | | | |
| Vinculación de módulo de MEVyT en línea | Se gratifica por cada módulo que se da de alta a un educando en la modalidad MEVyT en línea. La gratifiación se libera una vez que se acredita el módulo. | $10.00 | | $10.00 | | $10.00 | | | |
| Vinculación de módulo de Alfa Digital | Se gratifica por cada módulo de Alfabetización Digital que se da de alta a un educando. La gratificación se libera una vez que se acredita el módulo. | $10.00 | $10.00 | $10.00 | $10.00 | $10.00 | | | |
| Atención de Educandos bajo modalidad de estudio MEVyT en Línea | Se gratifica siempre y cuando el educando acredite un examen en el mes (independientemente del número de Módulos que curse). | $25.00 | $10.00 | $25.00 | $10.00 | $25.00 | | | |
| Atención de Educandos bajo modalidad MEVyT distinta a línea | Se gratifica siempre y cuando el educando acredite un examen en el mes. | $10.00 | $25.00 | $10.00 | $25.00 | $25.00 | | | |
| Módulo de alfabetización tecnológica | Se gratifica, por módulo cursado de alfabetización tecnológica, con examen aplicado y acreditado en la Plaza Comunitaria | $35.00 | $35.00 | $35.00 | $35.00 | $35.00 | | | |
| Examen acreditado en línea | Se gratifica por cada examen acreditado, que haya sido aplicado en línea en la Plaza Comunitaria (Incluido SIGA). | $25.00 | | $25.00 | | $25.00 | | | |
| Examen acreditado en papel | Se gratifica por cada examen acreditado, que haya sido aplicado en papel en la Plaza Comunitaria (Incluido SIGA). | $10.00 | | $10.00 | | $25.00 | | | |
| Certificado entregado | Se gratifica por certificado entregado de educando/a atendido/a y ligado/a en la Plaza Comunitaria. | $35.00 | $35.00 | $35.00 | $35.00 | $35.00 | | | |
NOTAS:
1. El apoyo máximo a otorgar tanto al Apoyo Técnico como al Promotor en una Plaza Comunitaria de Atención Educativa es $6,500.00 ($1,500.00 fijo y $5,000.00 por productividad). Validado y controlado desde SASA.
2. El apoyo máximo a otorgar tanto al Apoyo Técnico como al Promotor en una Plaza Comunitaria de Servicios Integrales es $7,500.00: ($1,500.00 fijo y $6,000.00 por productividad). Validado y controlado desde SASA.
3. El Apoyo Técnico de las plazas comunitarias que operan en los diferentes sistemas de Seguridad Pública (CEFERESOS, CERESOS, entre otros), plazas móviles tipo camión y tipo remolque, contaran con una aportación económica fija de $4,500.00 mensuales.
4. El Apoyo Técnico de las Unidades de Aprendizaje Móvil contará con un apoyo fijo de $6,000 mensuales, la autorización de esta figura estará sujeta a la aprobación de la DPyE.
| 8. APOYOS ECONÓMICOS A FIGURAS SOLIDARIAS DE PLAZAS DE SERVICIOS INTEGRALES. |
| FIGURA | CONCEPTO | MONTO | CONDICIONADA A: |
| ASESOR/A ESPECIALIZADO(A) EN PLAZA COMUNITARIA (5 EJES). | Asesoría especializada en los ejes de: - Lengua y comunicación. - Ciencias. - Matemáticas. - Alfabetización. - Contenidos diversificados. | $6,000.00 (gratificación fija | El número de figuras y su asignación en las Unidades Operativas estará sujeto a la aprobación de la DPyE. |
| PROMOTOR/A DE PLAZA COMUNITARIA ADSL. | Gratificación fija | $1,500.00 | |
| Adulto/a incorporado a la Plaza Comunitaria bajo la modalidad de estudio MEVyT en línea (Se libera cuando el/la educando/a acredita el primer examen). | $25.00 | |
| Adulto/a incorporado en la Plaza Comunitaria en modalidad de estudio MEVyT distinta a línea (Se libera cuando el/la educando/a acredita el primer examen). | $20.00 | |
| Examen acreditado, presentado en línea en la Plaza Comunitaria. | $20.00 | |
| Examen acreditado, presentado en papel en la Plaza Comunitaria. | $15.00 | |
| Certificado entregado de educando/a atendido y ligado a la plaza comunitaria. | $35.00 | |
| APOYO TÉCNICO DE PLAZA COMUNITARIA ADSL. | Gratificación fija | $1,500.00 | |
| Educando/a en atención en la Plaza Comunitaria bajo la modalidad MEVyT en línea (Condicionado que el/la educando/a acredite un examen en el mes). | $25.00 | |
| Educando/a en atención en la Plaza en modalidad de estudio MEVyT distinta a línea MEVyT impreso (Condicionado que el/la educando/a acredite un examen en el mes). | $25.00 | |
| | Examen acreditado, aplicado en línea en la Plaza Comunitaria. | $20.00 | |
| | Examen acreditado, aplicado en papel en la Plaza Comunitaria. | $15.00 | |
| | Certificado entregado de educando/a atendido y ligado a la plaza comunitaria. | $35.00 | |
| | Modulo cursado de Alfabetización tecnológica, con examen aplicado y acreditado en la Plazas Comunitaria (Cinco módulos) | $35.00 | |
| PROMOTOR(A) DE PLAZA COMUNITARIA RED 23 O SIN INTERNET. | Gratificación fija | $1,500.00 | |
| Adulto/a incorporado a la Plaza Comunitaria (Se libera cuando el/la educando/a acredita el primer examen). | $25.00 | |
| Examen acreditado, presentado en la Plaza Comunitaria. | $20.00 | |
| Certificado entregado de educando/a atendido y ligado a la plaza comunitaria. | $35.00 | |
| APOYO TÉCNICO DE PLAZA COMUNITARIA RED 23 O SIN INTERNET. | Gratificación fija | $1,500.00 | |
| Educando/a en atención en la Plaza Comunitaria (Condicionado que el/la educando/a acredite un examen en el mes). | $25.00 | |
| Examen acreditado, aplicado en línea en la Plaza Comunitaria. | $20.00 | |
| Certificado entregado de educando/a atendido y ligado a la plaza comunitaria. | $35.00 | |
| Módulo cursado de Alfabetización tecnológica, con examen aplicado y acreditado en la Plazas Comunitaria (Cinco módulos) | $35.00 | |
| NOTA: El apoyo máximo a otorgar es $7,500.00: ($1,500.00 fijo y $6,000.00 por productividad). Validado y controlado desde SASA. |
ANEXO 5.
DIAGRAMA DE FLUJO
ANEXO 6
COSTO PROMEDIO MATERIAL EDUCATIVO
Se presenta la estimación del costo promedio de la impresión e integración de los módulos educativos del MEVyT tanto Hispanohablante como Indígena Bilingüe.
Esquema Curricular MEVyT Hispanohablante
Se debe de mencionar que este monto es una estimación variable que se ajusta a la demanda, a los
costos de impresión e integración del ejercicio fiscal en curso y se determina de acuerdo al esquema curricular estructurado en los Lineamientos del MEVyT.
| 3.4. Características de los apoyos (tipo y monto) |
| Esquema Curricular MEVyT Hispanohablante |
| NIVEL | TÍTULO DEL MÓDULO | COSTO PROMEDIO DE IMPRESIÓN E INTEGRACIÓN | AÑO DE IMPRESIÓN |
| INICIAL | La Palabra | $98.62 | 2014 |
| Para Empezar | $147.91 | 2017 |
| Matemáticas para Empezar | $123.28 | 2017 |
| La Palabra de la Experiencia | $316.17 | 2017 |
| Costo promedio Nivel Inicial | $685.98 | |
| Esquema Curricular MEVyT Hispanohablante |
| NIVEL | TÍTULO DEL MÓDULO | COSTO PROMEDIO DE IMPRESIÓN E INTEGRACIÓN | AÑO DE IMPRESIÓN |
| INTERMEDIO | Leer y Escribir | $262.77 | 2017 |
| Saber Leer | $173.08 | 2017 |
| Los Números | $127.24 | 2017 |
| Cuentas Útiles | $157.19 | 2017 |
| Figuras y Medidas | $171.53 | 2017 |
| Vamos a Conocernos | $250.87 | 2017 |
| Vivamos Mejor | $204.61 | 2017 |
| Vida y Salud | $198.14 | 2016 |
| Hágalo por su Salud Sexual y Reproductiva | $131.29 | 2017 |
| Por un Mejor Ambiente | $147.89 | 2017 |
| Las Riquezas de Nuestra Tierra | $183.93 | 2014 |
| Costo promedio Nivel Intermedio | $2,008.55 | |
| Esquema Curricular MEVyT Hispanohablante |
| NIVEL | TÍTULO DEL MÓDULO | COSTO PROMEDIO DE IMPRESIÓN E INTEGRACIÓN | AÑO DE IMPRESIÓN |
| AVANZADO | ¡Vamos a Escribir" | $216.70 | 2017 |
| "Hablando se Entiende la Gente" | $206.56 | 2017 |
| Para Seguir Aprendiendo | $151.21 | 2017 |
| Fracciones y Porcentajes | $177.50 | 2017 |
| Información y Gráficas | $133.79 | 2017 |
| Operaciones Avanzadas | $134.62 | 2017 |
| México, Nuestro Hogar | $141.78 | 2017 |
| Nuestro Planeta, la Tierra | $169.50 | 2017 |
| Mi Negocio | $114.45 | 2014 |
| Para Ganarle a la Competencia | $124.63 | 2014 |
| Crédito para mi Negocio | $144.27 | 2014 |
| Tu Casa, mi Empleo | $144.72 | 2014 |
| Ser Mejor en el Trabajo | $124.14 | 2017 |
| Costo promedio Nivel Avanzado | $1,983.87 | |
Esquema Curricular MEVyT Indígena Bilingüe (MIB)
Se debe de mencionar que este monto es una estimación variable que se ajusta a la demanda, a los costos de impresión e integración del ejercicio fiscal en curso y se determina de acuerdo al esquema curricular estructurado en los Lineamientos del MEVyT.
El costo promedio se determina con los costos de producir una sola lengua indígena (náhuatl) para fines de comparación debido a que los importes de producción varían dependiendo la lengua. Actualmente la oferta del MIB está en 18 estados y cubre 63 etnias/lengua y 107 variantes lingüísticas.
| Esquema Curricular MEVyT Indígena Bilingüe |
| NIVEL | TÍTULO DEL MÓDULO | COSTO PROMEDIO DE IMPRESIÓN E INTEGRACIÓN | AÑO DE IMPRESIÓN |
| INICIAL | Náhuatl de Guerrero. Módulo MIBES 1 | $309.85 | 2016 |
| Nacional. Módulo MIBES 2 | $8.63 | 2014 |
| Náhuatl de Guerrero. Módulo MIBES 3 | $231.22 | 2014 |
| Nacional Módulo MIBES 4 | $84.78 | 2014 |
| Náhuatl de Guerrero. Módulo MIBES 5 | $388.00 | 2014 |
| Náhuatl de Guerrero. Módulo MIBES 7 | $632.85 | 2016 |
| Costo promedio Nivel Inicial | $1,655.33 | |
| Esquema Curricular MEVyT Indígena Bilingüe |
| NIVEL | TÍTULO DEL MÓDULO | COSTO PROMEDIO DE IMPRESIÓN E INTEGRACIÓN | AÑO DE IMPRESIÓN |
| INTERMEDIO | Leer y Escribir | $161.02 | 2014 |
| Saber Leer | $83.01 | 2014 |
| Cuentas Útiles | $82.55 | 2014 |
| Figuras y Medidas | $66.96 | 2014 |
| Vamos a Conocernos | $206.41 | 2014 |
| Vida y Salud | $139.77 | 2014 |
| Hágalo por su Salud Sexual y Reproductiva | $152.81 | 2014 |
| Número y Cuentas. Módulo MIBES 6 | $633.29 | 2016 |
| Vivamos Mejor MIBES 8* | - | - |
| Costo promedio Nivel Intermedio | $1,525.82 | |
| *A la fecha de corte no se ha realizado producción de este módulo |
| Esquema Curricular MEVyT Indígena Bilingüe |
| NIVEL | TÍTULO DEL MÓDULO | COSTO PROMEDIO DE IMPRESIÓN E INTEGRACIÓN | AÑO DE IMPRESIÓN |
| AVANZADO | ¡Vamos a Escribir" | $124.13 | 2014 |
| Hablando se Entiende la Gente | $150.29 | 2014 |
| Para Seguir Aprendiendo | $183.63 | 2014 |
| Fracciones y Porcentajes | $138.39 | 2014 |
| Información y Gráficas | $73.47 | 2014 |
| Operaciones Avanzadas | $84.07 | 2014 |
| México, nuestro Hogar | $135.78 | 2014 |
| Nuestro Planeta, la Tierra | $117.12 | 2014 |
| MIBES 1 | $117.18 | 2014 |
| . Náhuatl de Guerrero. Módulo MIBES 3 | $231.22 | 2014 |
| Náhuatl de Guerrero Módulo MIBES 5 | $388.00 | 2014 |
| Náhuatl de Guerrero. Módulo MIBES 7 | $179.25 | 2014 |
| Costo promedio Nivel Avanzado | $1,922.53 | |
ANEXO 7
Esquema de Contraloría Social 2019
Glosario
Para los efectos de este Esquema, se entenderá por:
CCS: Comités de Contraloría Social
CONEVyT: Consejo Nacional de Educación para la Vida y el Trabajo
IEEA: Institutos Estatales de Educación para Adultos
Instancia Ejecutora: IEEA y Delegaciones
Instancia Normativa: INEA, Oficinas Centrales
MEI: Modelo de Evaluación Institucional
OEC: Órgano Estatal de Control en cada IEEA
OIC: Órgano Interno de Control en Oficinas Centrales
PATCS: Programa Anual de Trabajo de Contraloría Social
PC: Plaza Comunitaria
PETCS: Programa Estatal de Trabajo de Contraloría Social
SICS: Sistema Informático de Contraloría Social
Introducción
El Instituto Nacional para la Educación de los Adultos (INEA), es una Institución educativa que atiende a personas mayores de 15 años, que por alguna situación no tuvieron la oportunidad de aprender a leer o a escribir, prepara a quienes no han concluido su primaria o secundaria para terminarla con la ayuda de la creación de su Programa Educativo.
Servicios que ofrece:
- Acreditación y certificación de educación básica en: alfabetización, primaria y secundaria.
- Asesoría y atención personalizada gratuita con horarios flexibles de acuerdo a las necesidades.
- Otra opción de acreditación es a través del Programa de Certificación con Base en Aprendizajes Adquiridos, Equivalentes al Nivel Primaria y Secundaria (PEC), el cual reconoce los conocimientos adquiridos de manera autodidacta o por experiencia laboral de las personas mayores de 15 años.
- Apoyo en especie el cual consiste en proporcionar materiales impresos o electrónicos, necesarios para la inscripción, evaluación, acreditación y certificación.
- Apoyo económico (solo alfabetización).
El INEA ofrece sus servicios a través de las Plazas Comunitarias.
La Plaza Comunitaria es la Unidad operativa reconocida por el INEA ubicada en un lugar establecido o itinerante dentro del territorio nacional, destinada a brindar los servicios educativos del INEA. Además, es un espacio de impulso al uso de las tecnologías de la información y de convergencia de círculos de estudio, también brinda apoyo a la formación de figuras institucionales y solidarias.
En las Plazas comunitarias se operará la Contraloría Social mediante la integración de Comités de Contraloría Social de acuerdo al siguiente Esquema.
De las Actividades de Promoción y operación de Contraloría Social en el Programa Educación para Adultos
Una de las tareas primordiales de la presente administración es promover la participación ciudadana, mediante la vigilancia en la aplicación correcta de los recursos públicos asignados a los programas de desarrollo social.
Para ello se instrumenta este documento, donde se establece de manera general la estrategia para operar la Contraloría Social en los 26 IEEA y las 6 Delegaciones del INEA.
Responsables
El INEA, como Instancia Normativa, elabora los documentos normativos: el Esquema de Contraloría Social, la Guía Operativa de Contraloría Social y el Programa Anual de Trabajo de Contraloría Social (PATCS) para la promoción de la Contraloría Social en las plazas comunitarias del INEA, en cumplimiento con los Lineamientos para la Promoción y Operación de la Contraloría Social en los Programas Federales de Desarrollo Social así como la Estrategia Marco.
Los IEEA y Delegaciones del INEA, como Instancias Ejecutoras, realizarán las actividades de promoción y seguimiento establecidas en el Programa Estatal de Trabajo de Contraloría Social (PETCS), y las registrarán en el Sistema Informático de Contraloría Social (SICS), asimismo deberán apegarse a lo establecido en la Guía Operativa que instrumente la Instancia Normativa.
La Instancia Ejecutora deberá integrar anualmente los CCS en cada una de las plazas comunitarias, con la finalidad de llevar a cabo la vigilancia de los servicios que proporcionan, por lo cual, deberán atender lo siguiente:
- Los/as beneficiarios/as del programa acordarán la constitución del Comité y elegirán por mayoría de votos a los integrantes del mismo, lo cual deberá hacerse constar por escrito.
- La Ejecutora promoverá que el CCS se integre equitativamente por mujeres y hombres.
- La Ejecutora verificará que los integrantes del CCS tengan la calidad de beneficiarios/as, conforme al padrón correspondiente. En el caso de que alguno de los integrantes del Comité no tenga el carácter de beneficiario/a, la Ejecutora deberá informarlo inmediatamente al propio CCS, a efecto de que éste realice las aclaraciones conducentes o se elija al nuevo integrante.
Los beneficiarios, los integrantes del Comité de Contraloría Social así como el público en general podrán presentar quejas y denuncias sobre la ejecución del Programa Educación para Adultos conforme al mecanismo establecido.
El contacto en las Oficinas Centrales para Contraloría Social, será a través de la Subdirección de Planeación, Programación y Presupuesto de la DPyE del INEA, quien es la responsable de su operación, específicamente a la cuenta de correo contraloriasocial@inea.gob.mx o en los teléfonos 52412700, 52412800 y 52412900, ext. 22546 y 22450. Además, para captar y atender quejas y denuncias se cuenta con el 01 800 060 0070.
Capacitación y asesoría
La Instancia Normativa proporcionará capacitación y asesoría a las Instancias Ejecutoras a través de la modalidad presencial, virtual, etc., para que a su vez, ellos capaciten a los integrantes de los CCS y éstos cuenten con los conocimientos y herramientas necesarias que les permitan realizar las actividades de Contraloría Social.
En relación a la asesoría, la Instancia Normativa podrá realizar dicha actividad vía telefónica o por medio de correo electrónico a las Instancias Ejecutoras acerca de la captura en el SICS o en su defecto de las dudas que se tenga en relación a Contraloría Social.
Las Instancias Ejecutoras deberán proporcionar capacitación de manera presencial y asesoría a los/as integrantes de los CCS de acuerdo a los módulos que se mencionan en la Guía Operativa, para que éstos puedan realizar las actividades de contraloría social. En relación a la asesoría, ésta se realizará de acuerdo a las solicitudes de los CCS.
Captación de Informes
Las Instancias Ejecutoras organizarán dos reuniones anuales con los CCS para la distribución y recopilación de los informes: en el mes de junio para el primero y en noviembre para el segundo. Una vez realizada la recopilación de los informes, deberán ser capturados en el SICS por la Instancia Ejecutora a más tardar en los primeros 20 días hábiles del mes subsecuente respectivamente.
La aplicación del informe será en una sola intervención, en la que se dé respuesta a la totalidad de las preguntas, con una periodicidad de 2 veces al año.
Difusión
La Instancia Ejecutora es la responsable de elaborar y distribuir material con la información de los apoyos y/o servicios que ofrece el Programa Educación para Adultos y de los procedimientos para realizar las actividades de Contraloría Social a los/as beneficiarios/as e integrantes de los CCS mediante:
- Trípticos.
- Cuadernillos.
- Carteles.
- Videos u otros.
Asimismo, la Instancia Normativa proporcionará material de difusión del Programa Educación para Adultos y de los procedimientos para realizar las actividades de Contraloría Social el cual estará disponible en el SICS para que las Instancias Ejecutoras lo descarguen, reproduzcan y lo distribuyan a los/as beneficiarios/as e integrantes de los CCS.xx
Procedimiento para realizar las actividades de Contraloría Social
Seguimiento
La Instancia Normativa trimestralmente realizará un documento denominado "Reporte de actividades de cumplimiento de Contraloría Social", donde se registrará el avance de las actividades de promoción y seguimiento.
El seguimiento de las actividades de Contraloría Social se realizará mediante el análisis de lo capturado en el SICS, así como el análisis de las respuestas que se obtengan de los Informes de los Comités. Además, la Subdirección de Evaluación Institucional dará seguimiento a la constitución de los Comités de Contraloría Social registrados en el SICS, periódicamente a través del Modelo de Evaluación Institucional (MEI).
Se promoverá la vinculación de los mecanismos de seguimiento de las actividades de Contraloría Social, así como de sus resultados con los mecanismos de denuncia existentes. Se atenderán y canalizaran las quejas o denuncias de acuerdo a la normatividad establecida en la Guía Operativa, así como en la normatividad establecida en cada OIC y OEC.
Finalmente, se realizara un informe de "Acciones de Mejora" en los términos establecidos en la Estrategia Marco.
Coordinación
Los IEEA y Delegaciones del INEA, serán responsables de:
- Organizar la constitución de los Comités de Contraloría Social.
- Proporcionar a los Comités capacitación sobre sus funciones y sobre temas de Contraloría Social.
- Brindar asesoría que sea requerida por los Comités.
- Recopilar los informes de los Comités.
- Capturar las actividades de promoción y seguimiento.
En el Convenio específico de colaboración con los IEEA, se reconoce a la Contraloría Social como un mecanismo de participación social cuya finalidad es la transparencia y control de rendición de cuentas, conforme a lo dispuesto en el numeral 7.2 de las Reglas de Operación y el Acuerdo por el que se establecen los Lineamientos para la Promoción y Operación de la Contraloría Social en los Programas Federales de Desarrollo Social, publicado en el Diario Oficial de la Federación el 28 de octubre del 2016.
Por lo antes mencionado, los IEEA, así como las Delegaciones del INEA, deberán apegarse a lo estipulado en los Documentos Normativos (Esquema de Contraloría Social, Guía Operativa y Programa Anual de Trabajo de Contraloría Social), para dar cumplimiento a las actividades de promoción y seguimiento tales como la constitución de Comités, difusión, capacitación y asesoría a servidores públicos e integrantes de Comités, recopilación de informes, etc., de la Contraloría Social en cada Entidad Federativa.
ANEXO 8
CONVENIO MODIFICATORIO DE COLABORACIÓN CON LOS INSTITUTOS ESTATALES (IEEA)
(1)
(2)
CONVENIO MODIFICATORIO AL SIMILAR ESPECÍFICO DE COLABORACIÓN PARA OPERAR EL PROGRAMA DENOMINADO "(2)", DE FECHA (3) QUE CELEBRAN EL INSTITUTO NACIONAL PARA LA EDUCACIÓN DE LOS ADULTOS, EN LO SUCESIVO "EL INEA", REPRESENTADO POR LA/EL (GRADO ACADÉMICO, NOMBRE Y APELLIDOS) EN SU CALIDAD DE DIRECTOR/A GENERAL, ASISTIDO/A POR LA/EL (GRADO ACADÉMICO, NOMBRE Y APELLIDOS), DIRECTOR/A DE PROSPECTIVA Y EVALUACIÓN; EL GOBIERNO DEL ESTADO DE (1), REPRESENTADO POR (4), EN LO SUCESIVO "LA SECRETARÍA", REPRESENTADA POR SU TITULAR, LA/EL (GRADO ACADÉMICO, NOMBRE Y APELLIDOS), (CARGO DEL SECRETARIO DE EDUCACIÓN O EQUIVALENTE O FINANZAS O EQUIVALENTE), ASISTIDO(A) POR LA/EL (GRADO ACADÉMICO, NOMBRE Y APELLIDOS), (CARGO DE QUIEN ASISTE); Y EL (5), EN LO SUCESIVO "EL INSTITUTO", REPRESENTADO POR LA/EL (GRADO ACADÉMICO, NOMBRE Y APELLIDOS), DIRECTOR/A GENERAL; A QUIENES DE MANERA CONJUNTA SE LES DENOMINARÁ "LAS PARTES", AL TENOR DE LOS ANTECEDENTES, DECLARACIONES Y CLÁUSULAS SIGUIENTES:
ANTECEDENTES
1. Con fecha (3), "LAS PARTES" suscribieron un Convenio Específico de Colaboración para Operar el Programa denominado "(2)", en adelante "EL CONVENIO", con objeto de que "EL INEA" proporcionará recursos presupuestarios a "EL INSTITUTO", para que éste los aplique al programa mencionado, que opera en el Estado de (1), mediante el cual proporciona los servicios de alfabetización, de educación primaria y secundaria para adultos a fin de cubrir las metas especificadas en el Anexo Técnico___ de "EL CONVENIO".
2. En la cláusula segunda de "EL CONVENIO", se estableció entre otros compromisos de "EL INEA" la ministración de la cantidad de $(6) (6), a efecto de que "EL INSTITUTO" la aplicara al cumplimiento del objeto de "EL CONVENIO".
3. El artículo 22, fracción XVII del Estatuto Orgánico del Instituto Nacional para la Educación de los Adultos, publicado en el Diario Oficial de la Federación el 5 de enero del 2016, establece, entre otras facultades de la Dirección de Prospectiva y Evaluación, la de coordinar la gestión del presupuesto en materia de gastos de operación del Ramo 11 Educación Pública, (Oficinas Centrales y sus Delegaciones) y del Ramo 33 Fondo de Aportaciones para la Educación Tecnológica y de Adultos (FAETA) de los Institutos Estatales para la Educación de los Adultos, a fin de contar con la aprobación de las dependencias globalizadoras para su inclusión en el Presupuesto de Egresos de la Federación.
4.- En la cláusula __________ de "EL CONVENIO" se estableció que su vigencia iniciaría a partir de la fecha de su firma y concluiría el día (7).
5. En virtud de que "EL INEA" ha sido objeto de diversos ajustes presupuestales, se ha llevado a cabo una adecuación a su presupuesto autorizado vía ramo 11 para operar los diferentes proyectos estratégicos, a través de la partida 44105 "Apoyo a voluntarios que participan en diversos programas federales"
DECLARACIONES
De "LAS PARTES":
Única.- Las modificaciones a "EL CONVENIO" se ajustan a lo establecido en los antecedentes y a lo
estipulado en su cláusula _____________.
De conformidad con los referidos antecedentes y declaraciones, "EL INEA", "EL INSTITUTO" y "LA SECRETARÍA", otorgan las siguientes:
CLÁUSULAS
Primera.- Es objeto del presente convenio modificatorio la (reducción y/o ampliación) de los recursos en virtud de los ajustes presupuestales de que ha sido sujeto "EL INEA" y con la finalidad de dar continuidad a los servicios de alfabetización, educación primaria y secundaria para adultos dentro del programa denominado "(2)", consecuentemente "LAS PARTES" acuerdan modificar la meta y la asignación presupuestal a nivel proyecto y partida establecidos en los Anexos Técnicos __ y __ de "EL CONVENIO", respectivamente.
Segunda. - Se modifica el párrafo primero del inciso a) de la cláusula Segunda de "EL CONVENIO", para quedar como sigue:
a) Ministrar la cantidad de $(8) (8) Pesos --/100 M.N.), que tiene el carácter de recurso presupuestal federal proveniente del ramo administrativo 11 "Educación Pública", con cargo a su presupuesto del ejercicio fiscal 2019, a efecto de que "EL INSTITUTO" la aplique al cumplimiento del objeto de "EL CONVENIO", de acuerdo con el desglose programático presupuestal que se precisa en el Anexo Técnico__, el cual firmado por "LAS PARTES" se integra al mismo.
Tercera. - Se modifican los Anexos Técnicos __ y __ de "EL CONVENIO", para quedar como los que se adjuntan al presente instrumento.
Cuarta. - Con excepción de las modificaciones referidas en las cláusulas Segunda y Tercera antes señaladas, "LAS PARTES" ratifican los términos todas y cada una de las cláusulas de "EL CONVENIO".
Quinta. - El presente convenio modificatorio, surtirá sus efectos a partir del día de su firma y hasta el día (9)
Previa lectura y con pleno conocimiento de su contenido y valor legal, "LAS PARTES" suscriben el presente convenio por duplicado, en la Ciudad de México, el día (10) de (10) de (10).
| Por: "EL INEA" | Por: "LA SECRETARÍA" |
| (grado académico, nombre y apellidos) | (grado académico, nombre y apellidos) |
| Directora/or General | (cargo) |
| | |
| (grado académico, nombre y apellidos) | (grado académico, nombre y apellidos) |
| (cargo de quien asiste) | (cargo de quien asiste) |
| Por: "EL INSTITUTO" |
| |
| (grado académico, nombre y apellidos) |
Anexo Técnico 1 que forma parte integrante del Convenio Modificatorio, celebrado entre "EL INEA", "LA SECRETARÍA" y "El INSTITUTO" con fecha _________________de_______ 2019.
| Nivel | UCN Programa Regular | Total de UCN´s | Incorporados |
| Alfabetización | - | - | - |
| Primaria | - | - | - |
| Secundaria | - | - | - |
| Meta total anual | - | - | - |
Leído que fue el presente Anexo Técnico 1 por "LAS PARTES" lo firman por duplicado, en la Ciudad de México, el día (9) de (9) de (9).
| Por: "EL INEA" | Por: "LA SECRETARÍA" |
| (grado académico, nombre y apellidos) | (grado académico, nombre y apellidos) |
| Directora/or General | (cargo) |
| | |
| (grado académico, nombre y apellidos) | (grado académico, nombre y apellidos) |
| (cargo de quien asiste) | (cargo de quien asiste) |
| Por: "EL INSTITUTO" |
| |
| (grado académico, nombre y apellidos) |
| (cargo de quien asiste) |
Anexo Técnico 2 que forma parte integrante del Convenio Modificatorio, celebrado entre "EL INEA", "LA SECRETARÍA" y "El INSTITUTO" con fecha _________________de_____2019.
| ENTIDAD |
| Anexo Técnico 2 del Convenio Modificatorio PRESUPUESTO |
| PRESUPUESTO RAMO 11. EDUCACIÓN PÚBLICA |
| PROYECTOS | MONTO |
| ATENCIÓN A LA DEMANDA | |
| FORMACIÓN INSTITUCIONAL Y SOLIDARIA | |
| ACREDITACIÓN | |
| COORDINACIONES DE ZONA | |
| PLAZAS COMUNITARIAS | |
| TOTAL | $ - |
Leído que fue el presente Anexo Técnico 2 por "LAS PARTES" lo firman por duplicado, en la Ciudad de México, el día (9) de (9) de (9)..
| Por: "EL INEA" | Por: "LA SECRETARÍA" |
| (grado académico, nombre y apellidos) | (grado académico, nombre y apellidos) |
| Directora/or General | (cargo) |
| | |
| (grado académico, nombre y apellidos) | (grado académico, nombre y apellidos) |
| (cargo de quien asiste) | (cargo de quien asiste) |
| Por: "EL INSTITUTO" |
| |
| (grado académico, nombre y apellidos) |
| (cargo de quien asiste) |
INSTRUCTIVO PARA EL LLENADO DEL CONVENIO
ANEXO 8 CONVENIO MODIFICATORIO DE COLABORACIÓN CON LOS IEEA
1) Entidad Federativa
2) Nombre de "EL PROGRAMA".
3) Fecha de firma del Convenio Específico de Colaboración de "EL INSTITUTO"
4) Secretaría de Finanzas o similar de cada entidad federativa
5) Nombre completo de "EL INSTITUTO"
6) Monto y cantidad del Convenio Original
7) Fecha de vigencia del Convenio Específico de Colaboración
8) Monto y cantidad del Convenio Modificatorio
9) Fecha de terminación del Convenio Modificatorio
10) Fecha de firma del Convenio Modificatorio
ANEXO 9.
TABLAS DE EQUIVALENCIA
Las tablas de equivalencia son instrumentos que contienen los criterios de validación de los antecedentes
escolares comprobados mediante boletas de grados aprobados, lo que permite realizar equivalencias entre éstos y los módulos del MEVyT requeridos para certificar. Así mismo, especifican los módulos que faltan para acreditar el nivel correspondiente.
Los antecedentes se reconocen cuando la persona entrega las boletas de grado aprobado de primaria o secundaria. Se le reconocerá como acreditado un grado de educación primaria o secundaria cuando adeude alguna de las áreas o asignaturas que no formen parte del Plan de Estudios por Asignaturas vigente o si adeuda las consideradas como actividades de desarrollo personal y social en el Plan de Estudios 2019: Educación socioemocional y. Educación Física, también Educación tecnológica e inglés, para estos casos se les acreditarán el nivel respectivo.
En el caso de que los jóvenes o adultos presenten boleta de 3º de secundaria y adeuden alguna de las áreas por asignaturas consideradas de desarrollo académico o básicas pueden optar por lo siguiente:
Presentar sus antecedentes de primero y segundo de secundaria y llevar el proceso educativo de:
- Operaciones avanzadas.
- México nuestro hogar.
- Nuestro planeta la tierra.
- Para seguir aprendiendo.
- Presentar la cuarta y/ o la quinta sesión del diagnóstico.
a) La tabla de equivalencia para primaria (nivel intermedio) en las vertientes MEVyT Hispanohablante y MEVyT para Ciegos y Débiles Visuales es:
| Si presenta boletas de grado de primaria | Sustituye en MEVYT | Los módulos por estudiar en el MEVYT para certificar la primaria |
| 1º. y 2º. | Nada | Todos |
| 3º. | La palabra Para empezar Matemáticas para empezar | Leer y escribir Vamos a conocernos Los números Saber leer Cuentas útiles Figuras y medidas Vivamos mejor Dos Diversificados |
| 4º. | La palabra Para empezar Leer y escribir Matemáticas para empezar Los números Vamos a conocernos Un Diversificado | Saber leer Cuentas útiles Figuras y medidas Vivamos mejor Un Diversificado |
| 5º. | La palabra Para empezar Leer y escribir Matemáticas para empezar Los números Cuentas útiles Vamos a conocernos Saber leer Un Diversificado | Figuras y medidas Vivamos mejor Un Diversificado |
b) La tabla de equivalencia para primaria (nivel intermedio) de la Vertiente MEVyT Indígena Bilingüe (MIB) es:
| Si presenta boletas de grado de primaria | Sustituye en MEVYT | Los módulos por estudiar en el MEVYT para certificar la primaria |
| 1º. y 2º. | Nada | Todos |
| 3º. | MIBES 1 MIBES 2 MIBES 3 MIBES 4 | MIBES 5 Uso la lengua escrita MIBES 6 Números y cuentas Matemáticas para empezar Leer y escribir Saber leer Vamos a conocernos Figuras y medidas MIBES 8 Vivamos mejor o Vivamos mejor hispanohablante |
| Si presenta boletas de grado de primaria | Sustituye en MEVYT | Los módulos por estudiar en el MEVYT para certificar la primaria |
| 4º. | MIBES 1 MIBES 2 MIBES 3 MIBES 4 MIBES 5 Uso la lengua escrita Matemáticas para empezar | Leer y escribir Saber leer MIBES 6 Números y cuentas Figuras y medidas Vamos a conocernos MIBES 8 Vivamos mejor o Vivamos mejor hispanohablante |
| 5º. | MIBES 1 MIBES 2 MIBES 3 MIBES 4 MIBES 5 Uso la lengua escrita Matemáticas para empezar Vamos a conocernos MIBES 6 Números y cuentas | Leer y escribir Saber leer Figuras y medidas MIBES 8 Vivamos mejor o Vivamos mejor hispanohablante |
c) La tabla de equivalencia para la vertiente MEVyT Primaria 10-14. (nivel intermedio) es:
| Si presenta boletas de grado de primaria | Sustituye en MEVYT | Se ubica en |
| 1º. | Nada | Fase 1 |
| 2º. | Nada | Fase 1 |
| 3º. | Fase 1 | Fase 2 |
| 4º. | Fase 2 | Fase 3 |
| 5º. | Fase 2 | Fase 3 |
d) La tabla de equivalencia para el MEVyT Indígena Bilingüe Urbano (MIBU) es:
Ruta 1. No aplica tabla de equivalencia en esta ruta, en virtud de que está dirigida a la población
monolingüe.
Ruta 2. La siguiente tabla:
| Si presenta boletas de grado de primaria | Sustituye en MEVYT | Los módulos por estudiar en el MEVYT para certificar la primaria |
| 1º y 2º | Nada | Todos |
| 3º | La palabra Para empezar MIBES 2 Hablemos español | Matemáticas para empezar Leer y escribir Vamos a conocernos MIBES 6 Números y cuentas Saber leer Figuras y medidas Vivamos mejor Dos Diversificados |
| 4º | La palabra Para empezar MIBES 2 Hablemos español Matemáticas para empezar Vamos a conocernos | Leer y escribir Saber leer MIBES 6 Números y cuentas Figuras y medidas Vivamos mejor Dos Diversificados |
| 5º | La palabra Para empezar MIBES 2 Hablemos español Matemáticas para empezar Leer y escribir MIBES 6 Números y cuentas Vamos a conocernos | Saber leer Figuras y medidas Vivamos mejor Dos Diversificados |
e) La Tabla de equivalencia para secundaria en el MEVyT, para todas las vertientes, es:
| Si presenta boletas de grado de primaria | Sustituye en MEVYT | Los módulos por estudiar en el MEVYT para certificar la secundaria |
| 1º. | Hablando se entiende la gente Información y gráficas Dos Diversificados | Vamos a escribir Para seguir aprendiendo Fracciones y porcentajes Operaciones avanzadas Nuestro planeta, la Tierra México, nuestro hogar Dos Diversificados |
| 1º. y 2º. | Hablando se entiende la gente Información y gráficas Vamos a escribir Fracciones y porcentajes Cuatro Diversificados | Para seguir aprendiendo Operaciones avanzadas Nuestro planeta, la Tierra México, nuestro hogar |
Examen diagnóstico
El examen diagnóstico del MEVyT está compuesto por cinco sesiones y evalúa las competencias de los módulos necesarios para certificar la primaria o la secundaria, conforme a la siguiente tabla:
| SESIONES | MÓDULOS DEL MEVyT | NIVEL EDUCATIVO QUE EVALÚA |
| PRIMERA (ED1) | La Palabra Para empezar Matemáticas para empezar | INICIAL DE LA PRIMARIA: Lengua y comunicación Matemáticas |
| SEGUNDA (ED2) | Leer y escribir Saber leer Vivamos mejor Diversificado 1 (DIV1) | INTERMEDIO DE LA PRIMARIA en: Lengua y comunicación Ciencias |
| TERCERA (ED3) | Los números Cuentas útiles Figuras y medidas Vamos a conocernos Diversificado 2 (DIV2) | INTERMEDIO DE LA PRIMARIA en: Matemáticas Ciencias |
| CUARTA (ED4) | Para seguir aprendiendo. Vamos a escribir Hablando se entiende la gente Nuestro planeta, la Tierra Diversificados 1 y 2 (DIV1 y DIV2) | SECUNDARIA en: Lengua y comunicación Ciencias |
| QUINTA (ED5) | Fracciones y porcentajes Información y gráficas Operaciones avanzadas México, nuestro hogar Diversificados 3 y 4 (DIV3 y DIV4) | SECUNDARIA en: Matemáticas Ciencias |
Es la estrategia de evaluación del aprendizaje que tiene como objeto reconocer los conocimientos y habilidades del joven adulto que se incorpora al INEA.
El Examen Diagnostico: este instrumento se compone de 6 sesiones de examen, puede presentarlo las personas jóvenes y adultas que cuenten con antecedentes escolares y se aplica con los criterios que se presentan a continuación:
| ANTECEDENTES ESCOLARES PRESENTADOS | SESIÓN DEL DIAGNÓSTICO A PRESENTAR |
| Sin antecedentes | Primera Sesión ED1 |
| 3° Primaria | Segunda ED2 y Tercera ED3 |
| Certificado de Primaria | Cuarta ED4 y Quinta ED5 |
| 1° y 2° secundaria | Sexta ED6 |
f) Examen diagnóstico.
Sexta sesión (ED6) del examen diagnóstico. Evalúa el último nivel de secundaria equivalente al 3º grado, considera los módulos: Operaciones avanzadas; Para seguir aprendiendo; México nuestro hogar; Nuestro planeta la tierra. La calificación se realiza por módulo, se puede acreditar de uno a cuatro módulos. Este examen se presenta una sola vez, si el educando no acredita algún módulo, deberá de incorporarse a la atención educativa y presentar su examen final.
________________________
1