ACUERDO número 01/02/19 por el que se emiten las Reglas de Operación del Programa Nacional de Convivencia Escolar para el ejercicio fiscal 2019.
Al margen un sello con el Escudo Nacional, que dice: Estados Unidos Mexicanos.- Secretaría de Educación Pública.
ESTEBAN MOCTEZUMA BARRAGÁN, Secretario de Educación Pública, con fundamento en los artículos 3o. de la Constitución Política de los Estados Unidos Mexicanos; 38 de la Ley Orgánica de la Administración Pública Federal; 43, último párrafo y 77 de la Ley Federal de Presupuesto y Responsabilidad Hacendaria; 1, 3, fracciones XIV, XXI y penúltimo párrafo, 21, 26, 27, 35 y Anexos 13, 14, 18, 19 y 25 del Presupuesto de Egresos de la Federación para el ejercicio fiscal 2019; 1, 4 y 5 del Reglamento Interior de la Secretaría de Educación Pública, y
CONSIDERANDO
Que el artículo 77 de la Ley Federal de Presupuesto y Responsabilidad Hacendaria dispone que la Cámara de Diputados en el Presupuesto de Egresos de la Federación, podrá señalar los programas, a través de los cuales se otorguen subsidios, que deberán sujetarse a reglas de operación con el objeto de asegurar que la aplicación de los recursos públicos se realice con eficiencia, eficacia, economía, honradez y transparencia, así como los criterios generales a los cuales se sujetarán las reglas de operación de los programas;
Que asimismo, el referido precepto prevé que las dependencias y las entidades, a través de sus respectivas dependencias coordinadoras de sector, serán responsables de emitir las reglas de operación de los programas que inicien su operación en el ejercicio fiscal siguiente, previa autorización presupuestaria de la Secretaría de Hacienda y Crédito Público y dictamen de la Comisión Nacional de Mejora Regulatoria, mismas que deberán ser publicadas en el Diario Oficial de la Federación;
Que el Presupuesto de Egresos de la Federación para el ejercicio fiscal 2019 establece en sus artículos 3, fracción XXI y 26 que los programas que deberán sujetarse a reglas de operación son aquéllos señalados en su Anexo 25;
Que en virtud de que el 1 de diciembre de 2018 inició una nueva administración del Ejecutivo Federal, en el marco de lo dispuesto en los artículos 43, último párrafo y 77 de la Ley Federal de Presupuesto y Responsabilidad Hacendaria, así como el transitorio Quinto del Presupuesto de Egresos de la Federación para el ejercicio fiscal 2019, las reglas de operación deberán publicarse en el Diario Oficial de la Federación a más tardar el último día hábil de febrero;
Que las reglas de operación a que se refiere el presente Acuerdo cuentan con la autorización presupuestaria de la Secretaría de Hacienda y Crédito Público y con el dictamen de la Comisión Nacional de Mejora Regulatoria, y
Que en cumplimiento de lo anterior, he tenido a bien expedir el siguiente:
ACUERDO NÚMERO 01/02/19 POR EL QUE SE EMITEN LAS REGLAS DE OPERACIÓN DEL PROGRAMA
NACIONAL DE CONVIVENCIA ESCOLAR PARA EL EJERCICIO FISCAL 2019
ÚNICO.- Se emiten las Reglas de Operación del Programa Nacional de Convivencia Escolar para el ejercicio fiscal 2019, las cuales se detallan en el anexo del presente Acuerdo.
TRANSITORIO
ÚNICO.- El presente Acuerdo entrará en vigor al día siguiente de su publicación en el Diario Oficial de la Federación.
Ciudad de México, 28 de febrero de 2019.- El Secretario de Educación Pública, Esteban Moctezuma Barragán.- Rúbrica.
REGLAS DE OPERACIÓN DEL PROGRAMA NACIONAL DE CONVIVENCIA ESCOLAR PARA EL
EJERCICIO FISCAL 2019
ÍNDICE
GLOSARIO
1. INTRODUCCIÓN
2. OBJETIVOS
2.1. General
2.2. Específicos
3. LINEAMIENTOS
3.1. Cobertura
3.2. Población objetivo
3.3. Beneficiarios
3.3.1. Requisitos
3.3.2. Procedimiento de selección
3.4. Características de los apoyos (tipo y monto)
3.4.1 Devengos, aplicación y reintegro de los recursos
3.4.1.1 Devengos
3.4.1.2 Aplicación
3.4.1.3 Reintegros
3.5. Derechos, obligaciones y causas de incumplimiento, suspensión, cancelación o reintegro de los recursos.
3.6. Participantes
3.6.1. Instancia(s) ejecutora(s)
3.6.2. Instancia(s) normativa(s)
3.7. Coordinación institucional
4. OPERACIÓN
4.1. Proceso
4.2. Ejecución
4.2.1. Avances físicos y financieros
4.2.2. Acta de entrega-recepción
4.2.3. Cierre de ejercicio
5. AUDITORÍA, CONTROL Y SEGUIMIENTO
6. EVALUACIÓN
6.1. Interna
6.2. Externa
7. TRANSPARENCIA
7.1. Difusión
7.2. Contraloría Social
8. QUEJAS Y DENUNCIAS
ANEXOS
Anexo 1. Carta Compromiso Única;
Anexo 2a. Convenio para la Operación de los Programas;
Anexo 2b. Lineamientos Internos para la Operación de los Programas;
Anexo 3. Carta Compromiso Escolar;
Anexo 4. Formato: Avance Trimestral Físico Presupuestario, y
Anexo 5. Diagrama de flujo.
GLOSARIO
Para efectos de las presentes Reglas de Operación, se entenderá por:
Acoso Escolar. - Comportamiento prolongado de abuso y maltrato que ejerce una alumna o un alumno, o bien un grupo de alumnas/os sobre otra/o u otras/os, con la intención de intimidarla/o y/o controlarla/o, mediante contacto físico o manipulación psicológica. Se produce dentro de las instalaciones de los centros educativos y en el horario escolar. Para que se considere acoso escolar, debe presentar las siguientes características:
· Abuso de poder.- Se refiere a los comportamientos reiterados de: agresión física, verbal o psicológica, intimidación, burlas, aislamiento o amenazas por parte de un alumno o alumna, o bien un grupo de ellos para humillar, transgredir emocionalmente o someter a otro u otros en situaciones de desventaja.
· Repetición y sistematicidad. Se da cuando la actitud o la conducta violenta persiste en el tiempo, es decir, se repite de manera constante, con la intención de vulnerar la condición física y emocional, que puede involucrar a un/a alumna/o, o bien en grupo de alumnas/os, al violar las pautas de conducta y valores sociales establecidos dentro de la escuela.
· Conductas de riesgo. Se identifican algunos comportamientos que pueden ocurrir por única vez y alterar la convivencia escolar armónica, pacífica e inclusiva, como los comportamientos desafiantes u hostiles que provocan la ruptura de organización de las actividades individuales y grupales dentro y fuera del salón de clases afectando las relaciones interpersonales y el desarrollo sano de las y los alumnas/os.
Se consideran tres tipos de acoso:
· Acoso verbal. - Consiste en expresar de manera directa o indirecta entre las/os alumnas/os palabras desagradables o agresivas cuya intención sea humillar, amenazar o intimidar al otro. Se incluyen burlas, insultos, provocaciones y comentarios sexuales inapropiados.
· Acoso social. - Consiste en lesionar emocionalmente las relaciones interpersonales de una alumna o un alumno con otra/o u otras/os, aislarlo, no tomarlo en cuenta o marginarlo. Puede ser directo o indirecto, como avergonzarla/o en público o divulgar rumores acerca de sus actividades personales.
· Acoso físico. - La acción continua de una alumna o un alumno o bien de alumnas/os para lastimar u ocasionar lesiones corporales a otra/o u otras/os, o deteriorar sus pertenencias. Incluye golpear, patear, pellizcar, escupir, hacer tropezar, empujar, hacer gestos desagradables o inadecuados con la cara o las manos, y/o tomar, romper o esconder sus pertenencias.
AEFCM.- Autoridad Educativa Federal en la Ciudad de México, Órgano Administrativo Desconcentrado de la Secretaría de Educación Pública del Gobierno de México, con autonomía técnica y de gestión, que tiene por objeto prestar los servicios de educación inicial, básica -incluyendo la indígena-, especial, así como la normal y demás para la formación de maestras/os de educación básica en el ámbito de la Ciudad de México.
AEL. - Autoridad Educativa Local, a la/el Titular de la Secretaría de Educación o dependencia o entidad homóloga en cada uno de los Estados de la Federación, que cuente con atribuciones para el desempeño de la función social educativa. Para efectos de las presentes Reglas de Operación, quedará incluida la AEFCM.
Alumna/o.- Es la/el niña, niño, adolescente o joven en edad de cursar la Educación Básica, matriculada/o en cualquier grado de los diversos niveles, modalidades y servicios educativos que se brindan como parte del Sistema Educativo Nacional.
Aprender a Convivir. - Es el desarrollo de las habilidades emocionales y sociales que privilegian la coexistencia pacífica. El fundamento de aprender a convivir está en el encuentro con el otro y con la valoración y respeto de la diferencia; y en el reconocimiento de las semejanzas y la interdependencia entre los seres humanos. El desarrollo de estas habilidades es necesario para aceptar lo que distingue a cada ser o grupo humano, y encontrar las posibilidades de trabajo común. Presupone las capacidades de aprender a conocer quiénes son los otros, la capacidad de previsión de consecuencias que se deriva de aprender a hacer, y el conocimiento y control personales que vienen de aprender a ser. Aprender a convivir es fundamental para la comprensión del otro y la percepción de las formas de interdependencia realizar proyectos comunes y prepararse para tratar los conflictos respetando los valores de pluralismo, comprensión mutua y paz.
ASF. - Auditoría Superior de la Federación.
Asistencia Técnica del Programa Nacional de Convivencia Escolar. - Conjunto de apoyos como capacitación, asesoría y acompañamiento que la Dirección General de Desarrollo de la Gestión Educativa ofrece a la AEL para el desarrollo del Programa Nacional de Convivencia Escolar. Asimismo, la AEL será la responsable de brindar asistencia técnica al personal docente, directivo y de supervisión escolar para mejorar la práctica profesional y la eficacia de las escuelas públicas de educación básica participantes.
Avance físico presupuestario. - Es aquel documento que realizan las AEL, en donde informa de manera trimestral a la Instancia normativa el avance del ejercicio presupuestario detallando la aplicación del recurso ministrado y ejercido, así como el cumplimiento de las acciones comprometidas.
Carta Compromiso Escolar. - Documento mediante el cual la escuela pública de educación básica expresa a la AEL la voluntad de participar en el Programa Nacional de Convivencia Escolar para el ejercicio fiscal 2019, así como el compromiso para realizar las acciones sujetándose a los términos y condiciones establecidos en las presentes Reglas de Operación.
Carta Compromiso Única. - Documento dirigido a la/el Titular de la Subsecretaría de Educación Básica de la Secretaría de Educación Pública del Gobierno de México, mediante el cual la/el Titular de la AEL, expresa su voluntad de participar en el Programa Nacional de Convivencia Escolar, así como el compromiso de formalizar el Convenio para la Operación de Programas y los Lineamientos Internos para la Operación de Programas; para realizar las acciones correspondientes sujetándose a los términos y condiciones establecidos en las presentes Reglas de Operación.
Centro de Atención Múltiple (CAM). - Servicio que puede ofrecer educación básica (preescolar, primaria y secundaria) a niñas, niños y jóvenes con discapacidad, discapacidad múltiple y trastornos graves del desarrollo; condiciones que dificultan su ingreso en escuelas regulares. Su atención requiere de la elaboración de programas y materiales de apoyo didáctico, así como de recursos adicionales necesarios para el logro de su autónoma convivencia social y productiva. Se considera "Múltiple" por la variedad de recursos especializados que ofrece para asegurar el proceso educativo de sus alumnos.
CFDI. - Comprobante Fiscal Digital por Internet.
Comité de Contraloría Social. - Es la organización social constituida por las personas beneficiarias de los Programas de Desarrollo Social a cargo de las dependencias y las entidades de la Administración Pública Federal, para el seguimiento, supervisión y vigilancia de la ejecución de dichos programas, con relación al cumplimiento de las acciones comprometidas en éstos, así como para apoyar en el ejercicio de transparencia y rendición de cuentas de los recursos asignados. Para el caso de las escuelas públicas de educación básica podrá ser conformado por integrantes del Consejo Escolar de Participación Social, con excepción de directivos, docentes, representantes sindicales y funcionarios públicos que desempeñen actividades en el mismo centro escolar.
Compra consolidada. - Agrupación de bienes o insumos de características similares requeridos para un periodo determinado, que se adquiere a través de un solo procedimiento.
Comunidad Escolar. - Conjunto de personas involucradas, de manera corresponsable, en la Escuela Pública de Educación Básica: madres y padres de familia, tutoras/es, alumnado, personal docente y personal con funciones de dirección, de supervisión, de asesoría técnico pedagógica y técnico docente.
Contraloría Social. - Es el mecanismo de las personas beneficiarias, para que de manera organizada verifiquen el cumplimiento de las metas y la correcta aplicación de los subsidios públicos asignados a los programas de desarrollo social.
Convenio para la Operación de Programas (Convenio).- Es el instrumento jurídico a través del cual la Secretaría de Educación Pública del Gobierno de México, por conducto de la Subsecretaría de Educación Básica, acuerda con los Gobiernos de los Estados; entre otros aspectos, los derechos y obligaciones a cargo de cada una de las partes, la operación de los subsidios de los Programas a cargo del subsector para el ejercicio fiscal correspondiente en el marco de las presentes Reglas de Operación.
Convivencia Escolar. - Es la interacción social que se produce entre los miembros de la comunidad escolar, esperando que esta relación sea armónica, inclusiva y pacífica entre las personas participantes y que esto permita el cumplimiento de los objetivos escolares.
Coordinadora/or Local del Programa Nacional de Convivencia Escolar. - Es la persona designada formalmente y/o ratificada por la/el Titular de la AEL, para planear, desarrollar, dar seguimiento, evaluar y garantizar a nivel local, la operación del Programa Nacional de Convivencia Escolar, en el ejercicio fiscal 2019 se lleve a cabo en apego a las presentes Reglas de Operación.
Desarrollo de la convivencia escolar armónica, pacífica e inclusiva.- Es un proceso a través del cual se fortalecen las habilidades socio-emocionales de las y los alumnas/os de una escuela pública de educación básica, que les permiten establecer relaciones interpersonales de respeto mutuo, participación, esfuerzo, solidaridad, reconocimiento, manejo adecuado de los conflictos, donde se valoran y aceptan las diferencias y se logra el establecimiento de acuerdos; relaciones basadas en el ejercicio de valores y el respeto de los derechos.
Discriminación.- De acuerdo con la Ley Federal para Prevenir y Eliminar la Discriminación, Se entenderá por discriminación toda distinción, exclusión, restricción o preferencia que, por acción u omisión, con intención o sin ella, no sea objetiva, racional ni proporcional y tenga por objeto o resultado obstaculizar, restringir, impedir, menoscabar o anular el reconocimiento, goce o ejercicio de los derechos humanos y libertades, cuando se base en uno o más de los siguientes motivos: el origen étnico o nacional, el color de piel, la cultura, el sexo, el género, la edad, las discapacidades, la condición social, económica, de salud o jurídica, la religión, la apariencia física, las características genéticas, la situación migratoria, el embarazo, la lengua, las opiniones, las preferencias sexuales, la identidad o filiación política, el estado civil, la situación familiar, las responsabilidades familiares, el idioma; También se entenderá como discriminación la homofobia, misoginia, cualquier manifestación de xenofobia, segregación racial, antisemitismo, así como la discriminación racial y otras formas conexas de intolerancia.
DGDGE. - Dirección General de Desarrollo de la Gestión Educativa, unidad administrativa adscrita a la Subsecretaría de Educación Básica de la Secretaría de Educación Pública del Gobierno de México.
DOF. - Diario Oficial de la Federación.
Educación Básica. - Tipo educativo que comprende los niveles de preescolar, primaria y secundaria.
Educación Inclusiva. Un proceso educativo que parte del respeto a la dignidad humana y de la valoración a la diversidad y que, en consecuencia, propicia que todas las personas, especialmente de los sectores sociales en desventaja, desarrollen al máximo sus potencialidades mediante una acción pedagógica diferenciada y el establecimiento de condiciones adecuadas a tal diversidad, lo que implica la eliminación o minimización de todo aquello que constituya una barrera al desarrollo, aprendizaje y a la participación en la comunicad escolar
Entidades Federativas. - Los 31 Estados de la República Mexicana y la Ciudad de México.
Equidad. Trato diferenciado a las personas en función de sus características, cualidades, y necesidades a fin de que dispongan de iguales oportunidades en la vida social.
Equidad educativa. - Atención con mayores y mejores recursos a grupos sociales o a estudiantes en desventaja -sea esta derivada de su origen étnico, sus condiciones socioeconómicas, capacidades individuales, género, entre otras- con base en el reconocimiento de sus características cualidades y necesidades particulares, con el fin de que alcancen el máximo desarrollo de sus potencialidades y participen en igualdad de condiciones en la vida social.
Escuela Inclusiva. - Es aquella que cuenta con las condiciones, normas de relación social y prácticas educativas basadas en el respeto a la dignidad de todas las personas y la valoración de la diversidad, en las escuelas inclusivas se promueve el sentido de pertenencia, la valoración y participación de todos sus integrantes, con independencia de su origen cultural o socioeconómico, de sus condiciones salud física o mental, o de sus resultados y su capacidad de aprendizaje.
Escuela Pública de Educación Básica. - Institución educativa de sostenimiento público del Sistema Educativo Nacional que cuenta con la CCT. Considera escuelas que prestan el servicio regular, así como los servicios de educación comunitaria.
Para el caso del Programa Nacional de Convivencia Escolar se consideran participantes las escuelas de preescolar, primaria y secundaria, así como servicios de educación indígena, especial, multigrado, migrante y telesecundaria.
Escuela Inclusiva. - Es aquella que asume el principio del respeto y reconocimiento a la diferencia del alumnado y que se organiza de una forma flexible, a fin de que pueda atender a cualquier alumno y alumna que independientemente de sus diferencias físicas, sociales o culturales, no los segrega, sino que favorece la integración de todos los estudiantes y potencie su aprendizaje.
Evaluación Interna Local. - Análisis sistemático y objetivo de los programas federales que opera la AEL que tiene como finalidad determinar su pertinencia y analizar el logro de sus objetivos y metas, para identificar su eficiencia, eficacia, calidad, resultados, impacto y sostenibilidad.
Fortalecimiento de la autonomía de gestión.- Atención permanente de las autoridades educativas locales y municipales; del liderazgo de la/el directora/or; del trabajo colegiado del colectivo docente; de la supervisión permanente de los procesos de enseñanza y de aprendizaje que se producen en las aulas; de la asesoría y apoyo para el desarrollo escolar y del involucramiento de las madres y padres de familia y de la comunidad en general para que de manera colaborativa participen en la toma de decisiones y se corresponsabilicen de los logros educativos de la escuela.
Gasto comprometido. - El momento contable del gasto que refleja la aprobación por autoridad competente de un acto administrativo, u otro instrumento jurídico que formaliza una relación jurídica con terceros para la adquisición de bienes y servicios o ejecución de obras. En el caso de las obras a ejecutoras o de bienes y servicios a recibirse durante varios ejercicios, el compromiso será registrado por la parte que se ejecutará o recibirá, durante cada ejercicio.
Gasto devengado. - El momento contable del gasto que refleja el reconocimiento de una obligación de pago a favor de terceros por la recepción de conformidad de bienes, servicios y obras oportunamente contratados; así como de las obligaciones que derivan de tratados, leyes, decretos, resoluciones y sentencias definitivas.
Habilidades sociales. - Conductas necesarias en el desarrollo integral de las y los alumnas/os, que les permiten optimizar su interacción con otras personas a través de la expresión adecuada y el respeto a los demás, opiniones y necesidades propias y de los demás, lo que favorece relaciones con las personas con las que convive.
Habilidades emocionales. - Conductas necesarias en el desarrollo integral de las y los alumnas/os, que les permiten comprender sus emociones y las de los demás, así como regularlas y expresarlas de manera adecuada, lo que contribuye a guiar su propio comportamiento y favorece la forma de relacionarse con las personas con quienes convive.
LDFEFM. - Ley de Disciplina Financiera de las Entidades Federativas y los Municipios.
LFPRH. - Ley Federal de Presupuesto y Responsabilidad Hacendaria.
LGCG. - Ley General de Contabilidad Gubernamental.
Lineamientos Internos para la Operación de los Programas Federales Lineamientos Internos Específicos para la Operación de Programas Federales de Nivel Básico(Lineamientos).- Constituyen el instrumentos jurídico a través del cual la Secretaría de Educación Pública del Gobierno de México por conducto de la Subsecretaría de Educación Básica, acuerda con la AEFCM; entre otros aspectos, los derechos y obligaciones a cargo de cada una de las partes , la operación de los subsidios del Programa Nacional de Inglés y el Programa Nacional de Convivencia Escolar; a cargo del subsector para el ejercicio fiscal correspondientes en el marco de las presentes Reglas de Operación.
OIC. - Órgano Interno de Control en la Secretaría de Educación Pública.
Participación informada. - Se refiere a la colaboración de las madres, padres y tutoras/es de las/los alumnas/os de las escuelas públicas de educación básica, para que promuevan de manera activa la convivencia escolar y familiar a través de los materiales y actividades que el Programa Nacional de Convivencia Escolar plantea, con apoyo de los Consejos Escolares de Participación Social. Al involucrar a las familias en los objetivos de la escuela en materia de convivencia, se favorece la corresponsabilidad y el compromiso para contribuir a fortalecer la creación de ambientes de convivencia armónica, pacífica e inclusiva, en beneficio de la comunidad escolar.
PEF. - Presupuesto de Egresos de la Federación para el ejercicio fiscal 2019.
Perspectiva de Género. - Es una visión científica, analítica y política sobre las mujeres y los hombres. Se propone eliminar las causas de la opresión de género, como la desigualdad, la injusticia, y la jerarquización de las personas basadas en el género. Promueve la igualdad entre los géneros a través de la equidad, el adelanto y el bienestar de las mujeres; contribuye a construir una sociedad en donde las mujeres y los hombres tengan el mismo valor, la igualdad de derechos y oportunidades para acceder a los recursos económicos y a la representación política y social en los ámbitos de toma de decisiones.
Personal Educativo. - Personas dedicadas a la educación que pueden recibir asesoría y acompañamiento, orientados a fortalecer sus competencias profesionales para una mejor operación y desarrollo del Programa Nacional de Convivencia Escolar para el ejercicio fiscal 2019. Entre ellas están el personal con funciones de dirección, personal con funciones de supervisión, el personal docente, personal con funciones de asesoría técnica pedagógica y el personal técnico docente, conforme a lo previsto en la Ley General del Servicio Profesional Docente.
Plan Local de implementación y operación del Programa Nacional de Convivencia Escolar.- Documento de planeación elaborado por la Coordinación Local del Programa Nacional de Convivencia Escolar (en cada una de las entidades federativas), en el que se establecen los objetivos, acciones, propósitos, metas, seguimiento y evaluación de la operación del Programa Nacional de Convivencia Escolar durante el ciclo escolar correspondiente, conforme al recurso financiero autorizado a la entidad federativa para el ejercicio fiscal 2019.
PNCE. - Programa Nacional de Convivencia Escolar.
Protocolos. - Documentos para la detección, prevención, actuación en casos de abuso sexual infantil, acoso escolar y maltrato en las escuelas de educación básica.
RLFPRH. - Reglamento de la Ley Federal de Presupuesto y Responsabilidad Hacendaria.
RO.- Las presentes Reglas de Operación.
Ruta de Mejora Escolar. - Es un sistema de gestión que permite a las Escuelas Públicas de Educación Básica ordenar y sistematizar sus decisiones con respecto al mejoramiento del servicio educativo y focalizar los esfuerzos de la AEL. Implica los procesos de planeación, implementación, seguimiento, evaluación y rendición de cuentas.
SEB. - Subsecretaría de Educación Básica de la Secretaría de Educación Pública del Gobierno de México.
SEN. - Sistema Educativo Nacional.
SEP.- Secretaría de Educación Pública del Gobierno de México.
SFP. - Secretaría de la Función Pública del Gobierno de México.
SHCP. - Secretaría de Hacienda y Crédito Público del Gobierno de México.
Supervisión Escolar.- Instancia que a nivel de zona, sector o región escolar es la autoridad que, en el ámbito de las escuelas bajo su responsabilidad, vigila el cumplimiento de las disposiciones normativas y técnicas aplicables; apoya y asesora a las escuelas para facilitar y promover la calidad de la educación; favorece la comunicación entre escuelas, madres, padres de familia y comunidades, y realiza las demás funciones que sean necesarias para la debida operación de las escuelas, el buen desempeño y el cumplimiento de los fines de la educación, en términos de lo dispuesto en el artículo 4, fracción XXIV de la Ley General del Servicio Profesional Docente.
SPEC. - Subsecretaría de Planeación, Evaluación y Coordinación de la SEP.
Subsidios. - Las asignaciones de recursos federales previstas en el PEF que, a través de las dependencias y entidades, se otorgan a los diferentes sectores de la sociedad, a las Entidades Federativas o municipios para fomentar el desarrollo de actividades sociales o económicas prioritarias de interés general.
TESOFE. - Tesorería de la Federación.
XML. - Formato en que se generarán los documentos tributarios.
1. INTRODUCCIÓN
El PNCE, se vincula con la Directriz número 2 Bienestar Social e Igualdad, que contempla el bienestar desde una perspectiva de derechos y de ciclo de vida y que incluye lo referente a la educación con calidad de la enseñanza e investigación científica y tecnológica para el bienestar, de acuerdo a lo establecido en el Manual de Programación y Presupuesto 2019, Directrices hacia el Plan Nacional de Desarrollo 2019-2024.
Además, en 25 de septiembre de 2015 más de 150 líderes mundiales asistieron a la Cumbre de las Naciones Unidas sobre el Desarrollo Sostenible, con el fin de aprobar el documento titulado "Transformar Nuestro Mundo: la Agenda 2030 para el Desarrollo Sostenible", el cual, fue adoptado por los 193 Estados Miembros de las Naciones Unidas. Dicho documento incluye los 17 Objetivos del Desarrollo Sostenible (ODS) cuyo objetivo es poner fin a la pobreza, luchar contra la desigualdad y la injusticia, y hacer frente al cambio climático sin que nadie quede atrás para el 2030.
Este nuevo marco de desarrollo da una oportunidad para el Sistema de las Naciones Unidas, a nivel mundial y en México, de focalizar la cooperación y programación y de seguir abogando y promoviendo el tema de inclusión y equidad en un marco de derechos.
Para fortalecer la planeación estratégica, el seguimiento y la evaluación para el logro de los ODS es indispensable identificar la vinculación que existe de la política pública del Gobierno de México con los ODS a través de los Programas presupuestarios (Pp).
En relación con los Objetivos del Desarrollo Sostenible ODS el PNCE, tiene una vinculación directa con el Objetivo 4: Garantizar una educación inclusiva, equitativa y de calidad y promover oportunidades de aprendizaje durante toda la vida para todos.
Meta 1
Para 2030, velar por que todas las niñas y todos los niños terminen los ciclos de la enseñanza primaria y secundaria, que ha de ser gratuita, equitativa y de calidad y producir resultados escolares pertinentes y eficaces.
Meta 7
Para 2030, garantizar que todos los alumnos adquieran los conocimientos teóricos y prácticos necesarios para promover el desarrollo sostenible, entre otras cosas mediante la educación para el desarrollo sostenible y la adopción de estilos de vida sostenibles, los derechos humanos, la igualdad entre los géneros, la promoción de una cultura de paz y no violencia, la ciudadanía mundial y la valoración de la diversidad cultural y de la contribución de la cultura al desarrollo sostenible, entre otros medios.
Aprender a Convivir
En la Agenda de Desarrollo Sostenible 2030, adoptada por la Organización de las Naciones Unidas y suscrita por el Estado Mexicano, en su Objetivo 4, establece "garantizar una educación inclusiva, equitativa y de calidad y de promover oportunidades de aprendizaje durante toda la vida para todos y todas".
De acuerdo con la Organización para la Cooperación y el Desarrollo Económicos (OCDE), el acoso escolar en México en 2013 estuvo por encima del promedio de los países miembros. La Encuesta Internacional sobre Enseñanza y Aprendizaje 2013 (TALIS, por sus siglas en inglés) aplicado en más de 34 países, a más de 100 mil profesoras/es y directoras/es de secundaria, seleccionados al azar y provenientes de más de 6 mil 500 escuelas, reveló que las/os profesoras/es mexicanos señalaron que hay situaciones o actos vinculados con la violencia, como intimidación física o verbal, lesiones físicas y actos relativos al acoso escolar dentro de las aulas.
Por lo anterior, el SEN debe generar en las escuelas las condiciones de operación que permitan lograr ambientes de convivencia, sana pacífica e inclusiva; para prevenir situaciones de discriminación y de acoso escolar en escuelas públicas de educación básica y especial, atendiendo los objetivos y metas que marcan las Directrices hacia el Plan Nacional de Desarrollo 2019-2014 del Manual de Programación y Presupuesto 2019.
Desde el ciclo escolar 20132014, la SEP a través de la SEB, ha impulsado acciones para el fortalecimiento de la autonomía de gestión escolar a través de la atención a cuatro prioridades educativas: mejora de las competencias de lectura, escritura y matemáticas; normalidad mínima de operación escolar; disminución del rezago y abandono escolar, y desarrollo de una buena convivencia escolar.
La convivencia escolar armónica, pacífica e inclusiva es una prioridad educativa y es un aprendizaje. Por lo tanto, se reconoce como un factor básico que incide directamente en los logros de aprendizaje del estudiantado. Es un aprendizaje porque al convivir se aprende y se enseña.
En este contexto, el PNCE es una iniciativa que emprende el Gobierno de México a través de la SEP, en el marco de la Política Nacional para una Escuela Libre de Acoso Escolar, en el ciclo escolar 2016-2017, que fomenta el fortalecimiento de la educación básica y orienta sus esfuerzos para dar cumplimiento con lo dispuesto en el artículo 3o. de la Constitución Política de los Estados Unidos Mexicanos.
El PNCE se orienta a la mejora de la calidad del servicio educativo al poner énfasis en la acción formativa y por ende preventiva de situaciones de acoso escolar, orientado al logro de una convivencia escolar armónica, pacífica e inclusiva a través del desarrollo de habilidades para el ejercicio de los derechos humanos y la prevención de situación de discriminación y acoso en la comunidad escolar con la asesoría a personal educativo, con el apoyo de materiales educativos, en coordinación con las AEL.
Desde el inicio de su implementación, el PNCE se enfocó al fortalecimiento y desarrollo de las habilidades sociales y habilidades emocionales de niñas, niños y adolescentes, a través de los contenidos establecidos en cada uno de los materiales educativos a favor de la convivencia escolar armónica, pacífica e inclusiva elaborados por el PNCE, que permiten desarrollar en las escuelas de educación básica la cultura de la prevención a la discriminación y el acoso escolar.
De igual forma, considerando que el abuso sexual infantil, acoso y maltrato afecta el pleno desarrollo de niñas, niños y adolescentes, causando entre otros aspectos, baja autoestima, trastornos del sueño y de la alimentación, genera estrés, ansiedad, conflictos emocionales y generando, en algunos casos, depresión que pueden perdurar y empeorar en la edad adulta; así mismo, bajo rendimiento académico, ausentismos y deserción escolar; y que es responsabilidad de las AEL, salvaguardar su integridad física, psicológica y emocional durante su estancia en los planteles educativos, y que éstos deben contar con los mecanismos necesarios ante un probable caso de abuso sexual infantil, acoso escolar o maltrato, abordado desde el enfoque de derechos de niñas, niños y adolescentes, con base en la Ley General de los Derechos de Niñas, Niños y Adolescentes, la SEP, a través del PNCE, atendiendo al marco normativo nacional e internacional en materia de prevención, atención, sanción y corrección de la violencia en el ámbito escolar y, en coordinación con diversas instancias que la conforman, elaboró el documento denominado: "Orientaciones para la prevención, detección y actuación en casos de abuso sexual infantil, acoso escolar y maltrato en las escuelas de educación básica", como base para la elaboración de Protocolos en las entidades federativas, los cuales integran los mecanismos y procedimientos, orientados a la prevención de conductas violentas en el ámbito escolar para reducir y detener el daño que ésta genera, promoviendo la actuación de una comunidad escolar capaz de prevenir e inhibir las conductas violentas y el abuso, a través de acciones tendientes a favorecer el desarrollo de seres humanos integrales que generen espacios y ambientes de convivencia armónicos, pacíficos e inclusivos; donde todas las personas integrantes de la comunidad escolar deben estar alerta y trabajar en el desarrollo adecuado de todo el estudiantado, empezando por fortalecer aquellas habilidades sociales y habilidades emocionales que favorecen la inclusión, el respeto a la diversidad y la convivencia; posteriormente, saber qué hacer ante la presencia de situaciones o conductas relacionadas con abuso sexual infantil, acoso escolar o maltrato.
Para alcanzar estos propósitos, también se impulsa la participación informada de las familias en las escuelas beneficiadas, mediante el establecimiento de espacios para la participación de las madres, padres de familia y tutoras/es en talleres que promueven el desarrollo de la convivencia escolar armónica, pacífica e inclusiva, utilizando los materiales educativos desarrollados por la SEP para tal propósito.
El PNCE a través de las AEL, brindará a las escuelas públicas de educación básica la asistencia técnica que requieran para lograr el desarrollo de una convivencia escolar armónica, pacífica e inclusiva, que contribuya a disminuir el acoso escolar, así como orientar la implementación de protocolos para la prevención, detección y actuación en casos de abuso sexual infantil, acoso escolar y maltrato en las mismas.
Las RO se encuentran en el marco de lo establecido en el Acuerdo por el que se emiten los lineamientos para incorporar la perspectiva de género en las RO de los programas presupuestarios federales, publicado en el DOF el 29 de junio de 2016.
De conformidad con lo dispuesto en el artículo 179 del RLFPRH la DGDGE verificó que el PNCE objeto de las RO no se contrapone, afecta ni presenta duplicidades con otros programas y acciones del Gobierno de México, en cuanto a su diseño, beneficios, apoyos otorgados y población objetivo, así como que se cumplen las disposiciones aplicables.
2. OBJETIVOS
2.1. General
Favorecer el establecimiento de ambientes de convivencia escolar armónica, pacífica e inclusiva que coadyuven a prevenir situaciones de discriminación y de acoso escolar en escuelas públicas de educación básica y Centros de Atención Múltiple, contribuyendo a asegurar la calidad de los aprendizajes en la educación básica y la formación integral de todos los grupos de la población.
2.2. Específicos
a) Promover la intervención pedagógica en las escuelas públicas de educación básica y Centros de Atención Múltiple, de carácter formativo y preventivo con apoyo de materiales educativos, orientada a que las/os alumnas/os reconozcan su propia valía; aprendan a respetarse a sí mismas/os y a las demás personas; a expresar y regular sus emociones; a establecer acuerdos y reglas, así como a manejar y resolver conflictos de manera asertiva, en el marco del respeto a los derechos humanos y la perspectiva de género con el fin de favorecer una cultura de la prevención de la discriminación y acoso escolar;
b) Fortalecer las competencias de los equipos técnicos estatales de las Coordinaciones Locales del Programa para favorecer el desarrollo personal y capacidades técnicas de docentes y personal directivo para promover la prevención de la discriminación y acoso escolar, a través de la convivencia escolar armónica, pacífica e inclusiva en las escuelas públicas de educación básica con apoyo de la impresión y distribución de materiales educativos, así como impulsar la participación informada de las familias de las/os alumnas/os de escuelas públicas de educación básica y Centros de Atención Múltiple, y;
c) Promover un marco de actuación basado en protocolos para la detección, prevención, actuación en casos de abuso sexual infantil, acoso escolar y maltrato en las escuelas de educación básica y Centros de Atención Múltiple.
3. LINEAMIENTOS
3.1. Cobertura
El PNCE tiene cobertura nacional.
3.2. Población objetivo
Escuelas Públicas de Educación Básica y centros de atención múltiple que sean incorporados al PNCE por las AEL, conforme a la disponibilidad presupuestaria.
3.3. Beneficiarios
Son los Gobiernos de los Estados, y para el caso de la Ciudad de México será la AEFCM, que decidan participar voluntariamente y que a través de sus AEL atiendan con el PNCE a escuelas públicas de educación básica y centros de atención múltiple.
3.3.1. Requisitos
Los Gobiernos de los Estados y la AEFCM deberán cumplir con los siguientes requisitos:
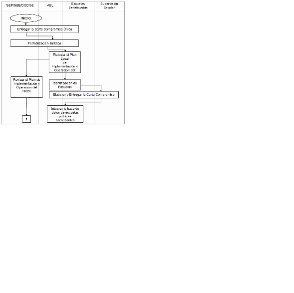
a) Presentar, hasta 10 días hábiles posteriores a la publicación de las RO 2019 en el DOF, la Carta Compromiso Única (Anexo 1);
b) La Secretaría de Finanzas o equivalente del Gobierno del Estado, con excepción de la AEFCM, deberá contar con una cuenta bancaria productiva específica para la administración y ejercicio de los subsidios del PNCE, en apego a lo establecido en el artículo 69 de la LGCG. La AEL es responsable de comunicar formalmente a la DGDGE los datos de la cuenta bancaria mencionada, hasta 15 días hábiles posteriores a la publicación de las RO 2019 en el DOF, y
c) Formalizar a más tardar el último día hábil del mes de marzo de 2019, el correspondiente Convenio (Anexo 2a) y para el caso de la AEFCM los Lineamientos (Anexo 2b).
3.3.2. Procedimiento de selección
| Procedimiento de selección |
| Etapa | Actividad | Responsable |
| Difusión de RO | Difundir en el sitio web del PNCE (https://www.gob.mx/escuelalibredeacoso) las RO del PNCE dentro de los primeros 5 días hábiles posteriores a su publicación en el DOF. | DGDGE |
| Carta Compromiso Única | La AEL entrega a la SEB la Carta Compromiso Única (Anexo 1). | SEB/AEL |
| Convenio y Lineamientos | Los Gobiernos de los Estados deberán formalizar el correspondiente Convenio (Anexo 2a) y la AEFCM los correspondientes Lineamientos (Anexo 2b) | SEB/AEL |
| Plan local de implementación y operación del PNCE. | Enviar de manera oficial, a la DGDGE y por correo electrónico a los Enlaces operativos del PNCE durante el mes de abril de 2019, el Plan Local de implementación y operación del PNCE, para su revisión, por lo que la DGDGE podrá emitir comentarios y/o recomendaciones, a más tardar el último día hábil del mes de mayo de 2019. | AEL |
| Base de datos de escuelas participantes | Enviar de manera oficial y en dispositivo electrónico a la DGDGE, así como por correo electrónico, la base de datos de las escuelas que participarán en el PNCE, a los Enlaces operativos del PNCE, de acuerdo al formato restablecido por la DGDGE en el sitio web del PNCE (https://www.gob.mx/escuelalibredeacoso), a más tardar la primera quincena del mes de junio del 2019, cuya cobertura deberá coincidir con las metas comprometidas en el Plan Local de implementación y operación del PNCE. | AEL |
Con la finalidad de que la AEL cuente con criterios de priorización de las escuelas públicas solicitantes, considerará que éstas: En ciclos escolares anteriores hayan trabajado el enfoque de convivencia escolar armónica, pacífica e inclusiva;
· Se encuentran en localidades urbanas de alta y muy alta marginación con base a los resultados emitidos por el Consejo Nacional de Población y el Censo Nacional de Población y Vivienda 2010;
· No se dupliquen con otras acciones específicas sobre convivencia escolar;
· No reciban apoyos federales para los mismos propósitos del PNCE;
· Tengan turno vespertino, y
· Sean inclusivas.
Respecto a las escuelas de educación básica particulares, éstas pueden acceder a todos los materiales educativos, así como a los apoyos audiovisuales y de difusión del PNCE que están disponibles gratuitamente en la página web https://www.gob.mx/escuelalibredeacoso, y podrán solicitar a la DGDGE capacitación y asesoría con la finalidad de que en estos centros escolares también se promuevan ambientes escolares pacíficos, armónicos e inclusivos.
El PNCE adoptará, en lo procedente, el modelo de estructura de datos del domicilio geográfico establecido en el Acuerdo por el que se aprueba la norma técnica sobre domicilios geográficos, emitido por el Instituto Nacional de Estadística y Geografía, publicado en el DOF el 12 de noviembre de 2010. Lo anterior en estricta observancia al Acuerdo antes referido y al oficio circular números 801.1.-279 y SSFP/400/124/2010 emitidos por la SHCP y la SFP, respectivamente.
Los componentes que integran el modelo de estructura de datos del Domicilio Geográfico son:
| COMPONENTES |
| ESPACIALES | DE REFERENCIA | GEOESTADÍSTICOS |
| Vialidad | No. Exterior | Área Geo estadística Estatal o de la Ciudad de México |
| Carretera | No. Interior | Área Geo estadística Municipal o Alcandía de la Ciudad de México |
| Camino | Asentamiento Humano | Localidad |
| | Código Postal | |
| | Descripción de Ubicación | |
La base de datos de las escuelas públicas beneficiadas, será publicada en la página de internet https://www.gob.mx/escuelalibredeacoso
3.4. Características de los apoyos (tipo y monto)
Los subsidios que se transfieran a los Gobiernos de los Estados y a la AEFCM, para la implementación del PNCE en el ejercicio fiscal 2019, constituyen las asignaciones de recursos federales previstas en el PEF que a través de las dependencias y entidades, se otorgan a los diferentes sectores de la sociedad, los Gobiernos de los Estados, y la AEFCM para fomentar el desarrollo de actividades sociales o económicas prioritarias de interés general.
Dichos subsidios, deben sujetarse a lo dispuesto en el artículo 75 de la LFPRH y demás disposiciones aplicables en la materia, pudiendo constituirse en apoyos técnicos o financieros. Estos serán de carácter no regularizable y se entregarán a la población beneficiaria por única ocasión.
El otorgamiento de los subsidios deberá sujetarse a lo dispuesto en los artículos 74 al 79 de la LFPRH y 174 al 181 del RLFPRH y en las RO, tendrán las características que se autoricen en el marco de las RO, y se considerarán devengados de acuerdo a los criterios señalados en el numeral 3.4.1.1 denominado "Devengos".
Los productos bancarios y/o rendimientos financieros que se generen de los recursos transferidos, antes del 31 de diciembre del ejercicio fiscal respectivo, deberán ser utilizados para atender los objetivos del PNCE.
Los convenios que se suscriban con los Gobiernos de los Estados con el propósito de formalizar el otorgamiento de subsidios a cargo del PNCE no tienen carácter de convenio de coordinación para transferir recursos del presupuesto de la Secretaría de Educación Pública a los Gobiernos de los Estados, con el propósito de descentralizar o reasignar la ejecución de funciones, programas o proyectos federales o, en su caso, recursos humanos y materiales a que hace referencia el artículo 82 de la LFPRH.
Los subsidios que se otorguen tendrán la temporalidad y características que se autoricen en el marco de las RO.
En ningún caso se podrán utilizar los recursos financieros para el pago de prestaciones de carácter económico, compensaciones, sobresueldos a personal directivo, docente o empleadas/os, que laboren en la SEP, en las Secretarías de Educación Estatales o en la AEFCM, así como para los gastos de operación (pago de electricidad, celulares, agua, internet, viáticos internacionales, entre otros), ni becas, tratamientos médicos o apoyos económicos directos a las/los alumnas/os.
Del mismo modo, los apoyos a la implementación local no se podrán utilizar para la adquisición de equipo de cómputo, celulares, equipo administrativo, línea blanca, material de oficina o vehículos.
EL PNCE operará con pleno respeto al federalismo educativo y se implementará a través de un Convenio (Anexo 2a) celebrado entre la SEP y los Gobiernos de los Estados; en lo que respecta a la AEFCM, se llevará a cabo en el marco de los Lineamientos (Anexo 2b).
Apoyos Técnicos
La DGDGE, proporcionará a las AEL, asistencia técnica del PNCE para favorecer el desarrollo personal y capacidades técnicas locales para el manejo y aplicación de los materiales educativos, con el fin de facilitar el cumplimiento de los objetivos y evaluación del PNCE.
De manera general, las AEL recibirán asistencia técnica del PNCE para atender a las Escuelas beneficiadas en los siguientes rubros:
Fortalecer las competencias sobre la convivencia escolar, la prevención de la discriminación y el desarrollo de habilidades para el ejercicio de los derechos humanos que propicien condiciones de participación del alumnado, personal educativo, madres y padres de familia, o personas que ejercen la tutela, para incentivar la permanencia, inclusión y mejora en el logro de aprendizajes en educación básica;
Integrar acciones para la disminución del rezago y abandono escolar y desarrollo de una buena convivencia escolar.
Difundir los protocolos para la prevención, detección y actuación en casos de abuso sexual infantil, acoso escolar y maltrato en las escuelas de educación básica.
Apoyos Financieros
Los recursos para la operación e implementación del PNCE corresponderán al presupuesto autorizado para el mismo, de los cuales el 95.75% se asignarán a los Gobiernos de los Estados y a la AEFCM, considerando como criterio de distribución el número de alumnas/os de los niveles educativos de preescolar, primaria y secundaria de la estadística 911 vigente. El 4.25% del total original autorizado al PNCE en el PEF, se destinará a gastos de operación central.
De lo asignado a los Gobiernos de los Estados y a la AEFCM, se destinará hasta el 53% en especie (materiales educativos del PNCE) y la diferencia en una o varias ministraciones señaladas en el Convenio, y en el caso de la Ciudad de México, a través de los Lineamientos, debiendo sujetarse a lo dispuesto en la fracción I del artículo 93 del Reglamento de la LFPyRH.
El subsidio se establecerá de manera particular en el Convenio (Anexo 2a) y el traspaso de recursos ramo a ramo de la AEFCM, en los Lineamientos (Anexo 2b), considerando criterios de equidad, igualdad de género, subsidiariedad y a la disponibilidad financiera asignada al logro de los objetivos el PNCE y se ratifica por medio del oficio emitido por la DGDGE a cada entidad federativa.
Los subsidios del PNCE entregados a los Gobiernos de los Estados y a la AEFCM, se distribuirán de la siguiente manera:
| Tipo de Subsidio | Dirigido a | Monto o porcentaje | Periodicidad |
| Especie Materiales educativos Recurso asignado para su impresión y distribución de los materiales del PNCE establecidos por la SEP a través de la SEB-DGDGE, para alumnas/os, personal docente, directivo y familias de las escuelas participantes en el PNCE. | AEL | Hasta el 53% del recurso asignado a los Gobiernos de los Estados para su entrega en especie | Durante el ejercicio fiscal 2019. |
| Financiero Implementación y asistencia técnica del PNCE para el personal con funciones de dirección (jefa/e de sector, supervisora/or, inspectora/or, ATP y directivos escolares) y docentes, madres, padres y tutoras/es; - Apoyo para la creación y fortalecimiento de Academias, Consejos Técnicos o Colegios de Directores y Supervisores, y Seguimiento acompañamiento y evaluación a las escuelas participantes en el PNCE. | AEL | El 43% del recurso asignado para los Gobiernos de los Estados | Durante el ejercicio fiscal 2019. |
| Financiero Gastos de Operación Local Destinados a cubrir el desarrollo de las acciones, actividades y estrategias indispensables para la implementación, operación, seguimiento, supervisión y contraloría social y acciones de descarga administrativa del PNCE en la entidad federativa, así como demás acciones necesarias para el logro de sus objetivos. | AEL | Hasta el 4% del recurso asignado a las entidades federativas | Única vez, durante el ejercicio fiscal 2019. |
Durante la operación del PNCE, la DGDGE como responsable del ejercicio de su presupuesto autorizado, la instancia ejecutora del apoyo otorgado y la población beneficiaria, deberán observar que la administración de los recursos se realice bajo los criterios de legalidad, honestidad, eficiencia, eficacia, economía, racionalidad, austeridad, transparencia, control, rendición de cuentas y equidad de género, establecidos en los artículos 1, 75 y 77 de la LFPRH, en el Título Cuarto, Capítulo XII, sección IV del RLFPRH, y cumplir con lo señalado en los artículos Séptimo, fracciones IX y X, Vigésimo, fracciones I y IV y Vigésimo Sexto del Decreto que establece las medidas para el uso eficiente, transparente y eficaz de los recursos públicos, y las acciones de disciplina presupuestaria en el ejercicio del gasto público, así como para la modernización de la Administración Pública Federal publicado el 10 de diciembre de 2012 en el DOF, mismo que fue modificado mediante diverso publicado en el referido órgano informativo el 30 de diciembre de 2013 y en los Lineamientos para la aplicación y seguimiento de las medidas para el uso eficiente, transparente y eficaz de los recursos públicos, y las acciones de disciplina presupuestaria en el ejercicio del gasto público, así como con las demás disposiciones que para tal efecto emita la SHCP, y disponga el PEF para el ejercicio fiscal 2019.
En caso de que el PNCE reciba recursos adicionales para apoyar su operación, éstos serán aplicados conforme a los criterios de distribución y uso que determine la SEB por conducto de la DGDGE en el marco de las RO y de conformidad con lo dispuesto en las disposiciones jurídicas aplicables.
Una vez que esté garantizado el cumplimiento de las metas del PNCE, asociadas a cada uno de los tipos de apoyo, la AEL, en caso de haber un déficit en algún componente, podrá utilizar las economías de otros componentes para complementar los recursos necesarios para el cumplimiento de las metas y acciones orientadas a la atención de todas las escuelas beneficiadas con el PNCE.
De igual forma, una vez que esté garantizado el cumplimiento de las metas del PNCE, asociadas a cada uno de los tipos de apoyo, la AEL, en caso de haber recursos disponibles, podrá utilizar las economías para fortalecer las acciones del PNCE.
3.4.1. Devengo, aplicación y reintegro de los recursos
3.4.1.1. Devengos
Cuando el beneficiario del PNCE sean los Gobiernos de los Estados y la AEFCM, los recursos se considerarán devengados a partir de su entrega a dichos órdenes de gobierno, la SEB/DGDGE, serán los responsables de gestionar la entrega del apoyo a más tardar el 31 de diciembre de 2019.
Los recursos se considerarán vinculados formalmente a compromisos y obligaciones de pago cuando a través de un instrumento legal se haya asumido la obligación o compromiso de realizar una erogación en favor de un tercero.
Los recursos transferidos a los Gobiernos de los Estados para sufragar las acciones previstas en el PNCE se considerarán devengados en los términos que disponga el artículo 75 fracciones VIII y X de la LFPRH, y atenderán lo dispuesto en los artículos 175 y 176 del RLFPRH, y la LGCG.
3.4.1.2. Aplicación
Los Gobiernos de los Estados y la AEFCM, beneficiarios de los apoyos, tendrán la obligación de aplicar los recursos recibidos para los fines que les fueron otorgados, a más tardar el 31 de diciembre de 2019.
Para la entrega de los recursos a los Gobiernos de los Estados, deberán contar, previo a la entrega de los mismos, con una cuenta bancaria productiva específica para la administración y ejercicio de los recursos federales otorgados, que distinga contablemente su origen e identifique que las erogaciones correspondan al fin autorizado, conforme a lo establecido en las RO. En el caso de la AEFCM, se deberá realizar el traspaso de recursos ramo a ramo, señalado en los Lineamientos.
Los Gobiernos de los Estados serán los responsables de no incorporar en la cuenta bancaria productiva específica recursos locales, ni aportaciones o ningún otro tipo de recursos distintos al apoyo recibido, aun cuando pudieran tener el mismo propósito.
Los Gobiernos de los Estados y la AEFCM, serán los responsables de mantener la documentación original que justifique y compruebe el gasto en que incurran, con cargo a los recursos que reciban por concepto de los subsidios otorgados mediante el PNCE, así como de presentarla a los órganos competentes de control y fiscalización que lo soliciten.
Los recursos que se otorgan mediante el PNCE, no pierden su carácter Federal por lo que en su asignación y ejecución deberán observarse en todo momento las disposiciones jurídicas federales aplicables.
3.4.1.3. Reintegros
Los recursos objeto del PNCE que hayan sido comprometidos por los Gobiernos de los Estados y la AEFCM, y aquéllos que hayan sido devengados, pero que no hayan sido pagados al 31 de diciembre de 2019, deberán cubrir los pagos respectivos a más tardar durante el primer trimestre de 2020, o bien de conformidad con el calendario de ejecución establecido en el Convenio correspondiente. Una vez cumplido el plazo referido, los recursos remanentes deberán reintegrarse a la TESOFE a más tardar dentro de los 15 días naturales siguientes, de conformidad con lo establecido en el párrafo segundo del artículo 17 de la LDFEFM.
Si los Gobiernos de los Estados al 31 de diciembre de 2019, conservan recursos, incluyendo los rendimientos obtenidos, o no se encuentran comprometidos o devengados en los términos de las disposiciones aplicables, deberán reintegrar el importe disponible a la TESOFE de acuerdo a lo dispuesto en el artículo 176 del RLFPRH, dicho reintegro lo deberán realizar a más tardar el 15 de enero de 2020, conforme lo establecido en el párrafo tercero del artículo 54 de la LFPRH y primer párrafo del artículo 17 de la LDFEFM, para lo cual el beneficiario solicitará a la DGDGE la línea de captura, e informará de la realización del reintegro a la misma, aportándole la correspondiente constancia en un plazo no mayor a tres días hábiles contados a partir de que haya sido realizado el depósito.
En los casos en que el beneficiario esté obligado a reintegrar los recursos objeto de los apoyos otorgados, éstos no podrán deducir las comisiones bancarias que por manejo de cuenta y operaciones haya cobrado la institución financiera. El beneficiario deberá cubrir dichas comisiones con cargo a sus propios recursos, salvo en el caso de los reintegros correspondientes a los recursos y productos financieros no ejercidos al 31 de diciembre del 2019.
Los rendimientos que los beneficiarios deban enterar a la TESOFE, por habérsele requerido el reintegro parcial o total de los recursos objeto de los apoyos otorgados, serán aquellos que puedan verificarse a través de los estados de cuenta bancarios, descontando el Impuesto Sobre la Renta (ISR).
Cuando en las actividades de seguimiento o supervisión que defina la DGDGE, identifique que los recursos fueron destinados a fines distintos a los autorizados, o bien existan remanentes en su aplicación, solicitará al beneficiario realizar su reintegro a la TESOFE, quien estará obligado a realizarlo en un plazo no mayor a 15 días hábiles contados a partir de la fecha en que reciba de dicha instancia ejecutora la notificación formal con las instrucciones para efectuar dicho reintegro.
En caso de que el beneficiario no reintegre o entere los recursos en el plazo establecido en las RO; se aplicarán las sanciones y penas correspondientes conforme a la normativa aplicable en la materia.
3.5. Derechos, obligaciones y causas de incumplimiento, suspensión, cancelación o reintegro de los recursos.
Derechos de las AEL y las escuelas:
Es derecho de las AEL y escuelas participantes, recibir los subsidios conforme al numeral 3.4. Características de los apoyos (tipo y monto) de las RO, salvo que incidan en causas de incumplimiento que den lugar a su suspensión o cancelación, conforme a lo señalado en el presente numeral.
Obligaciones de las AEL:
a) Cumplir en tiempo y forma con los requisitos señalados en el numeral 3.3.1 de las RO;
b) Designar y/o ratificar a la/el Coordinadora/or Local del PNCE y notificar vía oficio a la DGDGE durante los 10 días posteriores a la formalización del Convenio (Anexo 2a) y de los Lineamientos (Anexo 2b);
c) Capacitar al equipo técnico estatal designado para que difundan la estrategia de implementación del PNCE entre el personal directivo, docente, madres, padres de familia y tutoras/es para el logro de una convivencia escolar armónica, pacífica e inclusiva;
d) Aplicar los subsidios del PNCE de forma transparente, única y exclusiva para los objetivos previstos en las RO, conforme a las disposiciones jurídicas aplicables;
e) Enviar a la DGDGE el Plan Local de implementación y operación del PNCE para su revisión, dicho documento deberá ser enviado por correo electrónico al Enlace Operativo correspondiente del PNCE;
f) Enviar trimestralmente a la DGDGE, durante los 15 días hábiles posteriores a la terminación del trimestre que se reporta, los avances físicos presupuestarios del PNCE de acuerdo a lo establecido en el Anexo 4, por correo electrónico al Enlace operativo correspondiente del PNCE, debiendo anexar los estados de cuenta bancarios correspondientes. Para el caso de la AEFCM, no se deberán anexar los estados de cuenta bancarios antes mencionados;
g) Comprobar el ejercicio de los subsidios conforme a las disposiciones jurídicas aplicables y, en su caso, de acuerdo con lo establecido en el artículo 17 de la LDFEFM;
h) Resguardar por un periodo de cinco años la información comprobatoria correspondiente al ejercicio de los subsidios asignados, para la operación del PNCE, misma que podrá ser requerida por la SEB o las instancias fiscalizadoras conforme a la normatividad jurídica aplicable;
i) Colaborar con las evaluaciones internas y externas efectuadas por instancias locales, nacionales e internacionales referidas en el numeral 6 Evaluación de las RO;
j) Enviar a la DGDGE, con excepción de la AEFCM, los archivos electrónicos de los CFDI y XML, antes de cada ministración de los recursos; lo anterior de conformidad con lo establecido en el artículo 66, fracción III del RLFPRH;
k) Responder a las solicitudes de información y documentación de la SEB, así como de las instancias fiscalizadoras, y atender y solventar las observaciones emitidas por dichas instancias;
l) Promover la contraloría social, y designar al Enlace Estatal de Contraloría Social;
m) Solicitar a la Secretaría de Finanzas Estatal o equivalente la disposición de los subsidios para la operación del PNCE, a excepción de la AEFCM, que deberá ser efectuada en un plazo máximo de 10 días hábiles posteriores a la recepción de la notificación por parte DGDGE de la ministración de los subsidios;
n) Contar con una cuenta bancaria productiva específica del PNCE para la recepción de los subsidios, solo en caso de que la operatividad estatal lo requiera;
o) Atender las recomendaciones de la DGDGE en torno al desempeño y cumplimiento de las funciones inherentes a la/el Coordinadora/or Local del PNCE;
p) Desarrollar procesos de evaluación interna local y seguimiento del PNCE;
q) Desarrollar acciones que permitan disminuir la carga administrativa;
r) Contar con la documentación que acredite la entrega del material educativo a favor de la convivencia escolar destinado a las escuelas participantes en el PNCE en el ciclo escolar 2019-2020, en apego a la normativa aplicable;
s) Suspender los subsidios proporcionados a aquellas escuelas públicas de educación básica, que lleguen a incumplir con las RO y/o que incurran en alguna irregularidad en la aplicación y el manejo de los subsidios del PNCE, y
t) Asegurar que la Coordinación Local del Programa cuente con el personal suficiente, con el perfil y las condiciones materiales para la operación, control, seguimiento, evaluación y rendición de cuentas del PNCE.
Obligaciones de Las Escuelas públicas de educación básica participantes en el PNCE deberán:
a) Expresar mediante una Carta Compromiso Escolar (Anexo 3) dirigida a la AEL, su interés y compromiso de participar en el PNCE. La carta, en formato impreso o electrónico, quedará en resguardo de la AEL;
b) Participar en la asistencia técnica del PNCE que brinde la AEL para su implementación;
c) Asegurar que la propuesta formativa del PNCE se desarrolle entre el personal docente y estudiantes;
d) Capacitar al personal directivo, docente y de las, madres, padres de familia y tutoras/es, para el logro de una convivencia escolar armónica, pacífica e inclusiva;
e) Establecer y desarrollar su Ruta de Mejora Escolar, considerando la propuesta formativa del PNCE;
f) Cumplir con las metas y actividades establecidas en la Ruta de Mejora Escolar en relación con el PNCE;
g) Colaborar en las evaluaciones, seguimiento y monitoreo sobre la operación del PNCE que la DGDGE y la AEL en su caso realicen, y
h) Presentar a la Comunidad Escolar y a la AEL, el informe de resultados del ciclo escolar respectivo, de acuerdo con lo programado en su planeación de la Ruta de Mejora Escolar.
Causas de incumplimiento, suspensión y/o cancelación de los recursos Con fundamento en lo establecido en el tercer párrafo del artículo 74 de la LFPRH, la SEB podrá determinar si suspende o cancela la entrega de los subsidios a los Gobiernos de los Estados, así como a la AEFCM, con base a los informes de incumplimiento que entregue la DGDGE.
La suspensión y/o cancelación de los recursos a las AEL se realizarán conforme a los siguientes criterios de incumplimiento:
Causas de incumplimiento
| Incumplimiento | Consecuencia |
| a) La no entrega oportuna en tiempo y forma de los avances físicos presupuestarios señalados en el numeral 4.2.1 de las RO. | Suspensión de las ministraciones de subsidios presupuestarios en el ejercicio fiscal 2019. |
| b) La no aplicación de subsidios conforme a los objetivos del PNCE. | Suspensión de las ministraciones de subsidios presupuestarios en el ejercicio fiscal 2019. En caso de continuar con la irregularidad, la AEL estará obligada a realizar el reintegro de los recursos mal aplicados a la TESOFE; así como, en su caso, el entero de los rendimientos que se hubieren generado, conforme a la normatividad aplicable. Sin menoscabo de aquéllas que se deriven de los organismos de control y auditoría. |
| c) No reintegrar a la TESOFE los subsidios que no hayan sido devengados al 31 de diciembre de 2019, o que hayan sido aplicados a fines distintos a los establecidos en las RO. | La instancia normativa solicitará a la AEL y/o al beneficiario el reintegro de los recursos no devengados y mal aplicados, en caso de no obtener respuesta se dará parte a los Órganos Fiscalizadores competentes. Se aplicarán las medidas establecidas en el numeral 3.4.1.3. de las RO. |
3.6. Participantes
3.6.1. Instancia(s) ejecutora(s)
Los subsidios del PNCE serán ejecutados por la SEB a través de la DGDGE y la AEL.
Para ello se suscribirá el Convenio con los Gobiernos de los Estados y para el caso de la AEFCM, los Lineamientos, y se observará en todo momento la aplicación de las RO.
Dichas instancias ejecutoras son responsables de:
SEB:
a) Suscribir el Convenio (Anexo 2a) y para el caso de la AEFCM los Lineamientos (Anexo 2b);
b) Determinar e informar a la DGDGE si suspende o cancela los subsidios otorgados a los Gobiernos de los Estados, así como a la AEFCM, con base a lo establecido en las RO;
c) Ministrar los subsidios a los Gobiernos de los Estados para el desarrollo del PNCE, previa entrega de los CFDI y XML por parte de las AEL a la DGDGE, de conformidad al calendario de ministraciones y a la disponibilidad presupuestaria. Para el caso de la AEFCM realizar el traspaso de recursos ramo a ramo, y
d) Concentrar las Cartas Compromiso Únicas y enviar copia a la DGDGE.
DGDGE:
a) Asistir a la SEB en la formalización del Convenio y de los Lineamientos;
b) Gestionar, ante las instancias competentes, los recursos humanos, materiales y financieros para la
operación y coordinación del PNCE;
c) Diseñar e imprimir los materiales educativos del PNCE que se distribuirán a las AEL, para su entrega a las escuelas beneficiadas;
d) Elaborar el calendario de ministraciones del PNCE para los Gobiernos de los Estados y la AEFCM;
e) Enviar a la SEB, de conformidad al calendario de ministraciones los CFDI y XML de cada una de las Entidades Federativas, previa entrega por parte de la AEL, a excepción de la AEFCM la cual, se sujetará a lo dispuesto en los Lineamientos;
f) Revisar, y en su caso, emitir comentarios y/o recomendaciones al Plan Local de implementación y operación del PNCE enviado por las AEL para el ejercicio fiscal 2019 y ciclo escolar correspondiente, mediante oficio a más tardar el último día hábil del mes de mayo del 2019;
g) Establecer los mecanismos necesarios para realizar el seguimiento de la operación y desempeño del PNCE y generar la información para su mejora continua;
h) Con base en la información que remitan las AEL, integrar la Base de Datos de las escuelas públicas de educación básica que participan en el PNCE en el ciclo escolar respectivo y difundirlas en el sitio web (https://www.gob.mx/escuelalibredeacoso) del PNCE;
i) Analizar los avances físicos presupuestarios proporcionados por las AEL y emitir los comentarios que en su caso existan al respecto y remitirlos a éstas para su atención;
j) Otorgar asistencia técnica del PNCE y apoyo pedagógico a las Coordinaciones Locales del Programa para su implementación;
k) Solicitar a las AEL la información que considere necesaria para conocer la situación que guarda la operación y la aplicación de los subsidios del PNCE;
l) Informar a la SEB sobre los casos de incumplimiento señalados en el numeral 3.5. de estas RO, así como entregar las justificaciones correspondientes sobre los casos identificados;
m) Notificar a la AEL la suspensión o cancelación que en su caso determine la SEB, de la entrega de los subsidios a los Gobiernos de los Estados participantes y a la AEFCM, previa notificación de la SEB;
n) Remitir, en su caso, a la AEL correspondiente los comentarios, quejas, sugerencias o informes de situaciones inherentes a la operación del PNCE para su atención y resolución;
o) Promover la coordinación y suma de esfuerzos, entre los programas de educación básica que confluyen en su población objetivo, que permitan utilizar los recursos y desarrollar acciones complementarias para fortalecer sus objetivos, sin contravenir a lo dispuesto en las RO de cada uno de ellos;
p) Brindar asesoría y acompañamiento a la AEL para la operación del PNCE en las escuelas públicas de educación básica y en la aplicación de los protocolos para la prevención, detección y actuación en casos de abuso sexual infantil, acoso escolar y maltrato, en las escuelas de educación básica;
q) Entregar a las AEL los prototipos y especificaciones técnicas para la impresión de los protocolos para la prevención, detección y actuación en casos de abuso sexual infantil, acoso escolar y maltrato en las escuelas de educación básica;
r) Solicitar a la AEL se tomen las medidas necesarias para la difusión, capacitación y aplicación de los protocolos para la prevención, detección y actuación en casos de abuso sexual infantil, acoso escolar y maltrato en las escuelas de educación básica, y
s) Emitir las recomendaciones en torno al desempeño y cumplimiento de las funciones inherentes a la/el Coordinadora/or Local del PNCE.
AEL:
a) Establecer en el ámbito de su competencia, los mecanismos que aseguren el destino, la aplicación, la transparencia y el seguimiento de los subsidios otorgados para la operación del PNCE. En el diseño e implementación de estos mecanismos atenderán lo dispuesto en el artículo 22 de la Ley General de Educación;
b) Programar el ejercicio, la aplicación, el seguimiento y la administración oportuna de los subsidios del PNCE, con apego a la normativa aplicable;
c) Desarrollar acciones de seguimiento de avances en el cumplimiento de los objetivos del PNCE;
d) Solventar los comentarios y recomendaciones emitidos por la DGDGE sobre el Plan Local de implementación y operación del PNCE para la operación del PNCE, y enviar la versión definitiva en forma impresa de manera oficial a la DGDGE, a más tardar la última semana del mes de junio del 2019;
e) Solventar los comentarios emitidos por la DGDGE sobre los avances físicos presupuestarios;
f) Enviar de manera oficial y en electrónico o digital a la DGDGE la base de datos de las escuelas que participarán en el PNCE, de acuerdo al formato prestablecido por la DGDGE en el sitio web del PNCE (https://www.gob.mx/escuelalibredeacoso), a más tardar la primera quincena del mes de junio del 2019, cuya cobertura deberá coincidir con las metas comprometidas en el Plan Local de implementación y operación del PNCE;
g) Enviar de manera oficial y en electrónico o digital a la DGDGE la base de datos de las escuelas atendidas por el PNCE al cierre del ciclo escolar, de acuerdo al formato prestablecido por la DGDGE en el sitio web del PNCE (https://www.gob.mx/escuelalibredeacoso), a más tardar la última semana del mes de noviembre del 2019;
h) Articular los recursos, mecanismos y acciones de otros programas y proyectos federales y/o locales;
i) Apoyar a la DGDGE en las acciones inherentes a la operación, desarrollo y seguimiento del PNCE;
j) Realizar la planeación y coordinación de acciones de participación y Contraloría Social;
k) Considerando los criterios de priorización, se dará a conocer a las escuelas públicas de educación básica participantes en el PNCE, los subsidios asignados para la operación e implementación del PNCE, mediante una campaña de difusión o los mecanismos que disponga, el cual enviará de manera oficial y en electrónico o digital a la DGDGE junto con el Plan Local de Implementación y operación;
l) Coordinar y operar la suma de esfuerzos, entre los programas de educación básica que confluyen en su población objetivo, que les permitan utilizar los recursos y desarrollar acciones específicas y complementarias para fortalecer sus objetivos, sin contravenir a lo dispuesto en las RO de los programas;
m) Brindar asistencia técnica del PNCE a las escuelas públicas de educación básica beneficiadas para la implementación del mismo;
n) Recibir y distribuir a las escuelas públicas de educación básica participantes en el PNCE los materiales educativos a favor de la convivencia escolar armónica, pacífica e inclusiva, y la prevención de la discriminación, diseñados por la SEP a través de la DGDGE, asegurando la entrega suficiente de acuerdo con los criterios establecidos por nivel escolar, así como documentar su recepción mediante acuse de los mismos;
o) Imprimir y distribuir a las escuelas públicas de educación básica participantes en el PNCE los Protocolos para la prevención, detección y actuación en casos de abuso sexual infantil, acoso escolar y maltrato en las escuelas de educación básica;
p) Capacitar al personal educativo en la aplicación de los protocolos para la prevención, detección y actuación en casos de abuso sexual infantil, acoso escolar y maltrato en las escuelas de educación básica;
q) Difundir y promover, mediante la impresión y medios electrónicos, la aplicación de los protocolos entre la comunidad escolar de educación básica e integrar redes de apoyo para la operación de los mismos;
r) Garantizar acciones que impulsen la participación informada de las familias de las/os alumnas/os de escuelas públicas de educación básica, a favor de la convivencia escolar armónica, pacífica e inclusiva, y
s) Dar seguimiento a la aplicación y operación del PNCE en las escuelas públicas de educación básica participantes en la entidad federativa.
3.6.2. Instancia(s) normativa(s)
La SEB, a través de la DGDGE, será la instancia que interpretará las RO y resolverá las dudas sobre cualquier aspecto operativo y los aspectos previstos o no en las mismas, conforme a las disposiciones jurídicas aplicables en la materia.
3.7. Coordinación institucional
La DGDGE podrá establecer acciones de coordinación con las autoridades federales, estatales y municipales, las cuales tendrán que darse en el marco de las disposiciones de las RO y de la normativa aplicable, a fin de evitar duplicidades con otros programas del Gobierno de México.
Para el mejor cumplimiento de las acciones que se ejecutan a través del PNCE, se podrán realizar los ajustes necesarios en su planeación y operación, estableciendo los acuerdos, la coordinación y vinculación interinstitucional correspondientes, en el marco de lo estipulado en las disposiciones jurídicas aplicables en la materia, lo establecido por las RO y de las metas establecidas, así como en función de la capacidad operativa y la disponibilidad presupuestal
4. OPERACIÓN
4.1. Proceso
(Anexo 5. Diagrama de flujo)
| Etapa | Actividad | Responsable |
| 1. Revisar el Plan Local de implementación y operación del PNCE. | Revisar, y en su caso, emitir mediante oficio a más tardar el último día hábil del mes de mayo del 2019 comentarios y/o recomendaciones al Plan Local de implementación y operación del PNCE enviado por las AEL para el ejercicio fiscal 2019 y respectivo ciclo escolar.,. | DGDGE |
| 2. Envío de CFDI y XML a la DGDGE. | Enviar el CFDI y XML a la DGDGE, antes de la ministración de los recursos, a excepción de la AEFCM. | AEL |
| 3. Entrega de recursos federales. | Entregar los subsidios a la Secretaría de Finanzas o equivalente del Gobierno del Estado designado como beneficiario para el desarrollo del PNCE, previa entrega de los CDFI y XML por parte de las AEL a la DGDGE y de conformidad al calendario de ministraciones, y para el caso de la AEFCM realizar el traspaso de recursos de ramo a ramo. | SEB |
| 4. Materiales del PNCE. | Diseñar e imprimir los materiales de apoyo que orienten el desarrollo y la implementación del PNCE. | DGDGE |
| 5. Capacitar a los equipos técnicos estatales. | Capacitar en temas de prevención de la discriminación y Convivencia escolar armónica, pacífica e inclusiva, a los equipos técnicos estatales. | DGDGE |
| 6. Implementar y dar seguimiento al PNCE. | Dar seguimiento a la incorporación de las escuelas al PNCE. | AEL |
| 7. Asesorar a las escuelas seleccionadas. | Asesorar a las escuelas públicas de educación básica beneficiadas para el desarrollo del PNCE. | AEL |
| 8. Materiales educativos a las escuelas. | Recibir y distribuir los materiales educativos del PNCE a las escuelas públicas de educación básica beneficiadas a más tardar el último día hábil de septiembre del 2019. | AEL |
| 9. Protocolos para la prevención, detección y actuación en casos de abuso sexual infantil, acoso escolar y maltrato en las escuelas de educación básica. | Imprimir, distribuir y difundir los protocolos para la prevención, detección y actuación en casos de abuso sexual infantil, acoso escolar y maltrato en las escuelas de educación básica, elaborados por la AEL. | AEL |
| 10. Acompañamiento a la implementación del PNCE. | Brindar acompañamiento permanente a las escuelas públicas de educación básica participantes en el PNCE. | AEL |
| 11. Dar seguimiento y evaluar el PNCE. | Dar seguimiento y evaluar las acciones del PNCE en las escuelas públicas de educación básica participantes durante el ejercicio fiscal 2019. | AEL |
| 12. Base de datos de las escuelas atendidas. | Enviar de manera oficial y en electrónico o digital a la DGDGE la base de datos de las escuelas atendidas por el PNCE al cierre del ciclo escolar, de acuerdo con el formato prestablecido por la DGDGE en el sitio web del PNCE, a más tardar la última semana del mes de noviembre del 2019. | AEL |
| 13. Revisión de la Base de Datos. | Revisión de Base de Datos de las escuelas públicas de educación básica, atendidas por el PNCE para el ciclo escolar correspondiente, a más tardar la primer quincena del mes de febrero 2020. | DGDGE/AEL |
| 14. Publicación de la Base de datos nacional de las escuelas atendidas. | Una vez concluido el proceso de revisión de las bases de datos estatales, publicar durante el primer bimestre del 2020 la Base de datos nacional de las escuelas atendidas al cierre del ciclo escolar 2019-2020. | DGDGE |
| 15. Comprobar el ejercicio de los Recursos. | Presentar, durante los 15 días hábiles posteriores a la terminación del trimestre que se reporta, los avances trimestrales (físicos presupuestarios) del PNCE, conforme al numeral 4.2.1. de las RO. Comprobar los recursos ejercidos. Resguardar la documentación que justifique y compruebe el ejercicio de los recursos, de acuerdo con el artículo 70 de la LGCG. | AEL |
| 16. Informe de cierre del ejercicio fiscal respectivo. | Elaborar el informe final de cierre del ejercicio fiscal 2019, conforme al numeral 4.2.3. de las RO. | AEL |
4.2. Ejecución
4.2.1. Avances físicos y financieros
La AEL formulará trimestralmente el reporte de los avances físicos presupuestarios sobre la aplicación de los recursos y/o de las acciones que se ejecuten bajo su responsabilidad con cargo a los recursos otorgados mediante el PNCE, mismos que deberán remitir a la DGDGE, durante los 15 días hábiles posteriores a la terminación del trimestre que se reporta. Invariablemente, la AEL deberá acompañar a dicho reporte, la explicación de las variaciones entre el presupuesto autorizado, el modificado y, el ejercido y entre las metas programadas y las alcanzadas. Las AEL, deberán adjuntar los estados de cuenta bancarios, a excepción de la AEFCM.
Los reportes permitirán dar a conocer los avances de la operación del PNCE, en el periodo que se reporta, y la información contenida en los mismos será utilizada para integrar los informes institucionales correspondientes.
Será responsabilidad de la DGDGE concentrar y analizar dicha información, para la toma oportuna de decisiones.
4.2.2. Acta de entrega-recepción
NO APLICA.
4.2.3. Cierre del ejercicio
Las AEL estarán obligadas a realizar el informe del cierre del ejercicio fiscal 2019 conforme a lo que establece la SHCP, misma que se consolidarán con los avances trimestrales físico-presupuestales.
La DGDGE estará obligada a presentar, como parte de su informe correspondiente al cuarto trimestre del año fiscal 2019, una estimación de cierre (objetivos, metas y gasto) conforme a lo establecido por la SHCP en los respectivos Lineamientos de Cierre del Ejercicio Fiscal; mismo que se consolidarán con los informes trimestrales de avance físico-financiero y/o físico presupuestario entregados por las AEL, a más tardar 10 días hábiles posteriores al cierre del ejercicio.
5. AUDITORÍA, CONTROL Y SEGUIMIENTO
Los subsidios mantienen su naturaleza jurídica de recursos públicos federales para efectos de su fiscalización y transparencia, por lo tanto, podrán ser revisados y auditados por la SFP o instancia fiscalizadora correspondiente que se determine; por el OIC y/o auditores independientes contratados para dicho fin, en coordinación con los Órganos Locales de Control; por la SHCP; por la ASF y demás instancias que en el ámbito de sus respectivas atribuciones resulten competentes.
Como resultado de las acciones de auditoría que se lleven a cabo, la instancia de control que las realice mantendrá un seguimiento interno que permita emitir informes de las revisiones efectuadas, dando principal importancia a la atención en tiempo y forma de las anomalías detectadas hasta su total solventación.
6. EVALUACIÓN
6.1. Interna
La DGDGE podrá instrumentar un procedimiento de evaluación interna con el fin de monitorear el desempeño del PNCE construyendo, para tal efecto, indicadores relacionados con sus objetivos específicos, de acuerdo con lo que establece la Metodología de Marco Lógico. El procedimiento se operará considerando la disponibilidad de los recursos humanos y presupuestarios de las instancias que intervienen.
Asimismo, se deberán incorporar indicadores específicos que permitan evaluar la incidencia de los programas presupuestarios en la igualdad entre mujeres y hombres, la prevención de la violencia de género y de cualquier forma de discriminación de género, discapacidad, origen étnico, u otras forma
6.2 Externa
La SPEC en uso de las atribuciones que le confiere el Reglamento Interior de la SEP, designa a la Dirección General de Evaluación de Políticas como la unidad administrativa ajena a la operación de los Programas que, en coordinación con la DGDGE, instrumentarán lo establecido para la evaluación externa de programas federales, de acuerdo con la Ley General de Desarrollo Social, el PEF para el ejercicio fiscal 2019, los Lineamientos Generales para la Evaluación de los Programas Federales de la Administración Pública Federal y el Programa Anual de Evaluación. Dicha evaluación deberá incorporar la perspectiva de género.
Asimismo, es responsabilidad de la DGDGE cubrir el costo de las evaluaciones externas, continuar y, en su caso, concluir con lo establecido en los programas anuales de evaluación de años anteriores. En tal sentido y una vez concluidas las evaluaciones del PNCE, éste habrá de dar atención y seguimiento a los aspectos susceptibles de mejora.
Las RO fueron elaboradas bajo el enfoque de la Metodología del Marco Lógico, conforme a los criterios emitidos conjuntamente por el Consejo Nacional de Evaluación de la Política de Desarrollo Social y la SHCP mediante oficio números 307-A-2009 y VQZ.SE.284/08, respectivamente, de fecha 24 de octubre de 2008.
La Matriz de Indicadores para Resultados y las metas autorizadas conforme al PEF para el ejercicio fiscal 2019, se encuentran disponibles en el portal de transparencia presupuestaria, en el apartado del Sistema de Evaluación del Desempeño https://www.transparenciapresupuestaria.gob.mx.
7. TRANSPARENCIA
7.1. Difusión
Para garantizar la transparencia en el ejercicio de los recursos públicos, se dará amplia difusión al PNCE a nivel nacional, y se promoverán acciones similares por parte de las autoridades locales y municipales. La papelería, documentación oficial, así como la publicidad y promoción de este Programa, deberán incluir la siguiente leyenda: "Este programa es público ajeno a cualquier partido político. Queda prohibido el uso para fines distintos a los establecidos en el programa". Quien haga uso indebido de los recursos de este Programa deberá ser denunciada/o y sancionada/o de acuerdo con la ley aplicable y ante la autoridad competente.
Además, se deberán difundir todas aquellas medidas que contribuyen a promover el acceso igualitario entre mujeres y hombres a los beneficios del PNCE.
De acuerdo con lo establecido en el artículo 70, fracción XV de la Ley General de Transparencia y Acceso a la Información Pública la DGDGE tendrá la obligación de publicar y mantener actualizada la información relativa a los programas de subsidios.
7.2. Contraloría social.
Se promoverá la participación de la población beneficiaria del Programa a través de la integración y operación de Contralorías Sociales, para el seguimiento, supervisión y vigilancia del cumplimiento de las metas y acciones comprometidas en el Programa, así como de la correcta aplicación de los recursos públicos asignados al mismo.
Para lograr lo anterior, el Programa deberá sujetarse al Acuerdo por el que se establecen los lineamientos para la promoción y operación de la Contraloría Social en los Programas Federales de Desarrollo Social, publicado en el Diario Oficial de la Federación el 28 de octubre de 2016, para que se promuevan y realicen las acciones necesarias para la integración y operación de la Contraloría Social, bajo el esquema validado por la Secretaría de la Función Pública.
Para la integración de los Comités de Contraloría Social se promoverá la participación paritaria de mujeres y hombres.
8. QUEJAS Y DENUNCIAS
Las quejas y denuncias de la ciudadanía en general se captarán vía escrita, telefónica o por internet ante el área que establezcan las AEL, las Contralorías o equivalentes Locales; asimismo, a nivel central, a través del OIC comunicarse a los teléfonos: 36 01 86 50 (en la Ciudad de México) extensiones 66232. 66224, 66227, 66229, 66242 y 66243, del interior de la República al 01 800 22 88 368 lada sin costo, en un horario de 09:00 a 15:00 y de 16:00 a 18:00 horas, de lunes a viernes. Acudir de manera personal dentro del referido horario, a las oficinas que ocupa el Área de Quejas de este Órgano Fiscalizador, ubicado en: Av. Universidad 1074, Col. Xoco, C.P. 03330, Alcaldía Benito Juárez, Ciudad de México, a través de un escrito dirigido al titular entregado en la Oficialía de Partes Común, localizada en el referido domicilio de las 09:00 a 15:00 horas o enviar al correo electrónico a quejas@nube.sep.gob.mx.
También en la página http://www.oic.sep.gob.mx/portal3/estados.php; en TELSEP en la Ciudad de México y área metropolitana al 36 01 75 99, o en el interior de la República al (01 800) 288 66 88 (lada sin costo), en horario de atención de lunes a viernes de 08:00 a 20:00 horas (tiempo del centro de México). De igual forma, podrá realizarse en el Centro de Contacto Ciudadano de la SFP, ubicado en Av. Insurgentes Sur No. 1735, PB Módulo 3 Colonia Guadalupe Inn, Alcaldía Álvaro Obregón, C.P. 01020, CDMX; vía telefónica: en el interior de la República al 01 800 11 28 700 y en la Ciudad de México al 20 00 20 00 y 20 00 30 00, extensión 2164; vía correspondencia: enviar escrito libre a la Dirección General de Denuncias e Investigaciones de la SFP con domicilio en Av. Insurgentes Sur No. 1735, Piso 2 Ala Norte, Colonia Guadalupe Inn, Alcaldía Álvaro Obregón, C.P. 01020, Ciudad de México.
ANEXO 1
Entidad Federativa y Fecha:
(Nombre)
Subsecretaria/o de Educación Básica de la
Secretaría de Educación Pública del Gobierno de México
Presente
De conformidad a los Programas de Desarrollo Social en Educación Básica del Gobierno de México, sujetos a Reglas de Operación para el ejercicio fiscal 2019, mencionados en el Decreto de Presupuesto de Egresos de la Federación publicado en el Diario Oficial de la Federación el 28 de diciembre de 2018; me permito hacer de su conocimiento a usted que, (nombre de la Entidad Federativa o AEFCM), expresa su voluntad, interés y compromiso de participar en su gestión y desarrollo en el/los siguiente/s Programa/s.
Asimismo, el Gobierno del Estado por conducto de la Autoridad Educativa Local legalmente facultada, se compromete a firmar el/los Convenio/s para la Operación de Programas (o los respectivos Lineamientos Internos para la Operación de Programas, para el caso de la Autoridad Educativa Federal en la Ciudad de México).
Atentamente
[El Titular de la Autoridad Educativa Local]
C.c.p. Dirección General de Desarrollo de la Gestión Educativa. - Presente
C.c.p. Dirección General de Desarrollo Curricular. - Presente
C.c.p. Dirección General de Educación Indígena. - Presente
ANEXO 2a
CONVENIO MARCO PARA LA OPERACIÓN DE/LOS PROGRAMAS FEDERAL/ES: (indicar el o los programas del tipo básico sujetos a reglas de operación), EN LO SUCESIVO EL/LOS "PROGRAMA/S". QUE CELEBRAN POR UNA PARTE, EL GOBIERNO FEDERAL POR CONDUCTO DE LA SECRETARÍA DE EDUCACIÓN PÚBLICA, EN LO SUCESIVO "LA SEP", REPRESENTADA POR EL/LA (C. nombre y apellidos), SUBSECRETARIO/A DE EDUCACIÓN BÁSICA; ASISTIDO/A POR EL/LA (C. nombre y apellidos de el/la director/a general que asista según el programa) DIRECTOR/A GENERAL DE (indicar denominación del cargo de el/la director/a general que asista según el programa); (C. nombre y apellidos de el/la director/a general que asista según el programa), DIRECTOR/A GENERAL DE (indicar denominación del cargo de el/la director/a general que asista según el programa); (C. nombre y apellidos de el/la director/a general que asista según el programa), DIRECTOR/A GENERAL DE (indicar denominación del cargo de el/la director/a general que asista según el programa); Y , POR LA OTRA PARTE, EL GOBIERNO DEL ESTADO LIBRE Y SOBERANO DE (nombre del Estado), EN LO SUCESIVO "EL GOBIERNO DEL ESTADO", REPRESENTADO POR SU GOBERNADOR/A CONSTITUCIONAL, EL/LA (C. nombre y apellidos), (o quien acredite facultades para suscribir el instrumento) (C. nombre y apellidos), ASISTIDO/A POR EL/LA SECRETARIO/A DE GOBIERNO, (C. nombre y apellidos de la/el Secretario/a de Gobierno o equivalente); POR EL/LA SECRETARIO/A DE FINANZAS, (C. nombre y apellidos de el/la Secretario/a de finanzas o equivalente); POR EL/LA SECRETARIO/A DE EDUCACIÓN, (C. nombre y apellidos de el/la secretario/a de educación o equivalente); Y POR EL/LA SUBSECRETARIO/A DE EDUCACIÓN BÁSICA O EQUIVALENTE, (C. nombre y apellidos del/la Subsecretario/a de educación básica o equivalente), A QUIENES CONJUNTAMENTE SE LES DENOMINARÁ "LAS PARTES", DE CONFORMIDAD CON LOS SIGUIENTES ANTECEDENTES, DECLARACIONES Y CLÁUSULAS:
ANTECEDENTES
I.- El Estado tiene la obligación de garantizar el derecho a una educación pública de calidad, como lo señala el Artículo 3o. Constitucional, generando para ello las condiciones necesarias para impartir una educación básica pública incluyente y equitativa, a fin de garantizar que niñas, niños y adolescentes mexicanos tengan acceso y culminen en tiempo y forma una educación básica que les otorgue las competencias necesarias para su adecuada incorporación al mundo adulto.
II.- El presente Convenio Marco para la Operación de el/los "PROGRAMA/S" sujeto(s) a Reglas de Operación a cargo de la Subsecretaría de Educación Básica, tiene como propósito impulsar el desarrollo educativo en la(s) Entidad(es) Federativa(s) conjuntamente con su gobierno, con el fin de fortalecer los aprendizajes de las/os alumnas/os de preescolar, primaria y secundaria, además del fortalecimiento de sus docentes.
III.- El Gobierno Federal, con objeto de impulsar políticas educativas en las que se promueva la corresponsabilidad entre los Gobiernos de las Entidades Federativas, las comunidades escolares y el propio Gobierno Federal, ha puesto en marcha diversos programas tendientes a mejorar la calidad escolar y el rendimiento de los educandos en todo el país.
Entre el/los "PROGRAMA/S" a los que se ha comprometido "EL GOBIERNO DEL ESTADO" se encuentra/n el/los siguiente/s, cuyo/s objetivo/s general/es son:
(nombre del programa): (indicar objetivo general)
(nombre del programa): (indicar objetivo general)
(nombre del programa): (indicar objetivo general)
(nombre del programa): (indicar objetivo general)
IV.- De conformidad con lo establecido por el artículo __ del Presupuesto de Egresos de la Federación para el Ejercicio Fiscal 2019 y con objeto de asegurar la aplicación eficiente, eficaz, oportuna, equitativa y transparente de los recursos públicos, el/los "PROGRAMA/S" se encuentra/n sujeto/s a Reglas de Operación, en lo sucesivo las "Reglas de Operación", publicadas en el Diario Oficial de la Federación los días __, __, __, ___ y __ de _________ de ___.
DECLARACIONES
I.- De "LA SEP":
I.1.- Que de conformidad con los artículos 2o, fracción I, 26 y 38 de la Ley Orgánica de la Administración Pública Federal, es una dependencia de la Administración Pública Centralizada que tiene a su cargo la función social educativa, sin perjuicio de la concurrencia de las entidades federativas y los municipios.
I.2.- Que el/la (C. nombre y apellidos), Subsecretario/a de Educación Básica, suscribe el presente instrumento, de conformidad con lo dispuesto en el artículo 6 del Reglamento Interior de la Secretaría de Educación Pública, publicado en el Diario Oficial de la Federación el día 21 de enero de 2005, y el "Acuerdo número 01/01/2017 por el que se delegan facultades a los subsecretarios de la Secretaría de Educación Pública", publicado en el mismo órgano informativo el día 25 de enero de 2017.
I.3.- Que el/la (C. nombre y apellidos de el/la Director/a), Director/a General de (denominación), asiste en este acto a el/la Subsecretario/a de Educación Básica, y suscribe el presente instrumento, de conformidad con lo dispuesto en el artículo (precisar) del Reglamento Interior de la Secretaría de Educación Pública.
I.4.- Que el/la (C. nombre y apellidos de el/la Director/a), Director/a General de (denominación), asiste en este acto a el/la Subsecretario/a de Educación Básica, y suscribe el presente Instrumento, de conformidad con lo dispuesto en el artículo (precisar) del Reglamento Interior de la Secretaría de Educación Pública.
I.5.- Que cuenta con los recursos financieros necesarios para la celebración de este convenio en el presupuesto autorizado a la Subsecretaría de Educación Básica en el ejercicio fiscal de 2019.
I.6.- Que para los efectos del presente convenio señala como su domicilio el ubicado en la calle de República de Argentina No. 28, primer piso, oficina 2005, Colonia Centro Histórico, Alcaldía Cuauhtémoc, C.P. 06020, en la Ciudad de México.
II.- De "EL GOBIERNO DEL ESTADO":
II.1.- Que el Estado de (nombre del Estado), es una entidad libre y soberana que forma parte integrante de la Federación, de conformidad con lo establecido en los artículos 40 y 43 de la Constitución Política de los Estados Unidos Mexicanos, y (número de artículo) de la Constitución Política del Estado de (nombre del Estado).
II.2.- Que el/la (C. nombre y apellidos), en su carácter de Gobernador/a Constitucional del Estado de (nombre del Estado), se encuentra facultado/a y comparece a la celebración del presente convenio, de conformidad con lo establecido por el artículo (número del artículo) de la Constitución Política del Estado de (nombre del Estado), y los artículos (número de los artículos) de la (nombre de la Ley Orgánica del Estado o equivalente) del Estado de (nombre del Estado).
II.3.- Que las personas titulares de las (nombres de la Secretaría de Gobierno o equivalente, Secretaría de Finanzas o equivalente, Secretaría de Educación o equivalente y del Subsecretario/a de Educación Básica o equivalente), suscriben el presente instrumento de conformidad con lo dispuesto en los artículos (número de los artículos) de la Constitución Política del Estado de (nombre del Estado) y (número de los artículos) de la (nombre de la Ley Orgánica de la Administración Pública del Estado o equivalente), respectivamente.
II.4.- Que es su interés suscribir y dar cabal cumplimiento al objeto de este convenio, con el fin de continuar participando en el desarrollo y operación de el/los "PROGRAMA/S" ajustándose a lo establecido por sus "Reglas de Operación".
II.5.- Que cuenta con los recursos humanos, materiales y financieros para dar cumplimiento en el ejercicio fiscal 2019, a los compromisos que adquiere mediante el presente convenio.
II.6.- Que le resulta de alta prioridad continuar teniendo una participación activa en el desarrollo de el/los "PROGRAMA/S", ya que promueven el mejoramiento de la calidad educativa en los planteles de educación básica en la entidad.
II.7.- Que aprovechando la experiencia adquirida en el desarrollo de el/los "PROGRAMA/S", tiene interés en colaborar con "LA SEP", para que, dentro de un marco de coordinación, se optimice la operación y desarrollo de los mismos.
II.8.- Que para los efectos del presente convenio señala como su domicilio el ubicado en la Calle (nombre de la calle y número), Colonia (nombre de la Colonia), C.P. (número del Código Postal), en la Ciudad o Municipio de (nombre de la Ciudad o Municipio), Estado de (nombre del Estado).
En cumplimiento a sus atribuciones y con el objeto de llevar a cabo la operación y desarrollo de el/los "PROGRAMA/S", de conformidad con lo establecido en las "Reglas de Operación", "LAS PARTES" suscriben este convenio de conformidad con las siguientes:
CLÁUSULAS
PRIMERA.- Objeto: Es objeto de este convenio, establecer las bases de coordinación entre "LA SEP" y "EL GOBIERNO DEL ESTADO", con el fin de que en el ámbito de sus respectivas competencias y atribuciones unan su experiencia, esfuerzos y recursos para llevar a cabo la operación de el/los "PROGRAMA/S" en el Estado de (nombre del Estado), de conformidad con las "Reglas de Operación" y con la finalidad de realizar las acciones que permitan el cumplimiento de los objetivos para los cuales fueron creados y documentarlas.
SEGUNDA.- Coordinación: "LA SEP" y "EL GOBIERNO DEL ESTADO" acuerdan coordinarse para operar en el ámbito de sus respectivas competencias, los recursos humanos, financieros y materiales asignados para la operación de el/los "PROGRAMA/S", ajustándose a lo establecido en este convenio y en sus correspondientes "Reglas de Operación", comprometiéndose a lo siguiente:
A).- Promover la obtención de apoyos económicos en efectivo y/o en especie, entre los sectores social, público y privado, con objeto de fortalecer el financiamiento de el/los "PROGRAMA/S", que permitan optimizar el cumplimiento de sus objetivos específicos, canalizando los recursos que se obtengan a través de esquemas que "EL GOBIERNO DEL ESTADO" tenga establecidos;
B).- Elaborar el Plan Anual de Trabajo, o su equivalente, que deberá apegarse a el/cada uno de los "PROGRAMA/S", según corresponda, el cual deberá considerar las acciones al cierre del ciclo escolar vigente y del ciclo escolar siguiente;
C).- Unir esfuerzos para que derivado de la experiencia adquirida en la operación de el/los "PROGRAMA/S", se inicie un proceso de mejora de las "Reglas de Operación", y
D).- Designar, dentro de la unidad responsable de educación básica de "EL GOBIERNO DEL ESTADO" a la persona o personas que fungirán como responsables de la operación de el/los "PROGRAMA/S", buscando en ello la integración de equipos de trabajo cuando así se considere conveniente.
TERCERA.- "Reglas de Operación": Con objeto de optimizar el desarrollo de el/ cada uno de los "PROGRAMA/S" y estandarizar su forma de operación, atendiendo a la naturaleza específica de éste/cada uno de éstos, con base en la experiencia adquirida durante su aplicación, "LAS PARTES" se comprometen a colaborar para lograr que los criterios de elaboración de las "Reglas de Operación" se uniformen, con el fin de actualizarlas en sus especificaciones particulares o aspectos administrativos y financieros, ajustándolas a lo previsto por el Presupuesto de Egresos de la Federación del ejercicio fiscal correspondiente, sin menoscabo de llevar a cabo aquellos ajustes necesarios para la optimización de la operación de el/los "PROGRAMA/S".
Para lograr tal objetivo, "LAS PARTES" se comprometen a:
A).- Sujetarse a los lineamientos, políticas y disposiciones generales y específicas que en materia de elaboración de las "Reglas de Operación" determine la Secretaría de la Función Pública del gobierno federal, con el objeto de alcanzar los niveles esperados de eficacia, eficiencia, equidad y transparencia de el/los "PROGRAMA/S";
B).- Analizar conjuntamente las "Reglas de Operación", a fin de determinar en cada caso, aquellas normas particulares que habrán de ser de aplicación continua y que en el futuro no requieran tener ajustes de importancia;
C).- Determinar aquellas normas concretas, que por su propia naturaleza sea necesario ajustar, para darle a el/los "PROGRAMA/S" la viabilidad necesaria en materia administrativa y financiera, y
D).- Procurar que el/los "PROGRAMA/S" comiencen a operar al inicio del ejercicio fiscal correspondiente.
CUARTA.- Aportación de "LA SEP": "LA SEP" con base en su disponibilidad presupuestaria en el ejercicio fiscal 2019, otorgará a "EL GOBIERNO DEL ESTADO" hasta la cantidad de $(cantidad con número) (cantidad con letra Pesos __/100 M.N.), para que la destine y ejerza exclusivamente en la operación de el/los "PROGRAMA/S", de conformidad con la tabla de distribución indicada en el Anexo Único de este convenio.
Dicha cantidad será ministrada como subsidio por "LA SEP" a "EL GOBIERNO DEL ESTADO", con base en su disponibilidad presupuestaria, calendario de ministraciones y lo dispuesto para tales efectos en el Presupuesto de Egresos de la Federación para el Ejercicio Fiscal 2019, de acuerdo con los criterios y requisitos de distribución que establecen las "Reglas de Operación" de el/los "PROGRAMA/S".
En caso de que "LA SEP" otorgue a "EL GOBIERNO DEL ESTADO" recursos adicionales para alguno de el/los "PROGRAMA/S" conforme lo establezcan las "Reglas de Operación", dichas aportaciones se formalizarán mediante la suscripción de un addendum al presente convenio, en el cual "EL GOBIERNO DEL ESTADO" se obligue a destinar y ejercer dichos recursos exclusivamente para la operación de el/los "PROGRAMA/S" respectivos, de conformidad con lo establecido en las "Reglas de Operación" correspondientes.
QUINTA.- Comprobante de ministración: Por cada entrega de recursos que realice "LA SEP" a "EL GOBIERNO DEL ESTADO", éste se compromete a entregar previamente el Comprobante Fiscal Digital por Internet correspondiente en los términos que, acorde con la normatividad aplicable en cada caso, le indique "LA SEP", por conducto de las personas titulares de las áreas responsables del seguimiento de el/cada uno de los "PROGRAMA/S" señaladas en la cláusula NOVENA de este convenio.
SEXTA.- Destino: "EL GOBIERNO DEL ESTADO" se obliga a destinar los recursos que reciba de "LA SEP" exclusivamente al cumplimiento de los compromisos que derivan a su cargo de las "Reglas de Operación" para el/cada uno de los "PROGRAMA/S", observando en todo tiempo lo establecido en las mismas, por lo que, en ningún caso dichos recursos podrán ser destinados a otro fin, que no sea la consecución de los objetivos de el/los "PROGRAMA/S".
SÉPTIMA.- Compromisos adicionales a cargo de "EL GOBIERNO DEL ESTADO": Toda vez que los recursos que se le ministrarán como subsidio por "LA SEP" a "EL GOBIERNO DEL ESTADO", acorde con los términos de el/cada uno de los "PROGRAMA/S" son de origen federal, su administración será responsabilidad de "EL GOBIERNO DEL ESTADO" en los términos de las "Reglas de Operación", obligándose éste a:
A).- Abrir para el ejercicio fiscal 2019, en una institución bancaria legalmente autorizada una cuenta productiva específica para la inversión y administración de los recursos que reciba de "LA SEP" para el/cada uno de los "PROGRAMA/S", a nombre de la Tesorería, o su equivalente, de "EL GOBIERNO DEL ESTADO";
B).- Destinar los recursos financieros que le otorgue "LA SEP" y, en su caso, los propios que aporte en los términos de este convenio, exclusivamente para la operación de el/los "PROGRAMA/S" de conformidad con sus "Reglas de Operación";
C).- Elaborar los informes previstos para el/los "PROGRAMA/S" en sus "Reglas de Operación", así como los que al efecto le solicite "LA SEP";
D).- Proporcionar y cubrir los costos del personal directivo y administrativo que requiera para la operación de el/cada uno de los "PROGRAMA/S";
E).- Establecer una contabilidad independiente para el/cada uno de los "PROGRAMA/S";
F).- Recibir, resguardar y administrar los recursos que con motivo de este convenio reciba de "LA SEP", de acuerdo con los procedimientos que determine la normatividad aplicable vigente;
G).- Promover la difusión de el/los "PROGRAMA/S" y otorgar las facilidades necesarias para el desarrollo de sus actividades;
H).- Notificar oportunamente a la Subsecretaría de Educación Básica de "LA SEP", en su caso, el replanteamiento de las partidas presupuestarias de los recursos que requiera el equipamiento inicial y la operación de el/los "PROGRAMA/S", así como las subsecuentes aportaciones que en su caso, se efectúen;
I).- Destinar los recursos que reciba de "LA SEP" y los productos que generen, exclusivamente para el desarrollo de el/los "PROGRAMA/S" de conformidad con las "Reglas de Operación", lo establecido en este convenio y su Anexo Único.
Realizado lo anterior y de persistir economías, se requerirá de la autorización de "LA SEP", a través de las Direcciones Generales designadas como responsables de el/cada uno de los "PROGRAMA/S" indicadas en la cláusula NOVENA, para ejercer dichas economías en cualquier otro concepto relacionado con el/los "PROGRAMA/S" no previsto en este convenio, siempre y cuando dicha autorización no tenga como fin evitar el reintegro de recursos al final del ejercicio fiscal;
J).- Remitir en forma trimestral a "LA SEP", por conducto de las personas titulares de las áreas responsables del seguimiento de el/los "PROGRAMA/S" señaladas en la cláusula NOVENA, los informes técnicos que emita sobre el ejercicio de los recursos financieros y productos que generen asignados para el/cada uno de los "PROGRAMA/S", con el fin de verificar su correcta aplicación. La documentación original comprobatoria del gasto quedará en poder de (anotar nombre de la Autoridad Educativa Local responsable) de "EL GOBIERNO DEL ESTADO", debiendo ésta remitir copia de dicha documentación a su órgano interno de control, y en su caso, a las áreas responsables de "LA SEP" cuando éstas se lo requieran;
K).- Reintegrar a la Tesorería de la Federación, los recursos financieros asignados a el/cada uno de los "PROGRAMA/S" así como los productos que éstos hayan generado, que no se destinen a los fines autorizados y aquellos que al cierre del ejercicio fiscal 2019 no se hayan devengado o que no se encuentren vinculados formalmente a compromisos y obligaciones de pago, de conformidad con lo establecido en las "Reglas de Operación" y demás disposiciones administrativas, jurídicas y presupuestarias aplicables;
L).- Coordinarse con los/as representantes de las Direcciones Generales de "LA SEP", designadas como responsables de el/los "PROGRAMA/S", para realizar visitas a las instalaciones en donde se realice su operación, con el fin de aportar comentarios y experiencias que fortalezcan la administración y ejecución de éstos;
M).- Brindar las facilidades necesarias para que las diferentes instancias revisoras federales y estatales lleven a cabo la fiscalización de la adecuada aplicación y ejercicio de los recursos públicos materia de este convenio, y
N).- Las demás obligaciones a su cargo establecidas en las "Reglas de Operación".
OCTAVA.- Compromisos Adicionales a cargo de "LA SEP": "LA SEP" a fin de apoyar la operación de el/los "PROGRAMA/S", se compromete a:
A).- Brindar asesoría a "EL GOBIERNO DEL ESTADO" respecto de los alcances de el/los "PROGRAMA/S" y de sus "Reglas de Operación";
B).- Dar seguimiento, promover y evaluar el desarrollo de las actividades de formación, ejecución y difusión de el/los "PROGRAMA/S";
C).- Realizar las aportaciones de recursos financieros previamente acordados con "EL GOBIERNO DEL ESTADO", de conformidad con lo pactado en la cláusula CUARTA de este convenio;
D).- Coordinar esfuerzos conjuntamente con "EL GOBIERNO DEL ESTADO" para lograr la participación de otras instituciones públicas y organizaciones privadas y sociales, con base en las necesidades de el/los "PROGRAMA/S";
E).- Realizar las acciones necesarias para la motivación, incorporación, establecimiento y seguimiento de el/los "PROGRAMA/S" en el sistema educativo de la entidad federativa;
F).- Dar vista a las autoridades competentes en caso de detectar omisiones y/o inconsistencias en la información y documentación que remita "EL GOBIERNO DEL ESTADO", y
G).- Las demás obligaciones a su cargo establecidas en las "Reglas de Operación".
NOVENA.- Responsables del seguimiento de el/los "PROGRAMA/S": Para la coordinación de las acciones acordadas en este convenio, "LA SEP" designa a las personas titulares de sus Direcciones Generales conforme se indica a continuación, quienes en el ámbito de sus respectivas competencias serán responsables del seguimiento, evaluación y cumplimiento de el/los "PROGRAMA/S".
| Programa | Dirección General Responsable |
| 1. (indicar nombre del programa) | Dirección General de (indicar) |
| 2. (indicar nombre del programa) | Dirección General de (indicar) |
| 3. (indicar nombre del programa) | Dirección General de (indicar) |
| 4. (indicar nombre del programa) | Dirección General de (indicar) |
Por su parte, "EL GOBIERNO DEL ESTADO" será responsable de llevar a cabo las acciones necesarias para el correcto desarrollo y operación de el/los "PROGRAMA/S", a través de los/as servidores/as públicos/as que al efecto designe la persona titular de la (anotar nombre de la Autoridad Educativa Estatal responsable), cuyos nombres y cargos hará por escrito del conocimiento de "LA SEP" dentro de los 10 (diez) días siguientes a la fecha de firma de este convenio, comprometiéndose a designar los equipos estatales que estarán a cargo de su desarrollo, los cuales deberán cumplir con las características técnicas exigidas por el/los "PROGRAMA/S", buscando siempre optimizar en lo posible los recursos públicos federales que se asignen.
DÉCIMA.- Titularidad de los Derechos Patrimoniales de Autor: "LAS PARTES" acuerdan que la titularidad de los derechos patrimoniales de autor o cualesquiera otros derechos que se originen con motivo del presente convenio, corresponderá a ambas y podrán ser usados únicamente en beneficio de la educación a su cargo.
DÉCIMA PRIMERA.- Suspensión de subsidios: El subsidio materia de este convenio, podrá ser suspendido por "LA SEP", en el caso de que "EL GOBIERNO DEL ESTADO": a).- Destine los recursos que reciba a un fin distinto al establecido en este convenio y/o su Anexo Único; b).- El retraso mayor a un mes contado a partir de la fecha prevista para la entrega de los informes a que se refiere el inciso J) de la cláusula SÉPTIMA de este instrumento; c).- El retraso mayor de dos semanas ante cualquier requerimiento de información que le solicite "LA SEP"; y d).- Cuando opere unilateralmente alguno de el/ los "PROGRAMA/S" o incumpla con sus obligaciones establecidas en este convenio, o en las "Reglas de Operación".
DÉCIMA SEGUNDA.- Relación Laboral: "LAS PARTES" acuerdan expresamente que el personal designado por cada una de ellas para la organización, ejecución, supervisión y cualesquiera otras actividades que se lleven a cabo con motivo de este instrumento, continuará en forma absoluta bajo la dirección y dependencia de la parte que lo designó, sin que se entienda en forma alguna, que en la realización de los trabajos desarrollados se pudiesen generar, o haber generado, derechos laborales o de otra naturaleza, con respecto a la otra parte.
Por lo anterior, "LAS PARTES" asumen plenamente la responsabilidad laboral del personal designado por cada una de ellas para la realización de las actividades materia de este convenio y de el/cada uno de los "PROGRAMA/S", por lo que, en consecuencia, no existirá sustitución, subrogación ni solidaridad patronal entre "LAS PARTES" o con el personal adscrito a la otra.
DÉCIMA TERCERA.- Transparencia: "LAS PARTES" acuerdan que para fomentar la transparencia de el/los "PROGRAMA/S", en la papelería y documentación oficial, así como en la publicidad y promoción de los mismos, deberá incluirse de forma clara, visible y audible según el caso, la siguiente leyenda:
"Este programa es público, ajeno a cualquier partido político. Queda prohibido el uso para fines distintos a los establecidos en el programa."
DÉCIMA CUARTA.- Contraloría Social: "LAS PARTES" acuerdan promover la participación de los/las beneficiarios/as de el/los "PROGRAMA/S", a fin de verificar el cumplimiento de las metas y la correcta aplicación de los recursos públicos asignados a los mismos, así como, contribuir a que el manejo de los recursos públicos se realicen en términos de transparencia, eficacia, legalidad y honradez, por medio de la integración de Comités de Contraloría Social que coadyuven a transparentar el ejercicio de dichos recursos.
La constitución de los Comités de Contraloría Social podrá realizarse al interior de los Consejos Escolares de Participación Social o sus equivalentes ya establecidos en las escuelas, para fortalecer las formas organizativas de las comunidades educativas y fomentar la participación ciudadana en la gestión y vigilancia de la ejecución de el/los "PROGRAMA/S".
Asimismo, "LAS PARTES" promoverán el establecimiento de las acciones de Contraloría Social, de conformidad a lo que disponen en la materia la Ley General de Desarrollo Social, los Lineamientos para la promoción y operación de la Contraloría Social en los programas federales de desarrollo social, la Estrategia Marco, y considerando el Esquema de Contraloría Social, la Guía Operativa de la Contraloría Social y el Programa Anual de Trabajo de Contraloría Social, elaborados por la Instancia Normativa y autorizados por la Secretaría de la Función Pública.
Los gastos generados en la promoción y operación de la Contraloría Social en el/los "PROGRAMA/S" se obtendrán de los Gastos de Operación Local determinados en las "Reglas de Operación", en caso de que los mismos sean insuficientes "EL GOBIERNO DEL ESTADO" proporcionará los insumos necesarios de conformidad a lo pactado en el presente instrumento y a la disponibilidad presupuestaria.
DÉCIMA QUINTA.- Mantenimiento de puestos Docentes y Directivos: "EL GOBIERNO DEL ESTADO" procurará mantener estables los puestos del personal docente y directivo en las escuelas donde se desarrolle/n el/los "PROGRAMA/S" durante las fases de su aplicación, con la finalidad de operar con mayor éxito el/los mismo/s y en su caso, reasignará al personal que garantice su continuidad cumpliendo con el perfil requerido.
DÉCIMA SEXTA.- Modificación: Convienen "LAS PARTES" que los términos y condiciones establecidos en el presente convenio, podrán ser modificados o adicionados en cualquier momento durante su vigencia, mediante la celebración del instrumento jurídico correspondiente, que formará parte integrante del mismo, obligándose a cumplir tales modificaciones o adiciones a partir de la fecha de su firma, en el entendido que éstas tendrán la finalidad de perfeccionar o coadyuvar en el cumplimiento de su objeto.
Asimismo, podrá ser concluido con antelación, previa notificación que por escrito realice cualquiera de "LAS PARTES" con 30 (treinta) días naturales de anticipación a la otra parte; pero en tal supuesto "LAS PARTES" tomarán las medidas necesarias a efecto de que las acciones que se hayan iniciado en el marco de este convenio, se desarrollen hasta su total conclusión.
DÉCIMA SÉPTIMA.- Vigencia: El presente convenio surtirá sus efectos a partir de la fecha de su firma y su vigencia será hasta el 31 de diciembre de 2019.
DÉCIMA OCTAVA.- Interpretación y Cumplimiento: "LAS PARTES" acuerdan que los asuntos que no estén expresamente previstos en este convenio, así como, las dudas que pudieran surgir con motivo de su interpretación y cumplimiento, se resolverán de común acuerdo y por escrito entre las mismas, acorde con los propósitos de el/los "PROGRAMA/S" y en el marco de lo dispuesto en sus "Reglas de Operación" y demás normativa aplicable, manifestando que cualquier adición o modificación al presente instrumento se hará de común acuerdo y por escrito.
DÉCIMA NOVENA.- Jurisdicción y Competencia: Para la interpretación y el cumplimiento de este convenio, "LAS PARTES" expresamente se someten a la jurisdicción y competencia de los Tribunales Federales con sede en la Ciudad de México, renunciando al fuero que, en razón de su domicilio presente o futuro, pudiera corresponderles.
Leído que fue el presente convenio por "LAS PARTES" y enteradas de su contenido y alcance legal, lo firman de conformidad al calce en cada una de sus fojas en cuatro tantos en la Ciudad de México, el (día) de (mes) de 2019.
| Por: "LA SEP" | | Por: "EL GOBIERNO DEL ESTADO" |
| (nombre y apellidos) Subsecretario/a de Educación Básica | | (nombre y apellidos) Gobernador/a |
| (nombre y apellidos) Director/a General de ________ | | (nombre y apellidos) (Secretario/a de Gobierno o equivalente) |
| (nombre y apellidos) Director/a General de _______ | | (nombre y apellidos) (Secretario/a de Finanzas o equivalente) |
| | | (nombre y apellidos) (Secretario/a de Educación o equivalente) |
| | | (nombre y apellidos) (Subsecretario/a de Educación Básica o equivalente) |
ÚLTIMA HOJA DEL CONVENIO MARCO PARA LA OPERACIÓN DEL/LOS PROGRAMA/S FEDERAL/ES (SEÑALAR EL/LOS PROGRAMA/S DE TIPO BÁSICO), CELEBRADO ENTRE EL GOBIERNO FEDERAL POR CONDUCTO DE LA SECRETARÍA DE EDUCACIÓN PÚBLICA Y EL GOBIERNO DEL ESTADO LIBRE Y SOBERANO DE (NOMBRE DEL ESTADO), CON FECHA (DÍA) DE (MES) DE 2019 (CONSTA DE ANEXO ÚNICO).
ANEXO ÚNICO, QUE FORMA PARTE INTEGRANTE DEL CONVENIO MARCO PARA LA OPERACIÓN DE EL/LOS PROGRAMA/S FEDERAL/ES: (INDICAR EL/LOS PROGRAMA/S DEL TIPO BÁSICO), CELEBRADO ENTRE EL GOBIERNO FEDERAL POR CONDUCTO DE LA SECRETARÍA DE EDUCACIÓN PÚBLICA Y EL GOBIERNO DEL ESTADO LIBRE Y SOBERANO DE (nombre del Estado), CON FECHA (día) DE (mes) DE 2019.
TABLA DE DISTRIBUCIÓN
| Programa/s sujeto/s a Reglas de Operación | Número de Ministraciones | Monto | Calendario |
| 1. (indicar nombre del Programa) | (el número de ministraciones a realizar) | $(colocar en número el monto a ministrar) (colocar con letra el monto a ministrar) | (De acuerdo con la ministración Presupuestaria) |
| 2. (indicar nombre del Programa) | (el número de ministraciones a realizar) | $(colocar en número el monto a ministrar) (colocar con letra el monto a ministrar) | (De acuerdo con la ministración Presupuestaria |
| 3. (indicar nombre del Programa) | (el número de ministraciones a realizar) | $(colocar en número el monto a ministrar) (colocar con letra el monto a ministrar) | (De acuerdo con la ministración Presupuestaria |
| 4. (indicar nombre del Programa) | (el número de ministraciones a realizar) | $(colocar en número el monto a ministrar) (colocar con letra el monto a ministrar) | (De acuerdo con la ministración Presupuestaria |
Leído que fue el presente Anexo Único por "LAS PARTES" y enteradas de su contenido y alcance legal, lo firman de conformidad al calce en cada una de sus fojas en cuatro tantos en la Ciudad de México, el (día) de (mes) de 2019.
| Por: "LA SEP" | | Por: "EL GOBIERNO DEL ESTADO" |
| (nombre y apellidos) Subsecretario/a de Educación Básica | | (nombre y apellidos) Gobernador/a |
| (nombre y apellidos) Director/a General de ________ | | (nombre y apellidos) (Secretario/a de Gobierno o equivalente) |
| (nombre y apellidos) Director/a General de _______ | | (nombre y apellidos) (Secretario/a de Finanzas o equivalente) |
| | | (nombre y apellidos) (Secretario/a de Educación o equivalente) |
| | | (nombre y apellidos) (Subsecretario/a de Educación Básica o equivalente) |
ÚLTIMA HOJA DEL ANEXO ÚNICO, QUE FORMA PARTE INTEGRANTE DEL CONVENIO MARCO PARA LA OPERACIÓN DEL/LOS PROGRAMA/S FEDERAL/ES: (SEÑALAR EL/LOS PROGRAMA/S DEL TIPO BÁSICO), CELEBRADO ENTRE EL GOBIERNO FEDERAL, POR CONDUCTO DE LA SECRETARÍA DE EDUCACIÓN PÚBLICA Y EL GOBIERNO DEL ESTADO LIBRE Y SOBERANO DE (NOMBRE DEL ESTADO), CON FECHA (DÍA) DE (MES) DE 2019.
ANEXO 2b
LINEAMIENTOS INTERNOS PARA LA OPERACIÓN DE EL/LOS PROGRAMA/S FEDERALES: (indicar el/los programa/s del tipo básico sujetos a reglas de operación), EN LO SUCESIVO EL/LOS "PROGRAMA/S"; QUE ESTABLECEN LA SUBSECRETARÍA DE EDUCACIÓN BÁSICA, EN LO SUCESIVO "LA SEB" REPRESENTADA POR SU TITULAR EL/LA (C. nombre y apellidos); ASISTIDO/A POR EL/LA (C. nombre y apellidos de el/la director/a general que asista según el programa), DIRECTOR/A GENERAL DE (indicar denominación del cargo de la director/a general que asista según el programa); (C. nombre y apellidos de el/la director/a general que asista según el programa), DIRECTOR/A GENERAL DE (indicar denominación del cargo de el/la director/a general que asista según el programa); (C. nombre y apellidos de el/la director/a general que asista según el programa), DIRECTOR/A GENERAL DE (indicar denominación del cargo de el/la director/a general que asista según el programa); Y LA AUTORIDAD EDUCATIVA FEDERAL EN LA CIUDAD DE MÉXICO, EN LO SUCESIVO "LA AEFCM", REPRESENTADA POR SU TITULAR, EL/LA (C. nombre y apellidos), ASISTIDO/A POR EL/LA (C. nombre y apellidos), TITULAR DE (indicar denominación del cargo de el/la funcionario/a que asista) DE CONFORMIDAD CON LOS SIGUIENTES ANTECEDENTES, DECLARACIONES Y LINEAMIENTOS:
ANTECEDENTES
I.- El Estado tiene la obligación de garantizar el derecho a la educación pública de calidad, como lo señala el Artículo 3o. Constitucional, generando para ello las condiciones necesarias para impartir una educación básica pública incluyente y equitativa, a fin de garantizar que niñas, niños y adolescentes mexicanos tengan acceso y culminen en tiempo y forma una educación básica que les otorgue las competencias necesarias para su adecuada incorporación al mundo adulto.
II.- El presente instrumento para la operación de el/los "PROGRAMA/S" sujetos a Reglas de Operación a cargo de "LA SEB", tiene como propósito impulsar el desarrollo educativo en la Ciudad de México, con el fin de fortalecer los aprendizajes de las/os alumnas/os de preescolar, primaria y secundaria, del fortalecimiento de sus docentes.
III.- El Gobierno Federal, con objeto de impulsar políticas educativas en las que se promueva la corresponsabilidad entre las entidades federativas, las comunidades escolares y el propio Gobierno Federal, ha puesto en marcha diversos programas tendientes a mejorar la calidad escolar y el rendimiento de los educandos en todo el país.
Entre el/los "PROGRAMA/S" a los que se ha comprometido "LA AEFCM" se encuentra/n el/los siguiente/s, cuyo/s objetivo/s general/es son:
(nombre del programa): (indicar objetivo general)
(nombre del programa): (indicar objetivo general)
(nombre del programa): (indicar objetivo general)
(nombre del programa): (indicar objetivo general)
IV.- El Gobierno Federal por conducto de la Secretaría de Educación Pública y la Autoridad Educativa Federal en la Ciudad de México, con fecha ___ de___ de 2019, celebraron el "Acuerdo de Traspaso de Recursos Destinados a la Operación de los Programas de Educación Básica sujetos a reglas de operación, mismo en el que se consignaron los montos de el/los "PROGRAMA/S".
V.- De conformidad con lo establecido por el artículo __ del Presupuesto de Egresos de la Federación para el Ejercicio Fiscal 2019 y con objeto de asegurar la aplicación eficiente, eficaz, oportuna, equitativa y transparente de los recursos públicos, el/los "PROGRAMA/S" se encuentran sujetos a Reglas de Operación, en lo sucesivo las "Reglas de Operación", publicadas en el Diario Oficial de la Federación los días __, __, __, ___ y __ de _________ de 2019.
DECLARACIONES
I.- De "LA SEB":
I.1.- Que es una unidad administrativa de la Secretaría de Educación Pública, a la que le corresponde, entre otras atribuciones: planear, programar, organizar, dirigir y evaluar las actividades de las unidades administrativas adscritas a la misma, y proponer en el ámbito de su competencia, lineamientos y normas para el mejor funcionamiento de los órganos desconcentrados de la dependencia.
I.2.- Que el/la (C. nombre y apellidos), Subsecretario/a de Educación Básica, suscribe el presente instrumento de conformidad con lo dispuesto por el artículo 6 del Reglamento Interior de la Secretaría de Educación Pública, publicado en el Diario Oficial de la Federación el 21 de enero de 2005 y el "Acuerdo número 01/01/2017 por el que delegan facultades a los subsecretarios de la Secretaría de Educación Pública",
publicado en el mismo órgano informativo el día 25 de enero de 2017.
I.3.- Que el/la (C. nombre y apellidos de el/la Director/a), Director/a General de (denominación), asiste en este acto a el/la Subsecretario/a de Educación Básica, y suscribe el presente instrumento, de conformidad con lo dispuesto en el artículo (precisar) del Reglamento Interior de la Secretaría de Educación Pública.
I.4.- Que el/la (C. nombre y apellidos de el/la Director/a), Director/a General de (denominación), asiste en este acto a el/la Subsecretario/a de Educación Básica, y suscribe el presente Instrumento, de conformidad con lo dispuesto en el artículo (precisar) del Reglamento Interior de la Secretaría de Educación Pública.
I.5.- Que cuenta con los recursos financieros necesarios para la celebración de este instrumento en el presupuesto autorizado para el ejercicio fiscal de 2019.
I.6.- Que para los efectos del presente instrumento señala como su domicilio el ubicado en la calle de República de Argentina No. 28, primer piso, oficina 2005, Colonia Centro Histórico, Alcaldía Cuauhtémoc, C.P. 06020, en la Ciudad de México.
II.- De "LA AEFCM":
II.1.- Que de conformidad con los artículos 1o y 3o del "Decreto por el que se reforma el diverso por el que se crea la Administración Federal de Servicios Educativos en el Distrito Federal, como un órgano administrativo desconcentrado de la Secretaría de Educación Pública, publicado el 21 de enero de 2005" (DECRETO), y 2o, inciso B, fracción I, 45 y 46 del Reglamento Interior de la Secretaría de Educación Pública, ambos publicados en el Diario Oficial de la Federación el 21 de enero de 2005 y 23 de octubre de 2017, es un órgano administrativo desconcentrado de la Secretaría de Educación Pública, con autonomía técnica y de gestión, a la que le corresponde ejercer entre otras: las atribuciones que conforme a Ley General de Educación y demás disposiciones aplicables, corresponden a la Secretaría de Educación Pública en materia de prestación de servicios de educación inicial, preescolar, básica -incluyendo la indígena-, especial, así como la normal y demás para la formación de maestros de educación básica, en el ámbito de la Ciudad de México, salvo aquéllas que las disposiciones legales o reglamentarias atribuyan expresamente al Titular de la Dependencia.
II.2.- Que el/la (C. nombre y apellidos), Titular de la Autoridad Educativa Federal en la Ciudad de México, suscribe los presentes lineamientos de conformidad con lo dispuesto en el artículo 5o. fracción IX, del "DECRETO".
II.3.- Que el/la (C. nombre y apellidos), Director/a General de Innovación y Fortalecimiento Académico, de la Autoridad Educativa Federal en la Ciudad de México asiste en este acto al Titular de la Autoridad Educativa Federal en la Ciudad de México y suscribe el presente instrumento, de conformidad con lo dispuesto en el apartado VII Funciones de la Dirección General de Innovación y Fortalecimiento Académico, numerales 5, 6 y 8 del "Manual General de Organización de la Administración Federal de Servicios Educativos en el Distrito Federal", publicado en el Diario Oficial de la Federación el 23 de agosto de 2005.
II.4.- Que cuenta con los recursos humanos, materiales y financieros para dar cumplimiento en el ejercicio fiscal de 2019, a los compromisos que adquiere mediante el presente instrumento.
II.5.- Que para los efectos del presente instrumento señala como su domicilio el ubicado en la Calle de Parroquia No. 1130, 6o. piso, Colonia Santa Cruz Atoyac, Alcaldía Benito Juárez, C.P. 03310, en la Ciudad de México.
"LA SEB" y "LA AEFCM", en cumplimiento a sus atribuciones y con el objeto de llevar a cabo la operación de el/los "PROGRAMA/S" en la Ciudad de México, de conformidad con lo establecido en las "Reglas de Operación", suscriben el presente instrumento de conformidad con los siguientes:
LINEAMIENTOS
Primero.- Objeto: Es objeto de estos lineamientos, establecer las bases de coordinación entre "LA SEB" y "LA AEFCM", con el fin de que en el ámbito de sus respectivas competencias y atribuciones, unan su experiencia, esfuerzos y recursos para llevar a cabo la operación de el/los "PROGRAMA/S" en la Ciudad de México, de conformidad con las "Reglas de Operación" y con la finalidad de realizar las acciones que permitan el cumplimiento de los objetivos para los cuales fueron creados y documentarlas.
Segundo.- Coordinación: "LA SEB" y "LA AEFCM" acuerdan coordinarse para operar en el ámbito de sus respectivas competencias, los recursos humanos, financieros y materiales asignados para la operación de el/los "PROGRAMA/S", ajustándose a lo establecido en este instrumento y en sus correspondientes "Reglas de Operación", comprometiéndose a lo siguiente:
A).- Promover la obtención de apoyos económicos en efectivo y/o en especie, entre los sectores social, público y privado, con objeto de fortalecer el financiamiento de el/los "PROGRAMA/S", que permitan optimizar el cumplimiento de sus objetivos específicos, canalizando los recursos que se obtengan a través de esquemas que "LA AEFCM" tenga establecidos;
B).- Elaborar el Plan Anual de Trabajo o su equivalente, que deberá apegarse a el/cada uno de los "PROGRAMA/S" según corresponda, el cual deberá considerar las acciones al cierre del ciclo escolar vigente y del ciclo escolar siguiente;
C).- Unir esfuerzos para que derivado de la experiencia adquirida en la operación de el/los "PROGRAMA/S", se inicie un proceso de mejora de las "Reglas de Operación", y
D).- Designar, dentro de la unidad responsable de educación básica de "LA AEFCM" a la persona o personas que fungirán como responsables de la operación de el/los "PROGRAMA/S", buscando en ello la integración de equipos de trabajo cuando así se considere conveniente.
Tercero.- "Reglas de Operación": Con objeto de optimizar el desarrollo de el/cada uno de los "PROGRAMA/S", y estandarizar su forma de operación, atendiendo a la naturaleza específica de éste/cada uno de éstos, con base en la experiencia adquirida durante su aplicación, "LA SEB" y "LA AEFCM" se comprometen a colaborar para lograr que los criterios de elaboración de las "Reglas de Operación" se uniformen, con el fin de actualizarlas en sus especificaciones particulares o aspectos administrativos y financieros, ajustándolas a lo previsto por el Presupuesto de Egresos de la Federación del ejercicio fiscal correspondiente, sin menoscabo de llevar a cabo aquellos ajustes necesarios para la optimización de la operación de el/los "PROGRAMA/S".
Para lograr tal objetivo, se comprometen a:
A).- Sujetarse a los lineamientos, políticas y disposiciones generales y específicas que en materia de elaboración de las "Reglas de Operación" determine la Secretaría de la Función Pública, con el objeto de alcanzar los niveles esperados de eficacia, eficiencia, equidad y transparencia de el/los "PROGRAMA/S";
B).- Analizar conjuntamente las "Reglas de Operación", a fin de determinar en cada caso, aquellas normas particulares que habrán de ser de aplicación continua y que en el futuro no requieran tener ajustes de importancia;
C).- Determinar aquellas normas concretas, que por su propia naturaleza sea necesario ajustar, para darle a el/los "PROGRAMA/S" la viabilidad necesaria en materia administrativa y financiera, y
D).- Procurar que el/los "PROGRAMA/S" comiencen a operar al inicio del ejercicio fiscal correspondiente.
Cuarto.- Aportación de "LA SEB": "LA SEB" con base en su disponibilidad presupuestaria en el ejercicio fiscal 2019, otorgan a "LA AEFCM" hasta la cantidad de $(cantidad con número) (cantidad con letra Pesos __/100 M.N.), para que la destine y ejerza exclusivamente en la operación de el/los "PROGRAMA/S", de conformidad con la tabla de distribución indicada en el Acuerdo de Traspaso referido en el apartado de ANTECEDENTES de este instrumento.
Dicha cantidad será ministrada como subsidio por "LA SEB" a "LA AEFCM", con base en su disponibilidad presupuestaria, calendario de ministraciones y lo dispuesto para tales efectos en el Presupuesto de Egresos de la Federación para el Ejercicio Fiscal 2019, de acuerdo con los criterios y requisitos de distribución que establecen las "Reglas de Operación" de el/cada uno de los "PROGRAMA/S".
En caso de que "LA SEB" aporte a "LA AEFCM" recursos adicionales para el/alguno de los "PROGRAMA/S" conforme lo establezcan las "Reglas de Operación", dichas aportaciones se formalizarán mediante la suscripción de un addendum al presente instrumento, en el cual "LA AEFCM" se obligue a destinar y ejercer dichos recursos exclusivamente para el desarrollo y operación de el/los "PROGRAMA/S" respectivo/s, de conformidad con lo establecido en las "Reglas de Operación" correspondientes.
Quinto.- Destino: "LA AEFCM" se obliga a destinar los recursos que reciba de "LA SEB" exclusivamente al cumplimiento de los compromisos que derivan a su cargo de las "Reglas de Operación" para el/cada uno de los "PROGRAMA/S", observando en todo tiempo lo establecido en las mismas, por lo que, en ningún caso dichos recursos podrán ser destinados a otro fin, que no sea la consecución de los objetivos de el/los "PROGRAMA/S".
Sexto.- Compromisos adicionales a cargo de "LA AEFCM": Toda vez que los recursos que se le ministrarán como subsidio por "LA SEB" a "LA AEFCM", acorde con los términos de el/cada uno de los "PROGRAMA/S" son de origen federal, su administración será responsabilidad de "LA AEFCM" en los términos de las "Reglas de Operación", obligándose ésta a:
A).- Destinar los recursos financieros que le aporte "LA SEB" y los propios que, en su caso, aporte en los términos de este instrumento, exclusivamente para la operación de el/los "PROGRAMA/S" de conformidad con sus "Reglas de Operación";
B).- Elaborar los informes previstos para el/los "PROGRAMA/S" en sus "Reglas de Operación", así como los que al efecto le solicite "LA SEB";
C).- Proporcionar y cubrir los costos del personal directivo y administrativo que requiera para la operación de el/los "PROGRAMA/S";
D).- Establecer una contabilidad independiente para el/cada uno de los "PROGRAMA/S";
E).- Recibir, resguardar y administrar los recursos que con motivo de este instrumento reciba de "LA SEB", de acuerdo con los procedimientos que determine la normatividad aplicable vigente;
F).- Promover la difusión de el/los "PROGRAMA/S" y otorgar las facilidades necesarias para el desarrollo de sus actividades;
G).- Notificar oportunamente a "LA SEB", en su caso, el replanteamiento de las partidas presupuestarias en los recursos que requiera el equipamiento inicial y la operación de el/los "PROGRAMA/S", así como las subsecuentes aportaciones que en su caso, se efectúen;
H).- Destinar los recursos que reciba de "LA SEB" y los productos que generen, exclusivamente para el desarrollo de el/los "PROGRAMA/S" de conformidad con las "Reglas de Operación" y lo establecido en estos lineamientos.
Realizado lo anterior y de persistir economías, se requerirá de la autorización de "LA SEB", a través de las Direcciones Generales designadas como responsables de el/cada uno de los "PROGRAMA/S" indicadas en el lineamiento Octavo, para ejercer dichas economías en cualquier otro concepto relacionado con el/los "PROGRAMA/S" no previsto en este instrumento, siempre y cuando dicha autorización no tenga como fin evitar el reintegro de recursos al final del ejercicio fiscal;
I).- Remitir en forma trimestral a "LA SEB", por conducto de las personas titulares de las áreas responsables del seguimiento de el/los "PROGRAMA/S" señaladas en el lineamiento Octavo, los informes técnicos que emita sobre el ejercicio de los recursos financieros y productos que generen asignados para el/cada uno de los "PROGRAMA/S", con el fin de verificar su correcta aplicación. La documentación original comprobatoria del gasto quedará en poder de "LA AEFCM", debiendo ésta remitir copia de dicha documentación a su órgano interno de control, y en su caso, a las áreas responsables de "LA SEB" cuando éstas se lo requieran;
J).- Reintegrar a la Tesorería de la Federación, los recursos financieros asignados a el/cada uno de los "PROGRAMA/S" así como los productos que éstos hayan generado, que no se destinen a los fines autorizados, de conformidad con lo establecido en las "Reglas de Operación" y demás disposiciones administrativas, jurídicas y presupuestarias aplicables;
K).- Coordinarse con los representantes de las Direcciones Generales de "LA SEB", designadas como responsables de el/los "PROGRAMA/S", para realizar visitas a las instalaciones en donde se realice su operación, con el fin de aportar comentarios y experiencias que fortalezcan la administración y ejecución de éstos;
L).- Brindar las facilidades necesarias para que las diferentes instancias revisoras federales lleven a cabo la fiscalización de la adecuada aplicación y ejercicio de los recursos públicos materia de este instrumento, y
M).- Las demás obligaciones a su cargo establecidas en las "Reglas de Operación".
Séptimo.- Compromisos Adicionales a cargo de "LA SEB": "LA SEB" a fin de apoyar el desarrollo y operación de el/los "PROGRAMA/S", se compromete a:
A).- Brindar asesoría a "LA AEFCM" respecto de los alcances de el/los "PROGRAMA/S" y de sus "Reglas de Operación";
B).- Dar seguimiento, promover y evaluar el desarrollo de las actividades de formación, ejecución y difusión de el/los "PROGRAMA/S";
C).- Realizar las aportaciones de recursos financieros previamente acordados con "LA AEFCM", de conformidad con lo pactado en el lineamiento Cuarto de este instrumento;
D).- Coordinar esfuerzos conjuntamente con "LA AEFCM" para lograr la participación de otras instituciones públicas y organizaciones privadas y sociales, con base a las necesidades de el/los "PROGRAMA/S";
E).- Realizar las acciones necesarias para la motivación, incorporación, establecimiento y seguimiento de el/los "PROGRAMA/S" en el sistema educativo de la Ciudad de México;
F).- Dar vista a las autoridades competentes en caso de detectar omisiones y/o inconsistencias en la información y documentación que remita "LA AEFCM", y
G).- Las demás obligaciones a su cargo establecidas en las "Reglas de Operación".
Octavo.- Responsables del seguimiento de el/los "PROGRAMA/S": Para la coordinación de las acciones acordadas en este instrumento, "LA SEB" designa a las personas titulares de sus Direcciones Generales conforme se indica a continuación, quienes en el ámbito de sus respectivas competencias serán responsables del seguimiento, evaluación y cumplimiento de el/los "PROGRAMA/S".
| Programa | Dirección General Responsable |
| 1. (indicar nombre del programa) | Dirección General de (indicar) |
| 2. (indicar nombre del programa) | Dirección General de (indicar) |
| 3. (indicar nombre del programa) | Dirección General de (indicar) |
| 4. (indicar nombre del programa) | Dirección General de (indicar) |
Por su parte, "LA AEFCM" será responsable de llevar a cabo las acciones necesarias para el correcto desarrollo y operación de el/los "PROGRAMA/S", a través de los/as servidores/as públicos/as que al efecto designe su titular, cuyos nombres y cargos hará por escrito del conocimiento de "LA SEB" dentro de los 10 (diez) días siguientes a la fecha de firma de este instrumento, comprometiéndose a designar los equipos que estarán a cargo de su desarrollo, los cuales deberán cumplir con las características técnicas exigidas por el/los "PROGRAMA/S", buscando siempre optimizar en lo posible los recursos públicos federales que se asignen.
Noveno.- Titularidad de los Derechos Patrimoniales de Autor: "LA SEB" y "LA AEFCM" acuerdan que la titularidad de los derechos patrimoniales de autor o cualesquiera otros derechos que se originen con motivo del presente instrumento, corresponderá a la Secretaría de Educación Pública y podrán ser usados únicamente en beneficio de la educación a su cargo.
Décimo.- Suspensión de Subsidios: El subsidio materia de este instrumento, podrá ser suspendido por "LA SEB", en el caso de que "LA AEFCM": a).- Destine los recursos que reciba a un fin distinto al establecido en este instrumento y/o el Acuerdo de Traspaso; b).- El retraso mayor a un mes contado a partir de la fecha prevista para la entrega de los informes a que se refiere el inciso I) del lineamiento Sexto de este instrumento; c).- El retraso mayor de dos semanas ante cualquier requerimiento de información que le solicite "LA SEB"; y d).- Cuando opere unilateralmente el/los "PROGRAMA/S" o incumpla con sus obligaciones establecidas en este instrumento, o en las "Reglas de Operación".
Décimo Primero.- Personal: "LA SEB" y "LA AEFCM" acuerdan expresamente que el personal designado por cada una de ellas para la organización, ejecución, supervisión y cualesquiera otras actividades que se lleven a cabo con motivo de este instrumento, continuará en forma absoluta bajo la dirección y dependencia de quien lo designó, sin que se entienda en forma alguna, que en la realización de los trabajos desarrollados se pudiesen generar, o haber generado, derechos laborales o de otra naturaleza, con respecto de una a la otra.
Por lo anterior, cada una asume la responsabilidad laboral del personal designado por cada una de ellas para la realización de las actividades materia de este instrumento y de el/los "PROGRAMA/S", por lo que, en consecuencia, no existirá sustitución, subrogación ni solidaridad patronal entre ellas o con el personal adscrito a la otra.
Décimo Segundo.- Transparencia: "LA SEB" y "LA AEFCM" acuerdan que para fomentar la transparencia de el/los "PROGRAMA/S", en la papelería y documentación oficial, así como en la publicidad y promoción de los mismos, deberá incluirse de forma clara, visible y audible según el caso, la siguiente leyenda:
"Este programa es público, ajeno a cualquier partido político. Queda prohibido el uso para fines distintos a los establecidos en el programa."
Décimo Tercero.- Contraloría Social: "LA SEB" y "LA AEFCM" acuerdan promover la participación de los/las beneficiarios/as de el/los "PROGRAMA/S", a fin de verificar el cumplimiento de las metas y la correcta aplicación de los recursos públicos asignados a los mismos, así como, contribuir a que el manejo de los recursos públicos se realicen en términos de transparencia, eficacia, legalidad y honradez, por medio de la integración de Comités de Contraloría Social que coadyuven a transparentar el ejercicio de dichos recursos.
La constitución de los Comités de Contraloría Social podrá realizarse al interior de los Consejos Escolares de Participación Social o sus equivalentes ya establecidos en las escuelas, para fortalecer las formas organizativas de las comunidades educativas y fomentar la participación ciudadana en la gestión y vigilancia de la ejecución de el/los "PROGRAMA/S".
Asimismo, "LA SEB" y "LA AEFCM" promoverán el establecimiento de las acciones de Contraloría Social, de conformidad a lo que disponen en la materia la Ley General de Desarrollo Social, los Lineamientos para la promoción y operación de la Contraloría Social en los programas federales de desarrollo social, la Estrategia Marco y considerando el Esquema de Contraloría Social, la Guía Operativa de la Contraloría Social y el Programa Anual de Trabajo de Contraloría Social elaborados por la Instancia Normativa y autorizados por la Secretaría de la Función Pública.
Los gastos generados en la promoción y operación de la Contraloría Social en el/los "PROGRAMA/S" se obtendrán de los Gastos de Operación Local determinados en las "Reglas de Operación", en caso de que los mismos sean insuficientes "LA AEFCM" proporcionará los insumos necesarios de conformidad a lo pactado en el presente instrumento y la disponibilidad presupuestaria.
Décimo Cuarto.- Mantenimiento de puestos Docentes y Directivos: "LA AEFCM" procurará mantener estables los puestos del personal docente y directivo en las escuelas donde se desarrolle/n el/los "PROGRAMA/S" durante las fases de su aplicación, con la finalidad de operar con mayor éxito el/los mismo/s y en su caso, reasignará al personal que garantice su continuidad cumpliendo con el perfil requerido.
Décimo Quinto.- Modificación: Acuerdan "LA SEB" y "LA AEFCM" que los términos y condiciones establecidos en el presente instrumento, podrán ser objeto de modificación, previo acuerdo por escrito entre ellas.
Décimo Sexto.- Vigencia: Los presentes lineamientos surtirán sus efectos a partir de la fecha de su firma y su vigencia será hasta el 31 de diciembre de 2019.
Décimo Séptimo.- Interpretación y Cumplimiento: Los asuntos que no estén expresamente previstos en estos lineamientos, así como, las dudas que pudieran surgir con motivo de su interpretación y cumplimiento, se resolverán de común acuerdo y por escrito, acorde con el/los propósito/s de el/los "PROGRAMA/S" y sus "Reglas de Operación", manifestando que cualquier adición o modificación al presente instrumento se hará de común acuerdo y por escrito.
Leído que fue el presente instrumento por "LA SEB" y "LA AEFCM" y enteradas de su contenido, lo firman en cuatro tantos en la Ciudad de México, el (día) de (mes) de 2019.
| Por: "LA SEB" | | | Por: "LA AEFCM" |
| (nombre y apellidos) Subsecretario/a de Educación Básica | | | (nombre y apellidos) Titular de la Autoridad Educativa Federal en la Ciudad de México |
| (nombre y apellidos) Director/a General de ________ | | | |
| (nombre y apellidos) Director/a General de _______ | | | (nombre y apellidos) Director/a General de ________ |
ÚLTIMA HOJA DE LOS LINEAMIENTOS INTERNOS PARA LA OPERACIÓN DEL/LOS PROGRAMA/S FEDERALES (SEÑALAR EL/LOS PROGRAMA/S DEL TIPO BÁSICO), ESTABLECIDOS ENTRE LA SUBSECRETARÍA DE EDUCACIÓN BÁSICA Y LA AUTORIDAD EDUCATIVA FEDERAL EN LA CIUDAD DE MÉXICO, CON FECHA (DÍA) DE (MES) DE 2019 (CONSTA DE ACUERDO DE TRASPASO).
ANEXO 3
CARTA COMPROMISO ESCOLAR
C. SECRETARIO/A DE EDUCACIÓN O TITULAR DE LA DEPENDENCIA O ENTIDAD HOMOLOGA ENCARGADA DE LA EDUCACIÓN EN EL ESTADO Y PARA EL CASO DE LA CIUDAD DE MÉXICO LA AUTORIDAD EDUCATIVA FEDERAL EN LA CIUDAD DE MÉXICO.
PRESENTE.
Fecha
DATOS DE LA ESCUELA
NOMBRE DE LA ESCUELA: Nombre Oficial de la Escuela C.C.T.: Clave del Centro de Trabajo DOMICILIO:
(calle y número) (No se acepta domicilio conocido) POBLACIÓN: Nombre completo de la comunidad o colonia y barrio (sin abreviaturas), CÓDIGO POSTAL: Solicitarlo a oficina de correos en la cabecera,
MUNICIPIO/ALCALDÍA DE LA CIUDAD DE MÉXICO: Nombre completo del municipio/demarcación territorial de la Ciudad de México.
[ESPACIO PARA EL TEXTO LIBRE EN EL QUE LA ESCUELA MANIFIESTA SU VOLUNTAD Y COMPROMISO DE PARTICIPAR EN EL PROGRAMA NACIONAL DE CONVIVENCIA ESCOLAR, ES PRECISO DESCRIBIR EL BENEFICIO QUE REPRESENTA PARA ALUMNAS Y ALUMNOS QUE LA ESCUELA PARTICIPE EN EL PROGRAMA, ASÍ COMO LA SITUACIÓN DE CONVIVENCIA QUE PRIVA EN SU ESCUELA.]
A T E N T A M E N T E SELLO DE LA ESCUELA
PROFR. (A).
DIRECTOR (A) DE LA ESCUELA
ANEXO 5
DIAGRAMA DE FLUJO
_____________________________