| CRITERIOS DE ELEGIBILIDAD | REQUISITOS |
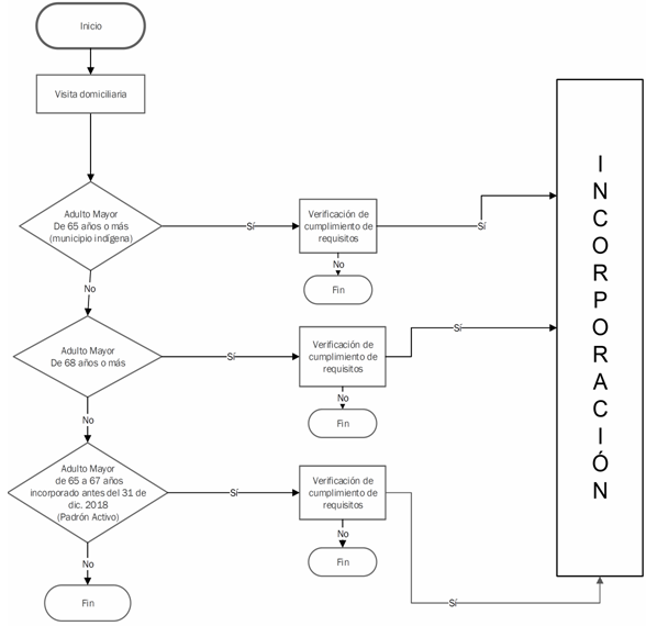
| Personas indígenas adultas mayores de 65 años o más de edad, mexicanas por nacimiento que residan en la República Mexicana y en los municipios señalados en el catálogo anexo. | 1. Pertenecer a la Población Indígena. 2. Tener 65 años o más de edad. 3. Residir en la República Mexicana. 4. Domicilio en municipios catalogados como indígenas. |
| Personas adultas mayores de 68 años o más de edad, mexicanas que residan en la República Mexicana. | 1. Tener 68 años o más de edad. 2. Residir en la República Mexicana. |
| Las personas adultas mayores de 65 a 67 años de edad, inscritas en el Padrón Activo de Beneficiarios del Programa Pensión para Adultos Mayores a diciembre del 2018. | 1. Estar en el Padrón Activo de Beneficiarios del Programa Pensión para Adultos Mayores, al mes de diciembre del ejercicio fiscal 2018. 2. Que estén incorporados en el Padrón Activo de Beneficiarios. |
| Personas Indígenas Adultas Mayores de 65 años o más de edad, mexicanas por nacimiento que residan en la República Mexicana. Requisitos: 1. Que habiten en uno de los municipios catalogados como indígenas. (Fuente Instituto Nacional de los Pueblos Indígenas). 2. Exhibir Documento de Identificación vigente: -Credencial para votar. - En caso de no contar con este documento, puede presentar pasaporte vigente o credencial del Instituto Nacional de las Personas Adultas Mayores (INAPAM), u otros documentos que acrediten identidad expedidos por la autoridad correspondiente. 3. Exhibir Clave Única de Registro de Población (CURP). 4. Exhibir comprobante de domicilio expedido con máximo 6 meses a la fecha del trámite; a falta de documento, protesta de decir verdad ante dos testigos. Personas Adultas Mayores de 68 años o más de edad, mexicanas que residan en la República Mexicana. Requisitos: 1. Exhibir Documento de Identificación vigente: -Credencial para votar. - En caso de no contar con este documento, puede presentar pasaporte vigente o credencial del Instituto Nacional de las Personas Adultas Mayores (INAPAM), u otros documentos que acrediten identidad expedidos por la autoridad correspondiente. 2. Exhibir Clave Única de Registro de Población (CURP). 3. Exhibir comprobante de domicilio expedido con máximo 6 meses a la fecha del trámite; a falta de documento, protesta de decir verdad ante dos testigos. Personas Adultas Mayores de 65 a 67 años de edad, inscritas en el Padrón Activo de Beneficiarios del Programa Pensión para Adultos Mayores, activos a diciembre del ejercicio fiscal 2018. Requisito: 1. Estar activos en el Padrón Activo de Beneficiarios del Programa Pensión para Adultos Mayores, al mes de diciembre del ejercicio 2018. |
| 1. Apoyos Económicos Directos | ||
| Descripción | Monto del Apoyo | Población Objetivo |
| Apoyo económico mensual. Entrega bimestral. | $1,275.00 M.N. | Personas indígenas adultas mayores de 65 años o más de edad, mexicanas por nacimiento que residan en la República Mexicana y en los municipios catalogados como indígenas |
| Personas adultas mayores de 68 años o más de edad, mexicanas que residan en la República Mexicana. | ||
| Personas adultas mayores de 65 a 67 años de edad inscritas en el Padrón Activo de Beneficiarios del Programa Pensión para Adultos Mayores activos a diciembre del ejercicio fiscal 2018. | ||
| Apoyo económico de pago de marcha por única ocasión. | $1,275.00 M.N. | Se otorga al representante o adulto auxiliar de la persona adulta mayor fallecida, perteneciente al Padrón Activo de Beneficiarios. |
| 2. Acciones para la Protección Social | ||
| Descripción | Características del apoyo | Población Objetivo |
| Son acciones complementarias para la atención integral de las Personas Adultas Mayores que se llevarán a cabo a través de la coordinación interinstitucional con otras áreas de la Secretaría de Bienestar y dependencias gubernamentales. | Promover los servicios del Instituto Nacional de las Personas Adultas Mayores (INAPAM). | Personas Beneficiarias de la Pensión para el Bienestar de las Personas Adultas Mayores. |
| Promover el acceso a los servicios de Salud Universal. | ||
| La UR promoverá y buscará celebrar convenios con autoridades en materia laboral, a fin de impulsar mecanismos para promover fuentes adicionales de ingreso que permitan mejorar sus niveles de vida. | ||
| Promover espacios comunitarios para el Bienestar de las Personas Adultas Mayores, donde se articulen acciones encaminadas a garantizar sus derechos. | ||
| | ||
| | ||




| NO | CLAVE DE ESTADO | ENTIDAD | REGION | REGION CABECERA | CLAVE REGION NOMBRE | CVE MPIO INEGI | CLAVE MUNICIPIO INEGI | MUNICIPIO | TIPOLOGIA MUNICIPIO INDIGENA 2015 | TIPOLOGIA CDI | GRADO MARGINACION CONAPO 2015 |
| 22 | 4 | CAMPECHE | 1 | CAMPECHE | 1-CAMPECHE | 1 | 04001 | CALKINÍ | A | MUNICIPIO INDIGENA | MEDIO |
| 26 | 4 | CAMPECHE | 1 | CAMPECHE | 1-CAMPECHE | 5 | 04005 | HECELCHAKÁN | B | MUNICIPIO INDIGENA | MEDIO |
| 27 | 4 | CAMPECHE | 1 | CAMPECHE | 1-CAMPECHE | 6 | 04006 | HOPELCHÉN | B | MUNICIPIO INDIGENA | ALTO |
| 29 | 4 | CAMPECHE | 1 | CAMPECHE | 1-CAMPECHE | 8 | 04008 | TENABO | B | MUNICIPIO INDIGENA | MEDIO |
| 31 | 4 | CAMPECHE | 1 | CAMPECHE | 1-CAMPECHE | 10 | 04010 | CALAKMUL | B | MUNICIPIO INDIGENA | ALTO |
| 84 | 7 | CHIAPAS | 4 | LAS MARGARITAS | 4-LAS MARGARITAS | 4 | 07004 | ALTAMIRANO | A | MUNICIPIO INDIGENA | MUY ALTO |
| 87 | 7 | CHIAPAS | 4 | LAS MARGARITAS | 4-LAS MARGARITAS | 7 | 07007 | AMATENANGO DEL VALLE | A | MUNICIPIO INDIGENA | MUY ALTO |
| 93 | 7 | CHIAPAS | 1 | BOCHIL | 1-BOCHIL | 13 | 07013 | BOCHIL | B | MUNICIPIO INDIGENA | ALTO |
| 94 | 7 | CHIAPAS | 1 | BOCHIL | 1-BOCHIL | 14 | 07014 | EL BOSQUE | A | MUNICIPIO INDIGENA | MUY ALTO |
| 102 | 7 | CHIAPAS | 1 | BOCHIL | 1-BOCHIL | 22 | 07022 | CHALCHIHUITÁN | A | MUNICIPIO INDIGENA | MUY ALTO |
| 103 | 7 | CHIAPAS | 8 | SAN CRISTOBAL DE LAS CASAS | 8-SAN CRISTOBAL DE LAS CASAS | 23 | 07023 | CHAMULA | A | MUNICIPIO INDIGENA | MUY ALTO |
| 104 | 7 | CHIAPAS | 4 | LAS MARGARITAS | 4-LAS MARGARITAS | 24 | 07024 | CHANAL | A | MUNICIPIO INDIGENA | MUY ALTO |
| 105 | 7 | CHIAPAS | 7 | PICHUCALCO | 7-PICHUCALCO | 25 | 07025 | CHAPULTENANGO | A | MUNICIPIO INDIGENA | ALTO |
| 106 | 7 | CHIAPAS | 1 | BOCHIL | 1-BOCHIL | 26 | 07026 | CHENALHÓ | A | MUNICIPIO INDIGENA | MUY ALTO |
| 111 | 7 | CHIAPAS | 5 | OCOSINGO | 5-OCOSINGO | 31 | 07031 | CHILÓN | A | MUNICIPIO INDIGENA | MUY ALTO |
| 113 | 7 | CHIAPAS | 7 | PICHUCALCO | 7-PICHUCALCO | 33 | 07033 | FRANCISCO LEÓN | A | MUNICIPIO INDIGENA | ALTO |
| 118 | 7 | CHIAPAS | 4 | LAS MARGARITAS | 4-LAS MARGARITAS | 38 | 07038 | HUIXTÁN | A | MUNICIPIO INDIGENA | ALTO |
| 119 | 7 | CHIAPAS | 1 | BOCHIL | 1-BOCHIL | 39 | 07039 | HUITIUPÁN | B | MUNICIPIO INDIGENA | MUY ALTO |
| 122 | 7 | CHIAPAS | 1 | BOCHIL | 1-BOCHIL | 42 | 07042 | IXHUATÁN | B | MUNICIPIO INDIGENA | ALTO |
| 127 | 7 | CHIAPAS | 1 | BOCHIL | 1-BOCHIL | 47 | 07047 | JITOTOL | A | MUNICIPIO INDIGENA | ALTO |
| 129 | 7 | CHIAPAS | 1 | BOCHIL | 1-BOCHIL | 49 | 07049 | LARRÁINZAR | A | MUNICIPIO INDIGENA | ALTO |
| 132 | 7 | CHIAPAS | 4 | LAS MARGARITAS | 4-LAS MARGARITAS | 52 | 07052 | LAS MARGARITAS | B | MUNICIPIO INDIGENA | MUY ALTO |
| 136 | 7 | CHIAPAS | 1 | BOCHIL | 1-BOCHIL | 56 | 07056 | MITONTIC | A | MUNICIPIO INDIGENA | MUY ALTO |
| 139 | 7 | CHIAPAS | 5 | OCOSINGO | 5-OCOSINGO | 59 | 07059 | OCOSINGO | A | MUNICIPIO INDIGENA | MUY ALTO |
| 140 | 7 | CHIAPAS | 7 | PICHUCALCO | 7-PICHUCALCO | 60 | 07060 | OCOTEPEC | A | MUNICIPIO INDIGENA | MUY ALTO |
| 144 | 7 | CHIAPAS | 4 | LAS MARGARITAS | 4-LAS MARGARITAS | 64 | 07064 | OXCHUC | A | MUNICIPIO INDIGENA | MUY ALTO |
| 145 | 7 | CHIAPAS | 6 | PALENQUE | 6-PALENQUE | 65 | 07065 | PALENQUE | B | MUNICIPIO INDIGENA | ALTO |
| 146 | 7 | CHIAPAS | 1 | BOCHIL | 1-BOCHIL | 66 | 07066 | PANTELHÓ | A | MUNICIPIO INDIGENA | MUY ALTO |
| 147 | 7 | CHIAPAS | 7 | PICHUCALCO | 7-PICHUCALCO | 67 | 07067 | PANTEPEC | B | MUNICIPIO INDIGENA | MUY ALTO |
| 152 | 7 | CHIAPAS | 1 | BOCHIL | 1-BOCHIL | 72 | 07072 | PUEBLO NUEVO SOLISTAHUACÁN | B | MUNICIPIO INDIGENA | ALTO |
| 153 | 7 | CHIAPAS | 7 | PICHUCALCO | 7-PICHUCALCO | 73 | 07073 | RAYÓN | B | MUNICIPIO INDIGENA | ALTO |
| 156 | 7 | CHIAPAS | 6 | PALENQUE | 6-PALENQUE | 76 | 07076 | SABANILLA | A | MUNICIPIO INDIGENA | MUY ALTO |
| 157 | 7 | CHIAPAS | 6 | PALENQUE | 6-PALENQUE | 77 | 07077 | SALTO DE AGUA | A | MUNICIPIO INDIGENA | MUY ALTO |
| 158 | 7 | CHIAPAS | 8 | SAN CRISTOBAL DE LAS CASAS | 8-SAN CRISTOBAL DE LAS CASAS | 78 | 07078 | SAN CRISTÓBAL DE LAS CASAS | B | MUNICIPIO INDIGENA | BAJO |
| 161 | 7 | CHIAPAS | 1 | BOCHIL | 1-BOCHIL | 81 | 07081 | SIMOJOVEL | A | MUNICIPIO INDIGENA | MUY ALTO |
| 162 | 7 | CHIAPAS | 5 | OCOSINGO | 5-OCOSINGO | 82 | 07082 | SITALÁ | A | MUNICIPIO INDIGENA | MUY ALTO |
| 165 | 7 | CHIAPAS | 1 | BOCHIL | 1-BOCHIL | 85 | 07085 | SOYALÓ | B | MUNICIPIO INDIGENA | ALTO |
| 170 | 7 | CHIAPAS | 7 | PICHUCALCO | 7-PICHUCALCO | 90 | 07090 | TAPALAPA | A | MUNICIPIO INDIGENA | ALTO |
| 173 | 7 | CHIAPAS | 8 | SAN CRISTOBAL DE LAS CASAS | 8-SAN CRISTOBAL DE LAS CASAS | 93 | 07093 | TENEJAPA | A | MUNICIPIO INDIGENA | MUY ALTO |
| 174 | 7 | CHIAPAS | 4 | LAS MARGARITAS | 4-LAS MARGARITAS | 94 | 07094 | TEOPISCA | B | MUNICIPIO INDIGENA | ALTO |
| 175 | 7 | CHIAPAS | 6 | PALENQUE | 6-PALENQUE | 96 | 07096 | TILA | A | MUNICIPIO INDIGENA | MUY ALTO |
| 179 | 7 | CHIAPAS | 6 | PALENQUE | 6-PALENQUE | 100 | 07100 | TUMBALÁ | A | MUNICIPIO INDIGENA | MUY ALTO |
| 188 | 7 | CHIAPAS | 6 | PALENQUE | 6-PALENQUE | 109 | 07109 | YAJALÓN | A | MUNICIPIO INDIGENA | MUY ALTO |
| 190 | 7 | CHIAPAS | 8 | SAN CRISTOBAL DE LAS CASAS | 8-SAN CRISTOBAL DE LAS CASAS | 111 | 07111 | ZINACANTÁN | A | MUNICIPIO INDIGENA | MUY ALTO |
| 191 | 7 | CHIAPAS | 8 | SAN CRISTOBAL DE LAS CASAS | 8-SAN CRISTOBAL DE LAS CASAS | 112 | 07112 | SAN JUAN CANCUC | A | MUNICIPIO INDIGENA | MUY ALTO |
| 192 | 7 | CHIAPAS | 1 | BOCHIL | 1-BOCHIL | 113 | 07113 | ALDAMA | A | MUNICIPIO INDIGENA | ALTO |
| 194 | 7 | CHIAPAS | 4 | LAS MARGARITAS | 4-LAS MARGARITAS | 115 | 07115 | MARAVILLA TENEJAPA | B | MUNICIPIO INDIGENA | MUY ALTO |
| 195 | 7 | CHIAPAS | 5 | OCOSINGO | 5-OCOSINGO | 116 | 07116 | MARQUÉS DE COMILLAS | B | MUNICIPIO INDIGENA | ALTO |
| 197 | 7 | CHIAPAS | 1 | BOCHIL | 1-BOCHIL | 118 | 07118 | SAN ANDRÉS DURAZNAL | A | MUNICIPIO INDIGENA | MUY ALTO |
| 198 | 7 | CHIAPAS | 1 | BOCHIL | 1-BOCHIL | 119 | 07119 | SANTIAGO EL PINAR | A | MUNICIPIO INDIGENA | MUY ALTO |
| 210 | 8 | CHIHUAHUA | 4 | GUACHOCHI | 4-GUACHOCHI | 7 | 08007 | BALLEZA | B | MUNICIPIO INDIGENA | MUY ALTO |
| 211 | 8 | CHIHUAHUA | 10 | URIQUE | 10-URIQUE | 8 | 08008 | BATOPILAS | B | MUNICIPIO INDIGENA | MUY ALTO |
| 215 | 8 | CHIHUAHUA | 4 | GUACHOCHI | 4-GUACHOCHI | 12 | 08012 | CARICHÍ | B | MUNICIPIO INDIGENA | MUY ALTO |
| 230 | 8 | CHIHUAHUA | 4 | GUACHOCHI | 4-GUACHOCHI | 27 | 08027 | GUACHOCHI | B | MUNICIPIO INDIGENA | MUY ALTO |
| 268 | 8 | CHIHUAHUA | 10 | URIQUE | 10-URIQUE | 65 | 08065 | URIQUE | B | MUNICIPIO INDIGENA | MUY ALTO |
| 300 | 10 | DURANGO | 5 | VICENTE GUERRERO | 5-VICENTE GUERRERO | 14 | 10014 | MEZQUITAL | A | MUNICIPIO INDIGENA | MUY ALTO |
| 375 | 12 | GUERRERO | 7 | TLAPA DE COMONFORT | 7-TLAPA DE COMONFORT | 4 | 12004 | ALCOZAUCA DE GUERRERO | A | MUNICIPIO INDIGENA | MUY ALTO |
| 380 | 12 | GUERRERO | 7 | TLAPA DE COMONFORT | 7-TLAPA DE COMONFORT | 9 | 12009 | ATLAMAJALCINGO DEL MONTE | A | MUNICIPIO INDIGENA | MUY ALTO |
| 381 | 12 | GUERRERO | 3 | CHILAPA DE ALVAREZ | 3-CHILAPA DE ALVAREZ | 10 | 12010 | ATLIXTAC | A | MUNICIPIO INDIGENA | MUY ALTO |
| 383 | 12 | GUERRERO | 2 | AYUTLA DE LOS LIBRES | 2-AYUTLA DE LOS LIBRES | 12 | 12012 | AYUTLA DE LOS LIBRES | B | MUNICIPIO INDIGENA | MUY ALTO |
| 390 | 12 | GUERRERO | 5 | IGUALA DE LA INDEPENDENCIA | 5-IGUALA DE LA INDEPENDENCIA | 19 | 12019 | COPALILLO | A | MUNICIPIO INDIGENA | MUY ALTO |
| 391 | 12 | GUERRERO | 7 | TLAPA DE COMONFORT | 7-TLAPA DE COMONFORT | 20 | 12020 | COPANATOYAC | A | MUNICIPIO INDIGENA | MUY ALTO |
| 395 | 12 | GUERRERO | 7 | TLAPA DE COMONFORT | 7-TLAPA DE COMONFORT | 24 | 12024 | CUALÁC | B | MUNICIPIO INDIGENA | ALTO |
| 412 | 12 | GUERRERO | 7 | TLAPA DE COMONFORT | 7-TLAPA DE COMONFORT | 41 | 12041 | MALINALTEPEC | A | MUNICIPIO INDIGENA | MUY ALTO |
| 413 | 12 | GUERRERO | 3 | CHILAPA DE ALVAREZ | 3-CHILAPA DE ALVAREZ | 42 | 12042 | MÁRTIR DE CUILAPAN | B | MUNICIPIO INDIGENA | MUY ALTO |
| 414 | 12 | GUERRERO | 7 | TLAPA DE COMONFORT | 7-TLAPA DE COMONFORT | 43 | 12043 | METLATÓNOC | A | MUNICIPIO INDIGENA | MUY ALTO |
| 416 | 12 | GUERRERO | 7 | TLAPA DE COMONFORT | 7-TLAPA DE COMONFORT | 45 | 12045 | OLINALÁ | B | MUNICIPIO INDIGENA | MUY ALTO |
| 423 | 12 | GUERRERO | 7 | TLAPA DE COMONFORT | 7-TLAPA DE COMONFORT | 52 | 12052 | SAN LUIS ACATLÁN | B | MUNICIPIO INDIGENA | MUY ALTO |
| 433 | 12 | GUERRERO | 7 | TLAPA DE COMONFORT | 7-TLAPA DE COMONFORT | 62 | 12062 | TLACOACHISTLAHUACA | A | MUNICIPIO INDIGENA | MUY ALTO |
| 434 | 12 | GUERRERO | 7 | TLAPA DE COMONFORT | 7-TLAPA DE COMONFORT | 63 | 12063 | TLACOAPA | A | MUNICIPIO INDIGENA | MUY ALTO |
| 437 | 12 | GUERRERO | 7 | TLAPA DE COMONFORT | 7-TLAPA DE COMONFORT | 66 | 12066 | TLAPA DE COMONFORT | A | MUNICIPIO INDIGENA | ALTO |
| 440 | 12 | GUERRERO | 7 | TLAPA DE COMONFORT | 7-TLAPA DE COMONFORT | 69 | 12069 | XALPATLÁHUAC | A | MUNICIPIO INDIGENA | MUY ALTO |
| 442 | 12 | GUERRERO | 7 | TLAPA DE COMONFORT | 7-TLAPA DE COMONFORT | 71 | 12071 | XOCHISTLAHUACA | A | MUNICIPIO INDIGENA | MUY ALTO |
| 443 | 12 | GUERRERO | 7 | TLAPA DE COMONFORT | 7-TLAPA DE COMONFORT | 72 | 12072 | ZAPOTITLÁN TABLAS | A | MUNICIPIO INDIGENA | MUY ALTO |
| 445 | 12 | GUERRERO | 3 | CHILAPA DE ALVAREZ | 3-CHILAPA DE ALVAREZ | 74 | 12074 | ZITLALA | B | MUNICIPIO INDIGENA | MUY ALTO |
| 447 | 12 | GUERRERO | 7 | TLAPA DE COMONFORT | 7-TLAPA DE COMONFORT | 76 | 12076 | ACATEPEC | A | MUNICIPIO INDIGENA | MUY ALTO |
| 449 | 12 | GUERRERO | 7 | TLAPA DE COMONFORT | 7-TLAPA DE COMONFORT | 78 | 12078 | COCHOAPA EL GRANDE | A | MUNICIPIO INDIGENA | MUY ALTO |
| 450 | 12 | GUERRERO | 3 | CHILAPA DE ALVAREZ | 3-CHILAPA DE ALVAREZ | 79 | 12079 | JOSÉ JOAQUIN DE HERRERA | A | MUNICIPIO INDIGENA | MUY ALTO |
| 452 | 12 | GUERRERO | 7 | TLAPA DE COMONFORT | 7-TLAPA DE COMONFORT | 81 | 12081 | ILIATENCO | A | MUNICIPIO INDIGENA | MUY ALTO |
| 454 | 13 | HIDALGO | 7 | TULANCINGO DE BRAVO | 7-TULANCINGO DE BRAVO | 2 | 13002 | ACAXOCHITLÁN | B | MUNICIPIO INDIGENA | ALTO |
| 463 | 13 | HIDALGO | 2 | HUEJUTLA DE REYES | 2-HUEJUTLA DE REYES | 11 | 13011 | ATLAPEXCO | A | MUNICIPIO INDIGENA | ALTO |
| 466 | 13 | HIDALGO | 2 | HUEJUTLA DE REYES | 2-HUEJUTLA DE REYES | 14 | 13014 | CALNALI | B | MUNICIPIO INDIGENA | ALTO |
| 467 | 13 | HIDALGO | 3 | IXMIQUILPAN | 3-IXMIQUILPAN | 15 | 13015 | CARDONAL | A | MUNICIPIO INDIGENA | MEDIO |
| 471 | 13 | HIDALGO | 3 | IXMIQUILPAN | 3-IXMIQUILPAN | 19 | 13019 | CHILCUAUTLA | B | MUNICIPIO INDIGENA | MEDIO |
| 477 | 13 | HIDALGO | 2 | HUEJUTLA DE REYES | 2-HUEJUTLA DE REYES | 25 | 13025 | HUAUTLA | A | MUNICIPIO INDIGENA | ALTO |
| 478 | 13 | HIDALGO | 2 | HUEJUTLA DE REYES | 2-HUEJUTLA DE REYES | 26 | 13026 | HUAZALINGO | A | MUNICIPIO INDIGENA | ALTO |
| 479 | 13 | HIDALGO | 7 | TULANCINGO DE BRAVO | 7-TULANCINGO DE BRAVO | 27 | 13027 | HUEHUETLA | B | MUNICIPIO INDIGENA | MUY ALTO |
| 480 | 13 | HIDALGO | 2 | HUEJUTLA DE REYES | 2-HUEJUTLA DE REYES | 28 | 13028 | HUEJUTLA DE REYES | A | MUNICIPIO INDIGENA | MEDIO |
| 482 | 13 | HIDALGO | 3 | IXMIQUILPAN | 3-IXMIQUILPAN | 30 | 13030 | IXMIQUILPAN | B | MUNICIPIO INDIGENA | BAJO |
| 484 | 13 | HIDALGO | 2 | HUEJUTLA DE REYES | 2-HUEJUTLA DE REYES | 32 | 13032 | JALTOCÁN | A | MUNICIPIO INDIGENA | MEDIO |
| 495 | 13 | HIDALGO | 9 | ZIMAPAN | 9-ZIMAPAN | 43 | 13043 | NICOLÁS FLORES | A | MUNICIPIO INDIGENA | ALTO |
| 498 | 13 | HIDALGO | 2 | HUEJUTLA DE REYES | 2-HUEJUTLA DE REYES | 46 | 13046 | SAN FELIPE ORIZATLÁN | A | MUNICIPIO INDIGENA | ALTO |
| 505 | 13 | HIDALGO | 7 | TULANCINGO DE BRAVO | 7-TULANCINGO DE BRAVO | 53 | 13053 | SAN BARTOLO TUTOTEPEC | B | MUNICIPIO INDIGENA | ALTO |
| 506 | 13 | HIDALGO | 3 | IXMIQUILPAN | 3-IXMIQUILPAN | 54 | 13054 | SAN SALVADOR | B | MUNICIPIO INDIGENA | BAJO |
| 507 | 13 | HIDALGO | 3 | IXMIQUILPAN | 3-IXMIQUILPAN | 55 | 13055 | SANTIAGO DE ANAYA | A | MUNICIPIO INDIGENA | MEDIO |
| 510 | 13 | HIDALGO | 3 | IXMIQUILPAN | 3-IXMIQUILPAN | 58 | 13058 | TASQUILLO | B | MUNICIPIO INDIGENA | MEDIO |
| 512 | 13 | HIDALGO | 7 | TULANCINGO DE BRAVO | 7-TULANCINGO DE BRAVO | 60 | 13060 | TENANGO DE DORIA | B | MUNICIPIO INDIGENA | ALTO |
| 514 | 13 | HIDALGO | 2 | HUEJUTLA DE REYES | 2-HUEJUTLA DE REYES | 62 | 13062 | TEPEHUACÁN DE GUERRERO | B | MUNICIPIO INDIGENA | ALTO |
| 520 | 13 | HIDALGO | 8 | ZACUALTIPAN DE ANGELES | 8-ZACUALTIPAN DE ANGELES | 68 | 13068 | TIANGUISTENGO | B | MUNICIPIO INDIGENA | ALTO |
| 525 | 13 | HIDALGO | 2 | HUEJUTLA DE REYES | 2-HUEJUTLA DE REYES | 73 | 13073 | TLANCHINOL | B | MUNICIPIO INDIGENA | ALTO |
| 530 | 13 | HIDALGO | 2 | HUEJUTLA DE REYES | 2-HUEJUTLA DE REYES | 78 | 13078 | XOCHIATIPAN | A | MUNICIPIO INDIGENA | MUY ALTO |
| 532 | 13 | HIDALGO | 2 | HUEJUTLA DE REYES | 2-HUEJUTLA DE REYES | 80 | 13080 | YAHUALICA | A | MUNICIPIO INDIGENA | MUY ALTO |
| 555 | 14 | JALISCO | 3 | COLOTLAN | 3-COLOTLAN | 19 | 14019 | BOLAÑOS | B | MUNICIPIO INDIGENA | MUY ALTO |
| 597 | 14 | JALISCO | 3 | COLOTLAN | 3-COLOTLAN | 61 | 14061 | MEZQUITIC | A | MUNICIPIO INDIGENA | MUY ALTO |
| 735 | 15 | MÉXICO | 20 | SAN FELIPE DEL PROGRESO | 20-SAN FELIPE DEL PROGRESO | 74 | 15074 | SAN FELIPE DEL PROGRESO | B | MUNICIPIO INDIGENA | ALTO |
| 748 | 15 | MÉXICO | 30 | ZINACANTEPEC | 30-ZINACANTEPEC | 87 | 15087 | TEMOAYA | B | MUNICIPIO INDIGENA | MEDIO |
| 794 | 16 | MICHOACÁN | 5 | LAZARO CARDENAS | 5-LAZARO CARDENAS | 8 | 16008 | AQUILA | B | MUNICIPIO INDIGENA | MUY ALTO |
| 807 | 16 | MICHOACÁN | 11 | ZACAPU | 11-ZACAPU | 21 | 16021 | CHARAPAN | B | MUNICIPIO INDIGENA | ALTO |
| 810 | 16 | MICHOACÁN | 11 | ZACAPU | 11-ZACAPU | 24 | 16024 | CHERÁN | B | MUNICIPIO INDIGENA | ALTO |
| 811 | 16 | MICHOACÁN | 11 | ZACAPU | 11-ZACAPU | 25 | 16025 | CHILCHOTA | B | MUNICIPIO INDIGENA | ALTO |
| 818 | 16 | MICHOACÁN | 11 | ZACAPU | 11-ZACAPU | 32 | 16032 | ERONGARÍCUARO | B | MUNICIPIO INDIGENA | MEDIO |
| 842 | 16 | MICHOACÁN | 11 | ZACAPU | 11-ZACAPU | 56 | 16056 | NAHUATZEN | B | MUNICIPIO INDIGENA | ALTO |
| 851 | 16 | MICHOACÁN | 11 | ZACAPU | 11-ZACAPU | 65 | 16065 | PARACHO | B | MUNICIPIO INDIGENA | MEDIO |
| 870 | 16 | MICHOACÁN | 4 | JIQUILPAN | 4-JIQUILPAN | 84 | 16084 | TANGAMANDAPIO | B | MUNICIPIO INDIGENA | ALTO |
| 941 | 18 | NAYARIT | 2 | SANTIAGO IXCUINTLA | 2-SANTIAGO IXCUINTLA | 9 | 18009 | DEL NAYAR | A | MUNICIPIO INDIGENA | MUY ALTO |
| 951 | 18 | NAYARIT | 1 | BAHIA DE BANDERAS | 1-BAHIA DE BANDERAS | 19 | 18019 | LA YESCA | B | MUNICIPIO INDIGENA | MUY ALTO |
| 1004 | 20 | OAXACA | 6 | IXTLAN DE JUAREZ | 6-IXTLAN DE JUAREZ | 1 | 20001 | ABEJONES | A | MUNICIPIO INDIGENA | ALTO |
| 1006 | 20 | OAXACA | 15 | TLACOLULA DE MATAMOROS | 15-TLACOLULA DE MATAMOROS | 3 | 20003 | ASUNCIÓN CACALOTEPEC | A | MUNICIPIO INDIGENA | ALTO |
| 1008 | 20 | OAXACA | 1 | CIUDAD IXTEPEC | 1-CIUDAD IXTEPEC | 5 | 20005 | ASUNCIÓN IXTALTEPEC | A | MUNICIPIO INDIGENA | BAJO |
| 1010 | 20 | OAXACA | 8 | OAXACA DE JUAREZ | 8-OAXACA DE JUAREZ | 7 | 20007 | ASUNCIÓN OCOTLÁN | A | MUNICIPIO INDIGENA | MUY ALTO |
| 1012 | 20 | OAXACA | 10 | SAN JUAN BAUTISTA TUXTEPEC | 10-SAN JUAN BAUTISTA TUXTEPEC | 9 | 20009 | AYOTZINTEPEC | A | MUNICIPIO INDIGENA | ALTO |
| 1014 | 20 | OAXACA | 2 | HEROICA CIUDAD DE HUAJUAPAN DE LEON | 2-HEROICA CIUDAD DE HUAJUAPAN DE LEON | 11 | 20011 | CALIHUALÁ | B | MUNICIPIO INDIGENA | ALTO |
| 1015 | 20 | OAXACA | 11 | SAN PEDRO MIXTEPEC | 11-SAN PEDRO MIXTEPEC | 12 | 20012 | CANDELARIA LOXICHA | A | MUNICIPIO INDIGENA | MUY ALTO |
| 1017 | 20 | OAXACA | 1 | CIUDAD IXTEPEC | 1-CIUDAD IXTEPEC | 14 | 20014 | CIUDAD IXTEPEC | B | MUNICIPIO INDIGENA | BAJO |
| 1018 | 20 | OAXACA | 7 | MIAHUATLAN DE PORFIRIO DIAZ | 7-MIAHUATLAN DE PORFIRIO DIAZ | 15 | 20015 | COATECAS ALTAS | B | MUNICIPIO INDIGENA | MUY ALTO |
| 1019 | 20 | OAXACA | 4 | HEROICA CIUDAD DE TLAXIACO | 4-HEROICA CIUDAD DE TLAXIACO | 16 | 20016 | COICOYÁN DE LAS FLORES | A | MUNICIPIO INDIGENA | MUY ALTO |
| 1022 | 20 | OAXACA | 14 | TEOTITLAN DE FLORES MAGON | 14-TEOTITLAN DE FLORES MAGON | 19 | 20019 | CONCEPCIÓN PÁPALO | A | MUNICIPIO INDIGENA | ALTO |
| 1023 | 20 | OAXACA | 4 | HEROICA CIUDAD DE TLAXIACO | 4-HEROICA CIUDAD DE TLAXIACO | 20 | 20020 | CONSTANCIA DEL ROSARIO | B | MUNICIPIO INDIGENA | MUY ALTO |
| 1025 | 20 | OAXACA | 2 | HEROICA CIUDAD DE HUAJUAPAN DE LEON | 2-HEROICA CIUDAD DE HUAJUAPAN DE LEON | 22 | 20022 | COSOLTEPEC | B | MUNICIPIO INDIGENA | ALTO |
| 1027 | 20 | OAXACA | 14 | TEOTITLAN DE FLORES MAGON | 14-TEOTITLAN DE FLORES MAGON | 24 | 20024 | CUYAMECALCO VILLA DE ZARAGOZA | B | MUNICIPIO INDIGENA | MUY ALTO |
| 1029 | 20 | OAXACA | 4 | HEROICA CIUDAD DE TLAXIACO | 4-HEROICA CIUDAD DE TLAXIACO | 26 | 20026 | CHALCATONGO DE HIDALGO | A | MUNICIPIO INDIGENA | ALTO |
| 1030 | 20 | OAXACA | 14 | TEOTITLAN DE FLORES MAGON | 14-TEOTITLAN DE FLORES MAGON | 27 | 20027 | CHIQUIHUITLÁN DE BENITO JUÁREZ | A | MUNICIPIO INDIGENA | MUY ALTO |
| 1032 | 20 | OAXACA | 5 | HUAUTLA DE JIMENEZ | 5-HUAUTLA DE JIMENEZ | 29 | 20029 | ELOXOCHITLÁN DE FLORES MAGÓN | A | MUNICIPIO INDIGENA | MUY ALTO |
| 1033 | 20 | OAXACA | 1 | CIUDAD IXTEPEC | 1-CIUDAD IXTEPEC | 30 | 20030 | EL ESPINAL | A | MUNICIPIO INDIGENA | MUY BAJO |
| 1034 | 20 | OAXACA | 15 | TLACOLULA DE MATAMOROS | 15-TLACOLULA DE MATAMOROS | 31 | 20031 | TAMAZULÁPAM DEL ESPÍRITU SANTO | A | MUNICIPIO INDIGENA | ALTO |
| 1038 | 20 | OAXACA | 6 | IXTLAN DE JUAREZ | 6-IXTLAN DE JUAREZ | 35 | 20035 | GUELATAO DE JUÁREZ | B | MUNICIPIO INDIGENA | MUY BAJO |
| 1039 | 20 | OAXACA | 13 | SANTO DOMINGO TEHUANTEPEC | 13-SANTO DOMINGO TEHUANTEPEC | 36 | 20036 | GUEVEA DE HUMBOLDT | A | MUNICIPIO INDIGENA | ALTO |
| 1040 | 20 | OAXACA | 4 | HEROICA CIUDAD DE TLAXIACO | 4-HEROICA CIUDAD DE TLAXIACO | 37 | 20037 | MESONES HIDALGO | B | MUNICIPIO INDIGENA | MUY ALTO |
| 1041 | 20 | OAXACA | 6 | IXTLAN DE JUAREZ | 6-IXTLAN DE JUAREZ | 38 | 20038 | VILLA HIDALGO | A | MUNICIPIO INDIGENA | ALTO |
| 1043 | 20 | OAXACA | 5 | HUAUTLA DE JIMENEZ | 5-HUAUTLA DE JIMENEZ | 40 | 20040 | HUAUTEPEC | A | MUNICIPIO INDIGENA | MUY ALTO |
| 1044 | 20 | OAXACA | 2 | HEROICA CIUDAD DE HUAJUAPAN DE LEON | 2-HEROICA CIUDAD DE HUAJUAPAN DE LEON | 41 | 20041 | HUAUTLA DE JIMÉNEZ | A | MUNICIPIO INDIGENA | MUY ALTO |
| 1045 | 20 | OAXACA | 3 | HEROICA CIUDAD DE JUCHITAN DE ZARAGOZA | 3-HEROICA CIUDAD DE JUCHITAN DE ZARAGOZA | 42 | 20042 | IXTLÁN DE JUÁREZ | A | MUNICIPIO INDIGENA | MEDIO |
| 1046 | 20 | OAXACA | 4 | HEROICA CIUDAD DE TLAXIACO | 4-HEROICA CIUDAD DE TLAXIACO | 43 | 20043 | HEROICA CIUDAD DE JUCHITÁN DE ZARAGOZA | A | MUNICIPIO INDIGENA | BAJO |
| 1053 | 20 | OAXACA | 4 | HEROICA CIUDAD DE TLAXIACO | 4-HEROICA CIUDAD DE TLAXIACO | 50 | 20050 | MAGDALENA PEÑASCO | A | MUNICIPIO INDIGENA | MUY ALTO |
| 1054 | 20 | OAXACA | 15 | TLACOLULA DE MATAMOROS | 15-TLACOLULA DE MATAMOROS | 51 | 20051 | MAGDALENA TEITIPAC | A | MUNICIPIO INDIGENA | MUY ALTO |
| 1056 | 20 | OAXACA | 1 | CIUDAD IXTEPEC | 1-CIUDAD IXTEPEC | 53 | 20053 | MAGDALENA TLACOTEPEC | B | MUNICIPIO INDIGENA | MEDIO |
| 1061 | 20 | OAXACA | 5 | HUAUTLA DE JIMENEZ | 5-HUAUTLA DE JIMENEZ | 58 | 20058 | MAZATLÁN VILLA DE FLORES | A | MUNICIPIO INDIGENA | MUY ALTO |
| 1063 | 20 | OAXACA | 15 | TLACOLULA DE MATAMOROS | 15-TLACOLULA DE MATAMOROS | 60 | 20060 | MIXISTLÁN DE LA REFORMA | A | MUNICIPIO INDIGENA | ALTO |
| 1065 | 20 | OAXACA | 6 | IXTLAN DE JUAREZ | 6-IXTLAN DE JUAREZ | 62 | 20062 | NATIVIDAD | B | MUNICIPIO INDIGENA | BAJO |
| 1068 | 20 | OAXACA | 6 | IXTLAN DE JUAREZ | 6-IXTLAN DE JUAREZ | 65 | 20065 | IXPANTEPEC NIEVES | A | MUNICIPIO INDIGENA | MUY ALTO |
| 1073 | 20 | OAXACA | 12 | SANTIAGO PINOTEPA NACIONAL | 12-SANTIAGO PINOTEPA NACIONAL | 70 | 20070 | PINOTEPA DE DON LUIS | A | MUNICIPIO INDIGENA | ALTO |
| 1077 | 20 | OAXACA | 7 | MIAHUATLAN DE PORFIRIO DIAZ | 7-MIAHUATLAN DE PORFIRIO DIAZ | 74 | 20074 | SANTA CATARINA QUIOQUITANI | A | MUNICIPIO INDIGENA | ALTO |
| 1084 | 20 | OAXACA | 2 | HEROICA CIUDAD DE HUAJUAPAN DE LEON | 2-HEROICA CIUDAD DE HUAJUAPAN DE LEON | 81 | 20081 | SAN AGUSTÍN ATENANGO | A | MUNICIPIO INDIGENA | ALTO |
| 1085 | 20 | OAXACA | 12 | SANTIAGO PINOTEPA NACIONAL | 12-SANTIAGO PINOTEPA NACIONAL | 82 | 20082 | SAN AGUSTÍN CHAYUCO | B | MUNICIPIO INDIGENA | ALTO |
| 1088 | 20 | OAXACA | 7 | MIAHUATLAN DE PORFIRIO DIAZ | 7-MIAHUATLAN DE PORFIRIO DIAZ | 85 | 20085 | SAN AGUSTÍN LOXICHA | A | MUNICIPIO INDIGENA | MUY ALTO |
| 1089 | 20 | OAXACA | 4 | HEROICA CIUDAD DE TLAXIACO | 4-HEROICA CIUDAD DE TLAXIACO | 86 | 20086 | SAN AGUSTÍN TLACOTEPEC | A | MUNICIPIO INDIGENA | ALTO |
| 1093 | 20 | OAXACA | 12 | SANTIAGO PINOTEPA NACIONAL | 12-SANTIAGO PINOTEPA NACIONAL | 90 | 20090 | SAN ANDRÉS HUAXPALTEPEC | B | MUNICIPIO INDIGENA | ALTO |
| 1097 | 20 | OAXACA | 2 | HEROICA CIUDAD DE HUAJUAPAN DE LEON | 2-HEROICA CIUDAD DE HUAJUAPAN DE LEON | 94 | 20094 | SAN ANDRÉS NUXIÑO | B | MUNICIPIO INDIGENA | MEDIO |
| 1098 | 20 | OAXACA | 7 | MIAHUATLAN DE PORFIRIO DIAZ | 7-MIAHUATLAN DE PORFIRIO DIAZ | 95 | 20095 | SAN ANDRÉS PAXTLÁN | A | MUNICIPIO INDIGENA | MUY ALTO |
| 1100 | 20 | OAXACA | 6 | IXTLAN DE JUAREZ | 6-IXTLAN DE JUAREZ | 97 | 20097 | SAN ANDRÉS SOLAGA | A | MUNICIPIO INDIGENA | ALTO |
| 1101 | 20 | OAXACA | 14 | TEOTITLAN DE FLORES MAGON | 14-TEOTITLAN DE FLORES MAGON | 98 | 20098 | SAN ANDRÉS TEOTILÁLPAM | A | MUNICIPIO INDIGENA | ALTO |
| 1103 | 20 | OAXACA | 6 | IXTLAN DE JUAREZ | 6-IXTLAN DE JUAREZ | 100 | 20100 | SAN ANDRÉS YAÁ | A | MUNICIPIO INDIGENA | ALTO |
| 1107 | 20 | OAXACA | 8 | OAXACA DE JUAREZ | 8-OAXACA DE JUAREZ | 104 | 20104 | SAN ANTONINO EL ALTO | A | MUNICIPIO INDIGENA | ALTO |
| 1108 | 20 | OAXACA | 4 | HEROICA CIUDAD DE TLAXIACO | 4-HEROICA CIUDAD DE TLAXIACO | 105 | 20105 | SAN ANTONINO MONTE VERDE | A | MUNICIPIO INDIGENA | ALTO |
| 1111 | 20 | OAXACA | 8 | OAXACA DE JUAREZ | 8-OAXACA DE JUAREZ | 108 | 20108 | SAN ANTONIO HUITEPEC | A | MUNICIPIO INDIGENA | ALTO |
| 1113 | 20 | OAXACA | 4 | HEROICA CIUDAD DE TLAXIACO | 4-HEROICA CIUDAD DE TLAXIACO | 110 | 20110 | SAN ANTONIO SINICAHUA | A | MUNICIPIO INDIGENA | MUY ALTO |
| 1114 | 20 | OAXACA | 12 | SANTIAGO PINOTEPA NACIONAL | 12-SANTIAGO PINOTEPA NACIONAL | 111 | 20111 | SAN ANTONIO TEPETLAPA | A | MUNICIPIO INDIGENA | ALTO |
| 1115 | 20 | OAXACA | 8 | OAXACA DE JUAREZ | 8-OAXACA DE JUAREZ | 112 | 20112 | SAN BALTAZAR CHICHICÁPAM | A | MUNICIPIO INDIGENA | ALTO |
| 1116 | 20 | OAXACA | 11 | SAN PEDRO MIXTEPEC | 11-SAN PEDRO MIXTEPEC | 113 | 20113 | SAN BALTAZAR LOXICHA | B | MUNICIPIO INDIGENA | ALTO |
| 1117 | 20 | OAXACA | 6 | IXTLAN DE JUAREZ | 6-IXTLAN DE JUAREZ | 114 | 20114 | SAN BALTAZAR YATZACHI EL BAJO | A | MUNICIPIO INDIGENA | ALTO |
| 1119 | 20 | OAXACA | 5 | HUAUTLA DE JIMENEZ | 5-HUAUTLA DE JIMENEZ | 116 | 20116 | SAN BARTOLOMÉ AYAUTLA | A | MUNICIPIO INDIGENA | MUY ALTO |
| 1120 | 20 | OAXACA | 11 | SAN PEDRO MIXTEPEC | 11-SAN PEDRO MIXTEPEC | 117 | 20117 | SAN BARTOLOMÉ LOXICHA | A | MUNICIPIO INDIGENA | MUY ALTO |
| 1121 | 20 | OAXACA | 15 | TLACOLULA DE MATAMOROS | 15-TLACOLULA DE MATAMOROS | 118 | 20118 | SAN BARTOLOMÉ QUIALANA | A | MUNICIPIO INDIGENA | ALTO |
| 1122 | 20 | OAXACA | 4 | HEROICA CIUDAD DE TLAXIACO | 4-HEROICA CIUDAD DE TLAXIACO | 119 | 20119 | SAN BARTOLOMÉ YUCUAÑE | A | MUNICIPIO INDIGENA | ALTO |
| 1123 | 20 | OAXACA | 6 | IXTLAN DE JUAREZ | 6-IXTLAN DE JUAREZ | 120 | 20120 | SAN BARTOLOMÉ ZOOGOCHO | A | MUNICIPIO INDIGENA | ALTO |
| 1124 | 20 | OAXACA | 4 | HEROICA CIUDAD DE TLAXIACO | 4-HEROICA CIUDAD DE TLAXIACO | 121 | 20121 | SAN BARTOLO SOYALTEPEC | B | MUNICIPIO INDIGENA | ALTO |
| 1125 | 20 | OAXACA | 13 | SANTO DOMINGO TEHUANTEPEC | 13-SANTO DOMINGO TEHUANTEPEC | 122 | 20122 | SAN BARTOLO YAUTEPEC | B | MUNICIPIO INDIGENA | MEDIO |
| 1127 | 20 | OAXACA | 13 | SANTO DOMINGO TEHUANTEPEC | 13-SANTO DOMINGO TEHUANTEPEC | 124 | 20124 | SAN BLAS ATEMPA | A | MUNICIPIO INDIGENA | MUY ALTO |
| 1128 | 20 | OAXACA | 13 | SANTO DOMINGO TEHUANTEPEC | 13-SANTO DOMINGO TEHUANTEPEC | 125 | 20125 | SAN CARLOS YAUTEPEC | B | MUNICIPIO INDIGENA | ALTO |
| 1129 | 20 | OAXACA | 7 | MIAHUATLAN DE PORFIRIO DIAZ | 7-MIAHUATLAN DE PORFIRIO DIAZ | 126 | 20126 | SAN CRISTÓBAL AMATLÁN | A | MUNICIPIO INDIGENA | MUY ALTO |
| 1130 | 20 | OAXACA | 4 | HEROICA CIUDAD DE TLAXIACO | 4-HEROICA CIUDAD DE TLAXIACO | 127 | 20127 | SAN CRISTÓBAL AMOLTEPEC | A | MUNICIPIO INDIGENA | MUY ALTO |
| 1131 | 20 | OAXACA | 6 | IXTLAN DE JUAREZ | 6-IXTLAN DE JUAREZ | 128 | 20128 | SAN CRISTÓBAL LACHIRIOAG | A | MUNICIPIO INDIGENA | MEDIO |
| 1133 | 20 | OAXACA | 3 | HEROICA CIUDAD DE JUCHITAN DE ZARAGOZA | 3-HEROICA CIUDAD DE JUCHITAN DE ZARAGOZA | 130 | 20130 | SAN DIONISIO DEL MAR | A | MUNICIPIO INDIGENA | ALTO |
| 1134 | 20 | OAXACA | 15 | TLACOLULA DE MATAMOROS | 15-TLACOLULA DE MATAMOROS | 131 | 20131 | SAN DIONISIO OCOTEPEC | A | MUNICIPIO INDIGENA | ALTO |
| 1136 | 20 | OAXACA | 4 | HEROICA CIUDAD DE TLAXIACO | 4-HEROICA CIUDAD DE TLAXIACO | 133 | 20133 | SAN ESTEBAN ATATLAHUCA | A | MUNICIPIO INDIGENA | ALTO |
| 1137 | 20 | OAXACA | 10 | SAN JUAN BAUTISTA TUXTEPEC | 10-SAN JUAN BAUTISTA TUXTEPEC | 134 | 20134 | SAN FELIPE JALAPA DE DÍAZ | A | MUNICIPIO INDIGENA | MUY ALTO |
| 1139 | 20 | OAXACA | 10 | SAN JUAN BAUTISTA TUXTEPEC | 10-SAN JUAN BAUTISTA TUXTEPEC | 136 | 20136 | SAN FELIPE USILA | A | MUNICIPIO INDIGENA | ALTO |
| 1141 | 20 | OAXACA | 6 | IXTLAN DE JUAREZ | 6-IXTLAN DE JUAREZ | 138 | 20138 | SAN FRANCISCO CAJONOS | A | MUNICIPIO INDIGENA | ALTO |
| 1145 | 20 | OAXACA | 5 | HUAUTLA DE JIMENEZ | 5-HUAUTLA DE JIMENEZ | 142 | 20142 | SAN FRANCISCO HUEHUETLÁN | A | MUNICIPIO INDIGENA | ALTO |
| 1149 | 20 | OAXACA | 7 | MIAHUATLAN DE PORFIRIO DIAZ | 7-MIAHUATLAN DE PORFIRIO DIAZ | 146 | 20146 | SAN FRANCISCO LOGUECHE | A | MUNICIPIO INDIGENA | ALTO |
| 1151 | 20 | OAXACA | 7 | MIAHUATLAN DE PORFIRIO DIAZ | 7-MIAHUATLAN DE PORFIRIO DIAZ | 148 | 20148 | SAN FRANCISCO OZOLOTEPEC | A | MUNICIPIO INDIGENA | MUY ALTO |
| 1155 | 20 | OAXACA | 2 | HEROICA CIUDAD DE HUAJUAPAN DE LEON | 2-HEROICA CIUDAD DE HUAJUAPAN DE LEON | 152 | 20152 | SAN FRANCISCO TLAPANCINGO | A | MUNICIPIO INDIGENA | MUY ALTO |
| 1157 | 20 | OAXACA | 7 | MIAHUATLAN DE PORFIRIO DIAZ | 7-MIAHUATLAN DE PORFIRIO DIAZ | 154 | 20154 | SAN ILDEFONSO AMATLÁN | B | MUNICIPIO INDIGENA | ALTO |
| 1159 | 20 | OAXACA | 6 | IXTLAN DE JUAREZ | 6-IXTLAN DE JUAREZ | 156 | 20156 | SAN ILDEFONSO VILLA ALTA | A | MUNICIPIO INDIGENA | MEDIO |
| 1166 | 20 | OAXACA | 5 | HUAUTLA DE JIMENEZ | 5-HUAUTLA DE JIMENEZ | 163 | 20163 | SAN JERÓNIMO TECÓATL | A | MUNICIPIO INDIGENA | MUY ALTO |
| 1167 | 20 | OAXACA | 2 | HEROICA CIUDAD DE HUAJUAPAN DE LEON | 2-HEROICA CIUDAD DE HUAJUAPAN DE LEON | 164 | 20164 | SAN JORGE NUCHITA | A | MUNICIPIO INDIGENA | ALTO |
| 1169 | 20 | OAXACA | 10 | SAN JUAN BAUTISTA TUXTEPEC | 10-SAN JUAN BAUTISTA TUXTEPEC | 166 | 20166 | SAN JOSÉ CHILTEPEC | B | MUNICIPIO INDIGENA | MEDIO |
| 1172 | 20 | OAXACA | 10 | SAN JUAN BAUTISTA TUXTEPEC | 10-SAN JUAN BAUTISTA TUXTEPEC | 169 | 20169 | SAN JOSÉ INDEPENDENCIA | A | MUNICIPIO INDIGENA | MUY ALTO |
| 1173 | 20 | OAXACA | 7 | MIAHUATLAN DE PORFIRIO DIAZ | 7-MIAHUATLAN DE PORFIRIO DIAZ | 170 | 20170 | SAN JOSÉ LACHIGUIRI | A | MUNICIPIO INDIGENA | MUY ALTO |
| 1174 | 20 | OAXACA | 5 | HUAUTLA DE JIMENEZ | 5-HUAUTLA DE JIMENEZ | 171 | 20171 | SAN JOSÉ TENANGO | A | MUNICIPIO INDIGENA | MUY ALTO |
| 1176 | 20 | OAXACA | 6 | IXTLAN DE JUAREZ | 6-IXTLAN DE JUAREZ | 173 | 20173 | SAN JUAN ATEPEC | A | MUNICIPIO INDIGENA | ALTO |
| 1178 | 20 | OAXACA | 14 | TEOTITLAN DE FLORES MAGON | 14-TEOTITLAN DE FLORES MAGON | 175 | 20175 | SAN JUAN BAUTISTA ATATLAHUCA | A | MUNICIPIO INDIGENA | ALTO |
| 1185 | 20 | OAXACA | 10 | SAN JUAN BAUTISTA TUXTEPEC | 10-SAN JUAN BAUTISTA TUXTEPEC | 182 | 20182 | SAN JUAN BAUTISTA TLACOATZINTEPEC | A | MUNICIPIO INDIGENA | ALTO |
| 1190 | 20 | OAXACA | 5 | HUAUTLA DE JIMENEZ | 5-HUAUTLA DE JIMENEZ | 187 | 20187 | SAN JUAN COATZÓSPAM | A | MUNICIPIO INDIGENA | MUY ALTO |
| 1191 | 20 | OAXACA | 12 | SANTIAGO PINOTEPA NACIONAL | 12-SANTIAGO PINOTEPA NACIONAL | 188 | 20188 | SAN JUAN COLORADO | A | MUNICIPIO INDIGENA | ALTO |
| 1192 | 20 | OAXACA | 15 | TLACOLULA DE MATAMOROS | 15-TLACOLULA DE MATAMOROS | 189 | 20189 | SAN JUAN COMALTEPEC | A | MUNICIPIO INDIGENA | MUY ALTO |
| 1193 | 20 | OAXACA | 10 | SAN JUAN BAUTISTA TUXTEPEC | 10-SAN JUAN BAUTISTA TUXTEPEC | 190 | 20190 | SAN JUAN COTZOCÓN | A | MUNICIPIO INDIGENA | ALTO |
| 1197 | 20 | OAXACA | 15 | TLACOLULA DE MATAMOROS | 15-TLACOLULA DE MATAMOROS | 194 | 20194 | SAN JUAN DEL RÍO | A | MUNICIPIO INDIGENA | ALTO |
| 1198 | 20 | OAXACA | 2 | HEROICA CIUDAD DE HUAJUAPAN DE LEON | 2-HEROICA CIUDAD DE HUAJUAPAN DE LEON | 195 | 20195 | SAN JUAN DIUXI | A | MUNICIPIO INDIGENA | MUY ALTO |
| 1199 | 20 | OAXACA | 6 | IXTLAN DE JUAREZ | 6-IXTLAN DE JUAREZ | 196 | 20196 | SAN JUAN EVANGELISTA ANALCO | B | MUNICIPIO INDIGENA | MEDIO |
| 1200 | 20 | OAXACA | 15 | TLACOLULA DE MATAMOROS | 15-TLACOLULA DE MATAMOROS | 197 | 20197 | SAN JUAN GUELAVÍA | A | MUNICIPIO INDIGENA | ALTO |
| 1201 | 20 | OAXACA | 3 | HEROICA CIUDAD DE JUCHITAN DE ZARAGOZA | 3-HEROICA CIUDAD DE JUCHITAN DE ZARAGOZA | 198 | 20198 | SAN JUAN GUICHICOVI | A | MUNICIPIO INDIGENA | ALTO |
| 1203 | 20 | OAXACA | 15 | TLACOLULA DE MATAMOROS | 15-TLACOLULA DE MATAMOROS | 200 | 20200 | SAN JUAN JUQUILA MIXES | A | MUNICIPIO INDIGENA | ALTO |
| 1204 | 20 | OAXACA | 6 | IXTLAN DE JUAREZ | 6-IXTLAN DE JUAREZ | 201 | 20201 | SAN JUAN JUQUILA VIJANOS | A | MUNICIPIO INDIGENA | ALTO |
| 1205 | 20 | OAXACA | 11 | SAN PEDRO MIXTEPEC | 11-SAN PEDRO MIXTEPEC | 202 | 20202 | SAN JUAN LACHAO | B | MUNICIPIO INDIGENA | ALTO |
| 1208 | 20 | OAXACA | 10 | SAN JUAN BAUTISTA TUXTEPEC | 10-SAN JUAN BAUTISTA TUXTEPEC | 205 | 20205 | SAN JUAN LALANA | A | MUNICIPIO INDIGENA | ALTO |
| 1209 | 20 | OAXACA | 14 | TEOTITLAN DE FLORES MAGON | 14-TEOTITLAN DE FLORES MAGON | 206 | 20206 | SAN JUAN DE LOS CUÉS | B | MUNICIPIO INDIGENA | ALTO |
| 1210 | 20 | OAXACA | 10 | SAN JUAN BAUTISTA TUXTEPEC | 10-SAN JUAN BAUTISTA TUXTEPEC | 207 | 20207 | SAN JUAN MAZATLÁN | A | MUNICIPIO INDIGENA | ALTO |
| 1211 | 20 | OAXACA | 4 | HEROICA CIUDAD DE TLAXIACO | 4-HEROICA CIUDAD DE TLAXIACO | 208 | 20208 | SAN JUAN MIXTEPEC - DTO. 08 - | A | MUNICIPIO INDIGENA | ALTO |
| 1212 | 20 | OAXACA | 7 | MIAHUATLAN DE PORFIRIO DIAZ | 7-MIAHUATLAN DE PORFIRIO DIAZ | 209 | 20209 | SAN JUAN MIXTEPEC - DTO. 26 - | A | MUNICIPIO INDIGENA | MUY ALTO |
| 1213 | 20 | OAXACA | 4 | HEROICA CIUDAD DE TLAXIACO | 4-HEROICA CIUDAD DE TLAXIACO | 210 | 20210 | SAN JUAN ÑUMÍ | A | MUNICIPIO INDIGENA | ALTO |
| 1214 | 20 | OAXACA | 7 | MIAHUATLAN DE PORFIRIO DIAZ | 7-MIAHUATLAN DE PORFIRIO DIAZ | 211 | 20211 | SAN JUAN OZOLOTEPEC | A | MUNICIPIO INDIGENA | MUY ALTO |
| 1215 | 20 | OAXACA | 6 | IXTLAN DE JUAREZ | 6-IXTLAN DE JUAREZ | 212 | 20212 | SAN JUAN PETLAPA | A | MUNICIPIO INDIGENA | MUY ALTO |
| 1216 | 20 | OAXACA | 11 | SAN PEDRO MIXTEPEC | 11-SAN PEDRO MIXTEPEC | 213 | 20213 | SAN JUAN QUIAHIJE | A | MUNICIPIO INDIGENA | ALTO |
| 1217 | 20 | OAXACA | 6 | IXTLAN DE JUAREZ | 6-IXTLAN DE JUAREZ | 214 | 20214 | SAN JUAN QUIOTEPEC | A | MUNICIPIO INDIGENA | MUY ALTO |
| 1219 | 20 | OAXACA | 6 | IXTLAN DE JUAREZ | 6-IXTLAN DE JUAREZ | 216 | 20216 | SAN JUAN TABAÁ | A | MUNICIPIO INDIGENA | ALTO |
| 1220 | 20 | OAXACA | 2 | HEROICA CIUDAD DE HUAJUAPAN DE LEON | 2-HEROICA CIUDAD DE HUAJUAPAN DE LEON | 217 | 20217 | SAN JUAN TAMAZOLA | A | MUNICIPIO INDIGENA | MUY ALTO |
| 1221 | 20 | OAXACA | 4 | HEROICA CIUDAD DE TLAXIACO | 4-HEROICA CIUDAD DE TLAXIACO | 218 | 20218 | SAN JUAN TEITA | A | MUNICIPIO INDIGENA | ALTO |
| 1223 | 20 | OAXACA | 14 | TEOTITLAN DE FLORES MAGON | 14-TEOTITLAN DE FLORES MAGON | 220 | 20220 | SAN JUAN TEPEUXILA | A | MUNICIPIO INDIGENA | ALTO |
| 1225 | 20 | OAXACA | 6 | IXTLAN DE JUAREZ | 6-IXTLAN DE JUAREZ | 222 | 20222 | SAN JUAN YAEÉ | A | MUNICIPIO INDIGENA | MEDIO |
| 1226 | 20 | OAXACA | 6 | IXTLAN DE JUAREZ | 6-IXTLAN DE JUAREZ | 223 | 20223 | SAN JUAN YATZONA | A | MUNICIPIO INDIGENA | BAJO |
| 1228 | 20 | OAXACA | 12 | SANTIAGO PINOTEPA NACIONAL | 12-SANTIAGO PINOTEPA NACIONAL | 225 | 20225 | SAN LORENZO | A | MUNICIPIO INDIGENA | MUY ALTO |
| 1231 | 20 | OAXACA | 5 | HUAUTLA DE JIMENEZ | 5-HUAUTLA DE JIMENEZ | 228 | 20228 | SAN LORENZO CUAUNECUILTITLA | A | MUNICIPIO INDIGENA | MUY ALTO |
| 1232 | 20 | OAXACA | 7 | MIAHUATLAN DE PORFIRIO DIAZ | 7-MIAHUATLAN DE PORFIRIO DIAZ | 229 | 20229 | SAN LORENZO TEXMELÚCAN | A | MUNICIPIO INDIGENA | MUY ALTO |
| 1234 | 20 | OAXACA | 15 | TLACOLULA DE MATAMOROS | 15-TLACOLULA DE MATAMOROS | 231 | 20231 | SAN LUCAS CAMOTLÁN | A | MUNICIPIO INDIGENA | MUY ALTO |
| 1235 | 20 | OAXACA | 10 | SAN JUAN BAUTISTA TUXTEPEC | 10-SAN JUAN BAUTISTA TUXTEPEC | 232 | 20232 | SAN LUCAS OJITLÁN | A | MUNICIPIO INDIGENA | MUY ALTO |
| 1236 | 20 | OAXACA | 15 | TLACOLULA DE MATAMOROS | 15-TLACOLULA DE MATAMOROS | 233 | 20233 | SAN LUCAS QUIAVINÍ | A | MUNICIPIO INDIGENA | MUY ALTO |
| 1237 | 20 | OAXACA | 5 | HUAUTLA DE JIMENEZ | 5-HUAUTLA DE JIMENEZ | 234 | 20234 | SAN LUCAS ZOQUIÁPAM | A | MUNICIPIO INDIGENA | MUY ALTO |
| 1239 | 20 | OAXACA | 7 | MIAHUATLAN DE PORFIRIO DIAZ | 7-MIAHUATLAN DE PORFIRIO DIAZ | 236 | 20236 | SAN MARCIAL OZOLOTEPEC | A | MUNICIPIO INDIGENA | MUY ALTO |
| 1243 | 20 | OAXACA | 4 | HEROICA CIUDAD DE TLAXIACO | 4-HEROICA CIUDAD DE TLAXIACO | 240 | 20240 | SAN MARTÍN ITUNYOSO | A | MUNICIPIO INDIGENA | MUY ALTO |
| 1245 | 20 | OAXACA | 4 | HEROICA CIUDAD DE TLAXIACO | 4-HEROICA CIUDAD DE TLAXIACO | 242 | 20242 | SAN MARTÍN PERAS | A | MUNICIPIO INDIGENA | MUY ALTO |
| 1247 | 20 | OAXACA | 14 | TEOTITLAN DE FLORES MAGON | 14-TEOTITLAN DE FLORES MAGON | 244 | 20244 | SAN MARTÍN TOXPALAN | B | MUNICIPIO INDIGENA | ALTO |
| 1249 | 20 | OAXACA | 6 | IXTLAN DE JUAREZ | 6-IXTLAN DE JUAREZ | 246 | 20246 | SAN MATEO CAJONOS | A | MUNICIPIO INDIGENA | ALTO |
| 1251 | 20 | OAXACA | 9 | SALINA CRUZ | 9-SALINA CRUZ | 248 | 20248 | SAN MATEO DEL MAR | A | MUNICIPIO INDIGENA | MUY ALTO |
| 1252 | 20 | OAXACA | 5 | HUAUTLA DE JIMENEZ | 5-HUAUTLA DE JIMENEZ | 249 | 20249 | SAN MATEO YOLOXOCHITLÁN | A | MUNICIPIO INDIGENA | ALTO |
| 1255 | 20 | OAXACA | 4 | HEROICA CIUDAD DE TLAXIACO | 4-HEROICA CIUDAD DE TLAXIACO | 252 | 20252 | SAN MATEO PEÑASCO | A | MUNICIPIO INDIGENA | MUY ALTO |
| 1260 | 20 | OAXACA | 6 | IXTLAN DE JUAREZ | 6-IXTLAN DE JUAREZ | 257 | 20257 | SAN MELCHOR BETAZA | A | MUNICIPIO INDIGENA | ALTO |
| 1262 | 20 | OAXACA | 2 | HEROICA CIUDAD DE HUAJUAPAN DE LEON | 2-HEROICA CIUDAD DE HUAJUAPAN DE LEON | 259 | 20259 | SAN MIGUEL AHUEHUETITLÁN | A | MUNICIPIO INDIGENA | MUY ALTO |
| 1263 | 20 | OAXACA | 6 | IXTLAN DE JUAREZ | 6-IXTLAN DE JUAREZ | 260 | 20260 | SAN MIGUEL ALOÁPAM | A | MUNICIPIO INDIGENA | ALTO |
| 1267 | 20 | OAXACA | 2 | HEROICA CIUDAD DE HUAJUAPAN DE LEON | 2-HEROICA CIUDAD DE HUAJUAPAN DE LEON | 264 | 20264 | SAN MIGUEL CHICAHUA | A | MUNICIPIO INDIGENA | ALTO |
| 1268 | 20 | OAXACA | 3 | HEROICA CIUDAD DE JUCHITAN DE ZARAGOZA | 3-HEROICA CIUDAD DE JUCHITAN DE ZARAGOZA | 265 | 20265 | SAN MIGUEL CHIMALAPA | B | MUNICIPIO INDIGENA | ALTO |
| 1270 | 20 | OAXACA | 6 | IXTLAN DE JUAREZ | 6-IXTLAN DE JUAREZ | 267 | 20267 | SAN MIGUEL DEL RÍO | A | MUNICIPIO INDIGENA | MEDIO |
| 1272 | 20 | OAXACA | 4 | HEROICA CIUDAD DE TLAXIACO | 4-HEROICA CIUDAD DE TLAXIACO | 269 | 20269 | SAN MIGUEL EL GRANDE | A | MUNICIPIO INDIGENA | ALTO |
| 1273 | 20 | OAXACA | 2 | HEROICA CIUDAD DE HUAJUAPAN DE LEON | 2-HEROICA CIUDAD DE HUAJUAPAN DE LEON | 270 | 20270 | SAN MIGUEL HUAUTLA | B | MUNICIPIO INDIGENA | MUY ALTO |
| 1274 | 20 | OAXACA | 8 | OAXACA DE JUAREZ | 8-OAXACA DE JUAREZ | 271 | 20271 | SAN MIGUEL MIXTEPEC | A | MUNICIPIO INDIGENA | MUY ALTO |
| 1275 | 20 | OAXACA | 11 | SAN PEDRO MIXTEPEC | 11-SAN PEDRO MIXTEPEC | 272 | 20272 | SAN MIGUEL PANIXTLAHUACA | A | MUNICIPIO INDIGENA | ALTO |
| 1277 | 20 | OAXACA | 2 | HEROICA CIUDAD DE HUAJUAPAN DE LEON | 2-HEROICA CIUDAD DE HUAJUAPAN DE LEON | 274 | 20274 | SAN MIGUEL PIEDRAS | B | MUNICIPIO INDIGENA | MUY ALTO |
| 1278 | 20 | OAXACA | 15 | TLACOLULA DE MATAMOROS | 15-TLACOLULA DE MATAMOROS | 275 | 20275 | SAN MIGUEL QUETZALTEPEC | A | MUNICIPIO INDIGENA | ALTO |
| 1279 | 20 | OAXACA | 14 | TEOTITLAN DE FLORES MAGON | 14-TEOTITLAN DE FLORES MAGON | 276 | 20276 | SAN MIGUEL SANTA FLOR | A | MUNICIPIO INDIGENA | MUY ALTO |
| 1281 | 20 | OAXACA | 10 | SAN JUAN BAUTISTA TUXTEPEC | 10-SAN JUAN BAUTISTA TUXTEPEC | 278 | 20278 | SAN MIGUEL SOYALTEPEC | A | MUNICIPIO INDIGENA | ALTO |
| 1282 | 20 | OAXACA | 7 | MIAHUATLAN DE PORFIRIO DIAZ | 7-MIAHUATLAN DE PORFIRIO DIAZ | 279 | 20279 | SAN MIGUEL SUCHIXTEPEC | A | MUNICIPIO INDIGENA | ALTO |
| 1283 | 20 | OAXACA | 6 | IXTLAN DE JUAREZ | 6-IXTLAN DE JUAREZ | 280 | 20280 | VILLA TALEA DE CASTRO | A | MUNICIPIO INDIGENA | MEDIO |
| 1285 | 20 | OAXACA | 9 | SALINA CRUZ | 9-SALINA CRUZ | 282 | 20282 | SAN MIGUEL TENANGO | B | MUNICIPIO INDIGENA | ALTO |
| 1287 | 20 | OAXACA | 8 | OAXACA DE JUAREZ | 8-OAXACA DE JUAREZ | 284 | 20284 | SAN MIGUEL TILQUIÁPAM | A | MUNICIPIO INDIGENA | MUY ALTO |
| 1288 | 20 | OAXACA | 12 | SANTIAGO PINOTEPA NACIONAL | 12-SANTIAGO PINOTEPA NACIONAL | 285 | 20285 | SAN MIGUEL TLACAMAMA | B | MUNICIPIO INDIGENA | ALTO |
| 1291 | 20 | OAXACA | 6 | IXTLAN DE JUAREZ | 6-IXTLAN DE JUAREZ | 288 | 20288 | SAN MIGUEL YOTAO | A | MUNICIPIO INDIGENA | ALTO |
| 1299 | 20 | OAXACA | 6 | IXTLAN DE JUAREZ | 6-IXTLAN DE JUAREZ | 296 | 20296 | SAN PABLO MACUILTIANGUIS | A | MUNICIPIO INDIGENA | ALTO |
| 1300 | 20 | OAXACA | 4 | HEROICA CIUDAD DE TLAXIACO | 4-HEROICA CIUDAD DE TLAXIACO | 297 | 20297 | SAN PABLO TIJALTEPEC | A | MUNICIPIO INDIGENA | MUY ALTO |
| 1301 | 20 | OAXACA | 15 | TLACOLULA DE MATAMOROS | 15-TLACOLULA DE MATAMOROS | 298 | 20298 | SAN PABLO VILLA DE MITLA | B | MUNICIPIO INDIGENA | MEDIO |
| 1302 | 20 | OAXACA | 6 | IXTLAN DE JUAREZ | 6-IXTLAN DE JUAREZ | 299 | 20299 | SAN PABLO YAGANIZA | A | MUNICIPIO INDIGENA | ALTO |
| 1303 | 20 | OAXACA | 12 | SANTIAGO PINOTEPA NACIONAL | 12-SANTIAGO PINOTEPA NACIONAL | 300 | 20300 | SAN PEDRO AMUZGOS | A | MUNICIPIO INDIGENA | ALTO |
| 1305 | 20 | OAXACA | 12 | SANTIAGO PINOTEPA NACIONAL | 12-SANTIAGO PINOTEPA NACIONAL | 302 | 20302 | SAN PEDRO ATOYAC | A | MUNICIPIO INDIGENA | MUY ALTO |
| 1306 | 20 | OAXACA | 6 | IXTLAN DE JUAREZ | 6-IXTLAN DE JUAREZ | 303 | 20303 | SAN PEDRO CAJONOS | A | MUNICIPIO INDIGENA | ALTO |
| 1308 | 20 | OAXACA | 1 | CIUDAD IXTEPEC | 1-CIUDAD IXTEPEC | 305 | 20305 | SAN PEDRO COMITANCILLO | A | MUNICIPIO INDIGENA | BAJO |
| 1309 | 20 | OAXACA | 7 | MIAHUATLAN DE PORFIRIO DIAZ | 7-MIAHUATLAN DE PORFIRIO DIAZ | 306 | 20306 | SAN PEDRO EL ALTO | A | MUNICIPIO INDIGENA | MUY ALTO |
| 1311 | 20 | OAXACA | 9 | SALINA CRUZ | 9-SALINA CRUZ | 308 | 20308 | SAN PEDRO HUILOTEPEC | A | MUNICIPIO INDIGENA | ALTO |
| 1312 | 20 | OAXACA | 10 | SAN JUAN BAUTISTA TUXTEPEC | 10-SAN JUAN BAUTISTA TUXTEPEC | 309 | 20309 | SAN PEDRO IXCATLÁN | A | MUNICIPIO INDIGENA | MUY ALTO |
| 1314 | 20 | OAXACA | 14 | TEOTITLAN DE FLORES MAGON | 14-TEOTITLAN DE FLORES MAGON | 311 | 20311 | SAN PEDRO JALTEPETONGO | A | MUNICIPIO INDIGENA | MUY ALTO |
| 1315 | 20 | OAXACA | 12 | SANTIAGO PINOTEPA NACIONAL | 12-SANTIAGO PINOTEPA NACIONAL | 312 | 20312 | SAN PEDRO JICAYÁN | A | MUNICIPIO INDIGENA | MUY ALTO |
| 1316 | 20 | OAXACA | 14 | TEOTITLAN DE FLORES MAGON | 14-TEOTITLAN DE FLORES MAGON | 313 | 20313 | SAN PEDRO JOCOTIPAC | A | MUNICIPIO INDIGENA | ALTO |
| 1318 | 20 | OAXACA | 8 | OAXACA DE JUAREZ | 8-OAXACA DE JUAREZ | 315 | 20315 | SAN PEDRO MÁRTIR | A | MUNICIPIO INDIGENA | MUY ALTO |
| 1322 | 20 | OAXACA | 7 | MIAHUATLAN DE PORFIRIO DIAZ | 7-MIAHUATLAN DE PORFIRIO DIAZ | 319 | 20319 | SAN PEDRO MIXTEPEC - DTO. 26 - | A | MUNICIPIO INDIGENA | ALTO |
| 1323 | 20 | OAXACA | 4 | HEROICA CIUDAD DE TLAXIACO | 4-HEROICA CIUDAD DE TLAXIACO | 320 | 20320 | SAN PEDRO MOLINOS | A | MUNICIPIO INDIGENA | ALTO |
| 1325 | 20 | OAXACA | 5 | HUAUTLA DE JIMENEZ | 5-HUAUTLA DE JIMENEZ | 322 | 20322 | SAN PEDRO OCOPETATILLO | A | MUNICIPIO INDIGENA | MUY ALTO |
| 1326 | 20 | OAXACA | 15 | TLACOLULA DE MATAMOROS | 15-TLACOLULA DE MATAMOROS | 323 | 20323 | SAN PEDRO OCOTEPEC | A | MUNICIPIO INDIGENA | ALTO |
| 1328 | 20 | OAXACA | 15 | TLACOLULA DE MATAMOROS | 15-TLACOLULA DE MATAMOROS | 325 | 20325 | SAN PEDRO QUIATONI | A | MUNICIPIO INDIGENA | ALTO |
| 1329 | 20 | OAXACA | 14 | TEOTITLAN DE FLORES MAGON | 14-TEOTITLAN DE FLORES MAGON | 326 | 20326 | SAN PEDRO SOCHIÁPAM | A | MUNICIPIO INDIGENA | MUY ALTO |
| 1334 | 20 | OAXACA | 2 | HEROICA CIUDAD DE HUAJUAPAN DE LEON | 2-HEROICA CIUDAD DE HUAJUAPAN DE LEON | 331 | 20331 | SAN PEDRO TIDAÁ | B | MUNICIPIO INDIGENA | ALTO |
| 1338 | 20 | OAXACA | 6 | IXTLAN DE JUAREZ | 6-IXTLAN DE JUAREZ | 335 | 20335 | SAN PEDRO YANERI | A | MUNICIPIO INDIGENA | ALTO |
| 1339 | 20 | OAXACA | 6 | IXTLAN DE JUAREZ | 6-IXTLAN DE JUAREZ | 336 | 20336 | SAN PEDRO YÓLOX | A | MUNICIPIO INDIGENA | ALTO |
| 1340 | 20 | OAXACA | 15 | TLACOLULA DE MATAMOROS | 15-TLACOLULA DE MATAMOROS | 337 | 20337 | SAN PEDRO Y SAN PABLO AYUTLA | A | MUNICIPIO INDIGENA | MUY ALTO |
| 1346 | 20 | OAXACA | 15 | TLACOLULA DE MATAMOROS | 15-TLACOLULA DE MATAMOROS | 343 | 20343 | SAN SEBASTIÁN ABASOLO | B | MUNICIPIO INDIGENA | ALTO |
| 1349 | 20 | OAXACA | 4 | HEROICA CIUDAD DE TLAXIACO | 4-HEROICA CIUDAD DE TLAXIACO | 346 | 20346 | SAN SEBASTIÁN NICANANDUTA | A | MUNICIPIO INDIGENA | ALTO |
| 1351 | 20 | OAXACA | 4 | HEROICA CIUDAD DE TLAXIACO | 4-HEROICA CIUDAD DE TLAXIACO | 348 | 20348 | SAN SEBASTIÁN TECOMAXTLAHUACA | B | MUNICIPIO INDIGENA | ALTO |
| 1352 | 20 | OAXACA | 15 | TLACOLULA DE MATAMOROS | 15-TLACOLULA DE MATAMOROS | 349 | 20349 | SAN SEBASTIÁN TEITIPAC | B | MUNICIPIO INDIGENA | ALTO |
| 1355 | 20 | OAXACA | 2 | HEROICA CIUDAD DE HUAJUAPAN DE LEON | 2-HEROICA CIUDAD DE HUAJUAPAN DE LEON | 352 | 20352 | SAN SIMÓN ZAHUATLÁN | A | MUNICIPIO INDIGENA | MUY ALTO |
| 1357 | 20 | OAXACA | 5 | HUAUTLA DE JIMENEZ | 5-HUAUTLA DE JIMENEZ | 354 | 20354 | SANTA ANA ATEIXTLAHUACA | A | MUNICIPIO INDIGENA | MUY ALTO |
| 1358 | 20 | OAXACA | 14 | TEOTITLAN DE FLORES MAGON | 14-TEOTITLAN DE FLORES MAGON | 355 | 20355 | SANTA ANA CUAUHTÉMOC | A | MUNICIPIO INDIGENA | MUY ALTO |
| 1359 | 20 | OAXACA | 15 | TLACOLULA DE MATAMOROS | 15-TLACOLULA DE MATAMOROS | 356 | 20356 | SANTA ANA DEL VALLE | A | MUNICIPIO INDIGENA | MEDIO |
| 1362 | 20 | OAXACA | 6 | IXTLAN DE JUAREZ | 6-IXTLAN DE JUAREZ | 359 | 20359 | SANTA ANA YARENI | A | MUNICIPIO INDIGENA | ALTO |
| 1363 | 20 | OAXACA | 8 | OAXACA DE JUAREZ | 8-OAXACA DE JUAREZ | 360 | 20360 | SANTA ANA ZEGACHE | B | MUNICIPIO INDIGENA | ALTO |
| 1364 | 20 | OAXACA | 7 | MIAHUATLAN DE PORFIRIO DIAZ | 7-MIAHUATLAN DE PORFIRIO DIAZ | 361 | 20361 | SANTA CATALINA QUIERÍ | A | MUNICIPIO INDIGENA | ALTO |
| 1368 | 20 | OAXACA | 6 | IXTLAN DE JUAREZ | 6-IXTLAN DE JUAREZ | 365 | 20365 | SANTA CATARINA LACHATAO | B | MUNICIPIO INDIGENA | ALTO |
| 1370 | 20 | OAXACA | 12 | SANTIAGO PINOTEPA NACIONAL | 12-SANTIAGO PINOTEPA NACIONAL | 367 | 20367 | SANTA CATARINA MECHOACÁN | A | MUNICIPIO INDIGENA | MUY ALTO |
| 1374 | 20 | OAXACA | 4 | HEROICA CIUDAD DE TLAXIACO | 4-HEROICA CIUDAD DE TLAXIACO | 371 | 20371 | SANTA CATARINA TICUÁ | A | MUNICIPIO INDIGENA | ALTO |
| 1375 | 20 | OAXACA | 4 | HEROICA CIUDAD DE TLAXIACO | 4-HEROICA CIUDAD DE TLAXIACO | 372 | 20372 | SANTA CATARINA YOSONOTÚ | A | MUNICIPIO INDIGENA | MUY ALTO |
| 1377 | 20 | OAXACA | 5 | HUAUTLA DE JIMENEZ | 5-HUAUTLA DE JIMENEZ | 374 | 20374 | SANTA CRUZ ACATEPEC | A | MUNICIPIO INDIGENA | MUY ALTO |
| 1382 | 20 | OAXACA | 4 | HEROICA CIUDAD DE TLAXIACO | 4-HEROICA CIUDAD DE TLAXIACO | 379 | 20379 | SANTA CRUZ NUNDACO | A | MUNICIPIO INDIGENA | MUY ALTO |
| 1383 | 20 | OAXACA | 15 | TLACOLULA DE MATAMOROS | 15-TLACOLULA DE MATAMOROS | 380 | 20380 | SANTA CRUZ PAPALUTLA | B | MUNICIPIO INDIGENA | ALTO |
| 1385 | 20 | OAXACA | 4 | HEROICA CIUDAD DE TLAXIACO | 4-HEROICA CIUDAD DE TLAXIACO | 382 | 20382 | SANTA CRUZ TACAHUA | B | MUNICIPIO INDIGENA | MUY ALTO |
| 1387 | 20 | OAXACA | 7 | MIAHUATLAN DE PORFIRIO DIAZ | 7-MIAHUATLAN DE PORFIRIO DIAZ | 384 | 20384 | SANTA CRUZ XITLA | A | MUNICIPIO INDIGENA | MUY ALTO |
| 1389 | 20 | OAXACA | 7 | MIAHUATLAN DE PORFIRIO DIAZ | 7-MIAHUATLAN DE PORFIRIO DIAZ | 386 | 20386 | SANTA CRUZ ZENZONTEPEC | A | MUNICIPIO INDIGENA | MUY ALTO |
| 1392 | 20 | OAXACA | 8 | OAXACA DE JUAREZ | 8-OAXACA DE JUAREZ | 389 | 20389 | SANTA INÉS YATZECHE | A | MUNICIPIO INDIGENA | MUY ALTO |
| 1394 | 20 | OAXACA | 7 | MIAHUATLAN DE PORFIRIO DIAZ | 7-MIAHUATLAN DE PORFIRIO DIAZ | 391 | 20391 | SANTA LUCÍA MIAHUATLÁN | A | MUNICIPIO INDIGENA | MUY ALTO |
| 1395 | 20 | OAXACA | 4 | HEROICA CIUDAD DE TLAXIACO | 4-HEROICA CIUDAD DE TLAXIACO | 392 | 20392 | SANTA LUCÍA MONTEVERDE | A | MUNICIPIO INDIGENA | MUY ALTO |
| 1396 | 20 | OAXACA | 8 | OAXACA DE JUAREZ | 8-OAXACA DE JUAREZ | 393 | 20393 | SANTA LUCÍA OCOTLÁN | A | MUNICIPIO INDIGENA | ALTO |
| 1397 | 20 | OAXACA | 15 | TLACOLULA DE MATAMOROS | 15-TLACOLULA DE MATAMOROS | 394 | 20394 | SANTA MARÍA ALOTEPEC | A | MUNICIPIO INDIGENA | ALTO |
| 1398 | 20 | OAXACA | 2 | HEROICA CIUDAD DE HUAJUAPAN DE LEON | 2-HEROICA CIUDAD DE HUAJUAPAN DE LEON | 395 | 20395 | SANTA MARÍA APAZCO | A | MUNICIPIO INDIGENA | MUY ALTO |
| 1399 | 20 | OAXACA | 5 | HUAUTLA DE JIMENEZ | 5-HUAUTLA DE JIMENEZ | 396 | 20396 | SANTA MARÍA LA ASUNCIÓN | A | MUNICIPIO INDIGENA | MUY ALTO |
| 1400 | 20 | OAXACA | 5 | HUAUTLA DE JIMENEZ | 5-HUAUTLA DE JIMENEZ | 397 | 20397 | HEROICA CIUDAD DE TLAXIACO | B | MUNICIPIO INDIGENA | MEDIO |
| 1409 | 20 | OAXACA | 5 | HUAUTLA DE JIMENEZ | 5-HUAUTLA DE JIMENEZ | 406 | 20406 | SANTA MARÍA CHILCHOTLA | A | MUNICIPIO INDIGENA | MUY ALTO |
| 1410 | 20 | OAXACA | 3 | HEROICA CIUDAD DE JUCHITAN DE ZARAGOZA | 3-HEROICA CIUDAD DE JUCHITAN DE ZARAGOZA | 407 | 20407 | SANTA MARÍA CHIMALAPA | B | MUNICIPIO INDIGENA | MUY ALTO |
| 1413 | 20 | OAXACA | 13 | SANTO DOMINGO TEHUANTEPEC | 13-SANTO DOMINGO TEHUANTEPEC | 410 | 20410 | SANTA MARÍA ECATEPEC | B | MUNICIPIO INDIGENA | ALTO |
| 1414 | 20 | OAXACA | 15 | TLACOLULA DE MATAMOROS | 15-TLACOLULA DE MATAMOROS | 411 | 20411 | SANTA MARÍA GUELACÉ | B | MUNICIPIO INDIGENA | MEDIO |
| 1415 | 20 | OAXACA | 13 | SANTO DOMINGO TEHUANTEPEC | 13-SANTO DOMINGO TEHUANTEPEC | 412 | 20412 | SANTA MARÍA GUIENAGATI | A | MUNICIPIO INDIGENA | MUY ALTO |
| 1417 | 20 | OAXACA | 12 | SANTIAGO PINOTEPA NACIONAL | 12-SANTIAGO PINOTEPA NACIONAL | 414 | 20414 | SANTA MARÍA HUAZOLOTITLÁN | B | MUNICIPIO INDIGENA | ALTO |
| 1420 | 20 | OAXACA | 10 | SAN JUAN BAUTISTA TUXTEPEC | 10-SAN JUAN BAUTISTA TUXTEPEC | 417 | 20417 | SANTA MARÍA JACATEPEC | A | MUNICIPIO INDIGENA | ALTO |
| 1422 | 20 | OAXACA | 6 | IXTLAN DE JUAREZ | 6-IXTLAN DE JUAREZ | 419 | 20419 | SANTA MARÍA JALTIANGUIS | A | MUNICIPIO INDIGENA | MEDIO |
| 1423 | 20 | OAXACA | 7 | MIAHUATLAN DE PORFIRIO DIAZ | 7-MIAHUATLAN DE PORFIRIO DIAZ | 420 | 20420 | SANTA MARÍA LACHIXÍO | A | MUNICIPIO INDIGENA | ALTO |
| 1425 | 20 | OAXACA | 2 | HEROICA CIUDAD DE HUAJUAPAN DE LEON | 2-HEROICA CIUDAD DE HUAJUAPAN DE LEON | 422 | 20422 | SANTA MARÍA NATIVITAS | B | MUNICIPIO INDIGENA | ALTO |
| 1428 | 20 | OAXACA | 14 | TEOTITLAN DE FLORES MAGON | 14-TEOTITLAN DE FLORES MAGON | 425 | 20425 | SANTA MARÍA PÁPALO | A | MUNICIPIO INDIGENA | ALTO |
| 1429 | 20 | OAXACA | 8 | OAXACA DE JUAREZ | 8-OAXACA DE JUAREZ | 426 | 20426 | SANTA MARÍA PEÑOLES | A | MUNICIPIO INDIGENA | MUY ALTO |
| 1430 | 20 | OAXACA | 3 | HEROICA CIUDAD DE JUCHITAN DE ZARAGOZA | 3-HEROICA CIUDAD DE JUCHITAN DE ZARAGOZA | 427 | 20427 | SANTA MARÍA PETAPA | B | MUNICIPIO INDIGENA | ALTO |
| 1431 | 20 | OAXACA | 13 | SANTO DOMINGO TEHUANTEPEC | 13-SANTO DOMINGO TEHUANTEPEC | 428 | 20428 | SANTA MARÍA QUIEGOLANI | A | MUNICIPIO INDIGENA | MUY ALTO |
| 1433 | 20 | OAXACA | 4 | HEROICA CIUDAD DE TLAXIACO | 4-HEROICA CIUDAD DE TLAXIACO | 430 | 20430 | SANTA MARÍA TATALTEPEC | B | MUNICIPIO INDIGENA | MUY ALTO |
| 1435 | 20 | OAXACA | 6 | IXTLAN DE JUAREZ | 6-IXTLAN DE JUAREZ | 432 | 20432 | SANTA MARÍA TEMAXCALAPA | A | MUNICIPIO INDIGENA | BAJO |
| 1436 | 20 | OAXACA | 11 | SAN PEDRO MIXTEPEC | 11-SAN PEDRO MIXTEPEC | 433 | 20433 | SANTA MARÍA TEMAXCALTEPEC | A | MUNICIPIO INDIGENA | MUY ALTO |
| 1437 | 20 | OAXACA | 5 | HUAUTLA DE JIMENEZ | 5-HUAUTLA DE JIMENEZ | 434 | 20434 | SANTA MARÍA TEOPOXCO | A | MUNICIPIO INDIGENA | ALTO |
| 1438 | 20 | OAXACA | 15 | TLACOLULA DE MATAMOROS | 15-TLACOLULA DE MATAMOROS | 435 | 20435 | SANTA MARÍA TEPANTLALI | A | MUNICIPIO INDIGENA | MUY ALTO |
| 1439 | 20 | OAXACA | 14 | TEOTITLAN DE FLORES MAGON | 14-TEOTITLAN DE FLORES MAGON | 436 | 20436 | SANTA MARÍA TEXCATITLÁN | A | MUNICIPIO INDIGENA | MUY ALTO |
| 1440 | 20 | OAXACA | 15 | TLACOLULA DE MATAMOROS | 15-TLACOLULA DE MATAMOROS | 437 | 20437 | SANTA MARÍA TLAHUITOLTEPEC | A | MUNICIPIO INDIGENA | ALTO |
| 1441 | 20 | OAXACA | 14 | TEOTITLAN DE FLORES MAGON | 14-TEOTITLAN DE FLORES MAGON | 438 | 20438 | SANTA MARÍA TLALIXTAC | A | MUNICIPIO INDIGENA | MUY ALTO |
| 1442 | 20 | OAXACA | 11 | SAN PEDRO MIXTEPEC | 11-SAN PEDRO MIXTEPEC | 439 | 20439 | SANTA MARÍA TONAMECA | B | MUNICIPIO INDIGENA | ALTO |
| 1443 | 20 | OAXACA | 13 | SANTO DOMINGO TEHUANTEPEC | 13-SANTO DOMINGO TEHUANTEPEC | 440 | 20440 | SANTA MARÍA TOTOLAPILLA | B | MUNICIPIO INDIGENA | ALTO |
| 1444 | 20 | OAXACA | 3 | HEROICA CIUDAD DE JUCHITAN DE ZARAGOZA | 3-HEROICA CIUDAD DE JUCHITAN DE ZARAGOZA | 441 | 20441 | SANTA MARÍA XADANI | A | MUNICIPIO INDIGENA | ALTO |
| 1445 | 20 | OAXACA | 6 | IXTLAN DE JUAREZ | 6-IXTLAN DE JUAREZ | 442 | 20442 | SANTA MARÍA YALINA | A | MUNICIPIO INDIGENA | MEDIO |
| 1446 | 20 | OAXACA | 6 | IXTLAN DE JUAREZ | 6-IXTLAN DE JUAREZ | 443 | 20443 | SANTA MARÍA YAVESÍA | A | MUNICIPIO INDIGENA | MEDIO |
| 1447 | 20 | OAXACA | 4 | HEROICA CIUDAD DE TLAXIACO | 4-HEROICA CIUDAD DE TLAXIACO | 444 | 20444 | SANTA MARÍA YOLOTEPEC | A | MUNICIPIO INDIGENA | ALTO |
| 1448 | 20 | OAXACA | 4 | HEROICA CIUDAD DE TLAXIACO | 4-HEROICA CIUDAD DE TLAXIACO | 445 | 20445 | SANTA MARÍA YOSOYÚA | A | MUNICIPIO INDIGENA | ALTO |
| 1449 | 20 | OAXACA | 4 | HEROICA CIUDAD DE TLAXIACO | 4-HEROICA CIUDAD DE TLAXIACO | 446 | 20446 | SANTA MARÍA YUCUHITI | A | MUNICIPIO INDIGENA | MUY ALTO |
| 1451 | 20 | OAXACA | 7 | MIAHUATLAN DE PORFIRIO DIAZ | 7-MIAHUATLAN DE PORFIRIO DIAZ | 448 | 20448 | SANTA MARÍA ZANIZA | A | MUNICIPIO INDIGENA | MUY ALTO |
| 1453 | 20 | OAXACA | 4 | HEROICA CIUDAD DE TLAXIACO | 4-HEROICA CIUDAD DE TLAXIACO | 450 | 20450 | SANTIAGO AMOLTEPEC | A | MUNICIPIO INDIGENA | MUY ALTO |
| 1454 | 20 | OAXACA | 2 | HEROICA CIUDAD DE HUAJUAPAN DE LEON | 2-HEROICA CIUDAD DE HUAJUAPAN DE LEON | 451 | 20451 | SANTIAGO APOALA | A | MUNICIPIO INDIGENA | MUY ALTO |
| 1455 | 20 | OAXACA | 8 | OAXACA DE JUAREZ | 8-OAXACA DE JUAREZ | 452 | 20452 | SANTIAGO APÓSTOL | A | MUNICIPIO INDIGENA | MUY ALTO |
| 1457 | 20 | OAXACA | 15 | TLACOLULA DE MATAMOROS | 15-TLACOLULA DE MATAMOROS | 454 | 20454 | SANTIAGO ATITLÁN | A | MUNICIPIO INDIGENA | ALTO |
| 1459 | 20 | OAXACA | 2 | HEROICA CIUDAD DE HUAJUAPAN DE LEON | 2-HEROICA CIUDAD DE HUAJUAPAN DE LEON | 456 | 20456 | SANTIAGO CACALOXTEPEC | B | MUNICIPIO INDIGENA | ALTO |
| 1460 | 20 | OAXACA | 6 | IXTLAN DE JUAREZ | 6-IXTLAN DE JUAREZ | 457 | 20457 | SANTIAGO CAMOTLÁN | A | MUNICIPIO INDIGENA | ALTO |
| 1461 | 20 | OAXACA | 6 | IXTLAN DE JUAREZ | 6-IXTLAN DE JUAREZ | 458 | 20458 | SANTIAGO COMALTEPEC | A | MUNICIPIO INDIGENA | ALTO |
| 1463 | 20 | OAXACA | 10 | SAN JUAN BAUTISTA TUXTEPEC | 10-SAN JUAN BAUTISTA TUXTEPEC | 460 | 20460 | SANTIAGO CHOÁPAM | A | MUNICIPIO INDIGENA | ALTO |
| 1468 | 20 | OAXACA | 15 | TLACOLULA DE MATAMOROS | 15-TLACOLULA DE MATAMOROS | 465 | 20465 | SANTIAGO IXCUINTEPEC | A | MUNICIPIO INDIGENA | ALTO |
| 1469 | 20 | OAXACA | 12 | SANTIAGO PINOTEPA NACIONAL | 12-SANTIAGO PINOTEPA NACIONAL | 466 | 20466 | SANTIAGO IXTAYUTLA | A | MUNICIPIO INDIGENA | MUY ALTO |
| 1471 | 20 | OAXACA | 10 | SAN JUAN BAUTISTA TUXTEPEC | 10-SAN JUAN BAUTISTA TUXTEPEC | 468 | 20468 | SANTIAGO JOCOTEPEC | A | MUNICIPIO INDIGENA | ALTO |
| 1472 | 20 | OAXACA | 4 | HEROICA CIUDAD DE TLAXIACO | 4-HEROICA CIUDAD DE TLAXIACO | 469 | 20469 | SANTIAGO JUXTLAHUACA | A | MUNICIPIO INDIGENA | ALTO |
| 1473 | 20 | OAXACA | 13 | SANTO DOMINGO TEHUANTEPEC | 13-SANTO DOMINGO TEHUANTEPEC | 470 | 20470 | SANTIAGO LACHIGUIRI | A | MUNICIPIO INDIGENA | ALTO |
| 1474 | 20 | OAXACA | 6 | IXTLAN DE JUAREZ | 6-IXTLAN DE JUAREZ | 471 | 20471 | SANTIAGO LALOPA | A | MUNICIPIO INDIGENA | MEDIO |
| 1476 | 20 | OAXACA | 6 | IXTLAN DE JUAREZ | 6-IXTLAN DE JUAREZ | 473 | 20473 | SANTIAGO LAXOPA | A | MUNICIPIO INDIGENA | MEDIO |
| 1478 | 20 | OAXACA | 15 | TLACOLULA DE MATAMOROS | 15-TLACOLULA DE MATAMOROS | 475 | 20475 | SANTIAGO MATATLÁN | A | MUNICIPIO INDIGENA | ALTO |
| 1483 | 20 | OAXACA | 4 | HEROICA CIUDAD DE TLAXIACO | 4-HEROICA CIUDAD DE TLAXIACO | 480 | 20480 | SANTIAGO NUNDICHE | A | MUNICIPIO INDIGENA | ALTO |
| 1484 | 20 | OAXACA | 4 | HEROICA CIUDAD DE TLAXIACO | 4-HEROICA CIUDAD DE TLAXIACO | 481 | 20481 | SANTIAGO NUYOÓ | A | MUNICIPIO INDIGENA | MUY ALTO |
| 1493 | 20 | OAXACA | 5 | HUAUTLA DE JIMENEZ | 5-HUAUTLA DE JIMENEZ | 490 | 20490 | SANTIAGO TEXCALCINGO | A | MUNICIPIO INDIGENA | ALTO |
| 1494 | 20 | OAXACA | 7 | MIAHUATLAN DE PORFIRIO DIAZ | 7-MIAHUATLAN DE PORFIRIO DIAZ | 491 | 20491 | SANTIAGO TEXTITLÁN | B | MUNICIPIO INDIGENA | ALTO |
| 1495 | 20 | OAXACA | 2 | HEROICA CIUDAD DE HUAJUAPAN DE LEON | 2-HEROICA CIUDAD DE HUAJUAPAN DE LEON | 492 | 20492 | SANTIAGO TILANTONGO | A | MUNICIPIO INDIGENA | ALTO |
| 1497 | 20 | OAXACA | 8 | OAXACA DE JUAREZ | 8-OAXACA DE JUAREZ | 494 | 20494 | SANTIAGO TLAZOYALTEPEC | A | MUNICIPIO INDIGENA | MUY ALTO |
| 1498 | 20 | OAXACA | 11 | SAN PEDRO MIXTEPEC | 11-SAN PEDRO MIXTEPEC | 495 | 20495 | SANTIAGO XANICA | A | MUNICIPIO INDIGENA | MUY ALTO |
| 1500 | 20 | OAXACA | 11 | SAN PEDRO MIXTEPEC | 11-SAN PEDRO MIXTEPEC | 497 | 20497 | SANTIAGO YAITEPEC | A | MUNICIPIO INDIGENA | MUY ALTO |
| 1501 | 20 | OAXACA | 10 | SAN JUAN BAUTISTA TUXTEPEC | 10-SAN JUAN BAUTISTA TUXTEPEC | 498 | 20498 | SANTIAGO YAVEO | B | MUNICIPIO INDIGENA | MUY ALTO |
| 1505 | 20 | OAXACA | 15 | TLACOLULA DE MATAMOROS | 15-TLACOLULA DE MATAMOROS | 502 | 20502 | SANTIAGO ZACATEPEC | A | MUNICIPIO INDIGENA | MUY ALTO |
| 1506 | 20 | OAXACA | 6 | IXTLAN DE JUAREZ | 6-IXTLAN DE JUAREZ | 503 | 20503 | SANTIAGO ZOOCHILA | A | MUNICIPIO INDIGENA | BAJO |
| 1507 | 20 | OAXACA | 6 | IXTLAN DE JUAREZ | 6-IXTLAN DE JUAREZ | 504 | 20504 | NUEVO ZOQUIÁPAM | A | MUNICIPIO INDIGENA | ALTO |
| 1509 | 20 | OAXACA | 15 | TLACOLULA DE MATAMOROS | 15-TLACOLULA DE MATAMOROS | 506 | 20506 | SANTO DOMINGO ALBARRADAS | A | MUNICIPIO INDIGENA | ALTO |
| 1512 | 20 | OAXACA | 11 | SAN PEDRO MIXTEPEC | 11-SAN PEDRO MIXTEPEC | 509 | 20509 | SANTO DOMINGO DE MORELOS | A | MUNICIPIO INDIGENA | MUY ALTO |
| 1514 | 20 | OAXACA | 2 | HEROICA CIUDAD DE HUAJUAPAN DE LEON | 2-HEROICA CIUDAD DE HUAJUAPAN DE LEON | 511 | 20511 | SANTO DOMINGO NUXAÁ | A | MUNICIPIO INDIGENA | ALTO |
| 1515 | 20 | OAXACA | 7 | MIAHUATLAN DE PORFIRIO DIAZ | 7-MIAHUATLAN DE PORFIRIO DIAZ | 512 | 20512 | SANTO DOMINGO OZOLOTEPEC | A | MUNICIPIO INDIGENA | ALTO |
| 1516 | 20 | OAXACA | 3 | HEROICA CIUDAD DE JUCHITAN DE ZARAGOZA | 3-HEROICA CIUDAD DE JUCHITAN DE ZARAGOZA | 513 | 20513 | SANTO DOMINGO PETAPA | B | MUNICIPIO INDIGENA | ALTO |
| 1517 | 20 | OAXACA | 6 | IXTLAN DE JUAREZ | 6-IXTLAN DE JUAREZ | 514 | 20514 | SANTO DOMINGO ROAYAGA | A | MUNICIPIO INDIGENA | MUY ALTO |
| 1520 | 20 | OAXACA | 15 | TLACOLULA DE MATAMOROS | 15-TLACOLULA DE MATAMOROS | 517 | 20517 | SANTO DOMINGO TEPUXTEPEC | A | MUNICIPIO INDIGENA | MUY ALTO |
| 1522 | 20 | OAXACA | 8 | OAXACA DE JUAREZ | 8-OAXACA DE JUAREZ | 519 | 20519 | SANTO DOMINGO TOMALTEPEC | B | MUNICIPIO INDIGENA | MEDIO |
| 1525 | 20 | OAXACA | 6 | IXTLAN DE JUAREZ | 6-IXTLAN DE JUAREZ | 522 | 20522 | SANTO DOMINGO XAGACÍA | A | MUNICIPIO INDIGENA | ALTO |
| 1529 | 20 | OAXACA | 11 | SAN PEDRO MIXTEPEC | 11-SAN PEDRO MIXTEPEC | 526 | 20526 | SANTOS REYES NOPALA | B | MUNICIPIO INDIGENA | ALTO |
| 1530 | 20 | OAXACA | 14 | TEOTITLAN DE FLORES MAGON | 14-TEOTITLAN DE FLORES MAGON | 527 | 20527 | SANTOS REYES PÁPALO | A | MUNICIPIO INDIGENA | ALTO |
| 1531 | 20 | OAXACA | 4 | HEROICA CIUDAD DE TLAXIACO | 4-HEROICA CIUDAD DE TLAXIACO | 528 | 20528 | SANTOS REYES TEPEJILLO | A | MUNICIPIO INDIGENA | ALTO |
| 1532 | 20 | OAXACA | 2 | HEROICA CIUDAD DE HUAJUAPAN DE LEON | 2-HEROICA CIUDAD DE HUAJUAPAN DE LEON | 529 | 20529 | SANTOS REYES YUCUNÁ | A | MUNICIPIO INDIGENA | MUY ALTO |
| 1534 | 20 | OAXACA | 8 | OAXACA DE JUAREZ | 8-OAXACA DE JUAREZ | 531 | 20531 | SANTO TOMÁS MAZALTEPEC | A | MUNICIPIO INDIGENA | MEDIO |
| 1535 | 20 | OAXACA | 4 | HEROICA CIUDAD DE TLAXIACO | 4-HEROICA CIUDAD DE TLAXIACO | 532 | 20532 | SANTO TOMÁS OCOTEPEC | A | MUNICIPIO INDIGENA | ALTO |
| 1537 | 20 | OAXACA | 7 | MIAHUATLAN DE PORFIRIO DIAZ | 7-MIAHUATLAN DE PORFIRIO DIAZ | 534 | 20534 | SAN VICENTE COATLÁN | A | MUNICIPIO INDIGENA | MUY ALTO |
| 1538 | 20 | OAXACA | 7 | MIAHUATLAN DE PORFIRIO DIAZ | 7-MIAHUATLAN DE PORFIRIO DIAZ | 535 | 20535 | SAN VICENTE LACHIXÍO | A | MUNICIPIO INDIGENA | MUY ALTO |
| 1544 | 20 | OAXACA | 6 | IXTLAN DE JUAREZ | 6-IXTLAN DE JUAREZ | 541 | 20541 | TANETZE DE ZARAGOZA | A | MUNICIPIO INDIGENA | ALTO |
| 1546 | 20 | OAXACA | 11 | SAN PEDRO MIXTEPEC | 11-SAN PEDRO MIXTEPEC | 543 | 20543 | TATALTEPEC DE VALDÉS | A | MUNICIPIO INDIGENA | MUY ALTO |
| 1547 | 20 | OAXACA | 6 | IXTLAN DE JUAREZ | 6-IXTLAN DE JUAREZ | 544 | 20544 | TEOCOCUILCO DE MARCOS PÉREZ | A | MUNICIPIO INDIGENA | ALTO |
| 1549 | 20 | OAXACA | 15 | TLACOLULA DE MATAMOROS | 15-TLACOLULA DE MATAMOROS | 546 | 20546 | TEOTITLÁN DEL VALLE | A | MUNICIPIO INDIGENA | ALTO |
| 1552 | 20 | OAXACA | 2 | HEROICA CIUDAD DE HUAJUAPAN DE LEON | 2-HEROICA CIUDAD DE HUAJUAPAN DE LEON | 549 | 20549 | TEZOATLÁN DE SEGURA Y LUNA | B | MUNICIPIO INDIGENA | ALTO |
| 1553 | 20 | OAXACA | 15 | TLACOLULA DE MATAMOROS | 15-TLACOLULA DE MATAMOROS | 550 | 20550 | SAN JERÓNIMO TLACOCHAHUAYA | A | MUNICIPIO INDIGENA | ALTO |
| 1554 | 20 | OAXACA | 15 | TLACOLULA DE MATAMOROS | 15-TLACOLULA DE MATAMOROS | 551 | 20551 | TLACOLULA DE MATAMOROS | B | MUNICIPIO INDIGENA | BAJO |
| 1557 | 20 | OAXACA | 15 | TLACOLULA DE MATAMOROS | 15-TLACOLULA DE MATAMOROS | 554 | 20554 | TOTONTEPEC VILLA DE MORELOS | A | MUNICIPIO INDIGENA | ALTO |
| 1560 | 20 | OAXACA | 3 | HEROICA CIUDAD DE JUCHITAN DE ZARAGOZA | 3-HEROICA CIUDAD DE JUCHITAN DE ZARAGOZA | 557 | 20557 | UNIÓN HIDALGO | A | MUNICIPIO INDIGENA | BAJO |
| 1562 | 20 | OAXACA | 10 | SAN JUAN BAUTISTA TUXTEPEC | 10-SAN JUAN BAUTISTA TUXTEPEC | 559 | 20559 | SAN JUAN BAUTISTA VALLE NACIONAL | A | MUNICIPIO INDIGENA | ALTO |
| 1563 | 20 | OAXACA | 15 | TLACOLULA DE MATAMOROS | 15-TLACOLULA DE MATAMOROS | 560 | 20560 | VILLA DÍAZ ORDAZ | A | MUNICIPIO INDIGENA | ALTO |
| 1567 | 20 | OAXACA | 2 | HEROICA CIUDAD DE HUAJUAPAN DE LEON | 2-HEROICA CIUDAD DE HUAJUAPAN DE LEON | 564 | 20564 | YUTANDUCHI DE GUERRERO | A | MUNICIPIO INDIGENA | ALTO |
| 1572 | 20 | OAXACA | 2 | HEROICA CIUDAD DE HUAJUAPAN DE LEON | 2-HEROICA CIUDAD DE HUAJUAPAN DE LEON | 569 | 20569 | SANTA INÉS DE ZARAGOZA | B | MUNICIPIO INDIGENA | ALTO |
| 1578 | 21 | PUEBLA | 3 | ATLIXCO | 3-ATLIXCO | 5 | 21005 | ACTEOPAN | B | MUNICIPIO INDIGENA | MUY ALTO |
| 1579 | 21 | PUEBLA | 11 | ZACATLAN | 11-ZACATLAN | 6 | 21006 | AHUACATLÁN | A | MUNICIPIO INDIGENA | MUY ALTO |
| 1583 | 21 | PUEBLA | 2 | AJALPAN | 2-AJALPAN | 10 | 21010 | AJALPAN | B | MUNICIPIO INDIGENA | MUY ALTO |
| 1586 | 21 | PUEBLA | 2 | AJALPAN | 2-AJALPAN | 13 | 21013 | ALTEPEXI | A | MUNICIPIO INDIGENA | MEDIO |
| 1587 | 21 | PUEBLA | 5 | HUAUCHINANGO | 5-HUAUCHINANGO | 14 | 21014 | AMIXTLÁN | A | MUNICIPIO INDIGENA | ALTO |
| 1590 | 21 | PUEBLA | 10 | TEZIUTLAN | 10-TEZIUTLAN | 17 | 21017 | ATEMPAN | B | MUNICIPIO INDIGENA | ALTO |
| 1598 | 21 | PUEBLA | 10 | TEZIUTLAN | 10-TEZIUTLAN | 25 | 21025 | AYOTOXCO DE GUERRERO | B | MUNICIPIO INDIGENA | ALTO |
| 1601 | 21 | PUEBLA | 11 | ZACATLAN | 11-ZACATLAN | 28 | 21028 | CAMOCUAUTLA | A | MUNICIPIO INDIGENA | MUY ALTO |
| 1602 | 21 | PUEBLA | 11 | ZACATLAN | 11-ZACATLAN | 29 | 21029 | CAXHUACAN | A | MUNICIPIO INDIGENA | ALTO |
| 1603 | 21 | PUEBLA | 11 | ZACATLAN | 11-ZACATLAN | 30 | 21030 | COATEPEC | A | MUNICIPIO INDIGENA | ALTO |
| 1608 | 21 | PUEBLA | 2 | AJALPAN | 2-AJALPAN | 35 | 21035 | COXCATLÁN | B | MUNICIPIO INDIGENA | ALTO |
| 1609 | 21 | PUEBLA | 2 | AJALPAN | 2-AJALPAN | 36 | 21036 | COYOMEAPAN | A | MUNICIPIO INDIGENA | MUY ALTO |
| 1612 | 21 | PUEBLA | 11 | ZACATLAN | 11-ZACATLAN | 39 | 21039 | CUAUTEMPAN | A | MUNICIPIO INDIGENA | ALTO |
| 1616 | 21 | PUEBLA | 10 | TEZIUTLAN | 10-TEZIUTLAN | 43 | 21043 | CUETZALAN DEL PROGRESO | A | MUNICIPIO INDIGENA | ALTO |
| 1622 | 21 | PUEBLA | 11 | ZACATLAN | 11-ZACATLAN | 49 | 21049 | CHICONCUAUTLA | A | MUNICIPIO INDIGENA | MUY ALTO |
| 1623 | 21 | PUEBLA | 4 | CHALCHICOMULA DE SESMA | 4-CHALCHICOMULA DE SESMA | 50 | 21050 | CHICHIQUILA | B | MUNICIPIO INDIGENA | ALTO |
| 1625 | 21 | PUEBLA | 1 | ACATLAN | 1-ACATLAN | 52 | 21052 | CHIGMECATITLÁN | A | MUNICIPIO INDIGENA | ALTO |
| 1634 | 21 | PUEBLA | 2 | AJALPAN | 2-AJALPAN | 61 | 21061 | ELOXOCHITLÁN | A | MUNICIPIO INDIGENA | MUY ALTO |
| 1641 | 21 | PUEBLA | 5 | HUAUCHINANGO | 5-HUAUCHINANGO | 68 | 21068 | HERMENEGILDO GALEANA | A | MUNICIPIO INDIGENA | MUY ALTO |
| 1643 | 21 | PUEBLA | 1 | ACATLAN | 1-ACATLAN | 70 | 21070 | HUATLATLAUCA | A | MUNICIPIO INDIGENA | ALTO |
| 1645 | 21 | PUEBLA | 11 | ZACATLAN | 11-ZACATLAN | 72 | 21072 | HUEHUETLA | A | MUNICIPIO INDIGENA | MUY ALTO |
| 1648 | 21 | PUEBLA | 10 | TEZIUTLAN | 10-TEZIUTLAN | 75 | 21075 | HUEYAPAN | A | MUNICIPIO INDIGENA | ALTO |
| 1650 | 21 | PUEBLA | 11 | ZACATLAN | 11-ZACATLAN | 77 | 21077 | HUEYTLALPAN | A | MUNICIPIO INDIGENA | MUY ALTO |
| 1651 | 21 | PUEBLA | 11 | ZACATLAN | 11-ZACATLAN | 78 | 21078 | HUITZILAN DE SERDÁN | A | MUNICIPIO INDIGENA | MUY ALTO |
| 1653 | 21 | PUEBLA | 11 | ZACATLAN | 11-ZACATLAN | 80 | 21080 | ATLEQUIZAYAN | A | MUNICIPIO INDIGENA | ALTO |
| 1657 | 21 | PUEBLA | 11 | ZACATLAN | 11-ZACATLAN | 84 | 21084 | IXTEPEC | A | MUNICIPIO INDIGENA | MUY ALTO |
| 1661 | 21 | PUEBLA | 11 | ZACATLAN | 11-ZACATLAN | 88 | 21088 | JONOTLA | A | MUNICIPIO INDIGENA | ALTO |
| 1662 | 21 | PUEBLA | 5 | HUAUCHINANGO | 5-HUAUCHINANGO | 89 | 21089 | JOPALA | A | MUNICIPIO INDIGENA | ALTO |
| 1673 | 21 | PUEBLA | 5 | HUAUCHINANGO | 5-HUAUCHINANGO | 100 | 21100 | NAUPAN | A | MUNICIPIO INDIGENA | ALTO |
| 1680 | 21 | PUEBLA | 11 | ZACATLAN | 11-ZACATLAN | 107 | 21107 | OLINTLA | A | MUNICIPIO INDIGENA | MUY ALTO |
| 1682 | 21 | PUEBLA | 5 | HUAUCHINANGO | 5-HUAUCHINANGO | 109 | 21109 | PAHUATLÁN | B | MUNICIPIO INDIGENA | ALTO |
| 1684 | 21 | PUEBLA | 5 | HUAUCHINANGO | 5-HUAUCHINANGO | 111 | 21111 | PANTEPEC | B | MUNICIPIO INDIGENA | ALTO |
| 1693 | 21 | PUEBLA | 2 | AJALPAN | 2-AJALPAN | 120 | 21120 | SAN ANTONIO CAÑADA | B | MUNICIPIO INDIGENA | ALTO |
| 1696 | 21 | PUEBLA | 5 | HUAUCHINANGO | 5-HUAUCHINANGO | 123 | 21123 | SAN FELIPE TEPATLÁN | A | MUNICIPIO INDIGENA | MUY ALTO |
| 1697 | 21 | PUEBLA | 2 | AJALPAN | 2-AJALPAN | 124 | 21124 | SAN GABRIEL CHILAC | A | MUNICIPIO INDIGENA | ALTO |
| 1700 | 21 | PUEBLA | 1 | ACATLAN | 1-ACATLAN | 127 | 21127 | SAN JERÓNIMO XAYACATLÁN | A | MUNICIPIO INDIGENA | ALTO |
| 1702 | 21 | PUEBLA | 2 | AJALPAN | 2-AJALPAN | 129 | 21129 | SAN JOSÉ MIAHUATLÁN | A | MUNICIPIO INDIGENA | ALTO |
| 1718 | 21 | PUEBLA | 2 | AJALPAN | 2-AJALPAN | 145 | 21145 | SAN SEBASTIÁN TLACOTEPEC | A | MUNICIPIO INDIGENA | MUY ALTO |
| 1719 | 21 | PUEBLA | 1 | ACATLAN | 1-ACATLAN | 146 | 21146 | SANTA CATARINA TLALTEMPAN | A | MUNICIPIO INDIGENA | ALTO |
| 1732 | 21 | PUEBLA | 1 | ACATLAN | 1-ACATLAN | 159 | 21159 | TEOPANTLÁN | A | MUNICIPIO INDIGENA | MUY ALTO |
| 1735 | 21 | PUEBLA | 11 | ZACATLAN | 11-ZACATLAN | 162 | 21162 | TEPANGO DE RODRÍGUEZ | A | MUNICIPIO INDIGENA | MUY ALTO |
| 1740 | 21 | PUEBLA | 11 | ZACATLAN | 11-ZACATLAN | 167 | 21167 | TEPETZINTLA | A | MUNICIPIO INDIGENA | MUY ALTO |
| 1756 | 21 | PUEBLA | 5 | HUAUCHINANGO | 5-HUAUCHINANGO | 183 | 21183 | TLAOLA | A | MUNICIPIO INDIGENA | MUY ALTO |
| 1757 | 21 | PUEBLA | 5 | HUAUCHINANGO | 5-HUAUCHINANGO | 184 | 21184 | TLAPACOYA | B | MUNICIPIO INDIGENA | ALTO |
| 1765 | 21 | PUEBLA | 11 | ZACATLAN | 11-ZACATLAN | 192 | 21192 | TUZAMAPAN DE GALEANA | A | MUNICIPIO INDIGENA | ALTO |
| 1768 | 21 | PUEBLA | 2 | AJALPAN | 2-AJALPAN | 195 | 21195 | VICENTE GUERRERO | B | MUNICIPIO INDIGENA | MUY ALTO |
| 1769 | 21 | PUEBLA | 1 | ACATLAN | 1-ACATLAN | 196 | 21196 | XAYACATLÁN DE BRAVO | A | MUNICIPIO INDIGENA | ALTO |
| 1773 | 21 | PUEBLA | 11 | ZACATLAN | 11-ZACATLAN | 200 | 21200 | XOCHIAPULCO | B | MUNICIPIO INDIGENA | ALTO |
| 1775 | 21 | PUEBLA | 11 | ZACATLAN | 11-ZACATLAN | 202 | 21202 | XOCHITLÁN DE VICENTE SUÁREZ | A | MUNICIPIO INDIGENA | ALTO |
| 1777 | 21 | PUEBLA | 10 | TEZIUTLAN | 10-TEZIUTLAN | 204 | 21204 | YAONÁHUAC | A | MUNICIPIO INDIGENA | MEDIO |
| 1780 | 21 | PUEBLA | 10 | TEZIUTLAN | 10-TEZIUTLAN | 207 | 21207 | ZACAPOAXTLA | B | MUNICIPIO INDIGENA | ALTO |
| 1783 | 21 | PUEBLA | 11 | ZACATLAN | 11-ZACATLAN | 210 | 21210 | ZAPOTITLÁN DE MÉNDEZ | A | MUNICIPIO INDIGENA | ALTO |
| 1785 | 21 | PUEBLA | 11 | ZACATLAN | 11-ZACATLAN | 212 | 21212 | ZAUTLA | B | MUNICIPIO INDIGENA | ALTO |
| 1786 | 21 | PUEBLA | 5 | HUAUCHINANGO | 5-HUAUCHINANGO | 213 | 21213 | ZIHUATEUTLA | B | MUNICIPIO INDIGENA | ALTO |
| 1787 | 21 | PUEBLA | 2 | AJALPAN | 2-AJALPAN | 214 | 21214 | ZINACATEPEC | A | MUNICIPIO INDIGENA | MEDIO |
| 1788 | 21 | PUEBLA | 11 | ZACATLAN | 11-ZACATLAN | 215 | 21215 | ZONGOZOTLA | A | MUNICIPIO INDIGENA | ALTO |
| 1789 | 21 | PUEBLA | 11 | ZACATLAN | 11-ZACATLAN | 216 | 21216 | ZOQUIAPAN | A | MUNICIPIO INDIGENA | ALTO |
| 1790 | 21 | PUEBLA | 2 | AJALPAN | 2-AJALPAN | 217 | 21217 | ZOQUITLÁN | A | MUNICIPIO INDIGENA | MUY ALTO |
| 1808 | 22 | QUERÉTARO | 2 | EL MARQUES | 2-EL MARQUES | 18 | 22018 | TOLIMÁN | B | MUNICIPIO INDIGENA | MEDIO |
| 1810 | 23 | QUINTANA ROO | 3 | OTHON P. BLANCO | 3-OTHON P. BLANCO | 2 | 23002 | FELIPE CARRILLO PUERTO | A | MUNICIPIO INDIGENA | ALTO |
| 1814 | 23 | QUINTANA ROO | 3 | OTHON P. BLANCO | 3-OTHON P. BLANCO | 6 | 23006 | JOSÉ MARÍA MORELOS | A | MUNICIPIO INDIGENA | ALTO |
| 1815 | 23 | QUINTANA ROO | 4 | SOLIDARIDAD | 4-SOLIDARIDAD | 7 | 23007 | LÁZARO CÁRDENAS | A | MUNICIPIO INDIGENA | ALTO |
| 1817 | 23 | QUINTANA ROO | 4 | SOLIDARIDAD | 4-SOLIDARIDAD | 9 | 23009 | TULUM | B | MUNICIPIO INDIGENA | BAJO |
| 1818 | 23 | QUINTANA ROO | 3 | OTHON P. BLANCO | 3-OTHON P. BLANCO | 10 | 23010 | BACALAR | B | MUNICIPIO INDIGENA | ALTO |
| 1822 | 24 | SAN LUIS POTOSÍ | 6 | TAMAZUNCHALE | 6-TAMAZUNCHALE | 3 | 24003 | AQUISMÓN | A | MUNICIPIO INDIGENA | MUY ALTO |
| 1831 | 24 | SAN LUIS POTOSÍ | 6 | TAMAZUNCHALE | 6-TAMAZUNCHALE | 12 | 24012 | TANCANHUITZ | A | MUNICIPIO INDIGENA | ALTO |
| 1833 | 24 | SAN LUIS POTOSÍ | 6 | TAMAZUNCHALE | 6-TAMAZUNCHALE | 14 | 24014 | COXCATLÁN | A | MUNICIPIO INDIGENA | ALTO |
| 1837 | 24 | SAN LUIS POTOSÍ | 6 | TAMAZUNCHALE | 6-TAMAZUNCHALE | 18 | 24018 | HUEHUETLÁN | A | MUNICIPIO INDIGENA | ALTO |
| 1845 | 24 | SAN LUIS POTOSÍ | 6 | TAMAZUNCHALE | 6-TAMAZUNCHALE | 26 | 24026 | SAN ANTONIO | A | MUNICIPIO INDIGENA | ALTO |
| 1848 | 24 | SAN LUIS POTOSÍ | 6 | TAMAZUNCHALE | 6-TAMAZUNCHALE | 29 | 24029 | SAN MARTÍN CHALCHICUAUTLA | B | MUNICIPIO INDIGENA | ALTO |
| 1850 | 24 | SAN LUIS POTOSÍ | 3 | RIOVERDE | 3-RIOVERDE | 31 | 24031 | SANTA CATARINA | B | MUNICIPIO INDIGENA | MUY ALTO |
| 1856 | 24 | SAN LUIS POTOSÍ | 6 | TAMAZUNCHALE | 6-TAMAZUNCHALE | 37 | 24037 | TAMAZUNCHALE | B | MUNICIPIO INDIGENA | ALTO |
| 1857 | 24 | SAN LUIS POTOSÍ | 6 | TAMAZUNCHALE | 6-TAMAZUNCHALE | 38 | 24038 | TAMPACÁN | B | MUNICIPIO INDIGENA | ALTO |
| 1858 | 24 | SAN LUIS POTOSÍ | 6 | TAMAZUNCHALE | 6-TAMAZUNCHALE | 39 | 24039 | TAMPAMOLÓN CORONA | A | MUNICIPIO INDIGENA | ALTO |
| 1860 | 24 | SAN LUIS POTOSÍ | 6 | TAMAZUNCHALE | 6-TAMAZUNCHALE | 41 | 24041 | TANLAJÁS | A | MUNICIPIO INDIGENA | ALTO |
| 1872 | 24 | SAN LUIS POTOSÍ | 6 | TAMAZUNCHALE | 6-TAMAZUNCHALE | 53 | 24053 | AXTLA DE TERRAZAS | A | MUNICIPIO INDIGENA | MEDIO |
| 1873 | 24 | SAN LUIS POTOSÍ | 6 | TAMAZUNCHALE | 6-TAMAZUNCHALE | 54 | 24054 | XILITLA | B | MUNICIPIO INDIGENA | ALTO |
| 1876 | 24 | SAN LUIS POTOSÍ | 6 | TAMAZUNCHALE | 6-TAMAZUNCHALE | 57 | 24057 | MATLAPA | A | MUNICIPIO INDIGENA | ALTO |
| 2106 | 30 | VERACRUZ | 18 | ZONGOLICA | 18-ZONGOLICA | 19 | 30019 | ASTACINGA | A | MUNICIPIO INDIGENA | MUY ALTO |
| 2107 | 30 | VERACRUZ | 18 | ZONGOLICA | 18-ZONGOLICA | 20 | 30020 | ATLAHUILCO | A | MUNICIPIO INDIGENA | MUY ALTO |
| 2114 | 30 | VERACRUZ | 14 | TANTOYUCA | 14-TANTOYUCA | 27 | 30027 | BENITO JUÁREZ | A | MUNICIPIO INDIGENA | ALTO |
| 2122 | 30 | VERACRUZ | 10 | PANUCO | 10-PANUCO | 35 | 30035 | CITLALTÉPETL | B | MUNICIPIO INDIGENA | ALTO |
| 2124 | 30 | VERACRUZ | 11 | PAPANTLA | 11-PAPANTLA | 37 | 30037 | COAHUITLÁN | A | MUNICIPIO INDIGENA | MUY ALTO |
| 2128 | 30 | VERACRUZ | 18 | ZONGOLICA | 18-ZONGOLICA | 41 | 30041 | COETZALA | B | MUNICIPIO INDIGENA | ALTO |
| 2137 | 30 | VERACRUZ | 11 | PAPANTLA | 11-PAPANTLA | 50 | 30050 | COXQUIHUI | A | MUNICIPIO INDIGENA | MUY ALTO |
| 2138 | 30 | VERACRUZ | 11 | PAPANTLA | 11-PAPANTLA | 51 | 30051 | COYUTLA | A | MUNICIPIO INDIGENA | ALTO |
| 2142 | 30 | VERACRUZ | 14 | TANTOYUCA | 14-TANTOYUCA | 55 | 30055 | CHALMA | B | MUNICIPIO INDIGENA | ALTO |
| 2143 | 30 | VERACRUZ | 14 | TANTOYUCA | 14-TANTOYUCA | 56 | 30056 | CHICONAMEL | A | MUNICIPIO INDIGENA | ALTO |
| 2145 | 30 | VERACRUZ | 14 | TANTOYUCA | 14-TANTOYUCA | 58 | 30058 | CHICONTEPEC | A | MUNICIPIO INDIGENA | ALTO |
| 2150 | 30 | VERACRUZ | 14 | TANTOYUCA | 14-TANTOYUCA | 63 | 30063 | CHONTLA | B | MUNICIPIO INDIGENA | ALTO |
| 2151 | 30 | VERACRUZ | 11 | PAPANTLA | 11-PAPANTLA | 64 | 30064 | CHUMATLÁN | A | MUNICIPIO INDIGENA | MUY ALTO |
| 2153 | 30 | VERACRUZ | 11 | PAPANTLA | 11-PAPANTLA | 66 | 30066 | ESPINAL | B | MUNICIPIO INDIGENA | ALTO |
| 2154 | 30 | VERACRUZ | 11 | PAPANTLA | 11-PAPANTLA | 67 | 30067 | FILOMENO MATA | A | MUNICIPIO INDIGENA | MUY ALTO |
| 2163 | 30 | VERACRUZ | 14 | TANTOYUCA | 14-TANTOYUCA | 76 | 30076 | ILAMATLÁN | A | MUNICIPIO INDIGENA | MUY ALTO |
| 2165 | 30 | VERACRUZ | 14 | TANTOYUCA | 14-TANTOYUCA | 78 | 30078 | IXCATEPEC | A | MUNICIPIO INDIGENA | ALTO |
| 2170 | 30 | VERACRUZ | 14 | TANTOYUCA | 14-TANTOYUCA | 83 | 30083 | IXHUATLÁN DE MADERO | A | MUNICIPIO INDIGENA | MUY ALTO |
| 2185 | 30 | VERACRUZ | 18 | ZONGOLICA | 18-ZONGOLICA | 98 | 30098 | MAGDALENA | A | MUNICIPIO INDIGENA | ALTO |
| 2190 | 30 | VERACRUZ | 11 | PAPANTLA | 11-PAPANTLA | 103 | 30103 | MECATLÁN | A | MUNICIPIO INDIGENA | MUY ALTO |
| 2191 | 30 | VERACRUZ | 5 | COSOLEACAQUE | 5-COSOLEACAQUE | 104 | 30104 | MECAYAPAN | A | MUNICIPIO INDIGENA | ALTO |
| 2197 | 30 | VERACRUZ | 18 | ZONGOLICA | 18-ZONGOLICA | 110 | 30110 | MIXTLA DE ALTAMIRANO | A | MUNICIPIO INDIGENA | MUY ALTO |
| 2209 | 30 | VERACRUZ | 5 | COSOLEACAQUE | 5-COSOLEACAQUE | 122 | 30122 | PAJAPAN | A | MUNICIPIO INDIGENA | ALTO |
| 2211 | 30 | VERACRUZ | 11 | PAPANTLA | 11-PAPANTLA | 124 | 30124 | PAPANTLA | B | MUNICIPIO INDIGENA | ALTO |
| 2216 | 30 | VERACRUZ | 14 | TANTOYUCA | 14-TANTOYUCA | 129 | 30129 | PLATÓN SÁNCHEZ | B | MUNICIPIO INDIGENA | ALTO |
| 2222 | 30 | VERACRUZ | 18 | ZONGOLICA | 18-ZONGOLICA | 135 | 30135 | RAFAEL DELGADO | A | MUNICIPIO INDIGENA | ALTO |
| 2224 | 30 | VERACRUZ | 18 | ZONGOLICA | 18-ZONGOLICA | 137 | 30137 | LOS REYES | A | MUNICIPIO INDIGENA | MUY ALTO |
| 2227 | 30 | VERACRUZ | 18 | ZONGOLICA | 18-ZONGOLICA | 140 | 30140 | SAN ANDRÉS TENEJAPAN | A | MUNICIPIO INDIGENA | ALTO |
| 2234 | 30 | VERACRUZ | 18 | ZONGOLICA | 18-ZONGOLICA | 147 | 30147 | SOLEDAD ATZOMPA | A | MUNICIPIO INDIGENA | MUY ALTO |
| 2236 | 30 | VERACRUZ | 5 | COSOLEACAQUE | 5-COSOLEACAQUE | 149 | 30149 | SOTEAPAN | A | MUNICIPIO INDIGENA | MUY ALTO |
| 2242 | 30 | VERACRUZ | 14 | TANTOYUCA | 14-TANTOYUCA | 155 | 30155 | TANTOYUCA | B | MUNICIPIO INDIGENA | ALTO |
| 2246 | 30 | VERACRUZ | 18 | ZONGOLICA | 18-ZONGOLICA | 159 | 30159 | TEHUIPANGO | A | MUNICIPIO INDIGENA | MUY ALTO |
| 2255 | 30 | VERACRUZ | 18 | ZONGOLICA | 18-ZONGOLICA | 168 | 30168 | TEQUILA | A | MUNICIPIO INDIGENA | MUY ALTO |
| 2257 | 30 | VERACRUZ | 14 | TANTOYUCA | 14-TANTOYUCA | 170 | 30170 | TEXCATEPEC | A | MUNICIPIO INDIGENA | MUY ALTO |
| 2258 | 30 | VERACRUZ | 18 | ZONGOLICA | 18-ZONGOLICA | 171 | 30171 | TEXHUACÁN | A | MUNICIPIO INDIGENA | MUY ALTO |
| 2267 | 30 | VERACRUZ | 14 | TANTOYUCA | 14-TANTOYUCA | 180 | 30180 | TLACHICHILCO | B | MUNICIPIO INDIGENA | ALTO |
| 2271 | 30 | VERACRUZ | 18 | ZONGOLICA | 18-ZONGOLICA | 184 | 30184 | TLAQUILPA | A | MUNICIPIO INDIGENA | MUY ALTO |
| 2272 | 30 | VERACRUZ | 18 | ZONGOLICA | 18-ZONGOLICA | 185 | 30185 | TLILAPAN | B | MUNICIPIO INDIGENA | ALTO |
| 2282 | 30 | VERACRUZ | 18 | ZONGOLICA | 18-ZONGOLICA | 195 | 30195 | XOXOCOTLA | B | MUNICIPIO INDIGENA | MUY ALTO |
| 2286 | 30 | VERACRUZ | 5 | COSOLEACAQUE | 5-COSOLEACAQUE | 199 | 30199 | ZARAGOZA | A | MUNICIPIO INDIGENA | MEDIO |
| 2288 | 30 | VERACRUZ | 18 | ZONGOLICA | 18-ZONGOLICA | 201 | 30201 | ZONGOLICA | A | MUNICIPIO INDIGENA | MUY ALTO |
| 2289 | 30 | VERACRUZ | 14 | TANTOYUCA | 14-TANTOYUCA | 202 | 30202 | ZONTECOMATLÁN DE LÓPEZ Y FUENTES | A | MUNICIPIO INDIGENA | MUY ALTO |
| 2290 | 30 | VERACRUZ | 11 | PAPANTLA | 11-PAPANTLA | 203 | 30203 | ZOZOCOLCO DE HIDALGO | A | MUNICIPIO INDIGENA | MUY ALTO |
| 2296 | 30 | VERACRUZ | 5 | COSOLEACAQUE | 5-COSOLEACAQUE | 209 | 30209 | TATAHUICAPAN DE JUÁREZ | A | MUNICIPIO INDIGENA | ALTO |
| 2297 | 30 | VERACRUZ | 8 | MINATITLAN | 8-MINATITLAN | 210 | 30210 | UXPANAPA | B | MUNICIPIO INDIGENA | ALTO |
| 2299 | 30 | VERACRUZ | 4 | COSAMALOAPAN DE CARPIO | 4-COSAMALOAPAN DE CARPIO | 212 | 30212 | SANTIAGO SOCHIAPAN | A | MUNICIPIO INDIGENA | ALTO |
| 2300 | 31 | YUCATÁN | 3 | TICUL | 3-TICUL | 1 | 31001 | ABALÁ | A | MUNICIPIO INDIGENA | ALTO |
| 2301 | 31 | YUCATÁN | 2 | PROGRESO | 2-PROGRESO | 2 | 31002 | ACANCEH | A | MUNICIPIO INDIGENA | MEDIO |
| 2302 | 31 | YUCATÁN | 3 | TICUL | 3-TICUL | 3 | 31003 | AKIL | A | MUNICIPIO INDIGENA | ALTO |
| 2303 | 31 | YUCATÁN | 2 | PROGRESO | 2-PROGRESO | 4 | 31004 | BACA | B | MUNICIPIO INDIGENA | MEDIO |
| 2304 | 31 | YUCATÁN | 2 | PROGRESO | 2-PROGRESO | 5 | 31005 | BOKOBÁ | A | MUNICIPIO INDIGENA | MEDIO |
| 2305 | 31 | YUCATÁN | 4 | VALLADOLID | 4-VALLADOLID | 6 | 31006 | BUCTZOTZ | B | MUNICIPIO INDIGENA | MEDIO |
| 2306 | 31 | YUCATÁN | 2 | PROGRESO | 2-PROGRESO | 7 | 31007 | CACALCHÉN | B | MUNICIPIO INDIGENA | MEDIO |
| 2307 | 31 | YUCATÁN | 4 | VALLADOLID | 4-VALLADOLID | 8 | 31008 | CALOTMUL | A | MUNICIPIO INDIGENA | ALTO |
| 2308 | 31 | YUCATÁN | 2 | PROGRESO | 2-PROGRESO | 9 | 31009 | CANSAHCAB | B | MUNICIPIO INDIGENA | ALTO |
| 2309 | 31 | YUCATÁN | 3 | TICUL | 3-TICUL | 10 | 31010 | CANTAMAYEC | A | MUNICIPIO INDIGENA | MUY ALTO |
| 2311 | 31 | YUCATÁN | 4 | VALLADOLID | 4-VALLADOLID | 12 | 31012 | CENOTILLO | B | MUNICIPIO INDIGENA | ALTO |
| 2313 | 31 | YUCATÁN | 4 | VALLADOLID | 4-VALLADOLID | 14 | 31014 | CUNCUNUL | A | MUNICIPIO INDIGENA | ALTO |
| 2314 | 31 | YUCATÁN | 3 | TICUL | 3-TICUL | 15 | 31015 | CUZAMÁ | A | MUNICIPIO INDIGENA | ALTO |
| 2315 | 31 | YUCATÁN | 3 | TICUL | 3-TICUL | 16 | 31016 | CHACSINKÍN | A | MUNICIPIO INDIGENA | ALTO |
| 2316 | 31 | YUCATÁN | 4 | VALLADOLID | 4-VALLADOLID | 17 | 31017 | CHANKOM | A | MUNICIPIO INDIGENA | ALTO |
| 2317 | 31 | YUCATÁN | 3 | TICUL | 3-TICUL | 18 | 31018 | CHAPAB | A | MUNICIPIO INDIGENA | ALTO |
| 2318 | 31 | YUCATÁN | 4 | VALLADOLID | 4-VALLADOLID | 19 | 31019 | CHEMAX | A | MUNICIPIO INDIGENA | MUY ALTO |
| 2320 | 31 | YUCATÁN | 4 | VALLADOLID | 4-VALLADOLID | 21 | 31021 | CHICHIMILÁ | A | MUNICIPIO INDIGENA | ALTO |
| 2321 | 31 | YUCATÁN | 4 | VALLADOLID | 4-VALLADOLID | 22 | 31022 | CHIKINDZONOT | A | MUNICIPIO INDIGENA | MUY ALTO |
| 2322 | 31 | YUCATÁN | 3 | TICUL | 3-TICUL | 23 | 31023 | CHOCHOLÁ | B | MUNICIPIO INDIGENA | MEDIO |
| 2323 | 31 | YUCATÁN | 3 | TICUL | 3-TICUL | 24 | 31024 | CHUMAYEL | A | MUNICIPIO INDIGENA | ALTO |
| 2324 | 31 | YUCATÁN | 3 | TICUL | 3-TICUL | 25 | 31025 | DZÁN | A | MUNICIPIO INDIGENA | ALTO |
| 2325 | 31 | YUCATÁN | 2 | PROGRESO | 2-PROGRESO | 26 | 31026 | DZEMUL | B | MUNICIPIO INDIGENA | MEDIO |
| 2329 | 31 | YUCATÁN | 4 | VALLADOLID | 4-VALLADOLID | 30 | 31030 | DZITÁS | A | MUNICIPIO INDIGENA | ALTO |
| 2330 | 31 | YUCATÁN | 4 | VALLADOLID | 4-VALLADOLID | 31 | 31031 | DZONCAUICH | A | MUNICIPIO INDIGENA | ALTO |
| 2331 | 31 | YUCATÁN | 4 | VALLADOLID | 4-VALLADOLID | 32 | 31032 | ESPITA | A | MUNICIPIO INDIGENA | ALTO |
| 2332 | 31 | YUCATÁN | 3 | TICUL | 3-TICUL | 33 | 31033 | HALACHÓ | A | MUNICIPIO INDIGENA | ALTO |
| 2333 | 31 | YUCATÁN | 2 | PROGRESO | 2-PROGRESO | 34 | 31034 | HOCABÁ | A | MUNICIPIO INDIGENA | ALTO |
| 2334 | 31 | YUCATÁN | 2 | PROGRESO | 2-PROGRESO | 35 | 31035 | HOCTÚN | B | MUNICIPIO INDIGENA | ALTO |
| 2335 | 31 | YUCATÁN | 3 | TICUL | 3-TICUL | 36 | 31036 | HOMÚN | A | MUNICIPIO INDIGENA | ALTO |
| 2336 | 31 | YUCATÁN | 3 | TICUL | 3-TICUL | 37 | 31037 | HUHÍ | A | MUNICIPIO INDIGENA | ALTO |
| 2337 | 31 | YUCATÁN | 2 | PROGRESO | 2-PROGRESO | 38 | 31038 | HUNUCMÁ | B | MUNICIPIO INDIGENA | MEDIO |
| 2339 | 31 | YUCATÁN | 4 | VALLADOLID | 4-VALLADOLID | 40 | 31040 | IZAMAL | B | MUNICIPIO INDIGENA | MEDIO |
| 2340 | 31 | YUCATÁN | 2 | PROGRESO | 2-PROGRESO | 41 | 31041 | KANASÍN | B | MUNICIPIO INDIGENA | BAJO |
| 2341 | 31 | YUCATÁN | 4 | VALLADOLID | 4-VALLADOLID | 42 | 31042 | KANTUNIL | A | MUNICIPIO INDIGENA | ALTO |
| 2342 | 31 | YUCATÁN | 4 | VALLADOLID | 4-VALLADOLID | 43 | 31043 | KAUA | A | MUNICIPIO INDIGENA | ALTO |
| 2343 | 31 | YUCATÁN | 2 | PROGRESO | 2-PROGRESO | 44 | 31044 | KINCHIL | B | MUNICIPIO INDIGENA | ALTO |
| 2344 | 31 | YUCATÁN | 3 | TICUL | 3-TICUL | 45 | 31045 | KOPOMÁ | A | MUNICIPIO INDIGENA | ALTO |
| 2345 | 31 | YUCATÁN | 3 | TICUL | 3-TICUL | 46 | 31046 | MAMA | A | MUNICIPIO INDIGENA | ALTO |
| 2346 | 31 | YUCATÁN | 3 | TICUL | 3-TICUL | 47 | 31047 | MANÍ | A | MUNICIPIO INDIGENA | ALTO |
| 2347 | 31 | YUCATÁN | 3 | TICUL | 3-TICUL | 48 | 31048 | MAXCANÚ | A | MUNICIPIO INDIGENA | ALTO |
| 2348 | 31 | YUCATÁN | 3 | TICUL | 3-TICUL | 49 | 31049 | MAYAPÁN | A | MUNICIPIO INDIGENA | MUY ALTO |
| 2351 | 31 | YUCATÁN | 2 | PROGRESO | 2-PROGRESO | 52 | 31052 | MOTUL | B | MUNICIPIO INDIGENA | MEDIO |
| 2352 | 31 | YUCATÁN | 3 | TICUL | 3-TICUL | 53 | 31053 | MUNA | A | MUNICIPIO INDIGENA | MEDIO |
| 2353 | 31 | YUCATÁN | 2 | PROGRESO | 2-PROGRESO | 54 | 31054 | MUXUPIP | A | MUNICIPIO INDIGENA | MEDIO |
| 2354 | 31 | YUCATÁN | 3 | TICUL | 3-TICUL | 55 | 31055 | OPICHÉN | A | MUNICIPIO INDIGENA | ALTO |
| 2355 | 31 | YUCATÁN | 3 | TICUL | 3-TICUL | 56 | 31056 | OXKUTZCAB | A | MUNICIPIO INDIGENA | ALTO |
| 2356 | 31 | YUCATÁN | 4 | VALLADOLID | 4-VALLADOLID | 57 | 31057 | PANABÁ | B | MUNICIPIO INDIGENA | MEDIO |
| 2357 | 31 | YUCATÁN | 3 | TICUL | 3-TICUL | 58 | 31058 | PETO | A | MUNICIPIO INDIGENA | ALTO |
| 2359 | 31 | YUCATÁN | 4 | VALLADOLID | 4-VALLADOLID | 60 | 31060 | QUINTANA ROO | A | MUNICIPIO INDIGENA | ALTO |
| 2361 | 31 | YUCATÁN | 3 | TICUL | 3-TICUL | 62 | 31062 | SACALUM | A | MUNICIPIO INDIGENA | ALTO |
| 2362 | 31 | YUCATÁN | 2 | PROGRESO | 2-PROGRESO | 63 | 31063 | SAMAHIL | A | MUNICIPIO INDIGENA | ALTO |
| 2363 | 31 | YUCATÁN | 3 | TICUL | 3-TICUL | 64 | 31064 | SANAHCAT | A | MUNICIPIO INDIGENA | ALTO |
| 2365 | 31 | YUCATÁN | 3 | TICUL | 3-TICUL | 66 | 31066 | SANTA ELENA | A | MUNICIPIO INDIGENA | ALTO |
| 2366 | 31 | YUCATÁN | 2 | PROGRESO | 2-PROGRESO | 67 | 31067 | SEYÉ | B | MUNICIPIO INDIGENA | MEDIO |
| 2367 | 31 | YUCATÁN | 2 | PROGRESO | 2-PROGRESO | 68 | 31068 | SINANCHÉ | B | MUNICIPIO INDIGENA | MEDIO |
| 2368 | 31 | YUCATÁN | 3 | TICUL | 3-TICUL | 69 | 31069 | SOTUTA | A | MUNICIPIO INDIGENA | ALTO |
| 2369 | 31 | YUCATÁN | 4 | VALLADOLID | 4-VALLADOLID | 70 | 31070 | SUCILÁ | A | MUNICIPIO INDIGENA | MEDIO |
| 2370 | 31 | YUCATÁN | 4 | VALLADOLID | 4-VALLADOLID | 71 | 31071 | SUDZAL | A | MUNICIPIO INDIGENA | ALTO |
| 2371 | 31 | YUCATÁN | 2 | PROGRESO | 2-PROGRESO | 72 | 31072 | SUMA | B | MUNICIPIO INDIGENA | MEDIO |
| 2372 | 31 | YUCATÁN | 3 | TICUL | 3-TICUL | 73 | 31073 | TAHDZIÚ | A | MUNICIPIO INDIGENA | ALTO |
| 2373 | 31 | YUCATÁN | 2 | PROGRESO | 2-PROGRESO | 74 | 31074 | TAHMEK | A | MUNICIPIO INDIGENA | ALTO |
| 2374 | 31 | YUCATÁN | 3 | TICUL | 3-TICUL | 75 | 31075 | TEABO | A | MUNICIPIO INDIGENA | ALTO |
| 2375 | 31 | YUCATÁN | 3 | TICUL | 3-TICUL | 76 | 31076 | TECOH | A | MUNICIPIO INDIGENA | ALTO |
| 2376 | 31 | YUCATÁN | 4 | VALLADOLID | 4-VALLADOLID | 77 | 31077 | TEKAL DE VENEGAS | A | MUNICIPIO INDIGENA | ALTO |
| 2377 | 31 | YUCATÁN | 2 | PROGRESO | 2-PROGRESO | 78 | 31078 | TEKANTÓ | B | MUNICIPIO INDIGENA | ALTO |
| 2378 | 31 | YUCATÁN | 3 | TICUL | 3-TICUL | 79 | 31079 | TEKAX | A | MUNICIPIO INDIGENA | MEDIO |
| 2379 | 31 | YUCATÁN | 3 | TICUL | 3-TICUL | 80 | 31080 | TEKIT | A | MUNICIPIO INDIGENA | ALTO |
| 2380 | 31 | YUCATÁN | 4 | VALLADOLID | 4-VALLADOLID | 81 | 31081 | TEKOM | A | MUNICIPIO INDIGENA | ALTO |
| 2383 | 31 | YUCATÁN | 4 | VALLADOLID | 4-VALLADOLID | 84 | 31084 | TEMAX | B | MUNICIPIO INDIGENA | ALTO |
| 2384 | 31 | YUCATÁN | 4 | VALLADOLID | 4-VALLADOLID | 85 | 31085 | TEMOZÓN | A | MUNICIPIO INDIGENA | ALTO |
| 2385 | 31 | YUCATÁN | 4 | VALLADOLID | 4-VALLADOLID | 86 | 31086 | TEPAKÁN | A | MUNICIPIO INDIGENA | ALTO |
| 2386 | 31 | YUCATÁN | 2 | PROGRESO | 2-PROGRESO | 87 | 31087 | TETIZ | A | MUNICIPIO INDIGENA | ALTO |
| 2387 | 31 | YUCATÁN | 2 | PROGRESO | 2-PROGRESO | 88 | 31088 | TEYA | A | MUNICIPIO INDIGENA | ALTO |
| 2388 | 31 | YUCATÁN | 3 | TICUL | 3-TICUL | 89 | 31089 | TICUL | A | MUNICIPIO INDIGENA | MEDIO |
| 2389 | 31 | YUCATÁN | 2 | PROGRESO | 2-PROGRESO | 90 | 31090 | TIMUCUY | A | MUNICIPIO INDIGENA | ALTO |
| 2390 | 31 | YUCATÁN | 4 | VALLADOLID | 4-VALLADOLID | 91 | 31091 | TINUM | A | MUNICIPIO INDIGENA | ALTO |
| 2391 | 31 | YUCATÁN | 4 | VALLADOLID | 4-VALLADOLID | 92 | 31092 | TIXCACALCUPUL | A | MUNICIPIO INDIGENA | MUY ALTO |
| 2393 | 31 | YUCATÁN | 3 | TICUL | 3-TICUL | 94 | 31094 | TIXMEHUAC | A | MUNICIPIO INDIGENA | ALTO |
| 2394 | 31 | YUCATÁN | 2 | PROGRESO | 2-PROGRESO | 95 | 31095 | TIXPÉHUAL | B | MUNICIPIO INDIGENA | MEDIO |
| 2395 | 31 | YUCATÁN | 4 | VALLADOLID | 4-VALLADOLID | 96 | 31096 | TIZIMÍN | A | MUNICIPIO INDIGENA | ALTO |
| 2396 | 31 | YUCATÁN | 4 | VALLADOLID | 4-VALLADOLID | 97 | 31097 | TUNKÁS | A | MUNICIPIO INDIGENA | ALTO |
| 2397 | 31 | YUCATÁN | 3 | TICUL | 3-TICUL | 98 | 31098 | TZUCACAB | A | MUNICIPIO INDIGENA | ALTO |
| 2398 | 31 | YUCATÁN | 4 | VALLADOLID | 4-VALLADOLID | 99 | 31099 | UAYMA | A | MUNICIPIO INDIGENA | ALTO |
| 2399 | 31 | YUCATÁN | 2 | PROGRESO | 2-PROGRESO | 100 | 31100 | UCÚ | B | MUNICIPIO INDIGENA | ALTO |
| 2400 | 31 | YUCATÁN | 3 | TICUL | 3-TICUL | 101 | 31101 | UMÁN | B | MUNICIPIO INDIGENA | BAJO |
| 2401 | 31 | YUCATÁN | 4 | VALLADOLID | 4-VALLADOLID | 102 | 31102 | VALLADOLID | A | MUNICIPIO INDIGENA | ALTO |
| 2402 | 31 | YUCATÁN | 2 | PROGRESO | 2-PROGRESO | 103 | 31103 | XOCCHEL | A | MUNICIPIO INDIGENA | ALTO |
| 2403 | 31 | YUCATÁN | 4 | VALLADOLID | 4-VALLADOLID | 104 | 31104 | YAXCABÁ | A | MUNICIPIO INDIGENA | ALTO |
| 2405 | 31 | YUCATÁN | 2 | PROGRESO | 2-PROGRESO | 106 | 31106 | YOBAÍN | B | MUNICIPIO INDIGENA | ALTO |


