REGLAS de Operación del Programa de Becas de Posgrado y Apoyos a la Calidad del Consejo Nacional de Ciencia y Tecnología.

Al margen un sello con el Escudo Nacional, que dice: Estados Unidos Mexicanos.- Gobierno de México.- Consejo Nacional de Ciencia y Tecnología.

REGLAS DE OPERACIÓN DEL PROGRAMA DE BECAS DE POSGRADO Y APOYOS A LA CALIDAD DEL CONSEJO NACIONAL DE CIENCIA Y TECNOLOGÍA
Mediante Acuerdo 66-07/18, la Junta de Gobierno del Consejo Nacional de Ciencia y Tecnología en su 66ª. Sesión Ordinaria, aprobó en los siguientes términos las Reglas de Operación del Programa de Becas de Posgrado y Apoyos a la Calidad del Consejo Nacional de Ciencia y Tecnología, a efecto de que se apliquen a partir del día 1 de enero de 2019.
REGLAS DE OPERACIÓN DEL PROGRAMA DE BECAS DE POSGRADO Y APOYOS A LA CALIDAD DEL
CONSEJO NACIONAL DE CIENCIA Y TECNOLOGÍA
REGLAS DE OPERACIÓN Pp S190
1.1. Introducción
El Consejo Nacional de Ciencia y Tecnología (CONACYT), en el marco de sus atribuciones, instrumenta su objeto mediante esquemas de apoyo, acciones y proyectos que atienden los requerimientos del país para el Fomento, Formación y Consolidación de Capital Humano de Alto Nivel.
Para efecto de las presentes Reglas, se ha identificado al Programa Presupuestario de Becas de Posgrado y Apoyos a la Calidad, como el instrumento que en el entorno presupuestario es utilizado para la ejecución de los recursos asignados al CONACYT en esta materia, mismo que se sustenta en el Reglamento de Becas de este Consejo.
El Consejo Nacional de Ciencia y Tecnología, en cumplimiento al Plan Nacional de Desarrollo (años) y el PECITI (años), a través del Programa Presupuestario de Becas de Posgrado y Apoyos a la Calidad genera las acciones acordes a la Ley, para su cumplimiento, considerando como instrumento fundamental la asignación de becas y otorgamiento de apoyos que se financian con recursos públicos de la Federación; incorporando perspectiva de género; y también en forma conjunta, con recursos económicos de las entidades federativas, organizaciones internacionales, empresas, instituciones públicas o privadas, nacionales o extranjeras, sin que para su otorgamiento pueda exigirse a la población becaria condiciones o garantías del monto económico que se ejerce, en los términos de lo establecido en el párrafo último del Artículo 13 de la Ley Orgánica de CONACYT.
El propósito de otorgar una beca o apoyo de carácter público consiste en el fomento, formación, consolidación y vinculación de capital humano de alto nivel para aprovechar sus conocimientos en beneficio de los diversos sectores del país.
De conformidad con el artículo 1, párrafo 5°, de la Constitución Política de los Estados Unidos Mexicanos, el Programa se rige por los criterios de igualdad y no discriminación, sea ésta motivada: por origen étnico o nacional, el género, la edad, las discapacidades, la condición social, las condiciones de salud, la religión, las opiniones, las preferencias sexuales, el estado civil o cualquier otra que atente contra la dignidad humana y tenga por objeto anular o menoscabar los derechos y libertades de las personas.
Dentro del actuar del programa, se cuidará la implementación de estos términos enfocados a lograr una igualdad sustantiva en el desarrollo del programa.
1.2. Objetivos
1.2.1. General
Contribuir al fomento, formación, consolidación y vinculación de personas altamente calificadas, para incrementar su acervo y satisfacer las necesidades del país, mediante el otorgamiento de becas y apoyos en sus diferentes modalidades, bajo los criterios fundamentales de mérito y calidad, mediante procedimientos competitivos, eficientes, equitativos, públicos, igualitarios y sin discriminación.
 
1.2.2. Específico
Contribuir a que el capital humano acceda a oportunidades de fomento, formación, consolidación y vinculación en diversas áreas del conocimiento, mediante las convocatorias públicas que correspondan o convenios de colaboración suscritos por el CONACYT con instituciones y organismos nacionales e internacionales, gobiernos de los estados y personas morales de los diferentes sectores, en áreas establecidas en tales instrumentos, según aplique para cada caso.
1.3. Lineamientos generales
1.3.1. Cobertura
El Programa tiene cobertura a nivel nacional e internacional.
1.3.2. Población potencial, objetivo y atendida (beneficiaria)
Población Potencial
Población total de solicitantes de becas de posgrado en programas de calidad o de apoyos para la consolidación de capital humano de alto nivel que en un periodo determinado manifiesta de forma pertinente, la intención de atender la necesidad y/o problema que justifica la existencia del programa y que por lo tanto pudiera ser elegible para su apoyo; además de aquella que cumplió con los criterios de elegibilidad en periodos anteriores y aún tiene apoyos vigentes.
Población Objetivo
Población total de solicitantes de becas de posgrado en programas de calidad o de apoyos para la consolidación del capital humano de alto nivel que en un periodo determinado manifestó la intención de atender la necesidad y/o problema que justifica la existencia del programa, y cumple con los criterios de elegibilidad establecidos en la normatividad del Programa para ser apoyado; además de aquella que cumplió con los criterios de elegibilidad en periodos anteriores y aún tiene apoyos vigentes. Debe ser medida en la misma unidad que la Población Potencial.
Población Atendida (Beneficiaria)
La Población Atendida es la población total de solicitantes de becas de posgrado en programas de calidad o de apoyos para la consolidación de capital humano de alto nivel que en un periodo determinado manifestó la intención de atender la necesidad y/o problema que justifica la existencia del programa, cumplió con los criterios de elegibilidad establecidos en la normatividad del programa para ser apoyado, y recibe los apoyos del Programa; además de aquella que cumplió con los criterios de elegibilidad en periodos anteriores y aún tiene apoyos vigentes. Debe ser medida en la misma unidad que la población potencial y objetivo.
1.3.2.1. Nombre del trámite.
El trámite a realizarse es el registrado como:
Cierre de Apoyo en materia de ciencia, tecnología e innovación. Homoclave CONACYT -01-013-D.
Modalidad Becas de Posgrado y Apoyos a la Calidad.
Solicitud de apoyo en materia de ciencia, tecnología e innovación. Homoclave CONACYT -01-014-B.
Modalidad Becas de Posgrado y Apoyos a la Calidad.
1.3.3. Población beneficiaria
1.3.3.1. Requisitos para la población aspirante a becas y apoyos del Programa.
Será población beneficiaria las personas o Instituciones y organismos nacionales e internacionales, gobiernos de los estados y personas morales de los diferentes sectores, que cumplan con lo señalado en las convocatorias o convenios correspondientes, en las presentes Reglas y en las demás disposiciones aplicables.
 
1.3.3.2. Criterios de selección
a) Becas a Personas físicas o Instituciones y organismos nacionales e internacionales, gobiernos de los estados y personas morales de los diferentes sectores que propongan aspirantes.
Las becas y apoyos que otorga el CONACYT en ejecución del Programa Presupuestario se asignarán con base a: méritos y criterios de calidad académica del programa de estudios, estancia o proyecto a desarrollar; su pertinencia; relevancia para el país; los méritos académicos del aspirante seleccionado; el resultado esperado del apoyo que se le otorga; así como a la disponibilidad de recursos del Consejo, entre otros.
Según el caso, y conforme a la definición de los criterios de asignación en cada convocatoria, se podrán incluir acciones afirmativas en materia de igualdad de género, en atención a lo establecido en la normatividad aplicable.
Las bases y criterios que determinen los requisitos de participación, mecanismos de selección de programas de estudio y de la población aspirante quedarán especificados en la convocatoria o convenio correspondiente, atendiendo a lo establecido en el Artículo 77, Fracción VI de la Ley Federal de Presupuesto y Responsabilidad Hacendaria (LFPRH).
Toda Convocatoria que se emita, deberá contener como mínimo los siguientes elementos:
· Objetivo de la beca y modalidad.
· Grupo Objetivo, población a quien va dirigido el apoyo.
· Vigencia de la convocatoria.
· Rubros que ampara la beca o el apoyo, los montos sujetos a presupuesto y vigencia.
· Requisitos que deberán cumplir los aspirantes.
· Documentación que acompañe a la solicitud.
· El proceso de selección de aspirantes, asignación y formalización de las becas y plazos para ello.
· En su caso, las restricciones e incompatibilidades con otros apoyos otorgados con recursos fiscales federales para evitar duplicidades.
· Equidad y No Discriminación.
· Principios de Equidad y No Discriminación. Y, en su caso, las acciones afirmativas en materia de igualdad de género que se establezcan conforme a la naturaleza del programa.
· Transparencia, eficiencia, eficacia, economía y honradez.
· En su caso, las restricciones e incompatibilidades con otros apoyos otorgados con recursos fiscales federales para evitar duplicidades.
· Otras consideraciones.
Las condiciones, requisitos y procedimientos establecidos en las Convocatorias, una vez publicados, sólo podrán modificarse en los casos y rubros que expresamente hayan sido reservados en el mismo instrumento y los plazos en los que se podrán efectuar tales modificaciones.
Las convocatorias y convenios de formalización de becas y apoyos serán de acuerdo a los modelos autorizados por el área jurídica del CONACYT; incluirán las condiciones para su conclusión o liberación; en caso de no haberlas, la población beneficiaria se acogerá a lo señalado en el Reglamento de Becas o en las disposiciones aplicables.
Para garantizar el fomento de la Igualdad Sustantiva, el Programa deberá asegurarse que no existirán requisitos o apoyos diferenciados entre la población dentro del mismo programa.
El Reglamento de Becas Vigente aplicará para las modalidades ahí señaladas.
 
b) Apoyos a Instituciones y organismos nacionales e internacionales, gobiernos de los estados y personas morales de los diferentes sectores:
Las bases y criterios que determinen los requisitos de participación y mecanismos de selección serán especificados en la convocatoria o convenio correspondiente.
Las convocatorias podrán estar dirigidas directamente a: Instituciones y organismos nacionales e internacionales, gobiernos de los estados y personas morales de los diferentes sectores que reciben y administran directamente becas y/o apoyos.
Toda convocatoria deberá contener al menos los siguientes elementos:
· Objetivo del apoyo.
· Vigencia de la convocatoria o convenio.
· Calendario.
· Proceso de evaluación.
· Presentación de la solicitud.
· Criterios de selección/evaluación.
· Formalización.
· Equidad y No Discriminación. Y, en su caso, las acciones afirmativas en materia de igualdad de género que se establezcan conforme a la naturaleza del programa.
· Transparencia, eficiencia, eficacia, economía y honradez.
Los convenios de colaboración y de asignación de recursos serán de acuerdo a los modelos autorizados por el área jurídica del CONACYT; incluirán las condiciones para su conclusión o liberación; en caso de no haberlas, los beneficiarios se acogerán a lo señalado en el Reglamento de Becas o en las disposiciones aplicables.
Los recursos se considerarán devengados una vez que se haya constituido la obligación de entregar el recurso al beneficiario por haberse acreditado su elegibilidad antes del 31 de diciembre de cada ejercicio fiscal, con independencia de la fecha de la que dichos recursos se pongan a disposición del beneficiario a través de los mecanismos previstos, de conformidad con la normativa aplicable.
1.3.3.3. Gastos de operación
Los recursos asignados al Programa de S190 Becas de Posgrado y Apoyos a la Calidad en el Presupuesto de Egresos de la Federación en ningún caso podrán afectarse para gastos fijos de la administración de dicho Programa, pero sí podrán cubrir las erogaciones vinculadas con el proceso de publicación de convocatorias, evaluación de las solicitudes recibidas a partir de las convocatorias publicadas anualmente para la selección de las propuestas que resulten pertinentes; para tal efecto, el CONACYT podrá destinar hasta el 1% del presupuesto asignado al Programa.
En los gastos de operación se podrán considerar honorarios, gastos de pasajes y viáticos para los evaluadores, eventos, servicio de café y alimentos requeridos en las reuniones de evaluación, entre otros.
En el marco de las disposiciones aplicables en materia, la instancia ejecutora instrumentará la contratación de servicios que resulten necesarios para el proceso de evaluación, ajustando el procedimiento que permita garantizar las mejores condiciones para ello; con base a criterios de legalidad, honestidad, eficiencia, eficacia, economía, racionalidad, austeridad, transparencia, control y rendición de cuentas.
 
1.3.4. Características de las becas y apoyos
Los tipos de beca o apoyo que se otorguen al amparo del Programa Presupuestario en sus diferentes modalidades se otorgarán de acuerdo con la disponibilidad del presupuesto autorizado y cubrirán únicamente los rubros especificados en la Convocatoria y/o Convenio correspondiente; podrán ser nacionales y en el extranjero, y ser financiadas con recursos provenientes del CONACYT, así como con recursos de origen externo, en los términos de la legislación y normatividad aplicable.
Asimismo, las becas o apoyos podrán ser cofinanciados con la participación de terceros nacionales o extranjeros u organismos internacionales, en los términos que al efecto se establezcan en la convocatoria o convenio de colaboración correspondiente.
Tipos de beca y apoyo:
Las modalidades de beca se establecerán en el Reglamento de Becas vigente y pueden ser, entre otras:
Beca de Fomento: El apoyo para promover y fomentar vocaciones científicas y tecnológicas en los diversos niveles de educación, en coordinación con las autoridades competentes de los tres órdenes de Gobierno, y organizaciones públicas o privadas, en los términos que se establezcan en las Convocatorias y Convenios de Colaboración correspondientes.
Beca para Estancias Técnicas: Aquella que se otorga para realizar estancias menores a un año dentro de programas de intercambio, en los términos que al efecto se establezcan en la Convocatoria o Convenio correspondiente.
Beca de Formación: Aquella que se otorga para la generación de capital humano de alto nivel, consistente en apoyos económicos para cursar programas de estudios de posgrado en el país, que cuenten con el reconocimiento del CONACYT por su alta calidad, y en el extranjero en programas de prestigio internacional.
Las becas de formación nacionales podrán otorgarse a extranjeros inscritos en programas que pertenezcan al PNPC o su equivalente, si la institución u organismo así lo determina, en los términos que al efecto se establezcan en la convocatoria o convenio correspondiente.
Las becas y apoyos se otorgarán conforme al programa oficial de estudios a desarrollar y se consideran los siguientes niveles:
· Doctorado.
· Doctorado a partir de nivel de maestría reconocida.
· Maestría y especialidad.
Beca de Consolidación: Se otorgan apoyos al capital humano de alto nivel ya formado para llevar a cabo estancias académicas en los términos que al efecto se establezcan en la Convocatoria o Convenio correspondiente, promoviendo la creación y fortalecimiento de grupos de investigación, la consolidación de los programas nacionales de posgrado e incrementando la capacidad científica y tecnológica de los sectores público, privado, social y académico, a través de diferentes modalidades, entre otras: Estancias posdoctorales en México y en el extranjero, Repatriación y retención de capital humano de alto nivel, Estancias sabáticas nacionales y en el extranjero.
Beca de Movilidad: El apoyo adicional que se otorga a la población becaria que cuenta con una beca de formación en el país, para la realización de una estancia en otra institución, empresa u organismo nacional o en el extranjero, a fin de que complemente o fortalezca su formación científica y/o tecnológica en los términos que al efecto se establezcan en la Convocatoria o Convenio correspondiente.
 
Beca Específica: Aquella que se otorgan con base en Convenios de Colaboración suscritos por el CONACYT con entidades federativas, con instituciones o personas físicas o morales de los diferentes sectores, para el fomento, formación y consolidación de capital humano de alto nivel, en áreas, temas, o acciones con perspectiva de género, inclusión y vinculación, específicamente establecidos en tales instrumentos.
Los montos y apoyos de carácter económico o asistencial que se otorguen a la población becaria en cualquiera de las modalidades de beca consideradas en el Programa Presupuestario, se especificarán en la convocatoria o convenio correspondiente y se formalizarán en el instrumento jurídico de asignación respectivo.
Para las becas y apoyos podrán ser asignados todos los rubros especificados en la convocatoria o convenio, de conformidad con las condiciones pactadas, incluyendo los periodos mínimos a pagar que consideren las mejores condiciones para el CONACYT, y en su caso, el criterio de perspectiva de género conforme a la naturaleza del programa y la disponibilidad presupuestaria. Los recursos se otorgarán de acuerdo con la disponibilidad del presupuesto autorizado y los mecanismos de financiamiento establecidos.
1.3.5. Derechos, obligaciones y sanciones
a). La población becaria tiene derechos y obligaciones en los términos que los instrumentos jurídicos establezcan, del Reglamento de Becas vigente y las demás disposiciones legales y administrativas aplicables. Las sanciones por incumplimiento serán de acuerdo a las disposiciones señaladas. El CONACYT estará obligado frente a sus contrapartes en los términos del convenio que suscriba.
b). Instituciones y organismos nacionales e internacionales, gobiernos de los estados y personas morales de los diferentes sectores que de manera directa reciben y administran las becas y/o apoyos se obligan a cumplir con lo establecido en el convenio correspondiente, donde se incluyan los derechos, obligaciones y sanciones por incumplimiento.
1.3.6. Participantes
1.3.6.1. Instancia(s) ejecutora(s)
La instancia ejecutora del Programa es el CONACYT, a través de la estructura establecida para el efecto y de conformidad con las disposiciones legales y administrativas aplicables, así como por medio de las instancias que en su caso se establezcan en los convenios que para el efecto se suscriban.
1.3.6.2. Instancia(s) normativa(s)
La interpretación de las presentes Reglas, sus modificaciones, así como lo no previsto en las mismas, corresponden al CONACYT a través de las instancias facultadas para ello.
1.3.6.3. Instancia(s) de control y vigilancia
La Secretaría de la Función Pública (SFP), sus órganos internos de control y demás instancias fiscalizadoras, así como la Auditoría Superior de la Federación (ASF).
1.3.7. Coordinación institucional
a) La coordinación con Instituciones y organismos nacionales e internacionales, gobiernos de los estados y personas morales de los diferentes sectores que proponen a la población becaria o en donde la persona becaria realice el programa de estudios o proyecto objeto de la beca o apoyo se sujetará a lo establecido en los convenios correspondientes y a las disposiciones aplicables, para el uso eficaz, eficiente y transparente de los recursos asignados.
b) La coordinación con Instituciones y organismos nacionales e internacionales, gobiernos de los estados y personas morales de los diferentes sectores que reciben y administran directamente las becas y/o apoyos se sujetará a lo establecido en los convenios correspondientes y a las disposiciones aplicables, para el uso eficaz, eficiente y transparente de los recursos asignados.
 
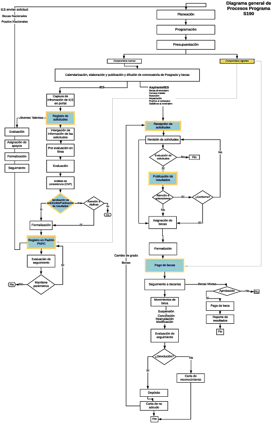
1.4. Operación
1.4.1. Difusión
La difusión de las distintas modalidades del Programa se realizará entre otros mecanismos, a través de medios de comunicación impresos o electrónicos y estará dirigida a la población objetivo de este Programa. Así mismo, las convocatorias que se emitan en el marco del Programa serán difundidas a través de dichos medios.
1.4.2. Promoción
La promoción de las distintas modalidades del Programa se llevará a cabo a través de ferias y eventos coordinados por el CONACYT o en los que participe el Consejo a nivel nacional e internacional y; estará dirigida a la población objetivo del Programa.
1.4.3. Ejecución
a) En caso de personas físicas:
Para la ejecución y cumplimiento del objetivo del Programa Presupuestario se debe contar con el apoyo de las Instituciones y organismos nacionales e internacionales, gobiernos de los estados y personas morales de los diferentes sectores donde las personas becarias realicen el programa de estudios o proyecto objeto de la beca o apoyo.
b) En el caso de Instituciones y organismos nacionales e internacionales, gobiernos de los estados y personas morales de los diferentes sectores que reciben y administran directamente las becas y/o apoyos:
Para la ejecución y cumplimiento del objetivo del Programa Presupuestario se debe contar con el apoyo de las Instituciones y organismos nacionales e internacionales, gobiernos de los estados y personas morales de los diferentes sectores donde se desarrolle el proyecto o actividades objeto de la beca y/o apoyo.
La interacción de los diversos actores se regulará por los convenios o instrumentos legales correspondientes.
En el proceso de ejecución, se tomarán en cuenta los siguientes elementos:
· Publicación de convocatoria, cuidando que el instructivo, los formatos e instrumentos de monitoreo e información estén redactados con lenguaje incluyente, procurando desagregar la información por sexo e incluyendo la perspectiva de género cuando proceda.
· Recepción de solicitudes.
· Evaluación de solicitudes, cuando aplique.
· Revisión de solicitudes para su aprobación, cuando aplique.
· Publicación de resultados.
· Formalización de las becas y apoyos.
· Compromisos de pago por ciclo escolar o tiempo requerido para el cumplimiento del objeto del programa o proyecto, suscritos en el convenio de asignación de beca o del apoyo, una vez aprobado.
· Seguimiento de las becas y/o de los apoyos de acuerdo con la normatividad aplicable según la modalidad.
1.5. Auditoría, control y seguimiento
La revisión, control y seguimiento en materia de auditoría del Programa se ejecutará en términos de las facultades que las leyes y demás disposiciones administrativas se establezcan para tales efectos, a fin de asegurar el logro de los objetivos del Programa Presupuestario y el buen uso y transparencia en el manejo de los recursos asignados al mismo.
 
Con este fin se aplicarán los mecanismos de seguimiento y evaluación de los apoyos otorgados, de acuerdo con lo especificado en estas Reglas y demás disposiciones que para tal efecto determinen las instancias correspondientes de conformidad con sus facultades.
Lo anterior, sin perjuicio de las facultades con que cuentan los órganos fiscalizadores, en términos de la legislación aplicable, para el desarrollo de las funciones que tienen asignadas.
1.6. Evaluación
1.6.1. Evaluación interna
La evaluación del Programa Presupuestario se llevará a cabo a través de las instancias facultadas para ello de conformidad con las disposiciones legales y administrativas aplicables. Los resultados de las evaluaciones se darán a conocer a través de los medios previstos para tales efectos.
1.6.2. Evaluación externa
La evaluación del Programa Presupuestario se llevará a cabo de conformidad con las disposiciones legales y administrativas aplicables a través de las instancias facultadas para ello. Los resultados de las evaluaciones se darán a conocer a través de los medios previstos en la normatividad aplicable.
Los responsables del Programa Presupuestario emitirán las convocatorias respectivas en medios de comunicación impresos o electrónicos para que las personas interesadas presenten su solicitud o propuesta en los formatos correspondientes, en los plazos y sitios que señalen las mismas, debiendo anexar la documentación e información requerida, a fin de que sus solicitudes puedan ser consideradas conforme a lo establecido en la convocatoria.
1.7. Transparencia
Las becas o apoyos se asignarán con base en la evaluación de los méritos de la persona aspirante, mediante procedimientos competitivos, eficientes, equitativos, igualitarios, no discriminatorios y públicos, utilizando como criterios rectores la calidad académica y pertinencia; mismos que se establecerán en las convocatorias o convenios de colaboración correspondientes.
Una vez dictaminada de manera favorable la solicitud o propuesta, se publicarán los resultados a través de la página electrónica del CONACYT o de cualquier otro medio de difusión dado a conocer en la convocatoria respectiva.
La información de las becas y apoyos otorgados en el marco del Programa Presupuestario se dará a conocer en los términos de la Ley Federal de Transparencia y Acceso a la Información Pública.
La información, transparencia y evaluación de las Reglas de Operación se regirá por las disposiciones normativas que corresponda.
1.8. Matriz de Indicadores para Resultados
Los indicadores del Programa Presupuestario serán los elaborados conforme a la normatividad y disposiciones aplicables; su seguimiento se llevará a cabo conforme a las mismas.
Asimismo, considerarán la perspectiva de género en su reporte y, en los casos aplicables: los indicadores de género que correspondan.
1.9. Quejas y Denuncias
La población interesada podrá presentar cualquier queja, denuncia, inconformidad o sugerencia sobre el Programa Presupuestario ante la Secretaría de la Función Pública y el Órgano Interno de Control en el CONACYT, en cualquiera de sus oficinas, por escrito, correo o vía Internet (http://www.CONACYT.gob.mx).
Atentamente
Ciudad de México, a 25 de febrero de 2019.- El Secretario de la Junta de Gobierno del Consejo Nacional de Ciencia y Tecnología, Raymundo Espinoza Hernández.- Rúbrica.
 

 
______________________________