ACUERDO por el que se emiten las Reglas de Operación del Programa Seguro Médico Siglo XXI, para el ejercicio fiscal 2019.
Al margen un sello con el Escudo Nacional, que dice: Estados Unidos Mexicanos.- SALUD.- Secretaría de Salud.
ACUERDO POR EL QUE SE EMITEN LAS REGLAS DE OPERACIÓN DEL PROGRAMA SEGURO MÉDICO SIGLO XXI, PARA EL EJERCICIO FISCAL 2019.
JORGE CARLOS ALCOCER VARELA, Secretario de Salud, con fundamento en los artículos 39, de la Ley Orgánica de la Administración Pública Federal; 77, de la Ley Federal de Presupuesto y Responsabilidad Hacendaria; 26 y 27 del Presupuesto de Egresos de la Federación para el Ejercicio Fiscal 2019 y 7, fracciones XVI y XXVI, del Reglamento Interior de la Secretaría de Salud, y
CONSIDERANDO
Que el artículo 4o, párrafo cuarto, de la Constitución Política de los Estados Unidos Mexicanos, reconoce el derecho humano que toda persona tiene a la protección de la salud;
Que conforme a la Ley de Planeación, el Plan Nacional de Desarrollo (PND) es el documento donde se precisan los objetivos nacionales, la estrategia y las prioridades del desarrollo integral, equitativo, incluyente, sustentable y sostenible del país, los cuales sirven de base para la programación y presupuestación del gasto público federal que de forma anual se realiza en términos de la Ley Federal de Presupuesto y Responsabilidad Hacendaria (LFPRH);
Que los objetivos, políticas, estrategias, prioridades y metas que servirán de base para la programación y presupuestación del gasto público federal para el ejercicio fiscal 2019 deben ser establecidos con base en las directrices que el Ejecutivo Federal expida en tanto el PND 2019-2024 es emitido, tal y como se encuentra previsto en el artículo 24, fracción I de la LFPRH;
Que el Anexo 5 denominado Directrices hacia el Plan Nacional de Desarrollo 2019-2024, del Manual de Programación y Presupuesto para el Ejercicio Fiscal 2019, orientará las actividades que deberán realizar en el ejercicio fiscal 2019 las dependencias y entidades de la Administración Pública Federal, así como los programas presupuestarios a su cargo y las previsiones del gasto requeridas para su ejecución.
Que los criterios para la vinculación de las estructuras programáticas 2019 con las directrices hacia el Plan Nacional de Desarrollo 2019-2024, establecen que es obligatoria para todos los Programas presupuestarios de gasto programable de la Administración Pública Federal, y que cada Programa presupuestario se encontrará vinculado a una sola directriz;
Que de acuerdo a las Directrices hacia el Plan Nacional de Desarrollo 2019-2024, el Programa Seguro Médico Siglo XXI se encuentra vinculado a la Directriz 2 "Bienestar social e igualdad", particularmente la línea de acción "Salud para el bienestar", la cual está orientada hacia la atención médica;
Que el Gobierno Federal ha garantizado la cobertura de servicios de la salud para todos los niños y niñas menores de cinco años, a través del Programa Seguro Médico Siglo XXI, el cual ha contribuido de manera significativa a preservar la salud de todos los niños y niñas en el país, financiando la atención médica completa e integral de aquéllos que no cuentan con ningún tipo de seguridad social, al tiempo que garantiza la afiliación inmediata de toda la familia al Sistema de Protección Social en Salud;
Que en términos de lo dispuesto por el artículo 26, párrafo primero y el Anexo 25, del Presupuesto de Egresos de la Federación para el Ejercicio Fiscal 2019, publicado en el Diario Oficial de la Federación el 28 de diciembre de 2018, el Programa Seguro Médico Siglo XXI, estará sujeto a las reglas de operación que se emitan, de conformidad con el artículo 77, de la Ley Federal de Presupuesto y Responsabilidad Hacendaria;
Que el Programa Seguro Médico Siglo XXI no se contrapone, afecta o presenta duplicidad con otros programas o acciones del Gobierno Federal, en cuanto a diseño, beneficios, apoyos otorgados y población objetivo, y que los gastos indirectos del Programa Seguro Médico Siglo XXI, para el Ejercicio Fiscal 2019, se ajustarán a lo establecido en el Decreto que establece las medidas para el uso eficiente, transparente y eficaz de los recursos públicos, y las acciones de disciplina presupuestaria en el ejercicio del gasto público, así como para la modernización de la Administración Pública Federal, publicado el 10 de diciembre de 2012, en el Diario Oficial de la Federación, y en los Lineamientos para la aplicación y seguimiento de las medidas para el uso eficiente, transparente y eficaz de los recursos públicos, y las acciones de disciplina presupuestaria en el ejercicio del gasto público, así como para la modernización de la Administración Pública Federal, publicados en el mismo medio de difusión oficial el 30 de enero de 2013, he tenido a bien expedir el siguiente
ACUERDO
ARTÍCULO ÚNICO.- Se emiten las Reglas de Operación del Programa Seguro Médico Siglo XXI, para el Ejercicio Fiscal 2019.
TRANSITORIOS
PRIMERO. El presente Acuerdo entrará en vigor a partir del día siguiente al de su publicación en el Diario Oficial de la Federación.
SEGUNDO. Las tarifas e importes a los que se hacen referencia en el punto 5.3.3 de las Reglas de Operación del Programa Seguro Médico Siglo XXI, para el Ejercicio Fiscal 2019, se harán públicos por la Comisión Nacional de Protección Social en Salud, en su página de Internet, dentro de los 60 días hábiles posteriores a la fecha de firma de los convenios de colaboración interinstitucional para la ejecución de acciones relativas al Programa Seguro Médico Siglo XXI, que se suscriban por la Secretaría de Salud con el Instituto Mexicano del Seguro Social y el Instituto de Seguridad y Servicios Sociales de los Trabajadores del Estado.
TERCERO. Aquellos menores beneficiarios del Programa Seguro Médico Siglo XXI, con intervenciones registradas en el Sistema Informático de dicho Programa durante los años 2012 a 2018, que requieran de su continuidad, seguirán siendo atendidos en los mismos términos y condiciones que dieron origen a tales intervenciones, aun en el supuesto de que cumplan cinco años de edad, para lo cual los prestadores de servicios de atención médica deberán informar de inmediato a la unidad administrativa o servidor público designados para tal efecto por la Comisión Nacional de Protección Social en Salud, a fin de que se proceda a su revisión y, en su caso, registro, validación y financiamiento, durante la vigencia de las Reglas de Operación que mediante el presente Acuerdo se emiten.
CUARTO. Los padecimientos cubiertos por el Programa Seguro Médico Siglo XXI, diagnosticados a los beneficiarios durante la vigencia de sus derechos en dicho Programa, podrán ser elegibles al financiamiento correspondiente, aun cuando su tratamiento comience después de haber cumplido los cinco años de edad para lo cual los prestadores de servicios de atención médica deberán informar de inmediato a la unidad administrativa o servidor público designados para tal efecto por la Comisión Nacional de Protección Social en Salud, a fin de que se proceda a su revisión y, en su caso, autorización de registro.
QUINTO. Los indicadores de desempeño del Programa Seguro Médico Siglo XXI podrán adecuarse, en términos de los comentarios que emita la Secretaría de Hacienda y Crédito Público, el Consejo Nacional de Evaluación de la Política de Desarrollo Social y la Dirección General de Evaluación del Desempeño de la Secretaría de Salud, los cuales estarán disponibles en la página electrónica de la Comisión Nacional de Protección Social en Salud: www.seguro-popular.gob.mx.
Dado en la Ciudad de México, a los veintiún días del mes de febrero de dos mil diecinueve.- El Secretario de Salud, Jorge Carlos Alcocer Varela.- Rúbrica.
REGLAS DE OPERACIÓN DEL PROGRAMA SEGURO MÉDICO SIGLO XXI, PARA EL EJERCICIO
FISCAL 2019
Contenido
1. Introducción.
2. Glosario.
3. Objetivos.
3.1. Objetivo general.
3.2. Objetivo específico.
4. Lineamientos.
4.1. Cobertura.
4.2. Población.
4.2.1. Población potencial.
4.2.2. Población objetivo.
4.2.3. Población atendida.
4.3. Criterios de elegibilidad.
4.4. Requisitos de afiliación.
4.5. Beneficios.
4.6. Derechos, obligaciones y corresponsabilidades de los beneficiarios.
4.6.1. Derechos.
4.6.2. Obligaciones.
4.6.3. Corresponsabilidades en materia de salud.
4.7. Instituciones e instancias participantes.
4.7.1. Entes normativos.
4.7.2. Entes ejecutores.
5. Mecánica de operación.
5.1. Responsabilidades de los entes ejecutores.
5.1.1. De la CNPSS.
5.1.2. De la Subsecretaría de Prevención y Promoción de la Salud.
5.1.3. De la Subsecretaría de Integración y Desarrollo del Sector Salud.
5.1.4. De los gobiernos de las entidades federativas.
5.1.5. De los prestadores de servicios con los que se suscriben convenios de colaboración para la atención de los beneficiarios del PSMSXXI.
5.2. Operación del PSMSXXI.
5.3. Características, periodicidad y forma de pago de los apoyos para la operación del PSMSXXI.
5.3.1. Apoyo económico a los SESA por incremento en la demanda de servicios.
5.3.2. Apoyo económico para el pago de intervenciones cubiertas por el PSMSXXI.
5.3.3. Apoyo económico para el pago por prestación de servicios otorgados por otras instituciones del Sistema Nacional de Salud.
5.3.4. Apoyo económico para la realización del Tamiz Auditivo, para la detección de niñas y niños con Hipoacusia.
5.3.5. Apoyo económico para el equipamiento de los Bancos de Leche Humana.
5.3.6. Apoyo económico para el Tamiz Metabólico Semiampliado.
5.3.7. Apoyo económico para realizar la evaluación del Desarrollo Infantil.
5.4. De los recursos no destinados al fin.
5.5. Padrón de beneficiarios.
5.6. Prestación de servicios.
5.6.1. Organización de los servicios.
5.6.2. Acceso a los establecimientos de salud.
5.6.3. Criterios para la atención médica de la población beneficiaria.
5.6.4. Expediente clínico.
5.6.5. Sobre la prestación indirecta de servicios médicos.
5.6.6. Garantía en la Calidad.
6. Informes programáticos presupuestarios.
6.1. Programación del gasto.
6.2. Ejercicio del gasto.
6.2.1. Del monitoreo al ejercicio y comprobación de los recursos con los que opera el PSMSXXI.
6.2.2. Informes del ejercicio de los recursos.
6.2.3. Comprobantes de transferencias de recursos.
6.3. Avances físico-financieros.
6.4. Cierre del ejercicio.
7. De la cancelación de los apoyos del PSMSXXI.
8. Seguimiento operativo, control y auditoría.
8.1. Seguimiento operativo.
8.2. Indicadores de desempeño.
8.3. Control y auditoría.
8.4. Gastos indirectos.
9. Contraloría Social.
10. Evaluación.
11. Transparencia.
12. Quejas y denuncias.
13. Atención a beneficiarios del Seguro Médico Siglo XXI víctimas del delito y de violaciones a derechos humanos.
14. Anexos:
Anexo 1. Listado de intervenciones médicas cubiertas por el PSMSXXI y sus tabuladores correspondientes;
Anexo 2. Concepto de gastos no cubiertos por el PSMSXXI;
Anexo 3. Intervenciones cubiertas para menores de cinco años por el CAUSES del Sistema, en el primer y segundo niveles de atención;
Anexo 4. Intervenciones para menores de cinco años cubiertas por el FPGC del Sistema;
Anexo 5. Informe Trimestral del Ejercicio de los Recursos;
Anexo 6 Partidas de gasto para el apoyo económico a los SESA por incremento en la demanda de servicios;
Anexo 7. Proceso Sistema Seguro Médico Siglo XXI;
Anexo 8. Modelos de convenio de colaboración para la transferencia de recursos federales;
Anexo 9. Lineamientos de Afiliación y Operación del Sistema de Protección Social en Salud;
Anexo 10. Procedimiento de afiliación de núcleos familiares al Sistema de Protección Social en Salud, y
Anexo 11. Esquema de contraloría social del PSMSXXI para el ejercicio fiscal 2019 y apartado de Contraloría Social para los acuerdos de Coordinación.
1. Introducción.
Durante las últimas décadas, la población mexicana ha experimentado una mejora en sus condiciones de salud de forma trascendental, esto es el resultado de los esfuerzos realizados para brindar una mayor cobertura de servicios de salud, acciones de mejora para en los aspectos de saneamiento y de higiene, además de los adelantos en la investigación que permiten desarrollar nuevas y mejores tecnologías para la salud. A pesar de presentar estos avances y logros en el área de la salud, aún siguen presentes desigualdades en la población relacionadas directamente con la transición epidemiológica y demográfica además de presentarse también entre los diversos estratos de ingreso económico de los mexicanos. Las acciones actuales tanto del sector salud como de desarrollo social, aunque importantes, aun requieren esfuerzos para cubrir las necesidades de la población mexicana en materia de salud.
Bajo este contexto, el Programa Seguro Médico Siglo XXI (PSMSXXI) surge como un Programa Federal cuyo objetivo es asegurar el financiamiento de una cobertura integral en servicios de salud que engloba la atención preventiva, detección temprana de enfermedades, tratamiento oportuno, disminución de daños a la salud y de rehabilitación en la población de niñas y niños menores de cinco años, sin derechohabiencia de alguna institución de seguridad social, a través de la incorporación voluntaria al SPSS, para brindar las mejores condiciones de salud a la niñez mexicana y favorecer mayores oportunidades.
Además de los beneficios adicionales a los que hoy en día proveen los programas de salud pública y de vacunación universal, el SPSS, así como las acciones en materia de salud de PROSPERA.
Es importante resaltar que la Comisión Nacional de Protección Social en Salud, a través del Programa Seguro Médico Siglo XXI, el Catálogo Universal de Servicios de Salud (CAUSES) y del Fondo de Protección contra Gastos Catastróficos (FPGC), cubre las principales causas de morbi-mortalidad que requieren ser atendidas en este grupo de edad, seleccionadas de forma prioritaria para satisfacer las principales necesidades en salud de este grupo de población en el país.
Con este conjunto de acciones, es posible disminuir los riesgos asociados a la muerte neonatal y las afecciones originadas en el periodo perinatal, además de prevenir daños a la salud y discapacidad, que son frecuentes en este periodo de la vida. Asimismo, se contribuye a la disminución de la mortalidad infantil.
A una década de la implementación del PSMSXXI, se realizó la evaluación de impacto del mismo, identificándose que el Programa contribuye al cumplimiento de los objetivos del desarrollo sostenible al financiar la atención médica de niñas y niños menores de 5 años afiliados al SNPSS, considerados en situación de vulnerabilidad.
Los primeros años son la base sobre lo que se construyen las sociedades, ofrecen una oportunidad única para formar poblaciones saludables, prósperas, estables y participativas. La implementación de programas que desarrollen habilidades y capacidades de los menores desde la primera infancia, basados en la inversión en salud, contribuirá al incremento de la productividad y la competitividad de las personas, por lo tanto, impactará positivamente en la economía del país.
Las intervenciones en la primera infancia tienen mayor impacto en los niños más vulnerables, lo que ofrece la posibilidad de aliviar los efectos de la desventaja social y de esta forma romper los ciclos de pobreza y desigualdad.
2. Glosario.
| BENEFICIARIOS DEL PSMSXXI | Las niñas y los niños menores de cinco años que se encuentren afiliados al Sistema de Protección Social en Salud. |
| CALIDAD | Calidad en la Atención Médica. Otorgar al usuario atención médica con oportunidad, seguridad y competencia. Ofreciendo el mayor beneficio con el menor riesgo, utilizando los medios disponibles. |
| CÁPITA | Recursos que por concepto de apoyo por incremento en la demanda de servicios se transfieren a la entidad federativa por cada una de las niñas y niños afiliados en el ejercicio vigente al PSMSXXI, cuya familia se incorpore al Sistema. |
| CAPTURADO | Registro de la atención otorgada al beneficiario en el sistema informático del SMSXXI. |
| CAUSES | Catálogo Universal de Servicios de Salud. |
| CECASOEH | Cédula de Características Socioeconómicas del Hogar. |
| CENSIA | Centro Nacional para la Salud de la Infancia y la Adolescencia, órgano desconcentrado de la Secretaría de Salud. |
| CERTIFICACIÓN DE CASO | Firma electrónica de la declaratoria de caso. |
| CNEGSR | Centro Nacional de Equidad de Género y Salud Reproductiva, órgano desconcentrado de la Secretaría de Salud. |
| CNPSS | Comisión Nacional de Protección Social en Salud, órgano desconcentrado de la Secretaría de Salud. |
| CUADRO BÁSICO DE MEDICAMENTOS E INSUMOS DEL SECTOR SALUD | Catálogo elaborado, validado y publicado por el Consejo de Salubridad General. |
| CUOTA FAMILIAR | Aportación familiar anual y anticipada que se determina de acuerdo a la condición socioeconómica de cada núcleo familiar beneficiario del Sistema, mediante la aplicación de la CECASOEH. |
| CURP | Clave Única de Registro de Población. |
| DESARROLLO INFANTIL | Desarrollo físico, cognitivo, lingüístico y socio-emocional de los niños y niñas de 0 a 8 años de edad, de una manera integral para el cumplimiento de todos sus derechos (UNICEF). |
| DGAO | Dirección General de Afiliación y Operación de la CNPSS. |
| DGCES | Dirección General de Calidad y Educación en Salud unidad administrativa de la Secretaría de Salud. |
| DGGSS | Dirección General de Gestión de Servicios de Salud. |
| DGF | Dirección General de Financiamiento de la CNPSS. |
| DGIS | Dirección General de Información en Salud. |
| DGPLADES | Dirección General de Planeación y Desarrollo en Salud, unidad administrativa de la Secretaría de Salud. |
| DGPO | Dirección General del Programa Oportunidades de la CNPSS. |
| e.FIRMA | Es un archivo digital que se utiliza al realizar trámites por internet en el SAT e incluso en otras dependencias del Gobierno de la República. Es un archivo único, seguro y cifrado, que tiene la validez de una firma autógrafa. Por sus características, es segura y garantiza la identidad del actuante. |
| EQUIPO DE EMISIONES OTOACÚSTICAS | Aparato para detectar Hipoacusia en los recién nacidos. |
| ESTABLECIMIENTOS Y/O SERVICIOS DE ATENCIÓN MÉDICA ACREDITADOS | Establecimientos y/o Servicios para la Atención Médica que posterior a un proceso de evaluación con fines de acreditación, han cumplido con los criterios de capacidad, seguridad y calidad establecidos en el Manual para la Acreditación de Establecimientos y Servicios de Atención Médica. |
| EVENTO TERMINADO | Aquel evento en el que se especifique que el proceso de atención médica concluyó al ser resuelto el problema original motivo del internamiento, o bien, aquél que por su naturaleza no requirió de hospitalización pero sí seguimiento ambulatorio por la consulta externa o cirugía ambulatoria, y el médico tratante está especificando su egreso del servicio. |
| DECLARATORIA DE CASO | Documento mediante el cual el médico certifica que los datos registrados corresponden a un caso nuevo y con ello liga la existencia de su expediente clínico conforme a la Norma Oficial Mexicana NOM-004-SSA3-2012, Del expediente clínico. Ésta, se emite con base en la información registrada en el sistema y se identifica con un código único e irrepetible. |
| FPGC | Fondo de Protección contra Gastos Catastróficos. |
| GESTORES DEL SEGURO POPULAR | Profesionista en áreas afines a la salud, cuya función principal se enfoca a la Tutela de Derechos de los afiliados al SPSS, ante los prestadores de servicios de salud que conforman la Red de Servicios de Salud a nivel Nacional. |
| HIPOACUSIA | Sordera, pérdida de la capacidad auditiva. |
| IMPLANTES COCLEARES | Dispositivo destinado para la restauración parcial de la sensación auditiva a niñas y niños con Hipoacusia neurosensorial bilateral severa y profunda. Clave 531.095.0016 Cuadro Básico y Catálogo de Instrumental y Equipo Médico. |
| IMSS | Instituto Mexicano del Seguro Social. |
| IMSS PROSPERA | Programa del Gobierno Federal administrado por el IMSS. |
| INEGI | Instituto Nacional de Estadística y Geografía. |
| INSTITUCIONES DE SEGURIDAD SOCIAL | Organismos orientados a proporcionar servicios de salud, y otras prestaciones sociales a la población que labora en el sector público y en el sector privado. |
| ISSSTE | Instituto de Seguridad y Servicios Sociales de los Trabajadores del Estado. |
| LISTA NOMINAL | Aquella que contiene los registros y campos de una colección que ingresa al sistema informático PSMSXXI y solo puede consultarse a través de sistemas que requieren clave de acceso y contraseña. |
| MAO | Módulos de Afiliación y Orientación, espacios físicos, fijos y móviles con personal capacitado de los Regímenes Estatales, responsables de afiliar y renovar la vigencia de derechos a las personas y familias, así como de proporcionar información sobre trámites y servicios del SPSS. |
| MÉDICO DECLARANTE | Médico designado por el Director del establecimiento para la atención médica que presta a los beneficiarios del PSMSXXI, revisará la información contenida en los expedientes clínicos y el cumplimiento de la normativa, pondrá a consideración del validador cada uno de los casos, así como la elaboración del sustento de los casos devueltos. La declaratoria de caso estará avalada por su cédula profesional. |
| MÉDICO VALIDADOR | Médico que revisará los datos registrados por el médico declarante de cada establecimiento para la atención médica y validará con su cédula profesional que los datos registrados coincidan con el expediente clínico, administrativo y su cumplimiento con la normativa aplicable. |
| NEUROHABILITACIÓN | Entrenamiento intensivo de conductas motrices normales, mediante la repetición temprana e intensiva de movimientos complejos sensorios motores, que estimulan al sistema vestibular, favoreciendo el desarrollo motor normal. |
| OPD | ORGANISMO PÚBLICO DESCENTRALIZADO. Entidad de la Administración Pública Federal Paraestatal, creada por ley o decreto del Congreso de la Unión, por decreto del Ejecutivo Federal o Estatal, con personalidad jurídica y patrimonio propio, incluyendo sus equivalentes en las entidades federativas, que para efecto de las presentes Reglas de Operación, se encarguen de prestar servicios de salud a la persona. |
| PADRÓN | Padrón Nacional de Beneficiarios del Sistema, entendido como la relación nominal de las personas afiliadas al SPSS que contiene los elementos establecidos en el artículo 50 del Reglamento de la Ley General de Salud en Materia de Protección Social en Salud. |
| PEF | Presupuesto de Egresos de la Federación para el Ejercicio Fiscal 2019. |
| PÓLIZA DE AFILIACIÓN | Documento emitido por el Sistema de Administración del Padrón que sirve como comprobante de incorporación al SPSS. |
| PSMSXXI | Programa Seguro Médico Siglo XXI. |
| PROSPERA | PROSPERA Programa de Inclusión Social. |
| REGÍMENES ESTATALES o REPSS | Regímenes Estatales de Protección Social en Salud. |
| REGLAS DE OPERACIÓN | Disposiciones a las cuales se sujetan determinados programas y fondos federales, con el fin de asegurar la aplicación transparente, eficiente, eficaz, oportuna y equitativa de los recursos públicos asignados a los mismos. |
| SACTEL | Sistema de Atención Telefónica a la Ciudadanía Centro de llamadas que depende de la SFP, tiene como propósito atender oportuna y eficazmente a la ciudadanía en la presentación telefónica de peticiones ciudadanas, relacionadas con la actuación de los servicios públicos y la presentación de los servicios públicos federales, así como en el desahogo de consultas sobre la gestión de trámites y servicios. |
| SAP | Sistema de Administración del Padrón del Sistema de Protección Social en Salud. |
| SECRETARÍA | Secretaría de Salud. |
| SEGURIDAD DEL PACIENTE | La atención libre de daño accidental, asegurando el establecimiento de sistemas y procesos operativos que minimicen la probabilidad del error y se maximice la probabilidad de su impedimento. |
| SESA | Servicios Estatales de Salud. |
| SFP | Secretaría de la Función Pública. |
| SHCP | Secretaría de Hacienda y Crédito Público. |
| SPSS | Sistema de Protección Social en Salud. |
| SUG | Sistema Unificado de Gestión. Mecanismo para la atención, resolución y notificación de quejas, sugerencias, felicitaciones y solicitudes de gestión. |
| TAMIZ AUDITIVO | Detección de Hipoacusia en recién nacidos. |
| TAMIZ METABÓLICO SEMIAMPLIADO | Detección en los recién nacidos de las siguientes enfermedades: hiperplasia congénita de glándulas suprarrenales, galactosemia fenilcetonuria, fibrosis quística y deficiencia de glucosa 6-fosfato deshidrogenasa. |
| TESOFE | Tesorería de la Federación. |
3. Objetivos.
3.1. Objetivo general.
Financiar, a través de la incorporación voluntaria al Sistema de Protección Social en Salud, la atención de las niñas y niños menores de cinco años de edad, que no son derechohabientes de alguna institución de seguridad social, mediante un esquema de aseguramiento público en salud que tiene como propósito disminuir el empobrecimiento de las familias por motivos de salud.
3.2. Objetivo específico.
Otorgar el financiamiento para que la población menor de cinco años de edad incorporados al SPSS cuente con un esquema de aseguramiento en salud de atención médica y preventiva, complementaria a la contenida en el CAUSES y el FPGC.
4. Lineamientos.
4.1. Cobertura.
El PSMSXXI tendrá cobertura en todo el territorio nacional donde habiten familias con niñas y niños menores de cinco años afiliados al SPSS, que no sean derechohabientes de alguna institución de seguridad social o no cuenten con algún otro mecanismo de previsión social en salud, y tengan la posibilidad de acceso a los servicios de salud de alguna institución del Sistema Nacional de Salud con capacidad para proveer los beneficios del PSMSXXI.
4.2. Población.
4.2.1. Población potencial: corresponde a la comunicada por la DGIS que considera a las niñas y niños menores de cinco años de edad, proyectados conforme a la metodología que ésta determine, y que no son derechohabientes de alguna institución de seguridad social o que no cuentan con algún otro mecanismo de previsión social en salud.
4.2.2. Población objetivo: corresponderá al 80% de la población potencial, considerando que se trata de un aseguramiento voluntario.
4.2.3. Población atendida: estará constituida por las niñas y niños menores de cinco años afiliados al SPSS y con adscripción a un establecimiento para la atención médica que, posterior a un proceso de evaluación con fines de acreditación, ha cumplido con los criterios de capacidad, seguridad y calidad.
4.3. Criterios de elegibilidad.
Las niñas y niños para ser elegibles como beneficiarios del PSMSXXI deben estar afiliados al SPSS, en consecuencia, deben cumplir con:
a) Ser residentes en el territorio nacional;
b) No ser derechohabientes de la seguridad social o contar con algún otro mecanismo de previsión social en salud.
Adicional a lo anterior, deben ser menores de cinco años de edad, sin distinción o restricción basada en el origen étnico, género, discapacidad, condición social o económica, lengua, religión o cualquier otra que tenga por efecto impedir o anular el reconocimiento o el ejercicio de los derechos de las personas.
4.4. Requisitos de afiliación:
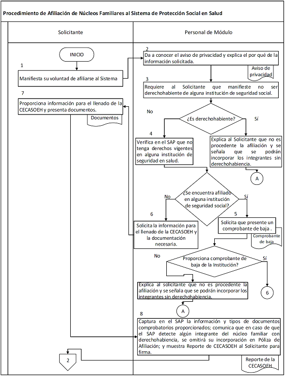
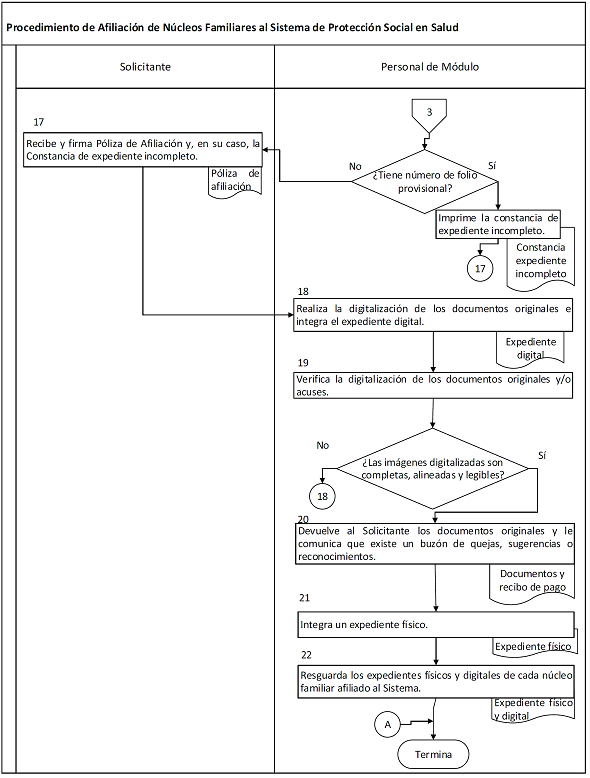
Los integrantes del núcleo familiar, incluidos los menores de cinco años de edad, deberán cumplir con los requisitos para afiliarse al SPSS, establecidos en el artículo 77 bis 7 de la Ley General de Salud, en el Capítulo II del Título Tercero del Reglamento de la Ley General de Salud en Materia de Protección Social en Salud, así como en el Acuerdo por el que se emiten los Lineamientos de Afiliación y Operación del Sistema de Protección Social en Salud, publicado en el Diario Oficial de la Federación el 8 de mayo de 2018 (Anexo 9 de estas Reglas de Operación), mismos que pueden ser consultados en la siguiente página electrónica: http://www.dof.gob.mx/nota_detalle.php?codigo=5521838&fecha=08/05/2018.
El personal del Módulo emitirá la Póliza de Afiliación al solicitante de afiliación al SPSS, sujetándose al "Procedimiento de Afiliación de núcleos familiares al SPSS" (Anexo 10 de estas Reglas de Operación) previsto en la Guía de Afiliación y Operación que se puede consultar en la siguiente página electrónica:
https://www.gob.mx/cms/uploads/attachment/file/384970/Gu_a_Gu_a_de_Afiliaci_n.pdf
La Póliza de Afiliación surtirá efectos desde el mismo día de incorporación del menor, sin perjuicio de que se trate de una afiliación nueva o de la incidencia de alta de integrante menor de cinco años de edad en el núcleo familiar afiliado al SPSS, conforme a lo siguiente:
a) El titular del núcleo familiar, deberá acudir al Módulo que le corresponda en razón de su domicilio, a manifestar su voluntad de afiliar o renovar la vigencia de derechos del menor al SPSS, lo que podrá realizar durante todo el año calendario en los días y horas establecidos por los REPSS.
b) Entregar en el Módulo al momento de su afiliación, CURP o algún documento que la contenga. En caso de no contar con la misma, presentar original para su cotejo y entregar copia simple del Acta de Nacimiento o del Certificado de Nacimiento expedido conforme a las disposiciones jurídicas aplicables.
4.5. Beneficios.
Los menores de cinco años afiliados al Sistema que sean beneficiarios del PSMSXXI recibirán servicios de medicina preventiva y atención primaria a la salud, atención hospitalaria y de alta especialidad, a partir del día de su afiliación al SPSS y durante la vigencia de sus derechos sin desembolso por el servicio otorgado, mediante un paquete de acciones integrado de la siguiente manera:
a) Un paquete de acciones preventivas y de atención con línea de vida;
b) Estudios de laboratorio y gabinete que permitan diagnósticos tempranos;
c) Atención médica, medicamentos e insumos para la salud para los padecimientos que afectan a los beneficiarios del PSMSXXI, en atención hospitalaria y de alta especialidad, cuyas principales patologías se mencionan en el Anexo 1.
Los menores de cinco años de edad, afiliados al SPSS, tendrán, en adición a lo señalado en los incisos anteriores, derecho a:
a) Las intervenciones correspondientes a la atención primaria a la salud y atención hospitalaria que se encuentren contenidas en el CAUSES del SPSS, descritas en el Anexo 3, así como los medicamentos asociados, y
b) Las atenciones contempladas para las enfermedades cubiertas por el FPGC del Sistema aplicables a menores de cinco años de edad, descritas en el Anexo 4, así como a los medicamentos asociados.
Los recién nacidos conforme a lo definido en la Norma Oficial Mexicana NOM-007-SSA2-2016, Para la atención de la mujer durante el embarazo, parto y puerperio, y de la persona recién nacida, o la que, en su caso, le sustituya, recibirán los servicios en las condiciones antes mencionadas a partir del día de su nacimiento.
Los listados de los Anexos 3 y 4, que se refieren al CAUSES y al FPGC no son limitativos. Dichos Anexos se entenderán complementados con las intervenciones adicionales que, en su caso, se adicionen al CAUSES y al FPGC, en términos de las disposiciones jurídicas aplicables.
La definición de las intervenciones, los tratamientos, los medicamentos y los demás insumos para la salud asociados a las enfermedades cubiertas por el PSMSXXI, serán responsabilidad exclusiva de la CNPSS en lo que a su competencia se circunscribe, con independencia de lo establecido en las disposiciones jurídicas aplicables. Los medicamentos y materiales asociados a dichas enfermedades deben corresponder a los incluidos en el Cuadro Básico de Medicamentos e Insumos del Sector Salud.
4.6. Derechos, obligaciones y corresponsabilidades de los beneficiarios.
4.6.1. Derechos.
4.6.1.1. Los beneficiarios del PSMSXXI, tendrán los siguientes derechos:
a) Recibir todos los beneficios especificados en el numeral 4.5 de las Reglas de Operación;
b) Recibir, por parte del personal de todas las dependencias, entidades, instituciones u organizaciones que ofrezcan servicios a los afiliados al PSMSXXI, un trato respetuoso y de Calidad, confidencial, digno y equitativo sin distinción, exclusión o restricción que, basada en el origen étnico, género, edad, discapacidad, condición social o económica, lengua, religión o cualquier otra, tenga por efecto impedir o anular el reconocimiento o el ejercicio de los derechos de las personas;
c) Recibir la Cartilla Nacional de Salud Niñas y Niños de 0 a 9 años;
d) Estar adscrito a un Establecimiento acreditado del primer nivel de atención de la red de servicios del SPSS;
e) Recibir los medicamentos e insumos para la salud necesarios para su atención completa y oportuna, y
f) Recibir atención médica en urgencias.
4.6.1.2. Los beneficiarios del PSMSXXI, a través del titular del núcleo familiar, padres o tutores, tendrán los siguientes derechos:
a) Recibir información suficiente, clara, oportuna y veraz, que les permita decidir libremente sobre la atención médica de los menores beneficiarios del PSMSXXI, así como con la orientación que sea necesaria respecto a la atención de salud y sobre los riesgos y alternativas de los procedimientos diagnósticos, terapéuticos y quirúrgicos que se le indiquen o apliquen;
b) Recibir información sobre la operación y funcionamiento de los establecimientos para el acceso y obtención de servicios de atención a la salud en los MAO del SPSS; así como de los apoyos y orientación sobre los padecimientos e intervenciones cubiertos por el Sistema que podrán recibir de los Gestores del Seguro Popular;
c) Decidir libremente sobre la atención médica de los menores beneficiarios del PSMSXXI;
d) Otorgar o no su consentimiento válidamente informado y a rechazar tratamientos o procedimientos para el menor;
e) Contar con facilidades para obtener una segunda opinión;
f) No cubrir cuotas de recuperación específicas por cada servicio que reciban, concerniente a la cobertura del PSMSXXI, y
g) Presentar quejas e inconformidades ante las diferentes instancias competentes por la falta o inadecuada prestación de servicios, a partir de dichas quejas e inconformidades recibir información acerca de los procedimientos, plazos y formas en que serán atendidas.
4.6.2. Obligaciones.
Es obligación de los titulares del núcleo familiar, padres o tutores de los menores beneficiarios del PSMSXXI:
a) Hacer buen uso de la Póliza de Afiliación que los acredite como beneficiarios del SPSS, así como de la Cartilla Nacional de Salud Niñas y Niños de 0 a 9 años y presentarlas siempre que soliciten servicios de salud;
b) Proporcionar al prestador de servicios información oportuna, suficiente y veraz acerca del padecimiento del menor que motiva la solicitud de servicios;
c) Dar un trato respetuoso al personal médico, auxiliar y administrativo de los servicios de salud, así como a los otros usuarios y sus acompañantes;
d) Cuidar las instalaciones de los establecimientos de salud;
e) Hacer uso responsable de los servicios de salud;
f) Proporcionar de manera fidedigna la información necesaria para documentar su incorporación al SPSS y para la definición del monto a pagar por concepto de cuota familiar;
g) Cubrir oportunamente las Cuotas Familiares y reguladoras del SPSS que, en su caso, les correspondan;
h) Informar en el MAO que les corresponda, cuando adquieran la derechohabiencia de alguna institución de seguridad social, a fin de darse de baja del Sistema, y
i) Cumplir con las corresponsabilidades en materia de salud descritas en el numeral 4.6.3 de las presentes Reglas de Operación.
4.6.3. Corresponsabilidades en materia de salud.
Con el fin de promover la corresponsabilidad de los padres o tutores en la salud de sus hijos o tutelados, éstos tendrán con respecto a los menores afiliados al PSMSXXI las siguientes obligaciones:
a) Dar cumplimiento a las conductas de promoción de la salud y a las acciones específicas para la detección y prevención de enfermedades;
b) Llevar al menor a aplicar su esquema de vacunación completo y cerciorarse de su registro en la Cartilla Nacional de Salud Niñas y Niños de 0 a 9 años;
c) Llevar al menor al Establecimiento Acreditado que corresponda para las revisiones preventivas con la periodicidad siguiente:
Ø Para el recién nacido: a los 7 y 28 días;
Ø Durante el primer año de vida: por lo menos cada dos meses, y
Ø Del segundo al quinto año de vida: por lo menos cada seis meses.
d) Acudir con el menor beneficiario a las demás visitas médicas que sean recomendadas por el médico tratante;
e) Colaborar con el equipo de salud, informando verazmente y con exactitud sobre los antecedentes, necesidades y problemas de salud, y
f) Cumplir las recomendaciones, prescripciones, tratamientos o procedimientos generales a los que hayan aceptado someterse.
4.7. Instituciones e instancias participantes.
4.7.1. Entes normativos.
a) Secretaría de Salud.
La rectoría del PSMSXXI, es responsabilidad de la Secretaría que, conforme a las Reglas de Operación, determina la normativa para su instrumentación, operación, seguimiento y evaluación.
b) Comisión Nacional de Protección Social en Salud.
Como órgano desconcentrado de la Secretaría, la CNPSS es responsable de instrumentar la política de protección social en salud; administrar los recursos financieros que la Secretaría le suministre; regular y gestionar servicios de salud para los afiliados al SPSS dentro de los que se identifican a los beneficiarios del PSMSXXI, realizar las acciones necesarias para evaluar el desempeño y el impacto del SPSS, de los REPSS y del PSMSXXI.
La CNPSS establecerá los mecanismos de coordinación necesarios para garantizar que las acciones del PSMSXXI no se contrapongan, afecten o presenten duplicidades con otros programas o acciones del Gobierno Federal.
c) Subsecretaría de Prevención y Promoción de la Salud.
La Subsecretaría de Prevención y Promoción de la Salud es responsable, conforme a las disposiciones jurídicas aplicables, de proponer al Secretario de Salud, así como coordinar, dirigir, supervisar y evaluar, las políticas y estrategias en materia de prevención y promoción de la salud; coordinar acciones con el CeNSIA y el CNEGSR; proponer al Secretario de Salud definir y emitir las políticas y normas sobre información epidemiológica que deban reportar los servicios de salud; y, colaborar, en el ámbito de su competencia, en la definición y desarrollo del SPSS en coordinación con las unidades administrativas competentes.
d) Subsecretaría de Integración y Desarrollo del Sector Salud.
La Subsecretaría de Integración y Desarrollo del Sector Salud, por conducto de la Dirección General de Calidad y Educación en Salud, de conformidad con lo establecido en la fracción XVI del artículo 18 del Reglamento Interior de la Secretaría de Salud es responsable, conforme a las disposiciones jurídicas aplicables, de establecer, emitir y operar los instrumentos y mecanismos necesarios para el desarrollo del Sistema de Acreditación de establecimientos de atención a la salud a ser incorporados al SPSS, así como desarrollar acciones en materia de Calidad, para la mejora continua en la atención médica que brindan los establecimientos y servicios de atención médica acreditados que presten servicios al PSMSXXI.
4.7.2. Entes ejecutores.
Para la instrumentación, operación, seguimiento y evaluación del PSMSXXI, las instancias ejecutoras serán la Secretaría, a través de la CNPSS, la Subsecretaría de Prevención y Promoción de la Salud, la Subsecretaría de Integración y Desarrollo del Sector Salud, así como las entidades federativas, los OPD'S, el IMSS, el ISSSTE y los prestadores de servicios no gubernamentales, conforme a los convenios que se señalan en el numeral 5.2 de las Reglas de Operación.
5. Mecánica de operación.
El PSMSXXI, no se contrapone, afecta o presenta duplicidad con otros programas y acciones del Gobierno Federal en cuanto a diseño, beneficios, apoyos otorgados y población objetivo.
Los recursos y las acciones destinadas a solventar los efectos ocasionados por desastres naturales, deberán apegarse a lo que, en el ejercicio de sus atribuciones, determinen la Secretaría de Gobernación y la SHCP, en sus ámbitos de competencia.
5.1. Responsabilidades de los entes ejecutores.
5.1.1. De la CNPSS.
A la CNPSS le corresponde:
a) Instrumentar el PSMSXXI y formular sus criterios de operación;
b) Establecer los criterios específicos en materia de afiliación conforme a lo dispuesto en la normativa que regula al SPSS; la validación de los padrones estatales para la integración del Padrón Nacional de Beneficiarios del Sistema, así como su administración; se destaca que los beneficiarios del PSMSXXI se identifican dentro del Padrón Nacional de Beneficiarios del Sistema;
c) Transferir los recursos para la instrumentación y operación del PSMSXXI conforme a lo establecido en las Reglas de Operación, en los convenios de colaboración que se suscriban conforme a la normativa aplicable;
d) Gestionar y suscribir, según corresponda, con las entidades federativas, con los OPD'S, con las instituciones de seguridad social, de asistencia privada u otros prestadores de servicios privados, los convenios en materia de prestación de servicios en localidades sin presencia de los SESA;
e) Definir e instrumentar el esquema de monitoreo, supervisión y evaluación de la operación e impacto del PSMSXXI;
f) Realizar la adquisición, distribución y aplicación de los recursos destinados para llevar a cabo la evaluación del Desarrollo Infantil;
g) Alinear acciones con otros programas para optimizar recursos a favor de los beneficiarios, como es el caso con el PROSPERA, en coordinación con las instancias competentes;
h) Dar seguimiento a los apoyos del PSMSXXI que ejerce las diferentes unidades de la Secretaría, en el ámbito de su competencia;
i) Atender las solicitudes de información, quejas y sugerencias que presenten los beneficiarios o ciudadanía en general, en el ámbito de su competencia.
j) Realizar procesos de mejora del Sistema Informático del PSMSXXI, que le permita mejorar el desempeño de los flujos y agilizar los tiempos y calidad del registro y validación del programa.
5.1.2. De la Subsecretaría de Prevención y Promoción de la Salud.
A la Subsecretaría de Prevención y Promoción de la Salud le corresponde:
a) Llevar a cabo las acciones conducentes, para la aplicación de la Estrategia Nacional de Prevención y Promoción para una Mejor Salud;
b) Garantizar la suficiencia de Cartilla Nacional de Salud Niñas y Niños de 0 a 9, en las entidades federativas;
c) Ejercer los recursos que le sean transferidos para la adquisición de Tamiz Auditivo, equipamiento de los Bancos de Leche Humana, así como Tamiz Metabólico Semiampliado.
I. En materia de Tamiz Auditivo:
i. Determinar la instancia de su adscripción que ejercerá los recursos y vigilará su distribución y aplicación;
ii. Definir las normas y procedimientos para el diagnóstico presuntivo y definitivo de Hipoacusia neurosensorial;
iii. Establecer los procedimientos administrativos y operativos de trasferencia de recursos a las entidades federativas para la adquisición y distribución de los Equipos de Emisiones Otoacústicas y potenciales evocados del tallo cerebral, sin perjuicio de lo señalado por las disposiciones aplicables en materia de adquisiciones;
iv. Verificar que las Unidades Médicas Acreditadas cuentan con el personal calificado para realizar la detección y seguimiento del manejo del beneficiario del PSMSXXI con Hipoacusia; además de un espacio físico adecuado destinado específicamente para este fin;
v. Definir la población y el procedimiento para la detección de niñas y niños con Hipoacusia;
vi. Ejercer los recursos transferidos por la CNPSS por este concepto, e
vii. Informar trimestralmente a la CNPSS del ejercicio de los recursos transferidos, número de niños y niñas tamizados y su resultado.
II. En materia del equipamiento de los Bancos de Leche Humana:
i. Definir el equipamiento técnico para garantizar el procesamiento y la conservación de la leche humana;
ii. Establecer los procedimientos administrativos y operativos para su adquisición y distribución;
iii. Ejercer los recursos transferidos por la CNPSS por este concepto, e
iv. Informar trimestralmente a la CNPSS del ejercicio de los recursos transferidos.
III. En materia de Tamiz Metabólico Semiampliado:
i. Definir las normas y procedimientos para la detección, diagnóstico y confirmación de los defectos metabólicos: hiperplasia congénita de glándulas suprarrenales, galactosemia, fenilcetonuria, fibrosis quística y deficiencia de glucosa 6 fosfato deshidrogenasa;
ii. Establecer los procedimientos administrativos, metodológicos y operativos para la contratación de los servicios integrales especializados de tamiz neonatal que incluyan la distribución de insumos (papel filtro y lancetas), el traslado de muestras de tamiz, la realización de pruebas de detección, el traslado y análisis de las pruebas confirmatorias para todos los sospechosos detectados y de seguimiento para todos los confirmados con errores congénitos de metabolismo, para lo cual, el CNEGSR establecerá los requisitos técnicos, operativos y de Calidad que deberán cumplir los insumos y/o prestadores de los servicios que para tal efecto se adquieran o contraten;
iii. Ejercer los recursos transferidos por la CNPSS por este concepto;
iv. Definir la población y procedimientos para la detección de nuevos errores del metabolismo, e
v. Informar trimestralmente a la CNPSS del ejercicio de los recursos transferidos.
5.1.3. De la Subsecretaría de Integración y Desarrollo del Sector Salud.
A la Subsecretaría de Integración y Desarrollo del Sector Salud le corresponde:
a) Emitir el dictamen de acreditación en los términos previstos por el Reglamento de la Ley General de Salud en Materia de Protección Social en Salud, a través de la DGCES, a los establecimientos y servicios para la atención médica que fueron sujetos de un proceso de evaluación con fines de acreditación en las intervenciones del PSMSXXI y que hayan cumplido con las disposiciones emitidas en el Manual para la acreditación de establecimientos y servicios para la atención médica.
b) Emitir a los SESA un informe de hallazgos de los establecimientos para la atención médica que durante la evaluación no cumplieron con los requisitos de capacidad, seguridad y calidad dispuestos en los instrumentos de evaluación para la acreditación.
Dirigir un oficio a las Autoridades Responsables en las 32 entidades federativas y la Comisión Coordinadora de Institutos Nacionales de Salud y Hospitales Federales de Referencia con la evidencia documental que sustentan los resultados del proceso de evaluación de los establecimientos y/o servicios de atención médica: Acta Dictamen, Dictamen e informe de hallazgos, según corresponda.
El informe de hallazgos contiene los incumplimientos relativos a los criterios de Capacidad, Seguridad y Calidad enunciados en las cédulas de evaluación para la acreditación.
5.1.4. De los gobiernos de las entidades federativas.
A los gobiernos de las entidades federativas, a través de las instancias administrativas facultadas, les corresponde:
a) Realizar acciones de difusión y promoción del PSMSXXI e identificar a las personas o núcleos familiares susceptibles de ser afiliadas al SPSS;
b) Afiliar a las personas o familias que manifiesten su voluntad de incorporarse al SPSS, mediante el personal del MAO y/o en las brigadas, con asesoría y apoyo de los Gestores del Seguro Popular; aplicando en atención al ámbito de su competencia, los criterios y procedimientos previstos en la Guía de Afiliación y Operación que se puede consultar en la siguiente página electrónica: https://www.gob.mx/cms/uploads/attachment/file/384970/Gu_a_Gu_a_de_Afiliaci_n.pdf
c) Registrar las incidencias en el sistema de administración del Padrón para mantener actualizada la Póliza de Afiliación correspondiente al núcleo familiar del menor;
d) Aplicar, a través del personal del MAO o brigada de afiliación, la CECASOEH;
e) Proporcionar al titular del núcleo familiar, la Carta de Derechos y Obligaciones, en la cual se describen las acciones médicas cubiertas por el SPSS, el PSMSXXI y el FPGC;
f) Expedir la Póliza de Afiliación al SPSS en la que se hará constar el titular, los integrantes beneficiarios del núcleo familiar, la vigencia de sus derechos, los Establecimientos para la atención médica que le corresponda y, en su caso, la cuota familiar correspondiente, explicando a la familia, los beneficios adicionales a los que el menor tiene derecho a través del PSMSXXI;
g) Garantizar la prestación de los servicios de salud que se derivan de las acciones preventivas, y vigilar la atención de las intervenciones cubiertas por el PSMSXXI; así como las que provengan del CAUSES y del FPGC en los establecimientos y/o servicios de atención médica prestadores de servicios que integran la red del PSMSXXI;
h) Gestionar, administrar, ejercer, informar y comprobar los recursos transferidos para la instrumentación y ejecución del PSMSXXI conforme a lo establecido en las Reglas de Operación y en los convenios específicos de colaboración correspondientes, con estricta observancia de lo dispuesto por las disposiciones jurídicas aplicables tanto federales como locales;
i) Asegurar el abasto oportuno de medicamentos en sus establecimientos y/o servicios de atención médica acreditados por sí o a través de las acciones que las disposiciones jurídicas prevean para tal efecto;
j) Informar semestralmente a la CNPSS sobre las condiciones de acceso de los beneficiarios a los servicios de salud;
k) Dar cumplimiento a las disposiciones emitidas por la DGCES, relativas al proceso de acreditación, establecidas en el Manual para la acreditación de establecimientos y servicios de atención médica.
l) Realizar el seguimiento operativo del PSMSXXI en la entidad y aplicar los instrumentos y procedimientos necesarios para la evaluación en su ámbito, con base en los indicadores y con la metodología y periodicidad que establezca la CNPSS;
m) Proporcionar a la Secretaría de Salud Estatal o su equivalente la información relativa al ejercicio del gasto de conformidad con las disposiciones establecidas o que para estos efectos establezca, así como la información estadística y documental que le sea solicitada con respecto a la operación del PSMSXXI dentro de su ámbito territorial de competencia;
n) Instrumentar y operar la Contraloría Social, de conformidad con lo establecido en el Acuerdo por el que se establecen los lineamientos para la promoción y operación de la contraloría social en los programas federales de desarrollo social publicado en el Diario Oficial de la Federación el 11 de abril del 2008;
o) Informar a la CNPSS el estatus que guardan los establecimientos y/o servicios de atención médica que integra la red de prestadores de servicios en su entidad federativa y que están acreditados en las intervenciones del PSMSXXI, como resultado de un proceso de evaluación con fines de reacreditación o supervisión que conduce la DGCES, de conformidad con las disposiciones emitidas en el Manual para la Acreditación de Establecimientos y Servicios de Atención Médica.
p) Emitir opinión respecto a las solicitudes realizadas por la CNPSS, para la actualización de las Reglas de Operación.
5.1.5. De los prestadores de servicios con los que se suscriben convenios de colaboración para la atención de los beneficiarios del PSMSXXI.
La prestación de los servicios por parte de estas instituciones a los beneficiarios del PSMSXXI se realizará bajo las condiciones establecidas en los convenios que, para tal fin, sean suscritos con la CNPSS, los SESA y/o los no SESA.
5.2. Operación del PSMSXXI.
Para lograr la adecuada operación del PSMSXXI y garantizar la prestación de los servicios, aun en aquellas localidades en las que los SESA no cuentan con establecimientos y servicios de atención médica acreditados instalados, la CNPSS y/o las entidades federativas podrán suscribir convenios con el IMSS, tanto en su régimen obligatorio como con el IMSS-PROSPERA, con el ISSSTE, y con otras instituciones públicas proveedoras de servicios del Sistema Nacional de Salud. En casos justificados por ausencia de algún otro proveedor público del Sistema Nacional de Salud o por problemas de capacidad de atención, también se podrán suscribir convenios con prestadores de servicios de índole privado; en este último caso la solicitud deberá ser a través de los SESA al REPSS, quien hará las gestiones ante la CNPSS.
Para los efectos anteriores deberá utilizarse el sistema de referencia y contra-referencia normado en el Acuerdo número 79 relativo a la aplicación, instrumentación y actualización del Manual para la referencia y contrarreferencia de pacientes y envío de muestras y especímenes, publicado en el Diario Oficial de la Federación el 22 de septiembre de 1988; y, considerando a estos establecimientos médicos como parte integral de las redes de servicio. Las formalidades, términos y condiciones de los convenios de colaboración que se celebren deberán sujetarse a la normativa aplicable, observando las disposiciones federales correspondientes dada la naturaleza de los recursos transferidos.
5.3. Características, periodicidad y forma de pago de los apoyos para la operación del PSMSXXI.
El PSMSXXI es un Programa Federal, público y de afiliación voluntaria, su costo es cubierto mediante un subsidio federal proveniente de recursos presupuestarios autorizados en el PEF, que complementan los recursos que las entidades federativas reciben de la Federación vía Ramo 12 y del Fondo de Aportaciones para los Servicios de Salud del Ramo 33, destinados a la prestación de servicios médicos.
Los montos aplicables para estos apoyos estarán en función del desarrollo del PSMSXXI.
El envío a las entidades federativas y prestadores de servicios no SESA de los apoyos económicos, en sus distintos conceptos, se realizará mediante transferencia electrónica, a través del Sistema Integral de Administración Financiera Federal, administrado por la SHCP, a las cuentas bancarias productivas que se dispongan para este efecto. La trasferencia de recursos de los apoyos para la operación del PSMSXXI correspondiente al año 2019, se hará una vez formalizado el convenio de colaboración que la Secretaría, las entidades federativas y los prestadores de servicios no SESA celebren, en los casos que procedan y en función de la disponibilidad presupuestaria. El Anexo 8 de las Reglas de Operación, contiene los modelos de convenio de colaboración para la transferencia de recursos federales a los que deberán sujetarse.
5.3.1. Apoyo económico a los SESA por incremento en la demanda de servicios.
a) Características.
La Secretaría transferirá a las entidades federativas $210.00 (Doscientos diez pesos 00/100 M.N.) anuales, por una sola vez por cada menor de cinco años, cuyo núcleo familiar se incorpore al SPSS en el 2019.
Esta Cápita obedece a la sobredemanda que potencialmente se origina en razón de la mayor concentración de nuevos núcleos familiares afiliados al SPSS con recién nacidos y sus requerimientos de atención en el primer año de vida, principalmente durante los primeros 28 días, así como los menores de cinco años que se ubican en el supuesto de elegibilidad del PSMSXXI, por lo que los recursos por este concepto servirán para apoyar el exceso de demanda de los servicios de salud en el primer nivel del CAUSES en el SPSS; conforme a los fines autorizados y ejercidos por las Entidades Federativas en el primer nivel de atención, en las partidas de gasto establecidas en el Anexo 6 de las Reglas de Operación.
b) Forma de pago.
La transferencia de los recursos por este concepto se hará de acuerdo a la afiliación reportada por los REPSS, la cual será validada por la DGAO de la CNPSS, e identificará las unidades médicas que atienden a los nuevos núcleos familiares, quien a su vez notificará a la DGF de la CNPSS, para que se realice la transferencia de los recursos a las entidades federativas de acuerdo con la disponibilidad presupuestaria existente.
Los recursos transferidos en cuyo informe (Anexo 5) sobre su ejercicio se identifique que no corresponden a las partidas de gasto establecidas en el Anexo 6 de las Reglas de Operación, serán considerados como recursos no aplicados al fin a que fueron destinados, en términos del numeral 5.4 de las Reglas de Operación, por lo que las entidades federativas deberán reintegrarlos a la TESOFE, en términos de las disposiciones aplicables, junto con los intereses que se hayan generado y conforme a lo dispuesto en el convenio de colaboración correspondiente.
De acuerdo a la disponibilidad presupuestaria existente, se podrán cubrir con cargo a los recursos del ejercicio fiscal 2019, la afiliación de la población objetivo del PSMSXXI validada por la DGAO durante el ejercicio fiscal 2018, no cubiertas durante el mismo.
5.3.2. Apoyo económico para el pago de intervenciones cubiertas por el PSMSXXI.
a) Características.
Las intervenciones cubiertas por el PSMSXXI descritas en el Anexo 1 de las Reglas de Operación son acciones de atención hospitalaria y de alta especialidad que no están contempladas en el FPGC y complementarias a las intervenciones en menores de cinco años de edad del CAUSES. Estas acciones se cubrirán mediante el reembolso de cada intervención integral realizada a los beneficiarios del PSMSXXI y procederá para Eventos Terminados, es decir, padecimientos que han sido resueltos, salvo aquéllos que ameritan tratamiento de continuidad. El monto a cubrir por cada una de estas intervenciones se determinará conforme a las tarifas del tabulador establecido en el Anexo 1 de las Reglas de Operación.
Para los casos de las intervenciones de Hipoacusia neurosensorial, implantación de prótesis coclear, trastornos innatos del metabolismo y enfermedades del sistema nervioso o que requieran rehabilitación el registro se hará al sustentar el diagnóstico. Será responsabilidad del prestador de servicios que registra el caso y del Médico Validador del REPSS, OPD'S e Instituciones privadas, demostrar que el paciente recibió la prótesis auditiva externa, el implante coclear, tratamiento de sustitución, y la rehabilitación. El cumplimiento oportuno de lo establecido en el presente párrafo será responsabilidad del Médico Validador del REPSS, OPD'S e Instituciones privadas, según sea el caso".
Para la intervención denominada Implantación prótesis coclear, el Establecimiento y/o servicio para la prestación médica acreditado para la colocación del dispositivo, será responsable de la indicación médica y la adquisición del implante coclear (Cuadro Básico de Instrumental y Equipo Médico Clave: 531.095.0016) con apego a las disposiciones normativas aplicables.
Para cubrir las intervenciones a que se refiere este numeral, se observará lo siguiente:
1) Cuando la intervención aparece con clave CIE-10 con tres caracteres, incluirá también las intervenciones con clave compuesta de cuatro caracteres que comparten los tres primeros;
2) Para el caso de aquellas intervenciones con clave CIE-10 con cuatro caracteres, no se incluirán el resto de las intervenciones con clave compuesta de cuatro caracteres que comparten los primeros tres;
3) En el caso de las intervenciones con tabulador "pago por facturación" se cubrirá solamente la terapia, el tratamiento de sustitución, y/o medicamentos especializados (incluidos en el cuadro básico de medicamentos elaborado por el Consejo de Salubridad General), así como los insumos que se requieran de acuerdo a la aplicación de dichos tratamientos.
En el primer registro podrá incluirse el costo del diagnóstico. En el caso de las intervenciones que requieran "continuidad", el registro se realizará cada tres meses y hasta por cinco años, a partir de los cinco años cumplidos, con base en el artículo tercero transitorio de las mismas Reglas de Operación. Será obligación del establecimiento y/o servicio para la atención médica acreditada y del médico validador demostrar la continuidad del tratamiento.
Todo deberá estar sustentado en el expediente clínico que debe permanecer en el establecimiento y/o servicio para la atención médica que atiende al beneficiario y registra el caso, asimismo, deberá contener póliza de afiliación y comprobantes de los gastos generados en los rubros antes descritos.
4) En el caso de las intervenciones realizadas a los beneficiarios del PSMSXXI y que no se enlisten en el tabulador del Anexo 1 de las Reglas de Operación, la CNPSS estará facultada para determinar si son elegibles de cubrirse con el PSMSXXI y el monto de la tarifa a cubrir por cada uno de los eventos. Esta tarifa será como máximo la cuota de recuperación del tabulador más alto aplicable a la población sin seguridad social que tenga la institución que haya realizado la intervención para esa misma intervención, y será verificada de acuerdo al expediente clínico de cada caso antes de la validación del caso;
5) No se cubrirán las acciones e intervenciones listadas en el Anexo 2 de las Reglas de Operación;
6) En el caso de los hospitales privados, solamente se pagarán las intervenciones enlistadas en el Anexo 1 de las Reglas de Operación, y
7) En función de la frecuencia de intervenciones no cubiertas por el PSMSXXI, la disponibilidad presupuestaria y la conveniencia de incluirlas en el PSMSXXI, la CNPSS deberá establecer los mecanismos necesarios que permitan definir las tarifas de las nuevas intervenciones a partir de los costos promedio a nivel nacional de su otorgamiento. Estos costos promedio deberán obtenerse mediante la agrupación de los servicios en conglomerados homogéneos que faciliten su registro y control, además de propiciar el logro de estándares de eficiencia predeterminados, entre los prestadores de servicios participantes.
Los nuevos listados de intervenciones cubiertas por el PSMSXXI y los tabuladores respectivos deberán ser publicados en el Diario Oficial de la Federación.
Adicionalmente, se podrán cubrir las intervenciones realizadas a los beneficiarios del Programa durante el ejercicio fiscal 2018, no incluidas en el CAUSES o en el FPGC, que sean registradas por los establecimientos y/o servicios para la atención médica hasta el día 31 de enero de 2019 y validadas por los REPSS u OPD'S, hasta antes del 15 de febrero de 2019.
De acuerdo a la disponibilidad presupuestaria existente, se pondrán cubrir con cargo a los recursos del ejercicio fiscal 2019, los casos/declaratorias validados durante el ejercicio fiscal 2017 y 2018, así como los casos/declaratorias en estatus autorizados para pago en el Sistema informático de SMSXXI de ejercicios fiscales previos.
No se podrá pagar al mismo tiempo (en el mismo periodo de tratamiento) dos intervenciones diferentes del PSMSXXI (excepto para la retinopatía del prematuro). Para los casos de continuidad, la intervención que se cubrirá por trimestre será su tratamiento habitual, o bien, una complicación, retomando su continuidad a partir de la intervención ya resuelta.
b) Forma de pago y periodicidad.
En los eventos realizados en los Establecimientos y/o servicios para la atención médica acreditados, se transferirá el monto correspondiente al tabulador señalado en el Anexo 1 de las Reglas de Operación de los casos/declaratorias autorizadas. Para las atenciones realizadas en establecimientos y servicios para la atención médica no acreditados (SESA), se transferirá el 50 por ciento del citado tabulador y de la tarifa aplicada a las intervenciones no contempladas en el Anexo 1 y que a criterio de la CNPSS son elegibles de cubrirse. Una vez lograda la acreditación de los establecimientos y/o servicios para la atención médica, los SESA y/o el REPSS, deberán informarlo a la CNPSS y enviar el dictamen de acreditación correspondiente, para que se actualice el estatus en el Sistema Informático PSMSXXI para que, a partir de entonces, sean cubiertas las intervenciones realizadas por el prestador de servicios como establecimientos y servicios para la de Atención Médica Acreditado. En todos los casos, los beneficiarios no deberán haber cubierto ninguna cuota de recuperación, el expediente clínico deberá cumplir con la Norma Oficial Mexicana NOM-004-SSA3-2012, Del expediente clínico.
Será obligación de la entidad federativa mantener actualizada la red de establecimientos y/o servicios para la atención médica en el Sistema Informático del PSMSXXI, e informar a la CNPSS cualquier cambio en los datos de las unidades médicas en cuanto a nombre, Clave Única de Establecimiento de Salud, domicilio y el estatus de acreditación de las Unidades Médicas. En el caso de los OPD'S y Unidades Privadas los datos que se encuentren en el Sistema Informático del PSMSXXI deberán ser los que se establecieron en el convenio de colaboración para la transferencia de recursos federales establecidos para este apoyo.
Para el pago de Implantación de prótesis coclear, así como de enfermedades del sistema nervioso y rehabilitación, señaladas en el Anexo 1 de este ordenamiento, se requiere la acreditación específica para esos efectos del establecimiento para la atención médica. Para la adquisición de los implantes, la CNPSS incluirá el costo del mismo en la intervención 35 del Anexo 1 de las Reglas de Operación. Los criterios de aplicación y el ejercicio de estos recursos será responsabilidad de los Establecimientos y/o Servicios para la Atención Médica acreditados. El registro del caso deberá realizarse en el Sistema Informático PSMSXXI o equivalente en su caso, al efectuar el diagnóstico y la programación del procedimiento quirúrgico.
El recurso de este apoyo se utilizará para el fortalecimiento y mejora de la atención del menor de cinco años de edad en las unidades médicas prestadoras de servicios que otorgaron la atención a los beneficiarios del PSMSXXI.
Los OPD'S y prestadores de servicios privados deberán demostrar su acreditación, mediante el dictamen correspondiente para la firma del convenio.
En el caso de las intervenciones con tabulador "pago por facturación" se deberá registrar en el Sistema Informático del PSMSXXI el monto total correspondiente a la intervención que se encuentre en el expediente clínico de cada uno de los casos, la cual será cubierta por reembolso previa autorización del caso.
La solicitud deberá ser presentada por los REPSS para el caso de los SESA; para el reembolso en los casos atendidos por un proveedor distinto, sea éste un Instituto Nacional de Salud, hospital público o privado, la CNPSS establecerá los convenios correspondientes. Será obligación de estas instituciones informar a los REPSS los casos que han atendido y que han puesto a consideración de la CNPSS para su reembolso.
El registro de los casos se hará a través del Sistema Informático del PSMSXXI (que podrá actualizarse de acuerdo a los protocolos médicos de atención para la población beneficiaria del PSMSXXI), que para tal efecto se ha establecido, cuyo proceso se especifica en el Anexo 7 de las Reglas de Operación.
Será responsabilidad exclusiva de los establecimientos y/o servicios para la atención médica (SESA, OPD'S o Unidades Privadas) la veracidad de la información del caso y su correcto registro en el Sistema informático del PSMSXXI a través del Médico Declarante. La certificación de la declaratoria de casos se realizará mediante la e.Firma del Director de los Establecimientos y Servicios de Atención Médica, con el fin de constatar el cumplimiento a la Norma Oficial Mexicana NOM-004-SSA3-2012, Del expediente clínico, publicada en el Diario Oficial de la Federación el 15 de octubre de 2012 y sus respectivas modificaciones, así como la veracidad de los datos.
La CNPSS podrá realizar la verificación del cumplimiento normativo de los expedientes clínicos, así como de las condiciones de acceso de los prestadores de servicio. Los entes ejecutores y demás autoridades competentes podrán requerir a los prestadores de servicios información de los casos registrados y validados en el Sistema informático PSMSXXI.
La DGGSS revisará la declaratoria de los casos, verificará que contengan la información requerida que permita su autorización; en caso de proceder, se autorizarán los montos para el pago; mismos que se enviarán a la DGF con un informe de los casos/declaratoria en que proceda el reembolso, para que la DGF a su vez, realice la transferencia de recursos de acuerdo a la disponibilidad presupuestaria existente.
Cuando la intervención haya sido realizada por algún establecimiento y/o servicios para la atención médica dependiente de los SESA, el reembolso será cubierto a quien corresponda de acuerdo a la estructura administrativa de cada entidad en los mismos términos en que se realizan las transferencias federales del SPSS. Asimismo, cuando la intervención haya sido realizada por un prestador de servicio distinto a los SESA, el pago se hará directamente por la CNPSS al establecimiento y/o servicios para la atención médica con quien se haya suscrito el convenio de colaboración.
Los establecimientos y/o servicios para la atención médica deberán mantener en el expediente clínico, todos los documentos relacionados con el caso, además de una copia de la Póliza de Afiliación, en la situación de que la intervención sea "pago por facturación", o no se encuentre en el Anexo 1 de las Reglas de Operación, deberá mantenerse el expediente clínico con la información completa que indique el monto que se registró y autorizó, por un plazo de 5 años contados a partir de la última atención otorgada. La CNPSS podrá requerir cualquier información adicional de los casos cuyo reembolso haya sido solicitado, en el formato que se establecerá para tal fin y que será publicado en el portal del Sistema Informático PSMSXXI.
La CNPSS no pagará las intervenciones cuando: a) la información requerida para su autorización no sea proporcionada, b) la calidad de la información recibida no justifique su autorización, c) durante el proceso de autorización, se determine la inhabilitación de la intervención. Estas intervenciones se quedarán de igual forma, registradas en el mismo Sistema Informático del PSMSXXI.
Para efectos del pago a que se refiere el presente inciso, los casos/declaratorias registrados en el Sistema Informático del PSMSXXI, podrán ubicarse en alguno de los siguientes rubros:
1) Capturado: Caso registrado en el Sistema Informático del PSMSXXI, por los establecimientos y/o servicios para la atención médica a través del médico declarante por medio de su cédula profesional; cada caso capturado dará pie a una declaratoria de caso, compuesto por:
a. Número de póliza de afiliación al SPSS.
b. Número folio de la declaratoria de caso, integrado por 25 dígitos, de los cuales 11 dígitos corresponden a la CLUES, los siguientes 4 dígitos corresponden al CIE, 4 dígitos al año de captura y los últimos 6 dígitos, es el numero consecutivo histórico de registro.
c. Identificación del beneficiario que incluye: Nombre del paciente, edad, sexo, número de expediente médico de la Unidad Médica prestadora del servicio.
d. Identificación de la Unidad Médica prestadora del servicio que incluye: Nombre de la Unidad Médica prestadora del servicio, Entidad Federativa, acreditación.
e. Información diagnóstica que incluye: Grupo diagnóstico clave CIE, subgrupo diagnóstico clave CIE, fecha de confirmación diagnóstica, fecha de inicio de tratamiento, fecha de egreso.
f. Responsables de la captura y validación.
g. La declaratoria de caso, será certificada por el director de cada establecimiento y/o servicio para la atención médica a través de su e.Firma, antes de pasar al siguiente estatus.
2) Validado: El personal determinado por el Director del REPSS, OPD'S o Unidades Privadas, ha revisado y acepta el caso como susceptible de pago a través de su e.Firma.
3) Autorizado: Caso susceptible de pago, por lo que es enviado a la DGF para su procedencia;
4) Devuelto para revisión: El caso capturado y/o validado no cumple con los datos requeridos para su validación o autorización, se devuelve para revisión del REPSS, OPD'S o Unidad Privada y establecimientos y/o servicios para la atención médica para corregir o complementar la información.
5) Inhabilitado: Improcedencia en el pago del caso.
Los casos capturados, validados o devueltos para su revisión que no presenten ningún movimiento en un plazo mayor a 90 días serán inhabilitados por el Sistema informático del PSMSXXI.
5.3.3. Apoyo económico para el pago por prestación de servicios otorgados por otras instituciones del Sistema Nacional de Salud.
a) Características.
En las localidades en donde no existan establecimientos y servicios de atención médica acreditados de los SESA, los servicios de salud al beneficiario del PSMSXXI podrán ser prestados por los Establecimientos y/o Servicios para la Atención Médica de otras instituciones del Sistema Nacional de Salud, de conformidad con lo establecido en el convenio de colaboración suscrito previamente para estos propósitos.
1) En el caso de la prestación de servicios de salud por parte del IMSS e ISSSTE:
o Las condiciones para la prestación, las cuotas y la mecánica de pago serán las establecidas en los Convenios de Colaboración Interinstitucional para la Ejecución de Acciones relativas al Seguro Médico Siglo XXI, antes denominado Seguro Universal de Salud para Niños o Seguro Médico para una Nueva Generación, suscritos o que se suscriban por la Secretaría y el IMSS e ISSSTE, respectivamente, incluyendo los convenios modificatorios respectivos celebrados en su caso, así como en los convenios específicos de colaboración que se firmen entre estas instituciones, según sea el caso, a través de sus delegaciones, los SESA y la CNPSS .
o El importe por traslados en ambulancia de pacientes del PSMSXXI del establecimiento para la atención médica de las instituciones señaladas a uno de atención hospitalaria o de alta especialidad de los SESA, se determinará conforme a lo establecido en los convenios suscritos con la Secretaría.
o Las tarifas e importes a que hacen referencia los párrafos anteriores, así como los Convenios respectivos, estarán disponibles en la página electrónica de la CNPSS.
o Para estos efectos, se podrá celebrar, en su caso y conforme a las disposiciones jurídicas que resulten aplicables, un Convenio Específico de Coordinación Interinstitucional para la ejecución de acciones relativas al PSMSXXI, por la CNPSS, la Delegación correspondiente del IMSS y los SESA, por virtud del cual se otorguen a los beneficiarios del PSMSXXI los servicios de salud; lo anterior conforme al convenio marco celebrado con el IMSS a que se refiere el primer párrafo de este numeral.
2) En el caso de la prestación de servicios otorgados por otras instituciones del Sistema Nacional de Salud:
o Los montos a cubrir por la prestación de servicios de salud a los beneficiarios del PSMSXXI, así como los procedimientos para su registro y pago, serán establecidos en los convenios que para estos efectos se suscriban conforme a las formalidades, términos y condiciones que se celebren, debiendo sujetarse a la legislación estatal aplicable, así como observar las disposiciones federales correspondientes dada la naturaleza de los recursos transferidos.
o Los convenios a que se refiere el párrafo anterior, estarán disponibles en la página de Internet de la CNPSS.
b) Forma de pago y periodicidad.
Estos pagos se realizarán con el procedimiento y la periodicidad que señalen los convenios que para dichos efectos se suscriban con las instituciones de salud participantes del PSMSXXI.
De acuerdo a la disponibilidad presupuestaria existente, se pondrán cubrir con cargo a los recursos del ejercicio fiscal 2019, los casos autorizados durante el ejercicio fiscal 2017 y 2018, no cubiertas durante el mismo.
Los convenios de colaboración que se señalan en este numeral estarán disponibles en la página de Internet de la CNPSS.
5.3.4. Apoyo económico para realizar el Tamiz Auditivo
Para realizar el Tamiz Auditivo, el PSMSXXI podrá transferir recursos al CNEGSR y este a su vez podrá realizar la contratación de los servicios integrales especializados para realizar el tamizaje auditivo y las pruebas confirmatorias para todos los sospechosos detectados además de brindar seguimiento a todos los beneficiarios confirmados con hipoacusia y/o transferirá a las Entidades Federativas el recurso para la adquisición de Equipos de Emisiones Otoacústicas en los establecimientos y/o servicios para la atención médica que se requiera.
a) Características.
Con los recursos del PSMSXXI, el CNEGSR podrá contratar servicios integrales especializados para realizar el tamizaje auditivo y las pruebas confirmatorias, para todos los sospechosos detectados y brindar seguimiento a todos los beneficiarios confirmados con hipoacusia y/o transferirá a las Entidades Federativas, el recurso para la adquisición de Equipos de Emisiones Otoacústicas en los establecimientos para la atención médica. En el caso de que el recurso se transfiera a las Entidades Federativas, también se podrá dotar de equipos adicionales para estudio de potenciales evocados auditivos del tallo cerebral, como prueba confirmatoria de Hipoacusia severa y profunda a los Estados, que se identifiquen por atender el mayor porcentaje de nacimientos y contar con una alta dispersión de la población. Estos equipos se utilizarán de manera prioritaria, más no exclusiva, en la población objetivo del PSMSXXI.
La Subsecretaría de Prevención y Promoción de la Salud, a través del CNEGSR tendrá la responsabilidad de definir las especificaciones técnicas de los equipos y los establecimientos y/o servicios para la atención médica en las que se llevará a cabo la atención.
En el caso de que el recurso se transfiera a las Entidades Federativas, los equipos serán adquiridos por los SESA, conforme a la Ley de Adquisiciones, Arrendamientos y Servicios del Sector Público y demás normativa aplicable, para su registro, resguardo y utilización. El mantenimiento preventivo y correctivo del equipo será responsabilidad y estará a cargo de los recursos propios de la entidad federativa a la que corresponda el SESA.
A todos los menores beneficiarios del PSMSXXI se les deberá practicar sin costo la prueba Tamiz Auditivo y sin cargo adicional para el PSMSXXI.
b) Formas de pago y periodicidad.
Para la contratación de servicios integrales especializados para realizar el tamizaje auditivo y las pruebas confirmatorias a todos los sospechosos detectados y otorgar seguimiento a los beneficiarios confirmados con hipoacusia y/o el equipamiento de los establecimientos para la atención médica, la CNPSS trasferirá los recursos al CNEGSR, con base en la solicitud fundamentada de este Centro y la disponibilidad presupuestaria, misma que deberá ser enviada durante el primer trimestre del ejercicio fiscal 2019.
El CNEGSR será responsable de establecer los procedimientos administrativos, metodológicos y operativos necesarios para la contratación en las mejores condiciones posibles, en cuanto a calidad, precio, seguridad y oportunidad de los servicios integrales especializados para realizar el tamizaje auditivo y las pruebas confirmatorias, para todos los sospechosos detectados y brindar seguimiento a todos los beneficiarios confirmados con hipoacusia y/o en su caso la trasferencia de recursos a las entidades federativas para la adquisición del equipo, conforme a la Ley de Adquisiciones, Arrendamientos y Servicios del Sector Público y demás normativa aplicable, para su custodia y utilización.
La Subsecretaría de Prevención y Promoción de la Salud, a través del CNEGSR, tendrá la responsabilidad de definir las especificaciones técnicas de los equipos y de los establecimientos en las que se llevará a cabo la atención.
Durante los primeros diez días de cada trimestre el CNEGSR informará a la DGGSS, lo siguiente:
1. Número de niñas y niños tamizados y su resultado;
2. Estrategia y programa de asignación de los recursos;
3. Estado del ejercicio de los recursos y el resultado del proceso de adjudicación y costos a nivel estatal;
4. Informe de recursos trasferidos, ejercidos, comprobados y reintegrados del total de los recursos;
5. Relación de establecimientos para la atención médica con equipo adquirido, y
6. Fecha de puesta en marcha de cada equipo y su productividad.
5.3.5. Apoyo económico para el equipamiento de los Bancos de Leche Humana.
a) Características.
Para el fomento de la lactancia materna se contribuye a garantizar las circunstancias deseables para el correcto procesamiento y conservación de la leche humana, para que la misma pueda ser administrada a los menores de seis meses de edad, y reciban los beneficios que otorga la lactancia materna, como es la disminución en la tasa de infecciones, estancias hospitalarias más cortas en los prematuros y disminución de la colonización por organismos patógenos.
b) Forma de pago y periodicidad.
Para el equipamiento de los Bancos de Leche Humana, la DGF transferirá los recursos al CNEGSR, con base en la solicitud fundamentada de este Centro misma que será enviada durante el primer trimestre del ejercicio fiscal correspondiente, y la disponibilidad presupuestaria.
Las entidades federativas que reciban el apoyo, se apegarán al modelo de Bancos de Leche Humana publicado por la DGPLADES.
c) El CNEGSR establecerá las bases para la trasferencia de recursos a las Entidades Federativas para la adquisición de equipamiento y durante los primeros diez días de cada trimestre el CNEGSR informará a la DGGSS, lo siguiente:
1. Informe de actividades y avances de las entidades federativas que recibieron el apoyo;
2. Estrategia y programa de adquisición de equipo;
3. Estado del ejercicio de los recursos;
4. Resultado del proceso de adjudicación y costos;
5. Distribución por entidad federativa (relación de hospitales que recibieron el equipo), y
6. Fecha de puesta en marcha de cada Banco de Leche Humana y su productividad.
5.3.6. Apoyo económico para el Tamiz Metabólico Semiampliado.
a) Características.
Respecto del Tamiz Metabólico Semiampliado, con recursos del PSMSXXI, se contratarán los servicios integrales especializados que incluyan la distribución de insumos (papel filtro y lancetas), el traslado de muestras de tamiz, la realización de pruebas de detección y el traslado y análisis de las pruebas confirmatorias para todos los sospechosos detectados y de seguimiento para todos los confirmados, para hiperplasia congénita de glándulas suprarrenales, galactosemia, fenilcetonuria, fibrosis quística y deficiencia de glucosa 6 fosfato deshidrogena.
La Subsecretaría de Prevención y Promoción de la Salud a través del CNEGSR tendrá la responsabilidad de la programación y distribución de estos insumos, así como, en su caso, de realizar los procedimientos para la contratación para llevar a cabo el tamizaje para la detección oportuna de errores congénitos del metabolismo en neonatos, para lo cual deberá establecer los requisitos técnicos, operativos y de calidad que deberán cumplir los insumos y/o prestadores de los servicios que para tal efecto se adquieran o contraten. A todos los recién nacidos se les deberá practicar la prueba de Tamiz Metabólico Semiampliado entre el tercer y quinto día de vida, sin costo para los primeros y sin cargo adicional para el PSMSXXI.
b) Forma de pago y periodicidad.
Para la contratación de servicios integrales especializados que incluyen la distribución de insumos (papel filtro y lancetas), el traslado de muestras de tamiz, la realización de pruebas de detección y el traslado y análisis de las pruebas confirmatorias para todos los sospechosos detectados y de seguimiento para todos los confirmados, la DGF transferirá los recursos al CNEGSR, con base en la disponibilidad presupuestaria y la solicitud fundamentada de este último que será enviada durante el primer trimestre del ejercicio fiscal 2019. Los criterios de aplicación y el ejercicio de estos recursos serán responsabilidad del CNEGSR.
Durante los primeros diez días de cada trimestre el CNEGSR informará a la DGGSS, lo siguiente:
1. Número de pruebas contratadas y realizadas;
2. La descripción detallada de los servicios requeridos para la aplicación de la prueba Tamiz Metabólico Semiampliado;
3. Estado del ejercicio de los recursos;
4. Resultado del proceso de adjudicación y costos;
5. Número de pruebas contratadas por entidad federativa, y
6. Número de beneficiarios y sus resultados.
5.3.7. Apoyo económico para la Estrategia de Desarrollo Infantil y Estimulación Temprana.
a) Características.
La Estrategia de Desarrollo Infantil y Estimulación Temprana fundamenta sus acciones en el Modelo de Promoción y Atención del Desarrollo Infantil (PRADI), consta de tres componentes que contribuyen a atender, mejorar y alcanzar el desarrollo óptimo de los niños y niñas menores de cinco años beneficiarios del Programa. El PSMSXXI contribuye específicamente en los primeros componentes.
Componente 1: Detección y atención oportuna de problemas del desarrollo.
Su objetivo es detectar oportunamente niños/as con rezago y riesgo de retraso en el desarrollo, a partir de la aplicación de la prueba de tamizaje Evaluación del Desarrollo Infantil ("Prueba EDI"), prueba que detecta a niños probablemente enfermos en una población aparentemente sana. Fue diseñada para ser aplicada en el primer nivel de atención por personal de salud debidamente capacitado. Las edades de aplicación mínima e indispensable son: al mes, 6, 12,18, 30 y 42 meses de edad.
La calificación de la Prueba EDI es de tipo cualitativa, establece categorías con base a los siguientes criterios:
Verde: Desarrollo normal;
Amarillo: Rezago en el desarrollo, y
Rojo: Riesgo de retraso en el desarrollo.
De acuerdo al resultado obtenido de la prueba de tamizaje, a toda niña o niño mayor de 6 meses que así lo requiera, a través del sistema de referencia y contrarreferencia se enviará a la Unidad Médica especializada, para que se le realice la prueba diagnóstica de Desarrollo Infantil, que identifique el cociente total de desarrollo y áreas afectadas de la niña o niño, misma que deberá incluir los dominios (motor, comunicación, cognitivo, adaptativo y personal social), y subdominios (motor fino, motor grueso, perceptual, comunicación expresiva, comunicación receptiva, razonamiento y habilidades académicas, percepción y conceptos, atención y memoria, interacción con adultos, interacción con pares, rol social y autoconcepto, autocuidado y responsabilidad personal).
Según los resultados del cociente de desarrollo total y cocientes del desarrollo por dominio, el niño o niña deberá ser referido al Centro Regional de Desarrollo Infantil y/o segundo nivel de atención.
Componente 2: Componente Educativo Comunitario.
Tiene como objetivo mejorar las prácticas de crianza en madres o cuidadores principales, con el fin de promover un mejor desarrollo en los niños y niñas.
Las actividades de Estimulación Temprana son un conjunto de acciones que tienen como objetivo proporcionar al niño las experiencias óptimas desde el nacimiento, para desarrollar su máximo potencial integral. Estas actividades de estimulación temprana están encaminadas a desarrollar y potencializar habilidades cognitivas relacionadas con destrezas visio-motoras, constancia de forma, percepción de figura-fondo, aspectos básicos para la integración del lenguaje oral y escrito y el pensamiento matemático, actividades que incorporen material didáctico previamente estandarizado en población mexicana; promoviendo el óptimo desarrollo para integrar exitosamente a la niña o niño a la vida escolar.
b) Forma de pago y periodicidad.
Para la Estrategia de Desarrollo Infantil y Estimulación Temprana, la DGF pondrá a disposición los recursos a la DGPO, con base en la solicitud fundamentada de esta Dirección y la disponibilidad presupuestaria. La aplicación y el ejercicio de estos recursos será responsabilidad de la DGPO. Asimismo, será responsable de establecer los criterios, procedimientos administrativos y operativos necesarios para su adquisición, distribución y aplicación en las mejores condiciones posibles, en cuanto a la calidad, precio, seguridad y oportunidad en el abasto de las mismas, con apego a las disposiciones normativas aplicables, e informará durante los primeros diez días del trimestre a la DGGSS, la información del trimestre anterior, de conformidad con los calendarios establecidos por la Dirección General de Información en Salud para el Sistema Nacional de Información Básica en Materia de Salud, lo siguiente:
1. Descripción y seguimiento de la estrategia de aplicación de la evaluación del Desarrollo Infantil y Estimulación Temprana desde el primer año de implementación hasta el ejercicio fiscal actual;
2. Estado del ejercicio de los recursos trasferidos;
3. Resultado del proceso de adjudicación y costos;
4. Distribución de las pruebas por entidad federativa, que incluya ubicación de la prueba de tamizaje, prueba diagnóstica y material de estimulación temprana, y
5. Número de pruebas realizadas y resultados por entidad federativa.
5.4. De los recursos no destinados al fin.
Los recursos del PSMSXXI para los apoyos que se encuentran en los numerales 5.3.1, 5.3.4, 5.3.5, 5.3.6 y 5.3.7 de las Reglas de Operación, que no hayan sido destinados a los fines autorizados, deberán ser reintegrados a la TESOFE, así como el entero de los rendimientos que se hubieren generado.
Para el caso de las intervenciones descritas en los numerales 5.3.2 y 5.3.3 de las Reglas de Operación, se considerará como recursos no aplicados al fin a que fueron destinados, cuando se determine que tales intervenciones no fueron realizadas o cuando se determine que existen inconsistencias en el expediente médico. En estos supuestos la CNPSS solicitará el reintegro de los recursos correspondientes incluyendo los rendimientos respectivos de conformidad con las disposiciones aplicables.
Cuando la CNPSS tenga conocimiento de alguno de los supuestos establecidos en los párrafos anteriores, oportunamente deberá hacerlo de conocimiento a los órganos fiscalizadores competentes (Auditoría Superior de la Federación, Secretaría de la Función Pública, Contralorías Estatales, y/u órganos fiscalizadores Estatales), a efecto de que éstos realicen las acciones que procedan.
5.5. Padrón de beneficiarios.
Para la instrumentación y operación del PSMSXXI se integrarán al Padrón los componentes que resulten necesarios a fin de estar en posibilidad de registrar y generar la información específica de los beneficiarios del PSMSXXI. El Padrón será integrado y administrado de conformidad con las disposiciones establecidas en la Ley General de Salud, el Reglamento de la Ley General de Salud en Materia de Protección Social en Salud, en el Acuerdo por el que se emiten los Lineamientos de Afiliación y Operación del Sistema de Protección Social en Salud, publicado en el Diario Oficial de la Federación el 8 de mayo de 2018 (Anexo 9 de estas Reglas de Operación), y demás ordenamientos que resulten aplicables.
La CNPSS, a través de la DGAO, será responsable de mantener el Padrón Nacional de Beneficiarios del Sistema actualizado, referenciando a los beneficiarios, por localidad, municipio y entidad federativa, de acuerdo a las claves del INEGI. Para tales efectos, los REPSS deberán remitir, conforme al calendario autorizado por la DGAO, la información relativa a las incidencias de los beneficiarios del PSMSXXI.
Al Padrón de beneficiarios le será aplicable, en términos de la Ley Federal de Transparencia y Acceso a la Información Pública, lo previsto en el artículo 51, del Reglamento de la Ley General de Salud en Materia de Protección Social en Salud, toda vez que los datos del menor y los de sus familiares se incorporan al Padrón.
La construcción del Padrón se llevará a cabo conforme al modelo de estructura de datos del domicilio geográfico establecido en el Acuerdo por el que se aprueba la Norma Técnica sobre Domicilios Geográficos, emitida por la Junta de Gobierno del INEGI de fecha 8 de noviembre de 2010, publicada en el Diario Oficial de la Federación el 12 de noviembre de 2010. Lo anterior, en estricta observancia al Acuerdo referido y al oficio circular con números 801.1.-279 y SSFP/400/124/2010 emitido por las SHCP y la SFP, respectivamente.
Los componentes que integrarán, en su caso, el Domicilio Geográfico son:
| COMPONENTES |
| ESPACIALES | DE REFERENCIA | GEOESTADÍSTICOS |
| Vialidad | No. Exterior | Área Geoestadística Estatal o de la Ciudad de México |
| Carretera | No. Interior | Área Geoestadística Municipal o Demarcación Territorial. |
| Camino | Asentamiento Humano | Localidad |
| | Código Postal | |
| | Descripción de Ubicación | |
5.6. Prestación de servicios.
5.6.1. Organización de los servicios.
Los SESA, a través de los REPSS, deberán cumplir con las responsabilidades descritas en el numeral 5.1.4, con el fin de garantizar los servicios de salud para los beneficiarios del PSMSXXI.
Para garantizar el carácter integral de los servicios, los REPSS considerarán los Establecimientos y/o Servicios para la Atención Médica en términos de redes de servicios, es decir, en las zonas geodemográficas que los SESA deberán establecer en función de referencias étnicas, culturales, económicas, políticas, sociales, ambientales y de desarrollo comunes de la población, mediante las cuales se garantice la continuidad de cuidados, el máximo nivel de resolución en atención primaria, la provisión de medicamentos y la especialización de los profesionales de la salud.
Las redes de servicios que atiendan a los beneficiarios del PSMSXXI, deberán estar supeditadas orgánicamente a las jurisdicciones sanitarias y conformarse con la cantidad y distribución de centros de salud de atención primaria existentes para brindar una atención cercana y oportuna a los beneficiarios. Dichos Establecimientos y/o Servicios para la Atención Médica deberán estar vinculados con un Establecimiento de atención médica acreditado de atención hospitalaria que deberá servir de primera referencia para la prestación de los servicios de salud en las especialidades básicas, así como contar con mecanismos establecidos para el envío de pacientes a los Establecimientos para la atención médica acreditados que proporcionen los servicios en las demás especialidades de la medicina que comprenden el conjunto de atenciones que garantizan el PSMSXXI y el Sistema.
5.6.2. Acceso a los establecimientos de salud.
El acceso de los beneficiarios a los establecimientos de atención primaria, se realizará de conformidad al programa de visitas médicas establecido en el apartado de Corresponsabilidades en materia de salud descrito en el punto 4.6.3 de las Reglas de Operación, así como por indicaciones del médico tratante o por necesidad percibida por el padre o madre o tutor del beneficiario. Los padres o tutores deberán llevar al menor a la unidad de atención primaria con su médico responsable de la atención de la niña o niño y de la familia.
El acceso de los beneficiarios a los establecimientos de atención hospitalaria o de alta especialidad, deberá efectuarse mediante el sistema de referencia y contra-referencia, salvo en los casos de continuidad de un tratamiento previamente ordenado por el personal médico del establecimiento al que asistan, así como en los casos de urgencia médica real o percibida y cuando se ejerza el derecho a contar con una segunda opinión médica.
En todos los casos para el acceso a los servicios cubiertos por el PSMSXXI, se deberá exhibir la Póliza de Afiliación al Sistema, de ser el caso el personal médico o Gestores del Seguro Popular deberán orientar al representante o tutor del menor en el trámite de afiliación o renovación de vigencia de derechos, los requisitos, así como la ubicación del MAO más cercano.
5.6.3. Criterios para la atención médica de la población beneficiaria.
Los REPSS asignarán a cada niña o niño y su familia a un Establecimiento de atención médica acreditado, que será responsable de su atención primaria. Para agilizar los procedimientos de atención médica es conveniente que el afiliado realice todos sus trámites bajo la tutela y orientación del Gestor del Seguro Popular, a efecto de facilitar el trámite respectivo y disipar aquellas dudas que pudiera tener el titular del núcleo familiar.
Los beneficiarios del PSMSXXI deberán acudir acompañados por sus padres, sus tutores o algún familiar mayor de edad, que recibirá la información necesaria y suficiente para determinar un diagnóstico acertado en sus problemas de salud, debiendo presentar invariablemente su Póliza de Afiliación al Sistema y su Cartilla Nacional de Salud Niñas y Niños de 0 a 9 años.
En los casos de necesidad de recibir los servicios de atención curativa, deberá presentarse en el centro de salud al que se encuentre adscrito, o bien en el área de urgencias del Establecimiento de atención médica acreditado de primera referencia del segundo nivel de atención.
Cuando el médico determine en el proceso de consulta la necesidad de que el beneficiario sea atendido por otro médico de la propia unidad o de las unidades de referencia dentro de la red de servicios, el beneficiario será enviado a interconsulta o a la unidad de urgencias para su atención inmediata, utilizando para ello el sistema de referencia y contra-referencia, de tal forma que una vez concluida esta atención, el beneficiario quede a cargo del médico responsable de la atención de la niña o niño y de la familia o del médico familiar, en su caso.
Los familiares del menor beneficiario serán corresponsables de los cuidados en el hogar que requiera el menor beneficiario, debiendo observar estrictamente las indicaciones del médico tratante, en cuanto a terapéutica médica, régimen alimenticio, reposo y demás órdenes que les prescriba.
Los padres, familiares o tutores de un menor beneficiario del PSMSXXI, tendrán en todo momento el derecho a una segunda opinión con respecto a la salud del mismo la cual podrá ser solicitada al médico tratante que los atienda o al médico responsable de la atención de la niña o niño y de la familia o médico familiar, quienes deberán enviarlo para estos efectos a otro médico del Establecimiento de atención médica acreditado o de otra de las unidades de la red de servicios a la que pertenecen. En estos casos, el médico tratante tendrá la obligación de proporcionar toda la información y los estudios clínicos que le permitieron determinar su propio diagnóstico. Además, los padres o tutores tendrán el derecho a decidir libremente sobre su atención y a contar con información clara, veraz y suficiente para aceptar o rechazar los tratamientos y procedimientos que les fuesen prescritos. Así como el derecho, en caso de así decidirlo, de solicitar esta nueva opinión de manera directa y sin conocimiento del médico tratante.
La atención hospitalaria de los afiliados al PSMSXXI se sujetará a los procedimientos vigentes en los establecimientos y servicios de atención médica acreditados de atención hospitalaria y de alta especialidad, requiriendo necesariamente el consentimiento informado del padre, tutor o del familiar que acompañe al paciente.
Recibirán los medicamentos sustentándose en el Cuadro Básico de Medicamentos e Insumos del Sector Salud. Ya sea que el paciente provenga del servicio de urgencias, consulta externa, quirófano, u hospitalización en cualquiera de los servicios del Establecimiento de atención médica acreditado que le correspondan.
Cuando el beneficiario requiera de alguna intervención quirúrgica programada, el padre o tutor del mismo deberá de llevar al hospital la orden de referencia de su médico, quien de manera conjunta con las autoridades administrativas del hospital programarán la fecha del evento solicitado bajo la tutela y orientación del Gestor del Seguro Popular.
Los beneficiarios recibirán los servicios de laboratorio y gabinete necesarios en las unidades médicas correspondientes ya sean programados o de urgencia. Así como todos los estudios preoperatorios y de apoyo diagnóstico que se requieran y que se encuentren definidos en los protocolos de atención médica o, en su caso, del CAUSES o del FPGC.
A todo usuario se le otorgará atención inmediata en caso de urgencia por lo que durante el proceso de afiliación se le informará de cuál es el hospital general que le corresponde. Una vez que se ha estabilizado al paciente, sus padres o tutores deberán presentar la Póliza de Afiliación al Sistema, sobre todo en caso de que requiera de un manejo quirúrgico u hospitalización con la finalidad de evitar el pago de cuotas de recuperación.
Aquellos menores que requieran de atención médica de urgencia y que, no sea posible realizar el trámite de afiliación o renovación de vigencia de derechos al Sistema, en ese instante, le será otorgada toda la atención médica inmediata que requieran, para ello se deberá afiliar al menor, en el transcurso de los diez días hábiles contados a partir del inicio de la atención médica, a efecto de que sea considerada dicha atención como parte de los beneficios del PSMSXXI.
Cuando por causas supervenientes en la atención médica de urgencia, ocurra la pérdida de la vida del menor con anterioridad a su afiliación al SPSS, los titulares de la familia, padres o tutores deberán continuar con el trámite señalado en los párrafos anteriores, a fin de que sea eximido del cobro de las cuotas de recuperación, que en su caso se hubieren generado.
Los beneficiarios que requieran de servicios de hospitalización deberán provenir de consulta externa, urgencias o quirófano.
Al ser dado de alta el paciente deberá acudir a su centro de salud con el Formato de referencia, proporcionado por el médico tratante, para dar seguimiento de su padecimiento y, en su caso, para que le proporcionen los medicamentos necesarios.
5.6.4. Expediente clínico.
Los beneficiarios del PSMSXXI tendrán derecho a contar con un expediente clínico individual impreso o electrónico que incluya su historia clínica y todos los requisitos de fondo y forma de conformidad con las disposiciones jurídicas aplicables. El personal responsable de su atención, estará obligado a dejar constancia en dicho expediente y en los formatos que le señale la Secretaría, sobre los servicios y atenciones que les fuesen proporcionados.
En el expediente clínico se hará constar la afiliación al SPSS que tiene el paciente y se incluirá el número de afiliación que le corresponda, y el registro de sus datos generales se asentará conforme a la Póliza de Afiliación; el área de afiliación del REPSS podrá auxiliar a los establecimientos para la atención médica facilitándole el acceso a esta información.
La información contenida en el expediente clínico de los beneficiarios del PSMSXXI tendrá el carácter de confidencial, de conformidad con la normativa aplicable. Los padres o tutores de los menores beneficiarios del PSMSXXI, tendrán el derecho a solicitar y recibir, de parte del centro de salud de su adscripción o del Establecimiento de atención médica acreditado de segundo y tercer niveles a la que acudan, un resumen de la información contenida en el expediente clínico del menor a su cargo, así como copia de las constancias que lo integran.
5.6.5. Sobre la prestación indirecta de servicios médicos.
Los REPSS podrán celebrar convenios para la utilización de infraestructura con los Establecimientos y/o Servicios para la Atención Médica de los beneficiarios, de conformidad con lo establecido en el numeral 5.1.4 de las Reglas de Operación.
5.6.6. Garantía de Calidad.
Sin perjuicio de lo establecido en el numeral 5.3.2 de las Reglas de Operación, los establecimientos y/o servicios para la atención médica que pertenecen a los SESA, OPD'S, SMP, o CCINSHAE deberán cumplir con los criterios de capacidad, seguridad y calidad emitidos en las cédulas de evaluación para la acreditación, así como demás disposiciones emitidas por el Manual para la Acreditación de Establecimientos y Servicios de Atención Médica.
Los médicos de los SESA, serán directa e individualmente responsables de los diagnósticos y tratamientos de los beneficiarios del PSMSXXI que atiendan durante su jornada laboral. De la misma manera, las enfermeras, el personal técnico de los servicios auxiliares de diagnóstico y tratamiento y demás personal que intervenga en la atención de los beneficiarios, será responsable de los servicios que cada uno de ellos proporcione, debiendo conducirse con base en los estándares éticos y profesionales establecidos por la Secretaría.
En las entidades federativas el Responsable Estatal de Calidad, deberá asegurar la difusión e implementación de las Acciones Esenciales para la Seguridad del Paciente (AESP), publicadas el 8 de septiembre de 2017 en el Diario Oficial de la Federación, así como realizar la difusión e implementación de las Guías de Práctica Clínica (GPC) actualizadas en las jurisdicciones de su entidad. Los gestores jurisdiccionales deberán asegurar la distribución de las GPC actualizadas y las AESP en los establecimientos médicos de su jurisdicción, así como establecer los mecanismos para su implementación y desarrollo de planes de mejora correspondientes.
Los directivos de cada establecimiento de salud deberán asegurar la disponibilidad del catálogo maestro de las GPC, capacitación, priorización y aplicación de las recomendaciones emitidas por las GPC actualizadas, y en caso de que amerite lo contrario, estar debidamente justificado en el expediente clínico su no autorización.
Asimismo, se compromete a reportar la información solicitada por la DGIS, para la construcción de indicadores de buenas prácticas que muestre aplicación de las GPC.
Sin perjuicio de lo establecido en el numeral 5.3.2 de las Reglas de Operación, los establecimientos pertenecientes a los SESA, IMSS, ISSSTE, OPD'S y privados de atención hospitalaria y de alta especialidad que presten servicios a los beneficiarios del PSMSXXI, deberán estar debidamente acreditados por la Secretaría, con el objeto de brindar certidumbre respecto del cumplimiento a los estándares de capacidad, calidad y seguridad, necesarios para proporcionar los servicios cubiertos por el Sistema. La acreditación evalúa el cumplimiento de los criterios de capacidad, seguridad y calidad por parte de los prestadores de los servicios para el PSMSXXI. La acreditación se documentará mediante el dictamen correspondiente de la Secretaría y constituirá un requisito para que los prestadores de servicios sean incorporados a la red de atención médica del Régimen Estatal.
Los establecimientos de salud deberán implementar, en apego a la normativa aplicable, el Sistema Unificado de Gestión (SUG) como mecanismo para la atención de quejas, sugerencias, felicitaciones y solicitudes de gestión, con la finalidad de promover la tutela de derechos, la capacidad resolutiva de los establecimientos de salud y a la mejora continua en la calidad de los servicios.
Asimismo, los REPSS estarán obligados a instrumentar las medidas necesarias para que los medicamentos, insumos y auxiliares de diagnóstico que les sean prescritos a los beneficiarios del PSMSXXI, se surtan de manera oportuna y completa, ya sea en el propio Establecimiento de atención médica acreditado donde se haya emitido la receta o la orden respectiva o, en su caso, en establecimientos o empresas con los que se suscriban convenios o contratos específicos en esta materia.
6. Informes programáticos presupuestarios.
6.1. Programación del gasto.
Para la programación de los recursos destinados al PSMSXXI, la Secretaría procurará considerar en su anteproyecto de presupuesto que someta a la SHCP, para su posterior integración y aprobación por parte de la H. Cámara de Diputados para el ejercicio fiscal correspondiente, los recursos para la operación del PSMSXXI, incorporando las previsiones de gasto público que permitan garantizar el cumplimiento en tiempo y forma de los objetivos y metas del mismo, así como la continuidad de las acciones integrales.
La coordinación con otros programas implica únicamente la vinculación de estrategias y acciones, así como el intercambio de información y en ningún caso la transferencia de recursos, salvo en los casos de: Tamiz Auditivo, capacitación al personal que otorgan servicios a los beneficiarios del PSMSXXI, equipamiento de los Bancos de Leche Humana, Tamiz Metabólico Semiampliado y evaluación del Desarrollo Infantil, a que hacen referencia los numerales 5.3.4, 5.3.5, 5.3.6 y 5.3.7, respectivamente, de las Reglas de Operación.
6.2. Ejercicio del gasto.
6.2.1 Del monitoreo al ejercicio y comprobación de los recursos con los que opera el PSMSXXI.
La comprobación de los recursos que se transfieran a las entidades federativas y otros prestadores de servicios por el reembolso de intervenciones cubiertas por el PSMSXXI, en términos de los numerales 5.3.2 y 5.3.3 de las Reglas de Operación se hará con la factura o el recibo, según corresponda.
La comprobación de los recursos que se transfieran como apoyos económicos por incremento en la demanda de servicios, realización de tamizaje auditivo, equipamiento de los Bancos de Leche Humana, Tamiz Metabólico Semiampliado y evaluación del Desarrollo Infantil, se hará conforme a lo dispuesto en los numerales 5.3.1, 5.3.4, 5.3.5, 5.3.6 y 5.3.7 de las Reglas de Operación.
La documentación original comprobatoria quedará a resguardo en las entidades federativas, bajo su estricta responsabilidad y custodia, la cual podrá ser requerida por la Secretaría y/o los órganos fiscalizadores locales y federales competentes.
La comprobación del ejercicio de los recursos trasferidos en ejercicios anteriores al 2018, pendientes de entregar a la CNPSS, deberán enviarse por las instancias administrativas facultadas a más tardar el 30 de junio de 2019, de lo contrario, las entidades federativas deberán reintegrar dichos recursos a la TESOFE.
6.2.2. Informes del ejercicio de los recursos.
Sin perjuicio de lo dispuesto en los numerales 5.3.1 de las Reglas de Operación, las entidades federativas, deberán informar a la CNPSS el ejercicio de los recursos transferidos correspondientes al ejercicio fiscal 2019, de acuerdo con lo siguiente:
a) A través del REPSS y mediante el formato denominado Informe Trimestral del Ejercicio de los Recursos (Anexo 5 de las Reglas de Operación), deberán reportar trimestralmente el ejercicio de los recursos transferidos. Dicho informe contendrá las firmas autógrafas del Secretario de Salud (o su equivalente), del Director Administrativo (o su equivalente) y del Titular del REPSS y remitirse a la CNPSS dentro de los 10 días hábiles posteriores a la conclusión del trimestre que se informa. En dicho Informe sólo se señalarán los recursos efectivamente ejercidos durante el trimestre que se envía. En el supuesto en el que en un trimestre no se ejercieran recursos, el informe se enviará en ceros. El cómputo del primer trimestre a informar, se hará a partir de la fecha de realización de la primera transferencia de recursos a la entidad federativa;
b) Los informes del ejercicio de los recursos referidos en el numeral 5.3.1, que se envíen por las entidades federativas a través del REPSS a la CNPSS, mediante el Anexo 5 de las Reglas de Operación, se harán conforme a las partidas de gasto precisadas en el Anexo 6 de las Reglas de Operación. El alcance de las partidas de gasto se encuentra definido en el Acuerdo por el que se expide el Clasificador por Objeto del Gasto para la Administración Pública Federal vigente, y
c) Los informes del ejercicio de los recursos correspondientes al ejercicio fiscal 2018 que sean trasferidos en el ejercicio fiscal 2019, se entregarán a la CNPSS, en los mismos términos de los incisos a) y b) del presente numeral.
6.2.3 Comprobantes de transferencias de recursos.
Las entidades federativas y demás prestadores de servicios, emitirán un recibo o factura, según corresponda, por cada transferencia de recursos que realice el PSMSXXI, mismos que deberán remitir a la DGF en un plazo máximo de 15 días hábiles posteriores a la recepción de los recursos, los cuales deberán cumplir con los siguientes requisitos:
a) En el caso de las transferencias a las entidades federativas, ser emitido por la Secretaría de Finanzas o su equivalente;
b) Ser expedido a nombre: Secretaría de Salud y/o Comisión Nacional de Protección Social en Salud;
c) Precisar el monto de los recursos transferidos;
d) Señalar la fecha de emisión;
e) Señalar la fecha de recepción de los recursos, y
f) Precisar el nombre del Programa y los conceptos relativos a los recursos presupuestarios federales recibidos.
La notificación de transferencia por parte de la CNPSS a través de la DGF, independientemente de su entrega oficial, podrá ser vía correo electrónico a las cuentas institucionales que las entidades federativas y los demás prestadores de servicios hagan del conocimiento de manera oficial. En caso de existir modificación a las cuentas de correo electrónico institucional, ésta deberá notificarse de manera oficial a la CNPSS a través de la DGF.
En el caso de vencer el plazo establecido en el presente numeral, para la remisión a la CNPSS de los recibos de comprobación de transferencia o facturas de las entidades federativas y demás prestadores de servicios; la Comisión notificará a los órganos fiscalizadores para los efectos administrativos que correspondan.
6.3. Avances físico-financieros.
La Secretaría y la CNPSS serán responsables en su ámbito de competencia, de asegurar que la programación, presupuesto, control y evaluación del gasto público estén sujetos a sistemas de control presupuestario, los cuales serán de aplicación y observancia obligatoria conforme a las disposiciones jurídicas aplicables.
La CNPSS formulará y enviará trimestralmente, a través de la Secretaría, a la Cámara de Diputados el reporte de avances físico-financieros sobre el presupuesto ejercido, así como informes sobre el cumplimiento de las metas y objetivos con base en los indicadores de desempeño previstos en las Reglas de Operación, y los correspondientes a los instrumentos específicos firmados con instituciones del Sistema Nacional de Salud para la prestación de servicios de salud a los beneficiarios del PSMSXXI.
6.4. Cierre del ejercicio.
La CNPSS será responsable de integrar con precisión los resultados correspondientes al avance físico-financiero alcanzado, así como la información que complemente la descripción del logro de metas y objetivos.
7. De la cancelación de los apoyos del PSMSXXI.
La cancelación de los subsidios a que se refieren las Reglas de Operación, se sujetará a los supuestos y procedimientos establecidos en las disposiciones jurídicas aplicables.
Los recursos que no se destinen a los fines autorizados, de acuerdo con el numeral 5.4 de las Reglas de Operación, así como aquéllos que al cierre del ejercicio no se hayan devengado, se reintegrarán a la TESOFE de conformidad con lo dispuesto por la Ley Federal de Presupuesto y Responsabilidad Hacendaria.
Independientemente de lo anterior la CNPSS, en caso de tener conocimiento de algún supuesto considerado en el presente numeral, lo hará del conocimiento de la Auditoría Superior de la Federación, para su pronunciamiento correspondiente respecto al reintegro del recurso a la TESOFE y cancelación de los apoyos del PSMSXXI.
8. Seguimiento operativo, control y auditoría.
8.1. Seguimiento operativo.
El PSMSXXI cuenta con un esquema de seguimiento operativo que permite obtener información detallada sobre el estado de la operación a través de la generación y análisis de indicadores, con el propósito de apoyar la toma de decisiones; detectar y resolver oportunamente problemas y desviaciones operativas; e, implementar, en su caso, acciones de mejora continua en los procesos operativos, tales como, la inclusión de capacitación sobre el contenido del PSMSXXI, fortalecimiento del rol rector y financiador de la CNPSS, para la operación del PSMSXXI, entre otras.
La información de los resultados operativos de cada entidad federativa provendrá tanto de los distintos sistemas de información institucionales como de encuestas u otras herramientas de evaluación aplicadas a la población beneficiaria del PSMSXXI y a los participantes en las unidades de servicio. Estas últimas son la fuente para la conformación de indicadores relacionados con la provisión de servicios médicos, con la realización de estudios, con la entrega de medicamentos y con la percepción de la Calidad de la atención; los cuales constituirán un insumo fundamental para la consolidación y mejora operativa del PSMSXXI.
Asimismo, en los términos que establezca la CNPSS se podrán llevar a cabo las acciones conducentes para la identificación de los beneficiarios del PSMSXXI, su afiliación y para la obtención de certificados de nacimiento, actas de nacimiento y CURP de los mismos, así como para la sistematización de la información correspondiente.
El monto total que se destine a estos propósitos, así como a la aplicación de encuestas, y a la evaluación, no podrá superar el 2 por ciento del presupuesto total del PSMSXXI.
A fin de contribuir en la calidad de la prestación de los servicios de atención médica que reciben los afiliados al Sistema de Protección Social en Salud, los establecimientos y/o servicios para la atención médica acreditados podrán ser sujetos de una supervisión por parte de la DGCES, de conformidad con las disposiciones emitidas en el Manual para la Acreditación de Establecimientos y Servicios de Atención Médica.
8.2. Indicadores de desempeño.
| Nombre | Método de cálculo | Unidad de medida | Frecuencia de medición |
| Porcentaje de avance de aseguramiento de la población objetivo | (Número de niñas y niños menores de cinco años afiliados en el Seguro Médico Siglo XXI / número de niñas y niños menores de cinco años sin seguridad social) x 100 | Porcentaje | Anual |
| Porcentaje de niñas y niños con acceso a las intervenciones financiadas por la cápita adicional | (Número de cápitas transferidas / Número de niñas y niños nuevos afiliados) x 100 | Porcentaje | Semestral |
| Niñas y niños afiliados al Seguro Médico Siglo XXI | (Niñas y niños afiliados en el Seguro Médico Siglo XXI en el periodo / Niñas y niños programados a afiliar al Seguro Médico Siglo XXI en el mismo periodo) x100 | Porcentaje | Trimestral |
| Niñas y niños afiliados con acceso a los servicios de salud | (Número de casos de niñas y niños beneficiados por el Seguro Médico Siglo XXI en el periodo / Número de casos de niñas y niños beneficiados por el Seguro Médico Siglo XXI en el mismo periodo del año anterior) x100 | Porcentaje | Trimestral |
| Financiamiento de equipamiento para la realización del tamiz auditivo | (Recursos transferidos para el equipamiento para la realización del tamiz auditivo / Recursos programados para el equipamiento para la realización del tamiz auditivo) x100 | Porcentaje | Anual |
| Financiamiento de equipamiento de bancos de leche humana | (Recursos transferidos para el equipamiento de bancos de leche humana / Recursos programados para el equipamiento de bancos de leche humana) x100 | Porcentaje | Anual |
| Financiamiento de insumos para la realización del tamiz metabólico semiampliado | (Recursos transferidos para el equipamiento para la realización del tamiz metabólico semiampliado / Recursos programados para el equipamiento para la realización del tamiz metabólico semiampliado) x100 | Porcentaje | Anual |
| Financiamiento de evaluación de Desarrollo Infantil | (Recursos transferidos para realizar la evaluación del Desarrollo Infantil/ Recursos programados para realizar la evaluación del Desarrollo Infantil X) 100 | Porcentaje | Anual |
8.3. Control y auditoría.
8.3.1. Considerando que los recursos del PSMSXXI no pierden su carácter federal, su ejercicio está sujeto a las disposiciones aplicables y podrán ser revisados en todo momento por la CNPSS, así como por las siguientes instancias en el ámbito de sus respectivas competencias:
a) Por el Órgano Interno de Control en la CNPSS;
b) Por la Auditoría Superior de la Federación, y
c) Por la SHCP y por la SFP, esta última a través de la Unidad de Operación Regional y Contraloría Social, en coordinación con los órganos de control de los gobiernos locales.
Los resultados serán revisados y atendidos por los entes ejecutores, de conformidad a la competencia para resolver los asuntos planteados.
8.3.2. La Unidad de Operación Regional y Contraloría Social de la SFP, podrá proponer a la CNPSS u órgano desconcentrado que haya transferido recursos federales para la ejecución del PSMSXXI, la suspensión o cancelación de los mismos, con base en los resultados de las auditorías que realice.
8.3.3. A los entes ejecutores les corresponde, además de lo señalado en el numeral 5.1 de las Reglas de Operación, lo siguiente:
a. Dar todas las facilidades a las instancias a que se refiere el numeral 8.3.1 de las Reglas de Operación para realizar las auditorías respectivas, y
b. Atender en tiempo y forma los requerimientos que les formulen los órganos fiscalizadores, así como el seguimiento y la solventación de las observaciones planteadas por las instancias competentes.
8.4. Gastos indirectos.
En cuanto a los gastos indirectos del PSMSXXI para el Ejercicio Fiscal 2019, se ajustarán a lo establecido en el Decreto que establece las medidas para el uso eficiente, transparente y eficaz de los recursos públicos, y las acciones de disciplina presupuestaria en el ejercicio del gasto público, así como para la modernización de la Administración Pública Federal, publicado el 10 de diciembre de 2012, en el Diario Oficial de la Federación y los Lineamientos para la aplicación y seguimiento de las medidas para el uso eficiente, transparente y eficaz de los recursos públicos, y las acciones de disciplina presupuestaria en el ejercicio del gasto público, así como para la modernización de la Administración Pública Federal, publicados en el Diario Oficial de la Federación el 30 de enero de 2013.
9. Contraloría Social.
Las entidades federativas, promoverán la participación de los responsables de los beneficiarios del PSMSXXI a través de la integración y operación de contralorías sociales, para el seguimiento, supervisión y vigilancia del cumplimiento de las metas y acciones comprometidas en el PSMSXXI, así como de la correcta aplicación de los recursos públicos asignados al mismo.
La CNPSS y las entidades federativas, atendiendo a su ámbito de competencia, deberán sujetarse a lo establecido en los Lineamientos para la promoción y operación de la Contraloría Social en los programas federales de desarrollo social, publicados en el Diario Oficial de la Federación el 28 de octubre de 2016, con la finalidad de promover y realizar las acciones necesarias para la integración, operación y reporte de la contraloría social, mediante el esquema validado por la Secretaría de la Función Pública (anexo 11 de las presentes Reglas de Operación).
10. Evaluación.
Con el objeto de enfocar la gestión del PSMSXXI y las acciones complementarias del SPSS al logro de resultados para mejorar las condiciones de salud de los beneficiarios, así como fortalecer la rendición de cuentas y la transparencia en el ejercicio de los recursos, se evaluarán los resultados del PSMSXXI y su operación. La evaluación del PSMSXXI será un proceso continuo y sistemático que, conjuntamente con el seguimiento operativo, permitirá instrumentar, en su caso, ajustes en el diseño y ejecución del PSMSXXI y de las acciones complementarias del SPSS.
La evaluación es responsabilidad de la CNPSS, pero será realizada de forma independiente a los ejecutores del PSMSXXI. La evaluación se realizará observando las disposiciones jurídicas aplicables y será realizada por conducto de expertos, instituciones académicas y de investigación u organismos especializados, de carácter nacional o internacional, con reconocimiento y experiencia en la materia; su costo se cubrirá con cargo al presupuesto del PSMSXXI.
La evaluación del PSMSXXI, incorporará la perspectiva de género, de acuerdo a los criterios que emitan, en el ámbito de sus respectivas competencias, el Instituto Nacional de las Mujeres, la SHCP y el Consejo Nacional de Evaluación de la Política de Desarrollo Social.
11. Transparencia.
Las instancias involucradas en el PSMSXXI deberán de cumplir, bajo su estricta responsabilidad, con lo establecido en los artículos 26 y 27 del PEF.
12. Quejas y denuncias.
Las quejas y denuncias vinculadas a la operación del PSMSXXI, deberán ser canalizadas a las instancias competentes, en los términos de las disposiciones jurídicas, administrativas y reglamentarias aplicables a cada caso.
Los beneficiarios pueden presentar sus quejas, denuncias, peticiones y reconocimientos por tres vías:
a) Por escrito: Libremente o a través de los formatos establecidos para tal fin, procurando que se proporcione la información indispensable para dar el curso legal respectivo a cada caso, como es el nombre y firma del peticionario, denunciante o quejoso, domicilio, localidad, municipio, entidad federativa, relación sucinta de hechos, fecha, nombre de la persona o servidor público contra quien vaya dirigida la inconformidad y la institución a la que pertenezca o, en su caso, del prestador de servicio. La población podrá presentar sus quejas, denuncias, peticiones y reconocimientos a través de los siguientes medios e instancias:
· Personalmente, en los buzones que se encuentren instalados en los MAO del SPSS, o en los buzones de los módulos de Atención del SUG de la Secretaría de Salud;
· Personalmente ante las oficinas del Órgano Estatal de Control o ante la Contraloría Interna de la Institución de adscripción del servidor público denunciado o responsable de proporcionar el beneficio o ante la Contraloría Interna de la Secretaría;
· Personalmente ante las oficinas de la CNPSS;
· Personalmente ante las oficinas de los REPSS, y
· En la SFP, ubicada en avenida Insurgentes Sur 1735, piso 10, ala Sur, Colonia Guadalupe Inn, código postal 01020, Demarcación Territorial Álvaro Obregón, Ciudad de México.
b) Por teléfono, en el Centro de Atención Telefónica o Call Center a los números siguientes:
· Teléfono lada sin costo de la CNPSS 01-800POPULAR (01 800 767 8527), las 24 horas, 365 días del año;
· (55) 2000-3100 extensiones 3120 y 3121, del Órgano Interno de Control en la Secretaría de Salud;
· 2000-3000 para la Ciudad de México y área metropolitana, y 01-800-38-624-66 del interior de la República, de Sactel;
· A los de los sistemas de atención que operen en cada entidad federativa bajo la dirección de cada Órgano Estatal de Control, y
· A través del Centro de Contacto Ciudadano de la SFP, lada sin costo 01800-3862466 en el interior de la República Mexicana, al 20002000 en la Ciudad de México y al 18004752393 de Estados Unidos de América.
c) Por medios electrónicos, a través de:
· Buzón electrónico. Contacto a través de la página electrónica de la CNPSS: www.seguro-popular.gob.mx; en los íconos de buzón de voz, llamada rápida, chat en línea, buzón electrónico, redes sociales y
· Correo electrónico de Sactel: sactel@funcionpublica.gob.mx.
Los REPSS serán los encargados de canalizar y atender las quejas presentadas en las entidades federativas, en términos de las disposiciones jurídicas aplicables.
De igual manera, el Órgano Estatal de Control, en su ámbito de competencia, canalizará los asuntos de orden estatal directamente al Órgano Interno de Control en la Secretaría, así como a los de competencia de otras instituciones y las relativas a los municipios, informando de ello a la CNPSS.
13. Atención a beneficiarios del Seguro Médico Siglo XXI víctimas del delito o de violaciones a derechos humanos.
En la operación del PSMSXXI se reconocerán y garantizarán los derechos de las víctimas del delito y de violaciones a derechos humanos, en particular en materia de salud, de conformidad con lo establecido en la Ley General de Víctimas.
En el ejercicio de los derechos y garantías de los beneficiarios del PSMSXXI, los entes ejecutores se conducirán sin distinción, exclusión o restricción, ejercida por razón de sexo, raza, color, orígenes étnicos, sociales, nacionales, lengua, religión, condiciones de salud, pertenencia a una minoría nacional y discapacidades, o cualquier otra que tenga por objeto o efecto impedir o anular el reconocimiento o el ejercicio de los derechos y la igualdad real de oportunidades de las personas. Toda garantía o mecanismo especial deberá fundarse en razones de enfoque diferencial.
Los beneficiarios del PSMSXXI que tengan el carácter de víctimas conforme a lo dispuesto por la Ley General de Víctimas, recibirán ayuda provisional, oportuna y rápida de acuerdo a las necesidades inmediatas que tengan relación directa con el hecho victimizante para atender y garantizar la satisfacción de sus necesidades de atención médica y psicológica de emergencia, en condiciones dignas y seguras. Las medidas de ayuda provisional se brindarán garantizando siempre un enfoque transversal de género y diferencial, y durante el tiempo que sea necesario para garantizar que la víctima supere las condiciones de necesidad inmediata.
Los beneficiarios del PSMSXXI víctimas de delitos o de violaciones de derechos contra la libertad y la integridad, recibirán ayuda médica y psicológica especializada de emergencia en los términos de la Ley antes citada.
Las medidas de ayuda, asistencia, atención y demás establecidas en la Ley mencionada, se brindarán por las instituciones públicas de las entidades federativas, a través de los programas, mecanismos y servicios con que cuenten, salvo en los casos urgentes o de extrema necesidad, así como en los previstos en las Reglas de Operación, en los que se podrá recurrir a los OPD'S, el IMSS, el ISSSTE y prestadores de servicios no gubernamentales, conforme a los convenios que se señalan en el numeral 5.2 de las Reglas de Operación.
Los entes ejecutores deberán brindar información clara, precisa y accesible a las víctimas y sus familiares, sobre cada una de las garantías, mecanismos y procedimientos que permiten el acceso oportuno, rápido y efectivo a las medidas de ayuda contempladas en dicho ordenamiento legal.
14. Anexos.
Anexo 1. Listado de intervenciones médicas cubiertas por el PSMSXXI y sus tabuladores correspondientes.
| Núm. | Grupo | Enfermedad | Clave CIE-10 | Tabulador |
| 1 | Ciertas enfermedades infecciosas y parasitarias | Tuberculosis del Sistema Nervioso | A17 | $39,679.32 |
| 2 | Tuberculosis Miliar | A19 | $38,646.57 |
| 3 | Listeriosis | A32 | $25,671.61 |
| 4 | Tétanos neonatal | A33.X | $61,659.24 |
| 5 | Septicemia no especificada (incluye choque séptico) | A41.9 | $46,225.45 |
| 6 | Sífilis congénita | A50 | $12,329.78 |
| 7 | Encefalitis viral, no especificada | A86 | $39,679.32 |
| 8 | Enfermedad debida a virus citomegálico | B25 | $22,688.36 |
| 9 | Toxoplasmosis | B58 | $27,027.53 |
| 10 | Tumores | Tumor benigno de las glándulas salivales mayores (Ránula) | D11 | $30,563.96 |
| 11 | Tumor benigno del mediastino | D15.2 | $75,873.96 |
| 12 | Tumor benigno de la piel del labio | D23.0 | $18,767.81 |
| 13 | Tumor benigno del ojo y sus anexos | D31 | $38,362.50 |
| 14 | Enfermedades de la sangre y de los órganos hematopoyéticos y ciertos trastornos que afectan el mecanismo de la inmunidad | Púrpura trombocitopénica idiopática | D69.3 | Pago por facturación |
| 15 | Inmunodeficiencia con predominio de defectos de los anticuerpos | D80 | Pago por facturación |
| 16 | Inmunodeficiencias combinadas | D81 | Pago por facturación |
| 17 | Síndrome de Wiskott-Aldrich | D82.0 | Pago por facturación |
| 18 | Otras inmunodeficiencias | D84 | Pago por facturación |
| 19 | Enfermedades endocrinas, nutricionales y metabólicas | Intolerancia a la lactosa | E73 | $23,072.48 |
| 20 | Fibrosis quística | E84 | Pago por facturación |
| 21 | Depleción del volumen | E86 | $9,605.00 |
| 22 | Hiperplasia congénita de glándulas suprarrenales | E25.0 | Pago por facturación |
| 23 | Fenilcetonuria | E70.0 | Pago por facturación |
| 24 | Galactosemia | E74.2 | Pago por facturación |
| 25 | Enfermedades del sistema nervioso | Otros trastornos del nervio facial | G51.8 | $31,057.33 |
| 26 | Síndrome de Guillain-Barré | G61.0 | $33,511.56 |
| 27 | Parálisis cerebral infantil (Diagnóstico, terapia y en su caso, los insumos o medicamentos especializados utilizados; anual y hasta por 5 años) | G80 | Pago por facturación |
| 28 | Hemiplejía (Diagnóstico, terapia y en su caso, los insumos o medicamentos especializados utilizados; anual y hasta por 5 años) | G81 |
| 29 | Paraplejía y cuadriplejía (Diagnóstico, terapia y en su caso, los insumos o medicamentos especializados utilizados; anual y hasta por 5 años) | G82 |
| 30 | Procedimientos de Rehabilitación | 00.B, 00.C (CIE9 MC) |
| 31 | Medicina Física y Rehabilitación y procedimientos relacionados | 93.08, 93.1, 93.22, 93.31, 93.32, 93.33, 93.34 ,93.99 (CIE9 MC) |
| 32 | Enfermedades del ojo | Retinopatía de la prematuridad | H35.1 | $38,913.38 |
| 33 | Enfermedades del oído | Hipoacusia neurosensorial bilateral (Prótesis auditiva externa y sesiones de rehabilitación auditiva verbal) | H90.3 | $35,421.80 |
| 34 | Habilitación auditiva verbal en niños no candidatos a implantación de prótesis de cóclea (anual hasta por 5 años) | V57.3 (CIE9 MC) | $5,668.00 |
| 35 | Implantación prótesis cóclea | 20.96 a 20.98 (CIE9 MC) | $292,355.98 |
| 36 | Habilitación auditiva verbal en niños candidatos a prótesis auditiva externa o a implantación de prótesis de cóclea (anual hasta por 5 años) | V57.3 (CIE9 MC) | $5,668.00 |
| 37 | Enfermedades del sistema circulatorio | Miocarditis aguda | I40 | $74,173.03 |
| 38 | Fibroelastosis endocárdica | I42.4 | $26,381.19 |
| 39 | Hipertensión pulmonar primaria | I27.0 | $78,030.00 |
| 40 | Enfermedades del sistema respiratorio | Neumonía por Influenza por virus identificado | J10.0 | $19,025.42 |
| 41 | Neumonía por Influenza por virus no identificado | J11.0 | $19,025.42 |
| 42 | Neumonía bacteriana no clasificada en otra parte | J15 | $44,121.11 |
| 43 | Bronconeumonía, no especificada | J18.0 | $44,121.11 |
| 44 | Neumonitis debida a sólidos y líquidos | J69 | $60,749.00 |
| 45 | Piotórax | J86 | $37,733.42 |
| 46 | Derrame pleural no clasificado en otra parte | J90.X | $40,721.27 |
| 47 | Derrame pleural en afecciones clasificadas en otra parte | J91.X | $29,228.74 |
| 48 | Neumotórax | J93 | $28,575.51 |
| 49 | Otros trastornos respiratorios (incluye Enfermedades de la tráquea y de los bronquios, no clasificadas en otra parte, Colapso pulmonar, Enfisema intersticial, Enfisema compensatorio, Otros trastornos del pulmón, Enfermedades del mediastino, no clasificadas en otra parte, Trastornos del diafragma, Otros trastornos respiratorios especificados) | J98.0 al J98.8 | $54,520.10 |
| 50 | Enfermedades del sistema digestivo | Trastornos del desarrollo y de la erupción de los dientes | K00 | $15,804.10 |
| 51 | Estomatitis y lesiones afines | K12 | $14,340.08 |
| 52 | Otras enfermedades del esófago (incluye Acalasia del cardias, Úlcera del esófago, obstrucción del esófago, perforación del esófago, Disquinesia del esófago, Divertículo del esófago, adquirido, Síndrome de laceración y hemorragia gastroesofágicas, otras enfermedades especificadas del esófago, Enfermedad del esófago, no especificada) | K22.0 al K22.9 | $38,628.11 |
| 53 | Constipación | K59.0 | $13,736.30 |
| 54 | Malabsorción intestinal | K90 | Pago por facturación |
| 55 | Otros trastornos del sistema digestivo consecutivos a procedimientos, no clasificados en otra parte | K91.8 | Pago por facturación |
| 56 | Enfermedades de la piel | Síndrome estafilocócico de la piel escaldada (Síndrome de Ritter) | L00.X | $26,384.64 |
| 57 | Absceso cutáneo, furúnculo y carbunco | L02 | $10,143.00 |
| 58 | Quiste epidérmico | L72.0 | $8,359.78 |
| 59 | Enfermedades del sistema osteomuscular | Artritis piógena | M00 | $45,830.98 |
| 60 | Artritis juvenil | M08 | Pago por facturación |
| 61 | Poliarteritis nodosa y afecciones relacionadas | M30 | Pago por facturación |
| 62 | Fascitis necrotizante | M72.6 | $50,206.96 |
| 63 | Enfermedades del sistema genitourinario | Síndrome nefrítico agudo | N00 | $27,518.60 |
| 64 | Síndrome nefrótico, anomalía glomerular mínima | N04.0 | Pago por facturación |
| 65 | Uropatía obstructiva y por reflujo | N13 | $45,579.12 |
| 66 | Insuficiencia renal aguda | N17 | $38,963.98 |
| 67 | Insuficiencia renal terminal | N18.0 | Pago por facturación |
| 68 | Divertículo de la vejiga | N32.3 | $44,052.99 |
| 69 | Infección de vías urinarias, sitio no especificado | N39.0 | $16,716.00 |
| 70 | Hidrocele y espermatocele | N43 | $19,250.83 |
| 71 | Orquitis y epididimitis | N45 | $20,142.13 |
| 72 | Fístula vesicovaginal | N82.0 | $45,902.29 |
| 73 | Ciertas afecciones originadas en el periodo perinatal | Feto y recién nacido afectados por trastornos hipertensivos de la madre | P00.0 | $58,596.63 |
| 74 | Feto y recién nacido afectados por ruptura prematura de membranas | P01.1 | $20,517.05 |
| 75 | Feto y recién nacido afectado por complicaciones de la placenta, del cordón umbilical y de las membranas | P02 | $14,764.00 |
| 76 | Feto y recién nacido afectados por drogadicción materna | P04.4 | $58,596.63 |
| 77 | Retardo en el crecimiento fetal y desnutrición fetal | P05 | $57,830.70 |
| 78 | Trastornos relacionados con el embarazo prolongado y con sobrepeso al nacer | P08 | $20,517.05 |
| 79 | Hemorragia y laceración intracraneal debidas a traumatismo del nacimiento | P10 | $95,077.64 |
| 80 | Otros traumatismos del nacimiento en el sistema nervioso central | P11 | $93,975.89 |
| 81 | Traumatismo del nacimiento en el cuero cabelludo /(incluye cefalohematoma) | P12 | $15,906.46 |
| 82 | Traumatismo del esqueleto durante el nacimiento | P13 | $39,909.33 |
| 83 | | Traumatismo del sistema nervioso periférico durante el nacimiento | P14 | $29,792.27 |
| 84 | Otros traumatismos del nacimiento | P15 | $34,354.55 |
| 85 | Hipoxia intrauterina | P20 | $32,355.75 |
| 86 | Asfixia al nacimiento | P21 | $33,072.23 |
| 87 | Taquipnea transitoria del recién nacido | P22.1 | $20,517.05 |
| 88 | Neumonía congénita | P23 | $29,439.78 |
| 89 | Síndromes de aspiración neonatal | P24 | $31,014.78 |
| 90 | Enfisema intersticial y afecciones relacionadas, originadas en el período perinatal | P25 | $40,254.35 |
| 91 | | Hemorragia pulmonar originada en el periodo perinatal | P26 | $40,254.35 |
| 92 | Displasia broncopulmonar originada en el periodo perinatal | P27.1 | $41,161.75 |
| 93 | Otras apneas del recién nacido | P28.4 | $33,072.23 |
| 94 | Onfalitis del recién nacido con o sin hemorragia leve | P38.X | $27,096.53 |
| 95 | Hemorragia intracraneal no traumática del feto y del recién nacido | P52 | $61,645.44 |
| 96 | Enfermedad hemorrágica del feto y del recién nacido | P53.X | $29,449.55 |
| 97 | Enfermedad hemolítica del feto y del recién nacido | P55 | $28,803.22 |
| 98 | Hidropesía fetal debida a enfermedad hemolítica | P56 | $30,176.39 |
| 99 | Ictericia neonatal debida a otras hemólisis excesivas | P58 | $27,833.72 |
| 100 | Ictericia neonatal por otras causas y las no especificadas | P59 | $17,701.70 |
| 101 | Coagulación intravascular diseminada en el feto y el recién nacido | P60.X | $51,245.46 |
| 102 | Policitemia neonatal | P61.1 | $23,338.14 |
| 103 | | Trastornos transitorios del metabolismo de los carbohidratos específicos del feto y del recién nacido | P70 | $23,399.09 |
| 104 | Trastornos neonatales transitorios del metabolismo del calcio y del magnesio | P71 | $23,129.98 |
| 105 | Alteraciones del equilibrio del sodio en el recién nacido | P74.2 | $23,129.98 |
| 106 | Alteraciones del equilibrio del potasio en el recién nacido | P74.3 | $23,129.98 |
| 107 | Íleo meconial | P75.X | $11,285.14 |
| 108 | Síndrome del tapón de meconio | P76.0 | $35,391.90 |
| 109 | Otras peritonitis neonatales | P78.1 | $57,553.53 |
| 110 | Enterocolitis necrotizante | P77 | $83,382.70 |
| 111 | Convulsiones del recién nacido | P90.X | $27,401.30 |
| 112 | Depresión cerebral neonatal | P91.4 | $41,384.86 |
| 113 | Encefalopatía hipóxica isquémica | P91.6 | $33,072.23 |
| 114 | Malformaciones congénitas, deformidades y anomalías cromosómicas | Anencefalia | Q00.0 | $15,501.64 |
| 115 | Encefalocele | Q01 | $37,246.95 |
| 116 | Estenosis y estrechez congénitas del conducto lagrimal | Q10.5 | $16,223.88 |
| 117 | Catarata congénita | Q12.0 | $17,410.00 |
| 118 | Otras malformaciones congénitas del oído (microtia, macrotia, oreja supernumeraria, otras deformidades del pabellón auricular, anomalía de la posición de la oreja, oreja prominente) | Q17 | $20,258.28 |
| 119 | Seno, fístula o quiste de la hendidura branquial | Q18.0 | $19,457.84 |
| 120 | Malformaciones congénitas de la nariz | Q30 | $18,722.95 |
| 121 | Malformación congénita de la laringe (Incluye laringomalacia congénita) | Q31 | $15,714.40 |
| 122 | Malformaciones congénitas de la tráquea y de los bronquios | Q32 | $35,067.59 |
| 123 | Malformaciones congénitas del pulmón | Q33 | $35,794.42 |
| 124 | Otras malformaciones congénitas del intestino (Incluye divertículo de Meckel, Enfermedad de Hirschsprung y malrotación intestinal) | Q43 | $64,916.21 |
| 125 | Malformaciones congénitas de vesícula biliar, conductos biliares e hígado (Incluye atresia de conductos biliares y quiste de colédoco) | Q44 | $76,250.03 |
| 126 | | Páncreas anular | Q45.1 | $42,097.89 |
| 127 | Anquiloglosia | Q38.1 | $2,392.00 |
| 128 | Síndrome de Potter | Q60.6 | $53,839.99 |
| 129 | Duplicación del uréter | Q62.5 | $34,275.20 |
| 130 | Riñón supernumerario | Q63.0 | $40,986.94 |
| 131 | Riñón ectópico | Q63.2 | $40,341.75 |
| 132 | Malformación del uraco | Q64.4 | $38,920.28 |
| 133 | Ausencia congénita de la vejiga y de la uretra | Q64.5 | $60,096.31 |
| 134 | Polidactilia | Q69 | $65,269.27 |
| 135 | Sindactilia | Q70 | $26,550.25 |
| 136 | Craneosinostosis | Q75.0 | $138,668.31 |
| 137 | Hernia diafragmática congénita | Q79.0 | $73,510.59 |
| 138 | Ictiosis congénita | Q80 | $22,781.51 |
| 139 | Epidermólisis bullosa | Q81 | $22,982.77 |
| 140 | Nevo no neoplásico, congénito | Q82.5 | $21,767.16 |
| 141 | Anormalidades cromosómicas (Diagnóstico) | Q90 Q99 | $30,414.45 |
| 142 | Síntomas y signos generales | Choque hipovolémico | R57.1 | $43,282.45 |
| 143 | Traumatismos, envenenamientos y algunas otras consecuencias de causas externas | Fractura de la bóveda del cráneo | S02.0 | $20,182.00 |
| 144 | Traumatismo intracraneal con coma prolongado | S06.7 | $230,116.37 |
| 145 | Avulsión del cuero cabelludo | S08.0 | $39,222.75 |
| 146 | Herida del tórax | S21 | $23,941.92 |
| 147 | Traumatismo por aplastamiento del pulgar y otro(s) dedo(s) | S67.0 | $7,119.00 |
| 148 | Quemaduras y corrosiones | Quemaduras de tercer grado de las diferentes partes del cuerpo | T20.3, T21.3, T22.3, T23.3, T24.3, T25.3, T29.3, T30.3 | $107,138.31 |
| 149 | Complicaciones de la atención médica y quirúrgica | Efectos adversos de drogas de afectan primariamente el sistema nervioso autónomo | Y51 | $18,331.93 |
| 150 | Efectos adversos de vacunas bacterianas | Y58 | $18,810.36 |
| 151 | Factores que influyen en el estado de salud y contacto con los servicios de salud | Atención de orificios artificiales (que incluye Atención de traqueostomía, gastrostomía, ileostomía, colostomía, otros orificios artificiales de las vías digestivas, cistostomía, otros orificios artificiales de las vías urinarias y vagina artificial) | Z43 | $31,469.11 |
Anexo 2. Concepto de Gastos No Cubiertos por el PSMSXXI
| 1 | Adquisición de anteojos. |
| 2 | Cama extra. |
| 3 | Compra y reposición de prótesis y aparatos ortopédicos, así como pulmón artificial, marcapasos y zapatos ortopédicos. |
| 4 | Padecimientos derivados y tratamientos secundarios a radiaciones atómicas o nucleares, no prescritas por un médico. |
| 5 | Reembolsos médicos de aquellos gastos erogados fuera del Cuadro Básico de Medicamentos e Insumos del Sector Salud. |
| 6 | Renta de prótesis, órtesis y aparatos ortopédicos. |
| 7 | Servicios brindados por programas y campañas oficiales de salud vigentes. |
| 8 | Servicios de enfermeras y cuidadoras personales. |
| 9 | Educación especial para síndromes cromosómicos. |
| 10 | Traslados en ambulancia aérea. |
| 11 | Tratamiento dental que requiere servicio de ortodoncia y cirugía maxilofacial, así como prótesis dental, derivados de intervenciones No cubiertas por el PSMSXXI. |
| 12 | Tratamientos en vías de experimentación. |
| 13 | Tratamientos o intervenciones quirúrgicas de carácter estético o plástico no debidos a enfermedad o causa externa. |
Anexo 3. Intervenciones cubiertas para menores de cinco años por el CAUSES del Sistema, en el primer y segundo nivel de atención.
| NÚMERO DE INTERVENCIÓ N | CONGLOMERADO | NOMBRE DE LA INTERVENCIÓN |
| 1 | PREVENCIÓN Y PROMOCIÓN EN SALUD | VACUNACIÓN CONTRA TUBERCULOSIS (B.C.G.) |
| 2 | VACUNACIÓN CONTRA HEPATITIS B (H.B.) |
| 3 | VACUNA PENTAVALENTE (DPT, HB, HIB) |
| 4 | VACUNACIÓN CONTRA ROTAVIRUS |
| 5 | VACUNACIÓN CONTRA NEUMOCOCO CONJUGADO |
| 6 | VACUNACIÓN PROFILÁCTICA CONTRA INFLUENZA (GRIPE ESTACIONAL) |
| 7 | VACUNACIÓN CONTRA SARAMPIÓN, PAROTIDITIS Y RUBÉOLA (SRP) |
| 8 | VACUNACIÓN CONTRA DIFTERIA, TOSFERINA Y TÉTANOS (DPT) |
| 9 | VACUNACIÓN CONTRA POLIOMIELITIS (SABIN) |
| 10 | VACUNACIÓN CONTRA VIRUS DEL PAPILOMA HUMANO (VPH) |
| 11 | VACUNACIÓN CONTRA SARAMPIÓN Y RUBÉOLA (SR) |
| 12 | VACUNACIÓN CONTRA TÉTANOS Y DIFTERIA (TD) |
| 13 | VACUNACIÓN CONTRA TÉTANOS, DIFTERIA Y PERTUSSIS ACELULAR (TDPA) EN EL EMBARAZO |
| 14 | VACUNACIÓN CONTRA NEUMOCOCO PARA EL ADULTO MAYOR |
| 15 | PREVENCIÓN Y TAMIZAJE EN EL RECIÉN NACIDO |
| 16 | PREVENCIÓN Y TAMIZAJE EN MENORES DE 5 AÑOS |
| 17 | PREVENCIÓN Y TAMIZAJE EN NIÑAS Y NIÑOS DE 5 A 9 AÑOS |
| 18 | PREVENCIÓN Y TAMIZAJE EN ADOLESCENTES DE 10 A 19 AÑOS |
| 19 | | PREVENCIÓN Y TAMIZAJE EN MUJERES DE 20 A 59 AÑOS |
| 20 | PREVENCIÓN Y TAMIZAJE EN HOMBRES DE 20 A 59 AÑOS |
| 21 | PREVENCIÓN Y TAMIZAJE EN ADULTOS MAYORES (60 AÑOS EN ADELANTE) |
| 22 | DETECCIÓN PRECOZ DE LOS TRASTORNOS DE LA CONDUCTA ALIMENTARIA |
| 23 | PREVENCIÓN Y ATENCIÓN A VIOLENCIA FAMILIAR Y DE GÉNERO |
| 24 | OTRAS ACCIONES DE PROMOCIÓN A LA SALUD Y PREVENCIÓN DE RIESGOS |
| 25 | PREVENCIÓN DE CARIES DENTAL |
| 26 | CONSEJO Y ASESORÍA SOBRE EL USO DEL CONDÓN |
| 27 | DETECCIÓN TEMPRANA DE ADICCIONES (CONSEJERÍA) |
| 28 | MEDICINA GENERAL Y DE ESPECIALIDAD (INCLUYE ODONTOLOGÍA) | DIAGNÓSTICO Y TRATAMIENTO DE ANEMIA POR DEFICIENCIA DE HIERRO Y POR DEFICIENCIA DE VITAMINA B12 |
| 29 | DIAGNÓSTICO Y TRATAMIENTO DE DESNUTRICIÓN LEVE, MODERADA Y SEVERA |
| 30 | DIAGNÓSTICO Y TRATAMIENTO DE DESNUTRICIÓN SEVERA TIPO KWASHIORKOR |
| 31 | DIAGNÓSTICO Y TRATAMIENTO DE DESNUTRICIÓN SEVERA TIPO MARASMO |
| 32 | DIAGNÓSTICO Y TRATAMIENTO DE SECUELAS DE DESNUTRICIÓN |
| 33 | DIAGNÓSTICO Y TRATAMIENTO DE ESCARLATINA |
| 34 | DIAGNÓSTICO Y TRATAMIENTO DE SARAMPIÓN, RUBÉOLA Y PAROTIDITIS |
| 35 | DIAGNÓSTICO Y TRATAMIENTO DE VARICELA |
| 36 | DIAGNÓSTICO Y TRATAMIENTO DEL DENGUE NO GRAVE (Y OTRAS FIEBRES PRODUCIDAS POR FLAVIVIRUS Y ARBOVIRUS) |
| 37 | DIAGNÓSTICO Y TRATAMIENTO DE PALUDISMO |
| 38 | DIAGNÓSTICO Y TRATAMIENTO DE RICKETTSIOSIS Y ONCOCERCOSIS |
| 39 | DIAGNÓSTICO Y TRATAMIENTO DE ENFERMEDAD DE CHAGAS |
| 40 | DIAGNÓSTICO Y TRATAMIENTO DE LEISHMANIASIS |
| 41 | DIAGNÓSTICO Y TRATAMIENTO DE INFLUENZA |
| 42 | DIAGNÓSTICO Y TRATAMIENTO DE FARINGOAMIGDALITIS AGUDA |
| 43 | DIAGNÓSTICO Y TRATAMIENTO DE TOS FERINA |
| 44 | DIAGNÓSTICO Y TRATAMIENTO DE OTITIS MEDIA NO SUPURATIVA |
| 45 | DIAGNÓSTICO Y TRATAMIENTO DE RINOFARINGITIS AGUDA |
| 46 | DIAGNÓSTICO Y TRATAMIENTO DE LARINGOTRAQUEITIS AGUDA |
| 47 | DIAGNÓSTICO Y TRATAMIENTO DE OTITIS MEDIA SUPURATIVA |
| 48 | DIAGNÓSTICO Y TRATAMIENTO DE SINUSITIS AGUDA |
| 49 | | DIAGNÓSTICO Y TRATAMIENTO DEL ASMA Y SUS EXACERBACIONES EN ADULTOS |
| 50 | DIAGNÓSTICO Y TRATAMIENTO DEL ASMA Y SUS EXACERBACIONES EN MENORES DE 18 AÑOS |
| 51 | DIAGNÓSTICO Y TRATAMIENTO DE TUBERCULOSIS (TAES) |
| 52 | DIAGNÓSTICO Y TRATAMIENTO DE TUBERCULOSIS FARMACORRESISTENTE (TAES) |
| 53 | DIAGNÓSTICO Y TRATAMIENTO DE CONJUNTIVITIS |
| 54 | DIAGNÓSTICO Y TRATAMIENTO DE RINITIS ALÉRGICA Y VASOMOTORA |
| 55 | DIAGNÓSTICO Y TRATAMIENTO DEL SÍNDROME DIARREICO AGUDO |
| 56 | DIAGNÓSTICO Y TRATAMIENTO DE FIEBRE PARATIFOIDEA Y OTRAS SALMONELOSIS |
| 57 | DIAGNÓSTICO Y TRATAMIENTO DE FIEBRE TIFOIDEA |
| 58 | DIAGNÓSTICO Y TRATAMIENTO DE GASTRITIS AGUDA, DUODENITIS Y DISPEPSIA |
| 59 | DIAGNÓSTICO Y TRATAMIENTO DEL SÍNDROME DE INTESTINO IRRITABLE |
| 60 | DIAGNÓSTICO Y TRATAMIENTO DE ESOFAGITIS POR REFLUJO |
| 61 | | DIAGNÓSTICO Y TRATAMIENTO DE ÚLCERA GÁSTRICA Y PÉPTICA CRÓNICA NO PERFORADA |
| 62 | DIAGNÓSTICO Y TRATAMIENTO DE LEPRA |
| 63 | DIAGNÓSTICO Y TRATAMIENTO DEL HERPES ZOSTER |
| 64 | DIAGNÓSTICO Y TRATAMIENTO DE INFECCIÓN AGUDA POR VIRUS DE LA HEPATITIS A Y B |
| 65 | DIAGNÓSTICO Y TRATAMIENTO DE CANDIDIASIS ORAL |
| 66 | DIAGNÓSTICO Y TRATAMIENTO DE MICOSIS SUPERFICIALES (EXCEPTO ONICOMICOSIS) |
| 67 | DIAGNÓSTICO Y TRATAMIENTO DE ONICOMICOSIS |
| 68 | DIAGNÓSTICO Y TRATAMIENTO DE AMEBIASIS |
| 69 | DIAGNÓSTICO Y TRATAMIENTO DE ANQUILOSTOMIASIS Y NECATORIASIS |
| 70 | DIAGNÓSTICO Y TRATAMIENTO DE ASCARIASIS |
| 71 | DIAGNÓSTICO Y TRATAMIENTO DE ENTEROBIASIS |
| 72 | DIAGNÓSTICO Y TRATAMIENTO FARMACOLÓGICO DE EQUINOCOCOSIS |
| 73 | DIAGNÓSTICO Y TRATAMIENTO FARMACOLÓGICO DE ESQUISTOSOMIASIS |
| 74 | DIAGNÓSTICO Y TRATAMIENTO FARMACOLÓGICO DE ESTRONGILOIDIASIS |
| 75 | | DIAGNÓSTICO Y TRATAMIENTO FARMACOLÓGICO DE FILARIASIS |
| 76 | DIAGNÓSTICO Y TRATAMIENTO FARMACOLÓGICO DE GIARDIASIS |
| 77 | DIAGNÓSTICO Y TRATAMIENTO FARMACOLÓGICO DE TENIASIS |
| 78 | DIAGNÓSTICO Y TRATAMIENTO FARMACOLÓGICO DE TRICURIASIS |
| 79 | DIAGNÓSTICO Y TRATAMIENTO FARMACOLÓGICO DE TRIQUINOSIS |
| 80 | DIAGNÓSTICO Y TRATAMIENTO FARMACOLÓGICO DE BRUCELOSIS |
| 81 | DIAGNÓSTICO Y TRATAMIENTO DE ESCABIOSIS |
| 82 | DIAGNÓSTICO Y TRATAMIENTO DE PEDICULOSIS Y PHTHIRIASIS |
| 83 | DIAGNÓSTICO Y TRATAMIENTO DE ERISIPELA Y CELULITIS |
| 84 | DIAGNÓSTICO Y TRATAMIENTO DE GONORREA |
| 85 | DIAGNÓSTICO Y TRATAMIENTO DE INFECCIONES POR CHLAMYDIA (INCLUYE TRACOMA) |
| 86 | DIAGNÓSTICO Y TRATAMIENTO DE TRICHOMONIASIS |
| 87 | DIAGNÓSTICO Y TRATAMIENTO DE SÍFILIS PRECOZ Y TARDÍA |
| 88 | DIAGNÓSTICO Y TRATAMIENTO DE CHANCRO BLANDO |
| 89 | DIAGNÓSTICO Y TRATAMIENTO DE CISTITIS |
| 90 | DIAGNÓSTICO Y TRATAMIENTO DE HERPES GENITAL |
| 91 | DIAGNÓSTICO Y TRATAMIENTO DE DERMATITIS ALÉRGICA Y DE CONTACTO |
| 92 | DIAGNÓSTICO Y TRATAMIENTO DE DERMATITIS ATÓPICA |
| 93 | DIAGNÓSTICO Y TRATAMIENTO DE DERMATITIS DE CONTACTO POR IRRITANTES |
| 94 | DIAGNÓSTICO Y TRATAMIENTO DE DERMATITIS DEL PAÑAL |
| 95 | | DIAGNÓSTICO Y TRATAMIENTO DE DERMATITIS EXFOLIATIVA |
| 96 | DIAGNÓSTICO Y TRATAMIENTO DE DERMATITIS SEBORREICA |
| 97 | DIAGNÓSTICO Y TRATAMIENTO DE VERRUGAS VULGARES |
| 98 | DIAGNÓSTICO Y TRATAMIENTO DEL ACNÉ |
| 99 | DIAGNÓSTICO Y TRATAMIENTO DE PSORIASIS |
| 100 | DIAGNÓSTICO Y TRATAMIENTO DE DISLIPIDEMIA |
| 101 | DIAGNÓSTICO Y TRATAMIENTO MÉDICO DEL SOBREPESO Y OBESIDAD EXÓGENA |
| 102 | DIAGNÓSTICO Y TRATAMIENTO DE DIABETES MELLITUS TIPO 1 |
| 103 | DIAGNÓSTICO Y TRATAMIENTO DE PREDIABETES Y DIABETES MELLITUS TIPO 2 |
| 104 | DIAGNÓSTICO DE RETINOPATÍA DIABÉTICA |
| 105 | DIAGNÓSTICO Y TRATAMIENTO DE HIPERTIROIDISMO |
| 106 | DIAGNÓSTICO Y TRATAMIENTO DE CRISIS TIROTÓXICA |
| 107 | DIAGNÓSTICO Y TRATAMIENTO DE HIPOTIROIDISMO |
| 108 | DIAGNÓSTICO Y TRATAMIENTO CONSERVADOR DE ARTROSIS Y POLIARTROSIS NO ESPECIFICADA |
| 109 | DIAGNÓSTICO Y TRATAMIENTO DE LUMBALGIA |
| 110 | DIAGNÓSTICO Y TRATAMIENTO DE OSTEOPOROSIS |
| 111 | DIAGNÓSTICO Y TRATAMIENTO DE HIPERURICEMIA Y GOTA |
| 112 | DIAGNÓSTICO Y TRATAMIENTO DE ARTRITIS REUMATOIDE |
| 113 | DIAGNÓSTICO Y TRATAMIENTO CONSERVADOR DE LUXACIÓN CONGÉNITA DE CADERA |
| 114 | REHABILITACIÓN DE FRACTURAS |
| 115 | MANEJO AMBULATORIO DE CUIDADOS PALIATIVOS Y DOLOR CRÓNICO |
| 116 | | MÉTODOS DE PLANIFICACIÓN FAMILIAR TEMPORALES |
| 117 | MÉTODO DE PLANIFICACIÓN FAMILIAR TEMPORAL CON DISPOSITIVO INTRAUTERINO |
| 118 | DIAGNÓSTICO Y TRATAMIENTO DE TRASTORNO POR DÉFICIT DE ATENCIÓN CON COMPONENTE HIPERACTIVO |
| 119 | DIAGNÓSTICO Y TRATAMIENTO DE AUTISMO Y SÍNDROME DE ASPERGER |
| 120 | DIAGNÓSTICO Y TRATAMIENTO DE DEPRESIÓN |
| 121 | DIAGNÓSTICO Y TRATAMIENTO DE TRASTORNOS AFECTIVOS (TRASTORNO AFECTIVO DE TIPO BIPOLAR, TRASTORNOS AFECTIVOS PERSISTENTES) |
| 122 | DIAGNÓSTICO Y TRATAMIENTO DE TRASTORNOS DE ANSIEDAD (ANSIEDAD GENERALIZADA, TRASTORNOS DE PÁNICO, REACCIÓN A ESTRÉS, TRASTORNOS DE ADAPTACIÓN [TRASTORNO DE ESTRÉS POSTRAUMÁTICO Y TRASTORNO ADAPTATIVO]) |
| 123 | DIAGNÓSTICO Y TRATAMIENTO DE TRASTORNOS PSICÓTICOS (ESQUIZOFRENIA, PSICÓTICOS Y ESQUIZOTÍPICO) |
| 124 | DIAGNÓSTICO Y TRATAMIENTO DE DISMENORREA PRIMARIA |
| 125 | DIAGNÓSTICO Y TRATAMIENTO DEL CLIMATERIO Y MENOPAUSIA |
| 126 | | DIAGNÓSTICO Y TRATAMIENTO DE TRASTORNOS BENIGNOS DE LA MAMA |
| 127 | DIAGNÓSTICO Y TRATAMIENTO DE HIPERPLASIA ENDOMETRIAL |
| 128 | DIAGNÓSTICO Y TRATAMIENTO DE VAGINITIS SUBAGUDA Y CRÓNICA |
| 129 | DIAGNÓSTICO Y TRATAMIENTO DE VULVOVAGINITIS |
| 130 | DIAGNÓSTICO Y TRATAMIENTO DE ENDOMETRIOSIS |
| 131 | DIAGNÓSTICO Y TRATAMIENTO DE URETRITIS Y SÍNDROME URETRAL |
| 132 | DIAGNÓSTICO Y TRATAMIENTO DE LESIONES ESCAMOSAS INTRAEPITELIALES DE GRADOS BAJO Y MODERADO |
| 133 | DIAGNÓSTICO Y TRATAMIENTO DE LESIONES ESCAMOSAS INTRAEPITELIALES DE ALTO GRADO |
| 134 | DIAGNÓSTICO Y TRATAMIENTO INTEGRAL DE HIPERTENSIÓN ARTERIAL |
| 135 | DIAGNÓSTICO Y TRATAMIENTO INTEGRAL DE INSUFICIENCIA CARDIACA Y DEL EDEMA AGUDO PULMONAR |
| 136 | DIAGNÓSTICO Y TRATAMIENTO INTEGRAL DE EPILEPSIA Y CRISIS CONVULSIVAS |
| 137 | DIAGNÓSTICO Y TRATAMIENTO MÉDICO DE ENFERMEDAD DE PARKINSON |
| 138 | DIAGNÓSTICO Y TRATAMIENTO DE PARÁLISIS FACIAL |
| 139 | TERAPIA DE LENGUAJE |
| 140 | NEUROHABILITACIÓN |
| 141 | APLICACIÓN DE SELLADORES DE FOSETAS Y FISURAS DENTALES |
| 142 | RESTAURACIONES DENTALES CON AMALGAMA, IONÓMERO DE VIDRIO Y RESINA, POR CARIES O FRACTURA DE LOS DIENTES |
| 143 | DIAGNÓSTICO Y TRATAMIENTO DE FOCOS INFECCIOSOS BACTERIANOS AGUDOS EN LA CAVIDAD BUCAL |
| 144 | EXTRACCIÓN DE DIENTES ERUPCIONADOS Y RESTOS RADICULARES |
| 145 | TERAPIA PULPAR |
| 146 | EXTRACCIÓN DE TERCER MOLAR |
| 147 | ATENCIÓN POR ALGUNOS SIGNOS, SÍNTOMAS Y OTROS FACTORES QUE INFLUYEN EN EL ESTADO DE SALUD |
| 148 | URGENCIAS MÉDICAS | ESTABILIZACIÓN EN URGENCIAS |
| 149 | DIAGNÓSTICO Y TRATAMIENTO DE HIPOGLUCEMIA SECUNDARIA A DIABETES |
| 150 | DIAGNÓSTICO Y TRATAMIENTO DE LA CETOACIDOSIS DIABÉTICA |
| 151 | DIAGNÓSTICO Y TRATAMIENTO DEL SÍNDROME HIPERGLUCÉMICO HIPEROSMOLAR NO CETÓSICO |
| 152 | DIAGNÓSTICO Y TRATAMIENTO INTEGRAL DE ANGINA DE PECHO |
| 153 | DIAGNÓSTICO Y ESTRATIFICACIÓN DEL SÍNDROME CORONARIO AGUDO |
| 154 | DIAGNÓSTICO Y TRATAMIENTO DE ARRITMIAS CARDIACAS |
| 155 | DIAGNÓSTICO Y TRATAMIENTO INTEGRAL DEL ABDOMEN AGUDO |
| 156 | DIAGNÓSTICO Y TRATAMIENTO DE APENDICITIS |
| 157 | | MANEJO INTEGRAL POR INTOXICACIÓN AGUDA Y USO NOCIVO DE SUSTANCIAS ADICTIVAS |
| 158 | DIAGNÓSTICO Y TRATAMIENTO DEL ESTADO DE ABSTINENCIA DE SUSTANCIAS ADICTIVAS |
| 159 | ENVENENAMIENTO POR FENOTIAZINAS |
| 160 | ENVENENAMIENTO POR ÁLCALIS, CÁUSTICOS Y SUSTANCIAS ALCALINAS SIMILARES |
| 161 | ENVENENAMIENTO POR SALICILATOS |
| 162 | ENVENENAMIENTO POR METANOL |
| 163 | ENVENENAMIENTO POR INSECTICIDAS ORGANOFOSFORADOS Y CARBAMATOS |
| 164 | ENVENENAMIENTO POR MONÓXIDO DE CARBONO |
| 165 | ENVENENAMIENTO POR MORDEDURA DE SERPIENTE |
| 166 | PICADURA DE ALACRÁN |
| 167 | PICADURAS DE ABEJA, ARAÑA Y OTROS ARTRÓPODOS |
| 168 | INTOXICACIÓN AGUDA ALIMENTARIA |
| 169 | MANEJO DE MORDEDURA Y PREVENCIÓN DE RABIA EN HUMANOS |
| 170 | EXTRACCIÓN DE CUERPOS EXTRAÑOS |
| 171 | CURACIÓN Y SUTURA DE LESIONES TRAUMÁTICAS DE TEJIDOS BLANDOS |
| 172 | DIAGNÓSTICO Y TRATAMIENTO DEL TRAUMATISMO CRANEOENCEFÁLICO LEVE |
| 173 | DIAGNÓSTICO Y TRATAMIENTO DE TRAUMATISMO CRANEOENCEFÁLICO MODERADO |
| 174 | DIAGNÓSTICO DE TRAUMATISMO CRANEOENCEFÁLICO SEVERO |
| 175 | | MANEJO EN URGENCIAS DE QUEMADURAS DE PRIMER GRADO |
| 176 | DIAGNÓSTICO Y TRATAMIENTO DE QUEMADURAS DE SEGUNDO GRADO |
| 177 | DIAGNÓSTICO Y TRATAMIENTO DE DENGUE GRAVE O HEMORRÁGICO (Y OTRAS COMPLICACIONES POR FLAVIVIRUS) |
| 178 | DIAGNÓSTICO Y TRATAMIENTO DE PANCREATITIS AGUDA |
| 179 | DIAGNÓSTICO Y TRATAMIENTO DE LA HEMORRAGIA DIGESTIVA |
| 180 | DIAGNÓSTICO Y TRATAMIENTO DE VARICOCELE E HIDROCELE |
| 181 | ESGUINCE CERVICAL |
| 182 | ESGUINCE DE HOMBRO |
| 183 | ESGUINCE DE CODO |
| 184 | ESGUINCE DE MUÑECA Y MANO |
| 185 | ESGUINCE DE RODILLA |
| 186 | ESGUINCE DE TOBILLO Y PIE |
| 187 | DIAGNÓSTICO Y TRATAMIENTO INTEGRAL DE LUXACIONES |
| 188 | DIAGNÓSTICO Y TRATAMIENTO INTEGRAL DE FRACTURAS DE CLAVÍCULA |
| 189 | DIAGNÓSTICO Y TRATAMIENTO INTEGRAL DE FRACTURAS DE HÚMERO |
| 190 | | DIAGNÓSTICO Y TRATAMIENTO INTEGRAL DE FRACTURAS DE CÚBITO Y RADIO |
| 191 | DIAGNÓSTICO Y TRATAMIENTO INTEGRAL DE FRACTURAS DE MANO |
| 192 | DIAGNÓSTICO Y TRATAMIENTO INTEGRAL DE FRACTURAS DE CADERA |
| 193 | DIAGNÓSTICO Y TRATAMIENTO INTEGRAL DE FRACTURAS DE FÉMUR |
| 194 | DIAGNÓSTICO Y TRATAMIENTO INTEGRAL DE FRACTURAS DE TIBIA Y PERONÉ |
| 195 | DIAGNÓSTICO Y TRATAMIENTO INTEGRAL DE FRACTURAS DE TOBILLO Y PIE |
| 196 | DIAGNÓSTICO Y TRATAMIENTO INTEGRAL DE LESIONES DE RODILLA |
| 197 | DIAGNÓSTICO DE LA ENFERMEDAD VASCULAR CEREBRAL ISQUÉMICA |
| 198 | DIAGNÓSTICO Y TRATAMIENTO DE PIELONEFRITIS |
| 199 | DIAGNÓSTICO Y TRATAMIENTO DE BRONQUIOLITIS |
| 200 | DIAGNÓSTICO Y TRATAMIENTO DE BRONQUITIS AGUDA |
| 201 | DIAGNÓSTICO Y TRATAMIENTO DE MENINGITIS Y MENINGOENCEFALITIS AGUDAS |
| 202 | DIAGNÓSTICO Y TRATAMIENTO DE MASTOIDITIS |
| 203 | DIAGNÓSTICO Y TRATAMIENTO DE OSTEOMIELITIS |
| 204 | DIAGNÓSTICO Y TRATAMIENTO DE NEUMONÍA EN MENORES DE 18 AÑOS |
| 205 | DIAGNÓSTICO Y TRATAMIENTO DE NEUMONÍA EN ADULTOS |
| 206 | DIAGNÓSTICO Y TRATAMIENTO DE ABSCESO HEPÁTICO AMEBIANO |
| 207 | DIAGNÓSTICO Y TRATAMIENTO DE ENFERMEDAD PÉLVICA INFLAMATORIA |
| 208 | DIAGNÓSTICO Y TRATAMIENTO DE PELVIPERITONITIS |
| 209 | DIAGNÓSTICO Y TRATAMIENTO DE LITIASIS RENAL Y URETERAL |
| 210 | DIAGNÓSTICO Y TRATAMIENTO DE LITIASIS DE VÍAS URINARIAS INFERIORES |
| 211 | DIAGNÓSTICO Y TRATAMIENTO DEL SÍNDROME ESCROTAL AGUDO |
| 212 | DIAGNÓSTICO Y TRATAMIENTO DE RETENCIÓN AGUDA DE ORINA |
| 213 | DIAGNÓSTICO Y TRATAMIENTO DE PROSTATITIS AGUDA |
| 214 | DIAGNÓSTICO Y TRATAMIENTO DE ENFERMEDAD PULMONAR OBSTRUCTIVA CRÓNICA |
| 215 | DIAGNÓSTICO Y TRATAMIENTO DE NEUROPATÍA PERIFÉRICA SECUNDARIA A DIABETES |
| 216 | TRATAMIENTO DE ÚLCERA Y DEL PIE DIABÉTICO INFECTADOS |
| 217 | CIRUGÍA GENERAL | LAPAROTOMÍA EXPLORADORA |
| 218 | ESPLENECTOMÍA |
| 219 | DIAGNÓSTICO Y TRATAMIENTO DE ENFERMEDAD DIVERTICULAR |
| 220 | DIAGNÓSTICO Y TRATAMIENTO DE ISQUEMIA E INFARTO INTESTINAL |
| 221 | DIAGNÓSTICO Y TRATAMIENTO DE OBSTRUCCIÓN INTESTINAL E ÍLEO |
| 222 | DIAGNÓSTICO Y TRATAMIENTO QUIRÚRGICO DE PERFORACIÓN GÁSTRICA Y/O INTESTINAL |
| 223 | DIAGNÓSTICO Y TRATAMIENTO DEL VÓLVULO |
| 224 | DIAGNÓSTICO Y TRATAMIENTO DE ABSCESO PERIRRECTAL |
| 225 | DIAGNÓSTICO Y TRATAMIENTO DE FÍSTULA Y/O LA FISURA ANAL |
| 226 | DIAGNÓSTICO Y TRATAMIENTO DE ENFERMEDAD HEMORROIDAL |
| 227 | DIAGNÓSTICO Y TRATAMIENTO DE HERNIA HIATAL |
| 228 | DIAGNÓSTICO Y TRATAMIENTO DE HIPERTROFIA CONGÉNITA DEL PÍLORO |
| 229 | TRATAMIENTO QUIRÚRGICO DE HERNIA CRURAL |
| 230 | TRATAMIENTO QUIRÚRGICO DE HERNIA INGUINAL |
| 231 | TRATAMIENTO QUIRÚRGICO DE HERNIA UMBILICAL |
| 232 | TRATAMIENTO QUIRÚRGICO DE HERNIA VENTRAL |
| 233 | DIAGNÓSTICO Y TRATAMIENTO DE COLECISTITIS Y COLELITIASIS |
| 234 | DIAGNÓSTICO Y TRATAMIENTO DE QUIRÚRGICO DE LOS CONDILOMAS |
| 235 | DIAGNÓSTICO Y TRATAMIENTO DE QUISTES DE OVARIO |
| 236 | DIAGNÓSTICO Y TRATAMIENTO DE TORSIÓN DE ANEXOS |
| 237 | MÉTODO DEFINITIVO DE PLANIFICACIÓN FAMILIAR EN LA MUJER (OCLUSIÓN TUBARIA BILATERAL) |
| 238 | MÉTODO DEFINITIVO DE PLANIFICACIÓN FAMILIAR EN HOMBRES (VASECTOMÍA) |
| 239 | DIAGNÓSTICO Y TRATAMIENTO QUIRÚRGICO DE ENFERMEDAD TROFOBLÁSTICA |
| 240 | DIAGNÓSTICO Y TRATAMIENTO DEL EMBARAZO ECTÓPICO |
| 241 | DIAGNÓSTICO Y TRATAMIENTO DEL ABORTO INCOMPLETO |
| 242 | REPARACIÓN UTERINA |
| 243 | ABLACIÓN ENDOMETRIAL |
| 244 | | TRATAMIENTO LAPAROSCÓPICO DE LA ENDOMETRIOSIS |
| 245 | DIAGNÓSTICO Y TRATAMIENTO DE MIOMATOSIS UTERINA |
| 246 | HISTERECTOMÍA ABDOMINAL O VAGINAL |
| 247 | DIAGNÓSTICO Y TRATAMIENTO DEL PROLAPSO GENITAL FEMENINO (COLPOPERINEOPLASTÍA) |
| 248 | CIRCUNCISIÓN |
| 249 | ORQUIDOPEXIA |
| 250 | DIAGNÓSTICO Y TRATAMIENTO DE HIPERPLASIA DE LA PRÓSTATA |
| 251 | EXTIRPACIÓN DE LESIÓN CANCEROSA DE PIEL (NO INCLUYE MELANOMA) |
| 252 | EXTIRPACIÓN DE TUMOR BENIGNO EN TEJIDOS BLANDOS |
| 253 | AMIGDALECTOMÍA CON O SIN ADENOIDECTOMÍA |
| 254 | TRATAMIENTO QUIRÚRGICO DE PAPILOMA FARÍNGEO (INCLUYE PAPILOMA LARÍNGEO) |
| 255 | REPARACIÓN DE LABIO HENDIDO CON O SIN PALADAR HENDIDO |
| 256 | CIRUGÍA DE ACORTAMIENTO MUSCULAR PARA ESTRABISMO |
| 257 | CIRUGÍA DE ALARGAMIENTO MUSCULAR PARA ESTRABISMO |
| 258 | TRATAMIENTO QUIRÚRGICO DE GLAUCOMA |
| 259 | TRATAMIENTO QUIRÚRGICO DE PTERIGIÓN |
| 260 | TRATAMIENTO QUIRÚRGICO DE HIDROCEFALIA |
| 261 | COLOCACIÓN Y RETIRO DE DIVERSOS CATÉTERES |
| 262 | DISECCIÓN RADICAL DE CUELLO |
| 263 | TORACOTOMÍA, PLEUROTOMIìA Y DRENAJE DE TÓRAX |
| 264 | TRATAMIENTO QUIRÚRGICO DE LUXACIÓN CONGÉNITA DE CADERA |
| 265 | TRATAMIENTO QUIRÚRGICO DE PIE EQUINO EN NIÑOS |
| 266 | SAFENECTOMÍA |
| 267 | ARTROPLASTÍA TOTAL DE RODILLA |
| 268 | AMPUTACIÓN DE MIEMBRO INFERIOR SECUNDARIA A PIE DIABÉTICO |
| 269 | TRATAMIENTO DE QUISTE SINOVIAL Y GANGLIÓN |
| 270 | DIAGNÓSTICO Y TRATAMIENTO QUIRÚRGICO DE CATARATAS |
| 271 | OBSTETRICIA | DIAGNÓSTICO DE EMBARAZO Y ATENCIÓN PRENATAL |
| 272 | ATENCIÓN DEL PARTO Y PUERPERIO FISIOLÓGICO |
| 273 | ATENCIÓN DE CESÁREA Y DEL PUERPERIO QUIRÚRGICO |
| 274 | DIAGNÓSTICO Y TRATAMIENTO DE AMENAZA DE ABORTO |
| 275 | DIAGNÓSTICO Y TRATAMIENTO DE AMENAZA DE PARTO PRETÉRMINO |
| 276 | DIAGNÓSTICO Y TRATAMIENTO DE ENDOMETRITIS PUERPERAL |
| 277 | DIAGNÓSTICO Y TRATAMIENTO DE CHOQUE SÉPTICO PUERPERAL |
| 278 | DIAGNÓSTICO Y TRATAMIENTO DE HIPERTENSIÓN INDUCIDA Y/O PREEXISTENTE EN EL EMBARAZO |
| 279 | DIAGNÓSTICO Y TRATAMIENTO DE PREECLAMPSIA LEVE Y MODERADA |
| 280 | DIAGNÓSTICO Y TRATAMIENTO DE PREECLAMPSIA SEVERA |
| 281 | DIAGNÓSTICO Y TRATAMIENTO DE ECLAMPSIA |
| 282 | DIAGNÓSTICO Y TRATAMIENTO DEL SÍNDROME DE HELLP |
| 283 | DIAGNÓSTICO Y TRATAMIENTO DE HEMORRAGIA OBSTÉTRICA PUERPERAL (INCLUYE CHOQUE HIPOVOLÉMICO) |
| 284 | DIAGNÓSTICO Y TRATAMIENTO DE HEMORRAGIA POR PLACENTA PREVIA Y DESPRENDIMIENTO PREMATURO DE PLACENTA NORMOINSERTA |
| 285 | DIAGNÓSTICO Y TRATAMIENTO DE INFECCIÓN DE EPISIORRAFIA O HERIDA QUIRÚRGICA OBSTÉTRICA |
| 286 | DIAGNÓSTICO Y TRATAMIENTO DE CORIOAMNIOITIS |
| 287 | DIAGNÓSTICO Y TRATAMIENTO DE EMBOLIA OBSTÉTRICA |
| 288 | DIAGNÓSTICO Y TRATAMIENTO DE DIABETES GESTACIONAL |
| 289 | DIAGNÓSTICO Y TRATAMIENTO DE TROMBOSIS VENOSA PROFUNDA EN EL EMBARAZO Y PUERPERIO |
| 290 | ATENCIÓN DEL RECIÉN NACIDO |
| 291 | DIAGNÓSTICO DE ICTERICIA NEONATAL |
| 292 | DIAGNÓSTICO Y TRATAMIENTO DEL RECIÉN NACIDO PRETÉRMINO SIN COMPLICACIONES |
| 293 | DIAGNÓSTICO Y TRATAMIENTO DEL RECIÉN NACIDO PRETÉRMINO CON HIPOTERMIA |
| 294 | DIAGNÓSTICO Y TRATAMIENTO DEL PRETÉRMINO CON BAJO PESO AL NACER |
Anexo 4. Intervenciones para menores de cinco años cubiertos por el FPGC del Sistema.
| No. | Grupo 2018 | Categoría 2018 | Clave CIE-10 / CIE-O-3 | Intervención |
| 1 | Recién nacidos | Cuidados intensivos neonatales | P070, P073 | Prematurez |
| 2 | P220 | Síndrome de dificultad respiratoria del recién nacido |
| 3 | P36 | Sepsis bacteriana del recién nacido |
| 4 | Malformaciones congénitas y/o adquiridas (menores de 18 años) | Aparato digestivo | Q420, | Q421, | Atresia anal |
| Q422, | Q423 |
| 5 | Q390, | Q391, | Atresia esofágica |
| Q392, | Q393 |
| 6 | Q411, | Q412, | Atresia intestinal |
| Q418, | Q419 |
| 7 | Q792 | Onfalocele |
| 8 | Q793 | Gastrosquisis |
| 9 | Q410 | Atresia-estenosis duodenal |
| 10 | Columna vertebral | Q05, | Q06, | Espina bífida |
| Q760 | |
| 11 | Aparato urinario | Q642, | Q643 | Estenosis uretral |
| 12 | Q643, | Q647, | Estenosis del meato uretral |
| Q648, Q649 |
| 13 | Q621 | Estenosis ureteral |
| 14 | Q641 | Extrofia vesical |
| 15 | Q603, | Q604, | Hipoplasia/displasia renal |
| Q605, | Q614, |
| 16 | Q54, | Q640 | Hipospadias-epispadias |
| 17 | Q626 | Uréter retrocavo |
| 18 | Q622, | Q623 | Ureterocele |
| 19 | Q626 | Uréter ectópico (Meatos ectópicos) |
| 20 | Cardiovasculares | Q20, | Q21, | Malformaciones congénitas cardiacas |
| Q22, | Q23, |
| Q24, | Q25, |
| Q26, | Q27, |
| Q28 |
| 21 | Enfermedades metabólicas en menores de 10 años | Hemofilia | D66X | Deficiencia hereditaria del factor VIII |
| D67X | Deficiencia hereditaria del factor IX |
| D680 | Enfermedad de von Willebrand |
| 22 | Enfermedades lisosomales | E752 | Enfermedad de Fabry / Enfermedad de Gaucher |
| E740 | Enfermedad de Pompe |
| E760 | Mucopolisacaridosis tipo I |
| E761 | Mucopolisacaridosis tipo II |
| E762 | Mucopolisacaridosis tipo IV |
| E762 | Mucopolisacaridosis tipo VI |
| 23 | Cáncer en menores de 18 años | Tumores del sistema nervioso central | C719 | Astrocitoma |
| 24 | C710 | M9391/3 | Ependimoma |
| C711 | M9391/3 |
| C712 | M9392/3 |
| C713 | M9393/1 |
| C714 | M9393/3 |
| C715 | M9394/1 |
| C717 | M9383/1 |
| C718 | |
| 25 | C716 | Meduloblastoma |
| 26 | C479 | Neuroblastoma |
| 27 | C71 | M906 a M909 | Otros tumores del SNC* |
| 28 | Tumores renales | C64X | M8960/3 | Tumor de Wilms |
| 29 | C64X | M8312/3 | Otros tumores renales* |
| M8960/1 |
| M8963/3 |
| M8964/3 |
| 30 | Leucemias | C910 | Leucemia linfoblástica aguda |
| 31 | C920 | Leucemia mieloblástica aguda |
| 32 | C921 | M9863/3 | Leucemias crónicas |
| 33 | D460, | D461, | Síndromes mielodisplásicos |
| D462, | D464, |
| D467, | D469 |
| 34 | | Tumores hepáticos | C220 | Hepatocarcinoma |
| 35 | C222 | Hepatoblastoma |
| 36 | Tumores óseos | C40, | C41 | Osteosarcoma |
| 37 | C40 | M9260/3 | Sarcoma de Ewing |
| C41 |
| 38 | Linfomas | C833, | C837 | Linfoma no Hodgkin |
| 39 | C81, | C812 | Enfermedad o linfoma de Hodgkin |
| C813, | C81,7 | |
| 40 | Tumores del ojo | C692 | | Retinoblastoma |
| 41 | Sarcomas | C490, | C499 | Sarcoma de partes blandas |
| 42 | Tumores germinales | C62 | M906 a M909 | Tumores gonadales |
| C56X |
| 43 | | M906 a M909 | Tumores extragonadales |
| 44 | | Carcinomas | C109 | M8010/3 | Diversos carcinomas* |
| C119 | M8010/3 |
| C159 | M8010/3 |
| C169 | M8010/3 |
| C189 | M8010/3 |
| C259 | M8010/3 |
| M8000/3 |
| C329 | M8010/3 |
| C349 | M8010/3 |
| M8972/3 |
| C439 | M8720/3 |
| C459 | M9050/3 |
| C73X | M8010/3 |
| C740 | M8370/3 |
| C741 | M8700/3 |
| C750 | M8010/3 |
| M8240/3 |
| 45 | Histiocitosis | C960, | C965, | Histiocitosis |
| C966, | D761 |
| 46 | Cáncer en mayores de 18 años | Tumor maligno de ovario | C56X | | Tumor maligno de ovario epitelial |
| 47 | C56X | M906 a M909 | Tumor maligno de ovario germinal |
| 48 | Cáncer de próstata | C61X | | Tumor maligno de próstata |
| 49 | Cáncer testicular | C62 | M906 a M909 | Cáncer testicular seminoma y no seminoma |
| 50 | Cáncer cervicouterino | C53, | C540, | Cáncer cervicouterino |
| C542, | C543, |
| C548, | C549, |
| C55X | D06, |
| 51 | Cáncer de Endometrio | C541 | Cáncer de Endometrio |
| 52 | Cáncer de mama | C50 | Cáncer de mama |
| 53 | Tumor maligno de colon y recto | C18 | Tumor maligno de colon |
| C19X | Tumor maligno de la unión recto sigmoidea |
| C20X | Tumor maligno de recto |
| 54 | | Linfoma no Hodgkin | C820, | C821, | Linfoma no Hodgkin folicular |
| C822, | C827, |
| C829 |
| C830, | C831, | Linfoma no Hodgkin difuso |
| C833, | C835, |
| C837, | C838, |
| C839 |
| 55 | Cáncer de esófago | C150, | C151, | Cáncer de esófago |
| C153, | C154, |
| C155, | C159 |
| 56 | Enfermedades cardiovasculares en menores de 65 años | Infarto agudo al miocardio | I21 | Infarto agudo al miocardio |
| 57 | Infectocontagiosas | Hepatitis tipo C (en menores de 65 años) | B182 | Hepatitis viral tipo C crónica |
| 58 | Tratamiento antirretroviral de VIH/SIDA | B24X | Enfermedad por virus de la inmunodeficiencia humana [VIH], sin otra especificación |
| 59 | Trasplantes en paciente pediátrico y adulto | Trasplantes | Z947 | Trasplante de córnea |
| 60 | Z948 | Trasplante de médula ósea mayores de 18 años |
| 61 | Z941 | Trasplante de corazón en mayores de 18 años |
| 62 | Z944 | Trasplante hepático en mayores de 18 años |
| 63 | Z942 | Trasplante pulmonar en mayores de 18 años |
| 64 | Z948 | Trasplante de médula ósea menores de 18 años |
| 65 | Z940 | Trasplante renal menores de 18 años |
| 66 | Genéticas | Alteraciones cromosómicas | Q96 | Síndrome de Turner |
Anexo 5. Informe Trimestral del Ejercicio de los Recursos.
Programa Seguro Médico Siglo XXI
Ejercicio Fiscal 201___
(Señalar Entidad Federativa)
"Apoyo económico a los SESA por incremento en la demanda de servicios"
| Recursos transferidos en el trimestre: | | |
| | | |
| Recursos ejercidos en el trimestre: | | |
| | | |
| Recursos por ejercer en el trimestre: | | |
Periodo:
| Partidas de Gasto | Monto |
| Partida Numérica | Descripción |
| | | |
| | | |
| | | |
| | | |
| | | |
| | | |
| | | |
| | | |
| | | |
| Total | 0.00 |
| Recursos transferidos acumulados al periodo: | | |
| | | |
| Recursos ejercidos al periodo: | | |
| | | |
| Recursos por ejercer al periodo: | | |
| | | |
| Recursos a reintegrar a la Tesorería de la Federación en el trimestre: | | |
| | | |
| Recursos a reintegrar a la Tesorería de la Federación al periodo: | | |
| Titular Secretaría de Salud | | Titular Dirección | | Titular Director del REPSS |
| Secretario(a) de Salud | | Director(a) de Administración | | Director(a) del REPSS |
"Este programa es de carácter público, no es patrocinado ni promovido por partido político alguno y sus recursos provienen de los impuestos que pagan todos los contribuyentes. Está prohibido el uso de este programa con fines políticos, electorales, de lucro y otros distintos a los establecidos. Quien haga uso indebido de los recursos de este programa deberá ser denunciado y sancionado de acuerdo con la ley aplicable y ante la autoridad competente."
Anexo 6. Partidas de gasto para el apoyo económico a los SESA por incremento en la demanda de servicios.
| Núm. | Partidas de Gasto |
| 1 | 11301 | Sueldos base |
| 2 | 12101 | Honorarios |
| 3 | 12201 | Sueldos base al personal eventual |
| 4 | 21101 | Materiales y útiles de oficina |
| 5 | 21201 | Materiales y útiles de impresión y reproducción |
| 6 | 21401 | Materiales y útiles para el procesamiento en equipos y bienes informáticos |
| 7 | 21501 | Material de apoyo informativo |
| 8 | 21601 | Material de limpieza |
| 9 | 22102 | Productos alimenticios para personas derivado de la prestación de servicios públicos en unidades de salud, educativas, de readaptación social |
| 10 | 22301 | Utensilios para el servicio de alimentación |
| 11 | 24201 | Cemento y productos de concreto |
| 12 | 24301 | Cal, yeso y productos de yeso |
| 13 | 24401 | Madera y productos de madera |
| 14 | 24501 | Vidrio y productos de vidrio |
| 15 | 24601 | Material eléctrico y electrónico |
| 16 | 24701 | Artículos metálicos para la construcción |
| 17 | 24801 | Materiales complementarios |
| 18 | 24901 | Otros materiales y artículos de construcción y reparación |
| 19 | 25101 | Productos químicos básicos |
| 20 | 25301 | Medicinas y productos farmacéuticos |
| 21 | 25401 | Materiales, accesorios y suministros médicos |
| 22 | 25501 | Materiales, accesorios y suministros de laboratorio |
| 23 | 25901 | Otros productos químicos |
| 24 | 26105 | Combustibles, lubricantes y aditivos para maquinaria, equipo de producción y servicios administrativos |
| 25 | 27101 | Vestuario y uniformes |
| 26 | 27501 | Blancos y otros productos textiles, excepto prendas de vestir |
| 27 | 29101 | Herramientas menores |
| 28 | 29201 | Refacciones y accesorios menores de edificios |
| 29 | 29301 | Refacciones y accesorios menores de mobiliario y equipo de administración, educacional y recreativo |
| 30 | 29401 | Refacciones y accesorios para equipo de cómputo |
| 31 | 29501 | Refacciones y accesorios menores de equipo e instrumental médico y de laboratorio |
| 32 | 29801 | Refacciones y accesorios menores de maquinaria y otros equipos |
| 33 | 31101 | Servicio de energía eléctrica |
| 34 | 31201 | Gas |
| 35 | 31301 | Servicio de agua |
| 36 | 32301 | Arrendamiento de equipo y bienes informáticos |
| 37 | 32601 | Arrendamiento de maquinaria y equipo |
| 38 | 33303 | Servicios relacionados con certificación de procesos |
| 39 | 33603 | Impresiones de documentos oficiales para la prestación de servicios públicos, identificación, formatos administrativos y fiscales, formas valoradas, certificados y títulos |
| 40 | 33604 | Impresión y elaboración de material informativo derivado de la operación y administración de las dependencias y entidades |
| 41 | 33901 | Subcontratación de servicios con terceros |
| 42 | 34701 | Fletes y maniobras |
| 43 | 35101 | Mantenimiento y conservación de inmuebles |
| 44 | 35201 | Mantenimiento y conservación de mobiliario y equipo de administración |
| 45 | 35301 | Mantenimiento y conservación de bienes informáticos |
| 46 | 35401 | Instalación, reparación y mantenimiento de equipo e instrumental médico y de laboratorio |
| 47 | 35701 | Mantenimiento y conservación de maquinaria y equipo |
| 48 | 35801 | Servicios de lavandería, limpieza e higiene |
| 49 | 51101 | Mobiliario |
| 50 | 51501 | Bienes informáticos |
| 51 | 51901 | Equipo de administración |
| 52 | 53101 | Equipo médico y de laboratorio |
| 53 | 53201 | Instrumental médico y de laboratorio |
| 54 | 56400 | Sistema de aire acondicionado, calefacción y refrigeración industrial y comercial |
| 55 | 56601 | Maquinaria y equipo eléctrico y electrónico |
| 56 | 62201 | Obras de construcción para edificios no habitacionales |
| 57 | 62202 | Mantenimiento y rehabilitación de edificaciones no habitacionales |
| 58 | 24101 | Productos minerales no metálicos |
Anexo 7. Proceso Sistema Seguro Médico Siglo XXI.
Anexo 8. Modelos de convenio de colaboración para la transferencia de recursos federales.
Ø APOYO ECONÓMICO A LOS SESA POR INCREMENTO EN LA DEMANDA DE SERVICIOS
CONVENIO ESPECÍFICO DE COLABORACIÓN EN MATERIA DE TRANSFERENCIA DE RECURSOS PARA LA EJECUCIÓN DEL PROGRAMA SEGURO MÉDICO SIGLO XXI, QUE CELEBRAN, POR UNA PARTE EL EJECUTIVO FEDERAL POR CONDUCTO DE LA SECRETARÍA DE SALUD A TRAVÉS DE LA COMISIÓN NACIONAL DE PROTECCIÓN SOCIAL EN SALUD, REPRESENTADA POR __________________, TITULAR DE LA COMISIÓN NACIONAL DE PROTECCIÓN SOCIAL EN SALUD, A LA QUE EN ADELANTE SE LE DENOMINARÁ "LA SECRETARÍA", ASISTIDA POR EL DIRECTOR GENERAL DE FINANCIAMIENTO, _________________________, POR EL DIRECTOR GENERAL DE AFILIACIÓN Y OPERACIÓN, _________________________________; Y POR EL DIRECTOR GENERAL DE GESTIÓN DE SERVICIOS DE SALUD __________________________; Y POR OTRA PARTE EL EJECUTIVO DEL ESTADO LIBRE Y SOBERANO DE ____________, REPRESENTADO POR EL ________________________________, SECRETARIO DE SALUD Y TITULAR DE LOS SERVICIOS ESTATALES DE SALUD Y POR EL SECRETARIO DE (FINANZAS O LA DENOMINACIÓN CORRESPONDIENTE), ASÍ COMO POR EL _________________________________, DIRECTOR GENERAL DEL ORGANISMO PÚBLICO DESCENTRALIZADO DENOMINADO (ANOTAR LA DENOMINACIÓN DEL RÉGIMEN ESTATAL DE PROTECCIÓN SOCIAL EN SALUD), AL QUE EN LO SUCESIVO SE LE DENOMINARÁ "EL ESTADO", A QUIENES CUANDO ACTÚEN DE MANERA CONJUNTA SE LES DENOMINARÁ "LAS PARTES", CONFORME A LOS ANTECEDENTES, DECLARACIONES Y CLÁUSULAS SIGUIENTES:
ANTECEDENTES
1. La Constitución Política de los Estados Unidos Mexicanos establece en su artículo 4o., párrafos cuarto y noveno, el derecho humano de toda persona a la protección de la salud, disponiendo que la Ley definirá las bases y modalidades para el acceso a los servicios de salud, así como el derecho que tienen los niños y las niñas a la satisfacción de sus necesidades de salud.
2. La promoción de la salud de los niños representa un objetivo estratégico para todo Estado que pretenda construir una sociedad sana, justa y desarrollada. La condición de salud de los niños afecta de manera importante el rendimiento educativo de los escolares, y éste, a su vez, tiene un efecto significativo en la salud y la capacidad productiva en la edad adulta, es decir, la salud de los primeros años determina las condiciones futuras de esa generación.
3. Las directrices hacia el Plan Nacional de Desarrollo 2019-2024, en su apartado A, Directriz 2: "Bienestar social e igualdad", establecen lo siguiente:
Para revertir la situación de desigualdad social en México, las líneas de acción de esta directriz deben contribuir a:
- El bienestar desde una perspectiva de derechos y de ciclo de vida: mujeres, primera infancia, niñas, niños, jóvenes, adultos mayores, personas con discapacidad.
- La salud para el bienestar.
4. El Presupuesto de Egresos de la Federación para el Ejercicio Fiscal 2019, en su Anexo 25 establece el Programa Seguro Médico Siglo XXI, en lo sucesivo "EL PROGRAMA", como uno de los que deben sujetarse a Reglas de Operación, mediante el cual el Gobierno Federal continuará en dicho ejercicio fiscal, las acciones que aseguren la cobertura de servicios de salud a los menores de cinco años que no cuentan con ningún tipo de seguridad social, financiando en términos de las Reglas de Operación, la atención médica preventiva, detección temprana de enfermedades, tratamiento oportuno y disminución de daños a la salud, además de garantizar la afiliación de toda la familia al Sistema de Protección Social en Salud.
5. Con fecha _______________, "LA SECRETARÍA" y "EL ESTADO", suscribieron el Acuerdo Marco de Coordinación con el objeto facilitar la concurrencia en la prestación de servicios en materia de salubridad general, así como fijar las bases y mecanismos generales para transferir y dotar a la Entidad de recursos, en lo sucesivo "EL ACUERDO MARCO", instrumento jurídico que establece la posibilidad de celebrar convenios específicos.
6. Con fecha ___________________ se publicaron en el Diario Oficial de la Federación las Reglas de Operación del Programa Seguro Médico Siglo XXI para el Ejercicio Fiscal 2019, en lo sucesivo "LAS REGLAS DE OPERACIÓN".
7. El objetivo específico de "EL PROGRAMA" consiste en otorgar financiamiento para que los menores de cinco años afiliados al Sistema de Protección Social en Salud, cuenten con un esquema de aseguramiento en salud de cobertura amplia de atención médica y preventiva, complementaria a la considerada en el Catálogo Universal de Servicios de Salud y en el Catálogo de Intervenciones del
Fondo de Protección contra Gastos Catastróficos del Sistema de Protección Social en Salud.
DECLARACIONES
I. "LA SECRETARÍA" declara que:
I.1. Es una Dependencia de la Administración Pública Federal Centralizada, en términos de lo dispuesto en los artículos 2, 26 y 39 de la Ley Orgánica de la Administración Pública Federal, a la cual le corresponden, entre otras atribuciones, las de establecer y conducir la política nacional en materia de asistencia social y servicios médicos y salubridad general.
I.2. La Comisión Nacional de Protección Social en Salud, en lo sucesivo la "CNPSS" es un Órgano Desconcentrado de la Secretaría de Salud, en términos de los artículos 77 bis 35 de la Ley General de Salud, 2 literal C, fracción XII, del Reglamento Interior de la Secretaría de Salud y 3, del Reglamento Interno de la Comisión Nacional de Protección Social en Salud, la cual cuenta con autonomía técnica, administrativa y de operación.
I.3. La titular de la Comisión Nacional de Protección Social en Salud tiene la facultad y legitimación para suscribir el presente Convenio, conforme a lo dispuesto por los artículos 38, fracción V, del Reglamento Interior de la Secretaría de Salud y 6, fracción I, del Reglamento Interno de la Comisión Nacional de Protección Social en Salud, cargo que se acredita con nombramiento de fecha __________________, expedido por ________________________________.
I.4. La "CNPSS" cuenta con atribuciones para instrumentar la política de protección social en salud; impulsar la coordinación y vinculación de acciones del Sistema de Protección Social en Salud con las de otros programas sociales para la atención a grupos indígenas, marginados, rurales y, en general, a cualquier grupo vulnerable desde una perspectiva intercultural que promueva el respeto a la persona y su cultura, así como sus derechos humanos en salud; administrar los recursos financieros que en el marco del Sistema le suministre la Secretaría de Salud y efectuar las transferencias que correspondan a las entidades federativas, acorde a lo establecido en el artículo 4, fracciones I, VI y XIII, del Reglamento Interno de la Comisión Nacional de Protección Social en Salud.
I.5. La Dirección General de Financiamiento, en lo sucesivo la "DGF", cuenta con atribuciones para: (i) diseñar y proponer en coordinación con las unidades administrativas competentes de la Secretaría de Salud, los esquemas y mecanismos financieros que sean necesarios para el funcionamiento del Sistema de Protección Social en Salud, incluyendo el desarrollo de programas de salud dirigidos a grupos indígenas, marginados, rurales y en general a cualquier grupo vulnerable; (ii) determinar los criterios para la operación y administración de los fondos generales y específicos relacionados con las funciones comprendidas en el Sistema de Protección Social en Salud y de los programas orientados a la atención de grupos vulnerables; (iii) coadyuvar, con la participación de las unidades administrativas competentes de la Secretaría de Salud, en las acciones de supervisión financiera del Sistema de Protección Social en Salud, y de los programas de atención a grupos indígenas, marginados, rurales y, en general, a cualquier grupo vulnerable para garantizar el cumplimiento de las normas financieras y de operación, así como de sus metas y objetivos, de conformidad con el artículo 9, fracciones III, VI y VII del Reglamento Interno de la Comisión Nacional de Protección Social en Salud.
1.6. La Dirección General de Afiliación y Operación, en lo sucesivo la "DGAO", se encuentra facultada para: (i) diseñar, operar y administrar la base de datos del Padrón Nacional de Beneficiarios del Sistema de Protección Social en Salud; (ii) revisar y verificar la congruencia de la información de los titulares y familias de los padrones de afiliados remitidos por las entidades federativas para la tramitación del financiamiento federal; de conformidad con el artículo 8, fracciones VII y IX, del Reglamento Interno de la Comisión Nacional de Protección Social en Salud.
I.7. La Dirección General de Gestión de Servicios de Salud, en lo sucesivo la "DGGSS" cuenta con atribuciones para: (i) proponer la incorporación gradual y jerarquizada de los servicios de salud y de las intervenciones clínicas al Sistema, así como su secuencia y alcance con el fin de lograr la cobertura universal de los servicios; (ii) estimar los costos derivados de las intervenciones médicas y de la provisión de nuevos servicios, con base en los protocolos clínicos y terapéuticos previendo su impacto económico en el Sistema, (iii) coadyuvar en la determinación de las cédulas de evaluación del Sistema, que se utilicen en el proceso de acreditación, en coordinación con las unidades administrativas competentes de la Secretaría de Salud, y (iv) coordinar las acciones para propiciar la cobertura y calidad de la atención médica integrando al Sistema los programas dirigidos a grupos
vulnerables, conforme a lo establecido en el artículo 10, fracciones I, II, III BIS 3, y XI, del Reglamento Interno de la Comisión Nacional de Protección Social en Salud.
I.8. Para llevar a cabo el objetivo de "EL PROGRAMA", realizará la transferencia de recursos federales a las Entidades Federativas, de conformidad con lo que establece la Ley Federal de Presupuesto y Responsabilidad Hacendaria, en sus artículos 74 y 75, en el sentido de que el Ejecutivo Federal, por conducto de la Secretaría de Hacienda y Crédito Público, autorizará la ministración de los subsidios y transferencias con cargo a los presupuestos de las dependencias, mismos que se otorgarán y ejercerán conforme a las disposiciones generales aplicables. Dichas transferencias y subsidios deberán sujetarse a los criterios de objetividad, equidad, transparencia, publicidad, selectividad y temporalidad que en la Ley citada se señalan.
I.9. Cuenta con los recursos federales autorizados en el Presupuesto de Egresos de la Federación para el Ejercicio Fiscal 2019, para hacer frente a las obligaciones derivadas de la suscripción del presente instrumento.
I.10. Para efectos del presente Convenio señala como domicilio el ubicado en la Calle Gustavo E. Campa número 54, Colonia Guadalupe Inn, Demarcación Territorial Álvaro Obregón, C.P. 01020, en la Ciudad de México.
II. "EL ESTADO" declara que:
II.1. Es un Estado Libre y Soberano que forma parte integrante de la Federación y que el ejercicio de su Poder Ejecutivo se deposita en el Gobernador del Estado, conforme a lo dispuesto por los artículos 40, 42, fracción I y 43 de la Constitución Política de los Estados Unidos Mexicanos, con las atribuciones y funciones que le confieren la Constitución Política de los Estados Unidos Mexicanos, la Constitución Política del Estado Libre y Soberano de _________ y la Ley Orgánica de la Administración Pública del Estado de _________ (o la que corresponda en el Estado).
II.2. El Secretario de Salud y/o el Titular de los Servicios Estatales de Salud, comparece a la suscripción del presente Convenio Específico, de conformidad con los artículos __________ de la Ley Orgánica de la Administración Pública del Estado de ________(o la que corresponda en el Estado), cargo que quedó debidamente acreditado con nombramiento de fecha ____________, expedido por ____________.
II.3. El Secretario de Finanzas (o su equivalente), comparece a la suscripción del presente Convenio Específico, de conformidad con los artículos _________ de la Ley Orgánica de la Administración Pública del Estado de _______, (o la que corresponda en el Estado), cargo que quedó debidamente acreditado con nombramiento de fecha _____________, expedido por _____________, y participa con carácter de "RECEPTOR DE LOS RECURSOS".
II.4. El Director General del Organismo Público Descentralizado denominado Régimen de Protección Social en Salud del Estado de _________________, C, ______________________, participa en la suscripción del presente convenio específico de conformidad con lo dispuesto en el artículo ____ de la (Ley o Decreto de creación de este OPD) y artículo ___ de la (denominación de la Ley local relativa a las entidades paraestatales), cargo que se acredita con el nombramiento expedido con fecha ______________ por _________________.
II.5. Para los efectos de este Convenio la "UNIDAD EJECUTORA DE LOS RECURSOS" serán los SERVICIOS ESTATALES DE SALUD.
II.6. Para efectos del presente Convenio señala como domicilio el ubicado en: ______________________________.
III. "LAS PARTES" declaran que:
III.1. "EL PROGRAMA" es federal, público y la afiliación al Sistema de Protección Social en Salud es voluntaria, su costo es cubierto mediante un subsidio federal proveniente de recursos presupuestarios autorizados en el Presupuesto de Egresos de la Federación para el Ejercicio Fiscal 2019, que complementan los recursos que las entidades federativas reciben de la Federación por conceptos de Cuota Social y Aportación Solidaria Federal del Sistema de Protección Social en Salud, así como del Ramo 12 y del Fondo de Aportaciones para los Servicios de Salud del Ramo 33, destinados a la prestación de servicios médicos.
III.2. Están de acuerdo en celebrar el presente Convenio Específico de Colaboración en materia de transferencia de recursos para la ejecución de "EL PROGRAMA", conforme a las estipulaciones que se contienen en las siguientes:
CLÁUSULAS
PRIMERA.- OBJETO. El presente Convenio Específico de Colaboración tiene por objeto que "LA SECRETARÍA" transfiera a "EL ESTADO" recursos presupuestarios federales destinados a "EL
PROGRAMA", por concepto de "Apoyo económico a los SESA por incremento en la demanda de servicios", señalado en el numeral 5.3.1 de "LAS REGLAS DE OPERACIÓN", de acuerdo a la disponibilidad presupuestaria.
SEGUNDA.- TRANSFERENCIA DE RECURSOS FEDERALES. "LA SECRETARÍA" transferirá a "EL ESTADO" por conducto del "RECEPTOR DE LOS RECURSOS", los recursos presupuestarios federales correspondientes a "EL PROGRAMA" conforme a lo dispuesto en el Presupuesto de Egresos de la Federación para el Ejercicio Fiscal 2019, para coordinar la participación de "EL ESTADO" en materia de salubridad general, en términos de los artículos 3º, 9º y 13, de la Ley General de Salud, así como de "EL ACUERDO MARCO", "LAS REGLAS DE OPERACIÓN" y el presente instrumento jurídico.
"LA SECRETARÍA", por conducto de la "DGF", realizará la transferencia de los recursos en términos de las disposiciones federales aplicables, radicándose a través del "RECEPTOR DE LOS RECURSOS", en la cuenta bancaria productiva específica que éste establezca para tal efecto en forma previa a la entrega de los recursos, informando de ello a "LA SECRETARÍA" por conducto de la "UNIDAD EJECUTORA DE LOS RECURSOS", con la finalidad de que los recursos transferidos y sus rendimientos financieros estén debidamente identificados. Los rendimientos financieros que generen los recursos transferidos deberán destinarse al objeto de "EL PROGRAMA".
Para garantizar la transferencia oportuna de los recursos a "EL ESTADO", éste, a través de la "UNIDAD EJECUTORA DE LOS RECURSOS", deberá realizar en forma inmediata a la suscripción del presente instrumento las acciones administrativas necesarias para asegurar el registro de la cuenta bancaria en la Tesorería de la Federación.
La transferencia de los recursos se hará de acuerdo a la disponibilidad presupuestaria y al número de nuevas afiliaciones de menores de cinco años de edad integrantes de los núcleos familiares que se afilien al Sistema de Protección Social en Salud, que reporte el Régimen Estatal de Protección Social en Salud (REPSS) a la "CNPSS", identificados por la "DGAO" al momento de consolidar el Padrón Nacional de Beneficiarios del Sistema de Protección Social en Salud; la cifra de nuevas afiliaciones de dichos menores se comunicará mensualmente por la "DGAO" a la "DGF" mediante oficio, para que se determine y realice la transferencia de los recursos correspondientes.
"EL ESTADO", a través de la "UNIDAD EJECUTORA DE LOS RECURSOS", por cada transferencia de recursos federales deberá enviar a la "DGF", dentro de los 15 días hábiles posteriores a la misma, un recibo que será emitido por el "RECEPTOR DE LOS RECURSOS", el cual deberá cumplir con lo siguiente:
a) Ser expedido a nombre de: Secretaría de Salud / Comisión Nacional de Protección Social en Salud;
b) Precisar el monto de los recursos transferidos;
c) Señalar la fecha de emisión;
d) Señalar la fecha de recepción de los recursos,
e) Precisar el nombre del Programa y los conceptos relativos a los recursos presupuestarios federales recibidos, y
f) Contener la siguiente leyenda: "Los recursos federales recibidos, son destinados y utilizados exclusivamente para la ejecución del Programa Seguro Médico Siglo XXI, por concepto de Apoyo económico a los SESA por incremento en la demanda de servicios."
"LA SECRETARÍA", por conducto de la "DGF", comunicará a "EL ESTADO" a través de "UNIDAD EJECUTORA DE LOS RECURSOS", la realización de las transferencias de recursos e independientemente de su entrega oficial, dicha comunicación podrá ser enviada por correo electrónico a la cuenta institucional que para tal efecto indique "EL ESTADO". En caso de existir modificación a dicha cuenta, deberá comunicarse de manera oficial a la "DGF".
Los documentos justificativos de la obligación de pago para "LA SECRETARÍA" serán las disposiciones jurídicas aplicables, "LAS REGLAS DE OPERACIÓN", la afiliación reportada por el REPSS, validada y comunicada por la "DGAO" a la "DGF" denominada como "Informe de nuevas afiliaciones de menores de cinco años", y el presente Convenio. El documento comprobatorio será el recibo a que se refiere la presente Cláusula.
TERCERA.- DEVENGO POR LA TRANSFERENCIA DE LOS RECURSOS FEDERALES. Los recursos que para cumplir con el objeto del presente instrumento transfiere "LA SECRETARÍA" a "EL ESTADO", se consideran devengados para "LA SECRETARÍA" una vez que se constituyó la obligación de entregar el recurso correspondiente de acuerdo al "Informe de nuevas afiliaciones de niños menores de cinco años" identificados por la "DGAO" en la consolidación mensual del Padrón Nacional de Beneficiarios del Sistema de Protección Social en Salud. A dicha obligación le será aplicable el primer supuesto jurídico que señala el artículo 175 del Reglamento de la Ley Federal de Presupuesto y Responsabilidad Hacendaria. Para "EL ESTADO" aplicará lo dispuesto en el artículo 17 de la Ley de Disciplina Financiera de las Entidades Federativas y los Municipios.
CUARTA.- INFORMACIÓN DEL EJERCICIO DE LOS RECURSOS TRANSFERIDOS. Los recursos transferidos se ejercerán conforme a las partidas de gasto precisadas en el Anexo 6 de "LAS REGLAS DE OPERACIÓN", que en el presente instrumento se identifica como Anexo 1.
Para efectos de los numerales 5.3.1. y 6.2.2., de "LAS REGLAS DE OPERACIÓN", "EL ESTADO", por conducto de la "UNIDAD EJECUTORA DE LOS RECURSOS", deberá informar trimestralmente a la "DGGSS", el ejercicio de los recursos transferidos utilizando el formato denominado "Informe Trimestral del Ejercicio de los Recursos", identificado como Anexo 5 de "LAS REGLAS DE OPERACIÓN" y que, para efectos del presente instrumento, se señala como Anexo 2. Dicho informe contendrá las firmas autógrafas del Secretario de Salud o su equivalente, del Director Administrativo o su equivalente y del Titular del Régimen Estatal de Protección Social en Salud, y remitirse dentro de los 10 días hábiles posteriores a la conclusión del trimestre que se informa.
En el Informe citado sólo se señalarán los recursos efectivamente ejercidos durante el trimestre que se reporta. En el supuesto en el que en un trimestre no se ejercieran recursos, el informe se enviará en ceros. El cómputo del primer trimestre a informar, se hará a partir de la fecha de realización de la primera transferencia de recursos a "EL ESTADO".
Será responsabilidad de "EL ESTADO", previamente a su envío a la "DGGSS", verificar la veracidad de la información contenida en los informes a que se refiere esta cláusula.
Los informes del ejercicio de los recursos señalados, representarán la comprobación del ejercicio de los recursos que "EL ESTADO" entregue a "LA SECRETARÍA".
Lo anterior en términos del Capítulo VII "De la transparencia, supervisión, control y fiscalización del manejo de los recursos del Sistema de Protección Social en Salud", del Título Tercero Bis, de la Ley General de Salud.
"EL ESTADO" se compromete a cumplir con la entrega oportuna de la información antes referida, considerando que la misma es componente indispensable para efectos de la transparencia, control y supervisión en la aplicación de los recursos federales transferidos y para el cumplimiento de los fines, así como que, es información importante para la rendición de cuentas y para los efectos de los objetivos de fiscalización.
QUINTA.- REGISTRO Y COMPROBANTES DEL GASTO DE LOS RECURSOS TRANSFERIDOS. "EL ESTADO", para la integración de la información financiera relativa a los recursos federales transferidos para la ejecución de "EL PROGRAMA", deberá observar las disposiciones del artículo 70 de la Ley General de Contabilidad Gubernamental.
Los comprobantes originales que amparen los gastos en que incurra "EL ESTADO" para la operación y desarrollo de "EL PROGRAMA", deberán:
a) Estar expedidos a nombre de los Servicios Estatales de Salud, por la persona física o moral a quien se efectuó el pago.
b) Cubrir los requisitos fiscales establecidos en las disposiciones federales aplicables, siendo responsabilidad de la "UNIDAD EJECUTORA DE LOS RECURSOS" su revisión.
c) Contener impreso un sello que identifique el nombre de "EL PROGRAMA", origen de los recursos con los que se cubrió el gasto y el ejercicio fiscal 2019.
Dichos documentos quedarán en resguardo de "EL ESTADO", bajo su estricta responsabilidad, comprometiéndose a ponerlos a disposición de las entidades fiscalizadoras locales o federales competentes y, en su caso, de la "CNPSS", cuando así le sea requerido.
SEXTA.- INDICADORES. Para dar seguimiento a los indicadores establecidos en el numeral 8.2 de "LAS REGLAS DE OPERACIÓN", "EL ESTADO" se obliga a proporcionar a "LA SECRETARÍA" por conducto de la "CNPSS", la información de las variables de dichos indicadores a través del Sistema de Información en Salud, el cual forma parte del Sistema Nacional de Información de Salud (SINAIS) en términos de las disposiciones jurídicas aplicables.
SÉPTIMA.- OBLIGACIONES DE "EL ESTADO". Para el cumplimiento del objeto del presente Convenio, "EL ESTADO", además de lo establecido en el numeral 5.1.4 de "LAS REGLAS DE OPERACIÓN", se obliga a:
I. Recibir, a través del "RECEPTOR DE LOS RECURSOS", las transferencias federales que "LA
SECRETARÍA" realice por concepto de "Apoyo económico a los SESA por incremento en la demanda de servicios" a la cuenta productiva que el "RECEPTOR DE LOS RECURSOS" aperture para la ministración y control exclusivo de los recursos por el concepto referido. Es responsabilidad de la "UNIDAD EJECUTORA DE LOS RECURSOS" dar seguimiento a las transferencias que realice "LA SECRETARÍA".
II. Enviar a la "DGF", a través de la "UNIDAD EJECUTORA DE LOS RECURSOS", un recibo emitido por el "RECEPTOR DE LOS RECURSOS", por cada transferencia recibida, de acuerdo con lo estipulado en la Cláusula Segunda del presente instrumento.
III. Informar y ministrar a la "UNIDAD EJECUTORA DE LOS RECURSOS", por conducto del "RECEPTOR DE LOS RECURSOS", las transferencias recibidas, íntegramente junto con los rendimientos financieros que se generen, dentro de los cinco días hábiles siguientes a su recepción.
Transcurrido el plazo señalado, la "UNIDAD EJECUTORA DE LOS RECURSOS" dentro de los 5 días hábiles siguientes, comunicará a la "DGGSS" la recepción u omisión del informe que el "RECEPTOR DE LOS RECURSOS" le haga sobre los recursos federales ministrados, señalando el monto total de los recursos federales ministrados, identificando el monto principal y los rendimientos financieros.
IV. Aplicar los recursos a que se refiere la Cláusula Segunda conforme a las partidas de gasto precisadas en el Anexo 1 del presente instrumento, a través de la "UNIDAD EJECUTORA DE LOS RECURSOS", por lo que se hace responsable del uso, aplicación y destino de los citados recursos.
V. Entregar, por conducto de la "UNIDAD EJECUTORA DE LOS RECURSOS", a "LA SECRETARÍA", a través de la "DGGSS", la información estipulada en el presente Convenio en términos del numeral 6.2.2 de "LAS REGLAS DE OPERACIÓN".
Asimismo, mantendrá bajo su custodia, a través de la "UNIDAD EJECUTORA DE LOS RECURSOS", la documentación comprobatoria original de los recursos presupuestarios federales erogados, y la pondrá a disposición de los órganos fiscalizadores locales o federales competentes y, en su caso, de la Secretaría de Hacienda y Crédito Público y "LA SECRETARÍA", cuando así le sea requerido. Igualmente, proporcionará la información adicional que le sea requerida de conformidad con las disposiciones jurídicas correspondientes y "LAS REGLAS DE OPERACIÓN".
VI. Reintegrar los recursos presupuestarios federales transferidos, que después de ser radicados al "RECEPTOR DE LOS RECURSOS", no hayan sido informados y ministrados a la "UNIDAD EJECUTORA DE LOS RECURSOS" o que una vez ministrados a esta última, no sean ejercidos para los fines y en los términos de este Convenio. Dichos recursos junto con los rendimientos financieros generados deberán ser reintegrados conforme a las disposiciones jurídicas aplicables.
VII. Informar por conducto de la "UNIDAD EJECUTORA DE LOS RECURSOS" a "LA SECRETARÍA" a través de "DGGSS", sobre el avance de las acciones respectivas, así como los resultados de las evaluaciones que se hayan realizado y, en su caso, la diferencia entre el monto de los recursos transferidos y aquellos erogados. Los informes referidos deberán ser revisados por la "UNIDAD EJECUTORA DE LOS RECURSOS" antes de su envío a la "DGGSS".
VIII. Mantener actualizados por conducto de la "UNIDAD EJECUTORA DE LOS RECURSOS" los indicadores de resultados de los recursos transferidos, así como evaluar los resultados que se obtengan con los mismos.
IX. Establecer mediante la "UNIDAD EJECUTORA DE LOS RECURSOS", con base en el seguimiento de las metas de los indicadores y en los resultados de las evaluaciones realizadas, medidas de mejora continua para el cumplimiento de los objetivos para los que se destinan los recursos transferidos.
X. Informar por conducto de la "UNIDAD EJECUTORA DE LOS RECURSOS", sobre la suscripción de este Convenio a los órganos de control y de fiscalización de "EL ESTADO", y entregarles copia del mismo.
XI. Realizar las acciones que se requieran para la ejecución del objeto del presente instrumento, con recursos humanos bajo su absoluta responsabilidad jurídica y administrativa, por lo que no existirá relación laboral alguna entre éstos y "LA SECRETARÍA", la que en ningún caso se considerará como patrón sustituto o solidario.
XII. Supervisar a través de su REPSS, el cumplimiento de las acciones que se provean en materia de protección social en salud conforme al objeto del presente Convenio, solicitando, en su caso, la aclaración o corrección de dichas acciones, para lo cual podrá solicitar la información que corresponda.
XIII. Propiciar la participación de los responsables de los beneficiarios de "EL PROGRAMA" a través de la integración y operación de contralorías sociales, para el seguimiento, supervisión y vigilancia del cumplimiento de las metas y acciones comprometidas en dicho programa, así como de la correcta aplicación de los recursos públicos asignados al mismo, para lo cual se sujetará a lo establecido en los Lineamientos para la promoción y operación de la Contraloría Social en los programas federales de desarrollo social, publicados en el Diario Oficial de la Federación el 28 de octubre de 2016, con la finalidad de promover y realizar las acciones necesarias para la integración, operación y reporte de la contraloría social, mediante el "Esquema de Contraloría Social Seguro Médico Siglo XXI para el 2019", identificado como Anexo 11 de "LAS REGLAS DE OPERACIÓN", que para efectos del presente convenio se identifica como Anexo 3.
XIV. Publicar en el órgano oficial de difusión de "EL ESTADO", el presente Convenio, así como sus modificaciones.
XV. Difundir en su página de Internet y, en su caso, de la "UNIDAD EJECUTORA DE LOS RECURSOS", el concepto financiado con los recursos que serán transferidos mediante el presente instrumento.
OCTAVA.- OBLIGACIONES DE "LA SECRETARÍA". "LA SECRETARÍA", por conducto de la "CNPSS", se obliga a:
I. Transferir por conducto de la "DGF", a "EL ESTADO" a través del "RECEPTOR DE LOS RECURSOS" el monto correspondiente por concepto de "Apoyo económico a los SESA por incremento en la demanda de servicios", de acuerdo con la disponibilidad presupuestaria y el "Informe de nuevas afiliaciones de niños menores de cinco años" identificados por la "DGAO" en la consolidación mensual del Padrón Nacional de Beneficiarios del Sistema de Protección Social en Salud.
II. Coadyuvar en el ámbito de sus atribuciones con los entes fiscalizadores competentes, en la verificación de que los recursos presupuestarios federales transferidos sean aplicados únicamente para la realización de los fines a los cuales son destinados.
III. Abstenerse de intervenir en el procedimiento de asignación de los contratos, convenios o de cualquier otro instrumento jurídico que formalice "EL ESTADO" para cumplir con los fines para los cuales son destinados los recursos presupuestarios federales transferidos.
IV. Realizar, por conducto de "DGGSS", de acuerdo al esquema de monitoreo, supervisión y evaluación de la operación e impacto del Seguro Médico Siglo XXI establecido en el Plan Estratégico de Supervisión del Sistema de Protección Social en Salud, las visitas determinadas por ejercicio fiscal, para lo cual podrá solicitar la información que corresponda.
V. Realizar, por conducto de la "DGF", la supervisión financiera de "EL PROGRAMA" consistente en verificar el cumplimiento de las normas financieras y de operación, de acuerdo a lo estipulado en la Cláusula Segunda de este Convenio.
VI. Hacer del conocimiento de forma oportuna, a los órganos de control de "EL ESTADO", a la Auditoría Superior de la Federación y a la Secretaría de la Función Pública, los casos que conozca en que los recursos federales transferidos por virtud de este Convenio no hayan sido aplicados a los fines a los que fueron destinados.
VII. Hacer del conocimiento de "EL ESTADO", el incumplimiento de sus obligaciones que sea causa de efectuar el reintegro de los recursos federales transferidos, incluyendo los intereses que correspondan conforme a las disposiciones jurídicas aplicables, en los supuestos y términos señalados en las fracciones III y VI, de la Cláusula Séptima de este Convenio.
VIII. Informar en la Cuenta de la Hacienda Pública Federal y en los demás informes que sean requeridos, a través de la "DGF" la transferencia de los recursos federales y por conducto de la "DGGSS", la información relativa a la aplicación de los recursos transferidos con motivo del presente Convenio, proporcionada por "EL ESTADO".
IX. Dar seguimiento, en coordinación con "EL ESTADO", sobre el avance en el cumplimiento del objeto del presente instrumento.
X. Establecer, a través de las unidades administrativas de la "CNPSS", de acuerdo a su ámbito de competencia, con base en el seguimiento de las metas de los indicadores y en los resultados de las evaluaciones realizadas, medidas de mejora continua para el cumplimiento de los objetivos para los que se destinan los recursos transferidos.
XI. Sujetarse en lo conducente a lo establecido en los Lineamientos para la promoción y operación de la Contraloría Social en los programas federales de desarrollo social, publicados en el Diario Oficial de
la Federación el 28 de octubre de 2016, con la finalidad de promover y realizar las acciones necesarias para la integración, operación y reporte de la contraloría social, mediante el "Esquema de Contraloría Social Seguro Médico Siglo XXI para el 2019", identificado como Anexo 11 de "LAS REGLAS DE OPERACIÓN", que para efectos del presente convenio se identifica como Anexo 3.
XII. Publicar el presente Convenio en el Diario Oficial de la Federación, así como en su página de Internet.
NOVENA.- VIGENCIA. El presente instrumento jurídico comenzará a surtir sus efectos a partir de la fecha de su suscripción y se mantendrá en vigor hasta el 31 de diciembre de 2019.
DÉCIMA.- MODIFICACIONES AL CONVENIO. "LAS PARTES" acuerdan que el presente Convenio podrá modificarse de común acuerdo y por escrito, en estricto apego a las disposiciones jurídicas aplicables. Las modificaciones al Convenio obligarán a sus signatarios a partir de la fecha de su firma.
En caso de contingencias para la realización de "EL PROGRAMA", "LAS PARTES" se comprometen a acordar y realizar las medidas o mecanismos que permitan afrontar dichas contingencias, mismos que serán formalizados mediante la suscripción del convenio modificatorio correspondiente.
DÉCIMA PRIMERA.- REINTEGRO DE RECURSOS FEDERALES. Procederá que "EL ESTADO" reintegre los recursos que le fueron transferidos cuando:
I. No se destinen a los fines autorizados, de acuerdo con el numeral 5.4 de "LAS REGLAS DE OPERACIÓN".
II. Se den los supuestos previstos en el artículo 17, de la Ley de Disciplina Financiera de las Entidades Federativas y los Municipios.
III. Se den los supuestos previstos en la fracción VI, de la Cláusula Séptima de este Convenio.
El reintegro de los recursos, incluyendo los rendimientos financieros que correspondan, se realizará a la Tesorería de la Federación, en términos de lo dispuesto en el artículo 17, de la Ley de Disciplina Financiera de las Entidades Federativas y los Municipios.
Cuando "LA SECRETARÍA" tenga conocimiento de alguno de los supuestos establecidos en esta Cláusula, deberá hacerlo oportunamente de conocimiento de la Auditoría Superior de la Federación, la Secretaría de Función Pública y de los órganos de control de "EL ESTADO", a efecto de que éstos realicen las acciones que procedan en su ámbito de competencia.
"EL ESTADO" deberá notificar de manera oficial a "LA SECRETARÍA" por conducto de la "CNPSS", la realización del reintegro correspondiente o, en su caso, la comprobación de la debida aplicación de los recursos en los términos establecidos en el presente instrumento.
DÉCIMA SEGUNDA.- CASO FORTUITO O FUERZA MAYOR. "LAS PARTES" no tendrán responsabilidad por los daños y perjuicios que pudieran ocasionarse por causas de fuerza mayor o caso fortuito que impidan, la ejecución total o parcial de las obligaciones del objeto del presente instrumento.
Una vez superados dichos eventos se reanudarán las actividades en la forma y términos que señalen "LAS PARTES".
DÉCIMA TERCERA.- COMUNICACIONES. Las comunicaciones de tipo general, que se realicen con motivo de este Convenio, deberán ser por escrito, con acuse de recibo y dirigirse a los domicilios señalados por "LAS PARTES" en el apartado de declaraciones de este instrumento.
En caso de que alguna de "LAS PARTES" cambie de domicilio, se obligan a dar el aviso correspondiente a la otra, con 30 días naturales de anticipación a que dicho cambio de ubicación se realice.
DÉCIMA CUARTA.- CONTROL, VIGILANCIA, SEGUIMIENTO Y EVALUACIÓN. "LAS PARTES" acuerdan que la supervisión, control, vigilancia, seguimiento y evaluación de los recursos presupuestarios transferidos en virtud de este instrumento, serán realizados con apego a las disposiciones jurídicas aplicables, según corresponda, por "LA SECRETARÍA", la Secretaría de Hacienda y Crédito Público, la Secretaría de la Función Pública, la Auditoría Superior de la Federación, y demás órganos fiscalizadores federales y locales competentes, en su respectivo ámbito de atribuciones, sin perjuicio de las acciones de supervisión, vigilancia, control y evaluación que de forma directa o en coordinación con la Secretaría de la Función Pública, realicen los órganos de control de "EL ESTADO", así como su REPSS.
DÉCIMA QUINTA.- TERMINACIÓN ANTICIPADA. El presente Convenio podrá darse por terminado cuando se presente alguna de las siguientes causas:
I. Estar satisfecho el objeto para el que fue celebrado.
II. Acuerdo de "LAS PARTES".
III. Falta de disponibilidad presupuestaria para el cumplimiento de los compromisos a cargo de "LA SECRETARÍA".
IV. Caso fortuito o fuerza mayor.
DÉCIMA SEXTA.- CAUSAS DE RESCISIÓN. El presente Convenio podrá rescindirse por las siguientes causas:
I. Cuando se determine que los recursos presupuestarios federales se utilizaron con fines distintos a los previstos en el presente instrumento, o
II. Por el incumplimiento de las obligaciones contraídas en el mismo.
DÉCIMA SÉPTIMA.- ANEXOS. "LAS PARTES" reconocen como Anexos del presente instrumento jurídico, los que se mencionan a continuación, los cuales forman parte integrante del mismo y tienen la misma fuerza legal.
Anexo 1. "Partidas de gasto para el apoyo económico a los estados por incremento en la demanda de los servicios", el cual se encuentra identificado como Anexo 6 de "LAS REGLAS DE OPERACIÓN".
Anexo 2. "Informe Trimestral del Ejercicio de los Recursos", el cual se encuentra identificado como Anexo 5 de "LAS REGLAS DE OPERACIÓN".
Anexo 3. "Esquema de Contraloría Social Seguro Médico Siglo XXI para el 2019", identificado como Anexo 11 de "LAS REGLAS DE OPERACIÓN".
DÉCIMA OCTAVA.- CLÁUSULAS QUE SE TIENEN POR REPRODUCIDAS.- Dado que el presente Convenio Específico deriva de "EL ACUERDO MARCO" a que se hace referencia en el apartado de Antecedentes de este instrumento, las Cláusulas que le sean aplicables atendiendo la naturaleza del recurso, establecidas en "EL ACUERDO MARCO" se tienen por reproducidas para efectos de este instrumento como si a la letra se insertasen y serán aplicables en todo aquello que no esté expresamente establecido en el presente documento.
DÉCIMA NOVENA.- COMISIÓN DE EVALUACIÓN Y SEGUIMIENTO. Para el adecuado desarrollo del objeto del presente instrumento, "LAS PARTES" formarán una Comisión de Evaluación y Seguimiento integrada por dos representantes de "LA SECRETARÍA" y dos de "EL ESTADO", cuyas funciones serán las siguientes:
a) Definir y especificar los procedimientos para una correcta y oportuna atención a los pacientes.
b) Procurar la solución de cualquier circunstancia no prevista en este instrumento.
c) Las demás que acuerden las partes.
"LA SECRETARÍA" designa como sus representantes ante la Comisión de Evaluación y Seguimiento a los titulares de la "DGF" y de la "DGGSS".
"EL ESTADO" designa como su representante ante la Comisión de Evaluación y Seguimiento a ________________________.
VIGÉSIMA.- INTERPRETACIÓN Y SOLUCIÓN DE CONTROVERSIAS. En caso de presentarse algún conflicto o controversia con motivo de la interpretación o cumplimiento del presente Convenio "LAS PARTES" lo resolverán, atendiendo a las propuestas acordadas por la Comisión de Evaluación y Seguimiento referida en la Cláusula Décima Novena de este convenio, y conforme al siguiente procedimiento:
I. De común acuerdo respecto de las dudas que se susciten con motivo de la ejecución o cumplimiento del presente instrumento.
II. En caso de no llegar a un arreglo satisfactorio, someterse a la legislación federal aplicable y a la jurisdicción de los tribunales federales competentes con residencia en la Ciudad de México, por lo
que, en el momento de firmar este Convenio, renuncian en forma expresa al fuero que en razón de su domicilio actual o futuro o por cualquier otra causa pudiere corresponderles.
Estando enteradas las partes del contenido y alcance legal del presente Convenio Específico de Colaboración, lo firman por sextuplicado en la Ciudad de México a los _________ días del mes de __________ del año dos mil diecinueve.
Ø APOYO ECONÓMICO PARA EL PAGO DE INTERVENCIONES CUBIERTAS POR EL SMSXXI (CON SESA)
CONVENIO ESPECÍFICO DE COLABORACIÓN EN MATERIA DE TRANSFERENCIA DE RECURSOS PARA LA EJECUCIÓN DEL PROGRAMA SEGURO MÉDICO SIGLO XXI QUE CELEBRAN, POR UNA PARTE EL EJECUTIVO FEDERAL POR CONDUCTO DE LA SECRETARÍA DE SALUD A TRAVÉS DE LA COMISIÓN NACIONAL DE PROTECCIÓN SOCIAL EN SALUD, REPRESENTADA POR __________________, TITULAR DE LA COMISIÓN NACIONAL DE PROTECCIÓN SOCIAL EN SALUD, A LA QUE EN ADELANTE SE LE DENOMINARÁ "LA SECRETARÍA", ASISTIDO POR EL DIRECTOR GENERAL DE FINANCIAMIENTO, ___________________________, Y POR EL DIRECTOR GENERAL DE GESTIÓN DE SERVICIOS DE SALUD __________________________; Y POR OTRA PARTE EL EJECUTIVO DEL ESTADO LIBRE Y SOBERANO DE ____________, REPRESENTADO POR EL ________________________________, SECRETARIO DE SALUD Y TITULAR DE LOS SERVICIOS ESTATALES DE SALUD; Y POR EL SECRETARIO DE (FINANZAS O LA DENOMINACIÓN CORRESPONDIENTE), ASÍ COMO POR EL C.___________________________, DIRECTOR GENERAL DEL ORGANISMO PÚBLICO DESCENTRALIZADO DENOMINADO RÉGIMEN ESTATAL DE PROTECCIÓN SOCIAL EN SALUD DEL ESTADO DE ________________________ AL QUE EN LO SUCESIVO SE LE DENOMINARÁ "EL ESTADO", A QUIENES CUANDO ACTÚEN DE MANERA CONJUNTA SE LES DENOMINARÁ "LAS PARTES", CONFORME A LOS ANTECEDENTES, DECLARACIONES Y CLÁUSULAS SIGUIENTES:
ANTECEDENTES
1. La Constitución Política de los Estados Unidos Mexicanos establece en su artículo 4o., párrafos cuarto y noveno, el derecho humano de toda persona a la protección de la salud, disponiendo que la Ley definirá las bases y modalidades para el acceso a los servicios de salud, así como el derecho que tienen los niños y las niñas a la satisfacción de sus necesidades de salud.
2. La promoción de la salud de los niños representa un objetivo estratégico para todo Estado que pretenda construir una sociedad sana, justa y desarrollada. La condición de salud de los niños afecta de manera importante el rendimiento educativo de los escolares, y éste, a su vez, tiene un efecto significativo en la salud y la capacidad productiva en la edad adulta, es decir, la salud de los primeros años determina las condiciones futuras de esa generación.
3. Las directrices hacia el Plan Nacional de Desarrollo 2019-2024, en su apartado A, Directriz 2: "Bienestar social e igualdad", establecen lo siguiente:
Para revertir la situación de desigualdad social en México, las líneas de acción de esta directriz deben contribuir a:
- El bienestar desde una perspectiva de derechos y de ciclo de vida: mujeres, primera infancia, niñas, niños, jóvenes, adultos mayores, personas con discapacidad.
- La salud para el bienestar.
4. El Presupuesto de Egresos de la Federación para el Ejercicio Fiscal 2019, en su Anexo 25 establece al Seguro Médico Siglo XXI, en lo sucesivo "EL PROGRAMA", como uno de los que deben sujetarse a Reglas de Operación, mediante el cual el Gobierno Federal continuará en dicho ejercicio fiscal, las acciones conducentes que aseguren la cobertura de servicios de la salud de todos los niños en el país, ya que operará en todas las localidades del territorio nacional financiando la atención médica completa e integral a los niños beneficiarios que no cuentan con ningún tipo de seguridad social, al tiempo que garantizará la afiliación inmediata de toda la familia al Sistema de Protección Social en Salud.
5. Con fecha _______________, "LA SECRETARÍA" y "EL ESTADO" suscribieron el Acuerdo Marco de Coordinación, con el objeto facilitar la concurrencia en la prestación de servicios en materia de salubridad general, así como fijar las bases y mecanismos generales para transferir y dotar a la Entidad de recursos, en lo sucesivo "EL ACUERDO MARCO", instrumento jurídico que establece la posibilidad de celebrar convenios específicos.
6. Con fecha ___________________ se publicaron en el Diario Oficial de la Federación las Reglas de
Operación del Programa Seguro Médico Siglo XXI para el Ejercicio Fiscal 2019, en lo sucesivo "LAS REGLAS DE OPERACIÓN".
7. El objetivo específico de "EL PROGRAMA" consiste en otorgar financiamiento para que los menores de cinco años afiliados al Sistema de Protección Social en Salud, cuenten con un esquema de aseguramiento en salud de cobertura amplia de atención médica y preventiva, complementaria a la considerada en el Catálogo Universal de Servicios de Salud y en el Catálogo de Intervenciones del Fondo de Protección contra Gastos Catastróficos del Sistema de Protección Social en Salud.
DECLARACIONES
I. "LA SECRETARÍA" declara que:
I.1. Es una dependencia de la Administración Pública Federal Centralizada, en términos de lo dispuesto en los artículos 2, 26 y 39 de la Ley Orgánica de la Administración Pública Federal, a la cual le corresponde, entre otras atribuciones, las de establecer y conducir la política nacional en materia de asistencia social y servicios médicos y salubridad general.
I.2. La Comisión Nacional de Protección Social en Salud, en adelante la "CNPSS" es un Órgano Desconcentrado de la Secretaría de Salud, en términos de los artículos 77 bis 35 de la Ley General de Salud, 2 literal C, fracción XII, del Reglamento Interior de la Secretaría de Salud y 3, del Reglamento Interno de la Comisión Nacional de Protección Social en Salud, el cual cuenta con autonomía técnica, administrativa y de operación.
I.3. La titular de la Comisión Nacional de Protección Social en Salud tiene la facultad y legitimación para suscribir el presente Convenio, según se desprende de lo previsto en los artículos 38, fracción V, del Reglamento Interior de la Secretaría de Salud; y 6, fracción I, del Reglamento Interno de la Comisión Nacional de Protección Social en Salud, cargo que se acredita con nombramiento de fecha ___________, expedido por ____________________.
I.4. La "CNPSS" cuenta con atribuciones para instrumentar la política de protección social en salud; impulsar la coordinación y vinculación de acciones del Sistema de Protección Social en Salud con las de otros programas sociales para la atención a grupos indígenas, marginados, rurales y, en general, a cualquier grupo vulnerable desde una perspectiva intercultural que promueva el respeto a la persona y su cultura, así como sus derechos humanos en salud; administrar los recursos financieros que en el marco del Sistema le suministre la Secretaría de Salud y efectuar las transferencias que correspondan a las entidades federativas, acorde a lo establecido en el artículo 4, fracciones I, VI y XIII, del Reglamento Interno de la Comisión Nacional de Protección Social en Salud.
I.5. La Dirección General de Gestión de Servicios de Salud, en lo sucesivo la "DGGSS" cuenta con atribuciones para: (i) proponer la incorporación gradual y jerarquizada de los servicios de salud y de las intervenciones clínicas al Sistema, así como su secuencia y alcance con el fin de lograr la cobertura universal de los servicios; (ii) estimar los costos derivados de las intervenciones médicas y de la provisión de nuevos servicios, con base en los protocolos clínicos y terapéuticos previendo su impacto económico en el Sistema, (iii) coadyuvar en la determinación de las cédulas de evaluación del Sistema, que se utilicen en el proceso de acreditación, en coordinación con las unidades administrativas competentes de la Secretaría de Salud, y (iv) coordinar las acciones para propiciar la cobertura y calidad de la atención médica integrando al Sistema los programas dirigidos a grupos vulnerables, conforme a lo establecido en el artículo 10, fracciones I, II, III BIS 3, y XI del Reglamento Interno de la Comisión Nacional de Protección Social en Salud.
I.6. La Dirección General de Financiamiento, en adelante la "DGF" cuenta con atribuciones para: (i) diseñar y proponer en coordinación con las unidades administrativas competentes de la Secretaría de Salud, los esquemas y mecanismos financieros que sean necesarios para el funcionamiento del Sistema de Protección Social en Salud, incluyendo el desarrollo de programas de salud dirigidos a grupos indígenas, marginados, rurales y en general a cualquier grupo vulnerable; (ii) determinar los criterios para la operación y administración de los fondos generales y específicos relacionados con las funciones comprendidas en el Sistema de Protección Social en Salud y de los programas orientados a la atención de grupos vulnerables; (iii) coadyuvar, con la participación de las unidades administrativas competentes de la Secretaría de Salud, en las acciones de supervisión financiera del Sistema de Protección Social en Salud, y de los programas de atención a grupos indígenas, marginados, rurales y en general a cualquier grupo vulnerable para garantizar el cumplimiento de las normas financieras y de operación, así como de sus metas y objetivos, de conformidad con el artículo 9 fracciones III, VI, VII, del Reglamento Interno de la Comisión Nacional de Protección Social en Salud.
I.7. Para llevar a cabo el objetivo de "EL PROGRAMA", realizará la transferencia de recursos federales a las Entidades Federativas, de conformidad con lo que establece la Ley Federal de Presupuesto y Responsabilidad Hacendaria, en sus artículos 74 y 75, en el sentido de que el Ejecutivo Federal, por conducto de la Secretaría de Hacienda y Crédito Público, autorizará la ministración de los subsidios y transferencias con cargo a los presupuestos de las dependencias, mismos que se otorgarán y ejercerán conforme a las disposiciones generales aplicables. Dichas transferencias y subsidios deberán sujetarse a los criterios de objetividad, equidad, transparencia, publicidad, selectividad y temporalidad que en la Ley citada se señalan.
I.8. Cuenta con recursos presupuestales autorizados en el Presupuesto de Egresos de la Federación para hacer frente a las obligaciones derivadas de la suscripción del presente instrumento.
I.9. Para efectos del presente Convenio señala como domicilio el ubicado en la Calle Gustavo E. Campa, número 54, colonia Guadalupe Inn, Demarcación Territorial Álvaro Obregón, C.P. 01020, en la Ciudad de México.
II. "EL ESTADO" declara que:
II.1. Es un Estado Libre y Soberano que forma parte integrante de la Federación y que el ejercicio de su Poder Ejecutivo se deposita en el Gobernador del Estado, conforme a lo dispuesto por los artículos 40, 42 fracción I y 43 de la Constitución Política de los Estados Unidos Mexicanos, con las atribuciones y funciones que le confieren la Constitución Política de los Estados Unidos Mexicanos, la Constitución Política del Estado Libre y Soberano de ___________y la Ley Orgánica de la Administración Pública del Estado de _________(o la que corresponda en el Estado).
II.2. El Secretario de Salud y/o el Titular de los Servicios Estatales de Salud, comparece a la suscripción del presente Convenio, de conformidad con los artículos __________ de la Ley Orgánica de la Administración Pública del Estado de ________ (o la que corresponda en el Estado), cargo que quedó debidamente acreditado con nombramiento de fecha ____________, expedido por ____________.
II.3. El Secretario de Finanzas (o su equivalente), comparece a la suscripción del presente Convenio de conformidad con los artículos _________ de la Ley Orgánica de la Administración Pública del Estado de _______ (o la que corresponda en el Estado), cargo que quedó debidamente acreditado con nombramiento de fecha _____________, expedido por _____________ y participa con carácter de "RECEPTOR DE LOS RECURSOS".
II.4. El Director General del Organismo Público Descentralizado denominado Régimen de Protección Social en Salud del Estado de _________________, C, ______________________, participa en la suscripción del presente convenio específico de conformidad con lo dispuesto en el artículo ____ de la (Ley o Decreto de creación de este OPD) y artículo ___ de la (denominación de la Ley local relativa a las entidades paraestatales), cargo que se acredita con el nombramiento expedido con fecha ______________ por _________________.
II.5. Para los efectos de este Convenio se considera como "UNIDAD EJECUTORA DE LOS RECURSOS" a los SERVICIOS ESTATALES DE SALUD.
II.6. Sus prioridades para alcanzar los objetivos pretendidos a través del presente instrumento son: ____________________________________________.
II.7. Para efectos del presente Convenio señala como su domicilio el ubicado en: ___________________________________________.
III. "LAS PARTES" declaran que:
III.1. "EL PROGRAMA" es federal, público y la afiliación al Sistema de Protección Social en Salud es voluntaria, su costo es cubierto mediante un subsidio federal proveniente de recursos presupuestarios autorizados en el Presupuesto de Egresos de la Federación para el Ejercicio Fiscal 2019, que complementan los recursos que las entidades federativas reciben de la Federación por conceptos de Cuota Social y Aportación Solidaria Federal del Sistema de Protección Social en Salud, así como del Ramo 12 y del Fondo de Aportaciones para los Servicios de Salud del Ramo 33, destinados a la prestación de servicios médicos.
III.2. Están de acuerdo en celebrar el presente Convenio Específico de Colaboración en materia de
transferencia de recursos para la ejecución de "EL PROGRAMA", conforme a las estipulaciones que se contienen en las siguientes:
CLÁUSULAS
PRIMERA.- OBJETO. El presente Convenio Específico de Colaboración tiene por objeto que "LA SECRETARÍA" transfiera a "EL ESTADO" recursos presupuestarios federales destinados a "EL PROGRAMA", por concepto de "Apoyo económico para el pago de intervenciones cubiertas por el Seguro Médico Siglo XXI", señalado en el numeral 5.3.2 de "LAS REGLAS DE OPERACIÓN" de acuerdo con la disponibilidad presupuestaria.
SEGUNDA.- TRANSFERENCIA DE RECURSOS FEDERALES. "LA SECRETARÍA" transferirá a "EL ESTADO" por conducto de "EL RECEPTOR DE LOS RECURSOS", los recursos presupuestarios federales correspondientes a "EL PROGRAMA", conforme a lo dispuesto en el Presupuesto de Egresos de la Federación para el Ejercicio Fiscal 2019, para coordinar su participación en materia de salubridad general en términos de los artículos 3°, 9° y 13, de la Ley General de Salud, "EL ACUERDO MARCO", "LAS REGLAS DE OPERACIÓN" y el presente instrumento jurídico.
"LA SECRETARÍA", por conducto de la "DGF", realizará la transferencia de recursos en términos de las disposiciones federales aplicables, radicándose al "RECEPTOR DE LOS RECURSOS", en la cuenta bancaria productiva específica que éste establezca para tal efecto en forma previa a la entrega de los recursos, informando de ello por conducto de la "UNIDAD EJECUTORA DE LOS RECURSOS" a "LA SECRETARÍA", con la finalidad de que los recursos transferidos y sus rendimientos financieros estén debidamente identificados.
Los rendimientos financieros que generen los recursos transferidos deberán destinarse al objeto de "EL PROGRAMA".
Para garantizar la entrega oportuna de las ministraciones a "EL ESTADO", éste por conducto de la "UNIDAD EJECUTORA DE LOS RECURSOS" deberá realizar, en forma inmediata a la suscripción del presente instrumento, las acciones administrativas necesarias para asegurar el registro de la cuenta bancaria en la Tesorería de la Federación.
La transferencia de los recursos se realizará conforme a lo siguiente:
A) Será hasta por la cantidad que resulte del apoyo económico para el reembolso de intervenciones cubiertas por "EL PROGRAMA" realizadas a los beneficiarios del mismo durante el periodo del 1 de enero al 31 de diciembre de 2019, y procederá para eventos terminados, es decir, padecimientos que han sido resueltos, salvo aquellos que ameritan tratamiento de continuidad. El monto a cubrir por cada una de estas intervenciones se determinará conforme a las tarifas del tabulador establecido por la "CNPSS" que se encuentra en el Anexo 1 de este Convenio.
Para los casos de las intervenciones de hipoacusia neurosensorial, implantación de prótesis coclear, trastornos innatos del metabolismo y enfermedades del sistema nervioso que requieran rehabilitación física y neurosensorial, su registro en el Sistema Informático del Seguro Médico Siglo XXI se hará al sustentar el diagnóstico. Será responsabilidad del prestador de servicios demostrar que el paciente recibió la prótesis auditiva externa y el implante coclear.
En el caso de las intervenciones realizadas a los beneficiarios de "EL PROGRAMA" y que no se enlisten en el tabulador del Anexo 1 del presente instrumento, la "CNPSS", por conducto de "DGGSS", determinará si son elegibles de cubrirse con cargo a los recursos de "EL PROGRAMA", así como de fijar el monto de la tarifa a cubrir por cada uno de los eventos, el cual será como máximo la cuota de recuperación del tabulador más alto aplicable a la población sin seguridad social, que tenga la institución que haya realizado la intervención, y será verificada de acuerdo al expediente administrativo correspondiente e informado a la "CNPSS" por "EL REPSS", antes de la validación del caso.
Tratándose de intervenciones realizadas en las unidades médicas acreditadas para tal efecto por "LA SECRETARÍA", transferirá el monto correspondiente al tabulador señalado en el Anexo 1 de este Convenio. Para las intervenciones realizadas en unidades médicas no acreditadas por "LA SECRETARÍA", se transferirá el cincuenta por ciento del citado tabulador o, en su caso, de la tarifa aplicada a las intervenciones no contempladas en el Anexo 1. Una vez que el establecimiento para la prestación médica cuente con la acreditación por parte de "LA SECRETARÍA", "EL ESTADO" deberá informarlo a la "CNPSS por conducto de "DGGSS" y enviarle copia del documento en el que
conste la acreditación, para que se actualice el estatus en el Sistema Informático del Seguro Médico Siglo XXI y, a partir de entonces le sean cubiertas las intervenciones realizadas por el prestador como establecimiento acreditado. En ambos casos, los beneficiarios no deberán cubrir ninguna cuota de recuperación.
En el caso de las intervenciones con tabulador "pago por facturación" se cubrirá solamente el tratamiento de sustitución, y/o medicamentos especializados, así como los insumos que se requieran de acuerdo a la aplicación de dichos tratamientos. El registro se realizará en el Sistema Informático del Seguro Médico Siglo XXI bimestralmente. Será obligación del establecimiento para la atención médica acreditado y del médico validador demostrar la continuidad de la intervención.
No se cubrirán las acciones e intervenciones listadas en el Anexo 2 de este Convenio.
B) "EL ESTADO" a través de la "UNIDAD EJECUTORA DE LOS RECURSOS", por cada transferencia de recursos federales deberá enviar a la "DGF", dentro de los 15 días hábiles posteriores a la misma, un recibo que será emitido por el "RECEPTOR DE LOS RECURSOS", y deberá cumplir con lo siguiente:
a) Ser expedido a nombre de: Secretaría de Salud y/o Comisión Nacional de Protección Social en Salud;
b) Precisar el monto de los recursos transferidos;
c) Señalar la fecha de emisión;
d) Señalar la fecha de recepción de los recursos,
e) Precisar el nombre del Programa y los conceptos relativos a los recursos presupuestarios federales recibidos, y
f) Contener la siguiente leyenda: "Los recursos federales recibidos, son destinados y utilizados exclusivamente para la ejecución del Programa Seguro Médico Siglo XXI, por concepto de Apoyo económico para el pago de intervenciones cubiertas por el Seguro Médico Siglo XXI."
"LA SECRETARÍA", por conducto de la "DGF", comunicará a "EL ESTADO" a través de "UNIDAD EJECUTORA DE LOS RECURSOS", la realización de las transferencias de recursos e independientemente de su entrega oficial, podrá ser enviada a través de correo electrónico a la cuenta institucional que para tal efecto indique "EL ESTADO". En caso de existir modificación a dicha cuenta, deberá notificarse de manera oficial a la "DGF".
Los documentos justificativos de la obligación de pago para "LA SECRETARÍA" serán las disposiciones jurídicas aplicables, "LAS REGLAS DE OPERACIÓN", las intervenciones cubiertas reportadas por "EL ESTADO" y autorizadas para pago por la "DGGSS", así como el presente Convenio. El documento comprobatorio será el recibo a que se refiere la presente cláusula.
C) De conformidad con las disposiciones citadas en la declaración III.1 de este Convenio Específico de Colaboración, deberá considerarse, para todos los efectos jurídico administrativos que corresponda, a los recursos señalados en la presente cláusula, como aquellos autorizados en el Presupuesto de Egresos de la Federación para el ejercicio fiscal 2019, que complementan los recursos que las entidades federativas reciben de la Federación por conceptos de Cuota Social y Aportación Solidaria Federal del Sistema de Protección Social en Salud, así como del Ramo 12 y del Fondo de Aportaciones para los Servicios de Salud del Ramo 33, destinados a la prestación de servicios médicos.
TERCERA.- DEVENGO POR LA TRANSFERENCIA DE LOS RECURSOS FEDERALES. Los recursos que para cumplir con el objeto del presente instrumento, transfiere "LA SECRETARÍA" a "EL ESTADO", se consideran devengados para "LA SECRETARÍA" una vez que se constituyó la obligación de entregar el recurso a "EL ESTADO". A dicha obligación le será aplicable el primer supuesto jurídico que señala el artículo 175 del Reglamento de la Ley Federal de Presupuesto y Responsabilidad Hacendaria.
CUARTA.- EJERCICIO Y COMPROBACIÓN DE LOS RECURSOS. Será responsabilidad de "EL ESTADO", verificar la veracidad de los datos contenidos en la información que se proporcione a "LA SECRETARÍA" sobre el ejercicio y comprobación de las intervenciones cubiertas solicitadas como reembolso a "LA SECRETARÍA" a través de la transferencia de recursos federales de "EL PROGRAMA".
Para ello "EL ESTADO" deberá mantener la documentación comprobatoria original de las intervenciones cubiertas con los reembolsos transferidos, a disposición de "LA SECRETARÍA", así como de las entidades fiscalizadoras federales y locales competentes, para su revisión en el momento que así se le requiera.
Cuando "EL ESTADO" conforme a lo señalado en el numeral 5.3.2 de "LAS REGLAS DE OPERACIÓN", solicite el reembolso de una intervención cubierta, "LA SECRETARÍA", por conducto de "DGGSS", revisará los soportes médicos y administrativos de su competencia, de cada intervención registrada y validada por "EL ESTADO", a través del Sistema Informático del Seguro Médico Siglo XXI.
"LA SECRETARÍA" a través de "DGGSS" validará el registro de los casos realizado por "EL ESTADO", verificando que contengan la información de carácter médico requerida, y su correcta clasificación de acuerdo al tabulador del Anexo 1 de este Convenio, y, de ser procedente, autorizará los casos y montos para pago y enviará a la "DGF", un informe de los casos en que proceda transferir los recursos respectivos, para que ésta los transfiera a "EL ESTADO" de acuerdo con la disponibilidad presupuestaria existente.
"EL ESTADO", enviará a "LA SECRETARÍA" por conducto de la "DGF", el recibo correspondiente señalado en la Cláusula Segunda.
"LA SECRETARÍA" a través de "DGGSS" no autorizará las intervenciones cuya información requerida para ello no sea proporcionada o cuando la calidad de la información recibida no permita su autorización, así como, cuando durante el proceso de autorización se determine la improcedencia del reembolso y, en consecuencia, dichas intervenciones no serán pagadas.
QUINTA.- COMPROBACIÓN DE LA RECEPCIÓN DE LOS RECURSOS FEDERALES TRANSFERIDOS. Los recursos presupuestales transferidos por "LA SECRETARÍA" se aplicarán por "EL ESTADO" como un reembolso y hasta por los importes que por cada intervención se indica en "LAS REGLAS DE OPERACIÓN" y en el Anexo 1 del presente instrumento.
La comprobación de la recepción de los recursos transferidos se hará con el recibo que expida el "RECEPTOR DE LOS RECURSOS" y que sea enviado por la "UNIDAD EJECUTORA DE LOS RECURSOS" a la "DGF", en los términos de lo señalado en la Cláusula Segunda del presente instrumento.
SEXTA.- INDICADORES. Para dar seguimiento a los indicadores establecidos en el numeral 8.2 de "LAS REGLAS DE OPERACIÓN", "EL ESTADO" se obliga a proporcionar a "LA SECRETARÍA" por conducto de la "CNPSS", la información de las variables de dichos indicadores a través del Sistema de Información en Salud, el cual forma parte del Sistema Nacional de Información de Salud (SINAIS) en términos de las disposiciones jurídicas aplicables.
SÉPTIMA.- OBLIGACIONES DE "EL ESTADO". Para el cumplimiento del objeto del presente Convenio, "EL ESTADO", además de lo establecido en el numeral 5.1.4 de "LAS REGLAS DE OPERACIÓN", se obliga, entre otras acciones, a:
I. Recibir, a través del "RECEPTOR DE LOS RECURSOS" las transferencias federales que "LA SECRETARÍA" le realice por concepto de "Apoyo económico para el pago de intervenciones cubiertas por el Seguro Médico Siglo XXI" a la cuenta bancaria productiva que el "RECEPTOR DE LOS RECURSOS" aperture para la ministración y control exclusivo de los recursos por el concepto referido. Es responsabilidad de la "UNIDAD EJECUTORA DE LOS RECURSOS" dar seguimiento a las transferencias de recursos que realice "LA SECRETARÍA".
II. Enviar a la "DGF", a través de la "UNIDAD EJECUTORA DE LOS RECURSOS", un recibo emitido por el "RECEPTOR DE LOS RECURSOS" por cada transferencia, de acuerdo con lo estipulado en la Cláusula Segunda del presente instrumento.
III. Informar y ministrar a la "UNIDAD EJECUTORA DE LOS RECURSOS", por conducto del "RECEPTOR DE LOS RECURSOS", los reembolsos transferidos íntegramente, junto con los rendimientos financieros que se generen, dentro de los cinco días hábiles siguientes a su recepción.
Transcurrido el plazo señalado, la "UNIDAD EJECUTORA DE LOS RECURSOS" dentro de los 5
días hábiles siguientes, comunicará a la "DGGSS" la recepción u omisión del informe que el "RECEPTOR DE LOS RECURSOS" le haga sobre los recursos federales ministrados, señalando el monto total de los recursos federales ministrados.
IV. Aplicar los recursos a que se refiere la Cláusula Segunda de este instrumento, para el reembolso correspondiente, a través de la "UNIDAD EJECUTORA DE LOS RECURSOS", quien se hace responsable del uso, aplicación y destino de los citados recursos.
V. Mantener bajo su custodia, a través de la "UNIDAD EJECUTORA DE LOS RECURSOS", la documentación comprobatoria original de los recursos presupuestarios federales erogados, y la pondrá a disposición de los órganos fiscalizadores locales o federales competentes y, en su caso, de la Secretaría de Hacienda y Crédito Público y "LA SECRETARÍA", cuando así le sea requerido. Igualmente, proporcionará la información adicional que le sea requerida de conformidad con las disposiciones jurídicas correspondientes y "LAS REGLAS DE OPERACIÓN".
VI. Reintegrar los recursos presupuestarios federales transferidos, que después de ser radicados al "RECEPTOR DE LOS RECURSOS" no hayan sido informados y ministrados a la "UNIDAD EJECUTORA DE LOS RECURSOS" o que una vez ministrados a esta última, no sean ejercidos para los fines y en los términos de este Convenio. Dichos recursos junto con los rendimientos financieros generados deberán ser reintegrados conforme a las disposiciones jurídicas aplicables.
VII. Mantener actualizados por conducto de la "UNIDAD EJECUTORA DE LOS RECURSOS" los indicadores para resultados de los recursos transferidos, así como evaluar los resultados que se obtengan con los mismos.
VIII. Establecer mediante la "UNIDAD EJECUTORA DE LOS RECURSOS", con base en el seguimiento de las metas de los indicadores y en los resultados de las evaluaciones realizadas, medidas de mejora continua para el cumplimiento de los objetivos para los que se destinan los recursos transferidos.
IX. Informar por conducto de la "UNIDAD EJECUTORA DE LOS RECURSOS", sobre la suscripción de este Convenio a los órganos de control y de fiscalización de "EL ESTADO", y entregarles copia del mismo.
X. Realizar las acciones que se requieran para la ejecución del objeto del presente instrumento, con recursos humanos bajo su absoluta responsabilidad jurídica y administrativa, por lo que no existirá relación laboral alguna entre éstos y "LA SECRETARÍA", la que en ningún caso se considerará como patrón sustituto o solidario.
XI. Supervisar a través del Régimen Estatal de Protección Social en Salud, el cumplimiento de las acciones que se provean en materia de protección social en salud conforme al objeto del presente Convenio, solicitando, en su caso, la aclaración o corrección de dichas acciones, para lo cual podrá solicitar la información que corresponda.
XII. Propiciar la participación de los responsables de los beneficiarios de "EL PROGRAMA" a través de la integración y operación de contralorías sociales, para el seguimiento, supervisión y vigilancia del cumplimiento de las metas y acciones comprometidas en dicho programa, así como de la correcta aplicación de los recursos públicos asignados al mismo, para lo cual se sujetará a lo establecido en los Lineamientos para la promoción y operación de la Contraloría Social en los programas federales de desarrollo social, publicados en el Diario Oficial de la Federación el 28 de octubre de 2016, con la finalidad de promover y realizar las acciones necesarias para la integración, operación y reporte de la contraloría social, mediante el "Esquema de Contraloría Social Seguro Médico Siglo XXI para el 2019", identificado como Anexo 11 de "LAS REGLAS DE OPERACIÓN", que para efectos del presente convenio se identifica como Anexo 3.
XIII. Publicar en el órgano oficial de difusión de "EL ESTADO", el presente Convenio, así como sus modificaciones.
XV. Difundir en su página de Internet y, en su caso, de la "UNIDAD EJECUTORA DE LOS RECURSOS", el concepto financiado con los recursos que serán transferidos mediante el presente instrumento.
XVI. Verificar que el expediente clínico de cada paciente beneficiario, contenga una copia de la póliza de afiliación respectiva, así como las recetas y demás documentación soporte de la atención médica y medicamentos proporcionados, y que dicho expediente sea resguardado por un plazo de 5 años, contados a partir de la última atención otorgada. El expediente deberá llevarse de conformidad con la Norma Oficial Mexicana NOM-004-SSA3-2012, Del expediente clínico, publicada en el Diario Oficial de la Federación el 15 de octubre de 2012 y sus respectivas modificaciones.
XVII. Guardar estricta confidencialidad respecto a la información y resultados que se produzcan en virtud del cumplimiento del presente instrumento, que tengan el carácter de reservado en términos de las disposiciones aplicables.
XVIII. Gestionar oportunamente ante "LA SECRETARÍA" los cobros de las intervenciones cubiertas por el Seguro Médico Siglo XXI, de tal manera que no existan dificultades para la atención médica oportuna de los beneficiarios.
XIX. Dar aviso a "LA SECRETARÍA", dentro de los cinco días hábiles siguientes a la fecha que le sea comunicado, cuando deje de tener vigencia o ésta sea suspendida, de alguno de los dictámenes de Acreditación expedidos por la Secretaría de Salud, a los establecimientos que brindan los servicios médicos objeto de este convenio.
XX. Abstenerse de registrar casos cuando el Dictamen de Acreditación expedido por la Secretaría de Salud ha perdido su vigencia o se encuentre suspendido
OCTAVA.- OBLIGACIONES DE "LA SECRETARÍA". "LA SECRETARÍA" por conducto de la "CNPSS", se obliga a:
I. Transferir por conducto de la "DGF", a "EL ESTADO" a través del "RECEPTOR DE LOS RECURSOS", los reembolsos a que se refiere la Cláusula Segunda del presente Convenio, de acuerdo con los plazos derivados del procedimiento de pago correspondiente, la disponibilidad presupuestaria y la autorización de pago que "DGGSS" envíe a la "DGF".
II. Coadyuvar en el ámbito de sus atribuciones con los entes fiscalizadores competentes, en la verificación de que los recursos presupuestarios federales transferidos sean aplicados únicamente para la realización de los fines a los cuales son destinados.
III. Abstenerse de intervenir en el procedimiento de asignación de los contratos, convenios o de cualquier otro instrumento jurídico que formalice "EL ESTADO" para cumplir con los fines para los cuales son destinados los recursos presupuestarios federales transferidos.
IV. Realizar, por conducto de "DGGSS", de acuerdo al esquema de monitoreo, supervisión y evaluación de la operación e impacto del Seguro Médico Siglo XXI establecido en el Plan Estratégico de Supervisión del Sistema de Protección Social en Salud, las visitas determinadas por ejercicio fiscal, para lo cual podrá solicitar la información que corresponda.
V. Realizar, por conducto de la "DGF", la supervisión financiera de "EL PROGRAMA" consistente en verificar el cumplimiento de las normas financieras y de operación, de acuerdo a lo estipulado en la Cláusula Segunda, inciso B), de este Convenio.
VI. Hacer del conocimiento, de forma oportuna, a los órganos de control de "EL ESTADO", así como de la Auditoría Superior de la Federación y de la Secretaría de la Función Pública, los casos que conozca en que los recursos federales transferidos por virtud de este Convenio no tengan como origen el pago de intervenciones cubiertas por el Seguro Médico Siglo XXI, señalado en el numeral 5.3.2 de "LAS REGLAS DE OPERACIÓN".
VII. Hacer del conocimiento de "EL ESTADO", el incumplimiento de sus obligaciones que sea causa de efectuar el reintegro de los recursos federales transferidos, incluyendo los intereses que correspondan conforme a las disposiciones jurídicas aplicables, en los supuestos y términos señalados en la fracción VI de la Cláusula Séptima de este Convenio.
VIII. Informar en la Cuenta Pública de la Hacienda Pública Federal y en los demás informes que sean requeridos, a través de la "DGF" lo relacionado con la transferencia de los recursos federales, y por conducto de "DGGSS" sobre la autorización de las intervenciones cubiertas por el Seguro Médico Siglo XXI que motivaron la transferencia de los recursos federales en términos del presente Convenio.
IX. Dar seguimiento, en coordinación con "EL ESTADO", sobre el avance en el cumplimiento del objeto del presente instrumento.
X. Establecer, a través de las unidades administrativas de la "CNPSS", de acuerdo a su ámbito de competencia, con base en el seguimiento de las metas de los indicadores y en los resultados de las evaluaciones realizadas, medidas de mejora continua para el cumplimiento de los objetivos para los que se destinan los recursos transferidos.
XI. Sujetarse en lo conducente a lo establecido en los Lineamientos para la promoción y operación de la Contraloría Social en los programas federales de desarrollo social, publicados en el Diario Oficial de la Federación el 28 de octubre de 2016, con la finalidad de promover y realizar las acciones necesarias para la integración, operación y reporte de la contraloría social, mediante el "Esquema de Contraloría Social Seguro Médico Siglo XXI para el 2019", identificado como Anexo 11 de "LAS REGLAS DE OPERACIÓN", que para efectos del presente convenio se identifica como Anexo 3.
XII. Publicar el presente Convenio en el Diario Oficial de la Federación, así como en su página de Internet.
NOVENA.- VIGENCIA.- El presente instrumento jurídico comenzará a surtir sus efectos a partir de la fecha de su suscripción y se mantendrá en vigor hasta el 31 de diciembre de 2019.
DÉCIMA.- MODIFICACIONES AL CONVENIO.- "LAS PARTES" acuerdan que el presente Convenio podrá modificarse de común acuerdo y por escrito, en estricto apego a las disposiciones jurídicas aplicables. Las modificaciones al Convenio obligarán a sus signatarios a partir de la fecha de su firma.
En caso de contingencias para la realización de "EL PROGRAMA", "LAS PARTES" se comprometen a acordar y realizar las medidas o mecanismos que permitan afrontar dichas contingencias, mismos que serán formalizados mediante la suscripción del Convenio modificatorio correspondiente.
DÉCIMA PRIMERA.- REINTEGRO DE RECURSOS FEDERALES.- Procederá que "EL ESTADO" reintegre los recursos que le fueron transferidos cuando:
I. No se destinen a los fines autorizados, de acuerdo con el numeral 5.4 de "LAS REGLAS DE OPERACIÓN".
II. Se den los supuestos previstos en la fracción VI de la Cláusula Séptima de este Convenio.
El reintegro de los recursos, incluyendo los rendimientos financieros que correspondan, se realizará a la Tesorería de la Federación, en términos de lo dispuesto en el artículo 17, de la Ley de Disciplina Financiera de las Entidades Federativas y los Municipios.
Cuando "LA SECRETARÍA" tenga conocimiento de alguno de los supuestos establecidos en esta cláusula, deberá hacerlo oportunamente de conocimiento de la Auditoría Superior de la Federación, la Secretaría de Función Pública y de los órganos de control de "EL ESTADO", a efecto de que éstos realicen las acciones que procedan en su ámbito de competencia.
"EL ESTADO" deberá notificar de manera oficial a "LA SECRETARÍA" por conducto de la "CNPSS", la realización del reintegro correspondiente o, en su caso, la comprobación de la debida aplicación de los recursos en los términos establecidos en el presente instrumento.
DÉCIMA SEGUNDA.- CASO FORTUITO O FUERZA MAYOR. "LAS PARTES" no tendrán responsabilidad por los daños y perjuicios que pudieran ocasionarse por causas de fuerza mayor o caso fortuito que impidan, la ejecución total o parcial de las obligaciones del objeto del presente instrumento.
Una vez superados dichos eventos se reanudarán las actividades en la forma y términos que acuerden "LAS PARTES".
DÉCIMA TERCERA.- COMUNICACIONES.- Las comunicaciones de tipo general, que se realicen con motivo de este Convenio, deberán ser por escrito, con acuse de recibo y dirigirse a los domicilios señalados por "LAS PARTES" en el apartado de declaraciones de este instrumento.
En caso de que alguna de "LAS PARTES" cambie de domicilio, se obligan a dar el aviso correspondiente a la otra, con 30 días naturales de anticipación a que dicho cambio de ubicación se realice.
DÉCIMA CUARTA. CONTROL, VIGILANCIA, SEGUIMIENTO Y EVALUACIÓN. "LAS PARTES" acuerdan que la supervisión, control, vigilancia, seguimiento y evaluación de los recursos presupuestarios transferidos en virtud de este instrumento, serán realizados con apego a las disposiciones jurídicas aplicables, según corresponda, por "LA SECRETARÍA", la Secretaría de Hacienda y Crédito Público, la Secretaría de la Función Pública, la Auditoría Superior de la Federación, y demás órganos fiscalizadores federales y locales competentes, en su respectivo ámbito de atribuciones, sin perjuicio de las acciones de supervisión, vigilancia, control y evaluación que de forma directa o en coordinación con la Secretaría de la Función Pública, realicen los órganos de control de "EL ESTADO", así como el Régimen Estatal de Protección Social en Salud.
DÉCIMA QUINTA.- CAUSAS DE TERMINACIÓN. El presente Convenio podrá darse por terminado cuando se presente alguna de las siguientes causas:
I. Estar satisfecho el objeto para el que fue celebrado.
II. Acuerdo de "LAS PARTES".
III. Falta de disponibilidad presupuestaria para el cumplimiento de los compromisos a cargo de "LA SECRETARÍA".
IV. Caso fortuito o fuerza mayor que impida su realización.
DÉCIMA SEXTA.- CAUSAS DE RESCISIÓN. El presente Convenio podrá rescindirse por las siguientes causas:
I. Cuando se determine que los recursos presupuestarios federales se utilizaron con fines distintos a los previstos en el presente instrumento, o,
II. Por el incumplimiento de las obligaciones contraídas en el mismo.
DÉCIMA SÉPTIMA.- ANEXOS.- "LAS PARTES" reconocen como Anexos del presente instrumento jurídico, los que se mencionan a continuación los cuales forman parte integrante del mismo y tienen la misma fuerza legal.
Anexo 1. "Listado de intervenciones médicas cubiertas por el SMSXXI y sus tabuladores correspondientes", identificado como Anexo 1 de "LAS REGLAS DE OPERACIÓN".
Anexo 2. "Concepto de gastos no cubiertos por el SMSXXI", identificado como Anexo 2 de "LAS REGLAS DE OPERACIÓN".
Anexo 3. "Esquema de Contraloría Social Seguro Médico Siglo XXI para el 2019", identificado como Anexo 11 de "LAS REGLAS DE OPERACIÓN".
DÉCIMA OCTAVA.- CLÁUSULAS QUE SE TIENEN POR REPRODUCIDAS.- Dado que el presente Convenio Específico deriva de "EL ACUERDO MARCO" a que se hace referencia en el apartado de Antecedentes de este instrumento, las Cláusulas que le sean aplicables atendiendo la naturaleza del recurso, establecidas en "EL ACUERDO MARCO" se tienen por reproducidas para efectos de este instrumento como si a la letra se insertasen y serán aplicables en todo aquello que no esté expresamente establecido en el presente documento.
DÉCIMA NOVENA.- COMISIÓN DE EVALUACIÓN Y SEGUIMIENTO. Para el adecuado desarrollo del objeto del presente instrumento, "LAS PARTES" formarán una Comisión de Evaluación y Seguimiento integrada por dos representantes de "LA SECRETARÍA" y dos de "EL ESTADO", cuyas funciones serán las siguientes:
a) Definir y especificar los procedimientos para una correcta y oportuna atención a los pacientes.
b) Procurar la solución de cualquier circunstancia no prevista en este instrumento.
c) Las demás que acuerden las partes.
"LA SECRETARÍA" designa como sus representantes ante la Comisión de Evaluación y Seguimiento a los titulares de la "DGF" y de la "DGGSS".
"EL ESTADO" designa como su representante ante la Comisión de Evaluación y Seguimiento a ________________________.
VIGÉSIMA.- INTERPRETACIÓN Y SOLUCIÓN DE CONTROVERSIAS. En caso de presentarse algún conflicto o controversia con motivo de la interpretación o cumplimiento del presente Convenio "LAS PARTES" lo resolverán, atendiendo a las propuestas acordadas por la Comisión de Evaluación y Seguimiento referida en la Cláusula Décima Novena de este convenio, y conforme al siguiente procedimiento:
I.- De común acuerdo respecto de las dudas que se susciten con motivo de la ejecución o cumplimiento del presente instrumento.
II.- En caso de no llegar a un arreglo satisfactorio, someterse a la legislación federal aplicable y a la jurisdicción de los tribunales federales competentes con residencia en la Ciudad de México, por lo que, en el momento de firmar este Convenio, renuncian en forma expresa al fuero que en razón de su domicilio actual o futuro o por cualquier otra causa pudiere corresponderles.
Estando enteradas las partes del contenido y alcance legal del presente Convenio Específico de Colaboración, lo firman por sextuplicado en la Ciudad de México a los _________ días del mes de __________ del año dos mil diecinueve.
Ø APOYO ECONÓMICO PARA EL PAGO DE INTERVENCIONES CUBIERTAS POR EL SMSXXI (CON PRESTADORES DE SERVICIOS NO SESA)
CONVENIO DE COLABORACIÓN PARA LA EJECUCIÓN DEL PROGRAMA SEGURO MÉDICO SIGLO XXI QUE CELEBRAN, POR UNA PARTE EL EJECUTIVO FEDERAL POR CONDUCTO DE LA SECRETARÍA DE SALUD A TRAVÉS DE LA COMISIÓN NACIONAL DE PROTECCIÓN SOCIAL EN SALUD, REPRESENTADA POR __________________, TITULAR DE LA COMISIÓN NACIONAL DE PROTECCIÓN SOCIAL EN SALUD, A LA QUE EN ADELANTE SE LE DENOMINARÁ "LA SECRETARÍA", ASISTIDO POR EL DIRECTOR GENERAL DE FINANCIAMIENTO, ___________________________, Y POR EL DIRECTOR GENERAL DE GESTIÓN DE SERVICIOS DE SALUD __________________________; Y POR LA OTRA PARTE ____________________ REPRESENTADO POR _________________EN LO SUCESIVO "EL PRESTADOR DE SERVICIOS", A QUIENES CUANDO ACTÚEN DE MANERA CONJUNTA, SE LES DENOMINARÁ "LAS PARTES" CONFORME A LOS ANTECEDENTES, DECLARACIONES Y CLÁUSULAS SIGUIENTES:
ANTECEDENTES
1. La Constitución Política de los Estados Unidos Mexicanos establece en su artículo 4o., párrafos cuarto y noveno el derecho humano de toda persona a la protección de la salud, disponiendo que la Ley definirá las bases y modalidades para el acceso a los servicios de salud; así como el derecho que tienen los niños y las niñas a la satisfacción de sus necesidades de salud.
2. La promoción de la salud de los niños representa un objetivo estratégico para todo Estado que pretenda construir una sociedad sana, justa y desarrollada. La condición de salud de los niños afecta de manera importante el rendimiento educativo de los escolares, y éste, a su vez, tiene un efecto significativo en la salud y la capacidad productiva en la edad adulta, es decir, la salud de los primeros años determina las condiciones futuras de esa generación.
3. Las directrices hacia el Plan Nacional de Desarrollo 2019-2024, en su apartado A, Directriz 2: "Bienestar social e igualdad", establecen lo siguiente:
Para revertir la situación de desigualdad social en México, las líneas de acción de esta directriz deben contribuir a:
- El bienestar desde una perspectiva de derechos y de ciclo de vida: mujeres, primera infancia, niñas, niños, jóvenes, adultos mayores, personas con discapacidad.
- La salud para el bienestar.
4. El Presupuesto de Egresos de la Federación para el Ejercicio Fiscal 2019, en su Anexo 25 establece al Seguro Médico Siglo XXI, en lo sucesivo "EL PROGRAMA", como uno de los que deben sujetarse a Reglas de Operación, mediante el cual el Gobierno Federal continuará en dicho ejercicio fiscal, las acciones conducentes que aseguren la cobertura de servicios de la salud de todos los niños en el país, ya que operará en todas las localidades del territorio nacional financiando la atención médica completa e integral a los niños beneficiarios que no cuentan con ningún tipo de seguridad social, al tiempo que garantizará la afiliación inmediata de toda la familia al Sistema de Protección Social en
Salud.
5. Con fecha _______________, se publicaron en el Diario Oficial de la Federación las Reglas de Operación del Programa Seguro Médico Siglo XXI para el Ejercicio Fiscal 2019, en adelante "LAS REGLAS DE OPERACIÓN".
6. El objetivo específico de "EL PROGRAMA" consiste en otorgar financiamiento para que los menores de cinco años afiliados al Sistema de Protección Social en Salud, cuenten con un esquema de aseguramiento en salud de cobertura amplia de atención médica y preventiva, complementaria a la considerada en el Catálogo Universal de Servicios de Salud y en el Catálogo de Intervenciones del Fondo de Protección contra Gastos Catastróficos del Sistema de Protección Social en Salud.
7. En "LAS REGLAS DE OPERACIÓN", se establece que para lograr la adecuada operación de "EL PROGRAMA" y garantizar la prestación de los servicios, aun en aquellas localidades en las que los Servicios Estatales de Salud no cuentan con unidades médicas instaladas, "LA SECRETARÍA" y/o las entidades federativas podrán suscribir convenios para tales efectos con otros integrantes del Sistema Nacional de Salud o con instituciones de índole privado.
DECLARACIONES
I. "LA SECRETARÍA" declara que:
I.1. Es una dependencia de la Administración Pública Federal Centralizada, en términos de lo dispuesto en los artículos 2, 26 y 39 de la Ley Orgánica de la Administración Pública Federal, a la cual le corresponde, entre otras atribuciones, las de establecer y conducir la política nacional en materia de asistencia social y servicios médicos y salubridad general.
I.2. La Comisión Nacional de Protección Social en Salud, en adelante la "CNPSS" es un Órgano Desconcentrado de la Secretaría de Salud, en términos de los artículos 77 bis 35 de la Ley General de Salud, 2 literal C, fracción XII, del Reglamento Interior de la Secretaría de Salud y 3, del Reglamento Interno de la Comisión Nacional de Protección Social en Salud, el cual cuenta con autonomía técnica, administrativa y de operación.
I.3. La titular de la Comisión Nacional de Protección Social en Salud tiene la facultad y legitimación para suscribir el presente Convenio, según se desprende de lo previsto en los artículos 38, fracción V, del Reglamento Interior de la Secretaría de Salud; y 6, fracción I, del Reglamento Interno de la Comisión Nacional de Protección Social en Salud, cargo que se acredita con nombramiento de fecha ___________, expedido por ____________________.
I.4. La "CNPSS", cuenta con atribuciones para instrumentar la política de protección social en salud; impulsar la coordinación y vinculación de acciones del Sistema de Protección Social en Salud con las de otros programas sociales para la atención a grupos indígenas, marginados, rurales y en general a cualquier grupo vulnerable desde una perspectiva intercultural que promueva el respeto a la persona y su cultura, así como sus derechos humanos en salud; administrar los recursos financieros que en el marco del Sistema le suministre la Secretaría de Salud y efectuar las transferencias que correspondan a los Estados y al Distrito Federal, acorde a lo establecido en el artículo 4 fracciones I, VI y XIII del Reglamento Interno de la Comisión Nacional de Protección Social en Salud.
I.5. La Dirección General de Gestión de Servicios de Salud, en lo sucesivo "DGGSS" cuenta con atribuciones para: (i) proponer la incorporación gradual y jerarquizada de los servicios de salud y de las intervenciones clínicas al Sistema, así como su secuencia y alcance con el fin de lograr la cobertura universal de los servicios; (ii) estimar los costos derivados de las intervenciones médicas y de la provisión de nuevos servicios, con base en los protocolos clínicos y terapéuticos previendo su impacto económico en el Sistema, (iii) coadyuvar en la determinación de las cédulas de evaluación del Sistema, que se utilicen en el proceso de acreditación, en coordinación con las unidades administrativas competentes de la Secretaría de Salud, y (iv) coordinar las acciones para propiciar la cobertura y calidad de la atención médica integrando al Sistema los programas dirigidos a grupos vulnerables, conforme a lo establecido en el artículo 10, fracciones I, II, III BIS 3 y XI del Reglamento Interno de la Comisión Nacional de Protección Social en Salud.
I.6. Corresponde a la Dirección General de Financiamiento, en lo sucesivo la "DGF", entre otras atribuciones: (i) diseñar y proponer en coordinación con las unidades administrativas competentes de
la Secretaría de Salud, los esquemas y mecanismos financieros que sean necesarios para el funcionamiento del Sistema de Protección Social en Salud, incluyendo el desarrollo de programas de salud dirigidos a grupos indígenas, marginados, rurales y en general a cualquier grupo vulnerable; (ii) determinar los criterios para la operación y administración de los fondos generales y específicos relacionados con las funciones comprendidas en el Sistema de Protección Social en Salud y de los programas orientados a la atención de grupos vulnerables; (iii) coadyuvar, con la participación de las unidades administrativas competentes de la Secretaría de Salud, en las acciones de supervisión financiera del Sistema de Protección Social en Salud, y de los programas de atención a grupos indígenas, marginados, rurales y en general a cualquier grupo vulnerable para garantizar el cumplimiento de las normas financieras y de operación, así como de sus metas y objetivos, de conformidad con el artículo 9 fracciones III, VI, VII del Reglamento Interno de la Comisión Nacional de Protección Social en Salud.
I.7. Cuenta con recursos presupuestales autorizados en el Presupuesto de Egresos de la Federación, para hacer frente a las obligaciones derivadas de la suscripción del presente instrumento.
I.8. Para efectos del presente Convenio señala como domicilio el ubicado en la Calle Gustavo E. Campa, número 54, Colonia Guadalupe Inn, Demarcación Territorial Álvaro Obregón, C.P. 01020, en la Ciudad de México.
II. "EL PRESTADOR DE SERVICIOS" declara que:
II.1. Es un ___________________, de conformidad con ______________________________.
II.2. Entre sus finalidades y/o objetivos se encuentra ________________________________.
II.3. Su representante legal _______________ se encuentra facultado para suscribir el presente Convenio, en términos de __________________, facultades que no le han sido limitadas o restringidas en forma alguna.
II.4. Está inscrito en el Registro Federal de Contribuyentes de la Secretaría de Hacienda y Crédito Público con la clave _________ y domicilio fiscal en ______________.
II.5. Cuenta con los elementos técnicos, materiales y humanos para dar cumplimiento al presente Convenio.
II.6. Cuenta con las acreditaciones vigentes, expedidas por la Secretaría de Salud para _____________________.
II.7. Señala como domicilio para la prestación de los servicios y para recibir comunicación relacionada con el cumplimiento del presente Convenio el ubicado en ______________________
III. "LAS PARTES" declaran que:
III.1. Están de acuerdo en celebrar el presente Convenio de Colaboración en materia de transferencia de recursos para la ejecución del Programa Seguro Médico Siglo XXI, conforme a las estipulaciones que se contienen en las siguientes:
CLÁUSULAS
PRIMERA.- OBJETO. El presente Convenio tiene por objeto que "LA SECRETARÍA" transfiera a "EL PRESTADOR DE SERVICIOS", de acuerdo con la disponibilidad presupuestaria existente, recursos presupuestarios federales destinados a "EL PROGRAMA", por concepto de "Apoyo económico para el pago de intervenciones cubiertas por el SMSXXI", señalado en el numeral 5.3.2 de "LAS REGLAS DE OPERACIÓN", que correspondan a las realizadas durante el periodo comprendido del 1 de enero al 31 de diciembre de 2019, las cuales se describen como acciones de segundo y tercer nivel de atención que no están contempladas en el Catálogo Universal de Servicios de Salud (CAUSES), ni en el Fondo de Protección contra Gastos Catastróficos (FPGC) y que se encuentran incorporadas en el Anexo 1 del presente instrumento.
NOTA: ÚNICAMENTE TRATÁNDOSE DE CONVENIOS CON OPD SE AGREGARÁ COMO SEGUNDO PÁRRAFO LO SIGUIENTE:
En el caso de las intervenciones con tabulador "pago por facturación" se cubrirá solamente el tratamiento de sustitución, y/o medicamentos especializados, así como los insumos que se requieran de acuerdo a la aplicación de dichos tratamientos. El registro se realizará en el Sistema informático del Seguro Médico Siglo XXI bimestralmente.
SEGUNDA.- TRANSFERENCIA DE RECURSOS FEDERALES. "LA SECRETARÍA" transferirá a "EL PRESTADOR DE SERVICIOS" recursos presupuestarios federales correspondientes a "EL PROGRAMA", conforme a lo dispuesto en el Presupuesto de Egresos de la Federación, para el ejercicio fiscal 2019; para coordinar su participación con el Ejecutivo Federal en materia de salubridad general, en términos del artículo 77 Bis 5, inciso A), de la Ley General de Salud, las "REGLAS DE OPERACIÓN" y el presente instrumento jurídico.
"LA SECRETARÍA" realizará la transferencia de recursos en términos de las disposiciones aplicables, en la cuenta bancaria productiva específica que establezca para tal efecto "EL PRESTADOR DE SERVICIOS" en forma previa a la entrega de los recursos, informando de ello a "LA SECRETARÍA".
"EL PRESTADOR DE SERVICIOS" deberá expedir por cada transferencia que solicite, el recibo o factura, correspondiente.
No se cubrirán las acciones e intervenciones listadas en el Anexo 2 de este Convenio.
"EL PRESTADOR DE SERVICIOS" por cada transferencia de recursos federales deberá enviar a la "CNPSS", por conducto de la "DGF", dentro de los 15 días hábiles posteriores a la misma, un recibo o factura, según corresponda, que cumpla con los requisitos fiscales establecidos en las disposiciones aplicables, y deberá cumplir con lo siguiente:
a) Ser expedido a nombre de: Secretaría de Salud y/o Comisión Nacional de Protección Social en Salud;
b) Precisar el monto de los recursos transferidos;
c) Señalar la fecha de emisión;
d) Señalar la fecha de recepción de los recursos,
e) Precisar el nombre del Programa y los conceptos relativos a los recursos presupuestarios federales recibidos, y
f) Contener la siguiente leyenda: "Los recursos federales recibidos, son destinados y utilizados exclusivamente para la ejecución del Programa Seguro Médico Siglo XXI, por concepto de Apoyo económico para el pago de intervenciones cubiertas por el Seguro Médico Siglo XXI."
La notificación de transferencia por parte de la "CNPSS" se realizará por conducto de la "DGF" a "EL PRESTADOR DE SERVICIOS", e independientemente de su entrega oficial, podrá ser enviada a través de correo electrónico a la cuenta institucional que para tal efecto indique "EL PRESTADOR DE SERVICIOS". En caso de existir modificación a dicha cuenta, deberá notificarse de manera oficial a la "DGF".
Los documentos justificativos de la obligación de pago para "LA SECRETARÍA" serán las disposiciones jurídicas aplicables, "LAS REGLAS DE OPERACIÓN", las intervenciones cubiertas reportadas por "EL PRESTADOR DE SERVICIOS" y autorizadas para pago por la "DGGSS" así como el presente Convenio. El documento comprobatorio será el recibo o factura, según corresponda, a que se refiere la presente cláusula.
TERCERA.- DEVENGO PARA LA TRANSFERENCIA DE RECURSOS FEDERALES. Los recursos para cumplir con el objeto del presente instrumento, que transfiere "LA SECRETARÍA" en favor de "EL PRESTADOR DE SERVICIOS" se consideran devengados para "LA SECRETARÍA" una vez que se constituyó la obligación de transferir el recurso a "EL PRESTADOR DE SERVICIOS".
CUARTA.- EJERCICIO Y COMPROBACIÓN DE LOS RECURSOS. Será responsabilidad de "EL PRESTADOR DE SERVICIOS", verificar la veracidad de los datos contenidos en la información que se proporcione a "LA SECRETARÍA" sobre el ejercicio y comprobación de las intervenciones cubiertas solicitadas como reembolso a "LA SECRETARÍA" a través de la transferencia de recursos federales de "EL PROGRAMA".
Para ello "EL PRESTADOR DE SERVICIOS" deberá mantener la documentación comprobatoria de las intervenciones cubiertas con los reembolsos transferidos, a disposición de "LA SECRETARÍA", así como de las entidades fiscalizadoras federales y locales competentes, para su revisión en el momento que así se le requiera.
Cuando "EL PRESTADOR DE SERVICIOS" conforme a lo señalado en el numeral 5.3.2 de las "REGLAS DE OPERACIÓN", solicite el reembolso de una intervención cubierta, "LA SECRETARÍA" por conducto de "DGGSS", revisará el registro de los casos realizados por "EL PRESTADOR DE SERVICIOS", a través del Sistema Informático del Seguro Médico Siglo XXI.
"LA SECRETARÍA" por conducto de "DGGSS" verificará que el registro de los casos realizado por "EL PRESTADOR DE SERVICIOS" contenga la información de carácter médico requerida, y su correcta clasificación de acuerdo al tabulador del Anexo 1 de este Convenio, que permita validar su autorización; y, de ser procedente, autorizará los casos y montos para pago y enviará a la "DGF", un informe de los casos en que procedan los reembolsos respectivos, para que ésta los transfiera a "EL PRESTADOR DE SERVICIOS" de acuerdo con la disponibilidad presupuestaria existente.
"EL PRESTADOR DE SERVICIOS", enviará a "LA SECRETARÍA" por conducto de la "DGF", el recibo o factura, según corresponda, señalada en la Cláusula Segunda y que será la comprobación de los recursos transferidos que "EL PRESTADOR DE SERVICIOS" deba entregar a "LA SECRETARÍA".
"LA SECRETARÍA" por conducto de "DGGSS" no autorizará las intervenciones cuya información requerida para ello no sea proporcionada o cuando la calidad de la información recibida no permita su autorización, así como, cuando durante el proceso de autorización se determine la improcedencia del pago y, en consecuencia, dichas intervenciones no serán pagadas.
QUINTA.- OBLIGACIONES DE "EL PRESTADOR DE SERVICIOS". Para el cumplimiento del objeto del presente Convenio "EL PRESTADOR DE SERVICIOS" se obliga a:
I. Prestar a los beneficiarios de "EL PROGRAMA" que les sean referidos para tal efecto, los servicios médicos de segundo y tercer nivel que no se encuentran dentro del CAUSES ni del FPGC, pero sí dentro de aquellos padecimientos cubiertos por "EL PROGRAMA" de conformidad con "LAS REGLAS DE OPERACIÓN".
II. Aplicar todos los conocimientos, experiencia y máxima diligencia requeridos para el cabal cumplimiento del objeto de este Convenio, así como observar las normas establecidas por "LA SECRETARÍA", desempeñándose en todo tiempo con su propio personal, medios y materiales necesarios que demande la satisfacción total del objeto de este Convenio.
III. Entregar a "LA SECRETARÍA", cuando así se lo requiera, la documentación y un informe de los registros clínicos de los beneficiarios de "EL PROGRAMA" con el siguiente contenido: folio de afiliación, nombre, fecha de nacimiento, edad, género, número de expediente médico, folio de la declaratoria de caso, fecha de diagnóstico, fecha de inicio de tratamiento, motivo de egreso, fecha de egreso, clave CIE10, lugar de residencia, diagnóstico motivo de los servicios prestados, tipo de tratamiento, y según sea el caso, el tabulador registrado, y procedimiento clínico realizado.
IV. Proporcionar los documentos o información que le requiera "LA SECRETARÍA", así como otorgarle las facilidades necesarias para la supervisión del cumplimiento del presente Convenio.
V. Dar aviso mensualmente al Régimen Estatal de Protección Social en Salud de los casos que se han atendido y que se han puesto del conocimiento de "LA SECRETARÍA", dentro de los 15 días hábiles posteriores al cierre del mes correspondiente.
VI. Proporcionar a los beneficiarios de "EL PROGRAMA" que le sean referidos, atención médica efectiva, ética y responsable con elementos que definen la calidad asistencial de la unidad operativa, y con la misma calidad y calidez en la atención médica que al resto de los pacientes que atiendan, así como un trato digno a ellos y a sus padres o tutores.
VII. Asegurar que todos los servicios estén basados en la buena práctica, acordes con los estándares nacionales, las normas oficiales mexicanas y los protocolos emitidos por la Secretaría de Salud.
VIII. Brindar atención a los pacientes reduciendo los tiempos de espera, garantizar el surtimiento completo de medicamentos, e informar sobre el uso adecuado de los mismos, dando indicaciones claras y por escrito sobre los medicamentos que le sean recetados.
IX. Dar a conocer a los padres, tutores y/o representantes de los beneficiarios de "EL PROGRAMA", los derechos a los que se hace acreedor al aceptar y recibir los servicios de salud que corresponda, de acuerdo a la intervención médica a la que vaya a ser sometido.
X. Atender a los pacientes con personal calificado que asuma una actitud cortes, amable y mediante un lenguaje comprensible de parte del equipo de salud, con respecto a las convicciones personales y morales, principalmente las relacionadas con las condiciones socioculturales de género.
XI. Proporcionar la información suficiente de manera comprensible, veraz y oportuna a los padres, tutores y/o representantes de los pacientes sobre las intervenciones a que será sometido y obtener los consentimientos debidamente informados que se requieran en los términos de la normatividad aplicable.
XII. Informar sobre el diagnóstico, pronóstico o tratamiento y dar las facilidades para la obtención de la
segunda opinión al respecto.
XIII. Proporcionar un soporte documental con información clara, precisa y legible, que identifique las acciones y los procedimientos tratantes en cada proceso de atención médica, garantizando el uso confidencial y restringido del expediente y su inalterabilidad; permitir el acceso a los padres, tutores y/o representantes del paciente para acceder a los informes y resultados previa solicitud que haga por escrito, conforme a la normatividad aplicable.
XIV. Conceder a los padres, tutores y/o representantes de los pacientes la libertad para decidir, sin ninguna forma de presión, sobre el procedimiento diagnóstico o terapéutico que se le proponga; así como la de contar, si así lo desea, con la opinión de un segundo médico.
XV. Gestionar oportunamente ante "LA SECRETARÍA" los cobros de las intervenciones cubiertas por el Seguro Médico Siglo XXI, de tal manera que no existan dificultades para la atención médica oportuna de los beneficiarios.
XVI. Dar aviso a "LA SECRETARÍA", dentro de los cinco días hábiles siguientes a la fecha en que le sea comunicado, cuando deje de tener vigencia o ésta sea suspendida, de alguno de los dictámenes de Acreditación expedidos por la Secretaría de Salud, a los establecimientos que brindan los servicios médicos.
XVII. Abstenerse de registrar casos cuando el Dictamen de Acreditación expedido por la Secretaría de Salud ha perdido su vigencia o se encuentre suspendido.
SEXTA.- OBLIGACIONES DE "LA SECRETARÍA". "LA SECRETARÍA" por conducto de la "CNPSS", se obliga a:
I. Transferir a través de la "DGF" a "EL PRESTADOR DE SERVICIOS" los recursos presupuestarios federales a que se refiere la Cláusula Segunda del presente Convenio, de acuerdo con los plazos derivados del procedimiento de pago correspondiente, la disponibilidad presupuestaria y la autorización de pago que "DGGSS" envíe a la "DGF".
II. Coadyuvar en el ámbito de sus atribuciones con los entes fiscalizadores competentes, en la verificación de que los recursos presupuestarios federales transferidos sean aplicados únicamente para la realización de los fines a los cuales son destinados.
III. Realizar, por conducto de "DGGSS", de acuerdo al esquema de monitoreo, supervisión y evaluación de la operación e impacto del Seguro Médico Siglo XXI establecido en el Plan Estratégico de Supervisión del Sistema de Protección Social en Salud, las visitas determinadas por ejercicio fiscal, para lo cual podrá solicitar la información que corresponda.
IV. Realizar, por conducto de la "DGF", la supervisión financiera de "EL PROGRAMA" consistente en verificar el cumplimiento de las normas financieras y de operación, de acuerdo a lo estipulado en la Cláusula Segunda de este Convenio.
V. Publicar en la página de Internet de la "CNPSS" el presente Convenio.
SÉPTIMA.- COMISIÓN DE EVALUACIÓN Y SEGUIMIENTO. Para el adecuado desarrollo del objeto del presente instrumento, "LAS PARTES" formarán una Comisión de Evaluación y Seguimiento integrada por dos representantes de "LA SECRETARÍA" y uno de "EL PRESTADOR DE SERVICIOS", cuyas funciones serán las siguientes:
a) Definir y especificar los procedimientos para una correcta y oportuna atención a los pacientes.
b) Procurar la solución de cualquier circunstancia no prevista en este instrumento.
c) Las demás que acuerden las partes.
"LA SECRETARÍA" designa como sus representantes ante la Comisión de Evaluación y Seguimiento a los titulares de la "DGF" y de la "DGGSS".
"EL PRESTADOR DE SERVICIOS" designa como su representante ante la Comisión de Evaluación y Seguimiento a ________________________.
OCTAVA.- DEL RESGUARDO DE LOS SOPORTES ADMINISTRATIVOS Y LOS EXPEDIENTES CLÍNICOS. "EL PRESTADOR DE SERVICIOS" se obliga a integrar por cada paciente beneficiario de "EL PROGRAMA", un expediente clínico de conformidad con la Norma Oficial Mexicana NOM-004-SSA3-2012, Del expediente clínico, publicada en el Diario Oficial de la Federación el 15 de octubre de 2012 y sus respectivas modificaciones; el cual deberá contener una copia de la póliza de afiliación respectiva, así como las recetas y demás documentación soporte de la atención médica y medicamentos proporcionados.
Asimismo, se obliga a resguardar el expediente clínico de cada paciente beneficiario, una copia de la póliza de afiliación respectiva, así como las recetas y demás documentación soporte de la atención médica y los medicamentos proporcionados, durante un plazo de 5 años contados a partir de la última atención otorgada.
NOVENA.- ACCESO A LA INFORMACIÓN. La información que se presente, obtenga o produzca en virtud del cumplimiento del presente instrumento será clasificada atendiendo a los principios de confidencialidad, reserva y protección de datos personales que derivan de la Ley General de Transparencia y Acceso a la Información Pública, la Ley Federal de Transparencia y Acceso a la Información Pública, la Ley General de Protección de Datos Personales en Posesión de Sujetos Obligados, la Ley Federal de Protección de Datos Personales en Posesión de los Particulares, y demás disposiciones aplicables, por lo que "LAS PARTES" se obligan a utilizarla o aprovecharla únicamente para el cumplimiento del objeto del mismo.
En consecuencia, "LAS PARTES se obligan a no revelar, copiar, reproducir o difundir a terceros, la información que tenga carácter de confidencial, sin la autorización previa y por escrito del titular de la misma y de "LAS PARTES".
DÉCIMA.- RELACIONES LABORALES. El personal de cada una de "LAS PARTES" que intervenga en la ejecución de las acciones materia de este Convenio, mantendrá su relación laboral y estará bajo la dirección y dependencia de la parte que lo designó, por lo que no crearán relaciones de carácter laboral, civil ni de seguridad social con la contraparte, a la que en ningún caso se le considerará como patrón sustituto o solidario.
DÉCIMA PRIMERA.- VIGENCIA. El presente Convenio comenzará a surtir efectos a partir de la fecha de su suscripción y hasta el 31 de diciembre de 2019.
DÉCIMA SEGUNDA.- MODIFICACIONES. El presente instrumento podrá ser modificado o adicionado conforme a las necesidades que se presenten durante la vigencia del presente Convenio, previa notificación que se realice por escrito por cualquiera de "LAS PARTES". Toda modificación o adición deberá ser acordada por "LAS PARTES", formalizarse por escrito y entrará en vigor a partir de la fecha de su firma.
DÉCIMA TERCERA.- REINTEGRO DE RECURSOS FEDERALES. Procederá que "EL PRESTADOR DE SERVICIOS" reintegre los recursos que le fueron transferidos, cuando registre y valide casos en el Sistema Informático del Seguro Médico Siglo XXI, y su Dictamen de Acreditación expedido por la Secretaría de Salud, carezca de vigencia o se encuentre suspendido.
El reintegro de los recursos, incluyendo los rendimientos financieros que correspondan, se realizará a la Tesorería de la Federación, conforme a las disposiciones aplicables.
"EL PRESTADOR DE SERVICIOS" deberá notificar de manera oficial a "LA SECRETARÍA" por conducto de la "CNPSS", la realización del reintegro correspondiente o, en su caso, la comprobación de la debida aplicación de los recursos en los términos establecidos en el presente instrumento.
DÉCIMA CUARTA.- CASO FORTUITO O FUERZA MAYOR. "LAS PARTES" no serán responsables de eventos derivados de caso fortuito o fuerza mayor, los cuales les impidieran total o parcialmente la ejecución de las obligaciones derivadas del presente Convenio de Colaboración.
Una vez superados dichos eventos se reanudarán las actividades en la forma y términos que acuerden "LAS PARTES".
DÉCIMA QUINTA.- TERMINACIÓN ANTICIPADA. "LAS PARTES" acuerdan que el presente Convenio podrá darse por terminado anticipadamente por alguna de ellas, previa notificación escrita a la otra que se realice con treinta días naturales de anticipación, por lo que en todo caso tomará las medidas necesarias, a fin de no afectar a terceros.
DÉCIMA SEXTA.- CAUSA DE RESCISIÓN. El presente Convenio podrá rescindirse por el incumplimiento de las obligaciones contraídas en el mismo, caso en el que se procederá en términos de lo establecido en "LAS REGLAS DE OPERACIÓN".
DÉCIMA SÉPTIMA.- AVISOS, COMUNICACIONES Y NOTIFICACIONES. "LAS PARTES" convienen en que todos los avisos, comunicaciones y notificaciones que se realicen con motivo del presente instrumento, se llevarán a cabo por escrito en los domicilios establecidos en el Apartado de Declaraciones.
En caso de que cambien de domicilio, se obligan a dar el aviso correspondiente a la otra parte, de manera escrita y con quince días naturales de anticipación a que dicho cambio de ubicación se lleve a cabo, de lo contrario se tomará como vigente el domicilio expresado en el apartado de Declaraciones del presente instrumento.
DÉCIMA OCTAVA.- ANEXOS. "LAS PARTES" reconocen como Anexos integrantes del presente instrumento jurídico, los que se mencionan a continuación y que además tienen la misma fuerza legal que el mismo:
Anexo 1. Listado de intervenciones médicas cubiertas por el SMSXXI y sus tabuladores correspondientes", identificado como Anexo 1 de "LAS REGLAS DE OPERACIÓN".
Anexo 2. "Concepto de gastos no cubiertos por el SMSXXI", identificado como Anexo 2 de "LAS REGLAS DE OPERACIÓN"
DÉCIMA NOVENA.- INTERPRETACIÓN Y SOLUCIÓN DE CONTROVERSIAS. En caso de presentarse algún conflicto o controversia con motivo de la interpretación o cumplimiento del presente Convenio, "LAS PARTES" procurarán resolverlo de común acuerdo, por conducto de la Comisión de Evaluación y Seguimiento a que se refiere el presente Convenio.
En caso de no llegar a un arreglo satisfactorio, "LAS PARTES" acuerdan someterse a la legislación federal aplicable y a la jurisdicción de los Tribunales Federales competentes con residencia en la Ciudad de México, por lo que, en el momento de firmar este Convenio, renuncian en forma expresa al fuero que en razón de su domicilio actual o futuro o por cualquier otra causa pudiere corresponderles.
Leído que fue el Convenio, y enteradas las partes de su contenido y alcance legales, lo firman por quintuplicado a los _________ días del mes de __________ del año dos mil diecinueve.
Anexo 9. Lineamientos de Afiliación y Operación del Sistema de Protección Social en Salud
GUIA DE AFILIACION Y OPERACIÓN
1. Procedimiento de afiliación de Núcleos Familiares al Sistema de Protección Social en Salud.
PROPÓSITO: Dictar las disposiciones que normen la incorporación de Núcleos Familiares al Sistema que permitan fortalecer, homologar y consolidar su operación a fin de que el personal operativo de los Módulos de los Regímenes Estatales cumpla con la normatividad aplicable.
ALCANCE: El procedimiento es aplicable al personal operativo de los Módulos de los Regímenes Estatales que intervienen en la afiliación de Núcleos Familiares al Sistema.
POLÍTICAS DE OPERACIÓN, NORMAS Y LINEAMIENTOS:
1. De conformidad con el artículo 77 bis 5, inciso B, fracción II de la Ley General de Salud, corresponde a las entidades federativas, dentro de sus respectivas circunscripciones territoriales por conducto de los Regímenes Estatales, identificar e incorporar beneficiarios al Sistema, por tanto, el procedimiento de afiliación se realizará únicamente en los Módulos que instalen para tales efectos.
2. En términos del artículo 77 bis 7 de la Ley, 42 del Reglamento de la Ley General de Salud, en materia de Protección Social en Salud, Décimo Primero y Décimo Segundo de los Lineamientos de Afiliación y Operación del Sistema de Protección Social en Salud, gozarán de los beneficios del Sistema las personas o familias cuyos miembros en lo individual, sean residentes en el territorio nacional, cuenten con la CURP y no sean derechohabientes de la seguridad social.
3. La afiliación es voluntaria, por ello el Solicitante deberá acudir a un Módulo de Afiliación y Orientación a manifestar su voluntad de afiliarse al Sistema y cumplir con los requisitos señalados en el numeral anterior por lo que, para ser Titular del Núcleo Familiar, se deberá ser mayor de 18 años de edad, con excepción de los menores de edad con hijos o menores embarazadas que no puedan incorporarse a otro Núcleo Familiar, de conformidad con el artículo 77 bis 8 de la Ley y primer párrafo del artículo 40 del Reglamento.
Los beneficiarios de PROSPERA, de 18 a 25 años de edad, que formen parte del Núcleo Familiar, se encuentren en el Formato F1 que expide dicho Programa, no estén inscritos en alguna escuela y no sean beneficiarios de otra institución que brinde seguridad social en salud, podrán afiliarse al Sistema a través de un tercero mayor de edad autorizado, mediante una carta poder que no deberá tener más
de 30 días a partir de su fecha de expedición, firmada ante dos testigos y únicamente aplicará para este fin.
En este caso, el tercero autorizado deberá firmar la CECASOEH y la Póliza de Afiliación del beneficiario de PROSPERA de 18 a 25 años de edad con la leyenda siguiente: "Recibo y firmo bajo protesta de decir verdad de que los datos que he proporcionado son ciertos, en nombre y representación del representado". Finalmente, se debe conservar en el expediente físico el original de la carta poder y, en el expediente digital, el documento digitalizado.
4. En cumplimiento de los artículos 77 bis 3 y 77 bis 7, fracción II de la Ley, previo a realizar el trámite de afiliación, el personal del Módulo verificará a través del SAP que el Solicitante y los integrantes del Núcleo Familiar no sean derechohabientes de alguna institución de seguridad social o mecanismo de previsión social en salud.
En el supuesto de que el SAP reporte que el Solicitante es derechohabiente de alguna institución de seguridad social y esto se contradiga con lo manifestado por el Solicitante, en términos del artículo 77 bis 7 fracción II, de la Ley y 43 del Reglamento, le solicitará que presente un comprobante de baja que confirme su dicho, expedido por la institución que lo reporta como derechohabiente o, en caso de que no lo presente, con fundamento en el artículo 42, fracción II del Reglamento, explicará el contenido y solicitará que firme la Constancia de manifestación de no derechohabiencia.
5. Con fundamento en lo dispuesto en el 77 bis 7, 77 bis 8 de la Ley, 25 de la Ley General de Protección de Datos Personales en Posesión de Sujetos Obligados, 42 y 43 del Reglamento y numeral Décimo Segundo de los Lineamientos, el personal operativo del Módulo dará a conocer el Aviso de Privacidad al Solicitante y le requerirá la información necesaria para requisitar la CECASOEH, como lo es:
· Original de su Identificación oficial con fotografía y comprobante de domicilio.
· CURP y el de los integrantes del Núcleo Familiar.
· Comprobante de estudios de los integrantes mayores de 18 años y menores de 25 años que no cuenten con Seguro de enfermedades y maternidad que otorga el Instituto Mexicano del Seguro Social.
· Comprobante de ser beneficiario de algún programa de apoyo o subsidio del gobierno federal o que lo acredite como parte de alguna Colectividad.
Las especificaciones de los documentos que se consideren válidos para la incorporación al Sistema deberán consultarse en el numeral 2, de la Sección I, de la presente Guía.
6. La CECASOEH se podrá requisitar a través de su versión impresa o bien, en su versión electrónica mediante el SAP en la sección de afiliación que se concluye con la emisión del reporte de la misma, el cual deberá ser aceptado y firmado por el Solicitante, hecho lo anterior, se deberán imprimir dos tantos de la Póliza de Afiliación y recabar la firma del Solicitante con lo cual se formaliza su afiliación al Sistema y se constituye como Titular del Núcleo Familiar, un tanto es para el Titular y otro para el resguardo en el expediente.
7. Con fundamento en el numeral Décimo Tercero de los Lineamientos, los menores de hasta cinco años de edad que requieran servicios médicos de urgencia y que no se encuentren afiliados al Sistema, tendrán un plazo de diez días hábiles, contados a partir del día siguiente a la fecha de inicio de su atención médica para solicitar su incorporación al Sistema.
Cuando por causas supervenientes en la atención médica ocurra la pérdida de la vida del menor con anterioridad a la afiliación al Sistema, el Titular del Núcleo Familiar, padres o tutores deberán iniciar o continuar con el trámite de afiliación, a fin de que sea eximido del cobro de las cuotas de recuperación, que en su caso se hubieran generado.
8. Tratándose de los núcleos que se ubiquen en un decil contributivo, previo a que el Solicitante revise y
firme la CECASOEH, deberá acreditar el pago, una vez que presente el recibo de pago, el personal operativo del Módulo deberá aceptar la CECASOEH y proporcionar el reporte emitido por el SAP e imprimir dos tantos de la Póliza de Afiliación para recabar la firma del Solicitante, con lo cual se formaliza su afiliación al Sistema y se constituye como Titular del Núcleo Familiar, un tanto es para el Titular y otro para el expediente. La vigencia de la Póliza de Afiliación dependerá de los documentos entregados y del pago que el Titular del Núcleo Familiar haya realizado, el cual podrá ser de uno o hasta cuatro trimestres como máximo. El registro de la CECASOEH sin aceptar se deberá conservar en el SAP por un plazo de 30 días naturales máximo, transcurrido el plazo sin que presenten el pago, se procederá a su aislamiento.
9. Respecto de los interesados en afiliarse al Sistema que no aporten la documentación comprobatoria referida en el numeral 5, podrán ser afiliados sólo una vez, con un número de folio provisional, por un período de 90 días naturales o 365 días, contados a partir de su registro en la Constancia de solicitud de afiliación al Sistema de Protección Social en Salud o bien, cuando su registro se haga directo en el SAP será a partir de la firma de la Póliza de Afiliación.
La afiliación provisional por un año referida en el párrafo anterior, procederá para los Núcleos Familiares con menores de hasta un año respecto de quienes se presente el certificado de nacimiento (o su versión electrónica) o por familias que se integren por al menos con una mujer que muestre un diagnóstico de embarazo o por Solicitantes que presenten una Constancia de no registro o inexistencia emitida por un Registro Civil en México.
10. Los Núcleos Familiares que se ubiquen en un decil no contributivo que presenten la documentación comprobatoria completa referida en el numeral 5, el SAP les expedirá una Póliza de Afiliación con vigencia de 36 meses.
11. El SAP está diseñado para calcular y emitir la Póliza de Afiliación con la vigencia de derechos que corresponda en función de la información de pagos realizados y documentos que proporciona el Solicitante, respetando los 36 meses de vigencia de la CECASOEH.
12. Los Módulos serán los responsables de integrar el expediente físico y digital por cada Núcleo Familiar incorporado al Sistema, conforme al contenido del numeral 1 de la Sección VII de la presente Guía con lo siguiente:
· Los documentos referidos en el numeral Décimo Segundo de los Lineamientos.
· Un tanto de la Póliza de Afiliación con la firma en original.
· Si es el caso, Constancia de expediente incompleto, copia del acuse de los recibos por la recepción de pago de las cuotas familiares, Comprobante de no derechohabiencia emitido por la institución que reporta la derechohabiencia o la Constancia de manifestación de no derechohabiencia.
· Original de la CECASOEH o Reporte de la CECASOEH firmado por el Titular del Núcleo Familiar que emita el SAP.
En el expediente digital se deberá conservar los documentos antes referidos. El expediente físico se conforma con la documentación que ampare el último estatus del Núcleo Familiar, con el original del Reporte de la CECASOEH que emite el SAP, un tanto de la Póliza de Afiliación, ambos firmados en original y, si es el caso, Constancia de expediente incompleto, copia del acuse de los recibos de pago por la percepción de las cuotas familiares, Comprobante de no derechohabiencia emitido por la institución que reporta la derechohabiencia o la Constancia de manifestación de no derechohabiencia.
13. Cuando se realicen brigadas de afiliación o por cualquier motivo no se cuente con equipo de cómputo y por ello se lleve a cabo el llenado de la CECASOEH en el formato impreso, se deberá entregar la Constancia de solicitud de afiliación al Sistema de Protección Social en Salud al Titular.
No obstante, la información recabada en la CECASOEH impresa siempre se deberá capturar en el SAP para que éste determine el decil de ingreso del Núcleo Familiar en el Reporte de la CECASOEH y genere la Póliza de Afiliación.
En este caso, se deberá obtener copia simple o imagen legible de los documentos originales con los
que se acredita el cumplimiento de los requisitos de afiliación referidos en el numeral 5 para su cotejo con el original y, una vez hecho lo anterior, devolverlos al Solicitante. La copia simple se deberá escanear y resguardar en su expediente digital.
Cuando se recabe la firma de la Póliza de Afiliación, se deberá solicitar al Titular que primero firme el Reporte de la CECASOEH emitido por el SAP y, posteriormente, se procederá a digitalizar y resguardar en el expediente físico, una vez hecho lo anterior, deberá eliminarse la CECASOEH impresa conforme a la legislación aplicable.
14. El funcionamiento del buzón de quejas está regido por los Lineamientos del Sistema Unificado de Gestión.
15. Los documentos del procedimiento son los que se listan a continuación y podrán consultarse en la presente Guía de Afiliación y Operación conforme a lo siguiente:
· Póliza de Afiliación, Constancia de registro de la solicitud de afiliación, Aviso de Privacidad Integral y Aviso de Privacidad Simplificado en el numeral 3 de la Sección I.
· CECASOEH impresa y Reporte de la CECASOEH emitido por el SAP en la Sección II.
· Comprobante de no derechohabiencia emitido por la institución que reporta la derechohabiencia o Constancia de manifestación de no derechohabiencia en el numeral 2.7 del apartado 2 de la Sección I.
· Constancia de expediente incompleto en el numeral 2.10 del apartado 2 de la Sección I.
· Recibo de pago en el numeral 7.4 del apartado 7 de la Sección I.
Descripción del procedimiento
DESCRIPCIÓN DEL PROCEDIMIENTO
| RESPONSABL E | NÚMERO DE ACTIVIDAD | DESCRIPCIÓN DE ACTIVIDADES | DOCUMENTO O ANEXO |
| Solicitante | 1 | Manifiesta su voluntad de afiliarse al Sistema. | |
| Personal del Módulo | 2 | Da a conocer el Aviso de Privacidad y explica que la información solicitada es necesaria para determinar el régimen, ya sea no contributivo o contributivo y, en este caso, la cuota familiar que le corresponda, así como emitir la Póliza de Afiliación y formalizar la afiliación al Sistema. | · Aviso de Privacidad. |
| Personal del Módulo | 3 | Requiere al Solicitante que manifieste bajo protesta de decir verdad que no es derechohabiente de alguna institución de seguridad social o cuenta con algún mecanismo de protección social en salud. ¿El Solicitante manifiesta bajo protesta de decir verdad si es o no derechohabiente o cuenta con algún mecanismo de protección? - No: pase a la actividad 4. -Sí: explica al Solicitante que, en términos del artículo 77 bis 3 y 77 bis 7, fracción II de la Ley, no es procedente la afiliación al Sistema de los integrantes que tengan derechohabiencia. Asimismo, señala que se podrán incorporar los integrantes sin derechohabiencia. TERMINA. | |
| Personal del Módulo | 4 | Verifica en el SAP que no tenga derechos vigentes en alguna institución de seguridad social en salud. ¿La consulta de derechohabiencia en el SAP mostró que se encuentra afiliado en alguna institución de seguridad social o cuenta con algún mecanismo de protección? -No: pase a la actividad 6. -Sí: pase a la actividad 5. | |
| Personal del Módulo | 5 | Solicita, en términos del artículo 77 bis 7 fracción II, de la Ley y 43 del Reglamento, que presente un comprobante de baja que confirme su dicho, expedido por la institución que lo reporta como derechohabiente o, en caso de que no lo presente, con fundamento en el artículo 42 fracción II del Reglamento, explicará el contenido y solicitará que firme la Constancia de manifestación de no derechohabiencia. ¿Proporciona comprobante de baja o firma la Constancia de manifestación de no derechohabiencia? - No: explica al Solicitante que, en términos del artículo 77 bis 3 y 77 bis 7, fracción II de la Ley, no es procedente la afiliación al Sistema de los integrantes que tengan derechohabiencia. Asimismo, señala que se podrán incorporar los integrantes sin derechohabiencia. TERMINA. - Sí: pase actividad 6. | · Comprobante de baja de la institución. · Constancia de manifestación de no derechohabiencia. |
| Personal del Módulo | 6 | Solicita al interesado que proporcione la información necesaria para el llenado de la CECASOEH, así como los originales del comprobante de domicilio, CURP o documento supletorio de todos los integrantes del Núcleo Familiar, identificación oficial con fotografía del Titular y, en su caso, comprobante de estudios de los integrantes mayores de 18 años y menores de 25 años que no cuenten con el Seguro de enfermedades y maternidad que otorga el Instituto Mexicano del Seguro Social o comprobante de ser beneficiario de algún programa de apoyo o subsidio del gobierno federal o que lo acredite como parte de alguna Colectividad. O bien, solicita la carta poder en la que autoriza a un tercero para que afilie a un beneficiario de PROSPERA, entre 18 a 25 años de edad, que forme parte del Núcleo Familiar, se encuentre en el Formato F1 que expide dicho Programa, no esté inscrito en alguna escuela y no sea beneficiarios de otra institución que brinde seguridad social en salud. Los documentos válidos para acreditar los requisitos de incorporación deberán ser consultados en el numeral 2 de la Sección I de la presente Guía. | |
| Solicitante | 7 | Proporciona la información requerida para el llenado de la CECASOEH y presenta los documentos solicitados en la actividad 6. | · Documentos. |
| Personal del Módulo | 8 | Captura en el SAP, en la sección de Afiliación, la información y los tipos de documentos comprobatorios proporcionados; comunica que en caso de que el SAP detecte algún integrante del Núcleo Familiar con derechohabiencia, se omitirá su incorporación en la Póliza de Afiliación y; muestra en pantalla el Reporte de la CECASOEH al Solicitante para revisión, aceptación y, en su caso, firma. El Instructivo Técnico de navegación del SAP podrá ser consultado en la Normateca del SAP. | · Reporte de la CECASOEH. |
| Solicitante | 9 | Recibe el Reporte de la CECASOEH y revisa que los datos asentados sean correctos. ¿Son correctos? -No: solicita la corrección de la información asentada. Pase a la actividad 10. -Sí: pase a la actividad 11. | · Reporte de la CECASOEH. |
| Personal del Módulo | 10 | Corrige los datos indicados por el Solicitante en el SAP y regresa a la actividad 9. | |
| Personal del Módulo | 11 | Informa el decil de ingreso qué resultó de la aplicación de la CECASOEH y; en caso de que ubique al Núcleo Familiar en un régimen contributivo, deberá preguntarle si acepta el decil y por tanto realizar el pago correspondiente: ¿El decil de ingresos ubica al Núcleo Familiar en un régimen contributivo? -No: pase a la actividad 14. -Sí: realiza la siguiente pregunta: ¿Acepta el decil de ingreso y realiza el pago de la cuota familiar? - No: explica al Solicitante que al no haber aceptado el resultado del Reporte de la CECASOEH y, por tanto, no haber cubierto la cuota correspondiente no se puede concluir su afiliación al Sistema. TERMINA. -Sí: proporciona el Recibo de pago y continúa en la actividad 12. | · Recibo de pago. |
| Solicitante | 12 | Realiza la aportación correspondiente por concepto de cuota familiar, misma que podrá cubrir en los lugares que para tal efecto habiliten los Regímenes Estatales. | |
| Personal del Módulo | 13 | Recibe el Acuse de recibo de pago correspondiente. | · Acuse de recibo de pago. |
| Personal del Módulo | 14 | Acepta la CECASOEH e imprime el Reporte de la CECASOEH y lo entrega al Solicitante para firma. En caso de que se ubique en un régimen contributivo captura en el SAP el número de folio del mismo y la fecha en que se realizó el pago. | · Reporte de la CECASOEH. |
| Solicitante | 15 | Recibe el Reporte de la CECASOEH, lo firma y devuelve al personal del Módulo. En el caso de que sea un tercero autorizado de un beneficiario de PROSPERA de 18 a 25 años de edad, deberá firmar con la siguiente leyenda: "Recibo y firmo bajo protesta de decir verdad, que los datos que he proporcionado son ciertos, en nombre y representación de (asentar el nombre del representado)". | · Reporte de la CECASOEH firmado. |
| Personal del Módulo | 16 | Imprime la Póliza de Afiliación con la vigencia de derechos que le corresponda. ¿La Póliza de Afiliación tiene asignado un número de folio provisional? - No: pase a la actividad 17. -Sí: imprime la Constancia de expediente incompleto y explica al Solicitante las consecuencias que traería el no presentar los documentos faltantes en la fecha límite. | · Póliza de Afiliación. · Constancia de expediente incompleto. |
| Solicitante | 17 | Recibe y firma dos tantos de Póliza de Afiliación y, en su caso, la Constancia de expediente incompleto, también en dos tantos. Un tanto de la Póliza de Afiliación es para el Titular y el otro para el expediente físico, de igual forma se repartirán los tantos de la Constancia de expediente incompleto. En el caso de que sea un tercero autorizado de un beneficiario de PROSPERA de 18 a 25 años de edad, deberá firmar con la siguiente leyenda: "Recibo y firmo bajo protesta de decir verdad, que los datos que he proporcionado son ciertos, en nombre y representación de (asentar el nombre del representado)". | · Póliza de Afiliación firmada y, en su caso, Constancia de expediente incompleto firmada. |
| Personal del Módulo | 18 | Realiza la digitalización de los documentos originales señalados en las actividades 5, 7, 15 y 17 e integra el expediente digital. Las especificaciones técnicas bajo las cuales se deberá realizar la digitalización deberán ser consultadas en el numeral 10 de la Sección I de la presente Guía. | · Expediente digital. |
| Personal del Módulo | 19 | Verifica la digitalización de los documentos originales o acuses para que las imágenes sean completas, alineadas y legibles. ¿Las imágenes digitalizadas son completas, alineadas y legibles? -No: regresa a la actividad 18. -Sí: pase a la actividad 20. | |
| Personal del Módulo | 20 | Devuelve al Solicitante los documentos originales de las actividades 5 y 7, le comunica que existe un buzón por si desea anotar quejas, sugerencias o reconocimientos. | · Documentos y Acuse de recibo de pago. |
| Personal del Módulo | 21 | Integra un expediente físico con: · Póliza de Afiliación · Reporte de la CECASOEH · Y en su caso, recibo de pago, Constancia de expediente incompleto, Comprobante de no derechohabiencia emitido por la institución que reporta la derechohabiencia o la Constancia de manifestación de no derechohabiencia. Integra el expediente físico y digital con los documentos conforme al numeral 1 de la Sección VII de la Guía. | · Expediente físico. · Expediente digital. |
| Personal del Módulo | 22 | Resguarda los expedientes físicos y digitales de cada Núcleo Familiar afiliado al Sistema. TERMINA. | · Expediente físico. · Expediente digital. |
ANEXO 10. Procedimiento de afiliación de núcleos familiares al Sistema de Protección Social en Salud
Anexo 11. Esquema de contraloría social del SMSXXI para el ejercicio fiscal 2019
INDICE
1. INTRODUCCIÓN
2. OBJETIVO
3. DIFUSIÓN
3.1 La Instancia Normativa definirá y mencionará los medios que utilizará para la difusión.
3.2 Los procedimientos para realizar las actividades de Contraloría Social.
4. CAPACITACIÓN Y ASESORÍA
4.1 Proporcionar la capacitación a los servidores públicos e integrantes de Comités.
4.2 Brindar asesoría para que se realicen adecuadamente las actividades de supervisión y vigilancia.
4.3 Capturar los Informes.
4.4 Organizar con los representantes de los beneficiarios las acciones de Contraloría Social.
5. SEGUIMIENTO
a. Captura en el Sistema Informático de Contraloría Social.
6. QUEJAS Y DENUNCIAS
7. ACTIVIDADES DE COORDINACIÓN
1. INTRODUCCIÓN
A través del Programa Seguro Médico Siglo XXI, todos los niños menores de cinco años de edad afiliados al Sistema de Protección Social en Salud, reciben los beneficios del Programa. El objetivo general del Programa, es financiar mediante un esquema público de aseguramiento médico universal, la atención de los niños menores de cinco años de edad, que no sean derechohabientes de alguna institución de seguridad social, a efecto de contribuir a la disminución del empobrecimiento de las familias por motivos de salud.
Cabe señalar, que la estrategia de Contraloría Social se fundamenta en la actuación de los Comités de Contraloría Social (padres o tutores del menor) de cada Entidad Federativa, en los hospitales de las 32 entidades federativas designadas por el SMSXXI.
De conformidad con lo establecido en los Lineamientos para la promoción y operación de la Contraloría Social en los programas federales de desarrollo social, se elabora el presente Esquema de Contraloría Social para el Programa Seguro Médico Siglo XXI, esquema que contiene las actividades y responsabilidades de Contraloría Social; de acuerdo a los siguientes 4 apartados: I. Difusión, II. Capacitación y Asesoría, III: Seguimiento y IV. Actividades de Coordinación.
2. OBJETIVO
Las Entidades Federativas, propiciarán la participación de los tutores de los beneficiarios del Programa Seguro Médico Siglo XXI, a través de la Contraloría Social, para el seguimiento, supervisión y vigilancia del cumplimiento de las metas y acciones comprometidas en el Seguro Médico Siglo XXI, así como de la correcta aplicación de los recursos públicos asignados al mismo.
La Comisión y las Entidades Federativas, atendiendo a su ámbito de competencia, deberán ajustarse a lo establecido en los lineamientos para la promoción y operación de la Contraloría Social en los programas federales de desarrollo social, publicados en el Diario Oficial de la Federación el 28 de octubre de 2016, con la finalidad de promover y realizar las acciones necesarias para la integración, operación y reporte de la Contraloría Social a la autoridad competente.
3. DIFUSIÓN
3.1 La Instancia Normativa definirá y mencionará los medios que utilizará para la difusión.
La Comisión Nacional de Protección Social en Salud (CNPSS), promoverá que se realicen actividades de difusión para Contraloría Social de Seguro Médico Siglo XXI, mediante un tríptico que
diseñará como prototipo para su reproducción en los REPSS de cada una de las 32 Entidades Federativas, que contendrá la siguiente información relativa a la operación del Programa:
I. Características generales de los apoyos y acciones que contempla el programa federal.
II. Tipo de apoyo que ofrece el programa federal a los beneficiarios;
III. Requisitos para la entrega de apoyos o servicios;
IV. Requisitos para la elección de beneficiarios;
V. Instancia normativa, ejecutoras del programa federal y órganos de control, así como sus respectivos canales de comunicación;
VI. Medios institucionales para presentar quejas y denuncias;
VII. Procedimientos para realizar las actividades de Contraloría Social, y
VIII. Población a la que va dirigida la obra, apoyo o servicio del programa federal.
El tríptico elaborado propuesto, será proporcionado por la Instancia Normativa en formato electrónico a las 32 Entidades Federativas para su reproducción, en caso necesario para no impactar en el uso de recursos económicos, esta acción podrá realizarse mediante fotocopias.
3.2 Los procedimientos para realizar las actividades de Contraloría Social.
La CNPSS con la finalidad de que los REPSS promuevan y den seguimiento a las acciones de Contraloría Social, implementará el esquema de trabajo con los procedimientos siguientes:
EL TITULAR DEL REPSS.
ü Nombrará un representante quien fungirá como enlace ante la CNPSS.
ü Será el responsable de que se registren los Comités de Contraloría Social.
ü Designará al Gestor del Seguro Popular.
ü Enviará el Informe ejecutivo de actividades a la DGGSS.
EL GESTOR DEL SEGURO POPULAR.
ü El Gestor del Seguro Popular será el responsable de Constituir el Comité de Contraloría Social, así como de proporcionar la capacitación a los tutores de los beneficiarios que acceden a llenar los Informes y que serán considerados como un Comité.
ü Aplicará los Informes a los padres o tutores de los beneficiarios del PSMSXXI, que sean atendidos por la patología previamente elegida por la CNPSS.
ü Los Informes serán aplicados antes del egreso (pre-alta, en su caso) del paciente.
ü Los Informes de los Comités de Contraloría Social, serán registrados en el Sistema Informático de Contraloría Social (SICS), conforme a lo establecido en la Guía Operativa.
SEGURO MÉDICO SIGLO XXI.
ü La CNPSS a través del SMSXXI, designará la Unidad Médica y el padecimiento a evaluar por cada Entidad Federativa, siendo estrictamente necesario aplicar los Informes sobre el padecimiento elegido.
ü Evaluará los resultados obtenidos de los Informes aplicados a padres o tutores que sean atendidos por la patología seleccionada.
ü Evaluará las acciones del Informe ejecutivo emitido por el REPSS posterior al análisis de los resultados.
4. CAPACITACIÓN Y ASESORÍA
La CNPSS a través de la Dirección General de Gestión de Servicios de Salud (DGGSS) y la Dirección General de Coordinación con Entidades Federativas (DGCEF), asistirán a reuniones con los REPSS de las Entidades Federativas para dar a conocer el mecanismo, las acciones y las fechas compromisos relativos a Contraloría Social.
4.1 Proporcionar la capacitación a los servidores públicos e integrantes de Comités.
La Dirección General de Gestión de Servicios de Salud y la Dirección General de Coordinación con Entidades Federativas, otorgará capacitación y orientación en materia de Contraloría Social a los REPSS.
4.2 Brindar asesoría para que se realicen adecuadamente las actividades de supervisión y vigilancia.
· Los REPSS, son los responsables de capacitar a los Gestores del Seguro Popular que aplicarán los Informes en los hospitales.
· El Gestor del Seguro Popular, asesorará a los representantes de los beneficiarios en materia de Contraloría Social y llenado de los Informes.
· El Enlace de Contraloría Social designado por el REPSS, será el responsable de capturar los Informes.
4.3 Capturar los Informes de Vigilancia.
· Es compromiso del REPSS, designar a un Enlace de Contraloría Social quien es responsable de capturar los Informes para presentación ante la CNPSS.
4.4 Organizar con los representantes de los beneficiarios las acciones de Contraloría Social.
Los Comités de Contraloría Social tendrán la función de verificar la operación del Programa Seguro Médico Siglo XXI, a través de contestar los Informes, una vez que den la pre-alta o alta del menor en los hospitales seleccionados, dichos Informes serán aplicados por el Gestor del Seguro Popular.
El objetivo de la aplicación de los Informes, es conocer la opinión de los padres de familia o tutores, respecto al servicio, atención y apoyos recibidos durante el tratamiento del menor beneficiario. Además, los informes contendrán los resultados de las actividades de Contraloría Social realizados por el Comité.
5 SEGUIMIENTO
La Dirección General de Gestión de Servicios de Salud, en asociación con la Dirección General de Coordinación con Entidades Federativas, darán seguimiento a los programas estatales de trabajo y a la captura de información en el SICS a nivel nacional mediante las siguientes acciones de Contraloría Social:
· Revisión y monitoreo del avance de los Programas Estatales de Trabajo de Contraloría Social (PETCS)
· Visitas programadas a las Unidades Médicas elegidas previamente por el SMSXXI (en su caso).
· Monitoreo por parte de los REPSS de los resultados registrados en el SICS.
· Monitoreo por parte de la DGSMSXXI de los resultados registrados en el SICS.
· Elaborará un informe de resultados que será enviado a la SFP.
Una vez concluido el presente ejercicio fiscal y el cierre de las actividades en el SICS, los REPSS informarán a la Instancia Normativa mediante un informe ejecutivo, las acciones realizadas en las Unidades Médicas derivadas del Esquema de Contraloría Social.
5.1 De la captura en el Sistema Informático de Contraloría Social.
El enlace de Contraloría Social nombrado por el Director del REPSS será responsable de capturar la información de operación y seguimiento de la Contraloría Social en el Sistema Informático de Contraloría Social administrado por la Secretaría de la Función Pública a través de la siguiente dirección: http://sics.funcionpublica.gob.mx/, estos registros serán monitoreados por la CNPSS.
Asimismo, los resultados obtenidos en los Informes por los Comités de Contraloría Social, en este caso, conformados por los padres de familia o tutores, se capturarán en el SICS.
6 QUEJAS Y DENUNCIAS
La Comisión Nacional de Protección Social en Salud, dará seguimiento a las quejas y denuncias a través de los siguientes mecanismos:
Centro de Atención Telefónico gratuito: 01800 POPULAR
· Buzón de voz
A través de página de internet: www.seguro-popular.gob.mx
· Llamada rápida
· Chat en línea
· Buzón electrónico
Asimismo, el seguimiento a las quejas y denuncias en materia de atención ciudadana derivado del Esquema de Contraloría Social, será evaluado por la CNPSS a través de la Dirección General de Coordinación con Entidades Federativas, la cual podrá coordinarse con diversas Instituciones para llevar a cabo la atención seguimiento correspondiente.
7 ACTIVIDADES DE COORDINACIÓN
La CNPSS establece acciones de coordinación con los REPSS, las cuales tendrán que darse en el marco de transparencia y colaboración, en apego a lo establecido en las reglas de operación vigentes y a la normatividad aplicable en la materia.
La CNPSS da cumplimiento a la difusión de Contraloría Social mediante el "ACUERDO por el que se emiten las Reglas de Operación del Programa Seguro Médico Siglo XXI, para el ejercicio fiscal 2019"
"_____. Contraloría Social"
Las entidades federativas, promoverán la participación de los responsables de los beneficiarios del SMSXXI a través de la integración y operación de contralorías sociales, para el seguimiento, supervisión y vigilancia del cumplimiento de las metas y acciones comprometidas en el SMSXXI, así como de la correcta aplicación de los recursos públicos asignados al mismo.
La CNPSS y las entidades federativas, atendiendo a su ámbito de competencia, deberán sujetarse a lo establecido en los Lineamientos para la promoción y operación de la Contraloría Social en los programas federales de desarrollo social, publicados en el Diario Oficial de la Federación el 28 de octubre de 2016, con la finalidad de promover y realizar las acciones necesarias para la integración, operación y reporte de la Contraloría Social, mediante un esquema validado por la Secretaría de la Función Pública.
______________________________