| Criterio General | Requisito General |
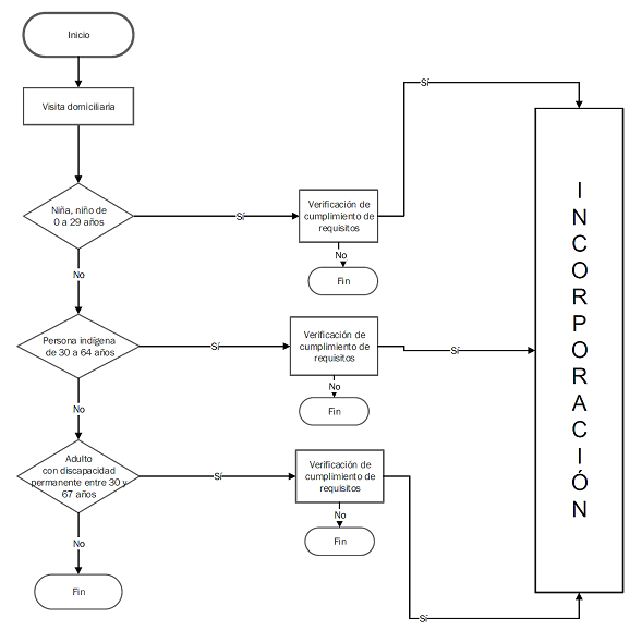
| ORDEN DE PREFERENCIA 1. Niñas, niños y jóvenes de cero a veintinueve años de edad cumplidos. 2. Personas indígenas de treinta a sesenta y cuatro años de edad cumplidos. Municipio A y B 3. Adultos de treinta hasta sesenta y siete años de edad cumplidos. | 1. Exhibir acta de nacimiento original para registro de imagen o escaneo. 2. Exhibir identificación oficial de la persona con discapacidad permanente para registro de imagen o escaneo. 3. A falta de identificación del solicitante, Identificación oficial de un auxiliar de la persona con discapacidad permanente, la cual, deberá exhibir para registro de imagen o escaneo. 4. Exhibir un documento que acredite la discapacidad permanente emitido por alguna institución pública del sector salud federal, estatal o municipal. El documento deberá contener los requisitos mínimos de certificado médico por institución pública y en la que se señale la discapacidad permanente. Quedará exceptuado de presentar el documento si la discapacidad es notoria o evidente con la sola apreciación de los sentidos. (En caso de duda, se solicitará documento que acredite discapacidad) 5. Exhibir comprobante de domicilio (máximo 6 meses de antigüedad) o constancia de residencia de la autoridad local. A falta de comprobante de domicilio, bastara la protesta de decir verdad de la persona con discapacidad permanente o de un responsable o adulto con discapacidad permanente. 6. Llenado de Solicitud de Incorporación a Programas de Desarrollo. |
| Aclaración: Para Personas Indígenas con Discapacidad Permanente de cero a 64 años, el domicilio deberá pertenecer a los municipios A y B de acuerdo con la clasificación del Instituto Nacional de los Pueblos Indígenas (ver anexo I). | |
| Nivel | Indicador | Fuente | Supuestos |
| Fin | Porcentaje de personas de 0 a 29 años con discapacidad que mejoraron su calidad de vida. | Informe de Evaluación de la Política de Desarrollo Social de CONEVAL. Resultados de la Encuesta Nacional de Dinámica Demográfica del INEGI. | La rectoría pública enfocada a personas con discapacidad permea en los tres niveles de gobierno. |
| Propósito | Porcentaje de personas de 0 a 29 años con discapacidad permanente en situación de pobreza. | Encuesta Nacional de Ingreso y Gasto. | Las personas de 0 a 29 años con discapacidad permanente utilizan los apoyos para su manutención. |
| Componentes | | | |
| C1 | Porcentaje de apoyos económicos entregados respecto a los planeados | Registros de las Delegaciones Estatales de la Secretaría de Bienestar. | El prestador de servicios financieros cumple con lo acordado en el convenio. |
| Actividades | | | |
| A1.1 | Porcentaje de solicitudes recibidas respecto a las estimadas. | Registros de las Delegaciones Estatales de la Secretaría de Bienestar. | |
| A1.2 | Porcentaje de solicitudes autorizadas respecto a las solicitudes recibidas | Registros internos de la Secretaría de Bienestar. | |
| A1.3 | Porcentaje de recursos económicos entregados | Registros internos de la Secretaría de Bienestar. | |




| No | CLAVE DE ESTADO | ENTIDAD | REGION | REGION CABECERA | CLAVE REGION NOMBRE | CVE MPIO INEGI | CLAVE MUNICIPIO INEGI | MUNICIPIO | TIPOLOGI A MUNICIPIO INDIGENA 2015 | TIPOLOGIA CDI | GRADO MARGINACION CONAPO 2015 |
| 22 | 4 | CAMPECHE | 1 | CAMPECHE | 1-CAMPECHE | 1 | 04001 | CALKINÍ | A | MUNICIPIO INDIGENA | MEDIO |
| 26 | 4 | CAMPECHE | 1 | CAMPECHE | 1-CAMPECHE | 5 | 04005 | HECELCHAKÁN | B | MUNICIPIO INDIGENA | MEDIO |
| 27 | 4 | CAMPECHE | 1 | CAMPECHE | 1-CAMPECHE | 6 | 04006 | HOPELCHÉN | B | MUNICIPIO INDIGENA | ALTO |
| 29 | 4 | CAMPECHE | 1 | CAMPECHE | 1-CAMPECHE | 8 | 04008 | TENABO | B | MUNICIPIO INDIGENA | MEDIO |
| 31 | 4 | CAMPECHE | 1 | CAMPECHE | 1-CAMPECHE | 10 | 04010 | CALAKMUL | B | MUNICIPIO INDIGENA | ALTO |
| 84 | 7 | CHIAPAS | 4 | LAS MARGARITAS | 4-LAS MARGARITAS | 4 | 07004 | ALTAMIRANO | A | MUNICIPIO INDIGENA | MUY ALTO |
| 87 | 7 | CHIAPAS | 4 | LAS MARGARITAS | 4-LAS MARGARITAS | 7 | 07007 | AMATENANGO DEL VALLE | A | MUNICIPIO INDIGENA | MUY ALTO |
| 93 | 7 | CHIAPAS | 1 | BOCHIL | 1-BOCHIL | 13 | 07013 | BOCHIL | B | MUNICIPIO INDIGENA | ALTO |
| 94 | 7 | CHIAPAS | 1 | BOCHIL | 1-BOCHIL | 14 | 07014 | EL BOSQUE | A | MUNICIPIO INDIGENA | MUY ALTO |
| 102 | 7 | CHIAPAS | 1 | BOCHIL | 1-BOCHIL | 22 | 07022 | CHALCHIHUITÁN | A | MUNICIPIO INDIGENA | MUY ALTO |
| 103 | 7 | CHIAPAS | 8 | SAN CRISTOBAL DE LAS CASAS | 8-SAN CRISTOBAL DE LAS CASAS | 23 | 07023 | CHAMULA | A | MUNICIPIO INDIGENA | MUY ALTO |
| 104 | 7 | CHIAPAS | 4 | LAS MARGARITAS | 4-LAS MARGARITAS | 24 | 07024 | CHANAL | A | MUNICIPIO INDIGENA | MUY ALTO |
| 105 | 7 | CHIAPAS | 7 | PICHUCALCO | 7-PICHUCALCO | 25 | 07025 | CHAPULTENANGO | A | MUNICIPIO INDIGENA | ALTO |
| 106 | 7 | CHIAPAS | 1 | BOCHIL | 1-BOCHIL | 26 | 07026 | CHENALHÓ | A | MUNICIPIO INDIGENA | MUY ALTO |
| 111 | 7 | CHIAPAS | 5 | OCOSINGO | 5-OCOSINGO | 31 | 07031 | CHILÓN | A | MUNICIPIO INDIGENA | MUY ALTO |
| 113 | 7 | CHIAPAS | 7 | PICHUCALCO | 7-PICHUCALCO | 33 | 07033 | FRANCISCO LEÓN | A | MUNICIPIO INDIGENA | ALTO |
| 118 | 7 | CHIAPAS | 4 | LAS MARGARITAS | 4-LAS MARGARITAS | 38 | 07038 | HUIXTÁN | A | MUNICIPIO INDIGENA | ALTO |
| 119 | 7 | CHIAPAS | 1 | BOCHIL | 1-BOCHIL | 39 | 07039 | HUITIUPÁN | B | MUNICIPIO INDIGENA | MUY ALTO |
| 122 | 7 | CHIAPAS | 1 | BOCHIL | 1-BOCHIL | 42 | 07042 | IXHUATÁN | B | MUNICIPIO INDIGENA | ALTO |
| 127 | 7 | CHIAPAS | 1 | BOCHIL | 1-BOCHIL | 47 | 07047 | JITOTOL | A | MUNICIPIO INDIGENA | ALTO |
| 129 | 7 | CHIAPAS | 1 | BOCHIL | 1-BOCHIL | 49 | 07049 | LARRÁINZAR | A | MUNICIPIO INDIGENA | ALTO |
| 132 | 7 | CHIAPAS | 4 | LAS MARGARITAS | 4-LAS MARGARITAS | 52 | 07052 | LAS MARGARITAS | B | MUNICIPIO INDIGENA | MUY ALTO |
| 136 | 7 | CHIAPAS | 1 | BOCHIL | 1-BOCHIL | 56 | 07056 | MITONTIC | A | MUNICIPIO INDIGENA | MUY ALTO |
| 139 | 7 | CHIAPAS | 5 | OCOSINGO | 5-OCOSINGO | 59 | 07059 | OCOSINGO | A | MUNICIPIO INDIGENA | MUY ALTO |
| 140 | 7 | CHIAPAS | 7 | PICHUCALCO | 7-PICHUCALCO | 60 | 07060 | OCOTEPEC | A | MUNICIPIO INDIGENA | MUY ALTO |
| 144 | 7 | CHIAPAS | 4 | LAS MARGARITAS | 4-LAS MARGARITAS | 64 | 07064 | OXCHUC | A | MUNICIPIO INDIGENA | MUY ALTO |
| 145 | 7 | CHIAPAS | 6 | PALENQUE | 6-PALENQUE | 65 | 07065 | PALENQUE | B | MUNICIPIO INDIGENA | ALTO |
| 146 | 7 | CHIAPAS | 1 | BOCHIL | 1-BOCHIL | 66 | 07066 | PANTELHÓ | A | MUNICIPIO INDIGENA | MUY ALTO |
| 147 | 7 | CHIAPAS | 7 | PICHUCALCO | 7-PICHUCALCO | 67 | 07067 | PANTEPEC | B | MUNICIPIO INDIGENA | MUY ALTO |
| 152 | 7 | CHIAPAS | 1 | BOCHIL | 1-BOCHIL | 72 | 07072 | PUEBLO NUEVO SOLISTAHUACÁN | B | MUNICIPIO INDIGENA | ALTO |
| 153 | 7 | CHIAPAS | 7 | PICHUCALCO | 7-PICHUCALCO | 73 | 07073 | RAYÓN | B | MUNICIPIO INDIGENA | ALTO |
| 156 | 7 | CHIAPAS | 6 | PALENQUE | 6-PALENQUE | 76 | 07076 | SABANILLA | A | MUNICIPIO INDIGENA | MUY ALTO |
| 157 | 7 | CHIAPAS | 6 | PALENQUE | 6-PALENQUE | 77 | 07077 | SALTO DE AGUA | A | MUNICIPIO INDIGENA | MUY ALTO |
| 158 | 7 | CHIAPAS | 8 | SAN CRISTOBAL DE LAS CASAS | 8-SAN CRISTOBAL DE LAS CASAS | 78 | 07078 | SAN CRISTÓBAL DE LAS CASAS | B | MUNICIPIO INDIGENA | BAJO |
| 161 | 7 | CHIAPAS | 1 | BOCHIL | 1-BOCHIL | 81 | 07081 | SIMOJOVEL | A | MUNICIPIO INDIGENA | MUY ALTO |
| 162 | 7 | CHIAPAS | 5 | OCOSINGO | 5-OCOSINGO | 82 | 07082 | SITALÁ | A | MUNICIPIO INDIGENA | MUY ALTO |
| 165 | 7 | CHIAPAS | 1 | BOCHIL | 1-BOCHIL | 85 | 07085 | SOYALÓ | B | MUNICIPIO INDIGENA | ALTO |
| 170 | 7 | CHIAPAS | 7 | PICHUCALCO | 7-PICHUCALCO | 90 | 07090 | TAPALAPA | A | MUNICIPIO INDIGENA | ALTO |
| 173 | 7 | CHIAPAS | 8 | SAN CRISTOBAL DE LAS CASAS | 8-SAN CRISTOBAL DE LAS CASAS | 93 | 07093 | TENEJAPA | A | MUNICIPIO INDIGENA | MUY ALTO |
| 174 | 7 | CHIAPAS | 4 | LAS MARGARITAS | 4-LAS MARGARITAS | 94 | 07094 | TEOPISCA | B | MUNICIPIO INDIGENA | ALTO |
| 175 | 7 | CHIAPAS | 6 | PALENQUE | 6-PALENQUE | 96 | 07096 | TILA | A | MUNICIPIO INDIGENA | MUY ALTO |
| 179 | 7 | CHIAPAS | 6 | PALENQUE | 6-PALENQUE | 100 | 07100 | TUMBALÁ | A | MUNICIPIO INDIGENA | MUY ALTO |
| 188 | 7 | CHIAPAS | 6 | PALENQUE | 6-PALENQUE | 109 | 07109 | YAJALÓN | A | MUNICIPIO INDIGENA | MUY ALTO |
| 190 | 7 | CHIAPAS | 8 | SAN CRISTOBAL DE LAS CASAS | 8-SAN CRISTOBAL DE LAS CASAS | 111 | 07111 | ZINACANTÁN | A | MUNICIPIO INDIGENA | MUY ALTO |
| 191 | 7 | CHIAPAS | 8 | SAN CRISTOBAL DE LAS CASAS | 8-SAN CRISTOBAL DE LAS CASAS | 112 | 07112 | SAN JUAN CANCUC | A | MUNICIPIO INDIGENA | MUY ALTO |
| 192 | 7 | CHIAPAS | 1 | BOCHIL | 1-BOCHIL | 113 | 07113 | ALDAMA | A | MUNICIPIO INDIGENA | ALTO |
| 194 | 7 | CHIAPAS | 4 | LAS MARGARITAS | 4-LAS MARGARITAS | 115 | 07115 | MARAVILLA TENEJAPA | B | MUNICIPIO INDIGENA | MUY ALTO |
| 195 | 7 | CHIAPAS | 5 | OCOSINGO | 5-OCOSINGO | 116 | 07116 | MARQUÉS DE COMILLAS | B | MUNICIPIO INDIGENA | ALTO |
| 197 | 7 | CHIAPAS | 1 | BOCHIL | 1-BOCHIL | 118 | 07118 | SAN ANDRÉS DURAZNAL | A | MUNICIPIO INDIGENA | MUY ALTO |
| 198 | 7 | CHIAPAS | 1 | BOCHIL | 1-BOCHIL | 119 | 07119 | SANTIAGO EL PINAR | A | MUNICIPIO INDIGENA | MUY ALTO |
| 210 | 8 | CHIHUAHUA | 4 | GUACHOCHI | 4-GUACHOCHI | 7 | 08007 | BALLEZA | B | MUNICIPIO INDIGENA | MUY ALTO |
| 211 | 8 | CHIHUAHUA | 10 | URIQUE | 10-URIQUE | 8 | 08008 | BATOPILAS | B | MUNICIPIO INDIGENA | MUY ALTO |
| 215 | 8 | CHIHUAHUA | 4 | GUACHOCHI | 4-GUACHOCHI | 12 | 08012 | CARICHÍ | B | MUNICIPIO INDIGENA | MUY ALTO |
| 230 | 8 | CHIHUAHUA | 4 | GUACHOCHI | 4-GUACHOCHI | 27 | 08027 | GUACHOCHI | B | MUNICIPIO INDIGENA | MUY ALTO |
| 268 | 8 | CHIHUAHUA | 10 | URIQUE | 10-URIQUE | 65 | 08065 | URIQUE | B | MUNICIPIO INDIGENA | MUY ALTO |
| 300 | 10 | DURANGO | 5 | VICENTE GUERRERO | 5-VICENTE GUERRERO | 14 | 10014 | MEZQUITAL | A | MUNICIPIO INDIGENA | MUY ALTO |
| 375 | 12 | GUERRERO | 7 | TLAPA DE COMONFORT | 7-TLAPA DE COMONFORT | 4 | 12004 | ALCOZAUCA DE GUERRERO | A | MUNICIPIO INDIGENA | MUY ALTO |
| 380 | 12 | GUERRERO | 7 | TLAPA DE COMONFORT | 7-TLAPA DE COMONFORT | 9 | 12009 | ATLAMAJALCINGO DEL MONTE | A | MUNICIPIO INDIGENA | MUY ALTO |
| 381 | 12 | GUERRERO | 3 | CHILAPA DE ALVAREZ | 3-CHILAPA DE ALVAREZ | 10 | 12010 | ATLIXTAC | A | MUNICIPIO INDIGENA | MUY ALTO |
| 383 | 12 | GUERRERO | 2 | AYUTLA DE LOS LIBRES | 2-AYUTLA DE LOS LIBRES | 12 | 12012 | AYUTLA DE LOS LIBRES | B | MUNICIPIO INDIGENA | MUY ALTO |
| 390 | 12 | GUERRERO | 5 | IGUALA DE LA INDEPENDENCIA | 5-IGUALA DE LA INDEPENDENCIA | 19 | 12019 | COPALILLO | A | MUNICIPIO INDIGENA | MUY ALTO |
| 391 | 12 | GUERRERO | 7 | TLAPA DE COMONFORT | 7-TLAPA DE COMONFORT | 20 | 12020 | COPANATOYAC | A | MUNICIPIO INDIGENA | MUY ALTO |
| 395 | 12 | GUERRERO | 7 | TLAPA DE COMONFORT | 7-TLAPA DE COMONFORT | 24 | 12024 | CUALÁC | B | MUNICIPIO INDIGENA | ALTO |
| 412 | 12 | GUERRERO | 7 | TLAPA DE COMONFORT | 7-TLAPA DE COMONFORT | 41 | 12041 | MALINALTEPEC | A | MUNICIPIO INDIGENA | MUY ALTO |
| 413 | 12 | GUERRERO | 3 | CHILAPA DE ALVAREZ | 3-CHILAPA DE ALVAREZ | 42 | 12042 | MÁRTIR DE CUILAPAN | B | MUNICIPIO INDIGENA | MUY ALTO |
| 414 | 12 | GUERRERO | 7 | TLAPA DE COMONFORT | 7-TLAPA DE COMONFORT | 43 | 12043 | METLATÓNOC | A | MUNICIPIO INDIGENA | MUY ALTO |
| 416 | 12 | GUERRERO | 7 | TLAPA DE COMONFORT | 7-TLAPA DE COMONFORT | 45 | 12045 | OLINALÁ | B | MUNICIPIO INDIGENA | MUY ALTO |
| 423 | 12 | GUERRERO | 7 | TLAPA DE COMONFORT | 7-TLAPA DE COMONFORT | 52 | 12052 | SAN LUIS ACATLÁN | B | MUNICIPIO INDIGENA | MUY ALTO |
| 433 | 12 | GUERRERO | 7 | TLAPA DE COMONFORT | 7-TLAPA DE COMONFORT | 62 | 12062 | TLACOACHISTLAHU ACA | A | MUNICIPIO INDIGENA | MUY ALTO |
| 434 | 12 | GUERRERO | 7 | TLAPA DE COMONFORT | 7-TLAPA DE COMONFORT | 63 | 12063 | TLACOAPA | A | MUNICIPIO INDIGENA | MUY ALTO |
| 437 | 12 | GUERRERO | 7 | TLAPA DE COMONFORT | 7-TLAPA DE COMONFORT | 66 | 12066 | TLAPA DE COMONFORT | A | MUNICIPIO INDIGENA | ALTO |
| 440 | 12 | GUERRERO | 7 | TLAPA DE COMONFORT | 7-TLAPA DE COMONFORT | 69 | 12069 | XALPATLÁHUAC | A | MUNICIPIO INDIGENA | MUY ALTO |
| 442 | 12 | GUERRERO | 7 | TLAPA DE COMONFORT | 7-TLAPA DE COMONFORT | 71 | 12071 | XOCHISTLAHUACA | A | MUNICIPIO INDIGENA | MUY ALTO |
| 443 | 12 | GUERRERO | 7 | TLAPA DE COMONFORT | 7-TLAPA DE COMONFORT | 72 | 12072 | ZAPOTITLÁN TABLAS | A | MUNICIPIO INDIGENA | MUY ALTO |
| 445 | 12 | GUERRERO | 3 | CHILAPA DE ALVAREZ | 3-CHILAPA DE ALVAREZ | 74 | 12074 | ZITLALA | B | MUNICIPIO INDIGENA | MUY ALTO |
| 447 | 12 | GUERRERO | 7 | TLAPA DE COMONFORT | 7-TLAPA DE COMONFORT | 76 | 12076 | ACATEPEC | A | MUNICIPIO INDIGENA | MUY ALTO |
| 449 | 12 | GUERRERO | 7 | TLAPA DE COMONFORT | 7-TLAPA DE COMONFORT | 78 | 12078 | COCHOAPA EL GRANDE | A | MUNICIPIO INDIGENA | MUY ALTO |
| 450 | 12 | GUERRERO | 3 | CHILAPA DE ALVAREZ | 3-CHILAPA DE ALVAREZ | 79 | 12079 | JOSÉ JOAQUIN DE HERRERA | A | MUNICIPIO INDIGENA | MUY ALTO |
| 452 | 12 | GUERRERO | 7 | TLAPA DE COMONFORT | 7-TLAPA DE COMONFORT | 81 | 12081 | ILIATENCO | A | MUNICIPIO INDIGENA | MUY ALTO |
| 454 | 13 | HIDALGO | 7 | TULANCINGO DE BRAVO | 7-TULANCINGO DE BRAVO | 2 | 13002 | ACAXOCHITLÁN | B | MUNICIPIO INDIGENA | ALTO |
| 463 | 13 | HIDALGO | 2 | HUEJUTLA DE REYES | 2-HUEJUTLA DE REYES | 11 | 13011 | ATLAPEXCO | A | MUNICIPIO INDIGENA | ALTO |
| 466 | 13 | HIDALGO | 2 | HUEJUTLA DE REYES | 2-HUEJUTLA DE REYES | 14 | 13014 | CALNALI | B | MUNICIPIO INDIGENA | ALTO |
| 467 | 13 | HIDALGO | 3 | IXMIQUILPAN | 3-IXMIQUILPAN | 15 | 13015 | CARDONAL | A | MUNICIPIO INDIGENA | MEDIO |
| 471 | 13 | HIDALGO | 3 | IXMIQUILPAN | 3-IXMIQUILPAN | 19 | 13019 | CHILCUAUTLA | B | MUNICIPIO INDIGENA | MEDIO |
| 477 | 13 | HIDALGO | 2 | HUEJUTLA DE REYES | 2-HUEJUTLA DE REYES | 25 | 13025 | HUAUTLA | A | MUNICIPIO INDIGENA | ALTO |
| 478 | 13 | HIDALGO | 2 | HUEJUTLA DE REYES | 2-HUEJUTLA DE REYES | 26 | 13026 | HUAZALINGO | A | MUNICIPIO INDIGENA | ALTO |
| 479 | 13 | HIDALGO | 7 | TULANCINGO DE BRAVO | 7-TULANCINGO DE BRAVO | 27 | 13027 | HUEHUETLA | B | MUNICIPIO INDIGENA | MUY ALTO |
| 480 | 13 | HIDALGO | 2 | HUEJUTLA DE REYES | 2-HUEJUTLA DE REYES | 28 | 13028 | HUEJUTLA DE REYES | A | MUNICIPIO INDIGENA | MEDIO |
| 482 | 13 | HIDALGO | 3 | IXMIQUILPAN | 3-IXMIQUILPAN | 30 | 13030 | IXMIQUILPAN | B | MUNICIPIO INDIGENA | BAJO |
| 484 | 13 | HIDALGO | 2 | HUEJUTLA DE REYES | 2-HUEJUTLA DE REYES | 32 | 13032 | JALTOCÁN | A | MUNICIPIO INDIGENA | MEDIO |
| 495 | 13 | HIDALGO | 9 | ZIMAPAN | 9-ZIMAPAN | 43 | 13043 | NICOLÁS FLORES | A | MUNICIPIO INDIGENA | ALTO |
| 498 | 13 | HIDALGO | 2 | HUEJUTLA DE REYES | 2-HUEJUTLA DE REYES | 46 | 13046 | SAN FELIPE ORIZATLÁN | A | MUNICIPIO INDIGENA | ALTO |
| 505 | 13 | HIDALGO | 7 | TULANCINGO DE BRAVO | 7-TULANCINGO DE BRAVO | 53 | 13053 | SAN BARTOLO TUTOTEPEC | B | MUNICIPIO INDIGENA | ALTO |
| 506 | 13 | HIDALGO | 3 | IXMIQUILPAN | 3-IXMIQUILPAN | 54 | 13054 | SAN SALVADOR | B | MUNICIPIO INDIGENA | BAJO |
| 507 | 13 | HIDALGO | 3 | IXMIQUILPAN | 3-IXMIQUILPAN | 55 | 13055 | SANTIAGO DE ANAYA | A | MUNICIPIO INDIGENA | MEDIO |
| 510 | 13 | HIDALGO | 3 | IXMIQUILPAN | 3-IXMIQUILPAN | 58 | 13058 | TASQUILLO | B | MUNICIPIO INDIGENA | MEDIO |
| 512 | 13 | HIDALGO | 7 | TULANCINGO DE BRAVO | 7-TULANCINGO DE BRAVO | 60 | 13060 | TENANGO DE DORIA | B | MUNICIPIO INDIGENA | ALTO |
| 514 | 13 | HIDALGO | 2 | HUEJUTLA DE REYES | 2-HUEJUTLA DE REYES | 62 | 13062 | TEPEHUACÁN DE GUERRERO | B | MUNICIPIO INDIGENA | ALTO |
| 520 | 13 | HIDALGO | 8 | ZACUALTIPAN DE ANGELES | 8-ZACUALTIPAN DE ANGELES | 68 | 13068 | TIANGUISTENGO | B | MUNICIPIO INDIGENA | ALTO |
| 525 | 13 | HIDALGO | 2 | HUEJUTLA DE REYES | 2-HUEJUTLA DE REYES | 73 | 13073 | TLANCHINOL | B | MUNICIPIO INDIGENA | ALTO |
| 530 | 13 | HIDALGO | 2 | HUEJUTLA DE REYES | 2-HUEJUTLA DE REYES | 78 | 13078 | XOCHIATIPAN | A | MUNICIPIO INDIGENA | MUY ALTO |
| 532 | 13 | HIDALGO | 2 | HUEJUTLA DE REYES | 2-HUEJUTLA DE REYES | 80 | 13080 | YAHUALICA | A | MUNICIPIO INDIGENA | MUY ALTO |
| 555 | 14 | JALISCO | 3 | COLOTLAN | 3-COLOTLAN | 19 | 14019 | BOLAÑOS | B | MUNICIPIO INDIGENA | MUY ALTO |
| 597 | 14 | JALISCO | 3 | COLOTLAN | 3-COLOTLAN | 61 | 14061 | MEZQUITIC | A | MUNICIPIO INDIGENA | MUY ALTO |
| 735 | 15 | MÉXICO | 20 | SAN FELIPE DEL PROGRESO | 20-SAN FELIPE DEL PROGRESO | 74 | 15074 | SAN FELIPE DEL PROGRESO | B | MUNICIPIO INDIGENA | ALTO |
| 748 | 15 | MÉXICO | 30 | ZINACANTEPEC | 30-ZINACANTEPEC | 87 | 15087 | TEMOAYA | B | MUNICIPIO INDIGENA | MEDIO |
| 794 | 16 | MICHOACÁN | 5 | LAZARO CARDENAS | 5-LAZARO CARDENAS | 8 | 16008 | AQUILA | B | MUNICIPIO INDIGENA | MUY ALTO |
| 807 | 16 | MICHOACÁN | 11 | ZACAPU | 11-ZACAPU | 21 | 16021 | CHARAPAN | B | MUNICIPIO INDIGENA | ALTO |
| 810 | 16 | MICHOACÁN | 11 | ZACAPU | 11-ZACAPU | 24 | 16024 | CHERÁN | B | MUNICIPIO INDIGENA | ALTO |
| 811 | 16 | MICHOACÁN | 11 | ZACAPU | 11-ZACAPU | 25 | 16025 | CHILCHOTA | B | MUNICIPIO INDIGENA | ALTO |
| 818 | 16 | MICHOACÁN | 11 | ZACAPU | 11-ZACAPU | 32 | 16032 | ERONGARÍCUARO | B | MUNICIPIO INDIGENA | MEDIO |
| 842 | 16 | MICHOACÁN | 11 | ZACAPU | 11-ZACAPU | 56 | 16056 | NAHUATZEN | B | MUNICIPIO INDIGENA | ALTO |
| 851 | 16 | MICHOACÁN | 11 | ZACAPU | 11-ZACAPU | 65 | 16065 | PARACHO | B | MUNICIPIO INDIGENA | MEDIO |
| 870 | 16 | MICHOACÁN | 4 | JIQUILPAN | 4-JIQUILPAN | 84 | 16084 | TANGAMANDAPIO | B | MUNICIPIO INDIGENA | ALTO |
| 941 | 18 | NAYARIT | 2 | SANTIAGO IXCUINTLA | 2-SANTIAGO IXCUINTLA | 9 | 18009 | DEL NAYAR | A | MUNICIPIO INDIGENA | MUY ALTO |
| 951 | 18 | NAYARIT | 1 | BAHIA DE BANDERAS | 1-BAHIA DE BANDERAS | 19 | 18019 | LA YESCA | B | MUNICIPIO INDIGENA | MUY ALTO |
| 1004 | 20 | OAXACA | 6 | IXTLAN DE JUAREZ | 6-IXTLAN DE JUAREZ | 1 | 20001 | ABEJONES | A | MUNICIPIO INDIGENA | ALTO |
| 1006 | 20 | OAXACA | 15 | TLACOLULA DE MATAMOROS | 15-TLACOLULA DE MATAMOROS | 3 | 20003 | ASUNCIÓN CACALOTEPEC | A | MUNICIPIO INDIGENA | ALTO |
| 1008 | 20 | OAXACA | 1 | CIUDAD IXTEPEC | 1-CIUDAD IXTEPEC | 5 | 20005 | ASUNCIÓN IXTALTEPEC | A | MUNICIPIO INDIGENA | BAJO |
| 1010 | 20 | OAXACA | 8 | OAXACA DE JUAREZ | 8-OAXACA DE JUAREZ | 7 | 20007 | ASUNCIÓN OCOTLÁN | A | MUNICIPIO INDIGENA | MUY ALTO |
| 1012 | 20 | OAXACA | 10 | SAN JUAN BAUTISTA TUXTEPEC | 10-SAN JUAN BAUTISTA TUXTEPEC | 9 | 20009 | AYOTZINTEPEC | A | MUNICIPIO INDIGENA | ALTO |
| 1014 | 20 | OAXACA | 2 | HEROICA CIUDAD DE HUAJUAPAN DE LEON | 2-HEROICA CIUDAD DE HUAJUAPAN DE LEON | 11 | 20011 | CALIHUALÁ | B | MUNICIPIO INDIGENA | ALTO |
| 1015 | 20 | OAXACA | 11 | SAN PEDRO MIXTEPEC | 11-SAN PEDRO MIXTEPEC | 12 | 20012 | CANDELARIA LOXICHA | A | MUNICIPIO INDIGENA | MUY ALTO |
| 1017 | 20 | OAXACA | 1 | CIUDAD IXTEPEC | 1-CIUDAD IXTEPEC | 14 | 20014 | CIUDAD IXTEPEC | B | MUNICIPIO INDIGENA | BAJO |
| 1018 | 20 | OAXACA | 7 | MIAHUATLAN DE PORFIRIO DIAZ | 7-MIAHUATLAN DE PORFIRIO DIAZ | 15 | 20015 | COATECAS ALTAS | B | MUNICIPIO INDIGENA | MUY ALTO |
| 1019 | 20 | OAXACA | 4 | HEROICA CIUDAD DE TLAXIACO | 4-HEROICA CIUDAD DE TLAXIACO | 16 | 20016 | COICOYÁN DE LAS FLORES | A | MUNICIPIO INDIGENA | MUY ALTO |
| 1022 | 20 | OAXACA | 14 | TEOTITLAN DE FLORES MAGON | 14-TEOTITLAN DE FLORES MAGON | 19 | 20019 | CONCEPCIÓN PÁPALO | A | MUNICIPIO INDIGENA | ALTO |
| 1023 | 20 | OAXACA | 4 | HEROICA CIUDAD DE TLAXIACO | 4-HEROICA CIUDAD DE TLAXIACO | 20 | 20020 | CONSTANCIA DEL ROSARIO | B | MUNICIPIO INDIGENA | MUY ALTO |
| 1025 | 20 | OAXACA | 2 | HEROICA CIUDAD DE HUAJUAPAN DE LEON | 2-HEROICA CIUDAD DE HUAJUAPAN DE LEON | 22 | 20022 | COSOLTEPEC | B | MUNICIPIO INDIGENA | ALTO |
| 1027 | 20 | OAXACA | 14 | TEOTITLAN DE FLORES MAGON | 14-TEOTITLAN DE FLORES MAGON | 24 | 20024 | CUYAMECALCO VILLA DE ZARAGOZA | B | MUNICIPIO INDIGENA | MUY ALTO |
| 1029 | 20 | OAXACA | 4 | HEROICA CIUDAD DE TLAXIACO | 4-HEROICA CIUDAD DE TLAXIACO | 26 | 20026 | CHALCATONGO DE HIDALGO | A | MUNICIPIO INDIGENA | ALTO |
| 1030 | 20 | OAXACA | 14 | TEOTITLAN DE FLORES MAGON | 14-TEOTITLAN DE FLORES MAGON | 27 | 20027 | CHIQUIHUITLÁN DE BENITO JUÁREZ | A | MUNICIPIO INDIGENA | MUY ALTO |
| 1032 | 20 | OAXACA | 5 | HUAUTLA DE JIMENEZ | 5-HUAUTLA DE JIMENEZ | 29 | 20029 | ELOXOCHITLÁN DE FLORES MAGÓN | A | MUNICIPIO INDIGENA | MUY ALTO |
| 1033 | 20 | OAXACA | 1 | CIUDAD IXTEPEC | 1-CIUDAD IXTEPEC | 30 | 20030 | EL ESPINAL | A | MUNICIPIO INDIGENA | MUY BAJO |
| 1034 | 20 | OAXACA | 15 | TLACOLULA DE MATAMOROS | 15-TLACOLULA DE MATAMOROS | 31 | 20031 | TAMAZULÁPAM DEL ESPÍRITU SANTO | A | MUNICIPIO INDIGENA | ALTO |
| 1038 | 20 | OAXACA | 6 | IXTLAN DE JUAREZ | 6-IXTLAN DE JUAREZ | 35 | 20035 | GUELATAO DE JUÁREZ | B | MUNICIPIO INDIGENA | MUY BAJO |
| 1039 | 20 | OAXACA | 13 | SANTO DOMINGO TEHUANTEPEC | 13-SANTO DOMINGO TEHUANTEPEC | 36 | 20036 | GUEVEA DE HUMBOLDT | A | MUNICIPIO INDIGENA | ALTO |
| 1040 | 20 | OAXACA | 4 | HEROICA CIUDAD DE TLAXIACO | 4-HEROICA CIUDAD DE TLAXIACO | 37 | 20037 | MESONES HIDALGO | B | MUNICIPIO INDIGENA | MUY ALTO |
| 1041 | 20 | OAXACA | 6 | IXTLAN DE JUAREZ | 6-IXTLAN DE JUAREZ | 38 | 20038 | VILLA HIDALGO | A | MUNICIPIO INDIGENA | ALTO |
| 1043 | 20 | OAXACA | 5 | HUAUTLA DE JIMENEZ | 5-HUAUTLA DE JIMENEZ | 40 | 20040 | HUAUTEPEC | A | MUNICIPIO INDIGENA | MUY ALTO |
| 1044 | 20 | OAXACA | 2 | HEROICA CIUDAD DE HUAJUAPAN DE LEON | 2-HEROICA CIUDAD DE HUAJUAPAN DE LEON | 41 | 20041 | HUAUTLA DE JIMÉNEZ | A | MUNICIPIO INDIGENA | MUY ALTO |
| 1045 | 20 | OAXACA | 3 | HEROICA CIUDAD DE JUCHITAN DE ZARAGOZA | 3-HEROICA CIUDAD DE JUCHITAN DE ZARAGOZA | 42 | 20042 | IXTLÁN DE JUÁREZ | A | MUNICIPIO INDIGENA | MEDIO |
| 1046 | 20 | OAXACA | 4 | HEROICA CIUDAD DE TLAXIACO | 4-HEROICA CIUDAD DE TLAXIACO | 43 | 20043 | HEROICA CIUDAD DE JUCHITÁN DE ZARAGOZA | A | MUNICIPIO INDIGENA | BAJO |
| 1053 | 20 | OAXACA | 4 | HEROICA CIUDAD DE TLAXIACO | 4-HEROICA CIUDAD DE TLAXIACO | 50 | 20050 | MAGDALENA PEÑASCO | A | MUNICIPIO INDIGENA | MUY ALTO |
| 1054 | 20 | OAXACA | 15 | TLACOLULA DE MATAMOROS | 15-TLACOLULA DE MATAMOROS | 51 | 20051 | MAGDALENA TEITIPAC | A | MUNICIPIO INDIGENA | MUY ALTO |
| 1056 | 20 | OAXACA | 1 | CIUDAD IXTEPEC | 1-CIUDAD IXTEPEC | 53 | 20053 | MAGDALENA TLACOTEPEC | B | MUNICIPIO INDIGENA | MEDIO |
| 1061 | 20 | OAXACA | 5 | HUAUTLA DE JIMENEZ | 5-HUAUTLA DE JIMENEZ | 58 | 20058 | MAZATLÁN VILLA DE FLORES | A | MUNICIPIO INDIGENA | MUY ALTO |
| 1063 | 20 | OAXACA | 15 | TLACOLULA DE MATAMOROS | 15-TLACOLULA DE MATAMOROS | 60 | 20060 | MIXISTLÁN DE LA REFORMA | A | MUNICIPIO INDIGENA | ALTO |
| 1065 | 20 | OAXACA | 6 | IXTLAN DE JUAREZ | 6-IXTLAN DE JUAREZ | 62 | 20062 | NATIVIDAD | B | MUNICIPIO INDIGENA | BAJO |
| 1068 | 20 | OAXACA | 6 | IXTLAN DE JUAREZ | 6-IXTLAN DE JUAREZ | 65 | 20065 | IXPANTEPEC NIEVES | A | MUNICIPIO INDIGENA | MUY ALTO |
| 1073 | 20 | OAXACA | 12 | SANTIAGO PINOTEPA NACIONAL | 12-SANTIAGO PINOTEPA NACIONAL | 70 | 20070 | PINOTEPA DE DON LUIS | A | MUNICIPIO INDIGENA | ALTO |
| 1077 | 20 | OAXACA | 7 | MIAHUATLAN DE PORFIRIO DIAZ | 7-MIAHUATLAN DE PORFIRIO DIAZ | 74 | 20074 | SANTA CATARINA QUIOQUITANI | A | MUNICIPIO INDIGENA | ALTO |
| 1084 | 20 | OAXACA | 2 | HEROICA CIUDAD DE HUAJUAPAN DE LEON | 2-HEROICA CIUDAD DE HUAJUAPAN DE LEON | 81 | 20081 | SAN AGUSTÍN ATENANGO | A | MUNICIPIO INDIGENA | ALTO |
| 1085 | 20 | OAXACA | 12 | SANTIAGO PINOTEPA NACIONAL | 12-SANTIAGO PINOTEPA NACIONAL | 82 | 20082 | SAN AGUSTÍN CHAYUCO | B | MUNICIPIO INDIGENA | ALTO |
| 1088 | 20 | OAXACA | 7 | MIAHUATLAN DE PORFIRIO DIAZ | 7-MIAHUATLAN DE PORFIRIO DIAZ | 85 | 20085 | SAN AGUSTÍN LOXICHA | A | MUNICIPIO INDIGENA | MUY ALTO |
| 1089 | 20 | OAXACA | 4 | HEROICA CIUDAD DE TLAXIACO | 4-HEROICA CIUDAD DE TLAXIACO | 86 | 20086 | SAN AGUSTÍN TLACOTEPEC | A | MUNICIPIO INDIGENA | ALTO |
| 1093 | 20 | OAXACA | 12 | SANTIAGO PINOTEPA NACIONAL | 12-SANTIAGO PINOTEPA NACIONAL | 90 | 20090 | SAN ANDRÉS HUAXPALTEPEC | B | MUNICIPIO INDIGENA | ALTO |
| 1097 | 20 | OAXACA | 2 | HEROICA CIUDAD DE HUAJUAPAN DE LEON | 2-HEROICA CIUDAD DE HUAJUAPAN DE LEON | 94 | 20094 | SAN ANDRÉS NUXIÑO | B | MUNICIPIO INDIGENA | MEDIO |
| 1098 | 20 | OAXACA | 7 | MIAHUATLAN DE PORFIRIO DIAZ | 7-MIAHUATLAN DE PORFIRIO DIAZ | 95 | 20095 | SAN ANDRÉS PAXTLÁN | A | MUNICIPIO INDIGENA | MUY ALTO |
| 1100 | 20 | OAXACA | 6 | IXTLAN DE JUAREZ | 6-IXTLAN DE JUAREZ | 97 | 20097 | SAN ANDRÉS SOLAGA | A | MUNICIPIO INDIGENA | ALTO |
| 1101 | 20 | OAXACA | 14 | TEOTITLAN DE FLORES MAGON | 14-TEOTITLAN DE FLORES MAGON | 98 | 20098 | SAN ANDRÉS TEOTILÁLPAM | A | MUNICIPIO INDIGENA | ALTO |
| 1103 | 20 | OAXACA | 6 | IXTLAN DE JUAREZ | 6-IXTLAN DE JUAREZ | 100 | 20100 | SAN ANDRÉS YAÁ | A | MUNICIPIO INDIGENA | ALTO |
| 1107 | 20 | OAXACA | 8 | OAXACA DE JUAREZ | 8-OAXACA DE JUAREZ | 104 | 20104 | SAN ANTONINO EL ALTO | A | MUNICIPIO INDIGENA | ALTO |
| 1108 | 20 | OAXACA | 4 | HEROICA CIUDAD DE TLAXIACO | 4-HEROICA CIUDAD DE TLAXIACO | 105 | 20105 | SAN ANTONINO MONTE VERDE | A | MUNICIPIO INDIGENA | ALTO |
| 1111 | 20 | OAXACA | 8 | OAXACA DE JUAREZ | 8-OAXACA DE JUAREZ | 108 | 20108 | SAN ANTONIO HUITEPEC | A | MUNICIPIO INDIGENA | ALTO |
| 1113 | 20 | OAXACA | 4 | HEROICA CIUDAD DE TLAXIACO | 4-HEROICA CIUDAD DE TLAXIACO | 110 | 20110 | SAN ANTONIO SINICAHUA | A | MUNICIPIO INDIGENA | MUY ALTO |
| 1114 | 20 | OAXACA | 12 | SANTIAGO PINOTEPA NACIONAL | 12-SANTIAGO PINOTEPA NACIONAL | 111 | 20111 | SAN ANTONIO TEPETLAPA | A | MUNICIPIO INDIGENA | ALTO |
| 1115 | 20 | OAXACA | 8 | OAXACA DE JUAREZ | 8-OAXACA DE JUAREZ | 112 | 20112 | SAN BALTAZAR CHICHICÁPAM | A | MUNICIPIO INDIGENA | ALTO |
| 1116 | 20 | OAXACA | 11 | SAN PEDRO MIXTEPEC | 11-SAN PEDRO MIXTEPEC | 113 | 20113 | SAN BALTAZAR LOXICHA | B | MUNICIPIO INDIGENA | ALTO |
| 1117 | 20 | OAXACA | 6 | IXTLAN DE JUAREZ | 6-IXTLAN DE JUAREZ | 114 | 20114 | SAN BALTAZAR YATZACHI EL BAJO | A | MUNICIPIO INDIGENA | ALTO |
| 1119 | 20 | OAXACA | 5 | HUAUTLA DE JIMENEZ | 5-HUAUTLA DE JIMENEZ | 116 | 20116 | SAN BARTOLOMÉ AYAUTLA | A | MUNICIPIO INDIGENA | MUY ALTO |
| 1120 | 20 | OAXACA | 11 | SAN PEDRO MIXTEPEC | 11-SAN PEDRO MIXTEPEC | 117 | 20117 | SAN BARTOLOMÉ LOXICHA | A | MUNICIPIO INDIGENA | MUY ALTO |
| 1121 | 20 | OAXACA | 15 | TLACOLULA DE MATAMOROS | 15-TLACOLULA DE MATAMOROS | 118 | 20118 | SAN BARTOLOMÉ QUIALANA | A | MUNICIPIO INDIGENA | ALTO |
| 1122 | 20 | OAXACA | 4 | HEROICA CIUDAD DE TLAXIACO | 4-HEROICA CIUDAD DE TLAXIACO | 119 | 20119 | SAN BARTOLOMÉ YUCUAÑE | A | MUNICIPIO INDIGENA | ALTO |
| 1123 | 20 | OAXACA | 6 | IXTLAN DE JUAREZ | 6-IXTLAN DE JUAREZ | 120 | 20120 | SAN BARTOLOMÉ ZOOGOCHO | A | MUNICIPIO INDIGENA | ALTO |
| 1124 | 20 | OAXACA | 4 | HEROICA CIUDAD DE TLAXIACO | 4-HEROICA CIUDAD DE TLAXIACO | 121 | 20121 | SAN BARTOLO SOYALTEPEC | B | MUNICIPIO INDIGENA | ALTO |
| 1125 | 20 | OAXACA | 13 | SANTO DOMINGO TEHUANTEPEC | 13-SANTO DOMINGO TEHUANTEPEC | 122 | 20122 | SAN BARTOLO YAUTEPEC | B | MUNICIPIO INDIGENA | MEDIO |
| 1127 | 20 | OAXACA | 13 | SANTO DOMINGO TEHUANTEPEC | 13-SANTO DOMINGO TEHUANTEPEC | 124 | 20124 | SAN BLAS ATEMPA | A | MUNICIPIO INDIGENA | MUY ALTO |
| 1128 | 20 | OAXACA | 13 | SANTO DOMINGO TEHUANTEPEC | 13-SANTO DOMINGO TEHUANTEPEC | 125 | 20125 | SAN CARLOS YAUTEPEC | B | MUNICIPIO INDIGENA | ALTO |
| 1129 | 20 | OAXACA | 7 | MIAHUATLAN DE PORFIRIO DIAZ | 7-MIAHUATLAN DE PORFIRIO DIAZ | 126 | 20126 | SAN CRISTÓBAL AMATLÁN | A | MUNICIPIO INDIGENA | MUY ALTO |
| 1130 | 20 | OAXACA | 4 | HEROICA CIUDAD DE TLAXIACO | 4-HEROICA CIUDAD DE TLAXIACO | 127 | 20127 | SAN CRISTÓBAL AMOLTEPEC | A | MUNICIPIO INDIGENA | MUY ALTO |
| 1131 | 20 | OAXACA | 6 | IXTLAN DE JUAREZ | 6-IXTLAN DE JUAREZ | 128 | 20128 | SAN CRISTÓBAL LACHIRIOAG | A | MUNICIPIO INDIGENA | MEDIO |
| 1133 | 20 | OAXACA | 3 | HEROICA CIUDAD DE JUCHITAN DE ZARAGOZA | 3-HEROICA CIUDAD DE JUCHITAN DE ZARAGOZA | 130 | 20130 | SAN DIONISIO DEL MAR | A | MUNICIPIO INDIGENA | ALTO |
| 1134 | 20 | OAXACA | 15 | TLACOLULA DE MATAMOROS | 15-TLACOLULA DE MATAMOROS | 131 | 20131 | SAN DIONISIO OCOTEPEC | A | MUNICIPIO INDIGENA | ALTO |
| 1136 | 20 | OAXACA | 4 | HEROICA CIUDAD DE TLAXIACO | 4-HEROICA CIUDAD DE TLAXIACO | 133 | 20133 | SAN ESTEBAN ATATLAHUCA | A | MUNICIPIO INDIGENA | ALTO |
| 1137 | 20 | OAXACA | 10 | SAN JUAN BAUTISTA TUXTEPEC | 10-SAN JUAN BAUTISTA TUXTEPEC | 134 | 20134 | SAN FELIPE JALAPA DE DÍAZ | A | MUNICIPIO INDIGENA | MUY ALTO |
| 1139 | 20 | OAXACA | 10 | SAN JUAN BAUTISTA TUXTEPEC | 10-SAN JUAN BAUTISTA TUXTEPEC | 136 | 20136 | SAN FELIPE USILA | A | MUNICIPIO INDIGENA | ALTO |
| 1141 | 20 | OAXACA | 6 | IXTLAN DE JUAREZ | 6-IXTLAN DE JUAREZ | 138 | 20138 | SAN FRANCISCO CAJONOS | A | MUNICIPIO INDIGENA | ALTO |
| 1145 | 20 | OAXACA | 5 | HUAUTLA DE JIMENEZ | 5-HUAUTLA DE JIMENEZ | 142 | 20142 | SAN FRANCISCO HUEHUETLÁN | A | MUNICIPIO INDIGENA | ALTO |
| 1149 | 20 | OAXACA | 7 | MIAHUATLAN DE PORFIRIO DIAZ | 7-MIAHUATLAN DE PORFIRIO DIAZ | 146 | 20146 | SAN FRANCISCO LOGUECHE | A | MUNICIPIO INDIGENA | ALTO |
| 1151 | 20 | OAXACA | 7 | MIAHUATLAN DE PORFIRIO DIAZ | 7-MIAHUATLAN DE PORFIRIO DIAZ | 148 | 20148 | SAN FRANCISCO OZOLOTEPEC | A | MUNICIPIO INDIGENA | MUY ALTO |
| 1155 | 20 | OAXACA | 2 | HEROICA CIUDAD DE HUAJUAPAN DE LEON | 2-HEROICA CIUDAD DE HUAJUAPAN DE LEON | 152 | 20152 | SAN FRANCISCO TLAPANCINGO | A | MUNICIPIO INDIGENA | MUY ALTO |
| 1157 | 20 | OAXACA | 7 | MIAHUATLAN DE PORFIRIO DIAZ | 7-MIAHUATLAN DE PORFIRIO DIAZ | 154 | 20154 | SAN ILDEFONSO AMATLÁN | B | MUNICIPIO INDIGENA | ALTO |
| 1159 | 20 | OAXACA | 6 | IXTLAN DE JUAREZ | 6-IXTLAN DE JUAREZ | 156 | 20156 | SAN ILDEFONSO VILLA ALTA | A | MUNICIPIO INDIGENA | MEDIO |
| 1166 | 20 | OAXACA | 5 | HUAUTLA DE JIMENEZ | 5-HUAUTLA DE JIMENEZ | 163 | 20163 | SAN JERÓNIMO TECÓATL | A | MUNICIPIO INDIGENA | MUY ALTO |
| 1167 | 20 | OAXACA | 2 | HEROICA CIUDAD DE HUAJUAPAN DE LEON | 2-HEROICA CIUDAD DE HUAJUAPAN DE LEON | 164 | 20164 | SAN JORGE NUCHITA | A | MUNICIPIO INDIGENA | ALTO |
| 1169 | 20 | OAXACA | 10 | SAN JUAN BAUTISTA TUXTEPEC | 10-SAN JUAN BAUTISTA TUXTEPEC | 166 | 20166 | SAN JOSÉ CHILTEPEC | B | MUNICIPIO INDIGENA | MEDIO |
| 1172 | 20 | OAXACA | 10 | SAN JUAN BAUTISTA TUXTEPEC | 10-SAN JUAN BAUTISTA TUXTEPEC | 169 | 20169 | SAN JOSÉ INDEPENDENCIA | A | MUNICIPIO INDIGENA | MUY ALTO |
| 1173 | 20 | OAXACA | 7 | MIAHUATLAN DE PORFIRIO DIAZ | 7-MIAHUATLAN DE PORFIRIO DIAZ | 170 | 20170 | SAN JOSÉ LACHIGUIRI | A | MUNICIPIO INDIGENA | MUY ALTO |
| 1174 | 20 | OAXACA | 5 | HUAUTLA DE JIMENEZ | 5-HUAUTLA DE JIMENEZ | 171 | 20171 | SAN JOSÉ TENANGO | A | MUNICIPIO INDIGENA | MUY ALTO |
| 1176 | 20 | OAXACA | 6 | IXTLAN DE JUAREZ | 6-IXTLAN DE JUAREZ | 173 | 20173 | SAN JUAN ATEPEC | A | MUNICIPIO INDIGENA | ALTO |
| 1178 | 20 | OAXACA | 14 | TEOTITLAN DE FLORES MAGON | 14-TEOTITLAN DE FLORES MAGON | 175 | 20175 | SAN JUAN BAUTISTA ATATLAHUCA | A | MUNICIPIO INDIGENA | ALTO |
| 1185 | 20 | OAXACA | 10 | SAN JUAN BAUTISTA TUXTEPEC | 10-SAN JUAN BAUTISTA TUXTEPEC | 182 | 20182 | SAN JUAN BAUTISTA TLACOATZINTEPEC | A | MUNICIPIO INDIGENA | ALTO |
| 1190 | 20 | OAXACA | 5 | HUAUTLA DE JIMENEZ | 5-HUAUTLA DE JIMENEZ | 187 | 20187 | SAN JUAN COATZÓSPAM | A | MUNICIPIO INDIGENA | MUY ALTO |
| 1191 | 20 | OAXACA | 12 | SANTIAGO PINOTEPA NACIONAL | 12-SANTIAGO PINOTEPA NACIONAL | 188 | 20188 | SAN JUAN COLORADO | A | MUNICIPIO INDIGENA | ALTO |
| 1192 | 20 | OAXACA | 15 | TLACOLULA DE MATAMOROS | 15-TLACOLULA DE MATAMOROS | 189 | 20189 | SAN JUAN COMALTEPEC | A | MUNICIPIO INDIGENA | MUY ALTO |
| 1193 | 20 | OAXACA | 10 | SAN JUAN BAUTISTA TUXTEPEC | 10-SAN JUAN BAUTISTA TUXTEPEC | 190 | 20190 | SAN JUAN COTZOCÓN | A | MUNICIPIO INDIGENA | ALTO |
| 1197 | 20 | OAXACA | 15 | TLACOLULA DE MATAMOROS | 15-TLACOLULA DE MATAMOROS | 194 | 20194 | SAN JUAN DEL RÍO | A | MUNICIPIO INDIGENA | ALTO |
| 1198 | 20 | OAXACA | 2 | HEROICA CIUDAD DE HUAJUAPAN DE LEON | 2-HEROICA CIUDAD DE HUAJUAPAN DE LEON | 195 | 20195 | SAN JUAN DIUXI | A | MUNICIPIO INDIGENA | MUY ALTO |
| 1199 | 20 | OAXACA | 6 | IXTLAN DE JUAREZ | 6-IXTLAN DE JUAREZ | 196 | 20196 | SAN JUAN EVANGELISTA ANALCO | B | MUNICIPIO INDIGENA | MEDIO |
| 1200 | 20 | OAXACA | 15 | TLACOLULA DE MATAMOROS | 15-TLACOLULA DE MATAMOROS | 197 | 20197 | SAN JUAN GUELAVÍA | A | MUNICIPIO INDIGENA | ALTO |
| 1201 | 20 | OAXACA | 3 | HEROICA CIUDAD DE JUCHITAN DE ZARAGOZA | 3-HEROICA CIUDAD DE JUCHITAN DE ZARAGOZA | 198 | 20198 | SAN JUAN GUICHICOVI | A | MUNICIPIO INDIGENA | ALTO |
| 1203 | 20 | OAXACA | 15 | TLACOLULA DE MATAMOROS | 15-TLACOLULA DE MATAMOROS | 200 | 20200 | SAN JUAN JUQUILA MIXES | A | MUNICIPIO INDIGENA | ALTO |
| 1204 | 20 | OAXACA | 6 | IXTLAN DE JUAREZ | 6-IXTLAN DE JUAREZ | 201 | 20201 | SAN JUAN JUQUILA VIJANOS | A | MUNICIPIO INDIGENA | ALTO |
| 1205 | 20 | OAXACA | 11 | SAN PEDRO MIXTEPEC | 11-SAN PEDRO MIXTEPEC | 202 | 20202 | SAN JUAN LACHAO | B | MUNICIPIO INDIGENA | ALTO |
| 1208 | 20 | OAXACA | 10 | SAN JUAN BAUTISTA TUXTEPEC | 10-SAN JUAN BAUTISTA TUXTEPEC | 205 | 20205 | SAN JUAN LALANA | A | MUNICIPIO INDIGENA | ALTO |
| 1209 | 20 | OAXACA | 14 | TEOTITLAN DE FLORES MAGON | 14-TEOTITLAN DE FLORES MAGON | 206 | 20206 | SAN JUAN DE LOS CUÉS | B | MUNICIPIO INDIGENA | ALTO |
| 1210 | 20 | OAXACA | 10 | SAN JUAN BAUTISTA TUXTEPEC | 10-SAN JUAN BAUTISTA TUXTEPEC | 207 | 20207 | SAN JUAN MAZATLÁN | A | MUNICIPIO INDIGENA | ALTO |
| 1211 | 20 | OAXACA | 4 | HEROICA CIUDAD DE TLAXIACO | 4-HEROICA CIUDAD DE TLAXIACO | 208 | 20208 | SAN JUAN MIXTEPEC -DTO. 08 - | A | MUNICIPIO INDIGENA | ALTO |
| 1212 | 20 | OAXACA | 7 | MIAHUATLAN DE PORFIRIO DIAZ | 7-MIAHUATLAN DE PORFIRIO DIAZ | 209 | 20209 | SAN JUAN MIXTEPEC -DTO. 26 - | A | MUNICIPIO INDIGENA | MUY ALTO |
| 1213 | 20 | OAXACA | 4 | HEROICA CIUDAD DE TLAXIACO | 4-HEROICA CIUDAD DE TLAXIACO | 210 | 20210 | SAN JUAN ÑUMÍ | A | MUNICIPIO INDIGENA | ALTO |
| 1214 | 20 | OAXACA | 7 | MIAHUATLAN DE PORFIRIO DIAZ | 7-MIAHUATLAN DE PORFIRIO DIAZ | 211 | 20211 | SAN JUAN OZOLOTEPEC | A | MUNICIPIO INDIGENA | MUY ALTO |
| 1215 | 20 | OAXACA | 6 | IXTLAN DE JUAREZ | 6-IXTLAN DE JUAREZ | 212 | 20212 | SAN JUAN PETLAPA | A | MUNICIPIO INDIGENA | MUY ALTO |
| 1216 | 20 | OAXACA | 11 | SAN PEDRO MIXTEPEC | 11-SAN PEDRO MIXTEPEC | 213 | 20213 | SAN JUAN QUIAHIJE | A | MUNICIPIO INDIGENA | ALTO |
| 1217 | 20 | OAXACA | 6 | IXTLAN DE JUAREZ | 6-IXTLAN DE JUAREZ | 214 | 20214 | SAN JUAN QUIOTEPEC | A | MUNICIPIO INDIGENA | MUY ALTO |
| 1219 | 20 | OAXACA | 6 | IXTLAN DE JUAREZ | 6-IXTLAN DE JUAREZ | 216 | 20216 | SAN JUAN TABAÁ | A | MUNICIPIO INDIGENA | ALTO |
| 1220 | 20 | OAXACA | 2 | HEROICA CIUDAD DE HUAJUAPAN DE LEON | 2-HEROICA CIUDAD DE HUAJUAPAN DE LEON | 217 | 20217 | SAN JUAN TAMAZOLA | A | MUNICIPIO INDIGENA | MUY ALTO |
| 1221 | 20 | OAXACA | 4 | HEROICA CIUDAD DE TLAXIACO | 4-HEROICA CIUDAD DE TLAXIACO | 218 | 20218 | SAN JUAN TEITA | A | MUNICIPIO INDIGENA | ALTO |
| 1223 | 20 | OAXACA | 14 | TEOTITLAN DE FLORES MAGON | 14-TEOTITLAN DE FLORES MAGON | 220 | 20220 | SAN JUAN TEPEUXILA | A | MUNICIPIO INDIGENA | ALTO |
| 1225 | 20 | OAXACA | 6 | IXTLAN DE JUAREZ | 6-IXTLAN DE JUAREZ | 222 | 20222 | SAN JUAN YAEÉ | A | MUNICIPIO INDIGENA | MEDIO |
| 1226 | 20 | OAXACA | 6 | IXTLAN DE JUAREZ | 6-IXTLAN DE JUAREZ | 223 | 20223 | SAN JUAN YATZONA | A | MUNICIPIO INDIGENA | BAJO |
| 1228 | 20 | OAXACA | 12 | SANTIAGO PINOTEPA NACIONAL | 12-SANTIAGO PINOTEPA NACIONAL | 225 | 20225 | SAN LORENZO | A | MUNICIPIO INDIGENA | MUY ALTO |
| 1231 | 20 | OAXACA | 5 | HUAUTLA DE JIMENEZ | 5-HUAUTLA DE JIMENEZ | 228 | 20228 | SAN LORENZO CUAUNECUILTITLA | A | MUNICIPIO INDIGENA | MUY ALTO |
| 1232 | 20 | OAXACA | 7 | MIAHUATLAN DE PORFIRIO DIAZ | 7-MIAHUATLAN DE PORFIRIO DIAZ | 229 | 20229 | SAN LORENZO TEXMELÚCAN | A | MUNICIPIO INDIGENA | MUY ALTO |
| 1234 | 20 | OAXACA | 15 | TLACOLULA DE MATAMOROS | 15-TLACOLULA DE MATAMOROS | 231 | 20231 | SAN LUCAS CAMOTLÁN | A | MUNICIPIO INDIGENA | MUY ALTO |
| 1235 | 20 | OAXACA | 10 | SAN JUAN BAUTISTA TUXTEPEC | 10-SAN JUAN BAUTISTA TUXTEPEC | 232 | 20232 | SAN LUCAS OJITLÁN | A | MUNICIPIO INDIGENA | MUY ALTO |
| 1236 | 20 | OAXACA | 15 | TLACOLULA DE MATAMOROS | 15-TLACOLULA DE MATAMOROS | 233 | 20233 | SAN LUCAS QUIAVINÍ | A | MUNICIPIO INDIGENA | MUY ALTO |
| 1237 | 20 | OAXACA | 5 | HUAUTLA DE JIMENEZ | 5-HUAUTLA DE JIMENEZ | 234 | 20234 | SAN LUCAS ZOQUIÁPAM | A | MUNICIPIO INDIGENA | MUY ALTO |
| 1239 | 20 | OAXACA | 7 | MIAHUATLAN DE PORFIRIO DIAZ | 7-MIAHUATLAN DE PORFIRIO DIAZ | 236 | 20236 | SAN MARCIAL OZOLOTEPEC | A | MUNICIPIO INDIGENA | MUY ALTO |
| 1243 | 20 | OAXACA | 4 | HEROICA CIUDAD DE TLAXIACO | 4-HEROICA CIUDAD DE TLAXIACO | 240 | 20240 | SAN MARTÍN ITUNYOSO | A | MUNICIPIO INDIGENA | MUY ALTO |
| 1245 | 20 | OAXACA | 4 | HEROICA CIUDAD DE TLAXIACO | 4-HEROICA CIUDAD DE TLAXIACO | 242 | 20242 | SAN MARTÍN PERAS | A | MUNICIPIO INDIGENA | MUY ALTO |
| 1247 | 20 | OAXACA | 14 | TEOTITLAN DE FLORES MAGON | 14-TEOTITLAN DE FLORES MAGON | 244 | 20244 | SAN MARTÍN TOXPALAN | B | MUNICIPIO INDIGENA | ALTO |
| 1249 | 20 | OAXACA | 6 | IXTLAN DE JUAREZ | 6-IXTLAN DE JUAREZ | 246 | 20246 | SAN MATEO CAJONOS | A | MUNICIPIO INDIGENA | ALTO |
| 1251 | 20 | OAXACA | 9 | SALINA CRUZ | 9-SALINA CRUZ | 248 | 20248 | SAN MATEO DEL MAR | A | MUNICIPIO INDIGENA | MUY ALTO |
| 1252 | 20 | OAXACA | 5 | HUAUTLA DE JIMENEZ | 5-HUAUTLA DE JIMENEZ | 249 | 20249 | SAN MATEO YOLOXOCHITLÁN | A | MUNICIPIO INDIGENA | ALTO |
| 1255 | 20 | OAXACA | 4 | HEROICA CIUDAD DE TLAXIACO | 4-HEROICA CIUDAD DE TLAXIACO | 252 | 20252 | SAN MATEO PEÑASCO | A | MUNICIPIO INDIGENA | MUY ALTO |
| 1260 | 20 | OAXACA | 6 | IXTLAN DE JUAREZ | 6-IXTLAN DE JUAREZ | 257 | 20257 | SAN MELCHOR BETAZA | A | MUNICIPIO INDIGENA | ALTO |
| 1262 | 20 | OAXACA | 2 | HEROICA CIUDAD DE HUAJUAPAN DE LEON | 2-HEROICA CIUDAD DE HUAJUAPAN DE LEON | 259 | 20259 | SAN MIGUEL AHUEHUETITLÁN | A | MUNICIPIO INDIGENA | MUY ALTO |
| 1263 | 20 | OAXACA | 6 | IXTLAN DE JUAREZ | 6-IXTLAN DE JUAREZ | 260 | 20260 | SAN MIGUEL ALOÁPAM | A | MUNICIPIO INDIGENA | ALTO |
| 1267 | 20 | OAXACA | 2 | HEROICA CIUDAD DE HUAJUAPAN DE LEON | 2-HEROICA CIUDAD DE HUAJUAPAN DE LEON | 264 | 20264 | SAN MIGUEL CHICAHUA | A | MUNICIPIO INDIGENA | ALTO |
| 1268 | 20 | OAXACA | 3 | HEROICA CIUDAD DE JUCHITAN DE ZARAGOZA | 3-HEROICA CIUDAD DE JUCHITAN DE ZARAGOZA | 265 | 20265 | SAN MIGUEL CHIMALAPA | B | MUNICIPIO INDIGENA | ALTO |
| 1270 | 20 | OAXACA | 6 | IXTLAN DE JUAREZ | 6-IXTLAN DE JUAREZ | 267 | 20267 | SAN MIGUEL DEL RÍO | A | MUNICIPIO INDIGENA | MEDIO |
| 1272 | 20 | OAXACA | 4 | HEROICA CIUDAD DE TLAXIACO | 4-HEROICA CIUDAD DE TLAXIACO | 269 | 20269 | SAN MIGUEL EL GRANDE | A | MUNICIPIO INDIGENA | ALTO |
| 1273 | 20 | OAXACA | 2 | HEROICA CIUDAD DE HUAJUAPAN DE LEON | 2-HEROICA CIUDAD DE HUAJUAPAN DE LEON | 270 | 20270 | SAN MIGUEL HUAUTLA | B | MUNICIPIO INDIGENA | MUY ALTO |
| 1274 | 20 | OAXACA | 8 | OAXACA DE JUAREZ | 8-OAXACA DE JUAREZ | 271 | 20271 | SAN MIGUEL MIXTEPEC | A | MUNICIPIO INDIGENA | MUY ALTO |
| 1275 | 20 | OAXACA | 11 | SAN PEDRO MIXTEPEC | 11-SAN PEDRO MIXTEPEC | 272 | 20272 | SAN MIGUEL PANIXTLAHUACA | A | MUNICIPIO INDIGENA | ALTO |
| 1277 | 20 | OAXACA | 2 | HEROICA CIUDAD DE HUAJUAPAN DE LEON | 2-HEROICA CIUDAD DE HUAJUAPAN DE LEON | 274 | 20274 | SAN MIGUEL PIEDRAS | B | MUNICIPIO INDIGENA | MUY ALTO |
| 1278 | 20 | OAXACA | 15 | TLACOLULA DE MATAMOROS | 15-TLACOLULA DE MATAMOROS | 275 | 20275 | SAN MIGUEL QUETZALTEPEC | A | MUNICIPIO INDIGENA | ALTO |
| 1279 | 20 | OAXACA | 14 | TEOTITLAN DE FLORES MAGON | 14-TEOTITLAN DE FLORES MAGON | 276 | 20276 | SAN MIGUEL SANTA FLOR | A | MUNICIPIO INDIGENA | MUY ALTO |
| 1281 | 20 | OAXACA | 10 | SAN JUAN BAUTISTA TUXTEPEC | 10-SAN JUAN BAUTISTA TUXTEPEC | 278 | 20278 | SAN MIGUEL SOYALTEPEC | A | MUNICIPIO INDIGENA | ALTO |
| 1282 | 20 | OAXACA | 7 | MIAHUATLAN DE PORFIRIO DIAZ | 7-MIAHUATLAN DE PORFIRIO DIAZ | 279 | 20279 | SAN MIGUEL SUCHIXTEPEC | A | MUNICIPIO INDIGENA | ALTO |
| 1283 | 20 | OAXACA | 6 | IXTLAN DE JUAREZ | 6-IXTLAN DE JUAREZ | 280 | 20280 | VILLA TALEA DE CASTRO | A | MUNICIPIO INDIGENA | MEDIO |
| 1285 | 20 | OAXACA | 9 | SALINA CRUZ | 9-SALINA CRUZ | 282 | 20282 | SAN MIGUEL TENANGO | B | MUNICIPIO INDIGENA | ALTO |
| 1287 | 20 | OAXACA | 8 | OAXACA DE JUAREZ | 8-OAXACA DE JUAREZ | 284 | 20284 | SAN MIGUEL TILQUIÁPAM | A | MUNICIPIO INDIGENA | MUY ALTO |
| 1288 | 20 | OAXACA | 12 | SANTIAGO PINOTEPA NACIONAL | 12-SANTIAGO PINOTEPA NACIONAL | 285 | 20285 | SAN MIGUEL TLACAMAMA | B | MUNICIPIO INDIGENA | ALTO |
| 1291 | 20 | OAXACA | 6 | IXTLAN DE JUAREZ | 6-IXTLAN DE JUAREZ | 288 | 20288 | SAN MIGUEL YOTAO | A | MUNICIPIO INDIGENA | ALTO |
| 1299 | 20 | OAXACA | 6 | IXTLAN DE JUAREZ | 6-IXTLAN DE JUAREZ | 296 | 20296 | SAN PABLO MACUILTIANGUIS | A | MUNICIPIO INDIGENA | ALTO |
| 1300 | 20 | OAXACA | 4 | HEROICA CIUDAD DE TLAXIACO | 4-HEROICA CIUDAD DE TLAXIACO | 297 | 20297 | SAN PABLO TIJALTEPEC | A | MUNICIPIO INDIGENA | MUY ALTO |
| 1301 | 20 | OAXACA | 15 | TLACOLULA DE MATAMOROS | 15-TLACOLULA DE MATAMOROS | 298 | 20298 | SAN PABLO VILLA DE MITLA | B | MUNICIPIO INDIGENA | MEDIO |
| 1302 | 20 | OAXACA | 6 | IXTLAN DE JUAREZ | 6-IXTLAN DE JUAREZ | 299 | 20299 | SAN PABLO YAGANIZA | A | MUNICIPIO INDIGENA | ALTO |
| 1303 | 20 | OAXACA | 12 | SANTIAGO PINOTEPA NACIONAL | 12-SANTIAGO PINOTEPA NACIONAL | 300 | 20300 | SAN PEDRO AMUZGOS | A | MUNICIPIO INDIGENA | ALTO |
| 1305 | 20 | OAXACA | 12 | SANTIAGO PINOTEPA NACIONAL | 12-SANTIAGO PINOTEPA NACIONAL | 302 | 20302 | SAN PEDRO ATOYAC | A | MUNICIPIO INDIGENA | MUY ALTO |
| 1306 | 20 | OAXACA | 6 | IXTLAN DE JUAREZ | 6-IXTLAN DE JUAREZ | 303 | 20303 | SAN PEDRO CAJONOS | A | MUNICIPIO INDIGENA | ALTO |
| 1308 | 20 | OAXACA | 1 | CIUDAD IXTEPEC | 1-CIUDAD IXTEPEC | 305 | 20305 | SAN PEDRO COMITANCILLO | A | MUNICIPIO INDIGENA | BAJO |
| 1309 | 20 | OAXACA | 7 | MIAHUATLAN DE PORFIRIO DIAZ | 7-MIAHUATLAN DE PORFIRIO DIAZ | 306 | 20306 | SAN PEDRO EL ALTO | A | MUNICIPIO INDIGENA | MUY ALTO |
| 1311 | 20 | OAXACA | 9 | SALINA CRUZ | 9-SALINA CRUZ | 308 | 20308 | SAN PEDRO HUILOTEPEC | A | MUNICIPIO INDIGENA | ALTO |
| 1312 | 20 | OAXACA | 10 | SAN JUAN BAUTISTA TUXTEPEC | 10-SAN JUAN BAUTISTA TUXTEPEC | 309 | 20309 | SAN PEDRO IXCATLÁN | A | MUNICIPIO INDIGENA | MUY ALTO |
| 1314 | 20 | OAXACA | 14 | TEOTITLAN DE FLORES MAGON | 14-TEOTITLAN DE FLORES MAGON | 311 | 20311 | SAN PEDRO JALTEPETONGO | A | MUNICIPIO INDIGENA | MUY ALTO |
| 1315 | 20 | OAXACA | 12 | SANTIAGO PINOTEPA NACIONAL | 12-SANTIAGO PINOTEPA NACIONAL | 312 | 20312 | SAN PEDRO JICAYÁN | A | MUNICIPIO INDIGENA | MUY ALTO |
| 1316 | 20 | OAXACA | 14 | TEOTITLAN DE FLORES MAGON | 14-TEOTITLAN DE FLORES MAGON | 313 | 20313 | SAN PEDRO JOCOTIPAC | A | MUNICIPIO INDIGENA | ALTO |
| 1318 | 20 | OAXACA | 8 | OAXACA DE JUAREZ | 8-OAXACA DE JUAREZ | 315 | 20315 | SAN PEDRO MÁRTIR | A | MUNICIPIO INDIGENA | MUY ALTO |
| 1322 | 20 | OAXACA | 7 | MIAHUATLAN DE PORFIRIO DIAZ | 7-MIAHUATLAN DE PORFIRIO DIAZ | 319 | 20319 | SAN PEDRO MIXTEPEC -DTO. 26- | A | MUNICIPIO INDIGENA | ALTO |
| 1323 | 20 | OAXACA | 4 | HEROICA CIUDAD DE TLAXIACO | 4-HEROICA CIUDAD DE TLAXIACO | 320 | 20320 | SAN PEDRO MOLINOS | A | MUNICIPIO INDIGENA | ALTO |
| 1325 | 20 | OAXACA | 5 | HUAUTLA DE JIMENEZ | 5-HUAUTLA DE JIMENEZ | 322 | 20322 | SAN PEDRO OCOPETATILLO | A | MUNICIPIO INDIGENA | MUY ALTO |
| 1326 | 20 | OAXACA | 15 | TLACOLULA DE MATAMOROS | 15-TLACOLULA DE MATAMOROS | 323 | 20323 | SAN PEDRO OCOTEPEC | A | MUNICIPIO INDIGENA | ALTO |
| 1328 | 20 | OAXACA | 15 | TLACOLULA DE MATAMOROS | 15-TLACOLULA DE MATAMOROS | 325 | 20325 | SAN PEDRO QUIATONI | A | MUNICIPIO INDIGENA | ALTO |
| 1329 | 20 | OAXACA | 14 | TEOTITLAN DE FLORES MAGON | 14-TEOTITLAN DE FLORES MAGON | 326 | 20326 | SAN PEDRO SOCHIÁPAM | A | MUNICIPIO INDIGENA | MUY ALTO |
| 1334 | 20 | OAXACA | 2 | HEROICA CIUDAD DE HUAJUAPAN DE LEON | 2-HEROICA CIUDAD DE HUAJUAPAN DE LEON | 331 | 20331 | SAN PEDRO TIDAÁ | B | MUNICIPIO INDIGENA | ALTO |
| 1338 | 20 | OAXACA | 6 | IXTLAN DE JUAREZ | 6-IXTLAN DE JUAREZ | 335 | 20335 | SAN PEDRO YANERI | A | MUNICIPIO INDIGENA | ALTO |
| 1339 | 20 | OAXACA | 6 | IXTLAN DE JUAREZ | 6-IXTLAN DE JUAREZ | 336 | 20336 | SAN PEDRO YÓLOX | A | MUNICIPIO INDIGENA | ALTO |
| 1340 | 20 | OAXACA | 15 | TLACOLULA DE MATAMOROS | 15-TLACOLULA DE MATAMOROS | 337 | 20337 | SAN PEDRO Y SAN PABLO AYUTLA | A | MUNICIPIO INDIGENA | MUY ALTO |
| 1346 | 20 | OAXACA | 15 | TLACOLULA DE MATAMOROS | 15-TLACOLULA DE MATAMOROS | 343 | 20343 | SAN SEBASTIÁN ABASOLO | B | MUNICIPIO INDIGENA | ALTO |
| 1349 | 20 | OAXACA | 4 | HEROICA CIUDAD DE TLAXIACO | 4-HEROICA CIUDAD DE TLAXIACO | 346 | 20346 | SAN SEBASTIÁN NICANANDUTA | A | MUNICIPIO INDIGENA | ALTO |
| 1351 | 20 | OAXACA | 4 | HEROICA CIUDAD DE TLAXIACO | 4-HEROICA CIUDAD DE TLAXIACO | 348 | 20348 | SAN SEBASTIÁN TECOMAXTLAHUAC A | B | MUNICIPIO INDIGENA | ALTO |
| 1352 | 20 | OAXACA | 15 | TLACOLULA DE MATAMOROS | 15-TLACOLULA DE MATAMOROS | 349 | 20349 | SAN SEBASTIÁN TEITIPAC | B | MUNICIPIO INDIGENA | ALTO |
| 1355 | 20 | OAXACA | 2 | HEROICA CIUDAD DE HUAJUAPAN DE LEON | 2-HEROICA CIUDAD DE HUAJUAPAN DE LEON | 352 | 20352 | SAN SIMÓN ZAHUATLÁN | A | MUNICIPIO INDIGENA | MUY ALTO |
| 1357 | 20 | OAXACA | 5 | HUAUTLA DE JIMENEZ | 5-HUAUTLA DE JIMENEZ | 354 | 20354 | SANTA ANA ATEIXTLAHUACA | A | MUNICIPIO INDIGENA | MUY ALTO |
| 1358 | 20 | OAXACA | 14 | TEOTITLAN DE FLORES MAGON | 14-TEOTITLAN DE FLORES MAGON | 355 | 20355 | SANTA ANA CUAUHTÉMOC | A | MUNICIPIO INDIGENA | MUY ALTO |
| 1359 | 20 | OAXACA | 15 | TLACOLULA DE MATAMOROS | 15-TLACOLULA DE MATAMOROS | 356 | 20356 | SANTA ANA DEL VALLE | A | MUNICIPIO INDIGENA | MEDIO |
| 1362 | 20 | OAXACA | 6 | IXTLAN DE JUAREZ | 6-IXTLAN DE JUAREZ | 359 | 20359 | SANTA ANA YARENI | A | MUNICIPIO INDIGENA | ALTO |
| 1363 | 20 | OAXACA | 8 | OAXACA DE JUAREZ | 8-OAXACA DE JUAREZ | 360 | 20360 | SANTA ANA ZEGACHE | B | MUNICIPIO INDIGENA | ALTO |
| 1364 | 20 | OAXACA | 7 | MIAHUATLAN DE PORFIRIO DIAZ | 7-MIAHUATLAN DE PORFIRIO DIAZ | 361 | 20361 | SANTA CATALINA QUIERÍ | A | MUNICIPIO INDIGENA | ALTO |
| 1368 | 20 | OAXACA | 6 | IXTLAN DE JUAREZ | 6-IXTLAN DE JUAREZ | 365 | 20365 | SANTA CATARINA LACHATAO | B | MUNICIPIO INDIGENA | ALTO |
| 1370 | 20 | OAXACA | 12 | SANTIAGO PINOTEPA NACIONAL | 12-SANTIAGO PINOTEPA NACIONAL | 367 | 20367 | SANTA CATARINA MECHOACÁN | A | MUNICIPIO INDIGENA | MUY ALTO |
| 1374 | 20 | OAXACA | 4 | HEROICA CIUDAD DE TLAXIACO | 4-HEROICA CIUDAD DE TLAXIACO | 371 | 20371 | SANTA CATARINA TICUÁ | A | MUNICIPIO INDIGENA | ALTO |
| 1375 | 20 | OAXACA | 4 | HEROICA CIUDAD DE TLAXIACO | 4-HEROICA CIUDAD DE TLAXIACO | 372 | 20372 | SANTA CATARINA YOSONOTÚ | A | MUNICIPIO INDIGENA | MUY ALTO |
| 1377 | 20 | OAXACA | 5 | HUAUTLA DE JIMENEZ | 5-HUAUTLA DE JIMENEZ | 374 | 20374 | SANTA CRUZ ACATEPEC | A | MUNICIPIO INDIGENA | MUY ALTO |
| 1382 | 20 | OAXACA | 4 | HEROICA CIUDAD DE TLAXIACO | 4-HEROICA CIUDAD DE TLAXIACO | 379 | 20379 | SANTA CRUZ NUNDACO | A | MUNICIPIO INDIGENA | MUY ALTO |
| 1383 | 20 | OAXACA | 15 | TLACOLULA DE MATAMOROS | 15-TLACOLULA DE MATAMOROS | 380 | 20380 | SANTA CRUZ PAPALUTLA | B | MUNICIPIO INDIGENA | ALTO |
| 1385 | 20 | OAXACA | 4 | HEROICA CIUDAD DE TLAXIACO | 4-HEROICA CIUDAD DE TLAXIACO | 382 | 20382 | SANTA CRUZ TACAHUA | B | MUNICIPIO INDIGENA | MUY ALTO |
| 1387 | 20 | OAXACA | 7 | MIAHUATLAN DE PORFIRIO DIAZ | 7-MIAHUATLAN DE PORFIRIO DIAZ | 384 | 20384 | SANTA CRUZ XITLA | A | MUNICIPIO INDIGENA | MUY ALTO |
| 1389 | 20 | OAXACA | 7 | MIAHUATLAN DE PORFIRIO DIAZ | 7-MIAHUATLAN DE PORFIRIO DIAZ | 386 | 20386 | SANTA CRUZ ZENZONTEPEC | A | MUNICIPIO INDIGENA | MUY ALTO |
| 1392 | 20 | OAXACA | 8 | OAXACA DE JUAREZ | 8-OAXACA DE JUAREZ | 389 | 20389 | SANTA INÉS YATZECHE | A | MUNICIPIO INDIGENA | MUY ALTO |
| 1394 | 20 | OAXACA | 7 | MIAHUATLAN DE PORFIRIO DIAZ | 7-MIAHUATLAN DE PORFIRIO DIAZ | 391 | 20391 | SANTA LUCÍA MIAHUATLÁN | A | MUNICIPIO INDIGENA | MUY ALTO |
| 1395 | 20 | OAXACA | 4 | HEROICA CIUDAD DE TLAXIACO | 4-HEROICA CIUDAD DE TLAXIACO | 392 | 20392 | SANTA LUCÍA MONTEVERDE | A | MUNICIPIO INDIGENA | MUY ALTO |
| 1396 | 20 | OAXACA | 8 | OAXACA DE JUAREZ | 8-OAXACA DE JUAREZ | 393 | 20393 | SANTA LUCÍA OCOTLÁN | A | MUNICIPIO INDIGENA | ALTO |
| 1397 | 20 | OAXACA | 15 | TLACOLULA DE MATAMOROS | 15-TLACOLULA DE MATAMOROS | 394 | 20394 | SANTA MARÍA ALOTEPEC | A | MUNICIPIO INDIGENA | ALTO |
| 1398 | 20 | OAXACA | 2 | HEROICA CIUDAD DE HUAJUAPAN DE LEON | 2-HEROICA CIUDAD DE HUAJUAPAN DE LEON | 395 | 20395 | SANTA MARÍA APAZCO | A | MUNICIPIO INDIGENA | MUY ALTO |
| 1399 | 20 | OAXACA | 5 | HUAUTLA DE JIMENEZ | 5-HUAUTLA DE JIMENEZ | 396 | 20396 | SANTA MARÍA LA ASUNCIÓN | A | MUNICIPIO INDIGENA | MUY ALTO |
| 1400 | 20 | OAXACA | 5 | HUAUTLA DE JIMENEZ | 5-HUAUTLA DE JIMENEZ | 397 | 20397 | HEROICA CIUDAD DE TLAXIACO | B | MUNICIPIO INDIGENA | MEDIO |
| 1409 | 20 | OAXACA | 5 | HUAUTLA DE JIMENEZ | 5-HUAUTLA DE JIMENEZ | 406 | 20406 | SANTA MARÍA CHILCHOTLA | A | MUNICIPIO INDIGENA | MUY ALTO |
| 1410 | 20 | OAXACA | 3 | HEROICA CIUDAD DE JUCHITAN DE ZARAGOZA | 3-HEROICA CIUDAD DE JUCHITAN DE ZARAGOZA | 407 | 20407 | SANTA MARÍA CHIMALAPA | B | MUNICIPIO INDIGENA | MUY ALTO |
| 1413 | 20 | OAXACA | 13 | SANTO DOMINGO TEHUANTEPEC | 13-SANTO DOMINGO TEHUANTEPEC | 410 | 20410 | SANTA MARÍA ECATEPEC | B | MUNICIPIO INDIGENA | ALTO |
| 1414 | 20 | OAXACA | 15 | TLACOLULA DE MATAMOROS | 15-TLACOLULA DE MATAMOROS | 411 | 20411 | SANTA MARÍA GUELACÉ | B | MUNICIPIO INDIGENA | MEDIO |
| 1415 | 20 | OAXACA | 13 | SANTO DOMINGO TEHUANTEPEC | 13-SANTO DOMINGO TEHUANTEPEC | 412 | 20412 | SANTA MARÍA GUIENAGATI | A | MUNICIPIO INDIGENA | MUY ALTO |
| 1417 | 20 | OAXACA | 12 | SANTIAGO PINOTEPA NACIONAL | 12-SANTIAGO PINOTEPA NACIONAL | 414 | 20414 | SANTA MARÍA HUAZOLOTITLÁN | B | MUNICIPIO INDIGENA | ALTO |
| 1420 | 20 | OAXACA | 10 | SAN JUAN BAUTISTA TUXTEPEC | 10-SAN JUAN BAUTISTA TUXTEPEC | 417 | 20417 | SANTA MARÍA JACATEPEC | A | MUNICIPIO INDIGENA | ALTO |
| 1422 | 20 | OAXACA | 6 | IXTLAN DE JUAREZ | 6-IXTLAN DE JUAREZ | 419 | 20419 | SANTA MARÍA JALTIANGUIS | A | MUNICIPIO INDIGENA | MEDIO |
| 1423 | 20 | OAXACA | 7 | MIAHUATLAN DE PORFIRIO DIAZ | 7-MIAHUATLAN DE PORFIRIO DIAZ | 420 | 20420 | SANTA MARÍA LACHIXÍO | A | MUNICIPIO INDIGENA | ALTO |
| 1425 | 20 | OAXACA | 2 | HEROICA CIUDAD DE HUAJUAPAN DE LEON | 2-HEROICA CIUDAD DE HUAJUAPAN DE LEON | 422 | 20422 | SANTA MARÍA NATIVITAS | B | MUNICIPIO INDIGENA | ALTO |
| 1428 | 20 | OAXACA | 14 | TEOTITLAN DE FLORES MAGON | 14-TEOTITLAN DE FLORES MAGON | 425 | 20425 | SANTA MARÍA PÁPALO | A | MUNICIPIO INDIGENA | ALTO |
| 1429 | 20 | OAXACA | 8 | OAXACA DE JUAREZ | 8-OAXACA DE JUAREZ | 426 | 20426 | SANTA MARÍA PEÑOLES | A | MUNICIPIO INDIGENA | MUY ALTO |
| 1430 | 20 | OAXACA | 3 | HEROICA CIUDAD DE JUCHITAN DE ZARAGOZA | 3-HEROICA CIUDAD DE JUCHITAN DE ZARAGOZA | 427 | 20427 | SANTA MARÍA PETAPA | B | MUNICIPIO INDIGENA | ALTO |
| 1431 | 20 | OAXACA | 13 | SANTO DOMINGO TEHUANTEPEC | 13-SANTO DOMINGO TEHUANTEPEC | 428 | 20428 | SANTA MARÍA QUIEGOLANI | A | MUNICIPIO INDIGENA | MUY ALTO |
| 1433 | 20 | OAXACA | 4 | HEROICA CIUDAD DE TLAXIACO | 4-HEROICA CIUDAD DE TLAXIACO | 430 | 20430 | SANTA MARÍA TATALTEPEC | B | MUNICIPIO INDIGENA | MUY ALTO |
| 1435 | 20 | OAXACA | 6 | IXTLAN DE JUAREZ | 6-IXTLAN DE JUAREZ | 432 | 20432 | SANTA MARÍA TEMAXCALAPA | A | MUNICIPIO INDIGENA | BAJO |
| 1436 | 20 | OAXACA | 11 | SAN PEDRO MIXTEPEC | 11-SAN PEDRO MIXTEPEC | 433 | 20433 | SANTA MARÍA TEMAXCALTEPEC | A | MUNICIPIO INDIGENA | MUY ALTO |
| 1437 | 20 | OAXACA | 5 | HUAUTLA DE JIMENEZ | 5-HUAUTLA DE JIMENEZ | 434 | 20434 | SANTA MARÍA TEOPOXCO | A | MUNICIPIO INDIGENA | ALTO |
| 1438 | 20 | OAXACA | 15 | TLACOLULA DE MATAMOROS | 15-TLACOLULA DE MATAMOROS | 435 | 20435 | SANTA MARÍA TEPANTLALI | A | MUNICIPIO INDIGENA | MUY ALTO |
| 1439 | 20 | OAXACA | 14 | TEOTITLAN DE FLORES MAGON | 14-TEOTITLAN DE FLORES MAGON | 436 | 20436 | SANTA MARÍA TEXCATITLÁN | A | MUNICIPIO INDIGENA | MUY ALTO |
| 1440 | 20 | OAXACA | 15 | TLACOLULA DE MATAMOROS | 15-TLACOLULA DE MATAMOROS | 437 | 20437 | SANTA MARÍA TLAHUITOLTEPEC | A | MUNICIPIO INDIGENA | ALTO |
| 1441 | 20 | OAXACA | 14 | TEOTITLAN DE FLORES MAGON | 14-TEOTITLAN DE FLORES MAGON | 438 | 20438 | SANTA MARÍA TLALIXTAC | A | MUNICIPIO INDIGENA | MUY ALTO |
| 1442 | 20 | OAXACA | 11 | SAN PEDRO MIXTEPEC | 11-SAN PEDRO MIXTEPEC | 439 | 20439 | SANTA MARÍA TONAMECA | B | MUNICIPIO INDIGENA | ALTO |
| 1443 | 20 | OAXACA | 13 | SANTO DOMINGO TEHUANTEPEC | 13-SANTO DOMINGO TEHUANTEPEC | 440 | 20440 | SANTA MARÍA TOTOLAPILLA | B | MUNICIPIO INDIGENA | ALTO |
| 1444 | 20 | OAXACA | 3 | HEROICA CIUDAD DE JUCHITAN DE ZARAGOZA | 3-HEROICA CIUDAD DE JUCHITAN DE ZARAGOZA | 441 | 20441 | SANTA MARÍA XADANI | A | MUNICIPIO INDIGENA | ALTO |
| 1445 | 20 | OAXACA | 6 | IXTLAN DE JUAREZ | 6-IXTLAN DE JUAREZ | 442 | 20442 | SANTA MARÍA YALINA | A | MUNICIPIO INDIGENA | MEDIO |
| 1446 | 20 | OAXACA | 6 | IXTLAN DE JUAREZ | 6-IXTLAN DE JUAREZ | 443 | 20443 | SANTA MARÍA YAVESÍA | A | MUNICIPIO INDIGENA | MEDIO |
| 1447 | 20 | OAXACA | 4 | HEROICA CIUDAD DE TLAXIACO | 4-HEROICA CIUDAD DE TLAXIACO | 444 | 20444 | SANTA MARÍA YOLOTEPEC | A | MUNICIPIO INDIGENA | ALTO |
| 1448 | 20 | OAXACA | 4 | HEROICA CIUDAD DE TLAXIACO | 4-HEROICA CIUDAD DE TLAXIACO | 445 | 20445 | SANTA MARÍA YOSOYÚA | A | MUNICIPIO INDIGENA | ALTO |
| 1449 | 20 | OAXACA | 4 | HEROICA CIUDAD DE TLAXIACO | 4-HEROICA CIUDAD DE TLAXIACO | 446 | 20446 | SANTA MARÍA YUCUHITI | A | MUNICIPIO INDIGENA | MUY ALTO |
| 1451 | 20 | OAXACA | 7 | MIAHUATLAN DE PORFIRIO DIAZ | 7-MIAHUATLAN DE PORFIRIO DIAZ | 448 | 20448 | SANTA MARÍA ZANIZA | A | MUNICIPIO INDIGENA | MUY ALTO |
| 1453 | 20 | OAXACA | 4 | HEROICA CIUDAD DE TLAXIACO | 4-HEROICA CIUDAD DE TLAXIACO | 450 | 20450 | SANTIAGO AMOLTEPEC | A | MUNICIPIO INDIGENA | MUY ALTO |
| 1454 | 20 | OAXACA | 2 | HEROICA CIUDAD DE HUAJUAPAN DE LEON | 2-HEROICA CIUDAD DE HUAJUAPAN DE LEON | 451 | 20451 | SANTIAGO APOALA | A | MUNICIPIO INDIGENA | MUY ALTO |
| 1455 | 20 | OAXACA | 8 | OAXACA DE JUAREZ | 8-OAXACA DE JUAREZ | 452 | 20452 | SANTIAGO APÓSTOL | A | MUNICIPIO INDIGENA | MUY ALTO |
| 1457 | 20 | OAXACA | 15 | TLACOLULA DE MATAMOROS | 15-TLACOLULA DE MATAMOROS | 454 | 20454 | SANTIAGO ATITLÁN | A | MUNICIPIO INDIGENA | ALTO |
| 1459 | 20 | OAXACA | 2 | HEROICA CIUDAD DE HUAJUAPAN DE LEON | 2-HEROICA CIUDAD DE HUAJUAPAN DE LEON | 456 | 20456 | SANTIAGO CACALOXTEPEC | B | MUNICIPIO INDIGENA | ALTO |
| 1460 | 20 | OAXACA | 6 | IXTLAN DE JUAREZ | 6-IXTLAN DE JUAREZ | 457 | 20457 | SANTIAGO CAMOTLÁN | A | MUNICIPIO INDIGENA | ALTO |
| 1461 | 20 | OAXACA | 6 | IXTLAN DE JUAREZ | 6-IXTLAN DE JUAREZ | 458 | 20458 | SANTIAGO COMALTEPEC | A | MUNICIPIO INDIGENA | ALTO |
| 1463 | 20 | OAXACA | 10 | SAN JUAN BAUTISTA TUXTEPEC | 10-SAN JUAN BAUTISTA TUXTEPEC | 460 | 20460 | SANTIAGO CHOÁPAM | A | MUNICIPIO INDIGENA | ALTO |
| 1468 | 20 | OAXACA | 15 | TLACOLULA DE MATAMOROS | 15-TLACOLULA DE MATAMOROS | 465 | 20465 | SANTIAGO IXCUINTEPEC | A | MUNICIPIO INDIGENA | ALTO |
| 1469 | 20 | OAXACA | 12 | SANTIAGO PINOTEPA NACIONAL | 12-SANTIAGO PINOTEPA NACIONAL | 466 | 20466 | SANTIAGO IXTAYUTLA | A | MUNICIPIO INDIGENA | MUY ALTO |
| 1471 | 20 | OAXACA | 10 | SAN JUAN BAUTISTA TUXTEPEC | 10-SAN JUAN BAUTISTA TUXTEPEC | 468 | 20468 | SANTIAGO JOCOTEPEC | A | MUNICIPIO INDIGENA | ALTO |
| 1472 | 20 | OAXACA | 4 | HEROICA CIUDAD DE TLAXIACO | 4-HEROICA CIUDAD DE TLAXIACO | 469 | 20469 | SANTIAGO JUXTLAHUACA | A | MUNICIPIO INDIGENA | ALTO |
| 1473 | 20 | OAXACA | 13 | SANTO DOMINGO TEHUANTEPEC | 13-SANTO DOMINGO TEHUANTEPEC | 470 | 20470 | SANTIAGO LACHIGUIRI | A | MUNICIPIO INDIGENA | ALTO |
| 1474 | 20 | OAXACA | 6 | IXTLAN DE JUAREZ | 6-IXTLAN DE JUAREZ | 471 | 20471 | SANTIAGO LALOPA | A | MUNICIPIO INDIGENA | MEDIO |
| 1476 | 20 | OAXACA | 6 | IXTLAN DE JUAREZ | 6-IXTLAN DE JUAREZ | 473 | 20473 | SANTIAGO LAXOPA | A | MUNICIPIO INDIGENA | MEDIO |
| 1478 | 20 | OAXACA | 15 | TLACOLULA DE MATAMOROS | 15-TLACOLULA DE MATAMOROS | 475 | 20475 | SANTIAGO MATATLÁN | A | MUNICIPIO INDIGENA | ALTO |
| 1483 | 20 | OAXACA | 4 | HEROICA CIUDAD DE TLAXIACO | 4-HEROICA CIUDAD DE TLAXIACO | 480 | 20480 | SANTIAGO NUNDICHE | A | MUNICIPIO INDIGENA | ALTO |
| 1484 | 20 | OAXACA | 4 | HEROICA CIUDAD DE TLAXIACO | 4-HEROICA CIUDAD DE TLAXIACO | 481 | 20481 | SANTIAGO NUYOÓ | A | MUNICIPIO INDIGENA | MUY ALTO |
| 1493 | 20 | OAXACA | 5 | HUAUTLA DE JIMENEZ | 5-HUAUTLA DE JIMENEZ | 490 | 20490 | SANTIAGO TEXCALCINGO | A | MUNICIPIO INDIGENA | ALTO |
| 1494 | 20 | OAXACA | 7 | MIAHUATLAN DE PORFIRIO DIAZ | 7-MIAHUATLAN DE PORFIRIO DIAZ | 491 | 20491 | SANTIAGO TEXTITLÁN | B | MUNICIPIO INDIGENA | ALTO |
| 1495 | 20 | OAXACA | 2 | HEROICA CIUDAD DE HUAJUAPAN DE LEON | 2-HEROICA CIUDAD DE HUAJUAPAN DE LEON | 492 | 20492 | SANTIAGO TILANTONGO | A | MUNICIPIO INDIGENA | ALTO |
| 1497 | 20 | OAXACA | 8 | OAXACA DE JUAREZ | 8-OAXACA DE JUAREZ | 494 | 20494 | SANTIAGO TLAZOYALTEPEC | A | MUNICIPIO INDIGENA | MUY ALTO |
| 1498 | 20 | OAXACA | 11 | SAN PEDRO MIXTEPEC | 11-SAN PEDRO MIXTEPEC | 495 | 20495 | SANTIAGO XANICA | A | MUNICIPIO INDIGENA | MUY ALTO |
| 1500 | 20 | OAXACA | 11 | SAN PEDRO MIXTEPEC | 11-SAN PEDRO MIXTEPEC | 497 | 20497 | SANTIAGO YAITEPEC | A | MUNICIPIO INDIGENA | MUY ALTO |
| 1501 | 20 | OAXACA | 10 | SAN JUAN BAUTISTA TUXTEPEC | 10-SAN JUAN BAUTISTA TUXTEPEC | 498 | 20498 | SANTIAGO YAVEO | B | MUNICIPIO INDIGENA | MUY ALTO |
| 1505 | 20 | OAXACA | 15 | TLACOLULA DE MATAMOROS | 15-TLACOLULA DE MATAMOROS | 502 | 20502 | SANTIAGO ZACATEPEC | A | MUNICIPIO INDIGENA | MUY ALTO |
| 1506 | 20 | OAXACA | 6 | IXTLAN DE JUAREZ | 6-IXTLAN DE JUAREZ | 503 | 20503 | SANTIAGO ZOOCHILA | A | MUNICIPIO INDIGENA | BAJO |
| 1507 | 20 | OAXACA | 6 | IXTLAN DE JUAREZ | 6-IXTLAN DE JUAREZ | 504 | 20504 | NUEVO ZOQUIÁPAM | A | MUNICIPIO INDIGENA | ALTO |
| 1509 | 20 | OAXACA | 15 | TLACOLULA DE MATAMOROS | 15-TLACOLULA DE MATAMOROS | 506 | 20506 | SANTO DOMINGO ALBARRADAS | A | MUNICIPIO INDIGENA | ALTO |
| 1512 | 20 | OAXACA | 11 | SAN PEDRO MIXTEPEC | 11-SAN PEDRO MIXTEPEC | 509 | 20509 | SANTO DOMINGO DE MORELOS | A | MUNICIPIO INDIGENA | MUY ALTO |
| 1514 | 20 | OAXACA | 2 | HEROICA CIUDAD DE HUAJUAPAN DE LEON | 2-HEROICA CIUDAD DE HUAJUAPAN DE LEON | 511 | 20511 | SANTO DOMINGO NUXAÁ | A | MUNICIPIO INDIGENA | ALTO |
| 1515 | 20 | OAXACA | 7 | MIAHUATLAN DE PORFIRIO DIAZ | 7-MIAHUATLAN DE PORFIRIO DIAZ | 512 | 20512 | SANTO DOMINGO OZOLOTEPEC | A | MUNICIPIO INDIGENA | ALTO |
| 1516 | 20 | OAXACA | 3 | HEROICA CIUDAD DE JUCHITAN DE ZARAGOZA | 3-HEROICA CIUDAD DE JUCHITAN DE ZARAGOZA | 513 | 20513 | SANTO DOMINGO PETAPA | B | MUNICIPIO INDIGENA | ALTO |
| 1517 | 20 | OAXACA | 6 | IXTLAN DE JUAREZ | 6-IXTLAN DE JUAREZ | 514 | 20514 | SANTO DOMINGO ROAYAGA | A | MUNICIPIO INDIGENA | MUY ALTO |
| 1520 | 20 | OAXACA | 15 | TLACOLULA DE MATAMOROS | 15-TLACOLULA DE MATAMOROS | 517 | 20517 | SANTO DOMINGO TEPUXTEPEC | A | MUNICIPIO INDIGENA | MUY ALTO |
| 1522 | 20 | OAXACA | 8 | OAXACA DE JUAREZ | 8-OAXACA DE JUAREZ | 519 | 20519 | SANTO DOMINGO TOMALTEPEC | B | MUNICIPIO INDIGENA | MEDIO |
| 1525 | 20 | OAXACA | 6 | IXTLAN DE JUAREZ | 6-IXTLAN DE JUAREZ | 522 | 20522 | SANTO DOMINGO XAGACÍA | A | MUNICIPIO INDIGENA | ALTO |
| 1529 | 20 | OAXACA | 11 | SAN PEDRO MIXTEPEC | 11-SAN PEDRO MIXTEPEC | 526 | 20526 | SANTOS REYES NOPALA | B | MUNICIPIO INDIGENA | ALTO |
| 1530 | 20 | OAXACA | 14 | TEOTITLAN DE FLORES MAGON | 14-TEOTITLAN DE FLORES MAGON | 527 | 20527 | SANTOS REYES PÁPALO | A | MUNICIPIO INDIGENA | ALTO |
| 1531 | 20 | OAXACA | 4 | HEROICA CIUDAD DE TLAXIACO | 4-HEROICA CIUDAD DE TLAXIACO | 528 | 20528 | SANTOS REYES TEPEJILLO | A | MUNICIPIO INDIGENA | ALTO |
| 1532 | 20 | OAXACA | 2 | HEROICA CIUDAD DE HUAJUAPAN DE LEON | 2-HEROICA CIUDAD DE HUAJUAPAN DE LEON | 529 | 20529 | SANTOS REYES YUCUNÁ | A | MUNICIPIO INDIGENA | MUY ALTO |
| 1534 | 20 | OAXACA | 8 | OAXACA DE JUAREZ | 8-OAXACA DE JUAREZ | 531 | 20531 | SANTO TOMÁS MAZALTEPEC | A | MUNICIPIO INDIGENA | MEDIO |
| 1535 | 20 | OAXACA | 4 | HEROICA CIUDAD DE TLAXIACO | 4-HEROICA CIUDAD DE TLAXIACO | 532 | 20532 | SANTO TOMÁS OCOTEPEC | A | MUNICIPIO INDIGENA | ALTO |
| 1537 | 20 | OAXACA | 7 | MIAHUATLAN DE PORFIRIO DIAZ | 7-MIAHUATLAN DE PORFIRIO DIAZ | 534 | 20534 | SAN VICENTE COATLÁN | A | MUNICIPIO INDIGENA | MUY ALTO |
| 1538 | 20 | OAXACA | 7 | MIAHUATLAN DE PORFIRIO DIAZ | 7-MIAHUATLAN DE PORFIRIO DIAZ | 535 | 20535 | SAN VICENTE LACHIXÍO | A | MUNICIPIO INDIGENA | MUY ALTO |
| 1544 | 20 | OAXACA | 6 | IXTLAN DE JUAREZ | 6-IXTLAN DE JUAREZ | 541 | 20541 | TANETZE DE ZARAGOZA | A | MUNICIPIO INDIGENA | ALTO |
| 1546 | 20 | OAXACA | 11 | SAN PEDRO MIXTEPEC | 11-SAN PEDRO MIXTEPEC | 543 | 20543 | TATALTEPEC DE VALDÉS | A | MUNICIPIO INDIGENA | MUY ALTO |
| 1547 | 20 | OAXACA | 6 | IXTLAN DE JUAREZ | 6-IXTLAN DE JUAREZ | 544 | 20544 | TEOCOCUILCO DE MARCOS PÉREZ | A | MUNICIPIO INDIGENA | ALTO |
| 1549 | 20 | OAXACA | 15 | TLACOLULA DE MATAMOROS | 15-TLACOLULA DE MATAMOROS | 546 | 20546 | TEOTITLÁN DEL VALLE | A | MUNICIPIO INDIGENA | ALTO |
| 1552 | 20 | OAXACA | 2 | HEROICA CIUDAD DE HUAJUAPAN DE LEON | 2-HEROICA CIUDAD DE HUAJUAPAN DE LEON | 549 | 20549 | TEZOATLÁN DE SEGURA Y LUNA | B | MUNICIPIO INDIGENA | ALTO |
| 1553 | 20 | OAXACA | 15 | TLACOLULA DE MATAMOROS | 15-TLACOLULA DE MATAMOROS | 550 | 20550 | SAN JERÓNIMO TLACOCHAHUAYA | A | MUNICIPIO INDIGENA | ALTO |
| 1554 | 20 | OAXACA | 15 | TLACOLULA DE MATAMOROS | 15-TLACOLULA DE MATAMOROS | 551 | 20551 | TLACOLULA DE MATAMOROS | B | MUNICIPIO INDIGENA | BAJO |
| 1557 | 20 | OAXACA | 15 | TLACOLULA DE MATAMOROS | 15-TLACOLULA DE MATAMOROS | 554 | 20554 | TOTONTEPEC VILLA DE MORELOS | A | MUNICIPIO INDIGENA | ALTO |
| 1560 | 20 | OAXACA | 3 | HEROICA CIUDAD DE JUCHITAN DE ZARAGOZA | 3-HEROICA CIUDAD DE JUCHITAN DE ZARAGOZA | 557 | 20557 | UNIÓN HIDALGO | A | MUNICIPIO INDIGENA | BAJO |
| 1562 | 20 | OAXACA | 10 | SAN JUAN BAUTISTA TUXTEPEC | 10-SAN JUAN BAUTISTA TUXTEPEC | 559 | 20559 | SAN JUAN BAUTISTA VALLE NACIONAL | A | MUNICIPIO INDIGENA | ALTO |
| 1563 | 20 | OAXACA | 15 | TLACOLULA DE MATAMOROS | 15-TLACOLULA DE MATAMOROS | 560 | 20560 | VILLA DÍAZ ORDAZ | A | MUNICIPIO INDIGENA | ALTO |
| 1567 | 20 | OAXACA | 2 | HEROICA CIUDAD DE HUAJUAPAN DE LEON | 2-HEROICA CIUDAD DE HUAJUAPAN DE LEON | 564 | 20564 | YUTANDUCHI DE GUERRERO | A | MUNICIPIO INDIGENA | ALTO |
| 1572 | 20 | OAXACA | 2 | HEROICA CIUDAD DE HUAJUAPAN DE LEON | 2-HEROICA CIUDAD DE HUAJUAPAN DE LEON | 569 | 20569 | SANTA INÉS DE ZARAGOZA | B | MUNICIPIO INDIGENA | ALTO |
| 1578 | 21 | PUEBLA | 3 | ATLIXCO | 3-ATLIXCO | 5 | 21005 | ACTEOPAN | B | MUNICIPIO INDIGENA | MUY ALTO |
| 1579 | 21 | PUEBLA | 11 | ZACATLAN | 11-ZACATLAN | 6 | 21006 | AHUACATLÁN | A | MUNICIPIO INDIGENA | MUY ALTO |
| 1583 | 21 | PUEBLA | 2 | AJALPAN | 2-AJALPAN | 10 | 21010 | AJALPAN | B | MUNICIPIO INDIGENA | MUY ALTO |
| 1586 | 21 | PUEBLA | 2 | AJALPAN | 2-AJALPAN | 13 | 21013 | ALTEPEXI | A | MUNICIPIO INDIGENA | MEDIO |
| 1587 | 21 | PUEBLA | 5 | HUAUCHINANGO | 5-HUAUCHINANGO | 14 | 21014 | AMIXTLÁN | A | MUNICIPIO INDIGENA | ALTO |
| 1590 | 21 | PUEBLA | 10 | TEZIUTLAN | 10-TEZIUTLAN | 17 | 21017 | ATEMPAN | B | MUNICIPIO INDIGENA | ALTO |
| 1598 | 21 | PUEBLA | 10 | TEZIUTLAN | 10-TEZIUTLAN | 25 | 21025 | AYOTOXCO DE GUERRERO | B | MUNICIPIO INDIGENA | ALTO |
| 1601 | 21 | PUEBLA | 11 | ZACATLAN | 11-ZACATLAN | 28 | 21028 | CAMOCUAUTLA | A | MUNICIPIO INDIGENA | MUY ALTO |
| 1602 | 21 | PUEBLA | 11 | ZACATLAN | 11-ZACATLAN | 29 | 21029 | CAXHUACAN | A | MUNICIPIO INDIGENA | ALTO |
| 1603 | 21 | PUEBLA | 11 | ZACATLAN | 11-ZACATLAN | 30 | 21030 | COATEPEC | A | MUNICIPIO INDIGENA | ALTO |
| 1608 | 21 | PUEBLA | 2 | AJALPAN | 2-AJALPAN | 35 | 21035 | COXCATLÁN | B | MUNICIPIO INDIGENA | ALTO |
| 1609 | 21 | PUEBLA | 2 | AJALPAN | 2-AJALPAN | 36 | 21036 | COYOMEAPAN | A | MUNICIPIO INDIGENA | MUY ALTO |
| 1612 | 21 | PUEBLA | 11 | ZACATLAN | 11-ZACATLAN | 39 | 21039 | CUAUTEMPAN | A | MUNICIPIO INDIGENA | ALTO |
| 1616 | 21 | PUEBLA | 10 | TEZIUTLAN | 10-TEZIUTLAN | 43 | 21043 | CUETZALAN DEL PROGRESO | A | MUNICIPIO INDIGENA | ALTO |
| 1622 | 21 | PUEBLA | 11 | ZACATLAN | 11-ZACATLAN | 49 | 21049 | CHICONCUAUTLA | A | MUNICIPIO INDIGENA | MUY ALTO |
| 1623 | 21 | PUEBLA | 4 | CHALCHICOMULA DE SESMA | 4- CHALCHICOMULA DE SESMA | 50 | 21050 | CHICHIQUILA | B | MUNICIPIO INDIGENA | ALTO |
| 1625 | 21 | PUEBLA | 1 | ACATLAN | 1-ACATLAN | 52 | 21052 | CHIGMECATITLÁN | A | MUNICIPIO INDIGENA | ALTO |
| 1634 | 21 | PUEBLA | 2 | AJALPAN | 2-AJALPAN | 61 | 21061 | ELOXOCHITLÁN | A | MUNICIPIO INDIGENA | MUY ALTO |
| 1641 | 21 | PUEBLA | 5 | HUAUCHINANGO | 5-HUAUCHINANGO | 68 | 21068 | HERMENEGILDO GALEANA | A | MUNICIPIO INDIGENA | MUY ALTO |
| 1643 | 21 | PUEBLA | 1 | ACATLAN | 1-ACATLAN | 70 | 21070 | HUATLATLAUCA | A | MUNICIPIO INDIGENA | ALTO |
| 1645 | 21 | PUEBLA | 11 | ZACATLAN | 11-ZACATLAN | 72 | 21072 | HUEHUETLA | A | MUNICIPIO INDIGENA | MUY ALTO |
| 1648 | 21 | PUEBLA | 10 | TEZIUTLAN | 10-TEZIUTLAN | 75 | 21075 | HUEYAPAN | A | MUNICIPIO INDIGENA | ALTO |
| 1650 | 21 | PUEBLA | 11 | ZACATLAN | 11-ZACATLAN | 77 | 21077 | HUEYTLALPAN | A | MUNICIPIO INDIGENA | MUY ALTO |
| 1651 | 21 | PUEBLA | 11 | ZACATLAN | 11-ZACATLAN | 78 | 21078 | HUITZILAN DE SERDÁN | A | MUNICIPIO INDIGENA | MUY ALTO |
| 1653 | 21 | PUEBLA | 11 | ZACATLAN | 11-ZACATLAN | 80 | 21080 | ATLEQUIZAYAN | A | MUNICIPIO INDIGENA | ALTO |
| 1657 | 21 | PUEBLA | 11 | ZACATLAN | 11-ZACATLAN | 84 | 21084 | IXTEPEC | A | MUNICIPIO INDIGENA | MUY ALTO |
| 1661 | 21 | PUEBLA | 11 | ZACATLAN | 11-ZACATLAN | 88 | 21088 | JONOTLA | A | MUNICIPIO INDIGENA | ALTO |
| 1662 | 21 | PUEBLA | 5 | HUAUCHINANGO | 5-HUAUCHINANGO | 89 | 21089 | JOPALA | A | MUNICIPIO INDIGENA | ALTO |
| 1673 | 21 | PUEBLA | 5 | HUAUCHINANGO | 5-HUAUCHINANGO | 100 | 21100 | NAUPAN | A | MUNICIPIO INDIGENA | ALTO |
| 1680 | 21 | PUEBLA | 11 | ZACATLAN | 11-ZACATLAN | 107 | 21107 | OLINTLA | A | MUNICIPIO INDIGENA | MUY ALTO |
| 1682 | 21 | PUEBLA | 5 | HUAUCHINANGO | 5-HUAUCHINANGO | 109 | 21109 | PAHUATLÁN | B | MUNICIPIO INDIGENA | ALTO |
| 1684 | 21 | PUEBLA | 5 | HUAUCHINANGO | 5-HUAUCHINANGO | 111 | 21111 | PANTEPEC | B | MUNICIPIO INDIGENA | ALTO |
| 1693 | 21 | PUEBLA | 2 | AJALPAN | 2-AJALPAN | 120 | 21120 | SAN ANTONIO CAÑADA | B | MUNICIPIO INDIGENA | ALTO |
| 1696 | 21 | PUEBLA | 5 | HUAUCHINANGO | 5-HUAUCHINANGO | 123 | 21123 | SAN FELIPE TEPATLÁN | A | MUNICIPIO INDIGENA | MUY ALTO |
| 1697 | 21 | PUEBLA | 2 | AJALPAN | 2-AJALPAN | 124 | 21124 | SAN GABRIEL CHILAC | A | MUNICIPIO INDIGENA | ALTO |
| 1700 | 21 | PUEBLA | 1 | ACATLAN | 1-ACATLAN | 127 | 21127 | SAN JERÓNIMO XAYACATLÁN | A | MUNICIPIO INDIGENA | ALTO |
| 1702 | 21 | PUEBLA | 2 | AJALPAN | 2-AJALPAN | 129 | 21129 | SAN JOSÉ MIAHUATLÁN | A | MUNICIPIO INDIGENA | ALTO |
| 1718 | 21 | PUEBLA | 2 | AJALPAN | 2-AJALPAN | 145 | 21145 | SAN SEBASTIÁN TLACOTEPEC | A | MUNICIPIO INDIGENA | MUY ALTO |
| 1719 | 21 | PUEBLA | 1 | ACATLAN | 1-ACATLAN | 146 | 21146 | SANTA CATARINA TLALTEMPAN | A | MUNICIPIO INDIGENA | ALTO |
| 1732 | 21 | PUEBLA | 1 | ACATLAN | 1-ACATLAN | 159 | 21159 | TEOPANTLÁN | A | MUNICIPIO INDIGENA | MUY ALTO |
| 1735 | 21 | PUEBLA | 11 | ZACATLAN | 11-ZACATLAN | 162 | 21162 | TEPANGO DE RODRÍGUEZ | A | MUNICIPIO INDIGENA | MUY ALTO |
| 1740 | 21 | PUEBLA | 11 | ZACATLAN | 11-ZACATLAN | 167 | 21167 | TEPETZINTLA | A | MUNICIPIO INDIGENA | MUY ALTO |
| 1756 | 21 | PUEBLA | 5 | HUAUCHINANGO | 5-HUAUCHINANGO | 183 | 21183 | TLAOLA | A | MUNICIPIO INDIGENA | MUY ALTO |
| 1757 | 21 | PUEBLA | 5 | HUAUCHINANGO | 5-HUAUCHINANGO | 184 | 21184 | TLAPACOYA | B | MUNICIPIO INDIGENA | ALTO |
| 1765 | 21 | PUEBLA | 11 | ZACATLAN | 11-ZACATLAN | 192 | 21192 | TUZAMAPAN DE GALEANA | A | MUNICIPIO INDIGENA | ALTO |
| 1768 | 21 | PUEBLA | 2 | AJALPAN | 2-AJALPAN | 195 | 21195 | VICENTE GUERRERO | B | MUNICIPIO INDIGENA | MUY ALTO |
| 1769 | 21 | PUEBLA | 1 | ACATLAN | 1-ACATLAN | 196 | 21196 | XAYACATLÁN DE BRAVO | A | MUNICIPIO INDIGENA | ALTO |
| 1773 | 21 | PUEBLA | 11 | ZACATLAN | 11-ZACATLAN | 200 | 21200 | XOCHIAPULCO | B | MUNICIPIO INDIGENA | ALTO |
| 1775 | 21 | PUEBLA | 11 | ZACATLAN | 11-ZACATLAN | 202 | 21202 | XOCHITLÁN DE VICENTE SUÁREZ | A | MUNICIPIO INDIGENA | ALTO |
| 1777 | 21 | PUEBLA | 10 | TEZIUTLAN | 10-TEZIUTLAN | 204 | 21204 | YAONÁHUAC | A | MUNICIPIO INDIGENA | MEDIO |
| 1780 | 21 | PUEBLA | 10 | TEZIUTLAN | 10-TEZIUTLAN | 207 | 21207 | ZACAPOAXTLA | B | MUNICIPIO INDIGENA | ALTO |
| 1783 | 21 | PUEBLA | 11 | ZACATLAN | 11-ZACATLAN | 210 | 21210 | ZAPOTITLÁN DE MÉNDEZ | A | MUNICIPIO INDIGENA | ALTO |
| 1785 | 21 | PUEBLA | 11 | ZACATLAN | 11-ZACATLAN | 212 | 21212 | ZAUTLA | B | MUNICIPIO INDIGENA | ALTO |
| 1786 | 21 | PUEBLA | 5 | HUAUCHINANGO | 5-HUAUCHINANGO | 213 | 21213 | ZIHUATEUTLA | B | MUNICIPIO INDIGENA | ALTO |
| 1787 | 21 | PUEBLA | 2 | AJALPAN | 2-AJALPAN | 214 | 21214 | ZINACATEPEC | A | MUNICIPIO INDIGENA | MEDIO |
| 1788 | 21 | PUEBLA | 11 | ZACATLAN | 11-ZACATLAN | 215 | 21215 | ZONGOZOTLA | A | MUNICIPIO INDIGENA | ALTO |
| 1789 | 21 | PUEBLA | 11 | ZACATLAN | 11-ZACATLAN | 216 | 21216 | ZOQUIAPAN | A | MUNICIPIO INDIGENA | ALTO |
| 1790 | 21 | PUEBLA | 2 | AJALPAN | 2-AJALPAN | 217 | 21217 | ZOQUITLÁN | A | MUNICIPIO INDIGENA | MUY ALTO |
| 1808 | 22 | QUERÉTARO | 2 | EL MARQUES | 2-EL MARQUES | 18 | 22018 | TOLIMÁN | B | MUNICIPIO INDIGENA | MEDIO |
| 1810 | 23 | QUINTANA ROO | 3 | OTHON P. BLANCO | 3-OTHON P. BLANCO | 2 | 23002 | FELIPE CARRILLO PUERTO | A | MUNICIPIO INDIGENA | ALTO |
| 1814 | 23 | QUINTANA ROO | 3 | OTHON P. BLANCO | 3-OTHON P. BLANCO | 6 | 23006 | JOSÉ MARÍA MORELOS | A | MUNICIPIO INDIGENA | ALTO |
| 1815 | 23 | QUINTANA ROO | 4 | SOLIDARIDAD | 4-SOLIDARIDAD | 7 | 23007 | LÁZARO CÁRDENAS | A | MUNICIPIO INDIGENA | ALTO |
| 1817 | 23 | QUINTANA ROO | 4 | SOLIDARIDAD | 4-SOLIDARIDAD | 9 | 23009 | TULUM | B | MUNICIPIO INDIGENA | BAJO |
| 1818 | 23 | QUINTANA ROO | 3 | OTHON P. BLANCO | 3-OTHON P. BLANCO | 10 | 23010 | BACALAR | B | MUNICIPIO INDIGENA | ALTO |
| 1822 | 24 | SAN LUIS POTOSÍ | 6 | TAMAZUNCHALE | 6-TAMAZUNCHALE | 3 | 24003 | AQUISMÓN | A | MUNICIPIO INDIGENA | MUY ALTO |
| 1831 | 24 | SAN LUIS POTOSÍ | 6 | TAMAZUNCHALE | 6-TAMAZUNCHALE | 12 | 24012 | TANCANHUITZ | A | MUNICIPIO INDIGENA | ALTO |
| 1833 | 24 | SAN LUIS POTOSÍ | 6 | TAMAZUNCHALE | 6-TAMAZUNCHALE | 14 | 24014 | COXCATLÁN | A | MUNICIPIO INDIGENA | ALTO |
| 1837 | 24 | SAN LUIS POTOSÍ | 6 | TAMAZUNCHALE | 6-TAMAZUNCHALE | 18 | 24018 | HUEHUETLÁN | A | MUNICIPIO INDIGENA | ALTO |
| 1845 | 24 | SAN LUIS POTOSÍ | 6 | TAMAZUNCHALE | 6-TAMAZUNCHALE | 26 | 24026 | SAN ANTONIO | A | MUNICIPIO INDIGENA | ALTO |
| 1848 | 24 | SAN LUIS POTOSÍ | 6 | TAMAZUNCHALE | 6-TAMAZUNCHALE | 29 | 24029 | SAN MARTÍN CHALCHICUAUTLA | B | MUNICIPIO INDIGENA | ALTO |
| 1850 | 24 | SAN LUIS POTOSÍ | 3 | RIOVERDE | 3-RIOVERDE | 31 | 24031 | SANTA CATARINA | B | MUNICIPIO INDIGENA | MUY ALTO |
| 1856 | 24 | SAN LUIS POTOSÍ | 6 | TAMAZUNCHALE | 6-TAMAZUNCHALE | 37 | 24037 | TAMAZUNCHALE | B | MUNICIPIO INDIGENA | ALTO |
| 1857 | 24 | SAN LUIS POTOSÍ | 6 | TAMAZUNCHALE | 6-TAMAZUNCHALE | 38 | 24038 | TAMPACÁN | B | MUNICIPIO INDIGENA | ALTO |
| 1858 | 24 | SAN LUIS POTOSÍ | 6 | TAMAZUNCHALE | 6-TAMAZUNCHALE | 39 | 24039 | TAMPAMOLÓN CORONA | A | MUNICIPIO INDIGENA | ALTO |
| 1860 | 24 | SAN LUIS POTOSÍ | 6 | TAMAZUNCHALE | 6-TAMAZUNCHALE | 41 | 24041 | TANLAJÁS | A | MUNICIPIO INDIGENA | ALTO |
| 1872 | 24 | SAN LUIS POTOSÍ | 6 | TAMAZUNCHALE | 6-TAMAZUNCHALE | 53 | 24053 | AXTLA DE TERRAZAS | A | MUNICIPIO INDIGENA | MEDIO |
| 1873 | 24 | SAN LUIS POTOSÍ | 6 | TAMAZUNCHALE | 6-TAMAZUNCHALE | 54 | 24054 | XILITLA | B | MUNICIPIO INDIGENA | ALTO |
| 1876 | 24 | SAN LUIS POTOSÍ | 6 | TAMAZUNCHALE | 6-TAMAZUNCHALE | 57 | 24057 | MATLAPA | A | MUNICIPIO INDIGENA | ALTO |
| 2106 | 30 | VERACRUZ | 18 | ZONGOLICA | 18-ZONGOLICA | 19 | 30019 | ASTACINGA | A | MUNICIPIO INDIGENA | MUY ALTO |
| 2107 | 30 | VERACRUZ | 18 | ZONGOLICA | 18-ZONGOLICA | 20 | 30020 | ATLAHUILCO | A | MUNICIPIO INDIGENA | MUY ALTO |
| 2114 | 30 | VERACRUZ | 14 | TANTOYUCA | 14-TANTOYUCA | 27 | 30027 | BENITO JUÁREZ | A | MUNICIPIO INDIGENA | ALTO |
| 2122 | 30 | VERACRUZ | 10 | PANUCO | 10-PANUCO | 35 | 30035 | CITLALTÉPETL | B | MUNICIPIO INDIGENA | ALTO |
| 2124 | 30 | VERACRUZ | 11 | PAPANTLA | 11-PAPANTLA | 37 | 30037 | COAHUITLÁN | A | MUNICIPIO INDIGENA | MUY ALTO |
| 2128 | 30 | VERACRUZ | 18 | ZONGOLICA | 18-ZONGOLICA | 41 | 30041 | COETZALA | B | MUNICIPIO INDIGENA | ALTO |
| 2137 | 30 | VERACRUZ | 11 | PAPANTLA | 11-PAPANTLA | 50 | 30050 | COXQUIHUI | A | MUNICIPIO INDIGENA | MUY ALTO |
| 2138 | 30 | VERACRUZ | 11 | PAPANTLA | 11-PAPANTLA | 51 | 30051 | COYUTLA | A | MUNICIPIO INDIGENA | ALTO |
| 2142 | 30 | VERACRUZ | 14 | TANTOYUCA | 14-TANTOYUCA | 55 | 30055 | CHALMA | B | MUNICIPIO INDIGENA | ALTO |
| 2143 | 30 | VERACRUZ | 14 | TANTOYUCA | 14-TANTOYUCA | 56 | 30056 | CHICONAMEL | A | MUNICIPIO INDIGENA | ALTO |
| 2145 | 30 | VERACRUZ | 14 | TANTOYUCA | 14-TANTOYUCA | 58 | 30058 | CHICONTEPEC | A | MUNICIPIO INDIGENA | ALTO |
| 2150 | 30 | VERACRUZ | 14 | TANTOYUCA | 14-TANTOYUCA | 63 | 30063 | CHONTLA | B | MUNICIPIO INDIGENA | ALTO |
| 2151 | 30 | VERACRUZ | 11 | PAPANTLA | 11-PAPANTLA | 64 | 30064 | CHUMATLÁN | A | MUNICIPIO INDIGENA | MUY ALTO |
| 2153 | 30 | VERACRUZ | 11 | PAPANTLA | 11-PAPANTLA | 66 | 30066 | ESPINAL | B | MUNICIPIO INDIGENA | ALTO |
| 2154 | 30 | VERACRUZ | 11 | PAPANTLA | 11-PAPANTLA | 67 | 30067 | FILOMENO MATA | A | MUNICIPIO INDIGENA | MUY ALTO |
| 2163 | 30 | VERACRUZ | 14 | TANTOYUCA | 14-TANTOYUCA | 76 | 30076 | ILAMATLÁN | A | MUNICIPIO INDIGENA | MUY ALTO |
| 2165 | 30 | VERACRUZ | 14 | TANTOYUCA | 14-TANTOYUCA | 78 | 30078 | IXCATEPEC | A | MUNICIPIO INDIGENA | ALTO |
| 2170 | 30 | VERACRUZ | 14 | TANTOYUCA | 14-TANTOYUCA | 83 | 30083 | IXHUATLÁN DE MADERO | A | MUNICIPIO INDIGENA | MUY ALTO |
| 2185 | 30 | VERACRUZ | 18 | ZONGOLICA | 18-ZONGOLICA | 98 | 30098 | MAGDALENA | A | MUNICIPIO INDIGENA | ALTO |
| 2190 | 30 | VERACRUZ | 11 | PAPANTLA | 11-PAPANTLA | 103 | 30103 | MECATLÁN | A | MUNICIPIO INDIGENA | MUY ALTO |
| 2191 | 30 | VERACRUZ | 5 | COSOLEACAQUE | 5-COSOLEACAQUE | 104 | 30104 | MECAYAPAN | A | MUNICIPIO INDIGENA | ALTO |
| 2197 | 30 | VERACRUZ | 18 | ZONGOLICA | 18-ZONGOLICA | 110 | 30110 | MIXTLA DE ALTAMIRANO | A | MUNICIPIO INDIGENA | MUY ALTO |
| 2209 | 30 | VERACRUZ | 5 | COSOLEACAQUE | 5-COSOLEACAQUE | 122 | 30122 | PAJAPAN | A | MUNICIPIO INDIGENA | ALTO |
| 2211 | 30 | VERACRUZ | 11 | PAPANTLA | 11-PAPANTLA | 124 | 30124 | PAPANTLA | B | MUNICIPIO INDIGENA | ALTO |
| 2216 | 30 | VERACRUZ | 14 | TANTOYUCA | 14-TANTOYUCA | 129 | 30129 | PLATÓN SÁNCHEZ | B | MUNICIPIO INDIGENA | ALTO |
| 2222 | 30 | VERACRUZ | 18 | ZONGOLICA | 18-ZONGOLICA | 135 | 30135 | RAFAEL DELGADO | A | MUNICIPIO INDIGENA | ALTO |
| 2224 | 30 | VERACRUZ | 18 | ZONGOLICA | 18-ZONGOLICA | 137 | 30137 | LOS REYES | A | MUNICIPIO INDIGENA | MUY ALTO |
| 2227 | 30 | VERACRUZ | 18 | ZONGOLICA | 18-ZONGOLICA | 140 | 30140 | SAN ANDRÉS TENEJAPAN | A | MUNICIPIO INDIGENA | ALTO |
| 2234 | 30 | VERACRUZ | 18 | ZONGOLICA | 18-ZONGOLICA | 147 | 30147 | SOLEDAD ATZOMPA | A | MUNICIPIO INDIGENA | MUY ALTO |
| 2236 | 30 | VERACRUZ | 5 | COSOLEACAQUE | 5-COSOLEACAQUE | 149 | 30149 | SOTEAPAN | A | MUNICIPIO INDIGENA | MUY ALTO |
| 2242 | 30 | VERACRUZ | 14 | TANTOYUCA | 14-TANTOYUCA | 155 | 30155 | TANTOYUCA | B | MUNICIPIO INDIGENA | ALTO |
| 2246 | 30 | VERACRUZ | 18 | ZONGOLICA | 18-ZONGOLICA | 159 | 30159 | TEHUIPANGO | A | MUNICIPIO INDIGENA | MUY ALTO |
| 2255 | 30 | VERACRUZ | 18 | ZONGOLICA | 18-ZONGOLICA | 168 | 30168 | TEQUILA | A | MUNICIPIO INDIGENA | MUY ALTO |
| 2257 | 30 | VERACRUZ | 14 | TANTOYUCA | 14-TANTOYUCA | 170 | 30170 | TEXCATEPEC | A | MUNICIPIO INDIGENA | MUY ALTO |
| 2258 | 30 | VERACRUZ | 18 | ZONGOLICA | 18-ZONGOLICA | 171 | 30171 | TEXHUACÁN | A | MUNICIPIO INDIGENA | MUY ALTO |
| 2267 | 30 | VERACRUZ | 14 | TANTOYUCA | 14-TANTOYUCA | 180 | 30180 | TLACHICHILCO | B | MUNICIPIO INDIGENA | ALTO |
| 2271 | 30 | VERACRUZ | 18 | ZONGOLICA | 18-ZONGOLICA | 184 | 30184 | TLAQUILPA | A | MUNICIPIO INDIGENA | MUY ALTO |
| 2272 | 30 | VERACRUZ | 18 | ZONGOLICA | 18-ZONGOLICA | 185 | 30185 | TLILAPAN | B | MUNICIPIO INDIGENA | ALTO |
| 2282 | 30 | VERACRUZ | 18 | ZONGOLICA | 18-ZONGOLICA | 195 | 30195 | XOXOCOTLA | B | MUNICIPIO INDIGENA | MUY ALTO |
| 2286 | 30 | VERACRUZ | 5 | COSOLEACAQUE | 5-COSOLEACAQUE | 199 | 30199 | ZARAGOZA | A | MUNICIPIO INDIGENA | MEDIO |
| 2288 | 30 | VERACRUZ | 18 | ZONGOLICA | 18-ZONGOLICA | 201 | 30201 | ZONGOLICA | A | MUNICIPIO INDIGENA | MUY ALTO |
| 2289 | 30 | VERACRUZ | 14 | TANTOYUCA | 14-TANTOYUCA | 202 | 30202 | ZONTECOMATLÁN DE LÓPEZ Y FUENTES | A | MUNICIPIO INDIGENA | MUY ALTO |
| 2290 | 30 | VERACRUZ | 11 | PAPANTLA | 11-PAPANTLA | 203 | 30203 | ZOZOCOLCO DE HIDALGO | A | MUNICIPIO INDIGENA | MUY ALTO |
| 2296 | 30 | VERACRUZ | 5 | COSOLEACAQUE | 5-COSOLEACAQUE | 209 | 30209 | TATAHUICAPAN DE JUÁREZ | A | MUNICIPIO INDIGENA | ALTO |
| 2297 | 30 | VERACRUZ | 8 | MINATITLAN | 8-MINATITLAN | 210 | 30210 | UXPANAPA | B | MUNICIPIO INDIGENA | ALTO |
| 2299 | 30 | VERACRUZ | 4 | COSAMALOAPAN DE CARPIO | 4-COSAMALOAPAN DE CARPIO | 212 | 30212 | SANTIAGO SOCHIAPAN | A | MUNICIPIO INDIGENA | ALTO |
| 2300 | 31 | YUCATÁN | 3 | TICUL | 3-TICUL | 1 | 31001 | ABALÁ | A | MUNICIPIO INDIGENA | ALTO |
| 2301 | 31 | YUCATÁN | 2 | PROGRESO | 2-PROGRESO | 2 | 31002 | ACANCEH | A | MUNICIPIO INDIGENA | MEDIO |
| 2302 | 31 | YUCATÁN | 3 | TICUL | 3-TICUL | 3 | 31003 | AKIL | A | MUNICIPIO INDIGENA | ALTO |
| 2303 | 31 | YUCATÁN | 2 | PROGRESO | 2-PROGRESO | 4 | 31004 | BACA | B | MUNICIPIO INDIGENA | MEDIO |
| 2304 | 31 | YUCATÁN | 2 | PROGRESO | 2-PROGRESO | 5 | 31005 | BOKOBÁ | A | MUNICIPIO INDIGENA | MEDIO |
| 2305 | 31 | YUCATÁN | 4 | VALLADOLID | 4-VALLADOLID | 6 | 31006 | BUCTZOTZ | B | MUNICIPIO INDIGENA | MEDIO |
| 2306 | 31 | YUCATÁN | 2 | PROGRESO | 2-PROGRESO | 7 | 31007 | CACALCHÉN | B | MUNICIPIO INDIGENA | MEDIO |
| 2307 | 31 | YUCATÁN | 4 | VALLADOLID | 4-VALLADOLID | 8 | 31008 | CALOTMUL | A | MUNICIPIO INDIGENA | ALTO |
| 2308 | 31 | YUCATÁN | 2 | PROGRESO | 2-PROGRESO | 9 | 31009 | CANSAHCAB | B | MUNICIPIO INDIGENA | ALTO |
| 2309 | 31 | YUCATÁN | 3 | TICUL | 3-TICUL | 10 | 31010 | CANTAMAYEC | A | MUNICIPIO INDIGENA | MUY ALTO |
| 2311 | 31 | YUCATÁN | 4 | VALLADOLID | 4-VALLADOLID | 12 | 31012 | CENOTILLO | B | MUNICIPIO INDIGENA | ALTO |
| 2313 | 31 | YUCATÁN | 4 | VALLADOLID | 4-VALLADOLID | 14 | 31014 | CUNCUNUL | A | MUNICIPIO INDIGENA | ALTO |
| 2314 | 31 | YUCATÁN | 3 | TICUL | 3-TICUL | 15 | 31015 | CUZAMÁ | A | MUNICIPIO INDIGENA | ALTO |
| 2315 | 31 | YUCATÁN | 3 | TICUL | 3-TICUL | 16 | 31016 | CHACSINKÍN | A | MUNICIPIO INDIGENA | ALTO |
| 2316 | 31 | YUCATÁN | 4 | VALLADOLID | 4-VALLADOLID | 17 | 31017 | CHANKOM | A | MUNICIPIO INDIGENA | ALTO |
| 2317 | 31 | YUCATÁN | 3 | TICUL | 3-TICUL | 18 | 31018 | CHAPAB | A | MUNICIPIO INDIGENA | ALTO |
| 2318 | 31 | YUCATÁN | 4 | VALLADOLID | 4-VALLADOLID | 19 | 31019 | CHEMAX | A | MUNICIPIO INDIGENA | MUY ALTO |
| 2320 | 31 | YUCATÁN | 4 | VALLADOLID | 4-VALLADOLID | 21 | 31021 | CHICHIMILÁ | A | MUNICIPIO INDIGENA | ALTO |
| 2321 | 31 | YUCATÁN | 4 | VALLADOLID | 4-VALLADOLID | 22 | 31022 | CHIKINDZONOT | A | MUNICIPIO INDIGENA | MUY ALTO |
| 2322 | 31 | YUCATÁN | 3 | TICUL | 3-TICUL | 23 | 31023 | CHOCHOLÁ | B | MUNICIPIO INDIGENA | MEDIO |
| 2323 | 31 | YUCATÁN | 3 | TICUL | 3-TICUL | 24 | 31024 | CHUMAYEL | A | MUNICIPIO INDIGENA | ALTO |
| 2324 | 31 | YUCATÁN | 3 | TICUL | 3-TICUL | 25 | 31025 | DZÁN | A | MUNICIPIO INDIGENA | ALTO |
| 2325 | 31 | YUCATÁN | 2 | PROGRESO | 2-PROGRESO | 26 | 31026 | DZEMUL | B | MUNICIPIO INDIGENA | MEDIO |
| 2329 | 31 | YUCATÁN | 4 | VALLADOLID | 4-VALLADOLID | 30 | 31030 | DZITÁS | A | MUNICIPIO INDIGENA | ALTO |
| 2330 | 31 | YUCATÁN | 4 | VALLADOLID | 4-VALLADOLID | 31 | 31031 | DZONCAUICH | A | MUNICIPIO INDIGENA | ALTO |
| 2331 | 31 | YUCATÁN | 4 | VALLADOLID | 4-VALLADOLID | 32 | 31032 | ESPITA | A | MUNICIPIO INDIGENA | ALTO |
| 2332 | 31 | YUCATÁN | 3 | TICUL | 3-TICUL | 33 | 31033 | HALACHÓ | A | MUNICIPIO INDIGENA | ALTO |
| 2333 | 31 | YUCATÁN | 2 | PROGRESO | 2-PROGRESO | 34 | 31034 | HOCABÁ | A | MUNICIPIO INDIGENA | ALTO |
| 2334 | 31 | YUCATÁN | 2 | PROGRESO | 2-PROGRESO | 35 | 31035 | HOCTÚN | B | MUNICIPIO INDIGENA | ALTO |
| 2335 | 31 | YUCATÁN | 3 | TICUL | 3-TICUL | 36 | 31036 | HOMÚN | A | MUNICIPIO INDIGENA | ALTO |
| 2336 | 31 | YUCATÁN | 3 | TICUL | 3-TICUL | 37 | 31037 | HUHÍ | A | MUNICIPIO INDIGENA | ALTO |
| 2337 | 31 | YUCATÁN | 2 | PROGRESO | 2-PROGRESO | 38 | 31038 | HUNUCMÁ | B | MUNICIPIO INDIGENA | MEDIO |
| 2339 | 31 | YUCATÁN | 4 | VALLADOLID | 4-VALLADOLID | 40 | 31040 | IZAMAL | B | MUNICIPIO INDIGENA | MEDIO |
| 2340 | 31 | YUCATÁN | 2 | PROGRESO | 2-PROGRESO | 41 | 31041 | KANASÍN | B | MUNICIPIO INDIGENA | BAJO |
| 2341 | 31 | YUCATÁN | 4 | VALLADOLID | 4-VALLADOLID | 42 | 31042 | KANTUNIL | A | MUNICIPIO INDIGENA | ALTO |
| 2342 | 31 | YUCATÁN | 4 | VALLADOLID | 4-VALLADOLID | 43 | 31043 | KAUA | A | MUNICIPIO INDIGENA | ALTO |
| 2343 | 31 | YUCATÁN | 2 | PROGRESO | 2-PROGRESO | 44 | 31044 | KINCHIL | B | MUNICIPIO INDIGENA | ALTO |
| 2344 | 31 | YUCATÁN | 3 | TICUL | 3-TICUL | 45 | 31045 | KOPOMÁ | A | MUNICIPIO INDIGENA | ALTO |
| 2345 | 31 | YUCATÁN | 3 | TICUL | 3-TICUL | 46 | 31046 | MAMA | A | MUNICIPIO INDIGENA | ALTO |
| 2346 | 31 | YUCATÁN | 3 | TICUL | 3-TICUL | 47 | 31047 | MANÍ | A | MUNICIPIO INDIGENA | ALTO |
| 2347 | 31 | YUCATÁN | 3 | TICUL | 3-TICUL | 48 | 31048 | MAXCANÚ | A | MUNICIPIO INDIGENA | ALTO |
| 2348 | 31 | YUCATÁN | 3 | TICUL | 3-TICUL | 49 | 31049 | MAYAPÁN | A | MUNICIPIO INDIGENA | MUY ALTO |
| 2351 | 31 | YUCATÁN | 2 | PROGRESO | 2-PROGRESO | 52 | 31052 | MOTUL | B | MUNICIPIO INDIGENA | MEDIO |
| 2352 | 31 | YUCATÁN | 3 | TICUL | 3-TICUL | 53 | 31053 | MUNA | A | MUNICIPIO INDIGENA | MEDIO |
| 2353 | 31 | YUCATÁN | 2 | PROGRESO | 2-PROGRESO | 54 | 31054 | MUXUPIP | A | MUNICIPIO INDIGENA | MEDIO |
| 2354 | 31 | YUCATÁN | 3 | TICUL | 3-TICUL | 55 | 31055 | OPICHÉN | A | MUNICIPIO INDIGENA | ALTO |
| 2355 | 31 | YUCATÁN | 3 | TICUL | 3-TICUL | 56 | 31056 | OXKUTZCAB | A | MUNICIPIO INDIGENA | ALTO |
| 2356 | 31 | YUCATÁN | 4 | VALLADOLID | 4-VALLADOLID | 57 | 31057 | PANABÁ | B | MUNICIPIO INDIGENA | MEDIO |
| 2357 | 31 | YUCATÁN | 3 | TICUL | 3-TICUL | 58 | 31058 | PETO | A | MUNICIPIO INDIGENA | ALTO |
| 2359 | 31 | YUCATÁN | 4 | VALLADOLID | 4-VALLADOLID | 60 | 31060 | QUINTANA ROO | A | MUNICIPIO INDIGENA | ALTO |
| 2361 | 31 | YUCATÁN | 3 | TICUL | 3-TICUL | 62 | 31062 | SACALUM | A | MUNICIPIO INDIGENA | ALTO |
| 2362 | 31 | YUCATÁN | 2 | PROGRESO | 2-PROGRESO | 63 | 31063 | SAMAHIL | A | MUNICIPIO INDIGENA | ALTO |
| 2363 | 31 | YUCATÁN | 3 | TICUL | 3-TICUL | 64 | 31064 | SANAHCAT | A | MUNICIPIO INDIGENA | ALTO |
| 2365 | 31 | YUCATÁN | 3 | TICUL | 3-TICUL | 66 | 31066 | SANTA ELENA | A | MUNICIPIO INDIGENA | ALTO |
| 2366 | 31 | YUCATÁN | 2 | PROGRESO | 2-PROGRESO | 67 | 31067 | SEYÉ | B | MUNICIPIO INDIGENA | MEDIO |
| 2367 | 31 | YUCATÁN | 2 | PROGRESO | 2-PROGRESO | 68 | 31068 | SINANCHÉ | B | MUNICIPIO INDIGENA | MEDIO |
| 2368 | 31 | YUCATÁN | 3 | TICUL | 3-TICUL | 69 | 31069 | SOTUTA | A | MUNICIPIO INDIGENA | ALTO |
| 2369 | 31 | YUCATÁN | 4 | VALLADOLID | 4-VALLADOLID | 70 | 31070 | SUCILÁ | A | MUNICIPIO INDIGENA | MEDIO |
| 2370 | 31 | YUCATÁN | 4 | VALLADOLID | 4-VALLADOLID | 71 | 31071 | SUDZAL | A | MUNICIPIO INDIGENA | ALTO |
| 2371 | 31 | YUCATÁN | 2 | PROGRESO | 2-PROGRESO | 72 | 31072 | SUMA | B | MUNICIPIO INDIGENA | MEDIO |
| 2372 | 31 | YUCATÁN | 3 | TICUL | 3-TICUL | 73 | 31073 | TAHDZIÚ | A | MUNICIPIO INDIGENA | ALTO |
| 2373 | 31 | YUCATÁN | 2 | PROGRESO | 2-PROGRESO | 74 | 31074 | TAHMEK | A | MUNICIPIO INDIGENA | ALTO |
| 2374 | 31 | YUCATÁN | 3 | TICUL | 3-TICUL | 75 | 31075 | TEABO | A | MUNICIPIO INDIGENA | ALTO |
| 2375 | 31 | YUCATÁN | 3 | TICUL | 3-TICUL | 76 | 31076 | TECOH | A | MUNICIPIO INDIGENA | ALTO |
| 2376 | 31 | YUCATÁN | 4 | VALLADOLID | 4-VALLADOLID | 77 | 31077 | TEKAL DE VENEGAS | A | MUNICIPIO INDIGENA | ALTO |
| 2377 | 31 | YUCATÁN | 2 | PROGRESO | 2-PROGRESO | 78 | 31078 | TEKANTÓ | B | MUNICIPIO INDIGENA | ALTO |
| 2378 | 31 | YUCATÁN | 3 | TICUL | 3-TICUL | 79 | 31079 | TEKAX | A | MUNICIPIO INDIGENA | MEDIO |
| 2379 | 31 | YUCATÁN | 3 | TICUL | 3-TICUL | 80 | 31080 | TEKIT | A | MUNICIPIO INDIGENA | ALTO |
| 2380 | 31 | YUCATÁN | 4 | VALLADOLID | 4-VALLADOLID | 81 | 31081 | TEKOM | A | MUNICIPIO INDIGENA | ALTO |
| 2383 | 31 | YUCATÁN | 4 | VALLADOLID | 4-VALLADOLID | 84 | 31084 | TEMAX | B | MUNICIPIO INDIGENA | ALTO |
| 2384 | 31 | YUCATÁN | 4 | VALLADOLID | 4-VALLADOLID | 85 | 31085 | TEMOZÓN | A | MUNICIPIO INDIGENA | ALTO |
| 2385 | 31 | YUCATÁN | 4 | VALLADOLID | 4-VALLADOLID | 86 | 31086 | TEPAKÁN | A | MUNICIPIO INDIGENA | ALTO |
| 2386 | 31 | YUCATÁN | 2 | PROGRESO | 2-PROGRESO | 87 | 31087 | TETIZ | A | MUNICIPIO INDIGENA | ALTO |
| 2387 | 31 | YUCATÁN | 2 | PROGRESO | 2-PROGRESO | 88 | 31088 | TEYA | A | MUNICIPIO INDIGENA | ALTO |
| 2388 | 31 | YUCATÁN | 3 | TICUL | 3-TICUL | 89 | 31089 | TICUL | A | MUNICIPIO INDIGENA | MEDIO |
| 2389 | 31 | YUCATÁN | 2 | PROGRESO | 2-PROGRESO | 90 | 31090 | TIMUCUY | A | MUNICIPIO INDIGENA | ALTO |
| 2390 | 31 | YUCATÁN | 4 | VALLADOLID | 4-VALLADOLID | 91 | 31091 | TINUM | A | MUNICIPIO INDIGENA | ALTO |
| 2391 | 31 | YUCATÁN | 4 | VALLADOLID | 4-VALLADOLID | 92 | 31092 | TIXCACALCUPUL | A | MUNICIPIO INDIGENA | MUY ALTO |
| 2393 | 31 | YUCATÁN | 3 | TICUL | 3-TICUL | 94 | 31094 | TIXMEHUAC | A | MUNICIPIO INDIGENA | ALTO |
| 2394 | 31 | YUCATÁN | 2 | PROGRESO | 2-PROGRESO | 95 | 31095 | TIXPÉHUAL | B | MUNICIPIO INDIGENA | MEDIO |
| 2395 | 31 | YUCATÁN | 4 | VALLADOLID | 4-VALLADOLID | 96 | 31096 | TIZIMÍN | A | MUNICIPIO INDIGENA | ALTO |
| 2396 | 31 | YUCATÁN | 4 | VALLADOLID | 4-VALLADOLID | 97 | 31097 | TUNKÁS | A | MUNICIPIO INDIGENA | ALTO |
| 2397 | 31 | YUCATÁN | 3 | TICUL | 3-TICUL | 98 | 31098 | TZUCACAB | A | MUNICIPIO INDIGENA | ALTO |
| 2398 | 31 | YUCATÁN | 4 | VALLADOLID | 4-VALLADOLID | 99 | 31099 | UAYMA | A | MUNICIPIO INDIGENA | ALTO |
| 2399 | 31 | YUCATÁN | 2 | PROGRESO | 2-PROGRESO | 100 | 31100 | UCÚ | B | MUNICIPIO INDIGENA | ALTO |
| 2400 | 31 | YUCATÁN | 3 | TICUL | 3-TICUL | 101 | 31101 | UMÁN | B | MUNICIPIO INDIGENA | BAJO |
| 2401 | 31 | YUCATÁN | 4 | VALLADOLID | 4-VALLADOLID | 102 | 31102 | VALLADOLID | A | MUNICIPIO INDIGENA | ALTO |
| 2402 | 31 | YUCATÁN | 2 | PROGRESO | 2-PROGRESO | 103 | 31103 | XOCCHEL | A | MUNICIPIO INDIGENA | ALTO |
| 2403 | 31 | YUCATÁN | 4 | VALLADOLID | 4-VALLADOLID | 104 | 31104 | YAXCABÁ | A | MUNICIPIO INDIGENA | ALTO |
| 2405 | 31 | YUCATÁN | 2 | PROGRESO | 2-PROGRESO | 106 | 31106 | YOBAÍN | B | MUNICIPIO INDIGENA | ALTO |