REGLAS de Operación del Programa para la Productividad y Competitividad Industrial para el ejercicio fiscal 2019.

Al margen un sello con el Escudo Nacional, que dice: Estados Unidos Mexicanos.- SE.- Secretaría de Economía.

Con fundamento en los artículos 34 de la Ley Orgánica de la Administración Pública Federal; 75, 77 y 78 de la Ley Federal de Presupuesto y Responsabilidad Hacendaria; 176, 177, 178 y 179 del Reglamento de la Ley Federal de Presupuesto y Responsabilidad Hacendaria; 26, 27 y 28 del Decreto de Presupuesto de Egresos de la Federación para el Ejercicio Fiscal 2019; 5 fracción XVII del Reglamento Interior de la Secretaría de Economía, y
CONSIDERANDO
Que el artículo 3º fracción I de la Ley para Impulsar el Incremento Sostenido de la Productividad y la Competitividad de la Economía Nacional, señala como objetivo específico implementar una política nacional de fomento económico dirigida a impulsar el incremento sostenido de la productividad y la competitividad; potenciar la inversión; promover los cambios en la estructura productiva del país, hacia sectores económicos de elevada productividad y competitividad; fortalecer cadenas productivas, así como a elevar el contenido tecnológico y de valor agregado en la economía nacional, el desarrollo económico y el empleo formal.
Que el Anexo 5 del "Manual de Programación y Presupuestación para el ejercicio fiscal 2019" emitido por la Secretaría de Hacienda y Crédito Público, establece que el desarrollo de un país no solo depende de una eficaz política monetaria, de control de la inflación y de disciplina fiscal, sino que también es indispensable el crecimiento económico con justicia para promover la creación de empleos con salarios dignos y con ello mejorar las condiciones de vida y de trabajo de las y los mexicanos y el bienestar, reduciendo las brechas regionales y de desigualdad; para lo cual, se tiene como principio de participación activa y concertada del sector social y de los agentes económicos de las propias regiones. En este sentido, la Directriz 3 (Desarrollo Económico Incluyente) establece que será prioritario el desarrollo regional de zonas que históricamente han sido menos favorecidas en la distribución de ingreso nacional.
Que resulta relevante la implementación de una política de fomento económico que contemple el diseño y desarrollo de agendas sectoriales y regionales, el desarrollo de capital humano para actividades de alta tecnología, el impulso de sectores estratégicos de alto valor y la promoción de cadenas de valor en sectores estratégicos y el apoyo al desarrollo tecnológico; así como, articular, bajo una óptica transversal, sectorial y/o regional, el diseño, ejecución y seguimiento de proyectos orientados a fortalecer la competitividad del país, por parte de los tres órdenes de gobierno, iniciativa privada y otros sectores de la sociedad.
Que resulta importante fortalecer las actividades de formación de capital humano que eleven la productividad de los trabajadores; promuevan el escalamiento productivo y tecnológico de las empresas, con especial atención en las medianas y grandes empresas; aprovechando la integración de México a la economía mundial como medio para elevar la productividad de la economía, y promover un cambio estructural ordenado que permita el crecimiento de actividades de mayor productividad.
Que se debe asegurar que la gestión de la Administración Pública Federal se apegue a la reforma constitucional de derechos humanos y asegurar el enfoque de derechos humanos en la gestión de la Administración Pública Federal. Por lo que, en ese sentido, la Secretaría de Economía respetará los derechos humanos reconocidos en la Constitución Política de los Estados Unidos Mexicanos y los Tratados Internacionales de los que el Estado Mexicano sea parte, permitiendo a los solicitantes el acceso a los apoyos y las aportaciones previstas en los programas que instrumente bajo criterios de igualdad, equidad y transparencia.
Que se incluye la perspectiva de género en cumplimiento al Acuerdo por el que se emiten los Lineamientos para incorporar la perspectiva de género en las Reglas de Operación de los programas presupuestarios federales, emitidos por la Comisión Nacional de Mejora Regulatoria y el Instituto Nacional de las Mujeres, y publicados en el Diario Oficial de la Federación el 29 de junio de 2016.
Que uno de los objetivos del Programa para la Productividad y Competitividad Industrial (PPCI) es el desarrollo económico incluyente a través de una política de fomento industrial y de innovación que promueva un crecimiento económico más acelerado e incluyente, así como propiciar el desarrollo de los sectores, regiones y empresas en el país.
Que con el objetivo de mejorar la productividad de medianas y grandes empresas, se realiza una estratificación de las mismas, de acuerdo al artículo 3 de la Ley para el Desarrollo de la Competitividad de la Micro, Pequeña y Mediana Empresa.
Que se debe impulsar la productividad de los sectores industriales, a efecto de fomentar la innovación, el fortalecimiento y el aumento de su competitividad, a través del desarrollo de agendas de trabajo.
 
Que es necesario incentivar el desarrollo de proveeduría, para integrar y consolidar cadenas de valor que coadyuven a la creación de clústeres.
Que el PPCI es una de las herramientas del Gobierno Federal implementada con el propósito de superar gradualmente los obstáculos que aún enfrenta la economía mexicana para alcanzar mayores niveles de productividad en los sectores e industrias definidos por la Subsecretaría de Industria y Comercio, apoyando iniciativas y proyectos que propicien y fortalezcan el desarrollo de capacidades productivas, procurando la provisión de bienes públicos para el fomento de capacidades productivas que contribuyan a que las empresas mejoren su productividad a través del incremento de la misma y/o la integración de un mayor número de éstas en cadenas de valor.
Que es necesario fortalecer las ventajas que tiene el país en distintos sectores de la industria manufacturera en los que ha logrado integrar procesos productivos que lo ubican como un referente a nivel internacional, como es el caso de la industria automotriz y de la electrónica, además también es necesario diversificar y desarrollar otros sectores e industrias definidos por la Subsecretaría de Industria y Comercio en los que el grado de valor que generan es aún modesto. En este contexto, resulta imperativo impulsar un mayor desarrollo de las cadenas de valor en estos sectores, con el objeto de hacerlos más eficientes y a sus empresas más productivas y con mayores capacidades para generar productos competitivos en el mercado por sus cualidades.
Que con el propósito de seguir contando con un mecanismo que asegure la aplicación eficiente, eficaz, oportuna, equitativa y transparente de los recursos públicos asignados para incrementar las capacidades productivas de las empresas y realizar actividades de mayor valor, se expiden las siguientes:
REGLAS DE OPERACIÓN DEL PROGRAMA PARA LA PRODUCTIVIDAD Y COMPETITIVIDAD
INDUSTRIAL PARA EL EJERCICIO FISCAL 2019
OBJETIVOS
1.    General
El Programa para la Productividad y Competitividad Industrial (PPCI) tiene como objetivo general mejorar la productividad de las empresas mediante el apoyo a proyectos e iniciativas de carácter industrial que propicien un crecimiento económico incluyente.
2.    Específicos
Son objetivos específicos del PPCI en el ámbito del desarrollo incluyente por sectores e industrias:
I.           Promover la integración de un mayor número de empresas en cadenas de valor;
II.          Desarrollar el capital humano especializado que la industria requiera;
III.          Promover mejoras en los procesos productivos y las cualidades de los productos que ofrecen las empresas;
IV.         Promover el fortalecimiento y desarrollo sectorial;
V.          Desarrollar las capacidades productivas y la manufactura inteligente en las empresas pertenecientes a los sectores industriales del país, y
VI.         Fortalecer la política pública industrial a fin de facilitar la articulación de las cadenas de valor, la mejora de la productividad, la regionalización y el impulso a la diversificación.
DEFINICIONES
3.    Para efectos de las presentes Reglas, se entenderá por:
I.           Apoyos: Los subsidios temporales que el Gobierno Federal otorga a la Persona Beneficiaria del PPCI, por conducto de la Secretaría de Economía (SE), en los términos del Presupuesto de Egresos de la Federación para el Ejercicio Fiscal 2019;
II.          Articulación de cadenas de valor: Acciones que generan oportunidades de negocio entre empresas de diferentes sectores, mismas que permiten generar y aprovechar sinergias para incorporar nuevas actividades que amplían el alcance de la cadena de valor;
III.          Asociación Civil: Personas Morales constituidas conforme a la Legislación Mexicana, que convienen reunirse de manera que no sea enteramente transitoria para realizar un fin común, que entre sus objetivos sociales cuenten con actividades de fomento empresarial o industrial;
IV.         Cadena de Valor: El conjunto de actividades productivas realizadas por empresas que se
encuentran integradas alrededor de la producción de un bien, que van desde los productores de materias primas hasta el consumidor final;
V.          Capacidades productivas: Se refiere al nivel máximo de actividad que se puede alcanzar con una estructura productiva dada en condiciones normales;
VI.         Capital humano especializado: Son los recursos humanos con los que cuenta una empresa, que, por sus competencias, experiencia y nivel de capacitación conjugados, derivan en una mejora general en los procesos productivos y productividad de la empresa;
VII.        Centro de Potenciación Productiva: Es un espacio en el que confluyen tecnologías cuya finalidad es crear nuevos productos y/o procesos e incrementar las capacidades productivas de las empresas, a fin de mejorar la productividad y el acceso a las cadenas de valor;
VIII.        Certificaciones especializadas: Reconocimiento público, formal y temporal de la capacidad laboral demostrada por un trabajador, del cumplimiento de especificaciones de un producto o de la ejecución de un proceso, efectuado con base en la evaluación de sus atributos en relación con una norma;
IX.         Constancia de situación fiscal: Documento expedido por el Servicio de Administración Tributaria (SAT), en el que conste(n) la(s) actividad(es) que las Personas Solicitantes y empresas a beneficiar con los Apoyos del PPCI han declarado ante el SAT;
X.          Convenio de Colaboración: Instrumento jurídico celebrado entre la Secretaría de Economía, a través de la Subsecretaría de Industria y Comercio, a su vez representada por la Unidad de Competitividad y las Personas Beneficiarias directas para formalizar la entrega de los Apoyos del PPCI para la ejecución de las Solicitudes de Apoyo aprobadas por el Consejo Directivo y en el que se establecerán los compromisos generales y acciones tendientes al cumplimiento de los proyectos aprobados, y al cumplimiento de los objetivos del PPCI;
XI.         Convocatoria: Documento que establece las características, términos, requisitos, montos de apoyo, el procedimiento y vigencia para la presentación de Solicitudes de Apoyo del PPCI;
XII.        Costo Total del Proyecto: Sumatoria de los importes de las cotizaciones, incluyendo el Impuesto al Valor Agregado, presentadas por la Persona Solicitante para el tipo y concepto de apoyo correspondiente;
XIII.        Criterios de Selección: Requisitos que los proyectos deben reunir de acuerdo a los objetivos del PPCI, y a los mecanismos establecidos para alcanzarlos, que por lo tanto los hacen susceptibles de recibir los Apoyos del PPCI;
XIV.       Cualidades de los productos: Son aquellas características que distinguen y definen a los distintos productos;
XV.        Empresa: Unidad económica con decisión y control propio que utiliza diferentes insumos para producir bienes o servicios, en su calidad de persona moral debidamente formalizada de conformidad con la legislación mexicana y que cuente con una plantilla laboral a partir de 51 trabajadores registrados en el IMSS;
XVI.       Empresa participante: Persona moral que forma parte del proyecto para el cual se solicita el apoyo y que cuente con una plantilla laboral de al menos 51 trabajadores registrados en el IMSS;
XVII.      Equipamiento especializado: Es el conjunto de los bienes de capital necesarios para la creación, desarrollo, modificación y/o mejoramiento de un proceso productivo o producto;
XVIII.      Estrategias de promoción sectorial: Se refiere al conjunto de las acciones realizadas por las Personas Beneficiarias, cuya finalidad es promover el sector al que pertenezcan y que por su naturaleza tengan un impacto significativo;
XIX.       Fortalecimiento de la cadena de valor: Acciones que fortalecen las oportunidades de negocio entre empresas de una misma cadena de valor;
XX.        IMSS: Instituto Mexicano del Seguro Social;
XXI.       Instancia Ejecutora: La Unidad de Competitividad;
 
XXII.      Manual de Evaluación de Alineamiento con los Objetivos del PPCI: Instrumento de evaluación de los proyectos que proporciona un indicador del grado de cumplimiento con los objetivos del PPCI;
XXIII.      Manufactura inteligente: Procesos productivos que combinan las Tecnologías de la Información y la Comunicación (TIC´s) con tecnología operacional para crear valor en nuevas y diferentes formas, así como el flujo de información de celdas de producción inteligentes y conectadas que informen y coordinen la producción y distribución;
XXIV.     Maquinaria y equipo: Es el conjunto de bienes especializados tales como mecánicos, eléctricos, electrónicos, biotecnológicos, computarizados y/o robóticos, vinculados directamente con los procesos productivos de la(s) empresa(s) solicitante(s);
XXV.      Medios electrónicos de comunicación: Dirección de correo electrónico de las Personas Solicitantes o Personas Beneficiarias incluido en la Solicitud de Apoyo, a través del cual aceptan recibir notificaciones o requerimientos de información, de conformidad con lo establecido en el artículo 35 fracción II de la Ley Federal de Procedimiento Administrativo;
XXVI.     Organismo empresarial: Las Confederaciones y sus Cámaras de Industria constituidas conforme a la Legislación Mexicana, que integren empresas que realicen actividades conforme a las que se establecen en la Población Objetivo de este Programa;
XXVII.     Persona Solicitante: Organismo Empresarial, Asociación Civil o persona moral que pertenece a la Población Potencial y manifiesta la intención de acceder a los Apoyos del PPCI;
XXVIII.    Personas Beneficiarias: Organismo empresarial, Asociación Civil o Persona moral que recibe de manera directa un subsidio o apoyo de una dependencia o entidad de la Administración Pública Federal (Persona Beneficiaria directa) y que puede beneficiar a un conjunto de empresas de la Población Objetivo (Persona Beneficiaria indirecta);
XXIX.     Plan de Negocio: Documento que describe el conjunto de acciones planificadas que persiguen la consecución de los objetivos y metas establecidas en la convocatoria vigente;
XXX.      Población atendida: Las personas morales consideradas dentro de la población objetivo que son apoyadas con los recursos presupuestales con los que cuenta el Programa en el ejercicio fiscal;
XXXI.     Productividad: La productividad es una medida económica que calcula cuántos bienes y servicios se producen en función de cada factor utilizado (capital, trabajo, energía, materiales y servicios) durante un periodo determinado;
XXXII.     Programa de inversión: Es un conjunto de actividades definidas, coordinadas e interrelacionadas en un período de tiempo determinado que cuentan con presupuesto cuyo fin consiste en la aplicación de recursos financieros para la creación, renovación y/o ampliación del equipamiento especializado de Centros de Potenciación Productiva, laboratorios de prueba y de las capacidades productivas de las empresas de la Población Objetivo;
XXXIII.    Proyecto Convencional: Propuesta de acciones que presentan las empresas de la Población Objetivo de forma directa o en conjunto a través de un Organismo Empresarial o Asociación Civil, que focaliza su objetivo en resolver una problemática específica detectada que obstaculiza la mejora de la productividad;
XXXIV.   Proyecto en Extenso: Documento que contiene la descripción detallada del proyecto, de la situación actual de las empresas a beneficiar en términos de la productividad y de su participación en la(s) cadena(s) de valor en la(s) que se desenvuelven; la proyección de su situación en caso de que resulten apoyadas, así como los objetivos general y específicos del proyecto, metas, acciones a desarrollar, etapas, necesidades, requerimientos e impacto en el desarrollo o la articulación de las cadenas de valor y la mejora de la productividad así como el impacto económico del mismo, entre otros;
XXXV.    Proyecto Estratégico: Propuesta de acciones que presenta un conjunto de empresas a través de un Organismo Empresarial o una Asociación Civil pertenecientes a los sectores o industrias definidos por la Subsecretaría de Industria y Comercio que tienen impacto regional, nacional o sectorial y en la cual participa la iniciativa privada y de manera monetizable, alguna institución académica y al menos uno de los órdenes de gobierno local que propician el desarrollo sectorial. Deberá focalizar su objetivo en resolver una problemática específica detectada que obstaculiza la mejora de la productividad;
 
XXXVI.   Recertificación especializada: Documento que emite de forma periódica una autoridad competente que reafirma la autenticidad o certeza de las características de un proceso productivo específico o de las habilidades y competencias profesionales o técnicas de una persona;
XXXVII.   Reintegro total o parcial: Devolución de los recursos no ejercidos o no comprobados que deriva de una inconsistencia, irregularidad, incumplimiento, remanente o economía del proyecto apoyado;
XXXVIII.  Remanente: Cantidad sobrante del subsidio otorgado reflejado en el saldo de la cuenta bancaria exclusiva del proyecto;
XXXIX.   Rentabilidad: Es el resultado positivo de las inversiones realizadas señaladas en el proyecto;
XL.        Reporte de avance: Información que entregan las Personas Beneficiarias a la Instancia Ejecutora del PPCI, utilizando el formato determinado para tal efecto, el cual informa de manera trimestral el avance del proyecto, y que deberá ser proporcionado a la Instancia Ejecutora durante los primeros 10 días hábiles posteriores al término del periodo correspondiente y con la cual acredita el avance en el ejercicio del Apoyo, de conformidad con los términos establecidos en la Solicitud de Apoyo aprobada por el Consejo Directivo;
XLI.       Reporte final: Información que entregan las Personas Beneficiarias a la Instancia Ejecutora del PPCI, utilizando el formato establecido y de conformidad con los plazos establecidos en las Reglas de Operación y en la Solicitud de Apoyo, con base en la cual acredita el ejercicio total del Apoyo, así como el cumplimiento de las metas e indicadores establecidos en la Solicitud de Apoyo aprobada por el Consejo Directivo;
XLII.       Representación Federal: Delegación y/o Subdelegación de la Secretaría de Economía dentro de la circunscripción correspondiente;
XLIII.      Requisitos de elegibilidad: Son aquellas condiciones que se requieren para poder ser una Persona Beneficiaria del Programa y que están estipuladas en las Reglas de Operación del mismo;
XLIV.      RFC: Registro Federal de Contribuyentes;
XLV.      SCIAN: Sistema de Clasificación Industrial de América del Norte, el cual permite homologar la información económica que se produce en el país, y con ello contribuir a la estandarización de la información respecto a la clasificación que se maneja en la región de América del Norte. Para el Programa para la Productividad y Competitividad Industrial se utilizó la versión del SCIAN 2013;
XLVI.      Sectores industriales: Son el conjunto de actividades económicas que implican la transformación de materias primas a través de diversos procesos productivos. Cada sector está enfocado a la producción o proceso de cierto bien o producto y representa una parte de la industria total;
XLVII.     Solicitud de Apoyo: La conforman el Anexo A de las presentes Reglas, el Proyecto en Extenso y la documentación soporte presentada por las Personas Solicitantes de conformidad con lo que se establece en la Regla 7;
XLVIII.    SSIC: Subsecretaria de Industria y Comercio;
XLIX.      TESOFE: Tesorería de la Federación;
L.          Triple hélice: Modelo que articula las acciones de la academia, la iniciativa privada y alguno de los órdenes de gobierno local;
LI.         Ventanillas: Lugar donde se presentan las solicitudes para acceder a los Apoyos del PPCI, de conformidad con la vigencia que señalen las convocatorias, las cuales serán:
·     Las Representaciones Federales de la SE conforme al horario laboral que cada una tenga para recepción, y
·     La ventanilla de recepción de la Unidad de Competitividad, ubicada en Avenida Insurgentes Sur No. 1940, Planta Baja, Colonia Florida, Demarcación Territorial Álvaro Obregón, C.P. 01030, Ciudad de México. De lunes a viernes de 9:00 a 14:30 horas y de 16:00 a 18:00 horas.
 
LII.         Visitas de verificación: Aquellas que conforme a la Ley Federal de Procedimiento Administrativo realice la Instancia Ejecutora por sí misma o a través de la Representación Federal correspondiente para allegarse de información suficiente para la evaluación, seguimiento y conclusión de los proyectos apoyados.
COBERTURA, POBLACIÓN POTENCIAL Y POBLACIÓN OBJETIVO
4.    Cobertura
El PPCI tiene una cobertura nacional y atiende a la Población Objetivo de los sectores e industrias considerados.
5.    Población Potencial
Las personas morales que cuenten con una plantilla laboral a partir de 51 trabajadores registrados en el IMSS, que requieran resolver problemas que limitan su productividad, y que pertenezcan a alguno de los sectores 31 al 33, denominados Industrias Manufactureras, de acuerdo con el Sistema de Clasificación Industrial de América del Norte 2013 (SCIAN).
6.    Población Objetivo
Las personas morales de la Población Potencial que desarrollan alguna de las actividades económicas señaladas en la Convocatoria, y requieran aumentar su productividad.
REQUISITOS DE ELEGIBILIDAD Y CRITERIOS DE SELECCIÓN
7.    Requisitos de Elegibilidad
Serán elegibles para acceder a los Apoyos del PPCI, sin discriminación alguna, los proyectos que presenten las empresas de la Población Objetivo de forma directa o en conjunto a través de un Organismo Empresarial o Asociación Civil considerando que deberán reunir los requisitos siguientes:
I.           Resuelvan una problemática específica detectada que obstaculiza la mejora de la productividad en los sectores e industrias definidos en las Convocatorias vigentes, y tengan impacto regional o nacional sobre la mejora de la productividad y que contribuyan al desarrollo y/o la articulación de las cadenas de valor de los sectores industriales de la Población Objetivo;
II.          Demuestren con base en la Constancia de situación fiscal con una antigüedad no mayor a 3 meses que las empresas participantes desarrollan actualmente al menos una actividad productiva en el marco de los sectores e industrias de la Población Objetivo, de conformidad con el SCIAN 2013; y que acrediten haberla realizado los últimos 12 meses previos a la presentación de la Solicitud de Apoyo. Este requisito no aplica para los proyectos opinados por el Comité Técnico Asesor para el Desarrollo Industrial (CADI);
III.          Demuestren mediante la opinión del cumplimiento de obligaciones fiscales, que la(s) empresa(s) a beneficiar y la Persona Solicitante se encuentren al corriente de las mismas (opinión positiva), conforme al artículo 32-D del Código Fiscal de la Federación y a las disposiciones aplicables de la Resolución Miscelánea Fiscal vigente, dicho documento no deberá presentar una antigüedad mayor a 3 meses de su emisión. No presentar este documento con las condiciones señaladas será motivo para desechar la Solicitud de Apoyo;
IV.         Demuestren mediante la opinión del cumplimiento de obligaciones fiscales en materia de Seguridad Social, que la(s) empresa(s) participantes y la Persona Solicitante se encuentren al corriente de las mismas (opinión positiva), conforme al artículo 32 D del Código Fiscal de la Federación y a las disposiciones aplicables de la Resolución Miscelánea Fiscal vigente, dicho documento deberá estar vigente al momento de presentar la Solicitud de Apoyo. No demostrar las condiciones señaladas será motivo para desechar la Solicitud de Apoyo;
V.          Demuestren con base en el Sistema Único de Autodeterminación (SUA), el cual es un programa informático que sirve para determinar importes y conceptos para el pago de las cuotas obrero-patronales, del bimestre inmediato anterior a la presentación de la Solicitud de Apoyo que cuenta con al menos con 51 empleados. El (CADI) puede solicitar que este requisito no aplique a los proyectos que el mismo proponga u opine;
VI.         No estén recibiendo Apoyos de otros programas federales para el mismo proyecto, que impliquen la sustitución de su aportación o duplicidad de Apoyos;
VII.        Acreditar mediante escrito en formato libre y firmado en original por el representante legal, contar con la solvencia económica para realizar la aportación correspondiente a su parte proporcional del proyecto. El (CADI) puede solicitar que este requisito no aplique a los proyectos que el mismo proponga u opine;
 
VIII.        Tratándose de Personas Beneficiarias de ejercicios fiscales anteriores del Programa para el Desarrollo de la Productividad de las Industrias Ligeras (PROIND), Programa de Apoyo para la Mejora Tecnológica de la Industria de Alta Tecnología (PROIAT), Programa para el Desarrollo de la Industria de Software (PROSOFT) y la Innovación y el Programa para la Productividad y Competitividad Industrial (PPCI), que demuestren estar al corriente de las obligaciones derivadas de los Apoyos autorizados por éstos, mediante documento oficial emitido por la Instancia Ejecutora del programa correspondiente en el que se exprese el estatus del cumplimiento de las mismas;
IX.         Que la Solicitud de Apoyo se presente durante el lapso en que la Convocatoria se encuentra vigente, mediante el Anexo A de las presentes Reglas debidamente requisitado con firma autógrafa y en original, anexando el Proyecto en Extenso y la documentación soporte;
X.          No se otorgarán Apoyos a personas del servicio público de la SE, de las Secretarías de Desarrollo Económico o su equivalente en las Entidades Federativas, ni a cónyuges o parientes consanguíneos o por afinidad hasta el cuarto grado, o civiles de los servidores públicos que participen formalmente en el proceso de evaluación y/o autorización de los Apoyos, así como a personas morales que tengan en sus consejos directivos empresariales, socios o miembros que se encuentren en la misma situación y las demás personas que al efecto se refieran en las legislaciones federales y estatales aplicables en materia de responsabilidades de personas de servicio público. Esta prohibición será aplicable hasta un año con posterioridad a que las personas de servicio público hayan concluido su servicio, empleo, cargo o comisión, y
XI.         Que cumplan con lo establecido en la Convocatoria vigente.
8.    Criterios de Selección
Los Criterios de Selección con los que el Consejo Directivo aprobará los proyectos presentados, serán los siguientes:
I.           Contribuir a la mejora de la productividad de los sectores e industrias definidos en la Convocatoria a través de la articulación de cadenas de valor;
II.          Contribuir al desarrollo y articulación de las cadenas de valor en los sectores e industrias definidos en la Convocatoria;
III.          Contribuir a la formación de capital humano especializado y certificado, en actividades directamente inmersas en el proceso productivo de las empresas;
IV.         Contribuir a la certificación y recertificación de productos y de empresas en procesos especializados, directamente inmersos en el proceso productivo de las empresas;
V.          Contribuir en la adopción de mejoras tecnológicas en los sectores industriales y al fortalecimiento sectorial;
VI.         Contribuir a la mejora de la productividad y/o al encadenamiento con proyectos cuya rentabilidad sea positiva; el CADI puede solicitar que este criterio no aplique a los proyectos que el mismo proponga u opine;
VII.        Contribuir al escalamiento productivo (mayor valor agregado) de las empresas por lo que estas deberán contar con al menos 51 trabajadores registrados en el IMSS, el CADI) puede solicitar que este criterio no aplique a los proyectos que el mismo proponga u opine, y
VIII.        El criterio de prelación se hará con base en el resultado de la evaluación llevada a cabo por la Instancia Ejecutora.
El PPCI no podrá otorgar Apoyos para un mismo Proyecto que considere fases anuales de desarrollo por más de tres años y comprometer recursos de ejercicios fiscales posteriores, por lo que, en todos los casos, la Solicitud de Apoyo deberá ser presentada por ejercicio fiscal y con apego a las disposiciones presupuestales vigentes.
PRESUPUESTO
9.    Distribución del presupuesto previsto para el Programa
Los Apoyos provenientes del PPCI serán considerados en todo momento, como subsidios federales en los términos de las disposiciones federales aplicables, y no perderán su carácter federal al ser canalizados a las Personas Beneficiarias. Asimismo, estarán sujetos, en todo momento, a las disposiciones federales que regulan su control y ejercicio.
 
Los Apoyos del PPCI se aplicarán bajo los criterios de objetividad, igualdad, transparencia, publicidad, selectividad, oportunidad, eficiencia y temporalidad, así como factibilidad e impacto socioeconómico del proyecto, procurando en todo momento que se canalicen a través de medios eficaces y eficientes.
Del total de los recursos aprobados al PPCI, el 96.34% se destinará al Apoyo de proyectos de la Población Objetivo. Los gastos asociados a la operación, supervisión y evaluación externa del programa, no serán mayores al 3.66%.
La Unidad de Competitividad, preverá la coordinación con otras instituciones, para evitar la duplicidad en el otorgamiento de los Apoyos y en la reducción de gastos administrativos.
Los recursos presupuestales del PPCI estarán sujetos a las disponibilidades presupuestarias, y a los resultados y beneficios económicos obtenidos según la evaluación que lleve a cabo la SSIC.
INTEGRACIÓN, FUNCIONAMIENTO Y FACULTADES DEL CONSEJO DIRECTIVO
10.    Integración del Consejo Directivo
El Consejo Directivo estará integrado por:
I.           La persona Titular de la Unidad de Competitividad, quien lo presidirá;
II.          Representante de la Dirección General de Industrias Pesadas y de Alta Tecnología;
III.          Representante de la Dirección General de Industrias Ligeras;
IV.         Representante de la Dirección General de Fomento de Cadenas Productivas e Inversión en el Sector Energético;
V.          Representante de la Dirección General de Innovación, Servicios y Comercio Interior;
VI.         Representante de la Coordinación General de Delegaciones Federales;
VII.        Representante del Instituto Nacional del Emprendedor;
VIII.        Representante de la Subsecretaría de Comercio Exterior, y
IX.         Representante de la oficina del Subsecretario de Industria y Comercio.
Los Consejeros tendrán voz y voto. La persona que sea Presidente del Consejo Directivo contará con voto de calidad en casos de empate.
Serán invitados permanentes al Consejo Directivo, con voz, pero sin derecho a voto:
a)      Representante del Órgano Interno de Control en la SE;
b)      Representante de la Oficina del Abogado General de la SE;
c)      Representante de la Dirección General de Programación, Organización y Presupuesto, y
d)      Representante de la Coordinación de asesores de la SE.
En el caso de ausencia del (de la) Presidente del Consejo Directivo, éste(a), podrá designar como suplente para presidir las sesiones a algún(a) funcionario(a) adscrito(a) a la Unidad de Competitividad o de las áreas que auxilien en la operación de este Programa, quien deberá tener un nivel mínimo de Director(a) de Área u homólogo.
Cada integrante del Consejo Directivo podrá designar un(a) suplente, quien tendrá las mismas facultades que la persona Titular. Dicha designación será mediante oficio dirigido al (a la) Presidente del Consejo Directivo y será válida para las sesiones que efectúe el Consejo Directivo para todo el ejercicio fiscal, o en su defecto, por Sesión del Consejo Directivo de que se trate.
Los(as) Consejeros(as) y sus suplentes tendrán un nivel jerárquico mínimo de Dirección de Área u homólogo.
El Consejo Directivo podrá invitar a representantes de otras unidades administrativas de la SE, organismos e instituciones públicas y/o privadas que se relacionen con proyectos o asuntos, que sean presentados en las sesiones con derecho a voz, sin voto.
11.   Funcionamiento del Consejo Directivo
I.           Sesionará de forma ordinaria una vez cada trimestre, y de manera extraordinaria cuando así se requiera;
II.          Sólo podrá sesionar cuando estén presentes la mayoría de las personas Titulares o sus suplentes, y
 
III.          Las decisiones y acuerdos del Consejo Directivo se tomarán por mayoría. En caso de empate, la persona que lo preside tendrá voto de calidad.
De cada sesión se levantará acta, que deberá señalar el sentido de los acuerdos tomados por las y los miembros con derecho a voto, así como de los comentarios relevantes en cada caso.
La convocatoria a las sesiones, deberá ser notificada al Consejo Directivo, con al menos 5 días hábiles de anticipación en el caso de las sesiones ordinarias, y con 3 días hábiles de anticipación para el caso de las sesiones extraordinarias, adjuntando el Orden del día a desahogarse, así como la documentación de la información a analizar durante el desarrollo de las sesiones.
12.   Facultades del Consejo Directivo
I.           Aprobar, en su caso los proyectos a ser apoyados;
II.          Aprobar la(s) Convocatoria(s) para la presentación de Solicitudes de Apoyo del PPCI;
III.          Analizar y, en su caso, aprobar las modificaciones o prórrogas y sus ampliaciones, que soliciten las Personas Beneficiarias, siempre y cuando éstas no impliquen un incremento del Apoyo o afecten el impacto, metas o a la Población Objetivo acordados;
IV.         El Consejo Directivo valorará y en su caso aprobará la pertinencia de ejecutar las iniciativas y/o apoyar los proyectos, previa evaluación y recomendación de la Instancia Ejecutora, que el Comité Técnico Asesor para el Desarrollo Industrial le proponga;
V.          En el marco de cada convocatoria, el Consejo Directivo, a propuesta del Comité Técnico Asesor para el Desarrollo Industrial a través de la Instancia Ejecutora, sujeto a disponibilidad presupuestal y al resultado de la evaluación realizada por la propia Instancia, podrá asignar recursos a los proyectos con alto impacto nacional o en las regiones consideradas prioritarias, que contribuyan a la mejora de la productividad mediante la articulación de las cadenas de valor en los sectores y regiones definidas por la Subsecretaría de Industria y Comercio, para tal propósito, la SE a través de la Unidad de Competitividad podrá celebrar convenios de colaboración con el Organismo Empresarial, Asociación Civil o empresa promotora de la iniciativa de política industrial a desarrollar;
VI.         Delegar facultades a la Unidad de Competitividad para autorizar las modificaciones necesarias y/o prórrogas cuando se requiera ampliar la vigencia de los proyectos, siempre y cuando éstas no impliquen un incremento del apoyo federal, ni comprometa recursos de ejercicios posteriores o afecten el impacto y a la Población Objetivo acordados;
VII.        Evaluar los reportes de avance y/o final, y resolver lo conducente;
VIII.        Aprobar el Manual de Evaluación de Alineamiento con los Objetivos del PPCI;
IX.         Delegar facultades a la Unidad de Competitividad para resolver sobre asuntos relacionados con la administración y operación del PPCI;
X.          Con el fin de lograr que los recursos públicos asignados al presente programa sean administrados con eficiencia, eficacia, economía y racionalidad para cumplir los objetivos a los que está destinado, el Consejo Directivo podrá autorizar la modificación de los montos globales de cada Convocatoria, siempre que esto permita beneficiar a un mayor número de Personas Solicitantes y exista disponibilidad presupuestaria, y
XI.         Resolver sobre asuntos no previstos en las presentes Reglas, así como los relacionados con la administración y operación, en general, todas las facultades y obligaciones necesarias para la consecución de los objetivos del PPCI.
13.   El (la) Secretario(a) Técnico(a) y sus funciones
La persona que preside al Consejo Directivo designará a una persona adscrita a la Unidad de Competitividad o de alguna de las áreas que auxilien en la operación del Programa, como Secretario(a) Técnico(a) del Consejo Directivo, quien tendrá las siguientes funciones:
I.           Dar seguimiento a los acuerdos adoptados por éste y preparar las actas de las sesiones;
II.          Certificar acuerdos del Consejo Directivo y la documentación relativa a las Solicitudes de Apoyo recibidas por la Instancia Ejecutora y cualquiera relacionada con el Programa;
III.          Convocar a las sesiones del Consejo Directivo y preparar el Orden del día;
 
IV.         Emitir correspondencia oficial a nombre del Consejo Directivo tratándose de comunicación de resoluciones, respuestas y difusión de información; dicha comunicación podrá ser en forma electrónica conforme a la normatividad vigente;
V.          Realizar actividades de difusión, promoción y verificación del Programa a petición expresa de la persona Titular de la Instancia Ejecutora, y
VI.         Comunicar las notificaciones y resoluciones de la Instancia Ejecutora.
En caso de ausencia del (de la) Secretario(a) Técnico(a), la persona que preside al Consejo Directivo o su suplente, podrá designar a otro miembro de la Unidad de Competitividad o de las áreas que auxilien en la operación de este Programa para que funja como Secretario(a) Técnico(a) para esa sesión.
INTEGRACIÓN Y FUNCIONES DEL COMITÉ TÉCNICO ASESOR PARA EL DESARROLLO INDUSTRIAL
(CADI)
14.   Integración del Comité Técnico Asesor para el Desarrollo Industrial
El Comité Técnico Asesor para el Desarrollo Industrial es un órgano de consulta, en el que participa un grupo de expertos, que auxilia a la Instancia Ejecutora y al Consejo Directivo del PPCI en la Instrumentación de la política industrial integrado por:
I.           Representante de la Subsecretaría de Industria y Comercio, quien lo presidirá;
II.          Representante de la Unidad de Competitividad, quien fungirá como Secretario(a) Técnico(a) del Comité;
III.          Representante de la Dirección General de Innovación, Servicios y Comercio Interior;
IV.         Representante de la oficina del (de la) Secretario (a) de Economía;
V.          Representante de la Dirección General de Industrias Ligeras;
VI.         Representante de la Dirección General de Industrias Pesadas y Alta Tecnología;
VII.        Representante de la Dirección General de Fomento de Cadenas Productivas e Inversión en el Sector Energético;
VIII.        Representante del Instituto Nacional del Emprendedor, y
IX.         Representante de la Subsecretaria de Comercio Exterior.
Las personas integrantes del Comité tendrán voz y voto. La persona que presida el Comité contará con voto de calidad en casos de empate.
Las personas integrantes del Comité y sus suplentes tendrán un nivel jerárquico mínimo de Dirección de Área u homólogo.
Serán invitados(as) permanentes a las sesiones del CADI, con voz, pero sin derecho a voto:
a)          Representante del Órgano Interno de Control en la SE;
b)          Representante de la Dirección General de Planeación y Evaluación de la SE;
c)          Representante de la Oficina del Abogado General de la SE, y
d)          Representante de la Coordinación General de Delegaciones Federales de la SE.
15.   Funciones del Comité Técnico Asesor para el Desarrollo Industrial
I.           Opinar sobre la pertinencia de los proyectos que la Instancia Ejecutora ponga a su consideración, y
II.          Proponer a la Instancia Ejecutora iniciativas y proyectos estratégicos que considere prioritarios en la implementación de la Política Pública Industrial en materia de:
a)          Acciones de difusión y promoción de los sectores y regiones definidos por la Subsecretaría de Industria y Comercio, que contribuyan a la mejora de la productividad y fortalezcan las cadenas de valor;
b)          Acciones que mejoren la productividad en los sectores y regiones definidos por la Subsecretaría de Industria y Comercio;
c)          Acciones que contribuyan al desarrollo y articulación de nuevas cadenas productivas y al escalamiento productivo que permitan fortalecer la política de regionalización;
 
d)          Acciones orientadas a fortalecer las cadenas de valor, y
e)          Opinar y/o proponer y en su caso aprobar los lineamientos que en materia de Apoyos se definan para atender emergencias económicas y/o desastres naturales.
16.   Funcionamiento del Comité Técnico Asesor para el Desarrollo Industrial
I.           Sesionará a solicitud de la Instancia Ejecutora o de alguno de los integrantes del Comité;
II.          Sólo podrá sesionar cuando estén presentes la mayoría de las personas Titulares o sus suplentes;
III.          Las decisiones y acuerdos del Comité se tomarán por mayoría. En caso de empate, la persona que lo preside tendrá el voto de calidad, y
IV.         De cada sesión se levantará acta, que deberá señalar el sentido de los acuerdos tomados por las personas integrantes con derecho a voto, así como de los comentarios relevantes en cada caso.
17.   Funciones del (de la) Secretario(a) Técnico(a) del Comité Técnico Asesor para el Desarrollo Industrial
El (la) Secretario(a) Técnico(a) del CADI tendrá las siguientes funciones:
I.           Convocar a las sesiones del CADI y preparar el Orden del día;
II.          Dar seguimiento a los acuerdos adoptados por el CADI y preparar las actas de las sesiones;
III.          Presentar los proyectos que el (la) Presidente del CADI sugiera;
IV.         Certificar acuerdos del CADI y documentación relacionada, y
V.          Comunicar a la Instancia Ejecutora las iniciativas y proyectos que el CADI propone para acceder a los Apoyos del PPCI.
En caso de ausencia del (de la) Secretario(a) Técnico(a), la persona que preside el CADI, podrá designar a otra persona de la Subsecretaría de Industria y Comercio con nivel mínimo de Director de Área u homólogo.
INSTANCIA EJECUTORA
18.   Facultades de la Instancia Ejecutora
La ejecución del PPCI estará a cargo de la Unidad de Competitividad, la cual será auxiliada para la operación de este Programa por personal adscrito a la Unidad de Contenido Nacional y Fomento de Cadenas Productivas e Inversión en el Sector Energético, a la Dirección General de Industrias Ligeras y a la Dirección General de Industrias Pesadas y de Alta Tecnología.
La Instancia Ejecutora podrá solicitar el apoyo del Comité Técnico Asesor para el Desarrollo Industrial para la valoración de la pertinencia de iniciativas y proyectos que pueden ser implementados o apoyados en favor del desarrollo de los sectores, regiones y empresas.
Son facultades y obligaciones de la Instancia Ejecutora:
I.     Analizar y evaluar íntegramente las Solicitudes de Apoyo y documentación anexa para corroborar que:
a)      Cumplan con los requisitos establecidos en las presentes Reglas y la Convocatoria, y
b)      Satisfagan los Criterios de Selección enlistados en la Regla 8 a fin de que sean congruentes con los objetivos del PPCI.
II.          Elaborar y enviar al (la) Secretario(a) Técnico(a) la relación de Fichas de impacto que se presentarán al Consejo Directivo;
III.          Presentar al Consejo Directivo la Ficha de impacto emitida de los proyectos que cumplieron con los Requisitos de Elegibilidad y Criterios de Selección;
IV.         Desechar las solicitudes de apoyo que no cumplan con los requisitos de elegibilidad y rechazar aquellas que no cumplan con los criterios de selección establecidos en las presentes Reglas y la(s) Convocatoria(s);
V.          Enviar al (a la) Secretario(a) Técnico(a) la relación de las solicitudes de apoyo que no cumplan con los requisitos de elegibilidad y criterios de selección establecidos en las presentes Reglas y la(s) Convocatoria(s) a fin de que se comunique a los solicitantes la resolución de la Instancia Ejecutora;
 
VI.         Cuando lo estime conveniente, y a fin de disponer de la información suficiente para la emisión de resoluciones a las Solicitudes de Apoyo de la Población Objetivo, la Unidad de Competitividad podrá establecer los mecanismos que considere pertinentes para allegarse de los medios de prueba e información que considere necesarios;
VII.        Dar seguimiento a las Solicitudes de Apoyo aprobadas realizando actividades de supervisión, evaluación y monitoreo de las acciones de las Personas Beneficiarias, tendientes al cumplimiento de las obligaciones que se desprenden de estas Reglas; para ello podrá realizar visitas de verificación;
VIII.        Difundir en términos de la Ley General de Transparencia y Acceso a la Información Pública el Padrón de Personas Beneficiarias en la Plataforma Nacional de Transparencia y en la página electrónica de la SE (www.gob.mx/se);
IX.         Recibir, analizar y en su caso aprobar por única ocasión las solicitudes de modificación y/o prórroga que soliciten las Personas Beneficiarias. De ser necesario la solicitud será sometida al Consejo Directivo para su resolución;
X.          Analizar los Reportes de Avance y el Reporte final que presenten las Personas Beneficiarias, a fin de supervisar la aplicación de los Apoyos y el cumplimiento de las metas conforme a la Solicitud de Apoyo;
XI.         Ejecutar las acciones encomendadas por el Consejo Directivo, y realizar las actividades administrativas necesarias para la óptima operación del Programa, y
XII.        Proponer los lineamientos que en materia de Apoyos se definan para atender emergencias económicas y/o desastres naturales.
19.   Instancia Normativa
I.           La Instancia Normativa del PPCI será la SE por conducto del Consejo Directivo del PPCI, el cual emitirá sus acuerdos conforme a las disposiciones previstas en las presentes Reglas;
II.          Lo no previsto en las presentes Reglas de Operación, será resuelto por el Consejo Directivo del PPCI, de conformidad con la legislación aplicable, y
III.          La interpretación para efectos administrativos de las presentes Reglas, estará a cargo de la Instancia Ejecutora del PPCI.
20.   Operación
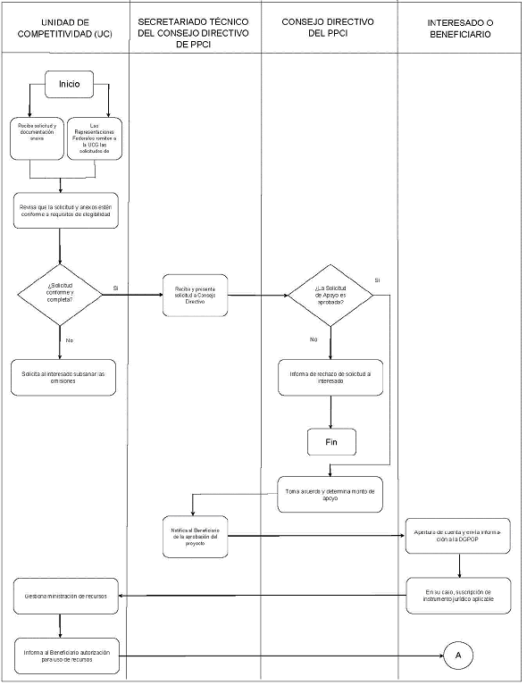
Una vez que el Consejo Directivo haya aprobado la(s) Convocatoria(s) para la presentación de solicitudes, la Instancia Ejecutora la(s) hará pública(s) a través de la página de Internet de la SE (www.gob.mx/se). En la(s) Convocatoria(s) se establecerá(n) los requisitos específicos. Las personas interesadas deberán apegarse al siguiente proceso:
I.           Para acceder a los Apoyos del PPCI, las Personas Solicitantes deberán presentar ante la Unidad de Competitividad o en las Representaciones Federales, de forma directa o en conjunto a través de un Organismo Empresarial o Asociación Civil, la Solicitud de Apoyo conforme al Anexo A de las presentes Reglas;
II.          La Solicitud de Apoyo deberá estar acompañada del Proyecto en Extenso y la documentación que señala la propia solicitud, así como de la información que acredite el cumplimiento de los Requisitos de Elegibilidad establecidos en la Regla 7, observando las restricciones señaladas en cada tipo de apoyo del que se trate de conformidad con las convocatorias vigentes;
III.          La Unidad de Competitividad establecerá el mecanismo operativo para dar trámite a las solicitudes presentadas físicamente y/o a través del sistema en Internet, que para tales efectos se desarrolle;
IV.         Personal de la Unidad de Competitividad y/o el (la) Secretario(a) Técnico(a) del Consejo Directivo del PPCI podrá asistir a promocionar el Programa y/o proporcionar asesoría a las personas interesadas;
V.          Cuando los recursos autorizados al PPCI se hayan agotado y la Convocatoria se encuentre vigente, se hará del conocimiento de las personas interesadas, a través de un aviso en las Representaciones Federales y en el portal de Internet de la SE, señalando que la recepción de las Solicitudes de Apoyo será suspendida;
 
VI.         En caso de que la Solicitud de Apoyo del PPCI no esté debidamente requisitada y/o se detecte inconsistencia en la información que le complementa, la Unidad de Competitividad prevendrá en cada etapa del proceso de evaluación por única vez a la Persona Solicitante, para que en un plazo máximo de 10 días hábiles subsane las omisiones o complete la documentación faltante. De no hacerlo en el plazo establecido, se tendrá por desechada la Solicitud;
VII.        El Consejo Directivo o la Instancia Ejecutora emitirá la resolución que corresponda de las Solicitudes de Apoyo para Proyectos, a más tardar en 45 días hábiles posteriores a la presentación de la Solicitud de Apoyo;
VIII.        El (la) Secretario(a) Técnico(a) del Consejo Directivo hará del conocimiento de las Personas Solicitantes, los proyectos que fueron desechados o rechazados, indicando los motivos formulados por la Instancia Ejecutora;
IX.         La persona Titular de la Unidad de Competitividad suscribirá los convenios correspondientes a los Apoyos autorizados por el Consejo Directivo;
X.          Las Personas Beneficiarias directas deberán firmar el Convenio de Colaboración y entregar la documentación solicitada para el trámite del pago de los recursos dentro de los 10 días hábiles siguientes a la notificación de la aprobación de la Solicitud de Apoyo, apercibido de que si no comparece en dicho término, se le tendrá por desistida su solicitud sin responsabilidad alguna para la SE, la SSIC, las y los miembros del Consejo Directivo u otras Instancias que intervengan en el proceso, debiendo informarse de dicha situación al Consejo Directivo, y
XI.         La Unidad de Competitividad junto con la Coordinación Administrativa de la SSIC tendrán un plazo de 30 días hábiles para la entrega de los recursos, una vez que el Convenio de Colaboración esté registrado ante la Oficina del Abogado General y las Personas Beneficiarias hayan entregado toda la documentación para realizar el trámite del pago de los recursos.
21.   Características de los Apoyos
El PPCI otorgará Apoyos para el desarrollo y ejecución de Proyectos observando las siguientes disposiciones, así como las que se señalen en la(s) Convocatoria(s) correspondiente(s):
I.           El porcentaje máximo de apoyo por proyecto convencional, será hasta por el 25 por ciento del costo total del proyecto;
II.          Tratándose de proyectos estratégicos, el Consejo Directivo podrá autorizar Apoyos hasta por el 35 por ciento del costo total del proyecto, a petición expresa de la Persona Solicitante;
III.          El periodo de ejecución del proyecto será aquel señalado en la Solicitud de Apoyo, mismo que no podrá ser mayor a 12 meses, dicho periodo comenzará a computarse una vez que se haya ministrado el recurso a la cuenta de la Persona Beneficiaria a que se refiere la Regla 29;
IV.         La suma de Apoyos otorgados por Beneficiario para proyectos convencionales será hasta $20,000,000.00/100 M.N. (veinte millones 00/100 M.N.) en el mismo ejercicio fiscal;
V.          La suma de Apoyos otorgados por Beneficiario para proyectos estratégicos será hasta $35,000,000.00/100 M.N. (treinta y cinco millones 00/100 M.N.) en el mismo ejercicio fiscal.
VI.         El Consejo Directivo, a propuesta del Comité Técnico Asesor para el Desarrollo Industrial, a través de la Instancia Ejecutora, podrá aprobar un monto superior a los $35,000,000 00/100 M.N. (treinta y cinco millones 00/100 M.N.), previsto en la fracción anterior en función de la naturaleza, características y objetivos de la Convocatoria y el impacto que el Proyecto tenga sobre los sectores, industrias o el conjunto de empresas participantes;
VII.        Las empresas participantes pertenecientes a la Población Objetivo consideradas dentro del proyecto, no podrán aplicar en más de una Solicitud de Apoyo. Cuando se detecte su participación en más de una solicitud, la Unidad de Competitividad le sugerirá mantenerse en una solicitud y desistirse del resto. En caso de que no se pronuncie, la Unidad de Competitividad dará trámite a la primera Solicitud de Apoyo presentada y cancelará su participación en aquellas Solicitudes de Apoyo posteriores;
VIII.        En ningún caso los Apoyos del PPCI, ni las aportaciones de las personas beneficiarias integradas en el costo total del proyecto declarado en la Solicitud de Apoyo del PPCI, podrán otorgarse y/o utilizarse para:
 
a)      El pago de pasivos;
b)      El pago de actividades administrativas (sueldos, salarios u honorarios asimilables a sueldos, o cualquier figura que implique una estructura administrativa);
c)      La construcción, modificación y adecuación de áreas, así como la adquisición de bienes raíces y vehículos que por su configuración no participen directamente en el proceso productivo;
d)      El pago de servicios para la operación, tales como gastos por arrendamiento, energía eléctrica, telefonía, agua, impuestos, materiales y suministros, o
e)      Viáticos, boletos de avión, alimentos, renta de vehículos u otros gastos que no estén relacionados con los Conceptos de Apoyo aprobados.
22.   Tipos y Conceptos de Apoyo
Tipos y Conceptos de Apoyo 1
Certificaciones y recertificaciones para formación de capital humano y mejora de procesos y
productos
Concepto
Monto del Apoyo
Restricciones
Certificaciones especializadas a nivel técnico
El que se determine en
la Convocatoria
correspondiente.
Las que se señalen en la
Convocatoria.
Certificaciones especializadas a nivel profesional
Certificaciones especializadas para procesos y/o productos.
Recertificaciones especializadas a nivel técnico y/o profesional.
Recertificaciones especializadas para procesos y/o productos.
 
Tipos y Conceptos de Apoyo 2
Fortalecimiento y desarrollo sectorial.
Proyectos presentados al amparo del Decreto por el que se establecen medidas para la productividad, competitividad y combate de prácticas de subvaluación del sector calzado, publicado en el Diario Oficial de la Federación (DOF) el 29 de agosto de 2014 así como del Decreto por el que se establecen medidas para la productividad, competitividad y combate de prácticas de subvaluación de los sectores textil y confección, publicado en el DOF el 26 de diciembre de 2014 respectivamente y aquellas iniciativas y proyectos propuestos, para otros sectores y regiones, por el CADI.
Concepto
Monto del Apoyo
Restricciones
Diseño de metodologías para diferenciación de productos.
El que se determine en la Convocatoria correspondiente.
Presentado por un conjunto de empresas a través de un Organismo Empresarial o Asociación Civil.
Este tipo de proyectos deberán contar con la opinión positiva del CADI previo a su presentación al Consejo Directivo, y aquellas que se determinen en la Convocatoria.
Las que se señalen en la Convocatoria.
Diseño e implementación de estrategias de promoción sectorial.
 
Tipos y Conceptos de Apoyo 3
Potenciación productiva.
Equipamiento especializado para Centro de Potenciación Productiva, laboratorios de prueba y maquinaria
y equipo para empresas destinados a potenciar las capacidades productivas.
Concepto
Monto del Apoyo
Restricciones
Centro de Potenciación Productiva
El que se determine en la Convocatoria. El que se determine en la Convocatoria.
 
El proyecto deberá ser presentado por un conjunto de empresas de la Población Objetivo a través de un Organismo Empresarial o Asociación Civil y deberá reflejar la participación de la triple hélice a través de la cooperación de la academia y de al menos uno de los órdenes de gobierno local.
Las Personas Solicitantes deberán presentar un plan de negocio que asegure la permanencia de la operación del Centro o Laboratorio, así como el mecanismo para propiciar la participación del mayor número de industrias y empresas de la Población Objetivo, mismos que deberán anexarse a la Solicitud de Apoyo.
Aquellas que se determinen en la Convocatoria.
 
Laboratorio de prueba.
Maquinaria y equipo
especializados para empresas.
El que se determine en la Convocatoria.
El proyecto deberá ser presentado de forma directa por las empresas de la Población Objetivo.
Una vez que acrediten cumplir con los requisitos de elegibilidad y criterios de selección deberán contar con al menos una de las siguientes características:
1.     Proyectos inmersos en un programa de inversión.
2.     Proyectos orientados al desarrollo de nuevos procesos y/o productos inexistentes en el mercado nacional.
3.     Proyectos que promuevan el desarrollo de procesos productivos inteligentes.
Este tipo de proyectos deberán contar con la opinión positiva del CADI previo a su presentación al Consejo Directivo, y aquellas que se determinen en la Convocatoria.
 
La Persona Beneficiaria deberá conservar los bienes, objeto del apoyo otorgado por al menos 3 años a partir de la adquisición de la maquinaria o equipo.
MECANISMO DE EVALUACIÓN, OTORGAMIENTO Y SEGUIMIENTO DE LOS APOYOS
23.   Evaluación y aprobación de los proyectos
La Unidad de Competitividad será la Instancia encargada de realizar la evaluación de las Solicitudes de Apoyo conforme al Manual de Evaluación de Alineamiento con los Objetivos del PPCI y de presentar al Consejo Directivo su recomendación sobre las mismas.
La evaluación realizada por la Unidad de Competitividad en su calidad de Instancia Ejecutora se llevará a cabo en dos etapas:
·      La primera corresponde a la evaluación documental que permita corroborar que la Persona Solicitante y las empresas participantes en el proyecto pertenecen a la Población Objetivo, además de cumplir con los requisitos de elegibilidad enunciados en la Regla 7 y la Convocatoria correspondiente, y
·      La segunda corresponde a la evaluación de la alineación de los objetivos, metas e impactos del proyecto con los objetivos de política pública que persigue el PPCI de acuerdo a los Criterios de Selección establecidos en la Regla 8 y la Convocatoria correspondiente.
En caso de que la Solicitud de Apoyo del PPCI no esté debidamente requisitada y/o se detecte inconsistencia en la información que le complementa, la Unidad de Competitividad prevendrá por única vez a la Persona Solicitante en cada una de las etapas descritas para que en un plazo máximo de 10 días hábiles subsane las omisiones o complete la documentación faltante, de no acreditar la primera etapa no podrá continuar con la segunda, en caso de no contestar el requerimiento realizado en cualquiera de las dos etapas en el plazo establecido, se tendrá por desechada la Solicitud.
Personal adscrito a la Unidad de Competitividad, a las unidades que apoyan a la operación y/o el (la) Secretario(a) Técnico(a) podrán asistir a promocionar el Programa y/o proporcionar asesoría a las personas interesadas a nivel nacional.
La Unidad de Competitividad establecerá el mecanismo operativo para dar trámite a las Solicitudes de Apoyo presentadas físicamente.
Cuando los recursos autorizados al PPCI se hayan agotado y la Convocatoria se encuentre vigente, se hará del conocimiento de los interesados, a través de las Representaciones Federales y en el portal de Internet de la SE, señalando que la recepción de las Solicitudes de Apoyo será suspendida.
24.   Validación de la documentación.
Para acceder a los Apoyos del PPCI, las Personas Solicitantes deberán presentar ante la Unidad de Competitividad la Solicitud de Apoyo al PPCI, de conformidad con el formato establecido en el Anexo A de las presentes Reglas, misma que será acompañada con el Proyecto en Extenso y la documentación soporte que acredite el cumplimiento de los Requisitos de Elegibilidad establecidos en la Regla 7 y la señalada en el propio Anexo A.
En caso de que la Solicitud de Apoyo del PPCI no esté debidamente requisitada, la Unidad de Competitividad prevendrá a la Persona Solicitante para que en un plazo máximo de 10 días hábiles contados a partir de la fecha del envío de las observaciones para que subsane las omisiones o complete la documentación faltante, de no hacerlo en el plazo establecido, se tendrá por desechada la Solicitud.
El Consejo Directivo o la Instancia Ejecutora emitirá la resolución que corresponda de las Solicitudes de Apoyo para los Proyectos, a más tardar en 45 días hábiles posteriores a la presentación de la solicitud.
El (la) Secretario(a) Técnico(a) del Consejo Directivo hará del conocimiento de las Personas Solicitantes las causas de desecho o rechazo de los Proyectos.
25.   Otorgamiento de los Apoyos
La persona Titular de la Unidad de Competitividad suscribirá los Convenios correspondientes a los Apoyos autorizados por el Consejo Directivo.
Las Personas Beneficiarias deberán firmar el Convenio de Colaboración y entregar la documentación solicitada para el trámite del pago de los recursos dentro de los 10 días hábiles siguientes a la notificación de la aprobación de la Solicitud de Apoyo, apercibido de que si no comparecen en dicho término, se le tendrá por desistida su solicitud sin responsabilidad alguna para la SE, la SSIC, las y los miembros del Consejo Directivo u otras Instancias que intervengan en el proceso, debiendo informarse de dicha situación al Consejo Directivo.
La Unidad de Competitividad junto con la Coordinación Administrativa de la SSIC tendrá un plazo de 30 días hábiles para la entrega de los recursos, una vez que el Convenio de Colaboración esté registrado ante la Oficina del Abogado General y las Personas Beneficiarias hayan entregado toda la documentación para realizar el trámite de pago.
Cuando así lo considere pertinente, la Unidad de Competitividad podrá realizar visitas de verificación previas a la aprobación del proyecto.
Las visitas de verificación se apegarán a lo establecido en la Ley Federal de Procedimiento Administrativo.
26.   Seguimiento y comprobación de los Apoyos
La Unidad de Competitividad llevará a cabo el seguimiento de las acciones comprometidas en los proyectos y la evaluación de los Reportes de Avance y/o Final de los mismos, entregados por las Personas Beneficiarias, respecto del ejercicio de los recursos y la ejecución de los Proyectos, y someterá dicha evaluación al Consejo Directivo para los efectos a los que haya lugar.
En el caso del Reporte Final, el Consejo Directivo resolverá lo conducente en un plazo no mayor a 3 meses contados a partir de la fecha límite de entrega de los mismos.
Las Personas Beneficiarias deberán enviar el Reporte de avance trimestral sobre los avances físico-financieros del proyecto a la SE durante los primeros 10 días hábiles posteriores al término del periodo correspondiente, considerando que la fecha de entrega de los recursos será la fecha de inicio del proyecto; deberán incluir en forma física y digital la documentación soporte que aplique y permita cuantificar el avance del proyecto y ampare el buen uso de los recursos recibidos acorde a la etapa en la que se encuentre el proyecto.
Las Personas Beneficiarias deberán proporcionar a la Unidad de Competitividad conforme al Anexo B de las presentes Reglas de Operación, el Reporte final junto con la documentación soporte que acredite la conclusión del proyecto que haya sido objeto del Apoyo, dentro de los 20 días hábiles posteriores a la fecha de cierre del proyecto.
 
En caso de que la información contenida en los reportes de avance y final no cumplan con los requisitos de comprobación del ejercicio de los recursos, entregables o impactos, la Unidad de Competitividad solicitará a la Persona Beneficiaria que, en un término de 10 días hábiles contados a partir de su notificación, la Persona Beneficiaria subsane lo requerido por la Instancia Ejecutora.
La Instancia Ejecutora podrá requerir información y ordenar evaluaciones y visitas para validar la información que se obtenga de los reportes que rindan las Personas Beneficiarias, especificando las acciones a realizar para llevar a cabo el cumplimiento del mandato.
Con el propósito de impulsar la eficiencia y eficacia en la operación del PPCI, así como promover su mejora continua, la SE a través de la Instancia Ejecutora llevará a cabo el seguimiento, supervisión y evaluación del ejercicio de los Apoyos, acciones comprometidas y ejecutadas, resultados, indicadores y metas alcanzadas, mediante los procedimientos de mejora o evaluación que se establezcan para tales fines por parte de la Instancia Normativa o la Instancia Ejecutora.
Asimismo, podrá realizar acciones de seguimiento y supervisión física, en las que la Instancia Ejecutora se podrá apoyar en las Representaciones Federales correspondientes.
Considerando que los recursos federales de los Programas de Apoyo no pierden su carácter federal al ser entregados, su ejercicio está sujeto a las disposiciones federales aplicables y podrán ser auditados por las siguientes Instancias, conforme a la legislación vigente y en el ámbito de sus respectivas competencias: el Órgano Interno de Control en la SE, la Secretaría de la Función Pública o quien en su caso ejerza sus atribuciones, en coordinación con los órganos de control de los gobiernos locales, la Auditoría Superior de la Federación, la Tesorería de la Federación y demás Instancias que en el ámbito de sus respectivas atribuciones resulten competentes.
Como resultado de las acciones de auditoría que se lleven a cabo, la Instancia de Control que las realice mantendrá un seguimiento interno que permita emitir informes de las revisiones efectuadas, dando principal importancia a la atención en tiempo y forma de las anomalías detectadas, hasta su total solventación.
Las responsabilidades administrativas, civiles o penales derivadas de afectaciones a la Hacienda Pública Federal que, en su caso, incurran los servidores públicos federales o locales, así como las Personas Beneficiarias, serán sancionadas en los términos de la legislación aplicable.
Las Personas Beneficiarias deberán dar todas las facilidades a dichas Instancias para realizar, en el momento en que lo juzguen pertinente, las auditorías que consideren necesarias; asimismo, efectuará el seguimiento y solventará las observaciones planteadas por los órganos de control. La inobservancia de esta disposición independientemente de las sanciones a que hubiere lugar, limitará la ministración de los recursos federales en los siguientes tres ejercicios presupuestales.
27.   Coordinación Institucional
La Unidad de Competitividad establecerá los mecanismos de coordinación necesarios para que el PPCI no se contraponga, afecte o presente duplicidad con otros programas o acciones del Gobierno Federal, así como potenciar sus efectos y/o cobertura.
Con el propósito de articular las estrategias de intervención, alinear las políticas públicas y prevenir las duplicidades en la entrega de Apoyos, la Instancia Ejecutora se apoyará en el Comité Técnico Asesor para el Desarrollo Industrial, además de participar en el cuerpo colegiado que para tal efecto se establezca.
Se podrán celebrar Convenios con entidades y dependencias de la Administración Pública Federal que operen programas o acciones que contribuyan a lograr los objetivos del PPCI.
MANEJO FINANCIERO DE LOS APOYOS
28.   Devengado
Los Apoyos se considerarán devengados cuando se haya constituido la obligación de entregar el recurso a las Personas Beneficiarias por haberse acreditado su elegibilidad ante el Consejo Directivo del PPCI antes del 31 de diciembre del ejercicio fiscal que corresponda, con independencia de la fecha en que dicho recurso se ponga a disposición para el cobro correspondiente.
En los casos en que las Personas Beneficiarias de los Apoyos sean entidades federativas o municipios, será condición adicional para considerar que los recursos se encuentren devengados, que se haya realizado la entrega de los recursos a dichos órdenes de gobierno.
La Persona Beneficiaria podrá realizar depósitos a la cuenta bancaria registrada para la ministración de los recursos provenientes del Apoyo con la finalidad de mantener el saldo requerido para el manejo de la misma, por lo que deberá dar aviso a la Instancia Ejecutora sobre este tipo de movimientos bancarios.
Los recursos previstos para otorgar Apoyos que al 31 de diciembre del ejercicio fiscal que corresponda no hayan sido devengados, deberán ser reintegrados a la Tesorería de la Federación dentro de los 15 días naturales siguientes al cierre del ejercicio.
29.   Cuentas bancarias
Las Personas Beneficiarias deberán contar con una cuenta bancaria exclusiva por proyecto, mismo que se destinará a la administración únicamente de los recursos federales aprobados por el Consejo Directivo, para la ejecución del proyecto.
En esta cuenta no se deberán mezclar recursos de otras aportaciones, ya sean propias de las Personas Beneficiarias o de otros aportantes. En el caso de que se compruebe que se utiliza para otros fines, se cancelará el proyecto de manera automática. Las Personas Beneficiarias deberán devolver el total de los recursos aprobados para la ejecución del proyecto.
El monto depositado con el fin de aperturar la cuenta no será considerado como mezcla de recursos, siempre que ese monto no exceda el mínimo solicitado por la institución bancaria para tal efecto. Las cuotas o comisiones que se generen por el manejo de la cuenta bancaria serán a cargo de las Personas Beneficiarias.
No deberán transferirse los recursos a otras cuentas o instrumentos de inversión.
Para efecto de cuentas bancarias ya existentes, se deberá presentar el estado de cuenta bancario del último mes que refleje el saldo mínimo requerido para el manejo de la misma.
30.   Reintegro de los recursos
El Consejo Directivo podrá solicitar a las Personas Beneficiarias el reintegro total o parcial del Apoyo otorgado cuando:
I.           Se detecte cualquier inconsistencia o irregularidad en la documentación que, para fines de comprobación del ejercicio del recurso, presenten las Personas Beneficiarias y éstas no sean capaces de comprobar la veracidad de la misma;
II.          Que parte o la totalidad de la documentación comprobatoria de la ejecución del proyecto, así como los gastos con cargo a éste, sea de fecha anterior a la ministración del Apoyo otorgado;
III.          Como resultado de las actividades de seguimiento y supervisión, se detecte que las Personas Beneficiarias utilizaron total o parcialmente los recursos otorgados para fines distintos a aquellos para los que le fueron aprobados y éstas no demuestren lo contrario o bien existan remanentes en su aplicación;
IV.         Se compruebe que el costo total del proyecto sea menor que el especificado en la Solicitud de Apoyo y en consecuencia el Apoyo corresponda a un porcentaje mayor al máximo señalado en la Convocatoria correspondiente. En este caso se solicitará que las Personas Beneficiarias reintegren la diferencia entre ambos valores;
V.          Las Personas Beneficiarias incumplan en más de una ocasión con la ejecución del proyecto de conformidad con lo establecido en la Solicitud de Apoyo;
VI.         Se cumpla parcialmente con los entregables comprometidos;
VII.        Las Personas Beneficiarias no demuestren el uso, posesión y propiedad de la maquinaria y/o el equipo objeto del apoyo otorgado;
VIII.        Los datos del estado de cuenta presentado en el Reporte de avance o final no correspondan con los de las Personas Beneficiarias.
En los casos en que las Personas Beneficiarias no hayan podido aplicar los recursos debido a causas ajenas o de fuerza mayor, éste deberá informar a la Instancia Ejecutora en un plazo no mayor a 10 días hábiles posteriores al evento. En ningún caso este aviso podrá exceder la fecha límite para la entrega del Reporte final señalado en la Regla 33 fracción VIII.
Las Personas Beneficiarias que por motivo de cancelación o reducción de alcance en el proyecto aprobado conserve recursos, deberá informar a la Instancia Ejecutora y realizar el reintegro de dichos recursos.
Las Personas Beneficiarias una vez que se haya concluido el proyecto y derivado de la resolución que para ese efecto emita el Consejo Directivo, deberán realizar en su caso el reintegro de los recursos, de los remanentes y enterar los rendimientos que se hayan generado a la Tesorería de la Federación (TESOFE) en un plazo no mayor a 15 días hábiles contados a partir de la notificación de dicha resolución.
 
Los rendimientos que en su caso se hubieren generado y que las Personas Beneficiarias deban enterar a la TESOFE, serán aquellos que puedan verificarse a través de los estados de cuenta bancaria, contratos y/o cartas de certificación de cuenta bancaria mediante los cuales se verificará la tasa de rendimiento o interés establecida para dicha cuenta. Cuando exista variación en las tasas reflejadas en los documentos anteriores se considerará la mayor; en caso de carecer de la mencionada tasa se aplicará la tasa promedio mensual objetivo publicada por el Banco de México. Todos los conceptos generados por manejo de cuenta correrán a cargo de la Persona Beneficiaria.
Los reintegros y enteros se llevarán a cabo por parte de las Personas Beneficiarias conforme al procedimiento establecido por la TESOFE, para lo cual se deberá requerir a la Instancia Ejecutora la línea de captura que corresponda para proceder al pago de los mismos.
En todos los casos, una vez realizado el pago del reintegro o entero de rendimientos correspondiente a la TESOFE, las Personas Beneficiarias deberán entregar a la Instancia Ejecutora la siguiente documentación:
a)   Original del comprobante de reintegro (ficha de depósito o transferencia bancaria), y
b)   Original del comprobante de entero de rendimientos que en su caso se hubieren generado (ficha de depósito o transferencia bancaria).
31.   Reintegros y penas por atraso
Las Personas Beneficiarias que no reintegren los recursos en el plazo establecido en las presentes Reglas, deberán pagar una pena por atraso la cual será calculada multiplicando el importe no reintegrado oportunamente por el número de días de retraso, y la tasa diaria que resulte de dividir por 30 (treinta) la aplicable a los casos de prórroga para el pago de créditos fiscales, conforme a la Ley de Ingresos de la Federación para el Ejercicio Fiscal que corresponda:
Pena = importe*días*
tasa
30
 
En donde: "importe" es el monto no reintegrado en el plazo establecido; "días" se refiere al número de días de retraso contados a partir del día siguiente en que el plazo establecido venció; "tasa" corresponde a la establecida en la Ley de Ingresos de la Federación para el Ejercicio Fiscal que corresponda, para los casos de prórroga para el pago de créditos fiscales.
La tasa establecida en la Ley de Ingresos de la Federación para el Ejercicio Fiscal de 2019, se encuentra determinada en su artículo 8o. fracción I y corresponde a 0.98 por ciento mensual. A los días de retraso que correspondan a otros Ejercicios Fiscales, se les deberá aplicar la tasa de la Ley de Ingresos de la Federación para el Ejercicio Fiscal que corresponda.
Estas penas por atraso deberán ser indicadas en los Convenios que en su caso se suscriban con las Personas Beneficiarias.
En caso de que la Instancia Ejecutora identifique que los recursos no aplicados fueron transferidos a instrumentos de inversión, las Personas Beneficiarias deberán pagar intereses conforme a la tasa señalada en esta Regla, la cual se calculará sobre el monto invertido y por el número de días naturales que los recursos no permanecieron en la cuenta bancaría específica.
En estos casos las Personas Beneficiarias no serán elegibles por el Programa para Apoyos futuros en los próximos 3 años.
En los casos en que las Personas Beneficiarias estén obligadas a reintegrar los recursos objeto de los Apoyos otorgados, éstos no podrán deducir las comisiones bancarias que por manejo de cuenta y operación hayan cobrado la institución financiera. Cada persona beneficiaria deberá cubrir dichas comisiones con cargo a sus propios recursos.
DERECHOS Y OBLIGACIONES DE LAS PERSONAS BENEFICIARIAS
32.   Las Personas Beneficiarias tendrán los siguientes derechos:
I.          Recibir un trato digno, respetuoso, igualitario y no discriminatorio en apego a los derechos humanos;
II.         Recibir los Apoyos para la realización de los Proyectos aprobados por el Consejo Directivo;
III.        Recibir asesoría por parte de la Unidad de Competitividad y/o de las Representaciones Federales
para la correcta aplicación de los recursos comprometidos;
IV.        Solicitar autorización de modificación y/o prórroga por única vez mediante escrito libre dirigido a la persona Titular de la Unidad de Competitividad. Dicha solicitud de prórroga deberá efectuarse durante la ejecución del proyecto y solicitarse con anticipación mínima de un mes;
V.         Recibir notificaciones por escrito de la aprobación, modificación, prórroga o cancelación de su proyecto emitidos por el Consejo Directivo, y
VI.        Enviar propuestas y/o comentarios al Subsecretario de Industria y Comercio al buzón atención.industriaycomercio@economia.gob.mx para la mejora de este Programa.
33.   Son obligaciones de las Personas Beneficiarias:
I.          Suscribir el Convenio de Colaboración con la SE por conducto de la Subsecretaría de Industria y Comercio a través de la Unidad de Competitividad, previo al otorgamiento de los Apoyos del PPCI, conforme a lo previsto en las presentes Reglas de Operación y sus Anexos;
II.         Notificar a la Unidad de Competitividad en un plazo no mayor a 10 días hábiles al hecho, los cambios para efectos de comunicaciones, notificaciones y asuntos administrativos, y en general aquellos que afecten los términos de ejecución y desarrollo del proyecto aprobado. En caso de incumplimiento, el Consejo Directivo determinará previo procedimiento, la sanción aplicable;
III.        Disponer de una cuenta bancaria específica por proyecto para recibir los recursos que les hayan sido otorgados, y en su manejo se observará lo siguiente:
a)        Destinarse únicamente a la administración de los recursos federales recibidos por el Programa, por lo que no se deberán mezclar recursos de otras aportaciones, ya sean propias de la Persona Beneficiaria, Organismo Empresarial, Asociación Civil, u otro aportante, y
b)        No deberán transferirse los recursos a instrumentos de inversión.
IV.        Cumplir con los tiempos, indicadores, entregables, compromisos y todo lo establecido en el proyecto aprobado por el Consejo Directivo;
V.         Aplicar eficientemente los Apoyos otorgados, en estricto apego al objetivo del proyecto, a los montos autorizados en las presentes Reglas de Operación y las demás disposiciones aplicables, así como conservar los documentos originales conforme a las disposiciones fiscales vigentes, que comprueben el ejercicio y gasto de dicho proyecto;
VI.        Formalizar un instrumento jurídico con el proveedor o prestador de servicios que contenga las condiciones pactadas, conforme a lo estipulado en la Solicitud de Apoyo, con el fin de coadyuvar al logro de los objetivos del proyecto y asegurar la aplicación de los recursos conforme a los criterios de legalidad, honestidad, eficiencia, transparencia y control. En caso contrario, la Instancia Ejecutora solicitará el reintegro de los recursos a la TESOFE;
VII.       Entregar a la Unidad de Competitividad los Reportes de avance de forma trimestral y la documentación soporte del ejercicio de los recursos, metas, indicadores, entregables y objetivos del proyecto, de forma física y digital, dentro de los 10 días hábiles posteriores al término del periodo correspondiente, contados a partir de la fecha de entrega de los recursos, de conformidad con el formato establecido (Anexo B);
VIII.      Entregar a la Unidad de Competitividad conforme al Anexo B de las presentes Reglas de Operación, el Reporte final junto con la documentación soporte que acredite la conclusión del proyecto que haya sido objeto del Apoyo, de forma física y digital, dentro de los 20 días hábiles posteriores a la fecha de cierre del proyecto. Los proyectos no deberán difundirse hasta que el Consejo Directivo haya aprobado su total cumplimiento;
IX.        A la fecha de conclusión del Proyecto se reportarán y acreditarán en su totalidad las metas establecidas por los Beneficiarios y los impactos en las empresas comprometidos en la Solicitud de Apoyo;
X.         Entregar en archivo electrónico a la Unidad de Competitividad los estados de cuenta bancarios mensuales a partir del depósito de los recursos federales;
XI.        Las Personas Beneficiarias deberán atender los requerimientos administrativos y observar en todo momento la legalidad, oportunidad y veracidad de todos y cada uno de los documentos y comprobantes que proporcione;
XII.       Aceptar y facilitar la realización de visitas de verificación cuando así lo solicite la SE, la Secretaría de la Función Pública, a través del Órgano Interno de Control de la SE, la SSIC, o cualquier otra
autoridad competente, con el fin de verificar la correcta aplicación de los Apoyos otorgados y el cumplimiento de las obligaciones de las Personas Beneficiarias;
XIII.      Las Personas Beneficiarias podrán ser sujetos de seguimiento durante tres años, para obtener la información sobre los impactos que se generen en ejercicios fiscales posteriores a la conclusión de cada proyecto;
XIV.      En caso de solicitar una modificación al proyecto, ésta deberá presentarse previo a su ejecución mediante escrito libre dirigido a la persona Titular de la Unidad de Competitividad, debidamente justificado y anexando la documentación soporte;
XV.       En caso de requerir una prórroga, deberá ser solicitada mediante escrito libre motivando la(s) causa(s) de la necesidad de ésta, indicando el tiempo que requieren. La solicitud deberá enviarse con un mes de anticipación considerando la fecha de término del proyecto; la misma podrá ser autorizada por única ocasión y no deberá exceder la mitad del plazo originalmente aprobado para la ejecución del mismo;
XVI.      Reintegrar a la TESOFE el remanente de los recursos objeto del Apoyo otorgado que exista, una vez que se haya concluido el proyecto o término de su vigencia, en un plazo máximo de 15 días hábiles contados a partir de la conclusión de la vigencia del proyecto, salvo que se haya autorizado una prórroga. Adicionalmente, las Personas Beneficiarias deberán entregar a la TESOFE, los rendimientos que se hubieren generado;
XVII.     Los rendimientos que las Personas Beneficiarias deban entregar a la TESOFE por haberse requerido el reintegro parcial o total de los recursos objeto de los Apoyos otorgados, serán aquellos que puedan verificarse a través de los estados de cuenta bancaria, contratos y/o cartas de certificación de cuenta bancaria mediante los cuales se verificará la tasa de rendimiento o interés establecida para dicha cuenta. Cuando exista variación en las tasas reflejadas en los documentos anteriores se considerará la mayor; en caso de carecer de la mencionada tasa se aplicará la tasa promedio mensual objetivo publicada por el Banco de México. Todos los conceptos generados por manejo de cuenta bancaria correrán a cargo de la Persona Beneficiaria;
XVIII.    Personas Beneficiarias que no reintegren los recursos en el plazo establecido en las presentes Reglas de Operación, deberán pagar una pena por el atraso de acuerdo con la Ley de Ingresos de la Federación para el Ejercicio Fiscal 2019;
XIX.      En los casos que las Personas Beneficiarias estén obligadas a reintegrar los recursos objeto de los Apoyos otorgados, éstos no podrán deducir las comisiones bancarias y los impuestos generados que por manejo de cuenta y operaciones haya cobrado la institución financiera. Las Personas Beneficiarias deberán cubrir dichas comisiones con cargo a sus propios recursos;
XX.       En caso de publicidad o difusión del proyecto, señalar la participación de la SE a través del PPCI, tanto en las acciones de difusión, divulgación y promoción de los proyectos aprobados;
XXI.      Las Personas Beneficiarias podrán proceder a la cancelación de la cuenta bancaria, una vez realizado el entero de rendimientos correspondientes, derivado de la aprobación del Reporte final por parte del Consejo Directivo;
XXII.     En general, cumplir en todos sus términos con lo dispuesto en las presentes Reglas de Operación, el Convenio de Colaboración, los ordenamientos cuya aplicación sean competencia de la SE y demás disposiciones jurídicas y administrativas aplicables;
XXIII.    Presentar la documentación que acredite la adquisición de divisas, y
XXIV.    Proporcionar toda la información que la Instancia Ejecutora solicite mediante las encuestas que se realicen.
INCUMPLIMIENTO Y SANCIONES
34.   Causas de incumplimiento
I.          Incumplir cualquier obligación o disposición prevista en las presentes Reglas de Operación, sus Anexos, el Convenio de Colaboración o los demás instrumentos jurídicos que suscriban para el otorgamiento de los Apoyos;
II.         No aplicar los Apoyos entregados para los fines aprobados. El Consejo Directivo podrá acordar la cancelación, aun cuando se haya identificado que solamente una parte de los recursos se destinaron para fines distintos a los autorizados;
 
III.        Impedir la realización de visitas de verificación, auditorías, inspecciones y solicitudes de información por parte de las unidades responsables, la Instancia Ejecutora, Instancias fiscalizadoras o de cualquier otra autoridad competente, con el fin de verificar la correcta aplicación de los recursos otorgados, así como la supervisión por parte de las Instancias de la SE y las que ésta determine;
IV.        No conservar la documentación justificativa y comprobatoria del gasto y ejercicio de los Apoyos otorgados;
V.         No presentar en tiempo y forma el Reporte de avance, el Reporte final, o
VI.        Presentar información o documentación falsa sobre la aplicación de los recursos y los finiquitos de los Tipos de Apoyo aprobados.
35.   Sanciones
El Consejo Directivo determinará cuál(es) de las sanciones enlistadas a continuación se aplicarán a las Personas Beneficiarias que incurran en alguna de las Causas de incumplimiento de estas Reglas:
I.          Se cancelarán los Apoyos otorgados a las Personas Beneficiarias;
II.         Se solicitará el reintegro total del recurso otorgado, como se especifica en la Regla 30, o
III.        No podrán ser sujeto de Apoyo de ninguno de los programas de subsidios del Sector Economía durante los próximos 3 (tres) años. Para el caso de personas morales la prohibición se hará extensiva a los socios de las mismas.
EVALUACIONES Y RENDICIÓN DE CUENTAS
36.   Evaluación interna
El PPCI contará con los indicadores de resultados y de gestión que se señalan en la Matriz de Indicadores para Resultados (MIR) 2019, registrada en el Portal Aplicativo de la Secretaría de Hacienda y Crédito Público (PASH).
La Instancia Ejecutora remitirá a las áreas correspondientes de la SE, la información sobre el presupuesto ejercido entregado a las Personas Beneficiarias a nivel de capítulo y concepto de gasto, así como del cumplimiento de las metas y objetivos con base en los indicadores de desempeño previstos en estas Reglas de Operación, a efecto de que se integren en los informes trimestrales que se rindan a la Cámara de Diputados del H. Congreso de la Unión.
37.   Evaluación externa
La evaluación externa del PPCI se llevará a cabo de acuerdo a lo establecido en el Programa Anual de Evaluación emitido por el Consejo Nacional de Evaluación de la Política de Desarrollo Social (CONEVAL), así como a las evaluaciones complementarias, que, en su caso, se consideren necesarias para el Programa.
38.   Indicadores
Los que para efecto de medir el desempeño del programa se definan en la MIR 2019 registrada en el Portal Aplicativo de la Secretaría de Hacienda y Crédito Público (PASH).
TRANSPARENCIA
39.   Para garantizar la transparencia en el ejercicio de los recursos, se instrumentarán las siguientes acciones:
I.          Las presentes Reglas de Operación además de su publicación en el Diario Oficial de la Federación, estarán disponibles en la página de Internet de la SE: www.gob.mx/se;
II.         La Instancia Ejecutora llevará a cabo labores de difusión y promoción por cuenta propia o a través de las Representaciones Federales, los gobiernos de las entidades federativas y los Organismos Empresariales, entre otros;
III.        Asimismo, la SE publicará en su portal de Internet los Anexos de las presentes Reglas de Operación, lo que permitirá contar con los archivos electrónicos para el llenado de la Solicitud de Apoyo y la documentación adicional;
IV.        En la ejecución de acciones inherentes a la difusión y promoción de los Programas de Apoyo de la SE, se incluirá la siguiente leyenda: "Este programa es público, ajeno a cualquier partido
político. Queda prohibido el uso para fines distintos a los establecidos en el programa", y
V.         La información de montos y Personas Beneficiarias se publicará en términos de lo que establecen la Ley General de Transparencia y Acceso a la Información Pública y la Ley Federal de Transparencia y Acceso a la Información Pública y demás disposiciones, lineamientos y normas jurídicas aplicables.
INCONFORMIDADES, QUEJAS Y DENUNCIAS
40.   Inconformidades
Las Personas Solicitantes o Personas Beneficiarias del PPCI podrán presentar ante la Unidad de Competitividad sus inconformidades respecto a la aplicación de las presentes Reglas de Operación, mediante escrito libre en el que señalen los fundamentos de hecho y de derecho que motiven su solicitud.
El Consejo Directivo resolverá lo conducente en un plazo no superior a los 3 meses.
41.   Quejas y denuncias
Las Personas Beneficiarias y el público en general podrán presentar por escrito libre sus quejas, denuncias, comentarios y/o reconocimientos, con respecto a la ejecución del PPCI y la aplicación de las presentes Reglas de Operación, ante las Instancias que a continuación se señalan, en el orden siguiente:
I.          El Órgano Interno de Control en la SE, con domicilio en el séptimo piso del edificio marcado con el número 3025, del Boulevard Adolfo López Mateos, Col. San Jerónimo Aculco, Demarcación Territorial Magdalena Contreras, C.P. 10400, Ciudad de México y/o al correo electrónico quejas.denuncias@economia.gob.mx y/o a los teléfonos 5629-9500 conmutador ext.: 21214 o 01(800) 08 32-666, y
II.         La Secretaría de la Función Pública ubicada en Insurgentes Sur número 1735-10, Col. Guadalupe Inn, Demarcación Territorial Álvaro Obregón, C.P. 01020, Ciudad de México y/o al correo electrónico contactociudadano@funcionpublica.gob.mx y/o al teléfono 2000-3000 ext.: 2164.
TRANSITORIOS
PRIMERO.- Las presentes Reglas entrarán en vigor al día siguiente de su publicación en el Diario Oficial de la Federación.
SEGUNDO.- Se abrogan las Reglas de Operación del Programa para la Productividad y Competitividad Industrial (PPCI) para el Ejercicio Fiscal 2018, publicadas en el Diario Oficial de la Federación el 22 de diciembre de 2017.
TERCERO.- Los proyectos aprobados por el PPCI en los ejercicios fiscales 2016, 2017 y 2018, previo a la entrada en vigor de las presentes Reglas, seguirán rigiéndose por las disposiciones con las que fueron aprobados en lo que no se opongan a las presentes Reglas, con excepción de las correspondientes cargas financieras que aplicarán sólo en los casos previstos en el artículo 85 del Reglamento de la Ley Federal de Presupuesto y Responsabilidad Hacendaria.
CUARTO.- A partir de la entrada en vigor de las presentes Reglas de Operación, el seguimiento de los proyectos aprobados por el PPCI en los ejercicios fiscales 2016, 2017 y 2018, así como toda la información y archivos relativos al Programa, estarán a cargo de la Unidad de Competitividad.
Ciudad de México, a 25 de febrero de 2019.- La Secretaria de Economía, Graciela Márquez Colín.- Rúbrica.
Anexo A
Solicitud de apoyo del Programa para la Productividad y Competitividad Industrial (PPCI)
 

 

 

 

 

 

 

 

 

Anexo B
Reporte de avance y/o final para proyectos del Programa para la Productividad y Competitividad Industrial
(PPCI)
 

 

 

 

 

 

 

 

ANEXO C: Proceso de Selección de Proyectos SSIC, SE
PROGRAMA PARA LA PRODUCTIVIDAD Y COMPETITIVIDAD INDUSTRIAL (PPCI)
DESCRIPCIÓN DEL PROCESO
 
Paso
Encargado
Descripción
Entrada
Salida
1.
SE - UC
Recibe las solicitudes de proyectos.
En su caso, las Representaciones Federales correspondientes reciben las Solicitudes de Apoyo y las remiten a la UC.
Trámite SE-FO-22-001 PROGRAMA PARA LA PRODUCTIVIDAD Y COMPETITIVIDAD INDUSTRIAL (PPCI).
 
Propuestas de las Personas Solicitantes
2.
UC
Revisa, evalúa y valida el cumplimiento de los Requisitos de Elegibilidad.
Si cumple, remite al (a la) Secretario(a) Técnico(a) del Consejo Directivo.
En caso de que la solicitud esté incompleta o no cumpla los requisitos, se prevendrá las Persona Interesadas para que en un plazo de 10 días hábiles subsanen las omisiones. De no hacerlo, la solicitud se tendrá por no presentada.
Propuestas de las Personas Solicitantes
Proyectos elegibles
3.
UC
Recibe y presenta las Solicitudes de Apoyo al Consejo Directivo
Proyectos elegibles
Solicitudes candidatas a obtener el apoyo
4.
Consejo Directivo
Acuerda con los Criterios de Selección establecidos en las Reglas de Operación, aprobar o negar los Proyectos
Solicitudes evaluadas candidatas a obtener el apoyo
Acta de Acuerdos del Consejo Directivo
5.
 
Si la Solicitud de Apoyo es aprobada, el Consejo Directivo determina el monto de apoyo aprobado (continúa paso 7)
Si la solicitud es rechazada continuar en el paso 6.
 
 
 
6.
Secretariado Técnico del Consejo Directivo.
Hará del conocimiento a la Persona Solicitante del rechazo de la Solicitud de Apoyo presentada junto con la fundamentación y motivación a que haya lugar.
Fin del Proceso.
Resolución de solicitud
 
7.
Secretariado Técnico del Consejo Directivo.
Hará del conocimiento a las Personas Beneficiarias de los proyectos que fueron aprobados
 
Comunicado
8.
Personas Beneficiarias y la SE
En su caso, suscriben el instrumento jurídico aplicable por conducto de la UC.
 
Instrumento jurídico
9.
Personas Beneficiarias
Apertura de una cuenta bancaria conforme a la Regla 29 para recibir los recursos federales y envía la documentación que determine la UC para tramitar su alta ante la Dirección General de Programación, Organización y Presupuesto de la SE.
 
Cuenta Bancaria
10.
SE
En su caso, realiza la ministración de recursos aprobados por el Consejo Directivo a la cuenta de las Personas Beneficiarias.
Recibo
Depósito de recursos
11.
UC
Informa la autorización para el uso de los recursos a las Personas Beneficiarias.
Convenios de Colaboración suscritos
Autorización para el uso de recursos
12.
Personas Beneficiarias
En caso de que corresponda un reporte trimestral continúa paso 13, de caso contrario continuar al paso 15.
 
 
 
13.
Personas Beneficiarias
Envía el Reporte de avance trimestral sobre los avances físico-financieros del proyecto a la SE durante los primeros 10 días hábiles posteriores al término del periodo correspondiente, contados a partir de la fecha de entrega de los recursos.
Este deberá incluir la documentación de soporte que aplique, que ampare el buen uso de los recursos, recibidos acorde a la etapa en la que se encuentre el proyecto. Así mismo se deberán sustentar las aportaciones adicionales.
SE-FO-22-003 REPORTE DE AVANCES Y/O FINAL DEL PROGRAMA PARA LA PRODUCTIVIDAD Y COMPETITIVIDAD INDUSTRIAL (PPCI).
Documentación soporte
Reporte Trimestral de avances
14.
UC
Analiza y elabora una resolución sobre el Reporte Trimestral.
La UC podrá solicitar información adicional o complementaria para valorar el cumplimiento de los objetivos del proyecto apoyado, así como llevar a cabo las inspecciones físicas y revisión documental necesarias.
Reporte Trimestral del Persona Beneficiaria validada
Resolución sobre Reporte Trimestral
 
 
 
En caso de que el Reporte Trimestral sea aprobado continuar en el siguiente renglón, de lo contrario continuar en el paso 18.
 
 
 
 
Si aplica otro Reporte Trimestral continuar en el paso 13, de lo contrario continuar en el paso 15.
 
 
15.
Personas Beneficiarias
Envía un reporte final sobre los resultados del proyecto a la SE.
Este deberá incluir la documentación soporte y los entregables definidos que amparen el buen uso de los recursos, tanto los estatales como los federales, recibidos.
SE-FO-22-003 REPORTE DE AVANCES Y/O FINAL DEL PROGRAMA PARA LA PRODUCTIVIDAD Y COMPETITIVIDAD INDUSTRIAL (PPCI).
Documentación soporte
Reporte Final
16.
UC
Analiza y elabora una resolución sobre el Reporte final.
La UC podrá solicitar información adicional o complementaria para valorar el cumplimiento de los objetivos del proyecto o programa apoyado, así como llevar a cabo las inspecciones físicas y revisión documental necesarias.
La UC presentará estos resultados al Consejo Directivo.
Reporte final validado
Resolución sobre Reporte final
 
 
 
En caso de que el Reporte final sea aprobado continuar en el paso 17, de lo contrario continuar en el paso 18.
 
 
17.
UC
Integra la información del Reporte final a la consolidación de resultados de los recursos ejercidos del PPCI.
Fin del Proceso.
Reporte final validado
Reporte de Resultados del Fondo
18.
Consejo Directivo
Determina el monto de reintegro que deberá realizarse a la Tesorería de la Federación (TESOFE) y la Secretaría Técnica notifica a la Persona Beneficiaria.
 
Notificación
19.
Personas Beneficiarias
Reintegra los recursos y rendimientos financieros que determine el Consejo Directivo, de conformidad con el procedimiento que para ello establezca la Tesorería de la Federación y demás autoridades competentes.
Fin del Proceso.
Solicitud de Reintegro
Reintegro de recursos
 
 
ANEXO D: PROYECTO DE CONVENIO DE COLABORACIÓN
PARA SUSCRIBIRSE CON LAS PERSONAS BENEFICIARIAS
CONVENIO DE COLABORACIÓN PARA CONJUNTAR ESFUERZOS Y RECURSOS PARA CONTRIBUIR A QUE LAS INDUSTRIAS INCREMENTEN SUS CAPACIDADES PRODUCTIVAS Y QUE MEJOREN SU PRODUCTIVIDAD A TRAVÉS DE SU INSERCIÓN EN CADENAS DE VALOR, QUE CELEBRAN POR UNA PARTE, EL PODER EJECUTIVO FEDERAL POR CONDUCTO DE LA SECRETARÍA DE ECONOMÍA, EN LO SUCESIVO DENOMINADA LA SECRETARÍA, REPRESENTADA POR <<NOMBRE>>, EL TITULAR DE LA UNIDAD DE COMPETITIVIDAD; Y POR LA OTRA, <<NOMBRE DE LA PERSONA BENEFICIARIA "RAZÓN SOCIAL">>, EN LO SUCESIVO DENOMINADO LA PERSONA BENEFICIARIA, REPRESENTADA POR <<NOMBRE DEL REPRESENTANTE LEGAL>>, QUIENES CONJUNTAMENTE SERÁN DENOMINADOS COMO LAS PARTES, SUJETÁNDOSE AL TENOR DE LOS SIGUIENTES ANTECEDENTES, DECLARACIONES Y CLÁUSULAS:
ANTECEDENTES
1. Que es objetivo del Programa para la Productividad y Competitividad Industrial (PPCI) contribuir a que las industrias incrementen sus capacidades productivas y, con ello, mejoren su productividad por medio del otorgamiento de Apoyos de carácter temporal;
2. Que la Secretaría de Economía, en el ámbito de su competencia y conforme a lo establecido en los artículos 54 de la Ley Federal de Presupuesto y Responsabilidad Hacendaria; 175 del Reglamento de la Ley Federal de Presupuesto y Responsabilidad Hacendaria; 3, 4 y 5 fracción XVII del Reglamento Interior de la Secretaría de Economía, emitió las Reglas de Operación del Programa para la Productividad y Competitividad Industrial (PPCI), en lo sucesivo REGLAS DE OPERACIÓN, mismas que fueron publicadas en el Diario Oficial de la Federación con fecha.
3. El Consejo Directivo del PPCI, aprobó la solicitud de apoyo, indicada en el ANEXO 1 del presente Convenio, bajo el número de folio <<NO. DE FOLIO>> que presentó LA PERSONA BENEFICIARIA en fecha <<DÍA>>de<<MES>>de<<AÑO>>, en lo sucesivo EL PROYECTO, en los términos de las citadas REGLAS DE OPERACIÓN.
DECLARACIONES
I. DE LA SECRETARÍA QUE:
I.1. Es una Dependencia del Poder Ejecutivo Federal, de conformidad con lo dispuesto en los artículos 90 de la Constitución Política de los Estados Unidos Mexicanos; 2, fracción I y 26 de la Ley Orgánica de la Administración Pública Federal.
I.2. Conforme a lo establecido en el artículo 34 de la Ley Orgánica de la Administración Pública Federal, corresponde a LA SECRETARÍA, entre otros asuntos, promover, orientar, fomentar y estimular la industria nacional;
I.3. Con fundamento en las reglas 20 fracción IX y 25 de las REGLAS DE OPERACIÓN, la persona Titular de la Unidad de Competitividad cuenta con las facultades suficientes para suscribir el presente Convenio.
I.4. La Unidad de Competitividad de LA SECRETARÍA, en lo sucesivo la UC, será la encargada de coordinar las acciones necesarias con LA PERSONA BENEFICIARIA, para la ejecución del presente Convenio.
I.5. Que el PPCI, cuenta con recursos presupuestales suficientes conforme lo previsto en el Presupuesto de Egresos de la Federación del Ejercicio Fiscal 2019, al ramo 10 de LA SECRETARÍA.
I.6. Para los efectos del presente Convenio, señala como domicilio legal el ubicado en.
II. DE LA PERSONA BENEFICIARIA QUE:
II.1 Es una <<TIPO DE SOCIEDAD >>, debidamente constituida conforme a las leyes mexicanas, tal y como consta en la Escritura Pública número <<NÚMERO DE ESCRITURA PÚBLICA>> otorgada ante la fe del Licenciado <<NOMBRE DEL NOTARIO PÚBLICO>>, Notario Público número <<NÚMERO DE NOTARÍA>>, con fecha <<DÍA>> de <<MES>> de <<AÑO>> e inscrita en el Registro Público de la Propiedad y de Comercio, bajo el folio número <<NÚMERO DE REGISTRO>> de fecha <<DÍA>> de <<MES>> de <<AÑO>>.
<<SI LA PERSONA BENEFICIARIA ES PERSONA FÍSICA>> Es una persona física de nacionalidad mexicana.
II.2 Exhibe su Cédula de Registro Federal de Contribuyentes expedida por la Secretaría de Hacienda y Crédito Público, de la que se desprende que su clave de Registro Federal de Contribuyentes es <<REGISTRO FEDERAL DE CONTRIBUYENTES>>.
II.3 Que realiza actividades de industria manufacturera y, dentro de sus actividades económicas se encuentran <<ACTIVIDADES PREPONDERANTES>>.
II.4 El <<NOMBRE DEL REPRESENTANTE LEGAL>>, en su carácter de <<REPRESENTANTE O APODERADO LEGAL>>, cuenta con las facultades necesarias para suscribir el presente instrumento jurídico,
conforme a lo establecido en la Escritura Pública número <<NÚMERO DE ESCRITURA PÚBLICA>> otorgada ante la fe del Licenciado <<NOMBRE DEL NOTARIO PÚBLICO>>, Notario Público número <<NÚMERO DE NOTARÍA>>, con fecha <<DÍA>> de <<MES>> de <<AÑO>> e inscrita en el Registro Público de la Propiedad y de Comercio, bajo el folio número <<NÚMERO DE REGISTRO>> de fecha <<DÍA>> de <<MES>> de <<AÑO>>, en la que le fueron otorgadas las facultades con que se ostenta mismas que manifiesta bajo protesta de decir verdad que a la fecha, no le han sido revocadas ni restringidas o modificadas en forma alguna.
II.5 Para los efectos del presente Convenio, señala como domicilio legal el ubicado en <<DOMICILIO LEGAL>>.
II.6 No está recibiendo Apoyos de otros programas federales que impliquen sustituir su aportación o duplicar Apoyos o subsidios conforme a lo establecido en las Reglas de Operación del PPCI.
III. DE LAS PARTES:
III.1. Que LA SECRETARÍA y LA PERSONA BENEFICIARIA en lo sucesivo identificados como LAS PARTES han acordado aportar recursos para el desarrollo del proyecto aprobado por el Consejo Directivo del PPCI en los términos del presente Convenio.
III.2. Que conocen el contenido de las REGLAS DE OPERACIÓN; que de conformidad con las anteriores declaraciones LAS PARTES, reconocen su personalidad jurídica y aceptan la capacidad legal con que se ostentan.
En consideración a los anteriores Antecedentes y Declaraciones, LAS PARTES convienen en sujetar el presente Convenio al contenido de las siguientes:
CLÁUSULAS
PRIMERA.- El presente Convenio tiene por objeto establecer el monto y los mecanismos para la ministración de los recursos que la Secretaría aportará para el desarrollo de EL PROYECTO aprobado por el Consejo Directivo y detallado en el ANEXO 1, el monto de recursos que aportará LA PERSONA BENEFICIARIA, así como los compromisos que éste adquiere para la correcta aplicación del apoyo.
SEGUNDA.- LA SECRETARÍA aportará recursos por concepto de Apoyos transitorios hasta por un monto total de <<CANTIDAD EN PESOS (CANTIDAD EN LETRA 00/100 M.N.)>>, para desarrollar EL PROYECTO.
LA PERSONA BENEFICIARIA se obliga a aportar recursos por un monto de <<CANTIDAD EN PESOS (CANTIDAD EN LETRA 00/100 M.N.)>>para desarrollar EL PROYECTO aprobado por el Consejo Directivo del PPCI y detallado en el ANEXO 1 de este Convenio, así como a llevar a cabo su ejecución.
La aportación por parte de LA SECRETARÍA se realizará de conformidad con lo previsto en las REGLAS DE OPERACIÓN y LOS PROYECTOS aprobados por el Consejo Directivo del PPCI.
TERCERA.- LAS PARTES acuerdan que el desarrollo y ejecución de EL PROYECTO, señalado en el ANEXO 1 de este Convenio, se sujetarán a los términos establecidos en la Solicitud de Apoyo aprobada, así como a los montos, conceptos específicos, condiciones y porcentaje de apoyo aprobados por el Consejo Directivo del PPCI, misma que se agrega como parte integral del presente instrumento, así como a lo establecido en las REGLAS DE OPERACIÓN.
CUARTA.- Los recursos que aporta LA SECRETARÍA para el cumplimiento del objeto del presente Convenio serán considerados en todo momento como subsidios federales en los términos de las disposiciones aplicables; en consecuencia, no perderán su carácter federal al ser canalizados a LA PERSONA BENEFICIARIA y estarán sujetos, en todo momento, a las disposiciones federales que regulan su control y ejercicio.
En este sentido, LA PERSONA BENEFICIARIA, se obliga a que los recursos señalados en la Cláusula Segunda sean destinados única y exclusivamente para los fines previstos en la cláusula Primera del presente instrumento jurídico.
QUINTA.- Para efectos de la entrega de los recursos a cargo de LA SECRETARÍA citados en la Cláusula Segunda del presente instrumento, LA PERSONA BENEFICIARIA se compromete a tener una cuenta bancaria específica y exclusiva para la administración y ejercicio de los recursos federales, que identifiquen las erogaciones cuyo destino se sujete a lo establecido en este Convenio, así como entregar en tiempo y forma toda la documentación necesaria para la ministración del apoyo aprobado; en consecuencia, LA PERSONA BENEFICIARIA, acepta expresamente que hasta en tanto no cumpla con dichos procedimientos y normas, LA SECRETARÍA no realizará la entrega de los recursos señalados en este Convenio, sin responsabilidad alguna.
Asimismo, LA SECRETARÍA señala que los depósitos de los recursos federales, estarán sujetos a la presentación previa por parte DE LA PERSONA BENEFICIARIA del recibo que en derecho proceda.
SEXTA.- LA SECRETARÍA procurará la asistencia y orientación a LA PERSONA BENEFICIARIA.
SÉPTIMA.- Por su parte, LA PERSONA BENEFICIARIA, recabará y conservará en custodia la
documentación original justificativa y comprobatoria de la entrega total de los recursos otorgados para los PROYECTOS, en términos de las disposiciones fiscales aplicables o en su defecto por cinco años.
La SSIC a través de la UC como área responsable del PPCI, podrá verificar en cualquier momento la documentación a que se refiere esta cláusula.
OCTAVA.- LA PERSONA BENEFICIARIA se obliga a reintegrar a la Tesorería de la Federación los recursos que, a la fecha de terminación del presente Convenio, no se hubiesen aplicado a los fines autorizados, no se encuentren comprobados con la documentación correspondiente, o bien, los que resulten de la revisión de gastos en el Reporte final al que está obligado LA PERSONA BENEFICIARIA a entregar a la UC, así como el saldo de la cuenta específica referida en la Cláusula Quinta, incluyendo los rendimientos financieros e intereses, de conformidad con lo establecido en las Reglas 30 y 31 de las REGLAS DE OPERACIÓN.
NOVENA.- LA SECRETARÍA manifiesta y LA PERSONA BENEFICIARIA acepta que la primera podrá suspender o cancelar total o parcialmente la entrega de los Apoyos destinados a LOS PROYECTOS con sujeción a lo dispuesto en las Reglas 31 y 35 de las REGLAS DE OPERACIÓN.
DÉCIMA.- Los recursos públicos federales a que se refiere el presente Convenio podrán ser revisados por la Secretaría de la Función Pública, el Órgano Interno de Control en LA SECRETARÍA y/o auditores independientes contratados para tal efecto; la Secretaría de Hacienda y Crédito Público, la Auditoría Superior de la Federación y demás instancias que en el ámbito de sus respectivas atribuciones resulten competentes.
Con el fin de verificar la correcta aplicación de los Apoyos otorgados y el cumplimiento de las obligaciones a cargo de LA PERSONA BENEFICIARIA a partir de la firma de este Convenio, la UC, por sí misma o a través de terceros, podrá realizar auditorías técnicas, visitas de verificación, supervisión o inspección.
LA PERSONA BENEFICIARIA se obliga a aceptar y facilitar las visitas de verificación, supervisión o inspección que, en el ejercicio de sus atribuciones realizan las autoridades señaladas en la presente cláusula.
DÉCIMA PRIMERA.- El personal de cada una de las partes que sea designado para la realización de cualquier actividad relacionada con este Convenio, permanecerá en forma absoluta bajo la dirección y dependencia de la entidad con la cual tiene establecida su relación laboral, mercantil, civil, administrativa o cualquier otra, por lo que no se creará una subordinación de ninguna especie con la parte opuesta, ni operará la figura jurídica de patrón sustituto o solidario; lo anterior, con independencia de estar prestando sus servicios fuera de las instalaciones de la entidad por la que fue contratado o realizar labores de supervisión de los trabajos que se realicen.
DÉCIMA SEGUNDA.- El presente Convenio podrá ser modificado o adicionado previo consentimiento por escrito de LAS PARTES. Las modificaciones o adiciones obligarán a los signatarios a partir de la fecha de su firma, salvo que éstas designen expresamente una fecha distinta.
DÉCIMA TERCERA.- En caso de que LA PERSONA BENEFICIARIA incumpla sus obligaciones señaladas en el presente Convenio, las Reglas de Operación del PPCI, y demás disposiciones aplicables, SE podrá rescindir administrativamente el presente Convenio.
Esta rescisión operará sin necesidad de acción judicial o arbitral previa. LA PERSONA BENEFICIARIA acepta que ante la rescisión del Convenio, éste quedará obligado al término que establezca el Consejo Directivo del PPCI, a la devolución de la cantidad señalada en la cláusula Segunda de este convenio o su parte proporcional, según sea el caso, sin responsabilidad alguna por los gastos, expensas, erogaciones o análogos que hubiere realizado.
DÉCIMA CUARTA.- LAS PARTES manifiestan que en la celebración del presente Convenio, no existe error, dolo, mala fe, violencia, intimidación, lesión o cualquier otra causa de nulidad que pudiera invocarse.
DÉCIMA QUINTA.- Para cualquier controversia que se suscite por la interpretación o cumplimiento del presente Convenio, LAS PARTES están de acuerdo en someterse a la competencia de los Tribunales Federales de la Ciudad de México, renunciando al fuero que por su domicilio presente o futuro pudieran tener.
DÉCIMA SEXTA.- El presente Convenio iniciará su vigencia a partir de su fecha de firma y terminará el 31 de diciembre del 2019, o hasta en tanto LA PERSONA BENEFICIARIA cumpla con todas las disposiciones a su cargo.
Leído que fue el presente Convenio y enteradas LAS PARTES de su contenido y alcance legal, lo firman en <<NÚMERO DE TANTOS>> tantos en la Ciudad de <<NOMBRE DE LA CIUDAD>>, a los <<DÍA>> días del mes de <<MES>> de <<AÑO>>.
 
POR LA SECRETARÍA
 
POR LA PERSONA BENEFICIARIA
 
 
 
 
TITULAR DE LA UNIDAD DE COMPETITIVIDAD
 
C. <<NOMBRE DE LA PERSONA
REPRESENTANTE O APODERADO(A)
LEGAL>>
 
ANEXO E: Diagrama de flujo del proceso de selección de Proyectos UC SE PROGRAMA PARA LA
PRODUCTIVIDAD Y COMPETITIVIDAD INDUSTRIAL (PPCI)

 

________________________________