ACUERDO mediante el cual se establecen las Reglas de Operación del Programa de Apoyo al Empleo.
Al margen un sello con el Escudo Nacional, que dice: Estados Unidos Mexicanos.- Secretaría del Trabajo y Previsión Social.
LUISA MARÍA ALCALDE LUJÁN, Secretaria del Trabajo y Previsión Social, con fundamento en los artículos 16 y 40 de la Ley Orgánica de la Administración Pública Federal; 75 y 77 de la Ley Federal de Presupuesto y Responsabilidad Hacendaria; 1, 2, 4, 5 y 6, fracciones I y XIX del Reglamento Interior de la Secretaría del Trabajo y Previsión Social; y artículos 26 y 27 del Decreto de Presupuesto de Egresos de la Federación para el Ejercicio Fiscal 2019, y
CONSIDERANDO
Que la Secretaría del Trabajo y Previsión Social tiene el objetivo de intermediar en el mercado laboral para favorecer la empleabilidad, la protección social y la ocupación productiva, lo cual lleva a cabo mediante estrategias, tales como: proveer de información que facilite la vinculación entre empleadores y Buscadores de empleo; diseñar y ejecutar políticas públicas que propicien la articulación de los actores del mercado facilitando la colocación en un empleo u ocupación productiva a favor de grupos vulnerables.
Que las estrategias descritas se materializan mediante las siguientes líneas de acción: poner a disposición de Buscadores de empleo y empleadores un portal electrónico de intermediación laboral; organizar ferias de empleo y talleres para búsqueda de empleo; otorgar servicios de información y vinculación laboral; elaborar publicaciones sobre ofertas de empleo; poner a disposición un centro de atención telefónica, chat y correo electrónico, entre otros. Con políticas activas de empleo: otorgar capacitación y apoyos económicos a buscadores de empleo; proporcionar apoyos en especie para autoempleo; apoyar la movilidad laboral nacional e internacional; concertar y promover oferta laboral específica para grupos vulnerables; apoyar la preservación de empleo en las zonas donde se presente contingencia laboral, así como implementar actividades transversales en la materia, de manera coordinada con los tres órdenes de gobierno.
Que conforme a lo que establece la Ley Orgánica de la Administración Pública Federal en su artículo 40, fracción VII, corresponde a la Secretaría del Trabajo y Previsión Social, establecer y dirigir el Servicio Nacional de Empleo y vigilar su funcionamiento.
Que de acuerdo a lo establecido en la Ley Federal del Trabajo, el Servicio Nacional de Empleo tiene entre otros objetivos: promover y diseñar mecanismos para el seguimiento a la colocación de los trabajadores, así como diseñar, conducir y evaluar programas específicos para generar oportunidades de empleo para jóvenes y grupos en situación vulnerable.
Que en este marco corresponde a la Secretaría del Trabajo y Previsión Social, promover la articulación entre los actores del mercado de trabajo para mejorar las oportunidades de empleo; elaborar informes y formular programas para impulsar la ocupación en el país, así como procurar su ejecución; y, orientar a quienes buscan empleo hacia las vacantes ofertadas por los empleadores con base a su formación y aptitudes.
Que la Secretaría del Trabajo y Previsión Social, en coordinación con los gobiernos de las entidades federativas, instrumenta diversos servicios y programas de intermediación laboral a favor de la población buscadora de empleo y los empleadores.
Que el Programa de Apoyo al Empleo, de acuerdo al Presupuesto de Egresos de la Federación para el ejercicio fiscal 2019, es un programa de desarrollo económico, según su clasificación funcional, y debe estar sujeto a Reglas de Operación, según lo establecido en los artículos 26 y 27 y en el anexo 25 del Decreto de Presupuesto de Egresos de la Federación para el ejercicio fiscal 2019.
Que la Ley Federal de Presupuesto y Responsabilidad Hacendaria, establece que las dependencias y entidades deberán publicar en el Diario Oficial de la Federación, las Reglas de Operación de los programas a través de los cuales se otorguen subsidios a la población, con el objeto de asegurar una aplicación eficiente, eficaz, equitativa y transparente de los recursos públicos, para alcanzar los objetivos y metas de los programas autorizados.
Que de conformidad con la referida Ley, la Secretaría de Hacienda y Crédito Público otorgó la autorización presupuestaria correspondiente y la Comisión Federal de Mejora Regulatoria emitió el dictamen regulatorio respectivo; por lo que he tenido a bien expedir el siguiente
ACUERDO MEDIANTE EL CUAL SE ESTABLECEN LAS REGLAS DE OPERACIÓN DEL PROGRAMA DE
APOYO AL EMPLEO
ÚNICO.- La Secretaría del Trabajo y Previsión Social expide, de acuerdo con lo dispuesto en el artículo 27 del Decreto de Presupuesto de Egresos de la Federación para el Ejercicio Fiscal 2019 y artículo 77 de la Ley Federal de Presupuesto y Responsabilidad Hacendaria, las siguientes:
REGLAS DE OPERACIÓN DEL PROGRAMA DE APOYO AL EMPLEO
1. Introducción
El mercado laboral mexicano se autorregula con base en la oferta y la demanda, no obstante, al igual que otros mercados, presenta algunos desajustes que por sí mismo no puede corregir, como diferencias entre la generación de empleos y la disponibilidad de la mano de obra, información insuficiente sobre los empleos existentes, diferencias entre la calificación de la mano de obra disponible y los perfiles requeridos para los empleos ofrecidos. Tales desajustes impactan de manera negativa la articulación entre los agentes del mercado, cuyas consecuencias principalmente se reflejan en el empleo.
Ante esta situación, el Gobierno Federal a través de la Secretaría del Trabajo y Previsión Social, en uso de las facultades que le son inherentes, interviene para reducir los desajustes mencionados y para ello ha dispuesto, como medidas para impulsar la ocupación, una serie de actividades encaminadas al acercamiento de los agentes del mercado laboral, que incluyen la atención a población en desventaja, tales como: jóvenes de entre 16 y 29 años, personas con discapacidad, mujeres, adultos mayores, víctimas u ofendidos de delitos, personas preliberadas, población que se encuentra en situación de pobreza extrema, y de alimentación, como medidas para impulsar el empleo en estos segmentos. Dichas actividades comprenden información sobre la oferta y demanda de empleo para que las mujeres y los hombres se vinculen de acuerdo a los requerimientos de ambas partes.
Con el Programa de Apoyo al Empleo se busca ayudar a solucionar las dificultades que enfrentan la oferta y demanda de empleo para encontrarse en el mercado laboral, tales como: la falta de promoción de las vacantes disponibles para su ocupación; la insuficiencia de conocimientos, habilidades y destrezas laborales de quienes buscan empleo; la falta de recursos de éstos para buscar y colocarse en un puesto de trabajo, iniciar una actividad por cuenta propia, trasladarse a entidades federativas con oferta de empleos o adecuar sus habilidades laborales; falta de experiencia laboral en el caso de la población joven; o bien, pertenecer al grupo poblacional de adultos mayores y personas con discapacidad.
De esta manera, se otorga atención enfocada a las necesidades específicas de la población objetivo, la cual consiste en el otorgamiento de servicios de vinculación laboral, así como apoyos económicos para: fortalecer habilidades laborales; promover la ocupación por cuenta propia y facilitar la movilidad laboral interna.
Para llevar a cabo el Programa de Apoyo al Empleo, la Secretaría del Trabajo y Previsión Social, a través de la Coordinación General del Servicio Nacional de Empleo, presupuesta, coordina la operación y administra los recursos federales destinados al mismo.
El Programa de Apoyo al Empleo se conforma por cuatro subprogramas denominados Servicios de Vinculación Laboral, Apoyos de Capacitación para la Empleabilidad, Fomento al Autoempleo y Movilidad Laboral Interna, por medio de los cuales, con recursos públicos federales, se brindan diversos servicios o apoyos, como intermediación laboral entre oferta y demanda de empleo, así como apoyos económicos o en especie, para facilitar el acceso al empleo u ocupación productiva.
Asimismo, con la finalidad de favorecer la incorporación de personas con discapacidad y adultos mayores al mercado de trabajo, la Coordinación General del Servicio Nacional de Empleo promueve la Estrategia Abriendo Espacios, como un elemento transversal del Programa de Apoyo al Empleo.
1.1. Glosario de términos y abreviaturas
Para efectos de las presentes Reglas de Operación se entenderá por:
Acción.- Todo aquel evento de: capacitación, movilidad laboral interna, apoyo a iniciativas de ocupación por cuenta propia, contingencias laborales, Feria de Empleo, así como de servicios asociados a la operación; registrado por alguna Oficina del Servicio Nacional de Empleo, de las entidades federativas, validado por la Coordinación General del Servicio Nacional de Empleo en el sistema informático provisto por esta última.
Aviso de privacidad.- Documento a disposición del titular de forma física, electrónica o en cualquier formato generado por el responsable, a partir del momento en el cual se recaben sus datos personales, con el objeto de informarle los propósitos del tratamiento de los mismos.
Beneficiario.- Solicitante de empleo seleccionado que recibe apoyo económico o en especie.
Buscador de empleo.- Persona que busca activamente un empleo o una ocupación productiva, debido a que se encuentra desocupada, o bien, que aun estando ocupada, dispone de tiempo para tener un segundo empleo o mejorar el que tiene.
Carta compromiso.- Documento que elabora la Oficina del Servicio Nacional de Empleo de la entidad federativa donde se establecen los compromisos que deben cumplir los integrantes de la Iniciativa de Ocupación por Cuenta Propia, para impulsar y consolidar su operación.
CGSNE.- Coordinación General del Servicio Nacional de Empleo.
CLC.- Cuenta por Liquidar Certificada.
Comités de Contraloría Social.- Organización social constituida por los beneficiarios del Programa de Apoyo al Empleo para el seguimiento, supervisión y vigilancia de su ejecución, del cumplimiento de metas y acciones comprometidas, así como de la correcta aplicación de los recursos asignados, en términos de las presentes Reglas de Operación.
Comité de Evaluación y Apoyo para la Reactivación del Empleo.- Órgano encargado de analizar y determinar, la intervención y las actividades que adoptará la Secretaría del Trabajo y Previsión Social, en la atención de una declaratoria de contingencia laboral, emitida por la autoridad correspondiente.
Comité Interno de Evaluación.- Órgano de la Oficina del Servicio Nacional de Empleo de la entidad federativa, para el subprograma Fomento al Autoempleo, encargado de revisar, evaluar y dictaminar las propuestas de Iniciativas de Ocupación por Cuenta Propia; así como de casos específicos que presenten las iniciativas en operación durante el periodo de seguimiento.
Comprobante de domicilio.- Documento con una antigüedad no mayor a tres meses que acredite el lugar en que habita el buscador de empleo (por ejemplo: recibo de luz, teléfono, agua, predial).
Consejero Laboral.- Persona encargada de asesorar y orientar al buscador de empleo y realizar actividades de concertación ante el empleador con fines de vinculación laboral, así como de organizar, ejecutar y dar seguimiento al programa.
Contingencia laboral.- Casos de crisis laboral, a causa de la ocurrencia de sucesos atípicos de carácter natural, económico o social, inclusive derivado de contingencias sanitarias, ambientales o de cualquier otro tipo, validados por el Comité de Evaluación y Apoyo para la Reactivación del Empleo.
Contraloría Social.- Mecanismo de los beneficiarios del Programa de Apoyo al Empleo para que de manera organizada, verifiquen el cumplimiento de metas y la correcta aplicación de los recursos asignados al Programa.
Convenio de capacitación.- Documento que elabora la Oficina del Servicio Nacional de Empleo de la entidad federativa y que firma conjuntamente con el empleador participante del subprograma Apoyos de Capacitación para la Empleabilidad, en las modalidades Capacitación en Empresas y Capacitación en Aula, donde se establecen las obligaciones que adquieren cada uno de ellos para la impartición del curso de capacitación.
Convenio de coordinación.- Documento que suscribe el Ejecutivo Federal, a través de la Secretaría del Trabajo y Previsión Social con cada uno de los gobiernos de las entidades federativas, donde se establecen las obligaciones que adquieren cada una de las partes para la ejecución de programas, servicios y estrategias en el marco del Servicio Nacional de Empleo.
CURP.- Clave Única de Registro de Población.
DGPP.- Dirección General de Programación y Presupuesto de la Secretaría del Trabajo y Previsión Social.
Datos personales.- Cualquier información concerniente a una persona física identificada o identificable. Se considera que una persona es identificable cuando su identidad pueda determinarse directa o indirectamente a través de cualquier información.
Empleador.- Persona física o moral, que requiere contratar personal para una actividad o puesto de trabajo específico y está en disponibilidad de proporcionar a las oficinas del Servicio Nacional de Empleo la información de sus vacantes para su promoción y cobertura.
Enlace de campo.- Persona que apoya la movilidad laboral interna de jornaleros agrícolas en el interior del país y la atención a los empleadores que participan en el subprograma Movilidad Laboral Interna.
Entidad federativa.- Es cada uno de los estados de la Federación y la Ciudad de México.
Identificación oficial.- Documento vigente que acredita la identidad de una persona: credencial para votar, cédula profesional, o cartilla del servicio militar nacional. En caso de menores de 18 años, se aceptará una identificación con fotografía y firma, expedida por alguna dependencia del gobierno federal, estatal o municipal. Tratándose de personas preliberadas, carta de preliberación que emita el Centro de Readaptación Social correspondiente en la que incluya la CURP y/o constancia de Identidad expedida por el municipio o alcaldía, acompañada de oficio de canalización; y en el caso de personas con discapacidad, la identificación que emita el DIF o credencial con fotografía y firma, expedida por el gobierno estatal o municipal en la que lo indique.
IOCP.- Iniciativa de Ocupación por Cuenta Propia, es la actividad productiva lícita, viable y rentable, que realiza una persona o grupo de personas con el propósito de generar su propia fuente de trabajo.
Lineamientos para Administrar el Presupuesto de los Programas del Servicio Nacional de Empleo.- Documento que establece la regulación aplicable a las Oficinas del Servicio Nacional de Empleo de las entidades federativas, en materia de administración de los recursos presupuestarios que la Secretaría del Trabajo y Previsión Social, a través de la Coordinación General del Servicio Nacional de Empleo, destina al Servicio Nacional de Empleo.
Movilidad Laboral Interna.- Actividad que realiza un buscador de empleo con fines ocupacionales, en virtud de que no logra vincularse a un puesto de trabajo en su lugar de residencia y requiere trasladarse a una entidad federativa distinta a la de su domicilio.
Núcleo familiar.- Conjunto de personas que habitan en una misma vivienda, tienen relación consanguínea o civil y comparten un ingreso, aportado por uno o más miembros del hogar, destinado a cubrir su sustento.
OSNE.- Oficina del Servicio Nacional de Empleo, unidad administrativa o área, adscrita al gobierno de cada una de las entidades federativas, que se encarga de operar programas, servicios y estrategias en el marco del Servicio Nacional de Empleo.
PAE.- Programa de Apoyo al Empleo.
Programa de capacitación.- Documento donde se especifican los temas a desarrollar durante el curso de capacitación y sus características, así como el perfil que deben cubrir los participantes.
Reglas.- Reglas de Operación del Programa de Apoyo al Empleo.
RFC.- Registro Federal de Contribuyentes.
Seguimiento a la operación.- Actividades encaminadas a monitorear el cumplimiento de las metas físico financieras y los procesos operativos del Programa de Apoyo al Empleo, en apego a la normatividad aplicable.
SFP.- Secretaría de la Función Pública.
SHCP.- Secretaría de Hacienda y Crédito Público.
SIAFF.- Sistema Integral de Administración Financiera Federal.
SICOP.- Sistema de Contabilidad y Presupuesto.
SISPAE.- Sistema Informático del Programa de Apoyo al Empleo, de uso obligatorio para las Oficinas del Servicio Nacional de Empleo de las entidades federativas, que la Coordinación General del Servicio Nacional de Empleo establece para el registro control y seguimiento del PAE.
SNE.- Servicio Nacional de Empleo.
Solicitante de empleo.- Persona en búsqueda de empleo, registrada en la base de datos del SISPAE y en los servicios de vinculación laboral del SNE.
Solicitante de empleo canalizado.- Solicitante de empleo que como resultado de la aplicación de un cuestionario de diagnóstico, es dirigida a un subprograma del PAE, acorde a su perfil y necesidades.
Solicitante de empleo seleccionado.- Solicitante de empleo canalizado, susceptible de recibir los apoyos de un subprograma del PAE.
SR.- Solicitud de Recursos.
STPS.- Secretaría del Trabajo y Previsión Social.
Supervisión.- Actividades encaminadas a vigilar que la operación y el ejercicio de los recursos presupuestales del PAE se realicen en estricto apego a la normatividad aplicable.
Supervisor Facilitador.- Persona que supervisa y apoya la capacitación de los beneficiarios en Micro y Pequeñas Empresas.
TESOFE.- Tesorería de la Federación.
Los términos y abreviaturas antes indicados también serán aplicables a sus respectivos plurales y/o singulares, asimismo, tendrán efecto en todos los servicios, estrategias y programas a cargo de la CGSNE, independientemente de los que se definan para cada uno de ellos. Para mayor claridad se resaltan en letras cursivas dentro de las presentes Reglas.
2. Objetivos del Programa de Apoyo al Empleo
2.1. General
Brindar atención a la población buscadora de empleo, mediante la prestación de Servicios de Vinculación Laboral y/o apoyos económicos o en especie, con la finalidad de facilitar su colocación en un puesto de trabajo o actividad productiva.
2.2. Específicos
a) Proporcionar información sobre las oportunidades de empleo que ofrecen los Empleadores registrados en el SNE.
b) Vincular a los Solicitantes de empleo de acuerdo al perfil laboral requerido para cubrir las vacantes disponibles de los Empleadores.
c) Apoyar a Solicitantes de empleo mediante su incorporación a cursos de capacitación de corto plazo para incrementar sus posibilidades de colocación en un puesto de trabajo.
d) Apoyar a Solicitantes de empleo interesados en trabajar por cuenta propia, mediante el otorgamiento de apoyos en especie y/o económicos para la creación de IOCP.
e) Apoyar a los Solicitantes de empleo mediante el otorgamiento de recursos económicos, facilitando la
movilidad laboral interna, para su vinculación a puestos de trabajo.
3. Lineamientos
3.1. Convocatoria
Los Servicios de Vinculación Laboral y los apoyos que se otorgan a través del PAE se proporcionan de acuerdo a la demanda, en virtud de ello, las OSNE deberán publicar dentro de los primeros treinta días hábiles posteriores a la publicación de las presentes Reglas, una convocatoria abierta (Anexo 01) en medios de comunicación locales para fomentar la participación de la población objetivo; asimismo, esta convocatoria deberá publicarse permanentemente en un lugar visible en las OSNE de todo el país, cuyos domicilios pueden ser consultados en la dirección electrónica:
https://www.gob.mx/stps/acciones-y-programas/servicio-nacional-de-empleo-99031
O bien, al teléfono 01 800 841 2020 con servicio gratuito en todo el país.
3.2. Cobertura
El PAE atiende a Solicitantes de empleo y Empleadores en las treinta y dos Entidades federativas.
3.3. Poblaciones del PAE
3.3.1. Población potencial
La población potencial del PAE está representada por todas aquellas personas que, se encuentran en búsqueda de empleo.
Para su estimación se considera la información más reciente de la población total de 16 años y más, que se encuentra en situación de desempleo y aquella que, estando ocupada, se encuentra en búsqueda de empleo para sustituir o complementar su ocupación.
3.3.1.1. Método de cálculo
Con base en información de la Encuesta Nacional de Ocupación y Empleo, que levanta el Instituto Nacional de Estadística y Geografía, correspondiente al 4° trimestre de 2017 y el 1°, 2° y 3° trimestres de 2018, se procede a sumar los datos de las siguientes variables: población de 16 años y más desocupada, y población de 16 años y más ocupada que busca empleo. Para no duplicar cifras, se resta a cada trimestre el dato de la población que buscó empleo por más de tres meses. El resultado de este cálculo permite estimar en 10,247,889 personas la población potencial.
| CONCEPTO | POBLACIÓN | DEFINICIÓN |
| Población Potencial para 2019 Servicios de Vinculación Laboral, Capacitación para la Empleabilidad, Fomento al Autoempleo y Movilidad Laboral Interna. | Total: 10,247,889 Hombres: 6,661,128 Mujeres: 3,586,761 | Personas que en 2019 se encontrarían en situación de búsqueda de empleo. |
3.3.2. Población objetivo
La población objetivo del PAE la constituyen personas que sean Buscadores de empleo que cuenten con 16 años o más. Para el caso de jornaleros agrícolas, 18 años cumplidos o más.
Para su estimación se considera como población objetivo a subgrupos de la población potencial que responden a la definición de criterios de focalización para los subprogramas del PAE: Servicios de Vinculación Laboral, Apoyos de Capacitación para la Empleabilidad, Fomento al Autoempleo y Movilidad Laboral Interna.
3.3.2.1. Método de cálculo
A partir de la información de los registros administrativos de la CGSNE, derivados de la operación del PAE en años anteriores, se realiza una caracterización de la población atendida por: Servicios de Vinculación Laboral, Apoyos de Capacitación para la Empleabilidad, Fomento al Autoempleo y Movilidad Laboral Interna, considerando principalmente las variables de nivel de ingreso, escolaridad y rangos de edad. Para 2019 la población objetivo del PAE se compone de una población estimada por subprograma de acuerdo con la siguiente tabla:
| SUBPROGRAMA | POBLACIÓN | DEFINICIÓN |
| Servicios de Vinculación Laboral | Total: 6,945,872 Hombres: 4,501,682 Mujeres: 2,444,190 | Buscadores de un empleo asalariado, de 16 años y más, sin instrucción y hasta estudios con nivel superior. |
| Apoyos de Capacitación para la Empleabilidad | Total: 5,556,325 Hombres: 3,373,719 Mujeres: 2,182,606 | Desempleados en el rango de edad de 16 años y más, sin instrucción y hasta con estudios de nivel superior. |
| Fomento al Autoempleo | Total: 1,291,329 Hombres: 923,322 Mujeres: 368,007 | Buscadores de un trabajo no asalariado en el rango de edad de 18 años y más, sin instrucción y hasta con estudios de nivel superior. |
| Movilidad Laboral Interna | Total: 711,254 Hombres: 685,231 Mujeres: 26,023 | Trabajadores agrícolas en búsqueda de empleo en el rango de edad de 18 años y más, sin instrucción y hasta con estudios de nivel medio básico. |
3.3.3. Población a atender
Constituye la meta de Buscadores de empleo a atender en función del presupuesto disponible y la capacidad de operación del PAE.
Para 2019, se cargó la Matriz de Indicadores para Resultados del programa presupuestario S043 "Programa de Apoyo al Empleo" en el Portal Aplicativo de la Secretaría de Hacienda (PASH), con la siguiente información de metas de atención:
| METAS PAE 2019 |
| Subprograma | Hombres | Mujeres | Total |
| Servicios de Vinculación Laboral* | 2,236,271 | 1,594,553 | 3,830,824 |
| Apoyos de Capacitación para la Empleabilidad | 16,995 | 40,428 | 57,423 |
| Fomento al Autoempleo | 1,496 | 2,160 | 3,656 |
| Movilidad Laboral Interna | 22,375 | 9,047 | 31,422 |
| Total | 2,277,137 | 1,646,188 | 3,923,325 |
*Esta meta integra atenciones de Bolsa de Trabajo, Ferias de Empleo, Portal del Empleo y PTAT (2,984,644 atenciones), así como los servicios de apoyo: Talleres para Buscadores de empleo, Centro de llamadas 01800, Centros de Intermediación Laboral y Sistema Estatal de Empleo (846,180 atenciones).
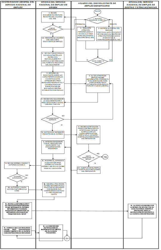
3.4. Trámite para la obtención de apoyos
Para ser elegible de recibir los apoyos del PAE, el Buscador de empleo deberá realizar el trámite "Apoyos para la búsqueda de empleo" y en su caso, ser entrevistado por personal de la OSNE, cumplir con los requisitos y documentación establecidos, en función de la intervención que requiera. Dicho trámite incluye las fases de Registro, Selección y Resolución, mismas que se describen a continuación.
3.4.1. Registro
Para registrarse, el Buscador de empleo deberá acceder por Internet a la dirección electrónica https://www.gob.mx/tramites/ficha/solicitud-de-apoyos-para-encontrar-empleo-a-traves-de-la-stps/STPS5663, dar clic en el botón "Trámite en línea" que se encuentra ubicado a la derecha en color azul; aparecerá el mensaje "Estás saliendo del sitio www.gob.mx", dar clic en el botón "Aceptar", Si desea participar en un evento de Ferias de Empleo, podrá registrarse en línea en el sitio http://ferias.empleo.gob.mx en seguida aparecerá el formulario "Registro del Candidato" en el que deberá capturar los datos solicitados.
Para lo anterior, es necesario tener a la mano su CURP, ya que se le solicitará registrar la clave. Al terminar, dar clic en el botón "Registrar".
Una vez realizado su registro, podrá acudir a la OSNE que más le convenga y solicitar la atención de un consejero laboral a quien entregará el número que obtuvo al registrarse, así como copia de los siguientes documentos: CURP, comprobante máximo de estudios e identificación oficial (si en su Identificación oficial contiene impresa la CURP, no será necesario presentarla).
En caso de que no cuente con computadora para registrarse, acudir a la OSNE que más le convenga y solicitar la atención de un consejero laboral, quien le proporcionará acceso al Centro de Intermediación Laboral, para realizar el registro, o en su caso, le entregará el formato SNE-01 (Anexo 02), en el cual deberá anotar los datos solicitados y una vez que lo llene, deberá devolverlo al consejero laboral, para que realice el registro.
Para conocer la dirección de la OSNE que más le convenga puede consultar la siguiente dirección electrónica: http://www.gob.mx/stps/documentos/directorio-de-las-oficinas-del-servicio-nacional-de-empleo o al teléfono 01 800 841 2020 con servicio gratuito en todo el país.
En caso de requerir apoyo en algún subprograma, deberá proporcionar al personal que lo atienda, la información que complemente su registro, teniendo prioridad las personas con discapacidad y adultos mayores.
Si ya cuenta con registro en el SNE, únicamente deberá presentar en la OSNE, su CURP e identificación oficial, si esta última contiene impresa la CURP, no será necesario presentar la primera, y en su caso se le solicitará actualizar su información para que continúe con el proceso de atención.
La CURP fungirá como llave única de acceso, interoperabilidad y control de las bases de datos de los Sistemas que se utilicen con motivo de la ejecución del PAE. Si el Buscador de empleo no cuenta con la CURP, el personal de la OSNE podrá auxiliarle para su obtención.
En caso de que durante el proceso de registro se identifique la falta de algún dato o documento, se hará de conocimiento de manera inmediata al buscador de empleo, a fin de que lo subsane y pueda continuar y en su caso concluir el registro.
Una vez realizado el registro, al Buscador de empleo se denominará Solicitante de empleo y podrá tener acceso a los distintos subprogramas del PAE.
3.4.2. Selección
El Solicitante de empleo será atendido mediante los Servicios de Vinculación Laboral que posibilitan la colocación y, en su caso será entrevistado de manera personal para determinar su envío como candidato a cubrir alguna vacante disponible de acuerdo a su perfil o bien, su canalización a alguno de los demás subprogramas del PAE.
3.4.3. Resolución
El Solicitante de empleo a quien le haya sido aplicado el cuestionario de diagnóstico, y reúna los requisitos y la documentación señalados en la sección correspondiente de las presentes Reglas, será denominado Solicitante de empleo canalizado; para el caso de los Servicios de Vinculación Laboral, recibirá de manera inmediata la información para su envío y/o postulación en línea, a las vacantes acordes a su perfil.
De resultar elegible para recibir los apoyos económicos de algún subprograma del PAE, el Solicitante de empleo canalizado, será considerado como Solicitante de empleo seleccionado, informándole de manera inmediata su aceptación en el subprograma que corresponda.
Para el subprograma Fomento al Autoempleo, la resolución se notificará una vez que se cuente con el resultado que emita el Comité Interno de Evaluación y será informado en un plazo no mayor a los 10 días posteriores. En caso de resultar afirmativa la resolución, será considerado como Solicitante de empleo seleccionado.
Para todos los casos seleccionados quedará constancia en el SISPAE.
3.5. Características de los apoyos
Los Beneficiarios del PAE reciben servicios de información y vinculación con Empleadores, así como apoyos económicos y/o en especie provenientes de recursos públicos. Los apoyos económicos en ningún caso se otorgarán en efectivo, sino mediante medios electrónicos bancarios y excepcionalmente por cheque. En el caso de apoyos económicos, los importes se otorgarán de manera igualitaria entre mujeres y hombres, con base en los parámetros que establecen las presentes Reglas.
Los Beneficiarios de los subprogramas: Servicios de Vinculación Laboral (en su modalidad que posibilitan la colocación en el extranjero; y Mecanismo de Atención complementaria: Talleres para Buscadores de Empleo), Apoyos de Capacitación para la Empleabilidad y Movilidad Laboral Interna del PAE, podrán recibir los apoyos económicos o en especie por una sola ocasión durante el ejercicio fiscal.
El PAE opera en función de la demanda de Solicitantes de empleo, en este sentido, de existir más solicitudes que el número de apoyos económicos disponibles, éstas se resolverán en el orden en que se presenten, siempre y cuando exista disponibilidad presupuestal y se cubran los requisitos y documentación señalados.
3.5.1. Gratuidad de los Programas, Servicios y Estrategias
La prestación de los servicios y la entrega de apoyos económicos y/o en especie son gratuitos, una vez cumplidos los requisitos y documentación establecida, por lo que la OSNE, no deberá cobrar cantidad alguna ya sea en dinero o en especie, ni imponer a los Solicitantes de Empleo y Beneficiarios alguna obligación o la realización de servicios personales, así como tampoco condiciones de carácter electoral o político.
3.6 Subprogramas
3.6.1. Subprograma Servicios de Vinculación Laboral
Los Servicios de Vinculación Laboral son intervenciones que realiza el SNE con las cuales se proporciona información y asesoría tanto a Empleadores, para publicar y cubrir sus vacantes, como a Buscadores de empleo para postularse a ellas con base en su perfil laboral, mismas que se efectúan de manera presencial en las OSNE, o a distancia a través de Internet o teléfono. Dichas intervenciones se agrupan en tres categorías:
a) Servicios de Vinculación Laboral que posibilitan la colocación.
b) Servicios de Vinculación Laboral que posibilitan la colocación en el extranjero.
c) Mecanismos de Atención Complementaria.
3.6.1.1. Servicios de Vinculación Laboral que posibilitan la colocación
A) Bolsa de Trabajo
Atención presencial y personalizada a los Solicitantes de empleo que acuden a las OSNE, en donde personal especializado les proporciona información y orientación sobre las ofertas de trabajo disponibles, acordes con sus conocimientos y experiencia laboral. De igual forma, se atiende a Empleadores que requieren de personal, para cubrir sus vacantes disponibles.
Al Solicitante de empleo:
Tipo de apoyo
a) Atención personalizada y permanente por parte de un Consejero Laboral;
b) Información sobre las ofertas de empleo disponibles, acordes a su perfil laboral;
c) Promoción del perfil laboral entre Empleadores con vacantes de trabajo afines;
d) Envío a cubrir vacantes de trabajo disponibles conforme a los requerimientos del Empleador, y
e) Seguimiento a la colocación en un puesto de trabajo.
B) Portal del Empleo
Servicio de Vinculación Laboral a distancia que funciona a través de Internet las 24 horas del día, los 365 días del año, en la dirección electrónica https://www.gob.mx/empleo, que pone a disposición de Buscadores de Empleo, de Empleadores y de la ciudadanía, información relacionada con el mercado laboral.
A través del Portal del Empleo, el Buscador de empleo puede registrar su perfil laboral, consultar vacantes y postularse a aquellas que sean de su interés, a efecto de lograr su colocación. Asimismo, los Empleadores pueden publicar sus ofertas de empleo e identificar candidatos para cubrir sus puestos de trabajo vacantes.
Al Solicitante de empleo:
Tipo de apoyo
a) Uso de la herramienta informática especializada para la búsqueda de empleo y postulación a vacantes acordes a su perfil laboral, ya sea en el evento o en línea.
b) Ser atendido de manera directa por los empleadores interesados en su perfil laboral.
c) Ser enviado a cubrir vacantes disponibles acordes a su perfil laboral.
C) Ferias de Empleo
Eventos de reclutamiento y selección promovidos por las OSNE que responden a las necesidades del mercado laboral, en donde se efectúa una vinculación directa y masiva entre Empleadores y Solicitantes de empleo para agilizar e incrementar las posibilidades de colocación de estos últimos. Pueden ser presenciales o virtuales. Al concluir los eventos, se realiza el seguimiento respectivo para conocer los resultados de colocación.
Las Ferias de Empleo se realizan en dos ambientes.
I. Ferias de Empleo presenciales. En esta modalidad los Solicitantes de empleo asisten a las instalaciones donde se llevan a cabo los eventos durante las fechas y horarios establecidos, y
reciben atención personal de representantes de los Empleadores participantes, a fin de posibilitar su contratación en un puesto de trabajo.
II. Ferias de Empleo virtuales. Consideran las mismas actividades de una feria presencial. Se realizan en un ambiente Web en donde interactúan los Buscadores de empleo y Empleadores. Este tipo de eventos, tienen una duración mínima de dos días y se privilegia la oferta de vacantes de niveles técnico y carrera profesional.
El calendario de las Ferias de Empleo se puede consultar en la siguiente liga:
http://ferias.empleo.gob.mx/content/evento/CalendarioEventos.jsf
Tipo de apoyo
El PAE destina apoyos económicos para la organización de ferias de empleo presenciales, en aspectos tales como:
a) Promoción y difusión de eventos;
b) Acondicionamiento físico de locales para llevar a cabo los eventos;
c) Infraestructura de cómputo, y
d) Alquiler de instalaciones.
Monto:
Los montos se otorgarán a la OSNE en función de la clasificación de los eventos y únicamente para aquellos que se realicen en ambiente presencial conforme a lo siguiente:
Jornada de empleo: Evento con la asistencia de 8 a 10 Empleadores que promueven 200 o más ofertas de empleo. Hasta $37,000.00 (Treinta y siete mil pesos 00/100 M.N.)
Feria de empleo: Evento con la participación de al menos 11 Empleadores que ofrecen en forma conjunta 250 o más ofertas de empleo. Hasta $97,000.00 (Noventa y siete mil pesos 00/100 M.N.)
Al Solicitante de empleo:
Tipo de apoyo
· Uso de la herramienta informática especializada para la búsqueda de empleo y postulación a vacantes.
· Ser atendido de manera directa por los empleadores interesados en su perfil laboral.
· Ser enviado a cubrir vacantes disponibles acordes a su perfil laboral.
· Permitir su postulación en el evento o en línea para cubrir una vacante acorde a su perfil laboral.
3.6.1.2. Servicios de Vinculación Laboral que posibilitan la colocación en el extranjero
a) Mecanismo de Movilidad Laboral
Servicio de reclutamiento, selección y vinculación de Buscadores de empleo con disposición de migrar al extranjero para ocupar vacantes ofertadas por Empleadores de mercados de trabajo de otros países; se realiza a través de un esquema específicamente diseñado para apoyar las actividades inherentes a este proceso de vinculación laboral en el extranjero.
b) Atención a Trabajadores Agrícolas Temporales México-Canadá
Servicio de reclutamiento, selección y vinculación de Buscadores de empleo que tienen experiencia en actividades agrícolas, con vacantes ofertadas por Empleadores canadienses en el sector agrícola. Se lleva a cabo en el marco del "MEMORANDUM DE ENTENDIMIENTO ENTRE EL GOBIERNO DE LOS ESTADOS UNIDOS MEXICANOS Y EL GOBIERNO DEL CANADA RELATIVO EL(sic) PROGRAMA DE LOS TRABAJADORES AGRÍCOLAS MEXICANOS TEMPORALES" y opera a través de un esquema específicamente diseñado para apoyar las actividades inherentes a este proceso de vinculación laboral en el extranjero.
Tipo y Monto de apoyo
Con cargo a los recursos del PAE se otorga:
a) Atención personalizada y permanente por parte de un Consejero Laboral;
b) Información sobre las ofertas de empleos disponibles, acordes a su perfil laboral;
c) Envío para cubrir una vacante disponible acorde a su perfil laboral y los requerimientos del Empleador;
d) Información y asesoría para, en su caso, llevar a cabo su solicitud de permiso de trabajo o similar e integración de expediente que deberá enviar a la embajada del país correspondiente;
e) Información relacionada a los servicios que prestan las representaciones consulares en el país en que se encuentre la vacante, y
f) Traslado al Aeropuerto Internacional de la Ciudad de México, partiendo desde la CGSNE (sólo para el caso de Trabajadores Agrícolas Temporales México-Canadá).
3.6.1.3. Mecanismos de Atención Complementaria
Con recursos del PAE se brinda información de los programas y servicios del SNE:
a) Servicio Nacional de Empleo por Teléfono (01 800 841 2020) "SNETEL".
Proporciona información, atención y asesoría al Buscador de empleo sobre las alternativas de empleo, servicios y apoyos que ofrece el PAE para facilitar su vinculación laboral. Asimismo, atiende y asesora a los Empleadores que requieren apoyo para cubrir sus puestos de trabajo vacantes.
b) Observatorio Laboral
Servicio de información en línea que se ofrece a través de la dirección www.observatoriolaboral.gob.mx sobre las principales ocupaciones y profesiones en el país, con el objetivo de apoyar fundamentalmente a los jóvenes en la elección de carrera.
c) Talleres para Buscadores de Empleo
Sesiones conducidas de manera presencial por personal de las OSNE mediante las cuales se proporciona información y asesoría al Buscador de empleo que presenta dificultades para conseguir trabajo, jóvenes sin experiencia laboral, así como personas que quieren mejorar sus conocimientos sobre cómo enfrentar la búsqueda de empleo. Este mecanismo de atención complementaria podrá apoyarse en las estrategias de capacitación virtual a distancia que desarrolle la CGSNE.
d) Sistema Estatal de Empleo
Espacio de diálogo entre representantes de las OSNE y de los sectores empresarial y educativo que funciona por medio de reuniones periódicas. Su actividad primordial es el intercambio de información de vacantes de difícil cobertura; así como candidatos que afronten dificultades para insertarse en un empleo.
e) Centros de Intermediación Laboral
Módulos de atención ubicados en las OSNE equipados con computadoras y acceso a Internet, que funcionan con el enfoque de autoayuda donde los mismos Buscadores de empleo realizan la búsqueda de trabajo a través del Portal del Empleo y las Bolsas de Trabajo que se promueven por Internet.
f) Periódico de ofertas de empleo
Publicación gratuita que se edita de manera quincenal por las OSNE y tiene como objetivo dar a conocer a los Buscadores de empleo las oportunidades de trabajo que registran los Empleadores en las OSNE. El periódico se distribuye en algunas Entidades federativas y también se puede consultar de manera directa en el Portal del Empleo https://www.gob.mx/empleo (Apartado "Ligas de interés", sección "Periódico de ofertas SNE").
g) Revista informativa
Publicación trimestral editada por las OSNE dirigida a Empleadores, agencias de colocación, sindicatos e instituciones de gobierno, cuyo propósito es informar sobre las características del mercado laboral que atienden y los principales resultados obtenidos en los servicios de vinculación laboral y apoyos otorgados a los Buscadores de empleo, durante el periodo correspondiente. Se puede consultar a través del Portal del Empleo www.gob.mx/empleo.
3.7. Apoyos de Capacitación para la Empleabilidad
Este subprograma apoya a Solicitantes de empleo canalizados que requieren capacitarse para facilitar su colocación o el desarrollo de una actividad productiva por cuenta propia. La capacitación y apoyo a los Solicitantes de empleo seleccionados se implementa a través de la impartición de cursos en distintas modalidades.
3.7.1. Modalidades
3.7.1.1. Modalidad en Empresas
a) Capacitación en Medianas y Grandes Empresas
Cursos esencialmente prácticos, orientados a la adquisición, fortalecimiento o reconversión de habilidades laborales de los Solicitantes de empleo seleccionados, que les permitan favorecer su colocación en un puesto de trabajo. Se imparten a petición de Empleadores que requieren personal capacitado en una ocupación, actividad o puesto específico y que están dispuestos a facilitar sus instalaciones para que en ellas se lleve a cabo la capacitación o bien, a concertar con instituciones educativas o centros de capacitación los espacios para que en ellos se lleve a cabo dicha capacitación.
b) Capacitación en Micro y Pequeñas Empresas
Capacitación que se desarrolla directamente en el proceso productivo de los centros de trabajo, orientada a Solicitantes de empleo seleccionados, preferentemente de 30 años y más, que presenten barreras para incorporarse o reincorporarse al mercado de trabajo en el corto plazo, para reforzar o reconvertir sus habilidades a través de su ocupación productiva en las empresas, y facilitar su integración a un puesto de trabajo.
Se imparte a petición de Empleadores que requieren contratar personal capacitado en una ocupación, actividad o puesto específico y que están dispuestos a facilitar sus instalaciones para que en ellas se lleve a cabo la capacitación.
3.7.1.2. Modalidad en Aula
a) Capacitación para el Autoempleo
Cursos orientados a la adquisición o fortalecimiento de habilidades laborales de los Solicitantes de empleo seleccionados que no logran vincularse a un puesto de trabajo y que tienen como alternativa desarrollar una actividad productiva por cuenta propia. Se imparten en instituciones educativas o centros capacitadores que cuenten con infraestructura y dispongan o avalen a instructores calificados para impartir el curso.
b) Capacitación para Técnicos y Profesionistas
Cursos que se imparten en instituciones educativas o centros capacitadores, ya sea de manera presencial o en línea, a egresados de escuelas técnicas terminales o de instituciones de educación media y superior, que se encuentran en búsqueda de empleo, pero que debido a la falta de experiencia laboral y/o de conocimientos técnicos, habilidades básicas y transversales, enfrentan dificultades para su incorporación al mercado laboral.
Mediante los cursos de capacitación, el Solicitante de empleo seleccionado podrá actualizar y reforzar los conocimientos adquiridos en su formación escolar, así como lo relativo a temas transversales como liderazgo, trabajo en equipo, comunicación oral y escrita, etc. Durante la capacitación el Beneficiario podrá ser enviado con un Empleador para realizar prácticas orientadas a su formación.
3.7.2. Características de los apoyos (tipo y monto)
Para todas las modalidades, se dará atención personalizada y permanente por parte de un Consejero Laboral, el monto del apoyo y duración del curso serán informados al Solicitante de empleo seleccionado, al momento de llevar a cabo su selección y se ratificará durante la plática de Contraloría Social.
Los apoyos se otorgarán una vez por año y consisten en:
3.7.2.1 Modalidad en Empresas
a) Capacitación en Medianas y Grandes Empresas
I. Beca por un monto de $102.68 (Ciento dos pesos 68/100 M.N.) a un máximo de $300.00 (Trescientos pesos 00/100 M.N.) por día que asista al curso;
II. Ayuda de transporte por un monto de $20.00 (Veinte pesos 00/100 M.N.) por cada día que asista al curso;
De conformidad con lo que establezca el Convenio de capacitación (Anexo 03), la ayuda de transporte podrá correr a cargo del Empleador, y
III. Curso de capacitación impartido en las instalaciones del Empleador o bien en el sitio que éste señale para ello; la duración del curso será de uno a tres meses; los materiales de capacitación, instructores y un seguro contra accidentes y servicios médicos serán cubiertos por el Empleador, de conformidad con lo estipulado en el Convenio de capacitación (Anexo 03) que para el efecto suscriban el Empleador y la OSNE.
b) Capacitación en Micro y Pequeñas empresas
I. Beca por un monto de $102.68 (Ciento dos pesos 68/100 M.N.) a un máximo de $300.00 (Trescientos pesos 00/100 M.N.) por día que asista al curso;
II. Ayuda de transporte por un monto de $20.00 (Veinte pesos 00/100 M.N.) por cada día que asista al curso;
De conformidad con lo que establezca la Carta de Confirmación de Participación del Empleador (Anexo 04), la ayuda de transporte podrá correr a cargo del Empleador,
III. Supervisor-Facilitador;
IV. Seguro contra accidentes;
El seguro contra accidentes protegerá a todos los participantes (incluyendo al Supervisor - Facilitador) en el curso, desde el momento en que salen de su domicilio hasta el lugar de la capacitación, durante este proceso y en el trayecto de regreso a su domicilio, hasta por los montos establecidos en el contrato que la STPS celebra con la aseguradora, y
V. Capacitación con duración de uno a tres meses, de conformidad con la especialidad de capacitación, con cargo al Empleador, incluidos los materiales que se consuman en el proceso.
3.7.2.2 Modalidad en Aula
a) Capacitación para el Autoempleo
I. Beca por un monto de $102.68 (Ciento dos pesos 68/100 M.N.) por día que asista al curso;
II. Ayuda de transporte por un monto de $20.00 (Veinte pesos 00/100 M.N.) por cada día que asista al curso;
III. Curso de capacitación con una duración de uno a dos meses incluidos los pagos de instructor y materiales de capacitación, que serán con cargo al PAE, y
IV. Seguro contra accidentes.
El seguro contra accidentes protegerá a todos los participantes en el curso (incluyendo al instructor), desde el momento en que salen de su domicilio hasta el lugar de la capacitación, durante este proceso y en el trayecto de regreso a su domicilio, hasta por los montos establecidos en el contrato que la STPS celebra con la aseguradora.
b) Capacitación para Técnicos y Profesionistas
I. Beca por un monto de $102.68 (Ciento dos pesos 68/100 M.N.) a un máximo de $300.00 (Trescientos pesos 00/100 M.N.), por día que asista al curso.
Tratándose de capacitación en línea, la beca será por un monto $102.68 (Ciento dos pesos 68/100 M.N.) a un máximo de $300.00 (Trescientos pesos 00/100 M.N.) diarios siempre y cuando el Solicitante de empleo seleccionado realice prácticas con un Empleador;
II. Ayuda de transporte por un monto de $20.00 (Veinte pesos 00/100 M.N.) por cada día que asista al curso;
III. Curso de capacitación con una duración de uno a tres meses, de conformidad con la especialidad de capacitación, incluidos los costos de inscripción, colegiatura y materiales de capacitación que serán con cargo al PAE; el costo del curso y de los conceptos señalados no deberá ser mayor a dos salarios mínimos mensuales por Solicitante de empleo seleccionado.
Los cursos presenciales o en línea de esta modalidad, se imparten por instituciones de capacitación o centros capacitadores con los que previamente la OSNE establece un convenio para su aceptación; y
IV. Seguro contra accidentes.
El seguro contra accidentes protegerá a todos los participantes que se capaciten de manera presencial en el curso y a los participantes de la capacitación en línea únicamente durante el periodo de sus prácticas de formación en una empresa, desde el momento en que salen de su domicilio hasta el lugar de la capacitación, durante este proceso y en el trayecto de regreso a su domicilio, hasta por los montos establecidos en el contrato que la STPS celebra con la aseguradora.
3.8. Subprograma Fomento al Autoempleo
Es el subprograma que entrega apoyos en especie que consisten en mobiliario, maquinaria, equipo y/o herramienta a los Solicitantes de empleo seleccionados que cuentan con los conocimientos, habilidades y experiencia laboral, para desarrollar una IOCP, lo cual se dará a través de la atención personalizada y permanente de un Consejero Laboral.
En este subprograma se atenderá a los Solicitantes de empleo canalizados que cumplan los requisitos y documentación establecidos en las presentes Reglas, y que su entorno económico local permita el desarrollo de proyectos productivos viables y rentables.
No se apoyarán aquellas propuestas de IOCP que pretendan dedicarse a la compra-venta y/o renta de bienes, expendios de alcohol y bebidas alcohólicas, giros de entretenimiento, billares o aquellas que de alguna manera puedan ligarse a centros de vicio; la combinación de giros en una sola IOCP o que impliquen la saturación del mercado.
El Comité Interno de Evaluación analizará las IOCP que propongan los Solicitantes de empleo canalizados, conforme a los lineamientos que establezca la CGSNE.
3.8.1. Características de los apoyos (tipo y monto)
Los apoyos que se otorgan en este subprograma a los integrantes de la IOCP serán por única vez, por lo que aquellas personas que hayan sido apoyadas por el mismo, dejarán de ser elegibles para participar en éste. No obstante, podrán solicitar su incorporación al subprograma Apoyos de Capacitación para la Empleabilidad, siempre y cuando cumplan con sus requisitos y documentación.
Los apoyos consisten en atención personalizada y permanente por parte de un Consejero Laboral; el otorgamiento de mobiliario, maquinaria, equipo y/o herramienta, cuyo costo puede ser de hasta $25,000.00 (Veinticinco mil pesos 00/100 M.N.) por persona; y hasta $125,000.00 (Ciento veinticinco mil pesos 00/100 M.N.) cuando el número de integrantes que conforman la IOCP sea de cinco o más.
Los bienes se entregarán en custodia a los integrantes de la IOCP por un periodo de doce meses, contados a partir de la fecha en que inicie operaciones la IOCP, durante los cuales el Consejero Laboral llevará a cabo al menos tres visitas de seguimiento en las que se verificará el funcionamiento de la iniciativa y el uso de los bienes de acuerdo al fin para el que fueron destinados, transcurrido satisfactoriamente el periodo de observación, la OSNE entregará en propiedad los bienes a los beneficiarios que hayan operado la IOCP.
En casos de reasignación de bienes recuperados de otra IOCP, se podrá otorgar apoyo económico por un monto de hasta $5,000.00 (Cinco mil pesos 00/100 M.N.) por cada persona que integre la IOCP y hasta $25,000.00 (Veinticinco mil pesos 00/100 M.N.) cuando el número de sus integrantes sea de cinco o más. Este apoyo deberá ser destinado a:
a) Mantenimiento y/o reparación de equipo, y/o
b) Adquisición de mobiliario, maquinaria, equipo y/o herramienta complementaria.
3.9. Subprograma Movilidad Laboral Interna
Es el subprograma que apoya económicamente a los Solicitantes de empleo seleccionados que a petición de Empleadores requieren trasladarse a una Entidad federativa o municipio distinto a su lugar de residencia para desarrollar labores estacionales en un sector determinado.
3.9.1. Características de los apoyos (tipo y monto)
Mediante este subprograma se otorga apoyo económico para sufragar los gastos que implica el cambio de residencia temporal del solicitante de empleo, el cual será hasta por un monto de $1,800.00 (Mil ochocientos pesos 00/100 M.N.), como sigue:
a) Un monto de $1,200.00 (Mil doscientos pesos 00/100 M.N.) una vez que la OSNE de destino confirme a la de origen el arribo del Solicitante de empleo canalizado con el Empleador. Este apoyo será entregado por la OSNE de la Entidad federativa de residencia, y
b) Un monto de $600.00 (Seiscientos pesos 00/100 M.N.) cuando el Beneficiario retorne a su lugar de residencia, siempre y cuando lo haya enviado la OSNE del lugar de su residencia y cumplido con los términos de contratación. Este apoyo se otorgará por la OSNE de la Entidad Federativa de destino.
Los apoyos descritos se otorgarán por única vez durante el ejercicio fiscal.
Excepcionalmente, se apoyará el retorno con un monto de $600.00 (Seiscientos pesos 00/100 M.N.) a los jornaleros agrícolas que retornen a su lugar de origen y que fueron vinculados en el ejercicio fiscal anterior.
3.10. Requisitos y Documentación
3.10.1 Subprograma Servicios de Vinculación Laboral
| Requisitos | Que posibilitan la colocación en el país(1) | Que posibilitan la colocación en el extranjero | Mecanismos de Atención Complementaria(2) |
| I. Ser Buscador de empleo. | X | X | |
| II. Ser Solicitante de empleo. | | X | X |
| III. Edad 16 años o más. | X | | X |
| IV. Edad 18 años o más. | | X | |
| V. Autorizar de manera expresa el tratamiento de sus Datos Personales con la finalidad de llevar a cabo su vinculación laboral a través de alguno de los servicios en referencia. | X | X | X |
| VI. Contar con los medios y recursos necesarios para viajar y laborar en el extranjero. | | X | |
| Documentación |
| I. No se requiere presentar documento adicional, a lo presentado para su registro. | X | | X |
| II. Visa de trabajo del país en el que se encuentra la vacante disponible. | | X | |
3.10.2 Subprogramas de apoyo económico o en especie
La entrega de los apoyos económicos se podrá realizar a través de mecanismos electrónicos, para lo cual el Solicitante de Empleo Seleccionado deberá presentar los documentos referidos en el apartado de "Documentación" del cuadro que sigue.
Cuando la entrega de los apoyos se realice a través de transferencias electrónicas de la TESOFE, la OSNE solicitará al Buscador de Empleo Seleccionado, que contrate una cuenta bancaria tipo "básica", en el banco de su preferencia, y entregue el documento que muestre la "CLABE" (Clave Bancaria Estandarizada de 18 dígitos) para que le sea depositado el importe del apoyo. En caso de que ya cuente con una cuenta bancaria de este tipo, sólo deberá proporcionar el documento con fecha de expedición no mayor a dos meses, que muestre la "CLABE".
Sólo de manera excepcional la entrega de apoyos económicos podrá realizarse por medio de cheques.
| Requisitos | Subprogramas con apoyo económico o en especie |
| Apoyos de Capacitación para la Empleabilidad | Fomento al Autoempleo | Movilidad Laboral Interna |
| I. Ser Solicitante de empleo canalizado; | X | X | |
| II. Ser Solicitante de empleo; | | | X |
| III. Edad 16 años o más; | X | | |
| IV. Edad 18 años o más; | | X | X |
| V. Cubrir el perfil establecido en el Programa de capacitación; | X | | |
| VI. Percibir en su Núcleo familiar un ingreso menor a seis salarios mínimos mensuales; | | X | |
| VII. Tener experiencia de por lo menos seis meses en las actividades de la IOCP propuesta, y | | X | |
| VIII. Autorizar de manera expresa el tratamiento de sus Datos Personales. | X | X | X |
| Documentación(3) | | | |
| I. Documento que acredite el nivel de escolaridad requerido en el Programa de capacitación (Anexo 06); | X | | |
| II. Propuesta de IOCP y Carta Compromiso (Anexo 07). | | X | |
| III. La entrega de apoyos económicos, se realizará a través de una cuenta bancaria, por lo que deberá presentar lo siguiente: a) En caso de no contar con cuenta bancaria, presentará Identificación oficial, CURP y comprobante de domicilio a efecto de que la OSNE le proporcione una tarjeta asociada a una cuenta bancaria para la entrega de sus apoyos económicos; b) En caso de que disponga de una cuenta bancaria, deberá presentar un documento expedido por la institución bancaria con vigencia no mayor a dos meses, que muestre la "CLABE" c) En caso de que la entrega de apoyos económicos se realice por parte de la TESOFE, se procederá conforme a lo señalado en el segundo párrafo de este apartado. | X | X | X |
| IV.- Para el caso de Personas Preliberadas: Carta de Identidad, emitida por la autoridad competente de Prevención y Readaptación Social en la que incluya la CURP, y/o Constancia de Identidad expedida por el municipio o alcaldía, acompañada de oficio de canalización. | X | X | X |
3.11. Derechos, Obligaciones y Sanciones
3.11.1 Servicios de Vinculación Laboral
| Servicios de Vinculación Laboral | Que posibilitan la colocación en el país | Que posibilitan la colocación en el extranjero | Mecanismos de Atención Complementaria |
| Derechos |
| I. Recibir atención e información sobre los beneficios y características de los servicios de vinculación laboral, así como de los apoyos del PAE; | X | X | X |
| II. Ser enviado o permitir su postulación en línea a cubrir vacantes disponibles acordes a su perfil laboral; | X | X | X |
| III. Recibir protección de sus Datos personales conforme a la normatividad aplicable(4), y | X | X | X |
| IV. Recibir información de la Contraloría Social, así como en su caso, presentar quejas y denuncias, sugerencias y solicitudes. | X | X | X |
| Obligaciones |
| I. Proporcionar, bajo protesta de decir verdad, información fidedigna relacionada con Datos personales, profesionales y laborales requeridos para su registro, vinculación o servicio; | X | X | X |
| II. Utilizar los equipos del Centro de Intermediación Laboral exclusivamente para la búsqueda de empleo; | X | X | X |
| III. Acudir a las citas con los Empleadores a las que sea enviado por la OSNE o a las que se haya postulado en línea, y según el caso, presentarse en la hora y lugar indicados para el viaje al país donde se encuentra la vacante a la que se le vinculó; y | X | X | X |
| IV. Reportar a la OSNE o registrar en el Portal del Empleo www.gob.mx/empleo o en el Portal Abriendo Espacios www.abriendoespacios.gob.mx, el resultado de las entrevistas a las que haya sido enviado o a las que se haya postulado en línea. | X | X | X |
| Sanciones(5) |
| I. Se identifique que proporcione información o documentación falsa relacionada con Datos personales, profesionales y laborales requeridos para su registro y vinculación; | La OSNE aplicará como sanción, la negación del servicio al Buscador de empleo o Solicitante de Empleo. |
| II. No acuda a las citas con los Empleadores o no acuda en la hora y lugar indicado para el viaje relativo a su vinculación; |
| III. Insulte, denigre, amedrente o ejerza cualquier acto de violencia contra el personal de la OSNE. |
| IV. Utilice los equipos del Centro de Intermediación Laboral, para fines distintos a los previstos. |
3.11.2. Subprogramas con apoyo económico o en especie
| Derechos | Subprogramas con apoyo económico o en especie |
| Apoyos de Capacitación para la Empleabilidad | Fomento al Autoempleo | Movilidad Laboral Interna |
| I. Recibir información sobre los beneficios y características de los apoyos del PAE; | X | X | X |
| II. Recibir los apoyos del subprograma o la modalidad a la que sea inscrito, siempre y cuando cumpla con los requisitos y documentación; | X | X | X |
| III. Recibir constancia de participación del curso; | X | | |
| IV. Recibir información sobre Contraloría Social, así como de los mecanismos para presentar quejas y denuncias, sugerencias y solicitudes; | X | X | X |
| V. Recibir información del seguro contra accidentes que se otorga a los participantes de los cursos en las modalidades que correspondan; | X | | |
| VI. Recibir protección de sus Datos personales conforme a la normatividad aplicable, y | X | X | X |
| VII. Recibir asesoría por parte del Consejero Laboral para la integración de la propuesta de IOCP. | | X | |
| Obligaciones | Apoyos de Capacitación para la Empleabilidad | Fomento al Autoempleo | Movilidad Laboral Interna |
| I. Asistir al curso presencial asignado en los días y horarios establecidos en el Programa de capacitación o acceder al curso en línea de conformidad con el calendario establecido en la plataforma informática correspondiente; | X | | |
| II. Realizar todas las actividades de aprendizaje teóricas y prácticas que indique el instructor del curso o las planteadas en los módulos de capacitación en línea; | X | | |
| III. Cuidar y mantener en buen estado el equipo y herramienta que utilice en las prácticas de capacitación; | X | | |
| IV. Respetar el reglamento interno del Empleador o centro capacitador; | X | | |
| V. Informar al personal de la OSNE su colocación en un puesto de trabajo, durante o después de haber concluido el curso, | X | | |
| VI. Proporcionar la información y documentación que solicite el personal de la OSNE, y de las instancias de control, auditoría y supervisión, relacionada con los apoyos otorgados; | X | X | X |
| VII. Notificar mediante escrito libre a la OSNE la fecha de inicio de operación de la IOCP, la cual no podrá exceder de 20 días hábiles posteriores a la fecha de entrega de los bienes; | | X | |
| VIII. Usar los bienes entregados de acuerdo a lo establecido en la propuesta de proyecto de IOCP aprobada; | | X | |
| IX. En caso que la IOCP cambie de domicilio, notificar a la OSNE mediante escrito libre, en un plazo máximo de 5 días hábiles previos a la fecha del cambio; | | X | |
| X. Permitir a las instancias de control y Supervisión el acceso al local en donde se instalen los bienes entregados para la operación de la IOCP; | | X | |
| XI. Entregar copia simple legible del RFC de la IOCP. En caso de que aún no cuente con este documento, deberá de tramitarlo, y entregarlo en un plazo no mayor a nueve meses, a partir de la fecha de entrega-recepción de los bienes en custodia, ya que es condición necesaria para poder recibir los bienes en propiedad; | | X | |
| XII. En caso de recibir bienes por concepto de reasignación, comprobar mediante factura o Comprobante Fiscal Digital por Internet (CFDI), el gasto de los recursos económicos entregados para mantenimiento y/o reparación de equipo, y adquisición de mobiliario, maquinaria, equipo y/o herramienta complementaria, en un plazo no mayor de 10 días hábiles; | | X | |
| XIII. Entregar copia simple legible de los permisos o licencias que autorizan la operación de la IOCP; | | X | |
| XIV. Trasladarse con el Empleador acordado, en la fecha y hora señaladas; y | | | X |
| XV. Cumplir con el periodo laboral establecido en la vacante. | | | X |
| Sanciones | Apoyos de Capacitación para la Empleabilidad | Fomento al Autoempleo | Movilidad Laboral Interna |
| I. Será dado de baja del Subprograma y no podrá obtener más apoyos del PAE durante el resto del ejercicio fiscal, a quién se identifique que proporcionó datos o documentos falsos. | X | X | X |
| II. Se le retirarán los bienes entregados, cuando incumpla cualquiera de las obligaciones establecidas; dichos bienes podrán ser reasignados a otra IOCP. | | X | |
3.12. Estrategia Abriendo Espacios
La Estrategia Abriendo Espacios tiene por objetivo atender de manera personalizada a los Solicitantes de empleo canalizados, con discapacidad y adultos mayores para favorecer su inserción al mercado laboral, a través de los servicios de vinculación laboral y acciones de apoyos. Participa también brindando asesoramiento y apoyo a los Empleadores en la contratación de personas con discapacidad y adultos mayores; así como en la elaboración de las descripciones de puestos que pueden ser adaptados para ser cubiertos con estas personas. La estrategia opera a través de cuatro vertientes:
a) Intermediación laboral, a través de las modalidades Bolsa de trabajo, Ferias de empleo y mediante el Portal Abriendo Espacios www.abriendoespacios.gob.mx.
b) Identificación de perfiles integrales y orientación ocupacional para las personas con discapacidad y adultos mayores. El SNE aplica instrumentos de evaluación especializados entre los que destaca el Sistema de Muestras de Trabajo Valpar, cuyos resultados permiten orientar a las personas hacia su mejor opción ocupacional y/o su derivación hacia acciones de capacitación o actualización de conocimientos.
c) Capacitación para el trabajo: a través del Subprograma Apoyos de Capacitación para la Empleabilidad, se apoya a las personas que requieren capacitarse para que adquieran o fortalezcan sus competencias laborales con la finalidad de facilitar su colocación en un empleo o el desarrollo de una actividad productiva por cuenta propia.
d) Apoyo a Iniciativas de Ocupación por Cuenta Propia: a través del Subprograma Fomento al Autoempleo, se apoya con la entrega de mobiliario, maquinaria, equipo y/o herramienta, a las personas que desean impulsar una actividad productiva y tienen la experiencia y los conocimientos para desarrollar una ocupación por cuenta propia.
3.13. Empleadores
Para lograr los objetivos del PAE, se requiere de la participación de distintos actores del mercado laboral, en particular de los Empleadores que solicitan personal para alguna actividad o puesto específico y están en disponibilidad de proporcionar a la OSNE sus vacantes, con la finalidad de que ésta les envíe Solicitantes de empleo para ocuparlas cuando se cubra el perfil solicitado, o bien como resultado de un proceso de capacitación concertado con la OSNE.
La OSNE pondrá a disposición de los Empleadores la información y características de los subprogramas Servicios de Vinculación Laboral, Apoyos de Capacitación para la Empleabilidad y Movilidad Laboral Interna, a fin de que puedan elegir la opción que, a la par de disminuir sus costos, responda a sus necesidades de reclutamiento, selección y contratación de personal. En este sentido, los Empleadores interesados podrán solicitar visitas de promoción y/o asesoría ante cualquier OSNE. Para ello podrán consultar las direcciones y teléfonos de dichas oficinas de todo el país, en la dirección electrónica
https://www.empleo.gob.mx/sne/directorio-de-oficinas-sne;
o bien, al teléfono 01 800 841 2020 con servicio gratuito en todo el país.
3.13.1. Del trámite de Registro de los Empleadores ante el SNE
Para participar en los subprogramas Servicios de Vinculación Laboral, Apoyos de Capacitación para la Empleabilidad y Movilidad Laboral Interna, los Empleadores, deberán realizar el trámite denominado "Registro de Empleadores ante el SNE" mediante el llenado del formato SNE02 (Anexo 08); pudiendo elegir alguna de las siguientes opciones:
a) Registro remoto
Para obtener su registro en el SNE, el Empleador deberá acceder por Internet a la dirección electrónica https://vun.empleo.gob.mx/contenido/publico/segob/empresa/identificacionEmpresa.jsf. En seguida aparecerá el formulario "Empresa" donde deberá capturar los datos solicitados. Si desea participar en un evento de Ferias de Empleo, podrá registrarse en línea en el sitio http://ferias.empleo.gob.mx.
b) Registro presencial
Acudir a la OSNE que más le convenga y solicitar apoyo de un Consejero Laboral para que realice su registro, el domicilio de las OSNE se puede consultar en la dirección electrónica:
https://www.empleo.gob.mx/sne/directorio-de-oficinas-sne,
o al teléfono 01 800 841 2020 con servicio gratuito en todo el país.
Una vez registrado en el SNE, el Empleador podrá proporcionar a la OSNE la información de sus vacantes y de sus necesidades para cubrirlas o registrarlas en forma remota a través de los portales www.gob.mx/empleo, http://ferias.empleo.gob.mx, o www.abriendoespacios.gob.mx. Asimismo, cuando determine participar en los subprogramas Apoyos de Capacitación para la Empleabilidad y Movilidad Laboral Interna además deberá cumplir con los requisitos y documentos que se indican en el numeral siguiente.
Tratándose de personas físicas, se hará del conocimiento del Empleador el Aviso de Privacidad para el tratamiento de Datos Personales, lo anterior para contar con el consentimiento expreso sobre el tratamiento de los mismos durante su participación en alguno de los Subprogramas del PAE.
3.13.2. Tipo y monto de los apoyos
3.13.2.1 Cuando participe en Mecanismos de Atención Complementaria
I) Bolsa de Trabajo
Tipo de apoyo
a) Atención personalizada y permanente por parte de un Consejero Laboral;
b) Asesoría para perfilamiento y registro de vacantes de trabajo;
c) Promoción de vacantes entre Solicitantes de empleo;
d) Información de Buscadores de empleo disponibles para sus vacantes, y
e) Seguimiento a la cobertura de vacantes de trabajo.
II) Portal del Empleo
Tipo de apoyo
a) Herramienta informática para la promoción de puestos de trabajo vacantes, y
b) Herramienta informática para búsqueda de candidatos.
III) Ferias de Empleo
Tipo de apoyo
a) Uso de la herramienta informática especializada para registrar sus vacantes de empleo y conocer información de solicitantes de empleo.
3.13.2.2. Cuando participe en mecanismos de Atención complementaria, específicamente en el periódico Ofertas de Empleo
Tipo de Apoyo
Publicación y difusión de sus ofertas de empleo.
3.13.2.3. Cuando participe en el subprograma Servicios de Vinculación que posibilitan la colocación en el extranjero
Tipo de apoyo
Reclutamiento y selección de Solicitantes de empleo de acuerdo a los perfiles ocupacionales requeridos por el empleador ubicado en el extranjero
3.13.2.4. Cuando participe en el subprograma Apoyos de Capacitación para la Empleabilidad
Tipo de apoyo
Atención personalizada y permanente por parte de un Consejero Laboral para su registro y asesoría para la organización de cursos para los Solicitantes de Empleo.
3.13.2.5. Cuando participe en el subprograma Movilidad Laboral Interna
Tipo de apoyo
Atención personalizada y permanente por parte de un Enlace de campo para su registro y cobertura de puestos de trabajo vacantes.
3.13.3. Requisitos y Documentos
3.13.3.1 Servicios de Vinculación Laboral
| Requisitos | Que posibilitan la colocación en el país(6) | Que posibilitan la colocación en el extranjero | Mecanismos de Atención Complementaria(7 ) |
| Estar establecidos bajo los marcos legales vigentes. | X | X | X |
| Estar registrados ante la STPS, conforme a la normatividad vigente, cuando se trate de agencias de colocación de trabajadores, bolsas de trabajo o Empleadores. | X | X | X |
| Proporcionar con veracidad, de acuerdo al formato establecido, las características de sus vacantes, mismas que tienen que incluir los requisitos que deben cumplir los candidatos, así como las prestaciones y el salario mensual ofrecido. | X | X | |
| Respaldar sus vacantes con contratos vigentes y legalmente válidos conforme a la Ley Federal del Trabajo. | X | | |
| Ofrecer en sus vacantes un salario neto mensual mayor al salario mínimo vigente. | X | | |
| En caso de que el pago ofrecido por la vacante sea por comisión, ofrecer al solicitante de empleo un salario base no menor al mínimo vigente y proporcionar todas las prestaciones de ley. | X | | |
| Tetándose de personas físicas, autorizar de manera expresa el tratamiento de sus Datos Personales durante su participación en alguno de los servicios de vinculación laboral que posibilitan la colocación. | X | | |
| Documento de autorización para contratar extranjeros emitido por la autoridad laboral correspondiente. | | X | |
| Registro del Empleador. | X | X | |
| Oferta de Empleo. | X | X | |
3.13.3.2. Subprogramas con apoyo económico
| Requisitos | Apoyos de Capacitación para la Empleabilidad | Movilidad Laboral Interna |
| Elaborar y entregar un "Programa de capacitación". | X | |
| Acordar y firmar con la OSNE el "Convenio de Capacitación" y su Anexo. | X | |
| Disponer de un número de plazas vacantes igual o mayor a la cantidad de Solicitantes de empleo seleccionados solicitados a la OSNE. | X | |
| Recibir visita del personal de la OSNE para verificar que cumpla con la infraestructura necesaria para llevar a cabo la capacitación. | X | |
| Capacitar a los Solicitantes de empleo seleccionados de acuerdo al "Programa de capacitación". | X | |
| Contar con un seguro de accidentes y servicio médico básico de atención para los Beneficiarios (sólo en el caso de las modalidades de Capacitación en Empresas y en Aula). | X | |
| Contar con el material, instructores y equipo necesarios para el desarrollo del curso de capacitación (sólo en el caso de las modalidades de Capacitación en Empresas y en Aula). | X | |
| Emitir y entregar de manera conjunta con la OSNE, un comprobante que acredite la participación de los Beneficiarios en el curso. | X | |
| Comprometer la contratación de al menos el 80% del total de los Beneficiarios egresados del curso o cursos de capacitación, con el salario mensual ofrecido por el Empleador el cual debe ser igual o mayor al monto de la beca otorgada. De manera particular, en el sector turismo, debido a las características de temporalidad de sus actividades, el periodo de contratación de los egresados será al menos el doble de la duración del curso de capacitación; esta obligación sólo aplica en el caso de las modalidades Capacitación con Medianas y Grandes Empresas. | X | |
| Informar por escrito a la OSNE al concluir el curso de capacitación y proporcionar evidencia del nombre de los Beneficiarios que concluyeron su capacitación y que fueron contratados, así como el nombre del puesto que ocupan, su temporalidad y el monto del salario mensual ofrecido por el Empleador. | X | |
| Haber sido inspeccionada la empresa por la autoridad laboral local y/o federal y el resultado sea favorable. | | X |
| Permitir la visita del personal de la OSNE para verificar que cuente con la infraestructura necesaria para la contratación de Solicitantes de Empleo seleccionados. | | X |
| Disponer de un número de vacantes igual o mayor a la cantidad de Solicitantes de empleo seleccionados solicitados en su requerimiento de personal. | | X |
| Documentación |
| Programa de Capacitación; | X | |
| "Convenio de Capacitación" suscrito entre el Empleador y la OSNE, solo en el caso de su participación en las modalidades de Capacitación en Medianas y Grandes Empresas. | X | |
| Carta de Confirmación de Participación del Empleador suscrito entre el Empleador y la OSNE, solo en el caso de su participación en las modalidades de Capacitación en Micro y Pequeñas Empresas. | X | |
| Registro patronal ante el Instituto Mexicano del Seguro Social de la Empresa participante en la Capacitación en Medianas y Grandes Empresas. | X | X |
| Formato "Requerimiento de Jornaleros Agrícolas" (Anexo 13), debidamente llenado y firmado bajo protesta de decir verdad. | | X |
3.14. Derechos, obligaciones y sanciones
3.14.1. Servicios de Vinculación Laboral
3.14.2. Subprogramas que otorgan apoyos económicos o en especie
| Derechos | Subprogramas con apoyo económico o en especie |
| Apoyos de Capacitación para la Empleabilidad | Movilidad Laboral Interna |
| Recibir información y orientación de la OSNE para acceder a los subprogramas del PAE; | X | X |
| Ser registrado en el Sistema como Empleador, así como sus vacantes de empleo; | X | X |
| Recibir solicitantes de empleo para cubrir sus vacantes, y | X | X |
| En caso de personas físicas, recibir protección de sus Datos personales conforme a la normatividad aplicable. | X | X |
Obligaciones
| Obligaciones | Subprogramas con apoyo económico o en especie |
| Apoyos de Capacitación para la Empleabilidad | Movilidad Laboral Interna |
| I. Proporcionar con veracidad la información de identificación requerida por el SNE para su registro, incluyendo los datos de contacto como correo electrónico y número de teléfono fijo. | X | X |
| II. Informar con veracidad y cuando se les requiera, sobre la contratación y/o rechazo de los candidatos que envíen las OSNE o que se postulen a sus vacantes a través del Portal del Empleo www.gob.mx/empleo, el Portal Ferias de Empleo http://ferias.empleo.gob.mx y el Portal Abriendo Espacios www.abriendoespacios.gob.mx. | | X |
| III. Informen al SNE cuando sus vacantes ya no estén vigentes o disponibles. | | X |
| IV. No cobrar a los Solicitantes de empleo pre seleccionados por ningún concepto, ni les vendan mercancía como requisito para ingresar a trabajar. | | X |
| V. Respetar el contrato de trabajo ofertado en la vacante, | | X |
| VI. Tratar los Datos personales del Solicitante de empleo, únicamente para los fines que le fueron proporcionados durante su participación en el PAE, garantizando en todo momento la seguridad y confidencialidad de los mismos. | X | X |
| VII. Cumplir los compromisos establecidos en el "Convenio de Capacitación" (Anexo 03). | X | |
| VIII. Capacitar y supervisar el proceso de capacitación de los Solicitantes de empleo seleccionados de acuerdo al Programa de capacitación (Anexo 06). | X | |
| IX. Proporcionar a los Beneficiarios un seguro de accidentes y servicio médico básico de atención (sólo en el caso de las modalidades Capacitación en Medianas y Grandes Empresas). | X | |
| X. Proporcionar el material, instructores y equipo necesarios para el desarrollo del curso de capacitación. | X | |
| XI. Emitir y entregar de manera conjunta con la OSNE un comprobante que acredite la participación de los Beneficiarios en el curso. | X | |
| XII. Contratar al menos al 80% del total de los Beneficiarios egresados del curso o cursos de capacitación, con el salario mensual ofrecido por el Empleador (señalado en el Anexo A del formato SNE-02, Anexo 05) el cual debe ser igual o mayor al monto de la beca otorgada. De manera particular, en el sector turismo, debido a las características de temporalidad de sus actividades, el periodo de contratación de los egresados será el doble de la duración del curso de capacitación (esta obligación solo aplica en el caso de las modalidades Capacitación en Medianas y Grandes Empresas). | X | |
| XIII. Informar por escrito a la OSNE al concluir el curso de capacitación y proporcionar evidencia del nombre de los Beneficiarios que concluyeron su capacitación y que fueron contratados, así como el nombre del puesto que ocupan, su temporalidad y el monto del salario mensual ofrecido por el Empleador (señalado en el Anexo A del SNE-02, Anexo 05). | X | |
| XIV. Declarar bajo protesta de decir verdad que cumple con lo que establece la Ley Federal del Trabajo. | | X |
| XV. Disponer de la infraestructura suficiente para alojar a los trabajadores durante su periodo de contratación. | | X |
| XVI. Facilitar el acceso y coordinarse con la OSNE para verificar e informar el arribo de los trabajadores. | | X |
| XVII. Proporcionar información a la OSNE para verificar la permanencia de las personas vinculadas con el Empleador. | | X |
| XVIII. Cumplir con los compromisos establecidos en sus requerimientos de mano de obra registrados ante las OSNE. | X | X |
Sanciones
El Empleador que incumpla cualquiera de las obligaciones señaladas o proporcione datos o documentos falsos, se le aplicarán las siguientes sanciones:
| Sanciones | Subprogramas con apoyo económico o en especie |
| Apoyos de Capacitación para la Empleabilidad | Movilidad Laboral Interna |
| Retiro de su registro de Empleador ante el SNE, con lo cual quedará impedido definitivamente para acceder a los subprogramas que opera la OSNE, y | X | X |
| Cuando participe en el subprograma Apoyos de Capacitación para la Empleabilidad, además procederá la suspensión de los cursos de capacitación que se encuentren en operación. | X | |
3.15. Participantes
3.15.1. Ejecutores
La ejecución del PAE se realiza con base en lo establecido en las presentes Reglas, a través del Convenio de Coordinación (Anexo 09), instrumento en el cual se consigna la operación coordinada entre el Gobierno Federal a través de la STPS por conducto de la CGSNE y los gobiernos de las entidades federativas a través de la unidad administrativa o área que para tal efecto establezca la normatividad estatal aplicable.
Para efecto de las presentes Reglas, las OSNE son las instancias responsables de operar el PAE en la entidad federativa correspondiente, ejercer los recursos federales destinados para tal fin por la STPS a través de la CGSNE y autorizar la Acción en todos los subprogramas del programa, así como de la organización, disponibilidad, resguardo, localización, integridad y conservación de los expedientes y soportes documentales que se generen con motivo de la operación y administración del PAE. Lo anterior, con apego a las presentes Reglas y a las disposiciones normativas aplicables.
3.15.2. Sanciones a las OSNE
En el marco de las presentes Reglas, la STPS a través de la CGSNE, podrá sancionar a la OSNE de conformidad con lo siguiente:
a) Suspensión de registro de la Acción, aplicará cuando se dé alguno de los siguientes supuestos:
I. La OSNE realice Acciones del PAE sin la validación expresa de la CGSNE en el SISPAE;
II. Se identifique que la OSNE lleva a cabo actividades en fecha y/o lugar diferente a la programación validada en el Sistema, sin que medie comunicación oficial, y
III. La OSNE muestre atraso en la comprobación electrónica o en la presentación de los formatos que dan cuenta del ejercicio del gasto por cada una de las SR durante dos meses consecutivos. La suspensión se aplicará en el Subprograma o concepto en el que se dé el rezago.
b) Suspensión de registro de la Acción y de ministración de recursos, cuando se presente alguno de los siguientes casos:
I. La CGSNE identifique que hay cambio de la autoridad facultada en la Entidad federativa y la OSNE no presente oficialmente el formato PAE RF1 "Altas/Bajas de Funcionarios Estatales" con la designación o ratificación de los servidores públicos responsables de administrar los recursos del PAE;
II. La OSNE no cumpla con el envío mensual de la conciliación bancaria a la CGSNE, en el plazo establecido en los Lineamientos para Administrar el Presupuesto de los Programas del Servicio Nacional de Empleo;
III. La OSNE muestre atraso en la comprobación electrónica o en la presentación de los formatos que dan cuenta del ejercicio del gasto por cada una de las SR/CLC por un periodo mayor a tres meses consecutivos. La suspensión se aplicará en el Subprograma o concepto en el que se dé el rezago;
IV. La CGSNE tenga la evidencia de que en forma recurrente se incumple la normatividad relacionada con la operación del PAE y no se apliquen las medidas correctivas que correspondan, y
V. La CGSNE cuente con evidencia de que la OSNE realiza la comprobación del gasto sin contar con la documentación soporte respectiva y/o los bienes y servicios estén debidamente entregados y/o devengados.
c) Suspensión de registro de Acciones, ministración de recursos y de acceso a la banca electrónica, cuando se presente alguno de los siguientes supuestos:
I. La OSNE no envíe los cierres presupuestarios del ejercicio inmediato anterior;
II. Al inicio del ejercicio presupuestario, cuando la autoridad facultada en la Entidad federativa para la designación de los responsables de la administración de los recursos del PAE, no envíe oficialmente el formato PAE-RF1 "Altas/Bajas de Funcionarios Estatales" con la designación de los servidores públicos responsables de administrar los recursos del PAE;
III. La OSNE no atienda en los plazos establecidos los hallazgos que durante las visitas de supervisión y seguimiento a la operación realice el personal de la CGSNE; y
IV. La OSNE no atienda las observaciones derivadas de las diferentes auditorías que realicen las diferentes Instancias de Control y Fiscalización Federales y el despacho externo designado para el caso de los recursos financiados parcialmente con crédito externo, así como los hallazgos que durante las visitas de supervisión y seguimiento a la operación realizados por el personal de la CGSNE demuestren desviación de los recursos presupuestarios destinados a la OSNE en el marco del Convenio de Coordinación (Anexo 09).
La CGSNE debe notificar de manera oficial a la OSNE a sancionar: los motivos de la suspensión que corresponda; la fecha de inicio de ésta, así como el plazo del que dispone para subsanar las faltas y/o argumentar por escrito lo que considere conveniente, a efecto de aclarar la problemática identificada. Una vez recibida la respuesta dentro del plazo establecido, la CGSNE dispone de 5 días hábiles para analizar y dictaminar si los argumentos son favorables, en cuyo caso dejará sin efecto la sanción y lo comunicará a la OSNE dentro de dicho plazo.
Si al vencimiento del tiempo otorgado no hubiera respuesta o habiéndola, previo análisis y dictamen, se determina que ésta no es satisfactoria, la suspensión continuará vigente para el(los) Subprograma(s) involucrado(s), hasta en tanto se resuelvan los motivos que dieron origen a la sanción y se realizarán las actividades conducentes ante las instancias de fiscalización que correspondan cuando se trate de desvío o mal uso de recursos públicos.
Las sanciones impuestas por la CGSNE son independientes de aquellas que las instancias fiscalizadoras determinen.
3.16. Instancia Normativa
La STPS por conducto de la CGSNE, es la instancia normativa para la operación del PAE y será la encargada de interpretar para efectos administrativos las presentes Reglas.
Lo no previsto en las presentes Reglas será resuelto por la CGSNE a través de su titular, de conformidad con la Normatividad aplicable.
La CGSNE, en el marco del PAE, podrá diseñar y poner en operación, pruebas piloto, subprogramas y/o modalidades encaminadas a atender necesidades específicas de la población en materia de empleo y/u ocupación productiva, así como complementar los Subprogramas actuales, o bien posibilitar la atención de situaciones de contingencia laboral. La operación de las pruebas piloto, subprogramas y/o modalidades se llevará a cabo con base en lineamientos específicos que la CGSNE emita para cada uno de ellos, evitando, en todo caso, que se contrapongan, afecten o presenten duplicidades con otros programas o actividades del Gobierno Federal. Es importante mencionar que no se considerará duplicidad aquellos apoyos que resulten complementarios, para un mismo fin. Los recursos para operar las pruebas piloto, podrán provenir del presupuesto aprobado al PAE en el Presupuesto de Egresos de la Federación o en casos excepcionales, de recursos adicionales al mismo que se autoricen por las instancias correspondientes.
3.17. Coordinación Institucional
Con la coordinación institucional y la vinculación de operaciones, se busca potenciar el impacto favorable en el uso de los recursos, fortalecer la cobertura de las acciones, explotar la complementariedad y reducir gastos administrativos.
La coordinación de actividades entre el Ejecutivo Federal por conducto de la STPS y los Gobiernos de las entidades federativas, así como las aportaciones federal y estatal para el PAE, quedan formalizadas con la suscripción del Convenio de Coordinación (Anexo 09), en cuyo clausulado se establece el monto específico y destino de las aportaciones mencionadas y los compromisos de coordinación que asumen ambas partes para el cabal cumplimiento de los Programas, Servicios y Estrategias que se implementan en cada entidad federativa.
En el marco del Convenio de Coordinación (Anexo 09), la STPS por conducto de la CGSNE asigna recursos a las OSNE con el fin de proporcionar los apoyos económicos y/o en especie descritos en las presentes Reglas, tales como beca y ayuda de transporte que se entregan a los participantes de los cursos, así como el pago de instructores y supervisores facilitadores; material de capacitación, servicios de capacitación; los bienes que se entregan mediante el Subprograma Fomento al Autoempleo; los apoyos económicos que se entregan a los participantes de Movilidad Laboral Interna y el pago del enlace de campo, así como los correspondientes a la organización, promoción, difusión, acondicionamiento físico de locales, infraestructura de cómputo y alquiler de instalaciones para llevar a cabo los eventos de Ferias de Empleo.
De igual modo, se asignan subsidios de apoyo dirigidos a cubrir las erogaciones necesarias para disponer de Consejeros Laborales y su capacitación, con el propósito de que se brinde la atención presencial y a distancia a la población objetivo y el otorgamiento de los apoyos establecidos para los Subprogramas del PAE, incluyendo la promoción, difusión, concertación empresarial, el seguimiento a la colocación y las acciones de seguimiento, control y supervisión a la operación del PAE a nivel local, para lo cual los subsidios de apoyo se aplican como conceptos equivalentes a Consejeros Laborales, capacitación, viáticos y pasajes.
Asimismo, la STPS por conducto de la CGSNE aplica recursos para el pago del seguro de accidentes según la modalidad que corresponda para los beneficiarios del subprograma Apoyos de Capacitación para la Empleabilidad y para las comisiones bancarias que se generan por la entrega de apoyos a los beneficiarios.
Por su parte, los gobiernos de las Entidades federativas contribuyen con recursos propios cuyo importe es de por lo menos el veinte por ciento del total de los recursos asignados por la STPS a través de la CGSNE, los cuales se deberán destinar a cubrir el funcionamiento y administración de la OSNE.
Adicionalmente, para fortalecer e incrementar la asignación presupuestaria de recursos federales destinada al PAE y consecuentemente las acciones que se llevan a cabo en el marco del Convenio de Coordinación (Anexo 09), la STPS establece una modalidad de distribución de recursos denominada "Estimulo a la aportación estatal", mediante la cual, por cada peso que los Gobiernos de las Entidades Federativas asignen a la ejecución del PAE, la STPS asigna una cantidad igual en correspondencia, misma que se acuerda con los Gobiernos de las Entidades federativas. En ese sentido, se favorece una política de reciprocidad en la operación del PAE y se reconoce el esfuerzo de las Entidades federativas en materia de acciones de empleo.
Los logros alcanzados con estos recursos se registran y contabilizan como resultados del PAE en su conjunto, por lo que se deben utilizar conforme a lo establecido en las presentes Reglas y demás disposiciones aplicables que emita la CGSNE.
Cabe mencionar que la STPS podrá establecer acciones de cooperación y coordinación con los sectores privado y social, o con otros órdenes de gobierno, para facilitar el desarrollo y operación del PAE.
3.18. Ministración, Entrega y Comprobación de Subsidios
La entrega de subsidios se llevará a cabo por medio del SICOP y del SIAFF de la SHCP, con base en las SR que las OSNE presenten a la CGSNE, de conformidad con los compromisos de pago y/o las previsiones de gasto definidas para un periodo determinado. Ésta se realizará por alguno de los siguientes mecanismos:
a) Transferencia de recursos a la cuenta bancaria concentradora contratada por la STPS para la recepción de los mismos, cuando las OSNE de las Entidades Federativas cumplan con los requisitos establecidos en los Lineamientos para Administrar el Presupuesto de los Programas del Servicio Nacional de Empleo.
La entrega de los apoyos a los Beneficiarios del PAE, se podrá realizar a través de mecanismos electrónicos por parte de las OSNE a través de cuentas pagadoras contratadas por la STPS o, de manera excepcional por medio de cheques.
b) Transferencias directas de la TESOFE a las cuentas bancarias de los Beneficiarios, para lo cual, debe presentar un documento reciente (antigüedad no mayor a dos meses) que compruebe que dispone de una cuenta bancaria, preferentemente de tipo "básica" con "CLABE" (Clave Bancaria Estandarizada de 18 dígitos).
La documentación soporte del ejercicio de recursos queda bajo el resguardo y custodia de las OSNE durante el plazo que establece la normatividad aplicable. Esta documentación constituye la base para que las OSNE elaboren los formatos de comprobación, mismos que deben presentar a la CGSNE en los tiempos definidos en los lineamientos mencionados.
Los procesos y formatos para la ministración, entrega de apoyos y pagos, así como la comprobación de subsidios del PAE se detallan en los Lineamientos para Administrar el Presupuesto de los Programas del Servicio Nacional de Empleo, que podrán ser consultados en la siguiente dirección electrónica:
http://www.gob.mx/stps/documentos/programa-de-apoyo-al-empleo
4. Operación
4.1. Proceso
No existe fecha límite para realizar el registro de Buscadores de empleo, por lo que se puede llevar a cabo en cualquier momento durante el año.
El plazo de resolución de los servicios y subprogramas, una vez que el Solicitante de empleo es canalizado, cumpliendo con los requisitos y documentación establecidos y con base en la disposición presupuestal, son los siguientes:
a) Servicios de Vinculación Laboral, el mismo día;
b) Apoyos de Capacitación para la Empleabilidad, el mismo día;
c) Fomento al Autoempleo, en un plazo máximo de 10 días hábiles a partir de la fecha de la emisión del dictamen del Comité Interno de Evaluación; y
d) Movilidad Laboral Interna, el mismo día.
Para mejor comprensión del proceso se anexan a las presentes Reglas, diagramas de flujo (Anexo 10 a 12) de cada uno de los subprogramas.
4.2. Gastos de Operación
Para el desarrollo de las diversas actividades del programa en el nivel central, la STPS podrá destinar recursos de hasta el 7.2% del presupuesto aprobado al PAE en el Decreto de Presupuesto de Egresos de la Federación para el ejercicio fiscal 2019.
4.3. Ajustes durante el ejercicio presupuestario
Los recursos asignados para la ejecución del PAE por la STPS, estarán sujetos a la disponibilidad presupuestaria, por lo que los ajustes que se apliquen durante el ejercicio fiscal, no serán considerados como incumplimiento al Convenio de Coordinación suscrito por la STPS y la Entidad Federativa de que se trate, ni implicará la suscripción de un nuevo convenio. En caso de presentarse alguna reducción o ampliación, la STPS por medio del titular de la CGSNE, lo hará del conocimiento del Poder Ejecutivo del Estado, a través del titular de la OSNE.
Asimismo, con la finalidad de lograr el mayor nivel de ejercicio y aprovechamiento de los recursos, a partir del segundo trimestre del año, se podrá iniciar el monitoreo del ejercicio de cada OSNE a fin de que la CGSNE determine los ajustes presupuestarios necesarios, los cuales notificará a la OSNE de la Entidad federativa correspondiente, con el objeto de canalizar los recursos disponibles en el calendario, de aquellas OSNE que no los hubieran ejercido a la fecha de corte, hacia aquellas con mayor ritmo de ejercicio presupuestal en la ejecución del PAE.
4.4. Ejecución
4.4.1. Avances físico financieros
La CGSNE envía a la DGPP, la información que sirve para integrar los informes trimestrales establecidos en el Decreto de Presupuesto de Egresos de la Federación para el Ejercicio Fiscal 2019 y en la Ley Federal de Presupuesto y Responsabilidad Hacendaria.
Dichos informes contienen los resultados logrados con el presupuesto federal y las aportaciones estatales acordadas en el marco del Convenio de Coordinación (Anexo 09).
4.5. Cierre de ejercicio
La OSNE, con base en la documentación soporte del ejercicio presupuestario bajo su resguardo, elabora el cierre de ejercicio del PAE de su entidad federativa, por subprograma y subsidios de apoyo, el cual debe remitirse a la CGSNE de acuerdo a lo establecido en los Lineamientos para Administrar el Presupuesto de los Programas del Servicio Nacional de Empleo.
4.5.1. Recursos no devengados
Los recursos ministrados y no ejercidos durante el ejercicio presupuestario, se reintegran a la TESOFE por parte de las OSNE de acuerdo con lo que señalan los Lineamientos para Administrar el Presupuesto de los Programas del Servicio Nacional de Empleo.
4.6. Atención a situaciones de Contingencia Laboral
Ante la ocurrencia de una situación de Contingencia Laboral, la STPS podrá intervenir, por iniciativa propia o a solicitud del titular del gobierno de la Entidad federativa o en su defecto del Titular de la dependencia a la cual se encuentre adscrita la OSNE de la Entidad federativa, en que se presente el evento, para coadyuvar a su atención en beneficio de población buscadora de empleo y/o trabajadores afectados.
La atención de este tipo de situaciones estará condicionada a la existencia de una evaluación y dictamen de procedencia con los cuales se realice una declaratoria de contingencia laboral, para ello, la STPS integrará el Comité de Evaluación y Apoyo para la Reactivación del Empleo, que estará conformado por los Titulares de la Subsecretaría de Empleo y Productividad Laboral, la Unidad de Administración y Finanzas de la STPS, la Dirección General de Asuntos Jurídicos, la Unidad de Delegaciones Federales del Trabajo y la CGSNE.
El Comité de Evaluación y Apoyo para la Reactivación del Empleo analizará:
a) El grado de urgencia de las actividades a implementar, lo cual podrá estar en función de la existencia de declaratorias de emergencia o de desastre emitidas por las autoridades competentes;
b) Su impacto social y económico en la Entidad Federativa o región que corresponda;
c) La disponibilidad de recursos para su atención, y
d) Que se evite la duplicidad de actividades para su atención, derivada de la aplicación de programas operados por otras dependencias.
Con base en lo anterior, el Comité de Evaluación y Apoyo para la Reactivación del Empleo resolverá sobre la procedencia de declarar Contingencia laboral, en caso afirmativo establecerá los términos en los que deberá atenderse, la temporalidad, el mecanismo de operación para ejecutar las actividades de apoyo y los alcances de la misma.
Las resoluciones del Comité de Evaluación y Apoyo para la Reactivación del Empleo tienen aplicación específica para cada caso en concreto que se presente y, en su caso, la resolución es notificada al o a los gobiernos de las Entidades federativas correspondientes.
En caso de situaciones de Contingencia laboral en el ejercicio fiscal, la STPS determinará su intervención en las Entidades federativas, en función de la disponibilidad presupuestal.
5. Auditoría, control y seguimiento
Considerando que los recursos que se ministran a las OSNE para operar el PAE no pierden su carácter federal, su ejercicio está sujeto a las disposiciones federales aplicables, por lo que podrán ser fiscalizados por la Auditoría Superior de la Federación, la SFP, la TESOFE, el Órgano Interno de Control en la STPS, auditores independientes contratados por la STPS, los Órganos Estatales de Control, y demás instancias que en el ámbito de sus respectivas atribuciones resulten competentes para ello.
Asimismo, el Banco Interamericano de Desarrollo podrá llevar a cabo visitas a las OSNE para revisar la operación y aplicación de los recursos de financiamiento externo de acuerdo con lo dispuesto en el contrato de préstamo vigente, suscrito con el Gobierno Mexicano.
La CGSNE y las OSNE llevarán a cabo actividades de seguimiento a la operación, control y Supervisión del PAE, conforme a los criterios que establezca la CGSNE; asimismo, cuando se identifique que se incumple con las disposiciones normativas, a efecto de que se realicen las acciones conducentes, el Poder Ejecutivo del Estado, la STPS, o la CGSNE deberá solicitar la intervención del Órgano Interno de Control en la STPS, de la SFP y/o de las Instancias de Fiscalización Estatales.
6. Evaluación
6.1. Interna
La STPS, conforme a lo dispuesto en el artículo 75, fracción X, de la Ley Federal de Presupuesto y Responsabilidad Hacendaria y en el artículo 181 de su Reglamento, enviará a la Cámara de Diputados del H. Congreso de la Unión, turnando copia a la SHCP, informes trimestrales sobre el presupuesto ejercido y el cumplimiento de metas y objetivos.
Dichos informes se presentarán en los plazos establecidos en el artículo 75 de la Ley Federal de Presupuesto y Responsabilidad Hacendaria o en el que, para tal efecto, señale la SHCP.
6.2. Externa
La evaluación externa del PAE se realizará conforme a la Normatividad para el ejercicio fiscal aplicable. La coordinación del proceso de evaluación estará a cargo de la DGPP, como unidad administrativa externa a la operación del PAE.
La STPS remitirá los resultados de la evaluación externa a las instancias correspondientes, de acuerdo con la normatividad aplicable y los difundirá a través de la página de Internet de la STPS.
7. Transparencia
7.1. Difusión
La STPS, por conducto de la CGSNE y en coordinación con las OSNE difundirá el PAE a nivel nacional. Para tal fin, las presentes Reglas y sus Anexos estarán disponibles en la página de Internet de la STPS, dirección:
http://www.gob.mx/stps/documentos/programa-de-apoyo-al-empleo
Asimismo, la CGSNE diseñará los materiales de difusión para informar a la población sobre las características de los subprogramas, los requisitos de participación, el importe y características del apoyo, los derechos y obligaciones de los Beneficiarios, así como los números telefónicos y direcciones de las instancias y mecanismos para la presentación de quejas, denuncias, sugerencias y solicitudes. Dichos materiales deberán incluir la siguiente leyenda:
"Este programa es público, ajeno a cualquier partido político. Queda prohibido el uso para fines distintos a los establecidos en el programa".
La elaboración de este tipo de materiales por parte de las OSNE deberá sujetarse a la validación previa que efectúe la CGSNE, con base en los criterios que para tal efecto establezca, de acuerdo con la normatividad aplicable en materia de comunicación social e imagen institucional.
7.2. Control de Archivos y Gestión documental
Las OSNE serán responsables y se encargarán de la organización, disponibilidad, resguardo, localización, integridad y conservación de los expedientes y soportes documentales que se generen con motivo de la operación y administración del PAE.
Lo anterior, deberá realizarse conforme a las Disposiciones Generales en la materia de archivos para la Administración Pública Federal, así como lo señalado en los Lineamientos para el Control de Archivo y Gestión Documental del Servicio Nacional de Empleo y demás normatividad aplicable. Para tal efecto, la CGSNE coordinará el desarrollo de los métodos y mecanismos necesarios.
7.3. Información Pública
De conformidad con lo establecido en el la Ley General de Transparencia y Acceso a la Información Pública, la OSNE será considerada como un sujeto obligado, ya que es generadora de información pública, por lo que es responsable de su tratamiento, resguardo y protección, en los términos que establece dicha legislación, atendiendo también a las restricciones que contempla la legislación aplicable. Para este efecto, el resguardo de la información que se genere con motivo de la operación del PAE en el Sistema no perderá la calidad de información a cargo tanto de la OSNE como de la STPS, por conducto de la CGSNE, para lo cual, cada una será responsable de su tratamiento y control, y tendrán acceso a dicha información en los términos y bajo los mecanismos de acceso que se establezcan en la normatividad aplicable.
7.4. Contraloría Social
En cumplimiento a los "Lineamientos para la promoción y operación de la Contraloría Social en los Programas Federales de Desarrollo Social" emitidos por la Secretaría de la Función Pública, publicado en el Diario Oficial de la Federación el 28 de octubre de 2016, particularmente al lineamiento Vigésimo Octavo, la CGSNE promoverá en coordinación con las OSNE de las Entidades federativas, actividades como la impartición de pláticas de Contraloría Social, en las que se otorgue a los Solicitantes de empleo canalizados la información del Subprograma en el que participa, así como la de otros subprogramas; propiciando el interés de los Beneficiarios para realizar el seguimiento, supervisión y vigilancia de la correcta aplicación, ejecución y uso de los recursos destinados al PAE.
Se promoverá la participación de los beneficiarios a través de la integración de Comités de Contraloría Social para el seguimiento, supervisión y vigilancia del cumplimiento de las metas y acciones comprometidas en el Programa, así como de la correcta aplicación de los recursos públicos asignados al mismo.
Entre las principales actividades a realizar por los Comités de Contraloría Social están el verificar que se difunda información suficiente, veraz y oportuna sobre la operación del PAE, supervisar que las actividades de Contraloría Social se realicen conforme a lo programado y proporcionar la información a los beneficiarios de las instancias y medios para presentar quejas y denuncias.
Para lograr lo anterior, la CGSNE y las OSNE deberán sujetarse a lo establecido en los Lineamientos para la promoción y operación de la Contraloría Social en los Programas Federales de Desarrollo Social, para que se promuevan y realicen las acciones necesarias para la integración y operación de la Contraloría Social, bajo el Esquema de Contraloría Social validado por la SFP.
Se difundirá la información de la Contraloría Social en los subprogramas del PAE a través de los siguientes documentos: "Esquema de Contraloría Social"; "Guía Operativa" y el "Programa Anual de Trabajo de Contraloría Social", documentos que explican los mecanismos mediante los cuales pueden participar los beneficiarios en el control y vigilancia de los recursos que reciben, así como el respeto a sus derechos y conocimiento de sus obligaciones que contribuyan a fomentar una cultura de transparencia compartida entre los ciudadanos y las instancias responsables de operar el PAE.
El desarrollo de las actividades de Contraloría Social se llevará a cabo conforme a los documentos citados, los cuales están disponibles para su consulta en la siguiente liga:
http://www.gob.mx/stps/documentos/programa-de-apoyo-al-empleo
7.5 Privacidad
El personal de la OSNE deberá informar sobre el Aviso de Privacidad de los Datos personales a los Buscadores de Empleo que se registran para su incorporación en alguno de los subprogramas que lo integran, en los cuales se recaban Datos personales y Datos personales sensibles, de conformidad con lo establecido en la normatividad aplicable.
Atendiendo al principio de "consentimiento" consagrado en el artículo 16 y de conformidad con lo señalado en el artículo 20, ambos de la Ley General de Protección de Datos Personales en Posesión de Sujetos Obligados (LGPDPPSO), el Solicitante de Empleo expresará su voluntad, específica e informada, para que se efectúe el tratamiento de sus datos personales por la OSNE para los fines consistentes en la vinculación laboral, recepción de capacitación y apoyos económicos o en especie, hasta la posible colocación en una actividad productiva; asimismo su autorización a la OSNE para que realice la transferencia de sus datos personales a la STPS a través de la CGSNE, con el objetivo de llevar a cabo actividades relacionadas con aquellas que originaron la solicitud de dichos datos personales. Asimismo, la OSNE como Sujeto Obligado será la encargada de establecer los mecanismos necesarios para la protección de los datos bajo su resguardo, así como de aquellos mecanismos que aseguren la correcta transferencia de éstos a otra entidad.
Por su parte, el Titular de los datos personales podrá ejercer los derechos de Acceso, Rectificación, Cancelación y Oposición (ARCO), de conformidad con la LGPDPPSO, ante los Responsables de la posesión de dichos datos, entendiéndose que, para el caso, será la OSNE el Sujeto obligado.
http://www.gob.mx/stps/documentos/programa-de-apoyo-al-empleo
7.6. Medidas complementarias
7.6.1. En periodos electorales
Con motivo de las elecciones para la renovación de los distintos poderes federal, estatales y municipales, la OSNE deberá cuidar que los recursos destinados a la realización del PAE se ejerzan con base en las presentes Reglas, además de observar lo siguiente:
a) No realizar actos masivos de promoción, concertación, vinculación, reclutamiento, selección o entrega de apoyos a Beneficiarios de cualquier subprograma del PAE durante los diez días naturales previos a la fecha de la elección, municipal, estatal y/o federal y seis días posteriores a dicho evento;
b) Elaborar y remitir a la CGSNE un informe sobre las actividades que realice en materia de blindaje electoral, y
c) Cualquier otra indicación que se derive de acuerdos suscritos por las autoridades en materia electoral sobre blindaje y/o veda electoral.
En el caso de presenciar y/o tener conocimiento de algún hecho que pueda constituir un delito electoral, denunciarlo al teléfono 01 800 8 FEPADE (01 800 8 33 72 33) gratuito, desde cualquier punto en la República Mexicana. Denuncia los delitos electorales a www.fepadenet.gob.mx.
7.6.2. De manera permanente
La OSNE debe:
a) Evitar que participen partidos políticos y que se realicen actos de proselitismo político o se entregue propaganda política dentro de las instalaciones donde se lleven a cabo ferias de empleo, entrega de apoyos a Beneficiarios o cualquier actividad del PAE;
b) No realizar actos de reclutamiento de Buscadores de empleo ni algún otro acto dentro de su competencia, en oficinas de los partidos políticos o de asociaciones con fines similares;
c) No difundir información sobre acciones o beneficios del PAE que puedan interpretarse como apoyo para algún partido político o pertenencia al mismo;
d) No solicitar ni aceptar como identificación para la entrega de apoyo a Beneficiarios o el otorgamiento de cualquier otro beneficio del PAE, credenciales de cualquier partido político, y
e) Verificar que todas las actividades de promoción y difusión del PAE que se realicen, cumplan con las disposiciones normativas aplicables.
El cumplimiento de las medidas complementarias podrá ser verificado por la CGSNE y demás instancias de fiscalización y control.
8. Quejas y denuncias, sugerencias y solicitudes
Las personas que tengan quejas y denuncias, incluyendo aquellas que se consideren discriminatorias especialmente contra las mujeres, sugerencias y solicitudes ciudadanas, podrán presentarlas ante las siguientes instancias y/o medios de comunicación:
a) En la Coordinación de Supervisión, Contraloría Social y Asesoría Jurídica de cada una de las OSNE;
b) En la CGSNE, al teléfono (01 55) 3000 4142; o vía correo electrónico quejas.pae@stps.gob.mx
c) En el Órgano Interno de Control en la STPS, ubicado en Félix Cuevas número 301, piso 7, colonia Del Valle, C.P. 03100, Alcaldía Benito Juárez, Ciudad de México, o bien al correo electrónico quejas_oic@stps.gob.mx o al número telefónico (01 55) 5002 3368;
d) En la SFP, en Av. Insurgentes Sur 1735, Colonia Guadalupe Inn, C.P. 01020, Alcaldía Álvaro Obregón; o bien a través de la página de Internet www.gob.mx/sfp, en la plataforma del Sistema Integral de Quejas y Denuncias Ciudadanas (SIDEC)
https://sidec.funcionpublica.gob.mx/SIDEC/gobMx.seam?view=formPortalDenuncia; o a los teléfonos de Contacto Ciudadano 01 800 112 87 00 (en el interior de la República Mexicana); 20002000, y
20003000 en la ext. 2164 (en la Ciudad de México);
e) A través del Portal del Empleo www.gob.mx/empleo (apartado "Necesitas Ayuda" sección de "Atención"), o comunicándose al número 01 800 841 2020.
f) En el Órgano Estatal de Control de cada Entidad federativa.
9. Formatos
Los formatos SNE-01 (Anexo 02) y SNE-02 (Anexo 08), serán proporcionados, cuando así se requiera, gratuitamente por la OSNE.
Asimismo, podrán reproducirse libremente, siempre y cuando no se altere su contenido y la impresión de los mismos se haga en hojas blancas tamaño carta u oficio según el caso.
Los interesados podrán obtener y utilizar los formatos mencionados en línea, mismos que se encuentran disponibles en la dirección de Internet: http://www.gob.mx/stps/documentos/programa-de-apoyo-al-empleo
La CGSNE deberá poner públicamente a disposición de quienes lo soliciten los formatos a que se refiere el presente Acuerdo.
El personal de atención al público de la CGSNE y de las OSNE deberá proporcionar la orientación e información necesaria para el llenado de los formatos respectivos.
TRANSITORIOS
PRIMERO. El presente Acuerdo entrará en vigor el día de su publicación en el Diario Oficial de la Federación. Publíquese.
SEGUNDO. Las presentes Reglas mantendrán vigencia en ejercicios fiscales subsecuentes, siempre que no se opongan a lo previsto en el Decreto de Presupuesto de Egresos de la Federación del ejercicio fiscal correspondiente y hasta en tanto se emitan otras Reglas que las sustituyan.
TERCERO. Se abrogan los Acuerdos mediante los cuales se establecen las Reglas de Operación del Programa de Apoyo al Empleo, anteriores a esta publicación.
CUARTO. Los Convenios de Coordinación, suscritos durante el ejercicio fiscal 2018 entre el Ejecutivo Federal, a través de la STPS, y los gobiernos de las Entidades federativas, continuarán vigentes en lo que no se opongan a lo previsto en las disposiciones legales aplicables del ejercicio fiscal correspondiente y hasta en tanto se suscriban nuevos Convenios de Coordinación que los dejen sin efecto.
QUINTO. El Titular de la CGSNE deberá emitir y publicar en el sitio web http://www.gob.mx/stps/documentos/programa-de-apoyo-al-empleo el documento que establezca los procedimientos aplicables al PAE para el ejercicio fiscal 2019, dentro de los primeros 30 días hábiles posteriores a la publicación de las presentes Reglas en el Diario Oficial de la Federación.
SEXTO. Los lineamientos para la operación de pruebas piloto, que se hayan emitido conforme el numeral 3.16, permanecerán vigentes hasta en tanto se haya cumplido con la finalidad para la cual fueron emitidos, siempre y cuando exista suficiencia presupuestaria.
Dado en la Ciudad de México, a dieciocho de febrero de dos mil diecinueve.- La Secretaria del Trabajo y Previsión Social, Luisa María Alcalde Luján.- Rúbrica.
Convocatoria 2019
| La Secretaría del Trabajo y Previsión Social y el Gobierno del Estado de _____________, convocan a la población que se encuentre en búsqueda de empleo y tenga interés en vincularse a un puesto de trabajo o actividad productiva, así como a los empleadores que requieran cubrir sus necesidades de personal, a participar en el Programa de Apoyo al Empleo. Beneficios que otorga A LA POBLACIÓN: Servicio gratuito, accesible, eficiente y ágil de: · Información y vinculación con oportunidades de empleo que ofertan las empresas; · Apoyos para capacitación que permitan a quienes enfrentan problemas para obtener un empleo: adquirir, incrementar o fortalecer sus capacidades productivas; · Apoyo en especie que consiste en mobiliario, maquinaria, equipo y/o herramienta a los Solicitantes de empleo seleccionados que cuentan con las competencias y experiencia laboral, para desarrollar una Iniciativa de Ocupación por Cuenta Propia; · Apoyo económico y vinculación con oportunidades de empleo en lugares distintos a los de su residencia, y A LOS EMPLEADORES Servicio gratuito, accesible, eficiente y ágil de: · Promoción de sus vacantes entre los solicitantes de empleo; · Reducción de costos de contratación de personal. REQUISITOS PARA LA POBLACIÓN* · Ser Solicitante de empleo; · Tener 16 años o más; DOCUMENTACIÓN REQUERIDA: · Presentar una identificación oficial con fotografía · Copia de la Clave Única de Registro de Población (CURP). Requisitos para los empleadores: · Requerir personal para cubrir plazas vacantes; · Registrarse en el Servicio Nacional de Empleo; · Contar con su Registro Federal de Contribuyentes. | | INFORMACIÓN ADICIONAL La presente convocatoria estará vigente durante todo el año. Los beneficios, requisitos y documentación específicos para acceder a los Servicios de Vinculación Laboral y a los apoyos del Programa, se pueden consultar en las Reglas de Operación del Programa de Apoyo al Empleo, publicadas en el Diario Oficial de la Federación y en la dirección electrónica: https://www.gob.mx/stps/es/documentos/programa-de-apoyo-al-empleo Los interesados deberán presentarse en las Oficinas del Servicio Nacional de Empleo de la entidad federativa en que residan. Para obtener información sobre la ubicación que más le convenga, llame sin costo desde cualquier lugar del país al teléfono: 01800 841 2020 o bien consulte en la dirección electrónica https://www.empleo.gob.mx/sne/directorio-de-oficinas-sne |


.
| | | CONVENIO DE CAPACITACIÓN ANEXO 03 |
SUBPROGRAMA DE APOYOS DE CAPACITACIÓN PARA LA EMPLEABILIDAD
Capacitación en Medianas y Grandes Empresas
CONVENIO EN EL MARCO DEL SUBPROGRAMA DE APOYOS DE CAPACITACIÓN PARA LA EMPLEABILIDAD (ACE), PARA LA CAPACITACIÓN EN MEDIANAS Y GRANDES EMPRESAS, QUE CELEBRAN POR UNA PARTE "LA OFICINA DEL SERVICIO NACIONAL DE EMPLEO _____________________________", QUE EN LO SUCESIVO SE LE DENOMINARÁ COMO "LA OSNE" REPRESENTADA POR________________________________________________, EN SU CARÁCTER DE ____________________________________ Y POR LA OTRA, EL EMPLEADOR _________________________________ REPRESENTADO POR __________________________, EN SU CARÁCTER DE______________ QUE EN LO SUCESIVO SE LE DENOMINARÁ COMO "EL EMPLEADOR", DE CONFORMIDAD CON LAS DECLARACIONES Y CLÁUSULAS SIGUIENTES:
DECLARACIONES
I.- DE "LA OSNE"
A) Que en coordinación con la Secretaría del Trabajo y Previsión Social (STPS), como dependencia federal normativa, lleva a cabo la instrumentación del subprograma de Apoyos de Capacitación para la Empleabilidad (ACE), en la Vertiente Capacitación en Medianas y Grandes Empresas, que tiene como propósito apoyar a Solicitantes de empleo canalizados que requieran capacitarse para facilitar su colocación o el desarrollo de una actividad productiva por cuenta propia
B) Que "LA OSNE" es la responsable de operar y dar seguimiento al Programa de Apoyo al Empleo y a todas las acciones del subprograma de Apoyos de Capacitación para la Empleabilidad, en la entidad federativa.
II.- DE "EL EMPLEADOR"
A) Ser un empleador registrado bajo el régimen de_______________________, constituida conforme a los lineamientos legales vigentes, como se acredita con la Escritura Pública Número __________________, de fecha __________________, otorgada ante la fe del Lic. ________________________________, Notario Público Número ___en ___________________, debidamente inscrita en el Libro _____, Número , Volumen _________, en el Registro Público de la Propiedad y del Comercio, ______________ cuyo objeto social es __________________________________________________________________________________________________________________________________________________________
B) Que su representante legal es el (la) C._____________________ en su carácter de _______________________________ quien acredita su personalidad mediante _____________________________________________________________.
C) Que su domicilio fiscal es ____________________________________________.
Por lo anteriormente expuesto, las partes se comprometen al tenor de las siguientes:
CLÁUSULAS
PRIMERA.- "LA OSNE", se obliga durante la vigencia del presente Convenio a:
A) Entregar la beca de capacitación a los beneficiarios seleccionados durante el tiempo de duración del curso de capacitación y otorgar ayuda de transporte, cuando así se acuerde con "EL EMPLEADOR", de acuerdo a lo señalado en el "Anexo del Convenio de capacitación"
B) Llevar a cabo en coordinación con "EL EMPLEADOR" la promoción, reclutamiento y selección de los aspirantes a la capacitación que se ajusten a la normatividad del subprograma de Apoyos de Capacitación para la Empleabilidad y al perfil establecido por "EL EMPLEADOR" en el Programa de Capacitación.
C) Supervisar que los beneficiarios sólo realicen actividades relacionadas con la capacitación teórico-práctica que correspondan al Programa de Capacitación convenido.
D) Verificar y dar seguimiento a las obligaciones que adquiere "EL EMPLEADOR" con la firma del presente Convenio, desde la concertación de las acciones de capacitación hasta la colocación.
E) La OSNE como Sujeto Obligado será la encargada de establecer los mecanismos necesarios para la protección de los datos bajo su resguardo, así como de aquellos mecanismos que aseguren la correcta transferencia de éstos a otra entidad.
SEGUNDA.- "EL EMPLEADOR", durante la vigencia del presente Convenio se obliga a:
A) Determinar, conjuntamente con "LA OSNE", el perfil y experiencia laboral del beneficiario que será requerido a los aspirantes para participar en el (los) curso(s) de capacitación.
B) Proporcionar un seguro de accidentes para los beneficiarios durante el periodo de capacitación, mediante __________________________________________
C) Proporcionar servicio médico de primer nivel de atención para los beneficiarios durante el período de capacitación, mediante ___________________.
D) Aportar los gastos del material de capacitación para la realización de las prácticas del proceso de capacitación, consistentes en: Pago al(los) instructor(es), material de capacitación, ayuda de transporte (en su caso) y, en caso de existir, otros apoyos económicos o en especie. De acuerdo a lo señalado en el "Anexo del Convenio de capacitación".
E) Facilitar sus instalaciones para la realización de los cursos, incluyendo las prácticas correspondientes a los mismos, dentro del período y horario establecidos en el "Anexo del Convenio de capacitación".
F) Elaborar los programas y contenidos de capacitación, contemplando preferentemente 20% de teoría y 80% de práctica.
G) Impartir el(los) curso(s) de capacitación establecidos en el "Anexo del Convenio de capacitación" a los beneficiarios seleccionados por "LA OSNE" de acuerdo al Programa de Capacitación, mismo que se anexa al presente Convenio y forma parte del mismo.
H) Establecer el número de horas de capacitación señalándolo en el "Anexo del Convenio de capacitación" tomando en consideración los siguientes aspectos:
v Si el horario es continuo, la capacitación efectiva no deberá exceder de siete horas diarias.
v Si el horario es discontinuo, la capacitación efectiva no deberá exceder ocho horas diarias.
v Considerando los dos puntos anteriores, si "EL EMPLEADOR" trabaja de lunes a viernes se procederá a ajustar el número total de horas de capacitación efectiva por día, de tal manera que no se rebasen 40 horas a la semana y, si trabaja de lunes a sábado, no se excedan de 48 horas por semana.
v En el caso de que una acción de capacitación se lleve a cabo en un domicilio diferente al asentado en el Formato Registro de Empleadores (SNE-02), se deberá hacer el señalamiento correspondiente en el "Anexo del Convenio de capacitación".
I) Asesorar, orientar y supervisar la impartición de los cursos según el Programa de Capacitación.
J) Verificar que los solicitantes de empleo seleccionados que participen en los cursos, únicamente realicen tareas que estén relacionadas con el Programa de Capacitación.
K) Informar, a solicitud de "LA OSNE", el avance y desarrollo del Programa de Capacitación, así como enviar los reportes que se le requieran.
L) Proporcionar las facilidades necesarias al personal de "LA OSNE", de la Coordinación General del Servicio Nacional de Empleo de la STPS o de los órganos de control interno federal o estatal, para que realicen verificaciones en el cumplimiento de los cursos.
M) Informar por escrito y en un plazo no mayor a 48 horas a "LA OSNE" cuando algún beneficiario presente irregularidades en su desempeño o infrinja el reglamento interior de "EL EMPLEADOR", para que se apliquen las sanciones correspondientes.
N) Emitir y entregar de manera conjunta con "LA OSNE", un comprobante que acredite la participación de los beneficiarios en el curso.
O) En caso de que el curso de capacitación sea basado en Estándares de competencia "EL EMPLEADOR" deberá entregar a "LA OSNE" copia del certificado que recibieron los beneficiarios.
P) Contratar al menos al 80% de los beneficiarios egresados del curso de capacitación. De manera particular, en el sector turismo, debido a las características de temporalidad de sus actividades, el periodo de contratación de los egresados será al menos el doble de la duración del curso de capacitación;
Q) Contratar a los egresados del curso de capacitación de acuerdo al porcentaje establecido, con el salario mensual ofrecido, señalado en el Anexo A del SNE-02, el cual deberá ser igual o mayor al monto de la beca otorgada. Asimismo, en caso de que los egresados del curso de capacitación sean menores de 18 años, para su contratación el empleador deberá de observar las disposiciones señaladas en la Ley Federal del Trabajo, en materia de trabajo de menores.
R) Informar a "LA OSNE", el nombre de los beneficiarios que concluyeron su capacitación y que fueron contratados, así como el nombre del puesto que ocupan, su temporalidad y el monto del salario mensual ofrecido (señalado en el Anexo A del Formato SNE-02) conforme a lo establecido en la cláusula Q) así como entregar copia del alta al IMSS, en un plazo no mayor de cinco días hábiles, posterior a la conclusión del curso de capacitación.
S) Vigilar que los beneficiarios sólo realicen actividades correspondientes a la capacitación teórico-práctica que corresponda al Programa de Capacitación convenido. En ningún caso, los beneficiarios estarán obligados a realizar tareas que no estén relacionadas con la capacitación.
T) En caso de que "EL EMPLEADOR" incumpla lo estipulado en las Reglas de Operación del PAE vigentes y/o en el presente convenio o proporcione datos o documentos falsos, se hará acreedor a las siguientes sanciones:
· Suspensión del (los) curso (s) de capacitación en operación, y
· Quedará impedido definitivamente para participar en lo sucesivo en el subprograma de Apoyos de Capacitación para la Empleabilidad.
U) En caso de que "EL EMPLEADOR" requiera de la contratación de una Institución Educativa o Centro de Capacitación, deberá de establecer con ésta las condiciones en que se impartirá la capacitación, conforme a lo establecido en el presente Convenio. Asimismo, deberá notificar a "LA OSNE" el nombre de la Institución Educativa o Centro de Capacitación que impartirá la capacitación, así como su domicilio correspondiente.
V) Atendiendo al principio de "consentimiento" consagrado en el artículo 16 y de conformidad con lo señalado en el artículo 20, ambos de la Ley Federal de Protección de Datos Personales en Posesión de Particulares, en calidad de "EL EMPLEADOR" expreso mi voluntad, específica e informada, para que se efectúe el tratamiento de mis datos personales por la OSNE para los fines consistentes en la vinculación laboral, promoción de mis vacantes, de la CGSNE, con el objetivo de llevar a cabo actividades relacionadas con aquellas que originaron la solicitud de dichos datos personales.
He sido informado que podré ejercer los derechos de Acceso, Rectificación, Cancelación y Oposición (ARCO), de conformidad con la Ley General de Protección de Datos Personales en Posesión de Sujetos Obligados, ante los Responsables de la posesión de dichos datos, entendiéndose que, para el caso, será la OSNE el Sujeto obligado.
También, me comprometo a garantizar la confidencialidad y protección de los datos personales que me sean proporcionados respecto a candidatos para cubrir las vacantes que oferté, que dichos datos únicamente los utilizaré para los fines para los que me fueron transferidos, y que estaré sujeto a la Ley Federal de Protección de Datos Personales en Posesión de Particulares
TERCERA.- Terminación. El presente Convenio se dará por terminado por cualquiera de las siguientes causas:
A) Por acuerdo de las partes.
B) Por incumplimiento de las obligaciones de cualquiera de las partes.
C) En cuanto las partes den cumplimiento a los compromisos asumidos.
CUARTA.- Cesión. "EL EMPLEADOR" no podrá ceder o transmitir los derechos y obligaciones derivados de este Convenio a terceras personas sin la autorización por escrito de quien represente legalmente a "LA OSNE"
QUINTA.- Jurisdicción. Para la interpretación y cumplimiento del presente Convenio, las partes expresamente se someten a la jurisdicción de los tribunales competentes, renunciando a cualquier otro fuero
que por razón de sus domicilios presentes o futuros, pudiera corresponderles por cualquier otra causa.
Enteradas las partes del alcance y contenido legal del presente Convenio, lo firman de conformidad en ________________________a los ________días del mes de __________del año _____.
| POR "EL EMPLEADOR" | | POR "LA OSNE" |
| | | |
| Nombre, cargo y firma | | Nombre, cargo y firma |
| | | |
| TESTIGO | | TESTIGO |
| | | |
| Nombre, cargo y firma | | Nombre, cargo y firma |
| | | |
| | | Anexo del convenio de capacitación |
SUBPROGRAMA DE APOYOS DE CAPACITACIÓN PARA LA EMPLEABILIDAD
Capacitación en Grandes y Medianas Empresas
ESTE ANEXO FORMA PARTE INTEGRANTE DEL CONVENIO DE CAPACITACIÓN, QUE CELEBRAN, POR UNA PARTE, "LA OFICINA DEL SERVICIO NACIONAL DE EMPLEO_______________", REPRESENTADA POR ________________________ EN SU CARÁCTER DE ________________________ Y POR LA OTRA, "EL EMPLEADOR" ____________________ REPRESENTADO POR ______________________ EN SU CARÁCTER DE __________________________________.
Características del(los) curso(s):
Domicilio donde se realizará(n) el (los) curso(s) de capacitación (Anotar sólo en caso de que el domicilio donde se realizará(n) el (los) curso(s) de capacitación sea diferente al señalado en el Formato Registro de Empleadores SNE-02.
| Calle | No. exterior | No. interior | Entre que calles |
| Municipio o Alcaldía | Colonia | Código Postal |
| Número consecutivo | Nombre del curso | Duración en horas | Período de duración | Número de vacantes | Número de beneficiarios |
| Inicio | Término |
| | | | | | | |
| | | | | | | |
| | | | | | | |
| Número consecutivo | Días de la semana | Horario | Horario descansos y/o Comidas | Horas totales a la semana | Número de acción |
| | | | | | |
| | | | | | |
| | | | | | |
| Número consecutivo | Monto del Apoyo (Equivalentes en número de salarios mínimos) | Periodicidad del Pago (Mensual o quincenal) | Aportación de la empresa para los gastos de capacitación (pesos) |
| Pago al (los) instructor (es) | Material de Capacitación | Ayuda de Transporte | En su caso, otros apoyos económicos o en especie |
| | | | | | | |
| | | | | | | |
| | | | | | | |
| Atendiendo al principio de "consentimiento" consagrado en el artículo 16 y de conformidad con lo señalado en el artículo 20, ambos de la LGPDPPSO, en calidad de Empleador expreso mi voluntad, específica e informada, para que se efectúe el tratamiento de mis datos personales por la OSNE para los fines consistentes en la vinculación laboral, promoción de mis vacantes, de la CGSNE, con el objetivo de llevar a cabo actividades relacionadas con aquellas que originaron la solicitud de dichos datos personales. Asimismo, la OSNE como Sujeto Obligado será la encargada de establecer los mecanismos necesarios para la protección de los datos bajo su resguardo, así como de aquellos mecanismos que aseguren la correcta transferencia de éstos a otra entidad. He sido informado que podré ejercer los derechos de Acceso, Rectificación, Cancelación y Oposición (ARCO), de conformidad con la Ley General de Protección de Datos Personales en Posesión de Sujetos Obligados, ante los Responsables de la posesión de dichos datos, entendiéndose que, para el caso, será la OSNE el Sujeto obligado. También, me comprometo a garantizar la confidencialidad y protección de los datos personales que me sean proporcionados respecto a candidatos para cubrir las vacantes que oferté, que dichos datos únicamente los utilizaré para los fines para los que me fueron transferidos, y que estaré sujeto a la Ley Federal de Protección de Datos Personales en Posesión de Particulares |
| | POR "EL EMPLEADOR | | POR "LA OSNE" | |
| | Nombre, cargo y firma | | Nombre, cargo y firma | |
| | | CONFIRMACIÓN DE PARTICIPACIÓN DEL EMPLEADOR ANEXO 04 |
SUBPROGRAMA DE APOYOS DE CAPACITACIÓN PARA LA EMPLEABILIDAD
Capacitación en Micro y Pequeñas Empresas
| Titular de la oficina del Servicio Nacional de Empleo en | FECHA |
| | Día | Mes | Año |
Presente
Sirva este conducto para confirmar mi participación dentro del Programa de Apoyo al Empleo (PAE), en Capacitación en Micro y Pequeñas Empresas del subprograma Apoyos de Capacitación para la Empleabilidad (ACE), con el fin de contribuir a la capacitación práctica de personas que se encuentran en búsqueda de empleo y adquieran habilidades y destrezas laborales en el curso de _________________ ______________________, a través de las actividades que se desarrollan en las instalaciones de mi empresa/taller ____________________________________________________ con domicilio en: | Nombre de la vialidad en la que se ubica el empleador | Número exterior | Número interior |
| ¿Entre qué calles? ____________________________________ y ____________________________________ |
| Entidad federativa | Municipio o Alcaldía |
| Código Postal | Colonia |
| Teléfono Fijo | 0 | 1 | | | | | | | | | | | Extensión: |
| Lada |
| Teléfono celular | 0 | 4 | | | | | | | | | | | |
Manifiesto a usted mi compromiso de efectuar las siguientes acciones:
Ø Integrar al (los) C.
beneficiario(s) y capacitarlo(s) entre 30 y 48 horas por semana en el proceso productivo de mi empresa en el siguiente horario: ______________________________________________________
Ø Aportar el material y equipo necesario para el desarrollo del curso de capacitación, en el período y horarios determinados.
Ø Otorgar a los beneficiarios la ayuda de transporte durante el tiempo que abarque el curso de capacitación, por un monto de 20 pesos por día asistido (Este compromiso aplica, siempre y cuando se acuerde con la Oficina del Servicio Nacional de Empleo)
Ø Proporcionar, en caso de existir, otros apoyos económicos o en especie por la cantidad de $__________(___________________/100 M.N.) correspondientes a: ________________________
Ø Permitir que el (los) beneficiario (s) asista (n) a la reunión semanal con el C. _______________________________________________, supervisor-facilitador de la modalidad.
Ø Emitir y entregar conjuntamente con la Oficina del Servicio Nacional de Empleo (OSNE) al término del curso, una constancia que acredite la participación de los beneficiarios.
Ø Informar a la OSNE, el nombre de los beneficiarios que concluyeron su capacitación y que fueron contratados, así como el nombre del puesto que ocupan, su temporalidad y el monto del salario mensual ofrecido (señalado en el Anexo A del Formato SNE-02), en un plazo no mayor a cinco días hábiles, posterior a la conclusión del curso de capacitación. También se debe entregar, en el mismo plazo, la evidencia de la contratación de los egresados. Dicha evidencia debe ser copia del contrato o del alta al IMSS.
Finalmente, estoy de acuerdo en que el C. _______________________________, Supervisor-Facilitador de la OSNE, visite mi empresa para supervisar el proceso de capacitación de los beneficiarios.
Protección de datos
EL EMPLEADOR
Atendiendo al principio de "consentimiento" consagrado en el artículo 16 y de conformidad con lo señalado en el artículo 20, ambos de la LGPDPPSO, en calidad de Empleador expreso mi voluntad, específica e informada, para que se efectúe el tratamiento de mis datos personales por la OSNE para los fines consistentes en la vinculación laboral, promoción de mis vacantes, de la CGSNE, con el objetivo de llevar a cabo actividades relacionadas con aquellas que originaron la solicitud de dichos datos personales.
He sido informado que podré ejercer los derechos de Acceso, Rectificación, Cancelación y Oposición (ARCO), de conformidad con la Ley General de Protección de Datos Personales en Posesión de Sujetos Obligados, ante los Responsables de la posesión de dichos datos, entendiéndose que, para el caso, será la OSNE el Sujeto obligado.
También, me comprometo a garantizar la confidencialidad y protección de los datos personales que me sean proporcionados respecto a candidatos para cubrir las vacantes que oferté, que dichos datos únicamente los utilizaré para los fines para los que me fueron transferidos, y que estaré sujeto a la Ley Federal de Protección de Datos Personales en Posesión de Particulares
LA OSNE
Como Sujeto Obligado será la encargada de establecer los mecanismos necesarios para la protección de los datos bajo su resguardo, así como de aquellos mecanismos que aseguren la correcta transferencia de éstos a otra entidad
| ATENTAMENTE EL DUEÑO O REPRESENTANTE ___________________________________ Nombre y firma | Vo.Bo. Titular de la OSNE _____________________________________ Nombre y firma |
| SUBPROGRAMA APOYOS DE CAPACITACIÓN PARA LA EMPLEABILIDAD | ANEXO 06 |
Programa de Capacitación
| Entidad Federativa | | | Fecha | | | | | | | | |
| d | d | m | m | a | a | a | a |
| | | |
| Capacitación en Medianas y Grandes Empresas | Capacitación en Micro y Pequeñas Empresas | Capacitación para el Autoempleo | Capacitación para Técnicos y Profesionistas |
| £ | £ | £ | £ |
| Nombre del curso | |
| Perfil del participante: |
| Edad: | Conocimientos: |
| Sexo. | Experiencia laboral: |
| Estado Civil: | Habilidades y/o destrezas laborales |
| Escolaridad, ¿el participante requiere algún nivel de escolaridad? | Otras (especifique): |
| Sí £ | No £ |
| Mínima: | Máxima: |
| Duración del curso |
| Horario | | d | d | m | m | a | a |
| Fecha de inicio | | | | | | |
| De: | a. | y de: | a: | Fecha de término | | | | | | |
| Número de horas de teoría(8) | % | Número de horas de práctica(9) | % | Total de horas | % |
| | | | | | 100 |
| Nombre de la(s) empresa(s), Institución Educativa o Centro Capacitador | Nombre del dueño o representante de la empresa | Firma |
| | | |
| | | |
| | | |
| | | |
| | | |
| | | |
| | | |
| | | |
| | | |
| | | |
| | | |
| | | |
| | | |
| | | |
| | | |
| | | |
| | | |
| Objetivo general: | |
| Objetivos específicos: | |
| |
| Tema/subtema | Actividades de enseñanza- aprendizaje | Recursos que se utilizarán en el curso de capacitación (material didáctico, equipo, herramienta, etc.) | Instrumentos de evaluación(10) | Duración en horas por tema/subtema | Acumulado en horas por tema/ subtema |
| | | | | | |
| | | |
| Nombre y firma del instructor | | Nombre, cargo y firma del personal de la OSNE |
| | SUBPROGRAMA FOMENTO AL AUTOEMPLEO Carta Compromiso | |
ANEXO 07
En la localidad de ______________, municipio de ________________del estado de_____________ se suscribe la presente Carta Compromiso, el _____de ____________del año _____, por una parte el C.________________________________________________ Coordinador de la Unidad Central o Regional de la Oficina del Servicio Nacional de Empleo _____________________________________________________ y por otra el(los) C.______________________________________________________________________ integrante(s) de la IOCP denominada ________________________________. Ante el responsable de esta dependencia su(sus) integrante(s) contraen los siguientes:
COMPROMISOS
a) Impulsar y consolidar la operación de la IOCP.
b) Acatar el dictamen del Comité Interno de Evaluación de la OSNE.
c) Iniciar la operación de la IOCP en un plazo no mayor a 20 días hábiles, a partir de la fecha en que me (nos) sean entregados los bienes.
d) Usar los bienes que me (nos) sean entregados de acuerdo a lo establecido en la Propuesta de IOCP.
e) Notificar a la OSNE mediante escrito libre, en caso que la IOCP cambie de domicilio, en un plazo máximo de 5 días hábiles previos a la fecha del cambio.
f) Permitir a las instancias de control y supervisión el acceso al local en donde se instalen los bienes entregados a la IOCP.
g) Proporcionar la información que solicite el personal de la OSNE y las instancias de control y supervisión, relacionada con los apoyos entregados.
h) Participar en las actividades y responsabilidad establecidas en la Propuesta de IOCP.
i) En su caso, entregar el equipo que se me otorgó en custodia cuando incurra en incumplimiento de la normatividad, en la fecha en que el personal de la OSNE me indique.
| LOS INTEGRANTES DE LA IOCP |
| Nombre | | Firma |
| | | |
| | | |
| | | |
| | | |
| | | |
| El Coordinador de la Unidad Central o Regional de la OSNE |
| |
| Nombre, Cargo y Firma |
Página 1 de 1
ANEXO 09
CONVENIO DE COORDINACIÓN PARA LA OPERACIÓN DE PROGRAMAS, SERVICIOS Y ESTRATEGIAS EN MATERIA DE EMPLEO QUE, EN EL MARCO DEL SERVICIO NACIONAL DE EMPLEO, CELEBRAN, POR UNA PARTE, EL EJECUTIVO FEDERAL, A TRAVÉS DE LA SECRETARÍA DEL TRABAJO Y PREVISIÓN SOCIAL, EN ADELANTE LA "SECRETARÍA", REPRESENTADA POR SU TITULAR, LUISA MARÍA ALCALDE LUJÁN Y, POR LA OTRA, EL GOBIERNO DEL ESTADO DE XXXXXXXXX, EN ADELANTE DENOMINADO "XXXXXXXXX", REPRESENTADO EN ESTE ACTO POR EL XXX. XXXXX XXXXXXX XXXXXXX, GOBERNADOR DEL ESTADO, ASISTIDO POR XXXXX XXXXXXX XXXXXX, SECRETARIO DE XXXXX, Y XXX. XXXXX XXXXXXX XXXXXX, SECRETARIO DE XXXX; A QUIENES SE LES DENOMINARÁ CONJUNTAMENTE COMO "LAS PARTES", DE CONFORMIDAD CON LOS ANTECEDENTES, DECLARACIONES Y CLÁUSULAS SIGUIENTES:
ANTECEDENTES
I. El artículo 123 primer párrafo, de la Constitución Política de los Estados Unidos Mexicanos, establece que toda persona tiene derecho al trabajo digno y socialmente útil y que, al efecto, se promoverá la creación de empleos y la organización social para el trabajo, conforme a la Ley Federal del Trabajo.
II. La Ley Orgánica de la Administración Pública Federal determina en su artículo 40, fracción VII, que corresponde a la Secretaría del Trabajo y Previsión Social establecer y dirigir el Servicio Nacional de Empleo (en adelante SNE) y vigilar su funcionamiento.
III. Conforme a lo dispuesto en el artículo 537, fracciones I y II de la Ley Federal del Trabajo, el SNE tiene, entre otros objetivos, estudiar y promover la operación de políticas públicas que apoyen la generación de empleos y promover y diseñar mecanismos para el seguimiento a la colocación de los trabajadores.
IV. En términos de lo establecido en los artículos 538 y 539 de la Ley Federal del Trabajo y 14, fracción I del Reglamento Interior de la Secretaría del Trabajo y Previsión Social, la Coordinación General del Servicio Nacional de Empleo (en adelante CGSNE) es la Unidad Administrativa encargada de coordinar la operación del SNE en los términos que establece la propia ley y reglamento en cita.
V. El Programa de Apoyo al Empleo (en adelante PAE) es un instrumento cuyo objetivo es brindar atención a la población buscadora de empleo, mediante la prestación de Servicios de Vinculación Laboral y/o apoyos económicos o en especie, con la finalidad de facilitar su colocación en un puesto de trabajo o actividad productiva.
VI. Las Reglas de Operación del PAE (en adelante Reglas), publicadas en el Diario Oficial de la Federación el XXX de XXXXXXXXX de 2019, establecen que la coordinación de actividades, entre el Ejecutivo Federal por conducto de la "SECRETARÍA" y los gobiernos de las entidades federativas, así como las aportaciones federal y estatal para el PAE, quedan formalizadas con la suscripción de Convenios de Coordinación, en cuyo clausulado se establece el monto específico y destino de las aportaciones mencionadas y los compromisos de coordinación que asumen "LAS PARTES" para el cabal cumplimiento de los Programas, Servicios y Estrategias que se implementan en cada entidad federativa.
DECLARACIONES
I. La "SECRETARÍA" declara que:
I.1. Conforme a lo dispuesto en los artículos 26 y 40 de la Ley Orgánica de la Administración Pública Federal y 537, 538 y 539 de la Ley Federal del Trabajo, es una Dependencia del Poder Ejecutivo Federal que tiene, entre otras atribuciones, las siguientes:
A) Establecer y dirigir el Servicio Nacional de Empleo y vigilar su funcionamiento;
B) Practicar estudios para determinar las causas del desempleo y del subempleo de la mano de obra rural y urbana;
C) Orientar a los buscadores de empleo hacia las vacantes ofertadas por los empleadores con base a su formación y aptitudes, y
D) Diseñar, conducir y evaluar programas específicos para generar oportunidades de empleo para
jóvenes y grupos en situación vulnerable.
I.2. Los recursos económicos que destinarán al Estado de XXXXXXXXX para el cumplimiento del objeto del presente Convenio de Coordinación, provienen de los autorizados en el Presupuesto de Egresos de la Federación para el Ejercicio Fiscal 2019, estarán sujetos a la disponibilidad presupuestal y pueden corresponder a recursos de financiamiento externo.
I.3. Luisa María Alcalde Luján, Secretaria del Trabajo y Previsión Social, cuenta con facultades para celebrar el presente instrumento, de acuerdo con lo previsto en los artículos 1, 2, 5 y 6 del Reglamento Interior de la "SECRETARÍA", publicado en el Diario Oficial de la Federación el 30 de julio de 2014.
I.4. Para los efectos del presente Convenio de Coordinación, señala como domicilio el ubicado en Avenida Paseo de la Reforma número 93, piso 6, colonia Tabacalera, Alcaldía Cuauhtémoc, Ciudad de México, C.P. 06030.
II. El "XXXXXXXXXXX" declara que:
II.1. De conformidad con lo establecido en los artículos 40, 42, fracción I, 43, 115 y 116 de la Constitución Política de los Estados Unidos Mexicanos, y XXX y XXX de la Constitución Política del Estado de XXXXXXXXX, es parte integrante de los Estados Unidos Mexicanos, con libertad y soberanía en lo que concierne a su régimen interior, sin más limitaciones que las expresamente establecidas en el Pacto Federal.
II.2. El Poder Ejecutivo del Estado conforma y constituye parte integrante del Gobierno del Estado de XXXXXXXXX, en términos de lo prescrito en el artículo XX de la Constitución Política del Estado de XXXXXXXXX.
II.3. Concurre a la celebración del presente Convenio de Coordinación el Gobernador del Estado, Xxxxxx Xxxxxx Xxxxxxo, quien se encuentra facultado para ello en términos de lo establecido en los artículos XX y demás correlativos de la Constitución Política del Estado de XXXXXXXXX, y X y X de la Ley Orgánica de la Administración Pública del Estado de XXXXXXXXX y demás disposiciones aplicables.
II.4. La Secretaría de XXXXX y la Secretaría de XXXX forman parte integrante de la Administración Pública Estatal, y dependen del Titular del Poder Ejecutivo del Estado, de conformidad con lo dispuesto en los artículos XX de la Constitución Política del Estado de XXXXXXXXX, y X fracción X y XX fracciones X y X de la Ley Orgánica de la Administración Pública del Estado de XXXXXXXXX.
II.5. Para los efectos del presente Convenio de Coordinación, señala como domicilio el ubicado en xxxxxxxxxxxxxxxxxx número xxxxxxxxxx, colonia xxxxxxxxxxxxx
II.6. Los CC. XXXXX XXXXXXX XXXXXX y XXX. XXXXX XXXXXXX XXXXXX Titulares de la Secretaría de XXXXX y Secretaría de XXXXX, respectivamente, con funciones, obligaciones y atribuciones que establecen los artículos XX, XX, XX, y XX de la Ley Orgánica de la Administración Pública del Estado de XXXXXXXXX, por lo que cuentan con las facultades necesarias para celebrar el presente instrumento jurídico.
II.7. Para el despacho de los asuntos y efectos relativos al presente Convenio, la Secretaría de Xxxxxx, en su carácter de responsable de la materia de empleo en el Estado, de conformidad con lo establecido en XXXXXXXXX, cuenta, entre otras Unidades Administrativas, con la Dirección XXXXXXXXXXX, la cual será considerada como la Oficina del Servicio Nacional de Empleo XXXXXXX (en adelante OSNE) de conformidad con lo establecido en el artículo xxxxx fracción xxxx del Reglamento Interior de dicha Secretaría.
II.8. El C. XXXXXXXXXXXXXXXXXX, como titular de la OSNE, adscrita a la Secretaría XXXXXXX, suscribe el presente Convenio en calidad de responsable de la administración y operación de los Programas, Servicios y Estrategias que en materia de empleo se llevan a cabo en la Entidad federativa, de conformidad con el artículo xxxxx de la Ley Orgánica xxxxxxxxxxxxx, y xxxxx del Reglamento Interior de la Secretaría xxxxxxxxxx.
III. "LAS PARTES" declaran que:
III.1 Conocen las disposiciones contenidas en la Ley Federal del Trabajo, las Reglas, los lineamientos y manuales que ha emitido la "SECRETARÍA", para la operación de los Programas, Servicios y Estrategias en materia de empleo, que se encuentran bajo responsabilidad de la CGSNE (en adelante Programas, Servicios y Estrategias).
III.2. Para efectos del presente Convenio de Coordinación, adoptan los términos y abreviaturas establecidos en las Reglas, mismos que se resaltarán en letras cursivas, para mejor referencia y comprensión de lo que establece el presente instrumento.
Expuestos los anteriores Antecedentes y Declaraciones, "LAS PARTES" están de acuerdo en celebrar el presente Convenio de Coordinación, al tenor de las siguientes:
CLÁUSULAS
PRIMERA. - OBJETO. El presente instrumento jurídico tiene por objeto establecer las obligaciones de coordinación que asumen "LAS PARTES", con el fin de llevar a cabo la operación de los Programas, Servicios y Estrategias en el Estado de XXXXXXXXXXXXXX.
SEGUNDA. - OBLIGACIONES DE "LAS PARTES".
La "SECRETARÍA" y el "XXXXXXXXXXX", en la esfera de sus competencias, acuerdan sumar esfuerzos para el cumplimiento del objeto materia del presente Convenio de Coordinación, de acuerdo a las siguientes obligaciones:
1. Cumplir con las leyes, reglamentos, reglas, lineamientos, políticas, criterios, procedimientos y demás disposiciones jurídicas (en adelante Normatividad) de carácter federal y estatal, aplicables a los Programas, Servicios y Estrategias.
2. Aportar los recursos que se comprometen en el presente Convenio de Coordinación.
3. Asistir o designar representantes en los comités en materia de empleo, de los que sea miembro o en los que tenga la obligación de participar.
4. Capacitar al personal que participe en la ejecución de los Programas, Servicios y Estrategias.
5. Evaluar la operación de la OSNE y proporcionar información relativa a su funcionamiento.
6. Promover y difundir los Programas, Servicios y Estrategias con la finalidad de acercar alternativas de empleo para los Buscadores de empleo que solicitan la intermediación de la OSNE.
7. Priorizar la atención de jóvenes, mujeres, personas con discapacidad, adultos mayores y grupos en situación vulnerable, para facilitar su colocación en un puesto de trabajo.
8. Contribuir al cumplimiento de los objetivos y prioridades nacionales descritos en las Reglas.
9. Participar en los eventos que, con motivo de la operación de los Programas, Servicios y Estrategias, se organicen.
TERCERA. - OBLIGACIONES DE LA "SECRETARÍA". La "SECRETARÍA", por conducto de la CGSNE, se obliga a lo siguiente:
1. Dar a conocer la Normatividad de carácter federal aplicable a los Programas, Servicios y Estrategias y proporcionar asesoría, asistencia técnica y capacitación al personal que participe en su ejecución, así como a asesores o promotores adscritos a la OSNE, para su ejercicio.
2. Dar a conocer la estructura organizacional tipo de la OSNE que se requiera para implementar la operación de los Programas, Servicios y Estrategias.
3. Gestionar la disponibilidad de los recursos presupuestales destinados a los Programas, Servicios y Estrategias, conforme a la Normatividad federal aplicable, con el propósito de llevar a cabo su aplicación.
4. Dar acceso a la OSNE a su Sistema Informático para realizar el registro, control, seguimiento y generación de información de los Programas, Servicios y Estrategias.
5. Proveer a la OSNE, en coordinación con las unidades administrativas facultadas para ello y conforme a la disponibilidad presupuestal, de: enlaces digitales para los servicios de Internet, correo electrónico, red de voz y datos; equipos de cómputo y equipos para identificación de habilidades y capacidades de personas con discapacidad y/o adultos mayores.
6. Apoyar con recursos de los Programas, Servicios y Estrategias la capacitación del personal adscrito a la OSNE que participe en su ejecución, para mejorar sus conocimientos, habilidades y destrezas laborales.
7. Supervisar y dar seguimiento a la operación de los Programas, Servicios y Estrategias, para verificar la estricta aplicación de la Normatividad aplicable y el cumplimiento de sus objetivos y metas.
8. Promover la implementación de acciones de Contraloría Social para involucrar a los beneficiarios en el seguimiento, supervisión y vigilancia de la ejecución de los Programas, Servicios y Estrategias y la correcta aplicación de los recursos conforme a los Lineamientos para la Promoción y Operación de la Contraloría Social en los Programas Federales de Desarrollo Social, los documentos de Contraloría Social autorizados por la Secretaría de la Función Pública y la normatividad de los Programas, Servicios y Estrategias.
9. Canalizar para atención de la OSNE, las peticiones ciudadanas que en materia de empleo u ocupación productiva se presenten ante la "SECRETARÍA", cuando así corresponda.
10. Evaluar el desempeño de la OSNE, a fin de mejorar la eficiencia en la ejecución de los Programas, Servicios y Estrategias.
11. Promover y difundir las disposiciones de blindaje electoral emitidas por la autoridad competente, a efecto de que la OSNE se apegue a éstas y se coadyuve a transparentar la operación de los Programas, Servicios y Estrategias.
12. Dar seguimiento a los resultados de la fiscalización que se realice a la operación y aplicación de los recursos públicos federales en la OSNE, por parte de las instancias facultadas para ello, con el fin de procurar su debida atención.
13. Solicitar la intervención del Órgano Interno de Control en la "SECRETARÍA", de la Secretaría de la Función Pública del Gobierno Federal y/o de las Instancias de Fiscalización Estatales, cuando se identifique que se incumple con las disposiciones normativas, a efecto de que se realicen las acciones conducentes.
CUARTA. - OBLIGACIONES DEL "XXXXXXx".
El "XXXXXXXXXX" se obliga:
1. Operar en la Entidad federativa los Programas, Servicios y Estrategias, para ello deberá:
A). Establecer y/o conservar la estructura organizacional tipo de la OSNE, que le dé a conocer la "SECRETARÌA" a través de la CGSNE, así como la denominación oficial de "Servicio Nacional de Empleo de XXXXXXXXX.
B) Realizar las gestiones necesarias para que puedan adoptar la denominación oficial de "Servicio Nacional de Empleo de XXXXXXXXX" para la OSNE.
C) Proporcionar espacios físicos, para uso exclusivo de la OSNE, que cuenten con las dimensiones y condiciones de accesibilidad necesarias para la atención de personas con discapacidad, adultos mayores y población en general, así como para el desarrollo eficiente de las actividades encomendadas, incluyendo el resguardo de la documentación que se genere con motivo de la operación de los Programas, Servicios y Estrategias.
2. Asignar recursos para el funcionamiento de la OSNE, que incluyan:
A) Designación, con cargo al presupuesto estatal, de un servidor público de tiempo completo con una jerarquía mayor o igual a Director de Área como Titular de la OSNE, quien deberá estar facultado para: conducir el funcionamiento de la OSNE; administrar los recursos que asignen "LAS PARTES"
para la operación de los Programas, Servicios y Estrategias; realizar actividades de concertación empresarial de alto nivel; gestionar y adquirir los apoyos que en el marco del Subprograma Fomento al Autoempleo se otorgan a la población objetivo, y de aquellos apoyos que se brindan en los Subprogramas Capacitación para la Empleabilidad y Movilidad Laboral; así como los necesarios para el funcionamiento de la OSNE;
B) Designación oficial a través del titular de la dependencia estatal a la cual pertenezca la OSNE, del titular de esta última y del de su área administrativa, así como otro funcionario de la misma, como responsables del ejercicio, control y seguimiento de los recursos que la "SECRETARÍA", y en su caso el "XXXXXXXXXXx", asignen para la operación de los Programas, Servicios y Estrategias en la Entidad federativa, de acuerdo a lo establecido en la Normatividad;
C) Contratación de personal, que labore exclusivamente para la OSNE a fin de llevar a cabo actividades de carácter técnico, operativo y administrativo para atender a los Buscadores de empleo y realizar acciones de concertación con los Empleadores, que permita la identificación de más y mejores vacantes para la vinculación laboral de los mismos. Las contrataciones de Consejeros Laborales se realizarán de acuerdo con las disposiciones emitidas por la CGSNE en materia de descripción de puesto y perfil ocupacional; el tipo de contrato y condiciones serán establecidas por el "XXXXXXXX" y las obligaciones que se deriven serán responsabilidad de éste;
D) Presupuesto para: viáticos; pasajes; servicio telefónico; dotación de combustible; arrendamiento de inmuebles; papelería; luz; material de consumo informático; instalación de redes informáticas; gastos y comisiones bancarias que se generen a nivel local; impresión de material de difusión y para la realización de campañas de difusión;
E) Mobiliario, equipo, vehículos y los insumos necesarios para su adecuado funcionamiento, así como cubrir el mantenimiento preventivo y correctivo necesario, y en su caso los seguros correspondientes de todos estos bienes, incluido el que se requiera para aquellos que la "SECRETARÍA" proporcione a la OSNE, en comodato o cesión de derechos de uso.
F) Dotar a todas las áreas de la OSNE en la Entidad federativa, de la infraestructura tecnológica necesaria para comunicar y operar los Sistemas que le proporcione la "SECRETARÍA", así como realizar el mantenimiento necesario para su operación. Dicha infraestructura tecnológica deberá apegarse a lo que determine la "SECRETARÍA" por conducto de la CGSNE.
G) Supervisar y dar seguimiento a la operación de los Programas, Servicios y Estrategias en la Entidad federativa, para verificar la estricta aplicación de la Normatividad y en su caso solicitar la intervención de las instancias de fiscalización estatales, cuando se identifique que se incumple con las disposiciones normativas, a efecto de que se realicen las acciones conducentes.
3. Asignación de recursos destinados a los mecanismos de acción complementaria señalados en las Reglas, que incluyen entre otros conceptos:
A) Impresión del periódico Ofertas de Empleo, atendiendo a lo establecido en la Normatividad aplicable.
B) Realización de Ferias de Empleo;
C) Reuniones del Sistema Estatal de Empleo;
4. Mantener adscrito para uso de la OSNE, independientemente de cualquier cambio de autoridades administrativas y del tipo de recurso estatal con que se adquieran, los bienes descritos en el numeral que antecede, así como aquellos que la "SECRETARÍA" proporcione a la OSNE, ya sea en comodato o cesión de derechos de uso.
5. Promover, cuando se considere conveniente, la celebración de convenios con las autoridades municipales y/o con organizaciones sin fines de lucro legalmente constituidas de los sectores privado y social, para establecer oficinas de empleo que operen como parte de la red de oficinas, siempre que esto no conlleve aportación de recursos federales, y una vez cumplida la Normatividad y previa autorización del titular de la CGSNE, incrementen la cobertura de los Programas, Servicios y Estrategias.
En este caso, el "XXXXXXXX" deberá garantizar que se cuenta con los recursos necesarios para sufragar los gastos de operación que implicará la nueva oficina, la cual deberá apegarse en todo momento a la Normatividad.
6. Por conducto de la OSNE se obliga a:
A) Destinar los recursos federales que asigne la "SECRETARÍA" y en su caso el "XXXXXXXX", única y exclusivamente al ejercicio de los Programas, Servicios y Estrategias, con estricto apego a la Normatividad.
B) Supervisar y dar seguimiento a la operación de los Programas, Servicios y Estrategias, conforme a la Normatividad, así como atender las acciones de fiscalización que lleven a cabo las instancias facultadas para ello.
C) Notificar a la CGSNE los movimientos de personal que labora en la OSNE, y registrarlos en el Sistema Informático que al efecto ponga a disposición la CGSNE.
D) Capacitar y actualizar al personal adscrito a la OSNE con el propósito de fortalecer sus conocimientos, habilidades y destrezas laborales, atendiendo las disposiciones que emita la CGSNE, así como proporcionar la inducción necesaria al personal de nuevo ingreso, o en su caso, solicitar asesoría y asistencia técnica a la CGSNE.
E) Comprobar e informar a la "SECRETARÍA" el ejercicio de los recursos federales, así como reintegrar a la Tesorería de la Federación los saldos disponibles en las cuentas bancarias, que no se encuentren devengados al 31 de diciembre del ejercicio fiscal correspondiente, lo anterior, en apego a la Normatividad.
F) Utilizar, como herramienta para el registro, control, seguimiento y generación de información de los Programas, Servicios y Estrategias, los Sistemas que la "SECRETARÍA" determine por conducto de la CGSNE.
G) Garantizar el registro de información en los Sistemas y asegurarse que sea fidedigna.
H) Cumplir las disposiciones aplicables en materia de Transparencia, Acceso a la Información y Protección de Datos Personales, en su carácter de corresponsable del uso y manejo de la información disponible en los Sistemas.
I) Aplicar los procedimientos establecidos por la CGSNE en materia de control de usuarios y accesos al Sistema Informático.
J) Difundir y promover entre la población de la Entidad federativa, el uso de los portales informáticos y centros de contacto para intermediación laboral no presencial, que pone a disposición la "SECRETARÍA".
K) Apoyar con recursos del "XXXXXXX" a los Beneficiarios del Subprograma Capacitación para la Empleabilidad que, durante el proceso de capacitación, atendiendo a lo que determinan las Reglas, sufran un siniestro y no cuenten con recursos para sufragar los gastos médicos y la compra de medicamentos, aparatos ortopédicos u otros, que se deriven del siniestro, hasta en tanto se reciban los reembolsos correspondientes de la compañía aseguradora contratada por la "SECRETARÍA". Lo anterior no incluye las indemnizaciones, las cuales serán cubiertas directamente por dicha compañía de seguros.
L) Participar en los comités en los que por disposición normativa deba intervenir o formar parte.
M) Implementar acciones de Contraloría Social, constituir comités en el marco del Subprograma Capacitación para la Empleabilidad conforme a los Lineamientos para la Promoción y Operación de la Contraloría Social en los Programas Federales de Desarrollo Social, los documentos de Contraloría Social autorizados por la Secretaría de la Función Pública y las Reglas de Operación del Programa.
N) Cumplir puntualmente con las disposiciones que en materia de imagen institucional establezca la
"SECRETARIA", por conducto de la CGSNE.
O) Cumplir con las disposiciones legales y normativas de carácter federal y estatal en materia de Blindaje Electoral, incluidas las que se enuncian en las Reglas.
P) Planear, organizar y dar seguimiento a la operación de evaluación de habilidades y capacidades de personas con discapacidad y/o adultos mayores y en su caso la vinculación laboral de éstas, así como vigilar e informar periódicamente los resultados de su funcionamiento.
Q) Cumplir las disposiciones y lineamientos para el Control de Archivos y Gestión Documental, así como aquellas relacionadas con la protección de datos personales.
R) Informar sobre el cierre del ejercicio de los recursos de origen estatal.
QUINTA. - APORTACIONES DE LA "SECRETARÍA". Para la ejecución de los Programas, Servicios y Estrategias en la entidad federativa, la "SECRETARÍA" destina la cantidad de $xx'xxx,xxx.xxx (xxxxxxxxxxxxxxx xxxxxxxxxxxxxx xxxxxxxxxxxx xxxxxxxxxxxxx PESOS XX/100 M.N.), proveniente de los recursos que le son autorizados en el Presupuesto de Egresos de la Federación para el Ejercicio Fiscal 2019, de los cuales:
1. Un monto de $xx'xxx,xxx.xx (xxxxxxx x xxxxxxxxxxxxx xxxxxxxxxxxxxx xxxxxx xxxxxxxx xxxxxx PESOS xx/100 M.N.), se destina para su aplicación en los Subprogramas: Apoyos de Capacitación para la Empleabilidad, Fomento al Autoempleo y Movilidad Laboral, en los conceptos que corresponda, de acuerdo con lo especificado en las Reglas;
2. La cantidad de $xxxxx xxxxxxxx (xxxx xxxxxxxxxxxx xxxxxx xxxxxx xxx xxxxxxx PESOS xx/100 M.N.), se asigna para facilitar la asesoría y orientación laboral a los buscadores de empleo y empleadores, misma que debe ser ejercida por la OSNE como subsidios de apoyo para la atención a la población en conceptos equivalentes a consejeros laborales, sus procesos de capacitación/profesionalización; viáticos y pasajes, así como eventos de Ferias de Empleo.
El "XXXXXXXX" será responsable de la correcta aplicación de los recursos, sin que por ello se pierda el carácter federal de los mismos, atendiendo lo establecido en la Normatividad federal, y en su caso, los contratos de préstamo celebrados por el Gobierno Federal con organismos financieros internacionales.
La "SECRETARÍA" dispone de una estructura de cuentas bancarias integrada por una concentradora a la cual se le ministran los recursos y vinculadas a ésta, subcuentas pagadoras, mismas que se encuentran bajo la responsabilidad de la OSNE para la disposición y el ejercicio de los recursos.
Los recursos consignados en la presente cláusula serán ministrados a la cuenta concentradora o en su caso a las cuentas de los beneficiarios por medio del SICOP y del SIAFF de la SHCP, con base en las Solicitudes de Recursos que las OSNE presenten a la CGSNE, de conformidad con los compromisos de pago y/o las previsiones de gasto definidas para un periodo determinado.
La entrega de subsidios podrá llevarse a cabo por alguno de los siguientes mecanismos:
i) Por medios electrónicos o de manera excepcional por medio de cheques por parte de las OSNE.
ii) Transferencias directas de la TESOFE a las cuentas bancarias de los Beneficiarios, en cuyo caso los recursos correspondientes no serán utilizados a través de la estructura de cuentas concentradora y subcuentas pagadoras mencionadas.
Las características de la estructura de cuentas se detallan en los "Lineamientos para Administrar el Presupuesto de los Programas del Servicio Nacional de Empleo".
A) CALENDARIZACIÓN DE RECURSOS
El monto total de recursos que la "SECRETARÍA" asigne a la OSNE para la ejecución del PAE, deberá ser ejercido conforme al calendario que para tal efecto emita la CGSNE.
B) AJUSTES DURANTE EL EJERCICIO PRESUPUESTARIO
Conforme a lo establecido en las Reglas, para lograr el mayor nivel de ejercicio y aprovechamiento de los recursos del PAE, a partir del segundo trimestre del año, la "SECRETARÍA", por conducto de la CGSNE, podrá iniciar el monitoreo del ejercicio de los recursos asignados a la OSNE, a fin de determinar los ajustes presupuestarios necesarios, con el objeto de canalizar los recursos disponibles que no se hubieran ejercido a la fecha de corte hacia aquellas OSNE con mayor ritmo en su ejercicio, para evitar recortes presupuestarios a la "SECRETARÍA" y asegurar el cumplimiento de las metas nacionales. La "SECRETARÍA" a través de la CGSNE dará a conocer, de manera oficial, dichos ajustes al "XXXXXXXXXXX" por medio del Titular de la OSNE.
Con independencia de lo mencionado en el párrafo anterior, la asignación de recursos señalados para los Programas, Servicios y Estrategias en la presente cláusula, estará condicionada a la disponibilidad presupuestaria que tenga la "SECRETARÍA" por lo que podrán sufrir reducciones en el transcurso del ejercicio fiscal, derivadas de los ajustes que, en su caso, realicen la SHCP o bien las autoridades en materia de control presupuestario, de conformidad con sus atribuciones y lo establecido en la Ley Federal de Presupuesto y Responsabilidad Hacendaria y demás disposiciones jurídicas aplicables, lo cual no será considerado como incumplimiento del presente instrumento imputable a la "SECRETARÍA", ni implicará la suscripción de un nuevo convenio. En caso de presentarse alguna reducción, la "SECRETARÍA" a través de la CGSNE, lo hará del conocimiento del "XXXXXX", a través del titular de la OSNE junto con los ajustes que apliquen.
SEXTA. - APORTACIONES DEL "XXXXXX". Para garantizar que la ejecución de los Programas, Servicios y Estrategias se lleve a cabo conforme a la Normatividad e incremente su cobertura, el "XXXXXXXXX" se compromete a aportar los recursos que a continuación se indican:
1. Al menos la cantidad de $x'xxxx,xxx.xx (XXXX XXXXX XXXXX XXXXXXXX XXXXX XXX PESOS XX/100 M.N.), que equivale al 20% de la asignación federal consignada en la cláusula QUINTA; monto que deberá aplicarse para dar cumplimiento a lo establecido en la cláusula CUARTA, numeral 2 del presente instrumento y con ello posibilitar el funcionamiento de la OSNE;
2. La cantidad de $XX'XXX.XXX.XX (XXXXXXX XXXXXXXXX XXXXXXXX XXXXXXXX XXXXX XXXXX XXXXX PESOS XX/100 M.N.), como aportación en el marco de la modalidad "Estímulo a la Aportación Estatal", establecida en las Reglas, a fin de potenciar y ampliar la cobertura de los Programas, Servicios y Estrategias en su atención a los Buscadores de empleo,
3. En el mismo sentido que el numeral que antecede, la cantidad de $XX'XXX.XXX.XX (XXXXXXX XXXXXXXXX XXXXXXXX XXXXXXXX XXXXX XXXXX XXXXX PESOS XX/100 M.N.), como aportación sin reciprocidad alguna de parte de la "SECRETARÍA".
De no aportar y ejercer los recursos señalados en el numeral 2, conforme al calendario propuesto por el "XXXXXXXXXX" a través del titular de la OSNE, la "SECRETARÍA", podrá ajustar a la baja y en la misma proporción, la aportación señalada en la cláusula QUINTA.
En el supuesto de que al cierre del año no se hubiera ejercido el total de los recursos consignados en el numeral 2 de la presente cláusula, la "SECRETARÍA", podrá deducir el monto incumplido al realizar el cálculo de la asignación presupuestal federal para la OSNE correspondiente al ejercicio fiscal siguiente.
A) CALENDARIZACIÓN DE LOS RECURSOS
El "XXXXXXXXX" se obliga a transferir a la OSNE oportunamente los recursos estatales convenidos y a supervisar que los ejerza en los tiempos y montos que para el efecto acuerde con la "SECRETARÍA". El calendario respectivo deberá considerar en su programación, que al mes de noviembre se haya aportado y ejercido el 100% de los recursos estatales establecidos en la presente cláusula, con excepción a los correspondientes al pago del personal contratado, el cual no deberá exceder el mes de diciembre.
B) DESTINO DE LOS RECURSOS
Los recursos que aporte el "XXXXXXXx" señalados en el numeral 1 de la presente cláusula deberán ser aplicados en los conceptos que se indican en la cláusula CUARTA, numeral 2 del presente Convenio de Coordinación y serán registrados por la OSNE en los Sistemas previstos por la CGSNE para tal fin.
Por su parte, los recursos señalados en el numeral 2 de la presente cláusula, deberán aplicarse como sigue:
I. El monto destinado a Servicios de Vinculación Laboral, Ferias de Empleo, Capacitación para la Empleabilidad, Fomento al Autoempleo y Movilidad Laboral podrá ser menor o igual al 70% de la cantidad señalada y deberá ser ejercido en estricto apego a lo establecido en las "Reglas".
II. El porcentaje restante de la aplicación de recursos señalada en la fracción anterior, se destinará a fortalecer la capacidad de operación de la OSNE, en los siguientes conceptos:
a. Contratación de:
Personal cuyas funciones estén relacionadas de manera directa con la operación de los Programas, Servicios y Estrategias;
b. Gastos asociados a la ampliación de la cobertura de los Programas, Servicios y Estrategias:
Acciones de difusión;
Viáticos y pasajes;
c. Otros:
Conceptos de gasto distintos a los mencionados anteriormente, siempre que el Titular de la OSNE manifieste por escrito y bajo protesta de decir verdad al Titular de la CGSNE, que dichos conceptos no se oponen a la Normatividad local aplicable, se apegan a criterios de racionalidad y austeridad, y obtenga por escrito la no objeción de la CGSNE para aplicar los recursos.
Las erogaciones realizadas en los conceptos señalados anteriormente se verificarán por parte de la CGSNE y en caso de que se identifique que su aplicación no se haya destinado conforme a lo descrito, no serán reconocidos como aportación del "XXXXXXXX".
C) COMPROBACIÓN DE EROGACIONES
El ejercicio de recursos estatales que el "XXXXXXXXX" realice por conducto de la OSNE en los conceptos señalados en la presente cláusula, serán reconocidos por la "SECRETARÍA", contra documentos presentados y registros realizados en el Sistema Informático correspondiente, que amparen las erogaciones realizadas en materia de entrega de apoyos en los subprogramas y tratándose de adquisición de bienes o servicios, las comprobaciones correspondientes (contratos del personal y copias de facturas) serán presentadas en cuanto finalicen los procesos de contratación de los mismos. El listado de bienes adquiridos deberá contener, para cada uno de éstos, la siguiente información:
· Especificación técnica, número de serie, número de identificación para resguardo y precio con IVA incluido.
· Unidad y área específica de la OSNE en la que será aprovechado (en el caso de vehículos, habrá de indicarse en qué actividades serán utilizados).
· Nombre de la persona de la OSNE que los tendrá bajo su resguardo.
SÉPTIMA. - GRATUIDAD DE LOS PROGRAMAS, SERVICIOS Y ESTRATEGIAS.
La prestación de los servicios y la entrega de apoyos económicos y/o en especie son gratuitos, una vez cumplidos los requisitos y documentación establecida, por lo que la OSNE y el "XXXXXXXXX" no deberán cobrar cantidad alguna ya sea en dinero o en especie, ni imponer a los Solicitantes de Empleo y Beneficiarios alguna obligación o la realización de servicios personales, así como tampoco condiciones de carácter electoral o político.
OCTAVA. - CAUSAS DE RESCISIÓN. El presente Convenio de Coordinación podrá rescindirse por las siguientes causas:
1. Cuando se determine que los recursos presupuestarios aportados por "LAS PARTES" se utilizaron con fines distintos a los previstos en el presente instrumento, o
2. Por el incumplimiento de cualquiera de las obligaciones contraídas en el Convenio de Coordinación.
En el supuesto de rescisión de este Convenio de Coordinación, la CGSNE suspenderá el registro de Acciones y/o la gestión para ministrar recursos a la OSNE de manera inmediata.
NOVENA. - INCUMPLIMIENTO POR CASO FORTUITO O FUERZA MAYOR. En el supuesto de que se presentaran casos fortuitos o de fuerza mayor que motiven el incumplimiento de lo pactado en este Convenio de Coordinación, tal circunstancia deberá hacerse del conocimiento en forma inmediata y por escrito a la otra parte. En dicha situación, no procede sanción alguna.
DÉCIMA. - DETERMINACIÓN DE RESPONSABILIDADES Los actos u omisiones que impliquen el incumplimiento de las obligaciones pactadas en el presente Convenio de Coordinación, quedan sujetas a lo previsto en el Título Cuarto de la Constitución Política de los Estados Unidos Mexicanos, la Ley General de Responsabilidades Administrativas, la Ley Federal de Presupuesto y Responsabilidad Hacendaria y su Reglamento y demás disposiciones legales aplicables, así como la normatividad estatal que en el caso aplique.
DÉCIMO PRIMERA. - SEGUIMIENTO. La "SECRETARÍA", a través de la CGSNE y el "XXXXXXXX", por conducto de la dependencia estatal que tenga a su cargo la OSNE serán responsables de vigilar la aplicación y efectividad del presente instrumento y en su caso adoptarán las medidas necesarias para establecer el enlace y la comunicación requerida para dar el debido seguimiento a las obligaciones adquiridas.
DÉCIMO SEGUNDA. - FISCALIZACIÓN Y CONTROL. La fiscalización y control se realizará conforme a lo siguiente:
1. En ejercicio de sus atribuciones, la "SECRETARÍA" por conducto de la CGSNE, supervisará y dará seguimiento a la operación de los Programas, Servicios y Estrategias en la OSNE, así como el debido cumplimiento de lo establecido en el presente Convenio de Coordinación y la Normatividad aplicable y para tal efecto solicitará al "XXXXXXXXX" la información que corresponda. En caso de ser necesario, dará parte al Órgano Interno de Control en la "SECRETARÍA", a la Secretaría de la Función Pública del Gobierno Federal y/o a las Instancias de Fiscalización Estatales que correspondan conforme a la Normatividad.
2. El "XXXXXXXXXXX" se obliga a sujetarse al control, auditoría y seguimiento de los recursos materia de este instrumento, que realicen las instancias de fiscalización y control que, conforme a las disposiciones legales aplicables, resulten competentes.
3. El "XXXXXXXXXXX" se obliga a permitir y facilitar la realización de auditorías al ejercicio de los recursos y acciones que se llevan a cabo con fondos de crédito externo, para lo cual la "SECRETARÍA" a través de la unidad administrativa facultada para ello establecerá la coordinación necesaria.
DÉCIMO TERCERA. - RELACIÓN LABORAL. "LAS PARTES" convienen que la relación laboral se mantendrá en todos los casos entre la parte contratante y su personal respectivo, aún en aquellos trabajos realizados en forma conjunta o desarrollados en instalaciones o equipo de cualquiera de las mismas y de ningún modo serán consideradas como patrones solidarios o sustitutos, por lo que las personas que contrate el "XXXXXXXXXXX" con recursos asignados por la "SECRETARÍA", no serán clasificados como trabajadores de esta última.
DÉCIMO CUARTA. - TRANSPARENCIA Y PUBLICIDAD. La "SECRETARÍA", conforme a lo dispuesto en el artículo 27 fracciones I y II del Presupuesto de Egresos de la Federación para el Ejercicio Fiscal 2019; y 70 y 71 de la Ley General de Transparencia y Acceso a la Información Pública, hará públicas las acciones desarrolladas con los recursos a que se refiere la cláusula QUINTA de este Convenio de Coordinación, incluyendo sus avances físico-financieros. El "XXXXXXXXXXX" por su parte, se obliga a difundir al interior de la Entidad federativa dicha información.
"LAS PARTES" darán cumplimiento a la Normatividad respecto al resguardo y protección de información, así como al tratamiento de Datos personales, que se generen en la OSNE con motivo de la operación de los Programas, Servicios y Estrategias, respectivamente.
DÉCIMO QUINTA. - DIFUSIÓN. "LAS PARTES" se obligan, conforme a lo dispuesto en el artículo 26, fracción II, inciso a) del Presupuesto de Egresos de la Federación para el Ejercicio Fiscal 2019, a que la publicidad que adquieran para la difusión de los Programas, Servicios y Estrategias, incluya, clara, visible y/o audiblemente, la siguiente leyenda: "Este programa es público, ajeno a cualquier partido político. Queda prohibido el uso para fines distintos a los establecidos en el programa".
DÉCIMO SEXTA. - VIGENCIA. El presente Convenio de Coordinación estará vigente durante el Ejercicio Fiscal 2019, y permanecerá así hasta en tanto se suscriba el correspondiente al del siguiente ejercicio fiscal, salvo lo dispuesto en las cláusulas QUINTA Y SEXTA, y siempre que esa continuidad no se oponga ni contravenga alguna disposición legal o normativa aplicable.
La suscripción del presente Convenio de Coordinación deja sin efectos el "CONVENIO DE COORDINACIÓN PARA LA OPERACIÓN DE PROGRAMAS, SERVICIOS Y ESTRATEGIAS EN MATERIA DE EMPLEO ..." que suscribieron "LAS PARTES" el XX de XXXX de 2018 y que fue publicado en el Diario Oficial de la Federación el XX de XX del mismo año.
DÉCIMO SÉPTIMA. - TERMINACIÓN ANTICIPADA. Cualquiera de "LAS PARTES" podrá dar por terminado de manera anticipada el presente instrumento jurídico, mediante escrito comunicando a la otra los motivos que la originan con treinta días naturales de anticipación a la fecha en que se pretenda surta efectos la terminación, en cuyo caso, tomarán las medidas necesarias para evitar perjuicios tanto a ellas como a terceros, en el entendido de que las acciones iniciadas deberán ser concluidas y el "XXXXXXXXXX" se obliga a emitir un informe a la "SECRETARÍA" en el que se precisen las gestiones de los recursos que le fueron asignados y ministrados.
DÉCIMO OCTAVA. - INTERPRETACIÓN. "LAS PARTES" manifiestan su conformidad para que, en caso de duda sobre la interpretación de este Convenio de Coordinación, se observe lo previsto en la Normatividad para la ejecución de los Programas, Servicios y Estrategias.
DÉCIMO NOVENA. - SOLUCIÓN DE CONTROVERSIAS. "LAS PARTES" convienen en que el presente instrumento jurídico es producto de la buena fe, por lo que toda duda o diferencia de opinión respecto a la formalización, interpretación y/o cumplimiento buscarán resolverla de común acuerdo, sin perjuicio de la competencia que corresponda a los Tribunales de la Federación, en términos de lo dispuesto por el artículo 104, fracción V de la Constitución Política de los Estados Unidos Mexicanos.
VIGÉSIMA. - PUBLICACIÓN. Con fundamento en lo dispuesto en el artículo 36 de la Ley de Planeación, el presente documento deberá ser publicado en el Diario Oficial de la Federación. Por su parte, de acuerdo con el artículo XX de XXXXXXXX también deberá ser publicado en la Gaceta o Periódico Oficial del "XXXXXXXXXXX".
Enteradas "LAS PARTES" del contenido y efectos legales del presente Convenio de Coordinación, lo firman de conformidad en seis tantos, en la Ciudad de XXXXXX XXXXXX a los XX días del mes de XXXXX de 2019.
| POR LA "SECRETARÍA" | POR EL "XXXXXXXXXXX" |
| LUISA MARÍA ALCALDE LUJÁN SECRETARIA DEL TRABAJO Y PREVISIÓN SOCIAL | XXX. XXXXX XXXXXXX XXXXXXX GOBERNADOR CONSTITUCIONAL DEL ESTADO DE XXXXXXXXX |
| | XXXXX XXXXXXX XXXXXX SECRETARIA DE XXXXXXX |
| | XXX. XXXXX XXXXXXX XXXXXX TITULAR DE LA OSNE |
LA PRESENTE HOJA DE FIRMAS FORMA PARTE DEL CONVENIO DE COORDINACIÓN PARA LA OPERACIÓN DE PROGRAMAS, SERVICIOS Y ESTRATEGIAS EN MATERIA DE EMPLEO QUE, EN EL MARCO DEL SERVICIO NACIONAL DE EMPLEO, CELEBRAN, POR UNA PARTE, EL EJECUTIVO FEDERAL, A TRAVÉS DE LA SECRETARÍA DEL TRABAJO Y PREVISIÓN SOCIAL Y, POR LA OTRA, EL PODER EJECUTIVO DEL ESTADO DE XXXXXXXXX, SUSCRITO EN LA CIUDAD DE XXXXX XXXXXXX EL DÍA XXX DEL MES DE XXXXX DE 2019.
DIAGRAMA DE FLUJO DEL SUBPROGRAMA APOYOS DE CAPACITACIÓN PARA LA EMPLEABILIDAD
Anexo 10
DIAGRAMA DE FLUJO DEL SUBPROGRAMA FOMENTO AL AUTOEMPLEO
Anexo 11
DIAGRAMA DE FLUJO DEL SUBPROGRAMA MOVILIDAD LABORAL
Anexo 12
_______________________________________
1 Para los casos de Portal del Empleo, Portal Ferias de Empleo o Portal Abriendo Espacios, sólo se requiere acceder a la dirección electrónica www.gob.mx/empleo. http://ferias.empleo.gob.mx, o www.abriendoespacios.gob.mx, para llenar el formato correspondiente.
2 Para los casos de Observatorio Laboral, Servicio Nacional de Empleo por Teléfono y Periódico de Ofertas de Empleo no es necesario estar registrado en el SNE.
3 Los documentos se deberán presentar en original y copia legible, una vez cotejado el contenido, se devolverán los originales.
4 No aplica para Periódico de Ofertas de Empleo, Revista Informativa y Observatorio Laboral
5 La OSNE negará el servicio a un Buscador de empleo o Solicitante de empleo, como sanción.
6 Para los casos de Portal del Empleo, Portal Ferias de Empleo o Portal Abriendo Espacios, sólo se requiere acceder a la dirección electrónica www.gob.mx/empleo, http://ferias.empleo.gob.mx, o www.abriendoespacios.gob.mx,
respectivamente, para llenar el formato correspondiente.
7 Para los casos de Observatorio Laboral y Servicio Nacional de Empleo por Teléfono no es necesario estar registrado en el SNE.
8 En el caso de la modalidad de Capacitación Mixta en Medianas y Grandes Empresas, se recomienda que el 20% del contenido sea teoría y el 80% esté dedicado a la práctica.
9 Para cursos de Capacitación Mixta en Micro y Pequeñas Empresas sacar un promedio de horas de acuerdo a los horarios de las empresas participantes.
10 En caso de que aplique, anexar los instrumentos de evaluación (en blanco).