PROYECTO de Norma Oficial Mexicana PROY-NOM-227-SCFI-2017, Estandarización de los servicios de llamadas de emergencia a través del número único armonizado 9-1-1 (nueve, uno, uno).

Al margen un sello con el Escudo Nacional, que dice: Estados Unidos Mexicanos.- Secretaría de Economía.- Dirección General de Normas.

PROYECTO DE NORMA OFICIAL MEXICANA PROY-NOM-227-SCFI-2017, ESTANDARIZACIÓN DE LOS SERVICIOS DE LLAMADAS DE EMERGENCIA A TRAVÉS DEL NÚMERO ÚNICO ARMONIZADO 9-1-1 (NUEVE, UNO, UNO).
ALBERTO ULISES ESTEBAN MARINA, Director General de Normas y Presidente del Comité Consultivo Nacional de Normalización de la Secretaría de Economía (CCONNSE), con fundamento en los artículos 34 fracciones XIII y XXXIII de la Ley Orgánica de la Administración Pública Federal; 39 fracción V, 47 fracción I de la Ley Federal sobre Metrología y Normalización, 33 de su Reglamento y 22 fracciones I, IV, IX, X y XXV del Reglamento Interior de esta Secretaría, expide para consulta pública el Proyecto de Norma Oficial Mexicana PROY-NOM-227-SCFI-2017, Estandarización de los servicios de llamadas de emergencia a través del número único armonizado 9-1-1 (nueve, uno, uno), a efecto de que dentro de los siguientes 60 días naturales los interesados presenten sus comentarios ante el CCONNSE, ubicado en Av. Puente de Tecamachalco No. 6, Col. Lomas de Tecamachalco, Sección Fuentes, Naucalpan de Juárez, C.P. 53950, Estado de México, teléfono 57 29 61 00, extensiones 43219 y 43235, o bien a los correos electrónicos claudia.sama@economia.gob.mx y consultapublica@economia.gob.mx, para que en los términos de la Ley de la materia se consideren en el seno del Comité que lo propuso. SINEC-20171115120730003.
Ciudad México, a 8 de enero de 2018.- El Director General de Normas y Presidente del Comité Consultivo Nacional de Normalización de la Secretaría de Economía, Alberto Ulises Esteban Marina.- Rúbrica.
PROYECTO DE NORMA OFICIAL MEXICANA PROY-NOM-227-SCFI-2017, ESTANDARIZACIÓN DE LOS
SERVICIOS DE LLAMADAS DE EMERGENCIA A TRAVÉS DEL NÚMERO ÚNICO ARMONIZADO 9-1-1
(NUEVE, UNO, UNO)
PREFACIO
En la elaboración del presente Proyecto de Norma Oficial Mexicana participaron las siguientes empresas e instituciones:
-      SECRETARÍA DE ECONOMÍA
       Dirección General de Normas
ÍNDICE DEL CONTENIDO
       Introducción
1.     Objetivo y campo de aplicación
2.     Referencias
3.     Definiciones
4.     Especificaciones
5.     Infraestructura
6.     Organización
7.     Recursos humanos
8.     Operación
9.     Indicadores de evaluación
10.   Tecnología
11.   Lineamientos normativos
12.   Manual de identidad gráfica del número único de atención de llamadas de emergencia 9-1-1 (nueve-uno-uno)
13.   Vigilancia
14.   Concordancia con normas internacionales
 
Apéndice A (Informativo)
15.   Bibliografía
Transitorios
Introducción
El presente Proyecto de Norma Oficial Mexicana plantea la estandarización de los Servicios de Atención de Llamadas de Emergencia, a través de medidas esenciales y básicas de: infraestructura, organización, recursos humanos, operación, evaluación, tecnología y aspectos normativos. El objetivo es la reducción de la heterogeneidad en la operación y organización de los Centros de Atención de Llamadas de Emergencia (CALLE).
La aplicación de los requisitos que establece el presente Proyecto de Norma Oficial Mexicana comprende los aspectos que conformarán el nuevo estándar de procedimientos y organización de los CALLE:
1.     Organización operativa coordinada.
2.     Estandarización de la infraestructura.
3.     Tecnología indispensable para la calidad.
4.     Recursos humanos especialmente perfilados y profesionales.
5.     Operación homogénea y protocolizada.
6.     Mecanismos que hagan al servicio medible y evaluable.
7.     Elementos normativos para integrar una sólida coordinación interinstitucional y un servicio acorde a los principios del Nuevo Sistema de Justicia Penal.
La heterogeneidad en los sistemas que conforman los CALLE es una característica presente en la operación de los centros y subcentros que funcionan en el país y que se detectó a lo largo de la investigación que sirvió como base para la elaboración del presente Proyecto de Norma Oficial Mexicana. Esta heterogeneidad recién ha sido debidamente reconocida por los diversos instrumentos del Sistema Nacional de Planeación Democrática. Siendo la presente Administración del Ejecutivo Federal, desde su inicio en el 2012, quien diagnosticó en su justa medida las implicaciones negativas de este fenómeno para la población y la Seguridad Pública nacional.
Atendiendo a los diagnósticos, objetivos, estrategias y líneas de acción que el referido Sistema Nacional de Planeación Democrática ha proyectado en la materia; el Secretariado Ejecutivo del Sistema Nacional de Seguridad Pública, en uso de las facultades que la Ley General del Sistema Nacional de Seguridad Pública y su Reglamento le confieren, a través del Centro Nacional de Información, se ha abocado a la importante labor de implementar un sistema de especificaciones para la estructuración y operación homologadas de los CALLE que brindan el Servicio de Llamadas de Emergencia en México .
Por otra parte, la estandarización también proporciona una base particularizada para el diagnóstico y capacitación que cada uno requiera; además de proveer medios para prevenir la recurrencia de errores y brindar un mejor servicio a la población.
De esta manera, el presente Proyecto de Norma Oficial Mexicana para la Estandarización de los Servicios de Llamadas de Emergencia, constituye un resultado sólido e integral, que coadyuvará en la optimización de las labores de los CALLE y suman al Estado Mexicano a las tendencias internacionales exitosas. Conformando un instrumento vital para cumplir efectivamente uno de los fines de cualquier Estado, así como garantizar el disfrute de un derecho humano elemental: la Seguridad Pública.
1. Objetivo y campo de aplicación
El presente proyecto de Norma Oficial Mexicana establece los criterios normativos, técnicos y administrativos que dicten a las entidades federativas y municipios, la forma de operación de los Servicios de Atención de Llamadas de Emergencia a través del número único armonizado 9-1-1 (nueve, uno, uno), en los siguientes rubros:
a.     Organización: Estableciendo las condiciones de organización operativa que deben estar presentes en los Centros de Atención de Llamadas de Emergencia (CALLE), para la mejor coordinación con las corporaciones e instancias responsables de la atención de las emergencias.
b.    Infraestructura: Proporcionando estándares con mínimos y máximos indispensables; para el
desarrollo de instalaciones estratégicas en los CALLE.
c.     Tecnología: Determinando sistemas e infraestructura tecnológica que deben estar presentes en los CALLE, para la mejor coordinación con las corporaciones e instancias responsables de la atención de las emergencias.
d.    Recursos Humanos: Fijando los perfiles, describiendo las funciones de los puestos, esquemas de capacitación; así como las aptitudes y habilidades específicas de los operadores, supervisores y despachadores que integran el proceso de atención de los CALLE.
e.     Operación: Estableciendo los protocolos estandarizados, así como las características y/o especificaciones del proceso de recepción, despacho y atención de las llamadas de emergencia.
f.     Evaluación: Especificando mecanismos de evaluación para medir la efectividad de los CALLE, sobre los tiempos en el servicio de atención de llamadas de emergencia y el procesamiento de información. También determinando indicadores a los que se deberán apegar los CALLE para medir el cumplimiento de los estándares presentes en este Proyecto de Norma Oficial Mexicana.
g.    Normatividad: Especificando los convenios de colaboración para la reacción coordinada entre las instancias que participan en la atención de emergencias. Además, estableciendo los mecanismos y requisitos para la implementación del Nuevo Sistema de Justicia Penal.
El campo de aplicación del Presente Proyecto de Norma Oficial Mexicana establece los parámetros para la organización, infraestructura, tecnología, recursos humanos, operación, evaluación y normatividad de los Centros de Atención de Llamadas de Emergencia de los órdenes estatales y municipales.
2. Referencias
Para la correcta aplicación de este Proyecto de Norma Oficial Mexicana deben consultarse los siguientes documentos vigentes o los que los sustituyan:
·  NOM-008-SCFI-2002, Sistema General de Unidades de Medida, publicada en el Diario Oficial de la Federación el 27 de noviembre de 2002.
·  NOM-001-SEDE-2012, Instalaciones Eléctricas (utilización), publicada en el Diario Oficial de la Federación el 29 de noviembre de 2012.
3. Definiciones
Para los propósitos de este Proyecto de Norma Oficial Mexicana, se aplican los términos y definiciones siguientes:
3.1 ACD, por sus siglas en inglés
Distribuidor Automático de Llamada (Automatic Call Distributor). Un distribuidor automático de llamadas a través de reglas y políticas establecidas.
3.2 ALI, por sus siglas en inglés
Identificación de Ubicación Automática (Automatic Location Identification)
3.3 ANI, por sus siglas en inglés
Identificación Automática de Número (Automatic Number Identification)
3.4 Antispyware
Tecnología de seguridad que ayuda a proteger a un equipo contra spyware u otro software potencialmente no deseado. Ayuda a reducir los efectos causados por el spyware, incluyendo el lento desempeño del equipo de cómputo, ventanas de mensajes emergentes, cambios no deseados en configuraciones de internet y uso no autorizado de información privada. Permite a los usuarios protegerse contra los programas que rastrean la información sobre hábitos de consumo y navegación u obtienen contraseñas y otros datos sensibles.
3.5 AP, por sus siglas en inglés
Punto de Acceso (Access Point). Dispositivo que se comunica con estaciones inalámbricas mediante señales de radio. El AP es el encargado de coordinar la comunicación entre las estaciones inalámbricas que están conectadas a él.
 
3.6 APCO, por sus siglas en inglés
Organización internacional de profesionales de Seguridad Pública en Estados Unidos de América, que proporciona asesoría y asistencia técnica en todo el mundo (Association of Public-Safety Communications Officials (Asociación de Funcionarios de Comunicaciones en Seguridad Pública).
3.7 API, por sus siglas en inglés
Interfaz de programación de aplicaciones (Application Programming Interface).
3.8 APP
Aplicación.
3.9 ASIC, por sus siglas en inglés
Circuito integrado para aplicaciones específicas (Application- specific integrated circuit).
3.10 ASL
Área de Servicio Local.
3.11 Atención
Refiere a las acciones necesarias para el arribo de la institución o corporación encargada de la atención directa de la emergencia.
3.12 AVL, por sus siglas en inglés
Rastreo Vehicular Automatizado (Automatic Vehicle Location). Sistema telemático de localización remota en tiempo real, posee componentes básicos como: sistemas de posicionamiento GPS o radiofrecuencia, mecanismo de comunicación móvil de datos y estación de monitoreo GIS.
3.13 C4
Centro de control, comando, cómputo y comunicación o equivalentes; es la unidad administrativa que coordina a las instituciones o instancias de Seguridad Pública de los tres órdenes de gobierno, encargada de la integración, administración, operación, vigilancia y desarrollo de los sistemas tecnológicos aplicados a la Seguridad Pública, así como los servicios de emergencia y de denuncia anónima que se prestan a la población.
3.14 CAD, por sus siglas en inglés
Despacho Asistido por Computadora (Computer Aided Dispatch). Sistema de atención y despacho de llamadas.
3.15 Carrier
Operador de Telefonía que proporciona conexión a Internet a alto nivel.
3.16 CCTV, por sus siglas en inglés
Circuito Cerrado de Televisión (Closed Circuit Television). El objetivo de este sistema es la supervisión, control y eventual registro de la actividad física dentro de un local, predio o ambiente general. Se denomina cerrado porque, a diferencia de la televisión tradicional, este sólo permite un acceso limitado y restringido del contenido de las imágenes de algunos usuarios.
3.17 CE
Es una marca que señala que el producto cumple con las normas pertinentes en la Unión Europea.
3.18 Centro de Atención de Llamadas de Emergencias (CALLE)
Es la unidad responsable de promover, planear y mantener la operación, reacción y respuesta coordinada entre las diferentes instituciones, organizaciones, autoridades y jurisdicciones involucradas en la atención a emergencias, incidentes y desastres; que funciona las 24 horas, los 365 días del año, con código único y al que puede llamarse de forma gratuita desde cualquier teléfono.
3.19 Certificado TLS
Se refiere al Certificado de seguridad de la capa de transporte.
 
3.20 CFE
Comisión Federal de Electricidad.
3.21 Cierre
Acción que da por finalizado el seguimiento del incidente dentro del proceso de llamada de emergencia, tras el arribo de la unidad correspondiente para el despacho de la emergencia.
3.22 CIFS, por sus siglas en inglés
Sistema de Archivos de Internet Común (Common Internet File System).
3.23 CLI, por sus siglas en inglés
Interfaz de línea de comandos (Command Lines Interface).
3.24 Cliente-servidor
Modelo de aplicación distribuida donde las tareas se reparten entre los proveedores de recursos (servidores) o servicios (demandantes).
3.25 CNIE
Catálogo Nacional de Incidentes de Emergencia vigente.
3.26 Conmutador
Dispositivo que permite emplear un solo teléfono para poder establecer comunicación con todos los usuarios a través de distintas líneas telefónicas.
3.27 CSE
Código de Servicio Especial.
3.28 CTI, por sus siglas en inglés
Integración de Telefonía Informática (Computer Telephony Integration).
3.29 Despachador
Persona encargada de la canalización de unidades para la atención oportuna de la emergencia (Para facilitar la lectura del presente Proyecto de Norma Oficial Mexicana se utiliza este término, sin demeritar que se refiere a hombre despachador o mujer despachadora).
3.30 Despacho
Proceso de canalización de la solicitud a las instituciones y/o dependencias competentes en la atención directa de la emergencia y en el que pueden intervenir instancias oficiales o corporaciones de apoyo; el cual se realiza a través de los sistemas de telecomunicaciones.
3.31 Dirección IP
Una dirección IP (internet protocol) se refiere a los números únicos e irrepetibles que permiten identificar y reconocer, de forma lógica y jerárquica a determinado dispositivo (que puede ser una computadora de escritorio, una computadora portátil, una tableta o un teléfono celular inteligente), que se conecta a una red que utiliza el protocolo IP.
3.32 DXF, por sus siglas en inglés
(Drawing Exchange Format). Es un formato de archivo que se utiliza para dibujos diseñados por computadora.
3.33 Emergencia
Una situación en la que acontecen circunstancias adversas que ponen en riesgo o vulneran la condición humana, generan daños a la propiedad o situaciones potencialmente peligrosas que ponen en entredicho la conservación de la vida.
3.34 Firewall, por su nombre en inglés
Cortafuegos. Es una parte del sistema o de la red dedicada a impedir y bloquear el acceso no autorizado al sistema o a la red.
 
3.35 FTP, por sus siglas en inglés
Protocolo de Transferencia de Archivos (File Transfer Protocol).
3.36 GB
Gigabyte.
3.37 Georreferenciación
Técnica de posicionamiento espacial mediante un sistema de coordenadas y datos específicos.
3.38 GIS, por sus siglas en inglés
Sistema de Información Geográfica (Geographic Information System).
3.39 GML, por sus siglas en inglés
Lenguaje de Marcado Geográfico (Geography Markup Language).
3.40 GPS, por sus siglas en inglés
Sistema de Posicionamiento Global (Global Position System). Sistema de radionavegación basado en el espacio.
3.41 H264
Protocolo de compresión de video.
3.42 H265
Protocolo de compresión de video.
3.43 Help Desk, por su nombre en inglés
Mesa de servicio. Provee de servicios de soporte a usuarios de software y/o conectividad
3.44 IEEE, por sus siglas en inglés
Instituto de Ingenieros en Electricidad y Electrónica (Institute for Electric and Electronic Engineers).
3.45 IFT
Instituto Federal de Telecomunicaciones.
3.46 IP, por sus siglas en inglés
Protocolo de internet (Internet Protocol). Es un protocolo no orientado a conexión.
3.47 IPH
Informe Policial Homologado.
3.48 IPsec, por sus siglas en inglés
Seguridad de Protocolo de Internet (Internet Protocol Security). Marco de estándares abiertos que garantiza comunicaciones privadas a través de redes públicas.
3.49 KML, por sus siglas en inglés
(Keyhole Markup Language). Es un lenguaje de marcado basado en XML que posibilita representar datos geográficos en tres dimensiones.
3.50 LAN, por sus siglas en inglés
Red de Área Local (Local Área Network). Suministra el medio más económico y eficaz de manejar las necesidades locales de comunicación de datos. Una red de área local es, normalmente, un sistema de comunicaciones de datos de propiedad privada, en el que los usuarios comparten recursos incluyendo programas de cómputo. Las LAN proporcionan comunicaciones en dos sentidos, entre una gran variedad de terminales de comunicación de datos dentro de un área geográfica limitada y dentro del mismo recinto, edificio o complejo de edificios.
3.51 Llamadas en cola
Cantidad de llamadas que llegan al centro en espera de ser atendidas por un operador en un período de tiempo determinado.
3.52 LPR, por sus siglas en inglés
 
Reconocimiento de Placas (Licence Plate Recognition). Sistema que localiza e identifica de manera automática las placas de vehículos de imágenes fijas o videos de vehículos.
3.53 Manual de funciones de operación de los CALLE
Este documento conjunta los lineamientos de las funciones del personal que labora en los CALLE y es elaborado por las autoridades correspondientes.
3.54 MHz
Megahertz, unidad de medida de la frecuencia.
3.55 MP3
MPEG-1 Audio Layer III o MPEG-2 Audio Layer III, se le conoce usalmente como MP3, el cual es un formato de compresión de audio digital que está patentado y que utiliza un algoritmo específico para conseguir un menor tamaño de archivo.
3.56 MPEG-4
Se vincula al grupo de estándares de codificación de vídeo y audio desarrollados por el MPEG (Moving Picture Experts Group).
3.57 NAS, por sus siglas en inglés
Almacenamiento Conectado de Red (Network Attached Storage). Dispositivo capaz de compartir capacidad de almacenamiento a través de una red (normalmente vía TCP/ IP), haciendo uso de un sistema operativo optimizado que emplea los protocolos CIFS, NFS, FTP o TFTP.
3.58 NFPA, por sus siglas en inglés
Asociación Nacional de Protección contra Incendios (National Fire Protection Association).
3.59 NFS, por sus siglas en inglés
Sistema de Archivos de Red (Network File System).
3.60 NOC, por sus siglas en inglés
Centro de Control de la Red (Network Operation Center). Supervisa el rendimiento de la red de la organización, pudiendo aumentar la satisfacción del cliente con los servicios prestados.
3.61 ONVIF, por sus siglas en inglés
Estándar global para la comunicación entre dispositivos de video en red (Open Network Video Interface Forum)
3.62 Operador
Persona encargada de la recepción de llamadas de emergencia (Para facilitar la lectura del presente Proyecto de Norma Oficial Mexicana se utiliza este término, sin demeritar que se refiere a hombre operador o mujer operadora).
3.63 OTAR, por sus siglas en inglés
Cambio de claves vía aire (Over The Air Rekeying).
3.64 PBX, por sus siglas en inglés
Central Secundaria Privada Automática (Private Branch Exchange).
3.65 Perímetro de Seguridad
El perímetro de seguridad de un CALLE es la primera línea de defensa para la preservación de la seguridad física de las instalaciones. Está conformado por los diversos mecanismos y protocolos, cuya finalidad es crear un obstáculo físico a la entrada no autorizada y/o retrasar la intrusión en una zona específica, aumentando la posibilidad de detección temprana de accesos no deseados.
3.66 PMI
Punto de Monitoreo Inteligente.
3.67 PoE
Alimentación eléctrica a través de la red de datos.
3.68 Pozo de descargas
 
Permite la desviación de las descargas de tipo atmosférico y consigue que no se pueda dar una diferencia de potencialmente peligrosa en los edificios, instalaciones y superficie próxima al terreno.
3.69 PST
Prestador de Servicio Telefónico.
3.70 PSTN, por sus siglas en inglés
Red Pública Conmutada (Public Switched Telephone Network).
3.71 PTP, por sus siglas en inglés
Protocolo de Transferencia de Imágenes (Picture Transfer Protocol). Esquema de enlace punto a punto, inalámbrico o cableado.
3.72 PTT, por sus siglas en inglés
Pulsar para hablar (Push to talk).
3.73 PTZ
Característica de cámara móvil, también denominada PAN, TILT y ZOOM.
3.74 PVC, por sus siglas en inglés
Policloruro de vinilo
3.75 RAID, por sus siglas en inglés
Grupo de discos independientes redundantes (Redundant Array of independent Disks). Es un grupo o matriz redundante de discos independientes.
3.76 RAM, por sus siglas en inglés
Memoria de Acceso Aleatorio (Random Access Memory).
3.77 Recepción
Refiere al proceso de atención de la llamada telefónica en la que intervienen operadores que pueden o no ser oficiales y quienes son el primer contacto de apoyo y orientación para el usuario. En esta área existen sistemas especializados que automatizan el manejo de la información entre la recepción y el despacho.
3.78 Red Nacional de Telecomunicaciones
Es el mecanismo de transporte de datos del Sistema Nacional de Seguridad Pública, a través de una Red Privada y Segura, que permite el intercambio, consulta y suministro de información de Seguridad Pública hacia las bases de datos criminalísticas y de personal, así como proporcionar los medios de comunicación a las instituciones de Seguridad Pública en los tres órdenes de gobierno, como herramienta de coordinación para el combate a la delincuencia.
Asimismo, está conformada por las redes estatales de voz y la Red Nacional de Radiocomunicación con cobertura en cada entidad federativa.
3.79 RoHs, por sus siglas en inglés
Restricción de ciertas Sustancias Peligrosas. (Restriction of Hazardous Substances). Se refiere a la restricción de sustancias peligrosas en aparatos eléctricos y electrónicos.
3.80 SAN, por sus siglas en inglés
Red de Área de Almacenamiento (Storage Área Network). Red de alta velocidad destinada especialmente para el almacenamiento de datos que se encuentra conectada a uno o más servidores a través de fibra óptica.
3.81 Scanning
Refiere al acto de mover un haz de luz o electrones sistemáticamente enfocados finamente sobre una superficie de tal forma que pueda producir una imagen de la misma, ya sea para su análisis o transmisión.
3.82 SCT
Secretaría de Comunicaciones y Transportes.
3.83 SESNSP
 
Secretariado Ejecutivo del Sistema Nacional de Seguridad Pública.
3.84 SHP
Formato de archivo informático propietario de datos espaciales.
3.85 SIP, por sus siglas en inglés
Protocolo de Inicio de Sesiones (Session Initiation Protocol). Protocolo básico para establecer sesiones en internet, transporta la descripción de la sesión del usuario al operador.
3.86 Site
Refiere al sitio o posicionamiento físico de algún elemento.
3.87 Site survey
Estudio o análisis de las condiciones del sitio donde se propone instalar equipo y/o infraestructura.
3.88 SMS, por sus siglas en inglés
Servicio de Mensajes Cortos (Short Message Service).
3.89 SOC, por sus siglas en inglés
Centro de Seguridad de la Red (Security Operation Center). Habilita las funciones de seguridad de la información para responder más rápido, trabajar de manera más colaborativa y compartir conocimientos de forma efectiva.
3.90 SSL, por sus siglas en inglés
Capa de Conexión Segura (Secure Sockets Layer). Protocolo de seguridad que establece un canal seguro entre dos ordenadores conectados a internet o una red interna.
3.91 STUN, por sus siglas en inglés
(Session Transversal Utilities for Network Address Translation -NAT-). Es un protocolo que sirve como una herramienta para otros protocolos al tratar con la traducción de direcciones de red.
3.92 Switch core
Es un switch que va en el núcleo de una estructura de red, donde se necesita conmutación de paquetes a máxima velocidad sin ningún tipo de restricción.
3.93 TAB
Extensión de archivo que implica detalles que pueden ser referenciados a datos espaciales o geológicos.
3.94 TB
Terabyte
3.95 TCP/IP
Protocolo de Control de Transmisión (Transmission Control Protocol). Protocolo para transmisión de datos a través de la red de comunicaciones.
3.96 TDM
Multiplexación por división del tiempo (Time Division Multiplexing).
3.97 Tecnología TDM
La tecnología TDM o Time Division Multiplexing (Acceso Múltiple por División de Tiempo) atiende las llamadas que involucran la separación en el tiempo de los accesos de los transmisores al canal de manera tal que puedan compartir la misma frecuencia.
3.98 TFTP, por sus siglas en inglés
Protocolo de Transferencia de Ficheros (Trivial File Transfer Protocol).
3.99 Tierra Física
Es un sistema de protección o seguridad de todas las instalaciones eléctricas. Todos los sistemas eléctricos generan cargas que deben de ser liberadas para no dañar los equipos o a las personas.
3.100 T.I.
Tecnologías de la Información (Information Technologies).
3.101 TLS, por sus siglas en inglés
Seguridad de la capa de transporte (Transport Layer Security).
3.102 Traslado
Acción realizada por las unidades de despacho con la finalidad de llevar al afectado a la unidad correspondiente para su atención.
3.103 Trunking
Es un método por el cual se provee acceso a una red a varios clientes por medio de compartir un conjunto de líneas o frecuencias en lugar de proporcionarlas individualmente.
3.104 UHF, por sus siglas en inglés
Frecuencia ultra alta (Ultra High Frequency)
3.105 UPS, por sus siglas en inglés
Sistema de Alimentación Ininterrumpida (Uninterruptible Power Supply). Dispositivo que proporciona corriente eléctrica a las cargas que tenga conectadas a través de la red o una batería interna.
3.106 Usuario
Término comúnmente empleado para nombrar a la persona que realiza alguna llamada al Centro de Atención de Llamadas de Emergencia (Para facilitar la lectura del presente Proyecto de Norma Oficial Mexicana se utiliza este término sin demeritar que se refiere a hombre usuario o mujer usuaria del servicio).
3.107 UTP, por sus siglas en inglés
Par trenzado no blindado (Unshielded twisted pair).
3.108 Videowall
Arreglo de pantallas sin borde que permite visualizar diferentes entradas de video.
3.109 VLAN, por sus siglas en inglés
Red de Área Local Virtual (Virtual Local Area Network). Los dispositivos que la conforman comparten los recursos de medio físico, es decir, el ancho de banda proporcionado por el mismo.
3.110 VMS, por sus siglas en inglés
Sistema de Gestión de Video (Video Management System). Software que funciona sobre un servidor y establece la base para el análisis, la grabación y la visualización de video.
3.111 VoIP, por sus siglas en inglés
Voz sobre un Protocolo de Internet (Voice over Internet Protocol). La tecnología VoIP o telefonía sobre IP permite la transmisión de comunicación vocal gratuita por internet.
3.112 VPN, por sus siglas en inglés
Red Privada Virtual (Virtual Private Network). Redes de comunicación entre dos puntos virtuales preservadas de terceros.
3.113 WAV.
Deriva de WAVEform Audio Format, que refiere al formato usado para el almacenamiento de sonido en archivos.
3.114 WLAN, por sus siglas en inglés
Red de Acceso Local Inalámbrica (Wireless Local Access Network). Red en la que el usuario móvil puede conectarse a una LAN a través de enlaces de radiofrecuencia sin cables.
 
3.115 WMA
Windows Media Audio se refiere a la tecnología para la compresión de audio que fue creada por la empresa Microsoft.
3.116 720p
720 líneas horizontales de resolución de pantalla con barrido progresivo.
3.117 9-1-1 (nueve, uno, uno)
Número único armonizado a nivel nacional para la prestación de servicios de emergencia con base en lo establecido en los Lineamientos de Colaboración en Materia de Seguridad y Justicia, publicados por el Instituto Federal de Telecomunicaciones en el Diario Oficial de la federación, 2 de diciembre de 2015.
4. Especificaciones
4.1 Conmutador telefónico
Equipo de primer contacto y principal plataforma de operación del Centro de Atención de Llamadas de Emergencia (CALLE) que debe observar características de alta disponibilidad y seguridad, así como la facilidad de integrarse con diferentes aplicaciones de apoyo, cubriendo las siguientes características:
4.1.1 Debe tener la capacidad de integrarse con diversas plataformas mediante protocolos abiertos y estándares de mercado; estas plataformas pueden ser de manera enunciativa: aplicaciones de grabación de llamadas, tarificadores, sistemas de apoyo en la contención de llamadas, entre otras.
4.1.2 Debe tener la posibilidad de incrementar sus capacidades en el momento que se requiera, tanto en sus esquemas de licenciamiento como en el hardware necesario.
4.1.3 El esquema de licenciamiento debe ser permanente.
4.1.4 Debe soportar dispositivos de las tecnologías más comunes como TDM, digital y SIP en la misma plataforma.
4.1.5 Debe contar con la funcionalidad de distribuir automáticamente las llamadas ACD.
4.1.6 Debe proporcionar un sistema de reporteo y estadísticas en tiempo real, siendo imprescindibles las estadísticas de llamada en cola y llamadas perdidas por abandono.
4.1.7 El conmutador telefónico debe ser capaz de cifrar las llamadas de punta a punta, a fin de brindar mayor seguridad de manera interna.
4.1.8 El sistema deberá soportar las características estándar para la operación de un centro de llamadas, tales como:
4.1.8.1 Remarcado automático cuando no responde/ está ocupado.
4.1.8.2 Llamada en conferencia para más de cinco usuarios.
4.1.8.3 Respaldo automático.
4.1.8.4 Transferencia de todas las llamadas/ ocupado/no contesta llamadas internas/ externas a diferentes destinos.
4.1.8.5 Transferencia de llamada.
4.1.8.6 Integración de correo de voz con indicación de mensaje en espera.
4.1.8.7 Línea directa a extensión.
4.1.8.8 Llamada en espera.
4.1.8.9 Discado abreviado.
4.1.8.10 Remarcación de último número para llamadas internas y externas.
4.1.8.11 Indicación de alarma activa en consola asistente y terminal de interfaz de programación.
4.1.8.12 Música en espera incorporada y provisión de hasta cuatro fuentes de música exterior distintas.
4.1.8.13 Monitoreo silencioso.
4.1.8.14 Intervención en llamada sobre una llamada establecida.
4.1.8.15 Anuncio de llamada.
 
4.1.8.16 CLI en teléfonos analógicos y digitales.
4.1.8.17 Directorio alfanumérico incorporado.
4.1.8.18 Sistema de altavoz e interface para diadema con audífono y micrófono.
4.1.9 Debe de gozar de un servicio permanente de mantenimiento, que sea avalado por el fabricante.
4.1.10 Debe actualizarse permanentemente de acuerdo a lo establecido por el fabricante.
4.2 CAD
Sistema de operación crítica que debe operar sobre una plataforma de hardware de alta disponibilidad, que soporte la configuración con servidores redundantes y comparta discos. Además, el sistema debe presentar las siguientes características:
4.2.1 La falla de algún disco debe de ser transparente en la operación del sistema.
4.2.2 Capacidad de funcionar sobre un sistema operativo comercial disponible y no propietario.
4.2.3 Tiene que usar una base de datos comercial no propietaria, con la capacidad de permitir cambios en la estructura de las tablas, sin la interrupción o interferencia del sistema.
4.2.4 Capacidad de respaldarse, aun cuando se encuentre en operación.
4.2.5 Contar con las funcionalidades de integralidad suficientes para:
4.2.5.1 Operar un sistema de mapeo gráfico integrado en línea capaz de desplegar en el mapa los incidentes, puntos de video vigilancia y unidades con GPS.
4.2.5.2 Capacidad para integrarse con el conmutador telefónico a través de una interface de CTI y estar preparado para aceptar el ANI y el ALI.
4.2.5.3 Capacidad para integrarse con el sistema de grabación de voz.
4.2.5.4 Capacidad para integrarse con el sistema de (AVL).
4.2.5.5 Capacidad para integrarse con el Sistema de Video Vigilancia.
4.2.5.6 Debe tener la capacidad para el desarrollo de interfaces que faciliten el intercambio de información con otros sistemas CAD y bases de datos del IPH.
4.2.5.7 Debe permitir la visualización de las emergencias en dispositivos móviles (Smartphone teléfonos inteligentes o tabletas), mostrando en un mapa la ubicación de cada emergencia.
4.2.5.8 El CAD deberá almacenar la información generada de acuerdo al diseño de la base de datos de la información generada en los CALLE, observando la nomenclatura establecida en el Catálogo Nacional de Incidentes de Emergencia vigente.
4.2.5.9 El CAD deberá contar con una funcionalidad de apoyo a los operadores para otorgar primeros auxilios telefónicos, basada en los protocolos de atención de primeros auxilios emitidos por el SESNSP y validados por instituciones públicas y privadas de salud.
4.3 Protección eléctrica y respaldo de energía
4.3.1 Las instalaciones que ocupen los CALLE, deberán operar las 24 horas los 365 días del año, bajo esquemas de alta disponibilidad. De tal forma, la protección eléctrica y respaldo de energía de todas sus plataformas deberán observar las siguientes características: Debe contar con su propio tablero central de distribución eléctrica, regulado por un sistema de supresión de picos y respaldado por una planta de emergencia.
4.3.2 Debe contar con una planta de emergencia con reserva de combustible, para operar al menos 24 horas de forma continua.
4.3.3 Debe contar con un sistema de respaldo de energía UPS ON-LINE con las siguientes características:
4.3.3.1 Se recomienda por lo menos 30 minutos de respaldo, mismos que permitan realizar una maniobra manual en caso de falla en la transferencia de la planta de emergencia de Operación automática con supresión de picos transitorios y armónicos.
4.3.4 Contar con puertos de comunicación para conexión a la Red LAN para su monitoreo en tiempo real.
4.3.5 Debe contar con un sistema de tierra física para equipo de cómputo con una resistencia igual o
menor a 5 Ohms, observando la NOM-001-SEDE-2012 referente a instalaciones eléctricas.
4.3.6 Contar con un sistema de protección contra descargas eléctricas atmosféricas (pararrayos) y pozo de descargas que proteja contra este tipo de eventualidades.
4.4 Seguridad lógica
Los requisitos que se deben observar en la seguridad lógica son:
4.4.1 Contar con capacidad para establecer comunicación a través de VPN con protocolos de seguridad IPsec o SSL.
4.4.2 Contar con escaneo de virus, filtrado WEB, prevención de intrusión, control de aplicaciones, prevención de fuga de datos, monitoreo y escaneo de vulnerabilidad en la red para detección; así como aislamiento de ataques maliciosos.
El Sistema de antivirus, debe contar con una consola de administración, que permita la generación de reportes por equipo, usuario, servidor y servidores esclavos administrados por políticas de seguridad independientes o bajo una política en general, así como cifrado de datos y discos duros.
4.4.3 Debe ser escalable, con la capacidad de agregar módulos de apoyo en el monitoreo y análisis.
4.4.4 Debe contar con un sistema robusto de reportes y estadística que permita el análisis para la toma de decisiones.
4.4.5 Debe contar con respaldo del fabricante en el país.
4.4.6 Debe tener servicio permanente de mantenimiento para la plataforma y actualización de sus firmas digitales avalado por el fabricante.
4.5 Sistema de grabación de audio
Los requisitos que se deben observar en el sistema de grabación de audio son:
4.5.1 Debe ser de arquitectura abierta y escalable, que permita el crecimiento de sus capacidades en el momento que se requiera, tanto en sus esquemas de licenciamiento como en el hardware necesario.
4.5.2 Capacidad de grabar directamente desde la troncal telefónica, desde una extensión o un agente ACD.
4.5.3 Capacidad de grabar señales digitales, analógicas o IP.
4.5.4 Aceptar diversos protocolos de comunicación de voz e integrarse con los principales conmutadores del mercado.
4.5.5 Capacidad de grabar más de un canal de audio de forma simultánea para generar interfaces de grabación con sistemas de telefonía, radio, pantallas de aplicaciones, entre otros.
4.5.6 Capacidad de grabar y reproducir en los formatos más comunes del mercado como son: WAV, MPEG-4, MP3, WMA, entre otros.
4.5.7 Tener servicio permanente de mantenimiento avalado por el fabricante.
4.5.8 Las grabadoras de audio contarán con seguridad lógica y capacidad para definir diferentes permisos y roles a usuarios, con bitácoras en todas las acciones.
4.6 Sistema de Video Vigilancia
La implementación de los Sistemas de Video Vigilancia y su utilización de forma adecuada, constituyen una herramienta de apoyo en las acciones de prevención y reacción ante situaciones que pongan en riesgo la integridad física de las personas, sus bienes y el patrimonio público; por lo tanto, su interacción directa en los CALLE constituye una fortaleza operativa.
La plataforma tecnológica de video vigilancia debe contemplar los siguientes componentes:
·  La cámara de video tecnología Digital IP.
·  Sistema de almacenamiento de video con respaldo.
·  Puestos para monitorista con mobiliario adecuado y equipo de cómputo de altas especificaciones de procesamiento de video.
·  Sistema de monitoreo georreferenciado.
 
·  Infraestructura para colocación de los PMI.
·  Medio de transmisión inalámbrico o por fibra óptica hacia el centro de monitoreo.
·  Software de administración de video, búsqueda y análisis.
La implementación y operación de los sistemas de video vigilancia deberá ser acorde a lo establecido en la Norma Técnica para estandarizar las características técnicas y de interoperabilidad de los Sistemas de Video Vigilancia para la Seguridad Pública, aprobado mediante el Acuerdo 15/XL/16 del Consejo Nacional de Seguridad Pública en su Cuadragésima Sesión ordinaria.
4.7 Características de los sistemas de recepción y despacho de emergencias.
Los sistemas de recepción y despacho de emergencias deberán tener la posibilidad de establecer comunicación en línea con el Sistema de Video Vigilancia y permitir la visualización de imágenes seleccionadas a partir de la interacción con los sistemas de georreferenciación que permiten la ubicación de las cámaras en mapas cartográficos y su manipulación directa desde las Unidades de monitoreo.
4.8 Características de los Sistemas de Información Geográfica (GIS)
4.8.1 Los CALLE deberán contar con un GIS vinculado o integrado a su sistema CAD.
4.8.2 El GIS podrá ser de plataforma vectorial o por cartografía en la web (web mapping) en tiempo real.
4.8.3 Para el caso en que los CALLE utilicen una plataforma propietaria de mapas vectoriales, deberán actualizarse periódicamente, ya sea mediante un contrato de mantenimiento o a través de un área interna establecida para este propósito. Asimismo, las capas puedan ser actualizadas, en el Sistema por el administrador del mismo, dejando a salvo los procesos de edición de la cartografía.
4.8.4 Para el caso de web mapping los CALLE deberán considerar el uso de una licencia completa y un enlace de internet dedicado para este propósito a fin de garantizar la operación eficiente del GIS.
4.8.5 Debe contener diferentes capas de información geográfica por lo menos las siguientes: entidad federativa, municipio, colonias, calles y sitios de interés.
4.8.6 Los datos geoespaciales suministrados deben ser compatibles con los formatos estándar actuales como SHP, KML, TAB, DXF o GML.
4.8.7 Deben tener la capacidad de realizar búsquedas de información por dirección y proporcionar los campos específicos para ello.
4.8.8 El sistema GIS debe brindar la facilidad de generar mapas temáticos a medida.
4.8.9 Se debe considerar un servidor actual con al menos dos procesadores de ocho núcleos, memoria de procesamiento de 32 GB, almacenamiento de dos TB y una tarjeta de gráficos de cuatro GB que permita una operación eficiente.
4.9 Características del equipo informático
4.9.1 Con base en el análisis cuantitativo realizado en las entidades federativas, se detectó que los CALLE operan con equipo de cómputo de características poco eficientes, por la anterior se debe considerar la adquisición de equipo de cómputo actual a fin de garantizar una vida útil de al menos tres años.
4.9.2 Para el personal operativo de recepción y despacho de llamadas se deberá considerar equipo que considere como mínimo un procesador Core i5 o similar o en su caso superior, con memoria RAM mínima de 8 GB y con tarjetas de video duales de 2 GB, mouse y teclado ergonómicos de alta calidad, con una garantía de fabricante de tres años. Estas características deberán ser evaluadas al menos cada tres años para garantizar el uso de equipo óptimo.
4.9.3 Es recomendable el uso de dos monitores de 19" pantalla ancha (widescreen) como mínimo para una mejor distribución de ventanas del CAD y/o aplicaciones de apoyo en los CALLE.
4.10 Características del equipo de radiocomunicación
4.10.1 Debe operar en la banda de frecuencia UHF (380 -399 .99 Mhz) asignada exclusivamente para Seguridad Pública de acuerdo al Cuadro Nacional de Atribución de Frecuencias de México Capitulo 2 Artículo 4 y 5 (MEX 72). Para el caso de la frecuencia 800 MHz para los sistemas existentes, deberá de cumplir con la asignación del Instituto Federal de Telecomunicaciones (IFT).
4.10.2 Integración transparente con la red nacional de radiocomunicaciones con cobertura en la entidad federativa.
 
4.10.3 Cifrados.
4.10.4 Digitales.
4.10.5 Troncalizados.
4.10.6 ETSI estándar EN 300 113-1 & -2.
4.10.7 ETSI estándar EN 300 328-1 & -2 para Bluetooth.
4.10.8 ETSI EMC estándar EN 301 489-5 & -1.
4.10.9 ETSI EMC estándar EN 301 489-17 para Bluetooth.
4.10.10 EN 60950-1: 2001 estándar seguridad eléctrica.
4.10.11 Exposición a campos de RF: el terminal radio cumple con los límites para la exposición de trabajadores definida en la directiva 2004/40/EC (10W/kg).
4.10.12 Evaluación de la exposición realizada según los métodos EN50361.
4.10.13 IEC 62209-1 e IEC 62209-2.
4.10.14 Marcado CE conforme a la directiva europea R&TTE 1999/5/EC.
4.10.15 Producto RoHS conforme a la directiva europea 2002/95/EC Bandas de frecuencia.
4.10.16 Pantalla.
4.10.17 Teclado alfanumérico.
4.10.18 Navegador.
4.10.19 Botón táctico.
4.10.20 Dos teclas de selección.
4.10.21 Tecla puesta en marcha, teclas de volumen, tecla PTT, tecla de función roja para llamadas de emergencia.
4.10.22 Botón rotativo para el control de volumen y/o la selección de canal.
4.10.23 Tipos de llamadas:
4.10.23.1 Llamadas individuales.
4.10.23.2 Llamadas de grupo.
4.10.23.3 Llamadas PBX/PSTN.
4.10.23.4 Reenvío de llamadas.
4.10.23.5 Transferencia de llamada.
4.10.23.6 Identificación del terminal que llama.
4.10.23.7 Comunicaciones de grupo.
4.10.23.8 Modo convencional y trunking.
4.10.23.9 Llamadas en canal abierto, llamadas de grupo.
4.10.23.10 Llamadas generales.
4.10.23.11 Llamada de emergencia.
4.10.23.12 Fusión de grupos.
4.10.23.13 Scanning, entrada tardía.
4.10.23.14 Identificación parte llamante.
4.10.23.15 Modo directo y repetidor.
4.10.23.16 Cobertura extendida en modo directo 380-430 MHz o 440-490 MHz.
4.10.23.17 Identificación de llamante mensajes.
4.10.23.18 Mensajes de texto e intercambio de datos.
4.10.23.19 Mensajes de estado.
 
4.10.23.20 Mensajes de estado geolocalizados.
4.10.24 Geolocalización periódica, con un GPS Bluetooth, con un microaltavoz con GPS incorporado o por medio de GPS incorporado dentro del terminal de radio.
4.10.25 Llamada de emergencia geolocalizada dependiendo de la versión de software del sistema con un GPS.
4.10.26 Bluetooth o con un micro altavoz con GPS incorporado.
4.10.27 Seguridad.
4.10.28 ASIC de cifrado incluido.
4.10.29 Autentificación mutua.
4.10.30 Cifrado extremo a extremo para voz y datos.
4.10.31 Cambio de claves vía aire (OTAR).
4.10.32 Deshabilitación remota (stun).
4.10.33 Cifrado (opción de cliente).
4.10.34 Los equipos portátiles, móviles y radio bases deben ser de las mismas características para lograr comunicación entre ellos.
4.10.35 Para el caso de instalación de un sitio de repetición, se deberá presentar al Secretariado Ejecutivo del Sistema Nacional de Seguridad Pública el proyecto costo-beneficio con ubicación precisa, cobertura proyectada y medios de comunicación con que se interconectarán hacia el sitio de administración.
4.11 Características de los servidores de cómputo
Las aplicaciones de apoyo en los CALLE deberán operar sobre servidores para este propósito, por lo que se recomienda el uso de plataformas actuales con requerimientos mínimos destacando los siguientes:
4.11.1 Dos procesadores instalados Intel Xeon E5 o similar, frecuencia del procesador 2.3 GHz, mínimo 32 GB de memoria RAM, soporte niveles de RAID 0,1,5,10; interfaz Ethernet Gigabit, dos fuentes de alimentación, dos discos duros, licencia de sistema operativo para servidor, mouse teclado y monitor, garantía de tres años. Estas características deberán ser evaluadas al menos cada tres años para garantizar el uso de equipo óptimo.
4.11.1.1 Infraestructura para recibir el geoposicionamiento de la información a que estarán obligados los carrier de acuerdo a los artículos 189, 190 y 200 a la Ley Federal de Radiodifusión y Telecomunicaciones.
4.11.1.2 Para estar en posibilidades de recibir el geoposicionamiento en tiempo real de las llamadas de emergencia. Los CALLE deberán contar con un servidor de base de datos para el registro de la información enviada por los concesionarios.
4.11.1.3 El equipo de seguridad lógica perimetral de la red y equipo de conmutación de datos debe garantizar el control de acceso al servidor de base de datos mediante los puertos e interfaces establecidos.
4.11.1.4 El protocolo de entrega de información será el que defina el Secretariado Ejecutivo del Sistema Nacional de Seguridad Pública; la información del geoposicionamiento de las llamadas deberá ser entregado por los concesionarios en formato de coordenadas geográfica (latitud, longitud) para que los CALLE procesen esta información en sus GIS.
5. Infraestructura
El presente proyecto arquitectónico es planteado y descrito de acuerdo al algoritmo establecido por la fórmula C-Erlang (A.2), empleado para el cálculo del número de personal que ayudará en la determinación del espacio físico óptimo, funcional y mínimo requerido que garantice el funcionamiento exitoso de un CALLE.
Se deberán incluir las áreas sustantivas y consideradas irreductibles que permitirán crear el ambiente propicio para una operación 24x7, basada en el proceso y flujo de las llamadas de emergencia y los elementos tecnológicos de soporte.
El modelo es presentado para un CALLE que recibe un promedio de 5,000 llamadas diarias, por lo que la relación de crecimiento o decremento del proyecto arquitectónico será directamente proporcional al número de llamadas recibidas por día.
 
El modelo arquitectónico está expresado tomando como base una razón de 12 operadores y 12 despachadores por cada 5,000 llamadas recibidas diariamente, con un supervisor por cada 12 operadores, un supervisor para cada 12 despachadores y un supervisor por cada 12 operadores telefónicos. Se debe considerar que durante los turnos estipulados dentro de los CALLE el personal mínimo para asegurar el desempeño óptimo de las funciones es el estipulado en el presente apartado. Para expresar la escalabilidad del mismo se presenta la siguiente tabla.
Tabla 1-Escalabilidad del modelo arquitectónico
 
Escala de núm. de llamadas diarias/
operadores=despachadores
Escala de núm. de operadores=despachadores/
supervisor de calidad
Núm. De Llamadas
diarias
Número de Operadores*
Número de
Despachadores*
Supervisor
5,000
12
12
1
10,000
24
24
2
15,000
36
36
3
20,000
48
48
4
25,000
60
60
5
30,000
72
72
6
35,000
84
84
7
40,000
96
96
8
45,000
108
108
9
50,000
120
120
10
*La razón de operadores es la misma que de despachadores en relación al número de llamadas y supervisor de calidad
 

Figura 1-Planos arquitectónicos
5.1 El desarrollo arquitectónico articula el diseño de las áreas operativas y de atención de llamadas de emergencia a través de la vía telefónica y demás medios electrónicos de comunicación, así como administrativas y de gestión; contemplando los siguientes espacios:
5.1.1 Área de calidad y control: esta área responde al seguimiento de procesos del área operativa y de atención requiere una superficie óptima por estación de trabajo que deberá medir 5 m2 o al menos 4.50 m2. Estará conformada por un total de cuatro personas, localizadas en un espacio de 18 m2, considerando que cada analista requiere de al menos una mesa de trabajo de 1.30 metros (Norma ISO 9241).
5.1.2 Área de manejo de situaciones y toma de decisiones: además de poseer vista completa hacia el videowall para el caso que así este contemplado, deberá contar con una mesa de trabajo para doce personas como mínimo. Lo anterior considerando los espacios para los titulares de las instituciones de Seguridad Pública, Procuración de Justicia, Protección Civil, salud y autoridades del ámbito federal.
5.1.3 Área operativa y de atención: deberá localizarse en un área de 120 m2 con una superficie mínima necesaria de 5 m2 por operador. Dicha área como mínimo deberá poseer doble altura y estar delimitada por cancelería de aluminio y vidrio; se deberán considerar pasillos laterales y transversales suficientes, que permitan la adecuada accesibilidad al personal de supervisión y monitoreo de calidad.
También deberá contemplar un módulo de servicios sanitarios para mujeres y hombres, respondiendo a una relación de 1 W.C. / 6 operadores.
5.1.4 Área administrativa: deberá de contar con una superficie de 25 m2 para un área de trabajo destinada a un número mínimo de cinco personas (una secretaria, un administrador y tres analistas), así como 15 m2 de espacio destinado al área de espera de visitantes.
5.1.5 Área de monitoreo de seguridad: deberá contemplar un espacio mínimo de 48 m2, considerando que cada analista de monitoreo requiere de al menos un espacio de 1.40 metros, ya que deberá tener hasta dos monitores de visualización. Adicionalmente esta área deberá tener algún sistema de visualización externo como pantallas o video muros (Norma ISO 9241).
5.1.6 Área de servicios generales y sanitarios: los servicios sanitarios para el servicio del inmueble deberán localizarse fuera del área operativa, respondiendo a una relación de 1 W.C. / 12 personas. Además, conforme a lo estipulado en el respectivo Código Reglamentario, deberá de contar con un área de estacionamiento respondiendo a una relación de 1 cajón/ 4 trabajadores; a fin de evitar la obstrucción de la vía pública.
5.1.7 Área de contención emocional: en el 9-1-1 se deberá contar con un espacio mínimo de 20 m2, con cuatro sillas individuales cómodas, mesa de centro, luz indirecta, puertas de cristal y disponibilidad permanente, que favorezca la expresión de las emociones y el trabajo emocional que permita al equipo humano del CALLE la elaboración y el manejo adecuado de sus emociones derivadas de la atención que proporcionan que contribuya a asegurar la calidad de la atención en el servicio.
5.1.8 Comedor y área de descanso: se deberá contar con un espacio para descanso del personal en un área requerida de 30 m2 con sillones tipo estancia, dicha área deberá estar ligada a una zona de comedor de 24 m2.
5.1.9 SITE / casa de máquinas / subestación eléctrica: deberá localizarse en un espacio mínimo de 24 m2, donde se alojarán los servidores y sistemas electromecánicos de alimentación, bombeo hidrosanitario, voz, dato y energía, con voltaje regulado que asegure la correcta operación de los equipos. El acceso deberá ser restringido.
5.1.10 Recepción y acceso controlado: deberá de contar con técnicas de aislamiento y acceso controlado mediante la implementación de arcos de seguridad a fin de garantizar la seguridad de los operadores, de la información y del edificio. Este lugar deberá ser construido en un área mínima de 140 m2 a espacio "abierto", es decir, mediante el uso de cancelería que garantice las condiciones previamente descritas.
5.2 Este esquema podrá ajustarse proporcionalmente en función de la demanda del servicio.
5.3 Las instalaciones eléctricas, al igual que las hidráulicas, sanitarias, nodos de voz y datos, el CCTV, entre otros, deberán formar parte de un proyecto ejecutivo que contemple las características del terreno en el que se proyecte la edificación del CALLE.
5.4 Tipología del Edificio: Los contenidos físicos que debe contener el proyecto, al momento de desarrollar el diseño conceptual del mismo se describen a continuación, sin embargo, se debe contemplar que para el desglose de cada componente es necesario precisar que la personalidad del edificio en su conjunto será resultado del análisis previo. Se hacen las consideraciones para que el proyecto contenga espacios funcionales, que se vea enriquecido con componentes de tecnología y equipamiento suficientes para que su operación sea eficiente.
5.4.1 Cimentación: Para desarrollar la cimentación, es necesario incorporar el estudio de mecánica de suelos y geotecnia, para determinar la capacidad de carga del terreno, las secciones estructurales necesarias y garantizar el adecuado refuerzo, cumpliendo con las medidas de seguridad que el edificio demanda.
 
Los materiales a utilizar, de acuerdo al procedimiento constructivo que se adopte, permiten la utilización de zapatas de concreto reforzado con acero estructural A-36 en las dimensiones que resulten de su análisis estructural. Igualmente se puede utilizar cimientos de mampostería de piedra braza asentada con mortero, cemento, arena en proporción 1:4, rematado con cadenas de desplante de concreto reforzado, para distribuir las cargas del edificio.
5.4.2 Estructura: La estructura propuesta para este tipo de edificios puede ser de tipo metálico con columnas y trabes de acero unidas mediante soldadura, que en su conjunto representarán el soporte al que se le adicionarán los demás elementos e instalaciones, así como los posteriores acabados.
Si el proyecto lo permite, la estructura del edificio puede construirse a partir de columnas, trabes, contratrabes y losas de concreto armado, reforzado con acero estructural, debiendo tener el concreto una resistencia mínima de 200 kg/cm2, mientras que el acero debe ser del tipo estructural.
Durante la construcción de la estructura, particularmente al momento del colado de los elementos se deberán hacer las preparaciones necesarias para canalizar todas las instalaciones que crucen por los mismos. Las losas pueden ser de vigueta-bovedilla en las secciones que el cálculo estructural lo determine.
Igualmente se deberán observar las especificaciones generales de construcción y particulares del proyecto para que los ejes, líneas de trazo y nivelación se realicen conforme al proyecto; esto es para evitar que los muros y resto de los elementos de la estructura pierdan alineación, queden desplomados, desfasados o mal ejecutados.
5.4.3 Albañilería: Los trabajos de albañilería se conformarán de elementos pétreos, de alta durabilidad, como muros de concreto o tabique, que servirán de base para los aplanados finos de cemento-arena en proporción 1:4 para recibir los acabados finales, siendo estos elementos óptimos para el tipo de trabajo. Los elementos de albañilería que no formen parte de la estructura se les dará el mismo tratamiento para asegurar que la construcción quede completamente asegurada, se podrán utilizar elementos divisorios utilizando materiales prefabricados.
Para los espacios en los que se requiera refuerzo por cuestiones de seguridad, se utilizarán muros de concreto reforzado con acero estructural.
Las secciones de cada uno de los elementos será resultado del análisis estructural del edificio y lo especificado por el proyecto.
Los aplanados en general se harán con materiales de primera calidad, buscando dar con este precepto la intención arquitectónica para este tipo de obras, de carácter perdurable.
5.4.4 Acabados: El área sustantiva del edificio para el proyecto CALLE es la relativa a la atención y seguimiento de llamadas de emergencia. Esta área deberá conformarse por un espacio visualmente abierto, libre de obstáculos, con pleno contacto visual con el videowall. Por tratarse de una instalación de seguridad, deberá observar todos los mecanismos de protección que impida sea vulnerado.
Para ello se ha propuesto que el área cuente con sistemas de control suficientes. El área deberá estar delimitada por una cancelería de aluminio y cristal que permita el contacto visual del área operativa, pero a su vez se mantenga restringido el acceso e interacción con ese personal. Para el área administrativa y de control operativo, los acabados serán similares a los utilizados en oficinas gubernamentales, es decir, la utilización de pisos de cerámica, muros divisorios de tablaroca, canceles de aluminio-cristal, paneles de madera y plafones de tablaroca y/o "acustone" o similar en calidad, que permitan albergar las instalaciones.
En las áreas de sanitarios se utilizarán recubrimientos cerámicos en pisos, muros y todo elemento que esté en contacto con áreas húmedas.
En corredores y áreas generales de circulación debe colocarse piso cerámico de alta resistencia, mientras que para el área con alta concentración de nodos de comunicación se recomienda la utilización de pisos "flotados" que aseguren que todas las instalaciones permanezcan ocultas y protegidas. En las áreas de recepción y control se deberá contar con el equipamiento suficiente para garantizar que los accesos al edificio sean altamente controlados, mediante técnicas de aislamiento y utilizando preferentemente arcos detectores de metales y elementos no permitidos.
 
5.4.5 Instalaciones eléctricas: Todos los alimentadores eléctricos deberán estar protegidos por un sistema de tierras que aseguren la estabilidad de la red; deberá contarse con voltaje regulado en las salidas, en especial las alimentadoras de los nodos de datos; para el resto de los contactos en área de oficinas deberá incorporarse una tierra física en cada salida. El centro debe contar con una subestación eléctrica de la que se derive todo el sistema de distribución de energía; para protección del edificio, deberá contar con un sistema de apartarrayos y en toda la instalación se colocarán luces de emergencia.
5.4.6 Instalación hidrosanitaria: Las líneas de alimentación hidráulica serán de cobre tipo M en los diámetros que indique el proyecto. Todas las salidas para los muebles sanitarios deberán contar con una válvula angular, en cada módulo de servicios sanitarios se colocará a la entrada un cuadro de válvulas para asegurar el seccionamiento en caso de fuga.
La red hidráulica se alimentará mediante un sistema hidroneumático con la capacidad que resulte del cálculo hidráulico de la red y para garantizar que los equipos tengan presión suficiente de servicio.
La instalación sanitaria deberá fabricarse con tubería de PVC, todas las conexiones serán de PVC reforzado y debidamente unidas a la tubería mediante adhesivo cementante.
Los registros deberán construirse y ubicarse, de manera que pueda tener acceso en caso de requerirlo y se colocarán tapas de concreto, bien identificadas y señalando el tipo y flujo de las descargas.
5.4.7 Instalaciones especiales
5.4.7.1 Nodos de voz y datos
Toda la instalación deberá estar estructurada a partir de los servidores que se ubicarán en el espacio que para el efecto se construya (SITE) Cableado estructurado UTP de voz y datos en categoría 6. La instalación del cableado se realizará considerando la ductería instalada en el inmueble, así como los puntos de consolidación instalados. Todos los componentes del cableado estructurado son categoría 6.
5.4.8 Se instalarán cajas universales para montaje en pared color marfil, placa de pared (face plate) de cuando menos dos inserciones color marfil, (conector de audio analógico) jacks, cable UTP categoría 6 entre el panel de parcheo y el punto de consolidación, cable UTP categoría 6 entre el punto de consolidación y la salida del usuario, accesorios asociados color marfil, conforme sea necesario. El color del cableado categoría 6 puede ser gris u opcionalmente manejar hasta tres colores distintos para manejar servicios de datos, servicios de voz y servicios multifunción a los dos primeros.
5.4.9 Fachadas y obras exteriores
5.4.9.1 Carácter
Como todas las edificaciones destinadas al servicio público, la construcción deberá presentar un carácter sólido en todos sus componentes, pero a su vez denotar el espíritu de transparencia y servicio a través de los materiales que lo conforman.
5.4.9.2 Materiales
Los materiales que se utilicen para los acabados exteriores deberán ser preferentemente pétreos y de gran durabilidad, acompañados de grandes canceles de aluminio anodizado natural con cristal entintado. Para los pisos y obras exteriores se propone una serie de concreto estampado como distintivo separado por material contrastante para formar entrecalles.
5.4.9.3 Ambientación
Importante será la ambientación que se le al conjunto mediante elementos ornamentales, partiendo de una explanada con contenidos verdes y follajes, igualmente, la ubicación de árboles con fronda moderada contribuirá a balancear de manera moderada la integración de lo verde con el volumen edificado.
5.4.9.4 Volumetría
En el aspecto volumétrico, deberá conformarse cada componente con líneas simples, austeras, pero integradas, para que a su vez distingan su función, siendo la visual lo más transparente y evitando en todo momento el concepto de "Bunker" o elementos cerrados o aislados.
5.4.9.5 Simetría
Si se opta por la integración volumétrica es importante observar que en su configuración prevalezca la
simetría de componentes, buscando el equilibrio de formas y con disposición armónica.
5.4.9.6 Color
Como parte de la forma, la gama de tonalidades a ocupar en los acabados de las fachadas, será a base de materiales neutros. Independientemente de los colores que se elijan estos deberán ser armónicos, para dar al edificio un carácter formal y equilibrado.
6. Organización
6.1 Manual de funciones de operación de los CALLE
6.1.1 Finalidad
Dentro del marco de homologación de los Centros de Atención de Llamadas de Emergencia (CALLE), se presenta el manual de funciones de operación; cuya finalidad es describir las obligaciones de cada una de las áreas que lo conforman, así como las atribuciones de cada uno de los niveles de cada cargo.
6.1.2 Alcance
Las funciones contenidas en el presente manual deben ser cumplidas por todo el personal que integran los CALLE
6.1.3 Aprobación y actualización.
El presente manual de funciones de operación será actualizado cuando se produzcan modificaciones en los procesos internos del centro, en la estructura orgánica o en el reglamento de organización.
6.1.4 Objetivo.
Establecer las funciones que deberá observar el personal que integran cada uno de los CALLE. Organigrama.
6.1.5 Organigrama
La figura 2 ilustra los puestos clave en la operación de los CALLE; sin embargo, deben considerarse las siguientes aclaraciones:
6.1.5.1 Los puestos pueden variar dependiendo de las necesidades y/o políticas de cada CALLE.
6.1.5.2 La estructura sugerida será aplicable a los Centros de Control, Comando, Cómputo y Comunicaciones (C4) o equivalentes y a los CALLES, que no se encuentren necesariamente dentro de un C4.
6.1.5.3 El total de niveles jerárquicos y organizacionales propuestos asciende a cuatro, no importando el nombre del cargo.
6.1.5.4 Preferentemente los centros municipales se deben adaptar al esquema organizativo y tecnológico de los CALLE estatales y que es propuesto a continuación:
 

Figura 2-Organigrama del CALLE
Nota: Se ilustra solo para fines informativos debido a que sus criterios y protocolos poseen funcionamiento independiente al 9-1-1.
6.2 Descripción de puestos
6.2.1 Director general
I.      Objetivo: dirigir, administrar y coordinar las operaciones internas del C4 orientadas a la realización de actividades y acciones en conjunto con las distintas corporaciones policiales establecidas en el estado; así como con las organizaciones asistenciales y de protección civil, apoyándose para ello en sistemas informáticos, de radiocomunicaciones y de telecomunicaciones. Debido a su carácter vinculatorio su figura dentro del organigrama es fundamental.
II. Funciones:
a.     Establecer contacto permanente con los titulares de las corporaciones que tienen presencia en el CALLE con los tres órdenes de gobierno y sus dependencias.
b.     Coordinar las operaciones entre las corporaciones del área de Seguridad Pública de los tres órdenes de gobierno, a través de la Red Estatal de Comunicaciones.
c.     Monitorear el mantenimiento y el óptimo funcionamiento de la Red Estatal de Comunicaciones (voz, datos y radiocomunicación), así como vincularla con la Red Nacional de Telecomunicaciones.
d.     Coordinar tareas de planeación para el crecimiento y mejora del Servicio Telefónico de Atención a Llamadas de Emergencia 9-1-1 y Denuncia Anónima 0-8-9, la infraestructura de las redes estatales
de radiocomunicaciones y las redes locales de cómputo.
e.     Coordinar y supervisar los trabajos de la integración y manejo de las diferentes bases de datos que permitan la operación del C4 o equivalentes, del Servicio Telefónico de Atención a Llamadas de Emergencia 9-1-1 y Denuncia Anónima 0-8-9.
f.     Establecer contacto permanente con los titulares de las corporaciones que tienen presencia en el CALLE con los tres órdenes de gobierno y sus dependencias; y coordinar las operaciones entre las corporaciones del área de Seguridad Pública de los tres órdenes de gobierno, a través de la Red Estatal de Comunicaciones.
6.2.2 Coordinador operativo
I.      Objetivo: coordinar y supervisar el funcionamiento general del CALLE y las áreas que lo componen. Su figura en el organigrama no es necesariamente obligatoria debido a que su presencia se encuentra en función del tamaño del centro y del volumen de llamadas que ingresen al mismo.
II.     Funciones:
a.     Coordinar la atención y reportes de emergencias que se reciban en los CALLE.
b.     Supervisar las tareas de concentración, revisión y análisis de información generada a través de los CALLE.
c.     Coordinar con titulares de las diferentes corporaciones comisionadas al área de despacho la atención de eventos de prioridad alta, así como asuntos relacionados con la correcta atención de emergencias.
d.     Supervisar y coordinar la óptima operación entre la dirección del CALLE con la dirección de despacho.
e.     Aprobar las métricas de evaluación, así como documentos, manuales, instructivos y cualquier documento que se requiera para la operación del centro de emergencias.
f.     Evaluar el desempeño de los responsables de los Subcentros, jefes de los diversos departamentos, supervisores, operadores y despachadores.
6.2.3 Director del Centro de Atención de Llamadas de Emergencia
I.      Objetivo: dirigir, coordinar, evaluar y supervisar la operación y desempeño del personal del área de atención de llamadas de emergencia 9-1-1, a través de los jefes de departamento asignados.
II.     Funciones:
a.     Tener a cargo todos los CALLE (central y regionales) presentes en la entidad federativa.
b.     Coordinar acciones con los titulares de Seguridad Pública, de protección civil y salud, que ayuden a mejorar los protocolos de recepción de llamadas.
c.     Informar al coordinador operativo sobre la recepción de eventos de prioridad alta (vía electrónica o mediante APP de mensajería instantánea para teléfonos celulares), para la coordinación conjunta con el director del CALLE y el director de operaciones.
d.     Avalar todos los manuales, instructivos y protocolos de operación del personal de atención de llamadas de emergencia.
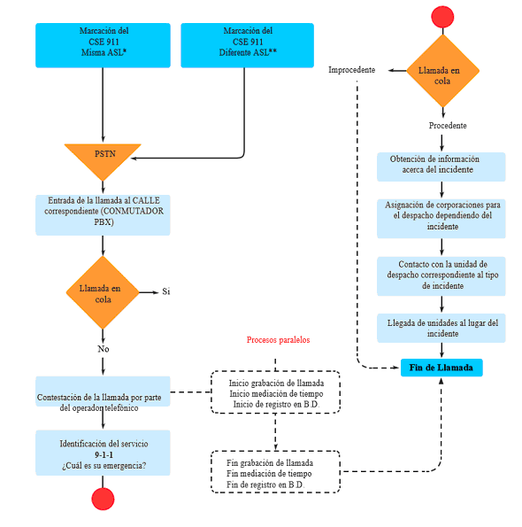
e.     Realizar las gestiones para homologar todo número de emergencia que opere en la entidad al Código de Servicio Especial (CSE) 9-1-1.
f.     Verificar el enrutamiento del CSE 9-1-1, al CALLE correspondiente a través del protocolo de marcación.
g.     Llevar a cabo los convenios de colaboración con las instancias responsables de la atención de la emergencia.
6.2.4 Responsables de los Subcentros
 
I.      Objetivo: dirigir y supervisar el desempeño de todos los CALLE regionales, bajo los esquemas de operación avalados por el CALLE central.
II.     Funciones:
a.     Supervisar al personal de operación y despacho.
b.     Asignación de horarios y supervisión del personal de operación y despacho.
c.     Homologar los protocolos de atención, en función de los implementados por el CALLE central.
d.     Proponer acciones de coordinación con las diferentes corporaciones y dependencias de la región de responsabilidad, que ayuden a la disminución de tiempos de respuesta.
e.     Informar al director operativo sobre incidentes de prioridad alta.
6.2.5 Jefe de departamento del 9-1-1
I.      Objetivo: dirigir y supervisar el desempeño de todos los CALLE. Tiene a su cargo el seguimiento de las funciones de los supervisores y operadores telefónicos de los diferentes turnos.
II.     Funciones:
a.     Administrar de manera general la operación y buen funcionamiento del CALLE, relacionado a las llamadas de auxilio de la ciudadanía.
b.     Definir los procesos y logísticas referentes al buen funcionamiento del CALLE, dando seguimiento a las órdenes de atención giradas a las diferentes corporaciones de seguridad.
c.     Vigilar el desarrollo de las actividades de los operadores.
d.     Analizar los informes de eventos atendidos y elaborar reportes diarios de conformidad con la bitácora por turno.
e.     Mantener coordinación con las dependencias y unidades administrativas que corresponden para la ejecución de las actividades y programas que requieran de su intervención.
f.     Rendir informe al director del CALLE mensualmente o cuando fuere requerido para ello, de las actividades desarrolladas por el área a su cargo.
g.     Estar en contacto permanente con las corporaciones policiacas, de emergencias médicas, bomberos, protección civil e instituciones de procuración de justicia.
h.     Autorizar los cambios de turno de operadores y despachadores.
i.      Evaluar y autorizar la incorporación de personal a su área.
j.      Vigilar el cumplimiento de las normas, políticas y procedimientos dentro de su área, así como establecer las medidas necesarias para su cumplimiento.
k.     Verificar y, en su caso, tomar las medidas necesarias para mejorar los estándares de desempeño de las funciones operativos de su área.
6.2.6 Supervisores
I.      Objetivo: dirigir y supervisar la atención que los operadores brindan a los reportes de incidentes de emergencia y auxilio de la población, recibidos a través del 9-1-1, con la finalidad de brindar un buen servicio. Verificar la recepción, seguimiento y canalización adecuada de los reportes ciudadanos de emergencia y auxilio hacia las corporaciones competentes para su atención oportuna.
II.     Funciones:
a.     Supervisar el desempeño de los operadores en el inicio, transcurso y final del reporte telefónico.
b.     Proponer a su superior inmediato medidas correctivas para la atención de incidentes.
c.     Brindar asesoría a los operadores en el transcurso de la llamada, para evitar que pierdan el control o en caso de que surjan dudas sobre cómo manejar la situación.
 
d.     Supervisar que los procedimientos establecidos para la atención de incidentes se cumplan.
e.     Informar inmediatamente al jefe de departamento respecto a incidentes, reportes de auxilio o de hechos delictivos considerados de prioridad alta o peligrosidad.
f.     Coordinar la actividad general de los operadores, elaborar programas de trabajo y cubrir las incidencias de los turnos conforme a la normatividad dispuesta.
g.     Llevar registro y control diario sobre los incidentes reportados.
h.     Verificar que no existan asuntos del evento sin atender, antes de canalizar un incidente.
i.      Cerrar incidentes de prioridad alta verificando que se cuente con información de todas las corporaciones involucradas.
j.      Elaborar protocolos para coordinar en tiempo real, la atención de eventos de prioridad alta entre el CALLE y el área de operaciones. Por ejemplo, emplear la función de conferencia telefónica entre operador, despachador y usuario. Dicho protocolo permite al despachador escuchar y coordinar al mismo tiempo las unidades en campo.
k.     Elaborar y remitir a su superior, un reporte informativo sobre las incidencias presentadas en el área a su cargo.
l.      Transmitir las órdenes y/o mensajes de orden superior.
6.2.7 Jefe de departamento de calidad del servicio
I.      Objetivo: verificar que se cumplan eficazmente los procesos dentro del CALLE.
II.     Funciones:
a.     Validar la capacidad técnica-operativa del CALLE para alcanzar los resultados planificados.
b.     Establecer los criterios necesarios para la aprobación de los procesos pertinentes que permitan acreditar la calidad del CALLE.
c.     Aprobación de la calificación del personal, así como el empleo de procedimientos específicos por área.
d.     Inspeccionar de forma periódica los procesos y procedimientos del CALLE para su evaluación.
e.     Dar seguimiento al cumplimiento del presente Proyecto de Norma Oficial Mexicana PROY-NOM-227-SCFI-2017, Estandarización de los servicios de llamadas de emergencia a través del número único armonizado 9-1-1 (Nueve, Uno, Uno).
6.2.8 Jefe de departamento de análisis de la información
I.      Objetivo: coordinar, administrar y analizar la información solicitada por las corporaciones en la atención de las emergencias y auxilios reportados al CALLE.
II.     Funciones:
a.     Extracción de información sobre incidencia.
b.     Planear, analizar y almacenar la documentación digital o impresa sobre las solicitudes de información de las diferentes áreas internas o externas.
c.     Proporcionar la información requerida para la realización de operativos especiales a los directores y titulares de las diferentes corporaciones de Seguridad Pública.
d.     Elaborar estadística de incidencia de la entidad federativa, que permita a los titulares la toma de decisiones en cuanto a esquemas de operación para la disminución de tiempos de respuesta del CALLE.
e.     Acopiar la información generada durante la atención de la llamada y hasta el reporte de cierre de atención del incidente, con el fin de proporcionar los tiempos promedio para cada una de las etapas de atención:
1.    Tiempo de espera tiempo transcurrido desde el primer tono de marcación que se recibe en el CALLE hasta el momento en que un operador contesta la llamada.
 
2.    Canalización-Tiempo trascurrido entre el primer contacto del operador con el ciudadano hasta que la información del incidente se turna a un despachador.
3.    Despacho-Tiempo transcurrido desde que el despachador conoce los datos de la emergencia hasta que los transfiere a una unidad o elemento para que acuda al lugar del incidente.
4.    Arribo-Tiempo transcurrido entre el despacho de la unidad y su llegada al lugar de la emergencia.
5.    Cierre-Tiempo trascurrido entre el arribo de la unidad al lugar del incidente hasta el CALLE recibe el reporte de que la atención ha concluido.
El registro de los tiempos promedios se debe realizar en dos planos:
i.      Por tipo de incidente de conformidad con el CNIE vigente (Médico, Protección Civil, Seguridad pública y Servicios Públicos).
ii.     Por tipo de corporación (aquella que brinda la atención a solicitud del CALLE).
6.2.9 Director de operaciones o despacho
I.      Objetivo: dirigir y supervisar el desempeño de los despachadores de las corporaciones presentes dentro del CALLE de los diferentes turnos.
II.     Funciones:
a.     Supervisar el desempeño de los despachadores en el inicio, transcurso y final del reporte telefónico.
b.     Proponer a su superior inmediato medidas correctivas para el despacho de incidentes.
c.     Supervisar que los procedimientos establecidos para el despacho de incidentes se cumplan.
d.     Coordinar la actividad general de los despachadores, elaborar programas de trabajo y cubrir las incidencias de los turnos conforme a la normatividad dispuesta.
e.     Registrar y controlar diariamente los incidentes reportados.
f.     Verificar que no existan asuntos del evento o incidentes sin atender, antes de cerrar un incidente.
g.     Elaborar y remitir semanalmente a su superior un reporte informativo sobre las incidencias presentadas en el área a su cargo.
h.     Transmitir las órdenes y/o mensajes de orden superior.
i.      Informar al coordinador operativo o en su caso al director de C4 o equivalentes, sobre eventos de prioridad alta por los medios que hayan sido asignados para su cumplimiento.
6.2.10 Operadores o agentes telefónicos
I.      Objetivo: atender las llamadas telefónicas de auxilio o emergencia realizadas por la ciudadanía a los CALLE.
II.     Funciones:
a.     Responder las llamadas entrantes al CALLE.
b.     Registrar de forma detallada los reportes de las llamadas de emergencia.
c.     Capturar, ordenar y clasificar la información proporcionada por la población, según las condiciones y características del incidente.
d.     Analizar la información proporcionada por la población para determinar el tipo de emergencia y con ello poder canalizar a la corporación de auxilio correspondiente.
e.     Tranquilizar y asistir emocionalmente al usuario, en caso de ser posible y necesario.
f.     Reportar al jefe superior inmediato respecto de las llamadas de emergencia que se consideren de alto riesgo y cuya atención requiera acciones más complejas.
g.     Capturar la información adicional que pudiera proporcionar a la población en el caso de llamadas
repetidas, registrándola en un folio único.
h.     Respetar el reglamento interno del CALLE y/o del C4 o equivalentes.
6.2.11 Despachadores de las corporaciones
I.      Objetivo: Enviar la unidad de su competencia al lugar de la emergencia según los datos proporcionados por el usuario, así como dar seguimiento y transmitir la información necesaria para atender dicho auxilio y/o emergencia oportunamente.
II.     Funciones:
a.     Despachar las unidades de las corporaciones de Seguridad Pública, salud, servicios públicos y protección civil, entre otras, que se involucren en la atención de la emergencia, según su área geográfica de competencia y el tipo de auxilio.
b.     Transmitir las órdenes, mensajes e información necesaria, por medio de la red de estatal de telecomunicaciones.
c.     Registrar todo evento en el CAD con el seguimiento correspondiente de los incidentes operativos reportados durante el servicio.
d.     Reportar al superior inmediato los incidentes relevantes y de prioridad alta.
e.     Transmitir la información que las corporaciones requieran, para la atención de los incidentes y emergencias reportadas.
f.     Informar sobre las incidencias presentadas en el transcurso del turno.
g.     Dar aviso a las Instituciones o corporaciones correspondientes, para que acudan a la atención de la emergencia.
h.     Atender los reportes de emergencias hechos por miembros de las corporaciones policiales enlazados a la red de radio.
i.      Capturar en el CAD la atención de auxilios realizados por las unidades en campo durante sus recorridos normales de operación.
j.      Apoyar en el seguimiento que se les a los reportes de emergencia y auxilio
k.     Respetar el reglamento interno del CALLE y/o C4 o equivalentes.
6.3 Diseño institucional óptimo para el despacho
6.3.1 El sistema institucional centralizado o descentralizado no deberá repercutir en la atención telefónica de emergencias o despacho de las mismas, debido a que cada CALLE deberá contar con los recursos técnicos operativos básicos, para la atención y despacho de llamadas de emergencia.
6.3.2 La implementación de cualquiera de estos sistemas deberá contemplar modificaciones en los protocolos de actuación, que permitan proporcionar la atención dando cumplimiento a los diversos estándares de calidad estipulados en la presente Norma.
6.3.3 Los CALLE deberán mantener una estructura independiente dentro de los C4 o equivalentes, a fin de evitar que se conviertan en áreas de beneficio local.
6.3.4 De los esquemas de operación, tecnológicos y de interconexión en tiempo real para la operación coordinada y eficiente.
6.3.4.1 Se deberá concentrar la mayor parte de las llamadas en el CALLE central y podrá ser apoyado por los Subcentros regionales o municipales.
6.3.4.2 La operación descentralizada deberá llevarse a cabo a través de la recepción de llamadas en los Subcentros, coordinando la operación e intervención a través del CALLE central. En áreas metropolitanas la recepción de llamadas deberá ser prioritariamente centralizada, con la finalidad de mejorar la eficiencia en la coordinación, evitar problemas por duplicidad de llamadas y errores de enrutamiento por límites municipales.
 
6.3.4.3 Para posibilitar el ruteo de la llamada hacia otro CALLE, así como la intervención en la línea en los procesos de supervisión y calidad, los conmutadores de voz deberán estar interconectados.
6.3.4.4 El CAD deberá ser un elemento fundamental para la operación sobre esquemas de red que permitan el intercambio de información en línea. Dicho sistema hará posible el despacho, la coordinación e intercambio de información entre los diferentes actores involucrados en la atención de emergencias, sin importar su ubicación geográfica.
6.3.4.5 El despacho de la emergencia se realizará a través de la plataforma de radiocomunicación de la Red Nacional de Telecomunicaciones o de la Red Local.
6.3.4.6 Las corporaciones que no estén inscritas a la Red Nacional de Radiocomunicación y que brinden servicios de atención de llamadas de emergencia podrán utilizar sistemas de despacho remoto conectados a los CALLES para compartir la información del CAD y llevar a cabo el despacho de unidades de manera coordinada.
6.3.4.7 Para lograr una operación efectiva, tanto la operación centralizada como la descentralizada deberá operar sobre esquemas de interconexión confiables; garantizando una operación permanente de las plataformas tecnológicas en los centros principales, así como en los centros municipales y/o Subcentros.
6.3.4.8 La coordinación se desarrollará en el marco de los convenios de coordinación establecidos.
6.3.4.9 De no contar con convenios, el CALLE deberá gestionarlos a fin de brindar atención oportuna a las emergencias reportadas.
6.4 Modelo jerárquico de mando, control y coordinación de las corporaciones e instancias encargadas de operar el despacho y atención del presente Proyecto de Norma Oficial Mexicana
6.4.1 Con la finalidad de brindar el despacho oportuno de emergencias, deberán establecerse esquemas de coordinación con las siguientes corporaciones e instancias pertenecientes a los tres órdenes de gobierno, las cuales podrán estar presentes al interior de los CALLES bajo un Modelo de Operación de "Mismo Techo", o bien en coordinación con los CALLE bajo un modelo de comunicación efectivo; tales como:
6.4.1.1 Cuerpos de Bomberos.
6.4.1.2 Policía Federal.
6.4.1.3 Dirección de Vialidad y Tránsito de orden estatal y municipal.
6.4.1.4 Procuraduría de Justicia del Estado.
6.4.1.5 Fiscalía General del Estado.
6.4.1.6 Procuraduría General de la República.
6.4.1.7 Secretaría de la Defensa Nacional.
6.4.1.8 Secretaría de Marina.
6.4.1.9 Secretaría de Salud a través del Centro Regulador de Urgencias Médicas y ambulancias médicas.
6.4.1.10 Secretaría de Seguridad Pública de orden estatal.
6.4.1.11 Protección Civil de orden estatal y municipal.
6.4.1.12 Delegación de Cruz Roja Mexicana en la entidad.
6.4.2 Adicionalmente, se deberán establecer esquemas de coordinación con las siguientes corporaciones e instancias, para su colaboración de forma externa al CALLE:
6.4.2.1 La agencia de Aduanas y Protección Fronteriza (Custom and Border Protection).
6.4.2.2 Centro de Investigación y Seguridad Nacional (CISEN).
6.4.2.3 Centro de Reinserción Social.
6.4.2.4 Comisión Federal de Electricidad.
6.4.2.5 Desarrollo Integral de la Familia.
6.4.2.6 Instituto Nacional de Migración.
 
6.4.2.7 Instituto Estatal de las Mujeres.
6.4.2.8 Instituto Nacional de las Mujeres.
6.4.2.9 Petróleos Mexicanos.
6.4.2.10 Secretaría de Turismo (Ángeles verdes).
6.4.2.11 Sistema de Aguas de orden estatal.
6.4.2.12 Policía Bancaria e Industrial.
6.4.2.13 Procuraduría Federal de Protección al Ambiente.
6.4.2.14 Organizaciones de la Sociedad Civil.
6.4.2.15 Comisión Nacional para Prevenir y Erradicar la Violencia contra las Mujeres (CONAVIM).
6.4.2.16 Servicio de Administración Tributaria (SAT).
6.4.2.17 Caminos y Puentes Federales (CAPUFE).
Tabla 2-Clasificación de corporaciones por tipo de auxilio
 
Tipo
Corporación
Seguridad
Policía Federal
Dirección de Vialidad y Tránsito estatal
Dirección de Vialidad y Tránsito municipal
Policía Bancaria e Industrial
Fiscalía General del Estado
Procuraduría de Justicia del Estado
 
Procuraduría General de la República
Secretaría de la Defensa Nacional
Secretaría de Marina
La oficina de Aduanas y Protección Fronteriza de los Estados Unidos (Custom and Border Protection)
Centro de Investigación y Seguridad Nacional
Centro de Reinserción Social
Secretaría de Seguridad Pública del estado
Policía Bancaria e Industrial
Procuraduría Federal de Protección al Ambiente
Servicio de Administración Tributaria (SAT)
Instituto Nacional de Migración
Médicas
Secretaría de Salud
Centro Regulador de Urgencias Médicas y ambulancias médicas
Delegación de Cruz Roja Mexicana en la entidad
Protección Civil
Cuerpos de Bomberos
Protección Civil de orden estatal y municipal
Comisión Federal de Electricidad
Desarrollo Integral de la Familia (DIF)
Petróleos Mexicanos
Servicios
Sistema de Aguas de orden estatal
Caminos y Puentes Federales (CAPUFE)
Secretaría de Turismo (Ángeles verdes)
Organizaciones de la Sociedad Civil
Instituto Nacional de las Mujeres e Instituto Estatal de las Mujeres
Comisión Nacional para Prevenir y Erradicar la Violencia contra las Mujeres (CONAVIM)
 
6.4.3 A fin de garantizar la atención adecuada a los reportes de los usuarios y en las situaciones que lo amerite, será necesaria la coordinación en campo de las corporaciones e instancias con presencia interna y externa en los CALLE, de acuerdo a los siguientes escenarios posibles:
 
6.4.3.1 Escenario A: Todas las corporaciones se encuentran dentro de las instalaciones del CALLE (Modelo Bajo un Mismo Techo).
6.4.3.2 Escenario B: Es un escenario mixto donde algunas corporaciones se encuentran dentro del CALLE y aquellas que no lo están podrán tener acceso al mismo mediante el uso de CAD remoto a través de mecanismos de interconexión como un enlace dedicado o vía internet.
6.4.3.3 Escenario C: Ninguna corporación tiene presencia dentro de las instalaciones del CALLE ni posee acceso por CAD remoto, por lo que se podrá establecer comunicación con ellas en primera instancia vía radiocomunicación, o en su caso vía telefónica. Ninguna corporación tiene presencia dentro de las instalaciones del CALLE, ni posee acceso por CAD remoto, por lo que se podrá establecer comunicación con ellas en primera instancia por cualquiera de los medios de comunicación de la Red Nacional de Telecomunicaciones o vía de internet.
6.4.4 Deberá generarse la información necesaria por corporación e instancia involucrada en el despacho del incidente.
6.4.5 Atención de violencia contra las mujeres.
Se busca establecer la línea 9-1-1 para atención de violencia contra las mujeres brindando un servicio con perspectiva de género que sea sensible a la problemática que afrontan principalmente mujeres y niñas.
6.4.5.1 El CALLE deberá operar con apoyo de los institutos de la mujer locales, en el marco de convenios suscritos entre la entidad y el mecanismo de adelanto de la mujer local, para dar atención a mujeres víctimas de violencia, conteniendo a la víctima telefónicamente y derivando posteriormente la llamada, a la atención de la emergencia con especialistas para apoyo psicológico, legal y atención médica.
6.4.5.2 La totalidad de operadores y supervisores del CALLE deberá tomar la capacitación y posterior certificación brindada por el Instituto Nacional de las Mujeres, para contar con habilidades de sensibilización y herramientas de contención para mujeres víctimas de violencia que reporten la situación por la línea 9-1-1.
6.4.5.3 El personal del CALLE que brinde atención directamente a los usuarios que hayan sido objeto de cualquier conducta que pueda constituir un delito, deberá brindarles la información necesaria para acudir a las instancias que correspondan para recibir asesoría jurídica o acceder a los derechos que, como víctima u ofendido, puedan tener.
7. Recursos humanos
7.1 Los CALLE deberán mantener una regulación homologada de la selección, ingreso, formación, permanencia, evaluación, reconocimiento y certificación de su personal.
7.2 Conocimientos y habilidades generales
El personal que preste sus servicios en los Centros de Atención de Llamadas de Emergencia (CALLE), independientemente del área de especialización en emergencias que su puesto demande, deberá contar con una serie de habilidades y conocimientos comunes que resultarán esencialmente necesarios para su consideración en el puesto y permanencia en éste.
Se considerarán habilidades y conocimientos comunes los siguientes:
7.2.1 Conocimientos generales.
7.2.1.1 Comprensión de los límites legales y geográficos.
7.2.1.2 Aplicación apropiada de la terminología de los CALLE.
7.2.2 Habilidades generales.
7.2.2.1 Trabajo bajo presión.
7.2.2.2 Capacidad para la toma de decisiones.
7.2.2.3 Manejo del estrés.
7.2.2.4 Multi-tareas.
 
7.2.2.5 Proveer un servicio efectivo a la población.
7.2.2.6 Solucionar problemas.
7.2.2.7 Sentido común.
7.2.2.8 Pensamiento crítico.
7.2.2.9 Trabajar de forma efectiva con otras personas.
7.2.2.10 Facilidad para comunicación oral y escrita.
7.2.2.11 Tolerancia a la frustración.
7.2.3 El personal deberá poseer los conocimientos y habilidades, para lo cual realizará los exámenes generales siguientes:
7.2.3.1 Entrevista inicial.
7.2.3.2 Mecanografía y uso de software de procesamiento de datos.
7.2.3.3 Evaluación de control de confianza, la misma será aplicada a todo el personal adscrito.
7.2.3.4 Estar dado de alta en la base de datos del Registro Nacional de Personal sobre Seguridad Pública.
7.2.4 De los procesos de evaluación de confianza.
En el artículo 40 Fracción XV de la Ley General del Sistema Nacional de Seguridad Pública, se establece que los integrantes de las Instituciones de Seguridad Pública deberán someterse a evaluaciones periódicas para acreditar el cumplimiento de sus requisitos de permanencia.
De la misma manera en el Modelo Nacional de Evaluación y Control de Confianza, aprobado en 2008 y ratificado en 2010, se dictan los criterios mínimos para la evaluación y control de confianza de los servidores públicos, dichos criterios fueron elaborados tomando en consideración recomendaciones propuestas por los centros de evaluación y control de confianza de, Secretaría de Gobernación, Secretaría de la Defensa Nacional, Secretaría de Marina, Secretaría de Hacienda y Crédito Público, Procuraduría General de la República, entre otras instancias .
En las evaluaciones de control de confianza se establecen los requisitos que el personal adscrito o dependiente debe cubrir, a fin de salvaguardar la integridad, confiabilidad y confidencialidad que debe prevalecer en el manejo de la información.
7.2.5 Del perfil requerido para el puesto de director general.
7.2.5.1 De la formación y experiencia profesional mínima.
I.      Contar con licenciatura o ingeniería terminada preferentemente en las áreas de derecho, administración, psicología y tecnologías de la comunicación.
II.     Conocimientos generales de operación en sistemas informáticos.
III.    Conocimiento en administración de personal.
IV.    Conocimiento en manejo de grupos de trabajo.
V.    Experiencia en el mando directivo u operativo, que deberá acreditar.
7.2.5.2 De las habilidades esenciales necesarias para el puesto de director general.
I.      Habilidad en resolución de problemas.
II.     Habilidad para controlar emociones.
III.    Habilidad para tomar decisiones en situaciones de estrés.
7.2.5.3 De las aptitudes esenciales necesarias para el puesto de director general.
I.      Paciente.
 
II.     Dinámico.
III.    Empático.
IV.    Liderazgo.
V.    Actitud de servicio.
VI.    Con iniciativa.
VII.   Tolerancia a la frustración.
VIII.  Honradez.
IX.    Honestidad.
7.2.5.4 De las características y requisitos mínimos para el puesto de director general.
I.      Experiencia en servicio público preferentemente.
II.     Experiencia en el área de emergencias.
III.    Conocimientos en materia de Seguridad Pública y políticas públicas.
IV.    Conocimiento sobre normatividades locales y federal.
V.    Conocimientos en temas de tecnología.
VI.    Conocimientos en administración de recursos.
VII.   Aprobar los exámenes de control de confianza.
VIII.  Conocimiento de los reglamentos y leyes que le competen.
7.2.5.5 En la aplicación de exámenes y verificación de requisitos deberán considerarse los criterios específicos necesarios para las actividades del puesto de director general, las cuales están descritas en el "Manual de funciones de operación de los CALLE".
7.2.6 Del perfil requerido para el puesto de coordinador operativo
7.2.6.1 De la formación y experiencia profesional mínima.
I.      Contar con licenciatura o ingeniería terminada en las áreas de Derecho, Administración, Psicología, Seguridad Pública, Salud y Tecnologías de la Comunicación.
II.     Conocimiento en administración de personal.
III.    Conocimiento en administración de sistemas.
IV.    Conocimiento en manejo de grupos de trabajo.
V.    Experiencia en mando operativo que deberá acreditar.
7.2.6.2 De las habilidades esenciales necesarias para el puesto de coordinador operativo.
I.      Habilidad en resolución de problemas.
II.     Habilidad para controlar emociones.
III.    Habilidad para tomar decisiones en situaciones de estrés.
7.2.6.3 De las aptitudes esenciales necesarias para el puesto de coordinador operativo.
I.      Paciente.
II.     Dinámico.
III.    Empático.
IV.    Liderazgo.
V.    Actitud de servicio.
 
VI.    Con iniciativa.
VII.   Tolerancia a la frustración.
VIII.  Facilidad para comunicación, verbal y escrita.
IX.    Honradez.
X.    Honestidad.
7.2.6.4 De las características y requisitos mínimos para el puesto de coordinador operativo.
I.      Experiencia en atención a la ciudadanía.
II.     Experiencia en el área de emergencias.
III.    Conocimientos en materia de Seguridad Pública.
IV.    Conocimiento sobre normatividades locales y federal.
V.    Conocimiento de la responsabilidad de las corporaciones.
VI.    Conocimiento en el manejo de eventos de prioridad alta.
VII.   Conocimiento en el manejo de claves operativas.
VIII.  Aprobar los exámenes de control de confianza.
7.2.6.5 En la aplicación de exámenes y verificación de requisitos, deberán considerarse los criterios específicos necesarios para las actividades del puesto de coordinador operativo, las cuales están descritas en el "Manual de funciones de operación de los CALLE".
7.2.7 Del perfil mínimo requerido para el puesto de coordinador de área estratégica de tecnología de la información.
7.2.7.1 De la formación y experiencia profesional mínima.
I.      Contar con licenciatura o ingeniería terminada en áreas de tecnologías de la información.
II.     Conocimiento en administración de personal.
III.    Conocimiento en administración de sistemas.
IV.    Conocimiento en manejo de grupos de trabajo.
V.    Experiencia en mando operativo que deberá acreditar.
7.2.7.2 De las habilidades esenciales necesarias para el puesto de coordinador de área estratégica de tecnología de la información.
I.      Habilidad en resolución de problemas.
II.     Habilidad para controlar emociones.
III.    Habilidad para tomar decisiones en situaciones de estrés.
7.2.7.3 De las aptitudes esenciales necesarias para el puesto de coordinador de área estratégica de tecnología de la información.
I.      Paciente.
II.     Dinámico.
III.    Empático.
IV.    Liderazgo.
V.    Actitud de servicio.
VI.    Con iniciativa.
VII.   Tolerancia a la frustración.
 
VIII.  Facilidad para comunicación, verbal y escrita.
IX.    Honradez.
X.    Honestidad.
7.2.7.4 De las características y requisitos mínimos para el puesto de coordinador de área estratégica de tecnología de la información.
I.      Experiencia en atención a la ciudadanía.
II.     Experiencia en el área de emergencias.
III.    Conocimientos en materia de Seguridad Pública.
IV.    Conocimiento sobre normatividades locales y federal.
V.    Conocimiento de la responsabilidad de las corporaciones.
VI.    Conocimiento en el manejo de eventos de prioridad alta.
VII.   Conocimiento en el manejo de claves operativas.
VIII.  Aprobar los exámenes de control de confianza.
7.2.7.5 En la aplicación de exámenes y verificación de requisitos, deberán considerarse los criterios específicos necesarios para las actividades del puesto coordinador de área estratégica de tecnología de la información las cuales están descritas en el "Manual de funciones de operación de los CALLE".
7.2.8 Del perfil mínimo requerido para el puesto de director del CALLE.
7.2.8.1 De la formación y experiencia profesional básica.
I.      Contar con licenciatura o ingeniería terminada en las áreas de derecho, administración, psicología, Seguridad Pública, salud, protección civil y tecnologías de la comunicación.
II.     Conocimiento en administración de personal.
III.    Conocimiento en manejo de grupos de trabajo.
IV.    Conocimientos específicos en procesos de atención telefónica.
7.2.8.2 De las habilidades esenciales necesarias para el puesto de director del CALLE.
I.      Habilidad en resolución de problemas.
II.     Habilidad para controlar emociones.
III.    Habilidad para tomar decisiones en situaciones de estrés.
7.2.8.3 De las aptitudes esenciales necesarias para el puesto de director del CALLE.
I.      Paciente.
II.     Dinámico.
III.    Empático.
IV.    Liderazgo.
V.    Actitud de servicio.
VI.    Con iniciativa.
VII.   Tolerancia a la frustración.
VIII.  Honradez.
IX.    Honestidad.
7.2.8.4 De las características y requisitos mínimos para el puesto de director del CALLE.
I.      Experiencia en atención a la ciudadanía.
 
II.     Experiencia en el área de emergencias.
III.    Conocimientos en materia de Seguridad Pública.
IV.    Conocimientos sobre normatividad locales y federal.
V.    Conocimiento en evaluación de calidad de servicio.
VI.    Aprobar los exámenes de control de confianza.
7.2.8.5 En la aplicación de exámenes y verificación de requisitos, deberán considerarse los criterios específicos necesarios para las actividades del puesto de director del CALLE, las cuales están descritas en el "Manual de funciones de operación de los CALLE".
7.2.9 Del perfil mínimo para el puesto de director de operaciones o despacho.
7.2.9.1 De la formación y experiencia profesional básica.
I.      Contar con licenciatura o ingeniería terminada en las áreas de Derecho, Administración, Psicología, Seguridad Pública, Salud y Tecnologías de la Comunicación.
II.     Conocimiento en administración de personal.
III.    Conocimiento en manejo de grupos de trabajo.
IV.    Experiencia en mando operativo que deberá acreditar.
7.2.9.2 De las habilidades esenciales necesarias para el puesto de director de operaciones o despacho.
I.      Habilidad en resolución de problemas.
II.     Habilidad para controlar emociones.
III.    Habilidad para tomar decisiones en situaciones de estrés.
IV.    Habilidad en manejo de eventos de prioridad alta.
7.2.9.3 De las aptitudes esenciales necesarias para el puesto de director de operaciones o despacho.
I.      Paciente.
II.     Dinámico.
III.    Empático.
IV.    Liderazgo.
V.    Actitud de servicio.
VI.    Con iniciativa.
VII.   Tolerancia a la frustración.
VIII.  Honradez.
IX.    Honestidad.
7.2.9.4 De las características y requisitos mínimos para el puesto de director de operaciones o despacho.
I.      Dominio en el uso de aparatos de radiofrecuencia y claves operativas.
II.     Experiencia en atención a la ciudadanía.
III.    Experiencia en el área de emergencias.
IV.    Conocimiento en materia de Seguridad Pública.
V.    Conocimiento sobre normatividades locales y federal.
VI.    Aprobar los exámenes de control de confianza.
7.2.9.5 En la aplicación de exámenes y verificación de requisitos, deberán considerarse los criterios específicos necesarios para las actividades del puesto de director de operaciones o despacho, las cuales están descritas en el "Manual de funciones de operación de los CALLE".
7.2.10 Del perfil mínimo para el puesto de responsables de los Subcentros o centros regionales.
7.2.10.1 De la formación y experiencia profesional básica.
I.      Contar con licenciatura o ingeniería terminada en las áreas de derecho, administración, psicología y tecnologías de la comunicación.
II.     Conocimiento en administración de personal.
III.    Conocimiento en manejo de grupos de trabajo.
IV.    Experiencia en mando operativo que deberá acreditar.
7.2.10.2 De las habilidades esenciales necesarias para el puesto de responsable de los subcentros o centros regionales.
I.      Habilidad en resolución de problemas.
II.     Habilidad para controlar emociones.
III.    Habilidad para tomar decisiones en situaciones de estrés.
7.2.10.3 De las aptitudes esenciales necesarias para el puesto de responsable de los subcentros o centros regionales.
I.      Paciente.
II.     Dinámico.
III.    Empático.
IV.    Liderazgo.
V.    Actitud de servicio.
VI.    Con iniciativa.
VII.   Tolerancia a la frustración.
VIII.  Honradez.
IX.    Honestidad.
7.2.10.4 De las características y requisitos específicos básicos para el puesto de responsable de los subcentros o centros regionales.
I.      Experiencia en atención a la ciudadanía.
II.     Experiencia en el área de emergencias.
III.    Conocimientos en materia de Seguridad Pública.
IV.    Conocimiento sobre normatividades locales y federal.
V.    Conocimiento geográfico de su área de responsabilidad.
VI.    Aprobar los exámenes de control de confianza.
7.2.10.5 En la aplicación de exámenes y verificación de requisitos, deberán aplicarse los criterios específicos necesarios para las actividades del puesto de responsables de los Subcentros, centros regionales, las cuales están descritas en el "Manual de funciones de operación de los CALLE".
7.2.11 Del perfil mínimo requerido para el puesto de jefe de departamento 9-1-1.
7.2.11.1 De la formación y experiencia profesional básica.
I.      Contar con licenciatura o ingeniería terminada en las áreas de derecho, administración, psicología y tecnologías de la comunicación.
II.     Conocimiento en administración de personal.
 
III.    Conocimiento en manejo de grupos de trabajo.
IV.    Conocimiento de los procesos de atención telefónica de emergencias.
7.2.11.2 De las habilidades esenciales necesarias para el puesto de jefe de departamento 9-1-1.
I.      Habilidad en resolución de problemas.
II.     Habilidad para controlar emociones.
III.    Habilidad para tomar decisiones en situaciones de estrés.
7.2.11.3 De las aptitudes esenciales necesarias para el puesto de jefe de departamento 9-1-1.
I.      Paciente.
II.     Dinámico.
III.    Empático.
IV.    Liderazgo.
V.    Actitud de servicio.
VI.    Con iniciativa.
VII.   Tolerancia a la frustración.
VIII.  Honradez.
IX.    Honestidad.
7.2.11.4 De las características y requisitos específicos básicos para el puesto de jefe de departamento 9-1-1.
I.      Experiencia en atención a la ciudadanía.
II.     Experiencia en el área de emergencias.
III.    Conocimientos en materia de Seguridad Pública.
IV.    Conocimiento sobre normatividades locales y federal.
V.    Conocimientos sobre atribuciones de las corporaciones para el despacho.
VI.    Aprobar los exámenes de control de confianza.
7.2.11.5 En la aplicación de exámenes y verificación de requisitos, deberán aplicarse los criterios específicos necesarios para las actividades del puesto de jefe de departamento 9-1-1, las cuales están descritas en el "Manual de funciones de operación de los CALLE".
7.2.12 Del perfil requerido para el puesto de jefe de departamento de calidad.
7.2.12.1 De la formación y experiencia profesional mínima.
I.      Contar con licenciatura o ingeniería terminada relacionada con el área de estadística, derecho, administración, psicología y tecnologías de la comunicación.
II.     Conocimiento en administración de personal.
III.    Conocimiento en manejo de grupos de trabajo.
IV.    Conocimiento sobre canalización de emergencias.
7.2.12.2 De las habilidades esenciales necesarias para el puesto de jefe de departamento de calidad.
I.      Habilidad en resolución de problemas.
II.     Habilidad para controlar emociones.
III.    Habilidad para tomar decisiones en situaciones de estrés.
IV.    Habilidad para transmitir conocimientos al personal de los CALLE.
7.2.12.3 De las aptitudes esenciales necesarias para el puesto de jefe de departamento de calidad.
 
I.      Paciente.
II.     Dinámico.
III.    Empático.
IV.    Liderazgo.
V.    Actitud de servicio.
VI.    Con iniciativa.
VII.   Tolerancia a la frustración.
VIII.  Honradez.
IX.    Honestidad.
7.2.12.4 De las características y requisitos específicos básicos para el puesto de jefe de departamento de calidad.
I.      Experiencia en atención a la ciudadanía.
II.     Experiencia en el área de emergencias.
III.    Conocimientos en materia de Seguridad Pública.
IV.    Conocimientos sobre normatividad locales y federal.
V.    Conocimiento sobre normas de calidad.
VI.    Conocimiento sobre metodologías de evaluación.
VII.   Aprobar los exámenes de control de confianza.
7.2.12.5 En la aplicación de exámenes y verificación de requisitos, deberán aplicarse los criterios específicos necesarios para las actividades del puesto de jefe de departamento de calidad las cuales están descritas en el "Manual de funciones de operación de los CALLE".
7.2.13 Del perfil requerido para el puesto de jefe de departamento de análisis de información.
7.2.13.1 De la formación y experiencia profesional básica.
I.      Contar con licenciatura o ingeniería terminada relacionada con el área de estadística, derecho, administración, psicología y tecnologías de la comunicación.
II.     Conocimiento en administración de personal.
III.    Conocimiento en manejo de grupos de trabajo.
IV.    Experiencia en estadística y elaboración de reportes.
7.2.13.2 De las habilidades esenciales necesarias para el puesto de jefe de departamento de análisis de información.
I.      Habilidad en resolución de problemas.
II.     Habilidad para controlar emociones.
III.    Habilidad para tomar decisiones en situaciones de estrés.
IV.    Habilidad de análisis de información.
7.2.13.3 De las aptitudes esenciales necesarias para el puesto de jefe de departamento de análisis de información.
I.      Paciente.
II.     Dinámico.
III.    Empático.
 
IV.    Liderazgo.
V.    Actitud de servicio.
VI.    Con iniciativa.
VII.   Tolerancia a la frustración.
VIII.  Honradez.
IX.    Honestidad.
7.2.13.4 De las características y requisitos específicos básicos para el puesto de jefe de departamento de análisis de información.
I.      Experiencia en atención a la ciudadanía.
II.     Experiencia en el área de emergencias.
III.    Conocimientos en materia de Seguridad Pública.
IV.    Conocimientos sobre normatividad locales y federal.
V.    Conocimiento en la elaboración de mapas.
VI.    Conocimiento en manejo de cartografía.
VII.   Aprobar los exámenes de control de confianza.
7.2.13.5 En la aplicación de exámenes y verificación de requisitos, deberán aplicarse los criterios específicos necesarios para las actividades del puesto de jefe de departamento de análisis de información, las cuales están descritas en el "Manual de funciones de operación de los CALLE".
7.2.14 Del perfil requerido para el puesto de supervisor.
7.2.14.1 De la formación y experiencia profesional básica.
I.      Contar con certificado de bachillerato, carrera técnica o su equivalente.
II.     Excelente ortografía y redacción.
III.    Conocimientos básicos de primeros auxilios.
IV.    Conocimientos generales de operación en sistemas informáticos.
V.    Eficiencia en el manejo del teclado.
VI.    Eficiencia en el manejo de software de procesamiento de datos.
VII.   Conocimiento en administración de personal.
VIII.  Conocimiento en manejo de grupos de trabajo.
7.2.14.2 De las habilidades esenciales necesarias para el puesto de supervisor.
I.      Habilidad en resolución de problemas.
II.     Habilidad para realizar dos actividades a la vez.
III.    Habilidad para controlar emociones.
IV.    Habilidad para tomar decisiones en situaciones de estrés.
V.    Habilidad para comunicación, verbal y escrita.
7.2.14.3 De las aptitudes esenciales necesarias para el puesto de supervisor:
I.      Paciente.
II.     Dinámico.
III.    Empático.
 
IV.    Liderazgo.
V.    Actitud de servicio.
VI.    Con iniciativa
VII.   Cooperativo.
VIII.  Tolerancia a la frustración.
IX.    Trabajo en equipo.
X.    Deseos de superación.
XI.    Honradez.
XII.   Honestidad.
XIII.  Amplio sentido de ética profesional.
7.2.14.4 De las características y requisitos específicos básicos para el puesto de supervisor:
I.      Experiencia mínima de un año como operador.
II.     Experiencia en el área de emergencias, conocimiento de los procesos de atención telefónica de por lo menos un año.
III.    Conocimientos básicos sobre normatividad locales y federal.
IV.    Aprobar los exámenes de control de confianza.
V.    Conocimientos básicos en el manejo de situaciones psicológicas.
VI.    Experiencia en atención de eventos de prioridad alta.
VII.   Disponibilidad de horario.
VIII.  Dominio en el uso de aparatos de radiofrecuencia.
7.2.14.5 El personal deberá poseer los conocimientos y habilidades, para lo cual realizará los siguientes exámenes generales:
I.      Entrevista inicial.
II.     Examen psicométrico.
III.    Mecanografía y manejo de software de procesamiento de datos.
IV.    Generalidades del CALLE.
V.    Uso del sistema de captura.
VI.    Prueba de simulación de un caso de emergencia.
7.2.14.6 En la aplicación de exámenes y verificación de requisitos, deberán aplicarse los criterios específicos necesarios para las actividades del puesto de supervisor, las cuales están descritas en el "Manual de funciones de operación de los CALLE".
7.2.15 Del perfil requerido para el puesto de operador o agente telefónico.
7.2.15.1 De la formación y experiencia profesional básica.
I.      Contar con certificado de bachillerato, carrera técnica o su equivalente o bien estudios que lo acrediten como paramédico, Licenciatura trunca en protección civil, enfermería, psicología o trabajo social.
II.     Excelente ortografía y redacción.
III.    Conocimientos básicos de primeros auxilios, preferentemente.
IV.    Conocimientos generales de operación en sistemas informáticos.
 
V.    Eficiencia en el manejo del teclado.
VI.    Eficiencia en el manejo de software de procesamiento de datos.
7.2.15.2 De las habilidades esenciales necesarias para el puesto de operador o agente telefónico.
I.      Habilidad en resolución de problemas.
II.     Habilidad en captura de datos y redacción.
III.    Habilidad para realizar dos actividades a la vez.
IV.    Habilidad para controlar emociones.
V.    Habilidad para tomar decisiones en situaciones de estrés.
7.2.15.3 De las aptitudes esenciales necesarias para el puesto de operador o agente telefónico.
I.      Paciente.
II.     Dinámico.
III.    Empático.
IV.    Discreción.
V.    Actitud de servicio.
VI.    Con iniciativa.
VII.   Cooperativo.
VIII.  Apego a las reglas.
IX.    Trabajo en equipo.
X.    Deseos de superación.
XI.    Honradez.
XII.   Honestidad.
7.2.15.4 De las características y requisitos específicos básicos para el puesto de operador o agente telefónico.
I.      Capacidad de análisis y resolución.
II.     Preferentemente contar con experiencia en el área de emergencias como operador telefónico por lo menos un año.
III.    Conocimientos básicos sobre normatividad locales y federal.
IV.    Aprobar los exámenes de control de confianza.
V.    Conocimientos básicos en el manejo de situaciones psicológicas.
VI.    Disponibilidad de horario.
7.2.15.5 De las características y requisitos específicos básicos para el puesto de operador en los CALLE donde dicho puesto sea ocupado por un (ex)policía o (ex)militar. El operador deberá cumplir los siguientes requisitos en tanto no contraríen su naturaleza particular. Dichos requerimientos se aplicarán de manera armónica con los que establezcan las disposiciones para cada caso en particular.
I.      Haber cumplido con el servicio militar nacional en el caso de varones.
II.     No tatuajes.
III.    No haber sido condenado por delitos, ni estar sujeto a proceso penal.
IV.    En caso de haber pertenecido al ejército presentar licencia ilimitada o documento de baja.
V.    Carta de no antecedentes penales.
 
7.2.15.6 El personal deberá poseer los conocimientos y habilidades, para lo cual realizará los siguientes exámenes generales:
I.      Entrevista inicial.
II.     Examen psicométrico.
III.    Mecanografía y manejo de software de procesamiento de datos.
IV.    Generalidades del CALLE.
V.    Uso del sistema de captura.
VI.    Prueba de simulación de un caso de emergencia.
7.2.15.7 En la aplicación de exámenes y verificación de requisitos, deberán aplicarse los criterios específicos necesarios para las actividades del puesto de operador, las cuales están descritas en el "Manual de funciones de operaciones de los CALLE".
7.2.16 Del perfil requerido para el puesto de despachador.
7.2.16.1 De la formación y experiencia profesional básica.
I.      Contar con certificado de bachillerato, carrera técnica o su equivalente.
II.     Excelente ortografía y redacción.
III.    Dominio en el uso de aparatos de radiofrecuencia.
IV.    Conocimientos generales de operación en sistemas informáticos.
V.    Eficiencia en el manejo del teclado.
VI.    Eficiencia en el manejo de software de procesamiento de datos.
VII.   Ser elemento activo de la corporación.
7.2.16.2 De las habilidades esenciales necesarias para el puesto de despachador.
I.      Habilidad en resolución de problemas.
II.     Habilidad para realizar dos actividades a la vez.
III.    Habilidad para controlar emociones.
IV.    Habilidad para tomar decisiones en situaciones de estrés.
7.2.16.3 De las aptitudes esenciales necesarias para el puesto de despachador.
I.      Paciente.
II.     Dinámico.
III.    Empático.
IV.    Discreción.
V.    Actitud de servicio.
VI.    Con iniciativa.
VII.   Cooperativo.
VIII.  Apego a las reglas.
IX.    Trabajo en equipo.
X.    Deseos de superación.
XI.    Honradez.
XII.   Honestidad.
 
7.2.16.4 De las características y requisitos específicos básicos para el puesto de despachador.
I.      Conocimiento sobre despacho.
II.     Experiencia en el área de emergencias, preferentemente.
III.    Experiencia preferentemente de un año en el manejo de claves de las corporaciones
IV.    Conocimientos básicos sobre normatividad locales y federal.
V.    Aprobar los exámenes de control de confianza o en su caso tener vigentes los exámenes.
VI.    Disponibilidad de horario.
7.2.16.5 El personal deberá poseer los conocimientos y habilidades, para lo cual realizará los siguientes exámenes generales:
I.      Entrevista inicial.
II.     Examen psicométrico.
III.    Mecanografía y manejo de software de procesamiento de datos.
IV.    Generalidades del CALLE.
V.    Uso del sistema de captura.
VI.    Prueba de simulación de un caso de emergencia.
7.2.16.6 En la aplicación de exámenes y verificación de requisitos, deberán aplicarse los criterios específicos necesarios para las actividades del puesto de despachador, las cuales están descritas en el "Manual de funciones de operaciones de los CALLE".
7.3 Características y/o especificaciones mínimas que deberán observar las evaluaciones de personal integrante de los CALLE en el país.
7.3.1 Objetivo de la evaluación del personal.
7.3.1.1 El proceso de evaluación tendrá como objeto conocer las fortalezas y debilidades de los CALLE. El resultado de las evaluaciones permitirá dar seguimiento a la operación de los CALLE y así focalizar y reorientar propuestas para mejorar la eficacia y eficiencia en su funcionamiento.
7.3.2 Ámbitos de evaluación.
7.3.2.1 La evaluación deberá efectuarse, al menos:
I.      En el análisis general de la operación.
II.     En el análisis individualizado del personal.
7.3.2.2 Ámbitos de evaluación.
I.      Calidad en la atención.
II.     Satisfacción del usuario.
7.3.3 Medidas esenciales para la evaluación de un CALLE.
7.3.3.1 Se realizarán llamadas aleatorias de regreso para contactar a los usuarios y conocer su grado de satisfacción con el servicio.
7.3.4 Análisis general del personal.
7.3.4.1 De los ámbitos de evaluación general de los operadores.
I.      Eficiencia en la atención.
II.     Tiempo de la atención.
III.    Apego a los protocolos de actuación.
 
7.3.5 Medidas esenciales para la evaluación de un CALLE.
7.3.5.1 Se realizarán intervenciones telefónicas aleatorias diarias por parte del supervisor.
7.3.5.2 Se analizarán las grabaciones de llamadas de forma aleatoria.
7.3.5.3 Se cronometrará el tiempo de atención del usuario en línea.
7.3.5.4 Se elaborará una bitácora donde se lleve un registro de los errores de los operadores.
7.3.5.5 Se realizará la revisión aleatoria del llenado de los campos solicitados por el CAD.
7.3.5.6 Se evaluará la habilidad de los operadores en el uso del software.
7.3.6 De la evaluación general de los supervisores.
7.3.6.1 Realizar reporte diario de actividades por parte de los supervisores y coordinadores, los insumos serán las evaluaciones de audio por día realizadas a cada operador, también serán considerados el número de reportes por operador.
7.3.6.2 Los supervisores y coordinadores serán evaluados en función del desempeño del personal a su cargo.
7.3.6.3 Análisis individualizado del personal.
7.3.6.3.1 De la evaluación individualizada a los operadores.
7.3.6.3.1.1 Ámbitos de evaluación.
I.      Puntualidad.
II.     Recepción de equipo al operador entrante.
III.    Apertura de línea inmediata.
IV.    Seguimiento de reportes pendientes.
V.    Adecuado tono de voz y volumen.
VI.    Coordinación adecuada con operadores y despachadores.
VII.   Evaluación del grado de satisfacción del usuario.
7.3.6.4 Medidas esenciales para la evaluación:
El supervisor durante la jornada laboral realizará la evaluación aleatoria de los operadores en cada uno de los ámbitos referidos. O en su caso que el área encargada de realizar la evaluación sea el departamento de calidad, con la finalidad de medir la eficiencia.
7.3.6.5 De la evaluación individualizada a los despachadores.
7.3.6.5.1 Ámbitos de evaluación:
I.      Puntualidad.
II.     Conocimiento en el manejo del equipo de cómputo.
III.    Conocimiento geográfico del Estado.
IV.    Manejo adecuado en la radiocomunicación.
V.    Capacidad de coordinación con otras dependencias.
VI.    Canalización inmediata de los reportes a las unidades.
VII.   Petición de datos a la base de los reportes ya despachados y atendidos.
7.3.6.6 Medidas esenciales para la evaluación.
7.3.6.6.1 Se analizarán los tiempos de canalización a cada corporación para los incidentes según sea la prioridad.
 
7.3.6.6.2 Se realizará la revisión aleatoria del llenado de los campos solicitados por el CAD.
7.3.6.7 De la evaluación individualizada a los supervisores.
7.3.6.7.1 Ámbitos de evaluación:
I.      Puntualidad.
II.     Orden durante el turno.
III.    Desempeño de los operadores de su turno.
IV.    Tiempos de respuesta de los reportes generados durante su turno.
V.    Ausencia de conflictos tanto laborales como personales durante su turno.
7.3.6.8 Medidas esenciales para la evaluación:
I.      La evaluación de los supervisores y coordinadores se medirá en función de la calidad en el servicio brindado por el personal a su cargo, así como de las tareas administrativas que le competen.
II.     Deberán dar seguimiento a una bitácora donde reportarán los aspectos relevantes que acontecieron durante su turno.
7.3.6.9 Procesamiento y empleo de resultados.
Después de realizar las evaluaciones correspondientes a cada puesto de trabajo en los CALLE, se concentrará la información y se obtendrán las calificaciones globales, se publicarán los resultados del personal con calificaciones más altas para otorgarles incentivos.
7.4 Características y/o especificaciones mínimas que deberán observar la capacitación básica y capacitación especializada del personal integrante de los CALLE.
7.4.1 La capacitación tendrá por objeto instruir y entrenar al personal de nuevo ingreso para incorporarlo a los centros, así como al personal que ya se encuentra laborando dentro de los mismos.
7.4.2 Lineamientos esenciales de la capacitación.
7.4.2.1 El personal de los CALLE deberá contar con la capacitación respectiva, de acuerdo a su puesto de trabajo.
7.4.2.2 La capacitación deberá estar coordinada por las autoridades de los CALLE.
7.4.2.3 El aspirante antes de ocupar un puesto de trabajo, recibirá una capacitación básica que incluirá de manera esencial lo siguiente:
I.      Antecedentes y cuestiones generales de los CALLE.
II.     Mística del servicio, misión, visión y ética del operador telefónico del número de emergencias 9-1-1.
III.    Descripción general del proceso de atención de emergencias.
IV.    Detalle de las actividades que llevarán a cabo con base en el Manual de funciones de operación de los CALLE.
V.    Protocolos de atención.
VI.    Introducción al sistema de captura (CAD).
7.4.2.4 La capacitación se centrará en la operación del equipo y atención del usuario; durante su impartición, el personal asignado como facilitador deberá detectar los errores en los que incurra el aspirante, lo que permite la corrección oportuna de fallas operativas.
7.4.2.5 Se le harán las prevenciones que sean necesarias al capacitado respecto de la confidencialidad de la información que se le facilite, tomándose las medidas necesarias para garantizar el resguardo responsable.
7.4.2.6 Se le proporcionará al personal capacitado los lineamientos, manuales y protocolos, a los que podrá tener acceso y consultar única y exclusivamente durante su permanencia en las instalaciones de los CALLE.
 
7.4.2.7 Las capacitaciones estarán a cargo del personal de los CALLE calificado y que cuenten con la certificación de organismos reconocidos, así como por personal adscrito y designado por organismos e instituciones reconocidas como especialistas en temas de atención de emergencias.
7.4.2.8 Después de recibir la capacitación, el candidato a ocupar un puesto en el centro realizará una serie de pruebas y ejercicios, que permitirán al o a la aspirante el desarrollo de destreza y experiencia hasta que el personal a cargo de la capacitación determine que son aptos para incorporarse a la atención de llamadas las cuales deben ser monitoreadas, si el operador de recién ingreso presenta deficiencias será recapacitado.
7.4.2.9 El personal de los CALLE deberá estar debidamente capacitados acorde a los puestos que detenten; así mismo, se impulsará la certificación de las habilidades, destrezas y conocimientos del personal, conforme a las directrices que al efecto emitan las autoridades federales y locales.
7.4.3 Contenidos básicos de la capacitación
7.4.3.1 Los elementos mínimos a considerar en la capacitación y adiestramiento básicos del personal de los CALLE serán:
I.      Antecedentes y cuestiones generales.
II.     Elementos mínimos.
III.    Elementos específicos.
Se denominarán como "Antecedentes y cuestiones generales", aquellos conocimientos que el personal de los CALLE deberá saber, consistentes en:
a.     Fundamentos legales de los CALLE.
b.     Organigrama de las secretarías o dependencias encargadas de la seguridad de cada entidad federativa.
c.     Inducción de legislación.
d.     Inicio de operaciones de los CALLE.
e.     Organigrama de los CALLE.
f.     Evolución de los CALLE.
g.     Importancia de los CALLE.
h.     Misión, visión y objetivos de los CALLE.
i.      Personal que conforma los CALLE: perfil y descripción de los puestos.
j.      Elementos mínimos para operadores telefónicos.
k.     Requisitos, habilidades, actitudes que deben caracterizar a los operadores.
l.      Descripción general de las actividades de los operadores.
m.    Presentación de los flujogramas de recepción de llamada, despacho y funcionamiento general del CALLE.
n.     Descripción de los grupos de emergencias que existen para realizar una adecuada canalización de las mismas.
o.     Introducción al sistema de captura (CAD).
p.     Activación de protocolos especiales.
q.     Atención de llamadas:
·  Solicitud de datos.
·  Reportes que no son emergencia.
·  Orientación.
 
·  Llamadas de niños jugando.
·  Ofensiva.
·  Muda.
r.     Tipificación del tipo de emergencia.
s.     Uso del Catálogo Nacional de Incidentes de Emergencia (CNIE) vigente.
t.     Cartografía
7.4.3.2 Elementos mínimos para despachadores:
I.      Manejo del sistema de captura.
II.     Despacho oportuno del reporte de emergencia.
III.    Cierre del reporte.
IV.    Coordinación con otras dependencias manejo de equipo de radiocomunicación.
V.    Manejo de equipo de radiocomunicación.
7.4.3.3 Elementos específicos.
I.      Tipificación de emergencias críticas o especiales.
II.     Entrega y lectura de protocolos.
III.    Práctica de atención de emergencias críticas y especiales (fenómenos hidro-meteorológicos, geológicos, químico-tecnológicos, sanitario-ecológicos y emergencias socio-organizativas no contempladas).
IV.    Trabajo en equipo en emergencias críticas o especiales.
V.    Manejo de estrés.
7.5 Características y/o especificaciones que deberán observar el código de comportamiento durante los periodos de trabajo dentro del CALLE (código de acceso, vestimenta, descansos, incentivos, sanciones, etcétera).
7.5.1 Protocolo de acceso al CALLE.
El acceso a los CALLE es restringido y se deberá hacer observando de manera básica lo siguiente:
7.5.1.1 Deberá existir un punto de control, donde los individuos deberán ser plenamente identificados a través de algún tipo de documento oficial vigente.
7.5.1.2 Deberá existir un registro oficial de su ingreso, ya sea de forma digital (mediante algún software de control de visitas) o mediante un registro manual.
7.5.1.3 Deberá de registrarse la entrada de cualquier equipo tecnológico (celulares, tabletas, computadoras portátiles), especificando sus características.
7.5.1.4 Posterior al registro del(os) equipo(s) tecnológico(s), deberán colocarse dentro de un contenedor o espacio designado para ello, que tendrá que ser rigurosamente monitoreado por un guardia de seguridad. El o los equipo(s) deberá(n) ser entregado a la salida a su propietario, tras el llenado del formato de salida.
7.5.1.5 Todo registro deberá contener el nombre de la persona que autoriza el acceso.
7.5.1.6 El acceso de visitante deberá ser mediante tarjetas de radio-frecuencia, programadas solamente para las áreas no críticas.
7.5.1.7 El acceso a áreas críticas como sites de comunicaciones, áreas de recepción de llamadas, áreas de despacho, análisis de información o áreas de monitoreo; será únicamente acompañado de una persona autorizada por los CALLE y con permisos de acceso a dichas áreas.
7.5.2 Vestimenta.
 
7.5.2.1 Obligaciones:
I.      El personal podrá utilizar accesorios adicionales para protegerse del frío sin alterar los colores institucionales.
II.     El personal deberá mantener la ropa de trabajo y los zapatos limpios.
III.    La ropa de trabajo deberá usarse diario.
IV.    En caso de finalizar la relación laboral, el personal deberá entregar la ropa de trabajo al responsable correspondiente, con la finalidad de evitar mal uso de la misma.
7.5.2.2 Prohibiciones:
I.      El personal no deberá usar el uniforme en sitios ajenos a las instalaciones de los CALLES, excepto en eventos oficiales que lo hagan necesario No se realizarán modificaciones a la ropa de trabajo.
II.     No se permitirá el uso de gorras, zapatos deportivos, sandalias y zapatillas.
7.5.2.3 Excepciones.
Se exceptuará el uso de la ropa de trabajo por motivos de fuerza mayor, comprobados y justificados.
7.5.3 Credenciales.
7.5.3.1 La credencial de identificación es un documento personal de uso obligatorio e intransferible.
7.5.3.2 La credencial deberá ser portada de manera visible por todo el personal.
7.5.3.3 El personal que no porte su credencial no podrá ingresar a laborar.
7.5.3.4 Cuando las personas servidorasblicas dejen de laborar en los CALLE, deberán entregar su credencial.
7.5.3.5 En caso de pérdida de la credencial se deberá presentar una denuncia ante las instancias correspondientes. El valor de la reposición correrá a cargo del servidor(a).
7.5.3.6 Para el caso del personal en régimen de honorarios, las credenciales otorgadas serán en apego a la normatividad de la Unidad administrativa correspondiente.
7.5.4 Sanciones.
Se entenderá como sanción a la consecuencia o efecto de una conducta que constituye la falta a lo estipulado en el presente Proyecto de Norma Oficial Mexicana.
7.5.4.1 Serán objeto de sanción las siguientes acciones:
I.      El operador telefónico no atiende adecuadamente la llamada de emergencia.
II.     Si el operador telefónico no canalizó el incidente a la corporación competente, lo cual quiere decir que no registró de forma correcta la información de la llamada de emergencia.
III.    Si el supervisor y/o coordinador no auxilian al operador en una llamada de emergencia que lo requiere.
IV.    Si el supervisor y/o coordinador se niegan a atender directamente emergencias de los usuarios cuando sea requerido.
V.    Si no se porta el uniforme conforme los requerimientos señalados.
VI.    Si el coordinador, supervisor, operador y/o despachador filtran información para otra finalidad que no sea la de atención a emergencias.
VII.   Si el personal de los CALLE se presenta a laborar bajo el influjo de alcohol o sustancias prohibidas.
VIII.  Si el personal de los CALLE llega a laborar después de su hora de entrada señalada.
IX.    Si se captura información errónea sobre el incidente.
X.    Si el personal duerme durante su jornada laboral.
 
7.6 De las características de permanencia del personal en los CALLE.
Se considerarán, como parte de los requisitos de permanencia para el personal del CALLE el análisis de los resultados que, de forma conjunta, arrojen los procesos de evaluación de confianza. La aplicación de controles de confianza se establecerá para el ingreso, permanencia y ascenso del personal; así como la formación continua y el perfeccionamiento de habilidades. Con este mecanismo se regulará el ingreso, selección, permanencia, promoción, remoción, separación, sanción y reconocimiento de los miembros, poniendo énfasis para detectar a quienes carecen de preparación suficiente.
El aspecto preponderante de estos requisitos de permanencia es el de prevención, encaminado a que, el servidor en función de cualquiera de las áreas del CALLE, podrá continuar en el desempeño del cargo, pero para ello deberá satisfacer el cumplimiento de los requisitos previstos.
Los miembros del CALLE no adquieren permanencia en su cargo por el solo hecho de haber satisfecho los requisitos de ingreso y por el transcurso de tiempo, sino que depende de que aprueben permanente y periódicamente los controles de evaluación de confianza, porque constituyen un mecanismo a través del cual el Secretariado Ejecutivo del Sistema Nacional de Seguridad Pública, garantiza a la sociedad que los miembros del CALLE desempeñan el cargo conforme a los principios que rigen en la institución, dada la delicada tarea que tienen los agentes del CALLE para con la Seguridad Pública y a la vez previenen que se generen fuentes de corrupción al interior del sistema que sostiene la institución .
El objetivo principal de los procesos será comprobar que los miembros de los CALLE cumplen con los principios de legalidad, eficacia, profesionalismo, honradez, lealtad, imparcialidad y de respeto a los derechos humanos. Debido a que es obligación del Secretariado Ejecutivo del Sistema Nacional de Seguridad Pública garantizar a la sociedad que los CALLE conformen una institución capaz, profesional, eficaz y transparente, lo que sólo podrá conseguir si queda acreditado que sus integrantes son éticos, rectos, comprometidos y eficientes, a través de los procesos de evaluación de control de confianza.
Los procesos de evaluación de control de confianza serán obligatorios para ingresar y permanecer en la institución.
7.6.1 Directrices técnicas de aplicación
Los exámenes que conformarán al proceso de evaluación son los que la legislación establezca, indicándose como los básicos recomendados: evaluación médica, evaluación toxicológica, evaluación de aptitudes físicas, evaluación psicológica, evaluación del entorno social y situación patrimonial, evaluación poligráfica, evaluación del desempeño y las que establezca el Secretariado Ejecutivo del Sistema Nacional de Seguridad Pública.
Los exámenes patrimoniales y de entorno social, psicométrico y psicológico, en el proceso de evaluación de control de confianza, tendrán como estricta finalidad obtener información necesaria y suficiente para calificar la capacidad, eficacia, profesionalismo, honradez e idoneidad de los miembros de los CALLE; a fin de no vulnerar los derechos a la igualdad y no discriminación, dignidad e intimidad, de las personas evaluadas.
7.6.2 Se destacan los siguientes propósitos, que deberán ser informados a todas las personas evaluadas:
7.6.2.1 La Evaluación Psicológica.
Se aplicará para verificar características de personalidad como la estabilidad emocional, la capacidad de juicio, el proceso de pensamiento, el control y la regulación de impulsos, los factores y las consecuencias del consumo de drogas y alcohol, los recursos personales y las conductas psicopatológicas.
7.6.2.2 La evaluación de entorno social y situación patrimonial.
Constará de una visita domiciliaria para verificar la congruencia de la información proporcionada por los evaluados, los antecedentes y su situación patrimonial, así como cotejar posteriormente la documentación proporcionada por el evaluado.
7.6.2.3 Exámenes psicométricos.
Serán aplicados a fin de que éstos permitan arribar a datos objetivos una vez realizada la prueba. En el área laboral o trabajo, estos datos se obtendrán a través de uno o varios exámenes, para poder obtener un pronóstico del comportamiento y desempeño de la persona que ocupará el puesto de trabajo.
7.6.3 En los procesos de evaluación, el Centro Nacional de Certificación y Acreditación programará los lineamientos para determinar los lugares y las fechas en que los aspirantes o miembros de los CALLE deberán presentarse para ser sometidos al proceso de evaluación correspondiente. Así como las características, términos, modalidades y periodicidad con que se practiquen los procesos de evaluación.
7.6.4 Los exámenes que conformarán al proceso de evaluación de confianza deberán considerarse en forma conjunta, nunca separada.
7.6.5 Se someterá a estudio especial, la consideración de que, aquellas personas servidoras públicas de los CALLE que resulten no aptas para el ejercicio de sus actividades, sean separadas del puesto correspondiente.
7.6.6 Los resultados de la evaluación no guardarán ninguna relación con la imposición de sanciones, ni con responsabilidad civil o administrativa alguna.
8. Operación
8.1 Número único para reporte de emergencias
A continuación, se señalan las características mínimas para la operación del número único para reportar emergencias, fácil de recordar.
8.1.1 En las entidades federativas a través de las corporaciones e instancias responsables de la prestación de los servicios de emergencia no deberá operar ningún código especial de marcación (060, 061, 065, 066, 068), ni números particulares para atención de emergencias.
8.1.2 Las troncales digitales destinadas a la recepción de las llamadas de emergencia a través del número único armonizado 9-1-1, deberán ser exclusivas para el servicio y contestadas exclusivamente por operadores o agentes telefónicos que cuenten la capacitación específica desarrollada para tal fin.
8.1.3 El CALLE deberá garantizar el despacho de unidades de al menos los 4 servicios básicos de emergencia: 1) Seguridad Pública, 2) bomberos, 3) ambulancias y 4) protección civil.
8.1.4 El CALLE deberá operar en conjunto con la(s) delegación(es) Cruz Roja Mexicana correspondientes.
8.1.5 El CALLE deberá operar a nivel local en conjunto con aquellas instituciones que hayan suscrito convenio de colaboración con el SESNSP.
8.2 Medios de procesamiento, control de la comunicación para el despacho de la atención y la retroalimentación al CALLE (equipos, sistemas y tecnología).
A continuación, se señalan las características que deben estar presentes en los medios de procesamiento y control de la comunicación para el despacho:
8.2.1 Basado en su sistema de estatal de radiocomunicación, el CALLE deberá establecer canales de radio permanentes para el despacho de emergencias.
8.2.2 El CALLE deberá contar con un área específica dentro de la línea de despacho, desde donde se administre y monitoree toda la operación de la red de radio destinada al despacho a través de una consola de la misma plataforma.
8.2.3 Todos los canales de radio, establecidos para el despacho de emergencias deberán ser grabados al igual que las llamadas de emergencias.
8.2.4 La plataforma de radiocomunicación debe cumplir con las características de equipo descritas en el apartado 5 referente a especificaciones, además de cumplir con las siguientes características técnicas:
8.2.4.1 Operación en la banda de frecuencia UHF (380 -399 .99 MHz) asignada exclusivamente para Seguridad Pública. O en su caso en la frecuencia en la banda 800 MHz con la asignación del Instituto Federal de Telecomunicaciones.
8.2.4.2 Integración transparente con la red de radiocomunicaciones del Gobierno del Estado (C4 o equivalentes), la cual forma parte de la Red Nacional de Telecomunicaciones.
8.2.4.3 Encriptados.
 
8.2.4.4 Digitales.
8.2.4.5 Troncalizados.
Todas las corporaciones involucradas en el despacho deberán contar con equipo que garantice la comunicación permanente para una operación coordinada.
8.3 Las características y/o especificaciones del proceso de recepción, despacho y atención de las llamadas de emergencia de los CALLE.
El procesamiento de la llamada de atención de emergencias dentro de un CALLE posee un tiempo para contestar, identificar el incidente y despachar; que de manera conjunta conforman el procesamiento general de la llamada de emergencia detallada a continuación.
8.3.1 Derivado del análisis de las fichas de diagnóstico de las entidades federativas, se sugieren los siguientes tiempos para llevar a cabo de forma efectiva el proceso de atención de llamadas de emergencia en los CALLE:
8.3.1.1 Recepción de la llamada: El tiempo para obtener los datos mínimos necesarios sobre el incidente no deberá ser mayor de 90 segundos.
8.3.1.2 Despacho de la llamada: El tiempo para notificar y designar el despacho correspondiente no debe ser mayor de 120 segundos.
Se recomienda establecer los tiempos según la prioridad del incidente de acuerdo a lo establecido en el CNIE.
8.3.1.3 Atención de la emergencia: El tiempo para localizar el lugar del incidente y efectuar la atención inmediata de la emergencia no deberá ser mayor de nueve minutos.
Se recomienda establecer los tiempos según la prioridad del incidente de acuerdo a lo establecido en el CNIE.
Los tiempos antes señalados se obtendrán del CAD.
8.3.2 Procesamiento general de la llamada de emergencia.
8.3.2.1 Tiempo de contestación.
Se refiere al tiempo que se suscita entre que el usuario marca al número único armonizado 9-1-1 y el operador contesta, no debe ser mayor de 20 segundos. Contempla los segundos en los que se enruta la llamada a través de la red pública conmutada (PSTN) (dependiendo del lugar geográfico donde se realiza la llamada, enlazando al CALLE que corresponde) hasta que un operador telefónico contesta.
8.3.2.2 Identificación del incidente.
El agente telefónico en turno debe:
I.      Responder la llamada del usuario e identificar si se trata de una llamada real o improcedente.
 
¿El incidente procede?
Sí: Continúa en la actividad.
No: Registrar la llamada como improcedente.
 
II.     Responder la llamada del usuario e identificar si es un nuevo incidente o un incidente repetido.
III.    El CAD asigna el número de folio.
IV.    Realizar el protocolo general de recepción de llamada, que servirá para obtener la localización geográfica del lugar.
8.3.2.3 Despacho.
 
Las tareas del área de despacho inician cuando el operador telefónico al determinar la naturaleza del incidente, canaliza la información de la emergencia a través del CAD al departamento del área del despacho, por lo que:
I.      Los despachadores tendrán la autoridad inherente de enviar las unidades necesarias para atender cualquier tipo de emergencia.
II.     Para el caso de que no se cuente con personal de despacho suficiente, el supervisor será el encargado de contactar a la corporación correspondiente de forma directa para el envío de la unidad. Dicha acción, garantizará la atención de la emergencia y el funcionamiento óptimo del CAD.
8.3.2.4 Traslado.
La unidad es despachada de acuerdo al tipo de incidente, éstos pueden ser policías, bomberos, emergencias médicas, etcétera; a fin de dar respuesta al llamado de la persona usuaria.
8.3.2.5 Cierre.
El incidente deberá cerrarse por medio de una comunicación entre la corporación que lo atendió y el CALLE, en la cual se proporcione información detallada de la atención que debe quedar registrada en el CAD y en la base de datos correspondiente.
El proceso puede visualizarse gráficamente a través de la figura 3.
 

Figura 3-Procesamiento general de la llamada de emergencia
Nota: Misma Área de Servicio Local (ASL) donde se ubica geográficamente el CALLE.
Nota: Diferente Área de Servicio Local (ASL) donde se ubica geográficamente el CALLE.
Los subprocesos que conforman la atención de llamadas de emergencia se describen detalladamente en el siguiente apartado.
8.3.3 Recepción de llamadas.
 
8.3.3.1 Los servicios de emergencia a través del número único designado deberán ser proporcionados de forma gratuita e irrestricta (incluyendo, sin ser limitativo a teléfonos sin saldo, suspendidos, restringidos y aparatos telefónicos de uso público) a toda la ciudadanía.
8.3.3.2 Llamada entrante por parte del usuario.
Una vez realizada la marcación, la llamada del usuario es dirigida al CALLE correspondiente para su atención, dependiendo de la cobertura del servicio establecido por parte de la Entidad Federativa.
8.3.3.3 Conmutador.
Previo a ser contestada, cualquier llamada se enlaza a un dispositivo que gestiona diversas líneas telefónicas. Dependiendo del grueso de la demanda del servicio, el dispositivo dirige la llamada a cualquier operador disponible o en su defecto a una fila o "cola" de espera.
8.3.3.4 Llamada en cola.
Durante aquellas llamadas que se colocan en fila o en "cola" a la espera de ser contestada, el usuario escuchará un mensaje informativo breve que brinde información sobre la línea de emergencia.
I.      Llamada contestada: El operador levanta la bocina y atiende oportunamente al usuario.
II.     Llamada colgada: El usuario puede dar por finalizada la llamada al no ser contestada de forma inmediata, colgando en el momento que el operador levanta la bocina o antes de realizar dicha acción.
8.3.4 Captura de datos y registro general del incidente.
8.3.4.1 Protocolo general de recepción de llamadas de emergencia.
Una vez que el operador contesta, deberá seguir el siguiente protocolo general de recepción de llamadas de emergencia:
Protocolo general de recepción de llamadas de emergencia
Para efectos de calidad, se recomienda no dejar sonar el teléfono más de una ocasión. Una vez levantada la bocina, el operador deberá realizar las siguientes preguntas:
Primera etapa
9-1-1 ¿CUÁL ES SU EMERGENCIA?
- ¿Ha detectado que la llamada refiere al tipo improcedente (llamada de broma, de prueba, transferencia o incompleta) o es efectiva?
Si el operador detecta una llamada improcedente deberá implementar el protocolo correspondiente a llamada improcedente, de no ser así tendrá que continuar con las siguientes preguntas.
- ¿En qué calle, número y entre qué calles se localiza por favor?
- ¿En qué colonia?
- ¿En qué localidad?
- ¿En qué municipio?
NOTA: El operador podrá realizar las preguntas en el orden inverso (municipio, localidad, colonia, calle), dependiendo del motor de búsqueda GIS.
- ¿Qué sucedió? Con base en el evento se coloca el motivo del incidente.
- POR FAVOR NO CUELGUE, DOY AVISO A LA CORPORACIÓN DE FORMA INMEDIATA.
Esta etapa no deberá exceder los cinco segundos, para evitar generar incertidumbre en el usuario.
Segunda etapa
- Gracias por la espera, "Se enviará la unidad más cercana, por favor estén atentos a la llegada de la unidad para que la guíen y faciliten su acceso", le sigo atendiendo.
- Se realizan preguntas, de acuerdo con el protocolo del incidente en cuestión.
Una vez canalizada la llamada al área de despacho, el operador deberá decirle al usuario: "ahora, necesito precisar algunos datos de la emergencia".
Tercera etapa
- ¿Podría proporcionarme su nombre completo por favor?
- ¿De qué tipo de teléfono habla (local, celular, público)?
- ¿Cuál es su número de teléfono? (realizar pregunta sólo si es público o cuando no aparezca el número en el CAD).
- ¿Alguna referencia del lugar? (Auxiliar al usuario con recomendaciones básicas como: ¿hay alguna referencia o lugar simbólico cerca?
- Le confirmo que la unidad fue enviada a la dirección: (dirección).
- Se debe concluir la llamada con una frase de confianza hacia el usuario que le brinde la seguridad requerida:
- Agradecemos su confianza al 9-1-1.
El proceso detallado de esta última etapa puede consultarse en el inciso 8.3.4.3 Llamada efectiva.
 
 
8.3.4.2 Llamada improcedente.
Para determinar si la llamada debe ser tipificada como "Improcedente" (ID_TIP:7), el operador podrá apoyarse en el uso del clasificador y el glosario contenidos dentro del Catálogo Nacional de Incidentes de Emergencia vigente (CNIE). Una vez realizada la clasificación, se registra el número de folio y la nomenclatura correspondiente. La llamada no se canaliza a despacho, se registra como incidente de tipo improcedente y se da fin al proceso.
 
Protocolo para llamada no efectiva
- Le recordamos que al incurrir en el mal uso de esta línea puede ser acreedor de una sanción, su llamada se registra para efectos de calidad y monitoreo. Gracias.
- Fin de la llamada.
- Se podrá utilizar algún recurso tecnológico de apoyo que canalice la llamada a una grabación de concientización.
 
Se permitirá el uso algoritmos de software y tecnología para priorizar las llamadas provenientes de números telefónicos que no realizan llamadas falsas, sobre los que lo hacen, con la finalidad de desincentivar el mal uso del número de emergencia 9-1-1.
Se permitirá dar tratamiento especial o restar prioridad a llamadas provenientes de líneas que han hecho mal uso reiteradamente.
8.3.4.3 Llamada efectiva.
Para poder clasificar el incidente, el operador podrá apoyarse en el uso del clasificador y el glosario contenidos dentro del CNIE. Se procede a realizar la captura de datos en el CAD, basada en el protocolo general de llenado de incidente dentro del tablero de registro.
En esta primera fase, el operador deberá extraer los siguientes datos:
·  ¿Qué sucedió?
·  Dirección y colonia, número y entre qué calles se localiza el incidente.
·  Colonia correspondiente.
Se asigna un número de folio y la nomenclatura correspondiente, de acuerdo al clasificador de incidente del CNIE. Se asigna el despacho correspondiente, manteniendo al usuario en línea.
8.3.4.4 Asignación de despacho.
Una vez identificado el incidente, el tipo y subtipo deberán llenarse en automático dentro del CAD. Esto brindará la oportunidad de llevar a cabo de forma eficiente el proceso de determinación de despacho. El tipo de incidente determinará las corporaciones que ayudarán en la mitigación de la emergencia reportada:
I.      Incidentes de tipo "Médico" (ID: 1).
II.     Incidentes de tipo "Protección Civil" (ID: 2).
III.    Incidentes de tipo "Seguridad" (ID: 3).
IV.    Incidentes de tipo "Servicios Públicos" (ID: 4).
V.    Incidentes de tipo "Asistencia" (ID: 5)
VI.    Incidentes de tipo "Otros Servicios" (ID: 6)
VII.   Incidentes de tipo "Improcedente" (ID: 7).
8.3.4.5 Incorporación de información adicional sobre la emergencia.
Tras identificar el incidente y haber turnado su despacho a la unidad correspondiente, el operador tiene la obligación de mantener en línea a la persona usuaria. Durante esta segunda fase, se deberá obtener más información que ayude en la determinación exacta de las características de la emergencia acontecida, a través del empleo de los protocolos por incidente.
Subsecuentemente, en una tercera etapa el operador deberá extraer de forma efectiva la siguiente información:
I.      Nombre completo del usuario.
II.     Tipo de teléfono desde el que se comunica (celular, fijo o público).
III.    De ser público, se deberá anexar algún número telefónico proporcionado por la persona usuaria.
IV.    Auxiliar a la persona usuaria para que proporcione más referencias del lugar donde acontece la emergencia.
V.    Confirmación al usuario del envío de la unidad al lugar de los hechos.
8.3.4.6 Servicio del primer respondiente telefónico.
El servicio de primer respondiente telefónico, busca dotar a la Entidad Federativa de los protocolos basados en prácticas internacionales probadas para que el operador telefónico brinde instrucciones al usuario que permitan preservar la vida del mismo o de un tercero en situaciones donde se requieran primeros auxilios de manera inmediata.
8.3.4.6.1 CALLE deberá operar bajo los protocolos previamente establecidos en atención de llamadas: Catálogo Nacional de Incidentes de Emergencia; estructura general de la llamada 9-1-1; protocolo de atención de llamadas a la línea 9-1-1 e instrucciones de trabajo por tipo de incidente.
8.3.4.6.2 El CALLE deberá realizar capacitación y retroalimentación constante sobre los procedimientos de atención, particularmente las instrucciones de primer respondiente.
8.3.4.6.3 El CALLE deberá incluir en las áreas de calidad del servicio, indicadores para medir la correcta aplicación de los procedimientos.
8.3.4.6.4 Identificación del incidente, asignación de nomenclatura y despacho de la llamada efectiva.
8.3.5 Fin de la llamada.
El agente telefónico en turno, agradece al usuario y da por finalizada la llamada.
En el caso de incidentes de prioridad alta como "privación de la libertad", se debe tratar con una discreción total, y mantener al usuario en línea en coordinación con el área investigadora y sus competentes, hasta la llegada de la unidad. Esto se podrá replicar en aquellos incidentes para los cuales el operador considere que sea requerido.
 

Figura 4-Recepción de llamadas
Nota: Misma Área de Servicio Local (ASL) donde se ubica geográficamente el CALLE.
Nota: Diferente Área de Servicio Local (ASL) donde se ubica geográficamente el CALLE.
8.3.6 Despacho de llamadas.
8.3.6.1 Notificación por parte del operador a través del CAD.
El agente en turno encargado del despacho, es notificado por el CAD sobre el incidente para seguimiento del mismo.
8.3.6.2 Notificación a través de los sistemas estatal de radiocomunicación.
La recepción del evento por medio de radiocomunicación se da cuando alguna unidad en campo, ubica durante su recorrido algún incidente y solicita apoyo al despachador de la corporación en turno, que dará seguimiento al folio correspondiente.
 
8.3.6.3 Verificación de la información y priorización del incidente.
I.      Verificación de la información.
Una vez que el incidente ha sido comunicado al área de despacho, los despachadores de las distintas corporaciones pueden visualizarlo a través del equipo de cómputo e iniciar su atención y seguimiento. Un evento puede ser manejado de forma simultánea por diversos despachadores de distintas corporaciones.
II.     El despachador o despachadores encargados de la atención de la emergencia, deberán notificar a través de la Red Nacional de Radiocomunicación con Cobertura en la entidad federativa o en el sistema CAD, apoyados con el servicio AVL para consulta de las ubicaciones de las unidades más cercanas al incidente, con la finalidad de que acudan lo más pronto posible al lugar del incidente. Priorización del incidente, de acuerdo con tipo de emergencia.
Se realiza una clasificación que prioriza los incidentes localizados dentro del CNIE. La determinación de esta categoría contempla cubrir el máximo número de posibles víctimas, si es que las hay, haciendo uso óptimo de los recursos con los que se cuenta.
La siguiente codificación, brinda agilidad al despacho de las llamadas; caracterizando a través de números (uno, dos, tres) el riesgo de la emergencia descrita por el usuario o peticionario:
a)     Prioridad alta: Es identificada mediante el número "1", entendiendo que es aquella situación donde en primer término se pone en riesgo la vida e integridad física y/o moral del individuo.
Ejemplo aplicado al Catálogo Nacional de Incidentes de Emergencia: El Incidente "detonación de arma de fuego" (Nomenclatura: 30202), de Tipo: Seguridad (ID_TIP:3), Subtipo: Actos relacionados con armas/explosivos (ID_SUB: 302); puede considerarse dentro de esta categoría.
b)    Prioridad media: Es identificada mediante el número "2", entendiéndose como aquella situación donde el riesgo de la vida e integridad física o moral del individuo no está comprometido de forma inmediata evidente.
Ejemplo aplicado al Catálogo Nacional de Incidentes de Emergencia: El incidente "Alcantarilla sin tapa", de Tipo: Servicio Público (ID_TIP:4), Subtipo: otros (ID_ SUB: 401); puede ser considerado dentro de esta categoría.
c)     Prioridad baja: Es identificada mediante el número "3", entendiendo que es aquella situación donde el riesgo físico, patrimonial y moral del individuo no es latente.
Ejemplo aplicado al Catálogo Nacional de Incidentes de Emergencia: El incidente "Alteración del orden público por persona alcoholizada" (Nomenclatura: 31101), de Tipo: Seguridad (ID_TIP:3), Subtipo: "Disturbio y alteración del orden público" (ID_SUB: 311); puede ser considerado dentro de esta categoría.
8.3.6.4 Arribo y atención de la emergencia.
I.      Ubicación del lugar del suceso en un plano georreferenciado.
Cada despachador cuenta con un equipo de cómputo que debe contener el sistema requerido para poder visualizar a través de mapas, el lugar del incidente de forma precisa. Los datos que se emplean para la localización del lugar, deberán ser proporcionados previamente por el operador.
II.     Asignación de unidad de despacho.
Cada despachador tendrá la responsabilidad de asignar la unidad o unidades y despachar el incidente recibido, con base en la división de sectores operativos que cada corporación maneje y el nivel de fatiga del personal de campo en turno.
III.    Arribo al lugar del incidente.
La unidad o unidades arriban al lugar del incidente haciendo uso de la información proporcionada por el sistema de georreferencia. Con fines de retroalimentación, se informa al despachador o supervisor sobre el estatus del incidente.
8.3.6.5 No existe alguna emergencia.
Si al arribar al lugar del incidente, la unidad(es) se percata(n) de que no existe emergencia alguna, deberá de notificarlo al despachador quien a su vez deberá reportar la información al área de recepción y cierre del incidente.
8.3.6.6 Presencia de emergencia.
Las unidades en campo atienden el incidente reportado, adicionan información extra y reportan la hora de arribo al lugar del incidente al despachador de su corporación para su registro en el CAD.
8.3.6.7 Localización geográfica del usuario del servicio.
8.3.6.7.1 Los requerimientos mínimos para la óptima operación de la geolocalización son:
I.      Enviar el identificador de llamada del PBX al CAD y mostrarlo en la pantalla del agente telefónico.
II.     Modificar el CAD para realizar consultas a la Base de Datos 911 por medio del identificador de llamada.
III.    Las consultas a la Base de Datos 911 se realizarán por medio de Internet, por lo que se requiere de un acceso con ancho de banda necesario en relación al número máximo de posiciones de operadores telefónicos multiplicado por 4k Bytes.
IV.    Mostrar geolocalización en la pantalla del agente telefónico y en el GIS una vez realizada la consulta (se recomienda que la cartografía se encuentre actualizada).
Como parte de la transición del 0-6-6 al 9-1-1, se dispondrá de la ubicación geográfica del origen de la llamada de emergencia de manera automática tanto para llamadas de teléfonos fijos como para móviles de todos los Prestadores de Servicio Telefónico (PST).
8.3.6.7.2 El proceso general de ubicación geográfica en el 9-1-1 se presenta a continuación:
I.      Los PST deberán proveer la ubicación de la llamada de emergencia por cada marcación al 9-1-1 que reciban. Esta será registrada en la Base de Datos 9-1-1 para su consulta por el CALLE.
II.     El CAD, una vez que recibe la llamada, realizará una consulta a la Base de Datos 9-1-1 con el ID a 10 dígitos y buscará la ubicación geográfica.
III.    Esta ubicación deberá ser mostrada en la pantalla del agente telefónico que esté atendiendo dicha llamada, quien a su vez validará la mejor opción de ubicación y atenderá de acuerdo a los protocolos establecidos en el CALLE.
IV.    El CALLE deberá realizar las adecuaciones necesarias en el CAD, para consultar la ubicación geográfica del origen de la llamada por medio de un servicio Web (Web Service) a la Base de Datos 9-1-1.
V.    Además de ubicar en el mapa las coordenadas obtenidas de la base de datos 9-1-1, el CAD deberá obtener el nombre del municipio, colonia y calles a través del GIS o la API del mapa en línea utilizado y cargarlos en el formulario de captura de la emergencia. Lo anterior para evitar que el operador pierda tiempo tecleando la dirección que le muestra el mapa.
 

Figura 5-Flujograma de localización geográfica del usuario del servicio
8.3.6.8 Cierre.
Como última acción, el despachador da cierre al incidente y finaliza el seguimiento del "ticket" que registra la emergencia.
 

Figura 6-Flujograma de despacho de llamadas
9. Indicadores de evaluación
Se establecen los siguientes indicadores de control básico para medir la efectividad de los CALLE, sobre los tiempos en el servicio de atención de llamadas de emergencia.
9.1 Porcentaje de llamadas fuera del tiempo establecido
Se refiere a la relación existente entre el total de llamadas recibidas que son efectivas y el conjunto de llamadas efectivas que se encuentran por arriba del tiempo promedio de atención del usuario medido en segundos. El promedio de duración de la llamada que hace referencia el indicador se encuentra determinado en el numeral 8.3 (12.5 minutos).
Considerando que este fenómeno reduce la calidad del servicio otorgado al usuario, poniendo en riesgo la preservación de los bienes jurídicos tutelados por el Estado Mexicano, aumentando además la prioridad de la emergencia.
Su objeto es detectar fallos en el procedimiento de atención de la llamada de emergencia, mediante el reconocimiento de la proporción de llamadas que rebasan el tiempo estipulado como meta en la recepción.
Calculándose a través de la siguiente ecuación:
 
Indicador
Algoritmo de cálculo
Porcentaje de llamadas fuera del tiempo
establecido (duración de la llamada).

 
Donde:
Pz = es el porcentaje de llamadas por encima del estándar establecido.
= Es el número de llamadas recibidas en el mes, que su duración total sobrepasa los 12.5 minutos o 750 segundos de acuerdo a lo establecido en el numeral 8.3 del presente Proyecto de Norma Oficial Mexicana.
X= es el número total de llamadas recibidas en el CAD en un mes.
9.2 Promedio de tiempo de la recepción de la llamada
Se refiere al promedio de tiempo en la recepción de las llamadas, del total de llamadas se considera el tiempo promedio para obtener los datos mínimos necesarios sobre el incidente.
Su objeto es detectar si en conjunto el promedio de tiempo en la atención de llamadas de emergencia está por encima de los estándares establecidos.
Calculándose a través de la siguiente ecuación:
 
Indicador
Algoritmo de cálculo
Promedio de tiempo de la recepción de llamada

 
Donde:
Pr= es el promedio de tiempo de la recepción de la llamada.
= es el tiempo total de recepción de las llamadas entrantes en el mes.
X= es el número de llamadas recibidas en el mes.
9.3 Promedio de tiempo en el despacho de la llamada
Se refiere al promedio de tiempo que tomó notificar y designar el despacho correspondiente, del total de incidentes despachados se considera el tiempo promedio que toma el despacho de la llamada.
 
Su objeto es detectar si en conjunto el promedio de tiempo en el despacho de las llamadas de emergencia está por encima de los estándares establecidos en el numeral 8.3.
Calculándose a través de la siguiente ecuación:
 
Indicador
Algoritmo de cálculo
Promedio de tiempo en el despacho de la
llamada

 
Donde:
Pl= es el promedio de tiempo en el despacho de la llamada.
= es el tiempo total de despacho de las llamadas atendidas en el mes.
X= es el número de llamadas atendidas en el mes.
9.4 Promedio de tiempo en la atención de la emergencia
Se refiere al promedio de tiempo que tomó la atención de la llamada, es decir, el tiempo promedio para localizar el lugar del incidente y efectuar la atención de la emergencia.
Su objeto es detectar si en conjunto el promedio de tiempo en la atención de la emergencia está por encima de los estándares establecidos.
Calculándose a través de la siguiente ecuación:
 
Indicador
Algoritmo de cálculo
Promedio de tiempo en la atención de la
emergencia

 
Donde:
Pe= es el promedio de tiempo en la atención de la emergencia.
= es el tiempo total de atención de las llamadas recibidas en el mes.
X= es el número de llamadas atendidas en el mes.
9.5 Porcentaje de llamadas colgadas
Se determinará mediante la relación entre el total de llamadas que son respondidas por el operador y la sumatoria de las llamadas que han sido contestadas pero que fueron colgadas.
Una proporción alta de llamadas que fueron colgadas por los usuarios, podrá implicar ineficiencia por parte del centro de emergencias para cumplir con la demanda ciudadana.
Tiene por objeto identificar las posibles áreas de oportunidad en la implementación del protocolo general de atención de llamada. Así como efectuar mejoras no solamente en la capacitación; sino también, en la determinación del número de personal disponible.
Calculándose a través de la siguiente ecuación:
 
Indicador
Algoritmo de cálculo
Porcentaje de llamadas colgadas

 
Donde:
Px= es el promedio de tiempo en la atención de la emergencia.
= es la es el número de llamadas colgadas en el mes.
X= es el total de llamadas respondidas en el mes.
9.6 Porcentaje de llamadas en cola
Comprende la relación existente entre el total de llamadas entrantes y el conjunto de llamadas entrantes que se mantienen en línea, esperando ser atendidas por el operador.
Una alta proporción de llamadas en cola implicará que la demanda ciudadana del servicio es mayor a los recursos materiales y/o humanos con los que cuenta el CALLE. Considerando que este fenómeno reduce la calidad del servicio otorgado al usuario, ya que no se atiende de inmediato la solicitud de auxilio de los ciudadanos.
Tiene por objeto determinar el porcentaje de llamadas en dicho estatus y simultáneamente ayudará a detectar áreas de oportunidad relacionadas con uso óptimo de personal, habilidades de los operadores, y pertinencia de la capacitación.
Calculándose a través de la siguiente ecuación:
 
Indicador
Algoritmo de cálculo
Porcentaje de llamadas en cola

 
Donde:
Pc= es el porcentaje de llamadas en cola.
= es el número de llamadas que el CAD se registró en espera o en cola durante el mes.
X= es el número total de llamadas entrantes en el CAD en un mes.
9.7 Porcentaje de incidentes tipificados correctamente
Es la relación existente entre el total de incidentes tipificados por el operador y el conjunto de incidentes que fueron tipificados de forma correcta en la primera fase, mediante el protocolo general.
Una proporción diminuta de la correcta tipificación, implicará el uso inadecuado de recursos que podrían ser empleados para la atención de verdaderas emergencias.
Tiene como objetivo medir las habilidades del operador en el reconocimiento adecuado de la emergencia y el correcto uso de protocolos.
Calculándose a través de la siguiente ecuación:
 
Indicador
Algoritmo de cálculo
Porcentaje de incidentes tipificados correctamente

 
Donde:
Py= es el porcentaje de incidentes tipificados correctamente.
= es el total de incidentes tipificados correctamente en el mes.
X= es el total de incidentes despachados en el mes.
9.8 Porcentaje de incidentes despachados
Es la relación existente entre el total de incidentes reportados y el conjunto de incidentes que fueron despachados, mediante el protocolo general.
Un bajo porcentaje mostrará la falta de eficiencia por parte de las unidades y pondrá en entredicho el grado de coordinación de las corporaciones.
Tiene como objeto detectar áreas de oportunidad en el proceso de despacho.
Calculándose a través de la siguiente ecuación:
 
Indicador
Algoritmo de cálculo
Porcentaje de incidentes despachados

 
Donde:
Pd = es el porcentaje de incidentes despachados.
= es el número de incidentes que cuentan con registro de despacho en el mes.
X = es el total de incidentes reportados en el mes.
9.9 Porcentaje de incidentes atendidos
Mide la eficacia en la atención de los incidentes, al ser la relación entre el total de incidentes reportados en los servicios de emergencia y los incidentes que fueron atendidos.
Bajo porcentaje denotará baja eficiencia y eficacia en los servicios de emergencia proporcionados a la ciudadanía.
Tiene como objetivo mostrar el cumplimiento global del servicio efectuado por parte de los CALLE.
Calculándose a través de la siguiente ecuación:
 
Indicador
Algoritmo de cálculo
Porcentaje de incidentes atendidos

 
Donde:
Pa= es el porcentaje de incidentes atendidos.
 
= es el número total de incidentes atendidos en el mes.
X= es el total de incidentes reportados en el mes.
9.10 Porcentaje de incidentes atendidos en el tiempo establecido
Mide el tiempo transcurrido desde que el operador contestó la llamada al usuario, hasta el momento que la unidad correspondiente, de acuerdo al tipo de incidente, arribó al lugar señalado por el usuario.
Un bajo porcentaje denotará baja eficiencia y eficacia en los servicios de emergencia proporcionados a la ciudadanía, al implicar una mala coordinación en los servicios para cumplir con su objetivo en el tiempo establecido.
Este indicador tiene como objeto conocer la proporción de incidentes reportados por los usuarios y que fueron atendidos dentro de los parámetros de tiempo establecido en el numeral 8.3, 8.3.1.3 atención de la emergencia (9 minutos).
Calculándose a través de la siguiente ecuación:
 
Indicador
Algoritmo de cálculo
Porcentaje de incidentes atendidos en el tiempo
establecido

 
Donde:
Pt= es el porcentaje de incidentes atendidos en el tiempo establecido.
= es el número de incidentes atendidos en el tiempo establecido en el mes.
X= es el total de incidentes reportados en el mes.
9.11 Porcentaje de llamadas que cumplieron con los protocolos
Señala la proporción de llamadas atendidas durante las cuales los operadores siguieron los protocolos de atención adecuadamente.
Con este indicador se detectan inconsistencias en el proceso de atención, que pueden tornar al servicio en deficiente y de baja calidad.
Tiene como objeto medir la calidad de la atención en los servicios de emergencia para atender u optimizar las prácticas que demuestren más eficiencia y calidad en el servicio.
Calculándose a través de la siguiente ecuación:
 
Indicador
Algoritmo de cálculo
Porcentaje de llamadas que cumplieron con los
protocolos

 
Donde:
Pp= es el porcentaje de llamadas que cumplieron con los protocolos.
= es el total de llamadas que en el mes cumplieron con los protocolos establecidos en la propuesta de norma.
X= es el total de llamadas que fueron atendidas en el mes.
9.12 Porcentaje de incidentes despachados que no son emergencia
Indica el porcentaje de incidentes despachados que no son emergencia; es decir, incidentes que recibieron el tratamiento de emergencias y no lo eran.
Dentro de las razones por las cuales un incidente despachado no es emergencia se pueden señalar una incorrecta tipificación del incidente y una llamada de broma que no fue identificada.
 
Tiene como objetivo señalar posibles deficiencias en el proceso de los CALLE.
Calculándose a través de la siguiente ecuación:
 
Indicador
Algoritmo de cálculo
Porcentaje de incidentes despachados que no son
emergencia

 
Donde:
Pe= es el porcentaje de incidentes despachados que no son emergencia.
= es el total de llamadas que fueron atendidas en el mes y que no fueron consideradas como emergencia.
X= es el total de incidentes despachados en el mes.
9.13 Porcentaje de incidentes con folio no cerrado.
Señala la proporción de incidentes que fueron atendidos y que no fueron cerrados, incidentes donde no se hizo un correcto seguimiento de los protocolos al omitir el cierre del folio.
Un factor a considerar en la calidad y seguimiento de los protocolos de atención es el cierre del incidente, una alta proporción de folios no cerrados señalan falta de cumplimiento en los protocolos e impide un correcto seguimiento de las emergencias o llamadas recibidas en los CALLE. Además de comprometer el análisis posterior del desempeño del centro.
Tiene como objetivo señalar la falta de seguimiento adecuado a los protocolos.
Calculándose a través de la siguiente ecuación:
 
Indicador
Algoritmo de cálculo
Porcentaje de incidentes con folio no cerrado

 
Donde:
Pf= es el porcentaje de incidentes con folio no cerrado.
= es el número de incidentes con folio no cerrado en el mes correspondiente.
X = es el número total de incidentes registrados y con folio generado en el mes correspondiente.
9.14 Matriz de evaluación de cumplimiento del estándar.
Es el conjunto de indicadores que definen el estándar, y las métricas que permiten medir el cumplimiento de los CALLE. Dichos indicadores, se establecerán conforme al A.1.
9.15 Los CALLE considerarán la participación de la población y la comunidad de usuarios que sea necesaria en la evaluación, así como en la retroalimentación de los servicios que brinde.
10. Tecnología
Dentro de las características principales de los Centros de Atención de Llamadas de Emergencia (CALLE) destacan su operación ininterrumpida los 365 días del año y su capacidad de coordinación con instancias de los tres órdenes de gobierno. Por tal razón, es necesario que los CALLE cuenten con tecnología que garantice esquemas de operación normalizados en el uso de plataformas tecnológicas; buscando una operación efectiva, medible y permanente a través del uso inteligente de las tecnologías de la información.
La figura 7 ilustra el proceso operativo a través de las plataformas tecnológicas centrales que deben
integran un CALLE, los sistemas de apoyo a la operación y su infraestructura básica de protección.
 

 
10.1 Equipos y sistemas para recibir, almacenar y procesar información compartida con el CALLE por parte de las corporaciones e instancias respectivas.
10.2 Conmutador
El conmutador representa el equipo de primer contacto y la principal plataforma de operación de un CALLE, debe observar características de alta disponibilidad y seguridad, así como la facilidad de integrarse con diferentes aplicaciones de apoyo a través de la integración de telefonía informática (CTI). Asimismo, el sistema deberá disponer de Distribución de Llamada Automática (ACD).
El ruteo de llamada selectivo hacia otro CALLE más cercano, se debe considerar cuando un CALLE no tenga la posibilidad de recibir llamadas ya sea por falla, saturación, mantenimiento, entre otros. Este proceso será realizado parte de los operadores de telefonía en coordinación con el responsable designado para este fin.
La transferencia de llamada será utilizada por los CALLE para enviar llamadas de forma manual hacia otro CALLE o hacia otra instancia que la requiera, también podrán realizarse transferencias automáticas previa programación cuando de forma permanente se requiera enviar la llamada a otro centro, tal es el caso de las llamadas recibidas por un CALLE que corresponda a otra región o inclusive a otra entidad federativa.
 
Con el propósito de garantizar la recepción de llamadas, el conmutador debe brindar la facilidad del ruteo de llamadas.
10.3 CAD
Como segundo paso en el proceso de la llamada de emergencia debe considerarse el CAD o software para el despacho de la emergencia, éste debe presentar funcionalidades mínimas que resulten en una mejora en los tiempos de respuesta a través de la integración de plataformas de apoyo e información para la toma de decisiones en tiempo real.
Como requerimientos mínimos para la operación de un sistema CAD se deben considerar los elementos ya esquematizados en la figura 7.
10.3.1 Líneas directas de la red telefónica conmutada pública (PSTN), tipo E1 troncal digital con al menos 10 líneas y con capacidad de crecimiento hasta 30 líneas de acuerdo a las necesidades del CALLE.
10.3.2 Al menos dos líneas analógicas de respaldo.
10.3.3 Conmutador telefónico (PBX) con sistema automático de distribución de llamadas (ACD).
10.3.4 Tarificador telefónico.
10.3.5 Sistema de grabación digital de llamadas.
10.3.6 Servidor de alta disponibilidad con capacidad suficiente de procesamiento memoria y almacenamiento donde opere el sistema CAD.
10.3.7 Equipo de cómputo con capacidad de procesamiento y memoria RAM suficiente para una operación demandante.
10.3.8 Al menos dos monitores para una mejor distribución de ventanas del CAD.
10.3.9 Aparatos telefónicos digitales o IP, con funcionalidades de transferencia de llamada, conferencia y llamada en espera.
10.3.10 Diadema para teléfono.
10.3.11 Terminales de radiocomunicación.
10.3.12 Sistema de grabación de llamadas de radiocomunicación.
10.3.13 Equipo de seguridad informática.
10.3.14 Equipos de conmutación de datos y enrutadores de red (routing & switching).
10.3.15 Servidor y software para el sistema de información geográfica (GIS).
10.3.16 Infraestructura auxiliar para protección y respaldo de energía como son: planta de emergencia, UPS, tierra física, pararrayos, pozo de descargas, control de incendios, control de acceso.
10.3.17 Cableado estructurado de voz, video y datos.
 

Figura 8-Diagrama básico CAD
Dentro del análisis cualitativo realizado en las entidades federativas se detectó el uso de diversos sistemas de CAD, muchos de ellos sistemas adquiridos directamente a empresas especializadas y otros desarrollados directamente por los CALLE; en cualquiera de los casos los sistemas CAD deben observar los requerimientos mínimos mencionado.
10.4 Sistemas de respaldo de energía y protección eléctrica
Por la naturaleza de disponibilidad del servicio y sus plataformas tecnológicas, es indispensable considerar que la protección y autonomía eléctrica de los CALLE debe garantizar la operación permanente de los mismos y la protección de los equipos tecnológicos.
La red de distribución de energía para los CALLE deberá contar con su propio tablero central, con circuitos separados y regulados que partirán de un centro de carga donde estarán ubicadas la planta de emergencia y la UPS, cuya finalidad será distribuir, controlar y proteger todos los circuitos que se hayan instalado como alimentadores principales de los sistemas críticos.
 

Figura 9-Protección eléctrica y respaldo de energía
Se considerarán como equipos críticos a todas aquellas plataformas tecnológicas que intervienen en el proceso de recepción y despacho de una llamada de emergencia, como son: el conmutador telefónico, los equipos activos de red, el servidor o servidores del sistema CAD, el sistema de almacenamiento, el sistema grabación de llamadas, el sistema de radiocomunicación, formas de apoyo a la operación como servidores de video y servidores de GIS.
Se debe considerar el respaldo de energía de todo el equipo de la sala de recepción y despacho, así como el sistema de iluminación y sistemas de enfriamiento.
10.5 Seguridad física perimetral y de acceso a los CALLE
El resguardo de la seguridad física de las instalaciones de los CALLE se puede lograr mediante la implementación y seguimiento de diversos mecanismos y protocolos, que tendrán por objetivo crear un impedimento físico a la entrada no autorizada, retrasar la intrusión en una zona específica y aumentar la posibilidad de detección temprana de accesos no deseados.
10.5.1 Las puertas de acceso deberán considerarse como un punto vulnerable de seguridad, deberán instalarse de modo que las bisagras se encuentren en el interior, debiendo ser de material resistente con travesaños que sellen de forma permanente.
10.5.2 Las puertas deberán ser bloqueadas desde el interior, con una cerradura de perno deslizante resistente u otro dispositivo.
10.5.3 Los accesos a las instalaciones y áreas estratégicas internas, deben contar con sistemas de control biométricos IP, así como con software de administración centralizado para la gestión de alarmas y reportes en tiempo real. Éstos pueden ser lectores de huella, reconocimiento facial, tarjetas de radio-frecuencia o una combinación de cualquiera de éstos.
10.5.4 Los puntos estratégicos como sites de comunicaciones, áreas de operadores telefónicos, despacho y análisis de información sólo pueden tener acceso desde el interior de las instalaciones.
10.5.5 Los centros deben contar con iluminación perimetral adecuada que permita una visión clara a distancia.
10.5.6 Se deberá incluir un sistema de monitoreo por video de puntos vulnerables, accesos peatonales, accesos vehiculares, puertas internas y bardas perimetrales.
10.5.7 El acceso a los CALLE será restringido y se regirá de acuerdo a los siguientes lineamientos:
 
10.5.7.1 Deberá existir un punto de control, donde los individuos deberán ser plenamente identificados a través de algún tipo de documento oficial vigente.
10.5.7.2 Deberá existir un registro oficial de su ingreso de forma digital mediante algún software de control de visitas.
10.5.7.3 El registro deberá contener el nombre de la persona que autoriza el acceso.
10.5.7.4 El acceso de visitante deberá ser mediante tarjetas de radio-frecuencia, programadas solamente para las áreas no críticas.
10.5.7.5 El acceso a áreas críticas como sites de comunicaciones, áreas de recepción de llamadas, áreas de despacho, análisis de información o áreas de monitoreo; será únicamente acompañado de una persona autorizada por el CALLE y con permisos de acceso a dichas áreas.
10.6 Sistemas de monitoreo de video vigilancia vinculados a la operación de los CALLE
Sistemas de monitoreo de video vigilancia vinculados a la operación de los CALLE.
La implementación de los Sistemas de Video Vigilancia y su utilización de forma adecuada, constituyen una herramienta de apoyo en las acciones de prevención y reacción ante situaciones que pongan en riesgo la integridad física de las personas, sus bienes y el patrimonio público; por lo tanto, su interacción directa en los CALLE constituye una fortaleza operativa.
La plataforma tecnológica de video vigilancia que deben contemplar los siguientes componentes:
·  La cámara de video tecnología Digital IP.
·  Sistema de almacenamiento de video con respaldo.
·  Puestos para monitorista con mobiliario adecuado y equipo de cómputo de altas especificaciones de procesamiento de video.
·  Sistema de monitoreo georreferenciado.
·  Infraestructura para colocación de los Puntos de Monitoreo Inteligente (PMI).
·  Medio de transmisión inalámbrico o por fibra óptica hacia el centro de monitoreo.
·  Software de administración de video, búsqueda y análisis.
Entre otros factores; necesarios para la implementación y operación de los Sistemas de Video Vigilancia, deberán de ser acorde a lo establecido el Norma Técnica para estandarizar las características técnicas y de interoperabilidad de los Sistemas de Video Vigilancia para la Seguridad Pública aprobados por el Consejo Nacional de Seguridad Pública en su XL Sesión ordinaria.
Como parte fundamental los sistemas de recepción y despacho de emergencias deberán tener la posibilidad de establecer comunicación en línea con el Sistema de Video Vigilancia y permitir la visualización en su cartografía, de tal forma que cada emergencia reportada y ubicada en el mapa se desplegará en las cámaras más cercanas al incidente.
10.7 Lineamientos de operación
10.7.1 Si el personal encargado de monitorear observa algún incidente, deberá informar de inmediato a través del canal o grupo de radiocomunicación, por medio telefónico o vía texto por medio del CAD designado para tal fin, debiendo tener al menos los siguientes datos básicos:
I.      ¿Qué ocurre?
II.     ¿Dónde ocurre?
III.    ¿A quién o a quiénes les ocurre?
10.7.2 Una vez realizado lo anterior el área de despacho deberá abrir un incidente en el sistema de recepción y despacho de emergencias, que permita el registro de los datos y seguimiento del evento.
10.7.3 Cuando un evento es reportado por otros medios al CALLE el área de despacho y monitoreo deberán recibir la ventana de incidente.
10.7.4 El área de monitoreo deberá iniciar el seguimiento y vigilancia de los puntos de monitoreo cercanos al incidente de acuerdo al protocolo de cada incidente.
10.8 Lineamientos de transferencia y divulgación
10.8.1 La información grabada de incidentes podrá entregarse únicamente a las autoridades competentes, con el fin de contribuir a investigaciones o perseguir delitos previa solicitud oficial o en su caso previa autorización del responsable asignado para estos casos.
10.8.2 Las grabaciones de los sistemas de video vigilancia deberán ser de carácter confidencial y reservado por lo que no podrán ser entregados a particulares.
10.9 Sistemas de apoyo
10.9.1 Seguridad Lógica
El reto de la seguridad de red cubre un gran rango de servicios, protocolos y topologías de red. Los CALLE deberán contar con un sistema de seguridad lógica, diseñado para cubrir una amplia gama de aplicaciones, pues su activo más importante es la información; por lo tanto, deben existir esquemas que aseguren la integridad y reserva de ésta.
Como parte fundamental para la protección e integridad de la información manejada en los CALLE, se requiere de sistemas altamente confiables para la protección perimetral de la red contra accesos no permitidos, contra amenazas, ataques a las aplicaciones, así como fuga y filtrado de información.
El equipo de seguridad lógica debe proteger al CALLE desde cualquier punto de acceso ya sea interno o externo, creando una barrera en el perímetro de la red.
Los CALLE deberán contar con herramientas de apoyo que garanticen la integridad de la información contra antivirus, filtración web; además deberán proporcionar reportes de actividad sospechosa en la red.
 

Figura 10-Seguridad lógica
10.9.2 Sistema de Grabación de Audio
Los CALLE requieren de constante supervisión y auditoría de calidad; una herramienta de apoyo para esta tarea es la grabación de cada una de las llamadas recibidas; por lo tanto, es necesario que cada CALLE cuente con este sistema de apoyo. Con un tiempo de respaldo de llamada de mínimo un año y para el caso de radiocomunicación 6 meses.
10.9.2.1 El personal encargado del monitoreo de llamadas deberá contar con una clave personal de acceso que delimitará tanto sus funciones como su rol dentro del sistema de grabación.
10.9.2.2 Se deberán especificar al menos los siguientes roles de usuario:
I.      Escuchar grabaciones.
II.     Descarga de grabaciones.
III.    Modificar o eliminar grabaciones.
IV.    Respaldar grabaciones.
10.9.2.3 Las grabaciones de voz y de radiocomunicación deberán ser de carácter confidencial y reservado.
10.9.2.4 Las grabaciones podrán entregarse únicamente a las autoridades competentes, con el fin de contribuir a investigaciones o perseguir delitos previa solicitud oficial o en su caso previa autorización del responsable asignado para estos casos.
10.10 Diseño de la base de datos de la información generada en los CALLE
 
La información que se recaba durante la atención de las emergencias y que se registra en las bases de datos de los CALLE deberá proveer al Sistema Nacional de Información y en particular a la Base de Datos Nacional de los Servicios de Emergencia 9-1-1. Los Centros de Atención de Llamadas de Emergencia deben cumplir periódicamente con el envío de la información registrada en sus bases de datos, de conformidad con los criterios y especificaciones que establezca el Centro Nacional de Información. Para recabar información relevante que sea útil para el diseño de estrategias de combate a la delincuencia, control y prevención de incidencias de tipo médico, análisis de inteligencia y suministro de evidencia a las instituciones de procuración de justicia en el marco del Nuevo Sistema de Justicia Penal, los sistemas de despacho asistido por computadora (CAD) en los CALLE deberán recabar al menos los siguientes datos:
Tabla 3-Estructura básica de sistema CAD de los CALLE
 
#
Nombre del campo
Descripción
1
Id Interno
Identificador interno único del registro en la base de datos
2
Folio del incidente
Identificador único que el sistema asigna al incidente al tomar la
llamada de emergencia
3
Entidad federativa
Identificador de la entidad
4
Municipio
Identificador del municipio
5
Centro de atención
Identificador del Centro de Atención de Llamadas de Emergencia
(CALLE)
6
Turno operador
Turno del operador que atiende la llamada
7
Operador
Identificador del operador que atendió la llamada de emergencia
8
Modo de recepción
Identificador del medio de origen: teléfono fijo, teléfono móvil,
teléfono caseta, App, redes sociales, SMS, correo electrónico, botón
de auxilio, lector de placas etc.
9
Fecha y hora de
recepción
Fecha y hora en que se da inicio a la atención de la llamada y se
registra el incidente en el CAD
10
Teléfono
Número de teléfono a 10 dígitos del cual se origina la llamada de
emergencia
11
Código de Incidente
Código del incidente
12
Condición de la persona
Paciente que arriba vivo o muerto al hospital
 
13
Persona con RCP en
traslado
Paciente que recibe reanimación cardiopulmonar en traslado (RCP,
indicador internacional)
14
Calle
Nombre de la calle
15
Número exterior
Número exterior
16
Número interior
Número interior
17
Colonia
Nombre de la colonia
18
Ciudad/Localidad
Nombre de la localidad
19
Código Postal
Código postal
20
Sector
Clave, cuadrante o nombre del sector, área o territorio donde se
registra el incidente
21
Longitud
Coordenada
22
Latitud
Coordenada
23
Fecha y hora de
canalización
Fecha y hora en que se transmite la información básica al
despachador
24
Corporación
Identificador de la corporación que recibe la solicitud de atención del
incidente
25
Identificador prioridad
Prioridad alta, media o baja
26
Identificador de prioridad
del despacho médico
Prioridad rojo, amarillo o verde
27
Despachador
Identificador del despachador que intervino en el envío de la(s)
unidad(es) de emergencia
 
28
Unidad de atención
Identificador de la unidad de la corporación que atiende el incidente
29
Tipo de ambulancia
Identificador de la(s) ambulancia(s) de la corporación médica que
atiende(n) el incidente (Básica, Urgencias avanzadas o Terapia
intensiva)
30
Fecha y hora de
despacho
Fecha y hora en que se despacha(n) la(s) unidad(es) que atiende(n)
el incidente
31
Fecha y hora de arribo
Fecha y hora en que la(s) unidad(es) de la corporación arriba(n) al
lugar
32
Fecha y hora de ascenso
del paciente en la
ambulancia
Fecha y hora en que la persona asciende a la ambulancia en el
lugar del incidente
33
Fecha y hora de
descenso del paciente de
la ambulancia
Fecha y hora en que la persona desciende de la ambulancia en el
hospital receptor
34
Rol de la persona
involucrada
Rol de la persona que se encuentra involucrada en el incidente de
emergencia
35
Nombre
Nombre de la persona que se encuentra involucrada en el incidente
de emergencia
36
Apellido Paterno
Apellido paterno de la persona que se encuentra involucrada en el
incidente de emergencia
37
Apellido Materno
Apellido materno de la persona que se encuentra involucrada en el
incidente de emergencia
38
Sexo
Sexo de quien se encuentra involucrado(a) en el incidente de
emergencia
39
Edad
Edad de quien se encuentra involucrado(a) en el incidente de
emergencia
40
Nacionalidad
Identificador de la nacionalidad de quien se encuentra involucrado(a)
en el incidente de emergencia
41
Protocolo telefónico de
atención médica
Identificador del protocolo telefónico de atención médica
42
Vehículo(s)
involucrado(s) en el
incidente
Número de vehículos involucrados en el incidente
43
Marca
Marca del vehículo
 
44
Submarca
Nombre de submarca del vehículo
45
Modelo
Modelo del vehículo
46
Color
Color del vehículo
47
Placa
Identificador de la clave que compone la placa del vehículo
involucrado
48
Alcohol
Presencia de Alcohol (SI/NO)
49
Droga
Presencia de Droga (SI/NO)
50
Tipo de droga
Identificador por tipo de droga involucrada en el incidente de
emergencia
51
Arma
Presencia o no de arma (Catálogo: 1. NO, 2. Arma punzo cortante,
3. Arma de fuego, 4. Objeto contundente, 5. Otro)
52
Fecha y hora de fin de
llamada
Fecha y hora en que el operador cuelga la llamada con el ciudadano
53
Asistencia médica
Indicativo de que se asistió a la(s) víctima(s) en el lugar (SI/NO)
54
Institución de recepción
Identificador de qué institución recibió a la persona
55
Hospital de destino
Identificador del hospital que recibe a la persona
56
Fecha y hora de cierre
Fecha y hora en que el despacho con información de la corporación,
cierra el incidente
57
Motivo de cierre
Identificador del motivo de cierre de quien atiende en sitio la llamada
de emergencia
 
Los CALLE y las corporaciones que colaboran en ellos deberán conformar su estadística de atención de incidentes de emergencia con base en el Catálogo Nacional de Incidentes de Emergencia vigente, establecido por el Secretariado Ejecutivo del Sistema Nacional de Seguridad Pública, documento realizado por el Centro Nacional de Información, con la finalidad de homologar los catálogos de incidentes a nivel nacional.
El Catálogo Nacional de Incidentes de Emergencia (CNIE) está conformado por tres categorías:
1)     Tipo de emergencia
2)     Subtipo de emergencia e
3)     Incidente;
Además de incluir siete tipos de familias diferentes de incidentes:
1)     Médico,
2)     Protección Civil,
3)     Seguridad,
4)     Servicios Públicos
5)     Asistencia,
6)     Otros Servicios públicos e
7)     Improcedentes.
De esta manera, con la finalidad de estandarizar la información proveniente de los CALLE, éstos utilizarán la nomenclatura establecida en el CNIE, la cual está compuesta por cinco dígitos para fines operativos y reportes estadísticos. De acuerdo con el tipo de incidente que el operador atienda, el sistema asignará un número que permitirá reconocer el tipo de atención de la llamada.
A continuación, se muestra un ejemplo de la asignación de nomenclatura:
Tipo
ID_TIP
Subtipo
ID_SUB
Incidente
ID_INC
ID_FINAL
Seguridad
3
Actos
relacionados
con el
patrimonio
04
Robo a casa
Habitación
Violencia
13
30413
Seguridad
3
Actos
relacionados
con el
patrimonio
04
Robo a casa
habitación
sin violencia
14
30414
 
El primer dígito indicará el tipo de incidente al que pertenece la emergencia, el segundo y tercer dígito indicarán el subtipo en el que se encuentra incluida la emergencia y, finalmente, los dos últimos dígitos indicarán el incidente al que hace referencia la emergencia.
Para la implementación efectiva del CNIE los CAD de cada uno de los CALLE tendrán que adecuar su sistema para obtener la nomenclatura anteriormente establecida y poder reportar al Centro Nacional de Información la estadística solicitada.
10.11 Características y/o especificaciones que deberán observar los sistemas móviles de emergencias tipo APP para los CALLE
Una APP de emergencias es una aplicación móvil con la cual el usuario puede vincularse en tiempo real a un CALLE. Mediante un sistema de alerta, el usuario notificará de una emergencia, para el correcto funcionamiento de la APP, ésta debe operar de manera homologada de acuerdo a las siguientes especificaciones mínimas:
10.11.1 Registro
10.11.1.1 El usuario podrá descargar de manera gratuita la aplicación de emergencia, la cual deberá estar disponible en la plataforma de distribución de la compañía propietaria del sistema operativo del que se trate.
10.11.1.2 La APP de emergencia deberá estar disponible para al menos los siguientes sistemas operativos: iOS y Android en sus diferentes versiones. Así como nuevas plataformas tecnológicas que dictamine el mercado tecnológico.
10.11.1.3 El usuario que desee utilizar esta aplicación deberá realizar un pre-registro la primera vez que ingrese a la aplicación, debiendo proporcionar al menos los siguientes datos.
I.      Número Telefónico
II.     Nombre completo
III.    Fecha de nacimiento
IV.    Sexo
V.    Correo electrónico
10.11.1.4 Como mecanismo de validación en el registro de datos, la APP solicitará un código válido el cual deberá ser enviado al usuario durante el ingreso de datos mediante el servicio de mensaje corto (SMS).
10.11.1.5 Una vez concluido el registro, la APP deberá tener la flexibilidad de ingresar datos adicionales como: tipo de sangre, enfermedades, contactos en caso de emergencia, entre otros.
10.11.2 Alerta
10.11.2.1 El proceso de recepción y despacho de llamadas deberá integrar y reflejar en tiempo real la información de alerta enviada mediante la APP.
10.11.2.2 Al enviar la alerta desde la APP, el sistema CAD deberá presentar la georreferenciación y ventana de incidente que permita al operador identificar los datos previamente registrados.
10.11.2.3 La alerta enviada deberá contener al menos la siguiente información: tipo de incidente, geolocalización, información del usuario. Los tipos de emergencia que la APP enviará a los CALLE deberán estar homologados conforme al Catálogo Nacional de Incidentes de Emergencia, aprobado para los CALLE.
10.11.2.4 Una vez recibida la alerta, el sistema CAD asignará el folio correspondiente el cual deberá ser enviado de manera automática a la pantalla del usuario que está requiriendo la emergencia.
10.11.2.5 Una vez que el usuario recibe el folio, la APP deberá habilitar al usuario la posibilidad del envío de audio, video, fotografías o llamada.
10.11.3 Seguridad
10.11.3.1 Por tratarse de información personal la APP debe solicitar al usuario su aprobación para el uso de datos en el marco de la Ley Federal de Protección de Datos Personales.
10.11.3.2 La aplicación deberá usar un esquema de transporte seguro de datos a través de un certificado TLS (2048 bits x 256 bit encriptación -encryption-).
10.11.4 Botones de Emergencia
Como parte del fortalecimiento en las estrategias de prevención y rescate de espacios públicos, los botones de emergencia IP han tenido una gran aceptación en diversas regiones del país, por tal motivo es de suma importancia que los CALLE consideren el desarrollo e integración de este tipo de estrategias. Los botones de emergencia deberán estar complementados con un sistema de video que permita el reconocimiento del área y además funcione como un punto permanente de monitoreo por video, mismo que deberán apegarse a lo establecido en la Norma Técnica para estandarizar las características técnicas y de interoperabilidad de los Sistemas de Video Vigilancia para la Seguridad Pública.
10.11.5 Mantenimiento
10.11.5.1 En todas las plataformas tecnológicas que operan en un CALLE son consideradas como críticas y deberán contar con una póliza de mantenimiento preventivo y correctivo que garantice una operación de alta disponibilidad, estos mantenimientos deberán realizarse conforme a los estándares y protocolos establecidos por los fabricantes.
10.11.5.2 Los mantenimientos preventivos deberán realizarse en días y horarios con el menor número de llamadas.
10.11.5.3 Por ningún motivo el mantenimiento preventivo deberá truncar la recepción y atención de llamadas de emergencia, por lo que los CALLE deberán establecer estrategias de ruteo de llamadas a otros centros o la implementación de equipos auxiliares para este propósito.
10.12 Las características y/o especificaciones para la integración de redes sociales a los sistemas de emergencias
El reto del monitoreo de redes sociales para el reconocimiento de una emergencia radica tanto en la gestión de una gran cantidad de información como en la identificación de aquella que es útil. Así, una de las grandes ventajas de las redes sociales que es su capacidad para el manejo de metadatos (fotografías, video, entre otros), implica un gran reto para el cual los CALLE del país deben estar preparados, principalmente en dos vertientes:
10.12.1 Como un canal de comunicación con la población en general
10.12.1.1 Los CALLE deberán contar con una cuenta en las redes sociales que determinen debiendo contener el prefijo "9-1-1" seguido del nombre del estado o municipio, así como el logotipo de acuerdo a lo establecido en el manual de identidad gráfica definido por SESNSP.
10.12.1.2 Los CALLE podrán hacer uso de estas aplicaciones para difusión de información hacia la población en general.
10.12.1.3 Los CALLE deberán contar con un analista dedicado al monitoreo y publicación de información en redes sociales.
 
10.12.1.4 La información a compartir deberá estar validada por un responsable asignado para este propósito.
10.12.1.5 Las redes sociales podrán utilizarse para la publicación de información en materia de concientización y uso correcto de los servicios del CALLE.
10.12.1.6 Podrán utilizarse para la publicación de advertencias o emergencias.
10.12.1.7 Podrá utilizarse para publicar información del sistema de notificación de menores de edad desaparecidos "Alerta Amber".
10.12.1.8 Toda publicación deberá observar los términos establecidos en la Ley Federal de Protección de Datos Personales.
10.12.2 Como una fuente de información de emergencias
10.12.2.1 El analista de información deberá contar con una terminal que le permita el monitoreo de incidentes reportados al CAD, permitiendo vincular información oficial del CAD con información de las redes sociales.
10.12.2.2 Para el caso en que una emergencia sea reportada en redes sociales sin estar reportada en el CAD, el analista de redes sociales deberá realizar una investigación adicional que le permita identificar más de dos reportes del mismo incidente.
10.12.2.3 Si el analista considera que el incidente es procedente, deberá informarlo vía radio al área de despacho, mediante el canal asignado para este propósito. Y deberá registrar el incidente en el CAD.
10.12.2.4 Los CALLE deberán integrar dentro de sus estrategias de difusión, la utilización y buen uso del servicio mediante las redes sociales de las cuales hagan uso.
10.12.2.5 No se podrán utilizar las redes sociales del CALLE 9-1-1 para difundir o reproducir mensajes ajenos a temas de Seguridad Pública, servicios salud, protección civil o servicios públicos.
11. Lineamientos normativos
11.1 Del apoyo a la impartición de justicia
11.1.1 La actuación de los CALLE se regirá por los principios generales constitucionales en materia de Seguridad Pública de: legalidad, objetividad, eficiencia, profesionalismo, honradez y respeto irrestricto a los derechos humanos.
11.1.2 La integración de la información de los CALLE deberá estar disponible para la conformación de políticas públicas en materia de seguridad y de prevención del delito.
11.1.3 Los CALLE deberán de implementar protocolos efectivos de seguridad y resguardo de la información de los usuarios, a fin de que sus datos personales o sensibles recabados con motivo del servicio de emergencias, no sean transferidos o empleados con fines distintos a los de Seguridad Pública.
11.1.4 La información que procesen y recolecten los CALLE podrá ser empleada para el esclarecimiento de hechos que sean objeto de investigación de carácter penal.
La integración de la información que los CALLE realicen como resultado del servicio que brindan, deberá ser clara y completa; con el fin de que las autoridades investigadoras ministeriales, puedan emplearla para establecer el lugar, tiempo y circunstancias de ejecución de hechos que puedan ser constitutivos de un delito.
11.1.5 Los CALLE deberán de coadyuvar con las autoridades e instituciones encargadas de la integración de bases de datos criminalísticos, facilitando los procedimientos de acceso a la información que posean.
11.1.6 Los CALLE deberán de estructurar bases de datos actualizadas, completas y accesibles de su personal.
11.1.7 Siempre que la autoridad jurisdiccional lo solicite, los CALLE deberán de facilitar sin dilación, la información que, respecto al requerimiento concreto, éstos posean.
 
11.2 Del fomento a la prevención
11.2.1 En sus actividades, los CALLE fomentarán el desarrollo de operaciones consistes en prevenir la comisión de delitos, salvaguardar los derechos de las personas e instituciones, así como preservar el orden público.
11.2.1.1 Para fomentar la prevención, los CALLE aprovecharán los programas y estrategias que se implementen de manera coordinada entre los distintos órdenes de gobierno, así como de la tecnología con la que cuenten.
11.3 Del fomento de la coordinación interinstitucional para la atención de incidentes
11.3.1 A fin de mejorar la provisión de servicios, maximizar los recursos y aumentar la efectividad en la reacción y atención de incidentes reportados a los CALLE, se deberá preservar y fomentar la colaboración coordinada entre las distintas dependencias de Seguridad Pública, protección civil, salud y las demás que puedan coadyuvar de forma efectiva en la atención de incidentes de emergencia.
11.3.2 Para determinar la necesidad y el grado de participación de las instituciones y/o corporaciones en la atención de incidentes, se establecerá un sistema que priorice la intervención de éstas, de acuerdo al grado de riesgo que represente para el usuario, o bien para la comunidad que se encuentre en proximidad a dicha situación, conforme al Catálogo Nacional de Incidentes de Emergencia vigente.
11.3.2.1 Prioridad Baja: son eventos que no representan una emergencia. Son aquellos en los que únicamente se recaba la información correspondiente para turnarla a la institución y/o corporaciones competentes.
11.3.2.2 Prioridad Media: son aquellos incidentes que están en grado de tentativa, o que, aunque estén ocurriendo, no representan riesgos de mayores daños o lesiones; en éstos no se requiere del despacho inminente, o reacción inmediata por parte de algún servicio de seguridad, protección civil o salud. La información se canaliza a la institución y/o corporación correspondiente, a fin de que ésta determine el proceso de atención que le sea aplicable.
11.3.2.3 Prioridad Alta: son aquellos incidentes cuya gravedad, nivel de violencia, naturaleza médica, que genera inseguridad en la población, o riesgo de salud para la misma, requiere de la reacción inmediata de instituciones y/o corporaciones. La canalización de la información es apremiante, a fin de lograr la coordinación necesaria para su efectiva atención.
11.3.2.4 Los CALLES deberán contar con operadores capacitados para brindar primeros auxilios telefónicos en incidentes de tipo médico, de acuerdo a las disposiciones y protocolos que sean proporcionados por el SESNSP y validados por instituciones públicas y privadas del sector salud.
11.3.3 Los CALLE emprenderán las acciones necesarias para alcanzar convenios nacionales de coordinación interinstitucional formal, con las instituciones y/o corporaciones que puedan coadyuvar, o intervenir de forma efectiva, en la atención de los incidentes reportados.
11.3.4 En el orden federal, se establecerán los convenios nacionales de coordinación interinstitucionales formales con:
11.3.4.1 La Procuraduría General de la República.
11.3.4.2 La Secretaría de la Defensa Nacional.
11.3.4.3 La Secretaría de Marina.
11.3.4.4 El Comisionado Nacional de Seguridad.
11.3.4.5 La Policía Federal.
11.3.4.6 Las Instituciones de Salud del Sector Público.
11.3.4.7 La Procuraduría Federal de Protección al Ambiente.
11.3.4.8 El Sistema Nacional de Protección Civil.
11.3.4.9 El Centro Nacional de Prevención de Desastres.
11.3.4.10 El Servicio Sismológico Nacional.
 
11.3.4.11 El Servicio Meteorológico Nacional.
11.3.4.12 El Sistema de Monitoreo Atmosférico.
11.3.4.13 El Instituto Nacional de Seguridad Pública.
11.3.4.14 Instituto Nacional de las Mujeres.
11.3.4.15 Ángeles Verdes.
11.3.4.16 Comisión Nacional para Prevenir y Erradicar la Violencia contra las Mujeres (CONAVIM).
11.3.4.17 Caminos y Puentes Federales (CAPUFE).
11.3.4.18 Y las demás instituciones y/o corporaciones del orden federal, que puedan coadyuvar, o intervenir de forma efectiva, en la atención de los incidentes reportados.
11.3.5 En los órdenes locales, se establecerán los convenios de coordinación interinstitucionales formales; impulsando que se repliquen a nivel nacional, con:
11.3.5.1 Las Procuradurías Generales Justicia y Fiscalías.
11.3.5.2 Las Dependencias encargadas de la Seguridad Pública.
11.3.5.3 Las Dependencias encargadas del tránsito, vialidad y/o movilidad.
11.3.5.4 Los Heroicos Cuerpos de Bomberos.
11.3.5.5 La Policía Bancaria e Industrial y Policías Auxiliares.
11.3.5.6 Las Instituciones de Salud del Sector Público.
11.3.5.7 Los Sistemas de Protección Civil.
11.3.5.8 Y las demás instituciones y/o corporaciones que, en el orden estatal, municipal o delegacional, puedan coadyuvar, o intervenir de forma efectiva, en la atención de los incidentes reportados.
11.3.6 En los órdenes federal y local, se establecerán los convenios de coordinación interinstitucionales formales, buscando que se repliquen a nivel nacional, con entes del sector privado que puedan coadyuvar, o intervenir de forma efectiva, en la atención de los incidentes reportados.
11.4 Coordinación de la fusión de los números de emergencia
El Centro Nacional de Información, como Unidad Administrativa del Secretariado Ejecutivo del Sistema Nacional de Seguridad Pública, responsable de la operación del Sistema Nacional de Información de Seguridad Pública; coordinará la fusión de manera progresiva, del número telefónico único 9-1-1 para los Servicios de Atención de Llamadas de Emergencia, con los demás números destinados a estos servicios, para que se constituya en un único número telefónico receptor de situaciones de emergencias.
La Ley Federal de Telecomunicaciones y Radiodifusión faculta al Sistema Nacional de Seguridad Pública para implementar un número único armonizado a nivel nacional para los servicios de emergencia, bajo plataformas interoperable, debiendo contemplar mecanismo que permitan identificar y ubicar geográficamente la llamada y, en su caso, mensajes de texto de emergencias.
11.5 Condiciones de migración
El Secretariado Ejecutivo del Sistema Nacional de Seguridad Pública es el órgano encargado de administrar y coordinar su implementación y operación entre la federación, los estados, la Ciudad de México, los municipios, las entidades gubernamentales y de servicio social que lo requieran y será éste quién defina e implemente de forma gradual y ordenada al número único armonizado 9-1-1 en todos los centros de atención de llamadas de emergencias.
El Secretariado Ejecutivo del Sistema Nacional de Seguridad Pública será el único responsable de gestionar con los concesionarios de telefonía autorizados por el Instituto Federal de Telecomunicaciones, las actualizaciones a la matriz de enrutamiento del número único armonizado de emergencia 9-1-1 de cada entidad federativa o municipio, para que lleven a cabo la configuración de red para el respectivo enrutamiento.
Todos los códigos de servicios especiales como el 0-6-0, 0-6-1, 0-6-5, 0-6-6, 0-6-8 y autorizados a las entidades gubernamentales y de servicio social deberán ser migrados al número único armonizado de emergencia 9-1-1 de acuerdo a lo establecido en la Ley Federal de Telecomunicaciones y Radiodifusión y a
los Lineamientos de Colaboración en Materia de Seguridad y Justicia.
La migración del código de servicio especial 0-6-6 hacia el Número Único de Emergencias 9-1-1 en su caso, deberá realizarse de manera paulatina y funcionará de manera paralela durante el periodo de tiempo que especifique el Secretariado Ejecutivo, para fines de socialización y difusión del nuevo número 9-1-1.
12. Manual de identidad gráfica del número único de atención de llamadas de emergencia 9-1-1 (nueve-uno-uno)
El objetivo del Manual de Identidad Gráfica es establecer los parámetros básicos que guíen el cambio de imagen institucional que corresponde a la implementación del número único armonizado nacional 9-1-1, lo cual permitirá homologar la imagen en instalaciones, vehículos, uniformes y medios de difusión permitiendo a la ciudadanía identifique la línea de atención de emergencias 9-1-1 mediante una misma imagen en todo el país.
El Manual presenta el logo e imagen gráfica en esquemas de aplicaciones gráficas para diversos medios, materiales y superficies, asegurando la integración de las diferentes piezas de comunicación a partir de un formato uniforme y distintivo del Número Único Armonizado 9-1-1.
El uso de la imagen institucional del Número Único Armonizado 9-1-1 y adecuado de las aplicaciones con base en las especificaciones establecidas en el Manual de Identidad Gráfica es responsabilidad de las autoridades en los tres órdenes de gobierno. En este sentido se deberán considerar lo siguiente:
a)     Garantizar la adopción de la imagen del 9-1-1 en las instituciones del gobierno estatal que participan en la atención de emergencias, lo que incluye a los Centros de Atención de Llamadas de Emergencia, así como aquellas instituciones públicas encargadas de proveer servicios de Seguridad Pública, médicos, de combate a incendios y de protección civil.
b)    Realizar las acciones necesarias a fin de garantizar que los gobiernos municipales y las instituciones que participan en la atención de emergencias, adopten la imagen institucional del 9-1-1 y presten sus servicios a través de esa línea única.
c)     Coordinar la adopción en las instancias y corporaciones privadas que prestan servicios de emergencia en la entidad, estableciendo los mecanismos para que adopten la imagen institucional en sus instalaciones y unidades de atención de emergencias.
d)    Realizar la divulgación de los contenidos gráficos para que las campañas y materiales de difusión usen el logo y se apeguen a las especificaciones establecidas en el Manual de Identidad Gráfica, buscando una mejor identificación del servicio en la ciudadanía.
e)     Asegurar el uso de los recursos destinados al cambio de imagen institucional a partir de los lineamientos gráficos establecidos en el Manual de Identidad Gráfica, en cumplimiento a los compromisos de asignación de recursos convenidos en el marco del proceso de concertación de los Fondos y Subsidios Federales, donde se contemplaron los recursos de la aportación estatal necesarios para cumplir con este objetivo.
12.1 Logotipo del número único armonizado nacional 9-1-1
a) Atributos:
La identidad gráfica del Número Único de Emergencias 9-1-1 está compuesto por cuatro líneas básicas de fácil e inmediata identificación visual: tres botones con los números calados en blanco (semejantes a las teclas de un teléfono inteligente, una tableta, un teclado y los propios de un teléfono fijo) con un fondo de color rojo brillante que transmite un estado de alerta, atención y motivación a la acción. La pleca tricolor que hace alusión a los colores patrios; emergencias seguidas de íconos relacionados con la atención médica, la policía y los bomberos, en color rojo y azul.
 

Figura 11-Logotipo del número único armonizado nacional 9-1-1
b) Retícula y área de protección
La construcción de la identidad gráfica del Número Único de Emergencias 9-1-1 se basa en una retícula donde la distancia entre cada botón rojo nos da un espacio X, el cual, debe ser multiplicado por 5, estableciendo la distancia mínima de protección a considerar en cualquiera de sus utilizaciones, ya sea impreso y/o digital.
Es importante resaltar que ese espacio no debe ser invadido por ningún otro elemento que conforme la composición del gráfico a proyectar.

c) Colores
Para la correcta utilización de la identidad gráfica del Número Único de Emergencias 9-1-1, se detalla a continuación los colores utilizados en la misma y sus valores.
 

El Manual de Identidad Gráfica del Número Único de Atención de Llamadas de Emergencia 9-1-1 (nueve-uno-uno), habrá de emplearse en el marco de la operación y administración del número único armonizado para la atención de emergencias a nivel nacional, de conformidad con lo dispuesto en el artículo 111 de la Ley General del Sistema Nacional de Seguridad Pública; en el artículo 12 fracción Octava del Reglamento del Secretariado Ejecutivo del Sistema Nacional de Seguridad Pública; en los artículos Trigésimo Segundo, Trigésimo Tercero y Trigésimo Cuarto de Lineamientos de Colaboración en Materia de Seguridad y Justicia, así como en el Acuerdo 10/ XXXVII/14 del Consejo Nacional de Seguridad Pública. Dicho Manual está a su disposición en versión electrónica en el sitio:
http://www.secretariadoejecutivo.gob.mx/Manuales/Manual_ID_911.pdf
12.2 Usos
Se sugiere que todas las unidades móviles como patrullas, camiones del H. Cuerpo de Bomberos y ambulancias médicas porten el logotipo del Número Único de emergencias 9-1-1, tanto en la parte trasera como en los laterales de los vehículos.
Es importante la visibilidad del Número Único de Emergencias 9-1-1, por ello, el tamaño mínimo es de 16 x 20 cm, ya que este formato es legible a una distancia de hasta 20 metros.
12.2.1 Patrullas
 

12.2.2 Ambulancias

12.2.3 Camión de bomberos

Es obligatorio dar cumplimiento a lo establecido en el Manual de Identidad Gráfica del Número Único de Atención de Llamadas de Emergencia 9-1-1.
13. Vigilancia
Corresponde a la Secretaría de Economía y a la Secretaría de Gobernación vigilar el cumplimiento del
presente Proyecto de Norma Oficial Mexicana, en el ámbito de sus atribuciones, así como sancionar el incumplimiento de sus disposiciones, de conformidad con lo dispuesto en la Ley Federal sobre Metrología y Normalización y demás disposiciones legales, reglamentarias y administrativas aplicables.
14. Concordancia con normas internacionales
Este Proyecto de Norma Oficial Mexicana no es equivalente (NEQ) con ninguna Norma Internacional, por no existir una aplicable al momento de su elaboración.
Apéndice A
(Informativo)
A.1 Matriz de evaluación de cumplimiento del estándar (conjunto de indicadores que definen el estándar, y las métricas que permiten medir su cumplimiento)
Nombre
Método de cálculo
Sentido
esperado
Unidad de
medida
Frecuencia de
medición
Semaforización
Verde
Amarillo
Rojo
Porcentaje de llamadas fuera del tiempo establecido (duración de la llamada)
((Número de llamadas efectivas cuya duración fue mayor al tiempo establecido)/(Total de llamadas efectivas)) X100
Descendente
Porcentaje
Mensual
0-29 .9
30-69 .9
70-100
Porcentaje de llamadas colgadas
((Número de llamadas colgadas)/(Total de llamadas respondidas)) X100
Descendente
Porcentaje
Mensual
0-29 .9
30-69 .9
70-100
Porcentaje de llamadas en cola
((Número de llamadas en cola)/(Total de llamadas entrantes))
Descendente
Porcentaje
Mensual
0-29 .9
30-69 .9
70-100
Porcentaje
de incidentes tipificados correctamente
((Número de incidentes tipificados correctamente)/ (Total de incidentes despachados))X100
Ascendente
Porcentaje
Mensual
1 0 0 -
89 .9
89 .9-70
69 .9-0
Porcentaje
de incidentes despachados
((Número de incidentes despachados)/
(Total de incidentes reportados))X100
Ascendente
Porcentaje
Mensual
1 0 0 -
89 .9
89 .9-70
69 .9-0
Porcentaje
de incidentes atendidos
((Número de incidentes atendidos)/(Total de incidentes reportados)) X100
Ascendente
Porcentaje
Mensual
1 0 0 -
89 .9
89 .9-70
69 .9-0
 
Nombre
Método de cálculo
Sentido
esperado
Unidad de
medida
Frecuencia de
medición
Semaforización
Verde
Amarillo
Rojo
Porcentaje
de incidentes atendidos en el tiempo establecido
((Número de incidentes atendidos en el tiempo establecido) /(Total de incidentes reportados)) X100
Ascendente
Porcentaje
Mensual
100-89 .9
89 .9-70
69 .9-0
Porcentaje de llamadas que cumplieron con los protocolos
((Número de llamadas que cumplieron
con los protocolos establecidos)/(Total de llamadas atendidas)) X100
Ascendente
Porcentaje
Mensual
100-89 .9
89 .9-70
69 .9-0
Porcentaje
de incidentes despachados que no son emergencia
((Número de incidentes despachados que no
son emergencia)/ (Total de incidentes despachados))X100
Ascendente
Porcentaje
Mensual
100-89 .9
89 .9-70
69 .9-0
Porcentaje de incidentes con folio no cerrado
((Número de incidentes con folio no cerrado)/ (Total de incidentes con folio))X100
Ascendente
Porcentaje
Mensual
100-89 .9
89 .9-70
69 .9-0
 
A.2 Método C-Erlang para determinación del número de personal
Metodología para la determinación para el número de operadores dentro de un Centro de Atención
de Llamadas de Emergencia
Supuesto de llamadas totales al día
5,000
Supuesto de llamadas totales por hora
208
Supuesto de llamadas totales en hora pico
625
Supuesto de llamadas totales al día
5,000
Tiempo total de atención de llamada (segundos)
90
 
Método C-Erlang (información con respecto al personal ocupado por hora)
((Llamadas máximas)x(duración de llamadas en segundos))
 
((3600 seg./hora)x(0 .5 eficiencia))=PERSONAL NECESARIO
 
seg/h
3600
eficiencia
0.5
PERSONAL NECESARIO
10
 
15. Bibliografía
·  Alvarado, D. J. (30 de abril de 2014). Iniciativa que reforma el artículo 130 de la Ley General del Sistema Nacional de Seguridad Pública. Gaceta Parlamentaria, págs. número 4012-V.
·  Álvarez, C. L. (2012). Capítulo X. Seguridad y Emergencias. En C. L. Álvarez, Derecho de las telecomunicaciones (pág. 299 y 300). México, D.F.: Fundación para la Libertad de Expresión y Unidad de Posgrado de la Facultad de Derecho UNAM.
·  American Call Center. (n.d.). Glosario. Recuperado el 24 de septiembre de 2015, de http://www.americancallcenter.com/downloads/GLOSARIO.pdf
·  APCO International. (n.d.). About APCO. Recuperado el 23 de septiembre de 2015, de https://www.apcointl.org/about-apco.html.
·  Avellano, D. E. (23 de octubre de 2014). Iniciativa que reforma el artículo 130 de la Ley General del Sistema Nacional de Seguridad Pública. Gaceta Parlamentaria, págs. número 4140-III.
·  Centro de Denuncia y Atención Ciudadana de la Procuraduría General de la República. (2012). Memoria documental. México, D.F.: Gobierno Federal.
·  Centro de Investigación y Docencia Económica-Secretariado Ejecutivo del Sistema Nacional de Seguridad Pública. (2014). Evaluación específica al desempeño del Programa U002. México, Distrito Federal: CIDE-SEGOB.
 
·  Comisión de Seguridad Pública de la LXII Legislatura de la Cámara de Diputados. (29 de abril de 2015). Dictamen a discusión de la Comisión de Seguridad Pública, con proyecto de decreto. Gaceta Parlamentaria. Anexo VIII, págs. 2, 3, 5 y 6.
·  Comisión Federal de Telecomunicaciones. (1999). Informe de Labores de la Comisión Federal de Telecomunicaciones. Septiembre 1997-mayo 1999. México, D.F.: Gobierno Federal.
·  Comisión Permanente de la LIX Legislatura. Segundo Receso del Primer Año de Ejercicio. (21 de junio de 2004). Proposiciones. Diario de Debates. México, Distrito Federal: Cámara de Diputados.
·  Daburon, B. (2010). El ordenador e internet. (V. Martínez, Ed.) Eni ediciones.
·  Departamento de Informática y Automática. (septiembre de 2006). Redes privadas virtuales. (U. d. Salamanca, Ed.) Recuperado el 24 de septiembre de 2015, de http://reina.usal.es/biblio/files/fernandez2006redes.pdf.
·  Dirección General de Servicios de Cómputo, UNAM. (enero de 2010). Antispyware: Protegiéndote de los espías. (R. Soto Astorga, Ed.) Seguridad. Cultura de prevención para ti, 18. Recuperado el 24 de septiembre de 2015, de http://revista.seguridad.unam.mx/sites/revista.seguridad.unam.mx/files/num_04_1.pdf
·  Ejecutivo Federal. (1999). Iniciativa de Ley de Ingresos para la Federación para el año 2000. México, D.F.: Presidencia de la República.
·  Filipo Rugels, V. H., Olarte, Cortés, W., & Cañón Zabaleta, B. (agosto de 2009). Fundamentos para el diseño de un circuito cerrado de televisión. Red de Revistas Científicas de América Latina y el Caribe, España y Portugal, XV (42), 46-50. Recuperado el 24 de septiembre de 2015, de http://www.redalyc.org/articulo.oa?id=84916714010.
·  Jiménez, D. M. (15 de julio de 2009). Proposición para alcanzar un punto de acuerdo en el que se exhorte al Secretario de Seguridad Pública a que instruya lo necesario con el propósito de asegurar que el Servicio Telefónico de Emergencia 911 tenga total cobertura en el territorio nacional. Sesión 11, del 15 de julio de 2009. 8. Dictámenes a discusión. c) Puntos de acuerdo. México, Distrito Federal: Congreso de la Unión. Comisión Permanente.
·  Ley Federal de Protección de Datos Personales en Posesión de los Particulares, publicada en el Diario Oficial de la Federación el 5 de julio de 2010.
·  Ley General del Sistema Nacional de Seguridad Pública, publicada en el Diario. Oficial de la Federación el 2 de enero de 2009 y sus reformas.
·  Ley Federal de Telecomunicaciones y Radiodifusión, publicada en el Diario Oficial de la Federación el 14 de julio de 2014 y sus reformas.
·  Madrid-Aris, M. (n.d.). University of Florida. Recuperado el 23 de septiembre de 2015, de
·  http://bear.warrington.ufl.edu/centers/purc/DOCS/papers/sp_02.pdf
·  Meneses, D. O. (2002). Iniciativa que adiciona un Capítulo IX al Título Decimotercero del Libro Segundo del Código Penal Federal, para sancionar conductas indebidas en contra de los sistemas de respuesta a llamadas telefónicas de emergencia. Diario de los Debates. Órgano Oficial de la Cámara de Diputados del Congreso de los EUM. Poder Legislativo Federal, LVIII Legislatura. Correspondiente al Primer Periodo de Sesiones Ordinarias del Tercer Año de Ejercicio (pág. 125). México, D.F.: Congreso de la Unión. Cámara de Diputados.
·  National Institute of Standards and Technology. (diciembre de 2005). Guide to IPsec VPNs. Recuperado el 24 de septiembre de 2015, de http://csrc.nist.gov/publications/nistpubs/800-77/sp800-77.pdf.
·  Norma Oficial Mexicana NOM-001-SEDE-2012, Instalaciones Eléctricas (utilización), publicada en el Diario Oficial de la Federación el 29 de noviembre de 2012.
·  Norma Oficial Mexicana NOM-001-STPS-2008, Edificios, locales, instalaciones y áreas en los centros de trabajo-Condiciones de seguridad, publicada en el Diario Oficial de la Federación el 24 de noviembre de 2008.
·  Norma Oficial Mexicana NOM-002-SCT/2011, Listado de las substancias y materiales peligrosos más usualmente transportados, publicada en el Diario Oficial de la Federación el 27 de enero de 2017.
·  Norma Oficial Mexicana NOM-002-SEDE/ENER-2014, Requisitos de seguridad y eficiencia energética
para transformadores de distribución, publicada en el Diario Oficial de la Federación el 29 de agosto de 2014.
·  Norma Oficial Mexicana NOM-002-STPS-2010, Condiciones de seguridad-Prevención y protección contra incendios en los centros de trabajo, publicada en el Diario Oficial de la Federación el 9 de diciembre de 2010.
·  Norma Oficial Mexicana NOM-003-SCFI-2014, Productos eléctricos-Especificaciones de seguridad, publicada en el Diario Oficial de la Federación el 28 de mayo de 2015.
·  Norma Oficial Mexicana NOM-003-SEGOB-2011, Señales y avisos para protección civil.- Colores, formas y símbolos a utilizar., publicada en el Diario Oficial de la Federación el 23 de diciembre de 2011. Con sus correcciones y adiciones, hechas: el 31 de enero de 2012 y el 15 de julio de 2015, respectivamente.
·  Norma Oficial Mexicana NOM-007-ENER-2014, Eficiencia energética para sistemas de alumbrado en edificios no residenciales, publicada en el Diario Oficial de la Federación el 7 de agosto de 2014.
·  NOM-007-SSA2-2016, Para la atención de la mujer durante el embarazo, parto y puerperio, y de la persona recién nacida, publicada en el Diario Oficial de la Federación el 7 de abril de 2016.
·  Norma Oficial Mexicana NOM-008-ENER-2001, Eficiencia energética en edificaciones, envolvente de edificios no residenciales, publicada en el Diario Oficial de la Federación el 25 de abril de 2001.
·  Norma Oficial Mexicana NOM-008-SCFI-2002, Sistema General de Unidades de Medida, publicada en el Diario Oficial de la Federación el 27 de noviembre de 2002.
·  Norma Oficial Mexicana NOM-015-SSA3-2012, Para la atención integral a personas con discapacidad, publicada en el Diario Oficial de la Federación el 14 de septiembre de 2012.
·  Norma Oficial Mexicana NOM-017-STPS-2008, Equipo de protección personal-Selección, uso y manejo en los centros de trabajo, publicada en el Diario Oficial de la Federación el 9 de diciembre de 2008.
·  Norma Oficial Mexicana NOM-019-STPS-2011, Constitución, integración, organización y funcionamiento de las comisiones de seguridad e higiene, publicada en el Diario Oficial de la Federación el 13 de abril de 2011.
·  Norma Oficial Mexicana NOM-025-STPS-2008, Condiciones de iluminación en los centros de trabajo, publicada en el Diario Oficial de la Federación el 30 de diciembre de 2008.
·  Norma Oficial Mexicana NOM-029-STPS-2011, Mantenimiento de las instalaciones eléctricas en los centros de trabajo-Condiciones de seguridad, publicada en el Diario Oficial de la Federación el 29 de diciembre de 2011.
·  Norma Oficial Mexicana NOM-030-STPS-2009, Servicios preventivos de seguridad y salud en el trabajo-Funciones y actividades, publicada en el Diario Oficial de la Federación el 22 de diciembre de 2009.
·  Norma Oficial Mexicana NOM-031-SSA2-1999, Para la atención a la salud del niño, Diario Oficial de la Federación, publicada el 9 de febrero de 2001.
·  Norma Oficial Mexicana NOM-031-SSA3-2012, Asistencia social. Prestación de servicios de asistencia social a adultos y adultos mayores en situación de riesgo y vulnerabilidad, publicada en el Diario Oficial de la Federación el 13 de septiembre de 2012.
·  Norma Oficial Mexicana NOM-032-SSA2-2014, Para la vigilancia epidemiológica, promoción, prevención y control de las enfermedades transmitidas por vectores, publicada en el Diario Oficial de la Federación el 16 de abril de 2015.
·  Norma Oficial Mexicana NOM-032-SSA3-2010, Asistencia social. Prestación de servicios de asistencia social para niños, niñas y adolescentes en situación de riesgo y vulnerabilidad, publicada en el Diario Oficial de la Federación el 25 de febrero de 2011.
·  Norma Oficial Mexicana NOM-033-SSA2-2011, Para la vigilancia, prevención y control de la intoxicación por picadura de alacrán, publicada en el Diario Oficial de la Federación el 8 de diciembre de 2011.
·  Norma Oficial Mexicana NOM-046-SSA2-2005, Violencia familiar, sexual y contra las mujeres. Criterios para la prevención y atención, publicada en el Diario Oficial de la Federación el 16 de abril de 2009.
 
·  Norma Oficial Mexicana NOM-051-ZOO-1995, Trato humanitario en la movilización de animales, publicada en el Diario Oficial de la Federación el 23 de marzo de 1998.
·  Norma Oficial Mexicana NOM-063-SCFI-2001, Productos eléctricos-Conductores-Requisitos de seguridad, publicada en el Diario Oficial de la Federación el 22 de febrero de 2002.
·  Norma Oficial Mexicana NOM-084-SCT1-2002, Telecomunicaciones-Radiocomunicación-Especificaciones técnicas de los equipos transmisores destinados al servicio móvil de radiocomunicación especializada de flotillas, publicada en el Diario Oficial de la Federación el 17 de abril de 2003.
·  Norma Oficial Mexicana NOM-088/1-SCT1-2002, Telecomunicaciones-Radiocomunicación-Equipos de microondas para sistemas del servicio fijo multicanal punto a punto y punto a multipunto-Parte I: radio acceso múltiple, publicada en el Diario Oficial de la Federación el 18 de abril de 2003.
·  Norma Oficial Mexicana NOM-088/2-SCT1-2002, Telecomunicaciones-Radiocomunicación-Equipos de microondas para sistemas del servicio fijo multicanal punto a punto y punto a multipunto-Parte ll: Transporte, publicada en el Diario Oficial de la Federación el 21 de abril de 2003.
·  Norma Oficial Mexicana NOM-130-ECOL-2000, Protección ambiental-Sistemas de telecomunicaciones por red de fibra óptica-Especificaciones para la planeación, diseño, preparación del sitio, construcción, operación y mantenimiento, publicada en el Diario Oficial de la Federación el 23 de marzo de 2001.
·  Norma Oficial Mexicana NOM-240-SSA1-2012, Instalación y operación de la tecnovigilancia, publicada en el Diario Oficial de la Federación el 30 de octubre de 2012.
·  NOM-167-SSA1-1997, Para la prestación de servicios de asistencia social para menores y adultos mayores, publicada en el Diario Oficial de la Federación el 17 de noviembre de 1999.
·  Ortwin, R. (2008). Risk Governance: coping with uncertainty in a complex world. Earthscan.
·  Pérez, G. (agosto de 2001). Telemática: Un nuevo escenario para el transporte automotor. Serie recursos naturales e infraestructura (30). Santiago de Chile: CEPAL. Recuperado el 23 de septiembre de 2015, de http://www.cepal.org/publicaciones/xml/9/7809/lcl1593p-serie30.pdf
·  Pleno de la SCJN, Acción de Inconstitucionalidad 1/96, apartado considerativo: "CUARTO", Ponente: Mariano Azuela Güitrón, Semanario Judicial de la Federación y su Gaceta, Tomo III, marzo de 1996, página 351, Novena Época, No. de Registro: 3534.
·  Rodríguez, S. R. (17 de enero de 2007). Proposición con punto de acuerdo, a fin de que el número de atención telefónica para emergencias 066 se sustituya por el 911. Diario de los Debates. Órgano Oficial de la Cámara de Diputados del Congreso de los EUM. México, Distrito Federal: Cámara de Diputados. Crónica Parlamentaria.
·  Salazar Argonza, J. (1 de diciembre de 2012). Dispositivos para el almacenamiento de grandes volúmenes de información "BIG DATA". Revista Digital Universitaria, 13(12), 30. Recuperado el 24 de septiembre de 2015, de http://www.revista.unam.mx/vol.13/num12/art123/art123.pdf.
·  Schulzrinne, Henning. (mayo de 2001). Columbia University. Recuperado el 23 de septiembre de 2015, de http://www.cs.columbia.edu/hgs/teaching/ais/slides/2003/sip_long.pdf.
·  Secretaría de Economía. (2015). Catálogo de Normas. Recuperado el 24 de septiembre de 2015, de http://www.economia.gob.mx/comunidad-negocios/competitividad-normatividad/normalizacion/catalogo-mexicano-de-normas.
·  Secretariado Ejecutivo del Sistema Nacional de Seguridad Pública. (abril de 2011). Centro Nacional de Información. Servicio Nacional de Atención de Llamadas de Emergencia 066 y Denuncia Anónima 089. México, Distrito Federal.
·  Secretariado Ejecutivo del Sistema Nacional de Seguridad Pública. (2012). Informe de Actividades del Secretariado del Ejecutivo del Sistema Nacional de Seguridad Pública correspondiente al periodo diciembre 2011 a junio de 2012. México, Distrito Federal: Secretaría de Gobernación.
·  Segunda Sala, Amparo en Revisión 409/2014, apartado considerativo: "26. QUINTO. -Estudio.", Ponente: Luis María Aguilar Morales, Gaceta del Semanario Judicial de la Federación, Libro 19, junio de 2015, Tomo I, página 735, Décima Época, No. de Registro: 25652.
·  Servicios de Formación Técnica de España. (enero de 2000). Fundamentos básicos de las telecomunicaciones. Recuperado el 24 de septiembre de 2015, de http://www.naser.cl/sitio/Down_Papers/Manual%20Basico%20Telefonia%20Tradicional.pdf
·  Sistemas de radiocomunicaciones. (2015). En L. Ramón Ramírez. España: Ediciones Paraninfo, S.A.
Recuperado el 23 de septiembre de 2015.
·  Universidad Juárez Autónoma de Tabasco. (2006). Avances en Informática y Sistemas Computacionales (Vol. I). Villa Hermosa, Tabasco, México: Universidad Juárez Autónoma de Tabasco.
·  Wayne, T. (2003). Sistemas de Comunicaciones Electrónicas (4ª ed.). (G. Trujano Mendoza, Ed.) Estado de México, México: Prentice Hall.
Transitorios
PRIMERO.- El presente Proyecto de Norma Oficial Mexicana, una vez que sea publicado en el Diario Oficial de la Federación como Norma definitiva, entrará en vigor a los 60 días naturales siguientes al día de su publicación.
Ciudad de México, a 8 de enero de 2018.- El Director General de Normas y Presidente del Comité Consultivo Nacional de Normalización de la Secretaría de Economía, Alberto Ulises Esteban Marina.- Rúbrica.