PROYECTO de Norma Oficial Mexicana PROY-NOM-015-SSA2-2018, Para la prevención, detección, diagnóstico, tratamiento y control de la Diabetes Mellitus.
Al margen un sello con el Escudo Nacional, que dice: Estados Unidos Mexicanos.- Secretaría de Salud.
PABLO ANTONIO KURI MORALES, Subsecretario de Prevención y Promoción de la Salud y Presidente del Comité Consultivo Nacional de Normalización de Prevención y Control de Enfermedades, con fundamento en lo dispuesto por los artículos 39, de la Ley Orgánica de la Administración Pública Federal; 4, de la Ley Federal de Procedimiento Administrativo; 3o, fracciones II, XII y XVI, 13, apartado A, fracción I, 133, fracción I, 158, 159, 160 y 161, de la Ley General de Salud; 38, fracción II, 40, fracción XI y 47, fracción I, de la Ley Federal sobre Metrología y Normalización; 28 y 33, del Reglamento de la Ley Federal sobre Metrología y Normalización y 10, fracciones VII y XVI, del Reglamento Interior de la Secretaría de Salud, me permito ordenar la publicación en el Diario Oficial de la Federación del
PROYECTO DE NORMA OFICIAL MEXICANA PROY-NOM-015-SSA2-2018, PARA LA PREVENCIÓN,
DETECCIÓN, DIAGNÓSTICO, TRATAMIENTO Y CONTROL DE LA DIABETES MELLITUS
El presente Proyecto se publica a efecto de que los interesados, dentro de los 60 días naturales siguientes al de su publicación en el Diario Oficial de la Federación, presenten sus comentarios por escrito, en medio magnético, en idioma español y con el soporte técnico correspondiente ante el Comité Consultivo Nacional de Prevención y Control de Enfermedades, sito en Lieja No. 7, primer piso, Colonia Juárez, Delegación Cuauhtémoc, Código Postal 06600, Ciudad de México, teléfono y fax 55-53-70-56, correo electrónico: pablo.kuri@salud.gob.mx.
Durante el plazo mencionado y de conformidad con lo dispuesto por los artículos 45 y 47, fracción I, de la Ley Federal sobre Metrología y Normalización, los documentos que sirvieron de base para la elaboración del presente Proyecto de Norma y la Manifestación de Impacto Regulatorio estarán a disposición del público para su consulta en el domicilio del mencionado Comité.
PREFACIO
En la elaboración del presente Proyecto de Norma participaron las instituciones y unidades administrativas siguientes:
SECRETARÍA DE SALUD
Subsecretaría de Prevención y Promoción de la Salud
Dirección General de Promoción de la Salud
Centro Nacional de Programas Preventivos y Control de Enfermedades
Centro Nacional de Equidad de Género y Salud Reproductiva
Subsecretaría de Integración y Desarrollo del Sector Salud
Dirección General de Calidad y Educación en Salud
Comisión Coordinadora de Institutos Nacionales de Salud y Hospitales de Alta Especialidad
Unidad Coordinadora de Vinculación y Participación Social
Secretariado Técnico del Consejo Nacional de Salud
HOSPITAL GENERAL DE MÉXICO
INSTITUTO NACIONAL DE CARDIOLOGÍA IGNACIO CHÁVEZ
INSTITUTO NACIONAL DE CIENCIAS MÉDICAS Y NUTRICIÓN SALVADOR ZUBIRÁN
INSTITUTO NACIONAL DE PEDIATRÍA
SECRETARÍA DE LA DEFENSA NACIONAL
Dirección General de Sanidad Militar
SECRETARÍA DE MARINA
Dirección General de Sanidad Naval
SECRETARÍA DE COMUNICACIONES Y TRANSPORTES
Dirección General de Protección y Medicina Preventiva en el Transporte
INSTITUTO MEXICANO DEL SEGURO SOCIAL
Unidad de Atención Primaria a la Salud
Coordinación de Atención Integral a la Salud en el Primer Nivel
Coordinación de Salud en el Trabajo
Unidad de Atención Médica
Coordinación de Planeación e Infraestructura Médica
Coordinación de Educación en Salud
Coordinación de Investigación en Salud
Dirección de Prestaciones Económicas y Sociales
Unidad del Programa IMSS PROSPERA
Hospital de Cardiología del Centro Médico Nacional Siglo XXI
Hospital de Especialidades "Dr. Antonio Fraga Mouret" del Centro Médico Nacional La Raza
INSTITUTO DE SEGURIDAD Y SERVICIOS SOCIALES DE LOS TRABAJADORES DEL ESTADO
Subdirección de Prevención y Protección en Salud
Centro Médico Nacional "20 de Noviembre"
Hospital Regional 1o. de Octubre
PETRÓLEOS MEXICANOS
Gerencia de Servicios Médicos
SISTEMA NACIONAL PARA EL DESARROLLO INTEGRAL DE LA FAMILIA
SECRETARÍA DE SALUD DEL ESTADO DE AGUASCALIENTES
SECRETARÍA DE SALUD DEL ESTADO DE BAJA CALIFORNIA
SECRETARÍA DE SALUD DEL ESTADO DE BAJA CALIFORNIA SUR
SECRETARÍA DE SALUD DEL ESTADO DE CAMPECHE
SECRETARÍA DE SALUD DE LA CIUDAD DE MÉXICO
SECRETARÍA DE SALUD DEL ESTADO DE COAHUILA DE ZARAGOZA
SECRETARÍA DE SALUD Y BIENESTAR SOCIAL DEL ESTADO DE COLIMA
SECRETARÍA DE SALUD DEL ESTADO DE CHIAPAS
SECRETARÍA DE SALUD DEL ESTADO DE CHIHUAHUA
SECRETARÍA DE SALUD DEL ESTADO DE DURANGO
SECRETARÍA DE SALUD DEL ESTADO DE GUANAJUATO
SECRETARÍA DE SALUD DEL ESTADO DE GUERRERO
SECRETARÍA DE SALUD DEL ESTADO DE HIDALGO
SECRETARÍA DE SALUD DEL ESTADO DE JALISCO
SECRETARÍA DE SALUD DEL ESTADO DE MÉXICO
SECRETARÍA DE SALUD DEL ESTADO DE MICHOACÁN DE OCAMPO
SECRETARÍA DE SALUD DEL ESTADO DE MORELOS
SECRETARÍA DE SALUD DEL ESTADO DE NAYARIT
SECRETARÍA DE SALUD DEL ESTADO DE NUEVO LEÓN
SECRETARÍA DE SALUD DEL ESTADO DE OAXACA
SECRETARÍA DE SALUD DEL ESTADO DE PUEBLA
SECRETARÍA DE SALUD DEL ESTADO DE QUERÉTARO
SECRETARÍA DE SALUD DEL ESTADO DE QUINTANA ROO
SECRETARÍA DE SALUD DEL ESTADO DE SAN LUIS POTOSÍ
SECRETARÍA DE SALUD DEL ESTADO DE SINALOA
SECRETARÍA DE SALUD PÚBLICA DEL ESTADO DE SONORA
SECRETARÍA DE SALUD DEL ESTADO DE TABASCO
SECRETARÍA DE SALUD DEL ESTADO DE TAMAULIPAS
SECRETARÍA DE SALUD DEL ESTADO DE TLAXCALA
SECRETARÍA DE SALUD DEL ESTADO DE VERACRUZ DE IGNACIO DE LA LLAVE
SECRETARÍA DE SALUD DE YUCATÁN
SECRETARÍA DE SALUD DEL ESTADO DE ZACATECAS
UNIVERSIDAD NACIONAL AUTÓNOMA DE MÉXICO
Facultad de Medicina
INSTITUTO POLITÉCNICO NACIONAL
Escuela Superior de Medicina
Centro Interdisciplinario de Ciencias de la Salud
ORGANIZACIÓN PANAMERICANA DE LA SALUD/ORGANIZACIÓN MUNDIAL DE LA SALUD (OPS/OMS)
Programa de Enfermedades Crónico No Transmisibles OPS/MEX (México)
CÁMARA NACIONAL DE LA INDUSTRIA FARMACÉUTICA
FEDERACIÓN MEXICANA DE DIABETES, A.C.
ACADEMIA NACIONAL DE MEDICINA DE MÉXICO
SOCIEDAD MEXICANA DE NUTRICIÓN Y ENDOCRINOLOGÍA, A.C.
ACADEMIA MEXICANA DE PEDIATRÍA, A.C.
ASOCIACIÓN NACIONAL DE CARDIÓLOGOS DE MÉXICO
ASOCIACIÓN MEXICANA PARA LA PREVENCIÓN DE LA ATEROSCLEROSIS Y SUS COMPLICACIONES, A.C.
ASOCIACIÓN NACIONAL DE CARDIÓLOGOS AL SERVICIO DE LOS TRABAJADORES DEL ESTADO, A.C.
ALIANZA POR UN CORAZÓN SALUDABLE
ASOCIACIÓN NACIONAL MEXICANA DE EDUCADORES EN DIABETES, A.C.
COLEGIO DE NUTRIOLOGÍA DE MÉXICO, A.C.
COLEGIO DE NEFRÓLOGOS DE MÉXICO, A.C.
COLEGIO MEXICANO DE ESPECIALISTAS EN GINECOLOGÍA Y OBSTETRICIA, A.C.
SOCIEDAD DE CARDIOLOGÍA INTERVENCIONISTA DE MÉXICO
SOCIEDAD MEXICANA DE CARDIOLOGÍA PREVENTIVA, A.C.
SOCIEDAD MEXICANA DE CARDIOLOGÍA, A.C.
CENTRO DE ESTUDIOS EN DIABETES, A.C.
CLÍNICA INTEGRAL DEL PACIENTE CON DIABETES
CLÍNICA DE PREVENCIÓN DEL RIESGO CORONARIO
ÍNDICE
0 Introducción
1. Objetivo y campo de aplicación
2. Referencias normativas
3. Términos y definiciones
4. Símbolos y términos abreviados
5. Clasificación
6. Prevención
7. Detección
8. Diagnóstico
9. Tratamiento y Control
10. Referencia al segundo nivel de atención o al especialista
11. Diabetes gestacional
12. Diabetes en etapa pediátrica
13. Diabetes y otros padecimientos
14. Manejo de pacientes con Diabetes Mellitus que presentan obesidad
15. Otras comorbilidades
16. Vigilancia epidemiológica
17. Notificación de casos
18. Bibliografía
19. Concordancia con normas internacionales y mexicanas
20. Observancia de la Norma
21. Vigencia
22. Apéndices Normativos
Apéndice A Normativo. Criterios de Síndrome Metabólico.
Apéndice B Normativo. Nutrición.
Apéndice C Normativo. Estimación de Requerimientos Energéticos Diarios, según diversas condiciones de las personas.
Apéndice D Normativo. Metas Básicas del Tratamiento y Criterios para Evaluar el Grado de Control del Paciente.
Apéndice E Normativo. Actividad Física y Ejercicio Físico.
Apéndice F Normativo. Plan Alimentario según condiciones específicas.
Apéndice G Normativo. Estrategias para lograr las Metas de Control.
Apéndice H Normativo. Condiciones Clínicas Asociadas.
Apéndice I Normativo. Algoritmos para la atención de Diabetes Gestacional.
Apéndice J Normativo. Algoritmo para el manejo del paciente con polineuropatía diabética.
24. Apéndices Informativos
Apéndice K Informativo. Estándares para la Educación en Diabetes.
Apéndice L Informativo. Currículum educacional para la persona con diabetes.
0. Introducción
La Diabetes Mellitus es una epidemia reconocida por la Organización Mundial de la Salud (OMS) como una amenaza mundial. Esta organización estima que en el mundo existen actualmente más de 347 millones de personas con diabetes y es probable que esta cifra aumente a más del doble para 2030. Se calcula que en 2012 fallecieron 1.5 millones de personas como consecuencia de la diabetes. Más del 80% de las muertes por diabetes se registran en países de ingresos bajos y medios, que en su mayoría se encuentran menos preparados para enfrentar esta epidemia, en nuestro país representa una alta carga para la comunidad. Según proyecciones de la OMS, la diabetes será la séptima causa de mortalidad en 2030.
Los datos de la Encuesta Nacional de Salud y Nutrición (ENSANUT) 2006 indicaron una prevalencia de DM del 14.1% en la población entre 20 y 65 años; en la ENSANUT 2012, 9.17% (6.4 millones) de adultos mexicanos, refirieron conocer su condición diabética. Del total de personas que se identificó con diagnóstico de diabetes, 16% (poco más de un millón) reportan no contar con protección en salud. Así mismo, la Encuesta Nacional de Salud y Nutrición de Medio Camino 2016 (ENSANUT MC 2016); reportó que el 9.4% de los
adultos entrevistados (10.3% de las mujeres y 8.4% de los hombres), contestaron haber recibido el diagnóstico de diabetes por parte de un médico, observándose un ligero aumento en la prevalencia de diabetes por diagnóstico médico previo con respecto a la ENSANUT 2012.
En México, la Diabetes Mellitus ocupa el primer lugar en número de defunciones por año, siendo las enfermedades cardiovasculares las principales causas de esta mortalidad (70 al 80%); las tasas de mortalidad muestran una tendencia ascendente en ambos sexos con más de 70 mil muertes y 400,000 casos nuevos en el año 2010. La diabetes es un factor de riesgo cardiovascular y equivale a haber sufrido infarto del miocardio previo.
La Diabetes Mellitus es un padecimiento no curable, crónico, progresivo, de tratamiento complejo que requiere de profesionales de la salud capacitados en el manejo de la enfermedad, de acceso a los medicamentos e insumos necesarios, de educación para vivir con diabetes y de participación activa y comprometida de la persona con diabetes en la gestión del día con día de su enfermedad para el control adecuado de su padecimiento. Las intervenciones deben ser adaptadas a las características y necesidades del paciente.
La ausencia de alguna de estas condiciones favorece el desarrollo de complicaciones, con los consecuentes trastornos en la calidad de vida, muertes prematuras e incremento en los costos de atención y tasas de hospitalización. Al igual que otros países, México enfrenta el reto de hacer eficaces y eficientes los programas institucionales para la contención de esta enfermedad.
La aplicación de esta Norma contribuirá a reducir la elevada incidencia de la enfermedad, a evitar o retrasar sus complicaciones y a disminuir la carga de la enfermedad y mortalidad.
1. Objetivo y campo de aplicación
1.1 Esta Norma tiene por objeto establecer los criterios para la prevención, detección, diagnóstico, tratamiento y control de la Diabetes Mellitus y de sus complicaciones con el propósito de disminuir la mortalidad, la morbilidad y aumentar la calidad y esperanza de vida de la población.
1.2 Esta Norma es de observancia obligatoria para los establecimientos y profesionales del Sistema Nacional de Salud que presten servicios de atención médica a pacientes con Diabetes Mellitus.
2. Referencias normativas
Para la correcta aplicación de esta Norma es necesario consultar las siguientes Normas Oficiales Mexicanas o las que las sustituyan:
2.1 Norma Oficial Mexicana NOM-004-SSA3-2012, Del expediente clínico.
2.2 Norma Oficial Mexicana NOM-006-SSA2-2013. Para la prevención y control de la tuberculosis.
2.3 Norma Oficial Mexicana NOM-008-SSA3-2010, Para el tratamiento integral del sobrepeso y la obesidad.
2.4 Norma Oficial Mexicana NOM-013-SSA2-2015, Para la prevención y control de enfermedades bucales.
2.5 Norma Oficial Mexicana NOM-017-SSA2-2012, Para la vigilancia epidemiológica.
2.6 Norma Oficial Mexicana NOM-028-SSA2-2009, Para la prevención, tratamiento y control de las adicciones.
2.7 Norma Oficial Mexicana NOM-030-SSA2-2009, Para la prevención, detección, diagnóstico, tratamiento y control de la hipertensión arterial sistémica.
2.8 Norma Oficial Mexicana NOM-035-SSA3-2012, En materia de información en salud.
2.9 Norma Oficial Mexicana NOM-037-SSA2-2012, Para la prevención, tratamiento y control de las dislipidemias.
2.10 Norma Oficial Mexicana NOM-043-SSA2-2012, Servicios básicos de salud, Promoción y educación para la salud en materia alimentaria. Criterios para brindar orientación.
2.11 Norma Oficial Mexicana NOM-086-SSA1-1994, Bienes y Servicios. Alimentos y bebidas no alcohólicas con modificaciones en su composición. Especificaciones nutrimentales.
3. Términos y Definiciones
Para los efectos de esta Norma, se aplican los términos y definiciones siguientes:
3.1 Ácidos grasos saturados: a los que carecen de dobles ligaduras. Se recomienda que no excedan más del 7% del valor energético total de la dieta, ya que favorecen la ateroesclerosis. Algunos productos contienen cantidades elevadas de ácidos grasos saturados.
3.2 Ácidos grasos trans: a los que son isómeros de ácidos grasos monoinsaturados. Se pueden producir en la hidrogenación de aceites vegetales durante la elaboración de margarinas y grasas vegetales. Se ha demostrado que un alto consumo en la dieta puede incrementar el riesgo de presentar enfermedades cardiovasculares.
3.3 Actividad física (AF): a cualquier movimiento voluntario producido por la contracción del musculo esquelético, que tiene como resultado un gasto energético que se añade al metabolismo basal.
3.4 Alimentación: al conjunto de procesos biológicos, psicológicos y sociológicos relacionados con la ingestión de alimentos mediante el cual el organismo obtiene del medio los nutrimentos que necesita, así como las satisfacciones intelectuales, emocionales, estéticas y socioculturales que son indispensables para la vida humana plena.
3.5 Alimentación correcta: a los hábitos alimentarios que de acuerdo con los conocimientos aceptados en la materia, cumplen con las necesidades específicas en las diferentes etapas de la vida, promueve en los niños y las niñas el crecimiento y el desarrollo adecuados y en los adultos permite conservar o alcanzar el peso esperado para la talla y previene el desarrollo de enfermedades.
3.6 Alimento: a cualquier substancia o producto, sólido o semisólido, natural o transformado, que proporcione al organismo elementos para su nutrición.
3.7. Alimento equivalente: a aquella ración de alimento cuyo aporte nutrimental es similar a los de su mismo grupo en calidad y en cantidad; lo que permite que puedan ser intercambiables entre sí. Los alimentos equivalentes están calculados con base al peso neto de los alimentos, es decir, sin cáscara, semillas, ni huesos y espinas y el peso de los alimentos cocidos.
3.8 Aterosclerosis: a la enfermedad vascular caracterizada por inflamación vascular crónica secundaria a infiltración lipídica, y degeneración fibrótica cicatricial, que afecta la íntima y luego la media y la adventicia de las arterias de gran y mediano calibre. Es una lesión compuesta de un proceso inicial llamado aterosis, caracterizado por la acumulación focal, intra y extracelular de lípidos oxidados, con formación de células espumosas, seguido de una lesión reparativa, llamada esclerosis, caracterizada por la hiperplasia e hipertrofia de los miocitos vasculares con distrofia de la matriz extracelular. Las lesiones planas se convierten en placas levantadas que disminuyen paulatinamente la luz arterial. Con frecuencia las placas no oclusivas se fracturan, ocasionando la formación de un trombo, responsable de la oclusión arterial en los síndromes vasculares agudos.
3.9 Automonitoreo de glucosa capilar: al análisis de glucosa capilar que las personas con diabetes realizan en su casa, lugar de trabajo, escuela, o cualquier otro lugar, de acuerdo a las indicaciones de su profesional de la salud.
3.10 Ayuno: a la abstinencia de ingesta calórica, por un lapso mayor de 8 horas.
3.11 Cetosis: a la acumulación de cuerpos cetónicos en los tejidos y líquidos corporales.
3.12 Cetoacidosis: a la complicación aguda, por deficiencia de la secreción de insulina, que conduce al catabolismo de las grasas, produciendo la formación de cuerpos cetónicos, lo cual se manifiesta como acidosis metabólica.
3.13 Circunferencia abdominal: a la medición que se hace tomando como referencia el punto medio entre el borde inferior de la última costilla palpable y la parte superior de la cresta ilíaca. La medida se debe tomar sin ropa y al final de una exhalación normal.
3.14 Consulta pregestacional: al conjunto de acciones que proporciona el personal de salud a la mujer que desea un embarazo y que tiene como objetivo, detectar, disminuir y eliminar factores o conductas de riesgo reproductivo y, en su caso, tratar enfermedades, que puedan alterar la evolución normal de una futura gestación. La consulta debe otorgarse de preferencia, tres meses antes de intentar embarazarse.
3.15 Detección o escrutinio: a la búsqueda activa de personas con diabetes no diagnosticada o bien con alteración de la glucosa.
3.16 Diabetes mellitus (DM): a la enfermedad sistémica, crónico-degenerativa, de carácter heterogéneo, con grados variables de predisposición hereditaria y con participación de diversos factores ambientales, que se caracteriza por hiperglucemia crónica debido a la deficiencia en la producción o acción de la insulina, lo que afecta al metabolismo intermedio de los hidratos de carbono, proteínas y grasas. La hiperglucemia sostenida con el tiempo se asocia a daño, disfunción y falla de varios órganos y sistemas, especialmente riñones, ojos, nervios, corazón y vasos sanguíneos.
3.17 Diabetes mellitus tipo 1 (DMT1): a la que se caracteriza por deficiencia total o casi total de insulina en la que existe destrucción de las células beta del páncreas, tal destrucción en un alto porcentaje es mediada por el sistema inmunitario, lo cual puede ser evidenciado mediante la determinación de anticuerpos: AntiGAD (antiglutamato decarboxilasa), antiinsulina y contra la célula de los islotes, con fuerte asociación con los alelos específicos DQ-A y DQ-B del complejo mayor de histocompatibilidad (HLA). También puede ser de origen idiopático, donde la medición de los anticuerpos antes mencionados da resultados negativos.
3.18 Diabetes mellitus tipo 2 (DMT2): al grupo heterogéneo de trastornos metabólicos con grados variables de resistencia a la insulina y/o deficiencia en la secreción de insulina, de naturaleza progresiva.
3.19 Diagnóstico de prediabetes: a la presencia de Glucosa Anormal en Ayuno, intolerancia a la glucosa o valores limítrofes de HbA1c (=5.7 - < 6.5%). Estas alteraciones pueden presentarse en forma aislada o bien en forma combinada en una misma persona.
3.20 Dieta: al conjunto de alimentos que se consumen al día.
3.21 Educador en diabetes: al profesional de la salud capacitado en educación terapéutica en diabetes, que trabaja en colaboración con el equipo de salud exclusivamente para proveer programas estructurados de educación en diabetes, como parte de la atención integral de la persona con diabetes.
La función de educador en diabetes requiere que el sustentante cuente con la certificación correspondiente que se obtiene después de aprobar un diplomado con aval universitario.
3.22 Educación terapéutica: al proceso continuo, integrado en los cuidados y centrado en el paciente. Comprende actividades organizadas de sensibilización, información, aprendizaje y acompañamiento psicosocial relacionado con la enfermedad, el tratamiento prescrito, los cuidados, la hospitalización, las otras instituciones de cuidados relacionados y el comportamiento de salud y enfermedad del paciente. Contempla ayudar al paciente y a sus próximos a comprender la enfermedad y el tratamiento, cooperar con los profesionales educadores, vivir lo más sanamente posible y mantener o mejorar la calidad de vida. La educación debería conseguir que el paciente fuera capaz de adquirir y mantener los recursos necesarios para gestionar óptimamente su vida con la enfermedad.
3.23 Edulcorante: a la sustancia que endulza; puede ser nutritiva (que aporta calorías) o no nutritiva (sin calorías).
3.24 Ejercicio: al subgrupo de la actividad física, la cual es planificada, estructurada y repetitiva, tiene como objetivo final e intermedio la mejora o el mantenimiento de la forma física.
3.25 Factor de riesgo (FR): al atributo o exposición de una persona, una población o el medio, que está asociado a la probabilidad de la ocurrencia de un evento.
3.26 Género: al conjunto de atributos sociales que se le asignan a las personas (formas de comportarse, valores, normas, actividades a realizar, recompensas, su lugar en el mundo), según haya sido identificado como hombre o como mujer. Dichos atributos son socialmente construidos, por lo que cada cultura, según la época y el grupo social, le da un sentido diferente a lo que significa ser hombre y ser mujer.
3.27 Glucemia plasmática casual: al nivel de glucosa, a cualquier hora del día, independientemente del periodo transcurrido después de la última ingestión de alimentos.
3.28 Glucosa alterada de ayuno (GAA): a la glucosa de ayuno > a 100 y < a 125 mg/dl.
3.29 Grupos de apoyo: a los grupos de personas con una enfermedad similar que se encuentran para intercambiar opiniones sobre la mejor manera de enfrentar su o sus enfermedades o tratamiento.
3.30 Grupos de Ayuda Mutua de Enfermedades Crónicas: a la organización de las y los pacientes que bajo la supervisión médica y con el apoyo de los servicios de salud, sirve de escenario para la capacitación necesaria en el control de las enfermedades crónicas no transmisible, facilita la educación y autocuidado de la salud.
3.31 Hiperglucemia en ayuno: a la elevación de la glucosa por arriba de lo normal; en ayuno (>100 mg/dl), después de un periodo de ayuno de 8 horas y posprandial (>140mg/dl), dos horas después de la comida.
3.32 Hipoglucemia: a la disminución de la glucosa menos a 70mg/dl.
3.33 Hemoglobina glucosilada (HbA1c): a la prueba que utiliza la fracción de la hemoglobina que interacciona combinándose con la glucosa circulante que en situaciones de hiperglucemia se une de manera no enzimática, y sirve para determinar el valor promedio de la glucemia en las últimas 12 semanas.
3.34 Índice de Masa Corporal o índice de Quetelet (IMC): al criterio diagnóstico que se obtiene dividiendo el peso en kilogramos entre la talla en metros, elevada al cuadrado. Permite determinar peso bajo, peso normal, sobrepeso y obesidad. Se clasifica de la siguiente manera: IMC > 18.5 y < 24.9, peso normal; IMC > 25 y < 29.9, sobrepeso; IMC > 30, obesidad. Para las personas adultas mayores se utilizan los siguientes parámetros: desnutrición 13.7-18.4; Peso bajo 18.5-22.9; Normal 23-27.9; Sobrepeso 28-29.9; Obesidad I 30-34.9; Obesidad II 35-39.9; Obesidad III 40-50.
3.35 Intolerancia a la Glucosa (ITG): a los niveles de glucosa 2 horas postcarga oral de 75 gramos de glucosa anhidra > 140 y < 199 mg/dl.
3.36 Microalbuminuria: a la excreción urinaria entre 30 y 300 mg albúmina/g creatinina. Es un marcador de nefropatía clínica y de enfermedad microvascular; a menudo se asocia con dislipidemia e hipertensión arterial. Se considera como un factor aislado para riesgo cardiovascular.
3.37 Nefropatía diabética: a la complicación crónica de la diabetes manifestada por albuminuria y disminución progresiva de la filtración glomerular. Su desenlace final es la insuficiencia renal crónica terminal. En la mayoría de los casos coexiste con la retinopatía diabética. Su presencia aumenta la probabilidad de tener complicaciones macrovasculares. La insuficiencia renal en un paciente con diabetes no es sinónimo de la existencia de nefropatía diabética.
3.38 Neuropatía diabética: a la afección de los nervios sensitivos o motores, difusa (polineuropatía) o localizada en un nervio (mononeuropatía) causada por la hiperglucemia. La neuropatía autonómica (visceral) se manifiesta por diarrea, gastroparesia, vejiga neurogénica, disfunción eréctil e hipotensión ortostática, entre otras complicaciones.
3.39 Nutriólogo: al profesional de la salud con grado de licenciatura que se dedica al estudio, investigación y aplicación de la ciencia de la nutrición.
3.40 Plato del bien comer: a la herramienta gráfica que representa y resume los criterios generales que unifican y dan congruencia a la Orientación Alimentaria dirigida a brindar a la población opciones prácticas, con respaldo científico, para la integración de una alimentación correcta que pueda adecuarse a sus necesidades y posibilidades.
3.41 Prevención: al conjunto de acciones para reducir el riesgo de desarrollar hipertensión arterial o sus consecuencias.
3.42.1 Prevención primaria: al conjunto de acciones para reducir el riesgo de desarrollar diabetes mellitus.
3.42.2 Prevención secundaria: al conjunto de acciones para reducir el riesgo de desarrollar complicaciones de la diabetes mellitus.
3.42.3 Prevención terciaria: al conjunto de acciones dirigidas al tratamiento y a la rehabilitación de una enfermedad para ralentizar su progresión y con ello la aparición o el agravamiento de complicaciones e invalides, intentando mejorar la calidad de vida de los pacientes.
3.43 Primer nivel de atención: a las unidades médicas de primer contacto del paciente con los servicios de salud, que llevan a cabo las acciones dirigidas al cuidado del individuo, la familia, la comunidad y su ambiente; sus servicios están enfocados básicamente a la promoción de la salud, a la detección y al tratamiento temprano de las enfermedades.
3.44 Proteinuria: a la excreción urinaria > 300 mg de albúmina por día o más de 200 mg/min.
3.45 Ración o porción: a la cantidad de alimentos expresada en diferentes medidas de uso común para cada grupo de alimentos que se utiliza para la prescripción dietética.
3.46 Resistencia a la insulina: a la disminución de la efectividad de esta hormona ya sea exógena o endógena, en los tejidos muscular, hepático y adiposo.
3.47 Retinopatía diabética: al compromiso de los vasos pequeños, incluyendo los capilares, con aumento de la permeabilidad, que permite la salida de lípidos formando exudados duros, obstrucción de vasos con infartos, produciéndose los exudados blandos. Puede haber ruptura de vasos, causando micro hemorragias; la formación de nuevos vasos sanguíneos por hipoxia puede condicionar hemorragias.
3.48 Riesgo reproductivo: a la probabilidad que tienen tanto la mujer en edad fértil como su producto potencial de experimentar enfermedad, lesión o muerte, en caso de presentarse un embarazo.
3.49 Segundo nivel de atención: a las unidades médicas que atienden los problemas de salud que, a causa de su complejidad, no pueden ser atendidos en el primer nivel de atención.
3.50 Tratamiento adecuado: al conjunto de intervenciones en salud, farmacológicas y no farmacológicas (aplicadas al paciente) para conseguir el control de la diabetes mellitus.
3.51 Tratamiento farmacológico: al conjunto de indicaciones que integran la prescripción de medicamentos para el tratamiento específico de una enfermedad.
3.52 Tratamiento no-farmacológico: al conjunto de acciones higiénico-dietéticas que implican estilos de vida saludable para tratar una enfermedad.
4. Símbolos y términos abreviados.
Para los propósitos de esta Norma, se aplican los símbolos y términos abreviados siguientes:
4.1 AHF: Antecedentes heredofamiliares
4.2 ARA II: Antagonistas de los receptores de Angiotensina II
4.3 ATP III: El Panel de Tratamiento en Adulto III
4.4 cal: Caloría
4.5 C-HDL: Colesterol- Lipoproteína de Alta Densidad
4.6 C-LDL: Colesterol Lipoproteína de Baja Densidad
4.7 COEFAR: Comité Estatal de Farmacorresistencia
4.8 COFEPRIS: Comisión Federal para la Protección contra Riesgos Sanitarios
4.9 CTOG: Curva de tolerancia oral a la glucosa
4.10 DNA: Ácido Desoxirribonucleico
4.11 DPP- 4: Enzima dipeptidil peptidasa 4
4.12 ENSANUT: Encuesta Nacional de Salud y Nutrición
4.13 EVC: Enfermedad cerebro vascular
4.14 g: Gramo
4.15 GPA: Glucosa plasmática en ayunas
4.16 GAA: Glucosa anormal de ayuno
4.17 GLP-1: Péptido parecido al glucagón tipo 1
4.18 HDL: Lipoproteínas de alta densidad
4.19 Hrs: Horas
4.20 HTA: Hipertensión arterial
4.21 Hx de SOP: Historia de ovario poliquístico
4.22 IAM: Infarto agudo del miocardio
4.23 ICHOS: Intolerancia a los hidratos de carbono
4.24 IDF: Federación Internacional de Diabetes
4.25 IECA: Inhibidor de la enzima convertidora de angiotensina
4.26 Kcal: Kilocaloría
4.27 Kg: Kilogramo
4. 28 Kg/m²: Kilogramo entre metro cuadrado
4. 29 LDL: Lipoproteínas de baja densidad
4. 30 >: Mayor que
4. 31 >: Mayor o igual que
4. 32 <: Menor que
4. 33 <: Menor o igual que
4. 34 m: Metro
4. 35 mg: Miligramo
4. 36 mg/dl: Miligramos por decilitro
4. 37 min: Minutos
4. 38 mL: Mililitro
4. 39 mm de Hg: Milímetros de mercurio
4. 40 mmol/l: Milimoles por litro
4. 41 MODY: Diabetes tipo 2 de presentación en los jóvenes
4. 42 NPH: Proteína Neutra de Hagedorn
4. 43 %: Por ciento
4. 44 OMS: Organización Mundial de la Salud
4. 45 P.A.: Presión arterial
4. 46 P-D: Prediabetes
4. 47 PTGO: Prueba de tolerancia a la glucosa oral
4. 48 TAES: Tratamiento Acortado Estrictamente Supervisado
4. 49 TSH: Hormona Estimulante de Tiroides
4. 50 SGLT2: Inhibidores del cotransportador de sodio-glucosa tipo 2
4. 51 TZDs: Tiazolidinedionas
4. 52 TG: Triglicéridos
4. 53 VET: Valor energético total
4. 54 VIH: Virus de la Inmunodeficiencia Humana
5. Clasificación
5.1 La clasificación de la DM se basa fundamentalmente en su etiología y características fisiopatológicas, pero adicionalmente incluye la posibilidad de describir la etapa de la historia natural en la cual se encuentra cada individuo.
5.2 Considerar cuatro grupos: DMT-1, DMT-2, Diabetes gestacional y otros tipos (Tabla 1).
5.3 La clasificación se describe gráficamente como una matriz en donde en un eje figuran los tipos de DM y en el otro las etapas. (Figura 1).
5.4 Las etapas de la DM son:
5.4.1 Normoglucemia: cuando los niveles de glucemia son normales pero los procesos fisiopatológicos que tiene la enfermedad pudieran ya haber iniciado.
5.4.2 Hiperglucemia: cuando los niveles de glucemia superan el límite normal. Esta etapa se subdivide en:
5.4.2.1 GAA e Intolerancia a la glucosa.
5.4.2.2 DM: que a su vez se subdivide en no insulino requirente, insulino requirente para lograr el control metabólico e insulino requirente para sobrevivir.
Tabla 1. Otros tipos de diabetes
| Defectos genéticos en la función de las células beta, que comprende varias entidades: - Mutaciones del gen HNF-1 alfa (antes MODY 3). - Mutaciones del gen glucocinasa (antes MODY 2). - Mutaciones del gen HNF-4 alfa (antes MODY 1). - Mutaciones de otros genes MODY - Mutaciones del DNA mitocondrial - Mutaciones causales de diabetes neonatal Defectos genéticos en la acción de la insulina: - Resistencia a la insulina tipo A. - Leprecaunismo. - Síndrome Rabson-Mendenhall. - Diabetes lipoatrófica. Enfermedades del páncreas exócrino: - Pancreatitis. - Trauma/pancreatectomía. - Neoplasia. - Fibrosis quística. - Hemocromatosis. - Pancreatopatía fibrocalculosa. Endocrinopatías: - Acromegalia. - Síndrome de Cushing. - Glucagonoma. - Feocromocitoma. - Hipertiroidismo. | Diabetes inducida químicamente, o por drogas: - Vacor. - Pentamidina. - Ácido nicotínico. - Glucocorticoides. - Hormonas tiroideas. - Diazóxido. - Agonistas beta-adrenérgicos. - Tiazidas. Infecciones: - Rubéola congénita. - Citomegalovirus. Diabetes poco común mediada inmunitariamente: - Síndrome del "hombre rígido". - Anticuerpos contra el receptor de insulina. Otros síndromes genéticos, algunas veces asociados con diabetes: - Síndrome de Down. - Síndrome de Klinefelter. - Síndrome de Turner. - Síndrome de Wolfram. - Ataxia de Friedreich. - Corea de Huntington. - Síndrome de Laurence Moon Beidl. - Distrofia miotónica. - Porfiria. - Síndrome de Prader Willi. |
Figura 1. Clasificación y etapas de la diabetes
6. Prevención
6.1 La prevención de la DM y sus complicaciones implica un conjunto de acciones adoptadas para evitar su aparición o progresión.
6.1.1 La prevención es un pilar que debe evitar la aparición de la enfermedad; y cuando esta ocurre, debe limitar el desarrollo de las complicaciones agudas y crónicas.
6.1.2 La prevención primaria de la DM se realiza entre la población general y en aquellos que tengan los FR señalados en el numeral 6.1.3, de esta Norma.
6.1.3 Los FR son: sobrepeso, obesidad, sedentarismo, bajo peso al nacer (<2.5 Kg), familiares de primer grado con DM, >45 años de edad, mujeres con antecedente de: síndrome de ovario poliquístico, multíparas, DM gestacional en embarazo previo, nacimiento de producto de término con peso igual o mayor de 4 kg, o por arriba del percentil 90 de acuerdo a la edad gestacional o que tengan el antecedente de sufrir alguna de las siguientes complicación obstétricas durante alguno de sus embarazos: polihidramnios, óbito, preeclampsia o eclampsia. Se considera dentro de este grupo a las personas con HTA, dislipidemias, a las personas con enfermedades cardiovasculares (cardiopatía isquémica, insuficiencia vascular cerebral, o insuficiencia arterial de miembros inferiores) y con antecedentes de enfermedades psiquiátricas con uso de antipsicóticos y en aquellas personas con infección por el VIH.
6.1.4 La prevención de la DM se realiza en tres niveles: primaria, secundaria y terciaria.
6.1.4.1 Prevención primaria de la diabetes
6.1.4.1.1 Tiene como objetivo evitar el inicio de la enfermedad. En la práctica, prevención es toda actividad que tiene lugar antes de las manifestaciones de la enfermedad con el propósito específico de evitar su aparición. Su objetivo es disminuir la incidencia de la DM.
6.1.4.1.2 Las acciones de prevención primaria son aplicables a la población general.
6.1.4.1.3 En la población en general se utilizan las medidas destinadas a modificar el estilo de vida y las características socioambientales, conforme a los FR señalados en el numeral 6.1.3 de esta Norma, que unidos a factores genéticos, constituyen causas desencadenantes de la DM.
6.1.4.1.3.1 Puesto que la probabilidad de beneficio individual a corto plazo es limitada, los sujetos obligados por la presente Norma y los vinculados a coadyuvar con ellos mantendrán medidas poblacionales de prevención de manera continua. Ello, con el objetivo de que éstas sean efectivas a largo plazo.
6.1.4.1.3.2 Las acciones de prevención primaria requieren la participación de toda la sociedad. La prevención primaria consiste en el acceso y consumo regular de alimentos saludables, la creación de ambientes que faciliten la AF y acciones educativas que estimulen o faciliten la adopción de un estilo de vida saludable, la educación en DM y detección y tratamiento de las personas que tengan FR cardiovascular.
6.1.4.1.3.3 La lactancia materna y la salud pre- y post-concepcional de la madre forman parte de la prevención primaria de la DM. La mujer que desea embarazarse debe acudir a consulta pregestacional, de preferencia tres meses antes de buscar el embarazo, para la detección de FR reproductivo para diabetes gestacional (como la obesidad y el tabaquismo), la adopción de medidas higiénico dietéticas y la administración de ácido fólico preventivo. La lactancia favorece que la mujer recupere el peso que tenía previo a la concepción.
6.1.4.1.4 En la población de alto riesgo (identificada por la presencia de los FR, señalados en el numeral 6.1.3 de esta Norma.
6.1.4.1.4.1 La intervención inicial y a lo largo del padecimiento se realizará con tratamiento no farmacológico como parte de un programa estructurado basado en una intervención con indicadores de atención con calidad y seguridad. Las unidades médicas deben contar con programas de acción diseñados con base en los recursos humanos y materiales que tengan disponibles procurando que los equipos que brinden la atención médica cuenten con la mayor diversidad posible en cuanto a la especialidad de sus miembros.
6.1.4.1.4.2 Prevención y corrección del sobrepeso y la obesidad: El prestador de servicios de atención médica deberá orientar a la persona y sus familiares para que adopten una dieta correcta (completa, equilibrada, inocua, variada, adecuada y suficiente), adaptada a sus gustos y necesidades. La alimentación deberá tener un contenido bajo de grasas saturadas y azúcares refinados; se estimulará el consumo de verduras y otros alimentos ricos en fibra. Se deberá desalentar el consumo de alcohol a menos de 7 porciones por semana. Se requiere una pérdida mínima del 7% de peso corporal para disminuir el riego de tener DM. La intervención deberá implementarse como un programa de adopción de un estilo de vida saludable permanente, haciéndole saber al paciente que las intervenciones a corto plazo no son útiles.
6.1.4.1.4.2.1 El prestador de servicios de atención médica deberá buscar en forma intencionada la presencia de condiciones que limiten la adopción de un estilo de vida saludable (como la depresión, el consumo de alcohol y otras drogas, los trastornos de la conducta alimentaria y las anormalidades del sueño). Deberá hacer un uso racional de medicamentos que tienen un impacto negativo sobre la glucemia (diuréticos, corticoides, betabloqueadores no selectivos). Deberá ofrecer alternativas de solución para las barreras que impidan una adherencia suficiente.
6.1.4.1.4.2.2 Promoción de la AF y del ejercicio físico rutinario y programado: El prestador de servicios de atención médica deberá recomendar la realización de ejercicio aeróbico por periodos mínimos de 30 min, al menos cinco días a la semana (150 min por semana).
6.1.4.1.4.2.3 En caso de que existan "Grupos de Ayuda Mutua", se recomendará a la persona con DM o en riesgo de tenerla que participe en ellos de manera voluntaria. Los establecimientos prestadores de servicios de salud deberán procurar la creación de dichos grupos de ayuda, mientras que los médicos sugerirán la integración de las personas en riesgo a ellos.
6.1.4.1.4.2.4 Se puede indicar metformina en personas con P-D, con IMC > 35, en menores de 60 años de edad y mujeres con historia de DM gestacional. Sólo se podrán usar para la prevención de la DM aquellos medicamentos, dispositivos o procedimientos quirúrgicos que cuenten con la aprobación de dicha indicación por parte de la COFEPRIS.
6.1.4.1.4.2.5. El prestador de servicios de atención médica deberá buscar en forma intencionada la existencia de los FR cardiovascular (dislipidemias, HTA y tabaquismo) e iniciar su tratamiento siguiendo la normatividad aplicable. Dicha acción se justifica por el incremento de muertes cardiovasculares presente en pacientes con P-D. Las estatinas aumentan el riesgo de DM incidente; pese a ello, su empleo no está contraindicado ya que el beneficio obtenido de la reducción del riesgo cardiovascular es mayor que el resultante del incremento de la glucemia. El prestador de servicios de atención médica deberá reforzar las acciones para alcanzar la pérdida ponderal recomendada para mitigar el efecto de la estatina sobre la incidencia de la DM.
6.1.4.2 Prevención secundaria.
6.1.4.2.1 Se basa en la detección temprana de la DM. Sus objetivos son evitar la aparición de complicaciones agudas y evitar o retrasar las crónicas.
6.1.4.3 Prevención Terciaria.
6.1.4.3.1 Estará dirigida a pacientes que presentan complicaciones crónicas y tiene como objetivo evitar la discapacidad por insuficiencia renal, ceguera, pie diabético y evitar la mortalidad temprana por enfermedad cardiovascular.
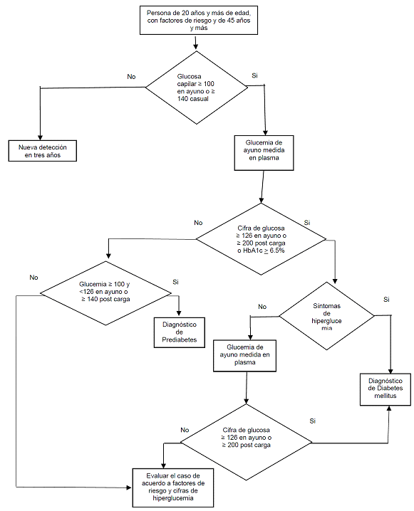
7. Detección
7.1 El objetivo del programa de detección es el descubrimiento de la P-D y DM en población aparentemente sana.
7.2 La detección de la P-D y de la DM se basará en una estrategia oportunista, al tener contacto el caso con un prestador de servicios de atención médica. Los familiares de primer grado de los casos identificados como afectados por la enfermedad deberán ser invitados a participar en la detección. No se recomienda la realización de estudios de detección si no está aunado con un programa estructurado de tratamiento.
7.3 Para efectos del programa de detección, se recomienda en todos los individuos mayores de 45 años, y en el grupo de 20 a 44 años, sólo si presentan cualquiera de los FR enunciados en el numeral 6.1.3, de esta Norma.
7.4 La detección de DM consiste en realizar la medición de glucosa en sangre con cualquiera de los siguientes métodos: Glucemia dos horas postcarga de glucosa, glucemia plasmática de ayuno, HbA1c y glucosa capilar.
7.5 La glucosa capilar se debe realizar con un medidor de glucosa automatizado, siguiendo las especificaciones del fabricante. El personal de salud deberá recibir capacitación continua para su adecuado uso. Los dispositivos portátiles para la medición de la HbA1c no tienen la precisión suficiente para hacer la detección de la DM.
7.6 Si el resultado de la glucemia capilar o de la glucemia de ayuno es <100 mg/dl y no hay FR, se realizará esta misma prueba en 3 años. Si en la detección la glucemia capilar o de la glucemia de ayuno es <100 mg/dl y el paciente presenta obesidad, sedentarismo y/o tabaquismo, deberá recibir orientación alimentaria, realizar su plan de AF y propiciar la eliminación del tabaquismo.
7.7 Si la glucemia capilar en ayuno es >100 mg/dl, o capilar casual >140 mg/dl se procederá a la confirmación diagnóstica, la cual no deberá ser en un lapso mayor de 30 días y se realizará con PTGO o glucemia plasmática de ayuno, o HbA1c (Figura 2).
7.8 Es recomendable que la detección de diabetes, se haga de manera integrada con otros FR cardiovascular, como HTA, dislipidemias, tabaquismo, sedentarismo y circunferencia abdominal anormal, así como otras condiciones clínicas asociadas a la resistencia a la insulina.
7.9 El uso de instrumentos, para calcular el riesgo en los programas de detección, podrán ser utilizados en la población de 20 años y más con fines de estratificación del riesgo individual.
Figura 2. Algoritmo de Detección
8. Diagnóstico
8.1 Se establece el diagnóstico de P-D, cuando se encuentre una glucemia plasmática en ayuno > a 100 mg/dl y < de 125 mg/dl GAA y/o cuando la glucosa dos horas postcarga oral de 75 g de glucosa anhidra es > a 140 mg/dl y < de 199 mg/dl ITG y/o cuando la HbA1c está entre 5.7% y 6.4%.
8.2 Se establece el diagnóstico de DM si se cumple cualquiera de los siguientes criterios: presencia de síntomas característicos o una glucemia plasmática casual > 200 mg/dl; glucemia plasmática en ayuno > 126 mg/dl; o bien glucemia plasmática >200 mg/dl a las dos horas después de una carga oral de 75 g de glucosa
anhidra disuelta en agua y prueba de HbA1c mayor o igual 6.5%. Estos criterios se deben confirmar repitiendo la prueba en un día diferente. La HbA1c tiene limitaciones para el diagnóstico de la DMT-1; en caso de sospechar este diagnóstico es indispensable contar con una glucemia de ayuno o post-carga. Los prestadores que oferten la medición de la HbA1c deben usar un método reconocido por el "Programa Nacional de Estandarización de la Glicohemoglobina" (NGSP, por sus siglas en inglés) y que cuenten con un programa de certificación externo. (http://www.ngsp.org/).
8.2.1 En pacientes con hemoglobinopatías, embarazo, anemia o cualquier condición que altere la vida media de los eritrocitos, los niveles de HbA1c pierden sensibilidad por lo que en estos casos no deberá utilizarse.
8.2.2. El diagnóstico de P-D o DM, así como los resultados de las pruebas utilizadas para confirmarlo deben constar en el expediente clínico del paciente.
9. Tratamiento y control
9.1 El tratamiento de la DM tiene como propósito aliviar los síntomas, prevenir las complicaciones agudas y crónicas, mejorar la calidad de vida y reducir la mortalidad por esta enfermedad o por sus complicaciones. El tratamiento debe ser adaptado a las características y necesidades del paciente. La intensidad del tratamiento debe ser seleccionada tomando en cuenta la presencia de complicaciones crónicas, la susceptibilidad para tener hipoglucemias y la expectativa de vida. Se debe evitar la exposición a tratamientos intensivos con dosis múltiples de insulina o numerosos fármacos hipoglucemiantes a pacientes con complicaciones crónicas que alteran la calidad de vida o que tengan una expectativa de vida corta. En el caso de DMT-1, la indicación para el uso de insulina es al momento del diagnóstico en esquema basal-bolo, en conjunto con las medidas no farmacológicas. En la diabetes gestacional se deberá recibir control multidisciplinario apenas se haya hecho el diagnóstico. El objetivo fundamental del tratamiento es el control de la glucemia, lograr la ganancia adecuada de peso con terapia médica nutricional, el ejercicio físico sistemático y evitar cetonuria y episodios de hipoglucemia.
9.2 Las personas con P-D requieren de una intervención estructurada preventiva por parte del médico y del equipo de salud para retrasar o prevenir la diabetes y disminuir el riesgo cardiovascular.
9.3 El planteamiento de un programa terapéutico debe individualizarse tomando en cuenta la edad del paciente, expectativa de vida, condiciones comorbidas, duración de la diabetes, riesgo de hipoglucemia, consecuencias adversas de la hipoglucemia, motivación, cooperación y facultad del paciente para comprender el programa terapéutico, acceso a fármacos, insumos y exámenes de control metabólico.
9.4 Las metas básicas del tratamiento incluyen el alcanzar cifras adecuadas de glucosa pre y postprandial, colesterol total, colesterol de baja y alta densidad, triglicéridos, P.A., IMC, circunferencia abdominal, HbA1c y proteinuria. A lo anterior, se une la suspensión del consumo de tabaco y alcohol, la búsqueda sistemática de lesiones y puntos de apoyo anormales en los pies, además de la revisión oftalmológica y odontológica anual. Estas metas serán objeto de vigilancia médica de manera periódica. Su cumplimiento sirve como indicadores de la calidad de la atención.
9.5 El médico, en colaboración con el equipo de salud, tiene bajo su responsabilidad la elaboración y aplicación del plan de manejo integral del paciente, el cual deberá ser adecuadamente registrado en el expediente clínico, conforme a la Norma Oficial Mexicana citada en el punto 2.1, del Capítulo de Referencias normativas, de esta Norma. Una vez que el prestador de servicios le ha explicado al paciente los riesgos, beneficios y alternativas de tratamiento, este último deberá otorgar su consentimiento informado en los términos que refiere la Norma antes citada.
9.5.1 Para el propósito anterior, en la visita inicial se deben registrar los datos en una historia clínica debidamente elaborada, y en visitas subsecuentes elaborar notas de seguimiento que actualicen el expediente con información relevante respecto a progresos alcanzados.
9.5.2 El plan de manejo debe incluir el establecimiento de las metas de tratamiento adaptadas a las características del paciente, el manejo no farmacológico, el tratamiento farmacológico, la educación del
paciente, el automonitoreo y la detección oportuna/paliación de complicaciones.
9.6 Manejo no farmacológico
9.6.1 Es la base para el tratamiento de pacientes con P-D o DM y consiste en un plan de alimentación, control de peso y AF apoyado en un programa estructurado de educación terapéutica.
9.6.2 Es responsabilidad del personal médico, apoyado con un equipo de salud, motivar al paciente en la adopción de medidas de carácter no farmacológico ya que son condiciones necesarias para el control de la enfermedad y retraso de complicaciones. Las barreras para lograr la adherencia terapéutica deben ser buscadas en forma sistemática y analizadas en conjunto con el paciente y su familia. Éstas incluyen la depresión, el alcoholismo y otras toxicomanías, trastornos de la dinámica familiar, horarios impredecibles, alimentos consumidos fuera del hogar, problemas económicos, acceso insuficiente a los servicios de salud, trastornos de la conducta alimentaria, enfermedades psiquiátricas, múltiples co-morbilidades, trastornos del sueño y baja escolaridad. La etapa de motivación en que se encuentra el paciente ante la enfermedad deberá ser identificada (precontemplación, contemplación, determinación, acción, mantenimiento y recaída); las acciones terapéuticas deben ser adaptadas a la etapa de motivación en que se encuentre el paciente.
9.6.2.1 Es necesario que el personal médico y el equipo de salud en el cual se apoya el paciente estén sensibilizados en cuanto a considerar las condiciones de vida que tienen tanto hombres como mujeres, derivadas del género, para adaptar las medidas de carácter no farmacológico, con el fin de favorecer el control de la enfermedad y retraso de complicaciones.
9.6.3 Control de peso
9.6.3.1 Se considera que el o la paciente ha logrado un control ideal de peso, si mantiene un IMC >18.5 y < 25. En personas de talla baja (mujeres <1.50 m y hombres <1.60 m) el límite superior de IMC saludable será 23.
En menores de edad se utilizarán las curvas de crecimiento de acuerdo a la edad y sexo; se buscará estar por debajo del percentil 90.
9.6.3.2 Para mantener el control de peso se debe seguir el plan de ejercicio y alimentación en los siguientes términos:
9.6.3.2.1 Plan de ejercicio
9.6.3.2.1.1 El equipo de salud deberá estar capacitado para establecer recomendaciones mínimas necesarias sobre AF y ejercicio en la persona que vive con DM, cuando no haya disponibilidad de un especialista en el área deportiva (entrenador deportivo o educador físico) con conocimientos en DM.
9.6.3.2.1.2 El tipo, intensidad, duración y frecuencia del ejercicio se deben fijar considerando la evaluación clínica del paciente, la edad, el estado general de salud, la evolución de la enfermedad, la alimentación y medicación, así como las necesidades y gustos específicos e individuales del mismo, basándose en el Apéndice E Normativo de AF y Ejercicio Físico. Se recomendará un periodo de 60 min de AF moderada a intensa a niños y adolescentes con DM o P-D. En los adultos se deberá recomendar una AF moderada a intensa por al menos 30 min diarios por cinco días a la semana. Deberá identificarse las oportunidades para reducir el tiempo dedicado a actividades sedentarias. Se recomienda la realización de ejercicio isométrico al menos dos veces a la semana. No se requiere una evaluación cardiovascular más allá de la revisión clínica rutinaria para iniciar un programa de activación física en ausencia de complicaciones crónicas.
9.6.3.2.1.3 Las contraindicaciones para implementar un programa de AF incluyen la cardiopatía isquémica sintomática, la neuropatía autonómica, hipoglucemias recurrentes graves, la retinopatía proliferativa, la albuminuria progresiva y las anormalidades de la morfología del pie que favorecen la aparición de úlceras. En tal caso, se deberá corregir la corrección subyacente antes la implementación de un programa de AF. En caso de que el médico no considere apropiado un programa de ejercicio, se deberán establecer estrategias junto con un especialista en el área deportiva (entrenador deportivo o educador físico) con conocimientos en DM, que ayuden al paciente a establecer un estilo de vida físicamente activo.
9.6.3.2.1.4 El profesionista de la salud deberá instruir al paciente con DM sobre los cuidados que debe tener al realizar AF. Es recomendable que la persona lleve a cabo la AF y/o el ejercicio en compañía de otra
persona o en grupos, que su ropa y calzados sean adecuados, que evite la práctica de la actividad en climas extremos (calor, frío) o con altos niveles de contaminación, que tome líquidos antes, durante y después de la AF, que revise sus pies antes y después de cada sesión de ejercicio y, si el paciente se controla con insulina, es indispensable que se establezca un programa de automonitoreo y un buen control metabólico. El paciente deberá llevar consigo una identificación y los datos de una persona a quien contactar en caso de ocurrir una urgencia médica. Además, deberá ser instruido para tener consigo una fuente de glucosa (ej, tabletas de glucosa o caramelos) que deberá ingerir en caso de sospechar la existencia de una hipoglucemia.
9.6.3.2.2 Plan de alimentación
9.6.3.2.2.1 El nutriólogo o el médico responsable del tratamiento indicará el programa de alimentación adaptado a las características de cada paciente en el que deberá estipular los requerimientos calóricos por día, los alimentos que debe consumir (especificando el tipo, forma de preparación y cantidades) o evitar. Las recomendaciones deben ser flexibles y adaptadas a las condiciones clínicas, hábitos y gustos a fin de contribuir en el logro de las metas de tratamiento. Las cal deben ser calculadas para inducir una pérdida de peso moderada y lograr el peso ideal. En pacientes con un IMC > 25 Kg/m2 se deberá instruir al paciente para disminuir el tamaño de las porciones que ingiere.
9.6.3.2.2.2 Para proporcionar atención nutricional al adulto mayor se deben conocer las múltiples alteraciones que afectan al individuo, tanto las propias del envejecimiento, como las enfermedades crónicas y la falta de prótesis dental por la adoncia parcial o total, que afectan la función de nutrición.
9.6.3.2.2.3 La dieta para las personas que viven con DM cumplirá con las características de la dieta correcta (variada, suficiente, completa, adecuada, equilibrada e inocua), prefiriendo hidratos de carbono complejos con el objetivo de mantener concentraciones de glucosa y de lípidos séricos adecuados. El profesionista de la salud deberá incentivar el consumo de verduras, frutas con bajo índice glucémico, cereales integrales, lácteos descremados, granos enteros y otras fuentes de fibra dietaría. Otros alimentos a recomendar son las carnes blancas, nueces y semillas. El contenido de proteínas no debe ser menor de 0.8 g/kg peso. El contenido de sodio de la dieta debe ser menor de 2.3 g/día (al igual que en la población general).
9.6.3.2.2.4 Se recomienda restringir el consumo de hidratos de carbono simples (como las que se encuentran en la miel, jaleas, dulces y bebidas azucaradas) y de productos ricos en sacarosa.
9.6.3.2.2.5 Se recomienda que en las comidas complementarias (colaciones), se consuman preferentemente verduras, equivalentes de cereales integrales y derivados lácteos descremados. Los pacientes tratados con sulfonilureas o insulina deben tener especial atención en las recomendaciones del médico tratante, nutriólogo y/o educador en DM, sobre la distribución de alimentos a lo largo del día, así como de los horarios de sus colaciones con el fin de evitar hipoglucemias.
9.6.3.2.2.6 Se debe desincentivar consumo de bebidas con alta densidad calórica y bebidas con alcohol en todas las personas que viven con DM, particularmente en aquellos(as) con descontrol metabólico, con obesidad, hipertensión o con hipertrigliceridemia. El uso nocivo del alcohol puede favorecer hipoglucemia en situaciones de ayuno prolongado.
9.6.3.2.2.7 El profesionista de la salud deberá instruir al paciente con DMT-1 y a sus familiares el empleo del sistema de conteo de carbohidratos y los horarios de las comidas.
9.6.3.2.2.7 No se recomienda el empleo de suplementos vitamínicos, minerales o antioxidantes como complementos de la alimentación. No existe evidencia derivada de estudios clínicos controlados que demuestre beneficio de su empleo.
9.6.4 Educación para pacientes y familiares
9.6.4.1 El profesionista de la salud encargado de la atención del paciente deberá instruirlo, junto con su familia (o la persona que se haga cargo de su cuidado) sobre las acciones en el cuidado personal que implica la DM. La mayor parte del cuidado de la DM depende de la persona con este padecimiento, quien debe ser educado en su autocuidado, para lograr el empoderamiento. La educación terapéutica es parte integral del tratamiento, debe proveerse a partir del diagnóstico del padecimiento y luego, de manera continua, a lo largo
del ciclo vital. Se requiere el reforzamiento de la información en forma anual.
9.6.4.2 Para garantizar la calidad de la educación de la persona con DM se deben establecer programas de educación terapéutica, individuales o de grupo, estructurados y proporcionados por personal capacitado y/o educadores en DM de acuerdo con el Apéndice K Informativo, de esta Norma, sobre los estándares para la educación en Diabetes.
9.6.4.3 La educación terapéutica comprenderá un programa para la persona con DM, en el que se revisen y se motiven los comportamientos del autocuidado de la salud. El programa educativo no deberá limitarse a la transferencia de conocimiento; deberá incluir la generación de competencias en el autocuidado. Los prestadores de servicios de salud que ofrezcan servicios especializados para la atención de la DM deberán contar con un programa estructurado de educación terapéutica, el cual deberá ser ofrecido en forma sistemática a todos los usuarios. La educación sobre la DM deberá ser impartida preferentemente por un educador en DM. Es deseable que las unidades médicas del primer nivel de atención cuenten con personal entrenado en la impartición de la educación terapéutica de la DM.
9.6.4.4 La educación terapéutica debe incluir a la persona con DM y a su familia, motivándolos para propiciar estilos de vida saludables en su grupo social y familiar, con la finalidad de prevenir o retrasar la aparición de nuevos casos de DM.
9.6.5 Grupos de Ayuda Mutua en Enfermedades Crónicas
9.6.5.1 Con el propósito de incorporar y crear redes de apoyo social y la incorporación de manera activa de las personas con DM en el autocuidado de su padecimiento, facilitar y promover su capacitación, se fomentará la creación de grupos de apoyo y ayuda mutua en las unidades de atención del Sistema Nacional de Salud, así como en centros de trabajo, escuelas y otras organizaciones de la sociedad civil. Deben estar supervisadas o dirigidas por un profesional de la salud capacitado.
9.6.5.2 Los grupos de apoyo y de ayuda mutua deben servir para educar y estimular la adopción de estilos de vida saludables como AF, alimentación correcta, automonitoreo y cumplimiento de las metas del tratamiento y control.
9.6.5.3 El profesional de la salud responsable de estos grupos, deberá vigilar que sus actividades se desarrollen de conformidad con los criterios establecidos en la presente Norma y demás disposiciones aplicables.
9.6.5.4 Estos grupos deben cumplir los objetivos para los que fueron creados, debiendo evaluar los indicadores de desempeño correspondiente y el control metabólico de manera grupal e individual.
9.7 Automonitoreo de glucosa capilar
9.7.1 Los profesionales de la salud deberán educar al paciente en cuanto la medición de glucosa en sangre capilar para obtener las siguientes ventajas:
9.7.1.1 Ajustes en el tratamiento: La información que se recabe le servirá al equipo de salud y al paciente para tomar en conjunto las decisiones pertinentes para ajustar el tratamiento y lograr un mejor control metabólico.
9.7.1.2 Prevención y detección oportuna de hipoglucemias.
9.7.2 El personal médico y el equipo de salud deberá instruir al paciente y sus familiares sobre el procedimiento correcto para la medición de la glucemia capilar y el registro de la información. Los pacientes deberán ser instruidos sobre las acciones a realizar en caso de encontrar valores anormales.
9.7.2.1 Frecuencia del automonitoreo:
9.7.2.2 Los profesionales de la salud son los indicados para recomendar la frecuencia y el horario de monitoreo con base en el tratamiento y el grado de control de cada paciente. No se recomienda su uso sistemático en casos tratados exclusivamente con dieta o un hipoglucemiante oral a menos que exista una
enfermedad aguda, ocurra una hipoglucemia, aparezcan síntomas atribuibles a la hiperglucemia, se planee un embarazo o se lleve a cabo actividades en que la ocurrencia de una hipoglucemia implique riesgo para el paciente o las personas cercanas (ej. Manejo de maquinaria). El equipo médico deberá solicitar al paciente la medición regular de la glucemia capilar en los casos tratados con insulina o durante enfermedades agudas intercurrentes o con hipoglucemias severas o frecuentes y durante el embarazo. Es deseable que los prestadores de salud cuenten con procedimientos que faciliten el acceso y/o uso de los dispositivos requeridos para la medición de la glucemia capilar en todo paciente que inicie el empleo de la insulina.
9.7.2.3 Es recomendable medir la glucosa antes y después de realizar ejercicio, con ello se detectará y se podrá prevenir posibles hipoglucemias e hiperglucemias.
9.8 Manejo farmacológico
9.8.1 Los medicamentos que pueden utilizarse para el control de la DMT-2 son sulfonilureas, metformina, inhibidores de la alfa glucosidasa, TZDs, glinidas, terapias basadas en incretinas como: análogos del receptor de GLP-1 e inhibidores de la DPP-4, inhibidores de los cotransportadores renales de sodio y Glucosa tipo 2 (SGLT2), insulinas o las combinaciones de estos medicamentos así como otros que tengan la aprobación de la indicación del tratamiento de la DM, por parte de la Secretaría de Salud.
9.8.2. Utilización de insulina.
9.8.2.1 Sus indicaciones son:
9.8.2.1.1 En DMT-1 desde el momento del diagnóstico.
9.8.2.1.2 En DMT-2 en cualquier momento, sola o en combinación con antidiabéticos orales, como parte de las acciones de intensificación del tratamiento para llegar a las metas terapéuticas conforme a la Guía Uso de Insulinas en el Tratamiento de la DMT-1 y DTM-2. (www.medigraphic.com/pdfs/endoc/er-2007/er072c.pdf)
9.8.2.1.3 En descontrol glucémico agudo.
9.8.2.1.4 En descontrol glucémico con antidiabéticos orales.
9.8.2.1.5 En situaciones donde no se puedan utilizar antidiabéticos orales.
9.8.2.1.6 En desnutrición.
9.8.2.1.7 La insulina humana debe considerarse como el tratamiento farmacológico de primera línea en DM durante el embarazo y en la DM gestacional.
9.8.2.1.8 En presencia de DM con tuberculosis.
9.8.2.1.9 Al indicar la insulina por primera vez, el equipo médico deberá instruir al paciente y sus familiares sobre: el empleo y conservación del medicamento, el ajuste de las dosis, la medición y temporalidad de la medición de la glucemia capilar, detección y prevención de hipoglucemias, precauciones en la práctica de ejercicio y las adaptaciones al programa de alimentación requeridos. Deberá reforzar los conocimientos y competencias en forma regular, al menos una vez al año.
9.8.3 Uso del metformina: El metformina es el medicamento de primera elección en la DMT- 2. Su empleo debe ser considerado en todo paciente que no tenga contraindicaciones para su uso. Puede ser usado en pacientes tratados con insulina; su empleo se asocia a dosis menores de insulina. La dosis del metformina debe disminuirse al 50% en personas con una tasa de filtración glomerular entre 30 y 45 ml/min /1.73m2. Su empleo esta contraindicado si la tasa de filtración glomerular es menor de 30. ml/min /1.73m2.
9.8.4 Uso de otros hipoglucemiantes: Su empleo está indicado en combinación con el metformina o como monoterapia en casos con contraindicaciones o falta de tolerancia para el uso del metformina. Los medicamentos que pueden ser usados en los casos que no logren los objetivos terapéuticos con el empleo del metformina son las sulfonilureas, las TZDs, las glinidas, los análogos del receptor de GLP-1, los inhibidores de la DPP-4, los inhibidores de los cotransportadores renales de Na y Glucosa tipo 2 (SGLT2) y la insulina. La elección dependerá de las características de los casos. Las indicaciones y contraindicaciones de cada medicamento se describen en: "Guía de Tratamiento Farmacológico para el Control de la diabetes mellitus", "Guía para el Uso de Insulinas en el Tratamiento de la diabetes mellitus tipo 1 y 2" y en la "Guía de recomendaciones para la promoción de la salud, prevención, detección, diagnóstico, tratamiento y control de
la prediabetes", mismas que se pueden consultar en: http://www.cenetec.gob.mx/spry/v2/catalogoMaestroGPCgobmx.html.
9.9 Vigilancia médica y prevención de complicaciones
9.9.1 Aspectos generales.
9.9.1.1 La frecuencia de las consultas con el equipo multidisciplinario, será al menos dos veces al año, y dependerá del grado de cumplimiento de las metas del tratamiento, de los ajustes necesarios al manejo no farmacológico y farmacológico y de la evolución clínica.
9.9.1.2 En la evaluación inicial, el equipo médico deberá registrar en el expediente clínico: la edad al inicio de la enfermedad, el cuadro clínico inicial, las hospitalizaciones resultantes de la DM, cuadros de hipoglucemia (incluyendo frecuencia, periodicidad y severidad) el consumo de alimentos habitual, el estado nutricional, los hábitos de AF, las barreras existentes para la adopción de un estilo de vida saludable, las co-morbilidades relacionadas con la DM, las anormalidades psicológicas asociadas (depresión, ansiedad, trastornos de conducta alimentaria), enfermedades bucodentales, consumo de tabaco, alcohol y otras drogas ilícitas, la participación en cursos de educación en DM, los tratamientos previos, los valores de glucemia capilar disponibles, las complicaciones agudas o crónicas presentes. En la exploración física se deberá registrar: el peso, la estatura, la P.A. (en dos posiciones, si se sospecha neuropatía autonómica), la fundoscopia, la palpación de la tiroides, el examen de la piel (para la detección de acantosis o lesiones resultantes del uso de la insulina) y el examen de los pies (incluyendo su inspección, palpación de los pulsos pedio y tibial posterior, los reflejos patelar y aquileo y la determinación de la propiocepción, vibración y percepción de la compresión con monofilamento). Las unidades de atención médica deberán contar con los materiales e instrumentos requeridos para la realización de dichas evaluaciones.
En cada visita se debe evaluar el control metabólico, el plan de alimentación y la AF, así como el apego del paciente al tratamiento y se investiga de manera intencionada la presencia de complicaciones. Se registra el peso, la P.A. y el resultado de la exploración de los pies, así mismo la ocurrencia de hipoglucemias, el consumo de tabaco, alcohol, y las hospitalizaciones ocurridas desde la última consulta; se reforzará la educación al paciente y en donde sea posible, se le estimula a participar en un grupo de ayuda mutua en enfermedades crónicas.
Es deseable que el prestador de servicios de atención médica realice el escrutinio de la DM y la P-D en cascada en los familiares de primer grado que cumplan con los criterios descritos en el Capítulo 7, de esta Norma. Esta acción es indispensable en los casos que son diagnosticados antes de los 40 años, por la posibilidad de tratarse de una forma monogénica de DM.
9.9.1.3 Se recomienda realizar la medición, al menos dos veces al año de la HbA1c y una vez al año de colesterol total, triglicéridos, colesterol-HDL, colesterol-LDL, pruebas de funcionamiento hepático, la relación albumina/creatinina en orina, sin embargo, en caso de inadecuado control se puede incrementar la periodicidad de estas mediciones.
9.9.1.4 En presencia de DMT-1, se recomienda realizar la determinación de TSH una vez al año.
9.10 Examen de los ojos
9.10.1 En casos de DMT-2, al momento de establecer el diagnóstico y posteriormente de manera anual, se efectuará el examen de agudeza visual y de la retina.
9.10.1.1 En caso de DMT-1 con 5 años de evolución o más, se referirá al paciente a revisión por especialista en oftalmología para descartar la presencia de retinopatía.
9.10.2 En caso de que el médico, al efectuar el examen de los ojos identifique cualquiera de las siguientes anomalías: maculopatía, disminución de la agudeza visual, cambios proliferativos, dificultad para visualizar claramente la retina, referirá a la o el paciente al especialista en oftalmología.
9.10.3 En caso de que el médico no pueda efectuar el examen de los ojos o crea necesario, referirá al paciente al especialista en oftalmología. El examen idealmente es por el oftalmólogo con dilatación pupilar una
vez al año. El uso del ácido acetilsalicílico (para protección cardiovascular) no está contraindicado en pacientes con retinopatía ya que su empleo no se asocia con aumento en la incidencia de hemorragia retiniana.
9.11 Neuropatía
9.11.1 La búsqueda de estas complicaciones se lleva a cabo mediante una cuidadosa revisión clínica, que incluya el examen de los reflejos, de la sensibilidad periférica, dolor, tacto, temperatura, vibración y posición. Se debe sospechar la existencia de gastroparesia en casos con fluctuaciones extremas de la glucemia o con distensión/dolor abdominal o vómito sin una causa aparente. Se debe sospechar la existencia de neuropatía autonómica en casos con hipoglucemias severas o asintomáticas, diarrea sin otra causa aparente (de predominio nocturno), hipotensión postural, infecciones urinarias recurrentes, disfunción sexual o lipotimias.
9.11.2 El o la paciente es referido al especialista si se observa disminución de la sensibilidad en los pies, mononeuropatía aislada, hiperestesia o dolor nocturno de pies o piernas, disfunción eréctil y signos o síntomas de neuropatía autonómica, como sudoración excesiva de tronco y cabeza, diarreas crónicas o estreñimiento pertinaz, hipoglucemia asintomática o sincope.
9.11.3 El tratamiento se basa en el control de la glucemia; para el control del dolor se pueden utilizar sintomáticos los cuales no modifican la historia natural de la enfermedad.
9.12 El pie diabético
9.12.1 Los FR incluyen, principalmente, calzado inadecuado, deformidades del pie, incapacidad para el autocuidado, abandono personal, alcoholismo y tabaquismo, neuropatía periférica con pérdida de la sensación protectora, callo pre ulcerativo o endurecimientos, enfermedad arterial periférica, control glucémico deficiente, deficiencia visual o nefropatía diabética (especialmente pacientes en diálisis).
9.12.2 Todos los pacientes que viven con diabetes deberán ser objeto de una revisión de sus pies al menos una vez al año. Revisiones más frecuentes (en cada consulta) deberán ser realizadas en personas con FR enunciados en el punto anterior. La revisión deberá ser realizada con el paciente descalzo y los pies descubiertos. Se deberá buscar intencionadamente la existencia de neuropatía (empleando un monofilamento 10g), ulceración, callo, infección, puntos de apoyo anormales, patología ungueal, micosis, deformidades, gangrena y la artropatía de Charcot. Se considera de riesgo bajo cuando no existen FR. El riesgo intermedio se define por la existencia de deformidad, neuropatía o disminución de los pulsos arteriales. Se considera de alto riesgo cuando exista una ulceración o amputación previa, insuficiencia renal en terapia sustitutiva o neuropatía en combinación con deformidad, callo o isquemia asintomática. Los casos de riesgo intermedio o alto deberán ser tratados en un centro de referencia.
9.12.3 Las estrategias para prevenir el pie diabético son la educación del (la) paciente, el control de la glucemia, la inspección periódica, el tratamiento de las micosis cutáneas o ungueales, el cortado correcto de las uñas, la lubricación de la piel en sitios planos, evitar el reblandecimiento de la piel en pliegues; en suma, el autocuidado de sus pies por el paciente. Los zapatos deben de ser suaves, sin puntos de presión y anchos. Los casos con ulcera plantares deberán ser tratados con una férula no removible que elimine los puntos de presión anormales. Todas las unidades que oferten atención especializada del paciente con DM deberán contar el servicio de protección y descarga de puntos de apoyo anormales de los pies. Tal servicio deberá contar con un equipo multidisciplinario, protocolos de manejo y rehabilitación. El empleo de terapias basadas en electroestimulación, plasma autólogo rico en plaquetas, matrices regenerativas, dalteparina, oxigeno hiperbárico y factores de crecimiento se deberán limitar a protocolos de investigación.
9.12.4 En caso de infección deberá ser referido al segundo nivel de atención de inmediato. En los sitios donde se traten infecciones en los pies de las personas con DM se deberá contar con protocolos de manejo antibiótico basado en los patrones de resistencia bacteriana local. El profesional de la salud deberá ofrecer el empleo de un dispositivo o férula que alivie los puntos de presión, iniciar tratamiento para la isquemia de estar presente, limitar la debridación de las heridas a la remoción del tejido no viable y el uso racional de vendajes y apósitos.
9.12.5 Sospeche la existencia de la artropatía de Charcot en presencia de eritema, edema o deformidad en una persona con la piel intacta que tiene neuropatía o insuficiencia renal. Los pacientes con artropatía de Charcot deben ser tratados en un centro de segundo nivel de atención. El profesional de la salud deberá recomendar el uso de un dispositivo o férula que alivie la presión causada por la carga.
9.13 Nefropatía
9.13.1 El método de detección se realiza con la búsqueda de microalbuminuria, en la DMT-2 deberá realizarse desde el diagnóstico, en la DMT-1 a partir de los 5 años del diagnóstico de la enfermedad o a los 10 años de edad del paciente, lo que ocurra primero.
9.13.2 La albuminuria puede medirse en una muestra aislada de orina (preferentemente la primera muestra de la mañana), siempre y cuando se mida de manera simultánea la creatinina urinaria. También puede realizarse con la medición en orina de 24 horas.
9.13.3 Se considera positiva si la relación de albumina/creatinina es mayor de 30 mg/gr de creatinina realizada en 2 ocasiones independientes y en ausencia de menstruación o infección de vías urinarias.
9.13.4 En presencia de prueba positiva deberá buscarse la coexistencia de retinopatía diabética, HTA, dislipidemias o descontrol glucémico.
9.13.5 La presencia de microalbuminuria indica la necesidad de evitar los estados de hiperglucemia, tratar aún los aumentos moderados de P.A., prefiriendo los IECA, optimizar el tratamiento de las dislipidemias, restringir moderadamente la ingestión de proteínas, detectar y tratar oportunamente la infección de vías urinarias. La P.A. meta en pacientes con albuminuria es menor de 130/80 mm de Hg. El contenido de proteínas de la dieta debe ser no menor de 0.8 g/kg/día. El contenido de proteínas deberá ser mayor a 0.8 g/kg/día en caso de existir albumnuria mayor a un g o el paciente se encuentre en diálisis. El uso de IECA está indicado en pacientes con una relación albumina/creatinina mayor de 30 mg/g y/o en presencia de una depuración de creatinina menor de 60 ml/min/1.73m2. Su empleo requiere la medición de la concentración de la creatinina sérica y los electrolitos sanguíneos para evaluar la eficacia y seguridad de la intervención. No se recomienda el empleo de un IECA o un antagonista del receptor de la angiotensina II para la prevención primaria de la enfermedad renal, en ausencia de albuminuria. El uso combinado de un IECA y un antagonista del receptor de la angiotensina II no es recomendado.
9.13.6 El paciente con enfermedad renal y DM debe ser referido a un centro especializado si existe insuficiencia renal crónica (depuración de creatinina menor de 60 ml/min/1.73m2), la sospecha de una causa distinta a la nefropatía diabética o la progresión rápida de la albuminuria o la pérdida de la tasa de filtrado glomerular.
9.14 Dislipidemias
9.14.1 El escrutinio de las dislipidemias en cualquier caso con DM debe llevarse a cabo al menos una vez al año y debe incluir colesterol total, C-HDL, C-LDL y TG. No se recomienda la medición de colesterol en sangre capilar.
9.14.2 La normalización de los lípidos séricos es la meta del tratamiento a largo plazo: que incluye disminuir los niveles de C-LDL, de los triglicéridos y elevar el C- HDL.
9.14.3 Los pacientes con DM deben clasificarse en la categoría de alto riesgo y la meta de C- LDL debe ser <100 mg/dl. Los casos con DM y enfermedad cardiovascular se clasifican como de muy alto riesgo. En ellos, el colesterol- LDL meta es <70 mg/dl.
9.14.4 La medición no debe ser practicada en personas que en las últimas 6 semanas hayan sufrido un evento de estrés físico. Esto incluye enfermedades intercurrentes agudas, cirugía o pérdida de peso.
9.14.5 Se deben utilizar 2 determinaciones para confirmar el diagnóstico de dislipidemia. Se recomienda mantener un ayuno de 12 horas antes de su determinación.
9.14.6 La evaluación de pacientes debe incluir una historia clínica completa que incluya la búsqueda intencionada de EVC, pancreatitis, uso nocivo del alcohol, medicamentos y presencia de xantomas.
9.14.7 Para el tratamiento de las dislipidemias, se recomienda en caso de elevación del C-LDL el uso de
estatinas, en caso de hipertrigliceridemia la dieta adecuada y en caso de que no responda, se puede agregar fibratos o el uso de otros fármacos que cuenten con la autorización e indicación otorgada por la Secretaría de Salud.
9.14.8 Se recomienda referir al segundo nivel de atención a las personas que tengan dislipidemias primarias o que hayan presentado pancreatitis atribuible a hipertrigliceridemia.
9.15 Hipertensión arterial
9.15.1 El escrutinio se recomienda realizarlo en cada consulta médica.
9.15.2 Se diagnosticará HTA de acuerdo a lo descrito en la Norma Oficial Mexicana citada en el punto 2.7, del Capítulo de Referencias normativas, de esta Norma.
9.15.3 Las metas de control de la P.A. consisten en mantener los niveles de la presión sistólica y diastólica respectivamente, por debajo de <140/80 mm de Hg, tanto en pacientes con DM como con P-D.
9.15.4 Si además existe albuminuria o insuficiencia renal, los y las pacientes deberán ser tratados para lograr una P.A. <130/80 mm de Hg. Valores de presión diastólica menores de 60 mm de Hg deberán ser evitados.
9.15.5 El tratamiento no farmacológico incluye disminuir el consumo de sodio y de bebidas alcohólicas, realizar AF y mantener el peso adecuado.
9.15.6 Entre el tratamiento farmacológico y de no haber contraindicaciones se recomienda iniciar con un IECA o ARA ll ya sean solos o combinados con otros grupos farmacológicos (no combinar IECA con ARA II). Se ha demostrado la eficacia y seguridad de otros tipos de antihipertensivos.
9.16 Hipoglucemia
9.16.1 Las personas tratadas con insulina y sulfonilureas están especialmente expuestas a esta complicación sobre todo bajo tratamiento con cloropropamida, con disminución de la función renal, en el niño menor de 5 años de edad, en el adulto mayor, en el embarazo (sobre todo en el primer trimestre) y en presencia de enfermedades intercurrentes.
9.16.2 Si la persona que vive con DM está consciente al presentar la hipoglucemia, es recomendable utilizar la rutina de los 15, que consiste en consumir hidratos de carbono simples de 15 a 20 g, el automonitoreo deberá repetirse a los 15 min y si la hipoglucemia no ha sido corregida, repetir la rutina. Cuando la glucosa se encuentra ya en parámetros normales, es recomendable consumir un refrigerio para prevenir un nuevo evento de hipoglucemia. Una vez recuperados de la hipoglucemia, avisar a su médico o educador en DM para identificar causa.
9.16.3 En caso de pérdida del estado de alerta es necesario aplicar glucagón o glucosa igual o mayor al 10% por vía endovenosa. Del glucagón se aplica una dosis de 0.5-1.0 mg por vía intramuscular y se deberá observar la respuesta a los 10 min de aplicado. Si el paciente recupera el estado de despierto, deberá ingerir carbohidratos por vía oral, en caso contrario se deberá proceder a la administración continua intravenosa de glucosa. Debe de colocarse al paciente con la cabeza volteada hacia un lado, por el riesgo de presentar vómito y broncoaspiración.
9.16.4 El profesionista de la salud y el equipo a cargo de la atención del paciente deberá educar al paciente y su familia sobre la prevención y detección oportuna de las hipoglucemias.
9.17 Depresión
9.17.1 Los pacientes con DM tienen riesgo de presentar depresión la cual se asocia a mala calidad de vida, hiperglucemia, mayor utilización de los sistemas de salud, riesgo de complicaciones, menor adherencia al tratamiento y mayor riesgo de mortalidad. Se recomienda la búsqueda intencionada de depresión, usando cuestionarios validados. Los casos con depresión deben ser referidos a una unidad médica que brinde atención psicológica.
9.18 Trastornos cognitivos y demencia
9.18.1 Se presentan en pacientes con DMT-1 o DMT-2. Sin embargo, es más frecuente en esta última, presentándose 1.5 a 2 veces más que sujetos sanos. La memoria y el aprendizaje son los más afectados en pacientes con DMT-2. Los trastornos cognitivos son multifactoriales. Las causas más comunes de demencia son el daño vascular y la enfermedad de Alzheimer. Su presencia dificulta la ejecución de acciones de autocuidado y aumenta el riesgo de errores en la administración del tratamiento. En este tipo de pacientes los regímenes deberán simplificarse y se debe involucrar a las personas que los cuidan para disminuir el riesgo de hipoglucemia. Por otra parte, ante la alta prevalencia de subdiagnóstico, el clínico deberá estar alerta sobre el rendimiento de actividades cotidianas del paciente. Los casos con trastornos cognitivos deben ser referidos a una unidad de segundo nivel de atención. El uso de medicamentos antipsicóticos o antidepresivos puede aumentar el peso corporal y causar un deterioro en las metas de control. El prestador de servicios de atención médica debe detectar en forma oportuna la presencia de tales eventos adversos y adecuar las intervenciones.
9.19 Trastornos de la conducta alimentaria
9.19.1 Este término incluye a la bulimia, la anorexia nerviosa, el síndrome de atracón, síndrome de alimentación nocturna y los trastornos de la alimentación no especificados. Los trastornos de la conducta alimentaria en pacientes con DM son una barrera mayor para alcanzar las metas del tratamiento; son más comunes en mujeres jóvenes y adolescentes. En los pacientes con DMT-2, los trastornos de la conducta alimentaria más comúnmente observados son el síndrome del atracón y el síndrome de alimentación nocturna. Cuestionarios validados, entrevistas y una combinación de ambos han sido utilizados para su diagnóstico.
9.20 Inmunizaciones
9.20.1 Todas las personas con DM deben contar con las inmunizaciones que les correspondan por su edad. Además, deben recibir en forma anual la vacuna contra la influenza. La inmunización contra neumococo debe ser aplicada en los mayores de 65 años. La vacuna contra la hepatitis B deben ser aplicadas en todos los casos que no hubiesen sido vacunados en su infancia/adolescencia, en especial aquellos que están próximos a recibir tratamiento dialítico para sustituir la función renal.
9.21 Anticoncepción y embarazo
9.21.1 Toda mujer con DM en edad fértil debe ser informada sobre los riesgos de la DM durante el embarazo. Un programa de anticoncepción debe ser ofrecido a todas las mujeres que no deseen tener un embarazo y que tengan actividad sexual. Su empleo debe ser registrado en cada visita en el expediente clínico. La búsqueda de un embarazo debe ser planeada en conjunto con el equipo médico. La preparación incluye la reducción ponderal, la optimización del control glucémico, de la P.A. y de los lípidos sanguíneos. Los medicamentos con potencial teratogénico deben ser sustituidos por otras alternativas de menor riesgo para el producto antes de la concepción.
9.21.2. Existe relación directa entre la hiperglucemia materna y las tasas elevadas de abortos espontáneos y malformaciones congénitas; por lo que la mujer que vive con DM que desea embarazarse, deberá tener un control óptimo de la glucemia y de la hemoglobina glucosilada. El embarazo debe ser un acto planeado previa evaluación del riesgo y la optimización del control glucémico. Se solicitará evaluación de fondo de ojo, de la función renal y en general se insistirá en la adopción de medidas higiénico-dietéticas para llevar el embarazo en las mejores condiciones de salud. La meta de HbA1c recomendadas es < 6.5%. Los medicamentos con potencial teratogénico deben ser suspendidas varias semanas antes de la concepción (ej. IECA, estatinas, fibratos). La evaluación preconcepcional debe incluir un perfil tiroideo, la creatinina sérica, la medición de la relación albumina/creatinina en orina y la evaluación de la retina, es recomendable la administración de ácido fólico (> 400 mcg/día). La vida media de los eritrocitos disminuye durante el embarazo, lo que reduce la concentración de la HbA1c; su medición debe ser considerada como un objetivo terapéutico secundario. El control glucémico debe ser evaluado con la glucemia de ayuno (< 90 mg/dl), una hora posprandial (< 140 mg/dl) y 2 horas posprandial (< 120 mg/dl). El riesgo de hipoglucemia se incrementa en el primer trimestre; la complejidad para lograr las metas de control glucémico es mayor en el tercer trimestre.
9.21.3 La lactancia debe ser recomendada en todo embarazo de una mujer con DM. Su práctica favorece la pérdida de peso de la madre. La sensibilidad a la insulina regresa a valores previos al embarazo 1 a 2 semanas posparto.
9.21.4 Deberá realizarse una evaluación del fondo de ojo antes de la concepción o en el primer trimestre. Las evaluaciones del fondo de ojo se repiten en cada trimestre del embarazo y un año posparto por la posibilidad de progresión de la retinopatía.
9.22 Patología bucodental
9.22.1 Los pacientes con DM tienen una prevalencia de 72% de desarrollar enfermedad periodontal, siendo esta la principal causa de pérdida de órganos dentarios.
La enfermedad periodontal y los procesos infecciosos presentes en la cavidad bucal, dificultan la alimentación e impacta de manera negativa en el control glucémico de los pacientes.
Todo paciente con DM debe ser referido al Servicio de Estomatología para la detección y tratamiento oportuno de los procesos infecciosos en cavidad bucal, El estomatólogo o promotor de salud bucodental es el encargado de reforzar la promoción y prevención de patologías bucales, a través del esquema básico de salud bucal, por lo menos dos veces al año.
10. Referencia al segundo nivel de atención o al especialista
10.1 La persona con DM es referida al especialista o al segundo nivel de atención, acompañado del formato del "Sistema de referencia/contra-referencia" establecido por los servicios de salud, debidamente llenado, procurándole evitar la repetición de acciones anteriormente realizadas en la unidad que refiere y que permita brindarle una atención oportuna y resolutiva, en cualquiera de las circunstancias que se enumeran a continuación:
10.1.1 Cuando, de manera persistente y a pesar de una buena adherencia al tratamiento no se cumplan las metas.
10.1.2 Falta de respuesta a la combinación de normoglucemiantes o antihiperglucemiantes orales y si además se carece de experiencia en la utilización de insulina.
10.1.3 Si se presenta hipoglucemia grave.
10.1.4 Si siendo tratado con insulina, presenta hipoglucemias frecuentes.
10.1.5 En caso de complicaciones graves, como cetoacidosis o coma hiperosmolar en más de una ocasión durante el último año, retinopatía preproliferativa o proliferativa, glaucoma o edema macular, cardiopatía isquémica, insuficiencia carotidea, insuficiencia arterial de miembros inferiores, lesiones isquémicas o neuropáticas de miembros inferiores, neuropatías diabéticas de difícil control o infecciones frecuentes.
10.1.6 En presencia de HTA de difícil control o dislipidemias con falta de respuesta adecuada al tratamiento dietético y farmacológico inicial.
10.1.7 La mujer con DM y deseos de embarazo o embarazada deberá ser enviada de manera expedita.
10.1.8 Pacientes con sintomatología sugestiva o diagnóstico de DMT-1.
10.1.9 Siempre que el médico tratante del primer nivel así lo considere necesario.
10.2 Solamente cuando él o la paciente con DMT-1 se presente con gran descompensación y no sea posible referirlo(a) de inmediato a él o la especialista, podrá ser tratado(a) provisionalmente en el primer nivel de atención.
10.3 Quedará asentado en el expediente clínico del primer nivel de atención, los diagnósticos y los motivos de referencia, informándole claramente al paciente el procedimiento que debe seguir para ser atendido en unidades de mayor complejidad.
10.4 Una vez otorgada la atención y concluida la intervención por un nivel de mayor complejidad, deberá ser contrarreferido con el formato establecido debidamente requisitado.
11. Diabetes gestacional
11.1 La DM gestacional es el estado de anormalidad de tolerancia a la glucosa que se limita al embarazo. La detección y diagnóstico de DM gestacional se efectuará en la primera visita durante el embarazo (usando la glucemia de ayuno) y en la semana 24-28 del embarazo. La DM diagnosticada en el primer trimestre debe ser considerada como DMT-2 pregestacional. La evaluación en el segundo trimestre deberá ser realizada en toda mujer con los FR enunciados en el punto 6.1.3. Se recomienda la realización de una CTOG con 75 g. La
glucemia se mida en ayuno (< 92 mg/dl), 1 hora (180 mg/dl), 2 horas (< 153 mg/dl). La presencia de un resultado por arriba de los valores de referencia es suficiente para el diagnóstico. Existen estrategias alternativas para el diagnóstico (como la estrategia de dos pasos) una CTOG con 50 g, sin ayuno previo; si la glucemia una hora postcarga es igual o mayor de 140 mg/dl, se realiza una CTOG con una carga de 100 g. Esta prueba se interpreta ya sea con los criterios de Carpenter/Coustan o los propuestos por el Grupo Nacional de Datos en Diabetes. Se requiere de un número mayor de estudios para definir el mejor método de diagnóstico. La estrategia de diagnóstico dependerá de los recursos disponibles por el prestador de servicios de salud. (Ver Algoritmos 1-4, del Apéndice I Normativo, de esta Norma).
11.1.1 El manejo de la DM gestacional y de otras formas específicas de DM en el embarazo, deberá ser responsabilidad de un equipo multidisciplinario constituido por las siguientes disciplinas: gineco-obstetricia, endocrinología, medicina interna, nutrición y pediatría.
11.1.2 En la mujer con DM gestacional que en dos semanas no logra control adecuado de su glucemia con las medidas higiénico dietéticas iniciales, el tratamiento de elección es la insulina individualizada, aunque el uso de normoglucemiantes o antihiperglucemiantes orales ha demostrado eficacia en determinadas situaciones clínicas.
11.1.3 La meta terapéutica de glucemia durante el embarazo es: glucemia en ayuno entre 60 y 90 mg/dl y menor de 140 mg/dl una hora posprandial o menor a 120 mg /dl dos horas posprandial.
11.1.4 En estudios de costo-efectividad se ha demostrado que el automonitoreo o mediciones frecuentes de la glucosa capilar mejoran el control metabólico y los resultados perinatales. La frecuencia del automonitoreo dependerá del tipo y gravedad de la DM y podrá ser mínimo tres veces al día. Cuando esto no sea posible, el monitoreo de la glucemia será en su unidad de atención con determinación semanal de glucemia central en ayuno y 1 hora posprandial.
11.1.5 En la DM gestacional sin respuesta a la dieta y en la DM pregestacional tipo 1 o tipo 2, la insulina es el agente preferido para su manejo. La dosis se deberá ajustar dependiendo del momento del embarazo y de la respuesta de la gestante.
11.1.6 De manera sistemática se debe ofrecer a la embarazada con DM gestacional, evaluación de fondo del ojo y de la función renal.
11.1.7 Se recomienda que a la semana 20 de gestación se realice valoración ultrasonografía para detectar defectos cardiacos estructurales, a la semana 28 para valorar crecimiento fetal y cantidad de líquido amniótico y a partir de ahí cada cuatro semanas. La recomendación ultrasonografía, es para reducir el riesgo de óbito y de trauma obstétrico por macrosomia fetal.
11.1.8 La paciente embarazada con DM deberá contar con toda la información acerca de los datos de alarma obstétricos y de potenciales complicaciones. De igual manera se le dará consejería para la adopción de un método anticonceptivo en el postparto inmediato.
11.1.9 La vía de elección del nacimiento se deberá basar en las condiciones obstétricas. Durante el trabajo de parto y el nacimiento, la glucosa sanguínea capilar debe ser monitoreada cada hora y mantenerse entre 80 y 120 mg/dl.
11.1.10 La unidad médica que atenderá el nacimiento deberá contar con la infraestructura necesaria y personal neonatal entrenado en la atención y cuidado de los bebés de madres diabéticas.
11.1.11 Se debe suspender la insulina en el puerperio inmediato.
11.1.12 Las pacientes con DMT-2 con tratamiento previo al embarazo con normoglucemiantes o antihiperglucemiantes orales, podrán reiniciar su tratamiento en el puerperio inmediato.
11.1.13 Debe promoverse la lactancia materna para los recién nacidos de madres con DM a menos que haya una contraindicación específica. Esto ha demostrado que reduce la hipoglicemia postnatal, la obesidad infantil y previene el desarrollo del síndrome metabólico y la DMT-2 en la madre.
11.1.14 En consideración que hasta el 70% de las pacientes que presentaron DM gestacional evolucionarán a DMT-2 en un lapso de seis a 10 años, se deberá reclasificar a todas las pacientes que
cursaron con este padecimiento a partir de la sexta semana postparto con una PTGO. Si el resultado es normal, se deberá repetir cada año.
11.1.15 La incidencia de DMT-2 es muy alta en las mujeres con DM gestacional. Por ello, los profesionales de la salud deben recomendar a todas las mujeres con diabetes gestacional la realización de una CTOG con 75g. La prueba se interpreta siguiendo los criterios mencionados en el punto 8.2, de esta Norma. Todas las mujeres que tengan una tolerancia normal a la glucosa o que tengan P-D deberán ser instruidas para seguir un programa estructurado de prevención de la DM. El uso de metformina reduce el riesgo de DM incidente. Es muy importante que la mujer recupere su peso previo a la concepción.
12. Diabetes en etapa pediátrica
Aproximadamente el 10% de los casos con DM se presentan en la edad pediátrica. La mayoría de los casos son de DMT-1, aunque se calcula que el 20-30 % de ellos pueden corresponder a DMT-2, atribuido principalmente al incremento en sobrepeso y obesidad presente en el 32% de los escolares y en el 35% de los adolescentes (ENSANUT 2012). Los recursos terapéuticos actuales permiten que en estos niños la esperanza y calidad de vida sean adecuadas y se espera que eventualmente se incorporen a la vida laboral.
12.1 Diagnóstico de Diabetes en etapa pediátrica
12.1.1 La sospecha clínica deberá ser un motivo de abordaje prioritario y urgente.
12.1.2 Además de la sintomatología clásica por hiperglucemia, datos más inespecíficos que obligan a considerar la presencia de hiperglucemia son enuresis, detención del crecimiento pondoestatural, disminución en el rendimiento escolar o en la participación en AF o recreativa, dolor abdominal con o sin vómitos, candidiasis vaginal, fatiga, irritabilidad e infecciones recurrentes.
12.1.3 Los criterios diagnósticos y las indicaciones de carga oral de glucosa son similares que en la población adulta, excepto para la HbA1c. En todos los casos deberá acompañarse de confirmación diagnóstica con glucemias.
12.1.4 Las pruebas para detección están indicadas para DMT-2 a partir de los 10 años de edad en niños con sobrepeso (IMC > del percentil 85 para la edad y sexo, peso para la talla > del percentil 85 o peso mayor de 120% ideal para la talla) más la presencia de cualquiera de los siguientes FR:
12.1.4.1 Historia familiar de DMT2 en el primero o segundo grado.
12.1.4.2 Grupos étnicos con riesgo alto (incluye al mestizo mexicano)
12.1.4.3 Signos y/o condiciones de resistencia a la insulina (acantosis nigricans, hipertensión arterial, dislipidemia, o síndrome de ovarios poliquísticos).
12.2 Para la confirmación diagnóstica aplican los criterios señalados para la población adulta, excepto la HbA1c.
12.2.1 En casos con DM de comportamiento clínico inusual (primeros 6 meses de la vida, DM transitoria, hiperglucemia confirmada asintomática o sin cetosis en ausencia de componentes de síndrome metabólico, otro familiar de primer grado con aparentemente DMT-1, presencia de comorbilidades no asociadas a la DM, dos o más generaciones con DM de comportamiento no insulino-dependiente antes de los 25 años de edad), deberán considerarse estudios especiales (anticuerpos anti-insulares, péptido C, estudio molecular).
12.3 Tratamiento de Diabetes en etapa pediátrica
12.3.1 Manejo no farmacológico en etapa pediátrica
12.3.1.2 Las medidas no farmacológicas constan como en el adulto de tres pilares, que son un plan de alimentación, control de peso y AF apoyado en un programa estructurado de educación terapéutica personal y de los familiares.
12.3.1.3 La lactancia materna y los esquemas de vacunación habituales deberán favorecerse en todos los casos.
12.3.1.4 La alimentación de un paciente pediátrico con DM debe seguir los mismos lineamientos que un niño sano, con limitación de carbohidratos simples a 10% del total. El uso ocasional y limitado de bebidas o
alimentos con edulcorantes no calóricos está permitido, pero su consumo no será promovido.
12.3.1.5 En caso de sobrepeso u obesidad en un paciente pediátrico, sobretodo antes de la pubertad, el objetivo inicial es limitar la ganancia ponderal más que perder peso, ya que el crecimiento longitudinal esperado permitirá lograr un peso adecuado para su talla (IMC).
12.3.1.6 En la población pediátrica la AF será promovida en todos los casos a través de la actividad cotidiana, el deporte como parte del currículo escolar y la limitación a menos de 2 hrs. diarias de actividades de pantalla (Televisión, computadoras o juegos). La incorporación del ejercicio como parte del tratamiento, especialmente en casos con sobrepeso, deberá ser aeróbico y por lo menos tres días por semana durante 45 min. Es especialmente aconsejable en este grupo etario, que la actividad elegida sea grupal y elegida por el paciente, lo que facilitará su cumplimiento. El personal de salud debe recomendar que en los niños con DMT-1 por el mayor riesgo a hipoglucemia, la actividad programada sea supervisada por un responsable capacitado y/o el cuidador primario también capacitado (definido como la persona, generalmente un familiar, que se encarga del cuidado y toma de decisiones del paciente con una enfermedad crónica).
12.3.1.7 En caso de un menor de edad y/o con discapacidad física y/o mental, el personal de salud deberá recomendar a los padres o tutores que el cuidador primario, maestros y otros familiares (abuelos, hermanos, etc.) deberán contar con la capacitación del reconocimiento y manejo de hipoglucemias, aplicación de insulina, conocimiento básico de alimentación e indicaciones de búsqueda de ayuda médica.
12.3.1.8 La promoción de hábitos de salud es universal y no debe limitarse a los casos con una enfermedad crónica como la DM. Esto es especialmente importante para el caso de los hermanos y/o padres no afectados de un niño con DM, en quienes deben promoverse los mismos hábitos adecuados de salud.
12.4 Manejo farmacológico en etapa pediátrica
12.4.1 En el caso de DMT-1, la indicación para el uso de insulina es al momento del diagnóstico en esquema basal-bolo, en conjunto con las medidas no farmacológicas.
12.4.2 La edad no es contraindicación para que el niño con DMT-1 reciba esquemas de manejo que involucran múltiples dosis de insulina o microinfusoras y automonitoreo frecuente, en presencia de un cuidador primario responsable y capacitado.
12.4.3 Se podrá utilizar insulinas humanas y análogos autorizados por COFEPRIS para población pediátrica si el tratamiento así lo requiere. El uso de estatinas está autorizado en mayores de 10 años de edad o con dislipidemias severas primarias.
12.4.4 El manejo farmacológico autorizado de la DMT-2 en niños y adolescentes se limita al uso de los fármacos autorizados por COFEPRIS en estos casos.
12.4.5 En adolescentes en quienes se asocie HTA, deberá apegarse a lo descrito en la Norma Oficial Mexicana citada en el punto 2.7, del Capítulo de Referencias normativas, de esta Norma.
12.5 Seguimiento del paciente con Diabetes en etapa pediátrica
12.5.1 Las metas y prioridades en la vida de un paciente pediátrico son diferentes del adulto, lo que puede dificultar la adherencia.
12.5.2 Las metas generales para la población pediátrica son HbA1c < 7.5%, glucemia preprandial 90-130 mg/dl y nocturna 90-150 mg/dl, pero deberán individualizarse en todos los casos, de acuerdo a la edad, riesgo de hipoglucemia, comorbilidades y contexto familiar y social.
12.5.3 La población pediátrica afectada, deberá evaluarse cada 3-4 meses, con vigilancia del crecimiento y desarrollo físico y psicológico.
12.5.4 La determinación de HbA1c, inspección de pies y medición de presión arterial son parte de la evaluación trimestral.
12.5.5 El escrutinio de complicaciones crónicas está indicado al diagnóstico en caso de DM2 o a partir de los 5 años de evolución de la enfermedad o 10 años de edad, lo que suceda primero, en DM1. Incluye el perfil de lípidos en ausencia de otro FR, repetido cada 3-5 años de ser normal (LDL < 100 mg/dL) y mantener
control glucémico aceptable. En forma anual, se determinará albuminuria: creatinina en muestra única, valoración del fondo de ojo y valoración completa de pies (pulsos, reflejos, sensibilidad).
12.5.6 Los factores psicosociales y familiares son de especial importancia para lograr un buen control glucémico, por lo que su evaluación y seguimiento debe incluirse en todos los casos.
12.5.7 El diagnóstico de DM en ningún caso será impedimento para que el paciente pediátrico se incorpore a actividades propias de su edad, a menos que se presente alguna contraindicación específica.
12.5.8 Se debe involucrar paulatinamente al paciente en su autocuidado en su camino a la vida adulta de acuerdo a las condiciones de cada caso, pero siempre bajo la supervisión de un adulto capacitado. El sólo inicio de la adultez (adultez emergente) no garantiza la independencia en el manejo de esta enfermedad.
12.5.9 Para el caso de DMT-1 en la población pediátrica, la mayoría de los casos tiene un fondo autoinmune y la enfermedad tiroidea autoinmune se puede presentar hasta en el 30% de los casos, por lo que deberá contar con determinación de TSH y/o anticuerpos antimicrosomales al diagnóstico y cada 1-2 años, o antes en caso de presentar bocio o datos clínicos de disfunción tiroidea.
12.5.10 La búsqueda intencionada de otras enfermedades autoinmunes será supeditada al escrutinio clínico periódico.
12.6 Referencia al especialista del paciente con Diabetes en etapa pediátrica
12.6.1 Además de los comentados en el capítulo 10, de esta Norma, en el paciente pediátrico se debe considerar referir:
12.6.1.1 Los casos de DMT-1 u otros insulino requirentes.
12.6.1.2 A todo paciente menor de 5 años, toda vez que hay riesgo mayor de presentar hipoglucemias, el periodo es de gran importancia para el desarrollo del sistema nervioso central.
12.6.1.3 Todos los casos con hiperglucemia de comportamiento clínico inusual (ver 12.2.1), ya que puede requerirse estudios diagnósticos especiales, opciones terapéuticas diferentes y asesoría genética. En la etapa pediátrica, la DM monogénica puede presentarse desde la etapa neonatal, como casos francamente sintomáticos o con hiperglucemias leves a moderadas.
13. Diabetes y otros padecimientos
13.1 Detección de DM en personas con tuberculosis.
13.1.1 Debido a que las personas que viven con DM tienen mayor riesgo de desarrollar tuberculosis pulmonar, es necesario hacer búsqueda intencionada de tuberculosis con base a los criterios específicos descritos en el numeral 3.11 de la Norma Oficial Mexicana referida en el numeral 2.2, del Capítulo de Referencias normativas de esta Normal. Preferentemente se solicitará cultivo o pruebas moleculares (prueba X-pert TB/RIF) junto a la baciloscopia en expectoración.
13.2 Tratamiento
13.2.1 La Norma Oficial Mexicana NOM-006-SSA2-2013. Para la prevención y control de la tuberculosis recomienda que los casos con tuberculosis y DM con descontrol de uno o ambos padecimientos sean notificados al COEFAR para la asesoría en el tratamiento.
13.3 Seguimiento y control:
13.3.1 Se recomienda intensificar el tratamiento, por lo cual, se requiere usar insulina como tratamiento de primera elección. El seguimiento se ajusta a lo recomendado en el numeral 9.8 previos, de esta Norma.
13.3.2 En caso de que el paciente con tuberculosis y DM presente niveles de glucosa plasmática mayores a 250 mg/dl o HbA1c mayor a 8.5% y/o la persona presente complicaciones, deberá ser referido al siguiente nivel de atención.
13.4 Vigilancia:
13.4.1 En las personas con DM que desarrollaron tuberculosis y curaron, es recomendable realizar seguimiento semestral posterior a la curación por un mínimo de dos años para identificar oportunamente recaídas.
13.4.2 Las personas con DM que tengan contacto con un caso de tuberculosis pulmonar con comprobación bacteriológica y en quienes se descarte tuberculosis activa, se recomienda ministrar terapia preventiva con isoniazida, de acuerdo al punto 6.1.2, de la Norma Oficial Mexicana referida en el numeral 2.2, del Capítulo de Referencias normativas de esta Norma.
13.4.3 El tratamiento para tuberculosis en personas con DM, deberá ser administrado siguiendo los lineamientos del TAES incluidos en la Norma Oficial Mexicana referida en el numeral 2.2, del Capítulo de Referencias normativas de esta Norma.
14 Manejo de pacientes con Diabetes Mellitus que presentan obesidad
14.1 Dentro de los objetivos primordiales del tratamiento para estos pacientes es alcanzar y mantener el peso saludable, evitar las hipoglucemias y prevenir las comorbilidades, particularmente los eventos cardiovasculares, tomando para tal efecto las consideraciones establecidas en la Norma Oficial Mexicana referida en el numeral 2.3, del Capítulo de Referencias normativas de esta Norma.
15 Otras comorbilidades
La diabetes se asocia con mayor riesgo de trastornos de conducta alimentaria, trastornos cognitivos, depresión, ansiedad, demencia, adicciones, hígado graso, apnea obstructiva del sueño, fracturas, pérdida de la audición y cáncer. Estas patologías deben ser evaluadas siguiendo los preceptos recomendados en las disposiciones aplicables.
16. Vigilancia epidemiológica
16.1 Población en riesgo
16.1.1 El sobrepeso y la obesidad son FR para la DM y otras enfermedades crónicas, la vigilancia epidemiológica de estos FR se realizará de conformidad con lo descrito en la Norma Oficial Mexicana citada en el punto 2.5, del Capítulo de Referencias normativas, de esta Norma y demás disposiciones aplicables.
16.1.2 La vigilancia epidemiológica de la morbilidad y la mortalidad por DM deberá efectuarse de conformidad con lo descrito en la Norma Oficial Mexicana citada en el punto 2.5, del Capítulo de Referencias normativas, de esta Norma y demás disposiciones aplicables.
17 Notificación de casos
17.1 La metodología y procedimientos para la vigilancia epidemiológica de la DM serán los establecidos en la Norma Oficial Mexicana citada en el punto 2.5, del Capítulo de Referencias normativas, de esta Norma y demás disposiciones aplicables.
17.2 Se deben mantener actualizados los sistemas especiales vigentes para la Vigilancia Epidemiológica de la DMT-2.
18. Bibliografía
18.1 Wild S, Roglic G, Green A, Sicree R, King H. Global prevalence of diabetes: estimates for the year 2000 and projections for 2030. Diabetes Care 2004; 27:1047-53.
18.2 Arredondo A, De Icaza E. The cost of diabetes in Latin America: evidence from Mexico. Value Health. 2011; 14 (5 Suppl 1): S85-8.
18.3 Barquera S, Hernández-Barrera L, Campos-Nonato I, Espinosa J, Flores M, Barriguete A, Rivera JA. Energy and nutrient consumption in adults: Analysis of the Mexican National Health and Nutrition Survey 2006. Salud Publica Mex 2009; 51 suppl 4:S562-S573.
18.4 Sánchez-Barriga JJ. Mortality trends from diabetes mellitus in the seven socioeconomic regions of Mexico, 20002007. Rev Panam Salud Publica 2010; 28:36875.
18.5 Burke JP, Williams K, Haffner SM, Villalpando CG, Stern MP. Elevated incidence of type 2 diabetes in San Antonio, Texas, compared with that of Mexico City, México. Diabetes Care. 2001; 24:1573-8.
18.6 SSA. Encuesta Nacional de Enfermedades Crónicas 1993. México, D.F.: Secretaría de Salud, 1994.
18.7 Olaiz-Fernández, G, Rojas R, Aguilar-Salinas C, Rauda J, Villalpando S. Diabetes mellitus in Mexican adults: results from the 2000 National Health Survey. Salud Pública Mex 2007; 49:331-337.
18.8 Villalpando S, Rojas R, Shamah-Levy T, Ávila MA, Gaona B, De la Cruz V, et al. Prevalence and distribution of type 2 diabetes mellitus in Mexican adult population. A probabilistic survey. Salud Pública Mex 2010; 52 suppl 1:S19-S26.
18.9 Villalpando S, Shamah-Levy T, Rojas R, Aguilar-Salinas CA. Trends for type 2 diabetes and other cardiovascular risk factors in Mexico from 1993-2006. Salud Pública Mex 2010; 52 suppl 1:S72-S79.
18.20 Gutiérrez JP, Dommarco J, Shamah T, Villalpando S, Franco A, Cuevas L, Romero M, Hernández M. Encuesta Nacional de Salud y Nutrición 2012. Resultados Nacionales. Cuernavaca México, Instituto Nacional de Salud Pública, 2012.
18.21 Aguilar-Salinas CA, Rojas R, Gómez-Pérez FJ, García E, Valles V, Ríos-Torres JM, et al. Early onset type 2 diabetes in a Mexican, population-based, nation-wide survey. Am J Medicine 2002; 113:569-574.
18.22 Aguilar-Salinas CA, Velázquez-Monroy O, Gómez-Pérez FJ, González-Chávez A, Lara-Esqueda A, Molina-Cuevas V, et al. for the ENSA 2000 Group. Characteristics of the patients with type 2 diabetes in México: results from a large population-based, nation-wide survey. Diabetes Care 2003:26:2021-2026.
18.23 Jiménez-Corona A, Rojas R, Gómez Pérez FJ, Aguilar-Salinas CA. Early-onset type 2 diabetes in a Mexican survey: Results from the National Health and Nutrition Survey 2006. Salud Pública Méx 2010; 52 suppl 1:S27-S35.
18.24 Rojas R, Palma O, Quintana I. Adultos. En: Olaiz G, Rivera J, Shamah T, Rojas R, Villalpando S, Hernández M, Sepúlveda J (editores). Encuesta Nacional de Salud y Nutrición 2006. Instituto Nacional de Salud Pública.
18.25 Jiménez Corona A, Rojas Martínez R, Gómez-Pérez FJ, Aguilar-Salinas CA. Early onset type 2 diabetes in a Mexican, population-based, nation-wide survey: Results of the Encuesta Nacional de Salud y Nutrición 2006. Salud Pública Méx 2010: 52 (supl1). S27-S35.
18.26 Aguilar-Salinas CA, Reyes-Rodríguez E, Ordóñez-Sánchez ML, et al. Early-Onset Type 2 Diabetes: Metabolic and Genetic Characterization in Mexican Population. J Clin Endoc Metab 2001; 86:220-226.
Mehta R, Del Moral ME, Aguilar Salinas CA. Epidemiología de la diabetes en el anciano. Rev Invest Clin 2010; 62:305-311.
18.27 Aguilar Salinas CA, Hernández Jiménez S, García-García E, Barquera S, Reyes H. Los sistemas de salud en la prevención y control de la diabetes. At: Aguilar Salinas CA, Hernández Jiménez S, Hernández Avila M, Hernández Avila JE (editors). Acciones para enfrentar a la diabetes. Documento de postura de la Academia Nacional de Medicina. Editorial Intersistemas. México City 2015. Available at: https://www.anmm.org.mx/publicaciones/CAnivANM150/L15-Acciones-para-enfrentar-a-la-diabetes.pdf p 393-459.
18.28 Flores-Hernández S, Saturno-Hernández, PJ, Reyes-Morales H, Barrientos-Gutiérrez T, Villalpando S, Hernández-Ávila M. Quality of diabetes care: The challenges of an increasing epidemic in Mexico. Results from two national health surveys (2006 and 2012). PLoS ONE 2015; 10(7): e0133958.
18.29 Estadística de egresos hospitalarios del Sector Público del Sistema Nacional de salud. Dirección General de Información y Evaluación del Desempeño. Salud Pública Mex 2002; 44: 158-187.
18.30 Rodríguez-Moctezuma JR, López-Carmona JM, Rodríguez-Pérez JA, Jiménez-Méndez JA. Características epidemiológicas de pacientes con diabetes en el Estado de México. Rev Med Inst Mex Seguro Soc 2003; 41: 383-392.
18.31 González-Villalpando C, González-Villalpando ME, Rivera Martínez D, Stern MP. Incidence and progression of diabetic retinopathy in low income population of Mexico City. Rev Invest Clin 1999; 51: 141-150.
18.32 Reynoso-Noverón N, Mehta R, Almeda-Valdes P, et al. Estimated incidence of cardiovascular complications related to type 2 diabetes in Mexico using the UKPDS outcome model and a population-based survey. Cardiovascular Diabetology. 2011; 10 (1): 1
18.33 Arredondo A, de Icaza E Financial requirements for the treatment of diabetes in Latin America: implications for the health system and for patients in Mexico. Diabetología. 2009; 52:1693-5.
18.34 Aude Rueda O, Libman IM, Altamirano Bustamante N, Robles Valdés C, LaPorte RE. Low incidence of IDDM in children of Veracruz-Boca del Rio, Veracruz. Results of the first validated IDDM registry in Mexico. Diabetes Care. 1998; 21:1372-3.
18.35 Reyes-Muñoz E, Parra A, Castillo-Mora A, Ortega-González C. Impact of the International Association of Diabetes and Pregnancy Study Groups diagnostic criteria on the prevalence of gestational diabetes mellitus in urban Mexican women: A cross-sectional study. Endocr Pract. 2011; 17: 1-17.
18.36 Castro-Sánchez H, Escobedo-de la Peña J. Prevalence of non insulin dependent diabetes mellitus and associated risk factors in the Mazatec population of the State of Oaxaca, Mexico. Gac Med Mex 1997; 133: 527-534.
18.37 Bennett PH, Ravussin E, et al. Effects of traditional and western environments on prevalence of type 2 diabetes in Pima Indians in Mexico and the U.S. Diabetes Care 2006; 29: 1866-1871.
18.38 Guerrero-Romero F, Rodríguez-Morán M, Sandoval-Herrera F. Low prevalence of non-insulin-dependent diabetes mellitus in indigenous communities of Durango, Mexico. Arch Med Res 1997; 28: 137-140.
18.39 Guerrero-Romero F, Rodríguez-Morán M, Sandoval-Herrera F. Prevalence of NIDDM in indigenous communities of Durango, Mexico. Diabetes Care 1996; 19: 547-548.
18.40 Rodríguez Carranza S, Aguilar Salinas CA Anormalidades metabólicas en pacientes con infección por VIH. Revista de Investigación Clinica 2004: 56: 193-208.
18.41 Finnish Diabetes Association. Implementation of the type 2 diabetes prevention plan in Finland. Finnish Diabetes Association 2006.
18.42 Australian Centre for Diabetes Strategies. National evidence based guidelines for the management of type 2 diabetes mellitus: Primary prevention, case detection and diagnosis. Edited by National Health and Medical Research Council, 2001.
18.43 World Health Organization. Non communicable diseases prevention and control. World Health Organization. Genova, Suiza. 2006.
18.44 Pan American Health Organization. Regional strategy and plan of action on an integrated approach to the prevention and control of chronic diseases, including diet, physical activity and health. Pan American Health Organization, Washington DC, EUA. 2006.
18.45 Bataglia FC, Lubchenco L.A practical classification of newborn infants by weight and gestational age. J Pediatrics. 1967; 71: 159-63.
18.46 Jurado-García E. El crecimiento intrauterino: correlación peso/longitud corporal al nacimiento en función de la edad de gestación. Gaceta Med. 1971; 102:227-55.
18.47 Canadian Diabetes Association Clinical Practice Guidelines, Expert Committee. Canadian Diabetes Association 2013 Clinical Practice Guidelines for the Prevention and Management of Diabetes in Canada. Can J Diabetes 2013; 37 (suppl 1):S1-S212.
18.48 Instituto Mexicano del Seguro Social. Guía de Práctica Clínica. Diagnóstico y Tratamiento de la Diabetes Mellitus tipo 2. México; 2012.
18.49 Secretaría de Salud. Guía de Práctica Clínica: Diagnóstico y Tratamiento de la Diabetes Mellitus en el Embarazo. México; 2009. Disponible en: cenetec.salud.gob.mx/interior/gpc.html.
18.50 American Diabetes Association. Standars of medical care in diabetes mellitus. Diabetes Care 2015; 38 (supp 1): S1-S93. Available from care.diabetesjournals.org.
18.51 Endocrine Society. Diabetes and Pregnancy: An Endocrine Society Clinical Practice Guideline. Journal of Clinical Endocrinology & Metabolism, November 2013, 98: 4227-4249.
18.52 National Institute for Health and Care Excellence. Diabetes in pregnancy: management of diabetes and its complications from preconception to the postnatal period. NICE guideline. Published: 25 February 2015 Available from nice.org.uk/guidance/ng3.
18.53 World Health Organization. Medical eligibility criteria for contraceptive use Fifth edition 2015.WHO.
18.54 Secretaría de Salud. Norma Oficial Mexicana PROY-NOM-007-SSA2-2010, Para la atención de la mujer durante el embarazo, parto y puerperio, y del recién nacido.
18.55 Gupta Y et al. Update guidelines on screening for gestational diabetes. International Journal of Women's Health 2015:7 539-550.
18.56 American Diabetes Association. Standars of Medical Care in Diabetes-2015. Abridged for Primary Care Providers.
18.57 Guía ALAD. Diagnóstico y tratamiento de la Diabetes con Medicina basada en evidencia. 2013.
18.58 Phd Roger S. Mazze, Ellie Strock, ANP-BC,CDE et al. Guía rápida Prevención, diagnóstico y tratamiento de diabetes en adultos. International Diabtes Center.
18.59 Metabolic Aspects of Insulin Resistance in Individuals Born Small for Gestational Age Horme Research in pediatrics 2006; 65 (suppl 3): 137143
18.60 Hernández-Valencia M, Patti Mary-Elizabeth. Thin Phenotype is protective for impaired glucose tolerance and related to low birth weight. Arch Med Res 2006; 37: 813-817.
18.61 Complicaciones perinatales y concentración de serotonina (5-HT) en recién nacidos asociadas con bajo peso al nacimiento Perinatal Ginecol Obstet Mex 2015; 83: 408-413.
18.62 Factores epigenéticos en mujeres embarazadas con diabetes. Epigenetic Factors in Pregnant Women with Diabetes Rev Argent Endocrinol Metab 51:151-159, 2014.
18.63 Diabetes Atlas IDF 2015.
18.64 Preshaw PM, Alba AL, Herrera D, et al. Periodontitis and diabetes: a two-way relationship. Diabetología. 2012; 55(1):21-31.
18.65 Sun QY1, Feng M, Zhang MZ, Zhang YQ, Cao MF, Bian LX, Guan QB, Song KL. Effects of periodontal treatment on glycemic control in type 2 diabetic patients: a meta-analysis of randomized controlled trials. Chin J Physiol. 2014 Dec 31; 57(6): 305-14.
18.66 Physical activity guidelines for Americans. Publication No. U0036; 2008. December 2014. Referenciado por el CDC (Centers for Disease Control and Prevention).
18.67 ACSM's Guidelines for Exercise Testing and Prescription. 9th Ed. 2014.
18.68 Guía para la prescripción de ejercicio físico en pacientes con riesgo cardiovascular. Sociedad Española de Hipertensión y Liga Española para la lucha contra la Hipertensión Arterial. http://aprendeenlinea.udea.edu.co/lms/men_udea/pluginfile.php/22893/mod_resource/content/0/guia_para_la_prescripcion_de_ejercicio_fisico_en_pacientes_con_riesgo_crdiovascular.pdf
19. Concordancia con normas internacionales y mexicanas
Esta Norma parcialmente concordante con el Manual de Normas Técnicas y Administrativas del Programa de Diabetes Mellitus expedido por la Organización Mundial de la Salud y no equivalente con otras Normas Oficiales Mexicanas.
20. Observancia de la Norma
La vigilancia en la aplicación de esta Norma corresponde a la Secretaría de Salud y a los gobiernos de las
entidades federativas en el ámbito de sus respectivas competencias, en términos de las disposiciones aplicables.
21. Vigencia
Esta Norma Oficial Mexicana entrará en vigor al día siguiente de su publicación en el Diario Oficial de la Federación.
TRANSITORIO
ÚNICO.- Esta Norma deja sin efectos a la Norma Oficial Mexicana NOM-015-SSA2-2010, Para la prevención, tratamiento y control de la diabetes mellitus, publicada en el Diario Oficial de la Federación el 23 de noviembre de 2010.
Ciudad de México, a 17 de abril de 2018.
22. Apéndices Normativos
Apéndice A Normativo. Criterios de Síndrome Metabólico
| Criterio | ATP III | IDF |
| P.A. (mmHg) | >130/85 | >130/85 |
| Triglicéridos (mg/dl) | >150 | >150 |
| Colesterol HDL (mg/dl) hombres | < 40 | < 40 |
| Colesterol HDL (mg/dl) mujeres | < 50 | < 50 |
| Circunferencia Abdominal (cm) hombres | >90 (modificada) | >90 (modificada) |
| Circunferencia Abdominal (cm) Mujeres | >80 (modificada) | >80 (modificada) |
| Glucosa plasmática de ayuno (mg/dl) | >110 | >100 |
Se deberán cumplir de 3 de 5 criterios diagnósticos establecidos por ATPIII e IDF
Fuente: Alberti KG, Eckel RH, Grundy SM, Zimmet PZ, Cleeman JI, Donato KA, Fruchart JC, James WP, Loria CM, Smith SC Jr; International Diabetes Federation Task Force on Epidemiology and Prevention; Hational Heart, Lung, and Blood Institute; American Heart Association; World Heart Federation; International Atherosclerosis Society; International Association for the Study of Obesity. Harmonizing the metabolic syndrome: a joint interim statement of the International Diabetes Federation Task Force on Epidemiology and Prevention; National Heart, Lung, and Blood Institute; American Heart Association; World Heart Federation; International Atherosclerosis Society; and International Association for the Study of Obesity.
Apéndice B Normativo. Nutrición.
Tabla 1. Composición de la ingestión nutrimental recomendada
| Lípidos totales | 25-35% de las cal totales |
| Ácidos grasos saturados | Menos del 7% del VET |
| Ácidos grasos monoinsaturados | Hasta 20% del VET |
| Ácidos grasos poliinsaturados | Hasta el 10% del VET |
| Grasas trans | Menos del 1% |
| Hidratos de Carbono* | 50-60% del VET |
| Fibra | 20-30 gramos/día |
| Proteínas | 15-20% del VET |
| Colesterol | Menos de 200 mg/día |
| Sodio | < 2300 mg/d (<5g= 1 cucharadita de sal) Pacientes con hipertensión no controlada, nefropatía, o síntomas de falla cardiaca < 200 mg/día de sodio. |
| Cal totales (energía) | Suficientes para mantener un balance entre la ingestión y gasto de energía, que permita mantener un peso deseable, prevenir la ganancia de peso y promover la pérdida de peso. |
*Los Hidratos de carbono deben ser principalmente complejos. Incluyen cereales integrales, leguminosas frutas y verduras.
Figura 2. El plato del bien comer
Tabla 2. Sistema de equivalentes
Aporte nutrimental promedio que corresponde a una ración de cada Grupo de Alimentos:
| Grupo en el Sistema de Equivalentes | Energía (kcal) | Proteína (g) | Lípidos (g) | Hidratos de Carbono (g) | Grupo en el Plato del bien comer |
| Frutas | 60 | 0 | 0 | 15 | 1 |
| Verduras | 25 | 2 | 0 | 4 | 1 |
| Cereales y Tubérculos | Sin grasa | 70 | 2 | 0 | 15 | 2 |
| Con grasa | 115 | 2 | 5 | 15 | 2 |
| Alimentos de origen animal (A.O.A) | Muy bajo en grasa | 40 | 7 | 1 | 0 | 3 |
| Bajo en grasa | 55 | 7 | 3 | 0 | 3 |
| Moderada en grasa | 75 | 7 | 5 | 0 | 3 |
| Alto en grasa | 100 | 7 | 8 | 0 | 3 |
| Leche | Descremada | 95 | 9 | 2 | 12 | 3 |
| Semidescremada | 110 | 9 | 4 | 12 | 3 |
| Entera | 150 | 9 | 8 | 12 | 3 |
| Con azúcar | 200 | 8 | 8 | 30 | 3 |
| Leguminosas | 120 | 8 | 1 | 20 | 3 |
| Aceites y Grasas | Sin proteína | 45 | 0 | 5 | 0 | Muy importante incluirlos como parte de la dieta correcta |
| Con proteína | 70 | 3 | 5 | 3 |
| Azúcares | Sin grasa | 40 | 0 | 0 | 10 | Evitarlos para el control de la hipertrigliceridemia |
| Con grasa | 85 | 0 | 5 | 10 |
Adaptado del Sistema Mexicano de Alimentos Equivalentes en: Pérez AB, Palacios GB, Castro BA, Flores GI. Sistema Mexicano de Alimentos Equivalentes. Cuarta edición México. Fomento de Nutrición y Salud. 2014.
Tabla 3. Ejemplos de la distribución de equivalentes en un plan de alimentación para personas con HTA.
El plan de alimentación debe ser individualizado, se debe considerar si existen otras enfermedades asociadas y realizarse los ajustes necesarios.
| Grupo de alimentos | 1200 kcal | 1400 kcal | 1600 kcal | 1800 kcal | 2000 kcal | 2200 kcal |
| Distribución de macronutrimentos: Hidratos de Carbono: 50%, Proteínas: 20%, Lípidos: 30% |
| Frutas | 2 | 2 | 3 | 3 | 3 | 3 |
| Verduras | 3 | 4 | 4 | 4 | 4 | 4 |
| Cereales y tubérculos | 5 | 6 | 7 | 7 | 8 | 10 |
| A.O.A (de bajo aporte de grasa) | 3 | 4 | 5 | 5 | 5 | 6 |
| Leche (descremada) | 1 | 1 | 1 | 1 | 2 | 2 |
| Leguminosas | 1 | 1 | 1 | 2 | 2 | 2 |
| Aceites y Grasas sin proteína | 3 | 4 | 5 | 5 | 6 | 7 |
| Aceites y Grasas con proteína | 2 | 2 | 2 | 3 | 3 | 3 |
El número de equivalentes varía de acuerdo al gasto energético total del individuo, que se calcula según el peso deseable, la estatura, la edad, el sexo y la AF.
Tabla 4. Tamaño de las porciones del Sistema Mexicano de Alimentos Equivalentes
| VERDURAS | FRUTAS |
| Acelga cruda | 2 tazas | Arándano seco | ½ taza |
| Apio crudo | 1 y 1/2 taza | Chabacano | 4 piezas |
| Berenjena cocida | 1 taza | Chicozapote | ½ pieza |
| Berro crudo | 2 tazas | Ciruela roja o amarilla | 3 piezas |
| Betabel crudo rallado | 1/4 taza | Durazno | 2 piezas |
| Brócoli cocido | 1/2 taza | Frambuesa | 1 taza |
| Calabaza cocida | 1/2 taza | Fresa rebanada | 1 taza |
| Cebolla cruda | 1/2 taza | Fruta picada | 1 taza |
| Champiñón crudo | 1 taza | Granada roja | 1 pieza |
| Chayote cocido | 1/2 taza | Grosella | 1 taza |
| Chícharo cocido | 1/4 taza | Guayaba | 3 piezas |
| Chile poblano | 1/2 pieza | Higo | 2 piezas |
| Col cruda | 2 tazas | Kiwi | 1 y ½ pieza |
| Coliflor cocida | 1 taza | Lima | 3 piezas |
| Ejote cocido | 1/2 taza | Mamey | 1/3 pieza |
| Espinaca cruda | 2 tazas | Mandarina | 2 piezas |
| Flor de calabaza cocida | 1 taza | Mango ataulfo | 1/2 pieza |
| Germen de alfalfa | 3 tazas | Mango manila | 1 pieza |
| Germen de soya | 1/3 taza | Manzana | 1 pieza |
| Huauzontle | 1/2 taza | Melón picado | 1 taza |
| Hongos | 1 taza | Naranja | 2 piezas |
| Jícama picada | 1/2 taza | Papaya picada | 1 taza |
| Jitomate | 1/2 taza | Pasas | 10 piezas |
| Lechuga | 3 tazas | Pera | ½ pieza |
| Nopal cocido | 1 taza | Piña picada | ¾ taza |
| Pepino | 1 taza | Plátano | ½ pieza |
| Pimiento cocido | 1/2 taza | Plátano dominico | 3 piezas |
| Poro crudo | 1/4 taza | Sandía | 1 taza |
| Rábano crudo | 1 taza | Tejocote | 2 piezas |
| Setas cocidas | 1/2 taza | Toronja | 1 pieza |
| Tomate | 5 piezas | Tuna | 2 piezas |
| Verdolaga cruda | 2 tazas | Uva | 1 taza |
| Verduras mixtas cocidas | 1/2 taza | Zapote negro | ½ pieza |
| Zanahoria picada | 1/2 taza | Zarzamora | 1 taza |
| CEREALES Y TUBÉRCULOS |
| SIN GRASA |
| Amaranto tostado | 1/4 taza |
| Arroz cocido | 1/4 taza |
| Avena en hojuelas | 1/2 taza |
| Bagel | 1/3 pieza |
| Bolillo | 1/3 pieza |
| Bollo para hamburguesa | 1/3 pieza |
| Camote cocido | 1/3 taza |
| Cereal sin azúcar | 1/2 taza |
| Elote en grano | 1/2 taza |
| Galleta de animalito | 6 piezas |
| Galleta dulce sin relleno | 2 piezas |
| Galleta habanera | 4 piezas |
| Galleta maría | 5 piezas |
| Galleta salada | 4 piezas |
| Hot-cake | 3/4 pieza |
| Maíz pozolero | 1/3 taza |
| Palomitas | 2 y 1/2 tazas |
| Pan árabe | 1/3 pieza |
| Pan de caja | 1 rebanada |
| Pan de hamburguesa chico | 1/2 pieza |
| Pan de hot dog | 1/2 pieza |
| Papa picada | 3/4 taza |
| Pasta cocida | 1/2 taza |
| Tapioca | 2 cucharadas |
| Tortilla de maíz | 1 pieza |
| Tortilla de nopal | 3 piezas |
| Tostada de maíz horneada | 2 piezas |
La recomendación de cereales deberá estar siempre orientada al consumo de cereales integrales
| ALIMENTOS DE ORIGEN ANIMAL |
| MUY BAJO APORTE DE GRASA | BAJO APORTE DE GRASA |
| Atún en agua (drenado) | 30 g | Atún en aceite (drenado) | 30 g |
| Bistec de res | 30 g | Barbacoa | 50 g |
| Camarón cocido | 5 piezas | Carne molida de cerdo | 40 g |
| Carne molida de pollo | 30 g | Chuleta de cerdo | 1/2 pieza |
| Clara de huevo | 2 piezas | Jamón de pavo o pierna | 2 rebanadas |
| Filete de pescado | 40 g | Milanesa de cerdo | 40 g |
| Milanesa de pollo o res | 30 g | Milanesa de ternera | 30 g |
| Pechuga de pavo | 1½ rebanada | Queso fresco | 40 g |
| Pechuga de pollo | 30 g | Queso panela | 40 g |
| Pollo deshebrado | 1/4 taza | Salmón | 30 g |
| Queso cottage | 3 cucharadas | Tofu (firme) | 40 g |
| Surimi | 2/3 barra | |
| | |
| LEGUMINOSAS | LECHE |
| Alubia cocida | 1/2 taza | DESCREMADA |
| Alverjón cocido | 1/2 taza | |
| Frijol cocido | 1/2 taza | Leche líquida | 1 taza |
| Garbanzo cocido | 1/2 taza | Leche en polvo | 4 cucharadas |
| Haba seca cocida | 1/2 taza | Leche evaporada | 1/2 taza |
| Hummus | 5 cucharadas | Yogurt light | 3/4 taza |
| Lenteja cocida | 1/2 taza | |
| Soya cocida | 1/3 taza | |
| ACEITES Y GRASAS |
| SIN PROTEÍNA | CON PROTEÍNA |
| Aceite | 1 cucharadita | Ajonjolí | 4 cucharaditas |
| Aceite en spray | 5 disparos de 1 seg. | Almendra | 10 piezas |
| Aceituna | 5 piezas | Cacahuate | 14 piezas |
| Aderezo cremoso | 1/2 cucharada | Chía | 7 cucharada |
| Aguacate | 1/3 pieza | Nuez | 3 piezas |
| Crema | 1 cucharada | Pepita con cáscara | 2 cucharadas |
| Mantequilla | 1 y 1/2 cucharadita | Pistache | 18 piezas |
| Mayonesa | 1 cucharadita | Semilla de girasol | 4 cucharaditas |
| Queso crema | 1 cucharada | |
| Vinagreta | 1/2 cucharada | |
*Pérez AB, Palacios GB, Castro BA, Flores GI. Sistema Mexicano de Alimentos Equivalentes. Cuarta edición México.
Fomento de Nutrición y Salud. 2014.
Tabla 5. Recomendaciones para el uso de potenciadores de sabor
| USAR POTENCIADORES DE SABOR |
| POTENCIADOR | SE ENCUENTRA EN |
| ÁCIDOS | Vinagre, limón (los asados de carne roja o blanca con limón potencian el sabor de las mismas e incluso un filete a la plancha gana en sabor). |
| ALIÁCEOS | Ajo, cebolla, cebollas de cambray, poros. |
| ESPECIAS | Pimienta, pimentón, curry, azafrán, canela, mostaza sin sal. |
| HIERBAS AROMÁTICAS | Hierbas frescas y secas o deshidratadas tales como: Albahaca, hinojo, comino, estragón, orégano, laurel, menta, perejil, romero y tomillo. |
| SAL Y SUS DIFERENTES TIPOS |
| Cloruro de sodio: Es conocida como "sal de mesa", es una sal refinada que proviene de diferentes orígenes, es la sal generalmente usada para condimentar los alimentos. Se puede conseguir con yodo o sin yodo dependiendo de las normas alimentarias de cada país. |
| Sal de Mar: Se comercializa en granos finos o gruesos y tiene un gusto levemente diferente por los otros minerales que contiene. |
| Sal Saborizada: Es una mezcla de cloruro de sodio con diversos condimentos o hierbas. Por su forma de elaboración, contiene menos sal que la sal de mesa común, sin embargo la diferencia es mínima. Por lo que también debe utilizarse con moderación. |
| Sustitutos de sal*: a los que también se denomina sales dietéticas, generalmente reemplazan todo o parte del contenido de sodio con otro mineral, como el potasio o el magnesio. |
| Cloruro de Potasio*: Es un sustituto de sal, carece de sodio debido a su origen; en temperaturas elevadas tiene un sabor amargo. Tiene una lenta aparición del sabor salado de los alimentos |
| Nota: 5 gr de sal por día, equivale a 2 gr de sodio diarios. (1 gr de sal contiene 390 mg de sodio).La OMS recomienda que las personas adultas no superen los 5 gr de sal al día o lo que es lo mismo, 2.0 gr de sodio diarios. En niños se deberá de reducir para que sea proporcional a su requerimiento energético. *Los sustitutos de sal son una buena opción para sustituir la sal de mesa en personas con hipertensión arterial, sin embargo hay que utilizarlos con precaución en personas con enfermedad renal. |
Tabla 6. Consejos para realizar una compra informada
| Información Nutrimental: Observe la cantidad de sodio por porción y el valor diario porcentual, que corresponde a 2.000 mg por día. El etiquetado de todos los alimentos empacados (bolsa, caja, latas y otros) mencionan la información por porción de la cantidad de sodio contenido, además puede complementarse, si es necesario, con alguna de las siguientes leyendas: |
| Sin sodio o sin sal: menos de 5 mg por porción. |
| Muy bajo contenido de sodio: 35 mg o menos de sodio por porción. Cuando la porción sea menor o igual a 30 gr el contenido de sodio debe ser menor o igual a 35 mg |
| Bajo contenido de sodio: 140 mg o menos de sodio por porción. Cuando la porción sea menor o igual a 30 gr su contenido de sodio debe ser menor o igual a 140 mg. |
| Sodio reducido o menor contenido de sodio: Por lo menos 25 % menos de sodio que la versión regular (o menor en relación al contenido de sodio del alimento original o de su similar) |
| Poco contenido de sodio: 50 % menos de sodio que la versión regular (o menor en relación al contenido de sodio del alimento original o de su similar) |
| No salado o sin sal agregada: No se agrega sal al producto durante el procesamiento. |
| Se considera bajo: Si la cantidad de sodio por porción de alimento contiene 5 % o menos del valor diario recomendado de sodio. |
| Se considera alto: Si contiene el 20 por ciento o más del valor diario. |
Tabla 7. Aditivos que contienen sodio
| ADITIVO | AGREGADO EN |
| Alginato sódico | Helados, batidos de chocolate. |
| Benzoato sódico | Bebidas, jaleas, jugo y néctares de frutas, salsas |
| Bicarbonato de sodio | Levadura, harina, confituras, sopa de tomate |
| Caseinato de sodio | Helados y otros productos congelados |
| Eritorbato de sodio | Carnes procesadas. |
| Fosfato disódico | Cereales, quesos, helado, bebidas embotelladas, enlatadas, gaseosas, carbonatadas, energetizantes y algunas recomendadas para deportistas. |
| Glutamato monosódico | Aceitunas (rellenas o con sabor a anchoa), agua con gas, artículos de repostería, barbacoa enlatada, condimentos, croquetas de jamón, cubitos de caldo, dulces, leche de manteca refinada preparados de cacao, mezclas para coctel, mostaza preparada, pepinillos, pizzas, productos para incrementar el sabor de carnes, salsa catsup, salchichas, salsa de soja, salsa para carne, sopas, sopas de sobre |
| Hidróxido sódico | Frijoles en lata |
| Lactato de sodio y diacetato de sodio | Carnes crudas |
| Nitrito/Nitrato de sodio | Alimentos enlatados, conservas, verduras enlatadas, carnes enlatadas. |
| Pectinato de sodio | Jarabes y recubrimiento para pasteles, helados, aderezos para ensalada, mermeladas. |
| Propionato de sodio | Panes, productos horneados, quesos, conservas, confituras, gelatina, budines, jaleas, mermeladas, productos de la carne, dulces blandos. |
| Sacarina de sodio | Sacarina |
| Sulfito de sodio | Frutas secas, preparados de verduras para sopa (en lata). |
Tabla 8. Alimentos procesados que pueden contener alguno de los aditivos mencionados
| Alimentos congelados y enlatados, sopas instantáneas, envasadas y enlatadas, carnes ahumadas, curadas y algunas preenvasadas. |
| Confituras y frutas en almíbar (excepto elaboración casera). |
| Medicamentos que contengan sodio en su fórmula (paracetamol u otros efervescentes). |
Tabla 9. Los ácidos grasos y sus tipos
| ÁCIDOS GRASOS | CARACTERÍSTICAS PRINCIPALES, EFECTOS EN EL ORGANISMO Y ALIMENTOS QUE LAS CONTIENEN |
| Dependiendo de su estructura se dividen en: - Saturados - Insaturados, divididos en: - Monoinsaturados - Poliinsaturados Nota: El tipo de ácido graso que predomine, será el que determine si una grasa es sólida o líquida y si se le caracteriza como saturada o insaturada. | Los ácidos grasos son cadenas largas de átomos de carbono, unidos entre sí por uno o dos enlaces, completando su valencia cuaternaria con átomos de hidrógeno. Ácidos grasos saturados: Carecen de dobles ligaduras. Se recomienda que no excedan más de una tercera parte de los ácidos grasos consumidos. Algunos ejemplos de productos que contienen cantidades elevadas de ácidos grasos saturados: de alimentos de origen animal: mantequilla, mantecas, crema, quesos, mariscos, sesos, vísceras, chicharrón de cerdo, chorizo, tocino, etc. y de origen vegetal: aceites vegetales como el derivado de la nuez de palma y del coco que tienen una consistencia firme a temperatura ambiente, el chocolate y las margarinas. Se ha observado que este tipo de ácidos grasos aumentan el nivel del C-LDL en la sangre. Ácidos grasos insaturados: Se les denomina a los que tienen una o más dobles ligaduras. Intervienen en la reducción del colesterol transportado en LDL, C-LDL (sobre todo las partículas más pequeñas y densas), y facilitando el aumento de las lipoproteínas de alta densidad C-HDL. Se dividen a su vez en: - Ácidos grasos monoinsaturados: Tienen una doble ligadura, como los ácidos oleico y palmitoleico. Abundan en el aceite de oliva, aceitunas, aguacate y oleaginosas (nueces, almendras, avellanas, pistaches, semillas de girasol, semillas de calabaza, etc.). - Ácidos grasos poliinsaturados (PUFAs): Se caracterizan por tener dos o más ligaduras. Dependiendo de la posición de los enlaces dobles, contando a partir del extremo omega (metilo) de la molécula, se dividen en dos grupos: - Omega 3: El enlace doble está situado en el tercer átomo de carbono. Dentro de sus funciones principales se encuentran la maduración y el crecimiento cerebral y retiniano de las niñas y los niños (por eso la leche materna lleva estos ácidos grasos), regular procesos de inflamación, coagulación, P.A., órganos reproductivos y metabolismo graso. Se ha observado que las dietas ricas en omega-3, especialmente de cadena más larga, reducen la cantidad de triglicéridos en sangre. |
| | Los ácidos grasos omega-3 están relacionadas con el ácido alfa-linolénico, un ácido graso indispensable, por lo que se debe consumir en la dieta. Los de cadena larga se encuentran en los pescados azules, como el salmón, caballa, sardina, atún, etc., que viven en aguas frías y profundas y la recomendación para su consumo es como mínimo de una a tres veces a la semana; y, los de cadena corta, se encuentran en aceites vegetales por ejemplo de linaza o canola, semillas (nueces, almendras, etc.). - Omega 6: El enlace doble se encuentra situado en el sexto átomo de carbono. Estos son derivados del ácido linoléico. Parecen tener, una cierta relación con la aparición de procesos inflamatorios y, si se consumen en grandes cantidades, pueden favorecer la formación de placas de ateroma. Se encuentran en aceites vegetales como: aceite de girasol, maíz, cártamo, etc. |
| Ácidos Grasos Trans | - Ácidos grasos trans: Se pueden producir en la hidrogenación de aceites vegetales durante la elaboración de margarina y grasas vegetales. La mayoría provienen de los alimentos procesados, elaborados a base de aceites parcialmente hidrogenados, por ejemplo: pastelillos con relleno cremoso, productos fritos, etc., que por las características de sus estructuras químicas, brindan mayor estabilidad, por lo que se mantienen frescos durante más tiempo y evitan la rancidez. Existe evidencia que sugiere la disminución de niveles de C-HDL por el consumo de ácidos grasos trans. |
Apéndice C Normativo. Estimación de Requerimientos Energéticos Diarios, según diversas
condiciones de las personas.
kcal/kg peso
| Hombres con AF normal o mujeres físicamente muy activas | 30 |
| Mujeres con AF normal y hombres con vida sedentaria o mayores de 55 años activos | 25-28 |
| Mujeres sedentarias y hombres mayores de 55 años sedentarios | 20 |
| Mujeres embarazadas (1er. trimestre) | 28-32 |
| Mujeres embarazadas (2o. trimestre) | 36-38 |
| Mujeres lactando | 36-38 |
Apéndice D Normativo. Metas Básicas del Tratamiento y Criterios para Evaluar el Grado de Control del Paciente.
| Metas del tratamiento |
| Glucemia en ayuno (mg/dl) | 70 -130 |
| Glucemia postprandial de 2 hrs. (mg/dl) | <140 |
| HbA1c (%)* | <7 |
| Colesterol total (mg/dl) | <200 |
| Colesterol LDL (mg/dl) | <100 |
| Triglicéridos en ayuno (mg/dl) | <150 |
| Colesterol HDL (mg/dl) hombres | >40 |
| Colesterol HDL (md/dl) mujeres | >50 |
| Microalbuminuria (mg/día) | <30 |
| P.A. (mm de Hg) | <130/80 |
| IMC | <24.9 |
| Circunferencia abdominal (cm) hombres | <90 |
| Circunferencia abdominal (cm) mujeres | <80 |
* En los casos en que sea posible efectuar esta prueba
** Es necesario un control estricto de la P.A. para reducir el riesgo de daño renal. Si el paciente fuma una meta adicional es dejar de fumar.
Apéndice E Normativo. Actividad Física y Ejercicio Físico.
La inactividad física es un FR cardiovascular independiente de la presión sistólica y otros FR cardiovascular.
Por tanto, la práctica de AF y ejercicio físico de forma regular genera importantes beneficios en la salud y
ayudar a controlar los principales FR cardiovascular.
La práctica de AF y EF de forma regular, previene o retrasa el desarrollo de HTA y disminuye los valores en individuos que ya la padecen.
La AF o EF aeróbico realizado por personas con riesgo alto de desarrollar hipertensión reduce la elevación de la P.A. que se produce con el paso del tiempo.
El ejercicio aeróbico establece una reducción aproximada de 10 mmHg, tanto de la presión sistólica como diastólica en individuos con HTA limítrofe, así como disminuciones mayores en pacientes con HTA grado 1 y 2. Los beneficios para la salud del EF comparados con el bajo riesgo que supone tanto en morbilidad como en mortalidad, permite que la recomendación de su práctica sea parte fundamental del tratamiento en pacientes con HTA.
Es importante realizar algo de AF que nada, en el adulto cualquier cantidad de AF permite obtener beneficios en la salud.
Se deben hacer al menos 150 min (2 hrs y 30 min) por semana de intensidad aeróbica moderada o 75 min (1 hora y 15 min) de intensidad aeróbica* vigorosa de ejercicio físico o AF, o una combinación equivalente de ejercicio aeróbico* moderado así como de intensidad vigorosa.
Realizar actividades de fortalecimiento muscular que son de intensidad moderada o alta en donde participen los principales grupos musculares en 2 o más días a la semana, ya que estas actividades ofrecen beneficios adicionales para la salud.
Considere el nivel de condición física antes de determinar el nivel de actividad. Es importante comprender cómo las condiciones crónicas pudieran afectar la capacidad de hacer AF regular de forma segura.
*La actividad aeróbica se debe realizar en sesiones de al menos 10 min a lo largo de la semana.
Para obtener beneficios adicionales para la salud y más amplios, se debe aumentar el ejercicio físico o AF aeróbica a 300 min (5 horas) a la semana de intensidad moderada, o 150 min a la semana de intensidad vigorosa aeróbica AF *, o una combinación equivalente de actividad de intensidad moderada y vigorosa.
a) Ejercicio o Actividad aeróbica de intensidad moderada. Actividad suficiente para aumentar el ritmo cardíaco y comenzar la sudoración. Una forma de saberlo es que la persona será capaz de hablar, pero no cantar la letra de su canción favorita. Ejemplos de actividades que requieren esfuerzo moderado:
Caminar rápido, hacer ejercicios aeróbicos acuáticos, andar en bicicleta con algunas colinas, empujar una cortadora de césped
b) Ejercicio o Actividad aeróbica de intensidad vigorosa. Actividad que propicia una respiración fuerte y rápida, el ritmo cardíaco aumenta un poco más con respecto a la actividad aeróbica moderada. Si se está trabajando en este nivel, la persona no será capaz de decir más que unas pocas palabras sin detenerse a respirar un poco. Ejemplos de actividades que requieren un esfuerzo vigoroso:
Trotar o correr, nadar, andar en bicicleta rápido o en colinas, jugar basquetbol
c) Acumulación de tiempo. Si se quiere hacer más actividades a nivel vigoroso, se tiene reemplazar lentamente con las que tienen un esfuerzo moderado, como caminar a paso ligero, con actividades más vigorosas como correr.
d) Actividades de fortalecimiento. Estas actividades deben iniciar con pocas repeticiones y poco peso incrementando de forma progresiva. Una repetición es un movimiento completo de una actividad, como levantar un peso o hacer una sentadilla. Se recomienda hacer 8-12 repeticiones por la actividad que contaran como 1 serie. Trate de hacer por lo menos 2 a 3 actividades (ejercicios diferentes) de fortalecimiento muscular, incrementando hasta hacer 2 o 3 series. Estas actividades deben trabajar todos los grupos
musculares del cuerpo (piernas, caderas, espalda, pecho, abdomen, hombros y brazos).
*La actividad aeróbica se debe realizar en sesiones de al menos 10 min a lo largo de la semana.
1. Previo a realizar ejercicio físico.
Se debe de considerar el nivel de condición física por parte del médico con apoyo del especialista (Lic. en Entrenamiento Deportivo y/o Lic. en Educación Física) antes de determinar el nivel de actividad. Es importante comprender cómo las condiciones crónicas pudieran afectar la capacidad de hacer AF regular de forma segura.
La estructura de la rutina de ejercicios deberá establecerse:
- Calentamiento: 5 a10 min de movilidad articular.
- Resistencia: Actividad o ejercicio aeróbico.
- Fortalecimiento: 5 a 10 min
- Relajación: 5 a 10 min
1. Tipo de Actividad o Ejercicio.
Actividad o ejercicio aeróbico de intensidad moderada. Actividad suficiente para aumentar el ritmo cardíaco y comenzar la sudoración. Una forma de saberlo es que la persona será capaz de hablar, pero no cantar la letra de alguna canción.
Actividad o ejercicio aeróbico de intensidad vigorosa. Actividad que propicia una respiración fuerte y rápida, el ritmo cardíaco aumenta un poco más con respecto a la actividad aeróbica moderada. Si se está trabajando en este nivel, la persona no será capaz de decir más que unas pocas palabras sin detenerse a respirar un poco.
En personas con hipertensión si se quiere hacer más actividades a nivel vigoroso, se tiene que reemplazar lentamente con las que tienen un esfuerzo moderado, como caminar a paso ligero, con actividades más vigorosas como correr.
Actividades de fortalecimiento. No se recomienda la realización aislada de esta actividad o ejercicio, su inicio debe realizarse cuando ya existe entrenamiento aeróbico previo. Estas actividades deben trabajar todos los grupos musculares del cuerpo (piernas, caderas, espalda, pecho, abdomen, hombros y brazos). Evitar la maniobra de Valsalva es muy importante, ya que produce elevaciones significativas de la P.A.
El ejercicio con pesas no disminuye la PA, por tanto no está indicada su realización de forma aislada, sino dentro de un programa.
Relajación. La duración mínima de esta fase debe ser de unos 10 min, consiste en ejercicios aeróbicos de baja intensidad y estiramientos.
2. Recomendaciones generales de ejercicio físico.
Resistencia. Se recomienda hacer al menos 150 min (2 hrs y 30 min) por semana de EAM o 75 minutos (1 hora y 15 min) de EAV, o una combinación equivalente de EAM así como de EAV.
Por ejemplo:
- Caminatas continuas: 20 a 30 min, al día.
- Andar en bicicleta de forma continua: 20 a 30 min al día.
Caminatas con intervalos: 3 min intensidad moderada por 2 min de intensidad vigorosa hasta completar al menos 10 min, dicha distribución de intervalos debe de ser modificada con respecto a las características y grado de afección patológica que tenga la persona.
1 Test de Ruffier. Se efectúa una toma de la frecuencia cardiaca en reposo (P0). El paciente, colocado de pie, espalda recta y manos en la cadera, deberá intentar realizar 30 flexo-extensiones a 90° de piernas, en 45 segundos, al finalizar el ejercicio se toman nuevamente la frecuencia cardiaca, (P1) y un min después del ejercicio, se repite nuevamente la toma de la frecuencia cardiaca, (P2).
Si I = 0 rendimiento cardiovascular (CV) excelente (propio de atletas).
Si I = entre 0,1 y 5 rendimiento CV bueno.
Si I = entre 5,1 y 10 rendimiento CV medio
Si I = entre 10,1 y 15 rendimiento CV insuficiente.
Si I = entre 15,1 y 20 rendimiento CV malo
2La actividad aeróbica se debe realizar en sesiones de al menos 10 min, que se pueden realizar de 1 a 3 veces durante el día, a lo largo de la semana.
3La maniobra de Valsalva que consiste en una espiración forzada contra la glotis cerrada o por extensión a una resistencia, debe ser evitada durante el ejercicio, ya que produce elevación de la P.A. Enseñar al paciente a respirar durante el esfuerzo es muy importante para una práctica correcta y sin complicaciones.
Apéndice F Normativo. Plan Alimentario según condiciones específicas.
a) Pacientes con obesidad (IMC >30 kg/m²): dietas con restricción energética 20-25 kcal/día con base en el peso recomendable.
De inicio, se recomienda aumentar el consumo habitual de 250 kcal/día a 500 kcal/día, hasta alcanzar 1200 kcal/día, para lograr una reducción de peso de 0.5 a 1.0 kg/semana. El alcanzar descensos de peso pequeños pero sostenidos (5% de sobrepeso) ayuda al control metabólico.
Para determinar el consumo habitual, cada paciente registrará los alimentos de dos días de la semana y de un día del fin de semana.
Dieta baja en energía: No se recomienda un consumo menor a 1200 kcal. El VET se ajustará de manera individualizada y equilibrada entre los grupos de alimentos, señalados en el Apéndice B Normativo, de esta Norma.
Fraccionar hasta seis comidas diarias, dependiendo de los hábitos del paciente.
Limitar la grasa. Sugerir el consumo de carnes magras, res, pollo (sin piel) y pavo.
Incrementar el consumo de pescado.
Recomendar aceites con mayor contenido de ácidos grasos monoinsaturados (aceite de oliva, aguacate, cacahuate, etc.) y ácidos grasos poliinsaturados (aceites de pescado, girasol, maíz, soya, etc.).
b) Pacientes con peso normal (IMC >18.5 y < 24.9 kg/m2).
Dieta normal en energía: dependerá de la AF y el momento biológico:
El VET se calcula entre 25 y 40 kcal por kg de peso por día.
Reducir contenido de azúcares refinados y grasas saturadas.
Fraccionar de 3 a 5 comidas diarias.
c) Pacientes con peso bajo (IMC <18.4 kg/m²).
Dieta con alto consumo energético.
Tratamiento adecuado para lograr peso normal.
d) Pacientes con colesterol elevado.
- Limitar el consumo de todo tipo de grasa de origen animal.
- Aumentar el consumo de fibras solubles (verduras, frutas con cáscara, leguminosas, etc.)
- Recomendar aceites con mayor contenido de ácidos grasos monoinsaturados (aceite de oliva, aguacate, cacahuate, etc.) y ácidos grasos poliinsaturados (aceites de pescado, girasol, maíz, soya, etc.)
- Evitar alimentos con alto contenido de colesterol (yemas de huevo, vísceras, mariscos, etc.).
- Eliminar alimentos ricos en ácidos grasos saturados (manteca, mantequilla, aceite de coco, de palma, etc.).
- Realizar AF.
e) Pacientes con triglicéridos elevados.
- Limitar el consumo de grasas saturadas y azúcares refinados.
- Aumentar el consumo de fibras solubles (verduras, frutas con cáscara, leguminosas, etc.).
- Evitar el consumo de bebidas alcohólicas.
- Realizar AF.
f) Pacientes con ácido úrico elevado.
- Evitar factores precipitantes como el descenso brusco de peso.
- Reducir el consumo de fuentes de grasas saturadas, vísceras, carnes rojas, leguminosas y embutidos.
- Evitar o reducir el consumo de alcohol.
g) Pacientes con hipertensión arterial.
- Restringir consumo de sodio a menos de 2 g por día.
- No aconsejar el consumo de sal adicional a las comidas, sustituirla por condimentos naturales o utilizar sustitutos de sal permitidos por la Secretaría de Salud (como la sal de potasio).
h) Pacientes con albuminuria: calcular el consumo de proteínas a 0.8 g/kg/día.
- Adecuar el consumo de alimentos ricos en sodio, potasio y calcio dependiendo de las concentraciones de electrolitos de cada paciente.
- Adecuar la cantidad de líquidos dependiendo de la presencia de edema.
Apéndice G Normativo. Estrategias para lograr las Metas de Control.
1. Automonitoreo con glucemia capilar
La frecuencia y tiempo de automonitoreo de glucemia capilar debe ser dictada por las necesidades particulares y objetivos de cada paciente. Es especialmente importante en pacientes tratados con insulina para valorar hipoglucemia y descontrol hiperglucémico.
En personas con DMT-1, con régimen intensificado, la glucemia capilar se realizará diariamente antes y 2 hrs después de cada alimento, antes de dormir y a las 3:00 de la mañana. Una vez que el o la paciente ha logrado un control adecuado (HbA1c <7%) se puede ajustar el automonitoreo a criterio del médico especialista.
Las pacientes con embarazo en tratamiento con insulina se recomiendan 3 o más tomas de glucemia capilar al día, tanto preprandial como posprandial.
En paciente con DMT-2 debe ser lo suficiente para facilitar alcanzar los objetivos de control.
En pacientes con DMT-2 en tratamiento con dieta y ejercicio y/o hipoglucemiantes orales se recomienda
automonitoreo de glucemia capilar por lo menos 1 a 2 veces a la semana, valorando tanto preprandial como posprandial, en diferentes comidas del día, así como antes y después de la realización de ejercicio.
En personas con 2 que se administran insulina, el automonitoreo de la glucemia capilar se deberá medir tanto la glucosa preprandial como posprandial de los 3 alimentos cuando menos 2 o 3 veces a la semana.
En personas con glucosa de ayuno normal, pero con HbA1c fuera de la meta de control, se deben realizar glucemias capilares 2 hrs después de los alimentos para determinar cómo se encuentra la glucosa posprandial (las 2 hrs se miden a partir del primer bocado).
Cuando se inicia o modifica el manejo con medicamentos o insulina, el automonitoreo de glucemia capilar, tanto en DMT-1 como DMT-2, se deberá hacer más frecuentemente que lo usual.
Se debe evaluar por el personal de salud, la técnica para la toma de glucemias capilares por el o la paciente o familiares, tanto al inicio como a intervalos regulares.
Ventajas del automonitoreo de la glucemia.
Los ensayos clínicos que valoran el impacto del control glucémico han incluido el automonitoreo de glucemia capilar como parte de intervenciones multifactoriales, sugiriendo que es un componente efectivo en la terapia. Permite evaluar la respuesta individual del paciente a la terapia y valorar si se cumplen los objetivos de control.
El automonitoreo informa sobre el comportamiento de la glucosa sanguínea en las diferentes hrs del día, así como sus variaciones con relación a las comidas, ejercicio, enfermedades asociadas y condiciones emocionales. Los resultados pueden usarse para el ajuste del manejo con medicamentos o insulina, el apego a las medidas de alimentación y de AF, así como detectar y prevenir cuadros de hipoglucemia y, sobre todo, mantener la glucemia dentro del objetivo planteado.
El automonitoreo nos va a permitir además decidir correctamente acerca de la aplicación de insulina rápida durante infecciones, enfermedades intercurrentes o problemas emocionales severos, así como una mejor comprensión respecto a lo que son tanto la DM, como su manejo. De este modo, es posible corregir ideas erróneas y mejorar el control del padecimiento.
2. Tratamiento en situaciones especiales. Diabetes gestacional y casos de pacientes con diabetes que se embarazan.
En ambas situaciones clínicas, cuando se requiera tratamiento farmacológico, deberá hacerse con insulina humana, ya sea NPH, rápida o mezcla de las dos. El manejo corresponde al especialista, por lo que estos pacientes deben derivarse al segundo o tercer nivel de atención.
Apéndice H Normativo. Condiciones Clínicas Asociadas.
Cualquier forma clínica de Síndrome Coronario ateroscleroso: IAM Infarto al miocardio antiguo, angina de pecho, reanimación de paro cardiaco de origen coronario
Evidencia de isquemia miocárdica silenciosa
Cualquier forma clínica de enfermedad vascular cerebral aterosclerosa:
Lesiones carotídeas obstructivas aun silenciosas
Enfermedad arterial periférica aterosclerosa clínica
Aneurisma aórtico
Albuminuria o proteinuria asociada a FR cardiovascular
Creatinina > 1.5 mg/dl en varones y de 1.6 mg/dl en mujeres
Insuficiencia cardiaca o renal asociadas a FR cardiovascular
Apnea Obstructiva del sueño
Retinopatía diabética y/o hipertensiva grados 3 y 4
Hipercolesterolemia familiar, dislipidemia familiar combinada, disbetalipoproteinemia
*Primer Consenso Mexicano para el Diagnóstico y Tratamiento de las dislipidemias.
Apéndice I Normativo. Algoritmos para la atención de Diabetes Gestacional.
Apéndice J Normativo. Algoritmo para el manejo del paciente con polineuropatía diabética.
24. Apéndices Informativos.
Apéndice K Informativo. Estándares para la Educación en Diabetes.
La Educación Terapéutica es parte integral del tratamiento y debería estar accesible a todas las personas en riesgo o con DM. El objetivo principal de la Educación Terapéutica es lograr la autonomía de la persona en el manejo y control de su DM y mejorar su calidad de vida.
Los estándares para proveer Educación Terapéutica en DM son diseñados para definir y garantizar la calidad de la educación que pueda ser implementada en diferentes lugares y deberán facilitar el logro de
mejores resultados en el cuidado de la salud.
Los estándares de educación en diabetes incluyen:
Programa educativo
Educadores(as) capacitados y certificados(as)
Asegurar la calidad
Auditable
Programa educativo
Centrado en la persona, acorde a sus necesidades y forma individual de aprender
Confiable, válido, relevante y comprensivo
Teoría basada en evidencias
Flexible y capaz de soportar la diversidad
Capaz de usar diferentes métodos de enseñanza
Ser un recurso efectivo y tener materiales de apoyo.
Currículum escrito con criterios para resultados de aprendizaje exitosos.
Educadores(a) capacitados y certificados(as)
Que entiendan la teoría educativa, apropiada a la edad y necesidades de los educandos
Capacitados(as) y competentes para proporcionar la teoría educativa de los programas que ofrecen
Capacitados(as) y competentes para proporcionar los principios y contenidos del programa específico que ofrecen certificados.
Asegurar la calidad.
El programa educativo aplicado requiere ser revisado por asesores(as) capacitados(as), competentes e independientes que evalúen los siguientes criterios:
Estructura
Ambiente de aprendizaje
Estructura del programa
Proceso
Contenido
Uso de materiales
Forma en que el programa está siendo aplicado
Documentar los resultados
Resultados
Evaluación e información de los resultados
Evaluación del programa
Evaluación del Educador(a)
Ser auditable.
El programa debe ser auditado en:
- resultados biomédicos
- calidad de vida
- experiencia de la o el paciente
- grado de automanejo logrado como resultado del programa
Apéndice L Informativo. Currículum educacional para la persona con diabetes.
Un currículum formal para la educación del paciente debe proporcionar una comprensión clara de la naturaleza de la DM y su tratamiento, y de la prevención de las complicaciones. También se necesita educación continuada y toda esta educación debería ser supeditada a la forma personal de aprender, de cada paciente, su edad y ocupación, su cultura y el tipo de DM.
EL CURRÍCULUM EDUCACIONAL DEBE INCLUIR LOS SIETE COMPORTAMENTOS DE AUTOCUIDADO*
- Comiendo saludablemente
- Haciendo AF
- Vigilando mis valores
- Tomando mis medicamentos
- Encontrando soluciones
- Reduciendo mis riesgos
- Adaptándome saludablemente
- *Los comportamientos de autocuidado se enuncian en voz activa
- El Proceso educativo consta de:
- Valoración Inicial
- Planeación (objetivos y contenidos)
- Implementación
- Evaluación de la estructura, proceso y resultados
El Subsecretario de Prevención y Promoción de la Salud y Presidente del Comité Consultivo Nacional de Normalización de Prevención y Control de Enfermedades, Pablo Antonio Kuri Morales.- Rúbrica.