NORMA Oficial Mexicana NOM-048-SSA2-2017, Para la prevención, detección, diagnóstico, tratamiento, vigilancia epidemiológica y promoción de la salud sobre el crecimiento prostático benigno (hiperplasia de la próstata) y cáncer de próstata (tumor maligno de la próstata).
Al margen un sello con el Escudo Nacional, que dice: Estados Unidos Mexicanos.- Secretaría de Salud.
PABLO ANTONIO KURI MORALES, Subsecretario de Prevención y Promoción de la Salud y Presidente del Comité Consultivo Nacional de Normalización de Prevención y Control de Enfermedades, con fundamento en lo dispuesto por los artículos 39, de la Ley Orgánica de la Administración Pública Federal; 4, de la Ley Federal de Procedimiento Administrativo; 3o., fracción XVI, 13, apartado A fracción I, 133, fracción I, 158, 159 y 160, de la Ley General de Salud; 38, fracción II, 40, fracciones III y XI, 43, y 47, fracción IV, de la Ley Federal sobre Metrología y Normalización; 28, del Reglamento de la Ley Federal sobre Metrología y Normalización, así como 10, fracciones VII y XVI, del Reglamento Interior de la Secretaría de Salud, y.
CONSIDERANDO
Que el artículo 4o., párrafo cuarto, de la Constitución Política de los Estados Unidos Mexicanos, reconoce el derecho humano que toda persona tiene a la protección de la salud, acorde con lo cual, el Plan Nacional de Desarrollo 2013-2018 y el Programa Sectorial de Salud 2013-2018, prevén diversos objetivos, estrategias y líneas de acción que identifican los retos actuales en temas prioritarios, tales como, consolidar acciones de protección, promoción para la salud y prevención de enfermedades, así como avanzar en la construcción de un Sistema Nacional de Salud Universal, bajo la rectoría de la Secretaría de Salud, de acuerdo con las facultades que le otorgan las disposiciones jurídicas aplicables para normar y aplicar las políticas de salud pública, con perspectiva de género y apego a los derechos humanos consagrados en nuestra Carta Magna, de manera tal, que permita a los mexicanos su desarrollo integral y su participación en la sociedad;
Que en los años recientes, se han desarrollado importantes investigaciones de hiperplasia de la próstata y cáncer de próstata, que han generado información muy valiosa sobre la prevención y promoción para la salud, así como para la detección, el diagnóstico y el tratamiento de dichos padecimientos. Esto hace necesario integrar dicho conocimiento generado, en una Norma Oficial Mexicana, a fin de que los profesionales de la salud, que presta servicios de atención a la hiperplasia de la próstata y cáncer de próstata, en las diferentes instituciones del Sistema Nacional de Salud, siga procedimientos homogéneos al brindar atención de estos padecimientos.
Que con fecha 3 de agosto de 2016, en cumplimiento del acuerdo del Comité Consultivo Nacional de Normalización de Prevención y Control de Enfermedades y de conformidad con lo previsto en el artículo 47, fracción I, de la Ley Federal sobre Metrología y Normalización, se publicó en el Diario Oficial de la Federación, el Proyecto de Norma Oficial Mexicana PROY-NOM-048-SSA2-2016, Para la detección, diagnóstico, tratamiento y vigilancia epidemiológica del crecimiento prostático benigno (hiperplasia de la próstata) y cáncer de próstata (tumor maligno de la próstata), a efecto de que dentro de los sesenta días naturales posteriores a dicha publicación, los interesados presentaran sus comentarios ante dicho Comité;
Que con fecha 24 de marzo de 2017, en cumplimiento de lo previsto en el artículo 47, fracción III, de la Ley Federal sobre Metrología y Normalización, el citado Comité aprobó la respuesta a los comentarios recibidos, así como las modificaciones al proyecto que derivaron de las mismas respuestas a comentarios que con fecha previa fueron publicadas en el Diario Oficial de la Federación, y
Que en atención a las anteriores consideraciones, contando con la aprobación del Comité Consultivo Nacional de Normalización de Prevención y Control de Enfermedades, he tenido a bien ordenar la publicación
de la
NORMA OFICIAL MEXICANA NOM-048-SSA2-2017, PARA LA PREVENCIÓN, DETECCIÓN,
DIAGNÓSTICO, TRATAMIENTO, VIGILANCIA EPIDEMIOLÓGICA Y PROMOCIÓN DE LA SALUD
SOBRE EL CRECIMIENTO PROSTÁTICO BENIGNO (HIPERPLASIA DE LA PRÓSTATA) Y CÁNCER DE
PRÓSTATA (TUMOR MALIGNO DE LA PRÓSTATA)
PREFACIO
En la elaboración de esta Norma participaron:
SECRETARÍA DE SALUD.
Subsecretaría de Prevención y Promoción de la Salud.
Dirección General de Promoción a la Salud.
Dirección General de Epidemiología.
Centro Nacional de Programas Preventivos y Control de Enfermedades.
Centro Nacional de Equidad de Género y Salud Reproductiva.
INSTITUTO NACIONAL DE CIENCIAS MÉDICAS Y DE NUTRICIÓN SALVADOR ZUBIRÁN.
Departamento de Urología.
HOSPITAL GENERAL DE MÉXICO "Dr. Eduardo Liceaga".
Servicio de Urología.
Jefatura de Enfermería en el Servicio de Urología.
Supervisión de Enfermería.
Departamento de Gestión del Cuidado en Enfermería.
HOSPITAL JUÁREZ DE MÉXICO.
Jefatura de Urología.
HOSPITAL GENERAL "DR. MANUEL GEA GONZÁLEZ".
Servicio de Urología.
SECRETARÍA DE LA DEFENSA NACIONAL.
Hospital Central Militar.
Sección de Urología.
SECRETARÍA DE MARINA.
Hospital General Naval de Alta Especialidad.
Servicio de Urología.
INSTITUTO MEXICANO DEL SEGURO SOCIAL.
Dirección de Prestaciones Médicas.
Coordinación de Atención Integral a la Salud en Primer Nivel.
Enfermedades Crónicas y Cáncer.
Coordinación de Atención Integral en Segundo Nivel.
División de Hospitales de Segundo Nivel.
Área de Atención Médica Quirúrgica.
Coordinación de Vigilancia Epidemiológica.
Coordinación de Unidades Médicas de Alta Especialidad.
Área de Gestión y Administración.
Programa IMSS PROSPERA.
Coordinación de Atención Integral a la Salud.
Departamento de Vigilancia Epidemiológica y Control de Enfermedades.
Hospital de Especialidades Siglo XXI.
Departamento de Urología.
INSTITUTO DE SEGURIDAD Y SERVICIOS SOCIALES DE LOS TRABAJADORES DEL ESTADO.
Centro Médico Nacional "20 de Noviembre".
Servicio de Urología.
PETRÓLEOS MEXICANOS.
Gerencia de Prevención Médica.
DIRECCIÓN DE LOS SERVICIOS DE SALUD DE:
SECRETARÍA DE SALUD Y BIENESTAR SOCIAL EN EL ESTADO DE COLIMA
Jefatura de Departamento de Atención de Salud en el Adulto y en el Anciano
SECRETARÍA DE SALUD EN EL ESTADO DE GUANAJUATO
Coordinación Estatal de Diabetes y Envejecimiento
SECRETARÍA DE SALUD Y DIRECCIÓN GENERAL DE LOS SERVICIOS DE SALUD EN EL ESTADO DE OAXACA
Programa del Adulto y el Anciano
SECRETARÍA DE SALUD Y COORDINACIÓN GENERAL DE SERVICIOS DE SALUD EN EL ESTADO DE QUERÉTARO
Programa de Salud en el Adulto y el Anciano
SECRETARÍA DE SALUD Y DIRECCIÓN GENERAL DE LOS SERVICIOS DE SALID EN EL ESTADO DE SAN LUIS POTOSÍ
Jefatura de Departamento de Atención del Adulto y Adulto Mayor
SECRETARÍA DE SALUD EN EL ESTADO DE MORELOS
Coordinación del Programa del Adulto y el Anciano
SECRETARIA DE SALUD Y DIRECCIÓN GENERAL DE LOS SERVICIOS DE SALUD EN EL ESTADO DE VERACRUZ
Coordinación Estatal del Programa de Salud del Adulto y Adulto Mayor.
UNIVERSIDAD NACIONAL AUTÓNOMA DE MÉXICO.
Facultad de Medicina.
ACADEMIA NACIONAL DE MEDICINA DE MÉXICO.
ACADEMIA MEXICANA DE CIRUGÍA A.C.
CONSEJO NACIONAL MEXICANO DE UROLOGÍA A.C.
SOCIEDAD MEXICANA DE UROLOGÍA, COLEGIO DE PROFESIONISTAS A.C.
ASOCIACIÓN MEXICANA DE LUCHA CONTRA EL CÁNCER A.C.
COLEGIO MEXICANO DE UROLOGÍA NACIONAL A.C.
ÍNDICE
0. Introducción
1. Objetivo y campo de aplicación
2. Referencias normativas
3. Términos y Definiciones
4. Símbolos y términos abreviados
5. Disposiciones generales
6. Promoción para la salud
7. Consejería y acompañamiento emocional
8. Detección integral en el primer nivel de atención de crecimiento prostático benigno (hiperplasia de la próstata)/cáncer de próstata (tumor maligno de próstata)
9. Crecimiento prostático benigno (hiperplasia de la próstata)
10. Diagnóstico y manejo con sospecha de crecimiento prostático benigno (hiperplasia de la próstata)
11. Tratamiento y seguimiento del crecimiento prostático benigno (hiperplasia de la próstata)
12. Diagnóstico de cáncer de próstata (tumor maligno de próstata)
13. Tratamiento de cáncer de próstata (tumor maligno de próstata)
14. Monitoreo y evaluación
15. Vigilancia epidemiológica
16. Concordancia con normas internacionales y mexicanas
17. Bibliografía
18. Observancia de la Norma
19. Vigencia
20. Apéndices
0. Introducción
México se encuentra inmerso en un proceso de transición demográfica condicionado por los cambios importantes en las tasas de natalidad y mortalidad que se observaron en el país durante el siglo XX. Actualmente, se marca el inicio de un envejecimiento acelerado de la población, que alcanzará su máximo durante la primera mitad de este siglo. Según la Encuesta Nacional de Salud y Nutrición 2012, para 2050, se estima que los adultos mayores conformarán cerca del 28% de la población. Este envejecimiento acelerado de la población, representa un reto importante para el Sistema Nacional de Salud, ya que aumentará también de forma acelerada la demanda de atención médica, que requerirá de acciones de atención específicas, para contender adecuadamente con las nuevas necesidades de esta población.
El Crecimiento Prostático Benigno es la enfermedad urológica más común y frecuente en el hombre adulto. Desde los 40 años de edad hay evidencia de crecimiento histológico y, el principal factor de riesgo para su desarrollo es la edad. El aumento de tamaño es responsable, en la mayoría de los casos, de lo que se conocía como prostatismo, actualmente denominado síntomas del tracto urinario inferior, aunque no son la única causa de éstos.
En México, la prevalencia del Crecimiento Prostático Benigno, representa un problema de salud pública, como se registró en las estadísticas de la Encuesta Nacional de Salud 2012, en la cual el 35% de los hombres mayores de 60 años, refirieron tener un diagnóstico médico previo de la enfermedad y, este antecedente es más frecuente a mayor edad, como fue con el 17% del total de los hombres mayores de 80 años. Cabe señalar que, de acuerdo a la Encuesta Salud, Bienestar y Envejecimiento 2013, el 58.3% de los hombres entre los 60 y 74 años de edad, refirieron no realizarse examen de próstata, así como el 63.2% de los hombres de 75 años de edad o más. En el año 2014, se registraron más de 40,000 casos nuevos de Crecimiento Prostático Benigno por las diferentes instituciones de salud, de los cuales el 96% tiene 45 o más años de edad.
Por otro lado, el Cáncer de Próstata, se considera uno de los problemas médicos más importantes de la población masculina. En el año 2012, el Instituto Nacional de Estadística y Geografía reportó a los tumores malignos como la tercera causa de mortalidad en la población general del sexo masculino; de éstos, el tumor maligno de próstata es el más común a partir del año 2006, previo a este año sólo era rebasado por el tumor de tráquea, bronquios y pulmón. En el grupo de edad mayor de 65 años, este padecimiento siempre se ha reportado como el más frecuente. La tasa de mortalidad por esta causa, se ha incrementado en los últimos 15 años de 42.3% a 45.9% por cada 100,000 habitantes. Además, es la segunda causa de egreso hospitalario por cáncer, sólo rebasado por el tumor maligno de mama.
1. Objetivo y campo de aplicación
1.1 Esta Norma, tiene por objetivo establecer los criterios para la prevención, detección, diagnóstico, tratamiento, control y vigilancia epidemiológica del crecimiento prostático benigno y del cáncer de próstata, así como las acciones de promoción de la salud relacionadas con dichos padecimientos.
1.2 Esta Norma, es de observancia obligatoria en todo el territorio nacional para todos los profesionales de la salud, de los sectores público, social y privado pertenecientes al Sistema Nacional de Salud, que presten servicios de atención médica relacionados con la prevención, detección, diagnóstico, tratamiento, control y vigilancia epidemiológica del crecimiento prostático benigno y del cáncer de próstata, así como las acciones de promoción de la salud relacionadas con dichos padecimientos.
2. Referencias normativas
Para la correcta aplicación de esta Norma, es necesario consultar las normas oficiales mexicanas siguientes o las que las sustituyan:
2.1 Norma Oficial Mexicana NOM-004-SSA3-2012, Del expediente clínico.
2.2 Norma Oficial Mexicana NOM-005-SSA3-2010, Que establece los requisitos mínimos de infraestructura y equipamiento de establecimientos para la atención médica de pacientes ambulatorios.
2.3 Norma Oficial Mexicana NOM-017-SSA2-2012, Para la vigilancia epidemiológica.
2.4 Norma Oficial Mexicana NOM-019-SSA3-2013, Para la práctica de enfermería en el Sistema Nacional de Salud.
2.5 Norma Oficial Mexicana NOM-041-SSA2-2011, Para la prevención, diagnóstico, tratamiento, control y vigilancia epidemiológica del cáncer de mama.
3. Términos y Definiciones
3.1 Acompañamiento emocional: a la atención que se proporciona a los hombres con cáncer de próstata ante las posibles implicaciones emocionales, adaptativas y psicosociales que puedan manifestar en las etapas de diagnóstico, tratamiento y posterior al tratamiento, a fin de que puedan afrontar efectivamente la enfermedad, estén en posibilidad de tomar las mejores decisiones y preserven o mejoren su calidad de vida.
3.2 Andrógenos: a las hormonas esteroideas producidas en el testículo, corteza suprarrenal y ovario. Las principales son la testosterona, dihidrotestosterona y la androstenediona; éstas se biotransforman en estrógenos en el tejido adiposo periférico.
3.3 Antígeno prostático específico (APE): a la glucoproteína sintetizada en las células epiteliales de la próstata, cuya función es la licuefacción del semen eyaculado y permitir el medio adecuado para que los espermatozoides se movilicen libremente; su producción depende de la presencia de andrógenos y sus niveles en sangre pueden modificarse en relación al volumen prostático.
3.4 Biopsia: a la extracción de tejido de un órgano, para examen microscópico con fines diagnósticos.
3.5 Biopsia de próstata: a la extracción de varios fragmentos del tejido de la próstata, por diferentes vías y procedimientos con fines diagnósticos.
3.6 Biopsia transrectal de próstata (BTR): a la toma de un fragmento de tejido prostático por vía rectal utilizando una aguja, con el apoyo de un transductor de ultrasonido.
3.7 Braquiterapia: a la colocación de semillas radioactivas dentro de la próstata por vía perineal percutánea.
3.8 Cáncer: al tumor maligno en general que se caracteriza por pérdida en el control de crecimiento, desarrollo y multiplicación celular con capacidad de producir metástasis.
3.9 Cáncer de Próstata (CaP): al tejido que se caracteriza por crecimiento celular desordenado a nivel de las glándulas y del estroma prostático, con capacidad de producir metástasis.
3.10 Consejería: al proceso de análisis y comunicación personal entre el o la prestadora de servicios de salud y la población usuaria, mediante la cual se le proporciona información, orientación y apoyo educativo, tomando en cuenta su situación y sus roles de género, con el fin de posibilitar la toma de decisiones voluntarias, conscientes e informadas acerca de las actividades de detección, diagnóstico y tratamiento del crecimiento prostático benigno y del cáncer de próstata, según sea el caso.
3.11 Consentimiento informado: al proceso continuo y gradual que se da entre los profesionales de la salud y el paciente y que se consolida en un documento escrito signado por el paciente o su representante legal o familiar más cercano en vínculo, mediante los cuales se acepta un procedimiento médico o quirúrgico con fines diagnósticos, rehabilitatorios, paliativos o de investigación una vez que se ha recibido información de los riesgos y beneficios esperados.
3.12 Crecimiento prostático benigno (CPB): se entiende como el incremento en el tamaño y/o el número de células del estroma y el epitelio de la próstata.
3.13 Diagnóstico temprano: a la sensibilización (por parte del público o de los profesionales de la salud) de los primeros signos y síntomas del cáncer para facilitar el diagnóstico antes de que avance la enfermedad. Esto permite una terapia más eficaz y sencilla: el concepto de diagnóstico temprano en ocasiones se denomina "down-stagin" (o descenso de la extensión clínica del tumor).
3.14 Factor de riesgo: a la característica o circunstancia personal, ambiental o social de los individuos o grupos, asociada con un aumento de la probabilidad de ocurrencia de un daño.
3.15 Ganglio: a la estructura diferenciada que se encuentra rodeada por una cápsula de tejido conjuntivo y, algunas fibras elásticas que forma parte de las cadenas del sistema linfático.
3.16 Goteo terminal: a la salida involuntaria de orina al final de la micción, en forma de gotas, que puede ser un síntoma relacionado con crecimiento de la próstata.
3.17 Hematuria: a la presencia de sangre en la orina. Existen 2 formas de presentación: macroscópica, se le denomina a la presencia de sangre visualmente perceptible en la micción que puede o no estar acompañada de coágulos y microscópica, a la presencia de más de 2 eritrocitos por campo en 2 exámenes generales de orina consecutivos.
3.18 Hiperplasia: a la multiplicación anormal de los elementos de un tejido, debido a un proceso inflamatorio o neoplásico.
3.19 Incidencia: al número de casos nuevos de una enfermedad o daño, ocurridos en una población, lugar y tiempo determinados.
3.20 Intermitencia: a la micción que inicia y se detiene, en ocasiones de manera involuntaria, la cual refleja la obstrucción del flujo urinario, sobre todo a nivel prostático o debido a claudicación vesical.
3.21 Linfadenectomía pélvica: a la resección de los ganglios linfáticos ubicados en la cavidad pélvica a nivel de los vasos ilíacos.
3.22 Manejo integral: a la atención médica del paciente basada en la persona mediante la identificación y manejo de los determinantes individuales y familiares para conservar la salud, evitar o retrasar el desarrollo de enfermedades y, en su caso, las metas del tratamiento, el manejo no farmacológico y farmacológico, la educación del paciente, el seguimiento médico y la vigilancia de complicaciones.
3.23 Morbilidad: al número de personas enfermas o el número de casos de una enfermedad en relación a la población en que se presentan en un lugar y tiempo determinado.
3.24 Neoplasia o tumor: a la proliferación celular de carácter tumoral.
3.25 Nocturia: al hecho de despertarse por la noche para orinar.
3.26 Perspectiva o enfoque de género: a la metodología y los mecanismos que permiten identificar, cuestionar y valorar la discriminación, desigualdad y exclusión de las mujeres, que se pretende justificar con base en las diferencias biológicas entre mujeres y hombres, así como las acciones que deben emprenderse para actuar sobre los factores de género y crear las condiciones de cambio que permitan avanzar en la construcción de la igualdad de género.
3.27 Prevención Primaria: a las medidas orientadas a evitar la aparición de una enfermedad o problema de salud mediante el control de los factores causales, predisponentes o condicionantes.
3.28 Prevención Secundaria: a las medidas destinadas al diagnóstico precoz de la enfermedad incipiente (sin manifestaciones clínicas del paciente), comprende acciones en consecuencia de diagnóstico precoz y tratamiento oportuno.
3.29 Profesionales de la salud: al personal que ejerce actividades profesionales en el campo de la medicina, odontología, veterinaria, biología, bacteriología, enfermería, trabajo social, química, psicología, optometría, ingeniería sanitaría, nutrición, dietología, patología y sus ramas, y las demás que establezcan las disposiciones aplicables, que requieren los títulos profesionales o certificados de especialización que hayan sido legalmente expedidos y registrados por las autoridades educativas competentes, de conformidad con el artículo 79 de la Ley General de Salud.
3.30 Pronóstico: al juicio hipotético acerca de la terminación, grado de afectación y secuelas probables de una enfermedad en un individuo determinado.
3.31 Próstata: al órgano glandular del aparato genitourinario masculino, con forma de castaña, ubicada enfrente del recto, debajo y a la salida de la vejiga urinaria.
3.32 Prostatectomía Radical (PR): a la extirpación quirúrgica (abierta, laparoscópica o robótica) de la glándula prostática, con las vesículas seminales y linfadenectomía pélvica bilateral, cuando esté indicada según la estadificación del paciente, de conformidad con el Apéndice I Informativo, de esta Norma.
3.33 Pujo miccional: al empleo de musculatura abdominal para mejorar el vaciamiento vesical.
3.34 Retención urinaria: a la imposibilidad para llevar a cabo la micción y en consecuencia el vaciamiento vesical.
3.35 Riesgo: a la posibilidad o probabilidad de que suceda un padecimiento o enfermedad en un periodo concreto.
3.36 Tacto rectal (TR): al examen de exploración clínica que consiste en evaluar de manera digital el tono del esfínter anal, así como la consistencia de la próstata, estimación del volumen, la superficie, bordes, dolor y temperatura de la próstata.
3.37 Tamizaje: a la aplicación sistemática de una prueba de detección en una población presumiblemente asintomática. Su objetivo es identificar individuos con una anormalidad indicativa de un cáncer específico. Estas personas requieren investigación adicional.
3.38 Tamizaje oportunista: a la aplicación no sistemática de pruebas de detección en los servicios de salud rutinarios.
3.39 Titubeo premiccional: al retardo en el inicio de la micción.
3.40 Tratamiento conservador: a la vigilancia activa de determinados pacientes que por sus comorbilidades y esperanza de vida no son candidatos a tratamiento radical y aquellos que reciben sólo tratamiento médico.
3.41 Tratamiento hormonal: al uso de hormonales (antiandrógenos, agonistas o antagonistas de la hormona liberadora de hormona luteinizante, andrógenos), con la finalidad terapéutica.
3.42 Tratamiento radical: al que se lleva a cabo por medio de cirugía, radioterapia externa o braquiterapia que ofrece la posibilidad de curación en CaP localizado.
3.43 Uretrocistoscopia: al examen endoscópico que permite visualizar la uretra en toda su extensión, parcialmente la próstata, el cuello vesical, el trígono vesical, los orificios ureterales y el resto de la vejiga.
3.44 Uroflujometría: al examen que determina el volumen de orina por cada segundo del chorro urinario, la duración de la micción, el volumen miccional y las características del flujo. Permite conocer la capacidad de la vejiga, el estado de las vías urinarias, entre otros. El procedimiento consiste en que el paciente tiene que orinar en un inodoro portátil, y el resultado aparece en un gráfico que refleja el volumen de orina, frente al tiempo que se ha tardado.
3.45 Vaciamiento incompleto: a la percepción de no haber vaciado completamente la vejiga.
3.46 Vigilancia activa: a la estrategia de tratamiento que incluye una política activa de posponer el tratamiento hasta que éste sea preciso.
4. Símbolos y términos abreviados
Cuando en esta Norma, se haga referencia a los símbolos y términos abreviados siguientes, se entenderá:
4.1 APE l/t Antígeno prostático específico libre/total.
4.2 ARNm Ácido ribonucleico mensajero.
4.3 BTR Biopsia transrectal de próstata.
4.4 CIE-10 Clasificación Internacional de Enfermedades 10ª edición.
4.5 CPB Crecimiento prostático benigno.
4.6 CSP Cuestionario de Síntomas Prostáticos.
4.7 cT1a Clasificación del tumor incidental en menos del 5% del tejido resecado (RTUP).
4.8 cT1b Clasificación del tumor incidental en más del 5% del tejido resecado (RTUP).
4.9 cT1c Tumor identificado en biopsia de próstata por APE elevado.
4.10 cT2a Clasificación del tumor que involucra menos del 50% de un lóbulo.
4.11 cT3a Clasificación extensión extracapsular (unilateral o bilateral) incluyendo el cuello vesical.
4.12 cT3b Clasificación del tumor con extensión a las vesículas seminales.
4.13 cT4 Clasificación del tumor fijo o invade estructuras adyacentes de manera macroscópica (cuello vesical, esfínter externo, recto, músculo elevador del ano y/o pared pélvica).
4.14 EGO Examen general de orina.
4.15 LHRH (GnRh) Hormona liberadora de la hormona luteinizante (hormona liberadora de gonadotropina) (por sus siglas en inglés).
4.16 ml Mililitro.
4.17 nmol/L nanomoles por litro.
4.18 ng/ml nanogramos por mililitro.
4.19 OSB Orquiectomía simple bilateral.
4.20 PET/CT Tomografía por emisión de positrones/Tomografía computada (por sus siglas en inglés).
4.21 PCA3 Gen específico de cáncer de próstata.
4.22 PR Prostatectomía Radical.
4.23 RM Resonancia magnética.
4.24 RTUP Resección transuretral de la próstata.
4.25 SINAVE Sistema Nacional de Vigilancia Epidemiológica.
4.26 STUI Síntomas del tracto urinario inferior.
4.27 TD-APE Tiempo de duplicación del APE.
4.28 TPA Terapia de privación androgénica.
4.29 TNM Tumor, ganglios, metástasis (por sus siglas en inglés).
4.30 TR Tacto rectal.
4.31 VAPE Velocidad del APE.
5. Disposiciones generales
5.1 Las actividades de prevención primaria y secundaria, así como la consejería que se otorguen a la población, para dar a conocer la existencia de las enfermedades de CPB y CaP y sus consecuencias, tienen la finalidad de fomentar la detección temprana y la atención médica para realizar un diagnóstico y tratamiento oportunos. Dichas actividades, serán llevadas a cabo por el personal de salud del primer nivel de atención, de los establecimientos para la atención médica del Sistema Nacional de Salud.
5.2 La detección oportuna debe ser ofertada y realizada por los profesionales de la salud del primer nivel de atención, entre los pacientes que acudan a la unidad médica, independientemente del motivo de consulta, así como cuando se realicen campañas de detección en la comunidad.
5.3 Una vez detectado, el CPB con sintomatología severa, o sospecha de CaP, el paciente debe ser referido por el médico tratante a otro establecimiento para la atención médica de mayor capacidad resolutiva, que cuente con médico especialista, que pueda brindar la atención médica oportuna y adecuada, para su diagnóstico y tratamiento.
5.4 Los profesionales de la salud de las unidades de atención médica deben contar con el consentimiento informado y firmado por el paciente, obtenido conforme a lo dispuesto en la Norma Oficial Mexicana citada en el punto 2.1, del Capítulo de Referencias, de esta Norma.
6. Promoción de la salud
La promoción de la salud tiene por objeto crear, conservar y mejorar las condiciones deseables de salud para toda la población y propiciar en el individuo las actitudes, valores y conductas adecuadas para motivar su participación en beneficio de la salud individual y colectiva.
6.1 Para efectos de esta Norma, la promoción de la salud, tiene como propósito que los profesionales de la salud, den a conocer a la población, a través de los medios de comunicación disponibles, material de promoción y documentos técnicos con los signos y síntomas de CPB y CaP, a fin de que los interesados acudan a la consulta médica.
6.2 Los profesionales de la salud de los establecimientos para la atención médica del Sistema Nacional de Salud, en el primer nivel de atención, deben fomentar las acciones de detección de CPB, el tamizaje oportunista y el diagnóstico temprano de CaP en la población masculina de 45 años y más, con el propósito fundamental de realizar un diagnóstico y tratamiento oportuno.
6.3 Las acciones de prevención secundaria deben incluir el fomentar la revisión clínica periódica, para garantizar el diagnóstico temprano en los casos que aún no presentan sintomatología, especialmente en el caso de cáncer de próstata.
6.4 Los establecimientos para la atención médica del Sistema Nacional de Salud, a través de las áreas de capacitación correspondiente, deben impulsar acciones de capacitación para los profesionales de la salud del primer nivel de atención, sobre la detección integral, el diagnóstico oportuno y el tratamiento adecuado del CPB y del CaP.
7. Consejería y acompañamiento emocional
7.1 Los profesionales de la salud deben proporcionar al paciente la información y orientación con apoyo de material educativo, tomando en cuenta la situación y rol de género, con el fin de facilitar la toma de decisión voluntaria, consciente e informada, referente a la importancia de tamizaje oportunista, el diagnóstico temprano y tratamiento del CPB y del CaP.
7.2 La consejería debe ser impartida por los profesionales de la salud capacitados, como parte de las acciones encaminadas a fomentar la detección y diagnóstico oportuno de la CPB y CaP. Al paciente se le debe apoyar en su decisión consciente, voluntaria e informada, de someterse o no al estudio y/o de acompañamiento emocional.
7.3 La consejería que impartan los profesionales de la salud a los hombres, debe realizarse con la intención de lograr su concientización, prevención, diagnóstico y tratamiento del CPB y el CaP.
7.4 La consejería debe acordarse con el paciente que acude a consulta médica para fomentar el autocuidado de la salud sin riesgos, con adopción de medidas higiénico dietéticas y estilos de vida saludable.
7.5 La consejería de CPB y CaP que brinden los profesionales de la salud a los hombres, debe impartirse con imparcialidad y observando lo siguiente:
7.5.1 Prestarse con absoluto respeto a los derechos humanos, condiciones psicológicas, derechos sexuales y reproductivos de los pacientes;
7.5.2 Identificar y aclarar las inquietudes del paciente, acerca de los temores y mitos o creencias que se pueden presentar en el CPB y CaP;
7.5.3 Incluir los signos y síntomas que se pueden presentar en el CPB y CaP, así como la identificación de factores de riesgo;
7.5.4 Brindar la información completa para coadyuvar a que el paciente decida sobre la aprobación de la detección integral o la adopción de alguna forma de tratamiento, haciendo énfasis en los riesgos y beneficios que le ofrecen estas alternativas de acuerdo con las características de cada caso;
7.5.5 Comprobar que el paciente recibió la información y no existan dudas al respecto, intercambiando peguntas y respuestas con respecto a los temas tratados;
7.5.6 Respetar la decisión, el consentimiento o denegación del paciente, e
7.5.7 Identificar las alteraciones psicológicas y sexuales que se pueden presentar, a fin de que se realicen las intervenciones necesarias para su tratamiento.
7.6 Los profesionales de la salud que proporcionan la consejería del CPB y CaP deben:
7.6.1 Establecer un diálogo ágil y empático con el paciente y su familiar para transmitir la información;
7.6.2 Preservar el carácter privado, confidencial y de respeto; procurando lograr un ambiente de confianza con respecto al CPB y CaP, que facilitaría la exploración física del paciente, y
7.6.3 Conocer los roles y estereotipos tradicionales, que usualmente desempeñan los hombres, como padres, trabajadores y/o como proveedores económicos, para transmitir la información sin violentar derechos y creencias del paciente para propiciar una retroalimentación adecuada.
7.7 Acompañamiento emocional.
7.7.1 Debe ser realizado en los establecimientos para la atención médica de primer nivel de atención por los profesionales de la salud previamente capacitados.
7.7.2 Esta atención es aplicable a los pacientes que lo soliciten, así como los candidatos a cirugía prostática, tratamiento con quimioterapia, radioterapia u hormonoterapia y seguimiento posterior al tratamiento y debe estar orientada a disminuir el impacto emocional como consecuencia del resultado de la detección, probable diagnóstico y/o confirmación de CPB o CaP.
7.7.3 Los profesionales de la salud que proporcionen el acompañamiento emocional deben:
7.7.3.1 Favorecer las estrategias de afrontamiento efectivas ante la enfermedad, para que el paciente obtenga los recursos psicológicos posibles para enfrentar las situaciones estresantes, los cambios físicos, familiares, sociales y laborales ante la enfermedad;
7.7.3.2 Coadyuvar en mantener la calidad de vida del paciente, facilitando la adecuación de la persona a su entorno, principalmente al entorno físico y a la opinión que éste tiene respecto de sí mismo;
7.7.3.3 Coadyuvar en la expresión de los sentimientos (angustia, temor, ambivalencia, depresión, ira y negación) con el objeto de disminuirlos, para facilitar la toma de decisiones;
7.7.3.4 Brindar el acompañamiento en forma individual, confidencial y con absoluto respeto a la privacidad del paciente;
7.7.3.5 Los profesionales de la salud, de las unidades médicas de primero, segundo o tercer nivel de atención del Sistema Nacional de Salud, que cuenten con el servicio y que tengan pacientes con diagnóstico de CaP, deben brindar el apoyo para llevar a cabo estos procesos o en su caso referirlos al servicio de psicología, y
7.7.3.6 Canalizar al paciente a grupos de apoyo dentro o fuera de la institución tratante, en caso de no existir el servicio.
8. Detección integral en el primer nivel de atención de crecimiento prostático benigno (hiperplasia de la próstata)/cáncer de próstata (tumor maligno de próstata)
8.1 La detección integral debe ser ofertada y realizada por los profesionales de la salud del primer nivel de atención, entre los pacientes que acudan al establecimiento para la atención médica, independientemente del motivo de consulta, así como cuando se realicen campañas de detección en la comunidad.
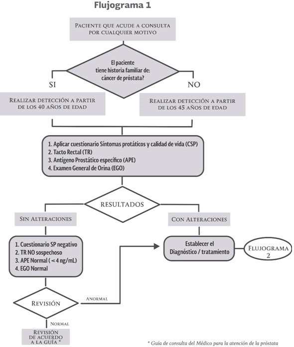
8.1.1 Los profesionales de la salud, deben investigar la presencia de crecimiento prostático en pacientes con edad igual o mayor a 45 años, independientemente de que se presenten o no STUI. Cuando exista carga genética para CaP por la línea directa (abuelo, padre, hermanos), se debe realizar la valoración a partir de los 40 años de edad, de conformidad con el Apéndice A Normativo, de esta Norma.
8.1.2 La detección integral está compuesta por los siguientes elementos, que son complementarios y no excluyentes entre sí: CSP, TR y APE cuantitativo.
8.1.2.1 El APE de elección es el cuantitativo. De no contar con prueba cuantitativa, se puede realizar el estudio cualitativo o semicuantitativo (prueba rápida), y en caso de ser positivo se tiene que realizar el cuantitativo.
8.1.3 Los síntomas que se asocian al crecimiento prostático, se deben evaluar con el CSP, de conformidad con los Apéndices F y G Informativos, de esta Norma.
8.1.4 Si el paciente presenta síntomas o signos de infección urinaria, el médico debe solicitar el EGO y urocultivo, así como darle tratamiento antes de solicitar APE.
8.1.5 Cuando la detección integral por CSP, TR o APE, resulte negativa, la frecuencia con la que se debe repetir la evaluación, dependerá de los niveles de APE, los síntomas y la edad del paciente.
8.1.6 Los pacientes con STUI en la valoración inicial, se clasifican de acuerdo al CSP, de la siguiente manera:
8.1.6.1 Sintomatología leve: 1-7 puntos;
8.1.6.2 Sintomatología moderada: 8-19 puntos, y
8.1.6.3 Sintomatología severa: 20-35 puntos;
8.1.7 APE cuantitativo igual o mayor a 4 ng/ml.
8.1.8 TR anormal (crecimiento, nodulaciones o incremento en la consistencia).
9. Crecimiento prostático benigno (hiperplasia de la próstata)
9.1 La etiología exacta de CPB es desconocida y el crecimiento de la próstata es prácticamente universal en los hombres con el transcurso de la edad, que pueden seguir un curso libre de síntomas o bien ser éstos irritativos u obstructivos del tracto urinario.
9.2 El CPB puede significar cualquiera de las 2 siguientes condiciones:
9.2.1 La proliferación del estroma y el epitelio, detectada microscópicamente de la hiperplasia, y/o
9.2.2 Crecimiento de la próstata detectado por TR. Los síntomas asociados con el CPB, son los mismos que para STUI, es decir, la disminución de la fuerza y calibre del chorro urinario, nocturia, intermitencia, pujo miccional, goteo terminal, sensación de vaciamiento incompleto, titubeo premiccional, habiendo descartado otras enfermedades como la diabetes mellitus o alteraciones neurológicas, así como el CaP, entre otras.
10. Diagnóstico y manejo con sospecha de crecimiento prostático benigno (hiperplasia de la próstata)
10.1 Si el paciente cuenta con datos positivos de patología prostática, el médico tratante debe realizar la historia clínica completa con enfoque especial a la naturaleza y duración de los síntomas del tracto genitourinario, enfermedades concomitantes (diabetes mellitus, hipertensión arterial sistémica, hipercolesterolemia, enfermedad cardiovascular, entre otros), procedimientos quirúrgicos previos, en particular los que afectan al tracto urinario, condiciones generales de salud, historia sexual y medicamentos utilizados.
10.2 El examen médico debe incluir como mínimo:
10.2.1 TR, que permita valorar las características físicas de la próstata: tamaño, consistencia, simetría, temperatura, nodulaciones y movilidad;
10.2.2 Genitales externos, evaluar el meato uretral (secreciones y estenosis uretrales), así como el estado del prepucio (fimosis);
10.2.3 Región suprapúbica, se evalúa en búsqueda de distensión vesical, y
10.2.4 Evaluación motora y sensitiva del periné y de las extremidades inferiores.
10.3 El APE de elección es el cuantitativo. De no contar con prueba cuantitativa, se puede realizar el estudio cualitativo o semicuantitativo (prueba rápida), y en caso de ser positivo se tiene que realizar el cuantitativo.
10.4 El EGO, es útil para descartar hematuria o infección del tracto urinario.
10.5 El médico tratante, debe hacer la correlación entre el CSP, los hallazgos clínicos y los exámenes de laboratorio para la evaluación y manejo del paciente de conformidad con el Apéndice B Normativo, de esta Norma.
10.6 Los pacientes con STUI, cuya clasificación sea leve y moderada de acuerdo al CSP, además de TR normal, crecimiento prostático no sospechoso (sin datos de induración, nódulos o consistencia pétrea), APE menor de 4 ng/ml, EGO con o sin alteraciones, deben ser atendidas por el médico tratante en el primer nivel de atención.
10.6.1 El médico tratante en el primer nivel de atención debe centrarse en proporcionar un tratamiento conservador, el cual debe considerar como mínimo lo siguiente:
10.6.1.1 Consejería (acerca del padecimiento del paciente);
10.6.1.2 Reafirmar que el cáncer no es la causa de los síntomas;
10.6.1.3 Monitoreo continuo del paciente cada 3 a 6 meses dependiendo de los síntomas;
10.6.1.4 Recomendar cambios hacia un estilo de vida saludable;
10.6.1.5 Reducción de la ingesta de líquidos en determinados horarios, con la finalidad de disminuir la frecuencia de las micciones en periodos inconvenientes;
10.6.1.6 Evitar o moderar el consumo de cafeína o alcohol, los cuales pueden tener un efecto diurético, irritante o de disminución del diámetro del cuello vesical y uretra prostática, con lo que se incrementaría la urgencia y frecuencia miccional, así como la nocturia;
10.6.1.7 Reentrenamiento vesical que permita al paciente resistir el deseo de orinar al presentarse la urgencia;
10.6.1.8 Revisar la medicación del paciente, ya que pudiera tener efecto en la micción, en particular diuréticos, antidepresivos, anticolinérgicos, entre otros, y
10.6.1.9 Si el tratamiento conservador disminuye la sintomatología y al aplicar nuevamente el CSP, se reduce la puntuación, se debe continuar con la vigilancia estrecha y citarlo para una nueva evaluación en un año, la cual debe incluir CSP, TR y APE.
10.6.2 Cuando el médico de primer nivel de atención, con el EGO y la química sanguínea (si fue solicitada según cuadro clínico del paciente), confirma la presencia de comorbilidades (diabetes mellitus, infección de vías urinarias, entre otros) debe proporcionar el tratamiento o hacer la referencia oportuna del paciente al siguiente nivel de atención.
10.7 Los pacientes con STUI leves a moderados (de acuerdo al CSP), que no respondan al tratamiento inicial conservador, deben iniciar un tratamiento farmacológico prescrito por el médico tratante, de acuerdo con lo indicado en la Guía de Consulta del médico para la atención, de la Próstata, la cual se encuentra disponible para su consulta en la siguiente liga electrónica:
www.cenaprece.salud.gob.mx/programas/interior/adulto/descargas/pdf/GuiaProstata.pdf
10.8 El médico tratante, debe revalorar la respuesta a los 3 meses de tratamiento farmacológico con CSP, en los términos siguientes:
10.8.1 Si hay disminución de la puntuación del CSP, el médico debe revalorar al paciente cada 6 meses con dicho cuestionario y de manera anual con APE y TR;
10.8.2 En caso de no haber disminución o presentar incremento de la puntuación del CSP, el médico tratante debe referir al paciente a segundo nivel de atención;
10.8.3 Si el médico detecta en el paciente mediante el TR un crecimiento prostático sospechoso (induración, consistencia pétrea o nódulos), APE mayor o igual a 4 ng/ml, EGO con o sin alteraciones, se debe referir al segundo nivel de atención, y
10.8.4 Cuando el resultado del APE cualitativo o semicuantitativa (prueba rápida), reporte resultados anormales (mayor o igual 4 ng/ml) los profesionales de la salud deben solicitar APE cuantitativo, independientemente de la valoración de sintomatología prostática, ya sea leve, moderada o severa, el paciente debe ser referido al segundo nivel de atención para su valoración por el médico especialista.
11. Tratamiento y seguimiento del crecimiento prostático benigno (hiperplasia de la próstata)
11.1 El médico de primer contacto en coordinación con el médico especialista, tiene la responsabilidad del manejo integral del paciente, el cual debe ser registrado adecuadamente en el expediente clínico correspondiente, conforme a lo dispuesto en la Norma Oficial Mexicana citada en el punto 2.1, del Capítulo de Referencias normativas y el Apéndice C Normativo, de esta Norma.
11.2 El médico especialista debe evaluar al paciente referido de manera integral, para la confirmación del diagnóstico y con ello establecer un plan de manejo, así como valorar complicaciones asociadas a la patología de base.
11.3 La uroflujometría, la uretrocistoscopia, la uretrocistografía y el ultrasonido (transabdominal o transrectal), son opcionales en el caso que el médico especialista decida escoger terapias invasivas de acuerdo al caso específico, previo consentimiento informado, particularmente si el pronóstico del estudio uroflujométrico modificará la elección de la intervención, o si el tamaño y configuración anatómica de la próstata tienen relevancia para las diferentes modalidades de tratamiento.
11.3.1 Si el paciente presenta hematuria, infección de la vía urinaria de repetición, insuficiencia renal o cirugía del tracto urinario, la uretrocistografía e imagenología del tracto urinario superior (ultrasonido renal o urografía excretora), no son recomendados de manera inicial.
11.4 Si el paciente así lo requiere, la indicación de la biopsia prostática debe ser otorgada por el médico especialista y ésta realizada por el urólogo o el radiólogo.
11.4.1 Si el resultado histopatológico es compatible a CaP, el paciente debe ser referido al tercer nivel de atención para su evaluación y manejo.
11.5 Si el paciente presenta uropatía obstructiva y/o criterios de severidad (retención urinaria, hematuria persistente, litiasis urinaria, infección urinaria recurrente), debe ser informado por el médico especialista, de todas las alternativas disponibles y aceptables de tratamientos aplicables a su condición clínica, así como los beneficios, riesgos o falla de respuesta de cada modalidad de tratamiento.
11.5.1 El médico especialista debe informar al paciente, para que este último haga la elección entre un tratamiento conservador, terapia farmacológica o quirúrgica y que conozca los riesgos y beneficios de cada uno de éstos.
11.5.2 En caso de que el paciente solicite una segunda opinión, se deben otorgar las facilidades para la misma.
11.6 Tratamiento farmacológico y quirúrgico.
11.6.1 El espectro de medicamentos y terapias quirúrgicas que se pueden utilizar para CPB, en el segundo y tercer nivel de atención, es amplio y por consiguiente, deberán ser tomados en cuenta para el tratamiento del paciente.
11.7 Si el paciente no es candidato a cirugía o no acepta dicho procedimiento, el médico especialista debe continuar con la terapia conservadora o farmacológica, según sus características clínicas y podrá ser contrarreferido al médico de primer contacto para vigilancia estrecha y se establece cita abierta.
11.7.1 En caso de complicaciones médicas que no puedan ser atendidas en el establecimiento para la atención médica del primer nivel de atención, los pacientes deben ser referidos a otro con mayor capacidad resolutiva.
12. Diagnóstico de cáncer de próstata (tumor maligno de próstata)
12.1 Los principales instrumentos diagnósticos de CaP, son el TR realizado por el personal médico, la concentración sérica de APE realizado en el laboratorio de análisis clínicos y la biopsia de próstata realizada por el médico especialista (urólogo o radiólogo).
12.2 La mayor parte de los CaP, se localizan en la zona periférica de la próstata y pueden detectarse mediante TR, cuando el volumen es de unos 0.2 ml o mayor.
12.3 Un TR sospechoso es una indicación absoluta de biopsia de próstata, independientemente de la concentración del APE. Antes de proceder a una biopsia de próstata se debe considerar la expectativa de vida.
12.4 El médico, tiene que tomar en cuenta que el APE es sensible y poco específico.
12.5 La concentración de APE, es un parámetro continuo, cuanto mayor es el valor, más probabilidades hay de que exista un CaP, aunque no hay un valor umbral o límite superior aceptado de forma universal, se considera que cuando el valor es mayor a 4 ng/ml, se debe valorar la realización de biopsia transrectal de próstata por el médico especialista.
12.6 El personal médico debe tener precaución en pacientes con consumo de inhibidores de 5 alfa reductasas para el manejo de CPB ya que disminuyen las concentraciones séricas de APE al 50% del valor real.
12.7 En pacientes con APE entre 4-10 ng/ml (zona gris) en quienes exista duda sobre la presencia de CaP se aplicará alguno de los análisis descritos en los puntos del 12.7.1 al 12.7.4, de esta Norma, por el médico especialista.
12.7.1 El cociente de APE l/t es un valor ampliamente utilizado en la práctica clínica para diferenciar entre CPB y CaP, siendo normal un valor mayor al 25%, valores inferiores al 10% incrementan las posibilidades de CaP.
12.7.2 La VAPE, es el incremento anual absoluto del APE, siendo normal menor de 0.75 ng/ml/año o de 0.35 ng/ml/año con uso de inhibidores de 5 alfa reductasas.
12.7.3 El TD-APE mide el aumento exponencial del APE sérico a lo largo del tiempo.
12.7.4 El PCA3, es el marcador de ARNm no codificador específico de la próstata. Se mide en el sedimento de orina obtenido después de un masaje prostático por el personal médico. Dicho marcador ofrece mayor sensibilidad y especificidad en el diagnóstico, de conformidad con el Apéndice H Informativo, de esta Norma.
12.8 El médico especialista (urólogo), debe indicar una biopsia de próstata, dependiendo de la concentración de APE cuantitativo, un TR sospechoso o ambos. Se debe considerar la expectativa de vida.
12.9 Cuando el médico detecte valores de APE entre 4-10ng/ml, debe comprobar el valor de APE cuantitativo en 4 semanas en condiciones normales (sin eyaculación o manipulación, como sondaje, cistoscopia o resección transuretral y sin infección urinaria) y de ser así, debe evaluar APE libre/total, VAPE y TD-APE.
12.10 El diagnóstico definitivo, se basa en la presencia de células neoplásicas malignas en muestras de biopsia o piezas quirúrgicas de próstata por parte del médico patólogo.
12.11 El examen histopatológico, permite la gradación del tumor en función del grado de diferenciación celular (suma de Gleason). La puntuación es la suma del grado predominante y el segundo grado predominante y ambos deberán indicarse por el médico patólogo.
12.12 El médico especialista (urólogo o radiólogo) debe realizar la BTR, guiada por ultrasonido bajo sedación, con valoración pre-quirúrgica o con la administración de anestesia local.
12.12.1 Se debe realizar la BTR con técnica de doble sextante, es decir, 6 cilindros de cada lóbulo prostático, para un total de 12 cilindros.
12.13 El médico especialista, debe tomar en cuenta la modalidad de biopsia de próstata, consistente en un acceso de forma guiada con ultrasonido pero con acceso perineal, que representa una alternativa en situaciones especiales como posterior a una amputación rectal.
12.14 Se debe valorar las indicaciones de las biopsias de repetición, que son: la elevación del APE o APE persistentemente elevado, TR sospechoso o un diagnóstico en ASAP. El momento óptimo para repetir la biopsia, dependerá del resultado histológico previo y de una alta sospecha persistente de CaP.
12.15 El médico debe valorar la biopsia por saturación, que se utiliza en pacientes con biopsia previa negativa y que persiste la alta sospecha de CaP. Esta técnica tiene una incidencia de detección del 30 al 43%.
12.16 Debe valorar las indicaciones de la biopsia de vesículas seminales, las cuales, no están bien definidas pues el resultado podría tener repercusiones en la toma de decisión para el tratamiento. Los niveles de APE mayores a 15-20 ng/ml tienen probabilidad de extensión tumoral a vesículas seminales del 20-25%. La biopsia de la zona de transición depara una tasa de detección muy baja, por lo que su uso debería quedar limitado a las biopsias de repetición.
12.17 Si se tiene sospecha clínica de CaP, a pesar de biopsias de próstata negativas, el médico especialista debe valorar el uso de RM de próstata para detectar áreas sospechosas de CaP, de ser así, el médico especialista debe realizar biopsia guiada por RM de la región afectada.
12.18 El médico especialista debe dar profilaxis antimicrobiana vía oral o intravenosa, conforme a la Guía de Consulta del Médico para la Atención de la Próstata, la cual se encuentra disponible para su consulta en la siguiente liga electrónica:
http://www.cenaprece.salud.gob.mx/programas/interior/adulto/descargas/pdf/GuiaCPByCA_Prxstata.pdf
12.19 Se debe informar al paciente de las complicaciones que se pueden presentar por la realización de la biopsia. Entre las cuales figuran rectorragia, fiebre, retención urinaria, macrohematuria y hematospermia. Algunas complicaciones graves, se pueden presentar en 1% de los casos entre las cuales destaca la sepsis.
12.20 Estadificación.
12.20.1 La estadificación clínica del paciente la debe realizar el médico especialista a través del TR, niveles de APE y escala de Gleason. Para estadificar el CaP con metástasis o enfermedad avanzada, se deben evaluar: pruebas de función hepática, tele de tórax, tomografía o RM de abdomen, gamagrama óseo, tomografía de cráneo o PET/CT. Una vez establecida la extensión clínica del tumor, se clasifica de acuerdo al TNM para CaP de conformidad con el Apéndice I Informativo, de esta Norma.
13. Tratamiento de cáncer de próstata (tumor maligno de próstata)
13.1 El tratamiento conservador se puede llevar a cabo en pacientes con tumores de bajo grado (Gleason de 6 o menor), APE menor a 10 ng/ml y menos de 2 fragmentos positivos (cada uno con menos de 50% de invasión).
13.1.1 La vigilancia apropiada de este tratamiento está a cargo del médico especialista (urólogo), e incluye la determinación de APE y TR.
13.1.2 Cuando el paciente no se considere candidato por presentar comorbilidades, estado clínico o mayor de 75 años, a consideración del médico especialista (urólogo) se podrá o no repetir la biopsia.
13.1.3 El médico especialista (urólogo) debe tomar en cuenta los criterios de elegibilidad para la vigilancia activa del paciente, los cuales son:
13.1.3.1 Cáncer clínicamente confinado (cT1-cT2), de conformidad con el Apéndice I Informativo, de esta Norma.
13.1.3.2 Valor en la Escala de Gleason menor de 7.
13.1.3.3 APE cuantitativo menor 10-15 ng/ml.
13.1.3.4 Cáncer de bajo volumen, es decir menos de 2 cilindros positivos o menos del 50% de cáncer en cada biopsia.
13.1.3.5 El médico debe considerar la vigilancia activa en pacientes con CaP de bajo riesgo. En caso de riesgo intermedio, esta estrategia podrá ser usada según las características de cada paciente. No se recomienda su realización en pacientes con CaP de alto riesgo. En todos los casos, se debe informar al paciente de su situación diagnóstica y terapéutica.
13.1.3.6 La vigilancia expectante puede ser ofrecida a todos los pacientes que no deseen aceptar los efectos adversos del tratamiento activo, particularmente en pacientes con baja expectativa de vida y comorbilidades del paciente, que contraindiquen un tratamiento radical. El inicio de algún tratamiento paliativo debe de estar basado en los síntomas del paciente, de conformidad con el Apéndice D Normativo, de esta Norma.
13.2 El tratamiento radical, quirúrgico o radioterapéutico, ofrece un beneficio al paciente con CaP con la potencial curación, en pacientes en quienes el cáncer está clínicamente confinado a la próstata. Se debe informar al paciente de las ventajas y desventajas de cada una de las alternativas y la decisión final debe ser del paciente.
13.3 Prostatectomía radical.
13.3.1 cT1a y cT1b. El médico especialista debe valorar la realización de PR en pacientes con CaP clínicamente confinado a la próstata. La decisión de tratar los cánceres de próstata en estadio cT1a y cT1b se debe de tomar con base en la expectativa de vida (mayor a 10 años) comparado con los riesgos de cada terapia y el potencial beneficio de curación. Se debe de considerar tratar aquellos con tumores poco diferenciados.
13.3.2 cT2a. El médico especialista (urólogo) debe valorar la realización de PR de acuerdo a las condiciones del paciente.
13.3.3 En pacientes con cáncer cT2a con una esperanza de vida de 10 años, la PR es una de las alternativas de tratamiento, ya que, disminuye el riesgo de progresión de la enfermedad, de conformidad con el Apéndice J Informativo, de esta Norma. El tratamiento debe realizarse de acuerdo a la decisión del paciente.
13.3.4 En tumores de bajo riesgo la linfadenectomía pélvica extendida no es parte rutinaria de la PR, porque la probabilidad de metástasis linfática es baja.
13.3.5 La PR es el tratamiento recomendado para ser aplicado por el médico especialista (urólogo), en pacientes de Riesgo Intermedio, siempre que tengan una esperanza de vida mayor a 10 años.
13.3.6 La PR está indicada en pacientes de alto riesgo por el médico especialista (urólogo), cuando los tumores no estén fijos a la pared pélvica y no exista invasión al esfínter uretral (cT4).
13.3.7 La PR es un primer paso dentro de un abordaje multimodal que incluye radioterapia adyuvante con o sin hormonoterapia, a cargo del médico especialista.
13.3.8 El médico especialista debe realizar linfadenectomía extendida en todos los pacientes de alto riesgo.
13.3.9 Para la realización de la linfadenectomía pélvica el urólogo deberá valorar, dependiendo del grupo de riesgo del paciente con CaP.
13.4 Radioterapia
13.4.1 El médico especialista en Radioterapia junto con el urólogo del segundo y tercer nivel de atención, deben tomar en cuenta que la radioterapia externa, que es una de las opciones de tratamiento para el CaP clínicamente localizado, ya que, en comparación con la cirugía, ofrece resultados similares en términos de supervivencia global y libre de progresión en pacientes de riesgo bajo e intermedio.
13.4.2 El médico especialista del segundo y tercer nivel de atención debe valorar la indicación de braquiterapia que es otra modalidad de radiación, que se da con el uso de semillas radioactivas implantadas en forma permanente dentro de la próstata por vía perineal. Esta técnica requiere el uso de ultrasonido transrectal multiplanar con mapeo.
13.5 Tipos de Recurrencia:
13.5.1 El médico urólogo debe detectar la recurrencia de la enfermedad, de acuerdo a los criterios de recurrencia, así como las alternativas terapéuticas, de conformidad con el Apéndice K Informativo, de esta Norma.
13.5.2 El médico especialista del segundo y tercer nivel de atención, debe valorar la indicación de radioterapia externa, que se puede ofrecer a pacientes de bajo riesgo con comorbilidades que contraindiquen el procedimiento quirúrgico (coagulopatía o cardiopatías) o que no acepten la cirugía.
También está indicada, como terapia adyuvante, en aquellos pacientes tratados con PR en quienes se detecten factores adversos en la pieza quirúrgica (márgenes positivos y/o estadio patológico cT3a o mayor).
13.6 Tratamiento del CaP hormono sensible.
13.6.1 Hormonoterapia.
13.6.1.1 El CaP avanzado (metastásico), corresponde a la Etapa IV, del Sistema Internacional TNM, de conformidad con el Apéndice E Normativo, de esta Norma y se divide en:
13.6.1.1.1 CaP hormonosensible, y
13.6.1.1.2 CaP Refractario a castración.
13.6.1.2 El médico especialista en Oncología junto con el urólogo del segundo y tercer nivel de atención, debe ofrecer hormonoterapia o TPA, la cual puede lograrse mediante la castración quirúrgica OSB, con el uso de agonistas o antagonistas de LHRH (GnRH), las cuales tienen la misma eficacia. Los pacientes con metástasis, que se encuentran en riesgo de desarrollar sintomatología asociada con la liberación de testosterona con el uso de análogos de LHRH, el médico especialista debe administrar antiandrógeno en los 7 días previos a la administración del agonista de LHRH, así como:
13.6.1.2.1 Debe valorar el uso de antagonistas de LHRH, que se caracterizan por ocasionar una inhibición rápida de la liberación de andrógenos. Debido a ello, no existe la necesidad de administrar un antiandrógeno.
13.6.1.2.2 Debe valorar el bloqueo androgénico, que puede ser en monoterapia (con análogos LHRH o antagonistas GnRH) o combinado (con antiandrógeno), administrándose en forma continua o intermitente.
13.6.1.3 El médico especialista debe valorar la ministración de fármacos dirigidos a mejorar la salud ósea durante el tratamiento hormonal del CaP.
13.6.1.3.1 Debe tomar en cuenta que el bloqueo hormonal incrementa el riesgo de fracturas óseas no ocasionadas por metástasis, debido a un incremento en la reabsorción ósea y a disminución en la densidad mineral ósea. Existen 2 grupos farmacológicos en los que se ha demostrado en ensayos clínicos controlados la prevención de complicaciones óseas, es decir bisfosfonatos y anticuerpos monoclonales.
13.7 Tratamiento del CaP resistente a la castración.
13.7.1 El médico especialista del segundo y tercer nivel de atención debe tomar en cuenta los siguientes criterios que definen resistencia a la castración:
13.7.1.1 Concentración sérica de testosterona de castración (testosterona menor a 50 ng/dl o menor a 1,7 nmol/l);
13.7.1.2 3 aumentos consecutivos de APE, con una semana de diferencia, que dan lugar a 2 incrementos del 50% con respecto al nadir, con APE mayor a 2 ng/ml;
13.7.1.3 Suspensión de antiandrógenos durante al menos 4 semanas, y
13.7.1.4 Progresión del APE, a pesar de manipulaciones hormonales consecutivas.
13.7.2 El urólogo y/o oncólogo deben valorar los tratamientos en pacientes con CaP con resistencia a la castración, tomando en cuenta:
13.7.2.1 Reajuste de manipulación hormonal;
13.7.2.2 Inhibidores selectivos de la enzima 17 alfa- hidroxilasa / C17, 20 liasa;
13.7.2.3 Bloqueadores de unión al receptor androgénico/con acción nuclear;
13.7.2.4 Citotóxicos asociados a esteroides;
13.7.2.5 Taxanos;
13.7.2.6 Inmunoterapia;
13.7.2.7 Vacunas recombinantes;
13.7.2.8 Radionúclidos;
13.7.2.9 Alfa emisores, y
13.7.2.10 Beta emisores.
14. Monitoreo y evaluación
14.1 Todos los aspectos de prevención, promoción de la salud, detección, diagnóstico, tratamiento y control de CPB y CaP, deben ser monitoreados y evaluados por los establecimientos que conforman el Sistema Nacional de Salud de acuerdo con las etapas en las que participe.
14.2 La evaluación incluye: supervisiones internas y seguimiento de indicadores establecidos por cada institución.
15. Vigilancia epidemiológica
15.1 La CPB y el CaP, son parte de las enfermedades sujetas a vigilancia epidemiológica que registra el SINAVE, de conformidad con lo dispuesto en la Norma Oficial Mexicana, citada en el punto 2.3, del Capítulo de Referencias normativas, de esta Norma.
15.2 Las acciones de vigilancia epidemiológica se deben realizar de conformidad con lo dispuesto en la Norma Oficial Mexicana, citada en el punto 2.3, del Capítulo de Referencias normativas, de esta Norma.
16. Concordancia con normas internacionales y mexicanas
Esta Norma no es equivalente con ninguna norma internacional ni mexicana, por no existir referencia al momento de su elaboración.
17. Bibliografía
17.1 Adolfsson J. Watchful waiting and active surveillance: the current position. BJU Int 2008 Jul; 102(1):10-4.
17.2 Albertsen PC, Moore DF, Shih W, et al. Impact of comorbidity on survival among men with localized prostate cancer. J Clin Oncol 2011 Apr; 29(10):1335-41.
17.3 Attard G, Cooper CS, de Bono JS. Steroid hormone receptors in prostate cancer: a hard habit to break? Cancer Cell 2009 Dec 8; 16(6):458-62.
17.4 Auffenberg G., Gonzalez C., Stuart J., Quentin J., Meeks W. and McVary K. An Observational Analysis of Provider Adherence to AUA Guidelines on the Management of Benign Prostatic Hyperplasia J Urol 2014 Vol. 192, 1483-1488.
17.5 Bartsch G, Horninger W, Klocker H, et al. Tyrol Prostate Cancer Screening Group. Prostate cancer mortality after introduction of prostate specific antigen mass screening in the Federal State of Tyrol, Austria. Urology 2001, Sep; 58(3):417-24.
17.6 Bechis S., Otsetov A., Ge R., Olumi A. Personalized Medicine for the Management of Benign. Prostatic Hyperplasia J Urol, 2014.
17.7 Bianco FJ Jr, Scardino PT, Eastham JA. Radical prostatectomy: long-term cancer control and recovery of sexual and urinary function ("trifecta"). Urology 2005 Nov; 66(5 Suppl):83-94.
17.8 Brenes F.J., Pérez N., Pimienta M. y Dios J.M. Recomendaciones de buena práctica clínica Hiperplasia benigna de próstata. Abordaje SEMERGEN 2007; 23(10): 529-539.
17.9 Briganti A, Larcher A, Abdollah F, et al. Updated Nomogram Predicting Lymph Node Invasion in Patients with Prostate Cancer Undergoing Extended Pelvic Lymph Node Dissection: The Essential Importance of Percentage of Positive Cores. Eur Urol 2012, Mar; 61(3):480-7.
17.10 Cartagena J., García F., Guzmán M., Quinteros M., Guzmán J. Criterios en el diagnóstico de hiperplasia prostática benigna en pacientes que acudieron al Hospital Univalle, Rev Inv Salud 2008; 3(7): 29-33.
17.11 Chi KN, Bjartell A, Dearnaley D, et al. Castration-resistant prostate cancer: from new pathophysiology to new treatment targets. Eur Urol. 2009, Oct; 56(4):594-605.
17.12 Chistopher S., Joyce G. Economic costs of benign prostatic hyperplasia in the private sector. J Urol 2005, Vol. 173, 1309 1313.
17.13 Cookson, M. et al. Castration-resistant prostate cancer: AUA guideline. American Urological Association Education and Research, Inc. Abril 2014.
17.14 D'Amico AV, Whittington R, Malkowicz SB, et al. Combination of preoperative PSA level, biopsy gleason score, percentage of positive biopsies and MRI T-stage to predict early PSA failure in men with clinically localized prostate cancer. Urology 2000 Apr; 55 (4):572-7.
17.15 Dehesa M., Ureta S. Uroflujometría y orina residual en la evaluación de la hiperplasia prostática benigna. Bol. Coleg Urol 2003; 18(2): 53-60.
17.16 Droz JP, Balducci L, Bolla M, et al. Background for the proposal of SIOG guidelines for the management of prostate cancer in senior adults. Crit Rev Oncol Hematol 2010 Jan; 73 (1):68.
17.17 Epstein JI. Gleason score 2-4 adenocarcinoma of the prostate on needle biopsy: a diagnosis that should not be made. Am J Surg Pathol 2000 Apr; 24 (4):477-8.
17.18 Gacci M., y cols. A Systematic Review and Meta-analysis on the Use of Phosphodiesterase 5 Inhibitors Alone or in Combination with á -Blockers for Lower Urinary Tract Symptoms Due to Benign. Prostatic Hyperplasia, Eur Urol. 2012, 61, 9941003.
17.19 Gosselaar C, Roobol MJ, Roemeling S, et al. The role of the digital rectal examination in subsequent screening visits in the European randomized study of screening for prostate cancer (ERSPC), Rotterdam. Eur Urol 2008 Sep; 54(3):581-8.
17.20 Mottet M, et all. EAU - ESTRO SIOG Guidelines on Prostate Cancer. 2016
17.21 Parket, C, et al. Prostate cancer: ESMO Clinical Practice Guidelines for diagnosis, treatment and follow-up. Ann of Oncol 26, supplement 6. Jun 2015.
17.22 Ilic D, Neuberger MM, Djulbegovic M, Dahm P. Screening for prostate cancer. Cochrane Database of Systematic Reviews 2013, Issue 1. Art. No.: CD004720. DOI: 10.1002/14651858.CD004720.pub3
17.23 Diagnóstico y tratamiento de la hiperplasia prostática benigna. Evidencias y recomendaciones, México, Secretaria de Salud. 2009.
17.24 Diagnóstico y tratamiento del Cáncer de Próstata en un Segundo y tercer Nivel de Atención. México. Secretaría de Salud. 2009.
17.25 Instituto Nacional de Salud Pública, 2012. La Encuesta Nacional de Salud y Nutrición. Citado junio disponible en: ensanut.insp.mx/
17.26 Kellogg J., Schenk J., Arnold K., Messer K., Till C., Thompson I., Kristal A. et al. For the Prostate Cancer Prevention Trial and the Urologic Diseases in America Project Finasteride Reduces the Risk of Incident Clinical Benign Prostatic Hyperplasia. Eur Urol. 2 01 2, 62, 234 241.
17.27 Kellogg J., Sarma A., McVary K. and Wei§ J. Obesity and Benign Prostatic Hyperplasia: Clinical Connections, Emerging Etiological Paradigms and Future Directions J Urol 2013; 189: S102-S106. On line 2014, citado junio disponible en: http://dx.doi.org/10.1016/j.juro.2012.11.029.
17.28 Lahlaidi K., Ariane M., Fontaine E. Actualités sur la prise en charge de l'hyperplasie bénigne de la prostate. Quel adénome traiter et comment? Up-to-date on the treatment of benign prostatic hyperplasia. Which adenoma to treat and how to do it? La Revue de médecine interne 35 (2014) 189195.
17.29 Makarov DV, Trock BJ, Humphreys EB, et al. Updated nomogram to predict pathologic stage of prostate cancer given prostate-specific antigen level, clinical stage, and biopsy Gleason score (Partin tables) based on cases from 2000 to 2005. Urology 2007 Jun; 69(6):1095-101.
17.30 National Comprehensive Cancer Network. Prostate Cancer Clinical Practice Guidelines in Oncology. Version 2. 2014.
17.31 Oelke M., Adler E., Marschall D., Herrmann T., Berges R. Nocturia: state of the art and critical analysis of current assessment and treatment strategies World J Urol, 2014 32:11091117.
17.32 Oelke M., Bachmann A., Descazeaud A., Emberton M., Gravas S., Michel M.C., Nordling J., Rosette J. Guidelines on the Management of Male Lower Urinary Tract Symptoms (LUTS), incl. Benign prostatic Obstruction (BPO) European Association of Urology February 2012.
17.33 European Urology Oelke M., y cols. EAU Guidelines on the Treatment and Follow-up of Non-neurogenic Male Lower Urinary Tract Symptoms Including Benign Prostatic Obstruction 2013, 64 118140.
17.34 Oliver SE, May MT, Gunnell D. International trends in prostate-cancer mortality in the PSA-ERA'. Int J Cancer 2001 Jun; 92(6):893-8.
17.35 Okotie OT, Roehl KA, Han M, et al Characteristics of prostate cancer detected by digital rectal examination only. Urology 2007 Dec; 70 (6):1117-20.
17.36 Rittmaster R. 5a-reductase inhibitors in benign prostatic hyperplasia and prostate cancer risk reduction Best Practice & Research Clinical Endocrinology & Metabolism. 2008, Vol. 22, No. 2, pp. 389402.
17.37 Roach M 3rd, Hanks G, Thames H Jr, et al. Defining biochemical failure following radiotherapy with or without hormonal therapy in men with clinically localized prostate cancer: recommendations of the RTOG-ASTRO Phoenix Consensus Conference. Int J Radiat Oncol Biol Phys 2006; 65:965-74.
17.38 Sánchez L., Polo-de M.; Gómez F., Luengo-Mateos S. Efficacy and Safety of the Urolift System for the Treatment of Benign Prostate Hyperplasia Symptoms: Systematic Review Actas urológicas españolas available online 24 September 2014.
17.39 Schröder FH. Progress in understanding androgen-independent prostate cancer (AIPC): a review of potential endocrine-mediated mechanisms. Eur Urol 2008 Jun; 53(6):1129-37. http://www.ncbi.nlm.nih.gov/pubmed/1826272 .
17.40 Secretaría de Salud. Encuesta Salud, Bienestar y Envejecimiento. Citado en junio disponible en: http://www.cenaprece.salud.gob.mx/programas/interior/adulto/envejecimiento/EncuestaSABE.html
17.41 Seguro Social Costa Rica. Hiperplasia prostática benigna, Dirección de Medicamentos y Terapéutica, Departamento de Farmacoepidemiología, (criterios técnicos y recomendaciones basadas en evidencia para la construcción de guías de práctica clínica. 2005.
18. Observancia de la Norma
La vigilancia de la aplicación de esta Norma corresponde a la Secretaría de Salud y a los gobiernos de las entidades federativas, en sus respectivos ámbitos de competencia.
19. Vigencia
Esta Norma entrará en vigor al día siguiente de su publicación en el Diario Oficial de la Federación.
Ciudad de México, a 27 de octubre de 2017.- El Subsecretario de Prevención y Promoción de la Salud y Presidente del Comité Consultivo Nacional de Normalización de Prevención y Control de Enfermedades, Pablo Antonio Kuri Morales.- Rúbrica.
20. Apéndices
APÉNDICE A NORMATIVO
Detección Integral
Para el médico de primer contacto
APÉNDICE B NORMATIVO
Evaluación y manejo del paciente con Sospecha de Hiperplasia de la Próstata por el médico de primer
contacto
APÉNDICE C NORMATIVO
Evaluación General de la Hiperplasia de la Próstata
Médico Especialista
APÉNDICE D NORMATIVO
Algoritmo de tratamiento. Enfermedad localizada
APÉNDICE E NORMATIVO
Algoritmo tratamiento localmente avanzado
APÉNDICE F INFORMATIVO
APÉNDICE G INFORMATIVO
ENTRENAMIENTO VESICAL (EV)
APÉNDICE H INFORMATIVO
PCA3, marcador de ARNm no codificador específico de la próstata.
| Menor a 5 | 12% |
| 5 a 19 | 17% |
| 20 a 34 | 23% |
| 35 a 49 | 32% |
| 50 a 100 | 45% |
| Mayor a 100 | 50% |
*Guías EAU
APÉNDICE I INFORMATIVO
| Clasificación para CaP TNM 2009 |
| T. Tumor Primario |
| | Tx | Tumor no evaluable |
| | T0 | Sin evidencia de tumor |
| | T1 | Sin evidencia clínica de tumor. Ni palpable ni por imagen. |
| | | T1a | Tumor incidental en menos del 5% del tejido resecado (RTUP) |
| | | T1b | Tumor incidental en más del 5% del tejido resecado (RTUP) |
| | | T1c | Tumor diagnosticado por biopsia transrectal de próstata (Sólo por APE elevado) |
| | T2 | Tumor confinado a la próstata (nódulo palpable) |
| | | T2a | Tumor involucra menos del 50% de un lóbulo |
| | | T2b | Tumor involucra más del 50% de un lóbulo |
| | | T2c | Tumor involucra ambos lóbulos |
| | T3 | Tumor se extiende más allá de la cápsula |
| | | T3a | Extensión extracapsular (unilateral o bilateral) incluyendo el cuello vesical |
| | | T3b | Tumor invade vesículas seminales |
| | T4 | Tumor fijo o invade estructuras adyacentes (esfínter externo, recto, musculo elevador del ano y/o pared pélvica. |
| N. Ganglios regionales |
| | Nx | No se puede evaluar |
| | N0 | Sin evidencia de ganglios regionales |
| | N1 | Ganglios linfáticos regionales |
| M. Metástasis a distancia |
| | Mx | No se pueden evaluar metástasis a distancia |
| | M0 | Sin evidencia de metástasis a distancia |
| | M1 | Metástasis a distancia |
| | | M1a | Ganglios linfáticos no regionales |
| | | M1b | Hueso |
| | | M1c | Otros sitios |
APÉNDICE J INFORMATIVO
| GRUPOS DE RIESGO CAP |
| | Muy bajo | Bajo | Intermedio | Alto | Localmente avanzado |
| D'Amiko | | APE <10, GS <7, cT1-2a | APE 10-20, GS < o =l a 7 o cT2b | APE >20, GS > 7 o cT2c-3a | |
| NCCN | cT1c, GS <7, APE < 10, APED < 0.15, < 3 cilindros positivos | APE <10, GS <7, cT1-2a | APE 10-20, GS 7 o cT2b-2c | APE >20, GS >7 o cT3a | cT3b-4 |
| CAPRA | | <3 | 3.0-5.0 | 6.0-10.0 | |
| EAU | | APE <10, GS < 7 cT1c | APE 10-20, GS 7 o cT2b-2c | APE < 20, GS 8-10 o > o = cT3a | |
APÉNDICE K INFORMATIVO
| RECURRENCIA Y TERAPIA DE RESCATE |
| El riesgo de recurrencia en pacientes sometidos a terapia definitiva se encuentra directamente proporcional en relación a diversos factores que incluyen: tumores de alto grado (Gleason mayor a 7), Etapa T elevada (T3 o mayor), niveles de APE pretratamiento mayores a 10 ng/ml. Márgenes quirúrgicos positivos, Invasión a vesículas seminales, infiltración capsular y ganglios positivos. Tipos de Recurrencia: Recurrencia bioquímica. Implica únicamente la elevación de APE post tratamiento. Implica un volumen tumoral escaso como para ser visualizado con técnicas de imagen. Casi siempre constituye el primer signo de recidiva. Recurrencia local. Cáncer identificado en la glándula prostática o en su cercanía (posterior a RT o ablación); en la proximidad de la anastomosis uretral (posterior a PR). Recurrencia a distancia: Cáncer identificado en órganos distantes. Recurrencia clínica. Recurrencia en cualquier sitio, en presencia de sintomatología. Recurrencia post RT. Efecto "rebote" post RT. Constituye una condición benigna en la cual existe una elevación de APE post RT, que puede durar de 6 a 18 meses. Puede ser inducida por inflamación tisular y daño celular, y usualmente no rebasa la cifra de APE de 1 ng/ml. Sin embargo, debe vigilarse ya que también incrementos mayores a 1.4 ng/ml, se encuentran relacionados con recurrencia real. Los criterios de recurrencia post RT incluyen: Elevación de APE de 2 ng/ml o mayor por encima del valor nadir del APE. Recurrencia local, evidenciada por BTR positiva posterior a 18 meses de la RT. Recurrencia sistémica. Cuando se detecta recurrencia en pacientes sometidos a RT con intento curativo, puede considerarse la terapia de rescate con fines curativos que incluye: PR de rescate, crioterapia, braquiterapia, ADT (ver apartado de terapia hormonal) y vigilancia. Prostatectomía de rescate. Los candidatos ideales incluyen aquellos con criterios como etapa clínica T1 T2, N0M0, Gleason menor a 7, APE menor a 10 ng/ml, expectativa de vida mayor de 10 años, así como TD-APE largo. Existen dificultades técnicas y mayor tasa de complicaciones en relación a la PR primaria, incluyendo lesión rectal, incontinencia, mayor sangrado, estenosis anastomótica y disfunción eréctil Recurrencia post postatectomía radical se presenta con los siguientes criterios: Recurrencia bioquímica. Es definida como un APE de más de 0.2 ng/ml seguida de una confirmación del mismo valor en el lapso de 2 semanas. También se incluyen pacientes con APE detectable, que incrementa en 2 o 3 determinaciones consecutivas con diferencia de una semana entre ellas. Biopsia positiva en la región de la anastomosis vesicouretral (recurrencia local). Metástasis distantes (recurrencia sistémica). El 45% de las recurrencias se presentan en los siguientes 2 años de la PR; 77% a los 5 años y 96% a los 9 años. Las opciones de tratamiento para la recurrencia local incluyen radioterapia externa, ADT y vigilancia. LA RT de rescate habitualmente es tolerada adecuadamente. Existe disminución en la potencia sexual, sin embargo, no existe un impacto significativo en la continencia cuando ésta se ha recuperado de manera adecuada en el postoperatorio. La dosis debe ser al menos de 64 Gy. El candidato ideal para la RT de rescate incluye pacientes con APE menor a 1.5 ng/ml al inicio de la RT, recurrencia de 1 a 2 años posterior a la PR; así como la velocidad de duplicación de APE. Otros factores incluyen el puntaje de Gleason menor a 7, ausencia de compromiso de vesículas seminales y ganglios linfáticos. |
___________________________