ACUERDO por el que se dan a conocer las Reglas de Operación del Programa de Fomento a la Agricultura de la Secretaría de Agricultura, Ganadería, Desarrollo Rural, Pesca y Alimentación.

Al margen un sello con el Escudo Nacional, que dice: Estados Unidos Mexicanos.- Secretaría de Agricultura, Ganadería, Desarrollo Rural, Pesca y Alimentación.

ENRIQUE MARTÍNEZ Y MARTÍNEZ, Secretario de Agricultura, Ganadería, Desarrollo Rural, Pesca y Alimentación, con fundamento en los artículos 25, 27, fracción XX y 28, párrafo decimosegundo de la Constitución Política de los Estados Unidos Mexicanos; 9, 12, 23, 26 y 35 de la Ley Orgánica de la Administración Pública Federal; 4o. de la Ley Federal de Procedimiento Administrativo; 9, 12, 33, 34 y 35 de la Ley de Planeación; 75 y 77 de la Ley Federal de Presupuesto y Responsabilidad Hacendaria y 176 de su Reglamento; 7o., 8o., 32, 53, 54, 55, 56, 58, 59, 60, 61, 72, 79 primer párrafo, 80, 86, 87, 140, 143, 164, 178, 190 fracción I y 191 de la Ley de Desarrollo Rural Sustentable; 1o., 2o., 3o., 5o., fracción XXII, 18, 19, 20 y 21 del Reglamento Interior de la Secretaría de Agricultura, Ganadería, Desarrollo Rural, Pesca y Alimentación; artículo 30 y Anexo 24 del Decreto de Presupuesto de Egresos de la Federación para el Ejercicio Fiscal 2014, y
CONSIDERANDO
Que la Constitución Política de los Estados Unidos Mexicanos, establece en su artículo 25 que corresponde al Estado la rectoría del desarrollo nacional para garantizar que éste sea integral y sustentable, que fortalezca la Soberanía de la Nación y su régimen democrático y que, mediante el fomento del crecimiento económico y el empleo y una más justa distribución del ingreso y la riqueza, permita el pleno ejercicio de la libertad y la dignidad de los individuos, grupos y clases sociales;
Que la igualdad de oportunidades es fundamental para impulsar un México Próspero, por lo que es necesario elevar la productividad del país como medio para incrementar el crecimiento potencial de la economía y así el bienestar de las familias, y uno de los propósitos del Gobierno de la República es generar una sociedad de derechos que logre la inclusión de todos los sectores sociales y reducir los altos niveles de desigualdad, con base en lo estipulado en el Pacto por México;
Que conforme a lo establecido en el Decreto por el que se establece el Sistema Nacional para la Cruzada Contra el Hambre, publicado en el Diario Oficial de la Federación el 22 de enero de 2013, el Gobierno de la República debe dar resultados en el corto plazo para garantizar a la población el derecho a una alimentación nutritiva, suficiente y de calidad, a través de acciones coordinadas, eficaces, eficientes, y transparentes con un alto contenido de participación social, por lo que las dependencias y entidades de la Administración Pública Federal realizarán las acciones necesarias para el cumplimiento del citado Decreto conforme a las disposiciones jurídicas aplicables;
Que el Plan Nacional de Desarrollo 2013-2018, publicado en el Diario Oficial de la Federación de fecha 20 de mayo de 2013, reconoce que "el campo es un sector estratégico, a causa de su potencial para reducir la pobreza e incidir sobre el desarrollo regional", y que "la capitalización del sector debe ser fortalecida" por lo que establece como una de las cinco metas nacionales, un México Próspero que promueva el crecimiento sostenido de la productividad en un clima de estabilidad económica y mediante la generación de igualdad de oportunidades, considerando que una infraestructura adecuada y el acceso a insumos estratégicos fomentan la competencia y permiten mayores flujos de capital y conocimiento hacia individuos y empresas con el mayor potencial para aprovecharlo, asimismo, busca proveer condiciones favorables para el desarrollo económico, a través de una regulación que permita una sana competencia entre las empresas y el diseño de una política moderna de fomento económico enfocada a generar innovación y crecimiento en sectores estratégicos;
Que el Plan Nacional de Desarrollo 2013-2018 también establece dentro de la Meta 4. México Próspero, el Objetivo 4.10. Construir un sector agropecuario y pesquero productivo que garantice la seguridad alimentaria del país, el cual esta canalizado en 5 Estrategias: Impulsar la productividad en el sector agroalimentario mediante la inversión en el desarrollo de capital físico, humano y tecnológico, el aprovechamiento sustentable de los recursos naturales del país, así como los modelos de asociación que generen economías de escala y mayor valor agregado de los productores del sector agroalimentario, promover mayor certidumbre en la actividad agroalimentaria mediante mecanismos de administración de riesgo, y modernizar el marco normativo e institucional para impulsar un sector agroalimentario productivo y competitivo;
Que los recursos gubernamentales destinados al sector agrícola deberán de ser utilizados de una manera más eficiente para atender la problemática en la que está inmerso el sector, en virtud de que los productores enfrentan limitantes por baja productividad e insuficiente producción de las unidades de producción agrícolas, debido a la fragmentación de las unidades de producción, falta de organización de los productores y desarticulación de las cadenas productivas; uso reducido de tecnología, el deterioro de los recursos naturales,
y la baja mecanización y agregación de valor;
Que en conformidad con la Fracción IV del Artículo 8, Fracción V del Articulo 17, Articulo 30 y Fracción VII del Artículo 36 del Decreto de Presupuesto de Egresos de la Federación para el Ejercicio Fiscal 2014, sus Anexos 10 y 10.1, se establecen los criterios generales para la aportación y aplicación a que deberán sujetarse las reglas de operación de los programas federales y en el anexo 24 del propio Decreto se enlistan los programas federales sujetos a reglas de operación;
Que las presentes Reglas de Operación, continúan privilegiando el gasto en bienes públicos, por su mayor impacto en productividad y eficiencia de los productores del sector agropecuario, pesquero y acuícola, sin dejar de apoyar la inversión privada;
Que la estructura programática de la Secretaría de Agricultura, Ganadería, Desarrollo Rural, Pesca y Alimentación, aprobada para 2014, incluye el Programa de Fomento a la Agricultura;
Que en el segundo párrafo del artículo 77 de la Ley Federal de Presupuesto y Responsabilidad Hacendaria se apunta que las dependencias, las entidades a través de sus respectivas dependencias coordinadoras de sector o, en su caso, las entidades no coordinadas serán responsables de emitir las reglas de operación de los programas que inicien su operación en el ejercicio fiscal siguiente o, en su caso, las modificaciones a aquellas que continúen vigentes; y
Que a los programas sujetos a reglas de operación se les adicionarán otros ejes de política pública, para coadyuvar al impulso de los mercados y a perfeccionar la información disponible para el sector; por lo que he tenido a bien expedir el siguiente:
ACUERDO POR EL QUE SE DAN A CONOCER LAS REGLAS DE OPERACIÓN DEL PROGRAMA DE
FOMENTO A LA AGRICULTURA DE LA SECRETARÍA DE AGRICULTURA, GANADERÍA,
DESARROLLO RURAL, PESCA Y ALIMENTACIÓN
Contenido
TÍTULO I. Disposiciones Generales
Capítulo I Del Objeto del Programa
Capítulo II Lineamientos Generales
TITULO II. De los Componentes
Capítulo I Del Componente Agroincentivos
Capítulo II Del Componente de Agroproducción Integral
Capítulo III Del Componente de Desarrollo de Clúster Agroalimentario (AGROCLUSTER)
Capítulo IV Del Componente de PROAGRO Productivo
Capítulo V Del Componente PROCAFE e Impulso Productivo al Café
Capítulo VI Del Componente de Producción Intensiva y Cubiertas Agrícolas (PROCURA)
Capítulo VII Del Componente Sistemas Producto Agrícolas (SISPROA)
Capítulo VIII Del Componente de Tecnificación del Riego
Capítulo IX Del Componente de Bioenergía y Sustentabilidad
Capítulo X Del Componente de Reconversión y Productividad
Capítulo XI Del Componente Programa de Incentivos para Productores de Maíz y Frijol (PIMAF)
Capítulo XII Proyectos Prioritarios Agrícolas
TITULO III Mecánica Operativa
Capítulo I Del Procedimiento Operativo
TITULO IV Disposiciones complementarias
Capítulo I De los Derechos, obligaciones y exclusiones
Capítulo II De los Participantes
Capítulo III De la Auditoria
Capítulo IV Del Gasto de Operación
 
Capítulo V De la Evaluación, Seguimiento y Supervisión
Capítulo VI De la Transparencia, Difusión y Rendición de Cuentas
Capítulo VII De la Equidad y Género
Capítulo VIII De la Coordinación Institucional
Capítulo IX De las Sanciones, Quejas y Denuncias
Transitorios
Anexos
Anexo I. Solicitud de Incentivo de los Componentes del Programa de Fomento a la Agricultura
Anexo I A. Relación de Beneficiarios para Personas Morales
Anexo I B. Requisitos Específicos de los Componentes del Programa de Fomento a la Agricultura
Anexo II. Guión para la Elaboración de Proyectos de Inversión
Anexo II A. Cedula de Calificación para Priorizar Proyectos de Inversión
Anexo III. Cedula de Calificación de las Solicitudes de Incentivo del Componente Bioenergía y Sustentabilidad
Anexo IV. Diagrama de flujo
TÍTULO I
Disposiciones Generales
Capítulo I
Del Objeto del Programa
Artículo 1. El presente Acuerdo tiene por objeto establecer las Reglas de Operación para la aplicación del Programa de Fomento a la Agricultura y sus Componentes:
I.          Agroincentivos
II.         Agroproducción Integral
III.        Desarrollo de Cluster Agroalimentario (AGROCLUSTER)
IV.        PROAGRO Productivo
V.         PROCAFE e Impulso Productivo al Café
VI.        Producción Intensiva y Cubiertas Agrícolas (PROCURA)
VII.       Sistemas Producto Agrícolas (SISPROA)
VIII.      Tecnificación de Riego
IX.        Bioenergía y Sustentabilidad
X.         Reconversión y Productividad
XI.        Programa de Incentivos para Productores de Maíz y Frijol (PIMAF)
El programa y sus componentes incluidos en las presentes Reglas de Operación están sujetos al presupuesto autorizado en el Decreto de Presupuesto de Egresos de la Federación para el año fiscal correspondiente, y se sumarán a la perspectiva transversal del Programa Especial Concurrente para el Desarrollo Rural Sustentable, con el fin de impulsar la productividad en el sector agroalimentario, observando las prioridades que establece el Plan Nacional de Desarrollo 2013-2018.
La interpretación para efectos administrativos de las disposiciones contenidas en el presente Acuerdo, así como la resolución de los asuntos no previstos en éstas, serán facultad de la Secretaría a través de la Unidad Responsable correspondiente en los términos de las disposiciones aplicables.
Artículo 2. El objetivo general es contribuir al incremento de la productividad agrícola mediante incentivos.
Artículo 3. El objetivo específico es contribuir a incrementar la producción y productividad de las Unidades Económicas rurales agrícolas mediante incentivos para: integración de cadenas productivas (sistemas
producto), desarrollo de agrocluster; inversión en capital físico, humano y tecnológico, reconversión productiva, agroinsumos, manejo postcosecha, uso eficiente de la energía y uso sustentable de los recursos naturales.
Artículo 4. Para efectos y aplicación del programa y componentes contenidos en las presentes Reglas de Operación, se entenderá por:
I.          Actividades agrícolas.- Procesos productivos agrícolas primarios basados en el uso de recursos naturales renovables;
II.         Activos estratégicos.- Activos productivos de mayor relevancia para generar los más altos y/o rápidos niveles de cambio deseable en una región, estado o localidad conforme a las prioridades nacionales establecidas por la Secretaría en concordancia con las Entidades Federativas;
III.        Auditoría externa.- Revisión y análisis de la ejecución de un programa y su comparativo con el marco normativo y operativo vigentes, realizado por especialistas en la materia, sin vínculos laborales con el ente auditado;
IV.        Asociatividad.- Personas morales formadas por productores o en alianza con productores, e incluso grupos de productores, para afrontar la competencia, promover la especialización y/o aprovechar oportunidades de mercado en el sector agroalimentaria e impulsar la integración de las cadenas productivas;
V.         Beneficiario.- Persona física o moral que recibe el subsidio o incentivo. Tratándose de los incentivos a que se refieren los componentes listados como bienes públicos y para efectos del Sistema de Rendición de Cuentas a que se refiere el artículo 66 de las presentes Reglas de Operación, se considerará como beneficiario a aquellas personas con las que se concierte la realización de acciones para alcanzar los objetivos del programa o componente en la población objetivo;
VI.        Bioeconomía.- Producción de los bienes que se obtienen de la transformación dirigida de los seres vivos y sus sustancias (plantas, animales, bacterias, enzimas, etc.) para satisfacer las necesidades del ser humano, según sus características y circunstancias (p.e. nutracéuticos, farmacéuticos, alimentos funcionales, biofibras, bioplásticos, cosmecéuticos, y bioplaguicidas);
VII.       Bioenergía.- Fuente energética renovable obtenida a partir del aprovechamiento de biomasa, considerando en ésta tanto los productos de especies vegetales cultivadas para este fin, como de subproductos o deshechos de origen vegetal o animal;
VIII.      Biomasa.- Materia orgánica obtenida de productos y residuos animales y vegetales, utilizable como fuente de energía;
IX.        CADER.- Centro de Apoyo al Desarrollo Rural de la Secretaría;
X.         Capacitación.-Transmisión o adquisición de conocimientos, mediante talleres y cursos, entre otros;
XI.        CLABE.- Clave Bancaria Estandarizada;
XII.       Cluster.- Forma de "auto-organización" que ofrece ventajas competitivas y, a la vez que propician una intensa competencia, facilitan la cooperación, algunas veces descrita como competencia;
XIII.      CNCH.- Cruzada Nacional Contra el Hambre;
XIV.      Cobertura.- Alcance para la atención del programa y sus componentes con enfoque poblacional, territorial y de cultivos, entre otros;
XV.       Comité Técnico Dictaminador.- Cuerpo colegiado que dictamina y autoriza, en su caso, las solicitudes y proyectos de inversión, bajo la presidencia de la Unidad Responsable.
XVI.      CONAGUA.- Comisión Nacional del Agua;
XVII.     CONAPO.- Consejo Nacional de Población y Vivienda;
XVIII.    Convenio.- Acuerdo de voluntades entre dos o más partes para crear, transferir, modificar o extinguir obligaciones;
XIX.      Convocatoria.- Medio para que las personas físicas o morales de la población objetivo conozcan de la apertura de ventanillas que recibirán las solicitudes de incentivo;
 
XX.       Cultivo orgánico.- Cultivo agrícola que en su proceso de producción integral utiliza insumos naturales, maximiza el reciclaje de nutrientes y evita el uso de productos derivados de combustibles fósiles tales como fertilizantes y plaguicidas químicos, con lo que se evita la presencia de productos químicos de fabricación sintética en el producto;
XXI.      CURP.- Clave Única de Registro de Población, documento expedido por la Secretaría de Gobernación;
XXII.     DDR.- Distritos de Desarrollo Rural de la Secretaría;
XXIII.    Delegación.- Delegación Federal de la SAGARPA en cada uno de los Estados, en el Distrito Federal y de la Región Lagunera;
XXIV.    DOF.- Diario Oficial de la Federación;
XXV.     Fedatario Público.- Persona investida de fe pública, conforme a lo previsto en la legislación correspondiente;
XXVI.    FIRA.- Fideicomisos Instituidos en Relación con la Agricultura;
XXVII.   FIRCO.- Fideicomiso de Riesgo Compartido;
XXVIII.  FONAGA.- Fondo Nacional de Garantías de los Sectores Agropecuario, Forestal, Pesquero y Rural;
XXIX.    Georreferenciación.-Se refiere al posicionamiento con el que se define la localización de un objeto espacial (representado mediante punto, vector, área, volumen) en un sistema de coordenadas y datum determinado. Este proceso es utilizado frecuentemente en los Sistemas de Información Geográfica (SIG);
XXX.     Granos Básicos.- De acuerdo con la Ley de Desarrollo Rural Sustentable se consideran los siguientes: maíz, frijol, trigo, arroz, sorgo;
XXXI.    Identificación oficial.- Documentos con los que una persona física puede acreditar su identidad; para los efectos de estas Reglas de Operación los documentos aceptables son: la Credencial para Votar expedida por el Instituto Federal Electoral, el Pasaporte vigente, la Cartilla del Servicio Militar Nacional o la cédula profesional;
XXXII.   Impacto.- Conjunto de consecuencias provocadas por un hecho o actuación que afecta a un entorno o ambiente social o natural;
XXXIII.  Incentivo.- Son los subsidios asignados mediante recursos federales previstos en del Presupuesto de Egresos de la Federación, que a través de la Secretaria se otorgan a los diferentes sectores del ramo, a las entidades federativas o municipios para fomentar el desarrollo de actividades sociales o económicas prioritarias en el sector;
XXXIV.  Instancia Dispersora de Recursos.- Unidad administrativa de la estructura central de la Secretaría, los órganos administrativos desconcentrados y/o descentralizados de la Administración Pública Federal, las Entidades Federativas e Instancias Auxiliares designadas por la Unidad Responsable, a los que se le otorga la responsabilidad de pagar los incentivos que le instruya la Unidad Responsable.
XXXV.   Instancia Ejecutora.- Unidad administrativa de la estructura central de la Secretaría, los órganos administrativos desconcentrados y/o descentralizados, las Entidades Federativas e Instancias Auxiliares designadas por la Unidad Responsable, a los que se le otorga la responsabilidad de operar los componentes que forman parte de estas Reglas; por lo que asume todas las responsabilidades que implica el ejercicio de los recursos públicos federales
XXXVI.  Instancia Ejecutora de Gastos Asociados Unidad administrativa de la estructura central de la Secretaría, los órganos administrativos desconcentrados y/o descentralizados de la Administración Pública Federal, las Entidades Federativas e Instancias Auxiliares designadas por la Unidad Responsable, a los que se le otorga la responsabilidad de aplicar los gastos asociados a la operación;
XXXVII. LDRS.- Ley de Desarrollo Rural Sustentable;
XXXVIII.LFPRH.- Ley Federal de Presupuesto y Responsabilidad Hacendaria;
XXXIX.  Manejo Sustentable.- Aplicación de métodos y técnicas para la conservación y aprovechamiento racional de los recursos naturales;
XL.       OCIMA.- Organismo de Certificación de Implementos y Maquinaria Agrícola;
 
XLI.      Oficialía Mayor.- Área de la Secretaría responsable de establecer políticas, normas, sistemas y procedimientos para la organización y funcionamiento de la Secretaría, la administración de recursos humanos, financieros, informáticos, materiales y servicios generales de la dependencia, así como dar seguimiento y verificar su observancia;
XLII.     Padrones.- Las listas, registros o bases de beneficiarios que hayan creado, administren, operen y tengan a su cargo, las dependencias o entidades con respecto a Programas de la Administración Pública Federal;
XLIII.     Padrón Nacional Cafetalero (PNC).- Base de datos que contiene de manera estructurada y sistematizada, como resultado del levantamiento y verificación, la información topográfica de productores, predios y lotes de cultivos de café, validada por el Servicio de Información Agroalimentaria y Pesquera, órgano administrativo desconcentrado de la Secretaría, y que constituye la base de datos de los posibles beneficiarios/as de los incentivos a que se refiere el presente Acuerdo;
XLIV.    Paquete Tecnológico.- Conjunto de actividades productivas de un cultivo el cual comprende desde la preparación del terreno hasta la cosecha y conservación;
XLV.     PAP.-Programa de Atención al Productor/a;
XLVI.    PDI.- Programa de Desarrollo Institucional en Delegaciones, Distritos de Desarrollo Rural y Centro de Apoyo al Desarrollo Rural;
XLVII.   DPEF.- Decreto de Presupuesto de Egresos de la Federación para el ejercicio fiscal 2014;
XLVIII.   PIMAF.- Programa de Incentivos para Productores de Maíz y Frijol;
XLIX.    Plan de negocios.-Estudio de Factibilidad con diferente grado de detalle, en función de la magnitud de la inversión, tipo y propósitos del proyecto de que trate, que analiza y concluye sobre la viabilidad técnica, económica, financiera y ambiental del proyecto analizado;
L.         Plan Nacional de Desarrollo.- El Plan Nacional de Desarrollo 2013 2018;
LI.        Población objetivo.-Es aquella a la que serán dirigidos los incentivos;
LII.       Polo de desarrollo.-Centro de producción capaz de aumentar el producto, que genera empleo y progreso económico para combatir la pobreza;
LIII.       PROAGRO Productivo.- Componente que otorga incentivos directos a los Productores Agrícolas;
LIV.      PROCAFE.- Componente que otorga incentivos a Productores de Café;
LV.       PROCURA.- Componente que otorga incentivos a la Producción Intensiva y Cubiertas Agrícolas;
LVI.      Promoción comercial.- Actividades orientadas a apoyar y potenciar al sector agroalimentario a través de estrategias orientadas hacia el mejoramiento de la competitividad de los productores y beneficiarios/as, su inserción efectiva en los mercados nacional e internacional, el aumento al valor y volúmenes de los productos a comercializar, la diversificación de los mercados y el progreso de los canales de comercialización;
LVII.     Proyecto.- Documento mediante el cual los solicitantes integran los conceptos de inversión a realizar y el monto del presupuesto conforme a lo establecido en las presentes Reglas de Operación así como aspectos técnicos, financieros, de mercado, entre otros;
LVIII.     Proyecto estratégico.- Conjunto de actividades que tiene como propósito fundamental, ampliar la capacidad productiva de un sector económico y social determinado o rama productiva; y que en el contexto de las prioridades nacionales definidas en la planeación, contribuye de una manera particularmente significativa para el logro de los objetivos y metas del programa correspondiente, dentro del marco de su propia estrategia y/o que sean considerados de alto impacto en el Sector, ya sea estatal, regional o nacional;
LIX.      Reglas de Operación.- Son un conjunto de disposiciones que precisan la forma de operar el presente programa, con el propósito de lograr los niveles esperados de eficacia, eficiencia, equidad y transparencia;
LX.       RFC.- Registro Federal de Contribuyentes;
LXI.      SDA.- Secretaría de Desarrollo Agropecuario de los Estados o equivalente;
 
LXII.     Secretaría.- Secretaría de Agricultura, Ganadería, Desarrollo Rural, Pesca y Alimentación;
LXIII.     Sector agroalimentario.- Lo integra el conjunto de actividades agrícolas, pecuarias, silvícolas, acuícolas, pesqueras, minería y la agroindustria o industrial agroalimentario;
LXIV.    SHCP.- Secretaría de Hacienda y Crédito Público;
LXV.     SISPROA.- Componente que otorga incentivos para los Sistemas Producto Agrícolas;
LXVI.    Sistema Producto.- El conjunto de elementos y agentes concurrentes de los procesos productivos de productos agropecuarios, incluidos el abastecimiento de equipo técnico, insumos productivos, recursos financieros, la producción primaria, acopio, transformación, distribución y comercialización;
LXVII.   Subsidio.- Incentivo otorgado por la Secretaría en dinero o en especie, para apoyar a los beneficiarios de los programas o componentes;
LXVIII.   SURI.- Sistema Único de Registro de Información de personas físicas y morales beneficiarios y usuarios de los programas y servicios de la Secretaría, operado por las Instancias Ejecutoras y administrado tecnológicamente por la Dirección General de Tecnologías de la Información y Comunicaciones de ésta;
LXIX.    Sustentable.- Característica o condición que se adquiere a partir del aprovechamiento racional y manejo apropiado de los recursos naturales utilizados en la producción, de manera que no se comprometa la satisfacción de las necesidades de las generaciones futuras;
LXX.     TESOFE.- Tesorería de la Federación;
LXXI.    Unidad Responsable.- Entidad o Unidad Administrativa de la Secretaría, incluidos los órganos administrativos desconcentrados, que es responsable de la interpretación para efectos administrativos del programa y/o componente y del control supervisión y seguimiento del programa o componentes a que se refieren las presentes Reglas de Operación, y/o aquella designada por el Titular de la Secretaría y que dará a conocer mediante aviso en la página de internet de la misma;
LXXII.   Unidad Técnica Operativa.- Instancia afín con el sector, para la dictaminación de las solicitudes y proyectos que corresponda y para dar seguimiento físico-financiero, establecida legalmente, que coadyuve con el gobierno federal, o prestadores de servicios profesionales por tiempo, obra y proyecto determinado, o los servicios de universidades o instituciones de investigación, educación superior y organismos internacionales.
LXXIII.   Ventanilla.- Lugar donde se presentan las solicitudes para acceder a los incentivos de los programas y componentes que administra la Secretaría, Entidades Federativas y Municipios, en donde se debe emitir la respuesta correspondiente, las cuales podrán ser las Delegaciones a través de los DDR y CADER, Oficinas Centrales y Direcciones Regionales de ASERCA, así como otras instancias particulares o públicas que se establecerán con base en convenios.
Artículo 5. La población objetivo está compuesta por productores y organizaciones que se dediquen a actividades primarias, de transformación y comercialización, o agregando valor a la cadena productiva.
Se dará prioridad a los proyectos que cuenten con la participación de integrantes del conjunto de hogares del padrón de beneficiarios del Programa de Desarrollo Humano Oportunidades y del Programa de Apoyo Alimentario para su atención por parte del Programa. Para este criterio, los componentes podrán brindar la asesoría necesaria para el acceso a los conceptos de apoyo, en los componentes que así se definan en las convocatorias que serán publicadas en la página electrónica de la Secretaria.
Artículo 6. La cobertura del presente programa es Nacional de aplicación en las 31 Entidades Federativas y el Distrito Federal. Se atenderá prioritariamente los municipios y localidades que se contemplan en el Sistema Nacional Contra el Hambre, "Sin Hambre", que se pueden consultar en el DECRETO por el que se establece el Sistema Nacional para la Cruzada contra el Hambre, publicado en el DOF el 22/01/2013 y en http://sinhambre.gob.mx/; así como aquellas localidades de media, alta y muy alta marginación, conforme a la clasificación de CONAPO.
Para el componente PROCAFE e impulso productivo al café, preferentemente en los 12 Estados cafetaleros de la República Mexicana. (Chiapas, Colima, Guerrero, Hidalgo, Jalisco, Nayarit, Oaxaca, Puebla, Querétaro, San Luis Potosí, Tabasco y Veracruz).
Capítulo II
 
Lineamientos Generales
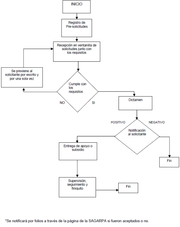
Artículo 7. La población Objetivo interesada en recibir apoyos de cualquiera de los componentes del Programa Fomento a la Agricultura, podrá presentar su solicitud en las ventanillas y plazos definidos para el efecto, utilizando en su caso la Solicitud de Incentivo de los Componentes del Programa de Fomento a la Agricultura que se incluye en las presentes Reglas de Operación como Anexo I.
Serán elegibles para obtener los incentivos de este programa, los productores que cumplan con lo siguiente:
I.          Registrar su pre solicitud al Programa de Fomento a la Agricultura, en la Solicitud de Incentivo de los Componentes del Programa de Fomento a la Agricultura (Anexo I) en la página https://www.suri.sagarpa.gob.mx En caso de requerirlo, podrá recibir asesoría en los CADER, DDR, Delegaciones estatales y Unidades responsables. Para el caso de los componentes de Reconversión Productiva y Agroincentivos podrán presentar su solicitud directamente en ventanillas en el formato Solicitud de Incentivo de los Componentes del Programa de Fomento a la Agricultura (Anexo I), sin realizar el pre registro.
II.         Presentar copia de su pre solicitud de incentivo del programa de Fomento a la Agricultura, en las ventanillas correspondientes, la cual deberá estar acompañada de los documentos que se detallan en el siguiente artículo.
Artículo 8. Los requisitos generales que deberán presentar los solicitantes, en copia simple y original con fines de cotejo serán:
I.          Personas físicas mayores de edad;
a)   Identificación oficial;
b)   CURP;
c)   RFC, en su caso;
d)   Comprobante de domicilio del solicitante, con una vigencia no mayor a tres meses anteriores a la fecha de solicitud;
e)   Comprobante de la legal posesión del predio, excepto PROCAFÉ e impulso productivo al café, Sistemas Producto Agrícolas y PROAGRO Productivo.
II.         Personas morales:
a)   Acta constitutiva de la organización solicitante y de sus modificaciones, que en su caso haya tenido a la fecha de la solicitud, debidamente protocolizada ante notario público;
b)   Acta en la que conste la designación de su representante legal o poder debidamente protocolizado ante notario público;
c)   Comprobante de domicilio fiscal, con una vigencia no mayor a tres meses anteriores a la fecha de solicitud;
d)   RFC;
e)   Identificación oficial del representante legal;
f)    CURP del representante legal;
g)   Comprobante de la legal posesión del predio;
Los documentos originales una vez cotejados y generado el registro administrativo en el Sistema Único de Registro Información (SURI) de la SAGARPA, le serán devueltos inmediatamente.
Los productores de comunidades indígenas podrán, en su caso acreditar la legal posesión del predio con el documento expedido por la instancia competente y en su caso, conforme a usos y costumbres.
El productor/a deberá cumplir con las obligaciones fiscales que le correspondan conforme a la normatividad aplicable.
El programa garantiza la participación de mujeres y hombres en igualdad de oportunidades, para su elegibilidad en la obtención de incentivos.
III.        Los requisitos específicos establecidos para el componente de incentivo solicitado están indicados en el artículo correspondiente de las presentes reglas.
 
IV.        Manifestar por escrito no haber recibido o estar recibiendo incentivos de manera individual u organizada para el mismo concepto del programa, componente u otros programas de la SAGARPA, que implique que se dupliquen incentivos a la solicitud, salvo que se trate de proyectos por etapas.
V.         Manifestar por escrito que está al corriente en sus obligaciones ante la Secretaría.
En el caso de que el solicitante ya cuente con registro en el SURI o PROAGRO Productivo (antes PROCAMPO) no estará obligado a presentar la documentación de los incisos a), b) y c) de la fracción I, articulo 8; para personas físicas, salvo que tenga que hacer una actualización de domicilio u otros datos, o le sea requerido por la Instancia Ejecutora.
Artículo 9. La fecha de apertura y cierre de ventanillas, será conforme a lo siguiente:
I.          Los solicitantes podrán realizar el pre-registro de su solicitud de incentivo a partir del 15 de enero al 17 de febrero, especificado en la convocatoria para cada componente.
II.         La recepción de las solicitudes de incentivo será del 15 de enero al 17 de febrero, fecha especificada en cada componente, en las ventanillas que defina la Unidad Responsable y lo publique en la página de internet de la SAGARPA.
III.        Las Unidades Responsables en su caso, podrán reaperturar la ventanilla, conforme a la necesidad de operación de cada proyecto y/o componente, lo que notificarán en la página de Internet de la SAGARPA.
La convocatoria deberá difundirse a partir del primer día hábil del mes de enero.
TITULO II
De los Componentes
Capítulo I
Del Componente Agroincentivos
Artículo 10. Los incentivos serán destinados a productores y organizaciones que se dediquen principalmente a la producción de granos básicos, para fortalecer la productividad, mediante incentivos económicos para el uso de insumos que incidan en una agricultura rentable, lo cual será en razón de los siguientes conceptos:
Concepto
Montos máximos
a).- Incentivo para paquetes tecnológicos autorizados por la Secretaría
Hasta el 30% del costo del paquete tecnológico, con un máximo de 20 hectáreas por productor/a
b).- Incentivo en el paquete de innovación tecnológica autorizado por la Secretaría.
 
El incentivo podrá ser entregado en su totalidad, una vez que haya sido autorizada la solicitud con base en la disponibilidad presupuestaria, conforme a lo dispuesto en el artículo 55 Fracción III, inciso a) de las presentes reglas de operación.
Artículo 11. Los requisitos específicos de los beneficiarios/as son:
I.          Para la persona moral acreditar la propiedad o legal posesión del predio de cada productor para el cual solicita el incentivo, sin rebasar 20 hectáreas por productor.
Artículo 12. El procedimiento de selección, está determinado por:
I.          Los que cumplan con los requisitos hasta agotar la disponibilidad presupuestal.
Artículo 13. Son participantes en el presente componente:
I.          Unidad Responsable.-Dirección General de Fomento a la Agricultura.
II.         Unidad Técnica Operativa.- Las que designe la Unidad Responsable.
III.        Instancia Dispersora de Recursos.- Las que designe la Unidad Responsable.
IV.        Instancia Ejecutora.- La Unidad Responsable y las que esta designe.
 
V.         Instancia Ejecutora de Gastos Asociados a la operación.-La Unidad Responsable y las que esta designe.
VI.        Ventanilla.- Las que designen las Instancias Ejecutoras con apertura el 15 de enero y cierre al último día hábil de abril de 2014. La ubicación de las ventanillas se podrá consultar en la página electrónica https://www.suri.sagarpa.gob.mx.
Capítulo II
Del Componente de Agroproducción Integral
Artículo 14. Los incentivos serán para personas morales que se dediquen a actividades agrícolas que pretendan aprovechar una oportunidad para elevar su competitividad, otorgando incentivos a las unidades económicas rurales agrícolas para proyectos estratégicos integrales agrícolas que impulsen las plantaciones, la infraestructura y el equipamiento, lo cual podrán ser:
Concepto
Montos máximos
Proyectos Estratégicos
Integrales Agrícolas
Incentivos de hasta el 50% del valor del proyecto, sin rebasar
$10'000,000.00 (diez millones de pesos 00/100 M.N.)
 
El proyecto podrá incluir la compra de equipo y maquinaria, preferentemente nacional, o en su caso de importación.
Cuando en los casos específicos se trate de tractores de 250 H.P. o mayores; cosechadoras de granos y oleaginosas; silos hasta 5 mil toneladas (certificados); secadoras de granos fijas y portátiles; equipos para criba, limpieza y acondicionamiento de granos, frutas y hortalizas; plantas de fertilizantes; despedradoras y rastrillos recogedores de piedra; equipos de nivelación de rayo láser; escrepas, trilladoras, entre otros que defina la Unidad Responsable, siempre y cuando se demuestre que estos no se fabrican en el país, estos podrán ser de importación, hasta con diez años de uso, en buenas condiciones de operación y sus instrumentos de importación en materia aduanal correspondan al año fiscal 2014.
El incentivo podrá ser entregado en su totalidad, una vez que haya sido autorizada la solicitud, se hayan cumplido los requisitos para el pago y exista el compromiso del beneficiario de realizar totalmente el proyecto. Lo anterior con base en la disponibilidad presupuestal.
Artículo 15. Los requisitos específicos, son:
I.          Proyecto de inversión conforme al guión para elaboración de proyectos. (Anexo II)
II.         En su caso, presentar original y copia para cotejo de concesión vigente o documento que demuestre el trámite o que acredite el volumen de agua a utilizar en el proyecto; o constancia del Registro Nacional Permanente para pozos agrícolas ubicados en zonas de libre alumbramiento, otorgados por la autoridad competente.
Artículo 16. El procedimiento de selección es:
I.          Los que obtengan una mejor calificación con base en la evaluación técnica, económica, financiera e impacto social, con la cédula que se incluye en el guión para la elaboración de proyectos anexos II y III.
Artículo 17. Son participantes en el presente componente:
I.          Unidad Responsable.-Dirección General de Fomento a la Agricultura.
II.         Unidad Técnica Operativa- Las que designe la Unidad Responsable.
III.        Instancia Dispersora de Recursos.- Las que designe la Unidad Responsable.
IV.        Instancia Ejecutora.- La Unidad Responsable y las que ésta designe.
V.         Instancia Ejecutora de Gastos asociados a la operación.-La Unidad Responsable y las que ésta designe.
VI.        Comité Técnico Dictaminador.- Cuerpo Colegiado presidido por la Unidad Responsable.
VII.       Ventanilla.- Las que designe la Unidad Responsable, con apertura el 15 de enero y cierre al 17 de febrero de 2014. La ubicación de las ventanillas se podrá consultar en la página electrónica https://www.suri.sagarpa.gob.mx.
Capítulo III
 
Del Componente de Desarrollo de Clúster Agroalimentario (AGROCLUSTER)
Artículo 18. Los incentivos serán para personas morales con actividad agroalimentaria, interesadas en integrar a productores y asociaciones de productores para desarrollar y fortalecer la cadena de valor y generar economías de escala, así como, elevar su productividad y competitividad, impulsando modelos de asociatividad y mayor valor agregado a lo largo de la cadena de valor en beneficio de los productores; lo cual podrán ser:
Conceptos
Montos máximos
Los incentivos que se contemplan, de manera indicativa, son: acompañamiento técnico y administrativo, infraestructura (nueva y modernización), equipamiento, en todos los eslabones de la cadena productiva, desde los insumos para la producción, establecimiento de plantaciones, manejo post-producción, transformación, distribución y comercialización.
El incentivo por proyecto será hasta del 30% del valor total del proyecto y hasta un máximo de 30 millones (treinta millones de pesos 00/100 M. N.) por etapa del proyecto.
 
El proyecto podrá incluir la compra de equipo y maquinaria, preferentemente nacional, o en su caso de importación.
Cuando en los casos específicos se trate de tractores de 250 H.P. o mayores; cosechadoras de granos y oleaginosas; silos hasta 5 mil toneladas (certificados); secadoras de granos fijas y portátiles; equipos para criba, limpieza y acondicionamiento de granos, frutas y hortalizas; plantas de fertilizantes; despedradoras y rastrillos recogedores de piedra; equipos de nivelación de rayo láser; escrepas, trilladoras, entre otros que defina la Unidad Responsable, siempre y cuando se demuestre que estos no se fabrican en el país, estos podrán ser de importación, hasta con diez años de uso, en buenas condiciones de operación y sus instrumentos de importación en materia aduanal correspondan al año fiscal 2014.
I.          El proyecto podrá apoyarse mediante la gestión de financiamiento ante la banca de desarrollo y otras instituciones financieras públicas, privadas, nacionales e internacionales.
II.         La SAGARPA promoverá la eventual participación y aportación de recursos de otras dependencias y organizaciones para el impulso del clúster, que incorporen incentivos para paquetes tecnológicos, promoción comercial, garantías y cobertura de riesgos, entre otros.
Artículo 19. Los requisitos específicos son:
I.          Proyecto de inversión (anexo II) y plan de negocios del Agrocluster, que considere a cada uno de los eslabones de la cadena de valor.
II.         Documentos que acrediten la asociatividad, considerando los participantes, roles, responsabilidades, derechos, participación en la cadena de valor y mecanismo de formalización de la asociación.
Artículo 20. El procedimiento de selección, está determinado por:
I.          Valoración técnica del proyecto, dictamen y asignación de montos, con la cédula del anexo III.
Artículo 21. Son participantes en el presente componente:
I.          Unidad Responsable.- Dirección General de Fomento a la Agricultura.
II.         Unidad Técnica Operativa.- Las que designe la Unidad Responsable.
III.        Instancia Dispersora de Recursos.- Las que designe la Unidad Responsable.
IV.        Instancia Ejecutora.- La Unidad Responsable y las que esta designe.
V.         Instancia Ejecutora de Gastos asociados a la operación.-La Unidad Responsable y las que esta designe.
VI.        Comité de autorización de proyectos.-Presidido por el titular del ramo.
VII.       Ventanilla.- Las que designen las Instancias Ejecutoras, con apertura el 15 de enero y cierre al 17 de febrero de 2014.
Capítulo IV
 
Del Componente de PROAGRO Productivo
Artículo 22. Los incentivos serán para todos aquellos productores agrícolas, personas físicas o morales, con predios en explotación que se encuentren debidamente inscritos en el Padrón de PROAGRO Productivo que hubiesen recibido apoyos del PROCAMPO en alguno de los últimos dos ciclos homólogos anteriores y cumplan con el resto de la normatividad de este componente, con el propósito de mejorar la productividad agrícola.
Los estratos en los que se divide la población objetivo son:
Estrato
Régimen hídrico
de Temporal
de Riego
Autoconsumo
Hasta 5 has.
Hasta 0.2 has.
Transición
Mayor de 5 y hasta 20 has.
Mayor de 0.2 y hasta 5 has.
Comercial
Mayor a 20 has.
Mayor a 5 has.
 
Para efectos de cálculo de los incentivos, se definen las siguientes cuotas por hectárea:
Estrato
Cuota por hectárea elegible
o fracción
Autoconsumo
Con predios de hasta 3 hectáreas de temporal ubicados en cualquiera de los 405 municipios del PNMSH
$1,500.00
Resto del país
$1,300.00
Transición
$963.00
Comercial
$963.00
 
Las cuotas serán asignadas con base en la unidad de superficie: hectárea o fracción de esta, con las siguientes particularidades:
I.          Los montos de los incentivos serán en cada caso, la resultante de aplicar la cuota por hectárea a la "superficie elegible" que tenga el productor agrícola registrado en el Padrón de PROAGRO Productivo. Para los efectos correspondientes se tomará como "superficie elegible" la superficie apoyada por PROCAMPO en el último ciclo agrícola homólogo anterior;
II.         Los productores agrícolas con predios de temporal cuya superficie sea menor a una hectárea recibirán el incentivo equivalente a una hectárea (redondeo);
III.        Los productores agrícolas que resulten beneficiados con los incentivos del PROAGRO Productivo están obligados a sembrar al menos la superficie elegible apoyada en el Padrón del PROAGRO Productivo;
IV.        En caso de condiciones climatológicas o de desastre natural que impidan la siembra en superficies elegibles, podrá otorgarse el incentivo siempre y cuando la Delegación de la SAGARPA realice la solicitud por escrito a la Unidad Responsable del componente y vaya acompañada ésta del dictamen técnico de la autoridad competente que avale la presencia de tales condiciones en las áreas afectadas. Lo anterior estará sujeto a la existencia de disponibilidad presupuestal;
V.         El máximo de incentivo por persona física beneficiada y unidad de producción por ciclo agrícola, será el correspondiente a 100 hectáreas;
VI.        Los incentivos de PROAGRO Productivo deberán ser vinculados a mejorar la productividad agrícola, para lo cual los beneficiados estarán obligados a manifestar y acreditar en los CADER y dentro del plazo que señale la SAGARPA, el destino que le darán a los incentivos recibidos en conceptos relacionados con: aspectos técnicos, productivos, organizacionales y de inversión, en función de su estrato de productor y condiciones regionales, pudiendo ser éstos: capacitación y asistencia técnica, mecanización, uso de semillas mejoradas o criollas seleccionadas, nutrición vegetal, reconversión productiva, seguro agrícola y cobertura de precios, entre otros.
Artículo 23. Los requisitos específicos de los beneficiarios/as son:
I.          La documentación requerida a las personas morales o físicas beneficiadas del componente así como la de los predios objeto de la estimación y cálculo de los incentivos, está detallada en el
Anexo I-B. Esta documentación sólo deberá presentarla el productor cuando tenga algún cambio.
II.         El acreditamiento de la vinculación para mejorar la productividad de alguno de los factores de la producción agrícola, deberá realizarlo el beneficiario en el periodo que establezca la Unidad Responsable. En caso contrario, se suspenderá el incentivo hasta que no se compruebe su aplicación a satisfacción de la SAGARPA. Los tipos de vinculación productiva y las formas de acreditación serán definidas en el Procedimiento General Operativo que será publicado en la página de la Secretaría.
Artículo 24. Las instancias participantes son en todos los casos unidades administrativas de la SAGARPA tanto a nivel central: Dirección General de Operación y Explotación de Padrones, Dirección General de Tecnologías de la Información y Comunicaciones y la Dirección General Adjunta de Medios de Pago; en tanto a nivel local participan: las Delegaciones Federales de la SAGARPA, sus Distritos de Desarrollo Rural así como los Centros de Apoyo al Desarrollo Rural.
I.          Instancia Ejecutora: Las 33 Delegaciones Federales de la SAGARPA, los 193 Distritos de Desarrollo Rural (DDR) y 712 Centros de Apoyo al Desarrollo Rural (CADER).
II.         Unidad Responsable: La Dirección General de Operación y Explotación de Padrones (DGOEP) dependiente de la Subsecretaría de Agricultura de la SAGARPA, quién publicará el Procedimiento General Operativo del componente y demás disposiciones específicas para su implementación.
Artículo 25. Mecánica de operación:
I.          El productor agrícola se presentará a la ventanilla del CADER correspondiente cuando así le sea requerido por la Secretaría a través de la Instancia Ejecutora del PROAGRO Productivo. Proporcionará al funcionario en turno la información necesaria (Anexo I-B) para la actualización de su registro, en su caso, y acreditará obligatoriamente la vinculación de sus incentivos con la comprobación de sus inversiones o acciones productivas. Así mismo, el productor, previamente a la acreditación, podrá acudir al CADER a manifestar sus propuestas de vinculación productiva, y posteriormente deberá acreditar dicha vinculación.
II.         El productor agrícola notificará al personal del CADER en el que realiza los trámites, cuando tenga que realizar modificaciones a la información contenida en las solicitud pre-cargada en el "sistema", particularmente cuando el productor agrícola y/o la superficie a apoyar y/o la cuenta bancaria en el ciclo por operar sean diferentes.
           Al concluir su trámite se le entregará al productor un comprobante en el que se le notificara sobre la procedencia o no de su actualización.
III.        El productor agrícola podrá recibir el incentivo de manera automática (sujeto a disponibilidad presupuestal) sin que tenga que presentarse a la ventanilla de atención, si se cumplen los siguientes requisitos:
a)     Que haya sido sujeto del incentivo en el ciclo agrícola homólogo anterior.
b)     Que haya concluido de manera exitosa el proceso de actualización e integración de sus datos a su Expediente del Padrón PROAGRO Productivo en el Centro de Apoyo al Desarrollo Rural (CADER) que les corresponda.
c)     Que se cuente a nivel central con los datos de georreferenciación de los predios registrados.
d)     Que no se presenten cambios en los datos del propietario y/o el productor y/o en las características del predio y el cultivo.
e)     Que tenga una cuenta bancaria aperturada y vigente, o el pago del incentivo sea mediante orden de pago.
           Para su procedencia, estos pagos en automático deberán ser procesados por la instancia ejecutora, en coordinación con la Unidad Responsable.
           Para los depósitos en cuenta el productor agrícola proporcionará previamente un número de cuenta bancaria vigente y la CLABE correspondiente.
IV.        El productor agrícola acudirá a la ventanilla que le corresponda, según la ubicación del predio para que en el caso de pago con cheque, reciba este y firme el "listado de acuse de pago". En el caso de los depósitos en electrónico u órdenes de pago, el CADER corrobora mediante la consulta al "listado de avance operativo de solicitudes" la referencia del depósito o bien, el productor/a agrícola asiste a la institución financiera a verificar la transferencia de recursos a su cuenta bancaria.
 
Capítulo V
Del Componente PROCAFE e Impulso Productivo al Café
Artículo 26. Los conceptos de incentivos a los productores de café es a través de la producción tecnificada y adquisición de planta de café arábiga para la renovación de cafetales con acompañamiento técnico y capacitación, actualización del padrón cafetalero y pago de incentivos directos. Preferentemente en los siguientes 12 Estados de la República Mexicana: Chiapas, Colima, Guerrero, Hidalgo, Jalisco, Nayarit, Oaxaca, Puebla, Querétaro, San Luis Potosí, Veracruz y Tabasco, son:
Conceptos
Montos máximos
Monto Máximo por Productor/a
Infraestructura y producción de planta en viveros
tecnificados
Hasta $6,500,000.00 (seis
millones quinientos mil pesos 00/
100 M.N) por proyecto de vivero
tecnificado de 500 mil plantas.
$6,500.00 (seis mil quinientos
pesos 00/100 M.N.) por
productor, en asociatividad por
proyecto.
Adquisición de planta de café arábiga
$3.00 / planta (tres pesos 00/100
M.N. por planta)
$1,500.00 (un mil quinientos
pesos 00/100 M.N.)
Incentivos económicos(que se establezcan a
través del "Fondo de Estímulos Productivos
para Pequeños Productores").1
$1,300.00 / productor (un mil
trescientos pesos 00/100 M.N.)
por productor
$1,300.00 (un mil trescientos
pesos 00/100 M.N.)
Acompañamiento técnico para el impulso
productivo al café
Hasta $180,000.00 (ciento
ochenta mil pesos 00/100 M.N)
por municipio cafetalero
Hasta $900.00 (novecientos
pesos 00/100 M.N. por productor)
Actualización del padrón cafetalero para el
impulso productivo al café
Se destinará hasta el 8% del
Presupuesto del Componente
una vez descontados los gastos
de operación.
No aplica
1Preferentemente dirigido a solicitantes con una superficie máxima de 3.0 ha.
Artículo 27. Los requisitos específicos de los beneficiarios/as son:
I.          Contar con registro en el Padrón Nacional Cafetalero.
II.         Contar con registro como productor de café del sector primario en el Sistema Informático de la Cafeticultura Nacional haber comercializado su café en el ciclo agrícola 2011-12 y/o 2012-13.
III.        Carta bajo protesta de decir verdad que se encuentra su predio a una altitud mayor o igual a 600 metros sobre el nivel del mar, con excepción de los solicitantes de Incentivos económicos.
IV.        Proyecto de inversión para el establecimiento de vivero tecnificado, sólo para solicitantes del estímulo "infraestructura y producción de planta en vivero tecnificado".
Artículo 28. El procedimiento de selección, está determinado por:
I.          Se dará prioridad a los solicitantes que se ubiquen en los municipios de la Cruzada Nacional Contra el Hambre y pequeños productores con unidades de producción cafetalera menor a 3 has.
Artículo 29. Son participantes en el presente componente:
I.          Unidad Responsable.- Dirección General de Productividad y Desarrollo Tecnológico.
II.         Unidad Técnica Operativa.- Las que designe la Unidad Responsable.
III.        Instancia Dispersora de Recursos.- Las que designe la Unidad Responsable.
IV.        Instancia Ejecutora.- Las Delegaciones y otras que definan la Unidad Responsable.
V.         Instancia Ejecutora de Gastos asociados a la operación.-La Unidad Responsable y las que esta designe.
VI.        Comité Técnico Dictaminador.- Cuerpo Colegiado presidido por la Unidad Responsable.
VII.       Ventanilla.- Las que designen las Instancias Ejecutoras, con apertura del 15 de enero al 17 de marzo de 2014.
 
Capítulo VI
Del Componente de Producción Intensiva y Cubiertas Agrícolas (PROCURA)
Artículo 30. Los incentivos serán para personas físicas o morales que pretendan tecnificar bajo cubierta sus unidades de producción, otorgando Incentivos económicos a las unidades económicas rurales agrícolas para incorporar superficie a la producción bajo cubierta; lo cual, podrán ser:
Concepto
Montos máximos
Macro túnel
Incentivos de hasta $90,000.00 (noventa mil pesos 00/100 M.N.), por hectárea; hasta $2'700,000.00 (dos millones setecientos mil pesos 00/100 M.N.) por proyecto. No se otorgarán incentivos superiores al 50%.
Malla sombra
Incentivos de hasta $300,000.00 (trescientos mil pesos 00/100 M.N.), por hectárea; hasta $2'700,000.00 (dos millones setecientos mil pesos 00/100 M.N.) por proyecto. No se otorgarán incentivos superiores al 50%.
Malla antigranizo
con estructura
Incentivos de hasta $70,000.00 (setenta mil pesos 00/100 M.N.), por hectárea; hasta $700,000.00 (setecientos mil pesos 00/100 M.N.) por proyecto. No se otorgarán incentivos superiores al 50%.
Invernaderos
Incentivos de hasta $900,000.00 (novecientos mil pesos 00/100 M.N.), por hectárea; hasta $2'700,000.00 (dos millones setecientos mil pesos 00/100 M.N.) por proyecto. No se otorgarán incentivos superiores al 50%.
 
El incentivo podrá ser entregado en su totalidad, una vez que haya sido autorizada la solicitud, se hayan cumplido los requisitos para el pago y exista el compromiso del beneficiario de realizar totalmente el proyecto. Lo anterior con base en la disponibilidad presupuestaria y conforme a lo dispuesto en el artículo 55 Fracción III, inciso a) de las presentes reglas de operación.
Se podrán apoyar proyectos especiales, previa revisión del cumplimiento de los criterios, requisitos y la condición especial de impacto regional o nacional, pudiéndose designar montos de incentivo máximo para una superficie de hasta 30 hectáreas por proyecto en malla sombra o hasta 10 hectáreas de invernadero nuevo que considere al menos 4 productores, a criterio de la Unidad Responsable.
Artículo 31. Los requisitos específicos son:
I.          Cotización vigente, emitida por el proveedor en donde se señalen las características y precio del equipo e infraestructura solicitado;
II.         Concesión vigente o documento que demuestre el trámite o que acredite el volumen de agua a utilizar en el proyecto; o constancia del Registro Nacional Permanente para pozos agrícolas ubicados en zonas de libre alumbramiento, otorgados por la autoridad competente;
III.        Análisis de la calidad del agua;
IV.        Carta compromiso de recibir capacitación;
V.         Proyecto de Inversión conforme al guión para elaboración de proyectos (anexo II);
VI.        Expediente completo escaneado en medio electrónico.
Artículo 32. El procedimiento de selección es:
I.          Los que obtengan una mejor calificación con base en la evaluación técnica, económica, financiera e impacto social, con la cédula que se incluye en el guión para la elaboración de proyectos.
Artículo 33. Son participantes en el presente componente:
I.          Unidad Responsable.-Dirección General de Fomento a la Agricultura.
II.         Unidad Técnica Operativa.- Las que designe la Unidad Responsable.
III.        Instancia Dispersora de Recursos.- Las que designe la Unidad Responsable.
IV.        Instancia Ejecutora.- La Unidad Responsable y las que esta designe.
V.         Instancia Ejecutora de Gastos asociados a la operación.- La Unidad Responsable y las que esta designe.
VI.        Ventanilla.- Las que designen las Instancias Ejecutoras, con apertura el 15 de enero y cierre el 17 de febrero de 2014. La ubicación de las ventanillas se podrá consultar en la página electrónica
https://www.suri.sagarpa.gob.mx.
Capítulo VII
Del Componente Sistemas Producto Agrícolas (SISPROA)
Artículo 34. Los incentivos serán para los Comités de Sistema Producto nacionales y estatales del sector agrícola, integrados de acuerdo a la Ley de Desarrollo Rural Sustentable, otorgando incentivos económicos a los Comités Sistema Producto para mejorar su operación, y serán:
Concepto
Montos Máximos
1. Profesionalización.- Principalmente pago por servicios profesionales para asegurar su profesionalización, primordialmente para el facilitador, asistente, servicios contables, así como capacitación.
a) Hasta $2'000,000.00 (dos
millones de pesos 00/100
M.N.), para Comités
Nacionales, y
b) Hasta $500,000.00
(quinientos mil pesos 00/100
M.N.) para Estatales.
2. Equipamiento.- Para la adquisición de equipos informáticos nuevos (Computadoras de escritorio, Lap Top, pantalla, impresoras multifuncional, proyector, USB, cámaras fotográficas y de video y software principalmente) y equipo de oficina estrictamente necesario para la instalación de los equipos de cómputo.
3.- Comunicación.- Gastos destinados a bienes y servicios para la realización de Congresos, Foros, Convenciones, Asambleas, Simposio, mesas de trabajo y talleres, con objeto de comunicar a los eslabones de la cadena, avances o decisiones de diverso orden que la favorezcan; y transmitir nuevos conocimientos técnicos, de producción, sanidad; e información de orden económico y comercial de interés, o bien, para discutir problemas específicos y plantear propuestas de solución.
4. Gastos Inherentes a la Operación.- Son aquellos derivados de la operación general de los Comités Sistema Producto, tales como pasajes, hospedajes y alimentación, entre otros.
 
Artículo 35. Los requisitos específicos son:
I.          Plan Rector;
II.         Plan Anual de Fortalecimiento;
III.        Acta de la última asamblea celebrada en el año inmediato anterior, con asistencia de representante de la SAGARPA.
Artículo 36. El procedimiento de selección, está determinado por:
I.          Valoración técnica del Plan Anual de Fortalecimiento.
Artículo 37. Son participantes en el presente componente:
I.          Unidad Responsable.-Dirección General de Fomento a la Agricultura.
II.         Unidad Técnica Operativa.- Las que designe la Unidad Responsable.
III.        Instancia Dispersora de Recursos.- Las que designe la Unidad Responsable.
IV.        Instancia Ejecutora.- La Unidad Responsable y las que esta designe.
V.         Instancia Ejecutora de Gastos asociados a la operación.-La Unidad Responsable y las que esta designe.
VII.       Ventanilla.- Las que designen las Instancias Ejecutoras, con apertura el 15 de enero y cierre el 17 de febrero de 2014. La ubicación de las ventanillas se podrá consultar en la página electrónica https://www.suri.sagarpa.gob.mx.
Capítulo VIII
Del Componente de Tecnificación del Riego
Artículo 38. Los incentivos serán para los productores agrícolas y asociaciones de usuarios de riego, con autorización de la Comisión Nacional del Agua para tener agua disponible para uso agrícola en la superficie que deseen tecnificar, contribuyendo al uso racional del agua en la agricultura, mediante el establecimiento de sistemas de riego tecnificados a nivel parcelario que incrementen la eficiencia técnica y productiva; y serán:
Concepto
Montos máximos
Sistemas de riego por multicompuertas con pulsación y válvulas alfalfera.
Hasta $10,000.00/hectárea
Sistemas de Riego por aspersión (pivote central, avance frontal, side roll, aspersión fija, aspersión portátil, cañón y cañón viajero (indicativa y no limitativa); por microaspersión y goteo.
Hasta $15,000.00/hectárea
Drenaje en terrenos agrícolas.
Hasta $15,000.00/hectárea
 
El incentivo podrá ser entregado en su totalidad, una vez que haya sido autorizada la solicitud, se hayan cumplido los requisitos para el pago y exista el compromiso del beneficiario de realizar totalmente el proyecto. Lo anterior con base en la disponibilidad presupuestal.
I.          Montos máximos de incentivo:
a)     Personas físicas hasta $750,000.00 (setecientos cincuenta mil pesos 00/100 M.N.);
b)     Personas morales hasta $2,000,000.00 (dos millones de pesos 00/100 M.N.), al menos conformada con 5 personas físicas;
c)     Se podrán apoyar proyectos, previa revisión del cumplimiento de los criterios, requisitos y la condición especial de impacto regional ó nacional, pudiéndose designar montos de incentivo máximo para una superficie de hasta 2,500 hectáreas por etapa del proyecto, que considere al menos 50 productores, bajo el criterio de la Unidad Responsable;
d)     En todos los casos sin rebasar el 50% del costo total del proyecto.
Artículo 39. Los requisitos específicos son:
I.          Cotización vigente emitida por una empresa de tecnificación de riego;
II.         Contar con medidor de consumo de agua o en su defecto considerar su instalación dentro del proyecto;
III.        Constancia del servicio de agua vigente emitido por autoridad legalmente constituida para tal efecto, que acredite el volumen de agua a utilizar en el proyecto, y
IV.        Proyecto conforme a guión (Anexo II). En caso de proyectos de menos de $450,000.00, se presentará solamente la ficha técnica del componente de Tecnificación del Riego (Anexo II);
V.         Documento que acredite la posesión legal de la tierra;
VI.        Documento vigente que acredite la concesión de uso del agua.
Artículo 40. El procedimiento de selección, está determinado por:
I.          No haber recibido incentivos en los dos años anteriores para la tecnificación del riego como persona física o moral, en cualquiera de los programas que ha operado la Secretaría; salvo las asociaciones de usuarios de riego que ejecuten sus proyectos por etapas; sólo se otorgarán incentivos para la instalación de sistemas nuevos.
II.         Los que obtengan una mejor calificación con base en la evaluación técnica, económica, financiera e impacto social, con la cédula que se incluye en el guión para la elaboración de proyectos.
Artículo 41. Son participantes en el presente componente:
I.          Unidad Responsable.-Dirección General de Fomento a la Agricultura.
II.         Unidad Técnica Operativa.- Las que designe la Unidad Responsable.
III.        Instancia Dispersora de Recursos.- Las que designe la Unidad Responsable.
IV.        Instancia Ejecutora.- La Unidad Responsable y las que esta designe.
V.         Instancia Ejecutora de Gastos asociados a la operación.- La Unidad Responsable y las que esta designe.
VI.        Comité Técnico Dictaminador.- Cuerpo Colegiado presidido por la Unidad Responsable.
VII.       Ventanilla.- Las que designen las Instancias Ejecutoras con apertura el 15 de enero y el 17 de febrero de 2014. La ubicación de las ventanillas se podrá consultar en la página electrónica https://www.suri.sagarpa.gob.mx.
 
Capítulo IX
Del Componente de Bioenergía y Sustentabilidad
Artículo 42. Los incentivos serán para personas físicas o morales que se dediquen a procesos productivos primarios en actividades agrícolas, pecuarias, acuícolas y pesqueras, otorgando incentivos para promover prácticas sustentables, como el aprovechamiento, generación y uso de energías renovables, el uso eficiente de la energía, la producción sustentable de bioenergéticos, cultivos orgánicos, la producción y uso de bioinsumos, y nuevos productos de la bioeconomía; y serán:
Concepto
Montos máximos
1.   Bioenergéticos
a)   Establecimiento de semilleros y/o cultivos comerciales para la producción de insumos para bioenergéticos. Incentivo a proyectos integrales (incluyendo plantas piloto) para la producción de bioenergéticos./1
Hasta 30% del costo del paquete tecnológico, y hasta un máximo de $5,000,000.00 (cinco millones de pesos 00/100 M.N.) por proyecto. Para plantas piloto, hasta 50% del proyecto, y hasta un máximo de $20,000,000.00 (veinte millones de pesos 00/100 M.N.) por proyecto.
2.   Energías renovables y eficiencia energética
b)   Sistemas térmicos; fotovoltaicos autónomos o interconectados; motogeneradores; sistemas de biodigestión; obras accesorias para interconexión; sistemas de bombeo de alta eficiencia para el riego agrícola; sistemas de enfriamiento tipo "chiller"; modernización de cámaras de enfriamiento; equipo accesorio para eficiencia energética; entre otros.
Hasta 50% del costo del sistema sin rebasar $2,000,000.00 (dos millones de pesos 00/100 M.N.).
c)   Aprovechamiento de la biomasa para generación de energía y/o otros proyectos de energías renovables. /1
Hasta 50% del costo del proyecto, y hasta un máximo de $15,000,000.00 (quince millones de pesos 00/100 M.N.) por proyecto.
3.   Bioeconomía
d)   Proyectos integrales de la bioeconomía; proyectos de producción de biofertilizantes y abonos orgánicos; y proyectos de producción de fertilizantes minerales orgánicos. /1 /2
Hasta 50% de la inversión total del proyecto, y hasta un máximo de $3,000,000.00 (tres millones de pesos 00/100 M.N.) por proyecto. Para proyectos de fertilizantes minerales orgánicos hasta 50% de la inversión total del proyecto, y hasta un máximo de $10,000,000.00 (diez millones de pesos 00/100 M.N.) por proyecto.
e)   Incentivo a paquete tecnológico para inducir el uso de bioinsumos y el uso de fertilizantes minerales orgánicos.
Hasta el 50% del costo de los bioinsumos considerados en el paquete tecnológico sin rebasar $750,000.00 (setecientos cincuenta mil pesos 00/100 M.N.) por beneficiario/a final.
f)   Establecimiento y/o mantenimiento de plantaciones orgánicas comerciales. /1Servicios para certificaciones orgánicas y/o de sustentabilidad.
Hasta el 30% del costo del paquete tecnológico, y hasta $1,000,000.00 (un millón de pesos 00/100 M.N.) por proyecto. Los servicios de certificación hasta el 50%, sin rebasar los $500,000.00 (quinientos mil pesos 00/100 M.N.).
4.   Otros incentivos
g)   Proyectos Específicos: Incentivo para la adquisición de activos que serán reconocidos como aportación accionaria por parte de los productores en proyectos de bioenergéticos, energías renovables y eficiencia energética. /1
Hasta por la misma cantidad que el productor/a invierta en capital, sin que este monto rebase los $50,000,000.00 (cincuenta millones de pesos 00/100 M.N.) por proyecto.
h)   Incentivo de garantías bajo esquema "FONAGA Verde" para proyectos de bioenergéticos, energías renovables, eficiencia energética y/o bioeconomía.
Los porcentajes y montos de cobertura del servicio de garantía estarán en función de la región del país, línea productiva, proyecto o tipo de crédito, mismos que se publicarán en la página de internet de la Secretaría.
i)    Investigación, desarrollo tecnológico y transferencia de tecnología en especies con potencial productivo como insumos para la producción de bioenergéticos, energías renovables, biofertilizantes, abonos orgánicos y/o productos de la bioeconomía.
Hasta $20,000,000.00 (veinte millones de pesos 00/100 M.N.).
j)    Estudios de viabilidad e impacto de la implementación de tecnologías para proyectos de bioenergéticos, energías renovables, eficiencia energética y/o bioeconomía.
Hasta 5% del valor del proyecto sin rebasar $250,000.00 (doscientos cincuenta mil pesos 00/1oo M.N.)
/1 Los montos de incentivo señalados deberán considerar un tope de hasta $750,000.00 (setecientos cincuenta mil pesos 00/100 M.N.) por beneficiario/a final.
/² Los Proyectos Integrales de la Bioeconomía contemplan la producción de insumos, procesamiento y comercialización de bioplásticos, alimentos funcionales, nutracéuticos, biofibras, farmacéuticos, cosmecéuticos y bioplaguicidas.
Como aportación del beneficiario se podrá considerar inversiones fijas, cuya comprobación no rebase un año de antelación con relación a la fecha de autorización del incentivo, siempre que se trate de conceptos de inversión considerados en este Componente.
Para el caso de solicitudes de incentivo que rebasen los montos máximos de incentivo por proyecto, y que sean considerados de alto impacto en el sector, ya sea estatal, regional o nacional, previo análisis de pertinencia de la instancia responsable del dictamen, podrán someterse a consideración, y en su caso, autorización de la Unidad Responsable, sin que se rebase el monto máximo por beneficiario/a final.
En todos los conceptos de incentivo anteriores el monto máximo de incentivo podrá ser de hasta el 75% de la inversión total del proyecto, cuando se trate de productores ubicados en localidades de alta y muy alta marginación, conforme a la clasificación realizada por CONAPO, y en los municipios incluidos en la Cruzada Nacional Contra el Hambre.
Artículo 43. Los requisitos específicos son:
I.          Documento que indique las especificaciones técnicas de la infraestructura, equipo y/o servicio para el que se solicita incentivo, así como las inversiones, beneficios e impacto;
II.         Para el caso de proyectos cuyo monto de incentivo solicitado sea mayor a 500,000.00 (quinientos mil pesos 00/100 M.N.), se deberá presentar un proyecto conforme al guión establecido en el Anexo II;
III.        Carta suscrita por la persona física, o en su caso autoridad correspondiente o representante legal de la institución o empresa participante, en la cual establezca el compromiso de otorgar su aportación necesaria para llevar a cabo el proyecto.
IV.        Para el caso de proyectos de producción de insumos para bioenergéticos, presentar paquete tecnológico validado por la Secretaría.
V.         Para el caso de proyectos de sistema de bombeo de alta eficiencia para uso agrícola deberán cumplir lo siguiente:
a.     Título de concesión de agua vigente emitido por la CONAGUA, o copia del oficio que señale que la concesión ha sido otorgada.
b.     Comprobante de estar al corriente del pago por el suministro de energía eléctrica con la Comisión Federal de Electricidad.
c.     Cotización de equipo a adquirir nuevo y de alta eficiencia.
Los equipos de bombeo a sustituir, deberán tener más de 15 años de antigüedad o una eficiencia energética menor al 40%.
Artículo 44. El procedimiento de selección, está determinado por:
I.          Cumplimiento de los requisitos aplicables;
II.         Dictamen (técnico, financiero, económico y ambiental);
III.        Evaluación bajo los siguientes parámetros:
a)     Existencia de suficiencia presupuestaria.
b)     Calificación conforme al dictamen emitido.
c)     Alineación a las prioridades definidas por la Unidad Responsable.
d)     Primero en tiempo, primero en derecho.
IV.        Para el caso de proyectos de sistema de bombeo de alta eficiencia para uso agrícola se dará preferencia a aquellos proyectos que cuenten con medidores de consumo de agua.
Artículo 45. Son participantes en el presente componente:
 
I.          Unidad Responsable: La Dirección General de Fibras Naturales y Biocombustibles.
II.         Instancias Ejecutoras: Las que determine la Unidad Responsable.
III.        Instancia Dispersora de Recursos: Las que designe la Unidad Responsable.
IV.        Unidad Técnica Auxiliar: Las que designe la Unidad Responsable.
V.         Ventanillas: Las que designe la Unidad Responsable con apertura a partir del 15 de enero de 2014. La ubicación de las ventanillas se podrá consultar en la página electrónica https://www.suri.sagarpa.gob.mx.
Capítulo X
Del Componente de Reconversión y Productividad
Artículo 46. Los incentivos serán para personas físicas o morales que se dediquen a actividades agrícolas cuyos cultivos tengan baja rentabilidad; de alta siniestralidad; en zonas con producción excedentaria; o en donde se promueva el ordenamiento del mercado, mejorando la productividad, mediante incentivos para la conversión de superficies agropecuarias en función de siniestralidad recurrente, condiciones de mercado hacia cultivos de mayor rentabilidad en zonas de potencial productivo, y serán:
Conceptos
Montos Máximos
a).- Incentivo para paquetes tecnológicos autorizados por la SAGARPA
El menor entre el 30% del costo del paquete tecnológico y/o hasta $750,000.00 (setecientos cincuenta mil pesos 00/100 M.N.) por beneficiario
 
El incentivo podrá ser entregado en su totalidad, una vez que haya sido autorizada la solicitud con base en la disponibilidad presupuestal.
Artículo 47. Los requisitos específicos son:
I.          Para personas morales, acreditar la propiedad o legal posesión del predio de cada productor para el cual solicite el incentivo, sin rebasar 100 hectáreas de riego o su equivalente por productor.
II.         Los nuevos cultivos deberán establecerse con un paquete tecnológico autorizado por la SAGARPA.
Artículo 48. El procedimiento de selección, está determinado por:
I.          Los que cumplan con los requisitos hasta agotar la disponibilidad presupuestal.
Artículo 49. Son participantes en el presente componente:
I.          Unidad Responsable.- Dirección General de Fomento a la Agricultura;
II.         Unidad Técnica Operativa.- Las que designe la Unidad Responsable.
III.        Instancia Dispersora de Recursos.- Las que designe la Unidad Responsable.
IV.        Instancia Ejecutora.- La Unidad Responsable y las que esta designe.
V.         Instancia Ejecutora de Gastos Asociados a la Operación. La Unidad Responsable y las que ésta designe.
VI.        Ventanilla.- Las que designen las Instancias Ejecutoras con apertura el 15 de enero y cierre al último día hábil de abril del 2014. La ubicación de las ventanillas se podrá consultar en la página electrónica https://www.suri.sagarpa.gob.mx.
Capítulo XI
Del Componente Programa de Incentivos para Productores de Maíz y Frijol (PIMAF)
Artículo 50. Los incentivos serán para personas físicas o morales que se dediquen a la producción de maíz o frijol, para la aplicación de paquetes tecnológicos que permitan incrementar la productividad; y serán:
Pequeños productores:
Concepto
Montos máximos
($/ha.)
Monto máximo por
productor
Paquete tecnológico, con acompañamiento técnico (MasAgro)*, de al menos dos insumos en el estricto orden de prioridad siguiente:
1.   Semilla adaptada a la región, ya sea criolla mejorada o variedad o híbrido nacional, preferentemente de categoría certificada, y/o
2.   Insumos de nutrición vegetal (fertilizantes y/o biofertilizantes y/o mejoradores del suelo, entre otros), y/o
3.   Productos de control fitosanitario (plaguicidas químicos o biotecnológicos,), y/o
4.   Equipo aspersor, y/o
5.   Silos metálicos u otros graneros familiares.
*Cada técnico atenderá al menos 2 grupos de hasta 50 productores, este incentivo podrá alcanzar 250 pesos por hectárea y hasta 150 mil pesos por técnico.
$2,450/ha. (dos
mil cuatrocientos
cincuenta pesos
00/100 M.N.)
$7,350 (siete mil
trescientos cincuenta
pesos 00/100 M.N.)
I.     Productores con esquema de alta productividad:
Concepto
Montos
máximos($/ha.)
Montos máximos
por productor
Paquete tecnológico, integrado por todos y cada uno de los siguientes elementos, según su especificación:
·    Semilla híbrida de categoría certificada preferentemente nacional con un monto de incentivo de $1,400 pesos por hectárea.
·    Consultoría especializada, y acompañamiento técnico personalizado al productor/a, incluido análisis de laboratorio con un monto incentivo de $1,050 pesos por hectárea.
·    Incentivo para fomentar la asociatividad en polos de desarrollo y que la misma propicie el incremento de la productividad y fortalezca la adquisición de insumos y comercialización de cosechas con un monto incentivo de $100 pesos por hectárea.
$2,550/ha (dos mil
quinientos
cincuenta pesos
00/100 M.N.)
$51,000 (cincuenta y
un mil pesos 00/100
M.N.)
 
Artículo 51. Los requisitos específicos son:
Acreditar la legal propiedad o posesión de la tierra, con excepción de los solicitantes que se encuentran inscritos en el Directorio del componente PROAGRO Productivo (antes PROCAMPO).
Artículo 52. El procedimiento de selección, está determinado por:
I.          Se dará prioridad a los productores que propicien Polos de Desarrollo y que se ubiquen en los municipios de la Cruzada Nacional contra el Hambre. Este componente es excluyente de los incentivos de los Componentes Agroincentivos y MasAgro.
Artículo 53. Son participantes en el presente componente:
I.          Unidad Responsable.-Dirección General de Productividad y Desarrollo Tecnológico.
II.         Unidad Técnica Auxiliar.- Las que designe la Unidad Responsable.
III.        Instancia Dispersora de Recursos.- Las que designe la Unidad Responsable.
IV.        Instancia Ejecutora.- Las Delegaciones y otras que definan la Unidad Responsable.
V.         Instancia Ejecutora de Gastos asociados a la operación.-La Unidad Responsable y las que esta designe.
VII.       Ventanilla.- Las que designen las Instancias Ejecutoras, con apertura el 15 de enero de 2014. La ubicación de las ventanillas se podrá consultar en la página electrónica https://www.suri.sagarpa.gob.mx.
Capítulo XII
Proyectos Prioritarios Agrícolas
Artículo 54. A fin de facilitar la aplicación de los recursos y cuando se trate de proyectos de prioridad nacional, impacto estatal, regional o municipal definidos por la Secretaría a través de las Unidades
Responsables o, por las Entidades Federativas que atiendan los problemas de un Sistema Producto, una región o factor crítico que comprometa el desarrollo del sector, podrán establecer conceptos y montos máximos de incentivo y porcentaje de aportaciones, diferentes a los que se establecen en el presente acuerdo.
Estos proyectos prioritarios agrícolas deberán ser previamente analizados por las Unidades Responsables, las que determinarán técnicamente si procede o no, previa validación jurídica por parte de la Oficina del Abogado General de la Secretaría y en su caso verificarán el apego de la propuesta a la necesidad de atención de factores o activos estratégicos para el ámbito de aplicación, y la suficiencia o autorización presupuestal correspondiente.
En el caso de que la Instancia Ejecutora sea una Entidad Federativa o una instancia privada, deberán suscribir los convenios o acuerdos que correspondan. Los convenios o acuerdos señalados deberán incluir los activos estratégicos apoyables, y los montos y metas que se comprometen para el logro de los objetivos de los proyectos, así como la entrega de reportes mensuales, trimestrales, de cuenta pública y de finiquito que se establecen para cualquiera de las Unidades Responsables.
Adicionalmente, para cada uno de los componentes las Unidades Responsables podrán orientar recursos, principalmente, a proyectos de impacto regional por rama productiva, polos de desarrollo o tipología de productores.
TITULO III
Mecánica Operativa
Capítulo I
Del Procedimiento Operativo
Artículo 55. Las solicitudes de incentivo del programa y sus componentes deben entregarse en las fechas establecidas y publicadas ante las ventanillas divulgadas por la Instancia Ejecutora, y entregar la documentación requerida para cada uno de éstos de conformidad con las presentes Reglas de Operación. Para el trámite de incentivo del programa de Fomento a la Agricultura y sus componentes, se seguirá el procedimiento siguiente:
I.     Solicitud:
a)   El solicitante llenará su pre-solicitud de incentivo vía internet en la página https://www.suri.sagarpa.gob.mx y obtendrá su copia del pre-registro;
b)   El solicitante presentará copia de la pre-solicitud del programa de Fomento a la Agricultura que le generó el sistema durante su pre-registro, así como los documentos de los requisitos generales y los específicos de los incentivos del componente solicitado;
c)   La ventanilla recibe y registra la solicitud de incentivo con los anexos y documentos requeridos y entrega al solicitante un acuse de recibo con su folio de registro, el cual deberá conservar para el seguimiento y conclusión de su trámite;
d)   En caso de que la solicitud no contenga los datos o no se cumplan los requisitos aplicables, se deberá prevenir al solicitante mediante publicación en la ventanilla correspondiente y la página electrónica de la Instancia Ejecutora, identificando el trámite por su número de folio y por una sola vez, para que subsane la omisión en un plazo no mayor de diez días hábiles, contados a partir del día de la notificación, por lo que transcurrido el plazo sin que se desahogue la prevención se tendrá por no presentada la solicitud. Una vez que el solicitante presente completos los requisitos, se continuará con el trámite.
II.    Dictamen:
a)   Verifica cumplimiento de los requisitos aplicables.
b)   Emite dictamen, evaluando bajo los parámetros aplicables a cada componente.
c)   Genera resolución a la solicitud conforme a lo establecido en el trámite de cada componente.
d)   Publica el listado de beneficiarios autorizados y el de los solicitantes rechazados, en las ventanillas correspondientes y en la página electrónica de la Secretaría, y en su caso, en las páginas electrónicas de la Instancia Ejecutora o de las SDA, en un plazo de hasta dos meses, contados a partir de la fecha de cierre de ventanillas, salvo que en los componentes de las presentes reglas se estipule otro plazo;
e)   En caso de requerirse, para la dictaminación de las solicitudes y proyectos que corresponda y
para dar seguimiento físico-financiero se podrá contar con unidades técnicas operativas establecidas legalmente, y que incorporen en sus objetivos el ser coadyuvantes de los gobiernos federal o estatales, o prestadores de servicios profesionales por tiempo, obra y proyecto determinado, o los servicios de universidades o instituciones de investigación, educación superior y organismos internacionales.
Para el caso de los componentes que así lo requieran, si el solicitante no demuestra mediante un documento expedido por una fuente de financiamiento, que cuenta con recursos para la inversión de su parte en el proyecto al haber sido notificado del dictamen positivo a la solicitud de incentivo presentada, se tendrá por no cumplido y para lo cual se levantará el acta administrativa correspondiente.
III.    Entrega de incentivos:
a)   Si la solicitud tiene dictamen positivo, se realiza la entrega del incentivo al solicitante, previo cumplimiento de los requisitos establecidos para el pago. En caso de que el pago se realice al proveedor por cuenta y orden del beneficiario/a. El beneficiario/a será el responsable de la aplicación del recurso para los fines autorizados y la conclusión de las obras en su caso.
b)   Tratándose de incentivos aplicados a través de convenios, las personas físicas, presentarán sus recibos y las personas morales lo harán a través de su representante legal.
c)   El beneficiario/a presentará los comprobantes fiscales conforme a la normatividad aplicable y/o recibo oficial en original o copia certificada y en su caso, el comprobante correspondiente que establezca el componente. La Unidad Responsable reconocerá el gasto relacionado con el proyecto, a partir del 1 de enero y hasta el 31 de diciembre del ejercicio fiscal correspondiente.
d)   Tratándose de incentivos que por decisión del beneficiario/a sean aplicados a través de proveedores se deberá contar con la cesión de derechos del beneficiario/a en favor del proveedor.
e)   Los recursos que se encuentren disponibles por no asignación a los beneficiarios/as aprobados como positivos, documentados por carta de desistimiento o acta administrativa como disminución de precios o costos de los incentivos aprobados, se sumarán una vez descontado el pago de servicios de la cuenta bancaria en la que se administran los recursos del componente. El resultado de esta agregación formará la cantidad de los recursos a reasignar a otros proyectos/beneficiarios/as, deberá llevarse a cabo a partir del desistimiento de los beneficiarios/as de cada ejercicio fiscal. Lo anterior no dará lugar a incrementar los gastos de operación para su ejercicio.
IV.   Comprobación de incentivos:
a)   El beneficiario/a presentará factura y/o recibo oficial y en su caso el comprobante correspondiente que establezca el componente. La Unidad Responsable reconocerá el gasto relacionado con el proyecto, a partir del 1 de enero y hasta el 31 de diciembre del ejercicio fiscal correspondiente.
b)   Tratándose de incentivos aplicados a través de convenios con los beneficiarios y los representantes legales de las personas morales, la documentación que avala el recibo de incentivos serán los presentados por estas últimas personas y la verificación de la comprobación de la erogación del recurso público la hará la Instancia Ejecutora, con independencia del seguimiento que hasta el finiquito de los mismos llegase a corresponder.
c)   La documentación en original o copia certificada que avala el recibo de incentivos deberá formar parte del expediente correspondiente siendo responsabilidad de la Instancia Ejecutora su resguardo para los efectos legales correspondientes, por el tiempo que establece la normatividad aplicable.
El diagrama de flujo se identifica en el Anexo IV.
La simple presentación de la solicitud ante las ventanillas para el otorgamiento de incentivos, no crea derecho a obtener el incentivo solicitado.
Los artículos 7, 8, 9 y 10 no aplican para el componente PROAGRO Productivo. Observar los estipulados en el componente.
La mecánica de operación para la entrega de los incentivos de PROAGRO Productivo se establece en el artículo 25.
TITULO IV
 
Disposiciones Complementarias
Capítulo I
De los Derechos, obligaciones y exclusiones
Artículo 56. Los que resulten beneficiarios, se sujetaran a los derechos y obligaciones:
I.     Son derechos de los beneficiarios:
a)   Recibir asesoría por parte de la Unidad Responsable, las Delegaciones y/o Instancias Ejecutoras, respecto al programa y a sus respectivos componentes y a los procedimientos de selección;
b)   En su caso, adquirir el bien o servicio con el apoyo directo o indirecto del proveedor que libremente elija;
c)   Interponer las quejas y denuncias en los términos establecidos en el artículo 70 de las presentes Reglas de Operación, y
d)   Ejercer los medios de defensa contra los actos y resoluciones emitidos por las Unidades Responsables y/o Instancias Ejecutoras en los términos de la Ley Federal de Procedimiento Administrativo.
II.    Son obligaciones de los beneficiarios:
a)   Cumplir con los requisitos establecidos en las presentes Reglas de Operación;
b)   Aplicar para los fines autorizados los incentivos recibidos y conservar las facturas en los términos de la legislación aplicable;
c)   Aceptar, facilitar y atender verificaciones, supervisiones, auditorías, inspecciones y las solicitudes de información, por parte de cualquier instancia de fiscalización que así lo requiera o en su caso de la unidad responsable o instancia ejecutora con el fin de verificar la correcta aplicación de los recursos otorgados por la Secretaría;
d)   Solicitar autorización previa por escrito de la Instancia Ejecutora de cualquier cambio que implique modificaciones al proyecto autorizado o a las condiciones de los incentivos directos o indirectos, quien lo resolverá dentro de los diez días hábiles siguientes a la presentación de la solicitud, en caso contrario se informará que fue resuelto en sentido negativo;
e)   Manifestar por escrito que la información y documentación que presenta y entrega es verdadera y fidedigna para continuar el proceso y comprobación del incentivo;
f)    Cumplir con los requisitos y las obligaciones específicos establecidos del componente solicitado;
g)   Para el pago de los incentivos vía depósito bancario el beneficiario deberá proporcionar copia del contrato de apertura de la cuenta bancaria productiva y/o estado de cuenta bancaria a su nombre, en la que se especifique la CLABE interbancaria donde se depositara el incentivo. En caso de pago al proveedor, carta de instrucción a favor del proveedor en escrito libre debidamente endosada firmada por el beneficiario donde se indique la razón social y la CLABE interbancaria de la cuenta de depósito; quedando obligado el proveedor a presentar constancia de que el productor recibió el bien o servicio contratado.
Artículo 57. No se otorgarán incentivos para los siguientes conceptos:
I.     Compra de tierras;
II.     Compra de equipo y maquinaria usada, salvo disposición expresa en contrario, establecida en el programa o componentes;
III.    Reparaciones, refacciones y compra de llantas, salvo disposición expresa en contrario, establecida en el programa o componentes;
IV.   Compra de cualquier tipo de vehículo o embarcación con características de lujo que sea de línea o por pedido prefabricado;
V.    Materias primas, insumos o capital de trabajo, con excepción de paquetes tecnológicos autorizados por la Secretaría, o de otros previstos en las presentes Reglas de Operación;
VI.   Pago de pasivos;
VII.   Edificación de uso habitacional;
VIII.  Adquisición de tractores o motocultores que no cuenten con la certificación emitida por OCIMA, salvo disposición expresa en contrario, establecida en el programa o componentes, y
 
IX.   Las demás que no correspondan a los conceptos de incentivo de cada componente, asimismo, el límite de superficie de incentivo por productor será el de100 hectáreas de riego o su equivalente en temporal, y 2,500 hectáreas de riego o su equivalente por persona moral.
Capítulo II
De los Participantes
Artículo 58. Unidades Responsables:
I.     Dirección General de Fomento a la Agricultura:
a)   Componentes:
1.   Agroincentivos
2.   Agroproducción Integral
3.   Desarrollo de Clúster Agroalimentario (AGROCLUSTER)
4.   Producción Intensiva y Cubiertas Agrícolas (PROCURA)
5.   Sistemas Producto Agrícolas (SISPROA)
6.   Tecnificación de Riego
7.   Reconversión y Productividad
II.    Dirección General de Operación y Explotación de Padrones:
a)   Componente:
1.   PROAGRO Productivo
III.    Dirección General de Fibras Naturales y Biocombustibles:
a)   Componente:
1.   Bioenergía y Sustentabilidad
IV.   Dirección General de Productividad y Desarrollo Tecnológico.
a)   Componentes:
1.   PROCAFE e Impulso Productivo al Café
2.   Programa de Incentivos para Productores de Maíz y Frijol (PIMAF)
Artículo 59. La Unidad Responsable, para la aplicación de los incentivos, tendrá las siguientes facultades y obligaciones:
I.     Facultades:
a)   Analizar y, en su caso, aprobar los criterios para la operación del programa y componentes;
b)   Definir los procedimientos para operar el programa, componentes o proyectos prioritarios agrícolas, conforme a lo establecido en las presentes Reglas de Operación;
c)   Establecer los criterios para aprobar las modificaciones a los proyectos que soliciten los beneficiarios/as siempre y cuando éstas no afecten el objetivo del proyecto, impacto y la población objetivo acordados;
d)   Establecer los criterios para las modificaciones necesarias y/o prórrogas cuando se requiera ampliar la vigencia de los incentivos aprobados para la ejecución de los incentivos autorizados, siempre y cuando ésta no implique un incremento del incentivo federal ni comprometa recursos de ejercicios posteriores, lo cual no deberá ser mayor a la mitad del periodo autorizado originalmente;
e)   Autorizar ventanillas, determinar o modificar los periodos y fechas de apertura, cierre y reapertura;
f)    Solicitar informes a las Instancias Ejecutoras, Unidades Técnicas Auxiliares, Instancias Dispersoras de Recursos, Instancias Dispersoras de Gastos Asociados y/o beneficiarios/as;
g)   Reasignar los recursos disponibles cuando no se hayan ministrado a los beneficiarios/as, con motivo de la cancelación de proyectos aprobados;
h)   Ejercer la potestad que le confieren las disposiciones jurídicas, para dar prioridad a proyectos prioritarios agrícolas de aplicación federal, regional e implementar su ejecución directa con organismos auxiliares o por medio de las instancias que le permitan el cumplimiento de sus
atribuciones a través de los instrumentos respectivos;
i)    Suscribir los acuerdos, convenios y demás instrumentos jurídicos para la realización de acciones del programa y componentes a que se refieren las presentes Reglas de Operación, según corresponda, con dependencias y entidades de la Administración Pública Federal, centros o instituciones de investigación y/o enseñanza superior, organismos nacionales e internacionales, así como organizaciones de productores, asociaciones civiles y prestadores de servicios profesionales, entre otros;
j)    Designar, adicionar o sustituir instancias ejecutoras, debiendo publicarse en la página electrónica de la Secretaría;
k)   Emitir los lineamientos de componentes a su cargo;
l)    Aprobar los proyectos prioritarios agrícolas previa validación jurídica por parte de la Oficina del Abogado General de la Secretaría;
m)  Designar, Instancias Dispersoras de Recursos, Ejecutoras de Gastos Asociados y Unidades Técnicas Auxiliares;
n)   En general, todas las facultades necesarias para la consecución de los objetivos de los programas, componentes o proyectos prioritarios agrícolas, conforme a lo establecido en las presentes Reglas de Operación y legislación aplicable.
II.    Obligaciones:
a)   Publicar en la página electrónica de la Secretaría, la convocatoria del programa y componentes con antelación a la apertura de ventanillas;
b)   En coordinación con la Dirección General de Planeación y Evaluación, supervisar que la operación del programa, componente o proyecto estratégico se realice conforme a lo establecido en las presentes Reglas de Operación y la normatividad aplicable;
c)   Revisar el informe de la cuenta pública del programa y/o componente con la relación definitiva de beneficiarios/as al 31 de diciembre, en la que se especificarán los recursos pagados, devengados y los no devengados enterados a la TESOFE, esta relación no podrá ser modificada;
d)   En coordinación con la Dirección General de Planeación y Evaluación realizar u ordenar las visitas de supervisión e inspección que permitan verificar que los incentivos hayan sido otorgados y aplicados conforme a la normatividad aplicable;
e)   Consultará a través de la herramienta tecnológica que ponga a su disposición la Autoridad Fiscal, el cumplimiento de la obligación del productor/a contenida en el artículo 32 D del Código Fiscal de la Federación;
f)    Coadyuvar con las instancias ejecutoras correspondientes, en la instauración, seguimiento y emisión de las resoluciones de los procedimientos administrativos para determinar el incumplimiento de las obligaciones por parte de los beneficiarios/as, y en su caso, formalizar la cancelación de los incentivos, solicitando el incentivo e intervención del área jurídica de la Secretaria a fin de ejercer las acciones legales pertinentes conforme a la legislación aplicable.
III.    Instancias Ejecutoras:
a)   Las que designen las unidades responsables.
b)   La Unidad Responsable podrá dictar a la instancia ejecutora las estrategias operativas y metodológicas a efecto de que los recursos del programa y los componentes sean aplicados en tiempo y forma.
c)   La Unidad Responsable de cada componente, en su caso, celebrará convenio de colaboración con la instancia ejecutora en donde se establecerán las atribuciones y obligaciones para la aplicación puntual de los incentivos en forma eficiente y ágil. En el mismo, se establecerán causales de rescisión por falta de resultados satisfactorios.
d)   La instancia ejecutora realizará las acciones necesarias para que las ventanillas inicien actividades en el tiempo establecido en las presentes reglas. Previamente difundirán la apertura de ventanillas por medio de la convocatoria respectiva.
IV.   La Instancia Ejecutora, tendrá las siguientes facultades y obligaciones:
a)   Operar los programas y/o componentes conforme lo establecido en las presentes Reglas de Operación;
 
b)   Aplicar los criterios para la asignación de incentivos a los beneficiarios que emita la Unidad Responsable.
c)   Presentar el programa de trabajo de los componentes convenidos con sus respectivas metas y montos;
d)   En concordancia con la Unidad Responsable emitir las convocatorias para la presentación de solicitudes de incentivo del programa y componentes, considerando la fecha para apertura de ventanillas en las presentes reglas.
e)   Aplicar los criterios que emita la Unidad Responsable para aprobar las modificaciones de los proyectos que soliciten los beneficiarios/as, siempre y cuando éstas no afecten el objetivo, la viabilidad técnica y económica, así como el impacto del proyecto;
f)    Publicar en su página electrónica los criterios de operación y calificación de incentivo del programa y componentes establecidos en las presentes Reglas de Operación;
g)   Evaluar las solicitudes presentadas y emitir el dictamen técnico de los proyectos, conforme a los requisitos de elegibilidad y criterios de selección previstos en las presentes Reglas de Operación y para poner a consideración de la Unidad Responsable la aprobación de los montos de incentivo correspondientes;
h)   Proponer a la Unidad Responsable la reasignación de recursos, cuando no se hayan ministrado o con motivo de la cancelación de proyectos aprobados o desistidos;
i)    Iniciar el Procedimiento Administrativo y en su caso, emitir las resoluciones a los procedimientos administrativos instaurados para determinar incumplimiento de obligaciones, y formalizar la cancelación de los incentivos y ejercer las acciones legales pertinentes conforme la legislación aplicable, e informar a la Unidad Responsable. En caso de estar imposibilitada por la normatividad para emitir dichas resoluciones, deberá informar y proporcionar a la unidad responsable todas las documentales públicas y/o privadas en donde conste dicho incumplimiento, para que ésta pueda emitir la resolución administrativa correspondiente y en su caso, formalizar la cancelación de los incentivos y ejercer las acciones legales pertinentes conforme a la legislación aplicable.
j)    Cumplir cabalmente las atribuciones y responsabilidades, mismas que quedarán claramente estipuladas y formalizadas en el instrumento jurídico que al efecto, y en su caso, suscriban con la Unidad Responsable, en caso contrario será causal de rescisión del instrumento jurídico.
k)   Suscribir con los beneficiarios/as, los instrumentos jurídicos correspondientes y solicitar la aportación de éstos, señalada en las presentes Reglas de Operación;
l)    Cancelar la aprobación de los proyectos, en caso de que los beneficiarios/as no suscriban los instrumentos jurídicos correspondientes o no realicen la aportación señalada en las presentes Reglas de Operación;
m)  Llevar el control y registro detallado de la aplicación de los recursos y el avance pormenorizado de las metas del componente, así como, de la elaboración y envío a la Unidad Responsable correspondiente de la Secretaría, de los informes físico-financieros, con una periodicidad mensual y trimestral;
n)   Realizar el seguimiento que podrá consistir en la entrega de reportes, requerimiento de información, visitas de supervisión y verificación y cualquier otro que le requiera la Unidad Responsable, que permita verificar que los incentivos otorgados hayan sido autorizados y aplicados conforme a la normatividad vigente;
o)   Solicitar al beneficiario/a, la presentación de informes de avance físico-financiero del proyecto;
p)   Resguardar por el tiempo establecido en la normatividad aplicable la documentación que avala la entrega-recepción de incentivos;
q)   Registrar oportunamente, y mantener actualizada la información en el SURI;
r)    Integrar el informe de la cuenta pública del programa y/o componente con la relación definitiva de beneficiarios/as al 31 de diciembre, en la que se especificarán los recursos pagados, devengados y los no devengados enterados a la TESOFE, para su entrega a la Unidad Responsable. Esta relación no podrá ser modificada;
s)   Atender las auditorías que practiquen los órganos fiscalizadores de nivel federal o de la Auditoría Superior de la Federación hasta su solventación;
t)    Reintegrar, en cumplimiento a la legislación aplicable, a la TESOFE, los recursos que al cierre
del ejercicio no se hayan devengado, así como los productos y cargas financieras que correspondan;
u)   Interponer denuncias y demandas por incumplimiento de obligaciones del beneficiario/a, previo procedimiento administrativo;
v)   Notificar a la Unidad Responsable del Programa y Componentes, así como a la Oficialía Mayor respecto de las resoluciones a las que se refiere el artículo 21 de las Reglas de Operación;
w)   Mantener actualizado el Directorio de Personas Físicas y/o Morales que pierden su derecho a recibir incentivos de los programas Sujetos a Reglas de Operación de la SAGARPA, de acuerdo al artículo 21 de las presentes Reglas de Operación,
x)   Presentar la comprobación del recurso al cierre del ejercicio fiscal que corresponda;
y)   Para el caso de los componentes que operan incentivos directos o mediante un padrón de beneficiarios/as, a través de medios electrónicos de pago a la cuenta (Sistema Bancarizado) o medio de disposición de cada beneficiario/a, de manera nominativa o en bloque con apoyo de un intermediario financiero, la documentación que avala la entrega-recepción de los incentivos se constituirá con la orden de depósito de la Instancia Ejecutora del gasto y con los reportes y/o informes que emita el Intermediario Financiero al ejecutor del gasto.
z)   En general, todas las obligaciones necesarias para la consecución de los objetivos del programa y componentes.
Capítulo III
De la Auditoria
Artículo 60. Los recursos que la Federación otorga para el programa y/o componentes, podrán ser auditados por la Secretaría de la Función Pública, el Órgano Interno de Control en la Secretaría y/o auditores independientes contratados para tal efecto, en coordinación con los Órganos Estatales de Control; la Secretaría de Hacienda y Crédito Público; la Auditoría Superior de la Federación y demás instancias que en el ámbito de sus respectivas atribuciones resulten competentes.
Las responsabilidades administrativas, civiles o penales derivadas de las revisiones, seguimiento y/o auditorías realizadas por la Secretaría y las instancias fiscalizadoras antes mencionadas, que afecten a la Hacienda Pública Federal que, en su caso, incurran los servidores públicos federales o locales, así como las personas físicas o morales beneficiadas con este programa, serán sancionados en los términos de la legislación aplicable.
Para todos los efectos legales, todas aquellas personas que manejen o apliquen recursos públicos federales son considerados sujetos a la Ley Federal de Responsabilidades Administrativas de los Servidores Públicos, conforme al artículo 2 de la misma; por lo que la administración, manejo y aplicación de los recursos federales asignados al programa y/o componentes a que se refieren estas Reglas de Operación deberá realizarse conforme a la legislación aplicable, en virtud de que no pierden su carácter federal, no obstante haber sido materia de un convenio y encontrarse transferidos para su aplicación, a cualquier otras instancia diferente a la Secretaría.
Capítulo IV
Del Gasto de Operación
Artículo 61. De los recursos asignados al Programa de Fomento Agrícola en sus diferentes componentes, se destinará para las acciones de evaluación, supervisión, operación del programa y difusión un 5% con cargo a los recursos autorizados a este programa en función de la siguiente distribución:
Concepto
Aportación Porcentaje
Evaluación
0.5%
Supervisión
0.5%
Gastos de Operación
2.7%
Difusión
0.3%
PDI (PAP)*
1.0%
TOTAL
5.0%
*La Coordinación General de Delegaciones realizará directamente las gestiones para la transferencia presupuestal ante la Dirección General de Programación Presupuesto y Finanzas; en caso de que en la operación del Componente no se haga uso de la estructura estatal de la Secretaría, (Delegaciones, Distritos
de Desarrollo Rural, y Centros de Apoyo al Desarrollo Rural), el porcentaje señalado será ejercido directamente para la operación y la supervisión por parte de la Unidad Responsable.
Para realizar la evaluación externa nacional del programa, la Dirección General de Programación, Presupuesto y Finanzas de Oficialía Mayor podrá reservar a nivel central un monto de hasta el 0.5% del presupuesto original autorizado.
Para las tareas de supervisión del programa, se destinará un monto máximo del 0.5% del presupuesto original autorizado a cada uno de sus componentes que será ejercido previa validación con base en la propuesta que presente la Dirección General de Planeación y Evaluación.
La Unidad Responsable deberá suministrar los recursos necesarios a las delegaciones de la SAGARPA en las entidades federativas, para que éstas realicen las tareas de supervisión que le soliciten.
Los gastos de operación que corresponden a las Delegaciones podrán ser transferidos presupuestalmente en gasto directo a éstas, mediante Adecuaciones Presupuestarias. Lo correspondiente a Entidades Federativas será radicado al FOFAE.
Los Gastos de operación y evaluación podrán ser ministrados en un solo evento y disponer de ellos al momento de ser radicados.
Los productos financieros generados del principal del programa podrán aplicarse de acuerdo a lo siguiente: pago de los servicios fiduciarios y el de la cuenta bancaria; pago de publicación de convocatorias y papelería oficial; incremento de las metas en los conceptos autorizados en cada componente; auditorías externas y, en su caso el reintegro a la TESOFE.
Para el caso de la ampliación de las metas, las acciones adicionales realizadas deberán reportarse en forma separada de las alcanzadas con los recursos federales originalmente convenidos.
Para el caso del componente PROAGRO Productivo la distribución será la siguiente:
Responsable
Porcentaje
Concepto
PROAGRO Productivo
Unidad Responsable
1.8
Incluye Gastos de Operación, PDI, PAP, Difusión, Supervisión, Verificación y Evaluación del Componente
 
Con el propósito de dar cumplimiento al numeral 11 del Acuerdo mediante el que se publican los lineamientos para la aplicación y seguimiento de las medidas para el uso eficiente, transparente y eficaz de los recursos públicos, y las acciones de disciplina presupuestaria en el ejercicio del gasto público, así como para la modernización de la Administración Pública Federal de la SHCP, los recursos que se ejerzan en gastos de operación asociados a este programa, deberán ser menores en al menos 5% respecto a los montos autorizados en el ejercicio inmediato anterior.
Capítulo V
De la Evaluación, Seguimiento y Supervisión
Artículo 62. En cumplimiento a lo establecido en los artículos 134 de la Constitución Política de los Estados Unidos Mexicanos; 24, 25, 27, 75, 78, 85, 110 y 111 de la Ley Federal de Presupuesto y Responsabilidad Hacendaria, y 180 del Reglamento; los Lineamientos Generales para la Evaluación de los Programas de la Administración Pública y el Programa Anual de Evaluación (PAE) se deberá realizar una evaluación de resultados del programa.
Para ello, la evaluación externa del programa deberá realizarse, de acuerdo a los términos de las disposiciones generales emitidas por la Secretaría de Hacienda y Crédito Público, la Secretaría de la Función Pública y Consejo Nacional de Evaluación de la Política de Desarrollo Social (CONEVAL), en el ámbito de sus respectivas competencias, debiéndose observar las disposiciones normativas aplicables y los requisitos que se deberán cumplir para el desarrollo de la evaluación, la designación y contratación de los evaluadores.
Adicionalmente a las evaluaciones establecidas en el Programa Anual de Evaluación, se podrán llevar a cabo las evaluaciones externas que se requieran, conforme a las necesidades del programa y en base a los recursos disponibles.
La Dirección General de Planeación y Evaluación de la Secretaría, será la unidad administrativa que deberá establecer, contratar y en su caso, operar y supervisar el proceso de la evaluación externa nacional del programa y componentes sujetos a este proceso.
 
Dicha unidad deberá ser ajena a la operación del programa y al ejercicio de los recursos presupuestarios; asimismo, será la encargada de emitir los lineamientos generales para las evaluaciones nacionales, en términos de la normatividad aplicable. Para el caso de la evaluación externa estatal, los Comités Técnicos Estatales de Evaluación serán los responsables de contratar y supervisar dicho proceso de conformidad con los lineamientos que emita para tal efecto la Dirección General de Planeación y Evaluación.
En caso de que las evaluaciones externas nacionales o estatales requieran realizar encuesta a beneficiarios, éstas deberán iniciarse una vez alcanzado, al menos el 60% de los recursos entregados a los beneficiarios; por lo que el ejercicio de los recursos destinados a las evaluaciones estarán en función del calendario establecido en los lineamientos generales que para tal efecto emita la Secretaría.
La evaluación de resultados del programa comprenderá, además la verificación del grado de cumplimiento de objetivos y metas, con base en indicadores estratégicos y de gestión (Matriz de Indicadores para Resultados) que permitan evaluar los resultados de la aplicación de los recursos públicos, a fin de fomentar una gestión basada en resultados y consolidar el Sistema de Evaluación de Desempeño, implementando acciones para mejorar el quehacer de la administración pública mediante el seguimiento a las principales recomendaciones derivadas de las evaluaciones.
Para efectos de las presentes Reglas de Operación la definición de los indicadores estratégicos y de gestión del programa se realizó con base en la metodología del marco lógico, considerándose los principales indicadores a nivel de propósito y componente;
Los siguientes indicadores permitirán medir el logro de los objetivos del programa:
Objetivo
Nombre del Indicador
Frecuencia de
Medición
Unidades económicas agrícolas incrementan
su producción, ingreso y prácticas agrícolas
sustentables
Índice de volumen físico agrícola
Anual
Superficie incorporada a prácticas
agrícolas sustentables
Anual
Porcentaje de alineamiento de predios con
actividades productivas
Anual
Porcentaje de participación de los
incentivos directos en la producción,
consumo intermedio y/o valor agregado
agrícola del año.
Anual
Incentivos económicos a los beneficiarios a
partir del padrón de PROAGRO Productivo,
dispersados
Porcentajes de incentivos directos
entregados en el año calendario
Trimestral
Incentivos económicos otorgados por hectárea
a los productores para la reconversión de
superficie agropecuaria en función del potencial
productivo, condiciones de mercado o de
siniestralidad.
Superficie reconvertida apoyada
Semestral
Incentivos económicos entregados a las
unidades económicas agrícolas para integrar
modelos de asociatividad que generen
economías de escala y mayor valor agregado
Porcentaje de Agro cluster integrados
Anual
Incentivos entregados a los productores de
café para la renovación de sus cafetales
Superficie de cafetales renovados
Semestral
Incentivos entregados a los productores
agrícolas para el establecimiento de sistemas
de riego tecnificado en sus parcelas
Porcentaje de superficie tecnificada con
respecto a la superficie con infraestructura
hidroagrícola
Anual
Incentivos económicos otorgados a los Comités
Sistema Producto para mejorar su
profesionalización
Porcentaje de Comités Sistema Producto
agrícolas profesionalizados
Anual
Incentivos entregados a los productores de
maíz y frijol para incrementar su productividad
Porcentaje de incremento de la
productividad de maíz y frijol
Anual
Incentivos económicos otorgados a las
unidades económicas agrícolas para proyectos
estratégicos integrales agrícolas que
modernicen la infraestructura y equipo
Proyectos estratégicos integrales agrícolas
instrumentados
Anual
Incentivos económicos otorgados a las
unidades económicas agrícolas para incorporar
superficie agrícola a la producción bajo cubierta
Superficie incorporada a la producción
bajo cubierta
Anual
Incentivos entregados a productores del sector
agroalimentario para prácticas agrícolas
sustentables, aprovechamiento, generación y
uso de energías renovables, eficiencia
energética, y generación y aprovechamiento de
biomasa para bioenergéticas.
Porcentaje de emisiones de gases de
efecto invernadero evitadas.
Anual
Incentivos económicos por hectárea a los
productores agrícolas para inducir el uso de
insumos que incidan en la productividad.
Porcentaje de hectáreas apoyadas
Semestral
Artículo 63. Para verificar el cumplimiento de las obligaciones a cargo del beneficiario y/o la Instancia Ejecutora, la Secretaría, por conducto de la Dirección General de Planeación y Evaluación normará el procedimiento y el seguimiento a la supervisión del programa y/o componentes, así como de los proyectos prioritarios agrícolas.
La supervisión la deberán realizar las Unidades Responsables, directamente o por conducto de la instancia que se determine.
La Dirección General de Planeación y Evaluación será la responsable de la coordinación y seguimiento del procedimiento, así como, de la administración general del Sistema Informático en el que las Unidades Responsables deberán registrar la operación correspondiente a la supervisión del programa, componentes y proyectos a su cargo.
Asimismo, las Unidades Responsables, o la instancia que determine la Secretaría, a través del sistema de supervisión, determinarán mediante procedimiento aleatorio la verificación y supervisión de los incentivos otorgados al amparo de cada componente.
Para el caso específico del Programa de Concurrencia con Entidades Federativas, la realización de la supervisión, será por conducto de las Delegaciones de la SAGARPA en cada entidad.
Las Unidades Responsables serán quienes fungirán como las instancias coadyuvantes de control y vigilancia del programa y/o componentes a cargo de la Secretaría, para asegurar el apego a la normatividad y lineamientos aplicables, el buen uso, manejo y destino de los recursos ministrados.
Capítulo VI
De la Transparencia, Difusión y Rendición de Cuentas
Artículo 64. Se dará en el marco de la Ley Federal de Transparencia y Acceso a la Información Pública Gubernamental.
El programa deberá publicar su listado de beneficiarios por componente, el cual deberá estar desagregado por género, grupo de edad, entidad federativa y municipio, así como los conceptos de apoyo. Dicha información deberá actualizarse permanentemente y publicarse semestralmente en la página electrónica de la Secretaría www.sagarpa.gob.mx y de cada instancia ejecutora de gasto a más tardar el último día hábil de diciembre del año que se reporta y deberá ser actualizada, en su caso, con los datos del finiquito correspondiente.
Asimismo, todas las instancias ejecutoras del programa comprendidas en estas Reglas de Operación deberán publicar una relación que contenga todos los folios de las solicitudes apoyadas y no apoyadas. Estas relaciones deberán publicarse, al menos, en la página electrónica de la Instancia Ejecutora y en cada una de las ventanillas en las que se recibieron las solicitudes.
La papelería, documentación oficial, así como la publicidad y promoción del programa y componente,
deberán incluir el logotipo de la Secretaría y el de la SDA, en su caso, y la siguiente leyenda: "Este programa es público, ajeno a cualquier partido político. Queda prohibido el uso para fines distintos a los establecidos en el programa".
Artículo 65. Para realizar las tareas de difusión del programa y componentes, la Dirección General de Programación, Presupuesto y Finanzas de Oficialía Mayor, reservará a nivel central un monto de hasta 0.3 % del presupuesto original autorizado al programa y componentes para ser ejercidos por la Coordinación General de Comunicación Social.
Artículo 66. La Secretaría continuará con el Sistema de Rendición de Cuentas sobre el destino de los recursos fiscales a que se refiere el Artículo 36 del Decreto de Presupuesto de Egresos de la Federación para el Ejercicio Fiscal 2014, a efecto de integrar el Padrón Único de Beneficiarios previsto en el Artículo 140 de la Ley de Desarrollo Rural Sustentable. Este Sistema deberá incorporar como mínimo los siguientes elementos: clave o número de registro que le será asignado por la dependencia al beneficiario, región geográfica, entidad federativa, municipio y localidad, actividad productiva, eslabón de la cadena de valor, concepto de apoyo, monto fiscal otorgado y fecha de otorgamiento, ciclo agrícola y la estratificación correspondiente.
La actualización de la información contenida en este Sistema es responsabilidad de las unidades responsables e instancias ejecutoras de los programas y componentes, incluyendo a las Entidades Federativas. Dicho Sistema mantendrá un módulo específico en el cual se detallen los recursos fiscales destinados a los productos básicos y estratégicos señalados en el Artículo 179 de la Ley de Desarrollo Rural Sustentable; a más tardar el 31 de diciembre tendrá disponibles los datos que permitan la identificación del beneficiario.
La Dirección General de Planeación y Evaluación de la Secretaría será la Unidad Administrativa responsable de: Operar el Sistema de Rendición de Cuentas; establecer los términos y condiciones para la entrega de la información requerida y hacerlos del conocimiento de las UR's; publicar mensualmente un reporte sobre el cumplimiento de la entrega de la información por parte de las UR's; y en el mes de enero difundir el catálogo correspondiente a los conceptos de apoyo, de conformidad a las claves establecidas en el Sistema de Clasificación Industrial de América del Norte (SCIAN) mediante las cuales las UR's deberán identificar sus conceptos de apoyo.
Capítulo VII
De la Equidad y Género
Artículo 67. La participación de mujeres y hombres será en igualdad de oportunidades; no será limitante la condición de mujeres y hombres para la participación y elegibilidad en la obtención de los incentivos.
Capítulo VIII
De la Coordinación Institucional
Artículo 68. La Unidad Responsable tendrá la facultad de suscribir convenios e instrumentos jurídicos para la realización de acciones del programa y componentes a que se refieren las presentes Reglas de Operación, según corresponda, con dependencias y entidades de la Administración Pública Federal, centros o instituciones de investigación y/o enseñanza superior, organismos nacionales e internacionales, así como organizaciones de productores, asociaciones civiles y prestadores de servicios profesionales, entre otros.
Capítulo IX
De las Sanciones, Quejas y Denuncias
Artículo 69. En caso de que el beneficiario incumpla cualquiera de las obligaciones señaladas en el artículo 56, fracción II de las presentes Reglas de Operación o del convenio que se suscriba para tal efecto, previa instauración del procedimiento administrativo en términos de lo establecido en la Ley Federal de Procedimiento Administrativo y resolución de la Instancia Ejecutora o la unidad responsable conjunta o separadamente y conforme a sus atribuciones, le será cancelado el incentivo y requerida la devolución del mismo, más los productos financieros generados y será registrado por parte de la Instancia Ejecutora o la Unidad Responsable en el directorio de personas físicas y/o morales que pierden su derecho de recibir incentivos, el cual está a cargo de la Oficialía Mayor de la SAGARPA, hasta en tanto no se subsane el incumplimiento detectado. Lo anterior, sin perjuicio de otras acciones jurídicas y administrativas que emprenda la Secretaría y/o las instancias fiscalizadoras.
Una vez que la Instancia Ejecutora tenga conocimiento de algún incumplimiento por parte del beneficiario/a, deberá iniciar el procedimiento administrativo correspondiente y elaborar un proyecto de resolución para
validación y, en su caso, emisión por parte de la Unidad Responsable. Si durante el procedimiento administrativo se subsanan las causas de incumplimiento, se dará por terminado dicho procedimiento, debiendo remitir a la Unidad Responsable un informe sobre cada caso en particular. La Instancia Ejecutora deberá formalizar la cancelación de los incentivos y ejercer las acciones legales pertinentes conforme la legislación aplicable.
En cumplimiento a la legislación aplicable, los recursos que no se destinen a los fines autorizados, deberán ser reintegrados a la TESOFE, así como los productos financieros que correspondan.
Artículo 70. Los beneficiarios y los ciudadanos en general podrán presentar por escrito sus quejas y denuncias, con respecto a la ejecución de las presentes Reglas de Operación directamente ante el Órgano Interno de Control en la Secretaría, o a través de sus Auditorías Ejecutivas Regionales en las Delegaciones, en las oficinas de los Órganos Internos de Control de los Órganos Administrativos Desconcentrados y de las Entidades Coordinadas por la Secretaría, el Órgano Estatal de Control, y en su caso, el Órgano Municipal de Control, Módulos de Quejas y Denuncias correspondientes.
Las quejas y denuncias podrán realizarse por escrito, vía Internet (http://www.funcionpublica.gob.mx), vía correo electrónico (contactociudadano@funcionpublica.gob.mx y quejas@funcionpublica.gob.mx) o vía telefónica al 01 800 90 61 900 (Área de Quejas del OIC en la Secretaría Insurgentes Sur 489, Mezzanine, México, D.F.) en las Entidades Federativas por conducto de las oficinas receptoras de quejas a los números telefónicos siguientes: Aguascalientes 01 (449) 914 05 94; Baja California 01 (686) 554 00 49; Baja California Sur 01 (612) 122 74 31; Campeche 01 (981) 816 53 88; Coahuila 01 (844) 411 83 01; Colima 01 (312) 312 08 41; Chiapas 01 (961) 617 10 51; Chihuahua 01 (614) 214 41 08; Distrito Federal 01(55) 38718600, ext. 35244; Durango 01 (618) 829 18 00, Ext. 78200; Estado de México 01 (722) 278 12 43; Guanajuato 01 (461) 616 04 13; Guerrero 01 (747) 472 61 64; Hidalgo 01 (771) 713 15 52; Jalisco 01 (331) 401 51 41; Michoacán 01 (443) 113 03 01; Morelos 01 (747) 771 92 12; Nayarit 01 (311) 213 39 58; Nuevo León 01 (811) 160 75 05; Oaxaca 01 (951) 549 00 71; Puebla 01 (222) 235 39 42; Querétaro 01 (442) 218 78 91; Quintana Roo 01 (983) 835 12 70; Región Lagunera 01 (871) 175 04 00, Ext. 45010; San Luis Potosí 01 (444) 834 31 01; Sinaloa 01 (667) 760 15 45; Sonora 01 (662) 259 98 13; Tabasco 01 (993) 358 18 10; Tamaulipas 01 (834) 318 21 01; Tlaxcala 01 (243) 465 07 06; Veracruz 01 (228) 841 63 76; Yucatán 01 (999) 943 69 88 y, Zacatecas 01 (492) 925 61 46 o al Centro de Contacto Ciudadano lada sin costo 01800 38 624 66, en el interior de la República, 01800 47 523 93 sin costo desde los Estados Unidos y 2000 2000 en la Ciudad de México).
En caso de que se realicen las quejas y denuncias ante las Contralorías de las Entidades Federativas, deberán de notificar a la brevedad al Órgano Interno de Control en la Secretaría, en términos de las disposiciones jurídicas aplicables.
Transitorios
PRIMERO.- El presente Acuerdo entrará en vigor el primero de enero del 2014.
SEGUNDO.- A partir del ejercicio fiscal 2014 las presentes Reglas de Operación del programa de Fomento a la Agricultura y sus componentes, serán las únicas aplicables para el mismo, por lo que mediante la publicación en el DOF del presente acuerdo quedan sin efecto las Regla de Operación, lineamientos, adición, actualización o modificación que se hubieren publicado con anterioridad al presente Acuerdo, salvo que expresamente se señale lo contrario en las presentes reglas.
Se abrogan las Reglas de Operación del Programa de Apoyos Directos al Campo (PROCAMPO PRODUCTIVO), publicadas en el Diario Oficial de la Federación el 20 de febrero de 2002; el Procedimiento General Operativo para los ciclos agrícolas O-I2012/2013, P-V 2013 y subsecuentes, publicado el 23 de agosto de 2011; el Acuerdo por el cual emiten los Lineamientos del Programa de Actualización de Datos y Expedientes del Directorio del PROCAMPO publicado en el DOF el 25 de marzo de 2010.
TERCERO.- Conforme a los artículos décimo cuarto y cuarto transitorio del Decreto por el que se establece el Sistema Nacional para la Cruzada contra el Hambre "Sin Hambre", las erogaciones que se realicen para dar cumplimiento a dicho Decreto, se cubrirán con cargo a los respectivos programas y presupuestos aprobados para el ejercicio fiscal correspondiente en los términos de la Ley Federal de Presupuesto y Responsabilidad Hacendaria.
CUARTO.- A efecto de cumplir con lo señalado en el Artículo Vigésimo del Decreto que establece las medidas para el uso eficiente, transparente y eficaz de los recursos públicos, y las acciones de disciplina presupuestaria en el ejercicio del gasto público, así como para la modernización de la Administración Pública Federal; esta Secretaría continuará instruyendo que el pago a los beneficiarios se realice de forma electrónica,
mediante depósito en cuentas bancarias. La forma de pago prevista en este artículo, estará exceptuada en aquellos casos en que no se cuente con servicios bancarios en la localidad correspondiente.
QUINTO.- Conforme a lo establecido en el artículo 36, fracción XII del Decreto de Presupuesto de Egresos de la Federación para el Ejercicio Fiscal 2014 esta Secretaría realizará la consulta sobre el cumplimiento al artículo 32-D del Código Fiscal de la Federación en la herramienta que para tal efecto pongan a disposición las autoridades fiscales.
SEXTO.- En tanto se expidan los nuevos Lineamientos por los que se establece el procedimiento administrativo de cancelación del registro de predios en el directorio del programa de apoyos directos al campo, PROCAMPO Productivo, que deberán observar los servidores públicos de la Secretaría de Agricultura, Ganadería, Desarrollo Rural, Pesca y Alimentación, publicados en el Diario Oficial de la Federación el 3 de septiembre de 2013, se continuarán aplicando, en lo conducente, los vigentes.
SÉPTIMO.- Los derechos de los productores beneficiarios del Programa de Apoyos Directos al Campo (PROCAMPO Productivo), serán respetados conforme a la ley y en ningún caso serán afectados por la emisión del presente Acuerdo.
OCTAVO.- La Dirección General de Operación y Explotación de Padrones de la Secretaría como Unidad Responsable del Componente PROAGRO Productivo, deberá emitir los nuevos Lineamientos en los que se establezca el procedimiento administrativo de cancelación del registro de predios en el directorio de dicho Componente, en un término de 90 días naturales contados a partir de la publicación del presente Acuerdo.
México, D.F., a 9 de diciembre de 2013.- El Secretario de Agricultura, Ganadería, Desarrollo Rural, Pesca y Alimentación, Enrique Martínez y Martínez.- Rúbrica.
Anexo I
 

1/ Los solicitantes registrados en alguno de los padrones indicados podrán tener acceso a sus datos personales para facilitar el llenado su formato de solicitud.
2.2 PERSONA MORAL
 
*Nombre de la persona moral: ___________________________________________________________
*RFC
 
 
 
 
 
 
 
 
 
 
*Homoclave:
 
 
 
 
 
*Fecha de constitución
 
 
 
 
 
 
d
d
m
m
a
a
 
Objeto social de la persona moral: ____________________________________________________________
No. total de socios
 
No. socios morales
 
No. de socios físicos
 
 
 
 
 
 
 
No. socios mujeres
 
No. de socios hombres
 
 
 
 

2.4 DOMICILIO DEL SOLICITANTE
Tipo de domicilio*: Urbano________ Rural__________
*Tipo de asentamiento humano: Colonia ( ) Fraccionamiento ( ) Manzana ( ) Pueblo ( ) Rancho ( ) Granja ( ) Ejido ( ) Hacienda ( ) Otro ( )
*Nombre del asentamiento humano: __________________________________________________________________
*Tipo de vialidad: Avenida ( ) Boulevard ( ) Calle ( ) Callejón ( ) Calzada ( ) Periférico ( ) Privada ( ) Carretera ( ) Camino ( ) Otro ( )
*Nombre de vialidad:
____________________________________________________________________________
Número exterior 1: ________ Número interior: __________ *Código Postal: __________________________
Referencia 1 (entre vialidades): ___________________________________________________________________
Referencia 2 (vialidad posterior): _____________________________ Referencia 3* (Descripción de
ubicación): _____________________________________________________________________________
*Localidad: __________________*Municipio: __________________ *Estado: _________________________
DATOS DEL PROYECTO
Nombre del proyecto: ___________________________________________________________________________
 
Tipo de proyecto:
Nuevo
 
 
 
Continuación
 
 
3.1 UBICACIÓN DEL PROYECTO
Tipo de domicilio: Urbano________ Rural_________
*Tipo de asentamiento humano: ( ) Colonia ( ) Fraccionamiento ( ) Manzana ( ) Pueblo ( ) Rancho ( ) Granja ( ) Ejido ( ) Hacienda ( ) Otro ( )
*Localidad: ______________ *Nombre del asentamiento humano: _________________________________
*Tipo de vialidad: ( ) Avenida ( ) Boulevard ( ) Calle ( ) Callejón ( ) Calzada ( ) Periférico ( ) Privada ( ) Carretera ( ) Camino ( ) Otro ( )
*Nombre de vialidad: ____________________________________________________________________________
Número exterior 1:
 
Número interior:
*Código Postal:
Referencia 1 (entre vialidades): ___________________________________________________________________
Referencia 2 (vialidad posterior): __________________________ Referencia 3* (Descripción de ubicación):
 
*Localidad:
*Municipio:
*Estado:
 
3.2 IDENTIFICACIÓN DEL PREDIO (S):
PROAGRO Productivo (1) Folio predio________________________ Superficie _________________ha
PROAGRO Productivo (2): Folio predio________________________ Superficie _________________ha
Otros: Folio predio________________________ Superficie _________________ha
       Coordenadas geográficas (ubicar un punto al interior del predio en donde se realizará el proyecto):
Latitud N: _________Longitud O: _________Elevación: _____________msnm
Otros: Folio predio________________________ Superficie _________________ha
Coordenadas geográficas (ubicar un punto al interior del predio en donde se realizará el proyecto):
Latitud N: _________Longitud O: _________Elevación: _____________msnm
3.3 BENEFICIARIOS
No. de beneficiarios a atender: Mujeres: __________ Hombres:   __
No. de jóvenes (14-29 años): ________ No. de adultos (30-59 años): ________ No de adultos mayores (60
años en adelante): ______________
No. de indígenas: ___________ No. indígenas mujeres: _________ No. de indígenas hombres: _________
En caso de ser persona moral, deberá completar el formato de relación de beneficiarios del ANEXO I-A.
3.4 EMPLEOS A GENERAR
No. de empleos directos: _____________ Mujeres: _______________ Hombres: ________________
3.5 CULTIVOS A ATENDER (EN SU CASO)
Cultivo 1
 
Superficie
 
Ciclo: OI
 
PV
 
Perennes
 
Año
 
 
 
 
 
 
 
 
 
 
 
 
 
Cultivo 2
 
Superficie
 
Ciclo: OI
 
PV
 
Perennes
 
Año
 
 
 
 
 
 
 
 
 
 
 
 
 
Cultivo 3
 
Superficie
 
Ciclo: OI
 
PV
 
Perennes
 
Año
 
 
 
 
 
 
 
 
 
 
 
 
 
Otro:
 
 
 
 
 
 
 
 
 
 
 
 
4.    COMPONENTES Y CONCEPTOS DE INCENTIVO SOLICITADOS:
4.1 INCENTIVO SOLICITADO
Monto en pesos
 
 
Concepto de
incentivo
solicitado
Sub concepto de
incentivo
solicitado
Unidad de
medida
Cantidad
Solicitada
Incentivo federal
solicitado
Incentivo
estatal
Beneficiario
Otras fuentes de financiamiento
Inversión
TOTAL
Descripción
(opcional)
Crédito
Otro incentivo gubernamental
 
 
 
 
 
 
 
 
 
 
 
 
 
 
 
 
 
 
 
 
 
 
 
 
 
 
 
 
 
 
 
 
 
 
 
 
 
 
 
 
 
 
 
 
 
 
 
 
 
 
 
 
 
 
 
 
 
 
 
 
 
 
 
 
 
 
 
 
 
 
 
 
 
 
 
 
 
 
 
 
 
 
 
 
 
 
 
 
 
 
 
 
 
 
 
 
 
 
 
¿Recibió incentivos de los programas o componentes de la SAGARPA en años anteriores?
Sí ___No___ ¿Cuál(es) componente(s)?______________________________________________________________ Monto.______________________
5.    DECLARACIONES DEL SOLICITANTE
             Declaro bajo protesta de decir verdad:
a)   Que no realizo actividades productivas ni comerciales ilícitas.
b)   Que estamos al corriente con las obligaciones requeridas por la SAGARPA en las presentes Reglas de Operación...
c)   Que aplicaremos los incentivos únicamente para los fines autorizados, y que, en caso de no cumplimiento por nuestra parte, la consecuencia será la devolución del recurso y [los productos financieros], así como la pérdida permanente del derecho a la obtención de incentivos de la SAGARPA.
d)   Que estoy al corriente en mis obligaciones fiscales.        Si ( ) No ( )
e)   Que estoy exento de obligaciones fiscales.         Si ( )             No ( )
f)    Con fundamento en el artículo 35 de la Ley Federal de Procedimiento Administrativo acepto la recepción de notificaciones relacionadas con la presente solicitud a través de la página electrónica de la Secretaría (www.sagarpa.gob.mx) y/o de la página electrónica de la Instancia Ejecutora.
g)   Conforme a lo establecido en las presentes Reglas de Operación de la Secretaría de Agricultura, Ganadería, Desarrollo Rural, Pesca y Alimentación , manifiesto bajo protesta de decir verdad que no he recibido incentivos que impliquen duplicidad para el mismo concepto de este programa.
h)   Manifiesto que los datos son verídicos y me comprometo a cumplir con los ordenamientos establecidos en las Reglas de Operación y Lineamientos correspondientes, así como de toda la legislación aplicable.
i)    Expreso mi total y cabal compromiso, para realizar las inversiones y/o Trabajos que me correspondan, para ejecutar las acciones del proyecto aludido hasta la conclusión.
j)    Eximo a la SAGARPA de toda responsabilidad derivada del depósito del importe del incentivo que se me otorgue, [en la cuenta bancaria que se precisa con antelación,] toda vez que los datos que de ella he proporcionado son totalmente correctos y vigentes, en cuanto SAGARPA efectúe los depósitos del importe que me corresponda, me doy por pagado, en caso de reclamación del depósito, para comprobar que el pago no se ha efectuado, me comprometo a proporcionar los estados de cuenta emitidos por el banco que la SAGARPA requiera; con este documento me hago sabedor de que SAGARPA se reserva el derecho de emitir el incentivo mediante otra forma de pago, cuando así lo determine autorizo al banco para que se retire los depósitos derivados de los programas de SAGARPA efectuados por error en mi cuenta, así como los que no me correspondan o los que excedan al incentivo al que tengo derecho y sean reintegrados a la cuenta bancaria del programa correspondiente.
6.     REQUISITOS GENERALES (RELACIÓN DE DOCUMENTOS ENTREGADOS QUE NO ESTÉN EN EL EXPEDIENTE)
       Para concluir con el registro de su solicitud, deberá presentar en la ventanilla correspondiente, copia de la presente pre-solicitud firmada y acompañarla con los siguientes requisitos generales y específicos, dependiendo si se encuentra dado de alta en el padrón de PROAGRO Productivo o SURI y del componente solicitado (copia simple y original para cotejo):
PERSONAS FÍSICAS
 
PERSONAS MORALES
 
Identificación
Oficial.
RFC, en su caso
 
 
 
Acta constitutiva (en su
caso, Instrumento notarial
donde consten
modificaciones a ésta y/o
a sus estatutos).
 
 
CURP
 
 
 
RFC.
 
 
Comprobante
de domicilio
Comprobante de
la legal posesión
del predio
 
 
 
Comprobante de
Domicilio fiscal.
Comprobante
de la legal
Posesión del predio.
 
 
Documentación del apoderado legal (en su
caso):
 
 
Acta notariada de
instancia facultada
para nombrar
autoridades o donde
conste el poder general para pleitos
y cobranzas y/o actos
de administración o
de dominio(en su caso).
Documentación del representante legal:
Identificación oficial del
Representante legal.
 
 
 
 
Para el caso de contar con apoderado legal:
Identificación
oficial del
apoderado
legal
CURP del
apoderado
legal
Poder general
del apoderado
 
 
 
 
CURP del representante
legal.
 
 
5.1   REQUISITOS ESPECÍFICOS (relación de documentos entregados): los correspondientes a cada componente conforme al ANEXO I-B
7.    FIRMAS
____________________________________
7. a Nombre completo y firma o huella digital del solicitante
_________________________________________
7. b Nombre completo, firma y cargo del funcionario receptor
"Los datos personales recabados serán protegidos e incorporados y tratados en el sistema de datos personales "base de datos de beneficiarios de programas de incentivos" con fundamento en el [Art. XXXX del Reglamento Interior de la SAGARPA] y de la Ley Federal de Transparencia a la Información Pública Gubernamental, y cuya finalidad es proporcionar información sobre los beneficiarios de los diversos programas de incentivo."
"Este Programa es de carácter público, ajeno a cualquier partido político. Queda prohibido su uso para fines distintos a los establecidos en el Programa."
 
 
Anexo I A.
 

 
 
 
 
 
 
 
 
 
 
 
 
 
 
 
 
 
 
 
 
 
 
 
 
 
 
 
 
 
 
 
 
 
 
 
 
 
 
 
 
 
 
 
 
 
 
 
 
 
 
 
 
 
 
 
 
 
 
 
 
 
 
 
DATOS DE LOS AGREMIADOS SOLICITANTES
 
Nombre del productor solicitante
 
 
 
 
 
 
 
 
 
 
 
 
 
 
 
 
 
Número
Apellido
Paterno
Apellido
Materno
Nombre
(s)
Género
CURP
Entidad
Federativa
Municipio
donde se
ubica el
predio
Localidad
donde se
unica el
predio
Coordenadas [Geográficas*]
Concepto
de apoyo
solicitado
Cantidad de
apoyo
solicitado
Monto de
apoyo
solicitado
Cultivo
Régimen
(Temporal o
Riego)
Superficie a
apoyar
(hectáreas)
máximo 1
decimal
Tipo
de
Pago
Clabe
Interbancaria
Firma o
huella
digital
del
producto
r
Latitud
Longitud
Altitud
1
 
 
 
 
 
 
 
 
 
 
 
 
 
 
 
 
 
 
 
 
2
 
 
 
 
 
 
 
 
 
 
 
 
 
 
 
 
 
 
 
 
3
 
 
 
 
 
 
 
 
 
 
 
 
 
 
 
 
 
 
 
 
4
 
 
 
 
 
 
 
 
 
 
 
 
 
 
 
 
 
 
 
 
5
 
 
 
 
 
 
 
 
 
 
 
 
 
 
 
 
 
 
 
 
6
 
 
 
 
 
 
 
 
 
 
 
 
 
 
 
 
 
 
 
 
7
 
 
 
 
 
 
 
 
 
 
 
 
 
 
 
 
 
 
 
 
8
 
 
 
 
 
 
 
 
 
 
 
 
 
 
 
 
 
 
 
 
9
 
 
 
 
 
 
 
 
 
 
 
 
 
 
 
 
 
 
 
 
10
 
 
 
 
 
 
 
 
 
 
 
 
 
 
 
 
 
 
 
 
11
 
 
 
 
 
 
 
 
 
 
 
 
 
 
 
 
 
 
 
 
12
 
 
 
 
 
 
 
 
 
 
 
 
 
 
 
 
 
 
 
 
13
 
 
 
 
 
 
 
 
 
 
 
 
 
 
 
 
 
 
 
 
14
 
 
 
 
 
 
 
 
 
 
 
 
 
 
 
 
 
 
 
 
15
 
 
 
 
 
 
 
 
 
 
 
 
 
 
 
 
 
 
 
 
*Ubicar punto al interior del predio
 
Anexo I B
Documentos que deberán presentarse en copia simple y original (con fines de cotejo) en la ventanilla correspondiente, acompañado en su caso, de la copia de la pre solicitud y/o ticket.
PROAGRO PRODUCTIVO
 
1.    Estado de cuenta bancario donde se especifique el número de cuenta bancaria y la CLABE.
 
2.    Documento vigente que acredite la propiedad o posesión derivada del predio de acuerdo con su régimen de tenencia.
 
3.    Para predios localizados en distritos de riego, la boleta de pago de agua, o la constancia de pago de los derechos de uso del agua del ciclo agrícola en operación, salvo que parte de la superficie se siembre de temporal. En este caso, los productores podrán solicitar el incentivo para la superficie sembrada y cultivada bajo ese régimen, mediante constancia emitida por la autoridad competente, o la que otorgue los permisos de siembra que acredite la superficie para la cual está solicitando el incentivo en el ciclo agrícola vigente y que se integrará al Expediente. Dichos documentos deberán ser emitidos por las autoridades/figuras jurídicas reconocidas para el caso.
 
4.    Para predios con pozos de riego, para los que no se expiden boletas de pago de agua, el Expediente del predio deberá contener una copia del documento que acredite la regularización en el uso del agua emitida por la Comisión Nacional del Agua. De no contar con ese documento, sólo se otorgará el incentivo correspondiente al ciclo agrícola en operación si el productor presenta una constancia actualizada del trámite para la regularización del uso de agua, siempre y cuando ésta refleje avances en el trámite respecto de la constancia presentada en el ciclo agrícola homólogo anterior.
 
5.    Opinión favorable del trámite de regularización, expedida por la instancia central de la Secretaría de Desarrollo Agrario, Territorial y Urbano (SEDATU), si el predio se ubica en terrenos nacionales. Estos predios sólo podrán ser reinscritos y ser objeto del incentivo si los solicita su concesionario directo. No se otorgarán los incentivos sobre este tipo de terrenos cuando sean dados en arrendamiento, permuta o cualquier otra forma de transmisión de los derechos de explotación a terceros.
 
6.    Concesión o documento vigente que acredite el permiso para su uso en el ciclo agrícola en operación, si el predio se encuentra en zonas federales o bien en colonias estatales. Estos predios sólo podrán ser reinscritos y ser objeto del incentivo si los solicita su concesionario directo. No se otorgarán los incentivos sobre este tipo de terrenos cuando sean dados en arrendamiento, permuta o cualquier otra forma de transmisión de los derechos de explotación a terceros.
 
7.    En todos los casos deberá presentar los datos de georreferenciación del predio, según los parámetros y especificaciones técnicas definidas en el Procedimiento General Operativo por parte de la Dirección General de Operación y Explotación de Padrones.
8.    Vinculación y acreditación del incentivo a la productividad.
 
 
 
AGROINCENTIVOS
 
1.    Para la persona moral: Acreditar la propiedad y legal posesión del predio de cada productor para el cual solicita el incentivo, sin rebasar 20 hectáreas por productor.
 
BIOENERGÍA Y SUSTENTABILIDAD
 
1.    Documento que indique las especificaciones técnicas de la infraestructura, equipo y/o servicio para el que se solicita incentivo, así como las inversiones, beneficios e impacto.
2.    Para el caso de proyectos cuyo monto de incentivo solicitado sea mayor a 500,000.00 (quinientos mil pesos 00/100 M.N.), se deberá presentar un proyecto conforme al guión establecido en el Anexo II.
 
3.    Carta suscrita por la persona física, o en su caso autoridad correspondiente o representante legal de la institución o empresa participante, en la cual establezca el compromiso de otorgar su aportación necesaria para llevar a cabo el proyecto.
 
4.    Para el caso de proyectos de producción de insumos para bioenergéticos, presentar paquete tecnológico validado por la Secretaría.
 
5.    Para el caso de proyecto de sistema de bombeo de alta eficiencia para uso agrícola deberán cumplir lo siguiente:
 
·    Título de concesión de agua vigente emitido por la CONAGUA, o copia del oficio que señale que la concesión ha sido otorgada.
 
·    Comprobante de estar al corriente del pago por el suministro de energía eléctrica con la Comisión Federal de Electricidad.
 
·    Cotización de equipo a adquirir nuevos y de alta eficiencia.
 
PRODUCCIÓN INTENSIVA Y CUBIERTAS AGRÍCOLAS (PROCURA)
 
1.    Cotización vigente, emitida por el proveedor en donde se señalen las características y precio del equipo e infraestructura solicitado
 
2.    Concesión vigente o documento que demuestre el trámite o que acredite el volumen de agua a utilizar en el proyecto; o constancia del Registro Nacional Permanente para pozos agrícolas ubicados en zonas de libre alumbramiento, otorgados por la autoridad competente.
 
3.    Análisis de la calidad del agua;
 
4.    Carta compromiso de recibir capacitación;
 
5.    Proyecto Productivo conforme al guión para elaboración de proyectos;
 
6.    Expediente completo escaneado en medio electrónico.
 
AGROPRODUCCIÓN INTEGRAL
 
1.    Proyecto de inversión conforme al guion establecido en el ANEXO II.
2.    En su caso, concesión vigente o documento que demuestre el trámite o que acredite el volumen de agua a utilizar en el proyecto; o constancia del Registro Nacional Permanente para pozos agrícolas ubicados en zonas de libre alumbramiento, otorgados por la autoridad competente.
 
 
INCENTIVOS PARA PRODUCTORES DE MAÍZ Y FRIJOL (PIMAF)
 
1.    Acreditar la legal propiedad o posesión de la tierra con excepción de los solicitantes que se encuentran inscritos en el Directorio del componente PROAGRO Productivo (antes PROCAMPO).
 
SISTEMAS PRODUCTO AGRÍCOLAS (SISPROA)
 
1.    Plan Rector
 
2.    Plan Anual de Fortalecimiento,
 
3.    Acta de la última asamblea celebrada en el año inmediato anterior, con asistencia de representante de la SAGARPA.
 
INCENTIVOS A PRODUCTORES DE CAFÉ (PROCAFÉ)
 
1.    Número de registro actualizado del productor en el Padrón Nacional Cafetalero.
 
2.    Registro activo como productor de café del sector primario en el Sistema Informático de la Cafeticultura Nacional y haber comercializado su café en los dos últimos ciclos agrícolas 2011-12 y 2012-13.
3.    Carta bajo protesta de decir verdad que su predio se encuentra a una altitud mayor o igual a 600 metros sobre el nivel del mar, con excepción de los solicitantes de incentivos económicos.
4.    Proyecto de inversión para el establecimiento de vivero tecnificado, únicamente para solicitantes del estímulo "infraestructura y producción de planta en vivero tecnificado".
 
DESARROLLO DE CLUSTER AGROALIMENTARIO (AGROCLUSTER)
 
1.    Proyecto de inversión y plan de negocios del cluster, que considere a cada uno de los eslabones de la cadena de valor.
 
2.    Documentos que acrediten el esquema de asociatividad, considerando los participantes, roles, responsabilidades, derechos, participación en la cadena de valor y mecanismo de formalización de la asociación.
 
RECONVERSIÓN Y PRODUCTIVIDAD
 
1.    Para personas morales, acreditar la propiedad y legal posesión del predio de cada productor para el cual solicite el incentivo, sin rebasar 100 hectáreas de riego o su equivalente por productor.
 
2.    Los nuevos cultivos deberán establecerse con un paquete tecnológico autorizado por la SAGARPA.
 
TECNIFICACIÓN DE RIEGO
 
1.    Cotización vigente emitida por una empresa de tecnificación de riego;
 
2.    Contar con medidor de consumo de agua o considerar su instalación dentro del proyecto;
 
3.    Constancia del servicio de agua vigente emitido por autoridad legalmente constituida para tal efecto, que acredite el volumen de agua a utilizar en el proyecto, y
 
4.    Proyecto conforme a guión (Anexo II). En caso de proyectos de menos de $450,000.00, se presentará solamente la ficha técnica del componente de Tecnificación del Riego
5.    Documento que acredite la posesión legal de la tierra, y de la concesión en el uso del agua.
 
 
 
Anexo II
1.     Nombre del proyecto
2.     Resumen Ejecutivo
3.     Programa, componente(s), concepto(s) de incentivo, monto de incentivo solicitado y monto de aportación del solicitante
4.     Objetivo(s) general(es) y específico(s), los cuales deben estar alineados a los objetivos del(los) programa(s) y componente(s) correspondiente(s), establecidos en las presentes Reglas de Operación
5.     Justificación
a.   Describir la problemática u oportunidad identificada
b.   Forma en la que el proyecto, de concretarse, abordará la problemática u oportunidad identificada
c.    Metas, de concretarse el proyecto, que corresponden con la problemática identificada e indicadores que permitirán verificar el cumplimiento del(los) objetivo(s) general(es) y específico(s).
d.   Efectos esperados de no concretarse el proyecto
6.    Datos generales del proyecto
a.   Localización geográfica del proyecto (entidad federativa, municipio y localidad, así como la localización específica del proyecto)
b.   Actividad productiva, eslabón de la cadena de valor y ciclo agrícola (en su caso)
c.    Descripción técnica del proyecto 1/.
d.   Cotizaciones de proveedores que sustenten los costos y presupuestos de las inversiones a realizar (por lo menos tres cotizaciones de distintos proveedores).
e.   Aspectos organizativos, antecedentes, tipo de organización y relación de socios; Estructura, Consejo directivo.
f.    Consejo directivo y perfil requerido y capacidades de los directivos y operadores (en su caso).
g.    Infraestructura y equipo actual
h.   Permisos y cumplimiento de normas sanitarias, ambientales y otras aplicables.
7.    Análisis de Mercados
a.   Descripción y análisis de materias primas, productos y subproductos (presentación, empaque, embalaje; naturaleza, calidad, cantidad, atributos, entre otros).
b.   Canales de distribución y venta
c.    Plan y estrategia de comercialización
d.   Cartas de intención de compra o contrato(s) de compra-venta, recientes y referidos al producto ofrecido que contengan: nombre y domicilio de los clientes, volumen de producto, precio, lugares y periodos de entrega recepción, forma y plazo de pago para los productos a generar con el proyecto
e.   Estudios de mercado realizados (en su caso).
f.    Estimación de beneficios económicos con el proyecto
 
8.    Análisis Financiero
a.   Evaluación financiera del proyecto, la cual debe contener el cálculo de la Tasa Interna de Rendimiento (TIR), Punto de equilibrio y el Valor Actual Neto (VAN) desglosando todos sus componentes y anexando documentación que soporte dicho cálculo (deberá incluirse el archivo Excel considerado para los cálculos efectuados), análisis de sensibilidad, relación utilidad costo.
b.   Presupuestos, programa de inversiones y financiamiento complementario de algún intermediario financiero o de otro tipo. (en su caso)
c.    Proyección financiera actual y proyectada (ingresos/egresos)
d.   Descripción de costos (fijos y variables)
e. Necesidades de inversión
f.    Activos, inventario de Activos Fijos (construcciones, terrenos agrícolas y ganaderos, inventarios de equipos, semovientes y otros).
g.   Cartas de autorización o compromiso de las instituciones financieras participantes en el financiamiento del proyecto, en su caso.
9.    Descripción y análisis de Impactos esperados
a.   Incremento en los niveles de capitalización (descriptivo)
b.   Incremento porcentual esperado en el volumen de producción.
c.    Número esperado de empleos directos a generar.
d.   Incremento en los rendimientos (en su caso)
e.   Reducción estimada de los costos
f.    Comparativo con y sin el proyecto.
10.   Análisis de la situación ambiental (en su caso).
a.   Descripción y análisis de la situación actual del uso de los recursos, disposición de los desechos e impacto ambiental de la empresa.
b.   Condiciones y mecanismos de utilización de equipos de energías alternativas.
c.    Plan y estrategias de sustentabilidad ambiental de la empresa.
d.   Permisos y autorizaciones de las entidades normativas sobre la preservación del medio ambiente, en su caso.
11.   Conclusiones y recomendaciones
1/ Contenido de la descripción técnica del proyecto del proyecto para los componentes Bioenergía y Sustentabilidad y Tecnificación de Riego.
Componente: Bioenergía y Sustentabilidad
·      Para todos los conceptos de incentivo especificaciones técnicas de la infraestructura, equipo y/o servicio para el que se solicita el incentivo, así como procesos, tecnologías a emplear, asistencia técnica, consultoría y/o capacitación.
·      Para proyectos de energías renovables: demanda de energía actual, cantidad y tipo de combustible fósil desplazado, cantidad y tipo de energía renovable generada (MWh), ahorro económico por el desplazamiento de energía o sustitución por energía renovable, línea base y escenario potencial de reducción de emisiones (t Co2).
·      Para proyectos de bioenergéticos, tipo de cultivo y variedad a establecer, cantidad de hectáreas a establecer, régimen de humedad (riego, temporal), y en su caso rendimiento de bioenergético estimado (l/ha).
 
Componente: Tecnificación De Riego 2014 (Proyecto simplificado de riego)
Información mínima recomendada que debe tener un proyecto de riego basado en Especificaciones de la norma NMX-0-177-SCFI-2011
1.    Descripción del proyecto
Nombre o razón social del propietario
 
Sistema de Riego o de drenaje
 
Superficie Total (ha)
 
Temporal a Riego Tecnificar (ha)
 
Riego Tecnificado (ha)
 
Concepto
Anterior
Nuevo (Con Proyecto)
Cultivo
 
 
Sistema
 
 
Eficiencia en Riego (%)
 
 
Consumo de Agua (m3)
 
 
Valor Estimado de la producción Bruta ($/ha)
 
 
 
2.    Información del proyecto
Estado
 
Municipio
 
Localidad
 
Nombre del predio
 
Fuente de abastecimiento del agua
 
Núm. De Título de Concesión o documento que lo sustituya
 
Unidad de Riego
 
Especifique
 
Distrito de Riego
 
Especifique
 
Capacidad del equipo de bombeo existente
 
Sistema de filtración existente
 
Características de operación
 
 
Datos actuales relativos al predio
- Coordenadas de la poligonal perimetral del sistema de riego proyectado o del drenaje
- Sistema de coordenadas (UTM, WGS84)
- Fotografías del punto donde se propone se incorporará el sistema de riego a la fuente de abastecimiento propuesta o del drenaje Anexar 3 fotografías en distintos ángulos procurando abarcar aspectos reconocibles en el perdió como son: Pozo, bombas, líneas eléctricas, tuberías, estanques, edificaciones, etc. Las fotografías deben tener fecha en que fueron tomadas
3.    Diseño agronómico
 
Arreglo del cultivo en campo
Lote
Cultivo
Distancia entre
hileras (m)
Distancia
entre plantas
(m)
Superficie
(ha)
Marco de
plantación
Sistema de
riego
 
 
 
 
 
 
 
 
 
 
 
 
 
 
Total
 
 
 
 
 
 
 
Uso consuntivo de los cultivos o evapotranspiración real
Evapotranspiración diaria máxima (mm/día)
 
Método o referencia de la evaporación diaria máxima
 
 
Características de operación
Especifique la siguiente información por cada uno de los sistema de riego o marcos de plantación proyectados
Intensidad de riego o lámina precipitada horaria (mm /h);
 
Tiempo de operación;
 
Periodicidad de riego, horas, días disponibles por mes;
 
Número de secciones;
 
Gasto por sección;
 
Disposición de las secciones;
 
Tiempo de riego por posición, y
 
Número de emisiones por planta
 
Fuente de
abastecimiento
Tipo
Fabricante
Modelo
Carga
Gasto
Observaciones
 
 
 
 
 
 
 
 
 
 
 
 
 
 
 
4.    Diseño hidráulico
       Los resultados del diseño del proyecto deben presentar las características hidráulicas siguientes
        - Carga dinámica del sistema de riego y gasto
       -Medidor de gasto
Fuente de abastecimiento
Fabricante
Modelo
Observaciones
 
 
 
 
 
 
 
 
5.    Catálogo de concepto
       El proyecto debe incluir de manera detallada todas las cantidades de obra de: materiales y equipo;
clasificándolos con número progresivo; clave; concepto; unidad y cantidad, agrupándolos de la manera siguiente:
-     Sistema de riego localizado y aspersión
      Cabezal de riego
      Filtración
      Equipo de fertirriego
      Sistema de automatización
      Líneas de conducción, conexiones, válvulas y accesorios (Principal)
      Líneas laterales, conexiones, válvulas y accesorios (Secundaria)
      Líneas portalaterales
      Emisores
      Líneas colectoras y válvulas de lavado (Riego enterrado)
      Accesorios de automatización de válvulas
-     Sistema de riegos mecanizados. Tomar lo que aplican del punto anterior y agregar los siguientes
      Estructura
      Tablero
      Torres
      Accesorios eléctricos
      Aspersores, Bajantes y accesorios
      Otros equipos
      Cableado
-     Obra civil, y Equipo mecánico y eléctrico (no incluye acometida eléctrica)
-     Drenaje Agrícola
6.    Plano general del sistema de riego
       Debe contener:
       - Poligonal del sitio del proyecto;
        - Topografía de la superficie del proyecto;
       - Líneas de conducción, Laterales y portalaterales, indicando longitud, diámetro, gasto y nomenclatura de la tubería;
       - Distribución de secciones de riego, y
       - válvulas de seccionamiento, seguridad y accesorios, de acuerdo con los símbolos, con su correspondiente nomenclatura y referencia de cruceros
       - Croquis de instalación de cruceros, filtraciones y Fertirriego
7.    Especificaciones de construcción
-     El plano debe indicar los esquemas de construcción e instalación necesarias, y
-     debe también indicar las normas nacionales o internacionales que cumplen los equipos y materiales utilizados.
Anexo III
 
Indicador
Ponderador
Unidad de
medida
Niveles de respuesta
Puntaje
Grado de marginación
de la localidad donde se
ejecutará el proyecto
según CONAPO2/
0.30
Grado de
marginación
Alto y Muy Alto
100
Medio
75
Bajo
50
Muy Bajo
25
Inclusión
0.1
No. de
Productores
beneficiados
directamente
Más de 100
100
DE 50 a 100
50
Menos de 50
25
Uso sustentable de los
recursos naturales
0.1
Contempla
tecnologías y
prácticas para la
conservación de
los recursos
naturales
Si
100
No
0
Número de empleos
esperados
0.05
Número de
empleos
Más de 20
100
16 a 20
80
11 a 15
60
6 a 10
40
1 a 5
20
0 o no especificado
0
 
Financiamiento
complementario de
algún intermediario
financiero
0.15
Sí / No
Si
100
No o no especificado
0
Porcentaje de
aportación del
solicitante respecto del
total requerido por el
proyecto
0.15
Porcentaje de
aportación
más de 50%
100
más de 40 a 50%
75
más de 25 a 40%
50
10 a 25%
25
Menos de 10%
0
Reducción estimada de
los costos
0.05
Porcentaje de
reducción
más de 10
100
más de 6 a 10
75
más de 3 a 6
50
más de 0 a 3
25
0 o no especificado
0
Tasa Interna de
Retorno (TIR) con
subsidio
0.05
Porcentaje
más de 25
0
más de 20 a 25
50
10 a 20
100
menos de 10 o no
especificada
0
Incremento porcentual
esperado en el volumen
de producción
0.05
Porcentaje
más de 10
100
más de 5 a 10
75
más de 3 a 5
50
1 a 3
25
menos de 1 o no
especificado
0
1/En el caso de proyectos para los cuales no aplique algún indicador, se ajustará proporcionalmente la ponderación de los indicadores que se incluyan para la evaluación del proyecto, a fin de que sumen 100%.
2/ Para el caso de localidades no clasificadas por CONAPO se considerará el grado de marginación del municipio al que corresponda dicha localidad. Si la organización solicitante está integrada por más del 50% de jóvenes, mujeres, indígenas, adultos mayores o discapacitados se otorgarán 10 puntos adicionales sobre el total de los puntos obtenidos. %. Asimismo los indicadores las UR´s podrán sustituirlos en el caso de que no les aplique alguno, por algunos que si apliquen al proyecto.
En caso de que las entidades federativas requieran incluir criterios de calificación adicionales a los establecidos en el presente cuadro, deberán asegurar transparencia en la distribución, aplicación y comprobación de recursos, lo cual deberá ser validado por la unidad responsable del componente que se trate y no podrán ser superiores al 20% del total señalado en la presente tabla.
Anexo III A
Fecha:                                                                                         No. de Folio:
Gerencia Estatal en:
Nombre de la Empresa o Persona Física:
Nombre del Proyecto:
Localidad y Municipio:
Monto de Incentivo Solicitado ($):                             Monto de inversión total del proyecto ($):
Número del
parámetro
de
calificación
Nombre del
parámetro de
calificación
Descripción
del parámetro
de calificación
Tipo de
parámetro de
calificación
Rangos o
valores del
parámetro de
calificación
Calificación
del
parámetro
Calificación en
el caso del
proyecto
1
Empleos
nuevos a
generar
Nuevos
empleos
directos
permanentes
Número
<3
3
 
entre 3 y 10
5
más de 10
15
2
Rentabilidad
Relación
beneficio-costo
(B/C)
Número
Entre 1.0 y 1.1
3
 
Entre 1.1 y 1.45
5
Más de 1.45
10
3
Inversión
inducida por
peso de
incentivo
Monto de
inversión total
del proyecto/
Monto total de
incentivo
solicitado
Monto
Hasta 1
1
 
2 a 4
5
Más de 4
10
4
Aportación
socios
Monto de
aportación en
efectivo de la
empresa
Porcentaje en
base al 100%
de la inversión
del proyecto
Menor al 20%
3
 
Entre 20 al 50%
5
Más del 50%
10
5
Mercado y
comerciali-
zación
Nivel de
seguridad de
mercado
Situación
No presenta
mercado o
comercialización
definida
0
 
Presenta
comercialización
con cartas de
intención para la
compra venta
5
Presenta
contratos para la
compra venta
10
6
Proyecto
Innovador
Documento
Existencia
Proyecto
innovador que
no se encuentre
actualmente en
el mercado
10
 
Atiende algún
problema de uso
de subproductos
agrícolas
5
Proyecto que
integra diversos
conceptos de
bioenergía y
fuentes
alternativas
5
 
7
Impacto en el
medio
ambiente
Acciones y
permisos
Situación
Disminuye las
emisiones GEI
más del 20%
10
 
Disminuye las
emisiones GEI
hasta del en un
19%
8
No aplica
5
8
Apalanca-
miento
Con Líneas de
Crédito
Autorizadas
Situación
Menos del 20%
5
 
Entre 20 40%
2
Más de 40%
0
9
Marginación
Localización
Ubicación
Zona de Alta y
Muy Alta
marginación
10
 
Zona de media
marginación
5
Zona de baja o
nula
marginación
3
10
Número de
beneficiarios
Número de
personas
físicas socios
directos o
indirectos
(agremiados en
personas
morales socias)
de la empresa
u organización
Número
3 o menos
1
 
4 a 10
3
11 a 25
5
26 o más
10
CALIFICACIÓN TOTAL (Suma)
 
Nota: Esta cédula deberá ser validada por la instancia ejecutora correspondiente, siempre y cuando sean elegibles para
conforme a los requisitos correspondientes de las Reglas de Operación de la SAGARPA. Esta cédula deberá adjuntarse
para cada solicitud de incentivo dictaminada. Para acceder a los apoyos se deberá contar con una calificación igual o
mayor a 70 puntos.
 
_________________
_____________________
_________________________
Elaboró
Revisó
Validó
Nombre y cargo
Nombre y cargo
Gerente Estatal u homólogo
 
Anexo IV. Diagrama de flujo
 

___________________