NORMA Oficial Mexicana NOM-041-SSA2-2011, Para la prevención, diagnóstico, tratamiento, control y vigilancia epidemiológica del cáncer de mama.

Al margen un sello con el Escudo Nacional, que dice: Estados Unidos Mexicanos.- Secretaría de Salud.

MAURICIO HERNANDEZ AVILA, Subsecretario de Prevención y Promoción de la Salud y Presidente del Comité Consultivo Nacional de Normalización de Prevención y Control de Enfermedades, con fundamento en los artículos 39 de la Ley Orgánica de la Administración Pública Federal; 4 de la Ley Federal de Procedimiento Administrativo; 3o. fracción XVIII, 13 apartado A) fracción I, 133 fracción I, 158, 159 y 160 de la Ley General de Salud; 38 fracción II, 40 fracciones III y XI, 41, 43, 44, 45, 46, 47 fracción IV y 51 de la Ley Federal sobre Metrología y Normalización; 28 del Reglamento de la Ley Federal sobre Metrología y Normalización; 8 fracción V, 10 fracciones VII y XVI, y 40 fracción II del Reglamento Interior de la Secretaría de Salud, me permito ordenar la publicación de la Norma Oficial Mexicana NOM-041-SSA2-2011, Para la prevención, diagnóstico, tratamiento, control y vigilancia del cáncer de mama.
CONSIDERANDO
Que con fecha 17 de septiembre de 2003, en cumplimiento del acuerdo del Comité y lo previsto en el artículo 47 fracción IV de la Ley Federal sobre Metrología y Normalización, se publicó en el Diario Oficial de la Federación, la Norma Oficial Mexicana NOM-041-SSA2-2002, Para la prevención, diagnóstico, tratamiento, control y vigilancia epidemiológica del cáncer de mama, y entró en vigor al día siguiente de su publicación.
Que en los años recientes se han desarrollado importantes investigaciones en cáncer de mama que han generado información muy valiosa sobre detección, diagnóstico, tratamiento y control de calidad que requiere ser incorporada en esta Norma Oficial Mexicana.
El seguimiento a la aplicación de la Norma Oficial Mexicana NOM-041-SSA2-2002, Para la prevención, diagnóstico, tratamiento, control y vigilancia epidemiológica del cáncer de mama, determinó la necesidad de modificar esta Norma a efecto de promover conductas saludables, organizar la detección, mejorar los procesos de diagnóstico y asegurar un tratamiento oportuno y adecuado del cáncer de mama, a través de la vigilancia epidemiológica y el control de calidad.
Que con fecha 22 de septiembre de 2009, en cumplimiento a lo previsto en el artículo 46 fracción I de la Ley Federal sobre Metrología y Normalización, se presentó al Comité Consultivo Nacional de Normalización de Prevención y Control de Enfermedades, el anteproyecto de la presente Norma.
Que con fecha 19 de noviembre de 2010, en cumplimiento del acuerdo del Comité y lo previsto en el artículo 47 fracción I de la Ley Federal sobre Metrología y Normalización, se publicó en el Diario Oficial de la Federación el Proyecto de Norma, a efecto de que dentro de los siguientes sesenta días naturales posteriores a dicha publicación, los interesados presentaran sus comentarios al Comité Consultivo Nacional de Normalización de Prevención y Control de Enfermedades.
Que con fecha previa, fueron publicadas en el Diario Oficial de la Federación las respuestas a los comentarios recibidos por el mencionado Comité, en los términos del artículo 47 fracción III de la Ley Federal sobre Metrología y Normalización.
Que en atención a las anteriores consideraciones, contando con la aprobación del Comité Consultivo Nacional de Normalización de Prevención y Control de Enfermedades, se expide la siguiente: Norma Oficial Mexicana NOM-041-SSA2-2011, Para la prevención, diagnóstico, tratamiento, control y vigilancia epidemiológica del cáncer de mama.
PREFACIO
En la elaboración de esta Norma Oficial Mexicana, participaron las siguientes instituciones:
SECRETARIA DE SALUD
Centro Nacional de Equidad de Género y Salud Reproductiva
Centro Nacional de Excelencia Tecnológica en Salud
Centro Nacional de Programas Preventivos y Control de Enfermedades
Dirección General de Calidad y Educación en Salud
Dirección General de Planeación y Desarrollo en Salud
Dirección General de Promoción de la Salud
COMISION COORDINADORA DE INSTITUTOS NACIONALES DE SALUD Y HOSPITALES DE ALTA
ESPECIALIDAD
Hospital General de México
Instituto Nacional de Cancerología
Instituto Nacional de Ciencias Médicas y Nutrición Salvador Zubirán
Instituto Nacional de Salud Pública
SECRETARIA DE LA DEFENSA NACIONAL
Clínica de Especialidades de la Mujer
SECRETARIA DE MARINA
Coordinación de Servicios Médicos
INSTITUTO MEXICANO DEL SEGURO SOCIAL
Coordinación de Programas Integrados de Salud
Hospital de Gineco Obstetricia No. 4 Luis Castelazo Ayala
Hospital de Oncología, Centro Médico Nacional Siglo XXI
IMSS OPORTUNIDADES
Jefatura de Salud Reproductiva
INSTITUTO DE SEGURIDAD Y SERVICIOS SOCIALES PARA LOS TRABAJADORES DEL ESTADO
Subdirección de Prevención y Protección a la Salud
Centro Médico Nacional 20 de Noviembre
PETROLEOS MEXICANOS
Hospital Central Sur de Alta Especialidad
ACADEMIAS O SOCIEDADES MEDICAS
Asociación Mexicana de Mastología, A.C.
Sociedad Mexicana de Oncología, A.C.
UNIVERSIDAD NACIONAL AUTONOMA DE MEXICO
Instituto de Física
Facultad de Medicina
INDICE
0. Introducción
1. Objetivo y campo de aplicación
2. Referencias
3. Definiciones
4. Símbolos y abreviaturas
5. Disposiciones generales
6. Consejería y acompañamiento emocional
7. Prevención
8. Diagnóstico
9. Imagenología
10. Tratamiento
11. Procedimientos en cáncer de mama durante el embarazo y la lactancia
12. Cáncer de mama en el hombre
13. Educación continua al personal de salud
14. Control y gestión de calidad
15. Monitoreo y evaluación
 
16. Vigilancia epidemiológica
17. Concordancia con normas internacionales y mexicanas
18. Bibliografía
19. Observancia de la Norma
20. Vigencia
21. Apéndices Normativos
22 Apéndices Informativos
0. Introducción
México ha registrado en las últimas décadas cambios sustanciales en su estructura y dinámica poblacional que lo han llevado a una transición demográfica y epidemiológica. Dentro de los cambios más importantes destacan la reducción progresiva y continua de la mortalidad, particularmente de la infantil, el abatimiento de la fecundidad y el incremento de la esperanza de vida al nacimiento. La transición demográfica se ha reflejado en modificaciones importantes en la estructura de la población la cual muestra, hacia finales de 1998, un angostamiento en su base con un mayor crecimiento de los grupos de adolescentes y mujeres de 45 y más años de edad.
Las estimaciones de población femenina de 40 y más años en México para el año 2005, fueron de 14'104,971 que representaban el 26.8% de la población femenina total. Según las estimaciones del Consejo Nacional de Población (CONAPO) para el año 2010, este grupo será de 16'778,929 con un porcentaje de 12.6% de los 40 a los 49 años y de 13.6% de los 50 a los 69 años. Para el año 2020 las mujeres en estos grupos alcanzarán 22'545,450 con el 14.0% y 18.4%, respectivamente. Estos incrementos permiten anticipar las necesidades que el Sistema Nacional de Salud tendrá para la detección y atención del cáncer de mama.
En las mujeres mexicanas, a partir del año 2006, el carcinoma mamario se convirtió en la primera causa de muerte por cáncer. Según datos del Instituto Nacional de Estadística y Geografía (INEGI), en 2009 ocurrieron 4,964 decesos atribuibles al cáncer de mama, lo que representó el 2% del total de defunciones ocurridas en mujeres. Esto significa que en ese último año murieron por cáncer de mama casi 14 mujeres cada día.
Al igual que en el resto del mundo, la tasa de mortalidad se eleva con la edad, de manera que éste es uno de los factores de riesgo más importantes para el desarrollo del cáncer de mama. La tasa de mortalidad específica para el año 2009 en el grupo de mujeres de 40 a 49 años de edad fue de 14.9 por 100 mil; en las de 50 a 59 años de edad de 29.1, en las mujeres de 60 a 69 de 37.0 y en las de 70 y más años de edad la mortalidad fue de 53.1 por 100 mil.
En la última década, se observa que la tendencia es ascendente en todos los grupos de edad, con un incremento mayor en las mujeres mayores de 60 años, en comparación con las mujeres de 40 a 59 años.
Se estima que la incidencia y la mortalidad seguirán aumentando de manera importante debido al envejecimiento poblacional, a los cambios en los patrones reproductivos, a una mayor prevalencia de los factores de riesgo y a los problemas para el acceso oportuno a la detección, el diagnóstico temprano y el tratamiento adecuados; es por ello que la Norma Oficial Mexicana para la prevención, diagnóstico, tratamiento, control y vigilancia epidemiológica del cáncer de mama deberá ser el instrumento que oriente el desarrollo del programa de cáncer de mama de manera sistemática y sostenida a fin que en el mediano plazo se cuente con la infraestructura necesaria tanto física como de recursos humanos altamente capacitados, tendiente a alcanzar la mayor cobertura de las mujeres en riesgo de padecer cáncer de mama y por supuesto a recibir los tratamientos que garanticen su recuperación.
Los lineamientos que aquí se presentan establecen las bases para que las diferentes instituciones que conforman el Sistema Nacional de Salud organicen y alineen sus recursos tendientes a favorecer estilos de vida saludables en las mujeres mexicanas para disminuir los riesgos de esta patología, así como vigilancia permanente de los factores de riesgo, a fin de prevenir o detectar tempranamente esta patología y contribuir de ese modo a la disminución de la morbilidad y mortalidad por esta causa.
 
En relación con el cáncer de mama existe suficiente evidencia científica que confirma que en los países desarrollados, un programa de tamizaje organizado y realizado de manera óptima tiene el potencial de reducir entre el 20 y 40% la tasa de mortalidad y la carga de la enfermedad en la población en riesgo. Para lograr el impacto mencionado en el mediano plazo son esenciales servicios de alta calidad en todos los procesos desde la detección hasta el tratamiento y rehabilitación.
La mejora continua de los distintos procesos involucrados desde la prevención hasta el tratamiento y seguimiento significa enfocar las acciones hacia la población con mayor riesgo, balanceando las ventajas y desventajas de la detección y reduciendo la posibilidad de sobrediagnóstico y sobretratamiento, por lo que se requiere la provisión de servicios de salud de alta calidad, de la organización y priorización del tamizaje y de la oportunidad del diagnóstico y el tratamiento. Para ello es indispensable la regulación de los proveedores de servicios, tanto públicos como privados, la formación, capacitación e incremento continuo del personal especializado que participa en cada proceso, así como el monitoreo y evaluación permanentes y sistemáticos.
Un punto a destacar es que para que un programa de tamizaje de cáncer de mama funcione eficientemente, deben evitarse intervenciones innecesarias en caso de lesiones con características claramente benignas que, por su alta incidencia, interfieren con la atención ágil y costo-efectiva de los servicios de tamizaje. Por otro lado, las mujeres que acuden a la confirmación diagnóstica por sospecha de cáncer de mama tienen necesidades particulares ya que generan altos niveles de ansiedad y temor, por lo que no se recomienda mezclar los servicios de tamizaje de mujeres aparentemente sanas, con los de las mujeres sintomáticas bajo confirmación diagnóstica.
Los estudios sobre la autoexploración y la exploración clínica de mama y su impacto en la mortalidad no han mostrado evidencias consistentes de su beneficio, sin embargo las investigaciones recientes apuntan hacia la efectividad de ambas intervenciones cuando se garantiza un programa organizado para el diagnóstico temprano. Por otro lado, la Organización Mundial de la Salud recomienda la educación sobre el cáncer de mama dirigida a sensibilizar a las mujeres sobre la importancia de conocer las características normales de sus mamas y demandar atención médica si descubre alguna anormalidad, así como la exploración clínica ante la ausencia de servicios de tamizaje por mastografía, acompañada de programas de educación a la población y enfatiza que únicamente los programas de tamizaje organizados de mastografía, pueden reducir las tasas de mortalidad por esta neoplasia maligna.
Por todo lo anterior, es indispensable que las diferentes instituciones de salud y entidades federativas del país avancen de manera homogénea en el desarrollo de la infraestructura y el personal de salud necesario para alcanzar los objetivos y metas de un programa organizado de detección temprana que disminuya la mortalidad por cáncer de mama, así como la inequidad en la atención de la salud de las mujeres.
1. Objetivo y campo de aplicación
1.1 Esta Norma Oficial Mexicana tiene por objetivo establecer los lineamientos para la promoción de la salud, prevención, diagnóstico, tratamiento, control y vigilancia epidemiológica del cáncer de mama.
1.2 Esta Norma Oficial Mexicana es de observancia obligatoria para todo el personal de salud, profesional y auxiliar de los sectores público, social y privado pertenecientes al Sistema Nacional de Salud que brinden atención médica en materia de cáncer de mama.
2. Referencias
Esta Norma se complementa con las normas oficiales mexicanas siguientes o las que las sustituyan:
2.1 Norma Oficial Mexicana NOM-002-SSA3-2007, Para la organización, funcionamiento e ingeniería sanitaria de los servicios de radioterapia.
2.2 Norma Oficial Mexicana NOM-005-SSA2-1993, De los servicios de planificación familiar.
2.3 Norma Oficial Mexicana NOM-007-SSA2-1993, Atención de la mujer durante el embarazo, parto y puerperio, y del recién nacido. Criterios y procedimientos para la prestación del servicio.
2.4 Norma Oficial Mexicana NOM-017-SSA2-1994, Para la vigilancia epidemiológica.
2.5 Norma Oficial Mexicana NOM-035-SSA2-2002, Prevención y control de enfermedades en la perimenopausia y postmenopausia de la mujer. Criterios para brindar la atención médica.
2.6 Norma Oficial Mexicana NOM-040-SSA2-2004, En materia de información en salud
 
2.7 Norma Oficial Mexicana NOM-043-SSA2-2005, Servicios básicos de salud. Promoción y educación para la salud en materia alimentaria. Criterios para brindar orientación.
2.8 Norma Oficial Mexicana NOM-168-SSA1-1998, Del expediente clínico.
2.9 Norma Oficial Mexicana NOM-087-SEMARNAT-SSA1-2002, Protección ambiental-Salud ambiental-Residuos peligrosos biológico-infecciosos-Clasificación y especificaciones de manejo.
2.10 Norma Oficial Mexicana NOM-005-SSA3-2010, Que establece los requisitos mínimos de infraestructura y equipamiento de establecimientos para la atención médica de pacientes ambulatorios.
2.11 Norma Oficial Mexicana NOM-197-SSA1-2000, Que establece los requisitos mínimos de infraestructura y equipamiento de hospitales y consultorios de atención médica especializada.
2.12 Norma Oficial Mexicana NOM-229-SSA1-2002, Salud ambiental. Requisitos técnicos para las instalaciones, responsabilidades sanitarias, especificaciones técnicas para los equipos y protección radiológica en establecimientos de diagnóstico médico con rayos X.
2.13 Norma Oficial Mexicana NOM-024-SSA3-2010, Que establece los objetivos funcionales y funcionalidades que deberán observar los productos de Sistemas de Expediente Clínico Electrónico para garantizar la interoperabilidad, procesamiento, interpretación, confidencialidad, seguridad y uso de estándares y catálogos de la información de los registros electrónicos en salud
3. Definiciones
3.1 Abogacía: a la combinación de acciones individuales y sociales destinadas a conseguir compromisos políticos, aceptación social y apoyo para los objetivos y programas de salud.
3.2 Biopsia, a la extracción de tejido de un organismo vivo para examen microscópico con fines diagnósticos.
3.3 Biopsia con aguja de corte o sistema corte aspiración, a la que se obtiene en una lesión palpable o no palpable, bajo la guía de un método de imagen como mastografía, ultrasonido o resonancia magnética, para la evaluación inicial de una lesión mamaria. Respecto al tipo de aguja, se especifica en el capítulo correspondiente a diagnóstico.
3.4 Biopsia incisional, a la que obtiene parte del tejido de una lesión palpable o no palpable con fines diagnósticos y determinación de marcadores de inmunohistoquímica.
3.5 Biopsia escisional, a la extracción completa de la lesión mamaria palpable o no, sin resección total del tejido mamario. Que puede ser:
3.5.1 Biopsia escisional con marcaje percutáneo (guiada por arpón, colorante y/o radiofármacos) cuando se efectúa la resección de una lesión mamaria no palpable o de difícil acceso por su localización, detectada en una mamografía, mediante la colocación de un arpón metálico, colorante o radiofármacos en la zona sospechosa.
3.5.2 Biopsia escisional sin marcaje percutáneo, cuando se efectúa la resección de una lesión mamaria palpable.
3.6 Cáncer, al tumor maligno en general que se caracteriza por pérdida en el control de crecimiento, desarrollo y multiplicación celular con capacidad de producir metástasis.
3.6.1 Cáncer invasor, al tumor que se diseminó más allá de la capa de tejido en la cual comenzó y crece en los tejidos sanos que lo rodean. 
3.6.2 Cáncer de mama hereditario, a la condición transmitida genéticamente que incrementa el riesgo de cáncer de mama; los criterios diagnósticos de esta entidad se mencionan en el numeral 7.5.
3.7 Carcinoma, término que se refiere a una neoplasia epitelial maligna.
3.7.1 Carcinoma in situ de la mama, al tumor maligno confinado al epitelio que recubre un conducto o un lobulillo sin rebasar la membrana basal.
3.8 Caso probable de cáncer de mama, a la mujer u hombre que presente síntomas clínicos sugestivos a la exploración clínica de la mama, ultrasonido sospechoso o mastografía con el Sistema de Información Radiológica para la Imagen de la Mama (BIRADS por sus siglas en inglés) 3, 4 y 5.
 
3.9 Caso confirmado de cáncer de mama, al caso en el que se corrobora el diagnóstico por estudio histopatológico.
3.10 Ciclo mamario completo, a la técnica de tratamiento con radiaciones ionizantes, el cual comprende la región mamaria afectada (con o sin glándula) y las zonas linfoportadoras.
3.11 Comité de Calidad y Seguridad del Paciente (COCASEP): Comité colegiado de carácter técnico consultivo orientado al análisis de la problemática en materia de calidad de la atención de los establecimientos de salud, que propone y recomienda a los directivos de dichos establecimientos, acciones de mejora continua de la calidad y seguridad del paciente.
3.12 Comunicación educativa, al proceso basado en el desarrollo de esquemas novedosos y creativos de comunicación que se sustenta en técnicas de mercadotecnia social, que permite la producción y difusión de mensajes de alto impacto, con el fin de reforzar los conocimientos en salud y promover conductas saludables en la población, tomando en cuenta sus condiciones de género y los ámbitos socioculturales específicos.
3.13 Consejería, al proceso de análisis y comunicación personal entre el o la prestadora de servicios y la población usuaria, mediante el cual se le proporciona información, orientación y apoyo educativo, tomando en cuenta su situación y sus roles de género, con el fin de posibilitarle tomar decisiones voluntarias, conscientes e informadas acerca de las actividades de detección, diagnóstico y tratamiento según sea el caso.
3.14 Control de calidad, al conjunto de acciones y procesos destinados a garantizar la calidad del equipamiento, instalaciones, servicios, la práctica profesional y la seguridad de los pacientes y del personal de salud. Las acciones de garantía de calidad, se incluyen en el plan de mejora continua por la calidad y seguridad del paciente de cada unidad que precisa las metas, los indicadores y los criterios de monitoreo y evaluación de la calidad percibida, la calidad técnica y la gestión de calidad.
3.15 Cuidados paliativos, al cuidado activo y total de aquellas enfermedades que no responden a tratamiento curativo. El control del dolor, y de otros síntomas, así como la atención de aspectos psicológicos, sociales y espirituales
3.16 Desarrollo de competencias en salud, a la transmisión de conocimientos y fomento de aptitudes, actitudes y valores para que la gente salvaguarde su salud, fortaleciendo los determinantes positivos.
3.17 Determinantes de la salud, al conjunto de condiciones biológicas, ambientales, sociales, económicas, culturales, que comprenden al género, los estilos de vida y los sistemas de atención a la salud que afectan o favorecen la salud de las personas y sus comunidades.
3.18 Educación para la salud, al proceso de enseñanza-aprendizaje que permite, mediante el intercambio y análisis de la información, desarrollar habilidades y cambiar actitudes, con el propósito de inducir comportamientos para cuidar la salud, individual, familiar y colectiva.
3.19 Empoderamiento, al proceso mediante el cual las personas o comunidades adquieren un mayor control sobre las decisiones o acciones que afectan su salud.
3.20 Estilo de vida, a una forma general de vida basada en la interacción entre las condiciones de vida en un sentido amplio y los patrones individuales de conducta determinados por factores socioculturales y características personales.
3.21 Factor de riesgo, a la característica o circunstancia personal, ambiental o social de los individuos o grupos, asociada con un aumento de la probabilidad de ocurrencia de un daño.
3.22 Ganglio, a la estructura diferenciada que se encuentra rodeada por una cápsula de tejido conjuntivo y algunas fibras elásticas que forma parte de las cadenas del sistema linfático.
3.23 Género, al conjunto de atributos simbólicos, sociales, políticos, económicos, jurídicos y culturales, asignados socialmente al ser hombre o ser mujer (formas de comportamiento, valores, actividades a realizar, su lugar en el mundo), que establecen roles o estereotipos de la mujer y del hombre, y a partir de los cuales las personas construyen sus identidades. Establece relaciones sociales de poder entre mujeres y hombres que generan inequidades en el ámbito de la salud y de la vida en general. Es relacional, jerárquico, cambiante a través del tiempo, contextualmente específico e institucionalmente estructurado.
 
3.24 Gray (Gy), a una unidad derivada del Sistema Internacional de Unidades que mide la dosis absorbida de radiaciones ionizantes por un determinado material. Un gray es equivalente a la absorción de un julio de energía ionizante por un kilogramo de material irradiado.
3.25 Hiperplasia, a la proliferación de más de dos células por encima de la membrana basal en el conducto o el lobulillo.
3.26 Hiperplasia simple, a la proliferación de más de dos células por encima de la membrana basal en el conducto o el lobulillo sin alteraciones citológicas ni estructurales.
3.27 Hiperplasia atípica, a la proliferación de más de dos células por encima de la membrana basal en el conducto o el lobulillo con alteraciones citológicas y/o estructurales.
3.28 Infraestructura, al conjunto de áreas, locales y materiales interrelacionados con los servicios e instalaciones de cualquier índole, indispensables para la prestación de la atención médica.
3.29 Manejo integral, a la atención basada en la persona mediante la identificación y manejo de los determinantes individuales y familiares para conservar la salud, evitar o retrasar el desarrollo de enfermedades y, en su caso, las metas del tratamiento, el manejo no farmacológico y farmacológico, la educación del paciente, el seguimiento médico y la vigilancia de complicaciones.
3.30 Manejo de riesgos personales, a la identificación que realiza el personal de salud en las unidades de atención, de los determinantes que afectan la salud, con la finalidad de modificar aquellos que sea posible, como una forma de cuidar la salud y anticiparse a la enfermedad en las diferentes etapas de la vida.
3.31 Mastectomía, a la resección de tejido mamario con fines terapéuticos que acorde a su extensión y elementos se clasifica en:
3.31.1 Mastectomía subcutánea, a la resección del tejido mamario, dejando el pezón y la areola en su sitio.
3.31.2 Mastectomía total (simple), a la resección de todo el tejido mamario, incluidos el pezón y la areola sin la resección de ganglios axilares.
3.31.3 Mastectomía radical, a la resección total del tejido mamario con o sin músculos pectorales y la disección axilar completa.
3.31.4 Disección axilar, a la resección de la zona linfoportadora ya sea total o parcial con fines de estadificación.
3.32 Mastografía o mamografía, al estudio radiológico de las mamas, tomado con un aparato (mastógrafo) diseñado especialmente para este fin, con el que podrán efectuar mastografías de dos tipos:
3.32.1 Mastografía de tamizaje: al estudio realizado para la detección temprana de cáncer de mama a mujeres aparentemente sanas.
3.32.2 Mastografía diagnóstica: al estudio realizado como parte de la evaluación diagnóstica por resultado de imagen sospechosa o en mujeres con síntomas clínicos de patología mamaria sospechosa de cáncer
3.33 Mercadotecnia social en salud, a las intervenciones que motivan el cambio de hábitos, actitudes, acciones, comportamientos, conductas, valores o prácticas para mejorar y desarrollar integralmente la salud de los individuos y comunidades.
3.34 Morbilidad tasa de, a la razón que tiene como numerador el número de enfermos en una población determinada durante un periodo y lugar específico y el denominador representa la población donde ocurrieron los casos. Se expresa como una tasa, puede ser general o específica.
3.35 Mortalidad tasa de, a la razón que tiene como numerador el total de defunciones producidas en una población en un periodo de tiempo determinado y el denominador representa la población donde ocurrieron las muertes. Se expresa como una tasa, puede ser general o específica.
3.36 Neoplasia, a la formación de tejido nuevo de carácter tumoral.
3.37 Nódulo, a la agrupación celular o fibrosa en forma de nudo o corpúsculo, identificable por exploración clínica o imagen en dos planos en estudio mamográfico.
 
3.38 Nuligesta, a la condición de la mujer que nunca se ha embarazado.
3.39 Nulípara, a la condición de la mujer que no ha parido.
3.40 Oncología, a la rama de la medicina que estudia los tumores benignos y malignos, con especial atención a los malignos.
3.41 Participación social para la acción comunitaria, a la acción organizada e informada de la población para participar en colaboración con autoridades locales, otros sectores y organizaciones sociales que posibiliten y faciliten la instrumentación, las estrategias de promoción de la salud, desde la base social, para lograr el empoderamiento de las comunidades.
3.42 Prevención primaria, a las medidas orientadas a evitar la aparición de una enfermedad o problema de salud, mediante el control de los agentes causales y factores de riesgo. Tiene como intervenciones la promoción de la salud, la protección específica y la quimioprofilaxis.
3.43 Prevención secundaria, a las medidas orientadas a detener o retardar el progreso de una enfermedad o problema de salud ya presente en un individuo en cualquier punto de su aparición. Tiene como intervenciones los programas de detección precoz y tratamiento oportuno para limitar el daño.
3.44 Prevención terciaria, a las medidas orientadas a evitar, retardar o reducir la aparición de las secuelas de una enfermedad o problema de salud.
3.45 Promoción de la salud, al proceso que permite fortalecer los conocimientos, aptitudes y actitudes de las personas para participar corresponsablemente en el cuidado de su salud y para optar por estilos de vida saludables, facilitando el logro y la conservación de un adecuado estado de salud individual, familiar y colectivo mediante actividades de Participación Social, Comunicación Educativa y Educación para la salud.
3.46 Programa de detección organizado, a la serie de acciones diseñadas para asegurar que la mayoría de personas de un grupo de riesgo será tamizada y aquellos individuos en quienes se observe anormalidades, reciban el diagnóstico y tratamiento apropiados. Comprende la definición de la frecuencia del tamizaje y las edades en las cuales debe realizarse, sistemas de control de calidad, mecanismos definidos para la referencia y un sistema de información que permita el envío de invitaciones para el tamizaje inicial, recordatorio personalizado para los tamizajes subsecuentes, seguimiento de casos con anormalidades identificadas y el monitoreo y evaluación del programa.
3.47 Sistema de información unificado, al sistema que integra un registro estandarizado de variables de interés común, alimentada por diferentes mecanismos o sistemas de información particulares.
3.48 Tilectomía o tumorectomía, a la escisión del tumor directamente del sitio de localización.
4. Símbolos y abreviaturas
4.1 %: Por ciento.
4.2 ACE: Antígeno Carcino Embrionario.
4.3 ACR: de las siglas en inglés traducidas como Colegio Americano de Radiología.
4.4 AJCC: Comité Americano Conjunto sobre el Cáncer (del inglés American Joint Committee on Cancer).
4.5 BIRADS: Sistema de reporte de información radiológica para la imagen de la mama (del inglés Breast Imaging Reporting and Data System).
4.6 BRCA 1 y BRCA 2: del inglés Breast Cáncer gene 1 y 2.
4.7 CNSNS: Comisión Nacional de Seguridad Nuclear y Salvaguardias .
4.8 cm: Centímetros.
4.9 CONAPO: Consejo Nacional de Población.
4.10 CONAVE: Comité Nacional de Vigilancia Epidemiológica.
4.11 DOF: Diario Oficial de la Federación.
4.12 g: Gramos.
4.13 Gy: Gray.
 
4.14 HER2/neu: Receptor 2 del factor de crecimiento epidérmico humano (del inglés Human Epidermal growth factor Receptor-2).
4.15 INEGI:Instituto Nacional de Estadística y Geografía .
4.16 Kv: Kilovoltaje.
4.17 m2: Metro cuadrado.
4.18 mAs: Miliamper/segundo.
4.19 mg: Miligramos.
4.20 mGy: Miligray.
4.21 MHz: Megahertz.
4.22 mm: Milímetros.
4.23 NOM: Norma Oficial Mexicana
4.24 OMS: Organización Mundial de la Salud
4.25 pT: Tumor primario (postquirúrgico)
4.26 Rx: Rayos X
4.27 SINAVE: Sistema Nacional de Vigilancia Epidemiológica
4.28 TAC: Tomografía Axial Computarizada
4.29 TNM: Sistema de estadificación del cáncer, traducido del inglés como: Tumor, Ganglio, Metástasis.
5. Disposiciones generales
5.1 Las actividades de prevención incluyen la comunicación educativa a la población para el conocimiento de los factores de riesgo y promover estilos de vida sanos que contribuyan a disminuir la morbilidad por el cáncer de la mama, así como fomentar la demanda de la detección temprana con el objeto de mejorar la oportunidad del diagnóstico y tratamiento.
5.2 Las actividades de detección del cáncer de mama, consisten en tres tipos de intervención específica que van dirigidos a la población femenina de acuerdo con su grupo de edad o vulnerabilidad y son:
5.2.1 Autoexploración, para el diagnóstico temprano
5.2.2 Examen clínico, para el diagnóstico temprano
5.2.3 Mastografía, para la identificación en fase preclínica
5.3 Una vez detectada una lesión sospechosa de cáncer de la mama, la mujer debe recibir atención oportuna y adecuada para el diagnóstico y tratamiento, de acuerdo con lo establecido en esta norma.
5.4 Los criterios y lineamientos mínimos para el diagnóstico y tratamiento que deben ser ofrecidos, se describen en los capítulos de consejería, prevención, diagnóstico, imagenología, tratamiento, control y gestión de calidad y vigilancia epidemiológica de esta norma.
5.5 Clasificación y codificación. El cáncer de la mama se debe codificar, de acuerdo con la Clasificación Internacional de Enfermedades en su 10a. revisión, de la siguiente manera:
5.5.1 Tumor maligno de la mama (C50)
5.5.2 Tumor maligno del pezón y areola mamaria (C50.0)
5.5.3 Tumor maligno de la porción central de la mama (C50.1)
5.5.4 Tumor maligno del cuadrante superior interno de la mama (C50.2)
5.5.5 Tumor maligno del cuadrante inferior interno de la mama (C50.3)
5.5.6 Tumor maligno del cuadrante superior externo de la mama (C50.4)
5.5.7 Tumor maligno del cuadrante inferior externo de la mama (C50.5)
5.5.8 Tumor maligno de la prolongación axilar de la mama (C50.6)
 
5.5.9 Lesión de sitios contiguos de la mama (C50.8)
5.5.10 Tumor maligno de la mama, parte no especificada (C50.9)
6. Consejería y acompañamiento emocional
6.1 La consejería es un elemento de apoyo a la mujer para llevar a cabo la detección y atención integral del cáncer de mama.
6.1.1 Mediante la consejería se debe proporcionar información y orientación a la paciente y en su caso a sus familiares, a fin de aclarar las dudas que pudieran tener acerca del cáncer de mama, en cuanto a los siguientes aspectos: anatomía y fisiología de la glándula mamaria, factores de riesgo, conductas favorables, procedimientos diagnósticos, opciones de tratamiento médico, psicológico y acompañamiento emocional, así como las ventajas, riesgos, complicaciones, rehabilitación y reconstrucción.
6.1.2 La consejería debe hacer énfasis en la efectividad y limitaciones del tratamiento y en el pronóstico de la enfermedad, con base en la particularidad del caso y las características personales del usuario, buscando su participación activa y comprometida para lograr el éxito del tratamiento.
6.1.3 Se debe constatar que la usuaria ha recibido y comprendido la información proporcionada, a tiempo de ofrecer alternativas para el acceso a dicha información en el momento que la requiera.
6.1.4 Debido a que en la consejería se establece una comunicación sobre cuestiones de índole personal, es importante que se preserve el carácter privado y confidencial de la consejería entre el prestador de servicios, la persona usuaria y sus familiares, para que se aliente la expresión con absoluta confianza y libertad.
6.1.5 Se debe tener en cuenta que la decisión y el consentimiento de la usuaria deben respetarse, basándose en los principios de ética, responsabilidad e imparcialidad de la consejería.
6.2 Perfil del personal de salud que proporcione consejería.
6.2.1 La consejería debe ser proporcionada por personal de salud que haya recibido capacitación específica y esté ampliamente informado sobre los factores de riesgo, la detección, el diagnóstico, tratamiento y seguimiento del cáncer de mama
6.2.2 Para realizar una labor eficaz, el personal de salud que proporcione consejería, debe establecer un diálogo ágil con el usuario o la usuaria, así como observar, hacer preguntas significativas y escuchar, saber orientar en forma clara y precisa, para lo cual debe auxiliarse de material educativo específico y accesible.
6.3 Lugar y momento para efectuar la consejería.
6.3.1 Las unidades médicas con acciones específicas de detección, diagnóstico o tratamiento del cáncer de mama deben contar con personal entrenado para las acciones de consejería.
6.3.2 Se debe tener especial interés en proporcionar consejería al paciente con las siguientes características:
6.3.2.1 Con factores de riesgo, independientemente del grado.
6.3.2.2 Con resultado anormal a la detección por clínica o imagen
6.4 Acompañamiento emocional
6.4.1 El acompañamiento emocional se dirige especialmente a personas con sintomatología clínica o detección de cáncer de mama con resultados anormales y debe brindarse durante el proceso de diagnóstico y tratamiento médico. Tiene como propósito orientar la toma de decisiones informada, favorecer el apego al tratamiento, el empoderamiento de pacientes y mejorar la calidad de vida.
6.4.2 El acompañamiento emocional debe permitir la exploración y expresión de los sentimientos, tales como: angustia, temor, ambivalencia, depresión, ira y negación, con objeto de disminuir éstos para facilitar la toma de decisiones y poner en práctica la acción a seguir.
6.4.3 El acompañamiento emocional será brindado por personas capacitadas, para el manejo y la facilitación de la expresión de sentimientos y emociones; antes, durante y después del diagnostico de cáncer de mama, con una visión de desarrollo humano, lo cual se brindará individualmente o se canalizará a grupos de apoyo dentro o fuera de la institución tratante.
 
6.5 Lugar y momento para el acompañamiento emocional.
6.5.1 Es deseable que las unidades médicas con acciones específicas de tratamiento del cáncer de mama cuenten con personal específico o apoyo de otras instituciones u organizaciones sociales para el acompañamiento emocional.
6.5.2 Se debe tener especial interés en proporcionar acompañamiento emocional a pacientes con las siguientes características:
6.5.2.1 Diagnóstico confirmatorio de cáncer de mama
6.5.2.2 Candidata a cirugía mamaria, o
6.5.2.3 En tratamiento con quimioterapia, radioterapia y/o hormonoterapia.
6.5.2.4 Seguimiento después del tratamiento
7. Prevención
7.1 Promoción de la salud y prevención primaria
Desde la perspectiva de la salud pública, la disminución de la prevalencia de factores de riesgo en la comunidad, implicados en la causalidad del cáncer, puede tener un impacto significativo en la disminución de la morbilidad y la mortalidad del cáncer de mama. Por lo anterior, se fomentará la coordinación institucional y social para su inclusión en campañas de comunicación y educación a la población que favorezcan hábitos de vida saludables para reducir el riesgo de cáncer de mama.
Las acciones de promoción también incluyen el desarrollo de entornos saludables, el reforzamiento de la participación social, la reorientación de los servicios de salud a la prevención y las necesidades interculturales de las personas, así como el impulso de políticas públicas saludables.
7.1.1 Para los fines de esta Norma, los factores de riesgo de desarrollo del cáncer de mama se distinguen en cuatro grandes grupos: 1) biológicos, 2) iatrogénicos o ambientales, 3) de historia reproductiva, y 4) de estilos de vida. Los primeros no son modificables; los segundos escapan al control de la población, los del tercer grupo se asocian a beneficios en la salud reproductiva mayores que las posibles desventajas, y los del cuarto grupo son modificables y se enfocan a promover las conductas favorables a la salud que disminuyan el riesgo de desarrollar cáncer de mama. Es importante mencionar que en el 70% de las mujeres con cáncer de mama, no se logra identificar un factor de riesgo conocido.
7.1.1.1 Factores de riesgo biológicos:
7.1.1.1.1 Sexo femenino
7.1.1.1.2 Envejecimiento, a mayor edad mayor riesgo
7.1.1.1.3 Historia personal o familiar de cáncer de mama en madre, hijas o hermanas.
7.1.1.1.4 Antecedentes de hallazgos de hiperplasia ductal atípica, imagen radial o estrellada, así como carcinoma lobulillar in situ por biopsia.
7.1.1.1.5 Vida menstrual de más de 40 años (menarca antes de los 12 años y menopausia después de los 52 años),
7.1.1.1.6 Densidad mamaria
7.1.1.1.7 Ser portador conocido de los genes BRCA1 o BRCA2
7.1.1.2 Iatrogénicos o ambientales:
7.1.1.2.1 Exposición a radiaciones ionizantes principalmente durante el desarrollo o crecimiento (in útero, en la adolescencia)
7.1.1.2.2 Tratamiento con radioterapia en tórax
7.1.1.3 Factores de riesgo relacionados con la historia reproductiva:
7.1.1.3.1 Nuligesta
7.1.1.3.2 Primer embarazo a término después de los 30 años de edad
 
7.1.1.3.3 Terapia hormonal en la peri o postmenopausia por más de cinco años. Las mujeres candidatas a recibir esta terapia deberán tener una evaluación clínica completa y ser informadas sobre el riesgo mayor de padecer cáncer de mama, así como contar con estudio mamográfico basal (previo al inicio de la terapia y un control posterior a los 6 meses de iniciada la terapia) para evaluar los cambios de la densidad mamaria.
7.1.1.4 Factores de riesgo relacionados con estilos de vida, estos son modificables y pueden disminuir el riesgo:
7.1.1.4.1 Alimentación rica en carbohidratos y baja en fibra.
7.1.1.4.2 Dieta rica en grasas tanto animales como ácidos grasos trans.
7.1.1.4.3 Obesidad, principalmente en la postmenopausia.
7.1.1.4.4 Sedentarismo.
7.1.1.4.5 Consumo de alcohol mayor a 15 g/día.
7.1.1.4.6 Tabaquismo.
7.1.1.5 La promoción de las conductas favorables a la salud para la prevención del cáncer de mama deben fomentarse desde la infancia acorde a la NOM-043-SSA2-2005, Servicios básicos de salud. Promoción y educación para la salud en materia alimentaria. Criterios para brindar orientación, favoreciendo la adopción de:
7.1.1.5.1 Dieta rica en frutas y verduras y baja en grasas animales. Del consumo total de energía sólo el 20% debe corresponder a grasas y menos del 10% debe ser de origen animal. Aumentar el consumo de fibra dietética (cereales integrales, frutas y verduras cocidas).
7.1.1.5.2 30 a 60 minutos de actividad física todos los días de la semana, conforme se indica en el Apéndice Informativo A.
7.1.1.5.3 Consumo de ácido fólico.
7.1.1.6 Un factor protector del cáncer de mama es amamantar, por lo que debe incluirse entre las ventajas la promoción de la lactancia materna.
7.1.2 Se debe orientar a las mujeres sobre su responsabilidad en el autocuidado de su salud, disminuir los factores de riesgo cuando sea posible y promover los estilos de vida sanos.
7.1.3 La promoción a través de comunicación masiva, grupal e interpersonal debe realizarse por los sectores público, social y privado en congruencia con esta norma y las evidencias científicas.
7.2 Promoción para la detección
7.2.1 La promoción para la detección del cáncer de mama debe incluir a la autoexploración, el examen clínico y la mastografía.
7.2.2 La autoexploración se debe recomendar a partir de los 20 años; tiene como objetivo sensibilizar a la mujer sobre el cáncer de mama, tener un mayor conocimiento de su propio cuerpo e identificar cambios anormales para la demanda de atención médica apropiada.
7.2.3 Es función del personal de salud enseñar la técnica de autoexploración a todas las mujeres de 20 años de edad y más que acudan a las unidades médicas.
7.2.3.1 La técnica de autoexploración debe incluir la información sobre los síntomas y signos del cáncer de mama y las recomendaciones sobre cuándo demandar atención médica.
7.2.4 El examen clínico debe ser practicado anualmente, a partir de los 25 años por personal de salud capacitado en la exploración de las mamas.
7.2.5 La información para promover la detección en la población femenina debe enfatizar que el cáncer de mama puede ser tratado con éxito cuando se diagnostica a tiempo, que no todas las tumoraciones son cáncer y que el diagnóstico de cáncer de mama se establece mediante un estudio histopatológico.
7.2.6 Participación social.
7.2.6.1 Se debe promover la participación de grupos organizados y de personas líderes de la comunidad para que actúen como informadores, activistas o promotores en su núcleo de influencia.
 
7.2.6.2 Se procurará establecer concertación y coordinación con el sector educativo, especialmente del tipo medio superior y superior, para que el tema se trate en el ámbito de la educación formal.
7.2.6.3 Se fomentará la participación de las agrupaciones gremiales y centros laborales en la organización de campañas permanentes de detección temprana de cáncer de mama entre su población femenina.
7.2.6.4 Las actividades que desarrollen los grupos organizados de la sociedad deberán ser acordes con lo previsto en esta norma; para lo anterior, se deben fortalecer la comunicación y la coordinación entre las instituciones del sector, las organizaciones médicas y la sociedad civil.
7.2.6.5 Se debe promover la participación del personal de salud en las actividades relacionadas con campañas educativas para la detección temprana del cáncer mamario.
7.3 Detección
7.3.1 Las instituciones públicas de salud procurarán la articulación de esfuerzos acorde con las necesidades nacionales para alcanzar coberturas de detección según las recomendaciones internacionales para lograr un impacto significativo en la reducción de la mortalidad por esta enfermedad.
7.3.2 El examen clínico de las mamas debe ser realizado anualmente a cada mujer mayor de 25 años que asista a las unidades de salud, por personal médico o de enfermería capacitado, en condiciones que garanticen el respeto a la privacidad de la mujer tales como:
7.3.2.1 Realizar la exploración en presencia de un/a familiar, enfermera, auxiliar o asistente de consultorio.
7.3.2.2 Utilizar bata para cubrir las mamas cuando no se estén inspeccionando o palpando.
7.3.2.3 El examen clínico de las mamas debe incluir la identificación de los factores de riesgo en la historia clínica, para determinar la edad de inicio de la mastografía, así como necesidades especiales de consejería en mujeres de alto riesgo.
7.3.2.4 El diagnóstico presuntivo de patología mamaria maligna se puede establecer por los siguientes signos clínicos compatibles con cáncer de mama:
7.3.2.4.1 Nódulo sólido, irregular de consistencia dura, fijo a planos profundos;
7.3.2.4.2 Cambios cutáneos evidentes (piel de naranja, retracción de la piel, lesión areolar que no cicatriza a pesar de tratamiento);
7.3.2.4.3 Zona de sistematización en el tejido glandular, focalizado a una sola mama y región;
7.3.2.4.4 Secreción serosanguinolenta;
7.3.2.4.5 Crecimiento ganglionar axilar o supraclavicular;
7.3.2.5 El examen clínico y la cita de la próxima detección debe registrarse en la Cartilla Nacional de Salud.
7.3.3 La mastografía es el método de detección del cáncer de mama que ha demostrado una disminución en la mortalidad por este padecimiento cuando se efectúa con calidad en el marco de un programa de detección.
7.3.3.1 Requisitos técnicos. La mastografía de tamizaje debe realizarse en establecimientos o unidades que cubran las especificaciones de la NOM-229-SSA1-2002, Salud ambiental. Requisitos técnicos para las instalaciones, responsabilidades sanitarias, especificaciones técnicas para los equipos y protección radiológica en establecimientos de diagnóstico médico con rayos X.
7.3.3.2 Requisitos para la toma y la interpretación de la imagen:
7.3.3.2.1 Los gabinetes privados o servicios de radiología institucionales que realizan mastografía deben estar supervisados por un médico especialista en radiología con cédula profesional y con entrenamiento específico en mama mayor de seis meses, con reconocimiento de una institución de salud o por un médico especialista con entrenamiento para este fin, con respaldo documental de instituciones con reconocimiento oficial.
 
7.3.3.2.2 Los servicios de radiología que realizan mastografía de tamizaje en gabinetes privados o instituciones públicas deberán tener un registro de las mastografías que realizan, que incluya el número de mastografías que se repiten por falla técnica.
7.3.3.2.3 El personal que interpreta las mastografías deberá tener una productividad mínima de 2,000 estudios anuales, la cual deberán demostrar a través del registro de las mismas.
7.3.3.2.4 Se debe asegurar el trato digno de las mujeres e informar a la usuaria de los procedimientos que se le realizan mientras se toma la mastografía.
7.3.3.3 La mastografía de tamizaje se recomienda en mujeres aparentemente sanas de 40 a 69 años de edad, cada dos años.
7.3.3.4 En mujeres menores de 40 años, no se recomienda la mastografía de tamizaje.
7.3.3.5 Las mujeres que se realicen una mastografía deberán ser informadas sobre los factores de riesgo y los factores protectores del cáncer de mama, así como de las ventajas y limitaciones de la detección.
7.3.3.6 En mujeres de 70 años y más se realizará como parte del seguimiento de mujeres con antecedente personal de cáncer de mama y por indicación médica.
7.3.3.7 La mastografía de tamizaje y la cita de la próxima detección deberá ser registrada en la Cartilla Nacional de Salud.
7.3.3.8 La mastografía será de acceso gratuito, de acuerdo con la condición de aseguramiento.
7.3.4 Resultado de la detección
7.3.4.1 El resultado del estudio de mastografía de tamizaje debe reportarse de acuerdo con la última clasificación de BIRADS que estará disponible en la página del Centro Nacional de Equidad de Género y Salud Reproductiva (www.generoysaludreproductiva.salud.gob.mx)
7.3.4.2 Las mujeres deberán recibir el resultado de su mastografía por escrito en un lapso no mayor de 21 días hábiles posteriores a la toma.
7.3.4.3 Si el resultado es anormal, en las instituciones públicas la paciente debe recibir junto con el resultado, la fecha de la cita y el lugar para la evaluación diagnóstica.
7.3.5 Seguimiento
7.3.5.1 Las pacientes con resultados anormales a la detección por exploración clínica o mastografía, deberán recibir evaluación diagnóstica y seguimiento oportunos y adecuados, por lo que las instituciones de salud deberán organizar unidades o servicios especializados de cáncer de mama para el diagnóstico de patología mamaria con las características establecidas en la sección de control y gestión de calidad de la presente norma.
7.3.5.2 Para la adecuada referencia de mujeres con sintomatología mamaria sospechosa de cáncer, las unidades médicas de los tres niveles de atención deberán establecer y difundir con el personal médico, mecanismos ágiles de referencia de acuerdo con los criterios establecidos en el Apéndice Normativo A.
7.3.5.3 Las pacientes con BIRADS 4 y 5, deben referirse a un servicio especializado de patología mamaria; de acuerdo con el numeral 8.1, para evaluación diagnóstica, en un tiempo que no exceda 10 días hábiles.
7.3.5.4 Las pacientes con BIRADS 0, 3, deben referirse a un servicio especializado de patología mamaria; de acuerdo con el numeral 8.1, para evaluación complementaria, en un tiempo que no exceda 15 días hábiles.
7.4 Tamizaje poblacional
7.4.1 El tamizaje de cáncer de mama en las instituciones del Sistema Nacional de Salud tiene como propósito final impactar en el indicador nacional de mortalidad por cáncer de mama.
7.4.2 Las instituciones públicas del Sistema Nacional de Salud definirán las metas de cobertura y su ampliación gradual, así como el grupo blanco o de mayor riesgo para priorizar la detección, siguiendo las directrices establecidas en el Programa de Acción Específico vigente, en lo que no se oponga a la presente norma, con base en los siguientes criterios:
 
7.4.2.1 Panorama epidemiológico
7.4.2.2 Infraestructura y recursos disponibles
7.4.2.3 Características inherentes a la prueba (sensibilidad y especificidad)
7.4.3 Las instituciones públicas del Sistema Nacional de Salud promoverán los mecanismos necesarios para avanzar hacia un esquema de prestación universal de servicios de detección temprana.
7.4.4 Las instituciones del Sistema Nacional de Salud procurarán la evaluación y confirmación diagnóstica de todos los casos sospechosos por tamizaje o sintomatología clínica, así como el tratamiento de los casos confirmados, por lo que fomentarán el incremento de la capacidad diagnóstica y de tratamiento en congruencia con la oferta de detección temprana.
7.4.5 Los establecimientos privados, así como los públicos y sociales, que presten servicios de tamizaje de cáncer de mama, deberán cumplir, además de los requisitos de la ley, con los criterios de control y gestión de calidad, establecidos en el capítulo 14 y de evaluación del capítulo 15.
7.5 Cáncer de mama hereditario
En los pocos casos en los que se sospeche que el cáncer de mama es hereditario (5-10%) debe efectuarse un seguimiento más estricto que, junto a otras medidas, permitirán mejorar la detección y el pronóstico de la enfermedad.
7.5.1 La valoración de caso en riesgo de cáncer hereditario debe realizarse al menos diez años antes de la edad en la que se presentó el caso más joven de cáncer en el familiar y posteriormente de acuerdo con los hallazgos.
7.5.2 Las instituciones de salud promoverán la creación de servicios especializados para asesoramiento genético, acordes a las necesidades de su población.
7.5.3 Se debe enviar a asesoramiento genético a las personas que cumplan con al menos uno de los siguientes criterios para cáncer de mama hereditario:
7.5.3.1 Historia personal de cáncer de mama diagnosticado a edad temprana (menores de 40 años), cáncer en ambas mamas o afección de mama y ovario.
7.5.3.2 Historia familiar de cáncer de mama con dos o más familiares de primer grado afectados (madre, padre, hermanas, hermanos, hijas o hijos).
7.5.3.3 Historia familiar de cáncer en más de una generación (colon, páncreas y/o próstata).
7.5.3.4 Un varón afectado con cáncer de mama en la familia.
7.5.3.5 Familiar con cáncer de mama y ovario.
7.5.3.6 Familiar con cáncer de mama bilateral a cualquier edad.
7.5.3.7 Presentación de varios casos de cáncer de ovario en la familia.
7.5.3.8 Familiar con prueba molecular positiva para mutación en genes de predisposición a cáncer de mama.
7.5.3.9 Ancestros judíos Ashkenazi.
7.5.4 El asesoramiento genético en cáncer es el proceso por el cual los pacientes y/o la familia son informados sobre un padecimiento neoplásico específico y debe incluir la forma de herencia, el riesgo de recurrencia, su tratamiento, si es el caso, la detección temprana, la posibilidad de realizar estudio genético en aquellos casos en que esté indicado y el manejo de portadores a través de un grupo multidisciplinario.
7.5.5 El seguimiento de cáncer de mama hereditario a personas portadoras de mutaciones de BRCA1/BRCA2, deberá ser efectuado en un servicio especializado de patología mamaria o en un servicio de oncología; consiste en:
7.5.5.1 Autoexamen de mama.
7.5.5.2 Examen clínico de mama y regional ganglionar cada seis meses.
 
7.5.5.3 Estudio de imagen anual (mastografía, ultrasonido o resonancia magnética) según la edad y disponibilidad de recurso, empezando entre cinco y diez años antes del diagnóstico más precoz de cáncer de mama en la familia, pero no por debajo de los 25 años de edad.
7.5.5.4 Valoración anual de las necesidades psicológicas o de apoyo social para disminuir la angustia o ansiedad que pudieran ser causadas por un riesgo mayor de padecer cáncer y por los procedimientos médicos a los que es sometida.
7.5.6 En el seguimiento de cáncer de mama hereditario se deberán balancear las necesidades reales para la indicación de estudios y los potenciales riesgos de sobrediagnóstico y sobretratamiento, así como la ansiedad que éstos ocasionan en la mujer. Deberán ofrecerse las diferentes opciones de seguimiento, quimioprofilaxis, ooforectomia, resección de órgano blanco, entre otros.
8. Diagnóstico
8.1 Toda persona con sospecha de patología mamaria maligna por exploración clínica o mastografía de tamizaje, debe recibir una evaluación diagnóstica que incluye valoración clínica, estudios de imagen y en su caso biopsia, en un servicio especializado de patología mamaria que cumpla con la normatividad correspondiente y con las siguientes características mínimas:
8.1.1 Equipo.
8.1.1.1 Mastógrafo con los aditamentos para el diagnóstico (rejilla fenestrada, magnificador, paletas de compresión) y en caso de realizar biopsia, estereotaxia digital o analógica calibrada.
8.1.1.2 Ultrasonido de alta resolución con transductor lineal de alta frecuencia, igual o mayor a 7.5 MHz.
8.1.1.3 Reveladoras, digitalizadores de imagen y negatoscopios con las características a las que se refiere la NOM-229-SSA1-2002 y configuración específica para mastografía.
8.1.2 Personal:
8.1.2.1 El personal técnico de radiología debe tener capacitación específica para realizar mastografía diagnóstica supervisada en curso con duración mínima de dos meses, con reconocimiento oficial de una institución de salud, y someterse a procesos de calificación y capacitación continua con énfasis en control de calidad y protección radiológica.
8.1.2.2 El personal médico, radiólogo con cédula de especialista, con cursos de alta especialidad con aval universitario o de médicos especialistas con experiencia y calificación agregada en mama; que deben someterse a procesos de calificación y participar en procesos de capacitación continua.
8.1.2.3 Asesoría de personal físico médico con entrenamiento en mastografía, de manera permanente o por lo menos cada seis meses.
8.1.2.4 Responsable de monitoreo y evaluación con entrenamiento en garantía de calidad.
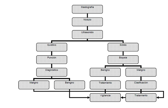
8.2 Las pacientes deben abordarse para su estudio en función de si se trata de una lesión palpable o no palpable.
8.2.1 La valoración clínica incluye:
8.2.1.1 Historia clínica completa con la investigación de factores de riesgo de cáncer de mama.
8.2.1.2 Examen físico completo con énfasis en las glándulas mamarias y zonas linfoportadoras (ganglios axilares y supraclaviculares)
8.2.2 Los estudios de imagen deben realizarse según la edad, hallazgos clínicos y detección de factores de riesgo, conforme a los apéndices normativos A y B.
8.2.3 Los servicios especializados de patología mamaria deberá contar con un protocolo local de evaluación diagnóstica basado en las Guías de Práctica Clínica respectivas, consensuadas por las instituciones del Sistema Nacional de Salud, disponibles en la página http://www.cenetec.salud.gob.mx/interior/catalogoMaestroGPC.html y los lineamientos establecidos en la presente norma.
8.3 Diagnóstico anatomopatológico.
 
8.3.1 En los casos probables de cáncer de mama por imagen o valoración clínica, la confirmación diagnóstica requiere la toma de tejido para estudio histopatológico, mediante una biopsia que debe ser efectuada para el caso de:
8.3.1.1 Lesión palpable o no palpable, por un médico especialista con capacitación en toma de biopsia de lesión de estas características.
8.3.2 Se deberá garantizar que se cuente con el equipamiento, instrumental e insumos específicos para realizar los procedimientos de elección de acuerdo con las características de la lesión con el fin de asegurar la calidad en el diagnóstico.
8.3.3 El diagnóstico histopatológico debe preferir la obtención de la biopsia del tumor primario por procedimientos no quirúrgicos de invasión mínima que permitan un diagnóstico definitivo y la referencia rápida al tratamiento.
8.3.4 Las técnicas de biopsia de invasión mínima son:
8.3.4.1 Con aguja de corte grueso de 14 a 18 gauges.
8.3.4.2 Con aguja de corte de 8 a 14 gaujes y aspiración por vacío. Cuando el procedimiento lo requiera debe contarse con clips metálicos que aseguren un marcaje del sitio de biopsia.
8.3.4.3 Marcaje guiado por estudio de imagen.
8.3.5 El reporte histopatológico deberá describir: a) Datos generales de la paciente, b) Fecha de la toma de la biopsia, c) Nombre del médico que toma la biopsia
8.3.5.1 Tipo de biopsia, localización en la mama e identificación de la misma.
8.3.5.2 Fecha de interpretación.
8.3.5.3 Descripción macroscópica.
8.3.5.4 Tipo histológico del tumor.
8.3.5.5 Grado nuclear, índice mitótico, formación de túbulos.
8.3.5.6 Invasión vascular o linfática.
8.3.5.7 Pruebas de inmunohistoquímica (receptores de estrógeno, progesterona y HER2/neu conforme al Apéndice Informativo B)
8.3.5.8 En los casos post tratamiento quirúrgico, de acuerdo con las Guías de Práctica Clínica respectivas, disponibles en la página http://www.cenetec.salud.gob.mx/interior/catalogoMaestroGPC.html y los lineamientos establecidos en la presente norma, se deberá agregar:
8.3.5.8.1 Tamaño de la lesión.
8.3.5.8.2 Estado de los bordes quirúrgicos.
8.3.5.8.3 Multicentricidad.
8.3.5.8.4 Multifocalidad.
8.3.5.8.5 Metástasis, incluyendo sitio y tamaño.
8.3.5.8.6 Ganglios linfáticos e invasión extracapsular
8.3.6 Se debe utilizar la clasificación de los carcinomas mamarios de la Organización Mundial de la Salud (OMS), conforme a lo establecido en el Apéndice informativo C.
8.4 El personal de patología es parte importante del equipo multidisciplinario y debe participar en las discusiones pre y postoperatorias de los casos. El diagnóstico preciso de patología y la disponibilidad de información pronóstica significativa son vitales para asegurar el manejo más apropiado de la paciente y para evitar cirugías radicales con mayores complicaciones y morbilidad.
8.5 Para establecer el diagnóstico es necesario que el laboratorio de anatomía patológica cuente con el equipo e insumos necesarios para el procesamiento de tejidos que incluya inmunohistoquímica.
8.6 Sesiones multidisciplinarias
 
8.6.1 Para establecer el diagnóstico es necesaria la correlación entre hallazgos clínicos, de imagen e histopatológicos. La correlación deberá efectuarse de manera sistemática y obligatoria a través de la participación activa del médico radiólogo, patólogo y cirujano oncólogo.
8.6.2 Las sesiones clínicas multidisciplinarias deben organizarse por lo menos una vez a la semana cuando el proceso de diagnóstico es insatisfactorio para el grupo multidisciplinario y quedar documentadas; a fin de establecer la conducta a seguir antes de establecer tratamiento.
8.6.3 El personal integrante del equipo que debe asistir a las reuniones incluyen al personal de radiología, cirugía, patología, enfermería y trabajo social en actividades de consejería. En cada sesión debe firmarse una lista de asistencia.
8.6.4 En las sesiones preoperatorias debe quedar bien establecida la o las lesiones y la extensión de las mismas que debe ser removida. Lo anterior es especialmente importante en los casos que han tenido intervenciones previas y se envían para cirugía complementaria, así como la estadificación del cáncer.
8.6.5 En las sesiones postoperatorias se debe correlacionar la anatomía patológica de las lesiones extirpadas con los hallazgos preoperatorios. Si se encuentra disparidad, se debe revisar nuevamente el caso para asegurarse de que la lesión fue removida correctamente.
9. Imagenología
9.1 Los estudios de gabinete utilizados para el diagnóstico y seguimiento de los padecimientos mamarios tienen indicaciones y características específicas. Deben ser solicitados por el personal médico tratante, de acuerdo con la valoración correspondiente y debe informarse a la paciente el propósito y las limitaciones del estudio.
9.2 El resultado del estudio de mastografía diagnóstica debe reportarse de acuerdo con la última clasificación de BIRADS, que estará disponible en la página del Centro Nacional de Equidad de Género y Salud Reproductiva (www.generoysaludreproductiva.salud.gob.mx).
9.3 Las indicaciones para la realización del estudio de ultrasonido se deben realizar conforme al Apéndice Normativo C.
9.4 El equipo debe cubrir los requisitos de funcionamiento especificados en la NOM-229-SSA1-2002, Salud ambiental. Requisitos técnicos para las instalaciones, responsabilidades sanitarias, especificaciones técnicas para los equipos y protección radiológica en establecimientos de diagnóstico médico con rayos X.
9.4.1 Las pruebas de control de calidad del local y el equipo por parte del técnico radiólogo se realizarán conforme al Apéndice Normativo D.
9.5 Las características técnicas del equipo de ultrasonido deben contar con transductor lineal de 7.5 MHz a 17 MHz (alta resolución).
9.6 La lesión no palpable, es una lesión mamaria sospechosa de malignidad detectada por algún método de imagen en una persona asintomática, en la cual, el examen físico intencionado de las glándulas mamarias es normal.
9.6.1 El manejo de las lesiones no palpables incluye:
9.6.1.1 Evaluación mamográfica y ultrasonográfica, biopsia con aguja de corte, corte aspiración u obtenida en quirófano bajo anestesia local o general con aguja localizadora y marcaje.
9.6.1.2 Estudio transoperatorio de imagen (mastografía o ultrasonido) de la pieza quirúrgica que confirme que la lesión ha sido extirpada y ubicación por coordenadas o en cortes de la pieza del sitio exacto de la lesión dentro de la pieza obtenida.
9.6.1.3 La descripción patológica acorde al numeral 8.3.5.
9.6.1.4 Estudios de imagen (mastografía, ultrasonografía y en su caso resonancia magnética de control) que determine la respuesta al tratamiento.
9.6.1.5 Si hay manifestaciones residuales de la lesión (micro calcificaciones o imágenes positivas), se debe realizar una nueva evaluación para tomar la decisión sobre la conducta a seguir.
 
10. Tratamiento
10.1 Las decisiones terapéuticas del cáncer de mama se deben formular de acuerdo con la etapa clínica, reporte histopatológico, condiciones generales de salud de la paciente, su estado hormonal, considerando el respeto a sus derechos y su libre decisión, habiéndole informado de manera clara y adecuada a sus condiciones socioculturales y su estado emocional.
10.2 Consideraciones generales.
10.2.1 Una vez que se cuente con el plan de tratamiento, se deberá informar el diagnóstico y plan de tratamiento.
10.2.2 Para garantizar el derecho de la paciente a una segunda opinión, el equipo médico deberá entregar un resumen médico, material completo de patología e imagen, en el caso de que la paciente lo solicite, en un lapso no mayor de cinco días hábiles.
10.2.3 El personal médico tratante debe asegurarse de que las mujeres reciban la información sobre las opciones del tratamiento y estén enteradas de que la cirugía conservadora es el tratamiento de opción para la mayoría de los cánceres detectados por tamizaje. Cuando sea apropiado, debe ofrecer a las pacientes una opción del tratamiento que incluya la reconstrucción inmediata o retrasada en caso de mastectomía.
10.2.4 Se debe contar con el consentimiento firmado del paciente, obtenido conforme a las disposiciones de la NOM-168-SSA1-1998, Del expediente clínico.
10.2.5 Los métodos terapéuticos que en la actualidad se emplean para tratar el cáncer mamario son:
10.2.5.1 Cirugía.
10.2.5.2 Radioterapia.
10.2.5.3 Quimioterapia.
10.2.5.4 Hormonoterapia.
10.2.5.5 Biológicos.
De ellos, la cirugía y la radioterapia tienen una acción local o locorregional; en la quimioterapia, la hormonoterapia y los tratamientos biológicos, la acción es sistémica.
10.3 Información de las etapas.
10.3.1 Este sistema de clasificación proporciona una estrategia de agrupación para pacientes con respecto a la terapéutica y al pronóstico.
10.3.2 El Comité Americano Conjunto sobre el Cáncer (AJCC, por sus siglas en inglés) ha designado las etapas o estadios mediante la clasificación TNM, como se indica en el Apéndice Normativo E.
10.3.3 Se debe tener el diagnóstico de cáncer documentado con la clasificación de factores pronósticos (St Gallen 2007), conforme a lo establecido en el Apéndice Normativo F.
10.3.4 El tratamiento debe ser realizado por personal médico calificado que cuente con cédula de especialidad en oncología médica o quirúrgica o con entrenamiento específico comprobado con respaldo documental de instituciones con reconocimiento oficial.
10.3.5 El tratamiento de las diferentes etapas del cáncer de mama deberá realizarse de acuerdo con las Guías de Práctica Clínica respectivas, disponibles en la página http://www.cenetec.salud.gob.mx/interior/catalogoMaestroGPC.html y los lineamientos establecidos en la presente norma.
10.4 Todas las pacientes con tratamiento del cáncer de mama deben recibir una evaluación para determinar el tipo de rehabilitación que ameritan, acorde con las Guías de Práctica Clínica respectivas, disponibles en la página http://www.cenetec.salud.gob.mx/interior/catalogoMaestroGPC.html y los lineamientos establecidos en la presente norma.
10.4.1 La rehabilitación de la paciente debe incluir según el caso:
10.4.2 Fisioterapia.
10.4.3 Uso de prótesis para mantener la posición simétrica de los hombros.
 
10.4.4 La reconstrucción de la mama.
10.4.5 Tratamiento del linfedema.
10.5 Las unidades médicas con atención oncológica contarán, de preferencia, con personal calificado para brindar la atención psicológica y acompañamiento emocional de las pacientes, de manera interna o mediante la colaboración con instituciones u organismos de la sociedad civil.
10.6 El personal de trabajo social debe detectar necesidades especiales de apoyo institucional a la mujer y brindar información sobre los grupos de apoyo que trabajan en la comunidad.
10.7 Las pacientes en etapa terminal deben recibir cuidados paliativos, como parte de la atención del cáncer de mama, por lo que las instituciones de salud de los sectores público, social y privado, promoverán el desarrollo de la infraestructura y personal necesarios para proveer la atención.
10.7.1 Los cuidados paliativos son una alternativa que mejora la calidad de vida de las y los pacientes a través de la reducción del sufrimiento físico y emocional mediante la identificación temprana, evaluación y tratamiento del dolor así como de otros problemas físicos, psicosociales y espirituales.
10.7.2 La atención paliativa puede ser proporcionada por personal multidisciplinario. Sus características son:
10.7.2.1 Disminuye el dolor o malestar del paciente.
10.7.2.2 Favorece entender la vida y la muerte como un proceso normal.
10.7.2.3 No intenta apresurar ni retardar la muerte.
10.7.2.4 Integra a la atención de las o los pacientes aspectos psicosociales y espirituales, respetando sus creencias.
10.7.2.5 Ofrece un sistema de apoyo a las y los pacientes para que vivan activamente tanto como sea posible hasta la muerte.
10.7.2.6 Ofrece un sistema de apoyo a los familiares para ayudarlos a sobrellevar la enfermedad de su pariente y a su propio duelo cuando la atención se recibe en domicilio particular.
10.7.2.7 Mejora la calidad de vida.
11. Procedimientos en cáncer de mama durante el embarazo y la lactancia
El cáncer mamario que coincide con el embarazo es aquél que se diagnostica durante el mismo o dentro del año siguiente a su resolución.
11.1 El interrogatorio minucioso y el examen clínico detallado de las glándulas mamarias, en la consulta prenatal, son fundamentales para establecer el diagnóstico, conforme a lo establecido en la NOM-007-SSA2-1993, Atención de la mujer durante el embarazo, parto y puerperio, y del recién nacido. Criterios y procedimientos para la prestación del servicio. El ultrasonido mamario es el estudio de elección en mujeres embarazadas con datos clínicos anormales. La mastografía en caso de requerirse se puede realizar sin riesgo para el feto.
11.2 Ante la sospecha de un tumor mamario que coincida con el embarazo, la paciente debe ser canalizada a un centro especializado para su manejo; se debe investigar la naturaleza histológica del tumor, hacer biopsia para establecer el diagnóstico, con aguja de corte o bien biopsia quirúrgica abierta.
11.3 Una vez confirmado el diagnóstico de cáncer, se debe etapificar con la misma clasificación que se utiliza en la paciente no embarazada.
11.4 Estudios complementarios.
11.4.1 En las pacientes embarazadas con diagnóstico confirmado de cáncer mamario, los estudios de extensión permitidos son tele de tórax con protección abdominal, ultrasonido hepático y de preferencia, resonancia nuclear magnética sin medio de contraste. Aun cuando se pueden realizar estudios de radiología y medicina nuclear a baja dosis, de preferencia deben evitarse.
11.5 Tratamiento.
11.5.1 El tratamiento depende de dos factores: a) etapa clínica y b) edad gestacional. En términos generales, se maneja de la misma forma que la mujer no embarazada, de acuerdo con las Guías de Práctica Clínica respectivas, disponibles en la página http://www.cenetec.salud.gob.mx/interior/catalogoMaestroGPC.html.
12. Cáncer de mama en el hombre
El cáncer de mama en el hombre es una entidad poco frecuente. En México se diagnostican cada año menos de 100, representando el 0.7% de los casos de cáncer de mama, con una relación femenino-masculino
de 144 mujeres por cada hombre.
12.1 Se consideran los siguientes factores de riesgo en el varón:
12.1.1 Hepatopatías
12.1.2 Síndrome de Klinefelter,
12.1.3 Administración de estrógenos, y
12.1.4 Radiación ionizante.
12.2 En todos los casos de manifestaciones clínicas sugestivas deben efectuarse, lo más pronto posible, acciones de diagnóstico y tratamiento.
12.3 El diagnóstico se debe basar particularmente en:
12.3.1 Historia clínica,
12.3.2 Mastografía,
12.3.3 Ultrasonido,
12.3.4 Biopsia, y
12.3.5 Estudio histopatológico.
12.4 Generalmente corresponden a carcinomas ductales y sólo se han reportado carcinomas lobulillares en presencia de síndrome de Klinefelter. La gran mayoría (80-90%) tienen receptores estrogénicos positivos, con porcentaje bajo (7%) de receptores a progesterona y mutación de HER2/neu (11%). La mitad de los casos tienen receptores androgénicos.
12.5 El diagnóstico diferencial se establece básicamente con:
12.5.1 Ginecomastia,
12.5.2 Lipomas,
12.5.3 Fibromas,
12.5.4 Padecimientos infecciosos, y
12.5.5 Tuberculosis.
12.6 El tratamiento se realizará según lo establecido en las Guías de Práctica Clínica respectivas, disponibles en la página http://www.cenetec.salud.gob.mx/interior/catalogoMaestroGPC.html y los lineamientos establecidos en la presente norma.
12.7 El factor pronóstico más importante es la presencia de metástasis ganglionares, y no hay diferencia en la supervivencia comparando con las mujeres.
12.8 Al igual que en las mujeres, el tamoxifeno reduce el riesgo de recurrencia y muerte. Se desconoce el valor de los inhibidores de aromatasa por lo que no se recomienda su uso.
13. Educación continua al personal de salud.
13.1 Las instituciones del Sistema Nacional de Salud deben desarrollar planes de capacitación y actualización para médicos, patólogos, radiólogos, técnicos radiólogos, enfermeras, trabajadoras sociales y todo aquel personal de salud que se encuentre involucrado en el programa de prevención y control de cáncer mamario.
13.2 Todo el personal del programa de tamizaje debe:
13.2.1 Tener entrenamiento especializado.
13.2.2 Participar en actividades de capacitación continua.
13.2.3 Participar en la evaluación de calidad externa acorde al numeral 15.2.2.2
13.2.4 Contar con la calificación de las competencias necesarias.
13.3 El personal directivo de servicios públicos, sociales y privados serán responsables de implementar los mecanismos que aseguran los procesos de calificación o certificación del personal, o de la certificación de los establecimientos de salud, por formar parte de las buenas prácticas que se enmarcan dentro de la capacitación continua.
14. Control y gestión de calidad
 
14.1 El control y gestión de calidad deberá realizarse de forma permanente en cada institución pública, privada o social que conforma el Sistema Nacional de Salud.
14.2 El personal directivo o responsable de cada servicio de salud debe asegurarse que los procesos de detección y atención del cáncer de mama se realicen de manera adecuada mediante el cumplimiento de los criterios de acreditación y certificación de establecimientos de salud y en el marco de la política de calidad y seguridad del paciente del establecimiento médico que corresponde analizar al Comité de Calidad y Seguridad del Paciente (COCASEP).
14.3 Para garantizar la calidad en los servicios de salud relacionados con el cáncer de mama, el responsable de la unidad prestadora de atención médica, pública, social o privada, fomentará que se realicen los siguientes procedimientos generales de gestión de la calidad:
14.3.1 Elaboración de un manual de procedimientos que incluya las etapas en las que participa cada servicio de salud, relacionados con el cáncer de mama.
14.3.2 Programa de verificación y mantenimiento preventivo y correctivo para garantizar el adecuado funcionamiento de los equipos, la calidad de las imágenes y la seguridad radiológica, según lo marcado en la NOM-229-SSA1-2002 y el Apéndice Normativo D.
14.3.3 Registro y notificación de las variables necesarias para la construcción de los indicadores de proceso y desempeño, conforme a lo establecido en el Apéndice Informativo E.
14.3.4 Notificación de las acciones de detección y diagnóstico al Centro Nacional de Equidad de Género y Salud Reproductiva de la Secretaría de Salud.
14.3.5 Conocimiento de los indicadores de proceso y desempeño de la presente Norma, conforme al Apéndice Informativo E.
14.3.6 Medición y análisis periódico de los indicadores para mejorar el desempeño.
14.3.7 Identificación de la posición que se guarda como servicio de salud en relación a estándares nacionales e internacionales, conforme al Apéndice Informativo F.
14.4 Para garantizar el control de calidad de los servicios de salud relacionados con la detección y control del cáncer de mama, los responsables deben implementar procedimientos de mejora continua en cada uno de los procesos que lo integran, así como acciones que fomenten la interacción entre ellos.
14.4.1 La detección y control del cáncer de mama está integrada por los siguientes procesos y acciones de control de calidad.
14.4.2 Identificación de la población blanco y estrategias para la invitación organizada.
14.4.2.1 Se deberá verificar que las actividades se realicen con base en los criterios establecidos para la detección.
14.4.2.2 Las estrategias para la invitación al tamizaje con mastografía deberán fomentar la equidad en salud.
14.4.3 Toma e interpretación de mastografía hasta el informe de resultado, conforme al Apéndice Informativo G.
14.4.3.1 Cumplimiento de la normatividad vigente en cuanto a infraestructura radiológica y manejo de imágenes.
14.4.3.2 Todo el equipo de mamografía y del procesamiento de imágenes, debe tener un estricto control de calidad antes de ser usado y mantener niveles óptimos de calidad mientras se encuentra en uso, acorde al capítulo 8 de la Norma Oficial Mexicana NOM-229-SSA1-2002, Salud ambiental. Requisitos técnicos para las instalaciones, responsabilidades sanitarias, especificaciones técnicas para los equipos y protección radiológica en establecimientos de diagnóstico médico con rayos X y el Apéndice Normativo D.
14.4.3.3 El personal responsable de efectuar el control de calidad rutinario es el técnico radiólogo, mientras que el control de calidad específico deberá ser realizado por un físico médico con entrenamiento para ese fin cada 6 o 12 meses.
14.4.3.4 El técnico radiólogo es el responsable de la calidad de las mastografías, para mantener una calidad adecuada debe trabajar por lo menos dos días de la semana en turnos completos en la toma de mastografías.
14.4.3.5 En los programas públicos, la mastografía de tamizaje debe ser realizada por servicios y personal dedicados a este fin, con una productividad mínima de 5,000 mastografías por año.
14.4.3.6 La lectura doble es obligatoria fuera de un centro de lectura de mastografía.
 
14.4.3.7 La doble lectura debe ser realizada por un radiólogo con experiencia que lea por lo menos 5,000 mastografías al año.
14.4.3.8 Realizar la interpretación de mastografía de calidad y generar el reporte con base a lo estipulado en la NOM-168-SSA1-1998, Del expediente clínico y a los requerimientos de información establecidos en esta norma.
14.4.3.9 El resultado deberá ser notificado a la paciente de forma clara, en un intervalo no mayor de 21 días hábiles posteriores a la toma de mastografía.
14.4.4 Interpretación del estudio de tamizaje y referencia a la unidad especializada para evaluación diagnóstica.
14.4.4.1 El intervalo entre la interpretación de la mastografía o la consulta por sintomatología clínica y la cita en una unidad especializada debe ser menor a dos semanas (diez días hábiles) en, por lo menos, el 90% de las mujeres.
14.4.5 Referencia de caso probable para la confirmación diagnóstica.
14.4.5.1 La evaluación diagnóstica debe realizarse en servicios especializados de mama.
14.4.5.2 Noventa y cinco por ciento de las pacientes deben ser evaluadas en menos de tres citas.
14.4.5.3 Los casos de estudio de tamizaje reportado como BIRADS 0, después de realizar estudios complementarios de imagen para dar una categoría definitiva.
14.4.5.4 En pacientes con reporte de BIRADS 3 por mastografía para descartar la presencia de cáncer después de estudios complementarios de imagen o histológicos, el seguimiento se hará con mastografía cada 6 meses, durante dos años.
14.4.5.5 En los casos de estudio de tamizaje reportado BIRADS 4 o 5, así como en los casos de sospecha clínica, se debe establecer un diagnóstico histopatológico de benignidad o malignidad.
14.4.5.6 El resultado de la biopsia (reporte histopatológico) por escrito, deberá ser entregado a la o al paciente en no más de diez días hábiles posteriores a la obtención del tejido, en por lo menos, 90% de casos. En caso de solicitud de una segunda opinión, deberá actuar conforme al numeral 10.2.2.
14.4.6 Confirmación diagnóstica y referencia para el tratamiento.
14.4.6.1 La referencia de los casos confirmados a un centro oncológico deberá ser realizada en un intervalo que no exceda diez días hábiles en más del 90% de los casos.
14.4.7 Referencia al centro oncológico e inicio del tratamiento.
14.4.7.1 El inicio del tratamiento no deberá exceder 15 días hábiles en más de 90% de los casos, contados a partir de la decisión del tipo de tratamiento a proporcionar.
14.4.8 Contra-referencia.
14.4.8.1 En todos los casos deberá ser por escrito e incluir el diagnóstico, pronóstico y recomendaciones de tratamiento.
15. Monitoreo y evaluación
15.1 Todos los aspectos de la detección y atención del cáncer de mama deben ser monitoreados y evaluados por las instituciones que conforman el Sistema Nacional de Salud de acuerdo con las etapas en las que participe.
15.1.1 Todas las unidades especializadas en mama y los centros oncológicos fomentarán la existencia de personal de salud específico responsable de la coordinación del registro y notificación de la información.
15.1.2 Toda la información recolectada debe incluir los criterios de garantía de calidad para evitar la duplicidad de esfuerzos.
15.1.3 Los resultados del monitoreo y la evaluación de las instituciones privadas y públicas que conforman el Sistema Nacional de Salud, serán accesibles al público en reportes trimestrales en sus páginas web correspondientes y/o a la vista del público en los establecimientos.
15.2 La evaluación incluye:
15.2.1 Auditorías internas
15.2.2 Evaluación por auditores externos de conformidad a las disposiciones aplicables.
15.2.3 En caso de que la institución lo considere, Certificación del Establecimiento de Salud por el Consejo de Salubridad General
15.3 Las evaluaciones se realizan con el propósito de identificar:
 
15.3.1 El grado de satisfacción de los requisitos del modelo de certificación de establecimientos de atención médica del Consejo de Salubridad General, en caso de que la institución lo solicite.
15.3.2 La capacidad de los establecimientos de salud para asegurar la confiabilidad de los servicios de salud ofrecidos, con base en la competitividad demostrada en relación a indicadores de desempeño aceptados en la comunidad médica nacional e internacional.
16. Vigilancia epidemiológica
16.1 La vigilancia epidemiológica del cáncer de mama forma parte del SINAVE, que cumple con las disposiciones del CONAVE, y cuenta con el consenso de las instituciones que lo conforman.
16.2 Requieren ser objeto de vigilancia epidemiológica los casos probables y confirmados de cáncer de mama por las instituciones del Sistema Nacional de Salud.
16.3 La vigilancia epidemiológica del cáncer de mama es un instrumento para determinar la magnitud del problema de salud, así como para apoyar las actividades de monitoreo y evaluación del programa por lo que incluye los procesos de detección, diagnóstico, tratamiento y seguimiento.
16.4 Con el objeto de homogeneizar la vigilancia epidemiológica del cáncer de mama, se deberá contar con un sistema de información unificado en las instituciones y unidades de atención médica que integran el Sistema Nacional de Salud, sean públicas, sociales o privadas, que responda a las necesidades de información de las instituciones que lo conforman.
16.5 Son motivo de registro nominal todos los casos nuevos o incidentes independientemente de la etapa clínica, con base en las variables definidas por la OMS (Apéndice Normativo G).
16.6 La vigilancia epidemiológica de la morbilidad y mortalidad por cáncer de mama, se debe realizar conforme a la NOM-017-SSA2-1994, Para la vigilancia epidemiológica.
16.7 La vigilancia de la morbilidad debe considerar la incidencia del cáncer de mama, así como su caracterización en tiempo, lugar y persona, los cánceres de intervalo, el estadio al momento del diagnóstico, y la proporción relativa por tipos histológicos y marcadores tumorales.
16.8 El análisis de la mortalidad por cáncer de mama debe incluir además de las causas básicas, las causas múltiples, el estudio de la autopsia verbal y la supervivencia a cinco años, caracterizadas en tiempo, lugar y persona.
17. Concordancia con normas internacionales y mexicanas
Esta norma no es equivalente con ninguna norma internacional ni mexicana, por no existir referencia al momento de su elaboración.
18. Bibliografía
18.1 American Cancer Society. Recommendations on MRI and Mammography for Breast Cancer Screening. A Cancer Journal for Clinicians, March/April 2007.
18.2 Aranda López, Cervera Deval (eds.) Oncoguía de Cáncer de Mama, Generalitat Valenciana, 2005.
18.3 Blamey RW, Wilson ARM, Patnick J. Screening for breast cancer. BMJ 2000;321(9).
18.4 Bonfill X, Marzo M, Pladevall M, Martí J, Emparanza JI. Strategies for increasing the participation of women in community breast cancer screening [Systematic Review] Cochrane Breast Cancer Group Cochrane Database of Systematic Reviews. 3, 2008.
18.5 Brandt A, Lorenzo Bermejo J, Sundquist J, Hemminki K. Breast cancer risk in women who fulfill high-risk criteria: at what age should surveillance start? Breast Cancer Res Treat. 2009 Jul 30.
18.6 Breast Cancer Prevention. National Cancer Institute. Health Professional Version 2008.
18.7 Breast Cancer Treatment. National Cancer Institute. Health Professional Version 2010.
18.8 Broeders M., Codd M., et. al. Guía epidemiológica de garantía de calidad en el cribado del cáncer de mama. En: Guías Europeas de Garantía de Calidad en Cribado Mamográfico 3a. edición. Comisión Europea 2005.
18.9 Consejería de Salud de la Junta de Andalucía. Recomendaciones en el manejo diagnóstico de lesiones mamarias. 2003.
18.10 Detección y atención integral del cáncer de mama. Guía técnica. IMSS 2005.
18.11 Dirección General de Información en Salud (DGIS). Base de datos de defunciones 1979-2009. [en línea]: Sistema Nacional de Información en Salud (SINAIS). [México]: Secretaría de Salud.
18.12 European guidelines for quality assurance in breast cancer screeening and diagnosis. Fourth Edition. European communities, 2006.
 
18.13 EUSOMA. Guidelines on the standards for the training of specialised health professionals dealing with breast cancer. European Journal of Cancer 43 (2007) 660-675.
18.14 Gotzsche PC, Nielsen M. Screening for breast cancer with mammography (Review). The Cochrane Library 2008, Issue 4.
18.15 IARC Handbooks of Cancer Prevention Volume 7. Breast Cancer Screening. Harri Vainio, Franca Bianchini, Oxford University Press, 2002.
18.16 INEGI. Proyecciones de la Población con base en el Censo 2010. México 2011.
18.17 International Agency for Research on Cancer Working Group on the Evaluation of Cancer Preventive Strategies. Efficacy of screening by breast self examination. In: Vaionio H, Bianchini F, eds. Breast cancer screening. Lyon: IARC Press, 2002:107-13.å.
18.18 Khatib OMN, Modjtabai A (eds.) Guidelines for the early detection and screening of breast cancer, Cairo, World Health Organization Regional Office for the Eastern Mediterranean, 2006.
18.19 Kosters JP, Gotzsche PC. Regular self-examination or clinical examination for early detection of breast cancer. [Systematic Review] Cochrane Breast Cancer Group Cochrane Database of Systematic Reviews. 3, 2008.
18.20 Lai Fong Chiu. Straight talking: Communicating Breast Screening Information in Primary Care. British Library Cataloguing in Publication Data 2002.
18.21 Mammography Screening can Reduce Deaths from Breast Cancer. International Agency for Research on Cancer. Press release No. 139, 18 March, 2002.
18.22 Martínez Montañez OG, Uribe Zúñiga P, Hernández Avila M. Políticas públicas para la detección del cáncer de mama en México. Salud Pública Méx 2009; 51 supl 2:S350-S360.
18.23 McPherson K, Steel CM, Dixon JM. ABC of Breast Diseases. BMJ 2000; 321:624-628.
18.24 McPherson K, Steel C M, Dixon J M. Breast cancer epidemiology, risk factors, and genetics. BMJ 2000; 321(9).
18.25 Metcalfe A, Werrett J, Burgess L, Chapman C, Clifford C. Cancer genetic predisposition: information needs of patients irrespective of risk level. Fam Cancer. 2009 Jun 11.
18.26 National Collaborating Centre for Primary Care. Referral guidelines for suspected cancer. National Institute for Health and Clinical Excellence, London 2005.
18.27 Ortiz-Rodríguez SP, Torres-Mejía G, Mainero-Ratchelous F, Angeles-Llerenas A, López-Caudana AE, Lazcano-Ponce E, Romieu I. Actividad física y riesgo de cáncer de mama en mujeres mexicanas. Salud Pública Méx 2008; 50:126-135.
18.28 Paul Taylor. Making decisions about mammography. BMJ 2005; 330; 915-916.
18.29 Peter Briggs, Susan Gray, Julietta Patnick and Roger Blanks. Organising a breast screening programme. NHSBSP Publication No. 52, 2002.
18.30 Programa Sectorial de Salud 2007-2012. Secretaría de Salud. México 2008. Disponible en http://portal.salud.gob.mx.
18.31 Programa de Acción del Cáncer de Mama. Secretaría de Salud. México 2008.
18.32 Registro Histopatológico de Neoplasias Malignas. 2003, Secretaría de Salud, México.
18.33 Robin Wilson, David Asbury (eds.) Clinical guidelines for breast cancer screening assessment. NHSBSP Publication No. 49,l 2001.
18.34 Rodríguez E. Domchek SM. The prevention of hereditary breast cancer. Semin Oncol. 2007; 34(5):401-5.
18.35 Romieu I, Hernández-Avila M, Lazcano E, López L, Romero-Jaime R. Breast Cancer and Lactation History in Mexican Women. Am J Epidemiol 1996; 143:543-52.
18.36 Romieu I, Lazcano-Ponce E, Sanchez-Zamorano LM, Willett W, Hernandez-Avila M. Carbohydrates and the Risk of Breast Cancer among Mexican Women. Cancer Epidemiol Biomarkers Prev 2004; 13(8):12839
18.37 Romero-Hidalgo S, Urraca N, Parra D, Villa AR, Lisker R, Carnevale A. Attitudes and anticipated reactions to genetic testing for cancer among patients in Mexico City. Genet Test Mol Biomarkers. 2009 Aug; 13(4):477-83.
 
18.38 Sainsbury J R C, Anderson T J, Morgan D A L, Breast cancer. BMJ 2000; 321(9).
18.39 Sylvia C. Robles, Eleni Galanis. Breast cancer in Latin America and the Caribbean. Rev Panam Salud Publica/Pan Am J Public Health 2002; 11(3):178-184
18.40 Tabar L, Duffy SW, Vitak B, ChenH, Prevost RC. The Natural History of Breast Carcinoma. Cancer 1999; 86(3):449-462.
18.41 Kalager M, Zelen M, Langmark F, Adami H. Effect of Screening Mammography on Breast-Cancer Mortality in Norway. NEJM 2010 363(13): 12031210.
18.42 Torres-Sánchez Luisa, Galván-Portillo Marcia et. al. Dieta y cáncer de mama en Latinoamérica. Salud Pública Méx 2009; Vol. 51(2):181-190.
18.43 Woo, JC, Yu, T, Hurd, TC. Breast cancer in pregnancy: a literature review. Arch Surg 2003; 138:91.
19. Observancia de la Norma
La vigilancia de la aplicación de esta Norma corresponde a la Secretaría de Salud y a los gobiernos de las entidades federativas, en sus respectivos ámbitos de competencia.
20. Vigencia
Esta Norma Oficial Mexicana entrará en vigor al día siguiente de su publicación en el Diario Oficial de la Federación.
Sufragio Efectivo. No Reelección.
México, D.F., a 17 de mayo de 2011.- El Subsecretario de Prevención y Promoción de la Salud y Presidente del Comité Consultivo Nacional de Normalización y Prevención de Enfermedades, Mauricio Hernández Avila.- Rúbrica.
21. Apéndices Normativos
APENDICE NORMATIVO A
Criterios de referencia de mujeres con sintomatología mamaria sospechosa de cáncer
La valoración adecuada de los síntomas y signos en relación con la mama debe tener en cuenta: edad, factores de riesgo, bilateralidad, exámenes previos, y síntomas. La posibilidad de que una masa palpable en la mama sea maligna aumenta a mayor edad, en la postmenopausia y con las siguientes características en el examen físico: consistencia firme, aspecto sólido, bordes irregulares, escaso desplazamiento sobre la piel, la región costal o los tejidos que le rodean, unilateral, no dolorosa y la presencia de adenopatías axilares. Sin embargo, aún en ausencia de estos factores un 10% pueden ser malignas, algunas veces una zona de engrosamiento que no llega a masa puede ser cáncer. La coexistencia de masa y adenopatía axilar palpable debe considerarse cáncer mientras no se demuestre lo contrario.
El 90% de las masas suelen ser lesiones benignas. Las masas de superficie lisa y  consistencia elástica están asociadas a fibroadenoma en mujeres de los 20 a los 30 años de edad y a quistes en las mujeres de 30 a 40. La secreción por el pezón, debe estudiarse siempre. Hay mayor riesgo de lesión maligna en el caso de que la secreción contenga restos hemáticos y esté asociado a masa. La presencia de secreción lechosa bilateral orienta a causa endocrinológica.
El dolor es uno de los motivos de consulta más frecuente. Está asociado con mayor frecuencia a cambios fibroquísticos en la mama premenopáusica. La Enfermedad de Paget afecta al pezón y areola de forma unilateral, clínicamente muy similar a la dermatitis crónica eccematosa se asocia a un carcinoma mamario intraductal subyacente, (Fitzpatrick, 2001).
La retracción del pezón o de la piel de presentación reciente se debe evaluar cuidadosamente. Los fenómenos inflamatorios del tipo de eritema, induración, aumento de temperatura y dolor  pueden ser indicativos de un tumor inflamatorio de mal pronóstico. En ocasiones un tumor evolucionado puede dar lugar a un cáncer ulcerado. 
Criterios para la referencia.
Se deben referir a una unidad especializada de mama a las mujeres con:
·   Tumoración mamaria de características malignas a cualquier edad,
·   Alteraciones de la piel como ulceración, retracción de la piel o pezón, engrosamiento de la piel,
·   Nueva tumoración en mujeres con nodularidad preexistente,
 
·   Nodularidad asimétrica que persiste después de la menstruación en mujeres menores de 35 años con antecedentes familiares de cáncer de mama o en mujeres de 35 o más años de edad,
·   Descarga sanguinolenta, abundante o persistente por el pezón.
APENDICE NORMATIVO B
Algoritmo diagnóstico

APENDICE NORMATIVO C
Indicaciones para el estudio de ultrasonido
Las indicaciones para la realización del estudio de ultrasonido mamario son las siguientes:
·   Mujer menor de 35 años con sintomatología mamaria,
·   Mama densa,
·   Caracterización de un nódulo,
·   Densidad asimétrica,
·   Implantes mamarios,
·   Mastitis o abscesos,
·   Embarazo con sintomatología mamaria,
·   Guía de procedimientos intervencionistas,
·   Tumor quístico o sólido.
El estudio de ultrasonido no se debe indicar en:
·   Prueba de detección del cáncer mamario
·   Mama grasa
·   Micro calcificaciones.
 
En la valoración de nódulos detectados por mastografía, se debe seguir el siguiente algoritmo:

APENDICE NORMATIVO D
Pruebas de control de calidad del local y del equipo
Los registros de las pruebas de control de calidad en instituciones públicas y privadas deberán estar disponibles para supervisión y consulta por un periodo mínimo de 2 años
Tabla 1. Parámetros que debe revisar el técnico radiólogo.
Sistemas convencionales con película pantalla
Pruebas
Tolerancia
Frecuencia
Limpieza de cuarto oscuro
No debe haber artefactos en la imagen
mamográfica debidos a polvo
Diaria
Control de calidad del procesador de
películas
De acuerdo con la NOM-229-SSA1-2002,
15.1.1, 15.1.2 y 15.1.3
Diaria
Sistema de identificación de películas
La información deberá estar de acuerdo con la
NOM-229-SSA1-2002, 18.28
Diaria
Limpieza de pantallas intensificadoras
No debe haber artefactos en la imagen
mamográfica debidos a suciedad en las
pantallas
Semanal
Limpieza de negatoscopios
Iluminación continua y homogénea, sin
parpadeos
Semanal
Calidad de imagen
De acuerdo con los procedimientos de un
maniquí acreditado
Semanal
Revisión visual del equipamiento e
instalaciones
Las luces indicadoras, pantallas, interruptores y
topes mecánicos del equipo de mamografía
deben funcionar apropiadamente. La rigidez y
movilidad mecánicas así como la estabilidad del
equipo deben ser óptimas
Mensual
Análisis de estudios repetidos
Tasa de repeticiones 5%
Trimestral
Análisis de la retención del fijador en la
película
Fijador residual 5 mgcm-2
Trimestral
Velo en el cuarto oscuro (fuga de luz +
luces de seguridad)
DO 0.1 en 4 minutos
Semestral
Contacto pantalla-película
Areas con pobre contacto 1.0 cm2
Semestral
Compresión manual y motorizada
111 N-200 N
Ningún equipo debe superar 300 N
Semestral
 
Sistemas digitales
Se realizarán las pruebas de control de calidad cumpliendo con las frecuencias y tolerancias establecidas
por el fabricante del equipo
 
Tabla 2. Parámetros que debe revisar el físico médico.
Sistemas convencionales con película pantalla.
Pruebas
Tolerancia
Frecuencia
Evaluación general de los
sistemas mecánicos
Las luces indicadoras, pantallas, interruptores y topes
mecánicos del equipo de mamografía deben funcionar
apropiadamente. La rigidez y movilidad mecánicas así
como la estabilidad del equipo deben ser óptimas
Semestral
Coincidencia del campo
luminoso con el campo de
radiación
Suma de desviaciones de bordes opuestos < 2%
Distancia foco-imagen
Semestral
Alineación del campo de
radiación con el receptor de
imagen
Desviación de cualquier borde < 2% Distancia foco-
imagen
Semestral
Resolución del sistema
11 pares de líneas/mm en dirección perpendicular al
eje ánodo-cátodo
13 pares de líneas/mm en dirección paralela al eje
ánodo-cátodo
Semestral
Desempeño del sistema del
control automático de la
exposición (CAE)
Desviación ± 0.30 Densidad óptica (DO) promedio
Semestral
Reproducibilidad del CAE
kerma en aire (o mAs) ± 5%, con control de densidad
en cero
Semestral
Uniformidad de la velocidad de
la pantalla intensificadora
Diferencia entre DO máxima y DO mínima 0.3
Semestral
Presencia de artefactos
Las imágenes no deben presentar artefactos
Semestral
Calidad de imagen
De acuerdo con los procedimientos de un maniquí
acreditado
Semestral
Exactitud y reproductibilidad
de la tensión (kVp)
Exactitud ± 5%
Reproducibilidad ± 2%
Semestral
Calidad del haz, capa
hemirreductora (CHR)
Valores mínimos: tabla 4, NOM229.
Máximo 0.60 mm Al tipo 1100
Semestral
Dosis glandular promedio
(DGP)
Para mama de 4.5 cm de grosor
DGPc 1.0 mGy (sin rejilla)
DGP 3.0 mGy (con rejilla)
en proyección CC y usando Mo/Mo
Semestral
Tasa de kerma en aire
4.50 mG/s
(Mo/Mo, con compresor y a 4.5 cm de la superficie del
soporte de la mama)
Semestral
Brillantez de los negatoscopios
Brillo 3000 cd m-2
Anual
Condiciones de visualización
en la sala de interpretación
Iluminancia 50 lux
Anual
 
Sistemas digitales
Se realizarán las pruebas de control de calidad cumpliendo con las frecuencias y tolerancias establecidas
por el fabricante del equipo
 
APENDICE NORMATIVO E
Clasificación de los tumores mamarios, sus nódulos y metástasis
ESTADIO
TAMAÑO DEL TUMOR
GANGLIO LINFATICO
METASTASIS
0
Tis
N0
Mo
I
T1*
N0
Mo
IIA
T0
N1
Mo
T1*
N1
Mo
T2
N0
Mo
IIB
T2
N1
Mo
T3
N0
Mo
IIIA
T0
N2
Mo
T1*
N2
Mo
T2
N2
Mo
T3
N1
Mo
T3
N2
Mo
IIIB
T4
N0
Mo
T4
N1
Mo
T4
N2
Mo
IIIC
Cualquier T
N3
M0
IV
Cualquier T
Cualquier N
M1
* T1 incluye T1 mic [microinvasión (0.1 cm)]
T: Tumor primario
TX: El tumor primario no puede ser evaluado
TO: No hay evidencia de tumor primario
Tis: Carcinoma in situ (carcinoma intraductal, carcinoma lobular in situ o enfermedad de Paget de pezón sin tumor que lo acompañe)
T1: Tumor de 2.0 cm o menos en su mayor dimensión
T1a: Tumor de más de 0.1 cm pero no más de 0.5 cm en su mayor dimensión
T1b: Tumor de más de 0.5 cm pero no más de 1.0 cm en su mayor dimensión
T1c: Tumor de más de 1.0 cm pero no más de 2.0 cm en su mayor dimensión
T2: Tumor de más de 2.0 cm pero no más de 5.0 cm en su mayor dimensión
T3: Tumor mide más de 5.0 cm en su mayor dimensión
T4: Tumor de cualquier tamaño con extensión directa a la pared torácica o la piel
T4a: Extensión a la pared torácica
T4b: Edema "piel de naranja", ulceración de la piel de la mama o nódulos satélites limitados a la misma
T4c: Ambos casos mencionados arriba (T4a y T4b)
T4d: Carcinoma inflamatorio
N: Ganglios linfáticos regionales
NX: No se pueden evaluar los ganglios linfáticos regionales (por ejemplo, porque fueron extraídos previamente)
NO: No hay metástasis regional de los ganglios linfáticos
N1: Metástasis a ganglio o ganglios linfáticos axilares ipsilaterales móviles
N2: Metástasis a ganglio o ganglios linfáticos ipsilaterales unidos entre sí o a otras estructuras
N3: Metástasis a ganglio o ganglios linfáticos mamarios internos ipsilaterales
pN: Clasificación patológica
pNX: No se pueden evaluar los ganglios linfáticos regionales (no se extrajeron para estudio patológico o se extrajeron anteriormente)
pNO: No hay metástasis a los ganglios linfáticos regionales
pN1: Metástasis a ganglio o ganglios linfáticos axilares ipsilaterales móviles
pN1a: Sólo micrometástasis (ninguna mayor de 0.2 cm)
pN1b: Metástasis a ganglio(s) linfático(s), cualquiera mayor de 0.2 cm
pN1bI: Metástasis a entre uno y tres ganglios linfáticos, cualquiera mayor de 0.2 cm de tamaño y todos menores de 2.0 cm en su mayor dimensión
pN1bII: Metástasis a cuatro o más ganglios linfáticos, cualquiera mayor de 0.2 cm de tamaño y todos menores de 2.0 cm en su mayor dimensión
pN1bIII: Extensión del tumor más allá de la cápsula de un ganglio linfático; metástasis menor de 2.0 cm en su mayor dimensión
pN1bIV: Metástasis a un ganglio linfático de 2.0 cm o más en su mayor dimensión
pN2: Metástasis a ganglio o ganglios linfáticos axilares ipsilaterales unidos entre sí o a otras estructuras
pN3: Metástasis a ganglio o ganglios linfáticos ipsilaterales mamarios internos
(M): Metástasis distante
MX: No se puede evaluar la presencia de metástasis distante
MO: No hay metástasis distante
M1: Presencia de metástasis distante
Nota: la pared torácica incluye costillas, músculos intercostales y el músculo serrato mayor, pero no los músculos pectorales.
 
APENDICE NORMATIVO F
Factores pronósticos (St. Gallen 2007)
Categoría de
riesgo
Criterios
Riesgo bajo
Ganglios negativos y todos los siguientes aspectos: -pT < 2cm, y -Grado 1, y -Ausencia de invasión vascular peritumoral, y -Receptores para estrógenos y/o progesterona positivos, y -HER2/neu no sobre-expresado ni amplificado, y -Edad < a 35 años
Riesgo
intermedio
Ganglios negativos y al menos uno de los siguientes aspectos: -pT>2cm, o -Grado 2 - 3, o -Presencia de invasión vascular peritumoral, o -Receptores para estrógenos y progesterona negativos, o -HER2/neu sobre-expresado o amplificado, o -Edad <35 años Ganglios positivos (1-3 ganglios comprometidos) y -Receptores para estrógenos y/o progesterona positivos y -HER2/neu no sobre-expresado ni amplificado
Riesgo alto
Ganglios positivos (1-3 ganglios comprometidos) y -Receptores para estrógenos y progesterona negativos, o -HER2/neu sobre-expresado o amplificado Ganglios positivos (4 o más ganglios comprometidos)
 
APENDICE NORMATIVO G
Variables mínimas para el registro de casos de cáncer de mama
·   Nombre
·   Sexo
·   Fecha de nacimiento
·   Dirección de residencia habitual
·   Fecha de diagnóstico
·   Sitio anatómico del tumor primario (Acode a la ICD-O)
·   Tipo histológico (Acorde a la ICD-O)
·   Medida del tumor primario
·   Método de detección primaria
·   Etapa clínica
·   Clasificación TNM
22. Apéndices Informativos
APENDICE INFORMATIVO A
Actividad física
Se considera actividad física a todo movimiento corporal provocado por contracción del músculo esquelético que resulte en un incremento sustancial del gasto calórico.
La realización de un mínimo de 30 a 60 minutos de actividad física moderada todos los días de la semana ha mostrado disminuir el riesgo de cáncer de mama.
Tabla 1.- Ejemplos de actividad física moderada
Actividades en el hogar u
ocupacionales
Actividades deportivas o
recreativas
Lavado o aspirado de pisos
Caminata Vigorosa
Lavado de casa, automóvil, ventanas.
Jugar Voleibol recreativo
Trabajo de carpintería general
Básquetbol "lanzar canastas"
Pintura de casa
Baile de salón
Trabajos de jardinería en general
Caminata o carrera con niños
Trabajo eléctrico o plomería en general
Caminata con mascotas
La actividad física moderada permite mantener la capacidad de enunciar frases cortas (nombre completo o la hora del día) sin entrecortar las palabras o acelerarlas, ni causar dificultad respiratoria extrema.
APENDICE INFORMATIVO B
Reporte histopatológico de acuerdo a tipo de espécimen
1. BIOPSIAS POR AGUJA DE CORTE
Con Carcinoma Intraductal:
 
Reportar: Variedad histológica, grado nuclear, patrón arquitectural y la presencia de comedonecrosis
Con Carcinoma Invasor:
Reportar el tamaño basado en la evaluación histológica del fragmento con mayor dimensión y un grado histológico provisional. El diagnóstico de microinvasión e invasión linfovascular no debe hacerse en estos especímenes a menos de que sea inequívoco, así mismo, una lesión proliferativa intraductal, no debe sobreinterpretarse como carcinoma intraductal
2. BIOPSIA ESCISIONAL
Con Carcinoma Intraductal:
El reporte histopatológico debe incluir además del diagnóstico, información de utilidad terapéutica:
·   Grado nuclear (bajo, intermedio, alto).
·   Presencia de necrosis (comedo o focal).
·   Patrón arquitectural.
·   Tamaño y/o extensión de la lesión.
·   Localización de las microcalcificaciones.
·   Estatus de los márgenes quirúrgicos.
·   Estatus de los marcadores hormonales y del HER2/neu.
Con Carcinoma Invasor:
El reporte histopatológico debe incluir no sólo el diagnóstico sino también la información necesaria para una adecuada etapificación y manejo del paciente.
·   Tamaño del espécimen.
·   Tamaño del tumor.
·   Tipo histológico.
·   Grado histológico.
·   Presencia y extensión del carcinoma intraductal coexistente.
·   Presencia o ausencia de invasión linfovascular.
·   Estatus de los márgenes quirúrgicos.
·   Estatus de los ganglios linfáticos.
·   Estatus de marcadores hormonales y del HER2/neu.
EVALUACION RECOMENDADA PARA RECEPTORES HORMONALES POR EL METODO DE H-SCORE
INTENSIDAD NUCLEAR X PORCENTAJE DE CELULAS POSITIVAS
GRADO DE INTENSIDAD NUCLEAR
1) DEBIL
2) MODERADO
3) FUERTE
 
NOTA: EL PUNTAJE ES DE 0 A 300 Y EL RESULTADO < 10 SE CONSIDERA NEGATIVO
 
EVALUACION DEL HER2/neu POR EL METODO DE HERCEP-TEST
 

EVALUACION PARA LA AMPLIFICACION DEL HER2/neu
POR EL METODO DE FISH
FISH negativo
< 4 copias del gen/núcleo o la razón HER2/neu/CEP17 <1.8
FISH equívoco
4-6 copias del gen/núcleo o la razón HER2/neu/CEP17=1.8-2.2
FISH positivo
> 6 copias del gen/núcleo o la razón HER2/neu/CEP17 >2.2
 
 
APENDICE INFORMATIVO C
Clasificación histológica de la OMS para tumores de mama (OMS, Conferencia de Consenso, Lyon,
Francia, 2002).
1. TUMORES EPITELIALES
8500/3          Carcinoma ductal invasivo no especificado en otra parte.
                   Carcinoma de tipo mixto.
8022/3          Carcinoma pleomórfico.
8035/3          Carcinoma con células osteoclásticas gigantes.
                   Carcinoma con características coriocarcimomatosas.
                   Carcinoma con características melanóticas.
8520/3          Carcinoma lobular invasivo.
8211/3          Carcinoma tubular.
8201/3          Carcinoma cribiforme invasivo.
8211/3          Carcinoma medular.
 
                   Carcinoma mucinoso y otros tumores con abundante mucina.
8480/3          Carcinoma mucinoso.
8480/3          Cistadenoma y carcinoma mucinoso de células columnares.
8490/3          Carcinoma de células en anillo de sello.
                   Tumores neuroendócrinos.
8249/3          Carcinoma neuroendocrino sólido.
8041/0          Tumor carcinoide atípico.
8041/3          Carcinoma de células avenoides pequeñas.
8013/3          Carcinoma neuroendocrino de células grandes.
8503/3          Carcinoma papilar invasivo.
8507/3          Carcinoma micropapilar invasivo.
8401/3          Carcinoma apócrino.
8575/3          Carcinoma metaplásicos.
8575/3          Carcinoma epitelial metaplásico puro.
8070/3          Carcinoma de células escamosas.
8572/3          Adenocarcinoma con metaplasia de células fusiformes.
8560/3          Carcinoma adenoescamoso.
8430/3          Carcinoma mucoepidermoide.
8575/3          Carcinoma metaplásico mixto epitelial/mesenquimatoso.
8314/3          Carcinoma rico en lípidos.
8502/3          Carcinoma secretor.
8290/2          Carcinoma oncocítico.
8200/3          Carcinoma adenoide quístico.
8550/3          Carcinoma de células acínicas (acinosas).
8315/3          Carcinoma de células claras ricas en glucógeno.
8410/3          Carcinoma sebáceo.
8530/3          Carcinoma inflamatorio.
                 Neoplasia lobular.
8520/2          Carcinoma lobular in situ.
                    Lesiones proliferativas intraductales.
                   Hiperplasia ductal.
                   Atipia epitelial plana.
                   Hiperplasia ductal atípica.  
8500/2          Carcinoma ductal in situ.
                   Carcinoma microinvasivo.
                   Neoplasmas papilares intraductales.
8503/0          Papiloma central.
8503/0          Papiloma periférico.
                   Papiloma atípico.
8503/2          Carcinoma papilar intraductal.
8504/2          Carcinoma papilar intraquístico.
                   Proliferaciones epiteliales benignas.
 
                   Adenosis y sus variantes.
                   Adenosis esclerosante.
                   Adenosis apócrina.
                   Adenosis ductal.
                   Adenosis microglandular.
                   Adenosis adenomioepitelial.
                   Cicatriz radial/lesión esclerosa compleja.
                   Adenomas
8211/0          Adenoma tubular.
8204/0          Adenoma de la lactancia.
8401/0          Adenoma apócrino.
8940/0          Adenoma pleomórfico.
8503/0          Adenoma ductal.
2. LESIONES MIOEPITELIALES
                   Mioepiteliosis.
                   Adenosis adenomioepitelial.
8983/0          Adenomioepitelioma.
8982/3          Mioepitelioma maligno.
3. TUMORES MESEQUIMATOSOS
9120/0          Hemangioma.
                   Angiomatosis.
9150/1          Hemangiomapericitoma.
                   Hiperplasia seudoangiomatosa del estroma.
8825/0          Miofibroblastoma.
8821/1          Fibromatosis (agresiva).
8825/1          Tumor miofibroblástico inflamatorio.
8850/0          Lipoma.
8861/0          Angiolipoma.
9580/0          Tumor de células granulosas.
9540/0          Neurofibroma.
9560/0          Schwannoma.
9120/3          Angiosarcoma.
8850/3          Liposarcoma.
8900/3          Rabdomiosarcoma.
9180/3          Osteosarcoma.
8890/0          Leiomioma.
8890/3          Leiomiosarcoma.
4. TUMORES FIBROEPITELIALES
9010/0          Fibroadenoma.
9020/0          Tumor filodes.
9020/0          Tumor filodes benigno.
9020/1          Tumor filodes "borderline".
 
9020/3          Tumor filodes maligno.
9020/3          Sarcoma del estroma periductal.
                   Hamartoma mamario.
5. TUMORES DEL PEZON
8506/0          Adenoma de pezón.
8407/0          Adenoma siringomatoso.
8540/3          Enfermedad de Paget de la mama.
6. LINFOMA MALIGNO
9680/3          Linfoma difuso de células B.
9687/3          Linfoma de Burkitt.
9699/3          Linfoma extranodal de células B tipo MALT.
9690/3          Linfoma folicular.
7. TUMORES METASTASICOS
8. TUMORES DE MAMA EN EL HOMBRE
                   Ginecomastia.
                   Carcinoma.
8500/3          Invasivo.
8500/2          In situ.
APENDICE INFORMATIVO D
Integración de las unidades de detección y diagnóstico de cáncer de mama
El equipo mínimo lo constituyen: recepcionista, técnico, físico médico, radiólogo.
Recepcionista o entrevistador:
·   Es la primera persona con quien tiene contacto el paciente.
·   Otorga la cita, debe indicar que si hay estudios previos los lleve a su cita.
·   Da las indicaciones para la realización de un estudio óptimo.
·   Recibe a la paciente.
·   Realiza el interrogatorio inicial, mismo que contendrá los siguientes datos:
·  Nombre, edad, teléfono.
·  Indicaciones del estudio (dolor, telorrea, etc.).
·  Nombre del médico que envía el estudio.
·  Antecedentes de biopsia o cirugía mamaria.
·  Presencia de implantes.
·  Antecedentes heredo-familiares de cáncer mamario.
·  Estudios previos y fechas.
·  Uso de terapia hormonal.
·   Transcribe el informe radiológico y entrega los resultados.
Personal técnico en radiología:
·   Requisitos administrativos.
·   Cédula profesional que lo certifique como personal técnico en radiología.
·   Diploma de nivel técnico en radiólogía, expedido por una institución médica reconocida. Todos los estudios de mastografía serán realizados por personal técnico titulado. Acreditar adicionalmente la capacitación específica en mastografía o curso tutorial o demostrativo (teórico-práctico)
·   Requisitos técnicos:
·   Conocer las dosis de radiación en la mamografía y disminuir al mínimo la exposición
·   Con capacidad para obtener imágenes de buena calidad (al menos en el 97%, con calidad adecuada para interpretación; menos del 3% técnicamente inadecuadas)
 
·   Con capacidad para tomar las proyecciones adicionales necesarias.
·   Deberá conocer equipos convencionales y digitales, reveladoras y conocer la película radiográfica de mama
·   Responsable de realizar las actividades que controlan la calidad de la imagen
·   Con capacitación en la adecuada ubicación del control automático de la exposición
·   Debe ser capaz de emplear el equipo de estereotaxia (ubicación) y otros procedimientos en la realización de biopsias.
·   Debe estar familiarizado con otras técnicas de imagen en mama (resonancia magnética, ultrasonido, etc.)
·   Para poder obtener certificación en técnica mamaria, se requiere al menos la realización de 150 mamografías de calidad.
·   Debe ser capaz de crear un ambiente de confianza y respeto, informando oportunamente la técnica del estudio a la paciente.
Físico médico:
1.    Requisitos administrativos:
· Título universitario y cédula profesional de Físico o Ingeniero.
· Preferentemente, Maestría en Ciencias con especialidad en Física Médica.
2.    Responsabilidades:
·  Realizar una evaluación semestral de los sistemas de rayos X para mamografía con el fin de asegurar la calidad de las imágenes.
·  Determinar la dosis recibida por los pacientes,
·  Reconocer los factores que disminuyen la capacidad diagnóstica de los equipos y que aumentan la dosis de radiación al paciente.
·  Revisar anualmente los parámetros del control de calidad de los equipos que se enlistan en la Tabla 2 de este apéndice.
·  Revisar los reportes que realiza el personal técnico en mamografía con la frecuencia indicada en la tabla del Apéndice Normativo E y emitir las recomendaciones pertinentes
3.     Requisitos técnicos:
·  Documentar un entrenamiento supervisado, de al menos 40 horas, en las tareas de garantía y control de calidad correspondientes a la técnica mamográfica en cada modalidad (convencional y digital).
Personal médico en radiología especialista en mama
1.    Requisitos administrativos
·  Médico radiólogo.
·  Título y cédula profesional de médico-cirujano.
·  Diploma de la especialidad en radiología expedido por una institución de salud o academia reconocida.
·  Contar con cédula de especialista en radiología e imagen.
·  Certificado por el consejo para la práctica en imagen mamaria.
2.    Responsabilidades.
·  Es el responsable de vigilar todos los aspectos de calidad en la imagen mamaria.
·  Es responsable en la selección de los técnicos radiólogos, físicos médicos y en la vigilancia del programa de protección radiológica.
·  Responsable de la retroalimentación y la educación contínua del personal técnico.
·  Supervisa los informes de control de calidad del personal técnico, cada 3 meses y anualmente el control de calidad del físico médico.
 
·  Supervisa, al menos una vez al mes la actividad del personal técnico.
·  Mantener actualizado el programa de protección radiológica.
·  Mantener actualizados todos los registros del control de calidad.
·  Realiza oportunamente la interpretación de las mastografías (óptimo y aceptable 0-5 días)
·  Realiza seguimiento de las pacientes que así proceda (las pacientes sometidas a biopsia)
·  Realiza auditorías interna y externa, para asegurar la calidad del servicio
3.    Requisitos técnicos
·  Debe tener documentado, al menos 2 meses de lectura mamográfica.
·  Interpretar como mínimo 2000 mastografías anuales.
·  Dedicar una gran parte de su desempeño profesional en el diagnóstico mamario.
·  Conocer las actividades de tamiz y diagnóstico de cáncer de mama
·  Contar con la experiencia en otras modalidades de imagen mamaria (ultrasonido, resonancia magnética)
·  Tener la práctica suficiente en la realización de biopsias (aguja fina, aguja de corte)
·  Ser parte de un equipo multidisciplinario de radiólogos, patólogos, cirujanos, enfermeras que manejen cáncer mamario.
4.    Los resultados de un buen radiólogo dependen de:
·  Altos estándares de calidad en la imagen.
·  Experiencia laboral por años, dedicado al diagnóstico de mama.
·  Número de casos diagnosticados por año.
·  Número de mastografías interpretadas por año.
Personal de enfermería con especialidad en oncología.
1. Requisitos administrativos.
·  tulo de enfermería, con 1 año de práctica
·  Tener un mínimo de 2 años en el manejo de pacientes con diagnóstico y tratamiento de cáncer mamario
2.    Requisitos técnicos
·  Entrenamiento de 200 hrs. teórico-práctico
·  Tener conocimientos de cáncer en cuanto a tratamiento quirúrgico, radioterapia, quimioterapia, terapia endocrina, terapia biológica y el manejo de la enfermedad avanzada.
·  Proporcionar apoyo psicológico e información a la paciente y sus familiares.
Especialista en Anatomopatología.
1. Requisitos administrativos.
·   Título de especialista en anatomopatología.
2. Requisitos técnicos
·   Contar con un entrenamiento apropiado para el diagnóstico de cáncer mamario (5 años).
·   Entrenamiento al menos de 150 casos de cáncer de mama al año.
·   Tener entrenamiento apropiado en el diagnóstico y clasificación e incluso conocimientos de inmuno histoquímica.
·   Debe ser reevaluado cada 3 años.
·   Integrarse al equipo multidisciplinario en la discusión de casos clínicos pre y postquirúrgicos.
·   Formar parte del equipo de control de calidad.
·   Participar activamente en la realización de auditorías.
APENDICE INFORMATIVO E
 
Indicadores para evaluar el desempeño
Impacto de programas de tamizaje:
1.     Cobertura de detección en población blanco determinada en los programas de acción
2.     Cobertura de exploración clínica anual
3.     Cáncer invasor pequeño (1cm o menos)
4.     Sobrevida por etapa clínica
5.     Mortalidad
Centros de lectura:
·   Indice de anormalidad
·   Mastografías adecuadas
·   Mastografía no concluyente (índice de imágenes adicionales)
Centro especializado:
·   Congruencia diagnóstica radiológica-histológica (eficacia diagnóstica)
·   Oportunidad en la atención (eficiencia en el diagnóstico)
·   Impacto del programa
Centros oncológicos
·   Oportunidad del tratamiento
·   Pacientes en seguimiento
APENDICE INFORMATIVO F. Estándares de referencia
Indicador
Fórmula
Estándar
Mastografías
adecuadas
Número de mastografías de tamizaje con calidad adecuada para
interpretación
-------------------------------------------------------------------- x 100
Total de mastografías de tamizaje realizadas
< 97%
Indice de
anormalidad
Mastografías de tamizaje con resultado BIRADS 3, 4 y 5
------------------------------------------------------------------------ x 100
Total de mastografías de tamizaje realizadas
3-7%
Indice de
imágenes
adicionales
Mastografías de tamizaje con resultado BIRADS 0
------------------------------------------------------------------------ x 100
Total de mastografías de tamizaje realizadas
< 3%
Oportunidad
para la
notificación del
resultado
Total de mujeres con resultado notificado en menos de 21 días
------------------------------------------------------------------------ x 100
Total de mastografías de tamizaje realizadas
> 95%
Oportunidad de
la referencia
Total de mujeres con BIRADS 4 y 5 o sospecha clínica con cita para
evaluación diagnóstica en menos de 10 días hábiles
------------------------------------------------------------------------ x 100
Total de mujeres referidas con BIRADS 4 y 5 o sospecha clínica
> 90%
Oportunidad
para el
diagnóstico
Total de mujeres referidas con diagnóstico definitivo en menos de tres
citas
------------------------------------------------------------------------ x 100
Total de mujeres referidas para evaluación diagnóstica
> 95%
Oportunidad en
la notificación de
resultado de la
biopsia
Total de mujeres con resultado notificado de biopsia en menos de 10 días
------------------------------------------------------------------------ x 100
Total de biopsias realizadas para diagnóstico de cáncer de mama
> 95%
Eficiencia en el
diagnóstico
Mujeres que recibieron el diagnóstico después de una visita
------------------------------------------------------------------------ x 100
Total de mujeres referidas para evaluación diagnóstica
> 90%
Cáncer invasor
pequeño
Número de mujeres tamizadas con tumor igual o menor de 10 mm
------------------------------------------------------------------------ x 100
Total de mujeres tamizadas con cáncer invasor
>25%
Oportunidad de
la referencia
para tratamiento
Total de mujeres con diagnóstico confirmatorio de cáncer de mama
referidas a un centro oncológico en menos de 10 días hábiles
------------------------------------------------------------------------ x 100
Total de mujeres con diagnóstico confirmatorio de cáncer de mama
> 90%
Oportunidad de
tratamiento
Total de mujeres con diagnóstico de cáncer que iniciaron tratamiento en
menos de 15 días
------------------------------------------------------------------------ x 100
Total de mujeres con diagnóstico de cáncer que iniciaron tratamiento
> 90%
Seguimiento de
pacientes
No. de mujeres con seguimiento a 1, 3 y 5 años del diagnóstico
------------------------------------------------------------------------ x 100
No. de mujeres con diagnóstico de cáncer
> 90%
Sobrevida
No. de mujeres vivas a 1, 3 y 5 años del diagnóstico, según etapa
------------------------------------------------------------------------ x 100
No. de mujeres con cáncer en seguimiento a 1, 3 y 5 años del diagnóstico
según etapa
0 > 99%
I > 93%
II > 72%
III > 41%
IV> 18%
 
APENDICE INFORMATIVO G
Calidad de imagen
Componentes del proceso mamográfico y parámetros que se deben supervisar
·   Generador de rayos X y sistema de control de la exposición
·   Bucky (portachasis de la película) y receptor de imágenes
·   Revelado de radiografías (para sistemas convencionales)
·   Revelado de imágenes (para sistemas digitales)
·   Propiedades del sistema (incluido el nivel de radiación)
·   Monitores e impresoras (para sistemas digitales)
·   Condiciones de visualización
Principales criterios para evaluar la calidad de la imagen mamaria
·   Correcto posicionamiento del dispositivo de exposición automático
·   Compresión adecuada
·   Ausencia de pliegues en la piel, interposiciones (por ejemplo, de los hombros), movimientos u otros factores como polvo en la pantalla
·   Identificaciones correctas
·   Exposición correcta
·   Técnica correcta para el revelado de la radiografía
·   Imágenes simétricas
______________________